Sharp Ar M257 Owners Manual | M317 Operation Suite
AR-M257 to the manual 22c88513-4844-4816-a5b1-af9950ba92a2
2015-03-09
: Sharp Sharp-Ar-M257-Owners-Manual-644644 sharp-ar-m257-owners-manual-644644 sharp pdf
Open the PDF directly: View PDF
.
Page Count: 302 [warning: Documents this large are best viewed by clicking the View PDF Link!]
- The key operator code is initially set to "00000" at the factory.
- The key operator programs are used by the key operator (administrator of the machine) to customize certain features of the machine to better meet the needs of users.
- This guide explains key operator programs that are common to all functions of the multifunction system (copy function, fax funct...
- . Fax function "AR-FX7 Operation manual" (Chapter 8)
- In order to access the key operator programs, the key operator code must be entered.
- The key operator code is a 5-digit number that must be entered in order to access the key operator programs. The key operator (a...
- To change the key operator code, see "USING THE KEY OPERATOR PROGRAMS" on the following page.
- The key operator code is initially set to "00000" at the factory.
- Press the [CUSTOM SETTINGS] key.
- Touch the [KEY OPERATOR PROGRAMS] key.
- Use the numeric keys to enter the five-digit key operater code.
- Touch a key to select the desired category of key operator programs.
- Use the numeric keys to enter the new 5-digit key operator code.
- Touch the [OK] key. You will return to the screen of step 4.
- Press the [CLEAR ALL] key () to exit the program.
- KEYS USED IN KEY OPERATOR PROGRAMS
- Example: Auditing mode
- The following keys appear in screens that require the entry of numerical values.
- When a checkbox () appears in front of a setting, a checkmark () will appear when the checkbox is touched. This indicates that the setting is enabled. If a checkbox with a checkmark () is touched, the checkmark is cleared () and the setting is disabled.
- When a key that appears in the form is touched, the setting screen of that key will appear.
- If the settings continue on the following screen(s), touch the and keys to move back and forth through the screens. To return to the category selection screen, touch the [OK] key.
- The currently set numerical value is displayed.
- Numerical values can be set by touching the and keys.
- KEY OPERATOR PROGRAM MENU
- The key operator programs are arranged in the following menu.
- Refer to this menu when enabling or disabling the settings that are explained beginning on page 8.
- * Some programs contain an additional level of settings (setting screen).
- This chapter explains key operator programs that are common to all functions of the multifunction system (copy function, fax function, printer function, and network scanner function).
- ACCOUNT CONTROL
- ENERGY SAVE
- OPERATION SETTINGS
- DEVICE CONTROL
- KEY OPERATOR CODE CHANGE
- PRODUCT KEY
- INITIAL STATUS SETTINGS
- ROTATION COPY SETTING
- EXPOSURE ADJUSTMENT
- AUTO PAPER SELECTION SETTING
- SETTING A MAXIMUM NUMBER OF COPIES
- SORT AUTO SELECT
- DISABLING DELETION OF JOB PROGRAMS
- CARD SHOT SETTINGS
- DEFAULT SETTINGS
- INTERFACE SETTINGS
- NETWORK SETTINGS
- INITIALIZE AND/OR STORE SETTINGS
- 257-317 PCL6 Printing Guide.pdf
- Introduction
- How to use the online manual
- Contents
- Basic printing
- When "Paper Selection" is set to "Auto Select"
- When the "Paper Selection" setting is "Paper Source" or "Paper Type"
- You selected a tray in "Paper Source", but the size of the paper in the selected tray does not match the printing size.
- You selected a "Paper Type", and although the selected type of paper is loaded in the machine, its size does not match the printing size.
- You selected a "Paper Type", but the selected type of paper is not loaded in the machine.
- If the bypass tray can be used, a message prompting you to print from the bypass tray will appear. Press the [PRINT] key on the ...
- Auditing mode
- About the "No Offset" function setting
- Opening the printer driver from the "start" button
- Printer driver settings
- Two-sided printing
- Printing multiple pages on one page
- Fitting the printed image to the paper
- Rotating the print image 180 degrees
- Printing a watermark
- Stapling printed pages (when a finisher is installed)
- Print hold function
- Printing using the print hold function
- Carbon copy print
- Printing using carbon copy print
- Printing text and lines in black
- Printer utilities
- Using the printer utilities
- Basic printing
- SELECTING PAPER SETTINGS
- Mac OS X
- Mac OS 9
- PRINTING
- When "Paper Feed" is set to "Auto Select"
- When "Paper Feed" is set to paper tray or paper type
- You selected a tray, but the size of the paper in the selected tray does not match the printing size.
- You selected a paper type, and although the selected type of paper is loaded in the machine, its size does not match the printing size.
- You selected a paper type, but the selected type of paper is not loaded in the machine.
- Two-sided printing
- Printing multiple pages on one page
- Fitting the printed image to the paper
- Rotating the print image 180 degrees
- Printing a watermark
- Stapling printed pages (when a finisher is installed)
- Job control function (Mac OS 9.0 to 9.2.2 and Mac OS X v10.2 to 10.4)
- Giving priority to a print job / Canceling a print job
- Configuring the printer condition settings
- Printing the printer setting and font lists
- Troubleshooting
- Printing does not take place
- Improper printing operation
- Print quality is not satisfactory
- If a notice page is printed
- Removing the software
- About the Web page
- Directly printing a file in a computer
- E-mail print function
- E-mail status and e-mail alert settings
- Protecting information programmed in the web page ("Passwords")
- Printer specifications
- Printer driver specifications
- 257-317 SPLC Printing Guide.pdf
- Introduction
- How to use the online manual
- Contents
- Basic printing
- When "Paper Selection" is set to "Auto Select"
- When the "Paper Selection" setting is "Paper Source" or "Paper Type"
- You selected a tray in "Paper Source", but the size of the paper in the selected tray does not match the printing size.
- You selected a "Paper Type", and although the selected type of paper is loaded in the machine, its size does not match the printing size.
- You selected a "Paper Type", but the selected type of paper is not loaded in the machine.
- Opening the printer driver from the "start" button
- Printer driver settings
- Two-sided printing
- Printing multiple pages on one page
- Fitting the printed image to the paper
- Rotating the print image 180 degrees
- Printing a watermark
- Stapling printed pages (when a finisher is installed)
- Giving priority to a print job
- Canceling a print job
- Sharing the printer using windows networking
- Shared printer settings
- Client settings
- Troubleshooting
- Printing does not take place
- Improper printing operation
- Print quality is not satisfactory
- If a Notice Page is printed
- Uninstalling the printer driver
- Printer specifications

HINA
KS1
QSZZ
AR-M257/AR-M317 KEY OPERATOR'S GUIDE
MODEL
AR-M257
AR-M317
DIGITAL MULTIFUNCTIONAL
SYSTEM
KEY OPERATOR'S GUIDE
•PURPOSE OF THE KEY
OPERATOR PROGRAMS
•PROGRAMMING A KEY
OPERATOR CODE
•
USING THE KEY
OPERATOR PROGRAMS
•KEY OPERATOR
PROGRAM LIST
•GENERAL PROGRAMS
•PROGRAMS FOR
COPY MODE
•PROGRAMS FOR
PRINT MODE
•
PROGRAMS FOR NETWORK
SCANNER MODE
1
1
2
4
8
15
16
20
Page
Cover1.fm 1 ページ 2006年11月23日 木曜日 午後2時22分

The key operator code is initially set to "00000" at the factory.
AR-M237_keyope_SEC.book 1 ページ 2006年11月20日 月曜日 午後6時31分

1
PURPOSE OF THE KEY OPERATOR
PROGRAMS
The key operator programs are used by the key operator (administrator of the machine) to customize certain
features of the machine to better meet the needs of users.
This guide explains key operator programs that are common to all functions of the multifunction system (copy
function, fax function, printer function, and network scanner function), as well as programs that are specific to the
copy function, printer function, and network scanner function. Programs that are specific to the fax function are
explained in the following manual:
• Fax function ............."AR-FX7 Operation manual" (Chapter 8)
In order to access the key operator programs, the key operator code must be entered.
PROGRAMMING A KEY OPERATOR CODE
The key operator code is a 5-digit number that must be entered in order to access the key operator programs. The
key operator (administrator of the machine) should change the default key operator code that was set at the factory
to a new 5-digit number. Be sure to remember the new key operator code, as it must be entered each time the key
operator programs are subsequently used. (Only one key operator code can be programmed.)
To change the key operator code, see "USING THE KEY OPERATOR PROGRAMS" on the following page.
The key operator code is initially set to "00000" at the factory.
AR-M237_keyope_SEC.book 1 ページ 2006年11月20日 月曜日 午後6時31分

2
USING THE KEY OPERATOR PROGRAMS
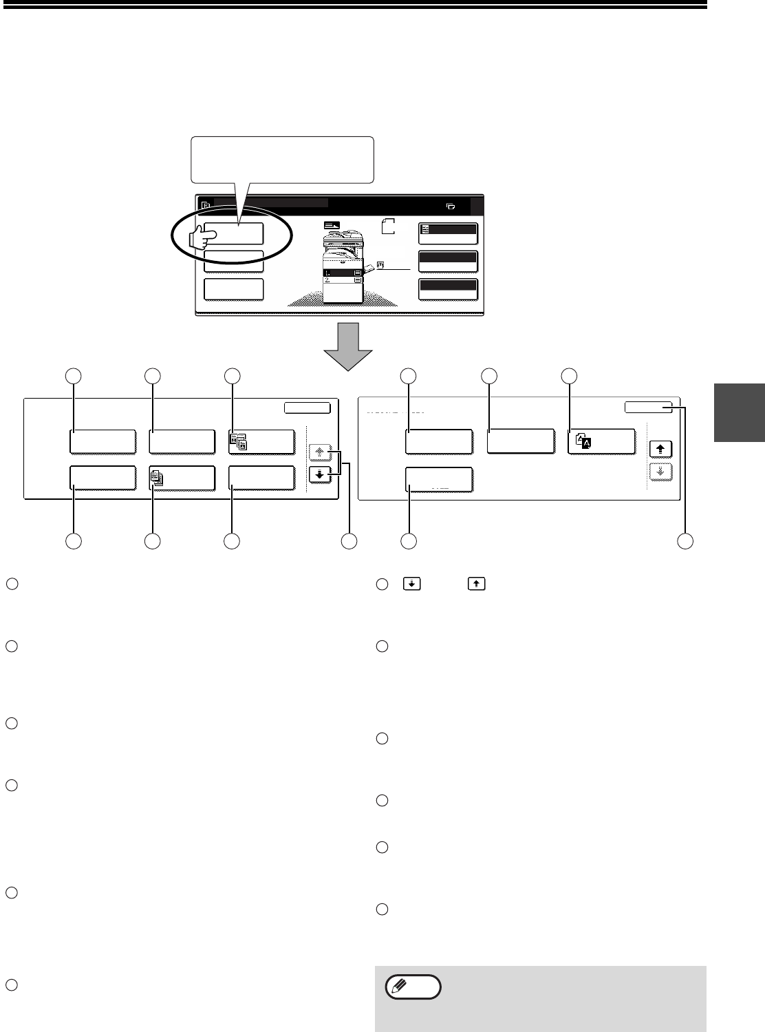
1Press the [CUSTOM SETTINGS] key.
2Touch the [KEY OPERATOR
PROGRAMS] key.
3Use the numeric keys to enter the
five-digit key operater code.
Each time a digit is
entered, the dash (-) that
indicates the digit will
change to an asterisk ( ).
The factory default setting
for the key operator code
is 00000.
4Touch a key to select the desired
category of key operator programs.
Example:
To change the key operator code, touch the [KEY
OPERATOR CODE CHANGE] key.
• Each time you need to configure a program, use this
procedure to select the program.
• In the following steps, the setting screen for the
selected program appears. Refer to the explanation
of the program to select the desired setting (the
explanations of the programs begin on page 8).
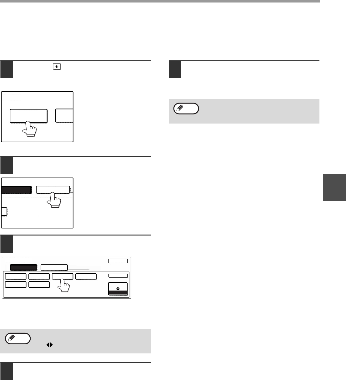
5Use the numeric keys to enter the new
5-digit key operator code.
Use a number for the key
operator code that has not
been programmed as an
account number for
auditing mode (a number
that has been
programmed as an
account number cannot
be used). The entered number will be the new key
operator code. Be sure to remember this number.
6Touch the [OK] key. You will return to
the screen of step 4.
This completes the
procedure for changing
the key operator code. If
you wish to configure
another program, touch
the key of the desired
program in the screen of
step 4.
7Press the [CLEAR ALL] key ( ) to
exit the program.
When using the key operator programs for the first time, change the factory default key operator code to a new
code. (Step 3 to step 5)
Note
DATA
LINE
B
STATUS
CUSTOM SETTINGS
KEY OPERATOR PROGRAMS
ADDRESS
CONTROL
TRAY SETTINGS
TOTAL COUNT DISPLAY
CONTRAST LIST PRINT CLOCK
KEYBOARD
SELECT
RECEIVE MODE FAX DATA
FORWARD
CUSTOM SETTINGS EXIT
KEY OPERATOR CODE
KEY OPERATOR PROGRAMS EXIT
ACCOUNT
CONTROL ENERGY SAVE OPERATION
SETTINGS DEVICE CONTROL
COPY SETTINGS PRINT SETTINGS SCANNER
SETTINGS FAX SETTINGS
LIST PRINT KEY OPERATOR
CODE CHANGE PRODUCT KEY
00000 -----
OK
AR-M237_keyope_SEC.book 2 ページ 2006年11月20日 月曜日 午後6時31分

3
USING THE KEY OPERATOR PROGRAMS
KEYS USED IN KEY OPERATOR PROGRAMS
Example: Auditing mode
When a checkbox ( ) appears in front of a setting, a checkmark ( ) will appear when the checkbox is touched.
This indicates that the setting is enabled. If a checkbox with a checkmark ( ) is touched, the checkmark is
cleared ( ) and the setting is disabled.
When a key that appears in the form is touched, the setting screen of that key will appear.
If the settings continue on the following screen(s), touch the and keys to move back and forth through the
screens. To return to the category selection screen, touch the [OK] key.
The currently set numerical value is displayed.
Numerical values can be set by touching the and keys.
20
(1 999)
1
23
4 5
OK
RESETTING ACCOUNT
TOTAL PAGES PER ACCOUNT
AUDITING MODE
ACCOUNT CONTROL
KEY OPERATOR PROGRAMS
1/3
The following keys appear in screens that
require the entry of numerical values.
1
2X X X
3
4
5
AR-M237_keyope_SEC.book 3 ページ 2006年11月20日 月曜日 午後6時31分

4
KEY OPERATOR PROGRAM LIST
GENERAL PROGRAMS
PROGRAMS FOR COPY MODE
The key operator programs that can be accessed depend on the optional equipment that is installed.
Note
Program name Factory default
settings
Page
ACCOUNT CONTROL
AUDITING MODE Disabled 8
TOTAL PAGES PER
ACCOUNT
—8
RESETTING ACCOUNT — 8
ACCOUNT NUMBER
CONTROL
—9
ACCOUNT LIMIT SETTING
—9
ACCOUNT NUMBER
SECURITY
Disabled 9
CANCEL JOBS OF
INVALID ACCOUNTS *4
Disabled 9
ENERGY SAVE
AUTO POWER SHUT-OFF Enabled 10
AUTO POWER SHUT-OFF
TIMER
60 (min.) 10
PREHEAT MODE SETTING
15 (min.) 10
TONER SAVE MODE
Disabled 10
OPERATION SETTINGS
AUTO CLEAR SETTING 60 (sec) 11
MESSAGE TIME SETTING 6 (sec) 11
KEYS TOUCH SOUND • KEYS TOUCH
SOUND: Short
• KEYS TOUCH
SOUND AT
INITIAL POINT:
Disabled
11
TOUCH KEY OPERATION
SETTING
• Time to entry:
0.0 (sec)
• DISABLE AUTO
KEY REPEAT:
Disabled
11
DISABLE INTERRUPT
PRINT JOB
Disabled 11
STREAM FEEDING MODE Disabled 12
DISPLAY LANGUAGE
SETTING
AMERICAN
ENGLISH
12
DISABLE DISPLAY
TIMEOUT
Disabled 12
DISABLING OF TRAY
SETTINGS
Disabled 12
DISABLING OF CLOCK
ADJUSTMENT
Disabled 12
DEVICE CONTROL
DISABLING OF
DOCUMENT FEEDER
Disabled 12
DISABLING OF DUPLEX Disabled 12
DISABLING OF STAPLER
*2 Disabled 12
OUTPUT TRAYS *3 PATTERN 1 13
OFFSET FUNCTION
SETTING
Enabled 13
MEMORY FOR PRINTER
• 50%
• MEMORY AREA
FOR PRINT
HOLD *4 : 30%
13
DISABLING OF CENTER
TRAY COUNTING
Disabled 13
RETURN FROM COPY
MODE TIMING
60 (sec) 13
MIX SIZE ORIGINAL
FEEDING MODE
Disabled 13
SECURITY SETTINGS — 13
KEY OPERATOR CODE CHANGE
00000 14
PRODUCT KEY *4
PS3 EXPANSION KIT *4 —14
NETWORK SCANNER
EXPANSION KIT *5
—14
E-MAIL ALERT AND STATUS
*4 —14
SERIAL NUMBER — 14
Program name Factory default
settings
Page
COPY SETTINGS
INITIAL STATUS SETTINGS — 15
ROTATION COPY SETTING Enabled 15
EXPOSURE ADJUSTMENT • Document
glass: 3
• Document
feeder: 3
15
AUTO PAPER SELECTION
SETTING
PLAIN PAPER 15
SETTING A MAXIMUM
NUMBER OF COPIES
999 15
SORT AUTO SELECT Enabled 15
DISABLING DELETION OF
JOB PROGRAMS
Disabled 15
CARD SHOT SETTINGS — 15
Program name Factory default
settings
Page
AR-M237_keyope_SEC.book 4 ページ 2006年11月20日 月曜日 午後6時31分

5
KEY OPERATOR PROGRAM LIST
PROGRAMS FOR PRINT MODE
PROGRAMS FOR NETWORK SCANNER MODE
Program name Factory default
settings
Page
PRINT SETTINGS
DEFAULT SETTINGS
PROHIBIT NOTICE PAGE
PRINTING
Disabled 16
PRINT DENSITY LEVEL 3 16
PROHIBIT TEST PAGE
PRINTING *4
Disabled 16
ROTATED PRINT Enabled 16
FORCED OUTPUT OF
PRINT
Disabled 16
EXCLUDE BYPASS-TRAY
FROM ATS
Enabled 16
DISABLE DEFAULT
SETTING CHANGES *4
Disabled 16
INTERFACE SETTINGS
HEXADECIMAL DUMP
MODE *4
Disabled 17
I/O TIMEOUT 180 (sec)
60 (sec) *4
17
PARALLEL PORT
EMULATION SWITCHING
*4
AUTO 17
USB PORT EMULATION
SWITCHING *4
PCL 17
NETWORK PORT
EMULATION SWITCHING
*4
AUTO 17
PORT SWITCHING
METHOD *4
SWITCH AT
END OF JOB
18
ENABLE PARALLEL
PORT *4
Enabled 18
ENABLE USB PORT *4 Enabled 18
ENABLE NETWORK
PORT *4
Enabled 18
ENABLE ECP *4 Disabled 18
NETWORK SETTINGS *4
IP ADDRESS SETTING
DHCP: Enabled
18
ENABLE TCP/IP Enabled 18
ENABLE NetWare Enabled 18
ENABLE EtherTalk Enabled 19
ENABLE NetBEUI Enabled 19
RESET THE NIC — 19
INITIALIZE AND/OR STORE SETTINGS *4
RESTORE FACTORY
DEFAULTS
—19
STORE CURRENT
CONFIGURATION
—19
RESTORE
CONFIGURATION
—19
Program name Factory default
settings
Page
SCANNER SETTINGS *1
INITIAL FILE FORMAT
SETTING
• File type: TIFF
• Compression
mode: G4
• Number of pages
per file: All
20
INITIAL QUALITY
SETTING
• Original image
type: Text/Photo
• Exposure: Auto
20
INITIAL RESOLUTION
SETTING
300 dpi 20
DEFAULT DISPLAY
SETTINGS
CONDITION
SETTINGS
20
THE NUMBER OF DIRECT
ADDRESS / SENDER KEYS
DISPLAYED SETTING
8 (keys) 20
*1 Appears when the scanner function is enabled.
*2 Appears when a FINISHER is installed.
*3 Can be enabled when the printer or fax function is
enabled and a JOB SEPARATOR TRAY KIT or
FINISHER is installed.
*4 Appears when the PRINTER EXPANSION KIT is
installed.
*5 Appears when the PRINTER EXPANSION KIT and
EXPANSION MEMORY are installed.
AR-M237_keyope_SEC.book 5 ページ 2006年11月20日 月曜日 午後6時31分

6
KEY OPERATOR PROGRAM LIST
KEY OPERATOR PROGRAM MENU
The key operator programs are arranged in the following menu.
Refer to this menu when enabling or disabling the settings that are explained beginning on page 8.
* Some programs contain an additional level of settings (setting screen).
Level 1 Level 2 Level 3
ACCOUNT CONTROL AUDITING MODE
TOTAL PAGES PER ACCOUNT
RESETTING ACCOUNT
ACCOUNT NUMBER CONTROL
ACCOUNT LIMIT SETTING
ACCOUNT NUMBER SECURITY
CANCEL JOBS OF INVALID ACCOUNTS
ENERGY SAVE AUTO POWER SHUT-OFF
AUTO POWER SHUT-OFF TIMER
PREHEAT MODE SETTING
TONER SAVE MODE
OPERATION SETTINGS AUTO CLEAR SETTING
MESSAGE TIME SETTING
KEYS TOUCH SOUND
TOUCH KEY OPERATION SETTING
DISABLE INTERRUPT PRINT JOB
STREAM FEEDING MODE
DISPLAY LANGUAGE SETTING
DISABLE DISPLAY TIMEOUT
DISABLING OF TRAY SETTINGS
DISABLING OF CLOCK ADJUSTMENT
DEVICE CONTROL
DISABLING OF DOCUMENT FEEDER
DISABLING OF DUPLEX
DISABLING OF STAPLER
OUTPUT TRAYS
OFFSET FUNCTION SETTING
MEMORY FOR PRINTER
DISABLING OF CENTER TRAY COUNTING
RETURN FROM COPY MODE TIMING
MIX SIZE ORIGINAL FEEDING MODE
SECURITY SETTINGS SSL SETTINGS
KEY OPERATOR CODE CHANGE
PRODUCT KEY PS3 EXPANSION KIT
NETWORK SCANNER EXPANSION KIT
E-MAIL ALERT AND STATUS
SERIAL NUMBER
COPY SETTINGS INITIAL STATUS SETTINGS
ROTATION COPY SETTING
EXPOSURE ADJUSTMENT
AUTO PAPER SELECTION SETTING
SETTING A MAXIMUM NUMBER OF COPIES
SORT AUTO SELECT
DISABLING DELETION OF JOB PROGRAMS
CARD SHOT SETTINGS
Enter Key Operator Code
AR-M237_keyope_SEC.book 6 ページ 2006年11月20日 月曜日 午後6時31分

7
KEY OPERATOR PROGRAM LIST
PRINT SETTINGS DEFAULT SETTINGS
PROHIBIT NOTICE PAGE PRINTING
PRINT DENSITY LEVEL
PROHIBIT TEST PAGE PRINTING
ROTATED PRINT
FORCED OUTPUT OF PRINT
EXCLUDE BYPASS-TRAY FROM ATS
DISABLE DEFAULT SETTING
CHANGES
INTERFACE SETTINGS HEXADECIMAL DUMP MODE
I/O TIMEOUT
PARALLEL PORT EMULATION
SWITCHING
USB PORT EMULATION
SWITCHING
NETWORK PORT EMULATION
SWITCHING
PORT SWITCHING METHOD
ENABLE PARALLEL PORT
ENABLE USB PORT
ENABLE NETWORK PORT
ENABLE ECP
NETWORK SETTINGS IP ADDRESS SETTING
ENABLE TCP/IP
ENABLE NetWare
ENABLE EtherTalk
ENABLE NetBEUI
RESET THE NIC
INITIALIZE AND/OR STORE SETTINGS
RESTORE FACTORY DEFAULTS
STORE CURRENT
CONFIGURATION
RESTORE CONFIGURATION
SCANNER SETTINGS INITIAL FILE FORMAT SETTING
INITIAL QUALITY SETTING
INITIAL RESOLUTION SETTING
DEFAULT DISPLAY SETTINGS
THE NUMBER OF DIRECT ADDRESS /
SENDER KEYS DISPLAYED SETTING
Level 1 Level 2 Level 3
Enter Key Operator Code
AR-M237_keyope_SEC.book 7 ページ 2006年11月20日 月曜日 午後6時31分

8
GENERAL PROGRAMS
This chapter explains key operator programs that are common to all functions of the multifunction system (copy
function, fax function, printer function, and network scanner function).
ACCOUNT CONTROL
"ACCOUNT CONTROL" consists of the following
programs.
●AUDITING MODE
●TOTAL PAGES PER ACCOUNT
●RESETTING ACCOUNT
●ACCOUNT NUMBER CONTROL
●ACCOUNT LIMIT SETTING
●ACCOUNT NUMBER SECURITY
●CANCEL JOBS OF INVALID ACCOUNTS *
* Appears when the PRINTER EXPANSION KIT is
installed.
AUDITING MODE
When AUDITING MODE is enabled, a count is kept of
the pages printed by each account (up to 100 accounts
can be established). The page counts can be viewed
in the display. This program is initially disabled (factory
default setting).
When using the copy function, fax function, or network
scanner function, an account number must be entered
to scan an original.
TOTAL PAGES PER ACCOUNT
This program is used to display the page counts of
each account. Misfed pages are not included in the
page counts. When the fax and network scanner
functions are used, the fax and network scanner page
counts show the number of pages transmitted.
Touch the [TOTAL PAGES PER ACCOUNT] key to
display the page count screen.
RESETTING ACCOUNT
This program is used to reset the page counts of each
account to zero.
When the fax and network scanner functions are used,
this program resets the fax and network scanner page
counts to zero.
Touch the [RESETTING ACCOUNT] key to display the
account reset screen.
●Resetting a single account
Touch the key of the account that you wish to reset,
and then select [YES] in the confirmation screen. If
the account that you wish to reset does not appear,
touch the key or key until the account
appears. When finished, touch the [OK] key.
●Resetting all accounts
Touch the [RESET] key and then select [YES].
When finished, touch the [OK] key.
After enabling "AUDITING MODE", program
account numbers using "ACCOUNT
NUMBER CONTROL".
KEY OPERATOR PROGRAMS
ACCOUNT CONTROL
AUDITING MODE
TOTAL PAGES PER ACCOUNT
RESETTING ACCOUNT
OK
1/3
Note
KEY OPERATOR PROGRAMS
OK
TOTAL PAGES PER ACCOUNT
ACCOUNT
NUMBER
COPIES
(LIMIT) PRINTS SCAN FAX SEND
11111
22222
33333
44444
123,456
(150,000)
123,456
(150,000)
123,456
(150,000)
123,456
(150,000)
123,456
123,456
123,456
123,456
123,456
123,456
123,456
123,456
123,456
123,456
123,456
123,456
1/2
KEY OPERATOR PROGRAMS
OK
RESET
ALL ACCOUNTS
RESETTING ACCOUNT
ACCOUNT
NUMBER
COPIES
(LIMIT) PRINTS SCAN FAX SEND
1/2
11111
22222
33333
44444
123,456
(150,000)
123,456
(150,000)
123,456
(150,000)
123,456
(150,000)
123,456
123,456
123,456
123,456
123,456
123,456
123,456
123,456
123,456
123,456
123,456
123,456
AR-M237_keyope_SEC.book 8 ページ 2006年11月20日 月曜日 午後6時31分

9
GENERAL PROGRAMS
ACCOUNT NUMBER CONTROL
This program is used to store, delete, and change
account numbers for AUDITING MODE. A maximum
of 100 account numbers can be stored.
●Storing a new account number
To store a new account number, touch the [ENTER]
key and then use the numeric keys to enter a 5-digit
account number. Touch the [ENTER] key to store
the number. After storing the account number, you
can continue storing other account numbers.
Note that the same number as the key operator
code cannot be stored.
●Deleting an account number
To delete an account number, touch the [DELETE]
key and then select whether you wish to delete a
single account number or all account numbers.
To delete a single account number, use the numeric
keys to enter the account number that you wish to
delete and then touch the [ENTER] key.
To delete all account numbers, touch the [DELETE]
key and then touch [YES] in the screen that appears
to confirm the deletion.
●Changing an account number
To change an account number, touch the
[CHANGE] key and use the numeric keys to enter
the account number that you wish to change. Enter
the new account number and then touch the
[ENTER] key. After changing the account number,
you can continue changing other account numbers.
If you make a mistake while entering the account
number that you wish to change and enter a number
that is not in use, an alarm will sound and the display
will change to hyphens (-).
ACCOUNT LIMIT SETTING
A limit for the number of copies that can be made can
be set for a single account or for all accounts at once.
The maximum limit that can be entered is 999,999.
Touch the [ACCOUNT LIMIT SETTING] key to display
the account limit setting screen.
●Setting a limit for a single account
Use the numeric keys to enter the number of the
account for which you wish to set a limit, and then
enter the limit. When finished, touch the [ENTER]
key.
If you enter an account number that already has a
limit, the limit will appear in the display. To change
the limit, press the [CLEAR] key ( ) (the display
will change to hyphens (-)) and then enter the new
limit.
If you touch the [ENTER] key while the display
shows hyphens (-) for the limit, the limit set for the
account will be canceled. When you have finished
setting a limit for one account, you can continue
setting limits for other accounts.
When finished, touch the [OK] key to exit.
●Setting a limit for all accounts
Touch the [LIMIT] key. [ALL] will appear in the
account number entry screen.
Enter a limit for all acounts in the same way as
explained above for a single account.
When finished, touch the [OK] key to exit.
ACCOUNT NUMBER SECURITY
This program is used to display an alarm and prohibit
entry of account numbers for one minute if an incorrect
acount number is entered three times in a row when
"AUDITING MODE" is enabled. (This prevents
unauthorized people from attempting to guess an
account number.)
This program is initially disabled (factory default setting).
CANCEL JOBS OF INVALID ACCOUNTS
This program is used to control use of the printer
function when "AUDITING MODE" is enabled. When
this program is enabled, the machine will not print a
print job if the operator enters an invalid account
number at the computer or fails to enter an account
number.
When the program is disabled, print jobs received
without the entry of a valid account number will be
printed and the number of pages will be included in the
[OTHERS] count.
This program is initially disabled (factory default setting).
KEY OPERATOR PROGRAMS
INPUT ACCOUNT NUMBER TO BE LIMITED.
OK
ACCOUNT LIMIT SETTING
ACCOUNT
NUMBER MAXIMUM
----- ---,---
123,456
LIMIT ENTER
NUMBER OF
COPIES MADE
AR-M237_keyope_SEC.book 9 ページ 2006年11月20日 月曜日 午後6時31分

10
GENERAL PROGRAMS
ENERGY SAVE
"ENERGY SAVE" provides the following four programs
to reduce your power costs. From an environmental
perspective, this also helps conserve natural
resources and reduce pollution.
●AUTO POWER SHUT-OFF
●AUTO POWER SHUT-OFF TIMER
●PREHEAT MODE SETTING
●TONER SAVE MODE
AUTO POWER SHUT-OFF
If the machine is not used for the amount of time set in
"AUTO POWER SHUT-OFF TIMER", AUTO POWER
SHUT-OFF will activate and switch the machine to a
standby state that conserves the maximum amount of
energy. This program can be used to prevent AUTO
POWER SHUT-OFF from operating. When this is
done, the "AUTO POWER SHUT-OFF TIMER" setting
is disabled. Use this program when circumstances
require that AUTO POWER SHUT-OFF be disabled.
This program is initially enabled (factory default
setting).
AUTO POWER SHUT-OFF TIMER
This program is used to set the amount of time after
which "AUTO POWER SHUT-OFF" activates when the
machine is not used.
This function allows you to reduce power costs, and at
the same time helps conserve natural resources and
reduce pollution.
The time can be set to as long as 240 minutes in
increments of one minute.
The factory default setting is "60" (min.).
PREHEAT MODE SETTING
If the printer is not used for the length of time set with
this program after printing is finished, it will enter
preheat mode. This function reduces your power
costs, and at the same time helps conserve natural
resources and reduce pollution.
Select the most suitable setting to match your pattern
of use of the printer.
The time can be set to as long as 240 minutes in
increments of one minute. (Preheat mode cannot be
disabled.)
The factory default setting is "15" (min.).
TONER SAVE MODE
The toner save mode will reduce toner consumption by
approximately 10% in the automatic, text, and
text/photo exposure modes. Copies will be lighter but
still adequate for general use. Selection of this mode
has no effect on the photo and super photo modes.
This program is initially disabled (factory default
setting).
Rather than disabling the auto power
shut-off feature, we suggest that you
first try lengthening the time set in
"AUTO POWER SHUT-OFF TIMER" In
most cases a suitable timer setting
will allow work to proceed with
minimal delay and still enable you to
enjoy the benefits of power
conservation.
• Select a suitable time according to your
pattern of use of the machine.
• If "AUTO POWER SHUT-OFF" is disabled,
the time setting is also disabled.
KEY OPERATOR PROGRAMS
ENERGY SAVE
AUTO POWER SHUT-OFF
AUTO POWER SHUT-OFF TIMER
PREHEAT MODE SETTING
OK
60min
15min
Caution
Note
AR-M237_keyope_SEC.book 10 ページ 2006年11月20日 月曜日 午後6時31分

11
GENERAL PROGRAMS
OPERATION SETTINGS
The "OPERATION SETTINGS" are related to basic
operation of the machine and consist of the following
programs:
●AUTO CLEAR SETTING
●MESSAGE TIME SETTING
●KEYS TOUCH SOUND
●TOUCH KEY OPERATION SETTING
●DISABLE INTERRUPT PRINT JOB
●STREAM FEEDING MODE
●DISPLAY LANGUAGE SETTING
●DISABLE DISPLAY TIMEOUT
●DISABLING OF TRAY SETTINGS
●DISABLING OF CLOCK ADJUSTMENT
AUTO CLEAR SETTING
If no action is taken for a certain length of time when
viewing information on finished jobs, jobs in progress,
or stored jobs, the auto clear function activates and
returns the display to the initial screen of copy mode or
the job status screen. AUTO CLEAR SETTING is used
to set the amount of time that must elapse for the auto
clear function to activate. The time can be set from 10
seconds to 240 seconds in increments of 10 seconds,
or the auto clear function can be disabled. (This setting
only operates in copy mode and network scanner
mode.)
The factory default setting is "60" (sec.).
MESSAGE TIME SETTING
This program is used to set the length of time that
messages appear in the display (this applies to
messages that appear for a certain length of time and
then automatically disappear.)
The time can be set to as long as 12 seconds in
increments of one second.
The factory default setting is "6" (sec.).
KEYS TOUCH SOUND
This program is used to select whether or not a beep is
sounded when a key is touched, and if sounded, what
type of beep.
The program is also use to select whether or not a
special key touch beep is sounded at the initial point of
a setting.
The factory default settings are as follows:
• KEYS TOUCH SOUND: Short
• KEYS TOUCH SOUND AT INITIAL POINT: Disabled
key .... Touch this key to select a
short
beep
volume. A single
short
beep indicates a
valid key, and a double
short
beep indicates
an invalid key.
key .... Touch this key to select a long beep
volume. A single long beep indicates a valid
key, and a double long beep indicates an
invalid key.
key .... Touch this key to disable key touch beeps.
Select the [KEYS TOUCH SOUND AT INITIAL POINT]
checkbox to have three long beeps sound (when the
beep volume is set to
long
) or three short beeps sound
(when the beep volume is set to
short
) when the initial
point of a setting is reached while selecting basic settings.
The initial point settings are as follows:
TOUCH KEY OPERATION SETTING
These programs are used to set the length of time that
must elapse until a setting is entered after a key is
touched, and to disable key repeat.
The setting entry time can be set from 0.0 seconds to
2.0 seconds in increments of 0.5 seconds.
When [DISABLE AUTO KEY REPEAT] is enabled, only
one touch is registered if key is touched continuously.
The factory default settings are as follows:
• Time to entry: 0.0 (sec.)
• DISABLE AUTO KEY REPEAT: Disabled
DISABLE INTERRUPT PRINT JOB
(When the printer function is enabled)
Enable this program if you wish to prevent pausing of
printing for interrupt copy jobs.
This program is initially disabled (factory default setting).
KEY OPERATOR PROGRAMS
OPERATION SETTINGS
MESSAGE TIME SETTING
KEYS TOUCH SOUND
OK
1/3
6sec
AUTO CLEAR SETTING 60sec
Mode
Initial point (set from initial screen)
Copy mode Ratio: 100%
Exposure: 3
Fax mode Exposure: 3
Network scanner
mode
Exposure setting: 3
KEY OPERATOR PROGRAMS
KEYS TOUCH SOUND
KEYS TOUCH SOUND AT INITIAL POINT
KEYS TOUCH SOUND
OK
AR-M237_keyope_SEC.book 11 ページ 2006年11月20日 月曜日 午後6時31分

12
GENERAL PROGRAMS
STREAM FEEDING MODE
Use this program to enable stream feeding mode.
When this mode is enabled and originals are scanned
from the REVERSING SINGLE PASS FEEDER, an
original can be added to the REVERSING SINGLE
PASS FEEDER within 5 seconds after the previous
original is fed, and be automatically scanned using the
settings of the previous original. This function can be
used with the copy function and the scanner function.
This program is initially disabled (factory default
setting).
DISPLAY LANGUAGE SETTING
This program is used to change the language used in
the display.
The factory default setting is "AMERICAN ENGLISH".
DISABLE DISPLAY TIMEOUT
When this program is disabled, the display will close
the screen that is currently open and return to the
initial screen if no keys are touched for 60 seconds.
When the program is enabled, the display will not
close the screen that is currently open.
This program is initially disabled (factory default
setting).
DISABLING OF TRAY SETTINGS
This program can be enabled to prohibit changes to
the paper tray settings in the user settings.
Note that bypass tray settings will still be possible.
This program is initially disabled (factory default
setting).
DISABLING OF CLOCK ADJUSTMENT
This program can be enabled to prohibit adjustment of
the "CLOCK" setting in the custom settings.
This program is initially disabled (factory default
setting).
DEVICE CONTROL
Use these programs when a peripheral device on the
machine has failed or when you wish to temporarily
disable a device. The programs can also be used to
change the function setting of a device as required by
your conditions of use.
"DEVICE CONTROL" consists of the following
programs:
●DISABLING OF DOCUMENT FEEDER
●DISABLING OF DUPLEX
●DISABLING OF STAPLER
●OUTPUT TRAYS
●OFFSET FUNCTION SETTING
●MEMORY FOR PRINTER
●DISABLING OF CENTER TRAY COUNTING
●RETURN FROM COPY MODE TIMING
●MIX SIZE ORIGINAL FEEDING MODE
●SECURITY SETTINGS
DISABLING OF DOCUMENT FEEDER
Use this program when the RSPF is not operational or
you wish to disable the automatic feeding function.
(Originals can still be scanned using the document
glass.)
This program is initially disabled (factory default
setting).
DISABLING OF DUPLEX
Use this program when you wish to disable the
two-sided printing function or the function has failed.
When this program is enabled, only one-sided printing
is possible.This program is initially disabled (factory
default setting).
DISABLING OF STAPLER
(When a FINISHER is installed)
Use this program to disable stapling.
When this program is enabled, stapling does not take
place.This program is initially disabled (factory default
setting).
KEY OPERATOR PROGRAMS
DEVICE CONTROL
DISABLING OF DUPLEX
DISABLING OF STAPLER
DISABLING OF DOCUMENT
FEEDER
OK
1/3
AR-M237_keyope_SEC.book 12 ページ 2006年11月20日 月曜日 午後6時31分

13
GENERAL PROGRAMS
OUTPUT TRAYS
(When the printer or fax function is enabled and a JOB
SEPARATOR TRAY KIT or FINISHER is installed)
This program is used to select the respective output
trays for the copy, printer, and fax functions.
The factory default setting is "PATTERN 1".
Example: When a FINISHER is installed
* Settings that can be selected vary depending on the
options that are installed.
OFFSET FUNCTION SETTING
This program is used to enable or disable the offset
functions of the center tray and offset tray (when a
FINISHER is installed).
This program is initially enabled (factory default
setting).
MEMORY FOR PRINTER
This program is used to set the amount of IMC
memory that is allocated to the printer function. The
amount of memory can be set from 30% to 70% in
increments of 10%.
The factory default settings are as follows:
•50 (%)
• THE MEMORY AREA FOR PRINT HOLD: 30 (%)
●Memory allocated to print hold
(When the PRINTER EXPANSION KIT is installed)
To set the amount of memory allocated to print hold,
touch the [THE MEMORY AREA FOR PRINT
HOLD] key. The amount of memory can be set from
30% to 70% in increments of 10%. If 0% is selected,
the print hold function cannot be used.
DISABLING OF CENTER TRAY
COUNTING
This program is used to disable counting of pages
delivered to the center tray.
When this program is enabled, center tray full
detection does not take place.
This program is initially disabled (factory default
setting).
RETURN FROM COPY MODE TIMING
(When the printer function or fax function is enabled)
This program is used to set the amount of time that
must elapse after a copy job is finished before the
printer or fax function resumes operation. The amount
of time can be set from 1 second to 60 seconds in
increments of 1 second.
The factory default setting is "60" (sec.).
MIX SIZE ORIGINAL FEEDING MODE
When this program is enabled, originals of mixed
length (the widths must be the same) can be scanned
in copy mode and each original copied onto the
corresponding length of paper.
This program is initially disabled (factory default
setting).
SECURITY SETTINGS
The following settings are related to security. Touch
the [SECURITY SETTINGS] key to configure the
settings.
●SSL SETTINGS
SSL can be used for data transmission over a
network.
SSL is a protocol that enables the encryption of
information communicated over a network.
Encrypting data makes it possible to transmit and
receive sensitive information safely.
•
HTTPS: Apply SSL encryption to HTTP
communication.
•
PP-SSL: Apply SSL encryption to IPP communication.
Settings Description
PATTERN 1 Copy: Offset tray
Printer: Center tray
Fax: Top tray
PATTERN 2 Copy: Center tray
Printer: Offset tray
Fax: Top tray
PATTERN 3
(When the fax
function is enabled)
Copy: Center tray
Printer: Offset tray
Fax: Center tray
PATTERN 4
(When the fax
function is enabled)
Copy: Offset tray
Printer: Center tray
Fax: Center tray
AR-M237_keyope_SEC.book 13 ページ 2006年11月20日 月曜日 午後6時31分

14
GENERAL PROGRAMS
KEY OPERATOR CODE
CHANGE
This program is used to change the key operator code
that must be entered to configure the key operator
programs. When the machine is first used, the key
operator (adminstrator of the machine) should change
the key operator code that was set at the factory to the
desired 5-digit code. (A number that has been
programmed as an account number cannot be used.)
Only one key operator code can be programmed.
The factory default setting for the key operator code is
00000.
PRODUCT KEY
(When the PRINTER
EXPANSION KIT is installed)
Use these programs to enter the product keys for the
following options.
PS3 EXPANSION KIT
(When the PRINTER EXPANSION KIT is
installed)
This program is used to enter the product key that
enables the machine to be used as a PostScript
printer. Ask your dealer for the product key.
NETWORK SCANNER EXPANSION KIT
(When the
PRINTER EXPANSION KIT
and
EXPANSION MEMORY are installed)
This program is used to enter the product key for the
network scanner function. Ask your dealer for the
product key.
E-MAIL ALERT AND STATUS
(When the PRINTER EXPANSION KIT is
installed)
This program is used to enter the product key for
E-MAIL ALERT AND STATUS, which enables
customer product support via a network system. Ask
your dealer for the product key.
SERIAL NUMBER
Use this program to display the serial number of the
machine. The serial number is required when
obtaining product keys for PS3 EXPANSION KIT,
NETWORK SCANNER EXPANSION KIT and the
E-MAIL ALERT AND STATUS.
KEY OPERATOR PROGRAMS
PRODUCT KEY
PS3 EXPANSION KIT
E-MAIL ALERT AND STATUS
NETWORK SCANNER EXPANSION KIT
SERIAL NUMBER
OK
AR-M237_keyope_SEC.book 14 ページ 2006年11月20日 月曜日 午後6時31分

15
PROGRAMS FOR COPY MODE
This chapter explains the key operator programs that are used for copy mode.
COPY SETTINGS
"COPY SETTINGS" consists of the following
programs:
●INITIAL STATUS SETTINGS
●ROTATION COPY SETTING
●EXPOSURE ADJUSTMENT
●AUTO PAPER SELECTION SETTING
●SETTING A MAXIMUM NUMBER OF COPIES
●SORT AUTO SELECT
●DISABLING DELETION OF JOB PROGRAMS
●CARD SHOT SETTINGS
INITIAL STATUS SETTINGS
The copy settings revert to the default settings when
the power switch is turned on, when the [CLEAR ALL]
key ( ) is pressed, or when the auto clear time
elapses. This program is used to change the default
settings, or return changed default settings to the initial
factory default settings.
Defaults for the following copy settings can be
changed:
• Paper tray • Exposure mode
• Copy ratio • Duplex function
• Post-processing functions* (non-sort, sort, staple
sort, and group)
*Settings for the post-processing functions vary
depending on whether or not a FINISHER is
installed.
ROTATION COPY SETTING
When this program is enabled, the original image is
automatically rotated 90 degrees in the event that the
original and the paper are in different orientations.
(Rotation can only take place when auto paper
selection and automatic ratio selection are used.)
This program is initially enabled (factory default
setting).
EXPOSURE ADJUSTMENT
This program is used to adjust the exposure level
when "Auto" is used for the copy exposure.
The auto exposure level can be set separately for the
document glass and RSPF.
[1] is the lightest level and [5] is the darkest level.
The factory default settings are as follows:
• Document glass: 3
• Document feeder: 3
AUTO PAPER SELECTION SETTING
This program is used to select the paper type* that is
used when the automatic paper selection function
operates. "PLAIN PAPER" or "PLAIN AND RECYCLE
PAPER" can be selected. Auto paper selection can
also be disabled with this program.
The factory default setting is "PLAIN PAPER".
* The paper type set for each tray in the tray settings of
the user settings. (See "CUSTOM SETTINGS" in the
operation manual for copier.)
SETTING A MAXIMUM NUMBER OF
COPIES
This program is used to set the maximum number of
copies that are allowed per original.
Any number from 1 to 999 can be set for the
maximum.
The factory default setting is "999".
SORT AUTO SELECT
This program can be used to disable automatic
selection of the sort function.
This program is initially enabled (factory default
setting).
DISABLING DELETION OF JOB
PROGRAMS
This program is used to prevent copy settings stored in
job programs from being changed or deleted.
This program is initially disabled (factory default
setting).
CARD SHOT SETTINGS
This program is used to set the initial original card size
for the card shot function. Entry of the X dimension
(width) is initially selected. Touch the keys to enter the
Y dimension (length) in the same way. To have "FIT
TO PAGE" be initially selected when the card shot
screen is opened, touch the [FIT TO PAGE] key.
If this program is used to change the default
setting for the duplex function to other than
"one-sided" "one-sided" and the RSPF
fails or is disabled, the setting will revert to
"one-sided" "one-sided".
* DISABLING OF DOCUMENT FEEDER (p.12)
DISABLING OF DUPLEX (p.12)
KEY OPERATOR PROGRAMS
COPY FUNCTION SETTINGS
ROTATION COPY SETTING
INITIAL STATUS SETTINGS
EXPOSURE ADJUSTMENT
OK
1/3
AE:3
AE:3
Note
AR-M237_keyope_SEC.book 15 ページ 2006年11月20日 月曜日 午後6時31分

16
PROGRAMS FOR PRINT MODE
This chapter explains key operator programs that are used for the printer function. These programs can only be
configured on models that have the printer function.
PRINT SETTINGS
DEFAULT SETTINGS
These programs allow you to change certain default
settings for the printer function.
The "DEFAULT SETTINGS" consist of the following
programs:
●PROHIBIT NOTICE PAGE PRINTING
●PRINT DENSITY LEVEL
●PROHIBIT TEST PAGE PRINTING
●ROTATED PRINT
●FORCED OUTPUT OF PRINT
●EXCLUDE BYPASS-TRAY FROM ATS
●DISABLE DEFAULT SETTING CHANGES
PROHIBIT NOTICE PAGE PRINTING
This program is used to prohibit the printing of notice
pages. For an explanation of notice pages, see "If a
Notice Page is printed" in the online manual for printer.
This program is initially disabled (factory default
setting).
PRINT DENSITY LEVEL
The print density can be set to one of five different
levels. [1] is the lightest level and [5] is the darkest
level.
The factory default setting is "3".
PROHIBIT TEST PAGE PRINTING
(When the PRINTER EXPANSION KIT is installed)
This program is used to prohibit the printing of test
pages.
When the program is enabled, a test page cannot be
printed from the user settings. (See the operation
manual for copier)
This program is initially disabled (factory default
setting).
ROTATED PRINT
This program is used to enable or disable rotation of
the print image when an A4R, B5R, or 8-1/2 x 11R
(Letter R) document is being printed but there is no
paper loaded in that orientation.
This program is initially enabled (factory default
setting).
FORCED OUTPUT OF PRINT
This program is used to enable or disable automatic
printing on a different size of paper when no paper
trays have the selected size of paper.
This program is initially disabled (factory default
setting).
EXCLUDE BYPASS-TRAY FROM ATS
This program is used to exclude paper in the bypass
tray when automatic paper selection is used.
This program is initially enabled (factory default
setting).
DISABLE DEFAULT SETTING
CHANGES
(When the PRINTER EXPANSION KIT is installed)
This program is used to prevent the configuration
setting defaults from being changed.
This program is initially disabled (factory default
setting).
KEY OPERATOR PROGRAMS
PRINT SETTINGS
DEFAULT SETTINGS
NETWORK SETTINGS
INTERFACE SETTINGS
INITIALIZE AND/OR STORE
SETTINGS
OK
AR-M237_keyope_SEC.book 16 ページ 2006年11月20日 月曜日 午後6時31分

17
PROGRAMS FOR PRINT MODE
INTERFACE SETTINGS
The "INTERFACE SETTINGS" are used to monitor
and set limits for the data that is sent to the machine’s
parallel port, USB port, or network port. The settings
consist of the following programs:
●HEXADECIMAL DUMP MODE
●I/O TIMEOUT
●PARALLEL PORT EMULATION SWITCHING
●USB PORT EMULATION SWITCHING
●NETWORK PORT EMULATION SWITCHING
●PORT SWITCHING METHOD
●ENABLE PARALLEL PORT
●ENABLE USB PORT
●ENABLE NETWORK PORT
●ENABLE ECP
HEXADECIMAL DUMP MODE
(When the PRINTER EXPANSION KIT is installed)
This program is used to print out the print data from the
computer in hexadecimal and in the corresponding text
characters (based on ASCII code). This allows you to
check whether or not print data is being correctly sent
from the computer.
This program is initially disabled (factory default
setting).
Example of output in hexadecimal dump mode (A4
portrait)
I/O TIMEOUT
This program is used to set the amount of time until I/O
timeout when waiting for print data.
In the event that the set amount of time elapses
without the port receiving any print data, the I/O
timeout function temporarily breaks the port
connection and intiates automatic port selection or
makes the port begin waiting for the next set of print
data.
The factory default settings are as follows:
• 180 (sec.)
• When the PRINTER EXPANSION KIT is installed:
60 (sec.)
PARALLEL PORT EMULATION
SWITCHING
(When the PRINTER EXPANSION KIT is installed)
This program is used to set the printer language when
the machine is connected using the parallel port.
The factory default setting is "AUTO".
Unless printing errors occur frequently, it is
recommended that the setting be kept at "AUTO".
USB PORT EMULATION SWITCHING
(When the PRINTER EXPANSION KIT is installed)
This program is used to set the printer language when
the machine is connected using the USB port. The
selections are the same as for "PARALLEL PORT
EMULATION SWITCHING".
The factory default setting is "PCL*".
* When the PS3 expansion kit is installed, the setting is
"AUTO".
Unless printing errors occur frequently, it is
recommended that the setting be kept at "AUTO".
NETWORK PORT EMULATION
SWITCHING
(When the PRINTER EXPANSION KIT is installed)
This program is used to set the printer language when
the machine is connected using the USB port. The
selections are the same as for "PARALLEL PORT
EMULATION SWITCHING".
The factory default setting is "AUTO".
Unless printing errors occur frequently, it is
recommended that the setting be kept at "AUTO".
Selections Description
AUTO The printer language is
automatically changed to match
the data received from the
computer.
PostScript
(When the PS3
EXPANSION
KIT is installed)
The data received from the
computer is printed using
PostScript.
PCL The data received from the
computer is printed using PCL.
AR-M237_keyope_SEC.book 17 ページ 2006年11月20日 月曜日 午後6時31分

18
PROGRAMS FOR PRINT MODE
PORT SWITCHING METHOD
(When the PRINTER EXPANSION KIT is installed)
This program is used to set the method for switching
printer ports.
The machine can use the following three printer ports:
• Parallel port
•USB port
• Network port
The factory default setting is "SWITCH AT END OF
JOB".
ENABLE PARALLEL PORT
(When the PRINTER EXPANSION KIT is installed)
This program is used to enable or disable printing via
the parallel port.
This program is initially enabled (factory default
setting).
ENABLE USB PORT
(When the PRINTER EXPANSION KIT is installed)
This program is used to enable or disable printing via
the USB port.
This program is initially enabled (factory default
setting).
ENABLE NETWORK PORT
(When the PRINTER EXPANSION KIT is installed)
This program is used to enable or disable printing via
the network port.
This program is initially enabled (factory default
setting).
ENABLE ECP
(When the PRINTER EXPANSION KIT is installed)
Enable this program when you wish to use ECP mode
on the parallel port.
This program is initially disabled (factory default
setting).
NETWORK SETTINGS
(When the PRINTER EXPANSION KIT is installed)
The NETWORK SETTINGS are used when the
machine is used as a network printer. The "NETWORK
SETTINGS" consist of the following programs:
●IP ADDRESS SETTING
●ENABLE TCP/IP
●ENABLE NetWare
●ENABLE EtherTalk
●ENABLE NetBEUI
●RESET THE NIC
IP ADDRESS SETTING
This program is used to set the IP address (IP
address, Subnet Mask, and Gateway) of the machine
when TCP/IP protocol is used on the network.
When "DHCP" is selected, the machine will obtain an IP
address automatically. This is the factory default setting.
When the machine is used on a TCP/IP network, be
sure to enable the "ENABLE TCP/IP" program.
ENABLE TCP/IP
This program must be enabled to use the machine on
a TCP/IP network. "IP ADDRESS SETTING" must
also be configured.
This program is initially enabled (factory default setting).
ENABLE NetWare
This program must be enabled to use the machine on
a network that uses NetWare protocol.
This program is initially enabled (factory default setting).
Selections Description
SWITCH AT
END OF JOB
Automatic printer port selection
at the end of each print job.
SWITCH AFTER
I/O TIMEOUT
Automatic printer port selection if
the time set in "I/O TIMEOUT"
elapses.
Consult your network administrator
before configuring the NETWORK
SETTINGS.
• After changing the settings, you must turn
off the machine’s power switch, wait
briefly, and then turn the switch back on in
order to make the changes take effect.
• Some programs in the following are
marked by "*1". This indicates that a
message will appear at the end of the
setting procedure asking you to confirm
execution of the new setting. If needed,
you can cancel the new setting by
touching the [NO] key.
When DHCP is used, the IP address
assigned to the machine may
automatically be changed on
occasion. If this happens, printing
will not be possible.
This setting is only effective in a network
environment that uses Ipv4 TCP/IP protocol.
To set an IP address on a Ipv6 TCP/IP
network, use the Web pages. In an IPv6
environment, the machine can use LPD or
IPP protocol.
Caution
Note
Caution
Note
05_keyope_printer.fm 18 ページ 2006年11月28日 火曜日 午後5時30分

19
PROGRAMS FOR PRINT MODE
ENABLE EtherTalk
This program must be enabled to use the machine on
a network that uses EtherTalk protocol.
This program is initially enabled (factory default setting).
ENABLE NetBEUI
This program must be enabled to use the machine on
a network that uses NetBEUI protocol.
This program is initially enabled (factory default
setting).
RESET THE NIC
This program is used to restore all network settings to
the factory default settings.
INITIALIZE AND/OR STORE SETTINGS
(When the PRINTER EXPANSION KIT is installed)
These programs are used to return the configuration
settings (See the online manual for network printer)
and the "PRINT SETTINGS" (p.16) to the factory
default settings. The programs are also used to store
the current settings and to restore stored settings.
"INITIALIZE AND/OR STORE SETTINGS" consists of
the following programs:
●RESTORE FACTORY DEFAULTS
●STORE CURRENT CONFIGURATION
●RESTORE CONFIGURATION
RESTORE FACTORY DEFAULTS
This program is used to return the configuration
settings (see the online manual for network printer)
and the "PRINT SETTINGS" (p.16) to the factory
default settings. If you need a record of the current
settings before restoring the factory defaults, use
"Data list print" in the user settings to print a list of the
current settings. (See "CUSTOM SETTINGS" in the
operation manual for copier.)
STORE CURRENT CONFIGURATION
This program is used to store the current configuration
settings (see online manual for network printer) and
"PRINT SETTINGS" (p.16). The stored settings will not
be erased even if the power is turned off. To restore
the stored settings, use the "RESTORE
CONFIGURATION" program.
RESTORE CONFIGURATION
This program is used to restore settings that were
stored using the "STORE CURRENT
CONFIGURATION" program.
The current settings will change to the restored
settings.
*1
Some programs in the following are marked
by "*1". This indicates that a message will
appear at the end of the setting procedure
asking you to confirm execution of the new
setting. If needed, you can cancel the new
setting by touching the [NO] key.
If any of the "NETWORK SETTINGS" (p.18)
were changed before execution of this
program, you must turn off the machine’s
power switch, wait briefly, and then turn the
switch back on in order to make the settings
take effect.
Note
*1
*1
*1
Note
AR-M237_keyope_SEC.book 19 ページ 2006年11月20日 月曜日 午後6時31分

20
PROGRAMS FOR NETWORK
SCANNER MODE
This chapter explains key operator programs that are used for the network scanner function. These programs can
only be configured on models that have the network scanner function.
SCANNER SETTINGS
The "SCANNER SETTINGS" consist of the following
programs:
●INITIAL FILE FORMAT SETTING
●INITIAL QUALITY SETTING
●INITIAL RESOLUTION SETTING
●DEFAULT DISPLAY SETTINGS
●THE NUMBER OF DIRECT ADDRESS / SENDER
KEYS DISPLAYED SETTING
INITIAL FILE FORMAT SETTING
Use this program to change the default file format (file
type, compression mode, and number of pages per
file) that is used when sending an image by Scan to
E-mail, Scan to Desktop, or Scan to FTP.
The factory default settings are as follows:
• File type: TIFF
• Compression mode: G4
• Number of pages per file: All
INITIAL QUALITY SETTING
This program is used to set the default original type
and exposure level for network scanner mode.
For informatin on these settings, see the operation
manual for network scanner.
The factory default settings are as follows:
• Original image type: Text/Photo
• Exposure: Auto
INITIAL RESOLUTION SETTING
This program is used to set the default resolution for
network scanner mode.
The factory default setting is "300" (dpi).
DEFAULT DISPLAY SETTINGS
Use this program to select the initial screen that
appears when the [SCAN] key is pressed to switch to
network scanner mode, or when the [CLEAR ALL] key
( ) is pressed in scanner mode.
Three selections are available for the initial screen:
• CONDITION SETTINGS
• ADDRESS BOOK (ABC)
• ADDRESS BOOK (GROUP)
The factory default setting is "CONDITION SETTINGS".
THE NUMBER OF DIRECT ADDRESS /
SENDER KEYS DISPLAYED SETTING
This program is used to select the number of
one-touch keys that are displayed in the address book
screen and sender selection screen. Selections are
[6], [8], and [12].
The factory default setting is "8" (keys).
KEY OPERATOR PROGRAMS
SCANNER SETTINGS
INITIAL FILE FORMAT SETTING
INITIAL QUALITY SETTING
INITIAL RESOLUTION SETTING
OK
1/2
Each displayed one-touch key name can be
up to 18 characters long when the number
of displayed one-touch keys is 6 or 8. Each
name can only be 10 characters long when
the number of displayed one-touch keys is
12.
Note
AR-M237_keyope_SEC.book 20 ページ 2006年11月20日 月曜日 午後6時31分
AR-M237_keyope_SEC.book 1 ページ 2006年11月20日 月曜日 午後6時31分

AR-M257/AR-M317
SHARP ELECTRONICS CORPORATION
Sharp Plaza, Mahwah, New Jersey 07430-2135.
SHARP ELECTRONICS OF CANADA LTD.
335 Britannia Road East, Mississauga, Ontario, L4Z 1W9
www.sharpusa.com
PRINTED IN CHINA
2007B KS1
TINSE1679QSZZ
AR-M257/AR-M317 KEY OPERATOR'S GUIDE
This manual has been printed using a vegetable-based soy oil ink
to help protect the environment.
Printed on 100% post-consumer recycled paper
Cover4.fm 1 ページ 2006年11月28日 火曜日 午後2時11分

MODEL
AR-M257
AR-M317
DIGITAL MULTIFUNCTIONAL
SYSTEM
OPERATION MANUAL
(for copier)
•BEFORE USING
THE MACHINE
•COPY FUNCTIONS
•CONVENIENT COPY
FUNCTIONS
•USER SETTINGS
•TROUBLESHOOTING
AND MAINTENANCE
•PERIPHERAL DEVICES
AND SUPPLIES
•APPENDIX
8
21
35
53
59
78
82
Page
INA
KS1
QSZZ
AR-M257/AR-M317 OPERATION MANUAL (for copier)
!Andromeda_copy_sec.book 1 ページ 2006年11月23日 木曜日 午後6時1分

➢➣➢➣➢➣➢➣➢➣➢➣➢➣➢➣➢➣➢➣➢➣➢➣➢➣➢➣➢➣➢➣
➢
➢
➢
➣➢➣➢➣➢➣➢➣➢➣➢➣➢➣➢➣➢➣
➢
➣
FOR YOUR RECORDS ...
To protect against loss or theft, record and retain for reference the
copier’s serial number located on the back of the unit.
Model Number
Serial Number
Date of Purchase
Place of Purchase
Authorized Sharp Copier
Service Department Number
➣➢➣➢➣➢➣➢➣➢➣➢➣➢➣➢➣➢➣➢➣➢➣➢➣➢➣➢➣➢➣➢➣
➣➢➣➢➣➢➣➢➣➢➣➢➣➢➣➢➣➢➣
Do not make copies of anything which is prohibited from copying by law. The
following items are normally prohibited from copying by national law. Other
items may be prohibited by local law.
● Checks ● Passports ● Driver's licenses
● Money ● Stamps ● Bonds ● Stocks ● Bank drafts
FCC Regulations state that any unauthorized changes or modifications to
this equipment not expressly approved by the manufacturer could void the
user's authority to operate this equipment.
Shielded interface cables must be used with this equipment to maintain
compliance with EMC regulations.
This device complies with Part 15 of the FCC Rules. Operation is
subject to the following two conditions: (1) This device may not cause
harmful interference, and (2) this device must accept any interference
received, including interference that may cause undesired operation.
WARNING:
For users in the USA
Note:
This equipment has been tested and found to comply with the limits for a
Class A digital device, pursuant to Part 15 of the FCC Rules. These limits are
designed to provide reasonable protection against harmful interference when
the equipment is operated in a commercial environment. This equipment
generates, uses, and can radiate radio frequency energy and, if not installed
and used in accordance with the instruction manual, may cause harmful
interference to radio communications. Operation of this equipment in a
residential area is likely to cause harmful interference in which case the user
will be required to correct the interference at his own expense.
!Andromeda_copy_sec.book 1 ページ 2006年11月23日 木曜日 午後6時1分

1
CONTENTS
CAUTIONS................................................................................................................................................. 3
●CAUTIONS ON USING THE MACHINE........................................................................................................... 3
●IMPORTANT POINTS WHEN SELECTING AN INSTALLATION SITE ........................................................... 3
●CAUTIONS ON HANDLING THE MACHINE.................................................................................................... 4
●ENVIRONMENTAL INFORMATION................................................................................................................. 5
USING THE MANUAL ............................................................................................................................... 5
●ABOUT THE OPERATION MANUALS............................................................................................................. 5
●THE MEANING OF "R" IN ORIGINAL AND PAPER SIZE INDICATIONS ....................................................... 6
●CONVENTIONS USED IN THIS MANUAL....................................................................................................... 6
MAIN FEATURES ...................................................................................................................................... 7
1BEFORE USING THE MACHINE
PART NAMES AND FUNCTIONS ..................... 8
●OPERATION PANEL ......................................10
●TOUCH PANEL ..............................................11
POWER ON AND OFF..................................... 13
●POWER ON ....................................................13
●POWER OFF ..................................................13
●INITIAL SETTINGS.........................................14
●POWER SAVE MODES..................................14
LOADING PAPER............................................ 15
●PAPER............................................................15
●LOADING PAPER...........................................17
●CHANGING A TRAY’S PAPER TYPE AND
PAPER SIZE SETTINGS................................19
2COPY FUNCTIONS
MAIN SCREEN OF COPY MODE ................... 21
NORMAL COPYING ........................................ 22
●
COPYING FROM THE DOCUMENT GLASS
....22
●COPYING FROM THE RSPF .........................23
●
POINTS TO NOTE WHEN MAKING COPIES
...24
●BYPASS FEED (special paper) ......................26
AUTOMATIC TWO-SIDED COPYING............. 27
●USING THE DOCUMENT GLASS..................27
●USING THE RSPF..........................................28
EXPOSURE ADJUSTMENT ............................ 29
●
SELECTING THE ORIGINAL IMAGE TYPE AND
MANUALLY ADJUSTING THE EXPOSURE
......29
REDUCTION/ENLARGEMENT/ZOOM............ 30
●AUTOMATIC RATIO SELECTION .................30
●MANUAL RATIO SELECTION........................31
●SELECTING THE VERTICAL AND
HORIZONTAL COPY RATIOS SEPARATELY
(XY ZOOM copying)........................................32
INTERRUPTING A COPY RUN ....................... 34
3CONVENIENT COPY FUNCTIONS
COPY FINISHING FUNCTIONS ...................... 35
●SORT COPY.................................................. 35
●GROUP COPY............................................... 35
●OFFSET FUNCTION ..................................... 35
●STAPLE SORT (when the finisher
(AR-FN5A) is installed) .................................. 37
●ORIENTATION OF THE ORIGINAL AND
STAPLING POSITIONS................................. 37
SPECIAL MODES............................................ 39
●GENERAL PROCEDURE FOR USING THE
SPECIAL FUNCTIONS.................................. 40
●MARGIN SHIFT COPY .................................. 41
●ERASE COPY................................................ 42
●DUAL PAGE COPY ....................................... 43
●PAMPHLET COPY ........................................ 44
●JOB BUILD MODE......................................... 45
●MULTI SHOT COPY ...................................... 46
●ORIGINAL SIZE ............................................. 47
●COVER COPY ............................................... 48
●B/W REVERSE COPY................................... 50
●CARD SHOT .................................................. 51
4USER SETTINGS
CUSTOM SETTINGS....................................... 53
●GENERAL PROCEDURE FOR CUSTOM
SETTINGS ..................................................... 54
●SETTINGS ..................................................... 55
JOB PROGRAM MEMORY ............................. 56
●STORING A JOB PROGRAM........................ 56
●EXECUTING A JOB PROGRAM ................... 57
●DELETING A STORED JOB PROGRAM ...... 57
AUDITING MODE ............................................ 58
●COPYING WHEN AUDITING MODE IS
ENABLED ...................................................... 58
!Andromeda_copy_sec.book 1 ページ 2006年11月23日 木曜日 午後6時1分

2
5
TROUBLESHOOTING AND MAINTENANCE
DISPLAY MESSAGES..................................... 60
TROUBLESHOOTING ..................................... 62
MISFEED REMOVAL....................................... 66
●MISFEED REMOVAL GUIDANCE .................66
●MISFEED IN THE RSPF.................................67
●MISFEED IN THE BYPASS TRAY .................68
●MISFEED IN THE MACHINE..........................68
●MISFEED IN THE CENTER TRAY.................70
●MISFEED IN THE UPPER PAPER TRAY ......70
●MISFEED IN THE LOWER PAPER TRAY .....71
●MISFEED IN THE UPPER EXIT AREA
(when a job separator tray kit or finisher
(AR-FN5A) is installed) ...................................72
●MISFEED IN AN OUTPUT TRAY
(when a finisher (AR-FN5A) is installed).........72
REPLACING THE TONER CARTRIDGE ........ 74
STAPLE CARTRIDGE REPLACEMENT......... 75
●STAPLE JAM REMOVAL ...............................76
CHECKING THE TONER QUANTITY AND
TOTAL COUNT................................................ 76
CLEANING THE MACHINE............................. 77
●DOCUMENT GLASS AND RSPF ...................77
●THE BYPASS TRAY PAPER
FEED ROLLER ...............................................77
6
PERIPHERAL DEVICES AND SUPPLIES
PERIPHERAL DEVICES.................................. 78
●FINISHER (AR-FN5A) ....................................79
●500-SHEET PAPER FEED UNIT/
2 x 500-SHEET PAPER FEED UNIT..............80
STORAGE OF SUPPLIES ............................... 81
●PROPER STORAGE ......................................81
7APPENDIX
SPECIFICATIONS ........................................... 82
MATERIAL SAFETY DATA SHEET................ 84
INDEX............................................................... 92
●INDEX BY PURPOSE.....................................95
!Andromeda_copy_sec.book 2 ページ 2006年11月23日 木曜日 午後6時1分

3
CAUTIONS
Follow the cautions below when using this machine.
CAUTIONS ON USING THE MACHINE
Warning:
• The fusing area is hot. Exercise care in this area when removing misfed paper.
• Do not look directly at the light source. Doing so may damage your eyes.
Caution:
• Do not switch the machine rapidly on and off. After turning the machine off, wait 10 to 15 seconds before turning it
back on.
• Machine power must be turned off before installing any supplies.
• Place the machine on a firm, level surface.
• Do not install the machine in a humid or dusty location.
• When the machine is not used for a long time, for example, during prolonged holidays, turn the power switch off
and remove the power cord from the outlet.
• When moving the machine, be sure to turn the power switch off and remove the power cord from the outlet.
• Do not cover the machine with a dust cover, cloth or plastic film while the power is on. Doing so may prevent heat
dissipation, damaging the machine.
• Use of controls or adjustments or performance of procedures other than those specified herein may result in
hazardous laser radiation exposure.
• The socket-outlet should be installed near the machine and should be easily accessible.
IMPORTANT POINTS WHEN SELECTING AN
INSTALLATION SITE
Improper installation may damage the machine. Please note the following during initial installation and whenever the
machine is moved.
Do not install your machine in areas that are:
The machine should be installed near an accessible power outlet for easy connection and
disconnection.
If the machine is moved from a cool place to a warm place, condensation may form inside the machine. Operation
in this condition will cause poor copy quality and malfunctions. Leave the machine at room temperature for at least
2 hours before use.
•damp, humid, or very
dusty
•exposed to direct sunlight
•poorly
ventilated
•subject to extreme
temperature or humidity
changes, e.g., near an
air conditioner or
heater.
Caution
!Andromeda_copy_sec.book 3 ページ 2006年11月23日 木曜日 午後6時1分

4
Be sure to connect the power cord only to a power outlet that meets the specified voltage and
current requirements. Also make certain the outlet is properly grounded.
Be sure to allow the required space around the
machine for servicing and proper ventilation.
CAUTIONS ON HANDLING THE MACHINE
Observe the following precautions when handling the machine to maintain top performance.
Do not drop the machine, subject it to shock or strike it against any object.
Store spare toner cartridges in a cool dry place without removing from the package before use.
• If they are exposed to direct sunlight or excessive heat, poor copies may result.
Do not touch the photoconductive drum (green portion).
• Scratches or smudges on the drum will cause dirty copies.
Connect the machine to a power outlet which is not used for other electric appliances. If a lighting fixture is
connected to the same outlet, the light may flicker.
Note
12" (30cm)
12"
(30cm)
12"
(30cm)
A small amount of ozone is produced within the machine during operation.
The emission level is insufficient to cause any health hazard.
Note:
The present recommended long term exposure limit for ozone is 0.1 ppm (0.2 mg/m3) calculated as an 8 hr. time-
weighted average concentration.
However, since the small amount that is emitted may have an objectionable odor, it is advisable to place the
machine in a ventilated area.
Safety precautions:
This Digital Copier is rated Class I and complies with 21 CFR 1040.10 and 1040.11 of the CDRH standards. This
means that the machine does not produce hazardous laser radiation. For your safety, observe the precautions below.
• Do not remove the cabinet, operation panel or any other covers.
• The machine’s exterior covers contain several safety interlock switches. Do not bypass any safety interlock by
inserting wedges or other items into switch slots.
This product utilizes a CR coin Lithium battery which contains a Perchlorate material. Special handling for this
material may apply, California residents, See www.dtsc.ca.gov/hazardouswaste/perchlorate/
Others, consult local environmental officers.
!Andromeda_copy_sec.book 4 ページ 2006年11月23日 木曜日 午後6時1分

5
ENVIRONMENTAL INFORMATION
USING THE MANUAL
This machine has been designed to provide convenient copying features in a minimum amount of office space and
with maximum operational ease. To get full use of all machine features, be sure to familiarize yourself with this
manual and the machine. For quick reference during machine use, keep this manual in a handy location.
ABOUT THE OPERATION MANUALS
The operation manuals for the machine are as follows:
Operation Manual for copier (this manual)
This manual contains explanations of the product and procedures for using the machine as a copier.
Online manual (for printer)
This manual is on the CD-ROM, and explains the procedures for using the machine as a printer, network printer, and
network scanner.
Software setup guide (for printer)
This manual contains instructions for installing the software that allows the machine to be used with your computer
and procedures for establishing initial printer settings.
Operation manual (for network scanner) (When the network scanner is
installed.)
This manual contains explanations of the product and procedures for using the machine as a network scanner.
Key operator's guide
This explains key operator programs for machine management and copier related functions.
Key operator programs for the fax functions are explained in the operation manual for facsimile.
Products that have earned the ENERGY STAR® are designed to protect the environment
through superior energy efficiency.
The Environmental Choice Program guidelines are applied to the products only in Canada. The
products that meet the Environmental Choice Program guidelines carry the logo shown to the left.
The products without the logo may not meet the Environmental Choice Program guidelines.
"BATTERY DISPOSAL"
THIS PRODUCT CONTAINS A LITHIUM PRIMARY MEMORY BACK-UP BATTERY THAT MUST BE
DISPOSED OF PROPERLY. PLEASE CONTACT YOUR LOCAL SHARP DEALER OR AUTHORIZED
SERVICE REPRESENTATIVE FOR ASSISTANCE IN DISPOSING OF THIS BATTERY.
This product utilizes tin-lead solder, and a fluorescent lamp containing a small amount of mercury.
Disposal of these materials may be regulated due to environmental considerations.
For disposal or recycling information, please contact your local authorities or the Electronics Industries Alliance:
www.eia.org
!Andromeda_copy_sec.book 5 ページ 2006年11月23日 木曜日 午後6時1分

6
THE MEANING OF "R" IN ORIGINAL AND PAPER SIZE
INDICATIONS
An "R" appearing at the end of an original or paper size (5-1/2" x 8-1/2"R, 8-1/2" x 11"R, etc.) indicates that the original
or paper is oriented horizontally as shown below.
Sizes that can be placed only in the horizontal (landscape) orientation (8-1/2" x 14", 11" x 17"), do not contain the
"R" in their size indication.
CONVENTIONS USED IN THIS MANUAL
Explanation of words and illustration
• This operation manual refers to the Reversing Single Pass Feeder as the "RSPF".
• The illustrations in this manual show the AR-M257/AR-M317 with the optional job separator tray kit (AR-TR3)
installed.
The appearance of your machine may be different depending on the model and options installed, however, the
basic operations are the same.
• For peripheral devices that can be installed, see "PERIPHERAL DEVICES" (p.78).
Warns that injury may result if the contents of the warning are not properly followed.
Cautions that damage to the machine or one of its components may result if the contents of the
caution are not properly followed.
Notes provide useful information on the specifications, functions, performance, and operation of
the machine.
<Horizontal (Landscape) orientation>
Warning
Caution
Note
RSPF
!Andromeda_copy_sec.book 6 ページ 2006年11月23日 木曜日 午後6時1分

7
MAIN FEATURES
High-speed laser copying
• First-copy time*1 at 600 dpi*2 is only 4.8 seconds.
• Copying speed is 25 copies/min. (AR-M257) or 31 copies/min. (AR-M317) at 600 dpi . This is ideal for business
use and provides a big boost to workplace productivity.
*1First-Copy time may vary depending on the power-supply voltage, ambient temperature, and other operating conditions.
*2"dpi" ("dots per inch") is unit that is used to measure resolution. Resolution indicates how much detail can be reproduced in
a printed or scanned image.
High-quality digital image
• In addition to automatic exposure adjustment, three original type modes are available: "TEXT mode" for text-only
originals, "TEXT/PHOTO mode" for mixed text and photo originals, and "PHOTO mode" for photos. The exposure
can be manually adjusted to 5 levels in each mode.
Enhanced copying features
• Zoom copies can be made from 25% to 400% in increments of 1%.
• Continuous copying of up to 999 copies is possible.
• Automatic two-sided copying can be performed.
• Useful special features such as erase, margin shift, 2 in 1 and 4 in 1, pamphlet copy, dual page copy and cover
copy are available.
• Key operator programs allow the setting or modification of functions to meet your specific needs. The key operator
programs can also be used to enable audit mode, which allows the machine administrator to control use of the
machine.
Black and white LCD touch panel makes it easy to operate the machine
• Employing a backlit black and white LCD display, the touch panel provides step-by-step guidance for each function
of the machine. The touch panel even provides instructions for removing paper misfeeds and other problems that
occur.
Environment and people friendly design
• Preheat and auto power shut-off modes are provided to reduce power consumption when the machine is not in
use.
• A universal design has been implemented in the product whereby the height of the operation panel and shape of
the keys are designed to be usable by as many people as possible.
Erase copy Margin shift copy 2in1 copy 4in1 copy
A
AAA
Dual page copyPamphlet copy
3
4
SHARP
1
2
Cover copy Card shot
00.fm 7 ページ 2006年11月29日 水曜日 午前9時22分

8
1Chapter 1
BEFORE USING THE MACHINE
This chapter contains basic information that should be read before using the machine.
PART NAMES AND FUNCTIONS
Exterior
Document feeder tray
Place the original(s) that you wish to scan face up
here. (p.23)
Original guides
Adjust to the size of the originals.
Document feeder cover
Open to remove misfed originals. (p.67)
Reversing tray
Pull out to remove misfed originals. (p.67)
Exit area
Originals exit the machine here after copying.
Document transport cover
Open to remove misfed originals. (p.67)
Document transport cover knob
Pull to open the document transport cover (p.67)
Document glass
Place an original that you wish to scan face down
here. (p.22)
Power switch
Press to turn the machine power on and off. (p.13)
Handles
Use to move the machine.
Operation panel
Contains operation keys and the touch panel.
(p.10)
Job separator tray (Upper tray) (optional)
Print jobs and received faxes are delivered to this
tray.
Center tray
Finished copies are delivered to the center tray.
Front cover
Open to remove paper misfeeds and perform
machine maintenance. (p.68)
1
21
20
19
18
6
14
17
16
3
5
2
9
8
10
13
12
4
7
11
15
1
2
3
4
5
6
7
8
9
10
11
12
13
14
!Andromeda_copy_sec.book 8 ページ 2006年11月23日 木曜日 午後6時1分

9
BEFORE USING THE MACHINE
1
Interior
Paper trays
Each tray holds 500 sheets of copy paper. (p.15)
Upper right side cover
Open to remove misfeeds when an optional job
separator tray kit or a optional finisher is installed.
(p.72)
Side cover
Open to remove misfeeds. (p.68)
Side cover handle
Pull to open the side cover. (p.68)
Bypass tray paper guides
Adjust to the width of the paper. (p.18)
Bypass tray
Regular paper and special paper (such as
transparency film) can be fed from the bypass tray.
(p.18)
Bypass tray extension
Pull out the bypass tray extension before placing
paper in the bypass tray. (p.18)
Toner cartridge lock release lever
Use to unlock the toner cartridge. (p.74)
Toner cartridge
Contains toner. (p.74)
Roller rotating knob
Turn to remove misfed paper. (p.68)
Photoconductive drum
Copy images are formed on the photoconductive
drum.
Fusing unit release levers
To remove a paper misfeed in the fusing unit, push
up on these levers and remove the paper. (p.69)
Fusing unit paper guide
Open to remove misfed paper. (p.69)
23
22
24
25
27
26
15
16
17
18
19
20
21
22
23
Do not touch the photoconductive drum
(green portion). Doing so may damage the
drum and cause smudges on copies.
The fusing unit is hot. Do not touch
the fusing unit when removing
misfed paper. Doing so may cause a
burn or injury.
The model name is on the front cover of the
machine.
24
25
Caution
26
Warning
27
Note
!Andromeda_copy_sec.book 9 ページ 2006年11月23日 木曜日 午後6時1分

10
BEFORE USING THE MACHINE
OPERATION PANEL
Touch panel
The machine status, messages and touch keys are
displayed on the panel. The display will show the
status of printing, copying or network scanning
according to the mode that is selected. For details
see the next page.
Mode select keys and indicators
Use to change modes and the corresponding
display on the touch panel.
[COPY] key
Press to select copy mode.
[PRINT] key/ONLINE indicator/
DATA indicator
Press to select print mode.
•ONLINE indicator
Print jobs can be received when this indicator is lit.
•DATA indicator
A print job is in memory. The indicator lights
steadily while the job is held in memory, and
blinks while the job is printed.
[SCAN] key/DATA indicator (When the network
scanner option is installed.)
Press to select network scan mode when the
network scanner option is installed.
•DATA indicator
Lights steadily or blinks while a scanned image
is being sent.
(See "Operation manual (for network
scanner)".)
[FAX] key/LINE indicator/DATA indicator (When
the fax option is installed.)
Press to select fax mode when the fax option is
installed.
•LINE indicator
this lights up while faxes are being sent or
received.
•DATA indicator
Blinks when a fax has been received to memory
and lights steadily when a fax is waiting in
memory for transmission.
(See operation manual for facsimile.)
[JOB STATUS] key
Press to display the current job status. (p.12)
[CUSTOM SETTINGS] key
Use to adjust various settings of the machine
including the contrast of the touch panel and key
operator programs. (p.54)
Numeric keys
Use to enter numeric values for various settings.
[ACC.#-C] key ( )
When auditing mode is enabled, press this key
after finishing a job to return the machine to
account number entry standby.
[#/P] key ( )
Use this key to execute a job program in copy
mode.
The key is also used to dial in fax mode.
[CLEAR] key ( )
Press to clear a copy number setting or cancel a
job.
[START] key ( )
Press in copy mode, scanner mode, or fax mode to
begin copying, network scanning, or faxing.
This key blinks when auto power shut mode has
activated. Press the key to return to normal
operation.
[INTERRUPT] key ( )
Use to perform an interrupt copy job. (p.34)
[CLEAR ALL] key ( )
Resets the settings to the initial settings.
COPY
PRINT
SCAN
FAX
ON LINE
DATA
DATA
DATA
LINE
JOB STATUS
CUSTOM SETTINGS
ACC.#-C
9
10 11
2 3 4 5 6 7 8
1
1
2
3
4
5
6
7
8
9
10
11
!Andromeda_copy_sec.book 10 ページ 2006年11月23日 木曜日 午後6時1分

11
BEFORE USING THE MACHINE
1
TOUCH PANEL
Using the touch panel
[Example 1]
Items on the touch panel
are selected by touching
the key associated with
the item. A beep will
sound to confirm that the
item was selected and
the key will be
highlighted.
* A double-beep is
sounded when an
invalid key is touched.
[Example 2]
Keys which are grayed
out cannot be selected.
The confirmation beeps can be disabled in the key
operator programs. (See "Key operator's guide".)
The touch panel screens shown in this manual are
printed images and may differ from the actual screens.
Selecting a function
[Example 1]
Items which are
highlighted at the time a
screen appears are
already selected and will
take effect when the [OK]
key is touched.
[Example 2]
If you need to cancel a selection, simply press the key
once again so that it is not highlighted.
The key is no longer
highlighted and the
selection is canceled.
[Example 3]
When the machine is
used in copy mode or fax
mode and a special
mode is selected, a icon
representing the feature
will appear on the touch
panel. If this icon is
touched, the setting
screen of the function (or
a menu screen) will
appear, allowing the
settings to be checked,
adjusted, or canceled.
JOB QUEUE
COPY
SHARP001
003 / 000
003 / 000
SETS / PROG
Beep
tone
1/13 COMPLETE
CANCEL
RIGHT
BINDING
LEFT
BINDING
OK
MULTI SHOT
1/
DUAL PAGE
COPY
MULTI SHOT
1/
DUAL PAGE
COPY
SPECIAL MODES
OUTPUT
2-SIDED COPY
READY TO COPY.
ORIGINA
8½x11
8½x14
!Andromeda_copy_sec.book 11 ページ 2006年11月23日 木曜日 午後6時1分

12
BEFORE USING THE MACHINE
Job status screen (common to copy, print, network scan and fax)
This screen appears when the [JOB STATUS] key on the operation panel is pressed.
A job list showing the current job and the stored jobs or a list showing completed jobs can be displayed.
The contents of jobs can be viewed and jobs can be deleted from the queue. The following screen shows the job
queue for print jobs.
Job list
Shows stored jobs and the job currently being
executed. Touch one of keys to in the above
illustration to select the type of job. The icon next to
each job name indicates the mode of the job as
follows:
The jobs in the job list appear in the form of keys.
To give priority to a job or pause or delete a job,
touch the key of the job and then use the key
described in or .
*1:"PAPER EMPTY" in the job status display
"PAPER EMPTY" in the job status display
indicates that the machine is out of the specified
size of paper. Add the specified size of paper. If
the specified size of paper is not available and
you are in printer mode, another size of paper
can be loaded in the bypass tray to allow printing
to take place. (See the "Online manual".)
Mode switching keys
Use to select the job list mode: "JOB QUEUE"
(Stored/currently executing jobs) or "COMPLETE"
(Finished jobs).
"JOB QUEUE":
Shows jobs that have been stored and the job that
is currently being executed.
"COMPLETE":
Shows the jobs that have been finished. Note that
copy jobs do not appear in this list.
If the power is turned off, or if auto power shut-off
mode activates when there are no jobs, the jobs in
the "COMPLETE" list will be erased.
[PRINT JOB] key
Use to view the list of output jobs for all modes
(print, copy, and fax).
[SCAN] key
Displays a network scanner job (When the network
scanner function is installed.).
[FAX JOB] key
This displays stored fax jobs and the fax job
currently being executed (When the fax option is
installed.).
Display switching keys
Use to change the page of the displayed job list.
[STOP/DELETE] key
Use to pause or delete a job currently being
executed, or to delete a stored job. Copy jobs and
received faxes cannot be paused or deleted with
this key. Copy jobs can be canceled by pressing
the [CLEAR] key ( ) or [CLEAR ALL] key ( ).
[PRIORITY] key
Touch this key after selecting a stored job in this
[JOB QUEUE] list to print the job ahead of the
other jobs.
[DETAIL] key
Shows information on the selected job. This cannot
be used for a received fax.
JOB QUEUE
COPY
SHARP001
0666211221
STATUS
PAPER EMPTY*
1
003 / 000
PRINT JOB SCAN FAX JOB
JOB QUEUE
COMPLETE
DETAIL
PRIORITY
STOP/DELETE
WAITING
WAITING
003 / 000
010 / 000
1/1
SETS / PROGRESS
12
93 4 5 6 7 8
Copy mode Printer mode
Network scanner mode
Fax mode
(Send jobs)
Fax mode
(Receive jobs)
1
3 5
7 8
2
3
4
5
6
7
8
9
01.fm 12 ページ 2006年11月29日 水曜日 午前8時42分

13
1
POWER ON AND OFF
The power switch is located on the left side of the machine.
POWER ON
Turn the power switch to the "ON" position.
•
When the power switch is turned to the "ON" position,
the message "WARMING UP. A COPYING JOB CAN
BE SET NOW." will appear in the message display and
the machine will start warming up. When "READY TO
COPY." appears, the machine is ready to copy. Copy
settings can be selected during warm-up.
• If auditing mode is enabled, "ENTER YOUR
ACCOUNT NUMBER." will appear. When a valid
account number is entered, the account status will
appear on the main screen for several seconds.
Then copying can be performed. (See "Key
operator’s guide".)
POWER OFF
When the machine is not used for a long time, be sure
to turn it off.
Make sure that the machine is not in operation
and then turn the power switch to the "OFF"
position.
If the power switch is turned off while the machine is in
operation, a misfeed may occur and the job that was in
progress will be canceled.
When the power switch is turned on, the machine starts up in the previously used mode. The following
explanations assume that the previously used mode was copy mode.
Note
ON
OFF
If the fax option is installed, be sure to keep the power turned on. Faxes cannot be received when the power is
turned off.
Note
!Andromeda_copy_sec.book 13 ページ 2006年11月23日 木曜日 午後6時1分

14
BEFORE USING THE MACHINE
INITIAL SETTINGS
The machine reverts to the initial settings when it is first turned on, when the [CLEAR ALL] key ( ) is pressed, or
the preset "auto clear time" elapses after the last copy is made in any mode. When the machine reverts to the initial
settings, all settings and functions selected to that point are canceled. The auto clear time can be changed in the key
operator programs. (See the "Key operator’s guide".)
The initial settings that appear in the display are shown below.
Functions and settings are explained based on the above screen as applicable.
Copy ratio: 100%, Exposure: Automatic, Copy quantity: 0, Automatic two-sided: One side to One side,
Auto paper selection: On,
Paper tray: Upper paper tray
POWER SAVE MODES
The machine has two power save modes to reduce overall power consumption and thereby reduce the cost of
operation. These modes help conserve natural resources and reduce environmental pollution. The two power save
modes are "Preheat mode" and "Auto power shut-off mode".
The time settings for each mode can be changed in the key operator programs. (See the "Key operator’s guide".)
Preheat mode
When the set time elapses, the temperature of the fusing unit is automatically lowered to reduce power consumption
while on standby. The factory default setting is 15 minutes. To return to normal operation, touch any key on the
operation panel. To make a copy when the machine is in this mode, simply select the desired copy selections and
then press the [START] key ( ).
Auto power shut-off mode
When the set time elapses, the power to the fusing unit automatically turns off to reduce power consumption (This is
based on the guidelines of the International Energy Star Program.). The factory default setting is 60 minutes. When
the machine enters this mode, the touch panel screen turns off and only the [START] key ( ) blinks. To return to
normal operation, press the [START] key ( ). To copy after warm-up starts, make desired copy selections and
press the [START] key ( ). When the machine receives a fax or a print job, Auto power shut-off mode
automatically deactivates and the machine returns to normal operation.
The initial settings can be changed in the key operator programs. (See the "Key operator’s guide".)
For the initial settings (initial screen) of printer, fax, and scanner modes, see the operation manuals of those
modes.
OUTPUT
2-SIDED COPY
SPECIAL MODES
READY TO COPY.
AUTO
EXPOSURE
AUTO 8½x11
PAPER SELECT
100%
COPY RATIO
8½x11
0
8½x11
8½x14
Note
!Andromeda_copy_sec.book 14 ページ 2006年11月23日 木曜日 午後6時1分

15
1
LOADING PAPER
When a tray runs out of paper, a message appears in the touch panel. Load paper in the tray.
PAPER
The specifications for the types and sizes of paper that can be loaded in the paper trays are shown below.
For best results, use only SHARP recommended paper.
*15-1/2" x 8-1/2" (A5) size paper can only be loaded in tray 1 and the bypass tray.
*2B5 size paper cannot be loaded in tray 2 (However, B5R paper can be loaded.).
*3When loading paper larger than 8-1/2" x 11" (A4) size, do not use paper of weight greater than 28 lbs. (105 g/m2).
*4The number of sheets of paper which can be loaded varies depending on the weight of the paper.
Tray
No. Paper tray type Paper type Size Weight
Capacity
1 Upper paper tray*1 Plain paper
Letterhead paper
Recycled paper
Color paper
5-1/2" x 8-1/2" to
11" x 17"
(A5 to A3)
15 lbs. to 28 lbs.
(56
g
/m
2
to 105
g
/m
2
)
500 sheets*
4
2 Lower paper tray*2
3 500-sheet paper
feed unit/
Upper paper tray of
2 x 500-sheet paper
feed unit
4 Lower paper tray of
2 x 500-sheet paper
feed unit
Bypass tray Plain paper
Letterhead paper
Recycled paper
Color paper
5-1/2" x 8-1/2" to
11" x 17"
(A6 to A3)
15 lbs. to 34.5 lbs.
(56
g
/m
2
to 128
g
/m
2
)
*3
100 sheets*
4
Thin paper 14 lbs. to 15 lbs.
(52 g/m2 to 56 g/m2)
100 sheets
Heavy paper Max. 54 lbs.
(200 g/m2)
30 sheets
Labels 40 sheets
Transparency film 40 sheets
Envelope
International DL
(110 x 220 mm)
International C5
(162 x 229 mm)
Commercial 10
(4-1/8" x 9-1/2")
5 sheets
2-SIDED COPY
SPECIAL MODES
OUTPUT
OPEN TRAY 1 AND ADD PAPER.
AUTO
EXPOSURE
AUTO 8½x11
PAPER SELECT
100%
COPY RATIO
8½x11
ORIGINAL
0
8½x11
8½x14
!Andromeda_copy_sec.book 15 ページ 2006年11月23日 木曜日 午後6時1分

16
BEFORE USING THE MACHINE
Special papers
Follow these guidelines when using special papers.
Envelopes
Do not use the following envelopes (Misfeeds will
occur.).
• Envelopes with metal tabs, clasps, strings, holes, or
windows.
• Envelopes with rough fibers, carbon paper, or glossy
surfaces.
• Envelopes with two or more flaps.
• Envelopes with tape, film, or paper attached to the
flap.
• Envelopes with a fold in the flap.
• Envelopes with glue on the flap to be moistened for
sealing.
• Envelopes with labels or stamps.
• Envelopes that are slightly inflated with air.
• Envelopes with glue protruding from the seal area.
• Envelopes with part of the seal area peeled off.
Letterhead paper
Letterhead paper is paper with information pre-printed
at the top such as a company name and address.
• Use SHARP recommended transparency film and
label sheets. Using other than SHARP
recommended paper may result in misfeeds or
smudges on the output. If other than SHARP
recommended media must be used, feed each
sheet one at a time using the bypass tray (Do not
attempt continuous copying or printing.).
• There are many varieties of special paper available
on the market, and some cannot be used with this
machine. Before using special paper, contact a
SHARP service center.
• Before using other than SHARP recommended
paper, make a test copy to see if the paper is
suitable.
SHARP
!Andromeda_copy_sec.book 16 ページ 2006年11月23日 木曜日 午後6時1分

17
BEFORE USING THE MACHINE
1
LOADING PAPER
Make sure that the machine is not copying, printing, or printing a received fax, and then follow these steps to load paper.
Loading the paper in the paper tray
1Pull out the paper tray until it stops.
If you are loading the
same size of paper as
was loaded previously,
go to step 4. If you are
loading a different size of
paper, continue with the
following step.
2Squeeze the lock lever of the front
guide and slide the front guide to
match the width of the paper.
3Move the left guide to the appropriate
slot as marked on the tray.
When using 11" x 17"
copy paper, store the left
guide in the slot at the left
front of the paper tray.
4Fan the copy paper.
5Load paper in the tray.
6Push the paper tray firmly back into
the machine.
If you loaded a different size of paper that was loaded
previously, place the appropriate paper size card in the
front of the paper tray to indicate the new paper size.
Front guide
Left guide
•
Load the paper with the print side facing up.
• Insert the paper along the guides.
• The tray holds up to 500 sheets of 21 lb.
(80g/m2) bond paper.
• Do not load paper above the maximum
height line.
• When adding paper, first remove any
paper remaining in the tray, combine it
with the paper to be added, and then
reload as a single stack.
If you loaded a different size of paper that
was loaded previously, go to "CHANGING A
TRAY’S PAPER TYPE AND PAPER SIZE
SETTINGS" (p.19).
Maximum height line
Note
Paper size card
Note
!Andromeda_copy_sec.book 17 ページ 2006年11月23日 木曜日 午後6時1分

18
BEFORE USING THE MACHINE
Loading paper in the bypass tray
1Unfold the bypass tray.
To enable correct
detection of the paper
size, be sure to pull out
the bypass tray
extension.
2Set the paper guides to the copy
paper width.
3Insert the copy paper (print side
down) all the way into the bypass tray.
Important points when inserting paper in the bypass tray
• Be sure to place envelopes horizontally as shown in
the following diagram.
• Load the paper with the print side facing down.
• When loading envelopes, make sure that they are
straight and flat and do not have loosely glued
construction flaps (not the closure flap).
• When adding paper, first remove any paper
remaining in the bypass tray, combine it with the
paper to be added, and then reload as a single
stack. The paper to be added must be the same size
and type as the paper already in the bypass tray.
• Do not use paper that is smaller than the original
image. This may cause smudges or unclean images.
• Do not use paper that has already been printed on
by a laser printer or plain paper fax machine. This
may cause smudges or unclean images.
Landscape
orientation
Portrait
orientation
!Andromeda_copy_sec.book 18 ページ 2006年11月23日 木曜日 午後6時1分

19
BEFORE USING THE MACHINE
1
CHANGING A TRAY’S PAPER TYPE AND PAPER SIZE
SETTINGS
When you change the paper in a tray, follow the steps below to change the tray’s paper type and paper size settings.
The settings cannot be changed when operation has stopped because the paper ran out or a misfeed occurred, or
when an interrupt copy job is being performed.
Even in copy mode, the settings cannot be changed while a print job or received fax is being printed.
1Load paper in the tray as explained in
"Loading the paper in the paper tray"
(p.17).
2Press the [CUSTOM SETTINGS] key.
The custom settings
menu screen will appear.
3Touch the [TRAY SETTINGS] key.
The tray settings screen
will appear.
4Select the tray in which you loaded
paper.
For the tray numbers,
see "PAPER" (p.15).
If the desired tray does
not appear in the display,
use the key or key
to scroll until it appears.
5Select the size and type of paper that
is loaded in the tray.
The currently selected paper type will be highlighted.
• To change the paper type selection, touch the
appropriate type key.
• To change the paper size selection, touch the
appropriate size key.
•
To change the displayed size selections to AB sizes,
touch [AB INCH].
6Touch the [OK] key.
7A message appears prompting you to
check the paper in the tray. Check the
paper and then touch the [OK] key.
You will return to the tray settings screen.
• 5-1/2" x 8-1/2" (A5) size paper can only be set for tray 1.
• B5 size paper cannot be set for tray 2 (However, B5R size paper can be set.).
• Tray settings for trays other than the bypass tray can be prohibited in the key operator programs. (See the "Key
operator's guide".)
Note
DATA
LINE
B STATUS
CUSTOM SETTINGS
TOTAL COUNT
TRAY SETTINGS ADDRES
CONTRO
KEYBOARD
SELECT KEY
CONTRA
TRAY 1
TRAY 2
TRAY 3
PLAIN / 8½x14
PLAIN / 11x17
TYPE / SIZE
PLAIN / 8½x11
CUSTOM SETTINGS
TRAY 1 TYPE/SIZE SETTING
TYPE
RECYCLED
PLAIN
COLOR
LETTER HEAD 11x17
8½x11
8½x14
8½x11R 5½x8½
8½x13
OK
SIZE AB INCH
!Andromeda_copy_sec.book 19 ページ 2006年11月23日 木曜日 午後6時1分

20
BEFORE USING THE MACHINE
Setting the paper type in the bypass tray
Use either of the following two methods to set the bypass tray's paper type setting.
From the [CUSTOM SETTINGS] key
1Load paper in the bypass tray as
explained in "Loading paper in the
bypass tray" (p.18).
2Press the [CUSTOM SETTINGS] key.
The custom settings
menu screen will appear.
3Touch the [TRAY SETTINGS] key.
The tray settings screen
will appear.
4Touch the [BYPASS TRAY] key.
5Select the type of paper that is loaded
in the tray.
"JAPANESE P/C" refers to official postcards used in
Japan.
6Touch the [OK] key.
You will return to the tray settings screen.
From the [PAPER SELECT] key
1Load paper in the bypass tray as
explained in "Loading paper in the
bypass tray" (p.18).
2Touch the [PAPER SELECT] key.
3Touch the paper type selection key.
4Select the paper type.
"JAPANESE P/C" refers to official postcards used in
Japan.
5Touch the [PAPER SELECT] key.
You will return to the main screen of copy mode.
DATA
LINE
B STATUS
CUSTOM SETTINGS
TOTAL COUNT
TRAY SETTINGS ADDRES
CONTRO
KEYBOARD
SELECT KEY
CONTRA
TRAY 4
BYPASS
TRAY
TYPE / SIZE
PLAIN
PLAIN / 11x17
CUSTOM SETTINGS
BYPASS TRAY TYPE SETTING
SELECT THE PAPER TYPE.
RECYCLED
PLAIN
COLOR
HEAVY PAPER THIN PAPER
LETTER HEAD
LABELS
TRANSPARENCY
ENVELOPE JAPANESE P/C
OK
EXPOSURE
AUTO 8½x11
PAPER SELECT
100%
READY TO COPY.
AUTO
EXPOSURE
PAPER SELECT
100%
COPY RATIO
11x17
0
PLAIN
EXTRA IMAGE
ADJUST
RECYCLED PLAIN
8½x11
8½x14
READY TO COPY.
AUTO
EXPOSURE
PAPER SELECT
100%
COPY RATIO
0
RECYCLED
PLAIN
COLOR
HEAVY PAPER THIN PAPER
LETTER HEAD
LABELS
JAPANESE P/C
TRANSPARENCY
ENVELOPE
!Andromeda_copy_sec.book 20 ページ 2006年11月23日 木曜日 午後6時1分

21
2Chapter 2
COPY FUNCTIONS
This chapter explains basic copying functions such as normal copying, reduction or enlargement, and exposure
adjustment.
MAIN SCREEN OF COPY MODE
The main screen of copy mode shows messages, keys, and settings that are used for copying. Touch a key to make
a selection. The main screen of copy mode appears when the [COPY] key is pressed (Except when the custom
settings screen appears.).
Message display
Status messages are displayed here.
Copy number display
Displays the selected number of copies before the
[START] key ( ) is pressed or the number of
remaining copies after the [START] key ( ) is
pressed. A single copy can be made when "0" is
displayed.
[2-SIDED COPY] key (p.27)
Touch to open the duplex copy mode setting screen.
[OUTPUT] key (p.35)
Touch to select sort, group, staple sort, and other
output settings.
[SPECIAL MODES] key (p.39)
Touch to open the special modes selection screen.
Original feed display
This appears when an original is placed in the
RSPF.
Paper size display
This shows the location of the paper trays, the size of
the paper in the trays. " " indicates whether or not
there is paper. A paper tray can be touched to change
the paper tray selection.
Original size display
Displays the original size only when an original is
placed for copying.
Exposure display
Displays the icon of the selected exposure type
and the exposure scale.
[EXPOSURE] key (p.29)
Use this key to adjust the copy exposure.
Paper select display
Displays the selected paper size. When auto paper
select mode is selected, "AUTO" appears when
auto paper select mode is selected.
[PAPER SELECT] key (p.22, p.26)
Use this key to select the paper size.
Copy ratio display
Displays the selected copy ratio.
[COPY RATIO] key (p.31)
Use this key to select the copy ratio.
COPY
PRINT
SCAN
FAX
ON LINE
DATA
DATA
DATA
LINE
JOB STATUS
CUSTOM SETTINGS
ACC.#-C
2-SIDED COPY
SPECIAL MODES
OUTPUT
AUTO
EXPOSURE
AUTO 8½x11
PAPER SELECT
100%
COPY RATIO
8½x11
ORIGINAL
8½x11
0
8½x11
8½x14
READY TO COPY.
12
12
10
9
11
14
13
6
35 8
4 7
The screen will vary depending on the
equipment installed.
1
2
3
4
5
6
7
8
9
10
11
12
13
3
14
!Andromeda_copy_sec.book 21 ページ 2006年11月23日 木曜日 午後6時1分

22
NORMAL COPYING
COPYING FROM THE DOCUMENT GLASS
1Open the RSPF and place the original
face down on the document glass.
[How to place the original]
Align the corner or the original with the tip of the arrow
( ) at the left rear corner of the glass as shown in the
illustration.
2Close the RSPF.
The original size appears
in the touch panel.
3Make sure that the same size of paper
as the original is automatically
selected.
The selected tray is
highlighted. If the tray
contains a different size of
paper than the original,
"LOAD xxxx PAPER." will
appear.
Even if the message above is displayed, copying can
be performed using the selected paper tray.
Manually selecting the paper size (paper tray)
If auto paper selection is disabled in the key operator
programs, or if you wish to use a different size of paper
than the original, touch the [PAPER SELECT] key and
select the paper tray with the desired paper size. (The
selected paper will be highlighted and the paper selecting
screen will close.)
To close the screen without selecting a paper size, touch
the [PAPER SELECT] key again.
4Select the number of copies and any
other desired copy settings, and then
press the [START] key ( ).
• The number in the copy quantity display will
decrease by 1 each time a copy is made.
• If you are only making a single copy, the copy can be
made with the copy number display showing "0".
• To clear a mistake, press the [CLEAR] key ( ).
If "AUDITING MODE" (p.58) has been enabled, enter your 5-digit account number.
Note
If the original size is not automatically
detected, manually set the original size. (p.47)
R
Original scale Original scale
8-1/2" x 11" 11" x 17"
5-1/2" x
8-1/2"
8-1/2" x
14"
8-1/2" x 11"
Note
AUTO
EXPOSURE
AUTO 8½x
PAPER SELE
100%
COPY RATI
8½x11
ORIGINAL
8½x11
8½x11
8½x14
•
To load paper, see "LOADING PAPER"
(p.15). If you change the paper size in the
tray, you will also need to change the tray's
paper size and paper type settings. (p.19)
•
The paper types for the auto paper selection
function can be selected, or the function
disabled, in the key operator programs. (See
the "Key operator's guide".)
• Press the [CLEAR] key ( ) to stop
copying in the middle of a run.
• To repeat the same copy sequence for a
different original, simply replace the
original and press the [START] key ( ).
• If copying stops because the tray has run
out of paper, you can resume copying by
touching the [PAPER SELECT] key and
selecting the bypass tray or a paper tray
that has the same size and type of paper
loaded in the same orientation.
Note
READY TO COPY.
AUTO
EXPOSURE
PAPER SELECT
100%
COPY RATIO
11x17
0
PLAIN
EXTRA IMAGE
ADJUST
RECYCLED PLAIN
1.8½x11
2.8½x14
ACC.#-C
Note
!Andromeda_copy_sec.book 22 ページ 2006年11月23日 木曜日 午後6時1分

23
COPY FUNCTIONS
2
COPYING FROM THE RSPF
1Make sure that an original has not
been left on the document glass and
then close the RSPF.
If an original remains on
the document glass after a
copy was made,
"REMOVE THE
ORIGINAL FROM THE
DOCUMENT GLASS." will
appear in the touch panel.
2Adjust the original guides to the size
of the original.
3Place the originals face up in the
document feeder tray.
Insert the originals all the
way into the feed slot.
The original size appears
in the touch panel.
4Make sure that the same size of paper
as the original is selected.
The selected tray is
highlighted. If none of the
trays have the same size
of paper as the original,
"LOAD xxxx PAPER."
will appear.
Even if the message above is displayed, copying can
be performed using the selected paper tray.
5Select the number of copies and any
other desired copy settings, and then
press the [START] key ( ).
• The number in the copy quantity display will
decrease by 1 each time a copy is made.
• If you are only making a single copy, the copy can be
made with the copy number display showing "0".
• To clear a mistake, press the [CLEAR] key ( ).
Stream feeding mode
If stream feeding mode is enabled in the key operator
programs, "SET ORIGINALS FOR STREAM
FEEDING." will appear in the touch panel for
approximately 5 seconds after the originals are fed.
Any new originals placed in the RSPF while this
message appears will be fed and copied automatically.
Copying a large number of originals
Job Build mode is useful when you need to copy more
originals that can be placed in the RSPF at once. For
information on Job Build mode, see "JOB BUILD
MODE" (p.45).
• If "AUDITING MODE" (p.58) is enabled, enter your 5-digit account number.
• If the RSPF is disabled in the key operator programs, the RSPF cannot be used. See the "Key operator's
guide".
Note
• Up to 100 pages (24 lbs. (90 g/m2)) can
be inserted at once.
• If the original size is not automatically
detected, manually set the original size.
(p.47)
Note
AUTO
EXPOSURE
AUTO 8½x
PAPER SELE
100%
COPY RATI
8½x11
ORIGINAL
8½x11
8½x11
8½x14
• To load paper, see "LOADING PAPER"
(p.15). If you change the paper size in the
tray, you will also need to change the
tray's paper size and paper type settings.
(p.19)
• If needed, manually select the paper tray
that has the desired size of paper as
explained on page 22.
•
The paper types for the auto paper selection
function can be selected, or the function
disabled, in the key operator programs. (See
the "Key operator's guide".)
• If the original size is larger than the paper
size, the result of copying from the
document glass may differ from the result
of copying from the RSPF. (p.22)
• Press the [CLEAR] key ( ) to stop
copying in the middle of a run.
• If copying stops because the tray has run
out of paper, you can resume copying by
touching the [PAPER SELECT] key and
selecting the bypass tray or a paper tray
that has the same size and type of paper
loaded in the same orientation.
Note
ACC.#-C
Note
!Andromeda_copy_sec.book 23 ページ 2006年11月23日 木曜日 午後6時1分

24
COPY FUNCTIONS
POINTS TO NOTE WHEN MAKING COPIES
Document glass and RSPF
• Paper in a different orientation from the original can be selected if the auto paper select or auto image function has
been selected. In this case, the image of the original will be rotated.
• When copying a book or an original that has been folded or crumpled, press down gently on the RSPF. This will
reduce shadow lines caused by uneven contact between the original and the document glass.
• When the center tray counter function is enabled, the number of pages that can be delivered to the output tray is
limited to 500 (A4 and 8-1/2" x 14" sizes only; the limit for all other sizes is 300 pages.). When the offset function is
used, the limit is approximately 300 pages. When the limit is reached, copying stops and the [START] key ( )
light turns off. Remove the copies from the center tray and then press the [START] key ( ) to resume copying.
The center tray counter function can be disabled in the key operator programs. (See the "Key operator’s guide".)
Originals that can be used in the RSPF
A maximum of 100 sheet originals of equal size (8-1/2" x 11", 24 lbs. (90g/m2)) can be placed in the RSPF. Originals
of different length can be placed together in the RSPF as long the widths are equal; however, some copy functions
may not operate correctly.
Acceptable originals
Originals of size 5-1/2" x 8-1/2" to 11" x 17" having a weight of 9 lbs. to 34 lbs. (35g/m2 to 128g/m2) or 14 lbs. to 28
lbs. (52g/m2 to 105g/m2) for two-sided originals can be used.
Other considerations
• Use originals that are within the specified size and weight ranges. Originals outside the specified ranges may
cause misfeeds.
• Make sure that there are no paper clips or staples on the original.
• If an original has damp spots from correction fluid or ink, or glue from pasteups, be sure it has dried completely
before using it to make a copy. Otherwise the interior of the RSPF or the document glass may become soiled.
• The following originals cannot be used. These may cause misfeeds, smudging, and unclear images.
• Transparencies, tracing paper, other transparent or translucent paper, photographs
• Carbon paper
• Thermal paper
• Originals that are creased, folded, or torn
• Glued originals, cut-out originals
• Originals with binder holes
• Originals printed using an ink ribbon (thermal transfer printing), originals printed on thermal transfer paper
!Andromeda_copy_sec.book 24 ページ 2006年11月23日 木曜日 午後6時1分

25
COPY FUNCTIONS
2
Copying originals of mixed length (Mixed feeding)
When using the RSPF, originals of mixed length can be fed together as long as the width of the originals is the same.
To copy originals of mixed length, follow these steps:
1Touch the [SPECIAL MODES] key.
2Touch the key and then the
[ORIGINAL SIZE] key.
3Select the "MIX SIZE ORIGINAL
FEEDING MODE" checkbox.
4Touch the [OK] key.
The setting is entered and
you return to the main
screen.
The original size icon
changes to () to indicate
that mixed feeding is
selected.
Automatic copy image rotation (Rotation copying)
If the originals are placed in a different orientation than the copy paper, the original image will be automatically
rotated 90°. (When an image is rotated, a message will be displayed.) If a function is selected that is not suitable for
rotation, such as enlarging the copy to greater than 8-1/2" x 11" (A4) size or margin shift copy, rotation will not be
possible.
[Example]
• This function operates in both the auto paper select and auto image modes. Rotation copying can be disabled in
the key operator programs. (See the "Key operator's guide".)
2-SIDED COPY
SPECIAL MODES
ORIGINAL
SIZE C
MANUAL
ORIGINAL SIZE
AUTO
MIX SIZE ORIGINAL FEEDING MODE
OK
When copying is started in mixed feeding
mode, all originals are scanned before
copying begins.
OK
8½x11
Note
Orientation of
the placed original
Orientation of
the loaded paper Copy after rotation
Face down Face down
!Andromeda_copy_sec.book 25 ページ 2006年11月23日 木曜日 午後6時1分

26
COPY FUNCTIONS
BYPASS FEED (special paper)
The bypass tray must be used to feed special papers such as transparency film and labels. The bypass tray can also
be used to feed standard copy paper.
1Place the original(s). (p.22, p.23)
2Insert the paper (print face down) all
the way into the bypass tray.
For paper that can be
used in the bypass tray,
see "PAPER" (p.15).
To load paper, see
"Loading paper in the
bypass tray" (p.18).
3Touch the [PAPER SELECT] key or
the tray in the image of the machine in
the touch panel, and select the bypass
tray.
Set the type of paper that
you loaded in the bypass
tray. (p.20)
4Select the number of copies and any
other desired copy settings, and then
press the [START] key ( ).
Shifting the starting position of copying
When copying on a special size of paper in the bypass tray, the starting position of printing can be shifted vertically
for fine adjustment of the image position. To adjust the starting position of printing, follow the steps below. This
function can only be used when feeding special sizes of paper from the bypass tray.
1 Touch the [PAPER SELECT] key and then touch the [EXTRA
IMAGE ADJUST] key on the bypass tray.
2 Use the key or key to adjust the printing position, and
then touch the [OK] key.
• The position can be adjusted from -0.5 inch to +0.5 inch in 0.02
inch increments.
•
When a setting from -0.5 inch to -0.02 inch is selected, the starting
position of printing is moved to front from the standard position. When
a setting from +0.02 inch to +0.5 inch is selected, the starting position
of printing is moved to rear.
EXPOSURE
AUTO 8½x11
PAPER SELECT
100%
ACC.#-C
READY TO COPY.
EXTRA IMAGE ADJUST
TO FRONT TO REAR
OK
0
(-0.5 0.5)
inch
0.00
!Andromeda_copy_sec.book 26 ページ 2006年11月23日 木曜日 午後6時1分

27
2
AUTOMATIC TWO-SIDED COPYING
Two originals can be automatically copied onto both sides of a single sheet of paper. When the RSPF is used,
two-sided copies of two-sided originals can easily be made.
USING THE DOCUMENT GLASS
1Place the original on the document
glass. (p.22)
2Touch the [2-SIDED COPY] key.
3Touch the [One-sided to two-sided
copy] key.
4Touch the [OK] key.
Original → Paper
Document glass
One-sided original → Two s i d es ( )
RSPF
One-sided original
→ Two sides
()
Two-sided original
→ Two sides
()
Two-sided original
→ One side
()
• Paper sizes that can be used are 8-1/2" x 11", 8-1/2" x 11"R, 8-1/2" x 13", 8-1/2" x 14" and 11" x 17" (A5, B5,
B5R, A4, A4R, B4, and A3).
• When making two-sided copies on letterhead paper, place the side with the letterhead face down if using a
tray, or face up if using the bypass tray (This is the opposite of normal.).
•
Automatic two-sided copying is not possible on thick paper, thin paper, labels, transparency film, envelopes, and
other special types of paper.
• Automatic two-sided copying can be disabled in the key operator programs. (See the "Key operator’s guide".)
•
When dual page copy (p.43) is selected, two-sided original to two sides or two-sided original to one side cannot be used.
Note
OUTPUT
2-SIDED COPY
Portrait-oriented original
(11" x 17" or 8-1/2" x 14" size)
Before [BINDING CHANGE] After [BINDING CHANGE]
Touch the [BINDING CHANGE] key when making the tablet
binding, or when making automatic two-sided copies of a
one-sided 11" x 17" or 8-1/2" x 14" size portrait original,
touch the [BINDING CHANGE] key.
BINDING
CHANGE
OK
!Andromeda_copy_sec.book 27 ページ 2006年11月23日 木曜日 午後6時1分

28
COPY FUNCTIONS
5Make sure that a suitable paper size is
automatically selected, or select
another size using the [PAPER
SELECT] key.
6Select the number of copies and any
other desired copy settings, and then
press the [START] key ( ).
The original for the front
side is scanned.
7
Remove the first original and then place
the original for the back side on the
document glass. Close the RSPF and
then press the [START] key ( ).
To cancel automatic
two-sided copying, press
the [CLEAR] key ( ).
USING THE RSPF
1Place the original(s) in the document
feeder tray. (p.23)
2Touch the [2-SIDED COPY] key.
3Touch the desired copy mode.
4Touch the [OK] key.
5Make sure that a suitable paper size is
automatically selected, or select
another size using the [PAPER
SELECT] key.
6
Select the number of copies and any
other desired copy settings, and then
press the [START] key ( ).
EXPOSURE
AUTO 8½x11
PAPER SELECT
100%
ACC.#-C
When making two-sided copies of an odd
number of originals, touch the [READ-END]
key after scanning the last original.
Note
OUTPUT
2-SIDED COPY
D COPY
BIN
CHA
Y TO COPY.
Portrait-oriented original
(11" x 17" or 8-1/2" x 14" size)
Before [BINDING CHANGE] After [BINDING CHANGE]
Touch the
[
BINDIN
G
C
HAN
G
E
]
key when making the
tablet binding, or when making automatic two-sided copies
of a one-sided 11" x 17" or 8-1/2" x 14" size portrait
original, touch the [BINDING CHANGE] key.
BINDING
CHANGE
OK
EXPOSURE
AUTO 8½x11
PAPER SELECT
100%
ACC.#-C
!Andromeda_copy_sec.book 28 ページ 2006年11月23日 木曜日 午後6時1分

29
2
EXPOSURE ADJUSTMENT
SELECTING THE ORIGINAL IMAGE TYPE AND
MANUALLY ADJUSTING THE EXPOSURE
[AUTO] is selected by default for automatic adjustment of the image according to the original. If you wish to specify
the original image type or manually adjust the exposure, place the original in the RSPF or on the document glass,
check the paper size, and then perform the following steps.
1Touch the [EXPOSURE] key.
2Select [TEXT], [TEXT/PHOTO], or
[PHOTO] as appropriate for the
original.
Selecting the original image type
• Four original image type selections are available.
• Automatic exposure adjustment can only be selected
when [TEXT] is selected for the original image type.
3Manually adjust the copy exposure.
If [TEXT] was selected
for the original image
type, touch the [AUTO
MANUAL] key to
select [MANUAL] and
then adjust the copy
exposure.
Touch the key to make darker copies.
Touch the key to make lighter copies.
To change back to automatic exposure adjustment,
follow these steps:
1 Touch the [EXPOSURE] key.
2 Touch the [TEXT] key.
The [AUTO MANUAL] key appears when [TEXT]
is selected.
3 Touch the [AUTO MANUAL] key so that
[AUTO] is highlighted.
4 Touch the [OK] key.
4Touch the [OK] key.
You will return to the main screen of copy mode.
5Check the paper size, select the
number of copies and any other
desired copy settings, and then press
the [START] key ( ).
6
TEXT Use for regular text, blueprints,
and light pencil writing.
TEXT/PHOTO
Use for mixed text/photo originals
and printed photos.
PHOTO Use for photos and when you
desire clearer halftones.
AUTO
EXPOSURE
AUTO 8½x11
0
AUTO
ORIGINAL IMAGE TYPE
PHOTO
TEXT/PHOTO
TEXT
1 3
Exposure value guidelines
1 - 2 Dark originals like newspapers
3 Normal originals
4 - 5 Light colored text or text written in
pencil
AUTO MANUAL
135
Note
ACC.#-C
!Andromeda_copy_sec.book 29 ページ 2006年11月23日 木曜日 午後6時1分

30
REDUCTION/ENLARGEMENT/ZOOM
There are three ways to enlarge and reduce copies:
●Automatic ratio selection according to the paper size ........................... AUTOMATIC RATIO SELECTION (below)
●Specifying a ratio with the reduce key, enlarge key, or zoom key ..................MANUAL RATIO SELECTION (p.31)
●Separately selecting vertical and horizontal ratios ........................................................... XY ZOOM copying (p.32)
Ratios that can be selected vary depending on the following conditions:
AUTOMATIC RATIO SELECTION
The ratio is automatically selected based on the original size and paper size.
1Place the original(s). (p.22, p.23)
The original size appears in the touch panel.
2Touch the [PAPER SELECT] key and
then select the desired paper size.
The selected key is
highlighted and the paper
selection screen closes.
3Touch the [AUTO IMAGE] key.
A suitable ratio is
selected based on the
original size and selected
paper size. (The ratio
appears in the touch
panel.)
4Select the number of copies and any
other desired settings, and then press
the [START] key ( ).
Original position Selectable ratios
Document glass 25 to 400%
RSPF 50 to 200%
• If the original size does not appear in the
touch panel, specify the original size
manually. (p.47)
• Automatic ratio selection is not possible if
the original or paper is a non-standard
size.
If paper of the desired size is not loaded in
any of the trays, load paper of the required
size in a paper tray or in the bypass tray.
(p.19)
Note
8½x14
8½x11 PLAIN
RECYCLED
Note
AUTO
IMAGE
AUTO
PAPER
1
COPY
1
4
• When automatic ratio selection is
selected, the [AUTO IMAGE] key is
highlighted in the main screen.
•
If the original and paper are in different
orientations, the image is automatically
rotated to match the paper orientation (for
paper sizes 8-1/2" x 11" (A4) or less).
• Rotation of the image can be disabled in
the key operator programs. (See the "Key
operator’s guide".)
• If "IMAGE IS LARGER THAN THE COPY
PAPER." appears in the touch panel, part
of the image will be cut off in the copy.
To cancel automatic ratio selection, touch
the [AUTO IMAGE] key. Automatic ratio
selection also turns off automatically when
the enlargement key, the reduction key, or a
[ZOOM] key
(/)
is touched to allow
the ratio to be selected.
Note
ACC.#-C
Note
!Andromeda_copy_sec.book 30 ページ 2006年11月23日 木曜日 午後6時1分

31
COPY FUNCTIONS
2
MANUAL RATIO SELECTION
There are four preset reduction ratios and four preset enlargement ratios.
In addition, the [ZOOM] keys ( , ) can be pressed to select the ratio in increments of 1%.
1Place the original(s). (p.22, p.23)
2Touch the [COPY RATIO] key.
3Use the [MENU] key to select menu
[ ] or menu [ ] for copy ratio
selection.
Menu
•
Preset reduction keys :
64%, 77%
•
Preset enlargement keys :
121%, 129%
• [100%] key 100%
Menu
•
Preset reduction keys :
25%, 50%
•
Preset enlargement keys :
200%, 400%
• [100%] key 100%
4
Use the enlargement key or reduction
key, or the [ZOOM] key ( / ) to set
the desired copy ratio.
The [ZOOM] keys
( / ) can be used to
change the ratio in
increments of 1%
Touch the key to
increase the ratio or the
key to decrease the
ratio. Continuing to touch
a [ZOOM] key ( / )
makes the ratio change
faster.
5Touch the [OK] key.
PAPER SELECT
100%
COPY RATIO
1
ZOOM
XY ZOOM MENU
AUTO
IMAGE
EXPOSURE
PAPER SELECT
COPY RATIO
READY TO COPY.
AUTO
AUTO 8½x11
0
12
100 OK
%
11x17 8½x11
8½x11 5½x8½
8½x14 11x17
64%
11x17 8½x14
8½x14 8½x11
77%
8½x11 11x17
5½x8½ 8½x11
129%
121%
100%
READY TO COPY.
0
100
ZOOM
%
50% 200%
25% 400%
100%
XY ZOOM MENU
AUTO
IMAGE
1
EXPOSURE
PAPER SELECT
COPY RATIO
AUTO
AUTO 8½x11
OK
2
• Touch a reduction or enlargement key to
set the approximate ratio, then touch the
[ ] key to decrease the ratio or the
[ ] key to increase the ratio.
• If "IMAGE IS LARGER THAN THE COPY
PAPER." appears, the selected copy ratio
is too large for the paper size. However, if
you press the [START] key ( ), a copy
will be made.
ZOOM
ZOOM MENU 12
100 %
8½x11
5½x8½
11x17
64%
11x17 8½x14
8½x14 8½x11
77%
8½x11 11x17
5½x8½ 8½x11
129%
121%
ZOOM
XY ZOOM MENU 12
77 %
1x17 8½x11
½x11 5½x8½
½x14 11x17
64%
11x17 8½x14
8½x14 8½x11
77
8½x11 11x17
5½x8½ 8½x11
129
121%
Note
AUTO
IMAGE
EX
PAPE
COP
AUTO
12
OK
%
x17 8½x14
x14 8½x11
77%
x11 11x17
x8½ 8½x11
129%
100%
!Andromeda_copy_sec.book 31 ページ 2006年11月23日 木曜日 午後6時1分

32
COPY FUNCTIONS
6Make sure that a suitable paper size is
automatically selected, or select
another size using the [PAPER
SELECT] key.
If AUTO PAPER
SELECT is enabled, the
appropriate copy paper
size is automatically
selected based on the
original size and selected
copy ratios.
7Select the number of copies and any
other desired copy settings, and then
press the [START] key ( ).
SELECTING THE VERTICAL AND HORIZONTAL COPY
RATIOS SEPARATELY (XY ZOOM copying)
The XY ZOOM feature allows the horizontal and vertical copy ratios to be changed independently.
Example: Vertical ratio set to 100% and horizontal ratio set to 50%.
1Place the original(s). (p.22, p.23)
2Touch the [COPY RATIO] key.
3Touch the [XY ZOOM] key.
EXPOSURE
AUTO 8½x11
PAPER SELECT
77%
To return the ratio setting to 100%, touch the
[COPY RATIO] key to display the ratio menu
and then touch the [100%] key. (p.31, step
3)
ACC.#-C
Note
• The AUTO IMAGE/MULTI SHOT/PAMPHLET COPY feature cannot be used in combination with the XY ZOOM
function.
• To use the XY ZOOM feature with the DUAL PAGE COPY feature (p.43), set the DUAL PAGE COPY feature
first and then the XY ZOOM feature.
Original Copy
Note
PAPER SELECT
100%
COPY RATIO
1
XY ZOOM MENU
11x17 8½x11
8½x11 5½x8½
8½x14 11x17
64% 11x1
8½x1
8½x1
5½x8
121%
!Andromeda_copy_sec.book 32 ページ 2006年11月23日 木曜日 午後6時1分

33
COPY FUNCTIONS
2
4Touch the [X] key.
The [X] key is selected
(highlighted) by default,
so there is normally no
need to perform this step
(Go to step 5.).
If the [X] key is not
highlighted, perform this
step.
5Use the reduction, enlargement, and
[ZOOM] keys ( / ) to change the
copy ratio in the horizontal (X)
direction.
A fixed ratio key will not
become highlighted
when touched.
The [ZOOM] keys
( / ) can be used to
change the ratio in
increments of 1%
Touch the key to
increase the ratio, or the
key to decrease the
ratio. Continuing to touch
a [ZOOM] key ( / )
makes the ratio change
faster.
6Touch the [Y] key.
7Use the reduction, enlargement, and
[ZOOM] keys ( / ) to change the
copy ratio in the vertical (Y) direction.
A fixed ratio key will not
become highlighted
when touched.
If you need to readjust
the horizontal ratio, touch
the [X] key again.
8Touch the [OK] key.
9Make sure that a suitable paper size is
automatically selected, or select
another size using the [PAPER
SELECT] key.
If AUTO PAPER
SELECT is enabled, the
appropriate copy paper
size is automatically
selected based on the
original size and selected
copy ratios.
10
Select the number of copies and any
other desired copy settings, and then
press the [START] key ( ).
Touch a reduction or enlargement key to set
the approximate ratio, then touch the [ ]
key to decrease the ratio or the [ ] key to
increase the ratio.
1
2
4
ZOOM
100
100
Y
X
64%
50%
XY ZOOM
Y
4%
0%
XY ZOOM CANCEL
ZOOM
100
Y
Note
ZOOM
100
50
X
Y
To cancel this function, touch the [CANCEL]
key in the XY ZOOM screen.
64%
50%
77% X
Y
ZOOM CANCEL
ZOOM
50
70
X
Y
129%
200%
400%
100%
E
PAP
OK
EXPOSURE
AUTO 8½x11
PAPER SELECT
X-50% Y-70%
Note
!Andromeda_copy_sec.book 33 ページ 2006年11月23日 木曜日 午後6時1分

34
INTERRUPTING A COPY RUN
A copy run can be temporarily interrupted to allow another copy job to be performed. When the other job is finished,
the copy run will resume using the original copy settings.
1Press the [INTERRUPT] key ( ) to
interrupt the copy run.
The [INTERRUPT] key
( ) blinks until the
machine is ready for the
interrupt job, after which
it lights steadily.
If you decide to cancel
the interrupt job while
selecting settings, press
the [INTERRUPT] key
().
2Remove the previous original(s) and
place the original(s) of the interrupt
copy job. (p.22, p.23)
3Select the number of copies and any
other desired copy settings, and then
press the [START] key ( ).
The interrupt copies will
be offset from the
previous copies. (Offset
function, p.35)
4When the copy job is finished, press
the [INTERRUPT] key ( ) and remove
the original(s).
5Replace the previous original(s) and
press the [START] key ( ) to resume
copying.
Replace only the originals that have not yet been
scanned.
Automatic two-sided copying, sort/group copying, staple sort, pamphlet copy, job build, cover copy, job build, job
programs, or multi shot copying cannot be used for interrupt copying.
Note
• If audit mode is enabled, a message will
appear prompting you to enter your
account number. Enter your account
number with the numeric keys. The copies
that you make will be added to your
account’s count.
• If an original is being scanned when the
[INTERRUPT] key ( ) is pressed, the
interrupt job will begin after the original is
scanned. If a copy is being printed, the
interrupt job will begin after the copy is
printed.
Note
ACC.#-C
02.fm 34 ページ 2006年11月28日 火曜日 午後1時6分

35
3Chapter 3
CONVENIENT COPY FUNCTIONS
This chapter explains special finishing functions and other convenient functions.
COPY FINISHING FUNCTIONS
This section explains the sort, group, and offset functions, as well as the staple sort function which is used to staple
output collated with the sort function when a finisher is installed.
SORT COPY
This function is used to collate sets of copies. The
copies are delivered to the center tray, and to other
trays when a job separator tray or finisher is installed.
GROUP COPY
This function is used to group sets of copies by page.
The copies are delivered to the center tray, and to
other trays when a job separator tray or finisher is
installed.
OFFSET FUNCTION
Each set of copies is offset from the previous set in the
output tray, making it easy to distinguish one set from
another. (The offset function can be used in the center
tray or in the offset tray of the finisher.)
Enabling the offset function
The offset function operates when a checkmark
appears in the [OFFSET] checkbox, which is displayed
by touching the [OUTPUT] key. (If a checkmark does
not appear, touch the checkbox.)
2
1
3
2
1
3
1
23
2
1
3
3
3
3
2
2
2
1
23
1
1
1
Offset function "ON" Offset function "OFF"
!Andromeda_copy_sec.book 35 ページ 2006年11月23日 木曜日 午後6時1分

36
CONVENIENT COPY FUNCTIONS
1Place the originals in the RSPF or on
the document glass. (p.22, p.23)
If originals are placed in
the RSPF, the sort
function is automatically
selected. (To disable this
function, see the "Key
operator’s guide".)
Example: 5 sets of copies or 5 copies per page of 3
originals
2Touch the [OUTPUT] key.
3Touch the [SORT] or [GROUP] key.
4Touch the output tray that you wish to
use.
The output tray can only
be selected when a job
separator or finisher is
installed.
5Touch the [OK] key.
6Select the number of copies and any
other desired copy settings, and then
press the [START] key ( ).
7[When using the RSPF:]
Copying will start after all the originals are
scanned.
[When using the document glass:]
Replace the original with the next original and
press the [START] key ( ). Repeat this step
until all originals have been scanned, and then
touch the [READ-END] key.
The copies are grouped as follows:
If the memory becomes full while scanning the
originals, "MEMORY IS FULL. PRESS [START] TO
BEGIN COPYING OR [CA] TO CANCEL." will appear.
To copy only the originals that have been scanned,
press the [START] key ( ) . To cancel the job, press
the [CLEAR ALL] key ( ).
To enable the offset function (p.35), touch the
[OFFSET] checkbox so that a checkmark
appears. To disable the offset function, touch
the [OFFSET] checkbox again to clear the
checkmark.
Originals
2-SIDED COPY
OUTPUT
OUTPUT UPPER
TRAY
CENTER
TRAY
SORT
GROUP
UPPER
TRAY
CENTER
TRAY
Note
The number of originals that can be scanned
into memory can be increased by increasing
the memory allocation in the key operator
programs, or by installing more memory.
(See
the "Key operator’s guide".)
OFFSET
OK
ACC.#-C
READ-END
PLACE NEXT ORIGINAL. PRESS [START].
WHEN FINISHED, PRESS [READ-END].
Copy
5 sets of copies 5 copies per page
Copy
Sort Group
Note
!Andromeda_copy_sec.book 36 ページ 2006年11月23日 木曜日 午後6時1分

37
CONVENIENT COPY FUNCTIONS
3
STAPLE SORT
(when the finisher (AR-FN5A) is installed)
This function collates the copies, staples each set, and delivers the sets to the offset tray. The staple sort function
can only be used when a finisher is installed.
In addition to the staple sort function, other functions such as the pamphlet staple function can be used when the
saddle stitch finisher (AR-F14N) is installed. For detailed information, see the manual that accompanies the saddle
stitch finisher.
ORIENTATION OF THE ORIGINAL AND STAPLING
POSITIONS
If the orientation of the originals does not match that of the copy paper, the images will be rotated. The stapling
position varies with the orientation of the original.
Using the RSPF
Insert the originals face up.
Using the document glass
Place each original face down.
When copying 8-1/2" x 14" or 11" x 17" (B4 or A3) vertically oriented originals, the copies will be stapled at the
position shown below.
Stapling position
Top left corner
Portrait orientation Landscape orientation
Available paper sizes:
8-1/2" x 11" (A4 and B5)
Stapling capacity:
For each size, up to 30 sheets
can be stapled.
Available paper sizes: 11" x 17",
8-1/2" x 14", 8-1/2" x 13", 8-1/2"
x 11" R, (A3, B4 and A4R)
Stapling capacity:
For each size, up to 30 sheets
can be stapled.
Stapling position
Stapling position
• When using letterhead paper in the staple sort, load the paper with the letterhead to
the front or to the right as shown in the diagram.
• Different sized originals cannot be copied on the corresponding sizes of paper.
• The staple sort function cannot be used if disabled in the key operator programs. (See the "Key operator’s
guide".)
• The offset function (p.35) cannot be used.
Stapling position
RSPF
Stapling position
Document glass
Note
SHARP
SHARP
03.fm 37 ページ 2006年11月29日 水曜日 午前9時52分

38
CONVENIENT COPY FUNCTIONS
1Place the original(s). (p.22, p.23)
2Touch the [OUTPUT] key.
3Touch the [STAPLE SORT] key.
When the [STAPLE
SORT] key is selected,
the offset tray is
automatically selected as
the output tray. The top
tray and center tray
cannot be used.
4Touch the [OK] key.
5Select the number of copies and other
copy settings, and then press the
[START] key ( ).
6[When using the RSPF:]
Copying will start after all originals have been
scanned.
[When using the document glass:]
Replace the original with the next original and
press the [START] key ( ). Repeat this step
until all originals have been scanned, and then
touch the [READ-END] key.
If the memory becomes full while scanning the
originals, "MEMORY IS FULL. PRESS [START] TO
BEGIN COPYING OR [CA] TO CANCEL." will appear.
To copy only the originals that have been scanned,
press the [START] key ( ). To cancel the job, press
the [CLEAR ALL] key ( ).
2-SIDED COPY
OUTPUT
OUTPUT TOP TRAY
OFFSET
TRAY
STAPLE
SORT
SORT
GROUP
OK
CENTER TRAY
OFFSET
The number of originals that can be scanned
into memory can be increased by increasing
the memory allocation in the key operator
programs, or by installing more memory.
(See
the "Key operator’s guide".)
READ-END
PLACE NEXT ORIGINAL. PRESS [START].
WHEN FINISHED, PRESS [READ-END].
Note
!Andromeda_copy_sec.book 38 ページ 2006年11月23日 木曜日 午後6時1分

39
3
SPECIAL MODES
When the [SPECIAL MODES] key in the main screen of copy mode is touched, the special modes screen will
appear. This screen contains the following special function keys.
[MARGIN SHIFT] key (p.41)
Use this to shift the image on the copy paper to
create binding margins.
[ERASE] key (p.42)
Use this to erase peripheral shadows that occur
when making copies of books and other thick
originals.
[DUAL PAGE COPY] key (p.43)
Use this to make separate copies of the left and
right pages of bound documents.
[PAMPHLET COPY] key (p.44)
The pamphlet copy function is used to arrange
copies in the proper order for center-stapling and
folding into a booklet. Two original pages are
copied onto each side of the paper, such that a
total of four pages are copied onto one sheet.
[JOB BUILD] key (p.45)
Use this when you need to copy more originals
than can be placed in the RSPF at once. This
allows you to divide the originals into sets and
scan them sequentially in the RSPF.
[MULTI SHOT] key (p.46)
The multi shot copy function is used to copy two or
four originals onto one sheet of copy paper in any
of four layout patterns.
( ) key, ( ) key
Use these to change pages in the special functions
screen.
[ORIGINAL SIZE] key (p.47)
Use to manually select the original size. When the
original size is selected, the auto ratio select
function will automatically select an appropriate
ratio based on the paper size.
[COVER] key (p.48)
Press this to use a different type of paper for front
and back covers (When the RSPF is used.).
[B/W REVERSE] key (p.50)
Use to reverse black and white areas.
[CARD SHOT] key (p.51)
The front and reverse sides of a card can be
copied onto one sheet of paper.
[OK] key
Touch to return to the main screen of the copy
mode.
ORIGINAL
SIZE
CARD SHOT
B/W
REVERSE
COVER
SPECIAL MODES
2/2
OK
SPECIAL MODES
2-SIDED COPY
OUTPUT
READY TO COPY.
AUTO
EXPOSURE
AUTO 8½x11
PAPER SELECT
100%
COPY RATIO
8½x11
8½x11
ORIGINAL
0
8½x11
8½x14
MULTI SHOT
ERASEMARGIN SHIFT
PAMPHLET COPY
SPECIAL MODES
1/2
OK
JOB
BUILD
DUAL PAGE
COPY
9
10
12
2 3
4 5 6
11
7
8
1
Touch the [SPECIAL MODES]
key in the main screen
1
2
3
4
5
6Some functions cannot be used in
combination with each other. If a prohibited
combination of functions has been selected, a
message will appear in the touch panel.
7
8
9
10
11
12
Note
03.fm 39 ページ 2006年11月28日 火曜日 午後1時7分

40
CONVENIENT COPY FUNCTIONS
GENERAL PROCEDURE FOR USING THE SPECIAL
FUNCTIONS
1Touch the [SPECIAL MODES] key.
2Touch the key of the desired special
mode.
Example:
Selecting the margin shift
function
Procedures for modes that require further settings
are explained starting on the next page.
SPECIAL MODES
2-SIDED COPY
MARGIN SHIFT
PAMPHLET COPY
!Andromeda_copy_sec.book 40 ページ 2006年11月23日 木曜日 午後6時1分

41
CONVENIENT COPY FUNCTIONS
3
MARGIN SHIFT COPY
The margin shift function is used to automatically shift the text or image on the copy paper approximately 1/2" in its
initial setting.
1Touch the [MARGIN SHIFT] key in the
special modes screen.
The margin shift setting
screen will appear.
The margin shift icon
( , etc.) will also
appear in the screen to
indicate that the function
is turned on.
2Select the shift direction.
Touch the [RIGHT],
[LEFT], or [DOWN] key.
The selected key will be
highlighted.
3Adjust the shift width as needed and
touch the [OK] key.
Use the and keys
to set the shift width. The
shift amount can be set
from 0" to 1" in
increments of 1/8".
4Touch the [OK] key in the special
modes screen.
You will return to the main screen of copy mode.
Image shifted
to the right
Image shifted
to the left
Image shifted
down
Margin
Margin
Margin
Margin
One-sided copying
Two-sided copying
Image shifted
to the right
Margin
Image shifted
to the left
Margin
Image shifted
down
Or
• Right, left or down can be
selected for the shift direction
as shown in the illustration.
• The shift width (margin) can
be set from 0" to 1" in
increments of 1/8".
• If [DOWN] key is selected,
set the original(s) so that the
margin to be increased is set
to the rear side of the RSPF
or the document glass.
MARGIN SHIFT
PAMPHLET COPY
RIGHT LEFT DOWN
About the steps that follow
If you are using the document glass, see page 22.
If you are using the RSPF, see page 23.
• When margin shift is selected, rotation
copying will not function.
• This feature cannot be used with paper that
is not a standard size.
• To cancel the margin shift function, touch
the [CANCEL] key in the margin shift
setting screen. (See the screen of step 3.)
SIDE 1
(0 1)
inch
(0 1)
inch
SIDE 2
OKCANCEL
OK
1/2 1/2
Note
!Andromeda_copy_sec.book 41 ページ 2006年11月23日 木曜日 午後6時1分

42
CONVENIENT COPY FUNCTIONS
ERASE COPY
The erase function is used to erase the shadow lines on copies that are produced when copying thick originals or
books. The erase modes that can be selected are shown below. The erase width is initially set to 1/2".
EDGE ERASE
Eliminates shadow lines around the edges of copies
caused when heavy paper or a book is copied.
CENTER ERASE
Eliminates shadow lines produced by the bindings of
bound documents.
EDGE + CENTER ERASE
Eliminates both the shadow lines around the edges of
copies and the shadow at the center.
1Touch the [ERASE] key in the special
modes screen.
The erase setting screen
will appear.
The erase icon ( , etc.)
will also appear in the
screen to indicate that
the function is turned on.
2Select the desired erase mode.
Select one of the three
erase modes. The
selected key will be
highlighted.
3Adjust the erase width as needed and
touch the [OK] key.
Use the and keys
to adjust the erase width.
The erase width can be
set from 0" to 1" in
increments of 1/8".
4Touch the [OK] key in the special
modes screen.
You will return to the main screen of copy mode.
MU
ERASEFT
PY
JOB
BUILD
ERASE
CENTER
ERASE
EDGE+CENTER
ERASE
EDGE
ERASE
EDGE
CANCEL OK
1/2
(0 1)
inch
About the steps that follow
If the document glass is being used, see page 22.
If the RSPF is being used, see page 23.
• This feature cannot be used with
non-standard size originals.
• This feature cannot be selected when
mixed feeding (p.25) is used.
• To cancel the erase copy function, touch the
[CANCEL] key in the erase setting screen.
(See the screen of step 3.)
Note
!Andromeda_copy_sec.book 42 ページ 2006年11月23日 木曜日 午後6時1分

43
CONVENIENT COPY FUNCTIONS
3
DUAL PAGE COPY
The dual page copy function produces separate copies of two adjoining pages on the document glass. It is
especially useful when copying books and other bound documents.
[Example] Copying the right and left pages of a book
1Touch the [DUAL PAGE COPY] key in
the special modes screen.
The [DUAL PAGE
COPY] key is highlighted
to indicate that the
function is enabled, and
the dual page copy icon
( ) will appear in the
screen.
2Touch the [OK] key in the special
modes screen.
You will return to the
main screen of copy
mode.
3Place the originals on the document
glass. (p.22)
When copying book originals:
When copying a thick book, press down gently on the
book to flatten it against the document glass.
4Make sure that 8-1/2" x 11" size paper
is selected.
If 8-1/2" x 11" size paper
is not selected, touch the
[PAPER SELECT] key to
select 8-1/2" x 11" paper.
5Select the number of copies and any
other desired copy settings, and then
press the [START] key ( ).
• A reduction setting can be selected when using
the dual page copy function, however, an
enlargement setting cannot be selected.
• The dual page copy function can only be used
when copying from the document glass. The
RSPF cannot be used.
• Only 8-1/2" x 11" paper can be used.
Book original Dual page copy
MULTI SHOT
1/2
DUAL PAGE
COPY
0
1/2
OK
DUAL PAGE
COPY
81/2x11
Center line of
original
This page
is copied
first.
Index
• To cancel the dual page copy function,
touch the [DUAL PAGE COPY] key in the
special modes screen. (The key will no
longer be highlighted.) (See the screen of
step 1.)
• To erase shadows caused by the document
binding, use the edge erase function (p.42).
(Center Erase and Edge + Center Erase
cannot be used with the dual page copy
function.)
PAPER SELECT
AUTO 8½x11
100%
COPY RATIO
ACC.#-C
Note
!Andromeda_copy_sec.book 43 ページ 2006年11月23日 木曜日 午後6時1分

44
CONVENIENT COPY FUNCTIONS
PAMPHLET COPY
The pamphlet copy function is used to arrange copies in the proper order for center-stapling and folding into a
booklet. Two original pages are copied onto each side of the copy paper, such that a total of four pages are copied
onto each sheet.
This function is convenient for arranging copies into an attractive booklet or pamphlet.
[Example]: Copying 8 originals with pamphlet copy
• Scan the originals in order from the first page to the
last page. The order of copying will be automatically
adjusted by the machine.
• Either left binding (opening from right to left) or right
binding (opening from left to right) can be selected.
• Four originals will be copied onto one sheet. Blank
pages may be automatically added at the end,
depending on the number of the originals.
1Touch the [PAMPHLET COPY] key in
the special modes menu screen.
The pamphlet copy
setting screen will
appear. The pamphlet
copy icon ( , etc.) will
also appear in the upper
left corner of the screen
to indicate that the
function is enabled.
2Specify whether 1-sided or 2-sided
originals will be copied.
3Select the binding position ([LEFT
BINDING] or [RIGHT BINDING]) and
then touch the [OK] key in the
pamphlet copy setting screen.
You will return to the
special modes menu
screen.
4Touch the [OK] key in the special
modes screen.
You will return to the main screen of copy mode.
5Place the original(s). (p.22, p.23)
6Make sure that a suitable paper size
has been automatically selected.
If the desired copy paper
size is not selected, use
the [PAPER SELECT] key
to select the paper size.
After the paper size is
selected, touch the [AUTO
IMAGE] key. A suitable
ratio will be automatically
selected.
7Select the number of copies and any
other desired copy settings, and then
press the [START] key ( ).
8[When using the RSPF:]
Copying will start after all originals have been
scanned.
9[When using the document glass:]
Replace the original with the next original and
press the [START] key ( ). Repeat this step
until all originals have been scanned, and then
touch the [READ-END] key.
12345678
7
8
5
6
3
4
1
2
Originals (two-sided)
Originals (one-sided)
First page
First page
The finished copies
can be folded.
MARGIN SHIFT
PAMPHLET COPY
CANCEL OK
PAMPHLET COPY
ORIGINAL
2-SIDED1-SIDED RIGHT
BINDING
LEFT
BINDING
CANCEL OK
D
RIGHT
BINDING
LEFT
BINDING
When the pamphlet copy function is selected,
two-sided copying will be automatically enabled.
To cancel the pamphlet copy function, touch
the [CANCEL] key in the pamphlet copy
setting screen. (See the screen of step 2.)
PAPER SELECT
AUTO 11x17
100%
Note
!Andromeda_copy_sec.book 44 ページ 2006年11月23日 木曜日 午後6時1分

45
CONVENIENT COPY FUNCTIONS
3
JOB BUILD MODE
Use this function when you need to copy more originals than can be placed in the RSPF at once. (The maximum
number of originals that can be placed in the RSPF at once is 100.)
Example: Copying 130 sheets (8-1/2" x 11" size originals)
1Touch the [JOB BUILD] key in the
special modes menu screen.
The [JOB BUILD] key is
highlighted.
The job build copy icon
( ) will also appear in
the screen to indicate
that the function is
enabled.
2Touch the [OK] key in the special
modes screen.
You will return to the
main screen of copy
mode.
3Place the original(s) in the RSPF.
(p.23)
4Make sure that a suitable paper size is
selected, select the number of copies
and any other desired copy settings,
and then press the [START] key ( ) .
Scanning begins. When
scanning of the first set
of originals (A in the
above example) is
finished, insert the
second set and press the
[START] key ( ).
Repeat this step until all the remaining originals (B in
the above example) have been scanned.
Remove each scanned set of originals before inserting
the next set.
5Touch the [READ-END] key.
Copying begins.
• If the memory becomes full while scanning the originals, "MEMORY IS FULL. PRESS [START] TO BEGIN
COPYING OR [CA] TO CANCEL." will appear. To copy only the originals that have been scanned, press the
[START] key ( ) . To cancel the job, press the [CLEAR ALL] key ( ).
•
Depending on the content of the originals, the memory may become full before 100 originals have been scanned. In
this case, press the [START] key ( ) to copy the originals that have been scanned, and then place the originals
that weren’t scanned in the RSPF once again and repeat the copy procedure.
• To increase the number of originals that can be scanned, install more memory or increase the memory
allocation in the key operator programs. (See the "Key operator’s guide".)
Note
Originals
*Divide the originals into sets so that each set is no more than
100 pages. Scan the sets in order beginning from the first
page of set A.
100 sheets 30 sheets
page 1 page 101
ERASET
Y
MUL
ERASE
JOB
BUILD
D
JOB
BUILD
MULTI SHOT
ERASE
1/2
OK
JOB
BUILD
DUAL PAGE
COPY
To cancel the job build mode function, touch
the [JOB BUILD] key in the special modes
screen so that it is no longer highlighted.
(See the screen of step 1.)
ACC.#-C
READ-END
PLACE NEXT ORIGINAL. PRESS [START].
WHEN FINISHED, PRESS [READ-END].
Note
!Andromeda_copy_sec.book 45 ページ 2006年11月23日 木曜日 午後6時1分

46
CONVENIENT COPY FUNCTIONS
MULTI SHOT COPY
The multi shot copy function is used to copy two or four originals onto one sheet of copy paper in a specified order.
Example: Copying four originals onto one sheet of paper
(Page number: 4 in 1 ( ), layout: ( ))
• When using the multi shot copy function, place the
originals, select the desired paper size, and select
the copy mode before selecting the multi shot copy
function in the special modes screen.
•
When using the
multi shot copy
function, the
appropriate copy ratio will be automatically set based
on the original size, paper size, and the number of
originals to be copied onto one sheet. The minimum
reduction ratio is 25%. (The minimum ratio is 50% when
the RSPF is used.) Depending on the original size,
paper size, and the number of originals to be copied
onto one sheet, portions of original images may be cut
off.
1Touch the [MULTI SHOT] key in the
SPECIAL MODES menu screen.
The multi shot copy
setting screen will
appear. The multi shot
copy icon ( , etc.) will
also appear in the screen
to indicate that the
function is enabled.
2Select the number of originals to be
copied onto one sheet in the multi
shot copy selection screen.
3Select the layout.
Select the order in which
the originals will appear
on the copy.
4Select a borderline setting.
Select [ ], [ ], or
[].
5Touch the [OK] key in the multi shot
setting screen.
You will return to the special modes menu screen.
6Touch the [OK] key in the special
modes menu screen.
You will return to the main screen of copy mode.
7Select the number of copies and any
other desired copy settings, and then
press the [START] key ( ).
8[When using the RSPF:]
Copying will start after all originals have been
scanned.
9[When using the document glass:]
Replace the original with the next original and
press the [START] key ( ). Repeat this step
until all originals have been scanned, and then
touch the [READ-END] key if necessary.
One-sided copy of
one-sided original
Copy
One-sided copy of
two-sided original
MULTI SHOT
1/2
DUAL PAGE
COPY
SPECIAL MODES
MULTI SHOT
OK
OK
CANCEL
LAYOUT
2in1 4in1
BORDER
OK
CANCEL
LAYOUT BORDER
• The images may be rotated depending on
the number of originals and the orientation
of the originals and copy paper.
• To cancel the multi shot copy function,
touch the [CANCEL] key in the multi shot
setting screen (the screen of step 2) .
OK
CANCEL
LAYOUT BORDER
Note
!Andromeda_copy_sec.book 46 ページ 2006年11月23日 木曜日 午後6時1分

47
CONVENIENT COPY FUNCTIONS
3
ORIGINAL SIZE
If you wish to use the paper other than the automatically selected original size, original size setting is specified by
the special modes. The mix feeding setting (p.25) is also selected here.
1Touch the key and then touch the
[ORIGINAL SIZE] key in the special
modes menu screen.
The original size setting
screen will appear.
2Touch the [MANUAL] key.
3Select the original size.
[MANUAL] key is highlighted and the selected paper
size is displayed.
4Touch the inside [OK] key.
You will return to the special modes menu
screen.
5Touch the [OK] key in the special
modes menu screen.
You will return to the main screen of the copy
mode.
To select an AB size original, touch the
[AB INCH] key. AB sizes will appear.
ORIGINAL
SIZE COV
AL MODES
MANUAL
GINAL SIZE
AUTO
MIX SIZE ORIGINAL FEEDING MOD
OK
INCH
AB
OK
AUTO MANUAL
ORIGINAL SIZE
5½x8½ 8½x11 8½x11R 8½x13
8½x14 11x17
Note
To select mixed feeding, select the "MIX SIZE
ORIGINAL FEEDING MODE" checkbox.
Mixed feeding is explained on page 25.
Note
!Andromeda_copy_sec.book 47 ページ 2006年11月23日 木曜日 午後6時1分

48
CONVENIENT COPY FUNCTIONS
COVER COPY
Cover copy mode is used to add a cover to the front or back, or both the front and back, of a multipage document.
To use cover copy mode, the RSPF must be used.
Copying onto a cover Not copying onto a cover
One-sided originals
Back cover
(no copying)
Front cover
(can copy onto front side)
One-sided copies
(copying onto a cover)
Two-sided originals
SHARP
SHARP
Cover original
1
2
3
4
1
2
3
4
3
4
5
1
2
Cover original
SHARP
Back cover
(no copying)
Front cover
(can copy onto front side)
SHARP
1
2
3
4
5
One-sided originals Two-sided copies
(copying onto a cover)
Two-sided originals
2
3
4
1
Cover original
SHARP
Two-sided copies from one-sided or two-sided originals
One-sided copies from one-sided or two-sided originals
1
2
3
4
SHARP
Cover original
2
3
4
1
SHARP
Back cover
(no copying)
Front cover
(can copy onto front side)
(Back side of cover is blank.)
• A front cover, back cover, or both a front and a
back cover can be selected.
• You can specify whether or not the front cover is
copied on.
• Copying is not possible on either side of a back
cover.
2
3
4
1
Back cover
Front cover
(not copying onto a cover)
One-sided originals
Two-sided originals
1
2
3
4
1
2
3
4
4
1
2
3
Front cover
One-sided originals
Two-sided originals
1
2
3
4
4
1
2
3
One-sided copies from one-sided or two-sided originals
Two-sided copies from one-sided or two-sided originals
Back cover
One-sided copies
(not copying onto a cover)
One-sided copies
(not copying onto a cover)
• A front cover, back cover, or both a front and a
back cover can be selected.
!Andromeda_copy_sec.book 48 ページ 2006年11月23日 木曜日 午後6時1分

49
CONVENIENT COPY FUNCTIONS
3
1Touch the key and then touch the
[COVER] key in the special modes
menu screen.
The cover setting screen
will appear.
The cover icon ( , etc.)
will also appear in the
screen to indicate that
the function is turned on.
2Select the cover(s) that you wish to
add.
To add only a front cover, touch the [FRONT] key. To
add only a back cover, touch the [BACK] key. To add
both a front and back cover, touch the
[FRONT+BACK] key.
3Specify whether or not the front cover
is to be copied on.
Select [YES] or [NO] in
the touch panel. If
[YES] is selected, the
first page of the
document will be
copied onto the front
cover sheet.
4Touch the [OK] key in the cover
setting screen.
Return to the special modes screen.
5Touch the [OK] key in the special
modes screen.
You will return to the main screen of copy mode.
6Load the cover paper to be used into
the bypass tray.
Load the same size of
paper as the paper to
be used for the copy
job.
LCOVER
OT
COVER
SPECIAL MODES
FRONT BACK FRONT+BACK PRINT ON FRONT COVER?
YES NO
OK
CANCEL
OK
CK PRINT ON FRONT COVER?
YES NO
OK
CANCEL
About the steps that follow
See page 23.
• It is not possible to copy on the inside of a
front cover, nor on either side of a back
cover.
• Be sure to place the originals in the RSPF.
The document glass cannot be used for this
function.
• During cover copying, stream feeding mode
will not function even if enabled in the key
operator programs. (See the "Key
operator’s guide".)
• To cancel the cover copy function, select
the cover copy function again and touch the
[CANCEL] key. (See the screen of step 2.)
Note
!Andromeda_copy_sec.book 49 ページ 2006年11月23日 木曜日 午後6時1分

50
CONVENIENT COPY FUNCTIONS
B/W REVERSE COPY
The B/W REVERSE feature is used to reverse black and white in a copy to create a negative image.
When the B/W reverse function is selected, the
exposure mode will be automatically set to TEXT
mode. Other exposure modes cannot be selected. If
B/W reverse is canceled, TEXT mode will not
automatically be canceled.
1Touch the key and then touch the
[B/W REVERSE] key in the special
modes menu screen.
The [B/W REVERSE]
key is highlighted.
The B/W reverse icon
( ) will also appear in
the screen to indicate
that the function is
enabled.
2Touch the [OK] key in the special
modes screen.
You will return to the main screen of copy mode.
original B/W reverse copy
About the steps that follow
If the document glass is being used, see page 22.
If the RSPF is being used, see page 23.
To cancel the B/W reverse copy function,
touch the [B/W REVERSE] key in the special
modes screen. (The key will no longer be
highlighted.) (See the screen of step 1.)
OVER B/W
REVERSE
Note
!Andromeda_copy_sec.book 50 ページ 2006年11月23日 木曜日 午後6時1分

51
CONVENIENT COPY FUNCTIONS
3
CARD SHOT
The front and back of a card can be copied onto one sheet of paper.
This function is convenient for making copies for certification purposes and helps save paper.
• Copying is only possible on standard size paper.
• The image cannot be rotated when using this
function.
1Make sure that a suitable paper size is
selected, or select another size using
the [PAPER SELECT] key.
2Touch the key and then touch the
[CARD SHOT] key in the special
modes screen.
The CARD SHOT setting
screen will appear. A
card shot icon ( ) will
also appear in the upper
left corner of the screen
to indicate that the
function is turned on.
3Enter the X dimension (width) and Y
dimension (length) of the original card
with the keys.
• X (width) is initially selected. Enter X dimension
and then touch the Y ( ) key to enter Y
dimension.
• To change the X or Y value back to the default
value, touch the [SIZE RESET] key. The default
values can be changed in the key operator
programs. (See "CARD SHOT SETTINGS" on
page 5 of this manual.)
• To have the images enlarged or reduced by a
suitable ratio based on the entered original size
so that the front and back sides fit into the
selected paper size, touch the [FIT TO PAGE]
key.
4Touch the outer [OK] key.
You will return to the
main screen of copy
mode.
Original
Example:
Portrait
8-1/2" x 11" (A4)
size
Example:
Landscape
8-1/2" x 11" (A4)
size
Copy
Back of
card
Front of
card
CARD CARD
CARD
EXPOSURE
AUTO 8½x11
PAPER SELECT
100%
COVER
ORIGINAL
SIZE
CARD SHOT
SIZE RESET
CANCEL OK
FIT TO
PAGE
SIZE RESET
CANCEL OK
OK
FIT TO
PAGE
!Andromeda_copy_sec.book 51 ページ 2006年11月23日 木曜日 午後6時1分

52
CONVENIENT COPY FUNCTIONS
5Place the original on the document
glass.
Place the front side of the
original face down and
close the document
cover/RSPF.
6Select the number of copies and any
other desired copy settings, and then
press the [START] key ( ).
The front side of the card
is scanned.
7Place the back side of the original
face down on the document glass.
8Press the [START] key ( ).
The back side of the card
is scanned and copying
begins.
• The original must be placed on the
document glass. The RSPF cannot be
used.
• Even when [FIT TO PAGE] is selected,
you can touch the [COPY RATIO] key in
the main screen of copy mode to manually
select the ratio.
• To cancel the card shot function, touch the
[CANCEL] key in the card shot setting
screen (the screen of step 4).
ACC.#-C
Note
!Andromeda_copy_sec.book 52 ページ 2006年11月23日 木曜日 午後6時1分

53
4Chapter 4
USER SETTINGS
CUSTOM SETTINGS
The custom settings let you adjust certain features of the machine to better suit your needs. The custom settings
include the following settings:
●TOTAL COUNT ........................... This displays the number of pages output by the machine. (p.55)
●DISPLAY CONTRAST ................ This is used to adjust the contrast of the touch panel. (p.55)
●LIST PRINT*1.............................. This is used to print a setting list or a font list. (p.55)
●CLOCK ........................................ This is used to set the date and time of the machine’s built-in clock. (p.55)
●TRAY SETTINGS........................ This is used to configure the paper type and paper size settings for each
tray, and select whether or not automatic switch over to another tray with the
same size and type of paper will take place if the paper runs out during
continuous printing. (p.55)
The following settings are explained in detail in the operation manual for facsimile.
●ADDRESS CONTROL*2............. If your machine has the fax option, this setting is used to store fax numbers
for automatic dialing. Group keys and user indexes can also be
programmed.
●RECEIVE MODE*2...................... This is used to select the fax receive mode (automatic or manual).
●FAX DATA FORWARD*2............ This is used to forward faxes received in memory to another destination.
●KEYBOARD SELECT*3
...............When using the fax or network scanner function, use this setting to change the
layout of the keyboard in the letter entry screen. (p.55)
●KEY OPERATOR PROGRAMS .. Settings for key operators (administrators of this machine). A key appears for
these settings in the custom settings menu screen. For explanations of the
settings, see the Key operator’s guide. (For explanations of key operator
programs for the fax option, see the operation manual for facsimile.)
*1The fax option or network printer function must be installed.
*2The fax option must be installed.
*3The fax option or network scanner function must be installed.
!Andromeda_copy_sec.book 53 ページ 2006年11月23日 木曜日 午後6時1分

54
USER SETTINGS
GENERAL PROCEDURE FOR CUSTOM SETTINGS
1Press the [CUSTOM SETTINGS] key.
2Touch the key of the desired setting.
The setting screen will appear.
Each of the custom settings is explained on the
following pages.
The [TRAY SETTINGS] key is selected in the
following example.
When the [TRAY SETTINGS] key is selected, the
following screen appears.
3Touch the [OK] key in the setting
screen to close it.
4When you are ready to exit the custom
settings, touch the [EXIT] key.
• When a checkbox appears next to an item
in a screen, touch the checkbox ( ) to
select the item. A checkmark ( ) will
appear to indicate that the item is
selected.
In the above settings, tray 1 can be used
for printer, copy, and fax mode. Tray 2 and
tray 3 can only be used for copy mode.
• For a detailed explanation of the trays, see
"CHANGING A TRAY’S PAPER TYPE
AND PAPER SIZE SETTINGS" (p.19).
DATA
LINE
B STATUS
CUSTOM SETTINGS
CUSTOM SETTINGS
TOTAL COUNT
TRAY SETTINGS ADDRESS
CONTROL
KEYBOARD
SELECT KEY OPERATOR PROGRAMS
CLOCK
DISPLAY
CONTRAST LIST PRINT
FAX DATA
FORWARD
RECEIVE MODE
EXIT
CUSTOM SETTINGS
TRAY SETTINGS
TRAY 1
TRAY 3
TRAY 2 PLAIN / 8½x14
PLAIN / 11x17
TYPE / SIZE PRINT FAX
OK
1/3
PLAIN / 8½x11
COPY
Note
CUSTOM SETTINGS
TOTAL COUNT
TRAY SETTINGS
KEYBOARD
SELECT KEY OPERATOR PROGRAMS
CLOCK
DISPLAY
CONTRAST
ADDRESS
CONTROL
LIST PRINT
FAX DATA
FORWARD
RECEIVE MODE
EXIT
!Andromeda_copy_sec.book 54 ページ 2006年11月23日 木曜日 午後6時1分

55
USER SETTINGS
4
SETTINGS
Total count
The total page count display shows the following
counts:
• The total count shows the combined output total of
the copy, fax, and printer functions.
• Total number of copies and printed pages
• Number of pages fed through the RSPF
• Number of two-sided copies
• Number of times the stapler was used
• Number of pages sent using the network scanner
function
• Number of sent and received fax pages
The counts that appear will vary depending on the
peripheral equipment installed.
• Each sheet of paper that is 11" x 17" (A3) size is
counted as two sheets.
• Each sheet of paper used for automatic two-sided
copying is counted as two sheets (11" x 17" (A3)
paper is counted as four sheets.).
Display contrast
Screen contrast adjustment is used to make the touch
panel easier to view under various lighting conditions.
Touch the [LIGHTER] key to make the screen lighter,
or the [DARKER] key to make the screen darker.
List print
Use this to print the PRINTER TEST PAGE, the FAX
REPORT, or the SENDING ADDRESS LIST.
Clock
Use this to set the date and time of the machine’s
built-in clock. The date and time are used for functions
that require date and time information.
Tray settings
The paper type, paper size, and enabled modes can
be set for each tray. Auto tray switching and disabling
of two-sided printing on letterhead paper can also be
set. See page 19 and 20 for details on setting the
paper type and paper size.
• To select which trays can be used in each of copy,
printer, and fax modes, select the checkboxes ( )
of the desired trays in each mode.
• When a tray runs out of paper in the middle of a job,
the auto tray switching function automatically
switches the paper source to another tray that has
the same paper size and paper type settings. (The
auto tray switching function cannot be set for the
bypass tray.)
Keyboard select
When using the fax or network scanner function, you
can change the layout of the keyboard that appears in
the letter entry screen. Select the layout that you find
easiest to use.
The following three keyboard configurations are
available:
• Keyboard 1 (QWERTY configuration)*
• Keyboard 2 (AZERTY configuration)
• Keyboard 3 (ABCDEF configuration)
*The default setting is "Keyboard 1".
(Example: Letter entry screen when Keyboard 3 is
selected.)
NAME
SPACE AB/ab 12#$
OK
CANCEL
ABC abc
ÀÄÂ/àäâ
aa c d g h i j
k l m n o p q
t u v w x y z
r s @
feb
!Andromeda_copy_sec.book 55 ページ 2006年11月23日 木曜日 午後6時1分

56
JOB PROGRAM MEMORY
If you frequently use the same settings for copy jobs, you can store in the settings in a job program. Up to 10 job
programs can be stored, and the programs are retained even when the power is turned off. By storing frequently
used copy settings in a program, you can eliminate the bother of selecting the settings each time you use them for a
copy job.
●After a job program is stored, if any settings of the key operator programs related to the stored job program are
prohibited, the related settings in the job program will not be recalled.
●If the overwriting of job programs is prohibited in the key operator programs, it will not be possible to overwrite or
delete a job program.
●To exit job program memory mode, press the [CLEAR ALL] key ( ) on the operation panel or touch the [EXIT]
key on the touch panel.
STORING A JOB PROGRAM
1Press the [ ] key.
2Touch the [STORE/DELETE] key.
3Touch a program number from 1 to 10
in the storage register screen.
4Select the copy settings that you wish
to store in the program.
The number of copies
cannot be stored.
5Touch the [OK] key.
The selected settings will
be stored under the
program number
selected in step 3.
If a numeric key is selected that has already
been programmed, a confirmation screen
will appear. To replace the existing program
with the new program, touch the [STORE]
key and continue from step 4. If you do not
wish to replace the existing program, touch
the [CANCEL] key to return to the above
screen and select a different numeric key.
ACC.#-C
S
NUMBER.
ECALL STORE/DELETE
ROGRAMS
SS PROGRAM NUMBER.
RECALL STORE
Note
8½x11
8½x14
SPECIAL MODES
2-SIDED COPY
OUTPUT
TO STORE, MAKE SELECTIONS AND PRESS
[OK], TO DELETE, PRESS [CANCEL].
8½x11
AUTO
EXPOSURE
AUTO 8½x11
PAPER SELECT
100%
COPY RATIO
D PRESS
EL]. CANCEL
8½x11
8½x14
OK
!Andromeda_copy_sec.book 56 ページ 2006年11月23日 木曜日 午後6時1分

57
USER SETTINGS
4
EXECUTING A JOB PROGRAM
1Press the [ ] key.
2Touch the program number key of the
desired program.
The job program will be
executed. A number for
which no job program
has been stored cannot
be selected.
3Place the original, check the original
size, and then set the number of
copies and any other desired copy
settings not stored in the program.
When finished, press the [START] key
().
DELETING A STORED JOB PROGRAM
1Press the [ ] key.
2Touch the [STORE/DELETE] key.
3Select the program number of the
program to be deleted.
If a number key for which
no job program has been
stored is selected, the
proceed to step 4 on the
previous page (for
storing a job program).
4Touch the [DELETE] key.
The selected program will
be deleted and you will
return to the screen of step
3. If the [CANCEL] key is
touched, you will return to
the screen of step 3
without deleting the
program.
If you are finished deleting programs, touch the [EXIT]
key in the screen of step 3 to exit.
ACC.#-C
S
JOB PROGRAMS
PRESS PROGRAM NUMBER.
RECALL
ACC.#-C
ACC.#-C
S
NUMBER.
ECALL STORE/DELETE
EXIT
STORE/DELETE
RECALL STORE/DELET
A JOB PROGRAM HAS BEEN ALREADY STORED.
STORE ANOTHER PROGRAM?
CANCEL DELETE STORE
!Andromeda_copy_sec.book 57 ページ 2006年11月23日 木曜日 午後6時1分

58
AUDITING MODE
When auditing mode is enabled, a count is kept of the number of pages printed or copied by each account
(maximum of 100 accounts). The counts can be viewed whenever necessary.
COPYING WHEN AUDITING MODE IS ENABLED
When auditing mode is enabled, the following account number entry screen appears.
1Enter your account number (5 digits)
with the numeric keys.
Each digit is indicated by
an asterisk " ".
• When a valid account number is entered, the
number of copies already made by that account
appears for several seconds on the initial screen.
• If a limit has been set in the key operator programs
for the number of copies that can be made by the
account, the remaining number that can be made is
displayed in the message display together with the
number of copies already made. (See the "Key
operator’s guide".)
2When the copy job is finished, press
the [ACC.#-C] key ( ).
The screen reverts to the
account number entry
screen.
• Auditing mode can be enabled for all modes (copy mode, fax mode, network scanner mode, and printer mode)
in the key operator programs. (See the "Key operator’s guide".)
• To print in printer mode when auditing mode is enabled, enter your account number in the printer driver setup
screen on your computer.
Note
-----
ENTER YOUR ACCOUNT NUMBER.
ACC.#-C
S
SPECIAL MODES:
2-SIDED COPY:
OUTPUT
READY TO COPY.
AUTO
EXPOSURE
AUTO 8½x11
PAPER SELECT
100%
COPY RATIO
8½x11
ORIGINAL
0
ACCOUNT STATUS: COPIES MADE 000,000
COPIES REMAINING 999,999
• To perform an interrupt job when auditing
mode is enabled, press the [INTERRUPT]
key ( ) . The account number entry
screen will appear. Enter your account
number. When the interrupt job is finished,
be sure to press the [INTERRUPT] key
( ) or the [CLEAR ALL] key ( ) to end
interrupt mode.
• If an invalid account number is entered in
step 1, the account number entry screen
reappears.
•
When ACCOUNT NUMBER SECURITY in
the key operator programs is enabled (See
the "Key operator’s guide".) , the following
message will appear and operation will not
be permitted for 1 minute if an invalid
account number is entered 3 times in a
row.
ACC.#-C
ON LINE
DATA
DATA
DATA
LINE
S
CUSTOM SETTINGS
Note
PLEASE SEE YOUR KEY OPERATOR FOR
ASSISTANCE.
!Andromeda_copy_sec.book 58 ページ 2006年11月23日 木曜日 午後6時1分

59
5Chapter 5
TROUBLESHOOTING AND MAINTENANCE
This chapter describes troubleshooting and maintenance such as misfeed removal, replacing the toner cartridge and
cleaning the machine.
DISPLAY MESSAGES.................................................................................................................... 60
TROUBLESHOOTING .................................................................................................................... 62
MISFEED REMOVAL...................................................................................................................... 66
REPLACING THE TONER CARTRIDGE ....................................................................................... 74
STAPLE CARTRIDGE REPLACEMENT........................................................................................ 75
STAPLE JAM REMOVAL .............................................................................................................................................. 76
CHECKING THE TONER QUANTITY AND TOTAL COUNT......................................................... 76
CLEANING THE MACHINE............................................................................................................77
DOCUMENT GLASS AND RSPF................................................................................................................................. 77
THE BYPASS TRAY PAPER FEED ROLLER............................................................................................................... 77
Trouble Page
Problems related to machine operation
62
The machine does not operate.
The power is on but copying is not possible.
Two-sided copying is not possible.
Wrong paper size is displayed for paper in the bypass tray.
A copy job stops before it is finished.
The contrast of the touch panel is too high or too low.
Image cannot be rotated.
Original size is not selected automatically, or copying does not take place on paper that matches the original size.
63
Paper size for a paper tray cannot be set.
Order of copies is incorrect.
The job is canceled after the originals were being scanned.
Not all pages are copied.
The RSPF cannot be used.
Lighting fixture flickers.
Paper feeding problems
64
When using paper fed from the bypass tray, the copied image is skewed.
Paper from the bypass tray misfeeds.
Paper misfeeds.
Image quality problems
65
Copies are too dark or too light.
Text is not clear in a copy.
Part of the copied image is cut off.
Blank copies.
Paper is wrinkled or the copied image comes off when the paper surface is rubbed.
Copies are smudged or dirty.
White or black lines appear copies.
!Andromeda_copy_sec.book 59 ページ 2006年11月23日 木曜日 午後6時1分

60
DISPLAY MESSAGES
If one of the following messages appears in the display, take prompt action as instructed by the message.
Message Cause and solution Page
ENTER YOUR ACCOUNT
NUMBER.
Auditing mode is enabled. Enter your account number. 58
A MISFEED HAS OCCURRED. Remove the misfeed as explained in "MISFEED REMOVAL". 66
2-SIDED COPIES CANNOT BE
MADE ON THIS PAPER TYPE.
This appears when you attempt to make two-sided copies on special
paper that cannot be used for two-sided copying. Cancel two-sided
copying or change the paper.
15, 27
REMOVE PAPER FROM THE
<*>TRAY.
The indicated output tray is full. Remove the output from the tray.
(<*> indicates the tray that is full.) -
CLOSE THE <**> COVER.
The indicated cover is open. Close the cover. (<**> indicates the
cover that is open.) -
PLEASE EXTEND BYPASS-TRAY.
When copying from the bypass tray, be sure to pull out the bypass
tray extension. 18
COVER SHEETS MUST BE THE
SAME SIZE AS THE COPY
PAPER USED.
When adding a cover, load paper in the bypass tray that is the
same size as the paper in the tray selected for copying. 48
TONER SUPPLY IS LOW. The toner cartridge must be replaced soon. 74
CHANGE THE TONER CARTRIDGE.
The toner cartridge is out of toner. Replace the toner cartridge. 74
CHECK THE TONER CARTRIDGE.
Make sure that the toner cartridge is installed correctly. 74
THE DOCUMENT FEEDER IS
DISABLED.
The RSPF has been disabled in the key operator programs. Use
the document glass. 22
SELECTED PAPER TRAY IS
PROHIBITED. PLEASE SELECT
ANOTHER PAPER TRAY.
This appears when a tray is selected that has been prohibited in
"TRAY SETTINGS" in the custom settings. 55
PLEASE CHECK THE PAPER
SIZE OF TRAY <***>.
The tray's paper size setting is different from the actual paper size.
Load the correct size of paper. The tray is indicated in <***>. 15
ADD STAPLES. The finisher is out of staples. Replace the staple cartridge as
explained in "STAPLE CARTRIDGE REPLACEMENT". 75
PLEASE REMOVE PAPER FROM
THE STAPLER COMPILER.
Paper remains in the stapler compiler. Remove the paper. 72
MEMORY IS FULL. PRESS [START]
TO BEGIN COPYING OR [CA] TO
CANCEL.
The memory becomes full while scanning originals. Press the
[START] key ( ) to copy only the originals that have been
scanned, or press the [CLEAR ALL] key ( ) to cancel the job.
-
!Andromeda_copy_sec.book 60 ページ 2006年11月23日 木曜日 午後6時1分

61
TROUBLESHOOTING AND MAINTENANCE
5
SELECTED PAPER TRAY IS OUT
OF SERVICE.
Contact your SHARP service center. -
CHECK STAPLER POSITION OR
STAPLE JAM.
Staples are jammed in the finisher or the staple case is not
attached correctly. Check the staple case. If the message still
appears after removing the jammed staples, disable the stapler
using "DISABLING OF STAPLER" in the key operator programs
(See the "Key operator’s guide.), and contact your SHARP service
center.
76
(CALL FOR SERVICE SOON.) It will soon be time for regular maintenance. Contact your SHARP
service center. -
(MAINTENANCE REQUIRED.) It is time for regular maintenance. Contact your SHARP service
center. -
CALL FOR SERVICE.
CODE:
Turn off the power and then turn it back on. If this does not clear
the message, write down the 2-digit main code and 2-digit
sub-code and promptly contact your SHARP service center.
-
PLEASE CHECK THE ORIGINAL
SIZE. JOB IS CANCELED.
The original in the RSPF is longer than the size that was detected.
Reinsert the original, make sure that the size indicated in the
touch panel is the same as the actual size, and begin copying. You
can also select mixed feeding to copy onto paper that matches
each original size after all originals have been scanned.
-
Message Cause and solution Page
!Andromeda_copy_sec.book 61 ページ 2006年11月23日 木曜日 午後6時1分

62
TROUBLESHOOTING
If you experience difficulty using the machine, check the following troubleshooting guide before calling for service.
Many problems can be easily resolved by the user. If you are unable to solve the problem using the troubleshooting
guide, turn off the power switch, unplug the machine, and contact your SHARP service center. The following
problems are related to the general operation of the machine and copying.
For problems related to the printer, fax, and network scanner functions, see the corresponding operation manuals.
Problems related to machine operation
Problem Cause and solution Page
The machine does not operate.
Power switch OFF.
→Turn the power switch ON. 13
The machine is warming up.
→The machine requires about 23 seconds to warm up after the
power switch is turned on. While the machine is warming up,
copy settings can be selected but copying is not possible. Wait
until "READY TO COPY." appears.
13
Out of paper.
→Load paper. 17
Out of toner.
→Replace the toner cartridge. 74
Misfeed occurs.
→Remove the misfed paper. 66
The power is on but copying is not
possible.
The machine is in auto power shut-off mode.
→If only the [START] key ( ) blinks, auto power shut-off mode
has activated. Press the [START] key ( ) to return the machine
to normal operation.
14
Copy mode is not selected.
→Press the [COPY] key to select copy mode. 10
Two-sided copying is not possible.
Automatic two-sided copying was attempted on paper
that is not suitable for automatic two-sided copying.
→Two-sided copying is not possible on special paper. Use paper
that is suitable for automatic two-sided copying.
27
Two-sided copying is prohibited in the key operator
programs.
→Change the setting in the key operator programs to permit
two-sided copying.
Key
operator’s
guide
Wrong paper size is displayed for
paper in the bypass tray.
The bypass tray extension is not pulled out.
→To detect the paper size correctly, the bypass tray extension
must be pulled out when the paper is loaded.
18
A copy job stops before it is
finished.
Too many pages have accumulated in the output tray,
causing the tray full sensor to activate. Further
copying is not possible until the pages are removed.
→Remove the pages from the output tray.
-
The contrast of the touch panel is
too high or too low.
The display contrast has not been adjusted.
→Adjust the contrast using "DISPLAY CONTRAST" in the custom
settings.
55
Image cannot be rotated.
Neither auto paper selection nor auto image mode are
selected.
→Rotation copy functions only if auto paper select mode or auto
image mode is selected.
25, 30
Rotation copy is prohibited in the key operator
programs.
→Change the setting in the key operator programs to permit
rotation copying.
Key
operator’s
guide
!Andromeda_copy_sec.book 62 ページ 2006年11月23日 木曜日 午後6時1分

63
TROUBLESHOOTING AND MAINTENANCE
5
Original size is not selected
automatically, or copying does not
take place on paper that matches
the original size.
The RSPF was not opened completely when the
original was placed on the document glass.
→Open the RSPF completely, place the original on the document
glass, and close the RSPF.
-
The original contains large black solid areas.
→If the original contains any large black solid areas, the original
size may not be detected automatically. Use the [SPECIAL
MODES] key to select the original size.
47
The original is smaller than 5-1/2" x 8-1/2" size.
→When the original is smaller than 5-1/2" x 8-1/2" size, the size
cannot be detected. Use the [PAPER SELECT] key to select the
desired paper size.
22
The original is not a standard size.
→When the original is not a standard size, the size cannot be
detected. Manually select the closest standard original size, or
use the [PAPER SELECT] key to select the desired paper size.
22, 47
Paper size for a paper tray cannot
be set.
A copy, print job, or received fax is being printed.
→Set the correct paper size after printing is finished. -
Operation has temporarily stopped because the tray is
out of paper or a misfeed occurred.
→Load paper or remove the misfeed, finish the copy job, and then
set the paper size.
19, 66
During an interrupt copy job.
→Set the correct paper size after the interrupt copy job is finished. 34
Misfeed occurs.
→Remove the misfed paper. 66
Paper tray settings are prohibited in the key operator
programs.
→Change the setting in the key operator programs to permit paper
tray settings.
Key
operator’s
guide
Order of copies is incorrect.
The originals were placed in the wrong order.
→When using the document glass, scan the originals one sheet at
a time beginning from the first page. When using the RSPF, insert
the originals with the first page on top and facing up.
23
The job is canceled after the
originals were being scanned.
The memory become full while the originals were
being scanned.
→When using a function such as pamphlet copy or multi shot copy
where all original pages are scanned into memory before copying
begins, scanning will stop and copying will not take place if the
memory becomes full. The number of pages that can be scanned
into memory can be increased by installing more memory.
78
Not all pages are copied.
The memory become full while the originals were
being scanned.
→When the memory becomes full while the originals are being
scanned, you can select whether you want to continue the job
and print only those originals that were scanned, or cancel the
job. If you continue the job, copies will only be made of the
originals that were scanned, and thus all originals cannot be
copied at once.
-
The RSPF cannot be used.
Use of the RSPF has been prohibited in the key
operator programs.
→Enable use of the RSPF in the key operator programs.
Key
operator’s
guide
Lighting fixture flickers.
The same power outlet is used for the lighting fixture
and the machine.
→Connect the machine to a power outlet which is not used for other
electric appliances.
4
Problem Cause and solution Page
!Andromeda_copy_sec.book 63 ページ 2006年11月23日 木曜日 午後6時1分

64
TROUBLESHOOTING AND MAINTENANCE
Paper feeding problems
Problem Cause and solution Page
When using paper fed from the
bypass tray, the copied image is
skewed.
The number of sheets placed on the bypass tray
exceeds the maximum number.
→Do not place more than the maximum number of sheets.
15
The bypass guide is not adjusted to the size of the
loaded paper.
→Adjust the bypass guide to the size of the loaded paper.
18
Paper from the bypass tray
misfeeds.
The paper type setting is not correct.
→When using a special paper, be sure to set the correct paper
type.
20
The number of sheets placed on the bypass tray
exceeds the maximum number.
→Do not place more than the maximum number of sheets.
15
The bypass guide is not adjusted to the size of the
loaded paper.
→Adjust the bypass guide to the size of the loaded paper.
18
Paper misfeeds.
The paper is outside of the specified size and weight
range.
→Use copy paper within the specified range.
15
Paper is curled or damp.
→Do not use curled or crimped paper. Replace with dry copy paper.
During periods when the machine is not used for a long time,
remove the paper from the tray and store it in a dark place in a
bag to prevent moisture absorption.
81
Paper is not loaded properly.
→Make sure the paper is properly loaded. 17
Pieces of paper remain inside machine.
→Remove all pieces of misfed paper. 66
Sheets of paper stick together.
→Fan the paper well before loading it. 17
!Andromeda_copy_sec.book 64 ページ 2006年11月23日 木曜日 午後6時1分

65
TROUBLESHOOTING AND MAINTENANCE
5
Image quality problems
Problem Cause and solution Page
Copies are too dark or too light.
The image of the original is too light or too dark.
→Select the correct original image type in the exposure setting and
adjust the copying exposure.
29
The copying exposure is set to "AUTO".
→The "EXPOSURE ADJUSTMENT" key operator program can be
used to adjust the exposure level used for "AUTO" exposure.
Consult the administrator of the machine.
Key
operator’s
guide
The original type that is most suitable for the original
has not been selected in the copy exposure setting
screen.
→Change the original type selection to "AUTO", or manually select
the most suitable original type setting.
29
Text is not clear in a copy.
The correct original type has not been selected in the
copy exposure setting screen.
→Change the original type setting to "TEXT".
29
Part of the copied image is cut off.
The original was placed in the wrong position.
→Place the original in the correct position. When using the
document glass, place the original against the far left side.
22, 23
A suitable ratio for the original size and paper size has
not been selected.
→Use auto ratio selection to obtain the correct ratio for the copy.
30
The tray’s paper size setting was not changed when a
different size of paper was loaded in the tray.
→Be sure to change the tray’s paper size setting when loading a
different size of paper in the tray.
19
An AB paper size is being used.
→When using copy paper that is an AB size, set the original size
manually.
47
Blank copies.
The original is not placed face up in the RSPF or face
down on the document glass.
→Place the original face up in the RSPF or face down on the
document glass.
22, 23
Paper is wrinkled or the copied
image comes off when the paper
surface is rubbed.
The paper is outside of the specified size and weight
range.
→Use copy paper within the specified range.
15
The paper type setting is not correct.
→Set the correct paper type. To set the paper type for a tray, see
"CHANGING A TRAY’S PAPER TYPE AND PAPER SIZE
SETTINGS".
19, 20
Paper is curled or damp.
→Do not use curled or wrinkled paper. Replace with dry copy
paper. During periods when the machine is not used for a long
time, remove the paper from the tray and store it in a dark place
in a bag to prevent moisture absorption.
81
Copies are smudged or dirty.
The document glass or the underside of the RSPF is
dirty.
→Clean regularly.
77
The original is smudged or blotchy.
→Use a clean original. -
White or black lines appear copies.
The scanner glass for the RSPF is dirty.
→Clean the long, narrow scanning glass. 77
!Andromeda_copy_sec.book 65 ページ 2006年11月23日 木曜日 午後6時1分

66
MISFEED REMOVAL
When a misfeed occurs during copying, the message "MISFEED HAS OCCURRED." will appear in the touch panel
and printing will stop.
●If the misfed paper tears during removal, remove the torn pieces. Take care not to touch the photoconductive
drum while removing the pieces. Nicks and scratches on the drum will cause dirty copies.
First, locate the misfeed
Misfeed in the RSPF (p.67)
Misfeed in the finisher (p.72)
Misfeed in the machine (p.68)
Misfeed in the bypass tray (p.68)
Misfeed in the upper paper tray (p.70)
Misfeed in the lower paper tray (p.71)
MISFEED REMOVAL GUIDANCE
Misfeed removal guidance can be displayed by touching the [INFORMATION] key on the touch panel after a
misfeed has occurred.
If the fax option is installed, all received faxes are stored in memory. The faxes are automatically printed after the
misfeed is removed.
A MISFEED HAS OCCURRED.
INFORMATION
2
3
4
5
6
1
1
2
3
4
5
6
Note
INFORMATION
!Andromeda_copy_sec.book 66 ページ 2006年11月23日 木曜日 午後6時1分

67
TROUBLESHOOTING AND MAINTENANCE
5
MISFEED IN THE RSPF
1Remove the misfed original.
Check sections A, B, and
C in the illustration at left
and remove the misfed
original.
Section A
Open the document
feeder cover and
carefully remove the
misfed original from the
document feeder tray.
Close the document
feeder cover.
Section B
Open the RSPF and
rotate the release roller in
the direction of the arrow
to feed the original out.
Close the RSPF and then
carefully remove the
original.
If the misfed original
cannot be removed,
open the document
transport cover (below),
and rotate the release
roller again.
If a small original (5-1/2" x 8-1/2", etc.) is misfed, or if
an original misfeed occurs in the reversing tray of the
RSPF, lift the document transport cover knob, open the
document transport cover, and remove the original.
Section C
Carefully remove the
misfed original from the
exit area.
If the misfed original cannot be easily removed from
the exit area, open the moveable part of the document
feeder tray and remove the reversing tray, and then
remove the original.
2Open and close the RSPF to clear the
misfeed message from the touch
panel.
The message can also
be cleared by opening
and closing the
document feeder cover
or the document
transport cover.
After the misfeed is removed and the misfeed
message is cleared, a message will appear indicating
the number of originals that must be reinserted in the
RSPF.
3Reinsert the originals that still must
be scanned (Including the original that
was being scanned when the misfeed
occurred.), and press the [START]
key( ).
Copying of the remaining originals will resume.
A
C
B
Document feeder cover
Roller
Document
transport cover
Document transport
cover knob
After removing a misfed original from the
exit area, be sure to attach the reversing tray
securely to the exit area (When the RSPF is
installed.).
Moveable
part
Reversing tray
Note
!Andromeda_copy_sec.book 67 ページ 2006年11月23日 木曜日 午後6時1分

68
TROUBLESHOOTING AND MAINTENANCE
MISFEED IN THE BYPASS TRAY
1Carefully pull the misfed paper out. 2Open and close the side cover.
Make sure that the
misfeed message is
cleared.
The message can also
be cleared by opening
and closing the front
cover.
If the message is not
cleared, see "A. Misfeed
in the paper feed area".
MISFEED IN THE MACHINE
Determine the location of the misfeed and remove it appropriately as indicated below.
A. Misfeed in the paper feed area
1Open the bypass tray and the side
cover.
2Press gently on both sides of the front
cover and pull it open.
3Carefully remove the misfed paper.
Turn the roller rotating knob in the
direction of the arrow to assist in
removing it.
Be careful not to tear the
misfed paper during
removal.
If paper is misfed here, go to
"A. Misfeed in the paper feed
area" (below).
If paper is misfed, go to
"B. Misfeed in the fusing
area" (p.67).
The fusing unit is hot. Do not touch
the fusing unit when removing
misfed paper. Doing so may cause a
burn or injury.
Do not touch the photoconductive drum
(green portion) when removing the misfed
paper. Doing so may damage the drum and
cause smudges on copies.
Roller rotating knob
Warning
Caution
!Andromeda_copy_sec.book 68 ページ 2006年11月23日 木曜日 午後6時1分

69
TROUBLESHOOTING AND MAINTENANCE
5
4Close the front cover and side cover.
Make sure that the
misfeed message is
cleared.
B: Misfeed in the fusing area
1Open the bypass tray and the side
cover.
2Press and pull it open gently on both
sides of the front cover.
3Turn the roller rotating knob in the
direction of the arrow.
4Lift the fusing unit release levers and
carefully remove the misfed paper.
5
If you were unable to remove the
misfeed in step 4, press down on the
fusing unit paper guide knob to open
the paper guide, and carefully remove
the misfed paper.
6Close the fusing
unit
paper guide and
press down on the fusing unit release
levers.
7Close the front cover and side cover.
Make sure that the
misfeed message is
cleared.
The fusing unit is hot. Do not touch
the fusing unit when removing
misfed paper. Doing so may cause a
burn or injury.
Roller rotating knob
Fusing unit release levers
Warning
• Do not touch the photoconductive drum
(green portion) when removing the misfed
paper. Doing so may damage the drum
and cause smudges on copies.
• Take care not to let unfixed toner on the
misfed paper soil your hands or clothes.
Caution
!Andromeda_copy_sec.book 69 ページ 2006年11月23日 木曜日 午後6時1分

70
TROUBLESHOOTING AND MAINTENANCE
MISFEED IN THE CENTER TRAY
Remove the paper by pulling it into the center tray.
MISFEED IN THE UPPER PAPER TRAY
Make sure that there is no misfed paper in the machine before pulling the tray out. (p.68)
1Lift and pull out the upper paper tray
and then remove the misfed paper.
Be careful not to tear the
misfed paper during
removal.
2Replace the upper paper tray.
Push the upper paper
tray in completely.
3Open and close the side cover.
Make sure that the
misfeed message is
cleared.
The message can also
be cleared by opening
and closing the front
cover.
!Andromeda_copy_sec.book 70 ページ 2006年11月23日 木曜日 午後6時1分

71
TROUBLESHOOTING AND MAINTENANCE
5
MISFEED IN THE LOWER PAPER TRAY
●Make sure that there is no misfed paper in the machine before pulling the tray out. (p.68)
●
Use the following procedure to remove misfeeds that occur in the 500-sheet paper feed unit or 2 x 500-sheet paper
feed unit.
1Open the lower side cover.
2Remove the misfed paper.
Be careful not to tear the
misfed paper during
removal.
3If the misfed paper is not visible in
step 2, lift and pull out the lower paper
tray and remove the misfed paper.
Be careful not to tear the
misfed paper during
removal.
4Replace the lower paper tray.
Push the lower paper tray in completely.
5Close the lower side cover.
Make sure that the
misfeed message is
cleared.
!Andromeda_copy_sec.book 71 ページ 2006年11月23日 木曜日 午後6時1分

72
TROUBLESHOOTING AND MAINTENANCE
MISFEED IN THE UPPER EXIT AREA
(
when a job separator tray kit or finisher (AR-FN5A) is installed
)
If a job separator tray kit or a finisher is installed, a misfeed may occur in the upper exit area.
1Open the upper right side cover.
2Gently pull the misfed paper out.
Be careful not to tear the
misfed paper during
removal.
3Close the upper right side cover.
Make sure that the misfeed message is cleared.
MISFEED IN AN OUTPUT TRAY
(when a finisher (AR-FN5A) is installed)
1Grasp the handle of the stapler
compiler cover and pull to open the
cover.
2Remove any misfed paper from the
transport area.
A MISFEED HAS OCCURRED.
INFORMATION
!Andromeda_copy_sec.book 72 ページ 2006年11月23日 木曜日 午後6時1分

73
TROUBLESHOOTING AND MAINTENANCE
5
3If staple sort copying is being
performed, open the paper guide and
remove any misfed paper from the
stapler compiler.
4Close the stapler compiler cover.
5If the offset tray is being used, remove
any misfed paper from the offset tray.
6If the top tray is being used, open the
top cover, remove any misfed paper,
and close the top cover.
Make sure that the
misfeed message is
cleared.
!Andromeda_copy_sec.book 73 ページ 2006年11月23日 木曜日 午後6時1分

74
REPLACING THE TONER CARTRIDGE
To check how much toner remains in the toner cartridge (p.76), hold down the [COPY] key. The amount of toner
remaining will appear in the display. When less than 25% of the toner remains, obtain a new toner cartridge as soon
as possible. When "TONER SUPPLY IS LOW." appears in the display, be sure to have a new cartridge on hand for
replacement at any time as little toner remains. When "CHANGE THE TONER CARTRIDGE." appears in the touch
panel, the toner cartridge must be replaced. Follow these steps to replace the cartridge.
1Press gently on both sides of the front
cover and pull it open.
2Pull the toner cartridge out while
pressing the lock release lever.
When pulling out the
toner cartridge, place
your other hand on the
green part of the
cartridge.
3Remove the new toner cartridge from
the bag. Grasp both ends of the
cartridge and shake it horizontally
about 20 times. After shaking the
cartridge, remove the tape.
Grasp the hand grip to
hold the cartridge. Do not
hold the cartridge by the
shutter. Be sure to only
shake the cartridge
before the tape is
removed.
4While pushing the lock release lever,
gently insert the toner cartridge along
the guides until it clicks into place.
5Remove the tape from the shutter. Pull
the shutter out of the toner cartridge
as shown in the illustration.
Discard the shutter.
6Close the front cover.
When running long copy jobs or copying originals with many areas of solid black, "TONER REPLENISHMENT IN
PROGRESS." may appear in the touch panel and copying may stop even though the cartridge still has toner.
When this occurs, the toner is being replenished. Replenishment will last about two minutes. When the [START]
key ( ) illuminates, press the [START] key ( ) to resume copying.
Note
• After removing the toner cartridge, do not
shake it or tap it. Doing so may cause
toner to leak from the cartridge. Put the
old cartridge immediately in the bag
provided with the new cartridge.
• Dispose of the old toner cartridge in
accordance with local regulations.
Handle
Toner cartridge
lock release lever
Note
Tape
Shutter
About 20 times
If dirt or dust adheres to the toner cartridge,
remove it before installing the cartridge.
Note
!Andromeda_copy_sec.book 74 ページ 2006年11月23日 木曜日 午後6時1分

75
5
STAPLE CARTRIDGE REPLACEMENT
(when the finisher (AR-FN5A) is installed)
When the message "ADD STAPLES." appears, replace the staple cartridge as follows:
1Open the stapler cover.
2Grasp the green portion of the staple
box and remove the staple box from
the stapler.
3Remove the staple cartridge from
inside the staple box.
4Insert the new staple cartridge into the
box until it clicks into place.
Insert the new cartridge
by aligning the arrows on
the cartridge with those
on the box.
Check that the cartridge
has locked into place by
pulling it slightly.
5Remove the tape from the cartridge.
6Insert the staple box into the stapler
unit until it clicks into place.
7Close the stapler cover.
!Andromeda_copy_sec.book 75 ページ 2006年11月23日 木曜日 午後6時1分

76
TROUBLESHOOTING AND MAINTENANCE
STAPLE JAM REMOVAL
If staples become jammed in the stapler, the message "CHECK STAPLER POSITION OR STAPLE JAM." will appear.
Follow these steps to remove the jammed staples.
1Open the stapler cover.
2Grasp the green portion of the staple
box and remove the staple box from
the stapler.
3Raise the lever at the end of the staple
box and remove the jammed staples.
4Return the lever to its original
position.
5Insert the staple box into the stapler
unit until it clicks into place.
6Close the stapler cover.
CHECKING THE TONER QUANTITY
AND TOTAL COUNT
The approximate quantity of toner remaining and the total count can be displayed as explained below.
●The total count shows the combined output total of the copy, fax, and printer functions.
Checking the total count and toner quantity
Hold down the [COPY] key. The total count and toner quantity appear while the key is held down.
• Each 11" x 17" (A3) page is counted as two pages. Two sided pages are also counted as two pages.
• The amount of toner consumed will vary depending on conditions of usage and the type of originals copied.
The toner quantity display should only be used as an approximate guide.
COPY
PRINT
SPECIAL MODES
2-SIDED COPY
OUTPUT
TOTAL COUNT : 0,123,456
TONER QUANTITY : 100-75%
8½x11
8½x14
Note
!Andromeda_copy_sec.book 76 ページ 2006年11月23日 木曜日 午後6時1分

77
5
CLEANING THE MACHINE
DOCUMENT GLASS AND RSPF
If the document glass, RSPF, or scanning glass for originals fed from the RSPF (the long narrow glass surface on
the right side of the document glass) become dirty, the dirt may appear on copies. Always keep these parts clean.
Stains or dirt on the document glass/RSPF will also be copied. Wipe the document glass, the RSPF and the
scanning window on the document glass with a soft, clean cloth.
If necessary, dampen the cloth with water. Do not use thinner, benzene, or similar volatile cleaning agents.
THE BYPASS TRAY PAPER FEED ROLLER
If misfeeds occur frequently when feeding envelopes or other thick paper from the bypass tray, wipe the paper feed
roller at the feed slot of the bypass tray with a soft, clean cloth moistened with alcohol or water.
Do not spray flammable cleaner gas. Gas from the spray may come in contact with the internal
electrical components or high-temperature parts of the fusing unit, creating a risk of fire or
electrical shock.
Surface of document glass Underside of RSPF
Scanning glass
Warning
Scanning glass for RSPF
Bypass tray paper feed roller
!Andromeda_copy_sec.book 77 ページ 2006年11月23日 木曜日 午後6時1分

78
6Chapter 6
PERIPHERAL DEVICES AND SUPPLIES
Optional equipments and supplies are explained in this chapter. To purchase optional equipment and supplies
contact your SHARP service center.
PERIPHERAL DEVICES
*1Requires installation of the PRINTER EXPANSION KIT (AR-P27).
*2Requires installation of the PRINTER EXPANSION KIT (AR-P27), and 128MB or more of memory must be
extended.
FINISHER (AR-FN5A) See page 79.
500-SHEET PAPER FEED UNIT (AR-D30) See page 80.
2 x 500-SHEET PAPER FEED UNIT (AR-D31) See page 80.
SADDLE STITCH FINISHER (AR-F14N)
The staple and pamphlet staple functions can be used. For detailed information, see the manual that accompanies
the saddle stitch finisher.
JOB SEPARATOR TRAY KIT (AR-TR3)
This enables separation of output locations by mode (copy, printer, etc.).
PRINTER EXPANSION KIT (AR-P27)
This allows the machine to be used as a network printer.
APPLICATION INTEGRATION MODULE KIT (MX-AMX1)
The application integration module can be used in combination with the network scanner function to attach
metadata to a scanned image file before it is transmitted.
MACRO FONT FLASH ROM KIT (AR-PF2)
Fonts and forms can be downloaded and stored.
PS3 EXPANSION KIT (AR-PK1N)*1
This kit offers PostScript 3 compatibility.
BARCODE FONT KIT (AR-PF1)*1
This font set adds barcode printing capability.
NETWORK SCANNER EXPANSION KIT (AR-NS2)*2
This allows the machine to be used as a network scanner.
FACSIMILE EXPANSION KIT (AR-FX7)
This allows the machine can be used as a facsimile machine.
8MB FAX MEMORY (AR-MM9)
Image memory can be expanded by installing the optional fax expansion memory.
256MB EXPANSION MEMORY BOARD (AR-SM5)
512MB EXPANSION MEMORY BOARD (AR-SM6)
Additional memory can be installed in the machine. There are two DIMM slots in this machine, and the memory
can be expanded to a maximum of 1056 MB.
A commercial 64/128/256/512MB (the 168 pin SDRAM DIMM) memory module can be used to expand memory
in this unit. For more information, consult your SHARP service center.
Note
06.fm 78 ページ 2006年11月29日 水曜日 午後2時6分

79
PERIPHERAL DEVICES AND SUPPLIES
6
FINISHER (AR-FN5A)
When an optional finisher (AR-FN5A) is installed, the machine can automatically staple the sorted copies. Each
collated set of copies or group of copies can be stacked offset from the previous set. (Offset function p.35)
Part names
Specifications
AR-FN5A
Tray capacity Top tray 100 sheets
Offset tray 1,000 sheets (500 sheets for sizes larger than 8-1/2" x 11" (A4))
Paper size Size Top tray: 5-1/2" x 8-1/2" to 11" x 17" (A5 to A3)
Offset tray: 8-1/2" x 11" to 11" x 17" (B5 to A3)
Weight 14 lbs. to 34 lbs. (52 g/m2 to 128 g/m2)
Offset Approx. 1" (27 mm)
Paper sizes that can be
stapled 8-1/2" x 11", 8-1/2" x 11"R, 8-1/2" x 13", 8-1/2" x 14", 11" x 17" (B5, A4, A4R, B4, A3)
Stapling capacity 30 sheets (21 lbs. (80 g/m2))
Power supply Drawn from the machine
Weight Approx. 42 lbs. (19 kg)
Dimensions Exit area 18-33/64" (W) x 20-1/8" (D) x 21-17/64" (H)
(470 mm (W) x 511 mm (D) x 540 mm (H))
Stapler compiler 22-9/64" (W) x 17-31/64" (D) x 4-19/64" (H)
(562 mm (W) x 444 mm (D) x 109 mm (H))
As a part of our policy of continuous improvement, SHARP reserves the right to make design and specification
changes for product improvement without prior notice. The performance specification figures indicated are
nominal values of production units and there may be some deviations from these values in individual units.
Stapler compiler cover
Offset tray
Top tray
Top cover
Stapler cover
Note
!Andromeda_copy_sec.book 79 ページ 2006年11月23日 木曜日 午後6時1分

80
PERIPHERAL DEVICES AND SUPPLIES
500-SHEET PAPER FEED UNIT/
2 x 500-SHEET PAPER FEED UNIT
These paper feed units provide the convenience of increased paper capacity for the machine and a greater choice of
paper sizes readily available for copying.
The AR-D30 contains one 500-sheet paper tray and the AR-D31 contains two 500-sheet paper trays.
Part names
Specifications
AR-D30 AR-D31
Paper Size 8-1/2" x 11" to 11" x 17" (B5 to A3)
Weight 15 lbs. to 28 lbs. (56 g/m2 to 105 g/m2)
Paper
capacity
Upper tray
500 sheets 500 sheets
Lower tray
—500 sheets
Weight Approx. 13.5 lbs. (6.1kg) Approx. 26.1 lbs. (11.8kg)
Dimensions
23-15/32" (W) x 19-39/64" (D) x 3-53/64" (H)
(596 mm (W) x 498 mm (D) x 97 mm (H))
23-15/32" (W) x 19-39/64" (D) x 7-53/64" (H)
(596 mm (W) x 498 mm(D) x 194 mm(H))
Power supply Drawn from the machine
As a part of our policy of continuous improvement, SHARP reserves the right to make design and specification
changes for product improvement without prior notice. The performance specification figures indicated are
nominal values of production units and there may be some deviations from these values in individual units.
500-SHEET PAPER FEED UNIT
(AR-D30)
Side cover
Tray
Side cover
Tray
2x500-SHEET PAPER FEED UNIT
(AR-D31)
Note
!Andromeda_copy_sec.book 80 ページ 2006年11月23日 木曜日 午後6時1分

81
6
STORAGE OF SUPPLIES
Standard supplies for this product that are to be replaced by the user are paper and the toner cartridge.
PROPER STORAGE
Store the supplies in a location that is:
• clean and dry,
• at a stable temperature,
• not exposed to direct sunlight.
Store paper in the wrapper and lying flat.
Paper stored out of the wrapper or in packages
standing on end may curl or get damp, resulting in
paper misfeeds.
For best copying results, be sure to use only SHARP Genuine Supplies which are designed, engineered
and tested to maximize the life and performance of SHARP copiers. Look for the Genuine Supplies label
on the toner package.
GENUINE SUPPLIES
!Andromeda_copy_sec.book 81 ページ 2006年11月23日 木曜日 午後6時1分

82
7Chapter 7
APPENDIX
SPECIFICATIONS
Model AR-M257 AR-M317
Type Digital Multifunction System, Desktop
Photoconductive type OPC drum
Document glass type Fixed
Copy system Dry, electrostatic transfer
Originals Sheets, bound documents
Originals size Max. 11" x 17" (A3)
Copy size
Max. 11" x 17" (A3)
Min. 5-1/2" x 8-1/2" (A6)
Image loss: Max. 5/32" (4 mm) (leading and trailing edges)
Max. 11/64" (6 mm) (along other edges in total)
Copying speed
(one-sided copying at
100% copy ratio)
600 dpi:
13 copies/min. (11" x 17")
14 copies/min. (8-1/2" x 14")
18 copies/min. (8-1/2" x 11"R)
25 copies/min. (8-1/2" x 11")
25 copies/min. (5-1/2" x 8-1/2")
600 dpi:
17 copies/min. (11" x 17")
19 copies/min. (8-1/2" x 14")
24 copies/min. (8-1/2" x 11"R)
31 copies/min. (8-1/2" x 11")
31 copies/min. (5-1/2" x 8-1/2")
Continuous copy Max. 999 copies; subtractive counter
First-copy time* Approx. 4.8 sec.
Warm-up time* Approx. 23 sec.
Copy ratio
600 dpi:
Variable: 25% to 400%, in 1% increments (total 376 steps)
Fixed preset: 25%, 50%, 64%, 77%, 100%, 121%, 129%, 200%, 400%
Exposure system
Document glass: Moving optical source, slit exposure (stationary platen) with
automatic exposure function
RSPF: Moving original
Paper feed Two automatic feeding paper trays (500 sheets x 2) + bypass tray (100 sheets)
Fusing system Heat rollers
Developer system Magnetic brush development
Light source Xenon lamp
Resolution Scan: 400 dpi Output: 600 dpi (AUTO/TEXT/PHOTO mode)
Gradation Scanning: 256
Printing: 2 value
Power supply AC 120V, 60 Hz, 12A
Power consumption Max. 1.45 kW
Overall dimensions
(with bypass tray folded) 24-17/32" (W) x 24" (D) (623 mm (W) x 609.5 mm (D))
Weight Approx. 103.7 lbs. (47 kg) (Not includes toner cartridge)
!Andromeda_copy_sec.book 82 ページ 2006年11月23日 木曜日 午後6時1分

83
APPENDIX
7
* The first-copy time and warm-up time may vary depending on the power-supply voltage, ambient temperature, and other
operating conditions.
Reversing single pass feeder (RSPF)
Dimensions 24-17/32" (W) x 24" (D) x 30-15/16" (H)
(623mm (W) x 609.5mm (D) x 785.5mm (H))
Operating conditions Temperature: 59°F to 86°F (15°C to 30°C), Humidity: 20% to 85%
Noise level
Sound Power Level LwA(1B=10dB)
Copying: 6.3[B]
Standby: 3.6[B]
Sound Pressure Level LpA (bystander positions)
Copying: 50[dB(A)]
Standby: 25[dB(A)]
Sound Pressure Level LpA (operator position)
Copying: 51[dB(A)]
Standby: 20[dB(A)]
Noise emission measurement in accordance with ISO 7779.
Emission concentration
(measured according to
RAL-UZ62)
Ozone: 0.02 mg/m3 or less
Dust: 0.075 mg/m3 or less
Styrene: 0.07 mg/m3 or less
Acceptable
original
Weight 9 lbs. to 34 lbs. (35 g/m2 to 128 g/m2) (14 lbs. to 28 lbs. (52 g/m2 to 105 g/m2) for
two-sided original)
Size 5-1/2" x 8-1/2" to 11" x 17"
Capacity Up to 100 sheets (Thickness 33/64" (13 mm) and below)
Detectable original sizes 5-1/2" x 8-1/2", 5-1/2" x 8-1/2"R, 8-1/2" x 11", 8-1/2" x 11"R, 8-1/2" x 14", 11" x 17"
(A4, A3)
Weight 17.4 lbs. (7.9 kg)
Dimensions 22-61/64" (W) x 17-9/64" (D) x 5-1/4" (H)
(586 mm (W) x 457 mm (D) x 145 mm (H))
As a part of our policy of continuous improvement, SHARP reserves the right to make design and specification
changes for product improvement without prior notice. The performance specification figures indicated are
nominal values of production units. There may be some deviations from these values in individual units.
Note
!Andromeda_copy_sec.book 83 ページ 2006年11月23日 木曜日 午後6時1分

MATERIAL SAFETY DATA SHEET
Data Revised: Jul. 31. 2002
Data Issued: Apr. 2. 2001
MSDS No. F-00981
84
1. PRODUCT AND COMPANY IDENTIFICATION
Product Name : AR-270NT / AR-270T / AR-270ST / AR-270FT / AR-270NT-J /
AR-270ST-C/ AR-270FT-T (Black Toner)
Supplier Identification : Sharp Corporation
22-22 Nagaike-cho, Abeno-ku, Osaka, Japan
Local suppliers are listed below. Please contact the nearest supplier for additional information.
2. COMPOSITION/INFORMATION ON INGREDIENTS
Substance[ ] Preparation[X]
* EC N0. : 400-110-2, Symbol letter : F, R Phrase : R11
Area (Country) (Name and Telephone Number)
North
America
U.S.A. Sharp Electronics Corporation
Sharp Plaza, Mahwah, NJ
Telephone number for information : 1-800-237-4277
Emergency telephone number : 1-800-255-3924
Canada Sharp Electronics of Canada Ltd.
Telephone number for information : 905-890-2100
Emergency telephone number : 1-800-255-3924
Oceania
Australia Sharp Corporation of Australia PTY. Ltd.
No1 Huntingwood Drive Huntingwood Blacktown N.S.W.
Telephone number for information : 1300-13-50-22
Europe
Germany Sharp Electronics (Europe) GMBH
Sonninstrasse 3, 20097 Hamburg
Telephone number to access MSDS : 040-2376-2185
For more information : 040-2376-2613
United
Kingdom
Sharp Electronics (U. K.) Ltd.
Telephone number for information : 08705-274-277
France Sharp Electronics France S.A.
Telephone number for information : 01-49-90-34-00
Austria Sharp Electronics GMBH
Telephone number for information : 01-727-19-0
Italy Sharp Electronics (Italy) S.P.A.
Telephone number for information : 02895951
Spain Sharp Electronics (Espana) S.A.
Telephone number for information : 93-581-97-00
Netherlands Sharp Electronics Benelux B.V.
Telephone number for information : 30-6359500
Sweden Sharp Electronics Nordic AB
Telephone number for information : 08-634-36-00
Switzerland Sharp Electronics (Schweiz) AG
Telephone number for information : 01-846-6111
Middle
East
U.A.E. Sharp Middle East FZE
P.O.Box 17115 Jebel Ali, Dubai
Telephone number for information : 04-815311
Ingredient CAS No. Proportion OSHA PEL ACGIH TLV MAK-TWA NOHSC-TWA
Styrene-Acrylate
copolymer
29497-14-1 85-95% Not listed Not listed Not listed Not listed
Carbon black 1333-86-4 5-10% 3.5mg/m33.5mg/m3Not listed 3mg/m3
Iron oxide 1309-38-2 1-5% Not listed Not listed Not listed Not listed
Metal Complex dye* 109125-51-1
}
84179-66-8
< 2% 0.5mg/m30.5mg/m3Not listed Not listed
Page: 1/4
!Andromeda_copy_sec.book 84 ページ 2006年11月23日 木曜日 午後6時1分

MATERIAL SAFETY DATA SHEET
Data Revised: Jul. 31. 2002
Data Issued: Apr. 2. 2001
MSDS No. F-00981
85
3. HAZARDS IDENTIFICATION
Most Important Hazards and Effects of the Products
Human Health Effects :There are no anticipated carcinogenic effects from exposure based on animal tests
performed using toner. When used as intended according to instructions, studies do
not indicate any symptoms of fibrosis will occur.
Environmental Effects :No data are available.
Specific Hazards : Dust explosion (like most finely divided organic powders)
Directive 1999/45/EC(Europe): Not classified as dangerous
4. FIRST-AID MEASURES
Route(s) of Entry: Inhalation? Skin? Ingestion?
Yes No Possible but very unusual.
Inhalation : Remove to fresh air. If symptoms occur, consult medical personnel.
Skin Contact : Wash with soap and water for 15 minutes or until particle is removed.
If irritation does occur, consult medical personnel.
Eye Contact : Flush eyes immediately with water for 15 minutes. If irritation does occur, consult medical
personnel.
Ingestion : Rinse with water and drink several glasses of water . If irritation or discomfort does occur, consult
medical personnel.
5. FIRE –FIGHTING MEASURES
Extinguishing Media : Water, CO2, foam and dry chemicals
Special Fire fighting Procedures : None
Fire and Explosion Hazards : Toner material, like most finely divided organic powders, may form an
explosive mixture.
6. ACCIDENTAL RELEASE MEASURES
Personal Precautions : None
Environmental Precautions : None
Methods for Cleaning Up : Wipe off with paper or cloth. Do not use vacuum cleaner when a large
amount is released. It, like most finely divided organic powders, is capable of
creating a dust explosion.
7. HANDLING AND STORAGE
Handling
Technical Measures :None
Precautions :None
Safe Handling Advice :Use of a dust mask is recommended when handling a large quantity of toner or during
long term exposure, as with any non-toxic dust. Try not to disperse the particles.
Storage
Technical Measures :None
Storage Conditions :Keep container closed and Store in a cool and dry place.
Keep out of the reach of children.
Incompatible Products:None
8. EXPOSURE CONTROLS/PERSONAL PROTECTION
Engineering Measures
Ventilation :Not required under intended use.
Page: 2/4
!Andromeda_copy_sec.book 85 ページ 2006年11月23日 木曜日 午後6時1分

MATERIAL SAFETY DATA SHEET
Data Revised: Jul. 31. 2002
Data Issued: Apr. 2. 2001
MSDS No. F-00981
86
Exposure limit values
OSHA-PEL (USA) :15mg/m3 (Total Dust) , 5mg/m3 (Respirable Dust)
ACGIH-TLV (USA) :10mg/m3 (Total Dust) , 3mg/m3 (Respirable Dust)
Personal Protective Equipment
Respiratory Protection :Not required under intended use.
Hand Protection :Not required under intended use.
Eye Protection :Not required under intended use.
Skin Protection :Not required under intended use.
Other Protective Equipment :Use of a dust mask and goggles are recommended when handling a large
quantity of toner or during long term exposure, as with any non-toxic dust.
9. PHYSICAL AND CHEMICAL PROPERTIES
Appearance
Physical State:Solid Form:Powder Color:Black Odor:odorless
Ph : Not applicable
Boiling/Melting Point : Not applicable
Softening Point (°C) : 100 - 130
Flash Point (°C ) : Not applicable
Ignition Point (°C ) : > 350
Explosion Properties : No data
Density (g/cm3):1.1 (bulk density : 0.35)
Solubility in water : Negligible
10. STABILITY AND REACTIVITY
Stability : Stable
Hazardous Reactions : Dust explosion, like most finely divided organic powders.
Conditions to Avoid : Electric discharge, throwing into fire.
Materials to Avoid : Oxidizing Materials
Hazardous Decomposition Products : CO, CO2 and NOX
Further Information : None
11. TOXICOLOGICAL INFORMATION
Acute Toxicity
Ingestion (oral) :LD50 > 2000mg/kg (Rats)
Inhalation :LC50 > 4.97mg/L
Eye irritation :Not an irritant (Rabbits)
Skin irritation :Not an irritant (Rabbits)
Skin sensitizer :No sensitization
Mutagenicity : Negative (Ames Test)
Carcinogenicity : In 1996 the IARC reevaluated carbon black as a Group 2B carcinogen (possible human
carcinogen). This classification is given to chemicals for which there is inadequate
human evidence, but sufficient animal evidence on which to base an opinion of
carcinogenicity. The classification is based upon the development of lung tumors in rats
receiving chronic inhalation exposures to free carbon black at levels that induce particle
overload of the lung. Studies performed in animal models other than rats did not show
any association between carbon black and lung tumors. Moreover, a two-year cancer
bioassay using a typical toner preparation containing carbon black demonstrated no
association between toner exposure and tumor development in rats.
Page: 3/4
!Andromeda_copy_sec.book 86 ページ 2006年11月23日 木曜日 午後6時1分

MATERIAL SAFETY DATA SHEET
Data Revised: Jul. 31. 2002
Data Issued: Apr. 2. 2001
MSDS No. F-00981
87
Chronic Effect : In a study in rats of chronic inhalation exposure to a typical toner, a mild to moderate
degree of lung fibrosis was observed in 92% of the rats in the high concentration
(16mg/m3) exposure group, and a minimal to mild degree of fibrosis was noted in 22% of
the animals in the middle (4mg/m3) exposure group, but no pulmonary change was
reported in the lowest (1mg/m3) exposure group, the most relevant level to potential
human exposures.
12. ECOLOGICAL INFORMATION
No data are available.
13. DISPOSAL CONSIDERATIONS
Waste from Residues : Waste material may be dumped or incinerated under conditions which meet all
federal, state and local environmental regulations.
Contaminated Packaging : Waste may be disposed or incinerated under conditions which meet all federal,
state and local environmental regulations.
14. TRANSPORT INFORMATION
UN Classification : None
Not classified as hazardous for transport.
15. REGULATORY INFORMATION
US Information
TSCA (Toxic Substances Control Act) :
All chemical substances in this product comply with all applicable rules or order under TSCA.
SARA (Superfund Amendments and Reauthorization Act) Title III
302 Extreme Hazardous Substance:None
311/312 Hazard Classification :None
EU Information
1999/45/EC and 67/548/EEC
Symbol & Indication :Not required
R-Phrase :Not required
76/769/EEC :All chemical substances in this product comply with all applicable rules
or order under 76/769/EEC.
16. OTHER INFORMATION
NFPA Rating (USA) :Health=1 Flammability=1 Reactivity=0
WHMIS Legislation (Canada) :This product is not a controlled product.
List of R phrases :R11 : Highly flammable
References
IARC (1996) :IARC monographs on the Evaluation of the Carcinogenic Risk of Chemicals to Humans, Vol.
65, Printing Process And Printing Inks, Carbon Black and Some Nitro Compounds, Lyon,
pp.149-261
H.Muhle, B.Bellmann, O.Creutzenberg, C.Dasenbrock, H.Ernst, R.Kilpper, J.C.MacKenzie, P.Morrow,
U.Mohr, S.Takenaka, and R.Mermelstein (1991) Pulmonary Response to Toner upon Chronic Inhalation
Exposure in Rats.
Fundamental and Applied Toxicology 17, pp.280-299.
The information on this data sheet represents our current data and best opinion as to the proper use in handling
of this product under normal conditions. However, all materials may present unknown hazards and should be
used with caution. Although certain hazards are described herein, we do not guarantee that these are the only
hazards which exist.
Page: 4/4
!Andromeda_copy_sec.book 87 ページ 2006年11月23日 木曜日 午後6時1分

MATERIAL SAFETY DATA SHEET
Data Issued: Aug. 1. 2003
MSDS No. F-31201
88
1. PRODUCT AND COMPANY IDENTIFICATION
Product Name : AR-271ND / AR-271DV / AR-271SD / AR-271SD-C (Black Developer)
Supplier Identification : Sharp Corporation
22-22 Nagaike-cho, Abeno-ku, Osaka, Japan
Local suppliers are listed below. Please contact the nearest supplier for additional information.
2. COMPOSITION/INFORMATION ON INGREDIENTS
Substance[ ] Preparation[X]
Area (Country) (Name and Telephone Number)
North
America
U.S.A. Sharp Electronics Corporation
Sharp Plaza, Mahwah, NJ
Telephone number for information : 1-800-237-4277
Emergency telephone number : 1-800-255-3924
Canada Sharp Electronics of Canada Ltd.
Telephone number for information : 905-890-2100
Emergency telephone number : 1-800-255-3924
Oceania
Australia Sharp Corporation of Australia PTY. Ltd.
No1 Huntingwood Drive Huntingwood Blacktown N.S.W.
Telephone number for information : 1300-13-50-22
Europe
Germany Sharp Electronics (Europe) GMBH
Sonninstrasse 3, 20097 Hamburg
Telephone number to access MSDS : 040-2376-2185
For more information : 040-2376-2613
United
Kingdom
Sharp Electronics (U. K.) Ltd.
Telephone number for information : 08705-274-277
France Sharp Electronics France S.A.
Telephone number for information : 01-49-90-34-00
Austria Sharp Electronics GMBH
Telephone number for information : 01-727-19-0
Italy Sharp Electronics (Italy) S.P.A.
Telephone number for information : 02895951
Spain Sharp Electronics (Espana) S.A.
Telephone number for information : 93-581-97-00
Netherlands Sharp Electronics Benelux B.V.
Telephone number for information : 30-6359500
Sweden Sharp Electronics Nordic AB
Telephone number for information : 08-634-36-00
Switzerland Sharp Electronics (Schweiz) AG
Telephone number for information : 01-846-6111
Middle
East
U.A.E. Sharp Middle East FZE
P.O.Box 17115 Jebel Ali, Dubai
Telephone number for information : 04-815311
Ingredient CAS No. Proportion OSHA PEL ACGIH TLV MAK-TWA NOHSC-TWA
Iron powder 7439-89-6 > 90% Not listed Not listed Not listed Not listed
Styrene-Acrylate
copolymer
29497-14-1 5-10% Not listed Not listed Not listed Not listed
Carbon black 1333-86-4 < 1% 3.5mg/m33.5mg/m3Not listed 3mg/m3
Page: 1/4
!Andromeda_copy_sec.book 88 ページ 2006年11月23日 木曜日 午後6時1分

MATERIAL SAFETY DATA SHEET
Data Issued: Aug. 1. 2003
MSDS No. F-31201
89
3. HAZARDS IDENTIFICATION
Most Important Hazards and Effects of the Products
Human Health Effects :There are no anticipated carcinogenic effects from exposure based on animal tests
performed using toner. When used as intended according to instructions, studies do
not indicate any symptoms of fibrosis will occur.
Environmental Effects :No data are available.
Specific Hazards : Dust explosion (like most finely divided organic powders)
Directive 1999/45/EC(Europe): Not classified as dangerous
4. FIRST-AID MEASURES
Route(s) of Entry: Inhalation? Skin? Ingestion?
No No Possible but very unusual.
Inhalation : Remove to fresh air. If symptoms occur, consult medical personnel.
Skin Contact : Wash with soap and water for 15 minutes or until particle is removed.
If irritation does occur, consult medical personnel.
Eye Contact : Flush eyes immediately with water for 15 minutes. If irritation does occur, consult medical
personnel.
Ingestion : Rinse with water and drink several glasses of water . If irritation or discomfort does occur, consult
medical personnel.
5. FIRE –FIGHTING MEASURES
Extinguishing Media : Water, CO2, foam and dry chemicals
Special Fire fighting Procedures : None
Fire and Explosion Hazards : Toner material, like most finely divided organic powders, may form an
explosive mixture.
6. ACCIDENTAL RELEASE MEASURES
Personal Precautions : None
Environmental Precautions : None
Methods for Cleaning Up : Wipe off with paper or cloth. Do not use vacuum cleaner when a large
amount is released. It, like most finely divided organic powders, is capable of
creating a dust explosion.
7. HANDLING AND STORAGE
Handling
Technical Measures :None
Precautions :None
Safe Handling Advice :Use of a dust mask is recommended when handling a large quantity of toner or during
long term exposure, as with any non-toxic dust. Try not to disperse the particles.
Storage
Technical Measures :None
Storage Conditions :Keep container closed and Store in a cool and dry place.
Keep out of the reach of children.
Incompatible Products:None
8. EXPOSURE CONTROLS/PERSONAL PROTECTION
Engineering Measures
Ventilation :Not required under intended use.
Page: 2/4
!Andromeda_copy_sec.book 89 ページ 2006年11月23日 木曜日 午後6時1分

MATERIAL SAFETY DATA SHEET
Data Issued: Aug. 1. 2003
MSDS No. F-31201
90
Exposure limit values
OSHA-PEL (USA) :15mg/m3 (Total Dust) , 5mg/m3 (Respirable Dust)
ACGIH-TLV (USA) :10mg/m3 (Total Dust) , 3mg/m3 (Respirable Dust)
Personal Protective Equipment
Respiratory Protection :Not required under intended use.
Hand Protection :Not required under intended use.
Eye Protection :Not required under intended use.
Skin Protection :Not required under intended use.
Other Protective Equipment :Use of a dust mask and goggles are recommended when handling a large
quantity of toner or during long term exposure, as with any non-toxic dust.
9. PHYSICAL AND CHEMICAL PROPERTIES
Appearance
Physical State:Solid Form:Powder Color:Black Odor:odorless
Ph : Not applicable
Boiling/Melting Point : Not applicable
Flash Point (°C ) : Not applicable
Ignition Point (°C ) : No data
Explosion Properties : No data
Density (g/cm3):7.3 (bulk density : 2.0)
Solubility in water : Negligible
10. STABILITY AND REACTIVITY
Stability : Stable
Hazardous Reactions : Dust explosion, like most finely divided organic powders.
Conditions to Avoid : Electric discharge, throwing into fire.
Materials to Avoid : Oxidizing Materials
Hazardous Decomposition Products : CO, CO2 and NOX
Further Information : None
11. TOXICOLOGICAL INFORMATION
Acute Toxicity
Ingestion (oral) :LD50 > 2500mg/kg (Rats)
Inhalation :No data
Eye irritation :No data
Skin irritation :Not an irritant (Rabbits)
Skin sensitizer :No sensitization
Mutagenicity : Negative (Ames Test)
Carcinogenicity : In 1996 the IARC reevaluated carbon black as a Group 2B carcinogen (possible human
carcinogen). This classification is given to chemicals for which there is inadequate
human evidence, but sufficient animal evidence on which to base an opinion of
carcinogenicity. The classification is based upon the development of lung tumors in rats
receiving chronic inhalation exposures to free carbon black at levels that induce particle
overload of the lung. Studies performed in animal models other than rats did not show
any association between carbon black and lung tumors. Moreover, a two-year cancer
bioassay using a typical toner preparation containing carbon black demonstrated no
association between toner exposure and tumor development in rats.
Page: 3/4
!Andromeda_copy_sec.book 90 ページ 2006年11月23日 木曜日 午後6時1分

MATERIAL SAFETY DATA SHEET
Data Issued: Aug. 1. 2003
MSDS No. F-31201
91
Chronic Effect : In a study in rats of chronic inhalation exposure to a typical toner, a mild to moderate
degree of lung fibrosis was observed in 92% of the rats in the high concentration
(16mg/m3) exposure group, and a minimal to mild degree of fibrosis was noted in 22% of
the animals in the middle (4mg/m3) exposure group, but no pulmonary change was
reported in the lowest (1mg/m3) exposure group, the most relevant level to potential
human exposures.
12. ECOLOGICAL INFORMATION
No data are available.
13. DISPOSAL CONSIDERATIONS
Waste from Residues : Waste material may be dumped or incinerated under conditions which meet all
federal, state and local environmental regulations.
Contaminated Packaging : Waste may be disposed or incinerated under conditions which meet all federal,
state and local environmental regulations.
14. TRANSPORT INFORMATION
UN Classification : None
Not classified as hazardous for transport.
15. REGULATORY INFORMATION
US Information
TSCA (Toxic Substances Control Act) :
All chemical substances in this product comply with all applicable rules or order under TSCA.
SARA (Superfund Amendments and Reauthorization Act) Title III
302 Extreme Hazardous Substance:None
311/312 Hazard Classification :None
EU Information
1999/45/EC and 67/548/EEC
Symbol & Indication :Not required
R-Phrase :Not required
76/769/EEC :All chemical substances in this product comply with all applicable rules
or order under 76/769/EEC.
16. OTHER INFORMATION
NFPA Rating (USA) :Health=1 Flammability=1 Reactivity=0
WHMIS Legislation (Canada) :This product is not a controlled product.
References
IARC (1996) :IARC monographs on the Evaluation of the Carcinogenic Risk of Chemicals to Humans, Vol.
65, Printing Process And Printing Inks, Carbon Black and Some Nitro Compounds, Lyon,
pp.149-261
H.Muhle, B.Bellmann, O.Creutzenberg, C.Dasenbrock, H.Ernst, R.Kilpper, J.C.MacKenzie, P.Morrow,
U.Mohr, S.Takenaka, and R.Mermelstein (1991) Pulmonary Response to Toner upon Chronic Inhalation
Exposure in Rats.
Fundamental and Applied Toxicology 17, pp.280-299.
The information on this data sheet represents our current data and best opinion as to the proper use in handling
of this product under normal conditions. However, all materials may present unknown hazards and should be
used with caution. Although certain hazards are described herein, we do not guarantee that these are the only
hazards which exist.
Page: 4/4
!Andromeda_copy_sec.book 91 ページ 2006年11月23日 木曜日 午後6時1分

92
INDEX
Symbols
[#/P] key ...................................................... 10, 56, 57
2 - 8
2 x 500-sheet paper feed unit ..................... 71, 78, 80
256MB expansion memory board ........................... 78
[2-SIDED COPY] key .................................. 21, 27, 28
500-sheet paper feed unit ........................... 71, 78, 80
512MB expansion memory board ........................... 78
8MB fax memory ..................................................... 78
A
ABCDEF configuration ............................................ 55
[ACC.#-C] key ................................................... 10, 58
Account number ...................................................... 58
Adjusting the exposure............................................ 29
Auditing mode ......................................................... 58
[AUTO IMAGE] key ................................................. 30
Auto tray switching .................................................. 55
Automatic ratio selection ......................................... 30
Automatic two-sided copying
- Document glass ............................................... 27
- RSPF ............................................................... 28
AZERTY configuration ............................................ 55
B
B/W reverse copy.................................................... 50
[B/W REVERSE] key......................................... 39, 50
Barcode font kit ....................................................... 78
[BINDING CHANGE] key ........................................ 27
Bypass feed ............................................................ 26
Bypass tray ............................................. 9, 26, 68, 77
Bypass tray extension ......................................... 9, 18
[BYPASS TRAY] key............................................... 20
Bypass tray paper feed roller .................................. 77
Bypass tray paper guides.......................................... 9
C
Card shot..................................................................51
[CARD SHOT] key .............................................39, 51
Cautions on handling the machine ............................4
Cautions on using the machine................................. 3
Center tray .......................................................... 8, 70
Center tray counter function.................................... 24
Changing a tray’s paper tray
and paper size settings ........................................... 19
Checking the toner quantity .................................... 76
Cleaning the machine
- Bypass tray paper feed roller ........................... 77
- Document glass ............................................... 77
- RSPF ............................................................... 77
[CLEAR ALL] key .............................................. 10, 14
[CLEAR] key................................................ 10, 22, 23
Clock ....................................................................... 53
Color paper ............................................................. 15
Copy finishing functions
- Group copy ...................................................... 35
- Offset function.................................................. 35
- Sort copy.......................................................... 35
- Staple sort........................................................ 37
[COPY] key ................................................ 21, 74, 76
Copy number display ............................................. 21
Copy ratio display................................................... 21
[COPY RATIO] key .................................... 21, 31, 32
Cover copy ............................................................. 48
[COVER] key .................................................... 39, 49
Custom settings ..................................................... 53
[CUSTOM SETTINGS] key .................. 10, 19, 20, 54
D
[DELETE] key......................................................... 57
[DETAIL] key .......................................................... 12
Disabling of two-sided printing on
letterhead paper ..................................................... 55
Display contrast................................................ 53, 55
Display message.................................................... 60
Display switching key ............................................. 12
Document feeder cover ...................................... 8, 67
Document feeder tray................................... 8, 23, 67
Document glass ....................................................... 8
Document transport cover.................................. 8, 67
Document transport cover knob ......................... 8, 67
Dual page copy ...................................................... 43
[DUAL PAGE COPY] key ................................. 39, 43
E
Enlargement key .................................................... 31
Envelope .......................................................... 15, 16
Erase copy ............................................................. 42
[ERASE] key .................................................... 39, 42
Erase mode
- Center erase ................................................... 42
- Edge erase...................................................... 42
- Edge+center erase.......................................... 42
Erase width ............................................................ 42
Error message........................................................ 60
Exit area ............................................................. 8, 67
Exposure adjustment ............................................. 29
Exposure display .................................................... 21
[EXPOSURE] key............................................. 21, 29
Exposure value guidelines ..................................... 29
Extra image adjust ................................................. 26
F
Facsimile expansion kit .......................................... 78
[FAX JOB] key........................................................ 12
[FAX] key
- DATA indicator ................................................ 10
- LINE indicator.................................................. 10
Finisher .......................................... 37, 72, 75, 78, 79
Front cover ............................................. 8, 68, 69, 74
Fusing unit paper guide...................................... 9, 69
Fusing unit release lever .................................... 9, 69
G
Grayed out ............................................................. 11
Group copy............................................................. 35
[GROUP] key ......................................................... 36
!Andromeda_copy_index.fm 92 ページ 2006年11月29日 水曜日 午前9時1分

93
H
Handles ..................................................................... 8
Heavy paper............................................................ 15
How to place the original
- Document glass ............................................... 22
- RSPF ............................................................... 23
I
Icon (Job status screen).......................................... 12
Important points when inserting paper
in the bypass tray .................................................... 18
Important points when selecting an installation site.. 3
[INFORMATION] key .............................................. 66
Initial settings .......................................................... 14
[INTERRUPT] key ............................................. 10, 34
Interrupting copy ..................................................... 34
J
[JOB BUILD] key ............................................... 39, 45
Job build mode.................................................. 23, 45
Job list ..................................................................... 12
Job program
- Deleting............................................................ 57
- Executing ......................................................... 57
- Storing............................................................. 56
Job separator tray ............................................... 8, 78
[JOB STATUS] key ........................................... 10, 12
Job status screen .................................................... 12
L
Label ....................................................................... 15
Layout ..................................................................... 46
Letterhead paper......................................... 15, 16, 27
List print............................................................. 53, 55
Loading paper ......................................................... 15
Loading paper in the bypass tray ............................ 18
Loading the paper in the paper tray ........................ 17
M
Main screen of copy mode ...................................... 21
[MANUAL] key......................................................... 47
Manual ratio selection ............................................. 31
Margin shift copy ..................................................... 41
[MARGIN SHIFT] key........................................ 39, 41
Material safety data sheet ....................................... 84
[MENU] key ............................................................. 31
Message display ..................................................... 21
Misfed original ......................................................... 67
Misfeed in an output tray......................................... 72
Misfeed in the bypass tray ...................................... 68
Misfeed in the center tray........................................ 70
Misfeed in the fusing area ....................................... 69
Misfeed in the lower paper tray ............................... 71
Misfeed in the machine ........................................... 68
Misfeed in the paper feed area ............................... 68
Misfeed in the upper exit area................................. 72
Misfeed in the upper paper tray .............................. 70
Misfeed removal
- Bypass tray ..................................................... 68
- Center tray ...................................................... 70
- Lower paper tray ............................................. 71
- Machine........................................................... 68
- Output tray ...................................................... 72
- RSPF............................................................... 67
- Upper exit tray................................................. 72
- Upper paper tray ............................................. 70
Misfeed removal guidance ..................................... 66
Mixed feeding......................................................... 25
Mode select keys ................................................... 10
Mode switching key................................................ 12
Multi shot copy ....................................................... 46
[MULTI SHOT] key ........................................... 39, 46
N
Network scanner expansion kit .............................. 78
Normal copying
- Document glass .............................................. 22
- RSPF............................................................... 23
Number of pages fed through the RSPF ................ 55
Number of pages sent using the
network scanner function ....................................... 55
Number of sent and received fax pages ................ 55
Number of times the stapler was used................... 55
Number of two-sided copies................................... 55
Numeric keys ......................................................... 10
O
Offset function .................................................. 35, 36
Offset tray................................................... 35, 73, 79
Operation panel........................................................ 8
Optional equipment ................................................ 78
Orientation of the original (Staple sort) .................. 37
Original feed display............................................... 21
Original guides ......................................................... 8
Original image type
- Photo............................................................... 29
- Text ................................................................. 29
- Text/photo ....................................................... 29
Original size ......................................... 22, 23, 24, 47
Original size display ............................................... 21
[ORIGINAL SIZE] key ...................................... 39, 47
Originals that can be used in the RSPF ................. 24
[OUTPUT] key...................................... 21, 35, 36, 38
Output tray ............................................................. 72
P
Pamphlet copy ....................................................... 44
[PAMPHLET COPY] key .................................. 39, 44
Paper...................................................................... 15
Paper capacity ....................................................... 15
Paper guide ............................................................ 73
Paper misfeeds ...................................................... 64
Paper select display ............................................... 21
[PAPER SELECT] key ................... 20, 21, 22, 23, 26
Paper size ........................................................ 15, 19
Paper size card ...................................................... 17
Paper size display .................................................. 21
Paper tray......................................... 9, 15, 17, 19, 70
!Andromeda_copy_sec.book 93 ページ 2006年11月23日 木曜日 午後6時1分

94
Paper type................................................... 15, 19, 20
Paper weight ........................................................... 15
Part names and functions
- Operation panel ............................................... 10
Peripheral devices................................................... 78
Photoconductive drum ........................................ 9, 68
Plain paper .............................................................. 15
Points to note when making copies......................... 24
Power off ................................................................. 13
Power on ................................................................. 13
Power outlet .............................................................. 4
Power save modes
- Auto power shut-off mode................................ 14
- Preheat mode .................................................. 14
Power switch ....................................................... 8, 13
Preset enlargement ratios ....................................... 31
[PRINT JOB] key..................................................... 12
[PRINT] key
- DATA indicator................................................. 10
- ONLINE indicator ............................................. 10
Print server card...................................................... 78
Printer expansion kit................................................ 78
[PRIORITY] key....................................................... 12
PS3 expansion kit ................................................... 78
Q
QWERTY configuration........................................... 55
R
[READ-END] key................................... 36, 38, 45, 46
Recycled paper ....................................................... 15
Reduction key ......................................................... 31
Reduction/enlargement/zoom ................................. 30
Release roller .......................................................... 67
Replacing the toner cartridge .................................. 74
Reversing tray ..................................................... 8, 67
Roller rotating knob ....................................... 9, 68, 69
Rotation copying ..................................................... 25
RSPF .................................................... 23, 24, 67, 83
S
[SCAN] key.........................................................10, 12
- DATA indicator................................................. 10
Selecting the original image type ............................ 29
Setting the paper type in the bypass tray
- [CUSTOM SETTINGS] key.............................. 20
- [PAPER SELECT] key ..................................... 20
Shift direction .......................................................... 41
Side cover ........................................................... 9, 69
Side cover handle ..................................................... 9
Sort copy ................................................................. 35
[SORT] key.............................................................. 36
Special modes
- B/W reverse copy............................................. 50
- Cover copy....................................................... 48
- Dual page copy ................................................ 43
- Erase copy ....................................................... 42
- Job build mode................................................. 45
- Margin shift copy.............................................. 41
- Multi shot copy ................................................. 46
- Original size ..................................................... 47
- Pamphlet copy ................................................. 44
[SPECIAL MODES] key ............................. 21, 39, 40
Special papers
- Envelope ......................................................... 16
- Letterhead paper............................................. 16
Special papers ....................................................... 26
Specifications ......................................................... 82
Staple box .............................................................. 75
Staple cartridge ...................................................... 75
Staple cartridge replacement ................................ 75
Staple cover ..................................................... 76, 79
Staple jam removal ................................................ 76
Staple sort .............................................................. 37
[STAPLE SORT] key .............................................. 38
Stapler compiler ..................................................... 73
Stapler compiler cover ........................................... 72
Stapler cover .......................................................... 75
Stapling positions ................................................... 37
[START] key............................................... 10, 22, 23
[STOP/DELETE] key .............................................. 12
Storage of supplies ................................................ 81
[STORE/DELETE] key ..................................... 56, 57
Stream feeding mode ............................................. 23
T
Thin paper .............................................................. 15
Toner cartridge................................................... 9, 74
Toner cartridge lock release lever ...................... 9, 74
Top cover ............................................................... 79
Top tray ............................................................ 73, 79
Total count ................................................. 53, 55, 76
Total number of copies and printed pages ............. 55
Touch panel ..................................................... 10, 11
Transparency film....................................... 15, 16, 27
Tray number ..................................................... 15, 19
Tray settings......................................... 19, 20, 53, 55
[TRAY SETTINGS] key .................................... 19, 20
Troubleshooting ..................................................... 62
U
Upper exit area....................................................... 72
Upper right side cover ........................................ 9, 72
Using the touch panel ............................................ 11
W
Warm-up ................................................................ 13
X
[X] key .................................................................... 33
XY ZOOM copying ................................................. 32
[XY ZOOM] key ...................................................... 32
Y
[Y] key .................................................................... 33
!Andromeda_copy_index.fm 94 ページ 2006年11月29日 水曜日 午前8時38分

95
Preparations
Bypass tray, loading paper in...................................18
Initial settings, returning to .......................................14
Paper size, changing................................................19
Paper type, changing ...............................................19
Paper, loading ..........................................................17
Power, turning off .....................................................13
Power, turning on .....................................................13
Making copies
Auditing mode, copying when enabled ....................58
Automatic two-sided copying
- Document glass ................................................27
- RSPF ................................................................28
Bypass tray, copying from........................................26
Copy run, stopping .............................................22, 23
Copying
- Document glass ................................................22
- RSPF ................................................................23
Document glass, copying from.................................22
Enlarging/reducing copies
- Automatic ratio selection...................................30
- Manual ratio selection .......................................31
- XY zoom copying ..............................................32
Exposure, adjusting..................................................29
Exposure, selecting..................................................29
Image orientation, changing...............................27, 28
Interrupt copying ......................................................34
Mixed feeding...........................................................25
Original image type, selecting ..................................29
Paper size (tray), selecting manually .......................22
RSPF, copying from .................................................23
Special paper, copying on........................................26
Stream feeding mode, using ....................................23
Using convenient copy functions
Black and white reverse copying..............................50
Cover, adding to copies ...........................................48
Dual page copying ...................................................43
Erase copying ..........................................................42
Group copying, using ...............................................35
Large number of originals, copying ..........................45
Margin, creating .......................................................41
Multi shot copying ....................................................46
Offset function, using ...............................................35
Original size, specifying ...........................................47
Pamphlet copying.....................................................44
Selecting finishing functions
- Group copying...................................................35
- Offset function...................................................35
- Sort copying ......................................................35
- Staple sort function ...........................................37
Sort copying, using...................................................35
Special modes, using
- B/W reverse copy............................................. 50
- Card shot copy ................................................. 51
- Cover copy ....................................................... 48
- Dual page copy ................................................ 43
- Erase copy ....................................................... 42
- Job build mode................................................. 45
- Margin shift copy .............................................. 41
- Multi shot copy ................................................. 46
- Original size ..................................................... 47
- Pamphlet copy ................................................. 44
Staple sort function, using....................................... 37
Making the machine easier to use
Canceling a job ....................................................... 12
Canceling a job in progress..................................... 12
Date and time, setting ............................................. 55
Deleting a job .......................................................... 12
Display contrast, adjusting ...................................... 55
Job details, displaying ............................................. 12
Job program, deleting ............................................. 57
Job program, executing........................................... 57
Job program, storing ............................................... 56
Keyboard, changing ................................................ 55
Lists, printing ........................................................... 55
Priority, giving to a specified job.............................. 12
Total count, displaying ............................................ 55
Trays, configuring settings ...................................... 55
User settings, configuring........................................ 53
Troubleshooting and maintenance
Cleaning the machine ............................................. 77
Misfeeds, removing
- Bypass tray ...................................................... 68
- Center tray ....................................................... 70
- Lower paper tray .............................................. 71
- Machine............................................................ 68
- Output tray ....................................................... 72
- RSPF................................................................ 67
- Upper exit area................................................. 72
- Upper paper tray .............................................. 70
Staple cartridge, replacing ...................................... 75
Staple jams, removing............................................. 76
Toner cartridge, replacing ....................................... 74
Toner, checking....................................................... 76
Total count, checking .............................................. 76
Troubleshooting ...................................................... 62
INDEX BY PURPOSE
!Andromeda_copy_sec.book 95 ページ 2006年11月23日 木曜日 午後6時1分
Trademark acknowledgments
The following trademarks and registered trademarks are used in conjunction with the machine and its peripheral
devices and accessories.
•Microsoft
®, Windows®, Windows® 98, Windows® Me, Windows NT® 4.0, Windows® 2000, Windows® XP,
Windows® Server 2003 and Internet Explorer® are registered trademarks or trademarks of Microsoft Corporation
in the U.S.A. and other countries.
• PostScript is a registered trademark of Adobe Systems Incorporated.
• Macintosh, Mac OS, AppleTalk, EtherTalk, LaserWriter, and Safari are registered trademarks or trademarks of
Apple Computer, Inc.
• Netscape Navigator is a trademark of Netscape Communications Corporation.
• Adobe, the Adobe logo, Acrobat, the Adobe PDF logo, and Reader are registered trademarks or trademarks of
Adobe Systems Incorporated in the United States and other countries.
• PCL is a registered trademark of the Hewlett-Packard Company.
• IBM, PC/AT, and PowerPC are trademarks of International Business Machines Corporation.
• Sharpdesk is a trademark of Sharp Corporation.
• All other trademarks and copyrights are the property of their respective owners.
Candid and Taffy are trademarks of Monotype Imaging, Inc. registered in the United States Patent and Trademark Office and may
be registered in certain jurisdictions. CG Omega, CG Times, Garamond Antiqua, Garamond Halbfett, Garamond Kursiv, Garamond
and Halbfett Kursiv are trademarks of Monotype Imaging, Inc. and may be registered in certain jurisdictions. Albertus, Arial,
Coronet, Gill Sans, Joanna and Times New Roman are trademarks of The Monotype Corporation registered in the United States
Patent and Trademark Office and may be registered in certain jurisdictions. Avant Garde, ITC Bookman, Lubalin Graph, Mona Lisa,
Zapf Chancery and Zapf Dingbats are trademarks of International Typeface Corporation registered in the United States Patent and
Trademark Office and may be registered in certain jurisdictions. Clarendon, Eurostile, Helvetica, Optima, Palatino, Stempel
Garamond, Times and Univers are trademarks of Heidelberger Druckmaschinen AG, which may be registered in certain
jurisdictions, exclusively licensed through Linotype Library GmbH, a wholly owned subsidiary of Heidelberger Druckmaschinen AG.
Apple Chancery, Chicago, Geneva, Monaco and New York are trademarks of Apple Computer Inc. and may be registered in certain
jurisdictions. HGGothicB, HGMinchoL, HGPGothicB and HGPMinchoL are trademarks of Ricoh Company, Ltd. and may be
registered in some jurisdictions. Wingdings is a registered trademark of Microsoft Corporation in the United States and other
countries. Marigold and Oxford are trademarks of Arthur Baker and may be registered in some jurisdictions. Antique Olive is a
trademark of Marcel Olive and may be registered in certain jurisdictions. Hoefler Text is a trademark of Johnathan Hoefler and may
be registered in some jurisdictions. ITC is a trademark of International Typeface Corporation registered in the United States Patent
and Trademark Office and may be registered in certain jurisdictions. Agfa is a trademark of the Agfa-Gevaert Group and may be
registered in certain jurisdictions. Intellifont, MicroType and UFST are trademarks of Monotype Imaging, Inc. registered in the
United States Patent and Trademark Office and may be registered in certain jurisdictions. Macintosh and TrueType are trademarks
of Apple Computer Inc. registered in the United States Patent and Trademark Office and other countries. PostScript is a trademark
of Adobe Systems Incorporated and may be registered in some jurisdictions. HP, PCL, FontSmart and LaserJet are trademarks of
Hewlett-Packard Company and may be registered in some jurisdictions. The Type 1 processor resident in Monotype Imaging's
UFST product is under license from Electronics For Imaging, Inc. All other trademarks are the property of their respective owners.
!Andromeda_copy_sec.book 96 ページ 2006年11月23日 木曜日 午後6時1分
MEMO
!Andromeda_copy_sec.book 97 ページ 2006年11月23日 木曜日 午後6時1分
MEMO
!Andromeda_copy_sec.book 98 ページ 2006年11月23日 木曜日 午後6時1分
MEMO
!Andromeda_copy_sec.book 99 ページ 2006年11月23日 木曜日 午後6時1分

Connectors
Caution:
This connector is only intended for service purposes.
Any connection to this terminal may cause malfunctions
of the copy machine.
Instruction for service technician:
The cable length for the service terminal has to be less
than 10 feet (3 m).
RSPF connector
Finisher connector
Parallel connector
USB connector
!Andromeda_copy_sec.book 1 ページ 2006年11月23日 木曜日 午後6時1分
AR-M257 Digital Multifunctional System
AR-M317 Digital Multifunctional System
In the event that this authorized dealer does not honor its warranty commitments,
please contact the General Manager, Business Products Group, Sharp Electronics
Corporation, Sharp Plaza, Mahwah, NJ 07430-1163, so that Sharp can try to help
assure complete satisfaction of all the warranty rights to which you are entitled from
the authorized dealer.
NOTICE for users in the USA
BE SURE TO ASK YOUR AUTHORIZED SHARP DEALER ABOUT THE
WARRANTY THAT YOUR SELLING DEALER EXTENDS TO YOU. In order to
assure you, the end-user, of warranty protection, Sharp extends a limited warranty to
each of its authorized dealers and, in turn, requires each of its authorized dealers to
extend its own warranty to you on terms that are no less favorable than those given
to the dealer by Sharp. You should be aware, however, that Sharp does not itself
extend any warranties, either express or implied, directly to you, the end-user, and no
one is authorized to make any representations or warranties on behalf of Sharp.
Specifically, SHARP DOES NOT EXTEND TO YOU, THE END-USER, ANY
EXPRESS WARRANTY OR ANY IMPLIED WARRANTY OF MERCHANTABILITY,
FITNESS FOR USE OR FITNESS FOR ANY PARTICULAR PURPOSE IN
CONNECTION WITH THE HARDWARE, SOFTWARE OR FIRMWARE EMBODIED
IN, OR USED IN CONJUNCTION WITH THIS PRODUCT. Sharp is not responsible
for any damages or loss, either direct, incidental or consequential, which you, the
end-user, may experience as a result of your purchase or use of the hardware,
software or firmware embodied in or used in conjunction with this Product. Your sole
remedy, in the event that you encounter any difficulties with this Product, is against
the authorized dealer from which you purchased the Product.
!Andromeda_copy_sec.book 1 ページ 2006年11月23日 木曜日 午後6時1分

AR-M257/AR-M317 (for copier)
SHARP ELECTRONICS CORPORATION
Sharp Plaza, Mahwah, New Jersey 07430-1163.
www.sharpusa.com
SHARP ELECTRONICS OF CANADA LTD.
335 Britannia Road East, Mississauga, Ontario, L4Z 1W9
PRINTED IN CHINA
2007B KS1
TINSE1678QSZZ
This manual has been printed using a vegetable-based soy oil ink
to help protect the environment.
Printed on 100% post-consumer recycled paper
AR-M257/AR-M317 OPERATION MANUAL (for copier)
!Andromeda_copy_sec.book 1 ページ 2006年11月23日 木曜日 午後6時1分

DIGITAL MULTIFUNCTIONAL
SYSTEM
OPERATION MANUAL
(for network scanner)
•INTRODUCTION
•
BEFORE USING THE NETWORK
SCANNER FUNCTION
•
HOW TO USE THE NETWORK
SCANNER FUNCTION
•TROUBLESHOOTING
•METADATA DELIVERY
•SPECIFICATIONS
1
3
20
32
37
42
Page
MODEL
AR-M256
AR-M257
AR-M258
AR-M316
AR-M317
AR-M318
!Andromeda-NS_Sec.book 1 ページ 2006年11月27日 月曜日 午後5時10分
Warranty
While every effort has been made to make this operation manual as accurate and helpful as possible, SHARP
Corporation makes no warranty of any kind with regard to its content. All information included herein is subject to
change without notice. SHARP is not responsible for any loss or damages, direct or indirect, arising from or related
to the use of this operation manual.
!Andromeda-NS_Sec.book 2 ページ 2006年11月27日 月曜日 午後5時10分

1
INTRODUCTION
The network scanner expansion Kit enables the machine to be used as a network scanner.
* Memory can be added by installing a commercially available 128 MB or 256 MB memory module (144-pin SDRAM
SODIMM). For more information, consult your dealer.
●This manual only explains features that can be used when the Network Scanner Expansion Kit is installed. For
information on loading paper, replacing toner cartridges, clearing paper misfeeds, handling peripheral devices,
and other copier-related information, please refer to your operation manual for copier.
●The explanations in this manual assume that the person who will install the product and the users of the product
have a working knowledge of Microsoft Windows.
●In this manual, American spellings are used.
●For information on the operating system, please refer to your operating system manual or the online Help function.
●The explanations of screens and procedures in this manual are for Windows XP. The screens may vary
depending on your Windows version and settings.
●This manual refers to the Reversing single pass feeder as the "RSPF".
• To enable the network scanner function of this machine, a product key (password) must be entered using a key
operator program. This is only required once. Use the "PRODUCT KEY" program to enter the product key. If you
do not know your product key, please ask your dealer. (For information on using key operator programs, refer to
key operator's guide.)
• The printer expansion kit (AR-P17) and at least 128 MB of memory* are required to use the network scanner
function.
• The procedure for installing the software programs that are contained in the "Network Scanner Utilities"
CD-ROM (included in the network scanner expansion kit) is explained on page 37 of this manual.
For the procedures for using the software programs, see the user's guides on the CD-ROM. (p.39)
!Andromeda-NS_Sec.book 1 ページ 2006年11月27日 月曜日 午後5時10分

2
CONTENTS
INTRODUCTION ............................................... 1
1
BEFORE USING THE NETWORK SCANNER FUNCTION
ABOUT THE NETWORK SCANNER FUNCTION
.... 3
SETTINGS AND PROGRAMMING REQUIRED
FOR THE NETWORK SCANNER FEATURE........ 4
●SETTINGS REQUIRED FOR THE NETWORK
SCANNER FUNCTION....................................4
●ACCESSING WEB PAGES .............................4
●ABOUT THE WEB PAGE ................................5
●
BASIC SETTINGS FOR NETWORK SCANNING
...6
●
SMTP SERVER AND DNS SERVER SETTINGS
.....7
●CONFIGURING LDAP SERVER SETTINGS
(WHEN USING AN LDAP SERVER) ...............8
●PROGRAMMING CUSTOM INDEX NAMES...9
●
SETTING UP DESTINATION INFORMATION
.....10
●STORING THE SENDER INFORMATION
(Scan to E-mail) .............................................15
●PROTECTING INFORMATION
PROGRAMMED IN THE WEB PAGE
("Passwords") ................................................16
●RESTRICTING USE OF THE NETWORK
SCANNER FUNCTION (USER
AUTHENTICATION) ......................................17
INITIAL SCREEN OF SCANNER MODE ....... 18
2
HOW TO USE THE NETWORK SCANNER FUNCTION
SENDING AN IMAGE ..................................... 20
●BASIC TRANSMISSION METHOD ...............20
●
TRANSMISSION METHODS FOR SCAN TO E-MAIL
.......22
●SCANNING AND TRANSMITTING A
TWO-SIDED ORIGINAL (when an RSPF is
installed).........................................................24
●SCANNING A LARGE NUMBER OF
ORIGINALS (when an RSPF is installed) ......25
SCANNING SETTINGS (ORIGINAL SIZE,
QUALITY, RESOLUTION, FILE FORMAT, AND
SEND SETTING)............................................. 26
●
MANUALLY SETTING THE SCANNING SIZE
.......26
●SELECTING THE QUALITY ..........................27
●SELECTING THE RESOLUTION ..................28
●SELECTING THE FILE FORMAT..................29
●CHANGING THE SEND SETTINGS .............30
CANCELING AN E-MAIL/FTP TRANSMISSION
....... 31
3TROUBLESHOOTING
TROUBLESHOOTING.....................................32
●DISPLAY MESSAGES.................................. 33
●IF YOUR E-MAIL IS RETURNED ................. 34
●IMPORTANT POINTS WHEN USING SCAN TO
E-MAIL .......................................................... 35
CHECKING THE IP ADDRESS .......................36
4
METADATA DELIVERY
METADATA DELIVERY (DATA ENTRY)........37
PREPARATIONS FOR METADATA
TRANSMISSION..............................................38
●
SETTINGS REQUIRED IN THE WEB PAGES
...............38
●
METADATA TRANSMISSION FOR SCAN TO
DESKTOP
................................................................38
TRANSMITTING METADATA .........................39
●
METADATA FIELDS
....................................... 41
5SPECIFICATIONS
!Andromeda-NS_Sec.book 2 ページ 2006年11月27日 月曜日 午後5時10分

3
1Chapter 1
BEFORE USING THE NETWORK SCANNER FUNCTION
ABOUT THE NETWORK SCANNER
FUNCTION
When the network scanner function is added to the machine, a document or photo can be scanned into an image file
and sent over a network or the Internet to a file server, e-mail destination, or your own computer. The scanned
image can be sent to the following types of destinations:
1. The scanned image can be sent to a memory
storage device on a network (a designated
directory on an FTP server). (This is called
"Scan to FTP" in this manual.)
When sending scanned image to an FTP
server, an e-mail message can also be sent to a
preset e-mail address to inform the recipient of
the location of the scanned image data. (This is
called "Scan to FTP (Hyperlink)" in this
manual.)
2. A scanned image can be sent to a computer
connected to the same network as the
machine. (This is called "Scan to Desktop" in
this manual.)
* Before Scan to Desktop can be performed, the
"Network Scanner Tool" software in the
CD-ROM that accompanied the Network
Scanner Expansion Kit (AR-NS2) must be
installed. For information on Scan to Desktop
system requirements, installing the Network
Scanner Tool, and storing the destination, see
the Users Guide for the Network Scanner Tool
on the CD-ROM that accompanies the network
scanner expansion kit.
3. The scanned image can be sent to an e-mail
recipient. (This is called "Scan to E-mail" in
this manual.)
* A limit is set in the Web page for the size of
image files that can be sent using Scan to
E-mail (p.6).
!Andromeda-NS_Sec.book 3 ページ 2006年11月27日 月曜日 午後5時10分

4
SETTINGS AND PROGRAMMING
REQUIRED FOR THE NETWORK
SCANNER FEATURE
To use the Network Scanner feature, settings for the SMTP server, DNS server, and destination addresses must be
established.
To establish the settings, use a computer that is connected to the same network as the machine to access the
machine's Web page. The Web page can be displayed with your Web browser (Internet Explorer 6.0 or later, or
Netscape Navigator 7.0 or later).
SETTINGS REQUIRED FOR THE NETWORK SCANNER FUNCTION
To use transmit images using the network scanner function, configure the settings in the Web pages as follows:
The following settings can also be configured to enable convenient use of the network scanner function:
• Programming custom index names. (p.9)
• Setting passwords. (p.16)
ACCESSING WEB PAGES
Use the following procedure to access the Web pages.
1Open the Web browser on your
computer.
Supported browsers: Internet Explorer 6.0 or later
Netscape Navigator 7.0 or
later
2In the "Address" field of your Web
browser, enter the IP address of the
machine as a URL.
Enter the IP address that
has been programmed in
the machine.
If you do not know the IP
address, see page 36.
When the connection is completed, the Web
page will appear in your Web browser. (p.5)
Scan to FTP
Scan to FTP (Hyperlink)
Scan to E-mail Scan to Desktop
Access the Web pages (see below)
Configure basic settings for network scanning (p.6)
Configure your SMTP and DNS server settings (p.7)
Configure LDAP server settings
(when using an LDAP server) (p.8)
Store destination information (p.10 to 13)
Store your sender information (p.15)
!Andromeda-NS_Sec.book 4 ページ 2006年11月27日 月曜日 午後5時10分

5
BEFORE USING THE NETWORK SCANNER FUNCTION
1
ABOUT THE WEB PAGE
When you access the Web page in the machine, the following page will appear in your browser.
A menu frame appears on the left side of the page. When you click an item in the menu, a screen appears in the
right frame that allows you to establish settings for that item.
For detailed explanations of the procedures for establishing settings, click "Help" in the menu frame.
Menu frame
Click the menu items displayed here to configure the corresponding settings.
Destination (p.10)
Set up destinations for Scan to FTP, Scan to FTP (Hyperlink), Scan to Desktop, and Scan to E-mail. You can also
edit or delete previously set destination information.
Sender (p.15)
Enter the sender's information that appears in the recipient's e-mail program (sender name and e-mail address)
when you send an image using Scan to E-mail.
If user authentication is being used, enter the login name.
Network Scanning (p.6)
This lets you select transmission methods for the network scanner function, configure settings for Scan to
E-mail, and program group indexes.
Services (p.7)
This lets you establish SMTP server settings, DNS server settings, and WINS server settings for Scan to E-mail
and Scan to FTP (Hyperlink), and for entering a host name instead of an IP address when storing a transmission
destination. Configure LDAP server settings if an LDAP server is used.
1
2
3
4
5
1
2
3
4
5
!Andromeda-NS_Sec.book 5 ページ 2006年11月27日 月曜日 午後5時10分

6
BEFORE USING THE NETWORK SCANNER FUNCTION
BASIC SETTINGS FOR NETWORK SCANNING
Click "Network Scanning" in the menu frame, and then establish the required settings. These settings should only be
established by the network administrator.
For detailed explanations of the procedures for establishing settings, click "Help" in the menu frame.
1Click "Network Scanning" in the menu
frame.
The Network Scanning
Setup page appears.
2Select the transmission methods that
you wish to use.
Select the scanner delivery methods that you
want to use. In the "Enable Scanner Delivery to:"
field, click the checkbox next to each method that
you want to use so that a checkmark appears in
the checkbox.
All transmission methods are initially selected
(factory default settings).
3
Configure the Advanced Setup settings.
Select advanced functions that can be used for
Scan to E-mail.
Select the checkboxes of the functions that you
wish to use.
• The "Enable User Authentication" checkbox
can be selected to restrict use of the network
scanner function to authorized users. (p.17)
• To allow a sender to be selected when sending
an image by Scan to E-mail, make sure that
"Disable selection of sender from Sender List"
is not selected. (p.30)
• If you wish to Bcc a copy of a Scan to E-mail
transmission to an e-mail address, select the
"Bcc:" checkbox and enter the e-mail address.
4Set a limit for the size of image files.
A limit can be set for the size of image files sent
by Scan to E-mail to prevent excessively large
files from being sent.
If the image file created from the scanned image
is larger than the set limit, the image file is
discarded. The limit can be set from 1 MB to 10
MB in increments of 1 MB.
The factory default setting is "Unlimited". If you wish to
set a limit, remove the checkmark from the "Unlimited"
checkbox and enter the desired limit in "Upper Limit".
5Select the method for assigning a file
name to a scanned image.
Select the method for assigning a file name to a
scanned image. In "File Naming", click the items
that you wish to use in the file name. "Destination
Name" and "Date & Time" are initially selected.
6Selecting an e-mail subject (only used
for Scan to E-mail).
The setting is used to enter the subject that
appears in the recipient's e-mail program when
you perform Scan to E-mail. (This setting is not
necessary if you will not be using Scan to E-mail.)
The subject can be up to 80 characters long. Only
one subject can be entered. If nothing is entered,
"Scanned image from <Device Name>" will appear.
* The name that appears in <Device Name> is
the name stored in "Name" in the screen that
appears when you click "System Information" in
the menu frame. If a name has not been stored,
the product name will appear.
7Click "Submit".
After entering the
settings, be sure to click
"Submit" to store them.
•
If you are going to send images to the same
recipient more than once, we recommend that
you also select "Session Page Counter" or
"Unique Identifier" to prevent sending multiple
files with the same name, which would result in
each successive file overwriting the previous file.
• If a file name is entered at the time of
transmission, the file name entered here
will be disregarded.
If a subject is entered at the time of transmission,
the subject entered here will be disregarded.
Note
Note
!Andromeda-NS_Sec.book 6 ページ 2006年11月27日 月曜日 午後5時10分

7
BEFORE USING THE NETWORK SCANNER FUNCTION
1
SMTP SERVER AND DNS SERVER SETTINGS
SMTP is used to transmit e-mail that is sent using Scan to E-mail or Scan to FTP (Hyperlink). To use these
transmission methods, your SMTP server settings must be configured.
Configuring SMTP server settings
1Click "Services" in the menu frame.
2Click "SMTP".
3Enter the required information in
"SMTP Setup".
For detailed explanations of the procedures for
establishing settings, click "Help" in the menu
frame.
4When you have completed all of the
entries, click "Submit".
The entries will be stored.
Configuring DNS server settings
If you entered a host name in "Primary SMTP Server" or "Secondary SMTP Server" of "SMTP Setup", you must also
configure your DNS server settings.
You will also need to configure your DNS server settings if host names will be entered in "Hostname or IP Address"
when storing destinations for Scan to FTP (Scan to FTP (Hyperlink)) or Scan to Desktop.
1Click "Services" in the menu frame.
2Click "DNS".
3Enter the required information in
"DNS Setup".
For detailed explanations of the procedures for
establishing settings, click "Help" in the menu
frame.
4When you have completed all of the
entries, click "Submit".
The entries will be stored.
!Andromeda-NS_Sec.book 7 ページ 2006年11月27日 月曜日 午後5時10分

8
BEFORE USING THE NETWORK SCANNER FUNCTION
CONFIGURING LDAP SERVER SETTINGS (WHEN
USING AN LDAP SERVER)
If mail addresses are managed on your network by an LDAP server, the e-mail addresses stored in the LDAP server
can be used for Scan to E-mail.
In addition, user authentication can be enabled to restrict use of the network scanner function by means of user
passwords stored in the LDAP server. (p.17)
To allow the machine to use the e-mail addresses in the LDAP server, the LDAP server settings must be configured in the Web page.
1Click "LDAP" in the menu frame.
2
Select "Enable" in the "LDAP Setup" menu.
3Click "Submit".
4Configure the settings in "Global
Address Books List".
For detailed explanations of the procedures for
establishing settings, click "Help" in the menu frame.
5When you have completed all of the
entries, click "Submit".
The entries will be stored.
!Andromeda-NS_Sec.book 8 ページ 2006年11月27日 月曜日 午後5時10分

9
BEFORE USING THE NETWORK SCANNER FUNCTION
1
PROGRAMMING CUSTOM INDEX NAMES
Stored destinations appear as one-touch keys in the Address book screen of the touch panel (p.19). Each stored
destination appears in the ABC (alphabetical) index, and can also be included in one of the six custom indexes (note
that these are called "group indexes" in the touch panel). To program names for the custom indexes, follow the steps
below.
1Click "Network Scanning" in the menu
frame.
2Click "Custom Index".
3Enter names for groups 1 to 6.
Six group indexes are available, and a name up
to six characters long can be assigned to each.
The names "USER 1" to "USER 6" are initially
entered. Change the names as needed.
4When you have completed all of the
entries, click "Submit".
The entries will be stored.
• To change a previously programmed custom index name, simply overwrite the old name.
• To switch between the ABC index and the custom indexes in the Address book screen, see page 19.
Note
!Andromeda-NS_Sec.book 9 ページ 2006年11月27日 月曜日 午後5時10分

10
BEFORE USING THE NETWORK SCANNER FUNCTION
SETTING UP DESTINATION INFORMATION
To store the name and address of a destination in a one-touch key, click "Destination" in the Web page menu frame.
"Destination" can also be used to edit or clear stored destinations. (p.14)
A total of 200 destinations can be stored, including E-mail, FTP, Desktop, and Group destinations.
Stored destinations can be selected in the machine's touch panel when transmission is performed.
* Multiple e-mail addresses (up to 100) can be stored as a group. Note that this may reduce the maximum number
of destinations (normally 200) that can be stored.
E-mail: See below
FTP: Refer to page 11.
Desktop: Refer to page 12.
Group: Refer to page 13.
Storing destinations for Scan to E-mail
1Click "Destination" in the menu frame.
2Click "E-mail".
3Enter the destination information.
For detailed explanations of the procedures for
establishing settings, click "Help" in the menu
frame.
4When you have completed all of the
entries, click "Submit".
The entries will be stored.
Make sure that the address book screen (p.19) does not appear in the machine's touch panel when you store,
edit, or delete destinations. Destinations cannot be edited or deleted when the address book screen appears.
Click here.
Note
If user authentication is enabled and you wish
to allow login using the above stored
information, select the "It adds also to the
Sender List." checkbox and enter the "Login
Name" (maximum of 32 characters). The login
name must be the same as the login name
stored in the LDAP server.
Note
To perform Scan to E-mail, the SMTP server settings must first be established. Click "Application" in the Web
page, click "SMTP" in the screen that appears, and then enter the settings under "SMTP Setup" (p.7).
Note
!Andromeda-NS_Sec.book 10 ページ 2006年11月27日 月曜日 午後5時10分

11
BEFORE USING THE NETWORK SCANNER FUNCTION
1
Storing destinations for Scan to FTP
1Click "Destination" in the menu frame.
2Click "FTP".
3Enter the destination information.
For detailed explanations of the procedures for
establishing settings, click "Help" in the menu
frame.
4When you have completed all of the
entries, click "Submit".
The entries will be stored.
If you select the "Enable Hyperlink to FTP
server to be e-mailed" checkbox and select
a previously stored recipient (p.10) from
"E-mail Destination", an e-mail will be sent
to the recipient informing them of the file
format and location of the scanned image
data. A hyperlink to the file server to which
the scanned image data was sent appears
in the e-mail, and the recipient can click the
hyperlink to go directly to the location where
the image data is stored.
Note
If you entered a host name in "Hostname or IP Address", you will need to enter the DNS server or WINS server
settings. Click "Application" in the menu frame and then click "DNS" or "WINS" in the page that appears to
configure the corresponding settings.
To perform Scan to FTP (Hyperlink), you must also click "SMTP" and then enter the settings under "SMTP
Setup" for the SMTP server (p.7).
Note
!Andromeda-NS_Sec.book 11 ページ 2006年11月27日 月曜日 午後5時10分

12
BEFORE USING THE NETWORK SCANNER FUNCTION
Storing destinations for Scan to Desktop
The destination for Scan to Desktop is stored by the Sharp Network Scanner Tool Setup Wizard when "Network
Scanner Tool" is installed in your computer. For this reason, there is no need to store the Scan to Desktop
destination in the Web page. (The Network Scanner Tool is on the CD-ROM that accompanied the Network Scanner
Expansion Kit .)
For information on Scan to Desktop system requirements, installing the Network Scanner Tool, and storing the
destination, see the Users Guide for the Network Scanner Tool on the CD-ROM that accompanies the network
scanner expansion kit.
Normally your computer is stored as the destination by the method indicated above.
The following page for storing Scan to Desktop destination information appears when "Destination" is selected in the
menu frame, followed by "Desktop". This page is used by mainly by the system administrator in the following
circumstance.
• When another machine with the network scanner function has been added to the same network, and you wish to
perform Scan to Desktop from the added machine to a destination programmed in the previously existing machine.
Refer to "Editing and deleting programmed transmission destinations" (p.14), and select the Scan to Desktop
destination information that you wish to transfer to the new machine. Enter the displayed information in the same
setting screen of the new machine. (When all information has been entered, click "Submit".)
If there are additional destinations that you want to transfer to the new machine, repeat this procedure for each
destination.
Note that if there are any discrepancies between the newly programmed information and the information in the host
computer, transmission and reception may not be possible.
• For detailed explanations of the procedures for establishing settings, click "Help" in the menu frame.
• If you entered a host name in "Hostname or IP Address", you will need to enter the DNS server or WINS server
settings. Click "Application" in the menu frame and then click "DNS" or "WINS" in the page that appears to
configure the corresponding settings.
Note
!Andromeda-NS_Sec.book 12 ページ 2006年11月27日 月曜日 午後5時10分

13
BEFORE USING THE NETWORK SCANNER FUNCTION
1
Storing Groups (Scan to E-mail)
If you are using Scan to E-mail, a scanned image can be sent to multiple destinations in a single operation.
1Click "Destination" in the menu frame.
2Click "Group".
3Enter the destination information.
For detailed explanations of the procedures for
establishing settings, click "Help" in the menu
frame.
4When you have completed all of the
entries, click "Submit".
The entries will be stored.
Up to 100 destinations can be stored in one group.
Note
!Andromeda-NS_Sec.book 13 ページ 2006年11月27日 月曜日 午後5時10分

14
BEFORE USING THE NETWORK SCANNER FUNCTION
Editing and deleting programmed transmission destinations
To edit or delete programmed destinations, click "Destination" in the menu frame of the Web page.
1Click "Destination" in the menu frame
of the Web page.
2In the Destinations List, click the
checkbox of the destination that you
want to edit or delete.
3To edit the selected destination, click
"Edit" under the Destinations List.
The programming screen
of the destination
selected in step 2
appears. Edit the
information in the same
way as you initially stored
it.
When finished, be sure to click "Submit" to save
your changes.
4To delete the selected destination,
click "Delete" under the Destinations
List.
A message appears
asking you to confirm the
deletion. Click "Yes" to
delete.
If you attempt to edit or delete a programmed destination in the following situations, a warning message will
appear and editing/deletion will not be possible.
• The destination that you wish to edit or delete is currently being used for transmission.
• The destination is included in a group.
If the destination is being used for a current transmission, cancel the transmission or wait until it is completed and
then edit or delete the destination. If the destination is included in a group, delete the destination from the group
and then edit or delete the destination.
Note
!Andromeda-NS_Sec.book 14 ページ 2006年11月27日 月曜日 午後5時10分

15
BEFORE USING THE NETWORK SCANNER FUNCTION
1
STORING THE SENDER INFORMATION (Scan to E-mail)
Use this procedure to store the sender information (sender name and e-mail address) that appears when you send
an image by Scan to E-mail. Up to 200 senders can be stored (only one sender can be selected for a transmission).
The sender name appears in the recipient's e-mail program.
1Click "Sender" in the menu frame.
2Click "Add".
The sender programming
screen appears.
3Enter the sender information.
For detailed explanations of the procedures for
establishing settings, click "Help" in the menu
frame.
If user authentication is enabled and you wish to
allow login using the above stored information,
enter the login name for that information in "Login
Name" (maximum of 32 characters). The login
name must be the same as the login name stored
in the LDAP server.
4When you have completed all of the
entries, click "Submit".
The entries will be stored.
Editing and deleting programmed sender's information
1Click "Sender" in the menu frame. 2Click "Edit" or "Delete".
If you clicked "Edit", edit
the information in the
same way that you
initially programmed it
and then click "Add" to
save your changes. If
you clicked "Delete", a
message will appear
asking you to confirm the
deletion. Click "Yes" to
delete.
!Andromeda-NS_Sec.book 15 ページ 2006年11月27日 月曜日 午後5時10分

16
BEFORE USING THE NETWORK SCANNER FUNCTION
PROTECTING INFORMATION PROGRAMMED IN THE
WEB PAGE ("Passwords")
Passwords can be established to protect the settings and information stored in the Web page. Note that it is not
necessary to set passwords; the network scanner functionality can also be used without passwords.
A password can be set for the administrator and a password can be set for users. When the Web page is accessed
with the user password, the "Device Setup" and "Network Setup" settings cannot be configured.
1Click "Passwords" in the menu frame.
2Select the "Enable Password
Protection of this Web Site"
checkbox.
3Enter the current password in "Admin
Password".
When establishing a password for the first time,
enter "Sharp" in "Admin Password".
4Enter passwords in "User Password"
and "Admin Password".
A maximum of 7 characters and/or numbers can
be entered for each password (passwords are
case sensitive).
Be sure to enter the same password in "New
Password" as you did in "Confirm Password".
5When you have completed all of the
entries, click "Submit".
The entered password is stored.
After setting the password, turn the machine
power off and then back on.
Be sure to enter "S" in upper case and
"harp" in lower case (passwords are case
sensitive).
Caution
When a password is set, you will be prompted for the
password when you attempt to access a Web page
with protected settings. For the "User name", enter
"user" if you are accessing the page as a user, or
"admin" if you are accessing the page as an
administrator. For detailed information on setting
passwords, refer to "Help".
!Andromeda-NS_Sec.book 16 ページ 2006年11月27日 月曜日 午後5時10分

17
BEFORE USING THE NETWORK SCANNER FUNCTION
1
RESTRICTING USE OF THE NETWORK SCANNER
FUNCTION (USER AUTHENTICATION)
Use of the network scanner function can be restricted by means of user passwords stored in an LDAP server.
Settings required for user authentication
To implement user authentication, the following settings are required:
• Enable user authentication (step 3 on page 6)
• Configure LDAP server settings (p.8)
• Store login names (p.15)
Logging in when user authentication is enabled
To use the network scanner function when user authentication is enabled, you must first log in. Follow these steps:
1Press the [SCAN] key on the operation panel.
The login screen will appear in the touch panel.
If you will use the [SELECT FROM SENDER LIST] key, go to step 3.
2Touch the [LOGIN NAME] key,
[E-MAIL ADDRESS] key.
A text entry screen will
appear when each key is
touched. Enter the
LOGIN NAME, SENDER
NAME, and E-MAIL
ADDRESS. (Go to step
4.)
3Touch the [SELECT FROM SENDER
LIST] key.
The sender list screen
appears. When you
select your login name,
sender name and e-mail
address are entered.
4Enter the password.
For the password, enter the user password that is stored in the server.
5Touch the [OK] key.
If the login name and password are valid, the initial screen (p.18) of scanner mode appears.
PRINT
SCAN
FAX
ON LI
DATA
DATA
DATA
LINE
USER AUTHENTICATION
SENDER NAME :
E-MAIL ADDRESS
LOGIN NAME
PASSWORD
OK
SELECT FROM
SENDER LIST
• To logout, press the [*] key. If audit mode is enabled, you will also log out of your account.
• To switch to a mode other than network scanner mode, you must log out.
SPACE 12#$%
abc
ABC
AB/ab
CANCEL OK
PASSWORD
Note
!Andromeda-NS_Sec.book 17 ページ 2006年11月27日 月曜日 午後5時10分

18
INITIAL SCREEN OF SCANNER MODE
The condition setting screen of scanner mode is displayed by pressing the [SCAN] key (refer to the operation
manual for copier) while the copy mode, print mode, fax mode, or job status screen appears in the touch panel.
If user authentication is enabled, the initial screen will appear after authentication. (p.17)
In the explanations that follow, it is assumed that the initial screen that appears after pressing the [SCAN] key is the
condition setting screen (shown below). If you have set the display to show the address book screen (following
page) when the [SCAN] key is pressed, touch the [CONDITION SETTINGS] key in the address book screen to
display the condition setting screen.
Condition settings screen
The display is initially set (factory setting) to show the following condition setting screen as the initial screen.
Message display
Messages appear here to indicate the current
status of the machine.
[ADDRESS BOOK] key (p.19)
This displays the address book screen (next page).
Touch this key when you wish to use a one-touch key
that has a destination (or group) programmed in it.
[ADDRESS REVIEW] key (p.22)
When performing Scan to E-mail broadcast
transmission, touch this key to check your selected
destinations. A list of the destinations will appear,
and you can delete any incorrect destinations.
[ADDRESS ENTRY] key (p.22)
When performing Scan to E-mail, touch this key if
you wish to enter the e-mail address of the recipient
manually instead of using a one-touch key.
[SEND SETTINGS] key (p.30)
Touch this key to change the subject*, file name, or
sender* when sending a scanned image.
* When using Scan to E-mail.
Two-sided original and job build icon display
(p.24, 25)
Either icon appears when two-sided scanning or
job build scanning (when an RSPF is installed) is
selected after pressing the [ORIGINAL] key. The
icon can be touched to open a function selection
screen.
[ORIGINAL] key (p.24, 25, 26)
Touch this key to set the original size manually,
select two-sided scanning, or select job build
(when an RSPF is installed).
[FILE FORMAT] key (p.29)
Touch this key to change the format of the image
file to be sent, or change the number of pages per
file. The selected format is highlighted at the top of
the key.
[RESOLUTION] key (p.28)
Touch this key to change the resolution setting for
the original to be scanned. The selected resolution
setting will be highlighted above the key.
[QUALITY] key (p.27)
Touch this key to change the image quality and
density settings for scanning. The selected image
quality and density are highlighted at the top of the
key.
• The key operator program "DEFAULT DISPLAY SETTINGS" can be used to set the display to show either the
condition setting screen (shown below) or the address book screen (following page) when the [SCAN] key is
pressed (refer to the key operator's guide).
• For information on the parts of the machine and the operation panel that are used for network scanning, refer
to the operation manual for copier.
Note
ADDRESS
BOOK
READY TO SEND.
300dpi
AUTO
QUALITY
RESOLUTION
TIFF-G4
FILE FORMAT
AUTO
ORIGINAL
ADDRESS ENTRY
ADDRESS REVIEW
SEND SETTINGS
1
10
9
8
7
6
2
3
4
5
1
2
3
4
5
6
7
8
9
10
!Andromeda-NS_Sec.book 18 ページ 2006年11月27日 月曜日 午後5時10分

19
BEFORE USING THE NETWORK SCANNER FUNCTION
1
Address book screen
Touch the [ADDRESS BOOK] key in the condition setting screen (previous page) to display the screen shown below
at right.
Destinations stored using the Web page are grouped in indexes ( ) according to the letter entered in "Initial" for
each destination, and the name entered in "Display Name" is displayed in the one-touch key ( ).
One-touch key display
This shows the one-touch keys that have been
stored on the selected "index card". The key type is
indicated by the icon at the right.
:Scan to E-mail
:Scan to FTP
:Scan to Desktop
The number of one-touch keys that appear in one
screen can be changed to 6, 8, or 12 using "THE
NUMBER OF DIRECT ADDRESS / SENDER
KEYS DISPLAYED SETTING" in the key operator
programs.
Display switching keys
In cases where the one-touch keys cannot all be
displayed on one screen, this shows how many
screens are left. Touch the " " " " keys to
move through the screens.
[CONDITION SETTINGS] key
This displays the condition setting screen (p.18),
which is used to set various conditions.
[GLOBAL ADDRESS SEARCH] key (p.23)
If an LDAP server is used, touch this key to select
a Scan to E-mail destination in the LDAP server. If
an LDAP server is not used, the key is grayed out
and cannot be selected.
[ABC GROUP] key
Touch this key to switch between the alphabetical
index and the group index. The selected index type
is displayed.
Index keys
One-touch key destinations are stored on each of
these index cards (alphabetical index or group
index). Touch an index key to display the card.
Group indexes make it possible to store one-touch
keys by group with an assigned name for easy
reference. This is done with the custom settings
(p.9). Frequently used one-touch key destinations
can be stored on the [FREQUENT USE] card for
convenient access.
6
1
USER 1 USER 2 USER 3 USER 4 USER 5 USER 6 ABC GROUP
ABC GROUP
FREQUENT USE ABCD EFGHI JKLMN OPQRST UVWXYZ
TEST5 TEST6
TEST7 TEST8
TEST3
TEST1 TEST2 CONDITION
SETTINGS
1/2
ADDRESS REVIEW
READY TO SEND.
GLOBAL
ADDRESS SEARCH
TEST4
E-mail Destination Management page
6
6
1
1 2 34
5
6
1
2
3
4
5
6
• If the initial screen has been set to the address book screen in the key operator programs, the above screen
will be the initial screen.
• If desired, you can use the key operator program, "DEFAULT DISPLAY SETTINGS", to set the default screen
to the group index. (Refer to the key operator's guide.)
Note
!Andromeda-NS_Sec.book 19 ページ 2006年11月27日 月曜日 午後5時10分

20
2Chapter 2
HOW TO USE THE NETWORK SCANNER FUNCTION
SENDING AN IMAGE
BASIC TRANSMISSION METHOD
1Make sure the machine is in scanner
mode.
When the [SCAN] key
light is on, the machine is
in scanner mode. If the
light is not on, press the
[SCAN] key.
If user authentication is
enabled, you must log in.
(p.17)
2Load the original.
For detailed information
on loading an original,
refer to the operation
manual for copier.
3Check the original size that appears in
the top half of the [ORIGINAL] key.
The original size is
automatically detected.
If you loaded a
non-standard size
document or wish to
change the scanning size,
touch the [ORIGINAL] key
and set the document
size. (Refer to page 26.)
4Adjust the quality setting. (p.27)
The factory default
settings are:
• Image quality:
TEXT/PHOTO
• Density: AUTO
5Adjust the resolution setting. (p.28)
The factory default
setting is "300dpi".
6Select the file format. (p.29)
The factory default
settings are:
• FILE TYPE: TIFF
•
COMPRESSION MODE:
MMR (G4)
•
PAGES PER FILE: ALL
7Touch the [ADDRESS BOOK] key.
The address book screen
appears.
You cannot load documents in both the
RSPF and on the document glass and send
them in a single transmission. If documents
are loaded in both the RSPF and on the
document glass, only the document in the
RSPF will be scanned and transmitted.
•
To scan a two-sided original (when an RSPF
is installed), refer to page 24.
•
If you are scanning a large number of
originals (and the RSPF is installed), follow
the procedure on page 25.
• To rotate the document image 90° before
transmission, see page 26.
COPY
PRINT
SCAN
ON LI
DATA
DATA
Note
AUTO 8½X11
ORIGINAL
300dpi
RESOLUTION
TIFF-G4
FILE FORMAT
Note
AUTO 8½X11
300dpi
RESOLUTION
QUALITY
TIFF-G4
AUTO
FILE FORMAT
AUTO 8½X11
ORIGINAL
300dpi
RESOLUTION
QUALITY
TIFF-G4
FILE FORMAT
AUTO 8½X11
ORIGINAL
300dpi
RESOLUTION
QUALITY
TIFF-G4
FILE FORMAT
ADDRESS
BOOK
ADDRESS ENTRY
ADDRESS REVIEW
SEND SETTINGS
!Andromeda-NS_Sec.book 20 ページ 2006年11月27日 月曜日 午後5時10分

21
HOW TO USE THE NETWORK SCANNER FUNCTION
2
8
Touch the one-touch key of the desired
destination.
The key you touched is
highlighted. If you touch
the wrong key, touch the
key again to cancel the
selection. The key
display will return to
normal.
9Enter a file name for the scanned
image. (p.30)
If the send settings are
not changed, a file name
is assigned based on the
items specified in the
Web page.
Using the RSPF
10
Press the [START] key ( ).
Scanning begins. When
scanning is finished,
"SENDING. PRESS [C]
TO CANCEL." appears in
the touch panel and
transmission begins.
When transmission is
finished, "SENDING
COMPLETED." appears
in the touch panel.
Using the document glass
10
Press the [START] key ( ).
The original is scanned
and the [READ-END] key
appears.
11
If you have another page to scan,
change pages and then press the
[START] key ( ).
Repeat this sequence until all pages have been
scanned.
12
After the final page is scanned, touch
the [READ-END] key.
"SENDING. PRESS [C]
TO CANCEL." appears in
the touch panel and
transmission begins.
When transmission is
finished, "SENDING
COMPLETED." appears
in the touch panel.
• Refer to pages 10 to 13 for information on
programming one-touch key destinations.
• When touching a one-touch key,
corresponding information from the email
destination screen is shown in the
message display.
• The destination e-mail address for Scan to
E-mail can be entered manually, or you
can search for a destination in an LDAP
server on the network (p.22 to 23).
• Multiple destinations can be specified for
a Scan to E-mail transmission (p.22).
When sending an image by Scan to E-mail,
a subject and sender's name can be
entered.
Normally the subject and sender are
automatically entered based on the
information stored in "Reply E-mail Address"
in "SMTP Setup" in the Web page.
If user authentication is enabled, the e-mail
address of the user who logged in is used as
the sender.
FREQUENT USE ABCD EFGHI JKLMN OP
TEST5 TEST6
TEST7 TEST8
TEST3
TEST1 TEST2
READY TO SEND.
TEST4
Note
ADDRESS ENTRY
ADDRESS REVIEW
SEND SETTINGS
ADDRESS
BOOK
Note
If no action is taken for one minute, scanning
automatically ends and transmission begins.
Note
READ-END
ESS [START].
EAD-END].
• To cancel transmission while "SCANNING ORIGINAL." appears in the display or before the [READ-END] key
is touched, press the [CLEAR] key ( ) or the [CLEAR ALL] key ( ). If you press the [CLEAR] key ( ),
the destination and scan settings are saved. To cancel a transmission, press the [JOB STATUS] key and
cancel the job. (p.31)
• If you exceed the number of pages that can be scanned while scanning an original, "THE MEMORY
BECOMES FULL." will appear in the touch panel. To send the data that has been scanned to that point, touch
the [SEND] key. To cancel the transmission, touch the [CANCEL] key.
• If a misfeed occurs while an original is being scanned, remove the original according to the instructions in the
touch panel. To resume scanning after removing the misfeed, press the [START] key ( ).
Note
!Andromeda-NS_Sec.book 21 ページ 2006年11月27日 月曜日 午後5時10分

22
HOW TO USE THE NETWORK SCANNER FUNCTION
TRANSMISSION METHODS FOR SCAN TO E-MAIL
The destination for a Scan to E-mail transmission can be selected from the address book or entered manually. You
can also use an e-mail address stored on an LDAP server.
It is possible to select multiple destinations for a Scan to E-mail transmission using a combination of these methods.
Use the following procedure when you wish to enter the e-mail address manually or use an e-mail address stored on
an LDAP server.
Sending an image by entering an e-mail address manually
1
Perform steps 1 through 6 of "BASIC
TRANSMISSION METHOD". (p.20)
2Touch the [ADDRESS ENTRY] key.
The e-mail address entry
screen appears.
3Touch the keys on the keyboard to
enter the e-mail address.
• If you make a mistake, touch the key to move the
cursor ( ) back to the mistake and then enter the
correct character.
• To enter a number, touch the [AB/ab 12#$%] key.
The screen will change to the number entry screen.
To return to the text entry screen, touch the [AB/ab
12#$%] key again.
4Touch the [OK] key.
5If you wish to enter another e-mail
address, repeat steps 2 through 4.
If you wish to select an e-mail address from the
address book screen, follow steps 7 and 8 of
"BASIC TRANSMISSION METHOD" (p.20 to 21).
If you wish to select an e-mail address in an
LDAP server, follow the steps in "Sending an
image by selecting an e-mail address in an LDAP
server" (p.23).
6Touch the [ADDRESS REVIEW] key
and check the destinations.
When the [ADDRESS
REVIEW] key is touched,
only the entered
destinations are displayed.
To delete a destination,
touch the key of the
destination that you wish
to delete.
Touch the [OK] key to
return to the initial screen.
7Continue from step 9 of "BASIC
TRANSMISSION METHOD" (p.21).
ADDRESS
BOOK
ADDRESS ENTRY
ADDRESS REVIEW
SEND SETTINGS
SPACE 12#$%
abc
ABC
AB/ab
CANCEL OK
E-MAIL ADDRESS
ppd1@sharp.co.jp
abc
ABC
CANCEL OK
If you frequently transmit to a fixed group of
destinations, you can store the destinations
as a group (p.13).
The entered or selected destinations appear in
the address review screen as one touch keys.
A maximum of 18 characters of the name or
e-mail address can appear in each key.
To cancel the operation when selecting
destinations, press the [CLEAR ALL] key ( ).
Note
ADDRESS
BOOK
ADDRESS ENTRY
ADDRESS REVIEW
SEND SETTINGS
Note
Note
•
Important points when using Scan to E-mail
Be very careful not to send image data files that are too large. Your mail server's system administrator may
have placed a limit on the amount of data that can be sent in one e-mail transmission. If this limit is
exceeded, the e-mail will not be delivered to the recipient. Even if there is no limit and your e-mail is
successfully delivered, a large data file may take a long time to be received and place a heavy burden on the
recipient's network, depending on the recipient's network (Internet) connection environment. If large image
data files are repeatedly sent, the resulting burden on the network may slow down the speed of other,
unrelated data transmissions and in some cases, may even cause the mail server or network to go down. In
cases where you need to send multiple documents, try such measures as lowering the resolution mode.
•
A limit can be set for the size of image files sent by Scan to E-mail in "Maximum Size of File" (p.6) in the Web page.
Caution
!Andromeda-NS_Sec.book 22 ページ 2006年11月27日 月曜日 午後5時10分

23
HOW TO USE THE NETWORK SCANNER FUNCTION
2
Sending an image by selecting an e-mail address in an LDAP server
To use an LDAP server, the LDAP server settings must be configured in the Web page.
1
Perform steps 1 through 6 of "BASIC
TRANSMISSION METHOD". (
p.20
)
2Touch the [ADDRESS BOOK] key.
The address book screen
appears.
3Touch the [GLOBAL ADDRESS
SEARCH] key.
The global address
search screen appears.
4Touch the key of the server that you
wish to search and then touch the
[OK] key.
• If you make a mistake, touch the key to move the
cursor ( ) back to the mistake and then enter the
correct character.
• To enter a number, touch the [AB/ab 12#$%] key.
The screen will change to the number entry screen.
To return to the text entry screen, touch the [AB/ab
12#$%] key again.
5Touch the [OK] key.
The server begins searching.
When the search is finished, a list of the matching
e-mail addresses appears.
6Touch the one-touch key of the
desired destination.
If you touch the wrong
key, touch the correct key.
7Touch the [ADD SELECTED] key.
The destination selected
in step 6 is entered as a
destination of the
transmission.
8If you wish to enter another e-mail
address, repeat steps 6 through 7.
If multiple LDAP servers have been configured and
you wish to select a different server, touch the
[ADDRESS BOOK] key and then touch the
[GLOBAL ADDRESS SEARCH] key.
9Touch the [ADDRESS REVIEW] key
and check the destinations.
When the [ADDRESS
REVIEW] key is touched,
only the entered
destinations are displayed.
To delete a destination,
touch the key of the
destination that you wish
to delete.
Touch the [OK] key to
return to the initial screen.
10
Continue from step 9 of "BASIC
TRANSMISSION METHOD" (p.21).
If multiple LDAP servers have been
configured, the server select screen appears.
Touch the key of the server that you wish to
search and then touch the [OK] key.
The selected server key is highlighted.
ADDRESS
BOOK
ADDRESS ENTRY
ADDRESS REVIEW
SEND SETTINGS
ABC GROUP
JKLMN OPQRST UVWXYZ
CONDITION
SETTINGS
1/2
ADDRESS REVIEW
GLOBAL
ADDRESS SEARCH
Note
1/2
CANCEL OK
SERVER SELECT
SERVER 1
SERVER 2
SERVER 3
SERVER 4
SPACE 12#$%
abc
ABC
AB/ab
CANCEL OK
GLOBAL ADDRESS SEARCH
test
If there are no matches, touch the [OK] key
in the message screen that appears. Touch
the [SEARCH AGAIN] key and repeat the
procedure from step 4.
To cancel the operation when selecting
destinations, press the [CLEAR ALL] key ( ).
Note
test5 test6
test3
test1
ADD SELECTED
tes
test2
READY TO SEND.
test4
test5 test6
test3
test1
ADD SELECTED
tes
test2
No.001:test1
xxxx@xxx.xx.xx
test4
CONDITION
SETTINGS
ADDRESS REVIEW
SEARCH AGAIN
ADDRESS BOOK
Note
!Andromeda-NS_Sec.book 23 ページ 2006年11月27日 月曜日 午後5時10分

24
HOW TO USE THE NETWORK SCANNER FUNCTION
SCANNING AND TRANSMITTING A TWO-SIDED
ORIGINAL (when an RSPF is installed)
Follow these steps to automatically scan a two-sided original.
1Make sure the machine is in scanner
mode and then load the document in
the RSPF. (p.20)
2Touch the [ORIGINAL] key.
3Touch the [2-SIDED BOOKLET] key or
the [2-SIDED TABLET] key as
appropriate for the original you
loaded.
If you wish to rotate the
original 90° when
creating an image file,
touch the [ROTATE THE
IMAGE 90 DEGREES]
checkbox (a checkmark
should appear in the
box).
4Touch the [OK] key.
You will return to the
initial screen.
A two-sided original icon appears next to the
[ORIGINAL] key.
(Example: The icon that appears when the
[2-SIDED BOOKLET] key is touched.)
5
Continue from step 4 of "BASIC
TRANSMISSION METHOD" (
p.20 to 21
).
If the correct original size does not appear in
the screen of step 2, touch the [MANUAL]
key and specify the correct original size
(p.26).
AUTO 8½X11
ORIGINAL
300dpi
RESOLUTION
TIFF-G4
FILE FORMAT
MANUAL
ROTATE THE
AUTO
2-SIDED
BOOKLET
2-SIDED
TABLET
ORIGINAL SIZE
Note
MANUAL
ROTATE THE IMAGE 90 DEGREES
OK
2-SIDED
TABLET
JOB
BUILD
INAL SIZE
AUTO 8½X11
ORIGINAL
300dpi
RESOLUTION
QUALITY
TIFF-G4
FILE FORMAT
• Booklets and tablets
Two-sided originals that are bound at the side are booklets, and two-sided
originals that are bound at the top are tablets.
• Two-sided scanning mode turns off after transmission is finished. Two-sided
scanning mode can also be canceled by pressing the [CLEAR ALL] key
().
Note
Booklet Tablet
!Andromeda-NS_Sec.book 24 ページ 2006年11月27日 月曜日 午後5時10分

25
HOW TO USE THE NETWORK SCANNER FUNCTION
2
SCANNING A LARGE NUMBER OF ORIGINALS (when
an RSPF is installed)
If you have a large number of originals, the originals can be scanned in batches using the RSPF.
1Make sure the machine is in scanner
mode and then load the document in
the RSPF. (p.20)
2Touch the [ORIGINAL] key.
3Touch the [JOB BUILD] key.
If you wish to rotate the
original 90° when creating
an image file, touch the
[ROTATE THE IMAGE 90
DEGREES] checkbox (a
checkmark should appear
in the box).
4Touch the [OK] key.
You will return to the
initial screen.
A job build icon appears next to the [ORIGINAL] key.
5
Perform steps 4 through 9 of "
BASIC
TRANSMISSION METHOD
". (
p.20 to 21
)
6Press the [START] key ( ).
Scanning of the originals
begins. A message
appears in the touch
panel.
7When all of the originals in the RSPF
have been scanned, load the next
batch and press the [START] key ( ).
Repeat this sequence until all pages have been
scanned.
8When all originals have been
scanned, touch the [READ-END] key.
"SENDING. PRESS [C]
TO CANCEL." appears in
the touch panel and
transmission begins.
When transmission is
finished, "SENDING
COMPLETED." appears
in the touch panel.
If the correct original size does not appear in
the screen of step 2, touch the [MANUAL] key
and specify the correct original size (p.26).
AUTO 8½X11
ORIGINAL
300dpi
RESOLUTION
TIFF-G4
FILE FORMAT
MANUAL
ROTATE THE IMAGE 90 DEGREES
OK
2-SIDED
TABLET
JOB
BUILD
RIGINAL SIZE
Note
MANUAL
ROTATE THE IMAGE 90 DEGREES
OK
2-SIDED
TABLET
JOB
BUILD
NAL SIZE
300dpi
QUALITY
RESOLUTION
TIFF-G4
FILE FORMAT
AUTO 8½X11
ORIGINAL
If no action is taken for one minute, scanning
automatically ends and transmission begins.
Note
READ-END
ESS [START].
EAD-END].
• Job build mode turns off after transmission is finished. Job build mode can also be canceled by pressing the
[CLEAR ALL] key ( ).
• When performing Scan to E-mail, see the notes on page 22.
Note
!Andromeda-NS_Sec.book 25 ページ 2006年11月27日 月曜日 午後5時10分

26
SCANNING SETTINGS
(ORIGINAL SIZE, QUALITY, RESOLUTION,
FILE FORMAT, AND SEND SETTING)
When sending an image, you can change the original scan size, quality, resolution, file format, and file name.
MANUALLY SETTING THE SCANNING SIZE
If you load an original that is not a standard size, or if you wish to change the scanning size, touch the [ORIGINAL]
key and set the original size manually.
Perform the following steps after loading the document in the RSPF or on the document glass.
1Touch the [ORIGINAL] key.
2Touch the [MANUAL] key.
The sizes that can be
selected are displayed.
3Touch the desired original size key.
[AUTO] is no longer
highlighted. [MANUAL]
and the original size key
you touched are
highlighted.
If you wish to select an AB size, touch
the [AB INCH] key and then touch
the desired original size key.
[AB] is highlighted and
AB size keys are
displayed. To return to
the inch size, touch the
[AB INCH] key once
again.
4Touch the outer [OK] key.
You will return to the
initial screen.
Touching the inner [OK]
key in the step above
returns you to step 2.
5The selected size appears in the top
half of the [ORIGINAL] key.
*Standard sizes:
The following originals sizes will be correctly detected:
• Countries/regions that use inch-based standard sizes:11"x17", 8-1/2"x14", 8-1/2"x11", 8-1/2"x11"R,
5-1/2"x8-1/2", 5-1/2"x8-1/2"R*.
• Countries/regions that use AB standard sizes: A3, A4, A4R, A5, A5R*, B4, B5, B5R.
* These sizes can only be automatically detected when the RSPF is used.
If a non-standard size original is loaded (including special sizes), the closest standard size may be displayed, or
the original size may not appear.
Note
•
If you wish to rotate the original 90
°
when
creating an image file, touch the [ROTATE
THE IMAGE 90 DEGREES] checkbox (a
checkmark should appear in the box).
• The [2-SIDED] key and [JOB BUILD] key
do not appear on models that do not have
an RSPF installed.
AUTO 8½X11
ORIGINAL
300dpi
RESOLUTION
TIFF-G4
FILE FORMAT
MANUAL
ROTATE THE IMAGE 90 D
O
DED
LET
2-SIDED
TABLET
JOB
BUIL
ORIGINAL SIZE
Note
5 X8
1
/
2 1
/
2
5 X8 R
1
/
2 1
/
2
8 X11R
1
/
2
8 X13
1
/
2
8 X14
1
/
2
8 X11
1
/
2
11X17
AUTO MANUAL
OK
ORIGINAL SIZE
OK
INCH
AB
You can return to automatic detection by
pressing the [CLEAR ALL] key ( ).
AUTO MANUAL
OK
ORIGINAL SIZE
OK
B5
A4R
A5R
A4
A5
B5R
INCH
AB
A3B4
MANUAL
OK
INAL SIZE
OK
B5
A4R
5R
4
INCH
AB
3
A4
ORIGINAL
300dpi
RESOLUTION
TIFF-G4
FILE FORMAT
A4
Note
!Andromeda-NS_Sec.book 26 ページ 2006年11月27日 月曜日 午後5時10分

27
HOW TO USE THE NETWORK SCANNER FUNCTION
2
SELECTING THE QUALITY
You can adjust the quality manually to match the type of original. After loading the original in scanner mode, follow
the steps below. The factory default settings are "TEXT/PHOTO" for the image quality, and "AUTO" for the density.
1Touch the [QUALITY] key.
2Selecting the original type.
Touch the appropriate
key for the type of
original to be scanned.
The image will be
processed according to
the selected type.
You can select the
original type from
"TEXT", "TEXT/PHOTO"
or "PHOTO".
TEXT ( ) : Text original
TEXT/PHOTO ( ) : Original with mixed text and photos.
PHOTO ( ) : Photograph or illustration
3Touch the [AUTO MANUAL] key.
"MANUAL" is highlighted.
4Adjust the density.
Touch the or key
to adjust the scanning
density. (Touch the
key for a darker image or
the key for a lighter
image.)
5Touch the [OK] key.
You will return to the
initial screen.
AUTO 8½X11
300dpi
RESOLUTION
QUALITY
TIFF-G4
AUTO
FILE FORMAT
PHOTO
TEXT
ORIGINAL
IMAGE TYPE
TEXT/PHOTO
1
OK
MANUAL
1 3 5
AUTO
OK
MANUAL
135
AUTO
OK
MANUAL
1 3 5
AUTO
·
!Andromeda-NS_Sec.book 27 ページ 2006年11月27日 月曜日 午後5時10分

28
HOW TO USE THE NETWORK SCANNER FUNCTION
SELECTING THE RESOLUTION
The resolution for scanning an original can be selected. Load the original in scanner mode and then follow the steps
below. The factory default setting for the resolution is "300 dpi".
Change the resolution
1Touch the [RESOLUTION] key.
2Touch the desired resolution key.
Touch the resolution key
that is most suitable for
the original.
The selected key will be
highlighted.
3Touch the [OK] key.
You will return to the
initial screen.
AUTO 8½X11
ORIGINAL
300dpi
RESOLUTION
QUALITY
TIFF-G4
FILE FORMAT
600dpi
300dpi
200dpi
OK
600dpi
300dpi
200dpi
• The resolution is initially set to 300 dpi (factory default setting). A resolution of 200 dpi or 300 dpi produces
sufficiently clear image data for normal text originals. (200 dpi is equivalent to the "Fine" character mode used
for facsimiles).
The 600 dpi setting should only be used in cases where high-clarity image reproduction is required, such as a
photograph or an illustration. Note that a high resolution setting will result in a larger file size, and transmission
may not be successful if there is insufficient disk capacity in the server to which the image is sent (or if the
administrator of the server has restricted the file size). If transmission is not successful, you can try such
measures as reducing the number of scanned pages in the file or reducing the scan size setting for the original
("MANUALLY SETTING THE SCANNING SIZE" (p.26)).
• The default resolution setting can be changed in the key operator programs. (See "INITIAL RESOLUTION
SETTING" in the key operator's guide.)
• The resolution setting cannot be changed once scanning has begun.
Note
!Andromeda-NS_Sec.book 28 ページ 2006年11月27日 月曜日 午後5時10分

29
HOW TO USE THE NETWORK SCANNER FUNCTION
2
SELECTING THE FILE FORMAT
You can select the format of the image file that will be created (file type, compression mode, and pages per file). The
factory default settings are "TIFF" for the file type, "MMR (G4)" for the compression mode, and "ALL" for the pages
per file.
1Touch the [FILE FORMAT] key.
2Select the file type and the
compression mode.
Either [TIFF] or [PDF] can be selected for the file
type of the image data to be created, and
[NONE], [MH (G3)] or [MMR (G4)] can be
selected for the compression format.
3Set the number of pages per file.
Touch the "ALL" key or one of keys [1] to [6].
• [ALL]: The scanned images are combined into a
single file.
• [1] to [6]: Multiple image files are created, each with
the selected number of pages per file.
4Touch the [OK] key.
You will return to the
initial screen.
AUTO 8½X11
ORIGINAL
300dpi
RESOLUTION
QUALITY
TIFF-G4
FILE FORMAT
300dpi
TIFF
1 2 3 4 5 6ALL
MH (G3)
QUALITY
RESOLUTION
PDF
OK
NONE MMR (G4)
COMPRESSION MODE
PAGES PER FILE
FILE TYPE
FILE FORMAT
AUTO 8½X11
ORIGINAL
OK
MMR (G4)
• The factory default setting can be
changed in the key operator programs.
(See "INITIAL FILE FORMAT SETTING"
in the key operator's guide.)
• To open the scanned image without using
the software program in the CD-ROM that
accompanies the network scanner
expansion kit, the recipient must have a
viewer program that can open the image
format (file type) that was selected as
explained above.
• The factory default setting for the image
format produces the smallest file (TIFF
G4). If the recipient cannot open the
image, try sending the image in a different
format.
• If the number of scanned originals is not
divisible by the number set in "PAGES
PER FILE", the last file will have less
pages.
Note
!Andromeda-NS_Sec.book 29 ページ 2006年11月27日 月曜日 午後5時10分

30
HOW TO USE THE NETWORK SCANNER FUNCTION
CHANGING THE SEND SETTINGS
The file name of the scanned image can be changed.
When performing Scan to E-mail, the subject and sender can also be changed.
If the send settings are not changed, these items are entered automatically using the information stored in the Web
page.
1Touch the [SEND SETTINGS] key.
2Touch the [SUBJECT], [FILE NAME],
or [SENDER] key to change the
corresponding entry.
If the [Enable User
Authentication] or
[Disable selection of
sender from Sender List]
checkbox is selected in
"Advanced Setup" in
"Network Scanning" in
the Web page, the
[SENDER] key will be
grayed out and cannot be
selected (p.6).
3If the [SUBJECT] key or [FILE NAME]
key is touched, a keyboard will
appear. Enter the desired text and
then touch the [OK] key.
Up to 64 characters can be entered.
4If [SENDER] is touched, a sender
selection screen will appear. Touch
the desired one-touch key and then
touch the [OK] key.
The [GLOBAL ADDRESS SEARCH] key is used
to select a user stored in a global address book
as a sender. (p.23)
The [ADDRESS ENTRY] key is used to directly
enter an e-mail address.
5Touch the [OK] key in the send
settings screen.
You will return to the
initial screen.
• A maximum of only 54 characters can be
displayed in the send settings screen.
• When entering a file name, there is no
need to enter a file extension.
The file extension is added automatically
based on the selected file format.
ADDRESS ENTRY
ADDRESS REVIEW
SEND SETTINGS
ADDRESS
BOOK
SUBJECT
FILE NAME
SENDER
(USE DEF
(USE DEF
(USE DEF
SEND SETTINGS
SPACE ÃÄÂ/ãäâ
12#$%
abc
ABC
AB/ab
CANCEL OK
SUBJECT
XXXXX
Note
• The senders that have been stored in
"Sender" in the Web page appear in the
sender select screen. If the desired
sender does not appear, you must first
store it as a Scan to E-mail destination in
"Sender" in the Web page. (p.15)
• When a checkmark appears in the
[Disable selection of sender.] checkbox in
the Web page, the [SENDER] key in the
"SEND SETTING" screen is grayed out to
prevent selection of senders and entry of
e-mail addresses.
• If an LDAP server is not configured in the
Web page, the [GLOBAL ADDRESS
SEARCH] key will be grayed out and
searching will not be possible.
Note
OK
!Andromeda-NS_Sec.book 30 ページ 2006年11月27日 月曜日 午後5時10分

31
2
CANCELING AN E-MAIL/FTP
TRANSMISSION
You can cancel a transmission job that is in progress. Cancellation is done from the scanner job status screen.
1Press the [JOB STATUS] key.
2Touch the [E-MAIL/FTP] key.
3Touch the job key of the transmission
job that you wish to cancel.
The touched key is highlighted.
4Touch the [STOP/DELETE] key.
A message appears to
confirm the cancellation.
Touch the [YES] key to
delete the selected job
key and cancel the
transmission.
You can cancel a transmission after scanning is finished by pressing the [CLEAR] key ( ) or the [CLEAR ALL]
key ( ) while "SENDING. PRESS [C] TO CANCEL." appears in the touch key.
Note
If you do not wish to cancel the
transmission, touch the [NO] key.
FAX
DATA
LINE
JOB STATUS
CUSTOM SE
E-MAIL/FTP
STOP/DELETE
Note
!Andromeda-NS_Sec.book 31 ページ 2006年11月27日 月曜日 午後5時10分

32
3Chapter 3
TROUBLESHOOTING
TROUBLESHOOTING
If a problem or question arises, try to solve the situation using the following information before contacting your
authorized SHARP dealer.
Problem Cause and solution Page
The image cannot be scanned.
The original is loaded upside down.
→If you are using the document glass, the original must be placed
face down. If you are using the RSPF, the original must be
inserted face up.
20
A moiré (stripe pattern) appears on
the scanned image.
A slight amount of moiré sometimes appears when
printed matter is scanned.
→Moiré can in some cases be reduced by changing the scanning
resolution.
If you are using the document glass, also try shifting the position
and/or angle of the original on the document glass.
28
The scanned image is fuzzy or has
smudges.
The document glass or the underside of the RSPF (or
document cover) is dirty.
→To clean the document glass and the underside of the document
cover, see operation manual for copier.
—
The scanned image is clipped.
The set original scanning size is smaller than the actual
original size.
→Set the actual original size.
If you intentionally selected a size setting smaller than the actual
original size, take into consideration the part of the original that
you wish to scan when placing the original. For example, if the
actual size is 8-1/2" x 11" and you selected 5-1/2" x 8-1/2" for the
size setting, place the original so that the part that you wish to
scan is within the 5-1/2" x 8-1/2" area indicated by the guides on
the far left side of the document glass.
26
The scanned image is upside down
or on its side.
The original was not placed in the correct orientation.
→Place the original in the correct orientation. (See operation
manual for copier)
To rotate the image 90 degrees, touch the [ORIGINAL] key in the
initial screen and then touch the "ROTATE THE IMAGE 90
DEGREES" checkbox to make a checkmark appear.
26
The received image data cannot be
opened.
The viewer program used by the recipient does not
support the format of the received image data.
→Try selecting a different file type (TIFF or PDF) and/or a different
compression format (NONE, MH (G3), MMR (G4)) when sending
the image data.
Otherwise, have the recipient use Sharpdesk or a viewer
program that supports the above combinations of file types and
compression formats.
29
When the same file name is used for
two successive Scan to FTP
transmissions, the second file is not
sent.
The first file may still remain in the cache of the file server
client. Disable use of the cache in the client software. —
!Andromeda-NS_Sec.book 32 ページ 2006年11月27日 月曜日 午後5時10分

33
TROUBLESHOOTING
3
DISPLAY MESSAGES
If one of the following messages appears in the display, promptly take action as instructed by the message.
The recipient does not receive
transmitted data.
An incorrect destination was selected.
Otherwise, there is a mistake in the information stored
for the destination (e-mail address or FTP server
information).
→Select the correct destination and make sure the correct
information is stored for the destination.
* If delivery by e-mail (Scan to E-mail) is unsuccessful, an
error message such as "Undelivered Message" may be
sent to the designated administrator's e-mail address.
This information may help you determine the cause of
the problem.
10 - 13
The recipient does not receive data
sent by e-mail (Scan to E-mail).
Check the Web page to see if a limit has been set for the size
of image files sent using Scan to E-mail (the factory default
setting is "Unlimited").
A limit can be set from 1 MB to 10 MB. Consult the
administrator of the Web page to select a suitable limit.
6
The amount of data that can be sent in one e-mail
transmission is sometimes limited by the administrator of the
mail server. Even if the amount of data sent is within the limit
setting explained above, if it exceeds the limit set by the
administrator of the mail server, the data will not be delivered
to the recipient.
Decrease the amount of data sent in the e-mail transmission
(reduce the number of pages scanned). (Ask your mail server
administrator what the data limit is for one e-mail transmission.)
—
Transmission takes a long time. When there is a large amount of image information, the data
file is also large and transmission takes a long time. —
In order to select image quality and data compression settings that are suited to the purpose
of transmission and create image data that is well-balanced in terms of image quality and file
size, pay attention to the following points:
•Image quality modes (TEXT, TEXT/PHOTO, PHOTO)
The factory default setting is "TEXT/PHOTO". If the original does not contain photographs, illustrations, or
other halftone images, "TEXT" mode will give you the most workable scanned image. "TEXT/PHOTO" should
only be selected when the original includes a photograph and you wish to give priority to the quality of the
photograph. (There is no advantage to scanning a text-only original in "TEXT/PHOTO" or "PHOTO" mode.)
"PHOTO" mode should only be used to scan a photograph or illustration. Note that this will produce a larger file
size than the other modes.
•Resolution
The factory default setting is "300 dpi". This is suitable for originals with mixed text and
illustrations/photographs; however, it produces a slightly larger file size. For normal text originals, a resolution
setting of 200 dpi produces an image that is sufficiently readable. (200 dpi is equivalent to the "Fine" resolution
setting of fax machines.)
The 600 dpi setting should only be used in cases where high-clarity image reproduction is required, such as an
original that includes photographs or illustrations. Note that a high-resolution setting will result in a larger file
size and transmission may not be successful if there is insufficient disk capacity in the server to which the
image is sent (or if the administrator of the server has restricted the file size). If transmission is not successful,
you can try such measures as reducing the number of scanned pages in the file or reducing the scan size
setting for the original.
Message Solution Page
THE DOCUMENT FEEDER IS
DISABLED.
Use of the RSPF has been disabled in the key operator programs.
Use the document glass. —
Problem Cause and solution Page
Caution
!Andromeda-NS_Sec.book 33 ページ 2006年11月27日 月曜日 午後5時10分

34
TROUBLESHOOTING
Error codes
If a transmission error occurs when you send a scanned image, a message informing you of the error and an error
code will appear in the touch panel on the machine.
Error Code Table
IF YOUR E-MAIL IS RETURNED
If a Scan to E-mail is not successfully transmitted, an e-mail informing you of this fact is sent to the sender selected
at the time of transmission. If this happens, read the e-mail and determine the cause of the error, and then repeat
the transmission.
YOUR FILENAME IS WRONG. The characters ¥/;:*?"<> cannot be used in a file name. Select a
name that does not use those characters. —
NO MATCHING ADDRESS
FOUND.
PRESS [OK] THEN [SEARCH
AGAIN].
There are no addresses in the LDAP server that match your search
text. Select a different server or change the search text. 23
UNABLE TO ACCESS THE
SERVER.
CHECK SERVER ADDRESS ON
DEVICE WEB PAGE.
The server settings are not configured correctly. Check the server
settings. 7
THE ADDRESS LIMIT HAS
BEEN REACHED.
NO MORE ADDRESSES CAN BE
ENTERED.
The maximum number of destinations that can be selected for a
single Scan to E-mail transmission is 100. Do not select more than
100 destinations. —
THE MEMORY BECOMES FULL.
SCANNED DATA IS
TRANSMITTED.
The memory became full while scanning the originals. If you wish to
send just the originals that were scanned, touch the [SEND] key. If
you wish to cancel the entire transmission, touch the [CANCEL]
key.
—
NO RESPONSE FROM SERVER.
COMMUNICATION
TERMINATED DUE TO
TIMEOUT.
The scanned image was not sent because the server was busy or
there was too much traffic. Wait briefly and then try again. —
NETWORK ERROR
THE DIRECTORY NAME OF FTP
SERVER IS INVALID.
The scanned image was not sent because the directory of the
destination FTP server was not correct. Make sure that the correct
FTP server information is configured in the Web page.
11
SERVER ACCESS DENIED.
CHECK ACCOUNT
INFORMATION ON DEVICE WEB
PAG E .
The scanned image was not sent because a connection to the
server could not be established. Make sure that the SMTP server
settings or FTP server settings in the Web page are correct.
7
Make sure that your login name and password are correct. —
NETWORK ERROR. ( )
CONSULT YOUR KEY
OPERATOR OR SYSTEM
ADMIN. FOR SPECIFIC
INFORMATION.
Turn off the power and turn it back on. Consult with your network
administrator to make sure that no problems exist on the network or
in the server. If the error is not cleared after turning the power off
and on, write down the 2-digit main code and 2-digit sub-code, turn
off the power, and contact your dealer.
—
Error Code Description of the Error
CE-01 An interface hardware error has occurred.
CE-03 The server was down during the scanning of the original.
CE-00 An error other than the above has occurred.
Message Solution Page
!Andromeda-NS_Sec.book 34 ページ 2006年11月27日 月曜日 午後5時10分

35
TROUBLESHOOTING
3
IMPORTANT POINTS WHEN USING SCAN TO E-MAIL
Be very careful not to send image data files that are too large.
Your mail server's system administrator may have placed a limit on the amount of data that can be sent in one e-mail
transmission. If this limit is exceeded, the e-mail will not be delivered to the recipient. Even if there is no limit and
your e-mail is successfully delivered, a large data file may take a long time to be received and place a heavy burden
on the recipient's network, depending on the recipient's network (Internet) connection environment.
If large image data files are repeatedly sent, the resulting burden on the network may slow down the speed of other,
unrelated data transmissions and in some cases, may even cause the mail server or network to go down.
The images on the following page will produce the following file sizes when scanned as 8-1/2" x 11" or A4 size
originals:
* If multiple images are scanned, the file size will be approximately (Size of each image as indicated above) x
(Number of images scanned).
Although the actual limitation depends on your network environment, a general guideline for the maximum file size
for Scan to E-mail is 2000 KB. In cases where you need to send multiple documents, try such measures as lowering
the resolution mode.
Original image samples
The original images shown below are samples to help you understand the above explanations. Note that these
images are smaller than the actual originals (the actual originals are 8-1/2" x 11" size).
Resolution File size of text original A when scanned
in "TEXT" mode.
File size of photo original B when
scanned in "TEXT/PHOTO" mode.
300dpi Approx. 50 KB Approx. 1400 KB
600dpi Approx. 90 KB Approx. 5000 KB
Text original A Photo original B
!Andromeda-NS_Sec.book 35 ページ 2006年11月27日 月曜日 午後5時10分

36
CHECKING THE IP ADDRESS
To check the IP address of the machine, print out the settings list from the operation panel of the machine.
1Press the [CUSTOM SETTINGS] key.
The custom settings
screen will appear.
2Touch the [LIST PRINT] key.
3Touch the [PRINTER TEST PAGE] key.
4Touch the [PRINTER SETTING LIST]
key.
"PRINT JOB IN
MEMORY. PLEASE
WAIT UNTIL PRINT
OUT." appears in the
message screen and
printing begins.
If the [NIC PAGE] key does not appear,
touch the key to show the next screen.
DATA
LINE
B STATUS
CUSTOM SETTINGS
ESS
ROL
CL
RECEIVE MODE
LAY
AST
FA
F
LIST PRINT
PRINTER TEST PAGE
SENDING ADDRESS LIST
FAX REPORT
PCL SYMBO
SET LIST
NIC PAGE
PCL EXTENDED
FONT LIST
PRINTER
SETTINGS LIST
Note
!Andromeda-NS_Sec.book 36 ページ 2006年11月27日 月曜日 午後5時10分

37
4Chapter 4
METADATA DELIVERY
METADATA DELIVERY (DATA ENTRY)
When the application integration module is installed and an image file is generated for a scan send transmission,
metadata (data indicating the attributes of the image file and how it is to be processed) can be generated based on
pre-stored information and transmitted as a separate file. The metadata file is created in XML format. By linking the
metadata with applications such as document management software, a workflow application, or an encryption
server, a sophisticated document solution environment can be built.
Using the application integration module, information on a generated image file can be entered at the touch panel
and transmitted along with the image as an XML file.
Metadata
(XML file)
Image file
Scan to
Desktop
Scan to E-mail
Scan to FTP
Client PC that uses Network
Scanner Tool
Server
Fax server, document
management software,
workflow application,
encryption server, etc.
!Andromeda-NS_Sec.book 37 ページ 2006年11月27日 月曜日 午後5時10分

38
PREPARATIONS FOR METADATA
TRANSMISSION
SETTINGS REQUIRED IN THE WEB PAGES
All settings related to metadata are configured in the Web pages. (Administrator rights are required.)
To configure metadata settings, click [Metadata Settings] in the Web page menu frame.
Storing Metadata Sets
Store the items (the metadata set) that are written to the XML file that is generated during scanning. Up to 10
metadata items can be configured in a metadata set. A stored metadata set can be selected at the time of
transmission.
METADATA TRANSMISSION FOR SCAN TO DESKTOP
When Network Scanner Tool is used in its factory default configuration, a file will be generated with a new file name
on the computer. When Network Scanner Tool is used as a means of sending a metadata file to a third party
software application, this setting must be disabled to allow cross referencing between the image file and XML file by
means of the file name generated by the computer. (When setting the file name in [SEND SETTINGS], to ensure
that a previously existing file on a computer is not overwritten by a transmitted file of the same name, be sure to
configure the file name so that name duplication cannot occur; for example, by including a unique extension (the
date, etc.) in the generated file name. If the file name setting is left blank, the machine will automatically generate a
file name that is unique.)
Addresses specified in "Address Type Allowing Metadata Entry" when a metadata set is stored can be selected
as transmission destinations at the time of transmission using one-touch keys, manual entry, and/or a global
address book search. (Addresses for which metadata entry is not allowed cannot be specified as transmission
destinations.)
• It is recommended that you use Network Scanner Tool to receive metadata. For more information, see the
Network Scanner Tool User's Guide (PDF format) on the "Sharpdesk/Network Scanner Utilities" CD-ROM.
• For information on the license agreement and how to use the CD-ROM that accompanies the application
integration module, see the separate "Sharpdesk licence kit" manual.
•Using third party software applications
Various types of third party software applications exist. Some applications can start automatically from
Network Scanner Tool and some cannot. When the auto-run function of an application is enabled, Network
Scanner Tool will start the application with the ".exe" command using the file name as a parameter. Normally
an application is started twice, once for the image file and once for the XML file. For example, when Network
Scanner Tool is set to start the application "APP.EXE", the following commands are applied when the two files
"IMG.TIF" and "IMG.XML" are received.
APP.EXE IMG.TIF
APP.EXE IMG.TIF
Note
Note
!Andromeda-NS_Sec.book 38 ページ 2006年11月27日 月曜日 午後5時10分

39
4
TRANSMITTING METADATA
Follow the steps below to select a metadata set, enter each item, and perform metadata transmission.
Installing Acrobat Reader
1Touch the [DATA ENTRY] key.
2Touch the key of the metadata that
you wish to use.
3Touch the [OK] key.
4The keys of the items stored in the
metadata set will appear. Touch the
key of the item that you wish to enter.
5Touch the key of the value that you
wish to enter.
• If the entry values of the metadata item were stored
in selection format, the selections will appear as
keys. If a value is editable, the [DIRECT ENTRY] key
can be touched to manually enter a value.
• If a metadata item requires the entry of text, a text
entry screen will appear. Enter the required
information.
6Touch the [OK] key.
7Enter all items.
If no metadata sets have been stored, the
[DATA ENTRY] key cannot be selected.
Store a metadata set in the Web pages and
then perform the transmission procedure.
If you selected the wrong metadata set,
touch the [METADATA SET] key and return
to the screen of step 3. Metadata items
entered to that point will not longer be
effective.
ADDRES
ADDRESS
DATA ENTRY SEND S
Note
OK
METADATA 2
METADATA 4
METADATA 6
METADATA 8
1/2
CANCEL
OK
ADATA 2
ADATA 4
ADATA 6
ADATA 8
1/2
CANCEL
READY TO SEND
.
(METADATA SEND MODE)
DATA ENTRY
User ID
Pass Code
Bill Code
METADATA SET
Note
• To change the number of items that
appear at once, touch the display item
number select key. Each time the key is
touched, the number of items displayed
switches between 3 and 6.
OK
Value2
Value4
Value6
1/9
CANCEL
DIRECT ENTRY
36
Note
OK
Value2
Value4
Value6
1/9
CANCEL
DIRECT ENTRY
36
READY TO SEND
.
(METADATA SEND MODE)
DATA ENTRY
User ID
Pass Code
Bill Code
Value2
xxxxxx
xxxxxx
METADATA SET
!NS_05.fm 39 ページ 2006年11月27日 月曜日 午後5時26分

40
METADATA DELIVERY
8Touch the [OK] key. 9Select image settings and any other
settings, and perform the scan send
procedure.
• The procedures for selecting settings and performing
transmission are the same as for scan send.
• To change an entered value, touch the [DATA ENTRY] key
again. The entry screen for the selected metadata set will
appear.
OK
1/4
CANCELATA SET
ADDRESS
BOOK
READY TO SEND
.
AUTO
QUALITY
200dpi
RESOLUTION
PDF-NONE
FILE FORMAT
A3
ORIGINAL
ADDRESS ENTRY
ADDRESS REVIEW
DATA ENTRY SEND SETTINGS
• When metadata send settings are configured, the [DATA ENTRY] key is highlighted. If you do not wish to send
metadata, cancel the metadata settings and then perform the transmission
• When a destination or metadata setting has been selected in data entry mode, it will not be possible to switch
to another mode.
Note
!NS_05.fm 40 ページ 2006年11月27日 月曜日 午後5時28分

41
METADATA DELIVERY
4
METADATA FIELDS
The following three types of metadata are included in the XML file that is transmitted.
●Data automatically generated by the machine: These data are always included in the XML file and are
automatically stored on your computer.
●Previously defined fields: These fields are automatically recognized by the machine and
assigned to appropriate XML tags. These fields are selectable,
and can only be included in the XML file if enabled in the Web
pages.
●User defined fields: Custom fields can be added to the XML file. These fields are
selectable and can be defined in the Web pages.
If a defined metadata field is one of the following fields, a message will appear informing you that the field cannot be
entered. Enter appropriate information in the related items of the send settings.
Name entered in
metadata field Description Where entered
fromName Name of the user who sent the job. If the name is
not entered as metadata, the sender name
determined by the usual rules for determining the
sender name will be applied as metadata.
[SENDER NAME]
(Sender name of selected sender)
senderName E-mail address to which the transmission result
will be sent.
[SENDER NAME]
(E-mail address of selected sender)
documentSubject Job name appearing in the e-mail "Subject" line,
or job name on the fax cover sheet. When the
user enters a [SUBJECT] in the send settings
screen in the touch panel, the entered value is
applied as metadata.
[SUBJECT]
(Blank until a value is set in the send
settings screen.)
fileName Enter the file name of the image to be sent. [FILE NAME]
(Only when the [Allow Custom
Filenames] checkbox is selected
in the metadata settings screen in
the Web pages.)
(Blank until a value is set in the send
settings screen.)
!Andromeda-NS_Sec.book 41 ページ 2006年11月27日 月曜日 午後5時10分

42
5Chapter 5
SPECIFICATIONS
For information on power requirements, power consumption, dimensions, weight, and other specifications that are
common to all features of the machine, refer to the operation manual for copier.
* Multiple e-mail addresses (up to 100) can be stored as a group. Note that this may reduce the maximum number
of destinations (normally 200) that can be stored.
Scanning margins
When scanning an original, the area indicated in the
following diagram cannot be scanned.
Maximum original size 11" x 17" or A3
Optical resolution 400dpi
Output resolution 200, 300, 600dpi
Output modes 1bit/pixel
Halftone processing Error dispersion (200/300/600dpi)
File format File type: TIFF/PDF
Compression mode: MH (G3)/MMR (G4)/NONE
File creation method One file for all pages/One file per each 1 to 6 pages
Two-sided originals Possible (when an RSPF is installed)
Scan destinations Scan to FTP, Scan to Desktop, Scan to E-mail
Supported client PC operating systems (for
Scan to Desktop function)
Windows 98, Windows Me,
Windows NT Workstation 4.0 (Service Pack 6 or later),
Windows 2000 Professional, Windows XP Home Edition,
Windows XP Professional, Windows Server 2003
Web browser Internet Explorer 6.0 or later, Netscape Navigator 7.0 or later
Management system Uses built-in Web server
Network protocol TCP/IP, SMTP, LDAP, FTP
Supported mail system Mail servers supporting SMTP
LAN connectivity 10Base-T/100Base-TX
Number of destinations 200 maximum
Number of destinations for Scan To E-mail
broadcast transmission
100 maximum*
Some discrepancies may exist in the illustrations and content due to improvements to the machine.
Area that can
be scanned
Scanning
margins
Scan size
setting
Scan size
setting
Approx. 0.1" (2.5mm)
Approx. 0.1" (2.5mm)
Approx. 0.1" (2.5mm) Approx. 0.1" (2.5mm)
!Andromeda-NS_Sec.book 42 ページ 2006年11月27日 月曜日 午後5時10分
!Andromeda-NS_Sec.book 43 ページ 2006年11月27日 月曜日 午後5時10分
!Andromeda-NS_Sec.book 44 ページ 2006年11月27日 月曜日 午後5時10分
!Andromeda-NS_Sec.book 1 ページ 2006年11月27日 月曜日 午後5時10分

SHARP ELECTRONICS CORPORATION
Sharp Plaza, Mahwah, New Jersey 07430-1163.
www.sharpusa.com
SHARP ELECTRONICS OF CANADA LTD.
335 Britannia Road East, Mississauga, Ontario, L4Z 1W9
PRINTED IN CHINA
2007B KS1
TINSE1681QSZZ
This manual has been printed using a vegetable-based soy oil ink
to help protect the environment.
Printed on 100% post-consumer recycled paper
AR-M256/AR-M257/AR-M258/AR-M316/AR-M317/AR-M318 OPERATION MANUAL (for network scanner)
!NS_07_cover34.fm 2 ページ 2006年11月27日 月曜日 午後6時36分

2
CONTENTS
Introduction
This manual describes the printer function of the AR-M256/M257/M258/M316/M317/M318 digital multifunctional system.
●For information on loading paper, replacing toner cartridges, clearing paper misfeeds, handling peripheral devices, and other
copier-related information, please refer to your operation manual for copier.
●The machine's default settings and default settings for the printer function can be changed using the key operator programs. For
more information, see the key operator's guide.
●Where "AR-XXXX" appears in this manual, please substitute the name of your model for "XXXX". For the name of your model,
see "PART NAMES AND FUNCTIONS" in the operation manual for copier.
●This manual refers to the Reversing single pass feeder as the "RSPF".
●The explanations of screens and procedures in this manual are primarily for Windows® XP in Windows® environments, and Mac
OS X v10.2 in Macintosh environments. The screens may vary in other versions of the operating systems.
●For information on using your operating system, refer to your operating system's manual or online Help.
●The PS3 expansion kit (AR-PK1N) mentioned in this manual is option.
The display screens, messages, and key names shown in the manual may differ from those on the actual machine due to product
improvements and modifications.
Note

3
CONTENTS
How to use the online manual
This section explains how to view the online manual. Please read this section before using the online manual.
For information on using Acrobat Reader, see Acrobat Reader Help.
How to Control the Online Manual
In this manual, the following buttons are displayed at the bottom
of each page. Click these buttons to move quickly to pages that
you wish to view.
Displays the Contents of this manual. Click on a topic in the
Contents to jump directly to that section.
Takes you forward page by page.
Takes you back page by page.
Following Links
This manual uses a link function that allows you to jump to a
related page. If you click green, underlined text, the related
page will be displayed. (In the Contents section, the linked
areas are not underlined.)
Example: ☞Contents
To return to the previous page, click the button on the menu
bar of Acrobat Reader.
Using Bookmarks
Bookmarks have been created on the left side of this manual.
You can click on a bookmark to jump directly to that section.
How to Print Out This Manual
To print this manual, select "Print" from the "File" menu of
Acrobat Reader. Select the desired printer settings in the "Print"
dialog box, and then click the "OK" button.
CONTENTS

4
CONTENTS
Contents (part 1)
Introduction 2
How to use the online manual 3
Basic printing 7
●When "Paper Selection" is set to "Auto Select" 8
●
When the "Paper Selection" setting is "Paper Source" or "Paper Type"
9
●Auditing mode 10
●About the "No Offset" function setting 10
Opening the printer driver from the "start" button 11
Printer driver settings 12
Two-sided printing 13
●Pamphlet style 14
Printing multiple pages on one page 15
Fitting the printed image to the paper 16
Rotating the print image 180 degrees 17
Printing a watermark 18
●How to Print a Watermark 18
Stapling printed pages (when a finisher is installed) 19
●When a finisher is installed 19
●When a saddle stitch finisher is installed 20
Print hold function 21
Printing using the print hold function 22
●
Selecting print hold settings in the printer driver at the time of printing
22
●How to print a print hold job 23
●Points to note about the Print Hold function 24
Carbon copy print 25
Printing using carbon copy print 26
Printing text and lines in black 27
●Printing text in black 27
●Printing lines in black 27
Printer utilities 28
●Before using the Printer Status Monitor 28
Using the printer utilities 29
●Starting up the printer utilities 29
●Using the printer utilities 29
●Changing the Printer Status Monitor settings 30
●Checking the printer status 31
1PRINTING FROM WINDOWS
2ADVANCED PRINTING (WINDOWS)
3PRINTER UTILITIES (WINDOWS)

5
CONTENTS
Contents (part 2)
Basic printing 32
●SELECTING PAPER SETTINGS 32
●PRINTING 34
●When "Paper Feed" is set to "Auto Select" 36
●When "Paper Feed" is set to paper tray or paper type 37
Two-sided printing 38
●Pamphlet style 40
Printing multiple pages on one page 43
Fitting the printed image to the paper 45
Rotating the print image 180 degrees 46
Printing a watermark 48
Stapling printed pages (when a finisher is installed) 50
●When a finisher is installed 50
●When a saddle stitch finisher is installed 51
Job control function (Mac OS 9.0 to 9.2.2 and Mac OS X v10.2 to 10.4)
53
●Printing when auditing mode is enabled 53
●Using the print hold function 53
Giving priority to a print job / Canceling a print job 54
●Giving priority to a print job 54
●Canceling a print job 55
Configuring the printer condition settings 56
●How to configure the settings 56
●Printer condition setting menu 58
●Printer condition settings 59
Printing the printer setting and font lists 64
Troubleshooting 65
Printing does not take place 66
●Check the connections 66
●Check Your Computer 67
●Check the machine 68
●Checking the printer driver 69
Improper printing operation 70
●Printing is slow 70
●Two-sided printing is not possible 70
●
Stapling is not possible (when a finisher or a saddle stitch finisher is installed)
70
●
Punching is not possible (when a saddle stitch finisher is installed)
71
Print quality is not satisfactory 72
●Check the paper being used 72
●The printed image is coarse 73
●The printed image is distorted 73
●Part of the printed image is missing 73
If a notice page is printed 74
●Disabling notice page printing 75
Removing the software 76
●Windows 76
●Macintosh (Mac OS 9.0 to 9.2.2) 76
4PRINTING FROM MACINTOSH
5OPERATION AT THE MACHINE
6TROUBLESHOOTING

6
CONTENTS
Contents (part 3)
About the Web page 78
●Accessing the Web page 78
About the Web page (FOR USERS) 79
Directly printing a file in a computer 80
About the Web page (FOR THE ADMINISTRATOR) 81
E-mail print function 82
●Setting up the E-mail print function 82
●Using the E-mail print function 83
E-mail status and e-mail alert settings 84
●Information setup 84
●SMTP setup 84
●Status message setup 85
●Alerts message setup 86
Protecting information programmed in the web page ("Passwords")
87
Printer specifications 88
Printer driver specifications 89
7WEB PAGE IN THE MACHINE
8SPECIFICATIONS

1PRINTING FROM WINDOWS
7
CONTENTS
Basic printing (part 1)
The following example explains how to print a document from WordPad.
Before printing, make sure that the correct size of paper for your document has been loaded in the machine.
1Make sure that the ON LINE indicator on the
operation panel is lit.
If the ON LINE indicator is not
on, press the [PRINT] key to
switch to printer mode and then
touch the [ONLINE] key.
The status of the printer function is indicated by the ON
LINE and DATA indicators next to the [PRINT] key.
2Start WordPad and open the document that you
wish to print.
3Select "Print" from the application's "File"
menu.
The "Print" dialog box will appear.
4Make sure that "SHARP AR-XXXX" is selected
as the printer. If you need to change any print
settings, click the "Preferences" button
("Properties" button in Windows 98/Me/NT 4.0)
to open the printer driver setup screen.
The printer driver setup screen will appear.
Windows 2000 does not have the "Preferences" button
in this dialog box. Select settings as needed on each of
the tabs in the setup screen.
☞Printer driver settings,Two-sided printing,
Printing multiple pages on one page,
Fitting the printed image to the paper,
Rotating the print image 180 degrees,
Printing a watermark,
Stapling printed pages (when a finisher is installed)
ON LINE indicator DATA indicator
Lit The machine is online
and ready to print.
There is print data in
memory that has not
been printed yet.
Blinking —The machine is
printing.
Off The machine is offline
and not ready to print.
The machine is not
printing.
COPY
PRINT
SCAN
ON LINE
DATA
DATA

1PRINTING FROM WINDOWS
8
CONTENTS
Basic printing (part 2)
5Click the "Print" button ("OK" button in
Windows 98/Me/NT 4.0).
Printing begins. The print job is delivered to one of the
following trays (depending on which output devices are
installed):
●Job separator tray kit is installed: Upper tray
●Finisher is installed: Center tray
When "Paper Selection" is set to "Auto Select"
If "Paper Selection" is set to "Auto Select" in the "Paper" tab of
the printer driver setup screen and the correct size of paper for
a print job is not loaded in the machine, the printing procedure
will vary depending on the "FORCED OUTPUT OF PRINT"
setting in the key operator programs (see the key operator's
guide).
When "FORCED OUTPUT OF PRINT" is disabled
If the bypass tray can be used, a message prompting you to
print from the bypass tray will appear in the touch panel.
Press the [PRINT] key on the operation panel, touch the
[BYPASS TRAY] key, load paper in the bypass tray, and then
touch the [BYPASS] key. Printing will begin automatically.
When "FORCED OUTPUT OF PRINT" is enabled
Printing will take place using a size of paper that is close to the
size of the print image.
●The output tray can be selected in the key operator
programs (see "OUTPUT TRAYS" in the key
operator's guide).
●The output tray can also be selected in the print
settings at the time of printing. To change the tray
selection, select the desired tray in "Output" in the
"Paper" tab of the printer driver setup screen.
●Printing can be canceled in the job status screen.
☞Canceling a print job
●If the paper type setting in the printer driver is different
from the bypass tray's paper type setting in the
machine, printing may stop. To resume printing, press
the [PRINT] key on the operation panel, touch the
[BYPASS TRAY] key in the touch panel, and specify
the same paper type as in the printer driver.
Note
If the paper is loaded in a different orientation than the
print image, the image is automatically rotated to match
the paper. This setting can be changed in the key
operator programs (see "ROTATED PRINT" in the key
operator's guide).
Note

1PRINTING FROM WINDOWS
9
CONTENTS
Basic printing (part 3)
When the "Paper Selection" setting is "Paper Source" or "Paper Type"
When "Paper Selection" in the "Paper" tab of the printer driver
setup screen is set to:
●"Paper Source", select the tray that you wish to use for
printing from the pull-down menu.
●"Paper Type", select the type of paper that you wish to use
for printing from the pull-down menu.
If you selected the "Paper Source" or "Paper Type" in the printer
driver setup screen but there is no paper in the trays that
matches your selection, printing will take place as follows:
You selected a tray in "Paper Source", but the size
of the paper in the selected tray does not match
the printing size.
Even though the paper size is different, printing will take place
using the paper in the selected tray.
You selected a "Paper Type", and although the
selected type of paper is loaded in the machine, its
size does not match the printing size.
Even though the paper size is different, printing will take place
using the selected paper type.
However, if "FORCED OUTPUT OF PRINT" is disabled,
printing will not take place.
You selected a "Paper Type", but the selected type
of paper is not loaded in the machine.
If the bypass tray can be used, a message prompting you to
print from the bypass tray will appear. Press the [PRINT] key on
the operation panel, touch the [BYPASS TRAY] key, load the
correct size and type of paper in the bypass tray, and then
touch the [BYPASS] key. Printing will begin automatically.
"Paper Source" and "Paper Type" cannot be
simultaneously selected.
The size and type of paper loaded in each tray and whether or
not the paper loaded in each tray can be used for printing are
specified in the "TRAY SETTINGS" of the custom settings.
(See "CUSTOM SETTINGS" in the operation manual for
copier.)
If you wish to select the "Paper Source" or "Paper Type" when
printing, be sure to select these settings in the "Configuration"
tab of the printer driver setup screen. (See "CONFIGURING
THE PRINTER DRIVER" in the software setup guide.)
Note

1PRINTING FROM WINDOWS
10
CONTENTS
Basic printing (part 4)
Auditing mode
When "AUDITING MODE" is enabled in the key operator
programs, a 5-digit account number must be entered in the
printer driver setup screen in order to print. Account numbers
are stored in the key operator programs. (See "ACCOUNT
CONTROL" in the key operator's guide.)
To open the account number entry screen, click the "Job
Control" button in the "Main" tab of the printer driver.
Enter your 5-digit account number in "Account Number" and
click the "OK" button.
About the "No Offset" function setting
If the "No Offset" checkbox is selected in the "Main" tab of the printer driver setup screen, offset output will be prohibited regardless
of the setting of "OFFSET FUNCTION SETTING" in the key operator programs.
When stapling is performed (a setting other than "None" is selected in "Staple" in the "Main" tab), "No Offset" is automatically
enabled and the offset function cannot be used.
To have the job control screen automatically appear
each time you open the printer driver to print, select the
"Auto Job Control review" checkbox in the "Main" tab of
the printer driver setup screen.
●If "CANCEL JOBS OF INVALID ACCOUNTS" is
enabled in the key operator programs and printing is
attempted without entering an account number, or an
invalid account number is entered, printing will not take
place. To allow printing without the entry of a valid
account number, disable "CANCEL JOBS OF
INVALID ACCOUNTS". In this case, the number of
pages printed is added to the [OTHERS] count.
●If the machine's PPD file is used with the Windows
standard PS printer driver, auditing mode will be
disabled and print counts will not be kept for each
account.
Note
Caution

1PRINTING FROM WINDOWS
11
CONTENTS
Opening the printer driver from the "start" button
Printer driver settings can be configured by opening the printer driver from the Windows "start" button. Settings adjusted in this way
will be the initial settings when you print from an application. (If you change the settings in the printer driver setup screen at the time
of printing, the settings will revert to the initial settings when you quit the application.)
Windows 2000/XP/Server 2003
1Click the "start" button, and then click "Control
Panel".
●
In Windows 2000, click the "Start" button and select "Settings".
●In Windows Server 2003, click the "Start" button and
then click "Printers and Faxes". Go to step 3.
2Click "Printers and Other Hardware", and then
click "Printers and Faxes".
In Windows 2000, click "Printers".
3Click the "SHARP AR-XXXX" printer driver icon
and select "Properties" from the "File" menu.
4Click the "Printing Preferences" button in the
"General" tab.
The printer driver setup screen will appear.
☞Printer driver settings
Windows 98/Me/NT 4.0
1Click the "Start" button, select "Settings" and
then click "Printers".
2Click the "SHARP AR-XXXX" printer driver icon
and select "Properties" from the "File" menu.
3In Windows 98/Me, click the "Setup" tab.
The printer driver setup screen will appear.
☞Printer driver settings
In Windows NT 4.0, select "Document Defaults" to open
the printer driver setup screen.
Note

1PRINTING FROM WINDOWS
12
CONTENTS
Printer driver settings
To view Help for a setting, click the button in the upper right-hand corner of the window and then click the setting.
Some restrictions exist on the combinations of settings that can be selected in the printer driver setup screen. When a restriction is
in effect, an information icon ( ) will appear next to the setting. Click the icon to view an explanation of the restriction.
Tab
The settings are grouped
on tabs. Click on a tab to
bring it to the front.
Check button
Allows you to select one
item from a list of options.
Print setting image
This shows the effect of the
selected print settings.
Drop-down list
Allows you to make a
selection from a list of
choices.
Machine image
This shows:
●
The paper tray (in blue)
selected in "Paper selection"
on the "Paper" tab.
●
The output tray (in green)
selected in "Output" on the
"Paper" tab.
You can also click on a tray
to select it.
Checkbox
Click on a checkbox to
activate or deactivate a
function.
"OK" button
Click this button to save
your settings and exit the
dialog box.
"Cancel" button
Click this button to exit the
dialog box without making
any changes to the
settings.
"Apply" button
Click to save your settings
without closing the dialog box.
●Windows NT 4.0 does not
have the "Apply" button.
●The "Apply" button does
not appear when you
open this window from an
application.
"Help" button
Click this button to display
the help file for the printer
driver.
1
3
2
4
5
6
7
8
9
10
The settings and the image of the machine will vary
depending on the model.
Note
1
2
3
4
5
6
7
8
9
10

1PRINTING FROM WINDOWS
13
CONTENTS
Two-sided printing (part 1)
This feature allows you to print on both sides of the paper.
To use this function, open the printer driver setup screen and select "2-Sided (Book)" or
"2-Sided (Tablet)" from "Document Style" in the "Main" tab.
☞See Basic printing for details on how to open the printer driver.
The following example shows the result when portrait data is printed on both sides of the paper.
●Paper sizes that can be used for two-sided printing are Ledger, Letter, Letter-R, Legal, A3, A4, A4R, A5, B4, B5, B5R, and
Foolscap.
●Paper types that can be used for two-sided printing are Plain, Letter Head*, Recycled and Color.
* The use of Letter Head paper for two-sided printing can be prohibited in the "TRAY SETTINGS" of the custom settings. (See
"CUSTOM SETTINGS" in the operation manual for copier.)
●
Two-sided printing is not possible if disabled in the key operator programs (see "DISABLING OF DUPLEX" in the key operator's guide).
Print data Printing result
2-Sided (Book) 2-Sided (Tablet)
The pages are printed so that
they can be bound at the side.
The pages are printed so that
they can be bound at the top.
Note

1PRINTING FROM WINDOWS
14
CONTENTS
Two-sided printing (part 2)
Pamphlet style
Pamphlet style prints two pages each on the front and back of each sheet of paper (four pages total on
one sheet) so that the sheets can be folded down the center and bound to create a pamphlet. This
function is convenient when you wish to compile printed pages into a pamphlet.
To use this function, open the printer driver and select "Tiled Pamphlet" or "2-Up Pamphlet" in
"Document Style" in the "Main" tab.
The binding edge (left side or right side) can be selected in the "Binding Edge" in the "Main" tab. The
following examples show how 8 pages are printed when pamphlet style is selected.
Print data Printing result
Left Right
●Because four pages are printed on each sheet of paper, blank pages are automatically added at the end when the total number
of pages is not a multiple of four.
●When "Tiled Pamphlet" is selected, printing will take place on paper that is twice the size of the paper size specified in the
application.
●When "2-Up Pamphlet" is selected, each page is reduced in the same way as for 2-Up and printed on the size of paper that is
specified in the application.
●When a saddle stitch finisher is installed and "2 Staples" in "Staple" in the "Main" tab is selected, the output is stapled and folded
at the center to form a pamphlet.
●The saddle stitch tray can hold up to 20 sets when the number of sheets is 1 to 5, or 10 sets when the number of sheets is 6 to 10.
●Paper sizes that can be used for saddle stitching are Ledger, Letter-R, A3, A4R, B4, 8K, and 16KR.
Note

1PRINTING FROM WINDOWS
15
CONTENTS
Printing multiple pages on one page
This feature allows you to reduce and print two, four, six, eight or sixteen document pages on a single sheet of paper.
To use this function, open the printer driver setup screen and select the number of pages per sheet (2-Up, 4-Up, 6-Up, 8-Up, or
16-Up) in "N-Up Printing" in the "Main" tab.
The order of the pages can be changed in the "Order" menu.
☞See Basic printing for details on how to open the printer driver.
For example, when "2-Up" or "4-Up" is selected, the result will be as follows depending on the selected order.
If you select the "Border" checkbox, borderlines will be printed around each page.
The "N-Up Printing" setting is not available when "Fit To Paper Size" is selected.
☞Fitting the printed image to the paper
N-Up Left to Right Right to Left
[2-Up]
N-Up
Right , and Down Down , and Right
Left , and Down Down , and Left
[4-Up]
Examples for 2-Up and 4-Up are shown here. The order of 6-Up, 8-Up, and 16-Up is the same as 4-Up. The order can be viewed
in the print setting image in the printer driver setup screen.
☞Printer driver settings
Note
Note

1PRINTING FROM WINDOWS
16
CONTENTS
Fitting the printed image to the paper
The printer driver can adjust the size of the printed image to match the size of the paper loaded in the machine.
Follow the steps shown below to use this function. The explanation below assumes that you intend to print a Ledger size document
on letter size paper.
☞See Basic printing for details on how to open the printer driver.
1Click the "Paper" tab in the printer driver setup
screen.
2Select the original size (Ledger) of the print
image in "Paper Size".
3Check the "Fit To Page" box.
When using the PS printer driver, select "Fit To Paper
Size" in "Zoom Setting".
4Select the actual size of paper to be used for
printing (Letter).
The size of the printed image will be automatically
adjusted to match the paper loaded in the machine.
The "Fit To Paper Size" setting is not available when "N-Up Printing" is selected.
☞Printing multiple pages on one page
Note
Paper Size: Ledger
Fit To Paper Size: Letter
Ledger size document
(Paper Size)
Letter size paper
(Fit To Paper Size)
When using the PS printer driver, the print image can be
enlarged or reduced by means of numerical values. (The
vertical and horizontal ratios can be set separately.)
Select "XY-Zoom" in step 3, click the "Width/Length"
button, and adjust the ratios in the screen that appears.
Note

1PRINTING FROM WINDOWS
17
CONTENTS
Rotating the print image 180 degrees
The print image can be rotated 180 degrees.
This feature is used to enable correct printing on envelopes and other paper with flaps that can
only be loaded in one orientation.
Use this feature when automatic rotation (which takes place when the loaded paper is the same
size as the print image and the orientations are different) results in reversal of the top and bottom
of the image.
To use the feature, select the image orientation in "Image Orientation" on the "Paper" tab, and
then select the "Rotate 180 degrees" checkbox.
☞See Basic printing for details on how to open the printer driver.
Printing result
Rotate 180 degrees Rotate 180 degrees
The procedure for loading paper is explained in operation manual for copier.
ABCD
ABCD
Note

1PRINTING FROM WINDOWS
18
CONTENTS
Printing a watermark
You can print a watermark such as "CONFIDENTIAL" on your document. To print a watermark, open the printer driver, click the
"Watermarks" tab, and follow the steps below.
☞See Basic printing for details on how to open the printer driver.
How to Print a Watermark
From the "Watermark" drop-down list, select the watermark that you wish to print (for example "CONFIDENTIAL"), and start printing.
You can enter text to create your own custom watermark. For details on watermark settings, view printer driver Help.
☞Printer driver settings
Print sample

1PRINTING FROM WINDOWS
19
CONTENTS
Stapling printed pages (when a finisher is installed)
(part 1)
When a finisher is installed, printed pages can be stapled.
To use this feature, open the printer driver setup screen and select it in the "Finishing"
field of the "Main" tab.
☞See Basic printing for details on how to open the printer driver.
When a finisher is installed
The following example shows how portrait oriented pages are stapled together.
●The maximum number of sheets that can be stapled is 30. When a saddle stitch finisher is installed, up to 50 sheets can be stapled
(up to 25 sheets when the paper size is B4, Foolscap, or larger).
●Paper sizes that can be used for staple printing are Ledger, Letter, Letter-R, Legal, A3, A4, A4R, B4, B5, B5R, and Foolscap. (B5R
can only be used when a saddle stitch finisher is installed.)
●Paper types that can be used for staple printing are Plain, Letter Head, Recycled and Color.
●
Staple printing is not possible when the ROPM function is disabled. (See "CONFIGURING THE PRINTER DRIVER" in the software setup guide.)
●If the finisher is disabled in the key operator programs, the staple and punch functions cannot be used and output cannot be
delivered to the offset tray.
●Stapling is not possible if disabled in the key operator programs (see "DISABLING OF STAPLER" in the key operator's guide).
●The staple function cannot be used in combination with the "No offset" function.
Print data Printing result
The pages are stapled in the upper left-hand corner.
Note

1PRINTING FROM WINDOWS
20
CONTENTS
Stapling printed pages (when a finisher is installed)
(part 2)
When a saddle stitch finisher is installed
When a saddle stitch finisher is installed, the binding edge and number of staples can be selected to produce the following printing results:
Punch function
When a punch module is installed on a saddle stitch finisher,
the "Punch" checkbox can be selected to punch holes in the
printed output.
Select the punch hole positions in "Binding Edge".
Staple Left Right Top
1 Staple
2 Staples
Left Right Top
●The number of holes that can be punched and the spacing between the holes varies depending on the installed punch module.
●Paper sizes that can be punched vary depending on the punch module installed.
●Paper types that can be punched are Plain, Recycled, Color, Letter Head, and Heavy paper.
Note

2
ADVANCED PRINTING (WINDOWS)
21
CONTENTS
Print hold function
A print job sent to the machine can be held in the machine's memory until the operator initiates printing from the operation panel of
the machine. This is called the Print Hold function.
There are four methods for holding print jobs with the Print Hold function.
Hold After Print Hold Before Print
When this method is selected, the print job is printed and then
retained in the machine's print hold job list. The job can be printed
again as needed from the operation panel of the machine.
When this method is used, the print job is held in the machine's print hold
job list without being printed. The operator can initiate printing from the
operation panel of the machine as needed. This helps prevent print jobs
from being misplaced.
Proof Print PIN (5-digit ID number)
When this method is selected, one set of copies is printed and then
the job is held in the machine's print hold job list.
The operator can check the copies to make sure that the image
position, stapling position, and other aspects of the job are
satisfactory, and then initiate printing of all sets from the operation
panel of the machine. (The initial proof set is included in the total
number of copies.)
If the proof copies are not satisfactory, the job can be canceled.
This prevents excessive misprints when printing a large number of
copies.
A PIN number can be set that must be entered at the machine's operation
panel in order to print a "Hold After Print", "Hold Before Print", or "Proof
Print" job. (☞Printing using the print hold function)
This helps maintain confidentiality when printing sensitive documents.
When a PIN number is set for "Hold After Print":
The PIN number must be entered at the operation panel to print the job
again after the initial printing.
When a PIN number is set for "Hold Before Print":
The PIN number must be entered at the operation panel to print the job.
When a PIN number is set for "Proof Print":
Following the initial printing of one set of proof copies, the PIN number must
be entered at the operation panel to print the remaining sets of copies.
●The machine can hold a maximum of 100 print hold jobs. If 100 jobs are exceeded or the memory that can be used for print hold
becomes full, no more print hold jobs will be accepted, an error will appear in the touch panel, or a Notice Page will be printed.
●Memory allocated to the print hold function can be changed in the key operator programs. (See "MEMORY FOR PRINTER" in the
key operator's guide.)
Note

2
ADVANCED PRINTING (WINDOWS)
22
CONTENTS
Printing using the print hold function
(part 1)
Selecting print hold settings in the printer driver at the time of printing
Select the Print Hold function in the job control screen (see below), which is opened by clicking the
"Job Control" button in the "Main" tab of the printer driver setup screen.
☞Basic printing
"Retention" menu
Select the Print Hold method that you wish to use. After
selecting "Hold After Print", "Hold Before Print", or "Proof
Print", a PIN number can be set if desired. To set a PIN
number, enter a 5-digit number in "PIN".
☞Print hold function
"Notify Job End" checkbox
Select this checkbox if you wish to be notified when printing
is finished.
This function can only be used when the Printer Status
Monitor is running. If the Printer Status Monitor is not
running, selecting the checkbox will have no effect.
"Default Job ID" menu
Enter a default user name and job name. These names
appear in the operation panel of the machine.
The user name can be up to 16 characters long and the job
name can be up to 30 characters long.
To always use the entered names, select "Always Use This
User Name" and "Always Use This Job Name". If "Always
Use This User Name" is not selected, your Windows login
name will automatically be used. If "Always Use This Job
Name" is not selected, the file name used in the application
will automatically be used.
When you have completed the above settings, click the
"OK" button to close the window and begin printing.
To print the job from the operation panel of the machine, see
"How to print a print hold job".
1
2
3
1
2
3

2
ADVANCED PRINTING (WINDOWS)
23
CONTENTS
Printing using the print hold function
(part 2)
How to print a print hold job
When you print a job using the Print Hold function, the job is stored in the print hold job list in the initial screen of printer mode. Follow
the steps below to print the print hold job.
1Press the [PRINT] key to switch to the initial
screen of printer mode.
2Select the job that you wish to print.
You can touch the or key
to change screens.
3If you set a PIN number in the printer driver,
press the numeric keys to enter the 5-digit
number.
The PIN number must be
entered to print the job. (If you
did not set a PIN number, this
step is not necessary.)
As you enter each digit, "-"
changes to " ".
4Make sure that the desired number of copies is
set.
To change the number of
copies, touch the or key.
COPY
PRINT
SCAN
ON LINE
DATA
DATA
SHARP001
PRINT HOLD JOB LIST
SHARP001 Microsoft Word -
Microsoft PowerP
product_infomati
cost.xls
SHARP002
SHARP003
SHARP004
LIST
ENTER PIN VIA THE 10-KEY.
cost.xls
CANCEL
NUMBER OF PRINTS

2
ADVANCED PRINTING (WINDOWS)
24
CONTENTS
Printing using the print hold function
(part 3)
5Touch the [PRINT AND DELETE THE DATA] key
or the [PRINT AND SAVE THE DATA] key.
To delete the job after printing,
touch the [PRINT AND
DELETE THE DATA] key. To
retain the job, touch the [PRINT
AND SAVE THE DATA] key.
6Printing begins.
If another print job is already in progress, the job is
stored. The job will be printed when all previous jobs are
finished.
Points to note about the Print Hold function
●The print hold function can only be used when ROPM is enabled.
●If a Notice page is printed or an error appears in the print job complete screen when you execute printing at your computer, there
are already 100 print hold jobs or the machine's memory is full. Delete any unnecessary print hold jobs and then try printing again.
☞How to print a print hold job
●The amount of memory allocated to the print hold function can be changed in the key operator programs. (See "MEMORY FOR
PRINTER" in the key operator's guide.)
If memory full errors frequently occur, it is recommended that additional memory be installed in the machine.
●Turning off the machine's power switch will erase the print hold jobs stored in the machine.
To delete a job without printing it, touch the [DELETE]
key.
PRINT AND DELETE THE DATA
CANCEL
PRINT AND SAVE THE DATA
DELETE
product_information.pdf
Note

2
ADVANCED PRINTING (WINDOWS)
25
CONTENTS
Carbon copy print
Carbon copy print is used to print copies of the same page on different types of paper. Each paper type is loaded in a different tray,
and the different paper types must all be the same size.
For example, carbon copy print can be performed with standard paper in tray 1 and colored paper in tray 2 for output as an invoice
original and copy. As another example, standard paper can be loaded in tray 1 and recycled paper can be loaded in tray 2 to create
an original for presentation and a copy to be retained.
When carbon copy print is used to print a two-page job with two copies per page, "Collate" can be selected in the "Main" tab to obtain
the following print results.
Print data Printing result (when number of copies is "2")
Collate Collate
Load different types of the same size of paper in trays 1, 2, and
3, and specify tray 1 as the "Top Copy" and trays 2 and 3 as the
carbon copy trays.
☞Printing using carbon copy print
The copies are collated. The copies are grouped by page.
12
11
10
9
8
76
5
4
3
2
1
12
11
10
9
8
76
5
3
2
1
4

2
ADVANCED PRINTING (WINDOWS)
26
CONTENTS
Printing using carbon copy print
To use the carbon copy print function, select the "Carbon Copy" checkbox in the "Paper" tab of the
printer driver setup screen, and then click the "Carbon Copy Settings" button to configure print
settings.
"Top Copy" menu
Select the tray that will be used for the original.
"Carbon Copy" menu
Select the tray or trays that will be used for the carbon
copies.
Be sure to select only trays that have the same size of paper
as the "Top Copy".
When you have completed the above settings, click the "OK" button to close the window and then execute printing.
1
2
●The tray selected as the "Top Copy" cannot be
selected.
●
If a tray with a size of paper different from the "Top
Copy" is selected, the paper in that tray will not be used.
1
2
Note
●Carbon copy print is not possible when two-sided printing, pamphlet style, or staple printing is selected.
●The bypass tray cannot be used for carbon copy printing.
Note

2
ADVANCED PRINTING (WINDOWS)
27
CONTENTS
Printing text and lines in black
Color text and lines that are faint when printed normally can be printed in black to improve legibility.
Printing text in black
Text that is any color other than white is printed in black.
To use this function, open the printer driver setup screen and
select the "Text To Black" checkbox in the "Advanced" tab.
Printing lines in black
Lines and solids that are any color other than white are printed
in black.
To use this function, open the printer driver setup screen and
select the "Vector To Black" checkbox in the "Advanced" tab.
Print data Printing result
Text To Black Text To Black
●When using the PCL6 printer driver, if "Print as
graphics" is selected in "TrueType Mode" of "Font" in
the "Advanced" tab, this function cannot be used.
●When using the PCL5e printer driver, if "Raster" is
selected in "Graphics mode" in the "Advanced" tab,
this function cannot be used.
ABCD
EFGH
ABCD
EFGH
ABCD
EFGH
Note
Print data Printing result
Vector To Black Vector To Black
When using the PCL6 or PCL5e printer driver, if "Raster"
is selected in "Graphics mode" in the "Advanced" tab,
this function cannot be used.
Note

3
PRINTER UTILITIES (WINDOWS)
28
CONTENTS
Printer utilities
The "Software" CD-ROM contains the following two printer
utilities.
Printer Status Monitor (for general users)
This allows the user to check on the computer screen whether
or not the machine is able to print.
It provides information on error states such as paper misfeeds
and shows the configuration of the machine (number of trays,
whether or not there is a finisher, etc.) by means of illustrations.
Available paper sizes and paper remaining are also indicated.
Printer Administration Utility (for administrators)
This allows the administrator to check information on supplies
and error states of the machine and other SHARP printers
(compatible with the Printer Administration Utility) that are
connected to the network. Settings can also be changed via the
utility.
Before using the Printer Status Monitor
Note the following points before using the Printer Status
Monitor.
Printing via a server
When the first print job is executed after starting up the Printer
Status Monitor, the machine's IP address is automatically set in
the Printer Status Monitor.
Direct printing without a server
Install and configure the software as explained in "USING THE
MACHINE AS A NETWORK PRINTER" in the software setup
guide for network printer. (This is not necessary if the software
has already been installed and configured.)
To install the Printer Status Monitor and Printer
Administration Utility, see software setup guide for
network printer.
Note

3
PRINTER UTILITIES (WINDOWS)
29
CONTENTS
Using the printer utilities (part 1)
Starting up the printer utilities
If the Printer Status Monitor or Printer Administration Utility is
not running, use the following procedure to start the utilities.
Printer Status Monitor
Click the "Start" button, point to "All Programs" ("Programs" in
operating systems other than Windows XP/Server 2003) and
then "SHARP Printer Status Monitor". Select "Printer Status
Monitor".
Printer Administration Utility
Click the "Start" button, point to "All Programs" ("Programs" in
operating systems other than Windows XP/Server 2003) and
then "SHARP Printer Administration Utility". Select "Printer
Administration Utility".
Using the printer utilities
For information on using the Printer Status Monitor and Printer
Administration Utility, see the Help files for each. The Help files
can be viewed as follows:
Printer Status Monitor
Click the "Start" button, point to "All Programs" ("Programs" in
operating systems other than Windows XP/Server 2003) and
then "SHARP Printer Status Monitor". Select "Help".
Printer Administration Utility
Click the "Start" button, point to "All Programs" ("Programs" in
operating systems other than Windows XP/Server 2003) and
then "SHARP Printer Administration Utility". Select "Help".
When the Printer Administration Utility is first started up,
the TCP/IP settings window appears. To monitor the
machine on a local network, select the "Local Subnet
Search" checkbox. Otherwise, enter the machine's IP
address. For more information, see the Help file.
Note

3
PRINTER UTILITIES (WINDOWS)
30
CONTENTS
Using the printer utilities (part 2)
Changing the Printer Status Monitor settings
Once installed, the Printer Status Monitor normally runs in the background in Windows. If you need to change the Printer Status
Monitor settings, follow the steps below.
1Right-click the Printer Status Monitor icon ( )
on the task bar, and select "Preferences" from
the pop-up menu.
2
Change the Printer Status Monitor settings as desired.
For information on the Printer Status Monitor settings,
see Printer Status Monitor Help. (Click the "Help" button
in the settings window.)
If the Printer Status Monitor icon does not appear on the
task bar, see "Starting up the printer utilities" to start the
Printer Status Monitor.
Note

3
PRINTER UTILITIES (WINDOWS)
31
CONTENTS
Using the printer utilities (part 3)
Checking the printer status
The Printer Status Monitor allows you to check whether or not toner and paper remain in the machine.
1Right-click the Printer Status Monitor icon ( )
on the task bar, and select "SHARP AR-XXXX
Status" from the pop-up menu.
2Click the "Detail" button.
The window expands to show machine status details.
To collapse the window, click the "Hide detail" button.
The icon turns red when printing is not possible due to a
machine error or other problem.
Note
By default, the collapsed window initially appears when
"SHARP AR-XXXX Status" is selected in Step 1. If
desired, you can change the setting to have the
expanded window initially appear.
☞Changing the Printer Status Monitor settings
Note

4
PRINTING FROM MACINTOSH
32
CONTENTS
Basic printing (part 1)
To use the machine as a printer for the Macintosh, and the PS3 expansion kit must be installed and the machine must be connected
to a network. To install the PPD file and configure the printer driver settings, see the software setup guide for network printer.
Before printing, make sure that the correct size of paper for your document has been loaded in the machine.
SELECTING PAPER SETTINGS
Select paper settings in the printer driver before selecting the print command.
Mac OS X
1Select [Page Setup] from the [File] menu of
TextEdit.
2Make sure that the correct printer is selected.
3Select paper settings.
The paper size, paper orientation, and enlarge/reduce
can be selected.
4Click the [OK] button.
The machine name that appears in the "Format for"
menu is normally [SCxxxxxx]. ("xxxxxx" is a sequence of
characters that varies depending on your machine
model.)
Note
(2)
(3) (4)

4
PRINTING FROM MACINTOSH
33
CONTENTS
Basic printing (part 2)
Mac OS 9
1Select [Page Setup] from the [File] menu of
SimpleText.
2Make sure that the correct printer is selected.
3Select paper settings.
The paper size, paper orientation, and enlarge/reduce
can be selected.
4Click the [OK] button.
The machine name that appears in the "Format for"
menu is normally [SCxxxxxx]. ("xxxxxx" is a sequence of
characters that varies depending on your machine
model.)
Note
(2)
(3) (4)

4
PRINTING FROM MACINTOSH
34
CONTENTS
Basic printing (part 3)
PRINTING
1Make sure that the ON LINE indicator on the
operation panel is lit.
If the ON LINE indicator is not
on, press the [PRINT] key to
switch to printer mode and then
touch the [ONLINE] key.
The status of the printer function is indicated by the ON
LINE and DATA indicators next to the [PRINT] key.
2Start the application and open the document
that you wish to print.
3Select "Print" from the application's "File"
menu.
4Make sure that the correct printer is selected.
ON LINE indicator DATA indicator
Lit The machine is online
and ready to print.
There is print data in
memory that has not
been printed yet.
Blinking —The machine is
printing.
Off The machine is offline
and not ready to print.
The machine is not
printing.
COPY
PRINT
SCAN
ON LINE
DATA
DATA
●The machine name that appears in the "Printer:" menu
is the name that was entered when AppleTalk settings
were configured from the CD-ROM for the print server
card. Unless the name was changed when configuring
the settings, it will be "SCxxxxxx" (where "xxxxxx" is a
sequence of characters that varies depending on your
machine).
●The Print window varies depending on the operating
system version, the printer driver version, and the
application.
Note

4
PRINTING FROM MACINTOSH
35
CONTENTS
Basic printing (part 4)
5Configure print settings.
Click next to "Copies &
Pages" ("General" in Mac OS
9.0 to 9.2.2) and select the
settings that you wish to
configure from the pull-down
menu. The corresponding
setting screen will appear.
☞Two-sided printing,Printing
multiple pages on one page,
Fitting the printed image to the
paper, Rotating the print image 180 degrees, Printing
a watermark, Stapling printed pages (when a finisher
is installed), Job control function (Mac OS 9.0 to 9.2.2
and Mac OS X v10.2 to 10.4)
6Click the "Print" button .
Printing begins. The print job is delivered to one of the
following trays (depending on which output devices are
installed):
●Job separator tray kit is installed: Upper tray
●Finisher is installed: Center tray
The settings vary depending on the operating system
version, the printer driver version, and the application.
Note
●The output tray can be selected in the key operator
programs (see "OUTPUT TRAYS" in the key
operator's guide).
●The output tray can be selected when selecting print
settings at the time of printing. Select the output tray in
"Output" in the "Advanced" menu of the Print window.
●If you are using Mac OS 9.0 to 9.2.2, select the
output tray in "Output" in the "Output/Document
Style" menu of the Print window.
●
If you are using Mac OS X v10.1.5, select the output
tray in the "Output" tab in the "Printer Features" menu
of the Print Window.
●If the paper type setting in the printer driver is different
from the bypass tray's paper type setting in the
machine, printing may stop. To resume printing, press
the [PRINT] key on the operation panel, touch the
[BYPASS TRAY] key in the touch panel, and specify
the same paper type as in the printer driver.
Note

4
PRINTING FROM MACINTOSH
36
CONTENTS
Basic printing (part 5)
When "Paper Feed" is set to "Auto Select"
If "Paper Feed" is set to "Auto Select" in the Print window and
the correct size of paper is not loaded in the machine, the
printing method will vary depending on the "FORCED OUTPUT
OF PRINT" setting in the key operator programs (see the key
operator's guide).
When "FORCED OUTPUT OF PRINT" is disabled
If the bypass tray can be used, a message prompting you to
print from the bypass tray will appear in the touch panel.
Press the [PRINT] key on the operation panel, touch the
[BYPASS TRAY] key, load paper in the bypass tray, and then
touch the [BYPASS] key. Printing will begin automatically.
When "FORCED OUTPUT OF PRINT" is enabled
Printing will take place using a size of paper that is close to the
size of the print image.
If the paper is loaded in a different orientation than the
print image, the image is automatically rotated to match
the paper. This setting can be changed in the key
operator programs (see "ROTATED PRINT" in the key
operator's guide).
Note

4
PRINTING FROM MACINTOSH
37
CONTENTS
Basic printing (part 6)
When "Paper Feed" is set to paper tray or paper type
If "Paper Feed" (or "Paper Source" in "General" in Mac OS 9.0 to 9.2.2) is set to paper tray or paper type in the Print window but
there is no paper in the trays that matches your selection, printing will take place as follows:
You selected a tray, but the size of the paper in the selected tray does not match the printing size.
Even though the paper size is different, printing will take place using the paper in the selected tray.
You selected a paper type, and although the selected type of paper is loaded in the machine, its size does
not match the printing size.
Even though the paper size is different, printing will take place using the selected paper type.
However, if "FORCED OUTPUT OF PRINT" is disabled, printing will not take place.
You selected a paper type, but the selected type of paper is not loaded in the machine.
If the bypass tray can be used, a message prompting you to print from the bypass tray will appear. Press the [PRINT] key on the
operation panel, touch the [BYPASS TRAY] key, load the correct size and type of paper in the bypass tray, and then touch the
[BYPASS] key. Printing will begin automatically.
The size and type of paper loaded in each tray and whether or not the paper loaded in each tray can be used for printing are
specified in the "TRAY SETTINGS" of the custom settings. (See "CUSTOM SETTINGS" in the operation manual for copier.

4
PRINTING FROM MACINTOSH
38
CONTENTS
Two-sided printing (part 1)
This feature allows you to print on both sides of the paper.
Mac OS X
1Select [Layout].
2Select [Long-edged binding] or [Short-edged
binding].
Mac OS X
1Select [Output/Document Style].
2Select [Flip on long edge] or [Flip on short
edge].
☞See Basic printing for details on how to open the printer driver.
●In Mac OS X v10.1.5, select the settings in [Duplex].
●In Mac OS X v10.2.8, select the settings in [Advanced].
(1) (2)
Note
(1) (2)

4
PRINTING FROM MACINTOSH
39
CONTENTS
Two-sided printing (part 2)
The following example shows the result when portrait data is printed on both sides of the paper.
●Paper sizes that can be used for two-sided printing are Ledger, Letter, Letter-R, Legal, A3, A4, A4R, A5, B4, B5, B5R, and
Foolscap.
●Paper types that can be used for two-sided printing are Plain, Letter Head*, Recycled and Color.
* The use of Letter Head paper for two-sided printing can be prohibited in the "TRAY SETTINGS" of the custom settings. (See
"CUSTOM SETTINGS" in the operation manual for copier.)
●
Two-sided printing is not possible if disabled in the key operator programs (see "DISABLING OF DUPLEX" in the key operator's guide).
Note
Print data
Printing result
Long-edged binding
(Flip on long edge)
Short-edged binding
(Flip on short edge)
The pages are printed so that
they can be bound at the side.
The pages are printed so that
they can be bound at the top.

4
PRINTING FROM MACINTOSH
40
CONTENTS
Two-sided printing (part 3)
Pamphlet style
Pamphlet style prints two pages each on the front and back of each sheet of paper (four pages total on one sheet) so that the sheets can be
folded down the center and bound to create a pamphlet. This function is convenient when you wish to compile printed pages into a pamphlet.
Mac OS X
(This function cannot be used in Mac OS X v10.1.5.)
1Select [Printer Features].
2Select the "Binding Edge".
[2 Staples] can be selected in the "Staple" menu when a
saddle stitch finisher is installed.
3Select [Tiled Pamphlet] or [2-Up Pamphlet].
(3)
(1) (2)
In Mac OS X v10.2.8, select from the "2-Side Printing"
and "Binding Edge" menus in [Advanced].
Note

4
PRINTING FROM MACINTOSH
41
CONTENTS
Two-sided printing (part 4)
Mac OS 9
1Select [Output/Document Style].
2Select [Pamphlet(Left)] or [Pamphlet(Right)].
3
To staple, select [2 Stapling Pattern 7 (Pamphlet)].
[2 Stapling Pattern 7 (Pamphlet)] can be selected when
a saddle stitch finisher is installed.
(3)
(1) (2)

4
PRINTING FROM MACINTOSH
42
CONTENTS
Two-sided printing (part 5)
The following examples show how 8 pages are printed when pamphlet style is selected.
Print data Printing result
Left Right
●Because four pages are printed on each sheet of paper, blank pages are automatically added at the end when the total number
of pages is not a multiple of four.
●When "Tiled Pamphlet" is selected, printing will take place on paper that is twice the size of the paper size specified in the
application.
●When "2-Up Pamphlet" is selected, each page is reduced in the same way as for 2-Up and printed on the size of paper that is
specified in the application.
●When a saddle stitch finisher is installed and "2 Staples" in "Staple" in the "Main" tab is selected, the output is stapled and folded
at the center to form a pamphlet.
●The saddle stitch tray can hold up to 20 sets when the number of sheets is 1 to 5, or 10 sets when the number of sheets is 6 to 10.
●Paper sizes that can be used for saddle stitching are Ledger, Letter-R, A3, A4R, B4, 8K, and 16KR.
Note

4
PRINTING FROM MACINTOSH
43
CONTENTS
Printing multiple pages on one page
(part 1)
This feature allows you to reduce and print two, four, six, nine or sixteen document pages on a single sheet of paper.
☞See Basic printing for details on how to open the printer driver.
For example, when "2-Up" or "4-Up" is selected, the result will be as follows depending on the selected order.
N-Up Left to Right Right to Left
[2-Up]
N-Up
Right , and Down Down , and Right
Left , and Down Down , and Left
[4-Up]

4
PRINTING FROM MACINTOSH
44
CONTENTS
Printing multiple pages on one page
(part 2)
Mac OS X
1Select [Layout].
2Select the number of pages per sheet.
3Select the order of the pages.
4If you wish to print borderlines, select the
desired type of borderline.
Mac OS 9
1Select [Layout].
2Select the number of pages per sheet.
3Select the order of the pages.
4If you wish to print borderlines, select the
desired type of borderline.
(1) (2)
(3)(4)
(1) (2) (3)
(4)

4
PRINTING FROM MACINTOSH
45
CONTENTS
Fitting the printed image to the paper
The printer driver can adjust the size of the printed image to match the size of the paper loaded in the machine. (This function can
only be used in Mac OS X v10.4 to 10.4.8.)
Follow the steps shown below to use this function. The explanation below assumes that you intend to print a letter size document on
Ledger size paper.
☞See Basic printing for details on how to open the printer driver.
1Select [Paper Handling].
2Check the size of the print image (for example:
Letter).
To change the print image size, use the "Paper Size"
menu that appears when [Page Setup] is selected.
3Select [Scale to fit paper size].
4Select the actual paper size to be used for
printing (for example: Ledger).
(1) (2)
(3) (4)

4
PRINTING FROM MACINTOSH
46
CONTENTS
Rotating the print image 180 degrees
(part 1)
The print image can be rotated 180 degrees.
This feature is used to enable correct printing on envelopes and other paper with flaps that can only be loaded in one orientation.
Use this feature when automatic rotation (which takes place when the loaded paper is the same size as the print image and the
orientations are different) results in reversal of the top and bottom of the image.
☞See Basic printing for details on how to open the printer driver.
Printing result
Rotate 180 degrees Rotate 180 degrees
The procedure for loading paper is explained in operation manual for copier.
ABCD
ABCD
Note

4
PRINTING FROM MACINTOSH
47
CONTENTS
Rotating the print image 180 degrees
(part 2)
Mac OS X
1Select [Page Setup] from the [File] menu and
click the button.
2Click the [OK] button.
Mac OS 9
1Select [Page Setup] from the [File] menu and
select [PostScript Options].
2Select the [Flip Horizontal] and [Flip Vertical]
checkboxes .
The print image will show an image of the print result.
3Click the [OK] button.
(1) (2)
(1) (2) (3)

4
PRINTING FROM MACINTOSH
48
CONTENTS
Printing a watermark (part 1)
You can print a watermark such as "CONFIDENTIAL" on your document.
☞See Basic printing for details on how to open the printer driver.
How to Print a Watermark
From the "Watermark" drop-down list, select the watermark that you wish to print (for example "CONFIDENTIAL"), and start printing.
Print sample

4
PRINTING FROM MACINTOSH
49
CONTENTS
Printing a watermark (part 2)
Mac OS X
1Select [Watermarks].
2Click the [Watermark] checkbox and configure
watermark settings.
Detailed watermark settings can be configured such as
selection of the text and editing of the font.
Adjust the size and angle of the text by dragging the
slide bar .
Mac OS 9
1Select [Watermark].
2Configure watermark settings.
Detailed watermark settings can be configured. Select
the text from the "Watermark" menu. Select the size and
angle of the text from the corresponding menus.
In Mac OS X v10.1.5, adjust the watermark settings on
the [Watermark] tab of [Printer Features].
(1)(2)
Note
(2)(1)

4
PRINTING FROM MACINTOSH
50
CONTENTS
Stapling printed pages (when a finisher is installed)
(part 1)
When a finisher is installed, printed pages can be stapled.
☞See Basic printing for details on how to open the printer driver.
When a finisher is installed
The following example shows how portrait oriented pages are stapled together.
●The maximum number of sheets that can be stapled is 30. When a saddle stitch finisher is installed, up to 50 sheets can be stapled
(up to 25 sheets when the paper size is B4, Foolscap, or larger).
●Paper sizes that can be used for staple printing are Ledger, Letter, Letter-R, Legal, A3, A4, A4R, B4, B5, B5R, and Foolscap. (B5R
can only be used when a saddle stitch finisher is installed.)
●Paper types that can be used for staple printing are Plain, Letter Head, Recycled and Color.
●
Staple printing is not possible when the ROPM function is disabled. (See "CONFIGURING THE PRINTER DRIVER" in the software setup guide.)
●If the finisher is disabled in the key operator programs, the staple and punch functions cannot be used and output cannot be
delivered to the offset tray.
●Stapling is not possible if disabled in the key operator programs (see "DISABLING OF STAPLER" in the key operator's guide).
●The staple function cannot be used in combination with the "No offset" function.
Print data Printing result
The pages are stapled in the upper left-hand corner.
Note

4
PRINTING FROM MACINTOSH
51
CONTENTS
Stapling printed pages (when a finisher is installed)
(part 2)
When a saddle stitch finisher is installed
When a saddle stitch finisher is installed, the binding edge and number of staples can be selected to produce the following printing results:
Punch function
When a punch module is installed on a saddle stitch finisher,
holes can be punched in the printed output.
Staple Left Right Top
1 Staple
2 Staples
Left Right Top
●The number of holes that can be punched and the spacing between the holes varies depending on the installed punch module.
●Paper sizes that can be punched vary depending on the punch module installed.
●Paper types that can be punched are Plain, Recycled, Color, Letter Head, and Heavy paper.
Note

4
PRINTING FROM MACINTOSH
52
CONTENTS
Stapling printed pages (when a finisher is installed)
(part 3)
Mac OS X
1Select [Printer Features].
2Select the "Binding Edge".
3Select the staple function or the punch function.
For the staple function, select the number of staples in
the "Staple" menu.
For the punch function, click the [Punch] checkbox so
that a checkmark appears.
Mac OS 9
1Select [Output/Document Style].
2Select the staple function or the punch function.
If you are stapling, select the stapling pattern from the
"1-Sided Staple" menu or the "2-Sided Staple" menu.
After a pattern is selected, a print image showing the
binding edge will appear.
If you are punching, select the binding edge from the
"Punch" menu.
(1) (2) (3) (1) (2)
●
In Mac OS X v10.1.5, the binding edge cannot be selected. If the paper is oriented vertically, the binding edge will be the left edge. If the paper is
oriented horizontally, the binding edge will be the bottom edge. Select the staple settings or punch settings on the [Output] tab of [Printer Features].
●
In Mac OS X v10.2.8, select the settings in [Advanced].
Note

4
PRINTING FROM MACINTOSH
53
CONTENTS
Job control function (Mac OS 9.0 to 9.2.2 and Mac OS X v10.2 to 10.4)
Printing when auditing mode is enabled
When "AUDITING MODE" is enabled in the key operator
programs, enter your 5-digit account number in "Account
Number" in the "Job Control" menu of the Print window.
Using the print hold function
The print hold function is enabled in "Job Control" in the Print
window.
Select the function that you wish to use in the "Retention" menu.
For information on the print hold function, see "Print hold function".
To print a print hold job at the machine, see "How to print a print hold job".
●In Mac OS 9.0 to 9.2.2, select "On" in "Account
Number" in "Job Control" in the Print window, and
enter your 5-digit account number in the box at right.
●Account numbers are stored in the key operator
programs. (See "ACCOUNT CONTROL" in the key
operator's guide.)
●
When auditing mode is enabled, a print job may not be
printed if an account number is not entered or an
incorrect account number is entered. This depends on
the key operator program settings. See "CANCEL JOBS
OF INVALID ACCOUNTS" in the key operator's guide.
●
In Mac OS X v10.1.5, auditing mode cannot be used. For
this reason, do not enable "CANCEL JOBS OF INVALID
ACCOUNTS" in the key operator programs because
printing will not be possible. (Printed pages will be added
to the "OTHERS" count.)
Note
Caution
●To assign a PIN number to a print job, enter a 5-digit
number in "PIN". (In Mac OS 9.0 to 9.2.2, select "On"
in "Confidential Print Password" and enter a 5-digit
number in the box at right.)
●In Mac OS X v10.1.5, the print hold function cannot be
used.
Note

5
OPERATION AT THE MACHINE
54
CONTENTS
Giving priority to a print job / Canceling a print job
(part 1)
Giving priority to a print job
When a print job is waiting because the machine is copying or printing a received fax, the following procedure can be used to
interrupt the current job and immediately print the print job. Use the print job status screen to give priority to the job. For more
information on using the job status screen, see operation manual for copier.
1Press the [JOB STATUS] key.
2Make sure that the [PRINT JOB] key is
highlighted.
The print job status screen
appears when the [PRINT JOB]
key is highlighted.
If the [PRINT JOB] key is not
highlighted, touch the [PRINT
JOB] key.
3In the job keys of the jobs waiting to be printed,
touch the key of the job that you wish to print
immediately.
The touched key is highlighted.
4Touch the [PRIORITY] key.
A message appears asking you
to confirm the priority print job.
Touch the [OK] key to interrupt
the current job and begin
printing the print job selected in
Step 3.
FAX
DATA
LINE
JOB STATUS
CUSTOM SETTING
SHARP001
PRINT JOB
010 / 00
To view information on a print job, select it and then
touch the [DETAIL] key.
X JOB
DETAIL
PRIORITY
STOP/DELETE
ITING
ITING
Note

5
OPERATION AT THE MACHINE
55
CONTENTS
Giving priority to a print job / Canceling a print job
(part 2)
Canceling a print job
A print job in progress or waiting to be printed can be canceled. Use the print job status screen to cancel the job.
1Press the [JOB STATUS] key.
2Make sure that the [PRINT JOB] key is
highlighted.
The print job status screen
appears when the [PRINT JOB]
key is highlighted.
If the [PRINT JOB] key is not
highlighted, touch the [PRINT
JOB] key.
3The job in progress and the jobs waiting to be
printed appear. Touch the key of the job that you
wish to cancel.
The touched key is highlighted.
4Touch the [STOP/DELETE] key.
A message appears asking you
to confirm the cancellation.
Touch the [YES] key to delete
the job.
If you do not wish to cancel the
job, touch the [NO] key.
FAX
DATA
LINE
JOB STATUS
CUSTOM SETTING
SHARP001
PRINT JOB
010 / 00
To pause a print job during printing, press the [PRINT]
key on the operation panel and then touch the
[OFFLINE] key. ([OFFLINE] is highlighted.)
• To cancel a print job, press the [CLEAR] key ( ).
• To resume printing, touch the [ONLINE] key to switch
the machine online.
X JOB
DETAIL
PRIORITY
STOP/DELETE
ITING
ITING
Note

5
OPERATION AT THE MACHINE
56
CONTENTS
Configuring the printer condition settings
(part 1)
The printer condition settings allow basic printer settings to be configured. The following items can be set:
●DEFAULT SETTINGS: Basic settings used in printing.
●PCL SETTINGS: PCL symbol set, font, line feed code, and
other settings.
●PostScript SETTINGS*: Sets whether a PostScript error
page is printed or not when a
PostScript error occurs.
*Appears when the PS3 expansion kit is installed.
How to configure the settings
1Press the [PRINT] key.
The initial screen of printer
mode appears.
2Touch the [CONDITION SETTINGS] key.
Any print jobs that have
already been sent to the
machine, including print hold
jobs stored in the machine,
will be printed using the
printer condition settings that
were effect when the job was
sent.
3Touch the key of the desired item to display its
setting screen.
For information on each of the settings, see "Printer
condition settings".
When the printer condition settings and the printer driver settings do not agree, the printer driver settings take precedence. Print
settings that can be selected in the printer driver should be selected in the printer driver at the time of printing.
Note
COPY
PRINT
SCAN
ON LINE
DATA
DATA
ONLINE
OFFLINE
BYPASS TRAY
CONDITION
SETTINGS
DELETE
1/1
CONDITION SETTINGS
DEFAULT SETTINGS
EXIT
PostScript SETTINGS
PCL SETTINGS

5
OPERATION AT THE MACHINE
57
CONTENTS
Configuring the printer condition settings
(part 2)
4Touch the desired setting on the setting screen
of the desired item and touch the [OK] key.
To set another item, repeat steps 3 and 4.
5When finished, touch the [EXIT] key.
More information on the condition setting screen
When a checkbox ( ) appears in front of a setting, a checkmark ( ) will appear when the checkbox is touched.
This indicates that the setting is enabled. If a checkbox with a checkmark ( ) is touched, the checkmark is cleared ( ) and the
setting is disabled.
When a key that appears in the form is touched, the setting screen of that key will appear.
If the settings continue on the following screen(s), touch the and keys to move back and forth through the screens. To
return to the category selection screen, touch the [OK] key.
The currently set numerical value is displayed.
Numerical values can be set by touching the and keys.
OK
1/4
P
1
DEFAULT SETTINGS
TONER SAVE
COPIES
ORIENTATION
CONDITION SETTINGS
DEFAULT SETTINGS
EXIT
PostScript SETTINGS
PCL SETTINGS
OK
1/4
P
1
DEFAULT SETTINGS
TONER SAVE
COPIES
ORIENTATION
1
(1 999)
1
23
4 5
The following keys appear in screens that
require the entry of numerical values.
1
2X X X
3
4
5

5
OPERATION AT THE MACHINE
58
CONTENTS
Configuring the printer condition settings
(part 3)
Printer condition setting menu
Click on a setting to view an explanation of the setting.
CONDITION SETTINGS
DEFAULT SETTINGS Factory default settings
TONER SAVE Disabled
COPIES 1
ORIENTATION PORTRAIT
DEFAULT PAPER SIZE 8 ½ x 11
DEFAULT PAPER SOURCE AUTO
DEFAULT PAPER TYPE AUTO
SMOOTHING Disabled
RESOLUTION 600dpi
EXTRA PRINT MODE Disabled
2-SIDE PRINT 1-SIDED
PAGE PROTECTION Enabled
ROPM Enabled
CONDITION SETTINGS
PCL SETTINGS Factory default settings
PCL SYMBOL SET
SETTING 3 (PC-8)
PCL FONT SETTINGS INTERNAL FONT: 0
(Courier)
LINE FEED CODE 0
WIDE A4 Disabled
PostScript SETTINGS* Factory default settings
PRINT PS ERRORS Disabled
* Appears when the PS3 expansion kit is installed.
You can view the current printer condition settings by printing the "PRINTER SETTINGS LIST" in "LIST PRINT" in the custom
settings.
☞Printing the printer setting and font lists
Note

5
OPERATION AT THE MACHINE
59
CONTENTS
Configuring the printer condition settings
(part 4)
Printer condition settings
Factory default settings are indicated in bold.
DEFAULT SETTINGS
(continued)
Item Selections Description
TONER SAVE Enabled, Disabled (no
checkmark)
This enables or disables toner save mode. Toner save mode conserves toner
by printing a slightly lighter image.
COPIES 1 - 999 This is used to select the number of copies.
ORIENTATION PORTRAIT,
LANDSCAPE
This sets the orientation of the printed page. Select "PORTRAIT" when the
image is longer in the vertical direction, or "LANDSCAPE" when the image is
longer in the horizontal direction.
DEFAULT PAPER
SIZE
5 ½ x 8 ½, 8 ½ x 11, 8
½ x 13, 8 ½ x 14, 11 x
17, A5, B5, A4, B4, A3
This sets the default paper size used for the printed image. Even if the set size
of paper is not in any of the trays, the printed image is formed in accordance
with this setting.
DEFAULT PAPER
SOURCE
AUTO,
BYPASS (MANUAL),
BYPASS (AUTO),
TRAY 1,
TRAY 2,
TRAY 3*,
TRAY 4*
Set the default paper tray. When set to "AUTO", the paper tray with the size of
paper set in "DEFAULT PAPER SIZE" is automatically selected.
*Selections available depend on the trays that are installed.
DEFAULT PAPER
TYPE
AUTO, PLAIN,
RECYCLED, LETTER
HEAD, COLOR
This is used to select the default paper type. When set to "AUTO", the paper
tray with the size of paper set in "DEFAULT PAPER SIZE" is automatically
selected.

5
OPERATION AT THE MACHINE
60
CONTENTS
Configuring the printer condition settings
(part 5)
(continued)
Item Selections Description
SMOOTHING Enabled, Disabled (no
checkmark)
This enables or disables smoothing. This function improves image quality by
smoothing angles and curves in the image. When smoothing is enabled using
a resolution of 600 dpi, an image quality equivalent to 1200 dpi can be
obtained. When printing a bitmap image, disabling smoothing may in some
circumstances provide a better result.
RESOLUTION 300dpi, 600dpi This sets the resolution for printing.
EXTRA PRINT MODE Enabled, Disabled (no
checkmark)
When mostly single-page jobs are printed, this function can be used to increase
printing efficiency by shortening the wait time between print jobs. Normally this
function is not enabled.
When the function is enabled (a checkmark appears), multiple print jobs are
processed as a single job when all of the jobs have the same print format. The
jobs appear as a single job key in the job status screen.
When print hold, staple printing, different paper setting ("Last Page" only), or
transparency inserts is selected in the printer driver, EXTRA PRINT MODE
does not function. EXTRA PRINT MODE also does not function if the paper
size or other print format setting is changed or a notice page is printed due to
a memory error.
Print processing efficiency increases when this mode is used, and for this
reason notification that the job is finished may not appear at the same time as
completion of output of the printed pages. In addition, special print processing
may prevent the appropriate appearance of notification that the job is finished.

5
OPERATION AT THE MACHINE
61
CONTENTS
Configuring the printer condition settings
(part 6)
Item Selections Description
2-SIDE PRINT 1-SIDED,
2-SIDED (Book),
2-SIDED (Tablet)
When "2-SIDED (Book)" is selected, two-sided printing takes place so as to
allow binding at the left side. When "2-SIDED (Tablet)" is selected, two-sided
printing takes place so as to allow binding at the top.
PAGE PROTECTION Enabled (
checkmark
appears
), Disabled
This enables page protection. Page protection prevents data loss errors when
printing complex jobs.
ROPM Enabled (
checkmark
appears
), Disabled
This enables the ROPM function. When enabled, multi-page print jobs are
stored in memory before printing, and thus the computer does not need to
repeatedly send the print data when multiple copies are printed.

5
OPERATION AT THE MACHINE
62
CONTENTS
Configuring the printer condition settings
(part 7)
PCL SETTINGS
Item Selections Description
PCL SYMBOL SET
SETTING
1 - 35 This specifies which country's characters (PCL symbol set) are assigned to
certain of the symbols in the character code list. The factory default setting is
"3" (PC-8). The numbers corresponding to each PCL symbol set can be viewed
by printing "PCL SYMBOL SET LIST" in "LIST PRINT" in the custom settings.
☞Printing the printer setting and font lists
PCL FONT SETTINGS INTERNAL FONT (0 -
80), EXTENDED FONT
(1 - )
This specifies which PCL font to use for printing. One font can be specified from
among the internal fonts and extended fonts (when the barcode font kit is
installed). The factory default setting is "0" (internal font: Courier).
The fonts that are available can be viewed by printing the font list in "LIST
PRINT" in the custom settings. The font names, numbers assigned to each
font, and print samples appear in the list. A font is specified for PCL FONT
SETTINGS by entering the number assigned to the font.
☞Printing the printer setting and font lists
LINE FEED CODE 0 - 3 This specifies the line break code by means of a combination of the "CR"
(return) code, "LF" (line break) code, and "FF" (page break) code. The factory
default setting is printing based on the transmitted code. The setting can be
changed by selecting one of four combinations.
WIDE A4 Enabled, Disabled (no
checkmark)
This setting can be enabled to print 80 lines on A4 size paper with each line
10CPI font (English characters). When the setting is disabled (a checkmark
does not appear), each line is 78 characters long.

5
OPERATION AT THE MACHINE
63
CONTENTS
Configuring the printer condition settings
(part 8)
PostScript SETTINGS
"PostScript SETTINGS" only appears when the PS3 expansion kit is installed.
Item Selections Description
PRINT PS ERRORS Enabled, Disabled (no
checkmark)
When this setting is enabled, an error description is printed each time a
PostScript error occurs.

5
OPERATION AT THE MACHINE
64
CONTENTS
Printing the printer setting and font lists
To check the current printer condition settings or fonts that can be used, print the printer setting list or one of the font lists.
1Press the [CUSTOM SETTINGS] key.
2Touch the [LIST PRINT] key.
3Touch the [PRINTER TEST PAGE] key.
4Touch the list that you wish to print.
Printing begins.
The following lists can be printed.
●PRINTER SETTINGS LIST
●PCL SYMBOL SET LIST
●PCL INTERNAL FONT LIST
●PCL EXTENDED FONT LIST (When an option font kit
is installed.)
●PS INTERNAL FONT LIST (When the PS3 expansion
kit is installed.)
●NIC PAGE
DATA
LINE
B STATUS
CUSTOM SETTINGS
Y
T
S
L
LIST PRINT
RECEIVE MODE
SENDING ADDRESS LIST
FAX REPORT
PRINTER TEST PAGE
TTINGS
EST PAGE
PRINTER
SETTINGS LIST
PCL SYMBOL
SET LIST
PCL EXTENDED
FONT LIST
PS INTERNAL
FONT LIST

6
TROUBLESHOOTING
65
CONTENTS
Troubleshooting
This chapter describes how to solve printer problems. Refer to the relevant section based on the problem.
To load paper, remove paper misfeeds, load staples in the finisher, remove jammed staples, or replace the toner cartridge, see
"TROUBLESHOOTING" in operation manual for copier.
Printing does not take place
●Check the connections
●USB or parallel connection in Windows
●Network connection
●Check Your Computer
●Points to check in Windows
●Points to check on the Macintosh
●Check the machine
●Checking the printer driver
●Points to check in Windows
Improper printing operation
●Printing is slow
●Two-sided printing is not possible
●Stapling is not possible (when a finisher or a saddle stitch finisher
is installed)
●Punching is not possible (when a saddle stitch finisher is installed)
Print quality is not satisfactory
●Check the paper being used
●The printed image is coarse
●The printed image is distorted
●Part of the printed image is missing
If a notice page is printed
Removing the software
●Windows
●Macintosh (Mac OS 9.0 to 9.2.2)

6
TROUBLESHOOTING
66
CONTENTS
Printing does not take place (part 1)
Check the connections
USB or parallel connection in Windows
■Is the interface cable compatible with the machine
and computer?
Interface cables compatible with this machine are USB and
parallel cables. Check which type of cable is supported by
your computer.
For the specifications of the interface cable, see
"CONNECTING TO A COMPUTER" in the software setup
guide for network printer.
■Is the interface cable connected securely?
Check if the interface cable is securely plugged into the
connectors of the machine and computer.
To connect the cable, see "CONNECTING TO A COMPUTER"
in the software setup guide for network printer.
■Are any other USB peripherals being connected
along with the machine?
If your computer is connected to the machine through a USB
hub, see if printing is possible when no other USB devices
are connected, or if printing is possible when the machine
and computer are directly connected.
■If the interface cable becomes disconnected
If the interface cable becomes disconnected, even only once
during the machine's operation, then printing may be disrupted.
If this occurs, check the interface cable and ensure that it is
securely connected, then restart the computer.
Network connection
■Is the LAN cable disconnected?
Make sure that the LAN cable is firmly inserted in the
connectors on the machine and the computer.
For information on connecting the LAN cable, see software
setup guide for network printer.
■Is the machine configured for use on the same
network as the computer?
The machine cannot be used if it is not connected to the
same network as the computer, or if it is not configured for
use on the network.
For more information, consult your network administrator.

6
TROUBLESHOOTING
67
CONTENTS
Printing does not take place (part 2)
Check Your Computer
■
Is there enough computer memory or hard disk space?
To use the machine, your computer must have sufficient
memory and hard disk space. If there is insufficient hard disk
space, delete unnecessary files to increase the free space of
the hard disk. If there is insufficient memory, close unnecessary
applications to increase memory available for printing.
Points to check in Windows
■If your computer is connected to the machine
through the parallel port, is the parallel port (LPT)
mode set to other than EPP mode? (when using a
parallel connection in Windows)
The machine may not operate correctly if the parallel port
mode is set to EPP mode. To set the parallel port mode to a
mode other than EPP mode, refer to your computer manual
or ask the manufacturer of the computer. ECP mode is
recommended to obtain the best performance from the
machine. Note that some computers may use different
names for the modes.
Points to check on the Macintosh
■Is AppleTalk enabled?
In Mac OS X, click "Network" in "System Preferences" and
select Ethernet in "Show". Click the "AppleTalk" tab and
make sure that "Make AppleTalk Active" is selected.
In Mac OS 9.0 to 9.2.2, open the "Chooser" from the Apple
menu and make sure that "Active" is selected. Printing is not
possible if "Active" is not selected.
■Is "Ethernet" selected for the "Connect via" of
AppleTalk? (When using Mac OS 9.0 to 9.2.2.)
Open "AppleTalk" from the "Control Panels" and make sure
that "Ethernet" is selected in the "Connect via" menu.
Printing is not possible if "Ethernet" is not selected.
If you are using Windows XP/Server 2003, the "Found
New Hardware Wizard" may appear after you change
the port setting. In this case, click the "Cancel" button to
close the wizard, and then reinstall the printer driver as
explained in "USING THE MACHINE WITH A
PARALLEL OR USB CONNECTION" in the software
setup guide for network printer.
Note

6
TROUBLESHOOTING
68
CONTENTS
Printing does not take place (part 3)
Check the machine
■Power switch on?
Turn the power switch on. (See "POWER ON AND OFF" in
the operation manual for copier)
■Is the machine online?
When the ON LINE indicator next to the [PRINT] key on the
operation panel is lit, the machine is online and ready to
print. If the ON LINE indicator is off, press the [PRINT] key
and then touch the [ONLINE] key. (When [ONLINE] is
highlighted, the machine is online.)
■
Has an error occurred such as a paper misfeed, staple
jam in the finisher, out of paper, or out of toner?
When one of the above errors occurs, a message will appear
in the touch panel to alert you.
Follow the instructions in the message to clear the error.
Printing will automatically resume when the error is cleared.
For information on handling errors, see "TROUBLESHOOTING"
in operation manual for copier.
■Copy job being performed?
Wait until copying is finished. You can also select the key of
the job that you wish to print in the job status screen and then
touch the [PRIORITY] key. Copying will be interrupted and
the selected job printed.
☞Giving priority to a print job
■Is the "I/O TIMEOUT" setting too short?
Set a longer time for "I/O TIMEOUT" in the key operator
programs.
If a Notice Page is printed, see "If a notice page is printed".
ONLINE
OFFLINE
BYPASS TRAY
CONDITION
SETTINGS
1/1
COPY
PRINT
SCAN
ON LINE
DATA
DATA

6
TROUBLESHOOTING
69
CONTENTS
Printing does not take place (part 4)
Checking the printer driver
■Is your machine selected correctly in the current
application for the print job?
Select the printer driver of the machine in the print settings
window of the application.
●If the printer drivers appear as icons, click the icon of the
machine.
●If the printer drivers are selected from a pull-down menu,
select the printer driver of the machine from the menu.
☞Windows: Basic printing
☞Macintosh: Basic printing
Points to check in Windows
■Has the printer driver been installed properly?
Follow the steps below to make sure that the printer driver is
installed correctly.
1 Click the "start" button, click "Control Panel", click
"Printers and Other Hardware", and then click
"Printers and Faxes".
●On Windows 98/Me/NT 4.0/2000, click the "Start" button,
select "Settings" and then click "Printers".
●On Windows Server 2003, click the "Start" button and then
click "Printers and Faxes".
2 Check if the "SHARP AR-XXXX" printer driver icon
is shown.
If the printer icon of the machine does not appear, the printer
driver is not installed correctly. Follow the instructions in the
software setup guide for network printer to correctly install the
printer driver.
■Is the port configured correctly?
It is possible that there is a problem with the port
configuration, for example another printer driver may be
using the port. Open the printer driver properties and
correctly configure the port that you are using.
☞See the software setup guide for network printer.
If for some reason the printer driver does not operate
correctly, delete the printer driver and then reinstall it as
explained in the software setup guide for network printer.
☞Removing the software

6
TROUBLESHOOTING
70
CONTENTS
Improper printing operation (part 1)
Printing is slow
■Simultaneous use of two or more application
software programs?
Start printing after quitting all unused application software
programs.
■Is an appropriate print quality selected in the printer
driver?
It takes longer to process the print data when "SMOOTHING"
is enabled, and this may slow the printing speed. Be sure to
select print quality settings that are appropriate for the image
being printed.
Windows: Change the print quality settings in the "Advanced"
tab of the printer driver setup screen.
Macintosh: Change the print quality settings in the
"Advanced" menu in the Print window. (In Mac
OS X v10.1.5, change the print quality settings in
the "Advanced" tab of the "Printer Features"
menu.)
Two-sided printing is not possible
■Is two-sided printing disabled in the key operator
programs?
Enable two-sided printing as explained in "DISABLING OF
DUPLEX" in the key operator's guide.
Stapling is not possible (when a finisher
or a saddle stitch finisher is installed)
■Is stapling disabled in the key operator programs?
Enable stapling in the key operator programs (see
"DISABLING OF STAPLER" in the key operator's guide).
■Is the finisher disabled in the key operator programs
(when a saddle stitch finisher is installed)?
Enable the finisher in the key operator programs. (See
"USING THE KEY OPERATOR PROGRAMS" in the
operation manual for the saddle stitch finisher, and
"DISABLING OF STAPLER" in the key operator's guide.)
■Did you attempt to print more pages than can be
stapled?
When a finisher is installed, up to 30 sheets can be stapled.
When a saddle stitch finisher is installed, up to 50 sheets can
be stapled (up to 25 sheets when the paper size is B4,
Foolscap, or larger).
The saddle stitch tray can hold up to 20 sets when the
number of sheets is 1 to 5, or 10 sets when the number of
sheets is 6 to 10.
■Are pages of different width mixed together in the
print job?
Stapling is not possible when pages of different width are
mixed together in a print job.

6
TROUBLESHOOTING
71
CONTENTS
Improper printing operation (part 2)
■
Does the print job include page sizes that cannot be
stapled?
Stapling is not possible if the print job includes page sizes
that cannot be stapled.
■Is the paper tray that is selected in the printer driver
set to a paper size or paper type that cannot be used
for stapling?
On the machine, set the paper tray to be used for staple
printing to a paper size and paper type that can be used for
stapling.
Punching is not possible (when a saddle
stitch finisher is installed)
■Is the finisher disabled in the key operator
programs?
Enable the finisher in the key operator programs. (See
"USING THE KEY OPERATOR PROGRAMS" in the
operation manual for the saddle stitch finisher, and
"DISABLING OF STAPLER" in the key operator's guide.)
■Are pages of different width mixed together in the
print job?
Punching is not possible when pages of different width are
mixed together in a print job.
■Does the print job include page sizes that cannot be
punched?
Punching is not possible if the print job includes page sizes
that cannot be punched.
■Is the paper tray that is selected in the printer driver
set to a paper size or paper type that cannot be used
for punching?
On the machine, set the paper tray to be used for punch
printing to a paper size and paper type that can be used for
punching.

6
TROUBLESHOOTING
72
CONTENTS
Print quality is not satisfactory (part 1)
Check the paper being used
■Non-standard paper used?
Check that the paper conforms to the specifications. Refer to
"LOADING PAPER" in the operation manual for copier.
■Are you using paper with a high moisture content?
Use paper that is in good condition, with a low moisture
content and no curling.
■Is the paper loaded with the wrong side up?
Some types of paper have a front and a back side. If the
paper is loaded so that printing takes place on the back side,
toner will not adhere well to the paper and poor print quality
will result.
■Are you printing on paper that has an uneven
surface?
It may not be possible to print correctly on paper with seams
such as the back of an envelope.

6
TROUBLESHOOTING
73
CONTENTS
Print quality is not satisfactory (part 2)
The printed image is coarse
■Have the printer driver settings been specified to
suit both paper and the print job?
The printing resolution can be set to 600 dpi or 300 dpi. When
600 dpi or 300 dpi is selected, "SMOOTHING" can also be
selected to improve the image quality.
Windows: Change the resolution settings in the "Advanced"
tab of the printer driver setup screen.
Macintosh: Change the resolution settings in the "Advanced"
menu in the Print window. (In Mac OS X v10.1.5,
change the resolution settings in the "Advanced"
tab of the "Printer Features" menu.)
The printed image is distorted
■Is the paper loaded correctly?
If a document is physically damaged when it is output or the
image is skewed on the paper, discard the damaged sheet,
reinsert the paper and print again. Insert the paper so that
there is no visible space between the paper and the paper
guides.
☞See the operation manual for copier for more details on
inserting paper.
Part of the printed image is missing
■Did you set sufficient margins in the paper settings
of your application?
Printing is not possible at the edges of the paper. The print
margins are 5/32" (4 mm) at the top and bottom of the paper
and 1/8" (3 mm) at the sides of the paper. When configuring the
paper settings in the software application, be sure to establish
margins that are at least as large as the print margins.
■Does the paper size set for the print image match the
size of paper loaded in the machine?
Make sure that the paper size setting matches the size of
paper loaded in the machine. When "Auto Select" is selected
for the paper source in the print settings, the print method will
vary depending on the settings of the key operator programs.
☞Windows: When "Paper Selection" is set to "Auto Select"
☞Macintosh: When "Paper Feed" is set to "Auto Select"
■Are the print orientation settings correct?
Make sure that the correct paper orientation is selected for
the print image in the application's paper settings and in the
print settings.
If the paper is loaded in the machine in a different orientation
from the print image, the image is normally automatically
rotated to match the paper; however, if this function has been
disabled in the key operator programs, the paper orientation
must be set in the application. (See "ROTATED PRINT" in the
key operator's guide.)
●A slower printing speed may result when
"SMOOTHING" is selected.
●
For the available resolution settings, see "Printer specifications".
Note

6
TROUBLESHOOTING
74
CONTENTS
If a notice page is printed (part 1)
If you find that a notice page has been printed at the end of a print job, the print data received from the computer has not been
printed as specified. Fix the problem as explained below and then try printing again.
Notice Page regarding memory full on IMC board
●When the Staple function is not selected:
Disable the ROPM function by removing the checkmark from
"ROPM" in the "Configuration" tab of the printer driver setup
screen. (See "CONFIGURING THE PRINTER DRIVER" in the
software setup guide for network printer.) If you need to use the
ROPM function, lower the resolution setting in the printer driver
or install more memory.
●When the Staple function is selected:
Lower the resolution setting or increase the "MEMORY FOR
PRINTER" setting in the key operator programs. If this does not
resolve the problem, install more memory.
When data loss error has occurred:
•
Set the page protection function or enable the ROPM function.
To enable the ROPM function, select the "ROPM" checkbox in
the "Configuration" tab of the printer driver setup screen. (See
"CONFIGURING THE PRINTER DRIVER" in the software
setup guide for network printer.)
☞PAGE PROTECTION
****************************************************
Notice Page
****************************************************
The IMC memory full error had occurred,
a normal output was not able to be executed.
Please refer to the operation manual for
the solution method.
The IMC memory is used to store print data when the
ROPM function is used. This memory is also used to
store original image data in the copy mode. The
percentage of IMC memory allocated to the printer
function can be adjusted using a key operator program.
See "MEMORY FOR PRINTER" in the key operator's
guide. The memory can be extended by adding
commercially available memory modules. For details,
contact your SHARP dealer.
****************************************************
Notice Page
****************************************************
The data loss error had occurred, a normal
output was not able to be executed.
Please refer to the operation manual for
the solution method.
Note

6
TROUBLESHOOTING
75
CONTENTS
If a notice page is printed (part 2)
Notice Page regarding memory full on the printer
board
●If the ROPM function has been disabled, enable it.
●Clear download fonts or form overlay data in the printer driver
settings.
●Add memory to the printer board. For information on
additional memory, contact your SHARP dealer.
●Check the memory setting in the "Configuration" tab in the
printer driver settings.
Disabling notice page printing
Notice page printing can be disabled using a key operator
program (see "PROHIBIT NOTICE PAGE PRINTING" in the key
operator's guide).
****************************************************
Notice Page
****************************************************
The memory full error had occurred, a normal
output was not able to be executed.
Please refer to the operation manual for
the solution method.

6
TROUBLESHOOTING
76
CONTENTS
Removing the software (part 1)
In the event that you need to remove the printer driver or utilities, follow these steps:
Windows
1Click the "start" button, and then click "Control
Panel".
On Windows 98/Me/NT 4.0/2000, click the "Start"
button, select "Settings", and then click "Control Panel".
2Click "Add or Remove Programs".
On Windows 98/Me/NT 4.0/2000, double-click the
"Add/Remove Programs" icon.
3Select the driver or utility that you wish to
remove from the list, and click the appropriate
button to remove it.
For more information, refer to your operating manual or
to the help files for your operating system.
4Restart your computer.
Macintosh (Mac OS 9.0 to 9.2.2)
1Insert the "Software" CD-ROM into your
CD-ROM drive.
2Double-click the CD-ROM icon ( ) on the
desktop and double-click the "Mac OS" folder.
3Double-click the "Installer" icon ( ).
4Select "Remove" from the Install menu and then
click the "Remove" button.
When reinstalling the software, install it correctly as explained in software setup guide for network printer.
Note

6
TROUBLESHOOTING
77
CONTENTS
Removing the software (part 2)
Mac OS X
1Delete the printer that uses the machine's PPD
file from the printer list.
2Delete the PPD file.
The PPD file has been copied to the following folder on
the startup disk.
[Library] - [Printers] - [PPDs] - [Contents] - [Resources] -
[en.lproj]
Delete the PPD file of the machine from this folder.
3Delete the installation information.
The installation information file has been copied to the
following folder on the startup disk.
[Library] - [Receipts]
Delete the [AR-B01.pkg] file from this folder.
There is no remove tool for Mac OS X.
Note

7WEB PAGE IN THE MACHINE
78
CONTENTS
About the Web page
When the machine is connected to a network, you can access the machine's settings from your computer using a Web browser. The
settings will appear in a Web page in your browser, and you can configure the machine's E-mail server settings in the Web page to
have the machine receive e-mail and automatically print out attached files, as well as automatically send e-mail to the administrator
of the machine and/or the dealer which provides information on machine use (print count, copy count, etc.) and error conditions
(paper misfeed, out of paper, out of toner, etc.).
To use these functions, the machine must be able to connect to the Internet and the recipient of the messages must have a Web
browser (Microsoft Internet Explorer 5.5 or later, or an equivalent Web browser) and an SMTP-compatible e-mail software program.
Accessing the Web page
Use the following procedure to access the Web page.
1Open the Web browser on your computer.
Supported browsers:
Internet Explorer 5.5 or later (Windows)/
5.1 or later (Macintosh)
Netscape Navigator 6.0 or later
2In the "Address" field of your Web browser,
enter the IP address of the machine as a URL.
Enter the IP address previously
configured in the machine.
To check the machine's IP
address, print "NIC PAGE" as
explained in "Printing the printer
setting and font lists".
When the connection is completed, the following Web
page will appear in your Web browser.
☞About the Web page (FOR USERS)

7WEB PAGE IN THE MACHINE
79
CONTENTS
About the Web page (FOR USERS)
When you access the user Web pages in the machine, the following page will appear in your browser.
A menu frame appears on the left side of the page. When you click an item in the menu, a screen appears in the right frame that
allows you to configure settings for that item.
When you have finished configuring settings, be sure to click [Submit] to save them. For explanations of the settings, click [General]
under [Help] in the menu frame.
Submit Print Job setup
A file in a computer can be printed out.
☞E-mail status and e-mail alert settings
2
4
3
1
5
6
1

7WEB PAGE IN THE MACHINE
80
CONTENTS
Directly printing a file in a computer
A file that can be accessed by your computer can be directly printed without using the printer driver by specifying the file's address.
Any file that can be accessed by your computer can be printed by this method, including not only files in your computer but files in
other computers connected to the same network.
To directly print a file by this method, click "Submit Print Job" in the menu frame of the Web page.
1In the link menu, click [Submit Print Job].
The "Submit Print Job" screen
will appear.
2Select the print format in "Job Detail".
For more information, click [Help] in the menu frame.
3Enter the address of the file in "Enter Filename".
You can also click [Browse] to look for the file.
For more information, click [Help] in the menu frame.
4Click [Print].
Printing begins.

7WEB PAGE IN THE MACHINE
81
CONTENTS
About the Web page (FOR THE ADMINISTRATOR)
In addition to the menus that appear for users, other menus that can only be used by the administrator appear in the administrator
Web pages.
A menu frame appears on the left side of the page. When you click an item in the menu, a screen appears in the right frame that
allows you to configure settings for that item. Settings that can only be configured by the administrator are explained here.
Information setup
Configure machine identification information for the status &
alert E-mail function.
☞Information setup
Password setup
Establish administrator's and user's passwords. The
administrator of this software can set passwords (for
administrator and user) to authorize access to the Web page for
the security of the settings on the page. If such a security
measure is not required, the Password Setting procedure can be
skipped. This will leave Web access settings open to all users.
☞
Protecting information programmed in the web page ("Passwords")
Status Message setup
Configure parameters required for sending status messages,
such as destination addresses and time schedules.
☞Status message setup
Alerts Message setup
Configure parameters required for sending alert messages,
such as destination addresses and types of event for which
messages are sent.
☞Alerts message setup
Services Setup
Configure information concerning the e-mail system.
2
4
3
1
5
6
1
2
3
4
5

7WEB PAGE IN THE MACHINE
82
CONTENTS
E-mail print function (part 1)
An e-mail account can be set up for the machine. When this is done, the machine will periodically check the e-mail server for e-mail
and automatically print out any file attachments it receives. This provides a means for printing a file from a computer that does not
have the printer driver installed, as the user can simply send the file to the machine as an e-mail attachment.
Setting up the E-mail print function
To use the e-mail print function, the machine must have an
e-mail account.
1In the link menu, click [Direct Print].
The "Direct Print Setup" screen
will appear.
2Configure the required e-mail settings.
For more information, click [Help] in the menu frame.
3Click [Submit] to store the entered data.

7WEB PAGE IN THE MACHINE
83
CONTENTS
E-mail print function (part 2)
Using the E-mail print function
To use the e-mail print function, attach the file that you wish to print to an e-mail message and send the e-mail to the machine's
e-mail address.
The machine can print the following file types:
PCLXL, PCL5e, PS, PDF, and TIFF, with file extensions pcl, ps, pdf, tiff, and tif
Control commands can be entered in the message of the e-mail to specify the number of copies and print format. Commands are
entered in the format "command name = value".
The following control commands are available:
Function Command name Value Entry example
Copies COPIES 1-999 COPIES=2
Staple JOBSTAPLE STAPLENO, STAPLELEFT JOBSTAPLE=STAPLENO
Two-sided print DUPLEX OFF, TOP, LEFT DUPLEX=LEFT
Account number ACCOUNTNUMBER 5-digit number
ACCOUNTNUMBER=11111
File type LANGUAGE AUTO, PCL, PCLXL, POSTSCRIPT, PDF, TIFF LANGUAGE=TIFF
Paper PAPER Name of available paper (LETTER, etc.) PAPER=A4
●Enter the commands in Plain Text format. If entered in Rich Text format (HTML), the commands will have no effect.
●To receive a list of the control commands, enter the command "Config" in the e-mail message.
●If an e-mail is sent with nothing entered in the message, printing will take place according to the "DEFAULT SETTINGS" in the
condition settings menu of printer mode in the machine.
●To print PS files and PDF files, the PS3 expansion kit must be installed.
●Encrypted PDF files cannot be printed.
●Only enter a "File type" when you are specifying a page-description language. Normally there is no need to enter a file type.
Note

7WEB PAGE IN THE MACHINE
84
CONTENTS
E-mail status and e-mail alert settings
(part 1)
These functions send information on machine use (print count, copy count, etc.) and error conditions (paper misfeed, out of paper,
out of toner, etc.) via e-mail to the administrator of the machine or the dealer.
Information setup
Machine identification information for the status & alert E-mail
function is configured in the "Information Setup" screen. The
entered information will be included in status & alert E-mail
messages.
1In the link menu, click [Information].
The "Information Setup" screen
will appear.
2Enter the machine information.
For more information, click [Help] in the menu frame.
3Click [Submit] to store the entered information.
SMTP setup
The Status & Alert E-mail function uses SMTP (Simple Mail
Transport Protocol) to send e-mail. The following procedure is
used to set up the e-mail environment. This must be done by
the system administrator or other person familiar with the
network.
1In the link menu, click [Services].
The "Services Setup" screen will appear.
2Click [SMTP].
3Enter the information required to set up the
e-mail environment.
For more information, click [Help] in the menu frame.
4Click [Submit] to store the entered information.

7WEB PAGE IN THE MACHINE
85
CONTENTS
E-mail status and e-mail alert settings
(part 2)
Status message setup
Use the status message function to send the current counter information, such as copy count, print count, and total output count, on
a basis of the specified schedule. The destinations can be set for administrators and dealers respectively.
To set up the status message, follow these steps:
1In the link menu, click [Status Message].
The "Status Message Setup" screen will appear.
2Enter the required information, including the
destination addresses and time schedule.
For more information, click [Help] in the menu frame.
3Click [Submit] to store the entered information.
When the E-mail Status settings are completed, printer count
information will be sent periodically by e-mail to the specified
e-mail addresses.
If you quit the browser before clicking [Submit], the
settings will be canceled. To send printer information
immediately to the specified e-mail addresses, click
[Send Now].
Note

7WEB PAGE IN THE MACHINE
86
CONTENTS
E-mail status and e-mail alert settings
(part 3)
Alerts message setup
Use the alert message function to send alert information, such as empty toner and trouble including paper misfeeds, to specified
destinations when such problems occur. The destinations can be set for administrators and dealers respectively.
To set up the alert message, follow the procedure shown below.
1In the link menu, click [Alerts Message].
The "Alerts Message Setup" screen will appear.
2Enter the destination addresses.
For more information, click [Help] in the menu frame.
3Click [Submit] to store the entered information.
If these parameters are set, event information for the printer will
be transmitted to the specified addresses via E-mail each time
a specified event occurs. The meaning of each event item is
shown below.
Paper Jam: A paper misfeed occurs.
Toner Low: Toner is low.
No Toner: Toner must be added.
Paper Out: Paper must be loaded.
Service Required:The self-diagnostic function has found a
problem.
PM Required: Maintenance is required.
If you quit the browser before clicking [Submit], the
settings will be canceled.
Note

7WEB PAGE IN THE MACHINE
87
CONTENTS
Protecting information programmed in the web page ("Passwords")
When the Web server is accessed, the user Web page initially opens.
The user Web page shows only the menu that regular users use to perform tasks such as checking the machine's status, directly
printing a file on a computer, and storing and editing destinations.
The menu for settings that can only be configured by the administrator, such as password settings and settings for the server used
by the machine, appears in the administrator screen. The administrator Web page shows the entire menu, including the menu shown
on the user Web page.
In the factory default setting, both password functions are disabled. To set a User and/or Admin password, the administrator needs to
follow the steps below:
1In the link menu, click [Passwords].
The Password Setup screen will appear.
2Enter the passwords and click the check box of
[Enable Password Protection of this Web Site].
For more information, click [Help]
in the menu frame.
3Click [Submit] to store the entered passwords.
Once the passwords have been established, you will be prompted for user name and password every time you open the Web page
of this system. The user names will always be "user" for user level and "admin" for administrator level.
●If you enable the password protection without entering User or Administrator passwords, the passwords which were previously
entered will be automatically set. The factory default passwords are "Sharp" for both Admin and User.
●If passwords have already been established, enter the Admin password in the [Admin Password] field. When setting the
passwords for the first time, enter "Sharp" in this field.
Note

8
SPECIFICATIONS
88
CONTENTS
Printer specifications
*1The factory default setting for memory used for the printer function is 16 MB. The proportion of IMC memory allocated to the
printer function can be changed in the key operator programs. See "MEMORY FOR PRINTER" in the "Key operator's guide".
*2Available only if the PS3 expansion kit is installed.
Printing speed AR-M256/AR-M257/AR-M258: 25 pages/min. at 600 dpi
AR-M316/AR-M317/AR-M318: 31 pages/min. at 600 dpi
Resolution*1600 dpi/300 dpi selectable
Memory
Standard memory: 64 MB
Additional memory slot: 1 slot (a 128 MB or 256 MB of additional memory module (144-pin SDRAM
SODIMM) can be installed)
IMC Memory
Standard memory: 32 MB*1
Additional memory slots: 2 slots (maximum of 1024 MB of additional memory modules (168-pin
SDRAM DIMM) can be installed)
Emulation PCL5e, PCL6, PS3 (PostScript 3)*2
Installed fonts PCL6 compatible: 80 outline fonts and 1 bitmap font
PostScript 3 compatible*2: 136 outline fonts
Interface
IEEE 1284-compliant parallel interface
USB 2.0 (Full-Speed/Low-Speed) interface
10/100BASE-TX network interface
As a part of our policy of continuous improvement, SHARP reserves the right to make design and specification changes for product
improvement without prior notice. The performance specification figures indicated are nominal values of production units. There
may be some deviations from these values in individual units.
Note

8
SPECIFICATIONS
89
CONTENTS
Printer driver specifications (part 1)
*1 Cannot be used in Mac OS X v10.1.5.
*2 N-up printing cannot be used in Windows NT 4.0. In Windows 2000/XP/Server 2003, 2, 4, 6, 9, and 16 N-up can be used.
*3 A custom paper size cannot be set in Windows NT 4.0. In Windows 2000/XP/Server 2003, one custom paper size can be set.
*6 Pamphlet style printing is available in Windows 2000/XP/Server 2003.
Function PCL6 PCL5e PS Windows
PPD
Macintosh
PPD
Frequently used
functions
Number of copies 1 to 999 1 to 999 1 to 999 1 to 999 1 to 999
Printing orientation Yes Yes Yes Yes Yes
Two-sided printing Yes Yes Yes Yes Yes
Binding Style Book/Tablet Book/Tablet Book/Tablet Long Side /
Short Side
Long Side /
Short Side
Pamphlet Style Yes Yes Yes No*6 No
N-up Number 2, 4, 6, 8, 9, 16 2, 4, 6, 8, 9, 16 2, 4, 6, 8, 9, 16 2, 4, 6, 9, 16*2 2, 4, 6, 9, 16
Order Selectable Selectable Selectable Selectable Selectable
Border On/Off On/Off On/Off Yes*2 Selectable
Paper Paper Size Yes Yes Yes Yes Yes
Custom Paper Size 1 size 1 size 1 size Yes*3 Yes*1
Source Selection Yes Yes Yes Yes Yes
Cover Settings Yes Yes Yes No Yes

8
SPECIFICATIONS
90
CONTENTS
Printer driver specifications (part 2)
*4 In Windows NT 4.0, 35 resident fonts are available.
*5 Type 1 and TrueType can be selected in some versions of LaserWriter.
*7 Cannot be used in Mac OS X.
*8 Can only be used in Mac OS X v10.4.
Function PCL6 PCL5e PS Windows
PPD
Macintosh
PPD
Graphics Resolution 600x600dpi/
300x300dpi
600x600dpi/
300x300dpi 600x600dpi 600x600dpi 600x600dpi
Halftone No No Yes No No
Graphics Mode Yes Yes No No No
Zoom No Yes Yes Yes Yes
Mirror Image No No Yes Yes Yes*7
Negative Image No No Yes Yes Yes*7
Fit to Page Yes Yes Yes No Yes*8
Fonts Resident fonts 80 fonts 80 fonts 136 fonts 136 fonts*4 35 fonts
Selectable download
fonts
bitmap,
TrueType,
Graphics
bitmap,
TrueType,
Graphics
bitmap,
Type 1,
TrueType
bitmap,
Type 1,
TrueType
No*5

8
SPECIFICATIONS
91
CONTENTS
Printer driver specifications (part 3)
*7 Cannot be used in Mac OS X.
Function PCL6 PCL5e PS Windows
PPD
Macintosh
PPD
Other functions Auto configuration
Settings
Yes Yes Yes No Yes*7
Overlay Yes Yes Yes No No
Watermark Yes Yes Yes Yes Yes
Job Compression No No Yes No No
Bitmap Compression No No Yes No No

2
CONTENTS
Introduction
This manual describes the printer function of the M256/M257/M316/M317/5625/5631digital multifunctional system.
●For information on loading paper, replacing toner cartridges, clearing paper misfeeds, handling peripheral devices, and other
copier-related information, please refer to your operation manual for copier.
●The machine's default settings and default settings for the printer function can be changed using the key operator programs. For
more information, see the key operator's guide.
●Where "AR-XXXX" appears in this manual, please substitute the name of your model for "XXXX". For the name of your model,
see "PART NAMES AND FUNCTIONS" in the operation manual for copier.
●This manual refers to the Reversing single pass feeder as the "RSPF".
●The screen images and procedures that appear in this manual are mainly for Windows® XP. With other versions of Windows®,
some screen images may be different from those in this manual.
●For information on using your operating system, refer to your operating system's manual or online Help.
The display screens, messages, and key names shown in the manual may differ from those on the actual machine due to product
improvements and modifications.
Note

3
CONTENTS
How to use the online manual
This section explains how to view the online manual. Please read this section before using the online manual.
For information on using Acrobat Reader, see Acrobat Reader Help.
How to Control the Online Manual
In this manual, the following buttons are displayed at the bottom
of each page. Click these buttons to move quickly to pages that
you wish to view.
Displays the Contents of this manual. Click on a topic in the
Contents to jump directly to that section.
Takes you forward page by page.
Takes you back page by page.
Following Links
This manual uses a link function that allows you to jump to a
related page. If you click green, underlined text, the related
page will be displayed. (In the Contents section, the linked
areas are not underlined.)
Example: ☞Contents
To return to the previous page, click the button on the menu
bar of Acrobat Reader.
Using Bookmarks
Bookmarks have been created on the left side of this manual.
You can click on a bookmark to jump directly to that section.
How to Print Out This Manual
To print this manual, select "Print" from the "File" menu of
Acrobat Reader. Select the desired printer settings in the "Print"
dialog box, and then click the "OK" button.
CONTENTS

4
CONTENTS
Contents
Introduction 2
How to use the online manual 3
Basic printing 5
Opening the printer driver from the "start" button 8
Printer driver settings 9
Two-sided printing 10
Printing multiple pages on one page 11
Fitting the printed image to the paper 12
Rotating the print image 180 degrees 13
Printing a watermark 14
Stapling printed pages (when a finisher is installed)
15
Giving priority to a print job 17
Canceling a print job 18
Sharing the printer using windows networking 19
Shared printer settings 20
Client settings 21
Troubleshooting 24
Printing does not take place 25
Improper printing operation 29
Print quality is not satisfactory 31
If a Notice Page is printed 33
Uninstalling the printer driver 34
Printer specifications 35
1PRINT
2PRINTER SHARING
3TROUBLESHOOTING
4SPECIFICATIONS

1PRINT
5
CONTENTS
Basic printing (part 1)
The following example explains how to print a document from WordPad.
Before printing, make sure that the correct size of paper for your document has been loaded in the machine.
1Make sure that the ON LINE indicator on the
operation panel is lit.
If the ON LINE indicator is not
on, press the [PRINT] key to
switch to printer mode and then
touch the [ONLINE] key.
The status of the printer function is indicated by the ON
LINE and DATA indicators next to the [PRINT] key.
2Start WordPad and open the document that you
wish to print.
3Select "Print" from the application's "File"
menu.
The "Print" dialog box will appear.
4Make sure that "SHARP AR-XXXX" is selected
as the printer. If you need to change any print
settings, click the "Preferences" button
("Properties" button in Windows 98/Me/NT 4.0)
to open the printer driver setup screen.
The printer driver setup screen will appear.
Windows 2000 does not have the "Preferences" button
in this dialog box. Select settings as needed on each of
the tabs in the setup screen.
☞Printer driver settings,Two-sided printing,
Printing multiple pages on one page,
Fitting the printed image to the paper,
Rotating the print image 180 degrees,
Printing a watermark,
Stapling printed pages (when a finisher is installed)
ON LINE indicator DATA indicator
Lit The machine is online
and ready to print.
There is print data in
memory that has not
been printed yet.
Blinking —The machine is
printing.
Off The machine is offline
and not ready to print.
The machine is not
printing.
COPY
PRINT
SCAN
ON LINE
DATA
DATA

1PRINT
6
CONTENTS
Basic printing (part 2)
5Click the "Print" button ("OK" button in
Windows 98/Me/NT 4.0).
Printing begins. The print job is delivered to one of the
following trays (depending on which output devices are
installed):
●Job separator tray kit is installed: Job separator tray
●Finisher is installed: Offset tray
When "Paper Selection" is set to "Auto Select"
If "Paper Selection" is set to "Auto Select" in the "Paper" tab of
the printer driver setup screen and the correct size of paper for a
print job is not loaded in the machine, the printing procedure will
vary depending on the "FORCED OUTPUT OF PRINT" setting
in the key operator programs (see the key operator's guide).
When "FORCED OUTPUT OF PRINT" is disabled
If the bypass tray can be used, a message prompting you to
print from the bypass tray will appear in the touch panel.
Press the [PRINT] key on the operation panel, touch the
[BYPASS TRAY] key, load paper in the bypass tray, and then
touch the [BYPASS] key. Printing will begin automatically.
When "FORCED OUTPUT OF PRINT" is enabled
Printing will take place using a size of paper that is close to the
size of the print image.
●The output tray can be selected in the key operator
programs (see "OUTPUT TRAYS" in the key
operator's guide).
●The output tray can also be selected in the print
settings at the time of printing. To change the tray
selection, select the desired tray in "Output" in the
"Paper" tab of the printer driver setup screen.
●If the paper type setting in the printer driver is different
from the bypass tray's paper type setting in the
machine, printing may stop. To resume printing, press
the [PRINT] key on the operation panel, touch the
[BYPASS TRAY] key in the touch panel, and specify
the same paper type as in the printer driver.
Note
If the paper is loaded in a different orientation than the
print image, the image is automatically rotated to match
the paper. This setting can be changed in the key
operator programs (see "ROTATED PRINT" in the key
operator's guide).
Note

1PRINT
7
CONTENTS
Basic printing (part 3)
When the "Paper Selection" setting is "Paper Source" or "Paper Type"
When "Paper Selection" in the "Paper" tab of the printer driver
setup screen is set to:
●"Paper Source", select the tray that you wish to use for
printing from the pull-down menu.
●"Paper Type", select the type of paper that you wish to use
for printing from the pull-down menu.
If you selected the "Paper Source" or "Paper Type" in the printer
driver setup screen but there is no paper in the trays that
matches your selection, printing will take place as follows:
You selected a tray in "Paper Source", but the size
of the paper in the selected tray does not match
the printing size.
Even though the paper size is different, printing will take place
using the paper in the selected tray.
You selected a "Paper Type", and although the
selected type of paper is loaded in the machine, its
size does not match the printing size.
Even though the paper size is different, printing will take place
using the selected paper type.
However, if "FORCED OUTPUT OF PRINT" is disabled,
printing will not take place.
You selected a "Paper Type", but the selected type
of paper is not loaded in the machine.
If the bypass tray can be used, a message prompting you to
print from the bypass tray will appear. Press the [PRINT] key on
the operation panel, touch the [BYPASS TRAY] key, load the
correct size and type of paper in the bypass tray, and then
touch the [BYPASS] key. Printing will begin automatically.
"Paper Source" and "Paper Type" cannot be
simultaneously selected.
The size and type of paper loaded in each tray and whether or
not the paper loaded in each tray can be used for printing are
specified in the "TRAY SETTINGS" of the custom settings.
(See "CUSTOM SETTINGS" in the operation manual for
copier.
If you wish to select the "Paper Source" or "Paper Type" when
printing, be sure to select these settings in the "Configuration"
tab of the printer driver setup screen. (See "CONFIGURING
THE PRINTER DRIVER" in the software setup guide.)
Note

1PRINT
8
CONTENTS
Opening the printer driver from the "start" button
Printer driver settings can be configured by opening the printer driver from the Windows "start" button. Settings adjusted in this way
will be the initial settings when you print from an application. (If you change the settings in the printer driver setup screen at the time
of printing, the settings will revert to the initial settings when you quit the application.)
Windows 2000/XP
1Click the "start" button, and then click "Control
Panel".
In Windows 2000, click the "Start" button and select
"Settings".
2Click "Printers and Other Hardware", and then
click "Printers and Faxes".
In Windows 2000, click "Printers".
3Click the "SHARP AR-XXXX" printer driver icon
and select "Properties" from the "File" menu.
4Click the "Printing Preferences" button in the
"General" tab.
The printer driver setup screen will appear.
☞Printer driver settings
Windows 98/Me/NT 4.0
1Click the "Start" button, select "Settings" and
then click "Printers".
2Click the "SHARP AR-XXXX" printer driver icon
and select "Properties" from the "File" menu.
3In Windows 98/Me, click the "Setup" tab.
The printer driver setup screen will appear.
☞Printer driver settings
In Windows NT 4.0, select "Document Defaults" to open
the printer driver setup screen.
Note

1PRINT
9
CONTENTS
Printer driver settings
To view Help for a setting, click the button in the upper right-hand corner of the window and then click the setting.
Some restrictions exist on the combinations of settings that can be selected in the printer driver setup screen. When a restriction is
in effect, an information icon ( ) will appear next to the setting. Click the icon to view an explanation of the restriction.
Tab
The settings are grouped
on tabs. Click on a tab to
bring it to the front.
Drop-down list
Allows you to make a selection
from a list of choices.
Print setting image
This shows the effect of the
selected print settings.
Checkbox
Click on a checkbox to
activate or deactivate a
function.
Machine image
This shows:
●
The paper tray (in blue)
selected in "Paper selection"
on the "Paper" tab.
●The output tray (in green)
selected in "Output" on
the "Paper" tab.
You can also click on a tray
to select it.
Check button
Allows you to select one
item from a list of options.
"OK" button
Click this button to save
your settings and exit the
dialog box.
"Cancel" button
Click this button to exit the
dialog box without making
any changes to the settings.
"Apply" button
Click to save your settings
without closing the dialog box.
●Windows NT 4.0 does not
have the "Apply" button.
●The "Apply" button does
not appear when you
open this window from an
application.
"Help" button
Click this button to display
the help file for the printer
driver.
1
3
2
4
5
6
7
8
9
10
The settings and the image of the machine will vary
depending on the model.
Note
1
2
3
4
5
6
7
8
9
10

1PRINT
10
CONTENTS
Two-sided printing
This feature allows you to print on both sides of the paper.
To use this function, open the printer driver setup screen and select "2-Sided
(Book)" or "2-Sided (Tablet)" from "Document Style" in the "Main" tab.
☞See Basic printing for details on how to open the printer driver.
The following example shows the result when portrait data is printed on both sides of the paper.
●Paper sizes that can be used for two-sided printing are Ledger, Letter, Letter-R, Legal, A3, A4, A4R, A5, B4, B5, B5R, and
Foolscap.
●Paper types that can be used for two-sided printing are Plain, Letter Head*, Recycled and Color.
*The use of Letter Head paper for two-sided printing can be prohibited in the "TRAY SETTINGS" of the custom settings. (See
"CUSTOM SETTINGS" in the operation manual for copier.)
●
Two-sided printing is not possible if disabled in the key operator programs (see "DISABLING OF DUPLEX" in the key operator's guide).
Print data Printing result
2-Sided (Book) 2-Sided (Tablet)
The pages are printed so that
they can be bound at the side.
The pages are printed so that
they can be bound at the top.
Note

1PRINT
11
CONTENTS
Printing multiple pages on one page
This feature allows you to reduce and print two or four document pages on a single sheet of paper.
To use this function, open the printer driver setup screen and select "2-Up" or "4-Up" for "N-Up Printing" on the "Main" tab.
☞See Basic printing for details on how to open the printer driver.
If you select the "Border" checkbox, borderlines will be printed around each page.
The "N-Up Printing" setting is not available when "Fit To Paper Size" is selected.
☞Fitting the printed image to the paper
Note
N-Up Border Border
"2-Up"
"4-Up"

1PRINT
12
CONTENTS
Fitting the printed image to the paper
The printer driver can adjust the size of the printed image to match the size of the paper loaded in the machine.
Follow the steps shown below to use this function. The explanation below assumes that you intend to print a Ledger size document
on letter size paper.
☞See Basic printing for details on how to open the printer driver.
1Click the "Paper" tab in the printer driver setup
screen.
2Select the original size (Ledger) of the print
image in "Paper Size".
3Check the "Fit To Page" box.
4Select the actual size of paper to be used for
printing (Letter).
The size of the printed image will be automatically
adjusted to match the paper loaded in the machine.
The "Fit To Paper Size" setting is not available when "N-Up Printing" is selected.
☞Printing multiple pages on one page
Note
Paper Size: Ledger
Fit To Paper Size: Letter
Ledger size document
(Paper Size)
Letter size paper
(Fit To Paper Size)

1PRINT
13
CONTENTS
Rotating the print image 180 degrees
The print image can be rotated 180 degrees.
This feature is used to enable correct printing on envelopes and other paper with flaps that can
only be loaded in one orientation.
Use this feature when automatic rotation (which takes place when the loaded paper is the same
size as the print image and the orientations are different) results in reversal of the top and bottom
of the image.
To use the feature, select the image orientation in "Image Orientation" on the "Paper" tab, and
then select the "Rotate 180 degrees" checkbox.
☞See Basic printing for details on how to open the printer driver.
Printing result
Rotate 180 degrees Rotate 180 degrees
The procedure for loading paper is explained in operation manual for copier.
ABCD
ABCD
Note

1PRINT
14
CONTENTS
Printing a watermark
You can print a watermark such as "CONFIDENTIAL" on your document. To print a watermark, open the printer driver, click the
"Watermarks" tab, and follow the steps below.
☞See Basic printing for details on how to open the printer driver.
How to Print a Watermark
From the "Watermark" drop-down list, select the watermark that you wish to print (for example "CONFIDENTIAL"), and start printing.
You can enter text to create your own custom watermark. For details on watermark settings, view printer driver Help.
☞Printer driver settings
Print sample

1PRINT
15
CONTENTS
Stapling printed pages (when a finisher is installed)
(part 1)
When a finisher is installed, printed pages can be stapled.
To use this feature, open the printer driver setup screen and select it in the "Finishing"
field of the "Main" tab.
☞See Basic printing for details on how to open the printer driver.
When a finisher is installed
The following example shows how portrait oriented pages are stapled together.
●The maximum number of sheets that can be stapled is 30. When a saddle stitch finisher is installed, up to 50 sheets can be stapled
(up to 25 sheets when the paper size is B4, Foolscap, or larger).
●Paper sizes that can be used for staple printing are Ledger, Letter, Letter-R, Legal, A3, A4, A4R, B4, B5, B5R, and Foolscap. (B5R
can only be used when a saddle stitch finisher is installed.)
●Paper types that can be used for staple printing are Plain, Letter Head, Recycled and Color.
●
Staple printing is not possible when the ROPM function is disabled. (See "CONFIGURING THE PRINTER DRIVER" in the software setup guide.)
●If the finisher is disabled in the key operator programs, the staple and punch functions cannot be used and output cannot be
delivered to the offset tray.
●Stapling is not possible if disabled in the key operator programs (see "DISABLING OF STAPLER" in the key operator's guide).
Print data Printing result
The pages are stapled in the upper left-hand corner.
Note

1PRINT
16
CONTENTS
Stapling printed pages (when a finisher is installed)
(part 2)
When a saddle stitch finisher is installed
When a saddle stitch finisher is installed, the binding edge and number of staples can be selected to produce the following printing results:
Punch function
When a punch module is installed on a saddle stitch finisher,
the "Punch" checkbox can be selected to punch holes in the
printed output.
Select the punch hole positions in "Binding Edge".
Staple Left Right Top
1 Staple
2 Staples
Left Right Top
●The number of holes that can be punched and the spacing between the holes varies depending on the installed punch module.
●Paper sizes that can be punched vary depending on the punch module installed.
●Paper types that can be punched are Plain, Recycled, Color, Letter Head, and Heavy paper.
Note

1PRINT
17
CONTENTS
Giving priority to a print job
When a print job is waiting because the machine is copying or printing a received fax, the following procedure can be used to
interrupt the current job and immediately print the print job. Use the print job status screen to give priority to the job. For more
information on using the job status screen, see operation manual for copier.
1Press the [JOB STATUS] key.
2Make sure that the [PRINT JOB] key is
highlighted.
The print job status screen
appears when the [PRINT JOB]
key is highlighted.
If the [PRINT JOB] key is not
highlighted, touch the [PRINT
JOB] key.
3In the job keys of the jobs waiting to be printed,
touch the key of the job that you wish to print
immediately.
The touched key is highlighted.
4Touch the [PRIORITY] key.
A message appears asking you
to confirm the priority print job.
Touch the [OK] key to interrupt
the current job and begin
printing the print job selected in
Step 3.
FAX
DATA
LINE
JOB STATUS
CUSTOM SETTING
PRINT
PRINT JOB
010 / 00
To view information on a print job, select it and then
touch the [DETAIL] key.
JOB
DETAIL
PRIORITY
STOP/DELETE
TING
TING
Note

1PRINT
18
CONTENTS
Canceling a print job
A print job in progress or waiting to be printed can be canceled. Use the print job status screen to cancel the job.
1Press the [JOB STATUS] key.
2Make sure that the [PRINT JOB] key is
highlighted.
The print job status screen
appears when the [PRINT JOB]
key is highlighted.
If the [PRINT JOB] key is not
highlighted, touch the [PRINT
JOB] key.
3The job in progress and the jobs waiting to be
printed appear. Touch the key of the job that you
wish to cancel.
The touched key is highlighted.
4Touch the [STOP/DELETE] key.
A message appears asking you
to confirm the cancellation.
Touch the [YES] key to delete
the job.
If you do not wish to cancel the
job, touch the [NO] key.
FAX
DATA
LINE
JOB STATUS
CUSTOM SETTING
PRINT
PRINT JOB
010 / 00
To pause a print job during printing, press the [PRINT]
key on the operation panel and then touch the
[OFFLINE] key. ([OFFLINE] is highlighted.)
• To cancel a print job, press the [CLEAR] key ( ).
• To resume printing, touch the [ONLINE] key to switch
the machine online.
JOB
DETAIL
PRIORITY
STOP/DELETE
TING
TING
Note

2
PRINTER SHARING
19
CONTENTS
Sharing the printer using windows networking
The machine can be used as a shared printer in a Windows 98/Me/NT 4.0/2000/XP network environment.
Note that the Windows network environment must already be established.
"Print server" as explained here is a computer that is directly connected to the machine, and a "Client" is any other computer that is
connected to the same network.
Shared printer
Client
Client Client
Print server
☞Shared printer settings
(On the print server) ☞Client settings

2
PRINTER SHARING
20
CONTENTS
Shared printer settings
On the computer to which the machine is directly connected
Follow the steps below to use the computer directly connected to the machine as a print server.
If your operating system is Windows 98/Me, start from step 1. If your operating system is Windows NT 4.0, 2000 or XP, open the
control panel and then start from step 6.
1Click the "Start" button, select "Settings", and
then click "Control Panel".
2Double-click the "Network" icon ( ).
3Click the "File and Print Sharing" button.
4Enable "I want to be able to allow others to print
to my printer(s)." by clicking the checkbox, and
then click the "OK" button.
5Click the "OK" button in the "Network" dialog
box.
6Click "Printers and Other Hardware" in the
control panel, and click "Printers and Faxes".
In operating systems other than Windows XP,
double-click the printer icon.
7Click the "SHARP AR-XXXX" printer driver icon
and select "Sharing" from the "File" menu.
8Establish the settings for sharing, and click the
"OK" button.
☞Client settings
For detailed setting procedures, refer to the Operation Manual or the help file of your operating system.
Note
If the "Network" icon does not appear in Windows Me,
click "view all Control Panel options".
Note
If a message appears asking you to restart the
computer, click the "Yes" button and restart the
computer. Then, open the printer folder and continue the
setup procedures from Step 6.
For information on a setting, click the button at the
top-right of the dialog box and then click the setting to
display Help.
Note
Note

2
PRINTER SHARING
21
CONTENTS
Client settings (part 1)
Follow the procedure below to install the printer driver in the client.
1Click the "start" button, and click "Control
Panel".
In Windows 98/Me/2000, click the "Start" button and
select "Settings".
2Click "Printers and Other Hardware", and click
"Printers and Faxes".
In Windows 98/Me/2000, click "Printers".
3Click "Add a printer" in "Printer Tasks".
In Windows 98/Me/2000, double-click the "Add Printer"
icon.
The "Add Printer Wizard" will appear.
4Click the "Next" button.
5Select "A network printer, or a printer attached
to another computer", and click the "Next"
button.
In Windows 98/Me/2000, select "Network printer" and
click the "Next" button.
If your operating system is Windows NT 4.0, refer to "Settings in Windows NT 4.0".
Note

2
PRINTER SHARING
22
CONTENTS
Client settings (part 2)
6Select "Browse for a printer", and click the
"Next" button.
In Windows 98/Me, click the "Browse" button.
In Windows 2000, select "Type the printer name, or click
Next to browse for a printer", and click the "Next" button.
7Select the printer to be shared in the network,
and click the "Next" button.
In Windows 98/Me, select the printer to be shared in the
network, click the "OK" button and then click the "Next"
button.
The contents of this window will vary depending on your
network environment.
8Select settings in the "Default Printer" screen,
and click the "Next" button.
9Click the "Finish" button.

2
PRINTER SHARING
23
CONTENTS
Client settings (part 3)
Settings in Windows NT 4.0
If your operating system is Windows NT 4.0, establish settings as follows in the printer properties after installing the printer driver.
For the procedure for installing the printer driver, see "INSTALLING THE SOFTWARE" in the Software Setup Guide.
1Click the "Start" button, select "Settings", and
then click "Printers".
2Click the "SHARP AR-XXXX" printer driver icon
and select "Properties" from the "File" menu.
The printer properties will appear.
3Click the "Ports" tab, and click the "Add Port"
button.
The "Printer Ports" dialog box will appear.
4Select "Local Port" in the "Available Printer
Ports" list, and click the "New Port" button.
The "Port Name" dialog box will appear.
5Enter "\\(name of server connected to
machine)\(name of shared printer)", and click
the "OK" button.
6Click the "Close" button in the "Printer Ports"
dialog box.
7Click the "OK" button in the printer properties
window.
Name of server connected
to machine
Name of shared printer

3
TROUBLESHOOTING
24
CONTENTS
Troubleshooting
This chapter describes how to solve printer problems. Refer to the relevant section based on the problem.
To load paper, remove paper misfeeds, load staples in the finisher, remove jammed staples, or replace the toner cartridge, see
"TROUBLESHOOTING" in operation manual for copier.
Printing does not take place
●Check the connections
●Check Your Computer
●Check the machine
●Checking the printer driver
Improper printing operation
●Printing is slow
●Two-sided printing is not possible
●Stapling is not possible (when a finisher or a saddle stitch finisher
is installed)
●Punching is not possible (when a saddle stitch finisher is installed)
Print quality is not satisfactory
●Check the paper being used
●The printed image is coarse
●The printed image is distorted
●Part of the printed image is missing
If a Notice Page is printed
Uninstalling the printer driver

3
TROUBLESHOOTING
25
CONTENTS
Printing does not take place (part 1)
Check the connections
■Is the interface cable compatible with the machine
and computer?
Interface cables compatible with this machine are USB and
parallel cables. Check which type of cable is supported by
your computer.
For the specifications of the interface cable, see
"CONNECTING TO A COMPUTER" in the
software setup guide.
■Is the interface cable connected securely?
Check if the interface cable is securely plugged into the
connectors of the machine and computer.
To connect the cable, see "CONNECTING TO A
COMPUTER" in the software setup guide.
■Are any other USB peripherals being connected
along with the machine?
If your computer is connected to the machine through a USB
hub, see if printing is possible when no other USB devices
are connected, or if printing is possible when the machine
and computer are directly connected.
■If the interface cable becomes disconnected
If the interface cable becomes disconnected, even only once
during the machine's operation, then printing may be
disrupted.
If this occurs, check the interface cable and ensure that it is
securely connected, then restart the computer.

3
TROUBLESHOOTING
26
CONTENTS
Printing does not take place (part 2)
Check Your Computer
■Is there enough computer memory or hard disk
space?
To use the machine, your computer must have sufficient
memory and hard disk space. If there is insufficient hard disk
space, delete unnecessary files to increase the free space of
the hard disk. If there is insufficient memory, close
unnecessary applications to increase memory available for
printing.
■If your computer is connected to the machine
through the parallel port, is the parallel port (LPT)
mode set to other than EPP mode?
The machine may not operate correctly if the parallel port
mode is set to EPP mode. To set the parallel port mode to a
mode other than EPP mode, refer to your computer manual
or ask the manufacturer of the computer. ECP mode is
recommended to obtain the best performance from the
machine. Note that some computers may use different
names for the modes.
If you are using Windows XP, the "Found New Hardware
Wizard" may appear after you change the port setting. In
this case, click the "Cancel" button to close the wizard,
and then reinstall the printer driver as explained in
"INSTALLING THE SOFTWARE" in the software setup
guide.
Note

3
TROUBLESHOOTING
27
CONTENTS
Printing does not take place (part 3)
Check the machine
■Power switch on?
Turn the power switch on. (See "POWER ON AND OFF" in
the operation manual for copier)
■Is the machine online?
When the ON LINE indicator next to the [PRINT] key on the
operation panel is lit, the machine is online and ready to
print. If the ON LINE indicator is off, press the [PRINT] key
and then touch the [ONLINE] key. (When [ONLINE] is
highlighted, the machine is online.)
■Has an error occurred such as a paper misfeed,
staple jam in the finisher, out of paper, or out of
toner?
When one of the above errors occurs, a message will appear
in the touch panel to alert you.
Follow the instructions in the message to clear the error.
Printing will automatically resume when the error is cleared.
For information on handling errors, see "TROUBLESHOOTING"
in the operation manual for copier.
■Copy job being performed?
Wait until copying is finished. You can also select the key of
the job that you wish to print in the job status screen and then
touch the [PRIORITY] key. Copying will be interrupted and
the selected job printed.
☞Giving priority to a print job
■Is the "I/O TIMEOUT" setting too short?
Set a longer time for "I/O TIMEOUT" in the key operator
programs.
If a Notice Page is printed, see "If a Notice Page is printed".
ONLINE
OFFLINE
BYPASS TRAY
COPY
PRINT
SCAN
ON LINE
DATA
DATA

3
TROUBLESHOOTING
28
CONTENTS
Printing does not take place (part 4)
Checking the printer driver
■Has the printer driver been installed properly?
Check if the printer driver has been installed, following the
steps listed below.
1 Click the "start" button, click "Control Panel", click
"Printers and Other Hardware", and then click
"Printers and Faxes".
On Windows 98/Me/NT 4.0/2000, click the "Start" button,
select "Settings" and then click "Printers".
2 Check if the "SHARP AR-XXXX" printer driver icon is
shown.
If the printer icon of the machine does not appear, the printer
driver is not installed correctly. Follow the instructions in the
software setup guide to correctly install the printer driver.
■Is your machine selected correctly in the current
application for the print job?
Select the printer driver of the machine in the "Print" dialog
box of the application.
●If the printer drivers appear as icons, click the icon of the
machine.
●If the printer drivers are selected from a pull-down menu,
select the printer driver of the machine from the menu.
☞Basic printing
■Is the port configured correctly?
It is possible that there is a problem with the port
configuration, for example another printer driver may be
using the port. Open the printer driver properties and
correctly configure the port that you are using.
☞See "TROUBLESHOOTING" in the software setup guide.
If for some reason the printer driver does not operate
correctly, delete the printer driver and then reinstall it as
explained in the software setup guide.
☞Uninstalling the printer driver

3
TROUBLESHOOTING
29
CONTENTS
Improper printing operation (part 1)
Printing is slow
■Simultaneous use of two or more application
software programs?
Start printing after quitting all unused application software
programs.
■Is an appropriate print quality selected in the printer
driver?
When the "Print quality" setting in the "Advanced" tab of the
printer driver is "Normal" or "Photo", slow printing may result.
Be sure to select a print quality that is suitable for the
document or image being printed.
Two-sided printing is not possible
■
Is two-sided printing disabled in the key operator
programs?
Enable two-sided printing as explained in "DISABLING OF
DUPLEX" in the key operator's guide.
Stapling is not possible (when a finisher
or a saddle stitch finisher is installed)
■Is stapling disabled in the key operator programs?
Enable stapling in the key operator programs (see
"DISABLING OF STAPLER" in the key operator's guide).
■Is the finisher disabled in the key operator programs
(when a saddle stitch finisher is installed)?
Enable the finisher in the key operator programs. (See
"USING THE KEY OPERATOR PROGRAMS" in the
operation manual for the saddle stitch finisher, and
"DISABLING OF STAPLER" in the key operator's guide.)
■Did you attempt to print more pages than can be
stapled?
When a finisher is installed, up to 30 sheets can be stapled.
When a saddle stitch finisher is installed, up to 50 sheets can
be stapled (up to 25 sheets when the paper size is B4,
Foolscap, or larger).
■Are pages of different width mixed together in the
print job?
Stapling is not possible when pages of different width are
mixed together in a print job.

3
TROUBLESHOOTING
30
CONTENTS
Improper printing operation (part 2)
■
Does the print job include page sizes that cannot be
stapled?
Stapling is not possible if the print job includes page sizes
that cannot be stapled.
■Is the paper tray that is selected in the printer driver
set to a paper size or paper type that cannot be used
for stapling?
On the machine, set the paper tray to be used for staple
printing to a paper size and paper type that can be used for
stapling.
Punching is not possible (when a saddle
stitch finisher is installed)
■Is the finisher disabled in the key operator
programs?
Enable the finisher in the key operator programs. (See
"USING THE KEY OPERATOR PROGRAMS" in the
operation manual for the saddle stitch finisher, and
"DISABLING OF STAPLER" in the key operator's guide.)
■Are pages of different width mixed together in the
print job?
Punching is not possible when pages of different width are
mixed together in a print job.
■Does the print job include page sizes that cannot be
punched?
Punching is not possible if the print job includes page sizes
that cannot be punched.
■Is the paper tray that is selected in the printer driver
set to a paper size or paper type that cannot be used
for punching?
On the machine, set the paper tray to be used for punch
printing to a paper size and paper type that can be used for
punching.

3
TROUBLESHOOTING
31
CONTENTS
Print quality is not satisfactory (part 1)
Check the paper being used
■Non-standard paper used?
Check that the paper conforms to the specification. Refer to
"LOADING PAPER" in the operation manual for copier.
■
Are you using paper with a high moisture content?
Use paper that is in good condition, with a low moisture
content and no curling.
■Is the paper loaded with the wrong side up?
Some types of paper have a front and a back side. If the
paper is loaded so that printing takes place on the back side,
toner will not adhere well to the paper and poor print quality
will result.
■Are you printing on paper that has an uneven
surface?
It may not be possible to print correctly on paper with seams
such as the back of an envelope.

3
TROUBLESHOOTING
32
CONTENTS
Print quality is not satisfactory (part 2)
The printed image is coarse
■Has the printer driver been specified to suit both
paper and the print job?
You can select "Draft", "Normal" or "Photo" for the print
quality in the "Advanced" tab of the printer driver setup
screen. When "Photo" is selected, you can click the "Image
Adjustment" button and adjust the brightness and contrast in
the dialog box that appears. Adjust these settings
appropriately for your print data and try printing again.
The printed image is distorted
■Is the paper loaded correctly?
If a document is physically damaged when it is output or the
image is skewed on the paper, discard the damaged sheet,
reinsert the paper supply and print again. Insert the paper so
that there is no visible space between the paper and the
paper guides.
☞See the operation manual for copier for more details on
inserting paper.
Part of the printed image is missing
■Did you set sufficient margins in the paper settings
of your application?
Printing is not possible at the edges of the paper. The print
margins are 5/32" (4 mm) at the top and bottom of the paper
and 1/8" (3 mm) at the sides of the paper. When configuring
the paper settings in the software application, be sure to
establish margins that are at least as large as the print
margins.
■Is the paper size loaded in the tray the same as that
specified in the printer driver?
Check if the "Paper Size" options suit the size of the paper
loaded in the tray.
If the "Fit To Page" setting is activated, make sure that the
paper size selected from the drop-down list of the "Fit To
Paper Size" option is the same as the size of the loaded
paper.
■Is the orientation of document setting correct?
Click the "Paper" tab in the printer driver setup screen, and
verify if the "Image Orientation" option is set to your
requirements.

3
TROUBLESHOOTING
33
CONTENTS
If a Notice Page is printed
If you find that a notice page has been printed at the end of a print job, the print data received from the computer has not been
printed as specified. Fix the problem as explained below and then try printing again.
If a Notice Page is printed
If the following Notice Page is printed, check your settings for the Staple function.
☞Stapling printed pages (when a finisher is installed)
When the Staple function is not selected:
Disable the ROPM function by removing the checkmark from
"ROPM" in the "Configuration" tab of the printer driver setup
screen. (See "CONFIGURING THE PRINTER DRIVER" in the
software setup guide.) If you wish to use the ROPM function,
set the print quality to "Draft" or increase memory.
When the Staple function is selected:
Select "Draft" for the "Print quality" setting, or increase the
value set for "MEMORY FOR PRINTER" in the key operator
programs. If this does not solve the problem, add more IMC
memory.
Disabling notice page printing
Notice page printing can be disabled using a key operator program (see "PROHIBIT NOTICE PAGE PRINTING" in the key operator's
guide).
****************************************************
Notice Page
****************************************************
The IMC memory full error had occurred,
a normal output was not able to be executed.
Please refer to the operation manual for
the solution method.
The IMC memory is used to store print data when the ROPM function is used. This memory is also used to store original image data
in the copy mode. The percentage of IMC memory allocated to the printer function can be adjusted using a key operator program.
See "MEMORY FOR PRINTER" in the key operator's guide. The memory can be extended by adding commercially available
memory modules. For details, contact your SHARP dealer.
Note

3
TROUBLESHOOTING
34
CONTENTS
Uninstalling the printer driver
To delete a printer driver that has been installed using the installer, follow the procedure shown below.
1Click the "start" button, and then click "Control
Panel".
On Windows 98/Me/NT 4.0/2000, click the "Start"
button, select "Settings", and then click "Control Panel".
2Click "Add or Remove Programs".
On Windows 98/Me/NT 4.0/2000, double-click the
"Add/Remove Programs" icon.
3Delete the "SHARP
M256/M257/M316/M317/5625/5631 Printer
Driver" from the list of applications.
For more information, refer to your operating manual or
to the help files for your operating system.
4Restart your computer.
When reinstalling the printer driver, install it correctly as
explained in software setup guide.
Note

4
SPECIFICATIONS
35
CONTENTS
Printer specifications
* The factory default setting for memory used for the printer function is 16 MB. The proportion of IMC memory allocated to the printer
function can be changed in the key operator programs. See "MEMORY FOR PRINTER" in the key operator's guide.
Printing speed AR-M256/AR-M257/AR-5625: 25 pages/min.
AR-M316/AR-M317/AR-5631: 31 pages/min.
Resolution 600 dpi
IMC Memory 32 MB*
Additional memory slots
2 slots (maximum of 1024 MB of additional memory modules (168-pin SDRAM DIMM) can be installed)
Interface IEEE 1284-compliant bi-directional parallel interface/USB 2.0 (Full-Speed/Low-Speed) interface
As a part of our policy of continuous improvement, SHARP reserves the right to make design and specification changes for product
improvement without prior notice. The performance specification figures indicated are nominal values of production units. There
may be some deviations from these values in individual units.
Note

