Sharp Up 700 Owners Manual
Up-700-Operation-Manual up-700-operation-manual
Sharp Cash Register UP-700 pos_man_UP700
2015-03-09
: Sharp Sharp-Up-700-Owners-Manual-645797 sharp-up-700-owners-manual-645797 sharp pdf
Open the PDF directly: View PDF
.
Page Count: 228 [warning: Documents this large are best viewed by clicking the View PDF Link!]
- INTRODUCTION
- IMPORTANT
- PRECAUTION
- CONTENTS
- 1 Part Names and Functions
- 2 Before Operating the POS Terminal
- 3 Time Display and Automatic Updating of the Date
- 4 Prior to Entries
- 5 Entries
- Server Code Entries
- Item Selection from the Function Menu Windows
- Item Entries
- Single item entries
- Repeat entries
- Multiplication entries
- Split-pricing entries
- Successive multiplication entries
- Scale entries
- Single item cash sale (SICS) entries
- Age verification (Birthday entry)
- Link PLU/UPC entries
- Mix-and-match function
- Combo meal entries
- Condiment entries (for PLU)
- Repeat round entries
- Price inquiry (view) function (for PLU/UPC)
- UPC learning function
- Price change function (for UPCs)
- PLU level shift (for direct PLUs)
- PLU/UPC price level shift
- Display of Subtotals
- Finalization of Transaction
- Tax Calculations
- Guest Check (GLU/PBLU)
- Auxiliary Entries
- Payment Treatment
- WASTE mode
- 6 Correction
- 7 Special Printing Functions
- 8 Manager Mode
- 9 Correction after Finalizing a Transaction
- 10 Reading (X) and Resetting (Z) of Sales Totals
- How to take a X1/Z1 or X2/Z2 reports
- Flash report
- Daily Sales Totals
- Transaction report
- Department report
- Individual group total report departments
- Full group total report on departments
- Department markdown report
- PLU/UPC report by designated range
- PLU/UPC pick up report
- PLU/UPC report by associated department
- Individual group report on PLUs/UPCs
- Full group total report on PLUs/UPCs
- PLU/UPC stock report by designated range
- PLU/UPC stock pick up report
- PLU/UPC zero sales report (full)
- PLU/UPC zero sales (by dept.) report
- PLU/UPC minimum stock report
- PLU/UPC price category report
- Cash in drawer report
- Positive check report
- Dynamic UPC report by designated range
- Dynamic UPC pick up report
- Dynamic UPC report by associated department
- Tax report
- Key capture report
- Individual server report
- Full server report
- Hourly report
- GLU/PBLU report
- GLU/PBLU report by server
- Closed GLU/PBLU report
- Closed GLU/PBLU report by server
- X1/Z1 stacked reports
- Periodic Consolidation
- 11 Non-accessed UPC, Dynamic UPC and Customer Deletion
- 12 How to Use the Programming Keyboard Sheet
- 13 Programming
- Basic Instructions
- Article Programming
- Direct Key Programming
- PLU Menu Key Programming
- Functional Programming
- Media Key Programming
- Text Programming
- Personnel Programming
- Terminal Programming
- Date/Time Setting
- Optional Feature Selection
- Secret Code Programming
- Report Programming
- Logo Text Programming
- Device Configuration Programming
- GLU Code Programming
- Customer Programming
- Negative Code File Programming
- Positive Code File Programming
- Macro Key Programming
- Function Menu Key Programming
- Capture Key Programming
- Key Data Entry Job Table Programming
- Tax Programming
- TRAINING Mode Selection
- Backup Data Send Programming
- Backup Data Receive Programming
- PLU Updating (in the PGM1 Mode)
- Automatic Sequencing Key Programming
- Loading Dynamic UPC to the Main UPC File
- Reading of Stored Programs
- Data Clear
- 14 Universal Product Code (UPC) or European Article Number (EAN)
- 15 Operator Maintenance
- 16 Options
- 17 Specifications

POS TERMINAL
INSTRUCTION MANUAL
UP-700
MODEL

FCC Regulations state that any unauthorized changes or modifications to
this equipment not expressly approved by the manufacturer could void
the user’s authority to operate this equipment.
Note: This equipment has been tested and found to comply with the
limits for a Class A digital device, pursuant to Part 15 of the FCC Rules.
These limits are designed to provide reasonable protection against harm-
ful interference when the equipment is operated in a commercial environ-
ment.
This equipment generates, uses, and can radiate radio frequency energy
and, if not installed and used in accordance with the instruction manual,
may cause harmful interference to radio communications. Operation of
this equipment in a residential area is likely to cause harmful interference,
in which case the user will be required to correct the interference at his
own expense.
WARNING
CAUTION
The socket-outlet should be installed near the equipment and should
be easily accessible.
Please record below the model number and serial number for easy
reference in case of loss or theft. These numbers are located on the
right side of the unit. Space is provided for further pertinent data.
Model Number
Serial Number
Date of Purchase
Place of Purchase
FOR YOUR RECORDS

1
INTRODUCTION
Thank you very much for your purchase of the SHARP POS Terminal Model UP-700. Please read this
Manual carefully before operating your machine in order to gain full understanding of functions and features.
Please keep this manual for future reference. It will help you if you encounter any operational problems.
IMPORTANT
•Install your POS terminal in a location that is not subject to direct sunlight, unusual temperature
changes, high humidity or exposure to water sources and keep away from heat and magnetic
sources.
Installation in such locations could cause damage to the cabinet and the electrical components.
•The POS terminal should not be operated by an individual with wet hands.
The water could seep into the interior of the POS terminal and cause component failure.
•Do not apply excessive pressure to the display.
Do not use a sharp-pointed object on the display, or the LCD may become damaged.
•When cleaning your POS terminal, use a dry, soft cloth. Never use solvents, such as benzine and/
or thinner.
The use of such chemicals will lead to discoloration or deterioration of the cabinet.
•The POS terminal plugs into any standard wall outlet (120V ±10% AC) with a dedicated earth-
ground.
Other electrical devices on the same electrical circuit could cause the POS terminal to malfunction.
•If the POS terminal malfunctions, call your authorized SHARP dealer for service - do not try to
repair the POS terminal yourself.
•For a complete electrical disconnection, remove the AC power cord from the wall outlet.
PRECAUTION
This POS terminal has a built-in memory protection circuit which is operated by a rechargeable battery pack.
It should be known that all batteries will, in time, dissipate their charge even if not used. Therefore to insure
an adequate initial charge in the protection circuit and to prevent any possible loss of memory upon
installation, it is recommended that each unit be allowed to be charged for a period of 24 to 48 hours prior to
use by the customer.
In order to charge the battery pack, the machine must be plugged in and its power switch must be set to the
“ON” position. This charging precaution can prevent unnecessary initial service calls.
BATTERY DISPOSAL
Contains Nickel Metal Hydride Battery. Must be Disposed of Properly.
Contact Local Environmental Officials for Disposal Instructions.

2
CONTENTS
INTRODUCTION............................................................................................................................................1
IMPORTANT..................................................................................................................................................1
PRECAUTION ...............................................................................................................................................1
1. Part Names and Functions ...................................................................................................................8
External View ..........................................................................................................................................8
Front view.......................................................................................................................................8
Rear view .......................................................................................................................................8
Printer ......................................................................................................................................................9
Keyboard ...............................................................................................................................................10
Inserting the keyboard sheet ........................................................................................................10
Standard keyboard layout ............................................................................................................10
Optional keys ...............................................................................................................................11
Keys and Switches ................................................................................................................................13
Mode switch and mode keys ........................................................................................................13
Drawer lock key............................................................................................................................13
Printer cover lock key ...................................................................................................................13
Display...................................................................................................................................................14
Operator display ...........................................................................................................................14
Customer display .........................................................................................................................15
Screen save mode .......................................................................................................................15
2. Before Operating the POS Terminal ..................................................................................................16
Display Adjustment................................................................................................................................16
3. Time Display and Automatic Updating of the Date ..........................................................................17
4. Prior to Entries ....................................................................................................................................18
Preparations for Entries.........................................................................................................................18
Error Warning ........................................................................................................................................18
Sample Receipt .....................................................................................................................................18
5. Entries ..................................................................................................................................................19
Server Code Entries ..............................................................................................................................19
Item Selection from the Function Menu Windows .................................................................................19
Item Entries ...........................................................................................................................................22
Single item entries........................................................................................................................22
Repeat entries ..............................................................................................................................23
Multiplication entries.....................................................................................................................24
Split-pricing entries.......................................................................................................................25
Successive multiplication entries .................................................................................................26
Scale entries ................................................................................................................................27
Single item cash sale (SICS) entries............................................................................................29
Age verification (Birthday entry) ...................................................................................................29
Link PLU/UPC entries ..................................................................................................................29
Mix-and-match function ................................................................................................................30
Combo meal entries .....................................................................................................................30
Condiment entries (for PLU) ........................................................................................................31
Repeat round entries....................................................................................................................31
Price inquiry (view) function (for PLU/UPC) .................................................................................32
UPC learning function ..................................................................................................................32
Price change function (for UPCs).................................................................................................33
PLU level shift (for direct PLUs) ...................................................................................................34
PLU/UPC price level shift .............................................................................................................35
Display of Subtotals...............................................................................................................................36
3
Merchandise subtotal ...................................................................................................................36
Taxable subtotal ...........................................................................................................................36
Including-tax subtotal ...................................................................................................................36
Tray subtotal ................................................................................................................................36
Eat-in subtotal ..............................................................................................................................36
Food stamp-eligible subtotal ........................................................................................................36
Group discountable subtotal ........................................................................................................37
Gasoline discount subtotal ...........................................................................................................37
Finalization of Transaction ....................................................................................................................38
Cash or check tendering ..............................................................................................................38
Mixed tendering (check + cash) ...................................................................................................38
Cash or check sale that does not need any tender entry .............................................................38
Charge (credit) sale......................................................................................................................38
Mixed-tender sale (cash or check tendering + charge tendering) ................................................38
Food stamp tendering ..................................................................................................................39
Food stamp status shift ................................................................................................................39
Tax Calculations....................................................................................................................................40
Automatic tax ...............................................................................................................................40
Manual tax....................................................................................................................................40
Tax deletion..................................................................................................................................40
Tax status shift .............................................................................................................................40
Guest Check (GLU/PBLU) ....................................................................................................................41
GLU/PBLU system .......................................................................................................................41
Deposit entries .............................................................................................................................43
Transferring guest checks out or in (Transfer-out/in) ...................................................................43
Bill totalizing/bill transfer...............................................................................................................44
Bill separating...............................................................................................................................45
Bill printing....................................................................................................................................45
Auxiliary Entries.....................................................................................................................................46
Percent calculations (premium or discount) .................................................................................46
Discount entries ...........................................................................................................................46
Refund entries ..............................................................................................................................46
Return entries...............................................................................................................................46
Printing of non-add code numbers ...............................................................................................46
Refund sales mode ......................................................................................................................47
Group discount entries .................................................................................................................47
Remote printer send function .......................................................................................................48
Gratuity.........................................................................................................................................48
Payment Treatment...............................................................................................................................48
Tip-in entries ................................................................................................................................48
Tip editing.....................................................................................................................................49
Tip paid entries.............................................................................................................................49
Currency conversion ....................................................................................................................49
Received-on-account entries .......................................................................................................50
Paid-out entries ............................................................................................................................50
No-sale (exchange) ......................................................................................................................51
Cashing a check...........................................................................................................................51
Customer management................................................................................................................52
WASTE mode........................................................................................................................................53
6. Correction ............................................................................................................................................54
Correction of the Last Entry (Direct Void)..............................................................................................54
Correction of the Next-to-Last or Earlier Entries (Indirect Void) ............................................................55
Subtotal Void .........................................................................................................................................56
Correction of Incorrect Entries Not Handled by the Direct or Indirect Void Function ............................ 56
7. Special Printing Functions .................................................................................................................57
Printing Message Text for Remote Printer or Chit Receipts..................................................................57
Copy Receipt Printing............................................................................................................................57
4
Validation Printing Function...................................................................................................................58
Server Arrival/Departure Time Printing .................................................................................................58
8. Manager Mode .....................................................................................................................................59
Override Entries ....................................................................................................................................59
9. Correction after Finalizing a Transaction .........................................................................................60
10. Reading (X) and Resetting (Z) of Sales Totals..................................................................................61
How to take a X1/Z1 or X2/Z2 reports..........................................................................................61
Flash report ..................................................................................................................................61
Daily Sales Totals..................................................................................................................................64
Transaction report ........................................................................................................................64
Department report ........................................................................................................................67
Individual group total report on departments................................................................................68
Full group total report on departments .........................................................................................68
Department markdown report ......................................................................................................68
PLU/UPC report by designated range..........................................................................................69
PLU/UPC pick up report ...............................................................................................................70
PLU/UPC report by associated department .................................................................................71
Individual group total report on PLUs/UPCs ................................................................................72
Full group total report on PLUs/UPCs ..........................................................................................72
PLU/UPC stock report by designated range ................................................................................72
PLU/UPC stock pick up report .....................................................................................................72
PLU/UPC zero sales report (full) ..................................................................................................73
PLU/UPC zero sales (by dept.) report..........................................................................................73
PLU/UPC minimum stock report ..................................................................................................73
PLU/UPC price category report....................................................................................................74
Cash in drawer report...................................................................................................................74
Positive check report ....................................................................................................................74
Dynamic UPC report by designated range...................................................................................75
Dynamic UPC pick up report ........................................................................................................75
Dynamic UPC report by associated department ..........................................................................76
Tax report .....................................................................................................................................77
Key capture report........................................................................................................................77
Individual server report.................................................................................................................78
Full server report ..........................................................................................................................79
Hourly report ................................................................................................................................80
GLU/PBLU report .........................................................................................................................81
GLU/PBLU report by server .........................................................................................................81
Closed GLU/PBLU report .............................................................................................................82
Closed GLU/PBLU report by server .............................................................................................83
X1/Z1 stacked reports ..................................................................................................................83
Periodic Consolidation...........................................................................................................................84
Transaction report ........................................................................................................................84
Daily net report .............................................................................................................................85
Customer sales report 1 and 2 .....................................................................................................86
Customer sales report by sales range .........................................................................................87
Customer charge account report..................................................................................................87
X2/Z2 stacked report ....................................................................................................................87
11. Non-accessed UPC and Customer Deletion......................................................................................88
Non-accessed UPC report ...........................................................................................................89
Non-accessed customer report ....................................................................................................89
Customer delete report ................................................................................................................90
Dynamic UPC clear ......................................................................................................................90
12. How to Use the Programming Keyboard Sheet ................................................................................91
Programming Keyboard Layout.............................................................................................................91
How to Program Alphanumeric Characters ...........................................................................................92

5
Using character keys on the keyboard .........................................................................................92
Entering character codes .............................................................................................................93
13. Programming .......................................................................................................................................94
Basic Instructions ..................................................................................................................................94
Programming example .................................................................................................................94
Article Programming..............................................................................................................................96
Department ..................................................................................................................................97
PLU/UPC......................................................................................................................................99
Dynamic UPC.............................................................................................................................102
PLU range ..................................................................................................................................102
PLU/UPC stock ..........................................................................................................................103
Link PLU table (for PLU/UPC)....................................................................................................104
Condiment table .........................................................................................................................105
Mix & Match table.......................................................................................................................106
Combo meal table ......................................................................................................................107
Scale table .................................................................................................................................108
UPC Non-PLU code format ........................................................................................................109
UPC delete .................................................................................................................................110
Direct Key Programming .....................................................................................................................111
Direct PLU/COMBO/Dept. key ...................................................................................................111
PLU Menu Key Programming..............................................................................................................113
PLU menu key............................................................................................................................113
Functional Programming .....................................................................................................................114
Discount key (
-
1
thru
-
5
)........................................................................................................115
Percent key (
%1
thru
%5
) .........................................................................................................116
Group discount key (
GDSC
%1
thru
GDSC
%3
) .............................................................................................117
Gas discount ..............................................................................................................................118
Gratuity.......................................................................................................................................119
Tip ..............................................................................................................................................119
RA ..............................................................................................................................................120
PO ..............................................................................................................................................121
Manual tax..................................................................................................................................121
Tax delete ..................................................................................................................................122
No-sale .......................................................................................................................................122
Void ............................................................................................................................................123
Refund........................................................................................................................................123
Media Key Programming.....................................................................................................................124
Cash keys ..................................................................................................................................125
Check keys.................................................................................................................................129
Charge keys ...............................................................................................................................133
Food stamp tender key ..............................................................................................................137
Currency conversion keys ..........................................................................................................139
Eat-in keys .................................................................................................................................139
Service key.................................................................................................................................140
Final key .....................................................................................................................................142
Cash in drawer ...........................................................................................................................144
Check change ............................................................................................................................144
Check cashing............................................................................................................................145
Text Programming...............................................................................................................................147
Function text...............................................................................................................................148
Department group text ...............................................................................................................150
PLU group text ...........................................................................................................................150
Server group text........................................................................................................................151
Message text ..............................................................................................................................151
Personnel Programming......................................................................................................................152
Server.........................................................................................................................................152
Terminal Programming........................................................................................................................153
Machine number ........................................................................................................................154
6
Consecutive number ..................................................................................................................154
Interval timer ..............................................................................................................................154
Default menu level .....................................................................................................................155
Available GLU code ...................................................................................................................155
Bill number .................................................................................................................................155
Date/Time Setting................................................................................................................................156
Date/time ....................................................................................................................................156
Optional Feature Selection..................................................................................................................157
Function prohibition ....................................................................................................................158
Function selection 1 ...................................................................................................................160
Function selection 2 ...................................................................................................................161
Printing selection ........................................................................................................................162
Secret Code Programming..................................................................................................................163
Z1 reports ...................................................................................................................................164
PGM2-mode operations .............................................................................................................164
System Z1 reports ......................................................................................................................165
System PGM2-mode operations ................................................................................................165
Initial down-loading (with clearing of memory) ...........................................................................166
Maintenance down-loading (without clearing of memory) .......................................................... 166
Report Programming ...........................................................................................................................167
Zero skip ....................................................................................................................................168
Hourly report ..............................................................................................................................168
Stacked report ............................................................................................................................169
Logo Text Programming ......................................................................................................................172
Receipt logo ...............................................................................................................................173
Validation printing text ................................................................................................................173
Bill logo.......................................................................................................................................174
Device Configuration Programming ....................................................................................................175
R/J printer (Built-in printer) .........................................................................................................176
Bill (slip) printer ..........................................................................................................................176
Report printer .............................................................................................................................177
Validation printer ........................................................................................................................177
Remote printer (KP#1 thru KP#9) ..............................................................................................178
BCR (SCANNER).......................................................................................................................179
GLU Code Programming .....................................................................................................................180
Customer Programming ......................................................................................................................181
Customer code ...........................................................................................................................182
Customer programming .............................................................................................................182
Negative Code File Programming .......................................................................................................183
Negative code/Override status ...................................................................................................183
Positive Code File Programming .........................................................................................................184
Positive code ..............................................................................................................................184
Macro Key Programming.....................................................................................................................185
Mode position/Auto key no. ........................................................................................................185
Function Menu Key Programming .......................................................................................................186
Function menu key .....................................................................................................................186
Capture Key Programming..................................................................................................................187
Capture key data ........................................................................................................................187
Key Data Entry Job Table Programming .............................................................................................188
Capture job number ...................................................................................................................188
Tax Programming ................................................................................................................................189
Table tax ....................................................................................................................................190
Rate (%) tax ...............................................................................................................................192
Doughnut tax exempt (for the Canadian tax system) .................................................................192
TRAINING Mode Selection .................................................................................................................193
TRAINING mode ........................................................................................................................193
Backup Data Send Programming ........................................................................................................194
Backup data send ......................................................................................................................194
Backup Data Receive Programming ...................................................................................................195
Backup data receive...................................................................................................................195
7
PLU Updating (in the PGM1 Mode).....................................................................................................196
Automatic Sequencing Key Programming ..........................................................................................197
Loading Dynamic UPC to the Main UPC File......................................................................................198
Reading of Stored Programs ...............................................................................................................199
Program reading sequence ........................................................................................................199
Sample printouts ........................................................................................................................200
Data Clear ...........................................................................................................................................212
14. Universal Product Code (UPC) or European Article Number (EAN) ............................................. 213
UPC or EAN code ...............................................................................................................................213
Add-on code ........................................................................................................................................214
UPC file ...............................................................................................................................................214
15. Operator Maintenance .......................................................................................................................215
In Case of Power Failure.....................................................................................................................215
In Case of Printer Error .......................................................................................................................215
Thermal Printing ..................................................................................................................................215
Cautions in handling the printer .................................................................................................215
Cautions in handling the recording paper ..................................................................................216
Installing and Removing the Paper Roll ..............................................................................................217
Recording paper specifications ..................................................................................................217
Installing the paper roll ...............................................................................................................217
Removing the paper roll .............................................................................................................218
Removing the paper jam ............................................................................................................220
Cleaning the Print Head ......................................................................................................................221
Removing the Till and the Drawer .......................................................................................................222
Operating the Drawer by Hand............................................................................................................222
Before Calling for Service....................................................................................................................223
16. Options................................................................................................................................................223
List of Options .....................................................................................................................................223
17. Specifications .....................................................................................................................................224

8
Part Names and Functions
This chapter describes the part names and functions of this POS terminal.
External View
Front view
Receipt paper
Drawer lock
Drawer
Journal cover Operator display
Contrast control
Power switch
Mode switch
Keyboard
Customer display (Pop-up type)
1
Power switch
Rear cover
Rear view

9
Printer
The printer is a receipt/journal dual station type
thermal printer, and therefore it does not require any
type of ink ribbon or cartridge. The average life of the
printer is approximately 5 million lines.
When opening the printer cover, unlock the printer
cover using the printer cover lock key, and lift up the
cover as shown on the right sketch.
Your register is shipped with the print head release
lever held by a white retainer in the lifted up position.
Be sure to remove this retainer (see the figure at the
right) and push down the print head release lever
before you use the POS terminal.
Print head release lever
The print head can be lifted
by the green lever on the
right side of the printer.
The release lever is a 2
position lever which allows
you to proceed with the
removal of paper.
NOTE
Do not attempt to remove the paper roll with the head in the down position. This may result in
damage to the printer and/or print head.
Printer cover lockPrinter cover
Retainer
Paper roll location
Take-up spool
Print head
release lever
Paper chute

10
Keyboard
Inserting the keyboard sheet
Insert the keyboard sheet between the keyboard cover and the cabinet as illustrated below, then push the
tabs at the top of the keyboard cover into the slots in the cabinet.
NOTE
• Do not spread the keyboard cover
too far as it might tear the tabs.
• Replace the keyboard sheet with a
new one if by chance it gets wet.
Use of a wet keyboard sheet may
cause problems.
• Be sure to use only SHARP-
supplied keyboard sheets. Thick or
hard sheets make key operations
difficult.
• Place the keyboard sheet evenly
under the keyboard cover.
• If you require a new keyboard
sheet, please contact your dealer.
• The keyboard cover will eventually
wear out. If your keyboard cover is
dirty or broken, replace the cover
with a new one. For details,
contact your authorized SHARP
dealer.
Standard keyboard layout
90
76
63
53
43
33
23
14
6
91
77
64
54
44
34
24
15
7
92
78
65
55
45
35
25
16
8
93
79
66
56
46
36
26
17
94
80
67
57
47
37
27
100
86
95
81
68
98
84
96
82
69
99
85
97
83
70
MISC
FUNC
TAX
SHIFT
P-SHIFT
#
ENTER
CANCEL
SBTL
GLU
FINAL
RCPT
SERV
#
CONV
#
PAGE
UP
PAGE
DOWN
PLU/
SUB
CH
#
AUTO
1
000
000
123
456
789
CL
RECEIPT
JOURNAL
VOID
@
FOR
RFND LEVEL
#
CHK
#
CA/AT
SRVC
87
73
60
50
40
30
20
11
3
88
74
61
51
41
31
21
12
4
89
75
62
52
42
32
22
13
5
71
58
48
38
28
18
9
1
72
59
49
39
29
19
10
2
NC
NOTE
•
All the keys but the receipt paper feed and journal paper feed keys can be re-positioned. If you
want to change the layout, contact your authorized SHARP dealer.
•
Keyboard layout is subject to change without notice.
Keyboard
sheet
Cabinet
Keyboard cover

11
NOTE
The following optional keys can optionally be mounted in place of those shown in the figure of the standard
keyboard layout. For details, please consult your authorized SHARP dealer.
Optional keys
09
•
00 000
CL
Numeric keys
Decimal point key
Clear key
Multiplication key
Receipt print key
Tax 1 shift key
Refund key
RFND
PLU/
SUB
LEVEL
#
RECEIPT
JOURNAL
Receipt paper feed key
Journal paper feed key
PAGE
UP PAGE
DOWN
Page up/down keys
100
1
Miscellaneous function menu key
MISC
FUNC
Enter key
ENTER
Automatic sequencing 1 key
AUTO
1
CONV
#Currency conversion menu key
PLU level shift menu key
P-SHIFT
#
CHK
#Check menu key
SBTL Subtotal key
CA/AT Cash/amount tendered key
Cancel key
Cursor (up/down/right/left arrow) keys
CANCEL
GLU Guest lookup key
TAX
SHIFT
Void key
Final key
Service key
@
FOR
RCPT
FINAL
SRVC
SERV
#Server code entry key
VOID
Price shift menu key
CH
#Charge menu key
Price lookup/subdepartment/
UPC key
Direct price lookup keys
New check key
NC
CHK
1CHK
5
AUTO
2AUTO
25
Check 1 thru 5 keys
Transfer out key
Transfer in key
Cash tip key
Charge tip key
Tip paid key
Eat in 1 thru 3 keys
Tax 2 thru 4 shift keys
Deposit key
Deposit refund key
Dept. number key
Department keys
Percent 1 thru 5 keys
Discount 1 thru 5 keys
Charge 1 thru 9 keys
Cash 2 thru 5 keys
Conversion 1 thru 4 keys
Received-on-account 1 and 2 keys
Paid-out 1 and 2 keys
Automatic sequencing 2 thru 25 keys
Direct price lookup keys
123
101
99
1
%1
PO1 PO2
RA1
CA2
CONV1 CONV4
RA2
%5
-
1
-
5
TAX2
SHIFT
EAT IN
1
EAT IN
3
TRANS
OUT
TRANS
IN
CASH
TIP
CHARGE
TIP
TIP
PAID
TAX4
SHIFT
CH
1CH
9
DEPOSIT
RF
DEPOSIT
TAX
Manual tax key
DEPT
#
CA5

12
Remote printer send key
Gratuity exempt key
Tare entry key
Balance key
Repeat entry key
Individual payment key
Amount entry key
Inquiry key
Customer code entry key
UPC price change key
Birthday entry key
Table no. (seat no.) entry key
Void menu key
Refund sale key
Receipt ON/OFF key
Waste mode key
Condiment next key
Edit tip key
Repeat round key
Table# recall key
Message 1 thru 5 keys
Message menu key
PLU menu 1 thru 50 keys
Macro 1 thru 4 keys
Upsize key
Data capture 1 thru 10 key
Backspace key
Delete key
Next higher dollar key
Merchandise subtotal key
Tray subtotal key
Return key
Gasoline sales subtotal key
NEXT
$
PAST
VOID
RP
SEND
GAS
SBTL
NS
BAL
DELETE
BACK
SPACE
MDSE
SBTL
GRT
EX
OPEN
TARE
Non-add code/Date & time
display key
RTN
TRAY
SUBTL
No-sale key
Scale entry key
PLU level shift 1 thru 5 keys
Price level shift 1 thru 6 keys
Food stamp shift key
FS
SHIFT
PRICE
CHANGE
REPEAT
IND.
PAYMENT
RFND
SALE
VOID
MENU
TABLE
#
AMT
RCP
SW
WASTE
C
NEXT
INQ#/TM
SCALE
LEVEL
1LEVEL
5
PRINT
GD3
SHIFT Group discount shift 1 thru 3 keys
FS
TEND
COVER
CNT
SBTL
VOID
GD1
SHIFT
Validation print key
Bill print key
Past void key
Subtotal void key
Group discount %1 thru 3 keys
Cover count entry key
Bill separation key
BILL
GDSC
%3
GDSC
%1
BS
Bill totalize/Bill transfer key
(CHECK-ADD)
CASH
MENU
BT
Food stamp tender key
Cash menu key
CUST
BIRTH
RP
ROUND
MSG
MENU
MACRO
1
MACRO
4
CAP.1
CAP.10
EDIT
TIP
GLU
RECALL
MSG
1MSG
5
UPSIZE
PLU
MENU1
PLU
MENU50
FUNC.
MENU Function menu key
P-SHIFT
1
P-SHIFT
6

13
REG
OP
X / Z
MGR
X
1
/Z
1
X
2
/Z
2
PGM
1
PGM
2
O
P
M
A
S
M
Operative range
OFF
MA
SM OP
• Manager key (MA) • Submanager key (SM)
• Operator key (OP)
Keys and Switches
Mode switch and mode keys
The mode switch can be operated by inserting one of the three supplied mode keys - manager (MA),
submanager (SM), and operator (OP) keys. These keys can be inserted or removed only when the switch is
in the “REG” or “OFF” position.
The mode switch has these settings:
OFF: This mode locks all register operations.
No change occurs to existing data.
OP X/Z: This setting allows cashiers/servers to take X or Z reports for
their sales information. (This setting may be used only when
your register has been programmed for “OP X/Z mode available”
in the PGM2 mode.)
REG: For entering sales
PGM1: To program those items that need to be changed often: e.g., unit prices of departments, PLUs or
UPCs, and percentages
PGM2: To program all PGM1 items and those items that do not require frequent changes: e.g., date, time.
MGR: For manager's and submanager's entries
The manager can use this mode to make entries that are not permitted to be made by cashiers/
servers - for example, after-transaction voiding and override entries.
X1/Z1: To take the X/Z report for various daily totals
X2/Z2: To take the X/Z report for various periodic (weekly or monthly) consolidation of totals.
Drawer lock key
This key locks and unlocks the drawer. To lock it, turn 90 degrees
counterclockwise. To unlock it, turn 90 degrees clockwise.
This same key is also used to open the cash drawer.
(Please refer to “15. Operator Maintenance — Operating the Drawer by
Hand”.)
Printer cover lock key
This key locks and unlocks the printer cover. To lock it, turn 90 degrees
counterclockwise. To unlock, turn 90 degrees clockwise.
SK1-2

14
Display
Operator display
• Screen example 1 (REG mode)
Price level shift indicator (P1-P6) : Shows the PLU/UPC price level currently selected.
PLU level shift indicator (L1-L5) : Shows the PLU level currently selected.
Receipt shift indicator (r) : Shows the receipt shift status.
T-Log near full indicator ( ):Appears ( ) when the used memory is 80%.
:Appears ( ) when the used memory is 90%.
:Appears ( ) when the used memory is 95%.
Stock alarm indicator ( ):Appears when the stock of the PLU which you entered is zero,
negative or reaches the minimum stock.
Receipt ON/OFF status indicator (R) : Appears when the receipt ON-OFF function signs OFF.
Sentinel mark (X) : Appears in the lower right corner of the screen when the cash in
drawer exceeds a programmed sentinel amount. The sentinel
check is performed for the total cash in drawer.
Sales information area: Sales information you have
just entered such as items
and prices will appear
between 2nd line and 6th
line.
Total always appears on the
7th line.
Server code
Scroll guidance: When the transaction information occupies more
than 5 lines, scroll key(s) appears to indicate
you can scroll to the direction.
Status area 1:
Mode name
Status area 2:
Numeric entry
Time

15
• Screen example 2 (PGM mode)
Customer display (Pop-up type)
Screen save mode
When you want to save the electrical power or the display’s life, your POS terminal is provided with the
screen save function. This function can turn the LCD backlight off when servers do not operate the POS
terminal for an extended period of time. You can program the time for which your POS terminal should keep
the normal status (in which the backlight is “ON”) before it goes into the screen save mode.
To exit the screen save mode, press any key.
Programming item information area
Programming area:
Programmable items are listed.
Caps lock indicator (A/a):
The upper-case letter “A” appears when caps lock
is on, and the lower-case letter “a” appears when
the caps lock is off during text programming.
Double-size character mode indicator (W):
Appears when the double-size character mode is
selected during text programming.

16
2Before Operating the POS
Terminal
This chapter describes those steps required prior to using the POS terminal for the first time.
Display Adjustment (operator display)
You can adjust the contrast of the display by using the contrast control. To further the operator’s view, the
display may be tilted forward using the LCD display tilt tab.
Contrast control
Turning the control backwards darkens the
display and turning it forwards lightens the
display.
Tilt adjustment tab
The backlight in the display is a consumable part.
When the LCD display may no longer be adjusted and becomes darker, you should change the backlight.
Consult your authorized SHARP dealer for further details.

17
3Time Display and Automatic
Updating of the Date
Time display
When you need the time displayed, press the
#/
TM
key while the POS terminal is in the REG
or MGR mode. The time display disappears as soon as you press the
CL
key in the REG or
MGR mode or begin a subsequent entry.
Automatic updating of the date
Once the internal clock unit is started at the desired time, it continues to run as long as the
battery pack is charged and will also update the date based on the calendar year.
Date
Time This display appears by pressing
the
#/
TM
key.
Time (This display is held, even if the
CL
key is pressed.)

18
Prior to Entries
Preparations for Entries
Receipt and journal paper rolls
If the receipt and journal paper rolls are not set in the machine or the existing rolls are low in supply,
install new ones according to section “Installing and Removing the Paper Roll” under “Operator
Maintenance.”
Receipt ON/OFF function
You can disable receipt printing in the REG mode to save paper using the receipt function. To disable
receipt printing, press the
MISC
FUNC
key and select RCP S.W. from the menu and turn the receipt OFF by press
the
•
key. When the function is in the OFF status, the receipt off indicator “R” is highlighted.
NOTE
Your register will print reports regardless of the receipt state. This means that the receipt roll
should be installed even when the receipt state is “OFF”.
Error Warning
In the following examples, your POS terminal will go into an error state accompanied with a warning beep
and the error message on the display. Clear the error state by pressing the
CL
key and take the proper
action to remedy the problem.
• When you exceed a 32-digit number (entry limit overflow):
Cancel the entry and re-enter a correct number.
• When you make an error in key operation:
Clear the error and try the entry again.
• When you make an entry beyond a programmed amount entry limit:
Check to see if the entered amount is correct. If it is correct, it may be possible to enter it in
the MGR mode. Please contact your manager.
• When an including-tax subtotal exceeds eight digits:
Clear the error display by pressing the
CL
key and press a media key to finalize the transaction.
Sample Receipt
The print format will vary depending on the printer you use.
4REG MODE
Machine no.
Server name/server code
Date
Consecutive no.
Item entry
Time
Cash amount tendered
Change due
Sales total

19
Entries
Server Code Entries
Prior to an item entry, the server will be compelled to enter his or her assigned server code. However, this
may not be necessary when the POS terminal has been programmed for “stay-down server mode.”
XXXX
Server code XXXX
Secret code X
Drawer no.
ENTERENTER
SERV
#
NOTE
•
When the server entry system is programmed for “stay-down server mode,” no other server can sign on
unless the server who has signed on is signed off.
•
When the server entry system is programmed for “automatic server sign-off mode,” a server must sign on
prior to each sales transaction.
The sign-off operation can be performed by using the following procedure in the REG or MGR mode.
To sign off a server:
SERV
#
•
Depending upon how your POS terminal has been preset, if the item entry is made when the server is
signed off, the server entry will be prompted on the window and the server entry will be compelled.
Item Selection from the Function Menu Windows
Your POS terminal allows you to select functions from specified function menu windows depending upon the
terminal set up. For example, if you want to finalize a check 1 sale, select the option “CHECK1” from the
“CHK.MN” Menu instead of pressing the
CHK
1
key.
Each menu can be opened as follows:
5REG MODE

20
• Cash menu window • Void menu window
CASH
MENU
VOID
MENU
• Message menu window • Charge menu window
MSG
MENU
CH
#
• Conversion menu window • Function menu window
CONV
#
FUNC.
MENU
• Miscellaneous function menu window • Check menu window
MISC
FUNC
CHK
#

21
Selling the PLU no.1 item and finalizing through check 1
1.
Press the
1
key.
2.
Press the
CHK
#
key.
•The CHECK menu window will appear.
3.
Select “CHECK1.”
4.
Enter the amount.

22
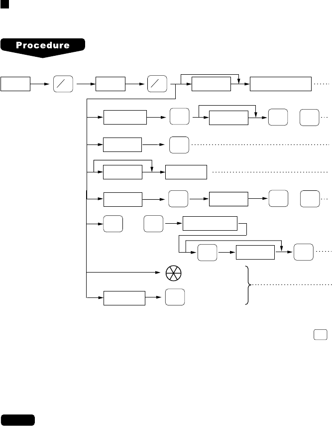
Item Entries
Single item entries
Department entries (direct department entries)
Enter a unit price and press the department key.
If you use a programmed unit price, press the department key only.
When using a programmed unit price
Unit price*
(max. 7digits)
Dept.
*Less than the programmed upper limit amount
NOTE
When those departments where the unit price has been programmed as zero (0) are entered, only the
sales quantity is added.
Department entries (indirect department entries)
PLU entries (indirect PLU entries)
Enter a PLU code and press the
PLU/
SUB
key.
PLU code
PLU/
SUB
NOTE
When those PLUs for which the unit price has been programmed as zero (0) are entered, only
the sales quantity is added.
Subdepartment (open PLU) entries
* Less than the programmed upper limit
amounts
Unit price*
(max. 7 digits)
When using a programmed price
Dept. code
(1-99)
For “Preset only” type
or
DEPT
#
AMT
ENTER
* Less than the programmed upper
limit amounts
Unit price*
(max. 7 digits)
When using a programmed price
PLU code or
AMT
ENTER
PLU/
SUB

23
PLU entries (direct PLU entries)
PLU menu-based entries (PLU entries and subdepartment entries)
Follow this procedure:
UPC entries
Repeat entries
You can use this function for repetitive entries of the same items.
Simply press the repeat function key after valid item entries.
REPEAT
Direct PLU key
Unit price
(for subdept.)
When using a programmed price
Item selection
from the window
For PLU entries
Unit price
(for subdept. entries)
ENTER
PLU
MENU1
PLU
MENU50
thru
ENTER
Scan UPC code
UPC code
(max.13 digits)
Unit price
(max. 6 digits)
(Registration)
To cancel the learning function entry
DEPT
#
Dept. code
(1 - 99)
(
~ )
When the dept. key is depressed directly
99
1
CA/AT
ENTER
or
PLU/
SUB
CANCEL
CA/AT
ENTER
or
“AUTO DELETE/NO DELETE”
selection
or

24
Multiplication entries
Use this feature when you need to enter two or more of the same items.
This feature helps you when you sell large quantities of items or need to enter quantities that contain
decimals.
FF method (for quick multiplication of direct PLUs)
Direct PLUQ’ty PLU entry (direct)
•The FF (fast food) method cannot be used for a COUPON-LIKE PLU entry.
Normal method
•With the learning UPC function, after scanning a UPC code or pressing the
PLU/
SUB
key, you may be
required to enter a unit price with the display “UNDEFINED CODE”. Enter the unit price and
department code that the UPC is to be associated to.
•Q’ty: Up to four digits integer + three digits decimal
•Unit price: Less than the programmed upper limit
•Q’ty x unit price: Up to seven digits
Scan UPC code
Unit price
PLU code
UPC code
Unit price
PLU code
Unit price Direct PLU
Q'ty Dept.
When you use a programmed
unit price
Dept. entry (direct)
Unit price
Dept. code Dept. entry (indirect)
PLU entry (indirect)
PLU/subdept. entry (direct)
UPC entry
Subdept. entry
AMT
DEPT
#
@
FOR
ENTER
or
AMT
ENTER
or
PLU/
SUB
PLU/
SUB
Item selection
ENTER
PLU
MENU1
PLU
MENU50
thru
Unit price
ENTER
PLU/subdept. entry (menu)
PLU/
SUB

25
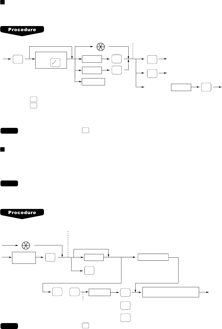
Split-pricing entries
You will use this function when your customer wants to purchase items normally sold in bulk.
•With the learning UPC function, after scanning a UPC code or pressing the
PLU/
SUB
key, you may be
required to enter a unit price with the display “UNDEFINED CODE”. Enter the unit price and
department code that the UPC is to be associated to.
•Selling quantity: Up to four digits integer + three digits decimal
•Base quantity: Up to two digits (integer)
NOTE
For actual use of this function, please consult your dealer.
Unit price
per base q'ty
Unit price
per base q'ty
PLU code
Direct PLU
Base q'tySelling q'ty
Unit price
per base q'ty
PLU code
Direct PLU
When you use a programmed
unit price
Only when you use a
base q'ty programmed
for PLU or UPC code
PLU code Unit price
per base q'ty
PLU code Unit price
per base q'ty
Dept.
Dept. code Unit price
per base q'ty
UPC code
AMT
DEPT
#
@
FOR
ENTER
or
Item selection
ENTER
PLU
MENU1
PLU
MENU50
thru
Unit price
ENTER
PLU/
SUB
PLU/
SUB
AMT
ENTER
or
UPC code
Item selection
ENTER
PLU
MENU1
PLU
MENU50
thru
Unit price
ENTER
@
FOR
AMT
ENTER
or
PLU/
SUB
PLU/
SUB
PLU/
SUB
PLU/
SUB

26
Successive multiplication entries
This function is practical for such entries as a sale of an item sold by area (square foot).
•With the learning UPC function, after scanning a UPC code or pressing the
PLU/
SUB
key, you may be
required to enter a unit price with the display “UNDEFINED CODE”. Enter the unit price and
department code that the UPC is to be associated to.
•Length or width: up to seven digits (4-digit integer + 3-digit decimal)
•Unit price: less than the programmed upper limit
•Length x Width x Unit price: up to seven digits
NOTE
For actual use of this function, please consult your dealer.
Length Unit price
PLU code
PLU code
When you use a programmed
unit price
Dept. entry (direct)
PLU entry (indirect)
Dept. entry (indirect)
PLU/subdept. entry (direct)
Subdept. entry
Width Department key
Unit price
Dept. code
Unit price Direct PLU
Unit price
Scan UPC code
UPC code
UPC entry
AMT
DEPT
#
@
FOR
ENTER
or
Item selection
ENTER
PLU
MENU1
PLU
MENU50
thru
Unit price
ENTER
PLU/subdept. entry (menu)
@
FOR
PLU/
SUB
PLU/
SUB
AMT
ENTER
or
PLU/
SUB

27
Scale entries
For making entries for weighed items, a scale must be connected where by the weight is automatically
read from the scale. To make refund entries, the weight is entered manually while the scale platter is
empty and reads zero.
i) Auto scale entries
• Open tare weight: Up to 5 digits (integer + decimal)
• Net weight: Up to 5 digits (integer + decimal)
• Base weight: Up to 2 digits (integer)
NOTE
•
The register can be programmed with up to nine tare tables and allows different tares to be
assigned to them.
•
When the
SCALE
key is pressed, the weight is automatically read from the connected scale
(option) and the net weight appears in the register display.
•
When the item is programmed for “Scale compulsory”, it is not necessary to press the
SCALE
key.
Unit price
per base wt.
Unit price
per base wt.
PLU code
Direct PLU
Base wt.
Tare number
PLU code
Direct PLU
Only when you use a
base wt. programmed
for PLU or UPC code
PLU code Unit price
per base wt.
PLU code Unit price
per base wt.
Dept.
Dept. code Unit price
per base wt.
SCALE
Dept.
When you use a programmed
unit price
Dept. code
When base wt. is
1 LB (or 1 KG)
Unit price
per base wt.
OPEN
TARE
When you use a
programmed tare no.
Open tare
weight
(1 - 9)
Unit price
per base wt.
Unit price
per base wt.
@
FOR
AMT
ENTER
or
DEPT
#
AMT
ENTER
or
DEPT
#
PLU/
SUB
PLU/
SUB
AMT
ENTER
or
UPC code
Item selection
ENTER
PLU
MENU1
PLU
MENU50
thru
Unit price
ENTER
UPC code
Item selection
ENTER
PLU
MENU1
PLU
MENU50
thru
Unit price
ENTER
PLU/
SUB
AMT
ENTER
or
PLU/
SUB
PLU/
SUB
PLU/
SUB

28
ii) Manual scale entries for refunds only
•Net weight: Up to 5 digits (integer + decimal) which is from the customer’s receipt.
•Base weight: Up to 2 digits (integer)
Unit price
per base wt.
Unit price
per base wt.
PLU code
Direct PLU
Base wt.
Net weight
PLU code
Direct PLU
Only when you use a
base wt. programmed
for PLU or UPC code
PLU code Unit price
per base wt.
PLU code Unit price
per base wt.
Dept.
Dept. code Unit price
per base wt.
SCALE
Dept.
When you use a programmed
unit price
Dept. code
When base wt. is
1 LB (or 1 KG)
Unit price
per base wt.
Unit price
per base wt.
Unit price
per base wt.
RFND
@
FOR
AMT
DEPT
#
ENTER
or
PLU/
SUB
AMT
DEPT
#
ENTER
or
PLU/
SUB
AMT
ENTER
or
UPC code
Item selection
ENTER
PLU
MENU1
PLU
MENU50
thru
Unit price
ENTER
PLU/
SUB
PLU/
SUB
AMT
ENTER
or
UPC code
Item selection
ENTER
PLU
MENU1
PLU
MENU50
thru
Unit price
ENTER
PLU/
SUB
PLU/
SUB

29
Single item cash sale (SICS) entries
SICS entries
•This function is useful when a sale is for only one item and is for cash; such as a pack of cigarettes. This
function is applicable only to those departments that have been set for SICS or to their associated PLUs,
subdepartments or UPCs.
•The transaction is finalized and the drawer opens as soon as you press the department key,
AMT
key,
PLU/
SUB
key or the direct PLU key.
NOTE
If entries to a department, PLU/subdepartment or UPC set for SICS follows entries to
departments, PLUs/subdepartments or UPC not set for SICS, it does not finalize and results in a
normal sale.
SIF entries
•If entries to a department, PLU/subdepartment or UPC set for SIF follows entries to departments, PLUs/
subdepartments or UPC not set for SIF, the transaction is finalized immediately as a cash sale.
•Like the SICS function, this function is available for single-item cash settlement.
Age verification (Birthday entry)
The age verification function is used for prohibiting the selling of goods (departments, PLUs, or UPCs) for
certain aged persons based on a registered birthday.
When a department/PLU/UPC for which a figure other than zero (01 to 99) has been programmed as the
age limitation is entered (in years), a birthday entry must be completed.
NOTE
•
A birthday entry can be performed two or more times at any point during a transaction, however
the last entered birthday remains in effect.
•
You can enter the date as far back as 98 years.
[Ex.] When the current year is 1998 : you can enter the year 1900-1998.
When the current year is 2001 : you can enter the year 1903-2001.
Link PLU/UPC entries
The operation is the same as normal PLU’s/UPC’s. When this PLU/UPC is entered, the linked PLU’s
amount is included and the linked PLU’s label is printed automatically. Only the 1st PLU is affected by the
status shift keys ( TAX1
SHIFT , TAX2
SHIFT ,
TAX3
SHIFT
,
TAX4
SHIFT
or
FS
SHIFT
keys). The percent calculation is in effect for the amount of the
1st linked PLU.
XXXXXX
Birthday (five or six digits)
BIRTH

30
Mix-and-match function
This function is convenient for matching several PLU/UPC items and selling them in together (e.g. bundle
sale, multi-packed sale, etc.). The base q’ty and unit price are assigned to a mix-and-match table. All items
that are programmed into the same table are treated as if they belong to one group.
Combo meal entries
The operation is the same as a for normal PLU entry.
When a combo meal is entered with the Combo function keys, the labels of those PLUs linked to the Combo
key can be printed automatically. The sum of all adjusted prices (of those PLUs linked to the Combo key)
becomes the “combo meal” price that is registered.
NOTE
•
When combo meal is registered, the q’ty totalizer of the combo key and amount totalizer of
each PLU are updated.
•
When the
UPSIZE
key is pressed under the cursor pointing a combo meal, the combo meal entry of
1st price level is voided and the new combo meal of 2nd price level is registered.

31
Condiment entries (for PLU)
Your POS terminal may be programmed for prompting condiment and preparatory instructions for a menu-
item PLU.
Example:
When you enter a menu-item PLU, a prompting message such as “HOWCOOK?” and a list of the “Following
PLUs” will appear. You must specify one of the “Following PLUs” such as “without mustard” to meet a
special order of the guest. In an example of the condiment table shown below, it is assumed that the
condiment table no.1 is assigned to PLU code 21 (programmed text “STEAK”) and table no. 4 is assigned to
table no. 1 as the next table no. When you enter the PLU code 21, the message “HOWCOOK?” will appear
to prompt you to specify one of “RARE,” “MED.RARE,” and “WELLDONE.” If the guest chooses “RARE,”
select it from the list. Then the next message “POTATO?” will appear to prompt you to specify one of
“P.CHIPS,” “MASHED.P,” and “BAKED.P.” If the guest chooses “MASHED.P”, select it. Then press the
CA/AT
key to end this entry.
Here is an example of how to perform a condiment entry when your condiment table is as shown below.
NOTE
•
Your POS terminal will continue to prompt for the condiment entry until you finish the entire
condiment entry programmed for the PLU. During the condiment entry, if you enter a normal
PLU, which is not in the condiment table, an error message will appear.
•
When the
CANCEL
key is pressed, the entry skips to the next table which is programmed.
•
When the
CANCEL
key is pressed, its condiment entry is canceled in the programmed mode (REG/
MGR or MGR).
•
When you enter a PLU priced at “0.00,” only the text may be printed on the receipt.
•
No refund entry is possible for any condiment entries. When you perform a refund entry with a
menu-item PLU the condiment PLUs assigned to the menu-item PLU are automatically
registered as a refund entry.
•
You may omit the compulsory condiment entry by pressing the
CANCEL
key.
•
The cursor void entry is allowed for those PLUs that are entered as condiments (menu and
condiment).
•
The multiplication entry can be made for each condiment item independently. However, the
sum of the entered quantity per condiment table have to be same or below a menu PLU
registration.
When no multiplication entry is made, the quantity is decided automatically to reach the number
of the menu PLU registration.
•
You can press the
P-SHIFT
#
key to shift a price level during the condiment PLU entry.
Repeat round entries
This function can be used for reorder entries of PLU items (single PLU item and condiment PLU) simply by
depressing the
RP
ROUND
key. To use this function, the PLU must be preset as “yes” for repeat entries.
At the first depression of the
RP
ROUND
key, those items that were previously registered in a transaction are
subjected for reordered items, and at the second depression of the
RP
ROUND
key, those items that are registered
after the previous depression of the
RP
ROUND
including the items of first reordered items are subjected for reorder
items.
NOTE
When the
VOID
key is pressed just after the depression of the
RP
ROUND
key, all items subjected to the repeat round
entry are voided.
23 25 27
(HOWCOOK?) (RARE 0.00) (MED.RARE 0.00) (WELLDONE 0.00)
33 37 38
(POTATO?) (P. CHIPS 0.60) (MASHED.P 0.60) (BAKED.P 0.50)
Table number PLU codes for condiment entry (programmed text, price) Next table no.
1
4
4
PLUsMessage text
Menu-item
PLUs

32
Price inquiry (view) function (for PLU/UPC)
You can use this function when you want to know the unit price of the PLU/UPC item during transaction in
the REG/MGR mode.
*1: Press the
CL
key to cancel the the inquiring (view) mode.
*2: Press the
AMT
key when you want to register the unit price of the PLU/UPC displayed.
*3: You can change the unit price temporarily in the MGR mode. The unit price which is programmed in
PGM mode is not changed (This is considered a price override entry).
NOTE
For the repeat entry, use the
REPEAT
key.
UPC learning function
When you enter or scan an undefined code, you are required to enter its unit price and the associated
department. The UPC code, associated department and unit price entered are stored in the UPC file and
used for future UPC sales entries.
NOTE
•
When there is no capacity remaining in the file, the data is not stored in the file.
•
The text of its associated department is applied to the entered UPC code.
•
You can use the UPC learning function in the training mode. This may be convenient to
practice when installing a scanning system.
NOTE
For the repeat entry, use the
REPEAT
key.
Numeric entry
(Q'ty ) UPC code
Unit price(MGR mode)
Scan UPC code The total sales amount of
the UPC is displayed.
*1
*2
*3
UPC code
INQ
AMT
@
FOR
CL
AMT
PLU code
PLU/
SUB
PLU/
SUB
Direct PLU
Scan an undifined UPC code When the unit price is zero, or in case of
non-PLU type UPC code having price info.
or press code.
To cancel the operation
Unit price
Unit price entered
is displayed
Undifined
UPC code
“UNDEFINED CODE” is displayed and
beep sound occurs three times.
Department key
Dept. code
PLU/
SUB
DEPT
#
CA/AT
ENTER
or
CANCEL
CA/AT
ENTER
or
“AUTO DELETE/NO DELETE”
selection
or

33
Price change function (for UPCs)
You can use this function when you need to change the unit price or associated department of a UPC item
in REG/MGR mode.
There are two methods for the price change function:
1. Price change mode
You can change the preset price and/or the associated department of a UPC item without entering PGM
mode.
2. Changing the price during a transaction
When a wrong UPC price and/or associated department is found during a transaction, you can correct
them at the time of transaction. With the entry of a new price and/or associated department, the preset
price and/or associated department is automatically changed to the new price and/or associated
department.
NOTE
For the Non-PLU type price embedded UPC-A codes and press codes, the prices in the codes
have the priority over the preset prices. So, for these codes, a changed price is valid only when
the price change is executed.
NOTE
•
When an undefined code is entered in the price change mode, the register goes to an error
status.
•
When you press the
PRICE
CHANGE
key during a transaction, the UPC entry is overridden upon the 1st
depression of the
PRICE
CHANGE
key, then you are allowed to enter a correct price and/or associated
department.
•
When an associated department is changed, the item label for the department will also be
changed automatically to the item label of new associated department.
•
For the repeat entry, use the
REPEAT
key.
UPC code
Scan UPC code
“PRICE CHANGE” is displayed.
UPC code
Dept code
Department key
Scan UPC code
To cancel
To enter 0
Unit price
To change the unit price only
To change the associated dept.
using the dept. code entry key
To change the associated dept.
directly by depressing the
corresponding key
Changing price during a transaction
PRICE
CHANGE
PRICE
CHANGE
PRICE
CHANGE
Price change mode
PLU/
SUB
PLU/
SUB
“ENTER AMOUNT” window is opened.
DEPT
#
CA/AT
ENTER
or
CANCEL
CA/AT
ENTER
or
or

34
PLU level shift (for direct PLUs)
This shift can add to the number of direct PLUs on your POS terminal without adding additional direct PLU
keys. You can use direct PLUs in five levels by utilizing the PLU level shift keys
LEVEL
1
thru
LEVEL
5.
The level key shifts the PLU level from the other four to the required level. (The normal level is level 1.)
You must program your machine in the PGM2 mode to select one of the two PLU level shift modes —
automatic return mode* or lock shift mode** — and decide whether to allow the PLU level shift in both the
REG and MGR modes or in the MGR mode only.
* The automatic return mode automatically shifts the PLU level back to the level programmed after
pressing a direct PLU key or finalizing each transaction.
** The lock shift mode holds the current PLU level until another PLU level shift key is pressed.
Automatic return mode (for PLU levels)
If your terminal has been programmed for the PLU level in the automatic return mode, press a desired PLU
level shift key before a numeric type entry.
NOTE
When you use the FF method (PLU), you do not press the
@
FOR
key on numeric entry.
Lock shift mode (for PLU levels)
If your terminal has been programmed for the PLU level in the lock shift mode, press a desired PLU level shift
key before a numeric type entry.
NOTE
•
When you use the FF method (PLU), you do not press the
@
FOR
key on numeric entry.
Direct PLU (Finalization)
(Q’ty, )
Numeric entry
Direct PLU Level programmed
(Q’ty, )
Numeric entry
(Returning every item entry)
(Returning every transaction)
@
FOR
@
FOR
LEVEL
1
LEVEL
5
thru
LEVEL
#
(Level no.: 1 to 5)
LEVEL
1
LEVEL
5
thru
LEVEL
#
(Level no.: 1 to 5)
Direct PLU Stay in the current level
(Q’ty, )
Numeric entry
@
FOR
LEVEL
1
LEVEL
5
thru
LEVEL
#
(Level no.: 1 to 5)

35
PLU/UPC price level shift
NOTE
To use this function, please contact your authorized SHARP dealer.
Six different price levels can be programmed for each PLU or UPC.
The price levels can be changed for PLU or UPC registrations.
These keys have the following functions:
P-SHIFT
1
: Shifts the PLU/UPC price level from level 2, 3, 4, 5, or 6 to level 1 (base level).
P-SHIFT
2
: Shifts the PLU/UPC price level from level 1, 3, 4, 5, or 6 to level 2. When you press this key, the price
level shift indicator will turn to “P2.”
P-SHIFT
3
: Shifts the PLU/UPC price level from level 1, 2, 4, 5, or 6 to level 3. When you press this key, the price
level shift indicator will turn to “P3.”
P-SHIFT
4
: Shifts the PLU/UPC price level from level 1, 2, 3, 5, or 6 to level 4. When you press this key, the price
level shift indicator will turn to “P4.”
P-SHIFT
5
: Shifts the PLU/UPC price level from level 1, 2, 3, 4, or 6 to level 5. When you press this key, the price
level shift indicator will turn to “P5.”
P-SHIFT
6
: Shifts the PLU/UPC price level from level 1, 2, 3, 4, or 5 to level 6. When you press this key, the price
level shift indicator will turn to “P6.”
* The automatic return mode shifts the PLU price level back to level 1 after a PLU entry automatically. You
can select whether the PLU/UPC price level should return each time you enter one item or each time you
finalize one transaction.
** The lock shift mode holds the current PLU/UPC price level until pressing a price level shift key.
Automatic return mode (for price shifts)
If your terminal has been programmed for PLU/UPC price level in the automatic return mode, press a
desired price level shift key before a numeric type entry.
NOTE
When you use the FF method (PLU), you do not press the
@
FOR
key on numeric entry.
Lock shift mode (for price shifts)
If your terminal has been programmed for PLU/UPC price level in the lock shift mode, press the desired
price level shift key before a numeric entry.
NOTE
•
If you select the automatic return mode, it is not necessary to use the
P-SHIFT
1
key on the keyboard. If you
select the lock shift mode, it is necessary to use the
P-SHIFT
1
key.
•
When you use the FF method (PLU), you do not press the
@
FOR
key on numeric entry.
(each item)
Direct PLU
PLU/UPC code
(Q’ty, , etc.)
Numeric entry
(each transaction)
PLU/UPC code [Payment]
(Q’ty, , etc.)
Numeric entry
Return to
price level 1
@
FOR
@
FOR
PLU/
SUB
PLU/
SUB
P-SHIFT
#
P-SHIFT
1
P-SHIFT
6
thru
(Level no.: 1 to 6)
P-SHIFT
#
P-SHIFT
1
P-SHIFT
6
thru
(Level no.: 1 to 6) Direct PLU
To shift the price level of another PLU
(Q’ty, , etc.)
Numeric entry PLU/UPC code Stay in the current
price level
@
FOR
PLU/
SUB
Direct PLU
P-SHIFT
#
P-SHIFT
1
P-SHIFT
6
thru
(Level no.: 1 to 6)

36
Display of Subtotals
Your POS terminal provides these five types of subtotals:
Merchandise subtotal
You may press the
MDSE
SBTL
key at any point during a transaction.
The net sales subtotal - not including tax - and the symbol “MDSE ST” will appear in the display.
Taxable subtotal
Taxable 1 subtotal
Press the
TAX1
SHIFT
and
SBTL
keys in this order at any point during a transaction. The sales subtotal of taxable
1 items will appear in the window and the caption “TAX1” and the tax 1 amount will appear.
Taxable 2 subtotal
Press the
TAX2
SHIFT
and
SBTL
keys in this order at any point during a transaction. The sales subtotal of taxable
2 items will appear in the window and the caption “TAX2” and the tax 2 amount will appear.
Taxable 3 subtotal
Press the
TAX3
SHIFT
and
SBTL
keys in this order at any point during a transaction. The sales subtotal of taxable
3 items will appear in the window and the caption “TAX3” and the tax 3 amount will appear.
Taxable 4 subtotal
Press the
TAX4
SHIFT
and
SBTL
keys in this order at any point during a transaction. The sales subtotal of taxable
4 items will appear in the window and the caption “TAX4” and the tax 4 amount will appear.
Including-tax subtotal (full subtotal)
You may press the
SBTL
key at any point during a transaction. The sales subtotal including tax and the
symbol “SUBTOTAL” will appear in the display.
Tray subtotal
You may press the
TRAY
SBTL
key during a transaction in the REG or MGR mode.
The contents of the tray total itemizer which includes tax are printed and displayed.
Eat-in subtotal
You may press an eat-in key prior to entering a payment. Your POS terminal will calculate a subtotal
according to the programmed tax exemption status and display the subtotal, the symbol “EAT IN,” and a
corresponding caption (“EAT IN 1,” “EAT IN 2,” or “EAT IN 3”) will be displayed.
For the transaction with the eat-in subtotal, you must finalize the transaction by making a payment entry.
Just after pressing the eat-in key, however, you can cancel the entry of that key by pressing the
CL
key or
another eat-in function key.
Food stamp-eligible subtotal
You may press the
FS
TEND
key at any point during a transaction. The sale subtotal of items eligible for food
stamp payment will appear in the display.

37
Group discountable subtotal
Group 1 discountable subtotal
You may press the
GD1
SHIFT
and
SBTL
keys in this order at any point during a transaction.
Group 2 discountable subtotal
You may press the
GD2
SHIFT
and
SBTL
keys in this order at any point during a transaction.
Group 3 discountable subtotal
You may press the
GD3
SHIFT
and
SBTL
keys in this order at any point during a transaction.
Gasoline discount subtotal
You may press the
GAS
SBTL
key and select the payment media at any point during a transaction. The gasoline
discount subtotal will appear in the display.

38
Finalization of Transaction
Cash or Check tendering
Press the
SBTL
key to get the including-tax subtotal, enter the amount tendered by your customer, then press
the
CA/AT
thru
CA5
key if it is a cash tender or press the
CHK
1
thru
CHK
5
key if it is a check tender. When the
amount tendered is greater than the amount of the sale, your POS terminal will show the change due
amount and the symbol “CHANGE.” Otherwise your POS terminal will show the symbol “DUE” and a deficit.
To settle the deficit amount, another tender amount exceeding the amount due must be entered.
NOTE
•
You can also enter a check or cash tender from the check or cash menu window. Press the
CHK
#
or
CASH
#
key and select the desired check or cash media key and enter the amount.
Mixed tendering (check + cash)
Mixed tendering of check and cash is available. After pressing
SBTL
key, enter the amount tendered by your
customer in check or cash, and press the corresponding key, then again enter the amount tendered in cash
or check, and press the corresponding key.
Cash or check sale that does not need any tender entry
Enter items and press the
CA/AT
thru
CA5
key if it is a cash sale or press the
CHK
1
thru
CHK
5
keys if it is a check
sale. Your POS terminal will display the total sales amount.
Charge (credit) sale
Enter items and press the corresponding charge keys (
CH
1
thru
CH
9
).
NOTE
•
Amount tendering operations (i.e. change calculations) can be achieved by the
CH
1
thru
CH
9
key when
PGM2-mode programming has been preset for amount tender compulsory.
•
When charge tendering is performed with CAT compulsory, the corresponding card authorization
sequence is initiated.
•
You can also enter a charge tender from the charge menu window. Press the
CH
#
key and select the
desired charge media key and enter the amount.
Mixed-tender sale (cash or check tendering + charge tendering)
In case of mixed tendering of cash and charge tendering, press the
SBTL
key to get an including-tax subtotal,
enter the amount tendered in cash by your customer, and press the
CA/AT
thru
CA5
key. Then press a
pertinent charge key to settle the payment of a deficit.
In case of mixed tendering of check and charge tendering, press the
CHK
1
thru
CHK
5
keys in place of the
CA/AT
thru
CA5
key.

39
Food stamp tendering
If your customer makes payment (or tendering) in food stamps, obtain the food stamp-eligible subtotal* by
pressing the
FS
TEND
key and make a food stamp tender entry before entering a cash or check tender.
* Note: The food stamp-eligible subtotal depends upon how your register is programmed about the food
stamp-eligibility of the automatic tax on a sale of items eligible for food stamp payment, or whether
your register is programmed to allow the automatic tax to be paid with food stamps or not or to
exempt taxation. The example below presupposes that your register has been programmed to
exempt taxation.
➀When the amount tendered in food stamps is greater than the food stamp-eligible subtotal:
Your register shows two change due amounts in its display. The food stamp change due appears at the
left of the display in dollars and the cash change at the right in cents.
➁When the food stamp tender is smaller than the food stamp-eligible subtotal:
•Accept the remainder in food stamps or in cash or check.
However, if your register is programmed to exempt taxation, it cannot accept additional food stamp tender.
Food stamp status shift
Your machine allows you to shift the programmed food-stamp status of each department,
-
1
thru
-
5
,
percent key, the UPC or the PLU key by pressing the
FS
SHIFT
key prior to those keys. After each entry is
completed, the programmed food stamp status is resumed.

40
Tax Calculations
Automatic tax
When your POS terminal is programmed with a tax table (or tax rate) and the tax status of an individual
department or PLU is set for taxable, it computes the tax automatically on any item that is entered into the
department directly or indirectly via a related PLU.
Manual tax
Your POS terminal allows you to enter tax manually after item entries.
After items entry, enter tax amount and press the
TAX
key.
Tax deletion
You can delete the automatic tax on the taxable 1, taxable 2, taxable 3, or taxable 4 subtotal of each
transaction by pressing the corresponding TAX SHIFT key followed by the subtotal, then the
TAX
key after
the subtotal is displayed.
NOTE
If any of the media keys (i.e. cash, check 1 thru check 4, or charge 1 thru charge 8) is programmed for tax
delete in the PGM2 mode, the tax can be deleted without using the procedures above. In this case pressing
a corresponding media key that has been programmed will aways cause the selected tax to be deleted.
Tax status shift
Your POS terminal allows you to shift the programmed tax status of each department, discount, or percent
key or of the PLU key by pressing the TAX1
SHIFT , TAX2
SHIFT ,
TAX3
SHIFT
and/or TAX4
SHIFT keys before those keys are pressed. After
each entry is completed, the programmed tax status of each key is resumed.
NOTE
The entry of a multi-taxable item for PST or GST will be prohibited as follows (for Canada):
In case of; Tax 1: PST, Tax 2: PST, In case of; Tax 1: PST, Tax 2: PST,
Tax 3: PST, Tax 4: GST Tax 3: GST, TAX 4: GST
Taxable 1 and 2 item ............. prohibited Taxable 1 and 2 item ............. prohibited
Taxable 1 and 3 item ............. prohibited Taxable 1 and 3 item .................allowed
Taxable 2 and 3 item ............. prohibited Taxable 2 and 3 item .................allowed
Taxable 1 and 4 item .................allowed Taxable 1 and 4 item .................allowed
Taxable 2 and 4 item .................allowed Taxable 2 and 4 item .................allowed
Taxable 3 and 4 item .................allowed Taxable 3 and 4 item ............. prohibited

41
Guest Check (GLU/PBLU)
Two different guest check entry systems are available: the GLU system and previous balance lookup
(PBLU) system. It depends on how your POS terminal has been programmed which of these is used.
(Contact your authorized SHARP dealer for this selection.)
GLU system: If this system is selected, the balance due and the details of the order are placed in the
guest check file. The information can be automatically recalled by pressing the
GLU
RECALL
key,
or entering a GLU code when additional ordering or finalization is required.
PBLU system: If this system is selected, the previous balance is stored in the previous balance lookup file
(PB lookup file). The information can be automatically recalled by entering a previous
balance lookup code (a PBLU code) when additional ordering occurs.
GLU/PBLU system
New guest
For a new guest;
For automatic GLU/PBLU
code generation
To end individual payment
Seat no. entry
(max. 2 digits)
Cover count
entry [Item entries]
[Payment operations]
Individual
payment
operation
for table
system
To issue the bill
GLU or
PBLU code
*4
[Payment operations]
*2 *3
*1
*4
IND.
PAYMENT
BILL
ENTER
BILL
SRVC
NC
FINAL
Seat no. entry
NOTE
•
The GLU/PBLU code refers to a number/code that will be used whenever the guest check must be
accessed for re-ordering or final payment.
The range of GLU or PBLU codes that can be entered in each terminal can be programmed, and also can
be specified in OP X/Z mode for each server.
•
Your POS terminal can be programmed for table #/PBLU codes in a sequential fashion. If your POS
terminal has not been programmed to do so, each table #/PBLU code can be entered manually.
*1 GLU/PBLU code: 1 to 9999
When the range of GLU or PBLU codes is programmed in PGM2 mode and/or specified in OP X/Z
mode, the GLU that can be entered is limited to the range.
*2 The cover count refers to the number of people in the party. When the cover count entry is
compulsory, you must enter the cover count (max.2 digits). When cover count is not compulsory,
enter the cover count and press the
COVER
CNT
key, however, it is automatically calculated by the number of
times the
SEAT
#
key is pressed in table system. (When the cover count is not entered and the
SEAT
#
key is
not pressed, the cover count is counted as 1.)
*3 Seat # entry is only for the table system.
When the seat # entry is compulsory, you must enter a seat #. To enter the first person #, enter the
seat # (max. 2 digits) and press the
ENTER
key. To enter the second person# or later, enter the number
and press the
SEAT
#
key.
The number of times of the seat # entry must not exceed the previously entered cover count when it
entered.

42
*4 These are the optional functions (Temporary finalization).
You can temporarily finalize a guest check by pressing the
SRVC
or
FINAL
key. It is recommended to use
the
SRVC
key to temporarily finalize a guest check when printing is not desired and to use the
FINAL
key
when printing the current balance including tax is desired. The guest check, however, is still “open”.
This means you can still make addition orders to it.
GLU recall
Each server can recall his or her GLUs for reorder entry or
settlement by pressing the
GLU
RECALL
key. On the display, the list of GLU
that are still open are displayed. Then select the desired GLU and
press the
ENTER
key, or enter the desired GLU and press the
GLU
key
while the recall window is shown on the display.
When programmed, the recall window will be displayed
automatically.
Reorder entries
For making additional guest check entries;
[Item entries]
GLU/PBLU code
(1 to 9999) Seat no.
(max. 2 digits)
To enter items for the last person
To end individual payment
Seat no.
(max. 2 digits)
[Payment operations]
Individual
payment
operation
To issue the bill
[Payment operations]
IND.
PAYMENT
BILL
ENTER
BILL
SRVC
FINAL
SEAT
#
GLU
Settlement
Use the following procedure:
[Item entries] [Payment operations]
GLU/PBLU code
(1 to 9999) GLU
NOTE
You can make a tip-in entry before a tender entry. If a tip-in entry is made, the tip amount must be tendered
by using the associated media key e.g. CH1 thru CH9 for the charge tip and CASH 1 thru CASH 5 for the
cash tip.
An example of GLU recall window

43
Deposit entries
Deposit refers to a prepayment on a guest check. It can be received in cash check or charge tenders.
You can make a deposit entry only when entering a guest check. It cannot be done during handling of a
tendered amount.
A received deposit can be refunded by pressing the
DEPOSIT
RF
key. You cannot attempt to refund an amount larger
than the deposit balance.
thru
Deposit amount
(max. 7 digits) thru
thru
DEPOSIT
RF
CA/AT
CHK
1CHK
5
CH
1CH
9
CA5
DEPOSIT
Transferring guest checks out or in (Transfer-out/in)
Transferring guest checks out
At the end of a server shift or whenever a server is relieved, one or more open guest checks can be transferred
from the server to the open check file until the responsibility for the check(s) is assigned to another server.
(server sign-on)
XXXX
GLU/PBLU code
For the next guest check
TRANS
OUT
GLU
TRANS
OUT
Transferring guest checks in
When the second server is assigned to be responsible for guest checks that have been transferred out:
(new server
sign-on)
XXXX
GLU/PBLU code
For next guest check
Cover count entry
(2 digits)
TRANS
IN TRANS
IN
Only when cover count entry is non-compulsory
GLU
ENTER

44
Bill totalizing/bill transfer
Bill totalizing
The bill totalizing function is used to totalize multiple bills when, for example, a particular guest pays not only
his or her bill, but also the bills of other guests (Adding guest checks).
GLU/PBLU code GLU/PBLU code
[Payment operations]
[Sales entries]
#1 bill #2 bill
GLU
B.T.
SRVC
FINAL
SBTL
NOTE
•
All #1 bills are added to a #2 bill. A maximum of 5 bills may be added to a #2 bill.
•
The GLU/PBLU code of #1 must be in use. If the guest check(s) of #1 or #2 has already been handled by
another server, the guest check(s) must have been made “Transferring out.”
•
After the bill totalizing operation, the individual payment function is not allowed.
Bill transfer
This function is used to change the GLU/PBLU code of a particular bill.
GLU/PBLU code GLU/PBLU code
[Payment operations]
[Sales entries]
#1 bill #2 bill
GLU
B.T.
SRVC
FINAL
SBTL
NOTE
•
This function requires that the current GLU/PBLU code be entered for #1 and a new GLU/PBLU code be
entered for #2.
•
A #1 bill is transferred to a #2 bill. The #1 bill is then cleared and set free.

45
Bill separating
The function is used when each guest of a group pays his or her own order. With this function, you can
select some items from a guest check and make an entry for the payment. Also, you can transfer the items
you have selected to other guest checks. This function is available only in the GLU system.
GLU code
(Original
GLU code)
GLU code
(For receiving)
Selecting an item
by cursor control
or other
payment key
Numeric key
(Q’ty)
To enter total q’ty
When entering no
GLU code
To terminate
To terminate
To select the item
For automatic receiving
GLU code generation
GLU
B.S.
SRVC
FINAL
CA/AT
GLU
NC
ENTER
B.S.
B.S.
NOTE
•
If the receiving GLU code is not entered during the bill separating operation, it is considered that the
payment function has been made by pressing
CA/AT
key or other payment key.
•
If a particular receiving GLU code is already in use, a lock error occurs when that number is entered.
•
You cannot specify the quantity of an item for selection when the stored quantity has a decimal fraction.
Bill printing
This function is used for issuing the bill to the guest. Your POS terminal can print the bill (normal bill or
cumulated bill) on the slip, roll, receipt, or journal printer. For selecting these printers, contact your
authorized SHARP dealer.
XX
No. of lines
of slip feed
BILL
Bill on the slip (auto feed)
NOTE
•This function is available immediately after the finalization of transaction (including after
pressing the
SRVC
or the
FINAL
key).
•If the copy function is allowed, you can print the bill copy on the slip and receipt only once. If
you need the bill copy, contact your authorized SHARP dealer.

46
Auxiliary Entries
Percent calculations (premium or discount)
• Your POS terminal provides percent calculations for a merchandise subtotal or each item entry. You need
to specify in advance for each merchandise subtotal or each item entry your POS terminal should perform
a percent calculation.
• For percent calculations (premium, discount, merchandise subtotal or individual), you may use the
%1
thru
%5
key.
•Percentage: 0.01 to 99.99%
NOTE
•
For the ST % (merchandise subtotal) entry:
The % entry will be allowed only when all PLUs which is associated to the % key have been
entered.
•
For the Item % entry:
The % entry will be allowed only for a PLU which is associated to the % key.
Discount entries
For discount or coupon tenderings, you may use the
-
1
thru
-
5
keys when it is allowed in programming.
If the discount or tendered coupon is the one applicable to sales, use the vendor coupon; and if it is
applicable to each item entry, use the store coupon.
NOTE
Discount entries can be overriden in MGR mode when it is not allowed in REG mode.
NOTE
•
For the vendor coupon entry:
The coupon entry will be allowed only when all PLUs which is associated to the (-) key have
been entered.
•
For the store coupon entry:
The coupon entry will be allowed only for a PLU which is associated to the (-) key.
Refund entries
If a refunded item is to be entered into a department, enter the amount of the refund, then press the
RFND
key
and a corresponding department key in this order; and if an item entered into a PLU (or UPC) is returned,
enter a corresponding PLU code (or UPC code), then press the
RFND
and
PLU/
SUB
keys, or press the
RFND
and
direct PLU keys without entry of PLU code, in this order.
If an refunded item is to be entered into an open PLU, enter a corresponding PLU code, press the
RFND
and
PLU/
SUB
keys, then enter price and press the
ENTER
.
Return entries
If a returned item is the one entered into a department, enter the amount of the return, then press the
RTN
key and a corresponding department key in this order; and if an item entered into a PLU (or UPC) is
returned, enter a corresponding PLU code (or UPC code), then press the
RTN
and PLU/
SUB keys, or press the
RTN
and direct PLU keys without entry of PLU code, in this order.
If an returned item is to be entered into an open PLU, enter a corresponding PLU code, press the
RTN
and
PLU/
SUB
keys, then enter price and press the
ENTER
.
Printing of non-add code numbers
Enter a non-add code number such as a customer reference number within a maximum of 16 digits and
press the
#
key at any point during the entry of a sale.

47
Refund sales mode
This function can be used only for those item return entries relating to departments and PLUs/UPCs.
Pressing the
RFND
SALE
key at the beginning of a transaction causes the register to enter the REFUND SALES
mode.
All of the REFUND SALES mode entries are automatically handled as refund entries. This mode cannot be
finalized by the check payment entry.
Group discount entries
• Your register provides the percent (discount/premium) calculation for three types of group.
• Percentage: 0.01 to 100.00%
XXX.XX
(rate: max. 100.00%)
GDSC
%2
[Group discountable subtotal]
GDSC
%1
GDSC
%3
To use the programmed rate
● Group discount status shift
Your register allows you to shift the programmed group discount status of each dept., PLU, UPC,
-
1
thru
-
5
, percent by pressing the
GD1
SFT
,
GD2
SFT
, and/or
GD3
SFT
keys before those keys. After each entry is completed, the
programmed group discount status of each key is resumed.

48
Remote printer send function
This function enables a partial order to be sent to the kitchen for preparation while the remaining order is still
being placed.
Item entry Data transfer to the remote printer
RP
SEND
Remaining items will be sent to the remote printer when the transaction is finalized.
When this function is used, the subtotal void operation is not allowed.
Gratuity
Calculation
When the payment operation is made for sales registrations, the gratuity amount is always calculated and
printed.
You can program a percent rate for calculating the gratuity.
If the percent rate is programmed as 0%, the POS terminal does not print any gratuity.
You can program a tax status (taxable 1/taxable 2/taxable 3/taxable 4/non-taxable) for gratuity.
Exemption
Your POS terminal allows you to exempt a customer from the gratuity by pressing the
GRT
EX
key prior to a
payment operation.
Payment Treatment
Tip-in entries
Your POS terminal allows the entry of tips that your guests give to servers in cash or by credit card.
A tip entry should be done before a payment entry.
You must use the corresponding media key e.g. CH1 thru CH9 for the charge tip and CASH 1 thru CASH 5
for the cash tip.
Two different tip-in entry systems are available: the tip amount entry system and the tip percent rate entry
system. It depends on how your POS terminal has been programmed which of these systems is used.
Tip amount
Tip percent rate
(0.01 - 99.99)
Tip amount entry system:
Tip percent rate entry system:
When you use a programmed percent rate
CASH
TIP
CHARGE
TIP
CASH
TIP
CHARGE
TIP

49
Tip editing
This function is used for entering tip amounts after finalizing a guest check transaction. This function is
available when the guest check transaction is finalized in a charge tender, and also when the tip is to be
paid in charge tender. The bill number which is issued when the
SRVC
or FINAL key is pressed in guest check
entry must be used in order to identify the guest to edit or add tip amount. For the operation, press the EDIT
TIP
key. When the display prompt appears, enter the bill number and tip amount.
Tip paid entries
This operation is used when tips that guests have paid by using credit card are paid to respective servers in
cash. To perform a tip paid entry, enter the server code, then press the
TIP
PAID
key.
You can prohibit the tip paid operation in the REG mode by the PGM2 programming.
NOTE
When the tip amount remains unchanged in Individual Server Resetting, the tip paid function is
automatically executed and tip receipt is issued to the report printer prior to report printing.
Currency conversion
Your POS terminal allows payment entries in foreign currency. Pressing the
CONV1
thru
CONV4
keys creates a
subtotal in foreign currency. Cash alone can be handled after currency conversion.
* Preset rate:
0.0000 to 9999.9999
Reentry
Preset rate
*
Rate
*
Amount
tendered
(max. 8 digits)
For direct finalization
After an entry
is completed
or
After the amount
tendered is found
smaller than the
sales amount in
a sales entry
Next registration
or
payment in
domestic currency
CONV1
CL
CONV2
CONV3
CONV4
CA/AT
CA5
thru
NOTE
•
When the amount tendered is short, its equivalent in deficit is shown in domestic currency.
•
You can also enter a currency conversion tender from the conversion menu window. Press the
CONV
key
and select a pertinent conversion number.
•
Change amount will be displayed and printed in domestic currency.
Bill number

50
Received-on-account entries
Direct key entries
Amount
(max. 8 digits)
thru
thru
For the next RA
To cancel
or or
RA2
RA1
RA2
RA1
CH
9
CHK
5
CH
1
CHK
1
FS
TEND
thru
CA/AT
CA5
Menu-based entries
RA1 or RA2
from the window
MISC
FUNC
MISC
FUNC
ENTER
Amount
(max. 8 digits)
thru
thru
For the next RA
To cancel
CH
9
CHK
5
CH
1
CHK
1
FS
TEND
thru
CA/AT
CA5
NOTE
You may also choose the RA procedure instead of the above procedure only for cash payment.
Contact your authorized SHARP dealer to change the procedure.
Direct key entries
or
RA amount RA2
RA1
Menu-based entries
RA1 or RA2
from the window
Amount
(max. 8 digits)
MISC
FUNC
ENTER ENTER
Paid-out entries
Direct key entries
Amount
(max. 8 digits)
thru
thru
For the next PO
To cancel
CH
9
CHK
5
CH
1
CHK
1
or
PO2
PO1
or
PO2
PO1
FS
TEND
thru
CA/AT
CA5

51
Menu-based entries
PO1 or PO2
from the window
MISC
FUNC
ENTER
MISC
FUNC
Amount
(max. 8 digits)
thru
thru
For the next PO
To cancel
CH
9
CHK
5
CH
1
CHK
1
FS
TEND
thru
CA/AT
CA5
NOTE
You may also choose the PO procedure instead of the above procedure only for cash payment.
Contact your authorized SHARP dealer to change the procedure.
Direct key entries
Paid-out amount or PO2
PO1
Menu-based entries
PO1 or PO2
from the window
Amount
(max. 8 digits)
MISC
FUNC
ENTER ENTER
No-sale (exchange)
Simply press the
NS
key without any entry. The drawer will open and the printer will print a receipt
indicating the “NO SALE.” If your POS terminal is programmed to allow a non-add code entry and you enter
a non-add code number before pressing the
NS
key, a no-sale entry will be achieved with a non-add code
number printed.
NOTE
You can also enter “No-sale” from the miscellaneous menu window. Press the
MISC
FUNC
key and select “11 NO
SALE” from the window.
Cashing a check
Enter the check amount, then press the
CHK
1
thru
CHK
5
keys.
Direct key entries
Non-add code
number
Check
amount thru
(When non-add code entry is allowed.)
#
CHK
5
CHK
1
Menu-based entries
CHK1 thru CHK5
from the window
Check
amount
MISC
FUNC
ENTER ENTER

52
Customer management
Your POS terminal can provide the customer management function.
To enable the customer management function, enter the customer code assigned to a customer. You can
enter the customer code at any point during a transaction.
Normally customer information (name, code and address) are previously set by the programming.
However, you can enter a new customer information during transaction. When an undefined customer
code is entered, the message, “UNDEFINED CODE” is displayed, then you can enter the customer's name
and address, which are saved in the customer file.
For the customer registered, you can allow to defer his/her payment. Take the tentative finalization using
the
CH
1
key. The sales amount is accumulated to the charge amount of each customer. When the
customer settles his/her charge account take the received-on account entry.
*: Scanning the customer code on a Customer Card provided to the customer, or EAN-13 format bar
code. Additionally the customer code can be read by the optional magnet card reader.
**: When a code entered for the customer entry does not exist in the customer file, "UNDEFINED
CODE" is displayed for a moment with beep sounds. Then the NAME entry window is displayed
to prompt to operator to enter a customer's name.
***: The ADDRESS entry window is displayed.
NOTE
•The customer code entry is inhibited after the payment operation.
•When the wrong code is registered, take the following procedure to cancel it.
If no item has been entered, press the
NS
key.
If the item entry has been made, perform the subtotal void operation.
Customer code
(max.13 digits)
*Scan customer code
or
***
**
Name entry
(max.16 characters)
Address entry
(max.40 characters)
Sales registration
CA/AT
ENTER
ENTER
or
CA/AT
ENTER
CUST
MCR entry

53
WASTE mode
This mode is used to throw away an article which has already been prepared and is no longer serviceable.
[Item entry]
WASTE mode
WASTE WASTE
NOTE
•
PLU entries are only allowed in the WASTE mode, and direct and indirect void operations are also allowed
in this mode.
•
When a WASTE-mode transaction is finalized, the drawer does not open.
•
The consecutive number is incremented every WASTE-mode transaction.
•
When the WASTE mode is activated by pressing the
WASTE
key, the mode caption “WASTE” is displayed.

54
Correction
Correction of the Last Entry (Direct Void)
If you make an incorrect entry relating to a department, PLU/subdepartment, UPC, percentage (
%1
thru
%5
), discount (
-
1
thru
-
5
), manual tax, or tip, you can void this entry by pressing the
VOID
key
immediately.
1250
6
VOID
2
PLU/
SUB
VOID
5012345678900 PLU/
SUB
VOID
600
8
%2
VOID
328
9
28
-
2
9
VOID
520
8
40
TAX
VOID
CA/AT
MGR MODE
- - - - - -
6REG MODE
NOTE
You can also enter a void operation from the void
menu window. Press the
VOID
MENU
key and select the
desired void operation.

55
Correction of the Next-to-Last or Earlier Entries (Indirect Void)
With the
PAST
VOID
key you can void any incorrect department, PLU/subdepartment, UPC or item refund entry
made during a transaction if you find it before finalizing the transaction (e.g. before pressing the
CA/AT
key).
This function is applicable to department and PLU/subdepartment, UPC and item refund entries only.
1310
6
1755
7
10
PLU/
SUB
35
58 PLU/
SUB
825
7
5012345678900 PLU/
SUB
1310
PAST
VOID
6
PAST
VOID
35
58
PAST
VOID
PLU/
SUB
5012345678900
PAST
VOID
PLU/
SUB
CA/AT
NOTE
•
To void entries that include a tax status shift, press the
TAX1
SHIFT
,
TAX2
SHIFT
,
TAX3
SHIFT
, and/or
TAX4
SHIFT
keys prior to the
PAST
VOID
key.
•
You can also enter a void operation from the void menu window. Press the
VOID
MENU
key and select the desired
void operation.
- - - - - -
Correction
of a department
entry
Correction
of a PLU entry
(direct PLU)
Correction
of a PLU entry
(indirect PLU)

56
Subtotal Void
With the
SBTL
VOID
key you can void an entire transaction. Once the subtotal void is executed, the transaction is
canceled and the POS terminal issues a receipt.
1310
6
1755
7
10
PLU/
SUB
35
PLU/
SUB
SBTL
SBTL
VOID
NOTE
You can also enter a void operation from the void menu window. Press the
VOID
MENU
key and select the desired
void operation.
Correction of Incorrect Entries Not Handled by the Direct or Indirect Void Function
Any errors found after the entry of a transaction has been completed or during an amount tendered entry,
cannot be voided. These errors must be handled by the manager.
The following steps should be taken.
1. If you are making an amount tendered entry, finalize the transaction.
2. Hand the incorrect receipt to your manager for recording purposes.

57
Special Printing Functions
Printing Message Text for Remote Printer or Chit Receipts
You can print a message to remote printers or the chit receipt when programmed. Press the
MSG
#
key and
select pertinent message number, or press a
MSG
1
thru
MSG
5
keys while item entries. The message will be
printed in double sized characters together with items.
NOTE
You can not finalize the transaction under the state that a message only is entered.
When multiple messages are entered, the last message only is printed.
Copy Receipt Printing
If your customer wants a receipt after you have finalized a transaction with the receipt ON-OFF function in
the “OFF” status (no receipting), press the
RCPT
key. This will make a copy receipt. Your POS terminal can
also print a copy receipt when the receipt ON-OFF function is in the “ON” status.
NOTE
To toggle the receipt ON-OFF status, use one of the following procedures:
•
Select “01 RCP S.W.” from the window which is opened by pressing the
MISC
FUNC
key.
•
Press the
RCP
SW
key to open the “RCP S.W.” window.
Printing a copy receipt after making the entries shown below with the receipt ON-OFF function “OFF” status
2
3
3
CA/AT
For receipting
RCPT
7REG MODE
Print on the
journal
Print on the
receipt

58
The “COPY” symbol is printed on the copy receipt.
Validation Printing Function
The POS terminal can perform validation printing when it is connected with the slip printer. For the details of
slip printer, contact your authorized SHARP dealer.
1.
Set a validation slip to the slip printer.
2.
Press the
PRINT
key. The validation printing will start.
NOTE
Programmed compulsory validation printing can be overridden by performing the following
operation. If you need this function, contact your authorized SHARP dealer.
1. Move the mode key to MGR position.
2.
PRINT
Server Arrival/Departure Time Printing
The POS terminal will allow server’s arrival and departure time printing when it is connected with the slip
printer. For the details of the slip printer, contact your authorized SHARP dealer.
For printing, you must be in the REG mode.
Printing of arrival time
PRINT
1
Printing of departure time
PRINT
2

59
Manager Mode
The MGR mode is used when managerial decisions must be made concerning POS terminal
entries, for example, for overriding limitations and for other various entries requiring managerial
approval.
NOTE
The normal POS terminal operations may also be performed in this mode. However, a receipt is
issued whether the receipt function is ON or OFF.
Override Entries
Programmed limits (such as maximum amounts) for functions can be overriden by placing the POS terminal
in the MGR mode.
Selling a $15.00 item (PLU code 9) for cash and subtracting the coupon amount $2.50 from the sales
amount (This example presumes that the POS terminal has been programmed not to allow coupon entries
over $2.00.)
1500
9
250
-
2
9
CL
250
-
2
9
CA/AT
8MGR MODE
REG-mode entries
Enter the MGR mode
Return to the REG mode
...... Error

60
Correction after Finalizing a
Transaction
When you need to void incorrect entries that servers or cashiers cannot correct (incorrect entries
that are found after finalizing a transaction or cannot be corrected by direct or indirect void),
follow this procedure in the MGR mode.
1. Turn the mode switch to the MGR position.
2. Press the
VOID
key to put your POS terminal in the VOID mode. (Note the indication on the display.)
3. Repeat the entries that are recorded on an incorrect receipt. (All data in the incorrect receipt is removed
from POS terminal memory; the voided amounts are added to the void mode totalizer.)
Incorrect receipt Cancellation receipt
NOTE
Your POS terminal leaves the VOID mode when a transaction is completed (i.e. finalized in the VOID
mode). To void additional transactions, repeat steps
2.
and
3.
above.
9
MGR MODE

61
Reading (X) and Resetting (Z)
of Sales Totals
• Use the reading function (X) when you need to take the reading of sales information entered
after the last resetting. You can take this reading any number of times. It does not affect the
POS terminal’s memory.
• Use the resetting function (Z) when you need to clear the POS terminal’s memory. Resetting
prints all sales information and clears the entire memory except for GT1 through GT3, reset
count, and the consecutive number.
• X1 and Z1 reports show daily sales information. You can take these reports in the X1/Z1
mode.
• X2 and Z2 reports show periodic (monthly) consolidation information. You can take these
reports in the X2/Z2 mode.
• If you want to stop the printing of a report, press the
CL
key. Even if the printing is stopped,
the consecutive number (and Z counter if you are printing a Z report) is increased by one.
■How to take a X1/Z1 or X2/Z2 reports
[To take a X1 or X2 report:]
1. Place the MA or SM mode key to OP X/Z, X1/Z1, or X2/Z2 position.
2. Select “1 READING” to display the report lists.
3. Select a report title listed in the table shown later. When you select an item with parentheses on the
opening screen, you can jump to the associated report title(s).
4. If needed, enter the corresponding values described in the “Data to be entered” column on the table
shown later.
[To take a Z1 or Z2 report:]
1. Place the MA or SM mode key to OP X/Z, X1/Z1, or X2/Z2 position.
2. Select “2 RESETTING” to display the report lists.
3. Select a report title listed in the table shown later.
4. If needed, enter the corresponding values described in the “Data to be entered” column on the table
shown later.
5. After the report has been taken, the message “ARE YOU SURE ?” will appear.
Select one of the following actions:
• Select “YES” to reset the sales information.
• Select “NO” to cancel the report procedure.
■Flash report
You can take flash reports (display only) in the X1 mode for department sales, cash in drawer (CID) and
sales total for a fast view of sales revenue.
1. Place the MA or SM mode key to X1/Z1 position.
2. Select “3 FLASH MODE” to display the flash report menu.
3. Select “DEPT SALES” to take a flash report of department sales, “CID” to take a flash report of cash
in drawer, or “SALES TOTAL” to take a flash report of sales total.
10
X1/Z1 MODE
X2/Z2 MODE
OPXZ MODE

62
X1, Z1 X2, Z2 Start/end department
codes
X1 X2 Department group no.
X1 X2
X1 X2
X1, Z1 X2, Z2 Start/end PLU/UPC codes
X1, Z1 X2, Z2 *1
X1, Z1 X2, Z2 Department code
X1 X2 PLU/UPC group no.
X1 X2
X1, Z1 Start/end PLU/UPC codes
X1 *1
X1 X2 All
X1 X2 Department code
X1 Start/end PLU/UPC codes
X1 X2 Price
X1, Z1 X2, Z2 Start/end UPC codes
X1, Z1 X2, Z2 *1
X1, Z1 X2, Z2 Department code
X1, Z1 X2, Z2
X1 X2
X1, Z1
X1
X1 X2
X1, Z1 X2, Z2
X1, Z1 X2, Z2
(OP X/Z mode)
X, Z
1 DEPARTMENT
2 DEPT.IND.
GROUP
3 DEPT.GR.
TOTAL
4 M-DOWN
DEPT.
5 PLU/UPC
6 PLU PICK UP
7 PLU BY DEPT
8 PLU IND.
GROUP
9 PLU GR.
TOTAL
10 PLU STOCK
11 PLU STOCK
PICK UP
12 PLU ZERO
SALES
13 PLU MIN.
STOCK
14 PLU
CATEGORY
15 DYNAMIC UPC
16 D-UPC PICK
UP
17 D-UPC BY
DEPT
18 TRANSACTION
19 CID
20 POSITIVE
CHECK
21 KEY CAPTURE
22 TAX
23 ALL SERVER
24 IND. SERVER
Department by group
Individual group total of
departments
Full group total of
departments
Department markdown
PLU/UPC by designated
range
PLU/UPC pick up report
PLU/UPC by associated
dept.
Individual group of PLU/
UPC
Full group total of PLU/
UPC
PLU stock by designated
range
PLU/UPC stock pick up
report
PLU/UPC zero sales
PLU/UPC zero sales by
department
PLU/UPC minimum stock
PLU/UPC by price category
Dynamic UPC by
designated range
Dynamic UPC pick up
report
Dynamic UPC by
associated dept.
Transaction
Cash in drawer
Positive check
Key capture report
Tax
Full server
Individual server
X1/Z1 X2/Z2
Available report type
in each mode
Report title Description Data to be entered

63
X1, Z1 Start/end time
X1
X2, Z2
X1, Z1 Start/end GLU code
X1, Z1
X1, Z1 Start/end GLU code
X1, Z1
X2, Z2 Start/end customer codes
X2, Z2 Start/end customer codes
X2 Amount
X2
X1, Z1 X2, Z2
X1, Z1 X2, Z2
25 HOURLY
26 DAILY NET
27 GLU
28 GLU BY
SERVER
29 CLOSE GLU
30 CL-GLU BY
SERVER
31 CUSTOM
SALES1
32 CUSTOM
SALES2
33 CUSTOM BY
AMT
34 CHARGE
ACCOUNT
35 STACKED
REPORT
Hourly (full)
Hourly (by range)
Daily net
GLU
GLU by server
Closed GLU
Closed GLU by server
Customer sales 1
Customer sales 2
Customer by designated
sales range
Customer charge account
Stacked report 1
Stacked report 2
X1/Z1 X2/Z2
Available report type
in each mode
Report title Description Data to be entered
NOTE
1: You can pick up PLU/UPC codes for issuing the report. You can pick up new PLU/UPC codes
or the codes that were picked up the last time. To pick up new codes, select “1 NEW PICK
UP”, and follow the procedure show below to pick up new codes. To pick up the codes that
were picked up last time, select “2 LAST PICK UP”.
Follow the below procedure for picking up PLU/UPC codes.
To pick up PLU/UPC codes
that were picked up the last time
To pick up all PLU/UPC codes
To pick up another code
PLU/UPC code
(PLU code: max. 5digits)
(UPC code: max. 13digits)
Scanning UPC code
CA/AT
CA/AT
CA/AT
@
FOR
@
FOR
* The following reports relating to PLU/UPC is issued in the following sequence.
PLU, PLU BY DEPT, PLU IND. GROUP, PLU ZERO SALES, PLU STOCK, PLU MIN. STOCK and PLU
CATEGORY
Also the UPC codes are printed in the sequence shown below.
UPC-A
UPC-E
EAN-13
EAN-8

64
Daily Sales Totals
Transaction report
• Sample X report • Sample Z report
Job code
Read symbol
Report title
(-)1 counter and
total (Subtotal(-))
%1 counter and
total (Subtotal %)
Net sales total
Net taxable 1 total
Net tax 1 total
Gross tax 1 total
Refund tax 1
total
Grand total of
training-mode
registrations
Taxable 1 exempt
total
Gross manual tax
total
Tax total
Sales total without
tax
Sales total
Combo 1 counter
and total
Refund manual tax
total
Net manual tax
total
Tax 1
Tax 4
Manual tax
Exempt total from
GST
PST total
GST total
(When the Canadian tax system
is selected)
To be continued on the next page
Total for subtotal(-)
Total for gasoline
discount
Total for subtotal %
Total for group
discount %
Reset counter
Net grand total
(GT2-GT3)
Grand total of
minus registration
Grand total of
training-mode
registrations
The subsequent printout occurs
in the same format as in the
sample X report.
Grand total of
plus registration

65
Coupon-like PLU counter and total
Eat-in 1 counter and total
Direct void counter and total
Indirect void counter and total
Subtotal void counter and total
Manager item void counter and total
Void-mode transaction counter and total
Refund counter and total
Return counter and total
Hash item void counter and total
Hash item indirect void
Hash item refund counter and total
Hash item return counter and total
Transfer-in counter and total
Transfer-out counter and total
Gratuity total
No-sale (exchange) counter
Sales total (including hash dept. total)
Cash counter and total
Cash 2 counter and total
Bill print counter
Transaction counter
Tray subtotal print counter
GLU/PBLU counter
Service counter (for GLU/PBLU)
Cover counter
%3 counter and total (Item %)
To be continued on the next page
(-)3 counter and total (Item(-))
Total for item(-)
Total for item %
Hash counter and total
Waste counter and total
Total for cash
Till timer counter
Vender coupon UPC counter and total
Validation print counter

66
Check 1 sale counter and tendering counter
Cash+check in drawer
Cash in drawer
Deposit counter and total
Deposit refund counter and total
Tip-paid counter and total
Cash tip-in counter and total
Charge tip-in counter and total
Cash change total for check and charge 1-9 tendering
Currency conversion 1 total (by programmed rate)
Currency conversion 4 total (by manual rate)
Gross charge 1 counter and total
Refund charge 1 counter and total
Received-on-account counter and total
Total for check cashing
Total for conversion
Total for charge
Total for check
Paid-out counter and total
Total for received-on-account
Check cashing 1 counter and total
Total for paid-out

67
Department report
• Sample X report • Sample Z report
Sales amount
“+” real dept. counter
and total
Ratio of dept.
3 sales amount to
“+” real dept. total
“–” real dept. counter
and total
“+” hash dept.
counter and total
“–” hash dept.
counter and total
Dept. label
Sales q’ty
Dept. code
“+” bottle return dept.
counter and total
“–” bottle return dept.
counter and total
“+” gasoline dept.
counter/gasoline q’ty/total
“–” gasoline dept.
counter/gasoline q’ty/total
Reset counter
The subsequent printout occurs
in the same format as in the
sample X report.

68
Individual group total report on Department markdown report
departments
Full group total report on
departments
Sales q’ty
Dept. code
Dept. label
Sales amount
Group 1 sales
q’ty and amount
Group 1 sales
q’ty and amount
Dept. code
Dept. label
(-)3 counter and
total (Item (-))
Item (-) counter and
total for dept. 1
Item % counter and
total for dept. 1
%3 counter and total
(Item %)

69
PLU/UPC report by designated range
• Sample X report • Sample Z report
PLU range
Total sales q’ty and
total sales amount
for price level 1
Sales q’ty and
amount for
price level 1
Combo sales for
price level 1
Coupon counter
and total for
price level 1
Item label for
price level 1
Net sales for
price level 1
PLU code
*1
*1
If you need these
information, please
consult your dealer.
Total sales q’ty
and total sales
amount for
price level 6
The subsequent printout occurs
in the same format as in the
sample X report.

70
PLU/UPC pick up report
• Sample X report • Sample Z report
Total sales q’ty and
total sales amount
for price level 1
Sales q’ty and
amount for
price level 1
Combo sales for
price level 1
Coupon counter
and total for
price level 1
Item label for
price level 1
Net sales for
price level 1
PLU code
*1
*1
If you need these
information, please
consult your dealer.
Total sales q’ty
and total sales
amount for
price level 6
The subsequent printout occurs
in the same format as in the
sample X report.

71
PLU/UPC report by associated department
• Sample X report • Sample Z report
Associated
dept. code
Sales q’ty and
amount for
price level 1
PLU code
Item label
Total sales q’ty and
total sales amount
for price level 1
Total sales q’ty
and total sales
amount for
price level 6
The subsequent printout occurs
in the same format as in the
sample X report.

72
Individual group report on PLUs/UPCs PLU/UPC stock report by
designated range
Full group total report on PLUs/UPCs
PLU/UPC stock pick up report
PLU code
Sales q’ty and
amount for price level 1
Item label
Group 1 sales
q’ty and amount
Sales q’ty and
amount for PLU
group 1
Item label
Stock q’ty
PLU code
Item label
Range

73
PLU/UPC zero sales report (full) PLU/UPC minimum stock report
PLU/UPC zero sales (by dept.) report
Item label
PLU code
Item label
Associated dept. code
PLU code
Item label
Range
Stock q’ty
PLU code

74
PLU/UPC price category report Cash in drawer report
• Sample X report • Sample X report
Price range
Price level 1
Price level 2
Price level 3
Price level 4
Price level 5
Price level 6
Price level 1
Price level 2
Price level 3
Price level 4
Price level 5
Price level 6
Server code
Cash in drawer
Sales total
Server name
Transaction
counter
Total
Positive check report
• Sample X report
• Sample Z report

75
Dynamic UPC report Dynamic UPC pick up report
by designated range
• Sample X report • Sample X report
*1
*1
*1
*1
*1
*1
*1
*1
• Sample Z report
The subsequent printout occurs
in the same format as in the
sample X report.
*1
If you need these information, please consult your dealer.

76
Dynamic UPC report by associated department
• Sample X report • Sample Z report
*1
*1
*1
*1
The subsequent printout occurs
in the same format as in the
sample X report.
*1
If you need these information, please consult your dealer.

77
Tax report
Key capture report
Net manual tax total
Refund manual tax
total
Gross manual tax
total
Taxable 1 exempt
total
Net tax 1 total
Refund tax 1 total
Gross tax 1 total
Net taxable 1 total
Tax 1
Tax 4
Manual tax
Exempt total from
GST
PST total
GST total
(When the Canadian tax system
is selected)
Tax total
Capture job no.
Capture information

78
Individual server report
• Sample X report • Sample Z report
NOTE
When the tip amount remains unchanged in Individual Server Resetting, the tip paid function is
automatically executed and a tip receipt is printed on the report printer prior to report printing.
Charge tip-in
Cash tip-in
Gratuity total
Net sales total
Server name
Tip paid counter and
total
Transfer-out counter and total
Open GLU/PBLU counter and total
Transfer-in counter and total
Cover counter
Transaction counter
Server code
Server group 1
total
Closed GLU/PBLU counter and total
The subsequent printout occurs
in the same format as in the
sample X report.

79
Full server report
• Sample X report • Sample Z report
The subsequent printout occurs
in the same format as in the sample report shown in
the “Individual server report”; and sales data
on servers print in this sequence.
Reset counter

80
Hourly report
• Sample X report
NOTE
The hourly report can be formatted by 15
min., 30 min., or 1 hour intervals
depending upon programming.
Cover counter
Sales total
Subtotal
(10:00 - 10:59)
Average sales
amount per
customer
(Sales total/
cover counter)
Transaction
counter
The subsequent printout occurs
in the same format as in the
sample X report.
• Sample Z report

81
GLU/PBLU report
• Sample X report • Sample Z report
GLU/PBLU report by server
• Sample X report • Sample Z report
Server code
“T”: This table#/PBLU code was used in the training mode.
Cover counter
Balance amount
Table#/PBLU code
Free table#/PBLU code
(This number or code has been transferred out.)
Range
Total
The subsequent printout occurs
in the same format as in the
sample X report.
Balance amount
Cover counter
Table#/PBLU code
Server code
Server name
The subsequent printout occurs
in the same format as in the
sample X report.

82
Closed GLU/PBLU report
• Sample X report • Sample Z report
Cover counter
Server code
Bill range
Table#
Bill no.
Total
Amount
Tip amount by tip edit
Final balance amount
The subsequent printout occurs
in the same format as in the
sample X report.

83
Closed GLU/PBLU report by server
• Sample X report • Sample Z report
Cover counter
Server code
Server name
Table#
Bill no.
Total
Amount
Tip amount by tip edit
Final balance amount
The subsequent printout occurs
in the same format as in the
sample X report.
X1/Z1 stacked reports
You can print multiple X1/Z1 reports in sequence under a single report job number. In this case, you need to
program in advance which X1/Z1 reports should be printed. Refer to “Stacked report” under the section
“Report Programming” in Chapter 13.

84
Periodic Consolidation
Your POS terminal allows you to take consolidation X and Z reports of a chosen period (the period is usually
one week or month).
• General overview
The periodic reading or resetting reports are the same in format as those in the X1/Z1 report for daily sales
information except mode indication (“X2” or “Z2”).
Transaction report
• Sample X report • Sample Z report
The subsequent printouts are the same in format
as those in the X/Z report on daily totals.
Reset counter of
periodic consolidation
Grand totals
Read symbol
Report title
Reset symbol
Report title

85
Daily net report
• Sample X report • Sample Z report
Transaction counter
Date
Sales total
The subsequent printout occurs
in the same format as in the
sample X report.

86
Customer sales report 1 and 2
NOTE
Customer sales report 1 and 2 are printed in the same format except the report title.
You can print either report depending on the programming of CUSTOMER DATA in
FUNC.SELECT2 menu. On the customer sales report 1, you can print (and reset in Z2 mode)
details (date/sales item) only. On the customer sales report 2, you can print (and reset in Z2
mode) accumulated sales q’ty/total and details.
* When you take a Z report, “Z2” is printed instead of “X2”.
*
Code range
The full total on the customer file
Subtotal on the report
Sales items
Date
Charge account
Sales q’ty and total
Address
Name
Customer code

87
Customer sales report by sales range
Sales range
*
The full total on the customer file
Subtotal on the report
Sales items
Date
Charge account
Sales q’ty and total
Address
Name
Customer code
X2/Z2 stacked report
You can print multiple X2/Z2 reports in sequence
under a single transaction. In this case you need
to program in advance which X2/Z2 reports
should be printed. Refer to “Stacked report”
under Section “Report Programming” in Chapter
13 “Programming.”
Customer charge account report
Customer code
Name
Address
*
* When you take a Z report, “Z2” is
printed instead of “X2”.
* When you take a Z report, “Z2” is
printed instead of “X2”.

88
Non-accessed UPC, Dynamic
UPC and Customer
Deletion
You can delete UPCs and customers that had not been accessed for a certain period. You can
program a period in the PGM2 mode. As for customer, you can also delete customers with
regardless to a non-accessed period.
Follow the procedure shown below.
Non-accessed UPC deletion
1. Move the mode key to X1/Z1 position.
2. Select “6 UPC DELETE”.
3. Select “1 READING” to take a report, or “2 DELETE” to delete non-accessed UPCs.
4. When you select “2 DELETE”, select whether you want to delete all the non-accessed UPCs (1 ALL
DELETE) or delete the non-accessed UPCs individually (2 IND.DELETE).
NOTE
It is recommended to take a report first before executing deleting operation.
Dynamic UPC clear
1. Move to the mode key to X1/Z1 position.
2. Select “6 UPC DELETE”.
3. Select “3 D-UPC CLEAR” to clear by designated range, “4 D-UPC CLR PICK” to clear by pick up
codes (see the “NOTE” on page 63), or “5 D-UPC CLR DEPT” to clear by associated department.
Non-accessed customer deletion
1. Move the mode key to X2/Z2 position.
2. Select “5 NO ACCESS. CUST.”.
3. Select “1 READING” to take a report, or “2 DELETE” to delete non-accessed customers.
4. When you select “2 DELETE”, select you want to delete all the non-accessed customers (1 ALL
DELETE) or delete the non-accessed customers individually (2 IND.DELETE).
NOTE
It is recommended to take a report first before executing deleting operation.
Customer deletion
1. Move the mode key to X2/Z2 position.
2. Select “6 CUSTOM DELETE”.
3. Specify the range (start/end customer codes) you want to delete.
X2/Z2 MODE
X1/Z1 MODE
11

89
Non-accessed UPC report
*1 When you select “DELETE”, “Z1” is printed instead of “X1”.
*2 When there is any sales data of the UPC for PLU/UPC report, the data is printed here.
When you delete the UPC in Z1 mode under this situation, the UPC data for PLU/UPC report is also deleted.
Non-accessed customer report
* When you select “DELETE”, “Z2” is printed instead of “X2”.
Item label
UPC code
*1
*2
Customer code
Name
Address
*

90
Customer delete report
Customer code
Customer range
Name
Address
Dynamic UPC clear
(by designated range) (by pickup list)
(by associated dept.)
*1
*1
*1
*1
*1
If you need these information,
please consult your dealer.

91
12
How to Use the Programming
Keyboard Sheet
The programming keyboard sheet is used for programming in the PGM 1 or PGM 2 mode.
This sheet is transparent. Place the sheet over the standard keyboard sheet or blank keyboard
sheet when programming.
Programming Keyboard Layout
: The shaded area contains the character keys which are used for programming characters.
(SHIFT)
(DC)
(INS)
(DEL)
BACK
SPACE
(ENTER)
: Used to program each setting.
CA/AT
: Used to finalize programming.
(CANCEL)
: Used to cancel programming and to get back to the previous screen.
PREV
RECORD
: Used to go back to the previous record, e.g., from the department 2 programming window back to the
department 1 programming window.
NEXT
RECORD
: Used to go to the next record, for example, in order to program unit prices for sequential departments.
PAGE
DOWN
: Used to scroll the window to go to the next page.
PAGE
UP
: Used to scroll the window to go back to the previous page.
CL
: Used to clear the last setting you have programmed or clear the error state.
•
: Used to toggle between two or more options.
BACK
SPACE
PREV.
RECORD
NEXT
RECORD
(CANCEL)
(SHIFT)
(SPACE) (SPACE) (SPACE) (SPACE) (SPACE)
(ENTER)
SBTL CA/AT
@
FOR
PAGE
UP
PAGE
DOWN
(INS) (DEL)
(RECALL)
(DC)
000
•
123
456
78
ASDFGHJKL;:
QWE R T Y
Ñ_
-
+¿{ }
?
’” <>
UIOP /
!@#$%
[]
^&()=
ZXCVBNM
,. 9
CL
(
UPDATE
)
000
RECEIPT
JOURNAL
Used for programming characters. For more information about programming characters, see the
section “How to Program Alphanumeric Characters.”
Used to move the cursor.

92
SBTL
: Used to list those options which you can toggle by the
•
key.
(RECALL)
: Used to call up a desired code.
(
UPDATE
)
: Used to update PLU unit price or name.
Numeric keys: Used for entering figures.
For more information about using these keys, see the “Basic Instructions” section in Chapter 13
“Programming.”
How to Program Alphanumeric Characters
This section discusses how to program alphanumeric characters such as “DESCRIPTION,” “NAME” and
“TEXT.”
Using character keys on the keyboard
Entering alphanumeric characters
To enter a character, simply press a corresponding character on the programming keyboard sheet.
To enter a digit, simply press a corresponding numeric key.
Entering double-size characters
(DC)
: This key toggles the double-size character mode and the normal-size character mode. The
default is the normal-size character mode. When the double-size character mode is selected, the
letter “W” appears at the bottom of the display.
Entering upper-case letters
(SHIFT)
: You can enter an upper-case letter by using this key. Press this key just before you enter the
upper-case letter. You should press this key each time you enter an upper-case letter.
Editing text
You can edit the text you have entered by deleting and/or inserting characters.
To select a text editing mode
(INS)
: Toggles between the insert mode (“_”) and the overwrite mode (“
”).
To move the cursor
or : Moves the cursor.
To delete a character or figure
(DEL)
: Deletes a character or figure in the cursor position.
BACK
SPACE
: Backs up the cursor for deleting the character or figure at the left of the cursor. When your POS
terminal is in the insert mode, this key deletes the character or the value at the cursor position.
Text copy/paste
Copy (to the buffer): Move the cursor to the target text line to copy, and press
@
FOR
key.
Paste (from the buffer): Move the cursor to the target text line to paste, and press
•
key.

93
Entering character codes
Numerals, letters and symbols are programmable by pressing the
00
key followed by character codes. Use
the following procedure with the cursor placed at the position where you want to enter characters:
00
XXX XXX: Character code (3 digits)
032 033 034 035 036 037 038 039 040 041 042 043 044 045 046 047
048 049 050 051 052 053 054 055 056 057 058 059 060 061 062 063
064 065 066 067 068 069 070 071 072 073 074 075 076 077 078 079
080 081 082 083 084 085 086 087 088 089 090 091 092 093 094 095
096 097 098 099 100 101 102 103 104 105 106 107 108 109 110 111
112 113 114 115 116 117 118 119 120 121 122 123 124 125 126 127
128 129 130 131 132 133 134 135 136 137 138 139 140 141 142 143
144 145 146 147 148 149 150 151 152 153 154 155 156 157 158 159
160 161 162 163 164 165 166 167 168 169 170 171 172 173 174 175
176 177 178 179 180 181 182 183 184 185 186 187 188 189 190 191
192 193 194 195 196 197 198 199 200 201 202 203 204 205 206 207
208 209 210 211 212 213 214 215 216 217 218 219 220 221 222 223
224 225 226 227 228 229 230 231 232 233 234 235 236 237 238 239
240 241 242 243 244 245 246 247 248 249 250 251 252 253 254 255
(DC)
032 - 047
Character
code:
048 - 063
064 - 079
080 - 095
096 - 111
112 - 127
128 - 143
144 - 159
160 - 175
176 - 191
192 - 207
208 - 223
224 - 239
240 - 255
*(DC) : Double-size character code
“_” (095): Line feed code
: Shade characters can not be printed by the built-in printer (display only).

94
Programming
This chapter explains how to program various items.
Before you start programming, turn the mode switch to PGM1 or PGM2
depending on the item you are going to program.
Basic Instructions
This section illustrates the basic programming by using an example of programming for departments.
Programming example
The following example shows how to program $2.00 for the unit
price, “ABCDE” for the description, and the scale entry to be
enabled for department 1.
1.
In the PGM2 window, select “02 SETTING” by using the
or key and press the
(ENTER)
key.
•The SETTING window will appear.
NOTE
•
You can also select “02 SETTING” by pressing the
2
and
(ENTER)
keys.
•
If you return to the previous screen, press the
(CANCEL)
key.
2.
Select “01 ARTICLE.”
•The ARTICLE window will appear.
NOTE
The arrow mark in the upper-right corner of the window shows
that the window contains more options than are now on the
screen. To scroll the window, press the
PAGE
DOWN
key.
To return to the previous page, press the
PAGE
UP
key.
3.
Select “01 DEPARTMENT.”
•The DEPARTMENT window will appear, listing
programmable departments.
13
(ENTER)
(CANCEL)
(ENTER)
(CANCEL)
(ENTER)
(CANCEL)
PGM1 MODE
PGM2 MODE

95
4.
Select “01” to program for department 1.
•The “01” window will appear.
5.
On the first page of the “01” window, program the unit price
and description as follows:
NOTE
There are three entry patterns for the programming: the numeric
entry, character entry, and selective entry.
•Move the cursor to “PRICE,” enter “200” by using
numeric keys, then press the
(ENTER)
key. Numeric entry
•Move the cursor to “DPT.01,” enter “ABCDE” by using
character keys, then press the
(ENTER)
key. Character
entry
If you want to clear the setting, press the
CL
key before you
press the
(ENTER)
key.
6.
On the first page of the “01” window, program the machine to
enable the scale entry as follows:
•Move the cursor to “SCALE,” press the
•
key until
“ENABLE” appears, then press the
(ENTER)
key.
Selective entry
NOTE
The
•
key toggles between three options as follows:
INHIBIT ENABLE COMPUL. INHIBIT ....
Pressing the
SBTL
key displays all available options.
7.
Select one of the following actions:
•To cancel the programming, press the
(CANCEL)
key. Select
“YES” in the “ARE YOU SURE ?” window.
•To finalize the programming, press the
CA/AT
key, then
press the
(CANCEL)
key. You will return to the “DEPARTMENT”
window.
•To program for the following department, press the
NEXT
RECORD
key. The “02” window will appear. To return to the “01”
window, press the
PREV
RECORD
key.
(ENTER)
(CANCEL)
The following sections describe how to program each item which is contained in a programming group.

96
Article Programming
Use the following procedure to select any option included in the article programming group.
(ENTER)
(CANCEL)
PAGE
DOWN
PAGE
UP
1.
In the SETTING window, select “01 ARTICLE.”
• The ARTICLE window will appear.
2.
Select any option from the following options list:
1 DEPARTMENT: Departments
2 PLU/UPC: PLUs/UPCs
3 DYNAMIC UPC: Dynamic UPC
4 PLU RANGE: A range of PLUs
5 PLU STOCK: PLU/UPC stock quantity
6 LINK PLU TABLE: Link PLU table
7 CONDIMENT TBL.: Condiment table
8 MIX&MATCH: Mix & match table
9 COMBO MEAL: Combo meal table
10 SCALE TABLE: Scale table
11 UPC NON-PLU: UPC non-PLU type code format
12 UPC DELETE: UPC record delete period
The following illustration shows those options included in the article programming group.
1 ARTICLE 1 DEPARTMENT See “Department” on page 97.
2 PLU/UPC See “PLU/UPC” on page 99.
3 DYNAMIC UPC See “Dynamic UPC” on page 102.
4 PLU RANGE See “PLU range” on page 102.
5 PLU STOCK See “PLU/UPC stock” on page 103.
6 LINK PLU TABLE See “Link PLU table” on page 104.
7 CONDIMENT TBL. See “Condiment table” on page 105.
8 MIX&MATCH See “Mix & Match table” on page 106.
9 COMBO MEAL See “Combo meal table” on page 107.
10 SCALE TABLE See “Scale table” on page 108.
11 UPC NON-PLU See “UPC Non-PLU code format” on page 109.
12 UPC DELETE See “UPC delete” on page 110.

97
Department
Your machine is equipped with 10 standard departments, and can be equipped with a maximum of 99
departments.
Use the following procedure to program for departments.
Program each item as follows:
NOTE
For more information about the entry patterns, see the “Basic
Instructions” section.
• PRICE (Use the numeric entry)
Unit price (max. 6 digits)
NOTE
When the zero-value department entry (unit price “0”) is made, a
text of the department is only displayed/printed.
•SIGN (Use the selective entry)
+: Assigns a plus sign to departments for normal sales
transactions.
–: Assigns a minus sign for minus transactions.
•DPT.01<Default for dept.1> (Use the character entry)
Description for a department. Up to 8 or 16 characters can
be entered.
•ITEM VP (Use the selective entry)
COMPUL.: Makes item validation printing compulsory.
NON-COMPUL.: Makes item validation printing non-
compulsory.
•TARE NO. (Use the numeric entry)
Tare table number associated with scale entry (1 thru 9).
•SCALE (Use the selective entry)
INHIBIT: Inhibits a scale entry.
COMPULSORY: Makes a scale entry compulsory.
ENABLE: Enables a scale entry.
•SIF/SICS (Use the selective entry)
Department type selection
SIF: SIF department
SICS: SICS department
NORMAL: Department other than SIF or SICS department
•DEPT. TYPE (Use the selective entry)
Department type selection
GAS: Gas department
BR: Bottle return department
HASH: Hash department
NORMAL: Normal department
•A hash department is used to enter the amount of a special
“sale,” such as a gift certificate, etc. Any amounts entered
in this department are not added to the grand total
exclusive of tax amounts.
•ENTRY TYPE (Use the selective entry)
Type of unit price entry for departments
OPEN & PRES.: Open & preset
PRESET: Preset only
OPEN: Open only
INHIBIT: Inhibited
Select the desired dept. code from
the departments list.
The screen continues.

98
Department (continued)
•TAXABLE 1 thru 4 (Use the selective entry)
Tax status
NO : Non-taxable
YES : Taxable
•When an entry of a taxable department is made in a transaction, tax is automatically computed
according to the associated tax table or rate.
•FOOD STAMP (Use the selective entry)
Food stamp status
NO : Food stamp ineligible
YES : Food stamp eligible
•GR. DISC. 1 thru 3 (Use the selective entry)
Group discount status
NO : Non-discountable
YES : Discountable
•HALO (Use the numeric entry)
•You can set an upper limit amount (HALO) for each department. The limit is effective for the REG-
mode operations and can be overridden in the MGR mode.
•AB is the same as A x 10B
A: Significant digit for HALO (1 thru 9)
B: Number of zeros to follow the significant digit for HALO (0 thru 7)
•LALO (Use the numeric entry)
•You can set a lower limit amount (LALO). The limit is effective for the REG-mode operations and can
be overridden in the MGR mode.
•AB is the same as A x 10B
A: Significant digit for LALO (1 thru 9)
B: Number of zeros to follow the significant digit for LALO (0 thru 7)
•AGE LIMIT. (Use the numeric entry)
Age limitation (0 thru 99)
When a department for which a figure other than zero (01 to 99) has been programmed as the age
limitation is entered, the birthday entry must be completed.
•SERVER Gr. No. (Use the numeric entry)
Server group number (0 thru 9)
Every department can be assigned to any of the server department groups. The sales total of each
department group is printed on the server report.
•GROUP No. (Use the numeric entry)
Group number (0 thru 9)
You can assign departments to a maximum of nine groups. This programming enables you to take
group sales reports.
•MODIFIED OUTPUT (Use the selective entry)
NO : Disables output to network remote printers.
YES : Enables output to network remote printers. Modified to follow a previous item.
•OUTPUT KP No. 1 thru 3 (Use the numeric entry)
ID number of the network remote printer 1, 2 or 3 (1 thru 9)
If the number “0” is entered, no remote printer will operate.
•CHIT RECEIPT (Use the selective entry)
YES : Prints the department sales information on the chit receipt in the remote printer format.
NO : Prints nothing on the chit receipt.
•CVM CTRL CHAR. (Use the numeric entry)
CVM (Color Video Monitor) control character (0 thru 255)
•This programming enables you to assign each department with a number that can be used as a CVM
control character. This number is converted to a two-digit character code that is transmitted for use
with a CVM device.
•DATA ENT. JOB# (Use the numeric entry)
Key data entry job number (Capture job number: 0 thru 99)
When “0” is programmed, data entry is inhibited.

99
PLU/UPC
NOTE
•
In this manual, the word “UPC” represents UPC (Universal Product Code) and the word “EAN”
represents EAN (European Article Number).
•
With regard to the UPC codes available to this POS terminal, please refer to the chapter 14.
Program each item as follows:
•*PRICE 1 thru 6 (Use the numeric entry)
Unit price of each price level (max. 6 digits).
•*1# thru 6 (Use the character entry)
Description for a PLU/UPC (for each price level). Up to 8 or
16 characters can be entered.
•*KP 1 thru 6 (Use the character entry)
Description of text for kitchen printer for each price level.
Up to 12 characters can be entered.
•DEPT.CODE (Use the numeric entry)
Department code to be associated with the entered PLU/
UPC (01 through 99)
When a PLU/UPC is associated with a department, the
following functions of the PLU/UPC depend on the
programming for the department.
•Item validation print compulsory/non-compulsory
•Single item cash sale/single item finalize
•SIGN (Use the selective entry)
+: Plus PLU/UPC
–: Minus PLU/UPC
The function of every PLU/UPC varies according to the
combination of its sign and the sign of its associated
department as follows:
Department: +
PLU/UPC: + Serves as a normal plus
PLU/UPC
Department: –
PLU/UPC: –Serves as a normal minus
PLU/UPC
Department: +
PLU/UPC: –Accepts store coupon entries, but not
split-pricing entries.
Department: –
PLU/UPC: + Not valid; not accepted
NOTE
*
On the sample screen, the price level 1 setting only is shown.
Depending on the default settings, you may see the price level
1 through 6 settings on the screen. Please consult your
authorized SHARP dealer for more details.
Select the desired PLU code from
the PLUs list, or directly enter a
PLU/UPC code.

100
•ENTRY TYPE (Use the selective entry)
Mode parameter
OPEN & PRESET: Open price and preset price
PRESET: Preset price only
OPEN: Open price only
INHIBIT: Inhibited
NOTE
For UPC, it is fixed to “PRESET”.
•BASE Q’TY (Use the numeric entry)
Base quantity for each PLU/UPC which is counted each time
the item is entered. (max. 2 digits)
•MIN. STOCK (Use the numeric entry)
Minimum stock quantity for a PLU (max. 7 digits)
•PRICE SHIFT (Use the selective entry)
COMPUL.: Makes PLU/UPC price level shift compulsory.
INHIBIT: Inhibits PLU/UPC price level shift.
ENABLE: Enables PLU/UPC price level shift.
NOTE
When “COMPULSORY” is selected for a PLU/UPC, repeat
entries of the PLU/UPC are inhibited.
•*ZERO OF P1 thru 6 (Use the selective entry)
ALLOWED: Allows a zero-price entry.
INHIBIT: Inhibits a zero-price entry.
•CP OBJECT (Use the numeric entry)
Select an object PLU code (max. 5 digits).
A coupon-like PLU is able to link to another PLU (object
PLU).
By this programming, the associated coupon PLU cannot be
entered unless the object PLU has been rung up.
(However, the quantity is not affected.)
NOTE
•
Any object PLU should not be programmed as a minus PLU or
belong to any minus department.
•MENU TYPE (Use the selective entry)
PLU menu type selection
LINK: Link PLU/UPC
NORMAL: Normal PLU/UPC
•LINK TBL# (Use the numeric entry)
Table number for link PLUs (1 thru 99)
•MIX&MATCH TBL# (Use the numeric entry)
Table number for mix and match (1 thru 99)
•CONDIMENT TBL# (Use the numeric entry)
Table number for condiment entry (1 thru 99)
NOTE
For UPC, it is fixed to “00”.
PLU/UPC (continued)

101
•TARE TBL# (Use the numeric entry)
Tare table number associated with scale entry (1 thru 9)
•CONDIMENT TYPE (Use the selective entry)
YES : Condiment type
NO : Non-condiment type
NOTE
For UPC, it is fixed to “NO”.
•CONDIMENT (Use the selective entry)
COMPUL.: Makes a condiment entry compulsory.
NON-COMPUL.: Makes a condiment entry non-compulsory.
NOTE
For UPC, it is fixed to “NON-COMPUL.”.
•SCALE (Use the selective entry)
COMPUL.: Makes a scale entry compulsory.
ENABLE: Enables a scale entry.
INHIBIT: Inhibits a scale entry.
•TAXABLE 1 thru 4 (Use the selective entry)
YES : Makes the PLU/UPC taxable.
NO : Makes the PLU/UPC non-taxable.
•FOOD STAMP (Use the selective entry)
Food stamp status
NO : Food stamp ineligible
YES : Food stamp eligible
•GR. DISC. 1 thru 3 (Use the selective entry)
Group discount status
NO : Non-discountable
YES : Discountable
•AGE LIMIT. (Use the numeric entry)
Age limitation (0 thru 99)
When a PLU/UPC for which a figure other than zero (01 to 99) has been programmed as the age
limitation, the birthday entry must be completed.
•GROUP 1 thru 3 (Use the numeric entry)
PLU group number (00 thru 99)
•PRIORITY GR. (Use the numeric entry)
PLU group which is to be given the highest priority to in printing on the remote printer (1 thru 9)
•MODIFY OUTPUT (Use the selective entry)
NO : Will not follow previous PLUs which has the remote printer assignment.
YES : Will follow previous PLUs which has the remote printer assignment.
•OUTPUT KP No.1 thru 3 (Use the numeric entry)
ID number of the network remote printer 1, 2 or 3 (1 thru 9)
If the number “0” is entered, no remote printer will operate.
•CHIT RECEIPT (Use the selective entry)
YES : Prints the PLU sales information on the chit receipt in the remote printer format.
NO : Prints nothing on the chit receipt.
•CVM CTRL CHAR. (Use the numeric entry)
CVM (Color Video Monitor) control character (0 thru 255)
PLU/UPC (continued)

102
•REPEAT ROUND (Use the selective entry)
YES : Allows repeat round registration
NO : Inhibits repeat round registration
•DATA ENT. JOB# (Use the numeric entry)
Key data entry job number (Capture job number: 0 thru 99)
When “0” is programmed, data entry is inhibited.
•NON-ACCESS (Use the selective entry)
NON DEL.: Not delete non-accessed UPCs by Z1 report.
DEL. BY Z: Delete non-accessed UPCs by Z1 report.
NOTE
For PLU, it is fixed to “NON DEL.”.
Dynamic UPC
NOTE
For the UPC codes available to this POS terminal and type UPC files, please refer to the chapter
14.
After you select “3 DYNAMIC UPC” on the “ARTICLE” menu, enter an UPC code or select a pertinent code.
The same setting items excepting MIN. STOCK as the “PLU/UPC” described in the previous section will
appear. Please refer to “PLU/UPC” section for entering values or selecting options. The data will be saved
in the Dynamic UPC file.
PLU range
You can program the PLUs by a range as follows:
Enter a value or select an option for each item as follows:
•START (Use the numeric entry)
Starting PLU code (max. 5 digits)
•END (Use the numeric entry)
Ending PLU code (max. 5 digits)
•OPERATION (Use the selective entry)
MAINTE.: Enables you to change the setting
you have programmed.
NEW&MAINTE: Enables you to change the current
setting when the specified codes
have already been created or to
create new codes when the
specified codes have not been
created yet.
DELETE: Enables you to delete a specified
range of PLUs.
The screen continues in the same
format as screens shown in section
“ PLU/UPC.”
PLU/UPC (continued)

103
PLU/UPC stock
You can assign a stock quantity to each PLU/UPC code.
Shown below is an example of selecting “1 OVER WRITE.”
After selecting “1 OVER WRITE,” select a pertinent PLU/UPC
code. Then the next screen will appear to show the following
items:
•CURRENT
The current stock is displayed.
•NEW STOCK (Use the numeric entry)
Enter a new stock quantity (max. 7 digits: 1 to 9999.999)
NOTE
•
If you need to add or subtract a stock quantity to or from the
current stock quantity, select “2 ADD” or “3 SUB” and enter a
value to be added or subtracted.
•
You cannot enter any values for the item marked with “ ! ”
•
The entry of a new stock value will update to the PLU/UPC
stock counter.
Select the desired PLU code from
the PLUs list, or directly enter a
PLU/UPC code.

104
Link PLU table (for PLU/UPC)
It is possible to link PLUs (linked PLUs) with a PLU or UPC (link PLU/UPC) so that with a single key
depression of the link PLU/UPC key. However, the number of links is a maximum of five. Even if more than
five PLUs are linked, the sixth or higher link is not actualized.
Program each item as follows:
•LINK PLU TABLE (Use the numeric entry)
Link PLU table number (1 thru 99)
•LINKED PLU#1 thru 5 (5 PLUs. max.)
Select linked PLUs (max. 5 PLUs) from the list.
NOTE
•
PLU codes should be defined before programming a link PLU
table.
•
If the
(DEL)
key is pressed on the table number selection menu,
the selected table will be deleted.
Selected link
PLU table no.
(ENTER)

105
Condiment table
The “condiment entry” is intended to guide the operator in making menu entries which require special
cooking instructions. For example, a server can make such entries as “garnishing potato,” “with salad,” and
“grilling steak rate.” When a server enters a menu-item PLU to which PLUs for the condiment entry have
been assigned, these orders (such as “garnishing potato”) will be printed on the receipt and conveyed to the
kitchen.
Before you program for the condiment entry, prepare a condiment table. The following shows an example of
a condiment table:
Condiment table
Message text
(HOWCOOK?)
Message text
(WITH?)
Message text
(POTATO?)
Message text
(DRINK?)
23
(RARE)
44
(SALAD)
33
(P.CHIPS)
63
(TEA)
25
(MED.RARE)
45
(FRUITS)
37
(MASHED.P)
65
(MILK)
27
(WELLDONE)
38
(BAKED.P)
67
(A.JUICE)
02
99
Table
number
01
02
04
99
PLU codes for condiment entry (programmed text)
Condiment
tables
(Up to 99)
PLUs (Up to 15 for a table) Next condiment
table number
The condiment table should contain the following:
Condiment table: The condiment table is a group of condiment PLUs, which is assigned to each menu-
item PLU. A table consists of a message text and up to 15 PLUs. Also, you can assign
the next condiment table number to a condiment table to link them.
The message text is used for displaying a prompting message. The PLU is used for the
special order setting. For example, when a server enters a menu-item PLU, a display
message programmed for the message text such as “HOWCOOK?.” will appear. Then
specify one of the PLU programmed for text such as “RARE.”
Table number: The table number is intended to identify each condiment table.
Program each item as follows:
•CONDIMENT TBL. (Use the numeric entry)
Condiment table number (1 thru 99)
•REPEAT TIMES (Use the numeric entry)
Repeat times (1 thru 9)
When the REPEAT TIMES is programmed as 2 thru 9, its
table shows repeatedly until accomplishment of the
programmed number of times, then next table will be shows.
•NEXT TABLE# (Use the numeric entry)
Enter the next condiment table number (max. 2 digits).

106
Selected
condiment table
(ENTER)
number
•PLU#1-15 (Use the numeric key)
Select condiment PLUs contained in the table (max. 15
PLUs) from the list.
NOTE
•
The description of the first PLU is used as the display prompt.
•
PLU codes should be defined before programming a condiment
table.
•
If the
(DEL)
key is pressed on the table number selection menu,
the table in the cursor position will be deleted.
Program each item as follows:
•MIX&MATCH (Use the numeric entry)
Mix & match table number (1 thru 99)
•BASE QTY (Use the numeric entry)
Base quantity for each mix & match table (max. 2 digits)
•PRICE (Use the numeric entry)
Unit price for each mix & match table (max. 7 digits)
NOTE
•
If the
(DEL)
key is pressed on the table number selection menu,
the table in the cursor position will be deleted.
Mix & Match table
Selected
mix & match
(ENTER)
table number
The screen continues.

107
Combo meal table
When two or more menu items, consisting of PLUs related to a special offering, are to be programmed
together, the combo meal function should be specified. Up to 20 combo keys (tables) can be programmed.
And each combo key can be associated with 9 PLUs (items).
Program each item as follows
•COMBO MEAL (Use the numeric entry)
Combo meal table number (1 thru 20)
•Combo title (Use the character entry)
Title of each combo meal table (max. 16 characters).
•KP (Use the character entry)
Description of the kitchen printer for a combo key.
Up to 12 characters can be entered.
•CONDIMENT TBL# (Use the numeric entry)
Table number for condiment entry (1 thru 99)
•CONDIMENT (Use the selective entry)
COMPUL.: Makes a condiment entry compulsory.
NON-COMPUL.: Makes a condiment entry non-compulsory.
•PRIORITY GR. (Use the numeric entry)
Combo group which is to be given the highest priority to in
printing on the remote printer (1 thru 9).
•MODIFY OUTPUT (Use the selective entry)
NO : Will not follow previous PLUs which has the remote
printer assignment.
YES : Will follow previous PLUs which has the remote
printer assignment.
•OUTPUT KP No.1 thru 3 (Use the numeric entry)
ID number of the network remote printer 1, 2 or 3 (1 thru 9).
If the number “0” is entered, no remote printer will operate.
•CHIT RECEIPT (Use the selective entry)
YES : Print the combo sales information on the chit receipt
in the remote printer format.
NO : Print nothing on the chit receipt.
•CVM CTRL CHAR. (Use the numeric entry)
CVM (Color Video Monitor) control character (0 thru 255)
•DATA ENT. JOB# (Use the numeric entry)
Key data entry job number (Capture job number: 0 thru 99)
When “0” is programmed, the data capture entry is inhibited.
Selected combo
table no.
ENTER

108
Combo meal table (continued)
•COMBO PLU#1-9 (Use the numeric entry)
Select associated PLUs (max. 9 PLUs) from the list.
•PRICE1 (Use the numeric entry)
Unit price of each associated PLU (max. 6 digits).
•PRICE2 (Use the numeric entry)
2nd unit price (for Upcharge function) of each associated
PLU (max. 6 digits).
NOTE
•
The PRICE1 is selected by the combo meal entry. When the
UPSIZE
key is pressed after the combo meal entry, the entry of
PRICE1 is voided and a new entry of PRICE2 is registered.
•
PLU codes should be defined before programming a combo
meal table.
•
If the
(DEL)
key is pressed on the table number selection menu,
the programmed data in the cursor position will be deleted.
Scale table
The POS terminal can be programmed with up to nine tare tables and allows different tares to be assigned
to scalable items (for auto scale entries).
Program each item as follows:
•SCALE TABLE (Use the numeric entry)
Tare table number (1 thru 9)
•WEIGHT (Use the numeric entry)
Enter a tare weight for the scale table number (max. 4 digits:
1 to 99.99 lbs.).
NOTE
Your POS terminal may also be set to accommodate 1-integer +
3-decimal weights. For more details, please consult your
authorized SHARP dealer.
Selected
tare table
(ENTER)
number
The screen continues.

109
UPC Non-PLU code format
Program each item as follows:
• TYPE OF CODE (Use the selective entry)
EAN-8: EAN-8 format code (consists of 8 digits)
EAN-13 (UPC-A): EAN-13 format code (consists of 13
digits)
• SYSTEM CODE (Use the numeric entry)
System code (i.e. flag code): EAN-8: 1 digit, EAN-13: 2
digits
NOTE
ISBN/ISSN and press codes are always used the fixed format
even if code, 37, 43, 78, 98, or 97 is entered.
• LENGTH FLD#1 (Use the numeric entry)
Length of field 1 (number of digits): 0 to 9
• LENGTH FLD#2 (Use the numeric entry)
Length of field 2 (number of digits): 0 to 9
• FIELD#2 DATA (Use the selective entry)
Meaning of field 2
QUANTITY: Quantity
PRICE: Price
• PRICE C/D (Use the selective entry)
Price check digit
YES: Use the price check digit
NO: Not use the price check digit
• TAB (Use the selective entry)
TAB or decimal point of field: 3/2/1/0
Select a arbitrary number, or the
desired UPC TYPE OF CODE &
SYSTEM CODE you set.
The screen continues.
CD
Free formatFlag
(02 or 20-29)
Field 2Field 1
Free format area
Price check digit
EAN-13 type EAN-8 type
2
CD
Free format
Flag

110
UPC delete
You can delete the UPC codes which have not been accessed during the period you set in this program
when you execute the delete job while in UPC DELETE in the X1 mode.
Program each item as follows:
• PERIOD (DAY) (Use the numeric entry)
Enter the UPC record delete period: 01 to 99 (00: Not
delete by the non-accessed deleting job)

111
Direct Key Programming
Use the following procedure to select direct-key programming:
Direct PLU/COMBO/Dept. key
You can assign PLUs, combo meals and departments directly to the keyboard. In the case of combo meals
or PLUs, you may assign up to 10-levels to be accessed directly on the keyboard.
In the case of setting “00001 DIRECT PLU”
Select the desired key no. from the
key numbers list (Refer to the next
page).
1.
In the SETTING window, select “02 DIRECT KEY.”
•The DIRECT KEY window will appear.
•TYPE (Use the selective entry)
PLU: Assigns the key as a direct PLU key.
COMBO: Assigns the key as a direct combo key.
DEPT: Assigns the key as a direct department key.
NOTE
•
You can also select a direct PLU key by pressing the
corresponding key when the PLU has been assigned directly
on the keyboard instead of selecting the key from the menu.
•
When selecting a department, the screen on which a
department code is to be entered (the message “DEPT.
CODE”) will appear.
•
When selecting a combo, the screen on which a combo table
number is to be entered (“COMBO TBL#”) will appear.
•LEVEL1 thru 5 (Use the numeric entry)
Enter a PLU number or combo table number for each level.
For example, if you want to use this key as PLU code 1 (level
1) and PLU code 101 (level 2), enter 1 for the “LEVEL1” and
101 for the “LEVEL2.”

112
Key numbers
25 34 43 52 61 70 79 88 97 106 115
8 16243342516069788796105114
7 15233241505968778695104113
6 14223140495867768594103112
5 13213039485766758493102111
4 12202938475665748392101110
3 11192837465564738291100109
2 1018273645546372819099108
1 9 17 26 35 44 53 62 71 80 89 98 107
RECEIPT
JOURNAL
124 133 142
123 132 141
122 131 140
121 130 139
120 129 138
119 128 137
118 127 136
117 126 135
116 125 134
Default keyboard: Departments, PLUs and combo meals programmable area
NOTE
You cannot place a department, PLU or combo meal key where a
function key has been previously programmed.
For more information, please consult your authorized SHARP
dealer.

113
PLU Menu Key Programming
Use the following procedure to select the PLU menu key programming:
PLU menu key
When you enter PLUs, using the PLU menu key makes it easy to find categorized PLU items from the menu
list.
Your POS terminal allows you to program a max. of 50 PLU menu keys. You can program a max. of 15
PLUs/sub-menus for each PLU menu key.
Use the following procedure to program a PLU menu key:
In the SETTING window, select “03 PLU MENU KEY” and
program each item as follows:
• PLU MENU KEY (Use the numeric entry)
PLU menu key number (1 thru 50)
1 thru 50 : For the direct PLU menu key.
• TEXT (Use the character entry)
Description for the PLU menu key. Up to 16 characters can
be entered.
• TYPE (Use the selective entry)
PLU: Selects to program a PLU.
MENU: Selects to program a sub-menu.
• PLU or MENU (Use the numeric entry)
Select a menu PLU or sub-menu from the list.
NOTE
When selecting a sub-menu, the screen on which a sub-menu
number is to be entered (the message “MENU”) will appear.
NOTE
•
The PLU code should be defined before programming a PLU
menu key.
•
If the
(DEL)
key is pressed on the menu key number selection
menu, the menu list will be canceled.
•
If the
(DEL)
key is pressed on the menu PLU code selection
menu, the menu in the cursor position will be deleted.
Selected PLU
menu key no.
(ENTER)

114
Functional Programming
Use the following procedure to select any option included in the functional programming group:
1.
In the SETTING window, select “04 FUNCTION.”
• The FUNCTION window will appear.
2.
Select any option from the following options list:
1 (–): Discount key
2 %: Percent key
3 GROUP DISC.%: Group discount
4 GAS DISCOUNT: Gas discount
5 GRATUITY: Gratuity
6 TIP: Tip
7 RA: Received on account
8 PO: Paid out
9 MANUAL TAX: Manual tax
10 TAX DELETE: Tax delete
11 NO SALE: No-sale
12 VOID: Void
13 REFUND: Refund
The following illustration shows those options included in the functional programming group.
4 FUNCTION 1 (–) See “Discount key” on page 115.
2% See “Percent key” on page 116.
3 GROUP DISC.% See “Group discount” on page 117.
4 GAS DISCOUNT See “Gas discount” on page 118.
5 GRATUITY See “Gratuity” on page 119.
6 TIP See “Tip” on page 119.
7RA See “RA” on page 120.
8PO See “PO” on page 121.
9 MANUAL TAX See “Manual tax” on page 121.
10 TAX DELETE See “Tax delete” on page 122.
11 NO SALE See “No sale” on page 122.
12 VOID See “Void” on page 123.
13 REFUND See “Refund” on page 123.
The screen continues.

115
Discount key (
-
1
thru
-
5
)
Program each item as follows:
•AMOUNT (Use the numeric entry)
Discount amount (max. 6 digits: 0 to 999999)
•TEXT (Use the character entry)
Description for the discount key. Up to 8 characters can be
entered.
•SIGN (Use the selective entry)
Programming of the + or – sign assigns the premium or
discount function to each discount key.
–: Minus amount (discount)
+: Plus amount (premium)
•TAXABLE1 thru 4 (Use the selective entry)
YES: Taxable
NO: Non-taxable
•FOOD STAMP (Use the selective entry)
Food stamp status
NO: Food stamp ineligible
YES: Food stamp eligible
•GR. DISC. 1 thru 3 (Use the selective entry)
Group discount status
NO: Non-discountable
YES: Discountable
•HALO (High Amount Lockout: use the numeric entry)
A: Significant digit for HALO (1 thru 9)
B: Number of zeros to follow the significant digit for HALO
(0 thru 7)
AB is the same as A x 10B.
•ENTRY TYPE (Use the selective entry)
ITEM: Item (–)
SBTL: Subtotal (–)
•ENTRY IN REG (Use the selective entry)
YES: Allows a discount entry in the REG mode.
NO: Inhibits a discount entry in the REG mode.
Select the desired discount key from
the discount keys list.
The screen continues.
•DATA ENT. JOB# (Use the numeric entry)
Key data entry job number (Capture job number: 0 thru 99)
When “0” is programmed, data capture is inhibited.
•PLU1 thru 20 (Use the numeric entry)
Program the PLU code which is allowed for the corresponding (–) key. (1 thru 99999)
NOTE
For the Markdown coupon entry (item (–)):
The coupon entry will be allowed only for a PLU which is listed in this table.
For the Discount coupon entry (ST (–)):
The coupon entry will be allowed only when all PLUs which is listed in this table have been entered.
NOTE
You can also select a discount key by pressing the corresponding key when it has been placed directly on
the keyboard instead of selecting the key from the menu.

116
Percent key (
%1
thru
%5
)
Program each item as follows:
•RATE (Use the numeric entry)
Percent rate (0.00 to 100.00)
•TEXT (Use the character entry)
Description for the percent key. Up to 8 characters can be
entered.
•SIGN (Use the selective entry)
Programming of the + or – sign assigns the premium or
discount function to each percent key.
–: Minus (discount)
+: Plus (premium)
•TAXABLE1 thru 4 (Use the selective entry)
YES: Taxable
NO: Non-taxable
•FOOD STAMP (Use the selective entry)
Food stamp status
NO: Food stamp ineligible
YES: Food stamp eligible
•GR. DISC. 1 thru 3 (Use the selective entry)
Group discount status
NO: Non-discountable
YES: Discountable
•%HALO (High Amount Lockout: use the numeric entry)
HALO (High Amount Lockout) for the percent key (0.00 to
100.00)
•ENTRY TYPE (Use the selective entry)
ITEM: Item %
SBTL: Subtotal %
•DATA ENT. JOB# (Use the numeric entry)
Key data entry job number (Capture job number: 0 thru 99)
When “0” is programmed, data entry is inhibited.
•PLU1 thru 20 (Use the numeric entry)
Program PLU code which is allowed for the corresponding %
key. (1 thru 99999)
NOTE
For the Markdown % entry (item %):
The % entry will be allowed only for a PLU which is listed in
this table.
For the Discount % entry (ST %):
The % entry will be allowed only when all PLUs which is
listed in this table have been entered.
NOTE
You can also select a percent key by pressing the corresponding
key when it has been placed directly on the keyboard instead of
selecting the key from the menu.
Select the desired percent key from
the percent keys list.
The screen continues.

117
Group discount key (
GDSC
%1
thru
GDSC
%3
)
Program each item as follows:
•RATE (Use the numeric entry)
Percent rate (0.00 to 100.00)
•TEXT (%) (Use the character entry)
Description for the group discount key. Up to 8 characters
can be entered.
•TEXT (ST) (Use the character entry)
Description for the group subtotal. Up to 8 characters can be
entered.
•SIGN (Use the selective entry)
Programming of the + or – sign assigns the premium or
discount function to each group discount key.
–: Minus (discount)
+: Plus (premium)
•TAXABLE1 thru 4 (Use the selective entry)
YES: Taxable
NO: Non-taxable
•FOOD STAMP (Use the selective entry)
Food stamp status
NO: Food stamp ineligible
YES: Food stamp eligible
•%HALO (High Amount Lockout: use the numeric entry)
HALO (High Amount Lockout) for the group discount key
(0.00 to 100.00)
•DATA ENT. JOB# (Use the numeric entry)
Key data entry job number (Capture job no.: 0 thru 99)
When “0” is programmed, data entry is inhibited.
NOTE
You can also select a group discount key by pressing the
corresponding key when it has been placed directly on the
keyboard instead of selecting the key from the menu.
Select the desired key from the
group discount keys list.

118
Gas discount
Program each item as follows:
•PRICE(Cent) (Use the numeric entry)
Reduce unit price for each media (0.0 to 99.9 Cent)
•TEXT (Use the character entry)
Description for the gas discount. Up to 8 characters can be
entered.
•TEXT(ST) (Use the character entry)
Description for the gas discount subtotal. Up to 8 characters
can be entered.
Select the desired Gas discount (1
thru 19) from the list.

119
Gratuity
Program each item as follows:
•RATE (Use the numeric entry)
Percent rate (0.00 to 100.00)
•TEXT (Use the character entry)
Description for the gratuity. Up to 8 characters can be
entered.
•SIGN (Use the selective entry)
Programming of the + or – sign assigns the premium or
discount function for the gratuity.
–: Minus (discount)
+: Plus (premium)
•TAXABLE1 thru 4 (Use the selective entry)
YES: Taxable
NO: Non-taxable
•FOOD STAMP (Use the selective entry)
Food stamp status
NO: Food stamp ineligible
YES: Food stamp eligible
Tip
Program each item as follows:
•RATE (Use the numeric entry)
Percent rate (0.00 to 100.00)
•TEXT(CASH) (Use the character entry)
Description for the cash tip. Up to 8 characters can be
entered.
•TEXT(CHR) (Use the character entry)
Description for the non-cash tip. Up to 8 characters can be
entered.
•HALO (High Amount Lockout: use the numeric entry)
A: Significant digit for HALO (1 thru 9)
B: Number of zeros to follow the significant digit for HALO
(0 thru 8)
AB is the same as A x 10B.
NOTE
You can also select a tip key by pressing the corresponding key
when it has been placed directly on the keyboard instead of
selecting the key from the menu.
The screen continues.

120
RA
Program each item as follows:
•HALO (High Amount Lockout: use the numeric entry)
A: Significant digit for HALO (1 thru 9)
B: Number of zeros to follow the significant digit for HALO
(0 thru 8)
AB is the same as A x 10B.
•TEXT (Use the character entry)
Description for the received-on-account key. Up to 8
characters can be entered.
NOTE
You can also select an RA key by pressing the corresponding
key when it has been placed directly on the keyboard instead of
selecting the key from the menu.
•DATA ENT. JOB# (Use the numeric entry)
Key data entry job no. (Capture job no.: 0 thru 99)
When “0” is programmed, data entry is inhibited.
•CAT (Use the selective entry)
CAT programming (reserved/non-compulsory)
• NOT COMPUL.
• RESERVED
•RESERVED (Use the selective entry)
• CARD RD COMP.
• OFFLINE COMP.
• ONLINE COMP.
•RESERVED (Use the selective entry)
• NO
• YES
Select the desired received-on-
account key from the RA keys list.

121
PO
Program each item as follows:
•HALO (High Amount Lockout: use the numeric entry)
A: Significant digit for HALO (1 thru 9)
B: Number of zeros to follow the significant digit for HALO
(0 thru 8)
AB is the same as A x 10B.
•TEXT (Use the character entry)
Description for the paid-out key. Up to 8 characters can be
entered.
NOTE
You can also select a PO key by pressing the corresponding key
when it has been placed directly on the keyboard instead of
selecting the key from the menu.
•DATA ENT. JOB# (Use the numeric entry)
Key data entry job no. (Capture job no.: 0 thru 99)
When “0” is programmed, data entry is inhibited.
Select the desired paid-out key from
the PO keys list.
Manual tax
Program each item as follows:
•HALO (High Amount Lockout: use the numeric entry)
A: Significant digit for HALO (1 thru 9)
B: Number of zeros to follow the significant digit for HALO
(0 thru 8)
AB is the same as A x 10B.
•TEXT (Use the character entry)
Description for the manual tax key. Up to 8 characters can
be entered.
NOTE
You can also select the manual tax key by pressing the
corresponding key when it has been placed directly on the
keyboard instead of selecting the key from the menu.
•DATA ENT. JOB# (Use the numeric entry)
Key data entry job no. (Capture job no.: 0 thru 99)
When “0” is programmed, data entry is inhibited.

122
Tax delete
Program each item as follows:
•TEXT (Use the character entry)
Description for the tax delete.
Up to 8 characters can be entered.
•DATA ENT. JOB# (Use the numeric entry)
Key data entry job nummber (Capture job no.: 0 thru 99)
When “0” is programmed, data entry is inhibited.
No-sale
Program each item as follows:
•TEXT (Use the character entry)
Description for the no-sale.
Up to 8 characters can be entered.
•DATA ENT. JOB# (Use the numeric entry)
Key data entry job number (Capture job no.: 0 thru 99)
When “0” is programmed, data entry is inhibited.

123
Void
Program each item as follows:
•TEXT (Use the character entry)
Description for the void function.
Up to 8 characters can be entered.
•DATA ENT. JOB# (Use the numeric entry)
Key data entry job no. (Capture job no.: 0 thru 99)
When “0” is programmed, data entry is inhibited.
Refund
Program each item as follows:
•TEXT (Use the character entry)
Description for the refund or return function.
Up to 8 characters can be entered.
•DATA ENT. JOB# (Use the numeric entry)
Key data entry job no. (Capture job no.: 0 thru 99)
When “0” is programmed, data entry is inhibited.
Select the desired void function from
the list (DIR VD/PAST VD/SBTL VD).
Select the refund or return function.

124
Media Key Programming
Use the following procedure to select any option included in the media group:
1.
In the SETTING window, select “05 MEDIA.”
• The MEDIA window will appear.
2.
Select any option from the following options list:
1 CASH: Cash key
2 CHECK: Check key
3 CHARGE: Charge key
4 FS TEND: Food stamp tender key
5 CONVERSION: Currency conversion keys
6 EAT-IN: Eat-in key
7 SERVICE: Service key
8 FINAL: Final key
9 CID: Cash in drawer
10 CH/CG: Check change
11 CA/CK: Check cashing
The following illustration shows those options included in the media key programming group.
5 MEDIA 1 CASH See “Cash keys” on page 125.
2 CHECK See “Check keys” on page 129.
3 CHARGE See “Charge keys” on page 133.
4 FS TEND See “Food stamp tender key” on page 137.
5 CONVERSION See “Currency conversion keys” on page 139.
6 EAT-IN See “Eat-in keys” on page 139.
7 SERVICE See “Service key” on page 140.
8 FINAL See “Final key” on page 142.
9CID See “Cash in drawer” on page 144.
10 CH/CG See “Check change” on page 144.
11 CA/CK See “Check cashing” on page 145.
The screen continues.

125
Cash keys
Program each item as follows:
•TEXT (Use the character entry)
Description for the cash key. Up to 8 characters can be
entered.
•HALO (High Amount Lockout: use the numeric entry)
AB is the same as A x 10B.
A: Significant digit (1 thru 9)
B: Number of zeros to follow the significant digit (0 thru 8)
You can set AB at 18 for no limitation.
•GLU/PBLU (Use the selective entry)
GLU/PBLU entry
COMPUL.: Makes the GLU/PBLU entry compulsory.
INHIBIT: Inhibits GLU/PBLU entry.
ENABLE: Enables GLU/PBLU entry.
•SHORT TENDER (Use the selective entry)
Short amount tender
DISABLE: Disables short amount tender.
ENABLE: Enables short amount tender.
•HEADER ON BILL (Use the selective entry)
YES: Enables header printing on the bill.
NO: Disables header printing on the bill.
•FOOTER ON BILL (Use the selective entry)
YES: Enables footer printing on the bill.
NO: Disables footer printing on the bill.
•CLOSED GC (Use the selective entry)
RETAIN.: Retains the closed GLU/PBLU summary
data.
NO RETAIN.: Does not retain the closed GLU/PBLU
summary data.
•BILL PR. (Use the selective entry)
Compulsory/non-compulsory bill printing
COMPUL.: Compulsory bill printing
NON-COMPUL.: Non-compulsory bill printing
•FOOTER ON RCPT (Use the selective entry)
This item decides whether or not your POS terminal should
print a message at the foot of a receipt when a specified
cash key is used.
YES: Enables footer printing on the receipt.
NO: Disables footer printing on the receipt.
Select the desired cash key from the
cash keys list.
The screen continues.

126
•NON ADD# (Use the selective entry)
You can enforce the non-add code entry when a cash entry is accepted.
COMPUL.: Compulsory non-add code entry
NON-COMPUL.: Non-compulsory non-add code entry
•NEG # CHECK (Use the selective entry)
YES: Enables the negative # check function.
Any code (non-add code) existing in the negative # file is treated as invalid. The negative #
check function can be overridden depending upon the programming.
NO: Disables the negative # check function.
•POSITIVE # (Use the selective entry)
YES: Enables the positive # check function.
Any code (non-add code) existing in the positive # file is treated as valid.
NO: Disables the positive # check function.
•VP (Use the selective entry)
COMPUL.: Compulsory validation printing
NON-COMPUL.: Non-compulsory validation printing
•GAS DISCOUNT (Use the selective entry)
YES: Enables gas discount.
NO: Disables gas discount.
•TAX1 thru 4 DELETE (Use the selective entry)
You can program each cash key to delete tax (i.e. tax 1, tax 2, tax 3, and tax 4) when it is pressed.
YES: Deletes Tax n (1 thru 4).
NO: Calculates Tax n (1 thru 4).
•DRAWER OPENING (Use the selective entry)
You can program each cash key to open the drawer.
NO: Disables the drawer opening.
YES: Opens the drawer.
•AMOUNT (Use the selective entry)
You may select compulsory or non-compulsory amount tender.
COMPUL.: Compulsory amount tendered entry
NON-COMPUL.: Non-compulsory amount tendered entry
•OUTPUT KP No.1 thru No.3 (Use the numeric entry)
ID number of the remote printer 1, 2 or 3 (1 digit: 1 to 9)
If the number “0” is entered, no items will be sent to the remote printer.
•CHIT RECEIPT (Use the selective entry)
YES: Prints on the chit receipt in the remote printer format.
NO: Prints nothing on the chit receipt.
•DATA ENT. JOB# (Use the numeric entry)
Key data entry job no. (Capture job no.: 0 thru 99)
When “0” is programmed, the data capture entry is inhibited.
Cash keys (continued)

127
•CAT (Use the selective entry)
You can select compulsory or non-compulsory CAT2/CAT1.
RESERVED:
CAT#2 COMPUL.: Compulsory CAT2
CAT#1 COMPUL.: Compulsory CAT1
NOT COMPUL.: Non-compulsory CAT2/CAT1
•CAT 1 (Use the selective entry)
Select the ACTION CODE from the following items:
• RESERVED
• DIAL
• NOT TRANSMIT
•CAT 2 (Use the selective entry)
Select the ACTION CODE from the following items:
• AUTH-ONLY
• DIAL
• POST-AUTH
•CAT2 (Use the selective entry)
Select the transaction type.
• CHECK
• RESERVED
• CREDIT
•RESERVED (Use the selective entry)
• ONLINE COMP.
• OFFLINE COMP.
• CARD RD COMP.
•RESERVED (Use the selective entry)
• NO
• YES
•RESERVED (Use the selective entry)
• NO
• YES
•CARD# PRT. (Use the selective entry)
YES: Prints the card number.
NO: Does not print the card number.
•CARD# FORMAT (Use the selective entry)
FULL: Prints the entire card number.
PARTIAL: Prints only part of a card number.
•SIGN.LINE PRT. (Use the selective entry)
YES: Prints the signature line.
NO: Does not print the signature line.
Cash keys (continued)

128
•CARD HOLD. PRT. (Use the selective entry)
YES: Prints the name of the card holder.
NO: Not prints the name of the card holder.
•EXPIRATION PRT. (Use the selective entry)
YES: Prints the card expiration date.
NO: Not prints the card expiration date.
•NUMBER OF RCPT (Use the numeric entry)
Number of authorization receipts to be issued (1 digit: 1 to 9)
If the number “0” is entered, no authorization receipt is issued.
NOTE
You can also select a cash key by pressing the corresponding key when it has been placed directly on the
keyboard instead of selecting the key from the menu.
Cash keys (continued)

129
Select the desired check key from
the check keys list.
The screen continues.
Check keys
Program each item as follows:
•TEXT (Use the character entry)
Description for the check key. Up to 8 characters can be
entered.
•HALO (High Amount Lockout: use the numeric entry)
AB is the same as A x 10B.
A: Significant digit (1 thru 9)
B: Number of zeros to follow the significant digit (0 thru 8)
You can set AB at 18 for no limitation.
•GLU/PBLU (Use the selective entry)
COMPUL.: Makes GLU/PBLU entry compulsory.
INHIBIT: Inhibits GLU/PBLU entry.
ENABLE: Enables GLU/PBLU entry.
•SHORT TENDER (Use the selective entry)
DISABLE: Disables short amount tender.
ENABLE: Enables short amount tender.
•HEADER ON BILL (Use the selective entry)
YES: Enables header printing on the bill.
NO: Disables header printing on the bill.
•FOOTER ON BILL (Use the selective entry)
YES: Enables footer printing on the bill.
NO: Disables footer printing on the bill.
•CLOSED GC (Use the selective entry)
RETAIN.: Retains the closed GLU/PBLU summary
data.
NO RETAIN.: Does not retain the closed GLU/PBLU
summary data.
•BILL PR. (Use the selective entry)
COMPUL.: Compulsory bill printing
NON-COMPUL.: Non-compulsory bill printing
•FOOTER ON RCPT (Use the selective entry)
YES: Enables footer printing on the receipt.
NO: Disables footer printing on the receipt.
•NON ADD # (Use the selective entry)
COMPUL.: Compulsory non-add code entry
NON-COMPUL.: Non-compulsory non-add code entry

130
Check keys (continued)
•NEG # CHECK (Use the selective entry)
YES: Enables the negative # check function.
Any code (non-add code) existing in the negative # file is treated as invalid. The negative #
check function can be overridden depending upon the programming.
NO: Disables the negative # check function.
•POSITIVE # (Use the selective entry)
YES: Enables the positive # check function.
Any code (non-add code) existing in the positive # file is treated as valid.
NO: Disables the positive # check function.
•CHANGE DUE (Use the selective entry)
Either change enable or disable can be selected for each check key.
DISABLE: Disables change calculation.
ENABLE: Enables change calculation.
•VP (Use the selective entry)
COMPUL.: Compulsory validation printing
NON-COMPUL.: Non-compulsory validation printing
•GAS DISCOUNT (Use the selective entry)
YES: Enables gas discount.
NO: Disables gas discount.
•TAX1 thru 4 DELETE (Use the selective entry)
You can program each check key to delete tax (i.e. tax 1, tax 2, tax 3, and tax 4) when it is pressed.
YES: Deletes Tax n (1 thru 4).
NO: Calculates Tax n (1 thru 4).
•DRAWER OPENING (Use the selective entry)
NO: Disables the drawer opening.
YES: Opens the drawer.
•AMOUNT (Use the selective entry)
COMPUL.: Compulsory amount tendered entry
NON-COMPUL.: Non-compulsory amount tendered entry
•OUTPUT KP No.1 thru 3 (Use the numeric entry)
ID number of the remote printer 1, 2 or 3 (1 digit: 1 to 9)
If the number “0” is entered, no items will be sent to the remote printer.
•CHIT RECEIPT (Use the selective entry)
YES: Prints on the chit receipt in the remote printer format.
NO: Prints nothing on the chit receipt.
•DATA ENT. JOB# (Use the numeric entry)
Key data entry job no. (Capture job no.: 0 thru 99)
When “0” is programmed, the data capture entry is inhibited.

131
Check keys (continued)
•CAT (Use the selective entry)
CAT#2 COMPUL.: Compulsory CAT2
CAT#1 COMPUL.: Compulsory CAT1
NOT COMPUL.: Non-compulsory CAT2/CAT1
•CAT 1 (Use the selective entry)
Select the ACTION CODE from the following items:
• RESERVED
• DIAL
• NOT TRANSMIT
•CAT 2 (Use the selective entry)
Select the ACTION CODE from the following items:
• AUTH-ONLY
• DIAL
• POST-AUTH
•CAT2 (Use the selective entry)
Select the transaction type.
• CHECK
• RESERVED
• CREDIT
•RESERVED (Use the selective entry)
• ONLINE COMP.
• OFFLINE COMP.
• CARD RD COMP.
•RESERVED (Use the selective entry)
• NO
• YES
•RESERVED (Use the selective entry)
• NO
• YES
•CARD# PRT. (Use the selective entry)
YES: Prints the card number.
NO: Does not print the card number.
•CARD# FORMAT (Use the selective entry)
FULL: Prints the entire card number.
PARTIAL: Prints only part of a card number.
•SIGN.LINE PRT. (Use the selective entry)
YES: Prints the signature line.
NO: Does not print the signature line.
•CARD HOLD. PRT. (Use the selective entry)
YES: Prints the name of the card holder.
NO: Does not print the name of the card holder.

132
Check keys (continued)
•EXPIRATION PRT. (Use the selective entry)
YES: Prints the card expiration date.
NO: Does not print the card expiration date.
•NUMBER OF RCPT (Use the numeric entry)
Number of authorization receipts to be issued (1 digit: 1 to 9)
If the number “0” is entered, no authorization receipt is issued.
NOTE
You can also select a check key by pressing the corresponding key when it has been placed directly on the
keyboard instead of selecting the key from the menu.

133
Select the desired charge key from
the charge keys list.
The screen continues.
Charge keys
Program each item as follows:
•TEXT(GROSS) (Use the character entry)
Description for the charge (gross sales) key. Up to 8
characters can be entered.
•TEXT(REFUND) (Use the character entry)
Description for the (refunded) charge key. Up to 8 characters
can be entered.
•HALO (High Amount Lockout: use the numeric entry)
AB is the same as A x 10B.
A: Significant digit (1 thru 9)
B: Number of zeros to follow the significant digit (0 thru 8)
You can set AB at 18 for no limitation.
•GLU/PBLU (Use the selective entry)
COMPUL.: Makes GLU/PBLU entry compulsory.
INHIBIT: Inhibits GLU/PBLU entry.
ENABLE: Enables GLU/PBLU entry.
•SHORT TENDER (Use the selective entry)
DISABLE: Disables short amount tender.
ENABLE: Enables short amount tender.
•HEADER ON BILL (Use the selective entry)
YES: Enables header printing on the bill.
NO: Disables header printing on the bill.
•FOOTER ON BILL (Use the selective entry)
YES: Enables footer printing on the bill.
NO: Disables footer printing on the bill.
•CLOSED GC (Use the selective entry)
RETAIN.: Retains the closed GLU/PBLU summary
data.
NO RETAIN.: Does not retain the closed GLU/PBLU
summary data.
•BILL PR. (Use the selective entry)
Compulsory/non-compulsory bill printing
COMPUL.: Compulsory bill printing
NON-COMPUL.: Non-compulsory bill printing
•FOOTER ON RCPT (Use the selective entry)
YES: Enables footer printing on the receipt.
NO: Disables footer printing on the receipt.
•NON ADD # (Use the selective entry)
COMPUL.: Compulsory non-add code entry
NON-COMPUL.: Non-compulsory non-add code entry

134
Charge keys (continued)
•NEG # CHECK (Use the selective entry)
YES: Enables the negative # check function.
Any code (non-add code) existing in the negative # file is treated as invalid. The negative #
check function can be overridden depending upon the programming.
NO: Disables the negative # check function.
•POSITIVE # (Use the selective entry)
YES: Enables the positive # check function.
Any code (non-add code) existing in the positive # file is treated as valid.
NO: Disables the positive # check function.
•CHANGE DUE (Use the selective entry)
Either change enable or disable can be selected for each check key.
DISABLE: Disables change calculation.
ENABLE: Enables change calculation.
•VP (Use the selective entry)
COMPUL.: Compulsory validation printing
NON-COMPUL.: Non-compulsory validation printing
•GAS DISCOUNT (Use the selective entry)
YES: Enables gas discount.
NO: Disables gas discount.
•TAX1 thru 4 DELETE (Use the selective entry)
You can program each check key to delete tax (i.e. tax 1, tax 2, tax 3, and tax 4) when it is pressed.
YES: Deletes Tax n (1 thru 4).
NO: Calculates Tax n (1 thru 4).
•DRAWER OPENING (Use the selective entry)
NO: Disables the drawer opening.
YES: Opens the drawer.
•AMOUNT (Use the selective entry)
COMPUL.: Compulsory amount tendered entry
INHIBIT: Inhibit amount tendered entry
•OUTPUT KP No.1 thru 3 (Use the numeric entry)
ID number of the remote printer 1, 2 or 3 (1 digit: 1 to 9)
If the number “0” is entered, no items will be sent to the remote printer.
•CHIT RECEIPT (Use the selective entry)
YES: Prints on the chit receipt in the remote printer format.
NO: Prints nothing on the chit receipt.
•DATA ENT. JOB# (Use the numeric entry)
Key data entry job no. (Capture job no.: 0 thru 99)
When “0” is programmed, the data capture entry is inhibited.

135
Charge keys (continued)
•CAT (Use the selective entry)
RESERVED:
CAT#2 COMPUL.: Compulsory CAT2
CAT#1 COMPUL.: Compulsory CAT1
NOT COMPUL.: Non-compulsory CAT2/CAT1
•CAT 1 (Use the selective entry)
Select the ACTION CODE from the following items:
• RESERVED
• DIAL
• NOT TRANSMIT
•CAT 2 (Use the selective entry)
Select the ACTION CODE from the following items:
• AUTH-ONLY
• DIAL
• POST-AUTH
•CAT2 (Use the selective entry)
Select the transaction type.
• CHECK
• RESERVED
• CREDIT
•RESERVED (Use the selective entry)
• ONLINE COMP.
• OFFLINE COMP.
• CARD RD COMP.
•RESERVED (Use the selective entry)
• NO
• YES
•RESERVED (Use the selective entry)
• NO
• YES
•CARD# PRT. (Use the selective entry)
YES: Prints the card number.
NO: Does not print the card number.
•CARD# FORMAT (Use the selective entry)
FULL: Prints the entire card number.
PARTIAL: Prints only part of a card number.
•SIGN.LINE PRT. (Use the selective entry)
YES: Prints the signature line.
NO: Does not print the signature line.
•CARD HOLD. PRT. (Use the selective entry)
YES: Prints the name of the card holder.
NO: Does not print the name of the card holder.

136
•EXPIRATION PRT. (Use the selective entry)
YES: Prints the card expiration date.
NO: Does not print the card expiration date.
•NUMBER OF RCPT (Use the numeric entry)
Number of authorization receipts to be issued (1 digit: 1 to 9)
If the number “0” is entered, no authorization receipt is issued.
NOTE
You can also select a charge key by pressing the corresponding key when it has been placed directly on the
keyboard instead of selecting the key from the menu.
Charge keys (continued)

137
The screen continues.
Food stamp tender key
Program each item as follows:
•TEXT (Use the character entry)
Description for the check key. Up to 8 characters can be
entered.
•GLU/PBLU (Use the selective entry)
COMPUL.: Makes GLU/PBLU entry compulsory.
INHIBIT: Inhibits GLU/PBLU entry.
ENABLE: Enables GLU/PBLU entry.
•HEADER ON BILL (Use the selective entry)
YES: Enables header printing on the bill.
NO: Disables header printing on the bill.
•FOOTER ON BILL (Use the selective entry)
YES: Enables footer printing on the bill.
NO: Disables footer printing on the bill.
•CLOSED GC (Use the selective entry)
RETAIN.: Retains the closed GLU/PBLU summary
data.
NO RETAIN.: Does not retain the closed GLU/PBLU
summary data.
•BILL PR. (Use the selective entry)
COMPUL.: Compulsory bill printing
NON-COMPUL.: Non-compulsory bill printing
•FOOTER ON RCPT (Use the selective entry)
YES: Enables footer printing on the receipt.
NO: Disables footer printing on the receipt.
•NON ADD # (Use the selective entry)
COMPUL.: Compulsory non-add code entry
NON-COMPUL.: Non-compulsory non-add code entry
•NEG # CHECK (Use the selective entry)
YES: Enables the negative # check function.
Any code (non-add code) existing in the negative #
file is treated as invalid. The negative # check
function can be overridden depending upon the
programming.
NO: Disables the negative # check function.

138
Food stamp tender key (continued)
•POSITIVE # (Use the selective entry)
YES: Enables the positive # check function.
Any code (non-add code) existing in the positive # file is treated as valid.
NO: Disables the positive # check function.
•VP (Use the selective entry)
COMPUL.: Compulsory validation printing
NON-COMPUL.: Non-compulsory validation printing
•DRAWER OPENING (Use the selective entry)
NO: Disables the drawer opening.
YES: Opens the drawer.
•OUTPUT KP No.1 thru 3 (Use the numeric entry)
ID number of the remote printer 1, 2 or 3 (1 digit: 1 to 9)
If the number “0” is entered, no items will be sent to the remote printer.
•CHIT RECEIPT (Use the selective entry)
YES: Prints on the chit receipt in the remote printer format.
NO: Prints nothing on the chit receipt.
•DATA ENT. JOB# (Use the numeric entry)
Key data entry job no. (Capture job no.: 0 thru 99)
When “0” is programmed, the data capture entry is inhibited.
NOTE
You can also select a food stamp tender key by pressing the corresponding key when it has been placed
directly on the keyboard instead of selecting the key from the menu.

139
Select the desired currency
conversion key from the currency
conversion keys list.
Select the desired eat-in key from
the eat-in keys list.
Currency conversion keys
Program each item as follows:
•RATE (Use the numeric entry)
Currency conversion rate (0.0000 to 9999.9999)
(for CONV1 thru CONV3)
•TEXT (Use the character entry)
Description for the currency conversion key. Up to 8
characters can be entered.
•DESCRIPTOR (Use the character entry)
Currency descriptor. Up to 4 characters can be entered.
NOTE
You can also select a conversion key by pressing the
corresponding key when it has been placed directly on the
keyboard instead of selecting the key from the menu.
Program each item as follows:
•TEXT (Use the character entry)
Description for the eat-in key. Up to 8 characters can be
entered.
•TAX1 thru 4 DELETE (Use the selective entry)
YES: Deletes Tax n (1 thru 4).
NO: Calculates Tax n (1 thru 4).
NOTE
You can also select an eat-in key by pressing the corresponding
key when it has been placed directly on the keyboard instead of
selecting the key from the menu.
Eat-in keys

140
Service key
Program each item as follows:
•TEXT (GLU) (Use the character entry)
Description for the service key. Up to 8 characters can be
entered.
•HEADER ON BILL (Use the selective entry)
YES: Enables header printing on the bill.
NO: Disables header printing on the bill.
•FOOTER ON BILL (Use the selective entry)
YES: Enables footer printing on the bill.
NO: Disables footer printing on the bill.
•BILL PR. (Use the selective entry)
COMPUL.: Compulsory bill printing
NON-COMPUL.: Non-compulsory bill printing
•OUTPUT KP No.1 thru 3 (Use the selective entry)
ID number of the remote printer 1, 2 or 3 (1 digit: 1 to 9)
If the number “0” is entered, data will be printed at the
remote printer.
•CHIT RECEIPT (Use the selective entry)
YES: Prints on the chit receipt in the remote printer format.
NO: Prints nothing on the chit receipt.
•DATA ENT. JOB# (Use the numeric entry)
Key data entry job no. (Capture job no.: 0 thru 99)
When “0” is programmed, the data capture entry is inhibited.
•CAT (Use the selective entry)
RESERVED:
CAT#2 COMPUL.: Compulsory CAT2
CAT#1 COMPUL.: Compulsory CAT1
NOT COMPUL.: Non-compulsory CAT2/CAT1
•CAT 1 (Use the selective entry)
Select the ACTION CODE from the following items:
• RESERVED
• DIAL
• NOT TRANSMIT
•CAT 2 (Use the selective entry)
Select the ACTION CODE from the following items:
• POST-AUTH
• DIAL
• AUTH-ONLY
The screen continues.

141
Service key (continued)
•CAT2 (Use the selective entry)
Select the transaction type.
• CHECK
• RESERVED
• CREDIT
•RESERVED (Use the selective entry)
• ONLINE COMP.
• OFFLINE COMP.
• CARD RD COMP.
•RESERVED (Use the selective entry)
• NO
• YES
•RESERVED (Use the selective entry)
• NO
• YES
•CARD# PRT. (Use the selective entry)
YES: Prints the card number.
NO: Does not print the card number.
•CARD# FORMAT (Use the selective entry)
FULL: Prints the entire card number.
PARTIAL: Prints only part of a card number.
•SIGN.LINE PRT. (Use the selective entry)
YES: Prints the signature line.
NO: Does not print the signature line.
•CARD HOLD. PRT. (Use the selective entry)
YES: Prints the name of the card holder.
NO: Does not print the name of the card holder.
•EXPIRATION PRT. (Use the selective entry)
YES: Prints the card expiration date.
NO: Does not print the card expiration date.
•NUMBER OF RCPT (Use the numeric entry)
Number of authorization receipts to be issued (1 digit: 1 to 9)
If the number “0” is entered, no authorization receipt is issued.
NOTE
You can also select the service key by pressing the corresponding key when it has been placed directly on
the keyboard instead of selecting the key from the menu.

142
Final key
The screen continues.
Program each item as follows:
•HEADER ON BILL (Use the selective entry)
YES: Enables header printing on the bill.
NO: Disables header printing on the bill.
•FOOTER ON BILL (Use the selective entry)
YES: Enables footer printing on the bill.
NO: Disables footer printing on the bill.
•BILL PR. (Use the selective entry)
COMPUL.: Compulsory bill printing
NON-COMPUL.: Non-compulsory bill printing
•OUTPUT KP No.1 thru 3 (Use the number entry)
ID number of the remote printer 1, 2 or 3 (1 digit: 1 to 9)
If the number “0” is entered, data will be printed at the
remote printer.
•CHIT RECEIPT (Use the selective entry)
YES: Prints on the chit receipt in the remote printer format.
NO: Prints nothing on the chit receipt.
•DATA ENT. JOB# (Use the numeric entry)
Key data entry job no. (Capture job no.: 0 thru 99)
When “0” is programmed, the data capture entry is inhibited.
•CAT (Use the selective entry)
RESERVED:
CAT#2 COMPUL.: Compulsory CAT2
CAT#1 COMPUL.: Compulsory CAT1
NOT COMPUL.: Non-compulsory CAT2/CAT1
•CAT 1 (Use the selective entry)
Select the ACTION CODE from the following items:
• RESERVED
• DIAL
• NOT TRANSMIT
•CAT 2 (Use the selective entry)
Select the ACTION CODE from the following items:
• POST-AUTH
• DIAL
• AUTH-ONLY
•CAT2 (Use the selective entry)
Select the transaction type.
• CREDIT
• RESERVED
• CHECK

143
Final key (continued)
•RESERVED (Use the selective entry)
• ONLINE COMP.
• OFFLINE COMP.
• CARD RD COMP.
•RESERVED (Use the selective entry)
• NO
• YES
•RESERVED (Use the selective entry)
• NO
• YES
•CARD# PRT. (Use the selective entry)
YES: Prints the card number.
NO: Does not print the card number.
•CARD# FORMAT (Use the selective entry)
FULL: Prints the entire card number.
PARTIAL: Prints only part of a card number.
•SIGN.LINE PRT. (Use the selective entry)
YES: Prints the signature line.
NO: Does not print the signature line.
•CARD HOLD. PRT. (Use the selective entry)
YES: Prints the name of the card holder.
NO: Does not print the name of the card holder.
•EXPIRATION PRT. (Use the selective entry)
YES: Prints the card expiration date.
NO: Does not print the card expiration date.
•NUMBER OF RCPT (Use the numeric entry)
Number of authorization receipts to be issued (1 digit: 1 to 9)
If the number “0” is entered, no authorization receipt is issued.
NOTE
You can also select the final key by pressing the corresponding key when it has been placed directly on the
keyboard instead of selecting the key from the menu.

144
Cash in drawer
You can program the description and the upper limit amounts for cash in drawer (sentinel).
Program each item as follows:
•TEXT (Use the character entry)
Description for the cash in drawer. Up to 8 characters can be
entered.
•HALO (High Amount Lockout: used the numeric entry)
Limit amount: 0 to 9999999.99
Program each item as follows:
•TEXT (Use the character entry)
Description for check change. Up to 8 characters can be
entered.
•HALO (High Amount Lockout: used the numeric entry)
Limit amount: 0 to 999999.99
Check change
You can program the description and the upper limit amounts for check change.

145
Check cashing
You can program the description and the upper limit amounts for check cashing.
Program each item as follows:
•TEXT (Use the character entry)
Description for check cashing. Up to 8 characters can be
entered.
•HALO (High Amount Lockout: used the numeric entry)
Limit amount: 0 to 999999.99
•CAT (Use the selective entry)
CAT#2 COMPUL.: Compulsory CAT2
CAT#1 COMPUL.: Compulsory CAT1
NOT COMPUL.: Non-compulsory CAT2/CAT1
•CAT 1 (Use the selective entry)
Select the ACTION CODE from the following items:
• RESERVED
• DIAL
• NOT TRANSMIT
•CAT 2 (Use the selective entry)
Select the ACTION CODE from the following items:
• POST-AUTH
• DIAL
• AUTH-ONLY
•CAT2 (Use the selective entry)
Select the transaction type.
• CREDIT
• RESERVED
• CHECK
•CARD# PRT. (Use the selective entry)
YES: Prints the card number.
NO: Does not print the card number.
•CARD# FORMAT (Use the selective entry)
FULL: Prints the entire card number.
PARTIAL: Prints only part of a card number.
•SIGN.LINE PRT. (Use the selective entry)
YES: Prints the signature line.
NO: Does not print the signature line.
•CARD HOLD. PRT (Use the selective entry)
YES: Prints the name of the card holder.
NO: Does not print the name of the card holder.
Select the desired check cashing no.
from the check cashing numbers list.
The screen continues.

146
Check cashing (continued)
•EXPIRATION PRT (Use the selective entry)
YES: Prints the card expiration date.
NO: Does not print the card expiration date.
•NUMBER OF RCPT (Use the numeric entry)
Number of authorization receipts to be issued (1 digit: 1 to 9)
If the number “0” is entered, no authorization receipt is issued.

147
Text Programming
Use the following procedure to select any option included in the text group:
1.
In the SETTING window, select “06 TEXT.”
• The TEXT window will appear.
2.
Select any option from the following options list:
1 FUNCTION TEXT: Function text
2 DEPT. GROUP: Department group text
3 PLU GROUP: PLU group text
4 SERVER GROUP: Server group text
5 MESSAGE TEXT: Message text
The following illustration shows those options included in the text programming group.
6 TEXT 1 FUNCTION TEXT See “Function text” on page 148.
2 DEPT. GROUP See “Department group text” on page 150.
3 PLU GROUP See “PLU group text” on page 150.
4 SERVER GROUP See “Server group text” on page 151.
5 MESSAGE TEXT See “Message text” on page 151.

148
The screen continues.
Function
no.
Function Default text
Function
no.
Function Default text
Function text
You can program a maximum of eight characters for each function by using the following table:
001 Net sales total N E T 1
002 Net taxable 1 subtotal TAX1 ST
003 Gross tax 1 total GRS TAX1
004 Tax 1 total of refund entries RFD TAX1
005 Net tax 1 total TAX1
006 Exempt tax 1 TX1 EXPT
007 Net taxable 2 subtotal TAX2 ST
008 Gross tax 2 total GRS TAX2
009 Tax 2 total of refund entries RFD TAX2
010 Net tax 2 total TAX2
011 Exempt tax 2 TX2 EXPT
012 Net taxable 3 subtotal TAX3 ST
013 Gross tax 3 total GRS TAX3
014 Tax 3 total of refund entries RFD TAX3
015 Net tax 3 total TAX3
016 Exempt tax 3 TX3 EXPT
017 Net taxable 4 subtotal TAX4 ST
018 Gross tax 4 total GRS TAX4
019 Tax 4 total of refund entries RFD TAX4
020 Net tax 4 total TAX4
021 Exempt tax 4 TX4 EXPT
022 Gross manual tax total GRS MTAX
023 Refund manual tax total RFD MTAX
024 Exempt total from GST GST EXPT
025 PST total PST TTL
026 GST total GST TTL
027 Tax total TTL TAX
028 Tax 1 forgivenes total FS TX1
029 Tax 2 forgivenes total FS TX2
030 Tax 3 forgivenes total FS TX3
031 Net N E T
032 Sales total including tax total N E T 2
033 COMBO 1
(for transaction report)
COMBO1
034 COMBO 2
(for transaction report)
COMBO2
035 COMBO 3
(for transaction report)
COMBO3
036 COMBO 4
(for transaction report)
COMBO4
037 COMBO 5
(for transaction report)
COMBO5
038 COMBO 6
(for transaction report)
COMBO6
039 COMBO 7
(for transaction report)
COMBO7
040 COMBO 8
(for transaction report)
COMBO8
041 COMBO 9
(for transaction report)
COMBO9
042 COMBO 10
(for transaction report)
COMBO10
043 COMBO 11
(for transaction report)
COMBO11
044 COMBO 12
(for transaction report)
COMBO12
045 COMBO 13
(for transaction report)
COMBO13
046 COMBO 14
(for transaction report)
COMBO14
047 COMBO 15
(for transaction report)
COMBO15
048 COMBO 16
(for transaction report)
COMBO16
049 COMBO 17
(for transaction report)
COMBO17
050 COMBO 18
(for transaction report)
COMBO18
051 COMBO 19
(for transaction report)
COMBO19
052 COMBO 20
(for transaction report)
COMBO20
053 Coupon-like PLU CP PLU
054 Vender coupon UPC V. CP UPC
055 Manager void MGR VD
056 Void mode V O I D

149
Function text (continued)
Function
no.
Function Default text
Function
no.
Function Default text
057 Hash direct void HASH VD
058 Hash past void HA P.VD
059 Hash item refund HASH RF
060 Hash item return HASH RT
061 Validation print counter VP CNT
062 Bill count BILL CNT
063 Tray counter TRAY CNT
064 Drawer counter DRW CNT
065 Transfer out TRAN.OUT
066 Transfer in TRAN.IN
067 Previous balance (for GLU) ***PBAL
068 Cover count COVER CT
069 Customer counter TRANS CT
070 Sales total N E T 3
071 Hash net total HASH TTL
072 Food stamp change (cash) FS/CG
073 Cash+check in drawer CA+CH ID
074 Food stamp in drawer FS ID
075 Deposit DEPOSIT
076 Deposit refund DPST RF
077 Tip paid TIP PAID
078 (+) dept. total *DEPT TL
079 (–) dept. total DEPT(–)
080 Hash (+) dept. total *HASH TL
081 Hash (–) dept. total HASH(–)
082 Bottle (+) dept. total *BTTL TL
083 Bottle (–) dept. total BTTL(–)
084 Gasoline (+) dept. total *GAS TL
085 Gasoline (–) dept. total GAS(–)
086 Subtotal SUBTOTAL
087 Merchandise subtotal MDSE ST
088 Total ***TOTAL
089 Change CHANGE
090 Due DUE
091 Tip due TIP DUE
092 Tray total TRAY TL
093 Food stamp subtotal FS ST
094 Food stamp tender FS TEND
095 Food stamp change FS CG
096 Items ITEMS
097 Customer charge CHARGE
098 Balance BALANCE
099 Copy C O P Y
100 B.T. title B . T .
101 B.S. title B . S .
102 Slip print message SLIP PR.
103 Final balance FIN.BAL
104 Balance forward BAL FWD
105 Close check CLOSE CK
106 Open check OPEN CK
107 Percent of net sales (%)SALES
108 Seat code SEAT#
109 Exempt VAT VAT EXP
110 Individual payment IND.PAY
111 Tare weight TARE WT.
112 Receipt switch RCP S.W.
113 Free GLU FREE GLU
114 WASTE title WASTE
115 Average sales AVE SALE
116 ST(–) total ST(–) TL
117 ST% total ST % TL
118 Item(–) total (–) TL
119 Item% total % TL
120 Group discount % total GDISC%TL
121 Gas discount total GASDISTL
122 CASH total CASH TL
123 RA total RA TL
124 PO total PO TL
125 CA/CK total CA/CK TL
126 CONV total CONV TL
127 CHARGE total CHR TL
128 CHECK total CHECK TL
129 COMBO (for PLU report) COMBO
130 WASTE (for PLU report) WASTE
131 RF (for PLU report) RF
132 CP (for PLU report) CP
133 NET SLS (for PLU report) NET SLS
134 COMBO TL (for PLU report) COMBO TL
135 WASTE TL (for PLU report) WASTE TL
136 RF TL (for PLU report) RF TL
137 NET TL (for PLU report) NET TL
138 GLU text T B L #
139 Server sign-on text SIGN-ON
140 Server sign-off text SIGN-OFF

150
Department group text
You can program a maximum of eight characters for each department group (1~9).
Program the item as follows:
•TEXT (Use the character entry)
Description for the department group. Up to 8 characters can
be entered.
PLU group text
You can program a maximum of eight characters for each PLU group (1~99).
Program the item as follows:
•TEXT (Use the character entry)
Description for the PLU group. Up to 8 characters can be
entered.
Select the desired department group
number from the department groups
list.
Select the desired PLU group
number from the PLU groups list.

151
Select the desired server group no.
from the server groups list.
Server group text
You can program a maximum of eight characters for each server group (1~9).
Program the item as follows:
•TEXT (Use the character entry)
Description for the server group. Up to 8 characters can be
entered.
Message text
You can program a message consisting of a maximum of 16 characters for each remote printer.
Program each item as follows:
•TEXT (Use the character entry)
Description for a remote printer message. Up to 16
characters can be entered.
•REMOTE PRINTER (Use the numeric entry)
Remote printer number (1 - 9/0)
•PRINT LOCATION (Use the selective entry)
TOP: Prints the message at the top of a remote printer
receipt.
BOTTOM: Prints the message at the bottom of a remote
printer receipt.
Select the desired message no. from
the message list.

152
Personnel Programming
Use the following procedure to select any option included in the personnel group:
Server
1.
In the SETTING window, select “07 PERSONNEL.”
• The PERSONNEL window will appear.
2.
Select the server options.
Program each item as follows:
•SECRET CODE (Use the numeric entry)
Secret code (max. 4 digits: 0001 to 9999/0000)
•NAME (Use the character entry)
Name for the server. Up to 8 characters can be entered.
•ENTRY (Use the selective entry)
GLU(PBLU): Compulsory GLU(PBLU)
NON-COMPUL.: Non-compulsory GLU(PBLU)
•DRAWER# (Use the numeric entry)
Drawer number (1 or 2/0)
•NET SALES% (Use the numeric entry)
Net sales percent rate (max. 5 digits: 0.00 to 100.00)

153
Terminal Programming
Use the following procedure to select any option included in the terminal group:
1.
In the SETTING window, select “08 TERMINAL.”
• The TERMINAL window will appear.
2.
Select any option from the following options list:
1 MACHINE#: Machine number
2 CONSECUTIVE#: Consecutive number
3 INTERVAL TIMER: Interval timer
4 DEF. MENU LEVEL Default menu level
5 AVAILABLE GLU# Available GLU code
6 BILL NUMBER Bill number
The following illustration shows those options included in the terminal programming group.
8 TERMINAL 1 MACHINE# See “Machine number” on page 154.
2 CONSECUTIVE# See “Consecutive number” on page 154.
3 INTERVAL TIMER See “Interval timer” on page 154.
4 DEF. MENU LEVEL See “Default menu level” on page 155.
5 AVAILABLE GLU# See “Available GLU code” on page 155.
6 BILL NUMBER See “Bill number” on page 155.

154
Machine number
When your store has two or more POS terminals, it is practical to assign them unique machine numbers for
their identification.
Program the item as follows:
•MACHINE# (Use the numeric entry)
Machine number (max. 6 digits: 0 to 999999)
Consecutive number
The consecutive number is increased by one each time a receipt is issued.
Program the item as follows:
•CONSECUTIVE# (Use the numeric entry)
Enter a number (max. 4 digits: 0 to 9999) that is one less
than the desired starting number.
Interval timer
You can program the timer for THE TILL TIMERTM and the screen save mode timer.
Program each item as follows:
•TILL TIMER (Use the numeric entry)
The POS terminal counts the number of times the drawer is
left open for longer than a programmed time limit. The
counter will be incremented by one each time a programmed
time limit is reached. The time limit for THE TILL TIMERTM
can be preset for 0 to 255 seconds. The count is printed on
the transaction report and server report. If the number “0” is
entered, this function is unavailable.
•SCREEN SAVE (Use the numeric entry)
Screen save mode timer (max. 2 digits: 0 to 99 minutes)
If the number “0” is entered, the POS terminal will turn the
display off after 100 min., if the POS terminal remains idle.

155
Default menu level
You can preset the menu level to be returned after item entry.
Program the item as follows:
•DEF. MENU LEVEL (Use the numeric entry)
Default menu level (1 to 5)
Available GLU code
You can specify the range of GLU numbers available for each terminal.
Program the item as follows:
•START CODE (Use the numeric entry)
Start GLU/PBLU code (max. 4 digits: 1 to 9999)
•END CODE (Use the numeric entry)
End GLU/PBLU code (max. 4 digits: 1 to 9999)
Bill number
A consecutive bill number is automatically increased each time a GLU entry is finalized.
Program the item as follows:
•BILL NUMBER (Use the numeric entry)
Enter a number (max. 4 digits: 0 to 9999) that is one less
than a desired starting number.

156
Date/Time Setting
Use the following procedure to select the menu option “09 DATE/TIME”:
Date/time
You can set the date and time for the POS terminal.
Set each item as follows:
•DATE (Use the numeric entry)
Enter the month (2 digits), day (2 digits), and year (2 digits)
in this sequence.
•TIME (Use the numeric entry)
Set the time (max. 4 digits) on the military time (24-hour)
system. For example, when the time is set to 2:30 AM, enter
0230; and when it is set to 2:30 PM, enter 1430. The time will
be printed and displayed on the real-time system. Once you
set the time, the internal clock unit will continue to run as
long as the battery pack is charged and also update the date
(month, day, year) when required.

157
Optional Feature Selection
Use the following procedure to select any option included in the optional group:
1.
In the SETTING window, select “10 OPTIONAL.”
• The OPTIONAL window will appear.
2.
Select any option from the following options list:
1 FUNC.PROHIBIT.: Function prohibition
2 FUNC.SELECT1: Function selection 1
3 FUNC.SELECT2: Function selection 2
4 PRINT SELECT: Printing selection
The following illustration shows those options included in the optional feature programming group.
10 OPTIONAL 1 FUNC.PROHIBIT. See “Function prohibition” on page 158.
2 FUNC.SELECT1 See “Function selection 1” on page 160.
3 FUNC.SELECT2 See “Function selection 2” on page 161.
4 PRINT SELECT See “Printing selection” on page 162.

158
Function prohibition
Your POS terminal allows you to select whether to enable or disable various functions.
Program each item as follows:
•OPX/Z REPORT (Use the selective entry)
DISABLE: Disables the server report printing in the OP X/Z
mode.
ENABLE: Enables the server report printing in the OP X/Z
mode.
•PAID OUT (Use the selective entry)
LIMITED: Allowed only in the MGR mode.
PUBLIC: Allowed in the REG and MGR modes.
•RFND SALES (Use the selective entry)
LIMITED: Allowed only in the MGR mode.
PUBLIC: Allowed in the REG and MGR modes.
•(–) ENTRY (Use the selective entry)
LIMITED: Allowed only in the MGR mode.
PUBLIC: Allowed in the REG and MGR modes.
•RF/RETURN (Use the selective entry)
LIMITED: Allowed only in the MGR mode.
PUBLIC: Allowed in the REG and MGR modes.
•1st LAST VD (Use the selective entry)
DISABLE: Disables first-item direct void.
ENABLE: Enables first-item direct void.
•DIRECT VD (Use the selective entry)
LIMITED: Allowed only in the MGR mode.
PUBLIC: Allowed in the REG and MGR modes.
•INDIR. VD (Use the selective entry)
LIMITED: Allowed only in the MGR mode.
PUBLIC: Allowed in the REG and MGR modes.
•SBTL VOID (Use the selective entry)
LIMITED: Allowed only in the MGR mode.
PUBLIC: Allowed in the REG and MGR modes.
•VOID MODE (Use the selective entry)
LIMITED: Allowed only in the MGR mode.
PUBLIC: Allowed in the REG and MGR modes.
•NO SALE (Use the selective entry)
LIMITED: Allowed only in the MGR mode.
PUBLIC: Allowed in the REG and MGR modes.
•PAY WHEN ST=0 (Use the selective entry)
DISABLE: Disables finalization in the REG mode when the subtotal is zero.
ENABLE: Enables finalization in the REG mode when the subtotal is zero.
•TIP PAID (Use the selective entry)
LIMITED: Allowed only in the MGR mode.
PUBLIC: Allowed in the REG and MGR modes.
•TRANS IN/OUT (Use the selective entry)
LIMITED: Allowed only in the MGR mode.
PUBLIC: Allowed in the REG and MGR modes.
The screen continues.

159
Function prohibition (continued)
•P.VD IN GLU (Use the selective entry)
DISABLE: Disables the indirect void/refund/return entry with in the GLU re-order.
ENABLE: Enables the indirect void/refund/return entry with in the GLU re-order.
•OPEN GLU DISP (Use the selective entry)
DISABLE: Does not displays GLU currently opened automatically.
ENABLE: Displays and recalls the GLU balances currently opened automatically.
•UPC LEARNING (Use the selective entry)
DISABLE: Disables the UPC learning function.
ENABLE: Enables the UPC learning function.
•PRICE CHANGE (Use the selective entry)
LIMITED: Allowed only in the MGR mode.
PUBLIC: Allowed in the REG and MGR modes.
•CUSTOMER OPN (Use the selective entry)
LIMITED: Allowed only in the MGR mode.
PUBLIC: Allowed in the REG and MGR modes.

160
Program each item as follows:
•ITEM VP (Use the selective entry)
DISABLE: Disables item validation printing.
ENABLE: Enables item validation printing.
•RF/RT VP (Use the selective entry)
COMPUL.: Compulsory refund/return validation
printing.
NON-COMPUL.: Non-compulsory refund/return validation
printing.
•(–) VP (Use the selective entry)
COMPUL.: Compulsory minus entry validation
printing.
NON-COMPUL.: Non-compulsory minus entry validation
printing.
•CA/CHK V (Use the selective entry)
COMPUL.: Compulsory cashing a check validation printing.
NON-COMPUL.: Non-compulsory cashing a check validation printing.
•RA VP (Use the selective entry)
COMPUL.: Compulsory RA validation printing.
NON-COMPUL.: Non-compulsory RA validation printing.
•PO VP (Use the selective entry)
COMPUL.: Compulsory PO validation printing.
NON-COMPUL.: Non-compulsory PO validation printing.
•TIP VP (Use the selective entry)
COMPUL.: Compulsory tip validation printing.
NON-COMPUL.: Non-compulsory tip validation printing.
•L.SFT TYPE <Level shift type> (Use the selective entry)
MANUAL: Lock shift mode
AUTO: Automatic return mode
•LEVEL SHIFT (Use the selective entry)
LIMITED: Allowed only in the MGR mode.
PUBLIC: Allowed in the REG and MGR modes.
•PR.SFT TYPE <Price shift type> (Use the selective entry)
MANUAL: Lock shift mode
AUTO: Automatic return mode
•PRICE SHIFT (Use the selective entry)
LIMITED: Allowed only in the MGR mode.
PUBLIC: Allowed in the REG and MGR modes.
•RETURN TO L1 <Return to level 1> (Use the selective entry)
When the PLU level shift system is set to “AUTO,” the PLU level can be returned to level 1 by one of the
following methods:
RECEIPT: Returns the PLU level to level 1 by one receipt.
BY ITEM: Returns the PLU level to level 1 by one item.
•RETURN TO P1 <Return to price 1> (Use the selective entry)
When the PLU price level shift method is set to “AUTO,” the price level can be returned to price 1 by
one of the following methods:
RECEIPT: Returns the price level to price 1 by one receipt.
BY ITEM: Returns the price level to price 1 by one item.
The screen continues.
Function selection 1
Your POS terminal enables you to select various functional settings.

161
Program each item as follows:
•SEAT # (Use the selective entry)
COMPUL.: Compulsory seat number entry (GLU
operations)
INHIBIT: Inhibited seat number entry (GLU operations)
•COVER CT (Use the selective entry)
COMPUL.: Compulsory cover count entry (GLU
operations)
NON-COMPUL.: Non-compulsory cover count entry (GLU
operations)
•TIP ENTRY (Use the selective entry)
FIX RATE: Tip entry using a programmed rate
AMOUNT: Manual tip entry
•SRVR DRW (Use the selective entry)
COMPUL.: Compulsory server drawer assignment at sign-on
INHIBIT: Inhibited server drawer assignment at sign-on
•SHIFT KEY ACT (Use the selective entry)
CAPS: Locks the upper-case letter mode once the shift key is pressed.
SHIFT: Shifts the upper-case letter mode to the lower-case letter mode after a letter is entered.
•AUTO HOURLY (Use the selective entry)
DISABLE: Disables automatic hourly report.
ENABLE: Enables automatic hourly report.
If “ENABLE” is selected, a hourly report may be issued at hourly intervals automatically.
•COND. CANCEL (Use the selective entry)
Select the active mode for the cancel operation from the following.
LIMITED: Allowed only in the MGR mode.
PUBLIC: Allowed in the REG and MGR modes.
•ISBN PRICE (Use the selective entry)
Price entry after ISBN/ISSN code entry INHIBIT/COMPUL.
•CUSTOMER DATA (Use the selective entry)
TOTAL: Sales total and charge sales total
DETAIL: Detail data (Sales total, charge sales total, sales date, item’s name, amount and quantity)
•SERVER POPUP (Use the selective entry)
DISABLE: Disables the display of SERVER POPUP sign on window upon 1st item entry.
ENABLE: Enables the display of SERVER POPUP sign on window upon 1st item entry.
•T-LOG FULL (Use the selective entry)
LOCK: Locks entries at a terminal when T-LOG buffer becomes full.
CONTINUE: Not locks entries at a terminal even when T-LOG butter becomes full.
•CAPTURE FUL (Use the selective entry)
LOCK: Locks entries at a terminal when CAPTURE job memory becomes full.
CONTINUE: Not locks entries at a terminal even when CAPTURE job memory becomes full.
The screen continues.
Function selection 2
Your POS terminal enables you to select various functional settings.

162
Printing selection
You can program various printing functions.
Program each item as follows:
•PURCHASE NO. (Use the selective entry)
YES: Prints the number of purchases.
NO: Does not print the number of purchases.
•TIME (Use the selective entry)
NO: Does not print the time on the receipt and journal.
YES: Prints the time on the receipt and journal.
•JOURNAL SEL. (Use the selective entry)
PARTIAL: Prints the summary information on the journal.
FULL: Prints the detailed information on the journal.
•JOURNAL SIZE (Use the selective entry)
NORMAL: Prints the normal-size letters on the journal.
SMALL: Prints the compressed-size letters on the journal.
•ITEM ON BILL (Use the selective entry)
NO: Does not print items in a GLU/PBLU transaction on
the bill printer.
YES: Prints items in a GLU/PBLU transaction on the bill
printer.
•SHARE% (Use the selective entry)
NO: Does not print the share percent in the department
report.
YES: Prints the share percent in the department report.
•REORDER KP MSG. (Use the selective entry)
YES: Prints the reorder message on a kitchen printer.
NO: Does not print the reorder message on a kitchen
printer.
•CUSTOMER REP. (Use the selective entry)
Non-payment customer report format
DETAIL: Detail data
CHARGE: Charge amount data
•BIRTHDAY (Use the selective entry)
YES: Prints the entered birthday.
NO: Does not print entered birthday.
•TX STATUS RJ (Use the selective entry)
Taxable status printing on R/J
(YES/NO)
•TX STATUS BILL (Use the selective entry)
Taxable status printing on Bill (Slip)
(YES/NO)
•TX STATUS KP (Use the selective entry)
Taxable status printing on KP
(YES/NO)
The screen continues.

163
Secret Code Programming
Use the following procedure to program a secret code:
1.
In the SETTING window, select “11 SECRET CODE.”
• The SECRET CODE window will appear.
2.
Select any option from the following options list:
1 Z1: Z1 reports
2 PGM2: PGM2 operations
3 SYS Z1: System Z1 reports
4 SYS PGM2: System PGM2 operations
5 INITIAL D/L: Initial down-loading
6 MAINTE. D/L: Maintenance down-loading
The following illustration shows those options included in the secret code programming group.
11 SECRET CODE 1 Z1 See “Z1 reports” on page 164.
2 PGM2 See “PGM2-mode operations” on page 164.
3 SYS Z1 See “System Z1 reports” on page 165.
4 SYS PGM2 See “System PGM2-mode operations” on page 165.
5 INITIAL D/L See “Initial down-loading” on page 166.
6 MAINTE. D/L See “Maintenance down-loading” on page 166.

164
Z1 reports
You can assign a secret code to each report.
Secret code: max. 4 digits (0001 to 9999/0000) (Use the numeric entry)
NOTE
If “0” is entered, the “compulsory secret code entry” will be canceled.
Program each item as follows:
DEPARTMENT Department report
PLU PLU report
PLU BY DEPT PLU by department report
DYNAMIC UPC Dynamic UPC report
D-UPC BY DEPT Dynamic UPC by department report
TRANSACTION Transaction report
POSITIVE# Positive number report
ALL SERVER All server report
IND. SERVER Individual server report
HOURLY Hourly report
GLU GLU report
GLU BY SERVER GLU by server report
CLOSED GLU Closed GLU report
CL-GLU BY SERVER Closed GLU by server report
STACKED REPORT Stacked report
NON ACCESS UPC Non-access UPC
D-UPC CLEAR Dynamic UPC clear report
D-UPC CLR DEPT Dynamic UPC clear by dept. report
CAT CAT
RESERVED Reserved
PGM2-mode operations
You can assign a secret code to each programming operation in the PGM2 mode.
Secret code: max. 4 digits (0001 to 9999/0000) (Use the numeric entry)
NOTE
If “0” is entered, the “compulsory secret code entry” will be canceled.
Program each item as follows:
ARTICLE Article programming
DIRECT KEY Direct key programming
PLU MENU KEY PLU menu key programming
FUNCTION Function programming
MEDIA Media programming
TEXT Text programming
PERSONNEL Personnel programming
TERMINAL Terminal programming
DATE/TIME Date/time programming
OPTIONAL Optional programming
SECRET CODE Secret code programming
REPORT Report programming
LOGO TEXT Logo programming
DEVICE CONFIG Device configuration programming
GLU CODE GLU code programming
TAX Tax programming
CUSTOMER Customer programming
NEGATIVE# Negative number programming
POSITIVE# Positive number programming
MACRO KEY Macro key programming
FUNC. MENU KEY Function menu key programming
CAPTURE KEY Capture key programming
CAPTURE JOB# Capture job programming
TRAINING Training mode
DATA SEND Backup data send
DATA RECEIVE Backup data receive
The screen continues.
The screen continues.

165
System Z1 reports
You can assign a secret code to each system report.
Secret code: max. 4 digits (0001 to 9999/0000) (Use the numeric entry)
NOTE
If “0” is entered, the “compulsory secret code entry” will be canceled.
Program each item as follows:
DEPARTMENT Department report
PLU PLU report
PLU BY DEPT PLU by department report
DYNAMIC UPC Dynamic UPC report
D-UPC BY DEPT Dynamic UPC by department report
TRANSACTION Transaction report
POSITIVE# Positive number report
ALL SERVER All server report
IND. SERVER Individual server report
HOURLY Hourly report
GLU GLU report
GLU BY SERVER GLU by server report
CLOSED GLU Closed GLU report
CL-GLU BY SERV Closed GLU by server report
STACKED REPORT Stacked report
The screen continues.
System PGM2-mode operations
You can assign a secret code to each system programming operation in the PGM2 mode.
Secret code: max. 4 digits (0001 to 9999/0000) (Use the numeric entry)
NOTE
If “0” is entered, the “compulsory secret code entry” will be canceled.
Program each item as follows:
DATA CLEAR Data clear operation
KP SETTING Kitchen printer setting
ONLINE SETTING Online setting
CVM SETTING CVM setting
CAT SETTING CAT setting
RESERVED Reserved
MWS SETTING Manager work station setting
INLINE SETTING Inline setting
The screen continues.

166
Initial down-loading (with clearing of memory)
You can assign a secret code to each preset data to be downloaded.
Secret code: max. 4 digits (0001 to 9999/0000) (Use the numeric entry)
NOTE
If “0” is entered, the “compulsory secret code entry” will be canceled.
Program each item as follows:
DEPT Department preset
DIRECT KEY Direct department/PLU preset
PLU/UPC PLU/UPC preset
PLU MENU KEY PLU menu key preset
LINK PLU Link PLU preset
CONDIMENT Condiment PLU preset
MIX&MATCH Mix & Match preset
COMBO MEAL Combo meal preset
UPC NON-PLU UPC Non-PLU code format
TRANSACTION Transaction preset
SERV. SIGN OFF All server sign off
OPTION Other preset
DATE/TIME Date/time preset
LOGO Logo text preset
DEF. MENU LEVEL Default menu level
TAX Tax preset
NEGATIVE# Negative number preset
POSITIVE# Positive number preset
MACRO KEY Macro key preset
FUNC. MENU KEY Function menu key preset
CAPTURE KEY Capture key preset
CAPTURE JOB# Capture job preset
ONLINE PRESET Online preset
INLINE PRESET Inline preset
KP PRESET Kitchen printer preset
DEVICE CONFIG Device configuration preset
ALL PGM All PGM preset
Maintenance down-loading (without clearing of memory)
You can assign a secret code to each preset data to be downloaded.
Secret code: max. 4 digits (0001 to 9999/0000) (Use the numeric entry)
NOTE
If “0” is entered, the “compulsory secret code entry” will be canceled.
Program each item as follows:
DEPT Department preset
DEPT PRICE Department price preset
DEPT CVM DATA Dept. CVM data
PLU/UPC PLU/UPC preset
PLU PRICE PLU price preset
PLU CVM DATA PLU CVM data
LINK PLU Link PLU preset
CONDIMENT Condiment PLU preset
MIX&MATCH Mix & Match preset
COMBO MEAL Combo meal preset
COMBO CVM DATA Combo CVM data
TRANSACTION Transaction preset
POSITIVE# Positive number preset
The screen continues.
The screen continues.

167
Report Programming
Use the following procedure to select any option included in the report group:
1.
In the SETTING window, select “12 REPORT.”
• The REPORT window will appear.
2.
Select any option from the following list:
1 0 SKIP: Zero skip
2 HOURLY RPT: Hourly report
3 STACKED RPT: Stacked report
The following illustration shows those options included in the report programming group.
12 REPORT 1 0 SKIP See “Zero skip” on page 168.
2 HOURLY RPT See “Hourly report” on page 168.
3 STACKED RPT See “Stacked report” on page 169.

168
Zero skip
You can program whether or not to skip “0” sales totalizer in each report.
Program each item as follows:
• SERVER (Use the selective entry)
NOT SKIP: Does not skip those data that are “0” sales in
the server report.
SKIP: Skips those data that are “0” sales in the server
report.
• TRANSACTION (Use the selective entry)
NOT SKIP: Does not skip those data that are “0” sales in
the transaction report.
SKIP: Skips those data that are “0” sales in the
transaction report.
• DEPARTMENT (Use the selective entry)
NOT SKIP: Does not skip those data that are “0” sales in
the department report.
SKIP: Skips those data that are “0” sales in the
department report.
• PLU/UPC (Use the selective entry)
NOT SKIP: Does not skip those data that are “0” sales in
the PLU/UPC report.
SKIP: Skips those data that are “0” sales in the PLU/
UPC report.
• HOURLY (Use the selective entry)
NOT SKIP: Does not skip those data that are “0” sales in
the hourly report.
SKIP: Skips those data that are “0” sales in the hourly
report.
• DAILY NET (Use the selective entry)
NOT SKIP: Does not skip those data that are “0” sales in
the daily net report.
SKIP: Skips those data that are “0” sales in the daily
net report.
Hourly report
You can program the memory type and the starting time for the hourly report.
Program each item as follows:
• MEMORY TYPE (Use the selective entry)
15MIN: Selects the 15-minute type.
30MIN: Selects the 30-minute type.
60MIN: Selects the 60-minute type.
• STARTING TIME (Use the numeric entry)
Starting time entry (max. 2 digits: 0 to 23)

169
Stacked report
Your POS terminal is equipped with the stacked report printing function that enables multiple X/Z reports to
be printed in sequence with a single request.
You can select a maximum of twenty reports from the stacked
reports list. Some reports can be set their parameters such as
“START CODE” and “END CODE.”
• 01 DEPARTMENT (Use the numeric entry)
Full department report
Parameter: Start department code/end department code (1
thru 50)
• 02 DEPT.IND.GROUP (Use the numeric entry)
Individual group report on departments
Parameter: Department group no. (1 thru 9)
• 03 DEPT.GR. TOTAL
Full group total report on departments
• 04 M-DOWN DEPT. (Use the numeric entry)
Markdown for department report
Parameter: Start department code/end department code (1
thru 50)
• 05 PLU/UPC (Use the numeric entry)
PLU report by designated range
Parameter: Start PLU code/end PLU code (1 thru 999999)
• 06 PLU BY DEPT (Use the numeric entry)
PLU report by associated departments
Parameter: Department code (1 thru 50)
• 07 PLU IND. GROUP (Use the numeric entry)
PLU report by individual group
Parameter: PLU group no. (00 thru 99)
• 08 PLU GR. TOTAL
Full group total report on PLUs
• 09 PLU STOCK (Use the numeric entry)
PLU stock report
Parameter: Start PLU code/end PLU code (1 thru 99999)
• 10 PLU MIN. STOCK (Use the numeric entry)
PLU minimum stock report
Parameter: Start PLU code/end PLU code (1 thru 99999)
• 11 PLU ZERO SALES (Use the selective/numeric entry)
PLU zero sales report
Parameter: 1 ALL/2 BY DEPT.
When “2 BY DEPT.” is selected, enter a department code (1
thru 50).
Select a stacked report no. from the
stacked reports list.
The screen continues.
The screen continues.

170
• 12 PLU CATEGORY (Use the numeric entry)
PLU price category report
Parameter: Start unit price/end unit price
• 13 DYNAMIC UPC
Dynamic UPC report
• 14 TRANSACTION
Transaction report
• 15 CID
Cash in drawer report
• 16 TAX
Tax report
• 17 ALL SERVER
Full server report
• 18 IND. SERVER (Use the numeric entry)
Individual server report
Parameter: Server code (1 thru 9999)
• 19 HOURLY (Use the numeric entry)
Hourly report
Parameter: Start time/end time (0 thru 2345)
NOTE
To take the hourly Z report, you have to specify the full-range hourly report.
•20 POSITIVE CHECK
Positive check report
•21 KEY CAPTURE
Key capture report
•22 GLU (Use the numeric entry)
GLU/PBLU report
Parameter: Start GLU code/end GLU code (1 thru 99999999)
•23 GLU BY SERVER (Use the numeric entry)
GLU/PBLU report by server
Parameter: Server code (1 thru 9999/Up to 255 servers can be assigned.)
•24 CLOSED GLU (Use the numeric entry)
Closed GLU/PBLU report
Parameter: Start GLU code/end GLU code (1 thru 99999999)
•25 CL-GLU BY SERV (Use the numeric entry)
Closed GLU/PBLU report by server
Parameter: Server code (1 thru 9999/Up to 255 servers can be assigned.)
Stacked report (continued)

171
•26 CUSTOM SALES1 (Use the numeric entry)
Customer report 1
Parameter: Start customer code/end customer code
•27 CUSTOM SALES2 (Use the numeric entry)
Customer report 2
Parameter: Start customer code/end customer code
•28 CHARGE ACCOUNT
Charge account (customer no payment) report
•29 NO ACCES. CUST.
No-access customer report
•30 DAILY NET
Daily net report
Stacked report (continued)

172
Logo Text Programming
Use the following procedure to select any option included in the logo text group.
1.
In the SETTING window, select “13 LOGO TEXT.”
• The LOGO TEXT window will appear.
2.
Select any option from the following options list:
1 RECEIPT LOGO: Receipt logo
2 VP TEXT: Validation printing text
3 BILL LOGO: Bill logo
The following illustration shows those options included in the logo text programming group.
13 LOGO TEXT 1 RECEIPT LOGO See “Receipt logo” on page 173.
2 VP TEXT See “Validation printing text” on page 173.
3 BILL LOGO See “Bill logo” on page 174.

173
Receipt logo
Your POS terminal can print programmed messages for customers on every receipt.
Program the item as follows:
•RECEIPT LOGO (Use the character entry)
Logo text for the receipt (max. 30 characters x 6 lines)
NOTE
The programmable number of lines for a message varies
according to the message type: the “3-line header message”
type, “3-line footer message” type, “6-line header message” type
and “Stamp only” type. Please contact your authorized SHARP
dealer.
Validation printing text
Your POS terminal can print programmed validation messages.
Program the item as follows:
•VP TEXT (Use the character entry)
Text for the validation slip (max. 30 characters x 3 lines)

174
Bill logo
Your POS terminal can print programmed messages for customers on the bill.
Shown below is an example of selecting “1 HEADER”.
It is assumed that you have
selected “1 HEADER.”
When “1 HEADER” is selected:
•HEADER (Use the character entry)
Header text for the bill (max. 40 characters x 3 lines)
When “2 FOOTER” is selected:
•FOOTER (Use the character entry)
Footer text for the bill (max. 30 characters x 6 lines)
NOTE
Header/Footer text for bill printer programming.

175
Device Configuration Programming
Use the following procedure to select a device configuration programming:
1.
In the SETTING window, select “14 DEVICE CONFIG.”
• The DEVICE CONFIG window will appear.
2.
Select any option from the following options list:
01 R/J PRINTER: Receipt/Journal Printer (Bult-in
printer)
02 BILL (SLIP): Bill (Slip) printer
03 REPORT PRINTER: Report printer
04 VALIDATION (VP): Validation printer
05 KP#1: Remote printer #1
06 KP#2: Remote printer #2
07 KP#3: Remote printer #3
08 KP#4: Remote printer #4
09 KP#5: Remote printer #5
10 KP#6: Remote printer #6
11 KP#7: Remote printer #7
12 KP#8: Remote printer #8
13 KP#9: Remote printer #9
14 BCR(SCANNER): Scanner
The following illustration shows those options included in the device configuration programming group.
14 DEVICE CONFIG 01 R/J PRINTER See “R/J Printer” on page 176.
02 BILL (SLIP) See “Bill (Slip) printer” on page 176.
03 REPORT PRINTER See “Report printer” on page 177.
04 VALIDATION (VP) See “Validation printer” on page 177.
05 KP#1
06 KP#2
07 KP#3
08 KP#4
09 KP#5 See “Remote printer” on page 178.
10 KP#6
11 KP#7
12 KP#8
13 KP#9
14 BCR (SCANNER) See “BCR (scanner)” on page 179.
The screen continues.

176
R/J printer (Built-in printer)
Program each item as follows:
• LIGHT&SHADE (Use the numeric entry)
Select a light and shade level. (00 to 99)
00: 65% for standard
50: 100% <standard>
99: 135% for standard
• IMAGE FOOT (Use the selective entry)
PRINT: Prints footer graphic logo.
NOT PRINT: Not print footer graphic logo.
• PRINT (Use the selective entry)
BUFFERING: The receipt/journal prints the recapitulated
data at the finalization.
REAL TIME: The receipt/journal print each data at same
time when each item is entered.
• TRAY ST FEED# (Use the numeric entry)
Tray subtotal feed line (0 to 9)
Bill (slip) printer
Program each item as follows:
• PRINTER (Use the selective entry)
Select the printer to be used.
EPSON TM-295 EPSON TM-T88/85
EPSON TM-T80 EPSON TM-U200
EPSON TM-T88(2) EPSON TM-300
• AUTO CUTTER (Use the selective entry)
Auto cutter function
YES: Enables auto cutter function.
NO: Disables auto cutter function.
(This item is invalid for TM-295.)
• INITIAL FEED# (Use the numeric entry)
Initial line feed for a slip (0 to 64 lines): only for TM-295
• SLIP MAX LINE (Use the numeric entry)
Maximum number of lines printable on a slip (0 to 99): only
for TM-295

177
Report printer
Program each item as follows:
• PRINTER (Use the selective entry)
Select the printer to be used.
EPSON TM-T80 EPSON TM-U200
EPSON TM-T88/85 EPSON TM-300
EPSON TM-T88(2) BUILT-IN (built-in printer)
• AUTO CUTTER (Use the selective entry)
Auto cutter function
YES: Enables auto cutter function.
NO: Disables auto cutter function.
• LOGO TEXT (Use the selective entry)
Select the logo text printing status.
NOT PRINT: Logo text is not printed.
PRINT: Logo text is printed.
Validation printer
Program each item as follows:
• PRINTER (Use the selective entry)
Select the printer to be used.
EPSON TM-295
• VP TIMES (Use the numeric entry)
Number of times of validation printing (0 thru 9)

178
Remote printer (KP#1 thru KP#9)
Program each item as follows:
• PRINTER (Use the selective entry)
Select the printer to be used.
EPSON TM-U200 EPSON TM-300
EPSON TM-T88/85 EPSON TM-T80
EPSON TM-T88(2) BUILT-IN (built-in printer)
• AUTO CUTTER (Use the selective entry)
Auto cutter function
YES: Enables auto cutter function.
NO: Disables auto cutter function.
• LOGO TEXT (Use the selective entry)
Select the logo text printing status.
NOT PRINT: Logo text is not printed.
PRINT: Logo text is printed.

179
BCR (SCANNER)
Program each item as follows:
• BAUD RATE (Use the selective entry)
Transmission speed (baud rate)
19200 bps/9600 bps/4800 bps
• DATA BITS (Use the selective entry)
Data bit: 7 bits/8 bits
• PARITY (Use the selective entry)
Parity bit: NON/ODD/EVEN
• STOP BIT (Use the selective entry)
Stop bit: 1 bit/2 bits

180
GLU Code Programming
Use the following procedure to select an option included in the GLU code group:
1.
In the SETTING window, select “15 GLU CODE.”
• The GLU CODE window will appear.
2.
Select any item from the following options list:
1 GLU: GLU/PBLU code
You can program the range of available guest check codes.
Program each item as follows:
•START CODE (Use the numeric entry)
Start GLU code (max. 4 digits: 1 to 9999)
•END CODE (Use the numeric entry)
End GLU code (max. 4 digits: 1 to 9999)

181
Customer Programming
Use the following procedure to select any option included in the customer programming group:
1.
In the SETTING window, select “16 CUSTOMER”.
2.
Select an option form the following options list:
1 CUSTOMER: Customer code
2 CUSTOMER PROG.: Customer programming
The following illustration shows those options included in the customer programming group.
16 CUSTOMER 1 CUSTOMER See “Customer code” on page 182.
2 CUSTOMER PROG. See “Customer programming” on page 182.

182
Customer code
Program each item as follows:
•NAME (Use the character entry)
Enter a customer’s name (max. 16 characters)
•ADDRESS (Use the character entry)
On the second line, enter the customer’s address (max. 40
characters)
Customer programming
Program each item as follows:
• PERIOD:MONTH (Use the numeric entry)
Preset a period to delete customer detail data.
Enter the period in a unit of month. (01 to 99)
If you enter “00”, the customer detail data will not be deleted.
NOTE
If the following condition is satisfied, its code is deleted using the deleting operation.
Date of the deleting (Year, Month) Date of the last access (Year, Month) + programmed period + 1
[Ex.] Date of the deleting = 8/(1 to 31)/2002, Period = 12 months:
Customer Date of the last access
Customer A (6/(1 to 30)/2001) ➝ Deleted
Customer B (7/(1 to 31)/2001) ➝ Deleted
Customer C (8/(1 to 31)/2001) ➝Kept intact
Select or enter the pertinent
customer code.

183
Negative Code File Programming
Use the following procedure to select the menu option “17 NEGATIVE#” :
Negative code/Override status
You can program the negative code and its override status.
Program the item as follows:
•NEGATIVE# (Use the numeric entry)
Negative code (max. 16 digits)
•OVERRIDE (Use the selective entry)
Negative code checking can be overridden in compliance
with programmed override status.
(Override/access operation: ➝
•
)
(Not to override: ➝
CL
)
REG&MGR: Allowed in REG and MGR modes.
The message “ACCESS” is displayed.
MGR ONLY: Allowed only in MGR mode.
The message “CALL MGR” is displayed.
INHIBIT: The override operation is inhibited.
The message “NOT ACCEPT” is displayed.
NOTE
•
When you create a new code, enter the code, then press the
ENTER
key.
•
When you delete a negative code, enter the code or move the
cursor to pertinent negative code, then press the
DEL
key.
Selected
negative code
ENTER

184
Positive Code File Programming
Use the following procedure to select the menu option “18 POSITIVE#” :
Positive code
You can create/delete the positive code.
Program the item as follows:
•POSITIVE# (Use the numeric entry)
Positive code (max. 16 digits)
NOTE
•
When you create a new code, enter the code, then press the
ENTER
key.
•
When you delete a positive code, enter the code or move the
cursor to pertinent positive code, then press the
DEL
key.
Selected
positive code
ENTER

185
Macro Key Programming
Use the following procedure to select the menu option “19 MACRO KEY” :
Mode position/Auto key no.
The purpose of the Macro Key Function is to run a series of instructions with a single key stroke. You can
program up to 15 max. mode position/auto key no. for each macro key.
Program the item as follows:
•MACRO#1 thru MACRO#4 (Use the selective entry)
Select the pertinent macro key from the list.
•MODE#1 thru MODE#15 (Use the selective entry)
INHIBIT: AUTO key is inhibited.
PGM2: PGM2 mode
PGM1: PGM1 mode
OPXZ: OP X/Z mode
REG: REG mode
MGR: MGR mode
X1Z1: X1/Z1 mode
X2Z2: X2/Z2 mode
•KEY#1 thru KEY#15 (Use the selective entry)
INHIBIT: AUTO key is inhibited.
AUTO1 thru AUTO25: AUTO key no.
Select a pertinent
macro key.
ENTER

186
Function Menu Key Programming
Use the following procedure to select Function menu key programming:
Function menu key
You can program a max. of 15 functions for each function menu key.
Use the following procedure to program the function menu key.
1.
In the SETTING window, select “20 FUNC.MENU KEY”.
• The FUNC.MENU KEY window will appear.
2.
Select menu number (01 thru 15).
NOTE
•
If the
(DEL)
key is pressed on the menu number selection, the
function will be canceled.
3.
Select function from the following list.
Function no. Function
001 INHIBIT
002 %1
003 %2
004 %3
005 %4
006 %5
135 CAP.10
Select menu no.
ENTER
Select function
ENTER
~
~

187
Capture Key Programming
Use the following procedure to select the menu option “21 CAPTURE KEY” :
Capture key data
You can program max. 10 data capture key entries for the capture data function.
Program the item as follows:
•CAPTURE01 thru 10 (Use the selective entry)
Select the desired data capture key from the list.
•TEXT (Use the character entry)
Description for the data capture key. Up to 12 charactrers
can be entered.
•TEXT PRINT (Use the selective entry)
YES: Print the data capture key TEXT on R/J or bill.
NO: Does not print the data capture key TEXT.
•ENTRY COMPUL (Use the selective entry)
Enforcing the data capture key.
BEGIN: Enforced at the beginning of transaction.
END: Enforced at the end of the transaction.
NO: Not enforced-assigned key data function no.
•LINK JOB# (Use the numeric entry)
Capture job number (1 to 99)
Select a pertinent
data capture key.
ENTER
The screen continues.

188
Key Data Entry Job Table Programming
Use the following procedure to select the menu option “22 CAPTURE JOB#” :
Capture job number
You can program a max. of 99 capture job numbers.
Program the item as follows:
• CAPTURE JOB# (Use the selective entry)
Select the pertinent capture Job number. (1 to 99)
• MESSAGE (Use the character entry)
Description for the job (display message). Up to 12
characters can be entered.
(for job#1 thru 4)
• ENTRY#1 thru 4 (Use the selective entry)
Data entry type
NUMERIC: Numeric data type
CHARACTER: Character data type
INHIBIT: Data entry is inhibited.
• MAX. LENGTH#1 thru 4 (Use the numeric entry)
Max. length of data entry (0 to 13)
“0” means the ENTER key entry only.
• MIN. LENGTH#1 thru 4 (Use the numeric entry)
Min. length of data entry (0 to 13)
• TEXT PRINT#1 thru 4 (Use the selective entry)
YES: Prints the entry data on R/J or Bill printer.
NO: Does not print the entry data.
NOTE
•
If the
DEL
key is pressed on the job number selection menu, the
selected job table will be deleted.
Select a pertinent
job number.
ENTER
The screen continues.

189
Tax Programming
Use the following procedure to select any option included in the tax group:
1.
In the SETTING window, select “23 TAX.”
• The TAX window will appear.
2.
Select any option from the following options list:
1 TAX1: Tax1
2 TAX2: Tax2
3 TAX3: Tax3
4 TAX4: Tax4
5 DOUGHNUT EXPT: Doughnut exemption (for the
Canadian tax system)
NOTE
•
The option “5 DOUGHNUT EXPT” appears only when the
Canadian tax system is selected.
•
If the
(DEL)
key is pressed on the tax number selection menu, the
tax table or the tax in the cursor position will be deleted.
The following illustration shows those options included in the tax programming group.
23 TAX 1 TAX1 See “Table tax” on page 190 or “Rate (%) tax” on page 192.
2 TAX2 See “Table tax” on page 190 or “Rate (%) tax” on page 192.
3 TAX3 See “Table tax” on page 190 or “Rate (%) tax” on page 192.
4 TAX4 See “Table tax” on page 190 or “Rate (%) tax” on page 192.
5 DOUGHNUT EXPT See “Doughnut tax exempt” on page 192.

190
Table tax
Your POS terminal has an automatic tax calculation feature which allows you to program four tax tables.
Automatic tax calculations require you to program, in addition to the tax table, the tax status of each
pertinent department, PLU, and function key.
Sample tax table
New Jersey tax table: 6%
To program a tax table, first make a table like the right table shown above.
From the tax table, calculate the differences between a minimum breakpoint and the next one (A). Then,
from the differences, find irregular cycles (B) and regular cycles (C and D). These cycles will show you the
following items necessary to program the tax table:
T: Tax amount collected on the minimum taxable amount (Q)
Q: Minimum taxable amount
M1: Maximum value of the minimum breakpoint on a regular cycle (C).
We call this point “MAX point.”
M2: Maximum value of the minimum breakpoint on a regular cycle (D).
We call this point “MAX point.”
M: Range of the minimum breakpoint on a regular cycle: difference between Q and M1 or between M1
and M2
Range of sales amount
Tax Minimum breakpoint Maximum breakpoint
.00 0.01 to 0.10
.01
-
T0.11
-
Qto 0.22
.02 0.23 to 0.38
.03 0.39 to 0.56
.04 0.57 to 0.72
.05 0.73 to 0.88
.06 0.89 to 1.10
.07 1.11
-
M1 to 1.22
.08 1.23 to 1.38
.09 1.39 to 1.56
.10 1.57 to 1.72
.11 1.73 to 1.88
.12 1.89 to 2.10
.13 2.11
-
M2 to 2.22
A: Difference between a
minimum breakpoint and
the next one (¢)
-
10 (0.11 - 0.01) B: Non-cyclic
12 (0.23 - 0.11)
16 (0.39 - 0.23)
18 (0.57 - 0.39) C: Cyclic 1
16 (0.73 - 0.57)
16 (0.89 - 0.73)
22 (1.11 - 0.89)
12 (1.23 - 1.11)
16 (1.39 - 1.23)
18 (1.57 - 1.39)
16 (1.73 - 1.57) D: Cyclic 2
16 (1.89 - 1.73)
22 (2.11 - 1.89)
......
......
.....
.....
......
......
.....
.....
........
........
.....
.....
........
........
.....
.....

191
Table tax (continued)
Program each item as follows:
•TAX RATE (Use the numeric entry)
Tax rate for the tax table (max. 7 digits: 0.0000 to 999.9999)
•CYCLE (Use the numeric entry)
Range of the minimum breakpoint on a regular cycle for the
tax table (max. 4 digits: 0.01 to 99.99)
See the description “M” shown on the previous page.
•INITIAL TAX (Use the numeric entry)
Initial tax amount for the tax table (max. 3 digits: 0.01 to
9.99)
See the description “T” shown on the previous page.
•LOWER LIMIT (Use the numeric entry)
Minimum taxable amount for the tax table (max. 5 digits: 0.01
to 999.99)
See the description “Q” shown on the previous page.
•BREAK POINT1 thru 72 (Use the numeric entry)
Breakpoints programmable for the tax table (max. 5 digits:
0.01 to 999.99)
Seventy-two breakpoints can be programmed for each tax
table. When the interval between breakpoints is one dollar or
more and less than one-hundred dollar, 36 breakpoints are
programmed for each tax table.
Select a pertinent tax no. from the
taxes list.
The screen continues.

192
Rate (%) tax
You can program a tax rate for each tax rate number.
Program each item as follows:
•TAX RATE (Use the numeric entry)
Tax rate (max. 7 digits: 0.0000 to 999.9999%)
•LOWER LIMIT (Use the numeric entry)
Lowest taxable amount (max. 5 digits: 0.01 to 999.99)
Doughnut tax exempt (for the Canadian tax system)
Program the item as follows:
•QUANTITY (Use the numeric entry)
Quantity for the doughnut tax exempt (for Canadian tax)
(max. 2 digits: 1 to 99/0)
NOTE
This option is available only when the Canadian tax system is
selected.
Select a pertinent tax no. from the
taxes list.

193
TRAINING Mode Selection
Use the following procedure to select the training mode:
TRAINING mode
You will use the TRAINING mode if you need to train someone in machine operations without any change in
POS terminal’s memory. Reports are not available. When the training is completed, exit this mode and put
your POS terminal back into the normal mode of operation.
Program the item as follows:
•TRAINING MODE (Use the selective entry)
YES: Allows entering the training mode.
NO: Disallows entering the training mode.
NOTE
•
All operations in the training mode are the same as the REG-
mode operations.
•
In the training mode, the consecutive number is incremented.
•
The cash drawer does not open in the training mode.
Items normally sent to the remote printers are not sent.

194
Backup Data Send Programming
Use the following procedure to select the menu option “25 BACKUP SEND”:
NOTE
For more information, please consult your authorized SHARP dealer.
Backup data send
Your POS terminal can send data to another device for the purpose of backing its program up.
Program each item as follows:
•SEND DATA (Use the selective entry)
Select one of the following options (data sources):
• ALL RAM • SSP
•SPEED (Use the selective entry)
Select one of the following options (data transmission
speeds):
PROGRAMMED: Sends data at a programmed speed.
115200bps: Sends data at 115200 bps.
57600bps: Sends data at 57600 bps.
38400bps: Sends data at 38400 bps.
19200bps: Sends data at 19200 bps.
9600bps: Sends data at 9600 bps.
4800bps: Sends data at 4800 bps.
2400bps: Sends data at 2400 bps.

195
Backup Data Receive Programming
Use the following procedure to select the menu option “26 BACKUP RECEIVE”:
NOTE
For more information, please consult your authorized SHARP dealer.
Backup data receive
Your POS terminal can receive data from another device which has previously received the data.
Program the item as follows:
•SPEED (Use the selective entry)
Select one of the following options (data transmission
speeds):
PROGRAMMED: Receives data at a programmed speed.
115200bps: Receives data at 115200 bps.
57600bps: Receives data at 57600 bps.
38400bps: Receives data at 38400 bps.
19200bps: Receives data at 19200 bps.
9600bps: Receives data at 9600 bps.
4800bps: Receives data at 4800 bps.
2400bps: Receives data at 2400 bps.
CAUTION: The receiving unit must have equal or greater memories than the terminal sending the program.

196
PLU Updating (in the PGM1 Mode)
The PLU UPDATE option is chiefly used for daily changes of the PLU’s unit price or name by a supervisor
or manager.
To program a unit price or name for the PLU as follows:
1.
In the PGM1 window, press the
(
UPDATE
)
key or select the option
“3 PLU UPDATE”.
• The PLU list will appear.
2.
Select any PLU code from the list.
3.
Program a unit price or name for the corresponding price
level.
•*PRICE1 thru 6 (Use the numeric entry)
Unit price of each price level (max. 6 digits)
•*1# thru 6 (Use the character entry)
Name of each price level. Up to 8 or 16 characters can
be entered.
•*KP1 thru 6 (Use the character entry)
Description of text for kitchen printer for each price level.
Up to 12 characters can be entered.
NOTE
*
On the sample screen, the price level 1 setting is only
shown. Depending on the default settings, you may see
the price level 1 through 6 settings on the screen. Please
consult your authorized SHARP dealer for more details.

197
Automatic Sequencing Key Programming
If you program frequently performed key operations for the AUTO keys, you can enter those key operations
simply by pressing the corresponding AUTO keys in key operations.
To program an automatic sequencing key as follows:
1.
Press the automatic sequencing key which you want to
program.
AUTO
1
2.
Enter the desired sequence to use the automatic sequencing
key in the programmed sequence.
700
9
CA/AT
3.
Press the automatic sequencing key again.
AUTO
1
4.
Press the
CANCEL
key to finalize the programming.
Select “03 AUTO KEY” from the
PGM2 window.

198
Loading Dynamic UPC to the Main UPC File
The UPC master file (main file) can be updated by loading the data recorded in the dynamic UPC file to the
UPC master file.
For loading dynamic UPC:
1.
Select “4 D-UPC LOAD” from the PGM2 window.
2.
Select “YES” or “NO”, and press the
ENTER
key.

199
Reading of Stored Programs
You can read programs stored in the PGM1 or PGM2 mode.
Program reading sequence
To read those programs stored in the PGM1 or PGM2 mode, use the following procedure:
1. Place the mode key to the PGM1 or PGM2 position.
2. Select “01 READING” from the PGM1 or PGM2 mode window to display the items list.
3. Select an item listed in the table shown later.
4. Where “RANGE” and/or “PICK UP” are displayed on the screen, select either option. Select “RANGE”
to read program by range, and “PICK UP” to read program by picking up codes. The procedure to
specify a range or to pick up codes are the same as the one in sales report.
On the table, for the item you can specify a range, “*1” is indicated, and for the item you can pick up
codes, “*2” is indicated.
Item: Description: Available mode:
1 DEPARTMENT *1Department PGM1 or PGM2
2 PLU/UPC *2PLU/UPC PGM1 or PGM2
3 DYNAMIC UPC *2Dynamic UPC PGM1 or PGM2
4 LINK PLU TABLE *1Link PLU table PGM2
5 CONDIMENT TBL. *1Condiment table PGM2
6 MIX&MATCH Mix-and-match table PGM2
7 COMBO MEAL *1Combo meal table PGM2
8 UPC OTHER UPC others PGM2
9 SCALE TABLE Scale table PGM2
10 FUNCTION Function PGM1 or PGM2
11 MEDIA Media key PGM2
12 SERVER Server PGM1 or PGM2
13 OPTIONAL Optional feature PGM2
14 FUNCTION TEXT Function text PGM2
15 DEPT. GROUP Department group PGM2
16 PLU GROUP PLU/UPC group PGM2
17 SERVER GROUP Server group PGM2
18 TEXT Text PGM2
19 TAX Tax PGM2
20 GLU CODE GLU PGM2
21 CUSTOMER *1Customer PGM2
22 CUSTOMER PROG. Customer programming PGM2
23 NEGATIVE # Negative no. PGM2
24 POSITIVE # Positive no. PGM2
25 AUTO KEY Automatic sequencing key PGM2
26 MACRO KEY Macro key PGM2
27 CAPTURE KEY Capture key PGM2
28 CAPTURE JOB# Capture job PGM2
29 DEVICE CONFIG Device configuration PGM2
30 DIRECT KEY Direct key PGM2
31 FUNC. MENU KEY Function menu key PGM2
32 PLU MENU KEY PLU menu key PGM2

200
Sample printouts
• Departments (PGM1 or PGM2 mode)
* When you take this report in the PGM1 mode, the PGM2 indication is replaced by a “PGM1.”
Unit price
Group no.
Age limitation
CVM control character
HALO/LALO
Date
Consecutive number
Operating mode*
Report type
Dept. code
Item label
Tax status
Server group no.
SIF/SICS/Normal
Validation printing
(compulsory/non-compulsory)
Tara table no.
Type of unit price entry
(open & preset/preset/open/inhibit)
Minus department
Function programming
000003
Machine number
Server name/server code
Time
Print station
Gas/BR/Hash/Normal
Scale status
(compulsory/enable/inhibit)
Group discount
status (1/2/3)
Key data entry job no.

201
• PLU/UPC (PGM1 or PGM2 mode)
Group nos.
Base q’ty
Price level 1
Price level 2
Price level 3
Price level 4
Price level 5
Price level 6
Report type
Dept. code
PLU code
Scale status
(compulsory/allowed/prohibited)
Condiment entry to menu item
(compulsory/non-compulsory)
Condiment type/
non-condiment type
Mode parameter
(open & preset/preset/open/inhibit)
Function programming
000002
Price shift (compulsory/prohibited/allowed)
Item label for price level 1
Item label for price level 2
Item label for price level 3
Item label for price level 4
Item label for price level 5
Item label for price level 6
Condiment table no.
PLU’s menu type
Normal PLU
Link PLU
Combo meal
Blank :
L :
C :
Zero price (allowed/disallowed)
Kitchen printer text for price 1
Kitchen printer text for price 2
Kitchen printer text for price 3
Kitchen printer text for price 4
Kitchen printer text for price 5
Kitchen printer text for price 6
Coupon object PLU
Print station
Tax status
Mix & match table no.
Link PLU table no.
Scale table no. CVM control character
Minimum stock q’ty
Priority group no.
Stock q’ty
Repeat round (Yes/no)
Group discount status (1/2/3)
Age limitation
Key data entry job no.
(for UPC)
Blank: Auto delete
* : No delete
NOTE
The UPC codes are printed
out in the sequence shown
below.
UPC-A
UPC-E
EAN-13
EAN-8

202
•Link PLU table (PGM2 mode) •Mix & Match table (PGM2 mode)
•Condiment table (PGM2 mode) •Dynamic UPC (PGM2 mode)
Report type
Link PLU
table no.
Assigned
PLU codes
Report type
Mix & Match
table no.
Price
Base q’ty
Report type
Condiment
table no.
Assigned
PLU codes
Number of repeats
Next table#

203
•Combo meal table (PGM2 mode)
•Scale tare table (PGM2 mode) •UPC other (PGM2 mode)
Report type
Scale table no.
Weight
Report type
Combo table no.
Combo meal text
Kitchen printer text
Condiment entry to menu item (compulsory/non-compulsory)
Print station/Priority group no./CVM control character
Associated PLU text
Associated PLU unit price (PRICE1)
Associated PLU upsize price (PRICE2)
Condiment table no.

204
•Functions (PGM1 or PGM2 mode) •Media (PGM2 mode)
Report type
Function text
Amount
HALO
Type
I=Item
S=Subtotal
Tax status
Associated PLUs
(max. 20 items)
Group discount
status (1/2/3)
Key data entry
job no.
Amount
Sign (plus/minus)
HALO
Key data entry
job no.
Key data entry
job no.
Rate
Function
programming (3)
Function text (gross)
Function text (refund)
Function text
Sentinel
HALO
Report type
Print station
Function
programming/
Key data entry job no.
Tax status
HALO
Function
programming (1)/
Key data entry job no.
Function
programming (2)

205
•Server (PGM1 or PGM2 mode) •Customer (PGM2 mode)
•Customer control (PGM2 mode)
•Negative no. (PGM2 mode) •Positive no. (PGM2 mode)
Report type
Server code
Server name
Linked GLU
codes
Function
programming
Net sales %

206
•Optional features (PGM2 mode)
To be continued
Report type
Setting

207
•Function text (PGM2 mode)
To be continued
Report type
Function text (default)
Text (preset)

208
•Department group text (PGM2 mode) •Server group text (PGM2 mode)
•PLU group text (PGM2 mode)
Report type
Function text
(default)
Text (preset)
Report type
Function text
(default)
Text (preset)
Report type
Function text
(default)
Text (preset)

209
•Logo text (PGM2 mode) •Tax rate (PGM2 mode)
•AUTO key (PGM2 mode)
Report type
Receipt logo text
Header text for
bill printer
Footer text for
bill printer
Report type
Start code
End code
Report type
Tax no.
Rate
Cycle
Lower tax limit
Breakpoint
amount
Lower tax limit
Doughnut tax
exempt count
Report type
AUTO key no.
Entry sequence
programmed
•GLU code (PGM2 mode)

210
•Macro key (PGM2 mode) •Capture key (PGM2 mode)
•Function menu key (PGM2 mode) •Capture job no. (PGM2 mode)

211
•Device configuration (PGM2 mode) •PLU menu key (PGM2 mode)
•Direct key (PGM2 mode)
Report type
Image mode
Line feed count
for tray subtotal
Printer type
Print mode
Print shade
Report type
Key no.
PLU code
Title
PLU
menu
key no. Menu
PLU

212
Data Clear
The DATA CLEAR is chiefly used for clearing data such as report data e.g. hourly report, daily net sales,
or electronic journal file data in the event some system trouble occurred.
Use the following procedure to perform the data clear operation only when instructed by your authorized
SHARP dealer.
1.
In the PGM2 mode menu, select “5 DATA CLEAR”.
•The DATA CLEAR window will appear.
2.
Select the desired operation.
The screen continues.

213
14
Universal Product Code (UPC) or
European Article Number (EAN)
UPC or EAN code
Your machine can transact the following codes:
• UPC-A (Number system character: 0, 2, 3, 4) • UPC-E
• EAN-8 • EAN-13 • Internal code EAN-8/EAN-13
For the codes used for in-store marking, there are two kinds of PLU type (treated as a code like PLU
code) and Non-PLU type (price/quantity information is included in the code).
When a code is a non-PLU type, the price/quantity in the code is read for sales entries (in case of
quantity, “quantity multiplies preset unit price” is processed to obtain the price.)
UPC-A
• Number system character: 0 <used in the source marking>
• Number system character: 3 <used as NDC or HRI>
For entry, a full 12 digit number or 11 digit number (omitting the
check digits) must be entered.
• Number system character: 2 <In-store marking Non-PLU type>
You can program the format in “EAN NON-PLU” in ARTICLE
setting.
• Number system character: 4 <In-store marking PLU type>
For entry, a full 12 digit number, 11 digit number (omitting the
check digit), or a leading zero plus 12 digit number must
be entered. (Any number is allowed for the digits marked with *, and on the receipt/journal, non-PLU type
code is printed like 2020008**** (****: price information).)
UPC-E
• UPC-E is a zero-suppressed version of UPC-A that conforms
to the UPC-E Standards. This code is used for marking small
packages.
For entry, a 6 digit number or a leading zero plus 6 digits
number must be entered.
EAN-8
• Ordinary EAN-8 code (flag: neither 0 nor 2) <used in the
source marking>
For entry, a full 8 digit number must be entered.
• Internal code (flag 2) <in-store marking non-PLU short type>
Program the format in “EAN NON-PLU” in ARTICLE setting.
• Internal code (flag 0) <in-store marking PLU short type>
For entry, a full 8 digit number must be entered. On the
receipt/journal, non-PLU type code is printed like 208****
(****: price/quantity information)
0
CD
Maker code
Number system character
Item code
Check digit
3
CD
NCD (or HRI) format
2** ***
CD
Item code Price
Price check digit
4
CD
(Free code)
CD
Maker code
Item codeNation code
2
CD
(Free format)
0
CD
(Free code)
Program the format in EAN NON-PLU.

214
EAN-13
•Ordinary EAN-13 code (used in the source marking)
•Specific EAN-13 code (flag 977, 978, 979) (used in the source
marking: ISBM, ISSN)
For entry, you must enter a full of 13 digit number.
•Internal code (used for in-store marking, the flag character
number: 20 through 29 and 02)
Program the format in “EAN NON-PLU” in ARTICLE setting.
Add-on code
UPC-A and EAN-13 may be followed by a two digit number or a five digit number as an add-on code,
except the UPC-A without a check digit plus two or five digit add-on code.
Therefore, the total number of digits enterable for sales entries are as shown below:
Code entry No add-on code 2-digit add-on code 5-digit add-on code
UPC-A 12 14 17
UPC-A w/leading zero 13 15 18
UPC-A w/o check digit 11 ––
UPC-E 6 ––
EAN-8 8 ––
EAN-13 13 15 18
NOTE
Your register automatically judges the add-on code in an EAN code entered from the total
number of digits and the flag.
UPC file
Your POS terminal has a UPC main file and can provide a Dynamic UPC (D-UPC) file.
UPC main file
In general use, all UPC items are managed in the UPC main file.
The programming data and sales information is recorded in the UPC main file.
Dynamic UPC file
If the dynamic UPC file is allocated, the items entered by the UPC learning function (refer to “UPC
learning function” section.) are saved in this file temporarily. (If not generated, they are directly saved in
the UPC main file.) The data saved temporarily can be transferred to the UPC main file when necessary
by executing the D-UPC LOAD in the PGM2 mode.
If you want to use the dynamic UPC file, please consult your authorized SHARP dealer.
CD
Maker code
Nation code
Item code
CD
(Free format)
Program the format in EAN NON-PLU.
Flag
02, 20-29

215
15
Operator Maintenance
In Case of Power Failure
When power is lost, the POS terminal retains its
memory contents and all information on sales
entries.
•When power failure is encountered while the
POS terminal is at an idle state or during an
entry, the POS terminal returns to the normal
state of operation after power recovery.
•When a power failure is encountered during a
printing cycle, the register prints “========” and
then carries out the correct printing procedure
after power recovery. (See the sample print.)
In Case of Printer Error
If the printer runs out of paper, the printer will stall, and “PAPER EMPTY” will appear on the display. Key
entries will not be accepted. Referring to “Installing and Removing the Paper Roll” in this chapter, install a
new paper roll in the proper position, then press the
CL
key. The printer will print the power failure symbol
and resume printing.
If the print head comes up, the printer stalls, and “HEAD UP” will appear on the display. Key entries will not
be accepted. Bring back the print head to the correct position, then press the
CL
key. The printer will print
the power failure symbol and resume printing.
Thermal Printing
Your POS terminal prints by means of thermal printing. The print head applies heat to thermal paper which
is chemically treated to change color when heated to a certain level. This creates the printed text.
Cautions in handling the printer
•If you are not going to use the POS terminal for an
extended period of time, pull the print head release
lever toward you so that the print head is set apart
from the plate.
Print after power
recovery
Power failure
symbol
Printing position
Head-up
position

216
•Avoid the following environments:
Dusty and humid places
Direct sunlight
Iron powder (A permanent magnet and electromagnet are used in this machine.)
•Use the print head release lever only when necessary.
•Never pull the paper when it is in contact with the print head. First release the head with the print head
release lever, and then remove the paper.
•Never touch the surface of the print head.
•Never touch around the print head and the motor during printing or before they have had sufficient time to
cool.
Cautions in handling the recording paper (thermal paper)
•Use only the paper specified by SHARP.
•Do not unpack the thermal paper until you are ready to use it.
•Avoid heat. The paper will color at around 70°C.
•Avoid dusty and humid places for storage. Avoid direct sunlight.
•The printed text on the paper can discolor under the following conditions:
Exposure to high humidity and temperature
Exposure to the direct sunlight
Contact with glue, thinner or a freshly copied blueprint.
Heat caused by friction from scratching or other such means.
Contact with a rubber eraser or adhesive tape.
•Be very careful when handling the thermal paper. If you want to keep a permanent record, copy the
printed text with a photocopier.

217
Installing and Removing the Paper Roll
Recording paper specifications
Be sure to use paper rolls specified by SHARP.
The use of any other paper rolls than specified could cause paper jamming, resulting in a POS terminal
malfunction.
Paper specification
Paper width: 2.26 ± 0.02 in. (57.5 ± 0.5 mm)
Max. outside diameter: 3.15 in. (80 mm)
Quality: Thermal paper
Paper tube: 0.71 in. (18 mm)
• Be sure to set paper roll(s) prior to using your machine, otherwise it may cause a malfunction.
Install the paper roll in the printer. Be careful to set the roll and cut the paper end correctly.
NOTE
If the top end of the paper roll is fixed with paste or tape, the paper may lose its color
development ability in the pasted or taped area due to the deterioration of the heat-sensitive
color development component of the paper surface. This may result in nothing appearing at this
location when printing is performed. Therefore, when setting a new paper roll in the machine, be
sure to cut off approximately one revolution (approx. 25 cm long).
(How to set the paper roll) (How to cut the paper end)
Installing the paper roll
Installing the receipt paper roll
To the printer
Incorrect
To the printer
Correct
Correct Incorrect
1.
Turn the mode switch to the “REG” position with the AC
cord connected and the power switch “ON”.
2.
Remove the printer cover.
3.
Check that the print head release lever is in its printing
position.
4.
Set the paper correctly as illustrated above in the
receipt side of the printer.
5.
Insert the end of the paper into the paper chute as
shown on the left. It will automatically be fed through the
printer.
6.
Cut off the excess paper that comes out of the printer
with the manual cutter.
7.
Replace the printer cover.
Printing
position

218
Installing the journal paper roll
1.
Turn the mode switch to the “REG” position with the AC
cord connected and the power switch “ON”.
2.
Remove the printer cover.
3.
Check that the print head release lever is in its printing
position.
4.
Set the paper correctly as illustrated on the previous
page in the journal side of the printer.
5.
Insert the end of the paper into the paper chute as
shown on the left. It will automatically be fed through the
printer.
6.
Insert the end of the paper into the slit in the paper
take-up spool. (Press the
JOURNAL
key to feed more paper
through if required.)
7.
Wind the paper two or three turns around the spool
shaft.
8.
Set the spool on the bearing.
9.
Replace the printer cover.
•When you want to manually install a new roll of paper while your machine is turned off, follow the steps
shown below:
1.
Pull the print head release lever toward you to lift up the print head.
2.
Correctly place the new paper roll into the receipt/journal paper roll location.
3.
Insert the paper end into the paper chute until it comes out of the printer.
4.
Cut or roll the paper onto the take-up spool as described for automatic installation.
5.
Return the print head release lever to its original position.
Removing the paper roll
When a colored dye appears on the paper roll, it is time to replace the existing paper roll. Replace the
paper roll with a new one. If you plan not to use your POS terminal for an extended period of time, remove
the paper roll, and store it in the appropriate place.
Removing the receipt paper roll
1.
Remove the printer cover.
2.
Cut the paper behind the printer and near the paper roll.
3.
Press the
RECEIPT
key until the paper remaining in the printer
comes out completely.
4.
Remove the paper roll from the back of the printer.
NOTE
Do not pull the paper through the printer.
Printing
position

219
Removing the journal paper roll
1.
Remove the printer cover.
2.
Press the
JOURNAL
key to advance the journal paper until its
printed part is out of the way.
3.
Cut the paper and remove the take-up spool.
4.
Cut the paper behind the printer and near the paper roll.
5.
Press the
JOURNAL
key until the paper remaining in the printer
comes out completely.
6.
Remove the paper roll from the back of the printer.
NOTE
Do not pull the paper through the printer.
7.
Remove the outer side of the take-up spool as shown on
the left.
8.
Remove the printed journal roll from the take-up spool.
Area to cut

220
Removing a paper jam
Precaution: Be very careful with the manual cutter to avoid cutting yourself. Never touch the print
head immediately after printing, because the head may still be hot.
1.
Remove the printer cover.
2.
Pull the print head release lever all the way forward
(after it stops at one position, continue pulling forward
until it stops again and cannot be pulled forward any
further).
3.
Remove the paper jam. Check for and remove any
shreds of paper that may remain in the printer.
4.
Return the print head release lever to its original
position.
5.
Reset the paper roll(s) correctly by following the steps in
“Installing the paper roll”.
6.
Replace the printer cover.
Pull all the
way forward

221
Cleaning the Print Head
When the printed text is getting dark or faint, paper dust may be stuck to the print head. Clean the print head
as follows:
1.
Turn the mode switch to the “OFF” position and remove
the AC power.
2.
Remove the printer cover.
3.
Pull the print head release lever all the way forward
(after it stops at one position, continue pulling forward
until it stops again and cannot be pulled forward any
further).
4.
Clean the print head with a soft rag moist with ethyl
alcohol or isopropyl alcohol.
5.
Return the print head release lever to its original position
immediately after cleaning.
6.
Reset the paper roll(s) correctly by following the steps in
“Installing the paper roll”.
7.
Replace the printer cover.
Precautions:
Never touch the print head with a tool or anything
hard as it may damage the head.
Print head
Pull all the
way forward

222
Removing the Till and the Drawer
The till in the POS terminal is detachable. After closing your business for the day, remove the till from the
drawer and keep the drawer open. To detach the drawer, pull it forward fully with the till removed, and
remove it by lifting it up.
Operating the Drawer by Hand
The drawer automatically opens at the end of a sales transaction. However, when power failure is
encountered or the machine becomes out of order, insert the key into the drawer lock and turn it 45 degrees
clockwise. (See the figure below.)
2
1
Drawer lock
Till
Drawer
Coin case

223
Before Calling for Service
The malfunctions shown in the left-hand column below, labeled “Fault,” do not necessarily indicate
functional faults of the machine. It is therefore advisable to refer to the “Checking” section shown in the
right-hand column before calling for service.
Options
List of Options
For your UP-700 POS terminal, the following options are available:
For details, contact your authorized SHARP dealer. Do not try to install any options yourself.
1. RAM memory board models UP-S02MB, UP-S04MB
2. Remote drawer model ER-03DW or ER-04DW
3. Magnetic card reader model UP-E13MR
4. Remote customer display model UP-P16DP (Pole type)
5. Two-port RS-232 interface model ER-A5RS
6. Barcode reader model ER-A6HS1
Fault
•The display is not illuminated even when the
mode switch is turned to any other position than
“OFF”.
•The display is illuminated, but the whole machine
refuses entries.
•No receipt is issued.
•No journal paper is taken up.
•Printing is unusual.
Checking
• Is power supplied to the electric outlet?
• Is the power cord plug out or loosely connected
to the electrical outlet?
• Is the power switch in the “ON” position?
• Is the contrast control adjusted correctly?
• Is the terminal in screen-save mode?
• Is a server code assigned to the POS terminal?
•Is the mode switch set properly at the “REG”
position?
•Is the receipt paper roll properly installed?
•Is there a paper jam?
•Is the receipt function in the “OFF” status?
•Is the print head release lever at the printing
position?
•Is the take-up spool installed on the bearing
properly?
•Is there a paper jam?
•Is the print head release lever at the printing
position?
•Is the paper roll properly installed?
16

224
17
Specifications
Model: UP-700
Dimensions: 17.5 (W) x 19.1 (D) x 12.3 (H) in. (445 (W) x 485 (D) x 312 (H) mm)
Weight: 36.2 lbs. (16.4 kg)
Power source: 120 V AC ± 10%, 60 Hz
Power consumption: Stand-by: 16W
Operating: 57W (max.)
Working temperatures: 32 to 104°F (0 to 40°C)
Electronics: LSI (CPU) etc.
Built-in battery: Rechargeable battery pack, memory holding time of about 1 month (with fully
charged built-in battery pack, at room temperature)
Display: Operator display: LCD display
83.18 (W) X 55.18 (H) (0.24 X 0.21 mm/pixel)
Dark blue and white
Customer display: 7-segment display (7 positions)
Printer: Type: 2-station thermal printer
Printing speed: Approx. 17 lines/second
Printing capacity: 30 digits each for receipt and journal paper
Other functions: •Graphic logo printing function
•Logo message function
•Receipt (ON-OFF) function, journal selective
function
•Receipt and journal independent paper feed
function
Paper roll: Width: 2.26 ± 0.02 in. (57.5 ± 0.5 mm)
Max. diam.: 3.15 in. (80 mm)
Quality: High quality (0.06 to 0.08 mm thickness)
Cash drawer: 7 slots for bill and 5 for coin denominations
Accessories: Manager key 2
Submanger key 2
Operator key 2
Printer cover lock key 2
Standard keyboard sheet 1 (placed under keyboard cover)
Programming keyboard sheet 1 (placed under keyboard cover)
Paper roll 2
Take-up spool 1
Leaflet 1 copy
Drawer lock key 2
Ferrite cores 3
(used for communications cabling installation)
* Specifications and appearance subject to change without notice for improvement.

NOTICE
BE SURE TO ASK YOUR AUTHORIZED SHARP DEALER ABOUT THE WARRANTY THAT
YOUR SELLING DEALER EXTENDS TO YOU. In order to assure you, the end-user, of warranty
protection, Sharp extends a limited warranty to each of its authorized dealers, and in turn requires
each of its authorized dealers to extend its own warranty to you on terms that are no less favorable
than those given to the dealer by Sharp. You should be aware, however, that Sharp does not itself
extend any warranties, either express or implied, directly to you, the end-user, and no one is author-
ized to make any representations or warranties on behalf of Sharp. Specifically, SHARP DOES
NOT EXTEND TO YOU, THE END-USER, ANY EXPRESS WARRANTY OR ANY IMPLIED
WARRANTY OF MERCHANTABILITY, FITNESS FOR USE OR FITNESS FOR ANY PARTIC-
ULAR PURPOSE IN CONNECTION WITH THE HARDWARE, SOFTWARE, OR FIRMWARE
EMBODIED IN OR USED IN CONJUNCTION WITH THIS PRODUCT. Sharp is not responsible
for any damages or loss, either direct, incidental or consequential, which you, the end-user, may
experience as a result of your purchase or use of the hardware, software or firmware embodied in
or used in conjunction with this product. Your sole remedy in the event that you encounter any
difficulties with the product is against the authorized dealer from which you purchased the product.
In the event that this authorized dealer does not honor its warranty commitments, please contact
the Point of Sale Division, ISG, Sharp Electronics Corporation, Sharp Plaza, P.O. Box 650, Mahwah,
NJ 07430-2135 so that Sharp can try to help you to assure complete satisfaction of all the warranty
rights to which you are entitled from the authorized dealer.

SHARP ELECTRONICS CORPORATION
UP700U_MIE10
Sharp Plaza, Mahwah, New Jersey 07430-2135
1-800-BE-SHARP
http://www.sharp-usa.com
SHARP CORPORATION