Shen Zhen MTC 4235530 LED TV User Manual
Shen Zhen MTC Co., LTD LED TV
User Manual

LCD TV
MHAV4237Y-35530
(42" class/ 41.6 diagonal)
INSTRUCTIONS
Before operating the unit, please read this manual thoroughly.
ATTENTION
If you purchase a universal remote control from your local retailer, please contact the remote manufacturer for the
required programming code.
AIR/CABLE MODE SELECTION
When shipped from the factory, the Signal Type option is set to the “Cable” (Cable Television) mode.
If not using Cable TV. set this menu option to the “Air” position.
IF CONTACT WITH CUSTOMER SERVICE IS REQUIRED
PLEASE HAVE THE MODEL NUMBER READY PRIOR TO THE CALL
CUSTOMER SERVICE - 1-800-289-0984
FOR RECYCLING INFORMATION, PLEASE CONTACT CUSTOMER SERVICE.
CUSTOMER SERVICE -1-800-289-0984
ENGLISH
Please read the important
notice for energy efficiency
on page 5.
ENTER
123
456
789
0
+
CH
+
VOL
MENU
SOURCE
TV
DISPLAY
S.M
P.M
CH LIST
EXIT
EPGASPECT FAV
REPEAT
RECALL
YPbPr CC MTS VGA
DTV
STRENGTH
TV AV HDMI
SLEEPUSB VOL VOL
AMTC

-1-
SAFETY AND WARNINGS
TO REDUCE THE RISK OF ELECTRIC SHOCK, DO
NOT REMOVE COVER (OR BACK).NO USER
SERVICEABLE PARTS INSIDE. REFER SERVICING
TO QUALIFIED SERVICE PERSONNEL.
RISK OF ELECTRIC SHOCK
DO NOT OPEN!
CAUTION
CAUTION:
The lightning flash with arrowhead symbol,within an
equilateral triangle is intended to alert the user to the presence
of uninsulated dangerous voltage within the product’s
enclosure that may be of sufficient magnitude to constitute a
risk of electric shock.
The exclamation point within an equilateral triangle is
intended to alert the user to the presence of important
operating and maintenance (servicing) instructions in the
literatrue accompanying the appliance.
TO PREVENT FIRE OR SHOCK HAZARD, DO NOT EXPOSE THIS APPLINACE TO RAIN
OR MOISTURE.
TO PREVENT THE SPREAD OF FIRE, KEEP CANDLES OR OPEN FLAMES AWAY FROM
THIS PRODUCT AT TIMES.
WARNING:
TO PREVENT ELECTRIC SHOCK. DO NOT USE THIS POLARIZED PLUG WITH AN
EXTENSION CORD, RECEPTACLE OR OTHER OUTLET UNLESS THE BLADES CAN BE
PULLY INSERTED TO PREVENT BLADE EXPOSURE.
CAUTION:
This equipment has been tested and found to comply with the limits for a Class B digital device,
pursuant to Part 15 of the FCC Rules. These limits are designed to provide reasonable protection
against harmful interference in a residential installation. This equipment generates, uses and can
radiate radio frequency energy and, if not installed and used in accordance with the instructions,
may cause harmful interference to radio communications.
However, there is no guarantee that interference will not occur in a particular installation. if this
equipment does cause harmful interference to radio or television reception, which can be determined
by turning the equipment off and on, the user is encouraged to try to correct the interference by one
or more of the following measures:
- Reorient or relocate the receiving antenna.
- Increase the separation between the equipment and receiver.
- Connect the equipment into an outlet on a circuit different from that to which the receiver is
connected.
- Consult the dealer or an experienced radio/TV technician for help.
WARNING:
Changes or modifications not expressly approved by the party responsible for compliance with the
FCC Rules could void the user’s authority to operate this equipment.
CAUTION:
Important Note:
In the spaces below, enter the model and serial number
of your television (located at the rear of the television
cabinet). Staple your sales receipt or invoice to the inside
cover of this guide. Keep this user’s guide in a
convenient place for future reference. Keep the carton
and original packaging for future use.
Serial number: Model number:
Location of the required marking
The rating sheet and the safety caution are on the rear of
the unit.
BATTERY PRECAUTIONS:
Batteries should not be exposed to excessive heat such
as sunshine,fire or the like.
The remote control unit uses infrared beams to
transmit signals, so sunlight or fluorescent light on
the remote sensor may shorten operating distance.
Incorrect use of batteries may cause them to leak or
burst. Read the battery warnings and use the batteries
properly.
Do not mix old and new batteries.
Do not mix alkaline, standard (carbon-zinc), or
rechargeable, (Ni-Cd, Ni-MH, etc.) batteries.
Remove batteries if the remote control will not be
operated for an extended period of time.
ENGLISH

-2-
SAFETY AND WARNINGS
IMPORTANT SAFETY INSTRUCTION
The symbol indicates that dangerous
voltages constituting a risk of electric shock
are present within this unit.
The symbol indicates that there are
important operating and maintenance
instructions in the literature accompanying
this unit.
To reduce the risk of fire or electric shock, do
not expose this apparatus to rain or moisture.
WARNING:
Important Safety Instructions
1) Read these instructions.
2) Keep these instructions.
3) Heed all warnings.
4) Follow all instructions.
5) Do not use this apparatus near water.
6) Clean only with dry cloth.
7) Do not block any ventilation openings, install in
accordance with the instructions.
8) Do not install near any heat sources such as
radiations, heat registers, stoves, or other
apparatus (including amplifiers) that produce heat.
9) Do not defeat the safety purpose of the polarized
plug. If the provided plug does not fit into your
outlet, consult an electrician for replacement of the
obsolete outlet.
10) Protected the power cord from being walked on
or pinched particularly at plugs, convenience
receptacles, and the point where they exit from the
apparatus.
11) Only use attachments/accessories specified by
the manufacturer.
12) Unplug this apparatus during lighting storms or
when unused for long periods of time.
13) Refer all servicing to qualified service
personnel. Servicing is required when the
apparatus has been damaged in any way, such as
power-supply cord or plug is damaged, liquid has
been spilled or objects have fallen into the
apparatus, the apparatus has been exposed to rain
or moisture, does not operate normally, or has been
dropped.
14) Mains plug is used as the disconnect device, the
disconnect device shall remain readily operable.
15) The ventilation should not be impeded by
covering the ventilation openings with items, such
as newspapers, table-cloth, curtains, etc.
16) No naked flame sources, such as lighted
candles, should be placed on the apparatus.
17) Attention should be drawn to the
environmental aspects of battery disposal.
18) The use of apparatus in moderate climate.
19) The apparatus shall not be exposed to dripping
or splashing and that no objects filled with liquids,
such as vases, shall be placed on the apparatus.
20) Use only with a cart , stand, tripod, bracket, or
table specified by the manufacturer, or sold with
the apparatus. When a cart is used, use caution
when moving the cart/apparatus combination to
avoid injury from tip-over.
The batteries shall not be exposed to excessive
heat such as sunshine, fire or the like.
WARNING:
The excessive sound pressure from earphones
and headphones can cause hearing loss.
WARNING:
This symbol indicates that this product
incorporates double insulation between
hazardous mains voltage and user accessible
parts. When servicing use only
identical replacement parts.
This marking indicates that this product should
not be disposed with other household wastes
throughout the EU. To prevent possible harm to
the environment or human health from
uncontrolled waste disposal, recycle it
responsibly to promote the sustainable reuse of
material resources. To return your used device,
please use the return and collection systems or
contact the retailer where the product was
purchased. They can take this product for
environmental safe recycling.
ENGLISH

-3-
High voltages are used in the operation of this television
receiver. Do not remove the cabinet back from your set.
Refer servicing to qualified service personnel.
SAFETY AND WARNINGS
To prevent fire or electrical shock hazard, do not expose
the television receiver to rain or moisture.
Do not drop or push objects into the television cabinet
slots or openings. Never spill any kind of liquid on the
television receiver.
Do not block the ventilation holes in the back cover.
Adequate ventilation is essential to prevent failure of
electrical components.
Do not trap the power supply cord under the television
receiver.
Never stand on, lean on, or suddenly push the television or
its stand. You should pay special attention to children.
Serious injury may result if it falls.
Do not place your television on an unstable cart, stand,
shelf or table. Serious injury to an individual , and damage
to the television, may result if it falls.
When the television receiver is not used for an
extended period of time, it is advisable to disconnect
the AC power cord from the AC outlet.
Avoid exposing the television receiver to direct sunlight
and other sources of heat. Do not stand the television
receiver directly on other products which give off heat,
e.g. video cassette players and audio amplifiers. Do not
place naked flame sources, such as lighted candles on
the television.
Dim:515*320mm(不包括底座)
If the television is to be built into a compartment or similar
enclosure, the minimum distances must be maintained. Heat
build-up can reduce the service life of your television, and
can also be dangerous.
ENGLISH

Contents
-4-
ENGLISH
Safety and warnings...................................................................................... 1-3
Introduction................................................................................... ..............5
Installation...................................................................................................6-9
.................................................................................................. 10
Remote Control............................................................................ ...............11-12
Operation.....................................................................................................13-16
Trouble Shooting..........................................................................................17
Wall Mount

INTRODUCTION
Main features
Infrared Remote Control................... 1
User’sM anual ................................ 1
Battery(AAA)........................ . 2.........
Accessories
Power Cable..................................... 1
42”wide screen for a complete home theater experience
Super slim LCD TV with LED backlight
1920 x 1080 native resolution for FHD performance
Integrated ATSC TV tuner for HDTV broadcast reception
Beautiful color depth with a dynamic contrast ratio of 1200:1
Triple HDMI inputs for true digital connections
VGA port for connection to PC
®
Specifications
Resolution:
Aspect Ratio:
TV System:
Video Signal System:
Receiving Channel:
Input Power Voltage:
Maximum Power Consumption:
YCb(Pb)Cr(Pr) Input
Horizontal definition(TV line)
Viewing Picture Size(diagonal)
1920x1080
16:9
72W
Audio Output Power(THD 7%):
2 x 8W
NTSC/PAL
Cable :1-135/ Air: 2-69(ATV&DTV)
Analog RGB(VGA) Input
High-Definition Multimedia Interface(HDMI) Input x 3
Audio Input
x 1
Composite Video Input >=350
Others (HDMI1,HDMI2,HDMI3,VGA) >=400
Component (YPbPr) Video Input >=400
41.6 inches
Composite Video Input
AC 100-240V 50/60Hz
ATSC Digital system and NTSC Analog system
Headphone Output
Optical Output
USB Input
Dimensions (approx)
with stand fitted(WxDxH)
947 x 200 x 593 mm
37.3 x 7.9 x 23.3 inch
Net weight 7.8kg (17.2 lbs) with STAND
x 1
x 1
x 1
x 1
x 1
x 1
Screws.................................. . .......... 4
ENGLISH
Base stand........................................ 2
AV adapter cable............................... 1
The terms HDMI and HDMI High-Definition Multimedia Interface, and the HDMI Logo are trademarks or
registered trademarks of HDMI Licensing LLC in the United States and other countries.
Enabling certain features and functionality in this TV(
may increase its energy consumption, possibly beyond the limits required for ENERGY STAR qualification.
Picture Mode "Personal/Vivid/Standard/Sports/Theater")
R
-5-
Manufactured under license from Dolby Laboratories. Dolby, Dolby Audio and the double-D symbol are
trademarks of Dolby Laboratories.
AV O u t x 1

INSTALLATION
Panel keys
-6-
Front panel
1. Remote control sensor.
2. Indicator LED:
RED STAND BY.
3. Key board.
1.SOURCE:
Display the input source menu.In
MENU mode,press“SOURCE”to
confirm the selected item.
2.MENU:
Display main MENU.
3.V+/V-
Adjust sound level.
In MENU mode, press“V+”or“
V-”to adjust the item that you selected.
4. CH+/CH-
In TV mode,press“CH+”or“CH-”
to change the channel up and down.
In MENU mode, press “CH+”or
“CH-”to select items.
5. STANDBY
Press this button to turn the unit ON from
STANDBY mode.
Press it again to turn the set back to
STANDBY.
VOL CH
YPbPr CC MTS VGA
DTV
STRENGTH
TV AV HDMI
EPG
CH LIST FAV
TV
DISPLAY
S.M
P.M
ENGLISH
SOURCE MENU V- V+ CH- CH+ Standby
1 2 3 4 5
30 30
3
1
2
REAR Connections
SIDE Connections
All the terminals are (from left to right):
POWER SOCKET, AV OUT, , AUDIO INPUT,
HEADPHONE, OPTICAL
AV/YPbPr(COMPONENT)INPUT.
OPTICAL
AC-INPUT
100-240V~50/60Hz Y/VIDEO Pb Pr
LR
AUDIO IN
HEADPHONEAV OUT
All the terminals are (from left to right):
HDMI3, HDMI2(ARC), VGA, USB, .
Note: When HDMI has an input signal coming from a DVI source then the audio input signal must be
connected to the PC audio input.
HDMI1,
RF
HDMI3 HDMI2(ARC) VGA RF
USB
HDMI1

Antenna
INSTALLATION
Note:
Aerial connections:IEC(female).
Input impendance:75 unbalanced.
-7-
STEPS:
PC
Be sure both the TV and computer are set to
Power off.
1.Connect VGA and audio cable.
2.Connect the power cord.
3.Power on the TV, switch to PC mode.
4.Power on the PC.
This sequence is very important.
ENGLISH
OPTICAL
AC-INPUT
100-240V~50/60Hz Y/VIDEO Pb Pr
LR
AUD IO IN
HEADPHONEAV OUT
HDMI3 HDMI2(ARC) VGA RF
USB
HDMI1

INSTALLATION
-8-
Prepare to place the TV with the display side down on a flat surface. Due to the size and weight of this
TV, the use of 2 people is recommended when moving it. Ensure the table or desk you use provides
a flat, totally clean surface, and use a soft cloth between the face of the TV and the table to protect the
TV's screen.
1. Locate the 2PCS of the base stand into the gap in the bottom of the TV , and check that it is
securely held in place as per a) below.
2.Lock 4PCS screws in the designated location as per b) below and check each screw is firmly
tightened
Base Stand Assembly Instruction
ENGLISH
the base stand
a)
b) 4 x Screws

INSTALLATION
-9-
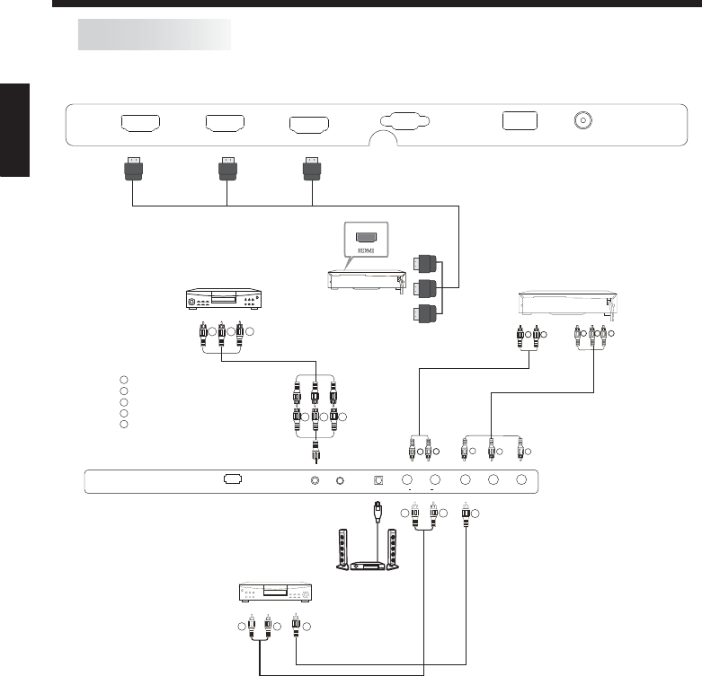
AV Equipment
ENGLISH
Video Equipments: VCR, Multi Disc Player, DVD Player, Camcorder, Video Game, etc.
Video format that YPbPr supports: 480i, 576i, 480p, 720p, 1080i
You can use the input terminals on TV set rear as follows.
Yellow (video)
White(audio L)
Red(audio R or Pr)
Y
W
R
Blue(Pb)
Green(Y)
B
G
TO AUDIO OUTPUTS
VIDEO EQUIPMENT
TO VIDEO
OUTPUTS
VIDEO EQUIPMENT with YPbPr
OPTICAL
AC-INPUT
100-240V~50/60Hz Y/VIDEO Pb Pr
LR
AUDIO I N
HEADPHONEAV OUT
Audio Receiver
W R Y
W R Y
G B R
WR
GBR
WR
HDMI3 HDMI2(ARC) VGA RF
USB
HDMI1
VIDEO EQUIPMENT
W R Y
W R Y

Wall Mount
Dimensions for Mounting Hole Pattern
A wall mount kit (purchased separately) would allow you to mount your JVC
TV on the wall. For detailed information on installing the wall mount, refer
to the instructions provided by the wall mount manufacturer. It is strongly
recommended to contact a technician for professional assistance for wall mount
installation. is not responsible for any damagJVC e to the product or injury to
yourself or others resulting from the wall-mounting.
- This TV is compatible with a 200mm x 100mm mounting hole pattern.JVC
- Do not mount your TV at more than a 15 degree tilt.JVC
- Always use two people to mount the TV to a wall.
- Do not install your Wall Mount Kit while your TV is turned on. It may result in
personal injury due to electric shock.
- 4 pcs of type M6 screws are required for installing the wall mount bracket to
your TV. Do not use screws that are longer than 10 mm. Screws that JVC
are too long may cause damage to the inside of the TV set.
- Do not fasten the screws too tight for this may damage the TV or cause the
TV to fall, resulting in personal injury. is not liable for these kinds of JVC
incidents.
Instruction for Wall Mount
-10-
ENGLISH
200
100
68.7

-11-
REMOTE CONTROL
1. POWER
To set the TV standby or on.
2. MUTING
Press to disable or enable the sound output.
3. ASPECT
To change picture aspect .
4. FAV
Used to access your favourite channels in digital
TV mode.
5. CH LIST
Used to display the channel list.
6: EPG
Display all the information of DTV programs.
7. NUMBER KEY
For direct access to program.
8. RECALL
To access the previously viewed program.
9. VGA
Hot key directly go to VGA source.
10. MTS
Switch the sound stereo.
11. CC
Enable or disable the CC function.
12. YPbPr
Hot key directly go to YPbPr source.
13. DTV STRENGTH
Used to display the DTV signal strength menu.
14. TV
Hot key directly go to TV source.
15. AV
Hot key directly go to AV source.
16. HDMI
Hot key directly go to HDMI source.
17. USB
Press to launch the USB multimedia mode
18. SLEEP
Press to display the sleep timer option.
19. VOL
Adjust volume to 50.
20. VOL
Adjust volume to 75.
21. SOURCE
Press to display the Input Source List, to switch
between the different inputs to the television.
22. MENU
Press to display the TV main menu.
23. EXIT
Used to exit menu.
24. TV DISPLAY
Displays/removes the program Information.
25. CURSOR
To move within the menu.
26.
Confirms selection.
ENTER
ENGLISH
ENTER
123
456
789
0
+
CH
+
VOL
MENU
SOURCE
TV
DISPLAY
S.M
P. M
CH LIST
EXIT
EPGASPECT FAV
REPEAT
RECALL
YPbPr CC MTS VGA
DTV
STRENGTH
TV AV HDMI
SLEEPUSB VOL VOL
1
6
5
7
8
9
10
16
15
20
19
21
26
24
28
29
34
33
38
37
2
3
4
12
11
13
14
17
18
22
25
23
27
30
31
32
35
36
39

27. VOL+/-
To adjust sound level.
28. CH+/CH-
To access the next or previous Program.
29. S.M
To switch sound mode.
30. P.M
To switch picture mode.
31. REWIND
32. FAST FORWARD
33. SKIP BACKWARD
Press to skip the previous file or Track in USB Mode.
34. SKIP FORWARD
Press to skip the next file or track in USB Mode.
35. PLAY
Press the Play Button in USB Mode to begin or
continue Playback.
36. PAUSE
Press the Pause Button to pause play in USB Mode.
37. STOP
Press to Stop play in USB Mode.
38. REPEAT
Repeat play photo.
39. COLOR KEYS
Reserved keys.
Reserved keys.
Reserved keys.
-12-
REMOTE CONTROL
ENTER
123
456
789
0
+
CH
+
VOL
MENU
SOURCE
TV
DISPLAY
S.M
P. M
CH LIST
EXIT
EPGASPECT FAV
REPEAT
RECALL
YPbPr CC MTS VGA
DTV
STRENGTH
TV AV HDMI
SLEEPUSB VOL VOL
1
6
5
7
8
9
10
16
15
20
19
21
26
24
28
29
34
33
38
37
2
3
4
12
11
13
14
17
18
22
25
23
27
30
31
32
35
36
39
ENGLISH

-13-
OPERATION
MENU
CC Mode CC Off
Basic Selection CC1
Advanced Selection Service1
Option
1. PICTURE MENU
3. TIME MENU
In this menu,you can adjust the picture effect here,
such as contrast, brightness, etc.
Press to select, press to adjust.ENTER
1.1 VGA Setting
When PC Mode is available.
Press button to select PC advanced setting
1) H-Pos: Adjust the horizontal position of the screen.
2) V-Pos: Adjust the vertical position of the screen.
3) Size: Fine tune the screen width.
4) Phase: Fine tune the phase of the screen. Usually
don't adjust this item.
5) Auto: Auto adjust to fit the screen.
ENTER
Note:
1) If you want to adjust contrast, brightness, color, and
sharpness, the picture mode must return to personal
status.
2) Tint is avaliable in NTSC system only.
3) There are three color temperature modes can be
selected: Normal,Warm and Cool.
2.AUDIO MENU
In this menu, you can ajust the sound effect here.
Press to select, press to adjust.ENTER
In this menu, you can adjust the sleep timer, time zone,
etc. Press to select,press to adjust.ENTER
Note:
1) Time zone, DST and the clock are available in ATSC
programming only, and the Clock can't be adjust.
4.OPTION
In this menu, you can adjust the Menu language, Close
Caption, Restore Default etc.
Press to select,press to adjust.
MENU
ENTER
4.1 Closed Caption
Note:
1) There are five Sound Modes can be
selected:Standard,Music,Movie,Sports and Personal
2) Audio language is available in ATSC/TV
Programming only.
3) Auto volume is available only when the input signal
volume is too large or there is distortion.
*Only under TV source, menu will show ,
Under AV/Component/HDMI1/HDMI2/ /
VGA/USB, menu will not show .
HDMI3
ENGLISH
Note: The TV may not conform to the Energy Star
standard after Picture Mode is changed except
Energy Saving.
Color Temperature
Aspect Ratio
Noise Reduction
VGA Setting
Backlight 65
Picture Mode Energy Saving
< >
Picture
MENU
VGA setting
Horizontal Pos.50
Vertical Pos.50
Size 50
Phase 7
Auto Adjust
-
+
Auto Volume
Surround Sound
Digital Output
MTS Stereo
Audio Languages
Sound Mode Standard
<
Audio
<
Time Format
DST
Time Zone
Clock
Sleep Timer Off
<
Time
<
Closed Caption
Restore Default
Setup Wizard
HDMI CEC
OSD Language English
<
Option
Software Update(USB)
<

-14-
OPERATION
Canada
Canada Eng
MENU
Canada Fre
And use the ENTER key to switch lock/ unlock
feature.
Parental
Control
Rating Content
FV
(Fantasy
violence)
V
(Violence)
S
(Sexual
situation)
L
(Adult
language)
D
(Sexually
suggestive
dialog)
Suggested
age
TV-Y (All
children)
TV-Y7(Direct to
order children)
TV-G(General
audience)
TV-PG(Parental
Guidance
suggested)
TV-14(Parents
strongly
cautioned)
TV-MA(Mature
audience only)
X
X
X
X
X
X
X
X
X
X
X
X
Content
2) MPAA: Switching the movie-rating control level;
N/A, G, PG, PG-13, R, NC-17, X.
Rating Description
Age
G General audiences, All Ages admitted
PG
Parental Guidance suggested. Some material may not be
Suitable for children.
PG-13 Parents strongly cautioned. Some material .may be
Inappropriate for children under 13.
R
NC-17
X
Restrict. Under 17 requires accompanying parent or adult
guardian(age varies in some jurisdictions)
No one 17 and under admitted.
X is an order rating that is unified with NC-17 but may be
encoded in the data of order movies.
1) Canada English: Switching the English rating control
level: C, C8+, G, PG, 14+, 18+.
5.LOCK MENU
In this menu, you can change the password and adjust
the V-chip setting.
Enter the password, it will go into the lock menu.
Factory default password is 0000.
1) TV: Press button, the screen will display as
follows:
ENTER
5.4 Canada
Press button, the screen will be displayed as
follow:
ENTER
US
MPAA
TV
MENU ENTER
TV RATING
TV-Y
TV-Y7
TV-G
TV-PG
TV-14
TV-MA
ALL
ALL
ALL
ALL
ALL
ALL
FV
V
V
V
S
S
S
L
L
L D
D
BLOCK
1) CC Mode: Switching close caption mode.
2) Advanced selection: only ATSC program is
available.
3) Option: Used to edit CC font.
Note:
1) Restore Default: Restore Default will clear all the
programs and reset all the settings to default value.
ENGLISH
Set Password
US
Canada
RRT Setting
Enter Password
<
Lock
Reset RRT
<
ENTER
5.1 Enter Password
When the System Lock switch is ON, the below
options listed below can be adjusted.
5.2
old password: Input the old password.
new password: Input the new password.
3) Confirm password: Input the new password again.
5.3 US
Press button the screen will display as follow.
Set Password
1) Enter
2) Enter
ENTER

-15-
OPERATION
Auto Scan
Scan all channels
MENU
Digital channel only
Analog channel only
Rating Description
Age
C Children: Intended for younger children under the age of 8 years.
Pays careful attention to themes that could threaten their sense of
securityand well-being.
C8+ Children over 8 years old: Contains no portrayal of violence as the
preferred, acceptable, or only way to resolve conflict; nor encourage
children to imitate dangerous acts which they may see on the screen .
G General: Considered acceptable for all age groups, Appropriate
viewing for the entire family, contains very little violence, physical,
verbal or emotional.
PG Parental Guidance: Intended for a general audience, but may not be
suitable for younger children (under the age of 8) because it could
contain controversial themes or issues.
14+ Over 14 Years: Could contain themes where violence is one of the
dominant elements of the storyline But it must be integral to the
devel opment of plot or character. Language usage could be profane
and nudity , present within the context of theme.
18+ Adults: Intended for viewers 18 years and older and might contain
depictions of violence, which while related to the development of
plot, character or themes, are intended for adult viewing. Could
contain graphic language and portrayals of secretary and nudity.
2) Canada French: Switching the French-rating control
level: G, 8ANS+, 13 ANS+, 16ANS+, 18ANS+.
Rating Description
Age
G General :All ages and children, contains minimal direct violence,
but may be integrated into the plot in a humorous or unrealistic
manner .
8ans+ General but inadvisable for young children :May be viewed by a
wide public audience, but could contain scenes disturbing to
children under 8 who cannot distinguish between imaginary and
real situations. Recommended for viewing with paren.
13ans+ Over 13 years: Could contain scenes of frequent violent scenes
and in tense violence.
16ans+ Over 16 years: Could contain frequent violent scenes and violence.
18ans+ Over 18 years: Only for adult viewing. Could contain frequent
violent scenes and extreme violence.
5.5 RRT setting
It can be adjusted when the TV is in ATSC digital
mode and the TV stream have RRT information.
5.6 Reset RRT
It can be adjusted when the TV is in ATSC digital
mode and the TV stream have RRT information.
6. CHANNEL MENU
In this menu, you can adjust digital and analog TV
Channels.
Press to select,press to adjust.ENTER
6.1 Air/Cable:
Select Air TV signal and cable TV signal.
6.2 Auto Scan:
If it's the first time you use the TV, you should scan all
the TV channels first,
Press button to confirm, you will see the menuENTER
When you select "Scan all channels", you will watch
below indication which auto scan is in progress.
6.3 Favorite:
Press button to choose/delete the favorite
channel.
6.4 Show/Hide
Press button to display or hide current
channel.
6.5 DTV signal
Display DTV strength signal. It can't be selected and
adjusted.
ENTER
ENTER
Auto Scan DTV+ATV
Found:
Analog:
Digital:
0
0
0
Programme(S)
Programme(S)
Programme(S)
1%... RF CH 2 DTV+ATV
ENGLISH
Auto Scan
Favorite
Show/Hide
DTV Signal
Air/Cable Cable
Channel
<
<
ENTER

7.1
JPEG files.
Connect the USB DEVICE that contains the
OPERATION
7. Displaying JPEG files by using USB Port
You can display the JPEG fiels by using the
USB port that is located on the rear panel:
7.2 Press to enter inputsource menu.SOURCE
7.3 In the inputsource menu,Press to
select USB, and then press ENTER.
7.4 to select Photo, and then
press enter
Press
-16-
PHOTO
USB 2.0
7.5 Press to select folder which
contains JPEG picture .
1/1C:Picture\1080\
Return Up Folder date or name pict0001-1080.jpg
pict0003-1080.jpg pict0004-1080.jpg pict0005-1080.jpg pict0006-1080.jpg
pict0007-1080.jpg pict0008-1080.jpg pict00011-1080.jpg pict0016-1080.jpg
7.6 Press ENTER to dispay the picture in
the folder.
1/1C:Picture\1080\
Return Up Folder date or name pict0001-1080.jpg
pict0003-1080.jpg pict0004-1080.jpg pict0005-1080.jpg pict0006-1080.jpg
pict0007-1080.jpg pict0008-1080.jpg pict00011-1080.jpg pict0016-1080.jpg
pict0003-1080.jpg
ENGLISH
Input Source
HDMI3

Picture Audio
Snow Noise antenna position, direction
or connection
Inspection Check
Interference Noise electronic equipment,car/
motorcycle,fluorescent light
Normal Picture No Sound
Volume(check if muting function
is activated or if the audio system
connections are not correct)
No picture
Power cord is not inserted
Power switch is not opened
Contrast and brightness/volume
setup
Press standby key on the remote
control for inspecting
No Color Normal audio Color control
Picture
breaking up
Normal audio
or weak
retune channel
No Color Noise TVsystem
Normal audio
antenna position, direction
or connection
TROUBLE SHOOTING
Trouble phenomenon Symptom
Ghost
-17-
The LED TV panel is built with very high precision technology giving you fine picture details
in vibrant color. Occasionally, a few non-active pixels may appear on the screen as a fixed
point of red, green, blue, black or white. Please note this does not affect the performance of
the product.
No Sound
ENGLISH
