Shenyang Tongfang Multimedia Technology 40FYP1TA LED TV User Manual
Shenyang Tongfang Multimedia Technology Co., Limited LED TV
User manual

1
En -
CONTENTS
Important Safety Instructions 2
Safety Information 3
Preparation 4
What's Included 4
Front View 5
Rear View 6
Installing the Stand 7
Removing the Stand for Wall-Mounting 7
Remote Control 8
Connecting External Devices 9
Customizing TV Settings 10
Initial Setup 10
Navigating the Setup Settings 11
Streaming 12
Media 13
Viewing Photos 13
Listening to Music 14
Source 14
Setup 15
Settings 15
Audio 16
Picture 17
Channel 18
Time 18
Network 19
Lock 21
Parental Control 22
Troubleshooting 24
Maintaining 25
Specication26
Limited Warranty 27
OTT APP Service 28

2
En -
IMPORTANT SAFETY INSTRUCTIONS
• Refer all servicing to qualified service personnel.
Servicing is required when the apparatus has been
damaged in any way, such as the power-supply cord
or plug is damaged, liquid has been spilled or objects
have fallen into the apparatus, the apparatus has
been exposed to rain or moisture, does not operate
normally, or has been dropped.
• Please keep the unit in a well-ventilated environment.
WARNING:Toreduce theriskofreorelectricshock,
do not expose this apparatus to rain or moisture.
The apparatus should not be exposed to dripping or
splashing. Objects filled with liquids, such as vases
should not be placed on apparatus.
WARNING: The batteries shall not be exposed to
excessiveheatsuchassunshine,reorthelike.
WARNING: The mains plug is used as disconnect
device, the disconnect device shall remain readily
operable.
WARNING: To reduce the risk of electric shock, do not
remove cover (or back) as there are no user-serviceable
partsinside.Referservicingtoqualiedpersonnel.
This lightning flash with arrowhead symbol
within an equilateral triangle is intended to
alert the user to the presence of non-insulated
“dangerous voltage” within the product’s enclosure that
may be of sufficient magnitude to constitute a risk of
electric shock.
The exclamation point within an equilateral
triangle is intended to alert the user to
the presence of important operating and
maintenance instructions in the literature accompanying
the appliance.
This equipment is a Class II or double insulated
electrical appliance. It has been designed in such
a way that it does not require a safety connection
to electrical earth.
This product contains electrical or electronic
materials. The presence of these materials
may,if not disposed of properly, have potential
adverse effects on the environment and human
health.
Presence of this label on the product means it
should not be disposed of as unsorted waste and
must be collectedseparately. As a consumer, you
are responsible for ensuring that this product is
disposed of properly.
• Read these instructions – All the safety
and operating instructions should be read
before this product is operated.
• Keep these instructions – The safety and
operating instructions should be retained for
future reference.
• Heed all warnings – All warnings on the
appliance and in the operating instructions
should be adhered to.
• Follow all instructions – All operating and
use instructions should be followed.
• Do not use this apparatus near water
– The appliance should not be used near
water or moisture – for example, in a wet
basement or near a swimming pool, and the
like.
• Clean only with dry cloth.
• Do not block any ventilation openings.
Install in accordance with the manufacturer’s
instructions.
• Do not install near any heat sources such
as radiators, heat registers, stoves, or other
apparatus(includingampliers)thatproduce
heat.
• Do not defeat the safety purpose of the
polarized or grounding-type plug. A polarized
plug has two blades with one wider than
the other. A grounding-type plug has two
blades and a third grounding prong. The
wide blade or the third prong are provided
for your safety. If the provided plug does not
tintoyour outlet,consultanelectricianfor
replacement of the obsolete outlet.
• Protect the power cord from being walked on
or pinched particularly at plugs, convenience
receptacles, and the point where they exit
from the apparatus.
• Onlyuseattachments/accessoriesspecied
by the manufacturer.
• Use only with the cart, stand, tripod, bracket,
or table specified by the manufacturer, or
sold with the apparatus. When a cart is
used, use caution when moving the cart/
apparatus combination to avoid injury from
tip-over.
• Unplug this apparatus during lightning
storms or when unused for long periods of
time.

3
En -
SAFETY INFORMATION
To ensure reliable and safe operation of this equipment, please carefully read all the instructions in
this user guide, especially the safety information below.
Electrical Safety
• The TV set should only be connected to a main power supply with voltage that matches the
label at the rear of the product.
• To prevent overload, do not share the same power supply socket with too many other
electronic components.
• Do not place any connecting wires where they may be stepped on or tripped over.
• Do not place heavy items on any connecting wire, which may damage the wire.
• Hold the main plug, not the wires, when removing from a socket.
• During a thunderstorm or when not in using the television for long periods, turn off the power
switch on the back of the television.
• Do not allow water or moisture to enter the TV or power adapter. Do NOT use in wet, moist
areas, such as bathrooms, steamy kitchens or near swimming pools.
• Pull the plug out immediately, and seek professional help if the main plug or cable is damaged,
liquid is spilled onto the set, if the TV set accidentally exposed to water or moisture, if anything
accidentally penetrates the ventilation slots or if the TV set does not work normally.
• Do not remove the safety covers. There are no user serviceable parts inside. Trying to service
theunityourselfisdangerousandmayinvalidatetheproduct’swarranty.Qualiedpersonnel
must only service this apparatus.
• To avoid a battery leakage, remove batteries from the remote control, when the remote is not
use for long period, or when the batteries are exhausted.
• Donotbreakopenorthrowexhaustedbatteriesintoare.
• For best results, use type AAA (example-alkaline, carbon-zinc, etc.) batteries.
• Install only new batteries of the same type in your product.
• Failure to insert batteries in the correct polarity, as indicated in the battery compartment, may
shorten the life of the batteries or cause batteries to leak.
• Do not mix old and new batteries.
• Do not mix Alkaline, Standard (Carbon-Zinc) or Rechargeable (Nickel Cadmium) or (Nickel
Metal Hydride) batteries.
• Batteries should be recycled or disposed of as per state and local guidelines.
• Do not attempt to recharge disposable batteries.
• Do not short circuit battery terminals.
• Keep away from children.
Physical Safety
• Do not block ventilation slots in the back cover. You may place the TV in a cabinet, but ensure
at least 5cm (2’’) clearance all around.
• Do not tap or shake the TV screen, or you may damage the internal circuits. Take good care
of the remote control.
• TocleantheTVuseasoftdrycloth.Donotusesolventsorpetroleumbaseduids.
• Do not install near any heat sources such as radiators, heat registers, stoves or other
apparatus(includingampliers)thatproduceheat.
• Do not defeat the safety purpose of the polarized or grounding-type plug. A polarized plug
has two blades with one wider than the other. A grounding plug has two blades and a third
grounding prong, the wide blade,or the third prong is provided for your safety. If the provided
plugdoesnottintoyouroutlet,consultanelectricianforreplacementoftheobsoleteoutlet.
• Protect the power cord from being walked on or pinched particularly at plugs.
• Unplug the apparatus during lightning storms or when unused for long periods.
• Referallservicingtoaqualiedservicepersonnel.Servicingisrequirediftheapparatusdoes
not operate normally or if the apparatus, including the power supply cord or pulg, has been
damaged in any way.
• Servicing is also required if liquid has been spilled, or objects have fallen into the apparatus;
when the apparatus has been exposed to rain or moisture; or if the apparatus has been
dropped.
• Always connect your television to a power outlet with protective ground connection.

4
En -
User Manual
User Manual
PREPARATION
What's Included
Remote Control with Batteries
TV Set
Quick Start Guide
Quick
Start Guide
TV Stand Four Screws(TP4X14A-HO)

5
En -
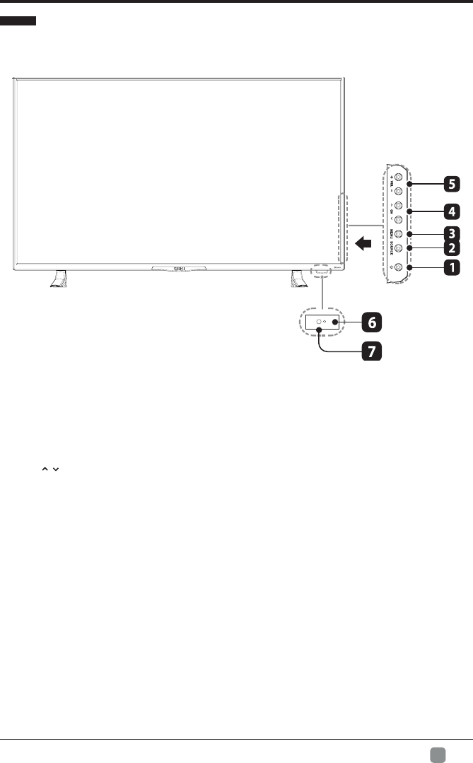
PREPARATION
Front View
1. POWER
Switch the TV between On / Standby mode.
2. SOURCE
Press to select among different input signal sources.
3. MENU
Display the OSD (on screen display) menu.
4. CH /
Press to select a channel.
5. VOL +/-
Press to adjust the volume.
6. POWER Indicator
Illuminate blue when the TV is turned on. Illuminate red when the TV is in standby mode.
7. IR (Infrared Receiver)
Receive IR signals from the remote control.

6
En -
PREPARATION
Rear View
1. Power Cord
Connect to AC power outlet.
2. Headphone Socket
Connect to the Headphones.
3. USB Port
Connect to a USB storage device to play
compatibleaudioandphotoles.
4. LAN
Network connection port.
5. HDMI Input
ConnecttoaHigh-Denition(HD) signal
input device.
6. VGA Input
Connect to a computer or other devices
with a VGA interface.
7. PC AUDIO Input
Connect to a computer audio output.
8. DTV/TV Input
Connecttotheantenna(75ΩVHF/UHF)
socket with the RF coaxial cable.
9. OPTICAL Output
Connect a digital sound system to this
jack.
10. AUDIO Input
Connect to the AUDIO (L/R) output
sockets on external audio devices.
11. COMPOSITE/COMPONENT IN
Connect to AV devices with composite/
component (Y/Pb/Pr) video and audio
output sockets. COMPOSITE VIDEO and
COMPONENT(Y/PB/PR) share with AUDIO
IN (L/R).
2
HDMI 1
HDMI
3
HDMI
10

7
En -
PREPARATION
Installing the Stand
WARNING: This apparatus is intended to be supported by UL Listed wall mount bracket.
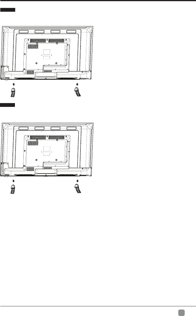
Removing the Stand for Wall-Mounting
• 1.Lay the TV face down on a flat,
cushioned surface to avoid damages
and scratches.
• 2.Untighten the 4 pcs screws holding
the stand assembly and remove them.
• 3.Attach the wall-mount bracket to
the TV using the mounting holes on
the back of the TV. Mount this TV
according to the instructions included
in the wall-mount bracket.
• 1. Lay the TV face-down on a flat,
cushioned surface to avoid damages
and scratches.
• 2. Fix the Left Base Stand to the main
unit using 2pcs provided screws.
• 3. Fix the Right Base Stand to the
main unit using 2pcs provided screws.

8
En -
PREPARATION
Remote Control

9
En -
CONNECTING EXTERNAL DEVICES
RF Cable(not included)
Audio Cable
(not included)
Composite/Component Cable
(not included)
Video Camera
Game Console
Blu-ray Player / Recorder
VCR Satellite Receiver
Satellite
Antenna Cable
OR
HDMI Device
Computer
Digital Audio System
VGA Cable
(not included)
3.5mm Audio
Cable
(not included)
Headphones
Cable
(not included)
HDMI Cable(not included)
Optical Cable
(not included)
2
HDMI 1
HDMI
3
HDMI
WIFI
Network Cable
(not included)

10
En -
CUSTOMIZING TV SETTINGS
Initial Setup
• Connect the power cord to the power socket after you have completed all the
physical connections. At this stage, the TV will enter Standby Mode and the red
LED indicator will illuminate.
• In Standby Mode, press the button on the main unit or on the remote control to
turn the TV on. The red LED indicator will turn blue.
• The first time you turn the TV on, it will go into the Setup Wizard. Press
buttons to select your desired mode and press OKtoconrm.
Home Mode : The picture mode will be Standard if you select
this mode.
Retail Mode : Select Dynamic Mode if you would like your
picture to be brighter. At times this mode may use more energy
to operate the Volume/Sound Mode and Picture Mode.
• The SLEEP-MODE Power should be less than 0.5 W.
5

11
En -
CUSTOMIZING TV SETTINGS
• Ifchannelscannotbefound,this
framewillbedisplayedautomatically.
Navigating the Setup Settings
• Press the MENU button to display the main menu.
• Use buttons to select SETUP menu and then press buttons to
navigate and select the available menu.
8
7
9
:Exit
MENU

12
En -
STREAMING
NETFLIX Enjoys TV shows & movies streamed instantly over the
Internet.
YouTube YouTube your way on the best screen in your house.
VUDU
Discover, watch and collect the latest movies and
TV shows in high quality 1080p. Free to sign up. No
subscriptions, late fees or commitments.
Toon goggles
A subscription video on-demand platform that offers
animated, fun and educational cartoons, engaging
games and songs from all over the world and in many
different languages to children.
Pandora
Free personalized radio that offers effortless and
endless music enjoyment and discovery. Just start with
the name of one of your favorite artists, songs, genres
or composers and Pandora will do the rest. It’s easy to
create personalized stations that play only music you’ll
love.
AccuWeather
Displays the current weather conditions and the
temperature anywhere in the world in centigrade or
Fahrenheit.
CUSTOMIZING TV SETTINGS
• Press the MENU button on the main unit or on the remote control to display the
STREAMING. Then press buttons to select the desired APP and press OK
button to view what you want. Or press the hotkey on the remote control to enter
the APP directly.
Note:After the TV connects to network, the status Unconnected will alter to
Connected.

13
En -
• After entering MEDIA, press buttons to select PHOTOS and then select the
disk type to enter. Then use / buttons to navigate in the picture folder
and then press OK button enter.
CUSTOMIZING TV SETTINGS
MEDIA
NOTE:Portable storage devices( USB disk or Hard disk) should be inserted.
• Press the MENU button on the main unit or on the remote control and then press
buttons to select the MEDIA, and then press OK button to enter.
Viewing Photos
Note: File format supported: JPEG.
Return WMAW MV WMEW MB WMC
WMDW MN WMTW MY WMU
Device : 1 Directories:10 Files:0 Total:10 1/1
MEDIA
MUSIC
PHOTOS
Device Found: 1

14
En -
• After entering MEDIA, press buttons to select MUSIC and then select the
disk type to enter. Then use / buttons to navigate in the music folder
and then press OK button enter.
CUSTOMIZING TV SETTINGS
Listening to Music
Note: File format supported: MP3.
SOURCE
• Press the MENU button on the main unit or on the remote control and press
buttons to select the SOURCE menu. Then press buttons to select different
input sources among: TV/ AV/ COMPONENT/ HDMI1/ HDMI2/ HDMI3/ VGA and
press OKbuttontoconrm.
Return WMAW MV WMEW MB WMC
WMDW MN WMTW MY WMU
Device : 1 Directories:10 Files:0 Total:10 1/1
Crazy in love.mp3 Vol.7
Status: Play
00 04 16
MEDIA
00 01 14
MEDIA
PHOTOS
MUSIC
Device Found: 1

15
En -
SETUP
CUSTOMIZING TV SETTINGS
• Press the MENU button on the main unit or on the remote control to display the
main interface. Then press buttons to select SETUP menu and press
button to select the desired option.
SETTINGS
• Press buttons to select SETTINGS menu and then press OK button to
enter. Press buttons to select the following setting options and then press
buttons to adjust each option’s setting.
Menu Language Select menu language : English, French or Spanish.
The default on-screen menu language is English.
Transparency Select to turn On/Off transparency function.
Zoom Mode
Select zoom mode : Wide/Wide Zoom/Zoom/Standard.
Note: Different input source, the zoom mode options
may differ.
Noise Reduction Reduce the noise level of the connected device: Off/
Weak/Middle/Strong.

16
En -
CUSTOMIZING TV SETTINGS
Advanced Adjust advanced option’s setting: H-POS, V-POS, Clock,
Phase or Auto. (VGA source mode only)
Closed Caption
CC Mode Select CC mode : On, Off or CC on Mute.
Basic
Selection
Basic Selection: CC1, CC2, CC3, CC4,
Text1, Text2, Text3, Text4.
Advanced
Selection
Advanced Selection: Service1, Service2,
Service3, Service4, Service5, and Service6.
Option
Options: Mode, Font, Size, Edge Effect,
Edge Color, Text Color, Background Color,
Text Opacity, Background Opacity.
DLC Select to turn On/Off the dynamic luminance control.
Restore Default Restore the TV to factory default settings.
• Press buttons to select AUDIO menu and then press OK button to enter.
Press buttons to select the following audio options and then press
buttons to adjust each option’s setting.
AUDIO
Sound Mode
Allow the selection of an audio-enhancement technique:
Standard/Music/Movie/User
Alternative: you may press the S.MODE button to select
the sound mode directly.
Bass Control the relative intensity of lower-pitched sounds. (For
User mode)
Treble Control the relative intensity of higher-pitched sounds. (For
User mode)
Balance Adjust the relative volume of the speaker in a multiple
speaker system.
SPDIF Mode Select the digital audio output mode between RAW/PCM.
Surround Sound Provide an enhanced listening experience.
Auto Volume Volume levels are automatically controlled.
Audio Language Select audio language among: English, French, Spanish

17
En -
CUSTOMIZING TV SETTINGS
• Press buttons to select PICTURE menu and then press OK button to enter.
Press buttons to select the following picture options and then press
buttons to adjust each option’s setting.
PICTURE
Picture Mode
Cycle among picture mode: Dynamic/Movie/User/
Standard.
Alternative: you may press the P.MODE button to
select the picture mode directly.
Blue Screen Allow the blue background to turn On/Off during weak or
no signal conditions.
Brightness Increase or decrease the amount of white in the picture.
(For User mode)
Contrast Adjust the difference between light and dark levels in
the pictures. (For User mode)
Color Control the color intensity. (For User mode)
Sharpness Adjust the level of crispness in the edges between light
and dark areas of the picture. (For User mode)
Tint Adjust the balance between red and green levels.
Color Temp. Cycle among color temperatures: Cool/Normal/Warm.

18
En -
COSTOMIZING TV SETTINGS
• Press buttons to select CHANNEL menu and then press OK button to enter.
Press buttons to select the following channel options and then press
buttons to adjust each option’s setting.
CHANNEL
Air/Cable Select antenna between Air and Cable.
Auto Scan
First, select your cable system from Auto/STD/IRC/HRC.
Next, select the Auto Scan feature to scan your available
cable channels. It will perform the auto scan if the Air antenna
is selected.
Favorite Set the selected channel as favorite channels.
Show/Hide Show/Hide the selected channel.
Channel Name Display the current channel name.
Label Display the current channel label.
Signal Information Display the information of current signal.
• Press buttons to select TIME menu and then press OK button to enter.
Press buttons to select the following time options and then press
buttons to adjust each option’s setting.
TIME

19
En -
COSTOMIZING TV SETTINGS
Sleep Timer
Select a period of time after which the TV automatically
switches to standby mode: Off/5/10/…/180/240 min.
Alternative: You may press the SLEEP button repeatedly to
select the number of minutes directly.
Time Zone Select a Time Zone: Hawaii/ Alaska/ Pacific/ Mountain/
Central/ Eastern/ Atlantic/ Newfoundland.
Daylight Saving
Time Select to turn On/Off daylight saving time.
• Press buttons to select NETWORK menu and then press OK button to
enter. Press buttons to select the following network options and then press
buttons to adjust each option’s setting.
NETWORK
Auto Upgrade
• After the TV connects to network, the system will automatically detect software
version.
Network Type Select two types of network: Wireless or Lan.
Lan Connect the TV to the wired Lan: Auto Get IP/Manual Get
I P.
Wireless Connect the TV to the wireless network through searching
theavailableWi.
IP Address Display the current IP information.
Deactivate Netix DeactivateNetixandcleartheaccountinformation.
Deactivate Vudu Deactivate Vudu and clear the account information.
ESN Electronic Serial Number

20
En -
• If there is a new software, a menu screen will pop up reminding that it may lose
the current settings if starts the upgrade. Press Yes to enter.
• Then a menu bar will remind that the upgrade is fully automatic, and will start after
one minute later, please do not turn off the power during the upgrading.
• Below occasions are possible while your internet is connected to enjoy your OTT
services.
• 1.Please check your internet signal strength while internet is connected, signal
strength below 50 may result bad connection and non-smooth picture.
• 2.To enter OTT services, 30 second may be required for internet connection.
Reminder for internet connection:
Recommended 10Mb above internet speed
COSTOMIZING TV SETTINGS

21
En -
• Press buttons to select LOCK menu and then press OK button to enter. Use
the 0-9 buttons to input 4-digit password to enter the LOCK menu.
• Press buttons to select the following lock options and then press
buttons to adjust each option’s setting.
LOCK
Note: the default password is “0000”.
Change Password
Use 0-9 buttons to input the old password and then input
the new 4-digit password. Re-enter new password for
conrmation.
System Lock
Select to turn On/Off system lock. The following options
(USA, Canada, RRT Setting and Reset RRT) will only be
accessible when you turn the system lock on.
USA
TV TV RATING: Press OK button to lock or unlock
TV rating.
MPAA Select MPAA rating : N/A,G, PG, PG-13, R,
NC-17,or X.
Canada
Canada
English
Select MPAA rating for English-speaking
Canada : E, C, C8+, G, PG, 14+, 18+.
Canada
French
Select MPAA rating for Quebec Canada : E, G,
8 ans+, 13 ans+, 16 ans+, 18 ans+.
RRT Setting Set Rating Region Table.
Reset RRT Select to reset the RRT setting.
Clear Lock Clear all lock settings.
COSTOMIZING TV SETTINGS

22
En -
PARENTAL CONTROL
Press the MENU button on the main unit or on the remote control and then press
buttons to select LOCK menu. Use the 0-9 buttons to input the 4-digit password to enter
the LOCK menu. If used, this option feature can "block'' undesirable programming from
appearing on the TV. Parental Control offers the user a wide variety of options and
settings that restrict or "block'' the programming that can appear on the TV. Parental Control
allowstheusertodenewhichprogramratingtheyconsideracceptableforyoungermore
sensitiveviewer.Itcanbepresetandturnedeitheronoroffbytheuserwhospeciesthe
secret4-numbercode,thepassword.Thenumberofhoursblockedarespecied.General
audiences and children blocks should be both programmed into the TV's memory. Separate
differentviewerratingsarespeciedforbothTVandthemotionpictureIndustry;bothrating
systems should be used and based on the ages of children.
Overview
To ensure complete coverage for all TV programs, (movies and regular TV shows) choose
a rating for MPAA, from the selections below,as well as ratings from the TV Parental
Guidelines Rating Systems below, using the Age Block option for General Audiences, and
for children.In addition, you may wish to add additional restrictions from the content block
menu, and submenus examples below.
Things to Consider before Setting up Parental Control
Determine which rating you consider acceptable to the viewer. (For example,if you choose
TV-PG, more restrictive ratings will be automatically blocked; the viewer will not be able to
see: TV-PG,TV-14,or TV-MA rated programming.) You may block the auxiliary video source
entirely. (Blocks the signal sent by the equipment, such as VCR, connected to the TV Audio/
VIdeo Input Jacks) or remain unblocked, then choose acceptable ratings. Block program
"Content" based on individual parameters such as: Strong Dialog, Bad Language, Sex
Scenes,Violence Scenes or Fantasy. Violent Scenes; in Content Blk option. Select a secret
password, in the Set Password option, using the numbers keys on the remote control.Save
the password, it is the only way to access the Parental Control menu and change rating
setting, or turn off Parental Control.
• You can set different Parental Control viewing restrictions for general audiences and for
children, both can be active at the same time.
• Simply specifying one content block such as Sex Scenes, will not automatically restrict
the programming that appears from the video sources.
• Even If you choose to leave the AUX Inputs unblocked, the ratings you specify will
automatically restrict the programming that appears from the video sources.
• You cannot disable Parental Control by disconnecting the TV from power. Block
hourswillbeautomaticallyresettotheoriginalblocktimesettingspeciedifpoweris
disconnected.

23
En -
PARENTAL CONTROL
• Motion Picture Association of America (MPAA) Rating System
Grade Meaning
GGeneral Audiences Content not offensive to most viewers.
PG Parental Guidance
Suggested
Content is such that parents may not want their
children to view the program.
PG-13 Parents Strongly
Cautioned
Program is inappropriate for preteens, with a greater
degree of offensive material suggested than a PG
rated program.
RRestricted Not for children under 17-contains strong element of
sex and/or violence.
NC-17 No children under
age 17
Not for children under 17-under any circumstances.
Contains strong sexual content.
XHard Core Films Same as NC-17 rating.
No Rating No Rating MPAA did not rate.
• TV Parental Guideline Rating System
Grade Meaning
TV-Y All Children Content not offensive to most viewers.
TV-Y7 Directed to Older
Children
Considered suitable for children over 7- may contain
fantasy violence scenes.
TV-G General Audience Considered suitable for all audience; children may
watch unattended.
TV-PG Parental Guidance
Suggested
Suggested unsuitable for younger children-may
contain suggestive language, bad language, sex and
violence scenes.
TV-14 Parents Strongly
Cautioned
unsuitable for children under 14 - may contain strong
language, bad language, sex, and violence scenes.
TV-MA Mature Audience
Only
Adults only- may contain strong language, bad
language, sex, and violence scenes.
Canadian Rating:
Canadian English is used throughout all English-speaking Canada (C, C8+,G, PG,14+, 18+).
Canadian French is used in Quebec (G,8 ans+, 13 ans+,16 ans+, 18 ans+)
Note: The V-Chip will automatically block certain categories that are "more restrictive." If you block TV-Y
category, then TV-Y7 will be automatically blocked. Similarly, if you block TV-G category then all the
categories in the "young adult" will be blocked (TV-G, TV-PG,TV-14 and TV-MA).

24
En -
TROUBLESHOOTING
If your TV does not operate normally or cannot be turned on, please check
the following troubleshooting questions. Remember also to check any other
connected electronic device, such as DVD or Blu-ray player to pinpoint the
problem. If the TV still fails to operate normally, please contact technical support.
The TV does not operate properly
The TV does not respond
when pressing any
buttons
• The TV may freeze up during use. Disconnect the power
cord from the power socket for a few minutes. Reconnect the
power cord and try to operate it again as usual.
TV cannot be switched on
• Check that the TV is connected to the power supply.
• Make sure all connected AV devices are switched off before
switching on your TV.
The remote control does
not work
• Check to see if there are any objects between the TV and the
remote control causing an obstruction. Ensure that you are
pointing the remote control directly at the TV.
• Ensure that the batteries are installed with the correct polarity
(+ to +, - to -).
• Install new batteries.
Power is suddenly turned
off
• Check the power of the TV. The power supply maybe
interrupted.
• Check if the sleep timer is set.
• Check whether the Auto Standby is activated.
The video function does not work
No picture & No Sound
• Check whether the TV is switched on.
• Try another channel. The problem may be caused by the
broadcaster.
Picture appears slowly
after switching on
• This is normal; the image is muted during the TV startup
process. Please contact your service centre if the picture has
notappearedafterveminutes.
No or poor color or poor
picture
• Adjust the settings in the PICTURE menu.
• Try another channel. The problem may be caused by the
broadcaster.
• Check if video cables are connected properly.
Horizontal/Vertical bar or
picture shaking
• Check for local interference such as an electrical appliance
or power tool.
Poor reception on some
channels
• The station or cable channel may be experiencing problems;
tune to another station.
• Station signal may be weak, reposition the antenna for better
reception.
• Check for sources of possible interference.
Lines or streaks in
pictures • Check antenna (change the position of the antenna.)
No pictures when
connecting HDMI • Check if the input source is HDMI1/HDMI2/HDMI3.
Pictures appear in wrong
ratio
• Adjust the Aspect Ratio settings in the SETUP menu or press
the ASPECT button on the remote control.

25
En -
TROUBLESHOOTING
The audio function does not work
Picture OK but no sound
• Press the VOL +/- buttons.
• Sound muted? Press the MUTE button.
• Try another channel. The problem may be caused by the
broadcaster.
No output from one of the
speakers • Adjust the Balance settings in the AUDIO menu.
Unusual sound from
inside the TV
• A change in ambient humidity or temperature may result in
an unusual noise when the TV is switched on or off and does
not indicate a fault with the TV.
No sound when
connecting HDMI • Check if the input source is HDMI1/HDMI2/HDMI3.
Audio noise • Keep the RF coaxial cable away from the other connected
cables.
Password
Lost password
• Select the SET Password setting in the LOCK menu, then
enter the following master password “8899”. The master
password clears your previous password and allows you to
enter a new password.
There is a problem in PC mode
The signal is out of range
(invalid format)
• Adjust the resolution, horizontal frequency, or vertical
frequency.
Vertical bar or stripe on
background & Horizontal
Noise & Incorrect position
• UseAutoconguresoradjustclock,phase,orH/Vposition.
Screen color is unstable
or show a single color
• Check the signal cable.
• Reinstall the PC video card.
Maintaining
• Do not use your TV in areas that are too hot or too cold, because the cabinet may
warp or the screen may malfunction. Your TV works best in temperatures that are
comfortable to you.
• Storage temperatures are 32° to 122°F(0° to 50°C).
• Working temperatures are 32° to 95°F(0° to 35°C).
• Do not place your TV in direct sunlight or near a heat source.

26
En -
SPECIFICATION
Panel Size 40 inch diagonally
Display Type LED
Panel Technology TFT
Panel 60 Hz Vs. 120 Hz 60 Hz
Display Resolution 1080P
HDMI Support Up to 1080P
Panel Resolution 1920 x 1080
Aspect Ratio 16:9
Dynamic Contrast Ratio-Panel 3000~4000:1
Response Time (G To G) 8 ms
Lamp Life (Typ. Hours) 30,000 hours
Horizontal Viewing Angle (At CR>10) 89
Vertical Viewing Angle (At CR>10) 89
Wall-mount(LxW-mm) 200*200 VESA(mm)
The FCC Wants You to Know
FCC STATEMENT
This device complies with Part 15 of the FCC Rules. Operation is subject to the following two
conditions:
(1)This device may not cause harmful interference, and
(2)This device must accept any interference received, including interference that may cause
undesired operation.
Changes or modifications not expressly approved by the party responsible for compliance
could void the user's authority to operate the equipment.
NOTE: This equipment has been tested and found to comply with the limits for a Class B
digital device, pursuant to Part 15 of the FCC Rules. These limits are designed to provide
reasonable protection against harmful interference in a residential installation.
This equipment generates uses and can radiate radio frequency energy and, if not installed
and used in accordance with the instructions, may cause harmful interference to radio
communications. However, there is no guarantee that interference will not occur in a particular
installation. If this equipment does cause harmful interference to radio or television reception,
which can be determined by turning the equipment off and on, the user is encouraged to try to
correct the interference by one or more of the following measures:
Reorient or relocate the receiving antenna.
Increase the separation between the equipment and receiver.
Connect the equipment into an outlet on a circuit different from that to which the receiver is
connected.
Consult the dealer or an experienced radio/TV technician for help.
FCC Radiation Exposure Statement
This equipment complies with FCC radiation exposure limits set forth for an uncontrolled
environment. This equipment should be installed and operated with minimum distance 20cm
between the radiator & your body.

27
En -
This Product (including any accessories included in the original packaging) as supplied and distributed in new condition, is
warranted by SEIKI LLC(SEIKI or the Warrantor) to the original consumer purchaser against defects in material and workmanship
(“Warranty”) as follows:
1. PARTS AND LABOR : For a period of one (1)year from date of original consumer purchase, if this Product or any functional
part is determined by SEIKI, or a SEIKI authorized service provider, to be defective, at SEIKI’S sole option and discretion,
SEIKI will (i) repair, at no charge to the original consumer, with new or rebuilt replacement functional parts in exchange for
defective functional parts, or (ii) replace the Product, with new or re-certied product of similar or better specication, or
(iii) provide refund of original purchase price. Replacement Product or parts are warranted for either the remainder of the
original warranty period or ninety (90) days from the date of replacement, whichever is longer. After the applicable Warranty
periods, the purchaser must pay for all parts and labor costs.
2. SHIPPING COSTS: Notwithstanding the foregoing, the original consumer is responsible for any shipping charges incurred
to ship the Product or part(s) to SEIKI or to a SEIKI authorized customer service provider, for diagnosis, repair, replacement
or refund. However, SEIKI will pay for return shipping to the customer. Products shipped back to SEIKI or a SEIKI authorized
service provider must be in its original packaging or in packaging with an equal degree of protection.
To obtain Warranty Service and Troubleshooting information, please call the Toll Free Customer Service Line at:
1-855-MY-SEIKI (1-855-697-3454)
Please have your model and serial number available along with your date of purchase.
You can also visit us online and REGISTER your SEIKI product at:
www.SEIKI.com
To receive Warranty service, the original consumer purchaser must contact SEIKI for pre-authorization prior to sending
any Product to SEIKI or a SEIKI authorized customer service provider, or for obtaining any repair, replacement or refund
service.Proof of purchase in the form of a bill of sale or receipted invoice evidencing that the Product is within the
applicable Warranty period(s), MUST be presented to SEIKIin order to obtain the requested service.
Exclusions and Limitations:
This Warranty covers manufacturing defects in materials and workmanship encountered in the normal, non-commercial use of
the Product, and does not cover (a) damage or failure caused by or attributable to abuse, misuse, failure to follow instructions,
improper installation or maintenance, alteration, accident, or excess voltage or current; (b) improper or incorrectly performed
repairs by non-authorized service facilities; (c) onsite consumer instruction or adjustments; (d) transportation, shipping, delivery,
insurance, installation or set-up costs; (e) costs of product removal, transportation or reinstallation costs; (f) ordinary wear and
tear, cosmetic damage or damage due to acts of nature or accident; (g) commercial use of the Product; (h) modication of, or
to any part of the Product. In addition, this Warranty does not cover images “burnt” into the screen. This Warranty applies to the
original consumer only and does not cover products sold AS IS or WITH ALL FAULTS, or consumables (e.g., fuses, batteries, bulbs
etc.), and the Warranty is invalid if the factory-applied serial number has been altered or removed from the Product. This Warranty
is valid only in the United States, and only applies to products purchased and serviced in the United States. All replaced parts and
products, and products on which a refund is made, become the property of SEIKI.
NO WARRANTIES, WHETHER EXPRESS OR IMPLIED, INCLUDING, BUT NOT LIMITED TO, ANY IMPLIED WARRANTIES OF
MERCHANTABILITY OR FITNESS FOR A PARTICULAR PURPOSE, OTHER THAN THOSE EXPRESSLY DESCRIBED ABOVE
SHALL APPLY. THE WARRANTOR FURTHER DISCLAIMS ALL WARRANTIES AFTER THE EXPRESS WARRANTY PERIOD
STATED ABOVE. NO OTHER EXPRESS WARRANTY OR GUARANTY GIVEN BY ANY PERSON, FIRM OR ENTITY WITH RESPECT
TO THE PRODUCT SHALL BE BINDING ON THE WARRANTOR. REPAIR, REPLACEMENT, OR REFUND OF THE ORIGINAL
PURCHASE PRICE, AT THE WARRANTOR’S SOLE DISCRETION, ARE THE EXCLUSIVE REMEDIES OF THE CONSUMER. THE
WARRANTOR SHALL NOT BE LIABLE FOR ANY INCIDENTAL OR CONSEQUENTIAL DAMAGES CAUSED BY THE USE, MISUSE
OR INABILITY TO USE THE PRODUCT. NOTWITHSTANDING THE FOREGOING, CONSUMER’S RECOVERY SHALL NOT EXCEED
THE PURCHASE PRICE OF THE PRODUCT. THIS WARRANTY SHALL NOT EXTEND TO ANYONE OTHER THAN THE ORIGINAL
CONSUMER WHO PURCHASED THE PRODUCT AND IS NOTTRANSFERABLE. SEIKI RETAINS THE RIGHT TO CHANGE THIS
WARRANTY AT ANY TIME WITHOUT NOTICE.
Some states do not allow the exclusion or limitation of incidental or consequential damages, or allow limitations on warranties, so
the above limitations or exclusions may not apply to you. This Warranty gives you specic rights, and you may have other rights,
which vary from state to state.
Please send all correspondence to:
SEIKI LLC
c/o SEIKI LLC Customer Service
customerservice@seiki.com
PLEASE CONTACT CUSTOMER SERVICE TO OBTAIN SHIPPING ADDRESS FOR SERVICE.
SEIKI TV’s LIMITED WARRANTY TO ORIGINAL CONSUMER

28
En -
If you want to know about these APP information or get more service. Please refer to following
content.
• Netix
You can call the following telephone for more help: 866-579-7172
If your matter is regarding customer service, please refer to https://contactus.netix.com/help for
alternative contact information.
• YouTube
You can browse the following website for more help:
https://productforums.google.com/forum/#!categories/youtube/smart-tvs
• VUDU
You can call the following telephone for more help: 888-554-8838
• TG
You can call the following telephone for more help: 888-874-5411
• Pandora
You can send E-mail to Pandora for more help: pandora-support@pandora.com
• AccuWeather
You can send E-mail to AccuWeather for more help: CustomerService@AccuWeather.com
OTT APP SERVICE