Shenyang Tongfang Multimedia Technology WD55UT4490 LED TV User Manual
Shenyang Tongfang Multimedia Technology Co., Limited LED TV
User manual

1
En
CONTENTS
Important Safety Instructions
Safety Information
Preparation
What's Included
Front View
Rear View
Installing the Stand
Removing the Stand for Wall-Mounting
Remote Control
Connecting External Devices
Customizing TV Settings
Initial Setup
Navigating the Setup Settings
Apps
Media
Viewing Photos
Playing Movie
Listening to Music
Source
Setup
System
Channel
Support
Lock
Picture
Network
Auto Upgrade
Audio
Parental Control
Troubleshooting
Maintaining
Specication
OTT APP Service
2
3
4
4
5
6
7
7
8
9
10
10
11
12
13
13
13
14
15
16
16
18
18
19
20
21
22
25
25
27
27
28
29

2
En
IMPORTANT SAFETY INSTRUCTIONS
• Read these instructions – All the safety and
operating instructions should be read before this
product is operated.
• Keep these instructions – The safety and
operating instructions should be retained for future
reference.
• Heed all warnings – All warnings on the appliance
and in the operating instructions should be adhered
to.
• Follow all instructions – All operating and use
instructions should be followed.
• Do not use this apparatus near water – The
appliance should not be used near water or
moisture – for example, in a wet basement or near
a swimming pool, and the like.
• Clean only with dry cloth.
• Do not block any ventilation openings. Install in
accordance with the manufacturer’s instructions.
• Do not install near any heat sources such as
radiators, heat registers, stoves, or other apparatus
(including ampliers) that produce heat.
• Do not defeat the safety purpose of the polarized
or grounding-type plug. A polarized plug has two
blades with one wider than the other. A grounding-
type plug has two blades and a third grounding
prong. The wide blade or the third prong are
provided for your safety. If the provided plug does
not fit into your outlet, consult an electrician for
replacement of the obsolete outlet.
• Protect the power cord from being walked on
or pinched particularly at plugs, convenience
receptacles, and the point where they exit from the
apparatus.
• Only use attachments/accessories specied by the
manufacturer.
• Use only with the cart, stand, tripod, bracket, or
table specied by the manufacturer, or sold with the
apparatus. When a cart is used, use caution when
moving the cart/apparatus combination to avoid
injury from tip-over.
WARNING: To reduce the risk of re or electric shock,
do not expose this apparatus to rain or moisture.
The apparatus should not be exposed to dripping or
splashing. Objects filled with liquids, such as vases
should not be placed on apparatus.
WARNING: The batteries shall not be exposed to
excessive heat such as sunshine, re or the like.
WARNING: The mains plug is used as disconnect
device, the disconnect device shall remain readily
operable.
WARNING: To reduce the risk of electric shock, do not
remove cover (or back) as there are no user-serviceable
parts inside. Refer servicing to qualied personnel.
• Unplug this apparatus during lightning storms or
when unused for long periods of time.
• Refer all servicing to qualified service personnel.
Servicing is required when the apparatus has
been damaged in any way, such as the power-
supply cord or plug is damaged, liquid has been
spilled or objects have fallen into the apparatus, the
apparatus has been exposed to rain or moisture,
does not operate normally, or has been dropped.
• Please keep the unit in a well-ventilated
environment.
This lightning flash with arrowhead symbol
within an equilateral triangle is intended to
alert the user to the presence of non-insulated
“dangerous voltage” within the product’s
enclosure that may be of sufcient magnitude to
constitute a risk of electric shock.
The exclamation point within an equilateral
triangle is intended to alert the user to
the presence of important operating and
maintenance instructions in the literature
accompanying the appliance.
This equipment is a Class II or double insulated
electrical appliance. It has been designed in
such a way that it does not require a safety
connection to electrical earth.
This product contains electrical or electronic
materials. The presence of these materials
may,if not disposed of properly, have potential
adverse effects on the environment and human
health. Presence of this label on the product
means it should not be disposed of as unsorted
waste and must be collectedseparately. As a
consumer, you are responsible for ensuring that
this product is disposed of properly.

3
En
SAFETY INFORMATION
To ensure reliable and safe operation of this equipment, please carefully read all the instructions in
this user guide, especially the safety information below.
Electrical Safety
• The TV set should only be connected to a main power supply with voltage that matches the
label at the rear of the product.
• To prevent overload, do not share the same power supply socket with too many other
electronic components.
• Do not place any connecting wires where they may be stepped on or tripped over.
• Do not place heavy items on any connecting wire, which may damage the wire.
• Hold the main plug, not the wires, when removing from a socket.
• During a thunderstorm or when not in using the television for long periods, turn off the power
switch on the back of the television.
• Do not allow water or moisture to enter the TV or power adapter. Do not use in wet, moist
areas, such as bathrooms, steamy kitchens or near swimming pools.
• Pull the plug out immediately, and seek professional help if the main plug or cable is damaged,
liquid is spilled onto the set, if the TV set accidentally exposed to water or moisture, if anything
accidentally penetrates the ventilation slots or if the TV set does not work normally.
• Do not remove the safety covers. There are no user serviceable parts inside. Trying to service
must only service this apparatus.
• To avoid a battery leakage, remove batteries from the remote control, when the remote is not
use for long period, or when the batteries are exhausted.
•
Physical Safety
• Do not block ventilation slots in the back cover. You may place the TV in a cabinet, but ensure
at least 5cm (2’’) clearance all around.
• Do not tap or shake the TV screen, or you may damage the internal circuits. Take good care
of the remote control.
•
• Do not install near any heat sources such as radiators, heat registers, stoves or other
• Do not defeat the safety purpose of the polarized or grounding-type plug. A polarized plug
has two blades with one wider than the other. A grounding plug has two blades and a third
grounding prong, the wide blade,or the third prong is provided for your safety. If the provided
• Protect the power cord from being walked on or pinched particularly at plugs.
• Unplug the apparatus during lightning storms or when unused for long periods.
•
not operate normally or if the apparatus, including the power supply cord or pulg, has been
damaged in any way.
• Servicing is also required if liquid has been spilled, or objects have fallen into the apparatus;
when the apparatus has been exposed to rain or moisture; or if the apparatus has been
dropped.

4
En
PREPARATION
What's Included
Quick Connect Guide
Quick
Connect
Guide
User Manual
User Manual
Remote Control with Batteries
Warranty Card
Warranty
Card
TV Set
TV Stand Six Screws
845-058-03B00
151-700-DC4873 151-701-DC4873
108-620-4031
002-B50-WEST 002-L70-WEST 002-I63-WEST

5
En
1. POWER
Switch the TV between On / Standby mode.
2. SOURCE
Press to select among different input signal sources.
3. MENU
Display the main menu.
4. CH /
Press to select a channel.
5. VOL +/-
Press to adjust the volume.
6. POWER Indicator
Illuminate blue when the TV is turned on. Illuminate red when the TV is in standby mode.
7. IR (Infrared Receiver)
Receive IR signals from the remote control.
PREPARATION
Front View

6
En
PREPARATION
Rear View
1. Power Cord
Connect to AC power outlet.
2. OPTICAL Output
Connect a digital sound system to this
jack.
3. USB Port
Connect to a USB storage device to play compatible movie and photo les.
4. LAN
Network connection port.
5. HDMI Input
Connect to a High-Denition (HD) signal input device.
6. VGA Input
Connect to a computer or other devices with a VGA interface.
7. PC AUDIO Input
Connect to a computer audio output.
8. RF Input
Connect to the antenna (75Ω VHF/UHF) socket with the RF coaxial cable.
9. Headphone Socket
Connect to the Headphones.
10. AUDIO Input
Connect to the AUDIO (L/R) output sockets on external audio devices.
11. COMPOSITE/COMPONENT IN
Connect to AV devices with composite/component (Y/Pb/Pr) video and audio output sockets.
COMPOSITE VIDEO and COMPONENT(Y/PB/PR) share with AUDIO IN (L/R).
LA N
OPTICAL PC AUDI O
VG A
HDMI1HDMI2
10
COMPONENTAUDIO
900
HDMI3

7
En
Installing the Stand
Removing the Stand for Wall-Mounting
PREPARATION
• 1. Lay the TV face down on a flat,
cushioned surface to avoid damaging
or scratching.
• 2.
Fix the Left Base Stand to the main
unit using 3 pcs provided screws.
• 3.
Fix the Right Base Stand to the
main unit using 3 pcs provided screws.
• 1.Lay the TV face down on a flat,
cushioned surface to avoid damaging
or scratching.
• 2.Untighten the 6 pcs screws holding
the stand assembly and remove them.
• 3.Attach the wall-mount bracket to
the TV using the mounting holes on
the back of the TV. Mount this TV
according to the instructions included
in the wall-mount bracket.
Wall-Mounting Screws
Mount the VESA bracket using 4*M6*12 isometric threaded screws (not included).
WARNING:
with the installation instruction.
WARNING:
Never place a television set in an unstable location. A television set may fall, causing serious personal injury
or death. Many injuries, particularly to children, can be acoided by taking simple precautions such as:
-Using cabinets or stands recommended by the manufacturer of the television set.
-Only using furniture that can safely support the television set.
-Ensuring the television set is not overhanging the edge of the supporting furniture.
-Not placing the television set on tall furniture(for example, cupboards or bookcases) without anchoring
both the furniture and the television set to a suitable support.
-Not placing the television set on cloth or other materials that may be located between the television
set and supporting furniture.
-Educating children about the dangers of climbing on furniture to reach the television set or its controls.
If your existing television set is being retained and relocated, the same considerations as above should be
applied.

8
En
PREPARATION
Remote Control
1. : Switch the TV between On and Standby
mode.
2. MUTE: Mute and restore TV sound.
3. 0~9: Select a program.(ATV/DTV mode)
4. : Enter multiple program channel number
such as 2-1.
5. : Return to the previous viewing channel.
6. APP: Press to select the desired APP.
7. MENU: Display the main menu.
8. SOURCE: Select among the different input
signal sources:TV/HDMI1/HDMI2/HDMI3/USB/
VGA/AV/Component.
9. : Allows you to navigate the on
screen display menus and adjust the system
settings to your preference.
10. OK: Conrm the selection.
11. RETURN: Return to previous menu.
12. EXIT: Exit the on screen display menu.
13. TV: Press to turn to TV mode.
14. VOL+/-: Adjust the volume.
15. CH / : Select the channel.
16. DISPLAY: Display the present screen
information such as the current channel and
input source.
17. : Stop the playback.
18. : Skip to the beginning of the previous
chapter/track/photo.
19. : Skip to the beginning of the next chapter/
track/photo.
20. : Reverse playback rapidly.
21. : Advance playback rapidly.
22. COLOR BUTTONS: Press to access directly to
the corresponding function in APP service.
23. : Start playback or pause.
24. P.MODE: Select picture mode: dynamic/movie/
user/standard.
25. S.MODE: Select sound mode: standard/music/
movie/user.
26. CH.LIST: Display program list.
27. CC: Closed Caption selection: ON/OFF/CC On
Mute.
28. V-CHIP: Set up parental control.
29. MTS: Switch among different audio channels:
STEREO/MONO/SAP.
30. ASPECT: Select the aspect ratio
settings:standard/wide/wide zoom/zoom.
31. AUTO: Press to adjust the picture automatically
in VGA source.
32. SLEEP: Set the TV sleep timer:
OFF/5/10…/180/240 min.

9
En
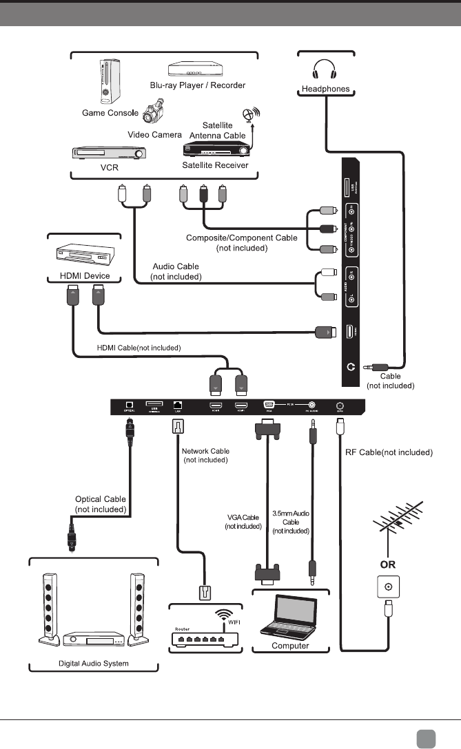
CONNECTING EXTERNAL DEVICES

10
En
CUSTOMIZING TV SETTINGS
Initial Setup
• Connect the power cord to the power socket after you have completed all the
physical connections. At this stage, the TV will enter Standby Mode and the red
LED indicator will illuminate.
• In Standby Mode, press the button on the main unit or on the remote control to
turn the TV on. The red LED indicator will turn blue.
• The first time you turn the TV on, it will go into the Setup Wizard. Press
buttons to select your desired mode and press OK to conrm.
Home Mode : The picture mode will be Standard if you select this mode.
Retail Mode : Select Dynamic Mode if you would like your
picture to be brighter. At times this mode may use more energy to operate the Volume/Sound Mode and
Picture Mode.
• The SLEEP-MODE Power should be less than 0.5 W.
• If channels can not be
found, this frame will be
displayed automatically.
5
7
8
9
Follow this guide to help setup your UHDTV
for scanning channels or accessing your
external devices for Antenna, Set-top Box,
Blu-ray, DVD, Games and other players.
Welcome to the WESTINGHOUSE UHDTV Setup Wizard.
OK :
Next
Follow this guide to help setup your UHDTV
for scanning channels or accessing your
external devices for Antenna, Set-top Box,
Blu-ray, DVD, Games and other players.
Welcome to the WESTINGHOUSE UHDTV Setup Wizard.
Are you sure you want Home Mode(Energy Saving)?
Click here to set Wired or Wireless network.
Click here to scan channels from the antenna or coaxial cable input.
Click here to connect a Game, Blu-ray, DVD or other players.
Select Your Connection Devices
OK :
Next
OK :
Next
OK :
Next
OK :
Next
Hawaii
Alaska
OK :
Next
OK :
Next
OK :
Next
Click here to connect a Game, Blu-ray, DVD or other players.
Scanning Channel Program
RF CH : 51
Found : 0
MENU:
Skip
EXIT :
Quit
DTV
Auto scanning program stops manually.
Click here to return to scan channel program
Click here to connect a Game, Blu-ray, DVD or other players.
Click here to return to scan channel program
Apps Media Setup
Source
HDMI1
HDMI2
Component TV HDMI3
Home Mode optimizes the standard video settings

11
En
CUSTOMIZING TV SETTINGS
Navigating the Setup Settings
• Press the MENU button to display the main menu.
• Use buttons to select Setup menu and then press buttons to navigate
and select the available menu.
Channel Support
Audio
Network
Channel
SupportSystem
LockAudio
Support
LockChannel
PictureSystem
Lock
PictureSupport
NetworkChannel
Picture
NetworkLock
AudioSupport
Network
AudioPicture
SystemLock
Audio
SystemNetwork
ChannelPicture

12
En
Apps
• Press the MENU button on the main unit or on the remote control to display the
Apps. Then press to enter the streaming and use to select the desired
APP and press OK button to view. Or press the hotkey on the remote control to
enter the APP directly.
Netix Enjoys TV shows & movies streamed instantly over the
Internet.
Pandora
Free personalized radio that offers effortless and
endless music enjoyment and discovery. Just start with
the name of one of your favorite artists, songs, genres
or composers and Pandora will do the rest. It’s easy to
create personalized stations that play only music you’ll
love.
Toon Goggles
A subscription video on-demand platform that offers
animated, fun and educational cartoons, engaging
games and songs from all over the world and in many
different languages to children.
AccuWeather
Displays the current weather conditions and the
temperature anywhere in the world in centigrade or
Fahrenheit.
YouTube YouTube your way on the best screen in your house.
VUDU
Discover, watch and collect the latest movies and
TV shows in high quality 1080p. Free to sign up. No
subscriptions, late fees or commitments.
CUSTOMIZING TV SETTINGS
VUDU
Toon Goggles

13
En
CUSTOMIZING TV SETTINGS
Media
• Press the MENU button on the main unit or on the remote control, then press
to select Media, and use to enter the media and use to select the
desired option.
Viewing Photos
• After entering Media, press buttons to select Photos and then select the
disk type to enter. Then use / buttons to navigate in the picture folder
to select the desired photo, then a subscreen will pop up. Press OK button, when
√ appears on the top left, press to display the photo.

14
En
CUSTOMIZING TV SETTINGS
Playing Movie
• After entering Media, press buttons to select Movie and then select the disk
type to enter. Then use / buttons to navigate in the Movie folder to
select the desired video, then a subscreen will pop up. Press OK button, when √
appears on the top left, press to display the video.
Listening to Music
22
2
5
1.avi 2.avi
Aspect: 16:9
Seq
00:00:11/--:--:--
Music
Photos
Movie
Photos
Movi
22
2
5
Travelling
Movie
Photos
Music
mp3
Play
• After entering Media, press buttons to select Music and then select the disk
type to enter. Then use / buttons to navigate in the music folder to
select the desired music, then a subscreen will pop up. Press OK button, when √
appears on the top left, press to display the music.

15
En
CUSTOMIZING TV SETTINGS
Source
• Press the MENU button on the main unit or on the remote control and press
buttons to select the Source menu. Then press to enter source,and use
buttons to select different input sources among: TV/ HDMI1/ HDMI2/ HDMI3/
USB/ VGA/ AV/ Component and press OK button to conrm.

16
En
Setup
• Press the MENU button on the main unit or on the remote control to display the
main interface. Then press to select Setup menu and press to enter.
Then press to select the desired option.
System
• Press buttons to select System menu and then press OK button to enter.
Press buttons to select the following setting options and then press
buttons to adjust each option’s setting.
CUSTOMIZING TV SETTINGS
Wide

17
En
CUSTOMIZING TV SETTINGS
Advanced Adjust advanced option’s setting: H-POS, V-POS, Clock,
Phase or Auto. (VGA source mode only)
Closed Caption
CC Mode Select CC mode : On, Off or CC
on Mute.
Basic Selection
Basic Selection: CC1, CC2,
CC3, CC4, Text1, Text2, Text3,
Text4.
Advanced Selection
Advanced Selection: Service1,
Service2, Service3, Service4,
Service5, and Service6.
OPTION
Options: Mode, Font Style ,
Font Size, Font Edge Style,
Font Edge Color, FG_Color,
BG_Color, FG_ Opacity, BG_
Opacity..
DLC Select to turn On/Off the dynamic luminance control.
Time
Sleep Timer:Select a period of time after which
the TV automatically switches to standby mode:
Off/5/10/…/180/240 min. Alternative: You may press the
SLEEP button repeatedly to select the number of minutes
directly.
Time Zone:
Mountain/ Central/ Eastern/ Atlantic/ Newfoundland.
Daylight Saving Time:Select to turn On/Off daylight saving
time.
Other Setting
Set other settings:
HDMI EDID: select the HDMI version: Mode 1 / Mode
2 .
INlink(HDMI-CEC): set the following settings: INlink
Control, Device Power Off, TV Power On, Audio Receiver,
INlink Device List, Root Menu.
Restore Default Restore the TV to factory default settings.
Menu Language Select menu language : English, Français or Español.
The default on-screen menu language is English.
Transparency Select to turn On/Off transparency function.
Zoom Mode
Select zoom mode : Standard/Wide/Wide Zoom/Zoom.
Note: Different input source, the zoom mode options
may differ.
Noise Reduction Reduce the noise level of the connected device: Off/
Weak/Middle/Strong.

18
En
COSTOMIZING TV SETTINGS
Channel
• Press buttons to select Channel menu and then press OK button to enter.
Press buttons to select the following channel options and then press
buttons to adjust each option’s setting.
Air/Cable Select antenna between Air and Cable.
Auto Scan Select Auto Scan to search the available Air or Cable
channels.
Show/Hide Show/Hide the selected channel.
Channel Number Display the current channel number.
Channel Label Display the current channel label.
Signal Information Display the information of current signal.
• Press buttons to select Support menu and then press OK button to view
the built-in user manual.
Support
2
En
1
En
CONTENTS
Important Safety Instructions
Safety Information
Preparation
What's Included
Front View
Rear View
Installing the Stand
Removing the Stand for Wall-Mounting
Wall-Mounting Screws
Remote Control
Connecting External Devices
Customizing TV Settings
Initial Setup
Navigating the Setup Settings
Apps
Media
Viewing Photos
Playing Movie
Listening to Music
Setup
System
Channel
Support
Lock
Picture
Network
Auto Upgrade
Audio
Parental Control
Troubleshooting
Maintaining
OTT APP Service
2
3
4
4
5
6
7
7
7
8
9
10
10
11
12
13
13
14
14
16
16
18
18
19
20
21
22
23
24
26
27
28
29
IMPORTANT SAFETY INSTRUCTIONS
• Read these instructions – All t he safety and
operating instructions should be read before this
product is operated.
• Keep these instructions – The safety and
operating instructions should be retained for future
reference.
• Heed all warnings – All warnings on the appliance
and in the operating instructions should be adhered
to.
• Follow all instructions – All operating and use
instructions should be followed.
• Do not use this apparatus near water – The
appliance should not be used near water or
moisture – for example, in a wet basement or near
a swimming pool, and the like.
• Clean only with dry cloth.
• Do not block any ventilation openings. Install in
accordance with the manufacturer’s instructions.
• Do not install near any heat sources such as
radiators, heat registers, stoves, or other apparatus
• Do not defeat the safety purpose of the polarized
or grounding-type plug. A polarized plug has two
blades with one wider than the other. A grounding-
type plug has two blades and a third grounding
prong. The wide blade or the third p rong are
provided for your safety. If the provided plug does
not fit into your outlet, consult an electrician for
replacement of the obsolete outlet.
• Protect the power cord from being walked on
or pinched particularly at plugs, convenience
receptacles, and the point where they exit from the
apparatus.
•
manufacturer.
• Use only with the cart, stand, tripod, bracket, or
apparatus. When a cart is used, use caution when
moving the cart/apparatus combination to avoid
injury from tip-over.
WARNING:
do not expose this apparatus to rain or moisture.
The apparatus should not be exposed to dripping or
splashing. Objects filled with liquids, such as vases
should not be placed on apparatus.
WARNING: The batteries s hall not be exposed to
WARNING: The mains plug is used as disconnect
device, the disconnect device shall remain readily
operable.
WARNING: To reduce the risk of electric shock, do not
remove cover (or back) as there are no user-serviceable
• Unplug this apparatus during lightning storms or
when unused for long periods of time.
• Refer all servicing to qualified service personnel.
Servicing is required when the apparatus has
been damaged in any way, such as t he power-
supply cord or plug is damaged, liquid has been
spilled or objects have fallen into the apparatus, the
apparatus has been exposed to rain or moisture,
does not operate normally, or has been dropped.
• Please keep the unit i n a well-ventilated
environment.
This lightning f lash with arrowhead symbol
within an equilateral triangle is intended to
alert the user to the presence of non-insulated
“dangerous voltage” within the p roduct’s
constitute a risk of electric shock.
The exclamation point within an equilateral
triangle is intended to alert the user t o
the presence o f important operating a nd
maintenance instructions i n the literature
accompanying the appliance.
This equipment is a Class II or double insulated
electrical appliance. It has been designed in
such a way that it does not require a safety
connection to electrical earth.
This product contains electrical or electronic
materials. The presence of these materials
may,if not disposed of properly, have potential
adverse effects on the environment and human
health. Presence of this label on the product
means it should not be disposed of as unsorted
waste and must be collectedseparately. As a
consumer, you are responsible for ensuring that
this product is disposed of properly.

19
En
CUSTOMIZING TV SETTINGS
Lock
• Press buttons to select Lock menu and then press OK button to enter. Use
the 0-9 buttons to input 4-digit password to enter the Lock menu.
• Press buttons to select the following lock options and then press
buttons to adjust each option’s setting.
Note: the default password is “0000”.
Change Password
Use 0-9 buttons to input the old password and then input
the new 4-digit password. Re-enter new password for
conrmation.
Lock System
Select to turn On/Off system lock. The following options
(USA, Canada, RRT Setting and RRT Reset) will only be
accessible when you turn the system lock on.
USA
TV TV RATING: Press OK button to lock or unlock
TV rating.
MPAA Select MPAA rating : N/A,G, PG, PG-13, R,
NC-17,or X.
Canada
Canada
English
Select MPAA rating for English-speaking
Canada : E, C, C8+, G, PG, 14+, 18+.
Canada
French
Select MPAA rating for Quebec Canada : E, G,
8 ans+, 13 ans+, 16 ans+, 18 ans+.
RRT Setting Set Rating Region Table.
RRT Reset Select to reset the RRT setting.
Clear Lock Clear all lock settings.

20
En
• Press buttons to select Picture menu and then press OK button to enter.
Press buttons to select the following picture options and then press
buttons to adjust each option’s setting.
Picture
Picture Mode
Cycle among picture mode: Dynamic/Movie/User/
Standard.
Alternative: you may press the P.MODE button to
select the picture mode directly.
Blue Screen Allow the blue background to turn On/Off during weak or
no signal conditions.
Brightness Increase or decrease the amount of white in the picture.
(For User mode)
Contrast Adjust the difference between light and dark levels in
the pictures. (For User mode)
Color Control the color intensity. (For User mode)
Sharpness Adjust the level of crispness in the edges between light
and dark areas of the picture. (For User mode)
Tint Adjust the balance between red and green levels.
Color Temp Cycle among color temperatures: Cool/Normal/Warm.
Advanced Setting
Color Space: To adjust the following settings: Color
Mode, Color, Hue, Saturation, Brightness and Reset.
White Balance: To adjust the settings of white balance.
MEMC Cycle among Motion Estimate and Motion
Compensation modes:Middle/High/Off/Low.
COSTOMIZING TV SETTINGS
Standard

21
En
• Press buttons to select Network menu and then press OK button to enter.
Press buttons to select the following network options and then press
buttons to adjust each option’s setting.
Network
CUSTOMIZING TV SETTINGS
THTF4KOTT00000000000000000000
000100000001
Network Settings
Network Status
Network Settings Select two types of network: Wireless Network or Wired
Network.
Network Status Show the network status.
Electronic Serial Number
Deactivate Vudu Deactivate Vudu and clear the account information.
Network Settings
Network Type Wireless Network
Scanning.Please wait.
Network Settings
WiFi Name OTT_TEST
Connecting,please wait..
Stop
Network Settings
Refresh Manual Setup
Network Type Wireless Network
WAN
OTT_TEST
Network Settings
Auto Connect Manual Connect
Network Type Wired Network

22
En
• If there is a new version, it will be downloaded in the background. When you want
to enter the app, a menu bar will pop up reminding you that upgrade software is
downloading. Please try later...
• After the download completed, it can upgrade automatically
after users press the standby button.
Auto Upgrade
• After the TV connects to network, the system will automatically detect software
version.
COSTOMIZING TV SETTINGS
Note: This procedure is fully automatic, and remember not to cut off the power.
New software is downloading,complete
1% yet and need about 86 minutes,
please wait until the upgrade has completed.
System has a new version software,and
will enter upgrade mode, please don’t
cut o the power.About one minute
later, lt will update automatically..
Network Upgrade

23
En
• Press buttons to select Audio menu and then press OK button to enter.
Press buttons to select the following audio options and then press
buttons to adjust each option’s setting.
Audio
CUSTOMIZING TV SETTINGS
Reminder for internet connection:
• Below occasions are possible while your internet is connected to enjoy your OTT
services.
• 1.Please check your internet signal strength while internet is connected, signal
strength below 50 may result bad connection and non-smooth picture.
• 2.To enter OTT services, 30 seconds may be required for internet connection.
Recommended 10Mb above internet speed
Sound Mode
Allow the selection of an audio-enhancement technique:
Standard/Music/Movie/User.
Alternative: you may press the S.MODE button to select
the sound mode directly.
Bass Control the relative intensity of lower-pitched sounds. (For
User mode)
Treble Control the relative intensity of higher-pitched sounds. (For
User mode)
Balance Adjust the relative volume of the speaker in a multiple
speaker system.
SPDIF Mode Select the digital audio output mode between RAW/PCM.
Surround Sound Turn On/Off to provide an enhanced listening experience.
Auto Volume Turn On/Off to automatically control volume levels.
Audio Language Select audio language among: English, French, Spanish

24
En
PARENTAL CONTROL
Press the MENU button on the main unit or on the remote control and then press
buttons to select LOCK menu. Use the 0-9 buttons to input the 4-digit password to enter
the LOCK menu. If used, this option feature can "block'' undesirable programming from
appearing on the TV. Parental Control offers the user a wide variety of options and
settings that restrict or "block'' the programming that can appear on the TV. Parental
Control allows the user to define which program rating they consider acceptable for
younger more sensitive viewer. It can be preset and turned either on or off by the user
who species the secret 4-number code, the password. The number of hours blocked are
specied. General audiences and children blocks should be both programmed into the TV's
memory. Separate different viewer ratings are specied for both TV and the motion picture
Industry; both rating systems should be used and based on the ages of children.
Overview
To ensure complete coverage for all TV programs, (movies and regular TV shows) choose
a rating for MPAA, from the selections below,as well as ratings from the TV Parental
Guidelines Rating Systems below, using the Age Block option for General Audiences, and
for children.In addition, you may wish to add additional restrictions from the content block
menu, and submenus examples below.
Things to Consider before Setting up Parental Control
Determine which rating you consider acceptable to the viewer. (For example,if you choose
TV-PG, more restrictive ratings will be automatically blocked; the viewer will not be able
to see: TV-PG,TV-14,or TV-MA rated programming.) You may block the auxiliary video
source entirely. (Blocks the signal sent by the equipment, such as VCR, connected to the
TV Audio/VIdeo Input Jacks) or remain unblocked, then choose acceptable ratings. Block
program "Content" based on individual parameters such as: Strong Dialog, Bad Language,
Sex Scenes,Violence Scenes or Fantasy. Violent Scenes; in Content Blk option. Select
a secret password, in the Set Password option, using the numbers keys on the remote
control.Save the password, it is the only way to access the Parental Control menu and
change rating setting, or turn off Parental Control.
• You can set different Parental Control viewing restrictions for general audiences and
for children, both can be active at the same time.
• Simply specifying one content block such as Sex Scenes, will not automatically restrict
the programming that appears from the video sources.
• Even If you choose to leave the AUX Inputs unblocked, the ratings you specify will
automatically restrict the programming that appears from the video sources.
• You cannot disable Parental Control by disconnecting the TV from power. Block
hours will be automatically reset to the original block time setting specied if power is
disconnected.

25
En
• Motion Picture Association of America (MPAA) Rating System
Grade Meaning
GGeneral Audiences Content not offensive to most viewers.
PG Parental Guidance
Suggested
Content is such that parents may not want their
children to view the program.
PG-13 Parents Strongly
Cautioned
Program is inappropriate for preteens, with a greater
degree of offensive material suggested than a PG
rated program.
RRestricted Not for children under 17-contains strong element of
sex and/or violence.
NC-17 No children under
age 17
Not for children under 17-under any circumstances.
Contains strong sexual content.
XHard Core Films Same as NC-17 rating.
No Rating No Rating MPAA did not rate
• TV Parental Guideline Rating System
Grade Meaning
TV-Y All Children Content not offensive to most viewers.
TV-Y7 Directed to Older
Children
Considered suitable for children over 7- may contain
fantasy violence scenes.
TV-G General Audience Considered suitable for all audience; children may
watch unattended.
TV-PG Parental Guidance
Suggested
Suggested unsuitable for younger children-may
contain suggestive language, bad language, sex and
violence scenes.
TV-14 Parents Strongly
Cautioned
unsuitable for children under 14 - may contain strong
language, bad language, sex, and violence scenes.
TV-MA Mature Audience
Only
Adults only- may contain strong language, bad
language, sex, and violence scenes.
Canadian Rating:
Canadian English is used throughout all English-speaking Canada (C, C8+,G, PG,14+, 18+).
Canadian French is used in Quebec (G,8 ans+, 13 ans+,16 ans+, 18 ans+)
Note: The V-Chlp will automatically block certain categories that are "more restrictive".If you block TV-Y
category,then TV-Y7 will be automatically blocked. Similarly,if you block TV-G category,then all the
categories in the "young adult" will be blocked (TV-G, TV-PG,TV-14,and TV-MA).
PARENTAL CONTROL

26
En
TROUBLESHOOTING
If your TV does not operate normally or cannot be turned on, please check the following
troubleshooting questions. Remember also to check any other connected electronic
device, such as DVD or Blu-ray player to pinpoint the problem. If the TV still fails to operate
normally, please contact technical support.
The TV does not operate properly
The TV does not respond
when pressing any
buttons
• The TV may freeze up during use. Disconnect the power
cord from the power socket for a few minutes. Reconnect the
power cord and try to operate it again as usual.
TV cannot be switched on
• Check that the TV is connected to the power supply.
• Make sure all connected AV devices are switched off before
switching on your TV.
The remote control does
not work
• Check to see if there are any objects between the TV and the
remote control causing an obstruction. Ensure that you are
pointing the remote control directly at the TV.
• Ensure that the batteries are installed with the correct polarity
(+ to +, - to -).
• Install new batteries.
Power is suddenly turned
off
• Check the power of the TV. The power supply maybe
interrupted.
• Check if the sleep timer is set.
• Check whether the Auto Standby is activated.
The video function does not work
No picture & No Sound
• Check whether the TV is switched on.
• Try another channel. The problem may be caused by the
broadcaster.
Picture appears slowly
after switching on
• This is normal; the image is muted during the TV startup
process. Please contact your service centre if the picture has
not appeared after ve minutes.
No or poor color or poor
picture
• Adjust the settings in the PICTURE menu.
• Try another channel. The problem may be caused by the
broadcaster.
• Check if video cables are connected properly.
Horizontal/Vertical bar or
picture shaking
• Check for local interference such as an electrical appliance
or power tool.
Poor reception on some
channels
• The station or cable channel may be experiencing problems;
tune to another station.
• Station signal may be weak, reposition the antenna for better
reception.
• Check for sources of possible interference.
Lines or streaks in
pictures • Check antenna (change the position of the antenna.)
No pictures when
connecting HDMI • Check if the input source is HDMI1/HDMI2/HDMI3.
Pictures appear in wrong
ratio
• Adjust the Aspect Ratio settings in the SETUP menu or press
the ASPECT button on the remote control.

27
En
TROUBLESHOOTING
The audio function does not work
Picture OK but no sound
• Press the VOL +/- buttons.
• Sound muted? Press the MUTE button.
• Try another channel. The problem may be caused by the
broadcaster.
No output from one of the
speakers • Adjust the Balance settings in the AUDIO menu.
Unusual sound from
inside the TV
• A change in ambient humidity or temperature may result in
an unusual noise when the TV is switched on or off and does
not indicate a fault with the TV.
No sound when
connecting HDMI • Check if the input source is HDMI1/HDMI2/HDMI3.
Audio noise • Keep the RF coaxial cable away from the other connected
cables.
Password
Lost password
• Select the SET Password setting in the LOCK menu, then
enter the following master password “8899”. The master
password clears your previous password and allows you to
enter a new password.
There is a problem in PC mode
The signal is out of range
(invalid format)
• Adjust the resolution, horizontal frequency, or vertical
frequency.
Vertical bar or stripe on
background & Horizontal
Noise & Incorrect position
• Use Auto congures or adjust clock, phase, or H/V position.
Screen color is unstable
or show a single color
• Check the signal cable.
• Reinstall the PC video card.
Maintaining
• Do not use your TV in areas that are too hot or too cold, because the cabinet may
warp or the screen may malfunction. Your TV works best in temperatures that are
comfortable to you.
• Storage temperatures are 32° to 122°F(0° to 50°C)
• Working temperatures are 32° to 95°F(0° to 35°C)
• Do not place your TV in direct sunlight or near a heat source
- minimum 5cm distances around the apparatus for sufcient ventilation;
- the ventilation should not be impeded by covering the ventilation openings with
items, such as newspapers, table-cloths, curtains, etc.;
- no naked ame sources, such as lighted candles, should be placed on the
apparatus;
- attention should be drawn to the environmental aspects of battery disposal.

28
En
The FCC Wants You to Know
This device complies with Part 15 of the FCC Rules. Operation is subject to the following
two conditions: (1)This device may not cause harmful interference, and(2)This device must
accept any interference received, including interference that may cause undesired operation.
Changes or modifications not expressly approved by the party responsible for compliance
could void the user's authority to operate the equipment.
NOTE: This equipment has been tested and found to comply with the limits for a Class B
digital device, pursuant to Part 15 of the FCC Rules. These limits are designed to provide
reasonable protection against harmful interference in a residential installation.
This equipment generates uses and can radiate radio frequency energy and, if not installed
and used in accordance with the instructions, may cause harmful interference to radio
communications. However, there is no guarantee that interference will not occur in a particular
installation.
If this equipment does cause harmful interference to radio or television reception, which can
be determined by turning the equipment off and on, the user is encouraged to try to correct the
interference by one or more of the following measures: 1)Reorient or relocate the receiving
antenna; 2)Increase the separation between the equipment and receiver; 3)Connect the
equipment into an outlet on a circuit different from that to which the receiver is connected; 4)
Consult the dealer or an experienced radio/TV technician for help.
FCC Radiation Exposure Statement
This equipment complies with FCC radiation exposure limits set forth for an uncontrolled
environment. This equipment should be installed and operated with minimum distance 20cm
between the radiator & your body.
SPECIFICATION
Panel Size 54.6 inch diagonally
Display Type DLED
Panel Technology TFT
Panel 60 Hz Vs. 120 Hz 60 Hz
Display Resolution 3840 x 2160
HDMI Support 3840 x 2160 60Hz
Panel Resolution 3840 x 2160
Aspect Ratio 16:9
Dynamic Contrast Ratio-Panel 4000:1
Response Time (G To G) 6.5 ms
Lamp Life (Typ. Hours) 30,000 hours
Horizontal Viewing Angle (At CR>10) 178
Vertical Viewing Angle (At CR>10) 178
Wall-mount(LxW-mm) 400*200 VESA(mm)

29
En
If you want to know about these APP information or get more service. Please refer to following
content.
• Netix
You can call the following telephone for more help: 866-579-7172
If your matter is regarding customer service, please refer to https://contactus.netix.com/help for
alternative contact information.
• YouTube
You can browse the following website for more help:
https://productforums.google.com/forum/#!categories/youtube/smart-tvs
• VUDU
You can call the following telephone for more help: 888-554-8838
• TG
You can call the following telephone for more help: 888-874-5411
• Pandora
You can send E-mail to Pandora for more help: pandora-support@pandora.com
• AccuWeather
You can send E-mail to AccuWeather for more help: CustomerService@AccuWeather.com
Please call Westinghouse Electronics at (800) 701-0680 for the locations of the nearest
Westinghouse Electronics service center or to obtain in-home services.
OTT APP SERVICE
OBTAINING WARRANTY SERVICE
SPECIFICATION
Panel Size 54.6 inch diagonally
Display Type DLED
Panel Technology TFT
Panel 60 Hz Vs. 120 Hz 60 Hz
Display Resolution 3840 x 2160
HDMI Support 3840 x 2160 60Hz
Panel Resolution 3840 x 2160
Aspect Ratio 16:9
Dynamic Contrast Ratio-Panel 4000:1
Response Time (G To G) 6.5 ms
Lamp Life (Typ. Hours) 30,000 hours
Horizontal Viewing Angle (At CR>10) 178
Vertical Viewing Angle (At CR>10) 178
Wall-mount(LxW-mm) 400*200 VESA(mm)