Sherwood Rd 6108 Users Manual 6108´)
RD-6108 to the manual 1e8e972a-11ce-45b8-8835-e42bfa05c7b0
2015-02-02
: Sherwood Sherwood-Rd-6108-Users-Manual-445970 sherwood-rd-6108-users-manual-445970 sherwood pdf
Open the PDF directly: View PDF
.
Page Count: 25

REMOTE
SENSOR
MASTER VOLUME
TONE
DIRECT
ON/STANDBY
MAIN POWER
STANDBY
ON/ OFF
TUNING/PRESETADJUST
PHONES CHANNEL
SELECTOR
VIDEO L - AUDIO - R
VIDEO 3
BANDFM MODET/P MODETONE MODE SPEAKER
MODE DYNAMIC
RANGE MEMO/ENTERCINEMA EQ
ON/OFF
SPEAKER
INPUT SELECTOR
AUDIO VIDEO TAPE MON. 6CH DIRECT DSP MODEAUTO STEREO
DIGITAL
INPUTS
TONE
DIRECT
SURROUND MODE
ST TUNED TAPE M PRESET
Pro LogicDIGITAL
DTS THEATER HALL SLEEP
dB
kHz
MHz
MEM
ms
AUDIO/VIDEO RECEIVER RD-6108
RD-6108
AUDIO/VIDEO RECEIVER
OPERATINGINSTRUCTIONS

2
Introduction
Congratulations on Your Purchase!
Your new high fidelity receiver is designed to deliver
maximum enjoyment and years of trouble free service.
Please take a few moments to read this manual
thoroughly. It will explain the features and operation of
your unit and help ensure a trouble free installation.
Please unpack your unit carefully. We recommend that
you save the carton and packing material. They will be
helpful if you ever need to move your unit and may be
required if you ever need to return it for service. Your unit
is designed to be placed in a horizontal position and it is
important to allow at least two inches of space behind
your unit for adequate ventilation and cabling
convenience.
To avoid damage, never place the unit near radiators, in
front of heating vents, in direct sunlight, or in excessively
humid or dusty locations. Connect your complementary
components as illustrated in the following section.
CAUTION : TO REDUCE THE RISK OF
ELECTRIC SHOCK, DO NOT
REMOVE COVER (OR BACK).
NO USER-SERVICEABLE PARTS
INSIDE. REFER SERVICING TO
QUALIFIED SERVICE PERSONNEL.
CAUTION
RISK OF ELECTRIC SHOCK
DO NOT OPEN
This symbol is intended to alert the user to the
presence of uninsulated "dangerous voltage"
within the product's enclosure that may be of
sufficient magnitude to constitute a risk of
electric shock to persons.
This symbol is intended to alert the user to the
presence of important operating and
maintenance (servicing) instructions in the
literature accompanying the appliance.
To reduce the risk of fire or electric shock, do not expose
this appliance to rain or moisture.
Caution : Do not block ventilation openings or stack
other equipment on the top.
FOR U.S.A
Note to CATV System Installer: This reminder is
provided to call the CATV system installer's attention
to Article 820-40 of the NEC that provides guidelines
for proper grounding and, in particular, specifies that
the cable ground shall be connected to the
grounding system of the building, as close to the
point of cable entry as practical.
FCC INFORMATION
This equipment has been tested and found to
comply with the limits for a Class B digital device,
pursuant to Part 15 of the FCC Rules. These limits
are designed to provide reasonable protection
against harmful interference in a residential
installation. This equipment generates, uses and can
radiate radio frequency energy and, if not installed
and used in accordance with the instructions, may
cause harmful interference to radio communications.
However, there is no guarantee that interference will
not occur in a particular installation. If this equipment
does cause harmful interference to radio or
television reception, which can be determined by
turning the equipment off and on, the user is
encouraged to try to correct the interference by one
or more of the following measures:
Reorient or relocate the receiving antenna.
Increase the separation between the equipment
and receiver.
Connect the equipment into an outlet on a circuit
different from that to which the receiver is
connected.
Consult the dealer or an experienced radio/TV
technician for help.
CAUTION: Any changes or modifications in
construction of this device which are not expressly
approved by the party responsible for compliance
could void the user's authority to operate the
equipment.
WARNING
ENGLISH
UNPACKING AND INSTALLATION
Caution regarding placement
(Except for U.S.A and Canada)
To maintain proper ventilation, be sure
to leave a space around the unit (from
the largest outer dimensions including projections)
equal to, or greater than, shown below.
Left and right panels: 5 cm
Rear panel: 10 cm
Top panel: 20 cm

FOR U.S.A AND CANADA ..............................120 V
Units shipped to the U.S.A and Canada are designed
for operation on 120 V AC only.
Safety precaution with use of a polarized AC plug.
However, some products may be supplied with a
nonpolarized plug.
CAUTION : To prevent electric shock, match wide
blade of plug to wide slot, fully insert.
FOR YOUR SAFETY
FOR EUROPE AND AUSTRALIA .........230V/240V
Units shipped to Australia are designed for operation
on 240 V AC only.
To ensure safe operation, the three-pin plug supplied
must be inserted only into a standard three-pin
power point which is effectively earthed through the
normal household wiring. Extension cords used with
the equipment must be three-core and be correctly
wired to provide connection to earth.
Improper extension cords are a major cause of
fatalities. The fact that the equipment operates
satisfactorily does not imply that the power point is
earthed and that the installation is completely safe.
For your safety, if in any doubt about the effective
earthing of the power point, consult a qualified
electrician.
PAN-EUROPEAN UNIFIED VOLTAGE
All units are suitable for use on supplies 230~240 V
AC.
FOR YOUR SAFETY
3
ENGLISH
READ THIS BEFORE OPERATING YOUR UNIT
FOR OTHER COUNTRIES ................... 115 V/230 V
Units shipped to countries other than the above
countries are equipped with an AC voltage selector
switch on the rear panel. Refer to the following
paragraph for the proper setting of this switch.
AC VOLTAGE SELECTION
This unit operates on 115/230 V AC. The AC voltage
selector switch on the rear panel is set to the voltage
that prevails in the area to which the unit is shipped.
Before connecting the power cord to your AC outlet,
make sure that the setting position of this switch
matches your line voltage. If not, it must be set to
your voltage in accordance with the following
direction.
AC voltage selector switch
Move switch lever to match your line voltage with a
small screwdriver or other pointed tool.
FOR YOUR SAFETY
AC 230 V AC 115 V

4
CONTENTS
Introduction
UNPACKING AND INSTALLATION ....................................................................................................... 2
READ THIS BEFORE OPERATING YOUR UNIT................................................................................... 3
System Connections........................................................................................................................................ 5
Front Panel Controls ...................................................................................................................................... 7
Remote Controls.............................................................................................................................................. 8
REMOTE CONTROL OPERATION RANGE............................................................................................ 9
LOADING BATTERIES.............................................................................................................................. 9
Operations
LISTENING TO A PROGRAM SOURCE................................................................................................ 10
SURROUND SOUND................................................................................................................................ 13
ENJOYING SURROUND SOUND........................................................................................................... 15
LISTENING TO RADIO BROADCASTS ................................................................................................ 19
RECORDING ............................................................................................................................................. 21
OTHER FUNCTIONS................................................................................................................................ 22
Troubleshooting Guide ................................................................................................................................23
Specifications.................................................................................................................................................. 24
ENGLISH

5
System Connections
OPTICAL
COAX 1 COAX 2
AC INPUT
120V~60Hz
200W
AM
LOOP
ANTENNA
AUX PLAY REC PLAY REC PLAY VIDEO 1
VIDEO 2
SUB
WOOFER
TAPE MON. VIDEO 1
CD
VIDEO 2
MONITOR
PRE OUT
VIDEO
OUT
VIDEO
IN
VIDEO 1
SUB
WOOFER
CENTER
FRONT REAR
6-CH DIRECT INPUT
DIGITAL IN
MODEL NO.
RD-6108
AUDIO/VIDEO RECEIVER
MADE IN CHINA
DESIGNED IN USA
SER. NO
AVIS : RISQUE DE CHOC ELECTRIQUE-NE PAS OUVRIR.
WARNING : SHOCK HAZARD-DO NOT OPEN.
WARNING : TO REDUCE THE RISK OF FIRE OR ELECTRIC SHOCK,
DO NOT EXPOSE THIS APPLIANCE TO RAIN OR MOISTURE.
MANUFACTURED UNDER LICENSE FROM DIGITAL THEATER SYSTEMS,INC.
US PAT. NO. 5,451,942, 5,956,674, 5,974,380, 5,978,762 AND OTHER WORLD-WIDE
PATENTS ISSUED AND PENDING. "DTS" AND "DTS DIGITAL SURROUND" ARE
REGISTERED TRADEMARKS OF DIGITAL THEATER SYSTEMS, INC.
COPYRIGHT 1996, 2000 DIGITAL THEATER SYSTEMS, INC. ALL RIGHTS RESERVED.
L
R
FRONT
SPEAKERS
(6 )
REAR
SPEAKERS
(6 )
CENTER
SPEAKER
(6 )
THIS DEVICE COMPLIES WITH PART 15 OF THE FCC RULES.
OPERATION IS SUBJECT TO THE FOLLOWING TWO CONDITIONS:
(1)THIS DEVICE MAY NOT CAUSE HARMFUL INTERFERENCE, AND
(2)THIS DEVICE MUST ACCEPT ANY INTERFERENCE RECEIVED,
INCLUDING INTERFERENCE THAT MAY CAUSE UNDESIRED OPERATION.
MANUFACTURED UNDER LICENSE FROM DOLBY LABORATORIES.
“DOLBY”, “PRO LOGIC”, AND THE DOUBLE-D SYMBOL ARE TRADEMARKS OF
DOLBY LABORATORIES.
R
LISTED
E208974 7H86
AUDIO/VIDEO
EQUIPMENT
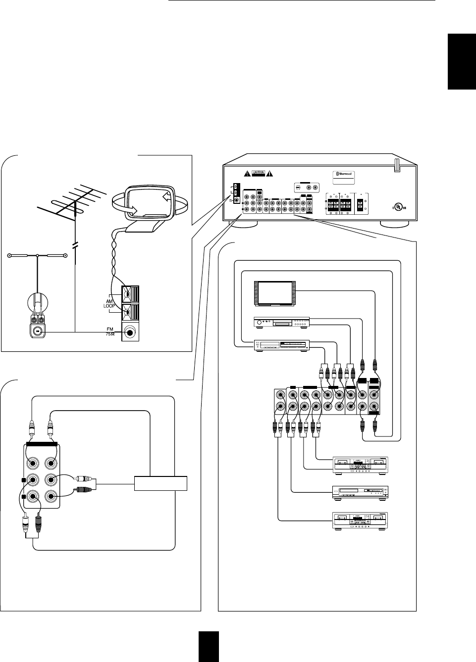
■ CONNECTING ANTENNAS
AM loop antenna
FM
FM
(INDOOR ANTENNA)
(OUTDOOR ANTENNA)
SUPPLIED ADAPTOR
300 ohm
feeder
Tape deck or additional audio component
BC
NORMHIGH
SYN MPX MIN SEC
RELAY
REC
P
CD
M
REC
L
R
dB -00-20 -10 -6 -3 0 +3 +6
DIGI-LINK STEREO DOUBLE CASSETTE DECK DD-5080C
AUTO REVERSE
PLAY/AUTO TAPE SELECTOR RECORD & PLAY/AUTO TAPE SELECTOR
HX-PRO
AUTO REVERSE
RESET A/B MODE
R PLAY
DUBBING O/O CD SUN REC
HIGHNORMAL
AMS AMS
EJECT
REC BALAMCEREC LEVELPHONESPOWER MIC MIX
MICSOURCELR0 10
MIC
REVERSE
T SIZE MEMORY B/C/OFF
COUNTER
BA
CD player
POWER
REMOTE SENSOR
PROGRAM/REVIEW
RANDOM REPEAT
OPEN/CLOSE
PHONES LEVEL
PHONES
MIN MAX
ON/OFF
MULTIPLE COMPACT DISC PLAYER CDC-5080R
1 2 3 4 5
GRAPHICS PEAK DELETE EDIT
SCENETRACKINDEX STEP
AB
V-CDPBC REVERTPROG AUTO RANDOM REPEATALL1 DISC S
123
456
789
10 11 12
13 14 15
MPXINTROA< >B
■
CONNECTING AUDIO/VIDEO COMPONENTS
POWER
OPEN/CLOSE
PHONES LEVEL
PHONES
MIN MAX
ON/OFF
MULTIPLE COMPACT DISC PLAYER CDC-5080R
1 2 3 4 5
GRAPHICS PEAK DELETE EDIT
SCENETRACKINDEX STEP
AB
V-CD PBCREVERT PROG AUTO RANDOM REPEATALL 1 DISC S
123
456
789
10 11 12
13 14 15
MPXINTROA< >B
Video deck 1
POWER
ON/OFF
MULTIPLE COMPACT DISC PLAYER CDC-5080R
DVD player or additional video component
Monitor TV
VIDEO OUT
VIDEO OUT
REC(LINE IN)
PLAY(LINE OUT)
PLAY(LINE OUT)
AUDIO OUT
AUDIO OUT
AUDIO IN
VIDEO IN
VIDEO IN
• The VIDEO 2 jacks may also be connected to an
additional video component such as a cable TV tuner, a
LD player or satellite system.
• The TAPE MONITOR PLAY/REC jacks may also be
connected to the LINE OUT/IN jacks of an optional
graphic equalizer.
BC
NORMHIGH
SYN MPX MIN SEC
RELAY
REC
P
CD
M
REC
L
R
dB -00-20 -10 -6 -3 0 +3 +6
DIGI-LINK STEREO DOUBLE CASSETTE DECK DD-5080C
AUTO REVERSE
PLAY/AUTO TAPE SELECTOR RECORD & PLAY/AUTO TAPE SELECTOR
HX-PRO
AUTO REVERSE
RESET A/B MODE
R PLAY
DUBBING O/O CD SUN REC
HIGHNORMAL
AMS AMS
EJECT
REC BALAMCEREC LEVELPHONESPOWER MIC MIX
MICSOURCELR0 10
MIC
REVERSE
T SIZE MEMORY B/C/OFF
COUNTER
BA
*Tape deck or graphic equalizer
AUX PLAY REC PLAY REC PLAY VIDEO 1
VIDEO 2
TAPE MON. VIDEO 1
CD
VIDEO 2
MONITOR
VIDEO 1
VIDEO
OUT
VIDEO
IN
■ CONNECTING 6 CH DIRECT INPUTS
•Use these jacks to connect the corresponding analog
outputs of 6 CH decoder or DVD player with 6 CH
output for Dolby Digital or DTS, etc.
(For details, see the operator's manual of the component
to be connected.)
6 CH decoder
REAR
CH OUT
CENTER CH OUT
SUBWOOFER CH OUT
FRONT CH OUT
SUB
WOOFER
CENTER
FRONT REAR
6-CH DIRECT INPUT
L
R
Do not plug the AC input cord into the wall AC outlet until all connections are completed.
Be sure to connect the white RCA pin cord to the L(left) and the red RCA pin cord to the R(right) jacks when making audio
connections.
Change the position of the FM indoor antenna until you get the best reception of your favorite FM stations.
A 75 Ωoutdoor FM antenna may be used to further improve the reception.
Disconnect the indoor antenna before replacing it with the outdoor one.
Place the AM loop antenna as far as possible from the receiver, TV set, speaker cords and the AC input cord and set it to a
direction for the best reception.
If the reception is poor with the AM loop antenna, an AM outdoor antenna can be used in place of the AM loop antenna.
Make connections firmly and correctly. If not, it can cause loss of sound, noise or damage to the receiver.
If the electricity fails or the AC input cord is left unplugged for more than 2 weeks, the memorized contents will be cleared.
Should this happen, memorize them again.
ENGLISH

6
OPTICAL
COAX 1 COAX 2
AC INPUT
120V~60Hz
200W
ANTENNA
AUX PLAY REC PLAY REC PLAY VIDEO 1
VIDEO 2
SUB
WOOFER
TAPE MON. VIDEO 1
CD
VIDEO 2
MONITOR
PRE OUT
VIDEO
OUT
VIDEO
IN
VIDEO 1
SUB
WOOFER
CENTER
FRONT REAR
6-CH DIRECT INPUT
DIGITAL IN
MODEL NO.
RD-6108
AUDIO/VIDEO RECEIVER
MADE IN CHINA
DESIGNED IN USA
SER. NO
AVIS : RISQUE DE CHOC ELECTRIQUE-NE PAS OUVRIR.
WARNING : SHOCK HAZARD-DO NOT OPEN.
WARNING : TO REDUCE THE RISK OF FIRE OR ELECTRIC SHOCK,
DO NOT EXPOSE THIS APPLIANCE TO RAIN OR MOISTURE.
MANUFACTURED UNDER LICENSE FROM DIGITAL THEATER SYSTEMS,INC.
US PAT. NO. 5,451,942, 5,956,674, 5,974,380, 5,978,762 AND OTHER WORLD-WIDE
PATENTS ISSUED AND PENDING. "DTS" AND "DTS DIGITAL SURROUND" ARE
REGISTERED TRADEMARKS OF DIGITAL THEATER SYSTEMS, INC.
COPYRIGHT 1996, 2000 DIGITAL THEATER SYSTEMS, INC. ALL RIGHTS RESERVED.
L
R
FRONT
SPEAKERS
(6 )
REAR
SPEAKERS
(6 )
CENTER
SPEAKER
(6 )
THIS DEVICE COMPLIES WITH PART 15 OF THE FCC RULES.
OPERATION IS SUBJECT TO THE FOLLOWING TWO CONDITIONS:
(1)THIS DEVICE MAY NOT CAUSE HARMFUL INTERFERENCE, AND
(2)THIS DEVICE MUST ACCEPT ANY INTERFERENCE RECEIVED,
INCLUDING INTERFERENCE THAT MAY CAUSE UNDESIRED OPERATION.
MANUFACTURED UNDER LICENSE FROM DOLBY LABORATORIES.
“DOLBY”, “PRO LOGIC”, AND THE DOUBLE-D SYMBOL ARE TRADEMARKS OF
DOLBY LABORATORIES.
R
LISTED
E208974 7H86
AUDIO/VIDEO
EQUIPMENT
ANTENNA
L
R
AM
LOOP
■ CONNECTING DIGITAL INPUTS
• The COAXIAL or the OPTICAL DIGITAL OUTs
of the components that are connected to CD and
VIDEO 1~3 of this unit can be connected to these
DIGITAL INPUTS.
• A digital input should be connected to the
components such as a CD player, LD player, DVD
player, etc. capable of outputting DTS Digital
Surround, Dolby Digital or PCM format digital
signals.
• For details, refer to the operating instructions of the
component connected.
• When making the COAXIAL DIGITAL
connection, be sure to use a 75Ω COAXIAL cord,
not a conventional AUDIO cord.
• All of the commercially available optical fiber cords
cannot be used for the equipment. If there is an
optical fiber cord which cannot be connected to your
equipment, consult your dealer or nearest service
organization.
• Never short-circuit the + and - speaker cords.
• Be sure to connect speakers firmly and correctly according to
the channel (left and right) and the polarity (+ and -).
• Be sure to use the speakers with the impedance of over 6Ω.
• For installing the speakers, refer to "Speaker placement" on
page 14.
■ CONNECTING SPEAKERS
Powered subwoofer
■
SUBWOOFER PRE OUT connection
• To emphasize the deep bass sounds, connect a
powered subwoofer.
SUB
WOOFER
PRE OUT
OPTICAL
COAX 1 COAX 2
DIGITAL IN
Component with
COAXIAL DIGITAL OUT
Component with
COAXIAL DIGITAL OUT
Component with
OPTICAL DIGITAL OUT
FRONT
SPEAKERS
(6 )
REAR
SPEAKERS
(6 )
CENTER
SPEAKER
(6 )
Front left Rear left
Center
Front right Rear right
■
AC INPUT CORD
Plug this cord into a wall AC
outlet.
ENGLISH

7
Front Panel Controls
REMOTE
SENSOR
MASTER VOLUME
TONE
DIRECT
ON/STANDBY
MAIN POWER
STANDBY
ON/ OFF
TUNING/PRESETADJUST
PHONES CHANNEL
SELECTOR
VIDEO L - AUDIO - R
VIDEO 3
BANDFM MODET/P MODETONE MODE SPEAKER
MODE DYNAMIC
RANGE MEMO/ENTERCINEMA EQ
ON/OFF
SPEAKER
INPUT SELECTOR
AUDIO VIDEO TAPE MON. 6CH DIRECT DSP MODEAUTO STEREO
DIGITAL
INPUTS
TONE
DIRECT
SURROUND MODE
ST TUNED TAPE M PRESET
Pro LogicDIGITAL
DTS THEATER HALL SLEEP
dB
kHz
MHz
MEM
ms
INPUT, FREQUENCY, VOLUME LEVEL, OPERATING INFORMATION, etc.
STEREO INDICATOR
TUNED INDICATOR
DOLBY( ) PRO LOGIC INDICATOR
PRESET NUMBER, SLEEP TIME, DELAY TIME DISPLAY
TAPE MONITOR INDICATOR
MEMORY INDICATOR
DOLBY( ) DIGITAL
INDICATOR
DTS INDICATOR THEATER INDICATOR
HALL INDICATOR
OUT OUT
Additional video component
• The VIDEO 3 jacks may be also connected to an
additional video component such as a camcorder, a
LD player or a video game player, etc.
SPEAKER BUTTON/INDICATOR
CHANNEL SELECTOR BUTTON
ADJUST UP/DOWN
( / ) BUTTONS
TONE MODE BUTTON
SPEAKER MODE BUTTON
DYNAMIC RANGE BUTTON
HEADPHONE
JACK
STANDBY BUTTON/
INDICATOR
POWER SWITCH
VIDEO INPUT SELECTOR BUTTON
AUDIO INPUT SELECTOR BUTTON
TAPE MONITOR BUTTON DIGITAL INPUT BUTTON
TONE DIRECT BUTTON/INDICATOR
MASTER VOLUME
CONTROL KNOB
CINEMA EQ BUTTON
MEMORY/ENTER BUTTON
TUNING/PRESET UP/DOWN
( / ) BUTTONS
REMOTE SENSOR
6 CH DIRECT BUTTON
STEREO BUTTON
AUTO BUTTON
DSP MODE BUTTON
ST TUNED TAPE M PRESET
Pro LogicDIGITAL
DTS THEATER HALL SLEEP
dB
kHz
MHz
MEM
ms
BAND BUTTON
TUNING/PRESET MODE BUTTON
FM MODE BUTTON
VIDEO L - AUDIO - R
VIDEO 3
AUDIO/VIDEO RECEIVER RD-6108
ENGLISH

ENGLISH
8
Remote Controls
POWER
DISPLAY
SLEEP VIDEO1
123VIDEO2
456VIDEO3
789CD
T.TONE 0P.SCAN TUNER
DSP MODE
D.TIME ADJUST AUX
MUTE T.MON
CH. LEVEL
AUTO CH. SEL
MASTER VOLUME
REMOTE CONTROL UNIT RM-105
DISPLAY BUTTON
POWER BUTTON
NUMERIC(1~0) BUTTONS
For selecting preset stations in tuner mode.
TEST TONE BUTTON
DSP MODE BUTTON
DELAY TIME BUTTON
AUTO BUTTON
CHANNEL SELECTOR BUTTON
CHANNEL LEVEL
UP/DOWN(
+
/
-
) BUTTONS
SLEEP BUTTON
INPUT SELECTOR BUTTONS
In the standby mode, when pressing an input
selector button, the unit is turned on automatically
and the desired input source is selected.
PRESET SCAN BUTTON
DELAY ADJUST BUTTON
MUTE BUTTON
MASTER VOLUME
UP/DOWN( / ) BUTTONS

ENGLISH
9
LOADING BATTERIES
REMOTE CONTROL OPERATION RANGE
1 2
Use the remote control unit within a range of about
7 meters (23 feet) and angles of up to 30 degrees
aiming at the remote sensor.
Remove the batteries when they are not used for a
long time.
Do not use the rechargeable batteries(Ni-Cd type).
Remove the cover. Load two batteries matching the polarity.
POWER
DISPLAY
SLEEP VIDEO1
123VIDEO2
456VIDEO3
789CD
T.TONE 0P.SCAN TUNER
DSP MODE
D.TIME ADJUST AUX
MUTE T.MON
CH. LEVEL
CH. SEL
MASTER VOLUME
REMOTE CONTROL UNIT RM-105
REMOTE
SENSOR
MASTER VOLUME
TONE
DIRECT
ON/STANDBY
MAIN POWER
STANDBY
ON/ OFF
TUNING/PRESETADJUST
PHONES CHANNEL
SELECTOR
VIDEO L - AUDIO - R
VIDEO 3
BANDFM MODET/P MODETONE MODE SPEAKER
MODE DYNAMIC
RANGE MEMO/ENTERCINEMA EQ
ON/OFF
SPEAKER
INPUT SELECTOR
AUDIO VIDEO TAPE MON. 6CH DIRECT DSP MODEAUTO STEREO
DIGITAL
INPUTS
TONE
DIRECT
SURROUND MODE
AUDIO/VIDEO RECEIVER RD-6108
STTUNED TAPE M PRESET
Pro LogicDIGITAL
DTS THEATER HALL SLEEP
dB
kHz
MHz
MEM
ms
7m
30
30
AUTO

ENGLISH
10
LISTENING TO A PROGRAM SOURCE
Operations
Before operation
Select the desired input source.
3
Enter the standby mode.
The STANDBY indicator lights up.
This means that the receiver is not disconnected from
the AC mains and a small amount of current is
retained to support the memorized contents and
operation readiness.
To switch the power off, push the POWER switch again.
Then the power is cut off and the STANDBY
indicator goes off.
Each time the STANDBY button on the front panel
or the POWER button on the remote control is
pressed, the receiver is turned on to enter the
operating mode or off to enter the standby mode.
In the standby mode, if the INPUT SELECTOR
button is pressed, the receiver is turned on
automatically and the desired input is selected.
Then the SPEAKER indicator lights up and the
sound can be heard from the speakers connected to
the speaker terminals.
When using the headphone for private listening,
press the SPEAKER button again to switch the
speakers off.
Each time the “AUDIO” button is pressed, the input
source changes as follows;
→TUNER →CD →AUX
(frequency display)
Each time the “VIDEO” button is pressed, the input
source changes as follows;
→VIDEO 1 →VIDEO 2 →VIDEO 3
When the TAPE MONITOR button is set to on so that
“TAPE M” indicator lights up, other inputs can not be
heard from the speakers.
To listen to an input source other than TAPE MONITOR,
be sure to set the TAPE MONITOR button to off.
TAPE MONITOR function
You can connect either a tape deck or a graphic equalizer to
the receiver’s TAPE MONITOR jacks.
Only when you listen to the component connected to these
jacks, set the TAPE MONITOR button to on.
If you connect a 3-head tape deck, you can listen to the sound
being recorded during recording, not the source sound.
For further details, refer to the operating instructions of the
component connected.
When selecting the 6 CH DIRECT as desired,
“6-DIRECT” is displayed and the 6 separate analog
signals from 6 CH decoder connected to this unit pass
through the tone (bass, treble) and volume circuits
only and directly transfer to the speakers. (In case that
the TAPE MONITOR button is set to on, the TAPE
MONITOR button is automatically set to off.)
Press the 6 CH DIRECT button or select the desired
input source to cancel the 6 CH direct function.
These 6 separate analog signals can be heard only, not
recorded.
In the standby mode, turn the power on.
1
Switch the speakers on.
2
MAIN POWER
ON/ OFF
or
INPUT SELECTOR
AUDIO VIDEO TAPE MON.
POWER
DISPLAY
SLEEP VIDEO1
123VIDEO2
456VIDEO3
789CD
T.TONE 0P.SCAN TUNER
DSP MODE
D.TIME ADJUST AUX
MUTE T.MON
CH. LEVEL
CH. SEL
MASTER VOLUME
REMOTE CONTROL UNIT RM-105
VIDEO1
VIDEO2
VIDEO3
CD
TUNER
AUX
T.MON
AUTO
or
ON/STANDBY
STANDBY
POWER
DISPLAY
SLEEP VIDEO1
123VIDEO2
456VIDEO3
789CD
T.TONE 0P.SCAN TUNER
DSP MODE
D.TIME ADJUST AUX
MUTE T.MON
CH. LEVEL
CH. SEL
MASTER VOLUME
REMOTE CONTROL UNIT RM-105
POWER
POWER
AUTO
ON/OFF
SPEAKER
6CH DIRECT

To listen with the headphones.
9
Ensure that the SPEAKER button is set to off.
When listening to a DTS or Dolby Digital program
source, if the headphones are plugged in and the
SPEAKER button is set to off, it enters the 2-CH
downmix mode automatically. (For details, refer to
“Downmixing into 2 front channels”on page 18.)
PHONES
ENGLISH
11
When CD, VIDEO 1~3 is selected as an
input source
Select the digital or analog input
connected as desired.
4
When playing back the program sources with
surround sound, refer to “ENJOYING SURROUND
SOUND” on page 15.
Each time this button is pressed, the corresponding
input is selected as follows ;
o(ptical) 1 c(oaxial) 1 c(oaxial) 2
A(nalog)
To listen to a DTS or Dolby Digital program source
in the 2-CH downmix mode, in the stereo mode, the
corresponding digital input should be selected. (For
details, refer to “Downmixing into 2 front channels”
on page 18.)
Notes :
When the selected optical or coaxial digital input is
not connected, the selected digital input display is
flickering, meaning no sound. (Refer to
“ENJOYING SURROUND SOUND” on page 15.)
The sound from the component connected to the
selected digital input can be heard regardless of the
selected input source.
Adjust the (overall) volume.
6
Operate the selected component for
playback.
5
Then “C-EQ ON” is displayed.
Press it again to cancel, the “C-EQ OFF” is
displayed.
When the 6 CH DIRECT is selected as an input
source, the cinema EQ function does not work.
To compensate for edgy or shrill movie
sound tracks.
7
“MUTE” will flicker.
To resume the previous sound level, press it again.
To mute the sound.
8
DIGITAL
INPUTS
or
MASTER VOLUME
DOWN UP
POWER
DISPLAY
SLEEP VIDEO1
123VIDEO2
456VIDEO3
789CD
T.TONE 0P.SCAN TUNER
DSP MODE
D.TIME ADJUST AUX
MUTE T.MON
CH. LEVEL
CH. SEL
MASTER VOLUME
REMOTE CONTROL UNIT RM-105
MASTER VOLUME
AUTO
CINEMA EQ
POWER
DISPLAY
SLEEP VIDEO1
123VIDEO2
456VIDEO3
789CD
T.TONE 0P.SCAN TUNER
DSP MODE
D.TIME ADJUST AUX
MUTE T.MON
CH. LEVEL
CH. SEL
MASTER VOLUME
REMOTE CONTROL UNIT RM-105
MUTE
AUTO

12
Each time this button is pressed, the corresponding
tone mode is selected and shown for 3 seconds as
follows:
BASS TRBL(treble)
Note: When the TONE DIRECT indicator is
lighting up, the tone mode cannot be
entered.
Enter the tone mode.
10
The TONE DIRECT indicator lights up and the
sound that bypasses the tone circuitry will be
heard.
To cancel the tone direct function, press this
button again.
To listen to a program source without the
tone effect.
12
If the tone display disappears, start from the step 10
again.
Notes:
Extreme settings at high volume may damage your
speakers.
When the digital signals from DTS or Dolby
Digital program sources are input in available
surround mode, the tone cannot be adjusted and the
tone direct function is automatically switched to
ON.
At the desired tone mode, adjust the tone
as desired.
11
Adjusting the tone(bass and treble)
TONE MODE
ADJUST
TONE
DIRECT
ENGLISH

13
SURROUND SOUND
This receiver incorporates a sophisticated Digital Signal Processor that allows you to create optimum sound
quality and sound atmosphere in your personal Home Theater.
DTS Digital Surround
DTS Digital Surround(also called simply DTS) is a multi-
channel digital signal format which can handle more
amount of data than Dolby Digital, providing better audio
quality. Though the number of audio channels is 5.1(front
left, front right, center, rear(surround) left, rear(surround)
right and Low Frequency Effects) which is same as Dolby
Digital, discs bearing the “ ” provides fat sound
and better signal - to - noise ratio, thanks to the lower audio
compression ratio format.
It also provides wide dynamic range and better separation,
resulting in magnificent sound.
“DTS” and “DTS Digital Surround” are registered
trademarks of Digital Theater Systems,Inc.
Dolby Digital
Dolby Digital is the multi-channel digital signal format
developed by Dolby Laboratories. Discs bearing the
“ ” includes the recording of up to 5. 1 channels
of digital signals, which can reproduce much better sound
quality, spatial expansion and dynamic range characteristics
than the previous Dolby Surround effect.
Dolby Pro Logic II surround
This mode applies conventional 2- channel signals such as
digital PCM or analog stereo signals as well as Dolby
Surround signals, etc. to surround processing to offer
improvements over conventional Dolby Pro Logic circuits.
Dolby Pro Logic ll surround includes 4 modes as follows:
• Dolby Pro Logic ll MOVIE
When enjoying movies, this mode allows you to further
enhance the cinematic quality by adding processing that
emphasizes the sounds of the action special effects.
• Dolby Pro Logic ll MUSIC
When listening to music, this mode allows you to further
enhance the sound quality by adding processing that
emphasizes the musical effects.
• Dolby Pro Logic ll MATRIX
When listening to poor FM broadcasts, this mode allows
you to further enhance the sound quality by the ultimate
cure for poor FM stereo signals.
• Dolby Pro Logic ll CUSTOM
This mode reproduces a delayed signals from the surround
channels to emphasize the sense of expansion.
Dolby Pro Logic
Dolby Pro Logic is a specially encoded two channel
surround format which consists of four channels (front
left, center, front right and surround). Sources bearing the
“ ” provide the theater-like surround
sound.
The surround channel is monaural, but is played through
two surround speakers.
Dolby Virtual
This mode employs sophisticated digital processing to
create the illusion of “phantom” speakers, this mode
allows you to experience surround sound effects from the
Dolby Digital, Dolby Surround or 2-channel(recorded in
digital PCM or analog stereo) sources, through just a
single pair of front speakers.
Manufactured under license from Dolby Laboratories.
“Dolby”, “Pro Logic”, and the double-D symbol are
trademarks of Dolby Laboratories.
• The following modes apply conventional 2-channel
signals such as digital PCM or analog stereo signals to
high performance Digital Processor to recreate sound
fields artificially.
THEATER
This mode provides the effect of being in a movie theater
when watching a movie source.
HALL
This mode provides the ambience of a concert hall for
classical music sources such as orchestral, chamber music,
or an instrumental solo.
STADIUM
This mode provides the expansive sound field to achieve
the true stadium effect when watching baseball or soccer
games.
CHURCH
This mode provides the ambience of a church for baroque,
string orchestral or choral group music.
Surround modes
DOLBY
D I G I T A L
DOLBY SURROUND
• When the 6 CH DIRECT INPUTs are connected to the 6 CH decoder for a surround sound such as Dolby Digital or DTS,
etc., you can enjoy the corresponding surround sound, too. (For details, see the operator’s manual of the component to be
connected.)
ENGLISH

ENGLISH
14
Speaker placement
FRONT
LEFT
SUB
WOOFER
FRONT
RIGHT
TV set
CENTER
SPEAKER
REAR
LEFT
REAR
RIGHT
To obtain the best surround sound effect in your home, place the speakers as
follows;
Front speakers: Place each front speaker about 1m (40″) from the TV set.
Center speaker: Place the center speaker either above or below the TV set to
assure good visualization of center channel program.
Rear speakers: Place the rear speakers approximately 1m above the ear level
of a seated listener on the direct left and right of them or
slightly behind.
Subwoofer: Reproduces powerful deep bass sounds. Place a powered
subwoofer anywhere in the front as desired.
The ideal surround system needs all the speakers listed above.
To obtain the best surround effects, the speakers except the subwoofer should
be full range speakers.
Note: To avoid interference with the TV picture, use only magnetically
shielded center and front speakers.
For your reference, the sound from each channel can be reproduced according
to the surround modes as follows:
• Depending on the speaker settings, the sound from the corresponding channels cannot be reproduced.
(For details, refer to “Adjusting the speaker settings” on page 16.)
DTS Dolby Digital Dolby Pro Logic II Dolby Pro Logic Dolby Virtual Other Surround Stereo 6 CH DIRECT
Front L/R
○○ ○ ○ ○ ○ ○ ○
Center
○○ ○ ○
-
○
-
○
Rear L/R
○○ ○ ○
-
○
-
○
Subwoofer
○○ ○ ○ ○ ○ ○ ○
Modes
Channels
When the center speaker or the rear speakers is(are) closer to the listener than the front speakers, the sound from
the center speaker or the rear speakers can arrive at the listener’s ears earlier than the sound from the front
speakers.
In this case, the imaging is not as sharp and stable as it could be.
For audible improvement, the sound from center speaker can be delayed with the center delay time setting so that
the sound from the front and the center speakers will be heard at the same time and the sound from the rear
speakers can be also delayed with the rear delay time setting so that the sound from the front and the rear speakers
will be heard at the same time.
The optimum delay time will be different according to the room size and the acoustic properties. It is
recommended that you try several times to obtain the best effect.
It is adjustable in Dolby Digital, Dolby Pro Logic II, Dolby Pro Logic or Dolby Virtual modes. (For details,
refer to “In Dolby Digital, Dolby Pro Logic II, Dolby Pro Logic or Dolby Virtual mode, adjusting delay times of
the speakers” on page 18)
Delay time

ENGLISH
15
ENJOYING SURROUND SOUND
Depending on the input digital signal format, select the
desired decoding mode.
1
Surround sound effect will not work properly if the signal passes through a graphic equalizer.
Please refer to your equalizer operating instructions for guidance on switching off (or defeating) the equalizer.
or
AUTO
POWER
DISPLAY
SLEEP VIDEO1
123VIDEO2
456VIDEO3
789CD
T.TONE 0P.SCAN TUNER
DSP MODE
D.TIME ADJUST AUX
MUTE T.MON
CH. LEVEL
CH. SEL
MASTER VOLUME
REMOTE CONTROL UNIT RM-105
AUTO
AUTO
STEREO
When canceling the surround mode for stereo operation.
• Each time the AUTO button is pressed, the decoding mode changes as
follows:
IN-AUTO : The input digital signal format(DTS, Dolby Digital or
PCM(2 channel stereo), etc.) used by the selected digital input
source is detected automatically to perform the necessary
decoding process for optimum surround modes.
IN-DTS : The DTS signal processing is performed only when DTS
signals are input.
IN-PCM : The PCM signal processing is performed only when PCM
signals are input.
Notes:
• Only when the digital input is selected as signal input for the input sources
except TUNER, AUX and TAPE MONITOR, the decoding mode can be
selected.
• Noise may be generated at the beginning of playback and while searching
during DTS playback in the IN-AUTO mode. In this case, try playing in
the IN-DTS mode.
• Then the stereo mode is selected.
• To cancel the stereo mode, select the desired surround mode with using
the DSP MODE button.
While scrolling “PL II MUSIC”(for Dolby Pro Logic II
Music mode) or “PL II CUSTOM”(for Dolby Pro
Logic II Custom mode), press the MEMORY/ENTER
button to select the desired parameter.
3
Select the desired surround mode.
2
or
DSP MODE
POWER
DISPLAY
SLEEP VIDEO1
123VIDEO2
456VIDEO3
789CD
T.TONE 0P.SCAN TUNER
DSP MODE
D.TIME ADJUST AUX
MUTE T.MON
CH. LEVEL
CH. SEL
MASTER VOLUME
REMOTE CONTROL UNIT RM-105
DSP MODE
AUTO
• Each time the DSP MODE button is pressed, the surround mode changes
depending on the input signal format and the selected decoding mode as
follows:
※When Dolby Digital signals are input in the IN-AUTO mode, one of the
following modes can be selected depending on the number of the recorded
channels.
• Dolby Digital 5.1-channel sources: DOLBY DIGITAL and DOLBY VIRTUAL.
• Dolby Digital 2-channel sources: DOLBY PRO LOGIC II MOVIE, DOLBY PRO
LOGIC, DOLBY PRO LOGIC II MUSIC, DOLBY PRO LOGIC II MATRIX,
DOLBY PRO LOGIC II CUSTOM and DOLBY VIRTUAL.
※When PCM(2 channel stereo) signals are input in the IN-PCM mode, one of
the following modes can be selected :
DOLBY PRO LOGIC II MOVIE, DOLBY PRO LOGIC, DOLBY PRO LOGIC II MUSIC,
DOLBY PRO LOGIC II MATRIX, DOLBY PRO LOGIC II CUSTOM, DOLBY VIRTUAL,
CHURCH, THEATER,HALL and STADIUM.
• When the analog input is selected as signal input and analog stereo signals
are input, you can select the desired of these above surround modes, too.
• However, when DTS signals are input in the IN-AUTO or IN-DTS mode,
the DTS mode will be selected regardless of using the DSP MODE button.
Notes:
• When the selected decoding mode is not matched to the input signal format,
no sound is heard. Therefore, be sure to select the required decoding mode
and the available surround mode according to the input signal format.
• When the 6 CH DIRECT is selected as an input source, the decoding and
surround modes cannot be selected.
Adjusting the Dolby Pro Logic II parameters
• When selecting the Dolby Pro Logic II Music and Custom modes, you
can adjust the various surround parameters for optimum surround effect.
• Each time this button is pressed, the parameter changes and is displayed
for 5 seconds as follows:
※Panorama mode(“PANO”) : This mode extends the front stereo image
to include the surround speakers for an exciting “wraparound”effect
with side wall imaging. Select “OFF” or “ON”.
※Center width control(“C-WID”) : This control adjusts the center image
so it may be heard only from the center speaker, only from the
left/right speakers as a phantom image, or from all three front speakers
to varying degrees. The control can be set in 8 steps from 0 to 7.
※Dimension control(“DIMEN”) : This control gradually adjusts the
soundfield either towards the front or towards the rear. The control can
be set in 7 steps from - 4 to +2.
※7 kHz Low Pass Filter(“LPF”) : Select “OFF” or “ON” to turn off or
on the pass filter on the surround channels.
※Shelf Filter(“SH - F”) : Select “OFF” or “ON” to turn off or on the
shelf filter on the surround channels.
※Right Surround Channel Polarity Inversion(“PO - I”) : Select “OFF” or
“ON” to turn off or on the polarity inversion.
※Automatic Balancing(“BAL”) : Select “ OFF” or “ON” to turn off or
on the automatic balancing
• If the Dolby Pro Logic II Music or Custom display disappears, you
cannot select the parameter. In this case, select the desired surround
mode again by pressing the DSP MODE button.
• In the Dolby Pro Logic II Music mode, you cannot select the 7 kHz Low
Pass Filter, Shelf Filter, Right Surround Channel Polarity Inversion and
Automatic Balancing.
• For your reference, the initial settings for parameters are as follows:
“PANO” : “OFF”, “C-WID” : “0”, “DIMEN” : “0”, “LPF” : “OFF”,
“SH-F” : “OFF”, “PO-I” : “ON”, “BAL” : “OFF”.
MEMO/ENTER

ENGLISH
16
Adjusting the speaker settings
Press the SPEAKER
MODE button for more
than 2 seconds to enter the
front-center-rear speaker
mode.
6
Select the desired speaker
setting.
7
The front-center-rear speaker setting is displayed.
When the SPEAKER button is set to off or the 6 CH
DIRECT is selected as an input source, the speaker
mode function cannot be available.
When it is in the stereo or Dolby Virtual mode, only
the subwoofer setting can be adjusted.
If the parameter display disappears, start from the
step 3 again.
Adjust the settings of front, center ,rear speakers and
subwoofer connected.
If the speaker setting is adjusted to “S”, the low range
bass sound of the channel(s) is redirected to the
subwoofer or the front channels and if the speaker
setting is adjusted to “N”, the sound of the channel(s)
is redirected to other channels.
Each time this button is pressed, one of 11 different
speaker settings is selected and displayed for 8
seconds as follows;
FL-CS-RS, FL-CL-RS, FL-CL-RL,
FL-CL-RN, FL-CS-RL, FL-CN-RL,
FL-CS-RN, FL-CN-RS, FS-CS-RS,
FS-CS-RN and FS-CN-RS
In the displays, F stands for Front, C for Center, R
for Rear, L for Large, S for Small and N for None.
When judging whether a speaker is Large or Small,
please note that a standard large speaker can fully
reproduce sounds below 80 Hz.
The following speaker settings cannot be selected.
Front :Small, Center : Large and Rear : Large(FS-
CL-RL) or Center : None and Rear : None(CN-RN)
setting.
SPEAKER
MODE
Select the desired
subwoofer setting.
9
The desired speaker setting is memorized and then
it enters the subwoofer mode.
If the speaker setting display disappears, start from
the above step 6 again.
Each time this button is pressed, the subwoofer setting
changes and is displayed for 8 seconds as follows;
↓
SUB W(oofer) - Y(es): When using a subwoofer.
↓
SUB W(oofer) - N(o) : When not using a subwoofer.
In case that the front speaker is set to “S”, the
subwoofer is automatically set to “Y”.
MEMO/ENTER
MEMO/ENTER
Memorize the desired
speaker setting
while it is displayed.
8
Repeat the above steps 3 and 4 to adjust
other parameters.
5
Note:
In the Dolby Pro Logic II Customer mode, you cannot set both of
the 7 kHz Low Pass Filter and Shelf Filter to ON simultaneously.
If so, the filter set previously is automatically changed to OFF.
ADJUST
ADJUST
ADJUST
At the desired parameter,
adjust it as desired.
4
If the subwoofer setting display disappears, start
from the above step 6 again.
Each time this button is pressed briefly, the front-
center-rear speaker or subwoofer setting is displayed.
Memorize the subwoofer
setting while it is
displayed.
10
Checking the speaker setting
SPEAKER
MODE

ENGLISH
17
Enter the test tone mode.
14
Only when it is in available surround modes except
the Dolby Virtual and stereo modes, the volume
level of each channel can be adjusted easily with the
test tone function.
Note: When the 6 CH DIRECT is selected as an input
source, the test tone function does not work.
At each channel, adjust the level as desired
until the sound level of each speaker is
heard to be equally loud.
15
Cancel the test tone function.
16
Adjusting each channel level
Adjusting each channel level with
test tone
Select the desired channel.
11
Adjust the level of the selected channel
as desired.
12
Repeat the above steps 11 and 12 to
adjust other channel levels.
13
The LFE level can be adjusted within the range of
-10~0 dB and other channel levels within the range
of -15~+15 dB.
In general, we recommend the LFE level to be
adjusted to 0 dB. (However, the recommend LFE
level for some early DTS software is -10 dB.) If the
recommended levels seems too high, lower the
setting as necessary.
If the channel display disappears, start from the
above step 11 again.
Each time this button is pressed, the corresponding
channel is selected and displayed for 3 seconds as
follows;
Front Left Center Front Right Rear Right
(Dolby Digital or DTS L(FE) )SubWoofer Rear Left
( ): Adjustable only when the digital signals from Dolby Digital or
DTS program source that includes LFE signal are input in the
available surround mode.
When it is in the stereo or Dolby Virtual mode, or
the speaker setting is “N”, center, rear or subwoofer
channel will not be selected.
The test tone will be heard from the speaker of each
channel for 2 seconds as follows;
Front Left Center Front Right
SUBwoofer Rear Left Rear Right
When the speaker setting is “N”, the test tone of the
corresponding channel is not available.
When the selected decoding mode is not matched to the
input signal format, the test tone function cannot work.
or
CHANNEL
SELECTOR
POWER
DISPLAY
SLEEP VIDEO1
123VIDEO2
456VIDEO3
789CD
T.TONE 0P.SCAN TUNER
DSP MODE
D.TIME ADJUST AUX
MUTE T.MON
CH. LEVEL
CH. SEL
MASTER VOLUME
REMOTE CONTROL UNIT RM-105
AUTO
CH. SEL
or
ADJUST
POWER
DISPLAY
SLEEP VIDEO1
123VIDEO2
456VIDEO3
789CD
T.TONE 0P.SCAN TUNER
DSP MODE
D.TIME ADJUST AUX
MUTE T.MON
CH. LEVEL
CH. SEL
MASTER VOLUME
REMOTE CONTROL UNIT RM-105
CH. LEVEL
AUTO
You can select the desired channel and adjust its
level with repeating the steps 11 and 12 in
“Adjusting each channel level” procedure.
or
ADJUST
POWER
DISPLAY
SLEEP VIDEO1
123VIDEO2
456VIDEO3
789CD
T.TONE 0P.SCAN TUNER
DSP MODE
D.TIME ADJUST AUX
MUTE T.MON
CH. LEVEL
CH. SEL
MASTER VOLUME
REMOTE CONTROL UNIT RM-105
CH. LEVEL
AUTO
POWER
DISPLAY
SLEEP VIDEO1
123VIDEO2
456VIDEO3
789CD
T.TONE 0P.SCAN TUNER
DSP MODE
D.TIME ADJUST AUX
MUTE T.MON
CH. LEVEL
CH. SEL
MASTER VOLUME
REMOTE CONTROL UNIT RM-105
T.TONE
AUTO
POWER
DISPLAY
SLEEP VIDEO1
123VIDEO2
456VIDEO3
789CD
T.TONE 0P.SCAN TUNER
DSP MODE
D.TIME ADJUST AUX
MUTE T.MON
CH. LEVEL
CH. SEL
MASTER VOLUME
REMOTE CONTROL UNIT RM-105
T.TONE
AUTO

ENGLISH
18
In Dolby Digital, Dolby Pro Logic II, Dolby
Pro Logic or Dolby Virtual mode, adjusting
delay times of the speakers
The delay time will be displayed for 5 seconds.
The corresponding delay time is displayed. The
center delay time can be adjusted in the Dolby
Digital mode only.
In the Dolby Virtual mode, “NARROW” or
“WIDE” is displayed.
Each time this button is pressed in the Dolby
Digital, Dolby Pro Logic II or Dolby Pro Logic
mode, the delay time changes in regular intervals.
Each time this button is pressed in the Dolby Virtual
mode, the delay mode changes as follows:
NARROW: Relatively long distance from the
prime listening position to front
speakers.
WIDE: Relatively short distance.
If the delay time disappears, start from the step 17
again.
In case of Dolby Digital, Dolby Pro Logic II or Dolby
Pro Logic mode, when the distances from the prime
listening position to front left, center, front right, rear
left and rear right speakers are same, the basic settings
are as follows according to the surround modes;
- In the Dolby Digital mode,
Center delay time : 0 ms, Rear delay time : 0 ms
- In the Dolby Pro Logic II Music, Matrix or Custom mode,
Rear delay time : 0 ms
- In the Dolby Pro Logic II Movie, Dolby Pro Logic mode,
Rear delay time : 10 ms
If the center or the rear speaker(s) is(are) not at the
same distance from the prime listening position as the
front speakers, increase or decrease the center delay
time by 1 ms for every about 30 cm(1 foot) it is closer
or farther away and increase or decrease the rear delay
time by 5 ms for every about 1~1.5 m(3~5 feet) it is
closer or farther away.
Downmixing into 2 front channels
To cancel the 2-CH downmix mode, select the
desired surround mode with using the DSP MODE
button.
When the playback of the source on the player is
stopped or interrupted, etc., the 2-CH downmix
mode is not canceled even though “ST” and the
DTS or Dolby Digital indicators go off.
If the headphones are plugged and the SPEAKER
button is set to off while the digital signals from the
DTS and Dolby Digital program sources are being
input, it will enter the 2-CH downmix mode
automatically(but only the DTS or Dolby Digital
indicator lights up still) and if the headphones are
unplugged and the SPEAKER button is set to on in
the 2-CH downmix mode, it will return to the
previous mode.
Allows the multi-channel DTS or Dolby Digital signals
to be reproduced through only two speakers or through
headphones.
When the digital signals from the DTS or Dolby Digital
program sources are input in available surround mode,
press the STEREO button.
“ST” and the DTS or Dolby Digital indicators light up,
meaning it enters the 2-CH downmix mode, and then the
discrete multi-channels(except LFE) are mixed down into
2 front channels.
Adjust the delay time.
18
Check the delay time
to be adjusted.
17
In Dolby Digital mode, repeat the above
steps 17 and 18 to adjust the rear delay
time.
19
POWER
DISPLAY
SLEEP VIDEO1
123VIDEO2
456VIDEO3
789CD
T.TONE 0P.SCAN TUNER
DSP MODE
D.TIME ADJUST AUX
MUTE T.MON
CH. LEVEL
CH. SEL
MASTER VOLUME
REMOTE CONTROL UNIT RM-105
D.TIME
AUTO
POWER
DISPLAY
SLEEP VIDEO1
123VIDEO2
456VIDEO3
789CD
T.TONE 0P.SCAN TUNER
DSP MODE
D.TIME ADJUST AUX
MUTE T.MON
CH. LEVEL
CH. SEL
MASTER VOLUME
REMOTE CONTROL UNIT RM-105
ADJUST
AUTO
STEREO

ENGLISH
19
LISTENING TO RADIO BROADCASTS
Presetting radio stations
Auto tuning
Each time this button is pressed, the mode changes
as follows;
Tuning mode : “PRESET” goes off.
Preset mode : “PRESET” lights up.
The tuner will now search until a station of
sufficient strength has been found. The display
shows the tuned frequency and “TUNED”.
If the station found is not the desired one, simply
repeat this operation.
Weak stations are skipped during auto tuning.
Manual tuning is useful when you already know the frequency of
the desired station.
Perform the steps 1 to 3 in “Auto tuning” procedure and press the
TUNING/PRESET UP(▲) or DOWN(▼) button repeatedly until
the right frequency has been reached.
You can store up to 30 preferred stations in the
memory.
“MEM” is flickering for 5 seconds.
Manual tuning
Each time this button is pressed, the band is changed
to FM or AM.
When pressing the BAND button without selecting
the TUNER, the tuner will be selected automatically.
Select the tuner.
1
Select the tuning mode.
3
Select the desired band.
2
Press the TUNING/PRESET UP(▲) or
DOWN(▼) button for more than 0.5
second.
4
Tune in the desired station with auto or
manual tuning.
1
Press the MEMORY/ENTER button.
2
or
AUDIO
POWER
DISPLAY
SLEEP VIDEO1
123VIDEO2
456VIDEO3
789CD
T.TONE 0P.SCAN TUNER
DSP MODE
D.TIME ADJUST AUX
MUTE T.MON
CH. LEVEL
CH. SEL
MASTER VOLUME
REMOTE CONTROL UNIT RM-105
TUNER
AUTO
BAND
BAND FREQUENCY
MHz
T/P MODE
TUNING/PRESET
TUNING/PRESET
MEMO/ENTER

ENGLISH
20
Repeat the above steps 1 to 3 to memorize
other stations.
4
After selecting the tuner as an input
source, select the preset tuning mode.
1
Listening to FM stereo broadcasts
When using the NUMERIC buttons on the remote
control.
Examples) For “3” :
For “15” :
For “30” :
The station has now been stored in the memory.
When using the NUMERIC buttons, the station is
stored automatically without pressing the
MEMORY/ENTER button.
A stored frequency is erased from the memory by
storing another frequency in its place.
If “MEM” goes off, start again from the above step 2.
Then “PRESET” lights up.
MEMORY BACKUP FUNCTION
The following items, set before the receiver is turned
off, are memorized.
INPUT SELECTOR settings
Surround mode settings
Preset stations,etc.
Note : If the electricity fails or the AC input cord is
disconnected for more than 2 weeks, they are all
cleared. So you should memorize them again.
While listening to FM broadcasts.
Each time this button is pressed,
the FM mode changes as follows;
Stereo mode : “ST” lights up.
Mono mode : “ST” goes off.
When FM stereo broadcasts are poor because of
weak broadcast signals, select the FM mono mode to
reduce the noise, then FM broadcasts are reproduced
in monaural sound.
Scanning preset stations in sequence
The receiver will start scanning the stations in the preset
sequence and each station is received for 5 seconds.
At the desired station, press this button again to stop
scanning.
When using the NUMERIC buttons on the remote
control.
Examples) For “3”:
For “15”:
For “30”:
When selecting the desired preset number with the
NUMERIC buttons, the desired preset station will be
tuned to automatically without selecting the preset
tuning mode.
Tuning to preset stations Select the desired
preset number.
2
Select the desired preset number (1~30) and
press the MEMORY/ENTER button.
3
MEMO/ENTER
TUNING/PRESET
T/P MODE
TUNING/PRESET
FM MODE
POWER
DISPLAY
SLEEP VIDEO1
123VIDEO2
456VIDEO3
789CD
T.TONE 0P.SCAN TUNER
DSP MODE
D.TIME ADJUST AUX
MUTE T.MON
CH. LEVEL
CH. SEL
MASTER VOLUME
REMOTE CONTROL UNIT RM-105
P.SCAN
AUTO
within 2 seconds
3
0
1 5
within 2 seconds
within 2 seconds
(or )
3
0 3 0
1 5

ENGLISH
21
RECORDING
Start recording on the TAPE MONITOR.
2
Select the desired input as a recording
source except for TAPE MONITOR.
1
Recording with TAPE MONITOR
Select VIDEO 2 or VIDEO 3 as a recording
source.
1
Dubbing from video components onto
VIDEO 1
Select VIDEO 2 as a video recording source.
1
Dubbing the audio and video signals
separately onto VIDEO 1
Start play on the desired input.
3
Select CD as an audio recording source.
2
Be sure that “TAPE M” goes off.
For tape monitor function, refer to “TAPE
MONITOR function” on page 10.
Start recording on the VIDEO 1.
2
Start play on the VIDEO 2 or the VIDEO 3.
3
The audio and video signals from the VIDEO 2 or the
VIDEO 3 will be dubbed onto the VIDEO 1 and you
can enjoy them on the TV set and from the speakers.
Example) When dubbing the VIDEO 2 video signal
and the CD audio signal separately onto
VIDEO 1.
The analog signals from the 6 CH DIRECT inputs as well as the digital signals from the coaxial or optical digital
input can be heard but cannot be recorded.
The volume and tone (bass, treble) settings have no effect on the recording signals.
or
AUDIO VIDEO
POWER
DISPLAY
SLEEP VIDEO1
123VIDEO2
456VIDEO3
789CD
T.TONE 0P.SCAN TUNER
DSP MODE
D.TIME ADJUST AUX
MUTE T.MON
CH. LEVEL
CH. SEL
MASTER VOLUME
REMOTE CONTROL UNIT RM-105
VIDEO1
VIDEO2
VIDEO3
CD
TUNER
AUX
AUTO
or
VIDEO
POWER
DISPLAY
SLEEP VIDEO1
123VIDEO2
456VIDEO3
789CD
T.TONE 0P.SCAN TUNER
DSP MODE
D.TIME ADJUST AUX
MUTE T.MON
CH. LEVEL
CH. SEL
MASTER VOLUME
REMOTE CONTROL UNIT RM-105
VIDEO2
VIDEO3
AUTO
or
VIDEO
POWER
DISPLAY
SLEEP VIDEO1
123VIDEO2
456VIDEO3
789CD
T.TONE 0P.SCAN TUNER
DSP MODE
D.TIME ADJUST AUX
MUTE T.MON
CH. LEVEL
CH. SEL
MASTER VOLUME
REMOTE CONTROL UNIT RM-105
VIDEO2
AUTO
or
AUDIO
POWER
DISPLAY
SLEEP VIDEO1
123VIDEO2
456VIDEO3
789CD
T.TONE 0P.SCAN TUNER
DSP MODE
D.TIME ADJUST AUX
MUTE T.MON
CH. LEVEL
CH. SEL
MASTER VOLUME
REMOTE CONTROL UNIT RM-105
CD
AUTO

ENGLISH
22
Operating the sleep timer
The sleep timer allows the system to continue to
operate for a specified period of time before
automatically shutting off.
To set the receiver to automatically turn off after
the specified period of time.
Each time this button is pressed, the sleep time
changes and disappears in 3 seconds as follows;
→10 →20 →30 →60 →90 →OFF
Unit : minutes
While operating the sleep timer, “SLEEP” lights up.
Compressing the dynamic range (Dolby Digital sources only)
This function compresses the dynamic range of previously
specified parts of the Dolby Digital sound track(with
extremely high volume) to minimize the difference in
volume between the specified and non-specified parts.
This makes it easier to hear all of the sound track when
watching movies at night at low levels.
When the digital signals from Dolby Digital program
source are input in available surround mode.
Each time this button is pressed, the mode changes
and disappears in 3 seconds as follows:
DYNR 0.0 : Off
DYNR 0.5 : Low compression
DYNR 1.0 : High compression
In some Dolby Digital software, this function may
not be available.
Each time this button is pressed, the brightness of
fluorescent display changes as follows;
→
ON
→
dim
→
OFF
In the display OFF mode, pressing any button will
restore the display ON mode.
The audio signal from the CD and the video signal
from the VIDEO 2 will be dubbed and you can
enjoy them on the TV set and from the speakers.
Note : Be sure to observe the order of the above steps
1 and 2.
Start recording on the VIDEO 1.
3
Adjusting the brightness of the
fluorescent displays
Start play on the VIDEO 2 and the CD
respectively.
4
OTHER FUNCTIONS
DYNAMIC
RANGE
POWER
DISPLAY
SLEEP VIDEO1
123VIDEO2
456VIDEO3
789CD
T.TONE 0P.SCAN TUNER
DSP MODE
D.TIME ADJUST AUX
MUTE T.MON
CH. LEVEL
CH. SEL
MASTER VOLUME
REMOTE CONTROL UNIT RM-105
DISPLAY
AUTO
POWER
DISPLAY
SLEEP VIDEO1
123VIDEO2
456VIDEO3
789CD
T.TONE 0P.SCAN TUNER
DSP MODE
D.TIME ADJUST AUX
MUTE T.MON
CH. LEVEL
CH. SEL
MASTER VOLUME
REMOTE CONTROL UNIT RM-105
SLEEP
AUTO

23
Troubleshooting Guide
PROBLEM POSSIBLE CAUSE REMEDY
No power
No sound
No sound from the rear
speakers
No sound from the center
speaker
Stations cannot be received
Preset stations cannot be
received
Poor FM reception
Continuous hissing noise
during FM reception,
especially when a stereo
broadcast is received.
Continuous or intermittent
hissing noise during AM
reception, especially at night.
Remote control unit does
not operate.
The AC input cord is disconnected.
Poor connection at AC wall outlet or the
outlet is inactive.
The speaker cords are disconnected.
The master volume is adjusted too low.
The MUTE button on the remote control
is pressed to ON.
Speakers are not switched on.
Incorrect selection of the input source.
Incorrect connections between the
components.
Surround mode is switched off(stereo
mode).
Master volume and rear level are too
low.
A monaural source is used.
Rear speaker setting is “N”.
Surround mode is switched off(stereo
mode).
Center speaker setting is “N”.
Master volume and center level are too
low.
No antenna is connected.
The desired station frequency is not
tuned in.
The antenna is in wrong position.
An incorrect station frequency has been
memorized.
The memorized stations are cleared.
No antenna is connected.
The antenna is not positioned for the
best reception.
Weak signals.
Noise is caused by motors, fluorescent
lamps or lightning, etc.
Batteries are not loaded or exhausted.
The remote sensor is obstructed.
Connect the cord securely.
Check the outlet using a lamp or
another appliance.
Check the speaker connections.
Adjust the master volume.
Press the MUTE button to cancel the
muting effect.
Press the SPEAKER button to ON.
Select the desired input source correctly.
Make connections correctly.
Select a surround mode.
Adjust master volume and rear level.
Select a stereo or surround source.
Select the desired rear speaker setting.
Select the desired surround.
Select the desired center speaker setting.
Adjust master volume and center level.
Connect an antenna.
Tune in the desired station frequency.
Move the antenna and retry tuning.
Memorize the correct station frequency.
Memorize the stations again.
Connect an antenna.
Change the position of the antenna.
Change the position of the antenna.
Install an outdoor antenna.
Keep the receiver away from noise
sources.
Install an outdoor AM antenna.
Replace the batteries.
Remove the obstacle.
If a fault occurs, run through the table below before taking your receiver for repair.
If the fault persists, attempt to solve it by switching the receiver off and on again. If this fails to resolve the situation, consult
your dealer. Under no circumstances should you attempt to repair the receiver yourself. This could void the warranty.
ENGLISH

24
AMPLIFIER SECTION
Power output, stereo mode, 6 Ω, THD 0.7%, 40 Hz~20 kHz .................................................................................. 2×100 W
Total harmonic distortion, 6 Ω, 100 W, 1 kHz ............................................................................................................... 0.09%
Intermodulation distortion
60 Hz : 7 kHz= 4 : 1 SMPTE, 6 Ω, 100 W ...................................................................................................................... 0.1%
Input sensitivity, 47 kΩ
Line (CD, TAPE, VIDEO) .......................................................................................................................................... 200 mV
Signal to noise ratio, IHF “A” weighted
Line (CD, TAPE, VIDEO) ............................................................................................................................................. 92 dB
Frequency response
Line (CD, TAPE, VIDEO), 20 Hz~50 kHz ........................................................................................................ +0 dB, -3 dB
Output level
TAPE REC, 2.2 kΩ..................................................................................................................................................... 200 mV
PRE OUT(Front, Center, Rear, Subwoofer), 1 kΩ.......................................................................................................... 1.0 V
Bass/Treble control, 100 Hz/10 kHz ........................................................................................................................... ±10 dB
Surround mode, only channel driven
Front power output, 6 Ω, 1 kHz, THD 0.7 % ................................................................................................... 125 W+125 W
Center power output, 6 Ω, 1 kHz, THD 0.7 % .............................................................................................................. 125 W
Rear power output, 6 Ω, 1 kHz, THD 0.7 % .................................................................................................... 125 W+125 W
DIGITAL AUDIO SECTION
Sampling frequency ................................................................................................................................. 32, 44.1, 48, 96 kHz
Digital input level
Coaxial, 75 Ω........................................................................................................................................................... 0.5 Vp-p
Optical, 660 nm ................................................................................................................................................. -15~-21 dBm
FM TUNER SECTION
Tuning frequency range .................................................................................................................................... 87.5~108 MHz
Usable sensitivity, THD 3%, S/N 30 dB .................................................................................................................... 12.8 dBf
50 dB quieting sensitivity, mono/stereo ............................................................................................................. 20.2/45.3 dBf
Signal to noise ratio, 65 dBf, mono/stereo ................................................................................................................. 70/65 dB
Total harmonic distortion, 65 dBf,1 kHz, mono/stereo .............................................................................................. 0.5/0.8%
Frequency response, 30 Hz~15 kHz ............................................................................................................................. ±3 dB
Stereo separation, 1 kHz ................................................................................................................................................. 42 dB
Capture ratio ...................................................................................................................................................................... 4 dB
IF rejection ratio .............................................................................................................................................................. 80 dB
AM TUNER SECTION
Tuning frequency range .................................................................................................................................... 520~1710 kHz
Usable sensitivity ...................................................................................................................................................... 500 μV/m
Signal to noise ratio ......................................................................................................................................................... 40 dB
Selectivity ........................................................................................................................................................................ 25 dB
GENERAL
Power supply ................................................................................................................................................ AC 120 V, 60 Hz
Power consumption ........................................................................................................................................................ 200 W
Dimensions (W×H×D) ............................................................................ 440×141×330 mm(17-3/8×5-1/2×13 inches)
Weight (Net) .................................................................................................................................................... 9.6 kg(21.2 lbs)
Note: Design and specifications are subject to change without notice for improvements.
Specifications
ENGLISH

RD-6108
AUDIO/VIDEO RECEIVER
OPERATINGINSTRUCTIONS
5707-04735-008-0