Sherwood Rd 7103 Users Manual
RD-7103 to the manual 30df0d5e-b571-422a-a4c2-f694af4d75bf
2015-02-02
: Sherwood Sherwood-Rd-7103-Users-Manual-445974 sherwood-rd-7103-users-manual-445974 sherwood pdf
Open the PDF directly: View PDF
.
Page Count: 25

REMOTE
SENSOR
MASTER VOLUME
TONE
DIRECT
ON/STANDBY
MAIN POWER
STANDBY
ON/ OFF
TUNING/PRESETADJUST
PHONES CHANNEL
SELECTOR
VIDEO L - AUDIO - R
VIDEO 3
BANDFM MODET/P MODETONE MODE SPEAKER
MODE DYNAMIC
RANGE MEMO/ENTERCINEMA EQ
ON/OFF
SPEAKER
INPUT SELECTOR
AUDIO VIDEO TAPE MON. 6CH DIRECT DSP MODEAUTO STEREO
DIGITAL
INPUTS
TONE
DIRECT
SURROUND MODE
TOTALLY DISCRETE AMPLIFIER STAGE
TDAS
ST TUNED TAPE M PRESET
Pro LogicDIGITAL
DTS THEATER HALL SLEEP
dB
kHz
MHz
MEM
ms
RRDD--77110033
AUDIO/VIDEO RECEIVER
OPERATINGINSTRUCTIONS

2
IInnttrroodduuccttiioonn
Congratulations on Your Purchase!
Your new high fidelity receiver is designed to deliver
maximum enjoyment and years of trouble free service.
Please take a few moments to read this manual
thoroughly. It will explain the features and operation of
your unit and help ensure a trouble free installation.
Please unpack your unit carefully. We recommend that
you save the carton and packing material. They will be
helpful if you ever need to move your unit and may be
required if you ever need to return it for service. Your unit
is designed to be placed in a horizontal position and it is
important to allow at least two inches of space behind
your unit for adequate ventilation and cabling
convenience.
To avoid damage, never place the unit near radiators, in
front of heating vents, in direct sunlight, or in excessively
humid or dusty locations. Connect your complementary
components as illustrated in the following section.
CAUTION : TO REDUCE THE RISK OF
ELECTRIC SHOCK, DO NOT
REMOVE COVER (OR BACK).
NO USER-SERVICEABLE PARTS
INSIDE. REFER SERVICING TO
QUALIFIED SERVICE PERSONNEL.
CAUTION
RISK OF ELECTRIC SHOCK
DO NOT OPEN
This symbol is intended to alert the user to the
presence of uninsulated "dangerous voltage"
within the product's enclosure that may be of
sufficient magnitude to constitute a risk of
electric shock to persons.
This symbol is intended to alert the user to the
presence of important operating and
maintenance (servicing) instructions in the
literature accompanying the appliance.
To reduce the risk of fire or electric shock, do not expose
this appliance to rain or moisture.
Caution : Do not block ventilation openings or stack
other equipment on the top.
FOR U.S.A.
Note to CATV System Installer: This reminder is
provided to call the CATV system installer's attention
to Article 820-40 of the NEC that provides guidelines
for proper grounding and, in particular, specifies that
the cable ground shall be connected to the
grounding system of the building, as close to the
point of cable entry as practical.
FCC INFORMATION
This equipment has been tested and found to
comply with the limits for a Class B digital device,
pursuant to Part 15 of the FCC Rules. These limits
are designed to provide reasonable protection
against harmful interference in a residential
installation. This equipment generates, uses and can
radiate radio frequency energy and, if not installed
and used in accordance with the instructions, may
cause harmful interference to radio communications.
However, there is no guarantee that interference will
not occur in a particular installation. If this equipment
does cause harmful interference to radio or
television reception, which can be determined by
turning the equipment off and on, the user is
encouraged to try to correct the interference by one
or more of the following measures:
Reorient or relocate the receiving antenna.
Increase the separation between the equipment
and receiver.
Connect the equipment into an outlet on a circuit
different from that to which the receiver is
connected.
Consult the dealer or an experienced radio/TV
technician for help.
CAUTION: Any changes or modifications in
construction of this device which are not expressly
approved by the party responsible for compliance
could void the user's authority to operate the
equipment.
WARNING
UNPACKING AND INSTALLATION
Caution regarding placement
(Except for U.S.A. and Canada)
To maintain proper ventilation, be sure
to leave a space around the unit (from
the largest outer dimensions including projections)
equal to, or greater than, shown below.
Left and right panels: 5 cm
Rear panel: 10 cm
Top panel: 20 cm
EENNGGLLIISSHH

FOR U.S.A. AND CANADA ....................................120 V
Units shipped to the U.S.A. and Canada are designed
for operation on 120 volts AC only.
Observe all safety precautions for use of a polarized
AC plug. However, some products may be supplied
with a non polarized plug.
CAUTION : To prevent electric shock, match wide
blade of plug to wide slot, insert fully.
FOR YOUR SAFETY
FOR EUROPE AND AUSTRALIA .........230V/240V
Units shipped to Australia are designed for operation
on 240 V AC only.
To ensure safe operation, the three-pin plug supplied
must be inserted only into a standard three-pin
power point which is effectively earthed through the
normal household wiring. Extension cords used with
the equipment must be three-core and be correctly
wired to provide connection to earth.
Improper extension cords are a major cause of
fatalities. The fact that the equipment operates
satisfactorily does not imply that the power point is
earthed and that the installation is completely safe.
For your safety, if in any doubt about the effective
earthing of the power point, consult a qualified
electrician.
PAN-EUROPEAN UNIFIED VOLTAGE
All units are suitable for use on supplies 230-240 V
AC.
FOR YOUR SAFETY
3
READ THIS BEFORE OPERATING YOUR UNIT
FOR OTHER COUNTRIES ........................ 115 V/230 V
Units shipped to countries other than the above
countries are equipped with an AC voltage selector
switch on the rear panel. Refer to the following
paragraph for the proper setting of this switch.
AC VOLTAGE SELECTION
This unit operates on 115/230 V AC. The AC voltage
selector switch on the rear panel is set to the voltage
that prevails in the area to which the unit is shipped.
Before connecting the power cord to your AC outlet,
make sure that the setting position of this switch
matches your line voltage. If not, it must be set to
your voltage in accordance with the following
direction.
AC voltage selector switch
Move switch lever to match your line voltage with a
small screwdriver or other pointed tool.
FOR YOUR SAFETY
AC 230 V AC 115 V
EENNGGLLIISSHH

4
CONTENTS
Introduction
UNPACKING AND INSTALLATION ....................................................................................................... 2
READ THIS BEFORE OPERATING YOUR UNIT................................................................................... 3
System Connections........................................................................................................................................ 5
Front Panel Controls...................................................................................................................................... 8
DIGI LINK IIISystem Remote Controls................................................................................................... 9
REMOTE CONTROL OPERATION RANGE.......................................................................................... 10
LOADING BATTERIES............................................................................................................................ 10
Operations
LISTENING TO A PROGRAM SOURCE................................................................................................ 11
SURROUND SOUND................................................................................................................................ 14
ENJOYING SURROUND SOUND........................................................................................................... 15
LISTENING TO RADIO BROADCASTS ................................................................................................ 19
RECORDING ............................................................................................................................................. 21
OTHER FUNCTIONS................................................................................................................................ 22
Troubleshooting Guide ................................................................................................................................23
Specifications.................................................................................................................................................. 24
EENNGGLLIISSHH

5
SSyysstteemm CCoonnnneeccttiioonnss
Manufactured under license from Digital Theater Systems, Inc.
US Pat. No. 5,451,942 and other world-wide patents issues and pending.
“DTS” and “DTS Digital Surrou emarks of Digital Theater Systems, Inc.
©1996 Digital Theater Systems, Inc. All rights reserved.
Manufactured under license from Dolby Laboratories. “Dolby”, “Pro Logic”
and the double-D symbol are trademarks of Dolby Laboratories. Confidential
Unpublished Works. ©1992-1997 Dolby Laboratories, Inc. All rights reserved.
MODEL NO. RD-
7103
AUDIO/VIDEO RECEIVER
MADE IN CHINA
DESIGNED IN USA
SWITCHED
120V~60Hz
100W 1A MAX
AC OUTLET
OPTICAL COAX 1 COAX 2
AC INPUT
120V~60Hz
180W
SER. NO
This device complies with Part 15 of the FCC Rules.
Operation is subject to the following two conditions:
(1)This device may not cause harmful interference, and
(2)this device must accept any interference received,
including interference that may cause undesired operation.
CAUTION
RISK OF ELECTRIC SHOCK
DO NOT OPEN
WARNING:"SHOCK HAZARD-DO NOT OPEN"
AVIS;"RISQUE DE CHOC-ELECTRQUE-NE PAS OUVRIR"
AM
LOOP
FM
75Ω
ANTENNA
AUX PLAY REC PLAY REC PLAY VIDEO 1
VIDEO 2
SUB
WOOFER
TAPE MON. VIDEO 1
CD
VIDEO 2
MONITOR
PRE OUT
VIDEO
OUT
DIGI
-LINK
VIDEO
IN
VIDEO 1
SUB
WOOFER
CENTER
FRONT REAR
L
R
6-CH DIRECT INPUT
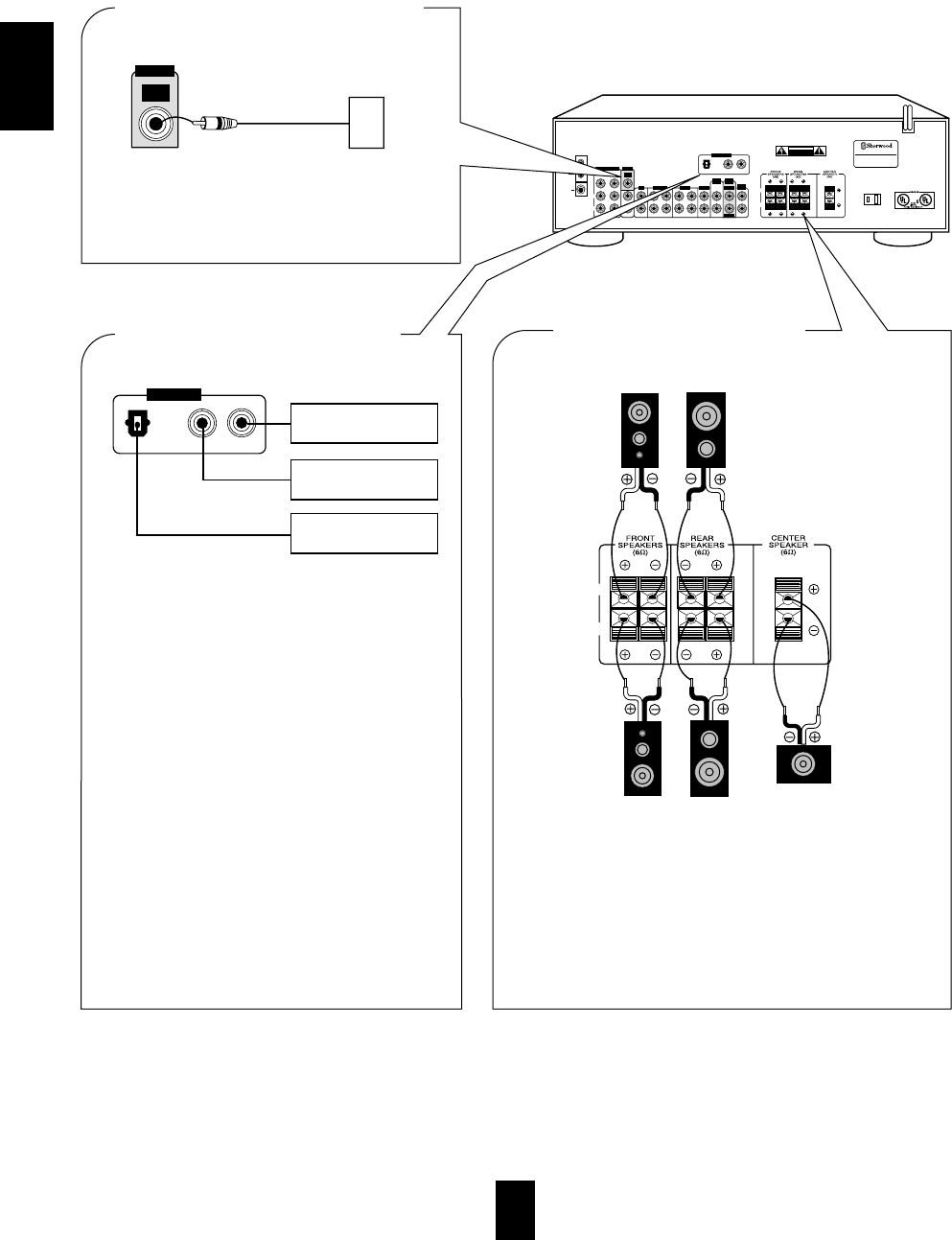
■ CONNECTING ANTENNAS
AM loop antenna
FM
FM
(INDOOR ANTENNA)
(OUTDOOR ANTENNA)
SUPPLIED ADAPTOR
300 ohm
feeder
AM
LOOP
Tape deck or additional audio component
BC
NORMHIGH
SYN MPX MIN SEC
RELAY
REC
P
CD
M
REC
L
R
dB -00-20 -10 -6 -3 0 +3 +6
DIGI-LINK STEREO DOUBLE CASSETTE DECK DD-5080C
AUTO REVERSE
PLAY/AUTO TAPE SELECTOR RECORD & PLAY/AUTO TAPE SELECTOR
HX-PRO
AUTO REVERSE
RESET A/B MODE
R PLAY
DUBBING O/O CD SUN REC
HIGHNORMAL
AMS AMS
EJECT
REC BALAMCEREC LEVELPHONESPOWER MIC MIX
MICSOURCELR0 10
MIC
REVERSE
T SIZE MEMORY B/C/OFF
COUNTER
BA
CD player
POWER
REMOTE SENSOR
PROGRAM/REVIEW
RANDOM REPEAT
OPEN/CLOSE
PHONES LEVEL
PHONES
MIN MAX
ON/OFF
MULTIPLE COMPACT DISC PLAYER CDC-5080R
1 2 3 4 5
GRAPHICS PEAK DELETE EDIT
SCENETRACKINDEX STEP
AB
V-CD PBCREVERT PROGAUTO RANDOMREPEAT ALL1DISCS
123
456
789
10 11 12
13 14 15
MPXINTROA< >B
■
CONNECTING AUDIO/VIDEO COMPONENTS
POWER
OPEN/CLOSE
PHONES LEVEL
PHONES
MIN MAX
ON/OFF
MULTIPLE COMPACT DISC PLAYER CDC-5080R
1 2 3 4 5
GRAPHICS PEAK DELETE EDIT
SCENETRACKINDEX STEP
AB
V-CD PBC REVERT PROGAUTO RANDOM REPEATALL 1 DISC S
123
456
789
10 11 12
13 14 15
MPXINTROA< >B
Video deck 1
POWER
ON/OFF
MULTIPLE COMPACT DISC PLAYER CDC-5080R
DVD player or additional video component
Monitor TV
VIDEO OUT
VIDEO OUT
REC(LINE IN)
PLAY(LINE OUT)
PLAY(LINE OUT)
AUDIO OUT
AUDIO OUT
AUDIO IN
VIDEO IN
VIDEO IN
• The VIDEO 2 jacks may also be connected to an additional
video component such as a cable TV tuner, an LD player or
satellite system.
• The TAPE MONITOR PLAY/REC jacks may also be
connected to the LINE OUT/IN jacks of an optional
graphic equalizer.
■Note : When Sherwood DVD player such as V-756, etc. is
connected to the DIGI LINK jack for system
control, you should connect the DVD player to the
"VID 2" jacks of this unit. Then, when the "PLAY"
function of the DVD player is engaged, the receiver
will automatically select "VIDEO 2" as the input
source and playback will start.
BC
NORMHIGH
SYN MPX MIN SEC
RELAY
REC
P
CD
M
REC
L
R
dB -00-20 -10 -6 -3 0 +3 +6
DIGI-LINK STEREO DOUBLE CASSETTE DECK DD-5080C
AUTO REVERSE
PLAY/AUTO TAPE SELECTOR RECORD & PLAY/AUTO TAPE SELECTOR
HX-PRO
AUTO REVERSE
RESET A/B MODE
R PLAY
DUBBING O/O CD SUN REC
HIGHNORMAL
AMS AMS
EJECT
REC BALANCEREC LEVELPHONESPOWER MIC MIX
MICSOURCELR0 10
MIC
REVERSE
T SIZE MEMORY B/C/OFF
COUNTER
BA
*Tape deck or graphic equalizer
AUX PLAY REC PLAY REC PLAY VIDEO 1
VIDEO 2
TAPE MON. VIDEO 1
CD
VIDEO 2
MONITOR
VIDEO 1
VIDEO
OUT
VIDEO
IN
■ CONNECTING 6 CH DIRECT INPUTS
• Use these jacks to connect the corresponding analog
outputs of 6 CH decoder or DVD player with 6 CH
output for Dolby Digital or DTS, etc.
(For details, see the operator's manual of the component
to be connected.)
6 CH decoder
REAR
CH OUT
CENTER CH OUT
SUBWOOFER CH OUT
FRONT CH OUT
SUB
WOOFER
CENTER
FRONT REAR
L
R
6-CH DIRECT INPUT
L
R
DIGITAL IN
When making system connections, please be certain the AC cord is not plugged into an AC outlet.
When making connections between components, please be sure to connect the white RCA plugs to the L(left) and the red
RCA plugs to the R(right) jacks respectively.
Change the position of the FM indoor antenna until you get the best reception of your favorite FM stations.
A 75 Ωoutdoor FM antenna may be used to further improve the reception.
Disconnect the indoor antenna before replacing it with the outdoor one.
Place the AM loop antenna as far as possible from the receiver, TV set, speaker cords and the AC input cord and set it to a
direction for the best reception.
If the reception is poor with the AM loop antenna, an AM outdoor antenna can be used in place of the AM loop antenna.
Make connections firmly and correctly. If not, it can cause loss of sound, noise or damage to the receiver.
If the electricity fails or the AC input cord is left unplugged for more than 2 weeks, the memorized contents will be cleared.
Should this happen, memorize them again.
EENNGGLLIISSHH

6
Manufactured under license from Digital Theater Systems, Inc.
US Pat. No. 5,451,942 and other world-wide patents issues and pending.
“DTS” and “DTS Digital Surrou of Digital Theater Systems, Inc.
©1996 Digital Theater Systems, Inc. All rights reserved.
Manufactured under license from Dolby Laboratories. “Dolby”, “Pro Logic”
and the double-D symbol are trademarks of Dolby Laboratories. Confidential
Unpublished Works. ©1992-1997 Dolby Laboratories, Inc. All rights reserved.
AUDIO/VIDEO RECEIVER
MADE IN CHINA
DESIGNED IN USA
SWITCHED
120V~60Hz
100W 1A MAX
AC OUTLET
OPTICAL COAX 1 COAX 2
AC INPUT
120V~60Hz
180W
SER. NO
This device complies with Part 15 of the FCC Rules.
Operation is subject to the following two conditions:
(1)This device may not cause harmful interference, and
(2)this device must accept any interference received,
including interference that may cause undesired operation.
CAUTION
RISK OF ELECTRIC SHOCK
DO NOT OPEN
WARNING:"SHOCK HAZARD-DO NOT OPEN"
AVIS;"RISQUE DE CHOC-ELECTRQUE-NE PAS OUVRIR"
AM
LOOP
FM
75Ω
ANTENNA
AUX PLAY REC PLAY REC PLAY VIDEO 1
VIDEO 2
SUB
WOOFER
TAPE MON. VIDEO 1
CD
VIDEO 2
MONITOR
PRE OUT
VIDEO
OUT
DIGI
-LINK
VIDEO
IN
VIDEO 1
SUB
WOOFER
CENTER
FRONT REAR
L
R
6-CH DIRECT INPUT
L
R
■ CONNECTING DIGITAL INPUTS
• The COAXIAL or the OPTICAL DIGITAL Out's of
the components that are connected to CD, VIDEO 2
and VIDEO 3 of this unit can be connected to these
DIGITAL INPUTS.
• A digital input should be connected to the components
such as a CD player, LD player, DVD player, etc. that
are capable of outputting a signal in the DTS, Dolby
Digital or PCM digital formats.
• For details, please refer to the operating instructions of
the component to be connected.
• When making COAXIAL DIGITAL connections use
75 Ohm Cable. Do not use standard audio patch cords.
• Not all of the commercially available Fiber Optic
cables are suitable for use with this receiver. If you
have a question as to the suitability of any cable,
please check with your dealer or a qualified service
organization.
• Remove the protective cap before making nay
OPTICAL connections. Reinsert the protective cap
when not using the OPTICAL Jacks.
• The speaker terminals are designed to accept either bare wire or
banana plugs.
• If using bare wire, take care to not allow the + and - wires to touch
or short.
• Connect the speaker wires firmly and correctly according to the
channel and position. Observe the proper polarity (+ and -).
• This receiver is designed for use with speakers rated at 6 ohms
impedance or above.
■ CONNECTING SPEAKERS
Front right
Front left Rear left
Powered subwoofer
■
SUBWOOFER PRE OUT connection
• To emphasize the deep bass sound, connect a powered
subwoofer.
L
R
Rear right
Center
SUB
WOOFER
PRE OUT
OPTICAL COAX 1 COAX 2
DIGITAL IN
Component with
COAXIAL DIGITAL OUT
Component with
COAXIAL DIGITAL OUT
Component with
OPTICAL DIGITAL OUT
MODEL NO. RD-7103
DIGITAL IN
EENNGGLLIISSHH

7
EENNGGLLIISSHHEENNGGLLIISSHH
Manufactured under license from Digital Theater Systems, Inc.
US Pat. No. 5,451,942 and other world-wide patents issues and pending.
“DTS” and “DTS Digital Surrou of Digital Theater Systems, Inc.
©1996 Digital Theater Systems, Inc. All rights reserved.
Manufactured under license from Dolby Laboratories. “Dolby”, “Pro Logic”
and the double-D symbol are trademarks of Dolby Laboratories. Confidential
Unpublished Works. ©1992-1997 Dolby Laboratories, Inc. All rights reserved.
AUDIO/VIDEO RECEIVER
MADE IN CHINA
DESIGNED IN USA
SWITCHED
120V~60Hz
100W 1A MAX
AC OUTLET
OPTICAL
COAX 1 COAX 2
AC INPUT
120V~60Hz
180W
SER. NO
This device complies with Part 15 of the FCC Rules.
Operation is subject to the following two conditions:
(1)This device may not cause harmful interference, and
(2)this device must accept any interference received,
including interference that may cause undesired operation.
CAUTION
RISK OF ELECTRIC SHOCK
DO NOT OPEN
WARNING:"SHOCK HAZARD-DO NOT OPEN"
AVIS;"RISQUE DE CHOC-ELECTRQUE-NE PAS OUVRIR"
AM
LOOP
FM
75Ω
ANTENNA
AUX PLAY REC PLAY REC PLAY VIDEO 1
VIDEO 2
SUB
WOOFER
TAPE MON. VIDEO 1
CD
VIDEO 2
MONITOR
PRE OUT
VIDEO
OUT
DIGI
-LINK
VIDEO
IN
VIDEO 1
SUB
WOOFER
CENTER
FRONT REAR
L
R
6-CH DIRECT INPUT
L
R
■
AC INPUT CORD
Plug this cord into an AC
outlet.
CD player
Tape deck
Graphic equalizer
■ CONNECTING SYSTEM CONTROL
• Interconnect the GREEN system control jacks on
compatible Sherwood components that use the DIGI
LINK II or III system using standard RCA to RCA
cables.
DVD player
System
control
cord
Sherwood component
with DIGI LINK II or III
■
SWITCHED AC OUTLET
• This outlet is switched on(power-on mode)
and off(standby mode) according to power
controls as follows(Maximum total capacity
is 1A, 100W):
Standby mode – switched AC outlet off
Power-on mode – switched AC outlet on
DIGI
-LINK
MODEL NO. RD-7103
DIGITAL IN

EENNGGLLIISSHH
8
FFrroonntt PPaanneell CCoonnttrroollss
REMOTE
SENSOR
MASTER VOLUME
TONE
DIRECT
ON/STANDBY
MAIN POWER
STANDBY
ON/ OFF
TUNING/PRESETADJUST
PHONES CHANNEL
SELECTOR
VIDEO L - AUDIO - R
VIDEO 3
BANDFM MODET/P MODETONE MODE SPEAKER
MODE DYNAMIC
RANGE MEMO/ENTERCINEMA EQ
ON/OFF
SPEAKER
INPUT SELECTOR
AUDIO VIDEO TAPE MON. 6CH DIRECT DSP MODEAUTO STEREO
DIGITAL
INPUTS
TONE
DIRECT
SURROUND MODE
TOTALLY DISCRETE AMPLIFIER STAGE
TDAS
ST TUNED TAPE M PRESET
Pro LogicDIGITAL
DTS THEATER HALL SLEEP
dB
kHz
MHz
MEM
ms
INPUT, FREQUENCY, VOLUME LEVEL, OPERATING INFORMATION, etc.
STEREO INDICATOR
TUNED INDICATOR
DOLBY( ) PRO LOGIC INDICATOR
PRESET NUMBER, SLEEP TIME, DELAY TIME DISPLAY
TAPE MONITOR INDICATOR
MEMORY INDICATOR
DOLBY( ) DIGITAL INDICATOR
DTS INDICATOR
■ FLUORESCENT DISPLAY ■
VIDEO 3 VIDEO/AUDIO INPUT JACKS
THEATER INDICATOR
HALL INDICATOR
OUT OUT
Additional video component
The VIDEO 3 jacks may be also connected to an additional
video component such as a camcorder, an LD plyaer or a
video game player, etc.
●
SPEAKER BUTTON/INDICATOR
CHANNEL SLECTOR BUTTON
ADJUST UP/DOWN
( / ) BUTTONS
TONE MODE BUTTON
SPEAKER MODE BUTTON
DYNAMIC RANGE BUTTON
HEADPHONE
JACK
STANDBY BUTTON/
INDICATOR
POWER SWITCH
VIDEO INPUT SELECTOR BUTTON
AUDIO INPUT SELECTOR BUTTON
TAPE MONITOR BUTTON
DIGITAL INPUT BUTTON
TONE DIRECT BUTTON/INDICATOR MASTER VOLUME
CONTROL KNOB
CINEMA EQ BUTTON
MEMORY/ENTER BUTTON
TUNING/PRESET UP/DOWN
( / ) BUTTONS
REMOTE SENSOR
6 CH DIRECT BUTTON
STEREO BUTTON
AUTO BUTTON
DSP MODE BUTTON
▲ ▼
ST TUNED TAPE M PRESET
Pro LogicDIGITAL
DTS THEATER HALL SLEEP
dB
kHz
MHz
MEM
ms
BAND BUTTON
TUNING/PRESET MODE BUTTON
FM MODE BUTTON
▲ ▼
VIDEO L - AUDIO - R
VIDEO 3

DDIIGGII LLIINNKK IIIIII SSyysstteemm RReemmoottee CCoonnttrroollss
9
All Sherwood components bearing the DIGI LINK (II or III) logo can be used with this remote control.
To control associated Sherwood Digi Link components, you must first make the DIGI LINK connections between the
components.
With the Sherwood Digi Link III system, pressing a transport control key such as PLAY, on a Sherwood CD player or
tape deck will automatically engage that input on the receiver and then PLAY will start.
Notes:
Some functions for a CD player, tape deck or equalizer may not be available.
For details about functions, refer to the operating instructions of each component.
EENNGGLLIISSHH
POWER P.SCAN
DECK
DISPLAY
SLEEP
T.TONE
D.TIME
ADJUST
VIDEO3
DSP MODEAUTO
12345
67890
A
B
CD
TUNER VIDEO1
AUX TAPE MON.
VIDEO2 STEREO
INPUT
SELECTOR
6CH DIRECT
DECK SEL.
SYS
CD
INTROREPEAT
A B
<
<
DISC
PRESET
USER FILE T.MON DISPLAY
EQUALIZER
CH LEVEL MASTER
MUTE
CH SEL.
POWER BUTTON
PRESET SCAN BUTTON
STEREO BUTTON
DELAY TIME BUTTON
DELAY ADJUST BUTTON
MUTE BUTTON
■ CD PLAYER SECTION
INPUT SELECTOR BUTTONS
In the standby mode, when pressing an input
selector button, the unit is turned on automatically
and the desired input source is selected.
AUTO BUTTON
DSP MODE BUTTON
CHANNEL LEVEL UP/DOWN
( / ) BUTTONS
CHANNEL SELECTOR BUTTON
TEST TONE BUTTON
DISPLAY BUTTON
SLEEP BUTTON
DISC(CD changer only)-for disc selection
- to begin play.
- for pausing play.
, - for skipping backward or forward.
- to stop play or to clear a program.
REPEAT A< >B - to play a specific passage
repeatedly.
INTRO SCAN - to preview each track only
for 10 sec.
NUMERIC(1~0) BUTTONS
For selecting preset stations in tuner mode.
For selecting a track or a disc in CD mode.
When selecting a disc, select disc No.(1~5) within 2
sec. after pressing the DISC button.
■ TAPE DECK SECTION
DECK SELECTOR A, B - for selecting deck A or B
, - to begin reverse or forward side playback.
, - to wind tape reverse or forward.
- for pausing playback or recording.
- to stop playback or recording.
- for recording.
■ EQUALIZER SECTION
PRESET - for selecting equalizer pattern.
USER - for adjusting equalizer pattern as desired.
FILE - for selecting desired equalizer pattern in the
preset or in the user mode.
T.MON - for monitoring the sound of recording or
playback on tape deck.
DISPLAY - for selecting equalizer display.
MASTER VOLUME UP/DOWN
( / ) BUTTONS

EENNGGLLIISSHH
10
REMOTE
SENSOR
MASTER VOLUME
TONE
DIRECT
ON/STANDBY
MAIN POWER
STANDBY
ON/ OFF
TUNING/PRESETADJUST
PHONES CHANNEL
SELECTOR
VIDEO L - AUDIO - R
VIDEO 3
BANDFM MODET/P MODETONE MODE SPEAKER
MODE DYNAMIC
RANGE MEMO/ENTERCINEMA EQ
ON/OFF
SPEAKER
INPUT SELECTOR
AUDIO VIDEO TAPE MON. 6CH DIRECT DSP MODEAUTO STEREO
DIGITAL
INPUTS
TONE
DIRECT
SURROUND MODE
TOTALLY DISCRETE AMPLIFIER STAGE
TDAS
7m
30
30
AUDIO/VIDEO RECEIVER RD-7103
ST TUNED TAPE M PRESET
Pro LogicDIGITAL
DTS THEATER HALL SLEEP
dB
kHz
MHz
MEM
ms
POWER P.SCAN
DECK
DISPLAY
SLEEP
T.TONE
D.TIME
ADJUST
VIDEO3
DSP MODEAUTO
12345
67890
A
B
CD
TUNER VIDEO1
AUX TAPE MON.
VIDEO2 STEREO
INPUT
SELECTOR
6CH DIRECT
DECK SEL.
SYS
CD
INTROREPEAT
A B
<
<
DISC
PRESET
USER FILE T.MON DISPLAY
EQUALIZER
CH LEVEL MASTER
MUTE
CH SEL.
LOADING BATTERIES
REMOTE CONTROL OPERATION RANGE
1 2
The operating range of the remote control about 7
meters (23 feet) and it will operate at angles of up
to 30 degrees. Aim at the remote sensor.
Remove the batteries when they are not used for a
long time.
Do not use the rechargeable batteries(Ni-Cd type).
Remove the cover. Load two batteries matching the polarity.
("AAA" size)

11
LISTENING TO A PROGRAM SOURCE
OOppeerraattiioonnss
BBeeffoorree ooppeerraattiioonn
Select the desired input source.
3
Enter the standby mode.
The STANDBY indicator lights up.
This means that the receiver is not disconnected from
the AC mains and a small amount of current is retained
to support the memorized contents and operation
readiness.
To switch the power completely off, push the POWER
switch again.
The power is cut off and the STANDBY indicator
goes off.
Each time the STANDBY button on the front panel
or the POWER button on the remote control is
pressed, the receivers turns on to enter the operating
mode or off to enter the standby mode.
In the standby mode, if the INPUT SELECTOR
button is pressed, the receiver turns on
automatically and the desired input is selected.
The SPEAKER indicator lights up and sound can
be heard from the speakers connected to the speaker
terminals.
When using headphones for private listening, press
the SPEAKER button again to switch the speakers
off.
Each time the “AUDIO” button is pressed, the input
source changes as follows;
→TUNER →CD →AUX
(frequency display)
Each time the “VIDEO” button is pressed, the input
source changes as follows;
→VIDeo 1 →VIDeo 2 →VIDeo 3
When the TAPE MONITOR button is set to on so that
“TAPE M” indicator lights up, other inputs can not be
heard from the speakers.
To listen to an input source other than TAPE MONITOR,
be sure to set the TAPE MONITOR button to off.
TAPE MONITOR function
You can connect either a tape deck or a graphic equalizer to
the receiver’s TAPE MONITOR jacks.
To listen to the component connected to these jacks, set the
TAPE MONITOR button to on.
If you connect a 3-head tape deck, you can monitor the actual
recording, not the source sound.
For further details, refer to the operating instructions of the
component connected.
When selecting the 6 CH DIRECT as desired,
6-DIRECT is displayed and the 6 separate analog
signals from a decoder or DVD player connected to
this unit will be heard. You can use the tone controls
and volume control to adjust the signal. (If the TAPE
MONITOR button is set to on, it will be automatically
set to off.)
To cancel the 6 DIRECT function, press the 6 CH
DIRECT button again or select another desired input
source.
These 6 separate analog signals can be heard, only.
They cannot be recorded.
In the standby mode, turn the power on.
1
Switch the speakers on.
2
EENNGGLLIISSHH
MAIN POWER
ON/ OFF
or
INPUT SELECTOR
AUDIO VIDEO TAPE MON.
POWER P.SCAN
DECK
DISPLAY
SLEEP
T.TONE
D.TIME
ADJUST
VIDEO3
DSP MODEAUTO
12345
67890
A
B
CD
TUNER VIDEO1
AUX TAPE MON.
VIDEO2 STEREO
INPUT
SELECTOR
6CH DIRECT
DECK SEL.
SYS
CD
INTROREPEAT
A B
<
<
DISC
PRESET
USER FILE T.MON DISPLAY
EQUALIZER
CH LEVEL MASTER
MUTE
CH SEL.
VIDEO3
CD
TUNER VIDEO1
AUX TAPE MON.
VIDEO2
or
ON/STANDBY
STANDBY
POWER P.SCAN
DECK
DISPLAY
SLEEP
T.TONE
D.TIME
ADJUST
VIDEO3
DSP MODEAUTO
12345
67890
A
B
CD
TUNER VIDEO1
AUX TAPE MON.
VIDEO2 STEREO
INPUT
SELECTOR
6CH DIRECT
DECK SEL.
SYS
CD
INTROREPEAT
A B
<
<
DISC
PRESET
USER FILE T.MON DISPLAY
EQUALIZER
CH LEVEL MASTER
MUTE
CH SEL.
POWER
ON/OFF
SPEAKER
or
6CH DIRECT
DVD/TV
DSP MODE
CD
TUNER VCR 1
AUX TAPE MON.
VCR 2 STEREO
INPUT
SELECTOR
6CH DIRECT
DECK SEL.
CD
POWER P.SCAN
DECK
DISPLAY
SLEEP
T.TO N E
D.TIME
ADJUST
12345
67890
A
B
SYS
INTROREPEAT
DISC
A B
<
<
PRESET
USER FILE T.MON DISPLAY
EQUALIZER
CH LEVEL MAST ER
MUTE
CH SEL.
6CH DIRECT

To listen with the headphones.
9
Press the SPEAKER button to off.
When listening to a DTS or Dolby Digital program
source, if the headphones are plugged in and the
SPEAKER button is set to off, the 2-CH downmix
mode will be selected automatically. (For details,
refer to “Downmixing into 2 front channels”on page
18.)
PHONES
EENNGGLLIISSHH
12
WWhheenn CCDD oorr VVIIDDEEOO11~~33 iiss sseelleecctteedd aass aann
iinnppuutt ssoouurrccee
Select the digital or analog input
connected as desired.
4
To playback the program sources in surround sound,
refer to “ENJOYING SURROUND SOUND” on
page 15.
Each time this button is pressed, the corresponding
input is selected as follows ;
Optical 1 Coaxial 1 Coaxial 2
No display(ANALOG)
To listen to a DTS or Dolby Digital program source
in the 2-CH downmix mode(the stereo mode), the
corresponding digital input must be selected. (For
details, refer to “Downmixing into 2 front channels”
on page 18.)
Notes :
When the selected optical or coaxial digital input is
not connected, the selected digital input display
flickers, indicating the lack of sound. (Refer to
“ENJOYING SURROUND SOUND” on page 15.)
The sound from the component connected to the
selected digital input can be heard regardless of the
selected input source.
Adjust the (overall) volume.
6
Operate the selected component for
playback.
5
Then “CINEMA EQ ON” is displayed.
Press it again to cancel, the “CINEMA EQ OFF”
is displayed.
To compensate for edgy or shrill movie
sound tracks.
7
“MUTE” will flicker.
To resume the previous sound level, press it again.
To mute the sound.
8
DIGITAL
INPUTS
POWER P.SCAN
DECK
DISPLAY
SLEEP
T.TONE
D.TIME
ADJUST
VIDEO3
DSP MODEAUTO
12345
67890
A
B
CD
TUNER VIDEO1
AUX TAPE MON.
VIDEO2 STEREO
INPUT
SELECTOR
6CH DIRECT
DECK SEL.
SYS
CD
INTROREPEAT
A B
<
<
DISC
PRESET
USER F ILE T.MON DISPLAY
EQUALIZER
CH LEVEL MASTER
MUTE
CH SEL.
or
MASTER VOLUME
DOWN UP
MASTER
CINEMA EQ
POWER P.SCAN
DECK
DISPLAY
SLEEP
T.TONE
D.TIME
ADJUST
VIDEO3
DSP MODEAUTO
12345
67890
A
B
CD
TUNER VIDEO1
AUX TAPE MON.
VIDEO2 STEREO
INPUT
SELECTOR
6CH DIRECT
DECK SEL.
SYS
CD
INTROREPEAT
A B
<
<
DISC
PRESET
USER FILE T.MON DISPLAY
EQUALIZER
CH LEVEL MASTER
MUTE
CH SEL.
MUTE

13
EENNGGLLIISSHH
Each time this button is pressed, the corresponding
tone mode is selected and shown for 3 seconds as
follows:
BASS TRBL(treble)
Note: When the TONE DIRECT indicator is
lighting up, the tone mode cannot be
entered.
Enter the tone mode.
10
The TONE DIRECT indicator lights up and the
sound that bypasses the tone circuitry will be
heard.
To cancel the tone direct function, press this
button again.
To listen to a program source without the
tone effect.
12
If the tone display disappears, start from the step 10
again.
Notes:
Extreme settings at high volume may damage your
speakers.
In the DTS or Dolby Digital mode, the tone cannot
be adjusted and the tone direct function is
automatically switched to ON.
At the desired tone mode, adjust the tone
as desired.
11
AAddjjuussttiinngg tthhee ttoonnee((bbaassss aanndd ttrreebbllee))
TONE MODE
ADJUST
TONE
DIRECT

EENNGGLLIISSHH
14
DTS (Digital Theater System) : Allows you to enjoy 5.1(or 6) discrete channels of high quality digital audio from
DTS program sources bearing the “ ” trademark such as laser discs, DVD,
compact discs, etc., DTS Digital Surround delivers up to 6 channels of transparent
audio (which means identical to the original masters) and results in exceptional
clarity throughout a true 360˚ sound field.
Manufactured under license from Digital Theater Systems, Inc. US Pat. No.
5,451,942 and other world-wide patents issues and pending.
“DTS” and “DTS Digital Surround” are trademarks of Digital Theater Systems, Inc.
© 1996 Digital Theater Systems, Inc. All rights reserved.
Note : The DTS program sources should be played back in the DTS mode. If not, no sound or the sound like continuous
noise will be heard.
DOLBY DIGITAL : Allows you to enjoy up to 5.1 channels of digital surround sound from Dolby Digital program
sources bearing the “ ” trademark such as laser discs, DVD’s, and DTV broadcasts.
Dolby Digital provides better sound quality, improved dynamic range and greater sense of direction,
compared with conventional Dolby surround. Now, you are able to enjoy real Home Theater sound
in your home.
DOLBY PRO LOGIC : This unit incorporates the Dolby Pro Logic Surround Decoder which performs the same functions
for home playback as it does in the movie theaters. Use with Dolby Pro Logic program sources
bearing the “ ” trademark such as video cassette tapes, laser discs or TV
broadcasts.
DOLBY VIRTUAL : Dolby Virtual employs sophisticated digital processing to create the illusion of five “phantom”
speakers. Therefore, this mode allows you to experience a realistic multichannel experience from any
program source, through just a single pair of front speakers.
Manufactured under licence from Dolby Laboratories. “Dolby”, “Pro Logic” and the double-D
symbol are trademarks of Dolby Laboratories. Confidential Unpublished Works. © 1992-1997
Dolby Laboratories. All rights reserved.
THEATER : This mode provides the effect of being in a movie theater when watching a movie source that has a stereo
sound track.
HALL : This mode provides the ambience of a concert hall for classical music sources such as orchestral, chamber music
or an instrumental solo.
• When the 6 CH DIRECT INPUTS are connected to a 6 CH decoder or DVD player for a surround sound such as Dolby
Digital or DTS, etc., you can enjoy the corresponding surround sound, too. (For details, see the operator’s manual of the
component to be connected.)
This unit has 6 different surround modes to allow you to enjoy surround sound with various program sources:
DTS, DOLBY DIGITAL, DOLBY PRO LOGIC, DOLBY VIRTUAL, THEATER, HALL.
Surround modes
DOLBY
D I G I T A L
DOLBY SURROUND
SURROUND SOUND
When the center speaker or the rear speakers is(are) closer to the listener than the front speakers, the sound from the center
speaker or the rear speakers can arrive at the listener’s ears earlier than the sound from the front speakers.
In this case, the imaging is not as sharp and stable as it could be.
For audible improvement, the sound from center speaker can be delayed with the center delay time setting to synchronize the
sound from the front and the center speakers and the sound from the rear speakers can be also delayed with the rear delay time
setting so that the sound from the front and the rear speakers will be heard at the same time.
The optimum delay time will be different according to the room size and the acoustic properties.
It is adjustable in the surround modes except for the normal stereo mode. (For details, refer to “In the surround modes except
for the DTS, normal stereo and Dolby Virtual modes, adjusting delay times of the speakers” on page 18)
This receiver incorporates a sophisticated Digital Signal Processor that allows you to create optimum sound
quality and sound atmosphere in your personal Home Theater.
Delay time

15
EENNGGLLIISSHH
Speaker placement
ENJOYING SURROUND SOUND
Select the desired surround mode.
When selecting the DTS or Dolby Surround
mode.
1When selecting a
surround mode
among THEATER,
HALL and DOLBY
VIRTUAL modes.
Surround sound effect will not work properly if the signal passes through a graphic equalizer.
Please refer to your equalizer operating instructions for guidance on switching off (or defeating) the equalizer.
FRONT
LEFT
SUB
WOOFER
FRONT
RIGHT
TV set
CENTER
SPEAKER
REAR
LEFT REAR
RIGHT
To obtain the best surround sound effect in your home, place the speakers as follows;
Front speakers: Place each front speaker about 1m (40″) from the TV set.
Center speaker: Place the center speaker either above or below the TV set to assure
good visualization of center channel program.
Rear speakers: Place the rear speakers approximately 1m above the ear level of a
seated listener on the direct left and right of them or slightly behind.
Subwoofer: Reproduces powerful deep bass sounds. Place a powered subwoofer
anywhere in the front as desired.
The ideal surround system needs all the speakers listed above.
For optimum reproduction of DTS encoded material, DTS suggests that all speakers,
front, center and rear, should be capable of full range reproduction.
To enjoy surround sound best, the speakers to be connected are as follows;
POWER P.SCAN
DECK
DISPLAY
SLEEP
T.TONE
D.TIME
ADJUST
VIDEO3
DSP MODEAUTO
12345
67890
A
B
CD
TUNER VIDEO1
AUX TAPE MON.
VIDEO2 STEREO
INPUT
SELECTOR
6CH DIRECT
DECK SEL.
SYS
CD
INTROREPEAT
A B
<
<
DISC
PRESET
USER FILE T.MON DISPLAY
EQUALIZER
CH LEVEL MASTER
MUTE
CH SEL.
or
AUTO
AUTO
or
DSP MODE
POWER P.SCAN
DECK
DISPLAY
SLEEP
T.TONE
D.TIME
ADJUST
VIDEO3
DSP MODEAUTO
12345
67890
A
B
CD
TUNER VIDEO1
AUX TAPE MON.
VIDEO2 STEREO
INPUT
SELECTOR
6CH DIRECT
DECK SEL.
SYS
CD
INTROREPEAT
A B
<
<
DISC
PRESET
USER FILE T.MON DISPLAY
EQUALIZER
CH LEVEL MASTER
MUTE
CH SEL.
DSP MODE
POWER P.SCAN
DECK
DISPLAY
SLEEP
T.TONE
D.TIME
ADJUST
VIDEO3
DSP MODEAUTO
12345
67890
A
B
CD
TUNER VIDEO1
AUX TAPE MON.
VIDEO2 STEREO
INPUT
SELECTOR
6CH DIRECT
DECK SEL.
SYS
CD
INTROREPEAT
A B
<
<
DISC
PRESET
USER FILE T.MON DISPLAY
EQUALIZER
CH LEVEL MASTER
MUTE
CH SEL.
or
STEREO
STEREO
To cancel the
surround mode for
normal stereo
operation.
Note:To avoid interference with the TV picture, use only magnetically shielded center and front speakers.
DTS Dolby Digital Dolby Pro Logic Dolby Virtual Other Surround Stereo 6 CH DIRECT
Front Yes Yes Yes Yes Yes Yes Yes
Center Yes Yes Yes - Yes - Yes
Rear Yes Yes Yes - Yes - Yes
Subwoofer Yes Yes Optional - Optional Optional Yes
Modes
When playing program sources bearing the “ ”,
“ ” or “ ” trademark such as
video, DVD or LD software, the DTS, Dolby Digital or
Dolby Pro Logic mode is automatically selected
according to the input signal.
When playing Dolby Digital program sources encoded
into the 2 channel format, the Dolby Pro Logic mode or
the Dolby Digital mode is automatically selected to
according to the encoding process. (In case the Dolby
Digital mode is automatically selected to, pressing the
AUTO button allows this unit to be switched to the
Dolby Pro Logic mode.)
To enjoy the DTS or Dolby Digital mode, be sure that
the program source and the corresponding digital input
are selected correctly. If not, no sound will be heard.
DOLBY
D I G I T A L
DOLBY SURROUND
Each time the DSP MODE button is pressed, the
surround mode changes as follows;
THEATER HALL DOLBY VIRTUAL
Playing DTS or Dolby Surround program sources
(bearing the “ ”, “ ” or the “ ”
trademark) in THEATER or HALL mode will produce
better surround effects.
When the 6 CH DIRECT is selected as an input source,
the surround mode cannot be selected.
DOLBY
D I G I T A L
DOLBY SURROUND

EENNGGLLIISSHH
16
Adjusting the speaker settings
Press the SPEAKER MODE button for
more than 2 seconds to enter the front-
center-rear speaker mode.
2
Select the desired speaker setting.
3
The front-center-rear speaker setting is displayed.
When the SPEAKER button is set to off, the 6 CH
DIRECT is selected as an input source or “ANALOG”
is selected as signal input in the stereo mode, the
speaker mode function cannot be available.
Adjust the settings of front, center ,rear speakers and
subwoofer connected.
If the speaker setting is adjusted to “S”, the low range
bass sound of the channel(s) is redirected to the
subwoofer or the front channels and if the speaker
setting is adjusted to “N”, the sound of the channel(s)
is redirected to other channels.
Each time this button is pressed, one of 11 different
speaker settings is selected and displayed for 8
seconds as follows;
FL--CS--RS, FL--CL--RS, FL--CL--RL,
FL--CL--RN, FL--CS--RL, FL--CN--RL,
FL--CS--RN, FL--CN--RS, FS--CS--RS,
FS--CS--RN and FS--CN--RS
In the displays, F stands for Front, C for Center, R
for Rear, L for Large, S for Small and N for None.
When judging whether a speaker is Large or Small,
please note that a standard large speaker has a cone
size larger than 12 cm(5 inches).
The following speaker settings cannot be selected.
Front :Small, Center : Large and Rear : Large(FS--
CL--RL) or Center : None and Rear : None(CN--
RN) setting.
SPEAKER
MODE
SPEAKER
MODE
SPEAKER
MODE
Select the desired subwoofer setting.
5
The desired speaker setting is memorized and the
receiver enters the subwoofer mode.
If the speaker setting display disappears, start again
from step 2 above.
Each time this button is pressed, the subwoofer
setting changes and is displayed for 8 seconds as
follows;
↓
SUB W(oofer) -- Y(es): When using a powered
↓
subwoofer.
SUB W(oofer) -- N(o) : When not using a
powered subwoofer.
If the front speaker is set to “S”, the subwoofer is
automatically set to “Y”.
MEMO/ENTER
MEMO/ENTER
Memorize the desired speaker setting
while it is displayed.
4
If the subwoofer setting display disappears, start
again from step 2 above.
Each time this button is pressed briefly, the front-
center-rear speaker or subwoofer setting is
displayed.
Memorize the subwoofer setting while it is
displayed.
6Checking the speaker setting
SPEAKER
MODE

EENNGGLLIISSHH
17
Enter the test tone mode.
10
In these modes, the volume level of each channel
can be adjusted easily with the test tone function.
Repeat steps 7 to 9 in “Adjusting each
channel level” until the sound level of each
speaker is heard to be equally loud.
11
Cancel the test tone function.
12
Adjusting each channel level
In Dolby Digital or Dolby Pro Logic
Select the desired channel.
7
Adjust the level of the selected channel
as desired.
8
Repeat the above steps 7 and 8 to
adjust the other channel levels.
9
If the channel display disappears, start from the
above step 7 again.
Each time this button is pressed, the corresponding
channel is selected and displayed for 3 seconds as
follows;
Front Left Center Front Right
SubWoofer Rear Left Rear Right
When it is in the normal stereo or Dolby Virtual
mode, or the speaker setting is “N”, center, rear or
subwoofer channel will not be selected.
The test tone will be heard from the speaker of each
channel for 2 seconds as follows;
Front Left Center Front Right
SUBwoofer Rear Left Rear Right
Speakers set to “N” are not available and will not be
heard.
POWER P.SCAN
DECK
DISPLAY
SLEEP
T.TONE
D.TIME
ADJUST
VIDEO3
DSP MODEAUTO
12345
67890
A
B
CD
TUNER VIDEO1
AUX TAPE MON.
VIDEO2 STEREO
INPUT
SELECTOR
6CH DIRECT
DECK SEL.
SYS
CD
INTROREPEAT
A B
<
<
DISC
PRESET
USER FILE T.MON DISPLAY
EQUALIZER
CH LEVEL MASTER
MUTE
CH SEL.
or
CHANNEL
SELECTOR
CH SEL.
POWER P.SCAN
DECK
DISPLAY
SLEEP
T.TONE
D.TIME
ADJUST
VIDEO3
DSP MODEAUTO
12345
67890
A
B
CD
TUNER VIDEO1
AUX TAPE MON.
VIDEO2 STEREO
INPUT
SELECTOR
6CH DIRECT
DECK SEL.
SYS
CD
INTROREPEAT
A B
<
<
DISC
PRESET
USER FILE T.MON DISPLAY
EQUALIZER
CH LEVEL MASTER
MUTE
CH SEL.
or
ADJUST
CH LEVEL
POWER P.SCAN
DECK
DISPLAY
SLEEP
T.TONE
D.TIME
ADJUST
VIDEO3
DSP MODEAUTO
12345
67890
A
B
CD
TUNER VIDEO1
AUX TAPE MON.
VIDEO2 STEREO
INPUT
SELECTOR
6CH DIRECT
DECK SEL.
SYS
CD
INTROREPEAT
A B
<
<
DISC
PRESET
USER FILE T.MON DISPLAY
EQUALIZER
CH LEVEL MASTER
MUTE
CH SEL.
T.TONE
POWER P.SCAN
DECK
DISPLAY
SLEEP
T.TONE
D.TIME
ADJUST
VIDEO3
DSP MODEAUTO
12345
67890
A
B
CD
TUNER VIDEO1
AUX TAPE MON.
VIDEO2 STEREO
INPUT
SELECTOR
6CH DIRECT
DECK SEL.
SYS
CD
INTROREPEAT
A B
<
<
DISC
PRESET
USER F ILE T.MON DISPLAY
EQUALIZER
CH LEVEL MASTER
MUTE
CH SEL.
T.TONE

EENNGGLLIISSHH
18
In the surround modes except for the DTS,
normal stereo and Dolby Virtual modes,
The delay time will be displayed for 5 seconds.
Only in the Dolby Digital mode, the center delay
time can be adjusted and the corresponding delay
time is displayed.
In case of playing the Dolby Digital program
sources in the Theater or Hall mode, the center delay
time as well as the rear delay time can be adjusted as
they are done in the Dolby Digital mode.
Each time this button is pressed, the delay time
changes in regular intervals.
If the delay time disappears, start from the step 13
again.
When the distances from the prime listening position to front
left, center, front right, rear left and rear right speakers are
same, the basic settings are as follows according to the
surround modes;
-In the Dolby Digital mode
Center delay time : 0 ms, Rear delay time : 0 ms
-In the Dolby Pro Logic, Theater and Hall modes
Rear delay time : 15 ms
If the center or the rear speaker(s) is(are) not at the same
distance from the prime listening position as the front
speakers, increase or decrease the center delay time by 1 ms
for every about 30 cm(1 foot) it is closer or farther away and
increase or decrease the rear delay time by 5 ms for every
about 1~1.5 m(3~5 feet) it is closer or farther away.
Downmixing into 2 front channels
To cancel the 2-CH downmix mode, select the
desired surround mode.
When play is stopped, interrupted, etc., the 2-CH
downmix mode is not canceled even though “ST”
and the DTS or Dolby Digital indicators go off.
If the headphones are plugged and the SPEAKER
button is set to off while playing the DTS and Dolby
Digital program sources, it will enter the 2-CH
downmix mode automatically(but only the DTS or
Dolby Digital indicator lights up still) and if the
headphones are unplugged and the SPEAKER
button is set to on in the 2-CH downmix mode, it
will return to the previous mode.
Allows the multi-channel DTS or Dolby Digital signal
to be reproduced through only two speakers or through
headphones.
When playing the DTS or Dolby Digital program
sources, press the STEREO button.
“ST” and the DTS or Dolby Digital indicators light up,
meaning it enters the 2-CH downmix mode, and then
the 5 discrete channels(front L, center, front R, rear L
and rear R) are mixed down into 2 front channels.
Adjust the delay time.
14
Check the delay time to be adjusted.
13
In Dolby Digital mode, repeat the above
steps 13 and 14 to adjust the rear delay
time.
15
POWER P.SCAN
DECK
DISPLAY
SLEEP
T.TONE
D.TIME
ADJUST
VIDEO3
DSP MODEAUTO
12345
67890
A
B
CD
TUNER VIDEO1
AUX TAPE MON.
VIDEO2 STEREO
INPUT
SELECTOR
6CH DIRECT
DECK SEL.
SYS
CD
INTROREPEAT
A B
<
<
DISC
PRESET
USER F ILE T.MON DISPLAY
EQUALIZER
CH LEVEL MASTER
MUTE
CH SEL.
D.TIME
POWER P.SCAN
DECK
DISPLAY
SLEEP
T.TONE
D.TIME
ADJUST
VIDEO3
DSP MODEAUTO
12345
67890
A
B
CD
TUNER VIDEO1
AUX TAPE MON.
VIDEO2 STEREO
INPUT
SELECTOR
6CH DIRECT
DECK SEL.
SYS
CD
INTROREPEAT
A B
<
<
DISC
PRESET
USER FILE T.MON DISPLAY
EQUALIZER
CH LEVEL MASTER
MUTE
CH SEL.
ADJUST
POWER P.SCAN
DECK
DISPLAY
SLEEP
T.TONE
D.TIME
ADJUST
VIDEO3
DSP MODEAUTO
12345
67890
A
B
CD
TUNER VIDEO1
AUX TAPE MON.
VIDEO2 STEREO
INPUT
SELECTOR
6CH DIRECT
DECK SEL.
SYS
CD
INTROREPEAT
A B
<
<
DISC
PRESET
USER F ILE T.MON DISPLAY
EQUALIZER
CH LEVEL MASTER
MUTE
CH SEL.
or
STEREO
STEREO

EENNGGLLIISSHH
19
LISTENING TO RADIO BROADCASTS
Presetting radio stations
Auto tuning
Each time this button is pressed, the mode changes
as follows;
Tuning mode : “PRESET” goes off.
Preset mode : “PRESET” lights up.
The tuner will now search until a station of
sufficient strength has been found. The display
shows the tuned frequency and “TUNED”.
If the station found is not the desired one, simply
repeat this operation.
Weak stations are skipped during auto tuning.
Manual tuning is useful when you already know the frequency of
the desired station.
Perform the steps 1 to 3 in “Auto tuning” procedure and press the
TUNING/PRESET UP(▲) or DOWN(▼) button repeatedly until
the right frequency has been reached.
You can store up to 30 preferred stations in the
memory.
“MEM” flickers for 5 seconds.
Manual tuning
Each time this button is pressed, the band is changed
to FM or AM.
When pressing the BAND button without first selecting
the TUNER, the tuner will be selected automatically.
Select the tuner.
1
Select the tuning mode.
3
Select the desired band.
2
Press the TUNING/PRESET UP(▲) or
DOWN(▼) button for more than 0.5
second.
4
Tune in the desired station with auto or
manual tuning.
1
Press the MEMORY/ENTER button.
2
POWER P.SCAN
DECK
DISPLAY
SLEEP
T.TONE
D.TIME
ADJUST
VIDEO3
DSP MODEAUTO
12345
67890
A
B
CD
TUNER VIDEO1
AUX TAPE MON.
VIDEO2 STEREO
INPUT
SELECTOR
6CH DIRECT
DECK SEL.
SYS
CD
INTROREPEAT
A B
<
<
DISC
PRESET
USER FILE T.MON DISPLAY
EQUALIZER
CH LEVEL MASTER
MUTE
CH SEL.
or
AUDIO
TUNER
BAND
BAND FREQUENCY
MHz
T/P MODE
TUNING/PRESET
TUNING/PRESET
MEMO/ENTER

EENNGGLLIISSHH
20
Repeat the above steps 1 to 3 to memorize
other stations.
4
After selecting the tuner as an input
source, select the preset tuning mode.
1
Listening to FM stereo broadcasts
When using the NUMERIC buttons on the remote
control.
Examples)
For “3” :
For “15” :
The station has now been stored in the memory.
When using the NUMERIC buttons, the station is
stored automatically without pressing the
MEMORY/ENTER button.
A stored frequency is erased from the memory by
storing another frequency in its place.
If “MEM” goes off, start again from step 2 above.
Then “PRESET” lights up.
MEMORY BACKUP FUNCTION
The following items, set before the receiver is turned
off, are memorized.
INPUT SELECTOR settings
Surround mode settings
Preset stations,etc.
Note : If the electricity fails or the AC input cord is
disconnected for more than 2 weeks, all
memorized functions will be lost. Please enter
them into memory, again.
While listening to FM broadcasts.
Each time this button is pressed,
the FM mode changes as follows;
Stereo mode : “ST” lights up.
Mono mode : “ST” goes off.
When FM stereo broadcasts are poor because of
weak broadcast signals, select the FM mono mode to
reduce the noise, FM broadcasts are then reproduced
in monaural sound.
Scanning preset stations in sequence
The receiver will start scanning the stations in the preset
sequence and each station is received for 5 seconds.
At the desired station, press this button again to stop
scanning.
When using the NUMERIC buttons on the remote
control.
Examples)
For “3”:
For “15”:
When selecting the desired preset number with the
NUMERIC buttons, the desired preset station will be
tuned to automatically without first selecting the
preset tuning mode.
Tuning to preset stations Select the desired
preset number.
2
Select the desired preset number (1~30) and
press the MEMORY/ENTER button.
3
MEMO/ENTER
TUNING/PRESET
T/P MODE
TUNING/PRESET
FM MODE
POWER P.SCAN
DECK
DISPLAY
SLEEP
T.TONE
D.TIME
ADJUST
VIDEO3
DSP MODEAUTO
12345
67890
A
B
CD
TUNER VIDEO1
AUX TAPE MON.
VIDEO2 STEREO
INPUT
SELECTOR
6CH DIRECT
DECK SEL.
SYS
CD
INTROREPEAT
A B
<
<
DISC
PRESET
USER FILE T.MON DISPLAY
EQUALIZER
CH LEVEL MASTER
MUTE
CH SEL.
P.SCAN
within 2 seconds
3
1 5
within 2 seconds
3
1 5

21
RECORDING
Start recording on component connected to
the TAPE MONITOR.
2
Select the desired input as a recording
source except for TAPE MONITOR.
1
Recording with TAPE MONITOR
Select VIDEO 2 or VIDEO 3 as a recording
source.
1
Dubbing from video components onto
VIDEO 1
Select VIDEO 2 as a video recording source.
1
Dubbing the audio and video signals
separately onto VIDEO 1
Start play on the desired input.
3
Select CD as an audio recording source.
2
Be sure that “TAPE M” goes off.
For tape monitor function, refer to “TAPE
MONITOR function” on page 11.
Start recording on the VIDEO 1.
2
Start play on the VIDEO 2 or the VIDEO 3.
3
The audio and video signals from the VIDEO 2 or the
VIDEO 3 will be dubbed onto the VIDEO 1 and you
can enjoy them on the TV set and from the speakers.
Example) When dubbing the VIDEO 2 video signal
and the CD audio signal separately onto
VIDEO 1.
The analog signals from the 6 CH DIRECT inputs as well as the digital signals from the coaxial or optical digital
input can be heard but cannot be recorded.
The volume and tone (bass, treble) settings have no effect on the recording signals.
EENNGGLLIISSHH
POWER P.SCAN
DECK
DISPLAY
SLEEP
T.TONE
D.TIME
ADJUST
VIDEO3
DSP MODEAUTO
12345
67890
A
B
CD
TUNER VIDEO1
AUX TAPE MON.
VIDEO2 STEREO
INPUT
SELECTOR
6CH DIRECT
DECK SEL.
SYS
CD
INTROREPEAT
A B
<
<
DISC
PRESET
USER FILE T.MON DISPLAY
EQUALIZER
CH LEVEL MASTER
MUTE
CH SEL.
or
AUDIO VIDEO
VIDEO3
CD
TUNER VIDEO1
AUX
VIDEO2
POWER P.SCAN
DECK
DISPLAY
SLEEP
T.TONE
D.TIME
ADJUST
VIDEO3
DSP MODEAUTO
12345
67890
A
B
CD
TUNER VIDEO1
AUX TAPE MON.
VIDEO2 STEREO
INPUT
SELECTOR
6CH DIRECT
DECK SEL.
SYS
CD
INTROREPEAT
A B
<
<
DISC
PRESET
USER FILE T.MON DISPLAY
EQUALIZER
CH LEVEL MASTER
MUTE
CH SEL.
VIDEO
VIDEO3
VIDEO2
or
POWER P.SCAN
DECK
DISPLAY
SLEEP
T.TONE
D.TIME
ADJUST
VIDEO3
DSP MODEAUTO
12345
67890
A
B
CD
TUNER VIDEO1
AUX TAPE MON.
VIDEO2 STEREO
INPUT
SELECTOR
6CH DIRECT
DECK SEL.
SYS
CD
INTROREPEAT
A B
<
<
DISC
PRESET
USER FILE T.MON DISPLAY
EQUALIZER
CH LEVEL MASTER
MUTE
CH SEL.
or
VIDEO
VIDEO2
POWER P.SCAN
DECK
DISPLAY
SLEEP
T.TONE
D.TIME
ADJUST
VIDEO3
DSP MODEAUTO
12345
67890
A
B
CD
TUNER VIDEO1
AUX TAPE MON.
VIDEO2 STEREO
INPUT
SELECTOR
6CH DIRECT
DECK SEL.
SYS
CD
INTROREPEAT
A B
<
<
DISC
PRESET
USER FILE T.MON DISPLAY
EQUALIZER
CH LEVEL MASTER
MUTE
CH SEL.
or
AUDIO
CD

EENNGGLLIISSHH
22
Operating the sleep timer
The sleep timer allows the system to continue to
operate for a specified period of time before
automatically shutting off.
To set the receiver to automatically turn off after
the specified period of time.
Each time this button is pressed, the sleep time
changes and disappears in 3 seconds as follows;
→10 →20 →30 →60 →90 →OFF
Unit : minutes
While operating the sleep timer, “SLEEP” lights up.
When the sleep time is selected, all display panels
of Sherwood components connected by the DIGI
LINK III are dimly lit.
Compressing the dynamic range (Dolby Digital mode only)
This function compresses the dynamic range of
previously specified parts of the Dolby Digital
sound track(with extremely high volume) to
minimize the difference in volume between the
specified and non-specified parts.
This makes it easy to hear all of the sound track
when watching movies at night at low levels.
Each time this button is pressed, the mode changes
and disappears in 3 seconds as follows:
DYNAmic 0.0 : Off
DYNAmic 0.5 : Low compression
DYNAmic 1.0 : High compression
In some Dolby Digital software, this function may
not be available.
Each time this button is pressed, the brightness of
all fluorescent displays of Sherwood components
connected by the DIGI LINK III changes together
as follows;
→
ON
→
dim
→
OFF
In the display OFF mode, pressing any button will
restore the display ON mode.
The audio signal from the CD and the video signal
from the VIDEO 2 will be dubbed and you can
enjoy them on the TV set and from the speakers.
Note : Be sure to observe the order of the above steps
1 and 2.
Start recording on the VIDEO 1.
3
Adjusting the brightness of the
fluorescent displays
Start play on the VIDEO 2 and the CD
respectively.
4
OTHER FUNCTIONS
DYNAMIC
RANGE
POWER P.SCAN
DECK
DISPLAY
SLEEP
T.TONE
D.TIME
ADJUST
VIDEO3
DSP MODEAUTO
12345
67890
A
B
CD
TUNER VIDEO1
AUX TAPE MON.
VIDEO2 STEREO
INPUT
SELECTOR
6CH DIRECT
DECK SEL.
SYS
CD
INTROREPEAT
A B
<
<
DISC
PRESET
USER F ILE T.MON DISPLAY
EQUALIZER
CH LEVEL MASTER
MUTE
CH SEL.
DISPLAY
SYS
POWER P.SCAN
DECK
DISPLAY
SLEEP
T.TONE
D.TIME
ADJUST
VIDEO3
DSP MODEAUTO
12345
67890
A
B
CD
TUNER VIDEO1
AUX TAPE MON.
VIDEO2 STEREO
INPUT
SELECTOR
6CH DIRECT
DECK SEL.
SYS
CD
INTROREPEAT
A B
<
<
DISC
PRESET
USER FILE T.MON DISPLAY
EQUALIZER
CH LEVEL MASTER
MUTE
CH SEL.
SLEEP

23
EENNGGLLIISSHH
TTrroouubblleesshhoooottiinngg GGuuiiddee
PROBLEM POSSIBLE CAUSE REMEDY
No power
No sound
No sound from the rear
speakers
No sound from the center
speaker
Stations cannot be received
Preset stations cannot be
received
Poor FM reception
Continuous hissing noise
during FM reception,
especially when a stereo
broadcast is received.
Continuous or intermittent
hissing noise during AM
reception, especially at night.
Remote control unit does not
operate.
Other system components do
not react to remote control
commands.
The AC input cord is disconnected.
Poor connection at AC wall outlet or the
outlet is dead or off.
The speaker wires are disconnected.
The master volume is adjusted too low.
The MUTE button on the remote control
is pressed to ON.
Speakers are not switched on.
Incorrect selection of the input source.
Incorrect connections between the
components.
Surround mode is switched off(normal
stereo mode).
Master volume and rear level are too
low.
A monaural source is used.
Rear speaker setting is “N”.
Surround mode is switched off(normal
stereo mode).
Center speaker setting is “N”.
Master volume and center level are too
low.
No antenna is connected.
The desired station frequency is not
tuned in.
The antenna is in wrong position.
An incorrect station frequency has been
memorized.
The memorized stations are cleared.
No antenna is connected.
The antenna is not positioned for the
best reception.
Weak signals.
Noise is caused by motors, fluorescent
lamps or lightning, etc.
Batteries are not loaded or exhausted.
The remote sensor is obstructed.
DIGI LINK connections are not made
properly.
Connect the cord securely.
Check the outlet using a lamp or another
appliance.
Check the speaker connections.
Adjust the master volume.
Press the MUTE button to cancel the
muting effect.
Press the SPEAKER button to ON.
Select the desired input source correctly.
Make connections correctly.
Select a surround mode.
Adjust master volume and rear level.
Select a stereo or surround source.
Select the desired rear speaker setting.
Select the desired surround.
Select the desired center speaker setting.
Adjust master volume and center level.
Connect an antenna.
Tune in the desired station frequency.
Move the antenna and retry tuning.
Memorize the correct station frequency.
Memorize the stations again.
Connect an antenna.
Change the position of the antenna.
Change the position of the antenna.
Install an outdoor antenna.
Keep the receiver away from noise
sources.
Install an outdoor AM antenna.
Replace the batteries.
Remove the obstacle.
Make proper DIGI LINK connections.
If a fault occurs, run through the table below before taking your receiver for repair.
If the fault persists, attempt to solve it by switching the receiver off and on again. If this fails to resolve the situation, consult
your dealer. Under no circumstances should you attempt to repair the receiver yourself. This could void the warranty.

24
AMPLIFIER SECTION
Power output, stereo mode, 6 Ω, THD 0.2%, 40 Hz~20 kHz .................................................................................... 2 x 100
Total harmonic distortion, 6 Ω, 95 W, 1 kHz ................................................................................................................ 0.09 %
Intermodulation distortion
60 Hz : 7 kHz= 4 : 1 SMPTE, 6 Ω, 95 W ....................................................................................................................... 0.1 %
Input sensitivity, 47 kΩ
Line (CD, TAPE, VIDEO) .......................................................................................................................................... 200 mV
Signal to noise ratio, IHF “A” weighted
Line (CD, TAPE, VIDEO) ............................................................................................................................................. 92 dB
Frequency response
Line (CD, TAPE, VIDEO), 20 Hz~50 kHz ........................................................................................................ +0 dB, -3 dB
Output level
TAPE REC, 2.2 kΩ..................................................................................................................................................... 200 mV
PRE OUT(Front, Center, Rear, Subwoofer), 1 kΩ.......................................................................................................... 1.0 V
Bass/Treble control, 100 Hz/10 kHz ........................................................................................................................... ±10 dB
Surround mode, only channel driven
Front power output, 6 Ω, 1 kHz, THD 0.7 % .................................................................................................. 125 W / 125 W
Center power output, 6 Ω, 1 kHz, THD 0.7 % .............................................................................................................. 125 W
Rear power output, 6 Ω, 1 kHz, THD 0.7 % ................................................................................................... 125 W / 125 W
DIGITAL AUDIO SECTION
Sampling frequency ....................................................................................................................................... 32, 44.1, 48 kHz
Digital input level
Coaxial, 75 Ω........................................................................................................................................................... 0.5 Vp-p
Optical, 660 nm ................................................................................................................................................. -15~-21 dBm
FM TUNER SECTION
Tuning frequency range .................................................................................................................................... 87.5~108 MHz
Usable sensitivity, THD 3%, S/N 30 dB .................................................................................................................... 12.8 dBf
50 dB quieting sensitivity, mono/stereo ............................................................................................................. 20.2/45.3 dBf
Signal to noise ratio, 65 dBf, mono/stereo ................................................................................................................. 70/65 dB
Total harmonic distortion, 65 dBf,1 kHz, mono/stereo ............................................................................................. 0.5/0.8 %
Frequency response, 30 Hz~15 kHz ............................................................................................................................. ±3 dB
Stereo separation, 1 kHz ................................................................................................................................................. 42 dB
Capture ratio ...................................................................................................................................................................... 4 dB
IF rejection ratio .............................................................................................................................................................. 80 dB
AM TUNER SECTION
Tuning frequency range .................................................................................................................................... 520~1710 kHz
Usable sensitivity ...................................................................................................................................................... 500 μV/m
Signal to noise ratio, 80 dB/m ......................................................................................................................................... 40 dB
Selectivity ........................................................................................................................................................................ 25 dB
GENERAL
Power supply ................................................................................................................................................ AC 120 V, 60 Hz
Power consumption ........................................................................................................................................................ 200 W
Switched AC outlet ......................................................................................................................... TOTAL 1 A, 100 W max.
Dimensions (W×H×D) ............................................................................ 440×141×330 mm(17-3/8×5-1/2×13 inches)
Weight (Net) .................................................................................................................................................... 9.6 kg(21.2 lbs)
Note: Design and specifications are subject to change without notice for improvements.
SSppeecciiffiiccaattiioonnss
EENNGGLLIISSHH

RRDD--77110033
AUDIO/VIDEO RECEIVER
OPERATINGINSTRUCTIONS
5707-04734-001-0