Shure orporated ULX1 Wireless Microphone User Manual
Shure Incorporated Wireless Microphone
Manual

ULX Wireless System
User Guide
ULX WIRELESS SYSTEM
SYSTÈME SANS FIL ULX
ULX–DRAHTLOSSYSTEM
SISTEMA INALAMBRICO ULX
RADIOMICROFONI ULX
SISTEMA ULX SEM FIO
27A8732 (AH)
E2001, Shure Incorporated Printed in U.S.A.
2
CONTENTS
ULX SYSTEM COMPONENTS 3. . . . . . . . . . . . . . . . . . . . . . . . . . . . . . . . . . . . . . . . . . . . . . . . . . . . . . . . . . . . . . . .
ULXS4 STANDARD RECEIVER FEATURES AND CONTROLS 3. . . . . . . . . . . . . . . . . . . . . . . . . . . . . . . . . . .
Front Panel 4. . . . . . . . . . . . . . . . . . . . . . . . . . . . . . . . . . . . . . . . . . . . . . . . . . . . . . . . . . . . . . . . . . . . . . . . . . . . . . .
Rear Panel 4. . . . . . . . . . . . . . . . . . . . . . . . . . . . . . . . . . . . . . . . . . . . . . . . . . . . . . . . . . . . . . . . . . . . . . . . . . . . . . .
ULXP4 PROFESSIONAL RECEIVER FEATURES AND CONTROLS 5. . . . . . . . . . . . . . . . . . . . . . . . . . . . . . .
Front Panel 5. . . . . . . . . . . . . . . . . . . . . . . . . . . . . . . . . . . . . . . . . . . . . . . . . . . . . . . . . . . . . . . . . . . . . . . . . . . . . . .
Rear Panel 5. . . . . . . . . . . . . . . . . . . . . . . . . . . . . . . . . . . . . . . . . . . . . . . . . . . . . . . . . . . . . . . . . . . . . . . . . . . . . . .
SINGLE SYSTEM INSTALLATION 6. . . . . . . . . . . . . . . . . . . . . . . . . . . . . . . . . . . . . . . . . . . . . . . . . . . . . . . . . . . . .
Receiver Connections 6. . . . . . . . . . . . . . . . . . . . . . . . . . . . . . . . . . . . . . . . . . . . . . . . . . . . . . . . . . . . . . . . . . . . . .
Turning the Receiver On 7. . . . . . . . . . . . . . . . . . . . . . . . . . . . . . . . . . . . . . . . . . . . . . . . . . . . . . . . . . . . . . . . . . . .
Searching for the Next Open Channel 7. . . . . . . . . . . . . . . . . . . . . . . . . . . . . . . . . . . . . . . . . . . . . . . . . . . . . . . .
Adjusting the Receiver Display Contrast 8. . . . . . . . . . . . . . . . . . . . . . . . . . . . . . . . . . . . . . . . . . . . . . . . . . . . . . .
Changing the Group 8. . . . . . . . . . . . . . . . . . . . . . . . . . . . . . . . . . . . . . . . . . . . . . . . . . . . . . . . . . . . . . . . . . . . . . . .
Changing the Channel 8. . . . . . . . . . . . . . . . . . . . . . . . . . . . . . . . . . . . . . . . . . . . . . . . . . . . . . . . . . . . . . . . . . . . . . .
ULX1 TRANSMITTER FEATURES AND CONTROLS 9. . . . . . . . . . . . . . . . . . . . . . . . . . . . . . . . . . . . . . . . . . . .
ULX2 TRANSMITTER FEATURES AND CONTROLS 10. . . . . . . . . . . . . . . . . . . . . . . . . . . . . . . . . . . . . . . . . . .
TRANSMITTER SETUP 11. . . . . . . . . . . . . . . . . . . . . . . . . . . . . . . . . . . . . . . . . . . . . . . . . . . . . . . . . . . . . . . . . . . . .
Transmitter Battery Installation 11. . . . . . . . . . . . . . . . . . . . . . . . . . . . . . . . . . . . . . . . . . . . . . . . . . . . . . . . . . . . . .
ULX1 Bodypack Connections 11. . . . . . . . . . . . . . . . . . . . . . . . . . . . . . . . . . . . . . . . . . . . . . . . . . . . . . . . . . . . . . .
Turning the Transmitter On 11. . . . . . . . . . . . . . . . . . . . . . . . . . . . . . . . . . . . . . . . . . . . . . . . . . . . . . . . . . . . . . . . .
Checking Transmitter Battery Power 12. . . . . . . . . . . . . . . . . . . . . . . . . . . . . . . . . . . . . . . . . . . . . . . . . . . . . . . . .
ULX1 Bodypack Transmitter Attenuation Settings 12. . . . . . . . . . . . . . . . . . . . . . . . . . . . . . . . . . . . . . . . . . . . . .
Setting the Transmitter Operating Frequecy 12. . . . . . . . . . . . . . . . . . . . . . . . . . . . . . . . . . . . . . . . . . . . . . . . . . .
SYSTEM OPERATION 14. . . . . . . . . . . . . . . . . . . . . . . . . . . . . . . . . . . . . . . . . . . . . . . . . . . . . . . . . . . . . . . . . . . . . .
Transmitter Gain Adjustment 14. . . . . . . . . . . . . . . . . . . . . . . . . . . . . . . . . . . . . . . . . . . . . . . . . . . . . . . . . . . . . . . .
Locking the Transmitter Frequency Settings 14. . . . . . . . . . . . . . . . . . . . . . . . . . . . . . . . . . . . . . . . . . . . . . . . . . .
Unocking the Transmitter Frequency Settings 15. . . . . . . . . . . . . . . . . . . . . . . . . . . . . . . . . . . . . . . . . . . . . . . . .
Locking the Power On/Off Switch 15. . . . . . . . . . . . . . . . . . . . . . . . . . . . . . . . . . . . . . . . . . . . . . . . . . . . . . . . . . . .
Unocking the Power On/Off Switch 15. . . . . . . . . . . . . . . . . . . . . . . . . . . . . . . . . . . . . . . . . . . . . . . . . . . . . . . . . . .
ADVANCED RECEIVER PROGRAMMING (ULX4P MODELS ONLY) 16. . . . . . . . . . . . . . . . . . . . . . . . . . . . .
Scanning Frequency Groups 16. . . . . . . . . . . . . . . . . . . . . . . . . . . . . . . . . . . . . . . . . . . . . . . . . . . . . . . . . . . . . . . .
Adjusting the Receiver Squelch Setting 16. . . . . . . . . . . . . . . . . . . . . . . . . . . . . . . . . . . . . . . . . . . . . . . . . . . . . . .
Locking the Receiver 17. . . . . . . . . . . . . . . . . . . . . . . . . . . . . . . . . . . . . . . . . . . . . . . . . . . . . . . . . . . . . . . . . . . . . . .
Unlocking the Receiver 17. . . . . . . . . . . . . . . . . . . . . . . . . . . . . . . . . . . . . . . . . . . . . . . . . . . . . . . . . . . . . . . . . . . . .
RECEIVER MOUNTING 18. . . . . . . . . . . . . . . . . . . . . . . . . . . . . . . . . . . . . . . . . . . . . . . . . . . . . . . . . . . . . . . . . . . . .
Table Mounting the ULXS4 Standard Receiver 18. . . . . . . . . . . . . . . . . . . . . . . . . . . . . . . . . . . . . . . . . . . . . . . . .
Rack Mounting a ULXP4 Professional Receiver 18. . . . . . . . . . . . . . . . . . . . . . . . . . . . . . . . . . . . . . . . . . . . . . . .
Rack Mounting Dual ULXP4 Receivers 19. . . . . . . . . . . . . . . . . . . . . . . . . . . . . . . . . . . . . . . . . . . . . . . . . . . . . . .
TIPS FOR ACHIEVING OPTIMUM PERFORMANCE 20. . . . . . . . . . . . . . . . . . . . . . . . . . . . . . . . . . . . . . . . . . . .
SPECIFICATIONS 20. . . . . . . . . . . . . . . . . . . . . . . . . . . . . . . . . . . . . . . . . . . . . . . . . . . . . . . . . . . . . . . . . . . . . . . . . .
CERTIFICATION 21. . . . . . . . . . . . . . . . . . . . . . . . . . . . . . . . . . . . . . . . . . . . . . . . . . . . . . . . . . . . . . . . . . . . . . . . . . . .
REPLACEMENT PARTS 21. . . . . . . . . . . . . . . . . . . . . . . . . . . . . . . . . . . . . . . . . . . . . . . . . . . . . . . . . . . . . . . . . . . . .
FURNISHED ACCESSORIES 22. . . . . . . . . . . . . . . . . . . . . . . . . . . . . . . . . . . . . . . . . . . . . . . . . . . . . . . . . . . . . . . .
OPTIONAL ACCESSORIES 22. . . . . . . . . . . . . . . . . . . . . . . . . . . . . . . . . . . . . . . . . . . . . . . . . . . . . . . . . . . . . . . . . .
BATTERY LIFE 24. . . . . . . . . . . . . . . . . . . . . . . . . . . . . . . . . . . . . . . . . . . . . . . . . . . . . . . . . . . . . . . . . . . . . . . . . . . . .
TROUBLESHOOTING 23. . . . . . . . . . . . . . . . . . . . . . . . . . . . . . . . . . . . . . . . . . . . . . . . . . . . . . . . . . . . . . . . . . . . . . .
LICENSING INFORMATION 24. . . . . . . . . . . . . . . . . . . . . . . . . . . . . . . . . . . . . . . . . . . . . . . . . . . . . . . . . . . . . . . . . .
DECLARATION OF CONFORMITY 25. . . . . . . . . . . . . . . . . . . . . . . . . . . . . . . . . . . . . . . . . . . . . . . . . . . . . . . . . . .
LIMITED ONE–YEAR WARRANTY 26. . . . . . . . . . . . . . . . . . . . . . . . . . . . . . . . . . . . . . . . . . . . . . . . . . . . . . . . . . .

3
ULX SYSTEM COMPONENTS
ULX1 ULX2
ULXS4
ULXP4
ULXP4D
FIGURE 1
Each Shure ULX Wireless System includes the following components, as shown in Figure 1:
ULX1 Body-Pack Transmitter with a lavalier microphone, instrument adapter cable, or headworn microphone
or a
ULX2 Hand-Held Microphone Transmitter with an interchangeable Shure microphone head
and a
ULXS4 Standard Diversity Receiver
or a
ULXP4 Professional Diversity Receiver with rack-mounting hardware
or a
ULXP4D Dual Professional Diversity Receivers with rack-mounting hardware and center link brackets

4
ULXS4 STANDARD RECEIVER FEATURES AND CONTROLS (FIGURE 2)
1
79
10 11 12
13 14 15 16 17
234
563
8
FIGURE 2
Front Panel
1. “RF” Indicator. Glows green to indicate presence of received Radio Frequency (RF) signal.
2. “TX Audio” Level Indicators. Indicate transmitted (TX) audio signal strength. Green indicates normal operation. Am-
ber indicates approaching overload condition. Red indicates excessive audio levels.
3. Receiving Antenna Indicator. Appears on the left or right side of the display, depending on which antenna is receiving
the strongest RF signal.
4. GROUP Display. Indicates the pre-selected compatible Frequency Group number in which the system is operating.
5. CHANNEL Display. Indicates the current Channel number within the Frequency Group.
6. Transmitter Battery Life Indicator. Displays the remaining transmitter battery life when the transmitter is turned on.
7. SCAN Indicator. Appears when Scan Channel Mode is active.
8. TV Channel/Volume Level Indicator. Shows volume level and UHF TV channel in small digits (U.S. only).
9. MODE Button. Press this button to step through the display menu.
10. SET Button. Saves the altered setting.
11. / Button. Press this button to increase or decrease the Volume level, Group/Channel settings or the display contrast
level.
12. Power On/Off Switch. Turns the receiver on and off.
Rear Panel
13. Power Connector. Accepts power from the supplied AC adapter, or from any filtered 14–18 Vdc (600 mA minimum) supply.
It also accepts dc power from a Shure UA844 Antenna Distribution System.
14. Output Connector (XLR balanced Low Z). Provides balanced low–impedance mic level or line level output.
15. Mic/Line Switch. Selects output of XLR balanced Low Z connector. It can be set for microphone (–27 dBV) or line–level
(+4.3 dBV). The Mic/Line switch does not affect the output of the unbalanced 1/4 inch phone jack.
16. Output Connector (High Z Unbalanced 1/4 inch Phone Jack). Provides unbalanced high impedance auxiliary level
output.
17. Antenna Input Connectors. BNC–type connectors provide connection to the supplied antennas. They also provide
12 Vdc output power for use with remotely located antennas.

5
ULXP4 PROFESSIONAL RECEIVER FEATURES AND CONTROLS (FIGURE 3)
1
12 14 15 16 17 18
19
20 21 22 23
234567
10 11 13
98
FIGURE 3
Front Panel
1. Receiving Antenna Indicators. One of these amber LEDs will glow , depending on which antenna is receiving the stron-
gest Radio Frequency (RF) signal.
2. SQUELCH Indicator. Appears when the Squelch Level Mode is selected.
3. SCAN Indicator. Appears when the receiver is scanning for an open Group or Channel.
4. Volume Level Warning Indicator. Indicates a discrepancy between the Volume control knob position and the pre-
viously locked Volume Level setting.
5. TV Channel Display. Indicates the UHF TV channel in which the system is operating (U.S. only).
6. Transmitter Battery Life Indicator. Displays the remaining transmitter battery life when the transmitter is turned on.
7. Volume Lock Indicator. Appears after the Volume level setting has been locked.
8. RF Level Indicators. Indicate received RF signal strength.
9. “TX Audio” Level Indicators. Indicate transmitted (TX) audio signal strength. Green indicates normal operation. Am-
ber indicates approaching overload condition. Red indicates excessive audio levels.
10. GROUP Display. Indicates the pre-selected Frequency Group number in which the system is operating.
11. CHANNEL Display. Indicates the current Channel number within the Frequency Group.
12. FREQUENCY Display. Indicates the current frequency in megahertz (MHz).
13. Frequency Lock Indicator. Appears when the Frequency has been locked.
14. MODE Button. Press this button to step through the display menu.
15. SET Button. Saves the altered setting.
16. Display Control Knob. Rotate this knob to change the Group/Channel settings, the Squelch setting, or to scan a Group
or Channel.
17. Level Control. Adjusts the receiver audio output level to match the required input levels of a mixer or amplifier. Normal-
ly, this control is set fully clockwise.
18. Power On/Off Switch. Turns the receiver on and off.
Rear Panel
19. Power Connector. Accepts power from the supplied AC adapter, or from any filtered 14–18 Vdc (600 mA minimum) supply.
It also accepts dc power from a Shure UA844 Antenna Distribution System.
20. Output Connector (XLR balanced Low Z). Provides balanced low–impedance mic level or line level output.
21. Mic/Line Switch. Selects output of XLR balanced Low Z connector. It can be set for microphone (–27 dBV) or line level
(+4.3 dBV). This switch does not affect the output of the unbalanced 1/4 inch phone jack.
22. Output Connector (High Z Unbalanced 1/4 inch Phone Jack). Provides unbalanced high impedance auxiliary level
output.
23. Antenna Input Connectors. BNC–type connectors provide connection to the supplied antennas. They also provide
12 Vdc output power for use with remotely located antennas.

6
SINGLE SYSTEM SETUP
Receiver Connections
NOTE: If you are installing multiple ULXP4 Professional systems, or systems with multiple ULXP4 receivers, refer
also to the Advanced Programming section of this manual.
1. Plug the dc power supply into the power connector on the back of the receiver, as shown in Figure 4. Connect the other
end of the power supply into an electrical outlet.
FIGURE 4
2. Attach the two antennas to the ANTENNA connectors, as shown in Figure 5. The ULXS4 is supplied with1/4 wave an-
tennas; the ULXP4 is supplied with 1/2 wave antennas.
ULXS4
ULXP4
FIGURE 5
3. Connect audio cable(s) (not supplied) from the audio output(s) to the audio input(s) of your audio system, mixer and/or
amplifier, as shown in Figure 6.
ULXP4 ULXS4
FIGURE 6

7
4. If the receiver XLR output is used, make sure the MIC/LINE switch setting matches the input requirements of the mixer
or amplifier, as shown in Figure 7. The Mic/Line switch does not affect the ouput of the unbalanced 1/4 inch phone jack.
LINE MIC
FIGURE 7
Turning the Receiver On
NOTE: These instructions assume no other wireless microphone systems are in use.
CAUTION: Do NOT turn on the transmitter before powering up the receiver. Turning the transmitter on first will inter-
fere with the receiver’s frequency scanning function.
Turn the receiver on by pressing the power On/Off switch. The default Group 1 Channel 1 setting will appear on the
receiver display, as shown in Figure 8.
FIGURE 8
Scanning for the Next Open Channel
1. To enter the Scan Mode, press the MODE button on the receiver once. SCAN CHANNEL will flash on the display, as
shown in Figure 9.
FIGURE 9
2. Press the or buttons (ULXS4) or rotate the control knob (ULXP4) clockwise one quarter turn. The next open Channel
number will appear on the display, as shown in Figure 10.
FIGURE 10
NOTE: If “NO” appears on the display, the receiver has not detected an open Channel in the current Group. Change the
Group according to the instructions on the following page. After changing the Group, repeat Steps 1 and 2 above.
3. To tune the receiver to the new Channel, press the SET button. The display will return to the default mode, as shown
in Figure 11.
FIGURE 11
THE RECEIVER IS NOW READY TO USE.
UNLESS THE RECEIVER IS MOVED TO A DIFFERENT LOCATION, THIS PROCEDURE DOES
NOT NEED TO BE REPEATED. PROCEED TO TRANSMITTER SETUP SECTION.

8
Changing the Group
1. Press the MODE button twice. The word GROUP will flash on the display, as shown in Figure 12.
FIGURE 12
2. Press the or buttons (ULXS4) or rotate the control knob (ULXP4). The new frequency Group number will appear
on the display, as shown in Figure 13.
FIGURE 13
3. To tune the receiver to the new Group, press the SET button. The display will advance to the Change Channel mode.
Press the MODE button once more to return to the default mode.
NOTE: The receiver always defaults to the first Channel in any new Group.
Changing the Channel
1. Press the MODE button three times. The word CHANNEL will flash on the display, as shown in Figure 14.
FIGURE 14
2. Press the or buttons (ULXS4) or rotate the control knob (ULXP4). The new Channel number will appear on the dis-
play, as shown in Figure 15.
FIGURE 15
3. To save the new Channel, press the SET button. The receiver will then return to the default mode.
Adjusting the Display Contrast
Press the MODE button for two seconds.“LCd” will appear on the display, as shown in Figure 16.
FIGURE 16
4. Press the or buttons (ULXS4) or rotate the control knob (ULXP4) to increase or decrease display contrast, as shown
in Figure 17.
FIGURE 17
5. To save the new Contrast setting, press the SET button. The display will return to the default mode.
To return to the default mode without changing the display contrast setting, press the MODE button.

9
ULX1 TRANSMITTER FEATURES AND CONTROLS (FIGURE 18)
FIGURE 18
1. Antenna. A flexible 1/4 wave antenna is permanently attached to the top of the ULX1 transmitter.
2. Power/Battery LED. When the Power switch is in the ON position, this LED will glow green, indicating that the transmit-
ter is on. This LED will turn red when the battery is low. Refer to the “Checking the Transmitter Battery Power” paragraph.
3. Power ON/OFF Switch. Turns transmitter power on and off.
4. Input Connector. This Switchcraft TA4F Tini QG connector mates with a variety of Shure lavalier, instrument and headset
microphones and cables.
5. Display Window. Displays Group and Channel setting, battery power level, and PEAK indicator.
6. Battery Level Icon. Indicates amount of battery life remaining.
7. GROUP Display. Indicates the frequency Group number in which the transmitter is operating.
8. PEAK Icon. This icon appears when audio input signal overloads the transmitter. The icon is displayed for 2 seconds
after the input overload is detected.
9. CHANNEL Display. Indicates the current Channel number within the frequency Group.
10. MODE Button. Selects Group or Channel mode.
11. SET Button. Changes Group or Channel setting.
12. Audio Gain Control. Changes the audio level sensitivity to accommodate various sound sources (e.g. loud singing,
soft speaking, or musical instrument). Refer to the “Transmitter Gain Adjustment” paragraph.
13. Input Attenuation Switch. Selects either 0 dB or –20 dB attenuation. Use the 0 dB position for voice and low output
instruments. Use the 20 dB pad position for high output instruments such as electric guitars with active electronics.
14. Belt Clip. Allows the transmitter to be worn on a belt, waistband, or guitar strap.
15. Battery Compartment Cover. Hinged cover opens to provide access to 9V battery.

10
ULX2 TRANSMITTER FEATURES AND CONTROLS (FIGURE 19)
1
2
34
5
6
7
8
9
10
11
12
13
FIGURE 19
1. Grille. Protects the microphone cartridge and helps reduce breath sounds and wind noise. The grilles for the various
microphone heads differ in appearance.
2. Display Window. Displays Group and Channel setting, battery power level, and PEAK indicator.
3. Battery Level Icon. Indicates amount of battery life remaining.
4. PEAK Icon. This icon appears when the input signal overloads the transmitter. The icon is displayed for 2 seconds after
input overload is detected.
5. Group Display. Indicates the frequency Group number in which the transmitter is operating.
6. Channel Display. Indicates the current Channel number within the frequency Group.
7. MODE Button. Selects Group or Channel mode.
8. SET Button. Changes Group or Channel setting.
9. Power/Battery LED. When the Power switch is in the ON position, this LED will glow green, indicating that the transmit-
ter is on. This LED will turn red when the battery is low. Refer to the “Checking the Transmitter Battery Power” paragraph.
10. Power ON/OFF Switch. Turns the transmitter on and off.
11. Audio Gain Control. Changes the audio level sensitivity to accommodate various sound sources (e.g. loud singing
or soft speaking). Refer to the “Transmitter Gain Adjustment” paragraph).
12. 9 V Battery. Provides power to the transmitter and microphone.
13. Battery Cover. Unscrews to expose battery and Gain control.

11
TRANSMITTER SETUP
Transmitter Battery Installation
Open the battery cover and insert a fresh 9V alkaline or lithium battery, as shown in Figure 20.
+
–+
–
FIGURE 20
ULX1 Bodypack Connections
If you are using a Bodypack system with a Shure lavalier microphone or instrument adapter, plug the microphone cable or
instrument adapter cable into the transmitter input connector, as shown in Figure 21.
NOTE: The wiring of the input connector on the transmitter is designed for Shure microphones.
FIGURE 21
Turning the Transmitter On
NOTE: DO NOT turn on the transmitter before powering up the receiver. Once the receiver has located an open fre-
quency, turn the transmitter on and set it to that receiver frequency. Turning the transmitter on first will interfere
with the receiver’s frequency scanning function.
Slide the transmitter ON/OFF switch to the ON position, as shown in Figure 22. The power LED will momentarily glow red,
then change to a steady green. The default frequency setting (Channel 1, Group 1) will appear on the display.
FIGURE 22

12
Checking Transmitter Battery Power
With the transmitter turned on, observe the Battery Level icon on the display. The number of shaded bars on the icon indicate
the approximate amount of battery life remaining, as shown in Figure 23.
NOTE: Stated battery life is based on a 9V Duracell alkaline battery. For details on other battery types, refer to the “Battery
Life” paragraph, or go to the Shure web site at www.shure.com and refer to the FAQ section. Once the empty battery icon
appears, the tone key turns off and the receiver will mute.
≈ 8 hours
≈6 hours
≈ 2 hours
≈ 0 hours
FIGURE 23
ULX1 Bodypack Transmitter Attenuation Settings
If using a lavalier microphone, make sure the Attenuator switch is in the 0 dB position. If using an instrument adapter cable,
slide the Attenuator switch to the –20 dB position. Refer to Figure 24.
FIGURE 24
Setting the Transmitter Operating Frequency
1. Note the Group number and Channel number on the receiver display. Press and hold the MODE button until only the
Group number is visible on the transmitter display, as shown in Figure 25.
FIGURE 25
2. If necessary, press the transmitter SET button to advance the Group number until it matches the Group number on the
receiver display.
3. Press the transmittir MODE button again to select the new Group setting and move to the Channel selection mode. The
Group number will disappear, and only the Channel number will be visible. Refer to Figure 26.
FIGURE 26

13
4. To change the transmitter Channel number so that it matches the Channel number on the receiver display, press the
SET button to advance to the desired Channel number, as shown in Figure 27.
FIGURE 27
5. Press the MODE button again to select the new Channel setting. “FrCh” will appear briefly on the display, indicating
that the frequency has changed. Then the new Group and Channel settings will appear. Refer to Figure 28.
FIGURE 28
6. Make sure the transmitter Group and Channel settings match the receiver Group and Channel settings, as shown in
Figure 29. If using the Bodypack transmitter, clip it to your belt, waistband, or guitar strap.
ULXS4 ULXP4
FIGURE 29
THE TRANSMITTER IS NOW READY TO USE. FOR MULTIPLE SYSTEM INSTALLATIONS,
LEAVE THE TRANSMITTER ON, RETURN TO THE “BASIC RECEIVER PROGRAMMING,”
AND REPEAT THE SETUP PROCEDURE FOR EACH SYSTEM.

14
SYSTEM OPERATION
Speak into the microphone or play your instrument. Assuming your audio system is properly set and functioning, you should
hear the sound of your voice or instrument coming through the loudspeakers. The RF and Audio LEDs on the receiver should
also illuminate. Refer to Figure 30.
FIGURE 30
Transmitter Gain Adjustment
If necessary, adjust the transmitter gain until only the yellow LEDs on the receiver light up as you speak into the microphone
or play your instrument. Use the supplied screwdriver to make this adjustment. The red TX AUDIO LEDs on the receiver
should only flicker when you speak loudly or play your instrument loudly. Refer to Figure 31.
FIGURE 31

15
Locking Transmitter Frequency Settings
1. Slide the power switch to the OFF position and wait for the display light to turn off.
2. Hold down the SET button.
3. Slide the power switch back to the ON position. “Fr L” will appear on the transmitter display, indicating that the frequency
setting is locked. The locked frequency Group and Channel will then appear. See Figure 32.
ULX1
1
2
1
2
ULX2
FIGURE 32
Unlocking Transmitter Frequency Settings
1. Slide the power switch to the OFF position and wait for the display light to turn off.
2. Hold down the SET button.
3. Slide the power switch back to the ON position. “Fr UL” will appear on the transmitter display, indicating that the frequency
setting is unlocked. The current frequency Group and Channel will then appear. See Figure 33.
1
2
ULX2
ULX1
1
2
FIGURE 33
Locking Power On/Off Switch
1. Turn the transmitter on by sliding the power switch to the ON position.
2. While holding down the SET button, press and hold the MODE button until “Po L” appears on the display. See Figure
34. This display indicates that the Power On/Off switch is locked. The transmitter will remain on, even when the power
ON/OFF switch is moved to the OFF position.
ULX2ULX1
12
21
FIGURE 34

16
Unlocking Power On/Off Switch
1. Verify that the power ON/OFF switch is in the ON position.
2. While holding down the SET button, press and hold the MODE button until “Po UL” appears on the display.See Figure
35. This display indicates that the Power On/Off switch is unlocked. The transmitter will then return to normal operating
mode.
ULX2ULX1
1 231 32
FIGURE 35
ADVANCED PROGRAMMING MODE (ULXP4 MODELS ONLY)
Scanning Frequency Groups
1. Hold down the SET button and press the MODE button once. The words GROUP and SCAN will flash on the display.
Refer to Figure 36.
FIGURE 36
2. To begin scanning, rotate the control knob one quarter turn clockwise, as shown in Figure 37. The receiver will automati-
cally begin scanning each Channel in all Groups. This may take up to two minutes, and the word “bUSY” will appear
on the display.
FIGURE 37
3. When all Groups have been scanned, the Group with the most open Channels will appear on the display, as shown
in Figure 38.
FIGURE 38
4. To tune the receiver to the new Group, press the SET button. An open Channel in this Group will automatically be
scanned and saved in the background. The display will then return to the default mode, as shown in Figure 39. If you
choose not to accept the receiver’s recommended Group, rotate the control knob to the right to scroll through the list
of scanned groups.
FIGURE 39

17
Adjusting the Receiver Squelch Setting
The receiver squelch control is factory preset for optimum performance. Normally, no further adjustment is required. Howev-
er, it is possible to adjust the squelch control to improve either signal quality or increase system range.
NOTE: Increasing the Squelch level causes the receiver to demand a higher quality signal (less noise before muting), but
it reduces operating range. Decreasing the Squelch level allows a lower quality signal through (more noise before muting),
but extends the operating range.
1. Hold down the SET button and press the MODE button twice. “SQLCH” will flash on the display, as shown in Figure
40.
FIGURE 40
2. Rotate the control knob. The new Squelch setting will appear on the display, as shown in Figure 41.
FIGURE 41
3. To accept the new Squelch value, press the SET button. The display will advance to the Lock mode. Refer to the “Lock-
ing the Receiver” paragraph below. To bypass the Lock Mode and return to the Default Mode, press the MODE button again.
NOTE: The receiver always defaults to the first Channel in any new Group.
Locking the Receiver
You can lock ULXP4 receiver frequency and output level to prevent unauthorized or accidental changes to the settings. To
access the Lock functions, proceed as follows:
1. Hold down the SET button and press the MODE button three times. “Loc” will appear on the display. See Figure 42.
FIGURE 42
2. Rotate the control knob until one or both of the lock icons flashes on the display, as shown in Figure 43.
FIGURE 43
3. To activate the flashing lock icon(s), press the SET button. The display will return to the default mode and the lock icon
will appear on all display screens.
Unlocking the Receiver
To unlock ULXP4 receiver frequency and output level settings, hold down the SET button and rotate the control knob one
detent left-right-left. The lock icon(s) will disappear, indicating that the receiver is unlocked. See Figure 44.
FIGURE 44

18
NOTE: If the volume control knob has been set to a level higher than the locked level, the output level will remain locked
and the Volume Level warning indicator will flash on the receiver display. See Figure 45. Rotate the volume control knob
counterclockwise until the Volume Level warning indicator stops flashing. This will unlock the output level setting.
FIGURE 45
RECEIVER INSTALLATION
Table Mounting the ULXS4 Standard Receiver
To mount a ULXS4 Standard receiver on a table or other horizontal surface, attach the four adhesive bumpers to the bottom
corners of the receiver and place the receiver on the mounting surface. Refer to Figure 46.
RUBBER FEET
FIGURE 46
NOTE: The ULXS4 can also be rack mounted, using one of the Accessory Rack Mount Kits listed on page 22.
Rack Mounting a ULXP4 Professional Receiver
1. Align the supplied rack-mount brackets over the holes on each side of the receiver. Refer to Figure 47.
2. Fasten the brackets to the receiver by installing the eight screws supplied with the mounting brackets.
CAUTION: Do not overtighten the screws. Doing so may damage the printed ciruit boards.
FIGURE 47
3. Slide the receiver into an 19-inch audio equipment rack. Refer to Figure 48.
4. Secure the rack-mount brackets to the rack using the four supplied screws.
5. If you are not front mounting the antennas with a UA600 Front Mount Conversion Kit, insert the plastic plugs into the
bracket holes.
FIGURE 48

19
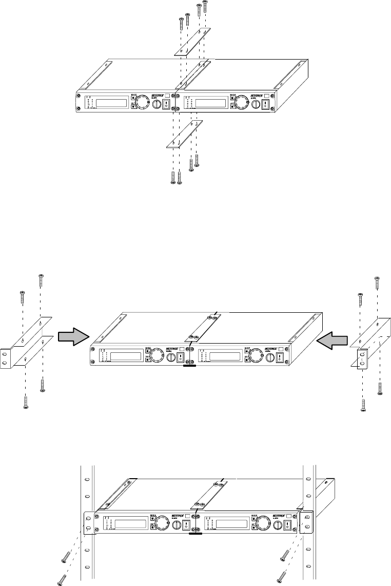
Rack Mounting Dual ULXP4 Receivers
1. Align the receivers side by side so that the front panels both face the same direction.
2. Place the supplied straddle bars in the recesses on the top and bottom of the receivers, so that the bars overlap both
receivers. Refer to Figure 49.
FIGURE 49
3. Secure the straddle bars to the receivers using the supplied screws. Refer to Figure 50.
CAUTION: Do not overtighten the screws. Doing so may damage the printed ciruit boards.
4. Position the rack-mount brackets over the holes in the sides of each receiver.
5. Secure the brackets to the receivers with the supplied screws.
FIGURE 50
6. Slide the linked receivers into a19-inch equipment rack. Refer to Figure 51.
7. Secure the brackets to the rack using all four of the supplied screws.
FIGURE 51
20
TIPS FOR ACHIEVING OPTIMUM PERFORMANCE
SMaintain a line of sight between the transmitter and receiver antennas.
SAvoid placing transmitter and receiver where metal or other dense materials may be present.
SAvoid placing the receiver near computers or other RF generating equipment such as CD players, DAT machines, and
digital signal processors.
SAvoid placing the receiver in the bottom of an equipment rack unless the antennas are remotely located.
SPoint the receiver antenna tips away from each other at a 45° angle, and keep them away from large metal objects.
SDo not obstruct the receiver antennas.
SUse the proper cable when remotely locating receiver antennas. For best performance, use Shure UA825 or UA850
low loss coaxial antenna cable, or 50 ohm low loss cable such as RG-8U.
SFor remote antenna placement, use Shure UA820WB 1/2 Wave Antenna and UA830WB Active Remote Antenna Kits,
along with Shure UA844WB Antenna Distribution System .
SMount diversity antennas at least 1/4 wave apart. This can be achieved by remote placement of one or both 1/2 wave
antennas using Shure UA825 or UA850 low loss coaxial cable and a Shure UA830WB Active Remote Antenna Kit in
conjunction with a Shure Antenna Distribution System. For multiple system installations, use the Shure UA844WB An-
tenna/Power Distribution System.
SPECIFICATIONS
NOTE: For a list of frequencies that are compatible with your geographical area, refer to the supplement that came with the
system.
RF Carrier Frequency Range
554.00 to 865.000 MHz (Available frequencies depend on the applicable regulations in the country where the system is used).
Refer to the frequency supplement.
Effective Range
100 m (300 ft) under optimal conditions.
NOTE: Actual working range depends on RF signal absorption, reflection, and interference
Audio Frequency Response
ULX1:25 to 15,000 Hz, ±2 dB.
ULX 2: 50 to 15,000 Hz, ±2 dB.
NOTE: Overall system frequency response depends on the microphone element.
Audio Output Level (±38 kHz deviation, 1 kHz tone, U.S. models only)
XLR connector (into 600 Ω load): +4.3 dBV (line), –27 dBV (mic)
1/4 inch connector (into 3 kΩ load): –2 dBV
NOTE: For systems sold outside the U.S., refer to the frequency supplement.
Gain Adjustment Range
ULX1: 30 dB
ULX2: 20 dB
Impedance
ULX1 (input): 1 megohm
ULXS4, ULXP4 (output): 50 ohms at line level; 2000 ohms at mic level.
Modulation
±≤∞ kHz deviation compressor-expander system with pre- and de-emphasis. Refer to the frequency supplement.
RF Power Output
ULX1, ULX2: 30 mW maximum (complies with FCC and IC regulations).
NOTE: For systems sold outside the U.S., refer to the frequency supplement.
Dynamic Range
>100 dB, A-weighted.
RF Sensitivity
1.26 µV for 12 dB SINAD (typical).
Image Rejection
80 dB typical.
Spurious Rejection
75 dB typical.
Ultimate Quieting (ref. 38 kHz deviation)
>105 dB, A-weighted.
Audio Polarity
Positive pressure on microphone diaphragm (or positive voltage applied to tip of WA302 phone plug) produces positive
voltage on pin 2 (with respect to pin 3 of low impedance output) and the tip of the high impedance 1/4-inch output.
System Distortion (ref. ±≤∞ kHz deviation, 1 kHz modulation)
0.5% THD typical.
21
Power Requirements
ULX1, ULX2: 9V alkaline battery (Duracell MN1604 recommended); 8.4V Nicad optional.
ULXS4, ULXP4: 14 - 18 Vdc (negative ground), 400 mA.
Battery Life
8 to 9 hours (with Duracell MN1604 9V alkaline battery).
Operating Temperature Range
-20° to 50° C (–4° to 122° F).
NOTE: Battery characteristics may limit this range.
Overall Dimensions
ULX1: 83 mm H x 64 mm W x 26 mm D (31/4 x 21/2 x 11/32 in.)
ULX2/58, ULX2/BETA 58: 241 mm L x 51 mm Dia. (91/2 x 2 in.)
ULX2/87, ULX2/BETA 87: 216 mm L x 51 mm Dia. (81/2 x 2 in.)
ULX4S, ULX4P: 43 mm H x 214 mm W x 183 mm D (111/16 x 87/16 x 73/16 in.)
Net Weight
ULX1: 79 g (2.8 oz.) without battery.
ULX2/58, ULX2/BETA 58: 295 g (10.4 oz.) without battery.
ULX2/87, ULX2/BETA 87: 193 g (6.8 oz.) without battery.
ULXS4: 1,049 g (2 lbs, 5 oz.).
ULXP4: 1,105 g (2 lbs, 7 oz.).
CERTIFICATION
ULX1,ULX2 Transmitters: Type Accepted under FCC Parts 74 and 90. Certified by IC in Canada under RSS-123 and
RSS-102. Conforms to European ETSI standards EN-300 422 and ETS 300 445.
ULX4S, ULX4P Receivers: Authorized under the Declaration of Conformity provision of FCC Part 15A. Certified by IC in
Canada under RSS-123. Conforms to European ETSI standards ETS 300 445.
PS40 Power Supply: Conforms to safety standard UL1310. Canada/CSA 22 2 No. 223.
PS40E Power Supply: Conforms to safety standard EN 60950.
PS40UK Power Supply: Conforms to safety standard EN 60950 and BS 7002.
REPLACEMENT PARTS
AC Adapter (120 Vac, 60 Hz) PS40. . . . . . . . . . . . . . . . . . . . . . . . . . . . . . . . . . . . . . . . . . . . . . . . . . . . . . . . . . . . . . . . . . . .
AC Adapter (230 Vac, 50/60 Hz, Europlug) PS40E. . . . . . . . . . . . . . . . . . . . . . . . . . . . . . . . . . . . . . . . . . . . . . . . . . . . . . . . .
AC Adapter (230 Vac, 50/60 Hz, UK) PS40UK. . . . . . . . . . . . . . . . . . . . . . . . . . . . . . . . . . . . . . . . . . . . . . . . . . . . . . . . . . . . . .
AC Adapter (90 Vac, 50/60 Hz) PS40J. . . . . . . . . . . . . . . . . . . . . . . . . . . . . . . . . . . . . . . . . . . . . . . . . . . . . . . . . . . . . . . . . . .
SM58 Cartridge with Grille (ULX2/58) R158. . . . . . . . . . . . . . . . . . . . . . . . . . . . . . . . . . . . . . . . . . . . . . . . . . . . . . . . . . . . .
BETA 58 Cartridge with Grille (ULX2/BETA 58) R178. . . . . . . . . . . . . . . . . . . . . . . . . . . . . . . . . . . . . . . . . . . . . . . . . . . . .
SM87A Cartridge with Grille (ULX2/87) R165. . . . . . . . . . . . . . . . . . . . . . . . . . . . . . . . . . . . . . . . . . . . . . . . . . . . . . . . . . . .
BETA 87A Cartridge with Grille (ULX2/BETA 87) R166. . . . . . . . . . . . . . . . . . . . . . . . . . . . . . . . . . . . . . . . . . . . . . . . . . . .
BETA 87C Cartridge with Grille (ULX2/BETA 87) RPW100. . . . . . . . . . . . . . . . . . . . . . . . . . . . . . . . . . . . . . . . . . . . . . . . . . .
Matte Silver Grille (ULX2/58) RK143G. . . . . . . . . . . . . . . . . . . . . . . . . . . . . . . . . . . . . . . . . . . . . . . . . . . . . . . . . . . . . . . . . . . . .
Matte Silver Grille (ULX2/BETA 58) RK265G. . . . . . . . . . . . . . . . . . . . . . . . . . . . . . . . . . . . . . . . . . . . . . . . . . . . . . . . . . . . . . .
Matte Silver Grille (ULX2/BETA 87A) RK313. . . . . . . . . . . . . . . . . . . . . . . . . . . . . . . . . . . . . . . . . . . . . . . . . . . . . . . . . . . . . .
Matte Silver Grille (ULX2/BETA 87C) RK312. . . . . . . . . . . . . . . . . . . . . . . . . . . . . . . . . . . . . . . . . . . . . . . . . . . . . . . . . . . . . .
Black Grille (ULX2/87) RK214G. . . . . . . . . . . . . . . . . . . . . . . . . . . . . . . . . . . . . . . . . . . . . . . . . . . . . . . . . . . . . . . . . . . . . . . . . .
Black Grille (ULX2/BETA 58) RK323G. . . . . . . . . . . . . . . . . . . . . . . . . . . . . . . . . . . . . . . . . . . . . . . . . . . . . . . . . . . . . . . . . . . . .
Black Grille (ULX2/BETA 87A) RK324G. . . . . . . . . . . . . . . . . . . . . . . . . . . . . . . . . . . . . . . . . . . . . . . . . . . . . . . . . . . . . . . . . . .
Belt Clip 94A8023. . . . . . . . . . . . . . . . . . . . . . . . . . . . . . . . . . . . . . . . . . . . . . . . . . . . . . . . . . . . . . . . . . . . . . . . . . . . . . . . . . . . . . .
1/4-Wave Antenna (554 - 698 MHz) 95A8699. . . . . . . . . . . . . . . . . . . . . . . . . . . . . . . . . . . . . . . . . . . . . . . . . . . . . . . . . . . . . . .
1/4-Wave Antenna (748 - 865 MHz) 95B8699. . . . . . . . . . . . . . . . . . . . . . . . . . . . . . . . . . . . . . . . . . . . . . . . . . . . . . . . . . . . . . .
1/2-Wave Antenna (748 - 865 MHz) 95A8783. . . . . . . . . . . . . . . . . . . . . . . . . . . . . . . . . . . . . . . . . . . . . . . . . . . . . . . . . . . . . . .
1/2-Wave Antenna (662 - 698 MHz) 95C8783. . . . . . . . . . . . . . . . . . . . . . . . . . . . . . . . . . . . . . . . . . . . . . . . . . . . . . . . . . . . . . .
1/2-Wave Antenna (554 - 590 MHz) 95D8783. . . . . . . . . . . . . . . . . . . . . . . . . . . . . . . . . . . . . . . . . . . . . . . . . . . . . . . . . . . . . . .

22
FURNISHED ACCESSORIES
Microphone Stand Adapter (ULX2) WA371. . . . . . . . . . . . . . . . . . . . . . . . . . . . . . . . . . . . . . . . . . . . . . . . . . . . . . . . . . . . . . . .
Single Receiver HR Rack Panel Kit (included with ULX4P only) WA506. . . . . . . . . . . . . . . . . . . . . . . . . . . . . . . . . . . . . .
Dual Receiver (Side–by–Side) HR Rack Panel Kit (included with ULX4P only) WA507. . . . . . . . . . . . . . . . . . . . . . . . . .
Grip/Switch Cover (ULX2) WA555. . . . . . . . . . . . . . . . . . . . . . . . . . . . . . . . . . . . . . . . . . . . . . . . . . . . . . . . . . . . . . . . . . . . . . .
Zipper Bag (ULX1) 26A13. . . . . . . . . . . . . . . . . . . . . . . . . . . . . . . . . . . . . . . . . . . . . . . . . . . . . . . . . . . . . . . . . . . . . . . . . . . . .
Zipper Bag (ULX2) 26A14. . . . . . . . . . . . . . . . . . . . . . . . . . . . . . . . . . . . . . . . . . . . . . . . . . . . . . . . . . . . . . . . . . . . . . . . . . . . .
Screwdriver 80A498. . . . . . . . . . . . . . . . . . . . . . . . . . . . . . . . . . . . . . . . . . . . . . . . . . . . . . . . . . . . . . . . . . . . . . . . . . . . . . . . . . . .
OPTIONAL ACCESSORIES
UHF Line Amplifier UA830WB. . . . . . . . . . . . . . . . . . . . . . . . . . . . . . . . . . . . . . . . . . . . . . . . . . . . . . . . . . . . . . . . . . . . . . . . . . . . .
UHF Powered Directional Antenna UA870WB. . . . . . . . . . . . . . . . . . . . . . . . . . . . . . . . . . . . . . . . . . . . . . . . . . . . . . . . . . . . . . . .
UHF Antenna Power Distribution Amplifier (U.S.A.) UA844US. . . . . . . . . . . . . . . . . . . . . . . . . . . . . . . . . . . . . . . . . . . . . . . . .
UHF Antenna Power Distribution Amplifier (Europe) UA844E. . . . . . . . . . . . . . . . . . . . . . . . . . . . . . . . . . . . . . . . . . . . . . . . .
UHF Antenna Power Distribution Amplifier (Japan) UA844J. . . . . . . . . . . . . . . . . . . . . . . . . . . . . . . . . . . . . . . . . . . . . . . . . .
UHF Antenna Power Distribution Amplifier (UK) UA844UK. . . . . . . . . . . . . . . . . . . . . . . . . . . . . . . . . . . . . . . . . . . . . . . . . . . .
1/4 Wave Antenna (748–865 MHz) UA400A. . . . . . . . . . . . . . . . . . . . . . . . . . . . . . . . . . . . . . . . . . . . . . . . . . . . . . . . . . . . . . . .
1/4 Wave antenna (554–698 MHz) UA400B. . . . . . . . . . . . . . . . . . . . . . . . . . . . . . . . . . . . . . . . . . . . . . . . . . . . . . . . . . . . . . . .
1/2 Wave Antenna (774–862 MHz) UA820A. . . . . . . . . . . . . . . . . . . . . . . . . . . . . . . . . . . . . . . . . . . . . . . . . . . . . . . . . . . . . . . .
1/2 Wave Antenna (692–746 MHz) UA820B. . . . . . . . . . . . . . . . . . . . . . . . . . . . . . . . . . . . . . . . . . . . . . . . . . . . . . . . . . . . . . . .
1/2 Wave Antenna (554–590 MHz) UA820C. . . . . . . . . . . . . . . . . . . . . . . . . . . . . . . . . . . . . . . . . . . . . . . . . . . . . . . . . . . . . . . .
1/2 Wave Antenna (662–698 MHz) UA820D. . . . . . . . . . . . . . . . . . . . . . . . . . . . . . . . . . . . . . . . . . . . . . . . . . . . . . . . . . . . . . . .
1/2 Wave Antenna (748–784 MHz) UA820E. . . . . . . . . . . . . . . . . . . . . . . . . . . . . . . . . . . . . . . . . . . . . . . . . . . . . . . . . . . . . . . .
100 ft. BNC–BNC cable UA8100. . . . . . . . . . . . . . . . . . . . . . . . . . . . . . . . . . . . . . . . . . . . . . . . . . . . . . . . . . . . . . . . . . . . . . . . .
6 ft. BNC–BNC cable UA806. . . . . . . . . . . . . . . . . . . . . . . . . . . . . . . . . . . . . . . . . . . . . . . . . . . . . . . . . . . . . . . . . . . . . . . . . . .
Antenna Rack Panel Kit UA440. . . . . . . . . . . . . . . . . . . . . . . . . . . . . . . . . . . . . . . . . . . . . . . . . . . . . . . . . . . . . . . . . . . . . . . . .
Remote Antenna Bracket with BNC Bulkhead Adapter UA505. . . . . . . . . . . . . . . . . . . . . . . . . . . . . . . . . . . . . . . . . . . . . . .
Rack Mount Kit for Single Receiver UA506. . . . . . . . . . . . . . . . . . . . . . . . . . . . . . . . . . . . . . . . . . . . . . . . . . . . . . . . . . . . . . .
Rack Mount Kit for Two Receivers UA507. . . . . . . . . . . . . . . . . . . . . . . . . . . . . . . . . . . . . . . . . . . . . . . . . . . . . . . . . . . . . . . .
Carrying Case WA610. . . . . . . . . . . . . . . . . . . . . . . . . . . . . . . . . . . . . . . . . . . . . . . . . . . . . . . . . . . . . . . . . . . . . . . . . . . . . . . . .
UA220WB Antenna Splitter/Combiner Kit
UA505 UHF Remote Antenna Kit (Antenna not included)
UA830WB Active Remote Antenna Kit
UA870WB UHF Active Directional Antenna
UA844WB Antenna Distribution System

23
BATTERY LIFE
Shure recommends using only 9V alkaline or lithium batteries with ULX1 and ULX2 transmitters. Typical life expectancies
for the most common types of 9V batteries are listed in the tables below. For detailed information on battery performance,
contact your dealer or the Shure Service Department at 1-800-516-2525 (7:30 am to 4:00 pm, Central Standard Time). In
Europe, call 49-7131-72140; other international users call Shure in the U.S.A. at 847-866-2200.
NOTE: Batteries stored for more than a year or stored in excessively hot environments may experience a higher failure rate.
ULX Transmitters use a DC-to-DC converter, which require a minimum 6V to operate. It the battery does not provide this
threshold voltage, the transmitter will not operate.
NON-RECHARGEABLE
BATTERY TYPE TYPICAL BATTERY LIFE WITH
ULX TRANSMITTERS RECOMMENDED FOR USE WITH
ULX TRANSMITTERS?
Lithium 21 hours Yes
Alkaline 9 hours Yes
Carbon-Zinc 5 hours No
RECHARGEABLE
BATTERY TYPE TYPICAL BATTERY LIFE WITH
ULX TRANSMITTERS RECOMMENDED FOR USE WITH
ULX TRANSMITTERS?
Ni-Cd 2 hours No
Ni-MH 2.5 hours No
TROUBLESHOOTING
Some common problems and their solutions are identified in the table below. If you are unable to solve a problem, contact
your dealer or the Shure Service Department at 1-800-516-2525 (7:30 am to 4:00 pm, Central Standard Time). In Europe,
call 49-7131-72140; other international users call Shure in the U.S.A. at 847-866-2200.
PROBLEM
INDICATOR STATUS
TRANSMITTER
RECEIVER
ULXS4 ULX4P ULX1 ULX2
SOLUTIONS
•Slide transmitter POWER switch to ON.
•Make sure battery is inserted properly (+/– battery terminals
must match transmitter terminals).
•Insert fresh battery.
•Make sure receiver AC adapter is securely plugged into
electrical outlet and into DC input connector on rear panel
of receiver.
•Make sure AC electrical outlet works and supplies proper
voltage.
No sound. •Make sure receiver is plugged in and the Power switch is in
the ON position
•Make sure transmitter and receiver are set to the same
frequency
•Extend receiver antennas so that they point away from each
other at a 45° angle from vertical.
•Move receiver away from nearby metal objects.
•Remove obstructions and maintain line of sight between
transmitter and receiver.
•Move transmitter closer to receiver.
No sound or faint
•Increase transmitter gain until the Audio Peak icon on the
Transmitter flashes on loud peaks.
•
No sound or faint
sound. •Turn up receiver volume control.
•Check cable connection between receiver and amplifier or
mixer.

24
PROBLEM SOLUTIONS
INDICATOR STATUS
TRANSMITTER
RECEIVER
ULXS4 ULX4P ULX1 ULX2
Sound level from the
receiver is different
from that of a cabled
guitar or microphone.
•Adjust transmitter gain as necessary.
•Adjust receiver volume as necessary.
Sound level is different
when you change
guitars.
•Adjust transmitter gain to compensate for differences
between guitar output levels.
Distortion increases
gradually. •Replace transmitter battery.
Bursts of noise,
distortion, or other radio
signals interrupt
performance.
•If noise occurs when transmitter is turned off, locate and
remove or nearby RF sources, such as other wireless
systems, CB radios, etc.
•Use a wireless system that operates on a different frequency.
Momentary loss of
sound as transmitter is
moved around
performing area
(dropouts).
•Reposition receiver and perform walk-through test. If audio
dropouts persist, mark “dead” spots and avoid them during
performance.
LICENSING INFORMATION
Changes or modifications not expressly approved by Shure Incorporated could void your authority to operate the equipment.
Licensing of Shure wireless microphone equipment is the user’s responsibility, and licensability depends on the user’s classifica-
tion and application, and on the selected frequency. Shure strongly urges the user to contact the appropriate telecommunications
authority concerning proper licensing, and before choosing and ordering frequencies.
IMPORTANT!
The Shure ULX series wireless systems meet the essential requirements of the European R&TTE Directive 99/5/EC and
are eligible to carry the CE marking.
THIS RADIO EQUIPMENT IS INTENDED FOR USE IN PROFESSIONAL ENTERTAINMENT (CLASS I) AND SIMILAR
APPLICATIONS.
NOTE: THIS EQUIPMENT MAY BE CAPABLE OF OPERATING ON SOME FREQUENCIES NOT AUTHORIZED IN
YOUR REGION. PLEASE CONTACT YOUR NATIONAL AUTHORITY TO OBTAIN INFORMATION ON AUTHORIZED
FREQUENCIES FOR WIRELESS MICROPHONE PRODUCTS IN YOU REGION
Frequency Range of ULX Series: 554 MHz–865 MHz
Licensing: Note that a ministerial license to operate this equipment may be required in certain areas. Consult your national
authority for possible requirements.

25
DECLARATION OF CONFORMITY
We of
Shure Incorporated
222 Hartrey Ave.
Evanston IL 60202–3696 U.S.A.
847–866–2200
declare under our sole responsibility that the following products,
Model: ULXS4 Name: ULX Standard Diversity Receiver
Model: ULXP4 Name: ULX Professional Diversity Receiver
were tested and found to comply with Part 15 of the FCC rules.
Operation is subject to the following two conditions: (1) this device may not cause harmful interference, and (2) this device must
accept any interference received, including interference that may cause undesired operation.
Testing was completed by the following NVLAP or A2LA accredited laboratory:
D.L.S. Electronic Systems, Inc.
1250 Peterson Drive
Wheeling, Illinois 60090, U.S.A.
At the test location of
D.L.S. Electronic Systems, Inc.
166 South Carter
Genoa City, Wisconsin, 53128, U.S.A.,
Test Sites Number 1 and 2
Shure Incorporated, Manufacturer.
Signed: Date: XXXXXX, 2001
Name, Title: Craig Kozokar, Senior Quality Engineer
26
LIMITED ONE-YEAR WARRANTY
Shure Incorporated (“Shure”) hereby warrants that this product will be free from defects in materials and workmanship for
a period of one year from the date of purchase for all cartridge and housing assembly parts and for a period of one year from
the date of purchase for all transmitter parts. At its option Shure will repair or replace the defective product and promptly
return it to you, or refund the purchase price. You should retain proof of purchase to validate the purchase date and return
it with any warranty claim.
If you believe this product is defective within the warranty period, carefully repack the unit, insure it, and return it postage
prepaid to:
Shure Incorporated
Attention: Service Department
222 Hartrey Avenue
Evanston, Illinois 60202-3696 U.S.A.
Outside the United States, return the product to your dealer or Authorized Service Center.
This warranty does not apply in cases of abuse or misuse of the product, use contrary to Shure’s instruction, or unauthorized
repair. All implied WARRANTIES OF MERCHANTABILITY or FITNESS FOR A PARTICULAR PURPOSE are hereby dis-
claimed and Shure hereby disclaims liability for incidental, special, or consequential damages resulting from the use or un-
availability of this product.
Some states do not allow limitations on how long an implied warranty lasts, or the exclusion or limitation of incidental or
consequential damages, so the above limitation may not apply to you. This warranty gives you specific legal rights, and you
may have other rights which vary from state to state.
THIS WARRANTY SUPERSEDES ALL WARRANTIES THAT ARE INCLUDED WITH THIS PRODUCT