Siemens Java Tc65 Users Manual User's Guide
TC65 to the manual 1d5de589-6c04-4b91-ad10-3846042764bb
2015-02-05
: Siemens Siemens-Java-Tc65-Users-Manual-410312 siemens-java-tc65-users-manual-410312 siemens pdf
Open the PDF directly: View PDF
.
Page Count: 90
- Preamble
- Overview
- Installation
- Software Platform
- Software Architecture
- Interfaces
- Data Flow of a Java Application Running on the Module
- Handling Interfaces and Data Service Resources
- Module States
- State 1: Default – No Java Running
- State 2: No Java Running, General Purpose I/O and I2C
- State 3: No Java Running, General Purpose I/O and SPI
- State 4: Default – Java Application Active
- State 5: Java Application Active, General Purpose I/O and I2
- State 6: Java Application Active, General Purpose I/O and SP
- Module State Transitions
- Module States
- Maintenance
- MIDlets
- File Transfer to Module
- Over The Air Provisioning (OTAP)
- Compile and Run a Program without a Java IDE
- Debug Environment
- Java Security
- Java Tutorial
- Differences from the TC45

TC65 JAVA User's Guide
Strictly confidential / Released
s
TC65 JAVA User's Guide_V05 Page 2 of 90 26.09.2005
Document Name: TC65 JAVA User's Guide
Version: 05
Date: September 26, 2005
DocId: TC65 JAVA User's Guide_V05
Status: Strictly confidential / Released
General Notes
Product is deemed accepted by recipient and is provided without interface to recipient’s products. The
documentation and/or product are provided for testing, evaluation, integration and information
purposes. The documentation and/or product are provided on an “as is” basis only and may contain
deficiencies or inadequacies. The documentation and/or product are provided without warranty of any
kind, express or implied. To the maximum extent permitted by applicable law, Siemens further
disclaims all warranties, including without limitation any implied warranties of merchantability,
completeness, fitness for a particular purpose and non-infringement of third-party rights. The entire
risk arising out of the use or performance of the product and documentation remains with recipient.
This product is not intended for use in life support appliances, devices or systems where a malfunction
of the product can reasonably be expected to result in personal injury. Applications incorporating the
described product must be designed to be in accordance with the technical specifications provided in
these guidelines. Failure to comply with any of the required procedures can result in malfunctions or
serious discrepancies in results. Furthermore, all safety instructions regarding the use of mobile
technical systems, including GSM products, which also apply to cellular phones must be followed.
Siemens or its suppliers shall, regardless of any legal theory upon which the claim is based, not be
liable for any consequential, incidental, direct, indirect, punitive or other damages whatsoever
(including, without limitation, damages for loss of business profits, business interruption, loss of
business information or data, or other pecuniary loss) arising out the use of or inability to use the
documentation and/or product, even if Siemens has been advised of the possibility of such damages.
The foregoing limitations of liability shall not apply in case of mandatory liability, e.g. under the
German Product Liability Act, in case of intent, gross negligence, injury of life, body or health, or
breach of a condition which goes to the root of the contract. However, claims for damages arising from
a breach of a condition, which goes to the root of the contract, shall be limited to the foreseeable
damage, which is intrinsic to the contract, unless caused by intent or gross negligence or based on
liability for injury of life, body or health. The above provision does not imply a change on the burden of
proof to the detriment of the recipient. Subject to change without notice at any time. The interpretation
of this general note shall be governed and construed according to German law without reference to
any other substantive law.
Copyright
Transmittal, reproduction, dissemination and/or editing of this document as well as utilization of its
contents and communication thereof to others without express authorization are prohibited. Offenders
will be held liable for payment of damages. All rights created by patent grant or registration of a utility
model or design patent are reserved.
Copyright © Siemens AG 2005
Trademark notices
MS Windows® is a registered trademark of Microsoft Corporation.
Java™ and Sun™ Java Studio Mobility 6 2004Q3 are registered trademarks of Sun Microsystems Inc.
Borland® JBuilder® is a registered trademark of Borland Software Corporation

TC65 JAVA User's Guide
Strictly confidential / Released
s
TC65 JAVA User's Guide_V05 Page 3 of 90 26.09.2005
Table of Contents
1 Preamble........................................................................................................................8
2 Overview ........................................................................................................................9
2.1 Related Documents ...............................................................................................9
2.2 Terms and Abbreviations.....................................................................................10
3 Installation...................................................................................................................11
3.1 System Requirements .........................................................................................11
3.2 Installation CD .....................................................................................................11
3.2.1 Components...........................................................................................12
3.2.1.1 Module Exchange Suite ....................................................................12
3.2.1.2 WTK ..................................................................................................12
3.2.1.3 SDK and Java Studio ........................................................................12
3.3 Siemens Mobility Toolkit Installation....................................................................13
3.3.1 Installing the Standard Development Toolkit .........................................13
3.3.2 Installing the SMTK Environment...........................................................13
3.3.3 Installing Sun Java Studio Mobility 6 .....................................................14
3.3.4 Installing Eclipse 3.0 ..............................................................................14
3.3.5 Installing Borland JBuilder X and 2005..................................................14
3.3.6 Installing Module Exchange Suite (MES)...............................................14
3.4 SMTK Uninstall....................................................................................................15
3.5 Upgrades .............................................................................................................15
4 Software Platform .......................................................................................................16
4.1 Software Architecture ..........................................................................................16
4.2 Interfaces.............................................................................................................17
4.2.1 ASC0 - Serial Device .............................................................................17
4.2.2 General Purpose I/O..............................................................................17
4.2.3 DAC/ADC...............................................................................................17
4.2.4 ASC1......................................................................................................17
4.2.5 Digital Audio Interface (DAI) ..................................................................17
4.2.6 I2C/SPI...................................................................................................17
4.2.7 JVM Interfaces.......................................................................................18
4.2.7.1 IP Networking....................................................................................18
4.2.7.2 Media ................................................................................................18
4.2.7.3 Other Interfaces ................................................................................18
4.3 Data Flow of a Java Application Running on the Module ....................................19
4.4 Handling Interfaces and Data Service Resources...............................................20
4.4.1 Module States........................................................................................20
4.4.1.1 State 1: Default – No Java Running..................................................21
4.4.1.2 State 2: No Java Running, General Purpose I/O and I2C.................21
4.4.1.3 State 3: No Java Running, General Purpose I/O and SPI.................21
4.4.1.4 State 4: Default – Java Application Active.........................................21
4.4.1.5 State 5: Java Application Active, General Purpose I/O and I2C .......22
4.4.1.6 State 6: Java Application Active, General Purpose I/O and SPI .......22
4.4.2 Module State Transitions .......................................................................23

TC65 JAVA User's Guide
Strictly confidential / Released
s
TC65 JAVA User's Guide_V05 Page 4 of 90 26.09.2005
5 Maintenance ................................................................................................................24
5.1 IP Service ............................................................................................................24
5.2 Power Saving.......................................................................................................25
5.3 Charging ..............................................................................................................25
5.4 Airplane Mode......................................................................................................26
5.5 Alarm ...................................................................................................................26
5.6 Shutdown.............................................................................................................26
5.6.1 Automatic Shutdown..............................................................................26
5.6.2 Manual Shutdown ..................................................................................27
5.6.3 Restart after Switch Off..........................................................................27
5.7 Special AT Command Set for Java Applications .................................................27
5.7.1 Switching from Data Mode to Command Mode .....................................27
5.7.2 Mode Indication after MIDlet Startup .....................................................27
5.7.3 Long Responses....................................................................................27
5.7.4 Configuration of Serial Interface ............................................................28
5.7.5 Java Commands....................................................................................28
5.8 Restrictions..........................................................................................................28
5.8.1 Flash File System ..................................................................................28
5.8.2 Memory..................................................................................................28
5.9 Performance ........................................................................................................29
5.9.1 Java .......................................................................................................29
5.9.2 Pin I/O....................................................................................................30
5.9.3 Data Rates on RS-232 API....................................................................30
5.9.3.1 Plain Serial Interface .........................................................................31
5.9.3.2 Voice Call in Parallel .........................................................................31
5.9.3.3 Scenarios with GPRS Connection.....................................................32
5.9.3.3.1 Upload...............................................................................................32
5.9.3.3.2 Download ..........................................................................................33
6 MIDlets .........................................................................................................................34
6.1 MIDlet Documentation .........................................................................................34
6.2 MIDlet Life Cycle..................................................................................................34
6.3 Hello World MIDlet...............................................................................................36
7 File Transfer to Module...............................................................................................37
7.1 Module Exchange Suite.......................................................................................37
7.1.1 Windows Based .....................................................................................37
7.1.2 Command Line Based ...........................................................................37
7.2 Over the Air Provisioning.....................................................................................38
7.3 Security Issues ....................................................................................................38
7.3.1 Module Exchange Suite.........................................................................38
7.3.2 OTAP .....................................................................................................38
8 Over The Air Provisioning (OTAP) ............................................................................39
8.1 Introduction to OTAP ...........................................................................................39
8.2 OTAP Overview ...................................................................................................39
8.3 OTAP Parameters ...............................................................................................40

TC65 JAVA User's Guide
Strictly confidential / Released
s
TC65 JAVA User's Guide_V05 Page 5 of 90 26.09.2005
8.4 Short Message Format ........................................................................................41
8.5 Java File Format..................................................................................................42
8.6 Procedures ..........................................................................................................43
8.6.1 Install/Update.........................................................................................43
8.6.2 Delete.....................................................................................................44
8.7 Time Out Values and Result Codes ....................................................................45
8.8 Tips and Tricks for OTAP ....................................................................................45
8.9 OTAP Tracer........................................................................................................46
8.10 Security................................................................................................................46
8.11 How To ................................................................................................................47
9 Compile and Run a Program without a Java IDE.....................................................48
9.1 Build Results........................................................................................................48
9.2 Compile................................................................................................................49
9.3 Run on the Module with Manual Start..................................................................49
9.4 Run on the Module with Autostart........................................................................49
9.4.1 Switch on Autostart................................................................................50
9.4.2 Switch off Autostart................................................................................50
10 Debug Environment....................................................................................................51
10.1 Data Flow of a Java Application in the Debug Environment................................51
10.2 Emulator ..............................................................................................................52
10.3 Java IDE ..............................................................................................................53
10.3.1 Sun Java Studio Mobility 6 2004Q3.......................................................54
10.3.1.1 Switching emulators ..........................................................................55
10.3.1.2 Projects .............................................................................................56
10.3.1.3 Templates .........................................................................................57
10.3.1.4 Examples...........................................................................................57
10.3.1.5 Compile and run................................................................................57
10.3.2 Borland JBuilder X .................................................................................58
10.3.2.1 Examples...........................................................................................59
10.3.3 Borland JBuilder 2005............................................................................61
10.3.3.1 Examples...........................................................................................62
10.3.4 Eclipse 3.0 .............................................................................................62
10.3.4.1 Integration .........................................................................................62
10.3.4.2 Switching Emulators..........................................................................64
10.3.4.3 Example ............................................................................................65
10.3.4.4 Compile and debug ...........................................................................67
10.4 Breakpoints..........................................................................................................68
11 Java Security...............................................................................................................69
11.1 Secure Data Transfer ..........................................................................................70
11.1.1 Create a Secure Data Transfer Environment Step by Step...................72
11.2 Execution Control ................................................................................................73
11.2.1 Change to Secured Mode Concept........................................................74
11.2.2 Concept for the Signing the Java MIDlet ...............................................75
11.3 Application and Data Protection ..........................................................................76

TC65 JAVA User's Guide
Strictly confidential / Released
s
TC65 JAVA User's Guide_V05 Page 6 of 90 26.09.2005
11.4 Structure and Description of the Java Security Commands ................................76
11.4.1 Structure of the Java Security Commands ............................................77
11.4.2 Build Java Security Command...............................................................78
11.4.3 Send Java Security Command to the Module........................................79
11.5 Create a Java Security Environment Step by Step..............................................80
11.5.1 Create Key store....................................................................................80
11.5.2 Export X.509 Root Certificate ................................................................80
11.5.3 Create Java Security Commands ..........................................................80
11.5.4 Sign a MIDlet .........................................................................................81
11.6 Attention...............................................................................................................81
12 Java Tutorial................................................................................................................82
12.1 Using the AT Command API................................................................................82
12.1.1 Class ATCommand................................................................................82
12.1.1.1 Instantiation with or without CSD Support.........................................82
12.1.1.2 Sending an AT Command to the Device, the send() Method............83
12.1.1.3 Data Connections..............................................................................83
12.1.1.4 Synchronization.................................................................................85
12.1.2 ATCommandResponseListener Interface..............................................85
12.1.2.1 Non-blocking ATCommand.send() Method.......................................85
12.1.3 ATCommandListener Interface..............................................................86
12.1.3.1 ATEvents...........................................................................................86
12.1.3.2 Implementation..................................................................................86
12.1.3.3 Registering a Listener with an ATCommand Instance ......................87
12.2 Programming the MIDlet......................................................................................88
12.2.1 Threads..................................................................................................88
12.2.2 Example.................................................................................................88
13 Differences from the TC45 .........................................................................................90
Figures
Figure 1: Overview ...................................................................................................................9
Figure 2: Interface Configuration............................................................................................18
Figure 3: Data flow of a Java application running on the module...........................................19
Figure 4: Module State 1........................................................................................................21
Figure 5: Module State 2........................................................................................................21
Figure 6: Module State 3........................................................................................................21
Figure 7: Module State 4........................................................................................................21
Figure 8: Module State 5........................................................................................................22
Figure 9: Module State 6........................................................................................................22
Figure 10: Module State Transition Diagram..........................................................................23
Figure 11: Test case for measuring Java command execution throughput............................29
Figure 12: Test case for measuring Java MIDlet performance and handling pin-IO..............30
Figure 13: Scenario for testing data rates on ASC1...............................................................31
Figure 14: Scenario for testing data rates on ASC1 with a voice call in parallel ....................31
Figure 15: Scenario for testing data rates on ASC1 with GPRS data upload ........................32
Figure 16: Scenario for testing data rates on ASC1 with GPRS data download....................33
Figure 17: OTAP Overview ....................................................................................................39
Figure 18: OTAP: Install/Update Information Flow.................................................................43
Figure 19: OTAP: Delete Information Flow ............................................................................44
Figure 20: Data flow of a Java application in the debug environment....................................51
Figure 21: Sun Java Studio Mobility 6 - The installed emulators ...........................................54

TC65 JAVA User's Guide
Strictly confidential / Released
s
TC65 JAVA User's Guide_V05 Page 7 of 90 26.09.2005
Figure 22: Sun Java Studio Mobility 6 - Switching Emulators................................................55
Figure 23: Sun Java Studio Mobility 6 - Project Manager .....................................................56
Figure 24: Sun Java Studio Mobility 6 - Selecting a template...............................................57
Figure 25: JBuilderX – JDK settings.......................................................................................58
Figure 26: JBuilderX – Siemens Library.................................................................................58
Figure 27: JBuilderX – Sample Projects.................................................................................59
Figure 28: JBuilderX – Starting the debugging session .........................................................60
Figure 29: JBuilder2005 – JDK settings.................................................................................61
Figure 30: JBuilderX – Siemens Library.................................................................................61
Figure 31: JBuilder2005 – Sample Projects...........................................................................62
Figure 32: Eclipse – Plug-in installation .................................................................................63
Figure 33: Eclipse – Plug-in installation, restart .....................................................................63
Figure 34: Eclipse – IMP-NG component...............................................................................64
Figure 35: Eclipse – J2ME platform .......................................................................................64
Figure 36: Eclipse – Project import ........................................................................................65
Figure 37: Eclipse - Example .................................................................................................66
Figure 38: Eclipse – Create package .....................................................................................67
Figure 39: Eclipse - Configuration..........................................................................................68
Figure 40: Mode 1 - Java Security not activated....................................................................70
Figure 41: Mode 2 - Java Security activated (server certificate = certificate into module) .....71
Figure 42: Mode 2 - Java Security activated (server certificate and self signed root certificate
in module form a chain)...................................................................................................71
Figure 43: Switch to Security Mode........................................................................................74
Figure 44: Prepare MIDlet for Secured Mode ........................................................................75
Figure 45: Build Java Security Command..............................................................................78
Tables
Table 1: Download data rate with different number of timeslots, CS2 ...................................32
Table 2: Download data rate with different number of timeslots, CS4 ...................................32
Table 3: Download data rate with different number of timeslots, CS2 ...................................33
Table 4: Download data rate with different number of timeslots, CS4 ...................................33
Table 5: A typical sequence of MIDlet execution ...................................................................35
Table 6: Parameters and keywords........................................................................................40

TC65 JAVA User's Guide
Strictly confidential / Released
s
TC65 JAVA User's Guide_V05 Page 8 of 90 26.09.2005
1 Preamble
This document is also valid for the TC65 Terminal with the main exception that the terminal
does not feature the USB, ASC1, DAC and DAI interface. For other exceptions and
differences please see [3] and [4].

TC65 JAVA User's Guide
Strictly confidential / Released
s
TC65 JAVA User's Guide_V05 Page 9 of 90 26.09.2005
2 Overview
The TC65 module features an ultra-low profile and low-power consumption for data (CSD
and GPRS), voice, SMS and fax. Java technology and several peripheral interfaces on the
module allow you to easily integrate your application.
This document explains how to work with the TC65 module, the installation CD and the tools
provided on the installation CD.
Customer Application
TC65
ROM
Customer SW
RAM
Customer Application
ROM
RAM
TCxx
µC
Customer SW
Old solution:
The customer application was
distributed across 2 µC, external µC
and internal µC on the module
New solution:
The customer application
exists only on the module
Figure 1: Overview
2.1 Related Documents
In addition to the Java Docs for the development API (see Chapter 4), the following
documents are included with the SMTK:
[1] Multiplexer Installation Guide
[2] DSB75 Support Box - Evaluation Kit for Siemens Cellular Engines
[3] TC65 AT Command Set
[4] TC65 Hardware Interface Description
[5] Java doc \wtk\doc\html\index.html
[6] IMP-NG, JSR228, Standard
[7] Application Note 24: Application Developer’s Guide

TC65 JAVA User's Guide
Strictly confidential / Released
s
TC65 JAVA User's Guide_V05 Page 10 of 90 26.09.2005
2.2 Terms and Abbreviations
Abbreviation Description
API Application Program Interface
ASC Asynchronous Serial Controller
CLDC Connected Limited Device Configuration
CSD Circuit-Switched Data
DAI Digital Audio Interface
DCD Data Carrier Detect
DSR Data Set Ready
GPIO General Purpose I/O
GPRS General Packet Radio Service
GPS Global Positioning System
HTTP Hypertext Transfer Protocol
I/O Input/Output
IDE Integrated Development Environment
IP Internet Protocol
J2ME™ Java 2 Mobile Edition
J2SE™ Java 2 Standard Edition
JAD Java Application Description
JAR Java Archive
JDK Java Development Kit
JVM Java Virtual Machine
LED Light Emitting Diode
ME Mobile Engine
MIDP Mobile Information Device Protocol
OTA Over The Air
OTAP Over The Air Provisioning of Java Applications
PDP Packet Data Protocol
PDU Protocol Data Unit
SDK Standard Development Kit
SMS Short Message Service
SMTK Siemens Mobile Toolkit
TCP Transfer Control Protocol
URC Unsolicited Result Code
URL Universal Resource Locator
VBS Visual Basic Script
WTK Wireless Toolkit

TC65 JAVA User's Guide
Strictly confidential / Released
s
TC65 JAVA User's Guide_V05 Page 11 of 90 26.09.2005
3 Installation
3.1 System Requirements
The Siemens Mobility Toolkit (SMTK) TC65 requires that you have:
1. Windows 2000 or Windows XP installed
2. 40Mbytes free disk space for SMTK
3. Administration privileges
4. Java 2 SDK, Standard Edition 1.4. To install the JDK version 1.4.2_07 provided, follow
the instructions in Section 3.3.1.
If a Java IDE such as Sun Java Studio Mobility 6 2004Q3, Eclipse 3.0.1, Eclipse 3.0.2,
JBuilder X or 2005 is installed, it can be integrated into the SMTK environment during the
installation of the SMTK. To install one of the IDEs, follow the installation instructions in
Section 3.3.3 and Section 3.3.4 respectively.
3.2 Installation CD
The Siemens Mobility Toolkit TC65 Installation CD includes:
• Module Exchange Suite
• EclipseME plugin
• TC65 WTK
bin
- various tools
doc
- html
- java docs for APIs
lib
- classes.zip
src
- various examples
• Java SDK
J2sdk-1_4_2_07-windows-i586-p.exe
• Sun Java Studio Mobility 6
jstudio_M04q3-win-ml.exe
• Documents:
DSB75_HW_Description.pdf
TC65_AT_Command_Set.pdf
TC65_HW_Description.pdf
TC65T_HW_Description.pdf
TC65_ReleaseNote.pdf
WM_AN_24_Dev_Guide.pdf
TC65_Java_UserGuide.pdf (this document)
Some of the content can only be accessed after the installation.

TC65 JAVA User's Guide
Strictly confidential / Released
s
TC65 JAVA User's Guide_V05 Page 12 of 90 26.09.2005
3.2.1 Components
3.2.1.1 Module Exchange Suite
The Module Exchange Suite allows the developer to access the Flash file system on the
cellular engine from the development environment over a serial interface. File transfers from
PC to module are greatly facilitated by this suite.
3.2.1.2 WTK
wtk is the directory where all the necessary components for TC65 Java application creation
and debugging are stored.
3.2.1.3 SDK and Java Studio
This is software provided by SUN to support Java application development.

TC65 JAVA User's Guide
Strictly confidential / Released
s
TC65 JAVA User's Guide_V05 Page 13 of 90 26.09.2005
3.3 Siemens Mobility Toolkit Installation
The SMTK comes with an installation CD. The installation program automatically installs the
necessary components and IDE integrations. Software can be uninstalled and updated with
the install program. The next sections cover the installation and removal of the SMTK and
the installation of the SDK and the supported IDEs.
3.3.1 Installing the Standard Development Toolkit
1. The JDK version 1.4.2_07 is provided on the TC65 SMTK installation disk in the
subdirectory “JDK 1.4”. To begin the installation, start the j2sdk-1_4_2_07-windows-i586-
p.exe and follow the instructions of the JDK setup procedure. If there is no JDK installed
on the target machine the installation of the provided JDK will be offered automatically
during the SMTK installation process.
2. Once the toolkit has been installed, the environment variable “path” can be altered to
comfortably use the JDK tools. This is not necessary for using the Siemens SMTK.
3. Open the Control Panel.
a) Open System.
b) Click on Advanced.
c) Click on the Environment Variables button.
d) Choose path from the list of system variables.
e) Append the path for the bin directory of the newly installed SDK to the list of
directories for the path variable.
3.3.2 Installing the SMTK Environment
Before you start the installation please make sure all applications, especially the IDEs are
closed.
1. Insert CD, start setup.exe. When the dialog box appears simply press the “Next” button to
continue the procedure.
2. You will be asked to read the license agreement. If you accept the agreement, press
“Yes” to continue with the installation.
3. A file including special information about the installation and use of the SMTK is shown.
Press “Next” to continue.
4. You will be asked to enter the path name where Eclipse 3.0.1 or 3.0.2 is installed.
Please type in the folder where Eclipse with the ME plugin is installed and press “Next”.
If you have not installed Eclipse or do not want to integrate the SMTK into Eclipse, please
press “Next” without typing in a selected folder.
5. The installation software checks for the Java SDK. If there is no SDK on the system the
installation procedure now offers to install the provided JDK. If this step is refused, the
setup process will not continue because a properly installed JDK is mandatory for using
the SMTK environment.
6. At this point, the installation software checks for a Java IDE to be integrated with the
SMTK. A Java IDE is not necessary to use the TC65 SMTK. The IDE installation can be
done at any time even if the TC65 SMTK is already installed. To integrate the SMTK into
the Java IDE run the SMTK setup program in maintenance mode again. However, you
can continue the setup procedure and install the IDE installation later or cancel the setup
program at this stage and restart it after installing one of the supported Java IDEs. In
case you wish to install a Java IDE please follow the instructions below and in Section
3.3.3. If no installed IDE is found the TC65 SMTK offers to install SUN Java Studio
Mobility 6 2004Q3. Alternatively, you can install the SUN IDE by following the
instructions in Section 3.3.3.

TC65 JAVA User's Guide
Strictly confidential / Released
s
TC65 JAVA User's Guide_V05 Page 14 of 90 26.09.2005
7. If the SDK and one or more Java IDEs are found, you will be asked to choose which IDE
you want integrated into the TC65 development environment. Once an IDE has been
found and selected, press "Next" to continue. Ensure that your Java IDE is closed.
8. Select the folder where the TC65 SMTK will be installed. A folder will be suggested to
you but you may browse to select a different one.
9. Choose the path that TC65 will appear under in the Start Menu.
10. A brief summary of all entries made is shown. Press “Next” to continue.
11. A dialog box will inform you that the Module Exchange Suite (MES) will be installed in the
next step. Please press “OK”. A separate setup wizard for the Module Exchange Suite
will be opened. Please follow the setup wizard’s instructions.
12. After step 11, all necessary files will be copied from the CD into the target folder.
13. This is the final step. Again, a listing of all installed components appears. Please press
“Finish” to end the installation
3.3.3 Installing Sun Java Studio Mobility 6
1. Sun Java Studio Mobility 6 is provided on the TC65 SMTK installation disk in the
subdirectory “SJSM6”. To begin installation, start jstudio_M04q3-win-ml.exe and follow
the Sun Studio setup procedure instructions.
2. On the first use of Sun™ Studio 6 after installation, you will be prompted to specify a
personal Java folder. Each user may have their own Java folder.
Note: The integration of the SMTK into Sun™ Studio 6 is only possible if the personal
user folder is set. It can only be rolled back by the user who installed the SMTK. If all
users use the same Java folder, any user may roll back the integration.
3.3.4 Installing Eclipse 3.0
Eclipse can be freely downloaded from http://www.eclipse.org. In order to use Eclipse with
the TC65 the EclipseME plug-in is also needed. It can be downloaded from
http://eclipseme.org/. A customized version of this plug-in also comes with TC65 SMTK. It is
currently recommend that this version be used.
3.3.5 Installing Borland JBuilder X and 2005
Borland JBuilder can be purchased from http://www.borland.com/jbuilder.
Note: The installation path name of JBuilder should not include space characters.
There are also 30 days trial versions available on the website. Installation instructions can be
found on the web page.
3.3.6 Installing Module Exchange Suite (MES)
The Module Exchange Suite (MES) is installed during the SMTK installation. If you would like
to install the Module Exchange Suite separately, repair or remove it, please use the Module
Exchange Suite (MES) setup.exe, which is located on the TC65 SMTK installation disk in the
subdirectory “MES”.

TC65 JAVA User's Guide
Strictly confidential / Released
s
TC65 JAVA User's Guide_V05 Page 15 of 90 26.09.2005
3.4 SMTK Uninstall
The TC65 SMTK install package comes with an uninstall facility. The entire SMTK or parts of
the package can be removed. To start the uninstall facility, open the Control Panel, select
Add/Remove Programs, select TC65 Software Development Kit and follow the instructions.
The Module Exchange Suite (MES) is not uninstalled automatically with the SMTK. If you
would like to uninstall the Module Exchange Suite (MES) as well, please run the MES
uninstall facility. To run the uninstall program, open the Control Panel, select Add/Remove
Programs, select Siemens Module Exchange Suite (MES) and follow the instructions.
3.5 Upgrades
The SMTK can be modified, repaired or removed by running the setup program on the
Installation CD.

TC65 JAVA User's Guide
Strictly confidential / Released
s
TC65 JAVA User's Guide_V05 Page 16 of 90 26.09.2005
4 Software Platform
In this chapter, we discuss the software architecture of the SMTK and the interfaces to it.
4.1 Software Architecture
The SMTK enables a customer to develop a Java application on a PC and have it be
executable on the TC65 module. The application is then loaded onto the module. The
platform is comprised of:
• the Java™ 2 Micro Edition (J2ME™), which forms the base of the architecture.
The J2ME™ is provided by SUN Microsystems, http://java.sun.com/j2me/. It is specifically
designed for embedded systems and has a small memory footprint. TC65 uses:
CLDC 1.1 HI, the connected limited device configuration hot spot implementation.
IMP-NG, the information module profile 2nd generation, this is for the most part identical to
MIDP 2.0 but without the lcdui package.
• Additional Java virtual machine interfaces:
AT Command API
File I/O API
The data flow through these interfaces is shown in Figure 3 and Figure 20.
• Memory space for Java programs:
Flash File System: around 1700k
RAM: around 400k
Application code and data share the space in the flash file system and in RAM.
• Additional accessible periphery for Java applications
• A maximum of ten digital I/O pins usable, for example, as:
Output: status LEDs
• Input: Emergency Button
• One I2C/SPI Interface.
• One Digital Analog Converter and two Analog Digital Converters.
• Serial interface (RS-232 API): This standard serial interface could be used, for
example, with an external GPS device or a current meter.
For detailed information see chapter 4.2.

TC65 JAVA User's Guide
Strictly confidential / Released
s
TC65 JAVA User's Guide_V05 Page 17 of 90 26.09.2005
4.2 Interfaces
4.2.1 ASC0 - Serial Device
ASC0, an Asynchronous Serial Controller, is a 9-wire serial interface. It is described in the
Hardware Interface Description [4]. Without a running Java application the module can be
controlled by sending AT commands over ASC0. Furthermore, ASC0 is designed for
transferring files from the development PC to the module and for controlling the module with
AT commands. When a Java application is started, ASC0 can be used as an RS-232 port.
Refer to the Java doc [5] for details.
4.2.2 General Purpose I/O
There are ten I/O pins that can be configured for general purpose I/O. When the TC65 starts
up, all 10 pins are set, by default, to a high-impedance state for use as input. One pin can be
configured as a pulse counter. All lines can be accessed under Java by AT commands. See
[3] and [4] for information on configuring the pins.
4.2.3 DAC/ADC
There are two analogue input lines and one analogue output line. They are accessed by AT
commands. See [3] and [4] for details.
4.2.4 ASC1
ASC1 is the second serial interface on the module. This is a 4-pin interface (RX, TX, RTS,
CTS). It can be used as a second AT interface when a Java application is not running or by a
running Java application as System.out.
4.2.5 Digital Audio Interface (DAI)
The TC65 has a seven-line serial interface with one input data clock line and input/output
data and frame lines to support the DAI. Refer to the AT Command Set [3] and Hardware
Interface Description [4] documents for more information.
4.2.6 I2C/SPI
There is a 4 line serial interface which can be used as I2C or SPI interface. It is described in
the Hardware Interface Description [4]. The at^sspi at command configures and drives this
interface. For details see [4].

TC65 JAVA User's Guide
Strictly confidential / Released
s
TC65 JAVA User's Guide_V05 Page 18 of 90 26.09.2005
4.2.7 JVM Interfaces
IMP-NG File API AT Command API
Connected Limited Device Configuration (CLDC)
J2ME
Figure 2: Interface Configuration
J2ME, CLDC and MIDP were implemented by SUN. IMP-NG is a stripped down version of
MIDP 2.0 prepared by Siemens and does not include the graphical interface LCDUI.
Siemens developed the File I/O API and the AT command API. Documentation for J2ME and
CLDC can be found at http://java.sun.com/j2me/. Documentation for the other APIs is found
in …/ Java doc [5].
4.2.7.1 IP Networking
IMP-NG provides access to TCP/IP similarly to MIDP 2.0.
Because the used network connection, CSD or GPRS, is fully transparent to the Java
interface, the CSD and GPRS parameters must be defined separately either by the AT
command at^sjnet [3] or by parameters given to the connector open method, see Java doc
[5].
4.2.7.2 Media
TC65 does not support the media package. See Java doc [5].
4.2.7.3 Other Interfaces
TC65 supports neither the PushRegistry interfaces and mechanisms nor any URL schemes
for the PlatformRequest method. See Java doc [5].

TC65 JAVA User's Guide
Strictly confidential / Released
s
TC65 JAVA User's Guide_V05 Page 19 of 90 26.09.2005
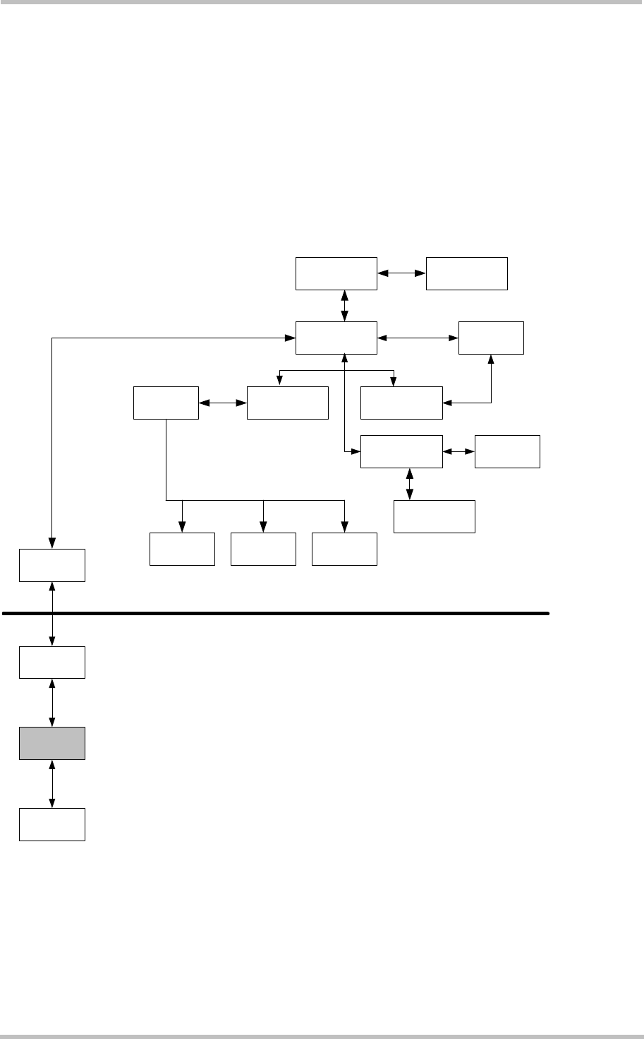
4.3 Data Flow of a Java Application Running on the Module
JVM Flash File
System
File I/O API
IMP-NG
AT Command
API
ASC0
GPIO
DAI
AT Parser
TCP/IP
system.out ASC1
I2C/SPI DAC/ADC
Figure 3: Data flow of a Java application running on the module.
The diagram shows the data flow of a Java application running on the module. The data flow
of a Java application running in the debug environment can be found in Figure 20.
The compiled Java applications are stored as JAR files in the Flash File System of module.
When the application is started, the JVM interprets the JAR file and calls the interfaces to the
module environment.
The module environment consists of the:
• Flash File System: available memory for Java applications
• TCP/IP: module internal TCP/IP stack
• GPIO: general purpose I/O
• DAI: Digital Audio Interface
• ASC0: Asynchronous serial interface 0
• ASC1: Asynchronous serial interface 1
• I2C: I2C bus interface
• SPI: Serial Peripheral Interface
• DAC: digital analog converter
• ADC: analog digital converter
• AT parser: accessible AT parser
The Java environment on the module consists of the:
• JVM: Java Virtual Machine
• AT command API: Java API to AT parser
• File API: Java API to Flash File System
• IMP-NG: Java API to TCP/IP and ASC0

TC65 JAVA User's Guide
Strictly confidential / Released
s
TC65 JAVA User's Guide_V05 Page 20 of 90 26.09.2005
4.4 Handling Interfaces and Data Service Resources
To develop Java applications the developer must know which resources, data services and
hardware access are available.
• There are three AT parsers available
• There is hardware access over
- two serial interfaces: ASC1 (System.out only) and ASC0 (fully accessible).
- general purpose I/O. To configure the hardware access, please refer to the AT
Command Set [3] and the Hardware Interface Description [4].
- I2C/SPI
- All restrictions of combinations are described in section 4.4.1.
• A Java application has:
- three instances of the AT command class, one with CSD and two without, each of
which would, in turn, be attached to one of the three AT parsers.
- one instance of access to a serial interface, ASC0, through the RS-232 API.
- System.out over the serial interface, ASC1, for debugging.
4.4.1 Module States
The module can exist in the following six states in relation to a Java application, the serial
interfaces, GPIO and I2C/SPI. See the AT Command Set [3] for information about any AT
commands referenced. A state transition diagram is shown in
Figure 10.
This section shows how Java applications must share AT parsers, GPIO pins and I2C/SPI
resources. DAC, ADC and DAI are not discussed here. The USB interface is an alternative to
ASC1. When the USB is plugged in, the ASC1 interface is deactivated.
Color legend for the following figures
Default configuration of module
Default configuration when Java
application is started
configured by AT Command

TC65 JAVA User's Guide
Strictly confidential / Released
s
TC65 JAVA User's Guide_V05 Page 21 of 90 26.09.2005
4.4.1.1 State 1: Default – No Java Running
This is the default state. The Java application is inactive and there is an AT interface with
CSD on ASC0 as well as ASC1. All HW interface pins are configured as inputs.
ASC 0
AT parser
with CSD
ASC1 or USB 10 GPIO, I2C/SPI pins
(unused)
AT parser
with CSD
Figure 4: Module State 1
4.4.1.2 State 2: No Java Running, General Purpose I/O and I2C
The Java application is inactive. There is an AT parser with CSD on ASC0 as well as ASC1.
Up to ten I/0 pins are used as general purpose I/O plus a I2C interface. The pins are
configured by at^scpin or at^sspi (refer to AT Command Set [3]).
ASC 0
AT parser
with CSD
up to 10 GPIO pins
AT parser
with CSD
ASC 1 or USB I2C
Figure 5: Module State 2
4.4.1.3 State 3: No Java Running, General Purpose I/O and SPI
The Java application is inactive and there is an AT interface with CSD on ASC0 as well as
ASC1. There is an SPI interface as well at ten I/0 pins that can be used for general purpose
I/O. The pins are configured with at^scpin or at^sspi (refer to AT Command Set [3]).
ASC 0
AT parser
with CSD
up to 10 GPIOs SPIASC 1 or USB
AT parser
with CSD
Figure 6: Module State 3
4.4.1.4 State 4: Default – Java Application Active
The Java application is active and ASC1 is used as System.out and the Java instance of the
RS-232 serial interface is connected to ASC0. Java instances of AT commands are
connected to the available AT parsers. The Java application is activated with at^sjra (refer to
AT Command Set [3]) or autostart.
ASC 0
System.out
ASC1 Java AT command API
with CSD
AT parser
with CSD
Java AT command API
without CSD
AT parser
without CSD
Java AT command API
without CSD
AT parser
without CSD
Java access to serial
interface (CommConnection)
Figure 7: Module State 4

TC65 JAVA User's Guide
Strictly confidential / Released
s
TC65 JAVA User's Guide_V05 Page 22 of 90 26.09.2005
4.4.1.5 State 5: Java Application Active, General Purpose I/O and I2C
The Java application is active, ASC1 is used as System.out and the Java instance of the RS-
232 serial interface is connected to ASC0. The Java application is activated with at^sjra. The
I/O pins are configured with at^scpin or at^sspi. Refer to the AT Command Set [3] for AT
command details.
ASC 0
Java access to serial
interface (CommConnection)
Java AT command API
with CSD
AT parser 0
with CSD
Java AT command API
without CSD
AT parser
without CSD
Java AT command API
without CSD
AT parser
without CSD
up to 10 GPIO pins:
ASC 1
System.out
I2C:
Figure 8: Module State 5
4.4.1.6 State 6: Java Application Active, General Purpose I/O and SPI
The Java application is running, ASC0 is used as System.out and the Java instance of the
RS-232 serial interface is connected to ASC1. The Java application is activated with at^sjra
(refer to the AT Command Set [3]).
ASC 0
Java access to serial
interface (CommConnection)
Java AT command API
with CSD
AT parser 0
with CSD
Java AT command API
without CSD
AT parser
without CSD
Java AT command API
without CSD
AT parser
without CSD
up to 10 GPIO pins SPI
ASC 1
System.out
Figure 9: Module State 6

TC65 JAVA User's Guide
Strictly confidential / Released
s
TC65 JAVA User's Guide_V05 Page 23 of 90 26.09.2005
4.4.2 Module State Transitions
State 1: Default, no Java
appl. running
State 6: Java active,
using SPI
switch on
State 3: no Java appl.
running, using SPI
no Java autostart Java autostart
start java: at^sjra
destroy java application
destroy
Java application
close I2C
close SPI
open SPI
start java:
at^sjra
open I2C
start java: at^sjra
State 4: Default,
Java active
destroy java application
open SPI
close SPI
close I2C
open I2C
State 5: Java active,
using I2C
State 2: no Java appl.
running, using I2C
Figure 10: Module State Transition Diagram
Note: No AT parser is available over serial interface ASC0 or ASC1 while a Java application
is running on the module. System.out is available on ASC1 for debugging while a Java
application is running.

TC65 JAVA User's Guide
Strictly confidential / Released
s
TC65 JAVA User's Guide_V05 Page 24 of 90 26.09.2005
5 Maintenance
The basic maintenance features of the TC65 are described below. Explicit details of these
functions and modes can be found in the AT Command Set [3] and the Hardware Interface
Description [4].
5.1 IP Service
Apart from the standard Java IP networking interfaces (UDPDatagramConnection,
SocketConnection, ...) the TC65 also supports a set of Internet Services via AT command.
There are some correlations between the Java and the AT IP Services.
1. the connection profile 0 is also used by Java: when Java starts up a networking
connection it tries to set and activate connection profile 0 with the parameters
configured by at^sjnet or in the connector.open method.
2. Java tries to (re-)use an active Internet Service profile: if using connection profile 0
fails, because e.g. this (or another) connection profile is already used by the Internet
Services, Java networking also uses this, already active, profile.
3. deactivation of the connection profile happens when all applications are “finished”:
Java has its networking idle time, the Internet Services have the inactTO.
So that means that Java networking and AT Internet Services can be used in parallel but
care has to be taken about configuring and activation of the connection profile. In the
simplest case use connection profile 0 for the Internet Services and set the parameters to the
same values as the Java networking parameters. This way it makes no difference whether
the connection is activated by the Internet Services or Java.
There are some aspects which have to be kept in mind for all IP Services (Java and AT
command):
• when an open TCP connection is cut (e.g. the other side dies/is switched off) it takes
around 10 minutes during which retransmissions are send, until the situation is
detected as an error (in Java an exception is thrown).
• the number of IP services used in parallel should be kept small. An active IP service
uses up resources and may deteriorate the overall performance.

TC65 JAVA User's Guide
Strictly confidential / Released
s
TC65 JAVA User's Guide_V05 Page 25 of 90 26.09.2005
5.2 Power Saving
The module supports several power saving modes which can be configured by the AT
command at+cfun [3]. Power saving affects the Java application in two ways. First, it limits
access to the serial interface (RS-232-API) and the GPIO pins. Second, power saving
efficiency is directly influenced by the way a Java application is programmed.
Java hardware access limitations:
• In NON-CYCLIC SLEEP mode (cfun=0) the serial interface cannot be accessed while in
CYCLIC SLEEP mode (CFUN=7 or 9) the serial interface can be used with hardware flow
control (CTS/RTS).
• In all SLEEP modes the GPIO polling frequency is reduced so that only signal changes
which are less than 0.2Hz can be detected properly. Furthermore, the signal must be
constant for at least 2.12s to detect any changes. For further details refer to [4].
Java power saving efficiency:
• As long as any Java thread is active, power consumption cannot be reduced, regardless
whether any SLEEP mode has been activated or not. A Java application designed to be
power efficient should not have any unnecessarily active threads (e.g. no busy loops).
5.3 Charging
Please refer to [3] and [4] for general information about charging. Charging can be monitored
by the running Java application. The JVM is active in Charge mode and in Charge-Only
mode if autostart is activated. Only a limited number of AT commands are available when the
module is in Charge-Only mode. A Java application must be able to handle the Charge-Only
mode and reset the module to reinstate the normal mode. See [4] for information about the
Charge-Only mode.
The Charge-Only mode is indicated by URC “^SYSSTART CHARGE-ONLY MODE”.
Note: When a Java application is started in Charge-Only mode only AT Command APIs
without CSD are available. The mode-indicating URC is created after issuing the very first AT
command on any opened channel. To read the URC it is necessary to register a listener (see
[5]) on this AT command API instance before passing the first AT command.

TC65 JAVA User's Guide
Strictly confidential / Released
s
TC65 JAVA User's Guide_V05 Page 26 of 90 26.09.2005
5.4 Airplane Mode
The main characteristic of this mode is that the RF is switched off and therefore only a limited
set of AT commands is available. The mode can be entered or left using the appropriate
at^scfg command. This AT command can also be used to configure the airplane mode as the
standard startup mode, see [4]. The JVM is started when autostart is enabled. A Java
application must be able to handle this mode. The airplane mode is indicated by URC
“SYSSTART AIRPLANE MODE”. Since the radio is off all classes related to networking
connections, e.g. SocketConnection, UDPDatagramConnection, SocketServerConnection,
HTTPConnection, will throw an exception when accessed.
5.5 Alarm
The ALARM can be set with the at+cala AT command. Please refer to the AT Command Set
[3] and Hardware Interface Description [4] for more information. One can set an alarm, switch
off the module with at^smso, and have the module restart at the time set with at+cala. When
the alarm triggers the module restarts in a limited functionality mode, the “airplane mode”.
Only a limited number of AT commands are available in this mode, although the JVM is
started when autostart is enabled. A Java application must be able to handle this mode and
reset the module to reinstate the normal mode. The mode of a module started by an alarm is
indicated by the URC “^SYSSTART AIRPLANE MODE”.
Note: For detailed information which functionality is available in this mode see [4]. The mode
indicating URC is created after issuing the very first AT command on any opened channel.
5.6 Shutdown
If an unexpected shutdown occurs, data scheduled to be written will get lost due to a
buffered write access to the flash file system. The best and safest approach to powering
down the module is to issue the AT^SMSO command. This procedure lets the engine log off
from the network and allows the software to enter a secure state and save all data. Further
details can be found in [4].
5.6.1 Automatic Shutdown
The module is switched off automatically in different situations:
• under- or overtemperature
• under- or overvoltage
The shutdown will happen without a warning notification unless the appropriate URC has
been activated. If the URCs are enabled, the module will deliver an alert before switching off.
To activate the URCs for temperature conditions use the at^sctm command; to activate the
voltage condition URCs use the at^sbc command. It is recommended that these URCs be
activated so that the module can be shut by the application with at^smso after setting an
alarm, see Section 5.5. The commands are described in the AT Command Set [3], while a
description of the shutdown procedure can be found in [4].

TC65 JAVA User's Guide
Strictly confidential / Released
s
TC65 JAVA User's Guide_V05 Page 27 of 90 26.09.2005
5.6.2 Manual Shutdown
The module can be switched off manually with the AT command, at^smso or when using the
TC65 terminal by pressing the ignition key for a period of time (see [4]). In these cases the
midlets destroyApp method is called and the application has 5s time to clean up and call the
notifydestroy method. After the 5s the VM is shut down.
5.6.3 Restart after Switch Off
When the module is switched off without setting an alarm time (see the AT Command Set
[3]), e.g. after a power failure, external hardware must restart the module with the Ignition line
(IGT). The Hardware Interface Description [4] explains how to handle a switched off situation.
5.7 Special AT Command Set for Java Applications
For the full AT command set refer to [3]. There are differences in the behaviour AT
commands issued from a Java application in comparison to AT commands issued over a
serial interface.
5.7.1 Switching from Data Mode to Command Mode
Cancellation of the data flow with “+++” is not available in Java applications, see [3] for
details. To break the data flow use breakConnection(). Refer to \wtk\doc\index.html [5].
5.7.2 Mode Indication after MIDlet Startup
After starting a module without autobauding on, the startup state is indicated over the serial
interface. Similarly, after MIDlet startup the module sends its startup state (^SYSSTART,
^SYSSTART ALARM MODE etc.) to the MIDlet. This is done via a URC to the AT Command
API instance which executes the very first AT Command from within Java. To read this URC
it is necessary to register a listener (see [5]) on this AT Command API instance before
passing the first AT Command.
5.7.3 Long Responses
The AT Command API can handle responses of AT commands up to a length of 1024 bytes.
Some AT commands have responses longer than 1024 bytes, for these responses the Java
application will receive an Exception.
Existing workarounds:
• Instead of listing the whole phone book, read the entries one by one
• Instead of listing the entire short message memory, again list message after message
• Similarly, read the provider list piecewise
• Periods of monitoring commands have to be handled by Java, e.g. at^moni, at^smong.
These AT commands have to be used without parameters, e.g. for at^moni the periods
must be implemented in Java.

TC65 JAVA User's Guide
Strictly confidential / Released
s
TC65 JAVA User's Guide_V05 Page 28 of 90 26.09.2005
5.7.4 Configuration of Serial Interface
While a Java application is running on the module, only the AT Command API is able to
handle AT commands. All AT commands referring to a serial interface are ignored. In
particular these commands:
• AT+IPR
• AT\Q3
If Java is running, the firmware will ignore any settings from these commands. Responses to
the read, write or test commands will be invalid or deliver “ERROR”.
Note: When a Java application is running, all settings of the serial interface are done with the
class CommConnection. This is fully independent of any AT commands relating to a serial
interface.
5.7.5 Java Commands
There is a small set of special Java AT commands:
• at^sjra, start a Java application
• at^sjnet, configuration of Java networking connections
• at^sjotap, start and configuration of over the air provisioning
• at^sjsec, security configuration
Refer to the AT command set [3].
5.8 Restrictions
5.8.1 Flash File System
The maximum length of a complete path name, including the path and the filename, is limited
by the Flash file system on the module to 124 characters. It is recommended names of
classes and files be distinguished by more than case sensitivity.
5.8.2 Memory
The CLDC 1.1 HI features a just-in-time compiler. This means that parts of the Java byte
code which are frequently executed are translated into machine code to improve efficiency.
This feature uses up RAM space. There is always a trade off between code translation to
speed up execution and RAM space available for the application.

TC65 JAVA User's Guide
Strictly confidential / Released
s
TC65 JAVA User's Guide_V05 Page 29 of 90 26.09.2005
5.9 Performance
The performance study was focused on comparable performance values under various
circumstances.
5.9.1 Java
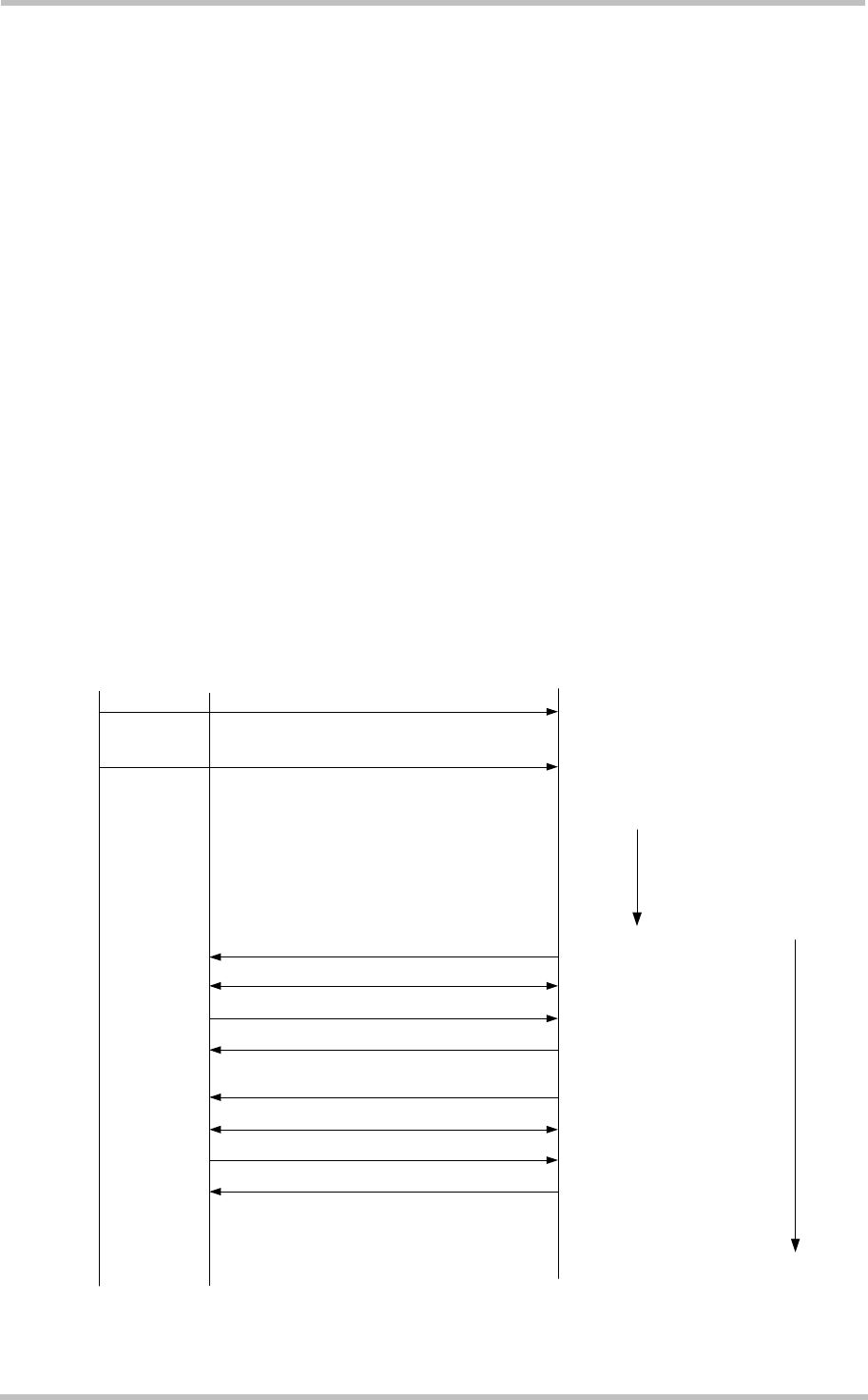
This section gives information about the Java command execution throughput (“jPS”= Java
statements per second). The scope of this measurement is only the statement execution
time, not the execution delay (Java command on AT interface Î Java instruction execution
Î reaction on GPIO).
Generated frequency A
[reference sequence]
Test MIDlet
Output pin Change
output
pin level Measurement loop (for frequency B)
Send URC (start performance test) ATCommandListener.ATEvent()
Generated frequency B
[measurement sequence]
ATCommand.send(...)
Measurement sequence
Reference loop (for frequency A)
ATCommand.send(...)
Figure 11: Test case for measuring Java command execution throughput
The following Java instruction was used for calculation of the typical jPS:
value = ( 2 x number of calculation statements ) /
( ( 1 / frequencyB ) - ( 1 / frequencyA ) );
Measurement and calculation were done using:
• duration of each loop = 600 s
• number of calculation statements = 50 “result=(CONSTANT_VALUE/variable_value);”-
Instructions
(executed twice per pin cycle)
• frequencyA as measured with a universal counter
• frequencyB as measured with a universal counter
The reference loop has the same structure as the measurement loop except that the
measurement sequence is moved.
State jPS-Value (mean)
TC65 module in IDLE mode / Not connected ~49000
CSD connection ~46000
Since only a small amount of Java code is executed in this test, it is easily optimized by the
CLDC’s HI just-in-time compiler. More complex applications might not reach that execution
speed.

TC65 JAVA User's Guide
Strictly confidential / Released
s
TC65 JAVA User's Guide_V05 Page 30 of 90 26.09.2005
5.9.2 Pin I/O
The pin I/O test was designed to find out how fast a Java MIDlet can process URCs caused
by Pin I/O and react to these URCs. The URCs are generated by feeding an input pin with
an external frequency. As soon as the Java MIDlet is informed about the URC, it tries to
regenerate the feeding frequency by toggling another output pin.
external frequency
generated frequency
Test MIDlet
poll input pin
input pin
output pin
set output pin ATCommand.
send(...)
send URC ATCommandListener.
ATEvent()
Figure 12: Test case for measuring Java MIDlet performance and handling pin-IO
The results of this test show that the delay from changing the state on the input pin to a state
change on the output pin is at least around 50 ms, but that time strongly depends on the
amount of garbage to collect and number of threads to be served by the virtual machine.
Consequently, pin I/O is not suitable for generating or detecting frequencies.
5.9.3 Data Rates on RS-232 API
For details about the software platform and interfaces refer to Chapter 4, "Software
Platform". This section summarises limitations and preconditions for performance when using
the interface CommConnection from package com.siemens.mp.io (refer to [5]).
The data rate on RS232 depends on the size of the buffer used for reading from and writing
to the serial interface. It is recommended that method read (byte[ ] b) be used for reading
from the serial interface. The recommended buffer size is 2kbyte. To achieve error free data
transmission the flow control on CommConnection must be switched on: <autorts> and
<autocts>, the same for the connected device.
Different use cases are listed to give an idea of the attainable data rates. All applications for
measurement use only one thread and no additional activities other than those described
were carried out in parallel.

TC65 JAVA User's Guide
Strictly confidential / Released
s
TC65 JAVA User's Guide_V05 Page 31 of 90 26.09.2005
5.9.3.1 Plain Serial Interface
Scenario: A device is connected to ASC0 (refer to 4.2.4). The Java application must handle
data input and output streams. A simple Java application (with only one thread) which loops
incoming data directly to output, reaches data rates up to 180kbit/s. Test conditions:
hardware flow control enabled (<autorts> and <autocts>), 8N1, and baud rate on ASC0 set
to 230kbaud (-> theoretical maximum: 184kbit/s net data rate).
TC65
Java
application
(looping data)
ASC1
Figure 13: Scenario for testing data rates on ASC1
5.9.3.2 Voice Call in Parallel
Same scenario as in section 5.9.3.1, but with a voice call added. The application reflects
incoming data directly to output and, additionally, handles an incoming voice call. The data
rates are also up to 180kbit/s. Test conditions: same as in Sect. 5.9.3.1.
incoming voice call
TC65
Java
application
(looping data)
ASC1
Figure 14: Scenario for testing data rates on ASC1 with a voice call in parallel

TC65 JAVA User's Guide
Strictly confidential / Released
s
TC65 JAVA User's Guide_V05 Page 32 of 90 26.09.2005
5.9.3.3 Scenarios with GPRS Connection
The biggest challenges to the module performance are setting up a GPRS connection,
receiving data on javax.microedition.io interfaces and sending or receiving the data on the
RS232 API with the help of a Java application.
5.9.3.3.1 Upload
Since the TC65 supports GPRS class 12, up to four timeslots for upload data are available.
The Java application receives data over RS232 API and sends them over GPRS to a server.
Table 1: Download data rate with different number of timeslots, CS2
Upload data rate with x timeslots
Coding scheme 2
[kbit/s]
1
timeslot theor.
Value * % from
theor.
Value
2
time-
slots
theor.
Value * % from
theor.
Value
3
time-
slots
theor.
Value * % from
theor.
Value
4
time-
slots
theor.
Value * % from
theor.
Value
9 12 75% 15 24 63% 20 36 55% 16 48 33%
* net transmission rates for LLC layer
Table 2: Download data rate with different number of timeslots, CS4
Upload data rate with x timeslots
Coding scheme 4
[kbit/s]
1
timeslot theor.
Value * % from
theor.
value
2
time-
slots
theor.
Value * % from
theor.
value
3
time-
slots
theor.
Value * % from
theor.
value
4
time-
slots
theor.
Value * % from
theor.
value
13 20 65% 22 40 55% 20 60 33% 13 80 16%
* net transmission rates for LLC layer
GPRS connection
upload data
TC65
Java
application
(transfer data)
ASC1
Figure 15: Scenario for testing data rates on ASC1 with GPRS data upload

TC65 JAVA User's Guide
Strictly confidential / Released
s
TC65 JAVA User's Guide_V05 Page 33 of 90 26.09.2005
5.9.3.3.2 Download
The data rate for downloading data over GPRS depends on the number of assigned
timeslots and the coding schemes given by the net. Since TC65 supports GPRS class 12,
the number of assigned timeslots can be up to 4. For the measurements, the Java
application receives data from the server over GPRS and sends them over RS232 to an
external device.
GPRS connection
download data
TC65
Java
application
(transfer data)
ASC1
Figure 16: Scenario for testing data rates on ASC1 with GPRS data download
The tables below show the download data rates that can be achieved if hardware flow control
is enabled on the CommConnection interface and the port speed is set to 230400.
Table 3: Download data rate with different number of timeslots, CS2
Download data rate with x timeslots
Coding scheme 2
[kbit/s]
1
timeslot theor.
Value * % from
theor.
Value
2
time-
slots
theor.
Value * % from
theor.
Value
3
time-
slots
theor.
Value * % from
theor.
Value
4
time-
slots
theor.
Value * % from
theor.
Value
11 12 91% 21 24 87% 29 36 81% 35 48 73%
* net transmission rates for LLC layer
Table 4: Download data rate with different number of timeslots, CS4
Download data rate with x timeslots
Coding scheme 4
[kbit/s]
1
timeslot theor.
Value * % from
theor.
value
2
time-
slots
theor.
Value * % from
theor.
value
3
time-
slots
theor.
Value * % from
theor.
value
4
time-
slots
theor.
Value * % from
theor.
value
17 20 85% 31 40 78% 35 60 58% 38 80 48%
* net transmission rates for LLC layer

TC65 JAVA User's Guide
Strictly confidential / Released
s
TC65 JAVA User's Guide_V05 Page 34 of 90 26.09.2005
6 MIDlets
The J2ME™ Mobile Information Device Profile (MIDP) provides a targeted Java API for
writing wireless applications. The MIDP runs on top of the Connected Limited Device
Configuration (CLDC), which in turn, runs on top of the J2ME™. MIDP applications are
referred to as MIDlets. MIDlets are controlled by the mobile device implementation that
supports the CLDC and MIDP. Since IMP-NG is a subset of MIDP 2.0, IMP includes MIDlets.
The MIDlet code structure is very similar to applet code. There is no main method and
MIDlets always extend from the MIDlet class. The MIDlet class in the MIDlet package
provides methods to manage a MIDlet’s life cycle.
6.1 MIDlet Documentation
MIDP and MIDlet documentation can be found at http://wireless.java.sun.com/midp/ and in
the html document directory of the wtk,
…\Siemens\SMTK\TC65\wtk\doc\index.html
6.2 MIDlet Life Cycle
The MIDlet life cycle defines the protocol between a MIDlet and its environment through a
simple well-defined state machine, a concise definition of the MIDlet’s states and APIs to
signal changes between the states. A MIDlet has three valid states:
• Paused – The MIDlet is initialised and is quiescent. It should not be holding or using any
shared resources.
• Active – The MIDlet is functioning normally.
• Destroyed – The MIDlet has released all of its resources and terminated. This state is only
entered once.
State changes are affected by the MIDlet interface, which consists of:
• pauseApp() – the MIDlet should release any temporary resources and become passive.
• startApp() – the MIDlet starts it’s execution, needed resources can be acquire here or in
the MIDlet constructor
• destroyApp() – the MIDlet should save any state and release all resources
• Note: destroyApp() is called when a MIDlet should terminate caused by device.
• notifyDestroyed() – the MIDlet notifies the application management software that it has
cleaned up and is done
• Note: the only way to terminate a MIDlet is to call notifyDestroyed(), but destroyApp() is
not automatically called by notifyDestroyed().
• notifyPaused() – the MIDlet notifies the application management software that it has
paused
• resumeRequest() – the MIDlet asks application management software to be started again.
° getAppProperty() – gets a named property from the MIDlet

TC65 JAVA User's Guide
Strictly confidential / Released
s
TC65 JAVA User's Guide_V05 Page 35 of 90 26.09.2005
Table 5: A typical sequence of MIDlet execution
Application Management Software MIDlet
The application management software creates a new instance of a
MIDlet.
The default (no argument)
constructor for the MIDlet is
called; it is in the Paused state.
The application management software has decided that it is an
appropriate time for the MIDlet to run, so it calls the
MIDlet.startApp method for it to enter the Active state.
The MIDlet acquires any
resources it needs and begins to
perform its service.
The application management software no longer needs the
application be active, so it signals it to stop performing its service
by calling the MIDlet.pauseApp method.
The MIDlet stops performing its
service and might choose to
release some resources it
currently holds.
The application management software has determined that the
MIDlet is no longer needed, or perhaps needs to make room for a
higher priority application in memory, so it signals the MIDlet that
it is a candidate to be destroyed by calling the
MIDlet.destroyApp method.
If it has been designed to do so,
the MIDlet saves state or user
preferences and performs clean
up.

TC65 JAVA User's Guide
Strictly confidential / Released
s
TC65 JAVA User's Guide_V05 Page 36 of 90 26.09.2005
6.3 Hello World MIDlet
Here is a sample HelloWorld program.
/**
* HelloWorld.java
*/
package example.helloworld;
import javax.microedition.midlet.*;
import java.io.*;
public class HelloWorld extends MIDlet {
/**
* HelloWorld - default constructor
*/
public HelloWorld() {
System.out.println("HelloWorld: Constructor");
}
/**
* startApp()
*/
public void startApp() throws MIDletStateChangeException {
System.out.println("HelloWorld: startApp");
System.out.println("\nHello World!\n");
destroyApp();
}
/**
* pauseApp()
*/
public void pauseApp() {
System.out.println("HelloWorld: pauseApp()");
}
/**
* destroyApp()
*/
public void destroyApp(boolean cond) {
System.out.println("HelloWorld: destroyApp(" + cond + ")");
notifyDestroyed();
}
}

TC65 JAVA User's Guide
Strictly confidential / Released
s
TC65 JAVA User's Guide_V05 Page 37 of 90 26.09.2005
7 File Transfer to Module
7.1 Module Exchange Suite
The Module Exchange Suite allows you to view the Flash file system on the module as a
directory from Windows Explorer. Make sure that the module is turned on and that one of the
module’s serial interfaces (ASC0, ASC1 or USB) is connected to the COM port that the
Module Exchange Suite is configured to. The configured COM port can be checked or
changed under Properties of the Module directory. Please note that the Module Exchange
Suite can be used only if the module is in normal mode. While running the module with the
Module Exchange Suite, subdirectories and files can be added to the flash file system of
module. Keep in mind that a maximum of 200 flash objects (files and subdirectories) per
directory in the flash file system of the module is recommended.
7.1.1 Windows Based
The directory is called “Module” and can be found at the top level of workspace
“MyComputer”. To transfer a file to the module, simply copy the file from the source directory
to the target directory in the “Module -> Module Disk (A:)”.
7.1.2 Command Line Based
A suite of command line tools is available for accessing the module’s Flash file system. They
are installed in the Windows System directory so that the tools are available from any
directory. The module’s file system is accessed with mod:. The tools included in this suite are
MESdel, MEScopy, MESxcopy, MESdir, MESmkdir, MESrmdir, MESport, MESclose and
MESformat. Entering one of these commands without arguments will describe the
command’s usage. The tools mimic the standard directory and file commands. A path inside
the module’s file system is identified by using “mod:” followed by the module disk which is
always “A:” (e.g. “MESdir mod:a:” lists the contents of the module’s root directory).

TC65 JAVA User's Guide
Strictly confidential / Released
s
TC65 JAVA User's Guide_V05 Page 38 of 90 26.09.2005
7.2 Over the Air Provisioning
See Chapter 8 for OTA provisioning.
7.3 Security Issues
The developer should be aware of the following security issues. Security aspects in general
are discussed in chapter 11.
7.3.1 Module Exchange Suite
The serial interface should be mechanically protected.
The copy protection rules for Java applications prevent opening, reading, copying, moving or
renaming of JAR files. It is not recommended that the name of a Java application (for
example <name>.jar) be used for a directory, since the copy protection will refuse access to
open, copy or rename such directories.
7.3.2 OTAP
• A password should be used to update with OTA (SMS Authentication)
• Parameters should be set to fixed values (at^sjotap) whenever possible so that they
cannot be changed over the air.
• The http server should be secure. (e.g. Access control via basic authentication)

TC65 JAVA User's Guide
Strictly confidential / Released
s
TC65 JAVA User's Guide_V05 Page 39 of 90 26.09.2005
8 Over The Air Provisioning (OTAP)
8.1 Introduction to OTAP
OTA (Over The Air) Provisioning of Java Applications is a common practice in the Java
world. OTAP describes mechanisms to install, update and delete Java applications over the
air. The TC65 product implements the Over The Air Application Provisioning as specified in
the IMP-NG standard (JSR228).
The OTAP mechanism described in this document does not require any physical user
interaction with the device; it can be fully controlled over the air interface. Therefore it is
suitable for Java devices that are designed not to require any manual interaction such as
vending machines or electricity meters.
8.2 OTAP Overview
To use OTAP, the developer needs, apart from the device fitted with the TC65 module, an
http server, which is accessible over a TCP/IP connection either over GPRS or CSD, and an
SMS sender, which can send Class1, PID $7d short messages. This is the PID reserved for
a module’s data download.
Java Application Server
(HTTP Server)
.jar file
.jad file
Device containing TC65
.jad file
.jar file
OTAP Controller
(SMS Sender)
HTTP/TCP/IP
over GPRS/CSD
SMS Class1, Pid $7d
Figure 17: OTAP Overview
The Java Application Server (http Server) contains the .jar and the .jad file to be loaded on
the device. Access to these files can be protected by http basic authentication.
The OTAP Controller (SMS Sender) controls the OTAP operations. It sends SMs, with or
without additional parameters, to the devices that are to be operated. These devices then try
to contact the http server and download new application data from it. The OTAP Controller
will not get any response about the result of the operation. Optionally the server might get a
result response over http.
There are two types of OTAP operations:
• Install/Update: A new JAR and JAD file are downloaded and installed.
• Delete: A complete application (.jar, .jad, all application data and its directory) is deleted.

TC65 JAVA User's Guide
Strictly confidential / Released
s
TC65 JAVA User's Guide_V05 Page 40 of 90 26.09.2005
8.3 OTAP Parameters
There is a set of parameters that control the OTAP procedures. These parameters can either
be set by AT command (at^sjotap, refer to AT Command Set [7]) during the production of
the device, or by SM (see Section 8.4) during operation of the device in the field. None of the
parameters, which are set by AT command, can be overwritten by SM.
• JAD File URL: the location of the JAD file is used to install or update procedures. The JAD
file needs to be located on the net (e.g. http://someserver.net/somefile.jad or
http://192.168.1.2/somefile.jad ).
• Application Directory: this is the directory where a new application (JAD and JAR file) is
installed. The delete operation deletes this directory completely. When entering the
application directory with at^sjotap or a short message ensure that the path name is not
terminated with a slash. For example, type "a:" or "a:/otap" rather than "a:/" or "a:/otap/".
See examples provided in Chapter 8.4.
• http User: a username used for authentication with the http server.
• http Password: a password used for authentication with the http server.
• Bearer: the network bearer used to open the HTTP/TCP/IP connection, either GPRS or
CSD.
• APN or Number: depending on the selected network bearer this is either an access point
name for GPRS or a telephone number for CSD.
• Net User: a username used for authentication with the network.
• Net Password: a password used for authentication with the network.
• DNS: a Domain Name Server’s IP address used to query hostnames.
• NotifyURL: the URL to which results are posted. This parameter is only used when the
MIDlet-Install-Notify attribute or MIDlet-Delete-Notify attribute is not present in the
descriptor.
There is one additional parameter that can only be set by AT command:
• SM Password: it is used to authenticate incoming OTAP SMs. Setting this password gives
an extra level of security.
Note: If a password set by AT command, all SMs must include this password
Table 6: Parameters and keywords
Parameters Max. Length AT Keyword SM Install/update delete
JAD File URL 100 JADURL mandatory unused
Application Directory 50 APPDIR mandatory mandatory
HTTP User 32 HTTPUSER optional unused
HTTP Password 32 HTTPPWD optional unused
Bearer -- BEARER mandatory optional/P
APN or Number 65 APNORNUM mandatory for CSD optional/P
Net User 32 NETUSER optional optional/P
Net Password 32 NETPWD optional optional/P
DNS -- DNS optional optional/P
Notify URL 100 NOTIFYURL optional optional/P
SM Password 32 PWD optional optional

TC65 JAVA User's Guide
Strictly confidential / Released
s
TC65 JAVA User's Guide_V05 Page 41 of 90 26.09.2005
The length of the string parameters in the AT command is limited (see Table 6), the length in
the SM is only limited by the maximum SM length.
The minimum set of required parameters depends on the intended operation (see Table 6).
“optional/P” indicates that this parameter is only necessary when a POST result is desired.
8.4 Short Message Format
An OTAP control SM must use a Submit PDU with Class1, PID $7d and 8 bit encoding. As a
fallback for unusual network infrastructures the SM can also be of Class0 and/or PID $00.
The content of the SM consists of a set of keywords and parameter values all encoded in
ASCII format. These parameters can be distributed over several SMs. There is one single
keyword to start the OTAP procedure. For parameters that are repeated in several SMs only
the last value sent is valid. For example, an SM could look like this:
Install operation:
First SM: OTAP_IMPNG
PWD:secret
JADURL:http://www.greatcompany.com/coolapps/mega.jad
APPDIR:a:/work/appdir
HTTPUSER:user
HTTPPWD:anothersecret
Second SM: OTAP_IMPNG
PWD:secret
BEARER:gprs
APNORNUM:access.to-thenet.net
NETUSER:nobody
NETPWD:nothing
DNS:192.168.1.2
START:install
Delete operation:
OTAP_IMPNG
PWD:secret
APPDIR:a:/work/appdir
START:delete
The first line is required: it is used to identify an OTAP SM. All other lines are optional and
their order is insignificant, each line is terminated with an LF: '\n' including the last one. The
keywords, in capital letters, are case sensitive. A colon separates the keywords from their
values.

TC65 JAVA User's Guide
Strictly confidential / Released
s
TC65 JAVA User's Guide_V05 Page 42 of 90 26.09.2005
The values of APPDIR, BEARER and START are used internally and must be lower case.
The password (PWD) is case sensitive. The case sensitivity of the other parameter values
depends on the server application or the network. It is likely that not all parameters can be
sent in one SM. They can be distributed over several SMs. Every SM needs to contain the
identifying first line (OTAP_IMPNG) and the PWD parameter if a mandatory password has
been enabled. OTAP is started when the keyword START, possibly with a parameter, is
contained in the SM and the parameter set is valid for the requested operation. It always ends
with a reboot, either when the operation is completed, an error occurred, or the safety timer
expired. This also means that all parameters previously set by SM are gone.
Apart from the first and the last line in this example, these are the parameters described in
the previous section. Possible parameters for the START keyword are: “install”, “delete” or
nothing. In the last case, an install operation is done by default.
The network does not guarantee the order of SMs. So when using multiple SMs to start an
OTAP operation their order on the receiving side might be different from the order in which
they were sent. This could lead to trouble because the OTAP operation might start before all
parameters are received. If you discover such problems, try waiting a few seconds between
each SM.
8.5 Java File Format
In general, all Java files have to comply with the IMP-NG and TC65 specifications. There are
certain components of the JAD file that the developer must pay attention to when using
OTAP:
• MIDlet-Jar-URL: make sure that this parameter points to a location on the network where
your latest JAR files will be located, e.g. http://192.168.1.3/datafiles/mytest.jar, not in the
filesystem like file://a:/java/mytest/mytest.jar. Otherwise this JAD file is useless for OTAP.
• MIDlet-Install-Notify: this is an optional entry specifying a URL to which the result of an
update/install operation is posted. That is the only way to get any feedback about the
outcome of an install/update operation. The format of the posted URL complies with the
IMP-NG OTA Provisioning specification. In contrast to the jar and jad file this URL must
not be protected by basic authentication.
• MIDlet-Delete-Notify: this is an optional entry specifying a URL to which the result of a
delete operation is posted. That is the only way to get any feedback about the outcome of
a delete operation. The format of the posted URL complies with the IMP-NG OTA
Provisioning specification. In contrast to the jar and jad file this URL must not be protected
by basic authentication.
• MIDlet-Name, MIDlet-Version, MIDlet-Vendor: are mandatory entries in the JAD and
Manifest file. Both files must contain equal values, otherwise result 905 (see 8.7) is
returned.
• MIDlet-Jar-Size must contain the correct size of the jar file, otherwise result 904 (see 8.7)
is returned.

TC65 JAVA User's Guide
Strictly confidential / Released
s
TC65 JAVA User's Guide_V05 Page 43 of 90 26.09.2005
Example:
MIDlet-Name: MyTest
MIDlet-Version: 1.0.1
MIDlet-Vendor: TLR Inc.
MIDlet-Jar-URL: http://192.168.1.3/datafiles/MyTest.jar
MIDlet-Description: My very important test
MIDlet-1: MyTest, , example.mytest.MyTest
MIDlet-Jar-Size: 1442
MicroEdition-Profile: IMP-NG
MicroEdition-Configuration: CLDC-1.1
A suitable Manifest file for the JAD file above might look like:
Manifest-Version: 1.0
MIDlet-Name: MyTest
MIDlet-Version: 1.0.1
MIDlet-Vendor: TLR Inc.
MIDlet-1: MyTest, , example.mytest.MyTest
MicroEdition-Profile: IMP-NG
MicroEdition-Configuration: CLDC-1.1
8.6 Procedures
8.6.1 Install/Update
Java Application
Server TC65
Parameter SMS
...
Parameter SMS with "START:install"
-SMS password check
-Parameters collection
- Combination of SMS parameter
set and AT parameter set
- If parameter set complete:
Close running Java application
(HTTP basic authentication)
HTTP request for .jad file
HTTP .jad file download
HTTP request for .jar file
HTTP download of .jar file
(HTTP basic authentication)
Download .jad file
Download .jar file
(HTTP Post Error)
(HTTP Post Result)
If Error, post and
reboot
-Post result,
-If success, install
and change autostart
-Reboot
OTAP
Controller
Safety Timeout
Reboot
Start install/update procedure
Closedown
Timeout
Figure 18: OTAP: Install/Update Information Flow
(The messages in brackets are optional)

TC65 JAVA User's Guide
Strictly confidential / Released
s
TC65 JAVA User's Guide_V05 Page 44 of 90 26.09.2005
When an SM with keyword START:install is received and there is a valid parameter set for
the operation, the module always reboots either when the operation completed, an error
occurred or the safety timer expired. If there is any error during an update operation the old
application is kept untouched, with one exception. If there is not enough space in the file
system to keep the old and the new application at the same time, the old application is
deleted before the download of the new one, therefore it is lost when an error occurs.
If install/update was successful, autostart is set to the new application.
8.6.2 Delete
Java Application
Server TC65
Parameter SMS
...
Parameter SMS with "START:delete"
-SMS password check
-Parameters collection
- Combination of SMS parameter
set and AT parameter set
- If parameter set complete:
Close running Java application
reboot
OTAP
Controller
Safety Timeout
Reboot
Start delete procedure
Closedown
Timeout
(HTTP Post Result)
Delete application dir
Figure 19: OTAP: Delete Information Flow
(The messages in brackets are optional)
When an SM with keyword START:delete is received and there is a valid parameter set for
this operation, the module reboots either when the operation completed, an error occurred or
the safety timer expired. If there is any error the application is kept untouched. Autostart is
not changed.

TC65 JAVA User's Guide
Strictly confidential / Released
s
TC65 JAVA User's Guide_V05 Page 45 of 90 26.09.2005
8.7 Time Out Values and Result Codes
Timeouts:
• Closedown Timeout: 10 seconds
• Safety Timeout: 10 minutes
Result Codes: Supported status codes in body of the http POST request:
• 900 Success
• 901 Insufficient memory in filesystem
• 902 -not supported-
• 903 -not supported-
• 904 JAR size mismatch, given size in JAD file does not match real size of jar file
• 905 Attribute mismatch, one of the mandatory attributes MIDlet-name, MIDlet-version,
MIDlet-Vendor in the JAD file does not match those given in the JAR manifest
• 906 invalid descriptor, something is wrong with the format of the .jad file
• 907 invalid JAR, the JAR file was not available under MIDlet-Jar-URL, files could not be
extracted from JAR archive, or something else is wrong with the format of the file.
• 908 incompatible configuration or profile
• 909 application authentication failure, signature did not match certificate
• 910 application authorization failure, tried to replace signed with unsigned version
• 911 -not supported-
• 912 Delete Notification
All HTTP packets (GET, POST) sent by the module contain the IMEI number in the User-
Agent field, e.g.
User-Agent: TC65/000012345678903 Profile/IMP-NG Configuration/CLDC-1.1
This eases device identification at the HTTP server.
8.8 Tips and Tricks for OTAP
• For security reasons it is recommended that an SMS password be used. Otherwise the
“delete” operation can remove entire directories without any authentication.
• For extra security, set up a private CSD/PPP Server and set its phone number as a fixed
parameter. This way, applications can only be downloaded from one specific server.
• As a side effect, OTAP can be used to simply reboot the module. Simply start an OTAP
procedure with a parameter set which will not really do anything, such as a delete
operation on a nonexistent directory.
• If you do not want to start OTAP by SMS let your Java application do it by issuing the
at^sjotap command. This triggers an install/update operation as described in chapter
8.6.1 but without the SMS part.
Note: If a malfunctioning Java application is loaded the SM method will still be needed for
another update.
• The OTAP procedure cannot be tested in the debug environment
• Be aware that the module needs to be logged into the network to do OTAP. That means
that either the Java application must enter the PIN, the PIN needs to be disabled or
Autopin (see AT Command Set [3]) needs be used.
• The OTAP procedure might fail due to call collision, e.g. an incoming call when OTAP
tries to start a CSD connection.

TC65 JAVA User's Guide
Strictly confidential / Released
s
TC65 JAVA User's Guide_V05 Page 46 of 90 26.09.2005
8.9 OTAP Tracer
For easy debugging of the OTAP scenario, the OTAP procedure can be traced over the
serial interface. The trace output shows details of the OTAP procedure and the used
parameters. To enable the OTAP trace output use the at command at^scfg, e.g.
AT^SCFG=Trace/Syslog/OTAP,1
The serial interface on which you issue this command is then exclusively used for the OTAP
tracer. All other functionality which is normally present (AT commands or CommConnection
and System.out in Java) is not available when the tracer is on.
This feature is intended to be used during development phase and not in deployed devices.
8.10 Security
Java Security as described in chapter 11 also has consequences for OTAP. If the module is
in secured mode the MIDlet signature is also relevant to the OTAP procedure. This means:
• if the application is a unsigned version of a installed signed version of the same
application then status code 910 is returned
• if the applications signature does not match the module’s certificate then status code 909
is returned

TC65 JAVA User's Guide
Strictly confidential / Released
s
TC65 JAVA User's Guide_V05 Page 47 of 90 26.09.2005
8.11 How To
This chapter is a step-by-step guide for using OTAP.
1. Do you need OTAP? Is there any chance that it might be necessary to update the Java
application, install a new one or delete it? It could be that device is in the field and you
cannot or do not want to update it over the serial line. If the answer is “yes” then read
through the following steps, if the answer is “no” then consider simply setting the OTAP
SMS password to protect your system. Then you are finished with OTAP.
2. Take a look at the parameters (chapter 8.3), which control OTAP. You need to decide
which of them you want to allow to be changed over the air (by SMS) and which you do
not. This is mainly a question of security and what can fit into a short message. Then set
the “unchangeable” parameters with the AT command (at^sjotap).
3. Prepare the http server. The server must be accessible from your device over TCP/IP.
That means there is a route from your device over the air interface to the http server and
back. When in doubt, write a small Java application using the httpConnection Interface to
test it.
4. Prepare the JAR and JAD files which are to be loaded over the air. Make sure that these
files conform to the requirements listed in chapter 8.5 and that they represent a valid
application which can be started by at^sjra.
5. Put the files (JAR and JAD) on the http Server. The files can either be publicly available
or protected through basic authentication. When in doubt try to download the files from
the server by using a common web browser on a PC, which can reach your http server
over TCP/IP.
6. Prepare the SM sender. The sender must be able to send SMs, which conform to chapter
8.4, to your device. When in doubt try to send “normal” SMs to your device which can
than be read out from the AT command interface.
7. Test with a local device. Send a suitable short message to your device, which completes
the necessary parameter, sets and starts the operation. The operation is finished when
the device reboots. You can now check the content of the file system and if the correct jar
and jad files were loaded into the correct location.
8. Analyze errors. If the above test failed, looking at your device’s behavior and your http
servers access log can give you a hint as to what went wrong:
• If the device did not terminate the running Java application and did not reboot, not
even after the safety timeout, either your SM was not understood (probably in the
wrong format) or it did not properly authenticate (probably used the wrong password)
or your parameter set is incomplete for the requested operation.
• If the device terminated the running Java application, but did not access your http
server, and rebooted after the safety timeout, there were most likely some problems
when opening the network connection. Check your network parameters.
• If the device downloaded the jad and possibly even the jar file but then rebooted
without saving them in the file system, most likely one of the errors outlined in chapter
8.5 occurred. These are also the only errors which will return a response. They are
posted to the http server if the jad file contains the required URL.
9. Start update of remote devices. If you were able to successfully update your local device,
which is hopefully a mirror of all your remote devices, you can start the update of all other
devices.

TC65 JAVA User's Guide
Strictly confidential / Released
s
TC65 JAVA User's Guide_V05 Page 48 of 90 26.09.2005
9 Compile and Run a Program without a Java IDE
This chapter explains how to compile and run a Java application without a Java IDE.
9.1 Build Results
A JAR file must be created by compiling an SMTK project. A JAR file will contain the class
files and auxiliary resources associated with an application. A JAD file contains information
(file name, size, version, etc.) on the actual content of the associated JAR file. It must be
written by the user. The JAR file has the “.jar” extension and the JAD file has the “.jad”
extension. A JAD file is always required no matter whether the module is provisioned with the
Module Exchange Suite, as described in Section 7.1, or with OTA provisioning. OTA
provisioning is described in Chapter 8.
In addition to class and resource files, a JAR file contains a manifest file, which describes the
contents of the JAR. The manifest has the name manifest.mf and is automatically stored in
the JAR file itself. An IMP manifest file for:
package example.mytest;
public class MyTest extends MIDlet
includes at least:
Manifest-Version: 1.0
MIDlet-Name: MyTest
MIDlet-Version: 1.0.1
MIDlet-Vendor: Siemens
MIDlet-1: MyTest, example.mytest.MyTest
MicroEdition-Profile: IMP-NG
MicroEdition-Configuration: CLDC-1.1
A JAD file must be written by the developer and must include at least:
MIDlet-Name: MyTest
MIDlet-Version: 1.0.1
MIDlet-Vendor: Siemens
MIDlet-1: MyTest, example.mytest.MyTest
MIDlet-Jar-URL: http://192.168.1.3/datafiles/MyTest.jar
MIDlet-Jar-Size: 1408
MicroEdition-Profile: IMP-NG
MicroEdition-Configuration: CLDC-1.1
A detailed description of these attributes and others can be found in the Java/MIDlet
documentation http://java.sun.com/j2me/docs/alt-html/WTK104_UG/Ap_Attributes.html

TC65 JAVA User's Guide
Strictly confidential / Released
s
TC65 JAVA User's Guide_V05 Page 49 of 90 26.09.2005
9.2 Compile
• Launch a Command Prompt. This can be done from the Programs menu or by typing
“cmd” at the Run… prompt in the Start menu.
• Change to the directory where the code to be compiled is kept.
• Compile the program with the SDK. Examples of build batch files can be found in each
sample program found in the examples directory, \Siemens\SMTK\TC65\wtk\src\example.
• If the compile was successful the program can be run from the command line. Examples
of run batch files can be found in the examples directories listed above as well.
The batch files for compiling and running the samples refer to master batch files in the
…\Siemens\SMTK\TC65\wtk\bin directory and use the system environment variables
IMPNG_JDK_DIR and IMPNG_DIR. IMPNG_JDK_DIR points to the root directory of the
installed JDK and IMPNG_DIR points to the root directory of the Siemens-SMTK-TC65-
IMPNG installation. The installation process sets these environment variables. A modification
is usually not necessary. They may be modified as requested (e.g. when switching to a
different JDK) via the advanced system properties.
9.3 Run on the Module with Manual Start
• Compile the application at the prompt as discussed in Section 9.2 or in an IDE.
• Transfer the .jar and .jad file from the development platform to the desired directory on the
module using the Module Exchange Suite or OTA provisioning. Chapter 7 explains how to
download your application to the module.
• Start a terminal program and connect to ASC0.
• The command at^sjra is used to start the application and is sent to the module via your
terminal program. Either the application can be started by .jar or by .jad file.
Example:
In your terminal program enter: at^sjra=a:/java/jam/example/helloworld/helloworld.jar
If you prefer to start with .jad file: at^sjra=a:/java/jam/example/helloworld/helloworld.jad
The Flash file system on the module is referenced by “a:”.
Depending on which file you specify the java application manager tries to find the
corresponding file in the same directory. This search is not done by name, but by comparing
the contained attributes. The first file which contains the same values for MIDlet-Name,
MIDlet-Version and MIDlet-Vendor is used.
9.4 Run on the Module with Autostart
• Compile the application at the prompt as discussed in Section 9.2 or in an SMTK
integrated IDE.
• Transfer the .jar and .jad file from the development platform to the desired directory on the
module using the Module Exchange Suite or OTA provisioning. See Chapter 7.

TC65 JAVA User's Guide
Strictly confidential / Released
s
TC65 JAVA User's Guide_V05 Page 50 of 90 26.09.2005
9.4.1 Switch on Autostart
• There is an AT command, at^scfg, for configuring the autostart functionality. Please refer
to the AT Command Set [3].
• Restart the module.
9.4.2 Switch off Autostart
There are two methods for switching off the autostart feature:
• the at^scfg AT command, or
• the “autostart_off.exe” tool (included in the Installation CD software under wtk/bin)
To disable the automatic start of a user application in a module these steps must be carried
out:
1. Connect the module to the PC
2. Make sure, that the module is switched off
3. Start the Autostart_Off program
4. Select the COM-Port
5. Press the “Autostart Off” button

TC65 JAVA User's Guide
Strictly confidential / Released
s
TC65 JAVA User's Guide_V05 Page 51 of 90 26.09.2005
10 Debug Environment
Please note that this section is not intended as a tutorial in debugging or how to use Sun
Java Studio, Borland JBuilder or Eclipse. Documents for these IDEs can be found on their re-
spective homepages. Once the proper emulator has been selected (as described in the rele-
vant IDE sections below), your Java application can be built, debugged and executed.
10.1 Data Flow of a Java Application in the Debug Environment
ASC0,1 or
USB
Com Port
TC65
emulator
IDE/Debug
environment
Module
PC
JVM Flash File
System
File I/O API
IMP NG
ASC0
AT command API
I2C/SPI
GPIO
DAI
AT parser
TCP/IP
DAC/ADC
system.out ASC1
Figure 20: Data flow of a Java application in the debug environment

TC65 JAVA User's Guide
Strictly confidential / Released
s
TC65 JAVA User's Guide_V05 Page 52 of 90 26.09.2005
In the debug environment the module is connected to a PC via a serial interface. This can be
a USB or an RS232 line. The application can then be edited, built, debugged or run within an
IDE on the PC. When running or debugging the MIDlet under IDE control it is executed on
the module (on-device execution) not on the PC. This can be either debugging mode, where
the midlet execution can still be controlled from the IDE (on-device debugging) or normal
mode, where the midlet is copied to the module and started normally. This ensures that all
interfaces behave the same whether debugging mode is used or not.
10.2 Emulator
The TC65 emulator is part of the SMTK and is used as the controlling entity for on-device
debugging. Before it can be used it must be configured:
The emulator accesses the module with AT commands. In order to do this, it must know the
COM port and bit rate to use. The values are configured in the file
wtk/bin/WM_Debug_config.ini. Set the “Port” and “Baudrate” parameters to the desired
values.
Debugging information between the Debugger (IDE) and the JVM is transferred over an IP
connection. In order to establish this IP connection between the PC and the module the
emulator needs a special Dial-Up-Network (DUN) connection to be configured:
• ISP name: “IP connection for remote debugging”
• Modem: either “Standard 19200 bps Modem” or “TC65 14400 bps Modem”
• Phone number: *88#
• Username and password: any will do, it is recommended that the username and password
be saved for re-usage.
• Disable the “Redial if line dropped” option.
• Enable “Connect automatically”
Make sure that the DUN uses the same COM port and bit rate as the emulator. You can use
any of the three serial interfaces (ASC0, ASC1, USB) to connect with module, but you will
lose the functionality which is normally present on the interface. Because of this loss and
because of its speed it is recommended that the USB interface be used.
If necessary, the IP addresses used for the debug connection can also be changed. This is
done in the file wtk/bin/WM_Debug_config.ini. See the documentation of at^scfg with
parameter userware/debuginterface for details. Please keep in mind, that the IP address
range 10.x.x.x is not supported for configuration of debugging!
During installation of TC65 SMTK some new programs are installed for handling the
debugging session in conjunction with the IDE. The installation routine of the TC65 SMTK
doesn't change any configuration of an existing firewall on your PC.
In the case, that a firewall is installed on your PC and the local configured and used IP
connection (Dial-Up-Network connection for debugging) is blocked or disturbed by this
firewall, please configure the firewall or the Dial-Up-Network connection manually to accept
the new installed programs and the port or to use another port or contact your local PC
administrator for help.

TC65 JAVA User's Guide
Strictly confidential / Released
s
TC65 JAVA User's Guide_V05 Page 53 of 90 26.09.2005
10.3 Java IDE
The SMTK is integrated into your Java IDE during installation. Please note that the IDE
integration is intended to create MIDlets suitable for TC65 module and for debugging using
the emulator. JAR files used in the module must be configured according to the batch file
examples given. If the SMTK install succeeded, you can easily switch between the Siemens
environment and Standard-JDK environment, the special libraries/APIs and emulators are
available, and AT commands can be sent to the module. Regular function of the IDE for non-
Siemens projects is unchanged.
Using the debugger please keep in mind that the MIDlet-URL, included in the Jad file, has to
indicate and store the location where the TC65 emulator will find the corresponding Jar file.
Generally the location will only be the file name for the Jar file.
If you are using Eclipse IDE the location of the Jar file is “deployed\<filename>.jar”. Please
check this path name inside the Jad file before starting a debugging session with Eclipse IDE
and change it manually, if the “deployed” subdirectory is missing. Please keep in mind, that
the subdirectory “deployed” is used as a default setting in the Eclipse IDE and can be
changed by the user within the Eclipse menu.
While using "on device debugging" the TC65 module is restarted after the end of each
debugging session. This is independent of the used IDE (Eclipse 3.0.1, Eclipse 3.0.2, Sun
Java Mobility Studio 6 2004Q3, JBuilder X, JBuilder 2005).
Please keep in mind, that it is not possible to use obfuscated files for a debugging session.

TC65 JAVA User's Guide
Strictly confidential / Released
s
TC65 JAVA User's Guide_V05 Page 54 of 90 26.09.2005
10.3.1 Sun Java Studio Mobility 6 2004Q3
This section indicates the changes to your IDE you will see after integrating the SMTK and
describes how to exploit these features to build and debug your applications.
In the Runtime Explorer, Figure 21, the installed emulators can be seen under the Device
Emulator Registry. The Default Emulator is set to the Siemens Emulator.
Figure 21: Sun Java Studio Mobility 6 - The installed emulators

TC65 JAVA User's Guide
Strictly confidential / Released
s
TC65 JAVA User's Guide_V05 Page 55 of 90 26.09.2005
10.3.1.1 Switching emulators
You can easily switch to the SMTK emulator by using the combo box in the main menu bar
and choosing IMP_NG_DefaultDevice, see Figure 22. Any projects built and run when the
Siemens emulator is selected will be compiled and run with the Siemens emulator. Directly
after executing the IDE integration with the SMTK setup program the IMP_NG_DefaultDevice
is activated by default.
Figure 22: Sun Java Studio Mobility 6 - Switching Emulators

TC65 JAVA User's Guide
Strictly confidential / Released
s
TC65 JAVA User's Guide_V05 Page 56 of 90 26.09.2005
10.3.1.2 Projects
After integration, there is a new project in the Project Manager. This project contains the
example and the additional libraries. The Project Manager is accessed through the Project
menu. Directly after executing the IDE integration with the SMTK setup program the
“Siemens TC65” project is opened by default.
Figure 23: Sun Java Studio Mobility 6 - Project Manager

TC65 JAVA User's Guide
Strictly confidential / Released
s
TC65 JAVA User's Guide_V05 Page 57 of 90 26.09.2005
10.3.1.3 Templates
Templates for a Siemens MIDlet can be found in the file explorer and under File->New. The
MIDlet template provides the skeleton of a MIDlet application.
Figure 24: Sun Java Studio Mobility 6 - Selecting a template
10.3.1.4 Examples
There are sample MIDlets in the …\Siemens\SMTK\TC65\SUNStudioSamples directory.
10.3.1.5 Compile and run
Ensure that the proper emulator will be used and compile the project as normal. Any output
will be shown in the output window in the IDE. The html help files of the SMTK can be
accessed directly by pressing Alt+F1 or Shift+F1.

TC65 JAVA User's Guide
Strictly confidential / Released
s
TC65 JAVA User's Guide_V05 Page 58 of 90 26.09.2005
10.3.2 Borland JBuilder X
If you want to use JBuilderX and it is not installed, first install JBuilderX and follow the
installation wizard instructions. Run the TC65 SMTK the installation program in maintenance
mode. The SMTK will find the installed JBuilderX IDE. Select JBuilderX to integrate the
SMTK into JBuilderX.
After integration of TC65 SMTK into JBuilderX you can examine the integration by opening
the menu Tools -> Configure JDKs… (see Figure below)
Figure 25: JBuilderX – JDK settings
The libraries included with the TC65 SMTK can be examined by opening the menu Tools
Æ
Configure Libraries… (see Figure below)
Figure 26: JBuilderX – Siemens Library

TC65 JAVA User's Guide
Strictly confidential / Released
s
TC65 JAVA User's Guide_V05 Page 59 of 90 26.09.2005
10.3.2.1 Examples
There are sample projects provided with the TC65 SMTK. These projects can be found in the
JBuilderSamples directory of the TC65 SMTK installation directory. This directory is
accessed by opening a project using the menu File
Æ
Open Project… (see Figure below)
Figure 27: JBuilderX – Sample Projects

TC65 JAVA User's Guide
Strictly confidential / Released
s
TC65 JAVA User's Guide_V05 Page 60 of 90 26.09.2005
Open the Project (e.g. “HelloWorld.jpx”), rebuild the sources and start the debugger using the
micro edition (context menu “HelloWorld.jad”
Æ
Micro Debug using “HelloWorld”).
Figure 28: JBuilderX – Starting the debugging session

TC65 JAVA User's Guide
Strictly confidential / Released
s
TC65 JAVA User's Guide_V05 Page 61 of 90 26.09.2005
10.3.3 Borland JBuilder 2005
If JBuilder2005 is not installed, run the JBuilder2005 install program and follow the
installation wizard instructions. Use the TC65 SMTK installation routine in maintenance
mode. The SMTK will find the installed JBuilder2005 IDE. Select JBuilder2005 to integrate
the SMTK into JBuilder2005.
After the integration of the TC65 SMTK into JBuilder2005 you can examine the integration by
opening the menu Tools -> Configure
Æ
JDKs… (see Figure below)
Figure 29: JBuilder2005 – JDK settings
The libraries included with the TC65 SMTK can be examined by opening the menu Tools
Æ
Configure
Æ
Libraries… (see Figure below)
Figure 30: JBuilderX – Siemens Library

TC65 JAVA User's Guide
Strictly confidential / Released
s
TC65 JAVA User's Guide_V05 Page 62 of 90 26.09.2005
10.3.3.1 Examples
There are sample projects provided with the TC65 SMTK. These projects can be found in the
JBuilderSamples directory of the TC65 SMTK installation directory. This directory is
accessed by opening a project using the menu File
Æ
Open Project… (see Figure below)
Figure 31: JBuilder2005 – Sample Projects
Starting the debugging session is done in the same way as for JBuilderX (see chapter for
JBuilderX above)
10.3.4 Eclipse 3.0
If Eclipse is not installed, please unpack eclipse-SDK-3.0.2-win32.zip. We recommend that
Eclipse 3.0.1 or higher be used.
10.3.4.1 Integration
Before you can run the installation routine of TC65 SMTK in maintenance mode, you need to
install the EclipseME Plugin. This plug-in can normally be downloaded from
http://eclipseme.org/. As long as the customizations necessary for TC65 are not part of an
official release this customized version comes with the SMTK cd in the directory
“EclipseMEplugin”.
Start Eclipse and open the menu Help
Æ
Software Updates
Æ
Find and Install…
Select in the following window “Search for new features to install” and click Next
Now you need to select the plugin.zip after clicking the New Archived Site… button. (see
figure below).

TC65 JAVA User's Guide
Strictly confidential / Released
s
TC65 JAVA User's Guide_V05 Page 63 of 90 26.09.2005
Figure 32: Eclipse – Plug-in installation
If the installation of the plugin was successful you need to restart your IDE. (see figure
below).
Figure 33: Eclipse – Plug-in installation, restart
Close the IDE!
Now start the TC65 SMTK installation routine to automatically configure Eclipse. After the
integration you can see the configuration in Window
Æ
Preferences
Æ
J2ME
Æ
Platform
Components (see figure below)

TC65 JAVA User's Guide
Strictly confidential / Released
s
TC65 JAVA User's Guide_V05 Page 64 of 90 26.09.2005
Figure 34: Eclipse – IMP-NG component
Set the timeout under Windows
Æ
Preferences
Æ
J2ME
Æ
Debug Server Delay to 15000. If you
develop an extremely large application you may have to increase this timeout.
10.3.4.2 Switching Emulators
You can easily switch between installed SMTK by using the preferences of a project and
choosing IMP_NG_DefaultDevice, see figure below.
Figure 35: Eclipse – J2ME platform

TC65 JAVA User's Guide
Strictly confidential / Released
s
TC65 JAVA User's Guide_V05 Page 65 of 90 26.09.2005
10.3.4.3 Example
After the integration you can import one example. Open menu: File
Æ
Import
Æ
Existing Project
into Workspace and choose the root directory of the example. (see figure below)
Figure 36: Eclipse – Project import
The following figure shows the “Hello World” example in the IDE.

TC65 JAVA User's Guide
Strictly confidential / Released
s
TC65 JAVA User's Guide_V05 Page 66 of 90 26.09.2005
Figure 37: Eclipse - Example
The html help files of the SMTK can be accessed directly by pressing Alt+F2 while the cursor
points to a Java expression in a Java source file.

TC65 JAVA User's Guide
Strictly confidential / Released
s
TC65 JAVA User's Guide_V05 Page 67 of 90 26.09.2005
10.3.4.4 Compile and debug
To build the jar and jad files you have rebuild the project with the “create package” function.
Open the context menu of the project and go to J2ME
Æ
Create Package
Figure 38: Eclipse – Create package
Now you are ready to debug your project. Run
Æ
Debug…
A TC65 launcher with pre settings is provided for starting the debugging session.
Please ensure that you have selected the right project and executable midlet.

TC65 JAVA User's Guide
Strictly confidential / Released
s
TC65 JAVA User's Guide_V05 Page 68 of 90 26.09.2005
Figure 39: Eclipse - Configuration
Restriction: The integration of the SMTK depends selecting the offered default workspace
“\workspace” of Eclipse.
10.4 Breakpoints
Breakpoints can be set as usual within the IDE. The debugger cannot step through methods
or functions whose source code is not available.

TC65 JAVA User's Guide
Strictly confidential / Released
s
TC65 JAVA User's Guide_V05 Page 69 of 90 26.09.2005
11 Java Security
The Java Security Model follows the specification of IMP 2.0 but does not integrate the
protection domain concept. The protection domain concept is not needed. If the software is
enabled, all domains are available.
Java Security is divided into two main areas:
• secure MIDlet data links (HTTPS, Secure Connection) (see chapter 11.1)
• execution of signed MIDlets (see chapter 11.2 Execution Control )

TC65 JAVA User's Guide
Strictly confidential / Released
s
TC65 JAVA User's Guide_V05 Page 70 of 90 26.09.2005
11.1 Secure Data Transfer
This feature makes it possible for MIDlets to use safe data links to external communications
partners. The specification IMP 2.0 defines two java classes with this characteristic -
HTTPSConnection and SecureConnection.
The Siemens implementation follows the recommendations in IMP 2.0:
HTTPSConnection
• HTTP over TLS as documented in RFC 2818 and TLS Protocol Version 1.0 as
specified in RFC 2246.
SecureConnection
• TLS Protocol Version 1.0 as specified in RFC 2246
Two Java Security modes exist for safe data links.
Mode 1:
• Java Security not activated
• No examination of the server certificate takes place when setting up the connection. The
authenticity of the server certificate is not verified. (Figure 40: Mode 1 - Java Security not
activated)
Mode 2 (see 11.2.1 Change to Secured Mode):
• The server certificate is examined when setting up a connection. Two configurations are
valid. The server certificate is identical to the certificate in the module (both certificates are
self signed root certificates) or the server certificate forms a chain with the certificate of
the module. Thus the authenticity of the server certificate can be examined with the help
of the certificate of the module. (Figure 41: Mode 2 - Java Security activated and
• Figure 42: Mode 2 - Java Security activated)
HTTPS Server
public key from
owner of the
certificate
Server
Certificate
(X.509)
TCP/IP Connection
Module
private key
from owner of
the certificate
no check of
the certificate
by the module
Figure 40: Mode 1 - Java Security not activated

TC65 JAVA User's Guide
Strictly confidential / Released
s
TC65 JAVA User's Guide_V05 Page 71 of 90 26.09.2005
HTTPS Server
public key from
owner of the
certificate (CA)
CA Root
Certificate
(X.509)
self singned
TCP/IP Connection
Module
private key
from owner of
the certificate
as server certificate
as java security certificate
test whether
certificates
are identical
Figure 41: Mode 2 - Java Security activated
(server certificate = certificate into module)
HTTPS Server
public key from
owner of the
certificate (CA)
CA Root
Certificate
(X.509)
self singned
TCP/IP Connection
Module
private key
from owner of
the server
certificate
as java security certificate
test whether
certificates
are identical
public key from
owner of the
certificate
Server
Certificate
(X.509)
private key
from owner of
the CA
certificate
signature of
the CA
CA signed the server certificate
chain of certificates
Server
Certificate CA root
Certificate
create certificate chain and check these
Figure 42: Mode 2 - Java Security activated
(server certificate and self signed root certificate in module form a chain)

TC65 JAVA User's Guide
Strictly confidential / Released
s
TC65 JAVA User's Guide_V05 Page 72 of 90 26.09.2005
11.1.1 Create a Secure Data Transfer Environment Step by Step
The following steps describe the creation of the configuration:
• Java Security Mode is activated (see 11.2.1 Change to Secured Mode)
• Certificate verification is activated for a data connection (HTTPS or SecureConnection)
The steps described below use the cygwin + openssl environment (for installation see
http://www.cygwin.com/, the openssl documentation can be found here
http://www.openssl.org/docs/apps/openssl.html)
1. Create CA and generate CA Root Certificate
- We need certificates with sha1 signature. Java Security supports a sha1
signature of the certificate only.
Add the parameter "-sha1" to the command "Making CA certificate ..." in the
section of file CA.pl (cygwin location “\cygwin\usr\ssl\misc”)
- create a shell (use location \cygwin\usr\ssl\misc)
- execute commands
>perl CA.pl –newca
- convert file format from PEM to DER
CA certificate cacert.pem
>openssl x509 -in ./demoCA/cacert.pem -inform PEM
-out ./demoCA/cacert.der -outform DER
CA private key file cakey.pem
>openssl pkcs8 -in ./demoCA/private/cakey.pem
-inform PEM
-out ./demoCA/private/cakey.der
-outform DER -nocrypt -topk8
2. Create server certificate and java keystore
- execute command
>keytool -genkey -alias server -keypass keypass
-keystore customer.ks -storepass keystorepass
-sigalg SHA1withRSA -keyalg RSA
the field “name” of the certificate is the domain name or the IP address
of the server
3. Create certificate request for server certificate
- execute command
>keytool -certreq -alias server -file server.csr
-keypass keypass
-keystore customer.ks -storepass keystorepass
4. Sign certificate request by CA
- execute command
>openssl ca -in server.csr -out server.pem
- convert file format from PEM to DER
>openssl x509 -in server.pem -inform PEM
–out server.der -outform DER
5. Import CA root certificate and CA private key into java keystore
- Use the CA Root Certificate for the creation of Java Security Command
(see chapter 11.5.3)
- execute command
>java -jar setprivatekey.jar -alias dummyca
-storepass keystorepass -keystore customer.ks
-keypass cakeypass

TC65 JAVA User's Guide
Strictly confidential / Released
s
TC65 JAVA User's Guide_V05 Page 73 of 90 26.09.2005
-keyfile ./democa/private/cakey.der
-certfile ./democa/cacert.der
6. Export private key from server certificate
- The private key is needed for the (HTTPS or Secure Connection)server
configuration.
- execute command
>java -jar getprivatekey.jar -alias server
-keystore customer.ks -storepass keystorepass
-keypass keypass -keyfile server_privkey.der
Result: - You have a keystore for the configuration of the Java Security of the module
- You have a signed server certificate (files ““server.pem” or “server.der”)
- You have a private key file for your server configuration
11.2 Execution Control
The Java environment of the TC65 module has two modes.
unsecured mode:
• The device starts all java applications (MIDlets).
secured mode
• The customer can activate the secured mode of the device. For this the customer sends a
root certificate (x.509 certificate) to the device (over an AT-Interface). The device changes
from “unsecured mode” to the “secured mode”. From this time the module will only start
java applications with a valid signature. In addition, the device will only accept special
commands from the customer if they are marked with a signature. The device examines
each command with the public key of the customer root certificate
The secured mode is activated by a special AT-command.
Siemens supplies modules with unsecured mode as the default configuration.

TC65 JAVA User's Guide
Strictly confidential / Released
s
TC65 JAVA User's Guide_V05 Page 74 of 90 26.09.2005
11.2.1 Change to Secured Mode Concept
generate key pair
private key public key
Customer Environment
generate customer root
certificate
public key from issuer of
the certificate
Customer Root Certificate
(X.509)
AT^SJSEC
binary data of certificate
cmd id binary data of certificate
build binary data for AT
command AT^SJSEC
Computer Module
send to module
signaturecmd len
Figure 43: Switch to Security Mode

TC65 JAVA User's Guide
Strictly confidential / Released
s
TC65 JAVA User's Guide_V05 Page 75 of 90 26.09.2005
11.2.2 Concept for the Signing the Java MIDlet
private key
Customer Environment
generate HASH
Java-MIDlet
JAR-File
Java-MIDlet
JAD-File
JAR-File HASH (SHA1)
encoding with private key
encoded JAR-File HASH
add the signature (is base64
encoded) into the JAD file as the
value of the MIDlet-Jar-RSA-SHA1
attribute
encoding base64
Figure 44: Prepare MIDlet for Secured Mode

TC65 JAVA User's Guide
Strictly confidential / Released
s
TC65 JAVA User's Guide_V05 Page 76 of 90 26.09.2005
11.3 Application and Data Protection
In addition to the Java secured mode it is possible to prevent the activation of the Module
Exchange Suite. When Module Exchange Suite access is deactivated with at^sjsec, it is no
longer possible to access to the Flash file system on the module.
11.4 Structure and Description of the Java Security Commands
Special commands are used in t he Java security environment. These commands are
transferred to the module with the help of the special AT command at^sjec. This command
makes it possible to send binary data to the module. After at^sjsec is issued, the module
changes into a block transfer mode. Now binary data in a fixed format can be sent. These
binary data contain the actual Java security commands.

TC65 JAVA User's Guide
Strictly confidential / Released
s
TC65 JAVA User's Guide_V05 Page 77 of 90 26.09.2005
11.4.1 Structure of the Java Security Commands
UINT16
cmdtotal len
UINT16 UINT16
parameter unit signature unit
...
General structure
Set Customer Root Certificate
total len 0x0001 0x0003 param unit IMEI param unit signature
param num
UINT16 signature
List of parameters
param id param len description
0x0001 Dcontent of *.der file
0x0002 0x0005
param data
certificate data
0x00 or 0x01 on/off switch, 0x00 = off, 0x01 = on
0x0004 Dsignature data SHA-1signature the of command, base64 coded (zero terminated string)
0x0003 0x0014 IMEI numeric numbers in ASCII format (zero terminated string)
D - depend from the length of parameter
List of commands
cmd id description
0x0001
0x0002
0x0004
0x0003
UINT16
Set Customer Root Certificate
Del Customer Root Certificate
Switch on/off Certificate Verification for HTTPS Connections
Switch on/off OBEX Functionality
parameter unit
param id param data
UINT16 UINT16 ...
param unit certificate
Del Customer Root Certificate
total len 0x0002 0x0002 param unit IMEI param unit signature
Switch on/off Certificate Verification for HTTPS Connections
total len 0x0003 0x0003 param unit IMEI param unit signatureparam unit switch
Switch on/off OBEX Functionality
total len 0x0004 0x0003 param unit IMEI param unit signatureparam unit switch
param len
param len = all bytes of the parameter structure (including size of "param len")
total len = all bytes of the command structure (including size of "total len")
part of the cmd structure for the creation of the signature

TC65 JAVA User's Guide
Strictly confidential / Released
s
TC65 JAVA User's Guide_V05 Page 78 of 90 26.09.2005
11.4.2 Build Java Security Command
generate HASH
private key
Customer Environment
encoding with private key
HASH (SHA1)
signature
build total command
cmd len
cmd parameter unit
signature unit
...
param num
cmd parameter unit
...
param num
++
Figure 45: Build Java Security Command

TC65 JAVA User's Guide
Strictly confidential / Released
s
TC65 JAVA User's Guide_V05 Page 79 of 90 26.09.2005
11.4.3 Send Java Security Command to the Module
Use a terminal program.
enter:
at^sjsec
wait for the answer:
CONNECT
JSEC READY: SEND COMMAND ...
Now you can send the binary data of the command (for example: from a file with the binary
data of the command).
The module’s answer depends on the result of the operation.
The read command, at^sjsec?, can be used to request the current Java security status.
Read command
AT^SJSEC? The read command can be used to request the current status of java security.
Response
^SJSEC:<state>[,<HTTPS state>,<OBEX state>,<certificate content>]
<state> java security mode
0 security mode not active, no information follows
1 security mode active, further information follows
<OBEX state>,<HTTPS state>,<certificate information>
<HTTPS state>
0 the HTTPS connection or Secure Connection is possible if
the server certificate (or certificate chain) is valid
1 the HTTPS Connection or Secure Connection is possible
only if the server certificate is signed by the customer (owner
of root certificate in device)
<OBEX state>
0 start of Module Exchange Suite is not permitted
1 start of Module Exchange Suite is permitted
Certificate Information:
Issuer:
SerialNumber:
Subject:
Signature algorithm:
Thumbprint algoritm:
Thumbprint:

TC65 JAVA User's Guide
Strictly confidential / Released
s
TC65 JAVA User's Guide_V05 Page 80 of 90 26.09.2005
11.5 Create a Java Security Environment Step by Step
11.5.1 Create Key store
The key store contains the key pairs for signing data. For producing the key store with keys
the tool “keytool.exe” can be used.
The program is in the Java SDK. (for a description see
http://java.sun.com/j2se/1.3/docs/tooldocs/solaris/keytool.html)
Example:
keytool -genkey -alias keyname -keypass keypassword -keystore customer.ks
-storepass keystorepassword -sigalg SHA1withRSA -keyalg RSA
11.5.2 Export X.509 Root Certificate
For exporting the x.509 root certificate use “keytool.exe”. The program is in the Java SDK.
(for description see http://java.sun.com/j2se/1.3/docs/tooldocs/solaris/keytool.html)
keytool -export -v -keystore customer.ks -storepass keystorepassword
-alias keyname > certificate.der
11.5.3 Create Java Security Commands
For producing the java security commands the tool “jseccmd.jar” can be used.
This program is in the folder “wkt\bin”.
Command: switch to java security mode (Set Customer Root Certificate)
java -jar jseccmd.jar -cmd SetRootCert -certfile customer.der
–imei 012345678901234 -alias keyname
-storepass keystorepassword -keypass keypassword
-keystore customer.ks > SetRootCert.bin
Command: switch to java normal mode (Del Customer Root Certificate)
java -jar jseccmd.jar -cmd DelRootCert
–imei 012345678901234 -alias keyname
-storepass keystorepassword -keypass keypassword
-keystore customer.ks > DelRootCert.bin
Command: switch on Certificate Verification for HTTPS Connections
java -jar jseccmd.jar -cmd HttpsVerifyOn
–imei 012345678901234 -alias keyname
-storepass keystorepassword -keypass keypassword
-keystore customer.ks > HttpsVerifyOn.bin
Command: switch off Certificate Verification for HTTPS Connections
java -jar jseccmd.jar -cmd HttpsVerifyOff
–imei 012345678901234 -alias keyname
-storepass keystorepassword -keypass keypassword
-keystore customer.ks > HttpsVerifyOff.bin

TC65 JAVA User's Guide
Strictly confidential / Released
s
TC65 JAVA User's Guide_V05 Page 81 of 90 26.09.2005
Command: switch on module exchange functionality
java -jar jseccmd.jar -cmd ObexActivationOn
–imei 012345678901234 -alias keyname
-storepass keystorepassword -keypass keypassword
-keystore customer.ks > ObexActivationOn.bin
Command: switch off module exchange functionality
java -jar jseccmd.jar -cmd ObexActivationOff
–imei 012345678901234 -alias keyname
-storepass keystorepassword -keypass keypassword
-keystore customer.ks > ObexActivationOff.bin
11.5.4 Sign a MIDlet
Use the tool “jadtool.jar” to sign a Java MIDlet. This program is in the folder “wkt\bin”.
java -jar jadtool.jar -addjarsig -jarfile helloworld.jar
-inputjad helloworld.jad
-outputjad helloworld.jad
-alias keyname -storepass keystorepassword
-keypass keypassword -keystore customer.ks
-encoding UTF-8
11.6 Attention
The central element of Java Security is the private key. If Java Security is activated and you
lose the private key, then the module is destroyed. You do not have a possibility of
deactivating Java Security, downloading of a new Midlet or of starting any other operation
concerning Java Security.
In order to prevent this, we recommend to you particularly to secure the private key.

TC65 JAVA User's Guide
Strictly confidential / Released
s
TC65 JAVA User's Guide_V05 Page 82 of 90 26.09.2005
12 Java Tutorial
This small tutorial includes explanations on how to use the AT Command API and
suggestions for programming MIDlets. The developer should read about MIDlets, Threads
and AT commands as a complement to this tutorial.
12.1 Using the AT Command API
Perhaps the most important API for the developer is the AT command API. This is the API
that lets the developer issue commands to control the module. This API consists of the
ATCommand class and the ATCommandListener and ATCommandResponseListener
interfaces. Their javadocs can be found in …\wtk\doc\html\index.html, [5].
12.1.1 Class ATCommand
The ATCommand class supports the execution of AT commands in much the same way as
they would be executed over a serial interface. It provides a simple way to send strings
directly to the device’s AT parsers.
12.1.1.1 Instantiation with or without CSD Support
There can be only exactly as many ATCommand instances as there are parsers on the
device. If there are no more parsers available, the ATCommand constructor will throw
ATCommandFailedException. All AT parser instances support CSD. However from a Java
application point of view it may make sense to have one dedicated instance for CSD call
handling. Therefore, and also for historical reasons, only one parser with CSD support may
be requested through the constructor. If more then one parser with CSD support is
requested, the constructor will throw ATCommandFailedException.
try {
ATCommand atc = new ATCommand(false);
/* An instance of ATCommand is created. CSD is not explicitly
* requested. */
} catch (ATCommandFailedException e) {
System.out.println(e);
}
The csdSupported() method returns the CSD capability of the connected instance of the
device's AT parser.
boolean csd_support = atc.csdSupported();
release() releases the resources held by the instance of the ATCommand class. After calling
this function the class instance cannot be used any more but the resources are free to be
used by a new instance

TC65 JAVA User's Guide
Strictly confidential / Released
s
TC65 JAVA User's Guide_V05 Page 83 of 90 26.09.2005
12.1.1.2 Sending an AT Command to the Device, the send() Method
An AT command is sent to the device by using the send() method. The AT command is sent
as a string which must include the finalizing line feed "\r" or the corresponding line end
character.
String response = atc.send(“at+cpin?\r”);
/* method returns when the module returns a response */
System.out.println(response);
Possible response printed to System.out:
+CPIN: READY OK
This send function is a blocking call, which means that the calling thread will be interrupted
until the module returns a response. The function returns the response, the result code of the
AT command, as a string.
Occasionally it may be infeasible to wait for an AT command that requires some time to be
processed, such as at+cops?. There is a second, non-blocking, send function which takes a
second parameter in addition to the AT command. This second parameter is a callback
instance, ATCommandResponseListener. Any response to the AT command is delivered to
the callback instance when it becomes available. The method itself returns immediately. The
ATCommandResponseListener and the non-blocking send method are described in Section
12.1.2.
Note: Using the send methods with strings with incorrect AT command syntax will cause
errors.
12.1.1.3 Data Connections
If a data connection is created with the ATCommand class, for instance with ‘atd’, an input
stream is opened to receive the data from the connection. Similarly, an output stream can be
opened to send data on the connection.
/* Please note that this example would not work unless the module had
* been initialized and logged into a network. */
System.out.println("Dialing: ATD" + CALLED_NO);
response = atc.send("ATD" + CALLED_NO + "\r");
System.out.println("received: " + response);
if (response.indexOf("CONNECT") >= 0) {
try {
// We have a data connection, now we do some streaming...
// IOException will be thrown if any of the Stream methods fail
OutputStream dataOut = ATCmd.getDataOutputStream();
InputStream dataIn = ATCmd.getDataInputStream();
// out streaming...
dataOut.write(new String("\n\rHello world\n\r").getBytes());
dataOut.write(new String("\n\rThis data was sent by a Java " +
"MIDlet!\n\r").getBytes());
dataOut.write(new String("Press 'Q' to close the " +
"connection\n\r").getBytes());
// ...and in streaming
System.out.println("Waiting for incoming data, currently " +
dataIn.available() + " bytes in buffer.");
rcv = 0;

TC65 JAVA User's Guide
Strictly confidential / Released
s
TC65 JAVA User's Guide_V05 Page 84 of 90 26.09.2005
while(((char)rcv != 'q') && ((char)rcv != 'Q') && (rcv != -1)){
rcv = dataIn.read();
if (rcv >= 0) {
System.out.print((char)rcv);
}
}
/* The example continues after the next block of text */
In …/Siemens/SMTK/TC65/wtk/src/example a complete data connection example,
DataConnectionDemo.java, can be found.
These streams behave slightly differently than regular data streams. The streams are not
closed by using the close() method. A stream remains open until the release() method is
called. A module can be switched from the data mode to the AT command mode by calling
the breakConnection() method.
/* continue example */
if (rcv != -1) {
// Now break the data connection
System.out.println("\n\n\rBreaking connection");
try {
strRcv = ATCmd.breakConnection();
} catch(Exception e) {
System.out.println(e);
}
System.out.println("received: " + strRcv);
} else {
// Received EOF, somebody else broke the connection
System.out.println("\n\n\rSomebody else switched to " +
"command mode!");
}
System.out.println("Hanging up");
strRcv = ATCmd.send("ATH\r");
System.out.println("received: " + strRcv);
} catch(IOException e) {
System.out.println(e);
}
} else {
System.out.println("No data connection established,");
}
An IOException is thrown if any function of the I/O streams are called when the module is in
AT command mode.
The ATCommand class does not report the result codes returned after data connection
release.
Data Connections are not only used for data transfer over the air but also to access external
hardware. Here is a list of at commands which open a data connection:
• atd, for data calls
• at^sspi, for access to I2C/SPI
• at^sis commands for Internet services
For data connection signaling see also chapter 12.1.3

TC65 JAVA User's Guide
Strictly confidential / Released
s
TC65 JAVA User's Guide_V05 Page 85 of 90 26.09.2005
12.1.1.4 Synchronization
For performance reasons no synchronization is done in the ATCommand class. If an
instance of this class has to be accessed from different threads ensure that the send()
functions, the release() function, the cancelCommand() function and the breakConnection()
function are synchronized in the user implementation.
12.1.2 ATCommandResponseListener Interface
The ATCommandResponseListener interface defines the capabilities for receiving the
response to an AT command sent to one of the module's AT parsers. When the user wants
to use the non blocking version of the ATCommand.send function of an implementation class
of the ATCommandResponseListener interface must be created first. The single method of
this class, ATResponse(), must contain the processing code for the possible response to the
AT command sent.
class MyListener implements ATCommandResponseListener {
String listen_for;
public MyListener(String awaited_response) {
listen_for = awaited_response;
}
void ATResponse(String Response) {
if (Response.indexOf(listen_for) >= 0) {
System.out.println("received: " + strRcv);
}
}
}
12.1.2.1 Non-blocking ATCommand.send() Method
After creating an instance of the ATCommandResponseListener class, the class instance
can be passed as the second parameter of the non-blocking ATCommand.send() method.
After the AT command has been passed to the AT parser, the function returns immediately
and the response to the AT command is passed to this callback class later when it becomes
available
Somewhere in the application:
MyListener connect_list = new MyListener("CONNECT");
atc.send("ATD" + CALLED_NO + "\r", connect_list);
/* Application continues while the AT command is processed*/
/* When the module delivers its response to the AT command the callback
* method ATResponse is called. If the response is "CONNECT", we will see
* the printed message from ATResponse in MyListener. */
A running AT command sent with the non-blocking send function can be cancelled with
ATCommand.cancelCommand(). Any possible responses to the cancellation are sent to the
waiting callback instance.
Note: Using the send methods with incorrect AT command syntax in the strings will cause
errors.

TC65 JAVA User's Guide
Strictly confidential / Released
s
TC65 JAVA User's Guide_V05 Page 86 of 90 26.09.2005
12.1.3 ATCommandListener Interface
The ATCommandListener interface implements callback functions for:
• URCs
• Changes of the serial interface signals RING, DCD and DSR
• Opening and closing of data connections
The user must create an implementation class for ATCommandListener to receive AT
events. The ATEvent method of this class must contain the processing code for the different
AT-Events (URCs). The RINGChanged, DCDChanged, DSRChanged and CONNChanged
methods should contain the processing code for possible state changes.
12.1.3.1 ATEvents
An ATEvent or a URC is a report message sent from the module to the application. An
unsolicited result code is either delivered automatically when an event occurs or as a result
of a query the module previously received. However, a URC is not issued as a direct
response to an executed AT command. Some URCs must be activated with an AT
command.
Typical URCs may be information about incoming calls, a received SM, temperature
changes, the status of the battery, etc. A summary of URCs is listed in the AT Command Set
document [3].
12.1.3.2 Implementation
class ATListenerA implements ATCommandListener {
public void ATEvent(String Event) {
if (Event.indexOf("+CALA: Reminder 1") >= 0) {
/* take desired action after receiving the reminder */
} else if (Event.indexOf("+CALA: Reminder 2") >= 0) {
/* take desired action after receiving the reminder */
} else if (Event.indexOf("+CALA: Reminder 3") >= 0) {
/* take desired action after receiving the reminder */
}
/* No action taken for these events */
public void RINGChanged(boolean SignalState) {}
public void DCDChanged(boolean SignalState) {}
public void DSRChanged(boolean SignalState) {}
}
class ATListenerB implements ATCommandListener {
public void ATEvent(String Event) {
if (Event.indexOf("+SCKS: 0") >= 0) {
System.out.println("SIM Card is not inserted.");
/* perform other actions */
} else if (Event.indexOf("+SCKS: 1") >= 0) {
System.out.println("SIM Card is inserted.");
/* perform other actions */
}
}
public void RINGChanged(boolean SignalState) {
/* take some action when the RING signal changes if you want to */
}
public void DCDChanged(boolean SignalState) {

TC65 JAVA User's Guide
Strictly confidential / Released
s
TC65 JAVA User's Guide_V05 Page 87 of 90 26.09.2005
/* take some action when the DCD signal changes if you want to */
}
public void DSRChanged(boolean SignalState {}
/* take some action when the DSR signal changes if you want to */
}
public void CONNChanged(boolean SignalState {}
/* take some action when the state of a connection changes if you want
to */
}
}
12.1.3.3 Registering a Listener with an ATCommand Instance
After creating an instance of the ATCommandListener class, it must be passed as a
parameter to the ATCommand.addListener() method. The callback methods of the instance
will be called by the runtime system each time the corresponding events (URCs or signal
state changes) occur on the corresponding device AT parser.
/* we have two ATCommands instances, atc1 and atc2 */
ATListenerA reminder_listener = new ATListenerA();
ATListenerB card_listener = new ATListenerB();
atc1.addListener(reminder_listener);
atc2.addListener(card_listener);
The ATCommand.removeListener() method removes a listener object that has been
previously added to the internal list table of listener objects. After it has been removed from
the list it will not be called when URCs occur. If it was not previously registered the list
remains unchanged.
The same ATCommandListener may be added to several ATCommand instances and
several ATCommandListeners may be added to the same ATCommand.

TC65 JAVA User's Guide
Strictly confidential / Released
s
TC65 JAVA User's Guide_V05 Page 88 of 90 26.09.2005
12.2 Programming the MIDlet
The life cycle and structure of MIDlets are described in Chapter 6. Since the MIDlets will run
on J2ME™, all of J2ME™’s features, including threads, are available. Small applications,
such as those without any timer functions or those used only for tests and simple examples,
can be written without using threads. Longer applications should be implemented with
threads.
12.2.1 Threads
Although small applications can be written without using threads longer applications should
use them. The Java programming language is naturally multi-threaded which can make a
substantial difference in the performance of your application. Therefore we recommend
referring to Java descriptions on threads before making any choices about threading models.
Threads can be created in two ways. A class can be a subclass of Thread or it can
implement Runnable.
For example, threads can be launched in startApp() and destroyed in destroyApp(). Note that
destroying Java threads can be tricky. It is recommended that the developer read the Java
documentation on threads. It may be necessary to poll a variable within the thread to see if it
is still alive.
12.2.2 Example
/* This example derives a class from Thread and creates two instances
* of the subclass. One thread instance finishes itself, the other one
* is stopped by the main application. */
package example.threaddemo;
import javax.microedition.midlet.*;
public class ThreadDemo extends MIDlet {
/* Member variables */
boolean runThreads = true; // Flag for stopping threads
DemoThread thread1; // First instance of DemoThread
DemoThread thread2; // Second instance of DemoThread
/* Private class implementing the thread to be started by the
* main application */
private class DemoThread extends Thread {
int loops;
public DemoThread(int waitTime) {
/* Store number of loops to execute */
loops = waitTime;
System.out.println("Thread(" + loops + "): Created");
}
public void run() {
System.out.println("Thread(" + loops + "): Started");
for (int i = 1; i <= loops; i++) {
/* Check if main application asked thread to die */
if (runThreads != true) {
System.out.println("Thread(" + loops + "): Stopped from outside");
/* Leave thread */
return;
}
/* Print loop counter and wait 1 second,
* do something useful here instead */
System.out.println("Thread(" + loops + "): Loop " + i);

TC65 JAVA User's Guide
Strictly confidential / Released
s
TC65 JAVA User's Guide_V05 Page 89 of 90 26.09.2005
try {
Thread.sleep(1000);
} catch(InterruptedException e) {
System.out.println(e);
}
}
System.out.println("Thread(" + loops + "): Finished naturally");
}
}
/**
* ThreadDemo - constructor
*/
public ThreadDemo() {
System.out.println("ThreadDemo: Constructor, creating threads");
thread1 = new DemoThread(2);
thread2 = new DemoThread(6);
}
/**
* startApp()
*/
public void startApp() throws MIDletStateChangeException {
System.out.println("ThreadDemo: startApp, starting threads");
thread1.start();
thread2.start();
System.out.println("ThreadDemo: Waiting 4 seconds before stopping threads");
try {
Thread.sleep(4000);
} catch(InterruptedException e) {
System.out.println(e);
}
destroyApp(true);
System.out.println("ThreadDemo: Closing application");
notifyDestroyed();
}
/**
* pauseApp()
*/
public void pauseApp() {
System.out.println("ThreadDemo: pauseApp()");
}
/**
* destroyApp()
*/
public void destroyApp(boolean cond) {
System.out.println("ThreadDemo: destroyApp(" + cond + ")");
System.out.println("ThreadDemo: Stopping threads from outsdide");
runThreads = false;
try {
System.out.println("ThreadDemo: Waiting for threads to die");
thread1.join();
thread2.join();
} catch(InterruptedException e) {
System.out.println(e);
}
System.out.println("ThreadDemo: All threads died");
}
}

TC65 JAVA User's Guide
Strictly confidential / Released
s
TC65 JAVA User's Guide_V05 Page 90 of 90 26.09.2005
13 Differences from the TC45
For those who are familiar with the Siemens WM TC45 product this is an overview of the
main differences between TC45 and TC65.
• “real” TCP and UDP access interfaces: SocketConnection, ServerSocketConnection,
UDPDatagramConnection.
Use of StreamConnection, StreamConnectionNotifier, DatagramConnection is now
discouraged.
• Serial interfaces are swapped: Standard.out is on ASC1, CommConnection on ASC0
(->open COM0 instead of COM1)
• No IO pin multiplexing: GPIOs, DAI and the serial interface for CommConnection do not
share any pins, so the selection mechanism no longer exists.
• The CommConnection interface which used to be proprietary (com.siemens.icm.io) is now
part of the standard package (javax.microedition.io).
• No interface emulation on the PC: When running a MIDlet under the emulator, it is
completely executed in the connected module and therefore uses the modules “real”
interfaces. The emulation of interfaces such as networking, file system or serial interface
on the PC side no longer exists.
• .jad files required: A suitable descriptor file is now not only required for OTAP but in all
cases. An absent or invalid .jad file causes an error when starting an application (at^sjra
or autostart).
• Mandatory attributes: the attributes MicroEdition-Profile and MicroEdition-Configuration
are now mandatory attributes in the manifest and .jad file.
• Flexible echo: When using the ATCommand class the “echo” is can be switched on and
off as in non-Java mode. The default is echo on. In the TC45 the echo was always off.
• activeCount result: The method activeCount of class Thread returns the number of
threads currently present in the VM. In the TC45 only the non sleeping or waiting threads
were counted.
