Skytech II 3301TX Remote Control Transmitter User Manual 2
Skytech II, Inc. Remote Control Transmitter 2
Updated user manual

Skytech  3001 
REV      12/01 
Page 1 of 8 
3301 
INSTALLATION AND OPERATING INSTRUCTIONS 
INTRODUCTION 
This SKYTECH remote control system was developed to provide a safe, reliable, and user-friendly remote control system for gas heating 
appliances.  The system can be operated thermostatically or manually from the transmitter.  The system operates on radio frequencies (RF) 
within a 20'’range using non-directional signals.  The system operates one of 1,048,576 security codes that are programmed into the 
transmitter at the factory; the remote receiver’s code must be matched to that of the transmitter prior to initial use.  
 The transmitter operates on 2 AAA -size 1.5V batteries.  It is recommended that ALKALINE 
batteries always be used for longer battery life and maximum operational performance.  
IMPORTANT:  New or fully charged batteries are essential for proper operation of the multi-
function transmitter.  Insert 2 AAA-size 1.5 V batteries into the battery compartment on the back 
of the transmitter, positioning the (+) and (-) ends of the batteries as indicated on the casing.  
When the batteries are inserted, the screen at right (with 
 similar numbers) will display.       
Note:  If a LOW battery icon appears on the screen,   
check the position of the batteries; a reversed battery  
will activate the LOW battery icon. 
 Note:   Due to the sensitive temperature-monitoring  
components in the transmitter, it may be necessary to  
allow the transmitter to stabilize to room temperature  
before accurate room temperatures are displayed on 
 the screen.  If the transmitter is activated from a  
severe cold condition, it can take up to fifteen minutes  
for accurate  temperature readings to appear.   
 1. LOW- Battery power is low.  Replace batteries within two weeks. 
2. TIMER- Indicates time remaining before system shuts off, when timer-programmed; 
 9-hour maximum setting.  
3. MODE- Indicates operation MODE of system.  ON indicates the system is on, either 
 manually or thermostatically. OFF indicates the entire system is turned 
off..THERMO  indicates the system will automatically cycle on/off, depending 
on programmed  
4. SET- Indicates desire SET room temperature for THERMO operation 
5. FLAME – Indicates burner/valve in operation. 
6. CLOCK – Indicates the current time in AM/PM 
7. ROOM – Indicates CURRENT room temperature. 
8. 0 F indicates degrees Fahrenheit ( 0C
 indicates degrees Celsius). 
FUNCTIONS  
To operate the system, press the MODE button on the front of the transmitter to select the  
operational MODE desired. 
• ON indicates the system is on, either manually, timed or thermostatically. 
• THERMO indicates the system will automatically cycle ON/OFF, depending  
• on programmed set temperature. 
• OFF indicates the entire system is turned off. 
Review 
COMMUNICATION SAFETY SECTION under TRANSMITTER
 section and THERMO SAFETY SECTION under REMOTE 
RECEIVER
 section.  These signal/temperature safety features shut down the fireplace system when a potentially unsafe condition exists.
TRANSMITTER
Cover Closed
UPDOWN
MODE
UPDOWN
MODE
TIMER
 TIME
SET
Cover
Open
ROOM
OFF
SET
PM
LCD DISPLAY

Skytech  3001 
REV      12/01 
Page 2 of 8 
 Flip down the plastic cover on the front of the transmitter to expose the “SET” buttons.  The flip cover 
protects the SET buttons from being changed accidentally.  Close the cover after completing the 
following settings/programming. 
 Flashing numbers on the display indicate the system is awaiting user input, such as using the UP and 
DOWN buttons to program a new setting.  If no change is made to flashing digits within 15 seconds, 
the system will complete the procedure last programmed and reset the display to its normal state.   
 1. Press and hold the TIMER/TIME button on the transmitter for more than two seconds.  The 
hour digit(s)  will begin flashing.   
2. Press the UP or DOWN button until the desired hour is displayed in AM or PM. 
3. After setting the desired hour, press and release the TIMER/TIME button again to set the 
minutes; the  minute digits will begin flashing. 
4. Press the UP or DOWN button until the desired minutes are displayed.   
5. Press and hold the TIMER/TIME button again for more than two seconds.  The time digits 
will cease flashing, indicating the clock has been successfully set.  You may also press the 
SET button on the transmitter to stop the time digits from flashing and set the time. 
SETTING 0 F / 0C  SCALE 
The factory setting for temperature is 0 F.  To change this setting to 0 C, first press and hold the UP button and the DOWN button on the 
transmitter at the same time.  Follow this same procedure to change from 0 C  back to 0 F.  When changing between the 0 F and 0C scales, the 
temperature in the SET frame defaults to the lowest temperature (450 F, or 60 C
 ). The highest SET temperature is 990 Fahrenheit  (32 0  
Celsius). 
SETTING DESIRED ROOM TEMPERATURE 
 This remote control system can be thermostatically controlled when the transmitter is in the THERMO mode 
(THERMO must be displayed on the screen).  To set the DESI RED room temperature, press the MODE 
button to place the transmitter into THERMO mode, then press the UP or DOWN button to select the desired 
room temperature.  The highest SET temperature is 990 Fahrenheit  (320  Celsius). 
OPERATIONAL NOTE:  TO CONSERVE BATTERY POWER, CHANGES IN ROOM TEMPERATURE ARE 
AUTOMATICALLY  UPDATED EVERY TWO MINUTES TO THE TRANSMITTER. 
The Thermo Mode on the transmitter operates the appliance whenever the ROOM TEMPERATURE varies a 
certain number of degrees from the SET TEMPERATURE.  This variation is called the “SWING” or 
TEMPERATURE DIFFERENTIAL.  The normal operating cycle of an appliance may be 2 -4 times per hour 
depending on how well the room or home is insulated from the cold or drafts.  A smaller  “swing number” increases the number of cycles so the 
room temperature is more constant.  A larger “swing number” decreases the number of cycles, which saves energy, in most cases.  The 
factory setting for the “swing number” is 2.  This represents a temperature variation of +/- 20 F  (10 C)  between SET temperature and ROOM 
temperature, which determines when the fireplace will be activated.  The “SWING” number values are: 
1=+ 10 F  (.50 C), 2= + 20 F (10 C) and 3 =  + 3 0 F (1.60 C).  
SETTING THE TEMPERATURE SWING (TEMPERATURE DIFFERENTIAL) 
1. To change the temperature “SWING” setting (1-3), press the TIMER/TIME and DOWN buttons 
 simultaneously to display the current “SWING” setting in the SET TEMP frame.  The letter “S” will 
display  in the ROOM TEMP frame on the LCD screen.   
2. Press the UP or DOWN  button to change the temperature differential or “SWING” (1-3).  See above for 1-3 
 “SWING” temperature valves.  
BUTTON SETTINGS
UPDOWN
MODE
TIMER
 TIME
SET

Skytech  3001 
REV      12/01 
Page 3 of 8 
3. To store the “swing number press the SET button or allow 15 seconds to lapse, and the new “swing  number’ will be automatically 
programmed.  
MANUAL CHECK OF “ SWING” OR TEMPERATURE DIFFERENTIAL 
The operation of the factory set “THERMO SWING” can be checked by adjusting the SET TEMP 20 F above or below the room temperature.  
This will cause the system to turn ON or OFF.  Normally the system will only respond to temperature changes every two minutes.  Manually 
changing the SET temperature will activate the system in less than 10 seconds.  IF the “SWING” is changed, then a new room temperature 
0 F. 
SETTING THE COUNTDOWN TIMER 
 This remote control system can operate with a built-in countdown timer when the transmitter is in the ON or 
THERMO modes (THERMO or ON must be displayed on the screen). 
1. Press and release the TIME R/TIME button on the transmitter.  The word TIMER and 0:15 flash on the 
 screen. 
2. Press the UP or DOWN button on the transmitter to begin advancing through each of the countdown 
 time options.  Available countdown times are 15 minutes, 30 minutes, 45 minutes, 1 hour, 1 hour 30 
 minutes, 2 hours, 2 hours 30 minutes, and each additional half-hour up to nine hours. 
3. To set the TIMER press the SET button on the transmitter if the system is ON. It will remain on until the 
 time has expired.  If the system is in the THERMO mode, it will cycle on and off as the room 
 temperature requires until the “time” has expired.   
OPERATIONAL NOTE: When the timer is used in the THERMO mode, the THERMO operation will discontinue when the “time” has expired.   
LOW/BATTERY INDICATOR  
The word LOW outlined by a battery on the left side of the LCD screen will appear when battery power has 
dropped significantly.  At this time, approximately two weeks of battery power remains until the transmitter 
may experience partial or complete loss of functions.  NOTE:  A reversed battery will activate the LOW 
battery icon. 
CHILDPROOF “LOCK-OUT” – (CP)  
This SKYTECH remote control includes a CHILDPROOF “LOCK-OUT” feature that allows the user to “LOCK-OUT” operation of the appliance, 
from the TRANSMITTER.  
SETTING “LOCK-OUT” –(CP) 
1. To activate the “LOCK-OUT” feature, press and hold the UP and TIMER/TIME buttons, together, for 5 
 seconds.  The letters CP will appear in the TEMP frame on the LCD screen. 
• To disengage the “LOCK-OUT”, press and hold the UP and TIMER buttons, together for 5 seconds or 
 more, and the letters CP will disappear from the LCD screen and the transmitter will return to its 
normal  operating condition. 
NOTE:  If the appliance is already operating in the ON or THERMO  MODES, engaging the “LOCK-OUT” will not cancel the operating MODE.  
Engaging the “LOCK-OUT” prevents only the manual operation of the TRANSMITTER.  If in the auto modes, the THERMO operation will 
continue to operate normally.  To totally “LOCK-peration of the TRANSMITTER’S operating signals; the transmitter’s MODE must 
be set to OFF. 
TRANSMITTER   
The SKYTECH remote control operates, on RF (radio frequency) signals that are sent by the TRANSMITTER (remote) to the RECEIVER that 
operates the appliance. It is recommended that the TRANSMITTER always  be located within the 20 foot operating range, preferably in the 
same room in which the appliance is located. 
THERMO UPDATING FEATURE  –TRANSMITTER – (T/S  –TX) 
This SKYTECH remote control has a THERMO UPDATING Feature built into its software. The THERMO UPDATING Feature operates in the 
following manner, but only in the THERMO MODES:   

Skytech  3001 
REV      12/01 
Page 4 of 8 
The transmitter normally reads the ROOM temperature every 2 minutes checking the ROOM temperature against the SET 
temperature and then sends a signal to the receiver.   
COMMUNICATION  – SAFETY – TRANSMITTER – (C/S  – TX) 
This SKYTECH remote control has a COMMUNICATION –SAFETY function built into its software.  It provides an extra margin of safety when 
the TRANSMITTER is out of the normal 20 foot operating range of the receiver. 
The COMMUNICATION – SAFETY feature operates in the following manner, in all OPERATING MODES – ON/ ON THERMO/ ON TIMER. 
 At all times and in all OPERATING MODES, the transmitter sends an RF signal every 60 minutes, to the receiver, indicating 
that the transmitter is within the normal operating range of 20 feet.  Should the receiver NOT receive a transmitter signal every 60 
minutes, the IC software, in the RECEIVER, will begin a 2-HOUR (120-minute) countdown timing function.  If during this 2-hour period, 
the receiver does not receive a signal from the transmitter, the receiver will shut down the appliance being controlled by the receiver.  
The RECEIVER will then emit a series of rapid “beeps” for a period of 10 seconds.  Then after 10 seconds of rapid beeping, the 
RECEIVER will continue to emit a single “beep” every 4 seconds until a transmitter MODE 
Button is pressed to reset the receiver.  The intermittent 4 second beeping will go on for as  
long as the receiver’sbatteries last which could be in excess of one year.   
 To “reset” the RECEIVER and operate the appliance, you must press the MODE button on the 
 transmitter.  The word ON must display on the LCD screen.  By turning the system to ON, the 
COMMUNICATION -SAFETY operation is overridden and the system will return to normal  
operation depending on the MODE selected at the transmitter. The COMMUNICATION –  
SAFETY feature will reactivate should the transmitter be taken out of the normal operating 
range or should the transmitter’s batteries fail or be removed. 
REMOTE RECEIVER 
The remote receiver operates on 4 AA-size 1.5V batteries.  It is recommended that ALKALINE batteries be used for longer battery life and 
maximum microprocessor performance.  IMPORTANT:  New or fully charged batteries are essential for proper operation of the remote receiver. 
The remote receiver houses the microprocessor that responds to commands from the transmitter to control system operation.  It emits one 
beep when it receives an ON or OFF command manually, but no beep when cycling on and off automatically in THERMO mode.  The remote 
receiver has a 3-position slide switch for selecting the MODE of operation: ON/REMOTE/OFF 
• With the slide switch in the ON position (toward the LEARN button), the system will 
remain on until the slide switch is placed in the OFF or REMOTE position. 
• With the slide switch in the REMOTE position (centered), the system will only operate if 
the remote receiver receives commands from the transmitter.   
• With the slide switch in the OFF position (away from the LEARN button), the system is 
off. 
• It is suggested that the slide switch be placed in the off position if you will be 
away from your home for an extended period of time.  If the remote receiver is 
mounted out of children’s reach, placing the slide switch in the OFF position also 
-out” by both turning the system off and rendering the 
remote receiver inoperative. 
THERMO- SAFETY FEATURE – RECEIVER (T/S –RX) 
This SKYTECH remote control has a THERMO- SAFETY feature that is built into the system’s RECEIVER.  This feature is temperature- 
activated and provides an extra margin of safety when the RECEIVER is operating where ambient temperatures exceed 130 0 F degrees 
inside the receiver case.   
The THERMO-SAFETY feature, in the RECEIVER, operates in the following manner, when the appliance is in operation. 
 The receiver is thermally protected from extreme heat conditions.  Heat can have negative effect on the operation of the receiver’s 
microprocessors.  
For REMOTE RECEIVERS that operate on BATTERY POWER, these heat conditions can cause batteries to discharge when 
temperatures exceed 1150 F.  Studies show that alkaline batteries, when exposed to a constant  temperature of 1150 F
, can lose up to 
50% of their operating power.  When the battery cools down, it will partially recharge itself, but constant heating and cooling will 
reduce the battery’s normal life expectancy. 
UPDOWN
MODE
TIMER
 TIME
SET

Skytech  3001 
REV      12/01 
Page 5 of 8 
When the ambient temperature at the THERMISTOR, inside the receiver case, reaches 1300 F, the THERMISTOR will automatically shut the 
appliance down and the RECEIVER will begin emitting a series of 2 “beeps”, every 4 seconds.  When the ambient temperature, at the 
RECEIVER, drops between 1200 F and 1300 F, the user can reactivate the appliance by pushing the MODE button on the transmitter.  The 
word ON must display on the LCD screen.  When the MODE button is pressed to ON, the THERMISTOR “resets” itself and the fireplace will 
begin operating again.  However, the “beeping” will continue, if the ambient temperature remains between 1200 F and 1300 F.  This “beeping” 
alerts the user that the RECEIVER should be repositioned so the ambient temperature drops below 1200 F. 
When the temperature drops below 120 0 F, the “beeping” will cease, providing the user has “reset” the THERMISTOR by pushing the 
MODE button to ON to operate the appliance, either manually or thermally.  Allow sufficient time for the receiver to cool below 120 0 F, 
and then press MODE button to stop beeping. 
INSTALLATION INSTRUCTIONS 
WARNING 
This remote control system must be installed exactly as outlined in these instructions.  Read all instructions completely before 
attempting installation.  Follow instructions carefully during installation .  Any modifications of the SKYTECH remote control or any of its 
components will void the warranty and may be pose a fire hazard. 
Do not connect any gas valve or electronic module directly to 110-120VAC power.  Consult gas appliance manufacturer’s instruct ions 
and wiring schematics for proper placement of all wires.  All electronic modules are to be wired to manufacturer’s specifications. 
The following wiring diagrams are for illustration purpose only.  Follow instructions from manufacturer of gas valve an d/or electronic 
module for correct wiring procedures.  Improper installation of electric components can cause damage to electronic module, gas valve 
and remote receiver.    
INSTALLATION 
The remote receiver can be either wall-mounted in a standard plastic switch box or placed on or near the fireplace hearth.  Preferably, the 
remote receiver should be wall-mounted in a plastic switch box, as this will protect its electronic components from both the heat produced by 
the gas appliance and potential damage or abuse that can occur if it is left exposed on the hearth.  PROTECTION FROM EXTREME HEAT IS 
VERY IMPORTANT.  Like any piece of electronic equipment, the remote receiver should be kept away from temperatures exceeding 1300 F 
inside the receiver case.  Battery life is also significantly shortened if batteries are exposed to high temperatures.   
Make sure the remote receiver switch is in the OFF position.  It is recommended that 18 gauge stranded or solid wires (included) be used to 
make connections between the terminal wiring block on the millivolt gas valve or electronic module and the wire terminals on the remote 
receiver.  For the best results, use 18 gauge stranded or solid wire, with no splices and measuring no longer than 20 ft.   
WALL MOUNTING 
Install 4 AA-size 1.5 ALKALINE batteries in the remote receiver.  For best performance, remote receiver batteries should be factory fresh when 
installed. Very little battery power is required to operate the remote receiver, but the electronics are tuned to operate best when battery output 
is greater than 5.3 volts.  Four new AA batteries should provide an output voltage of 6.0 to 6.2 volts.  Be sure batteries are installed with the 
(+) and (-) ends facing the correct direction.   
   To attach wall mount cover Plate/Transmitter holder to Receiver box:            
Position the receiver as shown in diagram to the left with lower tab on 
 wall mount cover plate into groove of receiver (Make sure ADJ hole 
 and LEARN hole on cover plate properly aligns with remote receiver)  
Pull receiver up and snap into top tab of cover plate. 
Position the wall mount cover plate so the word ON is facing up; then, 
 install the remote receiver into the plastic switch box using the two long  
screws provided. Push the slide Button over the receiver slide switch only  
   after making sure the remote receiver has LEARNED the transmitter’s  
   security code (see MATCHING SECURITY CODES).  NOTE: slide      
   Button covers both ADJ and Learn holes when properly installed. 
NOTE:  The remote receiver will only respond to the transmitter when the 3-position slide button  
on the remote receiver is in the REMOTE position.  If the system does not respond to the battery 
transmitter on initial use, see MATCHING SECURITY CODES, and recheck battery positions in  
the remote receiver.   
Plastic Switch Box
Remote Receiver
Wall cover plate
& Transmitter holder
Receiver
Slide
Button
Remote Receiver
MILLIVOLT
VALVE
REMOTE
LEARN
ADJ.
Frequency adjusting
        access hole Learning
 button

Skytech  3001 
REV      12/01 
Page 6 of 8 
HEARTH MOUNT 
The remote receiver can be placed on the fireplace hearth or under the fireplace, behind the control access panel.  Position where the ambient 
temperature inside the receiver case does not exceed 1300 F. 
NOTE: Black Slide Button is used for Hearth Mount applications. 
WIRING INSTRUCTIONS 
A qualified electrician or a gas technician who is familiar with the gas appliance and gas valves that will be operated by this remote should 
install the remote control system.  Incorrect wiring connections 
WILL cause damage to the gas valve or electronic module operating the gas 
appliance and may also damage the remote receiver.   
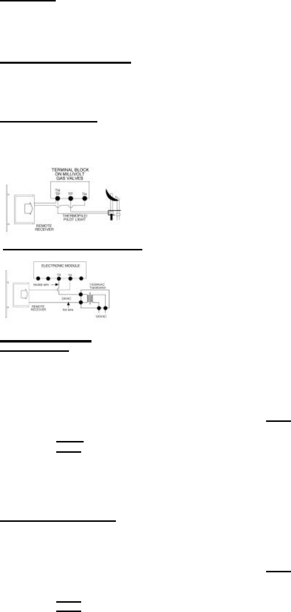
WIRING MILLIVOLT VALVES 
The remote receiver is connected to the millivolt valve using the TH (thermostat) terminals on the terminal block on the millivolt gas valve.  
Connect 18 gauge stranded or solid wires from the remote receiver to the gas valve. 
 Operation of the remote receiver is similar to that of a thermostat in that both turn the gas valve on and off 
based on input signals.  A thermostat’s input signals are different temperatures.  The remote receiver’s input 
signals come from the transmitter. 
Connect each of the two wires leading from the TH and TH/TP terminals on the millivolt gas valve to either 
of the two wire terminals on the remote receiver.  Normally it does not matter which wires go to which 
terminal.   
 WIRING ELECTRONIC SPARK IGNITIONS 
The remote control receiver can be connected, in series, to a 24VAC transformer to the TR (transformer) 
terminal on the ELECTRONIC MODULE.  Connect the hot wire from the 24VAC transformer to either of the 
wire terminals on the remote receiver.  Connect another wire (not included) between the other receiver wire 
terminal and the TH (thermostat) terminal on the ELECTRONIC MODULE. 
SYSTEM CHECK 
MILLIVOLT VALVES 
Light your gas appliance following the lighting instructions that came with the appliance.  Confirm that the pilot flame is on; it must be in 
operation for the main gas valve to operate.   
• Slide the 3-position button on the remote receiver to the ON position.  The main gas flame (i.e., the fire) should ignite.  
• Slide the button to OFF.  The flame should extinguish (the pilot flame will remain on). 
• Slide the button to REMOTE (the center position), then press the MODE button on the transmitter to change the system to ON.  The main 
gas flame should ignite. 
• Press the MODE button on the transmitter to change the system to OFF.  The flame should extinguish (the pilot flame will remain on). 
• Press the MODE button on the transmitter to change the system to THERMO.  Advance the SET temperature on the transmitter to a 
temperature of a least 20 F (10 C) above the ROOM temperature displayed on the LCD screen.  With this manual setting, the normal 
thermostatic cycle is overridden and the system flame will ignite.  Set the SET temperature to at least 20 F (10 C) below the room 
temperature and the system flame will extinguish in a few seconds.  Thereafter, it should continue to cycle to on and off thermostatically 
approximately every two minutes as the ROOM temperature changes, but only when the temperature differential between ROOM and 
SET temperatures differ at least 20 F (1 0 C).  The 2 0 F differential is the factory setting. 
ELECTRONIC IGNITION SYSTEMS 
• Slide the 3-position button on the remote receiver to the ON position.  The spark electrode should begin sparking to ignite the pilot (the 
pilot may ignite after only one spark).  After the pilot flame is lit, the main gas valve should open and the main gas flam e should ignite. 
• Slide the button to OFF.  The main gas flame and pilot flame should BOTH extinguish. 
• Slide the button to REMOTE (the center position), then press the MODE button on the transmitter to change the system to ON.  The spark 
electrode should begin sparking to ignite the pilot.  After the pilot is lit, the main gas valve should open and the main gas flame should 
ignite.   
• Press the MODE button on the transmitter to OFF.  The main gas flame and pilot flame should BOTH extinguish. 
• Press the MODE button on the transmitter to change the system to THERMO.  Advance the SET temperature on the transmitter to a 
temperature of at least 20 F (10 C) above the ROOM temperature displayed on the LCD screen.  With this manual setting the normal 
thermostatic cycle is overridden and the system flame will ignite.  Set the SET temperature to at least 20 F (10 C) below the room 
temperature and the system flame will extinguish in a few seconds.  Thereafter, it should continue to cycle to on and off thermostatically 

Skytech  3001 
REV      12/01 
Page 7 of 8 
approximately every two minutes as the ROOM temperature changes, but only when the temperature differential between ROOM and 
SET temperatures differ at least 20 F (1 0 C).  (The 2 0 F differential is the factory setting). 
TIMER 
The countdown timer will operate in either the manual ON or THERMO mode.  Once the appliance is in an operating mode, set the countdown 
timer to turn off in 15 minutes.  The timer function will allow operation to continue until the countdown “time” on the LCD screen expires.  After 
15 minutes elapses, the system should turn OFF. 
If you have any problems with operation, recheck you connections and ensure transmitter batteries are fully charged.  If no problem is found, 
contact the dealer where you purchased your appliance/remote control. 
GENERAL INFORMATION 
MATCHING SECURITY CODES 
Each transmitter can use one of 1,048,576 unique security codes.  It may be necessary to program the remote receiver to LEARN the security 
code of the transmitter upon initial use, if batteries are replaced, or if a replacement transmitter is purchased from your dealer or the factory.  
When matching security codes, be sure slide button on the receiver is in the REMOTE position; the code will NOT “LEARN” if the slide switch 
is in the ON or OFF position.  Program the remote receiver to LEARN a new security code by pushing in the LEARN button on the top of the 
remote receiver and then pressing the MODE button on the transmitter.  A change in the beeping pattern, at the receiver, indicates the 
transmitter’s code has been programmed into the receiver.  When an existing receiver is matched to a new transmitter, the new security code 
will override the old one. 
The microprocessor that controls the security code matching procedure is controlled by a timing function.  If you are unsuccessful in matching 
the security code on the first attempt, wait 1-2 minutes before trying again – this delay allows the microprocessor to reset its timer circuitry  – 
and try up to two or three more times.   
TRANSMITTER WALL BRACKET 
The transmitter can be hung on a wall using the bracket provided.  Locate the bracket on an inside 
 wall sufficiently far away from direct sources of heat such as a fireplace, incandescent lighting, or  
sunlight so it detects ambient room temperatures, not a single heat source.  If the bracket is  
installed on a solid wood wall, drill 1/8” pilot holes and install with the screws provided.  If it is installed 
on a plaster/wallboard wall, first drill two 1/4” holes into the wall, then use a hammer to tap in the two  
plastic wall anchors flush with the wall, then install the screws provided. Place hole cover label over the  
center holes.   
THERMO FUNCTION 
When the transmitter is in the THERMO mode, it should be kept away from direct sources of heat such as fireplaces, incandescent lighting, 
and direct sunlight.  Leaving the transmitter in direct sunlight, for example, will cause its heat-sensing diode to read the room temperature 
higher than it actually is; if in THERMO mode, it may not turn on the appliance even if the ambient ROOM temperature is below the SET 
temperature. 
BATTERY LIFE 
Life expectancy of alkaline batteries in the SKYTECH 3301 should be at least 12 months.  Check all batteries annually.  When the Transmitter 
or Wall Transmitter no longer operates the receiver from a distance it did previously (i.e., the transmitter’s range has decreased) or the remote 
receiver does not function at all, the batteries should be checked.  It is important that the remote receiver batteries are fully charged, providing 
a combined output voltage of at least 5.3 volts.  The length of the wire between the remote receiver and the gas valve directly affects the 
operating performance of the remote system.  The longer the wire, the more battery power is required to deliver signals between the remote 
receiver and the gas valve.  The Transmitter or Wall Transmitter should operate with as little as 2.5 volts battery power, Measuring at the (2) 
1.5 volt batteries.  
TROUBLE SHOOTING 
Should you encounter problems with your fireplace system, the problem may be with the fireplace itself or it could be with the SKYTECH 
remote control.  Review the fireplace manufacturer’s operation manual to make sure all connections are properly made.  Then check the 
operation of the SKYTECH remote in the following manner: 
1. Make sure receiver batteries are installed properly.  If one battery is installed backward, receiver will not operate in remote mode.  Be sure 
battery output is 2.5 volts or more.  (Slide switch is independent of battery condition.) 
2. Be sure the transmitter’s batteries are properly installed and that the battery output is 2.5 V  or more. 
3. Check to make sure the transmitter is communicating with the receiver.  


Federal Communication Commission Interference Statement 
This equipment has been tested and found to comply with the limits for a Class B digital device, pursuant 
to Part 15 of the FCC Rules.  These limits are designed to provide reasonable protection against harmful 
interference in a residential installation.  This equipment generates, uses and can radiate radio frequency 
energy and, if not installed and used in accordance with the instructions, may cause harmful interference 
to radio communications.  However, there is no guarantee that interference will not occur in a particular 
installation.  If this equipment does cause harmful interference to radio or television reception, which can 
be determined by turning the equipment off and on, the user is encouraged to try to correct the 
interference by one of the following measures: 
•  Reorient or relocate the receiving antenna. 
•  Increase the separation between the equipment and receiver. 
•  Connect the equipment into an outlet on a circuit different from that to which the receiver is 
connected. 
•  Consult the dealer or an experienced radio/TV technician for help. 
This device complies with Part 15 of the FCC Rules.  Operation is subject to the following two 
conditions: (1) This device may not cause harmful interference, and (2) this device must accept 
any interference received, including interference that may cause undesired operation. 
Caution:.  Any changes or modifications not expressly approved by the party responsible for compliance 
could void the user's authority to operate this equipment.