Smsc Usb2512A Users Manual USB 2.0 Hi Speed 2 Port Hub Controller Data Sheet
USB2512A to the manual a8718300-ea69-4c61-949e-b138c7d80c61
2015-02-05
: Smsc Smsc-Usb2512A-Users-Manual-536588 smsc-usb2512a-users-manual-536588 smsc pdf
Open the PDF directly: View PDF
.
Page Count: 37
- Chapter 1 Pin Configuration
- Chapter 2 Block Diagram
- Chapter 3 Pin Descriptions
- Chapter 4 Configuration Options
- Chapter 5 DC Parameters
- Chapter 6 AC Specifications
- Chapter 7 Package Outline

SMSC USB2512A DATASHEET Revision 1.96 (07-11-08)
Datasheet
PRODUCT FEATURES
USB2512A
USB 2.0 Hi-Speed 2-Port
Hub Controller
General Description
The SMSC 2-Port Hub is a low power, OEM
configurable, STT (Single transaction translator) hub
controller IC with 2 downstream ports for embedded
USB solutions. The 2-port hub is fully compliant with the
USB 2.0 Specification and will attach to an upstream
port as a Full-Speed Hub or as a Full-/Hi-Speed Hub.
The 2-Port Hub supports Low-Speed, Full- Speed, and
Hi-Speed (if operating as a Hi-Speed Hub) downstream
devices on all of the enabled downstream ports.
General Features
Hub Controller IC with 2 downstream ports
Enhanced OEM configuration options available
through either a single serial I2C EEPROM, or
SMBus Slave Port
36-pin (6x6mm) QFN lead-free, RoHS compliant
package
Hardware Features
Low power operation
Full Power Management with individual or ganged
power control of each downstream port
On-chip Power On Reset (POR)
Internal 1.8V Voltage Regulator
Fully integrated USB termination and Pull-up/Pull-
down resistors
On Board 24MHz Crystal Driver, Resonator or
External 24MHz clock input
Enhanced EMI rejection and ESD protection
performance
OEM Selectable Features
Customizable Vendor ID, Product ID, and Device ID
Select whether the hub is part of a compound device
(When any downstream port is permanently
hardwired to a USB peripheral device, the hub is part
of a compound device)
Flexible port mapping and disable sequence. Ports
can be disabled/reordered in any order to support
multiple product SKUs. Hub will automatically reorder
the remaining ports to match the Host controller's
numbering scheme.
Programmable USB differential-pair pin location.
Ease PCB layout by aligning USB signal lines directly
to connectors
Programmable USB signal drive strength. Recover
USB signal integrity due to compromised system
environment using 2-level driving strength resolution
Select the presence of a permanently hardwired USB
peripheral device on a port by port basis
Configure the delay time for filtering the over-current
sense inputs
Configure the delay time for turning on downstream
port power
Indicate the maximum current that the 2-port hub
consumes from the USB upstream port
Indicate the maximum current required for the hub
controller
Pin Selectable Options for Default Configuration
— Select Downstream Ports as Non-Removable Ports
Applications
LCD monitors and TVs
Multi-function USB peripherals
PC mother boards
Set-top boxes, DVD players, DVR/PVR
Printers and scanners
PC media drive bay
Portable hub boxes
Mobile PC docking
Embedded systems

ORDER NUMBERS:
USB2512A-AEZG FOR 36 PIN, QFN LEAD-FREE ROHS COMPLIANT PACKAGE
USB 2.0 Hi-Speed 2-Port Hub Controller
Datasheet
Revision 1.96 (07-11-08) 2 SMSC USB2512A
DATASHEET
80 ARKAY DRIVE, HAUPPAUGE, NY 11788 (631) 435-6000, FAX (631) 273-3123
Copyright © 2008 SMSC or its subsidiaries. All rights reserved.
Circuit diagrams and other information relating to SMSC products are included as a means of illustrating typical applications. Consequently, complete information sufficient for
construction purposes is not necessarily given. Although the information has been checked and is believed to be accurate, no responsibility is assumed for inaccuracies. SMSC
reserves the right to make changes to specifications and product descriptions at any time without notice. Contact your local SMSC sales office to obtain the latest specifications
before placing your product order. The provision of this information does not convey to the purchaser of the described semiconductor devices any licenses under any patent
rights or other intellectual property rights of SMSC or others. All sales are expressly conditional on your agreement to the terms and conditions of the most recently dated
version of SMSC's standard Terms of Sale Agreement dated before the date of your order (the "Terms of Sale Agreement"). The product may contain design defects or errors
known as anomalies which may cause the product's functions to deviate from published specifications. Anomaly sheets are available upon request. SMSC products are not
designed, intended, authorized or warranted for use in any life support or other application where product failure could cause or contribute to personal injury or severe property
damage. Any and all such uses without prior written approval of an Officer of SMSC and further testing and/or modification will be fully at the risk of the customer. Copies of
this document or other SMSC literature, as well as the Terms of Sale Agreement, may be obtained by visiting SMSC’s website at http://www.smsc.com. SMSC is a registered
trademark of Standard Microsystems Corporation (“SMSC”). Product names and company names are the trademarks of their respective holders.
SMSC DISCLAIMS AND EXCLUDES ANY AND ALL WARRANTIES, INCLUDING WITHOUT LIMITATION ANY AND ALL IMPLIED WARRANTIES OF MERCHANTABILITY,
FITNESS FOR A PARTICULAR PURPOSE, TITLE, AND AGAINST INFRINGEMENT AND THE LIKE, AND ANY AND ALL WARRANTIES ARISING FROM ANY COURSE
OF DEALING OR USAGE OF TRADE. IN NO EVENT SHALL SMSC BE LIABLE FOR ANY DIRECT, INCIDENTAL, INDIRECT, SPECIAL, PUNITIVE, OR CONSEQUENTIAL
DAMAGES; OR FOR LOST DATA, PROFITS, SAVINGS OR REVENUES OF ANY KIND; REGARDLESS OF THE FORM OF ACTION, WHETHER BASED ON CONTRACT;
TORT; NEGLIGENCE OF SMSC OR OTHERS; STRICT LIABILITY; BREACH OF WARRANTY; OR OTHERWISE; WHETHER OR NOT ANY REMEDY OF BUYER IS HELD
TO HAVE FAILED OF ITS ESSENTIAL PURPOSE, AND WHETHER OR NOT SMSC HAS BEEN ADVISED OF THE POSSIBILITY OF SUCH DAMAGES.

USB 2.0 Hi-Speed 2-Port Hub Controller
Datasheet
SMSC USB2512A 3 Revision 1.96 (07-11-08)
DATASHEET
Table of Contents
Chapter 1 Pin Configuration . . . . . . . . . . . . . . . . . . . . . . . . . . . . . . . . . . . . . . . . . . . . . . . . . . 6
Chapter 2 Block Diagram . . . . . . . . . . . . . . . . . . . . . . . . . . . . . . . . . . . . . . . . . . . . . . . . . . . . . 7
Chapter 3 Pin Descriptions . . . . . . . . . . . . . . . . . . . . . . . . . . . . . . . . . . . . . . . . . . . . . . . . . . . . 8
3.1 PIN Descriptions . . . . . . . . . . . . . . . . . . . . . . . . . . . . . . . . . . . . . . . . . . . . . . . . . . . . . . . . . . . . . . . . 8
3.2 Buffer Type Descriptions . . . . . . . . . . . . . . . . . . . . . . . . . . . . . . . . . . . . . . . . . . . . . . . . . . . . . . . . 12
Chapter 4 Configuration Options. . . . . . . . . . . . . . . . . . . . . . . . . . . . . . . . . . . . . . . . . . . . . . 13
4.1 2-Port Hub . . . . . . . . . . . . . . . . . . . . . . . . . . . . . . . . . . . . . . . . . . . . . . . . . . . . . . . . . . . . . . . . . . . 13
4.1.1 Hub Configuration Options . . . . . . . . . . . . . . . . . . . . . . . . . . . . . . . . . . . . . . . . . . . . . . . 13
4.1.2 VBus Detect. . . . . . . . . . . . . . . . . . . . . . . . . . . . . . . . . . . . . . . . . . . . . . . . . . . . . . . . . . . 13
4.2 EEPROM Interface . . . . . . . . . . . . . . . . . . . . . . . . . . . . . . . . . . . . . . . . . . . . . . . . . . . . . . . . . . . . . 13
4.2.1 Internal Register Set (Common to EEPROM and SMBus) . . . . . . . . . . . . . . . . . . . . . . . 13
4.2.2 I2C EEPROM. . . . . . . . . . . . . . . . . . . . . . . . . . . . . . . . . . . . . . . . . . . . . . . . . . . . . . . . . . 24
4.2.3 In-Circuit EEPROM Programming . . . . . . . . . . . . . . . . . . . . . . . . . . . . . . . . . . . . . . . . . . 25
4.3 SMBus Slave Interface . . . . . . . . . . . . . . . . . . . . . . . . . . . . . . . . . . . . . . . . . . . . . . . . . . . . . . . . . . 25
4.3.1 Bus Protocols . . . . . . . . . . . . . . . . . . . . . . . . . . . . . . . . . . . . . . . . . . . . . . . . . . . . . . . . . 25
4.3.2 Invalid Protocol Response Behavior . . . . . . . . . . . . . . . . . . . . . . . . . . . . . . . . . . . . . . . . 26
4.3.3 General Call Address Response . . . . . . . . . . . . . . . . . . . . . . . . . . . . . . . . . . . . . . . . . . . 26
4.3.4 Slave Device Time-Out . . . . . . . . . . . . . . . . . . . . . . . . . . . . . . . . . . . . . . . . . . . . . . . . . . 26
4.3.5 Stretching the SCLK Signal . . . . . . . . . . . . . . . . . . . . . . . . . . . . . . . . . . . . . . . . . . . . . . . 27
4.3.6 SMBus Timing . . . . . . . . . . . . . . . . . . . . . . . . . . . . . . . . . . . . . . . . . . . . . . . . . . . . . . . . . 27
4.3.7 Bus Reset Sequence. . . . . . . . . . . . . . . . . . . . . . . . . . . . . . . . . . . . . . . . . . . . . . . . . . . . 27
4.3.8 SMBus Alert Response Address . . . . . . . . . . . . . . . . . . . . . . . . . . . . . . . . . . . . . . . . . . . 27
4.4 Default Configuration Option: . . . . . . . . . . . . . . . . . . . . . . . . . . . . . . . . . . . . . . . . . . . . . . . . . . . . . 27
4.5 Default Strapping Options: . . . . . . . . . . . . . . . . . . . . . . . . . . . . . . . . . . . . . . . . . . . . . . . . . . . . . . . 27
4.6 Reset . . . . . . . . . . . . . . . . . . . . . . . . . . . . . . . . . . . . . . . . . . . . . . . . . . . . . . . . . . . . . . . . . . . . . . . 27
4.6.1 Internal POR Hardware Reset. . . . . . . . . . . . . . . . . . . . . . . . . . . . . . . . . . . . . . . . . . . . . 27
4.6.2 External Hardware RESET_N . . . . . . . . . . . . . . . . . . . . . . . . . . . . . . . . . . . . . . . . . . . . . 28
4.6.3 USB Bus Reset . . . . . . . . . . . . . . . . . . . . . . . . . . . . . . . . . . . . . . . . . . . . . . . . . . . . . . . . 30
Chapter 5 DC Parameters. . . . . . . . . . . . . . . . . . . . . . . . . . . . . . . . . . . . . . . . . . . . . . . . . . . . 32
5.1 Maximum Guaranteed Ratings . . . . . . . . . . . . . . . . . . . . . . . . . . . . . . . . . . . . . . . . . . . . . . . . . . . . 32
5.2 Operating Conditions . . . . . . . . . . . . . . . . . . . . . . . . . . . . . . . . . . . . . . . . . . . . . . . . . . . . . . . . . . . 33
Chapter 6 AC Specifications. . . . . . . . . . . . . . . . . . . . . . . . . . . . . . . . . . . . . . . . . . . . . . . . . . 36
6.1 Oscillator/Clock. . . . . . . . . . . . . . . . . . . . . . . . . . . . . . . . . . . . . . . . . . . . . . . . . . . . . . . . . . . . . . . . 36
6.1.1 SMBus Interface: . . . . . . . . . . . . . . . . . . . . . . . . . . . . . . . . . . . . . . . . . . . . . . . . . . . . . . . 36
6.1.2 I2C EEPROM: . . . . . . . . . . . . . . . . . . . . . . . . . . . . . . . . . . . . . . . . . . . . . . . . . . . . . . . . . 36
6.1.3 USB 2.0 . . . . . . . . . . . . . . . . . . . . . . . . . . . . . . . . . . . . . . . . . . . . . . . . . . . . . . . . . . . . . . 36
Chapter 7 Package Outline . . . . . . . . . . . . . . . . . . . . . . . . . . . . . . . . . . . . . . . . . . . . . . . . . . . 37

USB 2.0 Hi-Speed 2-Port Hub Controller
Datasheet
Revision 1.96 (07-11-08) 4 SMSC USB2512A
DATASHEET
List of Figures
Figure 1.1 USB2512A 36-Pin QFN (Embedded Footprint) . . . . . . . . . . . . . . . . . . . . . . . . . . . . . . . . . . . . 6
Figure 2.1 USB2512A Block Diagram. . . . . . . . . . . . . . . . . . . . . . . . . . . . . . . . . . . . . . . . . . . . . . . . . . . . 7
Figure 4.1 Block Write. . . . . . . . . . . . . . . . . . . . . . . . . . . . . . . . . . . . . . . . . . . . . . . . . . . . . . . . . . . . . . . 26
Figure 4.2 Block Read. . . . . . . . . . . . . . . . . . . . . . . . . . . . . . . . . . . . . . . . . . . . . . . . . . . . . . . . . . . . . . . 26
Figure 4.3 Reset_N Timing for Default/Strap Option Mode. . . . . . . . . . . . . . . . . . . . . . . . . . . . . . . . . . . 28
Figure 4.4 Reset_N Timing for EEPROM Mode . . . . . . . . . . . . . . . . . . . . . . . . . . . . . . . . . . . . . . . . . . . 29
Figure 4.5 Reset_N Timing for SMBus Mode . . . . . . . . . . . . . . . . . . . . . . . . . . . . . . . . . . . . . . . . . . . . . 30
Figure 5.1 Supply Rise Time Model . . . . . . . . . . . . . . . . . . . . . . . . . . . . . . . . . . . . . . . . . . . . . . . . . . . . 32
Figure 6.1 Typical Crystal Circuit . . . . . . . . . . . . . . . . . . . . . . . . . . . . . . . . . . . . . . . . . . . . . . . . . . . . . . 36
Figure 6.2 Formula to find value of C1 and C2 . . . . . . . . . . . . . . . . . . . . . . . . . . . . . . . . . . . . . . . . . . . . 36
Figure 7.1 36-Pin QFN, 6x6mm Body, 0.5mm Pitch . . . . . . . . . . . . . . . . . . . . . . . . . . . . . . . . . . . . . . . . 37

USB 2.0 Hi-Speed 2-Port Hub Controller
Datasheet
SMSC USB2512A 5 Revision 1.96 (07-11-08)
DATASHEET
List of Tables
Table 3.1 USB2512A Pin Descriptions . . . . . . . . . . . . . . . . . . . . . . . . . . . . . . . . . . . . . . . . . . . . . . . . . . . 8
Table 3.2 SMBus or EEPROM Interface Behavior . . . . . . . . . . . . . . . . . . . . . . . . . . . . . . . . . . . . . . . . . 11
Table 3.3 USB2512A Power, Ground, and No Connect . . . . . . . . . . . . . . . . . . . . . . . . . . . . . . . . . . . . . 11
Table 3.4 USB2512A Buffer Type Descriptions. . . . . . . . . . . . . . . . . . . . . . . . . . . . . . . . . . . . . . . . . . . . 12
Table 4.1 Internal Default, EEPROM and SMBus Register Memory Map. . . . . . . . . . . . . . . . . . . . . . . . 13
Table 4.2 Port Remap Register for Ports 1 & 2 . . . . . . . . . . . . . . . . . . . . . . . . . . . . . . . . . . . . . . . . . . . . 23
Table 4.3 Reset_N Timing for Default/Strap Option Mode . . . . . . . . . . . . . . . . . . . . . . . . . . . . . . . . . . . 28
Table 4.4 Reset_N Timing for EEPROM Mode . . . . . . . . . . . . . . . . . . . . . . . . . . . . . . . . . . . . . . . . . . . . 29
Table 4.5 Reset_N Timing for SMBus Mode . . . . . . . . . . . . . . . . . . . . . . . . . . . . . . . . . . . . . . . . . . . . . . 30
Table 5.1 DC Electrical Characteristics . . . . . . . . . . . . . . . . . . . . . . . . . . . . . . . . . . . . . . . . . . . . . . . . . . 33
Table 5.2 Pin Capacitance. . . . . . . . . . . . . . . . . . . . . . . . . . . . . . . . . . . . . . . . . . . . . . . . . . . . . . . . . . . . 35

USB 2.0 Hi-Speed 2-Port Hub Controller
Datasheet
Revision 1.96 (07-11-08) 6 SMSC USB2512A
DATASHEET
Chapter 1 Pin Configuration
Figure 1.1 USB2512A 36-Pin QFN (Embedded Footprint)
Thermal Slug
(must be connected to VSS)
SMSC
USB2512A
Embedded Footprint
(Top View QFN-36)
Indicates pins on the bottom of the device.
26
VDD33
25
RESET_N
24
HS_IND/CFG_SEL1
23
SCL/SMBCLK/CFG_SEL0
22 SDA/SMBDATA/NON_REM1
21 NC
20 NC
19
VBUS_DET
27
NC
18 NC
17 OCS2_N
16 PRTPWR2
15
OCS1_N
14
VDD33CR
13
VDD18
12 PRTPWR1
11 TEST
10 VDDA33
SUSP_IND/LOCAL_PWR/NON_REM0 28
VDDA33 29
USBUP_DP 31
XTAL2 32
XTAL1/CLKIN 33
RBIAS
36
VDD33PLL
35
VDD18PLL 34
USBUP_DM 30
VDDA33
1
USBDN1_DM
2
USBDN1_DP
3
USBDN2_DM
4
USBDN2_DP
5
NC 6
NC 7
NC 8
NC 9

USB 2.0 Hi-Speed 2-Port Hub Controller
Datasheet
SMSC USB2512A 7 Revision 1.96 (07-11-08)
DATASHEET
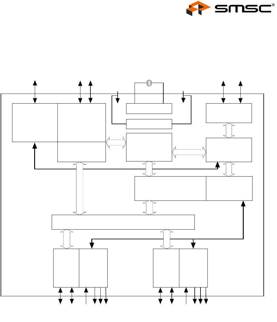
Chapter 2 Block Diagram
Figure 2.1 USB2512A Block Diagram
To Upstream
VBUS
3.3V
Upstream
PHY
Upstream USB
Data
Repeater Controller
SIE
Serial
Interface
PLL
24 MHz Crystal To EEPROM or
SMBus Master
Routing & Port Re-Ordering Logic
SCKSD
TT Port
Controller
Bus-Power
Detect/VBUS
Pulse
1.8V
1.8V Reg
PHY#1
Port #1
OC
Sense
Switch
Driver
LED
Drivers
PHY#2
Port #2
OC
Sense
Switch
Driver
LED
Drivers
USB Data
Downstream
OC Sense
Switch/LED
Drivers
USB Data
Downstream
OC Sense
Switch/LED
Drivers

USB 2.0 Hi-Speed 2-Port Hub Controller
Datasheet
Revision 1.96 (07-11-08) 8 SMSC USB2512A
DATASHEET
Chapter 3 Pin Descriptions
3.1 PIN Descriptions
This section provides a detailed description of each signal. The signals are arranged in functional
groups according to their associated interface.
The “N” symbol in the signal name indicates that the active, or asserted, state occurs when the signal
is at a low voltage level. When “N” is not present before the signal name, the signal is asserted when
at the high voltage level.
The terms assertion and negation are used exclusively. This is done to avoid confusion when working
with a mixture of “active low” and “active high” signals. The term assert, or assertion, indicates that a
signal is active, independent of whether that level is represented by a high or low voltage. The term
negate, or negation, indicates that a signal is inactive.
Table 3.1 USB2512A Pin Descriptions
SYMBOL QFN-36
EMB BUFFER
TYPE DESCRIPTION
UPSTREAM USB INTERFACES
USBUP_DP
USBUP_DM 31
30 IO-U USB Bus Data
These pins connect to the upstream USB bus data signals such
as the Host port or upstream Hub.
VBUS_DET 27 I/O12 Detect Upstream VBUS Power
Detects state of Upstream VBUS power. The SMSC Hub
monitors VBUS_DET to determine when to assert the internal
D+ pull-up resistor which signals a connect event.
When designing a detachable hub, this pin must be connected
to the VBUS power pin of the USB port that is upstream of the
Hub.
For self-powered applications with a permanently attached
host, this pin must be connected to 3.3V (typically VDD33).
DOWNSTREAM 2-PORT USB 2.0 INTERFACE
USBDN_DP[2:1]/
&
USBDN_DM[2:1]/
4
2IO-U Hi-Speed USB Data
These pins connect to the downstream USB peripheral devices
attached to the Hub’s port.
3
1
PRTPWR[2:1] 16
12 O12 USB Power Enable
Enables power to USB peripheral devices downstream.
Note: The Hub supports active high power controllers only!
OCS[2:1]_N 17
13 IPU Over-Current Sense
Input from external current monitor indicating an over-current
condition.
{Note: Contains internal pull-up to 3.3V supply}

USB 2.0 Hi-Speed 2-Port Hub Controller
Datasheet
SMSC USB2512A 9 Revision 1.96 (07-11-08)
DATASHEET
RBIAS 35 I-R USB Transceiver Bias
A 12.0kΩ (+/- 1%) resistor is attached from ground to this pin
to set the transceiver’s internal bias settings.
SERIAL PORT INTERFACE
SDA/
SMBDATA/
NON_REM1
22 I/OSD12 Serial Data / SMB Data & Port Non-removable Strap Option
NON_REM1: Non-removable port strap
option.
If this strap is enabled by package and configuration settings
(see Table 3.2), this pin will be sampled (in conjunction
with LOCAL_PWR/SUSP_IND/NON_REM0) at RESET_N
negation to determine if ports [2:1] contain permanently
attached (non-removable) devices:
NON_REM[1:0] = ‘00’, All ports are removable.
NON_REM[1:0] = ‘01’, Port 1 is non-removable.
NON_REM[1:0] = ‘10’, Ports 1 & 2 are non-removable.
NON_REM[1:0] = ‘11’, Ports 1 & 2 are non-removable.
SCL/
SMBCLK/
CFG_SEL0
24 I/OSD12 Serial Clock (SCL)
SMBus Clock (SMBCLK)
Configuration Select_SEL0: The logic state of this multifunction
pin is internally latched on the rising edge of RESET_N
(RESET_N negation), and will determine the Hub configuration
method as described in Table 3.2, "SMBus or EEPROM
Interface Behavior".
HS_IND/
CFG_SEL1 25 I/O12 Hi-Speed Upstream port indicator & Configuration
Programming Select
HS_IND: High Speed Indicator for upstream port connection
speed.
The active state of the LED will be determined as follows:
CFG_SEL1 = ‘0’,
HS_IND is active high,
CFG_SEL1 = ‘1’,
HS_IND is active low,
‘Asserted’ = Hub is connected at HS
‘Negated’ = Hub is connected at FS
CFG_SEL1: The logic state of this pin is internally latched on
the rising edge of RESET_N (RESET_N negation), and will
determine the Hub configuration method as described in
Table 3.2, "SMBus or EEPROM Interface Behavior".
MISC
XTAL1/
CLKIN 33 ICLKx Crystal Input/External Clock Input
24MHz crystal or external clock input.
This pin connects to either one terminal of the crystal or to an
external 24MHz clock when a crystal is not used.
Table 3.1 USB2512A Pin Descriptions (continued)
SYMBOL QFN-36
EMB BUFFER
TYPE DESCRIPTION

USB 2.0 Hi-Speed 2-Port Hub Controller
Datasheet
Revision 1.96 (07-11-08) 10 SMSC USB2512A
DATASHEET
XTAL2 32 OCLKx Crystal Output
24MHz Crystal
This is the other terminal of the crystal, or a NO CONNECT
when an external clock source is used to drive XTAL1/CLKIN.
Note: This output must not be used to drive any external
circuitry other than the crystal circuit.
RESET_N 26 IS RESET Input
The system can reset the chip by driving this input low. The
minimum active low pulse is 1 us.
When the RESET_N pin is pulled to VDD33, the internal POR
(Power on Reset) is enabled and no external reset circuitry is
required. The internal POR holds the internal logic in reset until
the power supplies are stable.
SUSP_IND/
LOCAL_PWR/
NON_REM0
28 I/O Active/Suspend status LED or Local-Power & Non-removable
Strap Option
Suspend Indicator: Indicates USB state of the hub.
‘negated’ = Unconfigured, or configured and in USB Suspend
‘asserted’ = Hub is configured, and is active (i.e., not in
suspend)
Local Power: Detects availability of local self-power source.
Low = Self/local power source is NOT available (i.e., Hub gets
all power from Upstream USB VBus).
High = Self/local power source is available.
NON_REM0 Strap Option:
If this strap is enabled by package and configuration settings
(see Table 3.2), this pin will be sampled (in conjunction with
NON_REM1) at RESET_N negation to determine if ports [2:1]
contain permanently attached (non-removable) devices. Also,
the active state of the LED
will be determined as follows:
NON_REM[1:0] = ‘00’, All ports are removable, and the LED is
active high
NON_REM[1:0] = ‘01’, Port 1 is non-removable, and the LED
is active low
NON_REM[1:0] = ‘10’, Ports 1 & 2 are non-removable, and the
LED is active high
NON_REM[1:0] = ‘11’, Ports 1 & 2 are non-removable, and the
LED is active low
TEST 11 IPD TEST pin
XNOR continuity tests all signal pins on the hub. Please contact
your SMSC representative for a detailed description of how this
test mode is enabled and utilized.
Table 3.1 USB2512A Pin Descriptions (continued)
SYMBOL QFN-36
EMB BUFFER
TYPE DESCRIPTION

USB 2.0 Hi-Speed 2-Port Hub Controller
Datasheet
SMSC USB2512A 11 Revision 1.96 (07-11-08)
DATASHEET
Table 3.2 SMBus or EEPROM Interface Behavior
CFG_SEL1 CFG_SEL0 SMBUS OR EEPROM INTERFACE BEHAVIOR
0 0 Internal Default Configuration
Strap Options Enabled
0 1 Configured as an SMBus slave for external download of user-defined
descriptors.
SMBus slave address 58 (0101100x)
Strap Options Disabled
All Settings Controlled by Registers
1 0 Internal Default Configuration
Strap Options Enabled
Bus Power Operation
112-Wire I
2C EEPROMS are supported.
Strap Options Disabled
All Settings Controlled by Registers
Table 3.3 USB2512A Power, Ground, and No Connect
PACKAGE SYMBOL 36-QFN EMB FUNCTION
VDD18 14 VDD Core
This pin must have a 1.0μF (or greater) ±20% (ESR <0.1Ω) capacitor to
VSS.
VDD33PLL 36 VDD 3.3 PLL Regulator Reference
+3.3V power supply for the PLL. If the internal PLL 1.8V regulator
is enabled, then this pin acts as the regulator input.
VDDPLL18 34 VDD PLL
This pin must have a 1.0μF (or greater) ±20% (ESR <0.1Ω) capacitor to
VSS.
VDDA33 5
10
29
VDD Analog I/O
+3.3V Filtered analog PHY power, shared between adjacent ports.
VDD33/VDD33CR 23
15 VDDIO/VDD 3.3 Core Regulator Reference
+3.3V power supply for the Digital I/O
If the internal core regulator is enabled, then VDD33CR acts as the
regulator input.
NC 6
7
8
9
18
19
20
21
No Connect
No trace or signal should be routed or attached to these pins.

USB 2.0 Hi-Speed 2-Port Hub Controller
Datasheet
Revision 1.96 (07-11-08) 12 SMSC USB2512A
DATASHEET
3.2 Buffer Type Descriptions
Table 3.4 USB2512A Buffer Type Descriptions
BUFFER DESCRIPTION
I Input.
IPD Input with internal weak pull-down resistor.
IPU Input with internal weak pull-up resistor.
IS Input with Schmitt trigger.
O12 Output 12mA.
OD12 Open drain with 12mA sink.
I/O12 Input/Output buffer with 12mA sink and 12mA source.
I/OSD12 Open drain with Schmitt trigger and 12mA sink. Must meet I2C-Bus Specification
Version 2.1 requirements.
ICLKx XTAL clock input.
OCLKx XTAL clock output.
I-R RBIAS.
I/O-U Analog Input/Output Defined in USB specification.
AIO Analog Input/Output.

USB 2.0 Hi-Speed 2-Port Hub Controller
Datasheet
SMSC USB2512A 13 Revision 1.96 (07-11-08)
DATASHEET
Chapter 4 Configuration Options
4.1 2-Port Hub
SMSC’s USB 2.0 2-Port Hub is fully specification compliant to the Universal Serial Bus Specification
Revision 2.0 April 27,2000 (12/7/2000 and 5/28/2002 Errata). Please reference Chapter 10 (Hub
Specification) for general details regarding Hub operation and functionality.
The 2-Port Hub provides 1 Transaction Translator (TT) that is shared by both downstream ports
(defined as Single-TT configuration), The TT contains 4 non-periodic buffers.
4.1.1 Hub Configuration Options
The SMSC Hub supports a large number of features (some are mutually exclusive), and must be
configured in order to correctly function when attached to a USB host controller. There are three
principal ways to configure the hub: SMBus, EEPROM, or by internal default settings (with or without
pin strapping option over-rides). In all cases, the configuration method will be determined by the
CFG_SEL1 and CFG_SEL0 pins immediately after RESET_N negation.
4.1.1.1 Power Switching Polarity
The hub only supports “active high” port power controllers.
4.1.2 VBus Detect
According to Section 7.2.1 of the USB 2.0 Specification, a downstream port can never provide power
to its D+ or D- pull-up resistors unless the upstream port’s VBUS is in the asserted (powered) state.
The VBUS_DET pin on the Hub monitors the state of the upstream VBUS signal and will not pull-up
the D+ resistor if VBUS is not active. If VBUS goes from an active to an inactive state (Not Powered),
the Hub will remove power from the D+ pull-up resistor within 10 seconds.
4.2 EEPROM Interface
The SMSC Hub can be configured via a 2-wire (I2C) EEPROM (256x8). (Please see Table 3.1 for
specific details on how to enable configuration via an I2C EEPROM).
The Internal state-machine will (when configured for EEPROM support) read the external EEPROM for
configuration data. The hub will then “attach” to the upstream USB host.
Note: The Hub does not have the capacity to write, or “Program,” an external EEPROM. The Hub only
has the capability to read external EEPROMs. The external eeprom will be read (even if it is blank or
non-populated), and the hub will be “configured” with the values that are read.
Please see Internal Register Set (Common to EEPROM and SMBus) for a list of data fields available.
4.2.1 Internal Register Set (Common to EEPROM and SMBus)
Table 4.1 Internal Default, EEPROM and SMBus Register Memory Map
REG
ADDR R/W REGISTER NAME ABBR INTERNAL
DEFAULT ROM
SMBUS AND
EEPROM OR
VALUES
00h R/W VID LSB VIDL 24h 0x00
01h R/W VID MSB VIDM 04h 0x00
02h R/W PID LSB PIDL 12h 0x00

USB 2.0 Hi-Speed 2-Port Hub Controller
Datasheet
Revision 1.96 (07-11-08) 14 SMSC USB2512A
DATASHEET
4.2.1.1 Register 00h: Vendor ID (LSB)
03h R/W PID MSB PIDM 25h 0x00
04h R/W DID LSB DIDL A0h 0x00
05h R/W DID MSB DIDM 0Ah 0x00
06h R/W Config Data Byte 1 CFG1 8Bh 0x00
07h R/W Config Data Byte 2 CFG2 10h 0x00
08h R/W Config Data Byte 3 CFG3 00h 0x00
09h R/W Non-Removable Devices NRD 00h 0x00
0Ah R/W Port Disable (Self) PDS 00h 0x00
0Bh R/W Port Disable (Bus) PDB 00h 0x00
0Ch R/W Max Power (Self) MAXPS 01h 0x00
0Dh R/W Max Power (Bus) MAXPB 32h 0x00
0Eh R/W Hub Controller Max Current
(Self) HCMCS 01h 0x00
0Fh R/W Hub Controller Max Current
(Bus) HCMCB 32h 0x00
10h R/W Power-on Time PWRT 32h 0x00
11h-F5h R/W Reserved N/A 01h 0x00
F6h R/W Boost_Up BOOSTUP 00h 0x00
F7h R/W Reserved N/A 00h 0x00
F8h R/W Boost_2:0 BOOST20 00h 0x00
F9h R/W Reserved N/A 00h 0x00
FAh R/W Port Swap PRTSP 00h 0x00
FBh R/W Port Remap 12 PRTR12 00h 0x00
FC-FEh R/W Reserved N/A 00h 0x00
FFh R/W Status/Command
Note: SMBus register only STCD 00h 0x00
BIT
NUMBER BIT NAME DESCRIPTION
7:0 VID_LSB Least Significant Byte of the Vendor ID. This is a 16-bit value that uniquely
identifies the Vendor of the user device (assigned by USB-Interface Forum).
This field is set by the OEM using either the SMBus or EEPROM interface
options.
Table 4.1 Internal Default, EEPROM and SMBus Register Memory Map (continued)
REG
ADDR R/W REGISTER NAME ABBR INTERNAL
DEFAULT ROM
SMBUS AND
EEPROM OR
VALUES

USB 2.0 Hi-Speed 2-Port Hub Controller
Datasheet
SMSC USB2512A 15 Revision 1.96 (07-11-08)
DATASHEET
4.2.1.2 Register 01h: Vendor ID (MSB)
4.2.1.3 Register 02h: Product ID (LSB)
4.2.1.4 Register 03h: Product ID (MSB)
4.2.1.5 Register 04h: Device ID (LSB)
4.2.1.6 Register 05h: Device ID (MSB)
BIT
NUMBER BIT NAME DESCRIPTION
7:0 VID_MSB Most Significant Byte of the Vendor ID. This is a 16-bit value that uniquely
identifies the Vendor of the user device (assigned by USB-Interface Forum).
This field is set by the OEM using either the SMBus or EEPROM interface
options.
BIT
NUMBER BIT NAME DESCRIPTION
7:0 PID_LSB Least Significant Byte of the Product ID. This is a 16-bit value that the Vendor
can assign that uniquely identifies this particular product (assigned by OEM).
This field is set by the OEM using either the SMBus or EEPROM interface
options.
BIT
NUMBER BIT NAME DESCRIPTION
7:0 PID_MSB Most Significant Byte of the Product ID. This is a 16-bit value that the Vendor
can assign that uniquely identifies this particular product (assigned by OEM).
This field is set by the OEM using either the SMBus or EEPROM interface
options.
BIT
NUMBER BIT NAME DESCRIPTION
7:0 DID_LSB Least Significant Byte of the Device ID. This is a 16-bit device release
number in BCD format (assigned by OEM). This field is set by the OEM
using either the SMBus or EEPROM interface options.
BIT
NUMBER BIT NAME DESCRIPTION
7:0 DID_MSB Most Significant Byte of the Device ID. This is a 16-bit device release
number in BCD format (assigned by OEM). This field is set by the OEM
using either the SMBus or EEPROM interface options.

USB 2.0 Hi-Speed 2-Port Hub Controller
Datasheet
Revision 1.96 (07-11-08) 16 SMSC USB2512A
DATASHEET
4.2.1.7 Register 06h: CONFIG_BYTE_1
BIT
NUMBER BIT NAME DESCRIPTION
7 SELF_BUS_PWR Self or Bus Power: Selects between Self- and Bus-Powered operation.
The Hub is either Self-Powered (draws less than 2mA of upstream bus
power) or Bus-Powered (limited to a 100mA maximum of upstream power
prior to being configured by the host controller).
When configured as a Bus-Powered device, the SMSC Hub consumes less
than 100mA of current prior to being configured. After configuration, the Bus-
Powered SMSC Hub (along with all associated hub circuitry, any embedded
devices if part of a compound device, and 100mA per externally available
downstream port) must consume no more than 500mA of upstream VBUS
current. The current consumption is system dependent, and the OEM must
ensure that the USB 2.0 specifications are not violated.
When configured as a Self-Powered device, <1mA of upstream VBUS
current is consumed and all ports are available, with each port being capable
of sourcing 500mA of current.
This field is set by the OEM using either the SMBus or EEPROM interface
options.
Please see the description under Dynamic Power for the self/bus power
functionality when dynamic power switching is enabled.
0 = Bus-Powered operation
1 = Self-Powered operation
Note: If Dynamic Power Switching is enabled, this bit is ignored and the
LOCAL_PWR pin is used to determine if the hub is operating from self or
bus power.
6 Reserved Reserved
5 HS_DISABLE High Speed Disable: Disables the capability to attach as either a High/Full-
speed device, and forces attachment as Full-speed only (i.e. no Hi-Speed
support).
0 = High-/Full-Speed
1 = Full-Speed-Only (Hi-Speed disabled!)
4 Reserved Reserved
3 EOP_DISABLE EOP Disable: Disables EOP generation of EOF1 when in Full-Speed mode.
During FS operation only, this permits the Hub to send EOP if no
downstream traffic is detected at EOF1. See Section 11.3.1 of the USB 2.0
Specification for additional details. Note: generation of an EOP at the EOF1
point may prevent a Host controller (operating in FS mode) from placing the
USB bus in suspend.
0 = EOP generation is normal
1 = EOP generation is disabled
2:1 CURRENT_SNS Over Current Sense: Selects current sensing on a port-by-port basis, all
ports ganged, or none (only for bus-powered hubs). The ability to support
current sensing on a port or ganged basis is hardware implementation
dependent.
00 = Ganged sensing (all ports together)
01 = Individual port-by-port
1x = Over current sensing not supported (must only be used with Bus-
Powered configurations!)

USB 2.0 Hi-Speed 2-Port Hub Controller
Datasheet
SMSC USB2512A 17 Revision 1.96 (07-11-08)
DATASHEET
4.2.1.8 Register 07h: Configuration Data Byte 2
0 PORT_PWR Port Power Switching: Enables power switching on all ports simultaneously
(ganged), or port power is individually switched on and off on a port- by-port
basis (individual). The ability to support power enabling on a port or ganged
basis is hardware implementation dependent.
0 = Ganged switching (all ports together)
1 = Individual port-by-port switching
BIT
NUMBER BIT NAME DESCRIPTION
7 DYNAMIC Dynamic Power Enable: Controls the ability of the Hub to automatically
change from Self-Powered operation to Bus-Powered operation if the local
power source is removed or is unavailable (and from Bus-Powered to Self-
Powered if the local power source is restored). {Note: If the local power
source is available, the Hub will always switch to Self-Powered operation.}
When Dynamic Power switching is enabled, the Hub detects the availability
of a local power source by monitoring the external LOCAL_PWR pin. If the
Hub detects a change in power source availability, the Hub immediately
disconnects and removes power from all downstream devices and
disconnects the upstream port. The Hub will then re-attach to the upstream
port as either a Bus-Powered Hub (if local-power is unavailable) or a Self-
Powered Hub (if local power is available).
0 = No Dynamic auto-switching
1 = Dynamic Auto-switching capable
6 Reserved Reserved
5:4 OC_TIMER OverCurrent Timer: Over Current Timer delay.
00 = 0.1ms
01 = 4ms
10 = 8ms
11 = 16ms
3 COMPOUND Compound Device: Allows the OEM to indicate that the Hub is part
of a compound (see the USB Specification for definition) device. The
applicable port(s) must also be defined as having a "Non-Removable
Device".
Note: When configured via strapping options, declaring a port as
non-removable automatically causes the hub controller to report that
it is part of a compound device.
0 = No
1 = Yes, Hub is part of a compound device
2:0 Reserved Reserved
BIT
NUMBER BIT NAME DESCRIPTION

USB 2.0 Hi-Speed 2-Port Hub Controller
Datasheet
Revision 1.96 (07-11-08) 18 SMSC USB2512A
DATASHEET
4.2.1.9 Register 08h: Configuration Data Byte 3
4.2.1.10 Register 09h: Non-Removable Device
BIT
NUMBER BIT NAME DESCRIPTION
7:4 Reserved Reserved
3 PRTMAP_EN Port Re-mapping enable: Selects the method used by the hub to assign port
numbers and disable ports.
‘0’ = Standard Mode
‘1’ = Port Re-map mode
2:0 Reserved Reserved
BIT
NUMBER BIT NAME DESCRIPTION
7:0 NR_DEVICE Non-Removable Device: Indicates which port(s) include non-removable
devices. ‘0’ = port is removable, ‘1’ = port is non-removable.
Informs the Host if one of the active ports has a permanent device that is
undetachable from the Hub. (Note: The device must provide its own
descriptor data.)
When using the internal default option, the NON_REM[1:0] pins will
designate the appropriate ports as being non- removable.
Bit 7= Reserved, always = ‘0’
Bit 6= Reserved, always = ‘0’
Bit 5= Reserved, always = ‘0’
Bit 4= Reserved, always = ‘0’
Bit 3= Reserved, always = ‘1’
Bit 2= 1; Port 2 non-removable
Bit 1= 1; Port 1 non removable
Bit 0= Reserved, always = ‘0’

USB 2.0 Hi-Speed 2-Port Hub Controller
Datasheet
SMSC USB2512A 19 Revision 1.96 (07-11-08)
DATASHEET
4.2.1.11 Register 0Ah: Port Disable For Self Powered Operation
4.2.1.12 Register 0Bh: Port Disable For Bus Powered Operation
BIT
NUMBER BIT NAME DESCRIPTION
7:0 PORT_DIS_SP Port Disable Self-Powered: Disables 1 or more contiguous ports. ‘0’ = port
is available, ‘1’ = port is disabled.
During Self-Powered operation when remapping mode is disabled
(PRTMAP_EN='0'), this selects the ports which will be permanently
disabled, and are not available to be enabled or enumerated by a Host
Controller. The ports can be disabled in any order, the internal logic will
automatically report the correct number of enabled ports to the USB Host,
and will reorder the active ports in order to ensure proper function.
Bit 7= Reserved, always = ‘0’
Bit 6= Reserved, always = ‘0’
Bit 5= Reserved, always = ‘0’
Bit 4= Reserved, always = ‘0’
Bit 3= Reserved, always = ‘1’
Bit 2= 1; Port 2 is disabled
Bit 1= 1; Port 1 is disabled
Bit 0= Reserved, always = ‘0’
BIT
NUMBER BIT NAME DESCRIPTION
7:0 PORT_DIS_BP Port Disable Bus-Powered: Disables 1 or more contiguous ports. ‘0’ = port
is available, ‘1’ = port is disabled.
During Self-Powered operation when remapping mode is disabled
(PRTMAP_EN='0'), this selects the ports which will be permanently
disabled, and are not available to be enabled or enumerated by a Host
Controller. The ports can be disabled in any order, the internal logic will
automatically report the correct number of enabled ports to the USB Host,
and will reorder the active ports in order to ensure proper function.
When using the internal default option, the PRT_DIS[1:0] pins will disable the
appropriate ports.
Bit 7= Reserved
Bit 6= Reserved
Bit 5= Reserved
Bit 4= Reserved
Bit 3= Reserved, always = ‘1’
Bit 2= 1; Port 2 is disabled
Bit 1= 1; Port 1 is disabled
Bit 0 is Reserved, always = ‘0’

USB 2.0 Hi-Speed 2-Port Hub Controller
Datasheet
Revision 1.96 (07-11-08) 20 SMSC USB2512A
DATASHEET
4.2.1.13 Register 0Ch: Max Power For Self Powered Operation
4.2.1.14 Register 0Dh: Max Power For Bus Powered Operation
4.2.1.15 Register 0Eh: Hub Controller Max Current For Self Powered Operation
BIT
NUMBER BIT NAME DESCRIPTION
7:0 MAX_PWR_SP Max Power Self_Powered: Value in 2mA increments that the Hub consumes
from an upstream port (VBUS) when operating as a self-powered hub. This
value includes the hub silicon along with the combined power consumption
(from VBUS) of all associated circuitry on the board. This value also includes
the power consumption of a permanently attached peripheral if the hub is
configured as a compound device, and the embedded peripheral reports
0mA in its descriptors.
Note: The USB 2.0 Specification does not permit this value to exceed
100mA
BIT
NUMBER BIT NAME DESCRIPTION
7:0 MAX_PWR_BP Max Power Bus_Powered: Value in 2mA increments that the Hub consumes
from an upstream port (VBUS) when operating as a bus-powered hub. This
value includes the hub silicon along with the combined power consumption
(from VBUS) of all associated circuitry on the board. This value also includes
the power consumption of a permanently attached peripheral if the hub is
configured as a compound device, and the embedded peripheral reports
0mA in its descriptors.
BIT
NUMBER BIT NAME DESCRIPTION
7:0 HC_MAX_C_SP Hub Controller Max Current Self-Powered: Value in 2mA increments that the
Hub consumes from an upstream port (VBUS) when operating as a self-
powered hub. This value includes the hub silicon along with the combined
power consumption (from VBUS) of all associated circuitry on the board.
This value does NOT include the power consumption of a permanently
attached peripheral if the hub is configured as a compound device.
Note: The USB 2.0 Specification does not permit this value to exceed
100mA
A value of 50 (decimal) indicates 100mA, which is the default value.

USB 2.0 Hi-Speed 2-Port Hub Controller
Datasheet
SMSC USB2512A 21 Revision 1.96 (07-11-08)
DATASHEET
4.2.1.16 Register 0Fh: Hub Controller Max Current For Bus Powered Operation
4.2.1.17 Register 10h: Power-On Time
4.2.1.18 Register F6h: Boost_Up
4.2.1.19 Register F8h: Boost_2:0
BIT
NUMBER BIT NAME DESCRIPTION
7:0 HC_MAX_C_BP Hub Controller Max Current Bus-Powered: Value in 2mA increments that the
Hub consumes from an upstream port (VBUS) when operating as a bus-
powered hub. This value will include the hub silicon along with the combined
power consumption (from VBUS) of all associated circuitry on the board.
This value will NOT include the power consumption of a permanently
attached peripheral if the hub is configured as a compound device.
A value of 50 (decimal) would indicate 100mA, which is the default value.
BIT
NUMBER BIT NAME DESCRIPTION
7:0 POWER_ON_TIME Power On Time: The length of time that it takes (in 2 ms intervals) from the
time the host initiated power-on sequence begins on a port until power is
good on that port.
BIT
NUMBER BIT NAME DESCRIPTION
7:2 Reserved Reserved
1:0 BOOST_IOUT USB electrical signaling drive strength Boost Bit for the Upstream Port.
‘00’ = Normal electrical drive strength = No boost
‘01’ = Elevated electrical drive strength = Low (approximately 4% boost)
‘10’ = Elevated electrical drive strength = Medium (approximately 8% boost)
‘11’ = Elevated electrical drive strength = High (approximately 12% boost)
Note: “Boost” could result in non-USB Compliant parameters (one
example would be Test J/K levels), the OEM should use a 00 value
unless specific implementation issues require additional signal
boosting to correct for degraded USB signalling levels.
BIT
NUMBER BIT NAME DESCRIPTION
7:4 Reserved Reserved

USB 2.0 Hi-Speed 2-Port Hub Controller
Datasheet
Revision 1.96 (07-11-08) 22 SMSC USB2512A
DATASHEET
4.2.1.20 Register FAh: Port Swap
3:2 BOOST_IOUT_2 USB electrical signaling drive strength Boost Bit for Downstream Port ‘2’.
‘00’ = Normal electrical drive strength = No boost
‘01’ = Elevated electrical drive strength = Low (approximately 4% boost)
‘10’ = Elevated electrical drive strength = Medium (approximately 8% boost)
‘11’ = Elevated electrical drive strength = High (approximately 12% boost)
Note: “Boost” could result in non-USB Compliant parameters (one
example would be Test J/K levels), the OEM should use a 00 value
unless specific implementation issues require additional signal
boosting to correct for degraded USB signalling levels.
1:0 BOOST_IOUT_1 USB electrical signaling drive strength Boost Bit for Downstream Port ‘1’.
‘00’ = Normal electrical drive strength = No boost
‘01’ = Elevated electrical drive strength = Low (approximately 4% boost)
‘10’ = Elevated electrical drive strength = Medium (approximately 8% boost)
‘11’ = Elevated electrical drive strength = High (approximately 12% boost)
Note: “Boost” could result in non-USB Compliant parameters (one
example would be Test J/K levels), the OEM should use a 00 value
unless specific implementation issues require additional signal
boosting to correct for degraded USB signalling levels.
BIT
NUMBER BIT NAME DESCRIPTION
7:0 PRTSP Port Swap: Swaps the Upstream and Downstream USB DP and DM Pins for
ease of board routing to devices and connectors.
‘0’ = USB D+ functionality is associated with the DP pin and D- functionality
is associated with the DM pin.
‘1’ = USB D+ functionality is associated with the DM pin and D- functionality
is associated with the DP pin.
Bit 7= Reserved
Bit 6= Reserved
Bit 5= Reserved
Bit 4= Reserved
Bit 3= Reserved
Bit 2= ‘1’; Port 2 DP/DM is Swapped.
Bit 1= ‘1’: Port 1 DP/DM is Swapped.
Bit 0= ‘1’:Upstream Port DP/DM is Swapped
BIT
NUMBER BIT NAME DESCRIPTION

USB 2.0 Hi-Speed 2-Port Hub Controller
Datasheet
SMSC USB2512A 23 Revision 1.96 (07-11-08)
DATASHEET
4.2.1.21 Register FBh: Port Remap 12
BIT
NUMBER BIT NAME DESCRIPTION
7:0 PRTR12 Port remap register for ports 1 & 2.
When a hub is enumerated by a USB Host Controller, the hub is only
permitted to report how many ports it has; the hub is not permitted to select
a numerical range or assignment. The Host Controller will number the
downstream ports of the hub starting with the number '1', up to the number
of ports that the hub reported having.
The host's port number is referred to as "Logical Port Number" and the
physical port on the hub is the “Physical Port Number". When remapping
mode is enabled (see PRTMAP_EN in Register 08h: Configuration Data
Byte 3) the hub's downstream port numbers can be remapped to different
logical port numbers (assigned by the host).
Note: The OEM must ensure that Contiguous Logical Port Numbers are
used, starting from #1 up to the maximum number of enabled ports;
this ensures that the hub's ports are numbered in accordance with
the way a Host will communicate with the ports.
Table 4.2 Port Remap Register for Ports 1 & 2
Bit [7:4] ‘0000’ Physical Port 2 is Disabled
‘0001’ Physical Port 2 is mapped to Logical Port 1
‘0010’ Physical Port 2 is mapped to Logical Port 2
‘0011’
to
‘1111’
Illegal; Do Not Use
Bit [3:0] ‘0000’ Physical Port 1 is Disabled
‘0001’ Physical Port 1 is mapped to Logical Port 1
‘0010’ Physical Port 1 is mapped to Logical Port 2
‘0011’
to
‘1111’
Illegal; Do Not Use

USB 2.0 Hi-Speed 2-Port Hub Controller
Datasheet
Revision 1.96 (07-11-08) 24 SMSC USB2512A
DATASHEET
4.2.1.22 Register FFh: Status/Command
4.2.2 I2C EEPROM
The I2C EEPROM interface implements a subset of the I2C Master Specification (Please refer to the
Philips Semiconductor Standard I2C-Bus Specification for details on I2C bus protocols). The Hub’s I2C
EEPROM interface is designed to attach to a single “dedicated” I2C EEPROM, and it conforms to the
Standard-mode I2C Specification (100kbit/s transfer rate and 7-bit addressing) for protocol and
electrical compatibility.
Note: Extensions to the I2C Specification are not supported.
The Hub acts as the master and generates the serial clock SCL, controls the bus access (determines
which device acts as the transmitter and which device acts as the receiver), and generates the START
and STOP conditions.
4.2.2.1 Implementation Characteristics
The Hub will only access an EEPROM using the Sequential Read Protocol.
4.2.2.2 Pull-Up Resistor
The Circuit board designer is required to place external pull-up resistors (10KΩ recommended) on the
SDA/SMBDATA & SCL/SMBCLK/CFG_SELO lines (per SMBus 1.0 Specification, and EEPROM
manufacturer guidelines) to Vcc in order to assure proper operation.
4.2.2.3 I2C EEPROM Slave Address
Slave address is 1010000.
Note: 10-bit addressing is NOT supported.
BIT
NUMBER BIT NAME DESCRIPTION
7:3 Reserved Reserved
2 INTF_PW_DN SMBus Interface Power Down
‘0’ = Interface is active
‘1’ = Interface power down after ACk has completed
1 RESET Reset the SMBus Interface and internal memory back to RESET_N
assertion default settings.
‘0’ = Normal Run/Idle State
‘1’ = Force a reset of registers to their default state
0 USB_ATTACH USB Attach (and write protect)
‘0’ = SMBus slave interface is active
‘1’ = Hub will signal a USB attach event to an upstream device, and the
internal memory (address range 00h-FEh) is “write-protected” to prevent
unintentional data corruption.

USB 2.0 Hi-Speed 2-Port Hub Controller
Datasheet
SMSC USB2512A 25 Revision 1.96 (07-11-08)
DATASHEET
4.2.3 In-Circuit EEPROM Programming
The EEPROM can be programmed via ATE by pulling RESET_N low (which tri-states the Hub’s
EEPROM interface and allows an external source to program the EEPROM).
4.3 SMBus Slave Interface
Instead of loading User-Defined Descriptor data from an external EEPROM, the SMSC Hub can be
configured to receive a code load from an external processor via an SMBus interface. The SMBus
interface shares the same pins as the EEPROM interface; if CFG_SEL1 & CFG_SEL0 activates the
SMBus interface, external EEPROM support is no longer available (and the user-defined descriptor
data must be downloaded via the SMBus). Due to system issues, the SMSC Hub waits indefinitely for
the SMBus code load to complete and only “appears” as a newly connected device on USB after the
code load is complete.
The Hub’s SMBus implementation is a subset of the SMBus interface to the host. The device is a
slave-only SMBus device. The implementation in the device is a subset of SMBus since it only supports
two protocols.
The Write Block and Read Block protocols are the only valid SMBus protocols for the Hub. The Hub
responds to other protocols as described in Section 4.3.2, "Invalid Protocol Response Behavior," on
page 26. Reference the System Management Bus Specification, Rev 1.0.
The SMBus interface is used to read and write the registers in the device. The register set is shown
in Section 4.2.1, "Internal Register Set (Common to EEPROM and SMBus)," on page 13.
4.3.1 Bus Protocols
Typical Write Block and Read Block protocols are shown below. Register accesses are performed
using 7-bit slave addressing, an 8-bit register address field, and an 8-bit data field. The shading
indicates the Hub driving data on the SMBDATA line; otherwise, host data is on the SDA/SMBDATA
line.
The slave address is the unique SMBus Interface Address for the Hub that identifies it on SMBus. The
register address field is the internal address of the register to be accessed. The register data field is
the data that the host is attempting to write to the register or the contents of the register that the host
is attempting to read.
Note: Data bytes are transferred MSB first (msb first).
4.3.1.1 Block Read/Write
The Block Write begins with a slave address and a write condition. After the command code, the host
issues a byte count which describes how many more bytes will follow in the message. If a slave had
20 bytes to send, the first byte would be the number 20 (14h), followed by the 20 bytes of data. The
byte count may not be 0. A Block Read or Write is allowed to transfer a maximum of 32 data bytes.
Note: For the following SMBus tables:
Denotes Master-to-Slave Denotes Slave-to-Master

USB 2.0 Hi-Speed 2-Port Hub Controller
Datasheet
Revision 1.96 (07-11-08) 26 SMSC USB2512A
DATASHEET
Figure 4.1 Block Write
Block Read
A Block Read differs from a block write in that the repeated start condition exists to satisfy the I2C
specification’s requirement for a change in the transfer direction.
Figure 4.2 Block Read
4.3.2 Invalid Protocol Response Behavior
Registers that are accessed with an invalid protocol are not updated. A register is only updated
following a valid protocol. The only valid protocols are Write Block and Read Block, which are
described above.
The Hub only responds to the hardware selected Slave Address.
Attempting to communicate with the Hub over SMBus with an invalid slave address or invalid protocol
results in no response, and the SMBus Slave Interface returns to the idle state.
The only valid registers that are accessible by the SMBus slave address are the registers defined in
the Registers Section. See Section 4.3.3 for the response to undefined registers.
4.3.3 General Call Address Response
The Hub does not respond to a general call address of 0000_000b.
4.3.4 Slave Device Time-Out
According to the SMBus Specification, V1.0 devices in a transfer can abort the transfer in progress
and release the bus when any single clock low interval exceeds 25ms (TTIMEOUT, MIN). Devices that
have detected this condition must reset their communication and be able to receive a new START
condition no later than 35ms (TTIMEOUT, MAX).
Note: Some simple devices do not contain a clock low drive circuit; this simple kind of device typically
resets its communications port after a start or stop condition. The Slave Device Time-Out must
be implemented.
181
SSlave Address Register AddressWr A
17118
A
1
...
Byte Count = N AData byte 1 AData byte 2
81 1 188
Data byte N A P
Block Write
A
Block Read
1
SS Slave Address Register AddressWr A
17118
A
1
Slave Address Rd A
711
81 1 188
P
181
A AAA
Byte Count = N Data byte 1 Data byte 2 Data byte N
...

USB 2.0 Hi-Speed 2-Port Hub Controller
Datasheet
SMSC USB2512A 27 Revision 1.96 (07-11-08)
DATASHEET
4.3.5 Stretching the SCLK Signal
The Hub supports stretching of the SCLK by other devices on the SMBus. The Hub does not stretch
the SCLK.
4.3.6 SMBus Timing
The SMBus Slave Interface complies with the SMBus AC Timing Specification. See the SMBus timing
in the “Timing Diagram” section.
4.3.7 Bus Reset Sequence
The SMBus Slave Interface resets and returns to the idle state upon a START field followed
immediately by a STOP field.
4.3.8 SMBus Alert Response Address
The SMBALERT# signal is not supported by the Hub.
4.3.8.1 Undefined Registers
The registers shown in Table 4.1 are the defined registers in the Hub. Reads to undefined registers
return 00h. Writes to undefined registers have no effect and do not return an error.
4.3.8.2 Reserved Registers
Unless otherwise instructed, only a ‘0’ may be written to all reserved registers or bits.
4.4 Default Configuration Option:
The SMSC Hub can be configured via its internal default configuration. (please see Section 4.2.1,
"Internal Register Set (Common to EEPROM and SMBus)" for specific details on how to enable default
configuration.)
Please refer to Table 4.1 for the internal default values that are loaded when this option is selected.
4.5 Default Strapping Options:
The USB2512A can be configured via a combination of internal default values and pin strap options.
Please see Table 3.1 and Table 3.2 for specific details on how to enable the default/pin-strap
configuration option.
The strapping option pins only cover a limited sub-set of the configuration options. The internal default
values will be used for the bits & registers that are not controlled by a strapping option pin. Please
refer to Table 4.1 for the internal default values that are loaded when this option is selected.
4.6 Reset
There are two different resets that the Hub experiences. One is a hardware reset (either from the
internal POR reset circuit or via the RESET_N pin) and the second is a USB Bus Reset.
4.6.1 Internal POR Hardware Reset
All reset timing parameters are guaranteed by design.

USB 2.0 Hi-Speed 2-Port Hub Controller
Datasheet
Revision 1.96 (07-11-08) 28 SMSC USB2512A
DATASHEET
4.6.2 External Hardware RESET_N
A valid hardware reset is defined as assertion of RESET_N for a minimum of 1us after all power
supplies are within operating range. While reset is asserted, the Hub (and its associated external
circuitry) consumes less than 500μA of current from the upstream USB power source.
Assertion of RESET_N (external pin) causes the following:
1. All downstream ports are disabled, and PRTPWR power to downstream devices is removed.
2. The PHYs are disabled, and the differential pairs will be in a high-impedance state.
3. All transactions immediately terminate; no states are saved.
4. All internal registers return to the default state (in most cases, 00(h)).
5. The external crystal oscillator is halted.
6. The PLL is halted.
The Hub is “operational” 500μs after RESET_N is negated.
Once operational, the Hub immediately reads OEM-specific data from the external EEPROM (if the
SMBus option is not disabled).
4.6.2.1 RESET_N for Strapping Option Configuration
Figure 4.3 Reset_N Timing for Default/Strap Option Mode
Table 4.3 Reset_N Timing for Default/Strap Option Mode
NAME DESCRIPTION MIN TYP MAX UNITS
t1 RESET_N Asserted. 1 μsec
t2 Strap Setup Time 16.7 nsec
t3 Strap Hold Time. 16.7 1400 nsec
t4 hub outputs driven to inactive logic states 1.5 2 μsec
t5 USB Attach (See Note). 100 msec
t6 Host acknowledges attach and signals USB
Reset. 100 msec
t1
t4
t5 t6 t7 t8
Valid Don’t Care
Don’t Care Driven by Hub if strap is an output.
RESET_N
VSS
Strap Pins
VSS
Hardware
reset
asserted
Read Strap
Options
Drive Strap
Outputs to
inactive
levels
Attach
USB
Upstream
USB Reset
recovery Idle
Start
completion
request
response
t2
t3

USB 2.0 Hi-Speed 2-Port Hub Controller
Datasheet
SMSC USB2512A 29 Revision 1.96 (07-11-08)
DATASHEET
Notes:
When in Bus-Powered mode, the Hub and its associated circuitry must not consume more than
100mA from the upstream USB power source during t1+t5.
All Power Supplies must have reached the operating levels mandated in Chapter 5, DC
Parameters, prior to (or coincident with) the assertion of RESET_N.
4.6.2.2 RESET_N for EEPROM Configuration
Figure 4.4 Reset_N Timing for EEPROM Mode
Notes:
When in Bus-Powered mode, the Hub and its associated circuitry must not consume more than
100mA from the upstream USB power source during t4+t5+t6+t7.
All Power Supplies must have reached the operating levels mandated in Chapter 5, DC
Parameters, prior to (or coincident with) the assertion of RESET_N.
t7 USB Idle. undefined msec
t8 Completion time for requests (with or without data
stage). 5 msec
Table 4.4 Reset_N Timing for EEPROM Mode
NAME DESCRIPTION MIN TYP MAX UNITS
t1 RESET_N Asserted. 1 μsec
t2 Hub Recovery/Stabilization. 500 μsec
t3 EEPROM Read / Hub Config. 2.0 99.5 msec
t4 USB Attach (See Note). 100 msec
t5 Host acknowledges attach and signals USB
Reset. 100 msec
t6 USB Idle. undefined msec
t7 Completion time for requests (with or without data
stage). 5 msec
Table 4.3 Reset_N Timing for Default/Strap Option Mode (continued)
NAME DESCRIPTION MIN TYP MAX UNITS
t1 t2
t4
t5 t6 t7
RESET_N
VSS
Hardware
reset
asserted
Read Strap
Options
Read EEPROM
+
Set Options
Attach
USB
Upstream
USB Reset
recovery Idle
Start
completion
request
response
t3

USB 2.0 Hi-Speed 2-Port Hub Controller
Datasheet
Revision 1.96 (07-11-08) 30 SMSC USB2512A
DATASHEET
4.6.2.3 RESET_N for SMBus Slave Configuration
Figure 4.5 Reset_N Timing for SMBus Mode
Notes:
For Bus-Powered configurations, the 99.5ms (MAX) is required, and the Hub and its associated
circuitry must not consume more than 100mA from the upstream USB power source during
t2+t3+t4+t5+t6+t7. For Self-Powered configurations, t3 MAX is not applicable and the time to load
the configuration is determined by the external SMBus host.
All Power Supplies must have reached the operating levels mandated in Chapter 5, DC
Parameters, prior to (or coincident with) the assertion of RESET_N.
4.6.3 USB Bus Reset
In response to the upstream port signaling a reset to the Hub, the Hub does the following:
Note: The Hub does not propagate the upstream USB reset to downstream devices.
1. Sets default address to 0.
2. Sets configuration to: Unconfigured.
3. Negates PRTPWR[2:1] to all downstream ports.
Table 4.5 Reset_N Timing for SMBus Mode
NAME DESCRIPTION MIN TYP MAX UNITS
t1 RESET_N Asserted. 1 μsec
t2 Hub Recovery/Stabilization. 500 μsec
t3 SMBus Code Load (See Note). 250 300 msec
t4 Hub Configuration and USB Attach. 100 msec
t5 Host acknowledges attach and signals USB
Reset. 100 msec
t6 USB Idle. Undefined msec
t7 Completion time for requests (with or without data
stage). 5 msec
t1 t2 t4 t5 t6 t7
RESET_N
VSS
Hardware
reset
asserted
Reset
Negation
SMBus Code
Load
Attach
USB
Upstream
USB Reset
recovery Idle
Start
completion
request
response
t3
Hub PHY
Stabilization

USB 2.0 Hi-Speed 2-Port Hub Controller
Datasheet
SMSC USB2512A 31 Revision 1.96 (07-11-08)
DATASHEET
4. Clears all TT buffers.
5. Moves device from suspended to active (if suspended).
6. Complies with Section 11.10 of the USB 2.0 Specification for behavior after completion of the reset
sequence.
The Host then configures the Hub and the Hub’s downstream port devices in accordance with the USB
Specification.

USB 2.0 Hi-Speed 2-Port Hub Controller
Datasheet
Revision 1.96 (07-11-08) 32 SMSC USB2512A
DATASHEET
Chapter 5 DC Parameters
5.1 Maximum Guaranteed Ratings
Note 5.1 Stresses above the specified parameters could cause permanent damage to the device.
This is a stress rating only and functional operation of the device at any condition above
those indicated in the operation sections of this specification is not implied.
Note 5.2 When powering this device from laboratory or system power supplies, it is important that
the Absolute Maximum Ratings not be exceeded or device failure can result. Some power
supplies exhibit voltage spikes on their outputs when the AC power is switched on or off.
In addition, voltage transients on the AC power line may appear on the DC output. When
this possibility exists, it is suggested that a clamp circuit be used.
Figure 5.1 Supply Rise Time Model
PARAMETER SYMBOL MIN MAX UNITS COMMENTS
Storage
Temperature TSTOR -55 150 °C
Lead
Temperature 325 °C Soldering < 10 seconds
1.8V supply
voltage VDDA18PLL,
VDD18
2.5 V
3.3V supply
voltage VDDA33,
VDD33PLL,
VDD33,
VDD33CR
4.6 V
Voltage on any
I/O pin -0.5 5.5 V
Voltage on
XTAL1 -0.5 4.0 V
Voltage on
XTAL2 -0.5 3.6 V
t10%
10%
90%
Voltage tRT
t90% Time
100%
3.3V
VSS
VDD33

USB 2.0 Hi-Speed 2-Port Hub Controller
Datasheet
SMSC USB2512A 33 Revision 1.96 (07-11-08)
DATASHEET
5.2 Operating Conditions
PARAMETER SYMBOL MIN MAX UNITS COMMENTS
Operating
Temperature TA0 70 °C Ambient temperature in still air.
1.8V supply voltage VDDA18PLL
VDD18
1.62 1.98 V
3.3V supply voltage VDDA33
VDDA33PLL
VDD33
VDD33CR
3.0 3.6 V
3.3V supply rise time tRT 0400μsSee Figure 5.1
Voltage on any I/O pin -0.3 5.5 V If any 3.3V supply voltage drops
below 3.0V, then the MAX
becomes:
(3.3V supply voltage) + 0.5
Voltage on XTAL1 -0.3 VDDA33 V
Table 5.1 DC Electrical Characteristics
PARAMETER SYMBOL MIN TYP MAX UNITS COMMENTS
I, IS Type Input Buffer
Low Input Level
High Input Level
Input Leakage
Hysteresis (‘IS’ Only)
VILI
VIHI
IIL
VHYSI
2.0
-10
250
0.8
+10
350
V
V
uA
mV
TTL Levels
VIN = 0 to VDD33
Input Buffer with Pull-Up
(IPU)
Low Input Level
High Input Level
Low Input Leakage
High Input Leakage
VILI
VIHI
IILL
IIHL
2.0
+35
-10
0.8
+90
+10
V
V
uA
uA
TTL Levels
VIN = 0
VIN = VDD33
Input Buffer with Pull-
Down (IPD)
Low Input Level
High Input Level
Low Input Leakage
High Input Leakage
VILI
VIHI
IILL
IIHL
2.0
+10
-35
0.8
-10
-90
V
V
uA
uA
TTL Levels
VIN = 0
VIN = VDD33

USB 2.0 Hi-Speed 2-Port Hub Controller
Datasheet
Revision 1.96 (07-11-08) 34 SMSC USB2512A
DATASHEET
Notes:
1. Output leakage is measured with the current pins in high impedance.
2. See USB 2.0 Specification for USB DC electrical characteristics.
ICLK Input Buffer
Low Input Level
High Input Level
Input Leakage
VILCK
VIHCK
IIL
1.4
-10
0.5
+10
V
V
uA VIN = 0 to VDD33
O12, I/O12 &I/OSD12
Type Buffer
Low Output Level
High Output Level
Output Leakage
Hysteresis (‘SD’ pad only)
VOL
VOH
IOL
VHYSC
2.4
-10
250
0.4
+10
350
V
V
uA
mV
IOL = 12mA @ VDD33 = 3.3V
IOH = -12mA @ VDD33 = 3.3V
VIN = 0 to VDD33
(Note 1)
IO-U
(Note 2)
Supply Current
Unconfigured
Hi-Speed Host
Full-Speed Host ICCINTHS
ICCINITFS
75
65 85
75 mA
mA
Supply Current
Configured
(Hi-Speed Host)
1 Port HS, 1 Port LS/FS
2 Ports @ LS/FS
2 Ports @ HS
IHCH1C1
IHCC2
IHCH2
115
105
125
130
125
180
mA
mA
mA
All supplies combined
Supply Current
Configured
(Full-Speed Host)
1 Port
2 Ports IFCC1
IFCC2
95
95 115
115 mA
mA
All supplies combined
Supply Current
Suspend ICSBY 300 400 μA All supplies combined
Supply Current
Reset ICRST 100 180 μA All supplies combined
Table 5.1 DC Electrical Characteristics (continued)
PARAMETER SYMBOL MIN TYP MAX UNITS COMMENTS

USB 2.0 Hi-Speed 2-Port Hub Controller
Datasheet
SMSC USB2512A 35 Revision 1.96 (07-11-08)
DATASHEET
CAPACITANCE TA = 25°C; fc = 1MHz; VDD18, VDDPLL = 1.8V
Table 5.2 Pin Capacitance
LIMITS
PARAMETER SYMBOL MIN TYP MAX UNIT TEST CONDITION
Clock Input
Capacitance CXTAL 2 pF All pins except USB pins (and pins under
test tied to AC ground)
Input Capacitance CIN 10 pF
Output Capacitance COUT 20 pF

USB 2.0 Hi-Speed 2-Port Hub Controller
Datasheet
Revision 1.96 (07-11-08) 36 SMSC USB2512A
DATASHEET
Chapter 6 AC Specifications
6.1 Oscillator/Clock
Crystal: Parallel Resonant, Fundamental Mode, 24 MHz ±350ppm.
External Clock: 50% Duty cycle ± 10%, 24 MHz ± 350ppm, Jitter < 100ps rms.
Figure 6.1 Typical Crystal Circuit
Note: CB equals total board/trace capacitance.
Figure 6.2 Formula to find value of C1 and C2
6.1.1 SMBus Interface:
The SMSC Hub conforms to all voltage, power, and timing characteristics and specifications as set
forth in the SMBus 1.0 Specification for Slave-Only devices (except as noted in Section 4.3).
6.1.2 I2C EEPROM:
Clock frequency is fixed at 60KHz ± 20%.
6.1.3 USB 2.0
The SMSC Hub conforms to all voltage, power, and timing characteristics and specifications as set
forth in the USB 2.0 Specification. Please refer to the USB 2.0 Specification for more information.
XTAL1
(CS1 =
CB + CXTAL )
XTAL2
(CS2 =
CB + CXTAL )
C1
C2
CL1Meg
Crystal
(C1 + CS1) x (C2 + CS2)
(C1 + CS1 + C2 + CS2)
CL
=

USB 2.0 Hi-Speed 2-Port Hub Controller
Datasheet
Revision 1.96 (07-11-08) 37 SMSC USB2512A
DATASHEET
Chapter 7 Package Outline
Figure 7.1 36-Pin QFN, 6x6mm Body, 0.5mm Pitch