Soehnle Body Balance Slim F5 Users Manual BA63687CF5121434_D
F5 to the manual 5e7d0ecc-33fc-42ea-aa8a-6f42b4b00ef8
2015-02-02
: Soehnle Soehnle-Body-Balance-Slim-F5-Users-Manual-492206 soehnle-body-balance-slim-f5-users-manual-492206 soehnle pdf
Open the PDF directly: View PDF
.
Page Count: 292 [warning: Documents this large are best viewed by clicking the View PDF Link!]

Body Balance Comfort F5
BA63687CF5121434_D 03.10.2007 16:54 Uhr Seite 1

Deutsch 4
English 20
Français 36
Italiano 52
Nederlands 68
Español 84
Poertuguês 100
Dansk 116
Svenska 132
Suomi 148
Magyar 164
Polsku 180
Česky 196
по pyсском языкy 212
Türkçe 228
ÅëëçíéêÜ 244
Slovensko 260
Hrvatski 276
BA63687CF5121434_D 03.10.2007 16:54 Uhr Seite 2

Deutsch
Einleitung 4
Wichtige Sicherheitshinweise 4
Batterien einlegen 4
Uhrzeit einstellen 4
Installation 5
Dateneingabe 6
Körperanalyse 8
Abruf Ihrer Analysewerte (STATE) 9
Ändern von Personendaten (SET) 10
Löschen von Personendaten (DEL) 10
Trendanzeige 11
Auswertung der Messergebnisse
und individuelle Empfehlung 12
Faktoren, die das Messergebnis beeinflussen 15
Wichtige Hinweise 16
Meldungen 17
Technische Daten 17
Entsorgung von gebrauchten elektronischen Geräten 18
Batterien-Entsorgung 18
Konformitätserklärung 18
Reinigung und Pflege 18
Verbraucher-Service 18
Garantie 18
BA63687CF5121434_D 03.10.2007 16:54 Uhr Seite 3

Einleitung
Die Body Balance leistet einen entscheiden-
den Beitrag zu Ihrer Gesundheit.
Diese elektronische Körper-Analysewaage
ermittelt anhand Ihrer persönlichen Daten
Ihren Zustand hinsichtlich Gewicht, Körper-
fett-, Körperwasser-, Muskel-Anteil sowie
den Energieverbrauch.
zeigt Ihnen eine individuelle Auswertung der
Analyseergebnisse mit persönlicher Hand-
lungsempfehlung.
zeigt Ihnen Trends wahlweise von Gewicht,
Körperfett-, Körperwasser- und Muskelanteil
sowie den Energieverbrauch in Tages-,
Wochen- oder Monatsschritten und den
jeweiligen Normalbereich.
besitzt ein separates Funkterminal mit 3 m
Reichweite.
verfügt über 8 Personenspeicher
mit automatischer Personenerkennung.
Wichtige Sicherheitshinweise
Wenn Sie Ihr Körpergewicht bei Übergewicht
verringern oder bei Untergewicht erhöhen
möchten, sollten Sie vorher einen Arzt konsul-
tieren! Jede Behandlung oder Diät bitte nur
nach Rücksprache mit Ihrem Arzt beginnen!
Empfehlungen für Gymnastikprogramme oder
Schlankheitskuren auf Basis der ermittelten
Werte sollten von einem Arzt oder einer ande-
ren qualifizierten Person gegeben werden.
SOEHNLE übernimmt keine Haftung für
Schäden oder Verluste, die durch die Body
Balance verursacht werden, noch für
Forderungen Dritter.
Dieses Produkt ist nur zur Heimanwendung
durch Verbraucher bestimmt. Es ist nicht
für den professionellen Betrieb in
Krankenhäusern oder medizinischen
Einrichtungen ausgelegt.
Nicht geeignet für Personen mit elektro-
nischen Implantaten (Herzschrittmacher,
etc.)
D
4
Batterien einlegen
1. In die Waage (4 x 1,5 V AA)
2. In das Bedienterminal (3 x 1,5 V AA)
Uhrzeit einstellen
3. Stunden einstellen (▼ = down, ▲= up)
und bestätigen ( ).
4. Minuten einstellen (▼= down, ▲= up)
und bestätigen ( ).
Sollten sie zu einem späteren Zeitpunkt
(Sommerzeit/Winterzeit) die Uhrzeit ändern
wollen, dann kommen Sie durch gleichzeitiges
Drücken der ▼/▲- Tasten in den Zeitmodus.
1. 2.
3. 4.
BA63687CF5121434_D 03.10.2007 16:54 Uhr Seite 4

D
5
1.
2.
2.
3.
Installation
1. Waage auf einen ebenen und festen
Untergrund stellen.
Achtung! Rutschgefahr bei
nasser Oberfläche.
2. Das Bedienterminal kann wahlweise in der
Hand gehalten, auf den Tisch gestellt, an
der Waage verbleiben oder an der Wand
angebracht werden.Bei Befestigung der
magnetischen Wandhalterung auf einem
festen, glatten, trockenen, staub- und fett-
freien Untergrund genügt es, wenn Sie die
Wandhalterung in die ovale Aussparung auf
der Rückseite des Bedienterminals einset-
zen. Den Klebestreifen abziehen und das
Bedienterminal in Sichthöhe waagerecht an
die Befestigungsstelle drücken.
3. Bei Fliesen oder rauher Oberfläche kann
keine Garantie für die Dauerhaftigkeit der
Verklebung gegeben werden. Deshalb soll-
ten Sie die Wandhalterung verschrauben.
Dazu den Deckel der magnetischen Wand-
halterung entfernen, indem Sie mit einem
Fingernagel oder einer Messerspitze unter
die Aussparung gehen und den Deckel her-
aushebeln.
Dann 2 Löcher in einem Abstand von 2 cm
waagerecht nebeneinander in die Wand
bohren. Bohrergröße ist davon abhängig,
ob mit oder ohne Dübel gearbeitet werden
soll. Dann verschrauben und Deckel wieder
aufdrücken. Bedienterminal auf Magnet-
halterung setzen.
3.
2x 2x
BA63687CF5121434_D 03.10.2007 16:54 Uhr Seite 5

D
6
4. 4. Möglichkeit der länderspezifischen Umstel-
lung von kg/cm auf lb/in oder st/in. Nach
Wahl der Gewichtseinheit kann mit der
-Taste wieder in den Uhrenmodus
geschaltet werden.
Bedienterminal und Waage stehen über
Funk in Kontakt. Funkgestützte Computer-
komponenten, HIFI-Komponenten oder
funkgesteuerte Spielsachen können eine
Fehlfunktion verursachen (siehe
Fehlermeldungen).
Dateneingabe
Für den richtigen Gebrauch der Soehnle Body
Balance ist es nötig, dass die persönlichen
Daten der jeweiligen Personen in das Bedien-
terminal eingegeben werden und die Waage
an-schließend sofort barfuß betreten wird.
Wird während der Eingabe die Waage belastet,
dann schaltet diese – sofern Funkkontakt zwi-
schen Bedienterminal und der Waage besteht
– sofort in den Wäge- und Analysemodus und
ist so lange nicht bedienbar, bis die Waage
wieder in den Uhrmodus zurückgeschaltet hat
( 20 Sek. nach Entlasten der Waage).
1. Dateneingabe starten ( ) und
bestätigen ( ).
Sind bereits Personen gespeichert, müssen
Sie mit den ▼/▲-Tasten die Anzeige
“NEW” wählen und bestätigen ( ).
2. Speicherplatz (P1 ... P8) auswählen
(▼= down, ▲= up) und bestätigen ( ).
3. Körpergröße einstellen
(▼= down, ▲= up) und bestätigen ( ).
4. Alter einstellen (▼= down, ▲= up) und
bestätigen ( ).
5. Geschlecht auswählen (▼= männlich oder
▲= weiblich) und bestätigen ( ).
1.
2.
4.
5.
3.
BA63687CF5121434_D 03.10.2007 16:54 Uhr Seite 6

D
7
6. Gewünschten Wert des Bewegungstyps einstellen
(▼= down, ▲= up) und bestätigen ( ). Dieser Wert ist
für die Ermittlung des Energieverbrauchs notwendig.
7. Gewünschten Zeitraum der Trendanzeige (Tag, Woche oder
Monat) einstellen (▼= down, ▲= up) und bestätigen ( ).
Wir empfehlen anfänglich einen Tagestrend zu wählen, weil
sonst der erste Messwert in der Trendanzeige erst nach einer
Woche bzw. einem Monat angezeigt wird.
8. “OK” bestätigen ( ). Sobald 0.0 blinkt und die Balken-
anzeige läuft, Waage barfuß betreten. Falls die eingegebe-
nen Daten vor der ersten Analyse nochmals geändert werden
sollen, kann mit den ▼/▲-Tasten zur Körpergröße zurückge-
sprungen werden.
Die erste Messung ist zur Speicherung der Daten für die spä-
tere automatische Personenerkennung unerlässlich. Wird die
Waage nicht betreten, erscheint die Anzeige “ERROR” im
Display und die Dateneingabe muss wiederholt werden.
Nach Betreten der Waage erfolgt die erste Körperanalyse.
Die Waage verfügt über einen Time out-Modus.Sie schaltet
nach ca. 40 Sekunden ohne Tastenbedienung wieder zurück
auf die Uhrzeit.
Die Daten bleiben auch bei einem Batteriewechsel erhalten.
1kaum körperliche Bewegung (max 2 Std./tgl.)
2leichte, aktive, sitzende und stehende Beschäftigung
3Haus- und Gartenarbeit, hauptsächlich stehend, nur
manchmal sitzend
4Sportler und Menschen mit viel Bewegung
5Schwerarbeiter, Leistungssportler
6.
8.
7.
BA63687CF5121434_D 03.10.2007 16:54 Uhr Seite 7

D
8
3.
4.
Körper-Analyse
Analyse ist nur barfuß möglich.
Persönliche Daten müssen vorher
eingegeben sein. Für eindeutige
Ergebnisse die Waage möglichst
unbekleidet und unter den glei-
chen Bedingungen betreten.
1. Waage betreten. Das Gewichts
und eine laufende
Balkenanzeige (~5 Sek.) werden
angezeigt. Während dieser Zeit
wird die Analyse durchgeführt.
Ruhig stehen bleiben bis zum
Ende der Analyse.
2. Nach automatischer Personen-
erkennung erfolgt erneut die
Anzeige des Körpergewichts,
des Körperfettanteils ( ), des
Körperwasser-anteils ( ), des
Muskelanteils ( ) und des
Energieverbrauchs (kcal). Der
Normalbereich der jeweiligen
Person liegt in den mittleren 3
Segmenten der Balkenanzeige.
3. Anschließend wird eine persönli-
che Handlungsempfehlung
angezeigt.
Bedeutung der blinkenden
Symbole:
+Sie sollten mehr trinken.
+Muskelaufbautraining wird
empfohlen.
+Ernährungsumstellung wird
empfohlen.
Ihre Analysewerte sind in
Ordnung.
4. Waage verlassen. Die Waage
schaltet automatisch ab.
In seltenen Fällen ist eine auto-
matische Zuordnung zu einem
Personenspeicher nicht möglich.
Angezeigt werden die Speicher-
plätze der Personen, die nicht
unterschieden werden können.
Da die Messung bereits abge-
schlossen ist, können Sie die
Waage verlassen und Ihren per-
sönlichen Speicherplatz mit der
darunterliegenden Taste (▼
oder ▲) bestätigen.
Dann werden Körpergewicht,
Körperfett-, Körperwasser- und
Muskelanteil sowie der
Kalorienbedarf angezeigt.
Bitte beachten Sie, dass beim
Betreten mit Schuhen oder
Strümpfen nur eine Gewichts-
ermittlung und keine Körper-
analyse durchgeführt werden
kann! Die Werte gehen nicht in
die Trendanalyse ein.
Eine herausragende Produkt-
eigenschaft dieser Körper-
Analysewaage ist die automati-
sche Personenerkennung.
Zur Erkennung wird hauptsäch-
lich das Körpergewicht herange-
zogen.
Bei Veränderungen von mehr als
± 3 kg zwischen den einzelnen
Messungen ist die automatische
Zuordnung nicht mehr möglich
und die Messung kann keiner
Trendkurve zugeordnet werden.
Dies kann der Fall sein, wenn
man mehrere Tage nicht auf die
Waage geht (z.B. Urlaub) oder
sich in unterschiedlich schwerer
Kleidung wiegt.
2.
BA63687CF5121434_D 03.10.2007 16:54 Uhr Seite 8

D
9
1. 2.
4.
4.
4.
4.
4.
3.
3.
3.
3.
3. 5.
3.
Abruf Ihrer Analysewerte (STATE)
Bei Bedarf können die letzten Analysewerte der
gespeicherten Personen abgerufen werden.
1. Abruf starten ( ).
2. Speicherplatz (P1 ... P8) mit
▼
/
▲
-Tasten
auswählen und bestätigen ( ).
3. “
STATE” bestätigen ( ).
Dann können Sie die letzten Analysewerte
mit den
▼
/
▲
-Tasten auswählen.
4. Durch erneutes Drücken der -Taste
gelangen Sie zu den Trendkurven. Mit den
▼
/
▲
-Tasten kann zwischen den einzelnen
Trendkurven umgeschaltet werden.
Durch erneutes Drücken der -Taste
gelangen Sie zur persönlichen Handlungs-
empfehlung Ihrer letzten Analyse.
5. Durch wiederholtes Drücken der -Taste
können Sie zwischen den unterschied-
lichen Ebenen des Anzeigemenüs auswäh-
len.
Mit “EXIT” bzw. “OFF”
und Bestätigung mit
der
-Taste gelangen Sie in die jeweils
höhere Ebene.
Nach 3 Minuten ohne Betätigung einer
Taste schaltet die Anzeige wieder auf
Uhrzeit.
BA63687CF5121434_D 03.10.2007 16:54 Uhr Seite 9

D
10
Wenn sich zum Beispiel:
- das Alter um 1 Jahr erhöht
(Geburtstag),
- die Körpergröße verändert
(Kinder in der Wachstums-
phase),
- der Bewegungstyp ändert dann
gehen Sie wie folgt vor:
1. Dateneingabe starten ( ).
2. Speicherplatz (P1 ... P8) mit
▼/▲-Tasten auswählen und
bestätigen ( ).
3. “Set” mit ▼/▲-Tasten auswäh-
len und bestätigen ( ).
Dann können Sie die
gewünschten Daten ändern,
wie unter “Dateneingabe”
bereits beschrieben.
4. Nach Bestätigen mit “OK” sind
Ihre neuen Daten gespeichert.
Ab der nächsten Analyse wer-
den die geänderten Daten be-
rücksichtigt.
1.
2.
3.
4.
Wenn Daten einer Person - zusam-
men mit den Trendverläufen -
komplett gelöscht werden sollen,
dann gehen Sie wie folgt vor:
1.
Dateneingabe starten ( ).
2. Speicherplatz (P1 ... P8) mit
▼/▲-Tasten auswählen und
bestätigen ( ).
3.
“DEL”mit ▼/▲-Tasten aus-
wählen und bestätigen ( ).
Es erfolgt eine Sicherheits-
abfrage.
Drücken der
▲
-Taste löscht
alle Daten dieser Person un-
widerruflich.
Der Speicherplatz kann neu
belegt werden.
Mit der
▼
-Taste verlassen Sie
den Löschvorgang und die
Daten bleiben erhalten.
1.
2.
3.
4.
Änderung von Personendaten (SET)
Löschen von Personendaten (DEL)
BA63687CF5121434_D 03.10.2007 16:54 Uhr Seite 10

Einheiten
Maximalwert
Minimalwert
Körperwasser
Körperfett
Muskelanteil
Statusbalken
Empfehlungen*
Trendanzeige
Tag - Woche - Monat
D
11
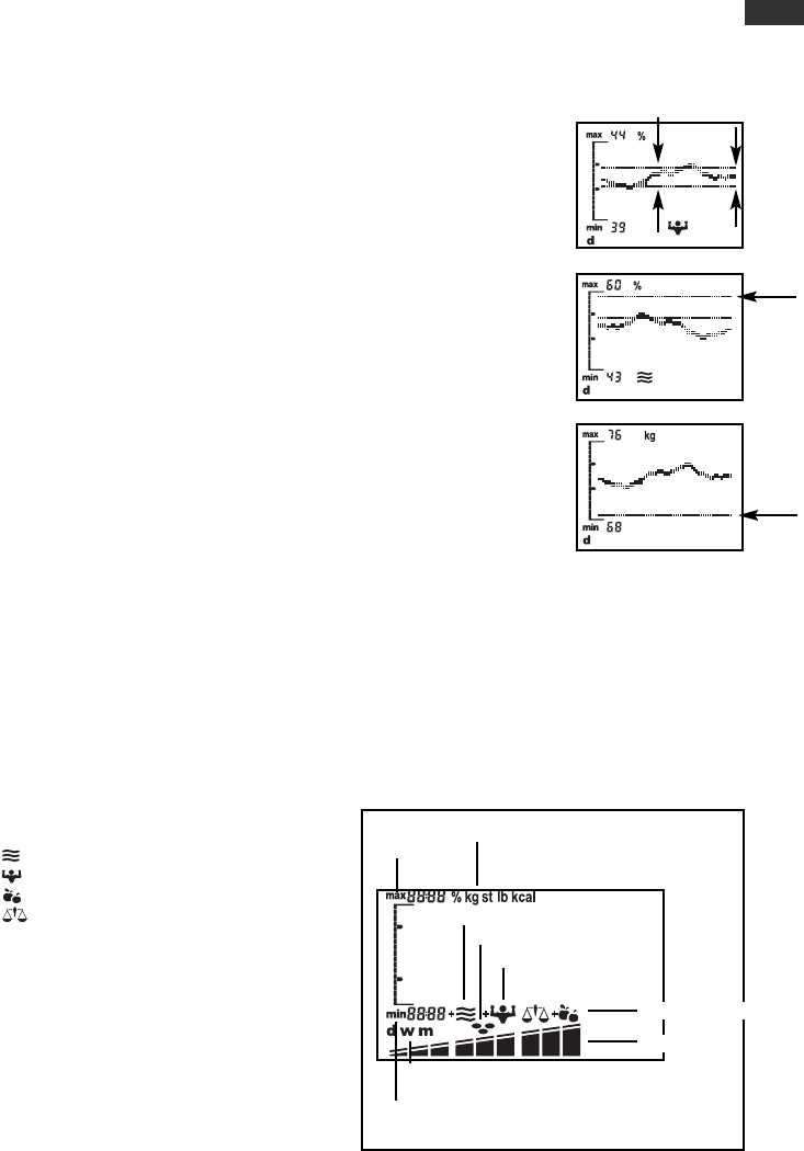
Trendanzeige
Bitte gehen Sie regelmäßig auf
die Waage, damit die Kurve
einen möglichst genauen Trend
anzeigt.
In der Trendkurve werden 59
Werte angezeigt - eine
entsprechende Anzahl von
Messungen vorausgesetzt.
Bei mehreren Messungen am
Tag wird ein einziger Mittelwert
gespeichert.
7 Tageswerte ergeben den
Wochenmittelwert.
30 Tageswerte ergeben den
Monatsmittelwert.
Der hinter “max” und “min”
angegebene Wert entspricht dem
Maximal- bzw. Minimalwert der
Kurve - auf den nächsten ganz-
zahligen Wert auf- bzw. abgerun-
det.
1. Der für die jeweilige Person
errechnete Normalbereich
wird in der Trendanzeige
durch den Bereich zwischen
den Begrenzungslinien ange-
zeigt.
2. Liegt eine Begrenzungslinie
des Normalbereichs im
Verhältnis zur Trendkurve
außerhalb des An-
zeigebereichs, dann wird die
entsprechende Begren-
zungslinie ganz am Rand
angezeigt.
3. Wenn nur eine Linie ganz
oben oder ganz unten gezeigt
wird, dann heißt das, dass die
gesamte Kurve über oder
unter dem Normalbereich
liegt.
* Bedeutung der Symbole für Handlungs-
empfehlung:
+Sie sollten mehr trinken
+Muskelaufbautraining wird empfohlen
+ Ernährungsumstellung wird empfohlen
Ihre Analysewerte sind in Ordnung!
Die Anzeigesymbole Ihrer Körper-Analysewaage
Begrenzungslinie
1.
Normal-
bereich
2.
3.
BA63687CF5121434_D 03.10.2007 16:54 Uhr Seite 11

Die Body Balance ermittelt anhand Ihrer per-
sönlichen Daten und der Empfehlung von
Gesundheitsexperten Ihren individuellen
Idealzustand hinsichtlich Gewicht und
Körperfettanteil.
Darüber hinaus den Gesamtkörperwasseranteil
und den Muskelanteil. Bitte beachten Sie,
dass in den Muskeln ebenfalls Körperwasser
enthalten ist, das bereits in der
Körperwasseranalyse mit berücksichtigt ist.
Deshalb ergibt sich in der Gesamtrechnung
immer ein Wert über 100 %.
D
12
Körpergewicht
Während im Display das Körpergewicht in kg
angezeigt wird, erscheint in der Balkengrafik
darunter eines der 9 Segmente. Dabei
bezeichnet die Lage des angezeigten Segmen-
tes die Beurteilung des gemessenen Körperge-
wichtes auf der Basis des BMI-Wertes.
Der BMI (Body-Mass-Index) ist ein Maß für
das auf Grund von Übergewicht oder
Untergewicht entstehende Gesundheitsrisiko.
Nach BMI-Einteilung unterscheiden die Ärzte
zwischen "untergewichtig", "normalgewichtig",
"übergewichtig" und "stark übergewichtig".
BMI =
Körperfettanteil
Während im Display der Körperfettanteil in %
angezeigt wird, erscheint in der Balkengrafik
darunter eines der 9 Segmente.
Zuviel Körperfett ist ungesund. Wichtiger noch
ist, dass ein zu hoher Körperfettanteil mei-
stens einher geht mit einem erhöhten Blutfett-
anteil und das Risiko verschiedener Krankhei-
ten, wie z.B. Diabetes, Herzkrankheiten, Blut-
hochdruck usw. extrem erhöht. Ein stark ernie-
drigter Körperfettanteil ist jedoch ebenfalls
ungesund.
Neben dem Unterhautfettgewebe legt der
Körper auch wichtige Fettdepots zum Schutz
der inneren Organe und zur Sicherstellung
wichtiger stoffwechselbedingter Funktionen
Körpergewicht (kg)
Körpergröße (m)2
1 2 3 4 5 6 7 8 9
BMI
1 < - 7,5
2 - 7,5
3 - 5,0
4 - 2,5
5 0,0
6 + 2,5
7 + 5,0
8 + 7,5
9 > + 7,5
Abweichung von Ihrem
persönlichen Normalwert
1 2 3 4 5 6 7 8 9
Beispiel:
Gemessener Körperfettanteill = 31,3 % vom
Gesamtgewicht.
Dieser Wert liegt ca. 7 % über dem errechne-
ten persönlichen Normalwert.
Auswertung der Messergebnisse und individuelle Empfehlung
BA63687CF5121434_D 03.10.2007 16:54 Uhr Seite 12

D
13
an. Wird diese essentielle Fettreserve angegrif-
fen, kann es zu Stoffwechselstörungen kom-
men. So kann bei Frauen mit Körperfettwerten
unter 10% die Menstruation aussetzen.
Außerdem steigt das Risiko für Osteoporose.
Der normale Körperfettanteil ist abhängig vom
Alter und vor allem vom Geschlecht. Bei
Frauen liegt der Normalwert ca. 10% höher
als beim Mann. Mit zunehmendem Alter baut
der Körper Muskelmasse ab und es erhöht
sich somit der Körperfettanteil.
Körperwasseranteil
Während im Display der Körperwasseranteil in
% angezeigt wird, erscheint in der
Balkengrafik darunter eines der 9 Segmente.
Der bei dieser Anlayse angezeigte Wert ent-
spricht dem sogenannten "Gesamtkörper-
wasser" oder "total body water (TBW)". Der
Körper eines erwachsenen Menschen besteht
zu etwa 60% aus Wasser. Dabei gibt es durch-
aus eine gewisse Bandbreite, wobei ältere
Menschen einen geringeren Wasseranteil als
junge Menschen und Männer einen höheren
Wasseranteil als Frauen aufweisen.
Der Unterschied zwischen Männern und
Frauen beruht dabei auf der höheren Körper-
fettmasse bei Frauen. Da der überwiegende
Anteil des Körperwassers in der fettfreien
Masse (73% der FFM ist Wasser) zu finden ist
und der Wassergehalt im Fettgewebe naturge-
mäß sehr gering ist (ca 10% des Fettgewebes
ist Wasser), sinkt bei steigendem
Körperfettanteil automatisch der
Körperwasseranteil.
Abweichung vom persönlichen
Normalwert
1 < - 12 % sehr niedriger Fettanteil
2 - 12 % niedriger Fettanteil
3-7%
4 - 3 % normaler Fettanteil
50%
6+3%
7 + 7 % hoher Fettanteil
8+12%
9 > + 12 % sehr hoher Fettanteil
Abweichung von Ihrem persönlichen
Normalwert
1 < - 6 % sehr niedriger Wasseranteil
2 - 6 % niedriger Wasseranteil
3-4%
4 - 2 % normaler Wasseranteil
50%
6+2%
7 + 4 % hoher Wasseranteil
8+6%
9>+ 6%
Beispiel:
Gemessener Körperwasseranteil = 51,7 %
vom Gesamtgewicht.
Dieser Wert liegt ca. 4 % unter dem errech-
neten persönlichen Normalwert.
1 2 3 4 5 6 7 8 9
BA63687CF5121434_D 03.10.2007 16:54 Uhr Seite 13

D
14
Muskelanteil
Während im Display der Muskelanteil in %
angezeigt wird, erscheint in der Balkengrafik
darunter eines der
9 Segmente.
Die Muskelmasse ist der Motor unseres
Körpers. In den Muskeln findet der größte
Anteil unseres Energieumsatzes statt. Die
Muskeln sorgen für die Aufrechterhaltung der
Körpertemperatur und sind die Basis unserer
körperlichen Leistungsfähigkeit. Ein trainier-
ter, muskulöser Körper wird als ästhetisch
empfunden.
Die Kontrolle der Muskelmasse ist insbesonde-
re wichtig für Personen mit Gewichts- oder
Fettproblemen. Da der Körper die Muskeln
benötigt, um überschüssige Energiereserven
oder Fettpolster abzubauen, kann eine Ge-
wichtsreduktion nur unter gleichzeitigem
Muskelaufbau nachhaltig erfolgreich sein.
Beispiel: Gemessener Muskelanteil = 30,4 %
vom Gesamtgewicht. Dieser Wert liegt ca. 6 %
unter dem errechneten persönlichen Normal-
wert.
Energieverbrauch
Während im Display der Energieverbrauch in
kcal angezeigt wird, erscheint in der
Balkengrafik darunter eines der 9 Segmente.
Der Energieverbrauch errechnet sich aus den
persönlichen Daten - korrigiert um einen
Faktor für den jeweiligen Bewegungstyp - und
der gemessenen Körpermassenverteilung.
Grundumsatz
+ Leistungsumsatz
= Energieverbrauch
Nehmen Sie weniger Kilokalorien zu sich als
Ihr individueller Energieverbrauch, dann rea-
giert der Körper mit Gewichtsverlust. Das Ge-
wicht steigt, wenn Sie mehr Kilokalorien zu
sich nehmen.
1 2 3 4 5 6 7 8 9
Abweichung vom persönlichen
Normalwert
1 < - 6 % sehr niedriger Muskelanteil
2 - 6 % niedriger Muskelanteil
3-4%
4 - 2 % normaler Muskelanteil
50%
6+2%
7 + 4 % hoher Muskelanteil
8+6%
9> +6%
1 2 3 4 5 6 7 8 9
Beispiel:
Gemessener Energieverbrauch = 1855 kcal.
Dieser Wert liegt ca. 5 % unter dem errechne-
ten Normal-Energieverbrauch
BA63687CF5121434_D 03.10.2007 16:54 Uhr Seite 14

Die Analyse basiert auf der Messung des elek-
trischen Körperwiderstands. Ess- und Trink-
gewohnheiten während des Tagesablaufs und
der individuelle Lebensstil haben einen Ein-
fluss auf den Wasserhaushalt. Dies macht sich
durch Schwankungen in der Anzeige bemerk-
bar.
Um ein möglichst exaktes und wiederholbares
Analyse-Ergebnis zu erhalten, sorgen Sie für
gleichbleibende Messvoraussetzungen, denn
nur so können Sie Veränderungen über einen
längeren Zeitraum exakt beobachten.
Zudem können weitere Faktoren den
Wasserhaushalt beeinflussen:
Nach einem Bad kann ein zu niedriger
Körperfettanteil und ein zu hoher Körper-
wasseranteil angezeigt werden.
Nach einer Mahlzeit kann die Anzeige höher
sein.
Bei Frauen treten zyklusbedingte Schwan-
kungen auf.
Verlust von Körperwasser bedingt durch eine
Erkrankung oder nach körperlicher
Anstrengung.
Nach einer sportlichen Betätigung sollte bis
zur nächsten Messung 6 bis 8 Stunden
gewartet werden.
Abweichende oder nicht plausible Ergebnisse
können auftreten bei:
Personen mit Fieber,
Ödem-Symptomen oder Osteoporose
Personen in Dialysebehandlung
Personen, die kardiovaskuläre Medizin ein-
nehmen
Frauen in der Schwangerschaft
Sportlern, die mehr als 10 Std. intensives
Training
in der Woche betreiben und einen Ruhepuls
von
unter 60/min haben
Leistungssportlern und Bodybuildern.
1 < - 15 % sehr niedriger Energieverbr.
2 - 15 % niedriger Energieverbrauch
3-10%
4-5%
5 0 % normaler Energieverbrauch
6+5%
7 + 10 % hoher Energieverbrauch
8+15%
9> +15%
D
15
Abweichung vom persönlichen Normalwert
Faktoren, die das Messergebniss beeinflussen
BA63687CF5121434_D 03.10.2007 16:54 Uhr Seite 15

D
16
Wichtige Hinweise
Wie wird richtig gemessen?
Die Messung sollte möglichst unbekleidet und
barfuß erfolgen. Es sollte darauf geachtet wer-
den, dass immer unter gleichen Bedingungen
und zur gleichen Tageszeit gemessen wird (z.
B. morgens nüchtern).
Wie oft muss ich mich mit den Soehnle-
Körperanalysewaagen messen?
Eigentlich bleibt das Ihnen überlassen. Wir
empfehlen aber immer zum gleichen
Zeitpunkt, unter gleichen Voraussetzungen,
einmal am Tag zu messen. Der Tagesablauf
mit Ess- und Trinkgewohnheiten, aber auch
der Lebensstil haben einen Einfluss auf den
Wasserhaushalt. An der Körperanalysewaage
macht sich dies durch Schwankungen in der
Anzeige bemerkbar. Die Waage speichert den
Mittelwert.
Kann man eine prozentuale Veränderung der
Körpermassenanteile bereits am ersten Tag
erkennen?
Es ist schon möglich, dass das Körper-
Analysegerät unterschiedliche Werte anzeigt.
Das liegt am schwankenden Wasserhaushalt
im Laufe eines Tages und an der Tatsache,
dass sich die körpereigenen Werte je nach Be-
lastung verändern.
Gehen die gespeicherten Trendverläufe verlo-
ren, wenn die Daten eines Personen-
speicherplatzes verändert werden?
Nein. Erst wenn die Daten gelöscht werden.
Können die Messergebnisse von äußeren
Einwirkungen beeinflusst werden?
Unter extremen elektromagnetischen
Einflüssen, z.B. bei Betreiben eines
Funkgerätes in unmittelbarer Nähe des
Gerätes, kann eine Beeinflussung des
Anzeigewertes verursacht werden.
Nach Ende des Störeinflusses ist das die
Waage wieder bestimmungsgemäß benutzbar,
ggfs. ist ein Wiedereinschalten erforderlich.
Wie entstehen die Trendkurven?
Tageskurve (day) bedeutet:
Die Tagesmittelwerte der letzten 59 Tage wer-
den angezeigt. Der letzte Wert wird immer
rechts angefügt.
Wochenkurve (week) bedeutet:
Aus 7 Tageswerten wird ein Wochenmittelwert
errechnet. Damit kann der erste
Wochenmittelwert erst nach einer Woche
erscheinen*. Die 59 letzten
Wochenmittelwerte werden angezeigt.
Monatskurve (month) bedeutet:
Aus 30 Tagesmittelwerten wird ein
Monatsmittelwert errechnet. Damit kann der
erste Monatswert erst nach 30 Tagen erschei-
nen*. Es können bis zu 59 Monatsmittelwerte
angezeigt werden.
* Deshalb empfehlen wir anfänglich einen
Tagestrend zu wählen.
BA63687CF5121434_D 03.10.2007 16:54 Uhr Seite 16

1.
1.
2.
3.
4.
5.
6.
Meldungen
1. Batterien im Bedienteil (LOW
BAT-T) oder
der Plattform (LOW BAT-B)
sind verbraucht.
2. Überlast: ab 150 kg.
3. Nicht plausibles Analyse-
ergebnis: persönliche
Programmierung überprüfen.
4. + 5.
Schlechter Fußkontakt:
Waage oder Füße reinigen
oder auf ausreichende
Hautfeuchtigkeit achten.
Bei zu trockener Haut:
Füße befeuchten oder
die Messung vorzugsweise
nach Bad oder Dusche
vornehmen.
6. Funkverbindung zwischen
Waage und Bedienterminal
ist gestört.
Die Reichweite des Funksig-
nals und der ordnungsgemä-
ße Betrieb sind von mehreren
Faktoren abhängig:
Batteriezustand, Standplatz
und Anordnung, abschirmen-
de Gegenstände, andere
Geräte auf gleichem Fre-
quenzband.
Unter dem Einfluss von
elektrostatischen Entladun-
gen kann es zu Störungen der
Funkverbindung zwischen
Bedienterminal und Waage
kommen. Entnahme und
erneutes Einsetzen der Bat-
terien beseitigt diese Stö-
rung.
Unter dem Einfluss von
Störfrequenzen anderer
Geräte kann es zu Störungen
der Funkverbindung zwischen
Bedienterminal und Waage
kommen. Diese Störung wird
behoben, indem die anderen
Geräte ausgeschaltet oder aus
dem Bereich der Waage
gebracht werden.
Technische Daten
Tragkraft x Teilung = Max 150 kg x 100 g
Anzeigeauflösung: Körperfettanteil: 0,1%
Anzeigeauflösung: Körperwasseranteil: 0,1%
Anzeigeauflösung: Muskelanteil: 0,1%
Anzeigeauflösung: Kalorienverbrauch: 1 kcal
Körpergröße: 100-250 cm
Alter: 10-99 Jahre
8 personenspezifische Speicherplätze
Große LCD-Anzeige
Messstrom: 0,035 mA RMS, 50/5 kHz
Funkfrequenz: 433 MHz, Reichweite: 3m
Batterien: 4 x 1,5 V AA für Waage und 3 x 1,5 V AA für
Bedien-terminal. Batterien im Lieferumfang enthalten.
D
17
BA63687CF5121434_D 03.10.2007 16:54 Uhr Seite 17

Entsorgung von gebrauchten
elektronischen Geräten
Das Symbol auf dem Produkt oder
seiner Verpackung weist darauf hin,
dass dieses Produkt nicht als nor-
maler Haushaltsabfall zu behandeln
ist, sondern an einer Annahmestelle
für das Recycling von elektrischen
und elektronischen Geräten abgegeben werden
muss. Weitere Informationen erhalten Sie über
Ihre Gemeinde, die kommunalen Entsorgungs-
betriebe oder das Geschäft, in dem Sie das
Produkt gekauft haben.
Batterie-Entsorgung
Batterien gehören nicht in den Hausmüll. Als
Verbraucher sind Sie gesetzlich verpflichtet,
gebrauchte Batterien zurückzugeben. Sie kön-
nen Ihre alten Batterien bei den öffentlichen
Sammelstellen in Ihrer Gemeinde oder überall
dort abgeben, wo Batterien der betreffenden
Art verkauft werden.
Pb = enthält Blei
Cd = enthält Cadmium
Hg = enthält Quecksilber
Konformitätserklärung
Hiermit erklärt Soehnle, dass sich die-
ses Gerät in Übereinstimmung mit
den grundlegenden Anforderungen
und den übrigen einschlägigen Bestimmungen
der Richtlinien 2004/108/EC befindet.
Dieses Gerät ist funkentstört entsprechend der
geltenden EG-Richtlinie 2004/108/EC.
Hinweis: Unter extremen elektromagnetischen
Einflüssen, z.B. bei Betreiben eines Funkgerä-
tes in unmittelbarer Nähe des Gerätes, kann
eine Beeinflussung des Anzeigewertes verur-
sacht werden. Nach Ende des Störeinflusses
ist das Produkt wieder bestimmungsgemäß
benutzbar, ggfs. ist ein Wiedereinschalten
erforderlich.
Reinigung und Pflege
Nur mit leicht feuchtem Tuch reinigen. Keine
Lösungs- oder Scheuermittel verwenden und
die Waage nicht in Wasser tauchen.
Verbraucher-Service
Für Fragen und Anregungen stehen wir Ihnen
mit den folgenden Ansprechpartnern gerne zur
Verfügung:
Tel: (08 00) 5 34 34 34
Montag bis Donnerstag
von 09:00 bis 12:15 Uhr und
von 13:00 bis 16.00 Uhr
Freitags
von 09:00 bis 12:15 Uhr und
von 13:00 bis 15:00 Uhr
Garantie
SOEHNLE garantiert für 3 Jahre ab Kaufdatum
die kostenfreie Behebung von Mängeln auf
Grund von Material- oder Fabrikationsfehlern
durch Reparatur oder Austausch. Bitte den
Kaufbeleg und den Garantieabschnitt gut auf-
bewahren. Im Garantiefall bitte die Waage mit
Garantieabschnitt (letzte Seite) und Kaufbeleg
an Ihren Händler zurückgeben.
D
18
BA63687CF5121434_D 03.10.2007 16:54 Uhr Seite 18

GB
English
Introduction 20
Important advice 20
Insert Batteries 20
Set the clock 20
Installation 21
Data input 22
Body analysis 24
Accessing your analysis values (STATE) 25
Changing personal data (SET) 26
Deleting personal data (DEL) 26
Trend curve 27
Individual recommendation 28
Factors that influence the measurement readings 31
Important notes 32
Messages 33
Technical data 33
Disposal of old electrical and electronic equipment 34
Disposal of spent batteries 34
Compliance declaration 34
Cleaning and care 34
Consumer service 34
Warranty 34
BA63687CF5121434_GB 03.10.2007 16:55 Uhr Seite 19

GB
20
Introduction
With the Body Balance you are making a cru-
cial contribution to your health. These electro-
nic body analysis scales have the following
functions:
With the help of your personal data and the
recommendations of health and body com-
position experts, Body Balance tells you
your condition regarding weight, propor-
tions of fat, water and muscle in your body
and your energy
consumption.
Individual assessment of the analysis result
with personal recommendations on what to
do.
Optional display of the trends of weight,
proportion of fat, water and muscle in the
body and energy consumption in time inter-
vals of days, weeks or months for each
standard range.
Separate radio controlled terminal with a
range of 3 metres.
8-person memory with automatic person
recognition
Important advice
We recommend that you consult a doctor if
you are overweight and are trying to reduce
your weight, or if you are underweight and are
trying to put on weight. Treatment and diet
should only take place in consultation with
your doctor.
Recommendations on exercise programmes or
weight loss diets, on the basis of the values
determined, should be provided by your doctor
or certified health professional. Do not try to
interpret the data yourself.
SOEHNLE will not be liable for damage or loss
caused by the Body Balance or for third party
claims.
This product is intended for personal home
use only. It is not designed for professional
use in hospitals or medical facilities.
Not suitable for people with electronic
implants, such as pacemakers, etc.
Insert batteries
1. In the scales (4 x 1,5 V AA)
2. In the operator terminal (3 x 1,5 V AA)
Set the clock
3. Input hour (▼= down, ▲= up) and
confirm ( ).
4. Input minutes (▼= down, ▲= up) and
confirm ( ).
If you wish to change the time
(Summer time /winter time) at a later point,
you can switch to time mode by pressing
the ▼/▲keys at the same time.
1. 2.
3. 4.
BA63687CF5121434_GB 03.10.2007 16:55 Uhr Seite 20

21
GB
1.
2.
2.
3.
Installation
1. Place the scales level and on a firm
surface for all measurements.
Danger! Risk of slipping
if surface is wet.
2. The operator terminal may optionally be
held in the hand, placed on a table,
remain on the scales or be hung on the
wall. When fixing the magnetic wall brak-
ket to a solid, smooth, dry and dust- and
grease-free base it is sufficient for you to
put the wall bracket into the oval slot on
the back of the operator terminal. Then
remove the tape over the adhesive patch
and press the operator terminal to the
fixing position horizontally at eye level.
3. With tiles or a rough surface, no guarantee
can be given of the length of life of the
adhesion. You should therefore screw the
wall bracket in place.
To do this remove the cover from the mag-
netic wall bracket by inserting a fingernail
or a knifepoint under the slot and levering
off the cover.
Then drill 2 holes in the wall at a distance
of 2 cm horizontally from each other. The
drill size is dependent on whether you
need to use wall plugs. Then screw in and
press cover back in. Put the operator termi-
nal on the magnetic bracket.
3.
2x 2x
BA63687CF5121434_GB 03.10.2007 16:55 Uhr Seite 21

GB
22
4. 4. Option to change country-specific settings
between kg/cm and lb/in or st/in.
Depending on the choice of unit of weight,
you can switch back to the clock mode
with the key.
The operator terminal and the scales
are in radio contact.
Radio-aided computer components, HIFI
components or radio-control-led toys may
cause an operational error (see error mes-
sages).
Data input
To use the Soehnle Body Balance correctly,
the personal data for each person need to be
input into the operator terminal and you
should then immediately step on the scales
barefoot.
If weight is placed on the scales during input,
then they immediately switch – as long as
there is radio contact between the operator
terminal and the scales – to the weighing and
analysis mode and they cannot be used again
until the scales have switched back to the
clock mode (20 sec. after the weight is remo-
ved from the scales).
1. Start data input ( ) and confirm ( ).
If anyone’s data is already stored, you must
select the “NEW” display with the ▼/▲
keys and confirm with ( ).
2. Select memory (P1 ... P8)
(▼= down, ▲= up) and confirm ( ).
3. Input height (▼= down, ▲= up) and
confirm ( ).
4. Input age (▼= down, ▲= up) and confirm
().
5. Select sex (▼= male, ▲= female) and
confirm ( ).
1.
2.
4.
5.
3.
BA63687CF5121434_GB 03.10.2007 16:55 Uhr Seite 22

23
GB
6. Input desired activity level (▼= down, ▲= up) and confirm
( ). This level is required for determining energy
consumption.
7. Input the desired period for the trend display (day, week or
month) (▼= down, ▲= up) and confirm ( ).
We recommend selecting a daily trend to start with because
otherwise the first measurement value will not be shown in
the trend display until after a week or a month.
8. Confirm “OK” ( ) and, as soon as 0.0 flashes and the bar
display is operating, step on the scales barefoot.
If the input data are to be changed again before the first
analysis, you can jump back to height with the ▼/▲keys.
The first measurement is indispensable for storing the data for
later automatic person recognition. If you dont step on the scales
the message “ERROR” appears in the display and the data input
must be repeated.
After you have stepped on the scales, the first body analysis
will be performed as described on the following pages.
The scales have a time-out mode. It switches back to the
time after about 40 seconds if the keys are not touched.
Data are retained even when batteries are changed.
1Scarcely any body movement (max. 2 hours/day)
2Light, active, sitting and standing activity
3Home and garden work, mainly standing, only
occasionally seated
4Sportspeople and people with a high level of activity
5People involved in heavy work or high-level sport
6.
8.
7.
BA63687CF5121434_GB 03.10.2007 16:55 Uhr Seite 23

GB
24
3.
4.
Body analysis
Analysis is only possible barefoot.
Personal data must have been
input in advance. For meaningful
results, step on the scales unclo-
thed whenever possible and always
under the same conditions.
1. Step on the scales. Your weight
is then displayed and, as long
as the display lasts (~5 sec.), so
is a bar display. Hold still until
the analysis is completed.
2. After automatic personal recog-
nition the display once more
shows the body weight, the
proportions of fat ( ), water
( ), and musceles ( ) in the
body and the energy consump-
tion (kcal).
The normal range of the relevant
person lies in the 3 middle
sections of the bar display.
3. Then a personal action
recommendation is displayed.
Meaning of the symbols:
+You should drink more!
+Muscle-building training is
recommended!
+Change of diet is
recommended!
Your analysis figures are
fine!
4. Step off the scales. The scales
switch off automatically.
In rare cases, automatic assign-
ment to a personal memory is not
possible. The memories of the
people who cannot be distinguis-
hed are displayed.
Since the measurement has alrea-
dy been taken, you can step off
the scales and confirm your
personal memory with the key
located below it (▼ or ▲).
Then body weight, the propor-
tions of fat, water and muscle in
the body and calorie require-
ments are displayed.
Please note that only your body
weight can be determined and
no body analysis can be perfor-
med if you step on the scales in
shoes or socks! The values are
not entered into the trend analy-
sis. A luxury feature of this
body analysis scales product is
automatic personal recognition.
Recognition is achieved mainly
by body weight.
In the event of changes of over
± 3 kg between individual mea-
surements, automatic identifica-
tion is no longer possible and
the measurement cannot be
assigned to any trend graph.
This may be the case if you do
not step on the scales for seve-
ral days (e.g. holiday) or you
weigh yourself in clothing of
different weights.
2.
BA63687CF5121434_GB 03.10.2007 16:55 Uhr Seite 24

25
GB
1. 2.
4.
4.
4.
4.
4.
3.
3.
3.
3.
3. 5.
3.
Accessing your analysis values
(STATE)
The latest analysis values of the people stored
can be accessed on demand.
1. Start access ( ).
2. Select memoryz (P1 ... P8) with the ▼/▲
keys and confirm ( ).
3. Confirm “STATE” ( ). Then you can
select the latest analysis values with the
▼/▲keys.
4. By pressing the key again you can
access the trend graphs. You can switch
between the individual trend graphs with
the ▼/▲keys.
By pressing the key again you access
the personal action recommendation from
your last analysis.
5. By repeatedly pressing the you can
choose between the different levels of the
display menu.
With “EXIT” or “OFF” and confirmation
with the key you can access the
higher level in each case.
After 3 minutes without the keys being
touched, the display switches back to the
clock.
BA63687CF5121434_GB 03.10.2007 16:55 Uhr Seite 25

GB
26
If for instance:
- age is increased by one year
(birthday),
- height changes (children in the
growth phase)
- the activity level type is chan-
ged, then proceed asfollows:
1. Start data input ( ).
2. Select memory (P1 ... P8)
with the ▼/▲keys and confirm
with ( ).
3. “Set” with ▼/▲keys and
confirm with ( ).
Then you can change the
desired data as already
described under “Data input”.
4. After confirmation with “OK”
your new data are stored. The
changed data will be taken into
account from the next analysis
onwards.
1.
2.
3.
4.
If data for a person – together
with the trend history – are to be
completely deleted, then proceed
as follows:
1. Start data input ( ).
2. Select memory (P1 ... P8)
with the ▼/▲keys and confirm
with ( ).
3.
Select “DEL” with the ▼/▲
keys and confirm with ( ).
A question will be asked for
security purposes.
Pressing the
▲
key deletes this
person’s entire data beyond
recovery.
The memory can be reused.
Quit the deletion procedure by
pressing the
▼
key and the
data will be retained.
1.
2.
3.
4.
Changing personal data (SET)
Deleting personal data (DEL)
BA63687CF5121434_GB 03.10.2007 16:55 Uhr Seite 26

27
GB
UnitMaximum
value
Minimum value
Body water
Body fat
Muscle proportion
Status indicator
Trend display
Day - Week - Month
Trend curve
Please weigh yourself regularly so
that the trend curve will be
display a precise trend.
The trend curve can display up
to 59 values, subject to a corre-
sponding number of measure-
ments.
In case of several measurements
daily, one single median value is
stored.The weekly median value
is determined based on 7 daily
values.
The monthly median value is
determined based on 30 daily
values.
The value displayed after "max”
and "min” is the maximum or
minimum value of the curve –
rounded up or down to the next
whole number.
1. The calculated average range
for the respective person will
be displayed in the trend
curve in the area between the
boundary lines.
2. If a boundary line of the ave-
rage value is positioned outsi-
de of the display range – in
relation to the trend curve –
the corresponding boundary
line is displayed on the edge
of the screen.
3. If only one line is displayed
on the top or bottom, this
means that the total curve is
above or below the average
range.
* Meaning of symbols for action
recommendations:
+You should drink more fluids!
+Muscle growth training is recommended!
+ Diet change is recommended!
Your analysis values are ok!
The display symbols of your analysis scale
Border line
1.
2.
3.
Normal
range
Recommendations
*
BA63687CF5121434_GB 03.10.2007 16:55 Uhr Seite 27

GB
28
The Body Balance uses your personal data and
the recommendations of health experts to
determine your ideal weight and body fat level.
In addition, it determines the percentage of
total body water and muscle proportion. Please
note that your muscles also contain body water
and this is already covered by the body
water analysis. Therefore the total analysis
always shows a value above 100%.
Body weight
Whilst the body weight is shown in the display
in kg, one of the 9 segments is shown in the
bar below it.
Here the position of the active segment
indicates the assessment of the body weight
mentioned on the basis of the BMI figure.
The BMI (Body Mass Index) is a measure for
the health risk resulting from overweight or
underweight.
On the basis of categorisation of the BMI,
doctors distinguish between "underweight”,
"normal weight”, "overweight” and "obese”.
BMI =
Proportion of body fat
Whilst the proportion of body fat in % is
shown in the display, one of the 9 segments
appears in the bar below it.
Too much body fat is unhealthy and does not
look nice. What is more important is that a
high proportion of body fat is also usually
associated with a raised proportion of fat in
the blood and this increases greatly the risk of
various illnesses such as for instance diabetes,
heart disease, high blood pressure etc. But a
very low proportion of body fat is equally
unhealthy.
Apart from the fatty tissue under the skin, the
body also stores important fat deposits for the
protection of the internal organs and to ensure
important metabolic functions.
1 2 3 4 5 6 7 8 9
BMI
1 < - 7,5
2 - 7,5
3 - 5,0
4 - 2,5
5 0,0
6 + 2,5
7 + 5,0
8 + 7,5
9 > + 7,5
Difference compared with your
individual standard value
1 2 3 4 5 6 7 8 9
Example:
Actual body fat proportion calculated
= 31.3 % of total weight.
This value is about 7 % above the calculated
individual standard value.
Individual recommendation
body weight (kg)
height (m)2
BA63687CF5121434_GB 03.10.2007 16:55 Uhr Seite 28

29
GB
If this essential fat reserve is compromised,
this can lead to metabolic disturbance.
So for instance in women with body fat figures
of under 10%, menstruation may cease. In
addition, the risk of osteoporosis increases.
The normal proportion of body fat is depen-
dent on age and above all on sex. In women
the normal figure is about 10% higher than in
men. With increasing age the body loses mus-
cle mass and so the proportion of body fat
increases.
Proportion of body water
Whilst the proportion of water in the body in
% is shown in the display, one of the 9
segments appears in the bar below it.
The figure shown in this analysis reflects the
"total body water” (TBW). The body of an adult
is composed of about 60% water. Here there
is of course a certain range, with older people
showing a lower proportion of water than youn-
ger people and men showing a higher propor-
tion than women.
The distinction between men and women is a
result of the higher mass of body fat in
women. Since the majority of the body’s water
is to be found in the fat-free mass (73% of
the FFM is water) and since the water content
in the fat is very low by its nature (about10%
of the fatty tissue is water), the proportion of
body fat automatically decreases with an
increasing proportion of water in the body.
Difference compared with your indivi-
dual standard value
1 < - 12 % very low proportion of fat
2 - 12 % low proportion of fat
3-7%
4 - 3 % normal proportion of fat
50%
6+3%
7 + 7 % high proportion of fat
8+12%
9 > + 12 % very high proportion of fat
Difference compared with your
individual standard value
1 < - 6 % very low proportion of water
2 - 6 % low proportion of water
3-4%
4 - 2 % normal proportion of water
50%
6+2%
7 + 4 % high proportion of water
8+6%
9>+ 6%
Example:
Calculated actual proportion of water in the
body = 51.7 % of total weight.
This value is about 4 % below the calculated
individual standard value.
1 2 3 4 5 6 7 8 9
BA63687CF5121434_GB 03.10.2007 16:55 Uhr Seite 29

GB
30
Proportion of muscle
Whilst the proportion of
muscle in % is shown in the display, one of
the 9 segments appears in the bar below it.
The muscle mass is the engine of our bodies.
Most of our energy conversion takes place in
our muscles. The muscles take care of the
maintenance of body temperature and they are
the basis of our bodily performance.
An exercised, muscular body is seen as aes-
thetically pleasing.
A check of the muscle mass is particularly
important for people with weight and fat
problems. Since the body needs muscles to
reduce excess energy reserves or folds of fat,
longterm weight reduction can only
Example:
Actual proportion of muscle calculated
= 30.4 % of total body weight.
This value is about 6 % below the calculated
individual standard value.
Energy consumption
While energy consumption is shown in the
display in kcal, one of the 9 segments appears
in the graphics panel below.
Energy consumption is calculated from the
personal data – corrected by a factor for the
relevant activity type - and the distribution of
body mass measured.
Basic rate
+ performance rate
= energy consumption.
If you take in fewer kilocalories than your
individual energy consumption, then your body
will react by losing weight. Your weight will
increase if you take in more calories.
1 2 3 4 5 6 7 8 9
Difference compared with your
individual standard value
1 < - 6 % very low proportion of muscle
2 - 6 % low proportion of muscle
3-4%
4 - 2 % normal proportion of muscle
50%
6+2%
7 + 4 % high proportion of muscle
8+6%
9> +6%
1 2 3 4 5 6 7 8 9
Example:
Energy consumption measured = 1,855 kcal.
This value is 5% below the calculated normal
level of energy consumption.
BA63687CF5121434_GB 03.10.2007 16:55 Uhr Seite 30

31
GB
Analysis is based on the measurement of the
body's electrical resistance. Eating and drink-
ing habits during the course of the day and
individual lifestyle affect the water balance.
This is noticeable by the fluctuations in the
display.
In order to ensure that the results of analysis
are a accurate and consistent as possible,
keep the measurement conditions constant, as
only in this way will you be able to observe
changes over an extended period.
Other factors can affect water balance:
After a bath, the body fat reading may be
too low and the body water reading too
high.
After a meal, readings can be higher.
Women may experience fluctuations due to
the menstrual cycle.
Due to loss of water caused by illness or
after physical activity (sport).
After taking exercise, wait for 6 to 8 hours
before carrying out the next measurement.
Varying or implausible results can occur in the
case of:
Persons with a high temperature, symptoms
of oedema or osteoporosis
Persons undergoing dialysis treatment
Persons taking cardiovascular medicine
Pregnant women
Athletes who undertake more than 10 hours
of intensive training per week and have a
resting pulse rate of under 60/min
Competitive athletes and body builders
1 < - 15 % very low energy consumption
2 - 15 % low energy consumption
3-10%
4 - 5 % normal energy consumption
50%
6+5%
7 + 10 % high energy consumption
8+15%
9> +15%
Difference compared with your individual standard value
Factors influencing measurement readings
BA63687CF5121434_GB 03.10.2007 16:55 Uhr Seite 31

GB
32
Important notes
How to measure correctly?
The measurement process should be perfor-
med unclothed, if possible, and barefoot. It is
recommended to perform the measurements
under similar conditions and at the same time
of day (e.g. in the morning, sober).
How often should measurements be performed
with Soehnle body analysis scales?
Actually, that is up to you. However, we
recommend always measuring at the same
time under the same conditions, once a day.
The daily routine, eating and drinking habits,
but also your lifestyle, influence the water con-
tent of your body. When using body analysis
scales, this can affect deviations in the
display. The scale stores the median value.
Is it possible to recognize a change in the per-
centage of body mass contents on the first
day?
It is possible for the body analysis scale to
display deviating values. This is caused by the
changing water content of your body throug-
hout the day and the fact that your body's own
values change depending on stress.
Will stored trend curves be lost if the data of
one memory slot is changed?
No. Only, if the data is
deleted.
Can external influences impact the measure-
ment values?
Extreme electromagnetic influences, e.g. ope-
rating a radio transmitter in the immediate
proximity of the device, can influence the
measurement results.
After removal of the influence, the product will
be fully
functional again.
However, it might be necessary to switch the
device off and back on.
How are trend curves created?
Daily trend curve (day) means:
The daily median values of the last 59 days
will be displayed. The last value will always be
added to the right side.
Weekly curves (week) means:
A weekly median value will be determined
based on 7 daily median values. Therefore, the
first weekly median value can be displayed
only after one week*.
The last 59 weekly median values will be
displayed.
Monthly curve (monthly) means:
A monthly median value will be determined
based on 30 daily median values. Therefore,
the first monthly median value can be display-
ed only after one month*. Up to 59 monthly
median values can be displayed.
* We therefore recommend to select a daily
trend initially.
BA63687CF5121434_GB 03.10.2007 16:55 Uhr Seite 32

33
GB
1.
1.
2.
3.
4.
5.
6.
Messages
1. Batteries in the operator unit
(LOW BAT-T) or the base
(LOW BAT-B) low.
2. Overload: From 150 kg.
3. Implausible analysis result
– check individual pro-
gramming.
4. + 5.
Bad foot-contact:
clean scale or feet or check
for sufficient skin moisture.
6. If skin is too dry – moisten
feet or carry out measurement
after taking a bath or shower.
Interference with radio
contact between scales and
operator terminal.
The range of the radio signal
and correct operation are
dependent on several factors:
Battery condition, location
and position, screening
objects, other devices on the
same frequency band.
Under the environment with
electrostatic discharge, the
‘Body Balance Comfort F5’
could not maintain communi-
cation link and require the
user to take off the battery
and insert it again.
Under the environment with
radio interference the ‘Body
Balance Comfort F5’ could
not maintain communication
link and resume to normal
when the interference stops.
Technical data
Weighing capacity x graduation = max. 150kg x 100g
Display resolution: body fat: 0.1%
Display resolution: body water: 0.1%
Display resolution: muscle mass: 0.1%
Display resolution: energy consumption: 1 kcal
height: 100–250 cm
age: 10–99 years
8-person individual memory locations
Size of LCD screen
measuring circuit: 0.035 mA RMS, 50 kHz
Radio frequency: 433 MHz, range: 3m
Batteries: 4 x 1,5V AA for the scales
3 x 1,5 V AA for the operator terminal
Batteries supplied with unit.
BA63687CF5121434_GB 03.10.2007 16:55 Uhr Seite 33

Disposal of old electrical and
electronic equipment
This symbol on the product or on
its packaging
indicates that this product shall not
be treated as household waste.
Instead it shall be handed over to
the applicable collection point for
the recycling of electrical and electronic
equipment. For more detailed information
about recycling contact your local city office,
your household waste disposal service or the
shop where you purchased the product.
Disposal of spent batteries
Batteries must not be disposed of as normal
household waste. Note that you are legally
obliged to dispose of used batteries in a
correct way. You can return spent batteries
either to public collection points in your town
or to any outlet selling batteries of the same
kind.
Pb = Battery contains lead
Cd = Battery contains cadmium
Hg = Battery contains mercury
Compliance declaration
Soehnle hereby declares that the
Body Balance device complies with
the basic requirements and the other
relevant terms of Directive 2004/108/EC.
This device is screened in accordance with the
applicable EC Directive 2004/108/EC.
Note: the display value may be affected by
extreme electromagnetic influences, e.g. when
a radio is operated in the immediate vicinity of
the device.
The product can be used for its intended pur-
pose again when the interference disappears (a
reset may be required)
Cleaning and care
Only with a slightly damp cloth.
Do not use any solvents or abrasive substan-
ces and do not immerse the scales in water.
Consumer service
If you have questions or comments, the follo-
wing points of contact are available:
Ph: (08 00) 5 34 34 34
Monday to Thursday
09:00 to 12:15 and
13:00 to 16.00.
Friday
from 09:00 to 12:15
and 13:00 to 15:00.
Warranty
SOEHNLE guarantees that all defects due to
materials or manufacturing faults will be reme-
died by replacement or repair, free of charge,
for a period of 3 years from the date of pur-
chase. Please keep your purchase receipt and
the guarantee card in a safe place.
If you have any complaints, please return the
scale to your dealer with the guarantee card
and receipt.
GB
34
BA63687CF5121434_GB 03.10.2007 16:55 Uhr Seite 34

F
Français
Introduction 36
Avis de sécurités important 36
Remplacer les batteries 36
Installer l’horloge 36
Installation 37
Introduction des données 38
Analyse corporelle 40
Suppression de vos résultats d’analyse (STATE) 41
Modification des données personnelles (SET) 42
Suppression des données personnelles (DEL) 42
Affichage de la tendance 43
Recommandation individuelle 44
Facteurs qui influencent les résultats de mesure 47
Remarques importantes 48
Messages 49
Données techniques 49
Traitement des appareils électricques et
électroniques en fin de vie 50
Remplacement des piles 50
Déclaration de conformité 50
Nettoyage et entretien 50
Service consommateurs 50
Garantie 50
BA63687CF5121434_F 03.10.2007 16:56 Uhr Seite 35

F
36
Introduction
Grâce à la Body Balance, vous prenez votre
santé en main. La balance électronique
d’analyse corporelle comprend les fonctions
suivantes :
En se basant sur vos données personnelles
et les recommandations d’experts en matiè-
re de santé et de corps, la Body Balance
détermine votre situation par rapport à
votre poids, au pourcentage de graisse cor-
porelle, au pourcentage d’eau du corps, au
pourcentage de muscles et à la
consommation d’énergie.
Evaluation individuelle du résultat de l’ana-
lyse avec des indications sur les mesures à
prendre
L’affichage au choix de la tendance du
poids, du pourcentage de graisse corporel-
le, d’eau du corps et de muscles ainsi que
la consommation d’énergie journalière,
hebdomadaire ou mensuelle ainsi que de la
plage normale respective.
Terminal radio séparé avec
3m de zone désservie.
mémoire de 8 personnes avec reconnais-
sance automatique individuelle
Avis de sécurité important
Quand il s’agit de perdre du poids à cause
d’une surcharge pondérale ou de prendre du
poids à cause d’une insuffisance de poids, il
est nécessaire de consulter un médecin.
Veillez à ne pas commencer de traitement ou
diète sans avoir consulté un médecin au préa-
lable. Seul un médecin ou une personne qua-
lifiée peut conseiller des programmes de gym-
nastique ou des cures d’amaigrissement en se
basant sur les résultats obtenus. N’essayez
pas de convertir les données pour vous-même.
SOEHNLE ne sera pas tenu responsable d’é-
ventuels dommages ou pertes causés par la
Body Balance ni des réclamations de tiers.
Ce produit ne s’emploie que chez soi et le
consommateur doit en disposer à sa guise.
Ce produit n’est pas destiné aux activités
professionnelles des hôpitaux ou des instal-
lations médicales.
Pas adapté aux personnes munies d’im-
plants électroniques ( pacemaker, etc.)
Remplacer les batteries
1. Dans la balance (4 x 1,5 V AA)
2. Terminal de commande (3 x 1,5 V AA)
Installer l’horloge
3. Réglage (▼= down, ▲= up) et
confirmation des heures ( ).
4. Réglage (▼= down, ▲= up) et
confirmation des minutes ( ).
Si jamais vous souhaitez modifier l’heure
(heure d’été/heure d’hiver)à un autre
moment, appuyez simultanément sur les
boutons ▼/▲dans le mode temps.
1. 2.
3. 4.
BA63687CF5121434_F 03.10.2007 16:56 Uhr Seite 36

37
F
1.
2.
2.
3.
Installation
1. A chaque pesée, placez la balance sur une
surface plate et stable.
Attention! Risque de
glissement sur les surfaces
mouillées.
2. Le terminal de commande peut au choix
être tenu en main, être placé sur la table,
rester sur la balance ou encore être fixé
au mur. Lors de la fixation du crochet
magnétique mural sur une surface stable,
lisse, sèche, sans poussière et sans grais-
se, il suffit de placer celui-ci dans
l’ouverture ovale au verso du terminal de
commande. Enlevez ensuite le papier
collant et collez horizontalement le termi-
nal de commande à hauteur du regard à la
place de la fixation.
3. Aucune garantie ne peut être fournie
concernant la durabilité du collage si
celui-ci est réalisé sur du carrelage ou sur
une surface rugueuse. C’est pourquoi il est
conseillé de visser le crochet mural.
Soulevez ensuite le couvercle du crochet
magnétique mural en glissant votre ongle
ou une pointe de couteau sous l’ouverture
et soulevez le couvercle. Après cela, percez
2 trous l’un à côté de l’autre dans le mur
et de manière horizontale avec un interval-
le de 2 cm. La taille du trou varie en fonc-
tion du fait que l’on doit utiliser une
cheville ou non. Ensuite vissez et refermez
le couvercle. Placez le terminal de com-
mande sur le crochet magnétique.
3.
2x 2x
BA63687CF5121434_F 03.10.2007 16:56 Uhr Seite 37

F
38
4. 4. Possibilité de convertir les unités de mesu-
re en fonction du pays des kg/cm en lb/in
ou en st/in. Une fois l’unité de poids choi-
sie, il est possible de se reconnecter au
mode de l’heure à l’aide du bouton .
Le terminal de commande et la balance
restent en contact via la radio. Les compo-
sants d’ordinateur, les éléments HIFI ou
les jeux qui sont commandés par radio
peuvent provoquer des disfonctionnements
(cfr. Message d’erreur).
Introduction des données
Pour utiliser la Body Balance Soehnle de
manière otpimale, il est nécessaire d’entrer les
données personnelles de chaque personne
dans le terminal de commande et ensuite de
monter immédiatement sur la balance pieds
nus.
Si la balance est encombrée pendant l’intro-
duction des données, celle-ci va passer du
mode de la balance au mode d’analyse, pour
autant que le contact radio entre le terminal
de commande et la balance soit établi, et elle
ne pourra plus être utilisée tant que la balan-
ce n’est pas à nouveau connectée au mode de
l’heure (20 sec après que la balance soit
dégagée).
1. Commencez l’introduction
( ) et la confirmation ( ) des donées.
Si des personnes sont déjà enregistrées,
elles doivent sélectionner (▼/▲) et
confirmer l’affichage “NEW” à l’aide du
bouton ( ).
2. Sélectionnez (▼= down, ▲= up) et
confirmez ( ) l’espace de mémoire
(P1 ... P8).
3. Réglage (▼= down, ▲= up) et confirma-
tion ( ) de la taille.
4. Réglage (▼= down, ▲= up) et confirma-
tion ( ) de l’âge.
5. Sélectionnez (▼= down, ▲= up) et
confirmez ( ) le sexe.
1.
2.
4.
5.
3.
BA63687CF5121434_F 03.10.2007 16:56 Uhr Seite 38

39
F
6. Réglage (▼= down, ▲= up) et confirmation ( ) de la
valeur du type d’activité souhaité. Cette valeur est nécessai-
re au calcul de la consommation d’énergie.
7. Réglage de la période souhaitée pour l’affichage de la
tendance (jour, semaine ou mois) réglage (▼= down, ▲= up)
et confirmation ( ).
Nous vous conseillons de choisir une tendance journalière
dès le départ car autrement le premier résultat de mesure ne
sera indiqué dans l’affichage de la tendance qu’après une
semaine voire un mois.
8. Confirmer « OK » ( ) et, dès que 0.0 clignote et que le
fléau s’affiche, monter sur la balance pieds nus.
Si les données introduites doivent encore être modifiées
avant la première analyse, il est possible de revenir à la
taille à l’aide des boutons ▼/▲.
Il est indispensable d’effectuer la première pesée pour la
mémorisation des données servant à la future reconnaissance
automatique individuelle. Si l’on monte sur la balance avec des
chaussettes ou des chaussures, le signal “ERROR” apparaît
sur l’affichage et il est nécessaire d’introduire à nouveau les
données.
Une fois être monté sur la balance, la première analyse
corporelle commence, comme décrit sur les pages suivantes.
La balance dispose d’un mode de mise en veille. Après 40
secondes sans utilisation des boutons, l’heure s’affiche à
nouveau sur la balance.
Les données sont également conservées lors du remplace-
ment des piles.
1Peu d’activité corporelle (max. 2h/j)
2Occupation aisée, active, assise ou debout
3Travail dans la maison ou dans le jardin, principale-
ment debout, par moments assis
4Sportifs et personnes très active
5Travailleur de force, sportif de haut niveau
6.
8.
7.
BA63687CF5121434_F 03.10.2007 16:56 Uhr Seite 39

F
40
3.
4.
Analyse corporelle
Il est indispensable d’être pieds
nus pour effectuer une analyse.
Les données personnelles doivent
être introduites au préalable. Pour
obtenir un résultat satisfaisant,
montez si possible sur la balance
en étant dévêtu et en suivant les
mêmes conditions.
1. Monter sur la balance. Le poids
s’affiche ensuite et, tant que
l’analyse est en cours (~5 sec.),
le fléau s’affiche également.
Eviter de bouger jusqu’à la fin
de l’analyse.
2. Une fois la reconnaissance
automatique individuelle
effectuée, l’affichage comporte
à nouveau le poids, le pourcen-
tage de graisse corporelle ( ),
d’eau du corps ( ), de
muscles ( ) et la consomma-
tion d’énergie (kcal).
La plage normale pour chaque
personne se trouve dans les 3
segments du milieu de l’afficha-
ge du fléau.
3. Finalement, des indications sur
les mesures à prendre seront
affichées.
Signification des symboles:
+Vous devez boire davantage !
+Musculation recommandée !
+Changement d’alimentation
recommandé !
Les résultats de l’analyse
sont bons !
4. Quitter la balance. La balance se
ferme automatiquement.
Il est presque toujours possible de
réaliser un classement automati-
que dans la mémoire individuelle.
Les espaces de mémoire indivi-
duels qui ne peuvent pas être
différenciés s’afficheront. Une fois
la pesée a été terminée, vous
pouvez naturellement quitter la
balance et confirmer votre espace
de mémoire personnel à l’aide du
bouton du bas (▼ ou ▲).
Ensuite les données suivantes
s’affichent : le poids, le pour-
centage de graisse corporelle, le
d’eau du corps, de muscles
ainsi que les besoins caloriques.
N’oubliez pas que lorsque vous
montez sur la balance avec vos
chaussures ou vos chaussettes,
celle-ci ne réalise que le calcul
du poids et non l’analyse corpo-
relle ! Les résultats ne sont pas
compris dans l’analyse de ten-
dance.
Une caractéristique rend cette
balance d’analyse corporelle très
pratique : la reconnaissance
automatique individuelle. Dans
la reconnaissance, on tient prin-
cipalement compte du poids.
Le classement automatique
n’est plus possible s’il existe un
changement de plus de 3 kg
environ entre chaque pesée et
aucune mesure de courbe de
tendance ne peut être réalisée à
partir de la pesée. Il peut arriver
si l’on ne se serve pas de la
balance pendant plusieurs jours
( en vacances par ex.) ou que
l’on se pèse en portant des
habits qui ont des poids
différents.
2.
BA63687CF5121434_F 03.10.2007 16:56 Uhr Seite 40

41
F
1. 2.
4.
4.
4.
4.
4.
3.
3.
3.
3.
3. 5.
3.
Suppression de vos résultats
d’analyse (STATE)
Au besoin, les derniers résultats d’analyse
de la personne mémorisée peuvent être
supprimés.
1. Commencez la suppression ( ).
2. Sélectionnez et confirmez ▼/▲l’espace
de mémoire (P1 ... P8) à l’aide des
boutons ( ).
3. Confirmer “STATE” ( ).
Ensuite vous pouvez sélectionner les
derniers résultats d’analyse à l’aide des
boutons ▼/▲.
4. En appuyant une nouvelle fois sur le
bouton , vous accédez aux courbes de
tendance. Il est possible de changer
de courbe de tendance à l’aide des
boutons ▼/▲.
En appuyant une nouvelle fois sur le
bouton , vous accédez aux indications
concernant les mesures à prendre par
rapport à votre dernière analyse.
5. En appuyant une nouvelle fois sur le
bouton , vous pouvez choisir entre les
différents niveaux du menu d’affichage.
En sélectionnant “EXIT” ou “OFF” suivi
d’une confirmation à l’aide du bouton ,
vous accédez au niveau supérieur.
Après 3 minutes sans utilisation des bou-
tons, l’heure s’affiche à nouveau sur la
balance.
BA63687CF5121434_F 03.10.2007 16:56 Uhr Seite 41

F
42
Lorsque par exemple :
- l’âge augmente d’un an
(anniversaire)
- la taille augmente (enfant en
phase de croissance) le type
d’activité varie,
- Procédez alors comme suit :
1. Commencez l’introduction des
données ( ).
2. Sélectionnez et confirmez
▼/▲l’espace de mémoire
(P1 ... P8) à l’aide des
boutons ( ).
3. Sélectionnez ▼/▲et confirmez
”SET” à l’aide des boutons
( ). Vous pouvez ensuite
modifier les données que vous
souhaitez, comme décrit dans
la section “Introduction des
données “.
4. Une fois que vous avez confir-
mer avec “OK”, vos nouvelles
données sont enregistrées.
Les données modifiées seront
prises en compte à partir de la
prochaine analyse.
1.
2.
3.
4.
Si les données d’une personne
doivent être supprimées entière-
ment, ainsi que l’évolution de la
tendance, procédez alors comme
suit :
1. Commencez l’introduction des
données ( ).
2. Sélectionnez et confirmez
▼/▲l’espace de mémoire
(P1 ... P8) à l’aide des
boutons ( ).
3. Sélectionnez ▼/▲et confirmez
”DEL” à l’aide des boutons
( ).
Ensuite une demande de
confirmation apparaît. Si vous
appuyez sur le bouton ▲, tou-
tes les données de cette per-
sonne seront effacées de
manière irrévocable.
L’espace de mémoire peut être
à nouveau occupé. A l’aide du
bouton ▼, quittez le processus
de suppression afin de con
server les données..
1.
2.
3.
4.
Modification des données personnelles (SET)
Suppression des données personnelles (DEL)
BA63687CF5121434_F 03.10.2007 16:56 Uhr Seite 42

43
F
Unité
Valeur
maximale
Valeur minimale
Eau dans l'organisme
Graisse dans l'organisme
Proportion de muscles
Barre d’état
Affichage de la tendance
Jour – Semaine – Mois
Affichage de tendance
Veuillez vous pesez régulière-
ment afin que la courbe affiche
une tendance la plus exacte pos-
sible.
La courbe tendancielle peut
afficher jusqu’à 59 valeurs.
Un nombre correspondant de
pesées est requis.
En cas de plusieurs pesées au
cours d’une journée, une seule
valeur moyenne est sauvegardée.
7 valeurs quotidiennes produi-
sent la valeur hebdomadaire
moyenne.
30 valeurs quotidiennes produi-
sent la valeur mensuelle moyen-
ne.
La valeur indiquée derrière «
max. » et « min. » correspond à
la valeur maximale ou minimale
de la courbe, arrondie au chiffre
rond inférieur ou supérieur
suivant.
1. La zone normale calculée
pour une personne est indi-
quée dans l’affichage de ten-
dance par la zone située entre
les deux lignes limites.
2. Si une ligne limite de la zone
normale par rapport à la cour-
be tendancielle se trouve en
dehors de la zone d’affichage,
la ligne limite correspondante
est affichée tout en bordure.
3. Si seulement une ligne est
affichée tout en haut ou tout
en bas, cela signifie que la
courbe totale se situe au-des-
sus ou en-dessous de la zone
normale.
* Signification des symboles de recommanda-
tion d’action :
+Vous devez boire davantage !
+Un entraînement de développement
musculaire est recommandé !
+ Un changement d’alimentation est
recommandé !
Vos valeurs d’analyse sont normales !
Les symboles d’affichage de votre balance d’analyse
Ligne de limitation
1.
2.
3.
Plage
normale
Recommandation
*
BA63687CF5121434_F 03.10.2007 16:56 Uhr Seite 43

F
44
L’appareil Body Balance indique, sur la base
de vos données personnelles et de recomman-
dations d'experts en matière de santé, votre
masse corporelle idéale en fonction de votre
poids et de votre masse graisseuse.
Il communique également la masse hydrique
totale et la masse musculaire. Nous vous rap-
pelons que les muscles contiennent également
de l'eau et cet élément a été pris en compte
dans l'analyse de la masse hydrique corporelle.
Par conséquent, le total donne toujours une
valeur supérieure à 100 %.
Poids
Lorsque le poids en kg s’affiche sur l’écran,
un des 9 segments apparaît dans le graphique
en barres.
La position du segment actif décrit l’évalua-
tion du poids mesuré sur la base de la valeur
IMC. L’IMC (Indice de masse corporelle) est
une mesure des risques de santé qui pourrai-
ent survenir suite à une surcharge pondérale
ou à un manque de poids. En fonction de la
graduation IMC, les médecins différencient les
états « poids insuffisant », « poids normal »,
« obèse » et « très obèse ».
IMC =
Pourcentage de graisses du corps
Lorsque le pourcentage de graisses du corps
est affiché sur l’écran, un des 9 segments
apparaît dans le graphique en barres. L’excès
de graisse est mauvais pour la santé et peu
esthétique.
Pire encore, un pourcentage de graisses trop
important s’accompagne souvent d’un taux de
cholestérol élevé et le risque de différentes
maladies comme le diabète, les maladies du
coeur, l’hypertension, etc. est très grand.
Un pourcentage de graisses du corps trop fai-
ble est tout aussi dangereux pour la santé. En
plus des tissus adipeux épidermiques, le corps
établit également des réserves de graisses
importantes pour protéger les organes intérie-
urs et pour assurer les fonctions métaboliques
importantes.
1 2 3 4 5 6 7 8 9
BMI
1 < - 7,5
2 - 7,5
3 - 5,0
4 - 2,5
5 0,0
6 + 2,5
7 + 5,0
8 + 7,5
9 > + 7,5
Différence par rapport à votre valeur
normale personnelle
1 2 3 4 5 6 7 8 9
Exemple:
Pourcentage de graisses du corps mesuré
= 31,3 % du poids total.
Différence par rapport à votre valeur normale
personnelle = + 7 %
Recommandation individuelle
poids (kg)
taille (m)2
BA63687CF5121434_F 03.10.2007 16:56 Uhr Seite 44

45
F
Si ces réserves essentielles de graisses sont
attaquées, il peut y avoir des défauts du
métabolisme. Si le pourcentage de graisses est
inférieur à 10% chez les femmes, la menstru-
ation peut s’arrêter. De plus, le risque d’ostéo-
porose augmente. Le pourcentage normal de
graisses du corps varie en fonction de l’âge et
surtout du sexe. La valeur normale chez la
femme dépasse d’environ 10% celle de
l’homme. Avec l’âge, la masse musculaire du
corps diminue et le pourcentage de graisses
du corps s’accroît.
Pourcentage d’eau du corps
Lorsque le pourcentage d’eau du corps est
affiché sur l’écran, un des 9 segments appara-
ît dans le graphique en barres.
La valeur affichée pour cette analyse corre-
spond à ce que l’on appelle « l’eau corporelle
totale » ou « total body water (TBW) ». Le
corps d’un adulte est composé d’environ 60%
d’eau. De plus, il existe une certaine marge :
les personnes âgées ont un pourcentage d’eau
plus faible que les jeunes et les hommes pré-
sentent un pourcentage plus élevé que les
femmes. La différence entre les hommes et
les femmes est due au fait que ces dernières
ont une masse graisseuse plus importante.
Etant donné que l’on retrouve l’eau du corps
en grande partie dans la masse non adipeuse
(73% de la masse non adipeuse est constituée
d’eau) et que la teneur en eau dans le tissu
adipeux est normalement peu élevée (l’eau
représente environ 10% du tissu adipeux), le
pourcentage d’eau du corps
diminue automatiquement lorsque le pourcen-
tage de graisses du corps augmente.
Différence par rapport à votre valeur
normale personnelle
1 < -12 % Pourcentage de graisses très faible
2 -12 % Pourcentage de graisses faible
3-7%
4 - 3 % Pourcentage de graisses normal
50%
6+3%
7 + 7 % Pourcentage de graisses élevé
8+12%
9 > +12 % Pourcentage de graisses très élevé
Différence par rapport à votre valeur
normale personnelle
1 < - 6 % Pourcentage d’eau très faible
2 - 6 % Pourcentage d’eau faible
3-4%
4 - 2 % Pourcentage d’eau normal
50%
6+2%
7 + 4 % Pourcentage d’eau élevé
8+6%
9>+ 6%
Exemple:
Pourcentage d’eau du corps mesuré
= 51,7 % du poids total.
Cette valeur est inférieure d’environ 4 % à la
valeur normale personnelle calculée.
1 2 3 4 5 6 7 8 9
BA63687CF5121434_F 03.10.2007 16:56 Uhr Seite 45

F
46
Pourcentage de musceles
Lorsque le pourcentage de muscles est affiché
sur l’écran, un des 9 segments apparaît dans
le graphique en barres. La masse musculaire
est le moteur de notre corps.
C’est dans les muscles qu’a lieu la plus impor-
tante transformation d’énergie. Les muscles
pourvoient au maintien de la température du
corps et sont la base de notre condition physi-
que. Un corps musclé et entraîné aura un côté
esthétique.
Le contrôle de la masse musculaire est parti-
culièrement important pour les personnes
ayant des problèmes de poids ou de graisses.
Etant donné que le corps a besoin des mus-
cles pour éliminer les réserves excédentaires
d’énergie ou de graisses, un régime sera
efficace s’il est accompagné d’exercices de
musculation.
Exemple:
Pourcentage de muscles mesuré = 30,4 % du
poids total.
Cette valeur est inférieure d’environ 6% à la
valeur normale personnelle calculée.
Consommation d’énergie
Pendant que la consommation d’énergie est
indiquée en kcal dans la zone d’affichage, un
des 9 segments apparaît dans le graphique à
barres ci–dessous.
La consommation d’énergie se calcule à partir
des données personnelles, en tenant compte
d’un facteur pour chaque type d’activité, et la
répartition de la masse corporelle.
Dépense d’énergie quotidienne de base
+ Dépense d’énergie en activité physique
= Consommation d’énergie
Lorsque votre consommation d’énergie
personnelle est plus importante que l'apport
de kilocalories, il y a perte de poids.
Le poids augmente si vous assimilez plus de
kilocalories.
1 2 3 4 5 6 7 8 9
Différence par rapport à votre valeur
normale personnelle
1 < - 6 % Pourcentage de muscles très faible
2 - 6 % Pourcentage de muscles faible
3-4%
4 - 2 % Pourcentage de muscles normal
50%
6+2%
7 + 4 % Pourcentage de muscles élevé
8+6%
9> +6%
1 2 3 4 5 6 7 8 9
Exemple:
Consommation d’énergie calculée
= 1855 kcal.
Cette valeur est 5% inférieure à la consomma-
tion d’énergie normale calculée.
BA63687CF5121434_F 03.10.2007 16:56 Uhr Seite 46

47
F
L'analyse est basée sur la mesure de la
résistance électrique du corps. Les habitudes
alimentaires et le fait de boire plus ou moins
tout au long de la journée ainsi que le style de
vie personnel influent sur le bilan d'eau du
corps. Cela se manifeste par des fluctuations à
l'affichage.
Afin d'obtenir un résultat d'analyse le plus
exact possible et reproductible, effectuez les
mesures dans des conditions les plus similai-
res possibles, car c'est uniquement ainsi que
vous pouvez surveiller les changements sur
une longue période.
En outre, d'autres facteurs peuvent influencer
le bilan d'eau du corps :
Un pourcentage de graisses du corps trop
bas et un pourcentage d'eau du corps trop
élevé sont possibles après un bain.
La valeur affichée peut être plus élevée
après un repas.
Chez la femme, il peut y avoir des fluctua-
tions dues au cycle menstruel.
La perte d'eau pendant une maladie ou à la
suite d'un effort physique (sport) risque
d'influencer la mesure. Il est conseillé d'at-
tendre 6 à 8 heures après une activité spor-
tive avant de mesurer le pourcentage de
graisses du corps.
Des résultats pouvant varier sensiblement
ou peu plausibles sont possibles dans les cas
suivants :
Personnes qui ont de la fièvre ou qui
souffrent d'œdèmes ou d'ostéoporose
Personnes en dialyse
Personnes qui prennent des médicaments
contre les maladies cardiovasculaires
Femmes enceintes
Sportifs qui s'entraînent de manière intensi-
ve pendant plus de 10 heures par semaine
et qui ont un pouls au repos de moins de
60 pulsations par minute
Sportifs qui font de la compétition et du
body building
1< -6%
Consommation d’énergie très faible
2-6%
Consommation d’énergie faible
3-4%
4-2%
Consommation d’énergie normal
50%
6+2%
7+4%
Consommation d’énergie élevé
8+6%
9 >+ 6 %
Difference compared with your individual standard value
Facteurs qui influencent les résultats de mesure
BA63687CF5121434_F 03.10.2007 16:56 Uhr Seite 47

F
48
Remarques importantes
Comment se peser correctement?
Se peser si possible non habillé et pieds nus.
Veiller à se peser toujours dans les mêmes
conditions et au même moment de la journée
(par ex. le matin à jeun).
Combien de fois dois-je me peser à l’aide de la
balance d’analyse corporelle Soehnle?
Ceci est laissé à votre libre appréciation. Nous
recommandons cependant de toujours vous
peser au même moment de la journée, dans
des conditions identiques et une fois par jour.
Le déroulement de la journée avec ses habitu-
des alimentaires (boire et manger), mais le
style de vie ont également une influence sur
l’équilibre hydrique. Ceci se remarque sur la
balance d’analyse corporelle par des fluctua-
tions de l’affichage. La balance enregistre la
valeur moyenne.
Peut-on reconnaître une modification en
pourcentage des prorata de masse corporelle
déjà le premier jour?
Il est possible en effet que la balance d’analy-
se corporelle affiche des valeurs différentes.
Ceci s’explique par un équilibre hydrique fluc-
tuant au cours d’une journée et par le fait que
les valeurs corporelles propres se modifient
selon chaque contrainte.
Les courbes tendancielles sauvegardées
sont-elles perdues si les données d’un empla-
cement mémoire pour une personne sont
modifiées?
Non. Uniquement si les données sont effa-
cées.
Les résultats de pesée peuvent-ils être
influencés par des facteurs extérieurs?
Dans des conditions électromagnétiques extrê-
mes, par ex. lorsqu’un appareil radio fonction-
ne à proximité de la balance, il se peut que les
valeurs affichées subissent une influence.
Lorsque les interférences disparaissent, la
balance est à nouveau utilisable de façon con-
forme, éventuellement il est nécessaire de la
remettre en marche.
Comment se constituent des courbes tendan-
cielles ?
Courbe journalière (day) signifie :
Les valeurs journalières moyennes des 59
derniers jours sont affichées. La dernière
valeur est toujours ajoutée à droite.
Courbe hebdomadaire (week) signifie :
Une valeur hebdomadaire moyenne est calcu-
lée à partir de 7 valeurs journalières.
La première valeur hebdomadaire moyenne
peut donc apparaître uniquement au bout
d’une semaine*. Les 59 dernières valeurs
hebdomadaires moyennes sont affichées.
Courbe mensuelle (month) signifie :
Une valeur mensuelle moyenne est calculée à
partir de 30 valeurs journalières moyennes. La
première valeur mensuelle peut donc apparaî-
tre uniquement au bout de 30 jours *. Jusque
59 valeurs mensuelles moyennes peuvent être
affichées.
* C’est pourquoi nous recommandons de
sélectionner d’abord une tendance journalière.
BA63687CF5121434_F 03.10.2007 16:56 Uhr Seite 48

49
F
1.
1.
2.
3.
4.
5.
6.
Messages
1. Piles usées: Balance: (LOW
BAT-B), Terminal de com-
mande (LOW BAT-T),
2. Surcharge : à partir de
150 kg.
3. Résultats d'analyse non plau-
sibles – contrôler la program-
mation personnelle.
4. + 5.
Mauvais contact avec les
pieds : nettoyer la balance ou
les pieds ou veillez à ce que
la peau présente une humidi-
té suffisante.Si la peau est
trop sèche – humidifier les
pieds ou effectuer de préfé-
rence la mesure après un
bain ou une douche.
6. Relation radio perturbée entre
la balance et le terminal de
commande.
La portée du signal radio ou
le fonctionnement régulier
dépendent de plusieurs
facteurs : L’état des piles,
l’emplacement et la disposi-
tion, les objets encombrants,
d’autres appareils sur la
même bande de fréquence.
Les décharges électroniques
peuvent provoquer une inter-
ruption de la liaison radio du
„Body Balance Comfort F5“.
Pour parer à ce problème,
enlevez puis replacez la
batterie.
Les sources radio externes
peuvent également être à
l’origine de l’interruption de
la liaison radio du „Body
Balance Comfort F5“.
Le problème disparaît aussi-
tôt que le signal externe est
éteint.
Données techniques
Portée x graduation = max 150 kg x 100 g
Précision d'affichage : Pourcentage de graisses du corps : 0,1%
Précision d'affichage : Pourcentage d'eau du corps : 0,1%
Précision d'affichage : Pourcentage de muscles : 0,1%
Précision d'affichage : Consommation d’énergie: 1 kcal
Taille : 100–250 cm
Age : 10–99 ans
8 emplacements de mémoire personnelle
Grand affichage à cristaux liquides
Courant de mesure : 0,035 mA RMS, 50/5 kHz
Fréquence radio : 433 MHz, Région desservie: 3m
Piles utilisées : 4 x 1,5 V AA par balance
3 x 1,5 V AA par terminal de commande
Les piles sont fournies avec la balance.
BA63687CF5121434_F 03.10.2007 16:56 Uhr Seite 49

Traitement des appareils électricques
et électroniques en fin de vie
Ce symbole, apposé sur le produit
ou sur son emballage, indique que
ce produit ne doit pas être traité
avec les déchets ménagers.
Pour toute information supplémen-
taire au sujet du recyclage de ce
produit, vous pouvez contacter votre municipa-
lité, votre déchetterie ou le magasin où vous
avez acheté le produit.
Elimination des piles
Les piles ne doivent pas être jetées aux ordu-
res ménagères. En tant que consommateur,
vous êtes légalement tenu de rapporter les
piles usagées. Vous pouvez rapporter vos piles
usagées aux points de collecte publics de votre
commune ou à tout autre point de vente de
piles similaires.
Pb = contient du plomb
Cd = contient du cadmium
Hg = contient du mercure
Déclaration de conformité
Par la présente, Soehnle déclare que
l’appareil Body Balance est conforme
aux exigences et aux dispositions
correspondantes issues des directives
2004/108/EC.
Cet appareil est déparasité conformément à la
directive de la CE 2004/108/EC en vigueur.
Remarque : en présence d'influences électro-
magnétiques extrêmes, par exemple en cas de
fonctionnement d'un poste de radio à proximi-
té immédiate de l'appareil, la valeur d'afficha-
ge risque d'être influencée.
Après disparition de l'influence perturbatrice,
le produit peut de nouveau être utilisé confor-
mément à son utilisation prévue ; le cas éché-
ant il peut être nécessaire de le remettre en
marche.
Nettoyage et entretien
Utilisez uniquement un tissu légèrement
humide. Ne pas employer de produits solvants
ou abrasifs et ne pas mouiller la balance.
Service consommateurs
Nos interlocuteurs sont à votre disposition
pour toute question ou suggestion :
Tél. : (08 00) 5 34 34 34
Du lundi au jeudi
de 9 h à 1h15 et
de 13 h à 16 h
Le vendredi
de 9 h à 1h15 et
de 13 h à 15 h
Garantie
SOEHNLE garantit, pour une durée de 3 ans,
l'élimination gratuite des défauts provenant
de vices de matériaux ou de fabrication par
une réparation ou un échange, à compter de
la date d'achat. Conservez soigneusement la
facture et le coupon de garantie.
En cas de garantie, retournez la balance à
votre revendeur avec le coupon de garantie et
la facture.
F
50
BA63687CF5121434_F 03.10.2007 16:56 Uhr Seite 50

I
Italiano
Introduzione 52
Per la vostra sicurezza 52
Inserire le pile 52
Regolare l’ora 52
Installazione 53
Inserimento dati 54
Analisi composizione corporea 56
Richiamare i valori (STATE) 57
Modificare i dati personali (SET) 58
Cancellare i dati personali (DEL) 58
Visualizzazione dell’andamento 59
Consiglio individuale 60
Fattori che influenzano il risultato dell'analisi 63
Informazioni importanti 64
Avvisi 65
Scheda tecnica 65
Trattamento del dispositivo elettrico od
elletronico a fine vita 66
Smaltimento delle batterie 66
Dichlarazione di conformitá 66
Pulizia e manutenzione 66
Servizio consumatori 66
Garanzia 66
BA63687CF5121434_I 03.10.2007 16:56 Uhr Seite 51

I
52
Introduzione
Scegliendo Body Balance avete prestato un
contributo decisivo per la vostra buona salute.
Questa pesapersone elettronica con analizza-
tore di massa corporea dispone delle seguenti
funzioni:
Body Balance accerta in base ai dati indivi-
duali e ai suggerimenti degli esperti in
materia di salute e Body Composition la
vostra condizione riguardo al peso, alla
percentuale di grasso, massa muscolare,
acqua corporea e al consumo energetico.
Valutazione individuale dei risultati
dell’analisi con relative raccomandazioni
sulle azioni a rimedio.
Visualizzazione andamenti temporali - a
scelta - del peso, della massa grassa,
massa muscolare, dell’acqua corporea e del
consumo energetico ad intervalli quotidiani,
settimanali o mensili, e del rispettivo
campo di normalità.
Terminale radio separato con 3 m di
portata
8 locazioni di memoria con auto-identifica-
zione delle persone ad esse abbinate.
Per la vostra sicurezza
Quando si tratta di ridurre il peso in caso di
obesità o, al contrario, di aumentarlo in caso
di sottopeso, è consigliabile rivolgersi al medi-
co. Sottoporsi a trattamenti e diete solo previa
consultazione medica.
Le raccomandazioni sui programmi ginnici o
cure dimagranti alla luce dei valori accertati,
vanno date solo dal medico o da un’altra per-
sona qualificata. Desistere dall’interpretare i
dati senza nesso. SOEHNLE non si assume
nessuna responsabilità per danni o perdite
che possano risultare a voi stessi dall’uso di
Body Balance o che vengano rivendicati da
terzi.
Il presente prodotto è destinato al solo uso
domestico da parte del consumatore. Non è
stato concepito per applicazioni professio-
nali negli ospedali o istituzioni mediche.
Il presente prodotto non è indicato ai porta-
tori di dispositivi elettronici impiantati
(pace maker etc.)
Inserire le pile
1. Nella bilancia (4 x 1,5 V AA)
2. Nel terminal (3 x 1,5 V AA)
Regolare l’ora
3. Settare le ore(▼= down, ▲= up)
e confermare ( ).
4. Settare i minuti (▼= down, ▲= up)
e confermare ( ).
Se volete poi posticipatamente modificare
l’ora (Ora invernale / ora estiva), premere al
contempo i tasti ▼/▲per accedere alla
modalità Ora.
1. 2.
3. 4.
BA63687CF5121434_I 03.10.2007 16:56 Uhr Seite 52

53
I
1.
2.
2.
3.
Installazione
1. Per tutte le misurazioni disporre la bilancia
su fondo piano e rigido.
Attenzione!
Pericolo di scivolare se
la superficie è bagnata.
2. Potete a scelta tenere il terminal in mano,
posarlo sul tavolo, lasciarlo sulla bilancia o
applicarlo sulla parete.
Nel fissare il supporto da parete magnetico
su un fondo rigido, liscio, asciutto, senza
polvere e senza unto, è sufficiente inserire
detto supporto nella sagomatura ovale sul
retro del terminal. Staccare poi la striscia
adesiva e premere orizzontalmente il termi-
nal, all’altezza degli occhi, sul punto in cui
va fissato.
3. Se si tratta di piastrelle o di superfici ruvi-
de, non si può garantire per quanto durerà
l’aderenza. Si consiglia pertanto di avvitare
il supporto alla parete.
A tal fine rimuovere il coperchio del suppor-
to magnetico, inserendo un’unghia o la
punta di un coltello nel piccolo scasso, e
rimuovere. Praticare poi sulla parete 2 fori
adiacenti, a distanza di 2 cm sull’orizzonta-
le. La dimensione del foro varia a seconda
che si faccia uso o no di tasselli.
Avvitare, rimettere il coperchio e applicare
il terminal sul supporto magnetico.
3.
2x 2x
BA63687CF5121434_I 03.10.2007 16:56 Uhr Seite 53

I
54
4. 4. Possibilità di commutare sulle unità
metriche nazionali da kg/cm a lb/in o st/in.
Dopo aver scelto l’unità per il peso, con il
tasto si può commutare di nuovo sulla
modalità Ora.
Il terminal e la bilancia comunicano ad
onde radio. Componenti informatici
supportati da onde radio, componenti HIFI
o giocattoli telecomandati a onde radio
possono provocare malfunzionamenti
(v. Messaggi di errore).
Inserimento dati
Per l’uso conforme alla destinazione di
Soehnle Body Balance è necessario che ogni
soggetto inserisca i suoi dati personali nel ter-
minal e salga poi subito scalzo sulla bilancia.
Se mentre s’inseriscono i dati la bilancia sub-
isce un carico, si commuterà immediatamente
- ammesso che tra bilancia e terminal sia
instaurato il contatto ad onde radio - sulla
modalità Pesare e Analisi composizione
corporea, e non sarà più gestibile finché non
si riconvertirà sulla modalità Ora
(20 sec. dopo lo sgravio).
1. Avviare l’inserimento dati ( ) e
confermare ( ).
Se sono già memorizzate delle persone, si
deve scegliere con i tasti t/sla schermata
“NEW” e confermare ( ).
2. Selezionare la locazione di memoria
(P1 ... P8) (▼= down, ▲= up) e
confermare ( ).
3. Settare la statura (▼= down, ▲= up) e
confermare ( ).
4. Settare l’età (▼= down, ▲= up) e
confermare ( ).
5. Selezionare il sesso (▼= maschile o
▲= femminile) e confermare ( ).
1.
2.
4.
5.
3.
BA63687CF5121434_I 03.10.2007 16:56 Uhr Seite 54

55
I
6. Definire il valore d’attività motoria confacente
(▼= down, ▲= up) e confermare ( ). Tale valore è
necessario per stabilire il consumo energetico.
7. Settare l’intervallo desiderato per la visualizzazione degli
andamenti (giorno, settimana o mese) (▼= down, ▲= up)
e confermare ( ). Si consiglia di scegliere all’inizio la
tendenza giornaliera, altrimenti il primo andamento verrebbe
indicato solo dopo una settimana ovvero un mese.
8. Confermare “OK” ( ) e non appena lampeggia 0.0 e la
barra al di sotto è attiva, salire scalzi sulla bilancia.
Volendo modificare prima della prima analisi i dati inseriti,
si può ritornare con i tasti ▼/▲alla schermata Statura.
La prima misurazione è indispensabile per memorizzare i dati in
vista della successiva auto-identificazione delle persone.
Se non si sale sulla bilancia sul display appare il messaggio
“ERROR” e bisogna inserire nuovamente i dati.
Dopo essere saliti sulla bilancia avviene la prima analisi
della composizione corporea, secondo la descrizione alla
pagina seguente.
La bilancia dispone di una modalità Time out.: se per
ca. 40 sec. non si inseriscono dati, si riconverte sulla
schermata Ora.
I dati permangono in memoria anche cambiando le pile.
1scarsa attività motoria (max 2 ore/giorno)
2occupazione fisica leggera da sedentari, eretti
3lavori di casa e giardino, perlopiù eretti, solo a volte
seduti
4atleti e soggetti con alta attività motoria
5addetti ai lavori pesanti, atleti agonisti
6.
8.
7.
BA63687CF5121434_I 03.10.2007 16:56 Uhr Seite 55

I
56
3.
4.
Analisi composizione
corporea
L’analisi è possibile solo a piedi
scalzi. Occorre dapprima inserire i
dati personali. Per una valutazione
obiettiva, salire sulla bilancia pos-
sibilmente svestiti e alle stesse
condizioni.
1. Salire sulla bilancia. Sono ora
indicati il peso e – per tutta la
durata dell’analisi (~5 sec.) –
una barra continua. Restare
fermi fino alla fine dell’analisi.
2. Dopo l’auto-identificazione della
persona appare nuovamente il
peso, la percentuale di grasso
( ), la percentuale di acqua
( ), la massa muscolare ( )
e il consumo di energia (kcal).
Il range di normalità del rispetti-
vo soggetto si trova al centro dei
3 segmenti in cui è scomposta
la visualizzazione a barra.
3. In seguito viene visualizzata
l’azione raccomandata.
Significato dei simboli
lampeggianti:
+bere di più!
+allenamento per costruzione
muscolare!
+cambiare abitudini
alimentari!
i valori analizzati sono in
ordine!
4. Scendere dalla bilancia. La bilan-
cia si spegne automaticamente.
In rari casi non è possibile abbi-
nare automaticamente le perso-
ne ad una locazione di memo-
ria.
Verranno allora visualizzate le
locazioni di memoria delle
persone che non è possibile
distinguere.
Dato che la misurazione è già
conclusa, potete scendere dalla
bilancia e confermare la vostra
locazione di memoria individua-
le con il tasto posto al di sotto
(▼oppure ▲).
Verranno in seguito visualizzati
il peso, la percentuale di grasso
e d’acqua corporea, la massa
muscolare e il fabbisogno di
calorie.
Osservare che, salendo sulla
bilancia con le scarpe o i calzi-
ni, sarà possibile solo la funzio-
ne pesapersone ma non l’analisi
della composizione corporea! I
valori non verranno acquisiti
dall’analisi degli andamenti
temporali.
Una confortevole particolarità di
questa pesapersone con analiz-
zatore di masse è l’auto-identifi-
cazione delle persone, che si
avvale fondamentalmente del
peso corporeo. In caso di varia-
zioni di oltre ± 3 kg tra le singo-
le pesate, l’abbinamento auto-
matico non è però più possibile,
e la misurazione non sarà asseg-
nata a nessuna curva di anda-
mento. Questo caso affiora se
non si adopera per più giorni la
bilancia (ad es. quando si è in
vacanza) o adoperandola
con abiti di peso piuttosto
differente.
2.
BA63687CF5121434_I 03.10.2007 16:56 Uhr Seite 56

57
I
1. 2.
4.
4.
4.
4.
4.
3.
3.
3.
3.
3. 5.
3.
Richiamare i valori (STATE)
All’occorrenza si possono richiamare gli ultimi
valori d’analisi delle persone memorizzate.
1. Avviare Richiamo ( ).
2. Selezionare la locazione di memoria
(P1 ... P8) con i tasti ▼/▲-Tasten e
confermare ( ).
3. Confermare “STATE” ( ). Si possono
ora selezionare gli ultimi valori d’analisi
servendosi dei tasti ▼/▲.
4. Premendo nuovamente il tasto si
accede alle curve degli andamenti tempo-
rali. I tasti ▼/▲consentono di commutare
tra questi singoli grafici.
Premendo nuovamente il tasto si
accede alle raccomandazioni individuali
dell’ultima analisi.
5. Premendo ripetutamente il tasto è
possibile selezionare i diversi livelli del
menu di visualizzazione.
Con “EXIT” ovvero “OFF” e confermando
con il tasto si accede al rispettivo
livello superiore.
Trascorsi 3 minuti d’inattività, il display si
commuta sulla schermata Ora.
BA63687CF5121434_I 03.10.2007 16:56 Uhr Seite 57

I
58
Se ad esempio:
- l’età aumenta di 1 anno
(compleanno),
- si cresce di statura (bambini in
fase di sviluppo)
- cambia il tipo di attività
motoria, bisogna procedere in
questo modo:
1. Avviare Inserimento dati ( ).
2. Selezionare la locazione di
memoria (P1 ... P8) con i tasti
▼/▲e confermare con ( ).
3. Selezionare “Set” con i tasti
▼/▲e confermare ( ).
Si possono ora modificare le
voci richieste, procedendo già
come descritto alla sezione
“Inserimento dati”.
4. Confermando con “OK” si
salvano le modifiche e i nuovi
dati verranno presi in consider-
azione a partire dalla prossima
analisi.
1.
2.
3.
4.
Volendo cancellare completamen-
te i dati di una persona – e con
essi anche i relativi andamenti
temporali – occorre eseguire que-
sti passi:
1. Avviare Inserimento dati ( ).
2. Selezionare la locazione di
memoria (P1 ... P8) con i tasti
▼/▲e confermare con ( ).
3. Selezionare “DEL” con i tasti
▼/▲e confermare ( ).
Seguirà una domanda di sicu-
rezza. Premendo il tasto ▲
tutti i dati di questa persona
verranno cancellati in modo
irrevocabile.
La locazione di memoria può
essere assegnata ad un’altra
persona. Premendo il tasto ▼-
si esce invece dalla schermata
senza cancellare i dati, che
resteranno in memoria.
1.
2.
3.
4.
Modificare i dati personali (SET)
Cancellare i dati personali (DEL)
BA63687CF5121434_I 03.10.2007 16:57 Uhr Seite 58

59
I
UnitàValore
massimo
Valore minimale
Acqua corporea
Massa grassa
Massa muscolare
Barre di stato
Visualizzazione andamento
giorno - settimana - mese
Salire regolarmente sulla bilan-
cia, affinché la curva possa avere
un andamento il più possibil-
mente preciso.
Nella curva di andamento posso-
no essere visualizzati fino a 59
valori. A condizione di un corri-
spondente numero di misurazio-
ni. In caso di più misurazioni al
giorno viene memorizzato un
unico valore medio.
Il valore medio settimanale è
dato da 7 valori giornalieri.
Il valore medio mensile è dato da
30 valori giornalieri.
I valori indicati con "max" e
"min" corrispondono ai valori
massimo e minimo della curva,
arrotondati per eccesso o per
difetto per il valore intero suc-
cessivo.
1. L'intervallo normale calcolato
per le relative persone viene
visualizzato nella curva di
andamento dall'intervallo tra
le linee di delimitazione.
2. Se, rispetto alla curva di
andamento, una linea di deli-
mitazione dell’intervallo nor-
male si trova al di fuori dell’-
intervallo visualizzato, essa
viene visualizzata completa-
mente ai margini.
3. Se una linea viene
visualizzata completamente in
alto o completamente in
basso, significa che l’intera
curva si trova al di sopra
o al di sotto dell’intervallo
normale.
* Significato dei simboli per consiglio:
+Bere di più!
+Allenamento per sviluppare i muscoli!
+ Cambiare abitudini alimentari!
I valori dell’analisi sono in ordine!
I simboli di visualizzazione della bilancia di analisi
Linea delimitazione
1.
2.
3.
Range
normalità
Azioni
raccomandate*
Visualizzazione dell’andamento
BA63687CF5121434_I 03.10.2007 16:57 Uhr Seite 59

I
60
La Body Balance determina, in base ai dati
personali e alle raccomandazioni di esperti
della salute, lo stato individuale ideale in rela-
zione al peso e alla percentuale di grasso corpo-
reo.
Determina inoltre la percentuale totale di
acqua corporea e di muscoli. Tenere presente
che i muscoli contengono anche acqua, già
conteggiata nell'analisi dell'acqua corporea.
Pertanto nel calcolo totale si ottiene sempre un
valore superiore a 100 %.
Peso corporeo
Mentre sul display viene indicato il peso
corporeo in kg, compare nel grafico a segmenti
di sotto uno dei 9 segmenti.
Sulla base dei valori IMC, la posizione del
segmento attivo indica la valutazione del peso
corporeo misurato. L'IMC (indice di massa cor-
porea) è un'unità di misura per i rischi di salu-
te dovuti a sovrappeso o a sottopeso. Secondo
la classificazione IMC, i medici fanno la diffe-
renza tra "sottopeso", "peso normale", "sovrap-
peso" e "forte sovrappeso".
IMC =
Percentuale di grasso nel corpo
Mentre sul display viene indicata la percentua-
le di grasso nel corpo in %, compare nel grafi-
co a segmenti di sotto uno dei 9 segmenti.
Troppo grasso corporeo risulta dannoso e non
bello. Ancora più importante è che in genere
una percentuale di grasso nel corpo troppo
elevata si accompagna con un aumento del
tasso ematico di lipidi e con il rischio di
numerose malattie come diabete, malattie
cardiache, pressione arteriosa alta o estrema-
mente elevata. Ma allo stesso modo è anche
dannosa una percentuale di grasso nel corpo
estremamente ridotta. Oltre al tessuto adiposo
sottocutaneo, il corpo dispone anche di
importanti depositi di grasso per la protezione
degli organi interni e per garantire le funzioni
metaboliche più importanti. Se queste riserve
di grasso essenziali vengono toccate, possono
sorgere dei disturbi del metabolismo.
1 2 3 4 5 6 7 8 9
BMI
1 < - 7,5
2 - 7,5
3 - 5,0
4 - 2,5
5 0,0
6 + 2,5
7 + 5,0
8 + 7,5
9 > + 7,5
Allontanamento dal proprio valore
personale normale
1 2 3 4 5 6 7 8 9
Esempio:
Percentuale di grasso nel corpo misurata
= 31,3 % del peso totale.
Questo valore è superiore di circa 7% del
valore personale normale.
Consiglio individuale
peso corporeo (kg)
statura (m)2
BA63687CF5121434_I 03.10.2007 16:57 Uhr Seite 60

61
I
Così nelle donne con una percentuale di gras-
so nel corpo inferiore al 10% si può verificare
un arresto del flusso mestruale. Inoltre aumen-
ta il rischio di osteoporosi.
La normale percentuale di grasso nel corpo
dipende dall'età e soprattutto dal sesso. Nelle
donne il valore normale è di circa il 10%
superiore a quello degli uomini. Con l'avanzare
degli anni il corpo demolisce la massa musco-
lare e quindi aumenta la percentuale di grasso
nel corpo.
Percentuale di acqua nel corpo
Mentre sul display viene indicata la percentua-
le di acqua nel corpo in %, compare nel grafi-
co a segmenti di sotto uno dei 9 segmenti.
Il valore indicato durante questa analisi corri-
sponde alla cosiddetta "acqua corporea totale"
o "total body water (TBW)". Il corpo di una
persona adulta è costituito da acqua per circa
il 60%. Inoltre esiste anche una certa fascia
dove persone più adulte presentano una
percentuale di acqua più ridotta rispetto a per-
sone giovani e dove degli uomini presentano
una percentuale di acqua superiore rispetto
alle donne.
La differenza tra uomini e donne dipende
dalla maggiore massa di grasso corporeo
presente nelle donne. Poiché la percentuale
predominante dell'acqua nel corpo è da ricer-
care nella massa alipidica (il 73% della massa
alipidica è costituita da acqua) e il contenuto
idrico nel tessuto adiposo è per natura molto
ridotto (circa il 10% del tessuto adiposo è
costituito da acqua), in caso di aumento della
percentuale di grasso nel corpo si abbassa
automaticamente la percentuale di acqua nel
corpo.
Allontanamento dal proprio valore
personale normale
1 < - 6 % Percentuale di acqua molto
bassa
2 - 6 % Percentuale di acqua bassa
3-4%
4 - 2 % Percentuale di acqua normale
50%
6+2%
7 + 4 % Percentuale di acqua elevata
8+6%
9>+ 6%
Esempio:
Percentuale di acqua nel corpo misurata
= 51,7 % del peso totale.
Questo valore è inferiore di circa 4 % del
valore personale normale.
1 2 3 4 5 6 7 8 9
Différence par rapport à votre valeur
normale personnelle
1 < -12 % Percentuale di grasso molto bassa
2 -12 % Percentuale di grasso bassa
3-7%
4 - 3 % Percentuale di grasso normale
50%
6+3%
7 + 7 % Percentuale di grasso elevata
8+12%
9 > +12 % Percentuale di grasso molto elevata
BA63687CF5121434_I 03.10.2007 16:57 Uhr Seite 61

I
62
Massa muscolare
Mentre sul display viene indicata la massa
muscolare in %, compare nel grafico a seg-
menti di sotto uno dei 9 segmenti.
La massa muscolare è il motore del nostro
corpo. Nei muscoli si ha la più alta percentua-
le del nostro consumo energetico. I muscoli
garantiscono il mantenimento della temperatu-
ra corporea e rappresentano la base per il
nostro rendimento corporeo.
Un corpo allenato e muscoloso è considerato
bello dal punto di vista estetico.
Il controllo della massa muscolare è particolar-
mente importante per persone che hanno pro-
blemi di peso e di grasso. Poiché il corpo
necessita dei muscoli per demolire cuscinetti
di grasso o riserve energetiche in eccesso, una
riduzione del peso può dare risultati positivi
durevoli solamente se accompagnata da un
contemporaneo potenziamento della muscola-
tura.
Esempio:
Percentuale di massa muscolare misurata
= 30,4 % del peso totale.
Questo valore è inferiore di circa 6 % del
valore personale normale.
Consumo energetico
Durante la visualizzazione sul display del
consumo energetico in kcal, sul sottostante
diagramma a barra è evidenziato uno dei
9 segmenti.
Il consumo energetico viene calcolato sulla
base dei dati personali, a cui si applica un fat-
tore di correzione per il relativo tipo di attività
motoria, e sulla base della distribuzione delle
masse corporee rilevate.
Metabolismo basale
+ costo energetico attività
= consumo energetico
Assumendo meno chilocalorie di quanto occor-
re al proprio fabbisogno, il corpo reagisce per-
dendo peso. Al contrario il peso aumenta assu-
mendo una quantità di chilocalorie maggiore
al fabbisogno.
1 2 3 4 5 6 7 8 9
Allontanamento dal proprio valore
personale normale
1 < - 6 % Massa muscolare molto ridotta
2 - 6 % Massa muscolare ridotta
3-4%
4 - 2 % Massa muscolare normale
50%
6+2%
7 + 4 % Massa muscolare elevata
8+6%
9> +6%
1 2 3 4 5 6 7 8 9
Esempio:
Consumo energetico rilevato: = 1855 kcal.
Questo valore è di ca. 5% inferiore al normale
consumo energetico calcolato.
BA63687CF5121434_I 03.10.2007 16:57 Uhr Seite 62

63
I
L'analisi si basa sulla misurazione della resi-
stenza elettrica del corpo umano. Le abitudini
alimentarie nel corso della giornata e lo stile di
vita individuale influiscono sul bilancio idrico
del corpo. Questo viene visualizzato mediante
oscillazioni sul display.
Per ottenere dall'analisi un risultato ripetibile e
il più esatto possibile, dovete garantire dei pre-
supposti di analisi costanti, poichè solo in
questo modo potete osservare con precisione,
nel lungo periodo, dei cambiamenti.
Esistono, inoltre, altri fattori che possono
influire sul bilancio idrico del corpo:
Dopo un bagno può essere visualizzata una
percentuale di grasso nel corpo più bassa e
una percentuale di acqua nel corpo più alta.
Dopo un pasto il valore visualizzato può
essere maggiore.
Per quanto riguarda le donne, a causa del
ciclo mestruale si possono registrare delle
oscillazioni.
In caso di perdita di liquidi da parte del
corpo in seguito ad una malattia o a sforzi
fisici (sport). Dopo un'attività sportiva,
prima di effettuare la successiva misurazio-
ne della percentuale di grasso nel corpo, è
necessario attendere dalle 6 alle 8 ore.
Risultati divergenti o non plausibili possono
verificarsi in:
Persone in stato febbrile, con sintomi di
edema
o osteoporosi
Persone sottoposte a dialisi
Persone che assumono medicinali cardiova-
scolari
Donne in stato di gravidanza
Sportivi che svolgono un allenamento inten-
sivo di più di 10 ore alla settimana e hanno
un polso a riposo inferiore a 60/min
Sportivi che svolgono attività agonistiche
e culturisti
1 < - 15 % consumo energetico molto basso
2 - 15 % consumo energetico basso
3-10%
4 - 5 % consumo energetico normale
50%
6+5%
7 + 10 % consumo energetico alto
8+15%
9> +15%
Allontanamento dal proprio valore personale normale
Fattori che influenzano il risultato dell'analisi
BA63687CF5121434_I 03.10.2007 16:57 Uhr Seite 63

I
64
Informazioni importanti
Come avviene la misurazione in modo corretto?
La misurazione deve avvenire possibilmente
svestiti e a piedi nudi. Bisogna far attenzione
che essa avvenga sempre alle stesse condizioni
e alle stesse ore della giornata (per es. al mat-
tino a digiuno).
Ogni quanto devo effettuare
la misurazione con gli apparecchi di analisi
corporea di Soehnle?
La scelta spetta a voi. Noi consigliamo però di
effettuarla alle stesse ore della giornata, alle
stesse condizioni e una volta al giorno. Le
abitudini del mangiare e bere quotidiano e
anche lo stile di vita hanno però effetto sul bil-
ancio idrico. Ciò viene evidenziato sull’appa-
recchio di analisi corporea attraverso delle
oscillazioni sul display. La bilancia memorizza
il valore medio.
E’ possibile riconoscere un cambiamento della
percentuale della massa corporea già al primo
giorno?
È possibile che l’apparecchio di analisi corpo-
rea mostri valori diversi. Dipende infatti dalle
oscillazioni del bilancio idrico nel corso della
giornata e dal fatto che i valori propri del
corpo variano a seconda degli sforzi.
Gli andamenti memorizzati vanno persi se si
cambiano i dati di uno spazio di memoria?
No. Solo quando i dati vengono cancellati.
I risultati possono essere influenzati da fattori
esterni?
A causa di influssi elettromagnetici estremi,
per es. attivando un apparecchio radio nelle
immediate vicinanze dell’apparecchio, è possi-
bile che il valore visualizzato subisca delle
alterazioni.
Terminata l’interferenza, la bilancia è di nuovo
utilizzabile secondo gli scopi ed eventualmente
è necessaria una sua riaccensione.
Come si formano le curve degli andamenti?
Curva giornaliera (day)
significa:
Vengono visualizzati i valori medi giornalieri
degli ultimi 59 giorni. L’ultimo valore viene
inserito sempre a destra.
Curva settimanale (week)
significa:
Da 7 valori settimanali viene calcolato un valo-
re medio settimanale. Quindi il primo valore
medio settimanale può essere visualizzato
solamente dopo una settimana *. Vengono
visualizzati gli ultimi 59 valori medi settimana-
li.
Curva mensile (month)
significa:
Da 30 valori medi giornalieri viene calcolato
un valore medio mensile. Quindi il primo valo-
re mensile può essere visualizzato solamente
dopo 30 giorni *. Possono essere visualizzati
fino a 59 valori medi mensili.
* Per questo motivo noi consigliamo di sceglie-
re all’inizio un andamento giornaliero.
BA63687CF5121434_I 03.10.2007 16:57 Uhr Seite 64

65
I
1.
1.
2.
3.
4.
5.
6.
Avvisi
1. Batterie esaurite:
Nella bilancia (LOW BAT-B),
Nel terminal (LOW BAT-T).
2. Sovraccarico: a partire da
150 kg.
3. Risultato dell'analisi non
plausibile controllare la
programmazione personale.
4. + 5.
Contatto piedi insufficiente:
pulire la bilancia o i piedi o
garantire una sufficiente
umidità della pelle. In caso di
pelle troppo asciutta inu-
midire i piedi o preferibil-
mente effettuare l'analisi
dopo un bagno o una doccia.
6. Collegamento ad onde radio
tra bilancia e terminal distur-
bato.
La portata del segnale ad
onde radio e il regolare
funzionamento dipendono da
diversi fattori: carica delle
pile, sito e disposizione,
oggetti schermanti, altre
apparecchiature sulla stessa
banda di frequenza.
Le scariche elettriche pos-
sono causare un’interruzione
del collegamento radio del
“Body Bilance Comfort F5”.
Per rimuovere il problema,
estrarre le batterie e inserirle
di nuovo.
Delle fonti radio esterne
possono allo stesso modo
causare un’interruzione del
collegamento radio del “Body
Bilance Comfort F5”. Il prob-
lema viene risolto non appena
il segnale esterno viene disat-
tivato.
Scheda tecnica
Portata x scala = Max 150 kg x 100 g
Risoluzione: percentuale di grasso nel corpo: 0,1%
Risoluzione: percentuale di grasso nel corpo: 0,1%
Risoluzione: massa muscolare: 0,1%
Risoluzione: Consumo energetico: 1 kcal
Altezza: 100–250 cm
Età: 10–99 anni
Spazi di memoria specifici per 8 persone
Ampio display LCD
Corrente di misuraz.: 0,035 mA RMS, 50/5 kHz
Radiofrequenza: 433 MHz, portata: 3m
Pile: 4 x 1,5 V AA per la bilancia e
3 x 1,5 V AA per il terminal
Pile comprese nella dotazione
BA63687CF5121434_I 03.10.2007 16:57 Uhr Seite 65

Trattamento del dispositivo elettrico
od elletronico a fine vita
Questo simbolo sul prodotto o sulla
confezione indica che il prodotto
non deve essere consegnato ad un
punto di raccolta appropriato per il
riciclo di apparecchi elettrici ed
elettronici.Per informazioni più det-
tagliate circa il riciclaggio di questo prodotto,
potete contattare l´ufficio comunale, il servizio
locale di smaltimento rifiuti oppure il negozio
dove l´avete acquistato.
Smaltimento delle batterie
Le batterie non devono essere gettate nel bido-
ne dei rifiuti. Le leggi vigenti obbligano la per-
sona, in qualità di consumatore, a restituire le
batterie scariche. Le vecchie batterie possono
essere consegnate presso gli appositi centri di
raccolta pubblici del comune dove si abita
oppure ovunque vengano vendute batterie
dello stesso tipo.
Pb = contiene piombo
Cd = contiene cadmio
Hg = contiene mercurio
Dichlarazione di conformitá
Con la presente Soehnle dichiara che
l’apparecchiatura Body Balance è
conforme ai requisiti essenziali e alle
ulteriori disposizioni pertinenti della Direttiva
2004/108/EC.
Questo apparecchio è schermato contro i
radiodisturbi conformemente alla vigente diret-
tiva 2004/108/EC. Avvertenza: in caso di forti
interferenze elettromagnetiche, ad es. durante
l'uso di un apparecchio radiotrasmittente nelle
immediate vicinanze del prodotto, il valore
dell'analisi visualizzato può risultare influenza-
to.Dopo l'eliminazione del disturbo il prodotto
potrà essere nuovamente utilizzato in modo
conforme all'uso e, se necessario, dovrà essere
riacceso.
Pulizia e manutenzione
Passere solo un panno umido. Non usare sol-
venti o abrasivi, non immergere nell’acqua.
Servizio consumatori
Per domande e suggerimenti siamo
volentieri a vostra disposizione con i seguenti
interlocutori:
Tel: (08 00) 5 34 34 34
Da lunedì a giovedì
dalle ore 09:00 fino alle 12:15 e dalle ore
13:00 fino alle 16.00
Venerdì
dalle ore 09:00 fino alle 12:15 e dalle ore
13:00 fino alle 15.00
Garanzia
SOEHNLE garantisce per 3 anni, a partire
dalla data di acquisto, la risoluzione gratuita di
problemi dovuti a fabbricazione o materiale
difettosi, mediante la riparazione o la sostitu-
zione del prodotto.
Si prega di conservare con cura lo scontrino e
il tagliando di garanzia. Nel caso si faccia
valere la garanzia, si prega di restituire la
bilancia al proprio rivenditore insieme al
tagliando di garanzia e allo scontrino.
I
66
BA63687CF5121434_I 03.10.2007 16:57 Uhr Seite 66

NL
Nederlands
Inleiding 68
Belangrijke aanwijzingen 68
Batterijen aanbrengen 68
Tijd instellen 68
Installatie 69
Gegevensingave 70
Lichaamsanalyse 72
Oproepen van uw analysewaarden (STATE) 73
Persoonlijke gegevens veranderen (SET) 74
Persoonlijke gegevens wissen (DEL) 74
Trendindicatie 75
Individuele aanbeveling 76
Factoren die het meetresultaat beïnvloeden 79
Belangrijke aanwijzingen 80
Meldingen 81
Technische gegevens 81
Verwijderen van gebruikte elektonische toestellen 82
Batterijen afvoeren 82
Conformiteitverklaring 82
Reiniging en onderhoud 82
Consumentenservice 82
Garantie 82
BA63687CF5121434_NL 03.10.2007 16:57 Uhr Seite 67

NL
68
Inleiding
Met de Body Balance levert u een belangrijke
bijdrage tot uw gezondheid. Deze elektroni-
sche lichaamsanalyse-weegschaal heeft de
volgende functies:
De Body Balance berekent op basis van uw
persoonlijke gegevens en de aanbeveling
van gezondheids- en body composition des-
kundigen uw toestand met betrekking tot
gewicht, lichaamsvet-, lichaamswater-,
spierenaandeel en het energieverbruik.
Individuele evaluatie van het resultaat van
de analyse met aanbevelingen voor uw per-
soonlijk gedrag.
Indicatie van de trends naar keuze van
gewicht, lichaamsgewicht-, lichaamswater-
spierenaandeel en energieverbruik in dage-
lijkse, wekelijkse of maandelijkse stappen
en de betreffende normale waarden.
Separate radioterminal met een
reikwijdte van 3 m.
8 personengeheugens met automatische
personenherkenning
Belangrijke aanwijzingen
Wanneer het erom gaat het lichaamsgewicht
bij overgewicht te verminderen of bij onderge-
wicht te verhogen, moet een arts geraadpleegd
worden. Elke behandeling en dieet a.u.b. enkel
in overleg met een arts.
Aanbevelingen voor gymnastiekprogramma's
of slankheidskuren op basis van vastgestelde
waarden moeten door een arts of een andere
gekwalificeerde persoon gegeven worden. Nooit
proberen om de gegevens zelf om te zetten.
SOEHNLE aanvaardt geen aansprakelijkheid
voor schaden of verliezen die door de Body
Balance veroorzaakt worden, noch voor vorde-
ringen van derden.
Dit product is uitsluitend voor thuisgebruik
door de consument bestemd. Het is niet
voor professioneel gebruik in ziekenhuizen
of medische instellingen ontworpen.
Niet geschikt voor personen met elektro-
nische implantaten (pacemaker, enz.)
Batterijen aanbrengen
1. In de weegschaal (4 x 1,5 V AA)
2. In het bedieningspaneel (3 x 1,5 V AA)
Tijd instellen
3. Uren instellen (▼= down, ▲= up)
en bevestigen ( ).
4. Minuten instellen (▼= down, ▲= up)
en bevestigen ( ).
Wanneer u de tijd op een later tijdstip wilt
veranderen (zomertijd/wintertijd) dan komt
u door de ▼/▲– toetsen gelijktijdig in te
drukken in de tijdmodus.
1. 2.
3. 4.
BA63687CF5121434_NL 03.10.2007 16:57 Uhr Seite 68

69
NL
1.
2.
2.
3.
Installatie
1. Voor alle metingen de weegschaal op een
vlakke en vaste ondergrond plaatsen.
Opgepast! Slipgevaar
bij natte oppervlakken.
2. Het bedieningspaneel kan naar keuze in de
hand gehouden, op de tafel geplaatst, op
de weegschaal blijven of aan de wand aan-
gebracht worden. Bij bevestiging van de
magnetische wandhouder op een vaste,
gladde, droge, stof- en vetvrije ondergrond
volstaat het wanneer de wandhouder in de
ovale uitsparing aan de achterkant van het
bedieningspaneel ingebracht wordt.
Daarna de kleefstrook aftrekken en het
bedieningspaneel op zichthoogte horizon-
taal in de bevestigingsplaats drukken.
3. Bij tegels of een ruw oppervlak kan geen
garantie voor de duurzaamheid van de kle-
ving gegeven worden. Daarom moet u de
wandhouder vastschroeven.
Daarvoor het deksel van de magnetische
wandhouder verwijderen door met een vin-
gernagel of de tip van een mes onder de
uitsparing te gaan en het deksel uit te hef-
fen. Dan 2 gaten op een afstand van 2 cm
horizontaal naast elkaar aan de wand boren.
De grootte van de boor hangt af van het feit
of met of zonder plugs gewerkt moet wor-
den. Daarna vastschroeven, het deksel
opnieuw opdrukken. Het bedieningspaneel
op de magneethouder plaatsen.
3.
2x 2x
BA63687CF5121434_NL 03.10.2007 16:57 Uhr Seite 69

NL
70
4. 4. Mogelijkheid van de landspecifieke omstel-
ling van kg/cNa de selectie van de gewicht-
seenheid kan met de -toets opnieuw
naar de uurmodus geschakeld worden.
Bedieningspaneel en weegschaal staan via
radio in contact. Radiogestuurde computer-
componenten, HIFI-componenten of radio-
gestuurde spelletjes kunnen een storing
veroorzaken (zie foutmeldingen).m naar
lb/in of st/in.
Gegevensingave
Voor het gebruik conform de voorschriften van
de Soehnle Body Balance moeten de persoon-
lijke gegevens van de personen in kwestie in
het bedieningspaneel ingegeven worden en
moet de weegschaal daarna onmiddellijk
blootsvoets betreden worden.
Wanneer de weegschaal tijdens de ingave
belast wordt dan schakelt deze – indien er
voetcontact tussen bedieningspaneel en
weegschaal bestaat – onmiddellijk naar de
weeg- en analysemodus en kan niet bediend
worden tot de weegschaal opnieuw naar de
uurmodus teruggeschakeld is (20 sec. nadat
de weegschaal ontlast is).
1. Gegevensingave starten ( ) en
bevestigen ( ).
Wanneer reeds personen opgeslagen zijn
dan moet u met de ▼/▲-toetsen de indica-
tie “NEW” selecteren en bevestigen ( ).
2. Geheugenplaats (P1 ... P8) selecteren
(▼= down, ▲= up) en bevestigen ( ).
3. Lichaamsgrootte instellen
(▼= down, ▲= up) en bevestigen ( ).
4. Leeftijd instellen (▼= down, ▲= up) en
bevestigen ( ).
5. Geslacht selecteren (▼= mannelijk,
▲= vrouwelijk) en bevestigen ( ).
1.
2.
4.
5.
3.
BA63687CF5121434_NL 03.10.2007 16:57 Uhr Seite 70

71
NL
6. De gewenste waarde van het bewegingstype instellen
(▼= down, ▲= up) en bevestigen ( ).
Deze waarde is nodig om het energieverbruik te berekenen.
7. De gewenste periode van de tendensindicatie instellen
(dag, week of maand) (▼= down, ▲= up) en bevestigen
( ). In het begin raden wij aan om een dagtendens te
kiezen omdat anders de eerste meetwaarde in de tendensin-
dicatie pas na een week resp. na een maand aangegeven
wordt.
8. “OK” bevestigen ( ) en van zodra 0.0 flikkert en de
balkindicatie loopt – blootsvoets op de weegschaal gaan
staan. Wanneer de ingegeven gegevens vóór de eerste
analyse nogmaals veranderd moeten worden, kan met de
▼/▲-toetsen terug naar de lichaamsgrootte geschakeld
worden.
De eerste meting is voor het opslaan van de gegevens voor de
latere automatische personenherkenning onontbeerlijk.
Wanneer de weegschaal niet verschijnt de indicatie “ERROR” in
het display en moeten de gegevens opnieuw ingegeven worden.
Na het betreden van de weegschaal vindt de eerste
lichaamsanalyse plaats, zoals op de volgende pagina's
beschreven wordt.
De weegschaal beschikt over een time-out modus. Deze
schakelt na ca. 40 seconden zonder toetsenbediening naar
de tijd terug. De gegevens blijven ook behouden wanneer de
batterij vervangen moet worden.
1Nauwelijks lichaamsbeweging (max 2 uur/dag)
2Lichte, actieve, zittende en staande activiteiten
3Huis- en tuinwerk, hoofdzakelijk staande, slechts
zelden zittend
4Sportlui en mensen met veel beweging
5Arbeiders die zware taken uitvoeren, professionele
sportlui
6.
8.
7.
BA63687CF5121434_NL 03.10.2007 16:57 Uhr Seite 71

NL
72
3.
4.
Lichaamsanalyse
De analyse is enkel blootsvoets
mogelijk. De persoonlijke gegevens
moeten op voorhand ingegeven
zijn. Voor duidelijke resultaten, de
weegschaal indien mogelijk naakt
en onder dezelfde voorwaarden
betreden.
1. De weegschaal betreden.
Het gewicht wordt aangegeven
en – zolang de analyse duurt
(~ 5 sec.) – een lopende bakin-
dicatie. Rustig staan blijven tot
het de analyse gedaan is.
2. Na de automatische
personenherkenning vindt
opnieuw de indicatie van het
lichaamsgewicht, van het
lichaamsvetaandeel ( ),
het lichaamsvochtaandeel ( ),
het spierenaandeel ( ) en het
energieverbruik (kcal) plaats.
De normale indicatie voor de per-
soon in kwestie ligt in de 3
middelste segmenten van de
balkindicatie.
3. Daarna wordt een persoonlijke
aanbeveling weergegeven.
Betekenis van de symbolen:
+U zou meer moeten
drinken!
+Er wordt spieropbouwtrai-
ning aanbevolen!
+Er wordt verandering
van het voedingspatroon
aanbevolen!
Uw analysewaarden zijn
in orde!
4. De weegschaal verlaten. De weeg-
schaal schakelt automatisch uit.
Zelden is een automatische toe-
wijzing naar het personengeheu-
gen niet mogelijk. De geheugen-
plaatsen van de personen, die
niet onderscheiden kunnen wor-
den, worden weergegeven.
Omdat de meting reeds gedaan
is kunt u de weegschaal verlaten
en uw persoonlijk geheugen met
de daaronder liggende toets
(▼of ▲) bevestigen.
Dan worden lichaamsgewicht,
lichaamsvet-, lichaams-
vocht- en spierenaandeel en
vereiste calorieën weergegeven.
Vergeet niet dat bij het betreden
met schoenen of kousen alleen
het gewicht berekend wordt,
maar geen lichaamsanalyse
plaatsvindt!
De waarden worden niet in de
tendensanalyse geïntegreerd.
Een comfortabele eigenschap
van deze lichaamsanalyseweeg-
schaal is de automatische perso-
nenherkenning. Voor de herken-
ning wordt hoofdzakelijk het
lichaamsgewicht gebruikt.
Bij veranderingen van meer dan
± 3 kg tussen de verschillende
metingen is de automatische
toewijzing niet meer mogelijk en
kan de meting niet aan een ten-
denscurve toegewezen worden.
Dit kan het geval zijn wanneer
men meerdere dagen niet op de
weegschaal gaat (bijvoorbeeld
vakantie) of wanneer men zich
in verschillend zware kleding
weegt.
2.
BA63687CF5121434_NL 03.10.2007 16:57 Uhr Seite 72

73
NL
1. 2.
4.
4.
4.
4.
4.
3.
3.
3.
3.
3. 5.
3.
Oproepen van uw analysewaarden
(STATE)
Indien nodig kunnen de laatste analysewaar-
den van de opgeslagen personen opgeroepen
worden.
1. Oproep starten ( ).
2. Het geheugen ( (P1 ... P8) met de
▼/▲-toetsen selecteren en bevestigen
( ).
3. “STATE” bevestigen ( ).
Daarna kunt u de laatste analysewaarden
met de ▼/▲-toetsen selecteren.
4. Door de -toets nogmaals in te drukken
komt u bij de tendenscurven.
Met de ▼/▲-toetsen kan tussen de ver-
schillende tendenscurven omgeschakeld
worden.
Door de -toets nogmaals in te drukken
gaat u naar de persoonlijke aanbeveling
van uw laatste analyse.
5. Door de -toets knogmaals in te drukken
kunt u een keuze maken tussen de ver-
schillende niveaus van het indicatiemenu.
Met “EXIT” resp. “OFF” en bevestiging
met de -toets gaat u naar het volgende
hogere niveau.
Na 3 minuten zonder dat een toets
ingedrukt werd, schakelt het display terug
naar tijd.
BA63687CF5121434_NL 03.10.2007 16:57 Uhr Seite 73

NL
74
Wanneer bijvoorbeeld:
- de leeftijd met 1 jaar verhoogd
wordt (verjaardag),
- de lichaamsgrootte verandert
(kinderen in de groeifase)
- het type van beweging veran-
dert, ga dan als volgt te werk:
1. De gegevensingave
starten ( ).
2. Het geheugen (P1 ... P8) met
de ▼/▲-toetsen selecteren en
bevestigen ( ).
3. “Set” met de ▼/▲-toetsen
selecteren en bevestigen ( ).
Then you can change the
desired data as already
described under “Data input”.
4. Daarna kunt u de gewenste
gegevens veranderen, zoals al
beschreven onder
“Gegevensingave”. Na de beve-
stiging met “OK” zijn uw nieu-
we gegevens opgeslagen. Vanaf
de volgende analyse wordt met
de gewijzigde gegevens reke-
ning gehouden.
1.
2.
3.
4.
Wanneer gegevens van een per-
soon – samen met de tendenscur-
ven – volledig gewist moeten wor-
den, ga dan als volgt te werk:
1. De gegevensingave
starten ( ).
2. Het geheugen (P1 ... P8) met
de ▼/▲-toetsen selecteren en
bevestigen ( ).
3. “DEL”met de ▼/▲-toetsen
selecteren en bevestigen ( ).
Er vindt een veiligheidvraag
plaats. Door de ▲-toets in te
drukken worden alle gegevens
van deze persoon onherroepe-
lijk gewist.
Het geheugen kan opnieuw
gevuld worden. Met de ▼-toets
verlaat u de wisprocedure en
blijven de gegevens behouden.
1.
2.
3.
4.
Persoonlijke gegevens wijzigen (SET)
Persoonlijke gegevens wissen (DEL)
BA63687CF5121434_NL 03.10.2007 16:57 Uhr Seite 74

75
NL
EnhetMaximum
waarde
Minimum waarde
Lichaamsvet
Lichaamswater
Spierenpercentage
Statusbalk
Trendindicatie
Dag - week - maand
Trendindicatie
Ga regelmatig op de weegschaal
zodat de curve een zo precies
mogelijke trend volgt.
In de trendcurve kunnen max.
59 waarden weergegeven wor-
den, op voorwaarde van een
betreffende aantal metingen.
Bij meerdere metingen per dag
wordt een enkele gemiddelde
waarde opgeslagen.
7 dagwaarden geven het weekge-
middelde.
30 dagwaarden geven het
maandgemiddelde.
De achter ”max” en ”min” aan-
gegeven waarde komt overeen
met de minimum resp. maximum
waarde van de curve – op de vol-
gende waarde met vol getal naar
boven of naar beneden afgerond.
1. De voor de persoon in
kwestie berekende normale
waarde wordt in de trendindi-
catie door het bereik tussen
de begrenzingslijnen weerge-
geven.
2. Ligt een begrenzingslijn van
het normale bereik in verhou-
ding tot de trendcurve buiten
de indicatie,
dan wordt de betreffende
begrenzingslijn helemaal aan
de rand getoond.
3. Wanneer slechts een lijn hele-
maal boven of helemaal bene-
den getoond wordt dan bete-
kent dit dat de complete
curve boven of onder de nor-
male waarde ligt.
* Betekenis van de symbolen voor de
aanbeveling:
+U moet meer drinken!
+Spierenopbouwtraining aanbevolen!
+ Verandering van voedingsgewoonte
aanbevolen!
Uw analysewaarden zijn in orde!
De symbolen van uw analyseweegschaal
Grenslijnen
1.
2.
3.
Normale
waarde
Aanbeveling*
BA63687CF5121434_NL 03.10.2007 16:57 Uhr Seite 75

NL
76
De Body Balance bepaalt, aan de hand van uw
persoonlijke gegevens en de aanbevelingen van
gezondheidsexperts, uw individuele ideale toe-
stand voor wat betreft gewicht en lichaamsvet-
percentage.
Bovendien het totale lichaamswaterpercentage
en het spierenpercentage. Houdt er rekening
mee, dat ook in de spieren lichaamsvocht aan-
wezig is, dat al in de lichaamswateranalyse is
meegenomen. Daarom resulteert uit de totaal-
berekening altijd een waarde groter dan 100%.
Lichaamsgewicht
Terwijl op de display het lichaamsgewicht in
kg wordt weergegeven, verschijnt in de balk-
grafiek daaronder één van de 9 segmenten.
Daarbij betekent de plaats van het actieve seg-
ment de beoordeling van het gemeten
lichaamsgewicht op basis van de BMIwaarde.
De BMI (Body-Mass-Index) is een maat voor
het gezondheidsrisico dat op basis van overge-
wicht of ondergewicht kan ontstaan.
Volgens de BMI-indeling onderscheiden de
artsen ”ondergewicht”, ”normaal gewicht”,
”overgewicht” of ”sterk overgewicht”.
BMI =
Aandeel van het lichaamsvet
Terwijl op de display het aandeel van het
lichaamsvet in % wordt weergegeven,
verschijnt op de balkgrafiek daaronder één van
de 9 segmenten. Teveel lichaamsvet is onge-
zond en niet mooi. Ook belangrijk is dat een
te hoog percentage aan lichaamsvet meestal
gepaard gaat met een verhoogd aandeel bloed-
vet en dat het risico van verschillende ziekten,
zoals bv. diabetes, hartziekten, hoge bloed-
druk, enz. extreem verhoogt.
Een uiterst laag percentage aan lichaamsvet is
echter eveneens ongezond. Naast het onderhu-
idse vetweefsel legt het lichaam immers ook
belangrijke vetreserves aan als bescherming
van de inwendige organen en voor het veilig
stellen van belangrijke metabolische functies.
Als deze essentiële vetreserve uitgeput raakt,
kan dit tot storingen in de stofwisseling leiden.
1 2 3 4 5 6 7 8 9
BMI
1 < - 7,5
2 - 7,5
3 - 5,0
4 - 2,5
5 0,0
6 + 2,5
7 + 5,0
8 + 7,5
9 > + 7,5
Afwijking van uw persoonlijke,
normale waarde
1 2 3 4 5 6 7 8 9
Voorbeeld:
Gemeten aandeel van lichaamsvet = 31,3 %
van het totale gewicht.
Deze waarde ligt ca. 7% overde berekende
persoonlijke, normale waarde.
Individuele aanbeveling
lichaamsgewicht (kg)
lichaamsgrootte (m)2
BA63687CF5121434_NL 03.10.2007 16:57 Uhr Seite 76

77
NL
Zo kan bij vrouwen met een lichaamsvetwaar-
de van minder dan 10% de menstruatie stil-
vallen. Bovendien stijgt het risico van osteopo-
rose. Het normale percentage lichaamsvet is
afhankelijk van de leeftijd en vooral van het
geslacht.
Bij vrouwen ligt de normale waarde ca. 10%
hoger dan bij de man. Als men ouder wordt,
bouwt het lichaam spiermassa af en daardoor
verhoogt het aandeel van het lichaamsvet.
Lichaamsvochtaandeel
Terwijl op de display het lichaamsvochtaan-
deel in % wordt weergegeven, verschijnt op
de balkgrafiek daaronder één van de
9 segmenten.
De bij deze analyse weergegeven waarde komt
overeen met het zogenaamde ”totale lichaams-
vocht” of ”total body water (TBW)”. Het
lichaam van een volwassen mens bestaat voor
ongeveer 60% uit water. Daarbij bestaat er
normaal gezien een zeker marge, waarbij oude-
re mensen een lager vochtaandeel hebben dan
jonge mensen en waarbij mannen een hoger
vochtaandeel vertonen dan vrouwen.
Het onderscheid tussen mannen en vrouwen
berust daarbij op de hogere massa aan
lichaamsvet bij vrouwen.
Daar het overwegende aandeel van het
lichaamsvocht in de vetvrije massa (73% van
de VVM is water) te vinden is en het vochtge-
halte in vetweefsel van nature klein is
(ca. 10% van het vetweefsel is water), daalt
bij een stijgend aandeel aan lichaamsvet auto-
matisch het aandeel van het lichaamsvocht.
Afwijking van uw persoonlijke,
normale waarde
1 < - 12 % zeer laag vetpercentage
2 - 12 % aag vetpercentage
3-7%
4 - 3 % normaal vetpercentage
50%
6+3%
7 + 7 % hoog vetpercentage
8+12%
9 > + 12 % zeer hoog vetpercentage
Afwijking van uw persoonlijke,
normale waarde
1 < - 6 % zeer laag waterpercentage
2 - 6 % laag waterpercentage
3-4%
4 - 2 % normal waterpercentage
50%
6+2%
7 + 4 % hoog waterpercentage
8+6%
9>+ 6%
Voorbeeld:
Gemeten aandeel van het lichaamsvocht
= 51,7% van het totale gewicht.
Deze waarde ligt ca. 4 % onder de berekende
persoonlijke, normale waarde.
1 2 3 4 5 6 7 8 9
BA63687CF5121434_NL 03.10.2007 16:57 Uhr Seite 77

NL
78
Spieraandeel
Terwijl op de display het spieraandeel in %
wordt weergegeven, verschijnt op de balkgra-
fiek daaronder één van de 9 segmenten.
De spiermassa is de motor van ons lichaam.
In de spieren vindt het grootste deel van onze
energieomzetting plaats. De spieren zorgen
voor de handhaving van de lichaamstempera-
tuur en vormen de basis van de
prestatiebekwaamheid van ons lichaam.
Een getraind, gespierd lichaam wordt als
esthetisch beschouwd.
De controle van de spiermassa is in het bijzon-
der belangrijk voor personen met gewicht- en
vetproblemen. Daar het lichaam spieren nodig
heeft om overtollige energiereserves of vetkus-
sens af te bouwen, kan een gewichtsreductie
enkel met een gelijktijdige spieropbouw blij-
vend succesvol zijn.
Voorbeeld:
Gemeten aandeel van de spieren = 30,4 %
van het totale gewicht.
Deze waarde ligt ca. 6 % onder de berekende
persoonlijke, normale waarde.
Energieverbruik
Terwijl in het display het energieverbruik wordt
weergegeven in kcal, verschijnt in de balken-
grafiek daaronder één van de 9 segmenten.
Het energieverbruik kan worden berekend uit
de persoonlijke gegevens, gecorrigeerd door
een factor voor het betreffende bewegingstype
en de gemeten verdeling van de lichaamsmas-
sa.
Basisomzetting
+ prestatieomzetting
= energieverbruik
Als u minder kilocalorieën opneemt dan uw
individueel energieverbruik, dan reageert het
lichaam met gewichtsverlies. Het gewicht
stijgt wanneer u meer kilocalorieën opneemt.
1 2 3 4 5 6 7 8 9
Afwijking van uw persoonlijke,
normale waarde
1 < - 6 % zeer laag spierpercentage
2 - 6 % laag spierpercentage
3-4%
4 - 2 % normal spierpercentage
50%
6+2%
7 + 4 % hoog spierpercentage
8+6%
9> +6%
1 2 3 4 5 6 7 8 9
Voorbeeld:
Gemeten energieverbruik = 1855 kcal.
Deze waarde ligt 5 % onder het berekende,
normale energieverbruik.
BA63687CF5121434_NL 03.10.2007 16:57 Uhr Seite 78

79
NL
De analyse is gebaseerd op de meting van de
elektrische lichaamsweerstand. Eet- en drink-
gewoonten tijdens de dagelijkse gang van
zaken en de individuele levensstijl hebben een
invloed op de waterhuishouding. Dit uit zich
door fluctuaties bij de afgelezen waarden.
Om een zo exact en herhaalbaar mogelijk ana-
lyseresultaat te krijgen moet u voor gelijkblij-
vende meetvoorwaarden zorgen, want alleen
zo kunt u veranderingen over een langere
periode exact observeren.
Bovendien kunnen andere factoren de
waterhuishouding beïnvloeden:
Na een bad kan een te laag
lichaamsvetpercentage en een te hoog
lichaamswaterpercentage aangegeven wor-
den.
Na een maaltijd kan de afgelezen waarde
hoger zijn.
Bij de vrouwen treden door de cyclus ver-
oorzaakte fluctuaties op.
Bij verlies van lichaamswater ten gevolge
van een ziekte of na lichamelijke inspan-
ning (sport).
Na een sportieve bezigheid dient men tot de
volgende meting 6 tot 8 uur te wachten.
Afwijkende of onwaarschijnlijke resultaten kun-
nen optreden bij:
Personen met koorts, oedeem-symptomen of
osteoporose
Personen in dialysebehandeling
Personen, die cardiovasculaire geneesmid-
delen innemen
Zwangere vrouwen
Sportmensen, die meer dan 10 uur per
week intensief trainen en een rustpols
beneden 60/min hebben
Topsporters en bodybuilders
1 < - 15 % zeer laag Energieverbruik
2 - 15 % laag Energieverbruik
3-10%
4 - 5 % normale Energieverbruik
50%
6+5%
7 + 10 % hoog Energieverbruik
8+15%
9> +15%
Afwijking van uw persoonlijke, normale waarde
Factoren die het meetresultaat beïnvloeden
BA63687CF5121434_NL 03.10.2007 16:57 Uhr Seite 79

NL
80
Belangrijke aanwijzingen
Hoe wordt correct gemeten?
De meting moet indien mogelijk zonder kle-
ding en blootsvoets gebeuren. Er moet verze-
kerd worden dat altijd onder dezelfde voor-
waarden en op hetzelfde tijdstip van de dag
gemeten wordt (bijvoorbeeld 's morgens
nuchter).
Hoe dikwijls moet ik mij met de Soehnle-
lichaamsanalysetoestellen meten?
Dat is feitelijk uw eigen keuze. Wij raden
echter altijd op hetzelfde tijdstip aan, onder
dezelfde voorwaarden, een keer per dag.
De dagafloop met eet- en drinkgewoonten,
maar ook de levensstijl hebben invloed op het
waterhuishouden. Op het lichaamsanalysetoe-
stel wordt dit duidelijk door schommelingen in
de indicatie. De weegschaal slaat de gemiddel-
de waarde op.
Kan men al tijdens de eerste dag een procen-
tuele verandering van de lichaamsmassa-aan-
delen herkennen?
Het is wel degelijk mogelijk dat het lichaams-
analysetoestel verschillende waarden
aangeeft. Dat ligt aan het schommelende
waterhuishouden in de loop van een dag
en aan het feit dat de lichaamseigen waarden
veranderen naargelang de belasting.
Gaan de opgeslagen trends verloren wanneer
de gegevens van een persoonlijke geheugen-
plaats veranderd worden?
Nee. Dit gebeurt pas wanneer de gegevens
gewist worden.
Kunnen de meetresultaten door externe facto-
ren beïnvloed worden?
Onder extreme elektromagnetische invloeden,
zoals bij het bedrijf van een radiotoestel in de
onmiddellijke nabijheid van het toestel, kan de
weergegeven waarde beïnvloed worden.
Na het einde van de storing kan de weegschaal
weer conform de voorschriften gebruikt wor-
den, eventueel moet de weegschaal opnieuw
ingeschakeld worden.
Hoe ontstaan de trendcurven?
Dagcurve (day) betekent:
De gemiddelde dagwaarden van de laatste 59
dagen worden aangegeven. De laatste waarde
wordt altijd rechts bijgevoegd.
Weekcurve (week) betekent:
Uit 7 dagwaarden wordt een gemiddelde week-
waarde berekend. Daardoor kan de eerste
gemiddelde weekwaarde pas na een week ver-
schijnen*. De 59 laatste gemiddelde week-
waarden worden aangegeven.
Maandcurve (month) betekent:
Uit 30 gemiddelde dagwaarden wordt een
gemiddelde maandwaarde berekend. Daardoor
kan de eerste maandwaarde pas na 30 dagen
verschijnen*. Er kunnen max. 59 gemiddelde
maandwaarden weergegeven worden.
* Daarom raden wij in het begin aan om een
dagtrend te kiezen.
BA63687CF5121434_NL 03.10.2007 16:57 Uhr Seite 80

81
NL
1.
1.
2.
3.
4.
5.
6.
Meldingen
1. Batterijen leeg. In de weeg-
schaal: (LOW BAT-B),
In het bedieningspaneel:
(LOW BAT-T).
2, Overbelasting: vanaf 150 kg.
3. Onwaarschijnlijk resultaat
van de analyse persoonlijke
programmering controleren.
4. + 5.
Slecht voetcontact:
Weegschaal of voeten reinigen
of op voldoende vochtigheid
van de huid letten. Bij een te
droge huid de voeten bevoch-
tigen of de meting bij voor-
keur na een bad of douche
uitvoeren.
6. Radioverbinding tussen weeg-
schaal en bedieningspaneel
gestoord.
De reikwijdte van het radio-
signaal en het correcte
bedrijf zijn van meerdere fac-
toren afhankelijk:
staat van de batterij, stand-
plaats en plaatsing, afscher-
mende voorwerpen, andere
voorwerpen op dezelfde
frequentieband
Elektronische ontladingen
kunnen een onderbreking van
de radioverbinding van de
'Body Balance Comfort F5 '
veroorzaken. Om het pro-
bleem op te lossen, de bat-
terijen verwijderen en opnie-
uw aanbrengen.
Externe radiobronnen kunnen
eveneens een onderbreking
van de radioverbinding van de
‘ Body Balance Comfort F5 '
veroorzaken. Het probleem
wordt verholpen van zodra het
externe signaal uitgeschakeld
wordt.
Technische gegevens
Draagkracht x schaalverdeling = Max 150 kg x 100 g
Resolutie: lichaamsvetpercentage: 0,1%
Resolutie: lichaamsvetpercentage: 0,1%
Resolutie: lichaamsvetpercentage: 0,1%
Resolutie: Energieverbruik: 1 kcal
Lichaamsgrootte: 100–250 cm
Leeftijd: 10–99 jaar
8 persoonlijke geheugenplaatsen
Groot LCD scherm
Meetstroom: 0,035 mA RMS, 50/5 kHz
Zendfrequentie 433 MHz, Reikwijdte: 3m
Benodigde batterijen:
In de weegschaal: 4 x 1,5V AA
In het bedieningspaneel: 3 x 1,5V AA
Batterijen worden meegeleverd.
BA63687CF5121434_NL 03.10.2007 16:57 Uhr Seite 81

Verwijderen van gebruikte elektoni-
sche toestellen
Het symbol op het product of op de
verpakking wijst erop dat dit pro-
duct niet huishoudafval mag wor-
den behandeld. Het moet echter
naar een plaatsworden gebracht
waar elektrische en elektronische
apparatuur wordt gerecycled. Voor meer details
in verband met het recyclen van dit product,
neemt u het best contact op met de gemeente-
lijke instanties, het bedrijf of de dienst belast
met de verwijdering van huishoudafval of de
winkel waar u het product hebt gekocht.
Batterijen afvoeren
Batterijen horen niet in het huisvuil. Als con-
sument bent u wettelijk verplicht om lege bat-
terijen terug te geven. U kunt uw oude batteri-
jen bij de openbare depots in uw gemeente of
overal daar afgeven waar batterijen van de des-
betreffende soort worden verkocht.
Pb = bevat lood
Cd = bevat cadmium
Hg = bevat kwik
Conformiteitverklaring
Hiermee verklaart Soehnle dat het
toestel Body Balance aan de funda-
mentele eisen en de andere geldige
bepalingen van de richtlijnen 2004/108/EC
voldoet.
Dit apparaat is radio-ontstoord overeenkomstig
de daarvoor geldende EG-richtlijn
2004/108/EC. Opmerking: Onder extreme
elektromagnetische invloeden, bijvoorbeeld bij
gebruik van een mobilofoon in de onmiddellij-
ke nabijheid van het apparaat kan een beïnv-
loeding van de afgelezen waarde worden ver-
oorzaakt. Na het einde van de storende invloed
is het product weer voor het beoogde doel te
gebruiken, eventueel moet het opnieuw worden
ingeschakeld.
Reiniging en onderhoud
Alleen met een lichtjes bevochtigde doek. Geen
oplosmiddelen of schuurmiddelen gebruiken en
de weegschaal niet in water dompelen.
Consumentenservice
Voor vragen en suggesties staan wij graag tot
uw beschikking:
Tel: (08 00) 5 34 34 34
Maandag tot donderdag
van 09:00 tot 12:15 en van 13:00 tot 16:00
Vrijdags
van 09:00 tot 12:15 en van 13:00 tot 15:00
Garantie
SOEHNLE garandeert gedurende 3 jaar vanaf
de aankoopdatum het kostenloze opheffen van
materiaal- en fabricagefouten door reparatie of
uitwisselen. U gelieve de kwitantie en het
garantiebewijs goed te bewaren. In geval van
garantie aub de weegschaal met garantiebewijs
en kwitantie aan uw handelaar teruggeven.
NL
82
BA63687CF5121434_NL 03.10.2007 16:57 Uhr Seite 82

E
Español
Introducción 84
Indicaciones importantes 84
Colocar las baterías 84
Ajustar la hora 84
Instalación 85
Introducción de datos 86
Análisis corporal 88
Acceso a sus valores de análisis (STATE) 89
Modificación de datos personales (SET) 90
Eliminación de datos personales (DEL) 90
Indicación de la tendencia 91
Recomendatión individual 92
Factores que influyen en el resultado de la medición 95
Indicaciones importantes 96
Avisos 97
Datos técnicos 97
Tratamiento de los equipos
eléctricos y electrónicos al final de su vida útil 98
Desocho de la batería 98
Declaración de conformidad 98
Limpieza y cuidado 98
Servicio al consumidor 98
Garantía 98
BA63687CF5121434_E 03.10.2007 16:58 Uhr Seite 83

E
84
Introducción
Con Body Balance realiza Ud. una contribuci-
ón decisiva para su salud.
Esta báscula de análisis corporal tiene las
siguientes funciones:
Body Balance calcula su estado con
relación al peso, grasa y agua corporales,
porción de músculo y consumo de energía
mediante sus datos personales y las
recomendaciones de expertos en salud y
composición corporal.
Valoración individual del resultado del
análisis con recomendaciones personales
para el tratamiento.
Muestra de la tendencia con posibilidades
de elección del peso, porción de grasa cor-
poral, agua corporal y músculo en días,
semanas o meses y muestra de la zona
normal.
Terminal de radio independiete con
3 m de alcance
Espacio de almacenamiento para 8 perso-
nas con reconocimiento automático de la
persona.
Indicaciones importantes
Cuando se trata de reducir peso,en casos de
sobrepeso, y de aumentarlo en casos de peso
reducido,se debe consultar a un médico.
Realice cada tratamiento o dieta, por favor,
únicamente después de consultar a su médico.
Las recomendaciones para programas de gim-
nasia o curas de adelgazamiento basadas en
los valores descubiertos deben ser dadas por
un médico u otra persona cualificada.
No trate de alterar sus propios valores.
SOEHNLE no asume la responsablidad por
daños o pérdidas causadas por Body Balance,
ni por exigencias de terceros.
Este producto está diseñado únicamente
para su utilización casera por el usuario No
está diseñado para uso profesional en
hospitales o instalaciones médicas.
No es apropiado para personas con implan-
tes electrónicos (marcapasos, etc.)
Colocar las baterías
1. En la báscula (4 x 1,5 V AA)
2. En la terminal de mando (3 x 1,5 V AA)
Ajustar la hora
3. Hora: ajustar la hora (▼= down, ▲= up)
y confirmar ( ).
4. Hora: ajustar los minutos
(▼= down, ▲= up) y confirmar ( ).
Si desea cambiar la hora (Horario de ver-
ano/Horario de invierno) en un momento
posterior, puede acceder al modo tiempo
presionando a un mismo tiempo las
teclas ▼/▲.
1. 2.
3. 4.
BA63687CF5121434_E 03.10.2007 16:58 Uhr Seite 84

85
E
1.
2.
2.
3.
Instalación
1. Para todas las mediciones se debe colocar la
báscula en un terreno plano y firme.
Atención! Peligro de
resbalamiento con una
superficie húmeda.
2. La terminal de mando puede sostenerse en
la mano, colocarse sobre una mesa, dejar-
se sobre la báscula, o pegarse a la pared.
Al fijar la terminal con un soporte magnéti-
co de pared en un terreno firme, plano,
seco y libre de polvo y grasa, basta con
colocar el soporte magnético en la cavidad
ovalada situada en la parte trasera de la
terminal. Luego retire la cinta adhesiva y
presione la terminal en línea horizontal a
una altura visible contra el punto de
fijación.
3. Debido a ello, debe atornillar el soporte de
pared. Si hay azulejos o una superficie
áspera no se puede dar ninguna garantía
de perdurabilidad del encolado.
Para ello retire la tapa del soporte magnéti-
co de pared introduciendo un clavo o la
punta de un cuchillo por debajo de la
cavidad y saque la tapa haciendo palanca.
Luego perfore en la pared
2 agujeros en línea horizontal a una
distancia de 2 cm uno del otro.
El tamaño de los agujeros depende de si
son practicados con o sin espiga.
Luego atornillar y volver a presionar la
tapa. Colocar la terminal de mando en el
soporte magnético.
3.
2x 2x
BA63687CF5121434_E 03.10.2007 16:58 Uhr Seite 85

E
86
4. 4. Posibilidad de cambio a unidades de medi-
da según países de kg/cm a libras/pulgada
o piedras/pulgada.Tras elegir la unidad de
peso con la tecla se puede conectar
de nuevo el modo tiempo.
La terminal de mando y la báscula se
ponen en contacto mediante una chispa.
Los componentes del ordenador basados en
chispa, los componentes HI-FI y los juegos
basados en chispa pueden provocar un
fallo de las funciones (ver avisos de fallos).
Introducción de datos
Para un uso adecuado de la báscula Body
Balance de Soehnle es necesario introducir los
datos de la persona correspondiente en la
terminal de mando y subir enseguida descalzo
a la báscula.
Si la báscula es cargada durante la introducci-
ón de datos- en tanto haya contacto entre la
terminal de mando y la báscula- esta se
conecta inmediatamente al modo de pesada y
al modo análisis y no es utilizable hasta que la
báscula no se conecte de nuevo al modo tiem-
po (20 segundos después de descargar la
báscula).
1. Comenzar la introducción de datos ( )
y confirmar ( ).
Cuando las personas ya están almacenadas,
debe seleccionar la muestra “NEW“ y con-
firmar con ( ).
2. Seleccionar el espacio de almacenamiento
(P1 ... P8) (▼= down, ▲= up) y
confirmar ( ).
3. Ajustar el tamaño corporal
(▼= down, ▲= up)) y confirmar ( ).
4. Ajustar la edad (▼= down, ▲= up)
y confirmar ( ).
5. Seleccionar el sexo (▼= masculino o
▲ = femenino) y confirmar ( ).
1.
2.
4.
5.
3.
BA63687CF5121434_E 03.10.2007 16:58 Uhr Seite 86

87
E
6. Ajustar el valor deseado del tipo de movimiento
(▼= down, ▲= up) y confirmar ( ). Este valor es necesa-
rio para el cálculo del consumo de energía.
7. Ajustar el tiempo deseado de la muestra de tendencia
(▼= down, ▲= up) y confirmar ( ).
Inicialmente recomendamos seleccionar una tendencia
diaria, porque de otro modo el primer valor de medición de
la muestra de la tendencia no se mostrará hasta pasada una
semana o un mes.
8. Confirmar con “OK” ( ) y en cuando comience a parpade-
ar 0.0. y aparezcan las barras andantes, subir enseguida a
la báscula.En caso de que los datos introducidos deban
modificarse de nuevo antes del primer análisis, se puede
saltar de nuevo al tamaño del cuerpo mediante las
teclas ▼/▲.
La primera medición para el almacenamiento de datos es
imprescindible para el reconocimiento automático posterior de la
persona Si no se sube a la báscula aparecerá “ERROR“ y la
introducción de datos deberá repetirse.
Tras subir a la báscula comienza el primer análisis corporal
tal como se decribe en la página siguiente.
La báscula dispone un modo Time out. Se conecta de nuevo
tras aprox. 40 segundos. Los datos se conservan también
después de un cambio de baterías.
1Apenas cualquier movimiento del cuerpo
(máximo 2 hora/dia)
2Actividad ligera, sedentaria y de pie.
3Trabajo casero, de jardín, principalmente de pie, sen-
tándose únicamente a veces.
4Deportistas y personas con mucho movimiento
5Empleados en trabajos de fuerza, deportistas de
rendimiento.
6.
8.
7.
BA63687CF5121434_E 03.10.2007 16:58 Uhr Seite 87

E
88
3.
4.
Análisis corporal
Los análisis sólo son posibles des-
calzo. Los datos personales deben
introducirse previamente. Para
obtener unos resultados equivalen-
tes, si es posible pesarse sin ropa
y en las mismas circunstancias.
1. Subir a la báscula Sigue la indi-
cación del peso y –mientras
dura el análisis- aparecen unas
barras andantes. Permanezca de
pie y sin moverse hasta el fin de
los análisis. (~5 Sek.)
2. Tras un reconocimiento automá-
tico de la persona sigue de
nuevo la muestra del peso
corporal, de la porción de grasa
( ), y de agua ( ), y de
músculo ( ) ucorporales y del
consumo de energía (kcal).
La zona normal de la persona
correspondiente se encuentra en
los 3 segmentos medios de la
muestra de barras.
3. Para finalizar se muestra una
recomendación personal de
tratamiento.
Significado de los símbolos que
parpadean:
+Debería beber más!
+Se le recomienda un entre-
namiento muscular!
+Se le recomienda un cam-
bio de alimentación!
Sus análisis están en orden!
4. Abandonar la báscula.
La báscula se desconecta de
manera automática.
En casos raros no se admite
una asignación automática
para el almacenamiento de una
persona.
Se mostrarán los lugares de
espacio de las personas que no
se pueden distinguir.
Al terminar la medición, puede
abandonar la báscula y confir-
mar su espacio de almacena-
miento con la tecla de abajo
(▼o ▲). Entonces se mostrarán
el peso corporal, la porción de
grasa, de agua y músculo corpo-
rales y la necesidad de calorías.
Por favor, tenga en cuenta que
si sube a la báscula con zapa-
tos, o medias, únicamente se
podrá calcular el peso, pero no
se podrán realizar análisis corpo-
rales. Los valores no entran en
el análisis de la tendencia.
Una característica cómoda de
este producto es el reconoci-
miento automático de personas.
Para el reconocimiento se elige
principalmente el peso corporal.
Ante cambios de más de ± 3 kg
entre distintas mediciones ya no
es posible la asignación automá-
tica y la medición no podrá aña-
dirse a la curva de la tendencia.
Este caso puede darse cuando
uno no sube a la báscula duran-
te varios días (por ej. vacacio-
nes) o se pesa con ropa clara-
mente pesada.
2.
BA63687CF5121434_E 03.10.2007 16:58 Uhr Seite 88

89
E
1. 2.
4.
4.
4.
4.
4.
3.
3.
3.
3.
3. 5.
3.
Acceso a sus valores de análisis
(STATE)
Si es necesario, se puede acceder a los
últimos valores de análisis de la persona
almacenada.
1. Comenzar el acceso ( ).
2. Seleccionar (P1 ... P8) con teclas ▼/▲
y confirmar con ( ).
3. Confirmar “STATE” con ( ). Ahora podrá
seleccionar los últimos valores de análisis
con las teclas ▼/▲.
4. Presionando continuadamente la tecla
accederá a las curvas de tendencia. Con
las teclas ▼/▲puede cambiar entre las
distintas curvas de tendencia.
Presionando continuadamente la tecla
accederá a las recomendaciones persona-
les de tratamiento.
5. Presionando varias veces seguidas la
tecla , podrá elegir entre los distintos
niveles del menú de muestra.
Con “EXIT” o “OFF” y confirmando con
la tecla , accederá al correspondiente
nivel superior. Tras 3 minutos sin accionar
la tecla la muestra se conecta de nuevo al
modo tiempo.
BA63687CF5121434_E 03.10.2007 16:58 Uhr Seite 89

E
90
Cuando por ej:
- La edad aumenta en 1 año
(cumpleaños)
- cambia el tamaño corporal
(niños en proceso de creci-
miento).
- el tipo de movimiento
proceda de la siguiente
manera:
1. Comenzar la introducción de
datos ( ).
2. Seleccionar (P1 ... P8)
con las teclas ▼/▲y confirmar
con ( ).
3. Seleccionar “SET”
con las teclas ▼/▲y confirmar
con ( ).
4. Ahora podrá modificar los datos
deseados, como ya se ha
descrito en “Introducción de
datos”. Tras confirmar con
“OK” sus nuevos datos ya
están almacenados.
A partir del próximo análisis
sus datos modificados serán
tenidos en cuenta.
1.
2.
3.
4.
Cuando sea necesario eliminar
completamente los datos de una
persona, junto con los tramos de
la tendencia, proceda de la
siguiente manera:
1. Comenzar la introducción de
datos ( ).
2. Seleccionar (P1 ... P8)
con las teclas ▼/▲y confirmar
con ( ).
3. Seleccionar “DEL” con las
teclas ▼/▲y confirmar
con ( ).
Sigue una pregunta de seguri-
dad. Presionando la tecla ▲se
eliminarán todos los datos de la
persona de manera irrevocable.
El espacio de almacenamiento
puede ocuparse de nuevo.
Con la tecla ▼abandona el
proceso de eliminación y los
datos se conservan.
1.
2.
3.
4.
Modificación de datos personales (SET)
Eliminación de datos personales (DEL)
BA63687CF5121434_E 03.10.2007 16:58 Uhr Seite 90

91
E
UnidadValor
máximo
Valor minimo
Agua corporal
Grasa corporal
Componente de músculos
Barra de estado
Indicación de tendencia
Día - Semana - Mes
Indicación de la tendencia
Utilice el peso frecuentemente
para que la curva indique una
tendencia exacta.
En la curva de la tendencia se
pueden indicar hasta 59 valores
conforme a una cantidad de
mediciones igual.
En caso de varios mediciones al
día se almacena un valor prome-
dio.7 valores diarios dan el valor
promedio de la semana.
30 valores diarios dan el valor
promedio del mes.
El valor indicado detrás de
”max” y ”min” coincide con el
valor máximo resp. mínimo de la
curva – redondeado hacia arriba
o hacia abajo en el siguiente
valor completo.
1. El valor normal calculado para
la persona en cuestión se
refleja en la indicación de la
tendencia a través del área
entre las líneas de limitación.
2. En el caso de que una línea
de limitación del valor normal
esté fuera del área de indica-
ción con respecto a la curva
de tendencia, entonces se
indica la línea de limitación
correspondiente en el borde
extremo.
3. Cuando se muestra solamente
una línea en la parte superior
o la parte inferior, entonces
eso quiere decir que toda la
curva está
situada por encima o por
debajo del área normal.
* Significado de los símbolos para la
recomendación:
+Tiene que beber más!
+Recomendamos ejercicios para fortalecer
la masa muscular!
+ Recomendamos un cambio en sus
hábitos nutritivos!
Sus análisis están en orden!
Los símbolos de su peso analítico
líneas de delimitación
1.
2.
3.
Zona
normal
Recomendación *
BA63687CF5121434_E 03.10.2007 16:58 Uhr Seite 91

E
92
Body Balance establece por medio de sus
datos personales y con la ayuda de expertos en
salud su estado ideal en lo que se refiere a
peso y porcentaje de grasa corporal.
Además, determina el porcentaje de agua
corporal y musculatura. No olvide que los
músculos contienen también agua corporal
que entra en el análisis del agua corporal.
Por esa razón resultará siempre un valor por
encima del 100% en el cálculo global.
Peso corporal
Mientras que en la visualización de pantalla se
muestran los kg, en el gráfico de columnas de
debajo aparece uno de los 9 segmentos. Con
ello la posición del segmento activo indica la
valoración del peso corporal medido sobre la
base del índice de masa corporal (BMI).
El BMI (Body –Mass-Index) es una medida del
riesgo para la salud resultante del sobrepeso o
del peso inferior.
Mediante la división BMI, los médicos
diferencian entre ”persona de peso inferior”,
”persona de peso normal”, ”persona con
sobrepeso” +”persona con fuerte sobrepeso”
BMI =
Porción de grasa corporal
Mientras que en la visualización de pantalla se
muestra en % la porción de grasa corporal, en
el gráfico de columnas de debajo aparece uno
de los 9 segmentos. Demasiada grasa corporal
es algo insano y antiestético. Más importante
aún, una elevada porción de grasa corporal en
la mayoría de los casos va acompañada de una
elevada porción de grasa en la sangre y
aumenta enormemente el riesgo de enferme-
dades como por ej. la diabetes, enfermedades
del corazón, alta presión sanguínea etc.
Una porción de grasa corporal muy reducida
es sin embargo igualmente insana.
Bajo el tejido graso subcutáneo el cuerpo
coloca depósitos de grasa para la protección
de los órganos internos y la seguridad de las
funciones metabólicas más importantes.
Si esta reserva de grasas es atacada, se puede
1 2 3 4 5 6 7 8 9
BMI
1 < - 7,5
2 - 7,5
3 - 5,0
4 - 2,5
5 0,0
6 + 2,5
7 + 5,0
8 + 7,5
9 > + 7,5
Desviación de su valor personal
normal
1 2 3 4 5 6 7 8 9
Ejemplo:
Porción de grasa corporal medida = 31,3 %
del peso total. Desviación de su valor personal
normal = + 7 %.
Recomendatión individual
Peso corporal (kg)
Tamaño corporal (m)2
BA63687CF5121434_E 03.10.2007 16:58 Uhr Seite 92

93
E
llegar a perturbaciones en el metabolismo.
Así, en mujeres con valores de grasa corporal
inferiores al 10%, puede interrumpirse la
menstruación. Además, aumenta el riesgo de
osteoporosis. La porción de grasa corporal nor-
mal depende de la edad y sobre todo del sexo.
En mujeres, el valor normal se sitúa aprox. un
10% más alto que en el hombre.
Con el incremento de la edad, el cuerpo desar-
rolla masas musculares, y con ello se eleva la
porción de grasa corporal.
Porción de agua corporal
Mientras que en la visualización de pantalla se
muestra en % la porción de agua corporal, en
el gráfico de columnas de debajo aparece uno
de los 9 segmentos.
El valor mostrado en este análisis corresponde
a la así llamada ”agua corporal total”, o a la
”total body water” (TBW). El cuerpo de una
persona adulta consta de cerca de un 60% de
agua. Aquí hay una cierta amplitud de banda
bastante considerable, en la que las personas
de mayor edad muestran una porción de agua
menor que las personas jóvenes, y los hombres
una porción de agua mayor que las mujeres.
La diferencia entre hombres
y mujeres se basa en unas medidas de grasa
corporal mayor en las mujeres. Dado que la
porción dominante de agua corporal se
encuentra en la masa libre de grasa
(el 73% de la masa libre de grasa es agua) y
el contenido de agua en el tejido graso es
naturalmente muy bajo (cerca del 10% del
tejido graso es agua), al aumentar la porción
de grasa corporal, automáticamente aumenta
la porción de agua corporal.
Desviación de su valor personal
normal
1 < - 12 % Porción de grasa muy baja
2 - 12 % Porción de grasa baja
3-7%
4 - 3 % Porción de grasa normal
50%
6+3%
7 + 7 % Porción de grasa alta
8+12%
9 > + 12 % Porción de grasa muy alta
Desviación de su valor personal
normal
1 < - 6 % Porción de agua muy baja
2 - 6 % Porción de agua baja
3-4%
4 - 2 % Porción de agua normal
50%
6+2%
7 + 4 % Porción de agua alta
8+6%
9>+ 6%
Ejemplo:
Porción de agua corporal medida = 51,7 %
del peso total.
Este valor está aprox. un 4 % por debajo del
valor personal normal calculado.
1 2 3 4 5 6 7 8 9
BA63687CF5121434_E 03.10.2007 16:58 Uhr Seite 93

E
94
Porción muscular
Mientras que en la visualización de pantalla se
muestra en % la porción muscular, en el gráfi-
co de columnas de debajo aparece uno de los
9 segmentos.
La porción muscular es el motor de nuestro
cuerpo. En los músculos se encuentra nuestra
mayor porción de recambio de energía. Los
músculos vigilan el mantenimiento de la tem-
peratura corporal y son la base de la capaci-
dad de rendimiento de nuestro cuerpo.
Un cuerpo entrenado, musculoso es
considerado estético.
El control de la masa muscular es especial-
mente importante para las personas con pro-
blemas de peso y de grasa. Dado que el cuer-
po necesita músculos para descargar las reser-
vas de energía o capas de grasa sobrantes,
una reducción de peso sólo puede tener un
éxito duradero si se mantiene al mismo
tiempo la formación
muscular.
Ejemplo:
Porción muscular medida = 30,4 % del
peso total. Este valor está aprox. un 6 % por
debajo del valor personal normal calculado.
Consumo de energía
Mientras en pantalla se muestra el consumo
de energía en kcal, aparece un gráfico de
columnas debajo de uno de los 9 segmentos.
El consumo de energía es calculado mediante
los datos personales- corregido por un factor
para el correspondiente movimiento del cuer-
po- y la distribución de la masa corporal
medida.
Tasa de metabolismo basal
+ tasa de rendimiento
= consumo de energía
Si toma una cantidad de kilocalorías menor a
su consumo de energía individual, entonces su
cuerpo reaccionará con una pérdida de peso.
El peso aumentará, si toma más kilocalorías.
1 2 3 4 5 6 7 8 9
Desviación de su valor personal
normal
1 < - 6 % Porción muscular muy baja
2 - 6 % Porción muscular baja
3-4%
4 - 2 % Porción muscular normal
50%
6+2%
7 + 4 % Porción muscular alta
8+6%
9> +6%
1 2 3 4 5 6 7 8 9
Ejemplo:
Consumo de energía medido = 1855 kcal.
Este valor se encuentra un 5% por debajo del
consumo de energía normal calculado.
BA63687CF5121434_E 03.10.2007 16:58 Uhr Seite 94

95
E
Los análisis se basan en la medición de la
resistencia eléctrica del cuerpo. Los hábitos de
comida y bebida durante el transcurso del día
y el estilo individual de vida tienen influencia
en el contenido de agua. Esto se hace notar
mediante oscilaciones en la pantalla.
Para obtener un resultado de análisis lo más
exacto y constante posible, trate de mantener
unas condiciones de medición constantes,
pues sólo así podrá observar con exactitud los
cambios en un lapso de tiempo largo.
Además, hay otros factores que pueden influir
en el régimen de agua.
Tras un baño se puede mostrar una porción
de grasa muy baja y una porción de agua
muy alta.
Tras una comida la muestra puede ser
mayor.
En las mujeres puede haber oscilaciones
relacionadas con el periodo.
Ante la pérdida de agua corporal motivada
por una enfermedad o por cansancio corpo-
ral (deporte)
Tras una actividad deportiva deben esperar-
se desde 6 hasta 8 horas hasta la siguiente
medición
Pueden surgir resultados diferentes o no
posibles con:
personas con fiebre, síntomas de edema u
osteoporosis
personas en tratamiento de diálisis
personas que ingieren medicinas cardiovas-
culares
mujeres embarazadas
deportistas que realizan más de 10 horas
intensivas a la semana y tienen un pulso en
reposo por debajo de 60/min.
Deportistas de competición y culturistas
1 < - 15 % Consumo de energía muy baja
2 - 15 % Consumo de energía baja
3-10%
4 - 5 % Consumo de energía normal
50%
6+5%
7 + 10 % Consumo de energía alta
8+15%
9> +15%
Desviación de su valor personal normal
Factores que influyen en el resultado de la medición
BA63687CF5121434_E 03.10.2007 16:58 Uhr Seite 95

E
96
Instrucciones importantes
Cómo se pesa correctamente?
Si es posible, pesarse sin ropa y descalzo.
Asegurar que se mide siempre bajo las mismas
condiciones y al mismo momento del día (por
ejemplo por las mañas en ayuna.
Con qué frecuencia tengo que pesarme con los
aparatos analíticos de Soehnle?
Eso realmente es su propia elección. Sin
embargo, recomendamos siempre en el mismo
momento, bajo las mismas condiciones, una
vez al día.
Su hábitos de beber y comer, y también su
estilo de vida influyen en la gestión de su agua
corporal.
En el aparato analítico esto se hace ver medi-
ante oscilaciones en la indicación. El peso
almacena el valor promedio.
Ya se puede ver un cambio porcentual del por-
centaje de la masa corporal en el primer día?
Es posible que el aparato analítico indica valo-
res diferentes. Eso se debe a la gestión del
agua corporal durante un día y al hecho de
que los valores inherentes a su cuerpo se cam-
bian en función de la carga correspondiente.
Las tendencias almacenadas se pierden al
cambiar los datos de una posición de memoria
de una persona?
No. No hasta que se eliminen los datos.
Existe una influencia exterior en los resultados
de las mediciones?
Bajo influencias electromagnéticas extremas,
como por ejemplo el uso de una radio en las
aproximaciones del aparato, se puede causar
una influencia del valor indicado.
Al final de la interferencia se puede utilizar el
peso otra vez correctamente, posiblemente hay
que volver a encender el peso.
Cómo se producen las curvas de tendencia?
Curva diaria (day) significa:
Indicación de los valores
promedios de los últimos 59 días. El último
valor se añade siempre a la derecha.
Curva semanal (week) significa:
De 7 valores diarios se calcula un valor
promedio semanal. Así el primer valor
promedio semanal solamente puede aparecer
después de una semana*. Los 59 últimos
valores promedios semanales aparecen.
Curva mensual (month) significa:
De 30 valores promedios
diarios se calcula un valor promedio mensual.
Así el primer valor promedio mensual solamen-
te puede aparecer después de 30 días*.
Se puede indicar hasta 59 últimos valores
promedios mensuales.
*Por lo tanto recomendamos elija al principio
una tendencia diaria.
BA63687CF5121434_E 03.10.2007 16:58 Uhr Seite 96

97
E
1.
1.
2.
3.
4.
5.
6.
Avisos
1. Baterías usadas: En la báscu-
la (LOW BAT-B), en la termi-
nal de mando (LOW BAT-T).
2. Sobrecarga: Desde 150 kg.
3. Resultado de análisis no posi-
ble-revisar la programación
personal
4. + 5.
Mal contacto de los piest:
Limpiar la balanza o los pies
o tener cuidado de tener sifi-
ciente humedad dérmica.
Piel demasiado seca – hume-
decer los pies o realizar la
medición preferentemente
después de un baño o ducha.
6. La conexión de chispa entre
la báscula y la terminal de
mando está averiada.
El alcance de la señal de
chispa y el funcionamiento
adecuado dependen de varios
factores:
El estado, el lugar, y el orden
de colocación de las baterías,
los objetos que hacen de
pantalla, otros aparatos con
igual banda de frecuencia.
Las descargas electrónicas
pueden causar una interrup-
ción de la conexión de radio
de Body Balance Confort F5.
Para eliminar el problema,
retirar las baterías y volver a
colocarlas.
Fuentes de radiofrecuencia
externas pueden igualmente
causar una interrupción de la
conexión de radio de Body
Balance Confort F5.
El problema queda superado
tan pronto como la señal
externa se desconecte.
Datos técnicos
Capacidad de carga x División = Max 150 kg x 100 g
Resolución de pantalla: Grasa corporal: 0,1%
Resolución de pantalla: Grasa corporal: 0,1%
Resolución de pantalla: Porción de músculo: 0,1%
Resolución de pantalla: Consumo de energía: 1 kcal
Tamaño corporal: 100–250 cm
Edad: 10–99 años
8 lugares específicos de almacenamiento personales
Visualización LCD grande
Corriente de medición: 0,035 mA RMS, 50/5 kHz
Radiofrecuencia 433 MHz, Alcance: 3m
Necesidad de baterías:
En la terminal de mando: 4 x 1,5V AA.
En la terminal de mando: 3 x 1,5V AA.
Baterías recibidas en el volumen de entrega.
BA63687CF5121434_E 03.10.2007 16:58 Uhr Seite 97

Tratamiento de los equipos eléctricos
y electrónicos al final de su vida útil
Este símbolo en su equipo o su
embalaje indica que el presente
produco no puede ser tratado como
residuos domésticos normales, sino
que deben entregarse en el corres-
pondiente punto de recogida de
equipos eléctricos y electrónicos. Para recibir
información detallada sobre el reciclaje de
este producto, por favor, contacte con su ayun-
tamiento, su punto de recogida más cercano o
el distribuidor donde edquirió el producto.
Desocho de la batería
Las baterías no son basura doméstica. Como
usuario está Ud obligado legalmente a devolver
las baterías usadas. Puede entregar sus baterí-
as viejas en los lugares públicos de recolecci-
ón de su comunidad o en el lugar donde se
vendan baterías del tipo correspondiente.
Pb = contiene plomo
Cd = contiene cadmio
Hg = contiene mercurio
Declaratión de conformidad
Soehnle declara que el aparato Body
Balance cumple las exigencias bási-
cas y las demás disposiciones aplica-
bles de las directivas 2004/108/EC.
Este aparato es antiparásito de acuerdo con la
directiva de la UE 2004/108/EC.
Indicación: Con influencias electromagnéticas
extremas, por ej al utilizar un aparato de radio
en cercanía directa al aparato, se puede cau-
sar una influencia sobre el valor indicado.
Tras finalizar la influencia del factor parásito
el producto puede volver a utilizarse de forma
adecuada, y si es necesario se debe conectar
de nuevo.
Limpieza y cuidado
Unicamente con un paño húmedo.
No utilizar ningún disolvente o abrasivo
y no sumergir la báscula en el agua.
Servicio al consumidor
Para preguntas y sugerencias, las siguientes
personas a contactar, quedan a su entera dis-
posición:
Tlfno: (08 00) 5 34 34 34
De Lunes a Jueves
De 09:00 a 12:15 y de 13:00 a 16:00
Viernes
De 09:00 a 12:15 y de 13:00 a 15:00
Garantia
SOEHNLE tiene garantía por 3 años desde la
fecha de compra para eliminar gratuitamente
los defectos causados por fallos de material o
fabricación mediante reparación o cambio.
Por favor, conserve bien el recibo de compra y
el documento de la garantía.
En caso contemplado por la garantía, porfavor,
devuelva el documento de la garantía y el
recibo de compra a su vendedor.
E
98
BA63687CF5121434_E 03.10.2007 16:58 Uhr Seite 98

P
Poertuguês
Introdução 100
Avisos de importantes 100
Colocar pilhas 100
Acertar relógio 100
Instalação 101
Introdução de dados 102
Análise corporal 104
Visualização dos seus valores de análise (STATE) 105
Alteração de dados pessoais (SET) 106
Eliminação de dados pessoais (DEL) 106
Indicação de tendência 107
Aconselhamento individual 108
Factores que influenciam os valores de medição 111
Indicações importantes 112
Mensagens 113
Dados técnicos 113
Eliminação de aparelhos eléctricos e
electrónicos usados 114
Elimination das pilhas 114
Declaração de conformidade 114
Limpeza e conservação 114
Serviço ao consumidor 114
Garantia 114
BA63687CF5121434_P 03.10.2007 16:59 Uhr Seite 99

P
100
Introdução
Com a Body Balance presta uma contribuição
decisiva para a sua saúde. Esta balança elec-
trónica de análise corporal possui as seguintes
funções:
A Body Balance determina, com base nos
seus dados pessoais e no aconselhamento
de especialistas de saúde e de composição
corporal, o seu estado relativamente ao
peso, à percentagem de gordura corporal,
de água corporal, de músculo e ao cons-
umo de energia.
Avaliação individual do resultado da análise
com aconselhamento pessoal de procedi-
mento.
Indicação da tendência do peso, da percen-
tagem de gordura corporal, água corporal,
músculo e consumo de energia, opcional-
mente em intervalos de dias, de semanas
ou meses e da respectiva zona normal.
Terminal rádio separado com
alcance de 3 metros.
8 memórias de utilizadores
Avisos importantes
Quando se trata de reduzir o peso corporal no
caso de excesso de peso ou aumentar no caso
de peso baixo, deve consultar o seu médico.
Qualquer tratamento ou dieta apenas após
consulta com um médico.
A recomendação de programas de ginástica ou
curas de emagrecimento, baseados nos
resultados apurados, devem ser indicadas por
um médico ou outras pessoas qualificadas.
Não tente interpretar os dados por si mesmo.
A SOEHNLE não se responsabiliza por danos
ou perdas resultantes da utilização da Body
Balance, nem de exigências por parte de
terceiros.
Este produto destina-se exclusivamente ao
uso doméstico. Não se destina à utilização
profissional em hospitais ou instalações
médicas.
Não é adequado para pessoas com implan-
tes electrónicos (pacemakers, etc.)
Colocar pilhas
1. No interior da balança (4 x 1,5 V AA)
2. No terminal de comando (3 x 1,5 V AA)
Acertar relógio
3. Acertar a hora (▼= down, ▲= up)
e confirmar ( ).
4. Acertar a minutos (▼= down, ▲= up)
e confirmar ( ).
Se mais tarde pretender alterar a hora
(Hora de verão/Hora de inverno), aceda ao
modo de hora premindo simultaneamente
as teclas ▼/▲.
1. 2.
3. 4.
BA63687CF5121434_P 03.10.2007 16:59 Uhr Seite 100

101
P
1.
2.
2.
3.
Instalação
1. Para todas as medições colocar a balança
sobre uma superfície plana e estável.
Atenção! Perigo
de escorregar em
superfícies molhadas.
2. O terminal de comando pode, opcional-
mente, ser segurado na mão, ser colocado
sobre a mesa, permanecer na balança ou
ser afixado à parede.
Para a fixação do suporte de parede mag-
nético sobre uma base sólida, plana, seca,
livre de pó e de gordura, é suficiente inse-
rir o suporte de parede no encaixe oval na
parte posterior do terminal de comando.
De seguida retirar a banda autocolante e
pressionar o terminal de comando na
horizontal no local de fixação, à altura dos
olhos.
3. No caso de azulejos ou de superfícies
rugosas não pode ser dada garantia para a
durabilidade da aderência. Por isso, o
suporte de parede deve ser aparafusado.
Para isso retirar a tampa do suporte de
parede magnético, colocando uma unha ou
a ponta de uma faca sob o encaixe e levan-
tar a tampa. De seguida furar 2 furos a
uma distância de 2 cm na horizontal lado
a lado na parede. O tamanho da broca
depende se vai ou não ser utilizada uma
bucha.
De seguida aparafusar, voltar a pressionar
a tampa e colocar o terminal de comando
no suporte magnético.
3.
2x 2x
BA63687CF5121434_P 03.10.2007 16:59 Uhr Seite 101

P
102
4. 4. Possibilidade de mudança das unidades
nacionais de kg/cm para lb/in ou st/in.
Após a selecção da unidade de peso
pode voltar ao modo de hora premindo o
botão .
O terminal de comando e a balança estão
em contacto através de rádio.
Componentes informáticos por rádio, com-
ponentes de alta-fidelidade ou brinquedos
telecomandados por rádio podem provocar
falhas (consultar Mensagens de erro).
Introdução de dados
Para a utilização correcta da Soehnle Body
Balance é necessário que os dados pessoais
do respectivo utilizador sejam introduzidos no
terminal de comando e que este se coloque
imediatamente sobre a balança, descalço.
Se durante a introdução a balança for pressio-
nada, esta muda imediatamente – desde que
exista contacto rádio entre o terminal de com-
ando e a balança – para o modo de pesagem e
análise e não será possível comandá-la
enquanto a balança não voltar para o modo de
hora (20 seg. depois de sair da balança).
1. Iniciar a introdução de dados ( ) e
confirmar ( ).
Se já se encontrarem utilizadores
memorizados, tem que seleccionar e
confirmar ( ) a indicação “NEW” com as
teclas ▼/▲.
2. Local de memorização (P1 ... P8) seleccio-
nar (▼= down, ▲= up) e confirmar ( ).
3. Introduzir a altura corporal
(▼= down, ▲= up) e confirmar ( ).
4. Definir a idade (▼= down, ▲= up) e
confirmar ( ).
5. Seleccionar o sexo (▼= masculino ou
▲= feminino) e confirmar ( ).
1.
2.
4.
5.
3.
BA63687CF5121434_P 03.10.2007 16:59 Uhr Seite 102

103
P
6. Definir o valor do tipo de actividade pretendido (▼= down,
▲= up) e confirmar ( ). Este valor é necessário para
determinar o consumo de energia.
7. Definir o período pretendido para a indicação da tendência
(dia, semana, mês) (▼= down, ▲= up) e confirmar ( ).
Recomendamos seleccionar inicialmente uma tendência
diária, senão o primeiro valor de medição na indicação
de tendência será apenas indicado após uma semana ou
um mês.
8. “OK” confirmar ( ) e - assim que 0.0 ficar intermitente e
a indicação de barras surgir - colocar-se sobre a balança.
Se pretender alterar os dados introduzidos antes da
primeira análise, pode voltar para a altura corporal com as
teclas ▼/▲.
A primeira medição é indispensável para a memorização dos
dados para o posterior reconhecimento automático do utilizador.
Se não se colocar sobre a balança ou se se colocar de meias ou
sapatos, aparece no visor a indicação “ERROR” e a introdução
de dados tem que ser repetida.
Após a colocação sobre a balança efectua-se a primeira
análise corporal, como descrita nas seguintes páginas.
A
balança dispõe de um modo Time out. Após ca. 40 segun-
dos esta volta para a hora sem necessidade de premir teclas.
Os dados mantêm-se mesmo na substituição de pilhas.
1quase nenhuma actividade física (máx. 2 horas/dia)
2ocupação leve, activa, sentada e em pé
3Trabalho doméstico e jardinagem, rincipalmente em
pé e apenas esporadicamente sentado
4Desportistas e pessoas com muita actividade
5Pessoas com trabalhos pesados, desportistas de alta
competição
6.
8.
7.
BA63687CF5121434_P 03.10.2007 16:59 Uhr Seite 103

P
104
3.
4.
Análise corporal
A análise apenas é possível desca-
lço. Os dados pessoais têm que ser
introduzidos previamente.
Para obter resultados claros deve
colocar-se despido na balança e nas
mesmas condições.
1. Colocar-se sobre a balança.
Efectua-se a indicação do peso
e, durante a duração da análise
(~5 seg.) – uma indicação de
barras constante. Manter-se
imóvel até a análise estar con-
cluída.
2. Após o reconhecimento automá-
tico do utilizador efectua-se a
indicação do peso corporal, da
percentagem de gordura corpo-
ral ( ), da percentagem de
água corporal ( ), da percen-
tagem de músculo ( ) e do
consumo de energia (kcal).
A zona normal do respectivo
utilizador encontra-se nos 3
segmentos centrais da indicação
de barras.
3. De seguida é indicada uma
recomendação pessoal de
procedimento.
Significado dos símbolos inter-
mitentes:
+Deveria beber mais!
+Recomenda-se treino de
preparação muscular!
+Recomenda-se mudança de
regime alimentar!
Os seus valores de análise
estão satisfatórios!
4. Sair da balança. A balança
desliga-se automaticamente.
Em casos raros não é possível a
atribuição automática a uma
memória pessoal. São indicados
os locais de memorização dos
utilizadores que não são distin-
guidos.
Dado que a medição já termi-
nou, pode sair da balança e
confirmar o seu local de memo-
rização pessoal com a tecla que
se encontra por baixo (▼/▲).
De seguida são indicados o peso
corporal, a percentagem de gor-
dura corporal, de água corporal e
de músculo e a necessidade caló-
rica.
Tenha em atenção que ao colo-
car-se sobre a balança de meias
ou de sapatos apenas é efectua-
da uma medição do peso e não
uma análise corporal! Os valores
não são considerados na análise
de tendência.
Uma característica útil desta
balança de análise corporal é o
reconhecimento automático de
utilizadores. Para o reconheci-
mento é principalmente utiliza-
do o peso corporal. Em alteraç-
ões de mais de ± 3 kg entre
cada medição a atribuição auto-
mática já não é possível e a
medição não pode ser atribuída
a nenhuma curva de tendência.
Este pode ser o caso quando
não são efectuadas medições
vários dias (por ex., férias) ou
quando as pesagens são efectu-
adas com vestuário de peso
diferente.
2.
BA63687CF5121434_P 03.10.2007 16:59 Uhr Seite 104

105
P
1. 2.
4.
4.
4.
4.
4.
3.
3.
3.
3.
3. 5.
3.
Visualização dos seus valores de
análise (STATE)
Em caso de necessidade consultar os últimos
valores de análise do utilizador memorizado.
1. Iniciar consulta ( ).
2. Local de memorização (P1 ... P8) seleccio-
nar com as teclas ▼/▲e confirmar ( ).
3. Confirmar“STATE” ( ).
De seguida pode seleccionar os últimos
valores de análise com as teclas ▼/▲.
4. Premindo novamente a tecla acede às
curvas de tendência. Com as teclas ▼/▲
pode alternar entre as várias curvas de
tendência.
Premindo novamente a tecla acede às
recomendações pessoais de procedimento
da sua última análise.
5. Premindo repetidamente a tecla pode
seleccionar entre os vários níveis do menu
de indicação.
Com “EXIT” ou “OFF”e confirmação com a
tecla acede ao nível imediatamente
superior. Após 3 minutos sem accionamen-
to de uma tecla a indicação volta a mudar
para a hora.
BA63687CF5121434_P 03.10.2007 16:59 Uhr Seite 105

P
106
Quando por exemplo:
- aumenta a idade em 1 ano
(aniversário),
- altera a altura corporal (crianç-
as em fase de crescimento)
- se altera o tipo de actividade
física, então proceda da
seguinte forma:
1. Iniciar a introdução de
dados ( ).
2. Local de memorização
(P1 ... P8) seleccionar com as
teclas ▼/▲e confirmar ( ).
3. Seleccionar “SET” com as
teclas ▼/▲e confirmar ( )
De seguida, pode alterar os
dados pretendidos, como já
descrito em “Introdução de
dados”.
4. Após a confirmação com “OK”
os seus dados novos estão
memorizados.
A partir da próxima análise
serão considerados os dados
alterados.
1.
2.
3.
4.
Quando pretende eliminar comple-
tamente os dados de um utilizador
- juntamente com os percursos de
tendências - proceda da seguinte
forma:
1. Iniciar a introdução de
dados ( ).
2. Local de memorização
(P1 ... P8) seleccionar com as
teclas ▼/▲e confirmar ( ).
3. Seleccionar “DEL” com as
teclas ▼/▲e confirmar ( ).
Efectua-se um questionário de
segurança.
Premir a tecla ▲elimina todos
os dados deste utilizador irre-
versivelmente.
O local de memorização pode
ser ocupado novamente.
Com a tecla ▼sai do processo
de eliminação e os dados man-
têm-se.
1.
2.
3.
4.
Alteração de dados pessoais (SET)
Eliminação de dados pessoais (DEL)
BA63687CF5121434_P 03.10.2007 16:59 Uhr Seite 106

107
P
Unidade Valor
máximo
Valor mínimo
Água corporal
Graso corporal
Percentagem de
músculo
Barras de estado
Indicação da tendência
Dia – Semana – Mês
Indicação de tendência
Utilize regularmente a balança
para que a curva indique uma
tendência, o mais precisa
possível.
Na curva de tendência e possível
indicar até 59 valores.
Pressupondo um número igual de
medições.
Com várias medições diárias é
memorizado um único valor
médio. 7 valores diários perfa-
zem o valor semanal médio.
30 valores diários perfazem o
valor mensal médio.
O valor indicado após ”max”
e ”min” corresponde ao valor
máximo ou mínimo da curva -
arredondado por defeito ou por
excesso para o próximo valor
inteiro.
1. A zona normal calculada para
o respectivo utilizador é indi-
cada na indicação de tendên-
cia através da área entre as
linhas de delimitação.
2. Se uma linha de delimitação
da zona normal se encontrar
fora da área de indicação em
relação à curva de tendência,
a linha de delimitação respec-
tiva é indicada completamente
à margem.
3. Se apenas é indicada uma
linha em cima ou em baixo,
isto significa que toda a curva
se encontra acima ou abaixo
da zona normal.
* Significado dos símbolos para recomendação
de procedimento:
+Deveria beber mais!
+Recomenda-se treino de preparação
muscular!
+ Recomenda-se mudança de regime
alimentar!
Os seus valores de análise estão
satisfatórios!
Os símbolos de indicação da sua balança de análise
linhas de delimitação
1.
2.
3.
Zona
normal
Reco
mendação*
BA63687CF5121434_P 03.10.2007 16:59 Uhr Seite 107

P
108
A Body Balance determina, através dos seus
dados pessoais e do aconselhamento de espe-
cialistas de saúde, o seu estado ideal relativa-
mente ao peso e à percentagem de gordura
corporal, bem como à percentagem de água
corporal e de massa muscular.
Tenha em conta que a massa muscular tam-
bém contém água que já foi considerada na
análise de água corporal. Por este motivo, o
cálculo total perfaz sempre um valor superior a
100%.
Peso corporal
Enquanto no visor é indicado o peso corporal
em kg, aparece no gráfico de barras por baixo
um dos 9 segmentos. A situação do segmento
activo representa a avaliação do peso corporal
medido baseado no valor do BMI (Índice de
massa corporal). O BMI (Índice de massa
corporal) é uma medida dos riscos de saúde
decorrentes do excesso de peso ou peso a
menos. De acordo com a divisão BMI os médi-
co diferenciam entre "peso a menos",
"peso normal", "excesso de peso" e "obeso".
BMI =
Percentagem de gordura corporal
Enquanto no visor é indicada a percentagem
de gordura corporal em %, aparece no gráfico
de barras por baixo um dos 9 segmentos.
Gordura corporal a mais não é saudável e é
inestético. O mais importante ainda é que
uma percentagem de gordura corporal demasi-
ado elevada normalmente anda associada a
níveis de colesterol demasiado elevados e que
aumenta consideravelmente o risco de várias
doenças, como por exemplo, diabetes, doenç-
as cardíacas, hipertensão, etc.
Uma percentagem de gordura corporal demasi-
ado baixa também não é saudável. Além do
tecido adiposo subcutâneo o corpo armazena
também reservas adiposas importantes para a
protecção dos órgãos internos e para assegurar
funções metabólicas importantes.
Se esta reserva adiposa essencial é
atacada podem surgir distúrbios metabólicos.
1 2 3 4 5 6 7 8 9
BMI
1 < - 7,5
2 - 7,5
3 - 5,0
4 - 2,5
5 0,0
6 + 2,5
7 + 5,0
8 + 7,5
9 > + 7,5
Desvios do seu valor normal pessoal
1 2 3 4 5 6 7 8 9
Exemplo:
Percentagem de gordura corporal medida
= 31,3 % do peso total.
Desvios do seu valor normal pessoal = + 7 %.
Aconselhamento individual
Peso corporal (kg)
Altura (m)2
BA63687CF5121434_P 03.10.2007 16:59 Uhr Seite 108

109
P
Deste modo, em mulheres com valores de gor-
dura corporal abaixo dos 10% pode falhar a
menstruação. Sobe também o risco de oste-
oporose.
A percentagem de gordura corporal normal
depende da idade e principalmente do sexo.
No caso das mulheres o valor normal é ca. de
10% mais elevado do que nos homens. Com o
avançar da idade o corpo decompõe a massa
muscular aumentando assim a percentagem
de gordura corporal.
Percentagem de água corporal
Enquanto no visor é indicada a percentagem
de água corporal em %, aparece no gráfico de
barras por baixo um dos 9 segmentos.
O valor indicado nesta análise corresponde à
denominada "Percentagem total de água" ou
"total body water (TBW)".
O corpo de um adulto é composto por ca.
60% de água. Existe uma certa margem, em
que as pessoas mais idosas possuem uma
percentagem de água inferior do que pessoas
mais jovens e os homens possuem uma per-
centagem de água mais elevada do que as
mulheres.
A diferença entre homens e mulheres
deve-se à massa de gordura corporal mais ele-
vada das mulheres. Dado que a percentagem
predominante da água corporal se encontra na
massa livre de gordura (73% da massa livre
de gordura é água) e a percentagem de água
no tecido adiposo ser naturalmente bastante
reduzida (ca 10% do tecido adiposo é água),
em caso de subida da percentagem de gordura
corporal a percentagem de água corporal
desce automaticamente.
Desvios do seu valor normal pessoal
1 < - 12 % percentagem de gordura cor-
poral muito baixa
2 - 12 % percentagem de gordura
3 - 7 % corporal baixa
4 - 3 % percentagem de gordura
5 0 % corporal elevada
6+3%
7 + 7 % percentagem de gordura
8 + 12 % corporal elevada
9 > + 12 % percentagem de gordura cor-
poral muito elevada
Desvios do seu valor normal pessoal
1 < - 6 % percentagem de água muito
baixa
2 - 6 % percentagem de água baixa
3-4%
4 - 2 % percentagem de água
5 0 % normal
6+2%
7 + 4 % percentagem de água
8 + 6 % elevada
9>+ 6%
Exemplo:
Percentagem de água corporal medida
= 51,7 % do peso total.
Este valor encontra-se ca. 4 % abaixo do valor
normal pessoal calculado.
1 2 3 4 5 6 7 8 9
BA63687CF5121434_P 03.10.2007 16:59 Uhr Seite 109

P
110
Percentagem de músculo
Enquanto no visor é indicada a percentagem
de músculo em %, aparece no gráfico de
barras por baixo um dos 9 segmentos.
A massa muscular é o motor do nosso corpo.
Nos músculos desenrola-se a maior parte do
nosso metabolismo energético. Os músculos
destinam-se à manutenção da temperatura
corporal e são a base da nossa performance
corporal. Um corpo treinado, musculado é
considerado estético.
O controlo da massa corporal é especialmente
importante para pessoas com problemas de
peso ou de gordura. Dado que o corpo necessi-
ta dos músculos para decompor reservas de
energia em excesso ou acumulações de gordu-
ra, uma redução de peso apenas pode ser bem
sucedida a longo prazo com uma construção
de músculos em simultâneo.
Exemplo:
Percentagem de músculo medida = 30,4 %
do peso total.
Este valor encontra-se ca. 6 % abaixo do valor
normal pessoal calculado.
Consumo de energia
Enquanto no Display o consumo de energia é
indicado em kcal, aparece no gráfico de bar-
ras, que se encontra por baixo, um dos 9
segmentos.
O consumo de energia é calculado a partir dos
dados pessoais - corrigido por um factor para
o respectivo tipo de actividade física - e da
distribuição da massa corporal medida.
Metabolismo basal
+ metabolismo
= Consumo de energia
Ingira menos quilocalorias do que o seu cons-
umo de energia individual, então o corpo reage
com perda de peso. O peso aumenta quando
ingere mais quilocalorias.
1 2 3 4 5 6 7 8 9
Desvios do seu valor normal pessoal
1 < - 6 % percentagem de músculo muito
baixa
2 - 6 % percentagem de músculo
3 - 4 % baixa
4 - 2 % percentagem de músculo
5 0 % normal
6+2%
7 + 4 % percentagem de músculo
8 + 6 % elevada
9> +6%
1 2 3 4 5 6 7 8 9
Exemplo:
Consumo de energia medido = 1855 kcal.
Este valor encontra-se 5 % abaixo do consumo
de energia normal calculado.
BA63687CF5121434_P 03.10.2007 16:59 Uhr Seite 110

111
P
A análise baseia-se na medição da resistência
eléctrica do corpo. Hábito de alimentação e
ingestão de líquidos durante o dia e o estilo de
vida individual têm influência sobre o nível de
água. Isto torna-se visível através de variações
na indicação.
Para obter um resultado de análise exacto e
regular, crie condições de medição estáveis,
porque apenas assim poderá observar com
precisão alterações ao longo de um período
maior de tempo.
Podem ainda influenciar o nível de água:
Após um banho pode ser indicada uma
percentagem reduzida de gordura corporal e
uma percentagem elevada de água corporal.
Após uma refeição a indicação pode ser
mais elevada.
Nas mulheres registam-se variações devido
ao seu ciclo.
Na perda de água devido a doença ou após
esforços físicos (desporto).
Após uma actividade desportiva deverá
aguardar entre 6 a 8 horas antes da
próxima medição.
Resultados desviantes ou pouco plausíveis
podem surgir nos seguintes casos:
Pessoas com febre, sintomas de Ödem ou
osteoporose
Pessoas sujeitas a hemodiálise
Pessoas que tomam medicação
cardiovascular
Mulheres grávidas
Desportistas que praticam mais de 10 horas
de treino intensivo por semana, e que
possuem uma pulsação em repouso inferior
a 60/min
Desportistas de alta competição e Body
Builders.
1 < - 15 % Consumo de energia muito baixa
2 - 15 % Consumo de energia baixa
3-10%
4 - 5 % Consumo de energia normal
50%
6+5%
7 + 10 % Consumo de energia elevada
8+15%
9> +15%
Desvios do seu valor normal pessoal
Factores que influenciam os valores de medição
BA63687CF5121434_P 03.10.2007 16:59 Uhr Seite 111

P
112
Indicações importantes
Como é feita a medição correctamente?
A medição deve ser efectuada com menos
roupa possível e com os pés descalços. Tenha
em conta que deverá pesar-se nas mesmas
condições (ex. de manhã em jejum) e à
mesma hora.
Com que frequência me devo medir com a bal-
ança de análise corporal Soehnle?
Na verdade, deixamos isso ao seu critério.
Contudo, recomendamos que se meça sempre
à mesma hora e nas mesmas condições. As
pessoas que pretendem saber correctamente
os seus valores medem-se 2-3 vezes por dia.
Os hábitos alimentares e de bebida diários,
bem como o estilo de vida influenciam o nível
de água. Na balança corporal tal manifesta-se
por variações no mostrador. A balança memori-
za o valor intermédio.
É possível detectar uma alteração da percenta-
gem de massa corporal logo no primeiro dia?
É possível que a balança mostre valores dife-
rentes. Tal deve-se ao nível de água que oscila
no decorrer do dia.
Geralmente, as alterações da percentagem de
gordura corporal processam-se muito lenta-
mente – dentro de alguns dias ou semanas.
Os percursos da tendência memorizados per-
dem-se se os dados de uma memória pessoal
forem alterados?
Não. Apenas quando os dados são eliminados.
Os valores de medição podem ser influencia-
dos por factores externos?
Sob factores electromagnéticos extremos, por
ex., a utilização de um aparelho rádio nas
proximidades da balança pode exercer uma
influência sobre o valor de indicação.
Depois de terminada a interferência o produto
está outra vez correctamente operacional,
eventualmente é necessário ligar novamente a
balança.
Como se formam as curvas de tendência?
Curva diária (day) significa:
A indicação dos valores médios diários dos
últimos 59 dias. O último valor é sempre acre-
scentado à direita.
Curva semanal (week) significa:
De 7 valores diários é calculado um valor
médio semanal. Desta forma, o primeiro valor
médio semanal pode ser apresentado passada
uma semana*. São indicados os últimos 59
valores médios semanais.
Curva mensal (month) significa:
De 30 valores diários é calculado um valor
médio mensal. Desta forma, o primeiro valor
médio mensal pode ser apresentado passadas
30 diários*. É possível indicar até 59 valores
médios mensais.
* Por este motivo, recomendamos inicialmente
que opte por uma tendência diária.
BA63687CF5121434_P 03.10.2007 16:59 Uhr Seite 112

113
P
1.
1.
2.
3.
4.
5.
6.
Mensagens
1. Pilhas gastas: No interior da
balança (LOW BAT-B),
No terminal de comando
(LOW BAT-T).
2. Excesso de carga: Desde
150 kg.
3. Resultado de análise pouco
plausível - verificar programação
pessoal.
4. + 5.
Mau contacto dos pés:
Limpar a balança ou os pés ou
ter em atenção se existe
humidade da pele suficiente.
No caso de pele demasiado
seca – humedecer os pés ou
efectuar a medição após o
banho.
6. Ligação rádio entre a balança
e o terminal de comando com
interferência.
O alcance do sinal rádio e a
utilização correcta dependem
de vários factores:
Estado da pilha, localização e
disposição de objectos que
constituem barreira, outros
dispositivos na mesma banda
de frequência
O descarregamento
electrónico pode causar a
interrupção da ligação rádio
da 'Body Balance Comfort
F5 '. Para solucionar o
problema retire as baterias e
volte a colocá-las.
Fontes rádio externas podem
igualmente provocar uma
interrupção da ligação rádio
da 'Body Balance Comfort
F5 '. O problema está
resolvido assim que o sinal
externo for desligado.
Dados técnicos
Capacidade x Divisão = Max 150 kg x 100 g
Resolução do mostrador: Percentagem de gordura corporal: 0,1%
Resolução do mostrador: Percentagem de água corporal: 0,1%
Resolução do mostrador: Percentagem de músculo: 0,1%
Resolução do mostrador: Consumo de energia: 1 kcal
Altura: 100–250 cm
Idade: 10–99 anos
Memória para 8 pessoas
Indicador LCD grande
Corrente de medição: 0,035 mA RMS, 50 kHz
Freqüência rádio: 433 MHz, Alcance: 3m
Pilhas:
No interior da balança: 4 x 1,5 AA
No terminal de comando: 3 x 1,5 AA
Pilhas incluídas.
BA63687CF5121434_P 03.10.2007 16:59 Uhr Seite 113

Eliminação de aparelhos eléctricos e
electrónicos usados
O símbolo no produto ou na
respectiva embalagem alerta para o
facto de o produto não poder ser
tratado como lixo doméstico nor-
mal, mas que tem que ser deposi-
tado num posto de recolha para a
reciclagem de aparelhos eléctricos e electróni-
cos. Para obter mais informações dirija-se à
sua freguesia, às empresas municipais de
recolha ou ao estabelecimento no qual adqui-
riu o aparelho.
Elimination das pilhas
Não deitar as pilhas no lixo doméstico. Como
consumidor tem o dever de devolver as pilhas
usadas. Pode depositar as suas pilhas gastas
em pontos de recolha públicos ou entregar nos
locais de venda das mesmas.
Pb = contém chumbo
Cd = contém Cádmio
Hg = contém mercúrior
Declaração de conformidade
Com a presente a Soehnle declara
que a balança Body Balance se
encontra em conformidade com os
requisitos básicos e os restantes regulamentos
e directivas 2004/108/EC respectivas.
Este aparelho está de acordo com a directiva
2004/108/EC.
Aviso: Em casos de influência electromagnéti-
ca extrema, por exemplo na utilização de equi-
pamentos de comunicação rádio nas proximi-
dades do aparelho, pode suceder uma interfe-
rência nos valores indicados. Após eliminação
da interferência o produto está novamente
operacional, pode ser necessário voltar a ligar
o produto.
Limpeza e conservação
Apenas com um pano ligeiramente húmido.
Não utilizar solventes ou produtos abrasivos e
não imergir a balança em água.
Serviço ao consumidor
Estamos à sua disposição para responder a
todas as questões e receber as suas sugestões
nos seguintes contactos:
Tel: (08 00) 5 34 34 34
Segunda-feira a Quinta-feira
09:00 às 12:15 e das 13:00 às 16.00 horas
Sextas-feiras
das 09:00 às 12:15 e das 13:00 às
15.00 horas
Garantia
SOEHNLE garante durante 3 anos, a partir da
data de compra a reparação gratuita de defi-
ciências decorrentes de falhas de material ou
fabrico ou a substituição do produto.
Conserve o comprovativo da compra e o talão
da garantia. No caso de reclamar a garantia
entregue a balança com o talão da garantia ao
seu vendedor.
P
114
BA63687CF5121434_P 03.10.2007 16:59 Uhr Seite 114

S
Svenska
Inledning 116
Viktiga säkerhetsanvisningar 116
Sätt i batterierna 116
Ställ in klockan 116
Installation 117
Inskrivning av data 118
Kroppsanalys 120
Hämta dina analysvärden (STATE) 121
Ändra persondata (SET) 122
Radera persondata (DEL) 122
Trendindikering 123
Individuell rekommendation 124
Faktorer som påverkar mätresultatet 127
Viktig information 128
Meddelanden 129
Teknisk data 129
Avfallshantering av begagnade elektriska och
elektroniska apparater 130
Avfallshantering av batterier 130
Konformitetsförklaring 130
Rengöring och skötsel 130
Kundservice 130
Garanti 130
BA63687CF5121434_S 03.10.2007 17:00 Uhr Seite 115

S
116
Inledning
Body Balance hjälper dig på ett bra sätt att
sköta om din hälsa. Denna elektroniska
kroppsanalysvåg har följande funktioner
Body Balance upplyser dig med hjälp av
dina personliga data och råd från hälso-
och kroppskompositionsexperter om hur du
ligger till när det gäller andelarna fett, väts-
ka och muskler liksom din vikt och energi-
förbrukning.
Individuell utvärdering av analysresultatet
med förslag till vad du bör göra.
Välj mellan att visa trenden för vikt, eller
andelarna fett, vatten och muskler och
energiförbrukning per dag, vecka eller
månad och
normalområdet
Separat trådlös terminal med 3 m räckvidd.
8 Personminnen som automatiskt känner
igen personer
Viktiga säkerhetsanvisningar
Om det gäller att minska kroppsvikten vid
övervikt eller öka den vid för låg vikt, bör man
ha kontakt med läkare. Varje behandling och
diet bör alltid följas upp av en läkare.
Rekommendationer för gymnastikprogram eller
bantningskurer på basis av de uträknade vär-
dena bör ges av läkare eller någon annan med
lämplig utbildning. Försök inte använda dessa
data för att göra en egen analys. SOEHNLE
ansvarar inte för skador eller förluster som
orsakas av Body Balance Adria eller för for-
dringar från tredje man.
Denna produkt är endast avsedd för person-
ligt bruk i hemmet. Den är inte konstruerad
för professionell användning på sjukhus
eller vårdinrättningar.
Ej lämplig för personer med elektroniska
implantat (Pace-maker etc).
Sätt i batterierna
1. I vågen (4 x 1,5 V AA)
2. I fjärrkontrollen (3 x 1,5 V AA)
Ställ in klockan
3. Tid : Ställ in timmar (▼= down, ▲= up)
och bekräfta ( ).
4. Tid : Ställ in minuter (▼= down, ▲= up)
och bekräfta ( ).
Om man vill ändra tiden vid (Sommartid /
vintertid)ett senare tillfälle, kommer man
till tidsinställningen genom att trycka sam-
tidigt på ▼/▲-knapparna.
1. 2.
3. 4.
BA63687CF5121434_S 03.10.2007 17:00 Uhr Seite 116

117
S
1.
2.
2.
3.
Installation
1. Vid alla mätningar ska vågen stå på jämnt
och fast underlag.
Varning! Risk att halka
på våta ytor.
2. Fjärrkontrollen kan man antingen hålla i
handen, ställa på bordet, låta den sitta
kvar på vågen eller sätta upp den på
väggen.
När man fäster det magnetiska väggfästet
på en fast, slät, torr, damm- och fettfri yta,
räcker det med att sätta in väggfästet i det
ovala urtaget på baksidan av terminalen.
Dra sedan av tejpremsan och tryck fast ter-
minalen på väggen, vågrätt och i ögonhöjd.
3. Vid stenplattor eller ojämna ytor kan vi inte
garantera att limningen håller i längden.
Där är det bättre att skruva fast väggfästet.
Ta bort locket över det magnetiska väggfä-
stet genom att föra in en fingernagel eller
en knivspets under urtaget och bända loss
locket. Borra sedan 2 hål med avståndet
2 cm vågrätt från varandra i väggen.
Borrdiametern beror på om man behöver
plugga eller inte. Skruva fast och tryck på
locket igen. Sätt dit fjärrkontrollen på
magnetfästet.
3.
2x 2x
BA63687CF5121434_S 03.10.2007 17:00 Uhr Seite 117

S
118
4. 4. Man kan ställa om från kg/cm till lb/in eller
st/in. När man valt viktenhet kan man gå
vidare till klockan med knappen .
Fjärrkontrollen och vågen har radiokontakt
med varandra. Radiostyrda datortillbehör,
HIFI-komponenter eller radiostyrda
leksaker kan orsaka funktionsstörningar
(se felmeddelanden).
Inskrivning av data
För att Soehnle Body Balance ska fungera rik-
tigt, måste de olika personerna som använder
vågen skriva in sina personliga data i fjärrkon-
trollen och därefter gå upp på vågen Barfota.
Om vågen belastas medan man skriver in data,
kopplar den om till våg och analysläget -
under förutsättning att det finns radiokontakt
mellan fjärrkontrollen och vågen – och man
kan inte skriva in mer förrän vågen återvänt till
klockläget (20 sekunder efter det att man sti-
git av vågen).
1. Starta ( ) och bekräfta ( ) datainskriv-
ningen.
Om det redan finns personer sparade,
måste man välja NEW med ▼/▲-knapparna
och bekräfta ( ).
2. Välj minne (P1 ... P8) auswählen
(▼= down, ▲= up) och bekräfta ( ).
3. Ställ in kroppslängd
(▼= down, ▲= up) och bekräfta ( ).
4. Ställ in ålder
(▼= down, ▲= up) och bekräfta ( ).
5. Välj kön (▼= man / ▲= kvinna) och
bekräfta ( ).
1.
2.
4.
5.
3.
BA63687CF5121434_S 03.10.2007 17:00 Uhr Seite 118

119
S
6. Ställ in rörelsetyp (▼= down, ▲= up) och bekräfta ( ).
Detta värde behövs för att räkna ut energiförbrukningen.
7. Ställ in trendens tidssteg (dagar, veckor eller månader)
(▼= down, ▲= up) och bekräfta ( ).
Vi rekommenderar att man börjar med dagstrend, eftersom
man annars inte får se någon trend förrän efter en vecka
eller en månad.
8. Bekräfta “OK” med ( ) och stig upp på vågen barfota så
fort det blinkar 0.0 och symbolen rör sig.Om inskrivna data
från den första analysen ska ändras igen, kan man gå tillba-
ka till kroppslängden med ▼/▲-knapparna.
Den första mätningen är absolut nödvändig för att spara data och
för att vågen ska känna igen dig automatiskt. Om man inte går
upp på vågen eller om man har skor eller strumpor på sig, visar
displayen ERROR, och man måste skriva in uppgifterna på nytt.
När man gått upp på vågen sker den första kroppsanalysen
så som det beskrivs på följande sidor.
Vågen har ett vänteläge när den visar klockan. Efter cirka 40
sekunder utan någon aktivitet går den till vänteläget.
Minnena behålls vid batteribyte.
1mycket lite rörelse (max 2 tim/dag)
2lätta, aktiva, sittande och stående sysslor
3Hushålls- och trädgårdsarbete, huvudsakligen stående
och ibland sittande
4Idrottare och människor som rör sig mycket
5Tungt arbete, elitidrottare
6.
8.
7.
BA63687CF5121434_S 03.10.2007 17:00 Uhr Seite 119

S
120
3.
4.
Kroppsanalys
Analysen kan bara utföras barfota.
Dina personliga data måste först
ha skrivits in. För att mätningarna
ska bli entydiga och jämförbara,
ska man väga sig med så lite klä-
der som möjligt.
1. Stig upp på vågen. Sedan visas
vikten och - så länge analysen
pågår (~ 5 sek.) - visas en rörlig
symbol. Stå stilla tills analysen
är klar.
2. Sedan vågen känt igen dig visas
åter din vikt, andelen kroppsfett
( ),vatten ( ), muskler ( )
och energiförbrukningen (kcal).
Normalområdet för personen
ligger i de 3 mittersta segmen-
ten av stapeln.
3. Därefter visas en personlig
rekommendation till åtgärder.
De blinkande symbolerna
betyder:
+Du bör dricka mer.
+Du bör träna för att bygga
upp din muskulatur.
+Vi rekommenderar dig att
lägga om din kost.
Dina analysvärden är bra.
4. Stig av vågen.
Vågen stänger av sig automatiskt.
I sällsynta fall kan vågen inte
hitta rätt personminne automa-
tiskt. Då visas minnena för de
personer som vågen inte kan
skilja mellan.
Så snart mätningen är klar, kan
du stiga av vågen och spara i
ditt personliga minne med
knappen (▼eller ▲)under.
Sedan visas din vikt och ande-
larna fett, vatten och muskler
samt ditt kaloribehov.
Observera att om man ställer sig
på vågen med skor eller strum-
por, kan bara vikten anges och
ingen kroppsanalys genomförs!
Värdena ingår inte i trendanaly-
sen.
En bekväm detalj på den här
kroppsanalysvågen är att den
känner igen personer automa-
tiskt. Det är i första hand på vik-
ten som vågen känner igen dig.
Om vikten ändras med mer än
± 3 kg mellan två vägningstill-
fällen, kan vågen inte placera
dig i något minne och mätnin-
gen kan inte ingå i någon trend-
kurva. Detta kan vara fallet om
man inte har vägt sig på flera
dagar (t.ex under semestern)
eller om man har olika tunga
kläder på sig.
2.
BA63687CF5121434_S 03.10.2007 17:00 Uhr Seite 120

121
S
1. 2.
4.
4.
4.
4.
4.
3.
3.
3.
3.
3. 5.
3.
Hämta dina analysvärden (STATE)
Vid behov kan den senaste analysvärdena för
de sparade personerna tas fram.
1. Starta framtagningen ( ).
2. Välj minne (P1 ... P8) , välj med
▼/▲-knapparna och bekräfta ( ).
3. STATE bekräfta ( ).
Sedan kan man välja de senaste analysvär-
dena med ▼/▲-knapparna.
4. Med en ny tryckning på -på–knappen
kommer man till trendkurvorna.
Med ▼/▲-knapparna kan man växla
mellan de olika trendkurvorna.
Med en ny tryckning på -knappen
kommer man till de personliga råden från
den senaste analysen.
5. Genom att trycka flera gånger på -
knappen kan man växla mellan de olika
nivåerna i visningsmenyerna.
Med EXIT resp. OFF och bekräfta med
-knappen går man upp en nivå.
Efter 3 minuters inaktivitet återgår vågen
till att visa klockan.
BA63687CF5121434_S 03.10.2007 17:00 Uhr Seite 121

S
122
Om du till exempel:
- blir ett år äldre (din födelse-
dag),
- växer (barn under uppväxten)
- förändrar din rörelsetyp, gör
så här:
1. Starta inskrivningen av
data ( ).
2. Välj minne (P1 ... P8) , välj
med
▼
/
▲
-knapparna och
bekräfta ( ).
3. ”Set” välj med
▼
/
▲
-knapparna
och bekräfta ( ).
Sedan kan du ändra data, så
som det beskrivits under
Inskrivning av data.
4. Bekräfta med OK och dina nya
uppgifter är sparade. Från och
med nästa analys tas de ändra-
de värdena med i beräkningen.
1.
2.
3.
4.
Om en persons data – tillsammans
med trender- ska raderas fullstän-
digt, gör man så här:
1. Starta inskrivningen av
data ( ).
2. Välj minne (P1 ... P8) , välj
med
▼
/
▲
-knapparna och
bekräfta ( ).
3.
“DEL” välj med
▼
/
▲
-knappar-
na och bekräfta ( ).
Sedan kommer en fråga för
säkerhets skull.
Om man trycker på
▲
-knappen
raderas alla data om den perso-
nen definitivt.
Minnet kan användas igen.
Med
▼
–knappen avbryter man
raderingen ochuppgifterna blir
kvar.
1.
2.
3.
4.
Ändra persondata (SET)
Radera persondata (DEL)
BA63687CF5121434_S 03.10.2007 17:00 Uhr Seite 122

123
S
Enhet
Maxvärde
Minimivärde
Kroppsvatten
Kroppsfett
Muskelandel
Statusbalk
Visning av trenden
Dag - Vecka - Månad
Trendindikering
Ställ Dig regelbundet på vågen
så att kurvan indikerar en så
exakt trend som möjligt.
I en trendkurva kan upptill 59
värden indikeras. Det förutsätter
motsvarande antal av mätningar.
Vid flera mätningar på samma
dag sparas ett enda medelvär-
de.7 dygnsvärden ger veckome-
delvärdet.
30 dygnsvärden ger månadsme-
delvärdet.
De bakom ”mas” och ”min” indi-
kerade värdet motsvarar kurvans
max- resp. minimivärdet som har
rundats av till det närmaste hel-
taliga värdet.
1. Det normalområdet som har
beräknats för respektive per-
son indikeras i trendindikerin-
gen genom området mellan
begränsningslinjerna.
2. Om en begränsningslinje för
normalområdet ligger mot
trendkurvan utanför indike-
ringsområdet, visas respektive
begränsningslinje närmast
kanten.
3. Om bara en linje visas längst
uppe eller nere betyder det att
hela kurvan ligger över eller
under normalområdet.
* Symbolernas betydelse för rekommendationen:
+Du bör dricka mera!
+Muskeluppbyggnadsträning rekommende-
ras!
+ Ändrad näringsintag rekommenderas!
Dina analysvärden är OK!
Indikeringssymbolerna på Din analysvåg
Begränsningslinjerna
1.
2.
3.
Normal-
område
R
ekommendationen
*
BA63687CF5121434_S 03.10.2007 17:00 Uhr Seite 123

S
124
Med ledning av dina personliga data och
rekommendationerna från hälsoexperterna
räknar Body Balance ut ditt individuella ideal-
tillstånd vad gäller vikt och kroppsfettandel.
Dessutom mäts den totala kroppsvattenande-
len och muskelandelen.
Tänk på att musklerna också innehåller
kroppsvatten som redan ingår i kroppsvatten-
analysen. Därför blir slutresultatet alltid ett
värde över 100 %.
Kroppsvikt
Medan kroppsvikten i kilo visas på displayen,
visas ett av de 9 segmenten i stapeldiagram-
met nedanför.
Det aktiva segmentets läge visar hur din vikt
förhåller sig till BMI-normen.
BMI (Body-Mass-Index) är ett mått på hälso-
riskerna med över- eller undervikt. Beroende
på BMI-värdet talar läkare om ”undervikt”,
normalvikt, övervikt, fetma och grav fetma.
BMI =
Andelen fett i kroppen
Medan kroppsfettandelen i % visas på display-
en, visas ett av de 9 segmenten i stapeldia-
grammet nedanför.
För mycket fett är skadligt för hälsan och
oestetiskt. Men det som är viktigare, är att en
för stor fettandel oftast har samband med för-
höjd blodfetthalt och ökar risken extremt för
olika sjukdomar som t ex diabetes, hjärtsjuk-
domar, högt blodtryck osv.
En mycket låg andel kroppsfett är också den
skadlig för hälsan. Förutom underhudsfettet
avsätter kroppen viktiga fettdepåer som skydd
för inre organ och för att garantera viktiga
ämnesomsättningsfunktioner.
1 2 3 4 5 6 7 8 9
BMI
1 < - 7,5
2 - 7,5
3 - 5,0
4 - 2,5
5 0,0
6 + 2,5
7 + 5,0
8 + 7,5
9 > + 7,5
Avvikelsen från ditt personliga
normalvärde
1 2 3 4 5 6 7 8 9
Exempel:
Uppmätt kroppsfettandel = 31,3 % av
kroppsvikten.
Detta värde ligger cirka 7% däröver ditt ber
äknade personliga normalvärde.
Individuel rekommendation
Vikten (kg)
Längden (m)2
BA63687CF5121434_S 03.10.2007 17:00 Uhr Seite 124

125
S
Om dessa nödvändiga fettreserver angrips, kan
det uppstå ämnesomsättningsrubbningar.
Exempelvis kan mensen utebli hos kvinnor om
kroppsfettandelen sjunker under 10%.
Dessutom ökar risken för osteoporos (benskör-
het).
Den normala kroppsfettandelen beror på ålder
och framför allt på kön. Hos kvinnor ligger nor-
malvärdet cirka 10% högre än hos män. Med
tilltagande ålder minskar kroppen muskelmas-
san och därmed ökar alltså kroppsfettandelen.
Andelen vatten i kroppen
Medan kroppsvattenandelen i % visas på
displayen, visas ett av de 9 segmenten i
stapeldiagrammet nedanför.
Resultatet från den analysen är lika med det
så kallade totala kroppsvattnet eller "total body
water (TBW). En vuxen människas kropp
består till cirka 60% av vatten. Det finns vissa
variationer. Till exempel är vattenandelen lägre
hos äldre än hos yngre och män har högre
andel vatten än kvinnor. Skillnaden mellan
män och kvinnor beror på kvinnornas högre
andel kroppsfett. Eftersom den största mäng-
den vatten finns i den fettfria massan
(73% av FFM är vatten) och vattenhalten i
fettvävnaden bara är cirka 10%, sjunker
kroppens vattenhalt automatiskt med stigande
fettandel.
Avvikelsen från ditt personliga
normalvärde
1 < - 12 % mycket låg fettandel
2 - 12 % låg fettandel
3-7%
4 - 3 % normal fettandel
50%
6+3%
7 + 7 % hög fettandel
8+12%
9 > + 12 % mycket hög fettandel
Avvikelsen från ditt personliga
normalvärde
1 < - 6 % mycket låg vattenandel
2 - 6 % låg vattenandel
3-4%
4 - 2 % normal vattenandel
50%
6+2%
7 + 4 % hög vattenandel
8+6%
9>+ 6%
Exempel:
Uppmätt kroppsvattenandel = 51,7 % av
kroppsvikten.
Detta värde ligger cirka 4 % under ditt beräk-
nade personliga normalvärde.
1 2 3 4 5 6 7 8 9
BA63687CF5121434_S 03.10.2007 17:00 Uhr Seite 125

S
126
Andelen muskler
Medan muskelandelen i % visas på displayen,
visas ett av de 9 segmenten i stapeldiagram-
met nedanför.
Muskelmassan är motorn i vår kropp. I mus-
klerna sker det
mesta av energiomsättningen. Musklerna hål-
ler kroppstemperaturen uppe och de är basen
för kroppens arbetsförmåga. En vältränad,
muskulös kropp uppfattas dessutom som este-
tiskt tilltalande.
Kontrollen av muskelmassan är speciellt viktig
för personer
med vikt- eller fettproblem. Eftersom kroppen
behöver musklerna för att göra sig av med
överflödiga energireserver eller ”bilringar”, kan
en viktnedgång endast bli varaktig om den
kombineras med en uppbyggnad av muskel-
massan.
Exempel:
Uppmätt muskelandel = 30,4 % av
kroppsvikten. Detta värde ligger cirka 6 %
under ditt beräknade personliga normalvärde
Energiförbrukning
Medan energiförbrukningen i kcal visas på dis-
playen, visas ett av de 9 segmenten istapeldia-
grammet nedanför.
Energiförbrukningen beräknas utifrån personli-
ga data - korrigerad med en faktor för din
rörelsetyp – och den uppmätta fördelningen av
kroppsmassan.
Grundförbrukning
+ arbetsförbrukning
= energiförbrukning
Om du intar färre kalorier än din individuella
förbrukning, blir resultatet viktminskning.
Vikten stiger om man intar flera kalorier.
1 2 3 4 5 6 7 8 9
Avvikelsen från ditt personliga
normalvärde
1 < - 6 % mycket låg muskelandel
2 - 6 % låg muskelandel
3-4%
4 - 2 % normal muskelandel
50%
6+2%
7 + 4 % hög muskelandel
8+6%
9> +6%
1 2 3 4 5 6 7 8 9
Exempel:
Uppmätt energiförbrukning = 1855 kcal.
Värdet ligger cirka 5 % under den beräknade
normala energiförbrukningen.
BA63687CF5121434_S 03.10.2007 17:00 Uhr Seite 126

127
S
Analysen baserar sig på mätning av kroppens
elektriska motstånd. Mat- och dryckesvanor
under dagen, liksom den individuella livsstilen
inverkar på kroppens vattenhushållning. Detta
märks genom variationer av mätresultaten.
För att få ett så exakt och upprepningsbart
analysresultat som möjligt, bör man se till att
mätningen genomförs under liknande förutsätt-
ningar varje gång. Endast så kan man se förän-
dringar som sker över en längre tid.
Dessutom kan även andra faktorer påverka
vattenhushållningen:
Efter ett bad kan det visas för låg fettandel
och för hög vattenandel.
Efter en måltid kan den visa för höga vär-
den.
Hos kvinnor uppträder variationer som beror
på menscykeln.
Vid vätskeförlust som beror på sjukdom eller
kroppsansträngning (idrott) till exempel
efter ett träningspass bör man vänta 6 till 8
timmar innan nästa mätning genomförs.
Avvikande eller osannolika mätresultat kan
uppträda hos:
personer med feber, ödemsymptom eller
osteoporos (benskörhet)
personer som genomgår dialysbehandling
personer som tar medicin mot kardiovasku-
lära sjukdomar
gravida kvinnor
idrottsmän som tränar mer än 10 timmar
intensivt i veckan och har en vilopuls under
60.
elitidrottare och kroppsbyggare
1 < - 15 % mycket låg Energiförbrukning
2 - 15 % låg Energiförbrukning
3-10%
4 - 5 % normal Energiförbrukning
50%
6+5%
7 + 10 % hög Energiförbrukning
8+15%
9> +15%
Avvikelsen från ditt personliga normalvärde
Faktorer som påverkar mätresultatet
BA63687CF5121434_S 03.10.2007 17:00 Uhr Seite 127

S
128
Viktig information
Hur mäter jag rätt?
För mätning bör du helst ställa dig barfota och
utan kläder på vågen. Se till att mätningen all-
tid genomförs under likadana förutsättningar
och vid samma tid på dagen (t.ex. på fastande
mage på morgonen).
Hur ofta måste jag använda en Soehnle
kroppsanalysvåg?
I princip bestämmer du det själv. Vi rekom-
menderar emellertid att mätningen alltid
genomförs vid samma tid på dagen och under
likadana förutsättningar. Vill du hålla noga
kontroll, mäter du 2–3 gånger om dagen. Mat-
och dryckesvanorna under dagen, liksom livs-
stilen inverkar på kroppens vattenhushållning.
På kroppsanalysvågen märks detta genom vari-
ationer av mätresultaten. Vågen sparar medel-
värdet.
Går det att se en procentuell förändring av
kroppsviktandelarna redan första dagen?
Visst kan det hända att kroppsanalysvågen
visar olika värden. Detta beror på variationer i
vattenhushållningen under dagens lopp.
Kroppsfettandelen förändras i regel mycket
långsamt – på några dagar eller veckor.
Går de sparade trenderna förlorade om person-
data i ett personminne förändras?
Nej. Inte förrän man raderar uppgifterna.
Kan mätresultaten ändras av yttre påverkan?
Under extrema elektromagnetiska betingelser
exempelvis om en radio används i omedelbar
närhet av vågen kan mätvärdena påverkas. När
störningen upphör kan vågen åter användas
som vanligt. Eventuellt måste man slå på den
igen.
Hur skapas trendkurvorna?
Dagskurvan (day) innebär: Dagsmedelvärdet för
de senaste 59 dagarna visas. Det senaste vär-
det tillfogas alltid till höger.
Veckokurvan (week) innebär:
Det räknas ut ett veckomedelvärde av sju dags-
värden. Det innebär att det första veckomedel-
värdet inte kan visas förrän efter en vecka*. De
senaste
59 veckomedelvärdena visas.
Månadskurvan (month) innebär:
Det räknas ut ett månadsmedelvärde av fyra
veckomedelvärden. Det innebär att det första
månadsmedelvärdet inte kan visas förrän efter
fyra veckor*. Upp till 59 månadsmedelvärden
kan visas.
* Därför rekommenderar vi att till att börja
med välja perioden ”dag”.
BA63687CF5121434_S 03.10.2007 17:00 Uhr Seite 128

129
S
1.
1.
2.
3.
4.
5.
6.
Meddelanden
1. Batterierna slut.
I vågen (LOW BAT-B),
Fjärrkontrollen (LOW BAT-T).
2. Överbelastning: Från 150 kg.
3. Osannolikt mätresultat –
kontrollera din personliga
programmering.
4. + 5.
Dålig fotkontakt:
Rengör vågen eller fötterna.
Du kan ha för torr hud. Vid
för torr hud, – fukta fötterna
eller utför mätningen efter
bad eller dusch.
6. Radiokontakten mellan våg
och fjärrkontroll störs.
Radiosignalens räckvidd och
funktion beror på flera fakto-
rer: Batteriernas tillstånd, var
vågen står, avskärmande före-
mål, andra apparater på
samma frekvensband.
Elektroniska urladdningar kan
orsaka avbrott i förbindelsen
med Body Balance Comfort
F5 '. Ta ur batterierna och
sätt i dem igen för att avhjäl-
pa problemet.
Externa radiosändare kan
även orsaka avbrott i förbin-
delsen med Body Balance
Comfort F5 '. Problemet upp-
hör så snart den externa sig-
nalen stängs av.
Teknisk data
Maxbelastning x mätnoggrannhet = Max 150 kg x 100 g
Mätnoggrannhet: Kroppsfettandel: 0,1%
Mätnoggrannhet: Kroppsvattenandel: 0,1%
Mätnoggrannhet: Muskelandel: 0,1%
Mätnoggrannhet: Energiförbrukning 1 kcal
Kroppslängd 100–250 cm
Ålder: 10–99 år
8 personspecifika minnen
Stor LCD-display
Mätström: 0,035 mA RMS, 50/5 kHz
Raadio frekvens: 433 MHz, Räckvidd: 3m
Batteribehov:
I vågen: 4 x 1,5 V AAA
I fjärrkontrollen: 3 x 1,5 V AAA
Batterier ingår i leveransen.
BA63687CF5121434_S 03.10.2007 17:00 Uhr Seite 129

Avfallshantering av begagnade elek-
triska och elektroniska apparater
Symbolen på produkten eller för-
packningen betyder att denna
produkt inte får behandlas som
vanliga hushållssopor, utan måste
lämnas till ett mottagningsställe för
återvinning av elektriska och elek-
troniska apparater. Utförligare information läm-
nas av kommunen, det kommunala avfallshan-
teringsföretaget eller företaget som sålt pro-
dukten.
Avfallshantering av batterier
Batterier får inte slängas i hushållssoporna.
Du är såsom konsument enligt lag skyldig att
lämna in förbrukade batterier till återvinning.
Batterier kan lämnas vid återvinningsstationer
på alla bostadsorter eller där batterier av res-
pektive typ säljs.
Pb = innehåller bly
Cd = innehåller kadmium
Hg = innehåller kvicksilver
Konformitetsförklaring
Härmed förklarar Soehnle, att vågen
Body Balance överensstämmer
med grundläggande krav och övriga
tillämpliga bestämmelser i direktiven
2004/108/EC.
Denna apparat är radioavstörd enligt gällande
EG-riktlinje 2004/108/EC.
Observera: Under extrema elektromagnetiska
betingelser exempelvis om en radio används i
omedelbar närhet av vågen kan mätvärdena
påverkas. När störningskällan avlägsnats kan
vågen åter användas normalt, eventuellt kan
den behöva stängas av och slås på igen.
Rengöring och skötsel
Rengör endast med lätt fuktad trasa. Använd
inga lösnings- eller rengöringsmedel och doppa
inte vågen i vatten.
Kundservice
För dina frågor och kommentarer står följande
personer gärna till förfogande:
Tel: (08 00) 5 34 34 34
Måndag till torsdag
09:00 - 12:15 och 13:00 - 16.00
Fredagar
09:00 - 12:15 och 13:00 - 15.00
Garanti
SOEHNLE garanterar under 3 år från inköps-
datum kostnadsfritt åtgärdande i form av byte
eller reparation av brister som beror på
material- eller tillverkningsfel.
Var noga med att spara köpehandlingar och
garantiremsa på säkert ställe. I garantifall ska
vågen tillsammans med garantiremsan och
köpehandlingen lämnas till inköpsstället.
S
130
BA63687CF5121434_S 03.10.2007 17:00 Uhr Seite 130

DK
Dansk
Indledning 132
Vigtige sikkerhedsanvisninger 132
Isætning af batterier 132
Indstil ur 132
Installation 133
Dataindtastning 134
Kropsanalyse 136
Hentning af dine analyseværdier (STATE) 137
Ændring af persondata (SET) 138
Sletning af persondata (DEL) 138
Trendvisning 139
Individuel anbefaling 140
Faktorer, som påvirker måleresultatet 143
Vigtige anvisninger 144
Meddelelser 145
Tekniske data 145
Bortskaffelse af brugte
elektriske og elektroniske apparater 146
Bortskaffelse af batterier 146
Obverensstemmelseserklæring 146
Rengøring og vedligeholdelse 146
Kundeservice 146
Garanti 146
BA63687CF5121434_DK 03.10.2007 17:00 Uhr Seite 131

DK
132
Indledning
Med Body Balance yder du et afgørende
bidrag til din sundhed. Denne elektroniske
kropsanalyse-vægt har følgende funktioner:
Body Balance beregner din tilstand med
hensyn til vægt, kropsfedt-, kropsvand-
samt muskelandel og energiforbrug.
Beregningen sker ud fra dine personlige
data og anbefalinger fra eksperter inden for
sundhed og kroppens sammensætning.
Individuel vurdering af analyseresultatet
med personlig anbefaling af nødvendige
aktiviteter.
Valgfri visning af trenden for vægt, krops-
fedt-, kropsvand- og muskelandel samt
energiforbrug i dags-, uge- eller månedsin-
tervaller og det pågældende normalområde.
Separat radioterminal med rækkevidde
på 3 m
8 personhukommelsespladser med automa-
tisk personregistrering
Vigtige sikkerhedsanvisninger
Hvis formålet er at reducere din kropsvægt i
tilfælde af overvægt, eller at øge din kropsvægt
i tilfælde af undervægt, bør du kontakte din
læge. Enhver form for behandling og diæt skal
indgås efter aftale med en læge.
Anbefalinger til udførelse af gymnastikpro-
grammer eller slankekure på grundlag af de
målte værdier bør gives af en læge eller anden
kvalificeret person. Forsøg ikke selv at sætte
noget i værk på grundlag af dataene.
SOEHNLE fraskriver sig ethvert ansvar for ska-
der eller andre tab, som måtte følge af brugen
af Body Balance – dette gælder også krav fra
tredjepart.
Dette produkt er udelukkende beregnet til
anvendelse i hjemmet hos slutbrugeren.
Produktet er ikke konciperet til professionel
brug på sygehuse eller som medicinsk
udstyr.
Uegnet til personer med elektroniske
implantater (pacemakere, etc.)
Isætning af batterier
1. I vægten (4 x 1,5 V AA)
2. I betjeningspanelet (3 x 1,5 V AA)
Indstil ur
3. Klokkeslæt: Indstil timer
(▼= down, ▲= up), og bekræft ( ).
4. Klokkeslæt: Indstil minutter
(▼= down, ▲= up) , og bekræft ( ).
Hvis du ønsker at ændre klokkeslættet
senere (Sommertid/Vintertid), kan du skifte
til tidsindstilling ved at trykke samtidig på
▼/▲-tasterne.
1. 2.
3. 4.
BA63687CF5121434_DK 03.10.2007 17:00 Uhr Seite 132

133
DK
1.
2.
2.
3.
Installation
1. Stil vægten på et jævnt og stabilt underlag
ved alle målinger.
Advarsel! Fare for at glide
ved våd overflade.
2. Du kan vælge, om du vil holde betjenings-
panelet ihånden, stille det på et bord, lade
det blive på vægten eller hænge det op på
væggen. Ved montering af den magnetiske
vægholder på et fast, glat, tørt samt støv-
og fedtfrit underlag er det nok, hvis du
sætter vægholderen i den ovale udsparing
på bagsiden af betjeningspanelet.
Træk derefter klæbestrimmelen af, og tryk
betjeningspanelet fast vandret og i synshøj-
de på monteringsstedet.
3. Vi kan ikke garantere, at fastklæbningen
holder på fliser eller ru overflader. Derfor
bør du i disse tilfælde skrue vægholderen
fast.
Dette gør du ved at fjerne dækslet på den
magnetiske vægholder. Sæt en fingernegl
eller en knivspids ind under udsparingen,
og vip dækslet ud. Bor derefter 2 vandrette
huller i væggen med 2 cm mellem hullerne.
Borets størrelse afhænger af, om du vil
arbejde med dybler eller ej. Skru derefter
holderen på, og tryk dækslet på igen. Sæt
betjeningspanelet på magnetholderen.
3.
2x 2x
BA63687CF5121434_DK 03.10.2007 17:01 Uhr Seite 133

DK
134
4. 4. Mulighed for landespecifik omstilling fra
kg/cm til lb/in eller st/in. Når du har valgt
vægtenhed, kan du skifte tilbage til urfunk-
tionen igen med -tasten.
Betjeningspanelet og vægten har radiokont-
akt med hinanden. Radioforbundne compu-
terkomponenter, HiFi-komponenter og
radiostyret legetøj kan medføre fejlfunktio-
ner (se Fejlmeddelelser).
Dataindtastning
For at kunne bruge Soehnle Body Balance
bestemmelsesmæssigt skal de forskellige
personers personlige data indtastes i betje-
ningspanelet, og derefter skal en af personerne
straks med bare fødder træde op på vægten.
Hvis vægten belastes under indtastningen,
skifter den straks – hvis der er radiokontakt
mellem betjeningspanelet og vægten – til veje-
og analysefunktionen og kan ikke betjenes, før
vægten igen har skiftet tilbage til urfunktionen
(20 sek. efter aflastning af vægten).
1. Start dataindtastningen ( ), og
bekræft ( ).
Hvis der allerede er gemt personer, skal du
vælge visningen "NEW" med ▼/▲-tasterne,
og bekræft ().
2. Vælg hukommelsesplads (P1 ... P8)
(▼= down, ▲= up) og bekræft ( ).
3. Indstil kropsstørrelse (▼= down, ▲= up),
og bekræft ( ).
4. Indstil alder (▼= down, ▲= up),
og bekræft ( ).
5. Vælg køn (▼= mand eller ▲= kvinde) og
bekræft ( ).
1.
2.
4.
5.
3.
BA63687CF5121434_DK 03.10.2007 17:01 Uhr Seite 134

135
DK
6. Indstil den ønskede værdi for bevægelsestype
(▼= down, ▲= up) , og bekræft ( ). Denne værdi er
nødvendig for beregning af energiforbruget.
7. Indstil det ønskede tidsrum for trendvisningen (dag, uge eller
måned) (▼= down, ▲= up) og bekræft ( ).
Vi anbefaler, at du i starten vælger en dagstrend, fordi den
første måleværdi i trendvisningen ellers først bliver vist efter
en uge eller efter en måned.
8. Bekræft “OK” ( ), og træd barfodet op på vægten, så
snart 0.0 blinker, og bjælkevisningen arbejder.
Hvis de indtastede data skal ændres igen før den første
analyse, kan du gå tilbage til kropsstørrelsen med
▼/▲-tasterne.
Den første måling er nødvendig til lagring af dataene til den
senere automatiske personregistrering. Hvis der ikke trædes op
på vægten, vises meddelelsen "ERROR" på displayet, og
dataindtastningen skal gentages.
Når der trædes op på vægten, udføres den første
kropsanalyse, som beskrives på den følgende side.
Vægten har en timeout-funktion. Den skifter efter
ca. 40 sekunder uden betjening af en tast tilbage til
urfunktionen. Dataene bibeholdes også ved batteriskift.
1Næsten ingen kropslig bevægelse
(maks. 2 timer/dagligt)
2Let, aktiv, siddende og stående beskæftigelse
3Hus- og havearbejde, hovedsageligt stående, kun af
og til siddende
4Sportsfolk og mennesker, der bevæger sig meget
5Hårdtarbejdende personer, professionelle sportsfolk
6.
8.
7.
BA63687CF5121434_DK 03.10.2007 17:01 Uhr Seite 135

DK
136
3.
4.
Kropsanalyse
Analyse er kun mulig med bare
fødder. De personlige data skal
indtastes først. Træd så vidt muligt
op på vægten uden tøj og under
ens betingelser hver gang for at få
entydige resultater.
1. Træd op på vægten. Derefter
vises vægten og – så længe
analysen varer (~5 sek.) – en
løbende bjælkevisning. Bliv
stående roligt, indtil analysen er
færdig.
2. Efter den automatiske personre-
gistrering vises igen kropsvæg-
ten, andelen af kropsfedt ( ),
andelen af kropsvand ( ),
muskelandelen ( ) og
energiforbruget (kcal).
Den pågældende persons
normalområde ligger i de tre
midterste segmenter af bjælke-
visningen.
3. Derefter vises der en personlig
anbefaling af nødvendige aktivi-
teter.
De blinkende symbolers
betydning:
+Du bør drikke mere!
+Muskelopbyggende træning
anbefales!
+Kostomlægning anbefales!
Dine analyseværdier er i
orden!
4. Gå ned fra vægten.
Vægten slukkes automatisk.
I sjældne tilfælde er det ikke
muligt automatisk at knytte en
person til en personhukommel-
sesplads.
Hukommelsespladserne for de
personer, der ikke kan adskilles,
vises. Da målingen allerede er
afsluttet, kan du gå ned fra
vægten og bekræfte din person-
lige hukommelsesplads med
tasten nedenunder
(▼eller ▲).
Derefter vises kropsvægt, krops-
fedt-, kropsvand- og muskelandel
samt kaloriebehov.
Bemærk, at der kun udføres vej-
ning og ikke kropsanalyse, hvis
du træder op på vægten med
sko eller strømper! Værdierne
indgår ikke i trendanalysen.
En af de komfortable produkte-
genskaber for denne kropsanaly-
sevægt er den automatiske per-
sonregistrering. Ved registrerin-
gen anvendes først og fremmest
kropsvægten. Ved ændringer på
mere end ± 3 kg mellem de
enkelte målinger er den automa-
tiske tilknytning ikke længere
mulig, og målingen kan ikke
knyttes til en trendkurve. Dette
kan ske, hvis man ikke bruger
vægten i flere dage (f.eks. på
grund af ferie) eller vejer sig i
tøj med forskellig vægt.
2.
BA63687CF5121434_DK 03.10.2007 17:01 Uhr Seite 136

137
DK
1. 2.
4.
4.
4.
4.
4.
3.
3.
3.
3.
3. 5.
3.
Hentning af dine analyseværdier
(STATE)
De seneste analyseværdier for de gemte per-
soner kan hentes efter behov.
1. Start hentningen ( ).
2. Vælg hukommelsesplads (P1 ... P8)
(▼= down, ▲= up) og bekræft ( ).
3. Bekræft "STATE" ( ). Derefter kan du
vælge de seneste analyseværdier med
▼/▲-tasterne.
4. Ved igen at trykke på -tasten kommer
du til trendkurverne. Med ▼/▲-Ttasterne
kan du skifte mellem de enkelte trendkur-
ver.
Ved igen at trykke på -tasten kommer
du til den personlige anbefaling af nødven-
dige aktiviteter for den seneste analyse.
5. Ved at trykke flere gange på --tasten
kan du vælge mellem de forskellige nive-
auer i visningsmenuen.
Du skifter til et højere niveau ved at vælge
"EXIT" eller "OFF" og bekræfte med
-tasten.
Efter 3 minutter uden betjening af en tast
skifter visningen igen til urfunktionen.
BA63687CF5121434_DK 03.10.2007 17:01 Uhr Seite 137

DK
138
Hvis nu f.eks.:
- alderen forhøjes med 1 år
(fødselsdag),
- højden ændres (børn i vokseal-
deren)
- bevægelsestypen ændrer sig,
skal du gøre følgende:
1. Start dataindtastningen ( ).
2. Vælg hukommelsesplads
(P1 ... P8) (▼= down,
▲= up) og bekræft ( ).
3. Vælg "SET" med ▼/▲-tasterne,
og bekræft ( ).
Derefter kan du ændre de øns-
kede data som beskrevet under
"Dataindtastning".
4. Når du har bekræftet med
"OK", er dine nye data gemt.
Fra og med næste analyse
tages der hensyn til de ændre-
de data.
1.
2.
3.
4.
Hvis du vil slette alle data for en
person – sammen med trendforlø-
bene – skal du gøre følgende:
1. Start dataindtastningen ( ).
2. Vælg hukommelsesplads
(P1 ... P8) (▼= down,
▲= up) og bekræft ( ).
3. Vælg "DEL" med ▼/▲-tasterne,
og bekræft ( ).
Derefter vises der et sikker-
hedsspørgsmål.
Hvis du trykker på ▲-tasten,
slettes alle data for denne
person uigenkaldeligt.
Der kan nu lægges nye data på
hukommelsespladsen.
Med ▼-tasten forlader du slet-
ningen, og dataene bibeholdes.
1.
2.
3.
4.
Ændring af persondata (SET)
Sletning af persondata (DEL)
BA63687CF5121434_DK 03.10.2007 17:01 Uhr Seite 138

139
DK
Einhed Maksimal
værdi
Minimal værdi
Kropsvand
Kropsfedt
Muskelandel
Statuslinje
Trendvisning
Dag - Uge - Måned
Tendensvisning
Stil dig jævnligt på vægten, så
kurven får mulighed for at vise
en nøjagtig tendens.
På tendenskurven kan der indta-
stes op til 59 værdier. Der forud-
sættes et tilsvarende antal målin-
ger.
Ved flere målinger om dagen bli-
ver middelværdien gemt.
7 dagsværdier angiver middel-
værdien.
30 dagsværdier angiver middel-
værdien.
Værdien angivet bag ”max” og
”min” svarer til kurvens
maksimums- og minimumsvær-
dier - og der rundes op eller ned
til det nærmeste
heltal.
1. Det beregnede normalområde
for den aktuelle person vises
på tendenstegningen via områ-
det mellem begrænsningslin-
jerne.
2. Ligger en begrænsningslinje til
normalområdet i forhold til
tendenskurven uden for vis-
ningsområdet, så bliver den
tilsvarende begrænsningslinje
vist helt ude ved margen.
3. Vises der kun en linje helt for
oven eller helt for neden, så
betyder det, at den samlede
kurve ligger over eller under
normalområdet.
* Betydning af sysmbolerne for anbefalet
handling:
+ Du bør drikke mere!
+ Muskelopbyggende træning anbefales!
+ Kostændring anbefales!
Dine analyseværdier er i orden!
Visningssymboler for analysevægten
Afgrænsningslinjerne
1.
2.
3.
Normal-
område
Anbefaling*
BA63687CF5121434_DK 03.10.2007 17:01 Uhr Seite 139

DK
140
Ved hjælp af dine personlige data og anbefa-
lingen fra sundhedseksperter beregner
Bodybalancen din indiduelle idealtilstand,
hvad angår vægt og kropsfedtandel.
Derudover den samlede kropsvandandel og
muskelandel. Opmærksomheden henledes på,
at der i musklerne ligeledes findes kropsvand,
som allerede er indeholdt i kropsvandanalysen.
I den totale beregning gives der derfor altid en
værdi på over 100 %.
Kropsvægt
Mens kropsvægten vises på displayet i kg,
fremkommer et af de 9 segmenter i søjlegra-
fikken nedenunder.
Det aktive segments position angiver i denne
forbindelse vurderingen af den målte krops-
vægt på basis af BMI-værdien.
BMI (Body-Mass-Index) er et mål for den på
grund af overvægt eller undervægt opståede
sundhedsrisiko. Ifølge BMI-inddelingen
skelner lægerne mellem "undervægtig", "nor-
malvægtig", "overvægtig" og "meget overvægtig"
BMI =
Fedtprocent
Mens kropsfedtandelen vises på displayet i %,
fremkommer et af de 9 segmenter i søjlegra-
fikken nedenunder.
For meget fedt er usundt og ikke kønt.
Vigtigere er det imidlertid, at en for høj krop-
fedtandel for det meste ledsages af en forhøjet
blodfedtandel og øger risikoen for forskellige
sygdomme, som f.eks. diabetes, hjertesygdom-
me, forhøjet blodtryk osv. i ekstrem grad.
En kraftigt reduceret kropfedtandel er imidler-
tid også usund. Ud over underhudsfedtvævet
anlægger kroppen også vigtige fedtdepoter til
beskyttelse af de indre organer og til sikring af
vigtige metabolske funktioner. Angribes denne
essientelle fedtreserve, kan der opstå stofskif-
teforstyrrelser.
1 2 3 4 5 6 7 8 9
BMI
1 < - 7,5
2 - 7,5
3 - 5,0
4 - 2,5
5 0,0
6 + 2,5
7 + 5,0
8 + 7,5
9 > + 7,5
Afvigelse fra din personlige
normalværdi
1 2 3 4 5 6 7 8 9
Eksempel:
Målt fedtprocent = 31,3 % af den samlede
vægt. Denne værdi ligger ca. 7 % over den
beregnede personlige normalværdi.
Individuel anbefaling
Kropsvægt (kg)
højde (m)2
BA63687CF5121434_DK 03.10.2007 17:01 Uhr Seite 140

141
DK
Således kan menstruationen sætte ud hos
kvinder med en fedtprocent under 10.
Desuden stiger risikoen for osteoporose.
Den normale kropsfedtandel afhænger af alder
og især køn. Hos kvinder ligger normalværdien
ca. 10% højere end hos mænd. Efterhånden
som alderen stiger, mister kroppen muskel-
massen, og derved øges fedtprocenten.
Kropsvandandel
Mens kropsvandandelen vises på displayet i
%, fremkommer et af de 9 segmenter i
søjlegrafikken nedenunder.
Den for denne analyse viste værdi svarer til
den såkalddte "Samlet kropsvand" eller "total
body water (TBW)". Et voksent menneskes
krop består for ca. 60% vedkommende af
vand. Det svinger dog inden for et vist interval,
idet ældre mennesker har en lavere andel af
vand end unge mennesker, og mænd har en
højere andel af vand end kvinder. Forskellem
mellem mænd og kvinder skyldes kvindernes
større kropfedtmasse.
Da den største del af kropsvandet skal findes i
den fedtfrie masse (73% af den fedtfrie masse
er vand), og vandindholdet i fedtvæv i sagens
natur er meget lavt i fedtvævet (ca 10% af
fedtvævet er vand), falder kropsvandandelen
automatisk, når kropfedtandelen stiger.
Afvigelse fra din personlige
normalværdi
1 < - 12 % Meget lav fedtprocent
2 - 12 % Lav fedtprocent
3-7%
4 - 3 % Normal fedtprocent
50%
6+3%
7 + 7 % Høj fedtprocent
8+12%
9 > + 12 % Meget høj fedtprocent
Afvigelse fra din personlige
normalværdi
1 < - 6 % Meget lav vandandel
2 - 6 % Lav vandandel
3-4%
4 - 2 % Normal vandandel
50%
6+2%
7 + 4 % Høj vandandel
8+6%
9>+ 6%
Eksempel:
Målt vandprocent = 51,7 % af den samlede
vægt. Denne værdi ligger ca. 4 % under den
beregnede personlige normalværdi.
1 2 3 4 5 6 7 8 9
BA63687CF5121434_DK 03.10.2007 17:01 Uhr Seite 141

DK
142
Muskelandel
Mens muskelandelen vises på displayet i %,
fremkommer et af de 9 segmenter i søjlegra-
fikken nedenunder.
Muskelmassen er vores krops motor. I mus-
klerne sker den største del af vores energiom-
sætning. Musklerne sørger for at opretholde
kropstemperaturen og er basis for vores fysiske
ydeevne. En trænet, muskuløs krop opfattes
som æstetisk.
Kontrollen af muskelmassen er særligt vigtig
for personer med vægt- eller fedtproblemer. Da
kroppen skal bruge musklerne for at kunne
bruge overskydende energireserver eller fedt-
depoter, kan en vægtreduktion kun lykkes per-
manent ved samtidig muskelopbygning.
Eksempel:
Målt muskelandel = 30,4 % af den
samlede vægt.
Denne værdi ligger ca. 6 % under den bereg-
nede personlige normalværdi.
Energiforbrug
Mens energiforbruget vises på displayet i kcal,
fremkommer et af de 9 segmenter i søjlegra-
fikken nedenunder.
Energiforbruget beregnes ud fra de personlige
data – korrigeret med en faktor for den pågæl-
dende bevægelsestype – og den målte krops-
massefordeling.
Grundomsætning
+ ydelsesomsætning
= energiforbrug
Hvis du indtager færre kilokalorier end dit
individuelle energiforbrug, reagerer kroppen
med vægttab. Vægten stiger, hvis du indtager
flere kilokalorier.
1 2 3 4 5 6 7 8 9
Afvigelse fra din personlige
normalværdi
1 < - 6 % Meget lav muskelandel
2 - 6 % Lav muskelandel
3-4%
4 - 2 % Normal muskelandel
50%
6+2%
7 + 4 % Høj muskelandel
8+6%
9> +6%
1 2 3 4 5 6 7 8 9
Eksempel:
Målt energiforbrug = 1855 kcal.
Denne værdi ligger ca. 5 % under det bereg-
nede, normale energiforbrug.
BA63687CF5121434_DK 03.10.2007 17:01 Uhr Seite 142

143
DK
Analysen er baseret på måling af den elektris-
ke kropsmodstand. Spise- og drikkevaner
fordelt over dagen og den enkeltes livsstil har
indflydelse på kroppens vandprocent.
Dette ses ved udsving i visningen.
For at opnå et analysresultat, som er så nøjag-
tigt som muligt, og som kan indgå i en reel
sammenligning med tidligere og kommende
resultater, skal forudsætningerne for målingen
være ens fra gang til gang.
Desuden kan følgende faktorer have
indflydelse på vandprocenten:
Efter et bad kan der vises en for lav fedtpro-
cent og en for høj vandprocent.
Efter et måltid kan måleværdien være høje-
re.
Ved kvinder optræder der cyklusbetingede
udsving.
Tab af kropsvand som følge af sygdom eller
efter fysisk udfoldelse (sport).
Efter sportslige aktiviteter bør man vente
mellem 6 og 8 timer, inden næste måling
foretages.
Afvigende eller usandsynlige resultater kan
forekomme ved:
Personer med feber, symptomer på væske-
ansamlinger eller knogleskørhed
Personer i dialysebehandling
Personen, som indtager medicin, som ved-
rører hjerte og blodkar
Gravide
Sportsudøvere, som dyrker mere end 10
timers intensiv træning om ugen og har en
hvilepuls på under 60/min
Elitesportsudøvere og bodybuildere
1 < - 15 % Meget lavt energiforbrug
2 - 15 % Lavt energiforbrug
3-10%
4 - 5 % Normalt energiforbrug
50%
6+5%
7 + 10 % Højt energiforbrug
8+15%
9> +15%
Afvigelse fra din personlige normalværdi
Faktorer, som påvirker måleresultatet
BA63687CF5121434_DK 03.10.2007 17:01 Uhr Seite 143

DK
144
Vigtige anvisninger
Hvordan måles der rigtigt?
Målingen bør om muligt finde sted nøgen og
barfodet. Opmærksomheden henledes på, at
der altid bør måles under samme forhold
(f.eks. om morgenen, fastende) og på samme
klokkeslæt.
Hvor ofte skal jeg måle mig med Soehnle
Kropsanalyseapparaturet?
Egentlig er dette overladt til dig selv. Vi anbe-
faler dog altid, at målingen finder sted på
samme tidspunkt på dagen og under samme
forudsætninger. Den, der vil følge nøje med,
måler 2-3 gange om dagen. Dagens gang med
tilhørende spise- og drikkevaner har indflydelse
på vandandelen. På kropsanalyseapparatet gør
dette sig bemærket i form af svingninger i de
viste værdier. Vægten gemmer gennemsnits-
værdien.
Kan man allerede næste dag se en procentvis
ændring i kropsmasseandelene?
Det er allerede muligt, at kropsanalyseappara-
tet viser forskellige værdier. Dette ligger i den i
dagens løb svinge vandandel.
Ændringer i kropsfedtandelen finder som regel
sted meget langsomt – i løbet af få dage eller
uger.
Går de lagrede trendforløb tabt, hvis data på
en personlagerplads ændres?
Nej. Først når dataene slettes.
Kan man se en procentvis ændring af krops-
masseandelene allerede den første dag?
Det kan godt ske, at kropsanalyseapparatet
viser forskellige værdier. Det skyldes den svin-
gende vandomsætning i løbet af dagen og den
kendsgerning, at kroppens værdier ændrer sig
afhængigt af belastning.
Hvordan laves trendkurverne?
Dagskurve (day) betyder:
Dagsmiddelværdierne for de seneste 59 dage
vises. Den nyeste værdi vises altid til højre.
Ugekurve (week) betyder:
Ud fra 7 dagsværdier beregnes der en ugemid-
delværdi. Derfor kan den første ugemiddelvær-
di først vises efter en uge*. De 59 sidste uge-
middelværdier vises.
Månedskurve (month) betyder:
Ud fra 30 dagsmiddelværdier beregnes der en
månedsmiddelværdi. Derfor kan den første
månedsværdi først vises efter 30 dage*. Der
kan vises op til 59 månedsmiddelværdier.
* Derfor anbefaler vi, at du først vælger en
dagstrend.
BA63687CF5121434_DK 03.10.2007 17:01 Uhr Seite 144

145
DK
1.
1.
2.
3.
4.
5.
6.
Meddelelser
1. Batterier flade. I vægten
(LOW BAT-B), I betjenings-
panelet (LOW BAT-T).
2. Overbelastning: Fra og med
150 kg.
3. Usandsynligt måleresultat –
kontroller den personlige pro-
grammering.
4. + 5.
Dårlig fodkontakt:
Vask vægten eller fødderne,
eller sørg for, at huden er til-
strækkelig fugtig.
Er huden for tør – fugt fød-
derne, eller foretag målingen,
efter at du har været i bad.
6. Fejl på radioforbindelsen
mellem vægt og betjeningspa-
nel. Radiosignalets rækkevid-
de og korrekt drift afhænger
af flere faktorer:
Batteriernes tilstand, place-
ring, afskærmende genstan-
de, andre apparater i samme
frekvensområde
Elektroniske udladninger kan
forårsage afbrydelser i den
radiostyrede 'Body Balance
Comfort F5'-forbindelse.
Problemet løses ved at tage
batterierne ud og sætte dem i
igen.
Radiostyrede eksterne kilder
kan ligeledes forårsage afbry-
delser i den radiostyrede
'Body Balance Comfort F5'-
forbindelse. Problemet løses
ganske enkelt ved at slukke
for kilden til det eksterne sig-
nal.
Tekniske data
Bæreevne x opdeling = maks. 150 kg x 100 g
Visningsnøjagtighed: Kropsfedtprocent: 0,1%
Visningsnøjagtighed: Kropsvandandel: 0,1%
Visningsnøjagtighed: Muskelandel: 0,1%
Visningsnøjagtighed: Kalorieforbrug: 1 kcal
Højde: 100-250 cm
Alder: 10-99 år
8 personspecifikke hukommelsespladser
Stort LCD-display
Målestrøm: 0,035 mA RMS, 50/5 kHz
Radiofrekvens: 433 MHz, rækkevidde: 3 m
Batterier:
4 x 1,5 V AA til vægt og
3 x 1,5 V AA til betjeningspanel
Batterier medfølger.
BA63687CF5121434_DK 03.10.2007 17:01 Uhr Seite 145

Bortskaffelse af brugte elektriske og
elektroniske apparater
Symbolet på produktet eller embal-
lagen indikerer, at dette produkt
ikke skal behandles som alminde-
ligt husholdningsaffald, men skal
indleveres på genbrugsstation el.
lign., hvor elektriske og elektroniske
apparater modtages til affaldssortering og gen-
anvendelse. Du kan få yderligere information
hos din kommune, nærmeste genbrugsstation
eller hos den forhandler, hvor du købte produk-
tet.
Bortskaffelse af batterier
Batterier må ikke smides ud som almindeligt
husholdningsaffald. Som forbruger er du lov-
mæssigt forpligtet til at indlevere brugte batte-
rier på rette sted. Brugte batterier kan indleve-
res på offentlige affaldsdepoter i din kommune
eller på de steder, hvor der forhandles batterier
af pågældende type.
Pb = indeholder bly
Cd = indeholder cadmium
Hg = indeholder kviksølv
Obverensstemmelseserklæring
Hermed erklærer Soehnle, at appara-
tet Body Balance er i overensstemmel-
se med de principielle krav og de øvri-
ge gældende forskrifter i direktivet
2004/108/EC.
Dette apparat er radiostøjdæmpet i henhold til
gældende EF-direktiv 2004/108/EC.
Bemærk: Ekstreme elektromagnetiske forhold,
f.eks. som følge af et radioapparat lige ved
siden af vægten, kan påvirke den viste værdi.
Når problemet med den elektromagnetiske
påvirkning er afhjulpet, kan produktet anven-
des igen, evt. skal vægten tændes.
Rengøring og vedligeholdelse
Brug kun en let fugtig klud. Brug ikke opløs-
nings- eller skuremidler, og nedsænk ikke væg-
ten i vand.
Kundeservice
Vores servicemedarbejdere hjælper gerne ved
spørgsmål og tager gerne imod forslag.
Tlf.: (08 00) 5 34 34 34
Mandag til torsdag
fra kl. 09:00 til kl. 12:15 og fra kl. 13:00 til
kl. 16.00
Fredag
fra kl. 09:00 til kl. 12:15 og fra kl. 13:00 til
kl.15.00
Garanti
SOEHNLE garanterer for en periode på 3 år fra
købsdatoen at regne, at mangler, som skyldes
materialeeller fabrikationsfejl, afhjælpes gratis,
enten ved reparation eller i form af ombytning.
Købskvittering og garantioplysninger skal opbe-
vares et sikkert sted. I tilfælde af, at der støt-
tes krav på garantien, bedes du indlevere væg-
ten hos din forhandler, inklusiv garantioplys-
ninger og købskvittering..
DK
146
BA63687CF5121434_DK 03.10.2007 17:01 Uhr Seite 146

FIN
Suomi
Johdanto 148
Tärkeät turvaohjeet 148
Paristojen asettaminen paikoilleen 148
Kellonaika 148
Valmistelu 149
Tietosyöttö 150
Kehonanalyysi 152
Analyysiarvojesi haku (STATE) 153
Henkilötietojen muutos (SET) 154
Henkilötietojen poisto (DEL) 154
Suuntausnäyttö 155
Yksilöllinen suositus 156
Tekijät, jotka vaikuttavat mittaustulokseen 159
Tärkeitä ohjeita 160
Ilmoitukset 161
Tekniset tiedot 161
Käytettyjen sähkö - ja elektronisten laitteiden
hävittäminen 162
Pariston hävittäminen 162
Standardinmukaisuustodistus 162
Puhdistus ja hoito 162
Kuluttajapalvelu 162
Takuu 162
BA63687CF5121434_FIN 03.10.2007 17:02 Uhr Seite 147

FIN
148
Johdanto
Body Balance -vaa'alla huolehdit itse ratkaise-
vasti terveydestäsi. Tässä elektronisessa
kehonanalyysivaa'assa on seuraavat toiminnot:
Body Balance selvittää henkilökohtaisten
tietojesi ja terveysalan ja Body Composition
-asiantuntijoiden suosituksen perusteella
tilanteesi koskien painoa, kehon rasvapitoi-
suutta, kehon nestepitoisuutta, lihasten
osuutta ja energiankulutusta.
Analyysituloksen yksilöllinen arviointi
yhdessä henkilökohtaisen toimintasuosituk-
sen kanssa.
Suuntauksen näyttö: valinnaisesti paino,
kehon rasvapitoisuus, kehon nestepitoisuus,
lihasten osuus ja energiankulutus päivä-,
viikko- tai kuukausiaskelein ja kulloisenkin
norm aalialueen näyttö.
Hallintayksikköön: kantama 3m
8-kertainen henkilömuisti, jossa on henki-
lön automaattinen tunnistus
Tärkeät turvaohjeet
Jos kyse on kehonpainon vähentämisestä
ylipainon tai lisäämisestä alipaino vuoksi, tulee
kysyä lääkärin neuvoa. Kaikki hoidot ja dieetit
vain lääkärin neuvottelun yhteydessä.
Lääkärin tai toisen pätevän henkilön tulisi
antaa suositukset liikuntaohjelmista tai
laihdutushoidoista mitattujen arvojen
perusteella. Älä yritä itse soveltaa tietoja
itseesi.
SOEHNLE ei ota vastuuta vahingoista tai
häviöistä, jotka aiheutuvat Body Balance -
vaa'an käytöstä, eikä kolmansien henkilöiden
vaatimuksista.
Tämä tuote on tarkoitettu ainoastaan kulut-
tajien kotikäyttöön. Tuotetta ei ole suunni-
teltu ammattimaiseen käyttöön sairaaloissa
tai hoitolaitoksissa.
Tuote ei sovellu henkilöille, joilla on elek-
tronisia istutteita (sydämen tahdistin tms.)
Paristojen asettaminen paikoilleen
1. Vaakaan (4 x 1,5 V AA)
2. Hallintayksikköön (3 x 1,5 V AA)
Kellonaika
3. Tuntien asetus (▼= down, ▲= up) ja
vahvistus ( ).
4. Minuuttien asetus (▼= down, ▲= up) ja
vahvistus ( ).
Jos haluat myöhemmin siirtää kellonaikaa,
pääset aikamuotoon painamalla samanaikai-
sesti ▼/▲-painikkeita.
1. 2.
3. 4.
BA63687CF5121434_FIN 03.10.2007 17:02 Uhr Seite 148

149
FIN
1.
2.
2.
3.
Valmistelu
1, Aseta vaaka kaikkia mittauksia varten
tasaiselle ja kiinteälle alustalle.
Huomio! Märällä pinnalla
liukastumisvaara.
2, Valinnaisesti hallintayksikköä voidaan pitää
kädessä, asettaa pöydälle, jättää vaakaan
tai kiinnittää seinälle.
Kiinnitettäessä magneettista seinäkiinnitin-
tä kiinteälle, sileälle, kuivalle, pölystä ja
rasvasta vapaalle alustalle riittää, kun ase-
tat seinäkiinnittimen hallintayksikön takasi-
vulla olevaan soikeanmuotoiseen syvennyk-
seen. Vedä silloin liimatarra irti ja paina
hallintayksikkö silmän korkeudelle vaakasu-
oraan kiinnityspaikkaa vasten.
3. Jos alustana ovat laatat tai karhea pinta,
liimauksen pitävyydestä ei voi mennä taku-
useen. Tästä syystä on seinäkiinnitin ruu-
vattava kiinni.
Poista tätä varten magneettisen seinäkiin-
nittimen kansi työntämällä sormen kynsi
tai terän kärki syvennyksen reunan alle ja
vipuamalla kansi ylös. Poraa sen jälkeen
seinään 2 reikää 2 cm välein vaakasuoraan
vierekkäin. Poran koko riippuu siitä, onko
tarkoitus käyttää vaarnoja vai ei. Ruuvaa
seinäkiinnitin kiinni, aseta kansi taas paik-
alleen. Aseta hallintayksikkö magneettikiin-
nittimen päälle.
3.
2x 2x
BA63687CF5121434_FIN 03.10.2007 17:02 Uhr Seite 149

FIN
150
4. 4. Mahdollisuus muuttaa maankohtaisten
arvojen mukaan yksiköt kg/cm yksiköiksi
lb/in. Painoyksikön valinnan jälkeen
voidaan vaihtaa taas kellomuotoon käyttäen
-painiketta.
Hallintayksikkö ja vaaka ovat radioyhtey-
dessä. Radiotuetut tietokonekomponentit,
hifi-komponentit tai radio-ohjatut leikkika-
lut voivat aiheuttaa virhetoimintoja (katso
Virheilmoitukset).
Tietosyöttö
Soehnle Body Balance -vaa'an tarkoituksenmu-
kaista käyttöä varten kyseisten henkilöiden
henkilökohtaiset tiedot syötetään hallintayksik-
köön ja seuraavaksi astutaan heti vaa'an päälle
paljain jaloin.
Jos syötön aikana vaakaa kuormitetaan, siirtyy
vaaka - mikäli hallintayksikön ja vaa'an välinen
radioyhteys on olemassa - heti punnitus- ja
analyysimuotoon, eikä syöttöjä ei voi tehdä,
ennen kuin vaaka on taas siirtynyt takaisin kel-
lomuotoon (20 sekuntia vaa'an keventämisen
jälkeen).
1. Tietosyötön käynnistys ( ) ja
vahvistus ( ).
Jos henkilötiedot on jo syötetty muistiin, on
valittava ja vahvistettava näyttö "NEW"
▼/▲-painikkeilla.
2. Muistipaikan (P1 ... P8) valinta
(▼= down, ▲= up) ja vahvistus ( ).
3. Kehonkoko asetus (▼= down, ▲= up) ja
vahvistus ( ).
4. Iän asetus (▼= down, ▲= up) ja
vahvistus ( ).
5. Sukupuolen valinta (▼= mies tai
▲= nainen) ja vahvistus ( ).
1.
2.
4.
5.
3.
BA63687CF5121434_FIN 03.10.2007 17:02 Uhr Seite 150

151
FIN
6. Liiketyypin halutun arvon asetus (▼= down, ▲= up) ja
vahvistus ( ). Tämä arvo on tarpeen energiankulutuksen
laskemiseksi.
7. Suuntausnäytön halutun aikavälin asetus (päivä, viikko tai
kuukausi) (▼= down, ▲= up) ja vahvistus ( ).
Suositellemme valitsemaan alustavasti päiväsuuntauksen,
koska muutoin ensimmäinen mittausarvo näytetään vasta
viikon tai kuukauden kuluttua suuntausnäytössä.
8. Vahvista "OK":lla ( ) ja - heti kun 0.0 vilkkuu ja palkki-
näyttö on käynnissä - astu paljain jaloin vaa'an päälle.
Jos on tarkoitus muuttaa syötettyjä tietoja vielä kerran ennen
ensimmäistä analyysiä, voidaan siirtyä takaisin kehonkokoon
▼/▲-painikkeilla.
Tarvitaan ehdottomasti ensimmäinen mittaus tietojen tallentami-
seksi myöhempää henkilön automaattista tunnistamista varten.
Jos ei astuta vaa'alle lainkaan tai astutaan vaa'alle sukilla tai
kengillä, ilmestyy näyttöön ilmoitus "ERROR" ja tiedon syöttö on
toistettava.
Vaa'alle astumisen jälkeen tapahtuu ensimmäinen
kehonanalyysi, kuten kuvataan seuraavalla sivulla.
Vaaka on varustettu taukomuodolla. Tämä kytkeytyy takaisin
kellonaikaan n. 40 sekunnin kuluttua painikkeiden viimeisen
käytön jälkeen.
Tiedot säilyvät myös paristonvaihdon jälkeen.
1hyvin vähän ruumiillista liikuntaa (enint. 2 t/pv)
2kevyt aktiivinen toiminta istuen ja seisoen
3koti- ja puutarhatyöt, pääasiassa seisoen, vain
joskus istuen
4urheilijat ja henkilöt, jotka liikkuvat paljon
5raskaan työn tekijät, huippu-urheilijat
6.
8.
7.
BA63687CF5121434_FIN 03.10.2007 17:02 Uhr Seite 151

FIN
152
3.
4.
Kehonanalyysi
Analyysi mahdollinen vain paljain
jaloin. Henkilökohtaisten tietojen
on oltava syötetyt sitä ennen.
Selkeiden tulosten saamiseksi on
astuttava vaa'alle mieluimmin
ilman vaatteita ja samoin ehdoin.
1. Astu vaa'alle. Seuraavaksi
näytetään paino ja - niin kauan
kuin analyysi kestää (~5 sek.) -
liikkuva palkki. Seiso rauhallise-
sti analyysin loppuun asti.
2. Henkilön automaattisen tunni-
stamisen jälkeen seuraa uudel-
leen kehonpainon, kehon
rasvapitoisuuden ( ), kehon
nestepitoisuuden ( ), lihasten
osuuden ( ) ja energiankulu-
tuksen (kcal).
Kulloisenkin henkilön normaali-
alue sijaitsee palkkinäytön 3
keskisegmentissä.
3. Seuraavaksi näytetään henkilö-
kohtainen toimintasuositus.
Vilkkuvien symbolien merkitys:
+Sinun tulisi juoda
enemmän!
+Suositellaan lihasten
kehittämisharjoittelua!
+Suositellaan muuttamaan
ravitsemusta!
Analyysiarvosi ovat
kunnossa!
4. Astu pois vaa'alta.
Vaaka kytkeytyy automaattisesti
pois päältä.
Harvoissa tapauksissa automaat-
tinen kohdentaminen henkilö-
muistiin ei ole mahdollista.
Näytetään henkilöiden muisti-
paikat, joita ei voida erota
toisistaan.
Koska mittaus on jo päättynyt,
voit astua pois vaa'alta ja vahvi-
staa henkilökohtaisen muisti-
paikkasi sen alapuolella sijaitse-
valla painikkeella (▼tai ▲).
Silloin näytetään kehonpaino,
kehon rasvapitoisuus, kehon
nestepitoisuuden ja lihasten
osuus ja kaloriatarve.
Huomaa, että jos astut vaa'alle
kengillä tai sukilla, tapahtuu
vain painon mittaus, ei kehon-
analyysiä! Arvoja ei oteta
mukaan suuntausanalyysiin.
Tämän kehonanalyysivaa'an hyvä
tuoteominaisuus on henkilön
automaattinen tunnistus.
Tunnistamiseen käytetään pääa-
siassa kehonpainoa. Yli ± 3 kg
suuruisissa muutoksissa yksittäi-
sten mittausten välinen auto-
maattinen kohdentaminen ei ole
enää mahdollist, eikä mittausta
voi kohdentaa johonkin suunt-
auskäyrään. Tästä voi olla kyse,
jos vaakaa ei käytetä useampaan
päivään (esim. loman takia) tai
punnitus tapahtuu vaatteissa,
joiden paino vaihtelee.
2.
BA63687CF5121434_FIN 03.10.2007 17:02 Uhr Seite 152

153
FIN
1. 2.
4.
4.
4.
4.
4.
3.
3.
3.
3.
3. 5.
3.
Analyysiarvojesi haku (STATE)
Tarvittaessa voidaan hakea tallennettujen
henkilöiden viimeiset analyysiarvot.
1. Haun käynnistys ( ).
2. Muistipaikan (P1 ... P8) valinta
▼/▲-painikkeilla ja vahvistus ( ).
3. “STATE” vahvistus ( ).
Viimeiset analyysiarvot voit valita silloin
▼/▲-painikkeilla.
4. Painamalla -painiketta uudelleen
pääset suuntauskäyriin. Yksittäisten
suuntauskäyrien välillä voidaan vaihdella
▼/▲-painikkeilla.
Painamalla -painiketta uudelleen
pääset viimeisen analyysisi henkilökohtai-
seen toimintasuositukseen.
5. Painamalla -painiketta toistuvasti voit
valita näyttövalikon eri tasojen väliltä.
"EXIT"- tai "OFF"-toimintojen avulla ja
vahvistuksella -painikkeen avulla
pääset kulloiseenkin korkeampaan tasoon.
3 minuutin kuluttua jonkin painikkeen
aktivoimisesta näyttö kytkeytyy taas
kellonaikaan.
BA63687CF5121434_FIN 03.10.2007 17:02 Uhr Seite 153

FIN
154
Jos esimerkiksi:
- ikä lisääntyy 1 vuodella
(syntymäpäivä),
- kehonkoko muuttuu
(lapset kasvuiässä)
- liiketyyppi muuttuu, menettele
seuraavasti:
1.
Haun käynnistys ( ).
2. Muistipaikan (P1 ... P8)
valinta
▼
/
▲
-painikkeilla ja
vahvistus ( ).
3.
“
SET”-valinta
▼
/
▲
-painikkeella
ja vahvistus ( ).
Silloin voit muuttaa haluttuja
tietoja, kuten on jo kuvattu
kohdassa "Tiedon syöttö".
4. Vahvistettuasi "OK":lla uudet
tietosi ovat tallennetut.
Seuraavasta analyysista alkaen
huomioidaan muuttuneet tie-
dot.
1.
2.
3.
4.
Jos on tarkoitus poistaa henkilön
tiedot kokonaan - yhdessä suunt-
auskulkujen kanssa - menettele
silloin seuraavasti:
1. Haun käynnistys ( ).
2. Muistipaikan (P1 ... P8)
valinta
▼
/
▲
-painikkeilla ja
vahvistus ( ).
3. “DEL”-valinta
▼
/
▲
-painikkeella
ja vahvistus ( ).
ESen jälkeen tapahtuu turvaky-
sely. Painamalla ▲-painiketta
poistetaan tämän henkilön
kaikki tiedot peruuttamattoma-
sti.Muistipaikka voidaan varata
uudelleen. Poistovaiheesta
poistutaan ▼-painikkeella ja
tiedot säilyvät.
1.
2.
3.
4.
Henkilötietojen muutos (SET)
Henkilötietojen poisto (DEL)
BA63687CF5121434_FIN 03.10.2007 17:02 Uhr Seite 154

155
FIN
YksikköMaksimiarvo
Minimum value
Kehonneste
Kehonrasva
Lihasten osuus
Status
Suuntausnäyttö
Päivä - viikko - kuukausi
Suuntausnäyttö
Käy säännöllisesti vaa'alla, jotta
käyrä näyttää mahdollisimman
tarkasti suunnan.
Suuntauskäyrässä voidaan näyt-
tää jopa 59 arvoa. Edellytetään
mittausten vastaavaa määrää.
Useammasta päivittäisestä mit-
tauksesta tallennetaan yksi ainoa
keskiarvo.
7 päiväarvosta lasketaan
viikon keskiarvo.
30 päiväarvosta lasketaan kuu-
kauden keskiarvo.
"max" ja "min" jälkeen
ilmoitettu arvo vastaa käyrän
maksimi- tai minimiarvoa - pyöri-
stettynä ylös- tai alaspäin seuraa-
vaan täysilukuiseen arvoon.
1. Kulloisellekin henkilölle
laskettu normaalialue näyte-
tään suuntausnäytössä rajoi-
tuslinjojen välisellä alueella.
2. Jos normaalialueen rajoituslin-
ja sijaitsee suuntauskäyrään
nähden näyttöalueen ulkopuo-
lella, näytetään vastaava rajoi-
tuslinja aivan reunan kohdalla.
3. Jos näytetään vain yksi linja
aivan ylhäällä tai alhaalla,
merkitsee se, että koko käyrä
sijaitsee normaalialueen ylä-
tai alapuolella.
* Symbolien merkitys henkilökohtaiseen
toimintasuositukseen:
+Sinun tulisi juoda enemmän!
+Suositellaan lihasten
kehittämisharjoittelua!
+ Suositellaan muuttamaan ravitsemusta!
Analyysiarvosi ovat kunnossa!
Analyysivaakasi näytönsymbolit
Rajoituslinja
1.
2.
3.
Normaa-
lialue
Yksilöllinen
suositus*
BA63687CF5121434_FIN 03.10.2007 17:02 Uhr Seite 155

FIN
156
Body Balance määrittää henkilökohtaisten
tietojesi ja terveysalan asiantuntijoiden
suositusten mukaisesti Sinulle oman ihanneti-
lasi painon ja kehon rasvapitoisuuden suhteen.
Lisäksi määritetään kehosi nestepitoisuus ja
lihasmassa. Ota huomioon, että myös lihaksis-
sasi on nestettä, jonka määrä on jo otettu
mukaan kehosi nestepitoisuuden määritykses-
sä. Tämän seurauksena kokonaislaskelman
tulos on aina yli 100 %.
Kehonpalno
Kun näytössä näytetään kehon paino kg:na,
ilmestyy näytön alapuolella sijaitsevaan pylväs-
grafiikkaan yksi 9 segmentistä.
Tällöin kuvaa aktiivisen segmentin sijainti mit-
atun kehonpainon arvioinnin BMI-arvon pohjal-
ta. BMI (Body-Mass-Index eli kehon mittausin-
deksi) on ylipainon tai alipainon perusteella
syntyvän terveysriskin mitta. BMI-jaottelun
mukaan erottelevat lääkärit "alipainoiset",
"normaalipainoiset", "ylipainoiset" ja
"voimakkaasti "ylipainoiset".
BMI =
Kehon rasvapitoisuus
Kun näytössä näytetään kehon rasvapitoisuus
prosentteina (%), ilmestyy näytön alapuolella
sijaitsevaan pylväsgrafiikkaan yksi 9
segmentistä.
Liika kehonrasva on epäterveellistä ja epäe-
steettistä. Vielä tärkeämpää on, että liian suuri
kehon rasvapitoisuus esiintyy useimmiten sam-
anaikaisesti lisääntyneen veren rasvapitoisuu-
den kanssa ja nostaa jyrkästi eri sairauksien
riskiä, kuten esimerkiksi diabeteksen, sydän-
sairauksien, verenpaineen jne. Mutta myös voi-
makkaasti alentunut kehon rasvanpitoisuus on
epäterveellistä. Ihonalaisen rasvakudoksen
ohella keho muodostaa myös tärkeitä rasvava-
rastoja sisäelinten suojaamiseksi ja tärkeiden
metaboolisten toimintojen varmistamiseksi.
Jos tämä olennainen rasvareservi hupenee,
seurauksena voi olla aineenvaihduntahäiriöitä.
1 2 3 4 5 6 7 8 9
BMI
1 < - 7,5
2 - 7,5
3 - 5,0
4 - 2,5
5 0,0
6 + 2,5
7 + 5,0
8 + 7,5
9 > + 7,5
Poikkeama henkilökohtaisesta
normaaliarvostasi
1 2 3 4 5 6 7 8 9
Esimerkki:
Mitattu kehon rasvapitoisuus = 31,3 % koko-
naispainosta. Poikkeama henkilökohtaisesta
normaaliarvostasi = + 7 %.
Yksilöllinen suositus
kehonpaino (kg)
kehonkoko (m)2
BA63687CF5121434_FIN 03.10.2007 17:02 Uhr Seite 156

157
FIN
Jos esimerkiksi kehonrasva-arvot ovat alle
10 %, naisten menstruaatio saattaa lykkään-
tyä. Lisäksi osteoporoosin riski lisääntyy.
Normaali kehon rasvapitoisuus riippuu iästä ja
ennen kaikkea sukupuolesta. Naisten keskiarvo
on n. 10 % suurempi kuin miesten. Iän
lisääntyessä lihasmassa vähenee kehosta ja
näin ollen kehon rasvapitoisuus nousee.
Kehon nestepitoisuus
Kun näytössä näytetään kehon nestepitoisuus
prosentteina (%), ilmestyy näytön alapuolella
sijaitsevaan pylväsgrafiikkaan yksi
9 segmentistä.
Tässä analyysissa näytetty arvo vastaa niin
sanottua "kehon kokonaisnestettä (TBW - total
body water).
Aikuisen ihmisen keho koostuu noin 60 %
nesteestä. Tällöin on olemassa tietty spektri,
jolloin vanhempien ihmisten nestepitoisuus on
alhaisempi kuin nuorten ihmisten ja miesten
nestepitoisuus on korkeampi kuin naisten.
Ero miesten ja naisten välillä perustuu silloin
naisten suurempaan kehon rasvamassaan.
Koska kehon nestepitoisuuden suurempi osa
löytyy rasvattomasta massasta (73 % rasvatto-
masta massasta on nestettä) ja rasvakudoksen
nestepitoisuus on luonnollisesti hyvin alhainen
(n. 10 % rasvakudoksesta on nestettä), kehon
nestepitoisuus laskee automaattisesti, kun
kehon rasvapitoisuus nousee.
Poikkeama henkilökohtaisesta
normaaliarvostasi
1 < - 12 % hyvin alhainen rasvapitoisuus
2 - 12 % alhainen rasvapitoisuus
3-7%
4 - 3 % normaali rasvapitoisuus
50%
6+3%
7 + 7 % korkea rasvapitoisuus
8+12%
9 > + 12 % erittäin korkea rasvapitoisuus
Poikkeama henkilökohtaisesta
normaaliarvostasi
1< -6%
erittäin alhainen nestepitoisuus
2 - 6 % alhainen nestepitoisuus
3-4%
4 - 2 % normaali nestepitoisuus
50%
6+2%
7 + 4 % korkea vesipitoisuus
8+6%
9>+ 6%
Esimerkki:
Mitattu kehon nestepitoisuus = 51,7 % koko-
naispainosta. Tämä arvo on n. 4 % lasketun
henkilökohtaisen normaaliarvon alapuolella.
1 2 3 4 5 6 7 8 9
BA63687CF5121434_FIN 03.10.2007 17:02 Uhr Seite 157

FIN
158
Lihasten osuus
Kun näytössä näytetään lihasten osuus
prosentteina (%), ilmestyy näytön alapuolella
sijaitsevaan pylväsgrafiikkaan yksi 9
segmentistä.
Lihasmassa on kehomme moottori. Lihaksissa
tapahtuu suurin osa energianmuunnoksesta.
Lihakset huolehtivat ruumiin lämpötilan ylläpi-
tämisestä ja ne ovat ruumiillisen suoritusky-
kymme perusta. Treenattua, lihaksikasta kehoa
pidetään esteettisenä.
Lihasmassan kontrolli on erityisen tärkeää
henkilöille, joilla on paino- ja rasvaongelmia.
Koska keho tarvitsee lihaksia ylimääräisten
energiareservien tai rasvapatjojen poistami-
seen, voi painon aleneminen olla pysyvästi
menestyksellistä vain, kun lihakset kasvavat
samanaikaisesti.
Esimerkki:
Mitattu lihasten osuus = 30,4 % kokonaispai-
nosta. Tämä arvo on n. 6 % lasketun henkilö-
kohtaisen normaaliarvon alapuolella.
Energiankulutus
Kun näytössä näytetään energiankulutus
kcal:na, ilmestyy näytön alapuolella sijaitse-
vaan pylväsgrafiikkaan yksi 9 :stä segmentistä.
Energiankulutus lasketaan henkilökohtaisista
tiedoista - korjattuna kulloisenkin liiketyypin
kertoimella - ja mitatusta kehonmassanjakau-
masta.
Peruskulutus
+ tehon kulutus
= energiankulutus
Jos käytät kilokaloreita yksilöllistä energianku-
lutustasi vähemmän, reagoi keho vähentämällä
painoa. Paino nousee, kun syöt kilokaloreita
enemmän kuin kulutat.
1 2 3 4 5 6 7 8 9
Poikkeama henkilökohtaisesta
normaaliarvostasi
1 < - 6 % erittäin pieni lihasten osuus
2 - 6 % pieni lihasten osuus
3-4%
4 - 2 % normaali lihasten osuus
50%
6+2%
7 + 4 % suuri lihasten osuus
8+6%
9> +6%
1 2 3 4 5 6 7 8 9
Esimerkki:
Mitattu energiankulutus = 1855 kcal.
Tämä arvo on 5 % lasketun normaalin
energiankulutuksen alapuolella.
BA63687CF5121434_FIN 03.10.2007 17:02 Uhr Seite 158

159
FIN
Analyysi perustuu sähköisen kehonvastuksen
mittaukseen. Syömis- ja juomistottumukset
päivänkulun aikana ja yksilöllinen elämäntyyli
vaikuttavat nestetalouteen. Tämä käy ilmi
näytön vaihteluista.
Jotta saadaan mahdollisimman tarkka ja
toistettava analyysitulos, on huolehdittava
tasaisesti pysyvistä mittausedellytyksistä, sillä
vain tällä tavalla voit tarkkailla muutoksia
tarkasti pidemmällä ajanjaksolla.
Lisäksi muut tekijät voivat vaikuttaa
nestetalouteen.
Kylvyn jälkeen on mahdollista, että
näytetään liian alhaista
kehonrasvapitoisuutta ja liian korkeaa
kehonnestepitoisuutta.
Ruokailun jälkeen voi luku olla suurempi.
Naisilla esiintyy kuukautiskierrosta johtuvia
vaihteluja.
Kehonnesteen häviössä sairastumisen
vuoksi tai ruumiillisen ponnistuksen
(urheilu/liikunta) jälkeen.
Liikuntasuorituksen jälkeen tulisi odottaa
6–8 tuntia ennen seuraavaa mittausta.
Poikkeavia tai selittämättömiä tuloksia voi
esiintyä:
henkilöillä, joilla on kuume, turvotusoireita
tai osteoporoosi
henkilöillä, jotka saavat dialyysihoitoa
henkilöillä, jotka käyttävät diovaskulaarisia
lääkkeitä.
raskaina olevilla naisilla
urheilijoilla, jotka harjoittelevat viikoittain
intensiivisesti yli 10 tuntia ja joiden
lepopulssi on alle 60/min
kilpaurheilijoilla ja kehonrakentajilla
1 < - 15 % erittäin pieni energiankulutus
2 - 15 % pieni energiankulutus
3-10%
4 - 5 % normaali energiankulutus
50%
6+5%
7 + 10 % suuri energiankulutus
8+15%
9> +15%
Poikkeama henkilökohtaisesta normaaliarvostasi
Tekijät, jotka vaikuttavat mittaustulokseen
BA63687CF5121434_FIN 03.10.2007 17:02 Uhr Seite 159

FIN
160
Tärkeitä ohjeita
Kuinka mitataan oikein?
Tee mittaus, kun olet ilman vaatteita ja paljain
jaloin. Kiinnitä erityistä huomiota siihen, että
teet mittauksen aina samoissa olosuhteissa
(esimerkiksi aamuisin pirteänä) ja samaan
aikaan päivästä.
Kuinka usein Soehnle-kehonanalyysilaitetta
kannattaa käyttää?
Oikeastaan käyttötiheys riippuu täysin Sinusta.
Suositamme kuitenkin, että mittaat aina
samaan aikaan päivästä ja samoissa olosuh-
teissa. Jos haluat tarkkoja tuloksia, mittaa 2-3
kertaa päivässä. Päivän kulku sekä syönti- ja
juontitottumukset vaikuttavat elämäntapojen
ohella kehosi nestemäärään.
Kehonanalyysilaitteen käytöllä voit selvästi
havaita muutokset. Vaaka tallentaa keskiarvon.
Voiko kehon pitoisuustietojen prosentuaalisen
muutoksen havaita jo ensimmäisenä päivänä?
On mahdollista, että kehonanalyysilaitteen
näyttämät arvot vaihtelevat. Syynä ovat pitoisu-
uksien muutokset kehossa päivän mittaan.
Kehon rasvapitoisuuden muuttuminen tapah-
tuu yleensä erittäin hitaasti - muutaman päi-
vän tai viikon kuluessa.
Häviävätkö tallennetut trenditiedot, jos henki-
lökohtaiseen muistipaikkaan tallennettuja tie-
toja muutetaan?
Ei. Vasta kun tiedot poistetaan.
Pystyvätkö ulkoiset vaikutukset vaikuttamaan
mittaustuloksiin?
Äärimmäisten sähkömagneettisten olosuhtei-
den vallitessa, esim. käytettäessä radiolähetin-
tä laitteen välittömässä läheisyydessä, näyttö-
arvo saattaa muuttua. Häiriön päättyessä tuote
on jälleen käytettävissä tarkoituksenmukaise-
sti, tarvittaessa tuote on kytkettävä uudelleen
päälle.
Kuinka trendikäyrät syntyvät?
Päiväkäyrä (day) tarkoittaa:
Näytetään viimeisen 59 päivän päiväkeskiar-
vot. Viimeisin arvo on aina oikeanpuoleisin.
Viikkokäyrä (week) tarkoittaa:
7 päiväarvosta lasketaan viikkokeskiarvo. Täten
ensimmäinen viikkokeskiarvo voi ilmestyä vasta
viikon kuluttua*. Viimeiset 59 viikkokeskiarvoa
näytetään.
Kuukausikäyrä (month) tarkoittaa:
30 päiväarvosta lasketaan viikkokeskiarvo.
Täten ensimmäinen kuukausikeskiarvo voi
ilmestyä vasta 30 päiväarvosta kuluttua*.
Enintään voidaan näyttää 59 kuukausikeskiar-
voa.
* Tämän vuoksi suositamme, että valitset
aluksi päivätrendin.
BA63687CF5121434_FIN 03.10.2007 17:02 Uhr Seite 160

161
FIN
1.
1.
2.
3.
4.
5.
6.
Ilmoitukset
1. Paristot kuluneet.
Vaakaan (LOW BAT-B)
Hallintayksikköön
(LOW BAT-T)
2. Ylikuormitus: Alkaen 150 kg.
3. Selittämätön analyysitulos –
tarkasta henkilökohtainen
ohjelmointi.
4. + 5.
Huono jalankosketus:
Puhdista vaaka tai jalat tai
huolehdi riittävästä
ihonkosketuksesta.
Liian kuiva iho – kostuta jalat
tai suorita mittaus
ensisijaisesti kylvyn, saunan
tai suihkun jälkeen.
6. Vaa'an ja hallintayksikön
välinen radioyhteys
häriintynyt. Radiosignaalin
toimintasäde ja
asianmukainen käyttö
riippuvat useammasta
tekijästä:
pariston tilasta, äyttöpaikasta
ja sijainnista, varjostavista
esineistä, muista samalla
taajuuskaistalla toimivista
laitteista.
Sähköiset purkaukset voivat
aiheuttaa radioyhteyden
keskeytyksen 'Body Balance
Comfort F5 ' -laitteelle.
Ongelman poistamiseksi
poista paristot ja laita
uudelleen sisään.
Ulkoiset radiolähteet voivat
samoin aiheuttaa aiheuttaa
radioyhteyden keskeytyksen '
Body Balance Comfort F5 ' -
laitteelle. Ongelma on
poistettu heti kun ulkoinen
signaali katkaistaan.
Tekniset tiedot
Kantavuus x jako = maks. 150 kg x 100 g
Näytön erottelutarkkuus: Kehon rasvapitoisuus: 0,1%
Näytön erottelutarkkuus: Kehon nestepitoisuus: 0,1%
Näytön erottelutarkkuus: Lihasten osuus: 0,1%
Näytön erottelutarkkuus: Energiankulutus 1 kcal
Kehonkoko: 100–250 cm
Ikä: 10–99 vuotta
8 henkilökohtaista muistipaikkaa
Suuri LCD -näyttö
Mittausvirta: 0,035 mA RMS, 50/5 kHz
Taajus: 433 MHz, kantama: 3m
Paristot:
Vaakaan: 4 x 1,5 V AA
Hallintayksikköön: 3 x 1,5 V AA
Paristot kuuluvat toimitukseen.
BA63687CF5121434_FIN 03.10.2007 17:02 Uhr Seite 161

Käytettyjen sähkö - ja elektronisten
laitteiden hävittäminen
Tuotteen tai sen pakkauksen päällä
oleva symboli osoittaa, että tämä
tuotetta ei pidä käsitellä tavallisena
kotitalousjätteenä, vaan on toimitet-
tava sähkö- ja elektronisten laittei-
den kierrätyspaikkaan. Lisätietoja
saat kunnastasi, kunnallisista jätehuoltolaitok-
sista tai liikkeestä, josta olet ostanut laitteen.
Pariston hävittäminen
Paristot eivät kuulu kotitalousjätteeseen.
Kuluttajana olet velvoitettu toimittamaan käy-
tetyt paristot lainsäädännön mukaan asiano-
maiseen keräyspaikkaan. Voit toimittaa vanhat
paristot paikkakuntasi julkisille keräyspaikoille
tai kaikkialle, missä kyseisiä paristoja myydä-
än.
Pb = sisältää lyijyä
Cd = sisältää kadmiumia
Hg = sisältää elohopeaa
Standardinmukaisuustodistus
Täten Soehnle todistaa, että
Body Balance -laite on yhteensopiva
EU-direktiivin 2004/108/EC perusvaa-
timusten ja muiden yksiselitteisten määräysten
kanssa.
Tämä laite on häiriövaimennettu voimassa ole-
van EU-direktiivin 2004/108/EC mukaan.
Ohje: Äärimmäisten sähkömagneettisten olo-
suhteiden vallitessa, esim. käytettäessä radio-
lähetintä laitteen välittömässä läheisyydessä,
näyttöarvo saattaa muuttua. Häiriön päättyessä
tuote on jälleen käytettävissä tarkoituksenmu-
kaisesti, tarvittaessa tuote on kytkettävä uudel-
leen päälle.
Puhdistus ja hoito
Puhdista tuote vain kevyesti kostealla liinalla.
Älä käytä liuottimia tai hankausaineita, äläkä
upota vaakaa veteen.
Kuluttajapalvelu
Kysymyksiä ja ehdotuksia
varten olemme mielellämme käytettävissäsi
seuraavien yhteyspartnereiden avulla:
Puh.: (08 00) 5 34 34 34
Maanantaista torstaihin
klo 09:00 - 12:15
ja 13:00 - 16:00
Perjantaisin
klo 09:00 - 12:15
ja 13:00 - 15:00
Takuu
SOEHNLE takuu kattaa 3 vuotta ostopäivä-
määrästä lukien materiaali- tai valmistusvirhei-
siin perustuvien puutteiden korjaamisen tai
ilmaiseksi vaihtamisen. Säilytä ostokuitti ja
takuutodistus hyvin. Takuutapauksessa toimita
vaaka ja takuutodistus yhdessä ostokuitin
kanssa myyjällesi.
FIN
162
BA63687CF5121434_FIN 03.10.2007 17:02 Uhr Seite 162

H
MMaaggyyaarr
Bevezetés 164
Fontos figyelmeztetések 164
Tegye be a telepeket 164
Óra beállítása 164
Beépítés 165
Adatok beadása 166
A test összetételének elemzése 168
A kielemzett értékek behívása (STATE) 169
Személyi adatok módosítása (SET) 170
Személyi adatok törlése (DEL) 170
Várható állapot kijelzése 171
Egyéni ajánlás 172
A mérések eredményét befolyásoló tényezők 175
Fontos útmutatások 176
Jelzések 177
Technikai adatok 177
Használt elektromos és elektronikus készülékek
ártalmatlanítása 178
Az elem eltávolitása 178
Nyilatkozat az EU szabványok teljesítéséről 178
Ápolás és tisztítás 178
Fogyasztói Szolgálat 178
Garancia 178
BA63687CF5121434_H 03.10.2007 17:03 Uhr Seite 163

H
164
BBeevveezzeettééss
A Body Balance használata nagyban hozzájárul
az egészségének fenntartásához. A készülék a
test összetételét elektronikusan kiértékelő
mérleg, amely az alábbi műveletek végzésére
képes:
A személyi adatai és az ember test egészsé-
gének és összetételének területén jártas sza-
kemberek ajánlása alapján meghatározza a
testének állapotát a súly, a testzsír, izomhá-
nyad és energia felhasználás vonatkozásá-
ban.
Az elemzések eredményének egyénre sza-
bott kiértékelése és az illető személynél aján-
lott tennivalók.
A választástól függően a testsúly, testzsír,
testvíz, izomhányad és energia felhasználás
várható napi, heti vagy havi alakulásának
és a mindenkori normál tartománynak
kijelzése.
3 m hatótávolságú különálló rádióterminál.
Memória 8 személy adatainak tárolására,
beépített önműködő személyazonosítóval
FFoonnttooss ffiiggyyeellmmeezztteettéésseekk
Amennyiben a testsúly növelésére vagy csök-
kentésére lenne szükség, orvos segítségét kell
igénybe venni. Minden kezelést és diétát
egyeztessen orvosával.
A kiértékelt adatokon alapuló gimnasztikai
programokat vagy fogyókúrákat egy orvosnak
vagy más szakembernek kell ajánlania. Az ada-
tokat ne Ön értékelje ki.
A SOEHNLE nem vállal felelősséget sem az
olyan károkért és veszteségekért, amelyeket a
testmérleg okoz, sem harmadik személy köve-
teléseiért.
Ez a termék csak otthoni használatra alkal-
mas. A berendezés nem alkalmas kórházak-
ban vagy orvosi intézményekben való állan-
dó használatra.
Nem alkalmazható olyan személyeknél, akik
elektronikus implantátumokkal (például
szívritmusszabályozóval stb.) rendelkeznek.
TTeeggyyee bbee aa tteelleeppeekkeett
1. A mérlegben (4 x 1,5 V AA)
2. A kezelő terminálban (3 x 1,5 V AA)
ÓÓrraa bbeeáállllííttáássaa
3. Óra szerinti idő:
Állítsa be az órát (▼= down, ▲= up) és
hagyja jóvá ( ).
4. Óra szerinti idő: Állítsa be a percet
(▼= down, ▲= up) és hagyja jóvá ( ).
Ha az óra szerinti időt később netán szeret-
né megváltoztatni (Nyári/téli időszámítás),
a ▼/▲gombok egyidejű megnyomásával
léphet be az Idő módba.
1. 2.
3. 4.
BA63687CF5121434_H 03.10.2007 17:03 Uhr Seite 164

165
H
1.
2.
2.
3.
BBeeééppííttééss
1. Minden mérésnél sima és szilárd felületre
állítsa a mérleget.
Figyelem! Ha a felület
nedves, fennáll az
elcsúszás veszélye.
2. A kezelő terminált tetszés szerint kézben
tarthatja, az asztalra teheti, a mérlegen
hagyhatja vagy a falra is akaszthatja.
Ha a mágneses fali tartót szilárd, sima, szá-
raz, por- és zsírmentesen felületre erősíti,
elegendő, ha a fali tartót a kezelő terminál
hátulján található ovális nyílásba rakja be.
Utána húzza le az öntapadó csíkot ás szem-
magasságban nyomja rá a kezelő terminált
a felerősítés helyére.
3. Csempe vagy érdes felület esetén nem tud-
juk szavatolni, hogy a ragasztás tartani fog.
Ezért ilyenkor célszerű felcsavarozni a fali
tartót.Ehhez távolítsa el a mágneses fali tartó
fedelét oly módon, hogy a körmével vagy kés
hegyével a nyílás alá nyúl és a fedelet kiemeli.
Utána fúrjon ki 2 darab furatot a falban vízs-
zintesen mérve egymástól 2 cm távolságban.
A fúrófej nagysága attól függ, hogy fog-e
alkalmazni tiplit.
Majd csavarozza fel, a fedelet újból nyomja
rá. A kezelő terminált rakja a mágneses
tartóra.
3.
2x 2x
BA63687CF5121434_H 03.10.2007 17:03 Uhr Seite 165

H
166
4. 4. Az országában használt egységnek
megfelelően át lehet állítani kg/cm-ről
font/hüvelykre vagy st/hüvelykre.
A súlyegység megválasztása után ismét Óra
módba lehet kapcsolni a - gombbal.
A kezelő terminál és a mérleg rádióhullá-
mok útján tartja egymással a kapcsolatot.
A számítógépek rádióvezérlésű elemei, a
HIFI elemek vagy a rádióvezérlésű játékok
hibás működést okozhatnak (lásd hibaüze-
neteket).
AAddaattookk bbeeaaddáássaa
A Soehnle Body Balance készülékének rendel-
tetésszerű használatához be kell adnia a min-
denkori személy személyes adatait a kezelő
terminálba és utána rögtön rá kell állni a
mérlegre mezítláb.
Ha az adatok beadása közben lép rá, akkor a
mérleg azonnal a súlymérő és elemző módba
kapcsol (amennyiben fennáll a rádiós kapcsolat
a kezelő terminál és a mérleg között) és addig
nem kezelhető, amíg a mérleg vissza nem
kapcsolt az Óra módba (20 mp-el azután, hogy
leszállt a mérlegről).
1. Kezdje el beadni az adatokat ( )
és a beadott adatokat hagyja
jóvá ( ). Ha már vannak személyek
tárolva a memóriában, a ▼/▲gombokkal a
"NEW" (Új) kijelzést kell választania és jóvá-
hagynia ( ).
2. Válassza ki a (P1 ... P8) memóriahelyet
(▼= down, ▲= up) és hagyja jóvá ( ).
3. A testmagasságot állítsa be
(▼= down, ▲= up) és hagyja jóvá ( ).
4. Az életkort állítsa be (▼= down, ▲= up) és
hagyja jóvá ( ).
5. A nemet válassza ki (▼= férfi, ▲= nő) és
hagyja jóvá ( ).
1.
2.
4.
5.
3.
BA63687CF5121434_H 03.10.2007 17:03 Uhr Seite 166

167
H
6. A mozgástípus kívánt értékét állítsa be (▼= down, ▲= up)
és hagyja jóvá ( ). Erre az értékre az energia felhasználás
megállapításához van szükség.
7, A várható állapot-kijelzés kívánt időszakát (nap, hét vagy
hónap) (▼= down, ▲= up) és hagyja jóvá ( ).
Kezdetnek ajánlatos a várható állapot napi kijeleztetése,
máskülönben a várható állapot kijelzésében az első mért
érték egy hét ill. hónap múlva jelenik meg.
8. Hagyja jóvá az “OK” gombbal ( ) és lépjen rá a mérlegre
mezítláb, amint a 0.0 villogni és az oszlop-kijelző mozogni
kezd.
Amennyiben a beadott adatokat még egyszer módosítani
akarja az első elemzés előtt, a ▼/▲gombokkal lehet
visszaugrani a testmagasságra.
Az első mérés elengedhetetlen feltétele annak, hogy a kés-
zülék a későbbi önműködő személyazonosításhoz eltárolja az
adatokat. Ha nem áll rá, vagy zokniban ill. cipőben áll rá a
mérlegre, "ERROR" kijelzés jelenik meg a kijelzőn és az adat
beadását meg kell ismételni.
Miután ráállt a mérlegre, megtörténik a test összetételének
kielemzése a következő oldalon leírtak szerint.
A mérleg időablak (Time-out) móddal rendelkezik. Ha kb. 40
másodpercig nem nyom meg gombot, újból az óra szerinti
időre áll vissza. Az adatok akkor is a memóriában maradnak,
ha telepet cserél.
1minimális testmozgás (naponta legfeljebb 2 óra)
2könnyű aktív ülő vagy álló foglalkozás
3házi- és kerti munka, főként álló, ritkábban ülő
testhelyzetben
4sportember és sokat mozgó egyén
5nehéz fizikai munkás, versenysportoló
6.
8.
7.
BA63687CF5121434_H 03.10.2007 17:03 Uhr Seite 167

H
168
3.
4.
AA tteesstt öösssszzeettéétteelléénneekk
eelleemmzzééssee
Az összetétel elemzése csak mezít-
láb működik. Ehhez az kell, hogy
már a memóriában legyenek a sze-
mélyes adatok. Lehetőleg meztele-
nül és azonos feltételek mellett áll-
jon rá a mérlegre, hogy egyértelmű
eredményeket kapjon.
1. Álljon rá a mérlegre. A kijelzőn
megjelenik a testsúly és az elem-
zés időtartama (
~
5 mp) alatt az
oszlop-kijelző mozog. Az elem-
zés végéig álljon mozdulatlanul.
2. Az önműködő személyazonosí-
tás után újból megjelenik a test-
súly, a testzsír aránya ( ), a
testvíz aránya ( ), az izom
aránya ( ) ) és az energia
felhasználás mértéke (kkccaall).
Az illető személy normális
tartománya az oszlop-kijelző
3 középső szegmensében van.
3. Ezután az illető személynél
ajánlott tennivaló jelenik meg.
A villogó jelképek jelentése:
+Igyon többet!
+Végezzen izomépítő
testedzést!
+Álljon át a táplálkozással
más rendszerre!
Az elemzés alapján az Ön
értékei rendben vannak!
4. Szálljon le a mérlegről. A mérleg
önműködően lekapcsol.
Ritka esetekben előfordulhat,
hogy a készülék nem tudja kivá-
lasztani magától az illető szemé-
ly adatmemóriáját. A kijelzőn
azoknak a memóriahelyei látha-
tók, akiket nem lehet megkülön-
böztetni egymástól.
Mivel a mérés már lezárult, lelé-
phet a mérlegről és jóváhagy-
hatja személyes memóriahelyét
az alatt lévő (▼vagy ▲) gomb-
bal. Ekkor megjelenik a testsúly,
testzsír-, testvíz- és izom aránya
és a kalóriaszükséglet.
Ne feledje, hogy ha cipővel vagy
harisnyával áll rá, a mérleg csak
a testsúlyt határozza meg, a test
összetételét azonban nem elem-
zi ki! Az értékek nem jelennek
meg az állapot várható alakulá-
sának kijelzésében.
A test összetételének elemzésé-
re alkalmas mérleg kényelmes
tulajdonsága az önműködő sze-
mélyazonosítás.
A személy azonosításához
főként a testsúlyt hívja segítsé-
gül. Ha az egyes mérések között
Ī 3 kg-nál nagyobb a súlyválto-
zás, a személy önműködő kivá-
lasztására nincs mód és így a
mérés az állapot várható alaku-
lásának görbéjéhez sem
rendelhető hozzá. Ez akkor áll-
hat elő, ha több napig nem áll
rá a mérlegre (pl. szabadság
miatt), vagy más-más nehéz
ruhában méredzkedik meg.
2.
BA63687CF5121434_H 03.10.2007 17:03 Uhr Seite 168

169
H
1. 2.
4.
4.
4.
4.
4.
3.
3.
3.
3.
3. 5.
3.
AA kkiieelleemmzzeetttt éérrttéékkeekk bbeehhíívváássaa
((SSTTAATTEE))
Szükség esetén be lehet hívni a tárolt szemé-
lyek utolsó elemzési adatait.
1. A behívást indítsa el ( ).
2. Válassza ki a (P1 ... P8) memóriahelyet
(▼= down, ▲= up) és hagyja jóvá ( ).
3. A “STATE” műveletet hagyja jóvá ( ).
Ekkor kiválaszthatja az utolsó elemzési
értékeket a ▼/▲gombokkal.
4. A gomb ismételt megnyomásával
juthat vissza az állapot várható alakulásá-
nak görbéihez. A ▼/▲gombokkal lehet
átkapcsolni az állapot várható alakulásá-
nak görbéit.A gomb ismételt megnyo-
másával jut vissza az utolsó elemzés illető
személynél ajánlott tennivalóira.
5. A gomb ismételt megnyomásával
választhat a kijelző menü különböző szint-
jei közül.
Az “EXIT” ill. “OFF” gombbal és a
gomb segítségével végzendő jóváhagyással
jut vissza az eggyel magasabb szintre.
Ha 3 percig egyetlen gombot sem nyomott
meg, a kijelző újból az óra szerinti időre
kapcsol.
BA63687CF5121434_H 03.10.2007 17:03 Uhr Seite 169

H
170
Ha például:
- az életkort 1 évvel megnöveli
(születésnap),
- a testmagasságot megváltoz-
tatja (felcseperedő gyermekek-
nél)
- a mozgástípust módosítja,a
következőképpen kell eljárnia:
1. Az adatok beadását indítsa
el ( ).
2. Válassza ki a (P1 ... P8) memóri-
ahelyet (▼= down, ▲= up) és
hagyja jóvá ( ).
3. A "SET" műveletet a ▼/▲
gombokkal válassza ki és
hagyja jóvá ( ).
Ekkor módosíthatja a kívánt
adatokat úgy, ahogyan ezt az
"Adatok beadása" alatt már
ismertettük.
4. Az “OK”-val történő jóváhagyás
után új adatai a memóriában
vannak. A következő elemzés
már tekintetbe veszi a módosí-
tott adatokat.
1.
2.
3.
4.
Ha teljesen törölni szeretné valaki-
nek az adatait az állapotának vár-
ható alakulásával együtt, járjon el
az alábbi módon:
1. Az adatok beadását indítsa
el ( ).
2. Válassza ki a (P1 ... P8) memóri-
ahelyet (▼= down, ▲= up) és
hagyja jóvá ( ).
3. A "DEL" műveletet a ▼/▲gom-
bokkal válassza ki és hagyja
jóvá ( ).
A készülék biztonsági
ellenőrzést hajt végre.
Az ▲gomb megnyomása viss-
zavonhatatlanul törli az illető
személy összes adatát.
A memóriahely újból használat-
ba vehető.
A ▼gombbal elhagyhatja a
törlő folyamatot, így az adatok
megmaradnak.
1.
2.
3.
4.
SSzzeemmééllyyii aaddaattookk mmóóddoossííttáássaa ((SSEETT))
SSzzeemmééllyyii aaddaattookk ttöörrllééssee ((DDEELL))
BA63687CF5121434_H 03.10.2007 17:03 Uhr Seite 170

171
H
Súlyegység
Maximális
érték
Minimális érték
A test víztartalma
A test zsírtartalma
Az izom aránya
Állapotjelző
Trendkijelző
Nap — hét - hónap
VVáárrhhaattóó áállllaappoott kkiijjeellzzééssee
Méredzkedjen rendszeresen,
hogy a görbe a lehető legpontos-
abban adja vissza a várható álla-
potot.
A várható állapot görbéjén akár
59 érték is szerepelhet. Feltéve,
hogy megfelelő számú mérést
végeztek.
Naponta többször végzett mérés
esetén egyetlen középérték kerül
a memóriába.
7 nap során végzett mérések
értékei adják a heti középérté-
ket.
30 nap során végzett mérések
értékei adják a havi középérté-
ket.
A "max” és "min” után megadott
érték a görbe maximális ill. mini-
mális értékének felel meg, amely
a legközelebbi egész számú érté-
kre van fel- ill. lekerekítve.
1. A várható állapot kijelzésén a
mindenkori személynél számí-
tott normális tartományt a
határoló vonalak közé eső
terület jelzi ki.
2. Ha a normál tartomány egyik
határoló vonala a
várható állapot görbéjéhez
képest nincs a kijelzési
tartományban, a megfelelő
határoló vonal a görbe legszé-
lén jelenik meg.
3. Ha csupán egyetlen határoló
vonal látszik egészen fenn
vagy egészen lenn,
ez azt jelenti, hogy az egész
görbe a normális
tartomány felett vagy alatt
van
A cselekvési ajánlás jelképeinek jelentése:
+Többet kell innia!
+Ajánlatos izomépítő edzést végeznie!
+ Ajánlatos átállnia más táplálkozásra!
Az elemzés alapján az Ön értékei
rendben vannak!
AA tteesstteelleemmzzőő mméérrlleegg kkiijjeellzzőőjjéénn lláátthhaattóó jjeellkkééppeekk
Határvonal
1.
2.
3.
Normál
terület
Egyéni ajánlás*
BA63687CF5121434_H 03.10.2007 17:03 Uhr Seite 171

H
172
A testmérleg [Body Balance]az Ön személyi
adatai és az egészségügyi szakértők ajánlása
alapján meghatározza az Ön individuális ideális
állapotát a súly és a test zsír részarány tekinte-
tében.
Ezen túlmenően a teljes test víz részarányt és
az izom részarányt. Kérjük vegye figyelembe,
hogy az izmokban ugyancsak van testvíz,
amely már a testvíz analízisben szerepelt.
Ezért az összegző számításban mindig 100 %
feletti érték adódik.
TTeessttssúúllyy
A kijelző kg egységben jelzi ki a testsúlyt, alat-
ta pedig a 9 közül egyetlen szegmens látható
az oszlopgrafikán. Az éppen élő szegmens
helyzete jelzi, hogy a MBI érték alapján hogy-
an ítélhető meg a mért testsúly.
A BMI (Body-Mass-Index = testtömeg mutató)
a súlytöbblet vagy súlyhiány alapján fennálló
egészségi kockázat mértékét adja meg. A BMI
szerinti besorolás alapján az orvosok az alábbi
osztályokba sorolják az embereket: “súlyhiány-
os”, “normál súlyú”, “súlytöbbletes” és “erősen
súlytöbbletes".
BMI =
TTeessttzzssíírr aarráánnyy
A zsír testtömeghez vett aránya %-os értékben
jelenik meg a kijelzőn, alatta pedig a 9 szeg-
mens közül egy darab látható az oszlopokból
álló ábrán.
A túl sok testzsír az egészségre káros és csúnya
is. Ennél fontosabb, hogy a testzsír túl nagy
aránya többnyire együtt jár a vérben lévő zsír
fokozott mennyiségével és rendkívüli mérték-
ben megnöveli a különböző betegségek, így
pl. a cukorbetegség, szívbetegségek, magas
vérnyomás stb. kockázatát.
A test erősen lecsökkent zsíraránya azonban
ugyanúgy egészségtelen.
A bőr alatti zsírszövetek mellett az emberi test
fontos zsírlerakódásokat is kialakít, hogy védje
a belső szerveket és biztosítsa a fontos meta-
bolikus funkciókat. Ha ezeket a lényeges zsírt-
artalékokat valami kikezdi, anyagcsere zavaro-
kra kerülhet sor.
1 2 3 4 5 6 7 8 9
BMI
1 < - 7,5
2 - 7,5
3 - 5,0
4 - 2,5
5 0,0
6 + 2,5
7 + 5,0
8 + 7,5
9 > + 7,5
EEllttéérrééss aazz ÖÖnn sszzeemmééllyyeess nnoorrmmááll
éérrttéékkééttőőll
1 2 3 4 5 6 7 8 9
PPééllddaa::
Mért testzsírarány = a teljes súly 31,3 %-a
Eltérés az Ön személyes normál értékétől
= +7 %
EEggyyéénnii aajjáánnllááss
testsúly (kg)
testmagasság (m)2
BA63687CF5121434_H 03.10.2007 17:03 Uhr Seite 172

173
H
A nőknél például 10 % alatti testzsír értékek-
nél kimaradhat a menstruáció.
Azonfelül a csontritkulás veszélye is megnő.
A test normál zsíraránya az életkortól és min-
denek előtt az ember nemétől függ. Nőknél a
normális érték kb. 10%-al magasabb a férfiak-
nál mérhető értékhez képest. Az életkor előre
haladásával a szervezet izomtömege csökken
és így nő a zsírarány.
TTeessttvvíízz aarráánnyy
A víz testtömeghez vett aránya %-os értékben
jelenik meg a kijelzőn, alatta pedig a 9 szeg-
mens közül egy darab látható az oszlopokból
álló ábrán.
Az elemzéskor kijelzett érték az úgynevezett
“összes testvíznek” "(total body water (TBW)"
felel meg. A felnőtt ember testének mintegy
60%-a vízből áll. Ennél mindenképpen van egy
bizonyos sávszélesség: az idősebb embereknél
kisebb a vízarány, mint a fiataloknál és a férfi-
aknak nagyobb a vízarányuk, mint a nőknek.
A férfi és nő közötti eltérés a női test nagyobb
zsírtömegén alapul.
Mivel a testvíz túlnyomó része a zsírmentes
tömegben található (a ZSMT 73 %-a víz) és a
zsírszövet víztartalma természetszerűleg kicsi
(a zsírszövetnek kb. 10%-a víz), minél nagyobb
a test zsíraránya, annál kisebb a testben lévő
víz aránya.
EEllttéérrééss aazz ÖÖnn sszzeemmééllyyeess nnoorrmmááll
éérrttéékkééttőőll
1 < - 12 % igen alacsony zsírarány
2 - 12 % alacsony zsírarány
3-7%
4 - 3 % normális zsírarány
50%
6+3%
7 + 7 % magas zsírarány
8+12%
9 > + 12 % igen magas zsírarány
EEllttéérrééss aazz ÖÖnn sszzeemmééllyyeess nnoorrmmááll
éérrttéékkééttőőll
1 < - 6 % igen alacsony vízarány
2 - 6 % alacsony vízarány
3-4%
4 - 2 % normális vízarány
50%
6+2%
7 + 4 % magas vízarány
8+6%
9>+ 6%
PPééllddaa::
Mért testvízarány = a teljes súly 51,7 %-a
Ez az érték mintegy 4 %-kal van a kiszámított
személyes normál érték alatt.
1 2 3 4 5 6 7 8 9
BA63687CF5121434_H 03.10.2007 17:03 Uhr Seite 173

H
174
IIzzoommaarráánnyy
Az izom testtömeghez vett aránya %-os érték-
ben jelenik meg a kijelzőn, alatta pedig a 9
szegmens közül egy darab látható az oszlopok-
ból álló ábrán.
Az izomtömeg az emberi test motorja. Az
energiaforgalom legnagyobb része az izmok-
ban bonyolódik le. Az izmok gondoskodnak a
testhőmérséklet fenntartásáról és képezik az
alapját a fizikai teljesítőképességnek.
A isportolt, izmos testet esztétikusnak látjuk.
Az izomtömeg ellenőrzése különösen fontos
azoknál, akik súly- vagy zsírproblémákkal küsz-
ködnek.
Mivel a test az izmok segítségével éli fel a
felesleges energiatartalékokat vagy dolgozza
le a zsírpárnákat, a súlycsökkenés csak akkor
lehet tartós, ha a helyükre izom épül be.
PPééllddaa::
Mért izomarány = a teljes súly 30,4 %-a
Ez az érték mintegy 6 %-kal van a kiszámított
személyes normál érték alatt.
EEnneerrggiiaasszzüükksséégglleett
Mialatt a megjelenítőn megjelenik az energias-
zükséglet kcal-ban, az alatta lévő oszlopdiagra-
mon a 9 szegmens egyike látszik.
Az energiaszükségletet a gép a személyes ada-
tokból számítja ki, amelyet a mindenkori
mozgás típusának és a testtömeg mért eloszlá-
sának megfelelően korrigál.
alapanyagcsere
+ mozgásaktivitási igény
= energiaszükséglet
Ha az egyéni energiaszükségletnél kevesebb
kilokalóriát vesz magához, a test súlyvesztéssel
válaszol. A súly nő, ha több kilokalóriát vesz
magához.
1 2 3 4 5 6 7 8 9
EEllttéérrééss aazz ÖÖnn sszzeemmééllyyeess nnoorrmmááll
éérrttéékkééttőőll
1 < - 6 % igen alacsony izomarány
2 - 6 % alacsony izomarány
3-4%
4 - 2 % normális izomarány
50%
6+2%
7 + 4 % magas izomarány
8+6%
9> +6%
1 2 3 4 5 6 7 8 9
PPééllddaa::
Mért energiaszükséglet = 1855 kcal.
Ez az érték a számított normál energiaszüksé-
gletnél 5 %-al kisebb.
BA63687CF5121434_H 03.10.2007 17:03 Uhr Seite 174

175
H
Az elemzés az emberi test elektromos
ellenállásának mérésén alapul. Az étkezési
szokások és az egyéni életvitel befolyásolja a
vízháztartást. Ezt mutatják a kijelzőn
észlelhető ingadozások.
Az elemzési eredmények pontos és
megismételhető tárolásához gondokodjon
azonos mérési feltételekről, mert csak így tudja
a változásokat hosszabb időn keresztül
figyelemmel kísérni.
EEzzeenn ffeellüüll aa vvíízzhháázzttaarrttáásstt aa kköövveettkkeezzőő
ttéénnyyeezzőőkk bbeeffoollyyáássoollhhaattjjáákk::
Fürdés után túl alacsony testzsírtömeget és
túl magas testvíztömeget mutathat.
Étkezés után az érték magasabb lehet.
Nőknél a menstruációs ciklustól függően
eltérések jelentkezhetnek.
A testvíz mennyiségének csökkenése
jelentkezhet betegség vagy fizikai
igénybevétel (sportolás) következtében.
Sporttevékenység után a következő mérésig
6-8 órát kell várni.
EEllttéérrőő vvaaggyy vvaallóósszzíínnűűttlleenn eerreeddmméénnyy lléépphheettnneekk
ffeell aa kköövveettkkeezzőő eesseetteekkbbeenn::
Lázas, ödémás vagy csontritkulásos
személyeknél
Művesekezelésben részesülőknél
Szívgyógyszereket szedő személyeknél
Terhes nőknél
Sportolóknál, akik hetente több mint 10
órát intenzíven edzenek, és nyugalmi
pulzusuk kevesebb mint 60/perc
Élsportolóknál és testépítőknél
1 < - 15 % igen alacsony energiaszükséglet
2 - 15 % alacsony energiaszükséglet
3-10%
4 - 5 % normális energiaszükséglet
50%
6+5%
7 + 10 % magas energiaszükséglet
8+15%
9> +15%
EEllttéérrééss aazz ÖÖnn sszzeemmééllyyeess nnoorrmmááll éérrttéékkééttőőll
AA mméérrééssii eerreeddmméénnyyeekkeett bbeeffoollyyáássoollóó ttéénnyyeezzőőkk
BA63687CF5121434_H 03.10.2007 17:03 Uhr Seite 175

H
176
FFoonnttooss úúttmmuuttaattáássookk
HHooggyyaann lleehheett hheellyyeesseenn mméérrnnii??
A mérésnek lehetőleg ruhátlanul, és mezítláb
kellene történnie. Ügyelni kellene arra, hogy
mindig azonos feltételek mellett (például reg-
gelenként éhgyomorra) és azonos időpontban
történjen a mérés.
MMiillyyeenn ggyyaakkrraann kkeellll aazz eemmbbeerrnneekk mmaaggáátt aa
SSooeehhnnllee TTeesstt aannaallíízziiss kkéésszzüülléékkkkeell mméérrnniiee??
A döntést tulajdonképpen Önre bízzuk. Mi vis-
zont ajánljuk, hogy mindig azonos időpontban
és azonos előfeltételek mellett történjen a
mérés. Aki egészen pontosan akar mérni, az
naponta kétszer-háromszor mérjen. Az evési-
és ivási szokásokkal együtt a nap lefutása, de
maga az életstílus is befolyással van a vízházt-
artásra. A test analizáló készüléken ez a kijelző
ingadozásairól felismerhető. A mérleg az átlag
értéket tárolja.
FFeelliissmmeerrhheettii aazz eemmbbeerr aa tteesstt ttöömmeegg rréésszzaarráánnyy--
ookk sszzáázzaalléékkooss vváállttoozzáássáátt mmáárr aazz eellssőő nnaappoonn iiss??
Már az is lehetséges, hogy a test analizáló kés-
zülék különböző értékeket mutat. Ez az inga-
dozó vízháztartástól függ, ami a nap folyamán
jelentkezik. A test zsír részarány változásai álta-
lában nagyon lassan - néhány napon vagy
héten belül - következnek be.
EEllvveesszznneekk--ee aa ttáárroolltt ttrreenndd éérrttéékkeekk,, hhaa eeggyy sszzee--
mmééllyy ttáárroollóóhheellyy aaddaattaaiitt mmóóddoossííttoottttáákk??
Nem. Csak ha az adatokat is kitörli.
KKüüllssőő hhaattáássookk bbeeffoollyyáássoollnnii ttuuddjjáákk aa mméérrééssii
eerreeddmméénnyyeekkeett??
Szélsőséges elektromágneses hatások jelenlété-
ben, pl. ha a készülék közvetlen közelében
rádiós készüléket üzemeltetnek, a kijelzett
érték azok befolyása alá kerülhet.
Ha megszűnik a zavaró hatás, a termék ismét
rendeltetésszerűen használható, esetleg újból
be kell kapcsolni.
HHooggyyaann kkeelleettkkeezznneekk aa ttrreenndd ggöörrbbéékk??
A napi trend görbe (day) jelentése:
Az utolsó 59 nap napi átlag értékeit fogja kije-
lezni. Az utolsó értéket mindig jobbról illeszti
hozzá.
A heti görbe (week) jelentése:
A hét darab napi értékből egy heti átlagérté-
ket számol. Ezáltal az első heti átlag érték csak
egy hét után fog megjelenni*. Az utolsó 59
heti átlagértéket jelzi ki.
A havi görbe (month) jelentése:
A 4 heti átlagértékből egy havi átlag értéket
számol. Ezáltal az első havi érték csak 4 hét
után tud megjelenni*. A készülék maximálisan
59 havi átlagértéket tud kijelezni.
* Ennek megfelelően kezdetben egy napi
trend választását javasoljuk.
BA63687CF5121434_H 03.10.2007 17:03 Uhr Seite 176

177
H
1.
1.
2.
3.
4.
5.
6.
JJeellzzéésseekk
1. Az elem lemerült.
A mérlegben (LOW BAT-B)
A kezelő terminálban
(LOW BAT-T)
2. Túlterhelés: 150 kg felett.
3. Valószínűtlen elemzési
eredmény — ellenőrizze a
személyes programozást.
4. + 5.
Rossz lábkontaktus:
Tisztítsa meg a mérleget vagy
mosson lábat, illetve ügyeljen
a megfelelő bőrnedvességre.
Ha a bőre túl száraz –
nedvesítse be a lábát, vagy a
mérést végezze
zuhanyozás/fürdés után.
6. A rádió összeköttetés hibás a
mérleg és a kezelő terminál
között.
A rádiójelek hatótávolsága és
a szabályszerű üzemelés több
tényezőtől függ.Ezek:
a telep állapota, felállítás
helye és a készülék
elrendezése, árnyékoló
tárgyak, egyéb készülékek
ugyanabban a
frekvenciasávban
Elektronikus kisülések
hatására megszakadhat a
rádió összeköttetés a 'Body
Balance Comfort F5'-el. A
probléma kiküszöböléséhez
vegye ki, majd tegye vissza az
elemeket.
Külső rádió jelforrások is
megszakíthatják a 'Body
Balance Comfort F5' rádió
összeköttetését. A probléma
megszünik, amint kikapcsolák
a külső jelet.
TTeecchhnniikkaaii aaddaattookk
Teherbírás x Egység = Max. 150 kg x 100 g
Jelmagyarázat: Testzsírtömeg: 0,1%
Jelmagyarázat: Testvíztömeg: 0,1%
Jelmagyarázat: Izomtömeg: 0,1%
Jelmagyarázat: Energiaszükséglet: 1 kcal
Testmagasság: 100–250 cm
Életkor: 10–99 év
Memóriahely 8 személy adatai számára
Nagy LCD-kijelző
Mérőáram: 0,035 mA RMS, 50/5 kHz
Rádiófrekvencia: 433 MHz, Hatótáv 3m
Elemigény:
A mérlegben: 4 x 1,5 V AA
A kezelő terminálban: 3 x 1,5 V AA
Az elemeket a csomag tartalmazza.
BA63687CF5121434_H 03.10.2007 17:03 Uhr Seite 177

HHaasszznnáálltt eelleekkttrroommooss ééss eelleekkttrroonniikkuuss
kkéésszzüülléékkeekk áárrttaallmmaattllaannííttáássaa
A terméken vagy csomagolásán
elhelyezett jelkép arra utal, hogy a
terméket nem szabad közönséges
háztartási szemétként kezelni,
hanem az elektromos és elektroni-
kus készülékek újrahasznosítására
szakosodott átvevő helyen kell leadni. További
információ kapható az önkormányzatnál, a
kommunális hulladék-ártalmatlanító üzemeknél
vagy az üzletben, ahol a terméket vásárolta.
AAzz eelleemm eellttáávvoolliittáássaa
Ne tegye az elemet a háztartási hulladék közé.
A fogyasztót törvény kötelezi a használt ele-
mek visszaszolgáltatására. A használt elemeket
a legközelebbi nyilvános gyűjtőhelyen vagy az
ilyen elemek forgalmazásával foglalkozó üzle-
tekben kell leadni.
Pb = ólomtartalmú
Cd = Kadmiumtartalmú
Hg = Higanytartalmú
NNyyiillaattkkoozzaatt aazz EEUU sszzaabbvváánnyyookk
tteelljjeessííttéésséérrőőll
A Soehnle kijelenti, hogy a Body
Balance készülék összhangban van az
2004/108/EC jelű irányelv alapvető
követelményeivel és a többi vonatkozó rendel-
kezéssel.
A berendezés az érvényben lévő 2004/108/EC
EU-szabály előírásainak megfelelően rádiósu-
gárzás mentes.
Figyelmeztetés: Rendkívüli elektromágneses
hatásnak kitett helyen, például rádiókészülék
közvetlen közelében a mutatott értékek a való-
ságtól eltérőek lehetnek. A zavaró körülmé-
nyek megszüntetése után a berendezés újra
megfelelően használható, adott esetben ismét
be kell kapcsolni.
ÁÁppoollááss ééss ttiisszzttííttááss
Csak enyhén nedves kendővel tisztítható. Oldó-
vagy súrolószert nem szabad használni és a
mérleget nem szabad vízbe tenni.
FFooggyyaasszzttóóii SSzzoollggáállaatt
Kérdéseiket és javaslataikat szívesen fogadják
az alábbi helyeken:
TTeell:: ((0088 0000)) 55 3344 3344 3344
HHééffőőttőőll ccssüüttöörrttöökkiigg
09:00 - 12:15 óra és 13:00 - 16.00 óra között
PPéénntteekkeenn
09:00 - 12:15 óra és 13:00 - 15.00 óra között
GGaarraanncciiaa
A SOEHNLE az eladás dátumától 3 évig garan-
tálja, hogy ingyenesen, javítással vagy cserével
megszünteti az anyag- vagy gyártási hibákból
eredő hiányosságokat. Kérjük, őrizze meg a
számlát és a garancialevelet. Garanciális eset-
ben a mérleget a garancialevéllel és a számlá-
val együtt vigye vissza a vásárlás helyére.
H
178
BA63687CF5121434_H 03.10.2007 17:03 Uhr Seite 178

PL
PPoollsskkuu
Wprowadzenie 180
Istotne wskazówki bezpieczeństwa 180
Włóż baterie 180
Ustawianie zegara 180
Instalacja 181
Wpisywanie danych 182
Analiza organizmu 184
Wywołanie wyników analizy (STATE) 185
Zmiana indywidualnych danych (SET) 186
Usuwanie indywidualnych danych (DEL) 186
Krzywe trendu 187
Zalecenia indywidualne 188
Czynniki wpływające na wynik pomiaru 191
Ważne wskazówki 192
Komunikaty 193
Dane techniczne 193
Utylizacji urządzeń elektrycznych i elektronicznych 194
Utylizacja baterii 194
Deklaracja zgodnośc 194
Czyszczenie i pielęgnacja 194
Dział obsługi klienta 194
Gwarancja 194
BA63687CF5121434_PL 03.10.2007 17:04 Uhr Seite 179

PL
180
WWpprroowwaaddzzeenniiee
Body Balance, elektroniczna waga do analizy
organizmu, pomoże Ci zachować dobre zdro-
wie. Urządzenie posiada następujące funkcje:
Na podstawie Twoich indywidualnych
danych i zaleceń specjalistów od Body
Composition, zajmujących się zawartością
tłuszczu, wody i masy mięśniowej w organiz-
mie człowieka, urządzenie Body Balance
określi stan Twojego ciała, podając nie tylko
jego ciężar, ale i zawartość tłuszczu, wody i
masy mięśniowej oraz jego zapotrzebowa-
nie energetyczne.
Indywidualna ocena wyników analizy
wraz z zaleceniem odnośnie dalszego
postępowania.
Możliwość wyboru wskazywanej wartości,
tj. ciężaru ciała, ilości tłuszczu, wody i masy
mięśniowej w organizmie oraz zapotrzebo-
wania energetycznego z rozbiciem na dni,
tygodnie lub miesiące wraz z ich porówna-
niem do normy.
Oddzielny terminal radiowy o zasięgu 3 m
Pamięć dla 8 różnych osób z automatyczną
identyfikacją osoby korzystającej z wagi.
IIssttoottnnee wwsskkaazzóówwkkii bbeezzppiieecczzeeńńssttwwaa
Chcąc schudnąć (w przypadku nadwagi) lub
przybrać na wadze (w przypadku niedowagi),
należy w pierwszej kolejności skonsultować się
z lekarzem. Żadnego leczenia ani diety nie
wolno podejmować się bez wiedzy specjalisty.
Porady lekarskiej lub innej specjalistycznej
wymagają ponadto wszelkie zalecenia
odnośnie ćwiczeń gimnastycznych i kuracji
odchudzających, niezależnie od tego, czy
zostały sformułowane na podstawie zmierzo-
nych wartości. Nie próbuj samodzielnie inter-
pretować wskazań urządzenia.
SOEHNLE nie ponosi odpowiedzialności za
ewentualne szkody lub straty spowodowane
przez Body Balance oraz z tytułu roszczeń osób
trzecich.
Niniejszy produkt służy wyłącznie do użytku
domowego i nie może być traktowany jako
profesjonalna aparatura medyczna w szpita-
lach i pozostałych placówkach medycznych.
Nie nadaje się dla osób, którym wszczepio-
no elektroniczne implanty (np. rozruszniki
serca).
WWłłóóżż bbaatteerriiee
1. Do wagi (4 x 1,5 V AA)
2. Do terminala (3 x 1,5 V AA)
UUssttaawwiiaanniiee zzeeggaarraa
3. Godzina: ustaw godzinę
(▼= down, ▲= up) i zatwierdź ( ).
4. Godzina: ustaw minuty (▼= down, ▲= up)
i zatwierdź ( ).
Chcąc w późniejszym terminie zmienić
godzinę (Czas letni/Czas zimowy),
wystarczy poprzez jednoczesne naciśnięcie
przycisków ▼/▲wejść do modułu czasu.
1. 2.
3. 4.
BA63687CF5121434_PL 03.10.2007 17:04 Uhr Seite 180

181
PL
1.
2.
2.
3.
IInnssttaallaaccjjaa
1. Niezależnie od pomiaru wagę zawsze
należy ustawiać na równym i solidnym
podłożu.
Uwaga! Ryzyko
poślizgnięcia na
mokrej powierzchni.
2. Terminal można trzymać w ręce, położyć na
stole lub obok wagi, a także zawiesić na
ścianie. Wybierając montaż magnetycznego
uchwytu na trwałym, gładkim, suchym,
odkurzonym i odtłuszczonym podłożu,
wystarczy osadzić go w owalnym zagłębie-
niu tylnej części terminala, a następnie
odsłonić paski taśmy klejącej i przykleić ter-
minal na wysokości wzroku, zwracając
uwagę na jego poziome ustawienie w miejs-
cu montażu.
3. Jeżeli podłożem są flizy lub powierzchnia
chropowata, firma nie gwarantuje trwałości
tak wykonanego montażu, zalecając raczej
przykręcenie uchwytu.
W tym celu należy zdjąć osłonę uchwytu,
podważając ją paznokciem lub ostrym
końcem noża.
Następnie należy wywiercić w ścianie
2 otwory, umieszczając je poziomo w
odległości 2 cm od siebie. Średnica wiertła
zależy od tego, czy do montażu będą
używane kołki rozporowe czy nie.
Przykręcić uchwyt, założyć osłonę, osadzić
terminal.
3.
2x 2x
BA63687CF5121434_PL 03.10.2007 17:04 Uhr Seite 181

PL
182
4. 4. Możliwość zmiany jednostki z kg/cm na
lb/in lub st/in. Po wybraniu jednostki
masy przyciskiem- można powrócić do trybu
zegara.
Terminal i waga kontaktują się z sobą za
pośrednictwem fal radiowych, dlatego
działające w oparciu o łączność radiową
elementy zestawów komputerowych i HIFI
oraz zabawki mogą spowodować zakłóce-
nia (zob. komunikaty błędów).
WWppiissyywwaanniiee ddaannyycchh
Aby urządzenie działało poprawnie, należy
bezpośrednio po wpisaniu swoich indywidual-
nych danych wejść boso na wagę.
Jeżeli w czasie wpisywania danych obciąży się
wagę, to — jeżeli terminal i waga mają
łączność radiową — przełącza się ona do trybu
ważenia i analizowania i nie można z niej kor-
zystać do chwili ponownego przejścia do trybu
zegara (20 sek. po zwolnieniu wagi).
1. Rozpocząć wpisywanie danych ( ) i
zatwierdzić ( ).
Jeżeli w pamięci znajdują się już jakieś
osoby, to przy pomocy przycisków ▼/▲
należy wybrać ekran “NEW”, a następnie
zatwierdzić wybór ( ).
2. Wybrać miejsce w pamięci (P1 ... P8)
(▼= down, ▲= up) i zatwierdzić ( ).
3. Ustawić wzrost (▼= down, ▲= up) i
zatwierdzić ( ).
4. Ustawić wiek (▼= down, ▲= up) i
zatwierdzić ( ).
5. Ustawić płeć (▼= mężczyzna lub
▲= kobieta)) i zatwierdzić ( ).
1.
2.
4.
5.
3.
BA63687CF5121434_PL 03.10.2007 17:04 Uhr Seite 182

183
PL
6. Ustawić żądaną wartość typu aktywności fizycznej
(▼= down, ▲= up) i zatwierdzić ( ). Na podstawie tej
wartości ustala się zapotrzebowanie energetyczne.
7. Wybrać okres wyświetlania tendencji (dzień, tydzień lub
miesiąc) (▼= down, ▲= up) i zatwierdzić ( ).
Na początku zaleca się wybrać wskazania dzienne, gdyż w
przeciwnym razie pierwsza zmierzona wartość pojawi się na
wyświetlaczu dopiero po upływie tygodnia lub miesiąca.
8. “OK” zatwierdzić ( ) i — jak tylko 0.0 zacznie migać i na
wyświetlaczu pojawi się aktywny wykres słupkowy — stanąć
boso na wadze. Jeżeli przed rozpoczęciem pierwszej analizy
konieczna będzie zmiana wpisanych wartości, to przy pomo-
cy przycisków ▼/▲można ponownie przejść do wzrostu.
Pierwszy pomiar jest niezbędny do zachowania danych,
służących potem do automatycznej identyfikacji osób. Jeżeli
waga pozostanie pusta lub jeśli osoba z niej korzystająca
wejdzie na nią w butach lub skarpetach, to na wyświetlaczu
pojawi się “ERROR” i trzeba będzie ponownie wpisać dane.
Po wejściu na wagę rozpocznie się pierwsza analiza organiz-
mu, którą opisano na następnych stronach.
Waga została wyposażona w tryb time out, dzięki czemu po
ok. 40 sekundach bezczynności przełącza się ona samoczyn-
nie do trybu zegara.
Dane pozostają w pamięci nawet w przypadku wymiany
baterii.
1znikoma aktywność fizyczna (maks. 2 godz./dzień)
2mała aktywność fizyczna w pozycji siedzącej i stojącej
3aktywność fizyczna, polegająca na wykonywaniu prac
w domu i ogrodzie, raczej w pozycji stojącej, rzadziej
siedzącej
4sportowcy i osoby aktywne fizycznie
5osoby wykonujące ciężką prace fizyczną lub wykonu-
jące sporty wyczynowe
6.
8.
7.
BA63687CF5121434_PL 03.10.2007 17:04 Uhr Seite 183

PL
184
3.
4.
AAnnaalliizzaa oorrggaanniizzmmuu
Aby analiza była możliwa, osoba
stojąca na wadze musi być boso.
Wcześniej należy wpisać indywidu-
alne dane tej osoby.
Wyniki analizy będą dokładniejsze,
jeśli osoba korzystająca z wagi
będzie miała na sobie jak najmniej
ubrania, a pomiar odbywać się
będzie każdorazowo w takich
samych warunkach.
1. Stanąć na wadze. Pokaże się
ciężar i — do chwili zakończenia
analizy (
~
5 sek.) — aktywny
wykres słupkowy. Nie schodzić z
wagi aż do końca analizy.
2. Po automatycznej identyfikacji
osoby ponownie pojawia się
ciężar oraz ilość tłuszczu ( ),
wody ( ), i masy mięśniowej
( ) w organizmie, a także
zapotrzebowanie energetyczne
(kkccaall). Zakres normy dla danej
osoby obejmuje 3 środkowe
segmenty wykresu słupkowego.
3. Na zakończenie pomiaru
pojawia się indywidualne
zalecenie odnośnie dalszego
postępowania.
Znaczenie migających symboli:
+Wskazana większa ilość
spożywanych płynów!
+Wskazana siłownia!
+Wskazana zmiana diety!
Wyniki analizy w porządku!
4. Zejść z wagi. Waga wyłącza się
automatycznie.
Czasem automatyczne przypor-
ządkowanie miejsca w pamięci
nie jest możliwe. Wyświetlane
są miejsca osób, których nie
można rozróżnić.
Pomiar został zakończony i
można zejść z wagi, zatwierdza-
jąc swoje indywidualne miejsce
w pamięci odpowiednim przyci-
skiem (▼lub ▲), znajdującym
się poniżej.
Następnie wyświetla się ciężar
ciała oraz ilość tłuszczu, wody i
masy mięśniowej w organizmie,
a także zapotrzebowanie ener-
getyczne.
Pamiętaj, że stając na wadze w
butach lub skarpetach, zostanie
zmierzony jedynie Twój ciężar,
gdyż analiza organizmu nie jest
możliwa! Zmierzona przy tej
okazji wartość nie jest brana
pod uwagę podczas analizowa-
nia tendencji.
Wygodną cechą wagi jest
możliwość automatycznej iden-
tyfikacji zapisanych w jej pamięci
osób. Identyfikacja odbywa się
głównie na podstawie ciężaru
ciała. W przypadku zmiany
ciężaru ciała o więcej niż Ī 3 kg
pomiędzy dwoma pomiarami
automatyczna identyfikacja
osoby nie jest możliwa, a wyni-
ków pomiaru nie można przy-
porządkować do krzywej ten-
dencji. Opisana sytuacja jest
możliwa, jeżeli dana osoba
przez dłuższy czas nie korzysta z
wagi (np. w czasie urlopu) albo
gdy staje na niej w ubraniu o
znacznie zróżnicowanym
ciężarze.
2.
BA63687CF5121434_PL 03.10.2007 17:04 Uhr Seite 184

185
PL
1. 2.
4.
4.
4.
4.
4.
3.
3.
3.
3.
3. 5.
3.
WWyywwoołłaanniiee wwyynniikkóóww aannaalliizzyy ((SSTTAATTEE))
W razie potrzeby można wywołać ostatnie
wyniki analizy osób znajdujących się w
pamięci urządzenia.
1. Rozpocząć wywołanie ( ).
2. Przyciskami ▼/▲wybrać miejsce w
pamięci (P1 ... P8) i zatwierdzić ( ).
3. ”STATE” zatwierdzić ( ). Następnie
można przyciskami ▼/▲wybrać ostatnie
wyniki analizy.
4. Ponowne naciśnięcie przycisku
powoduje przejście do krzywych tendencji.
Przyciski ▼/▲umożliwiają przeglądanie
poszczególnych krzywych.
Ponowne naciśnięcie przycisku -powo-
duje przejście do ostatnich indywidualnych
zaleceń odnośnie dalszego postępowania.
5. Ponowne naciśnięcie przycisku
umożliwia wybór poszczególnych pozio-
mów menu wyświetlacza.
“EXIT” względnie “OFF” oraz zatwierdze-
nie przyciskiem powoduje przejście na
kolejny wyższy poziom.
Po 3 minutach bezczynności wyświetlacz
przechodzi do trybu zegara.
BA63687CF5121434_PL 03.10.2007 17:04 Uhr Seite 185

PL
186
Jeżeli chcesz:
- zmienić wiek (urodziny),
- zmienić wzrost (rosnące dzieci),
- zmienić rodzaj aktywności,
to wykonaj następujące czyn-
ności:
1. Rozpocząć wpisywanie
danych ( ).
2. Przyciskami
▼
/
▲
-wybrać miejs-
ce w pamięci (P1 ... P8) i
zatwierdzić ( ).
3. Przyciskami
▼
/
▲
-wybrać “Set”
i zatwierdzić ( ).
Następnie można na podstawie
punktu "Wpisywanie danych"
zmienić żądane dane.
4. “OK” zatwierdza i zachowuje
zmienione dane. Nowe dane
zostaną uwzględnione przy
okazji następnej analizy.
1.
2.
3.
4.
Chcąc usunąć dane — wraz z krzy-
wymi tendencji — którejś z osób,
należy wykonać następujące czyn-
ności:
1. Rozpocząć wpisywanie
danych ( ).
2. Przyciskami
▼
/
▲
-wybrać miejs-
ce w pamięci (P1 ... P8) i
zatwierdzić ( ).
3. Przyciskami
▼
/
▲
-wybrać “DEL”
i zatwierdzić ( ).
System prosi o potwierdzenie
operacji. Naciśnięcie przycisku
▲powoduje nieodwołalne
usunięcie wszystkich danych
wybranej osoby.
Można ponownie zająć zwol-
nione miejsce w pamięci.
Przyciskiem ▼można opuścić
tryb usuwania i zachować
dane.
1.
2.
3.
4.
ZZmmiiaannaa iinnddyywwiidduuaallnnyycchh ddaannyycchh ((SSEETT))
UUssuuwwaanniiee iinnddyywwiidduuaallnnyycchh ddaannyycchh ((DDEELL))
BA63687CF5121434_PL 03.10.2007 17:04 Uhr Seite 186

187
PL
Jednostka ciężaru
Wartość
maksymalna
Wartość minimalna
woda
tłuszcz
mięśnie
Pasek stanu
Wskazania trendów
dzień-tydzień-miesiąc
KKrrzzyywwee ttrreenndduu
Regularnie wchodź na wagę, aby
krzywa odzwierciedlała możliwie
dokładny trend.
Krzywa trendu obejmuje maksy-
malnie 59 wartości.
Warunkiem jest przeprowadzenie
odpowiedniej liczby
analiz.
W przypadku kilku pomiarów
dziennie, system zapisuje tylko
jedną wartość średnią.
7 wartości dziennych daje średnią
wartość tygodniową.
30 wartości dziennych daje śred-
nią wartość miesięczną.
Wartość poprzedzona znakiem
"max” i "min” odpowiada
najwyższej względnie najniższej
wartości krzywej – zaokrąglonej
w górę bądź w dół do najbliższej
pełnej wartości.
1. Obliczony dla danej osoby
zakres normy obejmuje obszar
pomiędzy liniami granicznymi.
2. Jeżeli któraś z linii granicznych
zakresu normy leży poza
wyświetlanym obszarem, to
znajduje się ona na samym
brzegu wyświetlacza.
3. Jeżeli na wyświetlaczu widać
tylko jedną linię na samej
górze lub na samym dole, to
oznacza to, że cała krzywa
leży nad względnie pod zakre-
sem normy.
* Znaczenie symboli dotyczących zaleceń
odnośnie dalszego postępowania:
+ Zalecana większa ilość płynów!
+Zalecany trening mający na celu
zwiększenie masy mięśniowej!
+ Zalecana zmiana diety!
Wyniki analizy w porządku!
SSyymmbboollee nnaa wwyyśśwwiieettllaacczzuu
linii granicznych
1.
2.
3.
Zakres prawidłowy
Zalecenia*
BA63687CF5121434_PL 03.10.2007 17:04 Uhr Seite 187

PL
188
Na podstawie wprowadzonych danych osobi-
stych oraz zaleceń ekspertów do spraw zdro-
wia Body Balance ustali Twój indywidualny
stan idealny w zakresie wagi i udziału procen-
towego tłuszczu w ciele. Poza tym ustali udział
procentowy wody w całym ciele i udział mięśni.
Należy pamiętać, że w mięśniach zawiera się
także wada całego ciała, którą już uwzględnio-
no przy analizie zawartości wody w ciele.
Dlatego w łącznym wyliczeniu zawsze
występuje wartość powyżej 100%.
CCiięężżaarr cciiaałłaa
Na display’u widoczny jest ciężar ciała
wyrażony w kg, a pod nim na pasku jeden z 9
segmentów, przy czym położenie aktywnego
segmentu stanowi ocenę zmierzonego ciężaru
ciała, dokonaną na podstawie wartości BMI.
BMI (Body Mass Index) to inaczej miara
ryzyka zachorowania w wyniku nadwagi lub
niedowagi.
Kolejne przedziały BMI lekarze określają mia-
nem "niedowagi", "wagi prawidłowej", "nadwa-
gi" i "znacznej nadwagi".
BMI =
IIlloośśćć ttłłuusszzcczzuu uussttrroojjoowweeggoo
Na display’u widoczna jest ilość tłuszczu ustro-
jowego wyrażona w %, a pod nią na pasku
jeden z 9 segmentów.
Zbyt duża ilość tłuszczu ustrojowego jest niez-
drowa i nieestetyczna. Istotniejszy jest jednak
fakt, iż nadmierna ilość tłuszczu ustrojowego
prowadzić może do podwyższenia zawartości
tłuszczu we krwi, a w konsekwencji do pow-
stania różnych schorzeń, np. cukrzycy, chorób
serca, nadciśnienia itd.
Zbyt mała ilość tłuszczu ustrojowego jest rów-
nie niezdrowa, co jego nadmiar. Obok pods-
kórnej tkanki tłuszczowej organizm magazynu-
je także pewne rezerwy tłuszczu służące do
ochrony organów wewnętrznych i podtrzymu-
jące istotne funkcje metaboliczne. Naruszenie
tego jakże ważnego rezerwuaru tłuszczu
może spowodować zaburzenia przemiany
materii.
1 2 3 4 5 6 7 8 9
BMI
1 < - 7,5
2 - 7,5
3 - 5,0
4 - 2,5
5 0,0
6 + 2,5
7 + 5,0
8 + 7,5
9 > + 7,5
OOrraazz ooddcchhyylleenniiee oodd PPaańńssttwwaa
nnoorrmmyy
1 2 3 4 5 6 7 8 9
PPrrzzyykkłłaadd::
Zmierzona ilość tłuszczu ustrojowego
= 31,3 % ciężaru całkowitego.
Oraz odchylenie od Państwa normy = + 7 %.
ZZaalleecceenniiaa iinnddyywwiidduuaallnnee
ciężar ciała (kg)
wzrost (m)2
BA63687CF5121434_PL 03.10.2007 17:04 Uhr Seite 188

189
PL
W przypadku kobiet, u których stwierdzono
ilość tłuszczu ustrojowego poniżej 10%, może
dojść do zaniku menstruacji. Rośnie ponadto
ryzyko wystąpienia osteoporozy. Prawidłowa
ilość tłuszczu ustrojowego zależy od wieku i
płci człowieka. U kobiet jest ona o ok. 10%
wyższa niż u mężczyzn. Wraz z wiekiem orga-
nizm redukuje masę mięśniową, przez co
zwiększa się ilość tłuszczu ustrojowego.
IIlloośśćć wwooddyy uussttrroojjoowweejj
Na display’u widoczna jest ilość wody ustrojo-
wej wyrażona w %, a pod nią na pasku jeden z
9 segmentów.
Wynik przeprowadzonej analizy odpowiada
tzw. "ogólnej ilości wody w organizmie" lub
"total body water (TBW)". Organizm dorosłego
człowieka składa się w ok.
60% z wody, przy czym odsetek ten jest w
przypadku ludzi starszych mniejszy niż u osób
młodych, a u mężczyzn jest on wyższy niż u
kobiet.
Jeśli chodzi o mężczyzn i kobiety, to różnica w
ilości wody ustrojowej sprowadza się do
większej w przypadku kobiet masy tłuszczu
ustrojowego. Ze względu na fakt, iż większość
wody ustrojowej znajduje się w masie
beztłuszczowej (73% tej masy to woda) oraz
że zawartość wody w tkance tłuszczowej z
natury rzeczy jest bardzo niska (ok. 10% tkanki
tłuszczowej to woda), wraz ze wzrostem ilości
tłuszczu ustrojowego automatycznie rośnie
zawartość w organizmie wody.
OOrraazz ooddcchhyylleenniiee oodd PPaańńssttwwaa
nnoorrmmyy
1 < - 12 % bardzo niska ilość tłuszczu
2 - 12 % niska ilość tłuszczu
3-7%
4 - 3 % prawidłowa ilość tłuszczu
50%
6+3%
7 + 7 % wysoka ilość tłuszczu
8+12%
9 > + 12 % bardzo wysoka ilość tłuszczu
OOrraazz ooddcchhyylleenniiee oodd PPaańńssttwwaa
nnoorrmmyy
1 < - 6 % bardzo niska ilość wody
2 - 6 % niska ilość wody
3-4%
4 - 2 % prawidłowa ilość wody
50%
6+2%
7 + 4 % wysoka ilość wody
8+6%
9>+ 6%
PPrrzzyykkłłaadd::
Zmierzona ilość wody ustrojowej = 51,7 %
ciężaru całkowitego.
Wartość ta jest o ok. 4 % niższa od obliczonej
dla Państwa normy.
1 2 3 4 5 6 7 8 9
BA63687CF5121434_PL 03.10.2007 17:04 Uhr Seite 189

PL
190
IIlloośśćć mmiięęśśnnii
Na display’u widoczna jest ilość mięśni
wyrażona w %, a pod nią na pasku jeden z
9 segmentów.
Masa mięśniowa to siła napędowa naszego
organizmu.
To właśnie w mięśniach przetwarzana jest
największa ilość energii i dzięki nim utrzymuje-
my stałą temperaturę ciała. Mięśnie stanowią
podstawę naszej sprawności fizycznej.
Wytrenowane, umięśnione ciało uchodzi za
estetyczne. Kontrola masy mięśniowej jest
szczególnie ważna u osób mających problemy
z wagą ciała lub ilością tłuszczu w organizmie.
Dzięki mięśniom nasze ciało może spalić nad-
miar energii i istniejące odłogi tłuszczu, przez
co redukcja nadwagi może być trwała jedynie
przy jednoczesnym treningu zmierzającym do
wzrostu tkanki mięśniowej.
PPrrzzyykkłłaadd::
Zmierzona masa mięśniowa = 30,4 % ciężaru
całkowitego.
Wartość ta jest o ok. 6 % niższa od obliczonej
dla Państwa normy.
ZZuużżyycciiee eenneerrggiiii
Gdy na wyświetlaczu pojawi się zapotrzebowa-
nie energetyczne w kcal, to na wykresie
słupkowym, znajdującym się poniżej, pojawi
jeden z 9 segmentów. Zapotrzebowanie ener-
getyczne ustalane jest na podstawie indywi-
dualnych danych – z uwzględnieniem
współczynnika typu aktywności fizycznej –
oraz zmierzonego rozłożenia ciężaru ciała.
Przemiana podstawowa
+ Przemiana aktywna
= Zapotrzebowanie energetyczne
W przypadku spożycia mniejszej liczby kiloka-
lorii, niż wymagałoby tego indywidualne
zapotrzebowanie energetyczne, organizm
zareaguje utratą ciężaru ciała. Ciężar ten
wzrośnie, jeżeli spożycie kilokalorii będzie
większe.
1 2 3 4 5 6 7 8 9
OOrraazz ooddcchhyylleenniiee oodd PPaańńssttwwaa
nnoorrmmyy
1 < - 6 % bardzo niska ilość mięśni
2 - 6 % niska ilość mięśni
3-4%
4 - 2 % prawidłowa ilość mięśni
50%
6+2%
7 + 4 % wysoka ilość mięśni
8+6%
9> +6%
1 2 3 4 5 6 7 8 9
PPrrzzyykkłłaadd::
Zmierzone zapotrzebowanie energetyczne
= 1855 kcal.
Wartość ta jest o 5 % niższa niż obliczone,
normalne zapotrzebowanie energetyczne.
BA63687CF5121434_PL 03.10.2007 17:04 Uhr Seite 190

191
PL
Analiza opiera się na pomiarze oporności elek-
trycznej ciała. Zwyczaje żywieniowe w ciągu
dnia i indywidualny sposób życia mają wpływ
na gospodarkę wodną. Uwidacznia się w
wahaniach wskazań. Aby otrzymany wynik
analizy był możliwie dokładny i powtarzalny,
należy zadbać o stałe warunki pomiarów,
ponieważ tylko w ten sposób można przez
dłuższy czas dokładnie obserwować zmiany.
WW ddooddaattkkuu jjeesszzcczzee iinnnnee cczzyynnnniikkii mmooggąą wwppłłyy--
wwaaćć nnaa ggoossppooddaarrkkęę wwooddnnąą::
Po kąpieli może być pokazywany za mały
udział tłuszczu i za duży udział wody w
wadze ciała.
Po posiłku wskazanie może być wyższe.
U kobiet występują wahania uwarunkowane
cyklem miesięcznym.
W przypadku utraty wody zawartej w ciele
na skutek choroby lub po wysiłku fizycznym
(sport).
Po wysiłku związanym ze sportem należy
przed pomiarem zaczekać 6 do 8 godzin.
RRoozzbbiieeżżnnee lluubb nniieezzrroozzuummiiaałłee wwyynniikkii mmooggąą
ppoojjaawwiiaaćć ssiięę uu::
osób z gorączką, obrzękami lub z osteopo-
rozą
osób poddawanych dializie
osób, które przyjmują leki nasercowe i
naczyniowe
kobiet w ciąży
sportowców, którzy trenują intensywnie
więcej niż 10 godzin w tygodniu i mają
tętno spoczynkowe poniżej 60/min.
sportowców wyczynowych i kulturystów
1 < - 15 % bardzo niska ilość zużycie energii
2 - 15 % niska ilość zużycie energii
3-10%
4 - 5 % prawidłowa zużycie energii
50%
6+5%
7 + 10 % wysoka ilość zużycie energii
8+15%
9> +15%
OOrraazz ooddcchhyylleenniiee oodd PPaańńssttwwaa nnoorrmmyy
CCzzyynnnniikkii wwppłłyywwaajjąąccee nnaa wwyynniikk ppoommiiaarruu
BA63687CF5121434_PL 03.10.2007 17:04 Uhr Seite 191

PL
192
WWaażżnnee wwsskkaazzóówwkkii
JJaakk pprrzzeepprroowwaaddzzaaćć pprraawwiiddłłoowwoo ppoommiiaarr??
Pomiary należy przeprowadzać raczej bez
ubrania i boso. Pomiary powinny być przepro-
wadzane w takich samych warunkach i o tej
samej porze dnia (na czczo, rano).
JJaakk cczzęęssttoo pprrzzeepprroowwaaddzzaaćć aannaalliizzęę mmaassyy cciiaałłaa
zzaa ppoommooccąą uurrzząąddzzeenniiaa ffiirrmmyy SSooeehhnnllee??
Właściwie każdy może sam o tym decydować.
Zalecamy jednak przeprowadzanie pomiarów
zawsze o tej samej godzinie i w takich samych
warunkach. Kto chce uzyskać wyniki absolutnie
dokładne, powinien przeprowadzać pomiary
2-3 razy dziennie. Na gospodarkę wodną orga-
nizmu wpływ mają także układ zajęć w ciągu
dnia, ale także styl życia ze zwyczajami w
odżywianiu się i piciu. Na urządzeniu do anali-
zy ciała widać to w postaci wahań wskaźników.
Waga zapisuje w pamięci wartość średnią.
CCzzyy zzmmiiaannyy pprroocceennttoowwee uuddzziiaałłóóww ww mmaassiiee
cciiaałłaa wwiiddaaćć jjuużż ppiieerrwwsszzeeggoo ddnniiaa??
Może się zdarzyć, że aparat do analizy pokaże
różne wartości. Wynika to z gospodarki wod-
nej zmieniającej się wciągu dnia.
Zmiany udziału tłuszczu w organizmie
następują z reguły bardzo powoli – w przecią-
gu kilku dni lub wygodni.
CCzzyy kkrrzzyywwee tteennddeennccjjii ssąą kkaassoowwaannee ww pprrzzyyppaadd--
kkuu zzmmiiaannyy ddaannyycchh??
Nie. Dopiero w razie ich usunięcia.
CCzzyy cczzyynnnniikkii zzeewwnnęęttrrzznnee mmooggąą mmiieećć wwppłłyyww nnaa
wwyynniikk ppoommiiaarruu??
Na przykład w przypadku stosowania urząd-
zeń radiowych w bezpośrednim sąsiedztwie
wagi może dojść do zakłócenia jej wskazań w
wyniku oddziaływania bardzo silnego pola
elektromagnetycznego. Po wyeliminowaniu
źródła zakłóceń wagę można w dalszym ciągu
stosować, choć czasem wymaga ona ponowne-
go załączenia.
JJaakk ppoowwssttaajjąą kkrrzzyywwee ttrreennddóóww??
Krzywa dnia (day) oznacza:
Wyświetlane są średnie wartości ostatnich 59
dni. Ostatnia wartość jest zawsze pokazywana
po prawej stronie.
Krzywa tygodniowa (week) oznacza:
Z 7 wartości dziennych jest wyliczana średnia
wartość tygodniowa. Dlatego pierwsza średnia
wartość tygodniowa pojawi się dopiero po
tygodniu *. Wyświetlanych jest 59 ostatnich
średnich wartości tygodniowych.
Krzywa tygodniowa (month) oznacza:
Z 4 średnich wartości tygodniowych wyliczana
jest średnia wartość miesięczna. Dlatego śred-
nia wartość miesięczna może pojawić się dopie-
ro po 4 tygodniach *. Wyświetlonych może być
maksymalnie 59 średnich wartości
miesięcznych.
* Dlatego zalecamy na początku wybrać trend
dzienny.
BA63687CF5121434_PL 03.10.2007 17:04 Uhr Seite 192

193
PL
1.
1.
2.
3.
4.
5.
6.
KKoommuunniikkaattyy
1. Baterie rozładowane.
Do wagi (LOW BAT- B).
Do terminala (LOW BAT-T).
2. Przeciążenie: Od 150 kg.
3. Niezrozumiały wynik analizy
— sprawdzić zaprogramowa-
nie danych osobowych.
4. + 5.
Zły kontakt stóp:
Oczyścić wagę lub stopy lub
zadbać o wystarczającą wil-
gotność skóry.
Przy zbyt suchej skórze —
nawilżyć stopy lub pomiar
przeprowadzić po kąpieli lub
prysznicu.
6. Zakłócony kontakt radiowy
między wagą a terminalem.
Zasięg sygnału radiowego
oraz pozbawiona zakłóceń
praca urządzenia zależy wielu
czynników:
stanu baterii, miejsca ustawie-
nia i konfiguracji elementów
systemu, przedmiotów ekra-
nujących, innych urządzeń
pracujących w tym samym
zakresie częstotliwości.
Wyładowania elektryczne
mogą przerwać komunikację
radiową 'Body Balance
Comfort F5'. W celu usunięcia
problemu wystarczy wyjąć i
ponownie włożyć baterie.
Podobną przerwę mogą spo-
wodować także zewnętrzne
źródła fal radiowych. Problem
można usunąć, odłączając
wspomniany sygnał
zewnętrzny.
DDaannee tteecchhnniicczznnee
Nośność x podział = max 150 kg x 100 g
Dokładność wskazań: Udział tłuszczu: 0,1%
Dokładność wskazań: Udział wody: 0,1%
Dokładność wskazań: Udział mięśni: 0,1%
Dokładność wskazań: Zużycie energii: 1 kcal
Wzrost: 100–250 cm
Wiek: 10–99 lat
8 osobistych miejsc pamięci
Wielkość wyświetlacza LCD
Prąd pomiarowy: 0,035 mA RMS, 50/5 kHz
Częstotliwość: 433 MHz, Dosięgać: 3m
Baterie:
Do wagi: 4 x 1,5 V AA
Do terminala: 3 x 1,5 V AA
Baterie dołączone do dostawy.
BA63687CF5121434_PL 03.10.2007 17:04 Uhr Seite 193

UUttyylliizzaaccjjii uurrzząąddzzeeńń
eelleekkttrryycczznnyycchh ii eelleekkttrroonniicczznnyycchh
Simbol umieszczony na produkcie
lub jego opakowaniu wskazuje, iż
produkt ten nie jest przeznaczony
do utylizacji wraz z odpadami
pochodzącymi z gospodarstwa
domowego, lecz musi być oddany
do punktu utylizacji urządzeń elektrycznych i
elektronicznych. Dalsze informacje na ten
temat można uzyskać w przedsiębiorstwie
komunalnym lub u sprzedawcy.
UUttyylliizzaaccjjaa bbaatteerriiii
Baterii nie wyrzucać do śmieci wraz z odpadka-
mi z gospodarstwa domowego.
Jako użytkownik jesteście Państwo ustawowo
zobowiązani do zwrotu zużytych baterii.
Stare baterie można zwrócić w publicznych
gminnych punktach zbierania oraz we wszyst-
kich placówkach sprzedających baterie danego
rodzaju.
Pb = z zawartością ołowiu
Cd = z zawartością kadmu
Hg = z zawartością rtęci
DDeekkllaarraaccjjaa zzggooddnnoośśccii
Producent wagi, firma Soehnle,
niniejszym oświadcza, że urządzenie
Body Balance odpowiada podstawo-
wym wymogom i pozostałym przepisom
dyrektywy 2004/108/EC.
Urządzenie jest odkłócone pod względem
zakłóceń iskrowych odpowiednio do obowią-
zującej dyrektywy 2004/108/EC.
Wskazówka: Przy ekstremalnych oddziaływani-
ach elektromagnetycznych, np. przy użytkowa-
niu radiostacji w bezpośrednim sąsiedztwie
urządzenia, możliwy jest wpływ na wartość
wskazań. Po ustaniu zakłócających
oddziaływań wyrób znowu nadaje się do
użytku zgodnie z przeznaczeniem, ewentualnie
konieczne jest ponowne włączenie.
CCzzyysszzcczzeenniiee ii ppiieellęęggnnaaccjjaa
Czyścić lekko zwilżoną szmatką. Nie stosować
rozpuszczalników ani środków do szorowania.
Nie zanurzać wagi w wodzie.
DDzziiaałł oobbssłłuuggii kklliieennttaa
W przypadku ewentualnych pytań lub wątpli-
wości prosimy o kontakt:
tteell:: ((0088 0000)) 55 3344 3344 3344
oodd ppoonniieeddzziiaałłkkuu ddoo cczzwwaarrttkkuu
09:00 do 12:15 oraz od 13:00 do 16.00
ppiiąątteekk
09:00 do 12:15 oraz od 13:00 do 15.00
GGwwaarraannccjjaa
SOEHNLE gwarantuje przez okres 3 lat od daty
zakupu bezpłatne usuwanie w drodze napra-
wy lub wymiany braków powstałych na skutek
błędów materiałowych lub produkcyjnych.
Proszę starannie przechowywać dowód zaku-
pu i kartę gwarancyjną.
W przypadku skorzystania z gwarancji proszę
wagę zwrócić do Państwa sprzedawcy wraz
kartą gwarancyjną i z dowodem zakupu.
PL
194
BA63687CF5121434_PL 03.10.2007 17:04 Uhr Seite 194

CZ
ČČeesskkyy
Úvod 196
Důležité bezpečnostní předpisy 196
Vložení baterií 196
Nastavit hodiny 196
Instalace 197
Zadávání dat 198
Tělesná analýza 200
Vyvolání vašich analytických hodnot (STATE) 201
Změna osobních údajů (SET) 202
Vymazání osobních dat (DEL) 202
Zobrazení trendu 203
Individuální doporučení 204
Faktory, které ovlivňují výsledky měření 207
Důležité pokyny 208
Hlášení 209
Technické údaje 209
Likvidace použitých elektrických a elektronických
přístrojů 210
Likvidace batterií 210
Prohlašení o shodě 210
Čistění a ošetřování 210
Servis pro spotřebitele 210
Garance 210
BA63687CF5121434_CZ 03.10.2007 17:04 Uhr Seite 195

CZ
196
ÚÚvvoodd
S Body Balance rozhodujícím způsobem přispí-
váte k vašemu zdraví. Tato elektronická váha k
tělesné analýze má následující funkce:
Body Balance na základě vašich osobních
údajů a doporučení zdravotních expertů a
expertů na skladbu těla stanoví váš stav co
se týká hmotnosti, podílu tělesného tuku,
vody v organizmu, svalů a spotřeby energie.
Individuální vyhodnocení výsledku analýzy s
osobním doporučením.
Volitelné tendenční zobrazení hmotnosti,
tělesného tuku, vody v organizmu, svalů . .a
spotřeby energie v krocích po dnech,
týdnech nebo měsících a příslušného nor-
málního rozmezí.
Samostatný rádioterminál s dosahem 3
metry.
8 osobních pamětí s automatickou
identifikací osob
DDůůlleežžiittéé bbeezzppeeččnnoossttnníí ppřřeeddppiissyy
Jde-li o to, aby byla snížena tělesná hmotnost
při zvýšené nebo snížené hmotnosti, měli byste
se na radu zeptat lékaře. Každá léčba a dieta
jen po domluvě s lékařem.
Doporučení pro gymnastické programy nebo
odtučňovací kůry na bázi zjištěných hodnot by
měl poskytnout lékař nebo jiná kvalifikovaná
osoba. Nepokoušejte se měnit údaje pro sebe
samotné.
SOEHNLE nepřebírá záruku za škody nebo ztrá-
ty, které byly způsobeny Body Balance, ani za
pohledávky třetího.
Tento produkt je určen jen k používání
spotřebiteli v domácnostech. Není určen ke
komerčním účelům nebo pro lékařská
zařízení.
Není vhodný pro osoby s elektronickými
implantáty (kardiostimulátory, atd.)
VVlloožžeenníí bbaatteerriiíí
1. Ve váze (4 x 1,5 V AA)
2. V ovládacím panelu (3 x 1,5 V AA)
NNaassttaavviitt hhooddiinnyy
3. Přesný čas: nastavte hodiny
(▼= down, ▲= up) a potvrďte ( ).
4. Přesný čas: nastavte minuty
(▼= down, ▲= up) a potvrďte ( ).
Pokud byste chtěli později změnit přesný
čas (letní čas / zimní čas), pak se do časové-
ho módu dostanete po současném stisknutí
tlačítek ▼/▲.
1. 2.
3. 4.
BA63687CF5121434_CZ 03.10.2007 17:04 Uhr Seite 196

197
CZ
1.
2.
2.
3.
IInnssttaallaaccee
1. Váhu postavte pro všechna vážení a měření
na rovný a pevný podklad.
Pozor! Nebezpečí
uklouznutí na
mokrém povrchu.
2. Ovládací panel můžete dle přání držet v
ruce, položit na stůl, nechat na váze nebo
jej umístit na stěnu.
Při upevňování magnetického nástěnného
držáku na pevný, hladký, suchý podklad bez
prachu a tuku stačí, když nástěnný držák
vložíte do oválného otvoru na zadní straně
ovládacího panelu. Pak stáhněte lepicí
pásku a ovládací panel vodorovně zatlačte
ve výšce očí na místo upevnění.
3. U obkladaček nebo drsného povrchu nelze
poskytnout žádnou záruku za stálost lepe-
ného spoje. Proto byste měli nástěnný držák
našroubovat. K tomu účelu víko magnetik-
kého nástěnného držáku odstraňte tím, že
nehet nebo špičku nože vložíte pod vybrání
a víko nadzvednete a odstraníte.
Pak do stěny vodorovně vedle sebe vyvrtáte
2 otvory ve vzdálenosti 2 cm. Velikost vrtá-
ku je závislá na tom, zda budete pracovat s
nebo bez hmoždinky.Pak jej zašroubujte,
víko zase přitlačte. Ovládací panel nasaďte
na magnetický držák.
3.
2x 2x
BA63687CF5121434_CZ 03.10.2007 17:04 Uhr Seite 197

CZ
198
4. 4. Možnost přechodu z kg/cm na lb/in nebo
st/in podle dané země.Po výběru jednotky
hmotnosti se lze tlačítkem zase vrátit
do hodinového módu.
Ovládací panel a váha mají rádiový
kontakt. Rádiové počítačové komponenty,
HIFI komponenty nebo rádiem řízené hry
mohou způsobit chybnou funkci
(viz Chybová hlášení).
ZZaaddáávváánníí ddaatt
Pro použití Body Balance Soehnle k určenému
účelu je nutné, aby osobní údaje zadaly
příslušné osoby na ovládacím panelu, a poté
hned naboso vstoupily na váhu.
Bude-li během zadávání váha zatížena, pak se
přepne — existuje-li rádiový kontakt mezi ovlá-
dacím panelem a váhou — okamžitě do módu
vážení a analýzy a nelze ji ovládat po tu dobu,
dokud se váha zase nepřepne zpět do hodino-
vého módu (20 vteřin po odlehčení váhy).
1. Spustit zadávání údajů ( ) a
potvrdit ( ).
Po uložení osobních údajů musíte
tlačítky ▼/▲vybrat indikaci „NEW” a
potvrďte( ).
2. Zvolte paměťové místo (P1 ... P8)
(▼= down, ▲= up) a potvrďte ( ).
3. Nastavte tělesnou výšku
(▼= down, ▲= up) a potvrďte ( ).
4. Nastavte věk (▼= down, ▲= up) a
potvrďte ( ).
5. Zvolte pohlaví (▼= mužské nebo
▲= ženské) a potvrďte ( ).
1.
2.
4.
5.
3.
BA63687CF5121434_CZ 03.10.2007 17:04 Uhr Seite 198

199
CZ
6. Nastavte požadovanou hodnotu typu pohybu
(▼= down, ▲= up) a potvrďte ( ). Tato hodnota je
nutná ke stanovení spotřeby energie.
7. Nastavte požadované období tendenčního zobrazení (den,
týden nebo měsíc) (▼= down, ▲= up) a potvrďte ( ).
Zpočátku doporučujeme zvolit denní trend, protože jinak
bude první naměřená hodnota v tendenčním zobrazení indi-
kována až po jednom týdnu popř. měsíci.
8. Potvrdit „OK” ( ) a — jakmile bliká 0.0 a běží pruhové
zobrazení — vstoupit naboso na váhu.
Mají-li být zadané údaje před první analýzou ještě jednou
změněny, můžete tlačítky ▼/▲skočit zpět na tělesnou
výšku.
První měření je nezbytné k uložení údajů pro pozdější auto-
matickou identifikaci osob. Pokud na váhu nevstoupíte vůbec
nebo na ni vstoupíte s ponožkami nebo botami, objeví se na
displeji indikace „ERROR” a zadávání údajů musí být zopako-
váno.
Po vkročení na váhu bude provedena první tělesná analýza
tak, jak je popsáno na další straně.Váha má k dispozici mód
timeout. Asi po 40 vteřinách bez stisknutí nějakého tlačítka
dojde k návratu zpět na přesný čas.
Údajů zůstanou zachovány i po výměně baterie.
1téměř žádný tělesný pohyb (max. 2 hod./den)
2lehké, aktivní, sedavé zaměstnání a zaměstnání
prováděné vstoje
3práce v domácnosti a na zahradě, zejména vstoje, jen
někdy se sezením
4sportovci a lidé hodně se pohybující
5těžce pracující, vrcholoví sportovci
6.
8.
7.
BA63687CF5121434_CZ 03.10.2007 17:04 Uhr Seite 199

CZ
200
3.
4.
TTěělleessnnáá aannaallýýzzaa
Analýza je možná jen naboso.
Napřed musí být zadány osobní
údaje. K dosáhnutí jednoznačných
výsledků by váha neměla být
potažena a je třeba na ni vstupo-
vat za stejných podmínek.
1. Vstoupit na váhu. Následuje
zobrazení hmotnosti a — po
dobu trvání analýzy (
~
5 vteřin)
— běžicí pruhové zobrazení.
Zůstaňte v klidu stát až do
ukončení analýzy.
2. Po automatické identifikaci
osoby následuje nové zobrazení
tělesné hmotnosti, podílu těles-
ného tuku( ), vody v organiz-
mu ( ), svalů ( ) a spotřeby
energie (kkccaall).
Normální rozmezí dané osoby
leží ve 3 středních segmentech
pruhového zobrazení.
3. Poté je zobrazeno osobní dopo-
ručení.
Význam blikajících symbolů:
+Měli byste více pít!
+Je doporučeno cvičení k
posílení svalstva!
+Je doporučeno změnit
způsob stravování!
Vaše analytické hodnoty
jsou v pořádku!
4. Z váhy sestupte. Váha se auto-
maticky vypne.
V několika málo případech není
možné automatické přiřazení k
osobní paměti. Zobrazena
budou paměťová místa osob,
mezi kterými se rozhoduje.
Protože je měření již ukončeno,
můžete váhu opustit a vaše
osobní paměťové místo potvrdit
pod tím ležicím tlačítkem
(▼nebo ▲). Pak bude zobraze-
na tělesná hmotnost, podíl těles-
ného tuku, vody v organizmu a
svalů a potřeba kalorií.
Prosím, respektujte, že při vstou-
pení na váhu v botách nebo
ponožkách bude stanovena jen
tělesná hmotnost, ale tělesná
analýza neproběhne! Hodnoty
nebudou vloženy do tendenční
analýzy.
Komfortní vlastností této váhy k
tělesné analýze je automatická
identifikace osob. U identifikace
je rozhodující hlavně tělesná
hmotnost. V případě změn o
více než Ī 3 kg mezi jednotlivými
váženími není automatické
přiřazení již možné a k měření
nemůže být přiřazena tendenční
křivka. To se může stát tehdy,
pokud několik dnů nevstoupíte
na váhu (např. dovolená) nebo
se vážíte v různě těžkých šatech.
2.
BA63687CF5121434_CZ 03.10.2007 17:05 Uhr Seite 200

201
CZ
1. 2.
4.
4.
4.
4.
4.
3.
3.
3.
3.
3. 5.
3.
VVyyvvoolláánníí vvaaššiicchh aannaallyyttiicckkýýcchh hhooddnnoott
((SSTTAATTEE))
V případě potřeby můžete vyvolat poslední
analytické hodnoty uložených osob.
1. Spustit vyvolávání ( ).
2. Tlačítky ▼/▲zvolte paměťové místo
(P1 ... P8) a potvrďte ( ).
3. „STATE” potvrďte s ( ). Pak můžete tla-
čítky ▼/▲zvolit poslední analytické hod-
noty.
4. Po opětovném stisknutí tlačítka se
dostanete k tendenčním křivkám.
Tlačítkyse dostanete k tendenčním
křivkám. Tlačítky ▼/▲můžete přepínat
mezi jednotlivými tendenčními křivkami.
Po opětovném stisknutí tlačítka se
dostanete k osobním doporučením vaší
poslední analýzy.
5. Opakovaným stisknutím tlačítka
můžete volit mezi různými úrovněmi menu
zobrazení.
Po stisknutí tlačítka „EXIT” popř. „OFF” a
potvrzení se dostanete na vyšší
úroveň. Nebude-li po dobu 3 minut stisknu-
to nějaké tlačítko, indikace se zase přepne
na přesný čas.
BA63687CF5121434_CZ 03.10.2007 17:05 Uhr Seite 201

CZ
202
Například:
- je-li věk zvýšen o 1 rok
(narozeniny),
- změní-li se tělesná výška
(děti v období růstu)
- změní-li se typ pohybu,
pak postupujte následovně:
1. Spusťte zadávání údajů ( ).
2. Tlačítky ▼/▲zvolte
paměťové místo (P1 ... P8) a
potvrďte ( ).
3. Tlačítky ▼/▲zvolte „Set” a
potvrďte ( ).
Pak můžete měnit požadované
údaje tak, jak již bylo popsáno
pod „Zadávání údajů”.
4. Po potvrzení tlačítkem „OK”
budou vaše nové údaje uloženy.
Při další analýze již budou zoh-
ledněny změněné údaje.
1.
2.
3.
4.
Mají-li být údaje jedné osoby spo-
lečně s tendenčními průběhy kom-
pletně vymazány, pak postupujte
následovně:
1. Spusťte zadávání údajů ( ).
2. Tlačítky ▼/▲zvolte
paměťové místo (P1 ... P8) a
potvrďte ( ).
3. Tlačítky ▼/▲zvolte “DEL” a
potvrďte ( ).
Následuje ujišťující dotaz.
Stisknutím tlačítka ▲budou
všechny údaje této osoby neod-
volatelně vymazány.
Paměťové místo může být nově
obsazeno. Tlačítkem ▼opusťte
mód mazání a údaje zůstanou
zachovány.
1.
2.
3.
4.
ZZmměěnnaa oossoobbnníícchh úúddaajjůů ((SSEETT))
VVyymmaazzáánníí oossoobbnníícchh ddaatt ((DDEELL))
BA63687CF5121434_CZ 03.10.2007 17:05 Uhr Seite 202

203
CZ
JednotkaMaximální
hodnota
Minimální hodnota
Tělesná voda
Tělesný tuk
Svalový podíl
Stavový pruh
Ukazatel trendu
Den – Týden – Měsíc
ZZoobbrraazzeenníí ttrreenndduu
Používejte prosím váhu pravidel-
ně, aby křivka zobrazovala co
možná nejpřesnější trend.
Na křivce trendu lze zobrazit až
59 hodnot. Předpokladem je
příslušný počet měření.
Při několika měřeních denně se
uloží jediná průměrná hodnota.7
denních hodnot vydá týdenní
průměr.
30 denních hodnot vydá měsíční
průměr.
Hodnota uvedená za "max” a
"min” odpovídá maximální resp.
minimální hodnotě křivky – zao-
krouhlená na nejbližší celou hod-
notu směrem nahoru resp. dolů.
1. Normální rozmezí vypočítané
pro danou osobu se na displeji
trendu zobrazí prostřednict-
vím oblasti mezi ohraničujícími
čarami.
2. Jestliže ohraničující čára nor-
málního rozmezí leží v poměru
ke křivce trendu mimo oblast
zobrazení, příslušná ohraničují-
cí čára se zobrazí zcela na
kraji.
3. Jestliže se zobrazí pouze čára
zcela nahoře nebo zcela dole,
pak to znamená, že celá
křivka leží nad nebo pod nor-
málním rozmezím.
* Význam symbolů pro doporučení co učinit:
+Měli byste více pít!
+Doporučuje se cvičení k vypracování
svalstva!
+ Doporučuje se změna stravy!
Hodnoty Vaší analýzy jsou v pořádku!
SSyymmbboollyy zzoobbrraazzeenníí VVaaššíí aannaallyyttiicckkéé vvááhhyy
Obrysová čára
1.
2.
3.
Doporučení*
Normální rozmezí
BA63687CF5121434_CZ 03.10.2007 17:05 Uhr Seite 203

CZ
204
Body Balance určuje, na základě Vašich osob-
ních údajů a doporučení zdravotních expertů,
Váš individuální stav co se týká váhy a podílu
tělesného tuku. Navíc ještě celkový podíl vody v
těle a podíl svalů.
Všimněte si prosím, že ve svalech je také
obsažena voda, která již vstoupila do analýzy
vody v těle. Proto je v celkovém výpočtu vždy
hodnota vyšší než 100 %.
TTěělleessnnáá hhmmoottnnoosstt
Zatímco na displeji se zobrazuje tělesná hmot-
nost v kg, pod ním se ve sloupcové grafice
objeví jeden z 9 segmentů.
Stav aktivního segmentu přitom značí posou-
zení naměřené tělesné hmotnosti na bázi hod-
noty BMI. BMI (Body-Mass-Index) představuje
míru zdravotního rizika vznikající na základě
nadváhy nebo podváhy.
Podle klasifikace BMI lékaři rozlišují mezi “níz-
kou hmotností", “normální hmotností", “mírně
nadměrnou hmotností " a “velmi nadměrnou
hmotností".
BMI =
KKppooddiill ttěělleessnnééhhoo ttuukkuu
Zatímco se na displeji zobrazuje podíl tělesné-
ho tuku v %, pod ním se ve sloupcové grafice
objeví jeden z 9 segmentů.
Velký podíl tělesného tuku není zdravý ani
krásný. Ještě závažnější je, že příliš vysoký podíl
tělesného tuku je většinou provázen zvýšeným
podílem krevního tuku a extrémně vysokým
rizikem vzniku různých onemocnění, jako např.
diabetu, srdečních onemocnění, vysokého
tlaku atd.
Právě tak však není zdravý silně snížený podíl
tělesného tuku. Vedle podkožního tukového
vaziva tělo vytváří i důležité tukové depoty k
ochraně vnitřních orgánů a zajištění důležitých
metabolických funkcí. Je-li tato podstatná
tuková rezerva narušena, může dojít k poru-
chám látkové výměny.
1 2 3 4 5 6 7 8 9
BMI
1 < - 7,5
2 - 7,5
3 - 5,0
4 - 2,5
5 0,0
6 + 2,5
7 + 5,0
8 + 7,5
9 > + 7,5
OOddcchhyyllkkaa oodd VVaaššíí nnoorr mmáállnníí oossoobbnníí
hhooddnnoottyy
1 2 3 4 5 6 7 8 9
PPřřííkkllaadd::
Naměřený podíl tělesného tuku = 31,3 %
celkové váhy. Odchylka od Vaší normální
osobní hodnoty = + 7 %.
IInnddiivviidduuáállnníí ddooppoorruuččeenníí
tělesná hmotnost (kg)
tělesná výška (m)2
BA63687CF5121434_CZ 03.10.2007 17:05 Uhr Seite 204

205
CZ
Tak může např. u žen s hodnotami tělesného
tuku pod 10 % vynechávat menstruace. Kromě
toho stoupá riziko osteoporózy.
Normální podíl tělesného tuku je závislý na
stáří a především na pohlaví.
U žen je normální hodnota asi o 10 % vyšší
než u mužů. S přibývajícím věkem tělo odbou-
rává svalovou hmotu, čímž se zvyšuje podíl
tělesného tuku.
PPooddííll vvooddyy vv oorrggaanniissmmuu
Zatímco se na displeji zobrazuje podíl vody v
organismu v %, pod ním se ve sloupcové grafi-
ce objeví jeden z 9 segmentů.
Hodnota zobrazená při této analýze odpovídá
takzvané “celkové vodě v organismu" (total
body water — TBW). Tělo dospělého člověka se
skládá přibližně z 60 % vody. Přitom existuje
určité rozpětí, kde starší lidé vykazují menší
podíl vody než mladší lidé a muži vykazují vyšší
podíl vody než ženy.
Rozdíl mezi muži a ženami se přitom opírá o
vyšší hodnotu tělesného tuku u žen. Protože
největší podíl vody v organismu se nalézá ve
hmotě neobsahující tuk (73 % hmoty neobsa-
hující tuk tvoří voda) a obsah vody v tukové
tkáni je přirozeně velmi nepatrný (přibližně 10
% tukové tkáně tvoří voda), automaticky klesá
u stoupajícího podílu tělesného tuku podíl
vody v organismu.
OOddcchhyyllkkaa oodd VVaaššíí nnoorr mmáállnníí oossoobbnníí
hhooddnnoottyy
1 < - 12 % velmi nízký podíl tuku
2 - 12 % nízký podíl tuku
3-7%
4 - 3 % normální podíl tuku
50%
6+3%
7 + 7 % vysoký podíl tuku
8+12%
9 > + 12 % velmi vysoký podíl tuku
OOddcchhyyllkkaa oodd VVaaššíí nnoorr mmáállnníí oossoobbnníí
hhooddnnoottyy
1 < - 6 % velmi nízký podíl vody
2 - 6 % nízký podíl vody
3-4%
4 - 2 % normální podíl vody
50%
6+2%
7 + 4 % vysoký podíl vody
8+6%
9>+ 6%
PPřřííkkllaadd::
Naměřený podíl tělesné vody = 51,7 % celkové
váhy. Tato hodnota leží cca. 4 % pod vypočte-
nou normální osobní hodno.
1 2 3 4 5 6 7 8 9
BA63687CF5121434_CZ 03.10.2007 17:05 Uhr Seite 205

CZ
206
PPooddííll ssvvaalloovvéé hhmmoottyy
Zatímco se na displeji zobrazuje podíl svalové
hmoty v %, pod ním se ve sloupcové grafice
objeví jeden z 9 segmentů.
Svalová hmota je motorem našeho těla. Ve sva-
lech se koná největší část naší přeměny ener-
gie. Svaly udržují tělesnou teplotu a tvoří zák-
lad naší tělesné výkonnosti. Trénované svalnaté
tělo je považováno za estetičtější.
Kontrola svalová hmoty je zvláště důležitá pro
osoby, které mají problémy s hmotností nebo
tukem. Protože tělo svaly potřebuje k odbourá-
vání přebytečných energetických zásob nebo
tukových polštářů, může být snížení hmotnosti
trvale úspěšné jen při současné tvorbě svalů.
PPřřííkkllaadd::
Naměřený podíl svaloviny = 30,4 % celkové
váhy. Tato hodnota leží cca. 6 % pod vypočte-
nou normální osobní hodno.
SSppoottřřeebbaa eenneerrggiiee
Zatímco na displeji je znázorněna spotřeba
energie v kcal, na grafu dole se objeví jeden z
9 segmentů.
Spotřeba energie se vypočítá z osobních údajů
– upravených faktorem pro příslušný typ pohy-
bu – a z naměřeného rozdělení
tělesné hmoty.
Bazální metabolismus
+ předaný výkon
= spotřeba energie
Přijmete-li méně kilokalorií, než je Vaše indivi-
duální spotřeba energie, bude Vaše tělo reago-
vat úbytkem váhy.
Váha bude stoupat, jestliže přijmete více kilo-
kalorií.
1 2 3 4 5 6 7 8 9
OOddcchhyyllkkaa oodd VVaaššíí nnoorr mmáállnníí oossoobbnníí
hhooddnnoottyy
1< -6%velmi nízký podíl svalové
hmoty
2-6%nízký podíl svalové hmoty
3-4%
4-2%normální podíl svalové hmoty
50%
6+2%
7+4%vysoký podíl svalové hmoty
8+6%
9> +6%
1 2 3 4 5 6 7 8 9
PPřřííkkllaadd::
Naměřená spotřeba energie = 1855 kcal.
Této hodnoty se nachází o 5 % pod vypočítan-
ou normální spotřebou energie.
BA63687CF5121434_CZ 03.10.2007 17:05 Uhr Seite 206

207
CZ
Analýza je založena na měření elektrického
odporu těla. Stravovací a pitní zvyklosti během
dne a individuální životní styl ovlivňují vodní
režim. Toto je zjevné
v kolísání naměřených hodnot.
Aby bylo možné získat co nepřesnější a opako-
vatelné výsledky analýzy, pečujte o neměnné
podmínky měření, protože jenom vy můžete
přesně sledovat změny během delší doby.
KKrroomměě ttoohhoo jjeeššttěě jjiinnéé ffaakkttoorryy mmoohhoouu
oovvlliivvňňoovvaatt vvooddnníí rreežžiimm::
Po koupeli může být indikováno příliš málo
podílu tělesného tuku a vysoký podíl vody.
Po jídle může být zjištěná vyšší hodnota.
Během menstruačního cyklu mohou být
zaznamenány kolísání.
Při ztrátě tělesné vody v důsledku nemoci
nebo po fyzické námaze (sportování).
Po sportovní činnosti se doporučuje počkat s
dalším měřením 6 až 8 hodin.
OOddlliiššnnéé nneebboo nneecchhttěěnnéé vvýýsslleeddkkyy mmoohhoouu
vvzznniikknnoouutt pprroo::
osoby s horečkou, s otoky nebo osteoporo-
sou
osoby, které podléhají léčení dialýzou
osoby, které pobírají kardiovaskulární léky
ženy v těhotenství
sportovce, kteří trénují víc než 10 hodin
intenzivního tréninku za týden a kteří mají
klidový puls pod 60/min
vrcholové sportovce a kulturisty
1 < - 15 % velmi nízký podíl Spotřeba energie
2 - 15 % nízký podíl Spotřeba energie
3-10%
4 - 5 % normální podíl Spotřeba energie
50%
6+5%
7 + 10 % vysoký podíl Spotřeba energie
8+15%
9> +15%
OOddcchhyyllkkaa oodd VVaaššíí nnoorr mmáállnníí oossoobbnníí hhooddnnoottyy
FFaakkttoorryy,, kktteerréé oovvlliivvňňuujjíí vvýýsslleeddkkyy mměěřřeenníí
BA63687CF5121434_CZ 03.10.2007 17:05 Uhr Seite 207

CZ
208
DDůůlleežžiittéé ppookkyynnyy
JJaakk ssee sspprráávvnněě mměěřříí??
Měření by se mělo provádět pokud možno bez
oděvu a naboso. Mělo by se dbát na to, aby k
měření docházelo vždy za stejných podmínek
(např. ráno nalačno) a ve stejnou denní dobu.
JJaakk ččaassttoo ssee mmáámm mměěřřiitt ppoommooccíí ppřřííssttrroojjůů nnaa
ttěělleessnnoouu aannaallýýzzuu SSooeehhnnllee??
Vlastně to záleží na Vás. Doporučujeme ale
měřit vždy ve stejnou dobu za stejných podmí-
nek. Kdo to chce vědět zcela přesně, měří 2-3
krát za den. Průběh dne se stravovacími návyky
a pitným režimem, ale také životní styl mají vliv
vodní bilanci. Na přístroji na tělesnou analýzu
jsou tyto výkyvy patrné na displeji. Váha uklá-
dá průměrnou hodnotu.
LLzzee ppoozznnaatt pprroocceennttuuáállnníí zzmměěnnuu ttěělleessnnéé hhmmoottyy
jjiižž pprrvvnníí ddeenn??
Je možné, že přístroj na tělesnou analýzu bude
zobrazovat rozdílné hodnoty. To záleží na kolí-
sající vodní bilanci v průběhu dne.
Změny podílu tělesného tuku probíhají však
zpravidla velmi pomalu – v průběhu několika
dnů nebo týdnů.
ZZttrraattíí ssee uulloožžeennýý pprrůůbběěhh ttrreenndduu,, kkddyyžž ssee zzmměěnníí
úúddaajjee oossoobbnnííhhoo ppaamměěťťoovvééhhoo mmííssttaa??
Ne. Změní se teprve po vymazání údajů.
MMoohhoouu bbýýtt vvýýsslleeddkkyy mměěřřeenníí oovvlliivvňňoovváánnyy
vvnněějjššíímmii úúččiinnkkyy??
Za extrémních elektromagnetických vlivů, např.
při spuštění radiového přístroje v bezprostřední
blízkosti přístroje, může být ovlivněna indikova-
ná hodnota.
Po ukončení rušivého vlivu lze produkt zase
použít k určenému účelu, event. je potřebné
opětovné zapnutí.
JJaakk vvzznniikkaajjíí kkřřiivvkkyy ttrreenndduu??
Denní křivka (day) znamená:
Zobrazují se průměrné denní hodnoty za pos-
ledních 59 dní. Poslední hodnota je vždy uve-
dena vpravo.
Týdenní křivka (week) znamená:
Ze 7 denních hodnot se vypočítá průměrná
týdenní hodnota. Proto se první průměrná
týdenní hodnota může zobrazit až po týdnu*.
Zobrazuje se posledních 59 průměrných týden-
ních hodnot.
Měsíční křivka (month) znamená:
Ze 4 průměrných týdenních hodnot se vypočítá
průměrná měsíční hodnota. Proto se první
průměrná týdenní hodnota může zobrazit až
za 4 týdny*. Může se zobrazit až 59
průměrných měsíčních hodnot.
* Proto doporučujeme vybrat na začátku denní
trend.
BA63687CF5121434_CZ 03.10.2007 17:05 Uhr Seite 208

209
CZ
1.
1.
2.
3.
4.
5.
6.
HHllááššeenníí
1. Opotřebované baterie.
Ve váze (LOW BAT-B) V ovlá-
dacím panelu (LOW BAT-T)
2. Přetížení: nad 150 kg.
3. Nechtěné výsledky analýzy –
zkontrolovat osobní naprogra-
mování.
4. + 5.
Špatný kontakt nohou:
Vyčistit váhu nebo nohy nebo
dát pozor na dostatečnou
vlhkost pokožky.
Při příliš suché pokožce – nohy
navlhčit nebo vykonejte měře-
ní raději po koupeli nebo
sprše.
6. Rušené rádiové spojení mezi
váhou a ovládacím panelem.
Dosah radiového signálu a
řádný provoz jsou závislé na
několika faktorech:
Stav baterie, stanoviště a
uspořádání, stíněné předměty,
jiné přístroje na stejném frekve-
nčním pásmu.
Elektronické výboje mohou
způsobit přerušení rádiového
spojení zařízení 'Body Balance
Comfort F5'. Problém odstraníme
vyjmutím a opakovaným nasaze-
ním baterií.
K přerušení radiového spojení
zařízení 'Body Balance Comfort
F5' může dojít i vlivem externích
rádiových zdrojů.
Problém se odstraní, jakmile se
vypne externí signál.
TTeecchhnniicckkéé úúddaajjee
Nosnost x přesnost = Max 150 kg x 100 g
Přesnost měření: Podíl tělesného tuku: 0,1%
Přesnost měření: Podíl vody v těle: 0,1%
Přesnost měření: Podíl svalové hmoty: 0,1%
Přesnost měření: Spotřeba energie 1 kcal
Výška těla: 100–250 cm
Stáří: 10–99 let
8 osobních paměťových míst
Velký LCD displej
Měřící proud: 0,035 mA RMS, 50/5 kHz
Frekvence vysílání 433 MHz, Dosah 3m
Baterie:
Ve váze: 4 x 1,5 V AA
V ovládacím panelu: 3 x 1,5 V AA
Baterie jsou součástí dodávky.
BA63687CF5121434_CZ 03.10.2007 17:05 Uhr Seite 209

LLiikkvviiddaaccee ppoouužžiittýýcchh eelleekkttrriicckkýýcchh aa
eelleekkttrroonniicckkýýcchh ppřřííssttrroojjůů
Symbol na výrobku nebo jeho obalu
upozorňuje na to, že se s tímto
výrobkem nemá zacházet jako s
obyčejným domácím odpadem, ale
že je třeba jej odevzdat ve sběrně
zabezpečující recyklaci elektrických
a elektronických přístrojů. Další informace
obdržíte prostřednictvím obce, komunálního
podniku pro likvidaci odpadu nebo prodejny,
ve které jste výrobek zakoupili.
LLiikkvviiddaaccee bbaatttteerriiíí
Baterie nevyhazujte do domovního odpadu.
Jako spotřebitelé jste povinní ze zákona vrátit
použité baterie. Vaše použité baterie můžete
odhodit kdekoli na sběrných místech vaší obce
nebo na místě prodeje daného druhu baterií.
Pb = obsahuje olovo
Cd = obsahuje kadmium
Hg = obsahuje rtuť
PPrroohhllaaššeenníí oo sshhoodděě
Tímto firma Soehnle prohlašuje, že
se přístroj
Body Balance shoduje se základními
požadavky a ostatními příslušnými ustanovení-
mi směrnic 2004/108/EC.
Tento přístroj byl otestován na rádiové rušení
podle platné směrnice 2004/108/EC.
Tip: Při extrémních elektromagnetických vlivech
např. provoz rádia v bezprostřední blízkosti
zařízení, mohou být ovlivněné zobrazené hod-
noty. Po skončení rušení je přístroj opětovně
použitelný ve shodě s ustanoveními, případně
je potřebné přístroj restartovat.
ČČiissttěěnníí aa ooššeettřřoovváánníí
Jen s lehce navlhčenou utěrkou. Nepoužívejte
rozpouštědla nebo odírající prostředky a váhu
neponořujte do vody.
SSeerrvviiss pprroo ssppoottřřeebbiitteellee
V případě dotazů a podnětů Vám jsou rády k
dispozici následující kontaktní osoby:
TTeell:: ((0088 0000)) 55 3344 3344 3344
PPoonndděěllíí aažž ččttvvrrtteekk
09:00 až 12:15 hod. a od 13:00 do 16:00 hod.
PPáátteekk
od 09:00 do 12:15 hod. a od 13:00 do 15:00
hod.
GGaarraannccee
SOEHNLE poskytuje garanci 3 let od datumu
zakoupení na bezplatnou opravu vad v důsled-
ku materiálových nebo výrobních chyb
výměnou nebo opravou. Prosíme dobře si
uschovejte doklad o zakoupení a garanční list.
V případě uplatnění garance vraťte, prosíme,
váhu společně s dokladem o zakoupení a
garančním listem vašemu prodejci.
CZ
210
BA63687CF5121434_CZ 03.10.2007 17:05 Uhr Seite 210

RUS
ÔÓ pyÒÒÍÓÏ flÁ˚Íy
ǂ‰ÂÌË 212
LJÊÌ˚ Û͇Á‡ÌËfl ÔÓ ·ÂÁÓÔ‡ÒÌÓÒÚË 212
ÇÒÚ‡‚ËÚ¸ ˝ÎÂÏÂÌÚ˚ ÔËÚ‡ÌËfl 212
ìÒÚ‡ÌÓ‚ËÚ¸ ‚ÂÏfl 212
ë·Ó͇ 213
ǂӉ ‰‡ÌÌ˚ı 214
ȦÎËÁ Ë̉ÂÍÒ‡ χÒÒ˚ Ú· 216
ᇄÛÁ͇ ÒÓı‡ÌÂÌÌ˚ı ‰‡ÌÌ˚ı (STATE) 217
àÁÏÂÌÂÌË ÔÂÒÓ̇θÌ˚ı ‰‡ÌÌ˚ı (SET) 218
ëÚˇÌË ÔÂÒÓ̇θÌ˚ı ‰‡ÌÌ˚ı (DEL) 218
éÚÓ·‡ÊÂÌË ÚẨ‡
219
à̉˂ˉۇθ̇fl ÂÍÓÏẨ‡ˆËfl 220
î‡ÍÚÓ˚, ‚ÎËfl˛˘Ë ̇ ÂÁÛÎ¸Ú‡Ú ˚ ËÁÏÂÂÌËÈ 223
LJÊÌ˚ Û͇Á‡ÌËfl 224
ëÓÓ·˘ÂÌËfl 225
íÂıÌ˘ÂÒÍË ‰‡ÌÌ˚ 225
ìÚËÎËÁ‡ˆËfl ËÒÔÓθÁÓ‚‡ÌÌ˚ı ˝ÎÂÍÚ˘ÂÒÍËı Ë
˝ÎÂÍÚÓÌÌ˚ı ÔË·ÓÓ‚ 226
ìÚËÎËÁ‡ˆËfl ·‡Ú‡ÂË 226
á‡fl‚ÎÂÌËÂ Ó ÒÓÓÚ‚ÂÚÒÚ‚ËË 226
óËÒÚ͇ Ë ÛıÓ‰ 226
ëÎÛÊ·‡ ‡·ÓÚ˚ Ò ÍÎËÂÌÚ‡ÏË 226
ɇ‡ÌÚËfl 226
BA63687CF5121434_RUS 03.10.2007 17:05 Uhr Seite 211

RUS
212
ǂ‰ÂÌËÂ
ë ÔÓÏÓ˘¸˛ ‚ÂÒÓ‚ Body Balance Ç˚ ÒÏÓÊÂÚÂ
ÔÓÔ‡‚ËÚ¸ LJ¯Â Á‰ÓÓ‚¸Â. ùÚË ˝ÎÂÍÚÓÌÌ˚ ‚ÂÒ˚ Ò
‡Ì‡ÎËÁÓÏ Ë̉ÂÍÒ‡ χÒÒ˚ Ú· ӷ·‰‡˛Ú
ÒÎÂ‰Û˛˘ËÏË ÙÛÌ͈ËflÏË:
Body Balance ÓÔ‰ÂÎflÂÚ, ËÒıÓ‰fl ËÁ ‚‡¯Ëı
ÔÂÒÓ̇θÌ˚ı ‰‡ÌÌ˚ı Ë, ÓÔˇflÒ¸ ̇
ÂÍÓÏẨ‡ˆËË ˝ÍÒÔÂÚÓ‚ ÔÓ ‚˝ÎÌÂÒÛ, ÒÓÒÚÓflÌËÂ
‚‡¯Â„Ó Ó„‡ÌËÁχ ‚ ÓÚÌÓ¯ÂÌËË ‚ÂÒ‡, ‰ÓÎË
ÊËÓ‚˚ı ÓÚÎÓÊÂÌËÈ ‚ Ó„‡ÌËÁÏÂ, ‚Ó‰˚, ‰ÓÎË
Ï˚¯Â˜ÌÓÈ Ï‡ÒÒ˚ Ë Â„Ó ˝Ì„ÓÁ‡Ú‡Ú.
à̉˂ˉۇθ̇fl ËÌÚÂÔÂÚ‡ˆËfl ÂÁÛθڇÚÓ‚
ËÁÏÂÂÌËÈ Ò Î˘Ì˚ÏË ÂÍÓÏẨ‡ˆËflÏË ÔÓ
ËÁÏÂÌÂÌ˲ Ó·‡Á‡ ÊËÁÌË.
à̉Ë͇ÚÓ ËÁÏÂÌÂÌËÈ ÔÓ ‚‡¯ÂÏÛ ‚˚·ÓÛ: ‚ÂÒ‡,
‰ÓÎË ‚Ó‰˚ Ë ÊËÓ‚˚ı ÓÚÎÓÊÂÌËÈ, ‰ÓÎË
Ï˚¯Â˜ÌÓÈ Ï‡ÒÒ˚ Ë ˝Ì„ÓÁ‡Ú‡Ú Ó„‡ÌËÁχ ‚
ËÌÚ‚‡Î ÔÓ ‰ÌflÏ, ̉ÂÎflÏ, ÏÂÒflˆ‡Ï ÔÓ
ÓÚÌÓ¯ÂÌ˲ Í ÒÓÓÚ‚ÂÚÒÚ‚Û˛˘ËÏ ÔÓ͇Á‡ÚÂÎflÏ
ÌÓÏ˚.
ééÚÚ‰‰ÂÂÎθ¸ÌÌ˚˚ÈÈ ‡‡‰‰ËËÓÓÚÚÂÂÏÏËËÌ̇‡ÎÎ ÒÒ ‰‰‡‡Îθ¸ÌÌÓÓÒÒÚÚ¸¸˛˛
ÒÒ‚‚flflÁÁËË 33ÏÏ
8 fl˜ÂÂÍ Ô‡ÏflÚË ‰Îfl ÔÓθÁÓ‚‡ÚÂÎÂÈ Ò Ëı
‡‚ÚÓχÚ˘ÂÒÍËÏ ‡ÒÔÓÁ̇‚‡ÌËÂÏ
LJÊÌ˚ Û͇Á‡ÌËfl ÔÓ ·ÂÁÓÔ‡ÒÌÓÒÚË
èÓÍÓÌÒÛθÚËÛÈÚÂÒ¸ Ò ‚‡˜ÓÏ ‚ ÒÎÛ˜‡Â, ÂÒÎË
ÌÂÓ·ıÓ‰ËÏÓ ÒÌËÁËÚ¸ ‚ÂÒ ÔË ËÁ·˚ÚÓ˜ÌÓÏ ‚ÂÒ ËÎË
̇·‡Ú¸ Â„Ó ÔË ‚ÂÒ ÌËÊ ÌÓÏ˚. ã˛·˚ Á‡ÌflÚËfl
Ë ‰ËÂÚ˚ ÚÓθÍÓ ÔÓ Òӄ·ÒÓ‚‡Ì˲ Ò ‚‡˜ÓÏ.
êÂÍÓÏẨ‡ˆËË ÔÓ ÔÓ„‡ÏÏ‡Ï „ËÏ̇ÒÚËÍË ËÎË ÔÓ
‰Û͈ËÓÌÌÓÏÛ Î˜ÂÌ˲ ̇ ÓÒÌÓ‚Â ‰‡ÌÌ˚ı
ËÁÏÂÂÌËÈ ‰ÓÎÊÂÌ ‰‡‚‡Ú¸ ‚‡˜ ËÎË ‰Û„ÓÈ
Í‚‡ÎËÙˈËÓ‚‡ÌÌ˚È ÒÔˆˇÎËÒÚ. ç è˚Ú‡ÈÚÂÒ¸
ËÌÚÂÔÂÚË‚‡Ú¸ ‰‡ÌÌ˚ ÔËÌflÚËfl ‰Îfl ͇ÍËı-ÎË·Ó
Ï ·ÂÁ Òӄ·ÒÓ‚‡ÌËfl Ò ‚‡˜ÓÏ.
≠ÓÏÔ‡ÌËfl SOEHNLE Ì ÌÂÒÂÚ ÓÚ‚ÂÚÒÚ‚ÂÌÌÓÒÚË ÌË Á‡
Û˘Â· Ë Û·˚ÚÍË, ÍÓÚÓ˚ ·˚ÎË ‚˚Á‚‡Ì˚ ‚ÂÒ‡ÏË
Body Balance, ÌË ÔÓ ÔÂÚÂÌÁËflÏ ÚÂÚ¸Ëı Îˈ.
ùÚÓ ËÁ‰ÂÎËfl Ô‰̇Á̇˜ÂÌÓ ‰Îfl ËÒÔÓθÁÓ‚‡ÌËfl
ÔÓÚ·ËÚÂÎÂÏ ‚ ‰Óχ¯ÌËı ÛÒÎÓ‚Ëflı. éÌÓ ÌÂ
ÒÍÓÌÒÚÛËÓ‚‡ÌÓ ‰Îfl ÔÓÙÂÒÒËÓ̇θÌÓÈ
˝ÍÒÔÎÛ‡Ú‡ˆËË ‚ ·ÓθÌˈ‡ı ËÎË Ï‰ˈËÌÒÍËı
Û˜ÂʉÂÌËflı.
çç ÔÔÓÓ‰‰ııÓÓ‰‰ËËÚÚ ‰‰ÎÎflfl Îβ˛‰‰ÂÂÈÈ ÒÒ ˝˝ÎÎÂÂÍÍÚÚÓÓÌÌÌÌ˚˚ÏÏËË
ËËÏÏÔÔη‡ÌÌÚÚ‡‡ÏÏËË ((Í͇‡‰‰ËËÓÓÒÒÚÚËËÏÏÛÛÎÎflflÚÚÓÓ ËËÚÚ‰‰..))
ÇÒÚ‡‚ËÚ¸ ˝ÎÂÏÂÌÚ˚ ÔËÚ‡ÌËfl
1. ‚ ‚ÂÒ‡ı (4 x 1,5 V AA)
2. ‚ ÔÛθÚ ÛÔ‡‚ÎÂÌËfl (3 x 1,5 V AA)
ìÒÚ‡ÌÓ‚ËÚ¸ ‚ÂÏfl
3. ÇÂÏfl: ÛÒÚ‡ÌÓ‚ËÚ¸ ˜‡Ò˚ ((▼== ddoowwnn,, ▲== uupp)) Ë
ÔӉڂ‰ËÚ¸ (()).
4. ÇÂÏfl: ÛÒÚ‡ÌÓ‚ËÚ¸ ÏËÌÛÚ˚ ((▼== ddoowwnn,, ▲== uupp))
Ë ÔӉڂ‰ËÚ¸ (()).
EEÒÒÎÎËË ÇLJ‡ÏÏ ÔÔÓÓ ËËÒÒÚÚ˜˜ÂÂÌÌË˲˛ ÓÓÔÔ‰‰ÂÂÎÎÂÂÌÌÌÌÓÓ„„ÓÓ ‚‚ÂÂÏÏÂÂÌÌËË
ÔÔÓÓÚÚ
··ÛÛÂÂÚÚÒÒflfl ËËÁÁÏÏÂÂÌÌËËÚÚ¸¸ ÔÔÓÓÍ͇‡ÁÁ‡‡ÌÌËËflfl ˜˜‡‡ÒÒÓÓ‚‚
((ÎÎÂÂÚÚÌÌÂÂÂÂ//ÁÁËËÏÏÌÌÂÂÂÂ ‚‚ÂÂÏÏflfl)),, ÚÚÓÓ ‚‚ÓÓÈÈÚÚËË ‚‚ ÂÂÊÊËËÏÏ
ËËÁÁÏÏÂÂÌÌÂÂÌÌËËflfl ÔÔÓÓÍ͇‡ÁÁ‡‡ÌÌËËÈÈ ˜˜‡‡ÒÒÓÓ‚‚ ÏÏÓÓÊÊÌÌÓÓ ÔÔËË
ÓÓ‰‰ÌÌÓÓ‚‚ÂÂÏÏÂÂÌÌÌÌÓÓÏÏ Ì̇‡Êʇ‡ÚÚËËËË ÍÍ燂‚Ë˯¯rr ▼//▲..
1. 2.
3. 4.
BA63687CF5121434_RUS 03.10.2007 17:05 Uhr Seite 212

213
RUS
1.
2.
2.
3.
ë·Ó͇
1. ÑÎfl Ôӂ‰ÂÌËfl β·˚ı ËÁÏÂÂÌËÈ ‚ÂÒ˚
‰ÓÎÊÌ˚ ‡ÒÔÓ·„‡Ú¸Òfl ̇ Ó‚ÌÓÈ Ë ÛÒÚÓȘ˂ÓÈ
ÔÓ‚ÂıÌÓÒÚË.
ÇÌËχÌËÂ! ÅÛ‰¸Ú ÓÒÚÓÓÊÌ˚!
ç ÔÓÒÍÓθÁÌËÚÂÒ¸ ̇
ÏÓÍÓÈ ÔÓ‚ÂıÌÓÒÚË.
2. èÛÎ¸Ú ÛÔ‡‚ÎÂÌËfl ÏÓÊÌÓ ‡ÒÔÓÎÓÊËÚ¸ ÔÓ
‚˚·ÓÛ ÎË·Ó ‚Áfl‚ ‚ ÛÍÛ, ÔÓÎÓÊË‚ ̇ ÒÚÓÎ,
ÓÒÚ‡‚Ë‚ ̇ ‚ÂÒ‡ı ËÎË ÔÓ‰‚ÂÒË‚ ̇ ÒÚÂÌÛ. èË
Á‡ÍÂÔÎÂÌËË Ì‡ÒÚÂÌÌÓ„Ó Ï‡„ÌËÚÌÓ„Ó ÙËÍÒ‡ÚÓ‡
̇ ÔÓ˜ÌÓÈ, „·‰ÍÓÈ, ÒÛıÓÈ Ë Ò‚Ó·Ó‰ÌÓÈ ÓÚ
Ô˚ÎË Ë Êˇ ÓÒÌÓ‚Â ·Û‰ÂÚ ‰ÓÒÚ‡ÚÓ˜ÌÓ ‚ÒÚ‡‚ËÚ¸
ÙËÍÒ‡ÚÓ ‚ Ó‚‡Î¸Ì˚È Ô‡Á ̇ Ú˚θÌÓÈ ÒÚÓÓÌÂ
ÔÛθڇ ÛÔ‡‚ÎÂÌËfl. á‡ÚÂÏ ÒÌflÚ¸ ·ÛχÊÌÛ˛
ÔÓÎÓÒÍÛ Ò ÍÎÂÈÍÓÈ ÔÓ‚ÂıÌÓÒÚË Ë ÔËʇڸ
ÔÛÎ¸Ú ÛÔ‡‚ÎÂÌËfl ̇ ÛÓ‚Ì „·Á
„ÓËÁÓÌڇθÌÓ Í ÏÂÒÚÛ ÍÂÔÎÂÌËfl.
3. èË Ì‡Î˘ËË ÔÎËÚÓÍ ËÎË ‰Û„ÓÈ ¯ÂÓıÓ‚‡ÚÓÈ
ÔÓ‚ÂıÌÓÒÚË Ì ‰‡ÂÚÒfl „‡‡ÌÚËfl ̇ ‰ÎËÚÂθÌÓÂ
‚ÂÏfl ̇ıÓʉÂÌËfl ÔÛθڇ ‚ ÔËÍÎÂÂÌÌÓÏ
ÒÓÒÚÓflÌËË. èÓ˝ÚÓÏÛ ÒΉÛÂÚ Ô˷„ÌÛÚ¸ Í
ÔË‚Ë̘˂‡Ì˲ ̇ÒÚÂÌÌÓ„Ó ÙËÍÒ‡ÚÓ‡.
ÑÎfl ˝ÚÓ„Ó ÒΉÛÂÚ ÒÌflÚ¸ Í˚¯ÍÛ Ò Ì‡ÒÚÂÌÌÓ„Ó
χ„ÌËÚÌÓ„Ó ÙËÍÒ‡ÚÓ‡ , ÔÓ‰‰Â‚ ÌÓ„ÚÂÏ ËÎË
ÍÓ̘ËÍÓÏ ÌÓʇ ˜ÂÂÁ Ô‡Á Í˚¯ÍÛ.
á‡ÚÂÏ ÔÓ·ÛËÚ¸ 2 ÓÚ‚ÂÒÚËfl ̇ ‡ÒÒÚÓflÌËË 2
ÒÏ. ÉÓËÁÓÌڇθÌÓ ‰Û„ ÓÚ ‰Û„‡. ÑˇÏÂÚ
ÓÚ‚ÂÒÚËfl ‰ÓÎÊÂÌ Û˜ËÚ˚‚‡Ú¸ ÛÒÚ‡ÌÓ‚ÍÛ Ò
‰˛·ÂÎÂÏ ËÎË ·ÂÁ.
á‡ÚÂÏ ÔË‚ËÌÚËÚ¸, ÒÌÓ‚‡ ̇‰ÂÚ¸ Í˚¯ÍÛ.
èÓÒ‡‰ËÚ¸ ÔÛÎ¸Ú ÛÔ‡‚ÎÂÌËfl ̇ χ„ÌËÚÌ˚È
ÙËÍÒ‡ÚÓ.
3.
2x 2x
BA63687CF5121434_RUS 03.10.2007 17:05 Uhr Seite 213

RUS
214
4.
4. éÔˆËfl ÔÂÂÒÚ‡ÌÓ‚ÍË Ì‡ˆËÓ̇θÌÓÈ Â‰ËÌˈ˚
ËÁÏÂÂÌËÈ Ò Í„/ÒÏ Ì‡ ÙÛÌÚ˚/‰˛ÈÏ˚ ËÎË
ÒÚÓÛÌ˚/‰˛ÈÏ˚.èÓÒΠ‚˚·Ó‡ ‰ËÌˈ˚ ‚ÂÒ‡
ÏÓÊÌÓ ÒÌÓ‚‡ Ò ÔÓÏÓ˘¸˛ Í·‚˯Ë
ÔÂÂÍβ˜ËÚ¸Òfl ‚
ÂÊËÏ Ë̉Ë͇ˆËË ‚ÂÏÂÌË. è‡ÌÂθ ÛÔ‡‚ÎÂÌËfl
Ë ‚ÂÒ˚ ÔÓ‰‰ÂÊË‚‡˛Ú ‰Û„ Ò ‰Û„ÓÏ ÍÓÌÚ‡ÍÚ ÔÓ
‡‰ËÓÒ‚flÁË. ꇉËÓÙˈËÓ‚‡ÌÌ˚ ÍÓÏÔÓÌÂÌÚ˚
è≠, ˝ÎÂÏÂÌÚ˚ ‡ÔÔ‡‡ÚÛ˚ HIFI ËÎË ÛÔ‡‚ÎflÂÏ˚Â
ÔÓ ‡‰ËÓ Ë„Û¯ÍË ÏÓ„ÛÚ ÔË‚ÂÒÚË Í Ò·ÓflÏ ‚
‡·ÓÚ ‚ÂÒÓ‚ (ÒÏ. ËÁ‚¢ÂÌËfl Ó· ӯ˷͇ı).
ǂӉ ‰‡ÌÌ˚ı
ÑÎfl ËÒÔÓθÁÓ‚‡ÌËfl ‚ÂÒÓ‚ ÙËÏ˚ Soehnle ÔÓ
ÔflÏÓÏÛ Ì‡Á̇˜ÂÌ˲ Ú·ÛÂÚÒfl ‚‚Ó‰ ÔÂÒÓ̇θÌ˚ı
‰‡ÌÌ˚ı ÒÓÓÚ‚ÂÚÒÚ‚Û˛˘Ëı ÔÓθÁÓ‚‡ÚÂÎÂÈ Ì‡ ÔÛθÚÂ
ÛÔ‡‚ÎÂÌËfl. ÇÒΉ Á‡ ˝ÚËÏ ÒΉÛÂÚ ÚÓÚ˜‡Ò Ê ‚ÒÚ‡Ú¸
̇ ‚ÂÒ˚ ·ÓÒËÍÓÏ.
EÒÎË ÔË ‚‚Ӊ ‰‡ÌÌ˚ı ‚ÂÒ˚ Ó͇Á˚‚‡˛ÚÒfl ÔÓ‰
̇„ÛÁÍÓÈ, ÚÓ ÓÌË Ò‡ÁÛ ÔÂÂÍβ˜‡˛ÚÒfl – ‚
ÒÎÛ˜‡Â, ÂÒÎË ËÏÂÂÚÒfl ÍÓÌÚ‡ÍÚ ÔÓ ‡‰ËÓÒ‚flÁË ÏÂʉÛ
ÔÛθÚÓÏ ÛÔ‡‚ÎÂÌËfl Ë ‚ÂÒ‡ÏË – ‚ ÂÊËÏ
‚Á‚¯˂‡ÌËfl Ë ËÌÚÂÔÂÚ‡ˆËË ‰‡ÌÌ˚ı Ë ÔÓ͇ ‚ÂÒ˚
ÒÌÓ‚‡ Ì ‚ÂÌÛÚÒfl ‚ ÂÊËÏ Ë̉Ë͇ˆËË ‚ÂÏÂÌË
(20 ÒÂÍ. ÔÓÒΠÒÌflÚËfl ̇„ÛÁÍË Ò ‚ÂÒÓ‚), ·Û‰ÂÚ ‰Ó
ÚÂı ÔÓ Ì ‚ÓÁÏÓÊÌÓ Ì‡ÒÚÓËÚ¸ Ëı.
1. 燘‡Ú¸ ‚‚Ó‰ ‰‡ÌÌ˚ı ( ) Ë ÔӉڂ‰ËÚ¸
‚‚Ó‰ ( ).
EÒÎË ÛÊ ËÏÂÂÚÒfl ÒÓı‡ÌÂÌ̇fl ËÌÙÓχˆËfl ÔÓ
ÍÓÏÛ-ÎË·Ó ËÁ ÔÓθÁÓ‚‡ÚÂÎÂÈ, ÚÓ Ç‡Ï ÒΉÛÂÚ
‚˚·‡Ú¸ Í·‚˯‡ÏË ▼/▲ÔÓ͇Á‡ÌË ‚ÂÒÓ‚
“NEW” (ÌÓ‚˚È) Ë ÔӉڂ‰ËÚ¸ ˝ÚÓ ( ).
2. Ç˚·‡Ú¸ fl˜ÂÈÍË Ô‡ÏflÚË (P1 ... P8)
(▼=down, ▲= up) Ë ÔӉڂ‰ËÚ¸ ‚˚·Ó ( ).
3. Ç‚ÂÒÚË ÓÒÚ (▼=down, ▲= up) Ë ÔӉڂ‰ËÚ¸
‚˚·Ó ( ).
4. Ç‚ÂÒÚË ‚ÓÁ‡ÒÚ (▼=down, ▲= up) Ë
ÔӉڂ‰ËÚ¸ ‚˚·Ó ( ).
5. ˚·‡Ú¸ ÔÓÎ (▼= ÏÛÊÒÍÓÈ ËÎË ▲= ÊÂÌÒÍËÈ) Ë
ÔӉڂ‰ËÚ¸ ‚˚·Ó ( ).
1.
2.
4.
5.
3.
BA63687CF5121434_RUS 03.10.2007 17:05 Uhr Seite 214

215
RUS
6. ìÒÚ‡ÌÓ‚ËÚ¸ Ê·ÂÏÓ Á̇˜ÂÌË ÚËÔ‡ ‰‚Ë„‡ÚÂθÌÓÈ ‡ÍÚË‚ÌÓÒÚË
(▼= down, ▲= up) Ë ÔӉڂ‰ËÚ¸ ‚˚·Ó ( ). ùÚÓ Á̇˜ÂÌËÂ
ÌÂÓ·ıÓ‰ËÏÓ ‰Îfl ÓÔ‰ÂÎÂÌËfl ˝Ì„ÓÁ‡Ú‡Ú Ó„‡ÌËÁχ.
7. ìÒÚ‡ÌÓ‚ËÚ¸ Ê·ÂÏ˚È ËÌÚ‚‡Î ‡Ì‡ÎËÁ‡ ËÁÏÂÌÂÌËÈ
(Á‡ ‰Â̸, ̉Âβ ËÎË ÏÂÒflˆ) (▼= down, ▲= up) Ë ÔӉڂ‰ËÚ¸
‚˚·Ó ( ). å˚ ÂÍÓÏẨÛÂÏ ‚˚·‡Ú¸ ‚̇˜‡Î ‰Ì‚ÌÓÈ
ËÌÚ‚‡Î ‡Ì‡ÎËÁ‡ ËÁÏÂÌÂÌËÈ, Ë·Ó Ë̇˜Â Ô‚Ó Á̇˜ÂÌËÂ
ËÁÏÂÂÌËÈ ÔË Ë̉Ë͇ˆËË ËÁÏÂÌÂÌËÈ ·Û‰ÂÚ ÔÓ͇Á‡ÌÓ Î˯¸
˜ÂÂÁ ̉Âβ ËÎË ˜ÂÂÁ ÏÂÒflˆ.
8. ç‡Ê‡Ú¸ ̇“OK” ( ) Ë Í‡Í – ÚÓθÍÓ Á‡Ò‚ÂÚËÚÒfl 0.0 Ë ÔÓ͇ÊÂÚÒfl
Ë̉Ë͇ˆËfl ‚ ‚ˉ ÒÚÓηË͇ – ‚ÒÚ‡‚‡ÈÚ ·ÓÒËÍÓÏ Ì‡ ‚ÂÒ˚.
EÒÎË ÔÓÚ·ÛÂÚÒfl ËÁÏÂÌÂÌË ÛÊ ‚‚‰ÂÌÌ˚ı ‰‡ÌÌ˚ı Ô‰ Ô‚˚Ï
ËÁÏÂÂÌËÂÏ, ÚÓ ÚÓ„‰‡ ÒΉÛÂÚ ‚ÂÌÛÚ¸Òfl Ò ÔÓÏÓ˘¸˛ Í·‚˯ ▼/▲
‚˚·ÓÛ Ò‚ÓÂ„Ó ÓÒÚ‡.
è‚Ó ËÁÏÂÂÌË ËÏÂÂÚ Â¯‡˛˘Â Á̇˜ÂÌË ‰Îfl ÒÓı‡ÌÂÌËfl
‰‡ÌÌ˚ı ‰Îfl ‰‡Î¸ÌÂÈ¯Â„Ó ‡‚ÚÓχÚ˘ÂÒÍÓ„Ó ‡ÒÔÓÁ̇‚‡ÌËfl
ÔÓθÁÓ‚‡ÚÂÎfl. EÒÎË Ç˚ ‚ÒÚ‡ÂÚ ̇ ‚ÂÒ˚ ‚ ˜ÛÎ͇ı (ÌÓÒ͇ı) ËÎË ‚
Ó·Û‚Ë, ÚÓ ÚÓ„‰‡ ̇ ‰ËÒÔΠÔÓfl‚ËÚÒfl ̇‰ÔËÒ¸ “ERROR” (ӯ˷͇) Ë
‚‚Ó‰ ‰‡ÌÌ˚ı ÔˉÂÚÒfl ÔÓ‚ÚÓËÚ¸.
èÓÒΠÚÓ„Ó, Í‡Í Ç˚ ‚ÒÚ‡ÎË Ì‡ ‚ÂÒ˚, ÔÓËÒıÓ‰ËÚ Ô‚˚È ‡Ì‡ÎËÁ
Ë̉ÂÍÒ‡ χÒÒ˚ Ú·, ÍÓÚÓ˚È ÓÔËÒ˚‚‡ÂÚÒfl ̇ ÒÎÂ‰Û˛˘ÂÈ ÒÚ‡ÌˈÂ.
ì ‚ÂÒÓ‚ ËÏÂÂÚÒfl ÂÊËÏ ÓÚÍβ˜ÂÌËfl ‚‚Ë‰Û ÓÚÒÛÚÒÚ‚Ëfl ‡ÍÚË‚ÌÓÒÚË.
éÌË ÓÚÍβ˜‡˛ÚÒfl ˜ÂÂÁ ÔË·ÎËÁËÚÂθÌÓ 40 ÒÂÍ., ÂÒÎË ÌÂ
̇ÊËχ˛ÚÒfl Í·‚˯Ë, Ë ÔÂÂıÓ‰flÚ ÒÌÓ‚‡ ‚ ÂÊËÏ Ë̉Ë͇ˆËË
‚ÂÏÂÌË.
á‡ÔËÒ‡ÌÌ˚ ‰‡ÌÌ˚ı ÒÓı‡Ìfl˛ÚÒfl Ë ‚ ÒÎÛ˜‡Â Á‡ÏÂÌ˚ ˝ÎÂÏÂÌÚÓ‚
ÔËÚ‡ÌËfl.
1
ÏËÌËÏÛÏ ‰‚Ë„‡ÚÂθÌÓÈ ‡ÍÚË‚ÌÓÒÚË (χÍÒ. 2 ˜./‰Â̸);
2
΄͇fl, ‡ÍÚ˂̇fl, Òˉfl˜‡fl ËÎË ÒÚÓfl˜‡fl ÙÓχ Á‡ÌflÚËÈ
ËÎË ‡·ÓÚ˚;
3
‡·ÓÚ‡ ÔÓ ‰ÓÏÛ ËÎË Ò‡‰Û (Ó„ÓÓ‰Û), „·‚Ì˚Ï Ó·‡ÁÓÏ
ÒÚÓfl, Î˯¸ ËÌÓ„‰‡ Òˉfl;
4
ÒÔÓÚË‚Ì˚È Ë ‡ÍÚË‚ÌÓ-ÔÓ‰‚ËÊÌ˚È ‚ˉ ‰ÂflÚÂθÌÓÒÚË;
5
ÚflÊ·fl ÙËÁ˘ÂÒ͇fl ‡·ÓÚ‡, ÔÓÙÂÒÒËÓ̇θÌ˚ Á‡ÌflÚËfl
ÒÔÓÚÓÏ;
6.
8.
7.
BA63687CF5121434_RUS 03.10.2007 17:05 Uhr Seite 215

RUS
216
3.
4.
ȦÎËÁ Ë̉ÂÍÒ‡ χÒÒ˚ Ú·
ÇÓÁÏÓÊÂÌ ÚÓθÍÓ, ÂÒÎË ‚ÒÚ‡‚‡Ú¸ ̇
‚ÂÒ˚ ·ÓÒËÍÓÏ. è‰ ˝ÚËÏ
ÌÂÓ·ıÓ‰ËÏÓ ‚‚ÂÒÚË Î˘Ì˚ ‰‡ÌÌ˚Â.
ÑÎfl ÔÓÎÛ˜ÂÌËfl Ó‰ÌÓÁ̇˜Ì˚ı
ÔÓ͇Á‡ÌËfl ‚ÂÒÓ‚ ‚ÒÚ‡‚‡ÈÚ ̇ ‚ÂÒ˚ ÔÓ
‚ÓÁÏÓÊÌÓÒÚË ÌÂÓ‰ÂÚ˚ÏË Ë ÔË
Ó‰Ë̇ÍÓ‚˚ı ÛÒÎÓ‚Ëflı.
1. ÇÒÚ‡Ú¸ ̇ ‚ÂÒ˚. чΠ̇ ‰ËÒÔÎÂÂ
ÒΉÛÂÚ Ë̉Ë͇ˆËfl ‚ÂÒ‡ Ë – Ë ÔÓ͇
‰ÎËÚÒfl ‡Ì‡ÎËÁ (~5 ÒÂÍ.) –
‚˚҂˜˂‡ÂÚ Ë̉Ë͇ˆËfl ‚ ‚ˉÂ
ÒÚÓηË͇. éÒÚ‡‚‡ÈÚÂÒ¸ ÒÔÓÍÓÈÌÓ
ÒÚÓflÚ¸ ̇ ‚ÂÒ‡ı ‰Ó Á‡‚¯ÂÌËfl
‡Ì‡ÎËÁ‡.
2. èÓÒΠ‡‚ÚÓχÚ˘ÂÒÍÓ„Ó
‡ÒÔÓÁ̇‚‡ÌËfl ÔÓθÁÓ‚‡ÚÂÎfl
‚̇˜‡Î ˉÂÚ Ë̉Ë͇ˆËfl ‚ÂÒ‡, ‰ÓÎË
ÊËÓ‚˚ı ÓÚÎÓÊÂÌËÈ ‚ Ó„‡ÌËÁÏÂ
( ), ‰ÓÎË ÊˉÍÓÒÚË ‚ Ó„‡ÌËÁÏÂ
( ), ‰ÓÎË Ï˚¯Â˜ÌÓÈ Ï‡ÒÒ˚ ( )
Ë ˝Ì„ÓÁ‡Ú‡Ú Ó„‡ÌËÁχ (kkccaall).
ÑˇԇÁÓÌ Á̇˜ÂÌËÈ «ÌÓχ» ‰Îfl
Í‡Ê‰Ó„Ó ÔÓθÁÓ‚‡ÚÂÎfl ̇ıÓ‰ËÚÒfl ‚
‡ÈÓÌ Ò‰ÌËı ÚÂı Ò„ÏÂÌÚÓ‚
ÒÚÓηËÍÓ‚ÓÈ Ë̉Ë͇ˆËË.
3. чΠԉ·„‡˛ÚÒfl ÂÍÓÏẨ‡ˆËË
ÔÓ ËÁÏÂÌÂÌ˲ Ó·‡Á‡ ÊËÁÌË.
á̇˜ÂÌË ÏË„‡˛˘Ëı ÒËÏ‚ÓÎÓ‚:
+Ç‡Ï ÒΉÛÂÚ ÛÔÓÚ·ÎflÚ¸
·Óθ¯Â ÊˉÍÓÒÚË!
+êÂÍÓÏẨÛÂÚÒfl Á‡ÌflÚ¸Òfl
ÚÂÌËÓ‚ÍÓÈ ‰Îfl ‡Á‚ËÚËfl
Ï˚¯ˆ!
+êÂÍÓÏẨÛÂÚÒfl ‚ÌÂÒÚË
ÒÛ˘ÂÒÚ‚ÂÌÌ˚ ÍÓÂÍÚË‚˚ ‚
ÂÊËÏ ÔËÚ‡ÌËfl!
LJ¯Ë ‰‡ÌÌ˚ ̇ıÓ‰flÚÒfl ‚
ÌÓÏÂ!
4. ëÓȉËÚÂ Ò ‚ÂÒÓ‚. ÇÂÒ˚ ÓÚÍβ˜‡˛ÚÒfl
‡‚ÚÓχÚ˘ÂÒÍË.
Ç Â‰ÍËı ÒÎÛ˜‡flı ‡‚ÚÓχÚ˘ÂÒÍÓÂ
‚ÂÒ˚ Ó͇Á˚‚‡˛ÚÒfl Ì ‚ ÒÓÒÚÓflÌËË
Á‡ÔËÒ‡Ú¸ ËÌÙÓχˆË˛ ‚ fl˜ÂÈÍË
Ô‡ÏflÚË ‰Îfl ÔÓθÁÓ‚‡ÚÂÎÂÈ.
èÓ͇Á˚‚‡˛ÚÒfl fl˜ÂÈÍË Ô‡ÏflÚË
ÔÓθÁÓ‚‡ÚÂÎÂÈ, ‡Á΢ËÚ¸ ÍÓÚÓ˚ı
‚ÂÒ˚ Ì ÏÓ„ÛÚ. èÓÒÍÓθÍÛ ÔÓˆÂÒÒ
ËÁÏÂÂÌËfl ÛÊ Á‡‚¯ÂÌ, ÚÓ Ç˚
ÏÓÊÂÚÂ ÒÓÈÚË Ò ‚ÂÒÓ‚ Ë
ÔӉڂ‰ËÚ¸ Ò‚Ó˛ ΢ÌÛ˛ fl˜ÂÈÍÛ
Ô‡ÏflÚË Ò ÔÓÏÓ˘¸˛ ‡ÒÔÓÎÓÊÂÌÌÓÈ
ÌËÊ Í·‚˯ÂÈ (▼ ÎË ▲).
èÓÒΠ˝ÚÓ„Ó Ì‡ ‰ËÒÔÎÂÂ
ÔÓ͇Á˚‚‡˛ÚÒfl ‚ÂÒ, ‰ÓÎfl ÊËÓ‚˚ı
ÓÚÎÓÊÂÌËÈ, ÊˉÍÓÒÚË, Ï˚¯Â˜ÌÓÈ
χÒÒ˚ Ë ÔÓÚ·ÌÓÒÚ¸ ‚ ͇ÎÓËflı
‰Îfl ÔÓÍ˚ÚËfl ˝Ì„ÓÁ‡Ú‡Ú.
é·‡˘‡ÂÏ Ç‡¯Â ‚ÌËχÌË ̇ ÚÓ,
˜ÚÓ ÔË ‚ÒÚ‡‚‡ÌËË Ì‡ ‚ÂÒ˚ ‚ Ó·Û‚Ë
ËÎË ˜ÛÎ͇ı (ÌÓÒ͇ı) ÓÔ‰ÂÎÂÌËÂ
‚ÂÒ‡ Ë ‡Ì‡ÎËÁ Ë̉ÂÍÒ‡ χÒÒ˚ Ú·
Ì ÔÓ‚Ó‰ËÚÒfl! á̇˜ÂÌËfl ÔË
‡Ì‡ÎËÁ ËÁÏÂÌÂÌËÈ ÌÂ
Û˜ËÚ˚‚‡˛ÚÒfl.
чÌÌ˚ ‚ÂÒ˚ ‡Ì‡ÎËÁ‡ Ë̉ÂÍÒ‡
χÒÒ˚ Ú· Ò̇·ÊÂÌ˚
ÍÓÏÙÓÚ‡·ÂθÌÓÈ ÙÛÌ͈ËÂÈ
‡ÒÔÓÁ̇‚‡ÌËfl ÔÓθÁÓ‚‡ÚÂÎfl.
éÒÌÓ‚ÓÈ ‰Îfl ‡ÒÔÓÁ̇‚‡ÌËfl
„·‚Ì˚Ï Ó·‡ÁÓÏ ÒÎÛÊËÚ ‚ÂÒ. èË
ÍÓη‡ÌËflı ‚ÂÒ‡ ‚ ԉ·ı ·ÓÎÂÂ
± 3 Í„ ÏÂÊ‰Û ÓÚ‰ÂθÌ˚ÏË
ËÁÏÂÂÌËflÏË ‡‚ÚÓχÚ˘ÂÒÍËÈ
‚˚·Ó fl˜ÂÈÍË Ô‡ÏflÚË Ì‚ÓÁÏÓÊÂÌ
Ë ËÁÏÂÂÌË ÌÂθÁfl ‚Íβ˜ËÚ¸ ‚
‡Ì‡ÎËÁ ËÁÏÂÌÂÌËÈ ‰Îfl
ÓÚÓ·‡ÊÂÌËfl ̇ ÒÓÓÚ‚ÂÚÒÚ‚Û˛˘ÂÈ
ÍË‚ÓÈ. ùÚÓ ÏÓÊÂÚ ·˚Ú¸ ‚ ÚÂı
ÒÎÛ˜‡flı, ÍÓ„‰‡ ÔÓθÁÓ‚‡ÚÂÎË ‚
Ú˜ÂÌË ÓÔ‰ÂÎÂÌÌÓ„Ó ‚ÂÏÂÌË ÌÂ
ÔÓθÁÛ˛ÚÒfl ‚ÂÒ‡ÏË (̇Ô.:
ÓÚ˙ÂÁʇ˛Ú ‚ ÓÚÔÛÒÍ) ËÎË ‚ÒÚ‡˛Ú ̇
‚ÂÒ˚ ‚ Ó‰Âʉ ‡Á΢ÌÓÈ ÔÓ
Ò‚ÓÂÏÛ ‚ÂÒÛ.
2.
BA63687CF5121434_RUS 03.10.2007 17:05 Uhr Seite 216

217
RUS
1. 2.
4.
4.
4.
4.
4.
3.
3.
3.
3.
3. 5.
3.
ᇄÛÁ͇ ÒÓı‡ÌÂÌÌ˚ı ‰‡ÌÌ˚ı
(STATE)
èË ÌÂÓ·ıÓ‰ËÏÓÒÚË Ç˚ ÏÓÊÂÚ Á‡„ÛÁËÚ¸
ÂÁÛθڇÚ˚ ÔÓÒΉÌÂ„Ó ‡Ì‡ÎËÁ‡ ÔÓθÁÓ‚‡ÚÂÎÂÈ,
ÒÓı‡ÌÂÌÌ˚ı ‚ Ô‡ÏflÚË ‚ÂÒÓ‚.
1. 燘‡Ú¸ Á‡„ÛÁÍÛ ( ).
2. Ç˚·‡Ú¸ fl˜ÂÈÍË Ô‡ÏflÚË (P1 ... P8) Ò ÔÓÏÓ˘¸
Í·‚˯ ▼/▲Ë ÔӉڂ‰ËÚ¸ ‚˚·Ó ( ).
3. ÔӉڂ‰ËÚ¸ “STATE” ( ). á‡ÚÂÏ ‚˚ ÏÓÊÂÚÂ
‚˚·‡Ú¸ ÂÁÛθڇÚ˚ ÔÓÒΉÌÂ„Ó ‡Ì‡ÎËÁ‡ Ò
ÔÓÏÓ˘¸˛ Í·‚˯ ▼/▲.
4. èË ÔÓ‚ÚÓÌÓÏ Ì‡Ê‡ÚËË Í·‚Ë¯Ë Ç‡¯ÂÏÛ
‚ÌËχÌ˲ ·Û‰ÛÚ Ô‰ÎÓÊÂÌ˚ ÍË‚˚Â
ËÁÏÂÌÂÌËÈ. ë ÔÓÏÓ˘¸˛ Í·‚˯ÂÈ ▼/▲Ç˚
ÏÓÊÂÚ ÔÂÂıÓ‰ËÚ¸ ÓÚ Ó‰ÌÓÈ ÍË‚ÓÈ
ËÁÏÂÌÂÌËÈ Í ‰Û„ÓÈ.
èË Ì‡Ê‡ÚËË Í·‚Ë¯Ë Ç‡Ï ·Û‰ÂÚ
Ô‰ÎÓÊÂÌ˚ ΢Ì˚ ÂÍÓÏẨ‡ˆËË ÔÓ
ËÁÏÂÌÂÌ˲ Ó·‡Á‡ ÊËÁÌË ËÁ LJ¯Â„Ó
ÔÓÒΉÌÂ„Ó ‡Ì‡ÎËÁ‡.
5. èÓ‚ÚÓÌÓ ̇ʇÚË Í·‚Ë¯Ë -ÔÓÁ‚ÓÎËÚ
Ç‡Ï Ò‰Â·ڸ ‚˚·Ó ÏÂÊ‰Û ‡Á΢Ì˚ÏË
ÛÓ‚ÌflÏË ‰ËÒÔÎÂÈÌÓ„Ó ÏÂÌ˛.
ë ÔÓÏÓ˘¸˛ Í·‚Ë¯Ë “EXIT” ËÎË “OFF”Ë ÔË
ÔÓ‰Ú‚ÂʉÂÌËË Ò ÔÓÏÓ˘¸˛ Í·‚Ë¯Ë -Ç˚
‚˚ȉËÚ ̇ ÒÓÓÚ‚ÂÒÚ‚ÂÌÌÓ ·ÓΠ‚˚ÒÓÍËÈ
ÛÓ‚Â̸.
óÂÂÁ 3 ÏËÌÛÚ˚ ·ÂÁ ÔÓ‰Ú‚ÂʉÂÌËfl ͇ÍÓÈ-ÎË·Ó
Í·‚˯ÂÈ ‰ËÒÔÎÂÈ ÒÌÓ‚‡ ·Û‰ÂÚ ÔÓ͇Á˚‚‡Ú¸
‚ÂÏfl.
BA63687CF5121434_RUS 03.10.2007 17:05 Uhr Seite 217

RUS
218
EÒÎË, ̇ÔËÏÂ:
- ËÁÏÂÌflÂÚÒfl ‚ÓÁ‡ÒÚ Ì‡ 1 „Ó‰
(ÑÂ̸ ÓʉÂÌËfl),
- ËÁÏÂÌflÂÚÒfl ‡ÁÏ (‰ÂÚË ‚ Ù‡ÁÂ
ÓÒÚ‡ ‚ Ù‡Á ÓÒÚ‡)
- ËÁÏÂÌflÂÚÒfl ÚËÔ ‰‚Ë„‡ÚÂθÌÓÈ
‡ÍÚË‚ÌÓÒÚË,
ÚÓ ‰ÂÈÒÚ‚ÛÈÚ ÒÎÂ‰Û˛˘ËÏ
Ó·‡ÁÓÏ:
1. 燘‡Ú¸ ‚‚Ó‰ ‰‡ÌÌ˚ı ( ).
2. Ç˚·‡Ú¸ fl˜ÂÈÍÛ Ô‡ÏflÚË (P1 ... P8)
Ò ÔÓÏÓ˘¸˛ Í·‚˯ ▼/▲Ë
ÔӉڂ‰ËÚ¸ ( ).
3. Ç˚·‡Ú¸ “Set” Ò ÔÓÏÓ˘¸˛
Í·‚˯ÂÈ ▼/▲Ë
ÔӉڂ‰ËÚ¸ ( ).
èÓÒÎÂ ˝ÚÓ„Ó Ç˚ ÏÓÊÂÚÂ ‚ÌÂÒÚË
ËÁÏÂÌÂÌËfl ‚ ‰‡ÌÌ˚Â, ÚÂ·Û˛˘ËÂ
ÍÓÂÍÚËÓ‚ÍË, Ú‡ÍËÏ Ê ӷ‡ÁÓÏ,
Í‡Í ÓÔËÒ‡ÌÓ ‚˚¯Â ÔË «Ç‚Ó‰Â
‰‡ÌÌ˚ı».
4. èÓÒΠ̇ʇÚËfl «OK» ‰Îfl
ÔÓ‰Ú‚ÂʉÂÌËfl LJ¯Ë ÌÓ‚˚Â
‰‡ÌÌ˚ ÒÓı‡Ìfl˛ÚÒfl. ëÎÂ‰Û˛˘ËÈ
‡Ì‡ÎËÁ ÛÊ ۘËÚ˚‚‡ÂÚ ËÁÏÂÌÂÌÌ˚Â
‰‡ÌÌ˚Â.
1.
2.
3.
4.
EÒÎË ÌÂÓ·ıÓ‰ËÏÓ ÔÓÎÌÓÒÚ¸˛ ÒÚÂÂÚ¸
ËÌÙÓχˆË˛ Ó Í‡ÍÓÏ-ÎË·Ó
ÔÓθÁÓ‚‡ÚÂΠ– ‚ÏÂÒÚÂ Ò ÍË‚˚ÏË
ËÁÏÂÌÂÌËÈ, ÚÓ ‚ Ú‡ÍËı ÒÎÛ˜‡flı
ÔÓÒÚÛÔ‡ÈÚ ÒÎÂ‰Û˛˘ËÏ Ó·‡ÁÓÏ:
1. 燘‡Ú¸ ‚‚Ó‰ ‰‡ÌÌ˚ı ( ).
2. Ç˚·‡Ú¸ fl˜ÂÈÍÛ Ô‡ÏflÚË (P1 ... P8)
Ò ÔÓÏÓ˘¸˛ Í·‚˯ ▼/▲Ë
ÔӉڂ‰ËÚ¸ ( ).
3. Ç˚·‡Ú¸ “DEL” Ò ÔÓÏÓ˘¸˛ Í·‚˯
▼/▲Ë ÔӉڂ‰ËÚ¸ ( ).
èÓÒΉÛÂÚ Ô‰ÛÔÂʉÂÌË Ó
‚ÓÁÏÓÊÌÓÏ ÒÚˇÌËË ‰‡ÌÌ˚ı.
ç‡ÊÏËÚ Í·‚Ë¯Û ▲ÍÓÚÓ‡fl
ÒÓÚÂÚ ‚Ò ‰‡ÌÌ˚ ÔÓ ‰‡ÌÌÓÏÛ
ÔÓθÁÓ‚‡ÚÂβ ·ÂÁ ‚ÓÁÏÓÊÌÓÒÚË Ëı
‚ÓÒÒÚ‡ÌÓ‚ÎÂÌËfl.
éÒ‚Ó·ÓʉÂÌ̇fl fl˜ÂÈ͇ Ô‡ÏflÚË
ÏÓÊÂÚ ·˚Ú¸ ËÒÔÓθÁÓ‚‡Ì‡ ‚ÌÓ‚¸.
èË Ì‡Ê‡ÚËË Í·‚Ë¯Ë ▼Ç˚
‚˚ıÓ‰ËÚ ËÁ Ôӈ‰Û˚ ÒÚˇÌËfl
Ë ÓÒڇθÌ˚ ‰‡ÌÌ˚ ÒÓı‡Ìfl˛ÚÒfl.
1.
2.
3.
4.
àÁÏÂÌÂÌË ÔÂÒÓ̇θÌ˚ı ‰‡ÌÌ˚ı (SET)
ëÚˇÌË ÔÂÒÓ̇θÌ˚ı ‰‡ÌÌ˚ı (DEL)
BA63687CF5121434_RUS 03.10.2007 17:05 Uhr Seite 218

219
RUS
E‰ËÌˈ‡ ‚ÂÒ‡å‡ÍÒËχθÌÓÂ
Á̇˜ÂÌËÂ
åËÌËχθÌÓÂ
Á̇˜ÂÌËÂ
ÇÓ‰‡ ‚ Ó„‡ÌËÁÏÂ
∑Ë ‚ Ó„‡ÌËÁÏÂ
ÑÓÎfl Ï˚¯ˆ
ëÚÓηËÍ ÒÓÒÚÓflÌËfl
éÚÓ·‡ÊÂÌË ÚẨÂ̈ËË
ÑÂ̸-ç‰ÂÎfl-åÂÒflˆ
éÚÓ·‡ÊÂÌË ÚẨ‡
ÑÎfl ÚÓ„Ó ˜ÚÓ·˚ „‡ÙËÍ (ÍË‚‡fl)
ÓÚÓ·‡Ê‡Î Í‡Í ÏÓÊÌÓ ·ÓΠÚÓ˜Ì˚È
ÚẨ (ÚẨÂÌˆË˛), ÌÂÓ·ıÓ‰ËÏÓ
ÔÓ‚Ó‰ËÚ¸ „ÛÎflÌÓ ‚Á‚¯˂‡ÌËÂ.
ɇÙËÍ ÚẨ‡ ÏÓÊÂÚ ÓÚÓ·‡Ê‡Ú¸ ‰Ó
59 Á̇˜ÂÌËÈ. ùÚÓ Ô‰ÔÓ·„‡ÂÚ
Ôӂ‰ÂÌË ÒÓÓÚ‚ÂÚÒÚ‚Û˛˘Â„Ó
ÍÓ΢ÂÒÚ‚‡ ËÁÏÂÂÌËÈ.
èË Ì‡Î˘ËË ÌÂÒÍÓθÍËı ËÁÏÂÂÌËÈ
‚ ‰Â̸ ‚ Ô‡ÏflÚË ÒÓı‡ÌflÂÚÒfl Ó‰ÌÓ
҉̠Á̇˜ÂÌËÂ. àÁ 7 ‰Ì‚Ì˚ı
ËÁÏÂÂÌËÈ ‡ÒÒ˜ËÚ˚‚‡ÂÚÒfl Ò‰ÌÂÂ
̉ÂθÌÓ Á̇˜ÂÌËÂ. àÁ 30 ‰Ì‚Ì˚ı
Á̇˜ÂÌËÈ ‡ÒÒ˜ËÚ˚‚‡ÂÚÒfl Ò‰ÌÂÂ
ÏÂÒfl˜ÌÓ Á̇˜ÂÌËÂ.
á̇˜ÂÌËfl ÔÓ‰ «max» Ë «min»
ÒÓÓÚ‚ÂÚÒÚ‚Û˛Ú Ï‡ÍÒËχθÌÓÏÛ Ë
ÏËÌËχθÌÓÏÛ Á̇˜ÂÌ˲ „‡ÙË͇ —
ÓÍÛ„ÎfiÌÌÓÏÛ ‰Ó ·ÎËʇȯ„Ó
ˆÂÎÓ„Ó ˜ËÒ·.
11..ê‡ÒÒ˜ËÚ‡ÌÌ˚È ‰Îfl
ÒÓÓÚ‚ÂÚÒÚ‚Û˛˘Â„Ó ÔÓθÁÓ‚‡ÚÂÎfl
ÌÓχθÌ˚È ‰Ë‡Ô‡ÁÓÌ
ÓÚÓ·‡Ê‡ÂÚÒfl ‚ ÔÓ͇Á‡ÚÂÎÂ
ÚẨ‡ ‰Ë‡Ô‡ÁÓÌÓÏ ÏÂÊ‰Û ‰‚ÛÏfl
Ó„‡Ì˘ËÚÂθÌ˚ÏË ÎËÌËflÏË.
22..¿ÒÎË Ó„‡Ì˘ËÚÂθ̇fl ÎËÌËfl
ÌÓχθÌÓ„Ó ‰Ë‡Ô‡ÁÓ̇
̇ıÓ‰ËÚÒfl ÔÓ ÓÚÌÓ¯ÂÌ˲ Í
„‡ÙËÍÛ ÚẨ‡ Á‡ ԉ·ÏË
‰Ë‡Ô‡ÁÓ̇ Ë̉Ë͇ˆËË, ÚÓ
ÒÓÓÚ‚ÂÚÒÚ‚Û˛˘‡fl
Ó„‡Ì˘ËÚÂθ̇fl ÎËÌËfl
ÓÚÓ·‡Ê‡ÂÚÒfl ̇ Ò‡ÏÓÏ Í‡˛.
33..¿ÒÎË ÓÚÓ·‡Ê‡ÂÚÒfl ÚÓθÍÓ Ó‰Ì‡
ÎËÌËfl ÒÓ‚ÒÂÏ ‚‚ÂıÛ ËÎË ÒÓ‚ÒÂÏ
‚ÌËÁÛ, ÚÓ ˝ÚÓ ÓÁ̇˜‡ÂÚ, ˜ÚÓ ‚ÂÒ¸
„‡ÙËÍ Ì‡ıÓ‰ËÚÒfl ‚˚¯Â ËÎË
ÌËÊ ÌÓχθÌÓ„Ó ‰Ë‡Ô‡ÁÓ̇.
* á̇˜ÂÌË ÒËÏ‚ÓÎÓ‚, Ó·ÓÁ̇˜‡˛˘Ëı
ÂÍÓÏẨÛÂÏ˚ ‰ÂÈÒÚ‚Ëfl:
+ Ç‡Ï ÒΉÛÂÚ ÔËÚ¸ ·Óθ¯Â ÊˉÍÓÒÚË!
+ êÂÍÓÏẨÛÂÚÒfl ÚÂÌËӂ͇ ÏÛÒÍÛ·ÚÛ˚!
+ êÂÍÓÏẨÛÂÚÒfl ÒÏÂ̇ ı‡‡ÍÚ‡ ÔËÚ‡ÌËfl!
êÂÁÛθڇÚ˚ LJ¯Â„Ó ‡Ì‡ÎËÁ‡ ‚ ÌÓÏÂ!
ëËÏ‚ÓÎ˚ ̇ Ë̉Ë͇ÚÓ LJ¯Ëı ‚ÂÒÓ‚
Ó„‡Ì˘ËÚÂθ̇fl ÎËÌËfl
1.
2.
3.
ÑˇԇÁÓÌ
ÌÓχθÌ˚ı
Á̇˜ÂÌËÈ
à̉˂ˉۇθ̇fl
ÂÍÓÏẨ‡ˆËfl*
BA63687CF5121434_RUS 03.10.2007 17:05 Uhr Seite 219

RUS
220
ç‡ ·‡Á LJ¯Ëı ΢Ì˚ı ‰‡ÌÌ˚ı Ë ÂÍÓÏẨ‡ˆËÈ
˝ÍÒÔÂÚÓ‚ ÔÓ ÔÓÙË·ÍÚ˘ÂÒÍÓÈ Ï‰ˈËÌ ÙÛÌ͈Ëfl
·‡Î‡ÌÒ‡ Ó„‡ÌËÁχ ÛÒڇ̇‚ÎË‚‡ÂÚ Ç‡¯Â ˉ‡θÌÓÂ
ÒÓÒÚÓflÌËÂ Í‡Í ÔÓ ‚ÂÒÛ, Ú‡Í Ë ÒÓ‰ÂʇÌ˲ Êˇ ‚
Ó„‡ÌËÁÏÂ.
à, ÍÓÏ ÚÓ„Ó, ÓÔ‰ÂÎflÂÚ Ó·˘Â ÒÓ‰ÂʇÌË ‚Ó‰˚
‚ Ó„‡ÌËÁÏÂ Ë ÒÓ‰ÂʇÌË Ï˚¯Â˜ÌÓÈ Ï‡ÒÒ˚. èË
˝ÚÓÏ ÒΉÛÂÚ Û˜ÂÒÚ¸, ˜ÚÓ ‚ ÏÛÒÍÛ·ı Ú‡ÍÊÂ
ÒÓ‰ÂÊËÚÒfl ÊˉÍÓÒÚ¸, ÍÓÚÓ‡fl ÛÊ ‚ӯ· ‚ ‡Ì‡ÎËÁ
ÒÓ‰ÂʇÌËfl ‚Ó‰˚. èÓ˝ÚÓÏÛ ‚ Ó·˘ÂÏ ‡Ò˜ÂÚÂ
Á̇˜ÂÌË ‚Ò„‰‡ ÒÓÒÚ‡‚ÎflÂÚ ‚˚¯Â 100 %.
å‡ÒÒ‡ Ú·
Ç ÚÓ ‚ÂÏfl Í‡Í Ì‡ ‰ËÒÔΠχÒÒ‡ Ú· Û͇Á˚‚‡ÂÚÒfl ‚
Í„, ÚÓ Ì‡ ÒÚÓηËÍÓ‚ÓÈ ‰Ë‡„‡ÏÏ ÔÓ‰ ÌËÏ
ÔÓfl‚ÎflÂÚÒfl Ó‰ËÌ ËÁ 9 Ò„ÏÂÌÚÓ‚. èË ˝ÚÓÏ
ÔÓÎÓÊÂÌË ‡ÍÚË‚Ì˚ı Ò„ÏÂÌÚÓ‚ ı‡‡ÍÚÂËÁÛÂÚ
ÓˆÂÌÍÛ ËÁÏÂÂÌÌÓ„Ó ‚ÂÒ‡ Ú· ̇ ÓÒÌÓ‚Â Á̇˜ÂÌËfl
Ë̉ÂÍÒ‡ χÒÒ˚ Ú·. à̉ÂÍÒ BMI (Ë̉ÂÍÒ Ï‡ÒÒ˚
Ú·) fl‚ÎflÂÚÒfl ÏÂËÎÓÏ Ù‡ÍÚÓ‡ ËÒ͇
ÒÛ˘ÂÒÚ‚Û˛˘Â„Ó ‰Îfl Á‰ÓÓ‚¸fl ̇ ÓÒÌÓ‚Â
ËÁ·˚ÚÓ˜ÌÓ„Ó ‚ÂÒ‡ ËÎË Ì‰ÓÒÚ‡Ú͇ ‚ ‚ÂÒÂ. èÓ ¯Í‡ÎÂ
Ë̉ÂÍÒ‡ χÒÒ˚ Ú· ‚‡˜Ë ‡Á΢‡˛Ú ÏÂʉÛ
«Ì‰ÓÒÚ‡ÚÓ˜Ì˚Ï ‚ÂÒÓÏ», ÌÓχθÌ˚Ï ‚ÂÒÓÏ»,
«ËÁ·˚ÚÓ˜Ì˚Ï ‚ÂÒÓÏ» Ë «ÒËθÌÓ ËÁ·˚ÚÓ˜Ì˚Ï
‚ÂÒÓÏ».
BMI =
ÑÓÎfl ÊËÓ‚˚ı ÓÚÎÓÊÂÌËÈ ‚
Ó„‡ÌËÁÏÂ
Ç ÚÓ ‚ÂÏfl Í‡Í Ì‡ ‰ËÒÔΠ‰ÓÎfl ÊËÓ‚˚ı
ÓÚÎÓÊÂÌËÈ Û͇Á˚‚‡ÂÚÒfl ‚ %, ÚÓ Ì‡ ÒÚÓηËÍÓ‚ÓÈ
‰Ë‡„‡ÏÏ ÔÓ‰ ÌËÏ ÔÓfl‚ÎflÂÚÒfl Ó‰ËÌ ËÁ 9
Ò„ÏÂÌÚÓ‚. ëÎ˯ÍÓÏ ÏÌÓ„Ó Êˇ ‚ Ó„‡ÌËÁÏ ÌÂ
͇ÒËÚ Ë Ì ÒÔÓÒÓ·ÒÚ‚ÛÂÚ Á‰ÓÓ‚¸˛. ֢ ‚‡ÊÌÂÂ
ÚÓ, ˜ÚÓ ÒÎ˯ÍÓÏ ‚˚ÒÓÍÓ ÒÓ‰ÂʇÌË Êˇ ‚
Ó„‡ÌËÁÏ ˜‡ÒÚÓ ÒÓÔÓ‚Óʉ‡ÂÚÒfl ÔÓ‚˚¯ÂÌÌ˚Ï
ÒÓ‰ÂʇÌËÂÏ Êˇ ‚ ÍÓ‚Ë Ë ÒÔÓÒÓ·ÒÚ‚ÛÂÚ ËÒÍÛ
ÛÒÍÓÂÌÌÓ„Ó ‡Á‚ËÚËfl ‡Á΢Ì˚ı Á‡·Ó΂‡ÌËÈ,
Ú‡ÍËı ͇Í: ‰Ë‡·ÂÚ‡, Á‡·Ó΂‡ÌËÈ Ò‰ˆ‡,
„ËÔÂÚÓÌËË ËÚ‰. ëËθÌÓ Á‡ÌËÊÂÌ̇fl ‰ÓÎfl ÊËÓ‚˚ı
ÓÚÎÓÊÂÌËÈ ÚÓÊ Ì ÛÍÂÔÎfl˛Ú Á‰ÓÓ‚¸Â. Ç
ÔÓ‰ÍÓÊÌÓÈ ÊËÓ‚ÓÈ Ú͇ÌË Ó„‡ÌËÁÏ ÒÓÁ‰‡ÂÚ
ÌÂÓ·ıÓ‰ËÏ˚ ÊËÓ‚˚ «Á‡Ô‡ÒÌËÍË» ‰Îfl Á‡˘ËÚ˚
‚ÌÛÚÂÌÌËı Ó„‡ÌÓ‚ Ë ‰Îfl Ó·ÂÒÔ˜ÂÌËfl ‚‡ÊÌ˚ı
ÏÂÚ‡·Ó΢ÂÒÍËı ÙÛÌ͈ËÈ. èË Á‡·Ó Êˇ ËÁ
‰‡ÌÌ˚ı ÂÁ‚ӂ ÏÓÊÂÚ ÔÓËÁÓÈÚË Ì‡Û¯ÂÌËÂ
Ó·ÏÂ̇ ‚¢ÂÒÚ‚.
1 2 3 4 5 6 7 8 9
BMI
1 < - 7,5
2 - 7,5
3 - 5,0
4 - 2,5
5 0,0
6 + 2,5
7 + 5,0
8 + 7,5
9 > + 7,5
ÓÚÍÎÓÌÂÌËfl ÓÚ Ç‡¯Ëı ΢Ì˚ı
ÌÓχθÌ˚ı ÔÓ͇Á‡ÚÂÎÂÈ
1 2 3 4 5 6 7 8 9
èËÏÂ:
àÁÏÂÂÌÌ˚È ÔÓ͇Á‡ÚÂθ ÊËÓ‚˚ı ÓÚÎÓÊÂÌËÈ
= 31,3 %. ÓÚÍÎÓÌÂÌËfl ÓÚ Ç‡¯Ëı ΢Ì˚ı ÓχθÌ˚ı
ÔÓ͇Á‡ÚÂÎÂÈ = + 7 %.
à̉˂ˉۇθ̇fl ÂÍÓÏẨ‡ˆËfl
χÒÒ‡ Ú· (Í„)
ÓÒÚ (Ï) (m)2
BA63687CF5121434_RUS 03.10.2007 17:05 Uhr Seite 220

221
RUS
í‡Í Û ÊÂÌ˘ËÌ Ò ‰ÓÎÂÈ ÊËÓ‚˚ı ÓÚÎÓÊÂÌËÈ ÌËÊÂ
10% ÏÓÊÂÚ Ì‡ÒÚÛÔËÚ¸ Á‡‰ÂÊ͇ (‰ËÒÙÛÌ͈Ëfl)
ÏÂÌÒÚۇθÌÓ„Ó ˆËÍ·. äÓÏ ÚÓ„Ó, ‚ÓÁ‡ÒÚ‡ÂÚ
ËÒÍË ÓÒÚÂÓÔÓÓÁ‡. ëÓÓÚ‚ÂÚÒÚ‚Û˛˘‡fl ÌÓÏ ‰ÓÎfl
ÊËÓ‚˚ı ÓÚÎÓÊÂÌËÈ Á‡‚ËÒËÚ ÓÚ ‚ÓÁ‡ÒÚ‡ Ë,
ÔÂʉ ‚Ò„Ó, ÓÚ ÔÓ·. ì ÊÂÌ˘ËÌ ÌÓχθÌÓÂ
Á̇˜ÂÌË ÔË·ÎËÁËÚÂθÌÓ Ì‡ 10% ‚˚¯Â, ˜ÂÏ Û
ÏÛʘËÌ˚. ë ‚ÓÁ‡ÒÚÓÏ ‚ Ó„‡ÌËÁÏ ÔÓËÒıÓ‰ËÚ
ÒÌËÊÂÌË Ï˚¯Â˜ÌÓÈ Ï‡ÒÒ˚ Ë Ì‡‡˘Ë‚‡ÌË ÚÂÏ
Ò‡Ï˚Ï ÊËÓ‚˚ı ÓÚÎÓÊÂÌËÈ.
ÑÓÎfl ‚Ó‰˚ ‚ χÒÒ Ú·
Ç ÚÓ ‚ÂÏfl Í‡Í Ì‡ ‰ËÒÔΠ‰ÓÎfl ‚Ó‰˚ ‚ χÒÒ Ú·
Û͇Á˚‚‡ÂÚÒfl ‚ %, ÚÓ Ì‡ ÒÚÓηËÍÓ‚ÓÈ ‰Ë‡„‡ÏÏÂ
ÔÓ‰ ÌËÏ ÔÓfl‚ÎflÂÚÒfl Ó‰ËÌ ËÁ 9 Ò„ÏÂÌÚÓ‚.
èÓ͇Á˚‚‡ÂÏÓ ÔË ‰‡ÌÌÓÏ ËÁÏÂÂÌËË Á̇˜ÂÌËÂ
ÒÓÓÚ‚ÂÚÒÚ‚ÛÂÚ Ú‡Í Ì‡Á˚‚‡ÂÏÓÏÛ «Ó·˘ÂÏÛ Ó·˙ÂÏÛ
‚Ó‰˚ ‚ ÚÂλ - "total body water (TBW)".
å‡ÒÒ‡ ‚ÁÓÒÎÓ„Ó ˜ÂÎÓ‚Â͇ ÒÓÒÚÓËÚ ÔËÏÂÌÓ Ì‡
60% ËÁ ‚Ó‰˚. èË ˝ÚÓÏ ÒÛ˘ÂÒÚ‚ÛÂÚ ‚ÔÓÎÌÂ
ÂÒÚÂÒÚ‚ÂÌÌ˚È Ô‰ÂÎ ÍÓη‡ÌËÈ: Û ÔÓÊËÎ˚ı β‰ÂÈ
‰ÓÎfl ‚Ó‰˚ ‚ χÒÒ Ú· ÏÂ̸¯Â, ˜ÂÏ Û ÏÓÎÓ‰˚ı, ‡
Û ÏÛʘËÌ ·Óθ¯Â, ˜ÂÏ Û ÊÂÌ˘ËÌ. ê‡ÁÌˈ‡ ‚
Á̇˜ÂÌËflı ÏÂÊ‰Û ÏÛʘËÌÓÈ Ë ÊÂÌ˘ËÌÓÈ
Ó·ÛÒÎÓ‚ÎÂ̇ ·ÓΠ‚˚ÒÓÍÓÈ ‰ÓÎÂÈ ÊËÓ‚˚ı
ÓÚÎÓÊÂÌËÈ ‚ χÒÒ Ú· ÊÂÌ˘ËÌ.
èÓÒÍÓθÍÛ Î¸‚Ë̇fl ‰ÓÎfl ‚Ó‰˚ ‚ Ó„‡ÌËÁÏÂ
ÒÓ‰ÂÊËÚÒfl ‚ χÒÒÂ Ò ÓÚÒÛÚÒÚ‚ËÂÏ ÊËÓ‚˚ı
ÓÚÎÓÊÂÌËÈ (73% χÒÒ˚ Ò ÓÚÒÛÚÒÚ‚ËÂÏ ÊËÓ‚˚ı
ÓÚÎÓÊÂÌËÈ fl‚ÎflÂÚÒfl ‚Ó‰‡) Ë ÔÓ˝ÚÓÏÛ ‰ÓÎfl ‚Ó‰˚ ‚
ÊËÓ‚ÓÈ Ú͇ÌË ÔÓ ÔËӉ ҂ÓÂÈ Ó˜Â̸ ÌËÁ͇fl
(ÔËÏÂÌÓ 10% ÊËÓ‚ÓÈ Ú͇ÌË – ˝ÚÓ ‚Ó‰‡), ÔË
ÓÒÚ ‰ÓÎË ÊËÓ‚˚ı ÓÚÎÓÊÂÌËÈ ‚ χÒÒ Ú·
‡‚ÚÓχÚ˘ÂÒÍË ÒÌËʇÂÚÒfl ‰ÓÎfl ‚Ó‰˚ ‚ χÒÒ Ú·.
ÓÚÍÎÓÌÂÌËfl ÓÚ Ç‡¯Ëı ΢Ì˚ı
ÌÓχθÌ˚ı ÔÓ͇Á‡ÚÂÎÂÈ
1 < - 12 % Ó˜Â̸ ÌËÁ͇fl ‰ÓÎfl ÊËÓ‚˚ı
ÓÚÎÓÊÂÌËÈ
2 - 12 % ÌËÁ͇fl ‰ÓÎfl ÊËÓ‚˚ı
3 - 7 % ÓÚÎÓÊÂÌËÈ
4 - 3 % ‰ÓÎfl ÊËÓ‚˚ı ÓÚÎÓÊÂÌËÈ
5 0 % ‚ ÌÓÏÂ
6+3%
7 + 7 % ‚˚ÒÓ͇fl ‰ÓÎfl ÊËÓ‚˚ı
8 + 12 % ÓÚÎÓÊÂÌËÈ
9 > + 12 % Ó˜Â̸ ‚˚ÒÓ͇fl ‰ÓÎfl ÊËÓ‚˚ı
ÓÚÎÓÊÂÌËÈ
ÓÚÍÎÓÌÂÌËfl ÓÚ Ç‡¯Ëı ΢Ì˚ı
ÌÓχθÌ˚ı ÔÓ͇Á‡ÚÂÎÂÈ
1 < - 6 % Ó˜Â̸ ÌËÁ͇fl ‰ÓÎfl ‚Ó‰˚
2 - 6 % ÌËÁ͇fl ‰ÓÎfl ‚Ó‰˚
3-4%
4 - 2 % ‰ÓÎfl ‚Ó‰˚ ‚ ÌÓÏÂ
50%
6+2%
7 + 4 % ‚˚ÒÓ͇fl ‰ÓÎfl ‚Ó‰˚
8+6%
9>+ 6%
èËÏÂ:
àÁÏÂÂÌÌ˚È ÔÓ͇Á‡ÚÂθ ‰ÓÎË ‚Ó‰˚ ‚ χÒÒ Ú·
= 51,7 % ÓÚ Ó·˘ÂÈ Ï‡ÒÒ˚ Ú·.
˝ÚÓÚ ÔÓ͇Á‡ÚÂθ ÔË·ÎËÁËÚÂθÌÓ Ì‡ 4 % ÌËÊÂ
‚˚˜ËÒÎÂÌÌÓ„Ó ‰Îfl Ç‡Ò ÌÓχθÌÓ„Ó.
1 2 3 4 5 6 7 8 9
BA63687CF5121434_RUS 03.10.2007 17:05 Uhr Seite 221

RUS
222
ÑÓÎfl Ï˚¯Â˜ÌÓÈ Ï‡ÒÒ˚
Ç ÚÓ ‚ÂÏfl Í‡Í Ì‡ ‰ËÒÔΠ‰ÓÎfl Ï˚¯Â˜ÌÓÈ Ï‡ÒÒ˚
Û͇Á˚‚‡ÂÚÒfl ‚ %, ÚÓ Ì‡ ÒÚÓηËÍÓ‚ÓÈ ‰Ë‡„‡ÏÏÂ
ÔÓ‰ ÌËÏ ÔÓfl‚ÎflÂÚÒfl Ó‰ËÌ ËÁ 9 Ò„ÏÂÌÚÓ‚.
å˚¯Â˜Ì‡fl χÒÒ‡ – ˝ÚÓ ‰‚Ë„‡ÚÂθ ̇¯Â„Ó Ú·. Ç
Ï˚¯ˆ‡ı ÔÓËÒıÓ‰ËÚ ·Óθ¯‡fl ˜‡ÒÚ¸ Ô‚‡˘ÂÌËfl
˝Ì„ËË ‚ Ó„‡ÌËÁÏÂ. å˚¯ˆ˚ Ó·ÂÒÔ˜˂‡˛Ú
ÔÓ‰‰ÂʇÌË ÚÂÏÔ‡ÚÛ˚ Ú· Ë fl‚Îfl˛ÚÒfl
ÓÒÌÓ‚ÓÈ Ì‡¯ÂÈ ÙËÁ˘ÂÒÍÓÈ ‡·ÓÚÓÒÔÓÒÓ·ÌÓÒÚË.
íÂÌËÓ‚‡ÌÌÓ ÏÛÒÍÛÎËÒÚÓ ÚÂÎÓ ËÏÔÓÌËÛÂÚ
Ò‚ÓÂÈ ˝ÒÚÂÚ˘ÌÓÒÚ¸˛.
äÓÌÚÓθ Á‡ Ï˚¯Â˜ÌÓÈ Ï‡ÒÒÓÈ ÓÒÓ·ÂÌÌÓ ‚‡ÊÂÌ ‰Îfl
Îˈ Ò ‚ÂÒÓ‚˚ÏË Ë ÊËÓ‚˚ÏË ÔÓ·ÎÂχÏË.
èÓÒÍÓθÍÛ ‰Îfl Ú· ÌÛÊÌ˚ Ï˚¯ˆ˚ ‰Îfl
‡Ò˘ÂÔÎÂÌËfl ËÁ·˚ÚÓ˜Ì˚ı ÂÁ‚ӂ ˝Ì„ËË ËÎË
ÊËÓ‚˚ı ÔÓ‰Û¯ÂÍ, ÔÓ‰ÓÎÊËÚÂθÌÓ ÒÌËÊÂÌËÂ
‚ÂÒ‡ ÏÓÊÂÚ ·˚Ú¸ ÛÒÔ¯Ì˚Ï ÚÓθÍÓ ÔË ÛÒÎÓ‚ËË
Ó‰ÌÓ‚ÂÏÂÌÌÓ„Ó Ì‡‡˘Ë‚‡ÌËfl Ï˚¯Â˜ÌÓÈ Ï‡ÒÒ˚.
èËÏÂ:
àÁÏÂÂÌÌ˚È ÔÓ͇Á‡ÚÂθ ‰ÓÎË Ï˚¯Â˜ÌÓÈ Ï‡ÒÒ˚ =
30,4 % ÓÚ Ó·˘ÂÈ Ï‡ÒÒ˚ Ú·.
˝ÚÓÚ ÔÓ͇Á‡ÚÂθ ÔË·ÎËÁËÚÂθÌÓ Ì‡ 6 % ÌËÊÂ
‚˚˜ËÒÎÂÌÌÓ„Ó ‰Îfl Ç‡Ò ÌÓχθÌÓ„Ó.
èÓÚ·ÎÂÌË ˝Ì„ËË
Ç ÚÓ ‚ÂÏfl, Í‡Í ÔÓÚ·ÎÂÌË ˝Ì„ËË ÓÚÓ·‡Ê‡ÂÚÒfl
‚ Í͇Î. (ÍËÎÓ͇ÎÓËflı), ÌËÊ Ê ̇ ÒÚÓηËÍÓ‚ÓÈ
‰Ë‡„‡ÏÏ ÔÓfl‚ÎflÂÚÒfl Ó‰ËÌ ËÁ 9 Ò„ÏÂÌÚÓ‚
èÓÚ·ÎÂÌË ˝Ì„ËË ‡ÒÒ˜ËÚ˚‚‡ÂÚÒfl ̇ ÓÒÌÓ‚Â
ÔÂÒÓ̇θÌ˚ı ‰‡ÌÌ˚ı, ÔÓÏÌÓÊÂÌÌ˚ı ̇
ÍÓ˝ÙÙˈËÂÌÚ ‰Îfl ÒÓÓÚ‚ÂÚÒÚ‚Û˛˘Â„Ó ÚËÔ‡
ÙËÁ˘ÂÒÍÓÈ ‡ÍÚË‚ÌÓÒÚË Ë ÒÓÓÚ‚ÂÚÒÚ‚Û˛˘Â„Ó
Ë̉ÂÍÒ‡ χÒÒ˚ Ú·.
éÒÌÓ‚ÌÓÈ Ó·ÏÂÌ ‚ ÒÓÒÚÓflÌËË ÔÓÍÓfl
+ ‰ÓÔÓÎÌËÚÂθÌ˚È Ó·ÏÂÌ ‚¢ÂÒÚ‚ ÔË ÙËÁ˘ÂÒÍÓÈ
̇„ÛÁÍÂ
= ÔÓÚ·ÎÂÌË ˝Ì„ËË
ç‡ ÔËÂÏ ÏÂ̸¯Â„Ó ÍÓ΢ÂÒÚ‚‡ ͇ÎÓËÈ , ˜ÂÏ
Ú·ÛÂÚÒfl ‰Îfl ÔÓÍ˚ÚËfl LJ¯Ëı Ë̉˂ˉۇθÌ˚ı
˝Ì„ÓÁ‡Ú‡Ú, Ó„‡ÌËÁÏ Â‡„ËÛÂÚ ÔÓÚÂÂÈ ‚ÂÒ‡. ÇÂÒ
ÔÓ‚˚¯‡ÂÚÒfl ÔË ÔËÂÏÂ Ò ÔˢÂÈ ·Óθ¯Â„Ó
ÍÓ΢ÂÒÚ‚‡ ͇ÎÓËÈ.
1 2 3 4 5 6 7 8 9
1 2 3 4 5 6 7 8 9
èËÏÂ:
àÁÏÂÂÌÌÓ Á̇˜ÂÌË ˝Ì„ÓÔÓÚ·ÎÂÌËfl
= 1855 Í͇Î. чÌÌ˚È ÔÓ͇Á‡ÚÂθ ̇ 5% ÌËÊÂ
‡ÒÒ˜ËÚ‡ÌÌÓÈ ÌÓÏ˚ ˝Ì„ÓÔÓÚ·ÎÂÌËfl.
ÓÚÍÎÓÌÂÌËfl ÓÚ Ç‡¯Ëı ΢Ì˚ı
ÌÓχθÌ˚ı ÔÓ͇Á‡ÚÂÎÂÈ
1 < - 6 % Ó˜Â̸ ÌËÁ͇fl ‰ÓÎfl Ï˚¯Â˜ÌÓÈ
χÒÒ˚
2 - 6 % ÌËÁ͇fl ‰ÓÎfl Ï˚¯Â˜ÌÓÈ Ï‡ÒÒ˚
3-4%
4-2%
‰ÓÎfl Ï˚¯Â˜ÌÓÈ Ï‡ÒÒ˚ ‚
50%
ÌÓÏÂ
6+2%
7+4%
‚˚ÒÓ͇fl ‰ÓÎfl Ï˚¯Â˜ÌÓÈ
8+6%
χÒÒ˚
9> +6%
BA63687CF5121434_RUS 03.10.2007 17:05 Uhr Seite 222

223
RUS
¡Ì‡ÎËÁ ÓÒÌÓ‚˚‚‡ÂÚÒfl ̇ ËÁÏÂÂÌËË ˝ÎÂÍÚ˘ÂÒÍÓ„Ó
ÒÓÔÓÚË‚ÎÂÌËfl Ú·. èË‚˚˜ÍË Â‰˚ Ë ÔËÚ¸fl ‚
Ú˜ÂÌË ‰Ìfl Ë Ë̉˂ˉۇθÌ˚È Ó·‡Á ÊËÁÌË
‚ÎËfl˛Ú ̇ ÒÓ‰ÂʇÌË ‚Ó‰˚.
ùÚÓ ÏÓÊÌÓ Á‡ÏÂÚËÚ¸ ÔÓ ÍÓη‡ÌËflÏ ÂÁÛθڇÚÓ‚.
óÚÓ·˚ ÔÓÎÛ˜ËÚ¸ ̇˷ÓΠÚÓ˜Ì˚Â
Ë ‚ÓÒÔÓËÁ‚Ó‰ËÏ˚ Á̇˜ÂÌËfl ÂÁÛθڇÚÓ‚ ‡Ì‡ÎËÁ‡,
Ó·ÂÒÔ˜¸Ú ӉË̇ÍÓ‚˚ ÛÒÎÓ‚Ëfl ËÁÏÂÂÌËÈ, ÚÓθÍÓ
Ú‡Í Ç˚ ÒÏÓÊÂÚ ÚÓ˜ÌÓ Ì‡·Î˛‰‡Ú¸ ËÁÏÂÌÂÌËfl ̇
ÔÓÚflÊÂÌËË ‰ÎËÚÂθÌÓ„Ó ‚ÂÏÂÌË.
≠ÓÏ ˝ÚÓ„Ó Ì‡ ÒÓ‰ÂʇÌË ‚Ó‰˚ ÏÓ„ÛÚ ‚ÎËflÚ¸
Ë ‰Û„Ë هÍÚÓ˚:
èÓÒΠ‚‡ÌÌ˚ ÏÓÊÂÚ ÔÓ͇Á˚‚‡Ú¸Òfl ÒÎ˯ÍÓÏ
ÌËÁÍÓ ÒÓ‰ÂʇÌË Êˇ Ë ÒÎ˯ÍÓÏ ‚˚ÒÓÍÓÂ
ÒÓ‰ÂʇÌË ‚Ó‰˚.
èÓÒΠ‰˚ ˝Ú‡ ‚Â΢Ë̇ ÏÓÊÂÚ ·˚Ú¸ ‚˚¯Â.
ì ÊÂÌ˘ËÌ ËϲÚÒfl ÍÓη‡ÌËfl, Ó·ÛÒÎÓ‚ÎÂÌÌ˚Â
ˆËÍ·ÏË.
èË ÔÓÚ ‚Ó‰˚ ‚ Ó„‡ÌËÁÏÂ, Ó·ÛÒÎÓ‚ÎÂÌÌÓÈ
Á‡·Ó΂‡ÌËÂÏ ËÎË ÔÓÒΠÙËÁ˘ÂÒÍÓÈ Ì‡„ÛÁÍË
(ÒÔÓÚ).
èÓÒΠÒÔÓÚË‚Ì˚ı ÛÔ‡ÊÌÂÌËÈ ÒÎÂ‰Û˛˘ÂÂ
ËÁÏÂÂÌË ‰ÓÎÊÌÓ ÔÓËÁ‚Ó‰ËÚ¸Òfl Ì ‡Ì ˜ÂÏ
˜ÂÂÁ 6-8 ˜‡ÒÓ‚.
éÚÍÎÓÌfl˛˘ËÂÒfl ËÎË Ì‰ÓÒÚÓ‚ÂÌ˚Â
ÂÁÛθڇÚ˚ ÏÓ„ÛÚ ËÏÂÚ¸ ÏÂÒÚÓ Û:
β‰ÂÈ Ò ÔÓ‚˚¯ÂÌÌÓÈ ÚÂÏÔ‡ÚÛÓÈ, ÓÚ˜Ì˚ÏË
ÒËÏÔÚÓχÏË ËÎË ÓÒÚÂÓÔÓÓÁÓÏ
Îˈ, ÔÓ‰‚„‡˛˘ËıÒfl ΘÂÌ˲ ‰Ë‡ÎËÁÓÏ
Îˈ, ÔËÌËχ˛˘Ëı Ò‰˜ÌÓ-ÒÓÒÛ‰ËÒÚ˚Â
Ò‰ÒÚ‚‡
·ÂÂÏÂÌÌ˚ı ÊÂÌ˘ËÌ
ÒÔÓÚÒÏÂÌÓ‚, Ëϲ˘Ëı ‚ ̉Âβ ·ÓΠ10 ˜‡ÒÓ‚
ËÌÚÂÌÒË‚Ì˚ı ÚÂÌËÓ‚ÓÍ Ë Ëϲ˘Ëı ÔÛÎ¸Ò ‚
ÒÓÒÚÓflÌËË ÔÓÍÓfl ÔÛÎ¸Ò ÌËÊ 60/ÏËÌ
1 < - 15 % Ó˜Â̸ ÌËÁ͇fl èÓÚ·ÎÂÌË ˝Ì„ËË
2 - 15 % ÌËÁ͇fl èÓÚ·ÎÂÌË ˝Ì„ËË
3-10%
4 - 5 % èÓÚ·ÎÂÌË ˝Ì„ËË ‚ ÌÓÏÂ
50%
6+5%
7 + 10 % ‚˚ÒÓ͇fl èÓÚ·ÎÂÌË ˝Ì„ËË
8+15%
9> +15%
ÓÚÍÎÓÌÂÌËfl ÓÚ Ç‡¯Ëı ΢Ì˚ı ÌÓχθÌ˚ı ÔÓ͇Á‡ÚÂÎÂÈ
î‡ÍÚÓ˚, ‚ÎËfl˛˘Ë ̇ ÂÁÛθڇÚ˚ ËÁÏÂÂÌËÈ
BA63687CF5121434_RUS 03.10.2007 17:05 Uhr Seite 223

RUS
224
LJÊÌ˚ Û͇Á‡ÌËfl
ä‡Í ÌÛÊÌÓ Ô‡‚ËθÌÓ ÔÓθÁÓ‚‡Ú¸Òfl ‚ÂÒ‡ÏË?
èÓ‚Ó‰ËÚ ËÁÏÂÂÌËfl ÔÓ ‚ÓÁÏÓÊÌÓÒÚË ·ÂÁ Ó‰Âʉ˚
Ë ·ÂÁ Ó·Û‚Ë. ëÚ‡ÌÓ‚ËÚÂÒ¸ ̇ ‚ÂÒ˚ ‚Ò„‰‡ ‚
Ó‰Ë̇ÍÓ‚˚ı ÛÒÎÓ‚Ëflı Ë ‚ ÚÓ Ê ҇ÏÓ ‚ÂÏfl ÒÛÚÓÍ
(̇Ô. ÛÚÓÏ Ì‡ÚÓ˘‡Í).
ä‡Í ˜‡ÒÚÓ ÌÛÊÌÓ ÔÓθÁÓ‚‡Ú¸Òfl ‡Ì‡ÎËÁ‡ÚÓÓÏ
Soehnle?
Ç ÔË̈ËÔÂ, ̇ LJ¯Â ÛÒÏÓÚÂÌËÂ. é‰Ì‡ÍÓ
Ê·ÚÂθÌÓ ÔÓ‚Ó‰ËÚ¸ ËÁÏÂÂÌËfl ‚Ò„‰‡ ‚ Ó‰ÌÓ Ë
ÚÓ Ê ‚ÂÏfl ÒÛÚÓÍ Ë ‚ Ó‰Ë̇ÍÓ‚˚ı ÛÒÎÓ‚Ëflı. äÚÓ
ıÓ˜ÂÚ Á̇ڸ Ò‚Ó ÒÓÒÚÓflÌË ӘÂ̸ ÚÓ˜ÌÓ, ÏÓÊÂÚ
‚ÒÚ‡‚‡Ú¸ ̇ ‚ÂÒ˚ 2-3 ‡Á‡ ‚ ‰Â̸. êÂÊËÏ ‰Ìfl,
ÔË‚˚˜ÍË ÔËÚ‡ÌËfl Ë ÔËÌflÚËfl ÊˉÍÓÒÚË Ó͇Á˚‚‡˛Ú
·Óθ¯Ó ‚ÎËflÌË ̇ ‚Ó‰Ì˚È ·‡Î‡ÌÒ Ó„‡ÌËÁχ. ç‡
‡Ì‡ÎËÁ‡ÚÓ ˝ÚÓ Á‡ÏÂÚÌÓ ÔÓ ËÁÏÂÌÂÌ˲ ÔÓ͇Á‡ÌËÈ.
ÇÂÒ˚ Á‡ÔÓÏË̇˛Ú ҉̠Á̇˜ÂÌËÂ.
åÓÊÌÓ ÎË ÛÒÚ‡ÌÓ‚ËÚ¸ ÔÓˆÂÌÚۇθÌÓÂ
ËÁÏÂÌÂÌË ‚ÂÒÓ‚˚ı ÒÓÓÚÌÓ¯ÂÌËÈ ‚ Ó„‡ÌËÁÏÂ
ÛÊ ‚ Ô‚˚È ‰Â̸?
äÓ̘ÌÓ ‚ÓÁÏÓÊÌÓ, ˜ÚÓ ‡Ì‡ÎËÁ‡ÚÓ ‚ Ú˜ÂÌË ‰Ìfl
ÔÓ͇ÊÂÚ ‡ÁÌ˚ Á̇˜ÂÌËfl. è˘Ë̇ ˝ÚÓÏÛ –
ËÁÏÂÌfl˛˘ËÈÒfl ‚Ó‰Ì˚È ·‡Î‡ÌÒ Ì‡ ÔÓÚflÊÂÌËË
ÒÛÚÓÍ. àÁÏÂÌÂÌËfl ÔÓˆÂÌÚÌÓ„Ó ÒÓ‰ÂʇÌËfl Êˇ ‚
Ó„‡ÌËÁÏ ÓÒÛ˘ÂÒÚ‚Îfl˛ÚÒfl, Í‡Í Ô‡‚ËÎÓ, ωÎÂÌÌÓ
– ̇ ÔÓÚflÊÂÌËË ÌÂÒÍÓθÍËı ‰ÌÂÈ ËÎË Ì‰Âθ.
íÂfl˛ÚÒfl ÎË ÒÓı‡ÌÂÌÌ˚ ÍË‚˚ ËÁÏÂÌÂÌËÈ
ÔË ‚ÌÂÒÂÌËË ËÁÏÂÌÂÌËÈ ‚ ‰‡ÌÌ˚ fl˜ÂÈÍË
Ô‡ÏflÚË?
çÂÚ. íÓθÍÓ ‚ ÒÎÛ˜‡Â ÒÚˇÌËfl ‰‡ÌÌ˚ı.
åÓ„ÛÚ ÎË ‚̯ÌË ‚ÓÁ‰ÂÈÒÚ‚Ëfl ÔÓ‚ÎËflÚ¸ ̇
‰‡ÌÌ˚ ËÁÏÂÂÌËÈ?
Ç Ì··„ÓÔËflÚÌ˚ı ˝ÎÂÍÚÓχ„ÌËÚÌ˚ı ÛÒÎÓ‚Ëflı,
̇ÔËÏÂ: ÔË ˝ÍÒÔÎÛ‡Ú‡ˆËË ‡‰ËÓÒڇ̈ËË ‚
ÌÂÔÓÒ‰ÒÚ‚ÂÌÌÓÈ ·ÎËÁË ÓÚ ‚ÂÒÓ‚, ÏÓÊÂÚ ·˚Ú¸
Ó͇Á‡ÌÓ ‚ÎËflÌË ̇ Ë̉Ë͇ˆË˛ Á̇˜ÂÌËÈ.
èÓÒΠÔÂ͇˘ÂÌËfl ‚ÎËflÌËfl ÔÓÏÂı ËÁ‰ÂÎË ÒÌÓ‚‡
ÏÓÊÌÓ ËÒÔÓθÁÓ‚‡Ú¸ ÔÓ Ì‡Á̇˜ÂÌ˲, ÔË
ÌÂÓ·ıÓ‰ËÏÓÒÚË ÏÓÊÂÚ ÔÓÚ·ӂ‡Ú¸Òfl ÔÓ‚ÚÓÌÓÂ
‚Íβ˜ÂÌËÂ.
èÓ Í‡ÍÓÏÛ ÔË̈ËÔÛ ÒÓÁ‰‡˛ÚÒfl ÍË‚˚Â
ÚẨÂ̈ËË ÒÓÒÚÓflÌËfl?
ëÛÚӘ̇fl ÍË‚‡fl (day) ÒÚÓËÚÒfl ̇ ·‡ÁÂ:
Ò‰ÌËı ÒÛÚÓ˜Ì˚ı Á̇˜ÂÌËÈ Á‡ ÔÓÒΉÌË 59 ‰Â̸.
èÓÒΉÌ Á̇˜ÂÌË ‚Ò„‰‡ ‰Ó·‡‚ÎflÂÚÒfl ÒÔ‡‚‡.
ç‰Âθ̇fl ÍË‚‡fl (week) ‡ÒÒ˜ËÚ˚‚‡ÂÚÒfl ̇ ·‡ÁÂ:
ÒÂÏË ÒÛÚÓ˜Ì˚ı Á̇˜ÂÌËÈ, ÒÓÁ‰‡˛˘Ëı Ó‰ÌÓ Ò‰ÌÂÂ
̉ÂθÌÓ Á̇˜ÂÌËÂ. èÓ˝ÚÓÏÛ Ô‚Ó Ò‰ÌÂÂ
̉ÂθÌÓ Á̇˜ÂÌË ÔÓfl‚ÎflÂÚÒfl ÚÓθÍÓ ÒÔÛÒÚfl
̉Âβ*. ç‡ ÔÓ͇Á‡ÌËfl ‚˚‚Ó‰flÚÒfl ÔÓÒΉÌËÂ
59 Ò‰ÌËı ̉ÂθÌ˚ı Á̇˜ÂÌËÈ.
åÂÒfl˜Ì‡fl ÍË‚‡fl (month) ‡ÒÒ˜ËÚ˚‚‡ÂÚÒfl ̇ ·‡ÁÂ:
˜ÂÚ˚Âı Ò‰ÌËı ̉ÂθÌ˚ı Á̇˜ÂÌËÈ, ÒÓÁ‰‡˛˘Ëı
Ó‰ÌÓ Ò‰Ì ÏÂÒfl˜ÌÓ Á̇˜ÂÌËÂ. èÓ˝ÚÓÏÛ Ô‚ÓÂ
ÏÂÒfl˜ÌÓ Á̇˜ÂÌË ÔÓfl‚ÎflÂÚÒfl ÒÔÛÒÚfl 4 ̉ÂÎË*. ç‡
ÔÓ͇Á‡ÌËfl ÏÓ„ÛÚ ‚˚‚Ó‰ËÚ¸Òfl ‰Ó 59 Ò‰ÌËı
ÏÂÒfl˜Ì˚ı Á̇˜ÂÌËfl.
* èÓ ˝ÚÓÈ Ô˘ËÌ ÂÍÓÏẨÛÂÏ Ç‡Ï Ò̇˜‡Î‡
‚˚·Ë‡Ú¸ ÒÛÚÓ˜ÌÛ˛ ÚẨÂÌˆË˛.
BA63687CF5121434_RUS 03.10.2007 17:05 Uhr Seite 224

225
RUS
1.
1.
2.
3.
4.
5.
6.
ëÓÓ·˘ÂÌËfl
11..ŇڇÂË ËÁ‡ÒıÓ‰Ó‚‡Ì˚.:
‚ ‚ÂÒ‡ı (LOW BAT-B)
‚ ÔÛθÚ ÛÔ‡‚ÎÂÌËfl:(LOW BAT-T).
2. è‚˚¯ÂÌË ‰ÓÔÛÒÚËÏÓÈ
̇„ÛÁÍË: ÓÚ 150 Í„.
33..ç‰ÓÒÚÓ‚ÂÌ˚ ÂÁÛθڇÚ˚
‡Ì‡ÎËÁ‡ – ÔÓ‚ÂËÚ¸ ΢Ì˚Â
̇ÒÚÓÈÍË.
4. + 5.
èÎÓıÓÈ ÍÓÌÚ‡ÍÚ Ò ÌÓ„‡ÏË:
é˜ËÒÚËÚ¸ ‚ÂÒ˚ ËÎË ÌÓÒÍË ËÎË
Ó·ÂÒÔ˜ËÚ¸ ‰ÓÒÚ‡ÚÓ˜ÌÛ˛
‚·ÊÌÓÒÚ¸ ÍÓÊË.
èË ÒÎ˯ÍÓÏ ÒÛıÓÈ ÍÓÊ –
ۂ·ÊÌËÚ¸ ÌÓ„Ë ËÎË ÔÓ‚Ó‰ËÚ¸
ËÁÏÂÂÌËfl ÔÓ ÔÓÁÏÓÊÌÓÒÚË
ÔÓÒΠ‚‡ÌÌ˚ ËÎË ‰Û¯‡.
66..ç‡Û¯ÂÌ ‡‰ËÓÍÓÌÚ‡ÍÚ ÏÂʉÛ
‚ÂÒ‡ÏË Ë ÔÛθÚÓÏ ÛÔ‡‚ÎÂÌËfl
чθÌÓÒÚ¸ ‡‰ËÓÒ˄̇· Ë
̇‰ÎÂʇ˘‡fl ˝ÍÒÔÎÛ‡Ú‡ˆËfl ‚ÂÒÓ‚
Á‡‚ËÒflÚ ÓÚ ÏÌÓ„Ëı Ù‡ÍÚÓÓ‚:
ÒÓÒÚÓflÌËfl Á‡fl‰‡ ˝ÎÂÏÂÌÚÓ‚
ÔËÚ‡ÌËfl, ÏÂÒÚ‡ ÛÒÚ‡ÌÓ‚ÍË Ë
̇ıÓʉÂÌËfl, ˝Í‡ÌËÛ˛˘Ëı
Ô‰ÏÂÚÓ‚, ‰Û„ÓÈ ‡ÔÔ‡‡ÚÛ˚,
‡·ÓÚ‡˛˘ÂÈ Ì‡ ÚÓÈ Ê ˜‡ÒÚÓÚÂ.
ê‡Áfl‰Í‡ ˝ÎÂÏÂÌÚÓ‚ ÔËÚ‡ÌËfl
ÏÓÊÂÚ ÔË‚ÂÒÚË Í ÔÂ˚‚‡Ì˲
‡‰ËÓÒ‚flÁË Ò 'Body Balance
Comfort F5'. ÑÎfl ÛÒÚ‡ÌÂÌËfl
‰‡ÌÌÓÈ ÔÓ·ÎÂÏ˚ Û‰‡ÎËÚÂ
‡Áfl‰Ë‚¯ËÂÒfl ˝ÎÂÏÂÌÚ˚
ÔËÚ‡ÌËfl Ë Á‡ÏÂÌËÚ Ëı ÌÓ‚˚ÏË.
Ç̯ÌË ËÒÚÓ˜ÌËÍË
‡‰ËÓÒ˄̇· ÏÓ„ÛÚ Ú‡ÍÊÂ
ÔË‚ÂÒÚË Í Ì‡Û¯ÂÌ˲
‡‰ËÓÒ‚flÁË Ò 'Body Balance
Comfort F5'. èÓ·ÎÂχ
ÛÒÚ‡ÌflÂÚÒfl ÔË ÓÚÍβ˜ÂÌËË
‚̯ÌÂ„Ó ‡‰ËÓÒ˄̇·.
íÂıÌ˘ÂÒÍË ‰‡ÌÌ˚Â
燄ÛÁ͇ x ÚÓ˜ÌÓÒÚ¸ = χÍÒ. 150 Í„ x 100 „
íÓ˜ÌÓÒÚ¸ Ë̉Ë͇ˆËË: ‰ÓÎfl Êˇ ‚ Ó„‡ÌËÁÏÂ: 0,1%
íÓ˜ÌÓÒÚ¸ Ë̉Ë͇ˆËË: ‰ÓÎfl ‚Ó‰˚ ‚ Ó„‡ÌËÁÏÂ: 0,1%
íÓ˜ÌÓÒÚ¸ Ë̉Ë͇ˆËË: ‰ÓÎfl Ï˚¯ˆ: 0,1%
íÓ˜ÌÓÒÚ¸ Ë̉Ë͇ˆËË: èÓÚ·ÎÂÌË ˝Ì„ËË 1 kcal
êÓÒÚ: 100–250 ÒÏ
ÇÓÁ‡ÒÚ: 10–99 ÎÂÚ
4 ÔÂÒÓ̇θÌ˚ı fl˜ÂÂÍ Ô‡ÏflÚË
ÅÓθ¯ÓÈ ÊˉÍÓÍËÒÚ‡Î΢ÂÒÍËÈ Ë̉Ë͇ÚÓ
íÓÍ ËÁÏÂÂÌËfl: 0,035 ÏA RMS, 50/5 ÍɈ
Funkfrequenz: 433 MHz, Reichweite: 3m
èÓÚ·ÌÓÒÚ¸ ‚ ·‡Ú‡Âflı:
‚ ‚ÂÒ‡ı: 4 x 1,5 V AA
‚ ÔÛθÚ ÛÔ‡‚ÎÂÌËfl: 3 x 1,5 V AA
èÓÒÚ‡‚ÎflÂÚÒfl Ò ·‡Ú‡ÂflÏË.
BA63687CF5121434_RUS 03.10.2007 17:05 Uhr Seite 225

ìÚËÎËÁ‡ˆËfl ËÒÔÓθÁÓ‚‡ÌÌ˚ı
˝ÎÂÍÚ˘ÂÒÍËı Ë ˝ÎÂÍÚÓÌÌ˚ı
ÔË·ÓÓ‚
ç‡Î˘Ë ÒËςӷ ̇ ËÁ‰ÂÎËË ËÎË Â„Ó
ÛÔ‡ÍÓ‚Í Û͇Á˚‚‡ÂÚ Ì‡ ÚÓ, ˜ÚÓ ÔË
ÛÚËÎËÁ‡ˆËË Ò ˝ÚËÏ ÔÓ‰ÛÍÚÓÏ ÒΉÛÂÚ
Ó·‡˘‡Ú¸Òfl ÌÂ Í‡Í Ò Ó·˚˜Ì˚ÏË
·˚ÚÓ‚˚ÏË ÓÚıÓ‰‡ÏË, ‡ ‰ÓÒÚ‡‚ËÚ¸ Â„Ó ‚
ÏÂÒÚÓ ÔËÂÏÍË ˝ÎÂÍÚ˘ÂÒÍËı Ë
˝ÎÂÍÚÓÌÌ˚ı ÔË·ÓÓ‚ ‰Îfl ËÒÔÓθÁÓ‚‡ÌËfl Ëı ‚
͇˜ÂÒÚ‚Â ‚ÚÓ˘ÌÓ„Ó Ò˚¸fl. ÅÓΠÔÓ‰Ó·ÌÛ˛
ËÌÙÓχˆË˛ Ç˚ ÒÏÓÊÂÚ ÔÓÎÛ˜ËÚ¸ ‚ LJ¯Ëı
ÏÂÒÚÌ˚ı Ó„‡Ì‡ı Ò‡ÏÓÛÔ‡‚ÎÂÌËfl, ÍÓÏÏÛ̇θÌ˚ı
Ó„‡ÌËÁ‡ˆËflı ÔÓ Û‰‡ÎÂÌ˲ ÓÚıÓ‰Ó‚, ‚ χ„‡ÁËÌÂ,
„‰Â Ç˚ ÔËÓ·ÂÎË ‰‡ÌÌÓ ËÁ‰ÂÎËÂ.
ìÚËÎËÁ‡ˆËfl ·‡Ú‡ÂË
ŇڇÂË Ì ÓÚÌÓÒflÚÒfl Í ·˚ÚÓ‚ÓÏÛ ÏÛÒÓÛ. ÅÛ‰Û˜Ë
ÔÓÚ·ËÚÂÎÂÏ, ‚˚ ÔÓ Á‡ÍÓÌÛ Ó·flÁ‡Ì˚ ‚ÓÁ‚‡˘‡Ú¸
ËÒÔÓθÁÓ‚‡ÌÌ˚ ·‡Ú‡ÂË. Ç˚ ÏÓÊÂÚ ҉‡Ú¸ Ò‚ÓË
ËÒÔÓθÁÓ‚‡ÌÌ˚ ·‡Ú‡ÂË ‚ Ó·˘Ëı ÏÂÒÚ‡ı Ëı Ò·Ó‡
‚ LJ¯ÂÏ ‡ÈÓÌ ËÎË Ú‡Ï, „‰‡ ÔÓ‰‡˛ÚÒfl ·‡Ú‡ÂË
Ú‡ÍÓ„Ó Ê ÚËÔ‡.
Pb = ÒÓ‰ÂÊËÚ Ò‚Ë̈
Cd = ÒÓ‰ÂÊËÚ Í‡‰ÏËÈ
Hg = ÒÓ‰ÂÊËÚ ÚÛÚ¸
á‡fl‚ÎÂÌËÂ Ó ÒÓÓÚ‚ÂÚÒÚ‚ËË
ç‡ÒÚÓfl˘ËÏ ÍÓÏÔ‡ÌËfl Soehnle Á‡fl‚ÎflÂÚ,
˜ÚÓ ËÁ‰ÂÎË Body Balance ÒÓÓÚ‚ÂÚÒÚ‚ÛÂÚ
ÓÒÌÓ‚Ì˚Ï Ú·ӂ‡ÌËflÏ Ë ÓÒڇθÌ˚Ï
ÒÓÓÚ‚ÂÚÒÚ‚Û˛˘ËÏ ÔÓÎÓÊÂÌËflÏ ÑËÂÍÚË‚
2004/108/Eë.
ùÚÓ ÛÒÚÓÈÒÚ‚Ó fl‚ÎflÂÚÒfl ÔÓÏÂıÓÁ‡˘Ë˘ÂÌÌ˚Ï ‚
ÒÓÓÚ‚ÂÚÒÚ‚ËË Ò ÑËÂÍÚË‚ÓÈ 2004/108/Eë.
ì͇Á‡ÌËÂ: èË ÒËθÌ˚ı ˝ÎÂÍÚÓχ„ÌËÚÌ˚ı
‚ÓÁ‰ÂÈÒÚ‚Ëflı, ̇ÔËÏÂ, ÔË ˝ÍÒÔÎÛ‡Ú‡ˆËË
‡‰ËÓÔË·Ó‡ ‚ ÌÂÔÓÒ‰ÒÚ‚ÂÌÌÓÈ ·ÎËÁÓÒÚË ÓÚ
ÛÒÚÓÈÒÚ‚‡, ÏÓ„ÛÚ ·˚Ú¸ ËÒ͇ÊÂÌ˚ ÓÚÓ·‡Ê‡ÂÏ˚Â
Á̇˜ÂÌËfl ËÁÏÂÂÌËÈ. èÓ ÓÍÓ̘‡ÌËË ‚ÓÁ‰ÂÈÒÚ‚Ëfl
ÔÓÏÂıË ËÁ‰ÂÎË ÒÌÓ‚‡ ÏÓÊÌÓ ËÒÔÓθÁÓ‚‡Ú¸ ÔÓ
̇Á̇˜ÂÌ˲, ÔË ˝ÚÓÏ ÏÓÊÂÚ ÔÓÚ·ӂ‡Ú¸Òfl
ÔÓ‚ÚÓÌÓ ‚Íβ˜ÂÌËÂ.
óËÒÚ͇ Ë ÛıÓ‰
íÓθÍÓ Ò ÔÓÏÓ˘¸˛ Ò΄͇ ‚·ÊÌÓÈ ÚflÔÍË.
á‡Ô¢‡ÂÚÒfl ÔÓθÁÓ‚‡Ú¸Òfl ‰Îfl ˜ËÒÚÍË
‡ÒÚ‚ÓËÚÂÎflÏË Ë ˜ËÒÚfl˘ËÏË Ò‰ÒÚ‚‡ÏË Ë ÓÍÛ̇ڸ
‚ÂÒ˚ ‚ ‚Ó‰Û.
ëÎÛÊ·‡ ‡·ÓÚ˚ Ò ÍÎËÂÌÚ‡ÏË
å˚ Ò Û‰Ó‚ÓθÒÚ‚ËÂÏ ÓÚ‚ÂÚËÏ Ì‡ ‚Ò ‚ÓÁÌË͇˛˘ËÂ
Û ‚‡Ò ‚ÓÔÓÒ˚ Ë Ô‰ÎÓÊÂÌËfl ‚ ÒÎÂ‰Û˛˘Â ‚ÂÏfl:
íÂÎ.: (08 00) 5 34 34 34
èÓ̉ÂθÌËÍ-˜Âڂ„
ë 09:00 ‰Ó 12:15 Ë Ò 13:00 ‰Ó 16.00
èflÚÌˈ‡
ë 09:00 ‰Ó 12:15 Ë Ò 13:00 ‰Ó 15.00
ɇ‡ÌÚËfl
SOEHNLE „‡‡ÌÚËÛÂÚ Ì‡ ÔÂËÓ‰ 3 ÎÂÚ Ò ÏÓÏÂÌÚ‡
ÔÓÍÛÔÍË ·ÂÒÔ·ÚÌÓ ÛÒÚ‡ÌÂÌˠ̉ÓÒÚ‡ÚÍÓ‚,
‚˚Á‚‡ÌÌ˚ı ‰ÂÙÂÍÚ‡ÏË Ï‡Ú¡· ËÎË Ó¯Ë·Í‡ÏË ‚
ËÁ„ÓÚÓ‚ÎÂÌËË, ÔÛÚÂÏ Á‡ÏÂÌ˚ ËÎË Ó·ÏÂ̇.
èÓʇÎÛÈÒÚ‡, ıÓÓ¯Ó ÒÓı‡ÌËÚ ͇ÒÒÓ‚˚È ˜ÂÍ Ë
„‡‡ÌÚËÈÌ˚È Ú‡ÎÓÌ. Ç ÒÎÛ˜‡Â ÌÂÓ·ıÓ‰ËÏÓÒÚË
‚ÓÒÔÓθÁÓ‚‡Ú¸Òfl „‡‡ÌÚËÂÈ ‚ÂÌËÚ ‚ÂÒ˚ Ò
„‡‡ÌÚËÈÌ˚Ï Ú‡ÎÓÌÓÏ Ë ˜ÂÍÓÏ Ç‡¯ÂÏÛ ÔÓ‰‡‚ˆÛ.
RUS
226
BA63687CF5121434_RUS 03.10.2007 17:05 Uhr Seite 226

TR
TTüürrkkççee
Giriµ 228
Önemli güvenlik uyarıları 228
Pillerin yerleµtirilmesi 228
Saat ayarı 228
Kurulum 229
Veri giriµi 230
Vücut analizi 232
Analiz deπerlerinin çaπırılması (STATE) 233
Kiµiye ait verilerin deπiµtirilmesi (SET) 234
Kiµiye ait verilerin silinmesi (DEL) 234
Geliµme göstergesi 235
Özel tavsiye 236
Ölçüm sonucunu etkileyen etkenler 239
Önemli uyarılar
240
Mesajlar 241
Teknik özellikler 241
Kullan∂lm∂µ elektrikli ve
elektronik cihazlar∂n imha edilmesi
242
Pilin atılması
242
Uygunluk beyanı
242
Temizlik ve bakım 242
Tüketici servisi
242
Garanti
242
BA63687CF5121434_TR 03.10.2007 17:06 Uhr Seite 227

TR
228
GGiirriiµµ
Body Balance ile saπlıπınıza önemli katkıda bulu-
nursunuz. Bu elektronik vücut analiz terazisinin
aµaπıda belirtilen iµlevleri vardır:
Body Balance, kiµisel verilerinizden ve saπlık
ile Body Composition uzmanlarının önerilerin-
den yola çıkarak aπırlık, vücuttaki yaπ oranı,
vücuttaki su oranı, kas oranı ve enerji tüketimi
konularında kiµisel durumunuzu belirler.
Kiµisel uygulama tavsiyesi ile analiz
sonuçlarını kiµisel olarak deπerlendirme
Günlük, haftalık veya aylık adımlarla aπırlıπın
vücuttaki yaπ oranı, vücuttaki su oranı, kas
oranı ve enerji tüketiminin geliµmesinin ve ilgili
normal alanın gösterilmesi.
3 m menzilli ayrı radyo dalgası terminali.
Otomatik kiµi tanımalı kiµilere özgü 8 bellek
ÖÖnneemmllii ggüüvveennlliikk uuyyaarrııllaarrıı
Aµırı kilo durumunda vücut aπırlıπının düµürül-
mesi veya zayıflıkta vücut aπırlıπının yükseltilmesi
gerektiπinde bir doktora danıµılmalıdır. Her teda-
viyi ve diyet uygulamasını lütfen yalnızca doktor
ile iµbirliπi içersinde gerçekleµtiriniz.
Egzersiz programlarına veya rejim
uygulamalarına yönelik öneriler, belirlenen
deπerler esas alınarak bir doktor veya baµka bir
kalifiye uzman tarafından yapılmalıdır. Belirlenen
verilerden yola çıkarak kiµisel olarak kendinizde
uygulamayı denemeyiniz.
SOEHNLE, Body Balance ve üçüncü kiµilerin
taleplerinden kaynaklanan hasarlardan veya
kayıplardan sorumlu tutulmaz.
Bu ürün, yalnızca kullanıcının evde kullanması
için düµünülmüµtür. ∑lgili ürün, hastanelerdeki
profesyonel kullanımlar veya tıbbi donanımlar
için uygun deπildir.
Elektronik parçalar (kalp pili, vs.) taµıyan
insanlar için uygun deπildir
PPiilllleerriinn yyeerrlleeµµttiirriillmmeessii
1. Terazide (4 x 1,5 V AA)
2. Kullanım terminalinde (3 x 1,5 V AA)
SSaaaatt aayyaarrıı
3. Saat: Saati ayarlayınız
(▼= down, ▲= up) ve onaylayınız ( ).
4. Saat: Dakikayı ayarlayınız
(▼= down, ▲= up) ve onaylayınız ( ).
Daha ileriki zamanlarda saati deπiµtirmek iste-
diπinizde(Yaz saati/Kıs• saati),
▼/▲tuµlarına aynı anda basarak zaman
moduna ulaµırsınız.
1. 2.
3. 4.
BA63687CF5121434_TR 03.10.2007 17:06 Uhr Seite 228

229
TR
1.
2.
2.
3.
KKuurruulluumm
1. Tüm ölçümler için teraziyi düz ve saπlam bir
yüzeye koyunuz.
Dikkat! Islak üst yüzey
durumunda kayma tehlikesi.
2. Kullanım terminali, isteπe göre elde tutulabilir,
masanın üzerine yerleµtirilebilir, terazide takılı
kalabilir veya duvara asılabilir.
Mıknatıslı duvar tutucusunun sert, düz, kuru,
tozsuz ve yaπsız yüzeye sabitlenmesinde,
duvar tutucusunu kullanım terminalinin arka
tarafında yer alan oval çıkıntıya takmanız
yeterlidir. Ardından yapıµtırma bandını
çekerek çıkarınız ve kullanım terminalini
tespitleme yerine göz hizasında dikey olarak
bastırınız.
3. Fayans veya pürüzlü yüzeylerde,
yapıµtırmanın uzun ömürlü olacaπı konusunda
garanti verilemez. Bu gibi yüzeylerde duvar
tutucusunu vida ile sabitlemelisiniz.
Bunun için tırnaπınızı veya bir bıçak ucunu
çıkıntının altına sokup kapaπı yukarı kaldırarak
mıknatıslı duvar tutucusunun kapaπını
çıkarınız.
Tırnaπınızı veya bir bıçak ucunu çıkıntının
altına sokunuz ve kapaπı kaldırarak çıkarınız.
Daha sonra duvara, birbirinden 2 cm
uzaklıkta dikey olarak yan yana duracak
2 delik açınız. Delik büyüklüπü, dübelin kul-
lanılıp kullanılmayacaπına baπlıdır. Ardından
tutucuyu vidalayınız, kapaπı tekrar takınız ve
kullanım terminalini manyetik tutucuya
yerleµtiriniz.
3.
2x 2x
BA63687CF5121434_TR 03.10.2007 17:06 Uhr Seite 229

TR
230
4. 4. kg/cm biriminden lb/in veya st/in gibi ülkeye
özgü birimlere deπiµtirme olanaπı bulunur.
Aπırlık biriminin seçilmesinden sonra tuµu
ile tekrar saat moduna geçilebilir.
Kullanım terminali ile terazi arasında radyo
dalgasına dayalı bir iletiµim vardır. Radyo dal-
gasına dayalı bilgisayar bileµenleri, HIFI
bileµenleri veya uzaktan kumandalı oyunca-
klar, hatalı çalıµmaya yol açabilirler
(bakınız Hata mesajları).
VVeerrii ggiirriiµµii
Soehnle Body Balanceíın usulüne uygun olarak
kullanılması için, ilgili kiµinin kiµisel verilerinin kul-
lanım terminaline kaydedilmesi ve teraziye
hemen yalınayak çıkılması gereklidir.
Giriµ esnasında teraziye yüklenme olduπu taktir-
de, kullanım terminali ile terazi arasında radyo
dalgası iletiµimi mevcut olduπunda terazi hemen
tartma ve analiz moduna geçmektedir ve tekrar
saat moduna geri dönünceye kadar (teraziye
olan yüklenme sona erdikten 20 saniye sonra)
terazi kullanılamamaktadır.
1. Veri giriµini baµlatınız ( ) ve onaylayınız( ).
Bellekte kayıtlı kiµiler olduπunda, ▼/▲tuµları
ile “NEW” göstergesini seçmelisiniz ve
onaylamalısınız( ).
2. Belleπi (P1 ... P8) seçiniz
(▼= down, ▲= up) ve onaylayınız( ).
3. Boyunuzu ayarlayınız (▼= down, ▲= up) ve
onaylayınız( ).
4. Yaµınızı ayarlayınız (▼= down, ▲= up) ve
onaylayınız( ).
5. Cinsiyetinizi seçiniz (▼= bay veya
▲= bayan) ve onaylayınız( ).
1.
2.
4.
5.
3.
BA63687CF5121434_TR 03.10.2007 17:06 Uhr Seite 230

231
TR
6. Aktivite türünün istediπiniz deπerini ayarlayınız
(▼= down, ▲= up) ve onaylayınız ( ). Bu deπer, enerji
tüketiminin belirlenmesi için gereklidir.
7. Geliµme göstergesi için istenen zaman aralıπını (gün, hafta
veya ay) ayarlayınız (▼= down, ▲= up) ve onaylayınız ( ).
Baµlangıç olarak günlük geliµmeyi seçmenizi tavsiye ederiz.
Aksi durumda geliµme göstergesinin ilk ölçüm deπeri, ancak
bir hafta veya bir ay sonra gösterilmektedir.
8. “OK”ye basınız ( ) ve 0.0 yanıp söndüπünde ve sütun
gösterge çalıµtıπında teraziye yalınayak çıkınız.
Birinci analize ait kaydedilmiµ verilerin tekrar deπiµtirilmesi
gerektiπinde, ▼/▲tuµları ile ÇBoyí bölümüne geri dönülebilir.
Birinci ölçüm verilerin kaydedilmesi, sonraki otomatik kiµi
tanıma iµlevi için önemlidir. Teraziye çıkılmadıπı veya çoraplarla
veya ayakkabılarla çıkıldıπı taktirde, ekranda “ERROR” göster-
gesi belirir ve veri giriµi tekrarlanmalıdır.
Teraziye çıkıldıktan sonra, sonraki sayfada anlatıldıπı µekilde ilk
vücut analizi gerçekleµmektedir.
Terazide bir Time out modu bulunmaktadır 40 saniye süreyle
tuµlara basılmadıπı taktirde, terazi tekrar saat göstergesine geri
döner. Veriler, piller deπiµtirildiπinde kaybolmaz.
1Yok denecek kadar az fiziksel aktivite
(günde en fazla 2 saat)
2Hafif, etkin, oturarak ve ayakta durarak faaliyet
3Ev ve bahçe iµleri, genel olarak ayakta, nadiren
oturarak
4Sporcular ve çok hareketli insanlar
5Aπır iµçiler, aπır spor yapanlar
6.
8.
7.
BA63687CF5121434_TR 03.10.2007 17:06 Uhr Seite 231

TR
232
3.
4.
VVüüccuutt aannaalliizzii
Analiz yalnızca yalınayak mümkün-
dür. Kiµisel verilerinizi daha önceden
girmiµ olmalısınız. Saπlıklı sonuçlar
elde etmek için teraziye mümkün
olduπunca kıyafet giymeden ve
daima aynı koµullarda çıkınız.
1. Teraziye çıkınız. Aπırlıπınız
gösterilir ve analiz devam ettiπi
sürece (~5 saniye) deπiµen bir
sütun gösterge belirir. Analiz
sona erinceye kadar kımıldama-
dan durunuz.
2. Otomatik kiµi tanımasından sonra
yeniden aπırlık, vücuttaki yaπ
oranı( ), vücuttaki su oranı
( ), kas oranı ( ) ve enerji
tüketimi (kkccaall) göstergesi
gösterilir.
∑lgili kiµinin normal alanı sütun
göstergenin ortasındaki 3 bölüt
arasında yer almaktadır.
3. Ardından kiµisel bir uygulama
tavsiyesi gösterilir.
Yanıp sönen simgelerin anlamları:
+Daha fazla sıvı içmelisiniz!
+Kas geliµtirme idmanı
tavsiye edilir!
+Beslenmenizi deπiµtirmeniz
tavsiye edilir!
Analiz deπerlerinizde bir
sorun yok!
4. Teraziden ininiz.
Terazi otomatik olarak kapanır.
Nadir durumlarda analiz sonuç-
larının kiµilere özgü belleπe oto-
matik olarak düzenlenmesi müm-
kün olmayabilir. Birbirinden ayırt
edilemeyen kiµilerin bellekleri
gösterilir.
Ölçüm iµlemi sona erdiπinden
dolayı teraziden inebilir ve kiµisel
belleπinizi hemen alt tarafta yer
alan tuµ (▼veya ▲) ile onaylay-
abilirsiniz. Bu durumda aπırlık,
vücuttaki yaπ oranı, su oranı, kas
oranı ve kalori ihtiyacı gösterilir.
Teraziye ayakkabı veya çoraplarla
çıktıπınız taktirde, yalnızca
aπırlıπınızın belirleneceπini ve
vücut analizinin gerçekleµmeye-
ceπini lütfen dikkate alınız!
Deπerler, geliµme analizine dahil
edilmez.
Bu vücut analiz terazisinin kul-
lanıµlı ürün özelliπi, otomatik kiµi
tanıma iµlevidir. Otomatik kiµi
tanıma iµlevi için vücut aπırlıπı
esas alınmaktadır.
Her bir ölçüm arasındaki ±3 kgílık
deπiµikliklerde, otomatik düzenle-
me artık mümkün olmamaktadır
ve ölçüm hiçbir geliµme eπrisine
yansıtılmamaktadır.
Bu durum, birkaç gün terazide
tartılmadıπında (örneπin tatil) veya
farklı aπırlıklara sahip kıyafetler
giyilerek tartıldıπında meydana
gelebilir.
2.
BA63687CF5121434_TR 03.10.2007 17:06 Uhr Seite 232

233
TR
1. 2.
4.
4.
4.
4.
4.
3.
3.
3.
3.
3. 5.
3.
AAnnaalliizz ddeeππeerrlleerriinniinn ççaaππıırrııllmmaassıı
((SSTTAATTEE))
Gerektiπinde kayıtlı kiµilerin son analiz deπerleri
çaπırılabilir.
1. Çaπırmayı baµlatınız ( ).
2. Belleπi (P1 ... P8) ▼/▲tuµları ile seçiniz
ve onaylayınız ( ).
3. “STATE” onaylayınız ( ). Onayladıktan
sonra ▼/▲tuµları ile son analiz deπerlerini
seçebilirsiniz.
4. - tuµuna yeniden basarak geliµme
eπrilerine ulaµırsınız. ▼/▲tuµlarıyla geliµme
eπrileri arasında geçiµ yapılabilir.
-tuµuna yeniden basarak son analizinizin
kiµisel uygulama tavsiyesine ulaµırsınız.
5. tuµuna tekrar basarak gösterge
menüsünün farklı yüzeyleri arasında seçim
yapabilirsiniz.
“EXIT” veya “OFF” ile ve -tuµuna basa-
rak bir üst yüzeye ulaµırsınız. Bir tuµa 3 daki-
kadan uzun süre basılmadıπında gösterge
tekrar saat moduna geçer.
BA63687CF5121434_TR 03.10.2007 17:06 Uhr Seite 233

TR
234
Örneπin:
- Yaµınız 1 yıl daha arttıπında
(doπum günü),
- Boyunuz deπiµtiπinde (büyüme
ve geliµme dönemindeki
çocuklar),
- Aktivite türü deπiµtiπinde,
aµaπıda belirtilen iµlemleri
yapınız:
1. Veri giriµini baµlatınız ( ).
2. Belleπi (P1 ... P8)
▼/▲tuµları ile seçiniz ve
onaylayınız( ).
3. “SET” ▼/▲tuµları ile seçiniz ve
onaylayınız ( ).
Ωimdi istediπiniz verileri, “Veri
giriµi” bölümünde anlatıldıπı
µekilde deπiµtirebilirsiniz.
4. “OK” ile onayladıktan sonra yeni
verileriniz kaydedilir. Sonraki
analizden itibaren yeni kaydedi-
len verileri dikkate alınız.
1.
2.
3.
4.
Bir kiµiye ait verileri eπri akıµları ile
birlikte tamamen silmek istediπiniz-
de, aµaπıda belirtilen iµlemleri
yapınız:
1. Veri giriµini baµlatınız ( ).
2. Belleπi (P1 ... P8)
▼/▲tuµları ile seçiniz ve
onaylayınız( ).
3. “DEL” ▼/▲tuµları ile seçiniz ve
onaylayınız ( ).
∑lgili kiµiye ait bütün veriler ▲
tuµuna basılarak tamamen silinir.
Belleπe yeni kayıtlar eklenebilir.
▼tuµuyla silme iµlemini iptal
edersiniz ve veriler silinmez.
1.
2.
3.
4.
KKiiµµiiyyee aaiitt vveerriilleerriinn ddeeππiiµµttiirriillmmeessii ((SSEETT))
KKiiµµiiyyee aaiitt vveerriilleerriinn ssiilliinnmmeessii ((DDEELL))
BA63687CF5121434_TR 03.10.2007 17:06 Uhr Seite 234

235
TR
Aπ∂rl∂k birimi
Maksimum
deπer
Minimum deπer
Su oran∂
Yaπ oran∂
Kas oran∂
Durum sütunu
Geliµme göstergesi
Gün - Hafta - Ay
GGeelliiµµmmee ggöösstteerrggeessii
Eπrinin mümkün olduπunca kesin
bir geliµme gösterebilmesi için
lütfen düzenli olarak teraziye
ç∂k∂n∂z.
Geliµme eπrisinde en fazla 59
deπer gösterilebilir. Belirli say∂da
ölçüm yap∂lmas∂ gerekmektedir.
Bir gün içerisindeki birçok ölçüm-
de, yaln∂zca bir adet ortalama
deπer kaydedilir.
7 günün deπerleri, haftal∂k ortala-
ma deπeri oluµturur.
30 günün deπerleri, ayl∂k ortalama
deπeri oluµturur.
"max" ve "min" sonras∂nda belirti-
len deπer, eπrinin, sonraki tam
say∂l∂ deπere yuvarlanm∂µ maksi-
mum veya minimum deπerini
oluµturmaktad∂r.
1. ∑lgili kiµi için hesaplanan
normal aral∂k, geliµme göster-
gesinde s∂n∂r çizgileri aras∂ndaki
k∂s∂mda gösterilir.
2. Normal aral∂π∂n∂n s∂n∂r çizgisi,
geliµme eπrisine baπlant∂l∂ ola-
rak gösterge alan∂n∂n d∂µ∂nda
yer ald∂π∂ taktirde, ilgili s∂n∂r
çizgisi tam olarak kenarda
gösterilir.
3. Yaln∂zca bir çizginin tamamen
yukar∂da veya aµaπ∂da gösteril-
mesi, eπrinin tamam∂n∂n, normal
aral∂π∂n∂n üzerinde veya alt∂nda
olduπu anlam∂na gelmektedir.
* Uygulama tavsiyesine iliµkin simgelerin anlam∂:
+Daha fazla s∂v∂ içmelisiniz!
+Kas geliµtirme idman∂ tavsiye edilir!
+ Beslenmenizi deπiµtirmeniz tavsiye edilir!
Analiz deπerleriniz normal!
AAnnaalliizz tteerraazziinniizzddeekkii ggöösstteerrggee ssiimmggeelleerrii
sınır çizgisi
1.
2.
3.
Normal
alan
Özel tavsiye*
BA63687CF5121434_TR 03.10.2007 17:06 Uhr Seite 235

TR
236
Body Balance, size ait kiµisel bilgiler ve saπlık
uzmanlarının tavsiyeleri doπrultusunda, vücut
aπırlıπı ve vücuttaki yaπ oranı açısından sizin için
ideal olan verileri hesaplar. Bunun ötesinde
vücuttaki toplam su ve kas oranını hesaplar.
Lütfen kaslarda da suyun bulunduπunu ve bunun
vücut suyu analizinde zaten hesaba konulduπunu
göz önünde bulundurunuz. Bu nedenle toplam
hesaplamada daima %100'ün üstünde bir deπer
ortaya çıkar.
AAππıırrllııkk
Ekranda kg cinsinden aπırlıπınız gösterildiπi
sırada, sütun grafiπi altında 9 göstergeden biri
belirir.
Bu sırada etkin göstergenin durumu, ölçülen
vücut aπırlıπının, BMI deπerleri esas alınarak
deπerlendirilmesini tanımlamaktadır.
BMI (Body Ölçü ∑ndeksi), aµırı kilo veya aµırı
zayıflık nedeniyle oluµan saπlık riski için bir ölçü-
dür. Doktorlar, BMI bölümlemesini dikkate ala-
rak ”aµırı zayıflık”, ”normal aπırlık”, ”fazla kilo” ve
”aµırı kilo” arasında karar verirler.
BMI =
VVüüccuuttttaakkii yyaaππ oorraannıı
Ekranda % cinsinden vücuttaki yaπ oranı
gösterildiπi sırada, sütun grafiπi altında 9 göster-
geden biri belirir.
Çok fazla yaπ saπlıksızdır ve kötü görünmekte-
dir. Bundan daha önemlisi, vücuttaki çok yüksek
yaπ oranının çoπunlukla yüksek kan yaπ oranının
belirtisi olması ve diyabet, kalp hastalıkları, yük-
sek kan basıncı vs. gibi hastalık riskini aµırı
derecede yükseltmesidir.
Bununla birlikte vücuttaki çok düµük yaπ oranı
da aπlıksızdır. Vücut, cilt altı yaπ dokusu ile bir-
likte iç organların korunması ve metabolik fonk-
siyonların iµlemesi için önemli yaπ depoları
oluµturmaktadır. Bu esansiyel yaπ deposuna
saldırıldıπı taktirde, metabolizma bozuklukları
oluµabilir.
1 2 3 4 5 6 7 8 9
BMI
1 < - 7,5
2 - 7,5
3 - 5,0
4 - 2,5
5 0,0
6 + 2,5
7 + 5,0
8 + 7,5
9 > + 7,5
KKiiµµiisseell nnoorrmmaall ddeeππeerrddeenn ssaappmmaa
1 2 3 4 5 6 7 8 9
ÖÖrrnneekk::
Ölçülen vücuttaki yaπ oranı = Toplam aπırlıπının
% 31,3 ’sı
Kiµisel normal deπerden sapma = + 7 %.
ÖÖzzeell ttaavvssiiyyee
Vücut aπırlıπı (kg)
Boy (m)2
BA63687CF5121434_TR 03.10.2007 17:06 Uhr Seite 236

237
TR
Böylece kadınlarda vücut yaπ oranı deπeri
%10’un altında olduπunda, kendilerinin adet
görmesine neden olabilir. Ayrıca kemik erimesi
riski de yükselmektedir.
Normal vücuttaki yaπ oranı yaµa ve özellikle cin-
siyete baπlıdır. Kadınlarda normal deπer, erke-
klere karµın yaklaµık %10 daha yüksektir. Yaµın
artmasıyla vücuttaki kas oranı azalır ve böylece
vücuttaki yaπ oranı artar.
VVüüccuuttttaakkii ssuu oorraannıı
Ekranda % cinsinden vücuttaki su oranı gösteril-
diπi sırada, sütun grafiπi altında 9 göstergeden
biri belirir.
Bu analizde gösterilen deπer, “Toplam su oranı”
veya “total body water (TBW)” olarak bilinen
deπeri yansıtmaktadır. Yetiµkin bir insan vücudu-
nun %60’ı sudan oluµmaktadır. Bu arada belirli
bir deπer aralıπı vardır. Daha yaµlı insanların
vücuttaki su oranı genç insanlara göre daha
düµüktür ve erkelerin su oranı kadınlara göre
daha yüksektir.
Erkekler ile kadınlar arasındaki fark, kadınların
daha yüksek yaπ oranına sahip olmalarından
kaynaklanmaktadır. Vücut suyunun büyük bir
ranının yaπsız yerlerde (FFM’nin %73’ü sudur)
bulunması ve yaπ dokusunda su oranının çok
düµük (yaπ dokusunun yakl. %10’u sudur)
olması nedeniyle, vücutta yaπ oranının artması
durumunda vücuttaki su oranı otomatik olarak
düµer.
KKiiµµiisseell nnoorrmmaall ddeeππeerrddeenn ssaappmmaa
1 < - 12 % Çok düµük yaπ oranı
2 - 12 % Düµük yaπ oranı
3-7%
4 - 3 % Normal yaπ oranı
50%
6+3%
7 + 7 % Yüksek yaπ oranı
8+12%
9 > + 12 % Çok yüksek yaπ oranı
KKiiµµiisseell nnoorrmmaall ddeeππeerrddeenn ssaappmmaa
1 < - 6 % Çok düµük su oranı
2 - 6 % Düµük su oranı
3-4%
4 - 2 % Normal su oranı
50%
6+2%
7 + 4 % Yüksek su oranı
8+6%
9>+ 6%
ÖÖrrnneekk::
Ölçülen vücuttaki yaπ oranı = Toplam aπırlıπının
% 51,7’si.
Kiµisel normal deπerden sapma = -4 %.
1 2 3 4 5 6 7 8 9
BA63687CF5121434_TR 03.10.2007 17:06 Uhr Seite 237

TR
238
KKaass oorraannıı
Ekranda % cinsinden kas oranı gösterildiπi
sırada, sütun grafiπi altında 9 göstergeden biri
belirir.
Kas kütlesi, vücudumuzun motorudur. Enerji
dönüµümlerinin büyük bir oranı kaslarda gerçe-
kleµmektedir.Kaslar vücut ısısının normal
olmasını saπlamaktadır ve fiziki performansımızın
temelini oluµturmaktadır. ∑dmanlı ve kaslı bir
vücut estetik açıdan güzel bulunmaktadır. Kas
kütlelerinin kontrolü, özellikle kilo ve yaπ sorun-
ları yaµayan insanlarda önemlidir.
Kilonun düµürülmesinde, vücudun fazla enerji
yedeklerini veya yaπ katmanlarını tüketmek için
kaslara ihtiyacı olduπunda, yalnızca aynı zaman-
da gerçekleµen kas oluµturma ile kalıcı µekilde
baµarı saπlanır.
ÖÖrrnneekk::
Ölçülen vücuttaki kas oranı = Toplam aπırlıπının
% 30,4’i.
Kiµisel normal deπerden sapma = - 6 %
EEnneerrjjii ttüükkeettiimmii
Ekranda kcal cinsinden enerji tüketimi gösteril-
diπi s∂rada, sütunlu grafiπi alt∂nda 9 bölütten biri
belirir.
Enerji tüketimi, ilgili hareket tipine iliflkin bir fak-
tör ile düzeltilmifl kiflisel bilgilerden ve ölçülen
vücut ölçüsü daπ∂l∂m∂ndan hesaplanmaktad∂r.
Temel oran
+ Performans oran∂
= Enerji tüketimi
Kiflisel enerji tüketiminizin ihtiyac∂na göre daha
az kilo kalorisi ald∂π∂n∂z taktirde, vücudunuz kilo
kayb∂ yaflar.
Aπ∂rl∂k, gereπinden fazla kilo kalorisi ald∂π∂n∂zda
artmaktad∂r.
1 2 3 4 5 6 7 8 9
KKiiµµiisseell nnoorrmmaall ddeeππeerrddeenn ssaappmmaa
1 < - 6 % Çok düµük kas oranı
2 - 6 % Düµük kas oranı
3-4%
4 - 2 % Normal kas oranı
50%
6+2%
7 + 4 % Yüksek kas oranı
8+6%
9> +6%
1 2 3 4 5 6 7 8 9
ÖÖrrnneekk::
Ölçülen enerji tüketimi = 1855 kcal.
Bu deπer, hesaplanm∂fl normal enerji tüketimin-
den % 5 kadar alt∂nda kalmaktad∂r.
BA63687CF5121434_TR 03.10.2007 17:06 Uhr Seite 238

239
TR
∑lgili analiz, elektrikli vücut direncinin ölçümünü
esas alır. Günlük akıµ içersindeki yemek yeme ve
içme alıµkanlıkları ile kiµisel yaµam tarzı, vücuttaki
su oranına etki eder. Bu etkiler göstergedeki
deπiµmeler ile kendisini gösterir.
Kesin ve tekrarlanan analiz sonuçları elde etmek
için ölçüm koµullarının aynı kalmasını saπlayınız.
Yalnızca bu µekilde uzun süre dilimindeki
deπiµiklikleri kesin ve doπru olarak gözlemleyebi-
lirsiniz.
AAµµaaππııddaa bbeelliirrttiilleenn eettkkeennlleerr ddee vvüüccuuttttaakkii ssuu
oorraannıınnıı eettkkiilleerr::
Duµ alındıktan sonra çok düµük bir vücut yaπ
oranı ve çok yüksek vücut su oranı gösterile-
bilir.
Bir yemek öπününden sonra gösterge daha
yüksek olabilir.
Kadınlarda döneme baπlı deπiµiklikler
meydana gelir.
Hastalıktan veya fiziksel zorlanmadan (spor)
dolayı vücuttaki su kaybı.
Sportif bir faaliyetten sonraki vücut yaπ
oranının ölçümüne kadar 6 – 8 saat
beklenmesi gerekmektedir.
AAµµaaππııddaa bbeelliirrttiilleenn dduurruummllaarrddaa ssaappmmaa ggöösstteerreenn
vveeyyaa mmaakkuull oollmmaayyaann ssoonnuuççllaarr mmeeyyddaannaa ggeelleebbiilliirr::
Ateµi, ödem semptomları veya kemik erimesi
olan insanlar
Diyaliz tedavisi gören insanlar
Kardiyovasküler ilaç alan insanlar
Hamile kadınlar
Haftada 10 saatten daha fazla yoπun idman
yapan ve istirahatta dakikada 60’tan daha az
nabzı olan sporcular
Aπır spor yapan ve vücut geliµtiren insanlar
1 < - 15 % Çok düµük enerji tüketimi
2 - 15 % Düµük enerji tüketimi
3-10%
4 - 5 % Normal enerji tüketimi
50%
6+5%
7 + 10 % Yüksek enerji tüketimi
8+15%
9> +15%
KKiiµµiisseell nnoorrmmaall ddeeππeerrddeenn ssaappmmaa
ÖÖllççüümm ssoonnuuccuunnuu eettkkiilleeyyeenn eettkkeennlleerr
BA63687CF5121434_TR 03.10.2007 17:06 Uhr Seite 239

TR
240
ÖÖnneemmllii uuyyaarrııllaarr
NNaassııll ddooππrruu ööllççüümm yyaappııllıırr??
Ölçüm mümkünse giysisiz ve çıplak ayakla
gerçekleµmelidir. Daima eµit µartlar altında
(örneπin sabahları aç karnına) ve aynı saatlerde
ölçüm yapılmasına dikkat edilmelidir.
SSooeehhnnllee''nniinn vvüüccuutt aannaalliizz cciihhaazzllaarrıı iillee nnee kkaaddaarr ssııkk
ööllççüümm yyaappmmaallııyyıımm??
Bu aslında sizin tercihinize kalan bir konudur.
Ancak daima aynı saatlerde ve eµit µartlar altında
ölçüm yapmanızı tavsiye ederiz. Tam olarak
öπrenmek isteyenler günde 2-3 kez ölçerler. Bir
insanın gündelik yeme içme alıµkanlıklarının ve
yaµam tarzının vücuttaki su oranı üzerinde etkisi
vardır. Bu durum, vücut analiz cihazının göster-
gesinde dalgalanmalar µeklinde kendini gösterir.
Tartı, ortalama deπeri hafızalar.
VVüüccuutt kkiittllee oorraannllaarrıınnddaakkii yyüüzzddee ddeeππiiµµiimmiinnii ddaahhaa
bbiirriinnccii ggüünnddee ffaarrkk eettmmeekk mmüümmkküünn mmüü??
Vücut analiz cihazının farklı deπerler göstermesi
mümkündür. Bu farklılık, gün içinde vücuttaki su
oranının gösterdiπi dalgalanmalardan
kaynaklanır.Vücuttaki yaπ oranının deπiµmesi
genelde çok yavaµ gerçekleµir - birkaç gün veya
hafta sürebilir.
KKiiµµiiyyee öözzggüü bbeelllleeππiinn vveerriilleerrii ddeeππiiµµttiirriillddiiππiinnddee,,
kkaayyııttllıı ggeelliiµµiimm eeππrriilleerrii kkaayybboolluurr mmuu??
Hayır. Ancak veriler silindiπinde kaybolur.
ÖÖllççüümm ssoonnuuççllaarrıı,, ddııµµ tteessiirrlleerrddeenn eettkkiilleenneebbiilliirr mmii??
Örneπin cihazın yakınında telsizin
kullanılmasından dolayı aµırı elektromanyetik
tesirler, terazide gösterge deπerinin etkilenmesi-
ne neden olabilir.
Arıza tesirinin sona ermesinden sonra ürün
tekrar usulüne uygun olarak kullanılabilir. Bazen
terazinin kapatılıp yeniden çalıµtırılması gerekli
olabilir.
TTrreenndd ggrraaffiikklleerrii nnaassııll oolluuµµuurr??
Günlük grafik (day):
Son 59 günün ortalama günlük deπerleri gösteri-
lir. Son deπer daima saπ tarafa eklenir.
Haftalık grafik (week):
7 adet günlük deπerden ortalama haftalık deπer
hesaplanır. Böylece birinci ortalama haftalık
deπerinin ancak bir hafta geçtikten sonra
gösterilmesi mümkündür*. Son 59 ortalama haf-
talık deπer gösterilir.
Aylık grafik (month):
4 adet ortalama haftalık deπerden ortalama aylık
deπer hesaplanır. Böylece birinci ortalama aylık
deπerinin ancak 4 hafta geçtikten sonra gösteril-
mesi mümkündür*. 59 adete kadar ortalama
aylık deπerinin gösterilmesi mümkündür.
* Bu nedenle baµlangıçta günlük trend
seçilmesini tavsiye ederiz.
BA63687CF5121434_TR 03.10.2007 17:06 Uhr Seite 240

241
TR
1.
1.
2.
3.
4.
5.
6.
MMeessaajjllaarr
1. Piller bitti: Terazide
(LOWBAT-B), Kullanım termi-
nalinde (LOWBAT-T)
2. Aµırı yük: 150 kg’dan itibaren.
3. Makul olmayan analiz sonucu –
Kiµisel programlamanızı kontrol
ediniz.
4. + 5.
Kötü ayak teması:
+Teraziyi veya ayaklarınızı
temizleyiniz veya yeterli cilt
nemine dikkat ediniz.
Çok kuru ciltte – Ayaklarınızı
nemlendiriniz veya ölçümü
yıkandıktan veya duµ aldıktan
sonra gerçekleµtiriniz.
6. Terazi ile kullanım terminali
arasındaki radyo dalga
baπlantısı arızalı. Radyo dalgası
sinyalinin menzili ve usulüne
uygun iµletimi birçok etkene
baπlıdır:
Pil durumu, terazinin bulun-
duπu yer ve düzen, engelleyici
cisimler, aynı frekans bandı
üzerinde baµka cihazlar.
Elektronik deµarjlar, 'Body
Balance Comfort F5' in radyo
dalga frekansının kesilmesine
neden olabilir. Bu problemin
giderilmesi için pilleri çıkarınız
ve tekrar takınız.
Harici radyo dalga kaynakları
da 'Body Balance Comfort F5'
in radyo dalga frekansının
kesilmesine neden olabilir. Bu
problem, harici sinyal devre
dıµı bırakıldıgπında giderilir.
TTeekknniikk öözzeelllliikklleerr
Taµıma kuvveti x Taksim = Maks. 150 kg x 100 g
Gösterge çözünürlüπü: Vücuttaki yaπ oranı: %0,1
Gösterge çözünürlüπü: Vücuttaki su oranı: %0,1
Gösterge çözünürlüπü: Kas oranı: %0,1
Gösterge çözünürlüπü: Enerji tüketimi 1 kcal
Boy: 100–250 cm
Yaµ: 10–99
Kiµilere özgü 8 bellek
Büyük LCD gösterge
Ölçme akımı: 0,035 mA RMS, 50/5 kHz
Radyo dalga frekans∂ 433 MHz, Menzil: 3m
Pil gereksinimi:
Terazide: 4 x 1,5 V AA
Kullanım terminalinde: 3 x 1,5 V AA
Piller teslimat kapsamında yer alır.
BA63687CF5121434_TR 03.10.2007 17:06 Uhr Seite 241

KKuullllaann∂∂llmm∂∂µµ eelleekkttrriikkllii vvee eelleekkttrroonniikk cciihhaazz--
llaarr∂∂nn iimmhhaa eeddiillmmeessii
Ürün veya ambalaj üzerindeki simge∂
ürünün normal evsel çöplerle at∂lma-
mas∂ gerektiπini, elektrikli ve elektro-
nik cihazlar∂n geri dönüµümü için ilgili
toplama yerlerine teslim edilmesi
gerektiπini belirtmektedir. Daha fazla
bilgi için belediyeye, yerel imha kuruluµlar∂na
veya ürünü sat∂n ald∂π∂n∂z µirkete baµvurunuz.
PPiilliinn aattııllmmaassıı
Piller kesinlikle ev çöpüne atılmamalıdır. Kullanıcı
olarak kullanılmıµ pilleri yasal olarak iade etmekle
yükümlüsünüz. Eski pilleri belediyenizin kamuya
açık toplama yerlerine veya ilgili türdeki pillerin
satıldıπı her yere iade edebilirsiniz.
Pb = Kurµun içerir
Cd = Kadmiyum içerir
Hg = Cıva içerir
UUyygguunnlluukk bbeeyyaannıı
∑µbu yazı ile Soehnle firması, Body
Balance cihazının, 2004/108/EC yönet-
meliklerinin temel gerekliliklerine ve
diπer geçerli talimatlarına uygun olduπunu beyan
eder.
Bu cihaz, geçerli olan 2004/108/EC yönergeleri-
ne uygun olarak parazit yayımından etkilenmez.
Uyarı: Örneπin cihazın yakınında telsizin
kullanılmasından dolayı aµırı elektromanyetik
tesirler, terazide gösterge deπerinin etkilenmesi-
ne neden olabilir. Arıza tesirin sona ermesinden
sonra ürün tekrar usulüne uygun olarak
kullanılabilir. Bazen terazinin kapatılıp yeniden
çalıµtırılması gerekli olabilir.
TTeemmiizzlliikk vvee bbaakkıımm
Yalnızca nemli bir bez kullanınız. Çözücü veya
aµındırıcı madde kullanmayınız ve teraziyi suyun
altında tutmayınız.
TTüükkeettiiccii sseerrvviissii
Sorularénéz ve önerileriniz için aµaπéda belirtilen
numara ve saatlerde her zaman memnuniyetle
hizmetinizdeyiz:
TTeell:: ((0088 0000)) 55 3344 3344 3344
PPaazzaarrtteessii -- PPeerrµµeemmbbee
09:00 - 12:15 ve 13:00 - 16.00 saatleri
arasénda
CCuummaa ggüünnlleerrii
09:00 - 12:15 ve 13:00 - 15:00 saatleri
arasénda
GGaarraannttii
SOEHNLE, satıµ tarihinden itibaren 3 yıl geçerli
olmak üzere malzeme veya üretim hatasından
kaynaklanan kusurların tamir veya deπiµtirme
yoluyla ücretsiz olarak giderilmesini garanti eder.
Faturayı ve garanti belgesini lütfen dikkatli bir
µekilde saklayınız. Garanti durumunda teraziyi
garanti belgesi ve fatura ile birlikte satıcıya teslim
ediniz.
TR
242
BA63687CF5121434_TR 03.10.2007 17:06 Uhr Seite 242

GR
ååëëëëççííééêêÜÜ
Εισαγωγή 244
Σηµαντικές οδηγίες ασφαλείας 244
Τοποθέτηση µπαταριών 244
Ρύθµιση ώρα 244
Εγκατάσταση 245
Εισαγωγή δεδοµένων 246
Λιποµέτρηση 248
Εµφάνιση των τιµών ανάλυσής σας (STATE) 249
Αλλαγή των προσωπικών στοιχείων σας (SET) 250
∆ιαγραφή των προσωπικών
στοιχείων σας (DEL) 250
Ένδειξη τάσης 251
Ατοµική σύσταση 252
Συντελεστές που επηρεάζουν
το αποτέλεσµα της µέτρησης 255
Σηµαντικές υποδείξεις 256
Μηνύµατα 257
Τεχνικά στοιχεία 257
Απόρριψη χρησιµοποιηµένων ηλεκτρικών και
ηλεκτρονικών συσκευών 258
Απόρριψη µπαταριών 258
∆ήλωση συµµόρφωσης 258
Καθαρισµός και φροντίδα 258
Κέντρο εξυπηρέτησης πελατών 258
Εγγύηση 258
BA63687CF5121434_GR 03.10.2007 17:07 Uhr Seite 243

GR
244
ΕΕιισσααγγωωγγήή
Με τη ζυγαριά Body Balance κάνετε ένα σηµαντικό
δώρο στην υγεία σας. Αυτή η ηλεκτρονική ζυγαριά
σωµατικής ανάλυσης διαθέτει τις παρακάτω
λειτουργίες:
Η ζυγαριά Body Balance υπολογίζει βάσει των
προσωπικών σας στοιχείων και της σύστασης
των ειδικών υγείας και σωµατικής σύνθεσης,
την κατάσταση σας όσον αφορά το βάρος, το
ποσοστό λίπους, νερού και µυών του σώµατός
σας και την κατανάλωση ενέργειας.
Ατοµική αξιολόγηση του αποτελέσµατος της
ανάλυσης µε προσωπική σύσταση.
Ένδειξη της τάσης του βάρους, τους ποσοστού
σωµατικού λίπους, νερού, µυών και της
κατανάλωσης ενέργειας σε διαστήµατα
ηµέρας, εβδοµάδας ή µήνα και της εκάστοτε
κανονικής περιοχής.
Ξεχωριστή ασύρµατη µονάδα µε εµβέλια 3
µέτρα.
Μνήµη 8 ατόµων µε αυτόµατη αναγνώριση
ΣΣηηµµααννττιικκέέςς οοδδηηγγίίεεςς
Εάν το ζητούµενο είναι η µείωση ή η αύξηση του
σωµατικού βάρους, ανάλογα, θα πρέπει να
συµβουλευθείτε ιατρό. Κάθε µέθοδος και δίαιτα
πρέπει να ακολουθείται µόνο κατόπιν
συνεννόησης µε ιατρό.
Συστάσεις για προγράµµατα γυµναστικής
ή µεθόδους αδυνατίσµατος βάσει των
υπολογισθείσων τιµών θα πρέπει να γίνονται από
ιατρό ή άλλο καταρτισµένο άτοµο. Μην
εφαρµόζετε τα στοιχεία για τον εαυτό σας.
Η SOEHNLE δεν φέρει καµία ευθύνη για ζηµίες ή
απώλειες που προκαλούνται από τη ζυγαριά
Body Balance, ούτε για αξιώσεις τρίτων.
Το προϊόν αυτό προορίζεται µόνο για οικιακή
χρήση. ∆εν προορίζεται για επαγγελµατική
χρήση σε νοσοκοµεία ή κλινικές.
∆εν είναι κατάλληλο για άτοµα µε ηλεκτρονικά
εµφυτεύµατα (βηµατοδότες, κ.λπ.)
ΤΤοοπποοθθέέττηησσηη µµππααττααρριιώώνν
1. Στη ζυγαριά (4 x 1,5 V AA)
2. Στον πίνακα χειρισµού (3 x 1,5 V AA)
ΡΡύύθθµµιισσηη ώώρραα
3. Ρυθµίστε τις ώρες (▼= down, ▲= up) και
επιβεβαιώστε ( ).
4. Ρυθµίστε τα λεπτά (▼= down, ▲= up) και
επιβεβαιώστε ( ).
Αν αργότερα θελήσετε να αλλάξετε την ώρα
(Θερινή ώρα/χειµερινή ώρα), θα πρέπει να
πατήσετε ταυτόχρονα τα πλήκτρα t/s στην
κατάσταση ώρας.
1. 2.
3. 4.
BA63687CF5121434_GR 03.10.2007 17:07 Uhr Seite 244

245
GR
1.
2.
2.
3.
ΕΕγγκκααττάάσστταασσηη
1 .Για όλες τις µετρήσεις, τοποθετείτε τη
ζυγαριά σε ευθεία και στερεή επιφάνεια.
Προσοχή! Κίνδυνος
ολίσθησης σε υγρές
επιφάνειες.
2. Ο πίνακας χειρισµού µπορεί κατ' επιλογή να
κρατηθεί στο χέρι, να τοποθετηθεί στο
τραπέζι, να παραµείνει στη ζυγαριά ή να
τοποθετηθεί στον τοίχο.Κατά τη στερέωση του
µαγνητικού συγκρατητήρα τοίχου σε µια
σταθερή, λεία, στεγνή, καθαρή από σκόνες και
λίπη επιφάνεια, αρκεί να τοποθετήσετε το
συγκρατητήρα τοίχου στο οβάλ άνοιγµα στην
πίσω πλευρά του πίνακα χειρισµού. Στη
συνέχεια αφαιρέστε το επάνω µέρος της
κολλητικής ταινίας και πιέστε τον πίνακα
χειρισµού στο ύψος των µατιών σας οριζόντια
στη θέση στερέωσης.
3. Σε πλακάκια ή σε τραχιές επιφάνειες δεν
υπάρχει εγγύηση για τη διάρκεια της
συγκόλλησης. Στην περίπτωση αυτή θα πρέπει
να βιδώσετε το συγκρατητήρα τοίχου.
Για το σκοπό αυτό, αφαιρέστε το καπάκι του
µαγνητικού συγκρατητήρα τοίχου, βάζοντας
ένα νύχι σας ή ένα τη µύτη ενός µαχαιριού
κάτω από την εσοχή για να ανοίξετε το
καπάκι Στη συνέχεια ανοίξτε 2 οπές στον
τοίχο σε απόσταση 2 cm οριζόντια τη µία
δίπλα στην άλλη. Το µέγεθος του τρυπανιού
εξαρτάται από το αν χρησιµοποιηθεί ή όχι
ούπα.
Στη συνέχεια βιδώστε, τοποθετήστε ξανά το
καπάκι. Τοποθετήστε τον πίνακα χειρισµού
στον µαγνητικό συγκρατητήρα.
3.
2x 2x
BA63687CF5121434_GR 03.10.2007 17:07 Uhr Seite 245

GR
246
4.
4. ∆υνατότητα αλλαγής ανάλογα µε την
εκάστοτε χώρα από kg/cm σε lb/in ή st/in.
Αφού επιλέξετε µονάδα βάρους µπορείτε µε το
πλήκτρο να επιστρέψετε ξανά στην
κατάσταση ώρας.
Ο πίνακας χειρισµού και η ζυγαριά έχουν
ασύρµατη επικοινωνία. Ασύρµατα µέρη
υπολογιστή, µέρη HIFI ή παιχνίδια µε
ασύρµατο χειρισµό, ενδεχοµένως να
προκαλέσουν εσφαλµένη λειτουργία (δείτε
µηνύµατα σφάλµατος).
ΕΕιισσααγγωωγγήή δδεεδδοοµµέέννωωνν
Για τη την ενδεδειγµένη χρήση της Body Balance
της Soehnle είναι σηµαντικό να εισάγονται τα
προσωπικά δεδοµένα του εκάστοτε ατόµου στον
πίνακα χειρισµού και στη συνέχεια να ανεβαίνετε
αµέσως στη ζυγαριά χωρίς παπούτσια.
Αν κατά την εισαγωγή υπάρχει βάρος στη
ζυγαριά, τότε αυτή — εφόσον υπάρχει ασύρµατη
επικοινωνία µεταξύ του πίνακα χειρισµού και της
ζυγαριάς — αλλάζει αµέσως σε κατάσταση
ζύγισης ή ανάλυσης και δεν είναι δυνατός ο
χειρισµός της έως ότου η ζυγαριά επιστρέψει
στην κατάσταση ώρας ( 20 δευτ. µετά την
αφαίρεση του φορτίου από τη ζυγαριά).
1. Έναρξη εισαγωγής δεδοµένων ( ) και
επιβεβαίωση ( ).
Αν υπάρχουν ήδη αποθηκευµένα άτοµα, θα
πρέπει µε τα πλήκτρα ▼/▲να επιλέξετε την
ένδειξη “NEW” και να επιβεβαιώσετε ( ).
2. Επιλέξτε θέση µνήµης (P1 ... P8)
(▼= down, ▲= up) και επιβεβαιώστε ( ).
3. KΡυθµίστε το ύψος (▼= down, ▲= up) και
επιβεβαιώστε ( ).
4. Ρυθµίστε την ηλικία (▼= down, ▲= up) και
επιβεβαιώστε ( ).
5. Επιλέξτε φύλο (▼= άνδρας ή ▲= γυναίκα) και
επιβεβαιώστε ( ).
1.
2.
4.
5.
3.
BA63687CF5121434_GR 03.10.2007 17:07 Uhr Seite 246

247
GR
6. Ρυθµίστε την επιθυµητή τιµή του τύπου κίνησης (▼= down,
▲= up) και επιβεβαιώστε ( ). Η τιµή αυτή είναι απαραίτητα
για τον υπολογισµό της κατανάλωσης ενέργειας.
7. Ρυθµίστε τον επιθυµητό χρόνο της ένδειξης τάσης (ηµέρα,
εβδοµάδα ή µήνας) (▼= down, ▲= up) και επιβεβαιώστε ( ).
Συνιστούµε να επιλέξετε αρχικά µια τάση ηµέρας, διότι
διαφορετικά η πρώτη τιµή µέτρησης στην ένδειξη τάσης θα
εµφανιστεί µετά από µια εβδοµάδα ή ένα µήνα.
8. Πατήστε “OK” ( ) για να επιβεβαιώσετε και - εφόσον
αναβοσβήνει το 0.0 και η ένδειξη προόδου προχωράει - ανεβείτε
στη ζυγαριά χωρίς παπούτσια. Αν τα στοιχεία που εισήχθηκαν
πριν την πρώτη ανάλυση πρέπει να αλλαχθούν, µπορείτε µε τα
πλήκτρα ▼/▲να επιστρέψετε στο ύψος.
Η πρώτη ζύγιση είναι απαραίτητη για την αποθήκευση των
δεδοµένων για τη µετέπειτα αυτόµατη αναγνώριση. Αν δεν
ανεβείτε στη ζυγαριά ή ανεβείτε στη ζυγαριά µε κάλτσες ή
παπούτσια, εµφανίζεται η ένδειξη “ERROR” στην οθόνη και η
εισαγωγή δεδοµένων πρέπει να επαναληφθεί.
Αφού ανεβείτε στη ζυγαριά γίνεται η πρώτη λιποµέτρηση, όπως
περιγράφεται στην επόµενη σελίδα. Η ζυγαριά διαθέτει
κατάσταση λήξης χρόνου. Μετά από περ. 40 δευτερόλεπτα
χωρίς να πατηθεί κανένα πλήκτρο εµφανίζει την ώρα.
Τα δεδοµένα διατηρούνται µέχρι την αντικατάσταση της
µπαταρίας.
1
καθόλου σωµατική κίνηση (έως και 2 ώρες/ηµέρα)
2
ελαφριά, ενεργή, καθιστική και όρθια απασχόληση
3
οικιακές εργασίες, εργασίες κήπου, κυρίως ορθοστασία,
µόνο σπάνια καθιστική εργασία
4
αθλητές και άτοµα που κινούνται πολύ
5
βαριά επαγγέλµατα, επαγγελµατίες αθλητές
6.
8.
7.
BA63687CF5121434_GR 03.10.2007 17:07 Uhr Seite 247

GR
248
3.
4.
ΛΛιιπποοµµέέττρρηησσηη
Ανεβείτε στη ζυγαριά µε γυµνά
πέλµατα. Τα προσωπικά στοιχεία
πρέπει να έχουν εισαχθεί εκ των
προτέρων.
Για ακριβέστερα αποτελέσµατα, αν
είναι δυνατόν αναβαίνετε στη
ζυγαριά γυµνοί και υπό τις ίδιες
συνθήκες.
1. Ανεβείτε στη ζυγαριά.
Εµφανίζεται το βάρος και - για
όσο διαρκεί η ανάλυση (~ 5 δευτ.) -
µια ένδειξη προόδου.
Παραµείνετε ακίνητοι µέχρι το
τέλος της ανάλυσης.
2. Μετά την αυτόµατη αναγνώριση
εµφανίζεται ξανά µια ένδειξη του
σωµατικού βάρους, του ποσοστού
λίπους ( ), του ποσοστού νερού
( ), του ποσοστό µυών ( ) και
της κατανάλωσης ενέργειας
(kcal). Η φυσιολογική περιοχή του
εκάστοτε ατόµου βρίσκεται στα
µεσαία 3 τµήµατα της ένδειξης
προόδου.
3. Στη συνέχεια εµφανίζεται µια
ατοµική σύσταση.
Σηµασία των συµβόλων που
αναβοσβήνουν:
+∆εν πρέπει να πιείτε άλλο!
+Συνιστώνται ασκήσεις για
την τόνωση των µυών!
+Συνιστάται αλλαγή
διατροφής!
IΟι τιµές της ανάλυσής σας
είναι εντάξει!
4. Κατεβείτε από τη ζυγαριά. Η
ζυγαριά απενεργοποιείται
αυτόµατα.
Σε σπάνιες περιπτώσεις δεν είναι
δυνατή η αυτόµατη αντιστοίχιση
σε κάποια µνήµη.
Εµφανίζονται οι µνήµης των
ατόµων, οι οποίες δεν µπορούν να
διαχωριστούν.
Εφόσον η µέτρηση έχει ήδη
ολοκληρωθεί, µπορείτε να
κατεβείτε από τη ζυγαριά και να
επιβεβαιώστε την προσωπική
θέση µνήµης σας πατώντας τον
κάτω πλήκτρο (▼ ή ▲) .
Στη συνέχεια εµφανίζεται το
σωµατικό βάρος, το ποσοστό
λίπους, νερού και µυών, καθώς και
η θερµιδική ανάγκη.
Παρακαλούµε, προσέξτε ότι αν
ανεβείτε στη ζυγαριά µε
παπούτσια ή κάλτσες θα γίνει
µόνο ζύγιση και όχι λιποµέτρηση!
Οι τιµές δεν καταχωρούνται στην
ανάλυση τάσης.
Μια χρήσιµη ιδιότητα αυτής της
ζυγαριάς λιποµέτρησης είναι η
αυτόµατη αναγνώριση. Για την
αναγνώριση χρησιµοποιείται κατά
βάση το σωµατικό βάρος. Σε
περίπτωση µεταβολών που
ξεπερνούν τα ± 3 kg µεταξύ των
µετρήσεων δεν είναι πλέον δυνατή
η αυτόµατη αντιστοίχιση και στη
µέτρηση δεν µπορεί να
αντιστοιχιστεί καµπύλη τάσης.
Αυτό µπορεί να συµβεί όταν
κάποιος δεν ζυγιστεί για
περισσότερες ηµέρες (π.χ. στις
διακοπές) ή αν ζυγιστή µε
ρουχισµό διαφορετικού βάρους.
2.
BA63687CF5121434_GR 03.10.2007 17:07 Uhr Seite 248

249
GR
1. 2.
4.
4.
4.
4.
4.
3.
3.
3.
3.
3. 5.
3.
ΕΕµµφφάάννιισσηη ττωωνν ττιιµµώώνν ααννάάλλυυσσήήςς σσααςς
((SSTTAATTEE))
Αν χρειάζεται µπορούν να εµφανιστούν οι
τελευταίες τιµές ανάλυσης των αποθηκευµένων
ατόµων.
1. Έναρξη εµφάνισης ( ).
2. Επιλέξτε θέση µνήµης (P1 ... P8) µε τα
πλήκτρα ▼/▲και επιβεβαιώστε ( ).
3. Επιβεβαιώστε την ένδειξη “STATE” ( ).
Στη συνέχεια µπορείτε να επιλέξετε τις
τελευταίες τιµές ανάλυσης µε τα
πλήκτρα ▼/▲.
4. Πατώντας ξανά το πλήκτρο
µεταφέρεστε τις καµπύλες τάσης. Με τα
πλήκτρα ▼/▲µπορείτε να αλλάζετε µεταξύ
των επιµέρους καµπυλών τάσης.
Πατώντας ξανά το πλήκτρο -
µεταφέρεστε στην ατοµική σας σύσταση της
τελευταίας σας ανάλυσης.
5. Πατώντας ξανά το πλήκτρο µπορείτε να
επιλέξετε µεταξύ των διαφορετικών µενού
εµφάνισης των διαφορετικών επιπέδων.
Με το “EXIT” ή το “OFF”και επιβεβαίωση µε το
πλήκτρο µεταφέρεστε ένα επίπεδο
επάνω.
Μετά από 3 λεπτά χωρίς να πατηθεί κανένα
πλήκτρο εµφανίζεται η ώρα.
BA63687CF5121434_GR 03.10.2007 17:07 Uhr Seite 249

GR
250
Όταν π.χ.:
- η ηλικία αυξάνεται κατά 1 έτος
(γενέθλια),
- αλλάζει το ύψος (παιδιά στη
φάση της ανάπτυξης)
- αλλάζει ο τύπος κίνησης,
ακολουθήστε την εξής διαδικασία:
1. Ξεκινήστε την εισαγωγή
δεδοµένων ( ).
2. Επιλέξτε θέση µνήµης (P1 ... P8)
µε τα πλήκτρα ▼/▲και
επιβεβαιώστε ( ).
3. Επιλέξτε “SET” µε τα πλήκτρα
▼/▲και επιβεβαιώστε ( ).
Στη συνέχεια µπορείτε να
αλλάζετε τα επιθυµητά δεδοµένα,
όπως περιγράφηκε ήδη στην
“Εισαγωγή δεδοµένων”.
4. Αφού επιβεβαιώσετε µε “OK” τα
νέα σας δεδοµένα έχουν
αποθηκευτεί. Από την επόµενη
ανάλυση θα χρησιµοποιούνται τα
νέα δεδοµένα.
1.
2.
3.
4.
Αν θέλετε να διαγραφούν πλήρως τα
δεδοµένα κάποιου ατόµου - µαζί µε
τις τάσεις -, ακολουθήστε την εξής
διαδικασία:
1. Ξεκινήστε την εισαγωγή
δεδοµένων ( ).
2. Επιλέξτε θέση µνήµης (P1 ... P8)
µε τα πλήκτρα ▼/▲και
επιβεβαιώστε ( ).
3. Επιλέξτε “DEL” µε τα πλήκτρα
▼/▲και επιβεβαιώστε (())..
Εµφανίζεται µια ερώτηση
ασφαλείας. Πατώντας το
πλήκτρο ▲διαγράφονται
οριστικά όλα τα στοιχεία του
συγκεκριµένου ατόµου.Η θέση
µνήµης µπορεί να αντιστοιχιστεί
εκ νέου. Με το πλήκτρο ▼
ακυρώνεται τη διαδικασία
διαγραφής και τα δεδοµένα
διατηρούνται.
1.
2.
3.
4.
ΑΑλλλλααγγήή ττωωνν ππρροοσσωωππιικκώώνν σσττοοιιχχεείίωωνν σσααςς ((SSEETT))
∆∆ιιααγγρρααφφήή ττωωνν ππρροοσσωωππιικκώώνν σσττοοιιχχεείίωωνν σσααςς ((DDEELL))
BA63687CF5121434_GR 03.10.2007 17:07 Uhr Seite 250

251
GR
Unit
Μέγιστη
τιµή
Ελάχιστη τιµή
Νερό
Λίπος
υϊκή µάζα
Γραµµές προόδου
Ένδειξη τάσης
Ηµέρα - Εβδοµάδα - Μήνας
ΈΈννδδεειιξξηη ττάάσσηηςς
Παρακαλούµε να ζυγίζεστε συχνά,
ώστε η καµπύλη να απεικονίζει µια
όσο το δυνατόν πιο ακριβή τάση.
Στην καµπύλη τάσης µπορούν
εµφανιστούν έως και 59 τιµές. Υπό
τον όρο ότι υπάρχει αντίστοιχος
αριθµός µετρήσεων.
Σε περισσότερες µετρήσεις την
ηµέρα αποθηκεύεται µια µέση τιµή.
7 ηµερήσιες τιµές δίνουν τη µέση
εβδοµαδιαία τιµή.
30 ηµερήσιες τιµές δίνουν τη µέση
µηνιαία τιµή.
Η τιµή που εµφανίζεται πίσω από
το “max” και το “min” αντιστοιχεί
στη µέγιστη ή την ελάχιστη τιµή
της καµπύλης - µε
στρογγυλοποίηση προς τον
επόµενο ακέραιο αριθµό.
1. Η φυσιολογική περιοχή για το
εκάστοτε άτοµο εµφανίζεται στην
περιοχή ένδειξης µέσω της
περιοχής µεταξύ των γραµµών
περιορισµού.
2. Αν µια γραµµή περιορισµού της
φυσιολογικής περιοχής σε σχέση µε
την καµπύλη τάσης βρίσκεται
εκτός της περιοχής εµφάνισης,
τότε η αντίστοιχη γραµµή
περιορισµού εµφανίζεται τελείως
στο περιθώριο.
3. Αν εµφανίζεται µόνο µια γραµµή
τελείως πάνω ή τελείως κάτω,
τότε αυτό σηµαίνει ότι ολόκληρη η
καµπύλη βρίσκεται πάνω ή κάτω
από τη φυσιολογική τιµή.
* Σηµασία των συµβόλων για την ατοµική
σύσταση:
+Πίνετε περισσότερα υγρά!
+Συνιστώνται ασκήσεις για την τόνωση
των µυών!
+ Συνιστάται αλλαγή διατροφής!
Οι τιµές της ανάλυσής σας είναι
εντάξει!
ΤΤαα σσύύµµββοολλαα ττωωνν εεννδδεείίξξεεωωνν ττηηςς ζζυυγγααρριιάάςς σσααςς
γραµµή περιορισµού
1.
2.
3.
Φυσιολογική
περιοχή
Μονάδα µέτρησης
βάρους
BA63687CF5121434_GR 03.10.2007 17:07 Uhr Seite 251

GR
252
Με βάση τα προσωπικά σας δεδοµένα και τις
συστάσεις των ειδικών σε θέµατα υγείας, η Body
Balance υπολογίζει την ιδανική κατάσταση του
σώµατός σας σε σχέση µε το βάρος και το
ποσοστό σωµατικού λίπους. Επιπλέον,
υπολογίζει το ποσοστό νερού στο σώµα σας
καθώς και το ποσοστό µυών.
Έχετε υπ’ όψιν ότι οι µύες περιέχουν επίσης νερό,
το οποίο έχει ήδη συνυπολογιστεί στην ανάλυση
νερού στο σώµα. Συνεπώς, η τιµή που προκύπτει
κατά το συνολικό υπολογισµό υπερβαίνει πάντα
το 100%.
ΣΣωωµµααττιικκόό ββάάρροοςς
Ενώ στην οθόνη εµφανίζεται το σωµατικό βάρος
σε κιλά, στο ραβδόγραµµα από κάτω εµφανίζεται
ένα από τα 9 τµήµατα.
Σε αυτό, η θέση του ενεργού τµήµατος δείχνει την
αξιολόγηση του µετρηµένου σωµατικού βάρους
βάσει της τιµής BMI. Η τιµή BMI (δείκτης
σωµατικής µάζας) είναι µια µονάδα µέτρησης για
του κινδύνους που µπορούν να προκύψουν για
την υγεία εξαιτίας υπερβολικά µεγάλου ή
υπερβολικά µικρού βάρους. Σύµφωνα µε την
κατανοµή του BMI, οι γιατροί κάνουν το
διαχωρισµό µεταξύ "υπόβαρους", "κανονικού
βάρους", "υπέρβαρους" και "πολύ υπέρβαρους".
BMI =
ΠΠοοσσοοσσττόό λλίίπποουυςς
Ενώ στην οθόνη εµφανίζεται το ποσοστό
σωµατικού λίπους σε %, στο ραβδόγραµµα από
κάτω εµφανίζεται ένα από τα 9 τµήµατα. Το
µεγάλο ποσοστό σωµατικού λίπους δεν είναι
υγιές ούτε όµορφο. Ακόµη πιο σηµαντικό είναι ότι
ένα πολύ υψηλό ποσοστό σωµατικού λίπους
συνοδεύεται συνήθως από ένα υψηλό ποσοστό
λίπους στο αίµα και από εξαιρετικά υψηλό
κίνδυνο διαφόρων ασθενειών, όπως π.χ.
διαβήτης, καρδιοπάθειες, υπέρταση κ.λπ.
Ωστόσο, ένα πολύ χαµηλό ποσοστό σωµατικού
λίπους δεν είναι επίσης καθόλου υγιές. Εκτός από
το υποδόριο λίπος το σώµα δηµιουργεί επίσης
σηµαντικές αποθήκες λίπους για την προστασία
των εσωτερικών οργάνων και για τη διασφάλιση
σηµαντικών λειτουργικών µεταβολισµού. Αν
1 2 3 4 5 6 7 8 9
BMI
1 < - 7,5
2 - 7,5
3 - 5,0
4 - 2,5
5 0,0
6 + 2,5
7 + 5,0
8 + 7,5
9 > + 7,5
ΑΑππόόκκλλιισσηη ααππόό ττηηνν ππρροοσσωωππιικκήή σσααςς
κκααννοοννιικκήή ττιιµµήή
1 2 3 4 5 6 7 8 9
ΠΠααρράάδδεειιγγµµαα::
Μετρηµένο σωµατικό λίπος = 31,3 % επί του
συνολικού βάρους.
Απόκλιση από την προσωπική σας κανονική τιµή
= + 7 %.
ΑΑττοοµµιικκήή σσύύσστταασσηη
Σωµατικό βάρος (kg)
ύψος (m)2
BA63687CF5121434_GR 03.10.2007 17:07 Uhr Seite 252

253
GR
προσβληθούν αυτές οι απαραίτητες εφεδρείες
λίπους, µπορεί να διαταραχθεί ο µεταβολισµός.
Στις γυναίκες µε σωµατικό λίπος κάτω από 10%
µπορεί να διακοπεί η εµµηνόρροια. Εκτός αυτού,
αυξάνεται ο κίνδυνος οστεοπόρωσης.
Το κανονικό ποσοστό σωµατικού λίπους
εξαρτάται από την ηλικία και κυρίως από το
φύλο. Στις γυναίκες το ποσοστό αυτό είναι περ.
10% υψηλότερο από ό,τι στους άντρες. Με την
αύξηση της ηλικίας µειώνεται η µάζα των µυών
και έτσι αυξάνεται το ποσοστό σωµατικού
λίπους.
ΠΠοοσσοοσσττόό ννεερροούύ
Ενώ στην οθόνη εµφανίζεται το ποσοστό νερού
στο σώµα σε %, στο ραβδόγραµµα από κάτω
εµφανίζεται ένα από τα 9 τµήµατα.
Η τιµή που εµφανίζεται µε την ανάλυση αυτή
αντιστοιχεί στο "σύνολο νερού στο σώµα" ή "total
body water (TBW)". Το σώµα ενός ενήλικα
αποτελείται από περ. 60% νερό. Ωστόσο, οι
ηλικιωµένοι άνθρωποι έχουν µικρότερο ποσοστό
νερού από τους νέους και οι άντρες µεγαλύτερο
ποσοστό νερού από ό,τι οι γυναίκες. Η διαφορά
µεταξύ αντρών και γυναικών οφείλεται στη
µεγαλύτερη µάζα σωµατικούς λίπους των
γυναικών. Καθώς το µεγαλύτερο µέρος του νερού
βρίσκεται στη µάζα χωρίς λίπος (73% του FFM
είναι νερό) και η περιεκτικότητα σε νερό στον
λιπώδη ιστό είναι φυσιολογικά πολύ χαµηλή (περ.
10% του λιπώδους ιστού είναι νερό), όσο
αυξάνεται το ποσοστό σωµατικού λίπους
µειώνεται παράλληλα το ποσοστό νερού στο
σώµα.
ΑΑππόόκκλλιισσηη ααππόό ττηηνν ππρροοσσωωππιικκήή σσααςς
κκααννοοννιικκήή ττιιµµήή
1< -12%πολύ χαµηλό ποσοστό λίπους
2-12%χαµηλό ποσοστό λίπους
3-7%
4-3%κανονικό ποσοστό λίπους
50%
6+3%
7+7%υψηλό ποσοστό λίπους
8+12%
9> +12%πολύ υψηλό ποσοστό λίπους
1 2 3 4 5 6 7 8 9
ΑΑππόόκκλλιισσηη ααππόό ττηηνν ππρροοσσωωππιικκήή σσααςς
κκααννοοννιικκήή ττιιµµήή
1 < - 6 % πολύ χαµηλό ποσοστό νερού
2 - 6 % χαµηλό ποσοστό νερού
3-4%
4 - 2 % κανονικό ποσοστό νερού
50%
6+2%
7 + 4 % υψηλό ποσοστό νερού
8+6%
9>+ 6%
ΠΠααρράάδδεειιγγµµαα::
Μετρηµένο σωµατικό λίπος = 51,7 % επί του
συνολικού βάρους.
Απόκλιση από την προσωπική σας κανονική τιµή
= - 4 %.
BA63687CF5121434_GR 03.10.2007 17:07 Uhr Seite 253

GR
254
ΠΠοοσσοοσσττόό µµυυώώνν
Ενώ στην οθόνη εµφανίζεται το ποσοστό µυών σε
%, στο ραβδόγραµµα από κάτω εµφανίζεται ένα
από τα 9 τµήµατα.
Η µυϊκή µάζα είναι ο κινητήρα του σώµατός µας.
Στους µύες γίνεται το µεγαλύτερο µέρος της
κατανάλωσης ενέργειας. Οι µύες φροντίζουν για
τη διατήρηση της θερµοκρασίας του σώµατος και
αποτελούν τη βάση της σωµατικής µας
ικανότητας. Ένα γυµνασµένο, µυώδες σώµα
εκλαµβάνεται ως όµορφο.
Ο έλεγχος της µυϊκής µάζας είναι ιδιαίτερα
σηµαντικός για άτοµα µε προβλήµατα βάρους.
Καθώς το σώµα χρειάζεται τους µύες, ώστε να
κάψει τα περιττά αποθέµατα ενέργειας ή το
λίπος, ενδεχοµένως η µείωση του βάρους να
µπορεί να επιτευχθεί µόνο µε παράλληλη αύξηση
των µυών.
ΠΠααρράάδδεειιγγµµαα::
Μετρηµένο ποσοστό µυών = 30,4 % επί του
συνολικού βάρους.
Απόκλιση από την προσωπική σας κανονική τιµή
= - 6 %.
ΚΚααττααννάάλλωωσσηη εεννέέρργγεειιααςς
Ενώ στην οθόνη εµφανίζεται το ποσοστό
κατανάλωσης σε kcal, στο ραβδόγραµµα από
κάτω εµφανίζεται ένα από τα 9 τµήµατα.
Η κατανάλωση ενέργειας υπολογίζεται από τα
προσωπικά στοιχεία - διορθωµένα µέσω ενός
συντελεστή για τον εκάστοτε τύπο κίνησης - και
από την κατανοµή σωµατικής µάζας.
Βασικός µεταβολισµός
+ ενεργειακή δαπάνη
= Κατανάλωση ενέργειας
Λαµβάνοντας λιγότερες θερµίδες από την
κατανάλωση ενέργειάς σας, ο οργανισµός
αντιδρά µε απώλεια βάρους. Το βάρος αυξάνεται
σε περίπτωση λήψης περισσότερων θερµίδων.
1 2 3 4 5 6 7 8 9
ΑΑππόόκκλλιισσηη ααππόό ττηηνν ππρροοσσωωππιικκήή σσααςς
κκααννοοννιικκήή ττιιµµήή
1 < - 6 % πολύ χαµηλό ποσοστό µυών
2 - 6 % χαµηλό ποσοστό µυών
3-4%
4 - 2 % κανονικό ποσοστό µυών
50%
6+2%
7 + 4 % υψηλό ποσοστό µυών8 +
6%
9> +6%
1 2 3 4 5 6 7 8 9
ΠΠααρράάδδεειιγγµµαα::
Μετρηµένη κατανάλωση ενέργειας = 1855 kcal η
τιµή. αυτή κυµαίνεται κατά 5 % κάτω από την
υπολογισµένη κανονική κατανάλωση ενέργειας.
BA63687CF5121434_GR 03.10.2007 17:07 Uhr Seite 254

255
GR
Η ανάλυση βασίζεται στη µέτρηση της ηλεκτρικής
αντίστασης του σώµατος. Οι διατροφικές
συνήθειες κατά τη διάρκεια της ηµέρας και ο
τρόπος ζωής του καθενός είναι παράγοντες που
επηρεάζουν το απόθεµα νερού.
Αυτό καθίσταται εµφανές µε διακυµάνσεις στην
ένδειξη.Για τη λήψη ενός όσο το δυνατόν πιο
ακριβούς και επαναλήψιµου αποτελέσµατος,
φροντίστε για σταθερές συνθήκες µέτρησης,
καθώς µόνο έτσι µπορείτε να παρατηρείτε
επακριβώς τις αλλαγές στη διάρκεια ενός
µεγάλου χρονικού διαστήµατος.
ΕΕππιιππλλέέοονν,, εεννδδέέχχεεττααιι ττοο ααππόόθθεεµµαα ννεερροούύ νναα
εεππηηρρεεάάζζεεττααιι κκααιι ααππόό άάλλλλοουυςς ππααρράάγγοοννττεεςς::
Μετά το µπάνιο µπορεί να εµφανίζεται χαµηλό
ποσοστό λίπους και υψηλό ποσοστό νερού.
Μετά από ένα γεύµα µπορεί η ένδειξη να είναι
υψηλότερη.
Στις γυναίκες παρατηρούνται αποκλίσεις που
εξαρτώνται από τον κύκλο τους.
Η απώλεια νερού που οφείλεται σε ασθένεια ή
σε σωµατική καταπόνηση (άθληση).
Μετά από µια αθλητική δραστηριότητα θα
πρέπει να περιµένετε 6 έως 8 ώρες µέχρι την
επόµενη µέτρηση.
ΑΑπποοττεελλέέσσµµαατταα πποουυ ααπποοκκλλίίννοουυνν ήή δδεενν εείίννααιι
ααλληηθθοοφφααννήή εεννδδέέχχεεττααιι νναα εεµµφφααννιισσττοούύνν σσττιιςς
ππααρραακκάάττωω ππεερριιππττώώσσεειιςς::
Άτοµα µε πυρετό, συµπτώµατα οιδήµατος ή
οστεοπόρωση
Άτοµα σε θεραπεία αιµοκάθαρσης
Άτοµα που ακολουθούν καρδιαγγειακή αγωγή
Γυναίκες σε κατάσταση εγκυµοσύνης
Αθλητές που κάνουν περισσότερες από
10 ώρες έντονη προπόνηση την εβδοµάδα και
έχουν παλµό κάτω από 60/λεπτό
Επαγγελµατίες αθλητές και body-builder.
1 < - 15 % πολύ χαµηλό Κατανάλωση ενέργειας
2 - 15 % χαµηλό Κατανάλωση ενέργειας
3-10%
4 - 5 % κανονικό Κατανάλωση ενέργειας
50%
6+5%
7 + 10 % υψηλό Κατανάλωση ενέργειας
8+15%
9> +15%
ΑΑππόόκκλλιισσηη ααππόό ττηηνν ππρροοσσωωππιικκήή σσααςς κκααννοοννιικκήή ττιιµµήή
ΣΣυυννττεελλεεσσττέέςς πποουυ εεππηηρρεεάάζζοουυνν ττοο ααπποοττέέλλεεσσµµαα ττηηςς µµέέττρρηησσηηςς
BA63687CF5121434_GR 03.10.2007 17:07 Uhr Seite 255

GR
256
ΣΣηηµµααννττιικκέέςς υυπποοδδεείίξξεειιςς
ΠΠώώςς θθαα εεππιιττύύχχωω αακκρριιββεείίςς µµεεττρρήήσσεειιςς??
Πρέπει να εκτελείτε τις µετρήσεις φορώντας όσο
το δυνατόν λιγότερα δυνατά ρούχα και µε γυµνά
πέλµατα. Επιπλέον, θα πρέπει να φροντίζετε να
εκτελείτε τις µετρήσεις πάντα υπό τις ίδιες
συνθήκες (π.χ. το πρωί, νηστικοί) και την ίδια
ώρα της ηµέρας.
ΠΠόόσσοο σσυυχχννάά ππρρέέππεειι νναα χχρρηησσιιµµοοπποοιιώώ ττιιςς σσυυσσκκεευυέέςς
λλιιπποοµµέέττρρηησσηηςς ττηηςς SSooeehhnnllee??
Αυτό εξαρτάται κυρίως από εσάς. Σας
συνιστούµε, ωστόσο, να πραγµατοποιείτε τις
µετρήσεις πάντα την ίδια ώρα της ηµέρας και
υπό τις ίδιες συνθήκες. Εάν θέλετε να
διαµορφώσετε ακριβή εικόνα, θα πρέπει να
εκτελείτε µετρήσεις 2-3 φορές την ηµέρα. Κατά τη
διάρκεια της ηµέρας, η περιεκτικότητα του
σώµατος σε νερό επηρεάζεται από ό,τι τρώτε και
πίνετε, καθώς και από τον τρόπο ζωής σας. Αυτό
υποδεικνύεται και από τις διακυµάνσεις της
ένδειξης στη συσκευή λιποµέτρησης. Η συσκευή
αποθηκεύει τη µέση τιµή.
ΕΕίίννααιι δδυυννααττόόνν νναα δδιιααππιισσττώώσσεειι κκααννεείίςς µµεεττααββοολλήή
ττοουυ πποοσσοοσσττοούύ σσωωµµααττιικκοούύ λλίίπποουυςς ήήδδηη ααππόό ττηηνν
ππρρώώττηη ηηµµέέρραα??
Είναι πιθανό να εµφανίζονται διαφορετικές τιµές
στη συσκευή λιποµέτρησης. Αυτό οφείλεται στη
µεταβολή της περιεκτικότητας του σώµατος σε
νερό κατά τη διάρκεια της ηµέρας.
Οι µεταβολές του ποσοστού λίπους στο σώµα
πραγµατοποιούνται, κατά κανόνα, µε πολύ αργό
ρυθµό, σε διάστηµα αρκετών ηµερών ή
εβδοµάδων.
ΧΧάάννοοννττααιι οοιι ααπποοθθηηκκεευυµµέέννεεςς κκααµµππύύλλεεςς ττάάσσηηςς,,
όότταανν ττρροοπποοπποοιιοούύννττααιι τταα δδεεδδοοµµέένναα µµιιααςς θθέέσσηηςς
µµννήήµµηηςς κκάάπποοιιοουυ ααττόόµµοουυ??
Όχι. Μόνο όταν διαγράφονται τα δεδοµένα.
ΜΜπποορροούύνν τταα ααπποοττεελλέέσσµµαατταα µµέέττρρηησσηηςς νναα
εεππηηρρεεάάζζοοννττααιι ααππόό εεξξωωττεερριικκοούύςς ππααρράάγγοοννττεεςς??
Υπό ισχυρές ηλεκτροµαγνητικές επιδράσεις, π.χ.
σε περίπτωση λειτουργίας ενός ασυρµάτου κοντά
στη συσκευή, ενδέχεται να επηρεαστεί η τιµή
ένδειξης. Μετά το τέλος της επίδρασης, το
προϊόν µπορεί να χρησιµοποιηθεί πάλι κανονικά
ενδεχοµένως κατόπιν επανενεργοποίησης.
ΠΠώώςς ππρροοκκύύππττοουυνν οοιι κκααµµππύύλλεεςς??
Ηµερήσια καµπύλη (day):
Αντιπροσωπεύει τις ηµερήσιες µέσες τιµές των
τελευταίων 59 ηµερών. Η τελευταία τιµή
προστίθεται πάντα στα δεξιά.
Εβδοµαδιαία καµπύλη (week):
Η εβδοµαδιαία µέση τιµή υπολογίζεται µε βάση 7
ηµερήσιες τιµές. Κατά συνέπεια, η πρώτη
εβδοµαδιαία µέση τιµή µπορεί να εµφανιστεί µετά
από µία εβδοµάδα*. Εµφανίζονται οι τελευταίες
59 εβδοµαδιαίες µέσες τιµές.
Μηνιαία καµπύλη (month):
Η µηνιαία µέση τιµή υπολογίζεται µε βάση 4
εβδοµαδιαίες µέσες τιµές. Κατά συνέπεια, η
πρώτη µηνιαία µέση τιµή µπορεί να εµφανιστεί
µετά από ένα µήνα*. Είναι δυνατό να
εµφανιστούν έως 59 µηνιαίες µέσες τιµές.
* Γι’ αυτό το λόγο, προτείνουµε να επιλέξετε
αρχικά το χρονικό διάστηµα ηµέρας.
BA63687CF5121434_GR 03.10.2007 17:07 Uhr Seite 256

257
GR
1.
1.
2.
3.
4.
5.
6.
ΜΜηηννύύµµαατταα
1. Εξάντληση µπαταριών: Στη
ζυγαριά (LOWBAT-B) Στον πίνακα
χειρισµού (LOWBAT-T)
2. Υπερφόρτωση: Από 150 kg.
3. Μη αληθοφανές αποτέλεσµα
ανάλυσης – έλεγχος
προσωπικών ρυθµίσεων.
4. + 5.
Κακή επαφή ποδιών:
Καθαρίστε τη ζυγαριά ή τα
πόδια ή ελέγξτε για επαρκή
υγρασία δέρµατος.
Αν το δέρµα είναι πολύ ξηρό –
Βρέξτε τα πόδια ή κατά
προτίµηση εκτελέστε τη
µέτρηση µετά από µπάνιο ή
ντους.
6. Η ασύρµατη σύνδεση µεταξύ
της ζυγαριάς και του πίνακα
χειρισµού παρουσιάζει
πρόβληµα. Η εµβέλεια του
ραδιοσήµατος και η κανονική
λειτουργία εξαρτώνται από
πολλούς παράγοντες:
Κατάσταση της µπαταρίας,
θέση και διάταξη, αντικείµενα
µε θωράκιση, άλλες συσκευές
στην ίδια ζώνη συχνότητας.
Ηλεκτρικές εκκενώσεις
ενδεχοµένως να προκαλέσουν
διακοπή της ασύρµατης
σύνδεσης του 'Body Balance
Comfort F5'. Για την
αποκατάσταση του
προβλήµατος, αφαιρέστε και
τοποθετήστε ξανά τις
µπαταρίες.
Εξωτερικές ασύρµατες πηγές
µπορούν επίσης να
προκαλέσουν διακοπή της
ασύρµατης σύνδεσης του 'Body
Balance Comfort F5'. Το
πρόβληµα αποκαθίσταται µόλις
διακοπεί το εξωτερικό σήµα".
ΤΤεεχχννιικκάά σσττοοιιχχεείίαα
Αντοχή x κατανοµή = το πολύ 150 kg x 100 g
Ανάλυση οθόνης: Ποσοστό λίπους σώµατος: 0,1%
Ανάλυση οθόνης: Ποσοστό νερού σώµατος: 0,1%
Ανάλυση οθόνης: Ποσοστό µυών: 0,1%
Ανάλυση οθόνης: Κατανάλωση ενέργειας 1 kcal
Ύψος: 100–250 cm
Ηλικία: 10–99 ετών
8 ατοµικές θέσεις αποθήκευσης
Μεγάλη οθόνη LCD
Ρεύµα µέτρησης: 0,035 mA RMS, 50/5 kHz
Συχνότητα: 433 MHz, Εύρος: 3m
Μπαταρίες:
Στη ζυγαριά: 4x 1,5 V AA
Στη ζυγαριά: 3x 1,5 V AA
Οι µπαταρίες περιλαµβάνονται στη συσκευασία.
BA63687CF5121434_GR 03.10.2007 17:07 Uhr Seite 257

ΑΑππόόρρρριιψψηη χχρρηησσιιµµοοπποοιιηηµµέέννωωνν
ηηλλεεκκττρριικκώώνν κκααιι ηηλλεεκκττρροοννιικκώώνν σσυυσσκκεευυώώνν
Το σύµβολο πάνω στο προϊόν ή στη
συσκευασία του υποδεικνύει ότι αυτό
το προϊόν δεν πρέπει να απορριφθεί
µαζί µε τα κανονικά οικιακά
απορρίµµατα, αλλά να µεταφερθεί σε
ένα κέντρο συγκέντρωσης για την
ανακύκλωση ηλεκτρικών και ηλεκτρονικών
συσκευών. Περισσότερες πληροφορίες θα λάβετε
από το δήµο σας, τις κοινοτικές αρχές
διαχείρισης απορριµµάτων ή το κατάστηµα από
όπου αγοράσατε το προϊόν.
ΑΑππόόρρρριιψψηη µµππααττααρριιώώνν
Οι µπαταρίες δεν πρέπει να απορρίπτονται µαζί
µε τα οικιακά απορρίµµατα. Ως καταναλωτής
είστε νοµικά υποχρεωµένος να επιστρέφετε τις
χρησιµοποιηµένες µπαταρίες. Μπορείτε να
παραδώσετε τις παλιές µπαταρίες σε δηµόσιους
χώρους που εξυπηρετούν το σκοπό αυτό ή σε
σηµεία όπου πωλούνται µπαταρίες αντίστοιχου
τύπου.
Pb = περιέχει µόλυβδο
Cd = περιέχει κάδµιο
Hg = περιέχει υδράργυρο
∆∆ήήλλωωσσηη σσυυµµµµόόρρφφωωσσηηςς
∆ια του παρόντος η Soehnle δηλώνει ότι
η συσκευή Body Balance συµµορφώνεται
απόλυτα µε τις θεµελιώδεις απαιτήσεις
και τις άλλες σχετικές προδιαγραφές της Οδηγίας
2004/108/ΕC.
Η συσκευή αυτή δεν προκαλεί παρεµβολές
σύµφωνα µε την ισχύουσα ευρωπαϊκή οδηγία
2004/108/ΕC. Σηµείωση: Υπό ισχυρές
ηλεκτροµαγνητικές επιδράσεις, π.χ. σε
περίπτωση λειτουργίας ενός ασυρµάτου κοντά
στη συσκευή, ενδέχεται να επηρεαστεί η τιµή
ένδειξης. Μετά το τέλος της επίδρασης, το
προϊόν µπορεί να χρησιµοποιηθεί πάλι κανονικά
ενδεχοµένως κατόπιν επανενεργοποίησης.
ΚΚααθθααρριισσµµόόςς κκααιι φφρροοννττίίδδαα
Μόνο µε ένα ελαφρώς βρεγµένο πανί. Μην
χρησιµοποιείτε διαλυτικά ή λειαντικά µέσα και
µην βυθίζετε τη ζυγαριά στο νερό.
ΚΚέέννττρροο εεξξυυππηηρρέέττηησσηηςς ππεελλααττώώνν
Είµαστε στη διάθεσή σας για τυχόν ερωτήσεις ή
παρατηρήσεις:
ΤΤηηλλ..:: ((0088 0000)) 55 3344 3344 3344
∆ευτέρα έως Πέµπτη
09:00 έως 12:15 και 13:00 έως 16:00
Παρασκευές
09:00 έως 12:15 και 13:00 έως 15:00
ΕΕγγγγύύηησσηη
Η SOEHNLE παρέχει εγγύηση 3 ετών από την
ηµεροµηνία αγοράς για δωρεάν αποκατάσταση
βλαβών που οφείλονται σε σφάλµατα υλικού ή
κατασκευής µέσω επισκευής ή αντικατάστασης.
Φυλάξτε την απόδειξή σας και την εγγύηση.
Σε ανάγκη χρήσης της εγγύησης, επιστρέψτε τη
ζυγαριά µαζί µε την εγγύηση και την απόδειξη
στον έµπορο λιανικής.
GR
258
BA63687CF5121434_GR 03.10.2007 17:07 Uhr Seite 258

SLO
SSlloovveennsskkoo
Uvod 260
Pomembni varnostni nasveti 260
Namestitev baterij 260
Nastavitev ure 260
Instalacija 261
Vpis podatkov 262
Telesna analiza 264
Priklic rezultatov vaše analize (STATE) 265
Sprememba osebnih podatkov (SET) 266
Brisanje osebnih podatkov (DEL) 266
Zobrazení trendu 267
Individualno priporočilo 268
Faktorji, ki vplivajo na izmerjene vrednosti 271
Pomembni nasveti 272
Javljanje 273
Tehnični podatki 273
Odstranitev izrabjenih elektriýnih in elektronskih naprav 274
Odstranitev batterij 274
Izjava o skladnosti 274
Čiščenje in oskrba 274
Služba za uporabnike 274
Garancija 274
BA63687CF5121434_SLO 03.10.2007 17:08 Uhr Seite 259

SLO
260
UUvvoodd
Z Body Balance občutno pripomorete k vašemu
zdravju. Elektronska tehtnica za telesno analizo
ima sledeče funkcije:
Tehtnica Body Balance določi s pomočjo
vaših osebnih podatkov in priporočil zdravst-
venih strokovnjakov in strokovnjakov za
telo, vaše idealno stanje, glede na težo,
telesno maščobo, telesno vodo, deleža mišic
in porabe energije.
Individualno vrednotenje rezultatov analize
z osebnim priporočilom upravljanja
Prikaz trenda, izbirno od teže deležev
telesne maščobe, telesne vode in mišic in
porabo energije v dnevnih, tedenskih ali
mesečnih korakih konkretnega normalnega
območja.
Ločeni terminal radijskih valov z dosegom 3
m.
8 osebnih pomnilnikov z avtomatskim pre-
poznavanjem osebe
PPoommeemmbbnnii vvaarrnnoossttnnii nnaassvveettii
Če se odločite povečati ali zmanjšati svojo težo,
se prej posvetujte z vašim zdravnikom.
Prosimo, da vse diete in ostale postopke izvaja-
te samo po dogovoru z vašim zdravnikom.
Priporočila za programe gimnastike ali
shujševalnih kur, na osnovi vaših izsledkov,
lahko določi samo zdravnik ali druga za takšne
primere usposobljena oseba! Ne poizkušajte
spreminjati svojih podatkov.
SOEHNLE ne prevzame garancije za poškodbe
ali izgube, ki so nastale zaradi Body Balance,
niti za zahteve tretje osebe.
Ta izdelek je izključno namenjen domači
uporabi potrošnika. Ni projektirano za pro-
fesionalno uporabo v bolnišnicah ali medi-
cinskih ustanovah.
Ni primerno za osebe z elektronskimi
implantacijami (spodbujevalec srca itd.)
NNaammeessttiitteevv bbaatteerriijj
1. V tehtnici (4 x 1,5 V AA)
2. V upravljalnem terminalu (3 x 1,5 V AA)
NNaassttaavviitteevv uurree
3. Ura: Nastavitev ure (▼= down, ▲= up) in
potrditev ( ).
4. Ura: Nastavitev minut (▼= down, ▲= up)
in potrditev ( ).
Če želite kasneje spremeniti nastavitev
časa(poletni/zimski čas), potem to storite z
istim postopkom pritiskanja tipk ▼/▲v
časovnem modulu.
1. 2.
3. 4.
BA63687CF5121434_SLO 03.10.2007 17:08 Uhr Seite 260

261
SLO
1.
2.
2.
3.
IInnssttaallaacciijjaa
1. Za vse meritve je potrebno tehtnico
postaviti na ravno in trdno podlago.
Pozor! Nevarnost zdrsa
na vlažni podlagi.
2. Upravljalni terminal je lahko izbirno v roki,
na mizi ali nameščen na tehtnici, možno pa
ga je namestiti tudi na steno.
Za pritrditev magnetnega stenskega nosilca
na trdno, gladko, suho in neprašno površino
zadostuje, če stenski nosilec vstavite v oval-
no odprtino na zadnji strani upravljalnega
terminala. Potem odstranite zaščito lepilne-
ga traku in upravljalni terminal pritisnite v
vodoravnem položaju na mesto pritrditve.
3. V primeru lepljenja na ploščice ali grobe
površine, ne moremo zagotoviti trajno
trdnost lepljenja. V takšnem primeru mora-
te stenski nosilec pritrditi z vijakom.
V tem primeru odstranite pokrovček stens-
kega nosilca tako, da s konico nohta ali kon-
ico noža sežete pod odprtino in odstranite
pokrovček.
Potem v steno izvrtajte 2 izvrtini, drugo
poleg druge, v vodoravni razdalji 2cm.
Velikost izvrtine je odvisna od tega ali boste
uporabili tudi zidni vložek.
Potem privijte, ponovno namestite pokro-
vček. Upravljalni terminal namestite na
stenski nosilec.
3.
2x 2x
BA63687CF5121434_SLO 03.10.2007 17:08 Uhr Seite 261

SLO
262
4. 4. Možna je deželno-specifična prestavitev iz
kg/cm na lb/in ali st/in. Po izbiri lahko
enoto teže tipko ponovno preklopite
na prejšnji modul.
Upravljalni modul in tehtnica sta povezana
preko radijske povezave. Naprave, ki povz-
ročajo radijske motnje, kot so računalniki,
HIFI naprave, ali radijsko vodene naprave
lahko povzročajo motnje v delovanju
(glej javljanje motenj).
VVppiiss ppooddaattkkoovv
Za uporabo v skladu z določili za Soehnle
Body Balance velja, da je potrebno vpisati
osebne podatke konkretne osebe v upravljalni
terminal in nato takoj stopiti na tehtnico z
bosimi nogami.
Če tehtnico med vpisom obremenite, potem ta
preklopi — če obstaja povezava med upravljal-
nim terminalom in tehtnico — takoj na modul
tehtanja in analize — in naprave ni možno
upravljati dokler ne preklopi ponovno nazaj na
modul ure ( 20 sek. po sprostitvi tehtnice).
1. Vklopite vpis podatkov ( ) in
potrdite ( ).
Če so osebe že shranjene, morate s tipko
▼/▲izbrati prikaz “NEW” in potrditi ( ).
2. Pomnilnik (P1 ... P8) izbira
(▼= down, ▲= up) in potrditev ( ).
3. Nastavitev telesne teže (▼= down, ▲= up)
in potrdite ( ).
4. Nastavitev starosti (▼= down, ▲= up) in
potrditev ( ).
5. Izbira spola (▼= moški ali ▲= ženski) in
potrditev ( ).
1.
2.
4.
5.
3.
BA63687CF5121434_SLO 03.10.2007 17:08 Uhr Seite 262

263
SLO
6. Nastavitev zaželene vrednosti vrste gibanja
(▼= down, ▲= up) in potrditev ( ). Ta vrednost je nujno
potrebna za določitev p orabe energije.
7. Nastavitev časovnega obdobja prikaza trenda (dan, teden ali
mesec) (▼= down, ▲= up) in potrditev ( ).
Priporočamo, da na začetku izberete dnevni trend, kajti v
nasprotnem primeru se bo prva vrednost trenda prikazala
šele po enem tednu oz. enem mesecu.
8. Potrdite z« “OK” ( ) in takoj ko prične utripati 0.0 in pote-
kajo stolpični prikazi — bosi stopite na tehtnico.
Če želite pred prvo analizo še enkrat spremeniti podatke,
lahko s tipko ▼/▲preskočite nazaj na velikost telesa.
Prvo merjenje je neobhodno potrebno za shranjevanje
podatkov in kasnejše avtomatsko prepoznavanja osebe. Če
ne boste stopili na tehtnico, ali če boste obuti v nogavice ali
čevlje se bo prikazala napaka na displayu “ERROR” in vpis
podatkov bo potrebno ponoviti.
Ko stopite na tehtnico se izvede analiza telesa, kot je opisano
na sledečih straneh. Tehtnica je opremljena z modulom
»Time out«. Ta preklopi nazaj na prikaz ure v primeru, da 40
sek niste pritisnili na nobeno tipko.
Podatki ostanejo shranjeni tudi med menjavo baterije.
1Skoraj brez telesnega gibanja (maks. 2 ure./dnevno.)
2Rahla, aktivna, sedeča in stoječa opravila
3Hišna in vrtna dela, večinoma stoje, včasih sede
4Športniki in ljudje z veliko gibanja
5Težko delo, intenzivni športniki
6.
8.
7.
BA63687CF5121434_SLO 03.10.2007 17:08 Uhr Seite 263

SLO
264
3.
4.
TTeelleessnnaa aannaalliizzaa
Analizo je možno izvesti samo z
bosimi nogami. Pred tem je potreb-
no vpisati osebne podatke.
Za nedvoumne rezultate je najbolje
da se tehtate brez obleke in pod
enakimi pogoji.
1. Izvaja se prikaz teže in – tako
dolgo kot traja analiza (5 sek.) –
tekoči stolpčni prikaz.
Ostanite mirni do zaključka
analize.
2. Po avtomatskem prepoznavanju
osebe se ponovno izvede prikaz
telesne teže, delež telesne
maščobe ( ), delež telesne
vode ( ), delež mišic ( ) in
poraba energije (kkccaall).
V normalnem območju konkret-
ne osebe se nahajajo v sredini
3 segmenti stolpčnih prikazov.
3. Nato se prikaže osebno priporo-
čilo uporabe.
Pomen utripajočih simbolov:
+Morali bi več piti!
+Priporoča se trening za
pridobivanje mišic!
+Priporoča se sprememba
prehranjevanja!
Vaše vrednosti analize so
dobre!
4. V redkih primerih ni možna
avtomatska dodelitev osebnega
pomnilnika.
Prikažejo se pomnilniška mesta
oseb, ki jih ni možno medseboj-
no ločiti. Ko je meritev izvedena,
lahko zapustite tehtnico in potr-
dite vaš osebni pomnilnik s
poleg ležečo tipko (▼ ali ▲).
Potem se prikažejo vrednosti
deležev telesne teže, telesne
maščobe, telesne vode, mišične
mase in potreba po kalorijah.
Prosimo upoštevajte, da v pri-
meru ko na tehtnico stopite
obuti ali v nogavicah, se izvede
samo tehtanje; ni možno izvesti
telesne analize! Vrednosti se v
tem primeru ne shranjujejo v
analizi trenda.
Zelo udobna lastnost te naprave
za analizo telesa, tehtnice je, da
avtomatsko prepozna osebo.
Prepoznavanje se večinoma
nanaša na telesno težo. Pri spre-
membi, ki je več kot Ī 3 kg med
posameznimi merjenji, avto-
matska dodelitev ni več možna
in meritev ne more dodeliti kri-
vulje trenda. To je lahko v pri-
meru, če več dni niste stopili na
tehtnico (npr. dopust) ali pa če
nosite obleko različne teže.
2.
BA63687CF5121434_SLO 03.10.2007 17:08 Uhr Seite 264

265
SLO
1. 2.
4.
4.
4.
4.
4.
3.
3.
3.
3.
3. 5.
3.
PPrriikklliicc rreezzuullttaattoovv vvaaššee aannaalliizzee ((SSTTAATTEE))
Po potrebi lahko prikličete zadnjo vrednost
analize, v pomnilniku shranjene osebe.
1. Vklop priklica ( ).
2. Pomnilnik(P1 ... P8) izberite s tipko ▼/▲
in potrdite ( ).
3. “STATE’potrdite ( ).
Potem lahko izberete zadnjo vrednost
analize s tipko ▼/▲.
4. S ponovnim pritiskom tipke -zaidete
v krivuljo trenda. S tipko ▼/▲lahko
preklapljate med posameznimi krivuljami
trenda.
S ponovnim pritiskom tipke zaidete
v osebno priporočilo delovanja, po vaši
zadnji analizi.
5. S ponovnim pritiskom tipke lahko
izbirate med različnimi nivoji prikazanega
menija.
Z “EXIT” oz. “OFF” in potrditvijo s tipko
-zaidete v konkretne višje nivoje.
Po 3 minutah, ne da bi se dotaknili tipke
se prikaz ponovno preklopi na prikaz ure.
BA63687CF5121434_SLO 03.10.2007 17:08 Uhr Seite 265

SLO
266
Če npr.:
- Se starost poveča za 1 leto
(rojstni dan),
- Spremeni telesna teža (otroci v
fazi odraščanja)
- Se spremeni način gibanja,
Potem postopajte na naslednji
način:
1. Vklopite vpis podatkov ( ).
2. Pomnilnik (P1 ... P8) izberite s
tipko ▼/▲in potrdite ( ).
3. “Set” izberite s tipko ▼/▲in
potrdite ( ).Potem lahko
spremenite zaželene podatke,
kot je opisano spodaj pod »vpis
podatkov«
4. Po potrditvi z “OK” so shranjeni
vaši novi podatki. Spremenjeni
podatki se bodo upoštevali ob
naslednji analizi.
1.
2.
3.
4.
Če želite brisati podatke določene
osebe, skupaj s poteki trendov-
potem postopajte, kot sledi:
1. Vklopite vpis podatkov ( ).
2. Pomnilnik (P1 ... P8) izberite s
tipko ▼/▲in potrdite ( ).
3. “DEL“ izberite s tipko ▼/▲in
potrdite ( ).
Prikaže se varnostno vprašanje:
S pritiskom tipke ▲se bodo
nepreklicno izbrisali vsi podatki
te osebe.
Pomnilniško mesto lahko zdaj
zasedete z novim vpisom.
S tipko ▼zapustite postopek
brisanja in podatki ostanejo
shranjeni.
1.
2.
3.
4.
SSpprreemmeemmbbaa oosseebbnniihh ppooddaattkkoovv ((SSEETT))
BBrriissaannjjee oosseebbnniihh ppooddaattkkoovv ((DDEELL))
BA63687CF5121434_SLO 03.10.2007 17:08 Uhr Seite 266

267
SLO
EnotaMaksimalna
vrednost
Minimalna vrednost
Telesna voda
Telesna maščoba
Mišična masa
Stolpični prikaz
Prikaz trenda
Dan-teden-mesec
ZZoobbrraazzeenníí ttrreenndduu
Používejte prosím váhu pravidel-
ně, aby křivka zobrazovala co
možná nejpřesnější trend.
Na křivce trendu lze zobrazit až
59 hodnot. Předpokladem je
příslušný počet měření.
Při několika měřeních denně se
uloží jediná průměrná hodnota.
7 denních hodnot vydá týdenní
průměr.
30 denních hodnot vydá měsíční
průměr.
Hodnota uvedená za "max” a
"min” odpovídá maximální resp.
minimální hodnotě křivky – zao-
krouhlená na nejbližší celou hod-
notu směrem nahoru resp. dolů.
1. Normální rozmezí vypočítané
pro danou osobu se na displeji
trendu zobrazí prostřednict-
vím oblasti mezi ohraničujícími
čarami.
2. Jestliže ohraničující čára nor-
málního rozmezí leží v poměru
ke křivce trendu mimo oblast
zobrazení, příslušná ohraničují-
cí čára se zobrazí zcela na
kraji.
3. Jestliže se zobrazí pouze čára
zcela nahoře nebo zcela dole,
pak to znamená, že celá
křivka leží nad nebo pod nor-
málním rozmezím.
* Význam symbolů pro doporučení co učinit:
+ Měli byste více pít!
+Doporučuje se cvičení k vypracování
svalstva!
+ Doporučuje se změna stravy!
Hodnoty Vaší analýzy jsou v pořádku!
SSyymmbboollyy zzoobbrraazzeenníí VVaaššíí aannaallyyttiicckkéé vvááhhyy
Mejna linija
1.
2.
3.
Normalna-
meja
Priporočilo*
BA63687CF5121434_SLO 03.10.2007 17:08 Uhr Seite 267

SLO
268
Možnost Body Balance določi s pomočjo vaših
osebnih podatkov in v skladu s priporočili
zdravstvenih strokovnjakov vaše individualno
idealno stanje glede telesne teže in deleža
maščobe v telesu.
Poleg tega se določi tudi skupni delež vode v
telesu in delež mišic. Ne pozabite, da je v težo
mišic všteta tudi voda, zato je vsota vseh izmer-
jenih vrednosti vedno nad 100 %.
TTeelleessnnaa tteežžaa
Medtem, ko je na prikazovalniku izpisana vaša
telesna teža v kilogramih, se v stolpcih grafa
prikaže eden od devetih segmentov.
Pri tem položaj aktivnega
segmenta prikaže vrednost izmerjene telesne
teže na osnovi vrednosti BMI. BMI (Body-Mass-
Index) je stopnja zdravstvenih težav, nastalih
zaradi neprimerne višje ali nižje telesne teže.
Na osnovi razdelitve BMI zdravniki razlikujejo
»nižja telesna teža«, »normalna telesna teža«,
»višja telesna teža« in »prekomerna telesna
teža«.
BMI =
DDeelleežž tteelleessnnee mmaaššččoobbee
Medtem, ko je na prikazovalniku izpisan delež
telesne maščobe v %, se v stolpcih v grafu
prikaže eden od devetih segmentov.
Večji delež telesnih maščob ni zdrav in je nee-
stetski. Dosti bolj pomembno pa je, da je pre-
veliki delež telesne maščobe večinoma pove-
zan z visokim deležem maščob v krvi, ki zelo
povečuje nevarnost različnih bolezni, npr. slad-
korne bolezni, srčnih bolezni visokega krvnega
pritiska itd.
Manjši delež telesnih maščob pa prav tako ni
zdrav. Razen podkožnega maščobnega tkiva
telo shranjuje pomembne rezerve maščob za
zaščito notranjih organov, da si zagotovi
pomembne funkcije v presnovi.
1 2 3 4 5 6 7 8 9
BMI
1 < - 7,5
2 - 7,5
3 - 5,0
4 - 2,5
5 0,0
6 + 2,5
7 + 5,0
8 + 7,5
9 > + 7,5
OOddssttooppaannjjee oodd vvaaššee oosseebbnnee nnoorrmmaallnnee
vvrreeddnnoossttii
1 2 3 4 5 6 7 8 9
PPrriimmeerr::
Izmerjeni delež telesne maščobe = 31,3 % od
skupne teže.
Odstopanje od vaše osebne normalne vredno-
sti = + 7 %.
IInnddiivviidduuaallnnoo pprriippoorrooččiilloo
telesna teža (kg)
telesna višina (m)2
BA63687CF5121434_SLO 03.10.2007 17:08 Uhr Seite 268

269
SLO
Če je osnovna rezerva maščob ogrožena, lahko
pride do nepravilne presnove v telesu. Pri žens-
kah lahko vrednost telesnih maščob pod 10 %
povzroči npr. neredno menstruacijo. Hkrati pa
je večja nevarnost osteoporoze.
Normalni delež telesnih maščob je odvisen od
starosti in spola. Pri ženskah je normalna vred-
nost za približno 10% večja od vrednosti pri
moških. S starostjo mišice slabijo, delež telesnih
maščob pa raste.
DDeelleežž vvooddee vv tteelleessuu
Medtem, ko je na prikazovalniku izpisan delež
vode v %, se v stolpcih grafa prikaže eden od
devetih segmentov.
Prikazana vrednost analize odgovarja ti.
»skupni delež vode v telesu« ali “total body
water (TBW)”. Telo odrasle osebe vsebuje
približno 60% vode. Pri tem je potrebno raču-
nati tudi z določeno rezervo, kajti starejši
ljudje imajo v primerjavi z mladimi manjši delež
vode v telesu, moški pa imajo več vode v telesu
kot ženske.
Razlika med moškimi in ženskami pa je prav
zaradi večjega deleža telesnih maščob pri
ženskah.
Glede na to, da se večina vode v telesu nahaja
v drugem tkivu (73% v nemaščobnem tkivu je
voda) vsebuje maščobno tkivo zelo malo vode
(približno 10 % maščobnega tkiva je voda),
tako da več kot je v telesu maščobnega tkiva
manj je v telesu vode.
OOddssttooppaannjjee oodd vvaaššee oosseebbnnee nnoorrmmaall--
nnee vvrreeddnnoossttii
1 < - 12 % zelo nizek delež maščob
2 - 12 % nizek delež maščob
3-7%
4 - 3 % normalni delež maščob
50%
6+3%
7 + 7 % visok delež maščob
8+12%
9 > + 12 % zelo visok delež maščob
OOddssttooppaannjjee oodd vvaaššee oosseebbnnee nnoorrmmaall--
nnee vvrreeddnnoossttii
1 < - 6 % zelo nizek delež vode
2 - 6 % nizek delež vode
3-4%
4 - 2 % normalen delež vode
50%
6+2%
7 + 4 % visok delež vode
8+6%
9>+ 6%
PPrriimmeerr::
Izmerjeni delež telesne vode = 51,7 % od
skupne teže. Odstopanje od vaše osebne
normalne vrednosti = -4 %.
1 2 3 4 5 6 7 8 9
BA63687CF5121434_SLO 03.10.2007 17:08 Uhr Seite 269

SLO
270
DDeelleežž mmiiššiiččnneeggaa ttkkiivvaa
Medtem, ko je na prikazovalniku izpisan delež
mišičnega tkiva v %, se v stolpcih grafa prikaže
eden od devetih segmentov.
Mišično tkivo je gonilna sila človeškega telesa.
V mišičnem tkivu poteka največ presnove
energije. Mišice skrbijo za konstantno telesno
temperaturo in so osnova naše telesne zmoglji-
vosti. Prožno telo je mišičasto in razgibano.
Nadzor mišičnega tkiva je posebej pomemben
pri osebah, ki imajo težave s telesno težo in
maščobami.
Glede na to, da je za telo pomembno, če
mišično tkivo razgradi odvečne rezerve energi-
je ali podkožne maščobe, je lahko zmanjšanje
telesne teže učinkovito le z istočasnim razgiba-
vanjem mišic.
PPrriimmeerr::
Izmerjeni delež mišične mase = 30,4 % od
celotne skupne teže.
Odstopanje od vaše osebne normalne vredno-
sti = -6 %.
PPoorraabboo eenneerrggiijjee
Medtem, ko se na displayu za porabo energije
prikazujejo kilo-kalorije, se v spodnjem stolpič-
nem diagramu prikazuje 9 segmentov.
Poraba energije se izračuna iz osebnih podat-
kov – korigirano s faktorjem za konkretno
vrsto gibanja – in glede izmerjene razdelitve
mase telesa.
Metabolizem
+ učinkovitost
= poraba energije
Če zaužijete manj kilo-kalorij, kot je vaša indivi-
dualna poraba energije, potem telo reagira z
izgubo teže. Teža se povečuje, če zaužijete več
kilo-kalorij.
1 2 3 4 5 6 7 8 9
OOddssttooppaannjjee oodd vvaaššee oosseebbnnee nnoorrmmaallnnee
vvrreeddnnoossttii
1< -6%
zelo nizek delež mišičnega tkiva
2 - 6 % nizek delež mišičnega tkiva
3-4%
4 - 2 % normalni delež mišičnega tkiva
50%
6+2%
7 + 4 % visok delež mišičnega tkiva
8+6%
9> +6%
1 2 3 4 5 6 7 8 9
PPrriimmeerr::
Izračunana poraba energije = 1855 kcal.
Ta vrednost se nahaja 5 % izračunano normal-
no porabo energije.
BA63687CF5121434_SLO 03.10.2007 17:08 Uhr Seite 270

271
SLO
Analiza se nanaša na meritve električnega
odpora telesa. Navade pitja in hranjenja med
potekom dneva in individualni življenjski stil
vplivajo na razmerje vode. To se opazi z nihan-
jem v prikazovanju podatkov.
Da bi obdržali eksakten in ponovljiv rezultat
analize, poskrbite za enake pogoje merjenja,
kajti le na ta način boste lahko na daljši rok
eksaktno opazovali spremebe.
PPoolleegg tteeggaa llaahhkkoo ššee ddrruuggii ffaakkttoorrjjii vvpplliivvaajjoo nnaa
rraazzmmeerrjjee vvooddee::
Po kopanju se lahko prikaže znižanje deleža
telesne maščobe in povečanje deleža telesne
vode.
Po obedu, pa je lahko vrednost prikaza višja.
Pri ženskah prihaja do cikličnih nihanj.
Izguba telesne vode je pogojena tudi z
morebitno boleznijo ali telesnimi napori
(šport).
Po športnih dejavnostih bi morali počakati
6 do 8 ur do naslednjega merjenja deleža
telesne maščobe.
OOddkklloonnsskkii aallii iimmppuullzziivvnnii ppooddaattkkii llaahhkkoo nnaassttaannee--
jjoo pprrii::
Osebah z vročico, oteklinami-simptomi ali
osteoporozi
Osebah, ki so na dializnem postopku
Osebah, ki jemljejo kardiovaskularna
zdravila,
Ženske v nosečnosti
Športnikih, ki izvajajo več kot 10 urni tedens-
ki intenzivni trening in imajo pulz srca v
mirovanju pod 60/min.
Vrhunskih športnikih in body-bilderjih
1 < - 15 % zelo nizek poraba energije
2 - 15 % nizek poraba energije
3-10%
4 - 5 % normalni poraba energije
50%
6+5%
7 + 10 % visok poraba energije
8+15%
9> +15%
OOddssttooppaannjjee oodd vvaaššee oosseebbnnee nnoorrmmaallnnee vvrreeddnnoossttii
FFaakkttoorrjjii,, kkii vvpplliivvaajjoo nnaa iizzmmeerrjjeennee vvrreeddnnoossttii
BA63687CF5121434_SLO 03.10.2007 17:08 Uhr Seite 271

SLO
272
PPoommeemmbbnnii nnaassvveettii
KKaakkoo ssee pprraavviillnnoo tteehhttaamm??
Tehtajte se po možnosti neoblečeni in bosi.
Pazite tudi, da se tehtate vedno pod enakimi
pogoji (npr. zjutraj tešči) in ob istem času.
KKaakkoo ppooggoossttoo mmoorraamm uuppoorraabblljjaattii mmeerriillnniikkee zzaa
aannaalliizzoo tteelleessaa SSooeehhnnllee??
To prepuščamo vam. Priporočamo le, da se teh-
tate vedno pod enakimi pogoji. Če želite biti
zares natančni, se merite 2 do 3-krat na dan.
Potek dneva z navadami pitja in hranjenja ter
življenjskim slogom ima vpliv na vsebnost vode.
Na napravi za analizo telesa so takšna nihanja
sicer opazna, tehtnica pa shrani srednjo vred-
nost.
AAllii jjee mmooggooččaa sspprreemmeemmbbaa ddeelleežžeevv tteelleessaa vv
ooddssttoottkkiihh žžee pprrvvii ddaann??
Naprava za analizo telesa lahko v istem dnevi
prikaže različne vrednosti. To se zgodi zaradi
nihanja deleža vode v telesu.
Spremembe deleža telesne maščobe so pravilo-
ma zelo počasne – trajajo vsaj nekaj dni ali ted-
nov.
AAllii ssee iizzgguubbiijjoo sshhrraannjjeennii ppootteekkii ttrreennddaa,, ččee ssee zzaa
ppooddaattkkee ddoollooččeennee oosseebbee zzaammeennjjaa ppoommnniillnniišškkoo
mmeessttoo??
Ne; Samo v primeru, če izbrišete podatke.
AAllii llaahhkkoo nnaa rreezzuullttaattee mmeerriitteevv vvpplliivvaajjoo zzuunnaannjjii
vvpplliivvii??
Pod ekstremnimi elektromagnetnimi vplivi, npr.
pri delovanju radijske naprave v neposredni
bližini, lahko vpliva na vrednost prikaza.
Ko se te motnje odpravijo, je izdelek ponovno
popolnoma uporaben v skladu z določili; even-
tualno se priporoča ponoven vklop.
KKaakkoo nnaassttaajjaajjoo kkrriivvuulljjee ttrreennddoovv??
Dnevna krivulja (day) pomeni:
Prikažejo se srednje dnevne vrednosti zadnjih
59 dni. Zadnje vrednosti so na desni strani.
Tedenska krivulja (week) pomeni:
Iz 7 dnevnih vrednosti se izračuna tedenska.
Prva tedenska srednja vrednost se tako prikaže
šele po enem tednu.* Prikaže se 59 zadnjih
tedenskih srednjih vrednosti.
Mesečna krivulja (month) pomeni:
Iz 4 tedenskih srednjih vrednosti se izračuna
ena mesečna srednja vrednost. Prva mesečna
srednja vrednost se tako prikaže šele po štirih
tednih.* Prikaže se do 59 zadnjih mesečnih
srednjih vrednosti.
* Zaradi tega priporočamo, da na začetku izbe-
rete dnevni trend.
BA63687CF5121434_SLO 03.10.2007 17:08 Uhr Seite 272

273
SLO
1.
1.
2.
3.
4.
5.
6.
JJaavvlljjaannjjee
1. Izrabljene baterije: V tehtnici
(LOWBAT-B). V upravljalnem
terminalu (LOWBAT-T)
2. Preobremenitev: Od 150 kg.
3. Impulzivni rezultati
analize – preverite osebno
programiranje.
4. + 5.
Slab stik z nogami:
Očistite tehtnico ali noge in
bodite pozorni na zadostno
stično površino.
Pri presuhi koži – navlažite
noge, ali meritev izvedite
takoj po kopanju ali tuširanju.
6. FMotena je radijska povezava
med tehtnico in upravljalnim
terminalom.
Doseg radijskega signala in
pravilno delovanje je odvisno
od več faktorjev:
Stanje baterij, mesto namestit-
ve in ureditev, moteči predme-
ti, druge naprave na isti frek-
venčni vrednosti.
Elektronska izpraznitev lahko
povzroči prekinitev radijske
povezave za 'Body Balance
Comfort F5'. Za odpravo
napake odstranite baterije in
jih nato ponovno vstavite.
Tudi zunanji viri radijskih valov
lahko povzročijo prekinitev
radijske povezave za ' Body
Balance Comfort F5 '. Težava
se odpravi takoj, ko izklopite
moteči zunanji signal.
TTeehhnniiččnnii ppooddaattkkii
Nosilnost x razdelitev = max 150 kg x 100 g
Razdelitev prikaza: Delež telesne maščobe 0,1%
Razdelitev prikaza: Delež telesne vode 0,1%
Razdelitev prikaza: Mišična masa: 0,1%
Razdelitev prikaza: Poraba energije 1 kcal
Velikost telesa: 100–250 cm
Starost: 10–99 let
8 osebni specifični pomnilnik
Velik LCD prikaz
Merilni tok: 0,035 mA RMS, 50 kHz
Frekvenca radijskih valov 433 MHz, Doseg 3m
Vrsta baterij: V tehtnici: 4 x 1,5 V AA
V upravljalnem terminalu: 3 x 1,5 V AA
Baterije so v obsegu pošiljke.
BA63687CF5121434_SLO 03.10.2007 17:08 Uhr Seite 273

OOddssttrraanniitteevv iizzrraabbjjeenniihh eelleekkttrriiýýnniihh iinn
eelleekkttrroonnsskkiihh nnaapprraavv
Simbol na izdelku ali na embalaĺi
izdelka opozarja na to, da ta izde-
lek po uporabi ne sodi v gospodinjs-
ke odpadke, ampak ga je potrebno
oddati na ustrezno sprejemno
mesto za recikliranje elektriýnih in
elektronskih naprav. Nadaljnje informacije
dobite na obýinski upravi, pri vaši komunalni
službi, ki skrbi za odpadke ali pa v prodajalni,
kjer ste izdelek kupili.
OOddssttrraanniitteevv bbaatttteerriijj
Baterije ne sodijo v kuhinjske odpadke. Kot
uporabnik ste zakonsko zadolženi, da vrnete
izrabljen baterije. Vaše izrabljene baterije lahko
odložite na javnih zbirnih mestih v vašem kraju,
ali pa na vseh mestih, kjer prodajajo te vrste
baterij.
Pb = vsebuje svinec
Cd = vsebuje kadmij
Hg = vsebuje živo srebro
IIzzjjaavvaa oo sskkllaaddnnoossttii
S tem pojasnjuje družba Soehnle, da
je naprava Body Balance zgrajena
tako, da je v soglasju z osnovnimi
zahtevami in ostalimi veljavnimi določili smer-
nic 2004/108/EC.
Ta naprava ne moti radijskih valov in je izdel-
ana v skladu EG-smernicami 2004/108/EC.
Opozorilo: Pod ekstremnimi elektromagnetni-
mi vplivi, npr. pri delovanju radijske naprave v
neposredni bližini, lahko vpliva na vrednost pri-
kaza. Ko se te motnje odpravijo, je izdelek
ponovno popolnoma uporaben v skladu z
določili; eventualno se priporoča ponoven
vklop.
ČČiiššččeennjjee iinn oosskkrrbbaa
Čiščenje je dovoljeno samo z rahlo navlaženo
krpo. Ne uporabljajte topil in sredstev za
čiščenje, ter tehtnice ne potapljajte v vodo.
SSlluužžbbaa zzaa uuppoorraabbnniikkee
Če imate vprašanja ali nejasnosti smo vam
vedno na voljo za pogovor na sledeči telefonski
številki:
TTeell:: ((0088 0000)) 55 3344 3344 3344
Od ponedeljka do četrtka
09:00 do 12:15 ure in od 13:00 do 16.00 ure
Ob petkih
od 09:00 do 12:15 ure in od 13:00 do 15.00 ure
GGaarraanncciijjaa
SOEHNLE zagotavlja, 3 letno garancijo, od
datuma nakupa, brezplačno odpravo napak ali
tovarniških napak in sicer s popravilom ali
zamenjavo. Prosimo, skrbno shranite račun in
garancijski list. V primeru garancijskih zahtev,
prosimo da tehtnico z računom in garancijskim
listom predate vašemu prodajalcuzastopniku.
SLO
274
BA63687CF5121434_SLO 03.10.2007 17:08 Uhr Seite 274

HR
HHrrvvaattsskkii
Uvod 276
Važne bezbednosne napomene 276
Stavite baterije 276
Podesiti časovnik 276
Instalacija 277
Unošenje podataka 278
Telesna analiza 280
Poziv Vaših rezultata analize (STATE) 281
Izmena ličnih podataka (SET) 282
Brisanje ličnih podataka (DEL) 282
Prikaz tendencije 283
Individualna preporuka 284
Faktori koji utječu na rezultate mjerenja 287
Važne napomene 288
Poruke 289
Tehnički podaci 289
Usuwanie używanych
urządzeń elektrycznych i elektronicznych 290
Odlaganje batterija 290
Izjava o konformnosti 290
Čišćenje i nega 290
Servis za potrošače 290
Jamstvo 290
BA63687CF5121434_HR 03.10.2007 17:08 Uhr Seite 275

HR
276
UUvvoodd
Sa Body Balance dajete odlučujući doprinos
Vašem zdravlju. Ova elektronička vaga za teles-
nu analizu poseduje sledeće funkcije:
Body Balance na osnovu Vaših ličnih podata-
ka i saveta stručnjaka za zdravlje i body
composition utvrđuje Vaše stanje u pogledu
težine, telesne masnoće, telesne tekućine,
udela mišićne mase i utroška energije.
Individualno valorisanje rezultata analize
sa ličnom preporukom šta da se preduzme.
Prikazivanje trenda, bilo težine, telesne mas-
noće, telesne tekućine, udela mišićne mase i
utroška energije, i to dnevno, nedeljno ili
mesečno, te pojedine normalne vrednosti.
Odvojeni radio-terminal s dometom od 3 m.
Memorija za 8 osoba sa automatskim
prepoznavanjem osobe
VVaažžnnee bbeezzbbeeddnnoossnnee nnaappoommeennee
Ako se radi o tome da se smanji telesna težina
kod prevelike telesne težine, ili premala težina
da se povisi, treba da se posavetujete sa leka-
rom. Molimo da svaku terapiju i dijetu poduzi-
mate samo u savetu sa lekarom.
Preporuke za gimnastičke programe ili terapije
mršavljenja na bazi ustanovljenih vrednosti
treba da dođu od strane nekog lekara ili nekog
drugog kvalifikovanog lica. Ne pokušavajte da
realizujete podatke sami na sebi.
SOEHNLE ne preuzima odgovornost za štete ili
gubitke prouzrokovane sa Body Balance, a niti
za zahteve trećih lica.
Ovaj proizvod je namenjen samo za kućno
korišćenje od strane potrošača. Nije konstru-
isan za profesionalnu primenu u bolnicama
ili u medicinskim ustanovama.
Nije pogodan za lica sa elektroničnim
implantatima (bajpas, itd.)
SSttaavviittee bbaatteerriijjee
1. U vagu (4 x 1,5 V AA)
2. U korisnički terminal (3 x 1,5 V AA)
PPooddeessiittii ččaassoovvnniikk
3. Vreme: Namestiti čas
(▼= down, ▲= up) i potvrditi ( ).
4. Vreme: Namestiti minute
(▼= down, ▲= up) i potvrditi ( ).
Ako ubuduće želite da promenite vreme
(Letnje vreme/zimsko vreme), istrovreme-
nim pritiskom na tastere ▼/▲dospet ćete
u vremenski mod.
1. 2.
3. 4.
BA63687CF5121434_HR 03.10.2007 17:08 Uhr Seite 276

277
HR
1.
2.
2.
3.
IInnssttaallaacciijjaa
1. Za sva merenja vagu treba da postavite na
ravnu i čvrstu podlogu.
Oprez! Na mokroj
površini postoji
opasnost od sklizanja.
2. Korisnički terminal može po izboru da se
drži u ruci, stavi na sto, ostavi na vagi ili
postavi na zid. Kod pričvrščivanja
magnetnog držača za zid na čvrstu, glatku,
suhu, neprašnjavu i nemasnu površinu
dovoljno je da držač za zid stavite u ovalni
otvor na poleđini korisničkog terminala.
Onda treba da skinete lepljivu traku i da na
mesto gde želite da ga postavite pritisnete
korisnički terminal vodoravno u razini očiju.
3. Pločice ili hrapave površine ne garantuju
trajnost lepljenja. Zato držač za zid treba da
zašrafujete.
Pritom skinite poklopac magnetičnog
držača za zid i to na način da noktima ili
vrškom noža u prorezu odignete poklopac.
Nakon toga izbušite 2 rupe jednu do druge
u rastojanju od 2 cm. Veličina bušenja je
zavisna o tome da li radite sa ili bez tipli.
Tada zašrafujte, ponovno utisnite poklopac.
Postavite korisnički terminal na magnetni
držač.
3.
2x 2x
BA63687CF5121434_HR 03.10.2007 17:08 Uhr Seite 277

HR
278
4. 4. Mogućnost podešavanja sa kg/cm na lb/in
ili st/in za pojedine zemlje. Nakon izbora
merne jedinice za težinu tasterom
može da se prebaci ponovo u vremenski
mod.
Korisnički terminal i vaga u međusobnoj su
vezi preko radio-signala. Računarske kompo-
nente sa podrškom radio-signala, HIFI-kom-
ponente ili igračke koje se pokreću radio-sig-
nalom mogu da prouzrokuju greške u funk-
cionisanju (vidi poruke o greškama).
UUnnooššeennjjee ppooddaattaakkaa
Za namensko korišćenje Soehnle Body Balance
neophodno je da se u korisnički terminal unesu
lični podaci za pojedine osobe i da se odmah
nakon toga bosom nogom stane na vagu.
Ako se vaga optereti za vreme unosa, ona -
ukoliko postoji radio-veza između korisničkog
terminala i vage - odmah prelazi u mod vagan-
ja i analiziranja, i tako dugo ne reagiše, dok se
vaga ne prebaci nazad u vremenski mod
(20 sek. nakon oterećenja vage).
1. Pokrenuti unošenje podataka ( ) i
potvrditi ( ).
Ako već ima memorisanih osoba, onda
morate da izaberete prikaz "NEW" tasterom
▼/▲i da potvrdite ( ).
2. Odaberite memorijsko mesto (P1 ... P8)
(▼= down, ▲= up) i potvrdite ( ).
3. Namestite telesnu visinu
(▼= down, ▲= up) i potvrdite ( ).
4. Namestite starost (▼= down, ▲= up) i
potvrdite ( ).
5. Odaberite pol (▼= muški ili ▲= ženski) i
potvrdite ( ).
1.
2.
4.
5.
3.
BA63687CF5121434_HR 03.10.2007 17:08 Uhr Seite 278

279
HR
6. Namestite željenu vrednost tipa telesne aktivnosti
(▼= down, ▲= up) i potvrdite ( ). Ta vrednost je
neophodna da bi se utvrdio utrošak energije.
7. Namestite željeni vremenski period prikaza trenda (dan,
nedelja ili mesec) (▼= down, ▲= up) i potvrdite ( ).
Za početak preporučujemo da odaberete dnevni trend, jer će
inače prva vrednost merenja da se prikaže u prikazu trenda
tek nakon nedelju, odnosno nakon mesec dana.
8. “OK” potvrdite ( ) i - čim 0.0 započne da bljeska i traka na
displeju se pokrene - stanite na vagu bosim nogama.
Ako unesene podatke pre prve analize želite ponovo da
izmenite, tasterima ▼/▲možete da se vratite na telesnu
visinu.
Prvo merenje je neophodno za memorisanje podataka za
kasnije automatsko prepoznavanje osoba. Ako ne stanete na
vagu, ili stanete sa čarapama ili sa cipelama, na displeju se
pojavljuje “ERROR” i podatke morate da unesete iznova.
Nakon stupanja na vagu usledit će prva telesna analiza, kao
što je opisano na sledećoj strani. Vaga poseduje time-out-
mod. Nakon ca. 40 sekundi se prebacuje ponovo na časovnik
ako se ne pritiska na tastere.
Podaci ostaju memorisani i nakon zamene baterija.
1minimum telesne aktivnosti (najviše 2 časa/dnevno)
2lagana, aktivna, sedeća i stajaća aktivnost
3rad po kući i u vrtu, uglavnom stojećki, samo
ponekad sjedeći
4sportaši i ljudi sa puno kretanja
5teški radnici, vrhunski sportaši
6.
8.
7.
BA63687CF5121434_HR 03.10.2007 17:09 Uhr Seite 279

HR
280
3.
4.
TTeelleessnnaa aannaalliizzaa
Analiza je moguća samo kod bosih
nogu. Predhodno moraju da se
unesu lični podaci.
Za jednoznačne rezultate na vagu
treba da stupite sa što manje
odeće i uvek pod istim uvetima.
1. Stanite na vagu.
Prikazat će se težina i - za vreme
trajanja analize (
~
5 sek.) -
pokretna traka na displeju.
Ostanite mirno da stojite do
kraja analize.
2. Nakon automatskog prepozna-
vanja osobe ponovo će se prika-
zati telesna težina, udeo telesne
masnoće ( ), udeo telesne
tekućine ( ), udeo mišićne
mase ( ) i utrošak energije
(kkccaall).
Normalno područje za pojedinu
osobu nalazi se na srednja
3 segmenta trake na displeju.
3. Nakon toga će biti prikazana
lična preporuka šta da se pre-
duzme.
Značenje bljeskajućih simbola:
+Trebali bi više da pijete!
+Preporuča se trening za
razvoj mišića!
+Preporuča se izmenjena
prehrana!
Vaše vrednosti analize su u
redu!
4. Siđite sa vage. Vaga se auto-
matski isključuje.
U retkim slučajevima nije
moguće automatsko
pridruživanje pojedinog
memorijskog mesta.
Prikazat će se memorijska mesta
osoba koje ne mogu da se razli-
kuju.Pošto je merenje već
izvršeno, možete da siđete sa
vage i da potvrdite Vaše lično
memorijsko mesto sa donjim
tasterom (▼ ili ▲).
Nakon toga će da se prikaže
telesna težina, udeo telesne
masnoće, telesne tekućine i
mišićne mase, te potreban broj
kalorija.
Molimo da obratite pažnju na
to da ako stanete u cipelama ili
u čarapama, izvršit će se samo
merenje težine, ali ne i telesna
analiza! Vrednosti ne ulaze u
analizu trenda.
Komforno svojstvo proizvoda
ove vage za telesnu analizu je
automatsko prepoznavanje
osoba. Za prepoznavanje se
prvenstveno koristi telesna
težina.
Kod promena većih od Ī 3 kg
između pojedinih merenja, auto-
matsko pridruživanje nije više
moguće i merenje ne može da
se pridruži nijednoj krivulji tren-
da. To može da se desi ako se
više dana ne stane na vagu
(na primer nakon godišnjeg
odmora), ili ako se važete u
odeći različite težine.
2.
BA63687CF5121434_HR 03.10.2007 17:09 Uhr Seite 280

281
HR
1. 2.
4.
4.
4.
4.
4.
3.
3.
3.
3.
3. 5.
3.
PPoozziivv VVaaššiihh rreezzuullttaattaa aannaalliizzee ((SSTTAATTEE))
Po potrebi mogu da se pozovu vrednosti
poslednjih analiza memorisanih osoba.
1. Pokrenuti poziv ( ).
2. Memorijsko mesto (P1 ... P8) sa tasterima
▼/▲odabrati i potvrditi ( ).
3. “STATE” potvrditi ( ). Tada tasterima
▼/▲možete da odaberete zadnje
vrednosti analize.
4. Ponovnim pritiskom na taster dolazite
do prikaza krivulje trenda.
Tasterima ▼/▲možete da menjate među
pojedinim krivuljama trenda.
Ponovnim pritiskom na taster -dolazite
do lične preporuke šta da se preduzme
nakon poslednje analize.
5. Ponovnim pritiskom na taster možete
da odaberete različite nivoe menija
prikaza.
Sa “EXIT” odnosno “OFF” i potvrđivanjem
tasterom stižete na pojedini viši nivo.
Nakon 3 minute bez da se pritisne neki
taster, prikaz se vraća na časovnik.
BA63687CF5121434_HR 03.10.2007 17:09 Uhr Seite 281

HR
282
Ako se, naprimer:
- starost povisi za jednu godinu
(rođendan),
- poveća telesna visina (deca u
fazi rasta)
- promeni tip telesnih aktivnosti,
onda uradite sledeće:
1. Pokrenite unos podataka ( ).
2. Memorijsko mesto (P1 ... P8)
odaberite tasterima ▼/▲i
potvrdite ( ).
3. “Set” odaberite tasterima
▼/▲i potvrdite ( ).
Tada možete da izmenite želje-
ne podatke na već opisani
način kod "Unošenje podataka".
4. Nakon potvrđivanja sa “OK”
Vaši novi podaci su memorisani.
Od sledeće analize uzimat će se
izmenjeni podaci.
1.
2.
3.
4.
Ako treba da se kompletno obrišu
podaci neke osobe - zajedno sa
tokovima trenda - onda uradite
sledeće:
1. Pokrenite unos podataka ( ).
2. Memorijsko mesto (P1 ... P8)
odaberite tasterima ▼/▲i
potvrdite ( ).
3. “DEL” odaberite tasterima ▼/▲
i potvrdite ( ).
Usledit će pitanje za proveru.
Pritiskom na taster ▲svi podaci
te osobe se nepovratno brišu.
Memorijsko mesto može nano-
vo da se pridruži. Tasterom ▼
izlazite iz procedure brisanja i
podaci se zadržavaju.
1.
2.
3.
4.
IIzzmmeennaa lliiččnniihh ppooddaattaakkaa ((SSEETT))
BBrriissaannjjee lliiččnniihh ppooddaattaakkaa ((DDEELL))
BA63687CF5121434_HR 03.10.2007 17:09 Uhr Seite 282

283
HR
JednicaMaksimalna
vrijednost
Minimalna vrijednost
Tjelesna tekućina
Tjelesna masnoća
Mišićna masa
Statusna traka
Prikaz tendencije
dan-tjedan-mjesec
PPrriikkaazz tteennddeenncciijjee
Molimo da redovito koristite
vagu, kako bi krivulja prikazivala
što točniju tendenciju.
Na krivulji tendencije mogu biti
prikazane do 59 vrijednosti.
Pod uvjetom da postoji toliki broj
mjerenja.
Kod više mjerenja dnevno, pohr-
anjuje se jedna jedina srednja vri-
jednost.
7 dnevnih vrijednosti daju sredn-
ju tjednu vrijednost.
30 dnevnih vrijednosti daju
srednju mjesečnu vrijednost.
Vrijednost navedena iza "max" i
"min" odgovara maksimalnoj,
odnosno minimalnoj vrijednosti
krivulje - zaokruženoj na slijedeću
cjelobrojnu vrijednost.
1. Normalno područje, izračuna-
to za pojedinu osobu, prikazu-
je se na prikazu
tendencije kao područje izme-
du graničnih linija.
2. Ako se neka granična linija
normalnog područja u odnosu
na krivulju tendencije nalazi
izvan područja prikaza, onda
se odgovarajuća granična linija
prikazuje na samom rubu.
3. Ako se prikazuje samo jedna
linija sasvim gore, ili sasvim
dolje, onda to znači da se cije-
la krivulja nalazi iznad ili ispod
normalnog područja.
* Značenje simbola za preporuku postupanja:
+ Trebali biste više piti!
+ Preporučuju se vježbe za stvaranje
mišića!
+ Preporučuje se promjena prehrambenih
navika!
Vrijednosti vaše analize su u redu!
PPrriikkaazzaannii ssiimmbboollii VVaaššee vvaaggee zzaa aannaalliizzuu
Granična linija
1.
2.
3.
Preporuka*
Normalna granica
BA63687CF5121434_HR 03.10.2007 17:09 Uhr Seite 283

HR
284
Funkcija Body Balance utvrduje, pomoću Vaših
osobnih podataka i preporuke zdravstvenih
stručnjaka, Vaše individualno idealno stanje u
svezi s težinom i udjelommasnoća u tijelu.
Osim toga utvrduje se ukupan udio vode u tije-
lu i udio mišića. Molimo obratite pozornost da
se u mišićima takoder nalazi voda koja je već
ušla u analizu vode u tijelu. Stoga se u ukup-
nom izračunu uvijek dobiva vrijednost
veća od 100 %.
TTjjeelleessnnaa tteežžiinnaa
Dok se na displeju prikaže tjelesna težina u kg,
u dijagramu dolje niže prikazat će se jedan od
9 segmenata.
Pritom položaj aktivnog segmenta prikazat će
ocjenu mjerenja tjelesne težine na bazi vrijed-
nosti BMI.
BMI (Body-Mass-Index) je mjera zdravstvenog
rizika koji se javlja na bazi težine ispod norma-
le ili težine iznad normale. Prema podjeli BMI
liječnici razlikuju težinu na “težinu ispod nor-
male", “normalnu težinu", “težinu iznad nor-
male" i “prekomjernu težinu iznad normale".
BMI =
UUddjjeell ttjjeelleessnniihh mmaassttii
Dok se na displeju prikaže udjel tjelesnih masti
u %, u dijagramu dolje niže prikazat će se
jedan od 9 segmenata.
Povećani udjel tjelesnih masti je nezdravo i
neestetski.
Ali važno je istaći, da prilično veliki udjel tjeles-
nih masti je većinom spojen sa visokim udjelom
masti u krvi i ekstremno povećava rizik raznih
bolesti, npr. šećerne bolesti, srčanih oboljenja,
visokog krvnog tlaka itd.
Smanjeni udjel tjelesnih masti je također nez-
drav. Osim potkožnog masnog tkiva tijelo stva-
ra važne rezerve masti za zaštitu unutarnjih
organa i za osiguravanje važnih metaboličkih
funkcija.
1 2 3 4 5 6 7 8 9
BMI
1 < - 7,5
2 - 7,5
3 - 5,0
4 - 2,5
5 0,0
6 + 2,5
7 + 5,0
8 + 7,5
9 > + 7,5
OOddssttuuppaannjjee oodd VVaaššee oossoobbnnee uuoobbiiččaajjee--
nnee vvrriijjeeddnnoossttii
1 2 3 4 5 6 7 8 9
PPrriimmjjeerr::
Izmjereni udjel masnog tkiva = 31,3 % tjelesne
težine. Odstupanje od Vaše osobne uobičajene
vrijednosti 0 + 7 %.
IInnddiivviidduuaallnnaa pprreeppoorruukkaa
tjelesna težina u (kg)
tjelesna visina u (m)2
BA63687CF5121434_HR 03.10.2007 17:09 Uhr Seite 284

285
HR
Ukoliko je ova bazična rezerva masti ugrožena,
može to dovesti do remećenja izmjene tvari u
tijelu. Tako to može kod žena sa vrijednostima
tjelesnih masti ispod 10% izazvati prestanak
menstruacije. A pored toga raste i rizik oste-
oporoze.
Normalni udjel tjelesne masti ovisan je od sta-
rosti i pola. Kod žena je normalna vrijednost za
približno 10 % veća nego kod muškaraca. Sa
starenjem tijelo smanjuje mišićnu težinu i s
time raste udjel masnog tkiva.
UUddjjeell vvooddee uu ttIIuueelluu
Dok se na displeju prikaže udjel vode u %, u
dijagramu ispod će se prikazati jedan od
9 segmenata.
Prikazana vrijednost kod ove analize
odgovara tzv. “cjelokupnoj tjelesnoj vodi” ili
“total body water (TBW)".
Tijelo odraslog čovjeka sastoji se vjerojatno od
60 % vode. Pri tome moramo računati sa
određenim rasponom, pri čemu starije osobe
imaju manji udjel tjelesne vode nego mlađe
osobe i muškarci imaju veći udjel vode nego
žene.
Razlika između muškaraca i žena počiva na
većoj količini masnog tkiva kod žena. Budući
da se pretežni udjel tjelesne vode nalazi u
nemasnom tkivu (73 % nemasnog tkiva je
voda) i sadržaj vode u masnom tkivu je
prirođeno vrlo nizak (približno 10 % masnog
tkiva je voda), pada kod rastućeg udjela masti
automatski udjel vode.
OOddssttuuppaannjjee oodd VVaaššee oossoobbnnee uuoobbiiččaa--
jjeennee vvrriijjeeddnnoossttii
1 < - 12 % vrlo nizak udjel masnog tkiva
2 - 12 % nizak udjel masnog tkiva
3-7%
4 - 3 % normalan udjel masnog tkiva
50%
6+3%
7 + 7 % visok udjel masnog tkiva
8+12%
9 > + 12 % vrlo visok udjel masnog tkiva
OOddssttuuppaannjjee oodd VVaaššee oossoobbnnee uuoobbiiččaa--
jjeennee vvrriijjeeddnnoossttii
1 < - 6 % vrlo nizak udjel vode
2 - 6 % nizak udjel vode
3-4%
4 - 2 % normalan udjel vode
50%
6+2%
7 + 4 % visok udjel vode
8+6%
9>+ 6%
PPrriimmjjeerr::
Izmjereni udjel tjelesne vode = 51,7 % tjelesne
težine. Odstupanje od Vaše osobne uobičaje-
ne vrijednosti = - 4 %.
1 2 3 4 5 6 7 8 9
BA63687CF5121434_HR 03.10.2007 17:09 Uhr Seite 285

HR
286
UUddjjeell mmiiššiiIIććaa
Dok se na displeju prikaže udjel mišića u %, u
dijagramu dolje niže prikazat će se jedan od
9 segmenata.
Mišićno tkivo je motor našeg tijela. U mišićima
se obavlja najveća količina izmjene energije.
Mišići su odgovorni za održavanje tjelesne tem-
perature i baza su naše tjelesne snage.
Svako tijelo je estetsko, koje je trenirano i
mišićasto. Kontroliranje mišićnog tkiva poseb-
no je važno za osobe, koje imaju problema sa
težinom i masnim naslagama. Budući da
tijelo traži, da mišići snize suvišne rezerve ener-
gije ili masne naslage, može biti mršavljenje
trajno uspješno samo uz istovremeno jačanje
mišića.
PPrriimmjjeerr::
Udjel mišićnog tkiva = 30,4 % tjelesne težine.
Odstupanje od Vaše osobne uobičajene vrijed-
nosti = - 6 %.
PPoottrrooššnnjjaa eenneerrggiijjee
Za vreme dok se na displeju prikazuje
potrošnja energije izražena u kcal, u grafičkom
prikazu ispod toga se pojavljuje jedan od
9 segmenata.
Potrošnja energije se izračunava na osnovu
ličnih podataka - korigovano faktorom
pojedinog tipa fizičke aktivnosti - i izmerenoj
raspore enosti telesne mase.
Osnovna vrednost
+ vrednost učinka
= potrošnja energije
Ako uzimate manje kilokalorija nego što je
vaša lična potrošnja energije telo će da reaguje
smanjenjem telesne težine. Težina će da se
poveća ako uzimate više kilokalorija.
1 2 3 4 5 6 7 8 9
OOddssttuuppaannjjee oodd VVaaššee oossoobbnnee uuoobbiiččaajjee--
nnee vvrriijjeeddnnoossttii
1 < - 6 % vrlo nizak udjel mišića
2 - 6 % nizak udjel mišića
3-4%
4 - 2 % normalan udjel mišića
50%
6+2%
7 + 4 % visok udjel mišića
8+6%
9> +6%
1 2 3 4 5 6 7 8 9
PPrriimmeerr::
Izmerena potrošnja energije = 1855 kcal.
Ova vrednost je 5 % manja od izračunate nor-
malne potrošnje energije.
BA63687CF5121434_HR 03.10.2007 17:09 Uhr Seite 286

287
HR
Analiza se temelji na mjerenju električnog
otpora tijela. Dnevne navike uzimanja jela i
tekućina te životni stil pojedinca utječu na udio
vode. Taj udio primjećuje se kroz kolebanja u
prikazu.
Da bi se dobili što vjerodostojniji i ujednačeniji
rezultati analiza, utvrdite uvjete u kojima ćete
provoditi mjerenja, jer samo tako možete
promatrati promjene kroz dulji vremenski peri-
od.
NNaa uuddiioo vvooddee mmoogguu uuttjjeeccaattii ii ddrruuggii ffaakkttoorrii::
Nakon kupanja može pasti udio masti i
povećati
se udio vode.
Nakon jela vrijednosti mogu biti povišene.
Kod žena se mogu uočiti kolebanja vezana
uz mjesečni ciklus.
Do gubitka vode dolazi uslijed oboljenja ili
tjelesnih napora (sport).
Nakon sportskih aktivnosti potrebno je pri-
čekati 6 do 8 sati prije sljedećeg mjerenja.
OOddssttuuppaannjjaa iillii nneerreeaallnnii rreezzuullttaattii mmoogguuććii
ssuu kkoodd::
Osoba s povišenom tjelesnom temperatu-
rom, simptomima edema ili osteoporoze
Osoba koje su na dijalizi
Osoba koje uzimaju preparate za kardiova-
skularni sustav
Trudnica
Sportaša koji se intenzivno bave sportom
više od 10 sati tjedno i koji u stanju mirovan-
ja imaju puls sporiji od 60 otkucaja u minuti
Bodi-bildera i sportaša-rekreativaca
1 < - 15 % vrlo nizak potrošnja energije
2 - 15 % nizak potrošnja energije
3-10%
4 - 5 % normalan potrošnja energije
50%
6+5%
7 + 10 % visok potrošnja energije
8+15%
9> +15%
OOddssttuuppaannjjee oodd VVaaššee oossoobbnnee uuoobbiiččaajjeennee vvrriijjeeddnnoossttii
FFaakkttoorrii kkoojjii uuttjjeeččuu nnaa rreezzuullttaattee mmjjeerreennjjaa
BA63687CF5121434_HR 03.10.2007 17:09 Uhr Seite 287

HR
288
VVaažžnnee nnaappoommeennee
KKaakkoo ssee ttrreebbaa pprraavviillnnoo vvaaggaattii??
Vagati se treba po mogućnosti sa što manje
odjeće i bez obuće. Treba paziti da se vaganje
provodi uvijek pod istim uvjetima (npr. ujutro
na tašte) i u isto doba dana.
KKoolliikkoo ččeessttoo ssee mmoorraamm vvaaggaattii ss uurreeddaajjiimmaa zzaa
ttjjeelleessnnuu aannaalliizzuu SSooeehhnnllee??
To zapravo ovisi o Vama. Mi medutim preporu-
čujemo vaganje u isto vrijeme i pod istim uvjeti-
ma. Tko želi precizno znati, može se vagati 2-3
puta na dan. Tijek dana s navikama konzumir-
anja jela i pića te životni stil imaju utjecaja na
ravnotežu vode. Na uredaju za tjelesnu analizu
se ovo prikazuje oscilacijama u prikazu. Vaga
sprema srednju vrijednost.
MMoožžee llii ssee ppoossttoottnnaa pprroommjjeennaa uuddjjeellaa ttjjeelleessnnee
mmaassee vviiddjjeettii vveećć pprrvvoogg ddaannaa??
Moguće je da uredaj za tjelesnu analizu prika-
zuje različite vrijednosti. Uzrok tome su oscilaci-
je u ravnoteži vode tijekom dana.
Promjene udjela masnoće u tijelu su u pravilu
vrlo spore - unutar nekoliko dana ili tjedana.
DDaa llii ssee gguubbee mmeemmoorriissaannii ttookkoovvii ttrreennddaa,, aakkoo ssee
iizzmmeennee ppooddaaccii lliiččnnoogg mmeemmoorriijjsskkoogg mmeessttaa??
Ne. Tek nakon brisanja podataka.
MMoožžee llii ddaa ssee uuttiiččee nnaa rreezzuullttaattee mmeerreennjjaa ssppoolljj--
nniimm ddeejjssttvvoomm??
Ekstremnim elektromagnetskim dejstvovanjem,
na primer korišćenjem radio-uređaja u nepos-
rednoj blizini aparata, može da dođe do uticaja
na prikazanu vrednost.
Nakon završetka smetnje proizvod opet može
namenski da se koristi, po potrebi je potrebno
ponovno da se uključi.
KKaakkoo nnaassttaajjuu ttrreennddoovvsskkee kkrriivvuulljjee??
Dnevna krivulja (day) znači:
Prikazuju se dnevne srednje vrijednosti posl-
jednjih 59 dana. Zadnja vrijednost se uvijek
dodaje zdesna.
Tjedna krivulja (week) znači:
Iz 7 dnevnih vrijednosti se izračunava tjedna
srednja vrijednost. Stoga se prva tjedna srednja
vrijednost može pojaviti tek nakon tjedan
dana*. Prikazuje se srednja vrijednost posljedn-
jih 59 tjedana.
Mjesečna krivulja (month) znači:
Iz 4 tjedne srednje vrijednosti se izračunava
mjesečna srednja vrijednost. Stoga se prva mje-
sečna vrijednost može pojaviti tek nakon 4
tjedna*. Može se prikazati do 59 mjesečna
srednja vrijednost.
* Stoga preporučujemo da na početku izabere-
te dnevni trend.
BA63687CF5121434_HR 03.10.2007 17:09 Uhr Seite 288

289
HR
1.
1.
2.
3.
4.
5.
6.
PPoorruukkee
1. Baterija istrošena:
U vagu (LOWBAT-B)
U korisnički terminal
(LOWBAT-T)
2. Prevelika težina: preko 150 kg.
3. Nerealni rezultati analize –
provjerite programiranje osob-
nih podataka.
4. + 5.
Loš kontakt nogama:
Operite vagu ili noge ili
pripazite na dovoljnu vlažnost
kože.Ako vam je koža presuha
– navlažite noge ili mjerenje
obavite nakon tuširanja ili
kupanja.
6. Smetnje u radio-vezi između
vage i korisničkog terminala.
Domet radio-signala i ispravan
rad ovise o više
faktora:
Stanje baterija, položaj i
raspored, izolovajući predmeti
i drugi uređaji na istoj frek-
vencijskoj dužini
Elektronska pražnjenja
mogu da dovedu do prekida
radio veze kod 'Body Balance
Comfort F5 ' .
Problem možete da uklonite
tako da izvadite i ponovo sta-
vite baterije.
Spoljni izvori radio signala
takođe mogu da dovedu do
prekida radio veze kod
' Body Balance Comfort F5 ' .
Problem je rešen čim se spoljni
signal isključi.
TTeehhnniiččkkii ppooddaaccii
Nosivost x podjela skale = maks. 150 kg x 100 g
Tolerancija: Masno tkivo: 0,1%
Tolerancija: Udio vode: 0,1%
Tolerancija: Mišićna masa: 0,1%
Tolerancija: Potrošnja energije 1 kcal
Tjelesna visina: 100–250 cm
Dob: 10–99 godina
8 pretinaca za spremanje osobnih podataka
Veliki LCD zaslon
Struja prilikom mjerenja: 0.035 mA RMS, 50/5 kHz
Radio frekvencija 433 MHz, Domet 3m
Baterije:
U vagu: 4 x 1,5 V AA
U korisnički terminal: 3 x 1,5 V AA
Baterije čuvajte u izvornoj ambalaži.
BA63687CF5121434_HR 03.10.2007 17:09 Uhr Seite 289

UUssuuwwaanniiee uużżyywwaannyycchh uurrzząąddzzeeńń eelleekk--
ttrryycczznnyycchh ii eelleekkttrroonniicczznnyycchh
Symbol, umieszczony na produkcie
lub jego opakowaniu, oznacza, że
nie można go traktować jako
zwykłego odpadu domowego, lecz
oddać do punktu zajmującego się
recyklingem urządzeń elektrycznych
i elektronicznych. Bliższych informacji na ten
temat udzielą Państwu władze gminne, lokalne
przedsiębiorstwo oczyszczania lub sklep, w
którym dokonano zakupu danego produktu.
OOddllaaggaannjjee bbaatttteerriijjaa
Baterije se ne ubrajaju u kućni otpad. Kao
korisnik, zakonski ste obavezni deponirati upo-
trijebljene baterije. Stare baterije možete odla-
gati na sakupljališta u vašem susjedstvu, ili na
bilo koje mjesto gdje se baterije otkupljuju.
Pb = sadrži olovo
Cd = sadrži kadmij
Hg = sadrži živu
IIzzjjaavvaa oo kkoonnffoorrmmnnoossttii
Ovime Soehnle izjavljuje da uređaj
Body Balance odgovara osnovnim
zahtevima i ostalim odgovarajućim
odredbama smernica 2004/108/EC.
Ovaj je aparat uskla©Ęen s važećim smjernica-
ma o radio smetnjama 2004/108/EC.
Napomena: Ekstremni elektromagnetski uvjeti,
primjerice upotreba uređaja koji uzrokuju
radijske smetnje u neposrednoj blizini ovog
uređaja, mogu utjecati na prikazane vrijednos-
ti. Po nestanku smetnji proizvod se može pono-
vo koristiti sukladno odredbama, tj. potrebno
ga je ponovo uključiti.
ČČiiššććeennjjee ii nneeggaa
Samo s vlažnom krpom. Nemojte da koristite
nikakva otapala ni sredstva za ribanje, vagu ne
stavljajte u vodu.
SSeerrvviiss zzaa ppoottrrooššaaččee
Kod pitanja i primjedaba rado Vam stojimo na
raspolaganju preko slijedećih sugovornika:
TTeell:: ((0088 0000)) 55 3344 3344 3344
Ponedjeljkom do četvrtkom
09:00 do 12:15 sati i od 13:00 do 16.00 sati
Petkom
09:00 do 12:15 sati i od 13:00 do 15.00 sati
JJaammssttvvoo
SOEHNLE daje trogodišnje jamstvo od datuma
kupnje i besplatno otklanjanje kvarova nastalih
uslijed nedostataka u materijalu ili izradi,
popravkom ili zamjenom.
Molimo da dobro čuvate dokaz o kupnji i
jamstveni list.
U slučaju reklamacije molimo da vagu i jamst-
veni list te dokaz o kupnji vratite prodavaču.
HR
290
BA63687CF5121434_HR 03.10.2007 17:09 Uhr Seite 290

•Kaufdatum •Date of purchase •Date d’achat
•Data d’acquisto •Koopdatum •Fecha de com-
para •Data da compra •Inköpsdatum
•Købsdato •Ostopäivä •Vásárlás napja •
Data
zakupu
•Datum zakoupení •
чڇ ÔÓÍÛÔÍË
•Satınalma tarihi •
Ηµεροµηνία αγοράς
•Datum nakupa •Datum kupnje
•Beanstandungsgrund •Reason for complaint
•Motif de réclamation •Motivo del reclamo
•Reclamegrond •Motivo de la queja •Motivo
da reclamação •Orsak till reklamationen
•Reklamationsårsag •Reklamaation syy
•Kifogás indoka •
powód reklamacji
•Důvod
reklamace •
è˘Ë̇ ÂÍ·χˆËË
•Œikayet
nedeni •
Αιτία παραπόνου
•Vzroki za rekla-
macijo •Razlog reklamacije
•Absender •Sender •Expéditeur •Mittente
•Afzender •Remitente •Remetente
•Avsändare •Afsender •Lähettäjä •Feladó
•Nadawca •OdesÌlatel •
éÚÔ‡‚ËÚÂθ
• Gönderen •
Á∂ïóôïëœáò
•Odpošiljatelj
•Pošiljatelj
deutsch 3 Jahre Garantie auf Waage. english 3 years guarantee for the scale.
français 3 ans de garantie sur la balance. italiano Garanzia di 3 anni sulla bilan-
cia. nederlands 3 jaar garantie op de weegschaal. espan˜ol 3 años de garantía
para la báscula. português 3 anos de garantia sobre a balança. svenska 3 års
garanti på vågen. dansk 3 års garanti på vægten. suomi 3 vuoden takuu vaa'al-
le. mmaaggyyaarr3 év garancia a mérlegre. ppoo ppoollsskkuu
3-letnia gwarancja na wagę.
ccˇˇeesskkyy3
roky záruka na váhu. ·˙΄‡pÒÍË
3 „Ó‰‡ „‡‡ÌÚËË Ì‡ ‚ÂÒ˚.
ttüürrkkççeeTerazi için 3
yıllık garanti sunulmaktadır.
ååëëëëççííééêêÜÜ
Εγγύηση 3 ετών για τη ζυγαριά
sslloovveennsskkoo3 let garancije za tehtnico. hhrrvvaattsskkii3 godine garancije za vagu.
Garantieabschnitt • Guarantee section • Bon de garantie • Tagliando di garanzia • Garantie-coupon
• Sección de garantía •Certificado de garantia • Garantikupong • Garantibevis • Takuutodistus •
Jótállási szelvény • Odcinek gwarancyjny • Záruční list • Cupon de garanţie • Гapaнциoннa кapтa
• Záručný odstrižok •Гарантийный талон •Garanti kuponu •
Êïõ∂üíé åãã‹çóçò
•Garancijski list •
Odrezak garancije •Garantiikupong •Garantijas talons
BA63687CF5121434_HR 03.10.2007 17:09 Uhr Seite 291

Quality & Design by
LEIFHEIT AG
56377 Nassau/Germany
www.soehnle.com
121434 10/2007 JFS
BA63687CF5121434_HR 03.10.2007 17:09 Uhr Seite 292