Sony BDP S1 User Manual Operating Instructions (for Firmware Version 2.0 Or Higher) BDPS1
BDPS1 Sony BDP-S1 Operating Instructions | Manual Device
User manual BDPS1 Sony BDP-S1 Blu-ray Disc Players user guide User Manuals and Instruction Guides
Sony BDP-S1 Blu-ray Disc Player Operating Manual docget Troubleshoot Sony BDP-S1 Blu-ray Disc Player |
User Manual: Sony BDP-S1 Operating Instructions (for firmware version 2.0 or higher)
Open the PDF directly: View PDF
.
Page Count: 71
- WARNING
- Notes About the Discs
- Important Safeguards
- Precautions
- Table of Contents
- This Player Can Play the Following Discs and Files
- Main Features
- Getting Started
- Step 1: Unpacking
- Step 2: Connecting the Video Cords/HDMI Cord
- Step 3: Connecting the Audio Cords
- Connecting to your TV
- Connecting to a stereo amplifier (receiver) and 2 speakers
- Connecting to an AV amplifier (receiver) having a Dolby Surround (Pro Logic) decoder and 3 to 6 speakers
- Connecting to an AV amplifier (receiver) with 5.1ch input jacks and 6 speakers
- Connecting to an AV amplifier (receiver) with a digital input jack and 6 speakers
- Connecting to an AV amplifier (receiver) with an HDMI input jack and 8 speakers
- Step 4: Connecting the Power Cord
- Step 5: Preparing the Remote
- Step 6: Easy Setup
- Step 7: Additional Adjustments
- Basic BD/DVD Operations
- Watching Movie Files
- Listening to Music Files
- Viewing Photo Files
- Changing the Initial Settings
- Additional Information

Actual total number: PANTONE 2925C Sony BDP-S1(U) 2-687-794-13 (1)
2-687-794-13(1)
©2006 Sony Corporation
2-687-794-13 (1)
B l u - r a y D i s c P l a y e r B D P - S 1
Sony Corporation Printed in Japan
Printed on 70% or more recycled paper.
Operating Instructions
TM

2WARNING
WARNING
To reduce the risk of fire or electric
shock, do not expose this apparatus to
rain or moisture.
To avoid electrical shock, do not open
the cabinet. Refer servicing to qualified
personnel only.
The AC power cord must be changed
only at a qualified service shop.
CAUTION
The use of optical instruments with this
product will increase eye hazard. As the
laser beam used in this Blu-ray Disc
player is harmful to eyes, do not attempt
to disassemble the cabinet.
Refer servicing to qualified personnel
only.
This label is located on the laser
protective housing inside the enclosure.
This symbol is intended to alert the
user to the presence of uninsulated
“dangerous voltage” within the
product’s enclosure that may be of
sufficient magnitude to constitute a risk
of electric shock to persons.
This symbol is intended to alert the
user to the presence of important
operating and maintenance (servicing)
instructions in the literature
accompanying the appliance.
CAUTION
You are cautioned that any changes or modifications
not expressly approved in this manual could void
your authority to operate this equipment.
Note
This equipment has been tested and found to comply
with the limits for a Class B digital device, pursuant
to Part 15 of the FCC Rules. These limits are
designed to provide reasonable protection against
harmful interference in a residential installation.
This equipment generates, uses, and can radiate
radio frequency energy and, if not installed and used
in accordance with the instructions, may cause
harmful interference to radio communications.
However, there is no guarantee that interference will
not occur in a particular installation. If this
equipment does cause harmful interference to radio
or television reception, which can be determined by
turning the equipment off and on, the user is
encouraged to try to correct the interference by one
or more of the following measures:
– Reorient or relocate the receiving antenna.
– Increase the separation between the equipment and
receiver.
– Connect the equipment into an outlet on a circuit
different from that to which the receiver is
connected.
– Consult the dealer or an experienced radio/TV
technician for help.
For customers in the U.S.A
Owner’s Record
The model and serial numbers are located at the rear
of the unit. Record the serial number in the space
provided below. Refer to them whenever you call
upon your Sony dealer regarding this product.
Model No. BDP-S1
Serial No.______________
For Customers in Canada
If this product is not working properly, please call 1-
877-602-2008 for Peace of Mind Warranty
Replacement service.
For other product related questions please contact
our Customer Information Service Centre at
1-877-899-7669 or write to us at: Customer
Information Service 115 Gordon Baker Road,
Toronto, Ontario, M2H 3R6
Notes About the
Discs
• To keep the disc clean, handle the disc
by its edge. Do not touch the surface.
• Do not expose the disc to direct
sunlight or heat sources such as hot air
ducts, or leave it in a car parked in
direct sunlight as the temperature may
rise considerably inside the car.
• After playing, store the disc in its case.
• Clean the disc with a cleaning cloth.
Wipe the disc from the center out.
• Do not use solvents such as benzine,
thinner, commercially available disc/
lens cleaners, or anti-static spray
intended for vinyl LPs.
• If you have printed the disc’s label, dry
the label before playing.

3
Important Safeguards
Important
Safeguards
For your protection, please read these
safety instructions completely before
operating the appliance, and keep this
manual for future reference.
Carefully observe all warnings,
precautions and instructions on the
appliance, or the one described in the
operating instructions and adhere to
them.
Use
Installation
Antennas
Service
Power Sources
This set should be
operated only from the
type of power source
indicated on the marking
label. If you are not sure of the type of
electrical power supplied to your home,
consult your dealer or local power
company. For those sets designed to
operate from battery power, or other
sources, refer to the operating
instructions.
Grounding or Polarization
This set is equipped with a polarized ac
power cord plug (a plug having one
blade wider than the other), or with a
three-wire grounding type plug (a plug
having a third pin for grounding).
Follow the instructions below:
• For the set with a polarized AC
power cord plug:
This plug will fit into the
power outlet only one
way. This is a safety
feature. If you are unable to insert the
plug fully into the outlet, try reversing
the plug. If the plug should still fail to fit,
contact your electrician to have a suitable
outlet installed. Do not defeat the safety
purpose of the polarized plug by forcing
it in.
• For the set with a three-wire
grounding type AC plug:
This plug will only fit
into a grounding-type
power outlet. This is a
safety feature. If you are unable to insert
the plug into the outlet, contact your
electrician to have a suitable outlet
installed. Do not defeat the safety
purpose of the grounding plug.
Overloading
Do not overload wall
outlets, extension cords
or convenience
receptacles beyond their
capacity, since this can result in fire or
electric shock.
Object and Liquid Entry
Never push objects of any
kind into the set through
openings as they may
touch dangerous voltage
points or short out parts that could result
in a fire or electric shock. Never spill
liquid of any kind on the set.
Attachments
Do not use attachments not
recommended by the
manufacturer, as they may
cause hazards.
Cleaning
Unplug the set from the
wall outlet before
cleaning or polishing it.
Do not use liquid
cleaners or aerosol cleaners. Use a cloth
lightly dampened with water for cleaning
the exterior of the set.
Water and Moisture
Do not use power-line
operated sets near water
– for example, near a
bathtub, washbowl,
kitchen sink, or laundry tub, in a wet
basement, or near a swimming pool, etc.
Power-Cord Protection
Route the power cord so
that it is not likely to be
walked on or pinched by
items placed upon or against them,
paying particular attention to the plugs,
receptacles, and the point where the cord
exits from the appliance.
Accessories
Do not place the set on
an unstable cart, stand,
tripod, bracket, or table.
The set may fall, causing serious injury
to a child or an adult, and serious damage
to the set. Use only a cart stand tripod,
bracket, or table recommended by the
manufacturer.
An appliance and cart
combination should be
moved with care. Quick
stops, excessive force,
and uneven surfaces may
cause the appliance and
cart combination to overturn.
Ventilation
The slots and openings in the cabinet are
provided for necessary ventilation. To
ensure reliable operation of the set, and
to protect it from overheating, these slots
and openings must never be blocked or
covered.
• Never cover the slots
and openings with a
cloth or other
materials.
• Never block the slots
and openings by
placing the set on a
bed, sofa, rug or other
similar surface.
S3125A
• Never place the set in a
confined space, such as
a bookcase, or built-in
cabinet, unless proper
ventilation is provided.
• Do not place the set
near or over a radiator
or heat register, or
where it is exposed to
direct sunlight.
Outdoor Antenna Grounding
If an outdoor antenna or cable system is
installed, follow the precautions below.
An outdoor antenna system should not be
located in the vicinity of overhead power
lines or other electric light or power
circuits, or where it can come in contact
with such power lines or circuits.
WHEN INSTALLING AN OUTDOOR
ANTENNA SYSTEM, EXTREME
CARE SHOULD BE TAKEN TO KEEP
FROM CONTACTING SUCH POWER
LINES OR CIRCUITS AS CONTACT
WITH THEM IS ALMOST
INVARIABLY FATAL.
Be sure the antenna system is grounded
so as to provide some protection against
voltage surges and built-up static
charges. Section 810 of the National
Electrical Code provides information
with respect to proper grounding of the
mast and supporting structure, grounding
of the lead-in wire to an antenna
discharge unit, size of grounding
conductors, location of antenna-
discharge unit, connection to grounding
electrodes, and requirements for the
grounding electrode.
Antenna Grounding According to the
National Electrical Code
Lightning
For added protection for this set during a
lightning storm, or when it is left
unattended and unused for long periods
of time, unplug it from the wall outlet
and disconnect the antenna or cable
system. This will prevent damage to the
set due to lightning and power-line
surges.
Damage Requiring Service
Unplug the set from the wall outlet and
refer servicing to qualified service
personnel under the following
conditions:
Antenna Lead in
Wire
Ground Clamp Antenna Discharge
unit (NEC Section
810-20)
Grounding
Conductors (NEC
Section 810-21)
Ground Clamps
Power Service
Grounding Electrode
System (NEC Art 250
Part H)
Electric Service
Equipment
NEC-NATIONAL ELECTRICAL CODE
,continued

4Precautions
Precautions
On safety
• To prevent fire or shock hazard, do not
place objects filled with liquids, such
as vases, on the apparatus.
• Should any solid object or liquid fall
into the cabinet, unplug the player and
have it checked by qualified personnel
before operating it any further.
On power sources
• The player is not disconnected from the
AC power source as long as it is
connected to the wall outlet, even if the
player itself has been turned off.
• If you are not going to use the player
for a long time, be sure to disconnect
the player from the wall outlet. To
disconnect the AC power cord, grasp
the plug itself; never pull the cord.
On placement
• Place the player in a location with
adequate ventilation to prevent heat
build-up in the player.
• Do not place the player on a soft
surface such as a rug.
• Do not place the player in a location
near heat sources, or in a place subject
to direct sunlight, excessive dust, or
mechanical shock.
• Do not install the player in an inclined
position. It is designed to be operated
in a horizontal position only.
• Keep the player and the discs away
from equipment with strong magnets,
such as microwave ovens, or large
loudspeakers.
• Do not place heavy objects on the
player.
• The transparent part on the front panel
surface is made of glass. Handle with
care.
On operation
• If the player is brought directly from a
cold to a warm location, or is placed in
a very damp room, moisture may
condense on the lenses inside the
player. Should this occur, the player
may not operate properly. In this case,
remove the disc and leave the player
turned on for about half an hour until
the moisture evaporates.
• When you move the player, take out
any discs. If you don’t, the disc may be
damaged.
On adjusting volume
Do not turn up the volume while
listening to a section with very low level
inputs or no audio signals. If you do, the
speakers may be damaged when a peak
level section is played.
On cleaning
Clean the cabinet, panel, and controls
with a soft cloth slightly moistened with
a mild detergent solution. Moreover,
wipe the glass part on the front panel
with a soft, dry cloth. Do not use any
type of abrasive pad, scouring powder or
solvent such as alcohol or benzine.
On cleaning discs, disc/lens
cleaners
Do not use a commercially available
cleaning disc or disc/lens cleaner (wet or
spray type). These may cause the
apparatus to malfunction.
On replacement of parts
In the events that this unit is repaired,
repaired parts may be collected for reuse
or recycling purposes.
• When the power cord or
plug is damaged or
frayed.
• If liquid has been
spilled or objects have
fallen into the set.
• If the set has been
exposed to rain or
water.
• If the set has been
subject to
excessive shock by
being dropped, or
the cabinet has
been damaged.
• If the set does not
operate normally when
following the operating
instructions. Adjust
only those controls that are specified in
the operating instructions. Improper
adjustment of other controls may result
in damage and will often require
extensive work by a qualified
technician to restore the set to normal
operation.
• When the set exhibits a distinct change
in performance – this indicates a need
for service.
Servicing
Do not attempt to service
the set yourself as
opening or removing
covers may expose you
to dangerous voltage or other hazards.
Refer all servicing to qualified service
personnel.
Replacement parts
When replacement parts are required, be
sure the service technician has used
replacement parts specified by the
manufacturer that have the same
characteristics as the original parts.
Unauthorized substitutions may result in
fire, electric shock, or other hazards.
Safety Check
Upon completion of any
service or repairs to the
set, ask the service
technician to perform
routine safety checks (as
specified by the
manufacturer) to determine that the set is
in safe operating condition.
IMPORTANT NOTICE
Caution: This player is capable of
holding a still video image or on-screen
display image on your television screen
indefinitely. If you leave the still video
image or on-screen display image
displayed on your TV for an extended
period of time you risk permanent
damage to your television screen.
Plasma display panel televisions and
projection televisions are susceptible to
this.

5
Table of Contents
Table of Contents
WARNING .................................................. 2
Notes About the Discs .............................. 2
Important Safeguards ............................... 3
Precautions ............................................... 4
Table of Contents ...................................... 5
About this manual.......................................... 6
This Player Can Play the Following
Discs and Files ..................................... 6
Examples of discs that the player cannot
play .......................................................... 7
About playback of discs recorded in AVCHD
format....................................................... 7
BD/DVD region code ..................................... 8
Note on playback operations of BDs/DVDs... 8
Copyrights ..................................................... 8
Main Features ............................................ 8
Getting Started
Step 1: Unpacking ................................... 10
Step 2: Connecting the Video Cords/HDMI
Cord ..................................................... 11
A Connecting to a video input jack............. 11
B Connecting to an S VIDEO input jack..... 11
C Connecting to component video input jacks
(Y, PB, PR).............................................. 11
D Connecting to an HDMI input jack .......... 12
If your TV has a CONTROL S jack.............. 12
Step 3: Connecting the Audio Cords .... 13
Connecting to your TV................................ 14
Connecting to a stereo amplifier (receiver) and
2 speakers ............................................. 14
Connecting to an AV amplifier (receiver) having
a Dolby Surround (Pro Logic) decoder and 3
to 6 speakers ......................................... 15
Connecting to an AV amplifier (receiver) with
5.1ch input jacks and 6 speakers .......... 15
Connecting to an AV amplifier (receiver) with a
digital input jack and 6 speakers............ 16
Connecting to an AV amplifier (receiver) with
an HDMI input jack and 8 speakers....... 16
Step 4: Connecting the Power Cord ...... 17
Step 5: Preparing the Remote ................ 17
If you want to control your TV with the supplied
remote.................................................... 18
Step 6: Easy Setup .................................. 19
Step 7: Additional Adjustments ............. 20
Basic BD/DVD Operations
Playing a BD or DVD ............................... 21
Guide to Displays .................................... 23
Entering characters ..................................... 24
Guide to the Remote ............................... 25
Playing in various play mode....................... 26
Searching using the remote ........................ 27
Checking the Disc Information .............. 27
Clarifying Low Volume Sounds (Audio
DRC) .................................................... 28
Adjusting the Pictures ............................ 29
Fine-tuning the picture to your preference... 29
Locking a Disc ......................................... 30
Setting/changing the password ................... 30
Setting the Parental Control for DVD
VIDEOs.................................................. 31
Setting the Parental Control for
BD-ROMs .............................................. 31
Watching Movie Files
Viewing All Titles ..................................... 32
Playing a title ............................................... 33
Browsing by Genre, Quicklist,
or Folder .............................................. 34
Searching for a Title ................................ 34
Programming Playback (Quicklist) ........ 35
Listening to Music Files
Viewing All Artists ................................... 36
Playing a track............................................. 37
Browsing by Artist, Album, Genre,
Quicklist, or Folder ............................ 38
Searching for a Track ............................. 38
Programming Playback (Quicklist) ........ 39
Viewing Photo Files
Viewing All Folders ................................. 40
Playing a slideshow..................................... 41
Browsing by Date, Quicklist, or
Folder .................................................. 42
Searching for a Photo ............................. 42
Programming a Slideshow Playback
(Quicklist) ............................................ 43
Changing the Initial Settings
Using the Setup Displays ....................... 44
Video Setup ............................................. 45
Audio Setup ............................................. 47
Language ................................................. 49
Parental Control ...................................... 50
Speakers .................................................. 51
Options ..................................................... 52
Resetting the Player ................................ 53
Additional Information
Troubleshooting ...................................... 54
Self-Diagnosis Function ......................... 56
Index to Parts and Controls ................... 57
Front panel .................................................. 57
Front panel display ...................................... 58
Rear panel ................................................... 58
GNU License Information ....................... 59
Glossary ................................................... 65
Specifications .......................................... 66
Language Code List ................................ 67
Parental Control Country/Area Code
List ....................................................... 68
Index ......................................................... 68
,continued

6This Player Can Play the Following Discs and Files
About this manual
Instructions in this manual describe the controls on the remote.
You can also use the controls on the player if they have the same
or similar names as those on the remote.
The meanings of the icons used in this manual are described
below:
* MP3 (MPEG-1 Audio Layer III) is a standard format defined by ISO
(International Organization for Standardization)/IEC (International
Electrotechnical Commission) MPEG which compresses audio data.
Note
The on-screen display illustrations used in this manual may not match
the graphics displayed on your TV screen.
This Player Can Play the
Following Discs and Files
“Blu-ray Disc” is a trademark.
“Blu-ray Disc,” “DVD-RW,” “DVD-R,” and “DVD VIDEO”
logos are trademarks.
Supported file formats (DATA DVD only)
DVD-RWs/DVD-Rs are called “DATA DVD” in this manual
when the discs contain playable files. The following file formats
are supported:
• MPEG2 PS movie files.
• MP3 music files.
• JPEG* image files.
* JPEG format conforming to UDF (Universal Disk Format).
Notes about BD-ROM compatibility
This player supports BD-ROM Profile 1 only. Playback of later
versions and BDs other than BD-ROM is not guaranteed. Since
the Blu-ray Disc specifications are new and evolving, some discs
may not play depending on the disc type and the version.
Moreover note that in the following instances the audio coding
system adopted on the disc also affects the resulting output:
• When playing a DTS-HD disc, the player decodes or outputs
only the DTS audio stream.
• When playing a Dolby Digital Plus or Dolby True HD disc, the
player decodes or outputs only the Dolby Digital audio stream.
Icon Meaning
Functions available for BD-ROMs.
Functions available for DVD VIDEOs and
DVD-RWs/DVD-Rs in video mode,
including 8 cm discs.
Functions available for DATA DVDs
(DVD-RWs/DVD-Rs containing MPEG2
PS movie, MP3* audio tracks, and JPEG
image files).
BD
DVD
DATA DVD
Disc Format
Blu-ray Disc
DVD VIDEO
DVD-RW/-R

7
This Player Can Play the Following Discs and Files
Examples of discs that the player
cannot play
The player cannot play the following discs:
• All types of CDs (CD-ROMs/CD-Rs/CD-RWs, or the CD
layer of hybrid discs, etc.).
• VCDs/Super VCDs.
• DVD Audio discs.
• Super Audio CDs.
• DVD-RAMs.
• HD DVDs.
• BDs with cartridge.
• BD-REs/BD-Rs.
• DVD-RWs/DVD-Rs of VR mode.
Also, the player cannot play the following discs:
• A BD-ROM/DVD VIDEO with a different region code.
• A disc recorded in a color system other than NTSC, such as
PAL (this player conforms to the NTSC color system).
• A disc that has a non-standard shape (e.g., card, heart).
• A disc with paper or stickers on it.
• A disc that has the adhesive of cellophane tape or a sticker still
left on it.
Notes
• Notes about DVD-RWs/DVD-Rs
Some DVD-RWs/DVD-Rs cannot be played on this player due
to the recording quality or physical condition of the disc, or the
characteristics of the recording device and authoring software.
The DVD disc will not play if it has not been correctly
finalized. For more information, refer to the operating
instructions for the recording device.
• Note on DualDiscs
A DualDisc is a two sided disc product which mates DVD
recorded material on one side with digital audio material on the
other side.
This player plays the DVD material side only. The audio
material side is not played.
• Note about double-layer DVDs
The playback pictures and sound may be momentarily
interrupted when the layers switch.
About playback of discs recorded in
AVCHD format
This player can play AVCHD format discs.
What is the AVCHD format?
The AVCHD format is a high definition digital video camera
format used to record SD (standard definition) or HD (high
definition) signals of either the 1080i specification*1 or the 720p
specification*2 on DVDs, using efficient data compression
coding technology. The MPEG-4 AVC/H.264 format is adopted
to compress video data, and the Dolby Digital or Linear PCM
system is used to compress audio data. The MPEG-4 AVC/
H.264 format is capable of compressing images at higher
efficiency than that of the conventional image compressing
format. The MPEG-4 AVC/H.264 format enables a high
definition (HD) video signal shot on a digital video camera
recorder to be recorded on DVD discs, in the same way as it
would be for a standard definition (SD) television signal.
“AVCHD” and the AVCHD logo are trademarks of Matsushita Electric
Industrial Co., Ltd. and Sony Corporation.
*1:1080i specification — a high definition specification which utilizes
1080 effective scanning lines and the interlace system.
*2:720p specification — a high definition specification which utilizes
720 effective scanning lines and the progressive system.
Notes
• Some AVCHD format discs may not play depending on the recording
condition.
• The AVCHD format disc will not play if it has not been correctly
finalized.
TM
,continued

8Main Features
BD/DVD region code
Your player has a region code printed on the back of the unit and
only will play BD-ROM/DVD VIDEOs (playback only) labeled
with identical region codes. This system is used to protect
copyrights.
DVD VIDEOs labeled will also play on this player.
Depending on the BD-ROM/DVD VIDEO, there may be no region
code indication, even though playing the BD-ROM/DVD VIDEO is
prohibited by area restrictions.
Note on playback operations of BDs/
DVDs
Some playback operations of BDs/DVDs may be intentionally
set by software producers. Since this player plays BDs/DVDs
according to the disc contents the software producers designed,
some playback features may not be available. Also, refer to the
instructions supplied with the BDs/DVDs.
Copyrights
This product incorporates copyright protection technology that
is protected by U.S. patents and other intellectual property rights.
Use of this copyright protection technology must be authorized
by Macrovision, and is intended for home and other limited
viewing uses only unless otherwise authorized by Macrovision.
Reverse engineering or disassembly is prohibited.
Main Features
Experience the high definition (HD) quality audio/video output
and the library function of this Blu-ray Disc Player.
BD-ROM playback
BD-ROM is a next generation optical disc format in the HD area.
Featuring massive storage capacity of 25 to 50 GB (five times
larger than a DVD) and a high-speed transfer rate of up to 54
Mbps per second, the format offers not only uncompromised HD
quality video*1*2, but also enables rich bonus content on a single
disc and HD quality audio up to 8ch, and interactive operability.
*1A compatible HD display device is necessary to enjoy the same
quality.
*2Some discs allow viewing only with an HDMI connection.
BD-J application
The BD-ROM format supports Java for interactive functions.
“BD-J” offers content providers almost unlimited functionality
when creating interactive BD-ROM titles*1.
Java and all Java-based marks are trademarks or registered
trademarks of Sun Microsystems, Inc.
© 2000-2006 Esmertec AG
*1This player does not support downloadable BD-J content.
1920 x 1080 progressive output (24Hz, 60Hz)*1
The player outputs at various resolutions including 1920 x 1080
pixels, at 24Hz/60Hz progressive signal. At the highest output
resolution, the resulting picture is close to original source
quality.
*1A compatible HD display device is necessary to enjoy the highest
quality.
Support of uncompressed multi channel Linear
PCM
In combination with a compatible AV amplifier, the player can
output 8ch Linear PCM surround sound*1. With a non-
compatible amplifier, the player outputs 5.1ch analog signals
from its 5.1CH OUTPUT jack for high quality audio enjoyment.
*1Note that the DIGITAL OUT (OPTICAL or COAXIAL) jack does
not output this type of signal. You will need an HDMI cord and an
HDMI-compatible device that support 8ch signals.
AVCHD format disc playback
The player supports AVCHD format files–high definition
recordings made on AVCHD-compatible camcorders. Your high
definition personal archive is readily playable in HD quality.
HDMI (High-Definition Multimedia Interface)
digital interface
When connected to an HDMI-equipped display device using a
single HDMI cord, the player can output both SD to HD video
and multi-channel audio signals, in digital form without
degradation.
The HDMI specification supports HDCP (High-bandwidth
Digital Contents Protection), a copy protection technology that
incorporates coding technology for digital video signals.
ALL
AC IN
CONTROL S IN/
IR IN
COMPONENT
VIDEO OUT
DIGITAL OUT
PCM/DTS/DOLBY DIGITAL
5.1CH OUTPUT AUDI O
OUT
Y
L
R
L
R
WOOFER
COAXIAL OPTICAL
FRONT REAR CENTER
PB
PR
HDMI
OUT
DVD BD
A
REGION
VIDEO OUT
VIDEO
S VIDEO
DVD BD
A
REGION

9
Main Features
Library function for recorded files (For JPEG
image, MP3 audio, MPEG2 PS movie files only)
With DATA DVDs created on other DVD devices, three
separate movie/music/photo Title List-browsers allow for easy
sorting, searching and playback including a slideshow.

10 Step 1: Unpacking
Getting
Started
Follow steps 1 to 7 to hook up and adjust
the settings of the player.
For jack and button names, see “Index to
Parts and Controls” (page 57).
Notes
• Plug cords securely to prevent unwanted noise.
• Refer to the instructions supplied with the components to
be connected.
• You cannot connect this player to a TV that does not have
a video input jack.
• Be sure to disconnect the power cord of each component
before connecting.
Step 1: Unpacking
Check that you have the following items:
• Video cord (phono plug × 1) (1)
• Stereo audio cord (phono plug × 2) (1)
• Power cord (1)
• Remote commander (remote) (1)
• Size AA (R6) batteries (2)
•Step 1: Unpacking. . . . . . . . . . . . . . . . page 10
•Step 2: Connecting the Video Cords/
HDMI Cord . . . . . . . . . . . . . . . . . . . page 11
•Step 3: Connecting the Audio Cords . . page 13
•Step 4: Connecting the Power Cord . . page 17
•Step 5: Preparing the Remote. . . . . . . page 17
•Step 6: Easy Setup . . . . . . . . . . . . . . . page 19
•Step 7: Additional Adjustments. . . . . . page 20

11
Step 2: Connecting the Video Cords/HDMI Cord
Getting Started
Step 2: Connecting the
Video Cords/HDMI Cord
Connect this player to your TV monitor, projector or AV
amplifier (receiver) using a video cord. Select one of the patterns
A through D, according to the input jack on your TV monitor,
projector or AV amplifier (receiver).
In order to view 1080p progressive signals with a compatible
TV, projector, or monitor with an HDMI input jack, you must
select pattern D. You can use pattern C to view 480p/720p
progressive signals or 1080i interlace signals on a compatible
device with component video input jacks.
A Connecting to a video input jack
Connect the supplied video cord (yellow) to the yellow (video)
jack. You will enjoy standard quality images.
When connecting to a standard 4:3 screen TV
Depending on the disc, the image may not fit your TV screen. To
change the aspect ratio, see page 45.
Note
Do not connect a VCR, etc., between your TV and the player. If you pass
the player signals via the VCR, you may not receive a clear image on the
TV screen. If your TV has only one audio/video input jack, connect the
player to this jack.
B Connecting to an S VIDEO input jack
Connect using an S VIDEO cord (not supplied). You will enjoy
high quality images.
C Connecting to component video
input jacks (Y, PB, PR)
Connect the component via the COMPONENT VIDEO OUT jacks
using a component video cord (not supplied) or three video cords
(not supplied) of the same kind and length. You will enjoy accurate
color reproduction and high quality images. You can also enjoy
higher quality pictures from 480p/720p progressive signals or 1080i
interlace signals, if your TV, projector or AV amplifier (receiver) is
compatible.
AC IN
CONTROL S IN/
IR IN
VIDEO OUT
COMPONENT
VIDEO OUT
DIGITAL OUT
PCM/DTS/DOLBY DIGITAL
5.1CH OUTPUT AUDI O
OUT
VIDEO
Y
L
R
L
R
WOOFER
COAXIAL OPTICAL
FRONT REAR CENTER
P
B
P
R
S VIDEO
HDMI
OUT
VIDEO OUT
VIDEO
S VIDEO
AUDIO
INPUT
L
R
VIDEO
Blu-ray Disc player
to VIDEO OUT
Video cord (supplied)
TV, projector, or AV
amplifier (receiver)
: Signal flow
(yellow)
(yellow)
VCR
Blu-ray Disc player TV
Connect
directly
AC IN
CONTROL S IN/
IR IN
VIDEO OUT
COMPONENT
VIDEO OUT
DIGITAL OUT
PCM/DTS/DOLBY DIGITAL
5.1CH OUTPUT AUDI O
OUT
VIDEO
Y
L
R
L
R
WOOFER
COAXIAL OPTICAL
FRONT REAR CENTER
PB
PR
S VIDEO
HDMI
OUT
INPUT
S VIDEO
VIDEO OUT
VIDEO
S VIDEO
to S VIDEO
S VIDEO cord (not supplied)
TV, projector, or AV
amplifier (receiver)
: Signal flow
Blu-ray Disc player
AC IN
CONTROL S IN/
IR IN
VIDEO OUT
COMPONENT
VIDEO OUT
DIGITAL OUT
PCM/DTS/DOLBY DIGITAL
5.1CH OUTPUT AUDI O
OUT
VIDEO
Y
L
R
L
R
WOOFER
COAXIAL OPTICAL
FRONT REAR CENTER
P
B
P
R
S VIDEO
HDMI
OUT
PR
PB
Y
COMPONENT
VIDEO IN
COMPONENT
VIDEO OUT
Y
P
B
P
R
to COMPONENT
VIDEO OUT
(green)
(blue)
(red)
(green)
(blue)
(red)
Component video
cord (not supplied)
TV, projector, or AV
amplifier (receiver)
: Signal flow
Blu-ray Disc player
,continued

12 Step 2: Connecting the Video Cords/HDMI Cord
D Connecting to an HDMI input jack
Use a certified Sony HDMI cord (not supplied) to enjoy high
quality digital picture and sound through the HDMI OUT jack.
You will enjoy higher quality pictures from 480p/720p/1080i, or
1080p (highest among the player output), if your TV, projector
or AV amplifier (receiver) is compatible.
When connecting to the HDMI OUT jack, carefully align the
HDMI connector with the jack. Do not bend or apply pressure to
the HDMI cord.
This Blu-ray Disc player incorporates High-Definition
Multimedia Interface (HDMI™) technology. HDMI, the HDMI
logo and High-Definition Multimedia Interface are trademarks
or registered trademarks of HDMI Licensing LLC.
About indicators for HDMI connection
After the player is turned on, the HD indicator on the front panel
lights up when outputting 720p/1080i/1080p video signals. The
HDMI indicator lights up when an HDMI device is connected.
Notes
• Consumers should note that not all high definition television sets are
fully compatible with this product and may cause artifacts to be
displayed in the picture. In the case of 480/720/1080 progressive scan
picture problems, it is recommended that the user switch the
connection to the ‘standard definition’ output. If there are questions
regarding our TV set compatibility with this model 480p/720p/1080p
Blu-ray Disc player, please contact our customer service center.
• If the picture is not clear, natural, or to your satisfaction, change the
video output resolution by pressing VIDEO FORMAT (page 46).
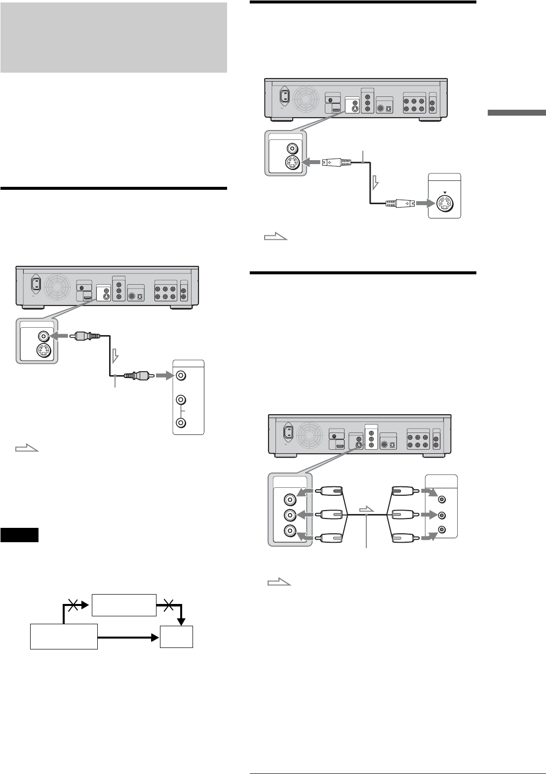
If your TV has a CONTROL S jack
You can control the player by operating the remote, pointing it
toward the TV. This feature is convenient when you placed the
player and the TV away from each other.
After connecting the player to other device in pattern A, B, C,
or D above, connect the CONTROL S IN/IR IN jack to your
TV’s CONTROL S (OUT) jack using a control S cord (not
supplied). Refer to the instructions supplied with the TV to be
connected.
AC IN
CONTROL S IN/
IR IN
VIDEO OUT
COMPONENT
VIDEO OUT
DIGITAL OUT
PCM/DTS/DOLBY DIGITAL
5.1CH OUTPUT AUDI O
OUT
VIDEO
Y
L
R
L
R
WOOFER
COAXIAL OPTICAL
FRONT REAR CENTER
P
B
P
R
S VIDEO
HDMI
OUT
HDMI
OUT
HDMI IN
HDMI cord (not supplied)
Blu-ray Disc player
to HDMI OUT
TV, projector, or AV
amplifier (receiver)
AC IN
CONTROL S IN/
IR IN
VIDEO OUT
COMPONENT
VIDEO OUT
DIGITAL OUT
PCM/DTS/DOLBY DIGITAL
5.1CH OUTPUT AUDI O
OUT
VIDEO
Y
L
R
L
R
WOOFER
COAXIAL OPTICAL
FRONT REAR CENTER
PB
PR
S VIDEO
HDMI
OUT
CONTROL S IN/
IR IN
CONTROL S
to CONTROL S IN/IR IN
Control S cord (not supplied)
: Signal flow
TV
Blu-ray Disc player

13
Step 3: Connecting the Audio Cords
Getting Started
Step 3: Connecting the
Audio Cords
Select the connection that best suits your system. Be sure to read
the instructions for the components you wish to connect.
*1 Manufactured under license from Dolby laboratories.
“Dolby,” “Pro Logic,” and the double-D symbol are trademarks of
Dolby Laboratories.
*2 “DTS” and “DTS Digital Surround” are registered trademarks of
Digital Theater Systems, Inc.
Notes about the HDMI OUT jack
• When you connect the player to an AV amplifier (receiver)
using an HDMI cord, you will need to do one of the following:
– Connect the AV amplifier (receiver) to a TV with the HDMI
cord.
– Connect the player to the TV with a video cord other than
HDMI cord (component video cord, S VIDEO cord, or video
cord).
• When connecting to the HDMI OUT jack, carefully align the
HDMI connector with the jack. Do not bend or apply pressure
to the HDMI cord.
• If you change the component connected to the HDMI OUT
jack, change the “Audio (HDMI)” in “Audio Setup” to match
the new component (page 47). The player stores the HDMI
related settings for up to five components.
• The HDMI connection is compatible with 2ch Linear PCM
signals (48 to 192 kHz, 16/20/24 bit), and 6 to 8ch Linear PCM
signals (48 to 96 kHz, 16/20/24 bit), in addition to Dolby
Digital and DTS bit stream (5.1ch signals up to 96 kHz, 16/20/
24bit).
Note
If you connect a component that does not conform to the selected audio
signal, a loud noise (or no sound) will come out from the speakers, which
could damage your ears or speakers.
Connection Your setup
TV
Stereo amplifier (receiver) and
two speakers
AV amplifier (receiver) having a
Dolby Surround (Pro Logic)
decoder and 3 to 6 speakers
• Surround effects: Dolby Surround
(Pro Logic)
AV amplifier (receiver) with
5.1ch input jacks and 6 speakers
• Surround effects: Dolby Digital
(5.1ch), DTS (5.1ch)
AV amplifier (receiver) with a
digital input jack having a Dolby
Digital or DTS decoder and 6
speakers
• Surround effects: Dolby Digital
(5.1ch), DTS (5.1ch)
AV amplifier (receiver) with an
HDMI input jack and 8 speakers
• Surround effects: 8ch Linear
PCM
A
B
C
*1
D-1
D-2
*2
D-3
,continued

14 Step 3: Connecting the Audio Cords
Connecting to your TV
This connection will use your TV’s speakers for sound.
Connecting to a stereo amplifier
(receiver) and 2 speakers
If your stereo amplifier (receiver) only has audio input jacks L
and R, use . If your amplifier (receiver) has a digital input
jack, use .
AC IN
CONTROL S IN/
IR IN
VIDEO OUT
COMPONENT
VIDEO OUT
DIGITAL OUT
PCM/DTS/DOLBY DIGITAL
5.1CH OUTPUT AUDI O
OUT
VIDEO
Y
L
R
L
R
WOOFER
COAXIAL OPTICAL
FRONT REAR CENTER
P
B
P
R
S VIDEO
HDMI
OUT
AUDIO
INPUT
L
R
VIDEO
AUDIO
OUT
L
R
to AUDIO OUT L/R
TV
(white)
(red)
(white)
(red)
Stereo audio cord
(supplied)
: Signal flow
Blu-ray Disc player
A
AC IN
CONTROL S IN/
IR IN
VIDEO OUT
COMPONENT
VIDEO OUT
DIGITAL OUT
PCM/DTS/DOLBY DIGITAL
5.1CH OUTPUT AUDI O
OUT
VIDEO
Y
L
R
L
R
WOOFER
COAXIAL OPTICAL
FRONT REAR CENTER
PB
PR
S VIDEO
HDMI
OUT
B-2 B-1 AUDIO
OUT
L
R
DIGITAL OUT
PCM/DTS/DOLBY DIGITAL
COAXIAL OPTICAL
Optical digital cord
(not supplied)
to DIGITAL OUT
(COAXIAL or OPTICAL)
or
(red)(white)
Stereo audio
cord (supplied)
to audio input
Stereo amplifier (receiver)
[Speakers]
Front (L)
Front (R)
to coaxial or optical
digital input
Coaxial digital cord
(not supplied)
: Signal flow
Blu-ray Disc player
to AUDIO OUT
L/R
(white) (red)
B
B-1
B-2

15
Step 3: Connecting the Audio Cords
Getting Started
Connecting to an AV amplifier
(receiver) having a Dolby Surround (Pro
Logic) decoder and 3 to 6 speakers
If your AV amplifier (receiver) only has L and R audio input
jacks, use . If your amplifier (receiver) has a digital input
jack, use .
You can enjoy surround effects only when playing Dolby
Surround audio or multi-channel audio (Dolby Digital, DTS, or
MPEG) discs.
Connecting to an AV amplifier
(receiver) with 5.1ch input jacks and 6
speakers
If your AV amplifier (receiver) has 5.1 channel inputs, use
.
AC IN
CONTROL S IN/
IR IN
VIDEO OUT
COMPONENT
VIDEO OUT
DIGITAL OUT
PCM/DTS/DOLBY DIGITAL
5.1CH OUTPUT AUDI O
OUT
VIDEO
Y
L
R
L
R
WOOFER
COAXIAL OPTICAL
FRONT REAR CENTER
P
B
P
R
S VIDEO
HDMI
OUT
C-2 C-1 AUDIO
OUT
L
R
DIGITAL OUT
PCM/DTS/DOLBY DIGITAL
COAXIAL OPTICAL
Coaxial digital cord
(not supplied)
to DIGITAL OUT
(COAXIAL or OPTICAL)
or
to AUDIO OUT
L/R
(red)(white)
Stereo audio
cord (supplied)
(red)(white)
to audio input
to coaxial or optical
digital input
Optical digital cord
(not supplied)
[Speakers] [Speakers]
Rear (L) Rear (R)
Subwoofer
Center
Rear (mono)
Front (L)
Front (R)
AV Amplifier
(receiver) with a
decoder
: Signal flow
Blu-ray Disc player
zHint
For correct speaker location, see the operating instructions of the
connected components.
Note
When connecting 6 speakers, replace the monaural rear speaker with a
center speaker, 2 rear speakers, and a subwoofer.
C
C-1
C-2
AC IN
CONTROL S IN/
IR IN
VIDEO OUT
COMPONENT
VIDEO OUT
DIGITAL OUT
PCM/DTS/DOLBY DIGITAL
5.1CH OUTPUT AUDI O
OUT
VIDEO
Y
L
R
L
R
WOOFER
COAXIAL OPTICAL
FRONT REAR CENTER
P
B
P
R
S VIDEO
HDMI
OUT
5.1CH OUTPUT
WOOFER
FRONT REAR CENTER
L
R
D-1
[Speakers] [Speakers]
Rear (L)
Rear (R)
Subwoofer Front (L)
Front (R)
Center
AV amplifier
(receiver) with
5.1ch inputs
: Signal flow
to 5.1CH
OUTPUT
Blu-ray Disc player
to audio input
Stereo audio
cord (one is
supplied)
Monaural
audio cord
(not supplied)
zHint
For correct speaker location, see the operating instructions of the
connected components.
D-1
D-1
,continued

16 Step 3: Connecting the Audio Cords
Connecting to an AV amplifier
(receiver) with a digital input jack and
6 speakers
If you want to use the Dolby Digital, or DTS decoder function
on your AV amplifier (receiver), connect to its digital jack using
. You can enjoy a more realistic audio presence.
Connecting to an AV amplifier
(receiver) with an HDMI input jack and
8 speakers
If your AV amplifier (receiver) accepts 8ch Linear PCM input
with an HDMI connection, you can enjoy the surround sound
using .
AC IN
CONTROL S IN/
IR IN
VIDEO OUT
COMPONENT
VIDEO OUT
DIGITAL OUT
PCM/DTS/DOLBY DIGITAL
5.1CH OUTPUT AUDI O
OUT
VIDEO
Y
L
R
L
R
WOOFER
COAXIAL OPTICAL
FRONT REAR CENTER
P
B
P
R
S VIDEO
HDMI
OUT
D-2 DIGITAL OUT
PCM/DTS/DOLBY DIGITAL
COAXIAL OPTICAL
HDMI
OUT
to DIGITAL OUT
(COAXIAL
or OPTICAL)
Coaxial digital cord
(not supplied)
Optical digital cord
(not supplied)
to coaxial or optical
digital input
[Speakers] [Speakers]
Rear (L)
Rear (R)
Subwoofer Front (L)
Front (R)
Center
AV amplifier
(receiver) having a
decoder
: Signal flow
to HDMI OUT
HDMI cord
(not supplied) or
to HDMI input
Blu-ray Disc player
or
zHint
For correct speaker location, see the operating instructions of the
connected components.
D-2
D-2
AC IN
CONTROL S IN/
IR IN
VIDEO OUT
COMPONENT
VIDEO OUT
DIGITAL OUT
PCM/DTS/DOLBY DIGITAL
5.1CH OUTPUT AUDI O
OUT
VIDEO
Y
L
R
L
R
WOOFER
COAXIAL OPTICAL
FRONT REAR CENTER
P
B
P
R
S VIDEO
HDMI
OUT
D-3
HDMI
OUT
[Speakers] [Speakers]
Rear1 (L)
Rear1 (R)
Rear2 (L) Front (L)
Front (R)
Center
AV amplifier
(receiver) with 8ch
outputs
to HDMI OUT
HDMI cord
(not supplied)
to HDMI input
Blu-ray Disc player
zHint
For correct speaker location, see the operating instructions of the
connected components.
Note
Not all HDMI-compatible AV amplifier (receiver) accepts 8ch Linear
PCM signals. See also the operating instructions supplied with the
connected AV amplifier (receiver).
Rear2 (R)
Subwoofer
D-3
D-3

17
Step 4: Connecting the Power Cord
Getting Started
Step 4: Connecting the
Power Cord
After all of the other connections are complete, connect the
supplied power cord to the AC IN terminal of the player. Then
plug the player and TV power cords into an AC outlet.
Step 5: Preparing the
Remote
You can control the player using the supplied remote. Insert two
Size AA (R6) batteries by matching the 3 and # ends on the
batteries to the markings inside the battery compartment. When
using the remote, point it at the remote sensor on the player
(page 57).
AC IN
to AC outlet
to AC IN
Notes
• Do not leave the remote in an extremely hot or humid place.
• Do not drop any foreign object into the remote casing, particularly
when replacing the batteries.
• Do not expose the remote sensor to direct sunlight or a lighting
apparatus. Doing so may cause a malfunction.
• If you do not use the remote for an extended period of time, remove the
batteries to avoid possible damage from battery leakage and corrosion.
,continued

18 Step 5: Preparing the Remote
If you want to control your TV with the
supplied remote
You can control the volume, input source, and power switch of
your Sony TV with the supplied remote.
To control other TVs with the remote
You can control the volume, input source, and power switch of non-
Sony TVs as well.
If your TV is listed in the table below, set the appropriate
manufacturer’s code.
1While holding down TV [/1, press the number
buttons to select your TV’s manufacturer’s code
(see the table below).
2Release TV [/1.
◆Code numbers of controllable TVs
If more than one code number is listed, try entering them one at
a time until you find the one that works with your TV.
◆To return the remote to its default settings
1Remove the batteries from the remote.
2Re-insert the batteries while pressing down 1, 2,
and 3 of the number buttons.
3Wait for a few seconds.
Note
Depending on the connected unit, you may not be able to control your
TV using all or some of the buttons on the supplied remote.
By pressing You can
TV [/1Turn the TV on or off.
VOL +/– Adjust the volume of the TV.
TV/VIDEO Switch the TV’s input source
between the TV and other input
sources.
CH +/– Select the channel up and down.
MUTING Mute the sound (for Sony TV only).
DISPLAY
OPEN/
CLOSE
DIMMER
CLEAR
123
456
78
0
9
TV/VIDEO
AUDIO SUBTITLE
ANGLE
SCAN
MUTING
PLAY MODE
PLAY SCAN
PREV
SLOW/STEP
NEXT
PAU S E
VOL CH
STOP
VIDEO
FORMAT
RED
GREEN
BLUE
YELLOW
TOP
MENU
SYSTEM
MENU
POP UP/
MENU
RETURN
TV
Number
buttons
MUTING
TV \/1TV/VIDEO
CH +/–
VOL +/–
Manufacturer Code number
Sony 01 (default)
Daewoo 22, 04
Emerson 14
GE 06
Hitachi 02, 04
JVC 09
LG/Gold star 03,17, 04
MGA/Mitsubishi 13, 04
NEC 04,12
Panasonic 19
Philips 08,21
Pioneer 16
RCA 10, 04
R.Shack 05
Samsung 04,12,20
Sanyo 11
Sharp 05, 18
Toshiba 07, 18
Zenith 15

19
Step 6: Easy Setup
Getting Started
Step 6: Easy Setup
Follow the steps below to make the minimum number of basic
adjustments for using the player. If you do not complete Easy
Setup, it will appear each time you turn on your player.
Make the settings below in the following order.
aTurn on the TV.
bPress [/1 to turn on the player.
The player turns on after a moment.
cSwitch the input selector on your TV so that
the signal from the player appears on your
TV screen.
If the display for OSD language selection does not
appear, select “Start” of “Easy Setup” in “Options”
Setup (page 52).
dSelect the OSD language you want to display,
and press ENTER.
This will determine the Audio, Subtitle and BD/
DVD menu languages as well.
eSelect “Start,” and press ENTER to start
“Easy Setup.”
◆If the above display does not appear
Go to step 6. The display appears only when the player is turned
on for the first time.
fSelect the video output format for the
connected TV, and press ENTER.
For details about the video output, see page 46.
◆When using the HDMI OUT jack
Select from “Auto,” “480i,” “480p,” “720p,”
“1080i,” “1080p,” or “Direct,” then go to step 8.
“TV Type” in step 7 will be set to “16:9” (wide
screen).
◆When using the jacks other than the HDMI jack
Select from “S-Video/Video only,” “480i,”
“480p,” “720p,” “1080i” or “Don’t Know.” If
you select “720p” or “1080i,” go to step 8. “TV
Type” in step 7 will be set to “16:9” (wide
screen).
When turned on for the first time
Wait about 90 seconds before the player turns on and starts
Easy Setup. The start-up time will be much shorter once Easy
Setup is completed.
OPEN/
CLOSE
DIMMER
CLEAR
123
456
78
0
9
DISPLAY
TV/VIDEO
AUDIO SUBTITLE
ANGLE
PREV
SLOW/STEP
NEXT
VIDEO
FORMAT
RED
GREEN
BLUE
YELLOW
TOP
MENU
SYSTEM
MENU
POP UP/
MENU
RETURN
TV
"/1
</M/m/,,
ENTER
Confirm Exit
SYSTEM MENU
Select the on-screen display language. Audio, subtitle and BD/DVD menu
language options will be set to the same language as this.
Language
Easy Setup
English
Français
Confirm Exit
SYSTEM MENU
Use χω to select then press ENTER.
Before using, make some simple
settings for the BD player.
Please use the Initial Setup if you
want to make more detailed settings.
Easy Setup
Start
Cancel
Confirm Exit
SYSTEM MENU
Select [Auto] to automatically match the video output
format with the HDMI-connected TV.
Output Video Format
Easy Setup
Auto
480i
480p
720p
1080i
1080p
Direct
Confirm Exit
SYSTEM MENU
Select [Auto] to automatically match the video output
format with the HDMI-connected TV.
Output Video Format
Easy Setup
S-Video/Video only
480i
480p
720p
1080i
Don't Know
,continued

20 Step 7: Additional Adjustments
gSelect the aspect ratio that matches your TV,
and press ENTER.
◆If you have a wide screen TV or a 4:3 standard TV
with a wide screen mode
Select “16:9” (page 45).
◆If you have a 4:3 standard TV
Select “4:3” (page 45).
hSelect “Finish Setup,” and press ENTER.
zHints
• If you want to reset these settings to their factory defaults, see
“Resetting the Player” (page 53).
• You can rerun Easy Setup from “Options” Setup (page 52).
Step 7: Additional
Adjustments
The following settings and adjustments are necessary when your
connection applies.
For video connection
◆When using the COMPONENT VIDEO OUT jacks
(Pattern C –page 11)
• Select the video output resolution for your TV by pressing
VIDEO FORMAT (page 46).
◆When using the HDMI OUT jack
(Pattern D –page 12)
• Select the video output resolution for your TV by pressing
VIDEO FORMAT (page 45).
• Select the type of video output from the HDMI jack in “YCb
Cr/RGB PC (HDMI)” of “Video Setup” (page 45).
For audio connection
◆When using the DIGITAL OUT (OPTICAL or COAXIAL) jack
(Connection , , –page 14 to 16)
• Set “Dolby Digital” and “DTS” in “Audio Setup” (page 47)
according to your AV amplifier’s (receiver’s) decoder.
◆When using the HDMI OUT jack
(HDMI connection of , –page 16)
• Set “Dolby Digital” and “DTS” in “Audio Setup” (page 47)
according to your AV amplifier’s (receiver’s) decoder.
• Select the audio output method from the HDMI jack in “Audio
(HDMI)” of “Audio Setup.”
◆When using the AUDIO OUT (L/R) jacks
(Connection –page 15)
• Set “DTS Downmix” to “Lt/Rt” in “Audio Setup” (page 47).
◆When using the 5.1CH OUTPUT jacks
(Connection –page 15)
• Set “Audio Output Mode” to “5.1 Channel” in “Speakers”
Setup (page 51), and adjust the “Speaker Setup” setting for
your system.
Note
• If you connect a component that does not conform to the selected audio
signal, a loud noise (or no sound) will come out from the speakers,
which could damage your ears or speakers.
• If you connect using the HDMI OUT jack or COMPONENT VIDEO
OUT jacks and the picture does not appear clearly, the connected
display device may not be compatible with the progressive signals. In
this case, connect the display device to the S VIDEO jack or the
VIIDEO jack (pattern A or B – see page 11), re-run the “Easy Setup”
from the “Options” Setup (page 52), and select “S-Video/Video Only”
in step 6 (page 19). Also, check the above items again to see if any
additional adjustment is required.
Confirm Exit
SYSTEM MENU
Select the screen aspect ratio to match
your TV.
TV Type
Easy Setup
16:9
4:3
Confirm Exit
SYSTEM MENU
Use χω to select then press ENTER.
Setup is complete!
Enjoy using your BD player!
Easy Setup
Finish Setup
Go Back
B-2 C-2 D-2
D-2 D-3
C-1
D-1

21
Playing a BD or DVD
Basic BD/DVD Operations
Basic BD/DVD
Operations
Most of the BD playback operations are
common to DVD. This section covers BD/
DVD playback in general, together with the
basic operation of the player.
For browsing recoded files on DATA
DVDs*, a separate library function is
available. See also page 32 for movie, 36
for music, 40 for photo files.
For operations using the remote, a complete
list is located on page 25.
* DVD-RWs/DVD-Rs containing MPEG2 PS movie, MP3
audio, or JPEG image files.
Playing a BD or DVD
aPress \/1.
The player turns on after a moment.
bSwitch the input selector on your TV so that
the signal from the player appears on your
TV screen.
BD
DVD
OPEN/
CLOSE
DIMMER
CLEAR
DISPLAY
TV/VIDEO
AUDIO SUBTITLE
ANGLE
SCAN
MUTING
PLAY MODE
PLAY SCAN
PREV
SLOW/STEP
NEXT
PAU S E
VOL CH
STOP
VIDEO
FORMAT
RED
GREEN
BLUE
YELLOW
TOP
MENU
SYSTEM
MENU
POP UP/
MENU
RETURN
TV
123
456
78
0
9
x
X
TOP MENU
POP UP/MENU
</M/m/,
Number buttons
Color buttons
Z\/1
SYSTEM MENU
RETURN
H
•Playing a BD or DVD . . . . . . . . . . . . . .page 21
•Guide to Displays . . . . . . . . . . . . . . . . .page 23
•Guide to the Remote . . . . . . . . . . . . . .page 25
•Checking the Disc Information. . . . . . .page 27
•Clarifying Low Volume Sounds (Audio DRC) . .
page 28
•Adjusting the Pictures . . . . . . . . . . . . .page 29
•Locking a Disc . . . . . . . . . . . . . . . . . . .page 30
,continued

22 Playing a BD or DVD
cPress Z to open the disc tray.
dPlace a disc on the disc tray with the playback
side facing down.
ePress Z to close the disc tray.
Wait a short while until the disc type appears on the
front panel display.
fPress H to start playback.
For more information about the remote’s operations,
see page 25.
gWhen you finish playing, press Z to open the
disc tray.
hRemove the disc, and press Z again to close
the disc tray.
iPress \/1 to turn off the player.
To use the BD’s or DVD’s menu
When you play a BD, DVD VIDEO, or a finalized DVD-RW
(Video mode), or DVD-R (Video mode), you can display the
disc’s menu by pressing TOP MENU or POP UP/MENU. Some
BDs/DVDs display the menu automatically. Either cases,
navigate through the menu using </M/m/,, ENTER, or the
number buttons and the color buttons as indicated by the disc’s
on-screen instructions. The BD menu is operable without
interrupting playback.
To play restricted BDs
If “CAN’T PLAY” appears on the front panel display for a BD-
ROM, change the “BD Parental Control” setting (page 31).
To play restricted DVDs
For a restricted DVD, the display asks for the password. For
“DVD Parental Control” setting, see page 31.
1Enter your four-digit password using the number
buttons.
2Press ENTER to confirm.
To register or change the password, see page 30.
Notes about Resume Play
• Playback starts from the beginning if the title has not been
played or the previous stop point is canceled.
• The stop point is canceled when:
– you change the settings on the player.
– you turn off the player.
– you press x twice.
– you open the disc tray.
– you finish a search.
• The player remembers the stop point for one title/track/file
only.
About the screen saver function
To prevent damage to your display device (ghosting), a screen
saver image appears when the player is left unattended, has no
disc inserted, or no title/slideshow is displayed for 15 minutes.
To cancel, press any button on the remote or the player.
Buttons Details
XPauses playback, or restarts playback from the same point.
xStops playback, or cancels the resume point when pressed
twice.
HStarts or restarts playback from the previous stop point.
Playback side facing down

23
Guide to Displays
Basic BD/DVD Operations
Guide to Displays
When ’Select an item, and press ENTER’ appears in this manual, press
the
<
/
M
/
m
/
,
keys on the remote to select the item then the entry
button in the middle. You can operate the player likewise using displays.
aPress SYSTEM MENU to turn on the above
“System Menu.”
The player’s start menu appears, with entries to all of
the functions.
bSelect an item, and press ENTER.
Each item leads to the following function displays.
See the pages in parentheses for operations. When
you want to return to the previous display, press
RETURN.
Title List
For DATA DVDs, this display leads further to the Title Lists of
content type. The three Title Lists appear similar and are
operable in a similar way.
Select the Title List you want to view; from “Movies,” “Photos,”
“Music,” and press ENTER.
◆Movies
Displays movie files only (page 32).
◆Photos
Displays image files only (page 40).
◆Music
Displays music files only (page 36).
A/V Control (page 28)
Adjusts the audio/video settings. Select either “Video Control,”
or “Audio Control,” and press ENTER.
◆Video Control
◆Audio Control
BD
DVD
DATA DVD
Select Exit
SYSTEM MENU
Search for the part you want to play from a list of the disc's content.
System Menu
Title List
A/V Control
Setup
Select Exit
SYSTEM MENU
Access the BD-R/RE titles.
Title List
Movies
Photos
Music
PlayOptionsMain Menu Exit
SYSTEM MENU
1214 Items
Spider
Smoother
Sideway
Home
Alpinist
Electricity
Lemon Grove
Bridget
Finding Never-Ever Land
Meet My Mom
1:31
1:02
1:31
1:25
1:33
1:26
1:57
1:36
1:18
1:18
All Movies
Date : 2006
Genre : Adventure
Format : MPEG-2 PS
ExitConfirm
SYSTEM MENU
1214 Items
All Photos
File : DSC00434.jpg
Date : 7/23/2006
Resolution: 293 x 196
Format: JPG
PlayOptionsMain Menu Exit
SYSTEM MENU
1214 Items
Never Let Me Down (Split Mix)
Policies of Truth
Shout in Rio
Home
Strangled
Rash (Spiritual Mix)
I Feel You (Remix)
Route 57 (Beatmasters Mix)
Free (DJ Remix)
Personal Note
9:31
8:00
7:31
3:55
6:33
5:26
4:57
9:36
6:18
6:18
All Songs
Artist : Deep Green
Album : Splash!
Genre : Alternative
Format : MP3
Select Exit
SYSTEM MENU
Set the playback picture quality.
A/V Control
Video Control
Audio Control
Standard
Detailed Settings
Adjusting sound accentual width (dynamic range).
This is effective when playback sound is Dolby Digital.
Audio Control
Off MaxAudio DRC
,continued

24 Guide to Displays
Setup
Enters the Setup displays for changing the player’s settings.
Select the related Setup display, and press ENTER (page 44).
◆Video Setup (page 45)
◆Audio Setup (page 47)
◆Language (page 49)
◆Parental Control (page 50)
◆Speakers (page 51)
◆Options (page 52)
Entering characters
When an on-screen keyboard appears (e.g., when searching for a
title), enter the characters as follows.
aSelect the character you want to enter, and
press ENTER.
The character appears in the entry field. If necessary,
select the following items, and press ENTER.
bRepeat step 1 to complete the entry.
cSelect “DONE,” and press ENTER to close
the on-screen keyboard.
Use
χω
to select an item, then press [RR] or
ENTER.
Confirm Exit
SYSTEM MENU
Setup
Video Setup
Audio Setup
Language
Parental Control
Speakers
Options
TV Type
4:3 Output
DVD Aspect Ratio
YCbCr/RGBPC (HDMI)
24p Output
16:9
Normal
Letter Box
Y, Cb, Cr
Off
Use
χω
to select an item, then press [RR] or
ENTER.
Confirm Exit
SYSTEM MENU
Setup
Video Setup
Audio Setup
Language
Parental Control
Speakers
Options
Dolby Digital
DTS
DTS Downmix
Audio (HDMI)
Downmix PCM
Downmix PCM
Lt/Rt
Auto
Use
χω
to select an item, then press [RR] or
ENTER.
Confirm Exit
SYSTEM MENU
Setup
Video Setup
Audio Setup
Language
Parental Control
Speakers
Options
OSD
Audio
Subtitle
BD/DVD Menu
Subtitle Display
English
English
English
w/Subtitle
On
Use
χω
to select an item, then press [RR] or
ENTER.
Confirm Exit
SYSTEM MENU
Setup
Video Setup
Audio Setup
Language
Parental Control
Speakers
Options
Change Password
DVD Parental Control
BD Parental Control
Next Screen
Next Screen
Next Screen
Use
χω
to select an item, then press [RR] or
ENTER.
Confirm Exit
SYSTEM MENU
Setup
Video Setup
Audio Setup
Language
Parental Control
Speakers
Options
Audio Output Mode
Speaker Setup
2 Channel
Next Screen
Use
χω
to select an item, then press [RR] or
ENTER.
Confirm Exit
SYSTEM MENU
Setup
Video Setup
Audio Setup
Language
Parental Control
Speakers
Options
On Screen Display
Angle Indicator
BD Country Code
Auto Power Off
Easy Setup
On
On
Next Screen
On
Start
Items Details
SHFT Switches between upper and lower
case characters. Select this before
entering the character.
ALT Switches between normal and
extended character sets.
SPC Inserts a space.
DEL Deletes the last character input.
CLR Clears all input characters.
DATA DVD
AB
SHFT ALT
DONE CANCEL
SPC DEL CLR
CDEFGH I J
KLMNOPQRST
UVWXYZ,.:;
123456
[ー]{}
7890
_()
s_
Up to 20 characters can be entered

25
Guide to the Remote
Basic BD/DVD Operations
Guide to the Remote
The following covers all of the remote’s functions. Refer to the
list when necessary.
*1Use the tactile dot as a reference when operating the player.
OPEN/
CLOSE
DIMMER
CLEAR
123
456
78
0
9
DISPLAY
TV/VIDEO
AUDIO SUBTITLE
ANGLE
SCAN
MUTING
PLAY MODE
PLAY SCAN
PREV
SLOW/STEP
NEXT
PAUSE
VOL CH
STOP
VIDEO
FORMAT
RED
GREEN
BLUE
YELLOW
TOP
MENU
SYSTEM
MENU
POP UP/
MENU
RETURN
TV
AZ OPEN/CLOSE (page 21)
– Opens/closes the disc tray.
TV &/1 (page 18)
– Turns the TV on or standby.
&/1 (page 19)
– Turns on, or sets the player to standby mode.
BDIMMER (page 57, 58)
– Changes the brightness of the front panel display
on the player (when completely darkened,
indicators on the front panel are also turned off
and the FL OFF indicator lights up).
DISPLAY (page 27)
– Displays the disc information on the screen.
TV/VIDEO (page 18)
– Switches between TV and other input sources.
CNumber buttons*1 (page 27)
– Enters the title/chapter numbers, etc.
CLEAR
– Clears the entry field.
DVIDEO FORMAT (page 45)
– Changes the video output resolution from the
HDMI OUT jack and the COMPONENT VIDEO
OUT jacks. Press this button repeatedly if no
picture appears.
EAUDIO*1 (page 49)
– Selects the sound track or the language track on a
BD/DVD.
– Selects for left or right channel only, when
playing an MP3 audio track.
SUBTITLE (page 49)
– Selects the subtitle language on a BD/DVD.
ANGLE (page 52)
– Switches to other viewing angles when available.
FColor buttons (RED/GREEN/BLUE/YELLOW)
– Short cut keys for selecting items on some BD’s
menus (can also be used for BD’s Java interactive
operations).
,continued

26 Guide to the Remote
Playing in various play mode
aDuring playback, press PLAY MODE
repeatedly.
Available items differ depending on the current title/
track/file or the disc type. To cancel the Play Mode,
press PLAY MODE again. For “Time Search,” see
“Searching using the remote” (page 27)
◆When playing a video or movie title
◆When playing a music track
◆When playing a photo image
GSYSTEM MENU (page 23)
– Enters/exits the player’s start menu (“System
Menu”).
TOP MENU (page 21)
– Opens/closes the BD’s or DVD’s top menu.
POP UP/MENU (page 21)
– Opens/closes the BD’s pop up menu, or the
DVD’s disc menu.
RETURN (page 21, 23)
– Returns to the previous display.
</M/m/, (page 21, 23)
– Moves the highlight to select a displayed item.
Center button (ENTER) (page 21, 23)
– Enters the selected item.
H./> PREV/NEXT
– Skips to the previous/next chapter, track, or file.
c/C SLOW/STEP
– Plays in slow motion or frame by frame. To return
to normal play, press H.
• To play in slow motion
Press C during playback. When slow motion
play starts, press C repeatedly to change the
speed : 1/16 t 1/8 t 1/4 t 1/2 of normal playback
speed.
• To play frame by frame
Press X during playback, then press c or C
repeatedly.
m/M SCAN
– Scans backwards or forward. The speed changes
when pressed repeatedly*2.
*2The speeds may differ depending on the disc or file type.
H PLAY*1
– Starts or re-starts playback.
PLAY MODE
– Switches to other play modes (Repeat Play, etc.)
when pressed during playback.
– Searches for a specific point (page 27).
X PAUSE
– Pauses/re-starts playback.
x STOP
– Stops playback.
– Clears the resume point when pressed twice. The
resume point for a title is the last point you
played, the last track for an audio file, or the last
photo for a photo file.
IFor TVs operable with the following buttons, see
page 18.
MUTING (page 18)
– Mutes the TV sound.
VOL (volume) +/– (page 18)
– Adjusts the TV volume.
CH (channel) +/–*1 (page 18)
– Selects the TV channels up and down.
Items Details
Repeat Chapter
(BD-ROM/DVD VIDEO only)
Repeats the current chapter.
Repeat Title Repeats the current title.
Items Details
Repeat Track Repeats the current track.
Repeat All Repeats all the tracks on the disc or
the “Music” Title List.
Random Plays all the tracks on the disc or the
“Music” Title List in a random
order.
Items Details
Repeat All Repeats all the files on the disc or
“Photos” Title List.
Random Plays all the files on the disc or
“Photos” Title List in a random
order.
BD
DVD
DATA DVD

27
Checking the Disc Information
Basic BD/DVD Operations
Searching using the remote
You can search by entering the title/chapter number or the time
code (elapsed time from the beginning of the disc).
To search for a title or chapter (BD-ROM, DVD
VIDEO only)
1Enter the title number using the number buttons
while the player is in stop mode.
To search for a chapter, enter the chapter number
during playback. If you make a mistake, press
CLEAR once and re-enter.
2Press ENTER to start playback.
To search for a specific point
1During playback, press PLAY MODE repeatedly
until “Time Search” appears.
2Enter the time code using the number buttons.
Enter the time in minutes and seconds (e.g., ‘12030’
for 1 hour, 20 minutes and 30 seconds). If you make
a mistake, press CLEAR once and re-enter.
3Press ENTER to start playback.
Note
Depending on the DVD VIDEO/BD-ROM, these search functions may
not work.
Checking the Disc
Information
You can check the title/chapter information including video
transmission rate etc., by pressing DISPLAY. The information
differs depending on the disc type and the player status.
aPress DISPLAY.
◆Display 1
Example) When playing a DVD VIDEO.
The following information appears:
1Playback status
2Disc type
3Title information
• Currently playing title number/currently playing
chapter number.
• Total number of chapters within the title.
• Total playback time of the title.
4Elapsed time of the current title
5Play mode
◆Display 2
bPress DISPLAY again.
The display switches to show the following
information:
6Chapter information
• Elapsed time of the current chapter.
• Total playback time of the current chapter.
7Video transmission rate and the stream
information
BD
DVD
DATA DVD
DISPLAY
OPEN/
CLOSE
DIMMER
CLEAR
123
456
78
0
9
TV/VIDEO
AUDIO SUBTITLE
ANGLE
SCAN
MUTING
PLAY MODE
PLAY SCAN
PREV
SLOW/STEP
NEXT
PAU S E
VOL CH
STOP
VIDEO
FORMAT
RED
GREEN
BLUE
YELLOW
TOP
MENU
SYSTEM
MENU
POP UP/
MENU
RETURN
TV
Number buttons
ENTER
PLAY MODE
BD
DVD
DATA DVD
1-1 2.01.23
Chapters 12
Title Total 2h15m34s
Play
DVD-VIDEO
Repeat Title
1-1 2.01.23
Chapter Time 01.11.56
Chapter Total 2h15m34s
10.03 Mbps
Play
DVD-VIDEO
Repeat Title
,continued

28 Clarifying Low Volume Sounds (Audio DRC)
zHints
• You can check disc information also on the front panel display
(page 58) or the Title List display (page 23).
• You can check the audio information by pressing AUDIO.
Clarifying Low Volume
Sounds (Audio DRC)
Even at low volume, you can make low sounds such as dialogs
more audible.
aPress SYSTEM MENU during playback.
bSelect “A/V Control,” and press ENTER.
cSelect “Audio Control,” and press ENTER to
turn on the above display.
dWhile “Audio DRC” is highlighted, select
from “Max” to “Off” by pressing </,.
ePress ENTER.
Note
“Audio DRC” is effective only when the disc is a Dolby Digital Blu-ray
Disc or DVD, and:
– “Dolby Digital” in “Audio Setup” is set to “Downmix PCM” (page 47)
and the audio signals are output from the DIGITAL OUT (OPTICAL
or COAXIAL) jack or the HDMI OUT jack.
– “Audio (HDMI)” in “Audio Setup” is set to “PCM” (page 47) and the
audio signals are output from the HDMI OUT jack.
– the audio signals are output from the AUDIO OUT (L/R) jacks or the
5.1CH OUTPUT jacks.
BD
DVD
DATA DVD
Adjusting sound accentual width (dynamic range).
This is effective when playback sound is Dolby Digital.
Audio Control
Off MaxAudio DRC
Convenient when you cannot turn up the volume (e.g., at night)

29
Adjusting the Pictures
Basic BD/DVD Operations
Adjusting the Pictures
The “cinema tuned” picture preset setting will allow you to
maximize the visual impact of the BD or DVD you are watching by
optimizing the picture settings for different lighting environments.
aPress SYSTEM MENU during playback.
bSelect “A/V Control,” and press ENTER.
cSelect “Video Control,” and press ENTER to
turn on the above display.
dPress </, to select a setting.
ePress ENTER.
Fine-tuning the picture to your
preference
aSelect from “Memory 1” to “Memory 3” in
step 4 of “Adjusting the Pictures” (page 29).
bSelect “Detailed Settings,” and press ENTER
to turn on the above display.
To switch to another “Memory,” press RETURN.
cSelect each of the picture elements, and
adjust using </,.
•To adjust while previewing the effect
Select a setting and press ENTER to switch the display
for the setting. Press </, to adjust while checking
the effect on the background playback picture. Then
press ENTER to save the adjustment.
Underlined are the default settings for “Memory.”
All of the settings are equally effective for all video
output.
dPress RETURN.
Items Details
Brighter Room For a room brighter than normal.
Theater Room For a dark room such as a home
theater.
Standard (default) Normally, select this.
Memory (1-3) Select a setting when you want to
use the detailed picture adjustments
you previously made, or when you
want to make a new set. The player
remembers up to three sets (see
page 29).
BD
DVD
DATA DVD
Standard
Detailed Settings
“Memory” allows you to make your own detailed adjustments
Items Details
White Adjust
(Min~(mid)~Max)
Adjusts the brightness of white
colors.
Black Adjust
(Min~(mid)~Max)
Adjusts the richness of dark colors.
Hue
(Green~(mid)~Red)
Balances the green and the red
colors.
Color Level
(Min~(mid)~Max)
Adjusts the color saturation.
Use [LL][RR] to set the behavior of film source
input. Press ENTER to preview.
Min Max
Memory1
Green Red
Min Max
White Adjust
Black Adjust
Hue
Color Level
Min Max

30 Locking a Disc
Locking a Disc
By setting the password and your limit in “Parental Control”
Setup, you can control playback of inappropriate discs.
Notes
• You cannot limit playback if the DVD VIDEO/BD-ROM does not
have the “Parental Control” function.
• If you forget the password, you will have to return all of the player
settings to their factory defaults (page 53).
Setting/changing the password
aPress SYSTEM MENU.
bSelect “Setup,” and press ENTER.
cSelect “Parental Control,” and press ENTER
to turn on the above “Parental Control”
Setup.
dSelect “Change Password (Set Password),”
and press ENTER.
eSelect “Next Screen,” and press ENTER to
turn on the password display.
◆When you have not yet registered a password
Enter a four-digit password using the number
buttons, and press m. Re-enter it for
confirmation, and press ENTER.
◆When you have already registered a password
Enter the four-digit password using the number
buttons, and press ENTER. Enter a new password
and press m, then re-enter it for confirmation, and
press ENTER.
zHint
To continue to set “DVD Parental Control,” go to step 4 of “Setting the
Parental Control for DVD VIDEOs” (page 31).
BD
DVD
Current Level
Disc Level
3
5
Use the number keys
to enter the password to
turn off parental lock.
㧖㧖㧖㧖
The password is required when the DVD exceeds the level you
set.
BD
DVD
Use
χω
to select an item, then press [RR] or
ENTER.
Confirm Exit
SYSTEM MENU
Setup
Video Setup
Audio Setup
Language
Parental Control
Speakers
Options
Change Password
DVD Parental Control
BD Parental Control
Next Screen
Next Screen
Next Screen

31
Locking a Disc
Basic BD/DVD Operations
Setting the Parental Control for DVD
VIDEOs
aPress SYSTEM MENU.
bSelect “Setup,” and press ENTER.
cSelect “Parental Control,” and press ENTER
to turn on the “Parental Control” Setup.
dSelect “DVD Parental Control,” and press
ENTER.
eSelect “Change Level,” and press ENTER to
turn on the above display.
This will set the playback limitation level.
fEnter the password using the number
buttons, and press ENTER.
gPress </, to select the limitation level
from “Off” to “Level 8,” and press ENTER.
Note that the lower the value, the stricter the
limitation.
hWhen the display returns to the “Parental
Control” Setup, select “DVD Parental
Control,” and press ENTER.
iSelect “DVD Country Code,” and press
ENTER.
This ensures that you see the scenes intended for
your residential area.
jOn the “DVD Country Code” display, enter
the password using the number buttons, and
press ENTER.
kPress </, to select your country code (see
page 68), or press m and enter the code for
your area using the number buttons.
lPress ENTER.
zHint
To continue to set “BD Parental Control,” go to step 4 of “Setting the
Parental Control for BD-ROMs” (page 31).
Setting the Parental Control for BD-
ROMs
aPress SYSTEM MENU.
bSelect “Setup,” and press ENTER.
cSelect “Parental Control,” and press ENTER
to turn on the “Parental Control” Setup.
dSelect “BD Parental Control,” and press
ENTER.
eSelect “Change Age Restriction,” and press
ENTER to turn on the above display.
For BD-ROMs, the restriction is set by age, not by
level.
fEnter the password using the number
buttons, and press ENTER.
gPress </, to select the age from “0” to
“255,” and press ENTER.
hWhen the display returns to the “Parental
Control” Setup, select “BD Parental
Control,” and press ENTER.
iSelect “BD Country Code,” and press
ENTER.
This ensures that you see the scenes intended for
your residential area.
jOn the “BD Country Code” display, enter the
password using the number buttons, and
press ENTER.
kPress </, to select your country code (see
page 68), or press m and enter the code for
your area using the number buttons.
lPress ENTER.
DVD
Use the number keys to enter the password, and press ENTER.
Confirm Exit
SYSTEM MENU
Parental Control:Change Level
Password
Level
㧖 㧖 㧖 㧖
Setup
Video Setup
Audio Setup
Language
Parental Control
Speakers
Options Off
BD
Use the number keys to enter the password, and press ENTER.
Confirm Exit
SYSTEM MENU
Password
Age Restriction
Video Setup
Audio Setup
Language
Parental Control
Speakers
Options
Parental Control:Change Age Restriction
Setup
255
㧖 㧖 㧖 㧖

32 Viewing All Titles
Watching
Movie Files
Use the “Movies” Title List to browse
through and sort MPEG2 PS movie files on
DATA DVDs.
Viewing All Titles
The “Movies” Title List first displays all titles on the disc.
aPress SYSTEM MENU.
bSelect “Title List,” and press ENTER.
cSelect “Movies,” and press ENTER.
The above “All Movies” display appears, showing
all titles (scrollable by pressing m). From “All
Movies” you can apply items to all titles using the
Browse menu (see below).
To use the Browse menu
Press < after step 3 to display the items for the “Movies” Title
List. For operations, see the pages in parentheses.
◆Example: To apply “Sort” to all titles
ASelect “Sort,” and press ENTER.
BSelect the setting you want to sort by; “Recent first,”
“Oldest first,” “By title (AtZ),” “By title (ZtA),” and
press ENTER.
Items Details
All Movies Lists all titles (as above).
Browse Displays a list of genres, Quicklist,
or folders (page 34).
Search Searches for a title using the on-
screen keyboard (page 34).
Sort Reorders the titles by date or
alphabet (see below).
DATA DVD
List Exit
SYSTEM MENU
Select
1214 Items
1:31
1:02
1:31
1:25
1:33
1:26
1:57
1:36
1:18
1:18
All Movies
Spider
Smoother
Sideway
Home
Alpinist
Electricity
Lemon Grove
Bridget
Finding Never-Ever Land
Meet My Mom
All Movies
Browse
Search
Sort
The Browse menu appears when you press <
•Viewing All Titles . . . . . . . . . . . . . . . . page 32
•Browsing by Genre, Quicklist, or Folder
. . . . . . . . . . . . . . . . . . . . . . . . . . . . page 34
•Searching for a Title . . . . . . . . . . . . . . page 34
•Programming Playback (Quicklist) . . . page 35

33
Viewing All Titles
Watching Movie Files
Playing a title
aAfter step 3 of “Viewing All Titles” above,
select the title you want to play, and press
ENTER or H.
The title starts playing. You can apply other playback
settings to the selected title using the “Options”
menu (see below).
To use the “Options” menu
Press , instead of ENTER in the above step to display the
“Options” menu settings applicable to the title in the given
situation. In the above example, the following items are
available.
◆Example: To apply “Play from Beginning” to the selected title
ASelect “Play from Beginning,” and press ENTER.
To play in other play mode
During playback, press PLAY MODE repeatedly. The selected
item changes with each press: “Time Search” (page 27) —
“Repeat Title” — “Repeat Off”
See page 26 for details.
zHint
See page 25 for the remote’s operations.
About the “Movies” (All Movies) Title List
display
1Detailed information
Displays details about the selected title.
•Date
Displays the recording year.
•Genre
Displays the genre name.
•Format
Displays the coding format.
2List area
Displays overall content.
• Main area
Displays the title names.
Items Details
Play from Beginning Starts playing the title you selected
from the beginning.
Add to Quicklist Adds the selected title to the
Quicklist.
List Exit
SYSTEM MENU
Select
1214 Items
1:31
1:02
1:31
1:25
1:33
1:26
1:57
1:36
1:18
1:18
All Movies
Lemon Grove
Spider
Smoother
Sideway
Home
Alpinist
Electricity
Lemon Grove
Bridget
Finding Never-Ever Land
Meet My Mom
Date : 2006
Genre : Adventure
Format : MPEG-2 PS
Play from Beginning
Add to Quicklist
Options
The “Options” menu appears when you select a title and press ,
List Exit
SYSTEM MENU
Select
1214 Items
1:31
1:02
1:31
1:25
1:33
1:26
1:57
1:36
1:18
1:18
All Movies
Spider
Smoother
Sideway
Home
Alpinist
Electricity
Lemon Grove
Bridget
Finding Never-Ever Land
Meet My Mom
Date : 2006
Genre : Adventure
Format : MPEG-2 PS

34 Browsing by Genre, Quicklist, or Folder
Browsing by Genre,
Quicklist, or Folder
Narrow down the list of titles by selecting the category type (e.g.,
“Genres”), then the category.
aPress SYSTEM MENU.
bSelect “Title List,” and press ENTER.
cSelect “Movies,” and press ENTER.
dPress < to turn on the Browse menu.
eSelect “Browse,” and press ENTER.
fSelect the list you want to view from
“Genres,” “Quicklists,” or “Folders,” and
press ENTER.
The list of genres/Quicklist/folders appears as above.
For details about the Quicklist, see “Programming
Playback (Quicklist)” (page 35).
gSelect the genre/Quicklist/folder you want to
view, and press ENTER.
zHint
You can select a title and start playback by pressing H or ENTER, or
using the “Options” menu (press ,).
Searching for a Title
You can find the exact title, or titles with a similar name.
aPress SYSTEM MENU.
bSelect “Title List,” and press ENTER.
cSelect “Movies,” and press ENTER.
dPress < to turn on the Browse menu.
eSelect “Search,” and press ENTER to turn on
the above display.
fEnter the name of title or genre using the on-
screen keyboard (see page 24).
zHint
You can select a title and start playback by pressing H or ENTER, or
using the “Options” menu (press ,).
DATA DVD
List Exit
SYSTEM MENU
Select
Genres
All
Action
Adventures
Comedy
Crime
Drama
Epic
Horror
Musical
Science Fiction
238 Movies
23 Movies
16 Movies
31 Movies
5 Movies
22 Movies
2 Movies
16 Movies
1 Movie
49 Movies
Genres without content do not appear in the list
DATA DVD
Exit
SYSTEM MENU
Select
1214 Items
Say No
Sea
Sideway
Spider
Stay Alive
1:31
1:02
1:31
1:25
1:33
Search Results
AB
SHFT ALT
DONE CANCEL
SPC DEL CLR
CDEFGH I J
KLMNOPQRST
UVWXYZ,.:;
123456
[ー]{}
7890
_()
s_
Search results are narrowed down as more characters are entered

35
Programming Playback (Quicklist)
Watching Movie Files
Programming Playback
(Quicklist)
Play your favorite titles in the order you like by making your
own “Quicklist.”
aPress SYSTEM MENU.
bSelect “Title List,” and press ENTER.
cSelect “Movies,” and press ENTER.
dWhen the “All Movies” Title List appears,
select the title you want to add to the top of
the “Quicklist,” and press ,.
eSelect “Add to Quicklist” from the “Options”
menu, and press ENTER.
fRepeat step 4 and 5 to select all the desired
titles.
Select in the order you want to play. You can add the
same title multiple times.
The “Quicklist” can contain up to 25 titles.
gPress < to turn on the Browse menu.
hSelect “Browse,” and press ENTER.
iSelect “Quicklist,” and press ENTER to turn
on the above display.
The “Quicklist” Title List appears with the
programmed content.
jSelect the title you want to start playback,
and press ENTER.
To remove from the “Quicklist”
1Select the title you want to remove from the
displayed “Quicklist,” and press ,.
2Select “Remove,” and press ENTER.
zHint
You can play the “Quicklist” content in other play modes by pressing
PLAY MODE (page 26).
Note
The “Quicklist” may be cleared after some operations (e.g., opening the
disc tray, or turning off the player etc.).
DATA DVD
The “Quicklist” does not affect the original recording
on the disc
List Exit
SYSTEM MENU
Select
14 Items
1:31
1:02
1:31
1:25
1:33
1:26
1:57
1:36
1:18
1:18
Quicklist
Spider
Smoother
Sideway
Home
Alpinist
Electricity
Lemon Grove
Bridget
Finding Never-Ever Land
Meet My Mom
Date : 2006
Genre : Adventure
Format : MPEG-2 PS

36 Viewing All Artists
Listening to
Music Files
Use the “Music” Title List to browse
through and play the MP3 track files on
DATA DVDs. You can make a “Quicklist”
of your favorites and play in various play
modes.
Viewing All Artists
The “Music” Title List first displays a list of the artist names on
the disc.
aPress SYSTEM MENU.
bSelect “Title List,” and press ENTER.
cSelect “Music,” and press ENTER.
The above “Artists” display appears, showing all
artist names (scrollable by pressing m). From
“Artists” you can apply items to all tracks using the
Browse menu (see below).
To use the Browse menu
Press < after step 3 to display the items for the “Music” Title
List. For operations, see the pages in parentheses.
◆Example: To apply “Sort” to all tracks
ASelect “Sort,” and press ENTER.
BSelect the setting you want to sort by ; “Recent first,”
“Oldest first,” “By title (AtZ),” “By title (ZtA),” “By
artist (AtZ),” “By artist (ZtA),” and press ENTER.
Items Details
All Songs Lists all tracks (page 37).
Browse Displays a list of artists, albums,
genres, Quicklist, or folders
(page 38).
Search Searches for a track using the on-
screen keyboard (page 38).
Sort Reorders the tracks by alphabet, or
year, etc. (see below).
Now Playing Displays the track information and
the playback information during
playback.
DATA DVD
PlayOptionsMain Menu Exit
SYSTEM MENU
8 Items
All Toys
Angela Simpson
Blue Glass
Bohemian Beat
Cela
Classic Remix
Commotion
Count Dra"Q"la
Albums
Albums
Albums
Albums
Albums
Albums
Albums
Albums
8
6
5
6
4
5
2
2
Artists
The Browse menu appears when you press <
•Viewing All Artists. . . . . . . . . . . . . . . . page 36
•Browsing by Artist, Album, Genre, Quicklist, or
Folder . . . . . . . . . . . . . . . . . . . . . . . page 38
•Searching for a Track . . . . . . . . . . . . . page 38
•Programming Playback (Quicklist) . . . page 39

37
Viewing All Artists
Listening to Music Files
Playing a track
aAfter step 3 of “Viewing All Artists” above,
press < to turn on the Browse menu.
bSelect “All Songs,” and press ENTER.
cWhen “Music” (All Songs) Title List appears,
select the track you want to play, and press
ENTER or H.
The title starts playing. You can apply other playback
setting to the selected track using the “Options”
menu (see below).
To use the “Options” menu
Press , instead of ENTER in the above step to display the
“Options” settings applicable to the track in the given situation.
In the above example, the following items are available.
◆Example: To apply “Play Song” to the selected track
ASelect “Play Song,” and press ENTER.
To play in other play mode
During playback, press PLAY MODE repeatedly. The selected
item changes with each press: “Time Search” (page 27) —
“Repeat Track” — “Repeat All” — “Random” — “Repeat Off”
See page 26 for details.
zHints
• See page 25 for the remote’s operations.
• Even after stopping playback, the player resumes playback from the
last track you played.
• Depending on the writing software used, the displayed track or album
names may be different from the characters you input.
Notes
• Playback time of MP3 audio tracks may not be displayed correctly.
• If you put an extension “.MP3” to a non-MP3 file, the file may
accidentally play on the player. Note that such output may cause the
connected device to malfunction.
• Playback may not start immediately after skipping to another album.
About the “Music” (All Songs) Title List display
1Detailed information
Displays details about the selected track.
• Artist
Displays the artist name.
•Album
Displays the album name.
•Genre
Displays the genre name.
•Format
Displays the coding format.
2List area
Displays overall content.
• Main area
Displays the track names.
• Sub area
Displays the total playback time of each track.
About unplayable audio track files
The player does not play the file if:
– The DATA DVD is not recorded in an MP3 format that
conforms to UDF (Universal Disk Format).
– The audio track file does not have the extension “.MP3.”
– The data is not formatted properly even though it has the
extension “.MP3.”
– The data is not MPEG-1 Audio Layer III data.
– The data is recorded in mp3PRO format.
– The file name contains characters other than numbers and
English alphabet.
Items Details
Play Song Starts playing the track you selected
from the beginning.
Add to Quicklist Adds the selected track to the
Quicklist.
PlayOptionsMain Menu Exit
SYSTEM MENU
1214 Items
9:31
8:00
7:31
3:55
6:33
5:26
4:57
9:36
6:18
6:18
All Songs
Never Let Me Down (Split Mix)
Policies of Truth
Shout in Rio
Home
Strangled
Rash (Spiritual Mix)
I Feel You (Remix)
Route 57 (Beatmasters Mix)
Free (DJ Remix)
Personal Note
Artist : Deep Green
Album : Splash!
Genre : Alternative
Format : MP3
Play Song
Add to Quicklist
Options
The “Options” menu appears when you select a track and
press ,
PlayOptionsMain Menu Exit
SYSTEM MENU
Artist:Deep Green
Album:Remixes 81-04
Genre:Alternative
Format:MP3
1214 Items
9:31
8:00
7:31
3:55
6:33
5:26
4:57
9:36
6:18
6:18
All Songs
Never Let Me Down (Split Mix)
Policies of Truth
Shout in Rio
Home
Strangled
Rash (Spiritual Mix)
I Feel You (Remix)
Route 57 (Beatmasters Mix)
Free (DJ Remix)
Personal Note
Artist : Deep Green
Album : Splash!
Genre : Alternative
Format : MP3

38 Browsing by Artist, Album, Genre, Quicklist, or Folder
Browsing by Artist, Album,
Genre, Quicklist, or Folder
Narrow down the list of tracks by selecting the category type
(e.g., “Genres”), then the category.
aPress SYSTEM MENU.
bSelect “Title List,” and press ENTER.
cSelect “Music” and press ENTER.
dPress < to turn on the Browse menu.
eSelect “Browse,” and press ENTER.
fSelect the list you want to view from
“Artists,” “Albums,” “Genres,” “Quicklist”
or “Folders,” and press ENTER.
The list of artists/albums/genres/Quicklist/folders
appears as above.
For details about the Quicklist, see “Programming
Playback (Quicklist)” (page 39).
gSelect the artist/album/genre/Quicklist/
folder you want to view, and press ENTER.
zHint
You can select a track and start playback by pressing H or ENTER, or
using the “Options” menu (press ,).
Searching for a Track
You can find the exact track, or tracks with a similar name.
aPress SYSTEM MENU.
bSelect “Title List,” and press ENTER.
cSelect “Music,” and press ENTER.
dPress < to turn on the Browse menu.
eSelect “Search,” and press ENTER to turn on
the above display.
fEnter the name of track, genre, artist, or
album using the on-screen keyboard (see
page 24).
zHint
You can select a track and start playback by pressing H or ENTER, or
using the “Options” menu (press ,).
DATA DVD
PlayOptionsMain Menu Exit
SYSTEM MENU
1214 Items
All Genres
Alternative
Blues
Books And Spoken
Celtic
Classical
Comedy
Country
Dance
Dark
Song
Song
Song
Song
Song
Song
Song
Song
Song
Song
238
2876
195
16
304
841
32
2
460
60
Genres
Genres without content do not appear in the list
DATA DVD
Exit
SYSTEM MENU
Select
1214 Items
Raga
Raging Plants
Ragamufin
Ree
Rise
Rose Bed
Rule the World
9:31
8:00
7:31
7:32
6:33
6:34
6:35
Search Results
AB
SHFT ALT
DONE CANCEL
SPC DEL CLR
CDEFGH I J
KLMNOPQRST
UVWXYZ,.:;
123456
[ー]{}
7890
_()
R
Search results are narrowed down as more characters are entered

39
Programming Playback (Quicklist)
Listening to Music Files
Programming Playback
(Quicklist)
Play your favorite tracks in the order you like by making your
own “Quicklist.”
aPress SYSTEM MENU.
bSelect “Title List,” and press ENTER.
cSelect “Music,” and press ENTER.
dPress < to turn on the Browse menu.
eSelect “All Songs,” and press ENTER.
fWhen the “All Songs” Title List appears,
select the track you want to add to the top of
the “Quicklist,” and press ,.
gSelect “Add to Quicklist” from the “Options”
menu, and press ENTER.
hRepeat step 6 and 7 to select all the desired
tracks.
Select in the order you want to play. You can add the
same track multiple times.
The “Quicklist” can contain up to 25 tracks.
iPress < to turn on the Browse menu.
jSelect “Browse,” and press ENTER.
kSelect “Quicklist,” and press ENTER to turn
on the above display.
The “Quicklist” Title List appears with the
programmed content.
lSelect the track you want to start playback,
and press ENTER.
To remove from the “Quicklist”
1Select the track you want to remove from the
displayed “Quicklist,” and press ,.
2Select “Remove,” and press ENTER.
zHint
You can play the “Quicklist” content in other play modes by pressing
PLAY MODE (page 26).
Note
The “Quicklist” may be cleared after some operations (e.g., opening the
disc tray, or turning off the player etc.).
DATA DVD
The “Quicklist” does not affect the original recording
on the disc
PlayOptionsMain Menu Exit
SYSTEM MENU
3 Items
Quicklist
9:31
8:00
7:31
Never Let Me Down (Split Mix)
Policies of Truth
Shout in Rio
Artist : Deep Green
Album : Splash!
Genre : Alternative
Format : MP3

40 Viewing All Folders
Viewing Photo
Files
Use the “Photos” Title List to view the
JPEG images on DATA DVDs. You can
reorder the files and start playing a
slideshow.
Viewing All Folders
The “Photos” Title List first displays all the folders on the disc.
aPress SYSTEM MENU.
bSelect “Title List,” and press ENTER.
cSelect “Photos,” and press ENTER.
The above “Folders” display appears, showing all
folders (scrollable by pressing m). From “Folders”
you can apply items to all files using the Browse
menu (see below).
To use the Browse menu
While the highlight is on the leftmost row, press < after step 3
to display the items for “Photos” Title List. For operations, see
the pages in parentheses.
◆Example: To apply “Sort” to all files
ASelect “Sort,” and press ENTER.
BSelect the setting you want to sort by; “Recent first,”
“Oldest first,” “By title (AtZ),” “By title (ZtA),” and
press ENTER.
Items Details
All Photos Displays all files in alphabetical
order (as above).
Browse Displays a list of dates, Quicklist, or
folders (page 42).
Search Searches for a file using the on-
screen keyboard (page 42).
Sort Reorders the files by date or
alphabet (see below).
DATA DVD
ExitConfirm
SYSTEM MENU
Folders
Kurobe-dam 2005
Jungfraujoch 2006
The Browse menu appears when you press < while
on the leftmost row
•Viewing All Folders . . . . . . . . . . . . . . . page 40
•Browsing by Date, Quicklist, or Folder
. . . . . . . . . . . . . . . . . . . . . . . . . . . . page 42
•Searching for a Photo . . . . . . . . . . . . . page 42
•Programming a Slideshow Playback (Quicklist)
. . . . . . . . . . . . . . . . . . . . . . . . . . . . page 43

41
Viewing All Folders
Viewing Photo Files
Playing a slideshow
aAfter step 3 of “Viewing All Folders” above,
press < to turn on the Browse menu.
bSelect “All Photos,” and press ENTER.
cWhen the “All Photos” Title List appears,
select the file you want to start from, and
press ENTER to turn on the “Options”
menu.
dSelect “Slideshow,” and press ENTER.
Slideshow starts.
You can apply other playback setting to the selected
file using the “Options” menu (see below).
To use the “Options” menu
Available “Options” menu settings differ depending on the
situation. In the above example of the use of the “Options”
menu, the following items are available.
To play in other play mode
During playback, press PLAY MODE repeatedly. The selected
item changes with each press:
“Repeat All” — “Random” — “Repeat Off”
See page 26 for details.
zHints
• See page 25 for the remote’s operations.
• Even after stopping playback, the player resumes playback from the
last file you played.
Note
The photos may appear slowly depending on the size and the number of
files.
About the “Photos” (All Photos) Title List
display
1Detailed information
Displays details about the selected file.
• File
Displays the file name.
•Date
Displays the shooting date.
• Resolution
Displays the picture resolution in width x height.
•Format
Displays the recording format.
2List area
Displays overall photo content in thumbnail.
About unplayable photo files
The player does not play the file if:
– The DATA DVD is not recorded in a JPEG format that
conforms to UDF (Universal Disk Format).
– The photo file is not recorded in a format that conform to the
DCF*.
– The file has an extension other than “.JPEG.”
– The image is larger than 4096 (width) × 4096 (height) in
normal mode, or progressive JPEG.
– The image does not fit the screen (the image is reduced).
– The file name contains characters other than numbers and
English alphabet.
• Even when the above are not applicable, some files may not
play depending on the recording condition or the method (e.g.,
writer software).
• Files may not play on this player if edited on a PC.
* “Design rule for Camera File system”: Image standards for digital
cameras regulated by JEITA (Japan Electronics and Information
Technology Industries Association).
Items Details
Slideshow Starts playing a slideshow as above.
Add to Quicklist Adds the selected file to the
Quicklist for later slideshow
playback.
ExitConfirm
SYSTEM MENU
1214 Items
All Photos
File : DSC00434.jpg
Date : 7/23/2006
Resolution: 293 x 196
Format: JPG
Slideshow
Add to Quicklist
Options
The “Options” menu appears when you select a file and press
ENTER
ExitConfirm
SYSTEM MENU
File:Summer of '06.jpg
Date:July/23/2006
Resolution:196x298 pixels
Format:JPEG
1214 Items
All Photos
File : DSC00434.jpg
Date : 7/23/2006
Resolution: 293 x 196
Format: JPG

42 Browsing by Date, Quicklist, or Folder
Browsing by Date,
Quicklist, or Folder
Narrow down the list of files by selecting the category type (e.g.,
“Date”), then the category.
aPress SYSTEM MENU.
bSelect “Title List,” and press ENTER.
cSelect “Photos” and press ENTER.
dMove the highlight to the leftmost row, and
press < to turn on the Browse menu.
eSelect “Browse,” and press ENTER.
fSelect the list you want to view from “Date,”
“Quicklist,” or “Folders” and press ENTER.
The list of date/Quicklist/folders appears as above.
For details about the Quicklist, see “Programming a
Slideshow Playback (Quicklist)” (page 43).
gSelect the date/Quicklist/folder you want to
view, and press ENTER.
zHint
You can select a file and start a slideshow by pressing H.
Searching for a Photo
You can find the exact file, or files with a similar name.
aPress SYSTEM MENU.
bSelect “Title List,” and press ENTER.
cSelect “Photos,” and press ENTER.
dMove the highlight to the leftmost row, and
press < to turn on the Browse menu.
eSelect “Search,” and press ENTER to turn on
the above display.
fEnter the file name using the on-screen
keyboard (see page 24).
zHint
To start a slideshow, select the file and press H.
DATA DVD
ExitConfirm
SYSTEM MENU
File:Summer of '06.jpg
Date:July/23/2006
Resolution:196x298 pixels
Format:JPEG
1214 Items
Year
2006
2005
2004
2003
2002
2001
2000
1999
1998
1997
DATA DVD
Exit
SYSTEM MENU
Select
1214 Items
Search Results
AB
SHFT ALT
DONE CANCEL
SPC DEL CLR
CDEFGH I J
KLMNOPQRST
UVWXYZ,.:;
123456
[ー]{}
7890
_()
R_
Search results are narrowed down as more characters are entered

43
Programming a Slideshow Playback (Quicklist)
Viewing Photo Files
Programming a Slideshow
Playback (Quicklist)
Play a slideshow in the order you like by making your own
“Quicklist.”
aPress SYSTEM MENU.
bSelect “Title List,” and press ENTER.
cSelect “Photos,” and press ENTER.
dPress < to turn on the Browse menu.
eSelect “All Photos,” and press ENTER.
fWhen the “All Photos” Title List appears,
select the file you want to add to the top of the
“Quicklist,” and press ENTER.
gSelect “Add to Quicklist” from the “Options”
menu, and press ENTER.
hRepeat step 6 and 7 to select all the desired
files.
Select in the order you want to play. You can add the
same file multiple times.
The “Quicklist” can contain up to 25 files.
iMove the highlight to the leftmost row, and
press < to turn on the Browse menu.
jSelect “Browse,” and press ENTER.
kSelect “Quicklist,” and press ENTER to turn
on the above display.
The “Quicklist” Title List appears with the
programmed content.
lSelect the file you want to start playback, and
press ENTER.
mSelect “Slideshow,” and press ENTER.
To remove from the “Quicklist”
1Select the file you want to remove from the
displayed “Quicklist,” and press ENTER.
2Select “Remove,” and press ENTER.
zHint
You can play the “Quicklist” content in other play modes by pressing
PLAY MODE (page 26).
Note
The “Quicklist” may be cleared after some operations (e.g., opening the
disc tray, or turning off the player etc.).
DATA DVD
The “Quicklist” does not affect the original recording
on the disc
ExitConfirm
SYSTEM MENU
22 Items
Quicklist
File : DSC00434.jpg
Date : 7/23/2006
Resolution: 293 x 196
Format: JPG

44 Using the Setup Displays
Changing the
Initial Settings
Select “Setup” from the “System Menu”
when you need to change the settings of the
player (e.g., when changing the connected
device or the audio/video output, etc.).
The last part of this section explains how to
return all of these settings to their factory
defaults.
Note
Playback settings described in this section may not work
when there is any preset playback setting in the disc. The
disc’s playback settings take priority over the player's
playback settings.
Using the Setup Displays
From the “System Menu,” enter the “Setup” displays to change
the settings of the player.
aPress SYSTEM MENU while the player is
stopped.
bSelect “Setup” (as above), and press ENTER.
cSelect the “Setup” display you want to use,
from “Video Setup,” “Audio Setup,”
“Language,” “Parental Control,”
“Speakers,” or “Options,” and press
ENTER.
The “Setup” display appears with the related items.
Note that the display switches to screen saver if you
do not operate for 15 minutes.
dSelect the item you want to change, and press
ENTER.
Refer to the explanations in the following sections.
To return to the previous display
Press RETURN.
BD
DVD
DATA DVD
Select Exit
SYSTEM MENU
Search for the part you want to play from a list of the disc's content.
System Menu
Title List
A/V Control
Setup
•Using the Setup Displays . . . . . . . . . . page 44
•Video Setup . . . . . . . . . . . . . . . . . . . . page 45
•Audio Setup . . . . . . . . . . . . . . . . . . . . page 47
•Language . . . . . . . . . . . . . . . . . . . . . . page 49
•Parental Control . . . . . . . . . . . . . . . . . page 50
•Speakers. . . . . . . . . . . . . . . . . . . . . . . page 51
•Options . . . . . . . . . . . . . . . . . . . . . . . . page 52
•Resetting the Player . . . . . . . . . . . . . . page 53

45
Video Setup
Changing the Initial Settings
Video Setup
Underlined items are the default settings.
TV Type 4:3
–4:3 screen TV.
16:9
– Wide-screen TV, or a TV with a wide mode function.
– Select your TV type.
4:3 Output Full
– Displays a 4:3 screen picture in 16:9 aspect ratio.
Normal
– Displays a 4:3 screen picture in 4:3 aspect ratio with black bands on the sides. Select
this if your TV does not have a 4:3 screen mode.
– Select the display configuration for a 4:3
screen picture on a 16:9 wide screen TV
DVD Aspect Ratio Letter Box
– Displays a wide picture with black bands on the top and
bottom.
Pan Scan
– Displays a full-height picture on the entire screen, with
trimmed sides.
– Select the display configuration for a 16:9
DVD picture on a 4:3 screen TV (selectable
when “TV Type” is set to “4:3”).
Note that the aspect ratio is fixed on some
discs. For example, a 4:3 letterbox picture
may appear even when “Pan Scan” is
selected.
YCbCr / RGBPC (HDMI) Y, Cb, Cr
– Select this when connecting to an HDMI device.
RGB (16-235)
– Select this when connecting to a device with an HDCP-compliant DVI jack.
RGB (0-255)
– Select this when connecting to an RGB (0-255) device.
– Select the type of output from the HDMI
OUT jack.
24p Output On
– Sends 1920 × 1080p/24 Hz video signals when playing Film-based materials on BD-
ROMs (720p/24 Hz or 1080p/24 Hz). Select this when the connection applies.
Off
– Select this for any other connection.
– For connection to a 1080/24p-compatible TV
using the HDMI OUT jack.
Use
χω
to select an item, then press [RR] or
ENTER.
Confirm Exit
SYSTEM MENU
Setup
Video Setup
Audio Setup
Language
Parental Control
Speakers
Options
TV Type
4:3 Output
DVD Aspect Ratio
YC
b
C
r
/RGBPC (HDMI)
24p Output
16:9
Normal
Letter Box
Y, C
b
, C
r
Off
,continued

46 Video Setup
To set the video output resolution
Press VIDEO FORMAT repeatedly to select the desired resolution. Note that the resolution differs depending on the display device,
connecting jack and the source material as below.
*1 Outputs in the same resolution and frequency as recorded on the disc.
*2 1080/24p video signals are not output from the COMPONENT VIDEO OUT jacks.
*3 Outputs in the resolution of the original setting (720p or 1080i) when the DVD is not copy guarded.
Notes
• If the picture is not clear, natural or to your satisfaction, try another resolution that suits the disc and your TV/projector, etc. For the details, refer also
to the instruction manual supplied with the TV/projector, etc.
• 480i or 480p video signals may be output when connecting to the COMPONENT VIDEO OUT jacks and play some copy-guarded BDs/DVDs. To
enjoy the HD quality resolution in this case, connect the display device to the HDMI OUT jack using an HDMI cord.
• Even when you select a setting other than “AUTO,” the player automatically adjusts the video signals if the TV cannot accept the set resolution.
To output the 1080/24p video signals
A 1080/24p-compatible TV is required for this setting.
1Set “24p Output” in “Video Setup” to “On” (as above).
2Press VIDEO FORMAT repeatedly to select “Auto” or “Direct.”
Note
If there is no picture, press VIDEO FORMAT repeatedly until the picture appears correctly.
HDMI OUT COMPONENT VIDEO OUT VIDEO/S VIDEO
Auto Automatically selects the highest
resolution acceptable for your TV.
480i 480i
480i 480i 480i 480i
480p 480p 480p 480i
720p 720p BD:720p, DVD:480p*3480i
1080i 1080i BD:1080i, DVD:480p*3480i
1080p 1080p 480i 480i
Direct Output differs depending on source
material*1Output differs depending on source
material*2480i
Connecting
jack
Settings

47
Audio Setup
Changing the Initial Settings
Audio Setup
Underlined items are the default settings. Since many factors affect the type of
audio output, see also “About the audio output signals” on page 48.
Dolby Digital Dolby Digital
– Select this when connecting to a device with a built-in Dolby Digital decoder.
Downmix PCM
– Converts to output Linear PCM signals. Select this when connecting to a device
without a built-in Dolby Digital decoder.
– Select the audio signals output when playing
Dolby Digital discs. This setting affects the
output from the DIGITAL OUT (COAXIAL
or OPTICAL) jack.
DTS DTS
– Select this when connecting to a device with a built-in DTS decoder.
Downmix PCM
– Converts to output Linear PCM signals. Select this when connecting to a device
without a built-in DTS decoder.
– Select the audio signals output when playing
DTS discs. This setting affects the output
from the DIGITAL OUT (COAXIAL or
OPTICAL) jack.
DTS Downmix Stereo
– Downmixes multi channel audio signals for two channel stereo.
Lt/Rt
– Allows you to hear surround sound when the connected device has a built-in Dolby
Pro Logic decoder.
– Select the type of 2-channel signals when
down-mixed from multi channel DTS
sources (effective for audio connections
when “DTS” is set to “Downmix PCM”).
Audio (HDMI) Auto
– Normally, select this. Outputs audio signals according to the status of the connected
HDMI device.
PCM
– Converts all audio signals to Linear PCM.
– Select the output method from the HDMI
OUT jack.
Use
χω
to select an item, then press [RR] or
ENTER.
Confirm Exit
SYSTEM MENU
Setup
Video Setup
Audio Setup
Language
Parental Control
Speakers
Options
Dolby Digital
DTS
DTS Downmix
Audio (HDMI)
Downmix PCM
Downmix PCM
L
t
/R
t
Auto
,continued

48 Audio Setup
About the audio output signals
The audio output differs as follows, depending on the source, output jack, and the selected settings.
*1“2 Channel” and “5.1 Channel” are selectable under “Audio Output Mode” in “Speakers” Setup (page 51).
*2PCM : when “Dolby Digital” or “DTS” in “Audio Setup” are set to “Downmix PCM”or “PCM” (page 47).
Bitstream : when “Dolby Digital” or “DTS” in “Audio Setup” are set to “Dolby Digital” or “DTS” (page 47).
*3Selectable under “Audio (HDMI)” in “Audio Setup” (page 47).
*4Selectable under “Audio (HDMI)” in “Audio Setup” (page 47). Resulting output may differ depending on the connected HDMI device.
*5When the sampling frequency is 192 kHz, the player downmixes to 2ch signals even if the disc or source is 5.1ch.
AUDIO OUT L/R jacks*1DIGITAL OUT (OPTICAL/
COAXIAL) jacks*2HDMI OUT jack*3
2ch 5.1ch PCM Bitstream PCM*4Auto*4
BD-
ROM Linear PCM 2ch 2ch 2ch 2ch LPCM 2ch LPCM 2ch LPCM 2ch LPCM
5.1ch*52ch Downmix 5.1ch 2ch Downmix
LPCM
2ch Downmix
LPCM 5.1ch LPCM 5.1ch LPCM
7.1ch 2ch Downmix 5.1ch
Downmix
2ch Downmix
LPCM
2ch Downmix
LPCM 7.1ch LPCM 7.1ch LPCM
Dolby Digital 2ch Downmix 5.1ch 2ch Downmix
LPCM Dolby Digital 5.1ch LPCM Dolby Digital
Dolby Digital Plus 2ch Downmix 5.1ch 2ch Downmix
LPCM Dolby Digital 5.1ch LPCM Dolby Digital
Dolby TrueHD 2ch Downmix 5.1ch 2ch Downmix
LPCM Dolby Digital 5.1ch LPCM Dolby Digital
DTS 2ch Downmix 5.1ch 2ch Downmix
LPCM DTS 5.1ch LPCM DTS
DTS-HD 2ch Downmix 5.1ch 2ch Downmix
LPCM DTS 5.1ch LPCM DTS
DVD Linear PCM 2ch 2ch 2ch LPCM 2ch LPCM 2ch LPCM 2ch LPCM
Dolby Digital 2ch Downmix 5.1ch 2ch Downmix
LPCM Dolby Digital 5.1ch LPCM Dolby Digital
DTS 2ch Downmix 5.1ch 2ch Downmix
LPCM DTS 5.1ch LPCM DTS
Jacks/settings
Disc/source

49
Language
Changing the Initial Settings
Language
Underlined items are the default settings.
Notes
• When you select a language in “Audio,” “Subtitle,” “BD/DVD Menu” that is not recorded
on the disc, one of the recorded languages is automatically selected.
• Playback settings stored in the disc take priority over these settings.
OSD English
– Displays the menus and messages in English.
Français
– Displays the menus and messages in French.
– Select your language for the player on-screen
displays.
Audio English
– Plays the soundtrack in English.
French
– Plays the soundtrack in French.
Other
–See “Language Code List” on page 67 and enter the code for your language.
– Select the default soundtrack language for
BD-ROMs/DVD VIDEOs.
Subtitle English
– Displays the subtitles in English.
French
– Displays the subtitles in French.
Other
–See “Language Code List” on page 67 and enter the code for your language.
– Select the default subtitle language for BD-
ROMs/DVD VIDEOs.
BD/DVD Menu w/Subtitle
– Displays BD’s/DVD’s menus in the same language as the subtitle language.
English
– Displays BD’s/DVD’s menus in English.
French
– Displays BD’s/DVD’s menus in French.
Other
–See “Language Code List” on page 67 and enter the code for your language.
– Select the default menu language for BD-
ROMs/DVD VIDEOs.
Subtitle Display On
– Turns on the subtitles.
Off
– Turns off the subtitles.
Use
χω
to select an item, then press [RR] or
ENTER.
Confirm Exit
SYSTEM MENU
Setup
Video Setup
Audio Setup
Language
Parental Control
Speakers
Options
OSD
Audio
Subtitle
BD/DVD Menu
Subtitle Display
English
English
English
w/Subtitle
On

50 Parental Control
Parental Control
This function limits playback of DVD VIDEOs and BD-ROMs.
To activate, see “Locking a Disc” (page 30).
The default settings are underlined.
Notes
• You cannot limit playback if the disc does not have the Parental Control function.
• If you forget the password for “Parental Control,” you will need to reset the player (page 53). Note that all the settings you made also return to their
defaults.
Change Password (Set Password) Next Screen
– Set or change the password for the “Parental Control” function. You will be asked for
the password when playing restricted discs or when changing the control level.
DVD Parental Control Change Level
– Set the control level. The display asks for the password if the disc’s pre-determined
level exceeds the limit you set. The default setting is “Off.”
DVD Country Code
– This ensures that you see the scenes intended for your residential area. The default
setting is “us” (2119).
BD Parental Control Change Age Restriction
– Set the control level. The display asks for the password if the disc’s pre-determined
age restriction is higher than the age you set. The default setting is “255.”
BD Country Code
– This ensures that you see the scenes intended for your residential area when playing
BD-ROMs. The default setting is “us” (2119).
Use
χω
to select an item, then press [RR] or
ENTER.
Confirm Exit
SYSTEM MENU
Setup
Video Setup
Audio Setup
Language
Parental Control
Speakers
Options
Change Password
DVD Parental Control
BD Parental Control
Next Screen
Next Screen
Next Screen

51
Speakers
Changing the Initial Settings
Speakers
The following items are necessary when using the 5.1CH OUTPUT jacks.
The default settings are underlined.
Audio Output Mode 2 Channel
– Select this when connecting to an AV amplifier (receiver) using the AUDIO OUT (L/
R) jacks.
5.1 Channel
– Select this when connecting to an AV amplifier (receiver) using the 5.1CH OUTPUT
jacks.
– For analog connection.
Speaker Setup Next Screen
1 Select the speaker setting that needs adjusting by pressing M/m.
• “C” (center speaker): “Yes” or “No”
• “Ls/Rs” (left surround speaker/right surround speaker): “Yes” or “No”
• “L/R” (left front speaker/right front speaker): “Large” or “Small”
2 Adjust the setting by pressing </,.
• For “C” and “Ls/Rs,” select whether the speakers are included in your system.
• For “L/R,” select the size. This setting is disabled if either of “C” or “Ls/Rs” is set to
“No.”
3 Press ENTER to save the adjustments.
– This setting affects the output from the
5.1CH OUTPUT jacks.
Use
χω
to select an item, then press [RR] or
ENTER.
Confirm Exit
SYSTEM MENU
Setup
Video Setup
Audio Setup
Language
Parental Control
Speakers
Options
Audio Output Mode
Speaker Setup
2 Channel
Next Screen

52 Options
Options
Underlined items are the default settings.
On Screen Display On
– Displays playback status.
Off
– Playback status is not displayed.
Select whether to display the playback status
on the screen (Stop, Play, etc.).
Auto Power Off On
– Turns off the player when the player is left in stop or pause mode without operation
for 30 minutes.
Off
– The player remains turned on with or without operation.
– Select whether to activate the “Auto Power
Off” function of the player.
Easy Setup Start
– Press ENTER and see page 19.
– Re-runs the Easy Setup to make the basic
settings.
Use
χω
to select an item, then press [RR] or
ENTER.
Confirm Exit
SYSTEM MENU
Setup
Video Setup
Audio Setup
Language
Parental Control
Speakers
Options
On Screen Display
Auto Power Off
Easy Setup
On
On
Start

53
Resetting the Player
Changing the Initial Settings
Resetting the Player
You can return all of the player settings to their factory defaults.
aWhen the power is on, hold down x on the
front panel, and press @/1.
The player turns off, and all of the settings return to
their factory defaults.
x@/1
HDMI HD FL OFF

54 Troubleshooting
Additional
Information
Troubleshooting
If you experience any of the following difficulties while using
the player, use this troubleshooting guide to help remedy the
problem before requesting repairs. Should any problem persist,
consult your nearest Sony dealer (For customers in the USA
only).
Power
The power does not turn on.
,Check that the power cord is connected securely.
,It takes a short while before the player turns on.
Picture
There is no picture/picture noise appears.
,Re-connect the connecting cord securely.
,The connecting cords are damaged.
,Check the connection to your TV (page 11) and switch the
input selector on your TV so that the signal from the player
appears on the TV screen.
,The disc is dirty or flawed.
,If the picture output from your player goes through your
VCR to get to your TV or if you are connected to a
combination TV/VIDEO player, the copy-protection signal
applied to some BD/DVD programs could affect picture
quality. If you still experience problems even when you
connect your player directly to your TV, try connecting your
player to your TV’s S VIDEO input (page 11).
,The player is connected to an input device that is not HDCP-
compliant (the HDMI indicator on the front panel does not
light up). See page 12.
,If the HDMI OUT jack or the COMPONENT VIDEO OUT
jacks are used for video output, changing the output
resolution may solve the problem (page 46). Press VIDEO
FORMAT repeatedly until the picture appears correctly.
,Depending on the disc, the picture quality may be poor when
the VIDEO FORMAT setting is set to other than “480i,”
even when the player is connected to a progressive or HD
TV using a component cord or an HDMI cord. If this
happens, press VIDEO FORMAT repeatedly to switch to
“480i.”
,When playing a double-layer DVD, the video and audio may
be momentarily interrupted at the point where the layers
switch.
There is no picture or picture noise appears
when connected to the HDMI OUT jack.
,Try the following: 1Turn the player off and on again.
2Turn the connected equipment off and on again.
3Disconnect and then connect the HDMI cord again.
,If the HDMI OUT jack is used for video output, changing the
video output resolution may solve the problem (page 46).
Press VIDEO FORMAT repeatedly until the picture appears
correctly.
•Troubleshooting . . . . . . . . . . . . . . . . . page 54
•Self-Diagnosis Function . . . . . . . . . . . page 56
•Index to Parts and Controls . . . . . . . . page 57
•GNU License Information . . . . . . . . . . page 59
•Glossary . . . . . . . . . . . . . . . . . . . . . . . page 65
•Specifications . . . . . . . . . . . . . . . . . . . page 66
•Language Code List . . . . . . . . . . . . . . page 67
•Parental Control Country/Area Code List
. . . . . . . . . . . . . . . . . . . . . . . . . . . . page 68
•Index. . . . . . . . . . . . . . . . . . . . . . . . . . page 68

55
Troubleshooting
Additional Information
The picture does not fill the screen, even
though the aspect ratio is set in “TV Type”
under “Video Setup.”
,The aspect ratio of the disc is fixed on your BD/DVD. See
page 45.
Sound
There is no sound.
,The disc is dirty or flawed.
,Re-connect the connecting cord securely.
,The connecting cord is damaged.
,The player is connected to the wrong input jack on the
amplifier (receiver) (page 13).
,The amplifier (receiver) input is not correctly set.
,The player is in pause mode or in Slow-motion Play mode.
,The player is in scan mode.
,If the audio signal does not come through the DIGITAL
OUT (OPTICAL or COAXIAL)/HDMI OUT jack, check
the audio settings (page 47).
,The equipment connected to the HDMI OUT jack does not
conform to the audio signal format, in this case set “Audio
(HDMI)” in “Audio Setup” to “PCM” (page 47).
The sound is not output correctly.
,Check the “Audio Output Mode” in “Speakers” Setup
(page 51) if the AUDIO OUT (L/R) jacks or the 5.1CH
OUPUT jacks are used for audio connection.
No sound is output from the HDMI OUT jack
,Try the following: 1Turn the player off and on again.
2Turn the connected equipment off and on again.
3Disconnect and then reconnect the HDMI cord.
,The HDMI OUT jack is connected to a DVI device (DVI
jacks do not accept audio signals).
The sound volume is low.
,The sound volume is low on some BDs/DVDs. The sound
volume may improve if you adjust the “Audio Control”
setting in “A/V Control” (page 28).
Operation
The remote does not function.
,The batteries in the remote are weak (page 17).
,There are obstacles between the remote and the player.
,The distance between the remote and the player is too far.
,The remote is not pointed at the remote sensor on the player.
The disc does not play.
,The disc is turned over. Insert the disc with the playback side
facing down.
,The disc is skewed.
,The player cannot play certain discs (page 7).
,The region code on the BD/DVD does not match the player.
,Moisture has condensed inside the player (page 4).
,The player cannot play a recorded disc that is not correctly
finalized (page 7).
,The file on the DATA DVD contains characters other than
numbers and English alphabet.
The audio track file cannot be played
,The DATA DVD is not recorded in the MP3 format that
conforms to UDF (Universal Disk Format).
,The audio track file does not have the extension “.MP3.”
,The data is not formatted properly even though it has the
extension “.MP3.”
,The data is not MPEG-1 Audio Layer III data.
,The player cannot play audio tracks in mp3PRO format.
,Characters other than numbers and English alphabet are
contained in the file name.
The photo file cannot be played
,The disc is dirty or flawed.
,The DATA DVD is not recorded in a JPEG format that
conforms to UDF (Universal Disk Format).
,The file has an extension other than “.JPEG” or “.JPG.”
,The image is larger than 4096 (width) × 4096 (height) in
normal mode. (Some progressive JPEG files cannot be
displayed even if the file size is within this specified
capacity.)
,The image does not fit the screen (the image is reduced).
,The photo file format dose not conform to DCF* (page 41).
* “Design rule for Camera File system”: Image standards for digital
cameras regulated by JEITA (Japan Electronics and Information
Technology Industries Association).
,Characters other than numbers and English alphabet are
contained in the file name.
The file name is not correctly displayed.
,The player can only display numbers and alphabet. Other
characters may be displayed differently.
,Depending on the writing software used, the input characters
may be displayed differently.
The disc does not start playing from the
beginning.
,Random Play or Repeat Play is selected (page 26).
,Resume play mode is on (page 21).
The player starts playing the disc
automatically.
,The disc features an auto playback function.
Playback stops automatically.
,While playing discs with an auto pause signal, the player
stops playback at the auto pause signal.
Some functions such as Stop, Search, Slow-
motion Play, Repeat Play, or Random Play
cannot be performed.
,Depending on the disc, you may not be able to do some of
the operations above. Refer to the operating manual that
comes with the disc.
The language for the soundtrack cannot be
changed.
,Try using the BD’s or DVD’s menu instead of the direct
selection button on the remote (page 22).
,Multilingual tracks are not recorded on the BD/DVD being
played.
,The BD/DVD prohibits the changing of the language for the
sound track.
(
page
36)
.
(
page 4
0)
.
,continued

56 Self-Diagnosis Function
The subtitle language cannot be changed or
turned off.
,Try using the BD’s or DVD’s menu instead of the direct
selection button on the remote (page 22).
,Multilingual subtitles are not recorded on the BD/DVD
being played.
,The BD/DVD prohibits the changing of subtitles.
The angles cannot be changed.
,Try using the BD’s or DVD’s menu instead of the direct
selection button on the remote (page 22).
,Multi-angles are not recorded on the BD/DVD being played.
,The BD/DVD prohibits changing of the angles.
The player does not operate properly.
,When static electricity, etc., causes the player to operate
abnormally, unplug the player.
The disc tray does not open and “LOCK”
appears on the front panel display.
,Contact your Sony dealer or local authorized Sony service
facility.
“UNPLAYABLE” appears when playing a DATA
DVD.
,See also “The photo file cannot be played” or “The audio
track file cannot be played” (page 55).
,The MP3 audio track/JPEG image file you want to play/view
is damaged.
,The data is not MPEG-1 Audio Layer III data.
,The JPEG image file format does not conform to DCF*
(page 41).
,The JPEG image file has the extension “.JPG” or “.JPEG,”
but is not in JPEG format.
* “Design rule for Camera File system”: Image standards for digital
cameras regulated by JEITA (Japan Electronics and Information
Technology Industries Association).
The player does not accept any button.
,Hold down \/1 on the player for more than five seconds
until the \/1 indicator turns red and the player turns off.
Self-Diagnosis Function
When the self-diagnosis function is activated to prevent the
player from malfunctioning, the “ERR” error code appears on
the front panel display indicating the cause.
Error code Cause and/or corrective
action
CPRM ERR CPRM read failure.
tRemove the protected disc.
AACS ERR AACS read failure.
tRemove the protected disc.
LSI1 ERR
LSI2 ERR
LSI3 ERR
MEM ERR
FLASH ERR
ROM ERR
tContact your nearest Sony dealer
or local authorized Sony service
facility and give the error code.

57
Index to Parts and Controls
Additional Information
Index to Parts and Controls
Buttons on the remote and the player have the same function if they have the same or similar name.
For details, see the pages in parentheses.
Front panel
Note
The transparent part on the front panel surface is made of glass. Handle
with care.
HDMI HD FL OFF
A@/1 (21)
– Turns on the player, or sets to standby mode.
– Lights up in white while the power is on.
BDisc tray (21)
CH, X, x (21)
– Starts, pauses, or stops playback.
D./> (25)
– Skips to the previous/next chapter or track.
– Scans forward or backwards when held down.
EA (21)
– Opens or closes the disc tray.
– Lights up in white while the power is on.
FHDMI indicator (12)
– Lights up when an HDMI device is connected.
HD indicator
– Lights up when outputting 720p/1080i/1080p
video signals.
FL OFF indicator (25)
– Lights up when the front panel display and other
indicators on the front panel are turned off.
GRemote sensor (17)
HBlu-ray Disc indicator
– Lights up when a BD is recognized.
IFront panel display (58)
,continued

58 Index to Parts and Controls
Front panel display
zHint
You can change the brightness of the front panel display by pressing
DIMMER (page 25).
Example) when playing a DVD VIDEO or a BD-ROM
The playback information is displayed as follows.
ACurrent title number
BCurrent chapter number
Note that the chapter number is not displayed if the
title's elapsed time exceeds 10 hours.
CElapsed time of the title
Rear panel
For connections, see page 11 to 17.
AH
Lights up during playback.
BPlayback information
AC IN
CONTROL S IN/
IR IN
VIDEO OUT
COMPONENT
VIDEO OUT
DIGITAL OUT
PCM/DTS/DOLBY DIGITAL
5.1CH OUTPUT AUDIO
OUT
VIDEO
Y
L
R
L
R
WOOFER
COAXIAL OPTICAL
FRONT REAR CENTER
PB
PR
S VIDEO
HDMI
OUT
AAC IN terminal (17)
BCONTROL S IN/IR IN jack (12)
CVIDEO OUT (VIDEO/S VIDEO) jacks (11)
DCOMPONENT VIDEO OUT (Y/PB/PR) jacks (11)
EDIGITAL OUT (COAXIAL/OPTICAL) jacks (14, 15)
F5.1CH OUTPUT (FRONT L/R, REAR L/R, CENTER,
WOOFER) jacks (15)
GAUDIO OUT (L/R) jacks (14, 15)
HHDMI OUT jack (12, 13, 16)

59
GNU License Information
Additional Information
GNU License
Information
Regarding the GNU General
Public License
The software programs used on this component
include the GNU/Linux system.
The GNU/Linux system contains software
licensed for use based on the terms of a GNU
General Public License. If necessary, the user
may request the source code for this licensed
software. The source code is available on our
website. Access the following URL to download:
http://www.sony.net/Products/Linux
Please refrain from making inquiries about the
source code content.
Details of the GNU General Public License can
be found at the GNU website
(http://www.gnu.org).
GNU General Public License
Version 2, June 1991
Copyright (C) 1989, 1991 Free Software
Foundation, Inc.
59 Temple Place - Suite 330, Boston, MA 02111-
1307, USA
Everyone is permitted to copy and distribute
verbatim copies of this license document, but
changing it is not allowed.
◆Preamble
The licenses for most software are designed to
take away your freedom to share and change it.
By contrast, the GNU General Public License is
intended to guarantee your freedom to share and
change free software-to make sure the software is
free for all its users. This General Public License
applies to most of the Free Software
Foundation’s software and to any other program
whose authors commit to using it. (Some other
Free Software Foundation software is covered by
the GNU Lesser General Public License instead.)
You can apply it to your programs, too.
When we speak of free software, we are referring
to freedom, not price. Our General Public
Licenses are designed to make sure that you have
the freedom to distribute copies of free software
(and charge for this service if you wish), that you
receive source code or can get it if you want it,
that you can change the software or use pieces of
it in new free programs; and that you know you
can do these things.
To protect your rights, we need to make
restrictions that forbid anyone to deny you these
rights or to ask you to surrender the rights. These
restrictions translate to certain responsibilities
for you if you distribute copies of the software, or
if you modify it.
For example, if you distribute copies of such a
program, whether gratis or for a fee, you must
give the recipients all the rights that you have.
You must make sure that they, too, receive or can
get the source code. And you must show them
these terms so they know their rights.
We protect your rights with two steps: (1)
copyright the software, and (2) offer you this
license which gives you legal permission to
copy, distribute and/or modify the software.
Also, for each author’s protection and ours, we
want to make certain that everyone understands
that there is no warranty for this free software. If
the software is modified by someone else and
passed on, we want its recipients to know that
what they have is not the original, so that any
problems introduced by others will not reflect on
the original authors’ reputations.
Finally, any free program is threatened
constantly by software patents. We wish to avoid
the danger that redistributors of a free program
will individually obtain patent licenses, in effect
making the program proprietary. To prevent this,
we have made it clear that any patent must be
licensed for everyone’s free use or not licensed at
all.
The precise terms and conditions for copying,
distribution and modification follow.
TERMS AND CONDITIONS FOR COPYING,
DISTRIBUTION AND MODIFICATION
0. This License applies to any program or
other work which contains a notice placed
by the copyright holder saying it may be
distributed under the terms of this General
Public License. The “Program”, below,
refers to any such program or work, and a
“work based on the Program” means either
the Program or any derivative work under
copyright law: that is to say, a work
containing the Program or a portion of it,
either verbatim or with modifications and/or
translated into another language.
(Hereinafter, translation is included without
limitation in the term “modification”.) Each
licensee is addressed as “you”.
Activities other than copying, distribution
and modification are not covered by this
License; they are outside its scope. The act
of running the Program is not restricted, and
the output from the Program is covered only
if its contents constitute a work based on the
Program (independent of having been made
by running the Program). Whether that is
true depends on what the Program does.
1. You may copy and distribute verbatim
copies of the Program’s source code as you
receive it, in any medium, provided that you
conspicuously and appropriately publish on
each copy an appropriate copyright notice
and disclaimer of warranty; keep intact all
the notices that refer to this License and to
the absence of any warranty; and give any
other recipients of the Program a copy of
this License along with the Program.
You may charge a fee for the physical act of
transferring a copy, and you may at your
option offer warranty protection in
exchange for a fee.
2. You may modify your copy or copies of the
Program or any portion of it, thus forming a
work based on the Program, and copy and
distribute such modifications or work under
the terms of Section 1 above, provided that
you also meet all of these conditions:
a) You must cause the modified files to
carry prominent notices stating that you
changed the files and the date of any
change.
b) You must cause any work that you
distribute or publish, that in whole or in
part contains or is derived from the
Program or any part thereof, to be
licensed as a whole at no charge to all
third parties under the terms of this
License.
c) If the modified program normally reads
commands interactively when run, you
must cause it, when started running for
such interactive use in the most
ordinary way, to print or display an
announcement including an
appropriate copyright notice and a
notice that there is no warranty (or else,
saying that you provide a warranty) and
that users may redistribute the program
under these conditions, and telling the
user how to view a copy of this License.
(Exception: if the Program itself is
interactive but does not normally print such
an announcement, your work based on the
Program is not required to print an
announcement.)
These requirements apply to the modified
work as a whole. If identifiable sections of
that work are not derived from the Program,
and can be reasonably considered
independent and separate works in
themselves, then this License, and its terms,
do not apply to those sections when you
distribute them as separate works. But when
you distribute the same sections as part of a
whole which is a work based on the
Program, the distribution of the whole must
be on the terms of this License, whose
permissions for other licensees extend to the
entire whole, and thus to each and every part
regardless of who wrote it.
Thus, it is not the intent of this section to
claim rights or contest your rights to work
written entirely by you; rather, the intent is
to exercise the right to control the
distribution of derivative or collective
works based on the Program.
In addition, mere aggregation of another
work not based on the Program with the
Program (or with a work based on the
Program) on a volume of a storage or
distribution medium does not bring the other
work under the scope of this License.
3. You may copy and distribute the Program
(or a work based on it, under Section 2) in
object code or executable form under the
terms of Sections 1 and 2 above provided
that you also do one of the following:
a) Accompany it with the complete
corresponding machine-readable
source code, which must be distributed
under the terms of Sections 1 and 2
above on a medium customarily used
for software interchange; or,
b) Accompany it with a written offer,
valid for at least three years, to give any
third party, for a charge no more than
your cost of physically performing
source distribution, a complete
machine-readable copy of the
corresponding source code, to be
distributed under the terms of Sections
1 and 2 above on a medium customarily
used for software interchange; or,
c) Accompany it with the information you
received as to the offer to distribute
corresponding source code. (This
alternative is allowed only for
noncommercial distribution and only if
you received the program in object
code or executable form with such an
offer, in accord with Subsection b
above.)
The source code for a work means the
preferred form of the work for making
modifications to it. For an executable work,
complete source code means all the source
code for all modules it contains, plus any
associated interface definition files, plus the
scripts used to control compilation and
installation of the executable.
However, as a special exception, the source
code distributed need not include anything
that is normally distributed (in either source
or binary form) with the major components
(compiler, kernel, and so on) of the
operating system on which the executable
runs, unless that component itself
accompanies the executable.
If distribution of executable or object code
is made by offering access to copy from a
designated place, then offering equivalent
access to copy the source code from the
same place counts as distribution of the
source code, even though third parties are
not compelled to copy the source along with
the object code.
4. You may not copy, modify, sublicense, or
distribute the Program except as expressly
provided under this License. Any attempt
otherwise to copy, modify, sublicense or
distribute the Program is void, and will
automatically terminate your rights under
this License.
However, parties who have received copies,
or rights, from you under this License will
not have their licenses terminated so long as
such parties remain in full compliance.
5. You are not required to accept this License,
since you have not signed it. However,
nothing else grants you permission to
modify or distribute the Program or its
derivative works. These actions are
prohibited by law if you do not accept this
License. Therefore, by modifying or
distributing the Program (or any work based
,continued

60 GNU License Information
on the Program), you indicate your
acceptance of this License to do so, and all
its terms and conditions for copying,
distributing or modifying the Program or
works based on it.
6. Each time you redistribute the Program (or
any work based on the Program), the
recipient automatically receives a license
from the original licensor to copy, distribute
or modify the Program subject to these
terms and conditions. You may not impose
any further restrictions on the recipients’
exercise of the rights granted herein. You
are not responsible for enforcing
compliance by third parties to this License.
7. If, as a consequence of a court judgment or
allegation of patent infringement or for any
other reason (not limited to patent issues),
conditions are imposed on you (whether by
court order, agreement or otherwise) that
contradict the conditions of this License,
they do not excuse you from the conditions
of this License. If you cannot distribute so as
to satisfy simultaneously your obligations
under this License and any other pertinent
obligations, then as a consequence you may
not distribute the Program at all. For
example, if a patent license would not
permit royalty-free redistribution of the
Program by all those who receive copies
directly or indirectly through you, then the
only way you could satisfy both it and this
License would be to refrain entirely from
distribution of the Program.
If any portion of this section is held invalid
or unenforceable under any particular
circumstance, the balance of the section is
intended to apply and the section as a whole
is intended to apply in other circumstances.
It is not the purpose of this section to induce
you to infringe any patents or other property
right claims or to contest validity of any
such claims; this section has the sole
purpose of protecting the integrity of the
free software distribution system, which is
implemented by public license practices.
Many people have made generous
contributions to the wide range of software
distributed through that system in reliance
on consistent application of that system; it is
up to the author/donor to decide if he or she
is willing to distribute software through any
other system and a licensee cannot impose
that choice.
This section is intended to make thoroughly
clear what is believed to be a consequence
of the rest of this License.
8. If the distribution and/or use of the Program
is restricted in certain countries either by
patents or by copyrighted interfaces, the
original copyright holder who places the
Program under this License may add an
explicit geographical distribution limitation
excluding those countries, so that
distribution is permitted only in or among
countries not thus excluded. In such case,
this License incorporates the limitation as if
written in the body of this License.
9. The Free Software Foundation may publish
revised and/or new versions of the General
Public License from time to time. Such new
versions will be similar in spirit to the
present version, but may differ in detail to
address new problems or concerns.
Each version is given a distinguishing
version number. If the Program specifies a
version number of this License which
applies to it and “any later version”, you
have the option of following the terms and
conditions either of that version or of any
later version published by the Free Software
Foundation. If the Program does not specify
a version number of this License, you may
choose any version ever published by the
Free Software Foundation.
10. If you wish to incorporate parts of the
Program into other free programs whose
distribution conditions are different, write to
the author to ask for permission. For
software which is copyrighted by the Free
Software Foundation, write to the Free
Software Foundation; we sometimes make
exceptions for this. Our decision will be
guided by the two goals of preserving the
free status of all derivatives of our free
software and of promoting the sharing and
reuse of software generally.
◆NO WARRANTY
11. BECAUSE THE PROGRAM IS
LICENSED FREE OF CHARGE, THERE
IS NO WARRANTY FOR THE
PROGRAM, TO THE EXTENT
PERMITTED BYAPPLICABLE LAW.
EXCEPT WHEN OTHERWISE STATED
IN WRITING THE COPYRIGHT
HOLDERS AND/OR OTHER PARTIES
PROVIDE THEPROGRAM “AS IS”
WITHOUT WARRANTY OF ANY KIND,
EITHER EXPRESSED OR IMPLIED,
INCLUDING, BUT NOT LIMITED TO,
THE IMPLIED WARRANTIES OF
MERCHANTABILITY AND FITNESS
FOR A PARTICULAR PURPOSE. THE
ENTIRE RISK AS TO THE QUALITY
AND PERFORMANCE OF THE
PROGRAM IS WITH YOU. SHOULD
THE PROGRAM PROVE DEFECTIVE,
YOU ASSUME THE COST OF ALL
NECESSARY SERVICING, REPAIROR
CORRECTION.
12. IN NO EVENT UNLESS REQUIRED BY
APPLICABLE LAW OR AGREED TO IN
WRITING WILL ANY COPYRIGHT
HOLDER, OR ANY OTHER PARTY
WHOMAY MODIFY AND/OR
REDISTRIBUTE THE PROGRAM AS
PERMITTED ABOVE, BE LIABLE TO
YOU FOR DAMAGES, INCLUDING
ANY GENERAL,SPECIAL,
INCIDENTAL OR CONSEQUENTIAL
DAMAGES ARISING OUT OF THE USE
OR INABILITY TO USE THE PROGRAM
(INCLUDING BUT NOT LIMITED TO
LOSS OF DATA OR DATA BEING
RENDERED INACCURATE OR LOSSES
SUSTAINED BY YOU OR THIRD
PARTIES OR A FAILURE OF THE
PROGRAM TO OPERATE WITH ANY
OTHER PROGRAMS), EVEN IF SUCH
HOLDER OR OTHER PARTY HAS
BEEN ADVISED OF THE POSSIBILITY
OF SUCH DAMAGES.
◆END OF TERMS AND CONDITIONS
◆How to Apply These Terms to Your
New Programs
If you develop a new program, and you want it to
be of the greatest possible use to the public, the
best way to achieve this is to make it free
software which everyone can redistribute and
change under these terms.
To do so, attach the following notices to the
program. It is safest to attach them to the start of
each source file to most effectively convey the
exclusion of warranty; and each file should have
at least the “copyright” line and a pointer to
where the full notice is found.
<one line to give the program’s name and an
idea of what it does.>
Copyright (C) yyyy name of author
This program is free software; you can
redistribute it and/or modify it under the terms of
the GNU General Public License as published by
the Free Software Foundation; either version 2 of
the License, or (at your option) any later version.
This program is distributed in the hope that it will
be useful, but WITHOUT ANY WARRANTY;
without even the implied warranty of
MERCHANTABILITY or FITNESS FOR A
PARTICULAR PURPOSE. See the GNU
General Public License for more details.
You should have received a copy of the GNU
General Public License along with this program;
if not, write to the Free Software Foundation,
Inc., 59 Temple Place - Suite 330, Boston, MA
02111-1307, USA.
Also add information on how to contact you by
electronic and paper mail.
If the program is interactive, make it output a
short notice like this when it starts in an
interactive mode:
Gnomovision version 69, Copyright (C)
year name of author
Gnomovision comes with ABSOLUTELY
NO WARRANTY; for details type ‘show
w’. This is free software, and you are
welcome to redistribute it under certain
conditions; type ‘show c’ for details.
The hypothetical commands ‘show w’ and ‘show
c’ should show the appropriate parts of the
General Public License. Of course, the
commands you use may be called something
other than ‘show w’ and ‘show c’; they could
even be mouse-clicks or menu items-whatever
suits your program.
You should also get your employer (if you work
as a programmer) or your school, if any, to sign
a “copyright disclaimer” for the program, if
necessary. Here is a sample; alter the names:
Yoyodyne, Inc., hereby disclaims all copyright
interest in the program ‘Gnomovision’ (which
makes passes at compilers) written by James
Hacker.
signature of Ty Coon, 1 April 1989
Ty Coon, President of Vice
This General Public License does not permit
incorporating your program into proprietary
programs. If your program is a subroutine
library, you may consider it more useful to
permit linking proprietary applications with the
library. If this is what you want to do, use the
GNU Lesser General Public License instead of
this License.
GNU Lesser General Public
License
Version 2.1, February 1999
Copyright (C) 1991, 1999 Free Software
Foundation, Inc.
59 Temple Place, Suite 330, Boston, MA 02111-
1307, USA
Everyone is permitted to copy and distribute
verbatim copies of this license document, but
changing it is not allowed.
[This is the first released version of the Lesser
GPL. It also counts as the successor of the GNU
Library Public License, version 2, hence the
version number2.1.]
◆Preamble
The licenses for most software are designed to
take away your freedom to share and change it.
By contrast, the GNU General Public Licenses
are intended to guarantee your freedom to share
and change free software-to make sure the
software is free for all its users. This license, the
Lesser General Public License, applies to some
specially designated software packages-typically
libraries-of the Free Software Foundation and
other authors who decide to use it. You can use it
too, but we suggest you first think carefully about
whether this license or the ordinary General
Public License is the better strategy to use in any
particular case, based on the explanations below.
When we speak of free software, we are referring
to freedom of use, not price. Our General Public
Licenses are designed to make sure that you have
the freedom to distribute copies of free software
(and charge for this service if you wish); that you
receive source code or can get it if you want it;
that you can change the software and use pieces
of it in new free programs; and that you are
informed that you can do these things.
To protect your rights, we need to make
restrictions that forbid distributors to deny you
these rights or to ask you to surrender these
rights. These restrictions translate to certain
responsibilities for you if you distribute copies of
the library or if you modify it.
For example, if you distribute copies of the
library, whether gratis or for a fee, you must give
the recipients all the rights that we gave you. You
must make sure that they, too, receive or can get
the source code. If you link other code with the
library, you must provide complete object files to
the recipients, so that they can relink them with
the library after making changes to the library

61
GNU License Information
Additional Information
and recompiling it. And you must show them
these terms so they know their rights.
We protect your rights with a two-step method:
(1) we copyright the library, and (2) we offer you
this license, which gives you legal permission to
copy, distribute and/or modify the library.
To protect each distributor, we want to make it
very clear that there is no warranty for the free
library. Also, if the library is modified by
someone else and passed on, the recipients
should know that what they have is not the
original version, so that the original author’s
reputation will not be affected by problems that
might be introduced by others.
Finally, software patents pose a constant threat to
the existence of any free program. We wish to
make sure that a company cannot effectively
restrict the users of a free program by obtaining a
restrictive license from a patent holder.
Therefore, we insist that any patent license
obtained for a version of the library must be
consistent with the full freedom of use specified
in this license. Most GNU software, including
some libraries, is covered by the ordinary GNU
General Public License. This license, the GNU
Lesser General Public License, applies to certain
designated libraries, and is quite different from
the ordinary General Public License. We use this
license for certain libraries in order to permit
linking those libraries into non-free programs.
When a program is linked with a library, whether
statically or using a shared library, the
combination of the two is legally speaking a
combined work, a derivative of the original
library. The ordinary General Public License
therefore permits such linking only if the entire
combination fits its criteria of freedom. The
Lesser General Public License permits more lax
criteria for linking other code with the library.
We call this license the “Lesser” General Public
License because it does Less to protect the user’s
freedom than the ordinary General Public
License. It also provides other free software
developers Less of an advantage over competing
non-free programs. These disadvantages are the
reason we use the ordinary General Public
License for many libraries. However, the Lesser
license provides advantages in certain special
circumstances.
For example, on rare occasions, there may be a
special need to encourage the widest possible use
of a certain library, so that it becomes a de facto
standard. To achieve this, non-free programs
must be allowed to use the library.
A more frequent case is that a free library does
the same job as widely used non-free libraries. In
this case, there is little to gain by limiting the free
library to free software only, so we use the Lesser
General Public License.
In other cases, permission to use a particular
library in non-free programs enables a greater
number of people to use a large body of free
software. For example, permission to use the
GNU C Library in non-free programs enables
many more people to use the whole GNU
operating system, as well as its variant, the GNU/
Linux operating system.
Although the Lesser General Public License is
Less protective of the users’ freedom, it does
ensure that the user of a program that is linked
with the Library has the freedom and the
wherewithal to run that program using a
modified version of the Library.
The precise terms and conditions for copying,
distribution and modification follow. Pay close
attention to the difference between a “work based
on the library” and a “work that uses the library”.
The former contains code derived from the
library, whereas the latter must be combined with
the library in order to run.
TERMS AND CONDITIONS FOR COPYING,
DISTRIBUTION AND MODIFICATION
0. This License Agreement applies to any
software library or other program which
contains a notice placed by the copyright
holder or other authorized party saying it
may be distributed under the terms of this
Lesser General Public License (also called
“this License”). Each licensee is addressed
as “you”.
A “library” means a collection of software
functions and/or data prepared so as to be
conveniently linked with application
programs (which use some of those
functions and data) to form executables.
The “Library”, below, refers to any such
software library or work which has been
distributed under these terms. A “work
based on the Library” means either the
Library or any derivative work under
copyright law: that is to say, a work
containing the Library or a portion of it,
either verbatim or with modifications and/or
translated straightforwardly into another
language. (Hereinafter, translation is
included without limitation in the term
“modification”.)
“Source code” for a work means the
preferred form of the work for making
modifications to it. For a library, complete
source code means all the source code for all
modules it contains, plus any associated
interface definition files, plus the scripts
used to control compilation and installation
of the library.
Activities other than copying, distribution
and modification are not covered by this
License; they are outside its scope. The act
of running a program using the Library is
not restricted, and output from such a
program is covered only if its contents
constitute a work based on the Library
(independent of the use of the Library in a
tool for writing it). Whether that is true
depends on what the Library does and what
the program that uses the Library does.
1. You may copy and distribute verbatim
copies of the Library’s complete source
code as you receive it, in any medium,
provided that you conspicuously and
appropriately publish on each copy an
appropriate copyright notice and disclaimer
of warranty; keep intact all the notices that
refer to this License and to the absence of
any warranty; and distribute a copy of this
License along with the Library.
You may charge a fee for the physical act of
transferring a copy, and you may at your
option offer warranty protection in
exchange for a fee.
2. You may modify your copy or copies of the
Library or any portion of it, thus forming a
work based on the Library, and copy and
distribute such modifications or work under
the terms of Section 1 above, provided that
you also meet all of these conditions:
a) The modified work must itself be a
software library.
b) You must cause the files modified to
carry prominent notices stating that you
changed the files and the date of any
change.
c) You must cause the whole of the work
to be licensed at no charge to all third
parties under the terms of this License.
d) If a facility in the modified Library
refers to a function or a table of data to
be supplied by an application program
that uses the facility, other than as an
argument passed when the facility is
invoked, then you must make a good
faith effort to ensure that, in the event
an application does not supply such
function or table, the facility still
operates, and performs whatever part of
its purpose remains meaningful.
(For example, a function in a library to
compute square roots has a purpose that is
entirely well-defined independent of the
application. Therefore, Subsection 2d
requires that any application-supplied
function or table used by this function must
be optional: if the application does not
supply it, the square root function must still
compute square roots.) These requirements
apply to the modified work as a whole. If
identifiable sections of that work are not
derived from the Library, and can be
reasonably considered independent and
separate works in themselves, then this
License, and its terms, do not apply to those
sections when you distribute them as
separate works. But when you distribute the
same sections as part of a whole which is a
work based on the Library, the distribution
of the whole must be on the terms of this
license, whose permissions for other
licensees extend to the entire whole, and
thus to each and every part regardless of
who wrote it.
Thus, it is not the intent of this section to
claim rights or contest your rights to work
written entirely by you; rather, the intent is
to exercise the right to control the
distribution of derivative or collective
works based on the Library. In addition,
mere aggregation of another work not based
on the Library with the Library (or with a
work based on the Library) on a volume of a
storage or distribution medium does not
bring the other work under the scope of this
License.
3. You may opt to apply the terms of the
ordinary GNU General Public License
instead of this License to a given copy of the
Library. To do this, you must alter all the
notices that refer to this License, so that they
refer to the ordinary GNU General Public
License, version 2, instead of to this
License. (If a newer version than version 2
of the ordinary GNU General Public
License has appeared, then you can specify
that version instead if you wish.) Do not
make any other change in these notices.
Once this change is made in a given copy, it
is irreversible for that copy, so the ordinary
GNU General Public License applies to all
subsequent copies and derivative works
made from that copy. This option is useful
when you wish to copy part of the code of
the Library into a program that is not a
library.
4. You may copy and distribute the Library (or
a portion or derivative of it, under Section 2)
in object code or executable form under the
terms of Sections1 and 2 above provided
that you accompany it with the complete
corresponding machine-readable source
code, which must be distributed under the
terms of Sections 1 and 2 above on a
medium customarily used for software
interchange.
If distribution of object code is made by
offering access to copy from a designated
place, then offering equivalent access to
copy the source code from the same place
satisfies the requirement to distribute the
source code, even though third parties are
not compelled to copy the source along with
the object code.
5. A program that contains no derivative of
any portion of the Library, but is designed to
work with the Library by being compiled or
linked with it, is called a “work that uses the
Library”. Such a work, in isolation, is not a
derivative work of the Library, and
therefore falls outside the scope of this
License. However, linking a “work that uses
the Library” with the Library creates an
executable that is a derivative of the Library
(because it contains portions of the Library),
rather than a “work that uses the library”.
The executable is therefore covered by this
License. Section 6 states terms for
distribution of such executables.
When a “work that uses the Library” uses
material from a header file that is part of the
Library, the object code for the work may be
a derivative work of the Library even
though the source code is not. Whether this
is true is especially significant if the work
can be linked without the Library, or if the
work is itself a library. The threshold for this
to be true is not precisely defined by law.
If such an object file uses only numerical
parameters, data structure layouts and
accessors, and small macros and small
inline functions (ten lines or less in length),
,continued

62 GNU License Information
then the use of the object file is unrestricted,
regardless of whether it is legally a
derivative work. (Executables containing
this object code plus portions of the Library
will still fall under Section 6.)
Otherwise, if the work is a derivative of the
Library, you may distribute the object code
for the work under the terms of Section 6.
Any executables containing that work also
fall under Section 6, whether or not they are
linked directly with the Library itself.
6. As an exception to the Sections above, you
may also combine or link a “work that uses
the Library” with the Library to produce a
work containing portions of the Library, and
distribute that work under terms of your
choice, provided that the terms permit
modification of the work for the customer’s
own use and reverse engineering for
debugging such modifications.
You must give prominent notice with each
copy of the work that the Library is used in
it and that the Library and its use are covered
by this License. You must supply a copy of
this License. If the work during execution
displays copyright notices, you must include
the copyright notice for the Library among
them, as well as a reference directing the
user to the copy of this License.
Also, you must do one of these things:
a) Accompany the work with the
complete corresponding machine-
readable source code for the Library
including whatever changes were used
in the work (which must be distributed
under Sections 1 and 2 above); and, if
the work is an executable linked with
the Library, with the complete
machine-readable “work that uses the
Library”, as object code and/or source
code, so that the user can modify the
Library and then relink to produce a
modified executable containing the
modified Library. (It is understood that
the user who changes the contents of
definitions files in the Library will not
necessarily be able to recompile the
application to use the modified
definitions.)
b) Use a suitable shared library
mechanism for linking with the
Library. A suitable mechanism is one
that (1) uses at run time a copy of the
library already present on the user’s
computer system, rather than copying
library functions into the executable,
and (2) will operate properly with a
modified version of the library, if the
user installs one, as long as the
modified version is interface-
compatible with the version that the
work was made with.
c) Accompany the work with a written
offer, valid for at least three years, to
give the same user the materials
specified in Subsection 6a, above, for a
charge no more than the cost of
performing this distribution.
d) If distribution of the work is made by
offering access to copy from a
designated place, offer equivalent
access to copy the above specified
materials from the same place.
e) Verify that the user has already
received a copy of these materials or
that you have already sent this user a
copy.
For an executable, the required form of
the “work that uses the Library” must
include any data and utility programs
needed for reproducing the executable
from it. However, as a special
exception, the materials to be
distributed need not include anything
that is normally distributed (in either
source or binary form) with the major
components (compiler, kernel, and so
on) of the operating system on which
the executable runs, unless that
component itself accompanies the
executable.
It may happen that this requirement
contradicts the license restrictions of
other proprietary libraries that do not
normally accompany the operating
system. Such a contradiction means
you cannot use both them and the
Library together in an executable that
you distribute.
7. You may place library facilities that are a
work based on the Library side-by-side in a
single library together with other library
facilities not covered by this License, and
distribute such a combined library, provided
that the separate distribution of the work
based on the Library and of the other library
facilities is otherwise permitted, and
provided that you do these two things:
a) Accompany the combined library with
a copy of the same work based on the
Library, uncombined with any other
library facilities. This must be
distributed under the terms of the
Sections above.
b) Give prominent notice with the
combined library of the fact that part of
it is a work based on the Library, and
explaining where to find the
accompanying uncombined form of the
same work.
8. You may not copy, modify, sublicense, link
with, or distribute the Library except as
expressly provided under this License. Any
attempt otherwise to copy, modify,
sublicense, link with, or distribute the
Library is void, and will automatically
terminate your rights under this License.
However, parties who have received copies,
or rights, from you under this License will
not have their licenses terminated so long as
such parties remain in full compliance.
9. You are not required to accept this License,
since you have not signed it. However,
nothing else grants you permission to
modify or distribute the Library or its
derivative works. These actions are
prohibited by law if you do not accept this
License. Therefore, by modifying or
distributing the Library(or any work based
on the Library), you indicate your
acceptance of this License to do so, and all
its terms and conditions for copying,
distributing or modifying the Library or
works based on it.
10. Each time you redistribute the Library (or
any work based on the Library), the
recipient automatically receives a license
from the original licensor to copy,
distribute, link with or modify the Library
subject to these terms and conditions. You
may not impose any further restrictions on
the recipients’ exercise of the rights granted
herein. You are not responsible for
enforcing compliance by third parties with
this License.
11. If, as a consequence of a court judgment or
allegation of patent infringement or for any
other reason (not limited to patent issues),
conditions are imposed on you (whether by
court order, agreement or otherwise) that
contradict the conditions of this License,
they do not excuse you from the conditions
of this License. If you cannot distribute so as
to satisfy simultaneously your obligations
under this License and any other pertinent
obligations, then as a consequence you may
not distribute the Library at all.
For example, if a patent license would not
permit royalty-free redistribution of the
Library by all those who receive copies
directly or indirectly through you, then the
only way you could satisfy both it and this
License would be to refrain entirely from
distribution of the Library. If any portion of
this section is held invalid or unenforceable
under any particular circumstance, the
balance of the section is intended to apply,
and the section as a whole is intended to
apply in other circumstances.
It is not the purpose of this section to induce
you to infringe any patents or other property
right claims or to contest validity of any
such claims; this section has the sole
purpose of protecting the integrity of the
free software distribution system which is
implemented by public license practices.
Many people have made generous
contributions to the wide range of software
distributed through that system in reliance
on consistent application of that system; it is
up to the author/donor to decide if he or she
is willing to distribute software through any
other system and a licensee cannot impose
that choice.
This section is intended to make thoroughly
clear what is believed to be a consequence
of the rest of this License.
12. If the distribution and/or use of the Library
is restricted in certain countries either by
patents or by copyrighted interfaces, the
original copyright holder who places the
Library under this License may add an
explicit geographical distribution limitation
excluding those countries, so that
distribution is permitted only in or among
countries not thus excluded. In such case,
this License incorporates the limitation as if
written in the body of this License.
13. The Free Software Foundation may publish
revised and/or new versions of the Lesser
General Public License from time to time.
Such new versions will be similar in spirit to
the present version, but may differ in detail
to address new problems or concerns.
Each version is given a distinguishing
version number. If the Library specifies a
version number of this License which
applies to it and “any later version”, you
have the option of following the terms and
conditions either of that version or of any
later version published by the Free Software
Foundation. If the Library does not specify
a license version number, you may choose
any version ever published by the Free
Software Foundation.
14. If you wish to incorporate parts of the
Library into other free programs whose
distribution conditions are incompatible
with these, write to the author to ask for
permission. For software which is
copyrighted by the Free Software
Foundation, write to the Free Software
Foundation; we sometimes make exceptions
for this. Our decision will be guided by the
two goals of preserving the free status of all
derivatives of our free software and of
promoting the sharing and reuse of software
generally.
◆NO WARRANTY
15. BECAUSE THE LIBRARY IS LICENSED
FREE OF CHARGE, THERE IS NO
WARRANTY FOR THE LIBRARY, TO
THE EXTENT PERMITTED BY
APPLICABLE LAW. EXCEPT WHEN
OTHERWISE STATED IN WRITING
THE COPYRIGHT HOLDERS AND/OR
OTHER PARTIES PROVIDE THE
LIBRARY “AS IS” WITHOUT
WARRANTY OF ANY KIND, EITHER
EXPRESSED OR IMPLIED,
INCLUDING, BUT NOT LIMITED TO,
THE IMPLIED WARRANTIESOF
MERCHANTABILITY AND FITNESS
FOR A PARTICULAR PURPOSE. THE
ENTIRE RISK AS TO THE QUALITY
AND PERFORMANCE OF
THELIBRARY IS WITH YOU. SHOULD
THE LIBRARY PROVE DEFECTIVE,
YOU ASSUME THE COST OF ALL
NECESSARY SERVICING, REPAIR OR
CORRECTION.
16. IN NO EVENT UNLESS REQUIRED BY
APPLICABLE LAW OR AGREED TO IN
WRITING WILL ANY COPYRIGHT
HOLDER, OR ANY OTHER PARTY
WHOMAY MODIFY AND/OR
REDISTRIBUTE THE LIBRARY AS
PERMITTED ABOVE, BE LIABLE TO
YOU FOR DAMAGES, INCLUDING

63
GNU License Information
Additional Information
ANY GENERAL, SPECIAL,
INCIDENTAL OR CONSEQUENTIAL
DAMAGES ARISING OUT OF THE USE
OR INABILITY TO USE THE LIBRARY
(INCLUDING BUT NOTLIMITED TO
LOSS OF DATA OR DATA BEING
RENDERED INACCURATE OR LOSSES
SUSTAINED BY YOU OR THIRD
PARTIES OR A FAILURE OFTHE
LIBRARY TO OPERATE WITH ANY
OTHER SOFTWARE), EVEN IF SUCH
HOLDER OR OTHER PARTY HAS
BEEN ADVISED OF THE POSSIBILITY
OF SUCH DAMAGES.
◆END OF TERMS AND CONDITIONS
◆How to Apply These Terms to Your
New Libraries
If you develop a new library, and you want it to
be of the greatest possible use to the public, we
recommend making it free software that
everyone can redistribute and change. You can
do so by permitting redistribution under these
terms (or, alternatively, under the terms of the
ordinary General Public License).
To apply these terms, attach the following
notices to the library. It is safest to attach them to
the start of each source file to most effectively
convey the exclusion of warranty; and each file
should have at least the “copyright” line and a
pointer to where the full notice is found.
<one line to give the library’s name and an
idea of what it does.>
Copyright (C) year name of author
This library is free software; you can redistribute
it and/or modify it under the terms of the GNU
Lesser General Public License as published by
the Free Software Foundation; either version 2.1
of the License, or (at your option) any later
version.
This library is distributed in the hope that it will
be useful, but WITHOUT ANY WARRANTY;
without even the implied warranty of
MERCHANTABILITY or FITNESS FOR A
PARTICULAR PURPOSE. See the GNU Lesser
General Public License for more details.
You should have received a copy of the GNU
Lesser General Public License along with this
library; if not, write to the Free Software
Foundation, Inc., 59Temple Place, Suite 330,
Boston, MA 02111-1307, USA
Also add information on how to contact you by
electronic and paper mail.
You should also get your employer (if you work
as a programmer) or your school, if any, to sign
a “copyright disclaimer” for the library, if
necessary. Here is a sample; alter the names:
Yoyodyne, Inc., hereby disclaims all copyright
interest in the library ‘Frob’ (a library for
tweaking knobs) written by James Random
Hacker.
signature of Ty Coon, 1 April 1990
Ty Coon, President of Vice
That’s all there is to it!
OpenSSL License
◆OpenSSL
Copyright (c) 1998-2004 The OpenSSL Project.
All rights reserved.
Redistribution and use in source and binary
forms, with or without modification, are
permitted provided that the following conditions
are met:
1. Redistributions of source code must retain
the above copyright notice, this list of
conditions and the following disclaimer.
2. Redistributions in binary form must
reproduce the above copyright notice, this
list of conditions and the following
disclaimer in the documentation and/or
other materials provided with the
distribution.
3. All advertising materials mentioning
features or use of this software must display
the following acknowledgment:
“This product includes software developed
by the OpenSSL Project for use in the
OpenSSL Toolkit.
(http://www.openssl.org/)”
4. The names “OpenSSL Toolkit” and
“OpenSSL Project” must not be used to
endorse or promote products derived from
this software without prior written
permission.
For written permission, please contact
opensslcore@openssl.org.
5. Products derived from this software may not
be called “OpenSSL” nor may “OpenSSL”
appear in their names without prior written
permission of the OpenSSL Project.
6. Redistributions of any form whatsoever
must retain the following acknowledgment:
“This product includes software developed
by the OpenSSL Project for use in the
OpenSSL Toolkit
(http://www.openssl.org/)”
THIS SOFTWARE IS PROVIDED BY THE
OpenSSL PROJECT “AS IS” AND ANY
EXPRESSED OR IMPLIED WARRANTIES,
INCLUDING, BUT NOT LIMITED TO, THE
IMPLIED WARRANTIES OF
MERCHANTABILITY AND FITNESS FOR A
PARTICULAR
PURPOSE ARE DISCLAIMED. IN NO
EVENT SHALL THE OpenSSL PROJECT OR
ITS CONTRIBUTORS BE LIABLE FOR ANY
DIRECT, INDIRECT, INCIDENTAL,
SPECIAL, EXEMPLARY, OR
CONSEQUENTIAL DAMAGES
(INCLUDING, BUT NOT LIMITED TO,
PROCUREMENT OF SUBSTITUTE GOODS
OR SERVICES; LOSS OF USE, DATA, OR
PROFITS; OR BUSINESS INTERRUPTION)
HOWEVER CAUSED AND ON ANY
THEORY OF LIABILITY, WHETHER IN
CONTRACT, STRICT LIABILITY, OR TORT
(INCLUDING NEGLIGENCE OR
OTHERWISE) ARISING IN ANY WAY OUT
OF THE USE OF THIS SOFTWARE, EVEN IF
ADVISED OF THE POSSIBILITY OF SUCH
DAMAGE.
This product includes cryptographic software
written by Eric Young (eay@cryptsoft.com).
This product includes software written by Tim
Hudson (tjh@cryptsoft.com).
Original SSLeay License
◆Original SSLeay
Copyright (C) 1995-1998 Eric Young
(eay@cryptsoft.com) All rights reserved.
This package is an SSL implementation written
by Eric Young (eay@cryptsoft.com).
The implementation was written so as to conform
with Netscapes SSL.
This library is free for commercial and non-
commercial use as long as the following
conditions are aheared to. The following
conditions apply to all code found in this
distribution, be it the RC4, RSA, lhash, DES,
etc., code; not just the SSL code. The SSL
documentation included with this distribution is
covered by the same copyright terms except that
the holder is Tim Hudson (tjh@cryptsoft.com).
Copyright remains Eric Young's, and as such any
Copyright notices in the code are not to be
removed.
If this package is used in a product, Eric Young
should be given attribution as the author of the
parts of the library used.
This can be in the form of a textual message at
program startup or in documentation (online or
textual) provided with the package.
Redistribution and use in source and binary
forms, with or without modification, are
permitted provided that the following conditions
are met:
1. Redistributions of source code must retain
the copyright notice, this list of conditions
and the following disclaimer.
2. Redistributions in binary form must
reproduce the above copyright notice, this
list of conditions and the following
disclaimer in the documentation and/or
other materials provided with the
distribution.
3. All advertising materials mentioning
features or use of this software must display
the following acknowledgement:
“This product includes cryptographic
software written by Eric Young
(eay@cryptsoft.com)”
The word 'cryptographic' can be left out if
the rouines from the library being used are
not cryptographic related :-).
4. If you include any Windows specific code
(or a derivative thereof) from the apps
directory (application code) you must
include an acknowledgement:
“This product includes software written by
Tim Hudson (tjh@cryptsoft.com)”
THIS SOFTWARE IS PROVIDED BY ERIC
YOUNG ``AS IS'' AND ANY EXPRESS OR
IMPLIED WARRANTIES, INCLUDING, BUT
NOT LIMITED TO, THE IMPLIED
WARRANTIES OF MERCHANTABILITY
AND FITNESS FOR A PARTICULAR
PURPOSE ARE DISCLAIMED. IN NO
EVENT SHALL THE AUTHOR OR
CONTRIBUTORS BE LIABLE FOR ANY
DIRECT, INDIRECT, INCIDENTAL,
SPECIAL, EXEMPLARY, OR
CONSEQUENTIAL DAMAGES
(INCLUDING, BUT NOT LIMITED TO,
PROCUREMENT OF SUBSTITUTE GOODS
OR SERVICES; LOSS OF USE, DATA, OR
PROFITS; OR BUSINESS INTERRUPTION)
HOWEVER CAUSED AND ON ANY
THEORY OF LIABILITY, WHETHER IN
CONTRACT, STRICT LIABILITY, OR TORT
(INCLUDING NEGLIGENCE OR
OTHERWISE) ARISING IN ANY WAY OUT
OF THE USE OF THIS SOFTWARE, EVEN IF
ADVISED OF THE POSSIBILITY OF SUCH
DAMAGE.
The licence and distribution terms for any
publically available version or derivative of this
code cannot be changed. i.e. this code cannot
simply be copied and put under another
distribution licence [including the GNU Public
Licence.]
FreeType
The FreeType Project is copyright (C) 1996-
2000 by David Turner, Robert Wilhelm, and
Werner Lemberg. All rights reserved except as
specified below.
THE FREETYPE PROJECT IS PROVIDED
‘AS IS’ WITHOUT WARRANTY OF ANY
KIND, EITHER EXPRESS OR IMPLIED,
INCLUDING, BUT NOT LIMITED TO,
WARRANTIES OF MERCHANTABILITY
AND FITNESS FOR A PARTICULAR
PURPOSE. IN NO EVENT WILL ANY OF
THE AUTHORS OR COPYRIGHT HOLDERS
BE LIABLE FOR ANY DAMAGES CAUSED
BY THE USE OR THE INABILITY TO USE,
OF THE FREETYPE PROJECT.
Howl
Copyright (c) 2003, 2004 Porchdog Software All
rights reserved.
THIS SOFTWARE IS PROVIDED BY THE
COPYRIGHT HOLDERS AND
CONTRIBUTORS “AS IS” AND ANY
EXPRESS OR IMPLIED WARRANTIES,
INCLUDING, BUT NOT LIMITED TO, THE
IMPLIED WARRANTIES OF
MERCHANTABILITY AND FITNESS FOR A
PARTICULAR PURPOSE ARE
,continued

64 GNU License Information
DISCLAIMED. IN NO EVENT SHALL THE
COPYRIGHT OWNER OR CONTRIBUTORS
BE LIABLE FOR ANY DIRECT, INDIRECT,
INCIDENTAL, SPECIAL, EXEMPLARY, OR
CONSEQUENTIAL DAMAGES
(INCLUDING, BUT NOT LIMITED TO,
PROCUREMENT OF SUBSTITUTE GOODS
OR SERVICES; LOSS OF USE, DATA, OR
PROFITS; OR BUSINESS INTERRUPTION)
HOWEVER CAUSED AND ON ANY
THEORY OF LIABILITY, WHETHER IN
CONTRACT, STRICT LIABILITY, OR TORT
(INCLUDING NEGLIGENCE OR
OTHERWISE) ARISING IN ANY WAY OUT
OF THE USE OF THIS SOFTWARE, EVEN IF
ADVISED OF THE POSSIBILITY OF SUCH
DAMAGE.
jpeg-6b
If only executable code is distributed, then the
accompanying documentation must state that
“this software is based in part on the work of the
Independent JPEG Group”.
libpng
COPYRIGHT NOTICE, DISCLAIMER, and
LICENSE:
If you modify libpng you may insert additional
notices immediately following this sentence.
libpng version 1.2.6, December 3, 2004, is
Copyright (c) 2004 Glenn Randers-Pehrson, and
is distributed according to the same disclaimer
and license as libpng-1.2.5 with the following
individual added to the list of Contributing
Authors
Cosmin Truta
libpng versions 1.0.7, July 1, 2000, through 1.2.5
- October 3, 2002, are Copyright (c) 2000-2002
Glenn Randers-Pehrson, and are distributed
according to the same disclaimer and license as
libpng-1.0.6 with the following individuals
added to the list of Contributing Authors
Simon-Pierre Cadieux
Eric S. Raymond
Gilles Vollant
and with the following additions to the
disclaimer:
There is no warranty against interference
with your enjoyment of the library or
against infringement. There is no warranty
that our efforts or the library will fulfill any
of your particular purposes or needs. This
library is provided with all faults, and the
entire risk of satisfactory quality,
performance, accuracy, and effort is with
the user.
libpng versions 0.97, January 1998, through
1.0.6, March 20, 2000, are Copyright (c) 1998,
1999 Glenn Randers-Pehrson, and are distributed
according to the same disclaimer and license as
libpng-0.96, with the following individuals
added to the list of Contributing Authors:
Tom Lane
Glenn Randers-Pehrson
Willem van Schaik
libpng versions 0.89, June 1996, through 0.96,
May 1997, are Copyright (c) 1996, 1997 Andreas
Dilger
Distributed according to the same disclaimer and
license as libpng-0.88, with the following
individuals added to the list of Contributing
Authors:
John Bowler
Kevin Bracey
Sam Bushell
Magnus Holmgren
Greg Roelofs
Tom Tanner
libpng versions 0.5, May 1995, through 0.88,
January 1996, are Copyright (c) 1995, 1996 Guy
Eric Schalnat, Group 42, Inc.
For the purposes of this copyright and license,
“Contributing Authors” is defined as the
following set of individuals:
Andreas Dilger
Dave Martindale
Guy Eric Schalnat
Paul Schmidt
Tim Wegner
The PNG Reference Library is supplied “AS IS”.
The Contributing Authors and Group 42, Inc.
disclaim all warranties, expressed or implied,
including, without limitation, the warranties of
merchantability and of fitness for any purpose.
The Contributing Authors and Group 42, Inc.
assume no liability for direct, indirect, incidental,
special, exemplary, or consequential damages,
which may result from the use of the PNG
Reference Library, even if advised of the
possibility of such damage.
Permission is hereby granted to use, copy,
modify, and distribute this source code, or
portions hereof, for any purpose, without fee,
subject to the following restrictions:
1. The origin of this source code must not be
misrepresented.
2. Altered versions must be plainly marked as
such and must not be misrepresented as
being the original source.
3. This Copyright notice may not be removed
or altered from any source or altered source
distribution.
The Contributing Authors and Group 42, Inc.
specifically permit, without fee, and encourage
the use of this source code as a component to
supporting the PNG file format in commercial
products. If you use this source code in a product,
acknowledgment is not required but would be
appreciated.
A “png_get_copyright” function is available, for
convenient use in “about” boxes and the like:
printf(“%s”,png_get_copyright(NULL));
Also, the PNG logo (in PNG format, of course) is
supplied in the files “pngbar.png” and
“pngbar.jpg (88x31) and “pngnow.png” (98x31).
Libpng is OSI Certified Open Source Software.
OSI Certified Open Source is a certification mark
of the Open Source Initiative.
Glenn Randers-Pehrson
glennrp at users.sourceforge.net
December 3, 2004
Libungif
The GIFLIB distribution is Copyright (c) 1997
Eric S. Raymond
THE SOFTWARE IS PROVIDED “AS IS”,
WITHOUT WARRANTY OF ANY KIND,
EXPRESS OR IMPLIED, INCLUDING BUT
NOT LIMITED TO THE WARRANTIES OF
MERCHANTABILITY, FITNESS FOR A
PARTICULAR PURPOSE AND
NONINFRINGEMENT. IN NO EVENT
SHALL THE AUTHORS OR COPYRIGHT
HOLDERS BE LIABLE FOR ANY CLAIM,
DAMAGES OR OTHER LIABILITY,
WHETHER IN AN ACTION OF CONTRACT,
TORT OR OTHERWISE, ARISING FROM,
OUT OF OR IN CONNECTION WITH THE
SOFTWARE OR THE USE OR OTHER
DEALINGS IN THE SOFTWARE.
Luxi font
Bigelow & Holmes Inc and URW++ GmbH Luxi
font license
Luxi fonts copyright (c) 2001 by Bigelow &
Holmes Inc. Luxi font instruction code copyright
(c) 2001 by URW++ GmbH. All Rights
Reserved. Luxi is a registered trademark of
Bigelow & Holmes Inc.
THE FONT SOFTWARE IS PROVIDED “AS
IS”, WITHOUT WARRANTY OF ANY KIND,
EXPRESS OR IMPLIED, INCLUDING BUT
NOT LIMITED TO ANY WARRANTIES OF
MERCHANTABILITY, FITNESS FOR A
PARTICULAR PURPOSE AND
NONINFRINGEMENT OF COPYRIGHT,
PATENT, TRADEMARK, OR OTHER
RIGHT. IN NO EVENT SHALL BIGELOW &
HOLMES INC. OR URW++ GMBH. BE
LIABLE FOR ANY CLAIM, DAMAGES OR
OTHER LIABILITY, INCLUDING ANY
GENERAL, SPECIAL, INDIRECT,
INCIDENTAL, OR CONSEQUENTIAL
DAMAGES, WHETHER IN AN ACTION OF
CONTRACT, TORT OR OTHERWISE,
ARISING FROM, OUT OF THE USE OR
INABILITY TO USE THE FONT SOFTWARE
OR FROM OTHER DEALINGS IN THE FONT
SOFTWARE.
TIFF
Copyright (c) 1988-1997 Sam Leffler
Copyright (c) 1991-1997 Silicon Graphics, Inc.
THE SOFTWARE IS PROVIDED “AS-IS”
AND WITHOUT WARRANTY OF ANY
KIND, EXPRESS, IMPLIED OR
OTHERWISE, INCLUDING WITHOUT
LIMITATION, ANY WARRANTY OF
MERCHANTABILITY OR FITNESS FOR A
PARTICULAR PURPOSE.
IN NO EVENT SHALL SAM LEFFLER OR
SILICON GRAPHICS BE LIABLE FOR ANY
SPECIAL, INCIDENTAL, INDIRECT OR
CONSEQUENTIAL DAMAGES OF ANY
KIND, OR ANY DAMAGES WHATSOEVER
RESULTING FROM LOSS OF USE, DATA
OR PROFITS, WHETHER OR NOT ADVISED
OF THE POSSIBILITY OF DAMAGE, AND
ON ANY THEORY OF LIABILITY, ARISING
OUT OF OR IN CONNECTION WITH THE
USE OR PERFORMANCE OF THIS
SOFTWARE.
This software is based in part on zlib see http://
www.zlib.net for information.
This software is based in part on Mozilla Public
License 1.1 see http://www.mozilla.org/MPL/
for information.
This software is based in part on Apple Public
Source License or the reciient's rights thereunder
see http://developer.apple.com/ for information.
This software is based in part on Intel License see
http://www.intel.com/ for information.
TinyLogin
This software is copyright 1988 - 1994, Julianne
Frances Haugh. All rights reserved.
The shadow utilities license
This software is copyright 1988 - 1994, Julianne
Frances Haugh. All rights reserved.
Vera.ttf/VeraMono.ttf
Copyright © 2003 by Bitstream, Inc. All Rights
Reserved. Bitstream Vera
SansBitstreamVeraSans-RomanRelease 1.10
Copyright © 2003 by Bitstream, Inc. All Rights
Reserved. Bitstream Vera is a trademark of
Bitstream, Inc.

65
Glossary
Additional Information
Glossary
AACS
“Advanced Access Content System” is a
specification for managing digital
entertainment contents stored on the next
generation of prerecorded and recorded
optical media. The specification enables
consumers to enjoy digital entertainment
content, including high-definition
content.
AVCHD (page 7)
The AVCHD format is a high definition
digital video camera format used to
record SD (standard definition) or HD
(high definition) signals of either the
1080i specification*1 or the 720p
specification*2 on DVDs, using efficient
data compression coding technology.
The MPEG-4 AVC/H.264 format is
adopted to compress video data, and the
Dolby Digital or Linear PCM is used to
compress audio data. The MPEG-4
AVC/H.264 format is capable of
compressing images at higher efficiency
than that of the conventional image
compression format. The MPEG-4
AVC/ H.264 format enables a high
definition (HD) video signal shot on a
digital video camera recorder to be
recorded on DVDs in the same way as
for a standard definition (SD) television
signal.
*1A high definition specification that
utilizes1080 effective scanning lines and
the interlace format.
*2A high definition specification that utilizes
720 effective scanning lines and the
progressive format.
BD-J application
The BD-ROM format supports Java for
interactive functions.
“BD-J” offers content providers almost
unlimited functionality when creating
interactive BD-ROM titles.
BD-R (page 7)
BD-R (Blu-ray Disc Recordable) is a
recordable, write-once Blu-ray Disc,
available in the same capacities as the
BD below. Since contents can be
recorded and cannot be overwritten, a
BD-R can be used to archive valuable
data or storing and distributing video
material.
BD-RE (page 7)
BD-RE (Blu-ray Disc Rewritable) is a
recordable and rewritable Blu-ray Disc,
available in the same capacities as the
BD below. The re-recordable feature
makes extensive editing and time-
shifting applications possible
BD-ROM (page 6)
BD-ROMs (Blu-ray Disc Read-Only
Memory) are commercially produced
discs and are available in the same
capacities as the BD below. Other than
conventional movie and video contents,
these discs have enhanced features such
as interactive content, menu operations
using pop-up menus (see below),
selection of subtitle display, and
slideshow. Although a BD-ROM may
contain any form of data, most BD ROM
discs will contain movies in High
Definition format, for playback on Blu-
ray Disc players.
Blu-ray Disc (BD) (page 6)
A disc format developed for recording/
playing high-definition (HD) video (for
HDTV, etc.), and for storing large
amounts of data. A single layer Blu-ray
Disc holds up to 25 GB, and a dual-layer
Blu-ray Disc holds up to 50 GB of data.
Chapter (page 26)
Sections of a picture or a music feature
that are smaller than titles. A title is
composed of several chapters.
Depending on the disc, no chapters may
be recorded.
CPRM
“Content Protection for Recordable
Media” is a technology for protecting
digital entertainment content on
recordable media.
Dolby Digital (page 47)
Digital audio compression technology
developed by Dolby Laboratories. This
technology conforms to multi-channel
surround sound. The rear channel is
stereo and there is a discrete subwoofer
channel in this format. Dolby Digital
provides the same discrete channels of
high quality digital audio found in
“Dolby Digital” theater surround sound
systems. Good channel separation is
realized because all of the channel data is
recorded discretely and little
deterioration occurs because all channel
data processing is digital.
Dolby Digital Plus (page 48)
Developed as an extension to Dolby
Digital, the audio coding technology
supports 7.1 multi-channel surround
sound. Since this player can convert
multi-channel surround sound signals to
5.1 channel, conventional AV amplifiers
(receivers) with a Dolby Digital decoder
can deliver the sound.
Dolby Surround (Pro Logic)
(page 47)
Audio signal processing technology that
Dolby Laboratories developed for
surround sound. When the input signal
contains a surround component, the Pro
Logic process outputs the front, center
and rear signals. The rear channel is
monaural.
Dolby TrueHD (page 48)
Dolby TrueHD is a lossless coding
technology that supports up to 8
channels of multi-channel surround
sound for the next generation optical
discs. The reproduced sound is true to
the original source bit-for-bit.
DTS (page 47)
Digital audio compression technology
that Digital Theater Systems, Inc.
developed. This technology conforms to
multi-channel surround sound. The rear
channel is stereo and there is a discrete
subwoofer channel in this format. DTS
provides the same discrete channels of
high quality digital audio.
Good channel separation is realized
because all of the channel data is
recorded discretely and little
deterioration occurs because all channel
data processing is digital.
DTS-HD (page 47)
DTS-HD is an extended format of the
Coherent Acoustics audio coding
system, which also encompasses DTS
Digital Surround, DTS-ES, and DTS 96/
24. DTS-HD is highly flexible in
supporting the number of discrete
surround sound channels. While 7.1ch
surround sound is planned for Blu-ray
Discs, the audio signals can be
downmixed to 5.1 or 2 channels for
backward compatibility, and the
reproduced audio quality can either be at
the bit rate of DTS Digital Surround or
the lossless mode.
DVD VIDEO (page 6)
A disc format that contains up to eight
hours of moving pictures on a disc the
same diameter as a CD. A single-layer
single sided DVD holds up to 4.7 GB; a
double layer single-sided DVD, 8.5 GB;
a single layer double-sided DVD, 9.4
GB; double-layer double-sided DVD, 17
GB. The MPEG 2 format is adopted for
the efficient video data compression.
The variable rate coding technology that
changes the data to be allocated
according to the status of the picture is
adopted for reproducing high-quality
pictures. Audio information is recorded
in a multi-channel format, such as Dolby
Digital, allowing for a realistic audio
presence.
,continued

66 Specifications
DVD-R (page 6)
A DVD-R is a recordable disc that is the
same size as a DVD VIDEO. Contents
can be recorded only once to a DVD-R,
and will have the same format as a DVD
VIDEO. The DVD-R has two different
modes: VR mode and Video mode.
DVDs created in Video mode have the
same format as a DVD VIDEO, while
discs created in VR (Video Recording)
mode allow the contents to be
programmed or edited.
DVD-RW (page 6)
A DVD-RW is a recordable and
rewritable disc that is the same size as a
DVD VIDEO. The DVD-RW has two
different modes: VR mode and Video
mode. DVDs created in Video mode
have the same format as a DVD VIDEO,
while discs created in VR (Video
Recording) mode allow the contents to
be programmed or edited.
Film-based software, Video-based
software
DVDs can be classified as Film-based or
Video-based software. Film-based
DVDs contain the same images (24
frames per second) that are shown at
movie theaters. Video-based DVDs,
such as television dramas or sitcoms,
display images at 30 frames (or 60
fields) per second.
HDMI (High-Definition Multimedia
Interface)
HDMI is an interface that supports both
video and audio on a single digital
connection. The HDMI connection
carries standard to high definition video
signals and multi-channel audio signals
to AV components such as HDMI
equipped TVs, in digital form without
degradation.
The HDMI specification supports HDCP
(High-bandwidth Digital Contents
Protection), a copy protection
technology for digital entertainment
contents for HDMI.
Interlace format
Interlace format shows every other line
of an image as a single “field” and is the
standard method for displaying images
on television. The even number field
shows the even numbered lines of an
image, and the odd numbered field
shows the odd numbered lines of an
image.
Progressive format
Compared to the Interlace format that
alternately shows every other line of an
image (field) to create one frame, the
Progressive format shows the entire
image at once as a single frame. This
means that while the Interlace format can
show 30 frames/60 fields in one second,
the Progressive format can show 60
frames in one second. The overall
picture quality increases and still images,
text, and horizontal lines appear sharper.
Pop-up menu
An enhanced menu operation available
on BD-ROMs. The pop-up menu
appears when MENU is pressed during
playback, and can be operated while
playback is in progress.
MPEG-2
One of the video data compression
schemes established by the Moving
Picture Experts Group (MPEG), which is
adopted for DVD VIDEOs and digital
broadcasts worldwide. The scheme
specifies MPEG-2 PS (Program Stream)
for recordable media such as a DVD
VIDEO, and MPEG-2 TS (Transport
Stream) for digital broadcasts and other
communications.
Title (page 27)
The longest section of a picture or music
feature on a DVD, movie, etc., in video
software, or the entire album in audio
software.
Specifications
System
Laser: Semiconductor laser
Audio characteristics
Frequency response:
BD-ROM or DVD VIDEO: 4 Hz to
22 kHz (±0.5 dB)
Signal-to-noise ratio (S/N): 110 dB
Harmonic distortion: 0.002%
Dynamic range:
BD and DVD VIDEO: 103 dB
Wow and flutter:
Less than detected value (±0.001%
W PEAK)
Outputs
(Jack name: Jack type/Output level/
Load impedance)
AUDIO OUT L/R:
Phono jack/2 Vrms/10 kilohms
DIGITAL OUT (OPTICAL):
Optical output jack/–18 dBm (wave
length 660 nm)
DIGITAL OUT (COAXIAL):
Phono jack/0.5 Vp-p/75 ohms
5.1CH OUTPUT:
Phono jack/2 Vrms/10 kilohms
HDMI OUT:
HDMI 19-pin standard connector
COMPONENT VIDEO OUT(Y, PB,
PR):
Phono jack/Y: 1.0 Vp-p/PB, PR:
progressive or interlace
= 0.7 Vp-p/75 ohms
VIDEO: Phono jack/1.0 Vp-p/75 ohms
S VIDEO: 4-pin mini DIN/Y:
1.0 Vp-p, C: 0.286 Vp-p/75 ohms
CONTROL S IN/IR IN:
Mini jack
General
Power requirements:
120 V AC, 60 Hz
Power consumption: 35 W
Dimensions (approx.):
430 × 106 × 355 mm (width/height/
depth) incl. projecting parts
Mass (approx.): 7.5 kg
Operating temperature:
5 ºC to 35 ºC
Operating humidity: 25 % to 80 %
Supplied accessories
See page 10.
Specifications and design are subject to
change without notice.

67
Language Code List
Additional Information
Language Code
List
For details, see page 49.
Language (abbr.) Code
Japanese (ja) 1001
English (en) 0514
French (fr) 0618
German (de) 0405
Italian (it) 0920
Spanish (es) 0519
Dutch (nl) 1412
Russian (ru) 1821
Chinese (zh) 2608
Korean (ko) 1115
Greek (el) 0512
Afar (aa) 0101
Abkhazian (ab) 0102
Afrikaans (af) 0106
Amharic (am) 0113
Arabic (ar) 0118
Assamese (as) 0119
Aymara (ay) 0125
Azerbaijani (az) 0126
Bashkir (ba) 0201
Byelorussian (be) 0205
Bulgarian (bg) 0207
Bihari (bh) 0208
Bislama (bi) 0209
Bengali (bn) 0214
Tibetan (bo) 0215
Breton (br) 0218
Catalan (ca) 0301
Corsican (co) 0315
Czech (cs) 0319
Welsh (cy) 0325
Danish (da) 0401
Bhutani (dz) 0426
Esperanto (eo) 0515
Estonian (et) 0520
Basque (eu) 0521
Persian (fa) 0601
Finnish (fi) 0609
Fiji (fj) 0610
Faroese (fo) 0615
Frisian (fy) 0625
Irish (ga) 0701
Scots-Gaelic (gd) 0704
Galician (gl) 0712
Guarani (gn) 0714
Gujarati (gu) 0721
Hausa (ha) 0801
Hindi (hi) 0809
Croatian (hr) 0818
Hungarian (hu) 0821
Armenian (hy) 0825
Interlingua (ia) 0901
Interlingue (ie) 0905
Inupiak (ik) 0911
Indonesian (in) 0914
Icelandic (is) 0919
Hebrew (iw) 0923
Yiddish (ji) 1009
Javanese (jw) 1023
Georgian (ka) 1101
Kazakh (kk) 1111
Greenlandic (kl) 1112
Cambodian (km) 1113
Kannada (kn) 1114
Kashmiri (ks) 1119
Kurdish (ku) 1121
Kirghiz (ky) 1125
Latin (la) 1201
Lingala (ln) 1214
Laothian (lo) 1215
Lithuanian (lt) 1220
Latvian (lv) 1222
Malagasy (mg) 1307
Maori (mi) 1309
Macedonian (mk) 1311
Malayalam (ml) 1312
Mongolian (mn) 1314
Moldavian (mo) 1315
Marathi (mr) 1318
Malay (ms) 1319
Maltese (mt) 1320
Burmese (my) 1325
Nauru (na) 1401
Nepali (ne) 1405
Norwegian (no) 1415
Occitan (oc) 1503
Oromo (om) 1513
Oriya (or) 1518
SPanjabi (pa) 1601
Polish (pl) 1612
Pashto, Pushto (ps) 1619
Portuguese (pt) 1620
Quechua (qu) 1721
Rhaeto-Romance (rm) 1813
Kirundi (rn) 1814
Romanian (ro) 1815
Kinyarwanda (rw) 1823
Sanskrit (sa) 1901
Sindhi (sd) 1904
Sangho (sg) 1907
Serbo-Croatian (sh) 1908
Language (abbr.) Code
Sinhalese (si) 1909
lovak (sk) 1911
Slovenian (sl) 1912
Samoan (sm) 1913
Shona (sn) 1914
Somali (so) 1915
Albanian (sq) 1917
Serbian (sr) 1918
Siswati (ss) 1919
Sesotho (st) 1920
Sundanese (su) 1921
Swedish (sv) 1922
Swahili (sw) 1923
Tamil (ta) 2001
Telugu (te) 2005
Tajik (tg) 2007
Thai (th) 2008
Tigrinya (ti) 2009
Turkmen (tk) 2011
Tagalog (tl) 2012
Setswana (tn) 2014
Tonga (to) 2015
Turkish (tr) 2018
Tsonga (ts) 2019
Tatar (tt) 2020
Twi (tw) 2023
Ukrainian (uk) 2111
Urdu (ur) 2118
Uzbek (uz) 2126
Vietnamese (vi) 2209
Volapük (vo) 2215
Wolof (wo) 2315
Xhosa (xh) 2408
Yoruba (yo) 2515
Zulu (zu) 2621
Language (abbr.) Code

68 Parental Control Country/Area Code List
Parental Control
Country/Area
Code List
For details, see pages 50 and 52.
Index
Words in quotations appear in the on-
screen displays.
Numerics
5.1CH OUTPUT 15, 51
A
“A/V Control” 23
AACS 65
ANGLE 25
AUDIO 25
“Audio Control” 28
“Audio Output Mode” 51
“Audio Setup” 47
AVCHD 7, 65
B
Batteries 17
Blu-ray Disc 6, 65
C
Chapter 65
Color buttons 25
Connecting
the audio cords 13
the video cords 11
CONTROL S 12
D
DIMMER 25
Disc Information 27
DISPLAY 25
Display
front panel display 58
Dolby Digital 15, 47, 65
Dolby Digital Plus 48, 65
Dolby TrueHD 48, 65
DTS 47, 65
“DTS Downmix” 47
DTS-HD 48, 65
DVD VIDEO 65
DVD-R 66
DVD-RW 66
E
Easy Setup 19
F
Film based software 66
Front panel display 58
H
HDMI 12, 13, 19, 45, 47, 66
I
Interlace format 66
L
“Language” 49
M
“Memory” 29
“Movies” 32
“MPEG” 32
“Music” 36
O
“Options” 52
P
“Parental Control” 50
“Photos” 40
POP UP/MENU 26
Pro Logic 15, 47, 65
Progressive format 66
R
Region code 8
Remote 17, 18, 25
Resetting the Player 53
S
Searching 27, 34, 38, 42
“Setup” 24
Setup Displays 44
“Slideshow” 41
“Speaker Setup” 51
“Speakers” 13, 51
SUBTITLE 25
T
Title 66
Title List 23
TOP MENU 26
Troubleshooting 54
“TV Type” 45
U
Usable discs 6
V
Video based software 66
“Video Control” 29
“Video Setup” 45
Area (abbr.) Code
Argentina (ar) 0118
Australia (au) 0121
Austria (at) 0120
Belgium (be) 0205
Brazil (br) 0218
Canada (ca) 0301
Chile (cl) 0312
China (cn) 0314
Denmark (dk) 0411
Finland (fi) 0609
France (fr) 0618
Germany (de) 0405
Hong Kong (hk) 0811
India (in) 0914
Indonesia (id) 0904
Italy (it) 0920
Japan (jp) 1016
Korea, Republic of (kr) 1118
Malaysia (my) 1325
Mexico (mx) 1324
Netherlands (nl) 1412
New Zealand (nz) 1426
Norway (no) 1415
Pakistan (pk) 1611
Philippines (ph) 1608
Portugal (pt) 1620
Russian Federation (ru) 1821
Singapore (sg) 1907
Spain (es) 0519
Switzerland (ch) 0308
Sweden (se) 1905
Taiwan (tw) 2023
Thailand (th) 2008
United Kingdom (gb) 0702
United States of America
(us)
2119