Sony HT DDW900 User Manual Speaker Connection Guide HTDDW900 Install
If not then HTDDW900_Install_Guide Manual: ://wwws.sony.com/release/HTDDW900_Install_Guide
User Manual: Sony HT-DDW900 Speaker Connection Guide
Open the PDF directly: View PDF
.
Page Count: 1

R
LL
R
AUDIO IN
VIDEO IN
VIDEO 2
AUDIO IN
VIDEO OUT
VIDEO 1
AUDIO OUT
VIDEO IN
L
R
DVD
IN VIDEO 2
IN MONITOR
OUT
COMPONENT VIDEO
Y
ASSIGNABLE
P
B
/C
B
/B-Y
P
R
/C
R
/R-Y
CENTER
SPEAKERS
FRONT A
R
R
L
L
DVD
AUDIO IN
VIDEO IN
VIDEO 1
IN
VIDEO 2
IN
OPTICAL
DIGITAL
ANTENNA
AM
COAXIAL
MD/TAPE
OUT
L
R
IN
SA-CD
/
CD
IN
L
R
SURROUND
SUB
WOOFER
CENTER
FRONT
FRONT B
LR
LR
VIDEO OUT
MONITOR
HDMI
DVD IN
ASSIGNABLE
VIDEO 2 IN
MONITOR OUT
AUDIO
OUT
DIGITAL OUT
COAXIAL
INPUT
HDMI
INPUT
VIDEO
MULTI CH IN
SPEAKERS
SPEAKERS
INPUT
DVD
IN
SURROUND
SUB
WOOFER
OUTPUT OUTPUT
VIDEO HDMI
HOME THEATRE
SYSTEM
HT-DDW900
Speaker Connection
Raccordement des enceintes
Coaxial digital cord
Cordon numérique coaxial
Monaural audio cord
Cordon audio mono
English
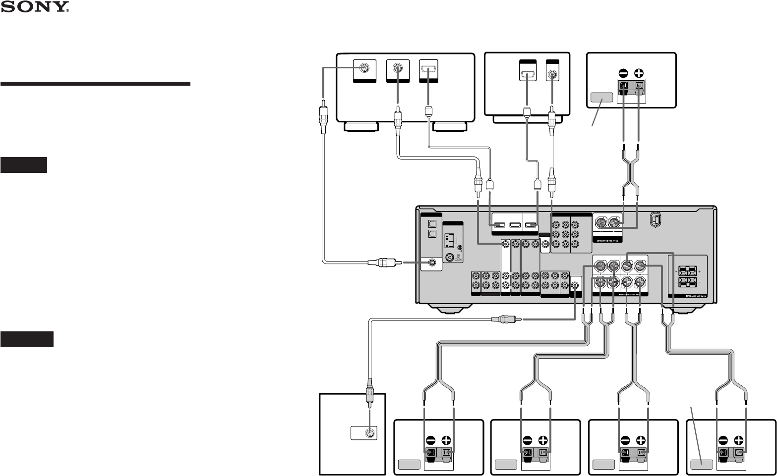
This Speaker Connection explains how to connect the DVD player, TV, speakers, and sub woofer
so you can enjoy multi channel surround sound from the DVD player. For details, refer to the
operating instructions supplied with the receiver.
Before you connect the speakers, check the speaker label on the rear panel of the speakers for the
speaker type. Connect the speakers as shown in the illustration at right.
The front and center speakers and the sub woofer are magnetically shielded to allow it to be
installed near a TV set. However, as the surround speakers are not magnetically shielded, we
recommend that you place them slightly further away from a TV set.
Notes on HDMI connections
The sound is output from the TV speaker only when a playback component and this receiver, as
well as this receiver and the TV are connected via a HDMI jack. To output the sound from the
supplied speakers and to take advantage of the multi channel surround sound, be sure to
– connect the digital audio jacks on the playback component to the receiver.
– turn off or mute the TV’s volume.
Français
Ce guide de raccordement des enceintes vous explique comment raccorder le lecteur DVD, le
téléviseur, les enceintes et le caisson de graves afin que vous puissiez profiter au mieux du son
surround multicanal de votre lecteur DVD. Pour plus de détails, reportez-vous au mode d’emploi
fourni avec l’ampli-tuner.
Avant de procéder au raccordement des enceintes, vérifiez l’identification de l’enceinte située à
l’arrière de celles-ci pour connaître le type d’enceinte. Raccordez les enceintes comme indiqué
dans l’illustration ci-contre.
Les enceintes avant et centrale, ainsi que le caisson de graves, possèdent un blindage magnétique
afin de permettre leur installation à proximité d’un téléviseur. Toutefois, étant donné que les
enceintes surround ne possèdent pas de blindage magnétique, nous vous conseillons de les éloigner
davantage du téléviseur.
Remarques sur les raccordements HDMI
Le son est uniquement émis par le haut-parleur du téléviseur lorsqu’un appareil de lecture et cet
ampli-tuner, ainsi que cet ampli-tuner et le téléviseur sont raccordés via la prise HDMI. Pour
écouter le son à partir des enceintes fournies et pour profiter du son surround multicanal, veillez à
– raccorder les prises audio numériques de l’appareil de lecture à l’ampli-tuner.
– éteindre ou mettre en sourdine le volume du téléviseur.
2-662-963-01(1)
DVD player
Lecteur DVD
Center speaker
Enceinte centrale
SS-CNP680
Speaker cord
Cordon d’enceinte
Speaker label
Identification de
l’enceinte
TV
Téléviseur
HDMI cable
Câble HDMI
Speaker label
Identification de
l’enceinte
Video cord
Cordon vidéo
SS-SRP900 (SL)
Surround speaker (left)
Enceinte surround (gauche)
SA-WP780
Sub woofer
Caisson de graves
SS-SRP900 (SR)
Surround speaker (right)
Enceinte surround (droite)
SS-MSP900 (L)
Front speaker (left)
Enceinte avant (gauche)
SS-MSP900 (R)
Front speaker (right)
Enceinte avant (droite)
Sony Corporation © 2006 Printed in Malaysia
HT-DDW900 2-662-963-01(1) GB/FR
2662963011_DDW900leaf.p65 14/12/05, 9:53 AM1