Sony ICD B500 User Manual Operating Instructions ICDB500
If not then ICDB500 Manual: ://wwws.sony.com/release/ICDB500
User Manual: Sony ICD-B500 Operating Instructions
Open the PDF directly: View PDF
.
Page Count: 2

When playing back a previously recorded message, start from Step 1.
When playing back a message you have just finished recording, start from Step 3.
1Select the folder.
See “Selecting the Folder”.
2Select the message number.
* The display selected with the DISPLAY/MENU button appears (see the reverse side).
3Start playback.
After playing back one message, the unit stops at the beginning of the next
message. When the continuous play function is set to “ON” (see the reverse
side), the unit stops after playing all messages in a folder.
When the last message on a folder has been played back, the unit stops at the
beginning of the last message.
For private listening
Connect an ear receiver or headphones (not supplied) to the i (headphone) jack.
The built-in speaker will be automatically disconnected. If noise is heard, wipe
the headphones plug.
Other operations
To Do this
stop at the current position Press NxPLAY/STOP or xSTOP.
To resume playback from that point,
press NxPLAY/STOP again.
go back to the beginning Press – . once.
of the current message
skip to the next message Press >+ once.
go back to previous Press – . or >+ repeatedly.
messages/skip to succeeding (During stop mode, keep the button
messages pressed to skip the messages
continuously.)
1Slide and lift the battery
compartment lid.
2Insert two LR03 (size AAA)
alkaline batteries with
correct polarity, and close the
lid.
Clock setting display appears when you insert batteries for the first time, or
when you replace the batteries with new ones. Please refer to Steps 2 to 3 in
“Step 2: Setting the Clock” to set the date and time.
IC Recorder
Operating Instructions
2007 Sony Corporation Printed in China
ICD-B500
Owner’s Record
The model number is located at the rear and the serial number is located inside the battery
compartment. Record the serial number in the space provided below. Refer to these numbers
whenever you call upon your Sony dealer regarding this product.
Model No. ICD-B500 Serial No. _____________________________________
Step 1: Installing the Batteries
Replacing the batteries
The battery indicator in the display
window shows the battery
condition.
When flashes, replace the
batteries with new ones.
When flashes, the batteries are
exhausted and the unit will stop
operation.
Battery life*
With continuous use, approx. 11 hours
recording/7.5 hours playback in the
HQ mode, and approx. 22 hours
recording/11 hours playback in the SP
and LP modes is possible.
*Using Sony alkaline batteries LR03
(size AAA)
*When playing back through the
internal speaker with the medium
volume level
The battery life may shorten
depending on the operation of the
unit.
Notes
•Do not use manganese batteries for
this unit.
•When you replace the batteries with
new ones, the clock setting display
appears. In this case, set the date
and time again. The recorded
messages and alarm setting,
however, will remain.
•When replacing the batteries, be
sure to replace both batteries with
new ones.
•Do not charge dry batteries.
•When you are not going to use the
unit for a long time, remove the
batteries to prevent damage from
battery leakage and corrosion.
•The unit is accessing data while
“ACCESS“ appears in the display
window. While accessing, do not
remove the batteries. Doing so may
damage the data.
Clock setting display appears when you insert batteries for the first time, or when you replace the batteries with new ones. In
this case, proceed from step 2.
1
Display the clock setting display.
2Set the date.
3Set the time.
Tip
This unit does not have a power on/off switch. The display is shown at all times.
2Press NxPLAY/STOP.
The month digits will flash.
3Set the month and day in sequence,
then press NxPLAY/STOP.
The hour digits will flash.
2Press – . or >+ to display
“SET DATE”.
3Press NxPLAY/STOP.
The year digits will flash.
Tip
To set the date to Year 2005, display
“05Y”.
Step 2: Setting the Clock
Recording Messages
You can record up to 99 messages in each of the four folders (A, B, C, and D).
Since a newly recorded message is automatically added behind the last recorded
message, you can start recording quickly without searching for the end of the
last recording.
e.g. Message 1 Message 2 Newly recorded message Blank space
Note
Before making a long recording, be sure to insert new batteries and check the battery
indicator.
1Select the recording mode.
See “Changing the Recording Mode” on the reverse side.
2Select the folder.
See “Selecting the Folder”.
3Start recording.
You do not need to keep pressing zXREC/PAUSE while recording.
4Stop recording.
If you do not change the folder after you stop recording, the next time you
record you will record in the same folder.
To Do this
pause recording* Press zXREC/PAUSE.
During recording pause, the OPR indicator flashes in
red and “PAUSE” flashes in the display window.
release pause and Press zXREC/PAUSE.
resume recording Recording resumes from that point.
(To stop recording after pausing recording, press
xSTOP.)
listen to the current Press xSTOP to stop recording, then press
recording NxPLAY/STOP.
review the current Press NxPLAY/STOP during recording.
recording instantly
search backward during Hold down – . during recording or recording
recording (Review) pause. Recording mode will be released, and
reviewing of the current recording starts. If you
release the button, playback starts from that point.
select the microphone You can select the microphone sensitivity using the
sensitivity menu. See “Selecting the Microphone Sensitivity”.
H (high): To record at meeting or in a quiet and/or
spacious place.
L (low): To record for dictation or in a noisy place.
* About one hour after you pause recording, recording pause is automatically released
and the unit goes into the stop mode.
Selecting the Folder
1Press DISPLAY/MENU for more than 1 second until
“MODE” appears in the display window.
2Press – . or >+ to select “FOLDER” and press
NxPLAY/STOP.
3Press – . or >+ to select the folder you want
and press NxPLAY/STOP.
4Press xSTOP to exit the menu mode.
Current folder
BBasic Operations
Information
IN NO EVENT SHALL SELLER BE LIABLE FOR ANY DIRECT,
INCIDENTAL OR CONSEQUENTIAL DAMAGES OF ANY
NATURE, OR LOSSES OR EXPENSES RESULTING FROM ANY
DEFECTIVE PRODUCT OR THE USE OF ANY PRODUCT.
For the customers in the U.S.A.
The following FCC statement applies only to the version of this
model manufactured for sale in the USA. Other versions may
not comply with FCC technical regulations.
INFORMATION
This equipment has been tested and found to comply with the
limits for a Class B digital device, pursuant to Part 15 of the
FCC Rules. These limits are designed to provide reasonable
protection against harmful interference in a residential
installation. This equipment generates, uses, and can radiate
radio frequency energy and, if not installed and used in
accordance with the instructions, may cause harmful
interference to radio communications.
However, there is no guarantee that interference will not occur
in a particular installation. If this equipment does cause
harmful interference to radio or television reception, which can
be determined by turning the equipment off and on, the user is
encouraged to try to correct the interference by one or more of
the following measures:
–Reorient or relocate the receiving antenna.
–Increase the separation between the equipment and
receiver.
–Connect the equipment into an outlet on a circuit different
from that to which the receiver is connected.
–Consult the dealer or an experienced radio/TV technician
for help.
You are cautioned that any changes or modifications not
expressly approved in this manual could void your authority
to operate this equipment.
This device complies with Part 15 of the FCC Rules. Operation
is subject to the following two conditions: (1) This device may
not cause harmful interference, and (2) this device must accept
any interference received, including interference that may
cause undesired operation.
If you have any questions about this product, you may call:
Sony Customer Information Services Center 1-800-222-7669 or
http://www.sony.com/
Disposal of Old Electrical &
Electronic Equipment (Applicable in
the European Union and other
European countries with separate
collection systems)
This symbol on the product or on its packaging
indicates that this product shall not be treated
as household waste. Instead it shall be handed
over to the applicable collection point for the
recycling of electrical and electronic equipment.
By ensuring this product is disposed of
correctly, you will help prevent potential
negative consequences for the environment and
human health, which could otherwise be caused by
inappropriate waste handling of this product. The recycling of
materials will help to conserve natural resources. For more
detailed information about recycling of this product, please
contact your local Civic Office, your household waste disposal
service or the shop where you purchased the product.
Note on recording
Noise may be recorded if an object,
such as your finger, etc., accidentally
rubs or scratches the unit during
recording.
Maximum recording time
The maximum recording time of all
the folders is as follows. You can
record messages for the maximum
recording time in a single folder.
HQ* 30 h. 25 min.
SP** 81 h. 15 min.
LP*** 150 h. 15 min.
(h.: hours/min.: minutes)
*HQ: High quality recording mode
(monaural sound)
** SP: Standard play recording mode
(monaural sound)
***LP: Long play recording mode
(monaural sound)
Notes
•To record in better sound quality,
select the HQ mode. For switching
the recording mode, see “Changing
the Recording Mode” on the reverse
side.
•
Before making a long recording, be
sure to check the battery indicator.
•The maximum recording time and
the number of messages you can
make vary depending on the
conditions of use.
•When you record messages in the
mixture of HQ, SP and LP mode, the
maximum recording time will be
between those for the HQ and LP
modes.
•Due to the limitation of the IC
recording system, this unit records
in the minimum recording unit of
approx. 2 seconds at most, therefore
the following symptoms may occur:
–When a message is shorter than
the minimum recording unit, it is
still counted as approx. 2 seconds
at most so the remaining
recording time will decrease by
more than the actual length of the
message.
–When the message is longer than
the minimum recording unit, the
remaining recording time will
decrease by more than the actual
length of the message if it cannot
be divided by the minimum
recording unit without a
remainder.
–The sum of the number on the
counter (elapsed recording time)
and the remaining recording time
may be less than the unit’s
maximum recording time.
Remaining memory
indication
During recording, the remaining
memory indicator decreases one by
one.
The memory is
nearly full.
Flashing
When the remaining time of
recording reaches 5 minutes, the
last one of the indication flashes.
If the remaining recording time
display mode is selected,
“REMAIN” and the counter display
flash when the remaining time
reaches 1 minute.
To continue recording, first erase
some of the messages.
Notes
•If you press zXREC/PAUSE when
the memory is full, “FULL” will flash
with an alarm sound. Erase some of
the messages before you start
recording again.
•If you press zXREC/PAUSE after
you have recorded 99 messages,
“FULL” will flash with an alarm
sound. Select another folder or erase
some of the messages.
Starting recording
automatically in response
to the sound — Advanced
VOR function
When VOR (voice operated
recording) is set to ON in the menu,
recording starts when the recorder
detects sound. (“VOR” is displayed
in the display window.)
Recording stops when no sound is
heard. (“VOR PAUSE” flashes in
the display window.)
Note
VOR function is affected by the sound
around you. Set the microphone
sensitivity to “H (high)” or “L (low)”
using the menu. If recording is not
satisfactory after you have changed
the microphone sensitivity, or for
important recording, set VOR to OFF.
Playing Back Messages
BGetting started
Troubleshooting
Before taking the unit for repair, check the following
sections. Should any problem persist after you have
made these checks, consult your nearest Sony dealer.
The unit does not operate.
•The batteries have been inserted with incorrect
polarity.
•The batteries are weak.
•The buttons are locked with the HOLD switch. (If
you press any button, “HOLD” will flash for 3
seconds.)
No sound comes from the speaker.
•The ear receiver or headphones are plugged in.
•The volume is turned down completely.
“FULL” is displayed and you cannot start
recording.
•The memory is full. Erase some of the messages.
•99 messages have been recorded in the selected
folder. Select another folder or erase some of the
messages.
Noise is heard.
•An object, such as your finger, etc., accidentally
rubbed or scratched the unit during recording so
that noise was recorded.
•The unit was placed near an AC power source, a
fluorescent lamp or a mobile phone during
recording or playback.
•Plug of the connected microphone was dirty when
recording. Clean the plug.
•Ear receiver/headphones plug is dirty. Clean the
plug.
Recording level is low.
•Set the microphone sensitivity to “H (high)” using
the menu.
Recording is interrupted.
•The advanced VOR function is activated. Set VOR
to “OFF”.
Recording level is unstable (when recording
music, etc.).
•This unit is designed to automatically adjust the
recording level when recording meetings, etc., and
is not suitable for music recording.
“--Y--M--D” or “--:--” is displayed.
•You have not set the clock.
“--Y--M--D” or “--:--” is displayed on the REC
DATE display.
•The date and time of recording will not be
displayed if you recorded the message when the
clock was not set.
You cannot divide a message.
• You cannot divide a message in a folder which has
99 messages.
•If you divide messages frequently, the unit may
become unable to divide a message.
•You cannot divide a message in the first or the last
1 second of a message.
It takes longer for the unit to start
operation.
•If you divide messages too frequently while the
unit is recording them, the following phenomenon
may occur: The OPR indicator keeps flashing, and
you cannot operate the unit for a certain period.
This is not a malfunction. Wait until the OPR
indicator goes off.
You cannot record messages up to the
maximum recording time.
• If you record messages in a mixture of HQ, SP and
LP modes, the recordable time varies from the
maximum HQ mode recording time to the
maximum LP mode recording time.
• No more recording can be made when 99 messages
each have been recorded in a folder.
•Due to the limitation of the IC recording system,
this unit records in the minimum recording unit. If
the length of each message cannot be divided by
the minimum recording unit, the remaining
recording time may decrease by more than the
total length of the messages.
The unit does not operate correctly.
•Take out the batteries and insert them again.
Please note that recorded messages may be erased
during service or repair work.
Playing back a message
repeatedly
— Repeat Play
During playback, press
NxPLAY/STOP for more than
one second.
““ will be displayed and the
selected message will be played
back repeatedly.
To resume normal playback, press
NxPLAY/STOP again. To stop
playback, press xSTOP.
Playing back all messages
in a folder continuously
— Continuous Play
You can select the continuous play
mode with the CONT in the menu.
When you set CONT to ON, you
can play back all messages in a
folder continuously.
Searching forward/
backward during playback
(Cue/Review)
To search forward, keep >+
pressed during playback and
release the button at the point you
wish to resume playback.
To search backward, keep – .
pressed during playback and
release the button at the point you
wish to resume playback.
If you keep >+ or – .pressed,
the unit starts to search at higher
speed.
For the first 10 seconds of cue/
review, fast playback sound can be
heard. When searching at a higher
speed, playback sound will not be
heard.
During cue/review, the counter
will be displayed, regardless of the
display mode setting.
1Tip
When fast playback is done to the end
of the last message, “END” flashes for
5 seconds. (You cannot hear the
playback sound.) If you keep – .
pressed while “END” is flashing, the
messages are played back rapidly, and
normal playback will start at the point
you release the button.
When “END” stops flashing and the
OPR indicator goes off, the unit will
stop at the beginning of the last
message.
If the last message is long and you
wish to start playback at a later part of
the message, keep >+ pressed to
play back the message to the end and
then press – . while “END” is
flashing to go back to the desired
point.
(For messages other than the last one,
go to the beginning of the next
message and play backward to the
desired point.)
1Press – . or >+ to select
the digits of the year.
Make sure to insert both
of the batteries from
their – ends.
Printed on 70% or more
recycled paper using VOC
(Volatile Organic Compound)-
free vegetable oil based ink.
1Press DISPLAY/MENU for more
than 1 second until “MODE”
appears in the display window.
The unit enters the menu mode.
Selecting the Microphone Sensitivity
1Press DISPLAY/MENU for more than 1 second until
“MODE” appears in the display window.
2Press – . or >+ to select “SENS” and press
NxPLAY/STOP.
3Press – . or >+ to select “H (high sensitivity)”
or “L (low sensitivity)” and press NxPLAY/STOP.
4Press xSTOP to exit the menu mode.
If the battery compartment lid is
accidentally detached, attach it as
illustrated. Press – . or >+ to
display the desired
message number.
>+: for larger
message number
– .: for smaller
message number
Counter
display*
Selected message number
Number of
messages in
a folder
2 Adjust the volume
with the VOL control.
i (headphone) jack
1 Press NxPLAY/STOP.
Counter display (or the
selected display mode)
xSTOP
OPR indicator
(lights in green during
playback.)
1Press zXREC/PAUSE.
*The display selected
with the DISPLAY/
MENU button
appears.
Current message
number
Counter display*
2Speak to the
built-in
microphone.
OPR indicator
(lights in red during
recording.)
Remaining memory
indicator
Recording mode
Press xSTOP.
The unit stops at the
beginning of the current
recording.
NxPLAY/STOP
– .(Review)
zXREC/PAUSE
3Set the minute.
4Press NxPLAY/STOP at the time
signal.
The display will return to “SET
DATE”.
5Press xSTOP to exit from the
menu mode.
If the unit is left unused for more
than 3 seconds in the stop mode, the
display will show the current time.
1Press – . or >+ to select
the digits of the hour.
2Press NxPLAY/STOP.
The minute digits will flash.

Turning off the Beep Sound
BEEP ON: A beep will sound to indicate that operation
has been accepted.
BEEP OFF: No beep sound will be heard except for the
alarm and timer.
1Press DISPLAY/MENU for more
than 1 second until “MODE”
appears in the display window.
2Press – . or >+ to display
“BEEP ON (or OFF)” and press
NxPLAY/STOP.
“ON (or OFF)” will flash.
3Press – . or >+ to select
“ON” or “OFF” and press
NxPLAY/STOP.
The setting is completed.
4Press xSTOP to exit the menu
mode.
Changing the Recording Mode
HQ: You can record with the high quality sound
(monaural sound).
SP: You can record with better sound (monaural sound).
LP: You can record for longer time (monaural sound).
1Press DISPLAY/MENU for more
than 1 second until “MODE”
appears in the display window.
2Make sure that “MODE” is
displayed and press NxPLAY/
STOP.
“HQ (or SP, LP)” will flash.
3Press – . or >+ to select
“HQ”, “SP” or “LP” and press
NxPLAY/STOP.
Now the setting is completed.
4Press xSTOP to exit the menu
mode.
The setting becomes effective and
the normal screen will be
displayed.
If the unit is left unoperated for
more than 3 seconds, the display
will show the current time and the
selected recording mode will be
displayed.
Playing Back All Messages in a
Folder Continuously
CONT ON: You can play back all messages in a folder
continuously.
CONT OFF: Playback stops at the end of each message.
1Press DISPLAY/MENU for more
than 1 second until “MODE”
appears in the display window.
2Press – . or >+ to display
“CONT” and press NxPLAY/
STOP.
“OFF (or ON)” will flash.
3Press – . or >+ to select
“ON” or “OFF” and press
NxPLAY/STOP.
Now the setting is completed.
4Press xSTOP to exit the menu
mode.
You can erase the recorded messages one by one or all messages in a folder at a
time.
Note that once a recording has been erased, you cannot retrieve it.
Erasing messages one by one
When a message is erased, the remaining messages will advance and
renumbered so that there will be no space between messages.
1 Press ERASE while playing back the
message you want to erase or press
ERASE for more than 1 second during
stop mode.
A beep will sound and the message
number and “ERASE” will flash while
the whole message is played back 10
times.
2Press ERASE while the message is
being played back.
The message is erased and the
remaining messages will be
renumbered. (For example, if you erase
Message 3, Message 4 will be
renumbered as Message 3. When
erasing is completed, the unit will stop
at the beginning of the following
message.)
Erasing Messages
To cancel erasing
Press xSTOP before step 2.
To erase other messages
Repeat steps 1 and 2.
To erase a message
partially
First divide the message and then
follow the steps to erase the
message.
Erasing all messages in a folder
To cancel erasing
Press xSTOP before step 3.
BVarious Ways of Recording
Adding a Recording to a
Previously Recorded Message
You can add a recording to the message being played
back.
The added recording will be placed after the current
message and counted as a part of the message.
1During playback, press zXREC/
PAUSE for more than 1 second.
The “REC” indication appears and
“ADD” will flash for 3 seconds in
the display window.
The OPR indicator will turn red.
The new recording will be added
at the end of the current message.
2Press xSTOP to stop the recording.
Notes
•You cannot add a recording if the remaining memory is not
long enough.
•The added portion of a message will be recorded in the
same recording mode (HQ, SP, or LP).
Recording with an External
Microphone or from Other
Equipment
1Connect a plug-in-power type microphone or
other equipment to the (microphone) jack.
When recording with an external
microphone
When you connect an external microphone, the built-in
microphone is automatically cut off. When a plug in
power type microphone is connected, power is
automatically supplied to the microphone from the IC
recorder.
When recording from other equipment
2Follow the steps in “Recording Messages” on
the front side to record messages.
Notes
• Make sure that the plugs are connected securely.
• We recommend you make a trial recording to check the
connections and volume control.
• When connecting equipment other than Sony’s, refer to the
instruction manual of the equipment.
Starting Recording
Automatically in Response to
the Sound — Advanced VOR
function
VOR ON: The VOR (Voice Operated Recording)
function is activated. Recording starts when
the unit detects sound and stops when no
sound is heard, eliminating recording from
soundless period.
VOR OFF: The VOR function is disabled. Normal
recording operation is selected.
1Press DISPLAY/MENU for more
than 1 second until “MODE”
appears in the display window.
2Press – . or >+ to display
“VOR” and press NxPLAY/
STOP.
“OFF (or ON)” will flash.
3Press – . or >+ to select
“ON” or “OFF” and press
NxPLAY/STOP.
Now the setting is completed.
4Press xSTOP to exit the menu
mode.
BOther Functions
Dividing a Message
You can divide a message during recording or playback,
so that the message is divided into two and the new
message number is added to the divided message. By
dividing a message, you can easily find the point you
want to play back when you make a long recording such
as a meeting.
You can divide messages until the total number of
messages in the folder becomes 99.
While recording or playing back a message, press
DIVIDE at the point you want to divide.
•
When you press DIVIDE during recording:
The new message number is added at
the point you pressed the button, and
the new message number and “DIVIDE“
flash for 3 seconds. The message will be
divided into two; however, the messages
will be recorded without a break.
Message 1 Message 2 Message 3
A message is divided.
Recording continues
1 Tip
You can divide a message during recording pause.
•
When you press DIVIDE during playback:
The message is divided into two at the
point you pressed the button, and the
new message number and “DIVIDE“
flash for 3 seconds. The message
numbers of the following messages
will increase by one.
Message 1 Message 2 Message 3
A message is divided.
Message 1 Message 2 Message 3 Message 4
The message numbers increase.
To play the divided message
Press –. or >+ to display the message number as the
divided messages each have message numbers.
1 To play the divided messages continuously
Select ON for CONT in the menu as described in “Playing
Back All Messages in a Folder Continuously”.
Notes
•If 99 messages have been recorded in a folder, you cannot
divide a message. In that case, reduce the number of
messages to 98 or less by erasing unnecessary messages or
by moving some of the messages to another folder before
dividing a message.
•If you divide a message with an alarm setting, the alarm
setting remains only with the former message divided.
• You cannot divide a message in the first or the last 1 second.
• If you divide a message frequently, the unit may become
unable to divide a message.
•Once a message is divided, you cannot combine the divided
messages with the IC recorder.
•If you divide messages too frequently while the unit is
recording them, the following phenomenon may occur: The
OPR indicator keeps flashing, and you cannot operate the
unit for a certain period. This is not a malfunction. Wait until
the OPR indicator goes off.
Moving Messages to a Different
Folder — Move Function
You can move the recorded messages to another folder.
Example: Moving Message 3 in Folder A to Folder C
1While the unit is stopped, select
the message you want to move.
2Press DISPLAY/MENU for more
than 1 second until “MODE”
appears in the display window.
3Press – . or >+ to select
“MOVE” and press NxPLAY/
STOP.
The destination folder indication
flashes.
4Press – . or >+ to select the
folder to which you want to
move the message (C in this
case).
5Press NxPLAY/STOP.
The message is moved in the
destination folder.
6Press xSTOP to exit the menu
mode.
To cancel moving the message(s)
Press xSTOP before step 5.
Note
The move function does not duplicate a message in another
folder. When you move a message to another folder, the one in
the previous folder will be deleted.
To cancel the alarm setting before the
playback starts
Press xSTOP while the alarm sound is heard. You can
stop even when the HOLD function is activated.
Notes
• You cannot set the alarm if you have not set the clock or there
is no message in the selected folder (the unit will not enter
the alarm setting mode when you press DISPLAY/MENU in
Step 2).
•If you try to set the alarm to play back a message at a
previously set time on another message, “PRE SET” will be
displayed, preventing new settings.
•If you try to set the alarm to the time before the current time,
“BACK-D” appears in the display window and you cannot
set the alarm.
• If the alarm time comes while another message is being
played back with an alarm, the playback stops and the new
message will be played back.
•If the alarm time comes during recording, alarm will sound
for 10 seconds after the recording is finished and playback
begins. “,” will flash when the alarm time comes.
• If more than one alarm time comes during recording, only
the first message will be played back.
• When the alarm time comes when the unit is in the menu
mode, alarm will sound and the menu mode will be
cancelled.
• If you erase the message you set the alarm to play back, the
alarm setting will be cancelled.
• If you divide a message with the playback alarm, playback
will stop at the point you divided a message.
• You can adjust the playback volume with the VOL control.
• If the alarm time comes during erasing, alarm will sound for
10 seconds after the erasing is finished and playback begins.
• Alarm setting will not be cancelled when the alarm playback
finishes. To cancel alarm setting, see below.
To cancel or change the alarm setting
1Select the message you set the alarm to play back, and
press DISPLAY/MENU for more than 1 second to enter
the menu mode.
2Press – . or > + to select “ALARM ON”.
3Press NxPLAY/STOP to flash “ON”.
4To cancel the alarm setting: Press – . or > + to
flash “OFF” and press NxPLAY/STOP.
To change the alarm setting: Press NxPLAY/STOP.
When the alarm date is displayed, follow the Steps 3 to
6 of “Playing Back a Message at a Desired Time with an
Alarm” to change the alarm setting.
5Press xSTOP to exit the menu mode.
Preventing Accidental Operation
— HOLD function
Slide the HOLD switch to “ON”. “HOLD” will appear for
3 seconds, indicating that all the functions of the buttons
are locked.
When the HOLD function is activated during stop, all the
display will be turned off after “HOLD” is displayed.
HOLD
To cancel the HOLD function
Slide the HOLD switch to “OFF” .
Note
When the HOLD function is activated during recording, cancel
the HOLD function first to stop recording.
1 Tip
Even if the HOLD function is activated, you can stop the alarm
playback. To stop the alarm or playback, press xSTOP.
Selecting the Display Mode
You can select the display mode for the stop, recording
and playback modes.
Each time you press DISPLAY/MENU, the display mode
will change as shown below:
1 On the current time display
If the unit is left unoperated for more than 3
seconds in the stop mode, the display will
show the current time, regardless of the
display mode setting.
Counter:
BElapsed playback/recording
time in one message
m
Remaining time (REMAIN):
In the playback mode: The
remaining time of one message
indication. In the stop and
recording mode: The remaining
recording time indication.
m
Recorded date (REC DATE)*:
The date the current message
was recorded.
m
Recorded time (REC DATE)**:
The time the current message
was recorded.
* If the clock has not been set, “--Y--M--D” will be displayed.
**If the clock has not been set, “--:--” will be displayed.
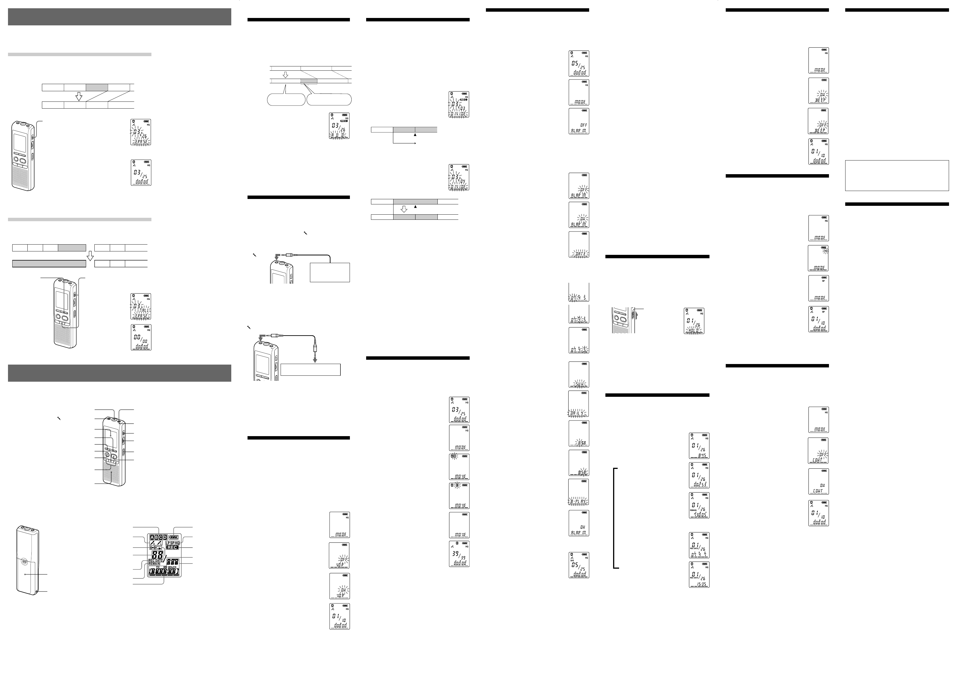
Index to Parts and Controls
Main unit
MIC (built-in microphone)
Rear
Battery
compartment
Display window
Folder indication
e.g.
Folder A
Remaining battery
indicator
*There is a tactile dot beside the control to show the
direction to turn up the volume.
**The button has a tactile dot.
(microphone) jack
Display window
DISPLAY/MENU
DIVIDE
xSTOP
zXREC (record) /PAUSE
– .
(review/fast backward)
/
>+
(cue/fast forward)
(SELECT)
Speaker
OPR (operation) indicator
ERASE
VOL (volume) control*
HOLD
NxPLAY/STOP (ENTER)**
Hook for handstrap
(not supplied)
Microphone sensitivity
Alarm indicator
Selected message number
REC DATE (recorded date)
indication
REMAIN indicator
Remaining memory
indicator
Recording mode
indication
REC (recording)
indicator
Repeat play indicator
Number of messages in
a folder/Menu
indication/Counter /
Remaining time
indication /Recording
date indication /Current
time indication /
Messages
During
playback of
Message 3
After
adding a
recording
Message 4
at Conference room A
Message 4
Added recording
Message 3
Message 3
Meeting at 2 o’clock
on December 1.
mini-plug (monaural)
External
microphone
(not supplied)
(micro-
phone)
Precautions
On power
• Operate the unit only on 3 V DC. Use two LR03 (size
AAA) alkaline batteries.
On safety
•Do not operate the unit while driving, cycling or
operating any motorized vehicle.
On handling
•Do not leave the unit in a location near heat sources, or
in a place subject to direct sunlight, excessive dust or
mechanical shock.
•Should any solid object or liquid fall into the unit,
remove the batteries and have the unit checked by
qualified personnel before operating it any further.
On noise
•Noise may be heard when the unit is placed near an AC
power source, a fluorescent lamp or a mobile phone
during recording or playback.
•Noise may be recorded when an object, such as your
finger, etc., rubs or scratches the unit during recording.
On maintenance
•To clean the exterior, use a soft cloth slightly moistened
in water. Do not use alcohol, benzine or thinner.
If you have any questions or problems concerning your
unit, please consult your nearest Sony dealer.
Backup recommendations
To avoid potential risk of data loss caused by
accidental operation or malfunction of the IC recorder,
we recommend that you save a backup copy of your
recorded messages on a tape recorder, etc.
Specifications
Recording media
Built-in flash memory 256 MB, Monaural
recording
Actual usable capacity may be smaller.
Recording time
HQ: 30 hours 25 minutes
SP: 81 hours 15 minutes
LP: 150 hours 15 minutes
Frequency range
HQ: 260 Hz - 6,800 Hz
SP: 220 Hz - 3,400 Hz
LP: 220 Hz - 3,100 Hz
Speaker approx. 2.8 cm (1 1/8 in.) dia.
Power output
250 mW
Input/Output
•Headphone jack (minijack) for 8 - 300 ohms
ear receiver/headphones
•Microphone jack (minijack, monaural)
Plug in power
Minimum input level 0.6 mV
Power requirements
Two LR03 (size AAA) alkaline batteries: 3 V DC
Dimensions (w/h/d) (not incl. projecting parts and
controls)
34.6 × 109.5 × 18.0 mm (1 3/8 × 4 3/8 × 23/32 in.)
Mass (incl. batteries)
65 g (2.3 oz)
Supplied accessories
Operating instructions (1)
LR03 (size AAA) alkaline batteries (2)
Headphone (1) (excluding the U.S.A., Canada,
Europe and Tourist model)
Carrying pouch (1) (excluding the U.S.A.,
Canada, Europe and Tourist model)
Optional accessories
Electret Condenser Microphone ECM-DM5P,
ECM-CZ10, ECM-TL1 (for telephone recording)
Audio connecting cable RK-G64HG /RK-
G69HG (excluding Europe)
Active speaker SRS-T88, SRS-T80
Your dealer may not handle some of the above listed
optional accessories. Please ask the dealer for detailed
information.
Design and specifications are subject to change without
notice.
Message 3Message 1 Message 2 Message 3
Blank space
Message 1 Message 2
Folder B
Blank space
Message 1 Message 2 Message 3
Erase Message 3
Before erasing
After erasing
Remaining messages are renumbered.
Message 1 Message 2 Message 3 Message 4 Message 5
Message 4Message 3Message 2Message 1
Playing Back a Message at a
Desired Time with an Alarm
You can sound an alarm and start playback of a selected
message at a desired time. If you select “B-ONLY” in Step
6, an alarm sounds only and playback will not start.
1Select the folder (See
“Selecting the Folder” on
the front side) and display
the message you want to
play back with an alarm.
2Enter the alarm setting mode.
1Press DISPLAY/MENU for
more than 1 second until
“MODE” appears in the
display window.
2Press – . or >+ to select
“ALARM OFF”
(If the alarm has already set to
the selected message, “ALARM
ON” is displayed. If you do not
wish to change the setting, press
xSTOP and exit the menu
mode.)
Note
“ALARM OFF (or ON)” will not appear and the
alarm cannot be set if the clock has not been set or no
message has been recorded in the selected folder.
3Press NxPLAY/STOP.
“OFF” starts to flash.
4Press – . or >+ to select
“ON”.
“ON” starts to flash.
5Press NxPLAY/STOP.
“DATE” will flash in the display
window.
3Set the alarm date.
To play back on a desired date
(the message will be played back at the same time on
the same date every year until you erase the message)
1Press NxPLAY/STOP while
“DATE” is flashing.
The year digits will flash.
2Press – . or > + to
select the year digits and
press NxPLAY/STOP.
The month digits will flash.
3Press – . or >+ to select
the month digits and press
NxPLAY/STOP.
The day digits will flash.
4Press – . or >+ to select
the day digits.
To play back once a week
Press – . or >+ to select the
day of the week.
To play back at the same time
every day
Press – . or >+ to select
“DAILY”.
4Press NxPLAY/STOP.
The hour digits will flash.
5Set the alarm time.
1Press – . or >+ to select
the hour digits and press
NxPLAY/STOP.
The minute digits will flash.
2Press – . or >+ to select
the minute digits and press
NxPLAY/STOP.
“B-PLAY” will be displayed.
6Set the alarm sound.
1Press – . or >+ to select
the alarm sound either from
“B-PLAY” (playing back the
message after the alarm) or
“B-ONLY” (alarm only)
2Press NxPLAY/STOP.
“ALARM ON” will be displayed.
7Press xSTOP to exit the menu
mode.
“,” is displayed when the number of the message with
alarm setting is selected.
At the set time, the alarm will sound for about 10 seconds
and the selected message will be played back.
During playback, “ALARM” will flash in the display
window.
When the playback ends, the unit will stop automatically
at the beginning of that message.
To listen to the same message again
Press NxPLAY/STOP. The same message will be played
back from the beginning.
3While the display
is flashing, press
ERASE.
1Select the
folder you want
to erase using
DISPLAY/MENU.
(See “Selecting
the Folder” on
the front side.)
2While pressing xSTOP, press
ERASE for more than 1 second.
“ALL ERASE” will flash for 10
seconds.
Tape recorder, TV, radio, etc.
Audio connecting
cable with
attenuator
(not supplied)
mini-plug (monaural)
(micro-
phone) EAR,
EARPHONE, v
or REC OUT
mini-plug
(stereo or
monaural)
i (headphone) jack