Sony RD0071 Smart band User Manual User Guide
Sony Mobile Communications Inc Smart band User Guide
Sony >
Contents
- 1. User Guide
- 2. Regulatory Leaflet
User Guide

A1ll (Everest) UX Blueprint
Sony Mobile
2014-12-05
Status: [Draft]
CONFIDENTIAL
The content of this document is the property of Sony Mobile Communications AB and may not be communicated to any other party,
in any form, without the prior written consent of Sony Mobile Communications AB.

UXP X 2014-12-05 2 / 55
IxD BlueprintUXC
CONFIDENTIAL
ASW001
Table of Contents
1 Document status 4
2 Introduction 5
2.1 Background 5
2.2 Constant values & Abbreviations 6
2.3 Product brief 7
2.4 Prioritized use cases 8
3 Hardware requirements 9
4 Interactions Overview 10
4.1 Interactions 10
4.2 Interactions (cont.) 11
5 Incoming events Overview 12
5.1 Incoming events 12
5.2 Incoming events (cont.) 13
5.3 Incoming events Do Not Disturb mode 14
6 Gesture interactions - Example of partner possibilities 15
6.1 Show yourself to others 15
7 Detailed interaction and event states 16
7.1 LED sequence key interactions 16
7.2 Vibration feedback 17
7.3 State diagram normal mode 18
7.4 State diagram do not disturb mode 19
8 Setting up 20
8.1 Pairing, bonding and connecting 20
8.2 Sync with phone 20
8.3 First time pairing and connecting through NFC 21
8.4 First time pairing and connecting manually 23
8.5 Second time pairing, bonding and connecting 24
8.6 General bonding and connecting through NFC: UI flow 25
9 Disconnect and reconnect 26
10 Power ON A1ll 27
10.1 Power ON A1ll for the first time or after factory data reset 27
10.2 Power ON A1ll when already bonded 27
10.3 Connection status when turned on 28
11 Turning OFF and Factory data reset 29
11.1 Turning OFF A1ll 29
11.2 Factory data reset 29
12 OTA and DFU mode 30
12.1 OTA sequence 30
13 Automatic logging of physical activities - an overview 31
14 Remote mode 32
14.1 Overview 32
14.2 Remote mode - LED and vibration feedback 33
14.3 Application mode - extension guidelines 34
14.4 Remote mode - Life bookmark (Selected per default or not?) 35
14.5 Remote mode - Media Player 36
14.6 Remote mode - Functionality supported by AHA 37
15 Control mode 38
15.1 Overview 38
15.2 Key interactions in control mode 39
16 Heart rate measurements 40
16.1 Automatic HR(V) measurement 40
16.2 Manual HR(V) measurement 41
Table of Contents

UXP X 2014-12-05 3 / 55
IxD BlueprintUXC
CONFIDENTIAL
17 Alarm 42
17.1 Xperia alarm and Smart wake up 42
17.2 Alarm vibration and LED patterns 43
18 Incoming call 44
19 Notifications 45
19.1 General notification 45
19.2 Low battery notification 46
20 Charging battery TBD!! 47
20.1 Charging battery 47
20.2 Turning off when running out of battery 48
21 Xperia at hand features 49
21.1 New generation proximity unlock 49
21.2 Out-of-range alert 50
22 Document history 51

UXP X 2014-12-05 4 / 55
IxD BlueprintUXC
CONFIDENTIAL
1 Document status
Status
Draft
Approved by UXC
Development
Integrated
Responsible persons
Concept Lead
Johan Helgertz/Peter Johansson
User Experience Design
Sofia Dahlgren
Visual Design
TBD
Technical Interaction Designer
Nils Hellstrand
About this document
The Product aims to work with Android phones that support
the 4.0 Bluetooth low energy standard.
Document author:
Sofia Dahlgren
sofia2.dahlgren@sonymobile.com
Related document:
IXD-Blueprint_Everest_Device app.pdf

UXP X 2014-12-05 5 / 55
IxD BlueprintUXC
CONFIDENTIAL
2 Introduction
2.1 Background
General description
A1ll (Everest) isan activity bracelet that combines 24/7 activity
tracking with theconnectiontoXperia’s entertainment and
communicationfeatures. A1ll is defined as one of the smart
wearables that together with the data that the phone logs can
provide information about how the user lives her life. The phone app
Lifelog is used as the main interface for reading out life tracking data.
There are LEDs and vibrations on the bracelet that mainly serve as
indicators of phone activities (incoming call, notifications) and alarms.
The main feature for A1ll is the heart rate/pulse measurement and
stress indication through heart rate variability that the HR sensor
provide. The measurements are done continuously without the user
having to do anything.
Designed for life
• As A1ll is designed to be worn all the time it has to be unintrusive,
comfortable and durable
Know the best of you
• 24/7 activity tracking
• Find patterns
• Set goals in Lifelog and follow up
• Heart Rate Variations and pulse logging (continuously)
Everyday functionality
• Remote mode functionality - for a customized experience (e.g. media
control can be selected)
• Use SmartBand together with external applications
• Next generation proximity unlock
• Smart wake up
Scope
This document specifies the A1ll UI at functional level, so no technical
details. Although, if technical limitations influence the usability and/or
functional behaviour, they shall be defined.
The UI of the Lifelog app and Host app are defined in separate
blueprints.
Capacitive sensor
descoped

UXP X 2014-12-05 6 / 55
IxD BlueprintUXC
CONFIDENTIAL
ASW013 ASW011 ASW010 ASW009 ASW008 ASW007
2.2 Constant values & Abbreviations
Constant values
KEY PRESS
Short press Released within 2000 ms after pressed
Long press Pressed for more than 2000-5 000 ms
Very long press Pressed for more than 5000-10 000 ms
Very very long press Pressed for more than 10 000 ms
Double click press Max. 500 ms between the release of a short press and
the down of the next short press.
Abbreviations and terms
AHA Accessory Host Application
BT Bluetooth
BLE Bluetooth Low Energy
Device The device that A1ll connects with (mobile phone or tablet)
GUI Graphical User Interface
N/A Not Applicable
TBD To Be Decided/Defined
UI User Interface
HRV Heart Rate Variability
HR Heart Rate

UXP X 2014-12-05 7 / 55
IxD BlueprintUXC
CONFIDENTIAL
ASW201 ASW200 ASW124
2.3 Product brief
A1ll isan activity bracelet that is meant to be worn all the time. As a whole the
purpose of the product and Lifelog app is to support users in becoming more
aware of their own lifestyles and to be alerted by important phone activities.
5 important usage goals are
1) To log and become aware of stress/intensity levels
Users should be able to create awareness of what makes them stressed/
exalted, relaxed and get motivated to stress less. Heart rate variability
measurements are done continuously and can be viewed in Lifelog app.
2) To log and become aware of how much I move physically
Users should be able to log and set goals for physical activities such as steps,
walking, running, swimming. Number of stairs and elevator riding should
also be displayed in Lifelog. Other activities that are measured in Lifelog are
various transports. While training it should be possible to measure pulse.
3) To log and become aware of sleep cycles
Users should be able to enter sleep mode automatically and log how many
hours of sleep they have had, to understand the quality of sleep and look at a
sleep cycle for detailed information.
4) To use it together with external apps
Users should be able to control or interact with external apps through e.g.
tapping or gestures. An API makes it possible for external apps to get live
sensor data and communicate through LEDs and vibrations.
5) To use it as a mobile phone extension
Users should be able to use the product as an extension to the mobile phone.
For instance by being alerted of phone activities (notifications, calls, alarms). It
should also be possible to control certain functionality on the phone by tapping
in remote mode, e.g. media control or find phone.
Competitive strengths
Users will buy the product to become more aware of how they spend their time
and to live a healthier, less stressful and more active life. The main differentiator
and competitive strength of this product in comparison to similar products is
the stress/exalted indications provided by the HRV sensor.

UXP X 2014-12-05 8 / 55
IxD BlueprintUXC
CONFIDENTIAL
ASW128 ASW063 ASW200 ASW148 ASW139
Logging - discover life patterns so that I can change my behavior and live healthier
AS A: user I WANT TO: log my stress level continuously in everyday life and view the result in
Lifelog (partly Lifelog req)
AS A: user I WANT TO: be able to log the following activities automatically using my accessory -
steps, running, walking, sleep, swimming, standing, sitting, stairs, elevator. Being transported by
car, train, bike, airplane can be detected by the phone/cloud (partly Lifelog req).
AS A: user I WANT TO: log my pulse when doing physical activities
AS A: user I WANT TO: be able to read out my sleep cycles in Lifelog that informs me about my
sleep quality. E.g. if I’m stressed, if I toss and turn, how many hours of sleep etc. (partly Lifelog
req)
AS A: user I WANT TO: be able to be informed about what impact various contexts (for instance
music listening, entertainment, calendar events) has on my stress level (Lifelog req)
AS A: user I WANT TO: be encouraged in changing my behavior to the better. E.g. through
notifications, weekly summaries etc. (Lifelog req)
Support in everyday life
AS A: user I WANT TO: be notified when there is a phone alarm, smart wake up, incoming call or
notifications such as e-mail, sms/mms or facebook.
AS A: user I WANT TO: be able to silence or reject an incoming call.
AS A: user I WANT TO: be able to cancel or snooze a phone alarm or smart wake up.
AS A: user I WANT TO: be alerted by a smart wake up alarm that wakes me up at a set time
when I am in light sleep.
AS A: user I WANT TO: be reminded when I leave my phone behind (off per default).
AS A: user I WANT TO: have a safe way of unlocking the phone by using the bracelet. No one else
should be able to access my phone with my bracelet. Note: Capacitive sensor descoped!
AS A: user I WANT TO: be able to meet new people that also are Lifeloggers. (TBD Work on
finding use cases)
2.4 Prioritized use cases
Product customization and SDK
AS A: user I WANT TO: use external apps that support my SmartBand for
logging in real time and communicate through LEDs, vibrations and tap/gesture
interaction.
AS A: user I WANT TO: control selected functionality from A1ll by tapping. E.g.
manual logging of a certain activity or media player control.
AS A: user I WANT TO: be able to meet new people that also are Lifeloggers.
AS A: user I WANT TO: be able to have the logged data accessible for other
applications. For instance, sport applications that can use A1ll data as input for
more exact reading of activities. TBD
Offline cases
AS A: user I WANT TO: have all physical activities (listed above) logged in offline.
AS A: user I WANT TO: log stress level/ heart rate measurement in offline
AS A: user I WANT TO: be able to use smart wake up - both to be alerted, to
snooze the alert and turn off the alert in offline.
AS A: user I WANT TO: have my logged data that is stored during offline saved 24
hours.

UXP X 2014-12-05 9 / 55
IxD BlueprintUXC
CONFIDENTIAL
ASW255 ASW198 ASW195 ASW159 ASW108 ASW025 ASW006
3 Hardware requirements
LED C
LED A
LED B
• One hardware button
• Accelerometer
• BLE (Bluetooth Low Energy)
• NFC (Near Field Communication)
• Built-in battery
• Memory
• Vibrator
• 3 RGB LEDs
• Dimmer
• Heart rate sensor (HRV enabler)
• Galvanic skin sensor (GSR)
• Altimeter (barometric pressure sensor)
• Capacitive sensor
• Improved Activity Engine
• IP68 + IP66
DESCOPED
DESCOPED

UXP X 2014-12-05 10 / 55
IxD BlueprintUXC
CONFIDENTIAL
ASW019
4 Interactions Overview
4.1 Interactions
Long press (in off mode) Short press
4.1.1 Turn on A1ll
If in OFF mode long press the key or use
NFC to turn on A1ll. When turned on all
three LEDs are lit in the white start up
animation, then turned off.
4.1.2 Check connection status
Short press to view if A1II is turned on and connected. If it is connected
the connected animation is seen in cyan. If it is not connected the
connected animation is seen in white.
Key interactions
Tap interactions
4.1.3 Remote mode interactions
Short press and tap to enter remote mode.
Single, double and triple tap may be used to
interact with the phone, the initial tapping
sequence is treated as interaction. In remote
mode all LEDs are green until the automatic
time out.
Short press and tap (in idle or
control mode)

UXP X 2014-12-05 11 / 55
IxD BlueprintUXC
CONFIDENTIAL
4.2 Interactions (cont.)
Touch
interactions
NFC touch to turn on, pair and connect
NFC touch to reconnect
4.2.1 Turn on A1ll, pair and connect
NFC touch in off mode/no AHA: Guide the user to AHA on Google
Play/Bai-Du. A1II starts up in bonding mode.
From AHA can the user BT scan and connect to A1II as long as A1II is
still in bonding mode, but a second NFC touch after installing AHA will
always pair and connect A1II. A1II is now bonded to the phone.
4.2.3 NFC touch to reconnect
If A1II has been paired and connected but lost the
connection can NFC be used to reconnect.
NFC touch to open AHA
4.2.2 Open AHA
NFC touch phone when connected to open AHA.

UXP X 2014-12-05 12 / 55
IxD BlueprintUXC
CONFIDENTIAL
5 Incoming events Overview
5.1 Incoming events
Event
interactions
Incoming call (short press or
long press)
5.1.1 Silence incoming call
Vibration and all LEDs blinking in white continuously
indicate incoming call. Short press or long press to
silence incoming call.
Smart wake up/alarm (short
press and long press)
5.1.2 Snooze and dismiss Smart Wake up alarm
Vibration and all LEDs blinking in white continuously indicate
Xperia alarm, Smart wake up only have the vibration. The LED
animation and vibration pattern should differ slightly from
Incoming call. Short press to snooze. Long press to dismiss the
alarm. Long press is indicated with a short final vibration.
12

UXP X 2014-12-05 13 / 55
IxD BlueprintUXC
CONFIDENTIAL
Event
interactions
Battery low (short press to
end notification)
Incoming notification (short
press to end notification)
Battery charging (no key press)
TBD exactly when to give battery
warning depending on current
battery consumption!
5.2 Incoming events (cont.)
5.2.1 Battery low
Battery low indication is
indicated through vibration
and blinking a red LED. The
warning will be given at least
once before running out of
battery, but will not be given in
“do not disturb” mode. The red
LED continues to blink every 6
second for up to 5 minutes.
5.2.2 Charging
Battery charging is indicated
by a red, changing to yellow,
RGB light. When battery is
fully charged the same LED is
green instead. A1ll is turned
off during charging.
5.2.3 Notification
Incoming notification is shown by the
first LED blinking in white and the
bracelet vibrates. It continues to blink
every 6 second until the user looks at
the notification in the phone or press
the key. This continues for up to 5
minutes.

UXP X 2014-12-05 14 / 55
IxD BlueprintUXC
CONFIDENTIAL
ASW208 ASW207 ASW206
5.3 Incoming events Do Not Disturb mode
Don Not Disturb mode (DND)
A1II can be set in Do Not Disturb mode from AHA. DND can be scheduled and
should work even if A1II is disconnected. In DND are all notifications turned off
except for smart wake up and xperia alarm.
Note: Low battery warning should not be given during DND, independent of if
A1II is connected or not.

UXP X 2014-12-05 15 / 55
IxD BlueprintUXC
CONFIDENTIAL
Bracelet users can select to turn on a social state that allows contact/info exchange between users that also are A1ll users. The “show yourself to others”
setting is turned on in AHA and can be triggered when doing a certain gesture.
Gesture
interactions
6 Gesture interactions - Example of partner possibilities
6.1 Show yourself to others
1
Show myself to others
A1ll Settings 2 3
6.1.1 Turn on the setting
The “show yourself to others” setting is
turned on in AHA. This will make your contact
information available to others.
6.1.2 Meet people
When meeting a person you want to share your
contact info with and discover that the other
person also is wearing a bracelet your contact
info can easily be exchanged.
6.1.3 Identify yourself to others
With a handshake the contact info is exchanged.
Note: only mutual infosharing should be possible.
TBD: decide what kind of gesture/s we should
support. Handshake, hi-five?
Another example: users can have it connected to
Facebook. When doing a hi-five both persons are
tagged and this can be posted on the person’s
walls. What is triggered is decided by the various
apps.
Not for RTL!

UXP X 2014-12-05 16 / 55
IxD BlueprintUXC
CONFIDENTIAL
ASW019
7 Detailed interaction and event states
7.1 LED sequence key interactions
Mode Power off Idle Remote mode App mode Notification Incoming call Alarm/Smart wake up
Short press N/A View status (turned on/connected).
If connected LEDs are lit in cyan. If
not connected LEDs are lit in white.
TBD! Are they visible in all colored
wristbands??
Exit remote mode, go to previous
mode.
View status for connected Stop blinking Silence ring signal Snooze
Short press + tap N/A Enter remote mode. All LEDs lit in
green.
N/A (Exit remote mode on short
press and ignore the tap)
Enter remote mode. Enter remote mode. Silence ring signal and enter
remote mode.
Snooze and enter remote
mode.
Double press N/A Manual HR(V) measurement. Exit remote mode. Start manual
HR(V) measurement.
Manual HR(V) measurement. Manual HR(V)
measurement.
Silence ring signal. Manual
HR(V) measurement.
Snooze. Manual HR(V)
measurement.
Long press Power on and
reconnect - all LEDs in
white until connected,
then cyan.
N/A Exit remote mode, go to idle
mode.
Exit app mode, go to idle mode. Stop blinking Silence ring signal Turn off alarm
Very long press Power on and
reconnect - all LEDs in
white until connected,
then blue.
Power off - LEDs shut down one by
one (ref. Ellis)
Power off Power off Power off Power off Power off
Very very long
press
Factory data reset &
bonding mode
N/A N/A N/A N/A N/A N/A
Combined press
5 short press, then 15
sec longpress
Combined press
for DFU mode and
OTA. The start of the
OTA sequence LED
animation indicate 15
sec.
N/A N/A N/A N/A N/A N/A

UXP X 2014-12-05 17 / 55
IxD BlueprintUXC
CONFIDENTIAL
ASW210 ASW028 ASW027
TYPE ORIGIN NAME VIBRATION COMMENT
System Power ON/OFF Single vibration
500 ms
System Factory data reset Three short vibrations, then one
longer 500 ms
System Forgot phone warning A sequence of 3 short vibrations.
Then silence
System Bonded and connected Single vibration
AHA Event notification (contact customizable?) 1 vibration (E-mail, SMS/MMS,
calendar events etc)
System Manual HRV successful Single vibration
System Manual HRV failure Double vibration
System Long press verification at alarm and app
mode
Single vibration
AHA Incoming call (contact customizable?) Continues to vibrate until user
interacts or caller hangs up
System/AHA Smart wake up and alarm Continues to vibrate up to
3 minutes
System Battery is low indication Five vibrations
System Feedback for single, double or triple taps Single, double or triple vibrations
800 ms 200 ms 800 ms
1000 ms1000 ms
100 ms 200 ms
7.2 Vibration feedback
250 ms 750 ms
100 ms 500 ms
500 ms
250 ms
400 ms
250 ms
250 ms
250 ms 200 ms
100 ms 200 ms

UXP X 2014-12-05 18 / 55
IxD BlueprintUXC
CONFIDENTIAL
ASW227
OFF
IDLE
BONDING MODE
NOTIFICATION REMOTE MODE
CONTROL
MODE
SMART WAKE UP/
ALARM INCOMING CALL
Long press to dismiss, time out
Option to dismiss/stop snooze
cycle if steps are detected
Go to previous
Incoming notification
Double press
Auto power off if not bonded after 5 min
Short or long press, time out
Short or long press to silence phone, answer or caller hangs up
Short press and tap
Short press and tap
Short press and tap
Long press
Long press
Short press, time out
Key press
or finished
Smart wake up/alarm alert
Smart wake up/alarm alert
Smart wake up/
alarm alert
Smart wake up/
alarm alert
Smart wake up/alarm alert
Incoming call
Notification mode and Application mode can coexist
Incoming call
Incoming call
Incoming call
Incoming call
Long press or NFC
Very long press
Already bonded
Not bonded
Bonding succeeded
Short press to snooze
CONTROL MODE INITIATED FROM THE PHONE
This may include resume to control mode after incoming call or smart wake up/alarm
MANUAL HR(V)
Double press
Double press
Double press
Double press
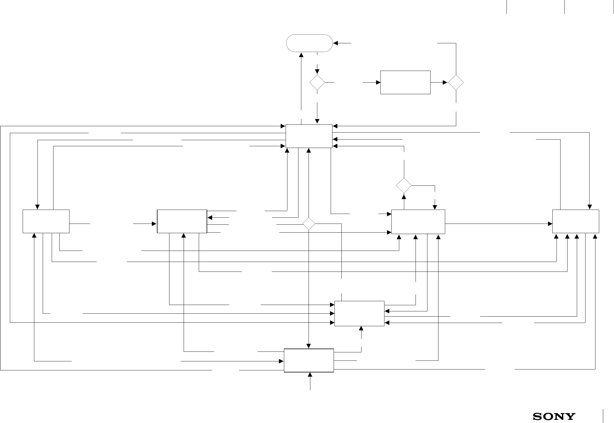
7.3.1 State diagram normal mode
Notification and incoming call alerts in normal mode. Low
battery warning and automatic HR(V) not included in the
image.
7.3 State diagram normal mode

UXP X 2014-12-05 19 / 55
IxD BlueprintUXC
CONFIDENTIAL
ASW206
OFF
IDLE
BONDING MODE
REMOTE MODE
CONTROL
MODE
SMART WAKE UP/
ALARM
Long press to dismiss, time out
Option to dismiss/stop snooze
cycle if steps are detected
Go to previous
Double press
Auto power off if not bonded after 5 min
Short or long press to silence phone, answer or caller hangs up
Short press and tap
Short press and tap
Long press
Long press
Short press, time out
Key press
or finished
Smart wake up/alarm alert
Smart wake up/
alarm alert
Smart wake up/
alarm alert
Smart wake up/alarm alert
Incoming call
Long press or NFC
Very long press
Already bonded
Not bonded
Bonding succeeded
Short press to snooze
CONTROL MODE INITIATED FROM THE PHONE
This may include resume to control mode after incoming call or smart wake up/alarm
MANUAL HR(V)
Double press
Double press
SILENT
INCOMING CALL
Double press
7.4.1 State diagram do not disturb mode
Notification and incoming call do not alert in do not disturb
mode, however it is still possible to silence calls.
If do not disturb is entered during incoming call or
notification the alerts are stopped.
Low battery warning not included in the image but should
not be given in do not disturb mode.
7.4 State diagram do not disturb mode

UXP X 2014-12-05 20 / 55
IxD BlueprintUXC
CONFIDENTIAL
ASW012 ASW003
8 Setting up
Which iOS version is required?
AS A: user I WANT TO: experience that the setup including pairing and
connecting is smooth and easy.
AS A: user I WANT TO: experience that A1ll keeps track of my activities and syncs
with the phone without noticing it.
A1ll has to be bonded (by pairing) and connected from a BLE device in order for
all features and functionality to work. Once A1II has been paired from another
BLE device it becomes bonded to that device only and is able to log activities,
do heart rate measurements and have Smart wake up functioning even
when it is not connected to the bonded device.
When starting A1ll for the first time (when A1ll has not been bonded to a
device) and after a hardware reset, A1ll will automatically enter bonding
mode. If A1ll is turned on and has been bonded before, A1ll will advertise for
reconnection from the bonded device instead.
A1ll can only be bonded to one device at a time, which makes it impossible for
a second device to pair and connect a bonded A1II.
BLE (Bluetooth low energy), and Android version 4.4 or higher for an Android
device, is required in order to use A1ll.
8.1 Pairing, bonding and connecting
Whenever the user enters the Lifelog app she should see that activities are
up to date.
Sync between A1ll and phone occurs when ever needed and in the following
cases:
- Whenever opening the Lifelog app (reasoning: the user must have accurate
step counting data)
- Whenever opening the Host App (reasoning: the user must have accurate
log data, TBD which log data will be presented in AHA)
- Whenever the user makes a change in AHA settings
- Whenever there is an incoming notification from the phone
- Whenever pressing a key or tap or using gestures
- On request by 3rd party application that supports A1II.
Expected result: the user can see that data has been updated whenever
opening the Lifelog app. As long as the user has the Lifelog app or AHA open
the user should be able to see how for instance step counter data is updated
in best effort real time.
8.2 Sync with phone

UXP X 2014-12-05 21 / 55
IxD BlueprintUXC
CONFIDENTIAL
ASW230 ASW066 ASW065
8.3 First time pairing and connecting through NFC
8.3.1 A1ll can be ON or OFF
A1ll can be either ON or OFF if the
user wants to connect through
NFC.
NOTE: Inform the user that A1ll
needs be fully charged before
starting to use it (if necessary?).
8.3.2 Unlock the device
The user needs to make sure that
the phone has NFC on.
8.3.3 NFC touch
Hold A1ll to the NFC
detection area of the
device. A1II starts up in
bonding mode and the
phone will prompt the user
to install AHA from e.g.
Google Play.
MOVE
Apps
Installed
A1ll
8.3.4 A1ll app download
Having installed the
application it will be placed
on the app tray.

UXP X 2014-12-05 22 / 55
IxD BlueprintUXC
CONFIDENTIAL
8.3.5 Use case 1: NFC touching
When NFC touching a second time, after having
downloaded AHA, it will trigger AHA to start and try to
connect to Everest.
Note: AHA will open even if already connected.
8.3.6 Use case 2: Opening AHA manually
If the user chooses to open AHA directly instead of NFC
touch a second time a setup guide will tell the user
to NFC touch a second time or do a manual Bluetooth
pairing from AHA.
8.3.7 A1II is paired, bonded and connected

UXP X 2014-12-05 23 / 55
IxD BlueprintUXC
CONFIDENTIAL
[Everest setup:
Welcome screen]
Get started
8.4 First time pairing and connecting manually
MOVE
Apps
Installed
A1ll
8.4.1 A1ll app download
The user downloads AHA.
Having installed the application
it will be placed on the app tray.
8.4.2 Setup guide
When the user opens AHA
for the first time there is a
welcome screen.
A setup guide informs the
user to NFC touch or start
up A1II manually - A1II will
be in bonding mode if it has
not been paired before.
8.4.3 Search for BT devices
If the user started up A1II by a
NFC touch will AHA know which
BT device to connect to.
If not there is a text explaining
to the user that she needs to
search for A1ll in order to pair and
connect.
Available BT devices are listed in
AHA and the user can select the
right device and complete the
pairing (bonding) and connection.
Device 1
Device 2
OK
AVAILABLE BT DEVICES
BT CONNECTED DEVICES
A1ll
Setup flow TBD and synced with A3
and SWAP!
As part of the setup flow there is a promotion
of the Lifelog app. If the user has the app she
is encouraged to start using it.

UXP X 2014-12-05 24 / 55
IxD BlueprintUXC
CONFIDENTIAL
ASW203 ASW012 ASW067
8.5 Second time pairing, bonding and connecting
8.5.1 Bond A1II to a new android
device
If A1II is bonded with another device it
is not possible to bond a new device
without first unbonding the old device
by factory data reset of A1II.
BONDING AND CONNECTING WITH A NEW ANDROID DEVICE
AS A: user I WANT TO: bond and connect my A1II with a new phone.
AS A: user I WANT TO: know which phone A1II automatically reconnects with.
A1II can only be bonded and connected with one android device at a time.
If the user wants to switch from an old bonded phone to a new unbonded
phone it is necessary to unbond the first phone before bonding the second
phone. Unbonding the first phone can only be done by factory data reset of
A1II. After factory data reset will the next connected android device be kept as
the only bonded device that can connect to A1II.
If the user unpairs A1II from the bonded phone it is still possible to re-pair
from that phone only (A1II is still bonded to the phone).

UXP X 2014-12-05 25 / 55
IxD BlueprintUXC
CONFIDENTIAL
ASW251 ASW173 ASW083 ASW065
8.6 General bonding and connecting through NFC: UI flow
A1ll modes after NFC touch
Initial state Action Result
A1ll OFF and has not been bonded and connected before NFC touch Power on and bonding
mode, the phone can
connect
A1ll OFF but has been bonded and connected before NFC touch Power on and
reconnectable from the
bonded phone
A1ll ON and in bonding mode NFC touch Connected by the new
phone that is now bonded
A1ll ON and connected NFC touch Open AHA
A1ll ON and disconnected but have been connected before NFC touch Reconnect (A1II advertises
for reconnection)
A1II ON or OFF but is bonded with another device NFC touch Nothing (an unbonded
phone might power on A1II
but should not connect)

UXP X 2014-12-05 26 / 55
IxD BlueprintUXC
CONFIDENTIAL
ASW261 ASW260 ASW259 ASW120 ASW088 ASW087 ASW086 ASW083 ASW059
9 Disconnect and reconnect
AS A: user I WANT TO: experience that the logged data is always up to date in Lifelog.
If A1ll looses connection with the bonded device the following should happen
1) A1ll disconnected icon should appear in the status bar. If the Out-of-range
alert is turned on (view separate chapter) then A1ll should vibrate.
2) A1ll should advertise for reconnection.
A1ll and the bonded device are connected
The 2 devices loose connection due to e.g. out of range or Bluetooth off in
connected phone/tablet. If Bluetooth is turned on again AHA shall try to
reconnect.
A1ll advertises for reconnection the first 30 minutes and after 30 minutes 40
seconds every 30 minutes.
Whenever there has been a successful reconnect with the bonded device it
should be visible in the status bar.
Disconnect and reconnect flow
1
2
3
4
A1ll will advertise for reconnection in the following cases:
• Advertise automatically when disconnected
• Advertise at power ON
• Advertise manually
Pressing the key will result in advertising when A1ll is disconnected.
• Advertise at NFC
A NFC touch when A1ll and the BT device are disconnected will result in
advertising.

UXP X 2014-12-05 27 / 55
IxD BlueprintUXC
CONFIDENTIAL
ASW258 ASW251 ASW249 ASW228 ASW205 ASW067 ASW060 ASW022
The power on vibration indicates that A1II is starting up. When the user presses the key to turn on A1II for the first time A1II will enter bonding mode and LED A will blink
continuously until connected. When A1II is connected bonding mode stops with a short vibration and a connected status animation is displayed.
Note: If there is a failure in bonding will A1II power off after 5 minutes.
600 ms 600 ms 600 ms 600 ms 600 ms 600 ms 600 ms 600 ms 300 ms 300 ms 300 ms
LED C
LED A
LED B
250 ms500 ms
Pressing the key to turn on an already bonded A1II will generate a power on vibration and then connected status is displayed with white LEDs since A1II is not connected
yet. As soon as AHA succeeds to reconnect the connected status animation is displayed in cyan.
300 ms 300 ms 300 ms
500 ms
LED C
LED A
LED B
300 ms 300 ms 300 ms
10 Power ON A1ll
10.1 Power ON A1ll for the first time or after factory data reset
10.1.1 Power ON when unbonded
A1II stars up in bonding mode . A
short vibration indicates when A1II
is bonded to the phone, followed by
the connected animation when the
connection is completed.
10.2.1 Power ON when already bonded
The connected status animation is
used at start up and again when finally
connected.
10.2 Power ON A1ll when already bonded

UXP X 2014-12-05 28 / 55
IxD BlueprintUXC
CONFIDENTIAL
ASW204
10.3 Connection status when turned on
300 ms 300 ms 300 ms
LED C
LED A
LED B
300 ms 300 ms 300 ms
LED C
LED A
LED B
Key short press when A1II is turned on generates a connected status LED animation. The LEDs are lit in cyan if A1II is connected and white if not connected.
10.3.1 Short press when connected
The connected status animation uses
cyan when connected.
10.3.2 Short press when disconnected
The connected status animation uses
white when disconnected.

UXP X 2014-12-05 29 / 55
IxD BlueprintUXC
CONFIDENTIAL
ASW250 ASW236 ASW067 ASW024
11 Turning OFF and Factory data reset
11.1 Turning OFF A1ll 11.2 Factory data reset
The user needs to very long press the key in order to turn A1ll OFF. If there is a HRV
measurement going on then the HRV should be interrupted and the device should
be turned off.
Factory data reset can only be done from power OFF mode. A more than 10 second
long press (very very long press) generates a factory data reset. Factory data reset
will clear all data but not roll back firmware updates. After factory data reset A1ll
automatically starts up in bonding mode. Factory data reset is the only way to
connect A1ll to a new device if already bonded to another device.
11.1.1 Very Long press the
key to turn off A1ll
500 ms
500 ms500 ms
LED C
LED A
LED B
11.1.2 All three LEDs are lit
and then turned off, one by
one.
11.1.3 Power OFF sequence.
The power OFF sequence uses white
LEDs.

UXP X 2014-12-05 30 / 55
IxD BlueprintUXC
CONFIDENTIAL
ASW237 ASW136 ASW102 ASW101
12 OTA and DFU mode
12.1 OTA sequence
600 ms 600 ms 600 ms
LED A
600 ms 600 ms 600 ms 600 ms 600 ms
Enter OTA Connection is established Transmission started Transmission completed Restart and enter bonding mode AHA connects to A1II
The different modes during a OTA sequence have the same LED
indication, constant white blinking. When the update is completed A1II
enters bonding mode and AHA can reconnect.
Firmware update shall not be possible if the battery level is too low,
A1II must then indicate this to AHA.
12.1.1 OTA sequence.

UXP X 2014-12-05 31 / 55
IxD BlueprintUXC
CONFIDENTIAL
ASW128
13 Automatic logging of physical activities - an overview
A1ll should be able to log steps, walking, running, swimming, number of stairs,
elevator riding and sleeping. All activity tracking should work offline. Other
activities e.g. transportation and app usage are detected by the phone. What
and how the logged data is visualized is decided by the Lifelog team. Ask
Lifelog team about which activities they commit to. Some short time logged
data will also be visualized in AHA.
GENERAL
AS A: user I WANT TO: be able to experience that all my activities contribute to improved
health.
Comment: Today we have steps as the unit that all sport activities
presumably contributes to. When we have swimming (and eventually other
physical activities detected) it may be more reasonable to have calories as the
value that physical activities contributes to.
STEPS
AS A: user I WANT TO: know the number of steps I have taken during a day (only seen in
Lifelog and AHA since A1II have no display).
AS A: user I WANT TO: know how I am progressing compared to the set goal.
SLEEP
AS A: user I WANT TO: know for how long time I have slept.
AS A: user I WANT TO: be able to view a sleep cycle on a detailed level.
AS A: user I WANT TO: get an indication of whether my night sleep has been of good
quality or not.
It should be possible to log sleep automatically. The transition from step
logging to sleep logging should occur seamlessly. In Lifelog it should be
possible to view sleep cycles, light sleep, deep sleep, for how long time and if
the sleep has been of good quality or not (by registering toss and turn?)
RUNNING and WALKING
AS A: user I WANT TO: know the distance I have run/walked, for how long time and how
many calories I have burnt.
AS A: user I WANT TO: to be able to view my Heart rate level (possibly measured more
often during training).
Running and walking both add to the Steps data in Lifelog.
SWIMMING
AS A: user I WANT TO: know how many lapses I have swum.
AS A: user I WANT TO: know for how long time I have swum.
AS A: user I WANT TO: know how many calories I have burnt when swimming.
Discuss: Possibility to manually set the length of the pool to get distance?
Possibility to measure different swim styles? What If auto detection not
possible?
NUMBER OF STAIRS and ELEVATOR
AS A: user I WANT TO: know how many number of stairs I have taken (up or down).
AS A: user I WANT TO: know when I’ve been riding the elevator.

UXP X 2014-12-05 32 / 55
IxD BlueprintUXC
CONFIDENTIAL
ASW224 ASW256 ASW223 ASW215
14 Remote mode
14.1 Overview
AS A: user I WANT TO: control certain functionality from A1ll by tapping.
AS A: user I WANT TO: design which functionality should be linked to tapping.
Examples
AS A: user I WANT TO: have a simple way to control the media player.
It is possible to control a set of up to three actions from A1ll by tapping
one, two or three times. In AHA it is possible to select which set of actions
that should be controlled. The user can also design a custom set of actions
containing one to three actions.
The user enters remote mode by single, double or triple tap after key short
press, the initial tap sequence is handled as an action. When in remote mode
all three LEDs are lit in green. As long as A1II is in remote mode single tap,
double tap and triple tap is detected and can be linked to the current set of
actions that the user has selected in AHA. Vibration feedback indicates if
single, double or triple tap was detected.
The hardware has a time out for how long A1ll can be in remote mode but a
new tap can restart the time out. Disconnect, incoming call, alarm/ Smart
Wake up alarm or a new key press will make A1ll exit remote mode.
In remote mode all steps (and possible sleep states) are still logged.
14.1.1 Short press the key
and tap to enter remote
mode.
14.1.2 All LEDs are lit in
green when in remote mode.
NOTE: Remote mode should only be accessible when connected.

UXP X 2014-12-05 33 / 55
IxD BlueprintUXC
CONFIDENTIAL
ASW219 ASW218 ASW217 ASW216 ASW170 ASW169 ASW168
14.2 Remote mode - LED and vibration feedback
When connected A1II enters remote mode if the user taps within 5000 ms
after key short press. Remote mode has a time out 10 000 ms after the last
tap sequence. Key short or long press will exit remote mode directly. A1II goes
back to idle or control mode depending on previous mode.
Double and triple tap must have less than 500 ms between the taps.
Single, double and triple tap have corresponding vibration feedback with a
500 ms delay ensuring that the whole tap sequence was finished.
LED C
LED A
LED B
100 ms
14.2.1 LEDs in Remote mode
14.2.2 Vibration feedback
after single tap
14.2.3 Vibration feedback
after double tap
14.2.4 Vibration feedback
after triple tap
100 ms
LED C
LED A
LED B
100 ms
200 ms
100 ms
LED C
LED A
LED B
100 ms
200 ms
100 ms
200 ms
Remote mode up to 10 000 ms after the last tapTap within 5000 ms from key short press
LED C
LED A
LED B

UXP X 2014-12-05 34 / 55
IxD BlueprintUXC
CONFIDENTIAL
14.3 Application mode - extension guidelines
Extensions can get raw accelerometer data from A1ll, this will enable extensions to use A1ll for e.g. gaming or guitar playing. A small protocol for tap interaction is
provided but counted steps and sleep data is not provided.
Extension developers can do the following:
- Create their own design pattern for how to interact with A1ll using the raw accelerometer data.
- Use the pre defined tapping protocol for interaction.
Extension developers are limited by the following:
- Extensions can not use keypresses
- Extensions can not use vibrations.
- For Extensions that want to use tapping to control media, we suggest that they will use the same pattern as defined for Media player (view next chapter).
- There will be no warning saying that the battery may run out very fast.
- It is up to Extension developers to define and explain their chosen interaction pattern to the user.
TBD
- Explore if the SmartBand should send data to other apps that are not identified as Control-apps. For instance Runtastic? No tap interactions may be necessary?
- There is no 15 seconds time out from AHA for extensions that use sensor data.
Open extension protocol descoped and
replaced by native remote mode

UXP X 2014-12-05 35 / 55
IxD BlueprintUXC
CONFIDENTIAL
14.4 Remote mode - Life bookmark (Selected per default or not?)
Life bookmark Removed!
AS A: user I WANT TO: to tag the moment from my A1II and have it saved for
personal remembrance.
When adding a Life bookmark from A1ll a Heart Rate Variation (HRV)
measurement is done and logged together with the time and place in Lifelog.
The purpose of Life bookmark is to tag a memorable moment.
TBD: Should AHA try to initiate HRV after LB, how many attempts?
TBD: if the user is running the pulse is logged instead of HRV
If the user has selected Life bookmark as an action to control in remote mode
then she can press the key and tap the dedicated tap sequence to enter
remote mode and save a Life bookmark. If the user has phone applications up
and running the activities will be added to the Life bookmark. The life bookmark
will also register activities up to 10 minutes before and after the bookmark was
taken. For instance, if the user takes a photo using her phone she needs to Life
bookmark it within 10 minutes.
Life bookmark will not be possible to add from A1II when disconnected!

UXP X 2014-12-05 36 / 55
IxD BlueprintUXC
CONFIDENTIAL
14.5 Remote mode - Media Player
14.5.1 Press and tap
Short press the key and tap an action.
14.5.2 LEDs are green
Three LEDs are lit in green while in remote
mode. The user can tap new actions without a
key press until remote mode times out.
AS A: user I WANT TO: to be able to control media by using the bracelet.
The user can select media player actions in AHA as the set of actions to be controlled through tapping in remote mode. Media player actions will control the last used
player that supports play/pause, previous and next intents. All three LEDs are constantly lit in green while in remote mode. Remote mode times out back to previous
mode 10 seconds after the last tap.
Tap interactions
Single tap - Play/pause
If media is off media should start playing
If media is on media should stop playing
Double tap - Next track
If media is off media should go to next track
If media is on media should go to next track
Triple tap - Previous track
If media is off media should go to previous track
If media is on media should go to previous track

UXP X 2014-12-05 37 / 55
IxD BlueprintUXC
CONFIDENTIAL
14.6 Remote mode - Functionality supported by AHA
FEATURE ACTION COMMENT
Media player play/pause Based on android key events
Media player next track Based on android key events
Media player previous track Based on android key events
Camera take picture Based on android key events
Camera start/stop movie recording Based on android key events
Find phone start/stop sound
Phone speaker TBD turn ON/OFF
Phone ringtone & notification volume TBD switch ON/silent
Phone ringtone & notification volume TBD switch ON/vibration
A1II Do Not Disturb TBD switch ON/OFF
NOTE! This list will be completed in AHA blueprint, A1II is only
responsible for sending single, double or triple tap

UXP X 2014-12-05 38 / 55
IxD BlueprintUXC
CONFIDENTIAL
ASW222 ASW221 ASW227 ASW220 ASW184 ASW109
15 Control mode
15.1 Overview
AS A: user I WANT TO: use external apps that are compatible with my SmartBand
for real time logging and interaction through LEDs, vibrations, tapping and
gesture.
AS A: user I WANT TO: use my SmartBand to play e.g. a game running on my
phone.
AS A: user I WANT TO: use my SmartBand together with e.g. a physical training
app running on my phone.
AS A: user I WANT TO: have an easy start up and flexibility between different
external apps that can utilize my SmartBand.
AS A: user I WANT TO: be in charge of when an external app takes control over my
SmartBand.
General description of control mode
Control mode is initiated from the phone. External applications running on the
phone can ask AHA to get control over the sensors, vibrations and LEDs on A1II.
However steps and sleep shall still be logged during control mode. The button
on A1II is not part of the API for control mode.
The user have to confirm in e.g. a popup when entering control mode. TBD if
AHA or the external app should ask the user for permission.
Interrupting control mode
The user can long press the key to stop control mode, the external app can
then not take control over A1II again until the user has accepted it from the
phone.
Control mode can also be interrupted in the following cases, it is up to the
external app to decide if control mode automatically should resume after the
interruption, or if the user will have to confirm it.
• Incoming call
• Xperia alarm notification
• Smart wake up alarm
• Remote mode
• Lost connection
• Low battery warning
• Manual HRV
Ordinary notifications can be passed to A1II in control mode and in that case
override the vibrations and LED signals sent from the external application. It
shall be possible for the external application to support the user in turning off
notifications during the control mode session.
Note! The external app will have to explain for the user how to interact with
A1II, how to end control mode and which SmartBand notification features will
TBD how AHA should handle control
mode requests from multiple apps,
require that the app runs in foreground?

UXP X 2014-12-05 39 / 55
IxD BlueprintUXC
CONFIDENTIAL
ASW226 ASW225
15.2 Key interactions in control mode
300 ms 300 ms 300 ms
LED C LED C
LED A LED A
LED B LED B
15.2.1 Short press in control mode
Control mode requires that A1II is connected. The
usual connected animation in cyan will be played
at key short press. This animation overrides the
applications LED control.
15.2.2 Long press in control mode
Long press in control mode ends the control mode
session and the external application loses control of
A1II. A short vibration is used as long press feedback.
• Short press - View connection status
• Long press - Exit control mode
In control mode can the app take control over the LEDs. Key short press will
however always override the app and the LEDs animate connection status. The
app resumes control over the LEDs directly after the animation.
Long press in control mode will stop control mode and set A1II in idle mode.
250 ms

UXP X 2014-12-05 40 / 55
IxD BlueprintUXC
CONFIDENTIAL
ASW252 ASW254
16 Heart rate measurements
AS A: user I WANT TO: be able to log Heart rate level automatically on a regular basis
AS A: user I WANT TO: be able to decide when the Heart rate measurements should be
done i.e. in what contexts. E.g. during physical activities, entertainment, every day etc.
There is no indication on the bracelet to signal that an automatic HRV is going
on.
TBD! How often the Heart rate measurements are done depends on battery
drainage and may be controlled from AHA. This is also where settings for
which activities that should be measured more often can be configured,
e.g. if automatic HR(V) is time scheduled or triggered by the accelerometer.
Automatic HR(V) shall also work offline.
TBD Still under discussion!
16.1 Automatic HR(V) measurement

UXP X 2014-12-05 41 / 55
IxD BlueprintUXC
CONFIDENTIAL
ASW253 ASW255 ASW212 ASW211 ASW210 ASW209
AS A: user I WANT TO: be able to initiate a single Heart rate measurement from my A1II.
AS A: user I WANT TO: get an indication whether my manual HRV measurement finished
successful or not.
A manual HRV measurement can be initiated from AHA when connected, but
also by key double press on A1II when e.g. disconnected. The LEDs indicate
ongoing manual HRV measurement with an orange dimming animation. A
successful HRV session is followed by a single vibration, a double vibration
indicate corrupt/aborted session. Incoming call and alarm is passed through
during manual HRV (even if it might disturb the session) but notifications and
low battery warning are delivered after the session. Control mode is paused
by manual HRV and any key press will abort manual HRV.
TBD if AHA should have a setting for choosing between manual HRV or HR
measurement, depends on if the sensor can register both at the same time.
16.2 Manual HR(V) measurement
1600 ms 1600 ms 1600 ms
LED C
LED A
LED B
16.2.1 Vibration feedback after
successful HRV data
LED C
LED A
LED B
250 ms
16.2.2 Vibration feedback
after corrupt HRV data
16.2.3 LEDs during ongoing HRV
measurement
All three LEDs are repeatedly dimmed in orange
between 25 % and 100 % color brightness.
250 ms
LED C
LED A
LED B
250 ms
200 ms
16.2.4 Dimming of all three LEDs
simultaneously 25 % - 100% color brightness
All three LEDs are repeatedly dimmed between 25 % and
100 % color brightness.
400 ms 1200 ms
100 %
25 %
0 %
50 %

UXP X 2014-12-05 42 / 55
IxD BlueprintUXC
CONFIDENTIAL
ASW257 ASW247 ASW246 ASW245 ASW243 ASW242 ASW241 ASW240 ASW239 ASW167
12
17 Alarm
17.1 Xperia alarm and Smart wake up
17.1.1 Alarm and Smart wake up
A1ll will vibrate and blink when there is a Xperia alarm and only
vibrate when there is a Smart wake up. The user short press the
key to snooze or long press to turn off the alarm.
AS A: user I WANT TO: be alerted by xperia alarms and Smart wake up
AS A: user I WANT TO: be able to choose between snoozing or turning off the alarm from the
bracelet.
AS A: user I WANT TO: plan the alarms on a weekly basis.
In addition to ordinary xperia alarm notification A1ll has a Smart wake up alarm,
which means that A1ll will wake the user up when s/he is in light sleep. In AHA
the user can select at what time and for how long the Smartband should start to
detect light sleep.
For instance, if the user has set a Smart wake up for 07:00 with a 30 minutes wake
up widow, A1ll will alert sometime between 06:30 and 07:00 when the user is in
light sleep.
If the alarm is set for 07:00 with a 30 minutes wake up widow, but A1ll is only
detecting deep sleep, or that the user is awake, the alarm will alert at 07:00.
Snooze and turn off Xperia/Smart wake up alarm
If the user wants to silence the alerting alarm and snooze, the user can short press
the key. After 15 minutes (snooze time could be configurable in AHA for smart wake
up and is a setting for xperia alarm) the alarm will go off again. If the user wants
to turn off the alerting alarm she needs to long press the key. As an option in AHA
the user can also select to automatically turn off snoozing alarms when steps are
detected. Auto silent time is 3 minutes for smart wake up and is a setting in Xperia
alarm.
Schedule several Smart wake up alarms
It shall be possible to add up to five (5) Smart wake up alarms with a weekly
repeat function.
The alarm has to be set when A1II is connected and shall be stored on the
accessory in order to function when disconnected.
Xperia alarm
Ordinary alarm notification will only work when A1ll is connected to a Xperia
device with the native xperia alarm app. Xperia alarm will not work offline.

UXP X 2014-12-05 43 / 55
IxD BlueprintUXC
CONFIDENTIAL
ASW246 ASW244 ASW239 ASW238
800 ms
200 ms
800 ms
LED C
LED A
LED B
17.2.1 Xperia alarm vibration and LED blinking intervals
Continuous vibration and white blinks from all LEDs.
17.2 Alarm vibration and LED patterns
800 ms
200 ms
800 ms
LED C
LED A
LED B
17.2.2 Smart wake up vibration intervals
Smart wake up has the same vibration pattern as Xperia alarm, but
Smart wake up does not use LEDs.
LED C
LED A
LED B
17.2.3 Long press during alerting alarm
A short vibration is used as long press feedback
when turning off an alerting alarm.
250 ms

UXP X 2014-12-05 44 / 55
IxD BlueprintUXC
CONFIDENTIAL
ASW232 ASW231
12
18 Incoming call
18.2.1 Incoming call
A1II vibrates and blinks when there is an incoming call.
When the user presses the key the phone and A1II are silenced.
AS A: user I WANT TO: be alerted when there is an incoming call.
AS A: user I WANT TO: be able to silence an incoming call
Notification for incoming call consists of continuous vibrations with all 3 LEDs
blinking in white until the user short or long press the A1II key. This will silence
the incoming call signal/vibration on the phone and stop the vibration and
LED blinking on A1II.
1000 ms
1000 ms
1000 ms
LED C
LED A
LED B
18.2.2 Vibrations and LED blinking intervals
Continuous vibrations and white blinks from all LEDs until the key is
pressed, call is answered or the caller hangs up.
TBD if it should be possible to customize incoming call notication from selected contacts

UXP X 2014-12-05 45 / 55
IxD BlueprintUXC
CONFIDENTIAL
ASW235 ASW234 ASW233 ASW054
AS A: user I WANT TO: be alerted by A1ll for incoming notifications in the phone.
A1ll supports notifications from Android and iOS devices via a vibration
and LED pattern (view image). The first time the LED blinks it comes with
a vibration, then one LED blink every 6 second. If the user press the key
or reads the notification in the phone the LED will stop blinking. If the user
don’t press the key or read the notification on the phone the notification
will time out after 5 min. A new notification will prolong the notification
timeout.
19 Notifications
19.1 General notification
19.1.1 Notification in the phone notification tray, e.g. incoming SMS/MMS or mail
A vibration notifies the user of an incoming notification. It blinks every 6 seconds for up
to 5 minutes. Short/long key press or reading the notification will stop the blinking.
400 ms
200 ms
6 000 ms
LED C
LED A
LED B
TBD if notications should be customized in some way depending of type of notication and
contact, how to handle iOS?

UXP X 2014-12-05 46 / 55
IxD BlueprintUXC
CONFIDENTIAL
ASW100 ASW099
TBD how to handle
low battery warning
during incoming call,
app mode etc.
19.2 Low battery notification
AS A: user I WANT TO: be alerted by the bracelet when the battery is low.
AS A: user I WANT TO: not be disturbed by the low battery warning during do not
disturb mode.
1. A1ll is ON. (Charger is not connected)
2. When battery level is beneath a certain level A1ll will vibrate five
times combined with a red LED. There will also be a popup from AHA
that notifies the user of A1ll running out of battery. The red LED should
continue to blink every 6 second the same way as a notification would
do.
TBD if there should be one or many low battery warnings and at which
percentage level depending on battery consuming mode and scheduled
Do Not Disturb.
100 ms
200 ms
6000 ms
LED C
LED A
LED B
19.2.1 Low battery notification
Five short vibrations and a pop up in AHA indicates low battery. After the initial five
blinks and vibrations the red LED blinks every 6 second for 5 minutes, or until the key is
pressed or the pop up is dismissed.

UXP X 2014-12-05 47 / 55
IxD BlueprintUXC
CONFIDENTIAL
ASW096 ASW093 ASW092 ASW097 ASW095 ASW094
20.1.1 Battery charging
LED A is constantly on in red, then in orange. When
having reached fully charged (90%) it is green.
20 Charging battery TBD!!
20.1 Charging battery
AS A: user I WANT TO: know when battery is fully charged and ready to use.
A1ll can be charged using a usb wall charger or a computer.
1. A1ll is ON or OFF (Charger is connected)
2. LED A is constantly on in red and then in orange as long as the charger
is connected and battery is not fully charged. Even if the battery is
completely drained shall the LED light up immediately when connecting
the charger.
3. When A1ll is fully charged (90-100%) LED A is constantly on in green.
constantly on until 15% of a fully charged battery
LED C
LED A
LED B
constantly on from 16%-90% of a fully charged battery constantly on from 90% to a fully charged battery
TBD exact values for changing color

UXP X 2014-12-05 48 / 55
IxD BlueprintUXC
CONFIDENTIAL
ASW064
500 ms
500 ms 500 ms
20.2 Turning off when running out of battery
LED C
LED A
LED B
20.2.1 Notification when turning off due
to low battery
LED and vibration indication when turning
off because of empty battery.
AS A: user I WANT TO: be notified when A1ll is automatically turned off due to empty
battery.
When A1ll is ON and out of battery the regular turning off animation/
vibration is initiated. This will happen when battery level is below 1%.

UXP X 2014-12-05 49 / 55
IxD BlueprintUXC
CONFIDENTIAL
21 Xperia at hand features
21.1 New generation proximity unlock
21.1.1 Wake up the device
INPUT: press the power key on the
device, while wearing A1ll.
21.1.2 The device is unlocked
09:00
AS A: user I WANT TO: have a safe way of unlocking the phone by using the
bracelet. No one else should be able to access my phone with my bracelet.
When the distance between A1ll and the device is xx meter away it
should be possible to unlock the phone without using a pin code or
pattern etc.
Every time the user puts the bracelet on and it is connected to the
phone the user needs to enter his unlock pin code on the phone. A
unique code is then sent from the phone to the bracelet.
The device is locked whenever the user is not nearby. When the user
presses the power button on the device, A1ll can bypass the screen
lock. By pressing the key the user wakes the screens and the phone is
unlocked automatically.
Descoped since the capacitive
sensor is descoped!

UXP X 2014-12-05 50 / 55
IxD BlueprintUXC
CONFIDENTIAL
ASW185 ASW138 ASW081
21.2 Out-of-range alert
When the distance between A1ll and the device causes a disconnection, A1ll
will warn the user with vibrations. Due to the uncertainties of connectivity
and signal strength it is impossible to set a fixed distance.
The function will be set to OFF in AHA per default.
Design rationale: Users that are in their home or when working in an area
that is quite big will not want to be reminded of having left their phone
behind as this has been done intentionally. If the user get’s reminded of this
s/he will probably feel that the bracelet disturbs rather than helps.
Out of range alert is disabled when do not disturb is on.
Distance to device
250 ms
750 ms
750 ms
21.2.1 Event: Out-of-range alert
Out of range alert if the user has enabled the Out-of-range alert in
AHA .

UXP X 2014-12-05 51 / 55
IxD BlueprintUXC
CONFIDENTIAL
22 Document history
Document Name /Metadoc revision Changes Document Author Modification Date
IXD-Blueprint_A1ll_Accessory.pdf • First draft Sofia Dahlgren 2014-05-07
IXD-Blueprint_A1ll_Accessory.pdf • Heart rate measurement is clarified Sofia Dahlgren 2014 w 26.2
IXD-Blueprint_A1ll_Accessory.pdf • Updated document based on review
comments from 27/6 -14
Sofia Dahlgren 2014 w 27.3
IXD-Blueprint_A1ll_Accessory.pdf • Startup flow updated Sofia Dahlgren 2014 w 33.5
IXD-Blueprint_A1ll_Accessory.pdf • HRV functionality clarified,
• HRV that is initiated manually is out
of scope
• Specific notifications for reaching step
goal is taken out of BP
• Showing progress on bracelet is taken
out of BP
Sofia Dahlgren 2014 w 34.3
IXD-Blueprint_A1ll_Accessory.pdf • Show yourself to others added Sofia Dahlgren 2014 w 34.5
IXD-Blueprint_A1ll_Accessory.pdf • Key press table updated. Old info
about HRV initiated on demand is
deleted.
Sofia Dahlgren 2014 w 35.2
IXD-Blueprint_A1ll_Accessory.pdf • 5.4.2 updated text
• 8.1 corrected errors in text
• Night mode is no longer mentioned
• 17.3.1 is updated with complete text
• 17.1 Low battery warning specified
• Charging colors and length of
charging in percentage updated
Sofia Dahlgren 2014 w 36.4

UXP X 2014-12-05 52 / 55
IxD BlueprintUXC
CONFIDENTIAL
Document Name /Metadoc revision Changes Document Author Modification Date
IXD-Blueprint_A1ll_Accessory.pdf • Added double press in order to 1)
have media control less accessible
and thereby activate media control
by mistake 2) to use short press to
indicate when the device is connected
and turned on 3) to make it clearer for
the user when the user enters app
mode (in colored wrist bands it may
be difficult to differentiate between
blue and green)
Sofia Dahlgren 2014-09-010
IXD-Blueprint_A1ll_Accessory.pdf • Galvanic skin sensor (GSR) descoped.
• Turn on LED animation updated in
chapter 10.
• Connected status animation added as
white or cyan.
• OTA added in chapter 12.
• State machine diagram added .
• 6.1 LED sequence key interactions
updated.
• Reject incoming call added on long
press.
• First time setup updated
• Low battery warning updated
• General clarifications.
Nils Hellstrand 2014-09-26
IXD-Blueprint_A1ll_Accessory.pdf • 14. Remote control mode added and
extensions descoped.
• 15. Application mode initiated from
the phone added.
• 6.3 State diagram added
• 6.4 State diagram for do not disturb
added
• 3. Capacitive sensor descoped.
• 21.1 New generation proximity unlock
descoped.
Nils Hellstrand 2014-10-08

UXP X 2014-12-05 53 / 55
IxD BlueprintUXC
CONFIDENTIAL
Document Name /Metadoc revision Changes Document Author Modification Date
IXD-Blueprint_A1ll_Accessory.pdf • 3. Hardware requirement - HRV
sensor added.
• 5.3 Do Not Disturb added
• 15.2 Key interactions in application
mode added
• Logging sitting/standing descoped
• 7.2 Vibration feedback - Long press
verification added for incoming call,
alarm, remote and application mode.
Nils Hellstrand 2014-10-13
IXD-Blueprint_A1ll_Accessory.pdf • 3. Hardware requirement details
updated.
• 15.2 Orange LEDs for application
mode removed.
• 7.3 Notifications supported during
application mode.
• 7.3 Reject incoming call removed
• 14 Remote control mode only
accessible when connected.
• 16 HR measurement - TBD added for
manual measurement.
• 17.1 Alarm - stop snooze when
detecting steps added.
• 18 Incoming call - TBD added for
contact customization.
• 19 Notifications - TBD added for
customization and iOS.
Nils Hellstrand 2014-10-17

UXP X 2014-12-05 54 / 55
IxD BlueprintUXC
CONFIDENTIAL
Document Name /Metadoc revision Changes Document Author Modification Date
IXD-Blueprint_A1ll_Accessory.pdf • 7.2 Vibration feedback for tapping and
manual HRV added.
• 8.5 Second time pairing and
connecting added.
• 10.3 Connection status when turned
on added.
• 14.1 Remote control mode initiated by
short press and tap
• 14.2 Remote control mode - LED and
vibration feedback added.
• 14.6 Remote control mode -
Functionality supported by AHA
added.
• 16.2 Manual HR(V) measurement
added
Nils Hellstrand 2014-10-23
XD-Blueprint_A1ll_Accessory.pdf • Support for up to 7 smart wake up
alarms with repeat.
• Updated comments about A1II being
bonded and not paired to a BT device
• 14.6 Comments added to functionality
supported by AHA in remote control
mode
Nils Hellstrand 2014-11-03
XD-Blueprint_A1ll_Accessory.pdf • 14 Remote control mode renamed to
Remote mode.
• 15 Application mode renamed to
Control mode.
• 8.5 Unbond from phone removed,
only possible by factory data reset.
• 11.2 Factory reset specified to Factory
data reset.
• SRS requirements added to BP
• Life bookmark removed from remote
mode and integrated with manual
HRV at double press.
• 14.2 Remote mode time out changed
to 10 seconds.
Nils Hellstrand 2014-11-14

UXP X 2014-12-05 55 / 55
IxD BlueprintUXC
CONFIDENTIAL
Document Name /Metadoc revision Changes Document Author Modification Date
IXD-Blueprint_A1ll_Accessory.pdf • Life bookmark removed.
• Manual HR(V) LED dimming updated.
• 7.1 LED sequence key interactions -
Combined press for DFU mode added.
• 17.1 only support for up to 5 smart
wake up alarms.
• 8.6 Open AHA at NFC touch when
connected.
Nils Hellstrand 2014-12-05