Sony RDR GX300 User Manual Operating Instructions (RDR DVD Recorder) RDRGX300revision
HT-8800DP Operating Instructions (RDR-GX300 DVD Recorder) RDRGX300revision
User manual RDRGX300revision Sony HT-8800DP Home Theater System User Manuals and Instruction Guides
User Manual: Sony RDR-GX300 Operating Instructions (RDR-GX300 DVD Recorder)
Open the PDF directly: View PDF
.
Page Count: 104 [warning: Documents this large are best viewed by clicking the View PDF Link!]
- WARNING
- Precautions
- Ways to Use Your DVD Recorder
- Quick Guide to Disc Types
- Hookups and Settings
- Hooking Up the Recorder
- Step 1: Unpacking
- Step 2: Connecting the Antenna Cable and Set Top Box Controller
- Step 3: Connecting the Video Cords
- Step 4: Connecting the Audio Cords
- Step 5: Connecting the Power Cord
- Step 6: Preparing the Remote
- Step 7: Easy Setup
- Setting Up the VCR Plus® System
- Connecting a VCR or Similar Device
- Guide to Displays
- Recording
- Playback
- Editing
- Settings and Adjustments
- Additional Information

2-024-212-11(2)
© 2004 Sony Corporation
DVD Recorder
Operating Instructions
RDR-GX300

2
WARNING
To prevent fire or shock hazard,
do not expose the unit to rain or
moisture.
To avoid electrical shock, do not
open the cabinet. Refer servicing
to qualified personnel only.
The AC power cord must be
changed only at a qualified
service shop only.
CAUTION
The use of optical instruments with this
product will increase eye hazard. As
the laser beam used in this DVD
recorder is harmful to eyes, do not
attempt to disassemble the cabinet.
Refer servicing to qualified personnel
only.
This symbol is intended
to alert the user to the
presence of uninsulated
“dangerous voltage”
within the product’s
enclosure that may be of sufficient
magnitude to constitute a risk of
electric shock to persons.
This symbol is intended
to alert the user to the
presence of important
operating and
maintenance (servicing)
instructions in the literature
accompanying the appliance.
CAUTION
TO PREVENT ELECTRIC SHOCK,
MATCH WIDE BLADE OF PLUG
TO WIDE SLOT, FULLY INSERT.
For customers in the U.S.A
Owner’s Record
The model and serial numbers are located at
the rear of the unit.
Record the serial number in the space
provided below. Refer to them
whenever you call upon your Sony dealer
regarding this product.
Model No. RDR-GX300
Serial No.______________
CAUTION
You are cautioned that any change or
modifications not expressly approved
in this manual could void your
authority to operate this equipment.
Note
This equipment has been tested and
found to comply with the limits for a
Class B digital device, pursuant to Part
15 of the FCC Rules. These limits are
designed to provide reasonable
protection against harmful interference
in a residential installation. This
equipment generates, uses, and can
radiate radio frequency energy and, if
not installed and used in accordance
with the instructions, may cause
harmful interference to radio
communications. However, there is no
guarantee that interference will not
occur in a particular installation. If this
equipment does cause harmful
interference to radio or television
reception, which can be determined by
turning the equipment off and on, the
user is encouraged to try to correct the
interference by one or more of the
following measures:
– Reorient or relocate the receiving
antenna.
– Increase the separation between the
equipment and receiver.
– Connect the equipment into an outlet
on a circuit different from that to
which the receiver is connected.
– Consult the dealer or an experienced
radio/TV technician for help.
VCR Plus+ and PlusCode are
registered trademarks of Gemstar
Development Corporation. The VCR
Plus+ system is manufactured under
license from Gemstar Development
Corporation.
Precautions
This equipment has been tested and
found to comply with the limits set
out in the EMC Directive using a
connection cable shorter than 3
meters.
On safety
Should any solid object or liquid fall
into the cabinet, unplug the recorder
and have it checked by qualified
personnel before operating it any
further.
On power sources
• The recorder is not disconnected
from the AC power source as long
as it is connected to the wall outlet,
even if the recorder itself has been
turned off.
• If you are not going to use the
recorder for a long time, be sure to
disconnect the recorder from the
wall outlet. To disconnect the AC
power cord, grasp the plug itself;
never pull the cord.
On placement
• Place the recorder in a location
with adequate ventilation to
prevent heat build-up in the
recorder.
• Do not place the recorder on a soft
surface such as a rug that might
block the ventilation holes.
• Do not place the recorder in a
confined space such as a bookshelf
or similar unit.
• Do not place the recorder in a
location near heat sources, or in a
place subject to direct sunlight,
excessive dust, or mechanical
shock.
• Do not place the recorder in an
inclined position. It is designed to
be operated in a horizontal
position only.
• Keep the recorder and discs away
from equipment with strong
magnets, such as microwave
ovens, or large loudspeakers.
• Do not place heavy objects on the
recorder.
• To prevent fire or shock hazard, do
not place objects filled with
liquids, such as vases, on the
apparatus.

3
On recording
• Note that the contents of the
recording cannot be compensated
for under any and all conditions,
including conditions that may arise
due to a malfunction of this unit.
• Make trial recordings before
making the actual recording.
Copyrights
• Television programs, films, video
tapes, discs, and other materials
may be copyrighted. Unauthorized
recording of such material may be
contrary to the provisions of the
copyright laws. Also, use of this
recorder with cable television
transmission may require
authorization from the cable
television transmitter and/or
program owner.
• This product incorporates
copyright protection technology
that is protected by U.S. patents
and other intellectual property
rights. Use of this copyright
protection technology must be
authorized by Macrovision, and is
intended for home and other
limited viewing uses only unless
otherwise authorized by
Macrovision. Reverse engineering
or disassembly is prohibited.
Copy guard function
Since the recorder has a copy guard
function, programs received through
an external tuner (not supplied) may
contain copy protection signals
(copy guard function) and as such
may not be recordable, depending
on the type of signal.
If you have any questions or
problems concerning your recorder,
please consult your nearest Sony
dealer.
IMPORTANT SAFETY
INSTRUCTIONS
1Read these instructions.
2Keep these instructions.
3Heed all warnings.
4Follow all instructions.
5Do not use this apparatus near
water.
6Clean only with dry cloth.
7Do not block any ventilation
openings. Install in accordance
with the manufacturer’s
instructions.
8Do not install near any heat
sources such as radiators, heat
registers, stoves, or other
apparatus (including amplifiers)
that produce heat.
9Do not defeat the safety purpose
of the polarized or grounding-
type plug. A polarized plug has
two blades with one wider than
the other. A grounding type plug
has two blades and a third
grounding prong. The wide
blade or the third prong are
provided for your safety. If the
provided plug does not fit into
your outlet, consult an
electrician for replacement of
the obsolete outlet.
10 Protect the power cord from
being walked on or pinched
particularly at plugs,
convenience receptacles, and the
point where they exit from the
apparatus.
11 Only use attachments/
accessories specified by the
manufacturer.
12 Use only with the cart, stand,
tripod, bracket, or table specified
by the manufacturer, or sold
with the apparatus. When a cart
is used, use caution when
moving the cart/apparatus
combination to avoid injury
from tip-over.
13 Unplug this apparatus during
lightning storms or when unused
for long periods of time.
14 Refer all servicing to qualified
service personnel. Servicing is
required when the apparatus has
been damaged in any way, such
as power-supply cord or plug is
damaged, liquid has been spilled
or objects have fallen into the
apparatus, the apparatus has
been exposed to rain or
moisture, does not operate
normally, or has been dropped.
About this manual
• Instructions in this manual
describe the controls on the
remote. You can also use the
controls on the recorder if they
have the same or similar names as
those on the remote.
• The on-screen display illustrations
used in this manual may not match
the graphics displayed on your TV
screen.
• The explanations regarding discs
in this manual refer to discs
created on this recorder. The
explanations do not apply to discs
that are created on other recorders
and played back on this recorder.
IMPORTANT NOTICE
Caution: This recorder is capable
of holding a still video image or
on-screen display image on your
television screen indefinitely. If
you leave the still video image or
on-screen display image displayed
on your TV for an extended period
of time you risk permanent damage
to your television screen. Plasma
display panels and projection
televisions are especially
susceptible to this.

4
Table of Contents
WARNING . . . . . . . . . . . . . . . . . . . . . . . . . . . . . . . . . . . . . . . . . . . . . . . . . . . . . . . . . . .2
Precautions . . . . . . . . . . . . . . . . . . . . . . . . . . . . . . . . . . . . . . . . . . . . . . . . . . . . . . . . . .2
Ways to Use Your DVD Recorder . . . . . . . . . . . . . . . . . . . . . . . . . . . . . . . . . . . . . . . . .6
Quick Guide to Disc Types . . . . . . . . . . . . . . . . . . . . . . . . . . . . . . . . . . . . . . . . . . . . . .8
Hookups and Settings . . . . . . . . . . . . . . . . . . . . . . . . . . . . . . . . . . . . . 12
Hooking Up the Recorder . . . . . . . . . . . . . . . . . . . . . . . . . . . . . . . . . . . . . . . . . . . . . .12
Step 1: Unpacking . . . . . . . . . . . . . . . . . . . . . . . . . . . . . . . . . . . . . . . . . . . . . . . . . . . .12
Step 2: Connecting the Antenna Cable and Set Top Box Controller . . . . . . . . . . . . .12
Step 3: Connecting the Video Cords . . . . . . . . . . . . . . . . . . . . . . . . . . . . . . . . . . . . . . 16
Step 4: Connecting the Audio Cords . . . . . . . . . . . . . . . . . . . . . . . . . . . . . . . . . . . . . . 18
Step 5: Connecting the Power Cord . . . . . . . . . . . . . . . . . . . . . . . . . . . . . . . . . . . . . . 20
Step 6: Preparing the Remote . . . . . . . . . . . . . . . . . . . . . . . . . . . . . . . . . . . . . . . . . . 20
Step 7: Easy Setup . . . . . . . . . . . . . . . . . . . . . . . . . . . . . . . . . . . . . . . . . . . . . . . . . . .23
Setting Up the VCR Plus® System . . . . . . . . . . . . . . . . . . . . . . . . . . . . . . . . . . . . . . . 27
Connecting a VCR or Similar Device . . . . . . . . . . . . . . . . . . . . . . . . . . . . . . . . . . . . . 29
Guide to Displays . . . . . . . . . . . . . . . . . . . . . . . . . . . . . . . . . . . . . . . . 31
Using the On-Screen Menus . . . . . . . . . . . . . . . . . . . . . . . . . . . . . . . . . . . . . . . . . . . .31
Using the Title List . . . . . . . . . . . . . . . . . . . . . . . . . . . . . . . . . . . . . . . . . . . . . . . . . . .32
Using the “Disc Info” Screen (disc settings) . . . . . . . . . . . . . . . . . . . . . . . . . . . . . . . .34
Checking the Play Information and Playing Time . . . . . . . . . . . . . . . . . . . . . . . . . . . .37
How to Enter Characters . . . . . . . . . . . . . . . . . . . . . . . . . . . . . . . . . . . . . . . . . . . . . . .39
Recording . . . . . . . . . . . . . . . . . . . . . . . . . . . . . . . . . . . . . . . . . . . . . 40
Before Recording . . . . . . . . . . . . . . . . . . . . . . . . . . . . . . . . . . . . . . . . . . . . . . . . . . . . 40
Timer Recording (Standard/VCR Plus+) . . . . . . . . . . . . . . . . . . . . . . . . . . . . . . . . . . . 41
Checking/Changing/Canceling Timer Settings (Timer List) . . . . . . . . . . . . . . . . . . . . 44
Recording Without the Timer . . . . . . . . . . . . . . . . . . . . . . . . . . . . . . . . . . . . . . . . . . .47
Recording From a VCR or Similar Device . . . . . . . . . . . . . . . . . . . . . . . . . . . . . . . . .49
Playback . . . . . . . . . . . . . . . . . . . . . . . . . . . . . . . . . . . . . . . . . . . . . . 51
Playing . . . . . . . . . . . . . . . . . . . . . . . . . . . . . . . . . . . . . . . . . . . . . . . . . . . . . . . . . . . .51
Chasing Playback/Simultaneous Rec and Play . . . . . . . . . . . . . . . . . . . . . . . . . . . . . 57
Searching for a Title/Chapter/Track, etc. . . . . . . . . . . . . . . . . . . . . . . . . . . . . . . . . . . 58
Playing MP3 Audio Tracks . . . . . . . . . . . . . . . . . . . . . . . . . . . . . . . . . . . . . . . . . . . . .59
Editing . . . . . . . . . . . . . . . . . . . . . . . . . . . . . . . . . . . . . . . . . . . . . . . 61
Before Editing . . . . . . . . . . . . . . . . . . . . . . . . . . . . . . . . . . . . . . . . . . . . . . . . . . . . . . .61
Editing a Title . . . . . . . . . . . . . . . . . . . . . . . . . . . . . . . . . . . . . . . . . . . . . . . . . . . . . . . 62
Creating and Editing a Playlist . . . . . . . . . . . . . . . . . . . . . . . . . . . . . . . . . . . . . . . . . .65

5
Settings and Adjustments . . . . . . . . . . . . . . . . . . . . . . . . . . . . . . . . . . . 69
Using the Setup Displays . . . . . . . . . . . . . . . . . . . . . . . . . . . . . . . . . . . . . . . . . . . . . . 69
Antenna Reception and Language Settings (Settings) . . . . . . . . . . . . . . . . . . . . . . . . 70
Video Settings (Video) . . . . . . . . . . . . . . . . . . . . . . . . . . . . . . . . . . . . . . . . . . . . . . . . 74
Audio Settings (Audio) . . . . . . . . . . . . . . . . . . . . . . . . . . . . . . . . . . . . . . . . . . . . . . . . 76
Recording and Parental Control Settings (Features) . . . . . . . . . . . . . . . . . . . . . . . . . 78
Disc and Remote Control Settings/Factory Settings (Options) . . . . . . . . . . . . . . . . . . 80
Easy Setup (Resetting the Recorder) . . . . . . . . . . . . . . . . . . . . . . . . . . . . . . . . . . . . . 81
Additional Information . . . . . . . . . . . . . . . . . . . . . . . . . . . . . . . . . . . . . 82
Troubleshooting . . . . . . . . . . . . . . . . . . . . . . . . . . . . . . . . . . . . . . . . . . . . . . . . . . . . . 82
Self-diagnosis Function (When letters/numbers appear in the display) . . . . . . . . . . . 86
Notes About This Recorder . . . . . . . . . . . . . . . . . . . . . . . . . . . . . . . . . . . . . . . . . . . . 87
Specifications . . . . . . . . . . . . . . . . . . . . . . . . . . . . . . . . . . . . . . . . . . . . . . . . . . . . . . . 88
Guide to Parts and Controls . . . . . . . . . . . . . . . . . . . . . . . . . . . . . . . . . . . . . . . . . . . . 89
Glossary . . . . . . . . . . . . . . . . . . . . . . . . . . . . . . . . . . . . . . . . . . . . . . . . . . . . . . . . . . . 93
Language Code List . . . . . . . . . . . . . . . . . . . . . . . . . . . . . . . . . . . . . . . . . . . . . . . . . . 95
Cable Box/Satellite Receiver Brand Code . . . . . . . . . . . . . . . . . . . . . . . . . . . . . . . . . 96
Index . . . . . . . . . . . . . . . . . . . . . . . . . . . . . . . . . . . . . . . . . . . . . . . . . . . . . . . . . . . . . 101

6
Ways to Use Your DVD Recorder
Remote cable box or satellite receiver control – Set top box control
,Connect the supplied set top box controller
to have the recorder change the channel of
your cable box or satellite receiver during a
timer recording (page 14).
Quick access to recorded titles – Title List
,Display the Title List to see all of the titles
on the disc, including recording date,
channel, recording mode and thumbnail
image (page 32). The recorder will
automatically take program label
information from the XDS (Extended Data
Service)* and display it as the title name
(page 32).
* not available in some areas.
Play the beginning of a title while it is being recorded – Chasing Playback
,If you are using a DVD-RW (VR mode),
you can watch a program from the
beginning while it is being recorded
(page 57).
103 CH 103!
1.5/4.7GB
Sort
Date
Title
Number
My Movies
TITLE LIST
ORIGINAL
1 2ch 1:00PM - 2:00PM
Wed 9/15 1:00PM( 1H00M)SP
2 5ch 8:00PM - 9:00PM
Fri 9/17 8:00PM( 1H00M)SLP
3 12ch 9:00AM - 9:30AM
Sat 9/25 9:00AM( 0H30M)EP
4 3ch 8:00PM - 8:30PM
Sat 9/25 8:00PM( 0H30M)SLP
2ch
5ch
12ch
3ch
Title List
Recording
The game isn’t over
yet, but I’ll start
watching it from the
beginning now.

7
Watching one title while recording another – Simultaneous Rec and Play
,If you are using a DVD-RW (VR mode),
you can watch a previously recorded
program while recording another program
on the same disc (page 57).
Creating your own program – Playlist
,Record a program on a DVD-RW (VR
mode), then delete, move and add scenes at
will to create your own, original program
(page 65).
Dynamic surround sound – TVS
,Enjoy virtual surround sound effects from
just your TV’s speakers with the TV Virtual
Surround settings when playing a DVD
VIDEO with multichannel audio tracks
such as Dolby Digital (5.1ch) (page 53).
A list of recordable and playable discs is on page 8.
Recording
I think I’ll watch
yesterday’s golf game
now, even though I
am recording a movie.
Original
Playlist

8
Quick Guide to Disc Types
Recordable and playable discs
Usable disc versions (as of May 2004)
• 4x-speed or slower DVD+RWs
• 2x-speed or slower DVD-RWs (Ver.1.1, Ver.1.1
with CPRM*1)
• 8x-speed or slower DVD+Rs
• 8x-speed or slower DVD-Rs (Ver.2.0)
“DVD+RW,” “DVD-RW,” “DVD+R,” and “DVD-R,”
are trademarks.
*1 CPRM (Content Protection for Recordable Media) is
a coding technology that protects copyrights for
images.
*2 Only if the recording mode is SP, HSP, or HQ, and
“Rec Screen Size” is set to “16:9.”
*3 Erasing titles does not free up disc space.
Compatibility with
other DVD players
(finalizing)
Playable only on VR mode
compatible players
(finalization unnecessary)
Playable on most DVD
players (finalization
necessary) (page 36)
Playable on DVD+RW
compatible players
(automatically finalized)
Playable on most DVD
players (finalization
necessary) (page 36)
Playable on DVD+R
compatible players (finalization
necessary) (page 36)
Format in VR
mode
(page 35)
Format in
Video mode
(page 35)
Automatically
formatted
Automatically
formatted
Automatically
formatted
Formatting
(new discs)
Icon
used in
this
manual
Disc
Logo
Type
DVD-
RW
VR
mode
Video
mode
DVD+RW
DVD-R
DVD+R
-
RW
VR
-
RW
Video
+
RW
-
R
+
R

9
Discs that cannot be recorded on
• 4x-speed compatible DVD-RWs (Ver. 1.2/4x)
• DVD-RWs (Ver. 1.0)
• DVD+RWs that are not 2.4x-speed compatible
• Dual layer discs
• 8 cm discs
Yes
Yes
Yes
No
No
Yes
Yes
Yes
Yes
Yes
Yes
No
No
No
No
Yes
Yes *
2
No
Yes *
2
No
Yes
Yes
Yes
Yes
Yes
Yes
Yes
Yes
Yes *
3
Yes *
3
Yes
No
Yes
No
No
Yes
No
No
No
No
Recording Features Editing Features
Rewrite
(page 41)
Auto
Chapter
(page 78)
Manual
Chapter
(page 65)
Record
16:9 sizes
(page 48)
Change
title name
(page 62)
Delete title
(page 63)
A-B Erase
(page 63) Playlist
(page 65)
,continued

10
Playable discs
Discs that cannot be played
• All CD-ROMs (including PHOTO CDs)
• CD-Rs/CD-RWs, other than those recorded in
music CD format, MP3 format, or Video CD
format
• Data part of CD-Extras
• DVD-ROMs
• DVD Audio discs
• DVD-RAMs
• HD layer on Super Audio CDs
• DVD VIDEOs with a different region code (see
below)
• A disc recorded in a color system other than
NTSC, such as PAL or SECAM
zHint
This DVD recorder can play 8 cm CDs and 8 cm DVDs
as well.
Discs such as movies that can be purchased or rented
VIDEO CDs or CD-Rs/CD-RWs in
VIDEO CD/Super VIDEO CD format
Music CDs or CD-Rs/CD-RWs in music CD format
that can be purchased
CD-ROMs/CD-Rs/CD-RWs created on a PC or
similar device in music format containing MP3
audio tracks
Icon
used in
this
manual
Disc
Logo
VIDEO CD
CD
DATA CD
DVD VIDEO
Type Characteristics
DVD
VCD
CD
DATA CD

11
Note on playback operations of DVD VIDEOs/
VIDEO CDs
Some playback operations of DVD VIDEOs/
VIDEO CDs may be intentionally set by software
producers. Since this recorder plays DVD
VIDEOs/VIDEO CDs according to the disc
contents the software producers designed, some
playback features may not be available. Also, see
the instructions supplied with the DVD VIDEOs/
VIDEO CDs.
Region code (DVD VIDEO only)
Your recorder has a region code printed on the rear
of the unit and will only play DVD VIDEOs
(playback only) labeled with identical region
codes. This system is used to protect copyrights.
DVD VIDEOs labeled will also play on this
recorder.
If you try to play any other DVD VIDEO, the
message “Playback prohibited by region code.”
will appear on the TV screen. Depending on the
DVD VIDEO, no region code indication may be
labeled even though playing the DVD VIDEO is
prohibited by area restrictions.
Music discs encoded with copyright protection
technologies
This product is designed to playback discs that
conform to the Compact Disc (CD) standard.
Recently, various music discs encoded with
copyright protection technologies are being
marketed by some record companies. Please be
aware that among those discs, there are some that
do not conform to the CD standard and may not be
playable by this product.
Notes
• You cannot mix VR mode and Video mode on the same
DVD-RW. To change the disc’s format, reformat the
disc (page 35). Note that the disc’s contents will be
erased after reformatting.
• You cannot shorten the time required for recording
even with high-speed discs. Also, you cannot record on
the disc if the disc is not 1x speed compatible.
• It is recommended that you use discs with “For Video”
printed on their packaging.
• You cannot add new recordings to DVD-Rs or DVD-
RWs (Video mode) that contain recordings made on
other DVD equipment.
• In some cases, you may not be able to add new
recordings to DVD+RWs that contain recordings made
on other DVD equipment. If you do add a new
recording, note that this recorder will rewrite the DVD
menu.
• If the disc contains PC data unrecognizable by this
recorder, the data may be erased.
• Some DVD+RWs/DVD+Rs, DVD-RWs/DVD-Rs, or
CD-RWs/CD-Rs cannot be played on this recorder due
to the recording quality or physical condition of the
disc, or the characteristics of the recording device and
authoring software. The disc will not play if it has not
been correctly finalized. For more information, see the
operating instructions for the recording device.
ALL
RDR–XXXX
00V 00Hz
00W NO.
0-000-000-00
XRegion code

12
Hookups and Settings
Hooking Up the Recorder
Follow steps 1 to 7 to hook up and adjust the
settings of the recorder.
Notes
• Plug cords securely to prevent unwanted noise.
• Refer to the instructions supplied with the components
to be connected.
• You cannot connect this recorder to a TV that does not
have a video input jack.
• Be sure to disconnect the power cord of each
component before connecting.
Step 1: Unpacking
Check that you have the following items:
• Audio/video cord (pinplug × 3 y pinplug × 3)
(1)
• Power cord (1)
• Antenna cable (1)
• Remote commander (remote) (1)
• Set top box controller (1)
• Size AA (R6) batteries (2)
Step 2: Connecting the
Antenna Cable and Set Top
Box Controller
Select one of the following antenna hookups. Do
not connect the power cord until you reach “Step
5: Connecting the Power Cord” (page 20).
Using the cable box/satellite
receiver control function
The cable box/satellite receiver control function
can be used with hookup A or B. It allows the
recorder to control a cable box or satellite receiver
via the supplied set top box controller. The
recorder controls channels on the cable box or
satellite receiver for timer recording. You can also
use the recorder’s remote control to change
channels on the cable box/satellite receiver
whenever the cable box/satellite receiver is turned
on, even if the recorder is turned off.
To use the cable box/satellite receiver control
function, you need to connect the set top box
controller and set the code number and output
channel (page 23). After setting up the cable box/
satellite receiver control, check that the recorder
can correctly control the cable box or satellite
receiver (page 26).
Note to CATV system installer (in USA)
This reminder is provided to call the CATV
system installer’s attention to Article 820- 40 of
the NEC that provides guidelines for proper
grounding and, in particular, specifies that the
cable ground shall be connected to the grounding
system of the building, as close to the point of
cable entry as practical.
Notes
• If your antenna is a flat cable (300-ohm twin lead
cable), use an external antenna connector (not
supplied) to connect the antenna to the recorder.
• If you have separate cables for VHF and UHF
antennas, use a UHF/VHF band mixer (not supplied) to
connect the antenna to the recorder.
If you have Hookup
Cable box with a video/audio output
or a satellite receiver A (page 13)
Cable box with an antenna output
only B (page 15)
Cable without cable box, or antenna
only (no cable TV) C (page 14)

13
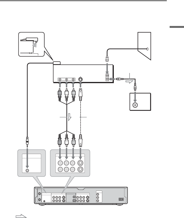
Hookups and Settings
A: Cable box or satellite receiver with a video/audio output
With this hookup, you can record any channel on the cable box or satellite receiver. Be sure that the
satellite receiver or cable box is turned on.
To watch cable or satellite programs, you need to match the channel on the recorder (L1 or L3) to the
input jack connected to the cable box or satellite receiver (LINE IN 1 or 3).
zHints
• If your cable box or satellite receiver has an S-video jack, you can use an S-video cord (not supplied) instead of the
audio/video cord.
• If you connect an S-video cord to the LINE IN 1 jack, set “Line1 Input” in Video Setup to “S VIDEO” (page 75). If
you connect an S-video cord to the LINE IN 3 jack, set “Line3 Input” in Video Setup to “S VIDEO” (page 74).
VHF/UHF
IN
SET TOP BOX
CONTROL
LINE IN DIGITAL OUT
VIDEO S VIDEO
COAXIAL
OPTICAL
PCM/DTS/
DOLBY DIGITAL
AUDIORL
1
3
LINE OUT
COMPONENT
VIDEO OUT
VIDEO S VIDEO
AUDIORL
1
2
Y
P
B
P
R
OUT
~ AC IN
ANT IN
RL S VIDEO
AUDIO
OUT VIDEO
OUT
TO TV
SET TOP BOX
CONTROL LINE IN
VIDEO S VIDEO
AUDIORL
1
3
Set top box
controller
(page 12)
to LINE IN
1 or 3
DVD recorder
Audio/video
cord (supplied)
: Signal flow
Place the set top box controller
near the remote sensor on the
cable box/satellite receiver.
Cable box/
satellite receiver
Antenna cable
(supplied)
to antenna input
S-video cord (not
supplied)
to SET TOP BOX
CONTROL
Wall
TV
,continued

14
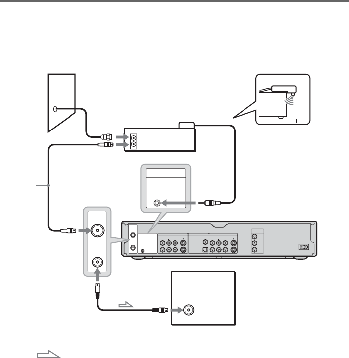
B: Cable box with an antenna output only
With this hookup, you can record any channel on the satellite receiver or cable box. Be sure that the
satellite receiver or cable box is turned on.
To watch cable programs, you need to match the channel on the recorder (2ch, 3ch, or 4ch) to the antenna
output channel on the cable box (2ch, 3ch, or 4ch).
VHF/UHF
IN
SET TOP BOX
CONTROL
LINE IN DIGITAL OUT
VIDEO S VIDEO
COAXIAL
OPTICAL
PCM/DTS/
DOLBY DIGITAL
AUDIORL
1
3
LINE OUT
COMPONENT
VIDEO OUT
VIDEO S VIDEO
AUDIORL
1
2
Y
P
B
P
R
OUT
~ AC IN
VHF/UHF
IN
OUT
ANT IN
TO TV
VHF/UHF
IN
OUT
SET TOP BOX
CONTROL
to VHF/UHF IN
Wall
DVD recorder
to VHF/UHF OUT
to antenna
input
Antenna cable
(supplied)
: Signal flow
TV
Place the set top box controller
near the remote sensor on the
cable box/satellite receiver.
to SET TOP
BOX
CONTROL
Set top box
controller
(supplied)
Cable box

15
Hookups and Settings
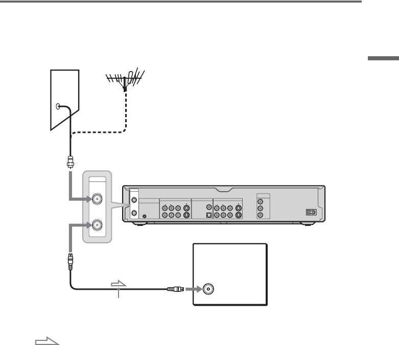
C: Cable without cable box, or antenna only (no cable TV)
Use this hookup if you watch cable channels without a cable box. Also use this hookup if you are using
a VHF/UHF antenna or separate VHF and UHF antennas.
With this hookup, you can record any channel by selecting the channel on the recorder.
VHF/UHF
IN
SET TOP BOX
CONTROL
LINE IN DIGITAL OUT
VIDEO S VIDEO
COAXIAL
OPTICAL
PCM/DTS/
DOLBY DIGITAL
AUDIORL
1
3
LINE OUT
COMPONENT
VIDEO OUT
VIDEO S VIDEO
AUDIORL
1
2
Y
P
B
P
R
OUT
~ AC IN
VHF/UHF
IN
OUT
DVD recorder
TV
to antenna input
to VHF/UHF IN
to VHF/UHF OUT
Antenna cable (supplied)
: Signal flow
Wall

16
Step 3: Connecting the Video Cords
Select one of the following patterns A through C, according to the input jack on your TV monitor,
projector, or AV amplifier (receiver). This will enable you to view pictures. Audio connections are
explained in “Step 4: Connecting the Audio Cords” (page 18).
Note
Do not connect more than one type of video cord between the recorder and your TV at the same time.
VHF/UHF
IN
SET TOP BOX
CONTROL
LINE IN DIGITAL OUT
VIDEO S VIDEO
COAXIAL
OPTICAL
PCM/DTS/
DOLBY DIGITAL
AUDIORL
1
3
LINE OUT
COMPONENT
VIDEO OUT
VIDEO S VIDEO
AUDIORL
1
2
Y
P
B
P
R
OUT
~ AC IN
VIDEO
AUDIO
INPUT
L
R
INPUT
S VIDEO
P
R
P
B
Y
COMPONENT
VIDEO IN
B
A
C
Audio/video
cord (supplied)
Component video
cord (not supplied)
(yellow)
TV, projector, or AV
amplifier (receiver)
TV, projector, or AV
amplifier (receiver)
(green)
S-video cord
(not supplied)
TV, projector, or AV
amplifier (receiver)
(red) (blue)
(green)
(blue)
(red)
: Signal flow
to COMPONENT
VIDEO OUT
to LINE OUT (VIDEO) 1 or 2 to LINE OUT (S VIDEO) 1 or 2
DVD recorder

17
Hookups and Settings
A Connecting to a video input jack
Connect the yellow plug of the audio/video cord
(supplied) to the yellow (video) jack. You will
enjoy standard quality images.
Note that you cannot use the PROGRESSIVE
button with this connection.
B Connecting to an S VIDEO input
jack
Connect an S-video cord (not supplied). You will
enjoy high quality images.
Note that you cannot use the PROGRESSIVE
button with this connection.
C Connecting to component video
input jacks (Y, PB, PR)
Connect the COMPONENT VIDEO OUT jacks
using a component video cord (not supplied) or
three video cords (not supplied) of the same kind
and length. You will enjoy accurate color
reproduction and high quality images.
If your TV accepts progressive 480p format
signals, you must use this connection and then
press PROGRESSIVE on the remote to send
progressive video signals. For details, see “Using
the PROGRESSIVE button” (page 17).
When playing “wide screen” images
Some recorded images may not fit your TV
screen. To change the aspect ratio, see page 74.
If you are connecting to a VCR
Connect your VCR to the LINE IN (VIDEO) jack
on the recorder (page 29).
Using the PROGRESSIVE button
By using the PROGRESSIVE button on the
remote, you can select the signal format in which
the recorder outputs video signals: Interlace or
Progressive.
Connect the recorder using the COMPONENT
VIDEO OUT jacks (pattern C above), and press
PROGRESSIVE repeatedly. “PROGRESSIVE”
appears in the front panel display when the
recorder outputs progressive signals.
◆Progressive
Select this when:
– your TV accepts progressive signals, and,
– the TV is connected to the COMPONENT
VIDEO OUT jacks.
Note that the pictures will not be clear or no
picture will appear if you select progressive signal
output when either of the above conditions is not
met.
◆Interlace
Set to this position when:
– your TV does not accept progressive signals, or,
– your TV is connected to jacks other than the
COMPONENT VIDEO OUT jacks (LINE OUT
(VIDEO) or S VIDEO).
zHint
When you select progressive signal output, you can fine-
tune the signal according to the type of software you are
watching (page 75).
Note
Consumers should note that not all high definition
television sets are fully compatible with this product and
may cause artifacts to be displayed in the picture. In the
case of 480 progressive scan picture problems, it is
recommended that the user switch the connection to the
‘standard definition’ output. If there are questions
regarding our TV set compatibility with this model 480p
DVD recorder, please contact our customer service
center.
Yellow
White (L)
Red (R)
Yellow
White (L)
Red (R)
Green
Blue
Red
Green
Blue
Red

18
Step 4: Connecting the Audio Cords
Select one of the following patterns A or B, according to the input jack on your TV monitor, projector,
or AV amplifier (receiver).
This will enable you to listen to sound.
zHint
For correct speaker location, see the operating instructions supplied with the connected components.
Note
Do not connect your TV’s audio output jacks to the LINE IN (AUDIO L/R) jacks at the same time. This will cause
unwanted noise to come from your TV’s speakers.
VHF/UHF
IN
SET TOP BOX
CONTROL
LINE IN DIGITAL OUT
VIDEO S VIDEO
COAXIAL
OPTICAL
PCM/DTS/
DOLBY DIGITAL
AUDIORL
1
3
LINE OUT
COMPONENT
VIDEO OUT
VIDEO S VIDEO
AUDIORL
1
2
Y
P
B
P
R
OUT
~ AC IN
VIDEO
AUDIO
INPUT
L
R
LINE OUT
VIDEO S VIDEO
AUDIORL
1
2
B
A
DIGITAL OUT
COAXIAL
OPTICAL
PCM/DTS/
DOLBY DIGITAL
AV amplifier (receiver)
with a decoder
(red)
TV, projector, or AV
amplifier (receiver)
Audio/video
cord (supplied)
: Signal flow
Coaxial digital cord
(not supplied)
to DIGITAL OUT (COAXIAL or
OPTICAL)
to LINE OUT (R-AUDIO-L) 1 or 2
Optical digital cord (not supplied)
Rear (L)
DVD recorder
(white)
(yellow)*
(yellow)
(white)
(red)
[Speakers]
Front (L)
[Speakers]
to coaxial
digital input
Rear (R)
Front (R)
Subwoofer
or
Center
* The yellow plug is used for video signals (page 17).
to optical
digital input

19
Hookups and Settings
A Connecting to audio L/R input
jacks
This connection will use your TV’s or stereo
amplifier’s (receiver’s) two speakers for sound.
Connect using the audio/video cord (supplied).
• Surround effect (page 53)
TV: Dynamic, Wide, Night
Stereo amplifier (receiver): Standard, Night
Note
Do not connect your TV’s audio output jacks to the LINE
IN (AUDIO L/R) jacks at the same time. This will cause
unwanted noise to come from your TV’s speakers.
B Connecting to a digital audio
input jack
If your AV amplifier (receiver) has a Dolby*1
Digital or DTS*2 decoder and a digital input jack,
use this connection.
Connect using a coaxial or optical digital cord (not
supplied).
• Surround effect
Dolby Digital (5.1ch), DTS (5.1ch)
*1 Manufactured under license from Dolby Laboratories.
“Dolby,” “Pro Logic,” and the double-D symbol are
trademarks of Dolby Laboratories.
*2 “DTS” and “DTS Digital Out” are trademarks of
Digital Theater Systems, Inc.
Notes
• After you have completed the connection, make the
appropriate settings under “Audio Connection” in Easy
Setup (page 23). Otherwise, no sound or a loud noise
will come from your speakers.
• The surround sound effects of this recorder cannot be
used with this connection.
Yellow
White (L)
Red (R)
Yellow
White (L)
Red (R) Coaxial cord
Optical cord

20
Step 5: Connecting the
Power Cord
Connect the supplied power cord to the AC IN
terminal of the recorder. Then plug the recorder
and TV power cords into an AC outlet. After you
connect the power cord, you must wait for a
short while before operating the recorder. You
can operate the recorder only after the front panel
display lights up and the recorder enters standby
mode.
If you connect additional equipment to this
recorder (page 29), be sure to connect the power
cord only after all connections are complete.
Step 6: Preparing the
Remote
You can control the recorder using the supplied
remote. Insert two size AA (R6) batteries by
matching the 3 and # ends on the batteries to the
markings inside the battery compartment. When
using the remote, point it at the remote sensor
on the recorder.
Notes
• If the supplied remote interferes your other Sony DVD
recorder or player, change the command mode number
for this recorder (page 22).
• Use the batteries correctly to avoid possible leakage
and corrosion. Do not touch the liquid with bare hands
should leakage occur. Observe the following:
– Do not use a new battery with an old battery, or
batteries of different manufacturers.
– Do not attempt to recharge the batteries.
– If you do not intend to use the remote for an extended
period of time, remove the batteries.
– If battery leakage occurs, wipe out any liquid inside
the battery compartment, and insert new batteries.
• Do not expose the remote sensor (marked on the
front panel) to strong light, such as direct sunlight or
lighting apparatus. The recorder may not respond to the
remote.
~ AC IN
to AC outlet
to AC IN
1
2

21
Hookups and Settings
Controlling TVs with the remote
You can adjust the remote control’s signal to
control your TV.
If you connected the recorder to an AV amplifier
(receiver), you can also use the supplied remote to
control the AV amplifier’s (receiver’s) volume.
Notes
• Depending on the connected unit, you may not be able
to control your TV or AV amplifier (receiver) with
some or all of the buttons below.
• If you enter a new code number, the code number
previously entered will be erased.
• When you replace the batteries of the remote, the code
number may be reset to the default setting. Set the
appropriate code number again.
1Slide the TV/DVD switch to TV.
2Hold down [/1.
3Enter your TV’s manufacturer code (see
“Code numbers of controllable TVs”
below) using the number buttons.
4Release [/1.
When the TV/DVD switch is set to TV, the
remote performs the following:
Code numbers of controllable TVs
If more than one code number is listed, try
entering them one at a time until you find the one
that works with your TV.
[/1Turns your TV on or off
VOL +/– Adjusts the volume of your
TV
CH +/– Selects the channel on your
TV
TV/VIDEO Switches your TV’s input
source
Number buttons and
SET Selects the channel on your
TV
1 2 3
4 5 6
7 8 9
0
TV/DVD
switch
"/1
VOL +/–
Number
buttons, SET
TV/VIDEO
CH +/–
Manufacturer Code number
Sony 01 (default)
Akai 04
AOC 04
Centurion 12
Coronado 03
Curtis-Mathes 12, 14
Daewoo 04, 22
Daytron 03, 12
Fisher 11
General Electric 04, 06, 10
Gold Star/LG 03, 04, 17
Hitachi 02, 03, 04
J.C.Penney 04, 10, 12
JVC 09
KMC 03
Magnavox 03, 04, 08, 12, 21
Marantz 04, 13
MGA/Mitsubishi 04, 12, 13, 17
NEC 04, 12
Panasonic 06, 19
Philco 02, 03, 04, 08
Philips 08, 21
Pioneer 06, 16
Portland 03
Proscan 10
Quasar 06, 18
Radio Shack 05, 10, 14
RCA 04, 10
Sampo 12
Samsung 03, 04, 12, 20
Sanyo 11, 14
Scott 12
Sears 07, 10, 11
Sharp 03, 05, 18
,continued

22
Controlling the volume of your AV
amplifier (receiver) with the remote
1Slide the TV/DVD switch to DVD.
2Hold down [/1, and enter the
manufacturer code (see the table below)
for your AV amplifier (receiver) using the
number buttons.
3Release [/1.
The VOL +/– buttons control the AV
amplifier’s volume.
If you want to control the TV’s volume, slide
the TV/DVD switch to TV.
zHint
If you want to control the TV’s volume even when the
TV/DVD switch is set to DVD, repeat the steps above
and enter the code number 90 (default).
Code numbers of controllable AV amplifiers
(receivers)
If more than one code number is listed, try
entering them one at a time until you find the one
that works with your AV amplifier (receiver).
If you have a Sony DVD player or
more than one Sony DVD recorder
If the supplied remote interferes with your other
Sony DVD recorder or player, set the command
mode number for this recorder and the supplied
remote to one that differs from the other Sony
DVD recorder or player.
The default command mode setting for this
recorder and the supplied remote is DVD3.
Sylvania 08, 12
Teknika 03, 08, 14
Toshiba 07, 18
Wards 03, 04, 12
Yorx 12
Zenith 14, 15
Manufacturer Code number
1 2 3
4 5 6
7 8 9
0
TV/DVD
switch
"/1
VOL +/–
Number
buttons, SET
Manufacturer Code number
Sony 78, 79, 80, 91
Denon 84, 85, 86
Kenwood 92, 93
Onkyo 81, 82, 83
Pioneer 99
Sansui 87
Technics 97, 98
Yamaha 94, 95, 96
1 2 3
4 5 6
7 8 9
0
SYSTEM
MENU
M/m,
ENTER
COMMAND
MODE
O RETURN

23
Hookups and Settings
1Press SYSTEM MENU.
The System Menu appears.
2Select “SETUP,” and press ENTER.
3Select “Options,” and press ENTER.
4Select “Command Mode,” and press
ENTER.
5Select the Command mode (DVD1, DVD2,
or DVD3), and press ENTER.
6Slide the COMMAND MODE switch on the
remote so it matches the mode you
selected above.
To return to the previous step
Press O RETURN.
Step 7: Easy Setup
Follow the steps below to make the minimum
number of basic adjustments for using the
recorder. If you do not complete Easy Setup, it
will appear each time you turn on your recorder.
Settings are made in the following order.
m
m
m
m
m
m
1Turn on the TV.
2Press [/1.
The recorder turns on.
SETUP
Settings
Video
Audio
Features
Options
Easy Setup
Tuner Preset
Set VCR Plus+ Channels
Clock
Set Top Box Control
Language
Settings
Video
Audio
Features
Options
Easy Setup
Format DVD :
Dimmer :
Auto Display :
Command Mode :
Factory Setup
VR
Normal
On
DVD3
SETUP
Settings
Video
Audio
Features
Options
Easy Setup
Format DVD :
Dimmer :
Auto Display :
Command Mode :
Factory Setup
VR
Normal
On
DVD3
SETUP
DVD1
DVD2
DVD3
OSD Language Setup
Clock Setup
Cable Box/Sat. Control Setup
Tuner and Channel Setup
TV Type Setup
Audio Connection Setup
Finished!
1 2 3
4 5 6
7 8 9
0
"/1
</M/m/,,
ENTER
O RETURN
CH +/–
Number
buttons
,continued

24
3Switch the input selector on your TV so that
the signal from the recorder appears on
your TV screen.
“Initial settings necessary to operate the DVD
recorder will be made. You can change them
later using Setup. Before you start, check that
you have made all necessary connections.”
appears.
• If this message does not appear, select “Easy
Setup” from “SETUP” in the System Menu
to run Easy Setup. For details, see “Settings
and Adjustments” on page 69.
4Press ENTER.
The Setup Display for selecting the language
used in the on-screen display appears.
5Select a language, and press ENTER.
The Setup Display for clock setting appears.
6Select “Manual,” and press ENTER.
Press M/m to set the month and press ,. Set
the day, year, hour, and minutes in the same
way. The day of the week is set automatically.
If you used antenna hookup C (page 15), you
can select “Auto.” The recorder will
automatically search for a channel that carries
a time signal when you turn off the recorder
after finishing Easy Setup.
Once the clock is set, the Setup Display for
cable box/satellite receiver control appears.
7Set the cable box/satellite receiver
control, and press ENTER.
If you want to use the cable box/satellite
receiver control (page 14), select “Yes.”
If you do not have a cable box, select “No,”
then go to step 11.
8Enter the brand code of your cable box/
satellite receiver.
See “Cable Box/Satellite Receiver Brand
Code” (page 96).
Use M/m to select the number and </, to
move the cursor.
9Press ENTER.
10Select the cable box output channel.
If you connect your cable box or satellite
receiver to the recorder’s audio/video input
(page 13), select “Line1,” “Line2,” or
“Line3,” then go to step 13.
Language 1/6
Select the screen Language.
English
Français
Español
EASY SETUP
EASY SETUP
Clock 2/6
Select a method for setting the clock.
If you select "Auto", this recorder will look for a
time signal when you turn it off.
Auto
Manual
Set Top Box Control 3/6
Do you want to control your set top box
with this recorder?
(Changes to the current setting will erase all timer settings.)
Yes
No
EASY SETUP
Set Top Box Control 3/6
Enter the brand code of your set top box.
- - - -
EASY SETUP
Set Top Box Control 3/6
Select input line or Set Top Box's output channel.
Line1
Line2
Line3
Ch2
Ch3
Ch4
EASY SETUP

25
Hookups and Settings
If you connect the satellite receiver or cable
box to the recorder’s antenna input (page 14),
select “Ch2,” ‘Ch3,” or “Ch4” and press
ENTER, then go to step 13. See the
instructions supplied with your cable box to
confirm the cable box’s antenna output
channel.
11Select whether or not you have a cable
connection.
If you use an antenna only (no cable TV),
select “Antenna.”
If you use a cable connection without a cable
box, select “Cable.”
12Press ENTER.
The Tuner Preset function automatically starts
searching for all of the receivable channels
and presets them.
To set the channels manually, see page 71.
After the Tuner Preset is finished, the Setup
Display for selecting the aspect ratio of the
connected TV appears.
13Select the setting that matches your TV
type.
“4:3 Letter Box”: For standard TVs.
Displays “wide screen” pictures with bands
on the upper and lower sections of the screen.
“4:3 Pan Scan”: For standard TVs.
Automatically displays “wide screen”
pictures on the entire screen and cuts off the
sections that do not fit.
“16:9”: For wide-screen TVs or standard TVs
with a wide screen mode.
For details, see “TV type” on page 74.
14Press ENTER.
The Setup Display for selecting the type of
jack used to connect to your amplifier
(receiver) appears.
15Select the type of jack (if any) you are
using to connect to an amplifier (receiver),
and press ENTER.
If you did not connect an AV amplifier
(receiver), select “No,” then go to step 19.
If you connected an AV amplifier (receiver)
using just an audio cord, select “Yes: LINE
OUT (R-AUDIO-L),” then go to step 19.
If you connected an AV amplifier (receiver)
using either a digital optical or coaxial cord,
select “Yes: DIGITAL OUT.”
16Select the type of Dolby Digital signal you
wish to send to your amplifier (receiver).
If your AV amplifier (receiver) has a Dolby
Digital decoder, select “Dolby Digital.”
Otherwise, select “D-PCM.”
Tuner Preset 4/6
Select the way in which you will receive channels.
Antenna
Cable
EASY SETUP
EASY SETUP
Tuner Preset 4/6
Searching for receivable channels.
Please wait. Ch45
EASY SETUP
TV Type 5/6
Select your TV screen type.
16 : 9
4 : 3 Letter Box
4 : 3 Pan Scan
EASY SETUP
Audio Connection 6/6
Is this recorder connected to an amplifier (receiver)?
Select the type of jack you are using.
Yes :
LINE OUT(R-AUDIO-L)
Yes :
DIGITAL OUT
No
EASY SETUP
Audio Connection 6/6
Dolby Digital
D-PCM
Dolby Digital
,continued

26
17Press ENTER.
The Setup Display for the DTS signal appears.
18Select whether or not you wish to send a
DTS signal to your amplifier (receiver),
and press ENTER.
If your AV amplifier (receiver) has a DTS
decoder, select “On.” Otherwise, select “Off.”
19Press ENTER when “Finish” appears.
Easy Setup is finished. All connections and
setup operations are complete.
If you use the cable box/satellite receiver
control, check that the control works correctly
(see below).
To return to the previous step
Press O RETURN.
zHint
If you want to run Easy Setup again, select “Easy Setup”
in the Setup Display (page 81).
Notes
• If there are only a few channels in your area that carry
time signals, setting the clock automatically may take
up to about 20 minutes after the recorder turns off. If
nothing happens even after you wait about 20 minutes,
set the clock manually in “Clock” of “Settings”
(page 72).
• To record TV programs using the timer, you must set
the clock accurately.
• If you use an S-video cord to connect your cable box or
satellite receiver, set “Line1 Input” or “Line3 Input” in
Video Setup to “S Video” (page 75).
Checking the cable box/satellite
receiver control setting
1Point the remote at the recorder (not at the
cable box/satellite receiver.)
2Press CH +/– and check that the channel
changes on the cable box/satellite receiver
window.
3Press the number buttons and check that
the channel changes on the cable box/
satellite receiver window.
To fix the set top box controller to your cable
box/satellite receiver
Once you have confirmed that the set top box
controller controls your cable box or satellite
receiver, fix it in place.
1Remove the backing on the double-sided tape.
2Attach it so that the cable mouse is directly
above the remote control sensor on your cable
box/satellite receiver.
If you cannot get the recorder to control your
cable box/satellite receiver
Check the settings at “Set Top Box Control” in
Settings Setup (page 73).
Check the connection and position of the cable
mouse (page 13).
If your cable box or satellite receiver still does not
operate with this recorder, contact your cable
company to see if they can provide you with a
compatible cable box or satellite receiver.
Audio Connection 6/6
DTS
On
Off
EASY SETUP
EASY SETUP
Easy Setup is finished.
Finish

27
Hookups and Settings
Setting Up the VCR Plus®
System
Setting up your recorder involves coordinating the
TV channel number (the number you turn to on
your TV or recorder to watch a program) with the
guide channel (the number that’s assigned to that
channel in your TV program guide).
To find the guide channel numbers, look at the
“Channel Line-up Chart” in the program guide for
your area that features VCR PlusCode numbers.
Use the Channel Line-up Chart to coordinate the
guide channel number with the TV channel
number. For example, if HBO is listed in the
Channel Line-up Chart as channel 33, and the
recorder receives HBO on channel 5, coordinate
these numbers using the following procedure.
1Press SYSTEM MENU while the recorder is
stopped.
2Select “SETUP,” and press ENTER.
3Select “Settings,” and press ENTER.
4Select “Set VCR Plus+ Channels,” and
press ENTER.
5Select “Guide CH – TV CH,” and press
ENTER.
6Enter the guide channel number assigned
in the program guide using the number
buttons, and press SET.
7Enter the TV channel number using the
number buttons, and press SET.
1 2 3
4 5 6
7 8 9
0
</M/m/,,
ENTER
O RETURN
SYSTEM
MENU
Number
buttons, SET
SYSTEM MENU
TITLE LIST
TIMER
TIMER LIST
SETUP
SETUP
Settings
Video
Audio
Features
Options
Easy Setup
Tuner Preset
Set VCR Plus+ Channels
Clock
Set Top Box Control
Language
Settings - Set VCR Plus+ Channels
----
Channel list
Guide CH TV CH
- - - -
Settings - Set VCR Plus+ Channels
Guide CH TV CH
- - ---- - -
- - - -
Settings - Set VCR Plus+ Channels
Guide CH TV CH
- - ---- - -
33 33
Settings - Set VCR Plus+ Channels
Guide CH TV CH
- - ---- - -
33 5
,continued

28
If you connected a cable box or satellite
receiver to the recorder and set “Set Top Box
Control” to “On,” enter the TV channel
number on your cable box.
If you connected a cable box and set “Set Top
Box Control” to “Off,” enter the cable box
output channel (Usually 2ch, 3ch, or 4ch). See
the instructions supplied with your cable box
to confirm the cable box’s output channel.
8Repeat steps 5 to 7 for each guide channel
number that does not match the TV channel
number.
9Press SYSTEM MENU repeatedly to exit the
menu.
To return to the previous step
Press O RETURN.
To check the channel settings
When displaying the “Set VCR Plus+ Channels”
menu, select “Channel List,” then press ENTER.
The display lists the channels for which the guide
channel number does not match the TV channel
number.
To go to the next page, press m.
To return to the previous page, press M.
Settings - VCR Plus+ Channel List
Guide CH TV CH
2
4
6
10
11
25
28
-
-
-
-
-
-
-
21
32
9
121
13
36
2
Guide CH TV CH
45
53
- -
- -
- -
- -
- -
-
-
-
-
-
-
-
18
5
- -
- -
- -
- -
- -
Close
Page1

29
Hookups and Settings
Connecting a VCR or Similar Device
After disconnecting the recorder’s power cord from an AC outlet, connect a VCR or similar recording
device to the LINE IN jacks of this recorder.
See also the instruction manual supplied with the connected equipment.
To record on this recorder, see “Recording From a VCR or Similar Device” (page 49).
Connecting to the LINE IN 1 or 3 jacks
If the equipment has an S-video jack, you can use an S-video cord instead of an audio/video cord.
VHF/UHF
IN
SET TOP BOX
CONTROL
LINE IN DIGITAL OUT
VIDEO S VIDEO
COAXIAL
OPTICAL
PCM/DTS/
DOLBY DIGITAL
AUDIORL
1
3
LINE OUT
COMPONENT
VIDEO OUT
VIDEO S VIDEO
AUDIORL
1
2
Y
P
B
P
R
OUT
~ AC IN
LINE OUTPUT
S Video
AUDIO
RL
VIDEO
LINE IN
VIDEO S VIDEO
AUDIORL
1
3
VCR, etc.
DVD recorder
Audio/video cord
(not supplied) S-video cord
(not supplied)
: Signal flow
to LINE IN 1 or 3
,continued

30
Connecting to the LINE 2 IN jacks on the front panel
Connect a VCR or similar recording device to the LINE 2 IN jacks of this recorder. If the equipment has
an S-video jack, you can use an S-video cord instead of an audio/video cord.
zHint
When the connected equipment outputs only monaural sound, use audio cables that distribute monaural sounds to left/
right channels (not supplied).
Notes
• Do not connect the yellow LINE IN (VIDEO) jack when using an S-video cord.
• Do not connect the output jack of this recorder to another equipment’s input jack with the other equipment’s output
jack connected to the input jack of this recorder. Noise (feedback) may result.
• Pictures containing copy protection signals that prohibit any copying cannot be recorded.
• If you pass the recorder signals via the VCR, you may not receive a clear image on your TV screen.
Be sure to connect your VCR to the DVD recorder and your TV in the order shown below. To watch videotapes, watch
the tapes through a second Line input on your TV.
• Do not connect more than one type of video cord between the recorder and your TV at the same time.
OUTPUT
S VIDEO AUDIO
LR
VIDEO
S VIDEO VIDEO
LINE 2 IN
L
(MONO)
AUDIO R
VCR, etc.
Audio/video cord
(not supplied)
S-video
cord (not
supplied)
to LINE 2 IN DVD recorder
: Signal flow
VCRDVD recorder TV
VCR DVD recorder TV
LINE IN 1
LINE IN 2

31
Guide to Displays
Guide to Displays
Using the On-Screen Menus
This section introduces the System Menu, TOOLS
menu, and sub-menu. By using these displays, you
can perform most of the recorder’s operations.
System Menu
The System Menu appears when you press
SYSTEM MENU, and provides entries to all of
the recorder’s main functions, such as timer
recording and setup.
Select an option by pressing M/m and ENTER.
ATITLE LIST (page 32):
Turns on the Title List menu, which shows
recorded titles on the disc.
BTIMER (page 41):
Allows you to set a new timer recording
setting.
CTIMER LIST (page 44):
Turns on the Timer List menu, which allows
you to check, change, or cancel timer settings.
DSETUP (page 69):
Turns on the Setup Display, which allows you
to set up the recorder to suit your preferences.
Sub-menu
The sub-menu appears when you select an item
from a list menu (e.g. a title from the Title List
menu), and press ENTER. The sub-menu displays
options applicable only to the selected item. The
displayed options differ depending on the
situation and disc type.
Select an option by pressing M/m and ENTER.
Example: The Title List menu
+
R
DVD
VCD CD
DATA CD
-
RW
VR
-
RW
Video
+
RW
-
R
1 2 3
4 5 6
7 8 9
0
Number
buttons, SET
TOOLS
</M/m/,,
ENTER
SYSTEM
MENU
O RETURN
SYSTEM MENU
TITLE LIST
TIMER
TIMER LIST
SETUP
1 2ch 1:00PM - 2:00PM
2 5ch 8:00PM - 9:00PM
3 12ch 9:00AM - 9:30AM
4 3ch 8:00PM - 8:30PM
5 25ch 8:00PM - 8:30PM
6 L2 9:00PM - 9:30PM
7 8ch 9:00PM - 9:30PM
8 125ch 10:00AM - 10:30AM
9/15
9/17
9/25
9/25
10/15
10/19
10/26
10/28
Wed
Fri
Sat
Sat
Fri
Tue
Tue
Thu
Sort
1.5/4.7GB
My Movies
TITLE LIST
ORIGINAL
Date
Title
Number
Close
Play
Play Beginning
Erase
Protect Title
Title Name
Set Thumbnail
A-B Erase
Options for the selected item
,continued

32
TOOLS
The TOOLS menu appears when you press
TOOLS, and displays options applicable to the
entire disc (e.g. disc protection), recorder (e.g.
audio settings during recording), or multiple items
on a list menu (e.g. erasing multiple titles). The
displayed options differ depending on the
situation and disc type.
Select the option by pressing M/m and ENTER.
Example 1: When you press TOOLS while the
Title List menu is turned on.
Example 2: When you press TOOLS while a
DVD-RW (VR mode) is playing.
To return to the previous display
Press O RETURN.
Using the Title List
The titles of programs recorded on a disc are
displayed in the Title List.
1Press Z OPEN/CLOSE, and place a disc on
the disc tray.
2Press Z OPEN/CLOSE to close the disc
tray.
Wait until “LOAD” disappears from the front
panel display.
3Press TITLE LIST.
To show the list in greater detail (zoom), press
ZOOM+.
1 2ch 1:00PM - 2:00PM
2 5ch 8:00PM - 9:00PM
3 12ch 9:00AM - 9:30AM
4 3ch 8:00PM - 8:30PM
5 25ch 8:00PM - 8:30PM
6 L2 9:00PM - 9:30PM
7 8ch 9:00PM - 9:30PM
8 125ch 10:00AM - 10:30AM
9/15
9/17
9/25
9/25
10/15
10/19
10/26
10/28
Wed
Fri
Sat
Sat
Fri
Tue
Tue
Thu
Sort
1.5/4.7GB
My Movies
TITLE LIST
ORIGINAL
Date
Title
Number
TOOLS
Close
Disc Info.
Erase Titles
Playlist
Create Playlist
Options for the disc or menu
TOOLS
Close
Stop
Disc Info.
Erase Title
Protect Title
Options for the disc or picture
+
RW
-
RW
VR
-
RW
Video
-
R
+
R
1 2 3
4 5 6
7 8 9
0
TOOLS
</M/m/,,
ENTER
CURSOR
MODE
Z OPEN/
CLOSE
ZOOM +/–
TITLE LIST
With the recording side facing down

33
Guide to Displays
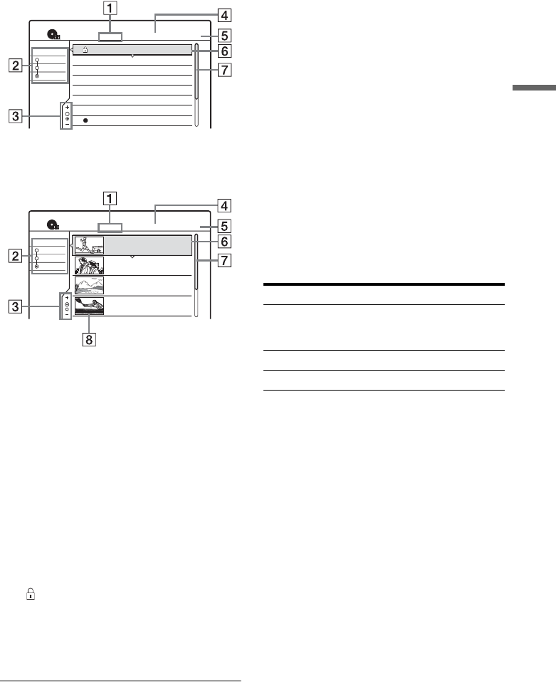
Standard Title List (Example: DVD-RW in VR
mode)
m
ATitle type (DVD-RW in VR mode only):
Displays the title type, Original or Playlist.
BSort buttons:
Sorts the title order (see below).
CZooming indicator:
Shows the current zoom status.
DDisc name (page 35)
EDisc space (remainder/total)
FTitle information:
Displays the title number, title name, and
recording date.
“z” (red) indicates that the title is currently
being recorded.
“ ” indicates the protected title.
GScroll bar:
Appears when all of the titles do not fit on the
list. To view the hidden titles, press M/m.
HTitle’s thumbnail picture
To scroll the list display by page (Page mode)
Press CURSOR MODE while the list display is
turned on. The display enters Page mode. Each
time you press M/m, the entire Title List changes
to the next/previous page of titles.
To return to the Cursor mode, press CURSOR
MODE again.
About the Title List for DVD-RWs (VR mode)
You can switch the Title List to show Original or
Playlist.
While the Title List menu is turned on, press
TOOLS and select either “Original” or “Playlist,”
and press ENTER. “PLAYLIST” appears on the
front panel display when “Playlist” is selected.
For details, see “Edit options for DVD-RWs (VR
mode)” (page 61).
To change the title order (Sort)
Press < while the Title List menu is turned on to
move the cursor to the Sort column. Press M/m to
select the item, and press ENTER.
To change a title thumbnail picture
(Thumbnail) (DVD-RW in VR mode only)
You can select a favorite scene for the thumbnail
picture shown in the Title List menu.
1Press TITLE LIST while a disc is in the
recorder, and press ZOOM+.
2Select a title whose thumbnail picture you
want to change, and press ENTER.
3Select “Set Thumbnail” from the sub-menu,
and press ENTER.
The selected title starts to play in the
background.
4While watching the playback picture, press
H PLAY, X PAUSE, or m/M to select
the scene you want to set for a thumbnail
picture, and press ENTER.
The scene is set for the title’s thumbnail
picture.
To turn off the Title List
Press TITLE LIST.
1 2ch 1:00PM - 2:00PM
2 5ch 8:00PM - 9:00PM
3 12ch 9:00AM - 9:30AM
4 3ch 8:00PM - 8:30PM
5 25ch 8:00PM - 8:30PM
6 L2 9:00PM - 9:30PM
7 8ch 9:00PM - 9:30PM
8 125ch 10:00AM - 10:30AM
9/15
9/17
9/25
9/25
10/15
10/19
10/26
10/28
Wed
Fri
Sat
Sat
Fri
Tue
Tue
Thu
Sort
1.5/4.7GB
My Movies
TITLE LIST
ORIGINAL
Date
Title
Number
1.5/4.7GB
Sort
Date
Title
Number
My Movies
TITLE LIST
ORIGINAL
1 2ch 1:00PM - 2:00PM
Wed 9/15 1:00PM( 1H00M)SP
2 5ch 8:00PM - 9:00PM
Fri 9/17 8:00PM( 1H00M)SLP
3 12ch 9:00AM - 9:30AM
Sat 9/25 9:00AM( 0H30M)EP
4 3ch 8:00PM - 8:30PM
Sat 9/25 8:00PM( 0H30M)SLP
2ch
5ch
12ch
3ch
“Zoomed” Title List
Order Sorted
Date in order of when the titles were
recorded. The title that is recorded
most recently is listed at the top.
Title in alphabetical order.
Number in order of recorded title number.
,continued

34
zHint
After recording, the first scene of the recording (the title)
is automatically set as the thumbnail picture.
Notes
• The Title List may not appear for discs created on other
DVD recorders.
• Letters that cannot be displayed are replaced with an
“*”.
• Title thumbnail pictures are displayed only on this
recorder.
• It may take a few seconds for the thumbnail pictures to
be displayed.
• After editing, the title thumbnail picture may change to
the first scene of the recording (title).
Using the “Disc Info”
Screen (disc settings)
With the Disc Information display, you can check
the disc type and remaining disc space. Also, you
can perform operations such as formatting and
finalizing (page 35).
1Press Z OPEN/CLOSE, and place a disc on
the disc tray.
2Press Z OPEN/CLOSE to close the disc
tray.
Wait until “LOAD” disappears from the front
panel display.
3Press TOOLS.
The TOOLS menu appears.
4Select “Disc Info.,” and press ENTER.
Items in the display differ depending on the
disc type or recording format.
+
RW
-
RW
VR
-
RW
Video
-
R
+
R
1 2 3
4 5 6
7 8 9
0
TOOLS
</M/m/,,
ENTER
Z OPEN/
CLOSE
With the recording side facing down

35
Guide to Displays
Example: DVD-RW (VR mode)
A“Disc Name”
B“Media”: Disc type
C“Format”: Recording format type (DVD-
RW only)
D“Title no.”: Total number of titles
E“Protected”: Indicates whether protection is
set (DVD-RW in VR mode only)
F“Date”: Dates of when the oldest and the
most recent titles were recorded
G“Continuous Rem. Time”/“Remainder”
(approximate)
• The longest continuous recording time in
each of the recording modes
• Disc space bar
• Remaining disc space/total disc space
HDisc setting buttons (page 35)
• “Disc Name”
• “Protect Disc”
• “Finalize”/“Unfinalize”
• “Erase All”
•“Format”
Available settings differ depending on the disc
type.
zHint
For DVD-RWs (Video mode) and DVD+RWs, you can
check free space and title location on the disc using the
Disc Map display (page 64).
Note
On this model, 1 GB (read “gigabyte”) is equivalent to 1
billion bytes. The larger the number, the larger the disc
space.
Labeling, protecting, or formatting
a disc
You can execute options effective for the entire
disc using the Disc Information display.
1Press TOOLS while the disc is in the
recorder.
The TOOLS menu appears.
2Select “Disc Info.,” and press ENTER.
Example: When the inserted disc is a DVD-
RW (VR mode).
3Select an option, and press ENTER.
“Disc Name”: Labels a disc. Enter the disc
name in the “Input Disc Name” display
(page 39).
“Protect Disc” (DVD-RW in VR mode only):
Protects all titles on the disc. To cancel the
protection, select “Don’t Protect.”
“Erase All” (DVD-RW/DVD+RW only):
Erases all titles on the disc (except the
protected titles).
“Format” (DVD-RW/DVD+RW only):
Erases all contents of the disc to make a blank
disc. For DVD-RWs, select a recording
format (VR or Video) according to your
needs.
zHints
• You can set protection for individual titles (page 62).
• By reformatting, you can change the recording format
on DVD-RWs, or record again on DVD-RWs (Video
mode) that have been finalized.
Note
You can enter up to 64 characters for a disc name. The
disc name may not appear when the disc is played on
other DVD equipment.
Disc Information
DiscName Movie Close
Media DVD-RW Format VR
Title no. Original 3 / Playlist 2
Protected Not Protected
Date 9/15/2003 ~ 10/28/2003
HQ : 0H30M
LP : 1H30M HSP : 0H45M
EP : 2H00M SP : 1H00M
2. 3 / 4. 7GB
SLP : 3H00M
Remainder
Disc Name
Format
Erase All
Finalize
Protect Disc
-
RW
VR
-
RW
Video
+
RW
-
R
+
R
Disc Information
DiscName Close
Media DVD-RW Format VR
Title no. Original 3 / Playlist 2
Protected Not Protected
Date 9/15/2003 ~ 10/28/2003
HQ : 0H30M
LP : 1H30M HSP : 0H45M
EP : 2H00M SP : 1H00M
2. 3 / 4. 7GB
SLP : 3H00M
Remainder
Disc Name
Format
Erase All
Finalize
Protect Disc
,continued

36
Finalizing a disc (preparing a disc
for playback on other equipment)
Finalizing is necessary when you play discs
recorded with this recorder on other DVD
equipment.
When you finalize a DVD+RW, DVD-RW
(Video mode), DVD+R, or DVD-R, a DVD menu
will be automatically created, which can be
displayed on other DVD equipment.
Before finalizing, check the differences between
the disc types in the table below.
Differences between the disc types
1Press TOOLS while the disc is in the
recorder.
The TOOLS menu appears.
2Select “Disc Info.,” and press ENTER.
The Disc Information display appears.
3Select “Finalize,” and press ENTER.
The display shows the approximate time
required for finalizing and asks for
confirmation.
4Select “OK,” and press ENTER.
The recorder starts finalizing the disc.
To unfinalize a DVD-RW (VR mode)
If you cannot record or edit on a DVD-RW (VR
mode) that has been finalized with other DVD
equipment (a message appears), unfinalize the
disc by selecting “Unfinalize” in step 3 above.
zHint
You can check whether the disc has been finalized or not.
If you cannot select “Finalize” in step 3 above, the disc
has already been finalized.
Notes
• Depending on the condition of the disc, recording, or
the DVD equipment, discs may not play even if the
discs are finalized.
• The recorder may not be able to finalize the disc if it
was recorded on another recorder.
Discs are automatically finalized when
removed from the recorder. However,
you may need to finalize the disc for
certain DVD equipment, or if the
recording time is short. You can edit or
record on the disc even after finalizing.
Finalizing is unnecessary when playing
a disc on VR format compatible
equipment.
Even if your other DVD equipment is
VR format compatible, you may need to
finalize the disc, especially if the
recording time is short. You can edit or
record on the disc even after finalizing.
Finalizing is necessary when playing on
any equipment other than this recorder.
After finalizing, you cannot edit or
record on the disc. If you want to record
on it again, reformat the disc (page 35).
However, all recorded contents will be
erased.
Finalizing is necessary when playing on
any equipment other than this recorder.
After finalizing, you cannot edit or
record on the disc.
-
RW
VR
-
RW
Video
+
RW
-
R
+
R
+
RW
-
RW
VR
-
RW
Video
-
R
+
R
Finalize
About xx min is needed for finalizing this disc.
Cannot cancel finalizing during transaction.
Do you want to finalize?
OK Cancel

37
Guide to Displays
Checking the Play
Information and Playing
Time
You can check the playing time and remaining
time of the current title, chapter, or track. Also,
you can check the disc name recorded on the disc.
Press DISPLAY repeatedly.
Each time you press the button, the display
changes as follows:
The displays differ depending on the disc type or
playing status.
◆Display 1
Example: When playing a DVD VIDEO
ATitle number/name
(Track number for CDs/VIDEO CDs without
PBC, scene number for VIDEO CDs with
PBC, track number/name for DATA CDs)
BAvailable functions for DVD VIDEOs
( angle/ audio/ subtitle, etc.)
CThe current selected function or audio
setting (appears only temporarily)
DThe current selected angle
Example: Dolby Digital 5.1 ch
◆Display 2
Example: When playing a DVD-RW (VR mode)
ADisc type*2/format (page 8)
BTitle type (Original or Playlist) (page 61)
CPlay mode
DRecording mode (page 40)
EPlaying status bar*3
FTitle number (chapter number*1) (page 58)
(Track number for CDs/VIDEO CDs without
PBC, scene number for VIDEO CDs with
PBC, track number (album number*1) for
DATA CDs)
GCD text (album name) appears when text is
recorded on a CD.
HPlaying time (remaining time*1)
*1Displayed when you press TIME/TEXT repeatedly.
*2Displays Super VCDs as “SVCD”, DATA CDs as
“CD”.
*3Does not appear with VCDs, or DATA CDs.
+
R
DVD
VCD CD
DATA CD
-
RW
VR
-
RW
Video
+
RW
-
R
1 2 3
4 5 6
7 8 9
0
TIME/TEXTDISPLAY
Title/track information (Display 1)
Play mode/time information (Display 2)
(Display off)
m
m
Title 1
1 : English DolbyDigital 2/0Angle3(5)
1 : English DolbyDigital 3/2.1
Rear (L/R)
Front (L/R) + Center LFE (Low Frequency
Effect)
0:00:45
T1SP
Original
DVD-RW
VR
Movies
,continued

38
zHints
• If “DTS” is set to “Off” in Audio Setup, the DTS track
selection option will not appear on the screen even if
the disc contains DTS tracks (page 77).
• When “Auto Display” is set to “On” (default) in
Options Setup (page 80), playback information
automatically appears when the recorder is turned on,
etc.
Notes
• The recorder can only display the first level of a CD’s
text, such as the disc name.
• The letters or symbols that cannot be displayed are
replaced with “*.”
Checking the playing/remaining
time
You can view the playing or time information
displayed on the TV screen and the front panel
display.
Press TIME/TEXT repeatedly.
The displays differ depending on the disc type or
playing status.
◆Front panel display
Example: When playing a DVD
Example: When playing a CD
Notes
• The recorder can only display the first level of a CD’s
text, such as the disc name.
• The letters or symbols that cannot be displayed are
replaced with “*.”
• Playing time of MP3 audio tracks may not be displayed
correctly.
Playing time and number of the current title
Remaining time of the current title
Playing time and number of the current chapter
Remaining time of the current chapter
Track playing time and the current track/index
number
Remaining time of the current track
Remaining time of the disc
CD text (when available)
Playing time of the disc
m
m
m
m

39
Guide to Displays
How to Enter Characters
You can label a title, disc, or program by entering
characters. You can enter up to 64 characters for a
title or disc name, but the actual number of
characters displayed in the menus such as the Title
List will vary. When the display for entering
characters appears, follow the steps below.
1Press </M/m/, to move the cursor to
the right of the screen and select “A”
(upper-case), “a” (lower-case), or
“Symbol,” and press ENTER.
The characters of the selected type are
displayed.
2Press </M/m/, to select the character
you want to enter, and press ENTER.
The selected character appears at the top of
the display.
Example: Input Title Name
The type of characters will change according
to the language you select in Easy Setup.
Some languages allow you to enter an accent
mark.
To enter a letter with an accent mark, select an
accent followed by the letter.
Example: Select “ ` ” and then “a” to enter “à.”
To insert a space, select “Space.”
3Repeat steps 1 and 2 to enter the
remaining characters.
To erase a character, move the cursor to the
right of the character at the input row. Select
“Back” and press ENTER.
To insert a character, move the cursor to the
right of the point where you want to insert the
character. Select the character and press
ENTER.
To erase all of the characters, select “Clear
All” and press ENTER.
4Select “Finish,” and press ENTER.
To cancel the setting, select “Cancel.”
To use the number buttons
You can also use the number buttons to enter
characters.
1In step 2 above, press the number buttons
repeatedly to select a character.
Example:
Press the number 3 button once to enter “D.”
Press the number 3 button three times to enter
“F.”
2Press SET and select the next character.
3Select “Finish” and press ENTER.
1 2 3
4 5 6
7 8 9
0
</M/m/,,
ENTER
Number
buttons, SET
K
"A"
"a"
Symbol
Cancel
Finish
Space
Clear All
Back
,. - 1
BA C 2
ED F 3
HG I 4
KJ L5
1
2
3
4
5
NM O 6
QP R S
UT V 8
XW Y Z
7
9
0
6
7
8
9
0
Input Title Name
Kids
"A"
"a"
Symbol
Space
Clear All
Back
,. - 1
BA C 2
ED F 3
HG I 4
KJ L5
1
2
3
4
5
NM O 6
QP R S
UT V 8
XW Y Z
7
9
0
6
7
8
9
0
Input Title Name
Cancel
Finish
Input row

40
Recording
Before Recording
Before you start recording…
• This recorder can record on various discs. Select
the disc type according to your needs (page 8).
• Check that the disc has enough available space
for the recording (page 34). For DVD+RWs and
DVD-RWs, you can free up disc space by
erasing titles (page 64).
• Adjust the recording picture quality and picture
size if necessary (page 48).
zHint
Timer recordings will be made regardless whether or not
the recorder is turned on. You can turn off the recorder
without affecting the recording even after recording
starts.
Recording mode
Like the SP or LP recording mode of VCRs, this
recorder has six different recording modes.
Select a recording mode according to the time and
picture quality you need. For example, if picture
quality is your top priority, select the High Quality
mode (HQ). If recording time is your priority,
Super Long Play mode (SLP) can be a possible
choice. Note that the recording time in the
following table is an approximate guide.
Press REC MODE repeatedly to switch the
recording modes.
Note
Situations below may cause slight inaccuracies with the
recording time.
– Recording a program with poor reception, or a program
or video source of low picture quality
– Recording on a disc that has already been edited
– Recording only a still picture or just sound
Recording a stereo/SAP program
The recorder can receive and record stereo/SAP
programs.
Stereo programs
When a stereo program is received, the
“STEREO” indicator lights up on the front panel
display. If there is noise in the stereo program, set
“Auto Stereo” in Audio Setup to “Off” (page 76).
The sound will be recorded in monaural but with
less noise.
SAP (Second Audio Program)
When a SAP (Second Audio Program) is received,
the “SAP” indicator lights up on the front panel
display. To record only SAP sound, set “Tuner
Audio” in Audio Setup to “SAP” (page 76).
Unrecordable pictures
Pictures with copy protection cannot be recorded
on this recorder.
When the recorder receives a copy guard signal,
the recorder continues to record but only a blank,
grey colored screen will be recorded.
I want to record with the
best possible picture
quality, so I’ll select HQ.
Recording mode Recording time
(minute)
HQ (High quality) 60
HSP R90
SP (Standard mode) 120
LP r180
EP r240
SLP (Long duration) 360

41
Recording
* The recorded disc can be played only on CPRM
compatible equipment.
Timer Recording (Standard/
VCR Plus+)
You can set the timer for a total of 30 programs, up
to one month in advance.
There are two methods to set the timer: the
standard method and VCR Plus+ method.
• Standard: Set the date, time, and channel of the
program manually.
• VCR Plus+: Enter the PlusCode number
designated for each TV program (page 43).
Note
Do not operate your cable box or satellite receiver just
before or during a timer recording. This may prevent the
accurate recording of a program.
Setting the timer manually
(Standard)
Copy control
signals Recordable discs
Copy-Free
Copy-Once Ver.1.1 with
CPRM*
Copy-Never None (a blank screen is
recorded)
+
RW
-
RW
VR
-
RW
Video
+
R
-
R
-
RW
VR
+
RW
+
R
-
RW
VR
-
RW
Video
-
R
1 2 3
4 5 6
7 8 9
0
</M/m/,,
ENTER
Z OPEN/
CLOSE
[TIMER]
TOOLS
x REC
STOP
,continued

42
1Press Z OPEN/CLOSE, and place a
recordable disc on the disc tray.
2Press Z OPEN/CLOSE to close the disc
tray.
Wait until “LOAD” disappears from the front
panel display.
Unused DVDs are formatted automatically.
3Press [TIMER].
If the Timer programming (VCR Plus+) menu
appears, press < to switch the display to
“Standard.”
4Select an item using </, and adjust
using M/m.
“Date”: Sets the date.
The item changes as follows.
Today y Tomorrow y …… y Tue 10/
28 (1 month later) y Sun (every Sunday)
y …… y Sat (every Saturday) y
Mon-Fri (Monday to Friday) y Mon-Sat
(Monday to Saturday) y Sun-Sat (Sunday to
Saturday) y Today
“Start”: Sets the start time.
“Stop”: Sets the stop time.
“CH”: Selects the channel or input source.
◆When using the cable box/satellite box
control
Turn on the cable box or satellite receiver and
enter the channel number.
Example: When selecting 215ch
Select 2 and press , for the next digit. Select
1 and press ,. Then select 5.
“Mode”: Selects the recording mode
(page 40).
If you make a mistake, select the item and
change the setting.
5Select “OK,” and press ENTER.
The Timer List menu (page 44) appears. The
TIMER REC indicator lights up on the front
panel and the recorder is ready to start
recording.
Unlike a VCR, there is no need to turn off the
recorder before the timer recording starts.
To stop recording during timer recording
Open the remote’s cover and press x REC STOP.
Note that it may take a few seconds for the
recorder to stop recording.
Rec Mode Adjust
If there is not enough available disc space for the
recording, the recorder automatically adjusts the
recording mode to enable the entire program to be
recorded. This function is normally set to “On.”
To cancel this function, press TOOLS while the
Timer List is displayed. Select “Rec Mode
Adjust” and press ENTER. Select “Off” and press
ENTER.
If the timer settings overlap
Overlapped timer settings are shown as follows.
To store the setting as shown, select “OK.” The
program at the top of the list has priority over the
rest of the programs.
To cancel the overlapped timer setting, select
“Cancel.”
To confirm, change, or cancel timer recording
See “Checking/Changing/Canceling Timer
Settings (Timer List)” (page 44).
With the recording side facing down
Timer - Standard
Set the timer manually.
Date
VCR Plus+
Today
Start CH ModeStop Cancel
::
OK
Timer
These timer settings overlap. Do you want to continue?
OK Cancel
Mon-Sat 10:00AM - 10:30AM 25ch SP
Fri 10/29 9:00AM - 10:15AM 3ch SLP

43
Recording
To extend the recording duration time while
recording
1Press TOOLS during recording.
The TOOLS menu appears.
2Select “Extend Rec Time,” and press ENTER.
3Press M/m to select the duration time.
You can set the duration in increments of 10
minutes, for a maximum of 60 minutes.
4Select “OK,” and press ENTER.
zHint
You can play the recorded program by selecting the
program title in the Title List menu.
Notes
• If “The disc is full or nearly full” appears on the screen,
change the disc, or make available space for the
recording (DVD+RW/DVD-RW only) (page 64).
• To record a cable or satellite program without using
cable box/satellite box control, turn on the cable box or
satellite receiver and select the program you want to
record. Leave the cable box or satellite receiver turned
on until the recorder finishes recording.
• Even if the timer is set for the same daily or weekly
program, the timer recording cannot be made if it
overlaps with a program that has priority. The mark
will appear next to the overlapped setting in the Timer
List. Check the priority order of the settings (page 44).
• Even if the timer is set, timer recordings cannot be
made while recording a program that has priority.
• The Rec Mode Adjust function only works with a timer
recording. It does not function with Quick Timer
(page 47).
Recording TV programs using the
VCR Plus+ system
The VCR Plus+ system is a feature that simplifies
setting the timer. Just enter the PlusCode number
listed in the TV program guide. The date, time,
and channel of that program are set automatically.
Before you start, check that the TV and guide
channels are correctly set in “Set VCR Plus+
Channels” in “Settings” (page 71).
1Insert a recordable disc.
2Press [TIMER].
If the Timer programming (Standard) menu
appears, press < to switch the display to
“VCR Plus+.”
3Press the number buttons to enter the
PlusCode number, and press SET.
If you make a mistake, press CLEAR and re-
enter the correct number.
Extend Rec. Time
Set the timer extend function.
Tue 9/28 10:00AM - 11:30AM 3ch SP
OK
Cancel
Extend Time
Off
1 2 3
4 5 6
7 8 9
0
</M/m/,,
ENTER
[TIMER]
Number
buttons, SET
x REC
STOP
CLEAR
Timer - VCR Plus+
Set the timer by entering the PlusCode.
Standard
PlusCode Cancel
OK
,continued

44
4Select “OK,” and press ENTER.
The date, start and stop times, channel, and
recording mode appear.
If you want to change the setting, press </
, to select the item and press M/m to change
the setting.
To re-enter the PlusCode number, select
“Change.”
5Select “OK,” and press ENTER.
The TIMER REC indicator lights up on the
front panel, and the recorder is ready to start
recording.
To stop recording during timer recording
Open the remote’s cover and press x REC STOP.
Note that it may take a few seconds for the
recorder to stop recording.
If the timer settings overlap
See page 41.
To extend the recording duration time while
recording
See page 41.
To confirm, change, or cancel timer recording
See “Checking/Changing/Canceling Timer
Settings (Timer List)” (page 44).
zHint
The Rec Mode Adjust function also works with this timer
method (page 41).
Checking/Changing/
Canceling Timer Settings
(Timer List)
You can check, change, or cancel timer settings
using the Timer List menu.
1Press SYSTEM MENU.
The System Menu appears.
2Select “TIMER LIST,” and press ENTER.
Timer information displays the recording
date, time, recording mode, etc.
“❐”: Indicates that the setting is overlapped
by another setting.
“a” (green): Indicates that the setting is fully
recordable.
“z” (red): Indicates the setting currently
being recorded.
“z” (grey): Indicates that the setting cannot
be recorded in the selected recording mode.
3Select the timer setting you want to check/
change/cancel, and press ENTER.
The sub-menu appears.
Timer - VCR Plus+
Is the following timer setting correct? To modify,
adjust each item or re-enter the PlusCode.
OK
Cancel
Change
Date
Mon 6/28 AM AM
Start CH ModeStop
::
10 00 11 30 107 HQ
+
RW
+
R
-
RW
VR
-
RW
Video
-
R
1 2 3
4 5 6
7 8 9
0
SYSTEM
MENU
</M/m/,,
ENTER
O RETURN
Mon 10/25
8:30PM - 9:30PM 4ch
Mon-Sat 10:00AM - 10:30AM 25ch
Fri 10/29
9:00AM - 10:15AM 3ch
Sat 10/30 4:00PM - 5:00PM 125ch
HQ
SP
SLP
SLP
10:30 PM
TIMER LIST

45
Recording
4Select one of the options, and press
ENTER.
“Modify”: Changes the timer setting. Select
an item using </, and adjust using M/m.
Select “OK” and press ENTER.
“Erase”: Erases the timer setting. Select “OK”
and press ENTER.
“Check Overlap”: Checks for overlapped
settings.
The timer setting set most recently is listed at
the top and has priority over the other settings.
You may not be able to record a program of
lower priority.
To change the priority of a program, press </
, to select “Change.” For details, see
“Changing the priority of overlapped
settings” (page 46).
Select “Close” to return to the Timer List.
To change or cancel the setting, repeat steps 3
and 4 above.
To turn off the Timer List
Press O RETURN.
zHint
While recording, you cannot modify the timer setting for
the current recording, but you can extend the recording
duration of the recording time (page 41).
Notes
• Even if the timer is set, timer recordings cannot be
made while recording a program that has priority.
• Even if the timer is set for the same daily or weekly
program, the timer recording cannot be made if it
overlaps with a program that has priority. “ ” will
appear next to the overlapped setting in the Timer List.
Check the priority order of the settings.
Modify
Modify the timer setting. OK
Cancel
Date
Mon-Sat PM PM
Start CH ModeStop
::
10 00 10 15 25 SP
Erase
Are you sure you want to erase this timer setting?
Mon-Sat 10:00AM - 10:30AM 25ch SP
OK Cancel
Mon-Sat 10:00AM - 10:30AM 25ch SP
Fri 10/29 9:00AM - 10:15AM 3ch SLP
Check Overlap
These timer settings overlap.
Change Close
,continued

46
Changing the priority of overlapped
settings
If the timer settings overlap, the program that was
set last has priority and will be recorded. A timer
recording of lower priority may be canceled, start
from the middle or stop midway through the
program.
You can change the priority of a program if
necessary.
When the timer settings overlap
The program set last has priority.
Example: You set the timer in order of A, B, and
C (setting C has first priority)
If you give setting B priority over setting C, all of
program B will be recorded and program C is
recorded only after program B has ended.
If the end time of one recording and the start
time of another are the same
The end of program A will be cut.
1Press SYSTEM MENU.
The System Menu appears.
2Select “TIMER LIST,” and press ENTER.
3Select an overlapped timer setting, and
press ENTER.
indicates that the timer setting is
overlapped by another timer setting.
4Select “Check Overlap,” and press ENTER.
5Select “Change,” and press ENTER.
6Press M/m to change the timer setting’s
priority, and press ENTER.
The setting moves to its new location in the
list. A timer setting higher up in the list has
higher priority.
To return to the Timer List, select “Cancel.”
zHint
You can change the priority of a timer setting while
recording.
7:00
7:00 9:00 10:30
A
9:00 11:00
ABC
C
10:30
B
will be cut off
Actual recording
7:00 9:00 11:00
ABC
7:00 9:00 10:00
A
B
Mon 10/25
8:30PM - 9:30PM 4ch
Mon-Sat 10:00AM - 10:30AM 25ch
Fri 10/29
9:00AM - 10:15AM 3ch
Sat 10/30 4:00PM - 5:00PM 125ch
TIMER LIST
HQ
SP
SLP
SLP
10:30 PM
Mon-Sat 10:00AM - 10:30AM 25ch SP
Fri 10/29 9:00AM - 10:15AM 3ch SLP
Check Overlap
These timer settings overlap.
Change Close
Fri
10/29 9:00AM - 10:15AM 3ch SLP
Where do you want to move this timer setting?
Mon-Sat 10:00AM - 10:30AM 25ch SP
Change priority
Cancel

47
Recording
Recording Without the
Timer
1Insert a recordable disc.
2Press CH +/– to select the channel or input
source you want to record.
3Press REC MODE repeatedly to select the
recording mode.
Each time you press the button, the display
changes on the TV screen as follows:
For more details about the recording mode,
see page 40.
4Press z REC.
Recording starts.
Recording continues until you stop the
recording or the disc is full.
To stop recording
Press x REC STOP located beneath the remote
control cover. Note that it may take a few seconds
for recording to stop.
To pause recording
Press X REC PAUSE located beneath the remote
control cover. To restart recording, press the
button again.
To watch another TV program while recording
Set your TV to the TV input using the TV/VIDEO
button.
Using the Quick Timer function
You can set the recorder to record in 30 minute
increments.
Press z REC repeatedly to set the duration.
Each press advances the time in 30 minute
increments. The maximum duration is six hours.
The time counter decreases minute by minute to
0:00, then the recorder stops recording (power
does not turn off). Even if you turn off the recorder
during recording, the recorder continues to record
until the time counter runs out.
To cancel the Quick Timer
Press z REC repeatedly until the counter appears
in the front panel display. The recorder returns to
normal recording mode.
zHint
If you do not want to watch TV while recording, you can
turn off the TV. When using a cable box, make sure to
leave it on.
Notes
• After pressing z REC, it may take a short while to start
recording.
• You cannot change the recording mode while
recording or during recording pause.
• If there is a power failure, the program you are
recording may be erased.
• You cannot watch a TV program while recording
another TV program.
+
RW
+
R
-
RW
VR
-
RW
Video
-
R
1 2 3
4 5 6
7 8 9
0
z REC
REC MODE
x REC
STOP
X REC
PAUSE
</M/m/,,
ENTER
CH +/–
TV/VIDEO
HQ SP LP EPHSP SLP
0:30 1:00 5:30 6:00
(normal
recording)
,continued

48
Adjusting the recording picture
quality and size
You can adjust the recording picture quality and
picture size.
1Before recording starts, press TOOLS and
select “Rec Settings.” Then press ENTER.
2Select the item you want to adjust, and
press ENTER.
The adjustment display appears.
Example: Rec NR
“Rec Mode”: Selects the recording mode for
the desired recording time and picture quality.
For more information, see “Recording mode”
(page 40).
“DVD Rec. Picture Size”: Sets the picture size
of the program to be recorded.
• 4:3 (default): Sets the picture size to 4:3.
• 16:9: Sets the picture size to 16:9 (wide
mode).
This function works with DVD-Rs and DVD-
RWs (Video mode) when the recording mode
is set to HQ, HSP, or SP. For all other
recording modes, the screen size is fixed at
“4:3.”
For DVD-RWs (VR mode), the actual picture
size is recorded regardless of the setting. For
example, if a 16:9 size picture is received, the
disc records the picture as 16:9 even if “Rec
Screen Size” is set to “4:3.”
For DVD+RWs/DVD+Rs, the screen size is
fixed at “4:3.”
“Rec NR” (noise reduction): Reduces noise
contained in the video signal.
“Rec Video Equalizer”: Adjusts the picture in
greater detail.
Press M/m to select the item you want to
adjust, then press ENTER.
• Contrast: Changes the contrast.
• Brightness: Changes the overall brightness.
• Color: Makes the colors deeper or lighter.
• Hue: changes the color balance.
3Adjust the setting using </M/m/,,
and press ENTER.
The default setting is underlined.
“Rec NR”: (weak) Off 1 ~ 3 (strong)
“Rec Video Equalizer”:
• Contrast: (weak) –3 ~ 0 ~ 3 (strong)
• Brightness: (dark) –3 ~ 0 ~ 3 (bright)
• Color: (light) –3 ~ 0 ~ 3 (deep)
• Hue: (red) –3 ~ 0 ~ 3 (green)
Repeat steps 2 and 3 to adjust any other items.
Notes
• If one program contains two picture sizes, the selected
size is recorded. However, if the 16:9 signal cannot be
recorded as 16:9, it is recorded as 4:3.
• When playing a 16:9 size picture recorded as 4:3, the
image is fixed to 4:3 letter box regardless of the setting
in “TV Type” of Video Setup (page 74).
• Remnants of images may appear on your screen when
using “Rec NR.”
1 2 3
4 5 6
7 8 9
0
DISPLAY
</M/m/,,
ENTER
TOOLS
Rec. Settings
Select the item you want to change.
Rec Mode :
DVD Rec. Picture Size :
Rec NR :
Rec Video Equalizer
SP
4 : 3
Off
Off 1 2 3
Rec NR

49
Recording
Checking the disc status while
recording
You can check the recording information such as
recording time or disc type.
Press DISPLAY twice during recording.
The recording information appears.
ADisc type/format
BRecording status
CRecording mode
DRecording time
Press DISPLAY to turn off the display.
Creating chapters in a title
The recorder will automatically divide a recording
(a title) into chapters by inserting chapter marks at
6 or 15 minute intervals during recording. Select
the interval, “6Min” (default) or “15Min” in
“Auto Chapter” of Features Setup (page 78).
zHint
You can create chapters manually when playing DVD-
RWs (VR mode). For details, see page 65.
Recording From a VCR or
Similar Device
You can record from a connected VCR or similar
device. To connect a VCR or similar device, see
“Connecting a VCR or Similar Device” (page 29).
1Insert a recordable disc.
2Press INPUT SELECT to select an input
source according to the connection you
made.
The front panel display changes as follows:
* Does not appear when “Set Top Box Control” is
set to “On.”
3Press REC MODE repeatedly to select the
recording mode.
The recording mode changes as follows:
1:23:45SP
DVD-RW
VIDEO
+
RW
+
R
-
RW
VR
-
RW
Video
-
R
1 2 3
4 5 6
7 8 9
0
TOOLS
M/m, ENTER
X REC
PAUSE
x REC
STOP
REC MODE
INPUT
SELECT
L2L1 L3
Channel
number
*
HQ SP LP EPHSP SLP
,continued

50
4Press TOOLS and select “Line Audio
Input.” Then press ENTER.
“Main/Sub”: Records the two different sound
tracks on DVD-RWs (VR mode). You can
select either sound track when playing back
the disc.
“Stereo” (default): Records stereo sound only.
Select this for discs other than DVD-RWs
(VR mode).
5Press X REC PAUSE to set this recorder to
record pause.
6Insert the source tape into the connected
equipment and set to playback pause.
7At the same time, press X REC PAUSE on
this recorder and the pause or play button
on the connected equipment.
Recording starts.
To stop recording, press x REC STOP on this
recorder.
zHint
You can adjust the settings for the recording picture
before recording. See “Adjusting the recording picture
quality and size” (page 48).
Notes
• When recording a video game image, the screen may
not be clear.
• Any program that contains a Copy-Never copy guard
signal cannot be recorded. The recorder continues to
record, but a blank screen will be recorded.

51
Playback
Playback
Playing
1Press Z OPEN/CLOSE, and place a disc on
the disc tray.
2Press Z OPEN/CLOSE to close the disc
tray.
If you inserted a DVD VIDEO, VIDEO CD,
CD, or DATA CD, press H PLAY. Playback
starts.
3Press TITLE LIST.
For details about the Title List, see “Using the
Title List” (page 32).
Example: DVD-RW (VR mode)
4Select the title, and press ENTER.
The sub-menu appears.
5Select “Play,” and press ENTER.
Playback starts from the selected title on the
disc.
To use the DVD’s Menu
When you play a DVD VIDEO, or a finalized
DVD+RW, DVD-RW (Video mode), DVD+R, or
DVD-R, you can display the disc’s menu by
pressing TOP MENU or MENU.
To play VIDEO CDs with PBC functions
PBC (Playback Control) allows you to play
VIDEO CDs interactively using the menu on your
TV screen.
When you start playing a VIDEO CD with PBC
functions, the menu appears.
Select an item using the number buttons and press
ENTER. Then follow the instructions in the menu
(press H PLAY when “Press SELECT” appears).
The PBC function of Super VCDs does not work
with this recorder. Super VCDs are played in
continuous play mode only.
To stop playback
Press x STOP.
To resume playback from the point where you
stopped the disc (Resume Play)
When you press H PLAY again after you stop
the disc, the recorder resumes playback from the
point where you pressed x STOP.
To start from the beginning, press TOOLS, select
“Play Beginning” and press ENTER. Playback
starts from the beginning of the title/track/scene.
+
RW
+
R
DVD
VCD CD
DATA CD
-
RW
VR
-
RW
Video
-
R
1 2 3
4 5 6
7 8 9
0
TITLE LIST
</M/m/,,
ENTER
MENU
H PLAY
m/M
X PAUSE
Z OPEN/
CLOSE
Number
buttons
TOP MENU
TOOLS
x STOP
"/1
O RETURN
With the playback side facing down
1 2ch 1:00PM - 2:00PM
2 5ch 8:00PM - 9:00PM
3 12ch 9:00AM - 9:30AM
4 3ch 8:00PM - 8:30PM
5 25ch 8:00PM - 8:30PM
6 L2 9:00PM - 9:30PM
7 8ch 9:00PM - 9:30PM
8 125ch 10:00AM - 10:30AM
9/15
9/17
9/25
9/25
10/15
10/19
10/26
10/28
Wed
Fri
Sat
Sat
Fri
Tue
Tue
Thu
Sort
1.5/4.7GB
My Movies
TITLE LIST
ORIGINAL
Date
Title
Number
,continued
52
The point where you stopped playing is cleared
when:
– you open the disc tray.
– you play another title.
– you switch the Title List menu to Original or
Playlist (DVD-RW in VR mode only).
– you edit the title after stopping playback.
– you change the settings on the recorder.
– you turn off the recorder (VIDEO CD/CD/
DATA CD only).
– you make a recording (except for DVD-RWs in
VR mode).
To play restricted DVDs (Parental Control)
If you play a restricted DVD, the message “Do
you want temporarily change parental control to
*?” appears on your TV screen.
1Select “OK” and press ENTER.
The display for entering your password
appears.
2Enter your four digit password using the
number buttons.
3Press ENTER to select “OK.”
The recorder starts playback.
To register or change the password, see “Parental
Control (DVD VIDEO only)” (page 78).
To lock the disc tray (Child Lock)
You can lock the disc tray to prevent children from
ejecting the disc.
When the recorder is in standby mode, press
O RETURN, ENTER, and then {/1 on the
remote.
“LOCKED” appears on the front panel display.
The Z OPEN/CLOSE button does not work while
the Child Lock is set.
To unlock the disc tray, press O RETURN,
ENTER, and then {/1 on the remote again when
the recorder is in standby mode.
zHints
• You can also use the H PLAY button in step 4
(page 51) to start playback.
• Even if a timer recording starts during playback,
neither the recording nor playback will stop (DVD-
RWs (VR mode) only). See page 57.
• Even if you select “Factory Setup” in Options Setup
(page 80), the Child Lock remains set.

53
Playback
Playback options
Buttons Operations Discs
Z OPEN/CLOSE Stops play and opens the disc tray. All discs
AUDIO Selects one of the audio tracks recorded on the disc
when pressed repeatedly.
Selects the language.
Selects the main or sub sound.
Selects stereo or monaural
audio tracks.
SUBTITLE Selects a subtitle language when pressed repeatedly.
ANGLE Selects an angle when pressed repeatedly.
If various angles (multi-angles) for a scene are
recorded on the disc, “ ” appears in the front panel
display.
1 2 3
4 5 6
7 8 9
0
Z OPEN/CLOSE
X PAUSE
AUDIO
m/M
./> PREV/NEXT
INSTANT REPLAY/
INSTANT ADVANCE
ANGLE
SUBTITLE SUR
H PLAY
PROGRESSIVE
DVD
-
RW
VR
CD VCD
DATA CD
-
RW
VR
DVD
VCD
CD
DATA CD
DVD
DVD
,continued

54
To resume normal playback, press H PLAY.
SUR (surround) Selects one of the TVS effects when pressed
repeatedly.
TVS* (TV Virtual Surround) lets you enjoy virtual
surround sound effects created from the front left and
right speakers. The selected setting is displayed in the
front panel display for a few seconds.
“TVS OFF”: No surround effect
“TVS DYNAMIC”: Creates one set of virtual rear
speakers.
“TVS WIDE”: Creates five sets of virtual rear
speakers.
“TVS NIGHT”: Creates five sets of virtual rear
speakers. Effective at low volume.
“TVS STANDARD”: Creates three sets of virtual rear
speakers. Effective when you use two separate front
speakers.
* TVS was developed
by Sony to produce
home surround sound
with just a stereo TV.
This only works with
multichannel Dolby
Digital soundtracks.
PROGRESSIVE Switches the type of video output signal to interlace or
progressive format (page 17).
INSTANT
REPLAY/
INSTANT
ADVANCE
Replays the scene/briefly fast forwards the scene.
. PREV/
> NEXT Goes to the beginning of the previous/next title/
chapter/scene/track. All discs
(fast reverse/fast
forward)
Fast reverses/fast forwards the disc when pressed
during playback.
Search speed changes as follows:
fast reverse fast forward
FR1 T t FF1
FR2 T T t t FF2
FR3* T T T t t t FF3*
When you press and hold the button, fast forward/fast
reverse continues at the selected speed until you
release the button.
All discs
* FR3 and FF3 are only
available for DVDs.
(slow, freeze frame) Plays in slow motion when pressed for more than one
second in pause mode.
Plays one frame at a time when pressed briefly in
pause mode.
* Playback direction
only
X PAUSE Pauses playback. All discs
Buttons Operations Discs
DVD
VCD
+
RW
+
R
-
RW
VR
-
RW
Video
DVD
-
R
+
RW
-
RW
VR
-
RW
Video
+
R
DVD
-
R
VCD
*
+
RW
+
R
-
RW
VR
-
RW
Video
DVD
-
R

55
Playback
Notes
• To enjoy the TVS function, set “Digital Output” to
“On” and “Dolby Digital” to “D-PCM” in Audio
Setup.
• When the playback signal does not contain a signal for
the rear speakers, the surround effects will be difficult
to hear.
• When you select one of the surround modes, turn off
the surround settings of the connected TV or amplifier
(receiver).
• Make sure that your listening position is between and
at an equal distance from your speakers, and that the
speakers are located in similar surroundings.
• The TVS function cannot be used with discs recorded
on this recorder. Angles and subtitles also cannot be
changed.
Notes on playing DTS sound tracks on a CD
• When playing DTS-encoded CDs, excessive noise will
be heard from the analog stereo jacks. To avoid
possible damage to the audio system, the consumer
should take proper precautions when the analog stereo
jacks of the recorder are connected to an amplification
system. To enjoy DTS Digital Surround™ playback, an
external 5.1-channel decoder system must be
connected to the digital jack of the recorder.
• Set the sound to “Stereo” using the AUDIO button
when you play DTS sound tracks on a CD (page 53).
Notes on playing DVDs with a DTS sound track
DTS audio signals are output only through the DIGITAL
OUT (COAXIAL or OPTICAL) jack.
When you play a DVD with DTS sound tracks, set
“DTS” to “On” in Audio Setup (page 77).
Adjusting the picture quality
1Press TOOLS during playback.
The TOOLS menu appears.
2Select “Video Settings,” and press
ENTER.
3Select an item, and press ENTER.
The adjustment display appears.
“Y NR” (luminance noise reduction):
Reduces noise contained in the luminance
element of the video signal.
“C NR” (chroma noise reduction): Reduces
noise contained in the color element of the
video signal.
“BNR” (block noise reduction): Reduces
“block noise” or mosaic like patterns in the
picture.
“DVE” (digital video enhancer): Sharpens the
outlines of the images.
“PB Video Equalizer” (Playback video
equalizer): Adjusts the picture in greater
detail.
Select an item and press ENTER.
• Contrast: changes the contrast.
• Brightness: changes the overall brightness.
• Color: makes the colors deeper or lighter.
• Hue: changes the color balance.
+
RW
+
R
DVD
VCD
-
RW
VR
-
RW
Video
-
R
Video Settings
Select the item you want to change.
Y NR :
C NR :
BNR :
DVE :
PB Video Equalizer
2
2
2
Off
,continued

56
4Press </, to adjust the setting, and
press ENTER.
The default settings are underlined.
“Y NR”: (weak) Off 1 2 3 (strong)
“C NR”: (weak) Off 1 2 3 (strong)
“BNR”: (weak) Off 1 2 3 (strong)
“DVE”*: (weak) Off 1 2 3 (strong)
“PB Video Equalizer”:
• Contrast: (weak) –3 ~ 0 ~ 3 (strong)
• Brightness: (dark) –3 ~ 0 ~ 3 (bright)
• Color: (light) –3 ~ 0 ~ 3 (deep)
• Hue: (red) –3 ~ 0 ~ 3 (green)
Repeat steps 3 and 4 to adjust any other items.
* “1” softens the outlines of the images. “2”
enhances the outlines and “3” enhances them more
than “2.”
Notes
• If the outlines of the images on your screen become
blurred, set “BNR” to “Off.”
• Depending on the disc or the scene being played, the
above BNR, Y NR, or C NR effects may be hard to
discern. And, these functions may not work with some
screen sizes.
• When playing a disc recorded in SLP recording mode,
the BNR setting may have little effect.
• When using the DVE function, noise found in the disc
may become more apparent. In this case, it is
recommended that you use the BNR function with the
DVE function. If the condition still does not improve,
set the DVE level to “1” or “Off.”
Adjusting the sound quality
1Press TOOLS during playback.
The TOOLS menu appears.
2Select “Audio Settings,” and press
ENTER.
3Select an item, and press ENTER.
“Surround (TVS)” (DVD VIDEO only):
Selects one of the surround modes. For more
information, see “Playback options”
(page 53).
“Audio Filter” (all discs): Selects the digital
filter to reduce noise above 22.05 kHz (Fs* is
44.1 kHz), 24 kHz (Fs is 48 kHz), or 48 kHz
(Fs is above 96 kHz).
• Sharp (default): Provides a wide frequency
range and spatial feeling.
• Slow: Provides smooth and warm sound.
* Sampling frequency of audio source
This function only adjusts the output signals
from the LINE OUT (AUDIO L/R) 1/2 jacks.
4Press </M/m/, to select the option,
and press ENTER.
Note
There may be little effect by changing the Audio Filter
depending on the disc or playback environment.
+
RW
+
R
DVD
VCD CD
-
RW
VR
-
RW
Video
-
R

57
Playback
Chasing Playback/
Simultaneous Rec and Play
“Chasing Playback” allows you to view the
beginning of a program while it is being recorded.
“Simultaneous Rec and Play” allows you to view
a previously recorded program while recording
another on the same disc.
Playing from the beginning of the
program you are recording
You can view the recorded part of a program while
the recording is being made. You do not need to
wait until the recording finishes.
1Press TOOLS while recording.
The TOOLS menu appears.
2Select “Chasing Playback,” and press
ENTER.
Playback starts from the beginning of the
program you are recording.
When you fast forward to the point that you
are recording, Chasing Playback returns to
normal playback.
Notes
• This function does not work when recording:
– on a 1x-speed DVD-RW.
– in the HQ or HSP recording mode.
• The picture on your TV screen freezes for a few
seconds when you fast-forward/fast-reverse or Instant
Replay/Advance the recording.
Playing a previous recording while
making another
You can play a previously recorded program while
recording another on the same disc. Playback
continues even if the recording is a timer
recording.
1While recording, press TITLE LIST.
The Title List menu appears.
2Select the title you want to play, and press
ENTER.
The sub-menu appears.
3Select “Play”, and press ENTER.
Playback starts from the selected title.
Notes
• This function does not work when recording:
– on a 1x-speed DVD-RW.
– in the HQ or HSP recording mode.
• The picture on your TV screen freezes for a few
seconds when you fast-forward/fast-reverse or instant
replay/instant advance the recording.
• When playing a title recorded in the HQ or HSP
recording mode, picture noise may appear depending
upon the condition of the recording.
-
RW
VR
1 2 3
4 5 6
7 8 9
0
TOOLS
M/m,
ENTER
TITLE LIST

58
Searching for a Title/
Chapter/Track, etc.
You can search a DVD by title or chapter, and
VIDEO CD/CD/DATA-CD by track or scene. As
titles and tracks are assigned individual numbers
on the disc, select the title or track by entering its
number. You can also search for a scene using the
time code.
1Press TOOLS during playback.
The TOOLS menu appears.
2Select a search method, and press ENTER.
“Title Search” (for DVDs)
“Chapter Search” (for DVDs)
“Track Search” (for CDs/DATA CDs)
“Search” (for VIDEO CDs)
“Album Search” (for DATA CDs)
“Time Search” (for DVDs): Searches for a
starting point by entering the time code.
The display for entering the number appears.
Example: Title Search
The number in parentheses indicates the total
number of titles, tracks, etc.
3Press the number buttons to select the
number of the title, chapter, track, time
code, etc., you want.
For example: Time Search
To find a scene at 2 hours, 10 minutes, and 20
seconds, enter “21020.”
If you make a mistake, press CLEAR to
cancel the number, then select another
number.
4Press SET.
The recorder starts playback from the selected
number.
+
RW
+
R
DVD
VCD CD
DATA CD
-
RW
VR
-
RW
Video
-
R
1 2 3
4 5 6
7 8 9
0
TOOLS
M/m,
ENTER
Number
buttons, SET
CLEAR
Title : -- (21)

59
Playback
Playing MP3 Audio Tracks
You can play MP3 audio tracks on DATA CDs
(CD-ROMs/CD-Rs/CD-RWs).
1Insert a DATA CD on the disc tray.
2Press H PLAY.
Playback starts from the first MP3 audio track
on the disc. Note that the playback order may
be different from the edited order. See
“Playback order of MP3 audio tracks.”
About MP3 audio tracks
MP3 is audio compression technology that
satisfies certain ISO/MPEG regulations.
You can play back DATA CDs (CD-ROMs/CD-
Rs/CD-RWs) recorded in MP3 (MPEG1 Audio
Layer 3) format. However, the discs must be
recorded according to ISO9660 Level 1, Level 2
or Joliet format for the recorder to recognize the
tracks. You can also play discs recorded in Multi
Session.
See the instructions supplied with the CD-R/CD-
RW drives and the recording software (not
supplied) for details on the recording format.
Note on Multi Session discs
If MP3 audio tracks are recorded in the first
session, the recorder will also play MP3 audio
tracks in other sessions. If audio tracks in Music
CD format are recorded in the first session, only
the first session will be played back.
Playback order of MP3 audio tracks
Albums containing MP3 audio tracks play in the
following order.
A t B t C t D t F t G. Albums that
do not contain tracks (such as album E) are
skipped.
When you insert a DATA CD and press
H PLAY, the numbered tracks are played
sequentially, from 1 through 7. Any sub-
albums/tracks contained within a currently
selected album take priority over the next album in
the same tree. (Example: C contains D so 4 is
played before 5.)
zHints
• You can view the disc information while playing MP3
audio tracks (page 38).
• If you add numbers (01, 02, 03, etc.) to the front of the
track names when you store the tracks in a disc, the
tracks will be played in that order.
• Since a disc with many trees takes longer to start
playback, it is recommended that you create albums
with no more than two trees.
DATA CD
1 2 3
4 5 6
7 8 9
0
H PLAY
ROOT
Tree 1 Tree 2 Tree 3 Tree 4 Tree 5
Album MP3 audio track
,continued

60
Notes
• Depending on the software you use to create the DATA
CD, the playback order may differ from the above
illustration.
• Proceeding to the next or another album may take some
time.
• The recorder may not be able to play some DATA CDs
created in the Packet Write format.
• The recorder will play any data with the extension
“.MP3,” even if they are not in MP3 format. Playing
this data may generate a loud noise which could
damage your speaker system.
• The recorder does not conform to audio tracks in
MP3PRO format.
• The playback order above may not be applicable if
there are more than a total of 999 albums and tracks in
the DATA CD.
• The recorder can recognize up to 499 albums (the
recorder will count just albums, including albums that
do not contain MP3 audio tracks). The recorder will not
play any albums beyond the first 499 albums. Of the
first 499 albums, the recorder will play no more than a
combined total of 999 albums and tracks.
• The recorder can play MP3 audio tracks recorded in the
following sampling frequencies: 32 kHz, 44.1 kHz,
48 kHz.
• ID3 tags cannot be displayed.
• Only alphabet and numbers can be used for album or
track names. Anything else is displayed as an asterisk.

61
Editing
Editing
Before Editing
This recorder offers various edit options for
various disc types. Before you edit, check the disc
type in the front panel display, and select the
option available for your disc (page 8).
Note
You may lose the edited contents if you remove the disc
or a timer recording starts while editing.
Edit options for DVD+RWs/DVD-RWs
(Video mode)/DVD+Rs/DVD-Rs
You can perform simple edits. Since Video mode
titles are actual recordings on the disc, you cannot
undo any edits you make. The edit functions
available for Video mode titles are:
– Setting protection against erasure (page 62).
– Labeling a title (page 62).
– Erasing a title (page 62).
– Erasing multiple titles (page 63).
– Erasing a section of a title (A-B Erase)
(DVD+RWs only) (page 63).
– Erasing titles to open up disc space (Disc Map)
(DVD-RWs in Video mode and DVD+RWs
only) (page 64).
Notes
• Once the disc is finalized, you cannot edit or record on
the disc (except for DVD-RWs (VR mode) and
DVD+RWs).
• You cannot create a Playlist (see below).
• If a message appears and indicates that the disc’s
control information is full, erase unnecessary titles.
Edit options for DVD-RWs (VR mode)
You can enjoy advanced edit functions. First you
have two options for a DVD-RW (VR mode):
editing either the original recording (called the
“original”), or the playback information created
from the original (called a “Playlist”). Since each
is different in nature and offers different merits,
read the following and select the one that better
suits your needs.
To edit original titles
Edits made to the original titles are final. If you
plan to retain an unaltered original recording,
create and edit a Playlist (see below). The edit
functions available for original titles are:
– Labeling a title (page 62).
– Setting protection against erasure (page 62).
– Erasing a title (page 62).
– Erasing multiple titles (page 63).
– Erasing a section of a title (A-B Erase) (page 63).
To create and edit Playlist titles
A Playlist is a group of Playlist titles created from
the original title for editing purposes. When you
create a Playlist, only the control information
necessary for playback, such as the playback
order, is stored on the disc. Since the original titles
are left unaltered, Playlist titles can be re-edited.
Example: You have recorded the final few
matches of a soccer tournament on a DVD-RW
(VR mode). You want to create a digest with the
goal scenes and other highlights, but you also want
to keep the original recording.
In this case, you can compile highlight scenes as a
Playlist title. You can even rearrange the scene
order within the Playlist title (“Creating and
Editing a Playlist” on page 65).
-
RW
Video
+
RW
-
R
+
R
-
RW
VR
,continued

62
The advanced edit functions available for Playlist
titles are:
– Labeling a title (page 62).
– Erasing a title (page 62).
– Erasing multiple titles (page 63).
– Erasing a section of a title (A-B Erase) (page 63).
– Rearranging the title order (page 67).
– Dividing a title into multiple titles (page 67).
– Combining multiple titles into one title
(page 68).
zHint
You can display the disc’s Playlist titles in the Title List
(Playlist), or the original titles in the Title List (Original).
To switch the two Title Lists, press TOOLS while a Title
List is displayed, and select “Original” or “Playlist.”
Notes
• The Playlist title calls up data from the original titles for
playback. When an original title is used for a Playlist
title, the original title cannot be erased.
• You cannot protect Playlist titles.
• If a message appears and indicates that the disc’s
control information is full, erase unnecessary titles.
Editing a Title
This section explains the basic edit functions. Note
that editing is irreversible. To edit a DVD-RW
(VR mode) without changing the original
recordings, create a Playlist title (page 84).
Note
When editing a DVD+R, DVD-R, or DVD-RW (Video
mode), finish all editing before finalizing the disc. You
cannot edit a finalized disc.
1Press TITLE LIST.
When editing a DVD-RW in VR mode, press
TOOLS and select “Original” or “Playlist”
from the TOOLS menu to switch the Title
Lists, if necessary.
2Select a title, and press ENTER.
The sub-menu appears.
3Select an option, and press ENTER.
You can make the following edits to the title.
“Erase”: Erases the selected title. Select “OK”
when asked for confirmation. When the title is
protected, the display asks for confirmation.
To erase, select “Change,” and when the
Protection display appears, select “Off.”
-
RW
VR
-
RW
Video
+
RW
-
R
+
R
1 2 3
4 5 6
7 8 9
0
</M/m/,,
ENTER
TOOLS
TITLE LIST
CHAPTER
ERASE
CHAPTER
MARK
m/M

63
Editing
“Protect Title”: Protects the title. Select “On”
when the Protection display appears. “ ”
appears next to the protected title. To cancel
the protection, select “Off.”
“Title Name”: Allows you to enter or re-enter
a title name (page 39).
“Set Thumbnail”: Changes the title’s
thumbnail picture that appears in the Title List
(page 32).
“A-B Erase”: Erases a section of the title (see
below).
zHints
• You can erase multiple titles at one time (page 63), or
erase all of the titles on the disc at once (page 35).
• You can label or re-label DVDs (page 35).
Note
You cannot protect Playlist titles.
Erasing a section of a title
(A-B Erase)
You can select a section (scene) in a title and erase
it. Note that erasing scenes in a title cannot be
undone.
1After step 2 of “Editing a Title,” select
“A-B Erase” and press ENTER.
The display for setting point A appears.
When the title is protected, the display asks for
confirmation. To continue, select “Change,”
and when the protection display appears,
select “Off.”
2Select point A by pressing m/M, and
press ENTER.
The display for setting point B appears.
3Select point B by pressing m/M, and
press ENTER.
The display asks for confirmation. To reset
either point A or B, select “Change A” or
“Change B,” and go to step 2 or 3.
4Select “OK,” and press ENTER.
The scene is erased, and the display asks
whether to erase another scene. To continue,
select “Yes,” and repeat from step 2. To finish,
select “No.”
zHint
A chapter mark is inserted after the scene was erased. The
chapter mark divides the title into separate chapters on
either side of the mark.
Notes
• Images or sound may be momentarily interrupted at the
point where you erase a section of a title.
• Sections shorter than five seconds may not be erased.
• For DVD+RWs, the erased section may be slightly
different from the points you selected.
Erasing multiple titles (Erase Titles)
You can select and erase two or more titles at one
time using the TOOLS menu.
1Press TITLE LIST to turn on the Title List
menu, and press TOOLS.
The TOOLS menu appears.
2Select “Erase Titles,” and press ENTER.
The display for selecting titles to be erased
appears.
-
RW
VR
+
RW
A-B Erase (Set point A)
A 0:12:34
B : :
– – – – –
2 5ch 8:00PM - 9:00PM
Playback point
A-B Erase (Set point B)
A 0:12:34
B 0:23:45
A
2 5ch 8:00PM - 9:00PM
-
RW
VR
-
RW
Video
+
RW
-
R
+
R
,continued

64
3Select a title, and press ENTER.
A check mark appears in the check box next to
the selected title. To clear the check mark,
press ENTER again. To clear all of check
marks, select “Reset All.”
• When the title is protected, the display asks
for confirmation. To continue, select
“Change,” and when the protection display
appears, select “Off.” To cancel, select
“Close.”
4Repeat step 3 to select all of the titles you
want to erase.
5When you finish selecting titles, select
“OK,” and press ENTER.
The list of the titles to be erased appears for
confirmation. To change the selection, select
“Change,” and repeat from step 3.
6Select “OK,” and press ENTER.
The titles are erased.
Erasing titles to open up disc space
(Disc Map)
When recording on a DVD+RW or DVD-RW
(Video mode), the recorder searches for the largest
open space and records there. Before you start,
check the disc status by using Disc Map, and erase
titles to create a space large enough for the
recording.
1Insert a disc and press TITLE LIST.
2Press TOOLS and select “Disc Map,” and
press ENTER.
The Disc Map appears. To check the open
space, select the space by pressing </,.
•When
b or B appears on either side of the
screen, you can scroll sideways by pressing
</,.
3Select a title by pressing </,, and
press ENTER.
The display for selecting titles to be erased
appears. To cancel the selection, press
ENTER again.
• When the title is protected, the display asks
for confirmation. To continue, select
“Change,” and when the protection display
appears, select “Off.” To cancel, select
“Close.”
4Repeat step 3 when erasing more titles.
5Select “Erase,” and press ENTER.
The display asks for confirmation. To change
the selection, select “Change.”
6Select “OK,” and press ENTER.
The selected titles are erased, freeing up disc
space.
Erase Titles
Select the titles to erase. OK
Cancel
Reset All
1 2ch 1:00PM - 2:00PM
2 5ch 8:00PM - 9:00PM
3 12ch 9:00AM - 9:30AM
4 3ch 8:00PM - 8:30PM
5 25ch 8:00PM - 8:30PM
9/15
9/17
9/25
9/25
10/15
-
RW
Video
+
RW
Disc Map
Empty Title
Erase Cancel
2.3GB
HQ: 0H30M
LP : 1H30M
HSP: 0H45M
EP: 2H00M
SP: 1H00M
SLP: 3H00M
Selected open space
Disc Map
Erase Cancel
2 5ch 8:00PM - 9:00PM
Fri 9/17 8:00PM( 1H00M) SP 0.6GB
Selected title

65
Editing
Creating chapters manually
You can manually insert a chapter mark at any
point you like during playback or recording.
1Press CHAPTER MARK at the point where
you want to divide the title into chapters.
Each time you press the button, “Marking...”
appears on the screen and the scenes to the left
and right of the mark become separate
chapters.
To erase chapter marks
You can combine two chapters by erasing the
chapter mark during playback.
Press ./> to search for a chapter number, and
while displaying the chapter containing the
chapter mark you want to erase, press CHAPTER
ERASE.
The current chapter combines with the previous
chapter.
Note
If a message appears and indicates that no more chapter
marks can be added, you may not be able to record or edit.
Creating and Editing a
Playlist
Playlist edit allows you to edit or re-edit without
changing the actual recordings. A Playlist title can
contain up to 50 scenes.
For details, see “Edit options for DVD-RWs (VR
mode)” (page 61).
Note
Once you create a Playlist title from original titles, you
will be unable to erase or edit the original titles.
1Press TITLE LIST to turn on the Title List
menu, and press TOOLS.
The TOOLS menu appears.
2Select “Create Playlist,” and press ENTER.
The display for selecting titles appears.
-
RW
VR
Marking...
-
RW
VR
1 2 3
4 5 6
7 8 9
0
</M/m/,,
ENTER
TOOLS
H PLAY
TITLE LIST
m/M
,continued

66
3Select the title you want to include in the
Playlist title, and press ENTER.
A check mark appears in the check box next to
the selected title. To clear the check mark,
press ENTER again. To select all of the titles,
select “Select All.”
4Repeat step 3 to add more titles.
To go to the next page of titles, press m. To
clear all of the check marks, select “Reset
All.”
5Select “OK,” and press ENTER.
The list of selected titles appears. To add
another title, select “Add Title.”
6Select one of the titles, and press ENTER.
The sub-menu appears.
“Capture”: Adds a section of the title to the
Playlist title as one scene.
“Capture All”: Adds the entire title to the
Playlist title as one scene. After capturing the
title, select “Scene List” and go to step 12.
“Check Scenes”: Allows you to check the
captured scene.
7Select “Capture,” and press ENTER.
The display for setting the start point (IN)
appears. The title starts to play in the
background.
8Select the IN point by pressing m/M,
and press ENTER.
The display for setting the end point (OUT)
appears, and the title continues to play in the
background.
9Select the OUT point by pressing m/M,
and press ENTER.
The display asks for confirmation. To reset the
IN or OUT point, select “Change IN” or
“Change OUT” and repeat step 8 or 9. To view
the selected scene, select “Preview.”
10Select “OK,” and ENTER.
The selected section is captured as a scene,
and the display asks whether you want to
continue. To continue, select “More,” and
repeat the steps above. To capture a scene
from another title, select “New Title.”
11When you finish capturing scenes, select
“No More” and press ENTER.
The Scene List menu appears with all of the
selected scenes.
12Select the scene you want to edit, and
press ENTER.
The sub-menu appears.
“Move”: Changes the scene order.
“Erase”: Erases the scene. The selection is
canceled.
“Preview”: Displays thumbnail pictures of the
scenes.
“Change IN”: Allows you to change the IN
point, and repeat from step 8.
Create Playlist
Select the titles you want to capture. OK
Cancel
Select All
Reset All
Original
1 2ch 1:00PM - 2:00PM
2 5ch 8:00PM - 9:00PM
3 12ch 9:00AM - 9:30AM
4 3ch 8:00PM - 8:30PM
5 25ch 8:00PM - 8:30PM
6 L2 9:00PM - 9:30PM
9/15
9/17
9/25
9/25
10/15
10/19
Create Playlist - Selected Titles
Select a title to start capturing.
Cancel
Add Title
1 2ch 1:00PM - 2:00PM
2 5ch 8:00PM - 9:00PM
9/15
9/17
Scene List
Capture (Set IN point) 2 5ch 8:00PM - 9:00PM
OUT
-
:
- -
:
- -
IN
0:10:26
Capture (Set OUT point)
IN
2 5ch 8:00PM - 9:00PM
OUT
0:23:45
IN
0:10:26
Scene List Total 0:33:28 Scenes 2
OK
Quit
Add
Preview
5ch 8:00PM - 9:00PM
0:10:26 - 0:23:45
1
25ch 8:00PM - 9:00PM
0:25:00 - 0:45:08
Total number of scenes
Total duration of
the selected scene

67
Editing
“Change OUT”: Allows you to change the
OUT point, and repeat from step 9.
To add more scenes, select “Add” and go to
step 6. To preview all of the captured scenes in
the listed order, select “Preview.”
13When you finish editing the Scene List,
select “OK,” and press ENTER.
The display for entering the title name
appears. To enter a new name, select “Enter”
(see page 39).
14Select “OK” to use the default name, and
press ENTER.
To play the Playlist title
Press TOOLS while the Title List menu is turned
on. Then, select “Playlist” and press ENTER.
When the Title List (Playlist) menu appears, select
a title and press H PLAY.
zHint
When a Playlist title is created, the IN and OUT points
will become chapter marks, and each scene will become
a chapter.
Note
The picture may pause when the edited scene is played.
Moving a Playlist title (Move Title)
You can change the Playlist title order within the
Title List (Playlist).
1Press TITLE LIST to turn on the Title List
(Playlist) menu.
If the Title List (Original) menu appears, press
TOOLS and select “Playlist.”
2Select “Number” in the “Sort” column,
and press ENTER.
The titles are sorted in order of title number.
3Select a title, and press ENTER.
The sub-menu appears.
4Select “Move Title,” and press ENTER.
5Select a new location for the title by
pressing M/m and press ENTER.
The title moves to the new location.
Dividing a Playlist title (Divide Title)
1Press TITLE LIST to turn on the Title List
(Playlist) menu.
If the Title List (Original) menu appears, press
TOOLS and select “Playlist.”
2Select a title, and press ENTER.
The sub-menu appears.
3Select “Divide Title,” and press ENTER.
The display for setting the dividing point
appears. The title starts to play in the
background.
4Select the dividing point by pressing
m/M, and press ENTER.
The display asks for confirmation. To change
the dividing point, select “Change.”
5Select “OK,” and press ENTER.
The display for entering the title name
appears. To use the same title name as before,
select “No.”
6Select “Yes,” and press ENTER to enter a
new name.
Follow the explanations on page 39. After you
enter a new name, the title is divided in two.
-
RW
VR
Move
Cancel
1 2ch 1:00PM - 2:00PM
2 5ch 8:00AM - 9:00AM
Where do you want to move this title?
9/15
9/17
Wed
Fri
-
RW
VR
Divide
0:12:34
1 2ch 1:00PM - 2:00PM
,continued

68
Combining multiple Playlist titles
(Combine Titles)
1Press TITLE LIST to turn on the Title List
(Playlist) menu.
If the Title List (Original) menu appears, press
TOOLS and select “Playlist.”
2Press TOOLS to select “Combine Titles,”
and press ENTER.
The display for selecting titles appears.
3Select a title, and press ENTER.
A number indicating the order in which you
selected the title appears. To cancel the
selection, press ENTER again.
4Repeat step 3 to select all of the titles you
want to combine.
To cancel all of the selections, select “Reset
All.”
5Select “OK,” and press ENTER.
The list of titles to be combined appears. To
change the selection, select “Change” and go
to step 3.
6Select “OK,” and press ENTER.
The display for selecting a title name from
among the selected titles appears. To enter a
new name, select “Enter Text,” and follow the
explanations on page 39.
7Select a name, and press ENTER.
The titles are combined.
-
RW
VR
Combine
Select the titles to combine.
Cancel
Reset All
11 2ch 1:00PM - 2:00PM
2 5ch 8:00PM - 9:00PM
3 2ch 1:00PM - 2:00PM
4 2ch 1:00PM - 2:00PM
9/15
9/17
9/28
10/ 5
OK
Combine
Combine the titles in the following order.
OK Change Cancel
1
2
3
1 2ch 1:00PM - 2:00PM
2 2ch 1:00PM - 2:00PM
3 2ch 1:00PM - 2:00PM
9/15
9/28
10/ 5

69
Settings and Adjustments
Settings and Adjustments
Using the Setup Displays
By using the Setup Displays, you can make
various adjustments to items such as picture and
sound, as well as select a language for the
subtitles.
The Setup Displays are used in the following way.
Note
Playback settings stored in the disc take priority over the
Setup Display settings, and not all of the functions
described may work.
1Press SYSTEM MENU while the recorder is
in stop mode.
The System Menu appears.
2Select “SETUP,” and press ENTER.
The Setup Display appears.
3Select “Settings,” “Video,” “Audio,”
“Features,” “Options,” or “Easy Setup,”
and press ENTER.
The selected Setup Display appears.
Example: “Video” setup
4Select the item you want to set up, and
press ENTER.
Available options for the item appear.
Example: “TV Type”
Some items display a dialog box that provides
further detailed settings.
Example: The following dialog box appears
when “Parental Control” in Features Setup is
selected.
In this case, see “Parental Control” in
“Recording and Parental Control Settings
(Features)” (page 78).
1 2 3
4 5 6
7 8 9
0
</M/m/,,
ENTER
SYSTEM
MENU
SYSTEM MENU
TITLE LIST
TIMER
TIMER LIST
SETUP
SETUP
Settings
Video
Audio
Features
Options
Easy Setup
Tuner Preset
Set VCR Plus+ Channels
Clock
Set Top Box Control
Language
Settings
Video
Audio
Features
Options
Easy Setup
TV Type :
Pause Mode :
Y/Pb/Pr Out Black Level
:
Progressive Mode :
Screen Saver :
Line1 Input :
Line3 Input :
4 : 3 Letter Box
Auto
Off
Auto
On
Video
Video
SETUP
Settings
Video
Audio
Features
Options
Easy Setup
TV Type :
Pause Mode :
Y/Pb/Pr Out Black Level
:
Progressive Mode :
Screen Saver :
Line1 Input :
Line3 Input :
4 : 3 Letter Box
Auto
Off
Auto
On
Video
Video
SETUP
16 : 9
4 : 3 Letter Box
4 : 3 Pan Scan
Features - Parental Control
Enter your password.
OK
Cancel
,continued

70
5Select an option, and press ENTER.
The currently selected option is displayed
next to the setup item.
Example: when “16:9” is set.
To turn off the display
Press SYSTEM MENU repeatedly.
Antenna Reception and
Language Settings
(Settings)
The Settings Setup helps you to make tuner, clock,
and language settings for the recorder.
Select “Settings” in the Setup Display. To use the
display, see “Using the Setup Displays” (page 69).
Tuner Preset
Notes
• You cannot presets channels for the connected cable
box or satellite receiver.
• You cannot select “Tuner Preset” when you set “Set
Top Box Control” to “On.”
Auto Preset
Automatically presets the receivable channels.
The recorder can receive VHF channels 2 to 13,
UHF channels 14 to 69, and unscrambled CATV
channels 1 to 125. First, we recommend that you
preset the receivable channels in your area using
automatic presetting methods.
1Follow steps 1 to 3 of “Using the Setup
Displays” (page 69) to select “Settings” in the
Setup Display.
2Select “Tuner Preset,” and press ENTER.
Settings
Video
Audio
Features
Options
Easy Setup
TV Type :
Pause Mode :
Y/Pb/Pr Out Black Level
:
Progressive Mode :
Screen Saver :
Line1 Input :
Line3 Input :
16 : 9
Auto
Off
Auto
On
Video
Video
SETUP
SETUP
Settings
Video
Audio
Features
Options
Easy Setup
Tuner Preset
Set VCR Plus+ Channels
Clock
Set Top Box Control
Language
Settings - Tuner Preset
Ch1
Antenna / Cable :
Auto Preset
Manual Set :
AFT :
Cable
Add
On

71
Settings and Adjustments
3Select “Antenna/Cable,” and press ENTER.
“Cable”: Presets cable TV channels.
“Antenna”: Presets VHF and UHF channels.
4Select an option, and press ENTER.
5Select “Auto Preset,” and press ENTER.
All receivable channels are preset in
numerical sequence.
Manual Set
Presets or disables channels manually.
If some channels could not be set using the Auto
Preset or Easy Setup function, you can set them
manually.
1Follow steps 1 to 3 of “Using the Setup
Displays” (page 69) to select “Settings” in the
Setup Display.
2Select “Tuner Preset,” and press ENTER.
3Select “Antenna/Cable,” and press ENTER.
“Cable”: Presets cable TV channels.
“Antenna”: Presets VHF and UHF channels.
4Select the channel you want to preset using
the number buttons and the SET button.
To disable a channel, select the channel using
CH +/–.
5Select “Manual Set,” and press ENTER.
“Add”: Presets the channel.
“Erase”: Disables the channel.
6Select “Add” to preset the channel, and press
ENTER.
7Select “AFT” and press ENTER.
“On”: Turns on the Auto Fine Tuning
function. Normally, select this.
“Off”: Allows you to adjust the picture
manually.
8Select “On” to turn on AFT, and press
ENTER.
To preset or disable another channel, repeat
from step 3.
• If the Auto Fine Tuning function does not
work effectively, select “Off” in step 7 and
press ENTER. When the fine tuning bar
appears, press </, to obtain a clearer
picture, and press ENTER.
9To preset or disable another channel, repeat
steps 4 to 8.
Set VCR Plus+ Channels
Sets up the guide channel number assigned to each
channel.
You need to set this correctly to make timer
recordings with the VCR Plus+ function. For
details, see page 27.
Settings - Tuner Preset
Ch1
Antenna / Cable :
Auto Preset
Manual Set :
AFT :
Cable
Add
On
Antenna
Cable
Settings - Tuner Preset - Auto Preset
Searching for receivable channels.
Please Wait.
Ch 23
Settings - Tuner Preset
Ch1
Antenna / Cable :
Auto Preset
Manual Set :
AFT :
Cable
Add
On
Settings - Tuner Preset
Ch1
Antenna / Cable :
Auto Preset
Manual Set :
AFT :
Cable
Add
On
Antenna
Cable
Settings - Tuner Preset
Ch34
Antenna / Cable :
Auto Preset
Manual Set :
AFT :
Cable
Add
On
Add
Erase
Channel to be preset/disabled
Settings - Tuner Preset
Ch34
Antenna / Cable :
Auto Preset
Manual Set :
AFT :
Cable
Add
On
On
Off
Fine Tuning Ch34
,continued

72
Clock
Auto (Auto Clock Set)
Turns on the Auto Clock Set function when a channel
in your local area broadcasts a time signal.
1Follow steps 1 to 3 of “Using the Setup
Displays” (page 69) to select “Settings” in the
Setup Display.
2Select “Clock,” and press ENTER.
3Select “Auto,” and press ENTER.
4Select “Full Auto,” and press ENTER.
“Yes”: Automatically sets your time zone and
Daylight Saving Time (if applicable).
“No”: Allows you to adjust your time zone
and Daylight Saving Time manually, without
turning off the Auto Clock Set function.
5Select “Yes,” and press ENTER.
The recorder automatically sets the clock by
searching for a channel that carries a time
signal and sets your time zone and Daylight
Saving Time (if applicable).
• If the clock does not activate, your clock
setting is incorrect. After repeating steps 1 to
4 above, select “No” in step 5 and press
ENTER. Then select “Clock Set CH,”
“Time Zone,” or “Daylight Saving” and
press ENTER. Adjust these settings by
pressing M/m and ENTER.
◆Clock Set CH
Select a channel that carries a time signal
using the number buttons.
Use this option if you know of a channel that
carries a time signal. Most PBS member
stations broadcast a time signal. For the fastest
response select your local PBS station. Leave
the setting at “--” to have the recorder
automatically search for a channel that carries
a time signal. To return to “- -,” enter “0.”
◆Time Zone
Select the time zone for your area, or select
“Auto” to have the recorder automatically set
your time zone.
The options are:
Auto y Atlantic y Eastern y Central
y Mountain y Pacific y Alaska y
Hawaii y Auto
◆Daylight Saving
Select “On” or “Off” (standard time), or select
“Auto” to have the recorder automatically set
the daylight saving time.
zHint
If you set “Full Auto” to “Yes,” the Auto Clock Set
function is activated whenever the recorder is turned off.
Note
If “Set Top Box Control” is set to “On,” the channel on
the cable box or satellite receiver changes when the
recorder searches for a channel that carries a time signal
and sets your time zone.
Manual (Manual Clock Set)
If the Auto Clock Set function did not set the clock
correctly for your local area, set the clock
manually.
1Follow steps 1 to 3 of “Using the Setup
Displays” (page 69) to select “Settings” in the
Setup Display.
2Select “Clock,” and press ENTER.
3Select “Manual,” and press ENTER.
4Press M/m to set the month, and press ,.
Set the day, year, hour, and minutes in
sequence. Press </, to select the item to be
set, then press M/m to set the numbers. The
day of the week is set automatically.
5Press ENTER to start the clock.
zHint
To change the numbers in step 4, press < to return to the
item to be changed, and select the numbers by pressing
M/m.
Settings - Clock - Auto Clock Set
Full Auto :
Clock Set CH :
Time Zone :
Daylight Saving :
Yes
Settings - Clock - Auto Clock Set
Full Auto :
Clock Set CH :
Time Zone :
Daylight Saving :
No
– –
Auto
Auto
– –
Settings - Clock - Present Time
Set the time and date manually.
2004//
112:Thu 00 AM1

73
Settings and Adjustments
Set Top Box Control
You can control your cable box/satellite receiver
using the supplied set top box controller. See
“Step 7: Easy Setup” for details.
Set Top Box Control
When “Set Top Box Control” is set to “On,” you
can make the following settings. Note that when
you change “Set Top Box Control” to “On” or
“Off,” all of the timer recording settings will be
canceled.
◆Brand Code
See “Cable Box/Satellite Receiver Brand Code”
(page 96) for the brand code for your cable box or
satellite receiver, and enter the code using the
number buttons and ENTER.
◆Connection
Selects the connection you used for your cable box
or satellite receiver. When the cable box or
satellite receiver is connected to the recorder’s
LINE IN jacks, select the connection from
“Line1,” “Line2,” or “Line3.” When the cable box
or satellite receiver is connected to the recorder’s
VHF/UHF IN jack, select the output channel,
“Ch2,” “Ch3,” or “Ch4.”
◆Ch. digit lock
Allows you to select whether to fix the digits for
your cable box or satellite receiver.
◆Mode for SET button
Select “Mode 1” or “Mode 2” if your cable box or
satellite receiver requires pressing an ENTER
button or a SET button etc., after entering the
channel number. If “Mode 1” does not work, try
“Mode 2.” If your cable box or satellite receiver
does not respond to either setting, contact the
manufacturer of the cable box or satellite receiver.
Language
OSD (On-Screen Display)
Switches the display language on the screen.
DVD Menu (DVD VIDEO only)
Switches the language for the DVD menu.
Audio (DVD VIDEO only)
Switches the language of the sound track.
When you select “Original,” the language given
priority in the disc is selected.
Subtitle (DVD VIDEO only)
Switches the language of the subtitles recorded on
the disc.
When you select “Audio Follow,” the subtitle
language changes according to the language you
selected for the sound track.
zHint
If you select “Others” in “DVD Menu,” “Subtitle,” or
“Audio,” select and enter a language code from
“Language Code List” (page 95) using the number
buttons.
Note
If you select a language in “DVD Menu,” “Subtitle,” or
“Audio” that is not recorded on the DVD VIDEO, one of
the recorded languages will be automatically selected.
On Turns on the cable box/satellite
receiver control function. See
“Using the cable box/satellite
receiver control function”
(page 12).
Off Turns off the cable box/satellite
receiver control function. Select
this if you do not want to use the
supplied set top box controller.
Off Select this when your cable box or
satellite receiver only accepts a
three or more digit channel
number. Normally select this.
Lock to
two digits Select this only when your cable
box or satellite receiver only
accepts a two digit channel
number.
Off No code is sent when SET is
pressed. Normally select this.
Mode 1 Sends the channel number you
entered.
Mode 2 Sends the channel number you
entered.

74
Video Settings (Video)
Video settings will adjust items related to the
image, such as size and color.
Choose the settings according to the type of TV,
tuner, or decoder connected to the DVD recorder.
1Press SYSTEM MENU while the recorder is
in stop mode.
2Select “SETUP,” and press ENTER.
3Select “Video,” and press ENTER.
The Video Setup appears with the following
options. The default settings are underlined.
TV Type
Selects the aspect ratio of the connected TV (4:3
standard or wide).
Note
Depending on the disc, “4:3 Letter Box” may be selected
automatically instead of “4:3 Pan Scan” or vice versa.
Pause Mode (DVDs only)
Selects the picture quality in pause mode.
Y/Pb/Pr Out Black Level
Selects the black level (setup level) for the video
signals output from the COMPONENT VIDEO
OUT jacks (page 17).
This setting is not effective when the
PROGRESSIVE indicator lights up on the front
panel and the recorder outputs progressive signals.
16:9 Select this when connecting to a
wide-screen TV or TV with a
wide mode function.
4:3 Letter
Box Select this when connecting to a
4:3 screen TV. Displays a wide
picture with bands on the upper
and lower portions of the screen.
4:3 Pan
Scan Select this when connecting to a
4:3 screen TV. Automatically
displays a wide picture on the
entire screen and cuts off the
portions that do not fit.
Settings
Video
Audio
Features
Options
Easy Setup
TV Type :
Pause Mode :
Y/Pb/Pr Out Black Level
:
Progressive Mode :
Screen Saver :
Line1 Input :
Line3 Input :
4 : 3 Letter Box
Auto
Off
Auto
On
Video
Video
SETUP
Auto The picture, including subjects
that move dynamically, is output
with no jitter. Normally select this
position.
Frame The picture, including subjects
that do not move dynamically, is
output in high resolution.
On Raises the standard black level.
Select this when the picture
appears too dark.
Off Sets the black level of the output
signal to the standard level.
Normally, select this.
16:9
4:3 Letter Box
4:3 Pan Scan

75
Settings and Adjustments
Progressive Mode
DVD software can be divided into two types: film
based software and video based software. Video
based software is derived from TV, such as
dramas and sit-coms, and displays images at 30
frames/60 fields per second. Film based software
is derived from film and displays images at 24
frames per second. Some DVD software contains
both Video and Film.
In order for these images to appear natural on your
screen when output in PROGRESSIVE mode, the
progressive video signal needs to be converted to
match the type of DVD software that you are
watching.
You can fine-tune the progressive 480p video
signals that are output when you press
PROGRESSIVE (“PROGRESSIVE” lights up).
Note that you must connect to a progressive
format TV using the COMPONENT VIDEO OUT
jacks (page 17).
Screen Saver
The screen saver image appears when you do not
use the recorder for more than 10 minutes while an
on-screen display, such as the System Menu, is
displayed on your TV screen. The screen saver
image helps prevent your display device from
becoming damaged (ghosting).
Line1 Input
Selects a method of inputting video signals for the
LINE IN 1 jack on the rear panel of the recorder.
Line3 Input
Selects the method of inputting video signals for
the LINE IN 3 jack on the rear panel of the
recorder. The pictures will not be clear if this
setting does not match the type of video input
signal.
Auto Automatically detects the
software type (Film-based or
Video-based) and selects the
appropriate conversion mode.
Normally select this position.
Video Fixes the conversion mode to the
mode for Video-based software.
On Turns on the screen saver
function.
Off Turns off the function.
Video Inputs video signals.
S Video Inputs S video signals.
Video Inputs video signals.
S Video Inputs S-video signals.

76
Audio Settings (Audio)
The Audio Setup allows you to adjust the sound
according to the playback and connection
conditions.
1Press SYSTEM MENU while the recorder is
in stop mode.
2Select “SETUP,” and press ENTER.
3Select “Audio,” and press ENTER.
The Audio Setup appears with the following
options. The default settings are underlined.
Auto Stereo
This function is effective only when “Tuner
Audio” is set to “Main.”
Tuner Audio
Selects the sound to be recorded.
Note
If no SAP sound is received, the main sound is recorded
regardless of the setting.
Audio ATT (attenuation)
If the playback sound is distorted, set this item to
“On.” The recorder reduces the audio output level.
This function affects the output of the following
jacks:
– LINE OUT (AUDIO L/R) 1/2 jacks
Audio DRC (Dynamic Range Control) (DVDs
only)
Makes the sound clear when the volume is turned
down when playing a DVD that conforms to
“Audio DRC.” This affects the output from the
following jacks:
– LINE OUT (AUDIO L/R) 1/2 jacks
– DIGITAL OUT (OPTICAL or COAXIAL) jack
only when “Dolby Digital” is set to “D-PCM”
(page 77).
Downmix (DVDs only)
Switches the method for mixing down to two
channels when you play a DVD which has rear
sound elements (channels) or is recorded in Dolby
Digital format. For details on the rear signal
components, see “Checking the Play Information
and Playing Time” (page 37). This function
affects the output of the following jacks:
– LINE OUT (AUDIO L/R) 1/2 jacks
– DIGITAL OUT (OPTICAL or COAXIAL) jack
when “Dolby Digital” is set to “D-PCM”
(page 77).
On Receives stereo programs.
Normally select this.
Off Select this to reduce noise.
The sound changes to
monaural.
Main Records only the main
sound.
SAP Records only the SAP
(Second Audio Program)
sound.
Settings
Video
Audio
Features
Options
Easy Setup
Auto Stereo :
Tuner Audio :
Audio ATT :
Audio DRC :
Downmix :
Digital Out :
Dolby Digital :
DTS :
On
Main
Off
Standard
Dolby Surround
On
D-PCM
Off
SETUP
On Select this when the
playback sound from the
speakers is distorted.
Off Normally select this
position.
Standard Normally select this
position.
TV Mode Makes low sounds clear
even if you turn the volume
down.
Wide
Range Gives you the feeling of
being at a live performance.

77
Settings and Adjustments
Digital Out
Selects if audio signals are output via the
DIGITAL OUT (OPTICAL or COAXIAL) jacks.
◆To set the digital output signal
The following setup items switch the method of
outputting audio signals when you connect a
component such as an amplifier (receiver) with a
digital input jack.
For connection details, see “Connecting the Audio
Cords” (page 18).
Select “Dolby Digital” and “DTS” after setting
“Digital Out” to “On.”
If you connect a component that does not accept
the selected audio signal, a loud noise (or no
sound) will come out from the speakers, and may
affect your ears or cause speaker damage.
• Dolby Digital (DVDs only)
Selects the type of Dolby Digital signal.
• DTS (DVD VIDEO only)
Selects whether or not to output DTS signals.
Dolby
Surround Normally select this
position.
Multi-channel audio signals
are output to two channels
for enjoying surround
sounds.
Normal Multi-channel audio signals
are downmixed to two
channels for use with your
stereo.
On Normally select this
position. When you select
“On,” see “To set the digital
output signal” for further
settings.
Off The influence of the digital
circuit upon the analog
circuit is minimal.
Settings
Video
Audio
Features
Options
Easy Setup
Auto Stereo :
Tuner Audio :
Audio ATT :
Audio DRC :
Downmix :
Digital Out :
Dolby Digital :
DTS :
On
Main
Off
Standard
Dolby Surround
On
D-PCM
Off
SETUP
D-PCM Select this when the recorder
is connected to an audio
component lacking a built-in
Dolby Digital decoder. You
can select whether the
signals conform to Dolby
Surround (Pro Logic) or not
by making adjustments to
the “Downmix” item in
Audio Setup (page 76).
Dolby
Digital Select this when the recorder
is connected to an audio
component with a built-in
Dolby Digital decoder.
On Select this when the recorder
is connected to an audio
component with a built-in
DTS decoder.
Off Select this when the recorder
is connected to an audio
component without a built-in
DTS decoder.

78
Recording and Parental
Control Settings (Features)
The Features Setup allows you to adjust recording
and parental control settings.
1Press SYSTEM MENU while the recorder is
in stop mode.
2Select “SETUP,” and press ENTER.
3Select “Features,” and press ENTER.
The Features Setup appears with the
following options. The default settings are
underlined.
Auto Chapter
Automatically divides a recording (a title) into
chapters by inserting chapter markings at a
specified interval. The markings are inserted while
the recording is being made.
Note
Depending upon the size of the recording being made, the
actual interval may vary from the interval selected in
“Auto Chapter.” The selected interval should only be
used as an approximation to create chapters.
Parental Control (DVD VIDEO only)
Playback of some DVD VIDEOs can be limited
according to a predetermined level, such as the age
of the users. Scenes may be blocked or replaced
with different scenes.
1After step 3 above, select “Parental Control,”
and press ENTER.
• If you have not entered a password, the
display for registering a new password
appears.
• When you have already registered a
password, the display for entering the
password appears.
2Enter your four-digit password using the
number buttons, then select “OK” and press
ENTER.
3Select “Standard,” and press , or ENTER.
The selection items for “Standard” are
displayed.
Off No chapter mark is inserted.
6Min Inserts chapter marks at
approximately 6 minute
intervals.
15Min Inserts chapter marks at
approximately 15 minute
intervals.
Settings
Video
Audio
Features
Options
Easy Setup
Auto Chapter :
Parental Control
6 Min
SETUP
Features - Parental Control
Enter a new password.
OK
Cancel
Features - Parental Control
Enter your password.
OK
Cancel
Features - Parental Control
Level :
Standard :
Password
Off
USA
Features - Parental Control
Level :
Standard :
Password
Off
Others
USA
Others

79
Settings and Adjustments
4Select a geographic area as the playback
limitation level, and press ENTER.
The area is selected.
When you select “Others,” press the number
buttons to select and enter an area code in the
table (see below). Then select “OK” and press
ENTER.
5Select “Level,” and press ENTER.
The selection items for “Level” are displayed.
The lower the value, the stricter the limitation.
6Select the level, and press ENTER.
The Parental Control setting is complete.
• To cancel the Parental Control setting for the
disc, set “Level” to “Off” in step 6.
• To change the password, select “Password”
in step 3, and press ENTER. When the
display for registering a password appears,
enter a new four-digit password using the
number buttons, then select “OK” and press
ENTER.
Notes
• If you forget your password, you will have to reset it by
selecting “Parental Control” under “Factory Setup” in
Options Setup (page 80).
• When you play discs which do not have the Parental
Control function, playback cannot be limited on this
recorder.
• Depending on the disc, you may be asked to change the
Parental Control level while playing the disc. In this
case, enter your password, then change the level.
◆Area code
Features - Parental Control
Level :
Standard :
Password
Off
Others
Off
8
7
6
5
4
Standard Code number
Argentina 2044
Australia 2047
Austria 2046
Belgium 2057
Brazil 2070
Canada 2079
Chile 2090
China 2092
Denmark 2115
Finland 2165
France 2174
Germany 2109
India 2248
Indonesia 2238
Italy 2254
Japan 2276
Korea 2304
Malaysia 2363
Mexico 2362
Netherlands 2376
New Zealand 2390
Norway 2379
Pakistan 2427
Philippines 2424
Portugal 2436
Russia 2489
Singapore 2501
Spain 2149
Sweden 2499
Switzerland 2086
Thailand 2528
United Kingdom 2184

80
Disc and Remote Control
Settings/Factory Settings
(Options)
The Options Setup allows you to set up other
operational settings.
1Press SYSTEM MENU while the recorder is
in stop mode.
2Select “SETUP,” and press ENTER.
3Select “Options,” and press ENTER.
The Options Setup appears with the following
options. The default settings are underlined.
Format DVD (DVD-RW only)
The recorder automatically starts formatting in
VR mode or Video mode, whichever is selected
below, when a new, unformatted DVD-RW is
inserted.
Dimmer
Adjusts the lighting of the front panel display.
Auto Display
Command Mode
Changes the Command Mode of the recorder if
other DVD equipment is assigned the same
Command Mode. Be sure to match the Command
Mode switch on the remote to the setting made
here. For details, see “If you have a Sony DVD
player or more than one Sony DVD recorder” on
page 22.
Factory Setup
Allows you to select the setup settings by group,
and return them to their default settings. Note that
all of your previous settings will be lost.
1After step 3 above, select “Factory Setup,”
and press , or ENTER.
The display for selecting a group of settings
appears.
2Select the group of settings you want to return
to default from “Settings,” “Video,” “Audio,”
“Features,” “Options,” “Parental Control,”
and “All,” and press , or ENTER.
3Select “Start,” and press ENTER.
The selected settings return to their default
settings.
4Press ENTER when “Finish” appears.
VR Automatically formats the
disc in VR mode.
Video Automatically formats the
disc in Video mode.
Normal Bright lighting.
Power
Save Low lighting. Turns off the
lighting when the power is
off.
Settings
Video
Audio
Features
Options
Easy Setup
Format DVD :
Dimmer :
Auto Display :
Command Mode :
Factory Setup
VR
Normal
On
DVD3
SETUP
On Automatically displays
information on the screen
when the recorder is turned
on, etc.
Off Displays information only
when DISPLAY is pressed.
DVD1 Select this if the default
Command Mode conflicts
with other DVD equipment.
DVD2 Select this if the default
Command Mode conflicts
with other DVD equipment.
DVD3 The default Command Mode
of the recorder.

81
Settings and Adjustments
Easy Setup
(Resetting the Recorder)
Select this to run the Easy Setup program.
1Press SYSTEM MENU while the recorder is
in stop mode.
2Select “SETUP,” and press ENTER.
3Select “Easy Setup,” and press ENTER.
4Press ENTER.
5Select “Start,” and press ENTER.
6Follow the instructions for Easy Setup
(page 23) from step 5.
Settings
Video
Audio
Features
Options
Easy Setup
Easy Setup
SETUP

82
Additional Information
Troubleshooting
If you experience any of the following difficulties
while using the recorder, use this troubleshooting
guide to help remedy the problem before
requesting repairs. Should any problem persist,
consult your nearest Sony dealer.
Power
The power does not turn on.
,Check that the AC power cord is connected
securely.
Picture
There is no picture.
,Re-connect all connecting cords securely.
,The connecting cords are damaged.
,Check the connection to your TV (page 12).
,Switch the input selector on your TV (such as to
“VCR”) so that the signal from the recorder
appears on the TV screen.
Picture noise appears.
,If the picture output signal from your recorder
passes through your VCR to get to your TV, or if
you are connected to a combination TV/VIDEO
player, the copy-protection signal applied to
some DVD programs could affect picture
quality. If you still experience this problem even
when you connect your recorder directly to your
TV, try connecting your recorder to your TV’s
S VIDEO input.
,You have set the recorder to progressive format
(the PROGRESSIVE indicator lights up) even
though your TV cannot accept the progressive
signal. In this case, press PROGRESSIVE until
the progressive indicator turns off.
,Even if your TV is compatible with progressive
format (480p) signals, the image may be affected
when you set the recorder to progressive format.
In this case, press PROGRESSIVE so that the
PROGRESSIVE indicator turns off and the
recorder is set to normal (interlace) format.
TV program reception does not fill the screen.
,Set the channel manually in “Tuner Preset” in
Settings Setup (page 70).
,Select the correct source using the INPUT
SELECT button, or select a channel of any TV
program using the CH +/– buttons.
TV program pictures are distorted.
,Reorient the TV antenna.
,Adjust the picture (see the TV’s instruction
manual).
,Place the recorder and TV farther apart.
,Place the TV and any bunched antenna cables
farther apart.
,The RF cable is connected to the VHF/UHF
OUT jack on the recorder. Connect the cable to
the VHF/UHF IN jack.
The channel on the cable box/satellite receiver
has been changed.
,The set top box controller is connected and “Set
Top Box Control” is set to “On.” Check the “Set
Top Box Control” settings in Settings Setup
(page 73).
TV channels cannot be changed.
,The channel is disabled (page 71).
,A timer recording started, which changed the
channels.
The picture from equipment connected to the
recorder’s input jack does not appear on the
screen.
,If the equipment is connected to the LINE IN 1
jack, select “L1” in the front panel display by
pressing CH +/– or INPUT SELECT.
If the equipment is connected to the LINE 2 IN
jacks, select “L2” in the front panel display by
pressing CH +/– or INPUT SELECT.
If the equipment is connected to the LINE IN 3
jack, select “L3” in the front panel display by
pressing CH +/– or INPUT SELECT.
,When an S video cable is connected to the
recorder’s LINE IN 1 or LINE IN 3 jack, set
“Line1 Input” or “Line3 Input” in Video Setup to
“S Video” (page 75).

83
Additional Information
The playback picture or TV program from the
equipment connected through the recorder is
distorted.
,If the playback picture output from a DVD
player, VCR, or tuner goes through your recorder
before reaching your TV, the copy-protection
signal applied to some programs could affect
picture quality. Disconnect the playback
equipment in question and connect it directly to
your TV.
The picture does not fill the screen.
,Set “TV Type” in Video Setup in accordance
with the aspect ratio of your TV (page 74).
The picture does not fill the screen, even
though the aspect ratio is set in “TV Type” in
Video Setup.
,The aspect ratio of the disc is fixed on your DVD.
Sound
There is no sound.
,Re-connect all connections securely.
,The connecting cord is damaged.
,The input source setting on the amplifier or the
connection to the amplifier is incorrect.
,The recorder is in reverse play, fast-forward,
slow motion, or pause mode.
,If the audio signal does not come through the
DIGITAL OUT (OPTICAL or COAXIAL)
jacks, check the Audio Setup settings (page 76).
Sound distortion occurs.
,Set “Audio ATT” in Audio Setup to “On”
(page 76).
Sound is noisy.
,When playing a CD with DTS sound tracks,
noise will come from the LINE OUT (AUDIO
L/R) 1/2 jacks (page 55).
The sound volume is low
,The sound volume is low on some DVDs.
The sound volume may improve if you set
“Audio DRC” in Audio Setup to “TV Mode”
(page 76).
,Set “Audio ATT” in Audio Setup to “Off”
(page 76).
An alternate audio track cannot be recorded or
played.
,Second Audio Program (SAP) is not available
for all programs. The program you are recording
does not have a second audio program.
,You have set “Tuner Audio” in Audio Settings to
“Main” (page 76). Select “SAP” to record
alternate audio programs.
,When recording from connected equipment, set
“Line Audio Input” in TOOLS menu to “Main/
Sub” (page 49).
,If you have connected an AV amplifier to the
DIGITAL OUT (OPTICAL or COAXIAL) jack
and want to change the audio track for a DVD-
RW (VR mode) during playback, set “Dolby
Digital” in Audio Setup to “D-PCM” (page 77).
Playback
The disc does not play.
,The disc is upside down. Insert the disc with the
labeled side facing up.
,The disc is not correctly inserted.
,Moisture has condensed inside the recorder.
Remove the disc and leave the recorder turned on
for about half an hour until the moisture
evaporates.
,If the disc was recorded on another recorder, the
recorder cannot play the disc if it was not
finalized (page 36).
The disc does not start playback from the
beginning.
,Resume play was activated (page 51).
,You have inserted a disc whose Title menu or
DVD menu automatically appears on the TV
screen when it is first inserted. Use the menu to
start playback.
The recorder starts playing the disc
automatically.
,The DVD VIDEO features an auto playback
function.
Playback stops automatically.
,If the disc has an auto pause signal, the recorder
stops playback at the auto pause signal.
,continued

84
Some functions such as Stop, Search, or Slow-
motion Play cannot be performed.
,Depending on the disc, you may not be able to do
some of the operations above. See the instruction
manual supplied with the disc.
The language for the sound track cannot be
changed.
,Multilingual tracks are not recorded on the disc
being played.
,The DVD VIDEO prohibits the changing of the
language for the sound track.
,Try changing the language using the DVD
VIDEO’s menu.
The subtitle language cannot be changed or
turned off.
,Multilingual subtitles are not recorded on the
DVD VIDEO.
,The DVD VIDEO prohibits changing of the
subtitles.
,Try changing the subtitle using the DVD
VIDEO’s menu.
,The subtitles cannot be changed for the titles
recorded on this recorder.
The angles cannot be changed.
,Multi-angles are not recorded on the DVD
VIDEO being played.
,You are trying to change the angles when “ ”
does not appear on the TV screen (page 53).
,The DVD VIDEO prohibits changing angles.
,Try changing the angle using the DVD VIDEO’s
menu.
,The angles cannot be changed for the titles
recorded on this recorder.
The MP3 audio track does not play.
,The MP3 audio track is not recorded in a format
that the recorder can play (page 59).
Recording/Timer recording/Editing
The channel cannot be changed from the
channel you are recording.
,Set the TV’s input source to “TV.”
Recording does not start immediately after you
press zREC.
,Operate the recorder only after “LOAD”,
“FORMAT,” or “INFOWRITE” disappears
from the front panel display.
Nothing was recorded even though you set the
timer setting correctly.
,There was a power failure during recording.
,The recorder’s internal clock stopped due to a
power failure that lasted for more than 1 hour.
Reset the clock (page 72).
,The channel was disabled after the timer
recording was set. (See “Manual Set” on
page 71.)
,Disconnect the AC power cord from the AC
outlet, and connect it again.
,The program contains copy protection signals
that restrict copying.
,The timer setting overlapped another setting that
was set later or has priority (page 46).
,There is no DVD inside the recorder.
,There is not enough disc space for the recording.
,The set top box was turned off.
,The set top box controller was incorrectly
connected (page 13).
,The settings in “Set Top Box Control” in Settings
Setup have been changed (page 73).
Recording does not stop immediately after you
press x REC STOP.
,It will take a few seconds for the recorder to input
disc data before recording can stop.
Recording does not stop after you press x
STOP.
,Open the remote’s cover and press x REC
STOP.

85
Additional Information
Timer recording is not complete or did not start
from the beginning.
,There was a power failure during recording. If
the power recovers when there is a timer
recording, the recorder resumes recording.
Should the power failure continue for more than
1 hour, reset the clock (page 72).
,The timer setting overlapped another setting that
was set later or has priority (page 46).
,Disc space was not enough.
Contents previously recorded were erased.
,Data that has been recorded on a DVD with a PC
will be erased from the disc when the disc is
inserted.
Display
The clock has stopped.
,Set the clock again (page 72).
,The clock stopped due to a power failure that
lasted for more than 1 hour. Reset the clock
(page 72).
The TIMER REC indicator is flashing.
,The disc does not have enough space.
,Insert a recordable disc inside the recorder.
The recording mode indication is incorrect.
,When the recording or dubbing is less than three
minutes, the recording mode indication may be
displayed incorrectly. The actual recording itself
is correctly made in the selected recording mode.
The clock does not appear in the front panel
display.
,“Dimmer” in Options Setup is set to “Power
Save” (page 80).
Remote control
The remote does not function.
,Batteries are weak.
,The remote is too far from the recorder.
,The remote’s manufacturer code returned to the
default setting when you replaced the batteries.
Reset the code (page 20).
,Turn on the recorder.
,The remote is not pointed at the remote sensor on
the recorder.
,Different command modes are set for the
recorder and remote. Set the same command
mode (page 22).
,Set the TV/DVD switch to DVD (page 21).
Other Sony equipment responds to the remote.
,The same command mode is set for both the
equipment and recorder. Set a different
command mode for the recorder (page 22).
Others
The recorder does not operate properly.
,Restart the recorder. Press down "/1 on the
recorder for more than ten seconds until
“WELCOME” appears in the front panel display.
,When static electricity, etc., causes the recorder
to operate abnormally, turn off the recorder and
wait until the clock appears in the front panel
display. Then, unplug the recorder and after
leaving it off for a while, plug it in again.
Five numbers or letters are displayed on the
front panel display.
,The self-diagnosis function was activated (see
the table on page 86).
The disc tray does not open after you press Z
OPEN/CLOSE.
,It may take a few seconds for the disc tray to
open after you have recorded or edited a disc.
This is because the recorder is adding disc data to
the disc.
The disc tray does not open and “TRAY
LOCKED” appears on the front panel display.
,Contact your Sony dealer or local authorized
Sony service facility.
,continued

86
“RECOVERY” appears in the front panel
display.
,The recorder’s recovery function was activated
when the recorder was turned on because the
power was turned off or failed during recording.
Leave the recorder on until “RECOVERY”
disappears from the front panel display.
“FAN ERROR” appears in the front panel
display.
,Check that the vent on the rear of the recorder is
not blocked. Then, turn off the recorder, wait
until the clock appears in the front panel display,
and disconnect the AC power cord. Leave the
recorder off for a while, then re-connect the
power cord, and press "/1 on the recorder.
The disc tray does not open and you cannot
remove the disc after you press Z OPEN/
CLOSE.
,Turn off the recorder, Once the clock appears in
the front panel display, disconnect the AC power
cord. Connect it again while pressing down A on
the recorder, and release the button when the disc
tray opens. Then, keep [/1 on the recorder
pressed for about ten seconds until
“WELCOME” appears in the front panel display.
“LOCKED” appears in the front panel display.
,The disc tray is locked. Cancel the Child Lock
(page 52).
Self-diagnosis Function
(When letters/numbers
appear in the display)
When the self-diagnosis function is activated to
prevent the recorder from malfunctioning, a five-
character service number (e.g., C 13 50) with a
combination of a letter and four numbers appears
on the front panel display. In this case, check the
following table.
First three
characters of the
service number
Cause and/or
corrective action
C 13 The disc is dirty.
,Clean the disc with a
soft cloth.
C 31 The disc is not inserted
correctly.
,Re-insert the disc
correctly.
E XX
(xx is a number) To prevent a malfunction,
the recorder has
performed the self-
diagnosis function.
,Contact your nearest
Sony dealer or local
authorized Sony
service facility and
give the five-
character service
number.
Example: E 61 10

87
Additional Information
Notes About This Recorder
On operation
• If the recorder is brought directly from a cold to
a warm location, or is placed in a very damp
room, moisture may condense on the lenses
inside the recorder. Should this occur, the
recorder may not operate properly. In this case,
remove the disc and leave the recorder turned on
for about half an hour until the moisture
evaporates.
• When you move the recorder, take out any discs.
If you don’t, the disc may be damaged.
On adjusting volume
• Do not turn up the volume while listening to a
section with very low level inputs or no audio
signals. If you do, the speakers may be damaged
when a peak level section is played.
On cleaning
Clean the cabinet, panel, and controls with a soft
cloth slightly moistened with a mild detergent
solution. Do not use any type of abrasive pad,
scouring powder or solvent such as alcohol or
benzine.
On cleaning discs
Do not use a commercially available cleaning
disc. It may cause a malfunction.
Notes about the discs
• To keep the disc clean, handle the disc by its
edge. Do not touch the surface. Dust,
fingerprints, or scratches on the disc may cause
it to malfunction.
• Do not expose the disc to direct sunlight or heat
sources such as hot air ducts, or leave it in a car
parked in direct sunlight as the temperature may
rise considerably inside the car.
• After playing, store the disc in its case.
• Clean the disc with a cleaning cloth. Wipe the
disc from the center out.
• Do not use solvents such as benzine, thinner,
commercially available cleaners, or anti-static
spray intended for vinyl LPs.
• Do not use the following discs.
– A disc that has a non-standard shape (e.g.,
card, heart).
– A disc with a label or sticker on it.
– A disc that has cellophane tape or sticker
adhesive on it.

88
Specifications
System
Laser: Semiconductor laser
Channel coverage:
NTSC
VHF: 2 to 13/UHF: 14 to 69/CATV: A-8 to
A-1, A to W, W+1 to W+84
Video reception: Frequency synthesizer
system
Audio reception: Split carrier system
Antenna: 75-ohm antenna terminal for VHF/
UHF
Timer: Clock: Quartz locked/Timer indication:
12-hour cycle (digital)/Power back-up
duration: 1 hour
Video recording format: MPEG Video
Audio recording format/applicable bit rate:
Dolby Digital/2 ch, 256 kbps
When you play PCM sound tracks with a 96 kHz
sampling frequency, the output signals from the
DIGITAL OUT (OPTICAL or COAXIAL) jack
are converted to 48 kHz sampling frequency.
Inputs
(Jack name: Jack type/input level/input
impedance)
LINE IN 1/2/3
(AUDIO): Phono jack/2 Vrms/more than 22
kilohms
(VIDEO): Phono jack/1.0 Vp-p
(S VIDEO): 4-pin mini DIN/Y:1.0 Vp-p, C:
0.286 Vp-p
Outputs
(Jack name: Jack type/output level/output
impedance)
LINE OUT 1/2
(AUDIO): Phono jack/2 Vrms/10 kilohms
(VIDEO): Phono jack/1.0 Vp-p
(S VIDEO): 4-pin mini DIN/Y:1.0 Vp-p, C:
0.286 Vp-p
DIGITAL OUT (OPTICAL):
Optical output jack/–18 dBm (wave length:
660 nm)
DIGITAL OUT (COAXIAL):
Phono jack/0.5 Vp-p/75 ohms
COMPONENT VIDEO OUT (Y, PB, PR):
Phono jack/Y: 1.0 Vp-p/PB, PR:
interlace*=0.648 Vp-p, progressive or
interlace**=0.7 Vp-p
* “Y/Pb/Pr Out Black Level” is “On”
** “Y/Pb/Pr Out Black Level” is “Off”
SET TOP BOX CONTROL:
Mini jack
General
Power requirements: 120 V AC, 60 Hz
Power consumption: 37 W
Dimensions (approx.): 430 × 85 × 345 mm
(17 × 3 3/8 × 13 5/8 in.) (width/height/depth)
incl. projecting parts
Mass (approx.): 4.8 kg (10.58 lb)
Operating temperature: 5 ºC to 35 ºC
(41 ºF to 95 ºF)
Operating humidity: 25 % to 80 %
Supplied accessories:
Audio/video cord (1)
Power cord (1)
Antenna cable (1)
Set top box controller (1)
Remote commander (remote) (1)
Size AA(R6) batteries (2)
Specifications and design are subject to change
without notice.

89
Additional Information
Guide to Parts and Controls
For more information, see the pages in parentheses.
Front panel
Buttons on the recorder have the same function as the buttons on the remote if they have the same or
similar names.
A@/1 (on/standby) button (23)
BFront panel display (38, 92)
CDisc tray (41)
D (remote sensor) (20)
ETIMER REC indicator (41)
FA (open/close) button (41)
GH (play) button (51)
X (pause) button (51)
x (stop) button (51)
Hz REC button (47)
X REC PAUSE button (47)
x REC STOP button (47)
ISYSTEM MENU button (31)
TOOLS button (32)
J</M/m/,/ENTER button (31)
KO RETURN button (32)
L./> (previous/next) buttons (53)
MCHANNEL +/– buttons (47)
NINPUT SELECT button (49)
OREC MODE button (40)
PLINE 2 IN (S VIDEO/VIDEO/AUDIO L/
R) jacks (30)
,continued

90
Remote
Buttons on the remote have the same function as
the buttons on the recorder if they have the same
or similar names. Buttons with an orange dot next
to them can be used with your TV when the TV/
DVD switch is set to TV.
ATV/DVD switch (21)
BZ OPEN/CLOSE button (41)
CNumber buttons (21, 43)*
SET button (21, 43)
The number 5 button has a tactile dot.
DCLEAR button (43)
EAUDIO button (53)*
SUBTITLE button (53)
ANGLE button (53)
F[TIMER] button (41, 43)
GSYSTEM MENU button (31)
TITLE LIST button (32, 51, 62)
TOOLS button (32)
HCURSOR MODE button (32)
IO RETURN button (32)
JTOP MENU button (51)
K. PREV (previous)/> NEXT
buttons (53)
Lz REC button (47)
X REC PAUSE button (47)
x REC STOP button (47)
MREC MODE button (40)
NPROGRESSIVE button (17)
O[/1 (on/standby) button (23)
PCH (channel) +/– buttons (21)
The + button has a tactile dot.
QVOL (volume) +/– buttons (21)
RTV/VIDEO button (21)
SDISPLAY button (37, 49)
TIME/TEXT button (38)
TSUR (surround) button (53)
U</M/m/,/ENTER button (31)
VZOOM +/– buttons (32)
W INSTANT REPLAY/ INSTANT
ADVANCE buttons (53)
XMENU button (51)
Ym/M (search) buttons (53)
1 2 3
4 5 6
7 8 9
0

92
Front panel display
APlaying/recording status
BDisc type*/recording format
C (angle) indicator (53)
DPLAYLIST indicator (32)
EAudio signal indicators (37)
FSTEREO indicator (40)
GSAP (Second Audio Program) indicator
(40)
HDisplays the following (38):
• Playing time/remaining time
• Current title/chapter/track/index number
• Recording time/recording mode
•Clock
• Channel
* Displays DATA CDs as “CD.”
IPROGRESSIVE indicator
zHint
You can turn off the front panel display when the recorder is turned off by setting “Dimmer” to “Power Save” in Options
Setup (page 80).
Rear panel
AVHF/UHF IN/OUT jacks (12)
BSET TOP BOX CONTROL jack (13, 14)
CLINE IN (AUDIO L/R/VIDEO) 1/3 jacks
(29)
DLINE IN (S VIDEO) 1/3 jacks (29)
EDIGITAL OUT (COAXIAL/OPTICAL)
jacks (19)
FLINE OUT (AUDIO L/R/VIDEO) 1/2
jacks (16, 18, 19)
GLINE OUT (S VIDEO) 1/2 jacks (17)
HCOMPONENT VIDEO OUT (Y, PB, PR)
jacks (17)
IAC IN terminal (20)
DVD RW
PLAYLIST
VCDVR
STEREO
SAP
CH
PROGRESSIVE
VHF/UHF
IN
SET TOP BOX
CONTROL LINE IN DIGITAL OUT
VIDEO S VIDEO
COAXIAL
OPTICAL
PCM/DTS/
DOLBY DIGITAL
AUDIORL
1
3
LINE OUT
COMPONENT
VIDEO OUT
VIDEO S VIDEO
AUDIORL
1
2
Y
P
B
P
R
OUT
~ AC IN

93
Additional Information
Glossary
Chapter (page 58)
Sections of a picture or a music feature that are
smaller than titles. A title is composed of several
chapters. Depending on the disc, no chapters may
be recorded.
Copy protection signals (page 40)
Copy restriction set by copyright owners, etc.
These signals are included in some software or TV
programs and restrict recording on this recorder.
Dolby Digital (page 77)
Digital audio compression technology developed
by Dolby Laboratories. This technology conforms
to multi-channel surround sound. The rear channel
is stereo and there is a discrete subwoofer channel
in this format. Dolby Digital provides the same
discrete channels of high quality digital audio
found in “Dolby Digital” theater surround sound
systems. Good channel separation is realized
because all of the channel data is recorded
discretely, and little deterioration occurs because
all channel data processing is digital.
DTS (page 77)
Digital audio compression technology by Digital
Theater Systems, Inc. This technology conforms
to multi-channel surround sound. The rear channel
is stereo and there is a discrete subwoofer channel
in this format. DTS provides the same discrete
channels of high quality digital audio.
Good channel separation is realized because all of
the channel data is recorded discretely, and little
deterioration occurs because all channel data
processing is digital.
DVD+RW (page 8)
A DVD+RW (read “plus RW”) is a recordable and
rewritable disc. DVD+RWs use a recording
format that is comparable to the DVD VIDEO
format.
DVD-RW (page 8)
A DVD-RW is a recordable and rewritable disc
that is the same size as a DVD VIDEO. The DVD-
RW has two different modes: VR mode and Video
mode. DVDs created in Video mode have the
same format as a DVD VIDEO, while discs
created in VR (Video Recording) mode allow the
contents to be programmed or edited.
DVD+R (page 8)
A DVD+R (read “plus R”) is a recordable disc that
is the same size as a DVD VIDEO. Contents can
be recorded only once to a DVD+R, and will have
the same format as a DVD VIDEO.
DVD-R (page 8)
A DVD-R is a recordable disc that is the same size
as a DVD VIDEO. Contents can be recorded only
once to a DVD-R, and will have the same format
as a DVD VIDEO.
DVD VIDEO (page 8)
A disc that contains up to eight hours of moving
pictures on a disc the same diameter as a CD.
The data capacity of a single-layer and single-
sided DVD is 4.7 GB (Giga Byte), which is 7
times that of a CD. The data capacity of a double-
layer and single-sided DVD is 8.5 GB, a single-
layer and double-sided DVD is 9.4 GB, and
double-layer and double-sided DVD is 17 GB.
The picture data uses the MPEG 2 format, which
is a worldwide standard of digital compression
technology. The picture data is compressed to
about 1/40 (average) of its original size. The DVD
also uses a variable rate coding technology that
changes the data to be allocated according to the
status of the picture. Audio information is
recorded in a multi-channel format, such as Dolby
Digital, allowing you to enjoy a more real audio
presence.
Furthermore, various advanced functions such as
the multi-angle, multilingual, and Parental
Control functions are provided on the DVD.
,continued

94
Interlace format (page 17)
Interlace format shows every other line of an
image as a single “field” and is the standard
method for displaying images on television. The
even number field shows the even numbered lines
of an image, and the odd numbered field shows the
odd numbered lines of an image.
Original (page 61)
Titles actually recorded on a DVD-RW (VR
mode). Erasing original titles frees up disc space.
Playlist (page 61)
Playback information created from the actual
recordings on a DVD-RW (VR mode). A Playlist
leaves the original titles as they are, and contains
only the information needed to control playback.
A Playlist title takes up very little disc space.
Progressive format (page 17)
Compared to the Interlace format that alternately
shows every other line of an image (field) to create
one frame, the Progressive format shows the entire
image at once as a single frame. This means that
while the Interlace format can show 30 frames/60
fields in one second, the Progressive format can
show 60 frames in one second. The overall picture
quality increases and still images, text, and
horizontal lines appear sharper.
Title (page 58)
The longest section of a picture or music feature
on a DVD, movie, etc., in video software, or the
entire album in audio software.
Track (page 58)
Sections of a music feature on a CD (the length of
a song).

95
Additional Information
Language Code List
For details, see page 73.
The language spellings conform to the ISO 639: 1988 (E/F) standard.
Code Language Code Language Code Language Code Language
1027 Afar
1028 Abkhazian
1032 Afrikaans
1039 Amharic
1044 Arabic
1045 Assamese
1051 Aymara
1052 Azerbaijani
1053 Bashkir
1057 Byelorussian
1059 Bulgarian
1060 Bihari
1061 Bislama
1066 Bengali;
Bangla
1067 Tibetan
1070 Breton
1079 Catalan
1093 Corsican
1097 Czech
1103 Welsh
1105 Danish
1109 German
1130 Bhutani
1142 Greek
1144 English
1145 Esperanto
1149 Spanish
1150 Estonian
1151 Basque
1157 Persian
1165 Finnish
1166 Fiji
1171 Faroese
1174 French
1181 Frisian
1183 Irish
1186 Scots Gaelic
1194 Galician
1196 Guarani
1203 Gujarati
1209 Hausa
1217 Hindi
1226 Croatian
1229 Hungarian
1233 Armenian
1235 Interlingua
1239 Interlingue
1245 Inupiak
1248 Indonesian
1253 Icelandic
1254 Italian
1257 Hebrew
1261 Japanese
1269 Yiddish
1283 Javanese
1287 Georgian
1297 Kazakh
1298 Greenlandic
1299 Cambodian
1300 Kannada
1301 Korean
1305 Kashmiri
1307 Kurdish
1311 Kirghiz
1313 Latin
1326 Lingala
1327 Laothian
1332 Lithuanian
1334 Latvian;
Lettish
1345 Malagasy
1347 Maori
1349 Macedonian
1350 Malayalam
1352 Mongolian
1353 Moldavian
1356 Marathi
1357 Malay
1358 Maltese
1363 Burmese
1365 Nauru
1369 Nepali
1376 Dutch
1379 Norwegian
1393 Occitan
1403 (Afan)Oromo
1408 Oriya
1417 Punjabi
1428 Polish
1435 Pashto;
Pushto
1436 Portuguese
1463 Quechua
1481 Rhaeto-
Romance
1482 Kirundi
1483 Romanian
1489 Russian
1491 Kinyarwanda
1495 Sanskrit
1498 Sindhi
1501 Sangho
1502 Serbo-
Croatian
1503 Singhalese
1505 Slovak
1506 Slovenian
1507 Samoan
1508 Shona
1509 Somali
1511 Albanian
1512 Serbian
1513 Siswati
1514 Sesotho
1515 Sundanese
1516 Swedish
1517 Swahili
1521 Tamil
1525 Telugu
1527 Tajik
1528 Thai
1529 Tigrinya
1531 Turkmen
1532 Tagalog
1534 Setswana
1535 Tonga
1538 Turkish
1539 Tsonga
1540 Tatar
1543 Twi
1557 Ukrainian
1564 Urdu
1572 Uzbek
1581 Vietnamese
1587 Volapük
1613 Wolof
1632 Xhosa
1665 Yoruba
1684 Chinese
1697 Zulu
1703 Not specified

96
Cable Box/Satellite
Receiver Brand Code
If more than one code number is listed, try
entering them one at a time until you find the one
that works with your cable box/satellite receiver.
Cable box brand Code number
3M 0033
ABC 0003, 0011, 0017, 0008,
0014, 0001, 0013, 0206,
0047, 0237, 0033
Accuphase 0003, 0013, 0047, 0001,
0011, 0017, 0014, 0206
Acorn 1102, 0237
Action 0237
Active 0237, 1102
Aim 0015
Allegro 0315, 0153
Amark 0008, 0277, 0144, 0056
American 0060
Americast 0899
Antronix 0207, 0022
Anvision 0211, 0111
Apache 0770
Arbatron 0014, 0011, 0003, 0476
Archer 0153, 0022, 0207, 0039,
0797, 0237, 0260
ASE 1080
Auna 1269
BBT 0267
BCC 0276
Belcor 0056, 0022
Bell & Howell 0014
Bell Atlantic 0641
Bell South 0899
Bestlink 0303
Betavue 0022
British Telecom 0003
BVS 0641
Cable Healthcare 0769, 0058
Cable Star 0056
Cabletenna 0022, 0039
Cableview 0022
Century 0153, 0618, 0008, 0315
Citation 0017
Citizen 0153, 0315, 0078, 0242
Clearmaster 0883
ClearMax 0883, 1247
Colour Voice 0031, 0025
Comband 0233, 0232
Comtec 0274
Comtronics 0060, 0040
Comtronics Eagle 0040, 0060
Contec 0019
Coolmax 0883
Curtis Mathes 0015, 0242
Dae Ryung Eagle 0008
Daeryung 0008, 0877, 0477, 0277,
1877
Diamond 0035
Digeo 1476
Digi 0637
Director 0476
Dumont 0637
Eagle Comtronics 0060, 0028
Eastern 0002, 0274, 0418
Electricord 0078
Emerson 0797, 0303, 0015, 0014
Everquest 0040, 0015
Focus 0400
Fosgate 0276
Funai 0248, 0019
FutureVision 0649
Garrard 0153
Gateway 0764
GC Electronics 0207, 0056, 0330, 0016,
0040, 0077, 0030
Cable box brand Code number

97
Additional Information
GE 0232, 0233, 0144, 0021
Gemini 0015, 0070, 0057, 0242,
0014, 0797, 0013, 0400
General Instrument 0476, 0011, 0014, 0098,
0810, 0024, 0003, 0015,
0276
GHZ 0078
Gibraltar 0003
Global 1327
GMI 0069, 0057, 0015, 0797
GoldStar 0144, 0040
Goodmind 0770, 0797
Gradiente 1136
Hamlin 0020, 0009, 0034, 0259,
0015, 0273, 0206
Healthway Interactive 0058, 1020, 1015, 0769
Hitachi 0011, 0154, 0009, 0008,
0003, 0033, 0014, 0255
Houston Tracker 0011
Hwalin 0303
IBM 0670
IEEC 1018
Interbuy 0274
Jasco 0315, 0153, 0015
Jebsee 0014, 0400
Jerrold 0003, 0014, 0276, 0011,
0012, 0020, 0024, 0015,
0047, 0098, 0476, 0031,
0029, 0111, 0032, 0054,
0810, 0028
Kuang Yu 0024
Leon 0069, 0015
LG 0040, 0144
Linsay 0440
Macom 0033
Maestro 0812
Magnavox 0797, 0027, 0032, 0334,
0069
Millennium 0618, 0153
Memorex 0000
Mitsubishi 0003
Cable box brand Code number
Motorola 0476, 0276, 1476, 0810,
1376, 1254, 0400, 1106
Movie Time 0156, 0078, 0063, 0203
MS 0069, 0015, 1018, 0303
MultiVision 0012
Myrio 1117
NET 0274
Next Level 0764, 1316, 1315, 1314
Nexus 0770
Northcoast 0671, 0314
Nova Vision 0277, 0008
Novabeam 0277
Novaplex 0618, 0277, 0017, 0008
NSC 0156, 0070, 0203, 0063,
0400, 0012, 0618, 0022,
0637, 0010, 0044
Oak 0019, 0303, 0248, 0017
Omega 0015
Omniview 0371
Optimus 0021
Pace 0237
Pacific Bell 0843
Panasonic 0107, 0021, 0144, 0008,
0124, 0307, 0000, 0040
Panther 0637
Paragon 0000, 0525, 0008
Penney 0637, 0000
Philips 0025, 0031, 0290, 0027,
0030, 0153, 0060, 0242,
0028, 0334, 0211, 0029,
0259, 0307, 0652, 0013,
0069, 0649, 0255, 0305,
0032, 0111, 0317
Pioneer 0144, 0023, 0533, 1877,
0877, 0260
Popular Mechanics 0400
Prelude 0770
Prism 0012, 0013, 0059
Protelcon 0786
Pulsar 0000, 0040
Quasar 0000
Cable box brand Code number
,continued

98
Quest 0144, 0020
R Line 0040
RadioShack 0883, 0015, 0315, 0303,
0797
Rampage 0255
Ranger 1247
RCA 0021, 0060, 0797, 0047,
1256, 0843
Realistic 0207, 0153
Recoton 0153, 0400
Regal 0259, 0020, 0273, 0279,
0276
Regency 0002, 0020, 0682
Rembrandt 0070, 0153, 0040, 0022,
0011
RK 0304, 0479
Runco 0000
Samsung 0040, 0144, 0023, 0003,
0070, 0000
Sasktel 1737
Scientific Atlanta 0008, 0277, 0017, 0006,
0237, 0025, 0477, 0207,
0877, 0003, 0012, 0000,
0021, 1877
Seam 0510
Sears 0510
Sejin 1265
Sigma 0019
Signal 0040, 0015, 0011, 0035
Signature 0011
SkyCable 0112
Skygiant 1091
SL Marx 0040
Sony 1006, 1506, 1606
Spectradyne 0769, 0058
Spectravision 0058
Sprucer 0021, 0307, 0010, 0144
Standard Components 0203, 0096, 0155
Starcom 0003, 0015, 0047, 0014,
0098, 0305
Cable box brand Code number
Stargate 0015, 0040, 0770, 0865,
0797, 0305, 0014
Starquest 0015
StarSight 0542, 0422
Stealth 0274
Stellar One 0807
Storm 1018, 0637
Suena Madritel 1230
Supercable 0276
Supermax 0883
Sylvania 0001
Tandy 0258
Tatung 0097
Teac 1018
Technics 0029
Teknika 0146
Teleavia 0040
TeleCaption 0221
Teleview 0063, 0040
Texscan 0001, 0096, 0010
TFC 0310
Thomson 1256
Timeless 0418, 0274, 0040
Tocom 0012, 0013, 0029, 0019,
0059, 0017
Torx 0003
Toshiba 0000
Trans PX 0303, 0276, 0153, 0315
Trinity 1248
Tristar 0883
TS 0255, 0024, 1018, 0003,
0303
Tusa 0015
TV COMM 0035, 0019
TV Guide 1476
TV86 0063, 0040
Uniden 0022
Unika 0207, 0153, 0022
Cable box brand Code number

99
Additional Information
United Cable 0003, 0014, 0011, 0276
Universal 0191, 0078, 0207, 0056,
0022, 0039, 0153, 0077,
0322, 0315
US Electronics 0276, 0008, 0003, 0017
V2 0883
Videoway 0250, 0000
VideoWorks 0124
Vidtech 0244
Viewmaster 0883, 0770
Viewstar 0258, 0289, 0060, 0063,
0211, 0027, 0111, 0030,
0121
Vision 0883
Visionetics 1264
Vortex View 0883
WaveMaster 0565
Wiso 0078
Zenith 0000, 0525, 0054, 0017,
0039, 0153, 0060, 0315,
0191, 0899
Zentek 0400
Cable box brand Code number Satellite receiver
brand Code number
AlphaStar 0772
Atlantic Telephone 1333
Bell ExpressVu 0775
Century 0856
Chaparral 0216
Crossdigital 1109
DirecTV 0749, 0566, 0392, 1749,
0099, 1109, 1076, 1442,
1856, 0247, 1142, 1639,
0724, 0639, 0819
Dish Network System 0775, 1005, 1170
Dishpro 0775, 1005
Echostar 0775, 1170, 1005
Expressvu 0775
Galaxis 0863
GE 0566
General Instrument 0361, 0869, 0627
GOI 0775
Gradiente 0856
Hitachi 0819, 0749
Houston Tracker 0775
HTS 0775
Hughes Network Systems 0749, 1749, 1442, 1142
Humax 1176, 1359, 1048, 0863,
0283
Innova 0099
Jerrold 0361, 0036, 0627
JVC 0775, 1170
Magnavox 0722, 0724
McIntosh 0869
Memorex 0724
Mitsubishi 0749
Motorola 0869
NEC 1270
Netsat 0099
Next Level 0869
Optimus 0724
Panasonic 0247, 0701
,continued

100
Paysat 0724
Philips 1076, 0099, 1142, 0724,
0722, 0749, 1442, 1749,
0856, 0775
Primestar 0361, 0627, 0869
Proscan 0392, 0566
QNS 1367
RadioShack 0869
RCA 0566, 0392, 0143, 0855
Samsung 1109, 1276
Sky 0856, 0099, 1856
Sony 0639, 1639
Star Choice 0869
Star Trak 0869, 0772
Thomson 0566, 0392
Tivo 1142, 1442
Toshiba 0790, 0749, 1749, 1285
UEC 1333, 1358
Uniden 0724, 0722
Video Cipher II Plus 0361
Zenith 0856, 1856
Satellite receiver
brand Code number

101
Index
Words in quotations appear in
the on-screen displays.
Numerics
16:9 25, 74
4:3 Letter Box 25, 74
4:3 Pan Scan 25, 74
A
“A-B Erase” 63
Adjusting
recording picture 48
Album 59
Album number 37
“Album Search” 58
ANGLE 53
Antenna 15
Area code 79
AUDIO 53
“Audio” 73
“Audio ATT” 76
Audio cords 18
“Audio DRC” 76
“Audio Filter” 56
Audio settings 76
“Auto Chapter” 78
“Auto Clock Set” 72
“Auto Display” 80
“Auto Stereo” 76
B
Batteries 20
“BNR” 55
“Brand Code” 73
“Brightness” 48, 55
C
“C NR” 55
Cable box 13, 14
Cable box brand 96
Cable box/satellite receiver
brand code 96
“Capture” 66
“Capture All” 66
“Ch. digit lock” 73
“Change” 45
“Change IN” 66
“Change OUT” 67
“Channel List” 28
Chapter 49, 93
CHAPTER ERASE 65
CHAPTER MARK 65
Chapter number 37
“Chapter Search” 58
Chasing Playback 57
“Check Overlap” 45
“Check Scenes” 66
Checking/changing/canceling
timer settings (Timer List) 44
Child Lock 52
Cleaning discs 87
CLEAR 43, 58
“Clock” 72
“Clock Set CH” 72
“Color” 48, 55
“Combine Titles” 68
“Command Mode” 23, 80
COMPONENT VIDEO OUT
17
Connecting 16
the antenna cable 12
the audio cords 18
“Connection” 73
“Contrast” 48, 55
Controlling TVs with the
remote 21
Copy protection 40, 93
Copy-Free 41
Copy-Never 41
Copy-Once 41
CPRM 8
Creating chapters 65
D
“Daylight Saving” 72
“Digital Out” 77
“Dimmer” 80
Disc Info 34
“Disc Map” 64
“Disc Name” 35
Disc settings 80
Disc types 8
Display
front panel display 92
On-screen display 31
Setup Display 69
“Divide Title” 67
Dolby Digital 25, 77, 93
“Downmix” 76
DTS 26, 55, 77, 93
“DVD Menu” 73
“DVD Rec. Picture Size” 48
DVD VIDEO 93
DVD+R 8
DVD+RW 93
DVD-R 93
DVD-RW 93
“DVE” 55
E
Easy Setup 23, 81
Editing 61
Enter Characters 39
“Erase” 45, 66
“Erase All” 35
“Erase Titles” 63
“Extend Rec Time” 43
F
“Factory Setup” 80
Fast forward 54
Fast reverse 54
“Finalize” 36
Finalizing 36
“Format” 35
“Format DVD” 80
Formatting 35
Freeze frame 54
Front panel 89
Front panel display 38, 92
G
GB 35
“Guide CH – TV CH” 27
H
Handling discs 87
“Hue” 48, 55
,continued
102
I
INSTANT ADVANCE 54
INSTANT REPLAY 54
Interlace format 94
L
Labeling 35
“Language” 73
Language code 95
LINE 2 IN 30
“Line Audio Input” 50
LINE IN 1 29
LINE IN 3 29
“Line1 Input” 75
“Line3 Input” 75
M
“Main/Sub” 50
Manual Clock Set 72
MENU 51
Menu
Top menu 51
“Mode for SET button” 73
“Modify” 45
“Move” 66
“Move Title” 67
MP3 audio tracks 59
N
NEXT 54
Number buttons 39, 58
O
On-screen display
Setup Display 69
Sub-menu 31
System Menu 31
TOOLS menu 32
On-Screen Menus 31
Original 33, 94
“OSD” language 73, 24
P
Page mode 33
Parental Control 52, 78
Parental control settings 78
Parts and controls 89
“Pause Mode” 74
“PB Video Equalizer” 55
PBC 51
PLAY 51
Play mode 37
Playable discs 10
Playback 51
Freeze Frame 53
Resume Play 51
Slow-motion play 53
Playback picture quality 55
Playing status bar 37
Playlist 33, 65, 94
Power cord 20
PREV 54
PROGRESSIVE 17
Progressive 54
Progressive format 94
“Progressive Mode” 75
“Protect Disc” 35
“Protect Title” 63
Q
Quick Timer 47
R
Rear panel 92
REC 47
“Rec Mode” 48
“Rec Mode Adjust” 42
“Rec NR” 48
REC PAUSE 47
“Rec Settings” 48
REC STOP 47
“Rec Video Equalizer” 48
Recording 40, 78
picture adjustment 48
recordable discs 8
recording format 8
recording mode 40
while watching another
program 47
Recording mode 37, 40, 49
Recording picture quality 48
Recording picture size 48
Recording time 40, 49
RECOVERY 86
Region code 11
Remaining time 37
Remote 20, 90
Resetting 81
Resume Play 51
S
S VIDEO 17
SAP (Second Audio Program)
40
Satellite receiver 13
“Screen Saver” 75
“Search” 58
Searching 58
Self-diagnosis function 86
SET 39, 58
“Set Thumbnail” 63
“Set Top Box Control” 73
Set top box controller 12, 26
“Set VCR Plus+ Channels” 27
Setting the VCR Plus+
channels 27, 71
Settings 69
Setup Display 69
Simultaneous Rec and Play 57
Sort 33
Sound quality 56
“Stereo” 50
Stereo 40
Stereo programs 40
STOP 51
Sub-menu 31
SUBTITLE 53
Subtitle 73
SUR (surround) 54
System Menu 31, 69
T
Thumbnail picture 33
“Time Search” 58
Time Zone 72
TIME/TEXT 38
TIMER 42
Timer List 44
Timer recording 41
check/change/cancel 44
manual setting 41
Rec Mode Adjust 42
VCR Plus+ system 43
Title 94
TITLE LIST 51
103
Title List 32
Sort 33
Thumbnail 33
“Title Name” 63
Title number 37
“Title Search” 58
TOOLS 32
TOP MENU 51
Track 94
Track number 37
“Track Search” 58
Troubleshooting 82
“Tuner Audio” 76
Tuner Preset 25, 70
“TV Type” 74
TV Virtual Surround 54
TV/DVD 21
TV/VIDEO 47
TVS 54
U
“Unfinalize” 36
Unrecordable pictures 40
V
VCR Plus+ 27, 41, 43, 71
Video cords 16
Video input 17
Video mode 8
Video settings 74
VR mode 8
Y
“Y NR” 55
“Y/Pb/Pr Out Black Level” 74

Sony Corporation Printed in Japan
Printed on 100% recycled paper using
VOC (Volatile Organic Compound)-free
vegetable oil based ink.
