Sony RDR GX310 User Manual Operating Instructions RDRGX310
User manual RDRGX310 Sony RDR-GX310 DVD Receiver User Manuals and Instruction Guides
User Manual: Sony RDR-GX310 Operating Instructions
Open the PDF directly: View PDF
.
Page Count: 104 [warning: Documents this large are best viewed by clicking the View PDF Link!]
- WARNING
- Precautions
- Ways to Use Your DVD Recorder
- Quick Guide to Disc Types
- Hookups and Settings
- Hooking Up the Recorder
- Step 1: Unpacking
- Step 2: Connecting the Antenna Cable
- Step 3: Connecting the Video Cords
- Step 4: Connecting the Audio Cords
- Step 5: Connecting the Power Cord
- Step 6: Preparing the Remote
- Step 7: Easy Setup
- Setting Up the G-Code® System
- Connecting a VCR or Similar Device
- Connecting to a Satellite or Digital Tuner
- Seven Basic Operations - Getting to Know Your DVD Recorder
- Timer Recording
- Playback
- Erasing and Editing
- DV/Digital8 Dubbing
- Settings and Adjustments
- Additional Information

2-629-953-T1(3)
© 2005 Sony Corporation
DVD Recorder
Operating Instructions
RDR-GX310

2
WARNING
To prevent fire or shock hazard, do not
expose the unit to rain or moisture.
To avoid electrical shock, do not open
the cabinet. Refer servicing to qualified
personnel only.
The AC power cord must be changed
only at a qualified service shop.
CAUTION
The use of optical instruments with this
product will increase eye hazard. As
the laser beam used in this DVD
recorder is harmful to eyes, do not
attempt to disassemble the cabinet.
Refer servicing to qualified personnel
only.
This label is located on the laser
protective housing inside the
enclosure.
CAUTION
You are cautioned that any change or
modifications not expressly approved
in this manual could void your
authority to operate this equipment.
G-CODE is a registered trademark of
Gemstar Development Corporation.
The G-CODE system is manufactured
under license from Gemstar
Development Corporation.
Precautions
This equipment has been tested and
found to comply with the limits set
out in the EMC Directive using a
connection cable shorter than
3 meters.
On safety
Should any solid object or liquid fall
into the cabinet, unplug the recorder
and have it checked by qualified
personnel before operating it any
further.
On power sources
• The recorder is not disconnected
from the AC power source as long
as it is connected to the wall outlet,
even if the recorder itself has been
turned off.
• If you are not going to use the
recorder for a long time, be sure to
disconnect the recorder from the
wall outlet. To disconnect the AC
power cord, grasp the plug itself;
never pull the cord.

3
On placement
• Place the recorder in a location with
adequate ventilation to prevent heat
build-up in the recorder.
• Do not place the recorder on a soft
surface such as a rug that might
block the ventilation holes.
• Do not place the recorder in a
confined space such as a bookshelf
or similar unit.
• Do not place the recorder in a
location near heat sources, or in a
place subject to direct sunlight,
excessive dust, or mechanical
shock.
• Do not place the recorder in an
inclined position. It is designed to
be operated in a horizontal
position only.
• Keep the recorder and discs away
from equipment with strong
magnets, such as microwave
ovens, or large loudspeakers.
• Do not place heavy objects on the
recorder.
• To prevent fire or shock hazard, do
not place objects filled with
liquids, such as vases, on the
apparatus.
On recording
• Note that the contents of the
recording cannot be compensated
for under any and all conditions,
including conditions that may
arise due to a malfunction of this
unit.
• Make trial recordings before
making the actual recording.
Copyrights
• Television programs, films, video
tapes, discs, and other materials
may be copyrighted. Unauthorized
recording of such material may be
contrary to the provisions of the
copyright laws. Also, use of this
recorder with cable television
transmission may require
authorization from the cable
television transmitter and/or
program owner.
• This product incorporates
copyright protection technology
that is protected by U.S. patents
and other intellectual property
rights. Use of this copyright
protection technology must be
authorized by Macrovision, and is
intended for home and other
limited viewing uses only unless
otherwise authorized by
Macrovision. Reverse engineering
or disassembly is prohibited.
Copy guard function
Since the recorder has a copy guard
function, programs received through
an external tuner (not supplied) may
contain copy protection signals
(copy guard function) and as such
may not be recordable, depending
on the type of signal.
If you have any questions or
problems concerning your recorder,
please consult your nearest Sony
dealer.
About this manual
• In this manual, “disc” is used as a
general reference for the DVDs or
CDs unless otherwise specified by
the text or illustrations.
• Instructions in this manual
describe the controls on the
remote. You can also use the
controls on the recorder if they
have the same or similar names as
those on the remote.
• The on-screen display illustrations
used in this manual may not match
the graphics displayed on your TV
screen.
• The explanations regarding DVDs
in this manual refer to DVDs
created on this recorder. The
explanations do not apply to
DVDs that are created on other
recorders and played back on this
recorder.
IMPORTANT NOTICE
Caution: This recorder is capable
of holding a still video image or
on-screen display image on your
television screen indefinitely. If
you leave the still video image or
on-screen display image
displayed on your TV for an
extended period of time you risk
permanent damage to your
television screen. Plasma display
panels and projection televisions
are especially susceptible to this.

4
Table of Contents
WARNING . . . . . . . . . . . . . . . . . . . . . . . . . . . . . . . . . . . . . . . . . . . . . . . . . . . . . . . . . . .2
Precautions . . . . . . . . . . . . . . . . . . . . . . . . . . . . . . . . . . . . . . . . . . . . . . . . . . . . . . . . . .2
Ways to Use Your DVD Recorder . . . . . . . . . . . . . . . . . . . . . . . . . . . . . . . . . . . . . . . . . 7
Quick Guide to Disc Types . . . . . . . . . . . . . . . . . . . . . . . . . . . . . . . . . . . . . . . . . . . . . .8
Recordable and playable discs . . . . . . . . . . . . . . . . . . . . . . . . . . . . . . . . . . . . . . . . 8
Playable discs . . . . . . . . . . . . . . . . . . . . . . . . . . . . . . . . . . . . . . . . . . . . . . . . . . . . 10
Hookups and Settings . . . . . . . . . . . . . . . . . . . . . . . . . . . . . . . . . . . . . 12
Hooking Up the Recorder . . . . . . . . . . . . . . . . . . . . . . . . . . . . . . . . . . . . . . . . . . . . . . 12
Step 1: Unpacking . . . . . . . . . . . . . . . . . . . . . . . . . . . . . . . . . . . . . . . . . . . . . . . . . . . . 12
Step 2: Connecting the Antenna Cable . . . . . . . . . . . . . . . . . . . . . . . . . . . . . . . . . . . . 12
A: Cable box or satellite receiver with a video/audio output . . . . . . . . . . . . . . . . . 13
B: Cable box with an antenna output only . . . . . . . . . . . . . . . . . . . . . . . . . . . . . . . 14
C: Cable without cable box, or antenna only (no cable TV). . . . . . . . . . . . . . . . . . 15
Step 3: Connecting the Video Cords . . . . . . . . . . . . . . . . . . . . . . . . . . . . . . . . . . . . . . 16
Using the PROGRESSIVE button . . . . . . . . . . . . . . . . . . . . . . . . . . . . . . . . . . . . . 17
Step 4: Connecting the Audio Cords . . . . . . . . . . . . . . . . . . . . . . . . . . . . . . . . . . . . . . 18
Step 5: Connecting the Power Cord . . . . . . . . . . . . . . . . . . . . . . . . . . . . . . . . . . . . . . 19
Step 6: Preparing the Remote . . . . . . . . . . . . . . . . . . . . . . . . . . . . . . . . . . . . . . . . . . 20
Controlling TVs with the remote. . . . . . . . . . . . . . . . . . . . . . . . . . . . . . . . . . . . . . . 20
Controlling the volume of your AV amplifier (receiver) with the remote. . . . . . . . . 22
If you have a Sony DVD player or more than one Sony DVD recorder . . . . . . . . . 22
Step 7: Easy Setup . . . . . . . . . . . . . . . . . . . . . . . . . . . . . . . . . . . . . . . . . . . . . . . . . . . 23
Setting Up the G-Code® System . . . . . . . . . . . . . . . . . . . . . . . . . . . . . . . . . . . . . . . . 24
Connecting a VCR or Similar Device . . . . . . . . . . . . . . . . . . . . . . . . . . . . . . . . . . . . . 26
Connecting to the LINE IN 1 or 3 jacks . . . . . . . . . . . . . . . . . . . . . . . . . . . . . . . . . 26
Connecting to the LINE 2 IN jacks on the front panel . . . . . . . . . . . . . . . . . . . . . . 27
Connecting to a Satellite or Digital Tuner . . . . . . . . . . . . . . . . . . . . . . . . . . . . . . . . . . 28
1. Inserting and Formatting a DVD Disc (Disc Info) . . . . . . . . . . . . . . . . . . . . . . . . . . 29
Inserting a Disc . . . . . . . . . . . . . . . . . . . . . . . . . . . . . . . . . . . . . . . . . . . . . . . . . . . 29
Formatting a DVD disc (Disc Info) . . . . . . . . . . . . . . . . . . . . . . . . . . . . . . . . . . . . . 29
2. Recording a Program . . . . . . . . . . . . . . . . . . . . . . . . . . . . . . . . . . . . . . . . . . . . . . . 31
Checking the disc status while recording. . . . . . . . . . . . . . . . . . . . . . . . . . . . . . . . 31
3. Playing the Recorded Program (Title List) . . . . . . . . . . . . . . . . . . . . . . . . . . . . . . . 32
4. Displaying the Playing Time and Play Information . . . . . . . . . . . . . . . . . . . . . . . . . 34
Checking the playing/remaining time. . . . . . . . . . . . . . . . . . . . . . . . . . . . . . . . . . . 35
5. Changing the Name of a Recorded Program . . . . . . . . . . . . . . . . . . . . . . . . . . . . . 36
6. Labeling and Protecting a Disc . . . . . . . . . . . . . . . . . . . . . . . . . . . . . . . . . . . . . . . .37
Labeling a disc . . . . . . . . . . . . . . . . . . . . . . . . . . . . . . . . . . . . . . . . . . . . . . . . . . . . 37
Protecting a disc . . . . . . . . . . . . . . . . . . . . . . . . . . . . . . . . . . . . . . . . . . . . . . . . . . 37
7. Playing the Disc on Other DVD Equipment (Finalize) . . . . . . . . . . . . . . . . . . . . . . . 38
Unfinalizing a disc . . . . . . . . . . . . . . . . . . . . . . . . . . . . . . . . . . . . . . . . . . . . . . . . . 39
Seven Basic Operations — Getting to Know Your DVD Recorder

5
Timer Recording . . . . . . . . . . . . . . . . . . . . . . . . . . . . . . . . . . . . . . . . . 40
Before Recording . . . . . . . . . . . . . . . . . . . . . . . . . . . . . . . . . . . . . . . . . . . . . . . . . . . . 40
Recording mode . . . . . . . . . . . . . . . . . . . . . . . . . . . . . . . . . . . . . . . . . . . . . . . . . . 40
Recording a stereo/SAP program . . . . . . . . . . . . . . . . . . . . . . . . . . . . . . . . . . . . . 41
Unrecordable pictures . . . . . . . . . . . . . . . . . . . . . . . . . . . . . . . . . . . . . . . . . . . . . . 41
Timer Recording (Standard/G-Code) . . . . . . . . . . . . . . . . . . . . . . . . . . . . . . . . . . . . . 41
Setting the timer manually (Standard). . . . . . . . . . . . . . . . . . . . . . . . . . . . . . . . . . 41
Recording TV programs using the G-Code system. . . . . . . . . . . . . . . . . . . . . . . . 43
Using the Quick Timer function . . . . . . . . . . . . . . . . . . . . . . . . . . . . . . . . . . . . . . . 44
Adjusting the recording picture quality and size . . . . . . . . . . . . . . . . . . . . . . . . . . 44
Creating chapters in a title. . . . . . . . . . . . . . . . . . . . . . . . . . . . . . . . . . . . . . . . . . . 45
Checking/Changing/Canceling Timer Settings (Timer List) . . . . . . . . . . . . . . . . . . . . 46
Changing the priority of overlapped settings . . . . . . . . . . . . . . . . . . . . . . . . . . . . . 47
Recording From Connected Equipment . . . . . . . . . . . . . . . . . . . . . . . . . . . . . . . . . . . 48
Recording from connected equipment with a timer (Synchro Rec) . . . . . . . . . . . . 48
Recording from connected equipment without a timer . . . . . . . . . . . . . . . . . . . . . 50
Playback . . . . . . . . . . . . . . . . . . . . . . . . . . . . . . . . . . . . . . . . . . . . . . 51
Playing . . . . . . . . . . . . . . . . . . . . . . . . . . . . . . . . . . . . . . . . . . . . . . . . . . . . . . . . . . . .51
Playback options . . . . . . . . . . . . . . . . . . . . . . . . . . . . . . . . . . . . . . . . . . . . . . . . . . 53
Adjusting the picture quality. . . . . . . . . . . . . . . . . . . . . . . . . . . . . . . . . . . . . . . . . . 55
Adjusting the sound quality . . . . . . . . . . . . . . . . . . . . . . . . . . . . . . . . . . . . . . . . . . 55
Playing from the beginning of the program you are recording
(Chasing Playback) . . . . . . . . . . . . . . . . . . . . . . . . . . . . . . . . . . . . . . . . . . . . . 56
Playing a previous recording while making another
(Simultaneous Rec and Play) . . . . . . . . . . . . . . . . . . . . . . . . . . . . . . . . . . . . . 57
Searching for a Title/Chapter/Track, etc. . . . . . . . . . . . . . . . . . . . . . . . . . . . . . . . . . . 57
Searching by Thumbnail (Visual Search) . . . . . . . . . . . . . . . . . . . . . . . . . . . . . . . 57
Searching by title number or time code. . . . . . . . . . . . . . . . . . . . . . . . . . . . . . . . . 58
Playing MP3 Audio Tracks or JPEG Image Files . . . . . . . . . . . . . . . . . . . . . . . . . . . . 58
Selecting an MP3 album or track. . . . . . . . . . . . . . . . . . . . . . . . . . . . . . . . . . . . . . 59
Selecting a JPEG album or image. . . . . . . . . . . . . . . . . . . . . . . . . . . . . . . . . . . . . 59
About MP3 audio tracks and JPEG image files. . . . . . . . . . . . . . . . . . . . . . . . . . . 60
MP3 audio tracks or JPEG image files that the recorder can play . . . . . . . . . . . . 61
About playback order of albums, tracks, and files . . . . . . . . . . . . . . . . . . . . . . . . . 61
Erasing and Editing . . . . . . . . . . . . . . . . . . . . . . . . . . . . . . . . . . . . . . . 63
Before Editing . . . . . . . . . . . . . . . . . . . . . . . . . . . . . . . . . . . . . . . . . . . . . . . . . . . . . . . 63
Edit options for DVD-RWs (VR mode). . . . . . . . . . . . . . . . . . . . . . . . . . . . . . . . . . 63
Edit options for DVD+RWs/DVD-RWs (Video mode)/DVD+Rs/DVD-Rs. . . . . . . . 64
Erasing and Editing a Title . . . . . . . . . . . . . . . . . . . . . . . . . . . . . . . . . . . . . . . . . . . . . 64
Erasing a chapter (Delete Chapter). . . . . . . . . . . . . . . . . . . . . . . . . . . . . . . . . . . . 65
Erasing a section of a title (A-B Erase) . . . . . . . . . . . . . . . . . . . . . . . . . . . . . . . . . 65
Erasing multiple titles (Erase Titles) . . . . . . . . . . . . . . . . . . . . . . . . . . . . . . . . . . . 66
Erasing all titles on the disc. . . . . . . . . . . . . . . . . . . . . . . . . . . . . . . . . . . . . . . . . . 66
Erasing titles to open up disc space (Disc Map) . . . . . . . . . . . . . . . . . . . . . . . . . . 66
Creating chapters manually. . . . . . . . . . . . . . . . . . . . . . . . . . . . . . . . . . . . . . . . . . 67
Creating and Editing a Playlist . . . . . . . . . . . . . . . . . . . . . . . . . . . . . . . . . . . . . . . . . . 67
Moving a Playlist title (Change Order). . . . . . . . . . . . . . . . . . . . . . . . . . . . . . . . . . 68
Combining multiple Playlist titles (Combine Titles) . . . . . . . . . . . . . . . . . . . . . . . . 69
Dividing a Playlist title (Divide Title). . . . . . . . . . . . . . . . . . . . . . . . . . . . . . . . . . . . 69
,continued

6
DV/Digital8 Dubbing . . . . . . . . . . . . . . . . . . . . . . . . . . . . . . . . . . . . . . 70
Before DV/Digital8 Dubbing . . . . . . . . . . . . . . . . . . . . . . . . . . . . . . . . . . . . . . . . . . . . 70
Preparing for DV/Digital8 dubbing . . . . . . . . . . . . . . . . . . . . . . . . . . . . . . . . . . . . . 70
Recording an Entire DV/Digital8 Format Tape (One Touch Dubbing) . . . . . . . . . . . . 71
Program Edit . . . . . . . . . . . . . . . . . . . . . . . . . . . . . . . . . . . . . . . . . . . . . . . . . . . . . . . . 72
Settings and Adjustments . . . . . . . . . . . . . . . . . . . . . . . . . . . . . . . . . . 74
Antenna Reception and Language Settings (Settings) . . . . . . . . . . . . . . . . . . . . . . . . 74
Tuner Preset . . . . . . . . . . . . . . . . . . . . . . . . . . . . . . . . . . . . . . . . . . . . . . . . . . . . . 74
Set G-Code Channels . . . . . . . . . . . . . . . . . . . . . . . . . . . . . . . . . . . . . . . . . . . . . .75
Clock . . . . . . . . . . . . . . . . . . . . . . . . . . . . . . . . . . . . . . . . . . . . . . . . . . . . . . . . . . . 75
Language. . . . . . . . . . . . . . . . . . . . . . . . . . . . . . . . . . . . . . . . . . . . . . . . . . . . . . . . 75
Video Settings (Video) . . . . . . . . . . . . . . . . . . . . . . . . . . . . . . . . . . . . . . . . . . . . . . . . 76
Audio Settings (Audio) . . . . . . . . . . . . . . . . . . . . . . . . . . . . . . . . . . . . . . . . . . . . . . . . 78
Recording and Parental Control Settings (Features) . . . . . . . . . . . . . . . . . . . . . . . . . 80
Disc and Remote Control Settings/Factory Settings (Options) . . . . . . . . . . . . . . . . . . 82
Easy Setup (Resetting the Recorder) . . . . . . . . . . . . . . . . . . . . . . . . . . . . . . . . . . . . . 83
Additional Information . . . . . . . . . . . . . . . . . . . . . . . . . . . . . . . . . . . . . 84
Troubleshooting . . . . . . . . . . . . . . . . . . . . . . . . . . . . . . . . . . . . . . . . . . . . . . . . . . . . . 84
Self-diagnosis Function (When letters/numbers appear in the display) . . . . . . . . . . . 90
Notes About This Recorder . . . . . . . . . . . . . . . . . . . . . . . . . . . . . . . . . . . . . . . . . . . . . 90
Specifications . . . . . . . . . . . . . . . . . . . . . . . . . . . . . . . . . . . . . . . . . . . . . . . . . . . . . . . 91
About i.LINK . . . . . . . . . . . . . . . . . . . . . . . . . . . . . . . . . . . . . . . . . . . . . . . . . . . . . . . . 92
Guide to Parts and Controls . . . . . . . . . . . . . . . . . . . . . . . . . . . . . . . . . . . . . . . . . . . . 94
Glossary . . . . . . . . . . . . . . . . . . . . . . . . . . . . . . . . . . . . . . . . . . . . . . . . . . . . . . . . . . . 98
Language Code List . . . . . . . . . . . . . . . . . . . . . . . . . . . . . . . . . . . . . . . . . . . . . . . . . 100
Area Code . . . . . . . . . . . . . . . . . . . . . . . . . . . . . . . . . . . . . . . . . . . . . . . . . . . . . . . . . 100
Index . . . . . . . . . . . . . . . . . . . . . . . . . . . . . . . . . . . . . . . . . . . . . . . . . . . . . . . . . . . . . 101

7
Ways to Use Your DVD Recorder
Recording/Playback Compatible media and reference pages
Quick access to recorded titles
– Title List ,“3. Playing the Recorded Program (Title List)” on page 32
Play the beginning of a title
while it is being recorded
– Chasing Playback ,“Playing from the beginning of the program you are
recording (Chasing Playback)” on page 56
Watching one title while
recording another
– Simultaneous Rec and Play ,“Playing a previous recording while making another
(Simultaneous Rec and Play)” on page 57
+RW
-
RWVR
-
RW
Video
+R
-
R
-
RWVR
+RW
-
RWVR
-
RW
Video
+R
-
R
VCD
CD
DATA CD
DATA DVD
Dubbing/Editing Compatible media and reference pages
Creating your own program
– Playlist ,“Creating and Editing a Playlist” on page 67
Automatic dubbing of DV tapes
– DV/Digital8 Dubbing ,“DV/Digital8 Dubbing” on page 70
-
RWVR
+RW
-
RWVR
-
RW
Video
+R
-
R
A list of recordable and playable discs is on page 8.

8
Quick Guide to Disc Types
Usable disc versions (as of March 2005)
• 8x-speed or slower DVD+RWs
• 6x-speed or slower DVD-RWs (Ver.1.1, Ver.1.2
with CPRM*1)
• 16x-speed or slower DVD+Rs
• 16x-speed or slower DVD-Rs (Ver.2.0, Ver.2.1)
• 2.4x-speed DVD+R DL (Double Layer) discs
“DVD+RW,” “DVD-RW,” “DVD+R,” “DVD+R DL,”
and “DVD-R” are trademarks.
*1 CPRM (Content Protection for Recordable Media) is
a coding technology that protects copyrights for
images.
*2 This logo applies to 4x and 6x speed DVD-RW discs.
Recordable and playable discs
Type Disc Logo Icon used in
this manual
Formatting
(new discs)
Compatibility with other DVD
players (finalizing)
DVD+RW
Automatically
formatted in +VR
mode
Playable on DVD+RW
compatible players
(automatically finalized)
DVD-
RW
VR
mode
Format in VR mode
(page 29)
Playable only on VR mode
compatible players (finalization
unnecessary)
Video
mode
Format in Video mode
(page 29)
Playable on most DVD players
(finalization necessary)
(page 38)
DVD+R
Automatically
formatted
Playable on most DVD players
(finalization necessary)
(page 38)
DVD+R DL
DVD-R Automatically
formatted
Playable on most DVD players
(finalization necessary)
(page 38)
+RW
*2
-
RWVR
-
RW
Video
+R
-
R

9
Discs that cannot be recorded on
• 8 cm discs
• DVD-Rs in VR mode (Video Recording format)
*3 Only if the recording mode is LSP, SP, HSP, or HQ,
and “DVD Rec. Picture Size” is set to “16:9.”
*4 Erasing titles does not free up disc space.
Recording Features Editing Features
Rewrite
(page 40)
Auto
Chapter
(page 80)
Manual
Chapter
(page 67)
Record
16:9 sizes
(page 44)
Change
title name
(page 64)
Delete
title
(page 66)
A-B Erase
(page 65)
Playlist
(page 67)
Yes Yes No No Yes Yes Yes No
Yes Yes Yes Yes Yes Yes Yes Yes
Yes Yes No Yes*3 Yes Yes No No
No Yes No No Yes Yes*4 No No
No Yes No Yes*3 Yes Yes*4 No No
,continued

10
“DVD VIDEO” and “CD” are trademarks.
Discs that cannot be played
•PHOTO CDs
• CD-ROMs/CD-Rs/CD-RWs that are not
recorded in music CD or Video CD format, or do
not contain MP3 or JPEG files
• Data part of CD-Extras
• DVD-ROMs that do not contain JPEG files or
are not in DVD Video format
• DVD Audio discs
• DVD-RAMs
• HD layer on Super Audio CDs
• DVD VIDEOs with a different region code
(page 11)
• DVD-Rs recorded in VR mode (Video
Recording format)
• A disc recorded in a color system other than
NTSC, such as PAL
Playable discs
Type Disc Logo
Icon used
in this
manual
Characteristics
DVD VIDEO Discs such as movies that can be purchased or
rented
VIDEO CD VIDEO CDs or CD-Rs/CD-RWs in VIDEO
CD/Super VIDEO CD format
CD Music CDs or CD-Rs/CD-RWs in music CD
format that can be purchased
DATA DVD —DVD+RWs/DVD+Rs/DVD-RWs/DVD-Rs/
DVD-ROMs containing JPEG image files
DATA CD —CD-ROMs/CD-Rs/CD-RWs containing MP3
audio tracks or JPEG image files
8 cm DVD+RW/
DVD-RW/DVD-R ——
8 cm DVD+RW, DVD-RW, and DVD-R
recorded with a DVD video camera.
(Still images recorded with a DVD video
camera cannot be played.)
DVD
VCD
CD
DATA DVD
DATA CD

11
Maximum recordable number of titles
* The maximum length for each title is eight hours.
Note on playback operations of DVD VIDEOs/
VIDEO CDs
Some playback operations of DVD VIDEOs/
VIDEO CDs may be intentionally set by software
producers. Since this recorder plays DVD
VIDEOs/VIDEO CDs according to the disc
contents the software producers designed, some
playback features may not be available. Also, see
the instructions supplied with the DVD VIDEOs/
VIDEO CDs.
Region code (DVD VIDEO only)
Your recorder has a region code printed on the rear
of the unit and will only play DVD VIDEOs
(playback only) labeled with identical region
codes. This system is used to protect copyrights.
DVD VIDEOs labeled will also play on this
recorder.
If you try to play any other DVD VIDEO, the
message “Playback prohibited by region code.”
will appear on the TV screen. Depending on the
DVD VIDEO, no region code indication may be
labeled even though playing the DVD VIDEO is
prohibited by area restrictions.
Music discs encoded with copyright protection
technologies
This product is designed to play back discs that
conform to the Compact Disc (CD) standard.
Recently, various music discs encoded with
copyright protection technologies are being
marketed by some record companies. Please be
aware that among those discs, there are some that
do not conform to the CD standard and may not be
playable by this product.
Note on DualDiscs
A DualDisc is a two sided disc product which
mates DVD recorded material on one side with
digital audio material on the other side. However,
since the audio material side does not conform to
the Compact Disc (CD) standard, playback on this
product is not guaranteed.
bNotes
• Some DVD+RWs/DVD+Rs, DVD-RWs/DVD-Rs, or
CD-RWs/CD-Rs cannot be played on this recorder due
to the recording quality or physical condition of the
disc, or the characteristics of the recording device and
authoring software. The disc will not play if it has not
been correctly finalized. For more information, see the
operating instructions for the recording device.
• You cannot mix VR mode and Video mode on the same
DVD-RW. To change the disc’s format, reformat the
disc (page 29). Note that the disc’s contents will be
erased after reformatting.
• You cannot shorten the time required for recording
even with high-speed discs.
• It is recommended that you use discs with “For Video”
printed on their packaging.
• You cannot add new recordings to DVD+Rs, DVD-Rs,
or DVD-RWs (Video mode) that contain recordings
made on other DVD equipment.
• In some cases, you may not be able to add new
recordings to DVD+RWs that contain recordings made
on other DVD equipment. If you do add a new
recording, note that this recorder will rewrite the DVD
menu.
• You cannot edit recordings on DVD+RWs, DVD-RWs
(Video mode), DVD+Rs, or DVD-Rs that are made on
other DVD equipment.
• If the disc contains PC data unrecognizable by this
recorder, the data may be erased.
• You may not be able to record on some recordable
discs, depending on the disc.
Disc Number of titles*
DVD-RW/DVD-R 99
DVD+RW/DVD+R 49
DVD+R DL 49
ALL
RDR–XXXX
00V 00Hz
00W NO.
0-000-000-00
XRegion code

12
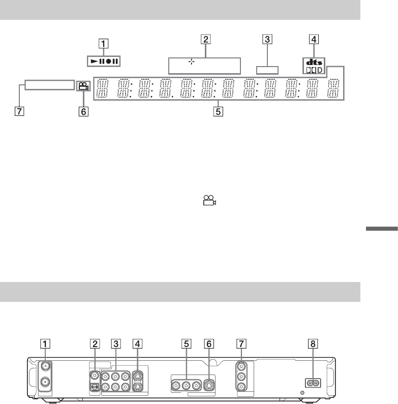
Hookups and Settings
Hooking Up the Recorder
Follow steps 1 to 7 to hook up and adjust the
settings of the recorder.
bNotes
• Plug cords securely to prevent unwanted noise.
• Refer to the instructions supplied with the components
to be connected.
• You cannot connect this recorder to a TV that does not
have a video input jack.
• Be sure to disconnect the power cord of each
component before connecting.
Step 1: Unpacking
Check that you have the following items:
• Audio/video cord (phono plug × 3 y phono
plug × 3) (1)
• Power cord (1)
• Antenna cable (1)
• Remote commander (remote) (1)
• Size AA (R6) batteries (2)
Step 2: Connecting the
Antenna Cable
Select one of the following antenna hookups. Do
not connect the power cord until you reach
“Step 5: Connecting the Power Cord” on page 19.
bNotes
• If your antenna is a flat cable (300-ohm twin lead
cable), use an external antenna connector (not
supplied) to connect the antenna to the recorder.
• If you have separate cables for VHF and UHF
antennas, use a UHF/VHF band mixer (not supplied) to
connect the antenna to the recorder.
If you have Hookup
Cable box or satellite receiver with a
video/audio output
A (page 13)
Cable box with an antenna output
only
B (page 14)
Cable without cable box, or antenna
only (no cable TV)
C (page 15)

13
Hookups and Settings
With this hookup, you can record any channel on the cable box or satellite receiver. Be sure that the
satellite receiver or cable box is turned on.
To watch cable or satellite programs, you need to match the channel on the recorder (L1 or L3) to the
input jack connected to the cable box or satellite receiver (LINE IN 1 or 3).
zHints
• If your cable box or satellite receiver has an S-video jack, you can use an S-video cord (not supplied) instead of the
audio/video cord.
• If you connect an S-video cord to the LINE IN 1 jack, set “Line1 Input” in “Video” setup to “S Video” (page 77). If
you connect an S-video cord to the LINE IN 3 jack, set “Line3 Input” in “Video” setup to “S Video” (page 77).
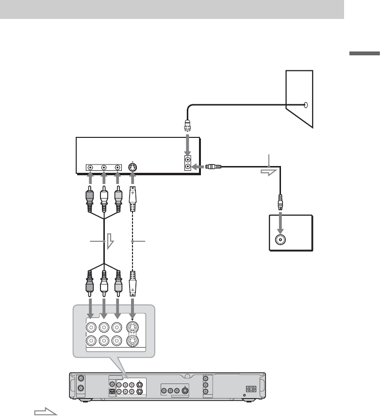
A: Cable box or satellite receiver with a video/audio output
ANT IN
RL
S VIDEO
AUDIO
OUT
VIDEO
OUT
TO TV
COAXIAL
DIGITAL OUT
OPTICAL
PCM/DTS/DOLBY DIGITAL
VHF/UHF
IN
COMPONENT
VIDEO OUT
LINE OUT
VIDEO S VIDEO
R-AUDIO-L PB/CB
Y
PR/PR~AC IN
OUT
1
3
VIDEO
S VIDEO
R-AUDIO-L
LINE IN
1
3
VIDEO
S VIDEO
R-AUDIO-L
LINE IN
to LINE IN 1 or 3 DVD recorder
Audio/video cord
(not supplied)
: Signal flow
Cable box/satellite receiver
Antenna cable
(supplied)
to antenna input
S-video cord
(not supplied)
Wall
TV
,continued

14
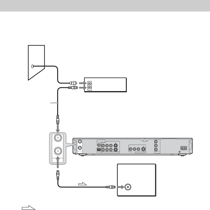
With this hookup, you can record any channel on the satellite receiver or cable box. Be sure that the
satellite receiver or cable box is turned on.
To watch cable programs, you need to match the channel on the recorder to the antenna output channel
on the cable box.
bNote
When using this connection, set “Antenna/Cable” under “Tuner Preset” in “Settings” setup to “Antenna” (page 74).
B: Cable box with an antenna output only
ANT IN
TO TV
COAXIAL
DIGITAL OUT
OPTICAL
PCM/DTS/DOLBY DIGITAL
VHF/UHF
IN
LINE IN COMPONENT
VIDEO OUT
LINE OUT
VIDEO S VIDEO
R-AUDIO-L PB/CB
Y
PR/CR~AC IN
OUT
1
3
VIDEO
S VIDEO
R-AUDIO-L
VHF/UHF
IN
OUT
to VHF/UHF IN
Wall
DVD recorder
to VHF/UHF OUT
to antenna input
Antenna cable
(supplied)
: Signal flow
TV
Cable box

15
Hookups and Settings
.
Use this hookup if you watch cable channels without a cable box. Also use this hookup if you are using
a VHF/UHF antenna or separate VHF and UHF antennas.
With this hookup, you can record any channel by selecting the channel on the recorder.
C: Cable without cable box, or antenna only (no cable TV)
COAXIAL
DIGITAL OUT
OPTICAL
PCM/DTS/DOLBY DIGITAL
VHF/UHF
IN
LINE IN COMPONENT
VIDEO OUT
LINE OUT
VIDEO S VIDEO
R-AUDIO-L PB/CB
Y
PR/CR~AC IN
OUT
1
3
VIDEO
S VIDEO
R-AUDIO-L
VHF/UHF
VHF/UHF
IN
OUT
DVD recorder
TV
to antenna input
to VHF/UHF IN
to VHF/UHF OUT
Antenna cable (supplied)
: Signal flow
Wall

16
Step 3: Connecting the Video Cords
Select one of the following patterns A through C, according to the input jack on your TV monitor,
projector, or AV amplifier (receiver). This will enable you to view pictures.
A Connecting to a video input jack
You will enjoy standard quality images.
B Connecting to an S VIDEO input jack
You will enjoy high quality images.
C Connecting to component video input jacks (Y, PB/CB, PR/CR)
You will enjoy accurate color reproduction and high quality images.
If your TV accepts progressive 525p format signals, you must use this connection. Then press
PROGRESSIVE on the remote to send progressive video signals. For details, see “Using the
PROGRESSIVE button” on page 17.
VIDEO
AUDIO
INPUT
L
R
INPUT
S VIDEO
PR/CR
PB/CB
Y
COMPONENT
VIDEO IN
COAXIAL
DIGITAL OUT
OPTICAL
PCM/DTS/DOLBY DIGITAL
VHF/UHF
IN
LINE IN COMPONENT
VIDEO OUT
LINE OUT
VIDEO S VIDEO
R-AUDIO-L PB/CB
Y
PR/CR~AC IN
OUT
1
3
VIDEO
S VIDEO
R-AUDIO-L
B
A
C
Audio/video
cord (supplied)
Component video
cord (not supplied)
(yellow)
TV, projector, or AV
amplifier (receiver)
TV, projector, or AV
amplifier (receiver)
(green)
S-video cord
(not supplied)
TV, projector, or AV
amplifier (receiver)
(red)
(green)
(blue)
(red)
: Signal flow
to COMPONENT VIDEO
OUT
to LINE OUT (VIDEO)
to LINE OUT (S VIDEO)
DVD recorder
(blue)

17
Hookups and Settings
When playing “wide screen” images
Some recorded images may not fit your TV
screen. To change the picture size, see page 76.
If you are connecting to a VCR
Connect your VCR to the LINE IN jack on the
recorder (page 26).
bNotes
• Do not connect more than one type of video cord
between the recorder and your TV at the same time.
• You cannot use the PROGRESSIVE button with the
connections A and B.
By using the PROGRESSIVE button, you can
select the signal format in which the recorder
outputs video signals: interlace or progressive.
1Connect the recorder using the
COMPONENT VIDEO OUT jacks (pattern
C on page 16).
2Press the PROGRESSIVE button repeatedly.
“PROGRESSIVE” appears in the front panel
display when the recorder outputs progressive
signals.
Progressive
Select this when:
– your TV accepts progressive signals, and,
– the TV is connected to the COMPONENT
VIDEO OUT jacks.
Note that the pictures will not be clear or no
picture will appear if you select progressive signal
output when either of the above conditions is not
met.
Interlace
Set to this position when:
– your TV does not accept progressive signals, or,
– your TV is connected to jacks other than the
COMPONENT VIDEO OUT jacks (LINE OUT
(VIDEO or S VIDEO)).
zHint
When you select progressive signal output, you can fine-
tune the signal according to the type of software you are
watching (page 77).
Using the PROGRESSIVE button

18
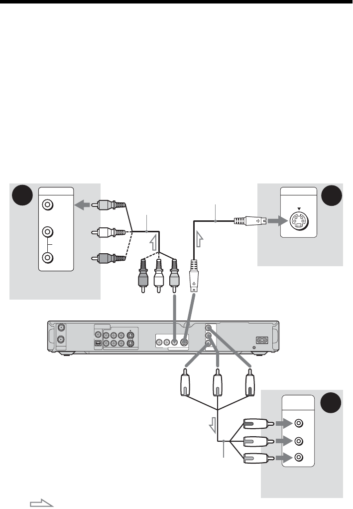
Step 4: Connecting the Audio Cords
Select one of the following patterns A or B, according to the input jack on your TV monitor, projector,
or AV amplifier (receiver). This will enable you to listen to sound.
A Connecting to audio L/R (left/right) input jacks
This connection will use your TV’s or stereo amplifier’s (receiver’s) two speakers for sound. You can
enjoy the following surround effects (page 53).
• TV: Dynamic, Wide, Night
• Stereo amplifier (receiver): Standard, Night
B Connecting to a digital audio input jack
If your AV amplifier (receiver) has a Dolby*1 Digital or DTS*2 decoder and a digital input jack, use this
connection. You can enjoy Dolby Digital (5.1ch) and DTS (5.1ch) surround effects.
* The yellow plug is used for video signals (page 16).
VIDEO
AUDIO
INPUT
L
R
COAXIAL
DIGITAL OUT
OPTICAL
PCM/DTS/DOLBY DIGITAL
VHF/UHF
IN
LINE IN COMPONENT
VIDEO OUT
LINE OUT
VIDEO S VIDEO
R-AUDIO-L PB/CB
Y
PR/CR~AC IN
OUT
1
3
VIDEO
S VIDEO
R-AUDIO-L
B
A
3
LINE OUT
VIDEO S VIDEO
R-AUDIO-L
COAXIAL
DIGITAL OUT
OPTICAL
PCM/DTS/DOLBY DIGITAL
AV amplifier (receiver)
with a decoder
(red)
TV, projector, or AV
amplifier (receiver)
Audio/video cord
(supplied)
: Signal flow
Coaxial digital cord (not supplied)
to DIGITAL OUT (COAXIAL or OPTICAL)
to LINE OUT (R-AUDIO-L)
Optical digital cord (not supplied)
Rear (L)
DVD recorder
(white)
(yellow)*
(yellow)
(white)
(red)
[Speakers]
Front (L)
[Speakers]
to coaxial digital
input
Rear (R)
Front (R)
SubwooferCenter
to optical digital
input
or

19
Hookups and Settings
zHint
For correct speaker location, see the operating
instructions supplied with the connected components.
bNotes
• Do not connect your TV’s audio output jacks to the
LINE IN (R-AUDIO-L) jacks at the same time. This
will cause unwanted noise to come from your TV’s
speakers.
• In the connection A, do not connect the LINE IN (R-
AUDIO-L) and LINE OUT (R-AUDIO-L) jacks to
your TV’s audio output jacks at the same time. This
will cause unwanted noise to come from your TV’s
speakers.
• In the connection B, after you have completed the
connection, make the appropriate settings under
“Audio Connection” in “Easy Setup” (page 23).
Otherwise, no sound or a loud noise will come from
your speakers.
• With the connection B, the surround sound effects of
this recorder cannot be used.
*1 Manufactured under license from Dolby Laboratories.
“Dolby,” and the double-D symbol are trademarks of
Dolby Laboratories.
*2 “DTS” and “DTS Digital Out” are trademarks of
Digital Theater Systems, Inc.
Step 5: Connecting the
Power Cord
Connect the supplied power cord to the AC IN
terminal of the recorder. Then plug the recorder
and TV power cords into an AC outlet. After you
connect the power cord, you must wait for a
short while before operating the recorder.
You can operate the recorder once the front panel
display lights up and the recorder enters standby
mode.
If you connect additional equipment to this
recorder (page 26), be sure to connect the power
cord only after all connections are complete.
~AC IN
to AC outlet
to AC IN
1
2

20
Step 6: Preparing the
Remote
You can control the recorder using the supplied
remote. Insert two size AA (R6) batteries by
matching the 3 and # ends on the batteries to the
markings inside the battery compartment. When
using the remote, point it at the remote sensor
on the recorder.
bNotes
• If the supplied remote interferes your other Sony DVD
recorder or player, change the command mode number
for this recorder (page 22).
• Use the batteries correctly to avoid possible leakage
and corrosion. Do not touch the liquid with bare hands
should leakage occur. Observe the following:
– Do not use a new battery with an old battery, or
batteries of different manufacturers.
– Do not attempt to recharge the batteries.
– If you do not intend to use the remote for an extended
period of time, remove the batteries.
– If battery leakage occurs, wipe out any liquid inside
the battery compartment, and insert new batteries.
• Do not expose the remote sensor (marked on the
front panel) to strong light, such as direct sunlight or
lighting apparatus. The recorder may not respond to the
remote.
You can adjust the remote’s signal to control your
TV.
If you connected the recorder to an AV amplifier
(receiver), you can use the supplied remote to
control the AV amplifier’s (receiver’s) volume.
bNotes
• Depending on the connected unit, you may not be able
to control your TV or AV amplifier (receiver) with
some or all of the buttons below.
• If you enter a new code number, the code number
previously entered will be erased.
• When you replace the batteries of the remote, the code
number may be reset to the default setting. Set the
appropriate code number again.
1Slide the TV/DVD switch to TV.
2Hold down [/1.
3Enter your TV’s manufacturer code (see
“Code numbers of controllable TVs”
below) using the number buttons.
Controlling TVs with the remote
1 2 3
4 6
7 8 9
0
5
TV/DVD switch
[/1
VOL +/–
Number
buttons, SET
TV/VIDEO
CH +/–
WIDE MODE

21
Hookups and Settings
4Release [/1.
When the TV/DVD switch is set to TV, the
remote performs the following:
Code numbers of controllable TVs
If more than one code number is listed, try
entering them one at a time until you find the one
that works with your TV.
Buttons Operations
[/1Turns your TV on or off
VOL +/– Adjusts the volume of
your TV
CH +/– Selects the channel on
your TV
WIDE MODE Switches to or from the
wide mode of a Sony
wide-screen TV
TV/VIDEO Switches your TV’s
input source
Number buttons
and SET
Selects the channel on
your TV
Manufacturer Code number
Sony 01 (default)
Akai 04
AOC 04
Centurion 12
Coronado 03
Curtis-Mathes 12, 14
Daewoo 04, 22
Daytron 03, 12
Fisher 11
General Electric 04, 06, 10
Gold Star/LG 03, 04, 17
Hitachi 02, 03, 04
J.C.Penney 04, 10, 12
JVC 09
KMC 03
Magnavox 03, 04, 08, 12, 21
Marantz 04, 13
MGA/Mitsubishi 04, 12, 13, 17
NEC 04, 12
Panasonic 06, 19
Philco 02, 03, 04, 08
Philips 08, 21
Pioneer 06, 16
Portland 03
Proscan 10
Quasar 06, 18
Radio Shack 05, 10, 14
RCA 04, 10
Sampo 12
Samsung 03, 04, 12, 20
Sanyo 11, 14
Scott 12
Sears 07, 10, 11
Sharp 03, 05, 18
Sylvania 08, 12
Teknika 03, 08, 14
Toshiba 07, 18
Wards 03, 04, 12
Yorx 12
Zenith 14, 15
Manufacturer Code number
,continued

22
1Slide the TV/DVD switch to DVD.
2Hold down [/1, and enter the
manufacturer code (see the table below)
for your AV amplifier (receiver) using the
number buttons.
3Release [/1.
The VOL +/– buttons control the AV
amplifier’s volume.
If you want to control the TV’s volume, slide
the TV/DVD switch to TV.
zHint
If you want to control the TV’s volume even when the
TV/DVD switch is set to DVD, repeat the steps above
and enter the code number 90 (default).
Code numbers of controllable AV amplifiers
(receivers)
If more than one code number is listed, try
entering them one at a time until you find the one
that works with your AV amplifier (receiver).
If the supplied remote interferes with your other
Sony DVD recorder or player, set the command
mode number for this recorder and the supplied
remote to one that differs from the other Sony
DVD recorder or player.
The default command mode setting for this
recorder and the supplied remote is DVD3.
1Press SYSTEM MENU.
The System Menu appears.
2Select “SETUP,” and press ENTER.
Controlling the volume of your AV
amplifier (receiver) with the
remote
Manufacturer Code number
Sony 78, 79, 80, 91
Denon 84, 85, 86
Kenwood 92, 93
Onkyo 81, 82, 83
Pioneer 99
Sansui 87
Technics 97, 98
Yamaha 94, 95, 96
1 2 3
4 6
7 8 9
0
5
TV/DVD switch
[/1
VOL +/–
Number buttons
If you have a Sony DVD player or
more than one Sony DVD recorder
1 2 3
4 6
7 8 9
0
5
SYSTEM
MENU
M/m,
ENTER
COMMAND
MODE
switch
ORETURN
SETUP
Settings
Easy Setup
Tuner Preset
Options
Features
Audio
Video
Language
Clock
Set G-Code Channels

23
Hookups and Settings
3Select “Options,” and press ENTER.
4Select “Command Mode,” and press
ENTER.
5Select the Command mode (DVD1, DVD2,
or DVD3), and press ENTER.
6Slide the COMMAND MODE switch on the
remote so it matches the mode you
selected above.
To return to the previous step
Press ORETURN.
Step 7: Easy Setup
Make the basic adjustments by following the on-
screen instructions in “Easy Setup.”
1Turn on the recorder and switch the input
selector on your TV so that the signal from
the recorder appears on your TV screen.
The message about the initial settings appears.
• If this message does not appear, select “Easy
Setup” from “SETUP” in the System Menu
to run “Easy Setup” function (“Settings and
Adjustments” on page 74).
2Press ENTER.
Follow the on-screen instructions to make the
following settings.
Language
Select the language for the on-screen displays.
Clock
Select “Manual,” and set the clock using
</M/m/,, and press ENTER. Do not select
“Auto.” This setting cannot be used in your
area.
Tuner Preset
Select whether or not you have a cable
connection.
The Tuner Preset function automatically
searches for all of the receivable channels and
presets them.
To set the channels manually, see page 74.
Check that the command mode switch on the
remote is set to the default setting of DVD3
before you try to change the command mode for
the recorder. If the command mode for the remote
is changed to DVD1 or DVD2, you may be
unable to operate this recorder.
SETUP
Format DVD-RW : VR
Settings
Options
Features
Audio
Video
Easy Setup Command Mode :
Factory Setup
Tuner Audio :
Auto Stereo :
Auto Display :
Power Save :
Dimmer :
DVD3
Main
On
On
Off
Normal
SETUP
Format DVD-RW : VR
Settings
Options
Features
Audio
Video
Easy Setup Command Mode :
Factory Setup
Tuner Audio :
Auto Stereo :
Auto Display :
Power Save :
Dimmer :
DVD3
On
Off
On
Off
Normal
DVD1
DVD3
DVD2
1 2 3
4 6
7 8 9
0
5
[/1
</M/m/,,
ENTER
ORETURN
CH +/–
,continued

24
TV Type
If you have a wide-screen TV, select “16:9.”
If you have a standard TV, select either “4:3
Letter Box” (shrink to fit) or “4:3 Pan Scan”
(stretch to fit). This will determine how
“wide-screen” images are displayed on your
TV.
Audio Connection
If you connected an AV amplifier (receiver)
using either a digital optical or coaxial cord,
select “Yes: DIGITAL OUT” and set the
digital output signal (page 79).
3Press ENTER when “Finish” appears.
“Easy Setup” is finished.
To return to the previous step
Press ORETURN.
zHint
If you want to run “Easy Setup” again, select “Easy
Setup” from “SETUP” in the System Menu (page 83).
bNote
If you use an S-video cord to connect your cable box or
satellite receiver, set “Line1 Input” or “Line3 Input” in
“Video” setup to “S Video” (page 77).
Setting Up the G-Code®
System
Setting up your recorder involves coordinating the
TV channel number (the number you turn to on
your TV or recorder to watch a program) with the
guide channel (the number that’s assigned to that
channel in your TV program guide). Note that this
feature may not be available in some areas.
To find the guide channel numbers, look at the
“Channel Line-up Chart” in the program guide for
your area that features G-Code numbers.
Use the Channel Line-up Chart to coordinate the
guide channel number with the TV channel
number. For example, if HBO is listed in the
Channel Line-up Chart as channel 33, and the
recorder receives HBO on channel 5, coordinate
these numbers using the following procedure.
1Press SYSTEM MENU while the recorder is
stopped.
2Select “SETUP,” and press ENTER.
1 2 3
4 6
7 8 9
0
5
</M/m/,,
ENTER
ORETURN
SYSTEM MENU
Number
buttons, SET
SETUP
Settings
Easy Setup
Tuner Preset
Options
Features
Audio
Video
Language
Clock
Set G-Code Channels

25
Hookups and Settings
3Select “Settings,” and press ENTER.
4Select “Set G-Code Channels,” and press
ENTER.
5Select “Guide CH – TV CH,” and press
ENTER.
6Enter the guide channel number assigned
in the program guide using the number
buttons, and press SET.
7Enter the TV channel number using the
number buttons, and press SET.
If you made Hookup A (page 13) or Hookup
C (page 15), enter the TV channel number on
your cable box.
If you made Hookup B (page 14), enter the
cable box output channel. See the instructions
supplied with your cable box to confirm the
cable box’s output channel.
8Repeat steps 5 to 7 for each guide channel
number that does not match the TV channel
number.
9Press SYSTEM MENU repeatedly to exit the
menu.
To return to the previous step
Press ORETURN.
To check the channel settings
When displaying the “Set G-Code Channels”
menu, select “Channel List,” then press ENTER.
The display lists the channels for which the guide
channel number does not match the TV channel
number.
To go to the next page, press m.
To return to the previous page, press M.
Settings - Set G-Code Channels
----
Channel list
Guide CH TV CH
- - - -
Settings - Set G-Code Channels
Guide CH TV CH
- - ---- - -
- - - -
Settings - Set G-Code Channels
Guide CH TV CH
- - ---- - -
33 33
Settings - Set G-Code Channels
Guide CH TV CH
- - ---- - -
33 5
Settings - G-Code Channel List
Guide CH TV CH
2
4
6
10
11
25
28
-
-
-
-
-
-
-
21
32
9
121
13
36
2
Guide CH TV CH
45
53
- -
- -
- -
- -
- -
-
-
-
-
-
-
-
18
5
- -
- -
- -
- -
- -
Close
Page1

26
Connecting a VCR or Similar Device
After disconnecting the recorder’s power cord from an AC outlet, connect a VCR or similar recording
device to the LINE IN jacks of this recorder.
Use the DV IN jack on the front panel if the equipment has a DV output jack (i.LINK jack) (page 70).
See also the instruction manual supplied with the connected equipment.
To record on this recorder, see “Recording from connected equipment without a timer” on page 50.
Connect a VCR or similar recording device to the LINE IN 1 or 3 of this recorder. If the equipment has
an S-video jack, you can use an S-video cord instead of an audio/video cord.
bNotes
• Pictures containing copy protection signals that prohibit any copying cannot be recorded.
• If you pass the recorder signals via the VCR, you may not receive a clear image on your TV screen.
Be sure to connect your VCR to the DVD recorder and your TV in the order shown below. To watch video tapes,
watch the tapes through a second line input on your TV.
• If you disconnect the recorder’s power cord, you will not be able to view the signals from the connected VCR.
Connecting to the LINE IN 1 or 3 jacks
COAXIAL
DIGITAL OUT
OPTICAL
PCM/DTS/DOLBY DIGITAL
VHF/UHF
IN
LINE IN COMPONENT
VIDEO OUT
LINE OUT
VIDEO S VIDEO
R-AUDIO-L PB/CB
Y
PR/CR~AC IN
OUT
1
3
VIDEO
S VIDEO
R-AUDIO-L
1
3
VIDEO
S VIDEO
R-AUDIO-L
LINE IN
LINE OUTPUT
S Video
AUDIO
RL
VIDEO
VCR, etc.
DVD recorder
Audio/video cord
(not supplied)
S-video cord
(not supplied)
: Signal flow
to LINE IN 1 or 3
VCRDVD recorder TV
VCR DVD recorder TV
Line input 1
Line input 2

27
Hookups and Settings
Connect a VCR or similar recording device to the LINE 2 IN jacks of this recorder. If the equipment has
an S-video jack, you can use an S-video cord instead of an audio/video cord.
zHint
When the connected equipment outputs only monaural sound, connect to just the L (MONO) and VIDEO input jacks
on the front of the recorder. Do not connect the R input jack.
bNotes
• Do not connect the yellow LINE IN (VIDEO) jack when using an S-video cord.
• Do not connect the output jack of this recorder to another equipment’s input jack with the other equipment’s output
jack connected to the input jack of this recorder. Noise (feedback) may result.
• Do not connect more than one type of video cord between the recorder and your TV at the same time.
Connecting to the LINE 2 IN jacks on the front panel
OUTPUT
S VIDEO AUDIO
LR
VIDEO
S VIDEO VIDEO AUDIO RL (MONO)
VCR, etc.
Audio/video cord
(not supplied)
S-video cord
(not supplied)
to LINE 2 IN DVD recorder
: Signal flow

28
Connecting to a Satellite or Digital Tuner
Connect a satellite or digital tuner to this recorder using the LINE IN 1 jacks. Disconnect the recorder’s
power cord from an AC outlet when connecting the tuner.
To use the Synchro-Rec function, see below.
If you want to use the Synchro Rec function
This connection is necessary to use the Synchro-
Recording function. See “Recording from
connected equipment with a timer (Synchro Rec)”
on page 48.
bNotes
• Synchro-Recording does not work with some tuners.
For details, see the tuner’s operating instructions.
• If you disconnect the recorder’s power cord, you will
not be able to view the signals from the connected
tuner.
COAXIAL
DIGITAL OUT
OPTICAL
PCM/DTS/DOLBY DIGITAL
VHF/UHF
IN
LINE IN COMPONENT
VIDEO OUT
LINE OUT
VIDEO S VIDEO
R-AUDIO-L PB/CB
Y
PR/CR~AC IN
OUT
1
3
VIDEO
S VIDEO
R-AUDIO-L
1
3
VIDEO
S VIDEO
R-AUDIO-L
LINE IN
AUDIO
OUTPUT
L
RVIDEO
AUDIO
INPUT
L
R
VIDEO
LINE OUT
VIDEO S VIDEO
R-AUDIO-L
TV
Satellite tuner, etc.
to LINE OUT
DVD recorder
to LINE IN 1
: Signal flow
Audio/video cord
(supplied)
Audio/video cord
(not supplied)

29
Seven Basic Operations — Getting to Know Your DVD Recorder
Seven Basic Operations
— Getting to Know Your DVD Recorder
1. Inserting and Formatting
a DVD Disc (Disc Info)
1Press ZOPEN/CLOSE, and place a disc on
the disc tray.
2Press ZOPEN/CLOSE to close the disc
tray.
Wait until “LOAD” disappears from the front
panel display.
Unused DVDs are formatted automatically.
New discs are automatically formatted when
inserted. If necessary, you can manually re-format
a DVD+RW or DVD-RW disc to make a blank
disc. For DVD-RWs, you can select a recording
format (VR mode or Video mode) according to
your needs (page 8).
1Insert a disc.
See “Inserting a Disc” on page 29.
2Press TOOLS.
The TOOLS menu appears.
The TOOLS menu displays options
applicable to the entire disc (e.g. disc
protection), recorder (e.g. audio settings
during recording), or multiple items on a list
menu (e.g. erasing multiple titles). The
displayed options differ depending on the
situation and disc type.
Inserting a Disc
+R
DVD
VCD CD
DATA CD
-
RWVR
-
RW
Video
+RW
-
R
DATA DVD
1 2 3
4 6
7 8 9
0
5
ZOPEN/
CLOSE
With the recording/playing side facing down
Formatting a DVD disc (Disc Info)
-
RWVR
-
RW
Video
+RW
1 2 3
4 6
7 8 9
0
5
TOOLS
</M/m/,,
ENTER
Close
Protect Title
Erase Title
Stop
Options for the disc or picture
,continued

30
3Move the cursor down the TOOLS menu
until “Disc Info” is selected, and press
ENTER.
Example: When a DVD-RW (VR mode) is
inserted.
1“Disc Name” (DVD only)
2“Media”: Disc type
3“Format”: Recording format type (DVD-
RW only)
4“On”/“Off”: Indicates whether
protection is set (DVD-RW in VR mode
only)
5“Title no.”: Total number of titles
6“Date”: Dates of when the oldest and the
most recent titles were recorded (DVD
only)
7“Continuous Rem. Time”/“Remainder”
(approximate)
• The remaining recording time in each of the
recording modes
• Disc space bar
• Remaining disc space/total disc space
8Disc setting buttons
“Disc Name” (page 37)
“Protect Disc” (page 37)
“Finalize”/“Unfinalize” (page 38)
“Erase All” (page 66)
“Format”
Available settings differ depending on the
disc type.
4Select “Format,” and press ENTER.
5Select “OK,” and press ENTER.
For DVD-RWs, select “VR” or “Video,” and
press ENTER.
All contents on the disc are erased.
zHints
• By reformatting, you can change the recording format
on DVD-RWs, or record again on DVD-RWs that have
been finalized.
• For DVD+RWs and DVD-RWs (Video mode), you can
check free space and title location on the disc using the
Disc Map display (page 66).
bNote
On this model, 1 GB (read “gigabyte”) is equivalent to 1
billion bytes. The larger the number, the larger the disc
space.
Format
Disc Name
Disc Information
DiscName Movie
Media DVD-RW Format VR
Title no. 2
Date Off
10/13/2005 ~ 10/28/2005
HQ : 0H30M HSP : 0H45M SP : 1H00M
LSP : 1H15M LP : 1H30M EP : 2H00M
SLP : 3H00M SEP : 4H00M
2. 3 / 4. 7
Remainder
Close
Erase All
Finalize
Protect Disc
Original 3 / Playlist
GB

31
Seven Basic Operations — Getting to Know Your DVD Recorder
2. Recording a Program
This section introduces the basic operation to
record the current TV program to a disc (DVD).
For an explanation of how to make timer
recordings, see page 40.
1Insert a recordable DVD.
See “Inserting a Disc” on page 29.
2Press CH +/– to select the channel or input
source you want to record.
3Press REC MODE repeatedly to select the
recording mode.
Each time you press the button, the display on
the TV screen changes as follows:
For more details about the recording mode,
see page 40.
4Press zREC.
Recording starts.
Recording stops automatically after 8 hours of
continuous recording or when the DVD is full.
To stop recording
Press xREC STOP located beneath the remote
control cover.
Note that it may take a few seconds for recorder to
stop recording.
To pause recording
Press XREC PAUSE located beneath the remote
control cover.
To restart recording, press the button again.
To watch another TV program while recording
Set your TV to the TV input using the TV/VIDEO
button (page 20).
zHint
If you do not want to watch TV while recording, you can
turn off the TV. When using a decoder, make sure to
leave it on.
bNotes
• After pressing zREC, it may take a short while to
start recording.
• You cannot change the recording mode while
recording or during recording pause.
• If there is a power failure, the program you are
recording may be erased.
• You cannot watch a TV program while recording
another TV program.
You can check the recording information such as
recording time or disc type.
Press DISPLAY twice during recording.
The recording information appears.
ADisc type/format
BRecording status
CRecording mode
DRecording time
Press DISPLAY to turn off the display.
+RW
-
RWVR
-
RW
Video
-
R
+R
1 2 3
4 6
7 8 9
0
5CH +/–
REC MODE
xREC STOPzREC
TV/VIDEO
XREC PAUSE
DISPLAY
HQ SPHSP LSP
SEP EPSLP LP
Checking the disc status while
recording

32
3. Playing the Recorded
Program (Title List)
To play a recorded title, select the title from the
Title List.
1Insert a DVD.
See “Inserting a Disc” on page 29.
Playback starts automatically depending on
the disc.
2Press TITLE LIST.
To show the extended Title List, press
TOOLS to select “Display List,” and press
ENTER.
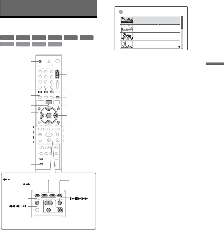
Title List with Thumbnail Images (Example:
DVD-RW in VR mode)
Extended Title List
ATitle type:
Displays the title type (Original or Playlist)
for DVD-RWs (VR mode).
BDisc space (remainder/total)
CTitle information:
Displays the title number, title name, and
recording date. Title size is shown in the
Thumbnail title list.
z (red): Indicates that the title is currently
being recorded.
: Indicates the protected title.
DScroll bar:
Appears when all of the titles do not fit on the
list. To view the hidden titles, press M/m.
ETitle’s thumbnail picture
The still images for each title are displayed.
+RW
-
RWVR
-
RW
Video
-
R
+R
1 2 3
4 6
7 8 9
0
5
TOOLS
HPLAY/
XPAUSE/
xSTOP
M/m,
ENTER
TITLE LIST
REPLAY/
ADVANCE
M
m
12
11
10
9
2ch
TITLE LIST
ORIGINAL
GB4.3 / 4.7
World Sports
Mystery
Tr a ve l
(0H30M) LSP GB0.9
5ch
12ch
3ch
Tennis
(0H30M) SEP
(1H00M) SLP
(1H00M) SEP
Wed
Tu e
Wed
Fri
GB0.3
GB0.8
GB0.6
10/26/2005 8:00PM
10/28/2005 1:00PM
10/25/2005 9:00AM
10/19/2005 8:00PM
m
12
11
10
9
8
7
6
5
Tennis 10/28
10/26
10/25
10/19
10/17
10/15
10/14
10/13
Fri
TITLE LIST
ORIGINAL
Thu
Fri
Sat
Mon
Wed
Tu e
Wed
2ch
L3
8ch
L3
5ch
3ch
12ch
5ch
Weather
News
Nature
Family
World Sports
Mystery
Tr a ve l
4.3 / 4.7GB

33
Seven Basic Operations — Getting to Know Your DVD Recorder
3Select a title, and press ENTER.
The sub-menu appears.
The sub-menu displays options applicable
only to selected item. The displayed options
differ depending on the model, situation, and
disc type.
4Select “Play,” and press ENTER.
Playback starts from the selected title.
To stop playback
Press xSTOP.
To scroll the list display by page (Page mode)
Press REPLAY/ADVANCE while the
list display is turned on. Each time you press
REPLAY/ADVANCE , the entire Title List
changes to the previous/next page of titles.
About the Title List for DVD-RWs (VR mode)
You can switch the Title List to show Original or
Playlist.
While the Title List menu is turned on, press
TOOLS to select either “Original” or “Playlist,”
and press ENTER.
For details, see “Edit options for DVD-RWs (VR
mode)” on page 63.
To change the title order (Sort)
While the Title List menu is turned on, press
TOOLS to select “Sort Titles.” Press M/m to select
the item, and press ENTER.
To change a title thumbnail picture
(Thumbnail) (DVD-RW in VR mode only)
You can select a favourite scene for the thumbnail
picture shown in the Title List menu.
1Press TITLE LIST in stop mode.
2Select a title whose thumbnail picture you
want to change, and press ENTER.
The sub-menu appears.
3Select “Set Thumbnail,” and press ENTER.
The selected title starts to play in the
background.
4While watching the playback picture, press
HPLAY, XPAUSE, or m/M to select
the scene you want to set for a thumbnail
picture, and press ENTER.
The display asks for confirmation.
5Select “OK,” and press ENTER.
The scene is set for the title’s thumbnail
picture.
To turn off the Title List
Press TITLE LIST.
zHints
• After recording, the first scene of the recording (the
title) is automatically set as the thumbnail picture.
• You can select “TITLE LIST” from the System Menu.
bNotes
• The title names may not appear for DVDs created on
other DVD recorders.
• The letters that cannot be displayed are replaced with
“*.”
• It may take a few seconds for the thumbnail pictures to
be displayed.
• After editing, the title thumbnail picture may change to
the first scene of the recording (title).
Order Sorted
By Date in order of when the titles were
recorded. The title that is recorded
most recently is listed at the top.
By Title in alphabetical order.
By Number in order of recorded title number.
GB4.3 / 4.7
World Sports
Mystery
Tr a ve l
Tennis
Wed
Tu e
Wed
Fri
AAB
12
11
10
9
(0H30M) LSP GB0.9
DEF
AAB
GHI
(0H30M) SEP
(1H00M) SLP
(1H00M) SEP
GB0.3
GB0.8
GB0.6
TITLE LIST
ORIGINAL
Close
A-B Erase
Delete Chapter
Title Name
Visual Search
Protect Title
Erase
Play Beginning
Play
10/26/2005 8:00PM
10/28/2005 1:00PM
10/25/2005 9:00AM
10/19/2005 8:00PM
Sub-menu

34
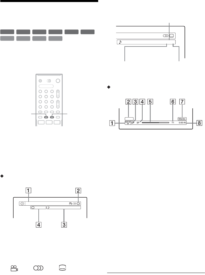
4. Displaying the Playing
Time and Play Information
You can check the playing time and remaining
time of the current title, chapter, or track. Also,
you can check the disc name recorded on the
DVD/CD.
Press DISPLAY repeatedly.
Each time you press the button, the display
changes as follows:
Display 1 t Display 2 t Display off
The displays differ depending on the disc type or
playing status.
Display 1
Example: When playing a DVD VIDEO
ATitle number/name
(Shows either track number, track name,
scene number, or file name for CDs, VIDEO
CDs, DATA DVDs, or DATA CDs.)
BAvailable functions for DVD VIDEOs
( angle/ audio/ subtitle, etc.),
or playback data for DATA DVDs and
DATA CDs
CThe current selected function or audio
setting (appears only temporarily)
Example: Dolby Digital 5.1 ch
DThe current selected angle
Display 2
Example: When playing a DVD-RW (VR mode)
ADisc type*1/format (page 8)
BTitle type (only appears for Playlists)
(page 63)
CPlay mode
DRecording mode (page 40)
EPlaying status bar*2
FTitle number (chapter number*3) (page 57)
(Shows either track number, scene number,
album number*3, or file number for CDs,
VIDEO CDs, DATA DVDs, or DATA CDs.)
GAlbum name appears for CDs with CD text,
DATA DVDs or DATA CDs when you
press TIME/TEXT repeatedly.
HPlaying time (remaining time*3)
*1 Displays Super VIDEO CDs as “SVCD,” DATA CDs
as “CD” and DATA DVDs as “DVD.”
*2 Does not appear with VIDEO CDs, DATA DVDs, and
DATA CDs.
*3 Displayed when you press TIME/TEXT repeatedly.
+R
DVD
VCD CD
DATA CD
-
RWVR
-
RW
Video
+RW
-
R
DATA DVD
1 2 3
4 6
7 8 9
0
5
TIME/TEXT
DISPLAY
Title
2/0Angle
1
3(5) 1 : DolbyDigitalEnglish
3/2.11 : English DolbyDigital
R
ear
(L/R)
Front (L/R) + Center LFE (Low Frequency
Effect)

35
Seven Basic Operations — Getting to Know Your DVD Recorder
zHints
• If “DTS” is set to “Off” in “Audio” setup, the DTS
track selection option will not appear on the screen
even if the disc contains DTS tracks (page 79).
• When “Auto Display” is set to “On” (default) in
“Options” setup (page 82), playback information
automatically appears when the recorder is turned on,
etc.
bNote
The letters or symbols that cannot be displayed are
replaced with “*.”
You can view the playing or time information
displayed on the TV screen and the front panel
display.
Press TIME/TEXT repeatedly.
The displays differ depending on the disc type or
playing status.
Front panel display
Example: When playing a DVD
Example: When playing a VIDEO CD
Example: When playing a CD
Track playing time and the current track/index number
m
Remaining time of the current track
m
Playing time of the disc
m
Remaining time of the disc
m
CD text (when available)
Example: When playing an MP3 audio track
Playing time and number of the current track
m
Current album number
Example: When viewing a JPEG image
Current file number and total number of files in the
current album
m
Current album number and total number of albums
bNotes
• The recorder can only display the first level of a CD’s
text, such as the disc name.
• The letters or symbols that cannot be displayed are
replaced with “*.”
• Playing time of MP3 audio tracks may not be displayed
correctly.
Checking the playing/remaining
time
Playing time and number of the current title
Remaining time of the current title
Playing time and number of the current
chapter
Remaining time of the current chapter
Playing time and number of the current
scene or track

36
5. Changing the Name of a
Recorded Program
You can label a DVD, title, or program by entering
characters. You can enter up to 64 characters for a
title or disc name, but the actual number of
characters displayed in the menus such as the Title
List will vary. The steps below explain how to
change the name of the recorded program.
1Press TITLE LIST.
2Select a title, and press ENTER.
The sub-menu appears.
3Select “Title Name,” and press ENTER.
The display for entering characters appears.
4Press </M/m/, to move the cursor to
the right of the screen and select “A”
(upper-case), “a” (lower-case), or
“Symbol,” and press ENTER.
The characters of the selected type are
displayed.
5Press </M/m/, to select the character
you want to enter, and press ENTER.
The selected character appears at the top of
the display.
Example: Input Title Name
The type of characters will change according
to the language you select in “Easy Setup.”
Some languages allow you to enter an accent
mark.
To enter a letter with an accent mark, select an
accent followed by the letter.
Example: Select “ ` ” and then “a” to enter “à.”
To insert a space, select “Space.”
6Repeat steps 4 and 5 to enter the
remaining characters.
To erase a character, move the cursor to the
right of the character at the input row. Select
“Back” and press ENTER.
To insert a character, move the cursor to the
right of the point where you want to insert the
character. Select the character and press
ENTER.
To erase all of the characters, select “Clear
All” and press ENTER.
7Select “Finish,” and press ENTER.
To cancel the setting, select “Cancel.”
zHints
• You can erase all displayed characters by pressing and
holding CLEAR for 2 seconds or more.
• You can switch between “A” (upper-case), “a” (lower-
case), or “Symbol” even if you press INPUT SELECT.
1 2 3
4 6
7 8 9
5
0
</M/m/,,
ENTER
TITLE LIST
"A"
Cancel
Finish
Space
Clear All
Back
1
2
3
4
5
6
7
8
9
0
Input Title Name
Symbol
"a"
Cancel
Finish
1
2
3
4
5
6
7
8
9
0
Input Title Name
-
c
f
"A"
Symbol
"a"
Space
Clear All
Back
Input row

37
Seven Basic Operations — Getting to Know Your DVD Recorder
6. Labeling and Protecting
a Disc
You can execute options effective for the entire
disc using the Disc Information display.
1Insert a disc.
See “Inserting a Disc” on page 29.
2Press TOOLS to select “Disc Info,” and
press ENTER.
Example: When the inserted disc is a DVD-
RW (VR mode).
3Select “Disc Name,” and press ENTER.
Enter the disc name in the “Input Disc Name”
display (page 36).
bNote
You can enter up to 64 characters for a DVD’s disc name.
The disc name may not appear when the disc is played on
other DVD equipment.
1Insert a disc.
See “Inserting a Disc” on page 29.
2Press TOOLS to select “Disc Info,” and
press ENTER.
3Select “Protect Disc,” and press ENTER.
4Select “Protect,” and press ENTER.
To cancel the protection
Select “Don’t Protect” in step 4.
zHint
You can set protection for individual titles (page 64).
Labeling a disc
1 2 3
4 6
7 8 9
0
5
TOOLS
</M/m/,,
ENTER
+RW
-
RWVR
-
RW
Video
-
R
+R
Off
Format
Disc Name
Disc Information
DiscName
Media DVD-RW Format VR
Title no. / Playlist 2
2. 3 / 4. 7
Close
Erase All
Finalize
Protect Disc
HQ : 0H30M HSP : 0H45M SP : 1H00M
LSP : 1H15M LP : 1H30M EP : 2H00M
SLP : 3H00M SEP : 4H00M
Remainder
Date
10/13/2005 ~ 10/28/2005
Original 3
GB
Protecting a disc
-
RWVR
Off
Format
Disc Name
Disc Information
DiscName
Media DVD-RW Format VR
Title no. / Playlist 2
2. 3 / 4. 7
Close
Erase All
Finalize
Protect Disc
HQ : 0H30M HSP : 0H45M SP : 1H00M
LSP : 1H15M LP : 1H30M EP : 2H00M
SLP : 3H00M SEP : 4H00M
Remainder
Date
10/13/2005 ~ 10/28/2005
Original 3
GB

38
7. Playing the Disc on Other
DVD Equipment (Finalize)
Finalizing is necessary when you play discs
recorded with this recorder on other DVD
equipment.
When you finalize a DVD+RW, DVD-RW
(Video mode), DVD+R, or DVD-R, a DVD menu
will be automatically created, which can be
displayed on other DVD equipment.
Before finalizing, check the differences between
the disc types in the table below.
Differences between the disc types 1Insert a disc.
See “Inserting a Disc” on page 29.
2Press TOOLS to select “Disc Info,” and
press ENTER.
The “Disc Information” display appears.
3Select “Finalize,” and press ENTER.
The display shows the approximate time
required for finalizing and asks for
confirmation.
4Select “OK,” and press ENTER.
The recorder starts finalizing the disc.
zHint
You can check whether the disc has been finalized or not.
If you cannot select “Finalize” in step 3 above, the disc
has already been finalized.
bNotes
• Depending on the condition of the disc, recording, or
the DVD equipment, discs may not play even if the
discs are finalized.
• The recorder may not be able to finalize the disc if it
was recorded on another recorder.
Discs are automatically finalized when
removed from the recorder. However,
you may need to finalize the disc for
certain DVD equipment, or if the
recording time is short. You can edit or
record on the disc even after finalizing.
Finalizing is unnecessary when playing
a disc on VR format compatible
equipment.
Even if your other DVD equipment is
VR format compatible, you may need to
finalize the disc, especially if the
recording time is short. You can edit or
record on the disc even after finalizing.
Finalizing is necessary when playing on
any equipment other than this recorder.
After finalizing, you cannot edit or
record on the disc. If you want to record
on it again, unfinalize or reformat the
disc (page 29). However, if you reformat
the disc, all recorded contents will be
erased.
Finalizing is necessary when playing on
any equipment other than this recorder.
After finalizing, you cannot edit or
record on the disc.
+RW
-
RWVR
-
RW
Video
-
R
+R
+RW
-
RWVR
-
RW
Video
+R
-
R
1 2 3
4 6
7 8 9
0
5
TOOLS
</M/m/,,
ENTER
Finalize
About xx min is needed for finalizing this disc.
OK Cancel
Cannot cancel finalizing during transaction.
Do you want to finalize?

39
Seven Basic Operations — Getting to Know Your DVD Recorder
For DVD-RWs (Video mode)
DVD-RW (Video mode) that have been finalized
to prohibit additional recording or editing can be
unfinalized to allow further recording or editing.
For DVD-RWs (VR mode)
If you cannot record or edit on a DVD-RW (VR
mode) that has been finalized with other DVD
equipment, “This disc was finalized. Unfinalize
it.” may appear.
bNote
The recorder is not able to unfinalize DVD-RWs (Video
mode) that have been finalized on another recorder.
1Insert a disc.
See “Inserting a Disc” on page 29.
2Press TOOLS to select “Disc Info,” and
press ENTER.
The “Disc Information” display appears.
3Select “Unfinalize,” and press ENTER.
The recorder starts unfinalizing the disc.
Unfinalizing may take several minutes.
Unfinalizing a disc
-
RWVR
-
RW
Video

40
Timer Recording
Before Recording
Before you start recording…
• This recorder can record on various discs. Select
the disc type according to your needs (page 8).
• Check that the disc has enough available space
for the recording (page 29). For DVD+RWs and
DVD-RWs, you can free up disc space by
erasing titles (page 66).
• Adjust the recording picture quality and picture
size if necessary (page 44).
zHint
Timer recordings will be made regardless whether or not
the recorder is turned on. You can turn off the recorder
without affecting the recording even after recording
starts.
bNote
To play a recorded disc on other DVD equipment,
finalize the disc (page 38).
Like the SP or LP recording mode of VCRs, this
recorder has eight different recording modes.
Select a recording mode according to the time and
picture quality you need. For example, if picture
quality is your top priority, select the High Quality
mode (HQ). If recording time is your priority,
Super Extended Play mode (SEP) can be a
possible choice. Note that recording times in the
following table are approximate and the actual
times may differ. Note also that the maximum
continuous recording time for a single title is eight
hours. Contents beyond this time will not be
recorded.
Press REC MODE repeatedly to switch the
recording modes.
bNote
Situations below may cause slight inaccuracies with the
recording time.
– Recording a program with poor reception, or a program
or video source of low picture quality
– Recording on a disc that has already been edited
– Recording only a still picture or just sound
Recording mode
Recording
mode
Recording time (hours)
DVD DVD+R DL
HQ (High quality) 1 1 hr. 48 min.
HSP R1 hr. 30 min. 2 hr. 42 min.
SP (Standard mode) 2 3 hr. 37 min.
LSP r2 hr. 30 min. 4 hr. 31 min.
LP r3 5 hr. 25 min.
EP r4 7 hr. 14 min.
SLP r610hr.
51 min.
SEP (Long duration) 8 14 hr.
28 min.

41
Timer Recording
The recorder can receive and record stereo/SAP
programs.
Stereo programs
When a stereo program is received, the
“STEREO” indicator lights up on the front panel
display. If there is noise in the stereo program, set
“Auto Stereo” in “Options” setup to “Off”
(page 82). The sound will be recorded in monaural
but with less noise.
SAP (Second Audio Program)
When a SAP (Second Audio Program) is received,
the “SAP” indicator lights up on the front panel
display. To record only SAP sound, set “Tuner
Audio” in “Options” setup to “SAP” (page 82).
zHint
You can select the audio (main or SAP) while recording
bilingual programs using the AUDIO button. This does
not affect the recorded sound.
Pictures with copy protection cannot be recorded
on this recorder.
When the recorder receives a copy guard signal,
the recorder continues to record but only a blank,
grey colored screen will be recorded.
* The recorded disc can be played only on CPRM
compatible equipment (page 8).
Timer Recording (Standard/
G-Code)
You can set the timer for a total of 30 programs, up
to one month in advance.
There are two methods to set the timer: the
standard method and G-Code method.
• Standard: Set the date, time, and program
position of the program manually.
• G-Code: Enter the G-Code number designated
for each TV program (page 43).
bNote
Do not operate your cable box or satellite receiver just
before or during a timer recording. This may prevent the
accurate recording of a program.
Recording a stereo/SAP program
Unrecordable pictures
Copy control
signals
Recordable discs
Copy-Free
Copy-Once (CPRM*)
Copy-Never None (a blank screen is
recorded)
+RW
-
RWVR
-
RW
Video
-
R
+R
-
RWVR
Setting the timer manually
(Standard)
+RW
-
RWVR
-
RW
Video
-
R
+R
1 2 3
4 6
7 8 9
0
5
</M/m/,,
ENTER
[TIMER]
xREC STOP
TOOLS
,continued

42
1Press [TIMER].
• If the “Timer – G-Code” display appears,
press < to switch the display to
“Standard”.
2Select an item using </, and adjust
using M/m.
“Date”: Sets the date.
The item changes as follows:
Today y Tomorrow y …… y Thu
10/28 (1 month later) y Sun (every Sunday)
y …… y Sat (every Saturday) y
Mon-Fri (Monday to Friday) y Mon-Sat
(Monday to Saturday) y Sun-Sat (Sunday to
Saturday) y Today
“Start”: Sets the start time.
“Stop”: Sets the stop time.
“CH”: Selects the channel or input source.
“Mode”: Selects the recording mode
(page 40).
• If you make a mistake, select the item and
change the setting.
3Select “OK,” and press ENTER.
The Timer List (page 46) appears. The
TIMER REC indicator lights up on the front
panel and the recorder is ready to start
recording.
Unlike a VCR, there is no need to turn off the
recorder before the timer recording starts.
To stop recording during timer recording
Open the remote’s cover and press xREC STOP.
Note that it may take a few seconds for the
recorder to stop recording.
Rec Mode Adjust
If there is not enough available disc space for the
recording, the recorder automatically adjusts the
recording mode to enable the entire program to be
recorded. This function is normally set to “On.”
To cancel this function, press TOOLS while the
Timer List is displayed. Select “Rec Mode
Adjust” and press ENTER. Select “Off” and press
ENTER.
If the timer settings overlap
Overlapped timer settings are shown as follows.
To store the setting as shown, select “OK.” The
program at the top of the list has priority over the
rest of the programs.
To cancel the overlapped setting, select “Cancel.”
To confirm, change, or cancel timer recording
See “Checking/Changing/Canceling Timer
Settings (Timer List)” on page 46.
To extend the recording duration time while
recording
1Press TOOLS during recording to select
“Extend Rec Time,” and press ENTER.
2Press M/m to select the duration time.
You can set the duration in increments of 10
minutes, for a maximum of 60 minutes.
3Select “OK” and press ENTER.
Timer - Standard
Set the timer manually. Cancel
G-Code
Date
OK
Mode
Today
CH
:
Start
:
Stop
Timer
These timer settings overlap.
OK Cancel
Do you want to continue?
9:00PM-10:00PM 25ch SP
10/29
10/29 8:30PM-10:00PM 3ch SP
Wed
Wed
Extend Rec. Time
Set the timer extend function.
Wed
OK
Cancel
Extend Time
Off
9/28 10:00AM - 11:30AM 25ch SP

43
Timer Recording
zHint
You can play the recorded program by selecting the
program title in the Title List.
bNotes
• If a message indicating that the disc is full appears on
the screen, change the disc, or make available space for
the recording (DVD+RW/DVD-RW only) (page 66).
• Check that the clock is correctly set before setting the
timer recording. If not, the timer recording cannot be
made.
To record a satellite program, turn on the satellite tuner
and select the satellite program you want to record.
Leave the satellite tuner turned on until the recorder
finishes recording. If you connect equipment with a
timer function, you can use the Synchro Rec function
(page 48).
• Even if the timer is set for the same daily or weekly
program, the timer recording cannot be made if it
overlaps with a program that has priority. “ ” will
appear next to the overlapped setting in the Timer List.
Check the priority order of the settings.
• Even if the timer is set, timer recordings cannot be
made while recording a program that has priority.
• The Rec Mode Adjust function only works with a timer
recording. It does not function with Quick Timer or
Synchro Rec.
The G-Code system is a feature that simplifies
setting the timer. Just enter the G-Code number
listed in the TV program guide. The date, time,
and channel of that program are set automatically.
Before you start, check that the TV and guide
channels are correctly set in “Set G-Code
Channels” in “Settings” setup (page 74).
1Press [TIMER].
• If the “Timer – Standard” display appears,
press < to switch the display to “G-Code.”
2Press the number buttons to enter the
G-Code number, and press SET.
• If you make a mistake, press CLEAR and re-
enter the correct number.
Recording TV programs using the
G-Code system
1 2 3
4 6
7 8 9
0
5
</M/m/,,
ENTER
[TIMER]
Number
buttons, SET
xREC STOP
CLEAR
zREC
Timer - G-Code
Set the timer by entering the timer code.
Standard
G-Code No. Cancel
OK
,continued

44
3Select “OK,” and press ENTER.
The date, start and stop times, channel,
recording mode, etc. setting appear.
• If you want to change the setting, press </
, to select the item and press M/m to
change the setting.
To re-enter the G-Code number, select
“Change.”
4Select “OK,” and press ENTER.
The TIMER REC indicator lights up on the
front panel, and the recorder is ready to start
recording.
To stop recording during timer recording
Open the remote’s cover and press xREC STOP.
Note that it may take a few seconds for the
recorder to stop recording.
If the timer settings overlap
See page 42.
To extend the recording duration time while
recording
See page 42.
To confirm, change, or cancel timer recording
See “Checking/Changing/Canceling Timer
Settings (Timer List)” on page 46.
zHint
The Rec Mode Adjust function also works with this timer
method (page 42).
You can set the recorder to record in 30 minute
increments.
Press zREC repeatedly to set the duration.
Each press advances the time in 30 minute
increments. The maximum duration is six hours.
The time counter decreases minute by minute to
0:00, then the recorder stops recording (power
does not turn off). Even if you turn off the recorder
during recording, the recorder continues to record
until the time counter runs out.
To cancel the Quick Timer
Press zREC repeatedly until the counter appears
in the front panel display. The recorder returns to
normal recording mode.
You can adjust the recording picture quality and
picture size.
Timer - G-Code
Is the following timer setting correct? To modify,
OK
Cancel
Change
SP
Mode
Date
9/28
CH
107
adjust each item or re-enter the G-Code.
Wed :
900
Start
PM
:
10 00
Stop
PM
Using the Quick Timer function
Adjusting the recording picture
quality and size
0:30 1:00 5:30 6:00 (normal recording)
1 2 3
4 6
7 8 9
0
5
</M/m/,,
ENTER
TOOLS

45
Timer Recording
1Before recording starts, press TOOLS to
select “Rec Settings,” and press ENTER.
2Select the item you want to adjust, and
press ENTER.
The adjustment display appears.
Example: Rec NR
“Rec Mode”: Selects the recording mode for
the desired recording time and picture quality.
For more information, see “Recording mode”
on page 40.
“DVD Rec. Picture Size”: Sets the picture size
of the program to be recorded.
• 4:3 (default): Sets the picture size to 4:3.
• 16:9: Sets the picture size to 16:9 (wide
mode).
“DVD Rec. Picture Size” works with DVD-
Rs and DVD-RWs (Video mode) when the
recording mode is set to HQ, HSP, SP, or LSP.
For all other recording modes, the screen size
is fixed at “4:3.”
For DVD-RWs (VR mode), the actual picture
size is recorded regardless of the setting. For
example, if a 16:9 size picture is received, the
disc records the picture as 16:9 even if “DVD
Rec. Picture Size” is set to “4:3.”
For DVD+RWs/DVD+Rs, the screen size is
fixed at “4:3.”
“Rec NR” (noise reduction): Reduces noise
contained in the video signal.
“Rec Video Equalizer”: Adjusts the picture in
greater detail.
Press M/m to select the item you want to
adjust, then press ENTER.
• Contrast: Changes the contrast.
• Brightness: Changes the overall brightness.
• Color: Makes the colors deeper or lighter.
• Hue: Changes the color balance.
3Adjust the setting using </M/m/,, and
press ENTER.
The default setting is underlined.
“Rec NR”: (weak) Off 1 ~ 2 ~ 3 (strong)
“Rec Video Equalizer”:
• Contrast: (weak) –3 ~ 0 ~ 3 (strong)
• Brightness: (dark) –3 ~ 0 ~ 3 (bright)
• Color: (light) –3 ~ 0 ~ 3 (deep)
• Hue: (red) –3 ~ 0 ~ 3 (green)
Repeat steps 2 and 3 to adjust any other items.
bNotes
• If one program contains two picture sizes, the selected
size is recorded. However, if the 16:9 signal cannot be
recorded as 16:9, it is recorded as 4:3.
• Remnants of images may appear on your screen when
using “Rec NR.”
• “Rec Video Equalizer” does not affect the input of the
DV IN jack.
The recorder can automatically divide a recording
(a title) into chapters by inserting chapter marks
during recording. To disable this function, set
“Auto Chapter” in “Features” setup to “Off”
(page 80).
When recording on a DVD-RW (VR mode)
The recorder detects changes in the picture and
sound and automatically inserts chapter marks.
You can also insert and erase chapter marks
manually (page 67).
When recording on other recordable discs
Chapter marks are inserted at approximately 6
minute intervals during recording.
Rec. Settings
Select the item you want to change.
Rec Mode : SP
Rec Video Equalizer
4 : 3
2
DVD Rec. Picture Size:
Rec NR :
123
Off
Rec NR
Creating chapters in a title

46
Checking/Changing/
Canceling Timer Settings
(Timer List)
You can check, change, or cancel timer settings
using the Timer List.
1Press TIMER LIST.
The Timer List appears.
Timer information displays the recording
date, time, recording mode, etc.
: Indicates that the setting is overlapped by
another setting.
(green): Indicates the setting can be
recorded.
z (red): Indicates the setting currently being
recorded.
a (grey): Indicates that the setting cannot be
recorded in the selected recording mode.
When all of the timer settings do not fit on the
list, scroll bar appears.
To view the hidden timer settings, press M/m.
2Select the timer setting you want to check/
change/cancel, and press ENTER.
The sub-menu appears.
3Select one of the options, and press
ENTER.
“Modify”: Changes the timer setting.
Select an item using </, and adjust using
M/m.
“Erase”: Erases the timer setting. Select
“OK,” and press ENTER.
“Check Overlap”: Checks for overlapped
settings.
The timer setting set most recently is listed at
the top and has priority over the other settings.
You may not be able to record a program of
lower priority.
To change the priority of a program, press </
, to select “Change.” For details, see
“Changing the priority of overlapped
settings” on page 47.
Select “Close” to return to the Timer List.
To change or cancel the setting, repeat steps 2
and 3 above.
-
RWVR
+RW
-
R
-
RW
Video
+R
1 2 3
4 6
7 8 9
0
5
</M/m/,,
ENTER
ORETURN
TIMER LIST
TOOLS
REPLAY/
ADVANCE
10:30PM
TIMER LIST
10:00PM -10:15PM 4ch
25ch
3ch
125ch
SP
SP
SLP
SLP
4:00PM - 5:00PM
9:00PM -10:00PM
8:30PM - 9:30PM
Mon-Sat
Fri 10/29
Fri 10/29
Sat 10/30
Modify
Modify the timer setting.
OK
Cancel
SP
Mode
Date
Mon-Sat
CH
25
:
10 00
Start
PM
:
10 15
Stop
PM
Erase
Are you sure you want to erase this timer setting?
OK Cancel
Mon-Sat 10:00PM - 10:15PM 25ch SP
Check Overlap
These timer settings overlap.
10/29 8:30PM - 9:30PM 25ch SP
10/29 9:00PM -10:00PM 3ch
Fri
Fri SLP
Change Close

47
Timer Recording
To scroll the list display by page (Page mode)
Press REPLAY/ADVANCE while the
list display is turned on. Each time you press
REPLAY/ADVANCE , the entire Timer List
changes to the previous/next page of timer
settings.
To turn off the Timer List
Press TIMER LIST or ORETURN.
zHint
While recording, you cannot modify the timer setting for
the current recording, but you can extend the recording
duration of the recording time (page 42).
bNotes
• Even if the timer is set, timer recordings cannot be
made while recording a program that has priority.
• Even if the timer is set for the same daily or weekly
program, the timer recording cannot be made if it
overlaps with a program that has priority. “ ” will
appear next to the overlapped setting in the Timer List.
Check the priority order of the settings.
If the timer settings overlap, the program that was
set last has priority and will be recorded. A timer
recording of lower priority may be canceled, start
from the middle or stop midway through the
program.
You can change the priority of a program if
necessary.
When the timer settings overlap
The program set last has priority.
Example: You set the timer in order of A, B, and
C (setting C has first priority)
If you give setting B priority over setting C, all of
program B will be recorded and program C is
recorded only after program B has ended.
If the end time of one recording and the start
time of another are the same
The end of program A will be cut.
1Press TIMER LIST.
The Timer List appears.
2Select an overlapped timer setting, and
press ENTER.
indicates that the timer setting is
overlapped by another timer setting.
3Select “Check Overlap,” and press ENTER.
4Select “Change,” and press ENTER.
Changing the priority of
overlapped settings
7:00
7:00 9:00 10:30
A
9:00 11:00
ABC
C
10:30
B
will be cut off
Actual recording
7:00 9:00 11:00
ABC
7:00 9:00 10:00
A
B
10:30PM
TIMER LIST
10:00PM -10:15PM SP
SP
SLP
SLP
4:00PM - 5:00PM
9:00PM -10:00PM
8:30PM - 9:30PM
Mon-Sat
Fri 10/29
Fri 10/29
Sat 10/30
4ch
25ch
3ch
125ch
Check Overlap
These timer settings overlap.
10/29 8:30PM - 9:30PM 25ch SP
10/29 9:00PM -10:00PM 3ch
Fri
Fri SLP
Change Close
Fri 10/29 9:00AM - 10:15AM 3ch SLP
Where do you want to move this timer setting?
Mon-Sat 10:00AM - 10:30AM 25ch SP
Change priority
Cancel
,continued

48
5Press M/m to change the timer setting’s
priority, and press ENTER.
The setting moves to its new location in the
list. A timer setting higher up in the list has
higher priority.
To return to the Timer List, select “Cancel.”
zHint
You can change the priority of a timer setting while
recording.
Recording From Connected
Equipment
You can set the recorder to automatically record
programs from connected equipment that has a
timer function (such as a satellite tuner). Connect
the equipment to the LINE IN 1 jacks of the
recorder (page 28).
When the connected equipment turns on, the
recorder starts recording a program from the LINE
IN 1 jacks.
1Insert a recordable DVD.
See “Inserting a Disc” on page 29.
2Press INPUT SELECT repeatedly to select
“L1.”
3Press REC MODE repeatedly to select the
recording mode.
For details about the recording mode, see
page 40.
Recording from connected
equipment with a timer (Synchro
Rec)
-
RWVR
+RW
-
R
-
RW
Video
+R
REC MODE
</M/m/,,
ENTER
xREC STOP
SYNCHRO
REC
INPUT SELECT
1 2 3
4 6
7 8 9
0
5
XREC PAUSE
TOOLS

49
Timer Recording
4Set the timer on the connected equipment
to the time of the program you want to
record, and turn it off.
5Press SYNCHRO REC.
The SYNCHRO REC indicator lights up on
the front panel. The recorder is ready to start
Synchro-Recording.
The recorder automatically starts recording
when it receives an input signal from the
connected equipment. The recorder stops
recording when the connected equipment
turns off.
To stop recording
Press xREC STOP or SYNCHRO REC.
To cancel Synchro Rec
Press SYNCHRO REC.
The SYNCHRO REC indicator on the recorder
turns off.
bNotes
• The recorder starts recording only after detecting the
video signal from the connected equipment. The
beginning of the program may not be recorded
regardless of whether or not the recorder’s power is on
or off.
• During Synchro-Recording, other operations such as
normal recording cannot be done.
• To use the connected equipment while the recorder is
standing by for Synchro-Recording, cancel Synchro-
Recording by pressing SYNCHRO REC. Be sure to
turn off the connected equipment and press
SYNCHRO REC to reset Synchro-Recording before
the timer recording starts.
• The Synchro Rec function does not work with some
tuners. For details, see the tuner’s operating
instructions.
• To use the Synchro Rec function, you must first set the
recorder’s clock correctly.
If the timer settings of a Synchro-Recording
and another timer recording overlap
Regardless of whether or not the program is a
Synchro Rec program, the program that starts first
has priority and the second program starts
recording only after the first program has finished.
7:00 8:00 9:00 10:00
First program
will be cut off
Second program
,continued

50
You can record from a connected VCR or similar
device. To connect a VCR or similar device, see
“Connecting a VCR or Similar Device” on
page 26. Use the DV IN jack on the front panel if
the equipment has a DV output jack (i.LINK jack).
1Insert a recordable DVD.
See “Inserting a Disc” on page 29.
2Press INPUT SELECT to select an input
source according to the connection you
made.
The front panel display changes as follows:
3Press REC MODE repeatedly to select the
recording mode.
For details about the recording mode, see
page 40.
4Press XREC PAUSE to set this recorder to
record pause.
5Insert the source tape into the connected
equipment and set to playback pause.
6At the same time, press XREC PAUSE on
this recorder and the pause or play button
on the connected equipment.
Recording starts.
To stop recording, press xREC STOP on this
recorder.
If you connect a digital video camera with a DV
IN jack
See “DV/Digital8 Dubbing” on page 70 for an
explanation of how to record from the DV IN jack.
zHint
You can adjust the settings for the recording picture
before recording. See “Adjusting the recording picture
quality and size” on page 44.
bNotes
• When recording a video game image, the screen may
not be clear.
• Any program that contains a Copy-Never copy guard
signal cannot be recorded. The recorder continues to
record, but a blank screen will be recorded.
Recording from connected
equipment without a timer
DVL2L1 L3
Channel number

51
Playback
Playback
Playing
1Insert a disc.
• See “Inserting a Disc” on page 29.
• If you insert a DVD VIDEO, VIDEO CD, or
CD, press HPLAY. Playback starts.
2Press TITLE LIST.
For details about the Title List, see “3. Playing
the Recorded Program (Title List)” on
page 32.
Example: DVD-RW (VR mode)
3Select the title, and press ENTER.
The sub-menu appears.
4Select “Play,” and press ENTER.
Playback starts from the selected title.
To use the DVD’s Menu
When you play a DVD VIDEO, or a finalized
DVD+RW, DVD-RW (Video mode), DVD+R, or
DVD-R, you can display the disc’s menu by
pressing TOP MENU or MENU.
To play VIDEO CDs with PBC functions
PBC (Playback Control) allows you to play
VIDEO CDs interactively using the menu on your
TV screen.
When you start playing a VIDEO CD with PBC
functions, the menu appears.
Select an item using the number buttons and press
ENTER. Then, follow the instructions in the menu
(press HPLAY when “Press SELECT”
appears).
The PBC function of Super VIDEO CDs does not
work with this recorder. Super VIDEO CDs are
played in continuous play mode only.
To stop playback
Press xSTOP.
+R
DVD
VCD CD
DATA CD
-
RWVR
-
RW
Video
+RW
-
R
DATA DVD
1 2 3
4 6
7 8 9
0
5
NEXT >
HPLAY/
XPAUSE/
xSTOP
ZOPEN/
CLOSE
TITLE LIST
</M/m/,,
ENTER
TOOLS
MENU
PROGRESSIVE
SUBTITLE
AUDIO
TOP MENU
ANGLE
SUR
. PREV
INPUT
SELECT
CH +/–
REPLAY/
ADVANCE
12
11
10
9
2ch
TITLE LIST
ORIGINAL
GB4.3 / 4.7
World Sports
Mystery
Tr a ve l
(0H30M) LSP GB0.9
5ch
12ch
3ch
Tennis
(0H30M) SEP
(1H00M) SLP
(1H00M) SEP
Wed
Tu e
Wed
Fri
GB0.3
GB0.8
GB0.6
10/26/2005 8:00PM
10/28/2005 1:00PM
10/25/2005 9:00AM
10/19/2005 8:00PM
,continued
52
To resume playback from the point where you
stopped (Resume Play)
When you press HPLAY again after you stop
playback, the recorder resumes playback from the
point where you pressed xSTOP.
To start from the beginning, press TOOLS to
select “Play Beginning,” and press ENTER.
Playback starts from the beginning of the title/
track/scene.
The point where you stopped playing is cleared
when:
– you open the disc tray.
– you play another title.
– you switch the Title List menu to Original or
Playlist (DVD-RW in VR mode only).
– you edit the title after stopping playback.
– you change the settings on the recorder.
– you turn off the recorder (VIDEO CD/CD/
DATA DVD/DATA CD only).
– you make a recording (except for DVD-RWs in
VR mode).
– you switch between JPEG and MP3.
To play restricted DVDs (Parental Control)
If you play a restricted DVD, the message “Do
you want temporarily change parental control to
*?” appears on your TV screen.
1Select “OK” and press ENTER.
The display for entering your password
appears.
2Enter your four-digit password using the
number buttons.
3Press ENTER to select “OK.”
The recorder starts playback.
To register or change the password, see “Parental
Control (DVD VIDEO only)” on page 80.
To lock the disc tray (Child Lock)
You can lock the disc tray to prevent children from
ejecting the disc.
When the recorder is turned on, hold down
xSTOP until “LOCKED” appears in the front
panel display. The ZOPEN/CLOSE button does
not work while the Child Lock is set.
To unlock the disc tray, hold down xSTOP until
“UNLOCKED” appears in the front panel display
when the recorder is turned on.
zHints
• You can also use the HPLAY button in step 3
(page 51) to start playback.
• Even if you select “Factory Setup” in “Options” setup
(page 82), the Child Lock remains set.

53
Playback
To check the position of the buttons below, see the illustration on page 51.
Playback options
Buttons Operations
AUDIO Selects one of the audio tracks recorded on the disc when pressed repeatedly.
: Selects the language.
: Selects the main or sub sound.
: Selects stereo or monaural audio tracks.
SUBTITLE Selects a subtitle language when pressed repeatedly.
ANGLE Selects an angle when pressed repeatedly.
If various angles (multi-angles) for a scene are recorded on the disc, “ ”
appears in the front panel display.
SUR (surround) Selects one of the TVS effects when pressed repeatedly.
TVS* (TV Virtual Surround) lets you enjoy virtual surround sound effects
created from the front left and right speakers. The selected setting is displayed
in the front panel display for a few seconds.
“TVS OFF”: No surround effect
“TVS DYNAMIC”: Creates one set of virtual rear speakers.
“TVS WIDE”: Creates five sets of virtual rear speakers.
“TVS NIGHT”: Creates five sets of virtual rear speakers. Effective at low
volume.
“TVS STANDARD”: Creates three sets of virtual rear speakers. Effective
when you use two separate front speakers.
* TVS was developed by Sony to produce home surround sound with just a stereo
TV.
PROGRESSIVE Switches the type of video output signal to interlace or progressive format
(page 17).
REPLAY/ADVANCE
(instant replay/instant
advance)
Replays the scene/briefly fast forwards the scene.
.PREV/NEXT >Goes to the beginning of the previous/next title/chapter/scene/track.
(fast reverse/fast forward)
Fast reverses/fast forwards the disc when pressed during playback.
Search speed changes as follows:
fast reverse fast forward
m1Tt 1M
m2TT tt 2M
m3*TTT ttt 3M*
When you press and hold the button, fast forward/fast reverse continues at the
selected speed until you release the button.
*m3 and 3M are only available for DVDs.
-
RWVR
DVD
VCD
CD
DVD
-
RWVR
CD
VCD
DVD
DVD
-
RW
Video
-
R
+R
DVD
+RW
-
RWVR
-
RWVR
-
RW
Video
-
R
+R
VCD
DVD
+RW
-
RWVR
-
RW
Video
-
R
+R
DVD
+RW
,continued

54
To resume normal playback, press HPLAY.
bNotes
• To enjoy the TVS function, set “Digital Out” to “On”
and “Dolby Digital” to “D-PCM” in “Audio” setup.
• The volume may be reduced when surround effects are
set.
• When the playback signal does not contain a signal for
the rear speakers, the surround effects will be difficult
to hear.
In addition, the surround effects may also be difficult to
hear depending on the title being played and the
environment where the recorder is being used.
• When you select one of the surround modes, turn off
the surround settings of the connected TV or amplifier
(receiver).
• Make sure that your listening position is between and
at an equal distance from your speakers, and that the
speakers are located in similar surroundings.
• Angles and subtitles cannot be changed with titles
recorded on this recorder.
• 96 kHz PCM audio and DTS audio do not have
surround effects.
Notes on playing DTS sound tracks on a CD
• When playing DTS-encoded CDs, excessive noise will
be heard from the analog stereo jacks. To avoid
possible damage to the audio system, the consumer
should take proper precautions when the analog stereo
jacks of the recorder are connected to an amplification
system. To enjoy DTS Digital Surround™ playback, an
external 5.1-channel decoder system must be
connected to the digital jack of the recorder.
• Set the sound to “Stereo” using the AUDIO button
when you play DTS sound tracks on a CD (page 53).
Notes on playing DVDs with a DTS sound track
DTS audio signals are output only through the DIGITAL
OUT (COAXIAL or OPTICAL) jack.
When you play a DVD with DTS sound tracks, set
“DTS” to “On” in “Audio” setup (page 79).
(slow, freeze frame)
* Playback direction only
Plays in slow motion when pressed for more than one second in pause mode.
Plays one frame at a time when pressed briefly in pause mode.
XPAUSE Pauses playback.
Buttons Operations
-
RWVR +RW
-
R
+R
VCD
DVD
*
+RW

55
Playback
1Press TOOLS during playback to select
“Video Settings,” and press ENTER.
2Select an item, and press ENTER.
The adjustment display appears.
“Y NR” (luminance noise reduction):
Reduces noise contained in the luminance
element of the video signal.
“C NR” (chroma noise reduction): Reduces
noise contained in the color element of the
video signal.
“BNR” (block noise reduction): Reduces
“block noise” or mosaic like patterns in the
picture.
“MNR” (mosquito noise reduction): Reduces
the faint noise appearing around the outlines
of the images. The noise reduction effects are
automatically adjusted within each setting
range according to the video bit rate and other
factors.
“DVE” (digital video enhancer): Sharpens the
outlines of the images.
“PB Video Equalizer” (Playback video
equalizer): Adjusts the picture in greater
detail.
Select an item and press ENTER.
• Contrast: changes the contrast.
• Brightness: changes the overall brightness.
• Color: makes the colors deeper or lighter.
• Hue: changes the color balance.
3Press </, to adjust the setting, and
press ENTER.
The default settings are underlined.
“Y NR”: (weak) Off 1 2 3 (strong)
“C NR”: (weak) Off 1 2 3 (strong)
“BNR”: (weak) Off 1 2 3 (strong)
“MNR”: (weak) Off 1 2 3 (strong)
“DVE”*: (weak) Off 1 2 3 (strong)
“PB Video Equalizer”:
• Contrast: (weak) –3 ~ 0 ~ 3 (strong)
• Brightness: (dark) –3 ~ 0 ~ 3 (bright)
• Color: (light) –3 ~ 0 ~ 3 (deep)
• Hue: (red) –3 ~ 0 ~ 3 (green)
Repeat steps 2 and 3 to adjust any other items.
* “1” softens the outlines of the images. “2”
enhances the outlines and “3” enhances them more
than “2.”
bNotes
• If the outlines of the images on your screen become
blurred, set “BNR” and/or “MNR” to “Off.”
• Depending on the disc or the scene being played, the
above BNR, MNR, Y NR, or C NR effects may be hard
to discern. And, these functions may not work with
some screen sizes.
• When using the DVE function, noise found in the title
may become more apparent. In this case, it is
recommended that you use the BNR function with the
DVE function. If the condition still does not improve,
set the DVE level to “1” or “Off.”
1Press TOOLS during playback to select
“Audio Settings,” and press ENTER.
2Select an item, and press ENTER.
“Surround” (TVS): Selects one of the
surround modes. For more information, see
“Playback options” on page 53.
Adjusting the picture quality
+R
DVD
VCD
-
RWVR
-
RW
Video
+RW
-
R
Video Settings
Select the item you want to change.
Y NR : 2
2
2
1
PB Video Equalizer
DVE :
MNR :
BNR :
C NR :
Off
Adjusting the sound quality
+R
DVD
VCD
-
RWVR
-
RW
Video
+RW
-
R
CD
DATA CD
,continued

56
“Audio Filter”: Selects the digital filter to
reduce noise above 22.05 kHz (Fs* is 44.1
kHz), 24 kHz (Fs is 48 kHz), or 48 kHz (Fs is
above 96 kHz).
• Sharp (default): Provides a wide frequency
range and spatial feeling.
• Slow: Provides smooth and warm sound.
“AV SYNC”: When the video is delayed, this
function delays the audio for synchronization
with the video (0 to 120 milliseconds). Larger
numbers indicate a longer audio delay for
synchronization with the video. When
dubbing to a VCR or other video recording
equipment, be sure to return this setting to 0
ms (default).
* Sampling frequency of audio source. This
function only adjusts the output signals from the
LINE OUT (R-AUDIO-L).
3Press </M/m/, to select the option,
and press ENTER.
bNote
There may be little effect by changing the Audio Filter
depending on the disc or playback environment.
“Chasing Playback” allows you to view the
recorded part of a program while the recording is
being made. You do not need to wait until the
recording finishes.
Press TOOLS while recording to select
“Chasing Playback,” and press ENTER.
Playback starts from the beginning of the program
you are recording.
When you fast forward to the point that you are
recording, Chasing Playback returns to normal
playback.
bNotes
• For DVD-RWs (VR mode), this function does not
work when recording:
– on a 1x-speed DVD-RW.
– in the HQ or HSP recording mode.
• The DVD’s picture on your TV screen freezes for a few
seconds when you fast forward/fast reverse or instant
replay/advance the recording.
• Chasing Playback is possible from one minute or more
after recording starts.
• Even if you fast forward the recorded program, there
will always be a time difference of about one minute or
more between the recorded program and the current TV
broadcast.
Playing from the beginning of the
program you are recording
(Chasing Playback)
-
RWVR

57
Playback
You can play a previously recorded program while
recording another on the same disc. Playback
continues even if the recording is a timer
recording.
1While recording, press TITLE LIST.
The Title List appears.
2Select the title you want to play, and press
ENTER.
The sub-menu appears.
3Select “Play”, and press ENTER.
Playback starts from the selected title.
bNotes
• This function does not work when recording:
– on a 1x-speed DVD-RW.
– in the HQ or HSP recording mode.
• When playing a title recorded in the HQ or HSP
recording mode, picture noise may appear depending
upon the condition of the recording.
• Picture noise may appear depending upon the condition
of the recording, or when playing a title recorded in the
HQ or HSP recording mode. The picture freezes for a
few seconds when you use fast forward/fast reverse or
instant replay/advance.
Searching for a Title/
Chapter/Track, etc.
Each chapter is displayed as a thumbnail. You can
search for the desired scene visually.
1Press VISUAL SEARCH during playback.
2Select a scene using </,, and press
ENTER.
Playback of the selected scene is started.
Playing a previous recording while
making another (Simultaneous Rec
and Play)
-
RWVR
Searching by Thumbnail (Visual
Search)
1 2 3
4 6
7 8 9
0
5
TOOLS
Number
buttons, SET
CLEAR
</M/m/,,
ENTER
VISUAL
SEARCH
+R
-
RWVR
-
RW
Video
+RW
-
R
9 World Sports
VISUAL SEARCH
4(30)
0:12:45
Chapter
,continued

58
You can search a disc by title, chapter, scene or
track. As titles and tracks are assigned individual
numbers, select the title or track by entering its
number. You can also search for a scene using the
time code.
1Press TOOLS during playback to select a
search method, and press ENTER.
“Title Search” (for DVDs)
“Chapter Search” (for DVDs)
“Track Search” (for CDs/DATA CDs)
“Search” (for VIDEO CDs)
“Album Search” (for DATA DVDs/DATA
CDs)
“Time Search” (for DVDs): Searches for a
starting point by entering the time code.
“File Search” (for DATA DVDs/DATA CDs)
The display for entering the number appears.
Example: Title Search
The number in parentheses indicates the total
number of titles, tracks, etc.
2Press the number buttons to select the
number of the title, chapter, track, time
code, etc., you want.
For example: Time Search
To find a scene at 2 hours, 10 minutes, and 20
seconds, enter “21020.”
If you make a mistake, press CLEAR to
cancel the number, then select another
number.
3Press SET.
The recorder starts playback from the selected
number.
Playing MP3 Audio Tracks
or JPEG Image Files
You can play MP3 audio tracks and JPEG image
files on DATA CDs (CD-ROMs/CD-Rs/CD-
RWs) or JPEG image files on DATA DVDs
(DVD-ROMs/DVD+RWs/DVD+Rs/DVD-RWs/
DVD-Rs).
1Insert a disc.
See “Inserting a Disc” on page 29.
2Press HPLAY.
For MP3 discs, playback starts from the first
MP3 audio track on the disc.
For JPEG files, a slideshow of the pictures on
the disc begins.
If the DATA CD contains both MP3 audio
tracks and JPEG image files, playback starts
from the JPEG image files the first time
HPLAY is pressed.
Searching by title number or time
code
+R
DVD
VCD CD
DATA CD
-
RWVR
-
RW
Video
+RW
-
R
DATA DVD
: -- (21)Title
DATA CD
DATA DVD
1 2 3
4 6
7 8 9
0
5
TITLE LIST
.PREV
</M/m/,,
ENTER
TOOLS
HPLAY
xSTOP
NEXT >
m
REPLAY/
ADVANCE
M
AUDIO
DISPLAY TIME/TEXT

59
Playback
1Press TITLE LIST.
The album list appears.
To change the page, press REPLAY/
ADVANCE .
2Select an album, and press ENTER.
The sub-menu appears.
3Select “View Album,” and press ENTER.
The track list appears.
To change the page, press REPLAY/
ADVANCE .
4Select a track, and press ENTER.
“Play”: Plays the track.
“Play Beginning”: Plays the beginning of the
track.
“Track Data”: Shows data about the track
such as artist and album name.
To stop playback
Press xSTOP.
To fast forward or review a track
Press m/M during playback.
To go to the previous or next MP3 audio track
Press .PREV or NEXT > during
playback. If you repeatedly press .PREV or
NEXT >, you will go to the previous or next
album.
To go to the previous or next album
Press REPLAY/ADVANCE during
playback.
zHint
Press the AUDIO button to switch between stereo or
monaural audio tracks.
1Press TITLE LIST.
The album list appears.
To change the page, press REPLAY/
ADVANCE .
2Select an album, and press ENTER.
The sub-menu appears.
3Select “View Album,” and press ENTER.
The image list appears.
To change the page, press REPLAY/
ADVANCE .
4Select an image, and press ENTER.
“View Image”: Shows the image on the entire
screen.
“Slideshow”: Shows the images in the album
as a slideshow.
“Image Data”: Shows data about when the
picture was taken.
To stop viewing the JPEG image
Press xSTOP.
Selecting an MP3 album or track
TITLE LIST
Music Album
Pop music
Dance
Jazz
Pop music
Classic
Classic
Jazz
Pop music
1
2
3
4
5
6
7
8
Samba
Live
My heart
Opera
Symphony
Piano
The Best
Paradise
1 01 Holiday
2 02 Lonely
3 03 Candy
4 04 Rainy day
5 05 Station
6 06 Magic
7 07 Moon
8 08 Butterfly
8 The Best
TITLE LIST
Selecting a JPEG album or image
TITLE LIST
Photo Album
ROOT
Summer2 Aquarium
1 Flowers
Summer
Summer
Winter
Winter
Summer6 Zoo
8 Party
7 Consert
Summer3 Festival
5 Tennis match
4 Hiking
TITLE LIST
6 Zoo
DSC00029 2005/11/25 3:50PM
1
5
9
2
6
10
3
7
11
4
8
12
,continued

60
To view the previous or next picture
Press .PREV/NEXT > while the picture is
displayed.
To rotate a picture
Press TOOLS while the image is displayed to
select “Rotate Right” or “Rotate Left,” and press
ENTER.
To change the slideshow speed
Press TOOLS while the album list or image list is
displayed to select “Slideshow Speed,” and press
ENTER. Then select the speed from “Fast”
(quick), “Normal,” and “Slow.”
To go to the previous or next album
Press REPLAY/ADVANCE while the
JPEG image is displayed.
zHints
• If you are playing a DATA CD that has both MP3 and
JPEG files, you can switch between photo and music
albums by using the </, buttons when the album
list is displayed.
• You can rotate a JPEG image by using the </,
buttons when the image is displayed.
• Press DISPLAY repeatedly to show information about
the JPEG album or image on your TV screen. Then
press TIME/TEXT to toggle between the current
selected image number and album number.
bNotes
• If the DVD disc, such as a disc from a DVD video
camera, contains both video and JPEG images, only the
video can be played back.
• Some JPEG files, especially files of three million
pixels or more, may lengthen the slideshow interval.
• Rotated JPEG images will not be saved when you press
xSTOP or switch to another folder.
• Images larger than 720 × 480 will be reduced to 720 ×
480 when displayed.
• Images larger than 4 mega bytes cannot be displayed.
• Progressive JPEG images cannot be displayed.
• When you attempt to play a broken file or a file that
does not satisfy the play conditions, appears but
the recorder cannot play the file.
MP3 is audio compression technology that
satisfies certain ISO/MPEG regulations. JPEG is
image compression technology.
You can play MP3 (MPEG1 Audio Layer 3)
format audio tracks and JPEG image files on
DATA CDs (CD-ROMs/CD-Rs/CD-RWs) or
JPEG image files on DATA DVDs (DVD-ROMs/
DVD+RWs/DVD+Rs/DVD-RWs/DVD-Rs).
DATA CDs must be recorded according to
ISO9660 Level 1, Level 2 or Joliet format for the
recorder to recognize the MP3 tracks.
DATA DVDs must be recorded in Universal Disc
Format (UDF). You can also play discs recorded
in MultiSession.
See the instructions supplied with the CD-R/CD-
RW/DVD-R/DVD-RW drives and the recording
software (not supplied) for details on the recording
format.
Note on MultiSession/Border discs
If MP3 audio tracks or JPEG image files are
recorded in the first session/border, the recorder
will also play MP3 audio tracks or JPEG image
files in other sessions/borders. If audio tracks and
images in Music CD format or Video CD format
are recorded in the first session/border, only the
first session/border will be played back.
bNote
The recorder may not be able to play some DATA CDs/
DATA DVDs created in the Packet Write format.
About MP3 audio tracks and JPEG
image files

61
Playback
The recorder can play the following tracks and
files:
– MP3 audio tracks with the extension “.MP3,”
“.mp3,” or “.Mp3.”
– JPEG image files with the extension “.JPEG,”
“.jpg,” “.JPG,” “.Jpg,” “.jpeg,” or “.Jpeg.”
– JPEG image files that conform to the DCF*
image file format.
* “Design rule for Camera File system”: Image standards
for digital cameras regulated by JEITA (Japan
Electronics and Information Technology Industries
Association).
bNotes
• The recorder will play any data with the extension
“.MP3,” “.mp3,” “.Mp3,” “.JPEG,” “.jpg,” “.JPG,”
“.Jpg,” “.jpeg,” or “.Jpeg” even if they are not in MP3
or JPEG format. Playing these data may generate a loud
noise which could damage your speaker system.
• The recorder does not conform to audio tracks in
mp3PRO format.
• Some files cannot be played.
• The letters that cannot be displayed are replaced with
“*.”
Albums play in the following order:
Structure of disc contents
When you insert a DATA CD/DATA DVD and
press HPLAY, the numbered tracks (or files)
are played sequentially, from 1 through 7. For
JPEG image files, press to go to the next
album. (For instance, when you want to go from 1
to 2.) Any sub-albums/tracks (or files) contained
within a currently selected album take priority
over the next album in the same tree. (Example:
C contains D so 4 is played before 5.) When
you press TITLE LIST and the list of album names
appears (page 32), the album names are arranged
in the following order: AtBtCtDt
FtG. Albums that do not contain tracks (or
files) (such as album E) do not appear in the list.
MP3 audio tracks or JPEG image
files that the recorder can play
About playback order of albums,
tracks, and files
ROOT
Tree 1 Tree 2 Tree 3 Tree 4 Tree 5
Album MP3 audio track/
JPEG image file
,continued
62
zHints
• If you add numbers (01, 02, 03, etc.) to the front of the
track/file names when you store the tracks (or files) in
a disc, the tracks and files will be played in that order.
• Since a disc with many trees takes longer to start
playback, it is recommended that you create albums
with no more than two trees.
bNotes
• Depending on the software you use to create the DATA
DVD/DATA CD, the playback order may differ from
the above illustration.
• No more than a total of 199 individual folders can be
played. (Folders that do not contain JPEG/MP3 files
are counted as well.)
• No more than a total of 999 folders and files can be
played. (Files other than JPEG/MP3 files, and folders
that do not contain JPEG/MP3 files are counted as
well.)
• No more than 200 folders and files can be recognized
in a single folder. (Folders that do not contain JPEG/
MP3 files are counted as well.)
• Proceeding to the next or another album may take some
time.
• This recorder supports MP3 audio bit rates up to 160
kbps.

63
Erasing and Editing
Erasing and Editing
Before Editing
This recorder offers various edit options for
various disc types. Before you edit, check the disc
type in the front panel display, and select the
option available for your disc (page 8).
bNotes
• You may lose the edited contents if you remove the disc
or a timer recording starts while editing.
• DVD discs created by DVD video cameras cannot be
edited on this recorder.
You can enjoy advanced edit functions. First you
have two options for DVD-RWs (VR mode):
editing either the original recording (called the
“original”), or the playback information created
from the original (called a “Playlist”). Since each
is different in nature and offers different merits,
read the following and select the one that better
suits your needs.
To edit original titles
Edits made to the original titles are final. If you
plan to retain an unaltered original recording,
create and edit a Playlist (see below). The edit
functions available for original titles are:
– Labeling a title (page 64).
– Setting protection against erasure (page 64).
– Erasing a title (page 64).
– Erasing multiple titles (page 66).
– Erasing a section of a title (A-B Erase) (page 65).
– Erasing all titles on the disc (page 66).
– Erasing a chapter (page 65).
To create and edit Playlist titles
A Playlist is a group of Playlist titles created from
the original title for editing purposes. When you
create a Playlist, only the control information
necessary for playback, such as the playback
order, is stored on the disc. Since the original titles
are left unaltered, Playlist titles can be re-edited.
Example: You have recorded the final few
matches of a football tournament on a DVD-RW
(VR mode). You want to create a digest with the
goal scenes and other highlights, but you also want
to keep the original recording.
In this case, you can compile highlight scenes as a
Playlist title. You can even rearrange the scene
order within the Playlist title (“Creating and
Editing a Playlist” on page 67).
The advanced edit functions available for Playlist
titles are:
– Labeling a title (page 64).
– Erasing a title (page 64).
– Erasing multiple titles (page 66).
– Erasing a section of a title (A-B Erase) (page 65).
– Rearranging the title order (DVD-RWs (VR
mode) only) (page 68).
– Dividing a title into multiple titles (page 69).
– Combining multiple titles into one title
(page 69).
– Erasing a chapter (page 65).
zHint
You can display the disc’s Playlist titles in the Title List
(Playlist), or the original titles in the Title List (Original).
To switch the two Title Lists, press TOOLS while a Title
List is displayed, and select “Original” or “Playlist.”
bNotes
• The Playlist title calls up data from the original titles for
playback. When an original title is used for a Playlist
title, the original title cannot be erased.
• If a message appears and indicates that the disc’s
control information is full, erase or edit unnecessary
titles.
Edit options for DVD-RWs (VR
mode)
-
RWVR
Original
Playlist
,continued

64
You can perform simple edits. Since Video mode
titles are actual recordings on the disc, you cannot
undo any edits you make. The edit functions
available for Video mode titles are:
– Setting protection against erasure (page 64).
– Labeling a title (page 64).
– Erasing a title (page 64).
– Erasing multiple titles (page 66).
– Erasing a section of a title (A-B Erase)
(DVD+RWs only) (page 65).
– Erasing all titles on the disc (page 66).
– Erasing titles to open up disc space (Disc Map)
(DVD+RWs and DVD-RWs (Video mode)
only) (page 66).
bNotes
• When editing a DVD+R or DVD-R, finish all editing
before finalizing the disc. You cannot edit a finalized
disc.
• The available disc space does not increase even when
you erase titles for DVD+Rs and DVD-Rs.
• If a message appears and indicates that the disc’s
control information is full, erase or edit unnecessary
titles.
Erasing and Editing a Title
This section explains the basic edit functions. Note
that editing is irreversible. To edit DVD-RWs (VR
mode) without changing the original recordings,
create a Playlist title (page 67).
1Press TITLE LIST.
For DVD-RWs in VR mode, press TOOLS
and select “Original” or “Playlist” from the
TOOLS menu to switch the Title Lists, if
necessary.
2Select a title, and press ENTER.
The sub-menu appears.
3Select an option, and press ENTER.
You can make the following edits to the title.
“Erase”: Erases the selected title. Select “OK”
when asked for confirmation.
“Protect”: Protects the title. Select “On” when
the Protection display appears. “ ” appears
next to the protected title. To cancel the
protection, select “Off.”
“Title Name”: Allows you to enter or re-enter
a title name (page 36).
“Set Thumbnail”: Changes the title’s
thumbnail picture that appears in the Title List
(page 33).
Edit options for DVD+RWs/DVD-
RWs (Video mode)/DVD+Rs/DVD-Rs
-
RW
Video
+
RW
-
R
+R
-
RWVR
-
RW
Video
+RW
-
R
+R
1 2 3
4 6
7 8 9
0
5
</M/m/,,
ENTER
TOOLS
TITLE LIST
.PREV
CHAPTER
MARK ERASE
CHAPTER
MARK
XPAUSE
NEXT >
M
m

65
Erasing and Editing
“A-B Erase”: Erases a section of the title
(page 65).
“Delete Chapter”: Erases chapter units of the
title while viewing thumbnails (see below).
zHints
• You can erase multiple titles at one time (page 66), or
erase all of the titles on the disc at once (page 66).
• You can automatically erase titles that have already
played.
• You can label or re-label DVDs (page 37).
bNote
DVD-RW (VR mode) playlist titles cannot be protected.
Thumbnails are displayed for each chapter. You
can easily select and erase a section in a title.
Note that erasing a chapter cannot be undone.
1After step 2 of “Erasing and Editing a
Title,” select “Delete Chapter,” and press
ENTER.
2Select a thumbnail of the chapter using
</,, and press ENTER.
• To cancel the selection, press ENTER again.
• To erase multiple chapters, repeat step 2.
• To reset all selections, select “Reset All.”
3Select “OK,” and press ENTER.
The display asks for confirmation.
4Select “Yes,” and press ENTER.
You can select a section (scene) in a title and erase
it. Note that erasing scenes in a title cannot be
undone.
1After step 2 of “Erasing and Editing a
Title,” select “A-B Erase” and press
ENTER.
The display for setting point A appears.
• To return to the beginning of the title, press
XPAUSE and then press .PREV.
2Select point A by pressing m/M, and
press ENTER.
The display for setting point B appears.
3Select point B by pressing m/M, and
press ENTER.
The display asks for confirmation.
• To reset either point A or B, select “Change
A” or “Change B,” and go to step 2 or 3.
• To preview the title without scenes to be
erased, select “Preview” (except for
DVD+RWs).
4Select “OK,” and press ENTER.
The scene is erased, and the display asks
whether to erase another scene.
• To continue, select “Yes,” and repeat from
step 2.
• To finish, select “No.”
zHint
A chapter mark is inserted after the scene was erased. The
chapter mark divides the title into separate chapters on
either side of the mark.
Erasing a chapter (Delete Chapter)
-
RWVR
Delete Selected Chapters 9 World Sports
OK Cancel
Reset All
4(30)
0:12:45
Chapter
Erasing a section of a title
(A-B Erase)
+RW
-
RWVR
A–B Erase (Set point A) 5 Weather
Playback point
,continued

66
bNotes
• Images or sound may be momentarily interrupted at the
point where you erase a section of a title.
• Sections shorter than five seconds may not be erased.
• For DVD+RWs, the erased section may be slightly
different from the points you selected.
You can select and erase more than one title at one
time using the TOOLS menu.
1Press TITLE LIST.
2Press TOOLS to select “Erase Titles,” and
press ENTER.
The display for selecting titles to be erased
appears.
3Select a title, and press ENTER.
A check mark appears in the check box next to
the selected title.
• To clear the check mark, press ENTER
again.
• To clear all of check marks, select “Reset
All.”
4Repeat step 3 to select all of the titles you
want to erase.
5When you finish selecting titles, select
“OK,” and press ENTER.
The list of the titles to be erased appears for
confirmation.
• To change the selection, select “Change,”
and repeat from step 3.
6Select “OK” and press ENTER.
The titles are erased.
1Press TOOLS to select “Disc Info,” and
press ENTER.
The “Disc Information” display appears.
2Select “Erase All,” and press ENTER.
3Select “OK,” and press ENTER.
All titles on the disc are erased (except the
protected titles).
When recording on a DVD+RW or DVD-RW
(Video mode), the recorder searches for the largest
open space and records there. Before you start,
check the disc status by using Disc Map, and erase
titles to create a space large enough for the
recording.
1Insert a disc and press TITLE LIST.
2Press TOOLS to select “Disc Map,” and
press ENTER.
The “Disc Map” display appears.
• To check the open space, select the space by
pressing </,.
•When
b or B appears on either side of the
screen, you can scroll sideways by pressing
</,.
Erasing multiple titles (Erase
Titles)
-
RWVR
-
RW
Video
+RW
-
R
+R
12
11
10
9
8
Tennis
Tr a ve l
Mystry
World Sports
Family
10/28
10/26
10/25
10/19
10/17
Erase Titles
Select the titles to erase. OK
Cancel
Reset All
Erasing all titles on the disc
Erasing titles to open up disc
space (Disc Map)
+RW
-
RWVR
-
RW
Video
-
R
+R
-
RW
Video
+RW
GB
HQ: 0H30M
LP : 1H30M
HSP: 0H45M
EP : 2H00M
SP : 1H00M
SLP: 3H00M
LSP: 1H15M
SEP: 4H00M
Disc Map
Empty Title
Erase Cancel
2.3

67
Erasing and Editing
3Select a title by pressing </,, and
press ENTER.
The display for selecting titles to be erased
appears.
• To cancel the selection, press ENTER again.
• To erase more titles, repeat step 3.
4Select “Erase,” and press ENTER.
The display asks for confirmation.
5Select “OK,” and press ENTER.
The selected titles are erased, freeing up disc
space.
• To change the selection, select “Change.”
You can manually insert a chapter mark at any
point you like during playback or recording.
Press CHAPTER MARK at the point where you
want to divide the title into chapters.
Each time you press the button, “Marking...”
appears on the screen and the scenes to the left and
right of the mark become separate chapters.
To erase chapter marks
You can combine two chapters by erasing the
chapter mark during playback.
Press .PREV/NEXT > to search for a
chapter number, and while displaying the chapter
containing the chapter mark you want to erase,
press CHAPTER MARK ERASE.
The current chapter combines with the previous
chapter.
bNote
To insert a chapter mark manually during recording, set
“Auto Chapter” in “Features” setup to “Off.”
Creating and Editing a
Playlist
Playlist edit allows you to edit or re-edit without
changing the actual recordings. You can create up
to 97 Playlist titles.
bNote
Once you create a Playlist title from original titles, you
will be unable to erase or edit the original titles.
1Press TITLE LIST.
2Press TOOLS to select “Create Playlist,”
and press ENTER.
3Select the title you want to include in the
Playlist title, and press ENTER.
The sub-menu appears.
“Capture”: Adds a section of the title to the
Playlist title as one scene.
“Capture All”: Adds the entire title to the
Playlist title as one scene. After capturing the
title, go to step 8.
4Select “Capture,” and press ENTER.
The display for setting the start point (IN)
appears. The title starts to play in the
background.
• To return to the beginning of the title, press
XPAUSE and then press .PREV.
Creating chapters manually
Erase Cancel
Disc Map
2 Journey
2004/9/17 8:00PM (1H00M) GBFri SP 0.6
Selected title
-
RWVR
-
RWVR
Scene List
Cancel
Create Playlist
Select a title to start capturing.
ORIGINAL
12
11
10
9
8
7
Tennis
Tr a ve l
Mystry
World Sports
Family
Nature
10/28
10/26
10/25
10/19
10/17
10/15
Capture(Set IN point) 9 World Sports
,continued

68
5Select the IN point by pressing m/M,
and press ENTER.
The display for setting the end point (OUT)
appears, and the title continues to play in the
background.
6Select the OUT point by pressing m/M,
and press ENTER.
The display asks for confirmation.
To reset the IN or OUT point, select “Change
IN” or “Change OUT” and repeat step 5 or 6.
To view the selected scene, select “Preview.”
7Select “OK,” and press ENTER.
The Scene List menu appears with all of the
selected scenes.
• To add more scenes, select “Add” and go to
step 3.
• To preview all of the captured scenes in the
listed order, select “Preview.”
8Select the scene you want to re-edit, and
press ENTER.
The sub-menu appears.
“Move”: Changes the scene order.
“Erase”: Erases the scene. The selection is
canceled.
“Preview”: Displays thumbnail pictures of the
scenes.
“Change IN”: Allows you to change the IN
point, and repeat from step 5.
“Change OUT”: Allows you to change the
OUT point, and repeat from step 6.
9When you finish editing the Scene List,
select “OK,” and press ENTER.
The display for entering the title name
appears. To enter a new name, select “Enter”
(page 36).
10
Select “OK” to use the default name, and
press ENTER.
To play the Playlist title
Press TOOLS while the Title List menu is turned
on. Then, select “Playlist” and press ENTER.
When the Title List (Playlist) menu appears, select
a title and press HPLAY.
zHint
When a Playlist title is created, the IN and OUT points
will become chapter marks, and each scene will become
a chapter.
bNote
The picture may pause when the edited scene is played.
You can change the Playlist title order within the
Title List (Playlist).
1Press TITLE LIST to turn on the Title List
(Playlist) menu.
If the Title List (Original) menu appears, press
TOOLS and select “Playlist.”
2Select the title you want to move, and
press ENTER.
The sub-menu appears.
3Select “Change Order,” and press ENTER.
4Select a new location for the title by
pressing M/m, and press ENTER.
The title moves to the new location.
1
OK
Quit
Add
Preview
0:13:19 1Scene List
World Sports
0:10:26 - 0:23:45
Total Scenes
Total number of scenes
Total duration of
the selected scene
Total duration of
the selected scene
Moving a Playlist title (Change
Order)
-
RWVR
Cancel
1 Vacation
2 Journey
Where do you want to move this title?
9/15
9/17
Change Order

69
Erasing and Editing
1Press TITLE LIST to turn on the Title List
(Playlist) menu.
If the Title List (Original) menu appears, press
TOOLS and select “Playlist.”
2Press TOOLS to select “Combine Titles,”
and press ENTER.
The display for selecting titles appears.
3Select a title, and press ENTER.
A number indicating the order in which you
selected the title appears.
To cancel the selection, press ENTER again.
4Repeat step 3 to select all of the titles you
want to combine.
To cancel all of the selections, select “Reset
All.”
5Select “OK,” and press ENTER.
The list of titles to be combined appears.
To change the selection, select “Change” and
go to step 3.
6Select “OK,” and press ENTER.
The display for selecting a title name from
among the selected titles appears.
To enter a new name, select “Enter Text,” and
follow the explanations on page 36.
To change the selection, select “Change” and
go to step 3.
7Select a name, and press ENTER.
The titles are combined.
bNote
When the number of chapters in the title to be combined
exceeds the limit, the chapters at the end are combined
into a single chapter.
You can divide a Playlist title.
1Press TITLE LIST.
Press TOOLS and select “Original” or
“Playlist” from the TOOLS menu to switch
the Title Lists, if necessary.
2Select a title, and press ENTER.
The sub-menu appears.
3Select “Divide Title,” and press ENTER.
The display for setting the dividing point
appears. The title starts to play in the
background.
• To return to the beginning of the title, press
XPAUSE and then press .PREV.
4Select the dividing point by pressing m/
M, and press ENTER.
The display asks for confirmation.
• To change the dividing point, select
“Change.”
5Select “OK,” and press ENTER.
The display for entering the title name
appears.
• To use the same title name as before, select
“No.”
6Select “Yes,” and press ENTER to enter a
new name.
Follow the explanations on page 36. After you
enter a new name, the title is divided in two.
Combining multiple Playlist titles
(Combine Titles)
-
RWVR
4 Yacht 9/25
3 Cruising 9/25
2 Journey 9/17
1 Vacation 9/15
Combine
Select the titles to combine.
Cancel
Reset All
OK
1
4 Yacht 9/25
3 Cruising 9/25
Combine
Combine the titles in the following order.
OK Change Cancel
2
1
Dividing a Playlist title (Divide
Title)
-
RWVR
Divide 1 Vacation

70
DV/Digital8 Dubbing
Before DV/Digital8 Dubbing
This section explains dubbing with a digital video
camera via the DV IN jack on the front panel. If
you want to dub by way of the LINE IN jacks, see
“Recording from connected equipment without a
timer” on page 50.
To record from the DV IN jack
The DV IN jack on this recorder conforms to the
i.LINK standard. You can connect any other
equipment that has an i.LINK (DV) jack, and
record digital signals.
Follow the instructions in “Preparing for DV/
Digital8 dubbing,” and then move on to the
section on dubbing. For more information about
i.LINK, see “About i.LINK” on page 92.
zHint
If you plan to do additional editing on a disc after the
initial dub, use the DV IN jack and record on a DVD-RW
(VR mode).
You can connect a digital video camera to the DV
IN jack on the recorder to record or edit from a
DV/Digital8 format tape. Operation is
straightforward because the recorder will fast
forward and rewind the tape for you – you do not
need to operate your digital video camera. Do the
following to start using the “DV Edit” functions of
this recorder.
See the instruction manual supplied with the
digital video camera as well before connecting.
bNotes
• The DV IN jack is for input only. It will not output
signals.
• You cannot use the DV IN jack when:
– your digital video camera does not work with this
recorder. Connect the camera to the LINE IN jack
and follow the instructions of “Recording from
connected equipment without a timer” on page 50.
– the input signal is not in DVC-SD format. Do not
connect a MICRO MV format digital video camera
even if it has an i.LINK jack.
– the images on the tape contain copy protection
signals, which limit recording.
• If you want to play the disc on other DVD equipment,
finalize the disc (page 38).
Hookups
1Insert a disc.
See “Inserting a Disc” on page 29.
2Insert the source DV/Digital8 format tape
into your digital video camera.
For the recorder to record or edit, your digital
video camera must be set to video playback
mode.
3Press INPUT SELECT on the remote
repeatedly to select “DV.”
The front panel display changes as follows:
4Press REC MODE on the remote repeatedly
to select the recording mode.
The recording mode changes as follows:
For details about the recording mode, see
page 40.
Preparing for DV/Digital8 dubbing
DVD recorder
to DV IN
i.LINK cable (not supplied)
DV output
Digital video camera
: Signal flow
L2L1 L3 DV
Channel number
HQ SPHSP LSP
SEP EPSLP LP

71
DV/Digital8 Dubbing
5Press TOOLS on the remote to select “DV/
D8 Audio Input,” and press ENTER. Then,
select the setting for the audio input.
“Stereo1” (default): Records original sound
only. Normally select this when dubbing a DV
format tape.
“Mix”: Records both stereo 1 and 2.
“Stereo2”: Records additional audio only.
Select “Mix” or “Stereo2” only if you have
added a second audio channel when recording
with your digital video camera.
You are ready to start dubbing. Select one of
the dubbing methods on the following pages.
zHints
• You can turn off the recorder during dubbing. The
recorder completes dubbing even after being turned
off.
• You can adjust the settings for the recording picture
before recording. See “Adjusting the recording picture
quality and size” on page 44.
bNotes
• You cannot connect more than one piece of digital
video equipment to the recorder.
• You cannot control the recorder using another device
or another recorder of the same model.
• You cannot record date, time, or the contents of the
cassette memory onto the disc.
• If you record from a DV/Digital8 format tape that is
recorded in multiple sound tracks, such as a tape with
multiple sampling frequencies (48 kHz, 44.1 kHz, or
32 kHz), no sound or an unnatural sound will be output
when playing back the sampling frequency switch
point on the disc.
• In order to use this recorder’s “Auto Chapter” setting
(page 71, 72), be sure to correctly set the clock on your
digital video camera before shooting.
• The recorded picture may be momentarily affected if
the picture size of the source image changes, or if there
is nothing recorded on the tape.
Recording an Entire DV/
Digital8 Format Tape (One
Touch Dubbing)
You can record the entire contents of a DV/
Digital8 format tape onto a disc with a single press
of the ONE-TOUCH DUB button on the recorder.
The recorder controls the digital video camera for
the whole process, and completes the recording.
How chapters are created
The contents dubbed to DVD become a single
title. When “Auto Chapter” of “Features” setup is
set to “On,” this title is divided into chapters.
When dubbing to a DVD-RW (VR mode), each
shooting session on the tape becomes a chapter on
the disc. For other discs, the recorder divides the
title into chapters at approximately 6 minute
intervals.
Follow steps 1 to 5 of “Preparing for DV/
Digital8 dubbing” on page 70, and press ONE-
TOUCH DUB on the recorder.
The recorder rewinds the tape and then starts
recording the tape contents.
When the recording is finished, the recorder
rewinds the tape in the digital video camera.
To stop during recording
Open the remote’s cover and press xREC STOP.
Note that it may take a few seconds for the
recorder to stop recording.
zHint
If you set “Finalize Disc” of “One Touch Dubbing” to
“Auto” in “Features” setup (page 81), the recorded disc
(except DVD-RW (VR mode)) will automatically be
finalized after recording is finished.
bNotes
• When a blank space between the recordings on the tape
continues for more than five minutes, One Touch
Dubbing ends automatically.
• The recorder records a blank for five minutes before it
stops dubbing. To stop the blank recording, press
xREC STOP.
-
RWVR
-
RW
Video
+RW
-
R
+R

72
Program Edit
You can select scenes from a DV/Digital8 format
tape, and then automatically record selected
scenes to a DVD.
To use this function, you will do the following:
m
Using the recorder’s remote control, fast forward
or rewind the tape to select the scenes. At this
point, the selected scenes are not copied to the
disc. The recorder only remembers the IN and
OUT points of the scenes that you selected for
dubbing. You can also reset, erase, or change the
order of the scenes.
m
After you have selected the scenes, the recorder
will fast forward and rewind the tape
automatically and record the scenes to a DVD.
How chapters are created
The contents dubbed to DVD become a single
title. When “Auto Chapter” of “Features” setup is
set to “On,” this title is divided into chapters.
When dubbing to a DVD-RW (VR mode), each
shooting session on the tape becomes a chapter on
the disc. For other discs, the recorder divides the
title into chapters at approximately 6 minute
intervals.
1Follow steps 1 to 5 of “Preparing for DV/
Digital8 dubbing” on page 70, and press
SYSTEM MENU.
2Select “DV/D8 EDIT,” and press ENTER.
The display asks if you want to start selecting
scenes.
• If you have previously saved a program, the
display asks if you want to edit an existing
program or to create a new program. To
resume editing the existing program, select
“Saved Data,” and go to step 6.
3Select “Start,” and press ENTER.
The display for setting the IN point (start of
the scene) appears.
The scene starts to play in the background.
4Select the IN point by pressing m/M,
and press ENTER.
The display for setting the OUT point (end of
the scene) appears. The scene starts to play in
the background from the IN point.
5Select the OUT point by pressing m/M,
and press ENTER.
The display asks if you want to add the
selected scene to the Scene List menu.
To preview the scene, select “Preview.”
To reset either the IN or OUT point, select
“Change IN” or “Change OUT,” and repeat
from step 4.
Connect your digital video camera and
prepare for recording
Select and edit the scenes you want to dub
Dub the selected scenes
-
RWVR
-
RW
Video
+RW
-
R
+R
Scene Selection
Do you want to select a scene?
Start Cancel
Select scene(Set IN point)
Controlling...
Scenes Selection
Do you want to capture the scene
OK Cancel
Preview Change IN Change OUT
0:00:30between IN and OUT 0:00:52?

73
DV/Digital8 Dubbing
6Select “OK,” and press ENTER.
A new Scene List menu appears with the
selected scene.
To add a scene, select “Add.”
AThumbnail picture
BTime information
CTotal duration of the program
DTotal number of scenes
7When you finish adding scenes, select the
scene you want to edit, and press ENTER.
The sub-menu appears.
“Move”: Changes the scene order. Follow the
explanations on the screen to change the order
by pressing M/m and ENTER.
“Erase”: Erases the scene. When asked for
confirmation, select “OK.”
“Preview”: Plays the selected scene.
“Change IN”: Changes the start of the scene.
Repeat from step 4.
“Change OUT”: Changes the end of the scene.
Repeat from step 5.
8When you finish editing the Scene List,
select “OK,” and press ENTER.
The display for entering the title name
appears. To enter a new name, select “Enter,”
and follow the explanations on page 36.
9Select “OK,” and press ENTER.
The default title name is fixed, and the display
asks if you want to start recording.
To change the dubbing mode, select “Dub
Mode” and press M/m.
10
Select “Start,” and press ENTER.
The recorder starts recording the tape contents
as programmed.
• If the recording does not fit due to the
dubbing mode you selected, the display asks
if you want to continue.
To change the dubbing mode, select “Reset”
and repeat from step 9.
To have the recorder adjust the dubbing
mode, select “Auto Dub Mode.”
• If there is not enough disc space even after
changing the dubbing mode, the display
asks if you want to record halfway.
To continue, select “OK.”
To stop during recording
Open the remote’s cover and press xREC STOP.
Note that it may take a few seconds for the
recorder to stop recording.
bNotes
• Contents recorded to a DVD may not be recorded as
programmed if the tape’s time code is not sequential or
there are blanks between the recordings on the tape. In
this case, see “Recording from connected equipment
without a timer” on page 50.
• The start and end points of a program may be different
from what you have set if the source DV/Digital8
format tape is in any of the following conditions:
– Recording mode was changed during the recording.
– There is a blank space in the recorded portion of the
tape.
• If you set the beginning of the tape as the IN point and
the end point as the OUT point, the IN and OUT points
may move slightly during dubbing.
• You cannot set a scene to be shorter than one second.
0:00:30 - 0:00:52
0H00M22S
1
DV / D8 EDIT
SCENE LIST
To t a l
OK
Quit
Add
1
0:00:22
Scenes
Title Name
Enter the title name.
10/11/03 1:30PM - 11/12/03 4:46PM
OK Enter
DV
2.6
GB
Change the dubbing mode if necessary.
CancelStart
DV / D8 Dubbing
Dub Mode
Select "Start" to start dubbing.
SP 0.8
GB
Data capacity required for the dubbing

74
Settings and Adjustments
Antenna Reception and
Language Settings
(Settings)
The “Settings” setup helps you to make tuner,
clock, and language settings for the recorder.
1Press SYSTEM MENU while the recorder is
in stop mode.
2Select “SETUP,” and press ENTER.
3Select “Settings,” and press ENTER.
The options of “Settings” appear. The default
settings are underlined.
To turn off the display, press SYSTEM
MENU repeatedly.
bNote
You cannot presets channels for the connected cable box
or satellite receiver.
Auto Preset
Automatically presets the receivable channels.
The recorder can receive VHF channels 2 to 13,
UHF channels 14 to 69, and unscrambled CATV
channels 1 to 125. First, we recommend that you
preset the receivable channels in your area using
automatic presetting methods.
1Select “Tuner Preset” in “Settings,” and press
ENTER.
2Select “Antenna/Cable,” and press ENTER.
3Select an option, and press ENTER.
4Select “Auto Preset,” and press ENTER.
All receivable channels are preset in
numerical sequence.
Manual Set
Presets or disables channels manually.
If some channels could not be set using the “Auto
Preset” or “Easy Setup” function, you can set them
manually.
1Select “Tuner Preset” in “Settings,” and press
ENTER.
2Select “Antenna/Cable,” and press ENTER.
Tuner Preset
SETUP
Settings
Easy Setup
Options
Features
Audio
Video
Tuner Preset
Language
Clock
Set G-Code Channels
Cable Presets cable TV channels.
Antenna Presets VHF and UHF
channels.
Cable Presets cable TV channels.
Antenna Presets VHF and UHF
channels.
Settings - Tuner Preset Ch1
Antenna / Cable :
Auto Preset
Manual Set :
AFT :
Cable
Add
On
Settings - Tuner Preset Ch1
Antenna / Cable :
Auto Preset
Manual Set :
AFT :
Cable
Add
On
Antenna
Cable
Settings - Tuner Preset Ch1
Antenna / Cable :
Auto Preset
Manual Set :
AFT :
Cable
Add
On
Settings - Tuner Preset Ch1
Antenna / Cable :
Auto Preset
Manual Set :
AFT :
Cable
Add
On
Antenna
Cable

75
Settings and Adjustments
3Select the channel you want to preset using
the number buttons and the SET button. To
disable a channel, select the channel using CH
+/–.
4Select “Manual Set,” and press ENTER.
5Select “Add” to preset the channel, and press
ENTER.
6Select “AFT” and press ENTER.
7Select “On” to turn on AFT, and press
ENTER.
To preset or disable another channel, repeat
from step 2.
• If the Auto Fine Tuning function does not
work effectively, select “Off” in step 6 and
press ENTER. When the fine tuning bar
appears, press </, to obtain a clearer
picture, and press ENTER.
8To preset or disable another channel, repeat
steps 3 to 7.
Sets up the guide channel number assigned to each
channel.
You need to set this correctly to make timer
recordings with the G-Code function. For details,
see page 24.
Auto (Auto Clock Set)
This function cannot be used in your area.
Manual (Manual Clock Set)
Set the clock manually.
1Select “Clock” in “Settings,” and press
ENTER.
2Select “Manual,” and press ENTER.
3Press M/m to set the month, and press ,.
Set the day, year, hour, and minutes in
sequence. Press </, to select the item to be
set, then press M/m to set the numbers. The
day of the week is set automatically.
4Press ENTER to start the clock.
zHint
To change the numbers in step 3, press < to return to the
item to be changed, and select the numbers by pressing
M/m.
OSD (On-Screen Display)
Switches the display language on the screen.
DVD Menu (DVD VIDEO only)
Switches the language for the DVD menu.
Audio (DVD VIDEO only)
Switches the language of the sound track.
When you select “Original,” the language given
priority in the disc is selected.
Subtitle (DVD VIDEO only)
Switches the language of the subtitles recorded on
the disc.
When you select “Audio Follow,” the subtitle
language changes according to the language you
selected for the sound track.
zHint
If you select “Others” in “DVD Menu,” “Subtitle,” or
“Audio,” select and enter a language code from
“Language Code List” on page 100 using the number
buttons.
bNote
If you select a language in “DVD Menu,” “Subtitle,” or
“Audio” that is not recorded on the DVD VIDEO, one of
the recorded languages will be automatically selected.
Add Presets the channels.
Erase Disables the channels.
On Turns on the Auto Fine
Tuning function. Normally,
select this.
Off Allows you to adjust the
picture manually.
Set G-Code Channels
Settings - Tuner Preset Ch34
Antenna / Cable :
Auto Preset
Manual Set :
AFT :
Cable
Add
On
Channel to be preset/disabled
Settings - Tuner Preset Ch34
Antenna / Cable :
Auto Preset
Manual Set :
AFT :
Cable
Add
On
On
Off
Clock
Language

76
Video Settings (Video)
Video settings will adjust items related to the
image, such as size and color.
Choose the settings according to the type of TV,
tuner, or decoder connected to the DVD recorder.
1Press SYSTEM MENU while the recorder is
in stop mode.
2Select “SETUP,” and press ENTER.
3Select “Video,” and press ENTER.
The “Video” setup appears with the following
options. The default settings are underlined.
TV Type
Sets the picture size when playing back a title
recorded from 16:9 size video (page 44) or a 16:9
size commercial DVD video.
Select the playback picture size according to the
type of connected TV (wide-screen/wide mode
TV or conventional 4:3 screen TV).
bNote
Depending on the disc, “4:3 Letter Box” may be selected
automatically instead of “4:3 Pan Scan” or vice versa.
Pause Mode (DVDs only)
Selects the picture quality in pause mode.
Y/Pb/Pr Out Black Level
Selects the black level (setup level) for the video
signals output from the COMPONENT VIDEO
OUT jacks (page 16).
This setting is not effective when the
PROGRESSIVE indicator lights up on the front
panel and the recorder outputs progressive signals.
16:9 Select this when connecting to a
wide-screen TV or TV with a wide
mode function.
4:3 Letter
Box
Select this when connecting to a
4:3 screen TV. Displays a wide
picture with bands on the upper
and lower portions of the screen.
4:3 Pan
Scan
Select this when connecting to a
4:3 screen TV. Automatically
displays a wide picture on the
entire screen and cuts off the
portions that do not fit.
SETUP
TV Type : 4:3 Letter BoxSettings
Easy Setup
Options
Features
Audio
Video
Line Input
Progressive Mode :
Y/Pb/Pr Out Black Level :
Pause Mode :
Auto
Off
Auto
Auto The picture, including subjects
that move dynamically, is output
with no jitter. Normally select this
position.
Frame The picture, including subjects
that do not move dynamically, is
output in high resolution.
On Raises the standard black level.
Select this when the picture
appears too dark.
Off Sets the black level of the output
signal to the standard level.
Normally, select this.
16:9
4:3 Letter Box
4:3 Pan Scan

77
Settings and Adjustments
Progressive Mode
DVD software can be divided into two types: film
based software and video based software. Video
based software is derived from TV, such as
dramas and sit-coms, and displays images at 30
frames/60 fields per second. Film based software
is derived from film and displays images at 24
frames per second. Some DVD software contains
both Video and Film.
In order for these images to appear natural on your
screen when output in PROGRESSIVE mode, the
progressive video signal needs to be converted to
match the type of DVD software that you are
watching.
You can fine-tune the progressive 525p video
signals that are output when you press
PROGRESSIVE (“PROGRESSIVE” lights up).
Note that you must connect to a progressive
format TV using the COMPONENT VIDEO OUT
jacks (page 16).
Line Input
Sets the method of inputting video signals from
the LINE IN jacks on the rear panel of the
recorder. Select an option for each of the items
below according to the combination of jacks and
methods that you are going to use.
Line1 Input
Selects a method of inputting video signals for the
LINE IN 1 jack on the rear panel of the recorder.
Line3 Input
Selects the method of inputting video signals for
the LINE IN 3 jack on the rear panel of the
recorder. The pictures will not be clear if this
setting does not match the type of video input
signal.
Auto Automatically detects the software
type (Film-based or Video-based)
and selects the appropriate
conversion mode. Normally select
this position.
Video Fixes the conversion mode to the
mode for Video-based software.
Video Inputs video signals.
S Video Inputs S video signals.
Video Inputs video signals.
S Video Inputs S video signals.

78
Audio Settings (Audio)
The “Audio” setup allows you to adjust the sound
according to the playback and connection
conditions.
1Press SYSTEM MENU while the recorder is
in stop mode.
2Select “SETUP,” and press ENTER.
3Select “Audio,” and press ENTER.
The “Audio” setup appears with the following
options. The default settings are underlined.
Audio ATT (attenuation)
If the playback sound is distorted, set this item to
“On.” The recorder reduces the audio output level.
This function affects the output of the following
jacks:
– LINE OUT (R-AUDIO-L) jacks
Audio DRC (Dynamic Range Control) (DVDs
only)
Makes the sound clear when the volume is turned
down when playing a DVD that conforms to
“Audio DRC.” This affects the output from the
following jacks:
– LINE OUT (R-AUDIO-L) jacks
– DIGITAL OUT (OPTICAL or COAXIAL) jack
only when “Dolby Digital” is set to “D-PCM”
(page 79).
Downmix (DVDs only)
Switches the method for mixing down to two
channels when you play a DVD which has rear
sound elements (channels) or is recorded in Dolby
Digital format. For details on the rear signal
components, see “4. Displaying the Playing Time
and Play Information” on page 34. This function
affects the output of the following jacks:
– LINE OUT (R-AUDIO-L) jacks
– DIGITAL OUT (OPTICAL or COAXIAL) jack
when “Dolby Digital” is set to “D-PCM”
(page 79).
On Select this when the playback
sound from the speakers is
distorted.
Off Normally select this position.
SETUP
OffAudio ATT :
Easy Setup
Settings
Options
Features
Audio
Video
Audio Connection
Downmix :
Audio DRC :
Dolby Surround
Standard
Standard Normally select this position.
TV Mode Makes low sounds clear even if
you turn the volume down.
Wide
Range
Gives you the feeling of being at a
live performance.
Dolby
Surround
Normally select this position.
Multi-channel audio signals are
output to two channels for
enjoying surround sounds.
Normal Multi-channel audio signals are
downmixed to two channels for
use with your stereo.

79
Settings and Adjustments
Audio Connection
The following setup items switch the method of
outputting audio signals when you connect a
component such as an amplifier (receiver) with a
digital input jack.
For connection details, see “Step 4: Connecting
the Audio Cords” on page 18.
Select “Dolby Digital,” “DTS,” and “48kHz/
96kHz PCM” after setting “Digital Out” to “On.”
If you connect a component that does not accept
the selected audio signal, a loud noise (or no
sound) will come out from the speakers, and may
affect your ears or cause speaker damage.
1Select “Audio Connection” in “Audio,” and
press ENTER.
2Select “Digital Out,” and press ENTER.
3Select “On,” and press ENTER.
4Set the digital output signal.
• Dolby Digital (DVDs only)
Selects the type of Dolby Digital signal.
• DTS (DVD VIDEO only)
Selects whether or not to output DTS signals.
• 48kHz/96kHz PCM (DVD VIDEO only)
Selects the sampling frequency of the audio
signal.
bNote
“48kHz/96kHz PCM” setting has no effect when audio
signals are output from the LINE OUT (R-AUDIO-L)
jacks. If the sampling frequency is 96kHz, signals are
simply converted to 96kHz analog signals and output.
On Normally select this position.
Off The influence of the digital
circuit upon the analog circuit
is minimal.
D-PCM Select this when the recorder is
connected to an audio component
lacking a built-in Dolby Digital
decoder. The surround effects of
output signals are determined by
the “Downmix” setting item in
“Audio” setup.
Dolby
Digital
Select this when the recorder is
connected to an audio component
with a built-in Dolby Digital
decoder.
Audio - Audio Connection
Digital Out : On
DTS :
Dolby Digital :
Off
D-PCM
48kHz/96kHz PCM : 48kHz/16bit
On Select this when the recorder is
connected to an audio component
with a built-in DTS decoder.
Off Select this when the recorder is
connected to an audio component
without a built-in DTS decoder.
48kHz/
16bit
The DVD video audio signal is
converted to 48kHz/16bit and
output.
96kHz/
24bit
All signals containing 96kHz/
24bit are output without
conversion. However, the signals
are output at 48kHz/16bit if
copyright-protected signals are
contained.

80
Recording and Parental
Control Settings (Features)
The “Features” setup allows you to adjust
recording and parental control settings.
1Press SYSTEM MENU while the recorder is
in stop mode.
2Select “SETUP,” and press ENTER.
3Select “Features,” and press ENTER.
The “Features” setup appears with the
following options. The default settings are
underlined.
Auto Chapter
Selects whether to automatically divide a
recording (a title) into chapters during recording
or dubbing.
bNotes
• The actual chapter mark interval may vary depending
on the amount of information contained in the video to
be recorded.
• Chapter marks are automatically inserted where the
recordings start on the tape when “Auto Chapter” is set
to “On” during DV dubbing to a DVD-RW (VR mode).
Parental Control (DVD VIDEO only)
Playback of some DVD VIDEOs can be limited
according to a predetermined level, such as the age
of the users. Scenes may be blocked or replaced
with different scenes.
1Select “Parental Control” in “Features,” and
press ENTER.
• If you have not entered a password, the
display for registering a new password
appears.
• When you have already registered a
password, the display for entering the
password appears.
2Enter your four-digit password using the
number buttons, then select “OK” and press
ENTER.
3Select “Standard,” and press , or ENTER.
The selection items for “Standard” are
displayed.
4Select a geographic area as the playback
limitation level, and press ENTER.
The area is selected.
• When you select “Others,” press the number
buttons to select and enter an area code in
the table (page 100). Then select “OK” and
press ENTER.
On For a DVD-RW (VR mode), the
recorder detects changes in the
picture and sound and
automatically inserts chapter
marks.
For other recordable discs, the
recorder inserts chapter marks at
approximately 6 minute intervals.
Off No chapter mark is inserted.
Auto Chapter :
SETUP
Easy Setup
On
Settings
Options
Features
Audio
Video
Screen Saver
One Touch Dubbing
Parental Control
On
Features - Parental Control
Enter a new password.
OK
Cancel
Features - Parental Control
OK
Cancel
Enter your password.
Features - Parental Control
Level : Off
Password
Standard : USA
Features - Parental Control
Level : Off
Password
Standard : USA
USA
Others

81
Settings and Adjustments
5Select “Level,” and press ENTER.
The selection items for “Level” are displayed.
The lower the value, the stricter the limitation.
Discs rated higher than the selected level will
be restricted.
6Select the level, and press ENTER.
The Parental Control setting is complete.
To cancel the Parental Control setting for the
disc, set “Level” to “Off” in step 6.
To change the password, select “Password” in
step 3, and press ENTER. When the display
for registering a password appears, enter a
new four-digit password using the number
buttons, then select “OK” and press ENTER.
bNotes
• If you forget your password, you will have to reset it by
selecting “Parental Control” of “Factory Setup” in
“Options” setup (page 83).
• When you play discs which do not have the Parental
Control function, playback cannot be limited on this
recorder.
• Depending on the disc, you may be asked to change the
Parental Control level while playing the disc. In this
case, enter your password, then change the level.
One Touch Dubbing
Displays the following options for the One Touch
Dub function.
Finalize Disc (for all recordable discs except
DVD-RW in VR mode)
Selects whether or not to finalize the disc
automatically following One Touch Dubbing
(page 71).
Screen Saver
The screen saver image appears when you do not
use the recorder for more than 10 minutes while an
on-screen display, such as the System Menu, is
displayed on your TV screen. The screen saver
image helps prevent your display device from
becoming damaged (ghosting).
Auto Automatically finalizes the disc
following One Touch Dubbing.
Manual Allows you to finalize the disc
manually.
Features - Parental Control
Level :
Password
Standard :
Off
8
7
6
5
4
On Turns on the screen saver function.
Off Turns off the function.

82
Disc and Remote Control
Settings/Factory Settings
(Options)
The “Options” setup allows you to set up other
operational settings.
1Press SYSTEM MENU while the recorder is
in stop mode.
2Select “SETUP,” and press ENTER.
3Select “Options,” and press ENTER.
The “Options” setup appears with the
following options. The default settings are
underlined.
Format DVD-RW (DVD-RW only)
The recorder automatically starts formatting in
VR mode or Video mode, whichever is selected
below, when a new, unformatted DVD-RW is
inserted.
Dimmer
Adjusts the lighting of the front panel display.
bNote
When “Power Save” in “Options” setup is set to “On,”
the front panel display is turned off during standby
regardless of this setting.
Power Save
Selects whether this recorder is in power save
mode when the power is turned off (standby).
bNote
Power Save mode does not function while Synchro
Recording is set, even when “Power Save” is set to “On.”
Auto Display
Auto Stereo
This function is effective only when “Tuner
Audio” is set to “Main.”
Tuner Audio
Selects the sound to be recorded.
bNote
If no SAP sound is received, the main sound is recorded
regardless of the setting.
VR Automatically formats the disc in
VR mode.
Video Automatically formats the disc in
Video mode.
Normal Bright lighting.
Power
Save
Low lighting. Turns off the
lighting when the power is off.
SETUP
Format DVD-RW : VR
Settings
Options
Features
Audio
Video
Easy Setup Command Mode :
Factory Setup
Tuner Audio :
Auto Stereo :
Auto Display :
Power Save :
Dimmer :
DVD3
Main
On
On
Off
Normal
On Sets to power save mode. The
front panel display is off when the
recorder is in standby.
Off Does not set to power save mode.
Normally, select this.
On Automatically displays
information on the screen when
the recorder is turned on, etc.
Off Displays information only when
DISPLAY is pressed.
On Receives stereo programs.
Normally select this.
Off Select this to reduce noise. The
sound changes to monaural.
Main Records only the main sound.
SAP Records only the SAP (Second
Audio Program) sound.

83
Settings and Adjustments
Command Mode
Changes the Command Mode of the recorder if
other DVD equipment is assigned the same
Command Mode. Be sure to match the Command
Mode switch on the remote to the setting made
here. For details, see “If you have a Sony DVD
player or more than one Sony DVD recorder” on
page 22.
Factory Setup
Allows you to select the setup settings by group,
and return them to their default settings. Note that
all of your previous settings will be lost.
1Select “Factory Setup” in “Options,” and
press , or ENTER.
The display for selecting a group of settings
appears.
2Select the group of settings you want to return
to default from “Settings,” “Video,” “Audio,”
“Features,” “Options,” “Parental Control,”
and “All,” and press , or ENTER.
3Select “Start,” and press ENTER.
The selected settings return to their default
settings.
4Press ENTER when “Finish” appears.
Easy Setup
(Resetting the Recorder)
Select this to run the “Easy Setup” program.
1Press SYSTEM MENU while the recorder is
in stop mode.
2Select “SETUP,” and press ENTER.
3Select “Easy Setup,” and press ENTER.
4Press ENTER.
5Select “Start.”
6Follow the instructions for “Easy Setup”
(page 23) from step 2.
DVD1 Select this if the default Command
Mode conflicts with other DVD
equipment.
DVD2 Select this if the default Command
Mode conflicts with other DVD
equipment.
DVD3 The default Command Mode of
the recorder.
SETUP
Easy Setup
Easy Setup
Settings
Options
Features
Audio
Video

84
Additional Information
Troubleshooting
If you experience any of the following difficulties
while using the recorder, use this troubleshooting
guide to help remedy the problem before
requesting repairs. Should any problem persist,
consult your nearest Sony dealer.
The power does not turn on.
,Check that the AC power cord is connected
securely.
There is no picture.
,Re-connect all connecting cords securely.
,The connecting cords are damaged.
,Check the connection to your TV (page 12).
,Switch the input selector on your TV (such as to
“VCR”) so that the signal from the recorder
appears on the TV screen.
,When playing a double-layer DVD, the video
and audio may be momentarily interrupted at the
point where the layers switch.
Picture noise appears.
,If the picture output signal from your recorder
passes through your VCR to get to your TV, or if
you are connected to a combination TV/VIDEO
player, the copy-protection signal applied to
some DVD programs could affect picture
quality. If you still experience this problem even
when you connect your recorder directly to your
TV, try connecting your recorder to your TV’s S
VIDEO input.
,You have set the recorder to progressive format
(the PROGRESSIVE indicator lights up) even
though your TV cannot accept the progressive
signal. In this case, press PROGRESSIVE until
the PROGRESSIVE indicator turns off.
,Even if your TV is compatible with progressive
format (525p) signals, the image may be affected
when you set the recorder to progressive format.
In this case, press PROGRESSIVE so that the
PROGRESSIVE indicator turns off and the
recorder is set to normal (interlace) format.
,You are playing a DVD recorded in a color
system that is different from your TV.
,When playing a double-layer DVD, the video
and audio may be momentarily interrupted at the
point where the layers switch.
TV program reception does not fill the screen.
,Set the channel manually in “Tuner Preset” in
“Settings” setup (page 74).
,Select the correct source using the INPUT
SELECT button, or select a channel of any TV
program using the CH +/– buttons.
TV program pictures are distorted.
,Reorient the TV antenna.
,Adjust the picture (see the TV’s instruction
manual).
,Place the recorder and TV farther apart.
,Place the TV and any bunched antenna cables
farther apart.
,The RF cable is connected to the VHF/UHF
OUT jack on the recorder. Connect the cable to
the VHF/UHF IN jack.
TV channels cannot be changed.
,The channel is disabled (page 74).
,A timer recording started, which changed the
channels.
The picture from equipment connected to the
recorder’s input jack does not appear on the
screen.
,If the equipment is connected to the LINE IN 1
jacks, select “L1” in the front panel display by
pressing CH +/– or INPUT SELECT.
If the equipment is connected to the LINE 2 IN
jacks, select “L2” in the front panel display by
pressing CH +/– or INPUT SELECT.
If the equipment is connected to the LINE IN 3
jacks, select “L3” in the front panel display by
pressing CH +/– or INPUT SELECT.
If the equipment is connected to the DV IN jack,
(this is usually for a digital video camera
connection), select “DV” in the front panel
display by pressing CH +/– or INPUT SELECT.
,When an S video cable is connected to the
recorder’s LINE IN 1 or 3 jack, set “Line1 Input”
or “Line3 Input” in “Video” setup to “S Video”
(page 77).
Power
Picture

85
Additional Information
The playback picture or TV program from the
equipment connected through the recorder is
distorted.
,If the playback picture output from a DVD
player, VCR, or tuner goes through your recorder
before reaching your TV, the copy-protection
signal applied to some programs could affect
picture quality. Disconnect the playback
equipment in question and connect it directly to
your TV.
The picture does not fill the screen.
,Set “TV Type” in “Video” setup in accordance
with the screen size of your TV (page 76).
The picture does not fill the screen, even
though the picture size is set in “TV Type” in
“Video” setup.
,The picture size of the title is fixed.
There is no sound.
,Re-connect all connections securely.
,The connecting cord is damaged.
,The input source setting on the amplifier or the
connection to the amplifier is incorrect.
,The recorder is in reverse play, fast-forward,
slow motion, or pause mode.
,If the audio signal does not come through the
DIGITAL OUT (OPTICAL or COAXIAL)
jacks, check the “Audio Connection” settings in
“Audio” setup (page 79).
Sound distortion occurs.
,Set “Audio ATT” in “Audio” setup to “On”
(page 78).
Sound is noisy.
,When playing a CD with DTS sound tracks,
noise will come from the LINE OUT R-AUDIO-
L jacks (page 54).
The sound volume is low.
,The sound volume is low on some DVDs.
The sound volume may improve if you set
“Audio DRC” in “Audio” setup to “TV Mode”
(page 78).
,Set “Audio ATT” in “Audio” setup to “Off”
(page 78).
,One of the TVS effects is selected (page 53).
An alternate audio track cannot be recorded.
,Second Audio Program (SAP) is not available
for all programs. The program you are recording
does not have a second audio program.
,You have set “Tuner Audio” in “Options”
settings to “Main” (page 82). Select “SAP” to
record alternate audio programs.
,If you have connected an AV amplifier to the
DIGITAL OUT (OPTICAL or COAXIAL) jack
and want to change the audio track for a DVD-
RW (VR mode) during playback, set “Dolby
Digital” of “Audio Connection” in “Audio”
setup to “D-PCM” (page 79).
Sound
,continued

86
The recorder does not play any type of disc.
,The disc is upside down. Insert the disc with the
labeled side facing up.
,The disc is not correctly inserted.
,Moisture has condensed inside the recorder.
Remove the disc and leave the recorder turned on
for about half an hour until the moisture
evaporates.
,If the disc was recorded on another recorder, the
recorder cannot play the disc if it was not
finalized (page 38).
The recorder does not start playback from the
beginning.
,Resume play was activated (page 52).
,You have inserted a DVD whose Title menu or
DVD menu automatically appears on the TV
screen when it is first inserted. Use the menu to
start playback.
The recorder starts playing automatically.
,The DVD VIDEO features an auto playback
function.
Playback stops automatically.
,If the DVD has an auto pause signal, the recorder
stops playback at the auto pause signal.
Some functions such as Stop, Search, or Slow-
motion Play cannot be performed.
,Depending on the DVD, you may not be able to
do some of the operations above. See the
instruction manual supplied with the disc.
The language for the sound track cannot be
changed.
,Multilingual tracks are not recorded on the DVD
being played.
,The DVD VIDEO prohibits the changing of the
language for the sound track.
,Try changing the language using the DVD
VIDEO’s menu.
The subtitle language cannot be changed or
turned off.
,Multilingual subtitles are not recorded on the
DVD VIDEO.
,The DVD VIDEO prohibits changing of the
subtitles.
,Try changing the subtitle using the DVD
VIDEO’s menu.
,The subtitles cannot be changed for the titles
recorded on this recorder.
The angles cannot be changed.
,Multi-angles are not recorded on the DVD
VIDEO being played.
,You are trying to change the angles when “ ”
does not appear on the TV screen (page 53).
,The DVD VIDEO prohibits changing angles.
,Try changing the angle using the DVD VIDEO’s
menu.
,The angles cannot be changed for the titles
recorded on this recorder.
The MP3 audio tracks do not play.
,The MP3 audio tracks are not recorded in a
format that the recorder can play (page 58).
The JPEG image files do not play.
,The JPEG image files are not recorded in a
format that the recorder can play (page 58).
,Progressive JPEG images cannot be played.
Playback

87
Additional Information
The channel cannot be changed from the
channel you are recording.
,Set the TV’s input source to “TV.”
Recording does not start immediately after you
press zREC.
,Operate the recorder only after “LOAD,”
“FORMAT,” or “INFOWRITE” disappears
from the front panel display.
Nothing was recorded even though you set the
timer setting correctly.
,There was a power failure during recording.
,The recorder’s internal clock stopped due to a
power failure that lasted for more than 1 hour.
Reset the clock (page 75).
,The channel was disabled after the timer
recording was set. See “Tuner Preset” on
page 74.
,Disconnect the AC power cord from an AC
outlet, and connect it again.
,The program contains copy protection signals
that restrict copying.
,The timer setting overlapped another setting that
was set later or has priority (page 47).
,There is no DVD inside the recorder.
,There is not enough disc space for the recording.
,The recorder was in the process of DV/Digital8
Dubbing.
Recording does not stop immediately after you
press xREC STOP.
,It will take a few seconds for the recorder to input
disc data before recording can stop.
Recording does not stop after you press
xSTOP.
,Open the remote’s cover and press xREC
STOP.
Timer recording is not complete or did not start
from the beginning.
,There was a power failure during recording. If
the power recovers when there is a timer
recording, the recorder resumes recording.
Should the power failure continue for more than
1 hour, reset the clock (page 75).
,The timer setting overlapped another setting that
was set later or has priority (page 47).
,Disc space was not enough.
Contents previously recorded were erased.
,Data that has been recorded on a DVD with a PC
will be erased from the disc when the disc is
inserted.
,The title was updated and recorded over
(page 41).
Nothing was recorded even though you set the
Synchro-Rec setting correctly.
,You forgot to turn off the connected equipment.
Turn off the connected equipment and set the
recorder to Synchro-Rec standby mode
(page 48).
,The recorder was not set to the Synchro-
Recording standby mode. Press SYNCHRO
REC to have the recorder stand by for recording.
Make sure the SYNCHRO REC indicator lights
up on the front panel (page 48).
,The recorder is connected to the TV output jack
of the connected equipment.
Synchro-Recording does not complete.
,The timer setting for the connected equipment
overlapped the recorder’s timer setting
(page 49).
,There was a power failure during the recording.
The recorder automatically starts recording
when the satellite receiver is turned on.
,The Synchro-Rec function was activated. Turn
off the satellite receiver and cancel the Synchro-
Rec function (page 48).
Recording/Timer recording/
Editing
Recording from the equipment
with a timer
,continued

88
The clock has stopped.
,Set the clock again (page 75).
,The clock stopped due to a power failure that
lasted for more than 1 hour. Reset the clock
(page 75).
The TIMER REC indicator is flashing.
,The disc does not have enough space.
,Insert a recordable disc inside the recorder.
The recording mode indication is incorrect.
,When the recording or dubbing is less than three
minutes, the recording mode indication may be
displayed incorrectly. The actual recording itself
is correctly made in the selected recording mode.
,After playing titles recorded in SLP and SEP
mode, the recording mode indication may
change depending on the recorded program.
The clock does not appear in the front panel
display.
,“Dimmer” in “Options” setup is set to “Power
Save” (page 82).
,The “Power Save” in “Options” setup was set to
“On,” and the recorder is in standby (page 82).
The remote does not function.
,Batteries are weak.
,The remote is too far from the recorder.
,The remote’s manufacturer code returned to the
default setting when you replaced the batteries.
Reset the code (page 20).
,Turn on the recorder.
,The remote is not pointed at the remote sensor on
the recorder.
,Different command modes are set for the
recorder and remote. Set the same command
mode (page 22). The default command mode
setting for this recorder and the supplied remote
is DVD3.
,Set the TV/DVD switch to DVD (page 22).
Other Sony equipment responds to the remote.
,The same command mode is set for both the
equipment and recorder. Set a different
command mode for the recorder (page 22).
Display Remote control

89
Additional Information
The recorder does not operate properly.
,Restart the recorder. Press down [/1 on the
recorder for more than ten seconds until
“WELCOME” appears in the front panel display.
,When static electricity, etc., causes the recorder
to operate abnormally, turn off the recorder and
wait until the clock appears in the front panel
display. Then, unplug the recorder and after
leaving it off for a while, plug it in again.
Five numbers or letters are displayed in the
front panel display.
,The self-diagnosis function was activated (see
the table on page 90).
The disc tray does not open after you press
ZOPEN/CLOSE.
,It may take a few seconds for the disc tray to
open after you have recorded or edited a DVD.
This is because the recorder is adding disc data to
the disc.
The disc tray does not open and “TRAY
LOCKED” appears in the front panel display.
,Contact your Sony dealer or local authorized
Sony service facility.
“RECOVERY” appears in the front panel
display.
,The recorder’s recovery function was activated
when the recorder was turned on because the
power was turned off or failed during recording.
Leave the recorder on until “RECOVERY”
disappears from the front panel display.
“FAN ERROR” appears in the front panel
display.
,Check that the vent on the rear of the recorder is
not blocked. Then, immediately disconnect the
AC power cord. Leave the recorder off for a
while, then re-connect the power cord, and press
[/1 on the recorder.
The disc tray does not open and you cannot
remove the disc after you press ZOPEN/
CLOSE.
,Turn off the recorder. Once the clock appears in
the front panel display, disconnect the power
cord. (If the recorder does not turn off or if the
clock does not appear in the front panel display,
disconnect the power cord anyway.) Connect the
power cord again while pressing down A on the
recorder, and release the button when the disc
tray opens. Then, keep [/1 on the recorder
pressed for about ten seconds until
“WELCOME” appears in the front panel display.
“LOCKED” appears in the front panel display.
,The disc tray is locked. Cancel the Child Lock
(page 52).
Others

90
Self-diagnosis Function
(When letters/numbers
appear in the display)
When the self-diagnosis function is activated to
prevent the recorder from malfunctioning, a five-
character service number (e.g., C 13 00) with a
combination of a letter and four numbers appears
in the front panel display. In this case, check the
following table.
Notes About This Recorder
On operation
• If the recorder is brought directly from a cold to
a warm location, or is placed in a very damp
room, moisture may condense on the lenses
inside the recorder. Should this occur, the
recorder may not operate properly. In this case,
remove the disc and leave the recorder turned on
for about half an hour until the moisture
evaporates.
• When you move the recorder, take out any discs.
If you don’t, the disc may be damaged.
On adjusting volume
Do not turn up the volume while listening to a
section with very low level inputs or no audio
signals. If you do, the speakers may be damaged
when a peak level section is played.
On cleaning
Clean the cabinet, panel, and controls with a soft
cloth slightly moistened with a mild detergent
solution. Do not use any type of abrasive pad,
scouring powder or solvent such as alcohol or
benzine.
First three
characters of
the service
number
Cause and/or corrective
action
C 13 The DVD is dirty.
,Clean the disc with a soft
cloth.
C 31 The DVD/CD is not inserted
correctly.
,Re-insert the disc correctly.
E XX
(xx is a number)
To prevent a malfunction, the
recorder has performed the self-
diagnosis function.
,Contact your nearest Sony
dealer or local authorized
Sony service facility and
give the five-character
service number.
Example: E 61 10

91
Additional Information
On cleaning discs
Do not use a commercially available cleaning
disc. It may cause a malfunction.
Notes about the discs
• To keep the disc clean, handle the disc by its
edge. Do not touch the surface. Dust,
fingerprints, or scratches on the disc may cause
it to malfunction.
• Do not expose the disc to direct sunlight or heat
sources such as hot air ducts, or leave it in a car
parked in direct sunlight as the temperature may
rise considerably inside the car.
• After playing, store the disc in its case.
• Clean the disc with a cleaning cloth. Wipe the
disc from the center out.
• Do not use solvents such as benzine, thinner,
commercially available cleaners, or anti-static
spray intended for vinyl LPs.
• Do not use the following discs.
– A disc that has a non-standard shape (e.g.,
card, heart).
– A disc with a label or sticker on it.
– A disc that has cellophane tape or sticker
adhesive on it.
Specifications
System
Laser: Semiconductor laser
Channel coverage:
NTSC
VHF: 2 to 13/UHF: 14 to 69/CATV: A-8 to
A-1, A to W, W+1 to W+84
Video reception: Frequency synthesizer system
Audio reception: Split carrier system
Antenna: 75-ohm antenna terminal for VHF/
UHF
Timer: Clock: Quartz locked/Timer indication:
12-hour cycle (digital)/Power back-up
duration: 1 hour
Video recording format: MPEG Video
Audio recording format/applicable bit
rate: Dolby Digital 2 ch/256 kbps
Inputs and outputs
LINE OUT
(AUDIO): Phono jack/2 Vrms/10 kilohms
(VIDEO): Phono jack/1.0 Vp-p
(S VIDEO): 4-pin mini DIN/Y:1.0 Vp-p,
C: 0.286 Vp-p
LINE IN 1/2/3
(AUDIO): Phono jack/2 Vrms/more than
22 kilohms
(VIDEO): Phono jack/1.0 Vp-p
(S VIDEO): 4-pin mini DIN/Y:1.0 Vp-p,
C: 0.286 Vp-p
DV IN: 4-pin/i.LINK S100
DIGITAL OUT (OPTICAL): Optical output jack/
–18 dBm (wave length: 660 nm)
DIGITAL OUT (COAXIAL): Phono jack/
0.5 Vp-p/75 ohms
COMPONENT VIDEO OUT (Y, PB/CB,
PR/CR):
Phono jack/Y: 1.0 Vp-p/PB, PR:
interlace*=0.648 Vp-p, progressive or
interlace**=0.7 Vp-p
* “Y/Pb/Pr Out Black Level” is “On”
** “Y/Pb/Pr Out Black Level” is “Off”
,continued

92
General
Power requirements: 110 V AC, 60 Hz
Power consumption: 31 W
Dimensions (approx.): 430 × 65 × 328 mm
(width/height/depth) incl. projecting parts
Mass (approx.): 4.1 kg
Operating temperature: 5ºC to 35ºC
Operating humidity: 25% to 80%
Supplied accessories:
Audio/video cord (1)
Power cord (1)
Antenna cable (1)
Remote commander (remote) (1)
Size AA (R6) batteries (2)
Specifications and design are subject to change
without notice.
About i.LINK
The DV IN jack on this recorder is an i.LINK-
compliant DV IN jack. This section describes the
i.LINK standard and its features.
What is i.LINK?
i.LINK is a digital serial interface for handling
digital video, digital audio and other data in two
directions between equipment having the i.LINK
jack, and for controlling other equipment.
i.LINK-compatible equipment can be connected
by a single i.LINK cable. Possible applications are
operations and data transactions with various
digital AV equipment. When two or more i.LINK-
compatible equipment are connected to this
recorder in a daisy chain, operations and data
transactions are possible with not only the
equipment that this recorder is connected to but
also with other devices via the directly connected
equipment.
Note, however, that the method of operation
sometimes varies according to the characteristics
and specifications of the equipment to be
connected, and that operations and data
transactions are sometimes not possible on some
connected equipment.
bNote
Normally, only one piece of equipment can be connected
to this recorder by the i.LINK cable (DV connecting
cable). When connecting this recorder to i.LINK-
compatible equipment having two or more i.LINK jacks
(DV jacks), see the instruction manual of the equipment
to be connected.

93
Additional Information
i.LINK is a more familiar term for IEEE 1394 data
transport bus proposed by SONY, and is a
trademark approved by many corporations.
IEEE 1394 is an international standard
standardized by the Institute of Electrical and
Electronics Engineers.
i.LINK’s maximum baud rate varies according to
the equipment. Three maximum baud rates are
defined:
S100 (approx. 100 Mbps*)
S200 (approx. 200 Mbps)
S400 (approx. 400 Mbps)
The baud rate is listed under “Specifications” in
the instruction manual of each equipment. It is
also indicated near the i.LINK jack on some
equipment.
The maximum baud rate of equipment on which it
is not indicated such as this unit is “S100.”
When units are connected to equipment having a
different maximum baud rate, the baud rate
sometimes differs from the indicated baud rate.
* What is Mbps?
Mbps stands for megabits per second, or the amount of
data that can be sent or received in one second. For
example, a baud rate of 100 Mbps means that 100
megabits of data can be sent in one second.
For details on how to dub when this recorder is
connected to other video equipment having DV
jacks, see page 70.
The DV jack on this recorder can only input DVC-
SD signals. It cannot output signals. The DV jack
will not accept MICRO MV signals from
equipment such as a MICRO MV digital video
camera with an i.LINK jack.
For further precautions, see the notes on page 70.
For details on precautions when connecting this
recorder, also see the instruction manuals for the
equipment to be connected.
Use the Sony i.LINK 4-pin-to-4-pin cable (during
DV dubbing).
i.LINK and are trademarks.
About the name “i.LINK”
i.LINK baud rate
i.LINK functions on this recorder
Required i.LINK cable

94
Guide to Parts and Controls
For more information, see the pages in parentheses.
ATV/DVD switch (20)
BZOPEN/CLOSE button (29)
C[/1 (on/standby) button (23)
DCH (channel) +/– buttons (31)
The + button has a tactile dot*.
ENumber buttons (43, 57)
SET button (43)
The number 5 button has a tactile dot*.
FVOL (volume) +/– buttons (20)
GCLEAR button (43)
HAUDIO button (53)
SUBTITLE button (53)
The AUDIO button has a tactile dot*.
IINPUT SELECT button (50, 70)
TV/VIDEO button (20)
JDISPLAY button (34)
TIME/TEXT button (34)
K[TIMER] button (41, 43)
LSUR (surround) button (53)
MSYSTEM MENU button (72, 74)
TITLE LIST button (32, 51, 58, 64)
TIMER LIST button (46)
NTOP MENU button (51)
OMENU button (51)
P</M/m/,/ENTER button (23)
QORETURN button (46)
RTOOLS button (29)
S REPLAY (instant replay)/ADVANCE
(instant advance) buttons (32, 58)
T.PREV (previous)/NEXT >
buttons (53)
Umc /CM (search) buttons
(53)
VVISUAL SEARCH button (57)
Remote
1 2 3
4 6
7 8 9
0
5

95
Additional Information
WHPLAY button (51)
XPAUSE button (53)
xSTOP button (51)
The HPLAY button has a tactile dot*.
XzREC button (31)
XREC PAUSE button (31)
xREC STOP button (31)
YREC MODE button (31)
ZCHAPTER MARK/CHAPTER MARK
ERASE buttons (67)
wj SYNCHRO REC button (48)
wk WIDE MODE button (20)
wl ANGLE button (53)
e; COMMAND MODE switch (DVD 1,2,3)
(22)
ea PROGRESSIVE button (17)
* Use the tactile dot as a reference when operating the
recorder.
,continued

96
A[/1 (on/standby) button (23)
BFront panel display (35, 97)
CDisc tray (29)
DTIMER REC indicator (41)
SYNCHRO REC indicator (48)
EA (open/close) button (29)
F (remote sensor) (20)
GH (play) button (51)
X (pause) button (53)
x (stop) button (51)
HzREC button (31)
XREC PAUSE button (31)
xREC STOP button (31)
I DV IN jack (70)
JONE-TOUCH DUB button (71)
K./> (previous/next) buttons (53)
LCHANNEL +/– buttons (31)
The + button has a tactile dot*.
MINPUT SELECT button (50, 70)
NREC MODE button (40)
OLINE 2 IN (S VIDEO/VIDEO/L(MONO)
AUDIO R) jacks (26)
* Use the tactile dot as a reference when operating the
recorder.
Front panel

97
Additional Information
APlaying/recording status.
BDisc type*/recording format
CSAP (Second Audio Program) indicator
(41)
DAudio signal indicators (34)
EDisplays the following (35):
• Playing time/remaining time
• Current title/chapter/track/index number
• Recording time/recording mode
•Clock
• Channel
F (angle) indicator (53)
GPROGRESSIVE indicator (17)
* Displays DATA CDs as “CD.”
zHint
You can turn off the front panel display when the recorder is turned off by setting “Dimmer” to “Power Save” in
“Options” setup (page 82).
AVHF/UHF IN/OUT jacks (12)
BDIGITAL OUT (COAXIAL/OPTICAL)
jacks (18)
CLINE IN 1/3 (R-AUDIO-L/VIDEO) jacks
(26)
DLINE IN 1/3 (S VIDEO) jack (26)
ELINE OUT (R-AUDIO-L/VIDEO) jacks
(16, 18)
FLINE OUT (S VIDEO) jack (16)
GCOMPONENT VIDEO OUT (Y, PB/CB,
PR/CR) jacks (16)
HAC IN terminal (19)
Front panel display
DVD RW VCD
VR
SAP
CH
PROGRESSIVE
Rear panel
COAXIAL
DIGITAL OUT
OPTICAL
PCM/DTS/DOLBY DIGITAL
VHF/UHF
IN
LINE IN COMPONENT
VIDEO OUT
LINE OUT
VIDEO S VIDEO
R-AUDIO-L
Y
~AC IN
OUT
1
3
VIDEO
S VIDEO
R-AUDIO-L
PB
/C
B
PR
/C
R

98
Glossary
Chapter (page 57)
Sections of a picture or a music feature that are
smaller than titles. A title is composed of several
chapters. Depending on the disc, no chapters may
be recorded.
Copy protection signals (page 41)
Copy restriction set by copyright owners, etc.
These signals are included in some software or TV
programs and restrict recording on this recorder.
Dolby Digital (page 79)
Digital audio compression technology developed
by Dolby Laboratories. This technology conforms
to multi-channel surround sound. The rear channel
is stereo and there is a discrete subwoofer channel
in this format. Dolby Digital provides the same
discrete channels of high quality digital audio
found in “Dolby Digital” theater surround sound
systems.
Good channel separation is realized because all of
the channel data is recorded discretely, and little
deterioration occurs because all channel data
processing is digital.
DTS (page 79)
Digital audio compression technology by Digital
Theater Systems, Inc. This technology conforms
to multi-channel surround sound. The rear channel
is stereo and there is a discrete subwoofer channel
in this format. DTS provides the same discrete
channels of high quality digital audio.
Good channel separation is realized because all of
the channel data is recorded discretely, and little
deterioration occurs because all channel data
processing is digital.
DVD+R (page 8)
A DVD+R (read “plus R”) is a recordable disc that
is the same size as a DVD VIDEO. Contents can
be recorded only once to a DVD+R, and will have
the same format as a DVD VIDEO.
DVD+RW (page 8)
A DVD+RW (read “plus RW”) is a recordable and
rewritable disc. DVD+RWs use a recording
format that is comparable to the DVD VIDEO
format.
DVD-R (page 8)
A DVD-R is a recordable disc that is the same size
as a DVD VIDEO. Contents can be recorded only
once to a DVD-R, and will have the same format
as a DVD VIDEO.
DVD-RW (page 8)
A DVD-RW is a recordable and rewritable disc
that is the same size as a DVD VIDEO. The DVD-
RW has two different modes: VR mode and Video
mode. DVDs created in Video mode have the
same format as a DVD VIDEO, while discs
created in VR (Video Recording) mode allow the
contents to be programmed or edited.
DVD VIDEO (page 10)
A disc that contains up to eight hours of moving
pictures on a disc the same diameter as a CD.
The data capacity of a single-layer and single-
sided DVD is 4.7 GB (Giga Byte), which is 7
times that of a CD. The data capacity of a double-
layer and single-sided DVD is 8.5 GB, a single-
layer and double-sided DVD is 9.4 GB, and
double-layer and double-sided DVD is 17 GB.
The picture data uses the MPEG 2 format, which
is a worldwide standard of digital compression
technology. The picture data is compressed to
about 1/40 (average) of its original size. The DVD
also uses a variable rate coding technology that
changes the data to be allocated according to the
status of the picture. Audio information is
recorded in a multi-channel format, such as Dolby
Digital, allowing you to enjoy a more real audio
presence.
Furthermore, various advanced functions such as
the multi-angle, multilingual, and Parental
Control functions are provided on the DVD.
Interlace format (page 17)
Interlace format shows every other line of an
image as a single “field” and is the standard
method for displaying images on television. The
even number field shows the even numbered lines
of an image, and the odd numbered field shows the
odd numbered lines of an image.

99
Additional Information
Original (page 63)
Titles actually recorded on a DVD-RW (VR
mode). Erasing original titles frees up disc space.
Playlist (page 63)
Playback information created from the actual
recordings on a DVD-RW (VR mode). A Playlist
leaves the original titles as they are, and contains
only the information needed to control playback.
A Playlist title takes up very little disc space.
Progressive format (page 17)
Compared to the Interlace format that alternately
shows every other line of an image (field) to create
one frame, the Progressive format shows the entire
image at once as a single frame. This means that
while the Interlace format can show 30 frames/60
fields in one second, the Progressive format can
show 60 frames in one second. The overall picture
quality increases and still images, text, and
horizontal lines appear sharper.
Title (page 57)
The longest section of a picture or music feature
on a DVD, movie, etc., in video software, or the
entire album in audio software.
Track (page 57)
Sections of a music feature on a CD/VIDEO CD
(the length of a song).

100
Language Code List
For details, see page 75.
The language spellings conform to the ISO 639: 1988 (E/F) standard.
Area Code
For details, see page 80.
Code Area Code Area Code Area Code Area
2044 Argentina
2047 Australia
2046 Austria
2057 Belgium
2070 Brazil
2079 Canada
2090 Chile
2092 China
2115 Denmark
2165 Finland
2174 France
2109 Germany
2248 India
2238 Indonesia
2254 Italy
2276 Japan
2304 Korea
2363 Malaysia
2362 Mexico
2376 Netherlands
2390 New Zealand
2379 Norway
2427 Pakistan
2424 Philippines
2436 Portugal
2489 Russia
2501 Singapore
2149 Spain
2499 Sweden
2086 Switzerland
2528 Thailand
2184 United
Kingdom
1027 Afar
1028 Abkhazian
1032 Afrikaans
1039 Amharic
1044 Arabic
1045 Assamese
1051 Aymara
1052 Azerbaijani
1053 Bashkir
1057 Byelorussian
1059 Bulgarian
1060 Bihari
1061 Bislama
1066 Bengali;
Bangla
1067 Tibetan
1070 Breton
1079 Catalan
1093 Corsican
1097 Czech
1103 Welsh
1105 Danish
1109 German
1130 Bhutani
1142 Greek
1144 English
1145 Esperanto
1149 Spanish
1150 Estonian
1151 Basque
1157 Persian
1165 Finnish
1166 Fiji
1171 Faroese
1174 French
1181 Frisian
1183 Irish
1186 Scots Gaelic
1194 Galician
1196 Guarani
1203 Gujarati
1209 Hausa
1217 Hindi
1226 Croatian
1229 Hungarian
1233 Armenian
1235 Interlingua
1239 Interlingue
1245 Inupiak
1248 Indonesian
1253 Icelandic
1254 Italian
1257 Hebrew
1261 Japanese
1269 Yiddish
1283 Javanese
1287 Georgian
1297 Kazakh
1298 Greenlandic
1299 Cambodian
1300 Kannada
1301 Korean
1305 Kashmiri
1307 Kurdish
1311 Kirghiz
1313 Latin
1326 Lingala
1327 Laothian
1332 Lithuanian
1334 Latvian;
Lettish
1345 Malagasy
1347 Maori
1349 Macedonian
1350 Malayalam
1352 Mongolian
1353 Moldavian
1356 Marathi
1357 Malay
1358 Maltese
1363 Burmese
1365 Nauru
1369 Nepali
1376 Dutch
1379 Norwegian
1393 Occitan
1403 (Afan)Oromo
1408 Oriya
1417 Punjabi
1428 Polish
1435 Pashto;
Pushto
1436 Portuguese
1463 Quechua
1481 Rhaeto-
Romance
1482 Kirundi
1483 Romanian
1489 Russian
1491 Kinyarwanda
1495 Sanskrit
1498 Sindhi
1501 Sangho
1502 Serbo-
Croatian
1503 Singhalese
1505 Slovak
1506 Slovenian
1507 Samoan
1508 Shona
1509 Somali
1511 Albanian
1512 Serbian
1513 Siswati
1514 Sesotho
1515 Sundanese
1516 Swedish
1517 Swahili
1521 Tamil
1525 Telugu
1527 Tajik
1528 Thai
1529 Tigrinya
1531 Turkmen
1532 Tagalog
1534 Setswana
1535 Tonga
1538 Turkish
1539 Tsonga
1540 Tatar
1543 Twi
1557 Ukrainian
1564 Urdu
1572 Uzbek
1581 Vietnamese
1587 Volap k
1613 Wolof
1632 Xhosa
1665 Yoruba
1684 Chinese
1697 Zulu
1703
Code Language Code Language Code Language Code Language
Not specified

101
Index
Words in quotations appear in
the on-screen displays.
Numerics
16:9 24,76
4:3 Letter Box 24,76
4:3 Pan Scan 24,76
“48kHz/96kHz PCM” 79
A
“A-B Erase” 65
Adjusting
playback picture 55
playback sound 55
recording picture 44
“AFT” 75
Album 34,61
Album number 34
“Album Search” 58
ANGLE 53
Antenna 12
Area code 100
AUDIO 53
“Audio” 75,78
“Audio ATT” 78
“Audio Connection” 24
Audio cord 18
“Audio DRC” 78
“Audio Filter” 56
“Audio Settings” 55
“Auto” 75
“Auto Chapter” 80
Auto Clock Set 75
“Auto Display” 82
“Auto Stereo” 82
“AV SYNC” 56
B
Batteries 20
“BNR” 55
“Brightness” 45,55
C
“C NR” 55
Cable box 13,14
“Capture All” 67
“Capture” 67
CD 10
“Change” 47
“Change IN” 68,73
“Change OUT” 68,73
“Channel List” 25
Chapter 34,45,67,98
CHAPTER MARK 67
CHAPTER MARK ERASE
67
Chapter number 34
“Chapter Search” 58
Chasing Playback 56
“Check Overlap” 46
Checking/changing/canceling
timer settings (Timer List) 46
Child Lock 52
Cleaning discs 91
Clock 23,75
“Color” 45,55
“Combine Titles” 69
“Command Mode” 23,82
Component video input 16
COMPONENT VIDEO OUT
16
Connecting 16
the antenna cable 12
the audio cords 18
the video cords 16
“Contrast” 45,55
Controlling TVs with the
remote 20
Copy control signals 41
Copy protection 98
Copy-Free 41
Copy-Never 41
Copy-Once 41
CPRM 8
“Create Playlist” 67
Creating chapters 67
D
DATA CD 10
“Digital Out” 79
Digital video camera 70
“Dimmer” 82
“Disc Info” 37,29,37,66
Disc Map 66
“Disc Name” 37
Disc Settings 29,37,66,82
Disc space 30
Disc types 8
Display
front panel display 35,
97
Dolby Digital 18,79,98
“Downmix” 78
DTS 79,98
“Dub Mode” 73
“DV/D8 Audio Input” 71
“DV/D8 EDIT” 72
DV IN 70
DV/Digital8 Dubbing 70
One Touch Dubbing 71,
81
Program Edit 72
“DVD Menu” 75
“DVD Rec. Picture Size” 45
DVD VIDEO 10,98
DVD+R 8,98
DVD+RW 8,98
DVD-R 8,98
DVD-RW 8,98
DVD-RWs (Video mode) 64
“DVE” 55
E
Easy Setup 23,83
Editing 63,67
DV Edit 70
Enter characters 36
“Erase All” 66
“Erase” 46,64,68,73
“Erase Titles” 66
“Extend Rec” 42
F
“Factory Setup” 83
Fast forward 53
Fast reverse 53
“Features” 80
“File Search” 58
“Finalize Disc” 81
“Finalize” 38
Finalizing 38
“Format DVD-RW” 82
“Format” 29
,continued
102
Formatting 29
Freeze Frame 54
Front panel 96
Front panel display 35,97
G
GB 30
G-Code 24,43,75
“Guide CH – TV CH” 25
H
Handling discs 91
“Hue” 55
I
i.LINK 92
INPUT SELECT 50,70
Interlace 98
Interlace format 98
J
JPEG image files 58
L
Labeling 37
Language 75
Language code 100
LINE 2 IN 27
LINE IN 1/3 26
“Line1 Input” 77
“Line3 Input” 77
M
Manual Clock Set 75
MENU 51
Menu
DVD’s Menu 51
Top menu 51
“Mix” 71
“MNR” 55
“Modify” 46
“Move” 68,73
MP3 audio tracks 58
N
NEXT 53
Number buttons 43
O
One Touch Dubbing 71,81
On-screen display
“OSD” language 23,75
“Options” 82
Original 33,63,99
P
Page mode 33
Parental Control 52,80
Parental control settings 80
Parts and controls 94
“Pause Mode” 76
“PB Video Equalizer” 55
PBC 51
Picture quality 44,55
Picture size 44
“Play Beginning” 52
Play mode 34
Playable discs 10
Playback 10,34,51,53
fast forward 53
fast reverse 53
freeze frame 54
instant advance 53
instant replay 53
JPEG image files 58
MP3 audio tracks 58
resume play 52
slow-motion play 54
Playing status bar 34
Playlist 33,63,67,99
Power cord 19
“Power Save” 82
PREV 53
“Preview” 68,73
Program Edit 72
Progressive 17,99
“Progressive Mode” 77
“Protect Disc” 37
“Protect” 64
Protection
disc 37
title 64
Q
Quick guide to disc types 8
Quick Timer 44
R
Rear panel 97
REC 31
Rec Mode Adjust 42
“Rec Mode” 45
“Rec NR” 45
REC PAUSE 31
“Rec Settings” 45
REC STOP 71
“Rec Video Equalizer” 45
Recordable discs 8
Recording 40,48,80
picture adjustment 44
recording format 8
recording mode 31,40
recording time 31
while watching another
program 31
Recording time 40
RECOVERY 89
Region code 11
Remaining time 34
Remote 20,94
Resetting the recorder 83
Resume Play 52
S
S VIDEO 16
SAP (Second Audio Program)
41
Satellite receiver 13
Scene List 68
Screen Saver 81
“Search” 58
Searching
fast reverse/fast forward
53
locating the beginning of
the title/chapter/
track 53
search mode 57
visual search 57
Self-diagnosis function 90
SET 21
“Set Thumbnail” 64
“Set G-Code Channels” 25
Setting the G-Code channels
24,75
“Settings” 74
103
Simultaneous Rec and Play 57
Slow-motion play 54
Sort 33
Sound quality 55
Stereo 41
Stereo programs 41
“Stereo1” 71
“Stereo2” 71
STOP 51
SUBTITLE 53
Subtitle 75
Super VIDEO CD 10
SUR 53
Surround 53
Synchro Rec 48
T
Thumbnail picture 33
“Time Search” 58
TIME/TEXT 35
TIMER 42
Timer List 46
Timer recording
check/change/cancel 46
G-Code 43
manual setting 41
Rec Mode Adjust 42
Synchro Rec 48
Title 34,99
TITLE LIST 51
Title List 32,51
Sort 33
Thumbnail 33
“Title Name” 64
Title number 34
“Title Search” 58
TOP MENU 51
Track 99
“Track Search” 58
Troubleshooting 84
“Tuner Audio” 82
Tuner Preset 23
“Tuner Preset” 74
“TV Type” 76,24
TV/DVD switch 20
TV/VIDEO 31
TVS (TV Virtual Surround)
53
U
“Unfinalize” 39
Unfinalizing 39
Usable discs 8,10
V
VIDEO CD 10
Video cord 16
“Video” 76
Video input 16
Video mode 8
“Video Settings” 55
Visual Search 57
VR mode 8,63
Y
“Y NR” 55
“Y/Pb/Pr Out Black Level” 76

Sony Corporation Printed in Malaysia
Printed on 100% recycled paper using
VOC (Volatile Organic Compound)-free
vegetable oil based ink.