Sony STR DA1800ES User Manual Operating Instructions (Large File 20.62 MB)
User manual STRDA1800ES_EN_FR Sony STR-DA1800ES Hifi Receiver User Manuals and Instruction Guides
User Manual: Sony STR-DA1800ES Operating Instructions (Large File - 20.62 MB)
Open the PDF directly: View PDF
.
Page Count: 288 [warning: Documents this large are best viewed by clicking the View PDF Link!]
- US
- About This Manual
- Supplied accessories
- Description and location of parts
- Getting started
- Connections
- Preparing the Receiver
- Basic Operations
- Tuner Operations
- Enjoying Sound Effects
- Using Network Features
- Using Bluetooth Features
- “BRAVIA” Sync Features
- What is “BRAVIA” Sync?
- Preparing for the “BRAVIA” Sync
- Playing back equipment with one-touch operation (One-Touch Play)
- Enjoying the TV sound from the speakers connected to the receiver (System Audio Control)
- Turning off the receiver with the TV (System Power-Off)
- Enjoying optimum sound field for the selected scene (Scene Select)
- Operating the receiver using the TV’s remote control (Home Theatre Control)
- Enjoying the TV sound from the speakers connected to the receiver via HDMI OUT A jack (Audio Return Channel)
- Switching the monitors that output the HDMI video signals
- Other Operations
- Adjusting Settings
- Using the Remote Control
- Additional Information
- FR
- À propos de ce mode d’emploi
- Accessoires fournis
- Description et emplacement des pièces
- Préparatifs
- Raccordements
- Préparation de l’ampli-tuner
- Raccordement du cordon d’alimentation secteur
- Mise sous tension de l’ampli-tuner
- Exécution des opérations de configuration initiale (effacement de tous les réglages mémorisés)
- Réglage des enceintes
- Utilisation de la fonction AUTO CALIBRATION
- Configuration des réglages du réseau de l’ampli-tuner
- Guide de l’opération affichée à l’écran
- Opérations de base
- Opérations du tuner
- Écouter les effets sonores
- Utilisation des fonctions réseau
- À propos des fonctions réseau de l’ampli-tuner
- Configuration du serveur
- Écouter des contenus audio enregistrés sur le serveur
- Profiter du réseau Sony Entertainment Network (SEN)
- Utilisation de la fonction PARTY STREAMING
- Diffusion en continu de musique depuis iTunes avec AirPlay
- Mise à jour du logiciel
- Recherche d’un élément à l’aide d’un mot-clé
- Utilisation des fonctions Bluetooth
- Fonctions « BRAVIA » Sync
- Qu’est-ce que « BRAVIA » Sync ?
- Préparation pour « BRAVIA » Sync
- Exécution des appareils avec la fonction Lecture une touche (Lecture une touche)
- Écouter le son du téléviseur émis par les enceintes raccordées à l’ampli-tuner (Commande du son du système)
- Mise hors tension de l’ampli-tuner en même temps que le téléviseur (Mise hors tension du système)
- Bénéficier du champ sonore optimal pour la scène sélectionnée (Sélection d’une scène)
- Utilisation de l’ampli- tuner à l’aide de la télécommande du téléviseur (Commande Home Cinéma)
- Écouter le son du téléviseur émis par les enceintes raccordées à l’ampli-tuner via la prise HDMI OUT A (Audio Return Channel)
- Commutation des moniteurs qui émettent les signaux vidéo HDMI
- Autres opérations
- Ajustement des réglages
- Utilisation de la télécommande
- Informations complémentaires

model name1[STR-DA1800ES]
[4-428-194-12(3)]
filename[D:\NORM'S JOB\SONY HA\SO130041\STR-DA1800ES_PMRF
03\4428194123_USFR\US01COV_STR-DA1800ES-CEL.fm] masterpage:Right
4-428-194-12(3)
Multi Channel
AV Receiver
STR-DA1800ES
Operating Instructions US
Mode d’emploi FR

2US
D:\NORM'S JOB\SONY HA\SO130041\STR-DA1800ES_PMRF
03\4428194123_USFR\US02REG_STR-DA1800ES-CEL.fm4-428-194-12(3) masterpage: Left
STR-DA1800ES
4-428-194-12(3)
To reduce the risk of fire or electric
shock, do not expose this apparatus to
rain or moisture.
To reduce the risk of fire, do not cover the
ventilation opening of the apparatus with
newspapers, tablecloths, curtains, etc.
Do not place the naked flame sources such as lighted
candles on the apparatus.
To reduce the risk of fire or electric shock, do not
expose this apparatus to dripping or splashing, and
do not place objects filled with liquids, such as
vases, on the apparatus.
Do not install the appliance in a confined space, such
as a bookcase or built-in cabinet.
As the main plug is used to disconnect the unit from
the mains, connect the unit to an easily accessible
AC outlet. Should you notice an abnormality in the
unit, disconnect the main plug from the AC outlet
immediately.
Do not expose batteries or apparatus with battery-
installed to excessive heat such as sunshine, fire or
the like.
The unit is not disconnected from the mains as long
as it is connected to the AC outlet, even if the unit
itself has been turned off.
This symbol is intended to alert
the user to the presence of the Hot
Surface that may be hot if it is
touched during the normal
operation.
For customers in the United
States
Owner’s Record
The model and serial numbers are located on the rear
of the unit. Record these numbers in the space
provided below. Refer to them whenever you call
upon your Sony dealer regarding this product.
M o d e l N o . _____________________________________________________
S e r i a l N o . ______________________________________________________
This symbol is intended to alert the
user to the presence of uninsulated
“dangerous voltage” within the
product’s enclosure that may be of
sufficient magnitude to constitute a
risk of electric shock to persons.
This symbol is intended to alert the
user to the presence of important
operating and maintenance
(servicing) instructions in the
literature accompanying the
appliance.
Important Safety Instructions
1) Read these instructions.
2) Keep these instructions.
3) Heed all warnings.
4) Follow all instructions.
5) Do not use this apparatus near water.
6) Clean only with dry cloth.
7) Do not block any ventilation openings. Install in
accordance with the manufacturer’s instructions.
8) Do not install near any heat sources such as
radiators, heat registers, stoves, or other
apparatus (including amplifiers) that produce
heat.
9) Do not defeat the safety purpose of the polarized
or grounding-type plug. A polarized plug has
two blades with one wider than the other. A
grounding type plug has two blades and a third
grounding prong. The wide blade or the third
prong are provided for your safety. If the
provided plug does not fit into your outlet,
consult an electrician for replacement of the
obsolete outlet.
10)Protect the power cord from being walked on or
pinched particularly at plugs, convenience
receptacles, and the point where they exit from
the apparatus.
11)Only use attachments/accessories specified by
the manufacturer.
WARNING

3US
D:\NORM'S JOB\SONY HA\SO130041\STR-DA1800ES_PMRF
03\4428194123_USFR\US02REG_STR-DA1800ES-CEL.fm masterpage: Right
STR-DA1800ES
4-428-194-12(3)
12)Use only with the cart, stand, tripod, bracket, or
table specified by the manufacturer, or sold with
the apparatus. When a cart is used, use caution
when moving the cart/apparatus combination to
avoid injury from tip-over.
13)Unplug this apparatus during lightning storms or
when unused for long periods of time.
14)Refer all servicing to qualified service personnel.
Servicing is required when the apparatus has
been damaged in any way, such as power-supply
cord or plug is damaged, liquid has been spilled
or objects have fallen into the apparatus, the
apparatus has been exposed to rain or moisture,
does not operate normally, or has been dropped.
To reduce the risk of electric shock, the speaker cord
should be connected to the apparatus and the
speakers in accordance with the following
instructions.
1) Disconnect the AC power cord from the MAINS.
2) Strip 10 to 15 mm of the wire insulation of the
speaker cord.
3) Connect the speaker cord to the apparatus and
the speakers carefully so as not to touch the core
of speaker cord by hand. Also disconnect the AC
power cord from the MAINS before
disconnecting the speaker cord from the
apparatus and the speakers.
The following FCC statement
applies only to the version of
this model manufactured for
sale in the U.S.A. Other
versions may not comply with
FCC technical regulations.
NOTE:
This equipment has been tested and found to comply
with the limits for a Class B digital device, pursuant
to Part 15 of the FCC Rules. These limits are
designed to provide reasonable protection against
harmful interference in a residential installation.
This equipment generates, uses and can radiate radio
frequency energy and, if not installed and used in
accordance with the instructions, may cause harmful
interference to radio communications. However,
there is no guarantee that interference will not occur
in a particular installation. If this equipment does
cause harmful interference to radio or television
reception, which can be determined by turning the
equipment off and on, the user is encouraged to try
to correct the interference by one or more of the
following measures:
– Reorient or relocate the receiving antenna.
– Increase the separation between the equipment
and receiver.
– Connect the equipment into an outlet on a circuit
different from that to which the receiver is
connected.
– Consult the dealer or an experienced radio/TV
technician for help.
CAUTION
You are cautioned that any changes or modifications
not expressly approved in this manual could void
your authority to operate this equipment.
Properly shielded and grounded cables and
connectors must be used for connection to host
computers and/or peripherals in order to meet FCC
emission limits.
This equipment must not be co-located or operated
in conjunction with any other antenna or transmitter.
continued

4US
D:\NORM'S JOB\SONY HA\SO130041\STR-DA1800ES_PMRF
03\4428194123_USFR\US02REG_STR-DA1800ES-CEL.fm4-428-194-12(3) masterpage: Left
STR-DA1800ES
4-428-194-12(3)
This equipment complies with FCC radiation
exposure limits set forth for an uncontrolled
environment and meets the FCC radio frequency
(RF) Exposure Guidelines in Supplement C to
OET65.
This equipment should be installed and operated
keeping the radiator at least 20cm or more away
from person’s body (excluding extremities: hands,
wrists, feet and ankles).
For customers in Canada
Properly shielded and grounded cables and
connectors must be used for connection to host
computers and/or peripherals.
This device complies with Industry Canada licence-
exempt RSS standard(s). Operation is subject to the
following two conditions:
(1) this device may not cause interference, and (2)
this device must accept any interference, including
interference that may cause undesired operation of
this device.
This equipment complies with IC radiation exposure
limits set forth for an uncontrolled environment and
meets RSS-102 of the IC radio frequency (RF)
Exposure rules.
This equipment should be installed and operated
keeping the radiator at least 20cm or more away
from person’s body (excluding extremities: hands,
wrists, feet and ankles).
About This Manual
• The instructions in this manual are for model
STR-DA1800ES. The model number is located at
the lower right corner of the front panel. The
illustrations used in this manual are of the USA
model and they may be different from your model.
Any differences in operation are marked in the
manual as “USA model only”.
• The instructions in this manual describe the
operation of the receiver with the supplied remote
control. You can also use the buttons or knobs on
the receiver if they have the same or similar names
as those on the remote control.
This receiver incorporates Dolby* Digital and Pro
Logic Surround and the DTS** Digital Surround
System.
* Manufactured under license from Dolby
Laboratories. Dolby, Pro Logic, Surround EX,
and the double-D symbol are trademarks of
Dolby Laboratories.
** Manufactured under license under U.S. Patent
Nos: 5,956,674; 5,974,380; 6,226,616;
6,487,535; 7,212,872; 7,333,929; 7,392,195;
7,272,567 & other U.S. and worldwide patents
issued & pending. DTS-HD, the Symbol, &
DTS-HD and the Symbol together are registered
trademarks & DTS-HD Master Audio is a
trademark of DTS, Inc. Product includes
software. © DTS, Inc. All Rights Reserved.
The terms HDMI and HDMI High-Definition
Multimedia Interface, and the HDMI Logo are
trademarks or registered trademarks of HDMI
Licensing LLC in the United States and other
countries.
The font type (Shin Go R) installed in this receiver
is provided by MORISAWA & COMPANY LTD.
These names are the trademarks of MORISAWA &
COMPANY LTD., and the copyright of the font also
belongs to MORISAWA & COMPANY LTD.
On copyrights

5US
D:\NORM'S JOB\SONY HA\SO130041\STR-DA1800ES_PMRF
03\4428194123_USFR\US02REG_STR-DA1800ES-CEL.fm masterpage: Right
STR-DA1800ES
4-428-194-12(3)
AirPlay, the AirPlay logo, iPhone, iPod, iPod
classic, iPod nano, and iPod touch are trademarks of
Apple Inc., registered in the U.S. and other
countries.
All other trademarks and registered trademarks are
of their respective holders. In this manual, ™ and ®
marks are not specified.
“Made for iPod” and “Made for iPhone” mean that
an electronic accessory has been designed to
connect specifically to iPod or iPhone, respectively,
and has been certified by the developer to meet
Apple performance standards.
Apple is not responsible for the operation of this
device or its compliance with safety and regulatory
standards. Please note that the use of this accessory
with iPod or iPhone may affect wireless
performance.
DLNA™, the DLNA Logo and DLNA
CERTIFIED™ are trademarks, service marks, or
certification marks of the Digital Living Network
Alliance.
“Sony Entertainment Network logo” and “Sony
Entertainment Network” are trademarks of Sony
Corporation.
Wake-on-LAN is a trademark of International
Business Machines Corporation in the United
States.
Microsoft, Windows, Windows Vista, Windows 7™,
and Windows Media are trademarks or registered
trademarks of Microsoft Corporation in the United
States and/or other countries.
This product contains technology subject to certain
intellectual property rights of Microsoft. Use or
distribution of this technology outside of this
product is prohibited without the appropriate
license(s) from Microsoft.
MPEG Layer-3 audio coding technology and patents
licensed from Fraunhofer IIS and Thomson.
“x.v.Color (x.v.Colour)” and “x.v.Color
(x.v.Colour)” logo are trademarks of Sony
Corporation.
“BRAVIA” is a trademark of Sony Corporation.
“PlayStation” is a registered trademark of Sony
Computer Entertainment Inc.
“WALKMAN” is a registered trademark of Sony
Corporation.
MICROVAULT is a trademark of Sony
Corporation.
VAIO and VAIO Media are registered trademarks
of Sony Corporation.
PARTY STREAMING and PARTY STREAMING
logo are trademarks of Sony Corporation.
The Wi-Fi CERTIFIED Logo is a certification mark
of the Wi-Fi Alliance.
The Bluetooth® word mark and logos are registered
trademarks owned by Bluetooth SIG, Inc. and any
use of such marks by Sony Corporation is under
license.
Other trademarks and trade names are those of their
respective owners.
InstaPrevue™ is a trademark or registered
trademark of Silicon Image, Inc. in the United States
and other countries.
continued
6US
D:\NORM'S JOB\SONY HA\SO130041\STR-DA1800ES_PMRF
03\4428194123_USFR\US02REG_STR-DA1800ES-CEL.fm4-428-194-12(3) masterpage: Left
STR-DA1800ES
4-428-194-12(3)
FLAC Decoder
Copyright (C)
2000,2001,2002,2003,2004,2005,2006,2007
Josh Coalson
Redistribution and use in source and binary forms,
with or without modification, are permitted
provided that the following conditions are met:
– Redistributions of source code must retain the
above copyright notice, this list of conditions and
the following disclaimer.
– Redistributions in binary form must reproduce the
above copyright notice, this list of conditions and
the following disclaimer in the documentation
and/or other materials provided with the
distribution.
– Neither the name of the Xiph.org Foundation nor
the names of its contributors may be used to
endorse or promote products derived from this
software without specific prior written
permission.
THIS SOFTWARE IS PROVIDED BY THE
COPYRIGHT HOLDERS AND CONTRIBUTORS
“AS IS” AND ANY EXPRESS OR IMPLIED
WARRANTIES, INCLUDING, BUT NOT
LIMITED TO, THE IMPLIED WARRANTIES OF
MERCHANTABILITY AND FITNESS FOR A
PARTICULAR PURPOSE ARE DISCLAIMED.
IN NO EVENT SHALL THE FOUNDATION OR
CONTRIBUTORS BE LIABLE FOR ANY
DIRECT, INDIRECT, INCIDENTAL, SPECIAL,
EXEMPLARY, OR CONSEQUENTIAL
DAMAGES (INCLUDING, BUT NOT LIMITED
TO, PROCUREMENT OF SUBSTITUTE GOODS
OR SERVICES; LOSS OF USE, DATA, OR
PROFITS; OR BUSINESS INTERRUPTION)
HOWEVER CAUSED AND ON ANY THEORY
OF LIABILITY, WHETHER IN CONTRACT,
STRICT LIABILITY, OR TORT (INCLUDING
NEGLIGENCE OR OTHERWISE) ARISING IN
ANY WAY OUT OF THE USE OF THIS
SOFTWARE, EVEN IF ADVISED OF THE
POSSIBILITY OF SUCH DAMAGE.

7US
D:\NORM'S JOB\SONY HA\SO130041\STR-DA1800ES_PMRF
03\4428194123_USFR\US01COV_STR-DA1800ES-CELTOC.fm masterpage: Right
STR-DA1800ES
4-428-194-12(3)
Table of Contents
About This Manual ....................................... 4
Supplied accessories ..................................... 9
Description and location of parts ................ 10
Getting started............................................. 19
Connections
1: Installing the speakers............................. 22
2: Connecting the speakers ......................... 24
3: Connecting the TV.................................. 26
4a: Connecting the video equipment........... 28
4b: Connecting the audio equipment .......... 37
5: Connecting the antennas (aerials)........... 38
6: Connecting to the network...................... 39
Preparing the Receiver
Connecting the AC power cord
(mains lead)............................................ 41
Turning on the receiver ............................... 41
Performing initial setup operations
(clearing all memorized settings)........... 42
Setting the speakers..................................... 42
Using AUTO CALIBRATION.................... 44
Configuring the network settings of the
receiver................................................... 48
Guide to on-screen display operation.......... 52
Basic Operations
Playing an input source equipment............. 54
Playing an iPod/iPhone............................... 56
Playing a USB device.................................. 59
Recording using the receiver....................... 61
Tuner Operations
Listening to FM/AM radio.......................... 62
Presetting FM/AM radio stations
(Preset Tuning)....................................... 64
Enjoying Sound Effects
Selecting the sound field .............................65
Using the Sound Optimizer function...........69
Resetting sound fields to the default
settings....................................................69
Using Network Features
About the network functions of the
receiver ...................................................70
Setting up the server....................................70
Enjoying audio content stored on the
server ......................................................74
Enjoying Sony Entertainment Network
(SEN)......................................................76
Using the PARTY STREAMING
function...................................................78
Streaming music from iTunes with
AirPlay ...................................................80
Updating the software .................................81
Searching for an item using a keyword .......83
Using Bluetooth Features
About the Bluetooth wireless technology....84
About the Bluetooth functions of the
receiver ...................................................84
Listening to music of a Bluetooth device ....85
continued

8US
D:\NORM'S JOB\SONY HA\SO130041\STR-DA1800ES_PMRF
03\4428194123_USFR\US01COV_STR-DA1800ES-CELTOC.fm masterpage: Left
STR-DA1800ES
4-428-194-12(3)
“BRAVIA” Sync Features
What is “BRAVIA” Sync?...........................87
Preparing for the “BRAVIA” Sync..............88
Playing back equipment with one-touch
operation (One-Touch Play) ...................88
Enjoying the TV sound from the speakers
connected to the receiver
(System Audio Control) .........................89
Turning off the receiver with the TV
(System Power-Off)................................89
Enjoying optimum sound field for the selected
scene (Scene Select) ...............................90
Operating the receiver using the TV’s remote
control (Home Theatre Control).............90
Enjoying the TV sound from the speakers
connected to the receiver via HDMI OUT
A jack (Audio Return Channel)..............90
Switching the monitors that output the HDMI
video signals ...........................................91
Other Operations
Switching between digital and analog audio
(INPUT MODE).....................................91
Using other video/audio input jacks
(Input Assign).........................................92
Using a bi-amplifier connection ..................94
Using multi-zone features............................95
Adjusting Settings
Using the Settings menu..............................98
Speaker Settings ..........................................99
Surround Settings ......................................101
EQ Settings................................................102
Audio Settings ...........................................102
HDMI Settings...........................................103
Network Settings .......................................104
Bluetooth Settings......................................107
System Settings .........................................107
Operating without connecting to a TV ......108
Using the Remote Control
Programming the remote control .............. 113
Clearing the memory of the remote
control .................................................. 118
Additional Information
Precautions................................................ 118
Troubleshooting ........................................ 120
Specifications............................................ 133
Index ......................................................... 136

9US
D:\NORM'S JOB\SONY HA\SO130041\STR-DA1800ES_PMRF
03\4428194123_USFR\US01COV_STR-DA1800ES-CELTOC.fm masterpage: Right
STR-DA1800ES
4-428-194-12(3)
Supplied accessories
• Operating Instructions (this manual)
• Quick Setup Guide (1)
• GUI Menu List (1)
• FM wire antenna (aerial) (1)
• AM loop antenna (aerial) (1)
• Remote control (RM-AAP080) (1)
• R6 (size AA) batteries (2)
• Optimizer microphone (ECM-AC2) (1)
• Power cord (1)
Insert two R6 (size-AA) batteries (supplied) in
the remote control. Observe the correct
polarity when installing batteries.
Notes
• Do not leave the remote control in an extremely hot
or humid place.
• Do not use a new battery with old ones.
• Do not mix manganese batteries and other kinds of
batteries.
• Do not expose the remote control sensor to direct
sunlight or lighting apparatuses. Doing so may
cause a malfunction.
• If you do not intend to use the remote control for an
extended period of time, remove the batteries to
avoid possible damage from battery leakage and
corrosion.
• When you replace or remove the batteries, the
programmed codes may be cleared. If this happens,
reprogram the remote control (page 113).
• When the receiver no longer responds to the
remote control, replace all the batteries with new
ones.
Inserting batteries into the
remote control

10US
D:\NORM'S JOB\SONY HA\SO130041\STR-DA1800ES_PMRF
03\4428194123_USFR\US03DES_STR-DA1800ES-CEL.fm masterpage: Left
STR-DA1800ES
4-428-194-12(3)
Description and location of parts
Front panel
2 31 45 6
qk qj
8
qh qg qf qd q;qs qa
79
A?/1 (on/standby) (page 42, 63, 69)
BON/STANDBY indicator
Lights up as follows:
Green: The receiver is turned on.
Amber: The receiver is in standby mode, and
– Either Control for HDMI, Network Standby, or
Bluetooth Standby is set to on.
– The receiver in zone 2 is turned on.
Lights off when the receiver is in standby mode
and Control for HDMI, Network Standby,
Bluetooth Standby, and zone 2 are set to off.
Note
If the ON/STANDBY indicator flashes slowly,
the software update is in progress (page 81). If
the indicator flashes in quick succession, the
software update has error (page 120).
CINPUT SELECTOR (page 55, 61, 91)
DINPUT MODE (page 91)
ERemote control sensor
Receives signals from remote control.
FDisplay panel (page 11)
GDISPLAY (page 113)
HDIMMER
Adjusts the brightness of the display panel in 3
levels.
IMASTER VOLUME (page 55)
JVIDEO 2 IN jacks (page 35)
KiPod/iPhone ( (USB) port and
VIDEO IN jack) (page 35, 38)
LAUTO CAL MIC jack (page 45)
M2CH/A.DIRECT, A.F.D., MOVIE/
HD-D.C.S., MUSIC (page 65, 67)
NTONE, TONE MODE
Press TONE MODE repeatedly to select BASS
or TREBLE, then turn TONE to adjust the level.
OPARTY (page 79)
Operates the PARTY STREAMING function.
Hold down the button to start or close a PARTY.
PBLUETOOTH (page 85)
Operates the Bluetooth function.
QSPEAKERS (page 43)
RPHONES jack
Connects to headphones.

11US
D:\NORM'S JOB\SONY HA\SO130041\STR-DA1800ES_PMRF
03\4428194123_USFR\US03DES_STR-DA1800ES-CEL.fm masterpage: Right
STR-DA1800ES
4-428-194-12(3)
Indicators on the display panel
LH
LFE
SW
RH
R
C
L
SB RSBSB L
SR
S
SL
ZONE 2 USB
ARC
HDMI COAX
OPT PARTY
PL II x z
EQ
D.C.A.C.D.L.L.
S.OPT.
MEM DTS
HD
MSTR
HI RES LBR
-
-
-
UPDATE
D.RANGE
ST
A.P.M.
DTS ES LPCM
SP A B
BI
BLUETOOTH
HDMI OUT A B
AMP
SLEEP
96
24
D
+
EX
True
HD
+
1235
4 6 57 qsqa8 9
qhqjwawd qkqlws w;wg wfwhwj qg qf qd
0
ASW
Lights up when the audio signal is output from
the SUBWOOFER jack.
BZONE 2
Lights up while operation in zone 2 is being
enabled.
CD.L.L.
Lights up when the D.L.L. (Digital Legato
Linear) function is activated (page 102).
DUSB
Lights up when iPod/iPhone or USB device is
detected.
EInput indicator
Lights up to indicate the current input.
HDMI
Digital signal is input through the HDMI jack.
COAX
Digital signal is input through the COAXIAL
jack (page 91).
OPT
Digital signal is input through the OPTICAL
jack (page 91).
ARC
TV input is selected and the Audio Return
Channel (ARC) signals are detected.
FPARTY
Lights up when PARTY STREAMING function
is activated (page 78).
GDolby Digital Surround indicator*
Lights up the respective indicator when the
receiver is decoding the corresponding Dolby
Digital format signals.
D
D EX
D+
TrueHD
Dolby Digital
Dolby Digital Surround EX
Dolby Digital Plus
Dolby TrueHD
HNEO:6
Lights up when DTS Neo:6 Cinema/Music
decoder is activated (page 66, 67).
IDTS-HD indicator*
Lights up the respective indicator when the
receiver is decoding the corresponding DTS-HD
format signals.
DTS-HD MSTR
DTS-HD HI RES
DTS-HD LBR
DTS-HD Master Audio
DTS-HD High Resolution
Audio
DTS-HD Low Bit Rate
Audio
JBLUETOOTH
Lights up when Bluetooth device is connected.
KHDMI OUT A + B (page 91)
LWireless LAN signal strength indicator
Lights up to show the strength of the wireless
LAN signal (page 50, 51).
No signal.
The signal strength is weak.
The signal strength is moderate.
The signal strength is strong.
MSLEEP
Lights up when the Sleep Timer is activated
(page 16).
NBI-AMP
Lights up when surround back speakers
selection is set to “BI-AMP” (page 94).
OSP A/SP B/SP A B (page 43)
PLPCM
Lights up when the receiver is decoding the
Linear PCM signals.
continued

12US
D:\NORM'S JOB\SONY HA\SO130041\STR-DA1800ES_PMRF
03\4428194123_USFR\US03DES_STR-DA1800ES-CEL.fm masterpage: Left
STR-DA1800ES
4-428-194-12(3)
* When playing a Dolby Digital or DTS format disc,
make sure that you have completed the digital
connections and that INPUT MODE is not set to
“ANALOG” (page 92) or “A. DIRECT” is not
selected.
QDTS(-ES) indicator*
Lights up the respective indicator when the
receiver is decoding the corresponding DTS
format signals.
DTS
DTS-ES
DTS 96/24
DTS
DTS-ES
DTS 96 kHz/24 bit
RTuning indicator
Lights up when the receiver tunes to a radio
station.
MEM
Memory function, such as Preset Memory
(page 64), etc., is activated.
ST
Stereo broadcast
SS.OPT.
Lights up when Sound Optimizer function is
activated (page 69).
TA.P.M.
Lights up when the A.P.M. (Automatic Phase
Matching) function is activated.
You can only set the A.P.M. function in the
DCAC (Digital Cinema Auto Calibration)
function (page 47).
UEQ
Lights up when the equalizer is activated.
VD.RANGE
Lights up when dynamic range compression is
activated (page 101).
WD.C.A.C.
Lights up when the measurement results of the
“Auto Calibration” function are applied.
XUPDATE
Lights up when a new software is available
(page 81).
YDolby Pro Logic indicator
Lights up the respective indicator when the
receiver performs Dolby Pro Logic processing.
This matrix surround decoding technology can
enhance input signals.
PL
PL II
PL IIx
PL IIz
Dolby Pro Logic
Dolby Pro Logic II
Dolby Pro Logic IIx
Dolby Pro Logic IIz
Note
These indicators may not light up depending on
the speaker pattern setting.
Z
Lights up when the disc being played back
contains an LFE (Low Frequency Effect)
channel and the LFE channel signal is actually
being reproduced.
wj Playback channel indicator
The letters (L, C, R, etc.) indicate the channels
being played back. Based on the speaker
settings, the box around the letter(s) vary to
show how the receiver downmixes the source
sound.
LH
RH
L
R
C
SL
SR
S
SBL
SBR
SB
Front Left High
Front Right High
Front Left
Front Right
Center (monaural)
Surround Left
Surround Right
Surround (monaural or the
surround equipment
obtained by Pro Logic
processing)
Surround Back Left
Surround Back Right
Surround Back (the
surround back equipment
obtained by 6.1 channel
decoding)
Example:
Speaker pattern: 3/0.1
Recording format: 3/2.1
Sound Field: A.F.D. AUTO

13US
D:\NORM'S JOB\SONY HA\SO130041\STR-DA1800ES_PMRF
03\4428194123_USFR\US03DES_STR-DA1800ES-CEL.fm masterpage: Right
STR-DA1800ES
4-428-194-12(3)
Rear panel
566 789
1243
ADIGITAL INPUT/OUTPUT section
HDMI IN/OUT* jacks (page 26,
29, 30, 32, 34, 37)
OPTICAL IN jacks (page 26, 30,
32)
COAXIAL IN jack (page 30)
BControls jacks for Sony equipment
and other external equipment
IR REMOTE IN/OUT jacks
(page 96)
TRIGGER OUT jack (page 107)
Connect to interlock on/off of the
power supply of other 12V
TRIGGER compliant equipment,
or the amplifier.
CCOMPONENT VIDEO INPUT/
OUTPUT section
Y, PB, PR IN/OUT* jacks
(page 26, 30, 32)
Y, PB, PR OUT* jacks
(page 96)
DNETWORK section
LAN port (page 40)
Wireless LAN antenna
(page 40)
ESPEAKERS section (page 24)
Green
(Y)
Blue
(PB)
Red
(PR)
Green
(Y)
Blue
(PB)
Red
(PR)
continued

14US
D:\NORM'S JOB\SONY HA\SO130041\STR-DA1800ES_PMRF
03\4428194123_USFR\US03DES_STR-DA1800ES-CEL.fm masterpage: Left
STR-DA1800ES
4-428-194-12(3)
* You must connect the HDMI OUT or MONITOR
OUT jack to your TV to watch the selected input
image (page 26).
Use the supplied remote control to operate this
receiver and other equipment. The remote
control is pre-programmed to operate Sony
audio/video equipment. You can also program
the remote control to operate non-Sony
equipment. For details, see “Programming the
remote control” (page 113).
RM-AAP080
FAUDIO INPUT/OUTPUT section
AUDIO IN jacks (page 26, 32,
34, 37)
AUDIO OUT jacks (page 24)
AUDIO OUT jacks (page 96)
GVIDEO/AUDIO INPUT/OUTPUT
section (page 26, 32, 34)
VIDEO IN/OUT* jacks
AUDIO IN/OUT jacks
VIDEO OUT jacks (page 96)
HRS232C port
Used for maintenance and
service.
ITUNER section
FM ANTENNA jack (page 38)
AM ANTENNA terminals
(page 38)
White (L)
Red (R)
Black
Yellow
White (L)
Red (R)
Remote control
w;
ws
ql
qk
wf
wd 1
2
3
4
5
6
0
qa
qs
7
qj
qh
qf
8
9
wg
wa
qg
qd

15US
D:\NORM'S JOB\SONY HA\SO130041\STR-DA1800ES_PMRF
03\4428194123_USFR\US03DES_STR-DA1800ES-CEL.fm masterpage: Right
STR-DA1800ES
4-428-194-12(3)
A?/1 (on/standby)
Turns the receiver on or sets it to the standby
mode.
If you press ZONE (C) to switch the remote to
zone 2 mode, you can turn the power for zone 2
on or off using ?/1.
Saving the power in standby mode
When Control for HDMI (page 103), Network
Standby (page 106), and Bluetooth Standby
(page 107) are set to off, and the receiver in
zone 2 is turned off.
BAV ?/11) (on/standby)
Turns on or off the audio/video equipment that
the remote control is programmed to operate.
To turn the TV on or off, press TV (W) and
then press AV ?/1.
If you press ?/1 (A) at the same time, it will
turn off the receiver and all other equipment
including an amplifier in zone 2 (SYSTEM
STANDBY).
Note
The function of the AV ?/1 changes
automatically each time you press the input
buttons (D).
CZONE (page 97)
DInput buttons2)
Selects the equipment you want to use. When
you press any of the input buttons, the receiver
turns on. The buttons are assigned to control
Sony equipment. You can program the remote
control to control non-Sony equipment
following the steps in “Programming the remote
control” on page 113.
Numeric/text buttons1)2)
Press SHIFT (V), then press numeric/text
buttons to
– preset/tune to the preset stations (page 64).
– select track numbers. Press 0/10 to select track
number 10.
– select channel numbers.
– select the letters (ABC, DEF, etc.),
punctuation marks (!, ?, etc.) or other symbols
(#, %, etc.) when you enter characters for
network features.
Press TV (W), then press the numeric buttons
to select the TV channels.
-/--1)
Press SHIFT (V), then press -/-- to select the
channel entry mode, either one or two digit.
Press TV (W), then press -/-- to select the TV
channel entry mode.
>101)
Press SHIFT (V), then press >10 to select track
numbers over 10.
ENT/MEM1)
Press SHIFT (V), then press ENT/MEM to
– enter the value after selecting a channel, disc,
or track using numeric buttons.
– store a station during tuner operation.
CLEAR1)
Press SHIFT (V), then press CLEAR to
– erase a letter for network features.
– clear a mistake when you press the incorrect
numeric/text button.
CHARACTER
Press SHIFT (V), then press CHARACTER to
select the character type for network features.
Each time you press CHARACTER, the
character type changes in sequence as follows:
“abc” (lowercase letters) t “ABC” (uppercase
letters) t “123” (numbers)
ALPHABET SEARCH
Press SHIFT (V), then press ALPHABET
SEARCH to search for an item using a keyword
(page 83).
ESOUND FIELD +/–
Selects a sound field (page 65).
FColor buttons1)
Works according to the guide on the TV screen.
GGUI MODE
Displays the GUI menu on the TV screen.
HTOOLS/OPTIONS1)
Displays and selects items from the option
menus.
Press TV (W), then press TOOLS/OPTIONS to
display the TV function options.
IMENU, HOME1)
Displays the menu to operate the audio/video
equipment.
Press TV (W), then press HOME to display the
menus of Sony TV.
J./>1), m/M1), N1)2), X1), x1)
Skip, backward/forward, play, pause, stop
operation.
/1)
Press to
– replay the previous scene or fast forward the
current scene.
– skip to previous or next album when using
iPod/iPhone.
REPEAT1)
Press SHIFT (V), then press REPEAT to play
a track or a folder repeatedly.
SHUFFLE1)
Press SHIFT (V), then press SHUFFLE to play
a track or a folder in random order.
<
<
continued

16US
D:\NORM'S JOB\SONY HA\SO130041\STR-DA1800ES_PMRF
03\4428194123_USFR\US03DES_STR-DA1800ES-CEL.fm masterpage: Left
STR-DA1800ES
4-428-194-12(3)
FOLDER +/–1)
Selects a folder.
TUNING +/–1)
Scans a station.
PARTY2)
Press SHIFT (V), then press PARTY to
operate the PARTY STREAMING function.
Hold down the button to start or close a PARTY
(page 79).
D.TUNING
Enters direct tuning mode.
KTV CH +/–1)2)
Press TV (W), then press TV CH +/– to scan
for the preset TV channels.
PRESET +/–1)2)
Selects preset stations or channels.
LF1/F21)
Press BD or DVD (D), then press F1 or F2 to
select the equipment.
• DVD/HDD COMBO
F1: HDD
F2: DVD disc, Blu-ray Disc
• DVD/VCR COMBO
F1: DVD disc, Blu-ray Disc
F2: VCR
PREVIEW (HDMI)
This is a “Preview for HDMI” button.
Turns on a live picture-in-picture preview of
HDMI inputs connected to this receiver.
Preview windows display only HDMI IN 1,
IN 2, IN 3, IN 4 inputs.
Press V/v to select each HDMI input preview,
then press to enter/confirm the selection.
(This feature is powered by Silicon Image
InstaPrevue™ technology)
Notes
• When watching HDMI IN, this function will
be available.
• Preview window display only for HDMI IN 1,
IN 2, IN 3, IN 4 input.
Tips
• This function does not work in the following
cases.
– HDMI device is not connected.
– Some unsupported HDMI video format is
inputted.
– Current input is not HDMI input.
– When GUI is On.
– Zone2 / OutB setting is Zone2.
– Fast View setting is Off.
• Depending on the playback video format, this
function may not work.
GUIDE1)
Press TV (W), then press GUIDE to display the
on-screen program guide.
SLEEP
Press AMP (X), then press SLEEP to set the
receiver to turn off automatically at specified
time.
Each time you press SLEEP, the display
changes cyclically as follows:
0:30:00 t 1:00:00 t 1:30:00 t 2:00:00
t OFF
Tips
• To check the remaining time before the
receiver turns off, press SLEEP. The
remaining time appears on the display panel.
• The Sleep Timer will be canceled when you
perform the following.
– Press SLEEP again.
– Update the software of the receiver.
MTOP MENU1)
Opens or closes the BD-ROM’s or DVD’s Top
Menu.
POP UP/MENU1)
Opens or closes the BD-ROM’s Pop-up Menu,
or the DVD’s menu.
TV INPUT1)
Press TV (W), then press TV INPUT or to
select the input signal (TV input or video input).
WIDE1)
Press TV (W), then press WIDE repeatedly to
select the wide picture mode.
NMUTING1)
Turns off the sound temporarily. Press the
button again to restore the sound.
Press TV (W), then press MUTING to activate
the TV’s muting function.
OTV VOL +/–1)
Press TV (W), then press TV VOL +/– to adjust
the TV volume level.
MASTER VOL +/–1)
Adjusts the volume level of all speakers at the
same time.
PDISC SKIP/iPhone CTRL1)
Press to
– skip disc when using a multi-disc changer.
– enter iPod/iPhone control mode when using
iPod/iPhone.

17US
D:\NORM'S JOB\SONY HA\SO130041\STR-DA1800ES_PMRF
03\4428194123_USFR\US03DES_STR-DA1800ES-CEL.fm masterpage: Right
STR-DA1800ES
4-428-194-12(3)
1)See the table on page 18 for information on the
buttons that you can use to control each
equipment.
2)The 5/JKL/VIDEO 1, N/PARTY and TV CH +/
PRESET + buttons have tactile dots. Use the
tactile dots as reference when operating the
receiver.
Notes
• The above explanation is intended to serve as
examples.
• Depending on the model of your connected
equipment, some functions explained in this
section may not work with the supplied remote
control.
QRETURN/EXIT O1)
Returns to the previous menu or exits the menu
while the menu or on-screen guide is displayed
on the TV screen.
Press TV (W), then press RETURN/EXIT O
to return to the previous menu of Sony TV.
R
Press V/v/B/b to select the menu items, then
press to enter/confirm the selection.
SDISPLAY1)
Views information on the display panel.
Press TV (W), then press DISPLAY to display
information of TV.
TAUTO CAL
Press SHIFT (V), then press AUTO CAL to
perform Auto Calibration.
Note
This button is not available when the receiver is
in “GUI MODE”.
HDMI OUT (page 91)
USOUND OPTIMIZER
Activates the Sound Optimizer function
(page 69).
VSHIFT
Changes the remote control button function to
activate the buttons printed in pink.
WTV
Changes the remote control button function to
activate the buttons printed in yellow.
XAMP
Activates the receiver operation for main zone
(page 108).
YRM SET UP
Programs the remote control (page 113).
,
1) V/v/B/b1)
continued

18US
D:\NORM'S JOB\SONY HA\SO130041\STR-DA1800ES_PMRF
03\4428194123_USFR\US03DES_STR-DA1800ES-CEL.fm masterpage: Left
STR-DA1800ES
4-428-194-12(3)
To control other Sony equipment
a) DVD player only.
b) LD player only.
c) Video CD player only.
d) Deck B only.
e) CD player only.
Name
TV VCR DVD player,
DVD/VCR
combo
Blu-ray
Disc player HDD
Recorder PSX Video CD
player,
LD player
Digital CATV
terminal DSS Tape
deck
A/B
DAT
deck CD
player,
MD deck
BAV ?/1zzzzzzzzzzz
DNumeric
buttons
zz z z z z z z z zz z
-/--, >10 zz z z z z z z z z z
ENT/MEM zz z z z z z
b) zzzzz
CLEAR za) zzz
c) ze)
FColor buttons zz
a) zz z
HTOOLS/
OPTIONS
zzzzz zz
IMENU, HOME zz z z z z z z
J./>zzzzzzzz z
d) zz
/,
FOLDER +/–
zzzzzz
c) zz
e)
REPEAT za) zz
c) zd) zz
SHUFFLE za) zz
c) z
m/TUNING –,
M/TUNING +
zz z z z z z z zz z
N, X, xzzzzzzzz zzz
KPRESET +/–,
TV CH +/–
zz z z z z
b) zz
LF1/F2 zz
GUIDE zz
a) zzz z
MTOP MENU,
POP UP/MENU
zz z
TV INPUT,
WIDE
(Wide mode)
z
NMUTING z
OMASTER
VOL +/–,
TV VOL +/–
z
PDISC SKIP/
iPhone CTRL
za) zz
c) z
QRETURN/
EXIT O
zzzzzzzz
RV/v/B/b, zz z z z z z z
SDISPLAY zz z z z z z z z z
d) zz
<
<

19US
D:\NORM'S JOB\SONY HA\SO130041\STR-DA1800ES_PMRF
03\4428194123_USFR\US04GET_STR-DA1800ES-CEL.fm masterpage: Right
STR-DA1800ES
4-428-194-12(3)
Getting started
You can enjoy your audio/video equipment connected to the receiver by following the simple steps
below.
Before connecting cords, be sure to disconnect the AC power cord (mains lead).
Installing and connecting the
speakers (page 22, 24)
Checking the connection
appropriate for your equipment
Connecting the TV equipment to
HDMI jack (page 26)
The receiver has a video conversion function. For
details, see “Function for conversion of video
signals” (page 20).
Connecting the video equipment
(page 28)
The image quality depends on the connecting jack.
See the illustration below. Select the connection
according to the jacks on your equipment.
We recommend that you connect your video
equipment via HDMI connection if they have HDMI
jacks.
Connecting the audio equipment
(page 37)
HDMI
COMPONENT VIDEO
Y
P
B
/C
B
P
R
/C
R
VIDEO
Analog
High quality image
Digital
Preparing the receiver
“Connecting the AC power cord (mains lead)” (page 41)
and “Performing initial setup operations (clearing all
memorized settings)” (page 42).
Setting the speakers
Select the speaker pattern (page 42), then perform Auto
Calibration (page 44).
Note
You can check the speaker connection using “Test Tone”
(page 100). If the sound is not output correctly, check the
speaker connection.
Setting the audio output settings on
the connected equipment
To output multi channel digital audio, check the digital
audio output setting on the connected equipment.
For a Sony Blu-ray Disc player, check that “Audio
(HDMI)”, “Dolby Digital”, and “DTS” are set to “Auto”,
“Dolby Digital” and “DTS” respectively (as of
September 2011).
For a PlayStation 3, check that “DVD Audio Output
Format (HDMI)” and “BD Audio Output Format
(Optical Digital)” are set to “Bitstream” (with system
software version 3.70).
For details, refer to the operating instructions supplied
with the connected equipment.

20US
D:\NORM'S JOB\SONY HA\SO130041\STR-DA1800ES_PMRF
03\4428194123_USFR\US04GET_STR-DA1800ES-CEL.fm masterpage: Left
STR-DA1800ES
4-428-194-12(3)
The receiver is equipped with a function for converting video signals.
Video signals and component video signals can be output as HDMI video signals (HDMI OUT jack
only). As the default setting, video signals input from the connected equipment are output as shown
in the table with solid arrows.
: Same type of signal as that of the input signal is output (Main zone & Zone 2).
: Video signals are upconverted and output (up to 1080p) (Main zone).
Notes on converting video
signals
• When video signals from a VCR, etc., are up
converted on this receiver and then viewed
on your TV, depending on the status of the
video signal output, the image on the TV
screen may appear distorted horizontally or
no image can be seen.
• If you are using an image improvement
circuitry with your VCR, it may impact the
video signal conversion. It is recommended
to turn off this function on your VCR.
• Converted HDMI image output does not
support x.v.Color (x.v.Colour), Deep Color
(Deep Colour), 4K and 3D.
• HDMI video signals cannot be converted to
component video signals and video signals.
To connect a recording
equipment
When recording, connect the recording
equipment to the VIDEO OUT jacks of the
receiver. Connect cords for input and output
signals to the same type of jack, as VIDEO
OUT jacks do not have an up-conversion
function.
Note
Signals output from the HDMI OUT or MONITOR
OUT jacks may not be recorded properly.
Function for conversion of video signals
INPUT jack OUTPUT jack
HDMI IN
COMPONENT VIDEO IN
VIDEO IN
HDMI OUT
COMPONENT VIDEO MONITOR OUT
MONITOR VIDEO OUT

21US
D:\NORM'S JOB\SONY HA\SO130041\STR-DA1800ES_PMRF
03\4428194123_USFR\US04GET_STR-DA1800ES-CEL.fm masterpage: Right
STR-DA1800ES
4-428-194-12(3)
Digital audio formats that this receiver can decode depend on digital audio output jacks of the
equipment connected. This receiver supports the following audio formats.
a)Audio signals are output in another format if the playback equipment does not correspond to the format. For
details, refer to the operating instructions of the playback equipment.
b)Signals with a sampling frequency of more than 96 kHz are played back at 96 kHz or 88.2 kHz.
Digital audio formats supported by the receiver
Audio format Maximum number
of channels
Connection between the playback
equipment and the receiver
COAXIAL/OPTICAL HDMI
Dolby Digital 5.1 aa
Dolby Digital EX 6.1 aa
Dolby Digital Plusa) 7.1 × a
Dolby TrueHDa) 7.1 × a
DTS 5.1 aa
DTS-ES 6.1 aa
DTS 96/24 5.1 aa
DTS-HD
High Resolution Audioa) 7.1 ×a
DTS-HD
Master Audioa)b) 7.1 ×a
Multi Channel Linear PCMa) 7.1 × a

22US
D:\NORM'S JOB\SONY HA\SO130041\STR-DA1800ES_PMRF
03\4428194123_USFR\US04GET_STR-DA1800ES-CEL.fm masterpage: Left
STR-DA1800ES
4-428-194-12(3)
1: Installing the speakers
This receiver allows you to use up to a 7.1
channel system (7 speakers and 1 subwoofer).
Example of speaker system
configuration
AFront speaker (Left)
BFront speaker (Right)
CCenter speaker
DSurround speaker (Left)
ESurround speaker (Right)
FSurround back speaker (Left)*
GSurround back speaker (Right)*
HFront high speaker (Left)*
IFront high speaker (Right)*
JSubwoofer
* You cannot use the surround back speakers and the
front high speakers simultaneously.
Note
You can connect two subwoofers to the receiver.
The same signals are output from each of the
SUBWOOFER jacks.
7.1 channel speaker system
using surround back speakers
You can enjoy high fidelity reproduction of
DVD or Blu-ray Disc software recorded
sound in 6.1 channel or 7.1 channel format.
7.1 channel speaker system
using front high speakers
You can enjoy vertical sound effects (e.g., Pro
Logic IIz mode).
5.1 channel speaker system
To fully enjoy theater-like multi channel
surround sound requires five speakers (two
front speakers, a center speaker, and two
surround speakers) and a subwoofer.
Recommended speaker
placement
7.1 channel speaker system
The angle A shown in the illustration should
be the same.
Note
If you cannot place the speakers at the optimum
angle, separate the surround speakers and the
surround back speakers adequately and arrange
them as symmetrically as possible.
Connections

23US
D:\NORM'S JOB\SONY HA\SO130041\STR-DA1800ES_PMRF
03\4428194123_USFR\US04GET_STR-DA1800ES-CEL.fm masterpage: Right
STR-DA1800ES
4-428-194-12(3)
Connections
7.1 channel speaker system using
front high speakers
You can enjoy vertical sound effects by
connecting additional two front high speakers.
Place the front high speakers
– at an angle between 25° to 35°.
– at an angle of 20° ± 5° in height.
6.1 channel speaker system
Place the surround back speaker behind the
seating position.
Tip
Since the subwoofer does not emit highly directional
signals, you can place it wherever you want.
20˚ ± 5˚

24US
D:\NORM'S JOB\SONY HA\SO130041\STR-DA1800ES_PMRF
03\4428194123_USFR\US04GET_STR-DA1800ES-CEL.fm masterpage: Left
STR-DA1800ES
4-428-194-12(3)
2: Connecting the speakers
Before connecting cords, be sure to disconnect the AC power cord (mains lead).
AMonaural audio cord (not supplied)
BSpeaker cord (not supplied)
10 mm
(13/32")
1
23
4
Right Left
Right LeftRight
Center speaker
B
Left
B
B
Surround speaker
B
A
Surround back/Front high/
Bi-amplifier/Front B
speaker
**
Front A speakerSubwoofer
*

25US
D:\NORM'S JOB\SONY HA\SO130041\STR-DA1800ES_PMRF
03\4428194123_USFR\US04GET_STR-DA1800ES-CEL.fm masterpage: Right
STR-DA1800ES
4-428-194-12(3)
Connections
* When you connect a subwoofer with an auto
standby function, turn off the function when
watching movies. If the auto standby function is
set to on, it turns to standby mode automatically
based on the level of the input signal to the
subwoofer, and the sound may not be output.
You can connect two subwoofers to the receiver.
The same signals are output from each of the
SUBWOOFER jacks.
**Notes on the SPEAKERS SURROUND BACK/
FRONT HIGH/BI-AMP/FRONT B terminals
connection.
– If you connect only one surround back speaker,
connect it to L of this terminals.
– If you have an additional front speaker system,
connect them to this terminals.
Set the “SB Assign” to “Speaker B” in the
Speaker Settings menu (page 43).
You can select the front speaker system you
want by using the SPEAKERS button on the
receiver (page 43).
– You can connect the front speakers to this
terminals using bi-amplifier connection
(page 94).
Set the “SB Assign” to “BI-AMP” in the
Speaker Settings menu (page 94).
Note
After you have installed and connected your
speaker, be sure to select the speaker pattern from
the Speaker Settings menu (page 42).

26US
D:\NORM'S JOB\SONY HA\SO130041\STR-DA1800ES_PMRF
03\4428194123_USFR\US04GET_STR-DA1800ES-CEL.fm masterpage: Left
STR-DA1800ES
4-428-194-12(3)
3: Connecting the TV
You can watch the selected input image when you connect the HDMI OUT or MONITOR OUT
jack to a TV. You can operate this receiver using a GUI (Graphical User Interface). GUI is only for
main zone HDMI out.
Before connecting cords, be sure to disconnect the AC power cord (mains lead).
ARC
TV with HDMI jack
C
Audio/Video
signals
Audio
signals
Video
signals
E
A*
or
TV without HDMI jack
or
B** D

27US
D:\NORM'S JOB\SONY HA\SO130041\STR-DA1800ES_PMRF
03\4428194123_USFR\US04GET_STR-DA1800ES-CEL.fm masterpage: Right
STR-DA1800ES
4-428-194-12(3)
Connections
AHDMI cable (not supplied)
Sony recommends that you use an HDMI-
authorized cable or Sony HDMI cable.
BOptical digital cord (not supplied)
CAudio cord (not supplied)
DVideo cord (not supplied)
EComponent video cord (not supplied)
It is not necessary to connect all the cords.
Connect cords according to the jacks of your
equipment.
Recommended connection
Alternative connection
To enjoy the TV broadcast in multi
channel surround sound from the
receiver
* If your TV is compatible with the Audio Return
Channel (ARC) function, connect A.
Be sure to set the “Ctrl for HDMI” to “ON” in
HDMI Settings menu (page 88). If you want to
select an audio signal using other than an HDMI
cable (e.g., via an optical digital cord or an audio
cord), switch the audio input mode using INPUT
MODE (page 91).
**If your TV is not compatible with the ARC
function, connect B.
Be sure to turn off the TV’s volume or activate
the TV’s muting function.
Notes
• Connect a TV monitor or a projector to the HDMI
OUT or MONITOR OUT jack on the receiver. You
may not be able to record, even if you connect
recording equipment.
• Depending on the status of the connection between
the TV and the antenna (aerial), the image on the
TV screen may be distorted. If this is the case,
place the antenna (aerial) farther away from the
receiver.
• When connecting optical digital cords, insert the
plugs straight until they click into place.
• Do not bend or tie optical digital cords.
Tips
• All the digital audio jacks are compatible with
32 kHz, 44.1 kHz, 48 kHz, and 96 kHz sampling
frequencies.
• The receiver has a video conversion function. For
details, see “Function for conversion of video
signals” (page 20).
• When you connect the audio output jack of the TV
to the TV IN jacks of the receiver to output the TV
sound from the speakers connected to the receiver,
set the sound output jack of the TV to “Fixed” if it
can be switched between either “Fixed” or
“Variable”.
To listen to the sound from the
TV
If your TV does not support System Audio
Control function, set the “Audio Out” to
“TV+AMP” in the HDMI Settings menu
(page 103).

28US
D:\NORM'S JOB\SONY HA\SO130041\STR-DA1800ES_PMRF
03\4428194123_USFR\US04GET_STR-DA1800ES-CEL.fm masterpage: Left
STR-DA1800ES
4-428-194-12(3)
4a: Connecting the video
equipment
High-Definition Multimedia Interface
(HDMI) is an interface which transmits video
and audio signals in digital format.
By connecting Sony “BRAVIA” Sync-
compatible equipment using HDMI cables,
operations can be simplified. See ““BRAVIA”
Sync Features” (page 87).
If you want to connect several
digital equipment, but cannot
find an unused input
See “Using other video/audio input jacks
(Input Assign)” (page 92).
Converting video signals
This receiver is equipped with a function for
converting video signals. For details, see
“Function for conversion of video signals”
(page 20).
Using HDMI connection

29US
D:\NORM'S JOB\SONY HA\SO130041\STR-DA1800ES_PMRF
03\4428194123_USFR\US04GET_STR-DA1800ES-CEL.fm masterpage: Right
STR-DA1800ES
4-428-194-12(3)
Connections
Before connecting cords, be sure to disconnect the AC power cord (mains lead).
AHDMI cable (not supplied)
Sony recommends that you use an HDMI-
authorized cable or Sony HDMI cable.
Note
This HDMI connection is an example.
You can connect Blu-ray disc player to any HDMI
inputs.
Connecting a Blu-ray Disc player
Blu-ray Disc player with HDMI jack
A
Audio/video signals

30US
D:\NORM'S JOB\SONY HA\SO130041\STR-DA1800ES_PMRF
03\4428194123_USFR\US04GET_STR-DA1800ES-CEL.fm masterpage: Left
STR-DA1800ES
4-428-194-12(3)
Before connecting cords, be sure to disconnect the AC power cord (mains lead).
AHDMI cable (not supplied)
Sony recommends that you use an HDMI-
authorized cable or Sony HDMI cable.
BOptical digital cord (not supplied)
CCoaxial digital cord (not supplied)
DComponent video cord (not supplied)
Recommended connection
Alternative connection
* When you connect equipment with an OPTICAL
jack, set the “Input Assign” in the Input Option
menu (page 92).
It is not necessary to connect all the cords. Connect cords according to the jacks of your equipment.
Connecting a DVD player
CB*D
Audio/video
signals
DVD player with HDMI jack
Audio
signals
or
Video
signals
DVD player without HDMI jack
A

31US
D:\NORM'S JOB\SONY HA\SO130041\STR-DA1800ES_PMRF
03\4428194123_USFR\US04GET_STR-DA1800ES-CEL.fm masterpage: Right
STR-DA1800ES
4-428-194-12(3)
Connections
Note
This HDMI connection is an example.
When use only HDMI input connection, you can
connect DVD player to any HDMI inputs.

32US
D:\NORM'S JOB\SONY HA\SO130041\STR-DA1800ES_PMRF
03\4428194123_USFR\US04GET_STR-DA1800ES-CEL.fm masterpage: Left
STR-DA1800ES
4-428-194-12(3)
Before connecting cords, be sure to disconnect the AC power cord (mains lead).
AHDMI cable (not supplied)
Sony recommends that you use an HDMI-
authorized cable or Sony HDMI cable.
BOptical digital cord (not supplied)
CAudio cord (not supplied)
DVideo cord (not supplied)
EComponent video cord (not supplied)
Recommended connection
Alternative connection
It is not necessary to connect all the cords. Connect cords according to the jacks of your equipment.
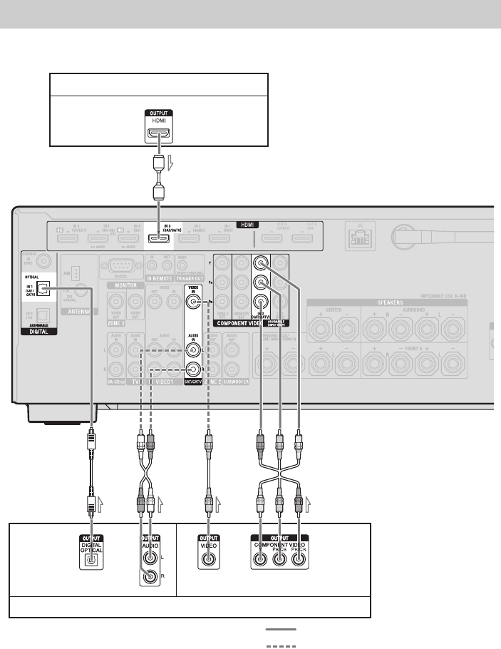
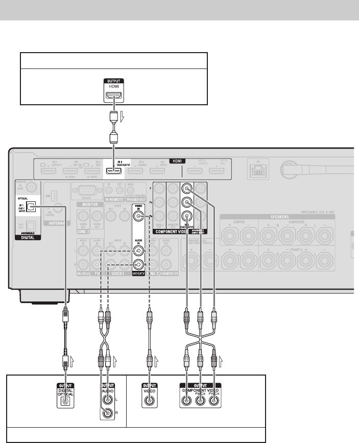
Connecting a satellite tuner, cable TV tuner
B
Audio/video
signals
Audio
signals
Satellite tuner, Cable TV tuner with HDMI jack
or
A
Satellite tuner, cable TV tuner without HDMI jack
or
Video
signals
CDE

33US
D:\NORM'S JOB\SONY HA\SO130041\STR-DA1800ES_PMRF
03\4428194123_USFR\US04GET_STR-DA1800ES-CEL.fm masterpage: Right
STR-DA1800ES
4-428-194-12(3)
Connections
Note
This HDMI connection is an example.
When use only HDMI input connection, you can
connect cable TV tuner to any HDMI inputs.

34US
D:\NORM'S JOB\SONY HA\SO130041\STR-DA1800ES_PMRF
03\4428194123_USFR\US04GET_STR-DA1800ES-CEL.fm masterpage: Left
STR-DA1800ES
4-428-194-12(3)
Before connecting cords, be sure to disconnect
the AC power cord (mains lead).
AHDMI cable (not supplied)
Sony recommends that you use an HDMI-
authorized cable or Sony HDMI cable.
Notes
• Be sure to change the default setting of the GAME
input button on the remote control so that you can
use the button to control your PlayStation 3. For
details, see “Programming the remote control”
(page 113).
• You can also rename the GAME input so that it can
be displayed on the receiver’s display panel. For
details, see “Naming the input (Name Input)”
(page 55).
• This HDMI connection is an example.
You can connect game to any HDMI inputs.
Before connecting cords, be sure to disconnect
the AC power cord (mains lead).
AAudio cord (not supplied)
BVideo cord (not supplied)
* If you want to record, you must make this
connection (page 61).
Note
Be sure to change the default setting of the VIDEO
1 input button on the remote control so that you can
use the button to control your VCR. For details, see
“Programming the remote control” (page 113).
Connecting a PlayStation 3
A
Audio/video
signals
PlayStation 3
Connecting a VCR
VCR
A
Audio signals Video signals
**B

35US
D:\NORM'S JOB\SONY HA\SO130041\STR-DA1800ES_PMRF
03\4428194123_USFR\US04GET_STR-DA1800ES-CEL.fm masterpage: Right
STR-DA1800ES
4-428-194-12(3)
Connections
AApple Composite AV cable
(not supplied) AAudio/video cord (not supplied)
Connecting an iPod, iPhone for
video contents
A
iPod, iPhone
Connecting other equipment
Camcorder,
video game
A

36US
D:\NORM'S JOB\SONY HA\SO130041\STR-DA1800ES_PMRF
03\4428194123_USFR\US04GET_STR-DA1800ES-CEL.fm masterpage: Left
STR-DA1800ES
4-428-194-12(3)
• A digital audio signals transmitted by HDMI
can be output from the speakers connected to
the receiver. This signal supports Dolby
Digital, DTS, and Linear PCM. For details,
see “Digital audio formats supported by the
receiver” (page 21).
• The receiver can receive Multi Channel
Linear PCM (up to 8 channels) with a
sampling frequency of 192 kHz or less with
an HDMI connection.
• Analog video signals input to the receiver’s
VIDEO jack or COMPONENT VIDEO
jacks can be output as HDMI signals
(page 20). Audio signals are not output from
an HDMI OUT jack while the image is
converted.
• This receiver supports High Bitrate Audio
(DTS-HD Master Audio, Dolby TrueHD),
Deep Color (Deep Colour), x.v.Color
(x.v.Colour), 4K and 3D transmission.
• To enjoy 3D images, connect 3D-compatible
TV and video equipment (Blu-ray Disc
player, Blu-ray Disc recorder, PlayStation 3,
etc.) to the receiver using High Speed HDMI
cables, put on 3D glasses, and then play back
a 3D-compatible content.
• To enjoy 4K images, connect 4K-compatible
TV and video equipment (Blu-ray Disc
player, Blu-ray Disc recorder, etc.) to the
receiver using High Speed HDMI cables, and
then play back a 4K-compatible content.
• HDMI IN 4, IN 6 supports 4K transmission.
• HDMI IN 1, IN 2, IN 3, IN 4 can be shown in
preview window.
Notes on HDMI connections
• The audio and video signals of HDMI input
are not output from the HDMI OUT jack
while the GUI menu is displayed.
• DSD signals of Super Audio CD are not
input and output.
• Depending on the TV or the video
equipment, 3D images may not be
displayed. Check the 3D image formats
supported by the receiver (page 134).
• Refer to the operating instructions of each
connected equipment for details.
• Use a High Speed HDMI cable. If you use a
Standard HDMI cable, 1080p, Deep Color
(Deep Colour) or 4K or 3D images may not
be displayed properly.
• We do not recommend using an HDMI-DVI
conversion cable. When you connect an
HDMI-DVI conversion cable to a DVI-D
equipment, the sound and/or the image may
be lost. Connect a separate audio cords or
digital connecting cords, then set the “Input
Assign” in the Input Option menu (page 92)
when the sound is not output correctly.
• When connecting optical digital cords, insert
the plugs straight until they click into place.
• Do not bend or tie optical digital cords.
HDMI features
When connecting cords

37US
D:\NORM'S JOB\SONY HA\SO130041\STR-DA1800ES_PMRF
03\4428194123_USFR\US04GET_STR-DA1800ES-CEL.fm masterpage: Right
STR-DA1800ES
4-428-194-12(3)
Connections
4b: Connecting the audio
equipment
Before connecting cords, be sure to disconnect
the AC power cord (mains lead).
AHDMI cable (not supplied)
Sony recommends that you use an HDMI-
authorized cable or Sony HDMI cable.
BAudio cord (not supplied)
Notes
• When you play Super Audio CD player, connect
the player to HDMI jack or SA-CD/CD jack.
• When you play a CD player with OPTICAL or
COAXIAL jacks, assign input to OPTICAL or
COAXIAL.
• No sound is output when playing a Super Audio
CD player connected to OPTICAL or COAXIAL
jacks.
Tip
All the digital audio jacks are compatible with
32 kHz, 44.1 kHz, 48 kHz, and 96 kHz sampling
frequencies.
It is not necessary to connect all the cords.
Connect cords according to the jacks of your
equipment.
Connecting a Super Audio CD
player, CD player
A
Super Audio CD player with
HDMI jack
Super Audio CD player,
CD player without HDMI jack
B

38US
D:\NORM'S JOB\SONY HA\SO130041\STR-DA1800ES_PMRF
03\4428194123_USFR\US04GET_STR-DA1800ES-CEL.fm masterpage: Left
STR-DA1800ES
4-428-194-12(3)
AUSB cable (not supplied)
5: Connecting the
antennas (aerials)
Before connecting the antennas (aerials), be
sure to disconnect the AC power cord (mains
lead).
Notes
• To prevent noise pickup, keep the AM loop
antenna (aerial) away from the receiver and other
equipment.
• Be sure to fully extend the FM wire antenna
(aerial).
• After connecting the FM wire antenna (aerial),
keep it as horizontal as possible.
Connecting an iPod, iPhone,
USB device
iPod, iPhone,
USB device
A
FM wire antenna (aerial)
(supplied)
AM loop antenna (aerial)
(supplied)

39US
D:\NORM'S JOB\SONY HA\SO130041\STR-DA1800ES_PMRF
03\4428194123_USFR\US04GET_STR-DA1800ES-CEL.fm masterpage: Right
STR-DA1800ES
4-428-194-12(3)
Connections
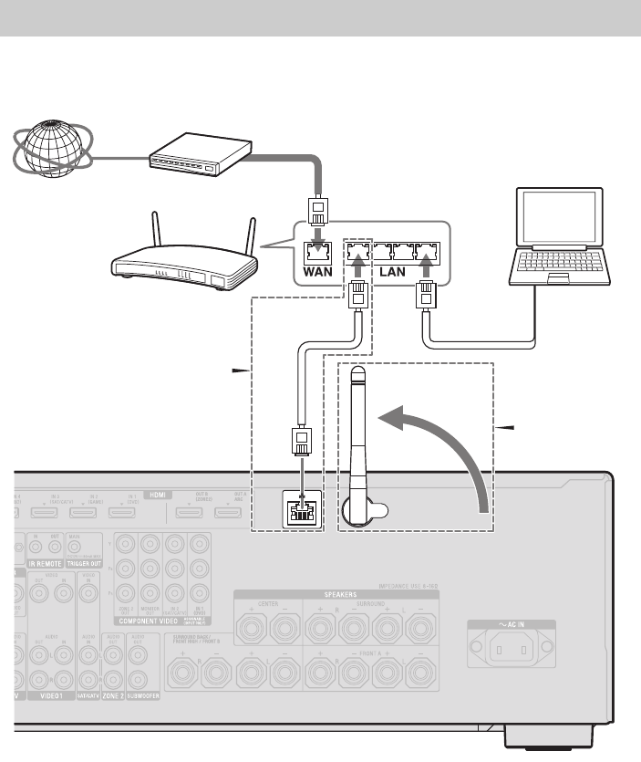
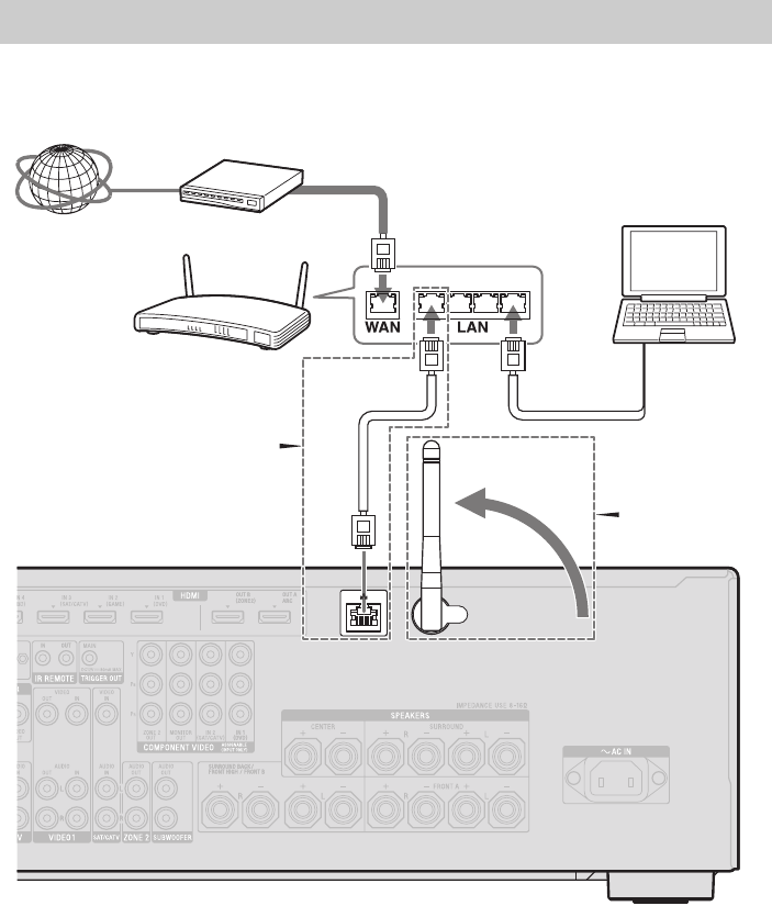
6: Connecting to the
network
If you have an Internet connection, you can
connect this receiver to the Internet as well.
You can connect through a wireless or a wired
LAN connection.
The following system environment is required
to use the network function of the receiver.
A Broadband line connection
A Broadband line connection to the Internet is
required in order to listen to Sony
Entertainment Network (SEN) and to update
the software of the receiver.
Modem
This is the device that is connected to the
broadband line to communicate with the
Internet. Some of these devices are integrated
with the router.
Router
• Use a router compatible with 100 Mbps or
greater transmission speeds to enjoy content
on your home network.
• We recommend that you use a router
equipped with the built-in DHCP (Dynamic
Host Configuration Protocol) server.
This function automatically assigns IP
addresses on the LAN.
• Use a wireless LAN router/access point if
you want to use a wireless LAN connection.
LAN cable (CAT5) (For a wired LAN
connection only)
• We recommend that you use this type of
cable for a wired LAN.
Some flat-type LAN cables are easily
affected by noise. We recommend that you
use normal-type cables.
• If the receiver is used in an environment in
which there is power supply noise from
electric products or in a noisy network
environment, use a shielded-type LAN
cable.
Server
A server is a device which delivers content
(music, photos, and videos) to a DLNA device
on a home network. A device that can be used
as a server (a computer, etc.) must be
connected to your wireless or wired LAN
home network*.
* For details on servers which are compatible with
this receiver, see page 70.
System requirements

40US
D:\NORM'S JOB\SONY HA\SO130041\STR-DA1800ES_PMRF
03\4428194123_USFR\US04GET_STR-DA1800ES-CEL.fm masterpage: Left
STR-DA1800ES
4-428-194-12(3)
The following illustration is a configuration example of a home network with the receiver and a
server.
We recommend that you connect the server to the router with a wired connection.
AFor a wired LAN connection only.
BFor a wireless LAN connection only.
Be sure to use a wireless LAN router/access point.
Note
An audio playback on a server may occasionally be
interrupted when you use a wireless connection.
Configuration example
B
A
Internet Modem Server
LAN cable
(not supplied)
Router
LAN cable
(not supplied)

41US
D:\NORM'S JOB\SONY HA\SO130041\STR-DA1800ES_PMRF
03\4428194123_USFR\US04GET_STR-DA1800ES-CEL.fm masterpage: Right
STR-DA1800ES
4-428-194-12(3)
Preparing the Receiver
Connecting the AC power
cord (mains lead)
Connect the AC power cord (mains lead) to a
wall outlet.
A several space is left between the plug and the
rear panel even when the power cord (mains
lead) is inserted firmly. The cord is supposed
be connected this way. This is not malfunction.
Turning on the receiver
Press ?/1 to turn on the receiver.
You can also turn on the receiver using ?/1 on
the remote control.
When you turn off the receiver, press ?/1
again. “STANDBY” flashes on the display
window. Do not disconnect the AC power cord
(mains lead) while “STANDBY” is flashing.
This may cause a malfunction.
Note
When the receiver is in standby mode, the
ON/STANDBY indicator on the front panel lights
up in amber.
To save the power in standby
mode
Set “Ctrl for HDMI” (page 103), “Pass
Through” (page 103), “Network Standby”
(page 106) and “BT Standby” (page 107) to
“OFF”, and turn off the power for zone 2.
If “Ctrl for HDMI” (page 103), “Pass
Through” (page 103), “Network Standby”
(page 106), or “BT Standby” (page 107) is set
to “ON”, or the power for zone 2 is turned on,
the lamp above ?/1 lights up in amber.
Note
The top of the receiver may become hot while the
receiver is in standby mode. This condition occurs
because current is flowing in the internal circuits of
the receiver. This is not a malfunction.
Preparing the Receiver
AC IN terminal
To the wall outlet
AC power cord
(mains lead)
(supplied)
?/1

42US
D:\NORM'S JOB\SONY HA\SO130041\STR-DA1800ES_PMRF
03\4428194123_USFR\US04GET_STR-DA1800ES-CEL.fm masterpage: Left
STR-DA1800ES
4-428-194-12(3)
Performing initial setup
operations (clearing all
memorized settings)
Before using the receiver for the first time,
initialize the receiver by performing the
following procedure. This procedure can also
be used to revert back to the factory default
settings.
Be sure to use the buttons on the receiver to
perform this operation.
1Press ?/1 to turn off the
receiver.
2Hold down ?/1 for 5 seconds.
The “CLEARING” appears on the
display panel for a while, then changes to
“CLEARED !”.
Changes or adjustments made to the
settings are now reset to the defaults.
Setting the speakers
Select the speaker pattern according to the
speaker system which you are using.
1Press MENU.
The menu is displayed on the TV screen.
2Press V/v repeatedly to select
“ Settings”, then press or
b.
The Settings menu list appears on the TV
screen.
3Press V/v repeatedly to select
“Speaker”, then press or b.
4Press V/v repeatedly to select
“SP Pattern”, then press or
b.
5Press V/v repeatedly to select
the speaker pattern you want,
then press .
6Press RETURN/EXIT O.
Selecting the speaker pattern

43US
D:\NORM'S JOB\SONY HA\SO130041\STR-DA1800ES_PMRF
03\4428194123_USFR\US04GET_STR-DA1800ES-CEL.fm masterpage: Right
STR-DA1800ES
4-428-194-12(3)
Preparing the Receiver
You can switch the usage of the speaker(s)
connected to the SPEAKERS SURROUND
BACK/FRONT HIGH/BI-AMP/FRONT B
terminals in accordance with the intended use.
Notes
• This setting is only available if the “SP Pattern” is
set to a setting without surround back and front
high speakers.
• Be sure to set the “SB Assign” before you perform
Auto Calibration.
1Press MENU.
The menu is displayed on the TV screen.
2Press V/v repeatedly to select
“ Settings”, then press or
b.
The Settings menu list appears on the TV
screen.
3Press V/v repeatedly to select
“Speaker”, then press or b.
4Press V/v repeatedly to select
“SB Assign”, then press or
b.
5Press V/v repeatedly to select
the parameter you want, then
press .
•Speaker B: If you connect an additional
front speaker system to the SPEAKERS
SURROUND BACK/FRONT HIGH/
BI-AMP/FRONT B terminals, select
“Speaker B”.
•BI-AMP: If you connect front speakers
to the SPEAKERS SURROUND
BACK/FRONT HIGH/BI-AMP/
FRONT B terminals using a bi-
amplifier connection, select “BI-AMP”.
•OFF: If you connect surround back or
front high speakers to the SPEAKERS
SURROUND BACK/FRONT HIGH/
BI-AMP/FRONT B terminals, select
“OFF”.
6Press RETURN/EXIT O.
You can select the front speakers you want to
drive.
Be sure to use the buttons on the receiver to
perform this operation.
Press SPEAKERS repeatedly to
select the front speaker system
you want to drive.
You can confirm the selected speakers
terminals by checking the indicator on the
display panel.
* To select “SP B” or “SP A B”, set the “SB Assign”
to “Speaker B” in the Speaker Settings menu
(page 43).
Note
This setting is not available when headphones are
connected.
Setting the surround back
speakers
Selecting the front speaker
Indicators Selected speakers
SP A The speaker connected to the
SPEAKERS FRONT A terminals.
SP B* The speaker connected to the
SPEAKERS SURROUND BACK/
FRONT HIGH/BI-AMP/FRONT B
terminals.
SP A B* The speaker connected to both the
SPEAKERS FRONT A and
SPEAKERS SURROUND BACK/
FRONT HIGH/BI-AMP/FRONT B
terminals (parallel connection).
“SPK OFF” appears on the display
panel.
No audio signals are output from any
speaker terminals.
SPEAKERS

44US
D:\NORM'S JOB\SONY HA\SO130041\STR-DA1800ES_PMRF
03\4428194123_USFR\US04GET_STR-DA1800ES-CEL.fm masterpage: Left
STR-DA1800ES
4-428-194-12(3)
Using AUTO
CALIBRATION
This receiver is equipped with DCAC (Digital
Cinema Auto Calibration) function which
allows you to perform automatic calibration as
follows:
• Check the connection between each speaker
and the receiver.
• Adjust the speaker level.
• Measure the distance of each speaker from
your seating position.1)
• Measure the speaker size.1)
• Measure the frequency characteristics
(EQ).1)
• Measure the frequency characteristics
(Phase).1)2)
1)The measurement result is not utilized when
“A. DIRECT” is selected.
2)The measurement result is not utilized when Dolby
TrueHD or DTS-HD signals with a sampling
frequency of more than 48 kHz are being received.
The DCAC is designed to achieve proper
sound balance for your room. However, you
can adjust the speaker levels manually
according to your preference. For details, see
“Test Tone” (page 100).
Before you perform Auto Calibration, check
the following items.
• Set up and connect the speakers (page 22,
24).
• Connect only the supplied optimizer
microphone to the AUTO CAL MIC jack.
Do not connect any other microphones to
this jack.
• Set the “SB Assign” to “BI-AMP” in the
Speaker Settings menu if you use
bi-amplifier connection (page 94).
• Set the “SB Assign” to “Speaker B” in the
Speaker Settings menu if you use speakers
front B connection (page 43).
• Make sure the speaker output is not set to
“SPK OFF” (page 43).
• Make sure that you are not using PARTY
STREAMING function (page 78).
• Disconnect the headphones.
• Remove any obstacles in the path between
the optimizer microphone and the speakers
to avoid measurement errors.
• Get accurate measurement by making sure
the environment is free from noise and quiet.
Notes
• The speakers emit very loud sound during the
calibration and the volume cannot be adjusted.
Provide consideration to your neighborhood and to
the children in presence.
• If the muting function has been activated before
you perform Auto Calibration, the muting function
will shut off automatically.
• The correct measurements may not be able to take
or Auto Calibration cannot be performed when
special speakers, such as dipole speakers are used.
Before you perform Auto
Calibration
Setting up the Auto Calibration
Optimizer microphone
Example of using surround back
speakers

45US
D:\NORM'S JOB\SONY HA\SO130041\STR-DA1800ES_PMRF
03\4428194123_USFR\US04GET_STR-DA1800ES-CEL.fm masterpage: Right
STR-DA1800ES
4-428-194-12(3)
Preparing the Receiver
1Select the speaker pattern
(page 42).
If you connect front high speakers, select
the speaker pattern that has front high
speakers (5/x.x or 4/x.x) each time
you perform Auto Calibration.
Otherwise, the characteristics of the front
high speakers cannot be measured.
2Connect the supplied optimizer
microphone to the AUTO CAL
MIC jack.
3Set up the optimizer
microphone.
Place the optimizer microphone at your
seating position. Use a stool or tripod so
that the optimizer microphone remains at
the same height as your ears.
Confirm active subwoofer setup
• When a subwoofer is connected, turn on the
subwoofer and turn up the volume prior to
activating the subwoofer. Turn the LEVEL
to just before the mid-point.
• If you connect a subwoofer with a crossover
frequency function, set the value to
maximum.
• If you connect a subwoofer with an auto
standby function, set it to off (deactivated).
Note
Depending on the characteristics of the subwoofer
you are using, the setup distance value may be
different from the actual position.
1Press MENU.
The menu is displayed on the TV screen.
2Press V/v repeatedly to select
“ Settings”, then press or
b.
The Settings menu list appears on the TV
screen.
Performing Auto Calibration
V/v/B/b,
MENU
MASTER
VOL +/–
Input
buttons
?/1
MUTING
AUTO
CAL
SHIFT
continued

46US
D:\NORM'S JOB\SONY HA\SO130041\STR-DA1800ES_PMRF
03\4428194123_USFR\US04GET_STR-DA1800ES-CEL.fm masterpage: Left
STR-DA1800ES
4-428-194-12(3)
3Press V/v repeatedly to select
“Auto Cal.”, then press or b.
4Press B/b repeatedly to select
“Start”, then press .
5Press to select “START”.
6The measurement starts in five
seconds.
The measurement process will take
approximately 30 seconds with a test
tone.
When the measurement ends, a beep
sounds and the screen switches.
Note
If an error code appears on the screen, see
“Message list after Auto Calibration
measurement” (page 48).
7Press V/v repeatedly to select
the item you want, then press
.
Retry:
Performs the Auto Calibration again.
Save:
Save the measurement results and exits
the setting process.
Warning:
Displays warning related to the
measurement results. See “Message list
after Auto Calibration measurement”
(page 48).
Exit:
Exits the setting process without saving
the measurement results.
8Save the measurement result.
Select “Save” in step 7.
Notes
• The A.P.M. (Automatic Phase Matching)
function is activated after you save the
measurement result.
• The A.P.M. function does not work in the
following cases.
– The calibration type is set to “Off” when
using the “Cal. Type” Auto Calibration
(page 47).
– When Dolby TrueHD or DTS-HD signals
with a sampling frequency of more than
48 kHz are being received.
9Press B/b repeatedly to select
“Cal. Type”, then press .
Full Flat:
Makes the measurement of frequency
from each speaker flat.
Engineer:
Sets to “the Sony listening room
standard” frequency characteristics.
Front Reference:
Adjusts the characteristics of all the
speakers to match the characteristics of
the front speaker.

47US
D:\NORM'S JOB\SONY HA\SO130041\STR-DA1800ES_PMRF
03\4428194123_USFR\US04GET_STR-DA1800ES-CEL.fm masterpage: Right
STR-DA1800ES
4-428-194-12(3)
Preparing the Receiver
Off:
Sets the Auto Calibration equalizer level
and the A.P.M. function to off.
Tip
You can select the calibration type after you
have performed the Auto Calibration and
saved the settings.
10Disconnect the optimizer
microphone from the receiver.
Note
If you reposition your speaker, we recommend that
you perform Auto Calibration again to enjoy the
surround sound.
Tips
• You can change the unit of distance in “Distance
Unit” in the Speaker settings menu (page 101).
• The size of a speaker (“Large”/“Small”) is
determined by the low frequency characteristics.
The measurement results may vary, depending on
the position of the optimizer microphone and
speakers, and the shape of the room. It is
recommended that you apply the measurement
results. However, you can change those settings in
the Speaker Settings menu. Save the measurement
results first, then try to change the settings.
To cancel Auto Calibration
The Auto Calibration function will be
canceled when you perform the following
during the measurement process:
–Press ?/1.
– Press the input buttons on the remote control
or turn the INPUT SELECTOR on the
receiver.
– Press MUTING.
– Press SPEAKERS on the receiver.
– Change the volume level.
– Connect the headphones.
– Press SHIFT, then press AUTO CAL.
To check error code or warning message
obtained in “Performing Auto Calibration”
(page 45), proceed with the following steps.
Press V/v to select “Warning” in
step 7 in “Performing Auto
Calibration” (page 46) then press
.
If a warning message appears, check the
message and use the receiver without change.
Or if necessary, perform Auto Calibration
again.
When “Error Code” appears
Check the error and perform Auto Calibration
again.
1Press to select “ENTER”.
“RETRY ?” appears on the TV screen.
2Press B/b to select “YES”, then press
.
3Repeat steps 6 to 10 in “Performing
Auto Calibration” (page 45).
Checking the Auto Calibration
results
continued

48US
D:\NORM'S JOB\SONY HA\SO130041\STR-DA1800ES_PMRF
03\4428194123_USFR\US04GET_STR-DA1800ES-CEL.fm masterpage: Left
STR-DA1800ES
4-428-194-12(3)
Message list after Auto
Calibration measurement
Tip
Depending on the position of the subwoofer, the
measurement results may vary. However, there will
be no problems even if you continue to use the
receiver with that value.
Configuring the network
settings of the receiver
The network settings for the receiver must be
set correctly to use the Home Network, SEN,
AirPlay, and PARTY STREAMING functions.
There are several connecting methods you can
use to set up a wireless network: searching for
an access point, using a WPS connecting
method (either the push-button method or the
PIN code method), or manual setting.
Notes
• Make sure not to use the wireless LAN function
where medical equipment (such as a pacemaker) is
used or where the use of wireless communication is
prohibited.
• Before connecting to your home network, you need
to prepare a wireless LAN router/access point. For
details, refer to the operating instructions of the
device.
• Depending on your home network environment,
the wireless LAN router/access point may have
been set up such that it cannot be connected using
WPS, even though it is compatible with WPS. For
details on whether your wireless LAN router/
access point is compatible or not compatible with
WPS, and on the setup of a WPS connection, refer
to the operating instructions of your wireless LAN
router/access point.
• You may encounter setup difficulties if the receiver
and the wireless LAN router/access point are
located too far from each other. If you do, move the
devices closer to each other.
Display and explanation
Error Code 31
The SPEAKERS is set to off. Set to other speaker
settings and perform the Auto Calibration again.
Error Code 32
Error Code 33
Speakers were not detected or not connected
properly.
• None of the front speakers are connected or only
one front speaker is connected.
• Either the surround left or surround right speaker
is not connected.
• Surround back speakers or front high speakers are
connected even though surround speakers are not
connected. Connect the surround speaker(s) to the
SPEAKERS SURROUND terminals.
• The surround back speaker is connected only to
the SPEAKERS SURROUND BACK/FRONT
HIGH/BI-AMP/FRONT B R terminals. When
you connect only one surround back speaker,
connect it to the SPEAKERS SURROUND
BACK/FRONT HIGH/BI-AMP/FRONT B L
terminals.
• Either the front left high or front right high
speaker is not connected.
The optimizer microphone is not connected. Make
sure that the optimizer microphone is connected
properly and perform the Auto Calibration again.
If the optimizer microphone is connected properly
but the error code still appears, the optimizer
microphone cable may be damaged.
Warning 40
The measurement process has completed with high
noise level detection. You may be able to achieve
better results if you try in a quiet environment again.
Warning 41
Warning 42
The input from the microphone is too big.
• The distance between the speaker and the
microphone may be too close. Set them apart and
perform the measurement again.
Warning 43
The distance and position of a subwoofer cannot be
detected. This may be caused by noise. Try to
perform the measurement in a quiet environment.
No Warning
There is no warning information.
Using a wireless LAN connection

49US
D:\NORM'S JOB\SONY HA\SO130041\STR-DA1800ES_PMRF
03\4428194123_USFR\US04GET_STR-DA1800ES-CEL.fm masterpage: Right
STR-DA1800ES
4-428-194-12(3)
Preparing the Receiver
Searching for an access point
and setting up a wireless
network (Access Point Scan
method)
You can set up a wireless network by
searching for an access point. To set up the
network using this connection method, you
will be required to select or enter the following
information. Check the following information
in advance, and record it in the space provided
below.
The network name (SSID*1) that
identifies your network*2. (This will be
needed in step 7.)
:
If your wireless home network is
secured by encryption, the security key
(WEP key, WPA/WPA2 key) for your
network*2. (This will be needed in step
8.)
:
*1 SSID (Service Set Identifier) is a name that
identifies a particular access point.
*2 This information should be available from a label
on your wireless LAN router/access point, from
the operating instructions, from the person who
set up your wireless network, or from the
information provided by your Internet service
provider.
1Press MENU.
The menu is displayed on the TV screen.
2Press V/v repeatedly to select
“ Settings”, then press or
b.
3Press V/v repeatedly to select
“Network”, then press or b.
4Press V/v repeatedly to select
“Settings”, then press .
5Press V/v repeatedly to select
“Wireless LAN Settings”, then
press .
If “Change Setting?” appears on the TV
screen, select “OK”, then press .
6Press V/v repeatedly to select
“Access Point Scan”, then
press .
The receiver starts searching for access
points, and displays a list of up to 30
available network name (SSID).
7Press V/v repeatedly to select
the network name (SSID) you
want, then press .
The security setting display appears on
the TV screen.
8Enter the security key (WEP
key, WPA/WPA2 key), then
press .
By default, the security key appears as
“*****”. Press DISPLAY repeatedly to
encrypt and disclose the security key.
“IP Settings” appears on the TV screen.
9Press V/v repeatedly to select
“Auto”, then press .
The proxy setting display appears on the
TV screen.
V/v/B/b,
MENU
DISPLAY
continued

50US
D:\NORM'S JOB\SONY HA\SO130041\STR-DA1800ES_PMRF
03\4428194123_USFR\US04GET_STR-DA1800ES-CEL.fm masterpage: Left
STR-DA1800ES
4-428-194-12(3)
When using a fixed IP address
Select “Manual”, then press . The IP
address input display appears on the TV
screen.
Press SHIFT, then press numeric button to
enter the value for “IP Address”, and then
press . Then, enter the value for
“Subnet Mask”, “Default Gateway”,
“Primary DNS” and “Secondary DNS”.
The proxy setting display appears on the
TV screen.
10Press V/v repeatedly to select
“Do Not Use”, then press .
The confirmation display appears on the
TV screen.
When using a proxy server
Select “Use”, then press . The proxy
address input display appears on the TV
screen.
Press SHIFT, then press numeric/text
button to enter the value for “Proxy
Address”, and then press . Then, enter
the value for “Port Number”.
The confirmation display appears on the
TV screen.
11Press V/v repeatedly to select
“OK”, then press .
“Connecting” flashes on the TV screen.
“Complete!” appears after the network
settings are completed and “ ” lights up
on the display panel. To return to the
Network Settings menu, press .
(Depending on the network environment,
the network settings may take some time.)
12Perform the server settings.
To listen to audio content stored on the
server, you need to set up your server
(page 70).
Note
If your network has not been secured by encryption
(using the security key), the security setting display
does not appear in step 8.
Tip
When checking the network settings, see “To check
the network information” (page 104).
If you cannot find the network
name (SSID) you want (manual
setup method)
You can input the network name (SSID) you
want manually if it does not appear on the list.
1Select “Manual Registration” in step 6 in
“Searching for an access point and setting
up a wireless network (Access Point Scan
method)” (page 49).
2Press V/v repeatedly to select “Direct
Input”, then press .
3Enter the network name (SSID), then press
.
4Press V/v repeatedly to select the security
setting you want, then press .
5Follow steps 8 to 12 in “Searching for an
access point and setting up a wireless
network (Access Point Scan method)”
(page 49).
Setting up a wireless network
using an access point
compliant with WPS
You can easily set up a wireless network using
an access point compliant with WPS. The
WPS setting can be made using either the
push-button configuration method or the PIN
(Personal Identification Number) code
method.
What is WPS (Wi-Fi Protected
Setup)?
WPS is a standard created by the Wi-Fi
Alliance allowing you to setup a wireless
network easily and securely.

51US
D:\NORM'S JOB\SONY HA\SO130041\STR-DA1800ES_PMRF
03\4428194123_USFR\US04GET_STR-DA1800ES-CEL.fm masterpage: Right
STR-DA1800ES
4-428-194-12(3)
Preparing the Receiver
Setting up a wireless network
using the WPS push button
configuration method
You can easily set up a WPS wireless
connection with one push of the designated
button.
1Select “WPS Push” in step 6 in “Searching
for an access point and setting up a wireless
network (Access Point Scan method)”
(page 49).
2Follow the on-screen directions, and press
the WPS button on the access point.
Message: Push WPS button on access point
within 2 min
“Complete!” appears after the network
settings are complete and “ ” lights up on
the display panel. To return to the Network
Settings menu, press .
(Depending on the network environment,
the network settings may take some time.)
3Perform the server settings.
To listen to audio content stored on the
server, you need to set up your server
(page 70).
Tip
When checking the network settings, see “To check
the network information” (page 104).
Setting up a wireless network
using the WPS PIN code method
If the access point supports the WPS PIN
(Personal Identification Number) code
connection, you can set up a WPS wireless
connection by entering the receiver’s PIN
code into the wireless LAN router/access
point.
1Select “Manual Registration” in step 6 in
“Searching for an access point and setting
up a wireless network (Access Point Scan
method)” (page 49).
2Press V/v repeatedly to select “WPS PIN”,
then press .
The available SSID (access point) list
appears.
3Press V/v repeatedly to select the network
name (SSID) you want, then press .
The PIN code (8 digits) of the receiver
appears on the TV screen. Leave the PIN
code displayed until the connection is
complete. (A different PIN code is
displayed each time you perform this
operation.)
4Input the receiver’s PIN code into the
wireless LAN router/access point.
The receiver starts the network settings.
“Complete!” appears after the network
settings are complete and “ ” lights up on
the display panel. To return to the Network
Settings menu, press .
(Depending on the network environment,
the network settings may take some time.)
5Perform the server settings.
To listen to audio content stored on the
server, you need to set up your server
(page 70).
Tips
• When checking the network settings, see “To
check the network information” (page 104).
• For details on entering the PIN code into the
wireless LAN router/access point, refer to the
operating instructions of the wireless LAN router/
access point.
1Select “Wired LAN Settings” in
step 5 in “Searching for an
access point and setting up a
wireless network (Access Point
Scan method)” (page 49).
“IP Settings” appears on the TV screen. If
“Change Setting?” appears on the TV
screen, select “OK”, then press .
WPS button on
the wireless LAN
router/access
point
Using a wired LAN connection
continued

52US
D:\NORM'S JOB\SONY HA\SO130041\STR-DA1800ES_PMRF
03\4428194123_USFR\US04GET_STR-DA1800ES-CEL.fm masterpage: Left
STR-DA1800ES
4-428-194-12(3)
2Press V/v repeatedly to select
“Auto”, then press .
The proxy setting display appears on the
TV screen.
When using a fixed IP address
Select “Manual”, then press . The IP
address input display appears on the TV
screen.
Press SHIFT, then press numeric button
to enter the value for “IP Address”, and
then press . Then, enter the value for
“Subnet Mask”, “Default Gateway”,
“Primary DNS” and “Secondary DNS”.
The proxy setting display appears on the
TV screen.
3Press V/v repeatedly to select
“Do Not Use”, then press .
The confirmation display appears on the
TV screen.
When using a proxy server
Select “Use”, then press . The proxy
address input display appears on the TV
screen.
Press SHIFT, then press numeric/text
button to enter the value for “Proxy
Address”, and then press . Then, enter
the value for “Port Number”.
The confirmation display appears on the
TV screen.
4Press V/v repeatedly to select
“OK”, then press .
“Connecting” appears on the TV screen.
“Complete!” appears after the network
settings are completed. To return to the
Network Settings menu, press .
(Depending on the network environment,
the network settings may take some time.)
5Perform the server settings.
To listen to audio content stored on the
server, you need to set up your server
(page 70).
Tip
When checking the network settings, see “To check
the network information” (page 104).
Guide to on-screen
display operation
You can display the menu of the receiver on
the TV screen and select the function you want
to use on the TV screen by pressing V/v/B/b
and on the remote control.
To display the menu of the receiver on the TV
screen, make sure that the receiver is in “GUI
MODE” following the steps in “To turn “GUI
MODE” on and off” (page 53).
1Switch the input of the TV so
that an image of the menu is
displayed.
Using the menu
V/v/B/b,
GUI MODE
MENU
TOOLS/
OPTIONS
RETURN/
EXIT O

53US
D:\NORM'S JOB\SONY HA\SO130041\STR-DA1800ES_PMRF
03\4428194123_USFR\US04GET_STR-DA1800ES-CEL.fm masterpage: Right
STR-DA1800ES
4-428-194-12(3)
Preparing the Receiver
2Press MENU.
The menu is displayed on the TV screen.
Depending on the TV, the GUI menu may
take some time to appear on the TV
screen.
3Press V/v repeatedly to select a
menu you want, then press
or b to enter the menu.
The menu item list appears on the TV
screen.
Example: When you select “ Input”.
4Press V/v repeatedly to select
the menu item you want to
adjust, then press to enter
the menu item.
5Repeat steps 3 and 4 to select
the parameter you want.
To return to the previous screen
Press RETURN/EXIT O.
To exit the menu
Press MENU.
To turn “GUI MODE” on and off
Press GUI MODE. “GUI ON” or “GUI OFF”
appears on the display panel, depending on the
mode selected.
Overview of the main menus
When you press TOOLS/OPTIONS, the
option menus for the selected main menu are
displayed. You can select a related function
without reselecting the menu.
1Press MENU.
The menu is displayed on the TV screen.
Menu icon Description
Input Selects the input source
equipment connected to the
receiver (page 54).
Music Selects the music from the
server on the Home Network
(page 74), SEN (page 76),
AirPlay (page 80), iPod/
iPhone (page 57), USB
device (page 60) or Bluetooth
(page 84).
Video Selects the video from
iPod/iPhone (page 57).
FM/AM Selects the built-in FM/AM
radio (page 62).
Settings Adjusts the settings of the
receiver (page 98).
Using the option menus
continued

54US
D:\NORM'S JOB\SONY HA\SO130041\STR-DA1800ES_PMRF
03\4428194123_USFR\US04GET_STR-DA1800ES-CEL.fm masterpage: Left
STR-DA1800ES
4-428-194-12(3)
2Press V/v repeatedly to select a
menu you want, then press
or b to enter the menu.
The menu item list appears on the TV
screen.
Example: When you select “ Input”.
3Press TOOLS/OPTIONS while
the menu item list is displayed.
The option menu appears.
4Press V/v repeatedly to select
the option menu item you want,
then press or b.
5Press V/v repeatedly to select
the parameter you want, then
press .
To exit the option menu
Press RETURN/EXIT O.
Playing an input source
equipment
1Press MENU.
The menu is displayed on the TV screen.
2Select “ Input”, then press
or b.
The menu item list appears on the TV
screen.
Basic Operations
V/v/B/b,
MENU
TOOLS/
OPTIONS
MUTING MASTER
VOL +/–
Input
buttons
?/1
SOUND
FIELD +/–

55US
D:\NORM'S JOB\SONY HA\SO130041\STR-DA1800ES_PMRF
03\4428194123_USFR\US04GET_STR-DA1800ES-CEL.fm masterpage: Right
STR-DA1800ES
4-428-194-12(3)
Basic Operations
3Select the equipment you want,
then press .
The menu screen disappears and the
playback screen of the external input
appears.
The input that can be selected:
•BD: Blu-ray Disc player, etc.,
connected to the BD jack.
•DVD: DVD player, etc., connected to
the DVD jack.
•GAME: PlayStation 3, etc., connected
to the GAME jack.
•SAT/CATV: Satellite tuner, etc.,
connected to the SAT/CATV jack.
•VIDEO 1, VIDEO 2: VCR, etc.,
connected to the VIDEO 1 or VIDEO 2
jack.
•TV: TV connected to the TV jack.
•SA-CD/CD: Super Audio CD or CD
player, etc., connected to the SA-CD/
CD jack.
4Turn on the equipment and
start playback.
5Press MASTER VOL +/– to
adjust the volume.
You can also use MASTER VOLUME on
the receiver.
6Press SOUND FIELD +/– to
enjoy the surround sound.
You can also use 2CH/A.DIRECT,
A.F.D., MOVIE (HD-D.C.S.) or MUSIC
on the receiver.
For details, see page 65.
Tips
• You can turn INPUT SELECTOR on the receiver
or press input buttons on the remote control to
select the equipment you want.
• You can adjust the volume differently using the
MASTER VOLUME knob on the receiver or the
MASTER VOL +/– button on the remote control.
To turn the volume up or down quickly
– Turn the knob quickly.
– Press and hold the button.
To make fine adjustment
– Turn the knob slowly.
– Press the button and release it immediately.
To activate the muting function
Press MUTING.
The muting function will be canceled when
you do the following.
• Press MUTING again.
• Change the volume.
• Turn off the receiver.
• Perform Auto Calibration.
To avoid damaging your
speakers
Before you turn off the receiver, be sure to turn
down the volume level.
You can enter a name of up to 8 characters for
inputs and display it.
It is more recognizable having the equipment
named on the display than the jacks.
1Select the input you want to
name from “ Input” screen.
2Press TOOLS/OPTIONS.
The option menu appears.
3Select “Name Input”, then
press or b.
4Press V/v repeatedly to select a
character, then press b.
You can move the input position
backward and forward by pressing B/b.
5Repeat step 4 to input a
character one by one, then
press .
The name you entered is registered.
Note
Some letters that can be displayed on the TV screen
cannot be displayed on the display panel.
Naming the input (Name Input)

56US
D:\NORM'S JOB\SONY HA\SO130041\STR-DA1800ES_PMRF
03\4428194123_USFR\US04GET_STR-DA1800ES-CEL.fm masterpage: Left
STR-DA1800ES
4-428-194-12(3)
Playing an iPod/iPhone
You can enjoy music/video contents from the iPod/iPhone by connecting it to the iPod/iPhone
( (USB) port and VIDEO IN jack) on the receiver.
For details on connecting the iPod/iPhone, see page 35, 38.
You can use the following iPod/iPhone models on this receiver. Update your iPod/iPhone with the
latest software before using it.
Notes
• Sony cannot accept responsibility in the event that data recorded to iPod/iPhone is lost or damaged when using
an iPod/iPhone connected to this receiver.
• This product has been designed specifically to work with iPod/iPhone and has been certified to meet Apple
performance standards.
Compatible iPod/iPhone models
iPhone 3GS iPhone 3G
iPhone 4S
iPod touch
1st generation
iPod touch
2nd generation
iPod classic
iPod nano
4th generation
(video)
iPod nano
5th generation
(video camera)
iPod nano
3rd generation
(video)
iPod touch
3rd generation
iPod nano
2nd generation
(aluminum)
iPod touch
4th generation
iPod nano
6th generation
iPhone 4

57US
D:\NORM'S JOB\SONY HA\SO130041\STR-DA1800ES_PMRF
03\4428194123_USFR\US04GET_STR-DA1800ES-CEL.fm masterpage: Right
STR-DA1800ES
4-428-194-12(3)
Basic Operations
You can select the iPod/iPhone control mode
using the GUI menu or iPhone CTRL on the
remote control.
You can use the GUI menu to browse contents
on the iPod/iPhone.
You can also control all operations by viewing
the information on the display panel when
“GUI MODE” is turned off.
1Press MENU.
The menu is displayed on the TV screen.
2Select “ Music” or
“ Video”, then press or
b.
When the iPod or iPhone is connected,
“iPod/iPhone” appears on the TV screen.
3Select “iPod/iPhone”, then
press TOOLS/OPTIONS.
The option menu appears.
4Select “System GUI” or “iPod”,
then press .
1Make sure that “System GUI” is
selected in step 4 in “Selecting
the iPod/iPhone control mode”
(page 57).
2Select “iPod/iPhone”, then
press .
3Select the content you want
from the content list, then press
.
The selected content starts playback and
the information of music/video contents
appears on the TV screen.
Note
The video signals from iPod/iPhone are up
converted on this receiver and then viewed on
your TV, depending on the status of the video
signal output.
For details, see “Function for conversion of
video signals” (page 20).
To select the playback mode
You can change the playback mode using the
TOOLS/OPTIONS on the remote control.
• Repeat: Off / One / All
• Shuffle: Off / Songs / Albums
• Audiobooks: Slower / Normal / Faster
1Make sure that “iPod” is
selected in step 4 in “Selecting
the iPod/iPhone control mode”
(page 57).
2Select “iPod/iPhone”, then
press .
Selecting the iPod/iPhone
control mode
iPhone
CTRL
V/v/B/b,
MENU
TOOLS/
OPTIONS
Operating the iPod/iPhone using
“System GUI” mode
Operating the iPod/iPhone using
“iPod” mode
continued

58US
D:\NORM'S JOB\SONY HA\SO130041\STR-DA1800ES_PMRF
03\4428194123_USFR\US04GET_STR-DA1800ES-CEL.fm masterpage: Left
STR-DA1800ES
4-428-194-12(3)
3Select the content you want
using iPod/iPhone menu.
For details on operating the iPod/iPhone,
refer to the operating instructions
supplied with iPod/iPhone.
To operate the iPod/iPhone
using the remote control
Press USB before you use the following
buttons.
* This button only functions when operating the
iPod/iPhone using “iPod” mode (page 57).
**Press SHIFT, then press this button.
Notes on iPod/iPhone
• The iPod/iPhone is charged when connected
to the receiver while the receiver is turned
on.
• You cannot transfer songs onto the iPod/
iPhone from this receiver.
• Do not remove the iPod/iPhone during
operation. To avoid data corruption or
damage to the iPod/iPhone, turn the receiver
off when connecting or removing the iPod/
iPhone.
iPod/iPhone message list
./>,
REPEAT,
SHUFFLE
m/M
x
X
B•/•b
N
V/v/B/b,
RETURN/
EXIT O
MENU
SHIFT
iPhone
CTRL
USB
Press Operation
NStarts play.
X, xPauses play.
m/MFast reverses or forwards.
./>Goes to the previous/next track.
B•/•b* Skips to the previous/next album.
, b Enters the selected item.
MENU,
RETURN/
EXIT O, B
Returns to previous display/
folder hierarchy.
V/vSelects the previous/next item.
REPEAT** Enters repeat mode.
SHUFFLE** Enters shuffle mode.
iPhone CTRL Selects the iPod/iPhone control
mode.
Message and explanation
Reading
The receiver is recognizing and reading information
of the iPod or iPhone.
Loading
The receiver is loading information of the iPod or
iPhone.
No Support
An unsupported iPod or iPhone is connected.
No Device
No iPod or iPhone is connected.

59US
D:\NORM'S JOB\SONY HA\SO130041\STR-DA1800ES_PMRF
03\4428194123_USFR\US04GET_STR-DA1800ES-CEL.fm masterpage: Right
STR-DA1800ES
4-428-194-12(3)
Basic Operations
Playing a USB device
You can enjoy music from the USB device by
connecting it to the (USB) port on the
receiver.
For details on connecting a USB device, see
“Connecting an iPod, iPhone, USB device”
(page 38).
The music file formats that can be played back
by this receiver are as follows:
* The receiver does not play files encoded with
DRM.
You can use the following Sony USB devices
on this receiver. Other USB devices cannot be
used on this receiver.
Verified Sony USB device
Notes
• The receiver is unable to read data in NTFS format.
• The receiver is unable to read data other than that
saved in the first partition of a hard disk drive.
• Do not use USB devices other than these USB
devices. Operation of models not listed here is not
guaranteed.
• Operation may not always be ensured even when
using these USB devices.
• Some of these USB devices may not be available
for purchase in certain areas.
• When formatting the above models, be sure to
format using the model itself or the dedicated
formatting software for that model.
• When connecting a USB device to the receiver, be
sure to connect after the display “Creating Library”
or “Creating Database” on the USB device has
disappeared.
No Music/No Video
No music or video was found.
HP No Support
No sound is output from the headphones when iPod
or iPhone is connected.
File format Extensions
MP3 (MPEG-1 Audio
Layer III)
“.mp3”
AAC* “.m4a”, “.3gp”, “.mp4”
WMA9 Standard* “.wma”
Compatible USB devices
Product name Model name
Walkman®NWZ-S754 / S755
NWZ-E453 / E454 / E455
NWZ-E353 / E354 / E355
NWZ-B133 / B135 / B133F /
B135F
NWZ-B142 / B143 / B142F /
B143F
NWD-E023F / E025F
NWZ-E435F / E436F / E438F
Message and explanation
NWZ-E343 / E344 / E345
NWZ-S636F / S638F / S639F
NWZ-S736F / S738F / S739F
NWZ-A726 / A728 / A729 /
A726B / A728B
NWZ-A826 / A828 / A829
NWZ-W202
NWZ-X1050 / X1060
NWZ-S744 / S745
NWZ-E443 / E444 / E445
NWZ-S543 / S544 / S545
NWZ-A844 / A845 / A846 /
A847
NWZ-W252 / W253
NWZ-B152 / B153 / B152F /
B153F
MICROVAULT USM1GL / 2GL / 4GL / 8GL /
16GL
USM1GLX / 2GLX / 4GLX /
8GLX / 16GLX
Product name Model name

60US
D:\NORM'S JOB\SONY HA\SO130041\STR-DA1800ES_PMRF
03\4428194123_USFR\US04GET_STR-DA1800ES-CEL.fm masterpage: Left
STR-DA1800ES
4-428-194-12(3)
1Press MENU.
The menu is displayed on the TV screen.
2Select “ Music”, then press
or b.
When the USB device is connected,
“USB” appears on the TV screen.
3Select “USB”, then press .
4Press N.
The information of music contents appear
on the TV screen.
To select the playback mode
You can change the playback mode using the
TOOLS/OPTIONS on the remote control.
• Repeat: Off / One / All / Folder
To operate the USB device
using the remote control
Press USB before you use the following
buttons.
* Press SHIFT, then press this button.
Notes on the USB device
• Do not remove the USB device during
operation. To avoid data corruption or
damage to the USB device, turn the receiver
off when connecting or removing the USB
device.
Operating the USB device
V/v/B/b,
MENU
TOOLS/
OPTIONS
N
Press Operation
NStarts play.
XPauses play.
xStops play.
m/MFast reverses or forwards.
./>Goes to the previous/next file.
FOLDER +/– Goes to the previous/next folder.
REPEAT* Enters repeat mode.
N
./>,
REPEAT
m/M
x
X
FOLDER
+/–
SHIFT
USB

61US
D:\NORM'S JOB\SONY HA\SO130041\STR-DA1800ES_PMRF
03\4428194123_USFR\US04GET_STR-DA1800ES-CEL.fm masterpage: Right
STR-DA1800ES
4-428-194-12(3)
Basic Operations
• When USB cable connection is necessary,
connect the USB cable supplied with the
USB device to be connected. Refer to the
operating instructions supplied with the
USB device to be connected for details on
the operation method.
• Do not connect the receiver and the USB
device through a USB hub.
• When the USB device is connected,
“Reading” appears.
• It may take about 10 seconds before
“Reading” appears depending on the type of
USB device connected.
• When the USB device is connected, the
receiver reads all the files on the USB
device. If there are many folders or files on
the USB device, it may take a long time to
finish reading the USB device.
• The receiver can recognize up to
– 100 folders (including “ROOT” folder).
– 100 audio files for each folder.
– 8 folder levels (tree structure of files,
including “ROOT” folder).
The maximum number of audio files and
folders may vary depending on the file and
folder structure.
Do not save other types of files or
unnecessary folders on a USB device.
• Compatibility with all encoding/writing
softwares, recording devices, and recording
media cannot be guaranteed. Incompatible
USB device may produce noise or
interrupted audio or may not play at all.
• Some time may be needed to start playback
when:
– the folder structure is complex.
– the memory capacity is excessive.
• This receiver does not necessarily support
all the functions provided in a connected
USB device.
• The playback order for the receiver may
differ from the playback order of the
connected USB device.
• Folders that have no audio files are skipped.
• When playing a very long track, some
operations may cause playback delay.
USB message list
Recording using the
receiver
You can record from an audio/video
equipment using the receiver. Refer to the
operating instructions supplied with your
recording equipment.
1Prepare the source for playing.
Press the input button to select the source.
For example, press SAT/CATV.
You can also use INPUT SELECTOR on
the receiver.
2Prepare the recording
equipment.
Insert a blank video tape, etc. into the
recording equipment (connected to
VIDEO 1 OUT jacks).
3Start recording on the
recording equipment, then start
the playback equipment.
Message and explanation
Reading
The receiver is recognizing and reading information
of the USB device.
Device Error
The memory of the USB device could not be
recognized (page 59).
No Support
An unsupported USB device is connected, an
unknown device is connected, or the
USB device is connected through a USB hub
(page 59).
No Device
No USB device is connected or the connected USB
device is not recognized.
No Track
No track was found.
continued

62US
D:\NORM'S JOB\SONY HA\SO130041\STR-DA1800ES_PMRF
03\4428194123_USFR\US04GET_STR-DA1800ES-CEL.fm masterpage: Left
STR-DA1800ES
4-428-194-12(3)
Notes
• Some sources contain copyright protection to
prevent recording. In this case, you may not be able
to record from the source.
• Audio and video input signals via HDMI IN,
COMPONENT VIDEO IN and DIGITAL IN jacks
cannot be recorded.
• While only composite video signals are being
recorded, the auto standby function of the receiver
may start up and interrupt the recording. In this
case, set the “Auto Standby” to “OFF” (page 108).
Listening to FM/AM radio
You can listen to FM and AM broadcasts
through the built-in tuner. Before operation, be
sure you have connected the FM and AM
antennas (aerials) to the receiver (page 38).
Tip
The tuning scale for direct tuning is shown below.
* The AM tuning scale can be changed (page 63).
1Press MENU.
The menu is displayed on the TV screen.
Tuner Operations
Area FM AM
USA, Canada 100 kHz 10 kHz*
V/v/b,
MENU
TOOLS/
OPTIONS
SHIFT
Numeric
buttons

63US
D:\NORM'S JOB\SONY HA\SO130041\STR-DA1800ES_PMRF
03\4428194123_USFR\US04GET_STR-DA1800ES-CEL.fm masterpage: Right
STR-DA1800ES
4-428-194-12(3)
Tuner Operations
2Select “ FM” or “ AM” from
the menu, then press or b.
The FM or AM menu list appears on the
TV screen.
1Select “Auto Tuning”, then
press or b.
2Press V/v.
Press V to scan from lower to higher
frequency stations, press v to scan from
higher to lower stations.
The receiver stops scanning whenever a
station is received.
In case of poor FM stereo
reception
1Tune in the station you want to listen to
using Auto Tuning, Direct Tuning
(page 63), or select the preset station you
want (page 64).
2Press TOOLS/OPTIONS.
3Select “FM Mode”, then press or b.
4Select “MONO”, then press .
You can enter the frequency of a station
directly by using the numeric buttons.
1Select “Direct Tuning”, then
press or b.
2Press SHIFT, then press
numeric buttons to enter the
frequency.
Example 1: FM 102.50 MHz
Select 1 b 0 b 2 b 5 (b 0*)
Example 2: AM 1,350 kHz
Select 1 b 3 b 5 b 0
* Press 0 for Mexico model only.
Tip
Adjust the direction of the AM loop antenna
(aerial) for optimum reception upon tuning to
an AM station.
3Press .
If you cannot tune to a station
“– – – .– – MHz” or “– – – – kHz” appears and
then the screen returns to the current
frequency.
Make sure you have entered the right
frequency. If not, repeat step 2. If you still
cannot tune to a station, the frequency may not
be in use in your area.
You can change the AM tuning scale to either
9 kHz or 10 kHz using the buttons on the
receiver.
1Press ?/1 to turn off the
receiver.
2While holding down INPUT
MODE, press ?/1 on the
receiver.
The current AM tuning scale is changed
to 9 kHz (or 10 kHz).
To reset the scale to 10 kHz (or 9 kHz),
repeat the procedure above.
Notes
• Depending on the settings, the receiver may take
some time to change the AM tuning scale.
• All preset stations will be erased when you change
the tuning scale.
Tuning to a station
automatically (Auto Tuning)
Tuning to a station directly
(Direct Tuning)
FM AM
Changing the AM tuning scale
?/1
INPUT MODE

64US
D:\NORM'S JOB\SONY HA\SO130041\STR-DA1800ES_PMRF
03\4428194123_USFR\US04GET_STR-DA1800ES-CEL.fm masterpage: Left
STR-DA1800ES
4-428-194-12(3)
Presetting FM/AM radio
stations
(Preset Tuning)
You can store up to 30 FM and 30 AM stations
as your favorite stations.
1Tune to the station that you
want to preset using Auto
Tuning (page 63) or Direct
Tuning (page 63).
2Press TOOLS/OPTIONS.
The option menu appears.
3Select “Memory”, then press
or b.
4Select a preset number, then
press .
The station is stored as the selected preset
number.
5Repeat steps 1 to 4 to store
another station.
You can store station as follows:
• AM band: AM 1 to AM 30
• FM band: FM 1 to FM 30
1Select “ FM” or “ AM” from
the menu, then press or b.
2Select the preset station you
want, then press .
Preset numbers from 1 to 30 are available.
1On “ FM” or “ AM” screen,
select the preset number which
you want to name.
2Press TOOLS/OPTIONS.
The option menu appears.
3Select “Name Input”, then
press or b.
4Press V/v repeatedly to select a
character, then press b.
You can move the input position
backward and forward by pressing B/b.
5Repeat step 4 to input a
character one by one, then
press .
The name you entered is registered.
To cancel naming input
Press RETURN/EXIT O.
Note
Some letters that can be displayed on the TV screen
cannot be displayed on the display panel.
V/v/B/b,
TOOLS/
OPTIONS
Tuning to preset stations
Naming preset stations (Name
Input)
FM AM
FM AM

65US
D:\NORM'S JOB\SONY HA\SO130041\STR-DA1800ES_PMRF
03\4428194123_USFR\US05ENJ_STR-DA1800ES-CEL.fm masterpage: Right
STR-DA1800ES
4-428-194-12(3)
Enjoying Sound Effects
Selecting the sound field
This receiver can create multi channel surround sound. You can select one of the optimized sound
fields from the receiver’s pre-programmed sound fields.
Press SOUND FIELD +/– repeatedly to select the sound field you want.
You can also use 2CH/A.DIRECT, A.F.D., MOVIE (HD-D.C.S.) or MUSIC on the receiver.
You can switch the output sound to 2 channel sound regardless of the recording formats of the
software you are using, the playback equipment connected, or the sound field settings of the
receiver.
Note
You cannot select “A. DIRECT” when you select BD, DVD, GAME, USB, AirPlay, HOME NETWORK and
SEN as input.
The Auto Format Direct (A.F.D.) mode allows you to listen to higher fidelity sound and select the
decoding mode for listening to a 2 channel stereo sound as multi channel sound.
Enjoying Sound Effects
2 channel sound mode
2CH mode Effect
2CH ST. (2ch Stereo) The receiver outputs the sound from the front left/right speakers only. There is
no sound from the subwoofer.
Standard 2 channel stereo sources completely bypass the sound field processing
and multi channel surround formats are downmixed to 2 channels.
A. DIRECT (Analog Direct) You can switch the audio of the selected input to 2 channel analog input. This
function enables you to enjoy high quality analog sources.
When using this function, only the volume and front speaker level can be
adjusted.
Auto Format Direct (A.F.D.) mode
A.F.D. mode Effect
A.F.D. AUTO (A.F.D. Auto) Presets the sound as it was recorded/encoded without adding any surround
effects. However, for USA and Canada models, this receiver will generate a low
frequency signal for output to the subwoofer when there is no LFE signals.
MULTI ST. (Multi Stereo) Outputs 2 channel left/right signals from all speakers. However, sound may not
be output from certain speakers depending on the speaker settings.
SOUND
FIELD +/–

66US
D:\NORM'S JOB\SONY HA\SO130041\STR-DA1800ES_PMRF
03\4428194123_USFR\US05ENJ_STR-DA1800ES-CEL.fm masterpage: Left
STR-DA1800ES
4-428-194-12(3)
You can take advantage of surround sound simply by selecting one of the receiver’s
pre-programmed sound fields. They bring the exciting and powerful sound of movie theaters into
your home.
You can take advantage of surround sound simply by selecting one of the receiver’s
pre-programmed sound fields. They bring the exciting and powerful sound of concert halls into
your home.
Movie mode
Sound field Effect
HD-D.C.S. HD Digital Cinema Sound (HD-D.C.S.) is Sony’s new innovative home theater
technology using the latest acoustic and digital signal processing technologies.
It is based on precise response measurement data of a mastering studio.
With this mode, you are able to enjoy Blu-ray and DVD movies at home with
not only the high quality of sound, but also the best sound ambience, just as the
movie’s sound engineer intended in the mastering process.
You can select the effect type for HD-D.C.S. For details, see “Surround
Settings” (page 101).
PLII MV (PLII Movie) Performs Dolby Pro Logic II Movie mode decoding. This setting is ideal for
movies encoded in Dolby Surround. In addition, this mode can reproduce
sound in 5.1 channel for watching videos of overdubbed or old movies.
PLIIx MV (PLIIx Movie) Performs Dolby Pro Logic IIx Movie mode decoding. This setting expands
Dolby Pro Logic II Movie or Dolby Digital 5.1 to discrete 7.1 movie channels.
PLIIz (PLIIz Height) Performs Dolby Pro Logic IIz mode decoding. This setting can expand a source
sound from a 5.1 channel to a 7.1 channel to which a vertical equipment is
applied, and gives a dimension of presence and depth.
NEO6 CIN (Neo:6 Cinema) Performs DTS Neo:6 Cinema mode decoding. A source recorded in 2 channel
format is decoded into 7 channels.
Music mode
Sound field Effect
BERLIN (Berlin P.Hall) Reproduces the sound characteristics of the Berlin Philharmonic Hall.
Note
“BERLIN PHILHARMONIC HALL” scrolls across the display panel when
you select this sound field for the first time.
JAZZ (Jazz Club) Reproduces the acoustics of a jazz club.
CONCERT (Live Concert) Reproduces the acoustics of a 300-seat live house.
STADIUM (Stadium) Reproduces the feeling of a large open-air stadium.
SPORTS (Sports) Reproduces the feeling of sports broadcasting.
P. AUDIO (Portable Audio) Reproduces a clear enhanced sound image from your portable audio device.
This mode is ideal for MP3 and other compressed music.
PLII MS (PLII Music) Performs Dolby Pro Logic II Music mode decoding. This setting is ideal for
normal stereo sources such as CDs.
PLIIx MS (PLIIx Music) Performs Dolby Pro Logic IIx Music mode decoding. This setting is ideal for
normal stereo sources such as CDs.

67US
D:\NORM'S JOB\SONY HA\SO130041\STR-DA1800ES_PMRF
03\4428194123_USFR\US05ENJ_STR-DA1800ES-CEL.fm masterpage: Right
STR-DA1800ES
4-428-194-12(3)
Enjoying Sound Effects
You can only select this sound field if the headphones are connected to the receiver.
PLIIz (PLIIz Height) Performs Dolby Pro Logic IIz mode decoding. This setting can expand a source
sound from a 5.1 channel to a 7.1 channel to which a vertical equipment is
applied, and gives a dimension of presence and depth.
NEO6 MUS (Neo:6 Music) Performs DTS Neo:6 Music mode decoding. A source recorded in 2 channel
format is decoded into 7 channels. This setting is ideal for normal stereo
sources such as CDs.
When headphones are connected
Sound field Effect
HP 2CH (HP (2CH)) This mode is selected automatically if you use headphones (except
“A. DIRECT”). Standard 2 channel stereo sources completely bypass the sound
field processing and multi channel surround formats are downmixed to
2 channels except LFE signals.
HP DIRECT (HP (Direct)) This mode is selected automatically if you use headphones when “A. DIRECT”
is selected. Outputs the analog signals without processing by the equalizer,
sound field, etc.
Sound field Effect
continued
68US
D:\NORM'S JOB\SONY HA\SO130041\STR-DA1800ES_PMRF
03\4428194123_USFR\US05ENJ_STR-DA1800ES-CEL.fm masterpage: Left
STR-DA1800ES
4-428-194-12(3)
If you connect a subwoofer
This receiver will generate a low frequency
signal for output to the subwoofer when there
is no LFE signal, which is a low-pass sound
effect output from a subwoofer to a 2 channel
signal. However, the low frequency signal is
not generated for “NEO6 CIN” or “NEO6
MUS” when all speakers are set to “Large”.
In order to take full advantage of the Dolby
Digital bass redirection circuitry, we
recommend setting the subwoofer’s cut off
frequency as high as possible.
Notes on sound fields
• Depending on the speaker pattern settings,
some sound fields may not be available.
• You cannot select PLIIx MV/MS and PLIIz
at the same time.
– PLIIx MV/MS is available only when the
speaker pattern is set to a setting with
surround back speaker(s).
– PLIIz is available only when the speaker
pattern is set to a setting with front high
speakers.
• The sound fields for music and movie do not
work in the following cases.
– DTS-HD Master Audio, DTS-HD High
Resolution Audio or Dolby TrueHD with
sampling frequency of more than 48 kHz
are being received.
– “A. DIRECT” is selected.
• “PLII MV”, “PLIIx MV”, “PLII MS”,
“PLIIx MS”, “PLIIz”, “NEO6 CIN” and
“NEO6 MUS” do not work when the
speaker pattern is set to 2/0 or 2/0.1.
• When one of the sound fields for music is
selected, no sound is output from the
subwoofer if all the speakers are set to
“Large” in the Speaker Settings menu.
However, the sound will be output from the
subwoofer if
– the digital input signal contains LFE
signals.
– the front or surround speakers are set to
“Small”.
– “MULTI ST.”, “PLII MV”, “PLII MS”,
“PLIIx MV”, “PLIIx MS”, “PLIIz”,
“HD-D.C.S.” or “P. AUDIO” is selected.
To turn off the surround effect
for movie/music
Press SOUND FIELD +/– repeatedly to select
“2CH ST.” or “A.F.D. AUTO”.
You can also press 2CH/A.DIRECT
repeatedly on the receiver to select “2CH ST.”
or press A.F.D. repeatedly on the receiver to
select “A.F.D. AUTO”.

69US
D:\NORM'S JOB\SONY HA\SO130041\STR-DA1800ES_PMRF
03\4428194123_USFR\US05ENJ_STR-DA1800ES-CEL.fm masterpage: Right
STR-DA1800ES
4-428-194-12(3)
Enjoying Sound Effects
Using the Sound
Optimizer function
The Sound Optimizer lets you enjoy clear and
dynamic sound at low volume levels. It
automatically calibrates the sound which
cannot be heard well when you turn down the
volume level. After Auto Calibration is
performed, the sound level is optimized to suit
your environment.
Press SOUND OPTIMIZER to select
“S. OPT. ON”.
The Sound Optimizer function is activated.
The Sound Optimizer is set to on and off as
you press SOUND OPTIMIZER.
Note
This function does not work when “A. DIRECT” is
being used.
Lets you lock the settings of the receiver.
You can only turn this function on or off by
performing the following procedure.
1Press ?/1 to turn off the
receiver.
2While holding down MUSIC and
SPEAKERS (A/B/A+B/OFF),
press ?/1 to turn on the
receiver.
Resetting sound fields to
the default settings
Be sure to use the buttons on the receiver to
perform this operation.
1Press ?/1 to turn off the
receiver.
2While holding down MUSIC,
press ?/1.
“S.F. CLEAR” appears on the display
panel and all sound fields are reset to their
default setting.
Settings Lock
SOUND
OPTIMIZER
?/1
MUSIC
SPEAKERS (OFF/A/B/A+B)
?/1
MUSIC

70US
D:\NORM'S JOB\SONY HA\SO130041\STR-DA1800ES_PMRF
03\4428194123_USFR\US05ENJ_STR-DA1800ES-CEL.fm masterpage: Left
STR-DA1800ES
4-428-194-12(3)
About the network
functions of the receiver
• You can enjoy audio content which has been
stored on a DLNA-compliant device (DLNA
CERTIFIED™ Products) that has an
authorized DLNA logo displayed on the
device (page 74).
• You can use the receiver as a device
equivalent to a UPnP media renderer on your
home network.
• With an Internet connection, you can listen
to music services (page 76) and update the
software of the receiver.
• You can listen to the same music at the same
time in different rooms through the PARTY
STREAMING function.
• You can register Media Remote devices to
control the receiver.
• You can playback audio content on iOS
devices or an iTunes Library with AirPlay.
About DLNA
DLNA (Digital Living Network Alliance) is a
standard organization made up of
manufacturers of various products, such as
servers (computers, etc.), AV equipment, and
mobile computing devices which exchange
content (music, photos, and videos). DLNA
decides upon standards and publishes an
authorized logo to be displayed on devices
which support DLNA standards.
Setting up the server
To listen to audio content stored on your server
with this receiver, you need to set up the server
in advance. The following server devices are
compatible with this receiver.
• Sony VAIO Media plus 1.3, 1.4, 2.0, and 2.1
• Sony HDD Network Audio System
NAS-S500HDE*, NAS-S55HDE*
• Sony Network AV receiver
STR-DA6400ES*, TA-DA5600ES*
• Microsoft Windows Media Player 12
installed on Windows 7 (page 70)
• Microsoft Windows Media Player 11
installed on Windows Vista/Windows XP
(page 72)
* Not available in some countries or regions.
If the server has a function that limits access
from other devices, you must change the
setting on the server to allow the receiver to
access it.
This section explains how to set up Windows
Media Player when using it as a server.
For details on the settings of other server
devices, refer to the operating instructions or
help of the respective devices or applications.
Note
The items displayed on the computer may be
different from the ones shown below, depending on
the version of the operating system or the computer
environment. For details, refer to Help for your
operating system.
This section explains how to set up
manufacturer-installed Windows Media
Player 12 for Windows 7.
For details on how to operate Windows Media
Player 12, refer to Help for Windows Media
Player 12.
Using Network Features
When using Windows 7

71US
D:\NORM'S JOB\SONY HA\SO130041\STR-DA1800ES_PMRF
03\4428194123_USFR\US05ENJ_STR-DA1800ES-CEL.fm masterpage: Right
STR-DA1800ES
4-428-194-12(3)
Using Network Features
1Go to [Start] – [Control Panel].
2Select [View network status
and tasks] under [Network and
Internet].
The [Network and Sharing Center]
window appears.
Tip
If the item you want does not appear on the
display, try to change the display type of the
Control Panel.
3Select [Public network] under
[View your active networks].
If the display shows other than
[Public Network], go to step 6.
The [Set Network Location] window
appears.
4Select [Home network] or
[Work network] according to
the environment in which the
receiver is used.
5Follow the instructions that
appear on the display
according to the environment
in which the receiver is used.
When the settings are completed, confirm
that the item under [View your active
networks] is changed to [Home network]
or [Work network] in the [Network and
Sharing Center] window.
6Select [Change advanced
sharing settings].
7Select [Choose media
streaming options…] from
[Media streaming].
8If [Media streaming is not
turned on] appears on the
[Media streaming options]
window, select [Turn on media
streaming].
continued

72US
D:\NORM'S JOB\SONY HA\SO130041\STR-DA1800ES_PMRF
03\4428194123_USFR\US05ENJ_STR-DA1800ES-CEL.fm masterpage: Left
STR-DA1800ES
4-428-194-12(3)
9Select [Allow all].
The [Allow All Media Devices] window
opens. If all the devices in the local
network are set to [Allowed], select [OK]
and close the window.
10Select [Allow all computers and
media devices].
11Select [OK] to close the
window.
12Refresh the server list.
After you finish setting up Windows
Media Player 12, refresh the server list of
the receiver and select this server from the
server list. For details on selecting a
server, see “To refresh the server list”
(page 73).
This section explains how to set up Windows
Media Player 11 installed on Windows Vista/
XP*.
For details on how to operate Windows Media
Player 11, refer to Help for Windows Media
Player 11.
* Windows Media Player 11 is not manufacturer-
installed on Windows XP. Access the Microsoft
website, download the installer, and then install
Windows Media Player 11 on your computer.
1Go to [Start] – [All Programs].
2Select [Windows Media Player].
Windows Media Player 11 starts up.
3Select [Media Sharing…] from
the [Library] menu.
If you are using Windows XP, go to step
9.
4When is displayed, select
[Networking…].
The [Network and Sharing Center]
window appears.
5Select [Customize].
The [Set Network Location] window
appears.
When using Windows Vista/XP

73US
D:\NORM'S JOB\SONY HA\SO130041\STR-DA1800ES_PMRF
03\4428194123_USFR\US05ENJ_STR-DA1800ES-CEL.fm masterpage: Right
STR-DA1800ES
4-428-194-12(3)
Using Network Features
6Check [Private] and select
[Next].
7Confirm that [Location type] is
changed to [Private], and select
[Close].
8Confirm that [(Private network)]
is displayed on the [Network
and Sharing Center] window,
and close the window.
9If [Share my media] in the
[Media Sharing] window that is
displayed in step 3 is not
checked, check [Share my
media], then select [OK].
A list of connectable devices is displayed.
10Select [Settings…] that appears
beside [Share my media to:].
11Check [Allow new devices and
computers automatically] and
select [OK].
Note
Uncheck this item after you confirm that the
receiver can be connected to the server and
play audio content stored on the server.
12Refresh the server list.
After you finish setting up Windows
Media Player 11, refresh the server list of
the receiver and select this server from the
server list. For details on selecting a
server, see “To refresh the server list”
(page 73).
To refresh the server list
When you add a new server to the home
network, or when you cannot find the server
you want on the list, refresh the server list.
1While the server list is displayed, press
TOOLS/OPTIONS.
2Select “Refresh”, then press .
The refreshed server list appears.
Tip
The receiver keeps a history of the last five
connected servers and these servers appear at the top
of the server list. Up to 20 servers can be displayed
in a server list.
To delete a server from the
server list
1While the server list is displayed, select
the server you want to delete, then
press TOOLS/OPTIONS.
The option menu appears.
2Select “Delete”, then press .
The confirmation display appears on the
TV screen.
3Select “OK”, then press .
“Complete!” appears, and the selected
server is deleted.
Note
Even if you delete the server from the server list, the
server will appear in the list again if the receiver
finds it on the network (such as when you refresh the
server list).

74US
D:\NORM'S JOB\SONY HA\SO130041\STR-DA1800ES_PMRF
03\4428194123_USFR\US05ENJ_STR-DA1800ES-CEL.fm masterpage: Left
STR-DA1800ES
4-428-194-12(3)
Enjoying audio content
stored on the server
You can play back audio content stored on the
server using the receiver in MP3, Linear PCM,
WMA and AAC* formats. Audio content with
DRM (Digital Rights Management) copyright
protection cannot be played on this receiver.
* The receiver can play AAC files with the extension
of “.m4a”, “.mp4” or “.3gp” only.
1Press MENU.
The menu is displayed on the TV screen.
2Select “ Music”, then press
or b.
3Select “HOME NETWORK”,
then press or b.
The server list appears on the TV screen.
If the last selected item (playlist, album,
folder, etc.) appears on the TV screen,
press RETURN/EXIT O repeatedly
until the server list appears.
When “No Server” appears, or when the
server on the list is not available, press
TOOLS/OPTIONS. Select “Refresh”,
then press . The refreshed server list
appears.
Tip
You can also use HOME NETWORK button
on the remote control to select the Home
Network function directly.
4Select the server which holds
the content you want to play
back.
The content list appears on the TV screen.
Note
If the server device supports the Wake-on-LAN
standard, the receiver turns the server on
automatically. If the server does not support the
Wake-on-LAN standard, turn on the server in
advance. For details on settings or operations
of Wake-on-LAN of your server, refer to the
operating instructions or help of your server.
5Select the item (playlist, album,
folder, etc.) you want, then
press .
If another item appears, repeat this step to
narrow down the choices until the item
you want appears. The items that are
displayed depend on the connected server.
Server
This receiver
V/v/B/b,
MENU
TOOLS/
OPTIONS
RETURN/
EXIT O
Xx
N
SHIFT
ALPHABE
T
SEARCH
DISPLAY
HOME
NETWORK

75US
D:\NORM'S JOB\SONY HA\SO130041\STR-DA1800ES_PMRF
03\4428194123_USFR\US05ENJ_STR-DA1800ES-CEL.fm masterpage: Right
STR-DA1800ES
4-428-194-12(3)
Using Network Features
6Select the track you want, then
press .
Playback starts.
Make sure that sound is being output from
the speakers of the receiver.
Notes
• Tracks that the receiver cannot play appear on the
TV screen as well. You cannot sort a list of
playable tracks.
• “!” appears at the top of a track name that cannot be
played on the receiver, and is skipped during
playback.
• Play is not resumed from the last selected item if
you unplug the power cord from the wall outlet.
• The receiver may take time to display items when
browsing a folder that contains a large amount of
audio content. In this case, use the Keyword Search
(page 83).
Tips
• If you select a folder (such as an artist folder, genre
folder, etc.), then press the N button, the receiver
plays all items in the selected folder.
• The receiver resumes from the last selected item
when the function is changed to Home Network
function, until the receiver is turned off. When
“Network Standby” is set to “On”, play resumes
from the last selected item, even if you turned off
the receiver.
To check the copyright
protection
This receiver cannot play back files in WMA
format with DRM copyright protection.
If a WMA file cannot be played back on this
receiver, check the property of that file on your
computer to see whether the file is DRM-
copyrighted.
Open the folder or volume where the WMA
file is stored and right-click the file to display
the [Properties] window. If there is a [License]
tab, the file is DRM-copyrighted and cannot be
played back on this receiver.
To operate Home Network
function using the remote
control
* Depending on the server or track, pause playback
may not work when the Home Network function is
selected.
To Do the following
Pause playback* Press X during playback.
Press N to resume playback.
Stop playback Press x.
Go to beginning of
the current track,
previous/next track
Press ./> repeatedly.
Reselect the item
you want to play
Press RETURN/EXIT O
repeatedly until the directory
you want appears.
Or press TOOLS/OPTIONS,
select “Server List”, then
select the item you want.
To return to the playback
display, press TOOLS/
OPTIONS and select “Now
Playing”.
Search the item you
want using a
keyword
While selecting the contents
in the server, press SHIFT,
then press ALPHABET
SEARCH, and then enter a
keyword (page 83).
Change the server While playback is stopped,
press TOOLS/OPTIONS.
Select “Server List”, then
press . Select the server
you want, then press .
Select Repeat Play Press SHIFT, then press
REPEAT repeatedly until
or appears on the TV
screen.
Select Shuffle Play Press SHIFT, then press
SHUFFLE repeatedly until
“SHUF” appears on the TV
screen.

76US
D:\NORM'S JOB\SONY HA\SO130041\STR-DA1800ES_PMRF
03\4428194123_USFR\US05ENJ_STR-DA1800ES-CEL.fm masterpage: Left
STR-DA1800ES
4-428-194-12(3)
Enjoying Sony
Entertainment Network
(SEN)
You can listen to music services offered on the
Internet with this receiver (SEN function).
To use this function, the receiver must be
connected to the network and the network
must be connected to the Internet. For details,
see “6: Connecting to the network” (page 39).
Visit the website below for more information
on the SEN:
http://
www.sonyentertainmentnetwork.com
Note
Before using music services, you may have to
register your receiver depending on the service
provider. For details on registration, visit the
customer support site of the service provider.
The following steps explain how to select
“vTuner” as an example of music services
offered on the Internet.
1Press MENU.
The menu is displayed on the TV screen.
2Select “ Music”, then press
or b.
3Select “SEN”, then press or
b.
The service provider list appears on the
TV screen. If the receiver automatically
displays the last selected service or
station, press RETURN/EXIT O
repeatedly until the service provider list
appears.
Tip
You can also use SEN button on the remote
control to select the SEN function directly.
4Select “vTuner”, then press .
SEN
This receiver
V/v/B/b,
MENU
RETURN/
EXIT O
ALPHABET
SEARCH/
SEN
TOOLS/
OPTIONS
Numeric
buttons
SHIFT
ENT/MEM

77US
D:\NORM'S JOB\SONY HA\SO130041\STR-DA1800ES_PMRF
03\4428194123_USFR\US05ENJ_STR-DA1800ES-CEL.fm masterpage: Right
STR-DA1800ES
4-428-194-12(3)
Using Network Features
5Select the folder or station you
want, then press .
•Press V/v to select the item.
• Press to go to the next directory, or
to listen to the station.
• Press RETURN/EXIT O to go to the
previous directory.
Note
If “No Service” appears and you cannot obtain a
service provider list, press TOOLS/OPTIONS and
select “Refresh”.
Tip
The receiver displays the last selected service or
station when the function is changed to SEN
function, until the receiver is turned off. When
“Network Standby” is set to “On”, the last selected
service or station is displayed even if you turned off
the receiver.
To operate SEN function using
the remote control
You can store up to 20 stations as your favorite
stations.
1Select the station you want to
preset.
2During reception, press SHIFT,
then press ENT/MEM.
The preset memory list appears.
3Select a preset number, then
press .
4Repeat steps 1 to 3 to store
another station.
To listen to the preset station
1Select “ Music” from the menu, then
press or b.
2Select “SEN”, then press or b.
The service provider list appears on the TV
screen. If the receiver automatically
displays the last selected station, press
RETURN/EXIT O repeatedly until the
service provider list appears.
3Select “Preset”, then press .
“Preset” appears at the top of the service
provider list.
4Select the preset station you want, then
press .
Note
There may be some stations that cannot be preset,
depending on the service providers. If you try to
preset such a station, “Not Available” appears on the
display.
Tip
Use the numeric buttons to select the preset station.
Press SHIFT, then press the numeric button that
corresponds to the preset number, then press to
select the preset station directly.
To Do the following
Change the station
or service
Press RETURN/EXIT O to
return to the service provider
list, then select the service
again.
To return to the playback
display again, press TOOLS/
OPTIONS and select “Now
Playing”.
Use various
functions while the
receiver is selecting
or playing a station
or service
Press TOOLS/OPTIONS. The
item displayed may vary
according to the selected item
or directory.
Select the service
options
While selecting or playing the
contents in the service, press
TOOLS/OPTIONS. Select
“Service Options”, then press
. The contents of the
service option vary depending
on the selected services.
Search the item you
want using a
keyword
While selecting the contents
in the server, press SHIFT,
then press ALPHABET
SEARCH, and then enter a
keyword (page 83).
View the available
information
Press DISPLAY repeatedly to
view the artist name, album
name, etc.
Presetting stations

78US
D:\NORM'S JOB\SONY HA\SO130041\STR-DA1800ES_PMRF
03\4428194123_USFR\US05ENJ_STR-DA1800ES-CEL.fm masterpage: Left
STR-DA1800ES
4-428-194-12(3)
You can enjoy listening to the content of a
variety of music services offered on the
Internet.
Visit the website below for more information
on music services, how to enjoy services, and
the registration code of the receiver.
http://munlimited.com/home
Checking the registration code
You may be required to enter the registration
code of the receiver when you enjoy a new
music service.
1Select “ Music” from the menu, then
press or b.
2Select “SEN”, then press or b.
The service provider list appears on the TV
screen. If the receiver automatically
displays the last selected service or station,
press RETURN/EXIT O repeatedly until
the service provider list appears.
3Select “Registration Code”, then press
.
The registration code of the receiver
appears.
Using the PARTY
STREAMING function
Audio contents currently being played back on
this receiver can be also played back on all
devices corresponding to the PARTY
STREAMING function on your home network
at the same time.
If you encountered an interruption when using
a wireless connection, connect your receiver
to the router with a wired connection.
While PARTY streaming, a device called a
“PARTY host” starts a PARTY and streams
music, and a device called a “PARTY guest”
joins a PARTY and receives music from the
“PARTY host”.
Before using the PARTY STREAMING
function, make sure that “PARTY
STREAMING” is set to “On” (page 105).
You can enjoy the PARTY STREAMING
function with other devices* that have this
PARTY STREAMING logo shown below.
Enjoying a variety of music
services
PARTY guest PARTY guest
PARTY guest
PARTY host
PARTY
SHIFT

79US
D:\NORM'S JOB\SONY HA\SO130041\STR-DA1800ES_PMRF
03\4428194123_USFR\US05ENJ_STR-DA1800ES-CEL.fm masterpage: Right
STR-DA1800ES
4-428-194-12(3)
Using Network Features
* Available PARTY STREAMING-compliant
devices may differ depending on the countries or
regions. For details on available devices, contact
your nearest Sony dealers.
You can start a PARTY so that other devices
that support the PARTY STREAMING
function can play the same music even though
they are in different rooms.
1Make sure the PARTY guest
devices are turned on and
ready to join a PARTY.
2Play the sound source you
want.
Audio content of all the sound sources on
this receiver can be streamed.
Notes
• Only audio contents on this receiver can be
streamed. During PARTY host, video signals
are not output to the TV, and audio signals
will downmix to 2 channel. In this case, you
can only select “2CH ST.” as sound field.
• When you start a PARTY as PARTY host,
you may face a time gap between the audio
output and visual display in the following
cases.
– The Audio Return Channel (ARC) function
is used.
– The video output of the equipment is
connected to the TV and the audio output is
connected to the digital or analog audio
input jacks on the receiver.
• Sources with copyright protection may not be
streamed.
3Press SHIFT, then hold down
PARTY until “START PARTY”
appears.
The receiver starts PARTY streaming as a
PARTY host.
You can also use PARTY on the receiver
to start a party.
To close a PARTY
Press SHIFT, then hold down PARTY until
“CLOSE PARTY” appears.
You can also use PARTY on the receiver to
close a party.
The receiver can join a PARTY that has been
started by another device so that you can enjoy
the same audio content being played in a
different room.
While the PARTY host device is
having a PARTY, press SHIFT, then
press PARTY.
“JOIN PARTY” appears, and the receiver
joins the PARTY as a PARTY guest.
To leave a PARTY
Press SHIFT, then press PARTY.
“LEAVE PARTY” appears, and the receiver
leaves a PARTY.
Notes
• You cannot join a PARTY in the following cases:
– you have a PARTY on this receiver.
– you have already joined another PARTY.
• If you press PARTY when no PARTY is started,
but a device complying with PARTY
STREAMING function is playing, the device will
be the PARTY host, and the receiver will join the
PARTY as a PARTY guest.
• The PARTY guest device function automatically
switches to HOME NETWORK when the device
joins a PARTY. Even if the PARTY guest device
leaves the PARTY, the function remains as HOME
NETWORK.
Tip
If “Network Standby” is set to “On”, the receiver
turns on and joins the PARTY automatically when
the PARTY host device starts the PARTY.
Starting a PARTY
Joining a PARTY

80US
D:\NORM'S JOB\SONY HA\SO130041\STR-DA1800ES_PMRF
03\4428194123_USFR\US05ENJ_STR-DA1800ES-CEL.fm masterpage: Left
STR-DA1800ES
4-428-194-12(3)
Streaming music from
iTunes with AirPlay
Using a wireless network, you can play back
audio content on iOS devices such as an
iPhone, iPod touch, iPad or an iTunes Library
on your PC with this receiver.
Compatible iPod/iPhone/iPad
models
iPhone 4S, iPhone 4, iPhone 3GS, iPod touch
(2nd, 3rd or 4th generation), iPad, iPad2 with
iOS 4.2 or later, and Mac or PC with iTunes
10.1 or later.
Notes
• Refer to “Compatible iPod/iPhone/iPad models”
on this page for details on the supported versions of
iOS or iTunes.
• Update iOS or iTunes to the latest version before
using with the receiver.
• Refer to the operating instructions of your device
for details on operating iOS devices, iTunes or
AirPlay.
• You cannot use this receiver as a PARTY host
while using the AirPlay function.
1Tap/click on the icon at
bottom right of the iOS device
screen or iTunes window.
[iOS device]
[iTunes]
2Select “STR-DA1800ES” on the
AirPlay menu of iTunes or your
iOS device.
[iOS device]
[iTunes]
PC
iPhone/
iPod touch/
iPad

81US
D:\NORM'S JOB\SONY HA\SO130041\STR-DA1800ES_PMRF
03\4428194123_USFR\US05ENJ_STR-DA1800ES-CEL.fm masterpage: Right
STR-DA1800ES
4-428-194-12(3)
Using Network Features
3Start playing back audio
content on an iOS device or on
iTunes.
AirPlay is selected as a function of the
receiver automatically.
Tip
If the playback does not start, perform the process
again from step 1.
To confirm/edit the device name
See “To assign the device name” (page 106)
for instructions on how to rename the device.
To control AirPlay playback
You can use the MASTER VOL +/–, N, X,
x, ., and > buttons. Operation from the
receiver and the remote control is active only
when the receiver is selected as the device for
output.
When you use iTunes, set an iOS device to
accept control from this receiver and the
remote control when you want to use this
receiver and the remote control to operate an
iOS device.
Tips
• The most recent control command to the receiver is
given priority. The receiver starts playing back
audio content of another device when it accepts
control from that AirPlay-equipped device, even if
this receiver is being used for AirPlay with the
original device.
• The very loud sound may output from this receiver
when you set the volume too loud using iOS
devices or iTunes.
• For details on the use of iTunes, refer to the Help
of iTunes.
• The volume level of iOS devices or iTunes may not
be able to be linked with the volume level of this
receiver.
Updating the software
By downloading the latest version of the
software, you can take advantage of the newest
functions. The receiver accesses the Sony
server to update the software.
If a new update is available, “[New Software]
Perform Software Update.” appears on the TV
screen and “UPDATE” appears on the display
panel when you are connected to the Internet
and using the Home Network or SEN function.
Make sure that other equipment connected to
the receiver is stopped before updating the
software.
For details on software update available, refer
to the customer support site (page 132).
Notes
• Make sure not to turn off the receiver, disconnect
the network cable or perform any operation on the
receiver while the updating operation is in
progress.
• If you try to update the software when the Sleep
Timer is on, the Sleep Timer will turn off
automatically.
1Press MENU.
The menu is displayed on the TV screen.
2Select “ Settings”, then
press or b.
The Settings menu list appears on the TV
screen.
3Select “Network”, then press
or b.
4Select “Software Update”, then
press .
5Select “Update”, then press
.
The receiver starts checking the available
software update.
continued

82US
D:\NORM'S JOB\SONY HA\SO130041\STR-DA1800ES_PMRF
03\4428194123_USFR\US05ENJ_STR-DA1800ES-CEL.fm masterpage: Left
STR-DA1800ES
4-428-194-12(3)
6When “Found latest update.”
appears on the TV screen,
press .
If the update is not available, “No update
required.” appears.
7Select “OK”, then press .
A message that confirms whether or not
you agree to the terms of the software
update appears. Confirm the message and
also read the “END-USER LICENSE
AGREEMENT FOR SONY
SOFTWARE” (page 138), then press .
8Select “Agree”, then press .
The receiver starts to update the software
and the GUI MODE is turned off
automatically. The ON/STANDBY
indicator on the front panel flashes during
the update. It may take a while (about
40 minutes at the longest) for the receiver
to finish the update. The required time
will depend on the amount of data in the
updates, the line type of the network, the
network communication environment,
etc.
“Complete!” appears after the software
update is finished.
Changes or adjustments made to the
settings are now reset to the defaults.
Notes
If one of the below conditions appears, the
software update has error.
– The ON/STANDBY indicator flashes in
quick succession.
– “ERROR” appears on the display panel.
– No indicator lights up on the display panel or
the ON/STANDBY indicator lights off.
– The receiver does not finish the update after
40 minutes and “UPDATING” keep on
flashes on the display panel.
Unplug the power cord, and then plug in the
power cord again. The receiver will try to
update the software. If the condition continues,
contact your nearest Sony dealer.
To cancel the procedure
Select “Cancel” in step 7.
To go back to the previous
screen
Press RETURN/EXIT O before the receiver
starts the software update.
You cannot go back to the previous screen
when the update starts.
Network features message list
Network settings
Home Network
Message and explanation
Connection Fail
The receiver has failed to connect the network.
Input Error!
The entered values are incorrect or invalid.
Not in Use
An operation that is currently prohibited is being
performed.
Not Supported
The access point device does not support the
WPS-PIN code method.
Message and explanation
Cannot Connect
The receiver cannot be connected to the selected
server.
Cannot Get Info
The receiver cannot retrieve information on the
server or contents.
Cannot JOIN
The receiver has failed to join a PARTY.
Cannot Play
The receiver cannot play audio files due to an
unsupported file format or playback restrictions.
Cannot START
The receiver has failed to start a PARTY.
Data Error
You tried to play an unplayable file.
Device Full!
You cannot register any more devices to the device
list.

83US
D:\NORM'S JOB\SONY HA\SO130041\STR-DA1800ES_PMRF
03\4428194123_USFR\US05ENJ_STR-DA1800ES-CEL.fm masterpage: Right
STR-DA1800ES
4-428-194-12(3)
Using Network Features
SEN
Software update
Searching for an item
using a keyword
When a list is displayed on the TV screen
(such as artist list, a track list, etc.), you can
enter a keyword to search for an item you
want.
Searching by keywords is available only when
the Home Network or SEN function is
selected.
Initialize
The receiver is performing a factory default setting
to Network function.
No Server
There is no server on the network that the receiver
can connect to. Try refreshing the server list
(page 73).
No Track
There is no playable file in the selected folder on the
server.
Not Found
There is no item on the server that matches a
keyword.
Not in Use
An operation that is currently prohibited is being
performed.
Message and explanation
Cannot Connect
The receiver cannot be connected to the server.
Cannot Get Data
The receiver cannot obtain content from the server.
Cannot Play
The receiver cannot play a service or station due to
an unsupported file format or playback restrictions.
Data Error
• You tried to play an unplayable file.
• The receiver does not recognize the data on the
server.
Need Software update
The service is not available in the current version of
the receiver software.
Visit the website below for more information on the
software update:
http://munlimited.com/home
No Preset
There is no station stored on the receiver for the
selected preset number.
No Service
There is no service provider.
No Station
There is no station in the selected service.
Not Available
• The selected service is not available.
• An operation that is currently unavailable is being
performed.
Message and explanation
Not in Use
An operation that is currently prohibited is being
performed.
Message and explanation
Cannot connect
The receiver cannot access to the server to
download the latest version of the software. Enter
the settings menu and update the software again
(page 81).
Can’t download
The receiver failed downloading the update data
while performing the software update. Enter the
settings menu and update the software again
(page 81).
Message and explanation
V/v/B/b,
SHIFT
Numeric/
text buttons
ALPHABET
SEARCH
continued

84US
D:\NORM'S JOB\SONY HA\SO130041\STR-DA1800ES_PMRF
03\4428194123_USFR\US05ENJ_STR-DA1800ES-CEL.fm masterpage: Left
STR-DA1800ES
4-428-194-12(3)
1Press SHIFT, then press
ALPHABET SEARCH while an
item list (artist list, track list,
etc.) is displayed on the TV
screen.
The keyword input display appears on the
TV screen.
2Press SHIFT, then press the
numeric/text buttons to enter a
keyword.
A keyword can be up to 15 characters.
Note
Enter a keyword that will match the letters or a
word at the beginning of the name or title of the
item you want to search for. When the receiver
searches for an item, “The” at the beginning of
a name and the following space will be
ignored.
3Press .
An item that matches the keyword
appears. If the item appears is not the one
you are searching for, press B/b to
display the previous/next item.
4Repeat steps 1 to 3 until you
find the item you want, then
press .
5Select the track you want, then
press .
Playback starts.
About the Bluetooth
wireless technology
Bluetooth wireless technology is a short-range
wireless technology that enables wireless data
communication between digital devices.
Bluetooth wireless technology operates within
a range of about 10 meters (33 feet).
You do not need to use a cable for connection,
nor is it necessary for the devices to face one
another, such is the case with infrared
technology.
Bluetooth standard is an international standard
supported by thousands of companies all over
the world, and employed by various
companies worldwide.
About the Bluetooth
functions of the receiver
Profile is standardization of the function for
each Bluetooth device specification. This
receiver supports the following Bluetooth
version and profiles:
Communication System:
Bluetooth Specification version 2.1 + EDR*
Compatible Bluetooth Profiles:
– A2DP (Advanced Audio Distribution
Profile): Receiving audio content of high-
quality.
– AVRCP 1.3 (Audio Video Remote Control
Profile): Controlling audio/video
equipment; pausing, stopping, starting
playback, volume control, etc.
* Enhanced Data Rate
Using Bluetooth Features
Communication System and
Compatible Bluetooth Profiles
of this receiver

85US
D:\NORM'S JOB\SONY HA\SO130041\STR-DA1800ES_PMRF
03\4428194123_USFR\US05ENJ_STR-DA1800ES-CEL.fm masterpage: Right
STR-DA1800ES
4-428-194-12(3)
Using Bluetooth Features
Notes
• To be able to use the Bluetooth function, the
Bluetooth device to be connected requires the same
profile as the receiver’s.
Note also that even if the same profile exists,
devices may vary in function depending on their
specifications.
• Due to the characteristic of Bluetooth wireless
technology, the sound played on this receiver is
slightly delayed from the sound played on the
Bluetooth device during listening to the music.
Listening to music of a
Bluetooth device
You can play music of a Bluetooth device via
this receiver after pair and connect the
Bluetooth device with the receiver.
Check the websites for the latest information
about compatible Bluetooth devices with
URLs listed under “About support
information” (page 132).
Pairing is an operation where Bluetooth
devices register with each other beforehand.
Use the procedure below to pair the receiver
with your Bluetooth device. Once a pairing
operation is performed, it does not need to be
performed again. If pairing is already
completed, proceed to “Playing music of a
Bluetooth device” (page 86).
1Place the Bluetooth device
within 1 meter (3.3 feet) from
this receiver.
2Press BLUETOOTH to select
Bluetooth function.
3Hold down BLUETOOTH for 2
seconds to activate the pairing
mode of the receiver.
“Pairing ready” appears on the TV screen
and “BLUETOOTH” flashes quickly on
the display panel. Perform step 4 within 5
minutes, otherwise pairing will be
canceled. In this case, repeat this step.
4Perform pairing on the
Bluetooth device to detect this
receiver.
For details, refer to the operating
instructions of your Bluetooth device.
A list of detected devices may appears on
the Bluetooth device display depending
on the type of Bluetooth device. This
receiver is displayed as
“STR-DA1800ES”.
Pairing the receiver with a
Bluetooth device
BLUETOOTH
continued

86US
D:\NORM'S JOB\SONY HA\SO130041\STR-DA1800ES_PMRF
03\4428194123_USFR\US05ENJ_STR-DA1800ES-CEL.fm masterpage: Left
STR-DA1800ES
4-428-194-12(3)
Note
When establishing a connection with this
receiver, select the audio profile (A2DP,
AVRCP) at the Bluetooth device. If the
Bluetooth device does not support the AVRCP
profile, you cannot perform playback or other
operations with this receiver (page 84).
5Select “STR-DA1800ES” on the
Bluetooth device display.
If “STR-DA1800ES” is not displayed,
repeat from step 1.
6If passkey* is required on the
display of the Bluetooth device,
enter “0000”.
7Once pairing is completed,
connect this receiver with the
Bluetooth device.
Depending on the device, connection is
automatically made along with the
pairing. Once the connection is
established, the device name appears on
the TV screen and “BLUETOOTH”
lights up on the display panel.
* Passkey may be called “Passcode”, “PIN code”,
“PIN number” or “Password”.
Notes
• If pairing is not successful, “Cancel” appears on
the TV screen. Repeat steps 1 to 6.
• The receiver only supports numerical passkey up to
4 digits.
• You can pair up to 9 Bluetooth devices with this
receiver. If 10th Bluetooth device is paired, the
least recently connected device will be replaced by
the new one.
• To pair with other Bluetooth devices, repeats steps
1 to 6.
• To delete all pairing information, see “Clear
History” (page 107).
To cancel pairing operation
Hold down BLUETOOTH after step 3.
“Cancel” appears on the TV screen.
You can operate a Bluetooth device by
connecting the receiver and a Bluetooth device
using AVRCP.
Check the following before playing music:
– The Bluetooth function of the Bluetooth
device is turned on.
– Pairing has been completed.
1Press BLUETOOTH to select
Bluetooth function.
The receiver automatically connects to
the last connected Bluetooth device.
If you cannot connect with a last
connected Bluetooth device, press
BLUETOOTH on the receiver.
Once the connection is established,
proceed to step 3.
2Establish a connection from
the Bluetooth device.
For details, refer to the operating
instructions of your Bluetooth device.
3Start playback from the
Bluetooth device.
You can also press N on the remote
control.
4Adjust the volume.
Press MASTER VOL +/– (or MASTER
VOLUME on the receiver).
Note
Depending on the type of Bluetooth device,
you can adjust the volume using the controls of
the Bluetooth device.
Notes
• Once the connection is established, the device
name appears on the TV screen and
“BLUETOOTH” lights up on the display panel.
• To disconnect from a Bluetooth device, press
BLUETOOTH on the receiver. You can also
disconnect from a Bluetooth device. For details,
refer to the operating instructions of your Bluetooth
device.
Playing music of a Bluetooth
device

87US
D:\NORM'S JOB\SONY HA\SO130041\STR-DA1800ES_PMRF
03\4428194123_USFR\US05ENJ_STR-DA1800ES-CEL.fm masterpage: Right
STR-DA1800ES
4-428-194-12(3)
“BRAVIA” Sync Features
• While connected to a Bluetooth device, this
receiver cannot be detected and a connection
cannot be established from another Bluetooth
device.
• If you cannot connect with a paired Bluetooth
device, perform the pairing operation between the
receiver and the Bluetooth device again.
• If the input has been set to “BLUETOOTH” when
you turn on the receiver, the receiver automatically
connects to the last connected Bluetooth device.
To operate the Bluetooth device
using the remote control
*If no Bluetooth device is connected and you press
N, the receiver automatically connects to the last
connected Bluetooth device and play back the
music.
Note
These operations may not be available for certain
Bluetooth devices. In addition, the actual operations
may differ depending on the connected Bluetooth
device.
To check the information of a
connected Bluetooth device
You can check the Bluetooth device
information by pressing DISPLAY repeatedly.
Each time you press DISPLAY, the display
will change cyclically as follows:
Bluetooth device name t Bluetooth device
address t Sound field currently applied t
Volume level t Input you selected
What is “BRAVIA” Sync?
The “BRAVIA” Sync function allows
communication between Sony products such
as TV, Blu-ray Disc player, DVD player, AV
amplifier, etc. that supports the Control for
HDMI function.
By connecting Sony equipment that is
compatible with the “BRAVIA” Sync with an
HDMI cable (not supplied), operation is
simplified as follows:
• One-Touch Play (page 88)
• System Audio Control (page 89)
• System Power-Off (page 89)
• Scene Select (page 90)
• Home Theatre Control (page 90)
• Audio Return Channel (ARC) (page 90)
Control for HDMI is a mutual control function
standard used by HDMI CEC (Consumer
Electronics Control) for HDMI (High-
Definition Multimedia Interface).
We recommend that you connect the receiver
to products featuring “BRAVIA” Sync.
Notes
• You may use “One Touch Play”, “System Audio
Control”, and “System Power-Off” function with
non-Sony equipment. However, compatibility with
all non-Sony equipment is not guaranteed.
• “Scene Select” and “Home Theatre Control”
features are Sony proprietary functions. They
cannot operate with non-Sony equipment.
• Equipment not compatible with “BRAVIA” Sync
cannot activate these features.
• The Control for HDMI function does not work on
the equipment connected to the HDMI OUT B jack
of the receiver.
Press Operation
N*Starts play.
XPauses play.
xStops play.
m/MFast reverses or forwards.
./>Goes to the previous/next file.
B•/•bGoes to the previous/next album.
N
./>
m/M
x
X
B•/•b
“BRAVIA” Sync Features

88US
D:\NORM'S JOB\SONY HA\SO130041\STR-DA1800ES_PMRF
03\4428194123_USFR\US05ENJ_STR-DA1800ES-CEL.fm masterpage: Left
STR-DA1800ES
4-428-194-12(3)
Preparing for the
“BRAVIA” Sync
To use the “BRAVIA” Sync, turn the Control
for HDMI function on for both the receiver
and the connected equipment.
Turn the Control for HDMI function of the
receiver and the connected equipment on
individually.
1Select “Settings” from the
home menu, then press .
2Select “HDMI”, then press .
3Select “Ctrl for HDMI”, then
press .
4Select “ON”, then press .
The Control for HDMI function of the
receiver is activated.
5Turn the Control for HDMI
function of the connected
equipment on.
For details on setting the connected
equipment, refer to its operating
instructions.
6Repeat step 5 to set the Control
for HDMI function and to
display the image of all the
playback equipment you want
to use.
Notes
• When you pull out the HDMI cable or change the
connection, perform the steps above.
• When HDMI “Zone2 / OutB” setting menu is
“Zone2”, Control for HDMI will be disabled and
Control for HDMI setting menu will be dark out.
To use “Ctrl for HDMI”, you need to change
“Zone2 / OutB” setting to “OutB”.
Playing back equipment
with one-touch operation
(One-Touch Play)
When you start playback the equipment
connected to the receiver via an HDMI
connection, the receiver and TV operation are
simplified as follow:
If you set “Pass Through” to “ON” (page 103),
then set the receiver to standby mode, sound
and image can be output only from the TV.
Notes
• Be sure that the System Audio Control function is
set to on using TV menu.
• Depending on the TV, the start of the content may
not appear.
• Depending on the settings, the receiver may not
turns on when “Pass Through” is set to “ON”.
Tip
You can also select a connected equipment, such as
Blu-ray Disc or DVD player from the TV menu. The
receiver and TV will automatically switch to the
appropriate HDMI input.
Turns on (if in standby mode)
Switches to appropriate HDMI input
Receiver and TV

89US
D:\NORM'S JOB\SONY HA\SO130041\STR-DA1800ES_PMRF
03\4428194123_USFR\US05ENJ_STR-DA1800ES-CEL.fm masterpage: Right
STR-DA1800ES
4-428-194-12(3)
“BRAVIA” Sync Features
Enjoying the TV sound
from the speakers
connected to the receiver
(System Audio Control)
You can enjoy the TV sound from the speakers
connected to the receiver by a simple
operation.
You can operate System Audio Control
function using the TV menu. For details, refer
to the operating instructions of the TV.
You can also use the System Audio Control
function as follows.
• If you turn on the receiver while the TV is
turned on, the System Audio Control
function will automatically activate to
output TV sound through the speakers
connected to the receiver. However, if you
turn off the receiver, the sound will output
from the TV speakers.
• When you enjoy the TV sound from the
speakers connected to the receiver, you can
adjust the volume or turn off the sound
temporarily by using the TV’s remote
control.
Notes
• If System Audio Control does not function
according to your TV setting, refer to the operating
instructions of the TV.
• When “Ctrl for HDMI” is set to “ON”, the “Audio
Out” settings in the HDMI Settings menu will set
automatically based on the System Audio Control
settings (page 103).
Turning off the receiver
with the TV
(System Power-Off)
When you turn the TV off, using the power
button on the TV’s remote control, the receiver
and the connected equipment turn off
automatically.
You can also use the receiver’s remote control
to turn off the TV.
Press TV, then press AV ?/1.
The TV, receiver and the connected equipment
are turned off.
Notes
• Set the TV power supply interlock function to on
before using the System Power-Off function. For
details, refer to the operating instructions of the
TV.
• Depending on the condition of the connected
equipment, it may not be turned off. For details,
refer to the operating instructions of the connected
equipment.
• If you use the System Power-Off function with a
non-Sony TV, program the remote control
according to the maker of the TV.
Sets System
Audio Control
to on
• Turns on (if in
standby mode)
• Switches to
appropriate
HDMI input
TV Receiver
Muting TV
volume Outputs TV
sound
TV
AV ?/1

90US
D:\NORM'S JOB\SONY HA\SO130041\STR-DA1800ES_PMRF
03\4428194123_USFR\US05ENJ_STR-DA1800ES-CEL.fm masterpage: Left
STR-DA1800ES
4-428-194-12(3)
Enjoying optimum sound
field for the selected
scene
(Scene Select)
The optimum picture quality and sound field
are selected automatically according to the
scene selected on your TV.
For details on the operation, refer to the
operating instructions of the TV.
Note
The sound field may not switch depending on the
TV.
Correspondence table
Operating the receiver
using the TV’s remote
control
(Home Theatre Control)
If a “Home Theatre Control”-compatible TV
is connected to the receiver, an icon for
Internet based applications appears on the
connected TV.
You can switch an input of the receiver or
switch sound fields by using your TV’s remote
control. You can also adjust the level of the
center speaker or the subwoofer, or adjust the
settings of “Sound Optimizer” (page 69),
“Dual Mono” (page 103), or “A/V Sync”
(page 103).
Note
To use the Home Theatre Control function, your TV
must be able to access a broadband service.
Enjoying the TV sound
from the speakers
connected to the receiver
via HDMI OUT A jack
(Audio Return Channel)
If the TV is compatible with the Audio Return
Channel (ARC), an HDMI cable connection
also sends a digital audio signal from the TV to
the receiver. You do not need to make a
separate audio connection for listening to TV
sound from the receiver.
For details, see “Switching between digital
and analog audio” (page 91).
This feature is available when Control for
HDMI setting is “ON”. Otherwise, connect to
OPTICAL jack.
Scene setting on the TV Sound field
Cinema HD-D.C.S.
Sports Sports
Music Live Concert
Animation A.F.D. Auto
Photo A.F.D. Auto
Game A.F.D. Auto
Graphics A.F.D. Auto

91US
D:\NORM'S JOB\SONY HA\SO130041\STR-DA1800ES_PMRF
03\4428194123_USFR\US05ENJ_STR-DA1800ES-CEL.fm masterpage: Right
STR-DA1800ES
4-428-194-12(3)
Other Operations
Switching the monitors
that output the HDMI
video signals
When you have two monitors connected to the
HDMI OUT A and HDMI OUT B jacks, you
can switch the output for these two monitors
using the HDMI OUT button on the remote
control.
1Turn on the receiver and the
two monitors.
2Press HDMI OUT.
Each time you press the button, the output
will be switched as follows:
HDMI A t HDMI B t HDMI A + B
t OFF t HDMI A…
Notes
• If the compatible video format differs between the
monitors connected to the HDMI OUT A jack and
the HDMI OUT B jack of the receiver, “HDMI
A + B” may not work.
• Depending on the playback equipment you
connect, “HDMI A + B” may not work.
• If “Zone2 / OutB” setting is “Zone2”, the output
will be switched as follows:
HDMI A t OFF t HDMI A.
• “Zone2 / OutB” should be set to “OutB” when you
use HDMI OUT B (ZONE2) jack as OUT B.
Switching between
digital and analog audio
(INPUT MODE)
When you connect equipment to both digital
and analog audio input jacks on the receiver,
you can fix the audio input mode to either of
them, or switch from one to the other,
depending on the type of material you intend
to watch.
1Turn INPUT SELECTOR on the
receiver to select the input.
You can also use the input buttons on the
remote control.
2Press INPUT MODE repeatedly
on the receiver to select the
audio input mode.
The selected audio input mode appears on
the display panel.
•AUTO: Gives priority to digital audio
signals. If there are more than one
digital connection, HDMI audio signals
have priority.
If there are no digital audio signals,
analog audio signals are selected. When
TV input is selected, priority is given to
the Audio Return Channel (ARC)
signals. If your TV is not compatible
with the ARC function, the digital
optical audio signals are selected.
If the Control for HDMI functions of
both the receiver and the TV are not
activated, the ARC does not work.
•COAX: Specifies the digital audio
signals input to the DIGITAL
COAXIAL jack.
•OPT: Specifies the digital audio signals
input to the DIGITAL OPTICAL jack.
HDMI OUT
Other Operations
continued

92US
D:\NORM'S JOB\SONY HA\SO130041\STR-DA1800ES_PMRF
03\4428194123_USFR\US05ENJ_STR-DA1800ES-CEL.fm masterpage: Left
STR-DA1800ES
4-428-194-12(3)
•ANALOG: Specifies the analog audio
signals input to the AUDIO IN (L/R)
jacks.
Notes
• Based on the input, “------” appears on the display
panel, and other modes cannot be selected.
• When “A. DIRECT” is being used, audio input is
set to “ANALOG”. You cannot select other modes.
Using other video/audio
input jacks
(Input Assign)
You can reassign video and/or audio signals to
another input jacks.
After you have reassigned the input jacks, you
can use the input button (or INPUT
SELECTOR on the receiver) to select the
equipment you connected.
You can reassign the COMPONENT VIDEO
and DIGITAL input jacks to other input if the
default settings of the jacks do not correspond
to your connected equipment.
Example:
When you connect the DVD player to the
OPTICAL IN 1 (SAT/CATV) and
COMPONENT VIDEO IN 2 (SAT/CATV)
jacks.
– Assign the OPTICAL SAT/CATV IN jack to
“DVD”.
– Assign the COMPONENT VIDEO SAT/
CATV (IN 2) jacks to “DVD”.
1Press MENU.
The menu is displayed on the TV screen.
2Select “ Input”, then press
or b.
3Select the input name you want
to assign.
4Press TOOLS/OPTIONS.
The option menu appears.
5Select “Input Assign”, then
press or b.
The “Input Assign” screen appears.
6Select the video and/or audio
signals you want to assign to
the input which you selected in
step 3 using V/v/B/b.
7Press .
Component video and digital
audio input assign

93US
D:\NORM'S JOB\SONY HA\SO130041\STR-DA1800ES_PMRF
03\4428194123_USFR\US05ENJ_STR-DA1800ES-CEL.fm masterpage: Right
STR-DA1800ES
4-428-194-12(3)
Other Operations
* Default setting
**TV function cannot assign other audio input.
Notes
• When you assign the digital audio input, the INPUT MODE setting may change automatically.
• One reassignment is allowed for each input.
Input name BD DVD GAME SAT/
CATV VIDEO 1 VIDEO 2 TV** SA-CD/
CD
Assignable
video input
jacks
COMP.1 aa*aa a a –a
COMP.2 aa a a*aa–a
CVBS – – – aa*a*– –
NONE aa a –– ––a
Assignable
audio input
jacks
COAX aa*aa a a –a
OPT 1 aa a a*aa–a
OPT 2 aa a a a a a*a
ANALOG – – – aa*a*aa*
NONE aa a –– –––

94US
D:\NORM'S JOB\SONY HA\SO130041\STR-DA1800ES_PMRF
03\4428194123_USFR\US05ENJ_STR-DA1800ES-CEL.fm masterpage: Left
STR-DA1800ES
4-428-194-12(3)
Using a bi-amplifier
connection
If you are not using surround back speakers
and front high speakers, you can connect the
front speakers to the SPEAKERS
SURROUND BACK/FRONT HIGH/
BI-AMP/FRONT B terminals using a
bi-amplifier connection.
Connect the jacks on the Lo (or Hi) side of the
front speakers to the SPEAKERS FRONT A
terminals, and connect the jacks on the Hi (or
Lo) side of the front speakers to the
SPEAKERS SURROUND BACK/FRONT
HIGH/BI-AMP/FRONT B terminals.
Make sure that metal fittings of Hi/Lo attached
to the speakers have been removed from the
speakers to avoid receiver malfunction.
1Press MENU.
The menu is displayed on the TV screen.
2Select “ Settings”, then
press or b.
The Settings menu list appears on the TV
screen.
3Select “Speaker”, then press
or b.
4Select “SP Pattern”, then press
or b.
5Select the appropriate speaker
pattern so that there are no
surround back speakers and
front high speakers, then press
.
6Select “SB Assign”, then press
or b.
7Select “BI-AMP”, then press
.
The same signals output from the
SPEAKERS FRONT A terminals can be
output from the SPEAKERS
SURROUND BACK/FRONT HIGH/
BI-AMP/FRONT B terminals.
To exit the menu
Press MENU.
Notes
• Set the “SB Assign” to “BI-AMP” before you
perform Auto Calibration.
• If you set the “SB Assign” to “BI-AMP”, the
speaker level and distance settings of the surround
back speakers and front high speakers become
invalid, and those of the front speakers are used.
Hi
Lo
Hi
Lo
Front speaker
(Right) Front speaker
(Left)

95US
D:\NORM'S JOB\SONY HA\SO130041\STR-DA1800ES_PMRF
03\4428194123_USFR\US05ENJ_STR-DA1800ES-CEL.fm masterpage: Right
STR-DA1800ES
4-428-194-12(3)
Other Operations
Using multi-zone
features
You can enjoy images and sounds from the
equipment connected to the receiver in a zone
other than the main zone. For example, you
can enjoy a BD movie in the main zone and
enjoy another BD movie in zone 2.
When using an IR repeater (not supplied), you
can operate both equipment in the main zone
and Sony receiver in zone 2 from zone 2.
To operate the receiver from
zone 2
You can operate the receiver without pointing
the remote control towards the receiver if you
connect an IR repeater (not supplied) to the IR
REMOTE jack.
Use an IR repeater when you install the
receiver in a place where signals from the
remote control cannot reach.

96US
D:\NORM'S JOB\SONY HA\SO130041\STR-DA1800ES_PMRF
03\4428194123_USFR\US05ENJ_STR-DA1800ES-CEL.fm masterpage: Left
STR-DA1800ES
4-428-194-12(3)
Outputs sound from speakers in zone 2 using the receiver and
another amplifier.
AIR repeater (not supplied)
BSpeakers
CSony Amplifier/Receiver
Notes
• You can also connect to the COMPONENT
VIDEO ZONE 2 OUT jack, ZONE 2 AUDIO OUT
jack and ZONE 2 MONITOR VIDEO OUT jack.
• If you want to connect to ZONE 2 OUT using
HDMI cable, change the “Zone2 / OutB” setting to
“Zone2”.
• You can connect HDMI OUT B (ZONE 2) jack
directly to TV in zone 2 (without any amplifier/
receiver), but it is recommended to connect via
amplifier/receiver which should have higher audio
capabilities than ordinary television. For the
audio/video capabilities of main zone will be
limited by that of zone 2 when you select the same
HDMI input function for both main zone and
zone 2.
Making a zone 2 connection
Main zone Zone 2
TV
monitor
A
BB
C
STR-DA1800ES
RM-AAP080
IR REMOTE IN
HDMI OUT B (ZONE 2)*
TV
monitor

97US
D:\NORM'S JOB\SONY HA\SO130041\STR-DA1800ES_PMRF
03\4428194123_USFR\US05ENJ_STR-DA1800ES-CEL.fm masterpage: Right
STR-DA1800ES
4-428-194-12(3)
Other Operations
The following operations are described for
connecting an IR repeater and operating the
receiver in zone 2. When an IR repeater is not
connected, use this receiver in the main zone.
1Turn on the main receiver (this
receiver).
2Turn on the receiver in zone 2.
3Press ZONE.
The remote control switches to zone 2.
4Press ?/1.
The zone function is activated.
5Press the input buttons to
select the source you want.
For zone 2, HDMI signals, component
video signals, analog audio and video
signals are output.
When you select SOURCE, the signals of
the current input in main zone are output.
6Adjust to a suitable volume
using the receiver in zone 2.
To exit the zone 2 operation
Press ZONE, then press ?/1.
Tips
• Even when this receiver is in standby mode (press
?/1 on the remote control to turned off this
receiver), the receiver in zone 2 remains turned on.
To turn off all receivers, press ?/1 and AV ?/1 on
the remote control at the same time (SYSTEM
STANDBY).
• When the receiver is in standby mode, the
ON/STANDBY indicator on the front panel lights
up in amber if the receiver in zone 2 is turned on.
• Signals from equipment connected to the HDMI
input jack, component video input jack and analog
input jacks are output through the ZONE 2 OUT
jacks. No signals are output from equipment
connected to only the digital input jacks. It does not
support upconversion/downconversion for zone 2
(page 20).
• The USB, AirPlay, HOME NETWORK,
BLUETOOTH and SEN inputs can be selected in
main zone only.
• When SOURCE is selected, the signals input to the
DIGITAL IN jacks and USB port are not output
from the ZONE 2 OUT jacks.
• When SOURCE is selected, the HDMI signals,
component video signals, analog audio and video
signals from USB, AirPlay, Home Network,
Bluetooth and SEN are not output from the ZONE
2 OUT jacks.
• You can select either “FM” or “AM” from the main
zone and zone 2. Priority is given to the choice
which has most recently been selected, even if a
different choice has already been selected in one of
the zones.
• When “Zone2 / OutB” setting is “Zone2”, you can
use HDMI OUT B for zone 2.
• HDMI OUT for zone 2 can select only HDMI input
signal.
Operating the receiver from
zone 2
?/1
ZONE
SOURCE
AV ?/1
Input
buttons

98US
D:\NORM'S JOB\SONY HA\SO130041\STR-DA1800ES_PMRF
03\4428194123_USFR\US05ENJ_STR-DA1800ES-CEL.fm masterpage: Left
STR-DA1800ES
4-428-194-12(3)
Using the Settings menu
You can adjust various settings for speakers,
surround effects, etc. using the Settings menu.
To display the menu of the receiver on the TV
screen, make sure that the receiver is in “GUI
MODE” by following the steps in “To turn
“GUI MODE” on and off” (page 53).
1Press MENU.
The menu is displayed on the TV screen.
2Select “ Settings” from the
menu, then press or b to
enter the menu mode.
The Settings menu list appears on the TV
screen.
3Select the menu item you want,
then press .
Example: When you select “Auto Cal.”.
4Select the parameter you want,
then press .
To return to the previous screen
Press RETURN/EXIT O.
To exit the menu
Press MENU.
Settings menu list
Adjusting Settings
V/v/B/b,
GUI MODE
MENU
RETURN/
EXIT O
Settings menu Description
Auto Cal. Sets the speaker level or
distance and makes the
measurement automatically
(page 44).
Speaker Sets the speaker position
manually (page 99).
Surround Selects the sound field and
adjusts the surround effect you
choose (page 101).
EQ Adjusts the equalizer (bass/
treble sound) (page 102).
Audio Sets various sound items
(page 102).
HDMI Adjusts settings for sound/
images from equipment
connected to the HDMI jacks
(page 103).
Network Adjusts settings for the
network (page 104).
Bluetooth Adjusts settings for Bluetooth
(page 107).
System Adjusts settings for the system
of the receiver (page 107).

99US
D:\NORM'S JOB\SONY HA\SO130041\STR-DA1800ES_PMRF
03\4428194123_USFR\US05ENJ_STR-DA1800ES-CEL.fm masterpage: Right
STR-DA1800ES
4-428-194-12(3)
Adjusting Settings
Speaker Settings
You can adjust each speaker manually.
You can also adjust the speaker levels after the
Auto Calibration is completed. See “Using
AUTO CALIBRATION” (page 44).
Note
The speaker settings are only for the current seating
position.
xSP Pattern (Speaker Pattern)
Select “SP Pattern” according to the speaker
system which you are using. Select the speaker
pattern before you perform Auto Calibration.
xSB Assign (Surround back
speaker assign)
Lets you set the SPEAKERS SURROUND
BACK/FRONT HIGH/BI-AMP/FRONT B
terminals for a bi-amplifier or speakers front B
connection.
• Speaker B
•BI-AMP
•OFF
Note
When you change the connection from a bi-
amplifier or speakers front B to surround back or
front high speakers connection, set the “SB Assign”
to “OFF”, then set up the speakers again. See “Using
AUTO CALIBRATION” (page 44) or “Manual
Setup” (page 99).
xManual Setup
Lets you adjust each speaker manually on the
“Manual Setup” screen. You can also adjust
the speaker levels after the Auto Calibration is
completed.
To adjust the speaker level
You can adjust each speaker’s level (front left/
right, front left/right high, center, surround
left/right, surround back left/right,
subwoofer).
1Select the speaker on the screen for
which you want to adjust the level, then
press .
2Select “Lvl”, then press .
You can adjust the level from –10.0 dB to
+10.0 dB in 0.5 dB intervals.
Note
When one of the sound fields for music is selected,
no sound is output from the subwoofer if all the
speakers are set to “Large” in the Speaker Settings
menu. However, the sound will be output from the
subwoofer if
– the digital input signal contains LFE signals.
– the front or surround speakers are set to “Small”.
– “MULTI ST.”, “PLII MV”, “PLII MS”,
“PLIIx MV”, “PLIIx MS”, “PLIIz”, “HD-D.C.S.”
or “P. AUDIO” is selected.
To adjust the distance from the
seating position to each
speaker
You can adjust the distance from the seating
position to each speaker (front left/right, front
left/right high, center, surround left/right,
surround back left/right, subwoofer).
1Select the speaker on the screen for
which you want to adjust the distance
from the seating position, then press
.
2Select “Dist”, then press .
You can adjust the distance from 1 m 0 cm
to 10 m 0 cm (3 feet 3 inches to 32 feet
9 inches) in 10 cm (1 inch) intervals.
Notes
• Depending on the speaker pattern setting, some
parameters may not be available.
• This function does not work when “A. DIRECT” is
being used.
Tip
You can adjust the distance in 1 cm interval when
you have performed the Auto Calibration and saved
the measurement result.
continued

100US
D:\NORM'S JOB\SONY HA\SO130041\STR-DA1800ES_PMRF
03\4428194123_USFR\US05ENJ_STR-DA1800ES-CEL.fm masterpage: Left
STR-DA1800ES
4-428-194-12(3)
To adjust the size of each
speaker
You can adjust each speaker’s (front left/right,
front left/right high, center, surround left/right,
surround back left/right) size.
1Select the speaker on the screen for
which you want to adjust the size, then
press .
2Select “Size”, then press .
•Large: If you connect large speakers that
will effectively reproduce bass
frequencies, select “Large”. Normally,
select “Large”.
•Small: If the sound is distorted, or you
feel a lack of surround effects when using
multi channel surround sound, select
“Small” to activate the bass redirection
circuitry and output the bass frequencies
of each channel from the subwoofer or
other “Large” speakers.
Note
This function does not work when “A. DIRECT” is
being used.
Tips
• The “Large” and “Small” settings for each speaker
determine whether the internal sound processor
will cut the bass signal from that channel.
When the bass is cut from a channel, the bass
redirection circuitry sends the corresponding bass
frequencies to the subwoofer or other “Large”
speakers.
However, since bass sound has a certain amount of
directionality, it is best not to cut it, if possible.
Therefore, even when using small speakers, you
can set them to “Large” if you want to output the
bass frequencies from that speaker. On the other
hand, if you are using a large speaker, but prefer
not to have bass frequencies output from that
speaker, set it to “Small”.
If the overall sound level is lower than you prefer,
set all speakers to “Large”. If there is not enough
bass, you can use the equalizer to boost the bass
levels.
• The surround back speakers will be set to the same
setting as that of the surround speakers.
• When the front speakers are set to “Small”, the
center, surround, and surround back/front high
speakers are also automatically set to “Small”.
• If you do not use the subwoofer, the front speakers
are automatically set to “Large”.
xCrossover Freq (Speaker
crossover frequency)
Lets you set the bass crossover frequency of
speakers that the speaker size has been set to
“Small” in the Speaker Settings menu.
Measured speaker crossover frequency is set
for each speaker after the Auto Calibration.
1Select the speaker on the screen for
which you want to adjust the crossover
frequency, then press .
2Adjust the value, then press .
xTest Tone
Lets you select the test tone type on the “Test
Tone” screen.
Tips
• To adjust the level of all speakers at the same time,
press MASTER VOL +/–. You can also use
MASTER VOLUME on the receiver.
• The adjusted value is shown on the TV screen
during adjustment.
To output test tone from each
speaker
You can output test tone from the speakers in
sequence.
1Select “Test Tone”, then press or b.
2Adjust the parameter, then press .
•OFF
•AUTO: The test tone is output from each
speaker in sequence.
•FL, CNT, FR, SR, SB*, SBR, SBL, SL,
LH, RH, SW: You can select which
speakers will output the test tone.
* “SB” appears when only one surround back
speaker is connected.
3Adjust the speaker level, then press
.

101US
D:\NORM'S JOB\SONY HA\SO130041\STR-DA1800ES_PMRF
03\4428194123_USFR\US05ENJ_STR-DA1800ES-CEL.fm masterpage: Right
STR-DA1800ES
4-428-194-12(3)
Adjusting Settings
xD.Range Comp (Dynamic range
compression)
Lets you compress the dynamic range of the
soundtrack. This may be useful when you want
to watch movies at low volumes late at night.
Dynamic range compression is possible with
Dolby Digital sources only.
•MAX: The dynamic range is compressed
dramatically.
•STD: The dynamic range is compressed as
intended by the recording engineer.
•AUTO: The dynamic range is compressed
automatically.
•OFF: The dynamic range is not compressed.
Tip
“STD” is the standard setting, and enacts light
compression. Therefore, we recommend using the
“MAX” setting. This greatly compresses the
dynamic range and lets you view movies late at
night at low volumes. Unlike analog limiters, the
levels are predetermined and provide a very natural
compression.
xDistance Unit
Lets you select the unit of measurement for
setting distances.
•FEET: The distance is displayed in feet.
•METER: The distance is displayed in
meters.
Surround Settings
You can select the sound field and adjust the
effect level, etc. on the “Sound Field Setup”
screen.
For details on the sound field, see “Enjoying
Sound Effects” (page 65).
Note
The setup items you can adjust on each settings vary
depending on the sound field.
To adjust the effect level for
HD-D.C.S.
1Select “HD-D.C.S.”, then press or
b.
2Select the effect type you want, then
press .
HD-D.C.S. has three different types:
Dynamic, Theater and Studio. Each type
has different reflection and reverberation
sound mixture levels and is optimized to
match a listener’s room uniqueness, taste
and mood.
•Dynamic: This setting is suitable for an
environment which is reverberant but
lacks a spacious feeling (where sound
absorption is not sufficient). It
emphasizes the reflection of sound and
reproduces the sound of a large, classical
movie theater. Thus, the spacious feeling
of a dubbing theater is emphasized and a
unique acoustic field is created.
•Theater: This setting is suitable for a
general living room. It reproduces the
reverberation of sound just like in a movie
theater (dubbing theater). It is most
appropriate for watching content
recorded on a Blu-ray Disc when you
want the atmosphere of a movie theater.
•Studio: This setting is suitable for a
living room with the appropriate sound
equipment. It reproduces the
reverberation of sound provided when a
theatrical sound source is remixed for a
Blu-ray Disc to a volume level suitable
for home use. The level of reflection and
reverberation of sound is kept to the
minimum. However, dialogues and
surround effects are reproduced vividly.

102US
D:\NORM'S JOB\SONY HA\SO130041\STR-DA1800ES_PMRF
03\4428194123_USFR\US05ENJ_STR-DA1800ES-CEL.fm masterpage: Left
STR-DA1800ES
4-428-194-12(3)
EQ Settings
You can use the following parameters to adjust
the tonal quality (bass/treble level) of front
speakers.
•Bass
•Treble
Note
This function does not work when “A. DIRECT” is
being used.
Audio Settings
You can adjust settings for the audio to suit
your preference.
xD.L.L. (Digital Legato Linear)
The D.L.L. function is Sony proprietary
technology that allows low quality digital
audio signals and analog audio signals to be
played back with high quality sound.
•AUTO 1: This function is available for lossy
compression audio formats and analog audio
signals.
•AUTO 2: This function is available for
Linear PCM signals, as well as lossy
compression audio formats and analog audio
signals.
•OFF
Note
This function works when “2CH ST.”, “A.F.D.
AUTO”, “MULTI ST.” or “HP 2CH” is selected.
However, this function does not work in the
following cases.
– “FM TUNER” or “AM TUNER” input is selected.
– Linear PCM signals with a sampling frequency of
other than 44.1 kHz are being received.
– Dolby Digital Plus, Dolby Digital EX, Dolby
TrueHD, DTS 96/24, DTS-HD Master Audio, or
DTS-HD High Resolution Audio signals are being
received.
– During network function, signals with a sampling
frequency of other than 44.1 kHz is being
received.
xAdvanced Auto Volume function
This receiver can adjust the volume
automatically depending on the input signal or
content from the connected equipment.
This function is useful, for example, when the
sound of a commercial is louder than the TV
programs.
•ON
•OFF
Notes
• Be sure to reduce the volume level before you turn
on/off this function.
• As this function is available only when Dolby
Digital, DTS or Linear PCM signals are input, the
sound may suddenly increase when you switch to
other formats.
• This function does not work in the following cases.
– Linear PCM signals with a sampling frequency
of more than 48 kHz are being received.
– Dolby Digital Plus, Dolby TrueHD, DTS 96/24,
DTS-HD Master Audio, or DTS-HD High
Resolution Audio signals are being received.
Level
(dB)
Bass Treble
Frequency
(Hz)

103US
D:\NORM'S JOB\SONY HA\SO130041\STR-DA1800ES_PMRF
03\4428194123_USFR\US05ENJ_STR-DA1800ES-CEL.fm masterpage: Right
STR-DA1800ES
4-428-194-12(3)
Adjusting Settings
xA/V Sync (Synchronizes audio
with video output)
Lets you delay the output of audio to minimize
the time gap between audio output and visual
display.
This function is useful when you use a large
LCD or plasma monitor or a projector.
•HDMI AUTO: The time gap between audio
output and visual display for the monitor
connected via an HDMI connection will be
adjusted automatically based on the
information for the TV. This feature is
available only when the monitor supports
the A/V Sync function.
•0 ms – 300 ms: You can adjust the delay
from 0 ms to 300 ms in 10 ms intervals.
Notes
• This function does not work when “A. DIRECT” is
being used.
• The delay time may vary depending on audio
format, sound field, speaker pattern and speaker
distance settings.
xDual Mono (Digital broadcast
language selection)
Lets you select the language you want when
you listen to the dual audio of a digital
broadcast when available. This feature only
functions for Dolby Digital sources.
•MAIN/SUB: Sound of the main language
will be output through the front left speaker
and sound of the sub language will be output
through the front right speaker
simultaneously.
•MAIN: Sound of the main language will be
output.
•SUB: Sound of the sub language will be
output.
HDMI Settings
You can adjust the required settings for
equipment connected to the HDMI jack.
xCtrl for HDMI (Control for HDMI)
Lets you turn the Control for HDMI function
on or off. For details, see “Preparing for the
“BRAVIA” Sync” (page 88).
•ON
•OFF
Notes
• When you set “Ctrl for HDMI” to “ON”, “Audio
Out” may be changed automatically.
• This function is not available when
“Zone2 / OutB” is set to “Zone2”.
xPass Through
Lets you output the HDMI signals to the TV
even when the receiver is in standby mode.
•ON: When the receiver is in the standby
mode, the receiver continuously outputs
HDMI signals from the receiver’s HDMI
OUT jack.
•OFF: The receiver does not output HDMI
signals when in standby mode. Turn on the
receiver to enjoy the connected equipment’s
source on the TV. This setting saves power
in the standby mode when compared with
the “ON” setting.
Note
This function is not available when “Ctrl for HDMI”
is set to “OFF”.
xAudio Out
Lets you set the HDMI audio signals output
from the playback equipment connected to the
receiver via an HDMI connection.
•AMP: The HDMI audio signals from the
playback equipment are only output to the
speakers connected to the receiver. Multi
channel sound can be played back as it is.
Note
Audio signals are not output from the TV’s
speaker when “Audio Out” is set to “AMP”.
continued

104US
D:\NORM'S JOB\SONY HA\SO130041\STR-DA1800ES_PMRF
03\4428194123_USFR\US05ENJ_STR-DA1800ES-CEL.fm masterpage: Left
STR-DA1800ES
4-428-194-12(3)
•TV+AMP: The sound is output from TV’s
speaker and the speakers connected to the
receiver.
Notes
• The sound quality of the playback equipment
depends on the TV’s sound quality, such as the
number of channels, and the sampling
frequency, etc. If the TV has stereo speakers, the
sound output from the receiver is also in stereo as
that of the TV, even if you play back multi
channel source.
• When you connect the receiver to a video
equipment (projector, etc.), sound may not be
output from the receiver. In this case, select
“AMP”.
xZone2 / OutB
Lets you set the output zone for the HDMI
OUT B (ZONE 2) jack.
•Zone2: The selected input is output in zone
2. You can select another input for the
HDMI OUT A jack in the main zone.
•OutB: The selected input is output from
both HDMI OUT B (ZONE 2) jack and
HDMI OUT A jack in the main zone.
Notes
• If you set to “Zone2” and select the same input for
both main zone and zone 2, there may be some
interference on the audio and video signals in the
main zone. In this case, set “Priority” to “Main
Only”.
• When HDMI “Zone2 / OutB” setting menu is
“Zone2”, Control for HDMI will be disabled and
Control for HDMI setting menu will be dark out.
To use “Ctrl for HDMI”, you need to change
“Zone2 / OutB” setting to “OutB”.
xPriority
Lets you set the priority when you select the
same input for both main zone and zone 2.
•Main & Zone2: You can enjoy the same
input in the main zone and zone 2. However,
there may be some interference on the audio
and video signals in the main zone.
•Main Only: You can enjoy good audio and
video quality in the main zone. There is no
output in zone 2.
Note
This function is not available when “Zone2 / OutB”
is set to “OutB”.
xFast View
Lets you set the operation of Fast View.
•Auto: You can select HDMI input faster
than the normal selection.
•Off: Fast View and preview for HDMI
functions are not available.
Note
This function is not available when “Zone2 / OutB”
is set to “Zone2”.
Network Settings
You can adjust the settings for the network.
The Network Settings menu is available only
when the Home Network or SEN function is
selected.
xSettings
Lets you make the network settings. For
details, see “Configuring the network settings
of the receiver” (page 48).
• Wireless LAN Settings
•Wired LAN Settings
xInformation
Lets you check the network information for
the network.
To check the network
information
1Select “Information”, then press .
2Select the setting item you want to
check, then press .
The current setting information appears on
the TV screen.
You can check the settings* for
“Connection”, “SSID”, “Security Setup”,
“IP Settings”, “IP Address”, “Subnet
Mask”, “Default Gateway”, “DNS
Settings”, “Primary DNS”, “Secondary
DNS”, “Proxy Settings”, “Proxy Address”,
“Port Number” and “MAC Address”.
* The setting items during setup differ depending
on the network environment and connection
type.

105US
D:\NORM'S JOB\SONY HA\SO130041\STR-DA1800ES_PMRF
03\4428194123_USFR\US05ENJ_STR-DA1800ES-CEL.fm masterpage: Right
STR-DA1800ES
4-428-194-12(3)
Adjusting Settings
xPARTY STREAMING
Lets you set the receiver to use the PARTY
STREAMING function.
1Select “PARTY STREAMING”, then
press .
2Select “On” or “Off”, then press .
•On: The receiver can be detected by
other devices on the home network.
The receiver can start or close a PARTY,
and can join or leave a PARTY.
•Off: The receiver can be detected by
other devices on the home network.
However, the receiver cannot start or
close a PARTY, and cannot join or leave
a PARTY.
xAccess Settings
Lets you set access restriction or permission
for the devices on the device list.
To set the auto access
permission
1Select “Access Settings”, then press
.
2Select “Auto Access”, then press .
3Select “Allow” or “Not Allow”, then
press .
•Allow: All the devices on the home
network are permitted to access this
receiver.
This receiver can start a PARTY as host
device and join a PARTY as a guest
device if requested.
•Not Allow: The receiver restricts a new
device that is accessing the receiver.
When connecting a new device to the
home network, add the device to the
device list, and set access permission
(page 105).
Note
Up to 20 devices can be added to the device list. If
20 devices have already been registered, “Device
Full” appears, and a new device cannot be added to
the list. In this case, delete unnecessary devices from
the list (page 105).
To add devices to the device list
1Select “Access Settings”, then press
.
2Select “Control Device”, then press .
The registered device list appears on the
TV screen.
3Select “Add Device”, then press .
4Select the device you want, then press
.
The selected device is added to the device
list. For details on setting the access
permission, see “To set access permission
for the devices” (page 105).
To set access permission for
the devices
You can set access permission for a device on
the device list. Only devices set to “Allow” are
recognized on the home network.
1Select “Access Settings”, then press
.
2Select “Control Device”, then press .
The registered device list appears on the
TV screen.
3Select the device you want, then press
.
4Select “Access”, then press .
5Select “Allow” or “Not Allow”, then
press .
To delete a device from the list
Select “Delete” in step 4, then press . Select
“OK” on the confirmation display, then press .
xMedia Remote Device
Registration
Lets you register your Media Remote devices.
continued

106US
D:\NORM'S JOB\SONY HA\SO130041\STR-DA1800ES_PMRF
03\4428194123_USFR\US05ENJ_STR-DA1800ES-CEL.fm masterpage: Left
STR-DA1800ES
4-428-194-12(3)
To register the Media Remote
devices
1Select “Media Remote Device
Registration”, then press .
2Select “Start Registration”, then press
.
The receiver starts to detect Media Remote
device that ready for registration.
“Connecting” appears on the TV screen.
Press “Registration” on the Media Remote
device.
However, the receiver will exit the
registration if no device detected in
30 seconds.
3Select “Finish”, then press .
To cancel the registration
Select “Cancel” in step 2, then press .
Note
Up to 5 Media Remote devices can be added to the
device list. If 5 devices have already been registered,
“Device Full” appears, and a new device cannot be
added to the list. In this case, delete unnecessary
devices from the list (page 105).
xRegistered Media Remote
Devices
Lets you check the list of the registered Media
Remote devices. Only registered devices are
allow to control the receiver.
To delete registered Media
Remote devices from the device
list
1Select “Registered Media Remote
Devices”, then press .
The registered media remote device lists
appear on the TV screen.
2Select the device you want to delete,
then press .
3Select “Delete”, then press .
4Select “OK”, then press .
The selected device is deleted from the
device list.
xDevice Name
Lets you assign a device name to the receiver
up to 30 characters to be easily recognizable
by other devices on the home network.
To assign the device name
1Select “Device Name”, then press .
2Press to select the current device
name.
3Press SHIFT, then press numeric/text
button to enter the device name.
4Press .
Tip
The default device name is “STR-DA1800ES
******”.
“******” is the last 6 digits of MAC Address of the
receiver.
xNetwork Standby
While the “Network Standby” mode is set to
“On”, the receiver can always be connected
and controlled over the network.
1Select “Network Standby”, then press
.
2Select “Off” or “On”, then press .
•Off: The network function turns off when
the receiver is in standby mode. The
receiver takes more time to resumes
operation when powered on again.
•On: The network function works even
when the receiver is in standby mode, and
resume operations when controlled over
the network.
xSoftware Update
Lets you update the software of the receiver to
the latest version.
For details, see “Updating the software”
(page 81).

107US
D:\NORM'S JOB\SONY HA\SO130041\STR-DA1800ES_PMRF
03\4428194123_USFR\US05ENJ_STR-DA1800ES-CEL.fm masterpage: Right
STR-DA1800ES
4-428-194-12(3)
Adjusting Settings
To check the software version
1Select “Software Update”, then press
.
2Select “Version”, then press .
The software version appears on the TV
screen.
Bluetooth Settings
You can adjust the settings for the Bluetooth.
xPairing
Lets you pair the Bluetooth device with the
receiver.
xBT Standby (Bluetooth Standby)
While the “BT Standby” mode is set to “ON”,
the receiver can be controlled by the Bluetooth
device even when the receiver is in standby
mode.
1Select “BT Standby”, then press .
2Select “ON” or “OFF”, then press .
•ON: The receiver turns on automatically
when the Bluetooth device is connected
to the receiver.
•OFF: The receiver does not turns on.
Note
You can only select this parameter when a Bluetooth
device is paired.
xClear History
Lets you clear all paired Bluetooth device and
connection information from the receiver.
1Select “Clear History”, then press .
“Clear all history?” appears on the TV
screen.
2Press B/b to select “OK”, then press
.
“Complete!” appears, and all history is
deleted.
Note
You cannot clear the history in the following cases.
– No paired Bluetooth devices in history.
– When you perform a pairing operation.
xAddress Info
Lets you check the Bluetooth device address
information. You can check the address
information when a Bluetooth device is
connected.
System Settings
You can adjust the settings of the receiver.
x12V Trigger
Lets you select various options for use of the
12V Trigger function.
•OFF: Turns off output of 12V trigger even
when the main receiver is turned on.
•CTRL: Turns the output of 12V trigger on
or off manually using the control command
of an external control device.
•ZONE: Turns the output of 12V trigger on
or off based on whether the main zone is
turned on or off.
•INPUT (for “Main” only): Turns on the
output of 12V trigger when the preset input
is selected.
When you select “Input”, the setting display
which sets each input trigger to on/off
appears. Press V/v to select the input, then
press to select on or off.
•HDMI A (for “Main” only): Turns the
output of 12V trigger on or off based on the
output setting of the HDMI OUT A jack.
•HDMI B (for “Main” only): Turns the
output of 12V trigger on or off based on the
output setting of the HDMI OUT B jack.
xRS232C Ctrl
Lets you turn the control mode for
maintenance and service on or off.
•ON
•OFF
continued

108US
D:\NORM'S JOB\SONY HA\SO130041\STR-DA1800ES_PMRF
03\4428194123_USFR\US05ENJ_STR-DA1800ES-CEL.fm masterpage: Left
STR-DA1800ES
4-428-194-12(3)
xAuto Standby
Lets you set the receiver switch to standby
mode automatically when you do not operate
the receiver or when there is no signals input to
the receiver.
•ON: Switches to standby mode after
approximately 30 minutes.
•OFF: Does not switch to standby mode.
Notes
• This function does not work in the following cases.
– “FM TUNER”, “AM TUNER”, “HOME
NETWORK”, “AirPlay” or “SEN” input is
selected.
– PARTY STREAMING function is being used.
– The software of the receiver is being updated.
• If you use the Auto standby mode and the Sleep
Timer at the same time, the Sleep Timer has
priority.
Operating without
connecting to a TV
You can operate this receiver using the display
panel even if the TV is not connected to the
receiver.
Press GUI MODE repeatedly to
select “GUI OFF”.
The receiver is switched to front panel display
mode.
1Press AMP.
2Press MENU.
3Press V/v repeatedly to select
the menu you want, then press
or b.
4Press V/v repeatedly to select
the parameter you want to
adjust, then press or b.
5Press V/v repeatedly to select
the setting you want, then
press .
To return to the previous
display
Press B or RETURN/EXIT O.
To exit the menu
Press MENU.
Note
Some parameters and settings may appear dimmed
on the display panel. This means that they are either
unavailable or fixed and unchangeable.
V/v/B/b,
GUI MODE
MENU
RETURN/
EXIT O
AMP
DISPLAY
Using the menu on the display
panel

109US
D:\NORM'S JOB\SONY HA\SO130041\STR-DA1800ES_PMRF
03\4428194123_USFR\US05ENJ_STR-DA1800ES-CEL.fm masterpage: Right
STR-DA1800ES
4-428-194-12(3)
Adjusting Settings
The following options are available in each menu. For details on navigating through menus, see
page 108.
Overview of the menus
Menu
[Display] Parameters
[Display] Settings Default
setting
Auto Calibration
settings
[<AUTO CAL>]
Auto Calibration start
[A.CAL START]
Auto Calibration typea)
[CAL TYPE]
FULL FLAT, ENGINEER,
FRONT REF, OFF
ENGINEER
Level settings
[<LEVEL>]
Test toneb)
[TEST TONE]
OFF, FIX xxxc),
AUTO xxxc) OFF
Front left speaker levelb)
[FL LEVEL]
FL –10.0 dB to FL +10.0 dB
(0.5 dB interval)
FL 0 dB
Front right speaker levelb)
[FR LEVEL]
FR –10.0 dB to FR +10.0 dB
(0.5 dB interval)
FR 0 dB
Center speaker levelb)
[CNT LEVEL]
CNT –10.0 dB to CNT +10.0 dB
(0.5 dB interval)
CNT 0 dB
Surround left speaker levelb)
[SL LEVEL]
SL –10.0 dB to SL +10.0 dB
(0.5 dB interval)
SL 0 dB
Surround right speaker levelb)
[SR LEVEL]
SR –10.0 dB to SR +10.0 dB
(0.5 dB interval)
SR 0 dB
Surround back speaker levelb)
[SB LEVEL]
SB –10.0 dB to SB +10.0 dB
(0.5 dB interval)
SB 0 dB
Surround back left speaker
levelb)
[SBL LEVEL]
SBL –10.0 dB to SBL +10.0 dB
(0.5 dB interval)
SBL 0 dB
Surround back right speaker
levelb)
[SBR LEVEL]
SBR –10.0 dB to SBR +10.0 dB
(0.5 dB interval)
SBR 0 dB
Front left high speaker levelb)
[LH LEVEL]
LH –10.0 dB to LH +10.0 dB
(0.5 dB interval)
LH 0 dB
Front right high speaker levelb)
[RH LEVEL]
RH –10.0 dB to RH +10.0 dB
(0.5 dB interval)
RH 0 dB
Subwoofer levelb)
[SW LEVEL]
SW –10.0 dB to SW +10.0 dB
(0.5 dB interval)
SW 0 dB
Dynamic range compression
[D. RANGE]
COMP. MAX, COMP. STD,
COMP. AUTO, COMP. OFF
COMP. AUTO
Speaker settings
[<SPEAKER>] Speaker pattern
[SP PATTERN] 5/2.1 to 2/0
(20 patterns) 3/4.1
Front speakers sizeb)
[FRT SIZE] LARGE, SMALL LARGE
Center speaker sizeb)
[CNT SIZE] LARGE, SMALL LARGE
Surround speakers sizeb)
[SUR SIZE] LARGE, SMALL LARGE
continued

110US
D:\NORM'S JOB\SONY HA\SO130041\STR-DA1800ES_PMRF
03\4428194123_USFR\US05ENJ_STR-DA1800ES-CEL.fm masterpage: Left
STR-DA1800ES
4-428-194-12(3)
Front high speakers sizeb)
[FH SIZE] LARGE, SMALL LARGE
Surround back speaker assignd)
[SB ASSIGN] SPK B, BI-AMP, OFF OFF
Front left speaker distanceb)
[FL DIST.] FL 1.00 m to FL 10.00 m
(FL 3’3” to FL 32’9”)
(0.1 m (1 inch) interval)e)
FL 3.00 m
(FL 9’10”)
Front right speaker distanceb)
[FR DIST.] FR 1.00 m to FR 10.00 m
(FR 3’3” to FR 32’9”)
(0.1 m (1 inch) interval)e)
FR 3.00 m
(FR 9’10”)
Center speaker distanceb)
[CNT DIST.] CNT 1.00 m to CNT 10.00 m
(CNT 3’3” to CNT 32’9”)
(0.1 m (1 inch) interval)e)
CNT 3.00 m
(CNT 9’10”)
Surround left speaker distanceb)
[SL DIST.] SL 1.00 m to SL 10.00 m
(SL 3’3” to SL 32’9”)
(0.1 m (1 inch) interval)e)
SL 3.00 m
(SL 9’10”)
Surround right speaker distanceb)
[SR DIST.] SR 1.00 m to SR 10.00 m
(SR 3’3” to SR 32’9”)
(0.1 m (1 inch) interval)e)
SR 3.00 m
(SR 9’10”)
Surround back speaker distanceb)
[SB DIST.] SB 1.00 m to SB 10.00 m
(SB 3’3” to SB 32’9”)
(0.1 m (1 inch) interval)e)
SB 3.00 m
(SB 9’10”)
Surround back left speaker
distanceb)
[SBL DIST.]
SBL 1.00 m to SBL 10.00 m
(SBL 3’3” to SBL 32’9”)
(0.1 m (1 inch) interval)e)
SBL 3.00 m
(SBL 9’10”)
Surround back right speaker
distanceb)
[SBR DIST.]
SBR 1.00 m to SBR 10.00 m
(SBR 3’3” to SBR 32’9”)
(0.1 m (1 inch) interval)e)
SBR 3.00 m
(SBR 9’10”)
Front left high speaker distanceb)
[LH DIST.] LH 1.00 m to LH 10.00 m
(LH 3’3” to LH 32’9”)
(0.1 m (1 inch) interval)e)
LH 3.00 m
(LH 9’10”)
Front right high speaker
distanceb)
[RH DIST.]
RH 1.00 m to RH 10.00 m
(RH 3’3” to RH 32’9”)
(0.1 m (1 inch) interval)e)
RH 3.00 m
(RH 9’10”)
Subwoofer distanceb)
[SW DIST.] SW 1.00 m to SW 10.00 m
(SW 3’3” to SW 32’9”)
(0.1 m (1 inch) interval)e)
SW 3.00 m
(SW 9’10”)
Distance unit
[DIST. UNIT] FEET, METER FEET
Front speakers crossover
frequencyf)
[FRT CROSS]
CROSS 40 Hz to CROSS 200 Hz
(10 Hz interval) CROSS 120 Hz
Center speaker crossover
frequencyf)
[CNT CROSS]
CROSS 40 Hz to CROSS 200 Hz
(10 Hz interval) CROSS 120 Hz
Surround speakers crossover
frequencyf)
[SUR CROSS]
CROSS 40 Hz to CROSS 200 Hz
(10 Hz interval) CROSS 120 Hz
Menu
[Display] Parameters
[Display] Settings Default
setting

111US
D:\NORM'S JOB\SONY HA\SO130041\STR-DA1800ES_PMRF
03\4428194123_USFR\US05ENJ_STR-DA1800ES-CEL.fm masterpage: Right
STR-DA1800ES
4-428-194-12(3)
Adjusting Settings
Front high speakers crossover
frequencyf)
[FH CROSS]
CROSS 40 Hz to CROSS 200 Hz
(10 Hz interval) CROSS 120 Hz
Surround settings
[<SURROUND>]
Effect levelg)
[EFFECT]
DYNAMIC, THEATER, STUDIO THEATER
EQ settings
[<EQ>]
Front speakers bass level
[BASS]
BASS –10 dB to BASS +10 dB
(1 dB interval)
BASS 0 dB
Front speakers treble level
[TREBLE]
TREBLE –10 dB to TREBLE +10 dB
(1 dB interval)
TREBLE 0 dB
Tuner settings
[<TUNER>]
FM station receiving mode
[FM MODE]
STEREO, MONO STEREO
Naming preset stations
[NAME IN]
For details, see “Naming preset
stations (Name Input)” (page 64).
Audio settings
[<AUDIO>]
Digital Legato Linear
[D.L.L.]
D.L.L. AUTO2, D.L.L. AUTO1,
D.L.L. OFF
D.L.L. AUTO1
Auto volume
[AUTO VOL]
ON, OFF OFF
Synchronizes audio with video
output
[A/V SYNC]
0 ms to 300 ms (10 ms interval),
HDMI AUTO
0 ms
Digital broadcast language
selection
[DUAL MONO]
MAIN/SUB, MAIN, SUB MAIN
Digital audio input assignment
[A. ASSIGN]
For details, see “Using other video/
audio input jacks (Input Assign)”
(page 92).
Video settings
[<VIDEO>]
Video input assignment
[V. ASSIGN]
For details, see “Using other video/
audio input jacks (Input Assign)”
(page 92).
HDMI settings
[<HDMI>]
Control for HDMI
[CTRL: HDMI]
CTRL ON, CTRL OFF CTRL OFF
Pass Through
[PASS THRU]
ON, OFF OFF
Audio out
[AUDIO OUT]
AMP, TV+AMP AMP
HDMI Zone2 / OutB
[ZONE2 / OUTB]
ZONE2, OUTB ZONE2
HDMI Priority
[PRIORITY]
MAIN&ZONE2, MAIN ONLY
MAIN&ZONE2
Fast View
[FAST VIEW]
AUTO, OFF AUTO
Bluetooth settings
[<BT>]
Bluetooth standby modeh)
[BT STANDBY]
STBY ON, STBY OFF STBY OFF
Menu
[Display] Parameters
[Display] Settings Default
setting
continued

112US
D:\NORM'S JOB\SONY HA\SO130041\STR-DA1800ES_PMRF
03\4428194123_USFR\US05ENJ_STR-DA1800ES-CEL.fm masterpage: Left
STR-DA1800ES
4-428-194-12(3)
a)You can select this setting only when you have performed the Auto Calibration and saved the settings.
b)Depends on the speaker pattern setting, some parameters or settings may not be available.
c)xxx represent a speaker channel (FL, FR, CNT, SL, SR, SB, SBL, SBR, LH, RH, SW).
d)You can only select this parameter if “SP PATTERN” is not set to a setting with surround back or front high
speakers (page 42).
e)You can only adjust the distance in 0.01 meter interval when you have performed the Auto Calibration and
saved the measurement result.
f) You can only select this parameter if your speaker is set to “SMALL”.
g)You can only select this parameter if you select “HD-D.C.S.” as sound field.
h)You can only select this parameter when a Bluetooth device is paired.
System settings
[<SYSTEM>]
12V Trigger control
[12V TRIG.]
HDMI A, HDMI B, INPUT, ZONE,
CTRL, OFF
OFF
RS232 control
[RS232C]
RS232C ON, RS232C OFF RS232C OFF
Auto standby mode
[AUTO STBY]
STBY ON, STBY OFF STBY ON
Naming inputs
[NAME IN]
For details, see “Naming the input
(Name Input)” (page 55).
Menu
[Display] Parameters
[Display] Settings Default
setting

113US
D:\NORM'S JOB\SONY HA\SO130041\STR-DA1800ES_PMRF
03\4428194123_USFR\US06REM_STR-DA1800ES-CEL.fm masterpage: Right
STR-DA1800ES
4-428-194-12(3)
Using the
Remote Control
To view the information on the
display panel
The display panel provides various
information of the receiver status such as
sound field.
1Select the input for which you want to
check the information.
2Press AMP, then press DISPLAY
repeatedly.
Each time you press DISPLAY, the display
will change cyclically as follows.
Index name of the input* t Input you
selected t Sound field currently
applied t Volume level t Stream
information**
When listening to FM and AM radio
Preset station name* t Frequency t
Sound field currently applied t Volume
level
* Index name appears only when you have assigned
one to the input or preset station.
Index name does not appear when only blank
spaces have been entered or it is same as the input
name.
**Stream information may not be displayed.
Note
Character or marks may not be displayed for some
languages.
Tip
You cannot switch the display while “GUI MODE”
is shown on the display panel. Press GUI MODE
repeatedly to select “GUI OFF”.
Programming the remote
control
You can customize the remote control to
match the equipment connected to your
receiver. You can even program the remote
control to operate non-Sony equipment and
also Sony equipment that the remote control is
normally unable to operate.
Before you begin, note that:
– You cannot change the settings of TUNER,
USB, AirPlay, HOME NETWORK,
BLUETOOTH, SOURCE and SEN input
buttons.
– The remote control can only control
equipment that accept infrared wireless
control signals.
1Hold down RM SET UP, then
press AV ?/1.
The RM SET UP button flashes slowly.
2Press the input button of the
equipment you want to
program.
For example, if you want to program a
VCR connected to VIDEO 1 jacks, press
VIDEO 1.
The RM SET UP and SHIFT buttons light
up.
Using the Remote Control
RM
SET UP
TV
SHIFT
Input
buttons
AV ?/1
Numeric
buttons
ENT/MEM
continued

114US
D:\NORM'S JOB\SONY HA\SO130041\STR-DA1800ES_PMRF
03\4428194123_USFR\US06REM_STR-DA1800ES-CEL.fm masterpage: Left
STR-DA1800ES
4-428-194-12(3)
3Press the numeric buttons to
enter the numeric code.
If more than one code exists, try to enter
either one which corresponds to the
equipment including TV.
Use the tables on page 114–117 to find
the numeric code(s) corresponding to the
equipment.
Note
Only the codes in the 500’s are valid for the TV
button.
4Press ENT/MEM.
Once the numeric code has been verified,
the RM SET UP button slowly flashes
twice and the remote control
automatically exits the programming
mode.
5Repeat steps 1 to 4 to program
other equipment.
Note
The RM SET UP button turns off while a numeric
button is pressed.
To cancel programming
Press RM SET UP during any step. The
remote control automatically exits the
programming mode.
To activate the input after
programming
Press the programmed button to activate the
input you want.
If programming is
unsuccessful, check the
following:
• If the RM SET UP button does not light up
in step 1, the batteries are weak. Replace
both batteries.
• If the RM SET UP button flashes 5 times in
quick succession while entering the numeric
code, an error has occurred.
Start again from step 1.
Use the numeric codes in the tables below to
program non-Sony equipment and also Sony
equipment that the remote control is normally
unable to control. Since the signal from the
remote control received by the equipment
differs by its model and the year, more than
one numeric code may be assigned to the
equipment. If you fail to program your remote
control using one of the codes, try using other
codes.
Notes
• The numeric codes are based on the latest
information available for each brand. There is a
chance, however, that your equipment will not
respond to some or all of the codes.
• All of the input buttons on this remote control may
not be available when used with your particular
equipment.
To control a CD player
To control a DAT deck
The numeric codes
corresponding to the equipment
and the maker of the equipment
Maker Code(s)
SONY 101, 102, 103
DENON 104, 123
JVC 105, 106, 107
KENWOOD 108, 109, 110
MAGNAVOX 111, 116
MARANTZ 116
ONKYO 112, 113, 114
PANASONIC 115
PHILIPS 116
PIONEER 117
TECHNICS 115, 118, 119
YAMAHA 120, 121, 122
Maker Code(s)
SONY 203
PIONEER 219

115US
D:\NORM'S JOB\SONY HA\SO130041\STR-DA1800ES_PMRF
03\4428194123_USFR\US06REM_STR-DA1800ES-CEL.fm masterpage: Right
STR-DA1800ES
4-428-194-12(3)
Using the
Remote Control
To control a tape deck
To control an MD deck
To control an HDD recorder
To control a Blu-ray Disc player/
recorder
To control a PSX
To control a DVD player
To control a DVD recorder
To control a DVD/VCR COMBO
To control a DVD/HDD COMBO
Maker Code(s)
SONY 201, 202
DENON 204, 205
KENWOOD 206, 207, 208, 209
NAKAMICHI 210
PANASONIC 216
PHILIPS 211, 212
PIONEER 213, 214
TECHNICS 215, 216
YAMAHA 217, 218
Maker Code(s)
SONY 301
DENON 302
JVC 303
KENWOOD 304
Maker Code(s)
SONY 307, 308, 309
Maker Code(s)
SONY 310, 311, 312
PANASONIC 335
SAMSUNG 336
LG 337
Maker Code(s)
SONY 313, 314, 315
Maker Code(s)
SONY 401, 402, 403
BROKSONIC 424
DENON 405
HITACHI 416
JVC 415, 423
MITSUBISHI 419
ORITRON 417
PANASONIC 406, 408, 425
PHILIPS 407
PIONEER 409, 410
RCA 414
SAMSUNG 416, 422
TOSHIBA 404, 421
ZENITH 418, 420
Maker Code(s)
SONY 401, 402, 403
Maker Code(s)
SONY 411
Maker Code(s)
SONY 401, 402, 403
continued

116US
D:\NORM'S JOB\SONY HA\SO130041\STR-DA1800ES_PMRF
03\4428194123_USFR\US06REM_STR-DA1800ES-CEL.fm masterpage: Left
STR-DA1800ES
4-428-194-12(3)
To control a TV
To control an LD player
To control a Video CD player
Maker Code(s)
SONY 501, 502
AIWA 501, 536, 539
AKAI 503
AOC 503
CENTURION 566
CORONADO 517
CURTIS-MATHES 503, 551, 566, 567
DAYTRON 517, 566
DAEWOO 504, 505, 506, 507,
515, 544
FISHER 508, 545
FUNAI 548
FUJITSU 528
GOLDSTAR/LG 503, 512, 515, 517,
534, 544, 556, 568
GRUNDIG 511, 533, 534
HITACHI 503, 513, 514, 515,
517, 519, 544, 557,
571
ITT/NOKIA 521, 522
J.C.PENNY 503, 510, 566
JVC 516, 552
KMC 517
MAGNAVOX 503, 515, 517, 518,
544, 566
MARANTZ 527
MITSUBISHI/MGA 503, 519, 527, 544,
566, 568
NEC 503, 517, 520, 540,
544, 554, 566
NORDMENDE 530, 558
NOKIA 521, 522, 573, 575
PANASONIC 509, 524, 553, 559,
572
PHILIPS 515, 518, 557, 570,
571
PHILCO 503, 504, 514, 517,
518
PIONEER 509, 525, 526, 540,
551, 555
PORTLAND 503
QUASAR 509, 535
RADIO SHACK 503, 510, 527, 565,
567
RCA/PROSCAN 503, 510, 523, 529,
544
SAMSUNG 503, 515, 517, 531,
532, 534, 544, 556,
557, 562, 563, 566,
569
SAMPO 566
SABA 530, 537, 547, 549,
558
SANYO 508, 545, 546, 560,
567
SCOTT 503, 566
SEARS 503, 508, 510, 517,
518, 551
SHARP 517, 535, 550, 561,
565
SYLVANIA 503, 518, 566
THOMSON 530, 537, 547, 549
TOSHIBA 535, 539, 540, 541,
551
TELEFUNKEN 530, 537, 538, 547,
549, 558
TEKNIKA 517, 518, 567
WARDS 503, 517, 566
YORK 566
ZENITH 542, 543, 567
GE 503, 509, 510, 544
LOEWE 515, 534, 556
VIZIO 576, 577
Maker Code(s)
SONY 601, 602, 603
PIONEER 606
Maker Code(s)
SONY 605
Maker Code(s)

117US
D:\NORM'S JOB\SONY HA\SO130041\STR-DA1800ES_PMRF
03\4428194123_USFR\US06REM_STR-DA1800ES-CEL.fm masterpage: Right
STR-DA1800ES
4-428-194-12(3)
Using the
Remote Control
To control a VCR
* If an AIWA VCR does not work even though you
enter the code for AIWA, enter the code for Sony
instead.
To control a satellite tuner (box)
To control a cable box
Maker Code(s)
SONY 701, 702, 703, 704,
705, 706
AIWA* 710, 750, 757, 758
BLAUPUNKT 740
EMERSON 750
FISHER 717, 720
GENERAL ELECTRIC
(GE) 722, 730
GOLDSTAR/LG 723, 753
HITACHI 722, 725, 729, 741
ITT/NOKIA 717
JVC 726, 727, 728, 736
MAGNAVOX 730, 731, 738
MITSUBISHI/MGA 732, 733, 734, 735
NEC 736
PANASONIC 729, 730, 737, 738,
739, 740
PHILIPS 729, 730, 731
PIONEER 729
RCA/PROSCAN 722, 729, 730, 731,
741, 747
SAMSUNG 742, 743, 744, 745
SANYO 717, 720, 746
SHARP 748, 749
TOSHIBA 747, 756
Maker Code(s)
SONY 801, 802, 803, 804,
824, 825, 865
AMSTRAD 845, 846
BskyB 862
GENERAL ELECTRIC
(GE)
866
GRUNDIG 859, 860
HUMAX 846, 847
THOMSON 857, 861, 864, 876
PACE 848, 849, 850, 852,
862, 863, 864
PANASONIC 818, 855
PHILIPS 856, 857, 858, 859,
860, 864, 874
NOKIA 851, 853, 854, 864
RCA/PROSCAN 866, 871
BITA/HITACHI 868
HUGHES 867
JVC/Echostar/Dish
Network
873
MITSUBISHI 872
SAMSUNG 875
TOSHIBA 869, 870
Maker Code(s)
SONY 821, 822, 823
HAMLIN/REGAL 836, 837, 838, 839,
840
JERROLD/G.I./
MOTOROLA
806, 807, 808, 809,
810, 811, 812, 813,
814, 819
JERROLD 830, 831
OAK 841, 842, 843
PANASONIC 816, 826, 832, 833,
834, 835
PHILIPS 830, 831
PIONEER 828, 829
RCA 805
SCIENTIFIC ATLANTA 815, 816, 817, 844
TOCOM/PHILIPS 830, 831
ZENITH 826, 827

118US
D:\NORM'S JOB\SONY HA\SO130041\STR-DA1800ES_PMRF
03\4428194123_USFR\US07ADD_STR-DA1800ES-CEL.fm masterpage: Left
STR-DA1800ES
4-428-194-12(3)
Clearing the memory of
the remote control
1While holding down MASTER
VOL –, press and hold ?/1, then
press AV ?/1.
The RM SET UP button flashes 3 times.
2Release all buttons.
All the contents of the remote control
memory (i.e., all the programmed data)
are cleared.
Precautions
On safety
Should any solid object or liquid fall into the
cabinet, unplug the receiver and have it
checked by qualified personnel before
operating it any further.
On power sources
• Before operating the receiver, check that the
operating voltage is identical with your local
power supply.
The operating voltage is indicated on the
nameplate on the back of the receiver.
• The unit is not disconnected from the AC
power source (mains) as long as it is
connected to the wall outlet, even if the unit
itself has been turned off.
• If you are not going to use the receiver for a
long time, be sure to disconnect the receiver
from the wall outlet. To disconnect the AC
power cord (mains lead), grasp the plug
itself; never pull the cord.
• (USA and Canada models only)
One blade of the plug is wider than the other
for the purpose of safety and will fit into the
wall outlet only one way. If you are unable to
insert the plug fully into the outlet, contact
your dealer.
• The AC power cord (mains lead) must be
changed only at a qualified service shop.
On heat buildup
Although the receiver heats up during
operation, this is not a malfunction. If you
continuously use this receiver at a large
volume, the cabinet temperature of the top,
side and bottom rises considerably. To avoid
burning yourself, do not touch the cabinet.
* The top of the cabinet may become too hot to touch.
MASTER
VOL –
?/1
AV ?/1
RM
SET UP
Additional Information

119US
D:\NORM'S JOB\SONY HA\SO130041\STR-DA1800ES_PMRF
03\4428194123_USFR\US07ADD_STR-DA1800ES-CEL.fm masterpage: Right
STR-DA1800ES
4-428-194-12(3)
Additional Information
On placement
• Place the receiver in a location with adequate
ventilation to prevent heat buildup and
prolong the life of the receiver.
• Do not place the receiver near heat sources,
or in a place subject to direct sunlight,
excessive dust, or mechanical shock.
• Do not place anything on top of the cabinet
that might block the ventilation holes and
cause malfunctions.
• Use caution when placing the receiver on
surfaces that have been specially treated
(with wax, oil, polish, etc.) as staining or
discoloration of the surface may result.
On cleaning
Clean the cabinet, panel, and controls with a
soft cloth slightly moistened with a mild
detergent solution. Do not use any type of
abrasive pad, scouring powder, or solvent,
such as alcohol or benzine.
On Bluetooth communication
•Bluetooth devices should be used within
approximately 10 meters (33 feet)
(unobstructed distance) of each other. The
effective communication range may become
shorter under the following conditions.
– When a person, metal object, wall or other
obstruction is between the devices with a
Bluetooth connection
– Locations where a wireless LAN is
installed
– Around microwave ovens that are in use
– Locations where other electromagnetic
waves occur
•Bluetooth devices and wireless LAN
(IEEE 802.11b/g) use the same frequency
band (2.4 GHz). When using your Bluetooth
device near a device with wireless LAN
capability, electromagnetic interference may
occur. This could result in lower data
transfer rates, noise, or inability to connect.
If this happens, try the following remedies:
– Use this receiver at least 10 meters
(33 feet) away from the wireless LAN
device.
– Turn off the power to the wireless LAN
equipment when using your Bluetooth
device within 10 meters (33 feet).
– Install this receiver and Bluetooth device
as closer to each other as possible.
• The radio waves broadcast by this receiver
may interfere with the operation of some
medical devices. Since this interference may
result in malfunction, always turn off the
power on this receiver and Bluetooth device
in the following locations:
– In hospitals, on trains, in airplanes, at gas
stations, and any place where flammable
gasses may be present
– Near automatic doors or fire alarms
• This receiver supports security functions
that comply with the Bluetooth specification
to ensure secure connection during
communication using Bluetooth technology.
However, this security may be insufficient
depending on the setting contents and other
factors, so always be careful when
performing communication using Bluetooth
technology.
• Sony cannot be held liable in any way for
damages or other loss resulting from
information leaks during communication
using Bluetooth technology.
•Bluetooth communication is not necessarily
guaranteed with all Bluetooth devices that
have the same profile as this receiver.
continued

120US
D:\NORM'S JOB\SONY HA\SO130041\STR-DA1800ES_PMRF
03\4428194123_USFR\US07ADD_STR-DA1800ES-CEL.fm masterpage: Left
STR-DA1800ES
4-428-194-12(3)
•Bluetooth devices connected with this
receiver must comply with the Bluetooth
specification prescribed by the Bluetooth
SIG, Inc., and must be certified to comply.
However, even when a device complies with
the Bluetooth specification, there may be
cases where the characteristics or
specifications of the Bluetooth device make
it impossible to connect, or may result in
different control methods, display or
operation.
• Noise may occur or the audio may cut off
depending on the Bluetooth device
connected with this receiver, the
communications environment, or
surrounding conditions.
If you have any questions or problems
concerning your receiver, please consult your
nearest Sony dealer.
Troubleshooting
If you experience any of the following
difficulties while using the receiver, use this
troubleshooting guide to help you remedy the
problem. Should any problem persist, consult
your nearest Sony dealer. Note that if service
personnel changes some parts during repair,
these parts may be retained.
The receiver is turned off
automatically.
• “Auto Standby” is set to “ON” (page 108).
• The Sleep Timer function is working
(page 16).
• “PROTECTOR” is working (page 132).
The ON/STANDBY indicator flashes in
quick succession.
• The software update has error. Unplug the
power cord, and then plug in the power
cord again. The receiver will try to update
the software. If the indicator continues to
flash in quick succession, contact your
nearest Sony dealer.
No picture and no sound are output, or
the picture and sound are corrupted.
• The receiver is placed near equipment
such as a television, VCR, or tape deck.
If the receiver is being used in
combination with a television, VCR, or
tape deck, and is placed too close to that
equipment, noise may result, and picture
quality may suffer. This is especially likely
when using an indoor antenna (aerial).
Therefore, we recommend using an
outdoor antenna (aerial).
The top of the receiver is hot.
• Phenomenon is specific to this amplifier.
This is not a malfunction. If “Ctrl for
HDMI”, “Pass Through”, “Network
Standby” or “BT Standby” is set to “ON”,
or the power for zone 2 is turned on, the
top of the receiver may become hot even
while the receiver is in standby mode. This
condition occurs because current is
flowing in the internal circuits of the
receiver, and this is normal.
When connecting cords
• Before connecting cords, be sure to
disconnect the AC power cord (mains
lead).
• It is not necessary to connect all the cords.
Connect according to the availability of
jacks on the connected equipment.
General

121US
D:\NORM'S JOB\SONY HA\SO130041\STR-DA1800ES_PMRF
03\4428194123_USFR\US07ADD_STR-DA1800ES-CEL.fm masterpage: Right
STR-DA1800ES
4-428-194-12(3)
Additional Information
No image appears on the TV.
• Select the appropriate input using the input
buttons.
• Select the appropriate HDMI OUT jack
using the HDMI OUT button.
• Set your TV to the appropriate input mode.
• Move your audio equipment away from
the TV.
• Assign the component video input
correctly.
• The input signal should be same as the
input function when you are up-converting
an input signal with this receiver
(page 20).
• Make sure that cables are correctly and
securely connected to equipment.
• Depending on the playback equipment,
you may need to set up the equipment.
Refer to the operating instructions
supplied with each equipment.
• Be sure to use a High Speed HDMI cable
when you view images or listen to sound,
especially for the 1080p, Deep Color
(Deep Colour), 4K or 3D transmission.
• Composite signals can not be upconverted
to component video signals (page 20).
• When the same input is selected for both
main zone and zone 2 and the GUI menu is
displayed on the TV in main zone, the
audio and video signal of HDMI input will
not be output from HDMI OUT B
(ZONE 2) jack.
No 3D image appears on the TV.
• Depending on the TV or the video
equipment, 3D images may not be
displayed. Check the 3D image formats
supported by the receiver (page 134).
No 4K image appears on the TV.
• Depending on the TV or the video
equipment, 4K images may not be
displayed. Check the video capability and
setting of your TV and video equipment.
Also, make sure you connect the video
equipment to 4K available HDMI IN jack
of this receiver.
When the receiver is in standby mode,
there is no image output from the TV.
• When the receiver enters into standby
mode, image is from the last HDMI
equipment selection before you turned off
the receiver. If you are enjoying other
equipment, play the equipment and
perform the One-Touch Play operation, or
turn on the receiver to select the HDMI
equipment you want to enjoy.
• Make sure “Pass Through” is set to “ON”
in the HDMI Settings menu if you connect
equipment not compatible with the
“BRAVIA” Sync to the receiver (page
103).
Recording cannot be carried out.
• Check that the equipment is connected
correctly.
• Select the source equipment using the
input buttons (page 54).
• Video input signals via HDMI IN and
COMPONENT VIDEO IN jacks cannot
be recorded.
• Copyright protection to prevent recording
is contained in the sources. In this case,
you may not be able to record from the
sources.
The GUI menu does not appear on the
TV screen.
• Press GUI MODE repeatedly to select
“GUI ON”. If the GUI menu still does not
appear on the TV screen, press MENU.
• GUI menu will not appear on the TV in
zone 2. GUI and upconverted video signal
will not be output from HDMI OUT B
(ZONE 2) jack when “Zone2 / OutB” is set
to “Zone2”.
• Check that the TV is connected correctly
via HDMI.
• Depending on the TV, the GUI menu may
take some time to appear on the TV screen.
• GUI does not support composite and
component signals.
Image

122US
D:\NORM'S JOB\SONY HA\SO130041\STR-DA1800ES_PMRF
03\4428194123_USFR\US07ADD_STR-DA1800ES-CEL.fm masterpage: Left
STR-DA1800ES
4-428-194-12(3)
There is no sound, no matter which
equipment is selected, or only a very
low-level sound is heard.
• Check that all connecting cords are
inserted to their input/output jacks for the
respective jacks of the receiver, speakers
and the equipment.
• Check that both the receiver and all
equipment are turned on.
• Check that MASTER VOLUME control is
not set to “VOL MIN”.
• Check that the SPEAKERS is not set to
“SPK OFF” (page 43).
• Check that headphones are not connected
to the receiver.
• Press MUTING on the remote control to
cancel the muting function.
• Try pressing the input button on the
remote control or turning the INPUT
SELECTOR on the receiver to select the
equipment of your choice (page 54).
• When you want to listen to the sound from
the TV speaker, set the “Audio Out” to
“TV+AMP” in the HDMI Settings menu
(page 103). If you cannot play back multi
channel audio source, set to “AMP”.
However, the sound will not output
through the TV speaker.
• Sound may be interrupted when the
sampling frequency, the number of
channels or audio format of audio output
signals from the playback equipment is
switched.
There is severe hum or noise.
• Check that the speakers and equipment are
connected securely.
• Check that the connecting cords are away
from a transformer or motor, and at least
3 meters (10 feet) away from a TV set or
fluorescent light.
• Move your audio equipment away from
the TV.
• The plugs and jacks are dirty. Wipe them
with a cloth slightly moistened with
alcohol.
There is no sound, or only a very low-
level sound is heard from specific
speakers.
• Connect a pair of headphones to the
PHONES jack to verify that sound is
output from the headphones. If only one
channel is output from the headphones, the
equipment may not be connected to the
receiver correctly. Check that all the cords
are fully inserted into the jacks on both the
receiver and the equipment.
If both channels are output from the
headphones, the front speaker may not be
connected to the receiver correctly. Check
the connection of the front speaker which
is not outputting any sound.
• Make sure you have connected to both the
L and R jacks of an analog equipment,
analog equipment requires both L and R
jack connections. Use an audio cord (not
supplied).
• Adjust the speaker level (page 99).
• Check that the speaker settings are
appropriate for the setup using the Auto
Calibration menu or “SP Pattern” in the
Speaker Settings menu. Then check that
sound is output from each speaker
correctly, using “Test Tone” in the
Speaker Settings menu.
• Some discs have no Dolby Digital
Surround EX information.
• Check that the subwoofer is connected
correctly and securely.
• Make sure you have turned on your
subwoofer.
• Depending on the selected sound field, no
sound will be available from the
subwoofer.
• When all speakers are set to “Large” and
“NEO6 CIN” or “NEO6 MUS” is selected,
there is no sound from the subwoofer.
There is no sound from a specific
equipment.
• Check that the equipment is connected
correctly to the audio input jacks for that
equipment.
Sound

123US
D:\NORM'S JOB\SONY HA\SO130041\STR-DA1800ES_PMRF
03\4428194123_USFR\US07ADD_STR-DA1800ES-CEL.fm masterpage: Right
STR-DA1800ES
4-428-194-12(3)
Additional Information
• Check that the cord(s) used for the
connection is (are) fully inserted into the
jacks on both the receiver and the
equipment.
• Check the INPUT MODE (page 91).
• Check that the equipment is connected
correctly to the HDMI jack for that
equipment.
• The sound from Super Audio CD player
can’t output from OPT or COAX
connection. Change to analog 2CH or
HDMI connection.
• Depending on the playback equipment,
you may need to set up the HDMI setting
of the equipment. Refer to the operating
instructions supplied with each
equipment.
• Sound may not be output from the receiver
while the GUI appears on the TV screen.
Press GUI MODE to select “GUI OFF”.
• Audio signals (format, sampling
frequency, bit length, etc.) transmitted
from an HDMI jack may be suppressed by
the connected equipment. Check the setup
of the connected equipment if the image is
poor or the sound does not come out of the
equipment connected via the HDMI cable.
• When the connected equipment is not
compatible with copyright protection
technology (HDCP), the image and/or the
sound from the HDMI OUT jack may be
distorted or may not be output. If this is the
case, check the specification of the
connected equipment.
• Set the image resolution of the playback
equipment to more than 720p/1080i to
enjoy High Bitrate Audio (DTS-HD
Master Audio, Dolby TrueHD).
• The image resolution of the playback
equipment may need to be at certain
settings before you can enjoy Multi
Channel Linear PCM. Refer to the
operating instructions of the playback
equipment.
• Make sure the TV is compatible with the
System Audio Control function.
• If the TV does not have System Audio
Control function, set the “Audio Out”
settings in HDMI Settings menu to
– “TV+AMP” if you want to listen to the
sound from the TV speaker and
receiver.
– “AMP” if you want to listen to the
sound from the receiver.
• When you connect the receiver to a video
equipment (projector, etc.), sound may not
be output from the receiver. In this case,
set the “Audio Out” to “AMP” in the
HDMI Settings menu (page 103).
• If you cannot listen to the sound of the
equipment connected to the receiver while
TV input is selected on the receiver
– Be sure to change the input of the
receiver to HDMI when you want to
watch a program on the equipment
connected via HDMI connection to the
receiver.
– Change the TV channel when you want
to watch a TV broadcast.
– Be sure to select the correct equipment
or input you want when you watch a
program from the equipment connected
to the TV. Refer to the operating
instructions of the TV on this operation.
• Check that the “A. DIRECT” is not being
used.
• When using the Control for HDMI
function, you cannot control the connected
equipment using TV’s remote control.
– Depending on the connected equipment
and TV, you may need to set up the
equipment and TV. Refer to the
operating instructions supplied with
each equipment and TV.
– Change the input of the receiver to the
HDMI input connected to the
equipment.
• Check that the selected digital audio input
jack is not reassigned to other inputs
(page 92).
continued

124US
D:\NORM'S JOB\SONY HA\SO130041\STR-DA1800ES_PMRF
03\4428194123_USFR\US07ADD_STR-DA1800ES-CEL.fm masterpage: Left
STR-DA1800ES
4-428-194-12(3)
The left and right sounds are
unbalanced or reversed.
• Check that the speakers and equipment are
connected correctly and securely.
• Adjust the sound level parameters using
the Speaker Settings menu.
Dolby Digital or DTS multi channel
sound is not reproduced.
• Check that the DVD, etc. you are playing
is recorded in Dolby Digital or DTS
format.
• When connecting the DVD player, etc., to
the digital input jacks of this receiver,
make sure the digital audio output setting
of the connected equipment is available.
• Set “Audio Out” to “AMP” in the HDMI
Settings menu (page 103).
• You can enjoy High Bitrate Audio (DTS-
HD Master Audio, Dolby TrueHD), Multi
Channel Linear PCM only with an HDMI
connection.
The surround effect cannot be
obtained.
• Make sure you have selected the sound
field for movie or music (page 66, 67).
• Sound fields do not function when
DTS-HD Master Audio, DTS-HD High
Resolution Audio or Dolby TrueHD with
sampling frequency of more than 48 kHz
are being received.
Recording cannot be carried out.
• Check that the equipment is connected
correctly.
• Select the source equipment using the
input buttons (page 54).
• Audio input signals via HDMI IN and
DIGITAL IN jacks cannot be recorded.
• Copyright protection to prevent recording
is contained in the sources. In this case,
you may not be able to record from the
sources.
A test tone is not output from the
speakers
• The speaker cords may not be connected
securely. Check to see if they are
connected securely and cannot be
disconnected by pulling on them slightly.
• The speaker cords may have short-circuit
problem.
• Make sure that you are not using PARTY
STREAMING function (page 78).
A test tone is output from a different
speaker than the speaker displayed on
the TV screen
• The speaker pattern set up is incorrect.
Make sure that the speaker connections
and the speaker pattern match correctly.
When the receiver is in standby mode,
there is no sound output from the TV.
• When the receiver enters into standby
mode, sound is from the last HDMI
equipment selection before you turned off
the receiver. If you are enjoying other
equipment, play the equipment and
perform the One-Touch Play operation, or
turn on the receiver to select the HDMI
equipment you want to enjoy.
• Make sure “Pass Through” is set to “ON”
in the HDMI Settings menu if you connect
equipment not compatible with the
“BRAVIA” Sync to the receiver
(page 103).
There is a time gap between the audio
output and visual display.
• Check that the PARTY STREAMING
function is not being used. To close a
PARTY, press SHIFT, then hold down
PARTY until “CLOSE PARTY” appears.
For details, see page 78.

125US
D:\NORM'S JOB\SONY HA\SO130041\STR-DA1800ES_PMRF
03\4428194123_USFR\US07ADD_STR-DA1800ES-CEL.fm masterpage: Right
STR-DA1800ES
4-428-194-12(3)
Additional Information
The FM reception is poor.
• Use a 75-ohm coaxial cable (not supplied)
to connect the receiver to an outdoor FM
antennas (aerial) as shown below.
Radio stations cannot be tuned in.
• Check that the antennas (aerials) are
connected securely. Adjust the antennas
(aerials) and connect an external antenna
(aerial), if necessary.
• The signal strength of the stations is too
weak with automatic tuning. Use direct
tuning.
• Make sure you set the tuning scale
correctly (when tuning in AM stations
with direct tuning) (page 63).
• No stations have been preset or the preset
stations have been cleared (when tuning
by scanning preset stations is used). Preset
the stations (page 64).
• Press AMP, then press DISPLAY
repeatedly on the remote control so that
the frequency appears on the display
panel.
The sound is distorted.
• Press MASTER VOL – on the remote
control repeatedly.
• Set the “EQ” setting of the iPod/iPhone to
“Off” or “Flat”.
There is no sound from the iPod/
iPhone.
• Disconnect the iPod/iPhone and connect
the iPod/iPhone again.
The iPod/iPhone cannot be charged.
• Check that the receiver is turned on.
• Make sure the iPod/iPhone is connected
firmly.
The iPod/iPhone cannot be operated.
• Check that you have removed the protect
case of the iPod/iPhone.
• Depending on the contents of the iPod/
iPhone, it may take time to start playback.
• Disconnect the iPod/iPhone and connect
the iPod/iPhone again.
• You are using an unsupported iPod/
iPhone. See “Compatible iPod/iPhone
models” (page 56) for the supported
device types.
The ring volume of the iPhone does not
change.
• Adjust the ring volume using the controls
on the iPhone.
Are you using a supported USB
device?
• If you connect an unsupported USB
device, the following problems may occur.
See “Compatible USB devices” (page 59)
for the supported device types.
– The USB device is not recognized.
– File or folder names are not displayed
on this receiver.
– Playback is not possible.
– The sound skips.
– There is noise.
– A distorted sound is output.
Tuner
iPod/iPhone
Receiver
Outdoor FM antenna (aerial)
USB device
continued

126US
D:\NORM'S JOB\SONY HA\SO130041\STR-DA1800ES_PMRF
03\4428194123_USFR\US07ADD_STR-DA1800ES-CEL.fm masterpage: Left
STR-DA1800ES
4-428-194-12(3)
There is noise, skipping, or distorted
sound.
• Turn off the receiver and reconnect the
USB device, then turn on the receiver.
• The music data itself contains noise, or the
sound is distorted.
The USB device is not recognized.
• Turn off the receiver, then disconnect the
USB device. Turn on the receiver again
and reconnect the USB device.
• Connect the supported USB device
(page 59).
• The USB device does not work properly.
Refer to the USB device operating
instructions on how to deal with this
problem.
Playback does not start.
• Turn off the receiver and reconnect the
USB device, then turn on the receiver.
• Connect the supported USB device
(page 59).
• Press N to start playback.
The USB device cannot be connected
into the (USB) port.
• The USB device is being connected upside
down. Connect the USB device in the
correct orientation.
Erroneous display.
• The data stored in the USB device may
have been corrupted.
• The character codes that can be displayed
by this receiver are as follows:
– Upper cases (A to Z)
– Lower cases (a to z)
– Numbers (0 to 9)
– Symbols (’ = < > * + , – . / @ [ \ ] _ `)
Other characters may not be displayed
correctly.
“Reading” is displayed for an extended
time, or it takes a long time before
playback starts.
• The reading process can take a long time
in the following cases.
– There are many folders or files on the
USB device.
– The file structure is extremely complex.
– The memory capacity is excessive.
– The internal memory is fragmented.
Thus, we recommend following these
guidelines.
– Total folders on USB device: 100 or less
(including “ROOT” folder)
– Total files per folder: 100 or less.
Audio file cannot be played back.
• MP3 files in MP3 PRO format cannot be
played back.
• The audio file is a multiple track audio file.
• Some AAC files may not be played back
correctly.
• WMA files in Windows Media Audio
Lossless and Professional format cannot
be played back.
• USB device formatted with file systems
other than FAT16 or FAT32 are
unsupported.*
• If you use partitioned USB device, only
audio files on the first partition can be
played back.
• Playback is possible up to 8 levels
(including “ROOT” folder).
• The number of folders has exceeded 100
(including “ROOT” folder).
• The number of files in a folder has
exceeded 100.
• Files that are encrypted or protected by
passwords, etc. cannot be played back.
* This unit supports FAT16 and FAT32, but some
USB device may not support all of these FAT.
For details, refer to the operating instructions of
each USB device or contact the manufacturer.

127US
D:\NORM'S JOB\SONY HA\SO130041\STR-DA1800ES_PMRF
03\4428194123_USFR\US07ADD_STR-DA1800ES-CEL.fm masterpage: Right
STR-DA1800ES
4-428-194-12(3)
Additional Information
The receiver cannot connect to the
WPS via a wireless LAN connection.
• You cannot connect to a network using
WPS when your access point is set to
WEP. Set up your network after searching
the access point using the access point
scan.
An error message appears.
• Check the nature of the error. See
“Network features message list”
(page 82).
The receiver cannot connect to the
network.
• Check the network status. See “To check
the network information” (page 104), then
select “Connection” in step 2.
If “Connection Fail” appears, set up the
network connection again (page 70).
• When the system is connected through a
wireless network, move the receiver and
the wireless LAN router/access point
closer to each other and do the setup again.
• Check the settings of the wireless LAN
router/access point and do the setup again.
For details on the settings of the devices,
refer to the operating instructions of the
devices.
• Make sure that you use a wireless LAN
router/access point.
• Wireless networks are influenced by
electromagnetic radiation emitted by
microwave ovens and other devices. Move
the unit away from these devices.
• Make sure that the wireless LAN router/
access point is turned on.
Cannot control the receiver using the
Media Remote device.
• The receiver may take a long time to
connect to the network after you turn on
the receiver. Wait for a few moments, and
then try using the Media Remote again.
• Make sure “Network Standby” is set to
“On” in the Network Settings menu so that
you can use the Media Remote
immediately after you have turned on the
receiver.
Cannot select the Network Settings.
• Wait for a few moments after you turned
on the receiver, and then select the
Network Settings menu again.
The receiver cannot connect to the
network.
• Make sure the wireless LAN router/access
point is turned on.
• Make sure the server is turned on.
• The network settings on the receiver may
be incorrect. Check the network status.
See “To check the network information”
(page 104), then select “Connection” in
step 2.
If “Connection Fail” appears, set up the
network connection again (page 70).
• The server may be unstable. Restart it.
• Confirm that the receiver and the server
are connected to the wireless LAN router/
access point correctly.
• Confirm that the server has been set
correctly (page 70). Confirm that the
receiver has been registered to the server
and allows the music streaming from the
server.
• When the system is connected to the
wireless network, move the receiver and
the wireless LAN router/access point
closer to each other.
Network connection
Home Network
continued

128US
D:\NORM'S JOB\SONY HA\SO130041\STR-DA1800ES_PMRF
03\4428194123_USFR\US07ADD_STR-DA1800ES-CEL.fm masterpage: Left
STR-DA1800ES
4-428-194-12(3)
• If the ICF (Internet Connection Firewall)
function is active on the computer, this
may prevent the receiver from connecting
to the computer (only when your computer
is used as a server). You may need to
change the firewall settings to allow the
receiver to connect. (For details on
changing the firewall settings, refer to the
operating instructions supplied with your
computer.)
• If you have initialized the receiver or
performed a system recovery on your
server, perform the network settings again
(page 70).
The server (such as a computer) does
not appear in the server list. (“No
Server” appears on the TV screen.)
• You may have turned on this receiver
before you turned on the server. Refresh
the server list (page 73).
• Make sure that the wireless LAN router/
access point is turned on.
• Make sure that the server is turned on.
• Confirm that the server has been set
correctly (page 70). Confirm that the
receiver has been registered to the server
and allows the music streaming from the
server.
• Confirm that the receiver and the server
are connected to the wireless LAN router/
access point correctly. Check the network
setting information (page 104).
• Refer to the operating instructions of your
wireless LAN router/access point, and
check the multicast setting. If the multicast
setting is enabled on the wireless LAN
router/access point, disable it.
You cannot play audio data normally.
• Shuffle Play is selected. Press SHIFT, then
press SHUFFLE repeatedly until “SHUF”
disappears.
Play does not start, or does not
automatically change to the next track
or file.
• Make sure that the audio file you are trying
to play is in a format supported by this
receiver (page 74).
• WMA files with DRM copyright
protection cannot be played back.
For how to check the copyright protection
of a WMA file, see page 75.
The sound skips during playback.
• The bandwidth of your wireless LAN may
be too low. Move the receiver and the
wireless LAN router/access point closer to
each other, without any obstacles in
between them.
• When using your computer as a server, the
computer may be running many
applications. If anti-virus software is
active on the computer, temporarily
disable the software as it needs large
amount of system resources.
• Depending on the network environment, it
may not be possible to play tracks with
more than one device operating at the
same time. Turn off another device to
enable the receiver to play tracks.
“Cannot Play” appears.
• You cannot play any files other than audio
files.
• Confirm that the server has been set
correctly (page 70). Confirm that the
receiver has been registered to the server
and allows the music streaming from the
server.
• Check to confirm whether the audio file on
the server has been damaged or erased.
Refer to the operating instructions
supplied with the server.

129US
D:\NORM'S JOB\SONY HA\SO130041\STR-DA1800ES_PMRF
03\4428194123_USFR\US07ADD_STR-DA1800ES-CEL.fm masterpage: Right
STR-DA1800ES
4-428-194-12(3)
Additional Information
• You cannot play the following tracks:
– A track that violates playback
restrictions.
– A track with irregular copyright
information.
– A track that you purchased at an online
music store that does not allow home
network streaming.
– A track in a format unsupported by the
receiver (page 74).
• Confirm that the selected track has not
been erased from the server. If the track
has been erased, select another track.
• Make sure that the wireless LAN router/
access point is turned on.
• Make sure that the server is turned on.
• The server may be unstable. Restart it.
• Confirm that the receiver and the server
are connected to the wireless LAN router/
access point correctly.
“No Track” appears.
• If there are no tracks or folders in the
selected folder, you cannot extend the
folder to display its contents.
You cannot play a copyrighted WMA
format track.
• For how to check the copyright protection
of a WMA file, see page 75.
You cannot select a previously
selected track.
• The track information may have been
changed on the server. Reselect the server
in the server list (page 73).
Devices on the home network cannot
connect to the receiver.
• “Network Standby” may be set to “Off”.
Turn on the receiver or set “Network
Standby” to “On” (page 106).
• Confirm that the network is correctly set
up. If it is not, the connection cannot be
made (page 104).
• The device on the device list is set to “Not
Allow” (page 105), or the device is not
added to the device list (page 105).
• A maximum of 20 connectable devices has
been set. Delete unnecessary devices on
the device list, and then set “Auto Access”
to “Allow” (page 105).
• Server operation of the receiver is
suspended if the receiver is conducting
one of the following operations.
– Playing a track stored on the server (the
receiver is operating as a player)
– Updating the software
– Formatting the system
The receiver cannot be turned on
automatically when accessed by
devices on the network.
• The receiver itself does not support the
Wake-on-LAN standard. Therefore the
receiver cannot be turned on by Wake-on-
LAN when “Network Standby” is set to
“Off”. Set “Network Standby” to “On” so
that the receiver can respond to operations
by other devices via a network (page 106).
Devices on the network cannot turn on
the receiver.
• The receiver cannot be turned on with a
Wake-on-LAN start up operated by other
devices on a network.
The receiver cannot play the track that
is currently being played by the PARTY
host.
• The PARTY host is playing a track of an
audio format that cannot be played on the
receiver.
• It may take a while before the playback
sound is output.
The receiver joins an unintended
PARTY.
• If more than one PARTY has been started
when the receiver joins, the receiver may
not be able to join the PARTY you want.
Close the other PARTY, and then join the
PARTY you want.

130US
D:\NORM'S JOB\SONY HA\SO130041\STR-DA1800ES_PMRF
03\4428194123_USFR\US07ADD_STR-DA1800ES-CEL.fm masterpage: Left
STR-DA1800ES
4-428-194-12(3)
The receiver cannot be found from an
iOS device.
• Check your set-up of the firewall of the
security software. Refer to the website
(page 132) for details.
• Make sure the iOS device or the computer
with iTunes is connected to your home
network.
• Update the AirPlay software version of the
receiver and the iOS device to the latest
version (page 81).
The sound skips.
• The sound may skip depending on factors
such as the network environment when
you use a wireless network.
• The servers are overloaded. Close all
unneeded applications you are currently
using.
This receiver cannot be operated.
• Update the software version of the iOS
device to the latest version (page 81).
• Update the software version of the
receiver to the latest version (page 81).
• Make sure another device is not streaming
to the AirPlay compatible device at the
same time.
Buttons such as MASTER VOL +/–, N,
X, x, . and > do not work.
• Make sure that the settings that allow
iTunes to accept control from this receiver
are active.
• The receiver is not selected as the remote
speaker on the iOS device. Select the
receiver as the network speaker.
You cannot connect the receiver to a
service.
• Make sure that the wireless LAN router/
access point is turned on.
• Check the network status. See “To check
the network information” (page 104), then
select “Connection” in step 2.
If “Connection Fail” appears, set up the
network connection again (page 70).
• When the system is connected to the
wireless network, move the receiver and
the wireless LAN router/access point
closer to each other.
• If your contract with your Internet
provider limits Internet connection to one
device at a time, this device will not be
able to access the Internet when another
device is already connected. Consult your
carrier or service provider.
The sound skips.
• The bandwidth of your wireless LAN may
be too low. Move the receiver and the
wireless LAN router/access point closer to
each other, without any obstacles between.
Pairing cannot be done.
• Move the Bluetooth device closer to the
receiver.
• Pairing may not be possible if other
Bluetooth devices are present around the
receiver. In this case, turn off the other
Bluetooth devices.
• Enter the same passkey that was entered at
the Bluetooth device correctly (page 86).
Cannot make the Bluetooth
connection.
• The Bluetooth device you attempted to
connect does not support the A2DP
profile, and cannot be connected with the
receiver.
AirPlay SEN
Bluetooth device

131US
D:\NORM'S JOB\SONY HA\SO130041\STR-DA1800ES_PMRF
03\4428194123_USFR\US07ADD_STR-DA1800ES-CEL.fm masterpage: Right
STR-DA1800ES
4-428-194-12(3)
Additional Information
• Press BLUETOOTH on the receiver to
connect to the last connected Bluetooth
device.
• Turn on the Bluetooth function of the
Bluetooth device.
• Establish a connection from the Bluetooth
device.
• The pairing registration information has
been erased. Perform the pairing operation
again (page 85).
• While connected to a Bluetooth device,
this receiver cannot be detected and a
connection cannot be established from
another Bluetooth device.
• Erase the pairing registration information
of a Bluetooth device (page 107) and
perform the pairing operation again.
The sound skips or fluctuates, or the
connection is lost.
• The receiver and the Bluetooth device are
too far apart.
• If there are obstacles between the receiver
and your Bluetooth device, remove or
avoid the obstacles.
• If there is equipment that generates
electromagnetic radiation, such as a
wireless LAN, other Bluetooth device, or a
microwave oven nearby, move them
away.
The sound of your Bluetooth device
cannot be heard on this receiver.
• Turn up the volume on your Bluetooth
device first, and then adjust the volume
using MASTER VOL + (or MASTER
VOLUME on the receiver).
Severe hum or noise
• If there are obstacles between the receiver
and your Bluetooth device, remove or
avoid the obstacles.
• If there is equipment that generates
electromagnetic radiation, such as a
wireless LAN, other Bluetooth device, or a
microwave oven nearby, move them
away.
• Turn down the volume of the connected
Bluetooth device.
The Control for HDMI function does not
work.
• Check the HDMI connection (page 28).
• Make sure “Ctrl for HDMI” is set to “ON”
in HDMI Settings menu.
• Make sure “Zone2 / OutB” is set to
“OutB” in HDMI Settings menu.
• Make sure “HDMI OUT” setting is set to
“HDMI A” (page 91).
• Make sure the connected equipment is
compatible with the Control for HDMI
function.
• Check the Control for HDMI settings on
the connected equipment. Refer to the
operating instructions of the connected
equipment.
• If you unplug the HDMI cable or change
the connection, repeat the procedures of
“Preparing for the “BRAVIA” Sync”
(page 88).
• When “Ctrl for HDMI” is set to “OFF”,
the “BRAVIA” Sync does not work
properly, even if the equipment is
connected to the HDMI IN jack.
• The types and the number of equipment
which can be controlled by the
“BRAVIA” Sync are restricted in the
HDMI CEC standard as follows.
– Recording equipment (Blu-ray Disc
recorder, DVD recorder, etc.): up to 3
equipment
– Playback equipment (Blu-ray Disc
player, DVD player, etc.): up to 3
equipment
– Tuner-related equipment: up to 4
equipment
– AV receiver (audio system): up to 1
equipment
“BRAVIA” Sync (Control for
HDMI)

132US
D:\NORM'S JOB\SONY HA\SO130041\STR-DA1800ES_PMRF
03\4428194123_USFR\US07ADD_STR-DA1800ES-CEL.fm masterpage: Left
STR-DA1800ES
4-428-194-12(3)
The remote control does not function.
• Point the remote control at the remote
control sensor on the receiver (page 10).
• Remove any obstacles in the path between
the remote control and the receiver.
• Replace all the batteries in the remote
control with new ones, if they are weak.
• Make sure you select the correct input on
the remote control.
• When you operate a programmed non-
Sony equipment, the remote control may
not function properly depending on the
model and the manufacturer of the
equipment.
If there is a malfunction, a message appears on
the display panel. You can check the condition
of the system by the message. If any problem
persists, consult your nearest Sony dealer.
PROTECTOR
Irregular current is output to the speakers, or
the receiver is covered and ventilation holes
are blocked. The receiver will automatically
turn off after a few seconds. Remove the
object covering the upper panel of the
receiver, check the speaker connection and
turn on the power again.
USB FAIL
An over current from the (USB) port was
detected. The receiver will automatically
turn off after a few seconds. Check the
iPod/iPhone or USB device, then unplug it
and turn on the power again.
For other messages, see “Message list after
Auto Calibration measurement” (page 48),
“iPod/iPhone message list” (page 58), “USB
message list” (page 61) and “Network features
message list” (page 82).
Reference sections
Refer to the following web site for details of
the latest information on the receiver.
For customers in the USA:
http://www.esupport.sony.com/
For customers in Canada:
[English]
http://www.sony.ca/ElectronicsSupport/
[French]
http://fr.sony.ca/ElectronicsSupport/
Remote control
Error messages
Clearing the memory
To clear See
All memorized settings page 42
Customized sound fields page 69
About support information

133US
D:\NORM'S JOB\SONY HA\SO130041\STR-DA1800ES_PMRF
03\4428194123_USFR\US07ADD_STR-DA1800ES-CEL.fm masterpage: Right
STR-DA1800ES
4-428-194-12(3)
Additional Information
Specifications
AUDIO POWER
SPECIFICATIONS
POWER OUTPUT AND TOTAL
HARMONIC DISTORTION:
With 8 ohm loads, both channels driven, from
20 – 20,000 Hz; rated 100 watts per channel
minimum RMS power, with no more than
0.09% total harmonic distortion from
250 milliwatts to rated output.
Amplifier section
POWER OUTPUT1)2)
Rated Power Output at Stereo Mode
(8 ohms, 20 Hz – 20 kHz, THD 0.09%)
100 W + 100 W
Surround Mode Output Power2)
(8 ohms, 1 kHz, THD 10%)
150 W per channel
1)Measured under the following conditions:
2)Reference power output for front, center,
surround, surround back and front high speakers.
Depending on the sound field settings and the
source, there may be no sound output.
Frequency response
Analog 10 Hz – 100 kHz,
+0.5/–2 dB (with sound
field and equalizer
bypassed)
Input
Analog Sensitivity: 500 mV/
50 kilohms
S/N3): 105 dB
(A, 500 mV4))
Digital (Coaxial) Impedance: 75 ohms
S/N: 100 dB
(A, 20 kHz LPF)
Digital (Optical) S/N: 100 dB
(A, 20 kHz LPF)
Output (Analog)
AUDIO OUT Voltage: 500 mV/1 kilohm
SUBWOOFER Voltage: 2 V/1 kilohm
Equalizer
Gain levels ±10 dB, 1 dB step
3)INPUT SHORT (with sound field and equalizer
bypassed).
4)Weighted network, input level.
FM tuner section
Tuning range 87.5 MHz – 108.0 MHz
Antenna (aerial) FM wire antenna (aerial)
Antenna (aerial) terminals
75 ohms, unbalanced
AM tuner section
Tuning range
Antenna (aerial) Loop antenna (aerial)
Video section
Inputs/Outputs
Video: 1 Vp-p, 75 ohms
COMPONENT VIDEO:
Y: 1 Vp-p, 75 ohms
PB: 0.7 Vp-p, 75 ohms
PR: 0.7 Vp-p, 75 ohms
80 MHz HD Pass Through
Area Power requirements
USA, Canada 120 V AC, 60 Hz
Area Tuning scale
10 kHz step 9 kHz step
USA, Canada 530 kHz –
1,710 kHz
531 kHz –
1,710 kHz
continued

134US
D:\NORM'S JOB\SONY HA\SO130041\STR-DA1800ES_PMRF
03\4428194123_USFR\US07ADD_STR-DA1800ES-CEL.fm masterpage: Left
STR-DA1800ES
4-428-194-12(3)
HDMI Video
Input/Output (HDMI Repeater block)
Format 2D
3D
Frame packing Side-by-Side
(Half) Over-Under
(Top-and-Bottom)
4096 × 2160p @ 23.98/24 Hz a–– –
3840 × 2160p @ 29.97/30 Hz a–– –
3840 × 2160p @ 25 Hz a–– –
3840 × 2160p @ 23.98/24 Hz a–– –
1920 × 1080p @ 59.94/60 Hz a–aa
1920 × 1080p @ 50 Hz a–aa
1920 × 1080p @ 29.97/30 Hz aa a a
1920 × 1080p @ 25 Hz aa a a
1920 × 1080p @ 23.98/24 Hz aa a a
1920 × 1080i @ 59.94/60 Hz aa a a
1920 × 1080i @ 50 Hz aa a a
1280 × 720p @ 59.94/60 Hz aa a a
1280 × 720p @ 50 Hz aa a a
1280 × 720p @ 29.97/30 Hz aa a a
1280 × 720p @ 23.98/24 Hz aa a a
720 × 480p @ 59.94/60 Hz a–– –
720 × 576p @ 50 Hz a–– –
640 × 480p @ 59.94/60 Hz a–– –

135US
D:\NORM'S JOB\SONY HA\SO130041\STR-DA1800ES_PMRF
03\4428194123_USFR\US07ADD_STR-DA1800ES-CEL.fm masterpage: Right
STR-DA1800ES
4-428-194-12(3)
Additional Information
iPod/iPhone section
DC 5V 1.0 A MAX
USB section
Supported bit rate* MP3 (MPEG 1 Audio
Layer-3):
32 kbps – 320 kbps, VBR
WMA: 48 kbps – 192 kbps
AAC: 48 kbps – 320 kbps
Sampling frequencies*
MP3 (MPEG 1 Audio
Layer-3):
32 kHz/44.1 kHz/48 kHz
WMA: 44.1 kHz
AAC: 44.1 kHz
* Compatibility with all encoding/writing
software, recording devices and recording
media cannot be guaranteed.
Transfer speed Full-speed
Supported USB device
Mass Storage Class
Maximum current 500 mA
NETWORK section
Ethernet LAN 10BASE-T/100BASE-TX
Wireless LAN
Compatible standards:
IEEE 802.11 b/g
Security: WEP 64 bit, WEP 128 bit,
WPA/WPA2-PSK (AES),
WPA/WPA2-PSK (TKIP)
Radio frequency: 2.4 GHz
Bluetooth section
Communication system
Bluetooth Specification
version 2.1 + EDR
(Enhanced Data Rate)
Output Bluetooth Specification
Power Class 2
Maximum communication range
Line of sight approx.
10 m1)
Frequency band 2.4 GHz band
(2.4000 GHz – 2.4835 GHz)
Modulation method FHSS (Freq Hopping
Spread Spectrum)
Compatible Bluetooth profiles2)
A2DP (Advanced Audio
Distribution Profile)
AVRCP 1.3 (Audio Video
Remote Control Profile)
Supported Codecs3) SBC4)
Transmission range (A2DP)
20 Hz – 20,000 Hz
(Sampling frequency
44.1 kHz)
1)The actual range will vary depending on factors
such as obstacles between devices, magnetic fields
around a microwave oven, static electricity,
cordless phone, reception sensitivity, antenna’s
performance, operating system, software
application, etc.
2)Bluetooth standard profiles indicate the purpose of
Bluetooth communication between devices.
3)Codec: Audio signal compression and conversion
format
4)Subband Codec
General
Power requirements
Power consumption 240 W
Power consumption (during standby mode)
0.3 W (When Control for
HDMI, Network Standby
and Bluetooth Standby are
set to off, and the receiver
in zone 2 is turned off.)
Dimensions (width/height/depth) (Approx.)
430 mm × 158 mm ×
322.6 mm (17 in ×
6 1/4 in × 12 3/4 in)
including projecting parts
and controls
Mass (Approx.) 9.1 kg (20 lb 1 oz)
Design and specifications are subject to
change without notice.
Area Power requirements
USA, Canada 120 V AC, 60 Hz

D:\NORM'S JOB\SONY HA\SO130041\STR-DA1800ES_PMRF
03\4428194123_USFR\US01COV_STR-DA1800ES-CELIX.fm masterpage: Left
136US
STR-DA1800ES
4-428-194-12(3)
Index
Numerics
2 channel 65
5.1 channel 22
7.1 channel 22
A
A.F.D. mode 65
A/V Sync 103, 111
Access Point Scan 49
Advanced Auto Volume 102
AirPlay 80
Alphabet search 15
AM 62
Audio Out 103, 111
Audio Settings 102, 111
Auto Calibration Settings
109
Auto Standby 108, 112
Auto Tuning 63
B
Bass 102, 111
BI-AMP 43, 94
Bi-amplifier connection 94
Bluetooth
Clearing history 107
Pairing 107
Playing 86
Standby 107
Bluetooth Settings 107, 111
Blu-ray Disc player 29
BRAVIA Sync
preparing 88
C
Cable TV tuner 32
Calibration Type 109
Camcoder 35
CD player 37
Clear
memory 42
remote control 118
sound field 69
Connection
antennas 38
audio equipment 37
iPod/iPhone 35
Network 39
speakers 24
TV 26
USB device 38
video equipment 28
Wired 40
Wireless 40
Control for HDMI 103, 111
Crossover frequency 100,
110
D
D.L.L (Digital Legato
Linear) 102
DCAC (Digital Cinema Auto
Calibration) 44
Device Name 106
Direct Tuning 63
Display panel 11
Distance Unit 101, 110
DLNA 70
Dolby Digital EX 21
DTS 11
Dual Mono 103, 111
DVD player 30
DVD recorder 34
Dynamic range compression
101, 109
E
Effect level 101, 111
EQ Settings 102, 111
F
Fixed IP address 50
FM 62
FM Mode 63, 111
G
GUI (Graphical User
Interface) 52
H
HD-D.C.S. 66
HDMI Settings 103, 111
Home Network 74
Home Theatre Control 90
I
Input 54
Input Assign 92
INPUT MODE 91
iPod/iPhone
Charging 58
Compatible models 56
L
Level Settings 109
LFE (Low Frequency Effect)
12

137US
D:\NORM'S JOB\SONY HA\SO130041\STR-DA1800ES_PMRF
03\4428194123_USFR\US01COV_STR-DA1800ES-CELIX.fm masterpage: Right
STR-DA1800ES
4-428-194-12(3)
Additional Information
M
Manual Setup 99
Media Remote Device
Registration 105
Menu 98, 109
Message
Auto Calibration 48
Error 132
iPod/iPhone 58
Network features 82
USB 61
Movie mode 66
Multi zone 95
Music mode 66
Music Services 76
Muting 55
N
Name Input 55, 64
Network settings 104
Network Standby 106
O
One-Touch Play 88
Option menu 53
P
PARTY STREAMING 78
Pass Through 103, 111
Passkey 86
PlayStation 3 34
Preset stations 64
PROTECTOR 132
Proxy server 50
R
Recording 61
Remote control 14, 113
Resetting 42
S
Satellite tuner 32
SB Assign 99, 110
Scene Select 90
Server 70
Server list 73
Settings menu 98
Sleep Timer 16
Software Update 106
Sound field 65
Sound Optimizer 17
Speaker Pattern 99, 109
Speaker Settings 99, 109
SPEAKERS 43
Super Audio CD player 37
Surround Settings 101, 111
System Audio Control 89
System Power-Off 89
System Settings 107, 112
T
Test Tone 100, 109
Treble 102, 111
Tuner 62
Tuner Settings 111
TV 26
U
Up converting 20
USB device 59
USB FAIL 132
V
VCR 34
Video Settings 111
Viewing information on the
display panel 113
W
Wake-on-LAN 74
Wired network 51
Wireless LAN antenna 13
Wireless LAN signal
strength 11
Wireless network 48
WPS
PIN code 51
Push button 51
Z
Zone 2 95
138US
D:\NORM'S JOB\SONY HA\SO130041\STR-DA1800ES_PMRF
03\4428194123_USFR\US08LIC_STR-DA1800ES-CEL.fm masterpage: Left
STR-DA1800ES
4-428-194-12(3)
END-USER LICENSE AGREEMENT FOR SONY SOFTWARE
You should carefully read the following agreement before using the SONY SOFTWARE (defined below). Using the SONY
SOFTWARE indicates your acceptance of the agreement. If you do not agree with it, you are not authorized to use the SONY
SOFTWARE.
IMPORTANT - READ CAREFULLY: This End-User License Agreement (“EULA”) is a legal agreement between you
and Sony Corporation (“SONY”), the manufacturer of your Sony hardware device (the “PRODUCT”) and the licensor of the
SONY SOFTWARE. All Sony software and third party software (other than such software subject to its own separate license)
included with your PRODUCT and any updates and upgrades thereto shall be referred to herein as the “SONY SOFTWARE”.
You may use the SONY SOFTWARE only with the PRODUCT.
By using the SONY SOFTWARE, you agree to be bound by the terms of this EULA. If you do not agree to the terms of this
EULA, SONY is unwilling to license the SONY SOFTWARE to you. In such event, you should not use the SONY
SOFTWARE.
SONY SOFTWARE LICENSE
The SONY SOFTWARE is protected by copyright laws and international copyright treaties, as well as other intellectual
property laws and treaties. The SONY SOFTWARE is licensed, not sold.
GRANT OF LICENSE
All title, copyright and other rights in and to the SONY SOFTWARE are owned by SONY or its licensors. This EULA grants
you the right to use the SONY SOFTWARE for personal use only.
DESCRIPTION OF REQUIREMENTS, RESTRICTIONS, RIGHTS AND LIMITATIONS
Limitations. You may not copy, modify, reverse engineer, decompile or disassemble the SONY SOFTWARE in whole or in
part.
Separation of Components. The SONY SOFTWARE is licensed as a single product. Its component parts may not be
separated.
Use on Single PRODUCT. The SONY SOFTWARE may only be used with a single PRODUCT.
Rental. You may not rent or lease the SONY SOFTWARE.
Software Transfer. You may permanently transfer all of your rights under this EULA only when the SONY SOFTWARE is
transferred together with and as part of the PRODUCT, provided that you retain no copies, transfer all of the SONY
SOFTWARE (including but not limited to all copies, component parts, media, instruction manuals, other printed materials,
electronic documents, recovery disks and this EULA) and the recipient agrees to the terms of this EULA.
Termination. Without prejudice to any other rights, SONY may terminate this EULA if you fail to comply with the terms of
this EULA. In such event, when requested by SONY, you must send the PRODUCT to an address designated by SONY, and
SONY will send back the PRODUCT to you as soon as practicable after the SONY SOFTWARE has been deleted from the
PRODUCT.
Confidentiality. You agree to keep confidential information contained in SONY SOFTWARE which is not publicly known
and not to disclose such information to others without SONY’s prior written approval.
HIGH RISK ACTIVITIES
The SONY SOFTWARE is not fault-tolerant and is not designed, manufactured or intended for use or resale as on-line control
equipment in hazardous environments requiring fail-safe performance, such as in the operation of nuclear facilities, aircraft
navigation or communication systems, air traffic control, direct life support machines or weapons systems, in which the failure
of the SONY SOFTWARE could lead to death, personal injury or severe physical or environmental damage (“High Risk
Activities”). SONY and its suppliers specifically disclaim any express or implied warranty of fitness for High Risk Activities.
139US
D:\NORM'S JOB\SONY HA\SO130041\STR-DA1800ES_PMRF
03\4428194123_USFR\US08LIC_STR-DA1800ES-CEL.fm masterpage: Right
STR-DA1800ES
4-428-194-12(3)
EXCLUSION OF WARRANTY ON SONY SOFTWARE
You expressly acknowledge and agree that use of the SONY SOFTWARE is at your sole risk. The SONY SOFTWARE is
provided “AS IS” and without warranty of any kind, and SONY, its vendors and SONY’s licensors (for purposes of this
SECTION only, collectively, “SONY”) EXPRESSLY DISCLAIM ALL WARRANTIES, EXPRESS OR IMPLIED,
INCLUDING BUT NOT LIMITED TO THE IMPLIED WARRANTIES OF MERCHANTABILITY AND FITNESS FOR A
PARTICULAR PURPOSE. SONY DOES NOT WARRANT THAT THE FUNCTIONS CONTAINED IN THE SONY
SOFTWARE ARE FREE FROM ERRORS OR BUGS OR WILL MEET YOUR REQUIREMENT, AND SONY DOES
NOT WARRANT THAT THE OPERATION OF THE SONY SOFTWARE WILL BE CORRECTED. FURTHERMORE,
SONY DOES NOT WARRANT OR MAKE ANY REPRESENTATIONS REGARDING THE USE OR THE RESULTS OF
THE USE OF THE SONY SOFTWARE IN TERMS OF ITS CORRECTNESS, ACCURACY, RELIABILITY OR
OTHERWISE. NO ORAL OR WRITTEN INFORMATION OR ADVICE GIVEN BY SONY OR A SONY AUTHORIZED
REPRESENTATIVE SHALL CREATE A WARRANTY OR IN ANY WAY INCREASE THE SCOPE OF THIS
WARRANTY. SOME JURISDICTIONS DO NOT ALLOW THE EXCLUSION OF IMPLIED WARRANTIES, IN WHICH
CASE THE ABOVE EXCLUSION WOULD NOT APPLY TO YOU.
Without limiting any of the foregoing, it is specifically provided that the SONY SOFTWARE is not designed or intended for
use on any product other than the PRODUCT. SONY provides no warranty that any product, software, content or data created
by you or a third party will not be damaged by the SONY SOFTWARE.
LIMITATION OF LIABILITY
SONY, ITS SUPPLIERS AND SONY’S LICENSOR’S (for purposes of this SECTION ONLY, collectively, “SONY”)
SHALL NOT BE LIABLE FOR ANY INCIDENTAL OR CONSEQUENTIAL DAMAGES RELATING TO THE SONY
SOFTWARE ARISING FROM OR BASED ON BREACH OF ANY EXPRESS OR IMPLIED WARRANTY, BREACH OF
CONTRACT, NEGLIGENCE, STRICT LIABILITY OR ANY OTHER LEGAL THEORY. SUCH DAMAGES INCLUDE,
BUT ARE NOT LIMITED TO, LOSS OF PROFITS, LOSS OF REVENUE, LOSS OF DATA, LOSS OF USE OF THE
PRODUCT OR ANY ASSOCIATED EQUIPMENT, DOWN TIME AND USER’S TIME, REGARDLESS OF WHETHER
SONY HAS BEEN ADVISED OF THE POSSIBILITY OF SUCH DAMAGES. IN ANY CASE, SONY’S ENTIRE
LIABILITY TO YOU UNDER ANY PROVISION OF THIS EULA SHALL BE LIMITED TO THE AMOUNT
ACTUALLY PAID ALLOCABLE TO THE SONY SOFTWARE.
EXPORTS
If you use or transfer the SONY SOFTWARE in or to a country other than your country of residence, you shall comply with
applicable laws and regulations relating to exports, imports and customs.
GOVERNING LAW
This EULA shall be construed, governed, interpreted and applied in accordance with the laws of Japan, without regards to any
conflict of laws provisions. Any dispute arising out of this EULA shall be subject to the exclusive venue and jurisdiction of
the courts in Tokyo, Japan, and you and SONY hereby consent to the venue and jurisdiction of such courts. YOU AND SONY
WAIVE THE RIGHT TO TRIAL BY JURY WITH RESPECT TO ANY MATTERS ARISING UNDER OR RELATING
TO THIS EULA.
SEVERABILITY
If any part of this EULA is held invalid or unenforceable, other parts will remain valid.
Should you have any questions in connection with this EULA or the limited warranty provided hereunder, you may contact
SONY by writing to SONY at the designated contact address mentioned in the warranty card included in the product package.

2FR
D:\NORM'S JOB\SONY HA\SO130041\STR-DA1800ES_PMRF
03\4428194123_USFR\FR02REG_STR-DA1800ES-CEL.fm4-428-194-12(3) masterpage: Left
STR-DA1800ES
4-428-194-12(3)
Pour éviter tout risque d’incendie ou de
choc électrique, n’exposez pas
l’appareil à la pluie ou à l’humidité.
Pour éviter tout risque d’incendie, ne couvrez pas les
ailettes de ventilation de cet appareil avec des
papiers journaux, des nappes, des rideaux, etc.
Ne placez de sources de flammes nues telles que des
bougies allumées sur l’appareil.
Pour éviter tout risque d’incendie ou de choc
électrique, n’exposez pas l’appareil à des
gouttelettes ou à des éclaboussures et ne posez pa
d’objets contenant du liquide, comme des vases, sur
l’appareil.
N’installez pas l’appareil dans un espace confiné, tel
qu’une bibliothèque ou un meuble encastré.
La fiche principale étant utilisée pour débrancher
l’appareil de la source d’alimentation secteur,
raccordez l’appareil sur une prise secteur facilement
accessible. Si vous constatez que l’appareil ne
fonctionne pas normalement, débranchez
immédiatement la fiche principale de la prise
secteur.
Les piles ou les appareils dans lesquels des piles sont
insérées ne doivent pas être exposés à une chaleur
excessive comme la lumière du soleil, le feu ou
d’autres sources de chaleur.
L’appareil n’est pas débranché de la source
d’alimentation secteur tant qu’il reste raccordé à la
prise secteur, même s’il est éteint.
Ce symbole est destiné à avertir
l’utilisateur de la présence d’une
surface pouvant être très chaude
au toucher dans des conditions de
fonctionnement normal.
Pour les clients aux États-Unis
Archives du propriétaire
Les numéros de modèle et de série se trouvent au dos
de l’appareil. Inscrivez ces numéros dans l’espace
prévu ci-dessous. Vous devez les communiquer à
votre revendeur Sony chaque fois que vous l’appelez
au sujet de ce produit.
N ° d u m o d è l e _________________________________________________
N ° d e s é r i e _____________________________________________________
Ce symbole vise à informer
l’utilisateur de la présence d’une
« tension dangereuse » non isolée à
l’intérieur du boîtier du produit dont
la puissance peut être suffisante
pour constituer un risque
d’électrocution pour les personnes.
Ce symbole vise à informer
l’utilisateur de la présence
d’instructions d’utilisation et de
maintenance (entretien) importantes
dans la documentation qui
accompagne l’appareil.
Instructions importantes sur
la sécurité
1) Lisez ces instructions.
2) Conservez ces instructions.
3) Tenez compte de tous les avertissements.
4) Respectez toutes les instructions.
5) N’utilisez pas cet appareil près de l’eau.
6) Nettoyez l’appareil à l’aide d’un chiffon sec.
7) N’obstruez pas les orifices d’aération. Installez
l’appareil conformément aux instructions du
fabricant.
8) Éloignez l’appareil de toutes sources de chaleur
telles que des radiateurs, des bouches de chaleur,
des fours et autres (y compris des
amplificateurs).
9) N’altérez pas le mécanisme de sécurité de la
prise polarisée ou dotée d’une borne de terre.
Une prise polarisée est équipée de deux lames,
l’une plus large que l’autre. Une prise avec borne
de terre est équipée de deux lames et d’une
troisième borne de terre. La lame large, ou la
troisième borne de terre, sont garantes de votre
sécurité. Si la fiche secteur fournie avec
l’appareil ne correspond pas à la prise secteur de
votre installation, faites remplacer cette dernière
par un électricien.
AVERTISSEMENT

3FR
D:\NORM'S JOB\SONY HA\SO130041\STR-DA1800ES_PMRF
03\4428194123_USFR\FR02REG_STR-DA1800ES-CEL.fm masterpage: Right
STR-DA1800ES
4-428-194-12(3)
10)Disposez le cordon d’alimentation de sorte qu’il
ne puisse pas être piétiné ou pincé ; une attention
particulière doit être accordée au niveau des
prises secteur et de l’embase secteur de
l’appareil.
11)Utilisez uniquement les câbles/accessoires
spécifiés par le fabricant.
12)Utilisez uniquement le chariot, le support, le
trépied, la console ou la table spécifié par le
fabricant ou vendu avec l’appareil. Lorsque vous
utilisez un chariot, soyez très prudent lorsque
vous déplacez l’ensemble chariot/appareil pour
éviter toute blessure résultant d’un accident.
13)Débranchez cet appareil de l’alimentation
électrique en cas d’orages ou de longues
périodes d’inutilisation.
14)Adressez-vous à un technicien qualifié pour
toute réparation. L’intervention d’un technicien
est nécessaire dans les cas suivants : le cordon
d’alimentation ou la prise secteur est
endommagé, des objets ou du liquide se sont
introduits dans l’appareil, l’appareil a été exposé
à la pluie ou à l’humidité, l’appareil montre des
signes de dysfonctionnement ou est tombé.
Pour éviter tout risque d’électrocution, le cordon
d’enceinte doit être raccordé à d’appareil et aux
enceintes conformément aux instructions suivantes :
1) Débranchez le cordon d’alimentation secteur de
la source d’alimentation.
2) Dénudez 10 à 15 mm de la gaine d’isolation du
cordon d’enceinte.
3) Raccordez le cordon d’enceinte à l’appareil et
aux enceintes avec précautions, en veillant à ne
pas toucher le cœur du cordon avec la main.
Débranchez également le cordon d’alimentation
secteur de la source d’alimentation avant de
débrancher le cordon d’enceinte de l’appareil et
des enceintes.
La déclaration FCC suivante
s’applique uniquement à la
version de ce modèle destinée
à la vente aux États-Unis. Il
est possible que les autres
versions ne soient pas
conformes aux
réglementations techniques
de la FCC.
REMARQUE :
Cet équipement a été testé et déclaré conforme aux
limitations prévues dans le cadre des appareils
numériques de classe B selon la définition de la
section 15 du règlement de la FCC. Ces limitations
ont été conçues pour fournir une protection
raisonnable contre toute interférence nuisible au sein
d’une installation résidentielle. Cet équipement
génère, utilise et peut diffuser des ondes de
radiofréquence et, s’il n’est pas installé ni utilisé en
conformité avec les instructions dont il fait l’objet, il
peut causer des interférences gênantes avec les
communications radio. Nous ne saurions toutefois
garantir l’absence d’interférences dans une
installation particulière. Si cet équipement produit
des interférences graves lors de réceptions radio ou
télévisées, ce qui peut être détecté en allumant et en
éteignant l’équipement, l’utilisateur est invité à les
supprimer en procédant de l’une des manières
suivantes :
– réorienter ou déplacer l’antenne de réception ;
– augmenter la distance séparant l’équipement et
l’ampli-tuner ;
– raccorder l’équipement à un circuit différent de
celui auquel l’ampli-tuner est raccordé ;
– contacter le revendeur ou un technicien radio/TV
qualifié pour obtenir une assistance.
ATTENTION
Toutes modifications ou tous changements effectués
qui ne sont explicitement approuvés dans ce mode
d’emploi pourraient annuler votre droit à utiliser cet
équipement.
Des connecteurs et des câbles convenablement
protégés et reliés à la terre doivent être utilisés pour
le raccordement aux périphériques et/ou aux
ordinateurs hôtes afin de respecter les limites
d’émission définies par la FCC.
Cet appareil ne doit pas être installé ou utilisé
conjointement avec tout autre émetteur ou antenne.
suite

4FR
D:\NORM'S JOB\SONY HA\SO130041\STR-DA1800ES_PMRF
03\4428194123_USFR\FR02REG_STR-DA1800ES-CEL.fm4-428-194-12(3) masterpage: Left
STR-DA1800ES
4-428-194-12(3)
Cet appareil est conforme aux limites d’exposition
aux rayonnements définies par la FCC pour un
environnement non contrôlé, et satisfait aux règles
sur l’exposition aux radiofréquences définies par la
FCC dans le Supplément C de la norme OET65.
Cet appareil doit être installé et utilisé en maintenant
le radiateur à une distance de 20 cm au moins du
corps d’un individu (à l’exception des membres
d’extrémité : mains, poignets, pieds et chevilles).
Pour les clients au Canada
Des connecteurs et des câbles convenablement
protégés et reliés à la terre doivent être utilisés pour
le raccordement aux périphériques et/ou aux
ordinateurs hôtes.
Le présent appareil est conforme aux CNR
d’Industrie Canada applicable aux appareils radio
exempts de licence. L’exploitation est autorisée aux
deux conditions suivantes :
(1) l’appareil ne doit pas produire de brouillage, et
(2) l’utilisateur de l’appareil doit accepter tout
brouillage radioélectrique subi, même si le
brouillage est susceptible d’en compromettre le
fonctionnement.
Cet appareil est conforme aux limites d’exposition
aux rayonnements définies par l’IC pour un
environnement non contrôlé, et satisfait aux règles
sur l’exposition aux radiofréquences définies par
l’IC dans la norme RSS-102.
Cet appareil doit être installé et utilisé en maintenant
le radiateur à une distance de 20 cm au moins du
corps d’un individu (à l’exception des membres
d’extrémité : mains, poignets, pieds et chevilles).
À propos de ce mode
d’emploi
• Les instructions de ce manuel couvrent le modèle
STR-DA1800ES. Le numéro du modèle est situé
dans l’angle inférieur droit du panneau avant. Les
illustrations utilisées dans ce manuel
correspondent au modèle pour les États-Unis et
peuvent être différentes pour votre modèle. Dans
ce manuel, toutes les différences de
fonctionnement sont signalées par la mention
« Modèle américain uniquement ».
• Les instructions de ce manuel décrivent
l’utilisation de l’ampli-tuner avec la
télécommande fournie. Vous pouvez aussi utiliser
les touches ou les boutons sur l’ampli-tuner s’ils
portent des noms identiques ou similaires à ceux
de la télécommande.
Cet ampli-tuner intègre les systèmes Dolby* Digital,
Pro Logic Surround et DTS** Digital Surround.
* Fabriqué sous licence par Dolby Laboratories.
Dolby, Pro Logic, Surround EX et le symbole
double D sont des marques commerciales de
Dolby Laboratories.
** Fabriqué sous licence sous les numéros de
brevets États-Unis suivants : 5 956 674;
5 974 380; 6 226 616; 6 487 535; 7 212 872;
7 333 929; 7 392 195; 7 272 567; ainsi que
d’autres brevets homologués ou en attente
d’homologation aux États-Unis et dans le reste
du monde. DTS-HD, le symbole ainsi que
DTS-HD et le symbole ensemble sont des
marques déposées et DTS-HD Master Audio est
une marque commerciale de DTS, Inc. Le produit
comprend les logiciels. © DTS, Inc. Tous droits
réservés.
Les termes HDMI et HDMI High-Definition
Multimedia Interface, ainsi que le logo HDMI sont
des marques commerciales ou des marques déposées
de HDMI Licensing LLC aux États-Unis et dans
d’autres pays.
À propos du copyright

5FR
D:\NORM'S JOB\SONY HA\SO130041\STR-DA1800ES_PMRF
03\4428194123_USFR\FR02REG_STR-DA1800ES-CEL.fm masterpage: Right
STR-DA1800ES
4-428-194-12(3)
Le type de police (Shin Go R) installé sur cet ampli-
tuner est fourni par MORISAWA & COMPANY
LTD. Ces noms sont des marques commerciales de
MORISAWA & COMPANY LTD., qui détient
également le copyright de la police.
AirPlay, le logo AirPlay, iPhone, iPod, iPod classic,
iPod nano et iPod touch sont des marques de Apple
Inc., déposées aux États-Unis et dans d’autres pays.
Toutes les autres marques commerciales et marques
déposées appartiennent à leurs propriétaires
respectifs. Dans ce mode d’emploi, les marques ™
et ® ne sont pas spécifiées.
« Made for iPod » et « Made for iPhone » signifient
qu’un accessoire électronique a été conçu pour être
connecté spécifiquement à un iPod ou un iPhone, et
qu’ il a été certifié par le développeur comme étant
conforme aux normes de performances Apple.
Apple n’est pas responsable du bon fonctionnement
de cet appareil ni de sa conformité aux normes et
réglementations de sécurité. Veuillez noter que
l’utilisation de cet accessoire avec un iPod ou un
iPhone peut affecter les performances des
transmissions sans fil.
DLNA™, le logo DLNA et DLNA CERTIFIED™
sont des marques commerciales, des marques de
service ou des marques de certification de Digital
Living Network Alliance.
Le logo « Sony Entertainment Network » et « Sony
Entertainment Network » sont des marques
commerciales de Sony Corporation.
Wake-on-LAN est une marque commerciale
d’International Business Machines Corporation aux
États-Unis.
Microsoft, Windows, Windows Vista, Windows 7™
et Windows Media sont des marques commerciales
ou des marques déposées de Microsoft Corporation
aux États-Unis et/ou dans d’autres pays.
Ce produit intègre une technologie protégée par
certains droits de propriété intellectuelle de
Microsoft. L’utilisation ou la distribution de cette
technologie en dehors du cadre de ce produit est
interdite sans la ou les licences appropriées
concédées par Microsoft.
Technologie d’encodage audio MPEG Layer-3 et
brevets concédés sous licence par Fraunhofer IIS et
Thomson.
« x.v.Color (x.v.Colour) » et le logo « x.v.Color
(x.v.Colour) » sont des marques commerciales de
Sony Corporation.
« BRAVIA » est une marque commerciale de Sony
Corporation.
« PlayStation » est une marque déposée de Sony
Computer Entertainment Inc.
« WALKMAN » est une marque déposée de Sony
Corporation.
MICROVAULT est une marque commerciale de
Sony Corporation.
VAIO et VAIO Media sont des marques déposées de
Sony Corporation.
PARTY STREAMING et le logo PARTY
STREAMING sont des marques commerciales de
Sony Corporation.
Le logo Wi-Fi CERTIFIED est une marque de
certification de Wi-Fi Alliance.
Le terme et les logos Bluetooth® sont des marques
déposées appartenant à Bluetooth SIG, Inc. et tout
usage de ces marques par Sony Corporation s’inscrit
dans le cadre d’une licence.
Les autres marques commerciales et noms de
marques appartiennent à leurs propriétaires
respectifs.
InstaPrevue™ est une marque commerciale ou une
marque déposée de Silicon Image, Inc. aux États-
Unis et dans d’autres pays.
suite
6FR
D:\NORM'S JOB\SONY HA\SO130041\STR-DA1800ES_PMRF
03\4428194123_USFR\FR02REG_STR-DA1800ES-CEL.fm4-428-194-12(3) masterpage: Left
STR-DA1800ES
4-428-194-12(3)
FLAC Decoder
Copyright (C)
2000,2001,2002,2003,2004,2005,2006,2007
Josh Coalson
Redistribution and use in source and binary forms,
with or without modification, are permitted
provided that the following conditions are met:
– Redistributions of source code must retain the
above copyright notice, this list of conditions and
the following disclaimer.
– Redistributions in binary form must reproduce the
above copyright notice, this list of conditions and
the following disclaimer in the documentation
and/or other materials provided with the
distribution.
– Neither the name of the Xiph.org Foundation nor
the names of its contributors may be used to
endorse or promote products derived from this
software without specific prior written
permission.
THIS SOFTWARE IS PROVIDED BY THE
COPYRIGHT HOLDERS AND CONTRIBUTORS
“AS IS” AND ANY EXPRESS OR IMPLIED
WARRANTIES, INCLUDING, BUT NOT
LIMITED TO, THE IMPLIED WARRANTIES OF
MERCHANTABILITY AND FITNESS FOR A
PARTICULAR PURPOSE ARE DISCLAIMED.
IN NO EVENT SHALL THE FOUNDATION OR
CONTRIBUTORS BE LIABLE FOR ANY
DIRECT, INDIRECT, INCIDENTAL, SPECIAL,
EXEMPLARY, OR CONSEQUENTIAL
DAMAGES (INCLUDING, BUT NOT LIMITED
TO, PROCUREMENT OF SUBSTITUTE GOODS
OR SERVICES; LOSS OF USE, DATA, OR
PROFITS; OR BUSINESS INTERRUPTION)
HOWEVER CAUSED AND ON ANY THEORY
OF LIABILITY, WHETHER IN CONTRACT,
STRICT LIABILITY, OR TORT (INCLUDING
NEGLIGENCE OR OTHERWISE) ARISING IN
ANY WAY OUT OF THE USE OF THIS
SOFTWARE, EVEN IF ADVISED OF THE
POSSIBILITY OF SUCH DAMAGE.

7FR
D:\NORM'S JOB\SONY HA\SO130041\STR-DA1800ES_PMRF
03\4428194123_USFR\FR01COV_STR-DA1800ES-CELTOC.fm masterpage: Right
STR-DA1800ES
4-428-194-12(3)
Table des matières
À propos de ce mode d’emploi ..................... 4
Accessoires fournis ....................................... 9
Description et emplacement des pièces ...... 10
Préparatifs ................................................... 19
Raccordements
1 : Installation des enceintes ....................... 22
2 : Raccordement des enceintes .................. 24
3 : Raccordement du téléviseur................... 26
4a : Raccordement des appareils vidéo....... 28
4b : Raccordement des appareils audio....... 37
5 : Raccordements des antennes.................. 38
6 : Connexion au réseau.............................. 39
Préparation de l’ampli-tuner
Raccordement du cordon d’alimentation
secteur .................................................... 41
Mise sous tension de l’ampli-tuner............. 41
Exécution des opérations de configuration
initiale (effacement de tous les réglages
mémorisés)............................................. 42
Réglage des enceintes ................................. 42
Utilisation de la fonction AUTO
CALIBRATION..................................... 44
Configuration des réglages du réseau de
l’ampli-tuner .......................................... 49
Guide de l’opération affichée à l’écran....... 54
Opérations de base
Lecture d’un appareil source d’entrée......... 56
Lecture d’un iPod/iPhone............................ 59
Lecture d’un périphérique USB .................. 62
Enregistrement à l’aide de l’ampli-tuner .... 65
Opérations du tuner
Écoute d’une radio FM/AM........................ 66
Préréglage des stations de radio FM/AM
(Preset Tuning)....................................... 68
Écouter les effets sonores
Sélection du champ sonore..........................69
Utilisation de la fonction d’optimiseur
sonore .....................................................73
Rétablissement des réglages par défaut des
champs sonores.......................................73
Utilisation des fonctions
réseau
À propos des fonctions réseau de
l’ampli-tuner...........................................74
Configuration du serveur.............................74
Écouter des contenus audio enregistrés sur le
serveur ....................................................78
Profiter du réseau Sony Entertainment
Network (SEN).......................................80
Utilisation de la fonction PARTY
STREAMING.........................................83
Diffusion en continu de musique depuis
iTunes avec AirPlay................................85
Mise à jour du logiciel.................................86
Recherche d’un élément à l’aide d’un
mot-clé....................................................89
Utilisation des fonctions
Bluetooth
À propos de la technologie sans fil
Bluetooth ................................................90
À propos des fonctions Bluetooth de
l’ampli-tuner...........................................90
Écoute de musique sur un périphérique
Bluetooth ................................................90
suite

8FR
D:\NORM'S JOB\SONY HA\SO130041\STR-DA1800ES_PMRF
03\4428194123_USFR\FR01COV_STR-DA1800ES-CELTOC.fm masterpage: Left
STR-DA1800ES
4-428-194-12(3)
Fonctions « BRAVIA » Sync
Qu’est-ce que « BRAVIA » Sync ? .............93
Préparation pour « BRAVIA » Sync............94
Exécution des appareils avec la fonction
Lecture une touche
(Lecture une touche)...............................94
Écouter le son du téléviseur émis par les
enceintes raccordées à l’ampli-tuner
(Commande du son du système).............95
Mise hors tension de l’ampli-tuner en même
temps que le téléviseur
(Mise hors tension du système) ..............95
Bénéficier du champ sonore optimal pour la
scène sélectionnée
(Sélection d’une scène)...........................96
Utilisation de l’ampli-tuner à l’aide de la
télécommande du téléviseur
(Commande Home Cinéma)...................96
Écouter le son du téléviseur émis par les
enceintes raccordées à l’ampli-tuner via la
prise HDMI OUT A
(Audio Return Channel) .........................97
Commutation des moniteurs qui émettent les
signaux vidéo HDMI ..............................97
Autres opérations
Passage du son analogique au son numérique
et vice versa (INPUT MODE)................98
Utilisation d’autres prises d’entrée
vidéo/audio (Input Assign).....................98
Utilisation d’un raccordement de
bi-amplification ....................................100
Utilisation des fonctions multizones .........101
Ajustement des réglages
Utilisation du menu Settings..................... 104
Speaker Settings........................................ 105
Surround Settings...................................... 108
EQ Settings ............................................... 108
Audio Settings........................................... 109
HDMI Settings.......................................... 110
Network Settings....................................... 111
Bluetooth Settings ..................................... 114
System Settings......................................... 115
Utilisation sans raccordement à un
téléviseur.............................................. 116
Utilisation de la
télécommande
Programmation de la télécommande......... 121
Effacement de la mémoire de la
télécommande ...................................... 126
Informations
complémentaires
Précautions................................................ 126
Dépannage ................................................ 128
Spécifications............................................ 143
Index ......................................................... 147

9FR
D:\NORM'S JOB\SONY HA\SO130041\STR-DA1800ES_PMRF
03\4428194123_USFR\FR01COV_STR-DA1800ES-CELTOC.fm masterpage: Right
STR-DA1800ES
4-428-194-12(3)
Accessoires fournis
• Mode d’emploi (ce manuel)
• Guide d’installation rapide (1)
• Liste des menus de l’interface utilisateur (1)
• Antenne fil FM (1)
• Antenne cadre AM (1)
• Télécommande (RM-AAP080) (1)
• Piles R6 (format AA) (2)
• Microphone optimiseur (ECM-AC2) (1)
• Cordon d’alimentation (1)
Insérez deux piles R6 (format AA) (fournies)
dans la télécommande. Respectez les polarités
lors de la mise en place des piles.
Remarques
• Ne laissez pas la télécommande dans un endroit
très chaud ou très humide.
• N’utilisez pas une pile neuve avec des piles
usagées.
• Ne mélangez pas les piles au manganèse avec
d’autres types de piles.
• N’exposez pas le capteur de télécommande aux
rayons directs du soleil ou à des appareils
d’éclairage. Ceci pourrait provoquer un
dysfonctionnement.
• Si vous prévoyez de ne pas utiliser la
télécommande pendant un certain temps, retirez les
piles pour éviter qu’elles ne coulent et ne
provoquent des dommages ou une corrosion.
• Lorsque vous remplacez ou retirez les piles, il est
possible que les codes programmés de la
télécommande soient effacés. Dans ce cas,
reprogrammez la télécommande (page 121).
• Lorsque l’ampli-tuner ne répond plus à la
télécommande, remplacez toutes les piles par des
neuves.
Insertion des piles dans la
télécommande

10FR
D:\NORM'S JOB\SONY HA\SO130041\STR-DA1800ES_PMRF
03\4428194123_USFR\FR03DES_STR-DA1800ES-CEL.fm masterpage: Left
STR-DA1800ES
4-428-194-12(3)
Description et emplacement des pièces
Panneau avant
2 31 45 6
qk qj
8
qh qg qf qd q;qs qa
79
A?/1 (marche/veille) (page 42, 67, 73)
BIndicateur ON/STANDBY
S’allume comme suit :
Vert : L’ampli-tuner est allumé.
Orange : L’ampli-tuner est en mode de veille et
– La fonction Commande pour HDMI, Network
Standby ou Bluetooth Standby est activée.
– L’ampli-tuner en zone 2 est allumé.
S’allume lorsque l’ampli-tuner est en mode de
veille et que les fonctions Commande pour
HDMI, Network Standby, Bluetooth Standby et
zone 2 sont désactivées.
Remarque
Si l’indicateur ON/STANDBY clignote
lentement, la mise à jour du logiciel est en cours
d’exécution (page 86). Si l’indicateur clignote
rapidement, la mise à jour du logiciel a généré
une erreur (page 128).
CINPUT SELECTOR (page 57, 65, 98)
DINPUT MODE (page 98)
ECapteur de télécommande
Capte les signaux de la télécommande.
FPanneau de l’afficheur (page 11)
GDISPLAY (page 121)
HDIMMER
Règle la luminosité du panneau de l’afficheur
sur 3 niveaux.
IMASTER VOLUME (page 57)
JPrises VIDEO 2 IN (page 35)
KiPod/iPhone (Port (USB) et prise
VIDEO IN) (page 35, 38)
LPrise AUTO CAL MIC (page 45)
M2CH/A.DIRECT, A.F.D., MOVIE/
HD-D.C.S., MUSIC (page 69, 71)
NTONE, TONE MODE
Appuyez plusieurs fois sur TONE MODE pour
sélectionner BASS ou TREBLE, puis tournez
TONE pour régler le niveau.
OPARTY (page 84)
Utilise la fonction PARTY STREAMING.
Maintenez la touche enfoncée pour démarrer ou
fermer une session PARTY.
PBLUETOOTH (page 91)
Utilise la fonction Bluetooth.
QSPEAKERS (page 44)
RPrise PHONES
Se raccorde au casque.

11FR
D:\NORM'S JOB\SONY HA\SO130041\STR-DA1800ES_PMRF
03\4428194123_USFR\FR03DES_STR-DA1800ES-CEL.fm masterpage: Right
STR-DA1800ES
4-428-194-12(3)
Indicateurs sur le panneau de l’afficheur
LH
LFE
SW
RH
R
C
L
SB RSBSB L
SR
S
SL
ZONE 2 USB
ARC
HDMI COAX
OPT PARTY
PL II x z
EQ
D.C.A.C.D.L.L.
S.OPT.
MEM DTS
HD
MSTR
HI RES LBR
-
-
-
UPDATE
D.RANGE
ST
A.P.M.
DTS ES LPCM
SP A B
BI
BLUETOOTH
HDMI OUT A B
AMP
SLEEP
96
24
D
+
EX
True
HD
+
1235
4 6 57 qsqa8 9
qhqjwawd qkqlws w;wg wfwhwj qg qf qd
0
ASW
S’allume lorsque le signal audio est émis par la
prise SUBWOOFER.
BZONE 2
S’allume lorsque l’utilisation en zone 2 est
activée.
CD.L.L.
S’allume lorsque la fonction D.L.L. (Digital
Legato Linear) est activée (page 109).
DUSB
S’allume lorsqu’un iPod/iPhone ou un
périphérique USB est détecté.
EIndicateur d’entrée
S’allume pour indiquer l’entrée actuelle.
HDMI
Le signal numérique est émis en entrée via la
prise HDMI.
COAX
Le signal numérique est émis en entrée via la
prise COAXIAL (page 98).
OPT
Le signal numérique est émis en entrée via la
prise OPTICAL (page 98).
ARC
L’entrée du téléviseur est sélectionnée et des
signaux ARC (Audio Return Channel) sont
détectés.
FPARTY
S’allume lorsque la fonction PARTY
STREAMING est activée (page 83).
GIndicateur Dolby Digital Surround*
L’indicateur approprié s’allume lorsque l’ampli-
tuner décode les signaux au format Dolby
Digital correspondant.
D
D EX
D+
TrueHD
Dolby Digital
Dolby Digital Surround EX
Dolby Digital Plus
Dolby TrueHD
HNEO:6
S’allume lorsque le décodeur DTS Neo:6
Cinema/Music est activé (page 70, 71).
IIndicateur DTS-HD*
L’indicateur approprié s’allume lorsque l’ampli-
tuner décode les signaux au format DTS-HD
correspondant.
DTS-HD MSTR
DTS-HD HI RES
DTS-HD LBR
DTS-HD Master Audio
DTS-HD High Resolution
Audio
DTS-HD Low Bit Rate
Audio
JBLUETOOTH
S’allume lorsque le périphérique Bluetooth est
raccordé.
KHDMI OUT A + B (page 97)
LIndicateur de puissance du signal LAN
sans fil
S’allume pour indiquer la puissance du signal
LAN sans fil (page 51, 53).
Aucun signal.
La puissance du signal est faible.
La puissance du signal est modérée.
La puissance du signal est forte.
MSLEEP
S’allume lorsque la minuterie de mise en veille
est activée (page 16).
NBI-AMP
S’allume lorsque la sélection des enceintes
surround arrière est réglée sur « BI-AMP »
(page 100).
OSP A/SP B/SP A B (page 44)
PLPCM
S’allume lorsque l’ampli-tuner décode des
signaux PCM linéaire.
suite

12FR
D:\NORM'S JOB\SONY HA\SO130041\STR-DA1800ES_PMRF
03\4428194123_USFR\FR03DES_STR-DA1800ES-CEL.fm masterpage: Left
STR-DA1800ES
4-428-194-12(3)
* Lorsque vous lisez un disque au format Dolby
Digital ou DTS, assurez-vous d’avoir
correctement réalisé les raccordements
numériques et que INPUT MODE n’est pas réglé
sur « ANALOG » (page 98) ou que
« A. DIRECT » n’est pas sélectionné.
QIndicateur DTS(-ES)*
L’indicateur approprié s’allume lorsque l’ampli-
tuner décode les signaux au format DTS
correspondant.
DTS
DTS-ES
DTS 96/24
DTS
DTS-ES
DTS 96 kHz/24 bits
RIndicateur de syntonisation
S’allume lorsque l’ampli-tuner syntonise une
station de radio.
MEM
Fonction de mémoire, telle que la mémoire
préréglée (page 68), etc., est activée.
ST
Émission stéréo
SS.OPT.
S’allume lorsque la fonction d’optimiseur
sonore est activée (page 73).
TA.P.M.
S’allume lorsque la fonction A.P.M. (Automatic
Phase Matching) est activée.
Vous ne pouvez définir la fonction A.P.M. que
dans la fonction DCAC (Digital Cinema Auto
Calibration) (page 48).
UEQ
S’allume lorsque l’égaliseur est activé.
VD.RANGE
S’allume lorsque la compression de la gamme
dynamique est activée (page 107).
WD.C.A.C.
S’allume lorsque les résultats de la mesure de la
fonction « Auto Calibration » sont appliqués.
XUPDATE
S’allume quand un nouveau logiciel est
disponible (page 86).
YIndicateur Dolby Pro Logic
L’indicateur approprié s’allume lorsque l’ampli-
tuner exécute un traitement Dolby Pro Logic.
Cette technologie de décodage surround
matricielle peut améliorer les signaux d’entrée.
PL
PL II
PL IIx
PL IIz
Dolby Pro Logic
Dolby Pro Logic II
Dolby Pro Logic IIx
Dolby Pro Logic IIz
Remarque
Selon le réglage de la configuration d’enceintes,
il est possible que ces indicateurs ne s’allument
pas.
Z
S’allume lorsque le disque en cours de lecture
contient un canal LFE (Effet de basse fréquence)
et que la restitution du son s’effectue via le canal
LFE.
wj Indicateur des canaux de lecture
Les lettres (L, C, R, etc.) indiquent les canaux en
cours de lecture. En fonction des réglages des
enceintes, le cadre autour des lettres change pour
indiquer comment l’ampli-tuner convertit le son
de la source en moins de canaux.
LH
RH
L
R
C
SL
SR
S
SBL
SBR
SB
Avant gauche haute
Avant droite haute
Avant gauche
Avant droite
Centrale (mono)
Surround gauche
Surround droite
Surround (mono ou
équipement surround
obtenu par le traitement Pro
Logic)
Surround arrière gauche
Surround arrière droite
Surround arrière
(équipement surround
arrière obtenu par le
décodage 6.1 canaux)
Exemple :
Configuration d’enceintes : 3/0.1
Format d’enregistrement : 3/2.1
Champ sonore : A.F.D. AUTO

13FR
D:\NORM'S JOB\SONY HA\SO130041\STR-DA1800ES_PMRF
03\4428194123_USFR\FR03DES_STR-DA1800ES-CEL.fm masterpage: Right
STR-DA1800ES
4-428-194-12(3)
Panneau arrière
566 789
1243
ASection DIGITAL INPUT/OUTPUT
Prises HDMI IN/OUT* (page 26,
29, 30, 32, 34, 37)
Prises OPTICAL IN (page 26, 30,
32)
Prise COAXIAL IN (page 30)
BPrises de commande pour
appareils Sony et autres appareils
externes
Prises IR REMOTE IN/OUT
(page 102)
Prise TRIGGER OUT (page 115)
Raccorde un dispositif de
verrouillage à l’alimentation
d’autres appareils compatibles 12V
TRIGGER ou de l’amplificateur.
CSection COMPONENT VIDEO
INPUT/OUTPUT
Prises Y, PB, PR IN/OUT*
(page 26, 30, 32)
Prises Y, PB, PR OUT*
(page 102)
DSection NETWORK
Ports LAN (page 40)
Antenne LAN sans fil
(page 40)
ESection SPEAKERS (page 24)
Vert
(Y)
Bleu
(PB)
Rouge
(PR)
Vert
(Y)
Bleu
(PB)
Rouge
(PR)
suite

14FR
D:\NORM'S JOB\SONY HA\SO130041\STR-DA1800ES_PMRF
03\4428194123_USFR\FR03DES_STR-DA1800ES-CEL.fm masterpage: Left
STR-DA1800ES
4-428-194-12(3)
* Vous devez raccorder la prise HDMI OUT ou
MONITOR OUT à votre téléviseur pour pouvoir
voir l’image de l’entrée sélectionnée (page 26).
Utilisez la télécommande fournie pour
commander cet ampli-tuner et d’autres
appareils. La télécommande est
préprogrammée pour commander des
appareils audio/vidéo Sony. Vous pouvez
également programmer la télécommande pour
commander des appareils non-Sony. Pour plus
d’informations, reportez-vous à
« Programmation de la télécommande »
(page 121).
RM-AAP080
FSection AUDIO INPUT/OUTPUT
Prises AUDIO IN (page 26, 32,
34, 37)
Prises AUDIO OUT (page 24)
Prises AUDIO OUT (page 102)
GSection VIDEO/AUDIO INPUT/
OUTPUT (page 26, 32, 34)
Prises VIDEO IN/OUT*
Prises AUDIO IN/OUT
Prises VIDEO OUT (page 102)
HPort RS232C
Utilisé pour la maintenance et
les réparations.
ISection TUNER
Prise FM ANTENNA
(page 38)
Bornes AM ANTENNA
(page 38)
Blanc
(L-gauche)
Rouge
(R-droit)
Noir
Jaune
Blanc
(L-gauche)
Rouge
(R-droit)
Télécommande
w;
ws
ql
qk
wf
wd 1
2
3
4
5
6
0
qa
qs
7
qj
qh
qf
8
9
wg
wa
qg
qd

15FR
D:\NORM'S JOB\SONY HA\SO130041\STR-DA1800ES_PMRF
03\4428194123_USFR\FR03DES_STR-DA1800ES-CEL.fm masterpage: Right
STR-DA1800ES
4-428-194-12(3)
A?/1 (marche/veille)
Met l’ampli-tuner sous tension ou le règle en
mode de veille.
Si vous appuyez sur ZONE (C) pour basculer
la télécommande en mode zone 2, vous pouvez
allumer ou éteindre l’appareil en zone 2 à l’aide
de ?/1.
Économie d’énergie en mode de veille
Quand les fonctions Commande pour HDMI
(page 110), Network Standby (page 114), et
Bluetooth Standby (page 114) sont désactivées
et l’ampli-tuner en zone 2 est éteint.
BAV ?/11) (marche/veille)
Allume ou éteint les appareils audio/vidéo que
la télécommande est programmée pour
commander.
Pour allumer ou éteindre le téléviseur, appuyez
sur TV (W), puis appuyez sur AV ?/1.
Si vous appuyez simultanément sur ?/1 (A),
l’ampli-tuner et les autres appareils, y compris
un amplificateur en zone 2, s’éteignent
(SYSTEM STANDBY).
Remarque
La fonction de AV ?/1 change
automatiquement chaque fois que vous appuyez
sur les touches d’entrée (D).
CZONE (page 103)
DTouches d’entrée2)
Sélectionne l’appareil que vous voulez utiliser.
Lorsque vous appuyez sur l’une des touches
d’entrée, l’ampli-tuner s’allume. Les touches
sont affectées à la commande des appareils
Sony. Vous pouvez programmer la
télécommande pour commander des appareils
non-Sony en suivant les étapes décrites à la
section « Programmation de la télécommande »
dans page 121.
Touches numériques/alphabétiques1)2)
Appuyez sur SHIFT (V), puis appuyez sur les
touches numériques/alphabétiques pour :
– prérégler/syntoniser des stations préréglées
(page 68) ;
– sélectionner des numéros de plages. Appuyez
sur 0/10 pour sélectionner le numéro de plage
10 ;
– sélectionner des numéros de canaux.
– sélectionner les lettres (ABC, DEF, etc.),
symboles de ponctuation (!, ?, etc.) et autres
(#, %, etc.) lorsque vous saisissez des
caractères pour les fonctions réseau.
Appuyez sur TV (W), puis appuyez sur les
touches numériques pour sélectionner les
canaux de télévision.
-/--1)
Appuyez sur SHIFT (V), puis appuyez sur -/--
pour sélectionner le mode d’entrée de canal, à
un ou deux chiffres.
Appuyez sur TV (W), puis appuyez sur -/--
pour sélectionner le mode d’entrée des canaux
de télévision.
>101)
Appuyez sur SHIFT (V), puis appuyez sur >10
pour sélectionner les numéros de plage
supérieurs à 10.
ENT/MEM1)
Appuyez sur SHIFT (V), puis appuyez sur
ENT/MEM pour :
– saisir la valeur après avoir sélectionné un
canal, un disque ou une plage à l’aide des
touches numériques ;
– mémoriser une station lorsque le tuner est en
cours d’utilisation.
CLEAR1)
Appuyez sur SHIFT (V), puis appuyez sur
CLEAR pour :
– effacer une lettre pour les fonctions réseau.
– pour effacer une erreur si vous avez appuyé
sur une touche numérique/alphabétique
incorrecte.
CHARACTER
Appuyez sur SHIFT (V), puis appuyez sur
CHARACTER pour sélectionner le type de
caractère pour les fonctions réseau.
Chaque fois que vous appuyez sur
CHARACTER, le type de caractère change en
séquence, comme suit :
« abc » (minuscules) t « ABC » (majuscules)
t « 123 » (chiffres)
ALPHABET SEARCH
Appuyez sur SHIFT (V), puis appuyez sur
ALPHABET SEARCH pour rechercher un
élément par mot-clé (page 89).
ESOUND FIELD +/–
Sélectionne un champ sonore (page 69).
FTouches de couleur1)
Fonctionne selon le guide affiché sur l’écran du
téléviseur.
GGUI MODE
Affiche le menu GUI sur l’écran du téléviseur.
HTOOLS/OPTIONS1)
Affiche et sélectionne des options dans les
menus des options.
Appuyez sur TV (W), puis appuyez sur
TOOLS/OPTIONS pour afficher les options de
la fonction TV.
suite

16FR
D:\NORM'S JOB\SONY HA\SO130041\STR-DA1800ES_PMRF
03\4428194123_USFR\FR03DES_STR-DA1800ES-CEL.fm masterpage: Left
STR-DA1800ES
4-428-194-12(3)
IMENU, HOME1)
Affiche le menu d’utilisation des appareils
audio/vidéo.
Appuyez sur TV (W), puis appuyez sur HOME
pour afficher les menus du téléviseur Sony.
J./>1), m/M1), N1)2), X1), x1)
Sauter, rembobiner/avancer, lecture, pause,
arrêt.
/1)
Appuyez sur cette touche pour :
– relire la scène précédente ou avancer
rapidement la scène actuelle ;
– accéder directement à l’album précédent ou
suivant lors de l’utilisation d’un iPod/iPhone.
REPEAT1)
Appuyez sur SHIFT (V), puis appuyez sur
REPEAT pour lire une plage ou un dossier à
plusieurs reprises.
SHUFFLE1)
Appuyez sur SHIFT (V), puis appuyez sur
SHUFFLE pour lire une plage ou un dossier
dans un ordre aléatoire.
FOLDER +/–1)
Sélectionne un dossier.
TUNING +/–1)
Balaie une station.
PARTY2)
Appuyez sur SHIFT (V), puis appuyez sur
PARTY pour exécuter la fonction PARTY
STREAMING.
Maintenez la touche enfoncée pour démarrer ou
fermer une session PARTY (page 83).
D.TUNING
Bascule en mode de syntonisation directe.
KTV CH +/–1)2)
Appuyez sur TV (W), puis appuyez sur TV
CH +/– pour balayer les chaînes de télévision
préréglées.
PRESET +/–1)2)
Sélectionne des stations ou des canaux
préréglés.
LF1/F21)
Appuyez sur BD ou DVD (D), puis appuyez
sur F1 ou F2 pour sélectionner un appareil.
• DVD/HDD COMBO
F1 : HDD
F2 : Disque DVD, disque Blu-ray
• DVD/VCR COMBO
F1 : Disque DVD, disque Blu-ray
F2 : Magnétoscope
<
<
PREVIEW (HDMI)
Il s’agit d’une touche « Aperçu pour HDMI ».
Active un aperçu par incrustation d’image en
direct des entrées HDMI raccordées à cet ampli-
tuner. Les fenêtres d’aperçu affichent
uniquement les entrées HDMI IN 1, IN 2, IN 3
et IN 4.
Appuyez sur V/v pour sélectionner l’aperçu de
chaque entrée HDMI, puis appuyez sur pour
entrer/valider la sélection.
(Cette fonction est optimisée par la technologie
InstaPrevue™ de Silicon Image)
Remarques
• Quand vous regardez une entrée HDMI IN,
cette fonction est disponible.
• La fenêtre d’aperçu s’affiche uniquement
pour les entrées HDMI IN 1, IN 2, IN 3, IN 4.
Conseils
• Cette fonction est inopérante dans les cas
suivants.
– Le périphérique HDMI n’est pas raccordé.
– Un format vidéo HDMI non pris en charge
est entré.
– L’entrée actuelle n’est pas une entrée
HDMI.
– Quand le mode GUI est actif.
– Zone2 / OutB est réglé sur Zone2.
– Le réglage Fast View est désactivé.
• Selon le format vidéo de lecture, il est possible
que cette fonction soit inopérante.
GUIDE1)
Appuyez sur TV (W), puis appuyez sur GUIDE
pour afficher le guide du programme à l’écran.
SLEEP
Appuyez sur AMP (X), puis appuyez sur
SLEEP pour régler l’ampli-tuner de sorte qu’il
s’éteigne automatiquement à l’heure spécifiée.
Chaque fois que vous appuyez sur SLEEP,
l’affichage change en séquence, comme suit :
0:30:00 t 1:00:00 t 1:30:00 t 2:00:00
t OFF
Conseils
• Pour vérifier le temps restant avant que
l’ampli-tuner ne s’éteigne, appuyez sur
SLEEP. Le temps restant apparaît sur le
panneau de l’afficheur.
• La minuterie de mise en veille est annulée
lorsque vous effectuez les opérations
suivantes :
– Vous appuyez de nouveau sur SLEEP.
– Vous mettez à jour le logiciel de l’ampli-
tuner.

17FR
D:\NORM'S JOB\SONY HA\SO130041\STR-DA1800ES_PMRF
03\4428194123_USFR\FR03DES_STR-DA1800ES-CEL.fm masterpage: Right
STR-DA1800ES
4-428-194-12(3)
1)Reportez-vous au tableau dans page 18 pour plus
d’informations sur les touches qui permettent de
commander chaque appareil.
2)Les touches 5/JKL/VIDEO 1, N/PARTY et
TV CH +/PRESET + ont des points tactiles.
Utilisez les points tactiles comme repères lorsque
vous utilisez l’ampli-tuner.
Remarques
• L’explication ci-dessus est fournie à titre
d’exemple.
• Selon le modèle des appareils raccordés, il est
possible que certaines fonctions expliquées dans
cette section ne fonctionnent pas avec la
télécommande fournie.
MTOP MENU1)
Ouvre ou ferme le menu supérieur du BD-ROM
ou du DVD.
POP UP/MENU1)
Ouvre ou ferme le menu contextuel du
BD-ROM ou le menu du DVD.
TV INPUT1)
Appuyez sur TV (W), puis appuyez sur TV
INPUT ou pour sélectionner le signal
d’entrée (entrée TV ou vidéo).
WIDE1)
Appuyez sur TV (W), puis appuyez plusieurs
fois sur WIDE pour sélectionner le mode grand
écran.
NMUTING1)
Coupe temporairement le son. Appuyez de
nouveau sur cette touche pour rétablir le son.
Appuyez sur TV (W), puis appuyez sur
MUTING pour activer la fonction de coupure
du son du téléviseur.
OTV VOL +/–1)
Appuyez sur TV (W), puis appuyez sur TV
VOL +/– pour régler le niveau du volume du
téléviseur.
MASTER VOL +/–1)
Règle le niveau de volume de toutes les
enceintes simultanément.
PDISC SKIP/iPhone CTRL1)
Appuyez sur cette touche pour :
– ignorer le disque lors de l’utilisation d’un
changeur multidisque ;
– basculer en mode de contrôle iPod/iPhone lors
de l’utilisation d’un iPod/iPhone.
QRETURN/EXIT O1)
Revient au menu précédent ou quitte le menu
pendant que le menu ou le guide à l’écran est
affiché sur l’écran du téléviseur.
Appuyez sur TV (W), puis appuyez sur
RETURN/EXIT O pour revenir au menu
précédent du téléviseur Sony.
R
Appuyez sur V/v/B/b pour sélectionner les
options de menu, puis appuyez sur pour
valider/confirmer la sélection.
SDISPLAY1)
Affiche des informations sur le panneau de
l’afficheur.
Appuyez sur TV (W), puis appuyez sur
DISPLAY pour afficher les informations du
téléviseur.
,
1) V/v/B/b1)
TAUTO CAL
Appuyez sur SHIFT (V), puis appuyez sur
AUTO CAL pour effectuer une auto-
calibration.
Remarque
Cette touche n’est pas disponible lorsque
l’ampli-tuner est en « GUI MODE ».
HDMI OUT (page 97)
USOUND OPTIMIZER
Active la fonction d’optimiseur sonore
(page 73).
VSHIFT
Change la fonction de la touche de la
télécommande pour activer les touches roses.
WTV
Change la fonction de la touche de la
télécommande pour activer les touches jaune.
XAMP
Active le fonctionnement de l’ampli-tuner pour
la zone principale (page 116).
YRM SET UP
Programme la télécommande (page 121).
suite

18FR
D:\NORM'S JOB\SONY HA\SO130041\STR-DA1800ES_PMRF
03\4428194123_USFR\FR03DES_STR-DA1800ES-CEL.fm masterpage: Left
STR-DA1800ES
4-428-194-12(3)
Pour commander d’autres appareils Sony
a) Lecteur DVD uniquement.
b) Lecteur LD uniquement.
c) Lecteur Vidéo CD uniquement.
d) Platine B uniquement.
e) Lecteur CD uniquement.
Nom
Télé-
viseur Magnéto-
scope Lecteur DVD,
combiné DVD/
magnétoscope
Lecteur
de disques
Blu-ray
Enregistreur
HDD PSX Lecteur
Vidéo CD,
lecteur LD
Terminal
CATV
numérique
DSS Platine
cassette
A/B
Platine
DAT Lecteur CD,
platine MD
BAV ?/1zzzzzzzzzzz
DTouches
numériques
zz z z z z z zzzz z
-/--, >10 zz z z z z z zzz z
ENT/MEM zz z z z z z
b) zzzz z
CLEAR za) zzz
c) ze)
FTouches de
couleur
zz
a) zz z
HTOOLS/
OPTIONS
zzzzzzz
IMENU, HOME zz z z z z zz
J./>zzzzzzzz z
d) zz
/,
FOLDER +/–
zzzzzz
c) zz
e)
REPEAT za) zz
c) zd) zz
SHUFFLE za) zz
c) z
m/TUNING –,
M/TUNING +
zz z z z z z z zz z
N, X, xzzzzzzzz zzz
KPRESET +/–,
TV CH +/–
zz z z z z
b) zz
LF1/F2 zz
GUIDE zz
a) zzz z
MTOP MENU,
POP UP/MENU
zz z
TV INPUT,
WIDE (Mode
grand écran)
z
NMUTING z
OMASTER
VOL +/–,
TV VOL +/–
z
PDISC SKIP/
iPhone CTRL
za) zz
c) z
QRETURN/
EXIT O
zzzzzzzz
RV/v/B/b, zz z z z z zz
SDISPLAY zz z z z z z zzz
d) zz
<
<

19FR
D:\NORM'S JOB\SONY HA\SO130041\STR-DA1800ES_PMRF
03\4428194123_USFR\FR04GET_STR-DA1800ES-CEL.fm masterpage: Right
STR-DA1800ES
4-428-194-12(3)
Préparatifs
Vous pouvez utiliser vos appareils audio/vidéo raccordés à l’ampli-tuner en suivant les étapes
simples décrites ci-dessous.
Débranchez le cordon d’alimentation secteur avant de raccorder les cordons.
Installation et raccordement des
enceintes (page 22, 24)
Vérification du raccordement
approprié des appareils
Raccordement des appareils du
téléviseur à la prise HDMI
(page 26)
L’ampli-tuner est doté d’une fonction de conversion
vidéo. Pour plus d’informations, reportez-vous à la
section « Fonction de conversion des signaux vidéo »
(page 20).
Raccordement des appareils
vidéo (page 28)
La qualité d’image dépend de la prise utilisée pour le
raccordement. Reportez-vous à l’illustration
suivante. Sélectionnez le raccordement en fonction
des prises disponibles sur vos appareils.
Si vos appareils vidéo sont dotés de prises HDMI,
nous vous recommandons de les raccorder via
HDMI.
Raccordement des appareils
audio (page 37)
HDMI
COMPONENT VIDEO
Y
P
B
/C
B
P
R
/C
R
VIDEO
Analogique
Image de haute qualité
Numérique
Préparation de l’ampli-tuner
« Raccordement du cordon d’alimentation secteur »
(page 41) et « Exécution des opérations de configuration
initiale (effacement de tous les réglages mémorisés) »
(page 42).
Réglage des enceintes
Sélectionnez la configuration d’enceintes (page 42), puis
exécutez la fonction Auto-calibration (page 44).
Remarque
Vous pouvez vérifier le raccordement des enceintes à
l’aide de « Test Tone » (page 107). Si le son n’est pas
émis correctement, vérifiez le raccordement des
enceintes.
Réglage de la sortie audio sur les
appareils raccordés
Pour transmettre en sortie l’audio numérique multicanal,
vérifiez le réglage de la sortie audio numérique sur les
appareils raccordés.
Dans le cas d’un lecteur de disques Blu-ray Sony,
vérifiez que les options « Audio (HDMI) », « Dolby
Digital » et « DTS » sont respectivement réglées sur
« Auto », « Dolby Digital » et « DTS » (à compter de
septembre 2011).
Pour une PlayStation 3, vérifiez que les options « DVD
Audio Output Format (HDMI) » et « BD Audio Output
Format (Optical Digital) » sont réglées sur « Bitstream »
(avec la version du logiciel système 3.70).
Pour plus d’informations, reportez-vous au mode
d’emploi des appareils raccordés.

20FR
D:\NORM'S JOB\SONY HA\SO130041\STR-DA1800ES_PMRF
03\4428194123_USFR\FR04GET_STR-DA1800ES-CEL.fm masterpage: Left
STR-DA1800ES
4-428-194-12(3)
L’ampli-tuner est doté d’une fonction qui permet la conversion des signaux vidéo.
Les signaux vidéo et les signaux de vidéo composante peuvent être émis en tant que signaux vidéo
HDMI (prise HDMI OUT uniquement). Comme le réglage par défaut, les signaux vidéo transmis
en entrée par l’appareil raccordé sont émis comme indiqué par les flèches pleines dans le tableau.
: Le même type de signal que le signal d’entrée est émis (Zone principale & Zone 2).
: Les signaux vidéo font l’objet d’une conversion ascendante et sont émis (jusqu’à
1080p) (Zone principale).
Remarques sur la conversion
des signaux vidéo
• Lorsque les signaux vidéo émis par un
magnétoscope, etc., sont soumis à une
conversion ascendante sur cet ampli-tuner et
sont lus sur le téléviseur, selon l’état du
signal vidéo émis, il est possible que l’image
sur l’écran du téléviseur soit déformée
horizontalement ou qu’aucune image ne soit
visible.
• Si vous utilisez un circuit d’amélioration de
l’image avec votre magnétoscope, il peut
affecter la conversion du signal vidéo. Il est
recommandé de désactiver cette fonction sur
votre magnétoscope.
• L’image HDMI convertie qui est émise ne
prend pas en charge les modes x.v.Color
(x.v.Colour), Deep Color (Deep Colour), 4K
et 3D.
• Les signaux vidéo HDMI ne peuvent pas
être convertis en signaux de vidéo
composante et en signaux vidéo.
Pour raccorder un appareil
d’enregistrement
Lors d’un enregistrement, raccordez l’appareil
d’enregistrement aux prises VIDEO OUT de
l’ampli-tuner. Raccordez les cordons des
signaux d’entrée et de sortie au même type de
prise, puisque les prises VIDEO OUT ne sont
pas dotées d’une fonction de conversion
ascendante.
Remarque
Il est possible que les signaux émis par les prises
HDMI OUT ou MONITOR OUT ne soient pas
correctement enregistrés.
Fonction de conversion des signaux vidéo
Prise INPUT Prise OUTPUT
HDMI IN
COMPONENT VIDEO IN
VIDEO IN
HDMI OUT
COMPONENT VIDEO MONITOR OUT
MONITOR VIDEO OUT

21FR
D:\NORM'S JOB\SONY HA\SO130041\STR-DA1800ES_PMRF
03\4428194123_USFR\FR04GET_STR-DA1800ES-CEL.fm masterpage: Right
STR-DA1800ES
4-428-194-12(3)
Les formats audio numériques que cet ampli-tuner peut décoder dépendent des prises de sortie
audio numériques de l’appareil raccordé. Cet ampli-tuner prend en charge les formats audio
suivants.
a)Les signaux audio sont émis dans un autre format si l’appareil de lecture ne correspond pas au format. Pour
plus d’informations, reportez-vous au mode d’emploi fourni avec l’appareil de lecture.
b)Les signaux dont la fréquence d’échantillonnage est supérieure à 96 kHz sont lus à 96 kHz ou 88,2 kHz.
Formats audio numériques pris en charge par l’ampli-tuner
Format audio Nombre de
canaux
maximum
Raccordement entre l’appareil de lecture
et l’ampli-tuner
COAXIAL/OPTICAL HDMI
Dolby Digital 5.1 aa
Dolby Digital EX 6.1 aa
Dolby Digital Plusa) 7.1 × a
Dolby TrueHDa) 7.1 × a
DTS 5.1 aa
DTS-ES 6.1 aa
DTS 96/24 5.1 aa
DTS-HD
High Resolution Audioa) 7.1 ×a
DTS-HD
Master Audioa)b) 7.1 ×a
PCM linéaire multicanala) 7.1 × a

22FR
D:\NORM'S JOB\SONY HA\SO130041\STR-DA1800ES_PMRF
03\4428194123_USFR\FR04GET_STR-DA1800ES-CEL.fm masterpage: Left
STR-DA1800ES
4-428-194-12(3)
1 : Installation des enceintes
Cet ampli-tuner vous permet d’utiliser un
système allant jusqu’à 7.1 canaux (7 enceintes
et 1 caisson de graves).
Exemple de configuration du
système d’enceintes
AEnceinte avant (gauche)
BEnceinte avant (droite)
CEnceinte centrale
DEnceinte surround (gauche)
EEnceinte surround (droite)
FEnceinte surround arrière (gauche)*
GEnceinte surround arrière (droite)*
HEnceinte avant haute (gauche)*
IEnceinte avant haute (droite)*
JCaisson de graves
* Vous ne pouvez pas utiliser simultanément les
enceintes surround arrière et les enceintes avant
hautes.
Remarque
Vous pouvez raccorder deux caissons de graves à
l’ampli-tuner. Les mêmes signaux sont émis à partir
de chacune des prises SUBWOOFER.
Système d’enceintes 7.1 canaux
utilisant des enceintes
surround arrière
Vous pouvez bénéficier d’une restitution très
fidèle du son enregistré avec un logiciel DVD
ou un disque Blu-ray au format 6.1 canaux ou
7.1 canaux.
Système d’enceintes 7.1 canaux
utilisant des enceintes avant
hautes
Vous pouvez écouter les effets sonores
verticaux (p. ex. mode Pro Logic IIz).
Système d’enceintes 5.1 canaux
Pour tirer pleinement parti du son surround
cinéma multicanal, vous devez utiliser cinq
enceintes (deux enceintes avant, une enceinte
centrale et deux enceintes surround), ainsi
qu’un caisson de graves.
Placement des enceintes
recommandé
Système d’enceintes 7.1 canaux
L’angle A illustré dans la figure doit être
identique.
Raccordements

23FR
D:\NORM'S JOB\SONY HA\SO130041\STR-DA1800ES_PMRF
03\4428194123_USFR\FR04GET_STR-DA1800ES-CEL.fm masterpage: Right
STR-DA1800ES
4-428-194-12(3)
Raccordements
Remarque
Si vous ne pouvez pas placer les enceintes à l’angle
optimal, séparez les enceintes surround et les
enceintes surround arrière de façon adéquate et
disposez-les de manière aussi symétrique que
possible.
Système d’enceintes 7.1 canaux
utilisant des enceintes avant
hautes
Vous pouvez écouter les effets sonores
verticaux en raccordant deux enceintes avant
hautes supplémentaires.
Placez les enceintes avant hautes
– à un angle compris entre 25° et 35° ;
– à un angle de 20° ± 5° en hauteur.
Système d’enceintes 6.1 canaux
Placez l’enceinte surround arrière derrière la
position d’écoute.
Conseil
Étant donné que le caisson de graves n’émet pas de
signaux très directionnels, vous pouvez le placer là
où vous voulez.
20˚ ± 5˚

24FR
D:\NORM'S JOB\SONY HA\SO130041\STR-DA1800ES_PMRF
03\4428194123_USFR\FR04GET_STR-DA1800ES-CEL.fm masterpage: Left
STR-DA1800ES
4-428-194-12(3)
2 : Raccordement des enceintes
Débranchez le cordon d’alimentation secteur avant de raccorder les cordons.
ACordon audio mono (non fourni)
BCordon d’enceinte (non fourni)
10 mm
(13/32")
1
23
4
Droite Gauche
Droite GaucheDroite
Enceinte centrale
B
Gauche
B
B
Enceinte surround
B
A
Enceinte surround arrière/
avant haute/de
bi-amplification/avant B
**
Enceinte avant ACaisson de graves
*

25FR
D:\NORM'S JOB\SONY HA\SO130041\STR-DA1800ES_PMRF
03\4428194123_USFR\FR04GET_STR-DA1800ES-CEL.fm masterpage: Right
STR-DA1800ES
4-428-194-12(3)
Raccordements
* Si vous raccordez un caisson de graves
comportant une fonction de mise en veille
automatique, désactivez cette fonction pour
regarder des films. Si la fonction de mise en veille
automatique est activée, le caisson de graves est
automatiquement mis en veille selon le niveau du
signal d’entrée, puis le son risque d’être coupé.
Vous pouvez raccorder deux caissons de graves à
l’ampli-tuner. Les mêmes signaux sont émis à
partir de chacune des prises SUBWOOFER.
**Remarques sur le raccordement des bornes
SPEAKERS SURROUND BACK/FRONT
HIGH/BI-AMP/FRONT B.
– Si vous raccordez une seule enceinte surround
arrière, raccordez-la au L de cette borne.
– Si vous disposez d’un système d’enceintes
avant supplémentaire, raccordez-le à cette
borne.
Réglez « SB Assign » sur « Speaker B » dans le
menu Speaker Settings (page 43).
Vous pouvez sélectionner le système
d’enceintes avant que vous souhaitez utiliser
avec la touche SPEAKERS de l’ampli-tuner
(page 44).
– Vous pouvez raccorder les enceintes avant à
cette borne à l’aide d’un raccordement de bi-
amplification (page 100).
Réglez « SB Assign » sur « BI-AMP » dans le
menu Speaker Settings (page 100).
Remarque
Après avoir installé et raccordé les enceintes, veillez
à sélectionner la configuration d’enceintes dans le
menu Speaker Settings (page 42).

26FR
D:\NORM'S JOB\SONY HA\SO130041\STR-DA1800ES_PMRF
03\4428194123_USFR\FR04GET_STR-DA1800ES-CEL.fm masterpage: Left
STR-DA1800ES
4-428-194-12(3)
3 : Raccordement du téléviseur
En raccordant la prise HDMI OUT ou MONITOR OUT à un téléviseur, vous pouvez voir l’image
de l’entrée sélectionnée. Vous pouvez utiliser cet ampli-tuner à l’aide d’une interface utilisateur
graphique (GUI, Graphical User Interface). GUI s’applique uniquement à la sortie HDMI de la
zone principale.
Débranchez le cordon d’alimentation secteur avant de raccorder les cordons.
ARC
Téléviseur doté d’une prise HDMI
C
Signaux audio/vidéo
Signaux
audio Signaux
vidéo
E
A*
ou
Téléviseur non doté d’une prise HDMI
ou
B** D

27FR
D:\NORM'S JOB\SONY HA\SO130041\STR-DA1800ES_PMRF
03\4428194123_USFR\FR04GET_STR-DA1800ES-CEL.fm masterpage: Right
STR-DA1800ES
4-428-194-12(3)
Raccordements
ACâble HDMI (non fourni)
Sony vous recommande d’utiliser un câble
HDMI homologué ou Sony.
BCordon optique numérique
(non fourni)
CCordon audio (non fourni)
DCordon vidéo (non fourni)
ECordon vidéo composante
(non fourni)
Il n’est pas nécessaire de raccorder tous les
cordons. Raccordez les cordons correspondant
aux prises de vos appareils.
Raccordement recommandé
Autre raccordement
Pour écouter le son surround
multicanal diffusé par le téléviseur
à partir de l’ampli-tuner
* Si votre téléviseur est compatible avec la fonction
ARC (Audio Return Channel), raccordez A.
Assurez-vous de régler « Ctrl for HDMI » sur
« ON » dans le menu HDMI Settings (page 94).
Si vous voulez sélectionner un signal audio au
moyen d’un câble autre qu’un câble HDMI (p. ex.
un cordon optique numérique ou un cordon
audio), changez le mode d’entrée audio à l’aide
du réglage INPUT MODE (page 98).
**Si votre téléviseur n’est pas compatible avec la
fonction ARC, raccordez B.
Veillez à désactiver le volume du téléviseur ou
à activer la fonction de coupure du son du
téléviseur.
Remarques
• Raccordez un écran de téléviseur ou un projecteur
à la prise HDMI OUT ou MONITOR OUT de
l’ampli-tuner. Il est possible que vous ne puissiez
pas effectuer d’enregistrement, même si vous
raccordez des appareils d’enregistrement.
• Selon l’état du raccordement entre le téléviseur et
l’antenne, il est possible que l’image diffusée sur
l’écran du téléviseur soit déformée. Dans ce cas,
éloignez l’antenne de l’ampli-tuner.
• Lorsque vous raccordez les cordons optiques
numériques, insérez les fiches bien droites
jusqu’au déclic de mise en place.
• Ne pliez pas ou ne nouez pas les cordons optiques
numériques.
Conseils
• Toutes les prises audio numériques sont
compatibles avec les fréquences d’échantillonnage
32 kHz, 44,1 kHz, 48 kHz et 96 kHz.
• L’ampli-tuner est doté d’une fonction de
conversion vidéo. Pour plus d’informations,
reportez-vous à la section « Fonction de conversion
des signaux vidéo » (page 20).
• Lorsque vous raccordez la prise de sortie audio du
téléviseur aux prises TV IN de l’ampli-tuner pour
émettre le son du téléviseur à partir des enceintes
raccordées à l’ampli-tuner, réglez la prise de sortie
audio du téléviseur sur « Fixed » si elle peut être
basculée entre « Fixed » ou « Variable ».
Pour écouter le son émis par le
téléviseur
Si votre téléviseur ne prend pas en charge la
fonction Commande du son du système, réglez
l’option « Audio Out » du menu HDMI
Settings sur « TV+AMP » (page 110).

28FR
D:\NORM'S JOB\SONY HA\SO130041\STR-DA1800ES_PMRF
03\4428194123_USFR\FR04GET_STR-DA1800ES-CEL.fm masterpage: Left
STR-DA1800ES
4-428-194-12(3)
4a : Raccordement des
appareils vidéo
HDMI (High-Definition Multimedia
Interface) est une interface qui transmet les
signaux vidéo et audio au format numérique.
En raccordant des appareils compatibles avec
la technologie « BRAVIA » Sync de Sony au
moyen de câbles HDMI, les opérations
peuvent être simplifiées. Reportez-vous à
« Fonctions « BRAVIA » Sync » (page 93).
Si vous voulez raccorder
plusieurs appareils numériques
mais il n’y a aucune entrée libre
Reportez-vous à « Utilisation d’autres prises
d’entrée vidéo/audio (Input Assign) »
(page 98).
Conversion des signaux vidéo
Cet ampli-tuner est doté d’une fonction qui
permet la conversion des signaux vidéo. Pour
plus d’informations, reportez-vous à la section
« Fonction de conversion des signaux vidéo »
(page 20).
Utilisation d’un raccordement
HDMI

29FR
D:\NORM'S JOB\SONY HA\SO130041\STR-DA1800ES_PMRF
03\4428194123_USFR\FR04GET_STR-DA1800ES-CEL.fm masterpage: Right
STR-DA1800ES
4-428-194-12(3)
Raccordements
Débranchez le cordon d’alimentation secteur avant de raccorder les cordons.
ACâble HDMI (non fourni)
Sony vous recommande d’utiliser un câble
HDMI homologué ou Sony.
Remarque
Ce raccordement HDMI est un exemple.
Vous pouvez raccorder un lecteur de disques
Blu-ray à n’importe quelle entrée HDMI.
Raccordement d’un lecteur de disques Blu-ray
Lecteur de disques Blu-ray doté d’une prise HDMI
A
Signaux audio/vidéo

30FR
D:\NORM'S JOB\SONY HA\SO130041\STR-DA1800ES_PMRF
03\4428194123_USFR\FR04GET_STR-DA1800ES-CEL.fm masterpage: Left
STR-DA1800ES
4-428-194-12(3)
Débranchez le cordon d’alimentation secteur avant de raccorder les cordons.
Raccordement d’un lecteur DVD
CB*D
Signaux
audio/vidéo
Lecteur DVD doté d’une prise HDMI
Signaux
audio
ou
Signaux
vidéo
Lecteur DVD non doté d’une prise HDMI
A

31FR
D:\NORM'S JOB\SONY HA\SO130041\STR-DA1800ES_PMRF
03\4428194123_USFR\FR04GET_STR-DA1800ES-CEL.fm masterpage: Right
STR-DA1800ES
4-428-194-12(3)
Raccordements
ACâble HDMI (non fourni)
Sony vous recommande d’utiliser un câble
HDMI homologué ou Sony.
BCordon optique numérique
(non fourni)
CCordon numérique coaxial
(non fourni)
DCordon vidéo composante
(non fourni)
Raccordement recommandé
Autre raccordement
* Lorsque vous raccordez un appareil doté d’une
prise OPTICAL, réglez « Input Assign » dans le
menu Input Option (page 98).
Il n’est pas nécessaire de raccorder tous les cordons. Raccordez les cordons correspondant aux
prises de vos appareils.
Remarque
Ce raccordement HDMI est un exemple.
Lorsque vous n’utilisez qu’un raccordement à une
entrée HDMI, vous pouvez raccorder un lecteur
DVD à n’importe quelle entrée HDMI.

32FR
D:\NORM'S JOB\SONY HA\SO130041\STR-DA1800ES_PMRF
03\4428194123_USFR\FR04GET_STR-DA1800ES-CEL.fm masterpage: Left
STR-DA1800ES
4-428-194-12(3)
Débranchez le cordon d’alimentation secteur avant de raccorder les cordons.
Raccordement d’un tuner satellite, tuner TV par câble
B
Signaux
audio/vidéo
Signaux
audio
Tuner satellite, tuner TV par câble doté d’une prise HDMI
ou
A
Tuner satellite, tuner TV par câble non doté d’une prise HDMI
ou
Signaux
vidéo
CDE

33FR
D:\NORM'S JOB\SONY HA\SO130041\STR-DA1800ES_PMRF
03\4428194123_USFR\FR04GET_STR-DA1800ES-CEL.fm masterpage: Right
STR-DA1800ES
4-428-194-12(3)
Raccordements
ACâble HDMI (non fourni)
Sony vous recommande d’utiliser un câble
HDMI homologué ou Sony.
BCordon optique numérique
(non fourni)
CCordon audio (non fourni)
DCordon vidéo (non fourni)
ECordon vidéo composante
(non fourni)
Raccordement recommandé
Autre raccordement
Il n’est pas nécessaire de raccorder tous les cordons. Raccordez les cordons correspondant aux
prises de vos appareils.
Remarque
Ce raccordement HDMI est un exemple.
Lorsque vous n’utilisez qu’un raccordement à une
entrée HDMI, vous pouvez raccorder un tuner TV
par câble à n’importe quelle entrée HDMI.

34FR
D:\NORM'S JOB\SONY HA\SO130041\STR-DA1800ES_PMRF
03\4428194123_USFR\FR04GET_STR-DA1800ES-CEL.fm masterpage: Left
STR-DA1800ES
4-428-194-12(3)
Débranchez le cordon d’alimentation secteur
avant de raccorder les cordons.
ACâble HDMI (non fourni)
Sony vous recommande d’utiliser un câble
HDMI homologué ou Sony.
Remarques
• Veillez à modifier le réglage par défaut de la
touche d’entrée GAME de la télécommande de
manière à pouvoir l’utiliser pour commander votre
PlayStation 3. Pour plus d’informations, reportez-
vous à la section « Programmation de la
télécommande » (page 121).
• Vous pouvez renommer l’entrée GAME de façon à
l’afficher sur le panneau de l’afficheur de l’ampli-
tuner. Pour plus d’informations, reportez-vous à la
section « Attribution d’un nom à l’entrée (Name
Input) » (page 57).
• Ce raccordement HDMI est un exemple.
Vous pouvez raccorder un jeu à n’importe quelle
entrée HDMI.
Débranchez le cordon d’alimentation secteur
avant de raccorder les cordons.
ACordon audio (non fourni)
BCordon vidéo (non fourni)
* Si vous voulez effectuer un enregistrement, vous
devez effectuer ce raccordement (page 65).
Remarque
Veillez à modifier le réglage par défaut de la touche
d’entrée VIDEO 1 de la télécommande afin de
pouvoir utiliser cette touche pour commander votre
magnétoscope. Pour plus d’informations, reportez-
vous à la section « Programmation de la
télécommande » (page 121).
Raccordement d’une
PlayStation 3
A
Signaux
audio/vidéo
PlayStation 3
Raccordement d’un
magnétoscope
Magnétoscope
A
Signaux audio Signaux vidéo
**B

35FR
D:\NORM'S JOB\SONY HA\SO130041\STR-DA1800ES_PMRF
03\4428194123_USFR\FR04GET_STR-DA1800ES-CEL.fm masterpage: Right
STR-DA1800ES
4-428-194-12(3)
Raccordements
ACâble AV composite d’Apple
(non fourni) ACordon audio/vidéo (non fourni)
Raccordement d’un iPod,
iPhone pour les contenus vidéo
A
iPod, iPhone
Raccordement d’un autre
appareil
Caméscope,
console de jeu vidéo
A

36FR
D:\NORM'S JOB\SONY HA\SO130041\STR-DA1800ES_PMRF
03\4428194123_USFR\FR04GET_STR-DA1800ES-CEL.fm masterpage: Left
STR-DA1800ES
4-428-194-12(3)
• Les signaux audio numériques transmis par
HDMI peuvent être émis à partir des
enceintes raccordées à l’ampli-tuner. Ces
signaux prennent en charge le son Dolby
Digital, DTS et PCM linéaire. Pour plus
d’informations, reportez-vous à la section
« Formats audio numériques pris en charge
par l’ampli-tuner » (page 21).
• L’ampli-tuner peut recevoir le son PCM
linéaire multicanal (jusqu’à 8 canaux) avec
une fréquence d’échantillonnage de 192 kHz
ou moins via un raccordement HDMI.
• Les signaux vidéo analogiques reçus en
entrée par la prise VIDEO ou les prises
COMPONENT VIDEO de l’ampli-tuner
peuvent être émis comme des signaux
HDMI (page 20). Lorsque l’image est
convertie, les signaux audio ne sont pas émis
par la prise HDMI OUT.
• Cet ampli-tuner prend en charge les
transmissions Audio à débit binaire élevé
(DTS-HD Master Audio, Dolby TrueHD),
Deep Color (Deep Colour), x.v.Color
(x.v.Colour), 4K et 3D.
• Pour regarder des images 3D, raccordez le
téléviseur et les appareils vidéo (lecteur de
disques Blu-ray, enregistreur de disques
Blu-ray, PlayStation 3, etc.) compatibles 3D
à l’ampli-tuner à l’aide de câbles HDMI
haute vitesse, mettez des lunettes 3D, puis
lisez le contenu compatible 3D.
• Pour regarder des images 4K, raccordez le
téléviseur et les appareils vidéo (lecteur de
disques Blu-ray, enregistreur de disques
Blu-ray, etc.) compatibles 4K à l’ampli-tuner
à l’aide de câbles HDMI haute vitesse, puis
lisez le contenu compatible 4K.
• HDMI IN 4, IN 6 prend en charge la
transmission 4K.
• HDMI IN 1, IN 2, IN 3, IN 4 peuvent
s’afficher dans une fenêtre d’aperçu.
Remarques sur les
raccordements HDMI
• Les signaux audio et vidéo transmis par
l’entrée HDMI ne sont pas émis à partir de la
prise HDMI OUT lorsque le menu GUI est
affiché.
• Les signaux DSD d’un Super Audio CD ne
sont pas transmis ni en entrée, ni en sortie.
• Selon le téléviseur ou l’appareil vidéo, il est
possible que les images 3D ne s’affichent
pas. Vérifiez les formats d’image 3D pris en
charge par l’ampli-tuner (page 144).
• Pour plus d’informations, reportez-vous au
mode d’emploi de chaque appareil raccordé.
• Utilisez un câble HDMI haute vitesse. Si
vous utilisez un câble HDMI standard, il est
possible que les images 1080p, Deep Color
(Deep Colour) ou 4K ou 3D ne s’affichent
pas correctement.
• L’usage d’un câble de conversion HDMI-
DVI n’est pas conseillé. Lorsque vous
raccordez un câble de conversion HDMI-
DVI à un appareil DVI-D, il est possible que
le son et/ou l’image ne soient pas diffusés.
Raccordez d’autres cordons audio ou
d’autres cordons de raccordement
numériques, puis réglez « Input Assign »
dans le menu Input Option (page 98) si le
son n’est pas diffusé correctement.
• Lorsque vous raccordez les cordons optiques
numériques, insérez les fiches bien droites
jusqu’au déclic de mise en place.
• Ne pliez pas ou ne nouez pas les cordons
optiques numériques.
Caractéristiques HDMI
Lors du raccordement des
cordons

37FR
D:\NORM'S JOB\SONY HA\SO130041\STR-DA1800ES_PMRF
03\4428194123_USFR\FR04GET_STR-DA1800ES-CEL.fm masterpage: Right
STR-DA1800ES
4-428-194-12(3)
Raccordements
4b : Raccordement des
appareils audio
Débranchez le cordon d’alimentation secteur
avant de raccorder les cordons.
ACâble HDMI (non fourni)
Sony vous recommande d’utiliser un câble
HDMI homologué ou Sony.
BCordon audio (non fourni)
Remarques
• Lorsque vous utilisez un lecteur Super Audio CD,
raccordez celui-ci à la prise HDMI ou SA-CD/CD.
• Lorsque vous utilisez un lecteur CD doté de prises
OPTICAL ou COAXIAL, affectez l’entrée à
OPTICAL ou COAXIAL.
• Aucun son n’est émis lors de l’utilisation d’un
lecteur Super Audio CD raccordé aux prises
OPTICAL ou COAXIAL.
Conseil
Toutes les prises audio numériques sont compatibles
avec les fréquences d’échantillonnage 32 kHz,
44,1 kHz, 48 kHz et 96 kHz.
Il n’est pas nécessaire de raccorder tous les
cordons. Raccordez les cordons correspondant
aux prises de vos appareils.
Raccordement d’un lecteur
Super Audio CD, d’un lecteur CD
A
Lecteur Super Audio CD doté
d’une prise HDMI
Lecteur Super Audio CD, lecteur
CD non doté d’une prise HDMI
B

38FR
D:\NORM'S JOB\SONY HA\SO130041\STR-DA1800ES_PMRF
03\4428194123_USFR\FR04GET_STR-DA1800ES-CEL.fm masterpage: Left
STR-DA1800ES
4-428-194-12(3)
ACâble USB (non fourni)
5 : Raccordements des
antennes
Débranchez le cordon d’alimentation secteur
avant de raccorder les antennes.
Remarques
• Pour empêcher les parasites, placez l’antenne cadre
AM à l’écart de l’ampli-tuner et des autres
appareils.
• Déployez complètement l’antenne fil FM.
• Après avoir raccordé l’antenne fil FM, maintenez-
la aussi horizontale que possible.
Raccordement d’un iPod,
iPhone, périphérique USB
iPod, iPhone,
périphérique USB
A
Antenne fil FM
(fournie)
Antenne cadre AM
(fournie)

39FR
D:\NORM'S JOB\SONY HA\SO130041\STR-DA1800ES_PMRF
03\4428194123_USFR\FR04GET_STR-DA1800ES-CEL.fm masterpage: Right
STR-DA1800ES
4-428-194-12(3)
Raccordements
6 : Connexion au réseau
Si vous disposez d’une connexion à Internet,
vous pouvez également connecter cet ampli-
tuner à Internet. Pour cela, vous pouvez utiliser
une connexion réseau LAN sans fil ou filaire.
L’environnement système suivant est
nécessaire pour utiliser la fonction réseau de
l’ampli-tuner.
Une connexion haut débit
Une connexion haut débit à Internet est requise
pour pouvoir écouter Sony Entertainment
Network (SEN) et mettre à jour le logiciel de
l’ampli-tuner.
Modem
Il s’agit d’un périphérique qui est connecté à la
ligne haut débit pour communiquer avec
Internet. Certains sont intégrés au routeur.
Routeur
• Utilisez un routeur compatible avec une
vitesse de transmission de 100 Mbits/s ou
plus pour profiter des contenus disponibles
sur votre réseau domestique.
• Nous vous recommandons d’utiliser un
routeur intégrant le serveur DHCP
(Dynamic Host Configuration Protocol).
Cette fonction affecte automatiquement les
adresses IP du réseau LAN.
• Utilisez un point d’accès/routeur LAN sans
fil si vous voulez utiliser une connexion
réseau LAN sans fil.
Câble réseau LAN (CAT5) (Uniquement
pour une connexion réseau LAN filaire)
• Nous vous recommandons d’utiliser ce type
de câble pour un réseau LAN filaire.
Certains types de câbles LAN plats peuvent
être facilement affecté par les parasites.
Nous vous recommandons d’utiliser des
câbles normaux.
• Si l’ampli-tuner est utilisé dans un
environnement exposé aux interférences
provoquées par des produits électriques ou
dans un environnement réseau bruyant,
utilisez un câble LAN blindé.
Serveur
Un serveur est un périphérique qui fournit des
contenus (musique, photos et vidéos) à un
périphérique DLNA connecté à un réseau
domestique. Un périphérique pouvant être
utilisé comme un serveur (ordinateur, etc.) doit
être connecté à votre réseau domestique LAN
sans fil ou filaire*.
* Pour plus d’informations sur les serveurs
compatibles avec cet ampli-tuner, reportez-vous à
la section page 74.
Configuration système requise

40FR
D:\NORM'S JOB\SONY HA\SO130041\STR-DA1800ES_PMRF
03\4428194123_USFR\FR04GET_STR-DA1800ES-CEL.fm masterpage: Left
STR-DA1800ES
4-428-194-12(3)
L’illustration suivante présente un exemple de configuration de réseau domestique avec l’ampli-
tuner et un serveur.
Nous vous recommandons de raccorder le serveur au routeur via une connexion filaire.
AUniquement pour une connexion réseau LAN filaire.
BUniquement pour une connexion réseau LAN sans fil.
Veillez à utiliser un point d’accès/routeur LAN sans fil.
Remarque
La lecture de contenus audio sur un serveur peut
parfois s’interrompre lorsque vous utilisez une
connexion sans fil.
Exemple de configuration
B
A
Internet Modem Serveur
Câble LAN
(non fourni)
Routeur
Câble LAN
(non fourni)

41FR
D:\NORM'S JOB\SONY HA\SO130041\STR-DA1800ES_PMRF
03\4428194123_USFR\FR04GET_STR-DA1800ES-CEL.fm masterpage: Right
STR-DA1800ES
4-428-194-12(3)
Préparation de l’ampli-tuner
Raccordement du cordon
d’alimentation secteur
Raccordez le cordon d’alimentation secteur à
une prise murale.
Un espace est laissé entre la prise et le panneau
arrière, y compris lorsque le cordon
d’alimentation est fermement inséré. Le
cordon est censé être raccordé de cette
manière. Ceci n’est pas un dysfonctionnement.
Mise sous tension de
l’ampli-tuner
Appuyez sur ?/1 pour mettre
l’ampli-tuner sous tension.
Vous pouvez également mettre l’ampli-tuner
sous tension à l’aide de la touche ?/1 de la
télécommande.
Lorsque vous mettez l’ampli-tuner hors
tension, appuyez à nouveau sur ?/1.
« STANDBY » clignote dans la fenêtre
d’affichage. Ne débranchez pas le cordon
d’alimentation secteur pendant que
« STANDBY » clignote.
Ceci pourrait provoquer un
dysfonctionnement.
Remarque
Lorsque l’ampli-tuner est en mode de veille,
l’indicateur ON/STANDBY sur le panneau avant
s’allume en orange.
Pour économiser l’énergie en
mode de veille
Réglez « Ctrl for HDMI » (page 110), « Pass
Through » (page 110), « Network Standby »
(page 114) et « BT Standby » (page 114) sur
« OFF » et éteignez l’alimentation pour la
zone 2.
Si « Ctrl for HDMI » (page 110), « Pass
Through » (page 110), « Network Standby »
(page 114) ou « BT Standby » (page 114) sont
réglées sur « ON » ou l’alimentation pour la
zone 2 est allumée, la lampe au-dessus de ?/1
s’allume en orange.
Préparation de l’ampli-tuner
Borne AC IN
Vers la prise
murale
Cordon
d’alimentation
secteur (fournie)
?/1
suite

42FR
D:\NORM'S JOB\SONY HA\SO130041\STR-DA1800ES_PMRF
03\4428194123_USFR\FR04GET_STR-DA1800ES-CEL.fm masterpage: Left
STR-DA1800ES
4-428-194-12(3)
Remarque
Le dessus de l’ampli-tuner peut chauffer pendant
que l’ampli-tuner est en mode de veille. Ce
phénomène se produit car le courant circule dans les
circuits internes de l’ampli-tuner. Ceci n’est pas un
dysfonctionnement.
Exécution des opérations
de configuration initiale
(effacement de tous les
réglages mémorisés)
Avant d’utiliser l’ampli-tuner pour la première
fois, initialisez-le en suivant la procédure ci-
dessous. Vous pouvez également utiliser cette
procédure pour rétablir les réglages d’usine
par défaut.
Pour ce faire, veillez à utiliser les touches de
l’ampli-tuner.
1Appuyez sur ?/1 pour éteindre
l’ampli-tuner.
2Maintenez ?/1 enfoncée
pendant 5 secondes.
L’indication « CLEARING » s’affiche
pendant quelques instants sur le panneau
de l’afficheur, suivie de « CLEARED ! ».
Les modifications ou les ajustements
apportés aux réglages sont désormais
remplacés par les réglages par défaut.
Réglage des enceintes
Sélectionnez la configuration d’enceintes en
fonction du système d’enceintes que vous
utilisez.
1Appuyez sur MENU.
Le menu s’affiche sur l’écran du
téléviseur.
2Appuyez plusieurs fois sur V/v
pour sélectionner
« Settings », puis appuyez
sur ou b.
La liste du menu Settings s’affiche sur
l’écran du téléviseur.
Sélection de la configuration
d’enceintes

43FR
D:\NORM'S JOB\SONY HA\SO130041\STR-DA1800ES_PMRF
03\4428194123_USFR\FR04GET_STR-DA1800ES-CEL.fm masterpage: Right
STR-DA1800ES
4-428-194-12(3)
Préparation de l’ampli-tuner
3Appuyez plusieurs fois sur V/v
pour sélectionner « Speaker »,
puis appuyez sur ou b.
4Appuyez plusieurs fois sur V/v
pour sélectionner
« SP Pattern », puis appuyez
sur ou b.
5Appuyez plusieurs fois sur V/v
pour sélectionner la
configuration d’enceintes de
votre choix, puis appuyez sur
.
6Appuyez sur RETURN/EXIT O.
Vous pouvez modifier l’usage des enceintes
raccordées aux bornes SPEAKERS
SURROUND BACK/FRONT HIGH/
BI-AMP/FRONT B en fonction de
l’utilisation prévue.
Remarques
• Ce réglage est uniquement disponible si
« SP Pattern » est défini sur un réglage ne
comportant pas d’enceintes surround arrière et
avant hautes.
• Veillez à régler « SB Assign » avant d’exécuter la
fonction Auto-calibration.
1Appuyez sur MENU.
Le menu s’affiche sur l’écran du
téléviseur.
2Appuyez plusieurs fois sur V/v
pour sélectionner
« Settings », puis appuyez
sur ou b.
La liste du menu Settings s’affiche sur
l’écran du téléviseur.
3Appuyez plusieurs fois sur V/v
pour sélectionner « Speaker »,
puis appuyez sur ou b.
4Appuyez plusieurs fois sur V/v
pour sélectionner
« SB Assign », puis appuyez
sur ou b.
5Appuyez plusieurs fois sur V/v
pour sélectionner le paramètre
de votre choix, puis appuyez
sur .
•Speaker B : Si vous raccordez un
système d’enceintes avant
supplémentaire aux bornes SPEAKERS
SURROUND BACK/FRONT HIGH/
BI-AMP/FRONT B, sélectionnez
« Speaker B ».
Réglage des enceintes surround
arrière
suite

44FR
D:\NORM'S JOB\SONY HA\SO130041\STR-DA1800ES_PMRF
03\4428194123_USFR\FR04GET_STR-DA1800ES-CEL.fm masterpage: Left
STR-DA1800ES
4-428-194-12(3)
•BI-AMP : Si vous raccordez les
enceintes avant aux bornes SPEAKERS
SURROUND BACK/FRONT HIGH/
BI-AMP/FRONT B à l’aide d’un
raccordement de bi-amplification,
sélectionnez « BI-AMP ».
•OFF : Si vous raccordez des enceintes
surround arrière ou des enceintes avant
hautes aux bornes SPEAKERS
SURROUND BACK/FRONT HIGH/
BI-AMP/FRONT B, sélectionnez
« OFF ».
6Appuyez sur RETURN/EXIT O.
Vous pouvez sélectionner les enceintes avant
que vous souhaitez commander.
Pour ce faire, veillez à utiliser les touches de
l’ampli-tuner.
Appuyez plusieurs fois sur
SPEAKERS pour sélectionner le
système d’enceintes avant que
vous souhaitez commander.
Vous pouvez confirmer les bornes d’enceintes
sélectionnées en vérifiant l’indicateur sur le
panneau de l’afficheur.
* Pour sélectionner « SP B » ou « SP A B », réglez
« SB Assign » sur « Speaker B » dans le menu
Speaker Settings (page 43).
Remarque
Ce réglage n’est pas disponible lorsque le casque est
branché.
Utilisation de la fonction
AUTO CALIBRATION
Cet ampli-tuner intègre la technologie DCAC
(Digital Cinema Auto Calibration), qui vous
permet d’effectuer une calibration
automatique comme suit :
• Vérifiez le raccordement entre chaque
enceinte et l’ampli-tuner.
• Réglez le niveau des enceintes.
• Mesurez la distance entre chaque enceinte et
votre position d’écoute.1)
• Mesurez la taille des enceintes.1)
• Mesurez les caractéristiques de fréquence
(Égaliseur).1)
• Mesurez les caractéristiques de fréquence
(Phase).1)2)
1)Le résultat des mesures n’est pas utilisé si la
fonction « A. DIRECT » est sélectionnée.
2)Le résultat des mesures n’est pas utilisé si des
signaux Dolby TrueHD ou DTS-HD dont la
fréquence d’échantillonnage est supérieure à
48 kHz sont reçus.
La technologie DCAC permet d’obtenir un
son correct et équilibré dans la pièce.
Toutefois, vous pouvez régler les niveaux des
enceintes manuellement selon vos
préférences. Pour plus d’informations,
reportez-vous à la section « Test Tone »
(page 107).
Sélection de l’enceinte avant
Indicateurs Enceintes sélectionnées
SP A L’enceinte raccordée aux bornes
SPEAKERS FRONT A.
SP B* L’enceinte raccordée aux bornes
SPEAKERS SURROUND BACK/
FRONT HIGH/BI-AMP/FRONT B.
SPEAKERS
SP A B* L’enceinte raccordée aux bornes
SPEAKERS FRONT A et
SPEAKERS SURROUND BACK/
FRONT HIGH/BI-AMP/FRONT B
(raccordement parallèle).
« SPK OFF » apparaît sur le panneau
de l’afficheur.
Aucun signal audio n’est émis par
aucune borne d’enceinte.
Indicateurs Enceintes sélectionnées

45FR
D:\NORM'S JOB\SONY HA\SO130041\STR-DA1800ES_PMRF
03\4428194123_USFR\FR04GET_STR-DA1800ES-CEL.fm masterpage: Right
STR-DA1800ES
4-428-194-12(3)
Préparation de l’ampli-tuner
Avant d’exécuter la fonction Auto-calibration,
vérifiez les éléments suivants.
• Installez et raccordez les enceintes (page 22,
24).
• Raccordez uniquement le microphone
optimiseur fourni à la prise AUTO CAL
MIC. Ne raccordez pas d’autres
microphones à cette prise.
• Réglez « SB Assign » sur « BI-AMP » dans
le menu Speaker Settings si vous utilisez un
raccordement de bi-amplification
(page 100).
• Réglez « SB Assign » sur « Speaker B » dans
le menu Speaker Settings si vous utilisez le
raccordement d’enceintes avant B (page 43).
• Assurez-vous que la sortie de l’enceinte
n’est pas réglée sur « SPK OFF » (page 44).
• Assurez-vous que vous n’utilisez pas la
fonction PARTY STREAMING (page 83).
• Débranchez le casque.
• Éliminez tout obstacle de la trajectoire entre
le microphone optimiseur et les enceintes
afin d’éviter les erreurs de mesure.
• Pour garantir l’exactitude des mesures,
veillez à ce que l’environnement soit
silencieux et calme.
Remarques
• Les enceintes émettent un son très fort pendant la
calibration et le volume ne peut pas être réglé.
Veuillez respecter vos voisins et les enfants
présents.
• Si la fonction de coupure du son a été activée avant
que vous exécutiez la fonction Auto-calibration,
elle est désactivée automatiquement.
• Il est possible que les mesures ne s’effectuent pas
correctement ou que la fonction Auto-calibration
ne puisse pas s’exécuter en cas d’utilisation
d’enceintes spéciales, par exemple des enceintes
dipôles.
1Sélectionnez la configuration
d’enceintes (page 42).
Si vous raccordez des enceintes avant
hautes, sélectionnez la configuration
d’enceintes comprenant ces enceintes
(5/x.x ou 4/x.x) chaque fois que vous
exécutez la fonction Auto-calibration.
Sinon, les caractéristiques des enceintes
avant hautes ne peuvent pas être
mesurées.
2Raccordez le microphone
optimiseur fourni à la prise
AUTO CAL MIC.
3Configurez le microphone
optimiseur.
Placez le microphone optimiseur au
niveau de votre position d’écoute.
Utilisez une chaise ou un trépied pour que
le microphone optimiseur reste à la même
hauteur que vos oreilles.
Avant d’exécuter l’auto-
calibration Configuration de la fonction
Auto-calibration
Microphone optimiseur
Exemple d’utilisation des enceintes
surround arrière
suite

46FR
D:\NORM'S JOB\SONY HA\SO130041\STR-DA1800ES_PMRF
03\4428194123_USFR\FR04GET_STR-DA1800ES-CEL.fm masterpage: Left
STR-DA1800ES
4-428-194-12(3)
Validez le réglage du caisson de
graves actif
• Lorsqu’un caisson de graves est raccordé,
allumez ce dernier et augmentez le volume
avant de l’activer. Tournez LEVEL jusqu’à
parvenir juste avant le point du milieu.
• Si vous raccordez un caisson de graves doté
d’une fonction de fréquence de
recouvrement, réglez la valeur au maximum.
• Si vous raccordez un caisson de graves doté
d’une fonction de mise en veille
automatique, désactivez cette fonction
(désactivée).
Remarque
Selon les caractéristiques du caisson de graves que
vous utilisez, la valeur de la distance d’installation
peut être différente de la position réelle.
1Appuyez sur MENU.
Le menu s’affiche sur l’écran du
téléviseur.
2Appuyez plusieurs fois sur V/v
pour sélectionner
« Settings », puis appuyez
sur ou b.
La liste du menu Settings s’affiche sur
l’écran du téléviseur.
Exécution de la fonction Auto-
calibration
V/v/B/b,
MENU
MASTER
VOL +/–
Touches
d’entrée
?/1
MUTING
AUTO
CAL
SHIFT

47FR
D:\NORM'S JOB\SONY HA\SO130041\STR-DA1800ES_PMRF
03\4428194123_USFR\FR04GET_STR-DA1800ES-CEL.fm masterpage: Right
STR-DA1800ES
4-428-194-12(3)
Préparation de l’ampli-tuner
3Appuyez plusieurs fois sur V/v
pour sélectionner « Auto Cal. »,
puis appuyez sur ou b.
4Appuyez plusieurs fois sur B/b
pour sélectionner « Start »,
puis appuyez sur .
5Appuyez sur pour
sélectionner « START ».
6La mesure commence dans les
5 secondes.
Le processus de mesure prend environ
30 secondes avec un signal de test.
À la fin du processus de mesure, un bip
sonore retentit et l’écran change.
Remarque
Si un code d’erreur s’affiche à l’écran,
reportez-vous à la section « Liste des messages
après la mesure d’auto-calibration » (page 49).
7Appuyez plusieurs fois sur V/v
pour sélectionner l’option de
votre choix, puis appuyez sur
.
Retry :
Réexécute la fonction Auto-calibration.
Save :
Enregistre les résultats des mesures et
quitte le processus de réglage.
Warning :
Affiche les avertissements relatifs aux
résultats des mesures. Reportez-vous à
« Liste des messages après la mesure
d’auto-calibration » (page 49).
Exit :
Quitte le processus de réglage sans
enregistrer les résultats des mesures.
8Enregistrez le résultat de la
mesure.
Sélectionnez « Save » à l’étape 7.
Remarques
• La fonction A.P.M. (Automatic Phase
Matching) est activée après l’enregistrement
du résultat des mesures.
• La fonction A.P.M. est inopérante dans les
cas suivants :
– Le type de calibration est réglé sur « Off »
lors de l’utilisation de l’auto-calibration
« Cal. Type » (page 48).
– Lors de la réception de signaux Dolby
TrueHD ou DTS-HD dont la fréquence
d’échantillonnage est supérieure à 48 kHz.
9Appuyez plusieurs fois sur B/b
pour sélectionner « Cal. Type »,
puis appuyez sur .
Full Flat :
Mesure la fréquence à partir de chaque
enceinte à plat.
Engineer :
Se règle sur la caractéristique de
fréquence d’un « auditorium standard de
Sony ».
suite

48FR
D:\NORM'S JOB\SONY HA\SO130041\STR-DA1800ES_PMRF
03\4428194123_USFR\FR04GET_STR-DA1800ES-CEL.fm masterpage: Left
STR-DA1800ES
4-428-194-12(3)
Front Reference :
Règle les caractéristiques de toutes les
enceintes de sorte qu’elles correspondent
aux caractéristiques de l’enceinte avant.
Off :
Désactive le niveau de l’égaliseur d’auto-
calibration et la fonction A.P.M..
Conseil
Vous pouvez sélectionner le type de
calibration après avoir effectué l’auto-
calibration et enregistré les réglages.
10Débranchez le microphone
optimiseur de l’ampli-tuner.
Remarque
En cas de repositionnement de votre enceinte, il est
recommandé d’exécuter de nouveau la fonction
Auto-calibration pour profiter du son surround.
Conseils
• Vous pouvez modifier l’unité de distance dans
« Distance Unit » dans le menu Speaker Settings
(page 108).
• La taille d’une enceinte (« Large »/« Small ») est
déterminée par les caractéristiques de basses
fréquences. Les résultats de la mesure peuvent
varier en fonction de la position du microphone
optimiseur et des enceintes, ainsi que de la forme
de la pièce. Il est recommandé d’appliquer les
résultats de la mesure. Vous pouvez toutefois
changer ces réglages dans le menu Speaker
Settings. Enregistrez les résultats des mesures
avant d’essayer de changer les réglages.
Pour annuler la fonction Auto-
calibration
La fonction Auto-calibration est désactivée
lorsque vous effectuez les opérations suivantes
pendant la mesure :
– Appuyez sur ?/1.
– Appuyez sur les touches d’entrée de la
télécommande ou tournez INPUT
SELECTOR sur l’ampli-tuner.
– Appuyez sur MUTING.
– Appuyez sur SPEAKERS sur l’ampli-tuner.
– Changez le niveau du volume.
– Raccordez le casque.
– Appuyez sur SHIFT, puis appuyez sur
AUTO CAL.
Pour vérifier le code d’erreur ou le message
d’avertissement obtenu dans « Exécution de la
fonction Auto-calibration » (page 46),
effectuez les étapes suivantes.
Appuyez sur V/v pour sélectionner
« Warning » à l’étape 7 de
« Exécution de la fonction Auto-
calibration » (page 47), puis
appuyez sur .
Si un message d’avertissement apparaît,
vérifiez le message et utilisez l’ampli-tuner
sans rien changer.
Ou bien, si cela est nécessaire, réexécutez la
fonction Auto-calibration.
Lorsque « Error Code » s’affiche
Vérifiez l’erreur et exécutez de nouveau la
fonction Auto-calibration.
1Appuyez sur pour sélectionner
« ENTER ».
« RETRY ? » apparaît sur l’écran du
téléviseur.
2Appuyez sur B/b pour sélectionner
« YES », puis appuyez sur .
3Répétez les étapes 6 à 10 de
« Exécution de la fonction Auto-
calibration » (page 46).
Vérification des résultats de
l’auto-calibration

49FR
D:\NORM'S JOB\SONY HA\SO130041\STR-DA1800ES_PMRF
03\4428194123_USFR\FR04GET_STR-DA1800ES-CEL.fm masterpage: Right
STR-DA1800ES
4-428-194-12(3)
Préparation de l’ampli-tuner
Liste des messages après la
mesure d’auto-calibration
Conseil
Selon la position du caisson de graves, les résultats
des mesures peuvent varier. Toutefois, cela ne
posera aucun problème y compris si vous continuez
d’utiliser l’ampli-tuner avec cette valeur.
Configuration des
réglages du réseau de
l’ampli-tuner
Pour que vous puissiez utiliser les fonctions
Réseau domestique, SEN, AirPlay et PARTY
STREAMING, les réglages réseau de l’ampli-
tuner doivent être correctement définis.
Plusieurs méthodes de connexion peuvent être
utilisées pour configurer un réseau sans fil :
recherche d’un point d’accès, utilisation d’une
méthode de connexion WPS (à l’aide de la
touche poussoir ou du code PIN) ou réglage
manuel.
Remarques
• Veillez à ne pas utiliser la fonction LAN sans fil en
cas de port d’un appareil médical (tel qu’un
stimulateur cardiaque) ou si la communication sans
fil est interdite.
• Avant d’établir la connexion à votre réseau
domestique, vous devez préparer un point d’accès/
routeur LAN sans fil. Pour plus d’informations,
reportez-vous au mode d’emploi du périphérique.
• Selon votre environnement réseau domestique, il
est possible que le point d’accès/routeur LAN sans
fil ait été configuré de telle manière qu’il ne puisse
pas se connecter via WPS, même s’il est
compatible avec WPS. Pour savoir si votre point
d’accès/routeur LAN sans fil est compatible ou non
avec WPS et pour plus informations sur la
configuration d’une connexion WPS, reportez-
vous au mode d’emploi de votre point d’accès/
routeur LAN sans fil.
Afficheur et description
Error Code 31
SPEAKERS est désactivé. Sélectionnez d’autres
réglages d’enceintes et exécutez de nouveau la
fonction Auto-calibration.
Error Code 32
Error Code 33
Les enceintes n’ont pas été détectées ou ne sont pas
raccordées correctement.
• Aucune des enceintes avant n’est raccordée ou
une seule l’est.
• L’enceinte surround gauche ou droite n’est pas
raccordée.
• Les enceintes surround arrière ou les enceintes
avant hautes sont raccordées même si les
enceintes surround ne le sont pas. Raccordez
l’enceinte ou les enceintes surround aux bornes
SPEAKERS SURROUND.
• L’enceinte surround arrière est uniquement
raccordée aux bornes SPEAKERS SURROUND
BACK/FRONT HIGH/BI-AMP/FRONT B R. Si
vous raccordez une seule enceinte surround
arrière, raccordez-la aux bornes SPEAKERS
SURROUND BACK/FRONT HIGH/BI-AMP/
FRONT B L.
• L’enceinte avant haute droite ou gauche n’est pas
raccordée.
Le microphone optimiseur n’est pas raccordé.
Vérifiez que le microphone optimiseur est
correctement raccordé et exécutez de nouveau la
fonction Auto-calibration.
Si le microphone optimiseur est correctement
raccordé mais le code d’erreur persiste, il est
possible que le cordon du microphone optimiseur
soit endommagé.
Warning 40
Le processus de mesure s’est achevé avec la
détection d’un niveau de bruit élevé. Vous pouvez
obtenir de meilleurs résultats en réessayant dans un
environnement calme.
Warning 41
Warning 42
L’entrée du microphone est trop grande.
• Il est possible que la distance entre l’enceinte et le
microphone soit trop courte. Éloignez l’enceinte
du microphone et effectuez de nouveau la mesure.
Warning 43
La distance et la position d’un caisson de graves ne
peuvent pas être détectées. Cela peut être dû au
bruit. Essayez d’effectuer la mesure dans un
environnement calme.
No Warning
Aucun avertissement.
Utilisation d’une connexion
réseau LAN sans fil
suite

50FR
D:\NORM'S JOB\SONY HA\SO130041\STR-DA1800ES_PMRF
03\4428194123_USFR\FR04GET_STR-DA1800ES-CEL.fm masterpage: Left
STR-DA1800ES
4-428-194-12(3)
• Vous pouvez vous heurter à des difficultés de
configuration si l’ampli-tuner et le point d’accès/
routeur LAN sans fil sont trop éloignés l’un de
l’autre. Dans ce cas, rapprochez les périphériques
l’un de l’autre.
Recherche d’un point d’accès et
configuration d’un réseau sans
fil (méthode de balayage des
points d’accès)
Vous pouvez configurer un réseau sans fil en
recherchant un point d’accès. Pour configurer
votre réseau à l’aide de cette méthode de
connexion, il vous sera demandé de
sélectionner ou de saisir les informations
suivantes. Vérifiez les informations suivantes
au préalable, et consignez-les dans l’espace
prévu à cet effet en dessous.
Le nom réseau (SSID*1) qui identifie
votre réseau*2. (Celui-ci sera requis à
l’étape 7.)
:
Si votre réseau domestique sans fil est
sécurisé par cryptage, la clé de sécurité
(clé WEP, clé WPA/WPA2) de votre
réseau*2. (Celui-ci sera requis à l’étape
8.)
:
*1 Le SSID (Service Set Identifier) est un nom qui
identifie un point d’accès particulier.
*2 Ces informations devraient figurer sur une
étiquette sur votre point d’accès/routeur LAN
sans fil ou dans le mode d’emploi. Vous devriez
aussi pouvoir vous les procurer auprès de la
personne qui a configuré votre réseau sans fil ou
auprès de votre fournisseur de services Internet.
1Appuyez sur MENU.
Le menu s’affiche sur l’écran du
téléviseur.
2Appuyez plusieurs fois sur V/v
pour sélectionner
« Settings », puis appuyez
sur ou b.
3Appuyez plusieurs fois sur V/v
pour sélectionner « Network »,
puis appuyez sur ou b.
4Appuyez plusieurs fois sur V/v
pour sélectionner « Settings »,
puis appuyez sur .
5Appuyez plusieurs fois sur V/v
pour sélectionner « Wireless
LAN Settings », puis appuyez
sur .
Si « Change Setting? » apparaît sur
l’écran du téléviseur, sélectionnez
« OK », puis appuyez sur .
6Appuyez plusieurs fois sur V/v
pour sélectionner « Access
Point Scan », puis appuyez sur
.
L’ampli-tuner démarre la recherche des
points d’accès et affiche une liste
contenant jusqu’à 30 noms réseau (SSID)
disponibles.
7Appuyez plusieurs fois sur V/v
pour sélectionner le nom
réseau (SSID) de votre choix,
puis appuyez sur .
L’affichage des réglages de sécurité
apparaît sur l’écran du téléviseur.
V/v/B/b,
MENU
DISPLAY

51FR
D:\NORM'S JOB\SONY HA\SO130041\STR-DA1800ES_PMRF
03\4428194123_USFR\FR04GET_STR-DA1800ES-CEL.fm masterpage: Right
STR-DA1800ES
4-428-194-12(3)
Préparation de l’ampli-tuner
8Entrez la clé de sécurité (clé
WEP, clé WPA/WPA2), puis
appuyez sur .
Par défaut, la clé de sécurité est remplacée
par la chaîne « ***** » à l’écran.
Appuyez plusieurs fois sur DISPLAY
pour crypter et divulguer la clé de
sécurité.
« IP Settings » apparaît sur l’écran du
téléviseur.
9Appuyez plusieurs fois sur V/v
pour sélectionner « Auto », puis
appuyez sur .
L’écran du réglage du proxy apparaît sur
l’écran du téléviseur.
En cas d’utilisation d’une
adresse IP fixe
Sélectionnez « Manual », puis appuyez
sur . L’écran de saisie des adresses IP
apparaît sur l’écran du téléviseur.
Appuyez sur SHIFT, puis appuyez sur les
touches numériques pour saisir la valeur
du champ « IP Address », puis appuyez
sur . Saisissez ensuite une valeur dans
les champs « Subnet Mask », « Default
Gateway », « Primary DNS » et
« Secondary DNS ».
L’écran du réglage du proxy apparaît sur
l’écran du téléviseur.
10Appuyez plusieurs fois sur V/v
pour sélectionner « Do Not
Use », puis appuyez sur .
Un écran de confirmation apparaît sur
l’écran du téléviseur.
En cas d’utilisation d’un
serveur proxy
Sélectionnez « Use », puis appuyez sur
. L’écran de saisie de l’adresse du
proxy apparaît sur l’écran du téléviseur.
Appuyez sur SHIFT, puis appuyez sur les
touches numériques/alphabétiques pour
renseigner le champ « Proxy Address »,
puis appuyez sur . Saisissez ensuite la
valeur du champ « Port Number ».
Un écran de confirmation apparaît sur
l’écran du téléviseur.
11Appuyez plusieurs fois sur V/v
pour sélectionner « OK », puis
appuyez sur .
« Connecting » clignote sur l’écran du
téléviseur.
« Complete! » apparaît après que les
réglages réseau ont été définis et « »
s’allume sur le panneau de l’afficheur.
Pour retourner au menu Network
Settings, appuyez sur .
(Selon l’environnement réseau, les
réglages du réseau peuvent prendre
quelque temps.)
12Effectuez les réglages du
serveur.
Pour écouter des contenus audio
enregistrés sur le serveur, vous devez
configurer ce dernier (page 74).
Remarque
Si votre réseau n’a pas été sécurisé par cryptage (à
l’aide de la clé de sécurité), l’affichage des réglages
de sécurité n’apparaît pas à l’étape 8.
Conseil
Lors de la vérification des réglages du réseau,
reportez-vous à la section « Pour vérifier les
informations du réseau » (page 111).
suite

52FR
D:\NORM'S JOB\SONY HA\SO130041\STR-DA1800ES_PMRF
03\4428194123_USFR\FR04GET_STR-DA1800ES-CEL.fm masterpage: Left
STR-DA1800ES
4-428-194-12(3)
Si vous ne trouvez pas le nom
réseau (SSID) qui vous intéresse
(méthode de configuration
manuelle)
Vous pouvez saisir le nom réseau (SSID) que
vous voulez manuellement s’il n’apparaît pas
dans la liste.
1Sélectionnez « Manual Registration » à
l’étape 6 dans « Recherche d’un point
d’accès et configuration d’un réseau sans fil
(méthode de balayage des points d’accès) »
(page 50).
2Appuyez plusieurs fois sur V/v pour
sélectionner « Direct Input », puis appuyez
sur .
3Saisissez le nom réseau (SSID), puis
appuyez sur .
4Appuyez plusieurs fois sur V/v pour
sélectionner le réglage de sécurité de votre
choix, puis appuyez sur .
5Suivez les étapes 8 à 12 de « Recherche d’un
point d’accès et configuration d’un réseau
sans fil (méthode de balayage des points
d’accès) » (page 51).
Configuration d’un réseau sans
fil à l’aide d’un point d’accès
compatible avec WPS
Vous pouvez facilement configurer un réseau
sans fil à l’aide d’un point d’accès compatible
avec WPS. Le réglage WPS peut être défini à
l’aide de la méthode de configuration par
touche poussoir ou code PIN (Personal
Identification Number, numéro
d’identification personnelle).
Qu’est-ce que la configuration
WPS (Wi-Fi Protected Setup,
configuration protégée par Wi-Fi) ?
WPS est une norme créée par Wi-Fi Alliance,
qui vous permet de configurer un réseau sans
fil facilement et en toute sécurité.
Configuration d’un réseau sans fil
à l’aide de la méthode de
configuration par touche poussoir
WPS
Vous pouvez facilement configurer une
connexion sans fil WPS en appuyant une fois
sur la touche désignée.
1Sélectionnez « WPS Push » à l’étape 6 dans
« Recherche d’un point d’accès et
configuration d’un réseau sans fil (méthode
de balayage des points d’accès) » (page 50).
2Suivez les instructions à l’écran, puis
appuyez sur la touche WPS du point
d’accès.
Message : Appuyez sur la touche WPS d’un
point d’accès dans un délai de 2 min
« Complete! » apparaît après que les
réglages réseau ont été définis et « »
s’allume sur le panneau de l’afficheur. Pour
retourner au menu Network Settings,
appuyez sur .
(Selon l’environnement réseau, les réglages
du réseau peuvent prendre quelque temps.)
3Effectuez les réglages du serveur.
Pour écouter des contenus audio enregistrés
sur le serveur, vous devez configurer ce
dernier (page 74).
Conseil
Lors de la vérification des réglages du réseau,
reportez-vous à la section « Pour vérifier les
informations du réseau » (page 111).
Configuration d’un réseau sans fil
à l’aide de la méthode du code PIN
WPS
Si le point d’accès prend en charge la connexion
par code PIN (Personal Identification Number,
numéro d’identification personnelle) WPS,
vous pouvez configurer une connexion sans fil
WPS en saisissant le code PIN de l’ampli-tuner
dans le point d’accès/routeur LAN sans fil.
Touche WPS sur
le point d’accès/
routeur LAN sans
fil

53FR
D:\NORM'S JOB\SONY HA\SO130041\STR-DA1800ES_PMRF
03\4428194123_USFR\FR04GET_STR-DA1800ES-CEL.fm masterpage: Right
STR-DA1800ES
4-428-194-12(3)
Préparation de l’ampli-tuner
1Sélectionnez « Manual Registration » à
l’étape 6 dans « Recherche d’un point
d’accès et configuration d’un réseau sans fil
(méthode de balayage des points d’accès) »
(page 50).
2Appuyez plusieurs fois sur V/v pour
sélectionner « WPS PIN », puis appuyez sur
.
La liste des SSID (points d’accès)
disponibles s’affiche.
3Appuyez plusieurs fois sur V/v pour
sélectionner le nom réseau (SSID) de votre
choix, puis appuyez sur .
Le code PIN (8 chiffres) de l’ampli-tuner
apparaît sur l’écran du téléviseur. Laissez le
code PIN affiché jusqu’à la fin de la
connexion. (Un code PIN différent s’affiche
chaque fois que vous effectuez cette
opération.)
4Saisissez le code PIN de l’ampli-tuner dans
le point d’accès/routeur LAN sans fil.
L’ampli-tuner démarre les réglages réseau.
« Complete! » apparaît après que les
réglages réseau ont été définis et « »
s’allume sur le panneau de l’afficheur. Pour
retourner au menu Network Settings,
appuyez sur .
(Selon l’environnement réseau, les réglages
du réseau peuvent prendre quelque temps.)
5Effectuez les réglages du serveur.
Pour écouter des contenus audio enregistrés
sur le serveur, vous devez configurer ce
dernier (page 74).
Conseils
• Lors de la vérification des réglages du réseau,
reportez-vous à la section « Pour vérifier les
informations du réseau » (page 111).
• Pour plus d’informations sur la saisie du code PIN
dans le point d’accès/routeur LAN sans fil,
reportez-vous au mode d’emploi de l’appareil.
1Sélectionnez « Wired LAN
Settings » à l’étape 5 dans
« Recherche d’un point d’accès
et configuration d’un réseau
sans fil (méthode de balayage
des points d’accès) » (page 50).
« IP Settings » apparaît sur l’écran du
téléviseur. Si « Change Setting? »
apparaît sur l’écran du téléviseur,
sélectionnez « OK », puis appuyez sur
.
2Appuyez plusieurs fois sur V/v
pour sélectionner « Auto », puis
appuyez sur .
L’écran du réglage du proxy apparaît sur
l’écran du téléviseur.
En cas d’utilisation d’une
adresse IP fixe
Sélectionnez « Manual », puis appuyez
sur . L’écran de saisie des adresses IP
apparaît sur l’écran du téléviseur.
Appuyez sur SHIFT, puis appuyez sur les
touches numériques pour saisir la valeur
du champ « IP Address », puis appuyez
sur . Saisissez ensuite une valeur dans
les champs « Subnet Mask », « Default
Gateway », « Primary DNS » et
« Secondary DNS ».
L’écran du réglage du proxy apparaît sur
l’écran du téléviseur.
3Appuyez plusieurs fois sur V/v
pour sélectionner « Do Not
Use », puis appuyez sur .
Un écran de confirmation apparaît sur
l’écran du téléviseur.
Utilisation d’une connexion
réseau LAN filaire
suite

54FR
D:\NORM'S JOB\SONY HA\SO130041\STR-DA1800ES_PMRF
03\4428194123_USFR\FR04GET_STR-DA1800ES-CEL.fm masterpage: Left
STR-DA1800ES
4-428-194-12(3)
En cas d’utilisation d’un
serveur proxy
Sélectionnez « Use », puis appuyez sur
. L’écran de saisie de l’adresse du
proxy apparaît sur l’écran du téléviseur.
Appuyez sur SHIFT, puis appuyez sur les
touches numériques/alphabétiques pour
renseigner le champ « Proxy Address »,
puis appuyez sur . Saisissez ensuite la
valeur du champ « Port Number ».
Un écran de confirmation apparaît sur
l’écran du téléviseur.
4Appuyez plusieurs fois sur V/v
pour sélectionner « OK », puis
appuyez sur .
« Connecting » apparaît sur l’écran du
téléviseur. « Complete! » apparaît une
fois les réglages du réseau terminés. Pour
retourner au menu Network Settings,
appuyez sur .
(Selon l’environnement réseau, les
réglages du réseau peuvent prendre
quelque temps.)
5Effectuez les réglages du
serveur.
Pour écouter des contenus audio
enregistrés sur le serveur, vous devez
configurer ce dernier (page 74).
Conseil
Lors de la vérification des réglages du réseau,
reportez-vous à la section « Pour vérifier les
informations du réseau » (page 111).
Guide de l’opération
affichée à l’écran
Vous pouvez afficher le menu de l’ampli-tuner
sur l’écran du téléviseur et sélectionner la
fonction à utiliser dans l’écran du téléviseur en
appuyant sur V/v/B/b et sur sur la
télécommande.
Pour afficher le menu de l’ampli-tuner sur
l’écran du téléviseur, assurez-vous que
l’ampli-tuner est en mode « GUI MODE »
en suivant les étapes décrites à la section
« Pour activer et désactiver « GUI MODE » »
(page 55).
1Sélectionnez l’entrée du
téléviseur afin que l’image du
menu soit affichée.
2Appuyez sur MENU.
Le menu s’affiche sur l’écran du
téléviseur.
Selon le téléviseur, le menu GUI peut
mettre quelque temps à s’afficher sur
l’écran du téléviseur.
Utilisation du menu
V/v/B/b,
GUI MODE
MENU
TOOLS/
OPTIONS
RETURN/
EXIT O

55FR
D:\NORM'S JOB\SONY HA\SO130041\STR-DA1800ES_PMRF
03\4428194123_USFR\FR04GET_STR-DA1800ES-CEL.fm masterpage: Right
STR-DA1800ES
4-428-194-12(3)
Préparation de l’ampli-tuner
3Appuyez plusieurs fois sur V/v
pour sélectionner le menu de
votre choix, puis appuyez sur
ou b pour accéder au menu.
La liste des options du menu apparaît sur
l’écran du téléviseur.
Exemple : lorsque vous sélectionnez
« Input ».
4Appuyez plusieurs fois sur V/v
pour sélectionner l’option de
menu à régler, puis appuyez
sur pour accéder à l’option
en question.
5Répétez les étapes 3 et 4 pour
sélectionner le paramètre de
votre choix.
Pour revenir à l’écran précédent
Appuyez sur RETURN/EXIT O.
Pour quitter le menu
Appuyez sur MENU.
Pour activer et désactiver « GUI
MODE »
Appuyez sur GUI MODE. « GUI ON » ou
« GUI OFF » apparaît sur le panneau de
l’afficheur, selon le mode sélectionné.
Aperçu des principaux menus
Lorsque vous appuyez sur TOOLS/
OPTIONS, les menus des options du menu
principal sélectionné s’affichent. Vous pouvez
sélectionner une fonction associée sans
sélectionner à nouveau le menu.
1Appuyez sur MENU.
Le menu s’affiche sur l’écran du
téléviseur.
Icône du menu Description
Input Sélectionne l’appareil source
d’entrée raccordé à l’ampli-
tuner (page 56).
Music Sélectionne la musique à
partir du serveur sur le réseau
domestique (page 78), SEN
(page 80), AirPlay (page 85),
l’iPod/iPhone (page 60), le
périphérique USB (page 63)
ou Bluetooth (page 90).
Video Sélectionne la vidéo de
l’iPod/iPhone (page 60).
FM/AM Sélectionne le tuner radio
FM/AM intégré (page 66).
Settings Règle les paramètres de
l’ampli-tuner (page 104).
Utilisation des menus des
options
suite

56FR
D:\NORM'S JOB\SONY HA\SO130041\STR-DA1800ES_PMRF
03\4428194123_USFR\FR04GET_STR-DA1800ES-CEL.fm masterpage: Left
STR-DA1800ES
4-428-194-12(3)
2Appuyez plusieurs fois sur V/v
pour sélectionner le menu de
votre choix, puis appuyez sur
ou b pour accéder au menu.
La liste des options du menu apparaît sur
l’écran du téléviseur.
Exemple : lorsque vous sélectionnez
« Input ».
3Appuyez sur TOOLS/OPTIONS
lorsque la liste des options du
menu s’affiche.
Le menu des options apparaît.
4Appuyez plusieurs fois sur V/v
pour sélectionner l’option de
votre choix dans le menu des
options, puis appuyez sur
ou b.
5Appuyez plusieurs fois sur V/v
pour sélectionner le paramètre
de votre choix, puis appuyez
sur .
Pour quitter le menu des
options
Appuyez sur RETURN/EXIT O.
Lecture d’un appareil
source d’entrée
1Appuyez sur MENU.
Le menu s’affiche sur l’écran du
téléviseur.
2Sélectionnez « Input », puis
appuyez sur ou b.
La liste des options du menu apparaît sur
l’écran du téléviseur.
Opérations de base
V/v/B/b,
MENU
TOOLS/
OPTIONS
MUTING MASTER
VOL +/–
Touches
d’entrée
?/1
SOUND
FIELD +/–

57FR
D:\NORM'S JOB\SONY HA\SO130041\STR-DA1800ES_PMRF
03\4428194123_USFR\FR04GET_STR-DA1800ES-CEL.fm masterpage: Right
STR-DA1800ES
4-428-194-12(3)
Opérations de base
3Sélectionnez l’appareil que
vous voulez, puis appuyez sur
.
L’écran du menu disparaît et l’écran de
lecture de l’entrée externe s’affiche.
L’entrée qui peut être sélectionnée :
•BD : Lecteur de disques Blu-ray, etc.
raccordés à la prise BD.
•DVD : Lecteur DVD, etc., raccordé à la
prise DVD.
•GAME : PlayStation 3, etc., raccordé à
la prise GAME.
•SAT/CATV : Tuner satellite, etc.,
raccordé à la prise SAT/CATV.
•VIDEO 1, VIDEO 2 : Magnétoscope,
etc., raccordé à la prise VIDEO 1 ou
VIDEO 2.
•TV : Téléviseur raccordé à la prise TV.
•SA-CD/CD : Lecteur Super Audio CD
ou lecteur CD, etc., raccordé à la prise
SA-CD/CD.
4Allumez l’appareil et lancez la
lecture.
5Appuyez sur MASTER VOL +/–
pour régler le volume.
Vous pouvez également utiliser
MASTER VOLUME sur l’ampli-tuner.
6Appuyez sur SOUND FIELD +/–
pour écouter le son surround.
Vous pouvez également utiliser
2CH/A.DIRECT, A.F.D., MOVIE
(HD-D.C.S.) ou MUSIC sur l’ampli-
tuner.
Pour plus d’informations, reportez-vous à
la section page 69.
Conseils
• Vous pouvez tourner INPUT SELECTOR sur
l’ampli-tuner ou appuyer sur les touches d’entrée
de la télécommande pour sélectionner l’appareil de
votre choix.
• Vous pouvez régler le volume différemment à
l’aide du bouton MASTER VOLUME de l’ampli-
tuner ou du bouton MASTER VOL +/– de la
télécommande.
Pour augmenter ou réduire le volume rapidement
– Tournez le bouton rapidement.
– Appuyez sur la touche et maintenez-la enfoncée.
Pour effectuer un réglage précis
– Tournez le bouton lentement.
– Appuyez sur la touche et relâchez-la
immédiatement.
Pour activer la fonction de
coupure du son
Appuyez sur MUTING.
La fonction de coupure du son est désactivée
lorsque vous effectuez les opérations
suivantes :
• Vous appuyez de nouveau sur MUTING.
• Changez le volume.
• Vous éteignez l’ampli-tuner.
• Vous exécutez la fonction Auto-calibration.
Pour éviter d’endommager vos
enceintes
Avant d’éteindre l’ampli-tuner, veillez à
baisser le niveau du volume.
Vous pouvez saisir un nom comportant
jusqu’à 8 caractères pour les entrées et
l’afficher.
Il est plus pratique d’avoir le nom des
appareils raccordés sur l’afficheur plutôt que
sur les prises.
1Sélectionnez l’entrée à laquelle
vous souhaitez attribuer un
nom sur l’écran « Input ».
2Appuyez sur TOOLS/OPTIONS.
Le menu des options apparaît.
3Sélectionnez « Name Input »,
puis appuyez sur ou b.
Attribution d’un nom à l’entrée
(Name Input)
suite

58FR
D:\NORM'S JOB\SONY HA\SO130041\STR-DA1800ES_PMRF
03\4428194123_USFR\FR04GET_STR-DA1800ES-CEL.fm masterpage: Left
STR-DA1800ES
4-428-194-12(3)
4Appuyez plusieurs fois sur V/v
pour sélectionner un caractère,
puis appuyez sur b.
Vous pouvez déplacer la position d’entrée
en avant et en arrière en appuyant sur
B/b.
5Répétez l’étape 4 pour entrer
les caractères un à un, puis
appuyez sur .
Le nom saisi est enregistré.
Remarque
Certaines lettres affichées sur l’écran du téléviseur
ne peuvent pas apparaître sur le panneau de
l’afficheur.

59FR
D:\NORM'S JOB\SONY HA\SO130041\STR-DA1800ES_PMRF
03\4428194123_USFR\FR04GET_STR-DA1800ES-CEL.fm masterpage: Right
STR-DA1800ES
4-428-194-12(3)
Opérations de base
Lecture d’un iPod/iPhone
Vous pouvez écouter/regarder des contenus musicaux/vidéo depuis l’iPod/iPhone en raccordant ce
dernier au port iPod/iPhone ( (USB) et à la prise VIDEO IN) de l’ampli-tuner.
Pour plus d’informations sur le raccordement d’un iPod/iPhone, reportez-vous à la page 35, 38.
Vous pouvez utiliser les modèles d’iPod/iPhone suivants avec cet ampli-tuner. Avant d’utiliser le
logiciel de votre iPod/iPhone, mettez-le à jour vers la version la plus récente.
Remarques
• Sony décline toute responsabilité en cas de perte ou d’endommagement des données enregistrées sur un
iPod/iPhone raccordé à cet ampli-tuner.
• Ce produit a été spécialement conçu pour fonctionner avec l’iPod/iPhone et a été certifié conforme aux normes
d’Apple en termes de performances.
Modèles d’iPod/iPhone compatibles
iPhone 3GS iPhone 3G
iPhone 4S
iPod touch
1ère génération
iPod touch
2ème génération
iPod classic
iPod nano
4ème génération
(vidéo)
iPod nano
5ème génération
(caméra vidéo)
iPod nano
3ème génération
(vidéo)
iPod touch
3ème génération
iPod nano
2ème génération
(aluminium)
iPod touch
4ème génération
iPod nano
6ème génération
iPhone 4

60FR
D:\NORM'S JOB\SONY HA\SO130041\STR-DA1800ES_PMRF
03\4428194123_USFR\FR04GET_STR-DA1800ES-CEL.fm masterpage: Left
STR-DA1800ES
4-428-194-12(3)
Vous pouvez sélectionner le mode de contrôle
iPod/iPhone à l’aide du menu GUI ou de
iPhone CTRL sur la télécommande.
Vous pouvez utiliser le menu GUI pour
parcourir les contenus sur l’iPod/iPhone.
Vous pouvez aussi contrôler toutes les
fonctions en affichant les informations sur le
panneau de l’afficheur quand « GUI MODE »
est éteint.
1Appuyez sur MENU.
Le menu s’affiche sur l’écran du
téléviseur.
2Sélectionnez « Music » ou
« Video », puis appuyez sur
ou b.
Quand l’iPod ou l’iPhone est raccordé,
« iPod/iPhone » s’affiche sur l’écran du
téléviseur.
3Sélectionnez « iPod/iPhone »,
puis appuyez sur TOOLS/
OPTIONS.
Le menu des options apparaît.
4Sélectionnez « System GUI » ou
« iPod », puis appuyez sur .
1Assurez-vous que « System
GUI » est sélectionné à l’étape 4
de « Sélection du mode de
contrôle iPod/iPhone »
(page 60).
2Sélectionnez « iPod/iPhone »,
puis appuyez sur .
3Sélectionnez le contenu désiré
dans la liste des contenus, puis
appuyez sur .
Le contenu sélectionné est lu et les
informations concernant les contenus
musique/vidéo s’affichent sur l’écran du
téléviseur.
Remarque
Les signaux vidéo de l’iPod/iPhone sont
convertis sur l’ampli-tuner puis visualisés sur
votre téléviseur, selon l’état de la sortie des
signaux vidéo.
Pour plus d’informations, reportez-vous à la
section « Fonction de conversion des signaux
vidéo » (page 20).
Pour sélectionner le mode de
lecture
Vous pouvez modifier le mode de lecture en
utilisant TOOLS/OPTIONS sur la
télécommande.
• Repeat : Off / One / All
• Shuffle : Off / Songs / Albums
• Audiobooks : Slower / Normal / Faster
Sélection du mode de contrôle
iPod/iPhone
iPhone
CTRL
V/v/B/b,
MENU
TOOLS/
OPTIONS
Utilisation de l’iPod/iPhone à
l’aide du mode « System GUI »

61FR
D:\NORM'S JOB\SONY HA\SO130041\STR-DA1800ES_PMRF
03\4428194123_USFR\FR04GET_STR-DA1800ES-CEL.fm masterpage: Right
STR-DA1800ES
4-428-194-12(3)
Opérations de base
1Assurez-vous que « iPod » est
sélectionné à l’étape 4 de
« Sélection du mode de
contrôle iPod/iPhone »
(page 60).
2Sélectionnez « iPod/iPhone »,
puis appuyez sur .
3Sélectionnez le contenu désiré
en utilisant le menu iPod/
iPhone.
Pour plus d’informations sur la
commande de l’iPod/iPhone, reportez-
vous au mode d’emploi fourni avec
l’iPod/iPhone.
Pour utiliser l’iPod/iPhone à
l’aide de la télécommande
Appuyez sur USB avant d’utiliser les touches
suivantes.
Utilisation de l’iPod/iPhone à
l’aide du mode « iPod »
Appuyez sur Opération
NLance la lecture.
X, xMet la lecture en pause.
m/MAvance ou rembobine
rapidement.
./>Accède au fichier précédent/
suivante.
B•/•b* Accède directement à l’album
précédent/suivant.
, b Saisit l’élément sélectionné.
MENU,
RETURN/
EXIT O, B
Revient à la hiérarchie des
dossiers/affichage précédent.
./>,
REPEAT,
SHUFFLE
m/M
x
X
B•/•b
N
V/v/B/b,
RETURN/
EXIT O
MENU
SHIFT
iPhone
CTRL
USB
suite

62FR
D:\NORM'S JOB\SONY HA\SO130041\STR-DA1800ES_PMRF
03\4428194123_USFR\FR04GET_STR-DA1800ES-CEL.fm masterpage: Left
STR-DA1800ES
4-428-194-12(3)
* Cette touche n’est opérante que lors de
l’utilisation de l’iPod/iPhone en mode « iPod »
(page 61).
**Appuyez sur SHIFT, puis appuyez sur cette
touche.
Remarques sur l’iPod/iPhone
• L’iPod/iPhone est chargé lors de son
raccordement à l’ampli-tuner, si ce dernier
est allumé.
• Vous ne pouvez pas transférer de chansons
vers l’iPod/iPhone à partir de cet ampli-
tuner.
• Ne retirez pas l’iPod/iPhone lors du
fonctionnement. Pour éviter la corruption ou
l’endommagement des données de l’iPod/
iPhone, éteignez l’ampli-tuner lors du
raccordement ou du débranchement de
l’iPod/iPhone.
Liste des messages iPod/
iPhone
Lecture d’un
périphérique USB
Vous pouvez profiter de la musique sur le
périphérique USB en le raccordant au port
(USB) l’ampli-tuner.
Pour plus d’informations sur le raccordement
d’un périphérique USB, reportez-vous à
« Raccordement d’un iPod, iPhone,
périphérique USB » (page 38).
Les formats de fichiers musicaux qui peuvent
être lus par l’ampli-tuner sont les suivants :
* L’ampli-tuner ne lit pas les fichiers encodés avec
DRM.
Les périphériques USB Sony suivants sont
compatibles avec cet ampli-tuner. Aucun autre
périphérique USB ne peut être utilisé avec cet
ampli-tuner.
Périphérique USB Sony validé
V/vSélectionne l’élément précédent/
suivant.
REPEAT** Bascule en mode de répétition.
SHUFFLE** Bascule en mode aléatoire.
iPhone CTRL Sélectionne le mode de contrôle
iPod/iPhone.
Message et description
Reading
L’ampli-tuner est en train de reconnaître et lire les
informations de l’iPod ou de l’iPhone.
Loading
L’ampli-tuner charge les informations de l’iPod ou
de l’iPhone.
No Support
L’iPod ou l’iPhone raccordé n’est pas pris en
charge.
No Device
Aucun iPod ou iPhone n’est raccordé.
No Music/No Video
Aucune musique ou vidéo n’a été trouvée.
HP No Support
Aucun son n’est émis par le casque lorsqu’un iPod
ou un iPhone est raccordé.
Appuyez sur Opération
Format de fichier Extensions
MP3 (MPEG-1 Audio
Layer III)
« .mp3 »
AAC* « .m4a », « .3gp »,
« .mp4 »
WMA9 Standard* « .wma »
Périphériques USB compatibles
Nom du
produit Modèle
Walkman®NWZ-S754 / S755
NWZ-E453 / E454 / E455
NWZ-E353 / E354 / E355
NWZ-B133 / B135 / B133F /
B135F
NWZ-B142 / B143 / B142F /
B143F
NWD-E023F / E025F
NWZ-E435F / E436F / E438F
NWZ-E343 / E344 / E345
NWZ-S636F / S638F / S639F

63FR
D:\NORM'S JOB\SONY HA\SO130041\STR-DA1800ES_PMRF
03\4428194123_USFR\FR04GET_STR-DA1800ES-CEL.fm masterpage: Right
STR-DA1800ES
4-428-194-12(3)
Opérations de base
Remarques
• L’ampli-tuner ne peut pas lire les données au
format NTFS.
• L’ampli-tuner ne peut pas lire des données autres
que celles enregistrées dans la première partition
d’un disque dur.
• N’utilisez pas de périphériques USB autres que
ceux qui sont indiqués ici. Le fonctionnement des
autres modèles n’est pas garanti.
• Le fonctionnement ne peut pas toujours être
garanti, y compris lors de l’utilisation de ces
périphériques USB.
• Il est possible que certains périphériques USB ne
soient pas disponibles à la vente dans certaines
régions.
• Lors du formatage des modèles indiqués ci-dessus,
veillez à utiliser le modèle lui-même ou le logiciel
de formatage qui lui est dédié.
• Lorsque vous raccordez un périphérique USB à
l’ampli-tuner, veillez à le faire après que le
message « Creating Library » ou « Creating
Database » a disparu de l’afficheur du périphérique
USB.
1Appuyez sur MENU.
Le menu s’affiche sur l’écran du
téléviseur.
2Sélectionnez « Music », puis
appuyez sur ou b.
Quand le périphérique USB est raccordé,
« USB » s’affiche sur l’écran du
téléviseur.
3Sélectionnez « USB », puis
appuyez sur .
4Appuyez sur N.
Les informations concernant les contenus
musicaux apparaissent sur l’écran du
téléviseur.
Pour sélectionner le mode de
lecture
Vous pouvez modifier le mode de lecture en
utilisant TOOLS/OPTIONS sur la
télécommande.
• Repeat : Off / One / All / Folder
NWZ-S736F / S738F / S739F
NWZ-A726 / A728 / A729 /
A726B / A728B
NWZ-A826 / A828 / A829
NWZ-W202
NWZ-X1050 / X1060
NWZ-S744 / S745
NWZ-E443 / E444 / E445
NWZ-S543/ S544 / S545
NWZ-A844 / A845 / A846 /
A847
NWZ-W252 / W253
NWZ-B152 / B153 / B152F /
B153F
MICROVAULT USM1GL / 2GL / 4GL / 8GL /
16GL
USM1GLX / 2GLX / 4GLX /
8GLX / 16GLX
Nom du
produit Modèle Utilisation du périphérique USB
V/v/B/b,
MENU
TOOLS/
OPTIONS
N
suite

64FR
D:\NORM'S JOB\SONY HA\SO130041\STR-DA1800ES_PMRF
03\4428194123_USFR\FR04GET_STR-DA1800ES-CEL.fm masterpage: Left
STR-DA1800ES
4-428-194-12(3)
Pour utiliser le périphérique
USB à l’aide de la
télécommande
Appuyez sur USB avant d’utiliser les touches
suivantes.
* Appuyez sur SHIFT, puis appuyez sur cette
touche.
Remarques sur le périphérique
USB
• Ne retirez pas le périphérique USB lors du
fonctionnement. Pour éviter la corruption ou
l’endommagement des données sur le
périphérique USB, éteignez l’ampli-tuner
lors du raccordement ou du débranchement
du périphérique USB.
• Si le raccordement par câble USB est
nécessaire, raccordez le câble USB fourni
avec le périphérique USB concerné.
Reportez-vous au mode d’emploi du
périphérique USB à raccorder pour plus
d’informations sur le mode de
fonctionnement.
• Ne raccordez pas l’ampli-tuner et le
périphérique USB via un concentrateur
USB.
• Quand le périphérique USB est raccordé,
« Reading » s’affiche.
• « Reading » peut mettre environ 10 secondes
à s’afficher, selon le type de périphérique
USB raccordé.
• Lorsque le périphérique USB est raccordé,
l’ampli-tuner lit tous les fichiers sur le
périphérique USB. Si ce dernier contient de
nombreux dossiers ou fichiers, le système
peut mettre longtemps à terminer la lecture
du périphérique USB.
• L’ampli-tuner peut reconnaître jusqu’à :
– 100 dossiers (y compris le dossier
« ROOT ») ;
– 100 fichiers audio dans un dossier unique ;
– 8 niveaux de dossier (structure
d’arborescence des fichiers, y compris le
dossier « ROOT »).
Le nombre maximum de fichiers audio et de
dossiers peut varier selon la structure des
fichiers et des dossiers.
N’enregistrez pas d’autres types de fichiers
ou des dossiers superflus sur un périphérique
USB.
Appuyez sur Opération
NLance la lecture.
XMet la lecture en pause.
xArrête la lecture.
m/MAvance ou rembobine
rapidement.
./>Accède au fichier précédent/
suivant.
FOLDER +/– Accède au dossier précédent/
suivant.
REPEAT* Bascule en mode de répétition.
N
./>,
REPEAT
m/M
x
X
FOLDER
+/–
SHIFT
USB

65FR
D:\NORM'S JOB\SONY HA\SO130041\STR-DA1800ES_PMRF
03\4428194123_USFR\FR04GET_STR-DA1800ES-CEL.fm masterpage: Right
STR-DA1800ES
4-428-194-12(3)
Opérations de base
• La compatibilité avec tous les logiciels
d’encodage/de gravure, les appareils
d’enregistrement et les supports
d’enregistrement ne peut pas être garantie.
Un périphérique USB non compatible peut
produire des parasites, son contenu audio
peut s’interrompre ou il est même possible
qu’il ne puisse pas du tout être lu.
• Il peut parfois s’avérer nécessaire de
démarrer la lecture lorsque :
– la structure des dossiers est complexe ;
– la capacité de mémoire est excessive.
• Cet ampli-tuner ne prend pas forcément en
charge toutes les fonctions disponibles sur
un périphérique USB raccordé.
• L’ordre de lecture de l’ampli-tuner peut être
différent de celui du périphérique USB
raccordé.
• Les dossiers qui ne contiennent pas de
fichiers audio sont ignorés.
• Lors de la lecture d’une plage très longue,
certaines opérations peuvent ralentir la
lecture.
Liste de messages USB
Enregistrement à l’aide
de l’ampli-tuner
Vous pouvez enregistrer à partir d’un appareil
audio/vidéo à l’aide de l’ampli-tuner.
Reportez-vous au mode d’emploi fourni avec
votre appareil d’enregistrement.
1Préparez la source pour la
lecture.
Appuyez sur la touche d’entrée pour
sélectionner la source d’entrée. Par
exemple, appuyez sur SAT/CATV.
Vous pouvez également utiliser INPUT
SELECTOR sur l’ampli-tuner.
2Préparez l’appareil
d’enregistrement.
Insérez une cassette vidéo vierge, etc.,
dans l’appareil d’enregistrement
(raccordé aux prises VIDEO 1 OUT).
3Commencez l’enregistrement
sur cet appareil, puis lancez la
lecture sur l’appareil de lecture.
Remarques
• Certaines sources comportent des signaux de
protection contre la copie qui empêchent
l’enregistrement. Vous ne pouvez alors pas
enregistrer depuis la source.
• Les signaux d’entrée audio et vidéo via les prises
HDMI IN, COMPONENT VIDEO IN et
DIGITAL IN ne peuvent pas être enregistrés.
• Pendant que les signaux vidéo composites
seulement sont enregistrés, la fonction de mise en
veille automatique de l’ampli-tuner peut démarrer
et interrompre l’enregistrement. Dans ce cas,
réglez « Auto Standby » sur « OFF » (page 115).
Message et description
Reading
L’ampli-tuner est en train de reconnaître et lire les
informations du périphérique USB.
Device Error
La mémoire du périphérique USB n’a pas pu être
reconnue (page 62).
No Support
Un périphérique USB non pris en charge est
raccordé, un périphérique inconnu est raccordé ou
le périphérique USB est raccordé par le biais d’un
concentrateur USB (page 62).
No Device
Aucun périphérique USB n’est raccordé ou le
périphérique USB raccordé n’est pas reconnu.
No Track
Aucune plage n’a été trouvée.

66FR
D:\NORM'S JOB\SONY HA\SO130041\STR-DA1800ES_PMRF
03\4428194123_USFR\FR04GET_STR-DA1800ES-CEL.fm masterpage: Left
STR-DA1800ES
4-428-194-12(3)
Écoute d’une radio
FM/AM
Vous pouvez écouter des émissions FM et AM
par l’intermédiaire du tuner intégré. Avant
l’utilisation, assurez-vous que les antennes
FM et AM ont été raccordées à l’ampli-tuner
(page 38).
Conseil
L’échelle de syntonisation directe est indiquée ci-
dessous.
* L’échelle de syntonisation AM peut être modifiée
(page 67).
1Appuyez sur MENU.
Le menu s’affiche sur l’écran du
téléviseur.
2Sélectionnez « FM » ou
« AM » dans le menu, puis
appuyez sur ou b.
La liste du menu FM ou AM apparaît sur
l’écran du téléviseur.
1Sélectionnez « Auto Tuning »,
puis appuyez sur ou b.
2Appuyez sur V/v.
Appuyez sur V pour effectuer un balayage
des stations aux fréquences inférieures
vers les fréquences supérieures ; appuyez
sur v pour effectuer un balayage des
stations aux fréquences supérieures vers
les fréquences inférieures.
L’ampli-tuner cesse le balayage dès
qu’une station est reçue.
Si la réception FM stéréo est
mauvaise
1Syntonisez la station que vous souhaitez
écouter à l’aide des fonctions Auto Tuning
ou Direct Tuning (page 67), ou sélectionnez
la station préréglée de votre choix (page 68).
2Appuyez sur TOOLS/OPTIONS.
3Sélectionnez « FM Mode », puis appuyez
sur ou b.
4Sélectionnez « MONO », puis appuyez sur
.
Opérations du tuner
Région FM AM
États-Unis, Canada 100 kHz 10 kHz*
V/v/b,
MENU
TOOLS/
OPTIONS
SHIFT
Touches
numériques
Syntonisation automatique
d’une station (Syntonisation
automatique)
FM
AM

67FR
D:\NORM'S JOB\SONY HA\SO130041\STR-DA1800ES_PMRF
03\4428194123_USFR\FR04GET_STR-DA1800ES-CEL.fm masterpage: Right
STR-DA1800ES
4-428-194-12(3)
Opérations du tuner
Vous pouvez saisir directement la fréquence
d’une station à l’aide des touches numériques.
1Sélectionnez « Direct Tuning »,
puis appuyez sur ou b.
2Appuyez sur SHIFT, puis
appuyez sur les touches
numériques pour saisir la
fréquence.
Exemple 1 : FM 102,50 MHz
Sélectionnez 1 b 0 b 2 b 5 (b 0*)
Exemple 2 : AM 1 350 kHz
Sélectionnez 1 b 3 b 5 b 0
* Appuyez sur 0 pour le modèle mexicains
uniquement.
Conseil
Si vous syntonisez une station AM, réglez la
direction de l’antenne cadre AM pour une
réception optimale.
3Appuyez sur .
Si vous ne parvenez pas à
syntoniser une station
« – – – .– – MHz » ou « – – – – kHz » apparaît,
puis l’écran revient à la fréquence actuelle.
Vérifiez si vous avez bien saisi la fréquence
correcte. Si la fréquence est incorrecte, répétez
l’étape 2. Si vous ne parvenez toujours pas à
régler une station, c’est que la fréquence n’est
pas utilisée dans votre région.
Vous pouvez remplacer l’échelle de
syntonisation AM par 9 kHz ou 10 kHz à
l’aide des touches de l’ampli-tuner.
1Appuyez sur ?/1 pour éteindre
l’ampli-tuner.
2Pendant que vous maintenez
INPUT MODE enfoncé, appuyez
sur ?/1 sur l’ampli-tuner.
L’échelle de syntonisation AM actuelle
est remplacée par 9 kHz (ou 10 kHz).
Pour réinitialiser l’échelle sur 10 kHz
(ou 9 kHz), répétez la procédure décrite
ci-dessus.
Remarques
• Selon les réglages, le changement de l’échelle de
syntonisation AM sur l’ampli-tuner peut prendre
quelque temps.
• Lorsque vous modifiez l’échelle de syntonisation,
toutes les stations préréglées sont effacées.
Syntonisation directe d’une
station (Syntonisation directe) Modification de l’échelle de
syntonisation AM
?/1
INPUT MODE

68FR
D:\NORM'S JOB\SONY HA\SO130041\STR-DA1800ES_PMRF
03\4428194123_USFR\FR04GET_STR-DA1800ES-CEL.fm masterpage: Left
STR-DA1800ES
4-428-194-12(3)
Préréglage des stations
de radio FM/AM
(Preset Tuning)
Vous pouvez stocker jusqu’à 30 stations FM et
30 stations AM en tant que stations favorites.
1Syntonisez la station que vous
souhaitez prérégler à l’aide des
fonctions Auto Tuning
(page 66) ou Direct Tuning
(page 67).
2Appuyez sur TOOLS/OPTIONS.
Le menu des options apparaît.
3Sélectionnez « Memory », puis
appuyez sur ou b.
4Sélectionnez un numéro
préréglé, puis appuyez sur .
La station est mémorisée sur le numéro
sélectionné.
5Répétez les étapes 1 à 4 pour
mémoriser une autre station.
Vous pouvez mémoriser la station comme
suit :
• Bande AM : AM 1 à AM 30
• Bande FM : FM 1 à FM 30
1Sélectionnez « FM » ou
« AM » dans le menu, puis
appuyez sur ou b.
2Sélectionnez la station
préréglée que vous voulez, puis
appuyez sur .
Des numéros préréglés compris entre 1 et
30 sont disponibles.
1Sur l’écran « FM » ou
« AM », sélectionnez le
numéro préréglé auquel vous
souhaitez attribuer un nom.
2Appuyez sur TOOLS/OPTIONS.
Le menu des options apparaît.
3Sélectionnez « Name Input »,
puis appuyez sur ou b.
4Appuyez plusieurs fois sur V/v
pour sélectionner un caractère,
puis appuyez sur b.
Vous pouvez déplacer la position d’entrée
en avant et en arrière en appuyant sur
B/b.
5Répétez l’étape 4 pour entrer
les caractères un à un, puis
appuyez sur .
Le nom saisi est enregistré.
Pour annuler l’attribution d’un
nom à une entrée
Appuyez sur RETURN/EXIT O.
Remarque
Certaines lettres affichées sur l’écran du téléviseur
ne peuvent pas apparaître sur le panneau de
l’afficheur.
V/v/B/b,
TOOLS/
OPTIONS
Syntonisation de stations
préréglées
Attribution d’un nom aux
stations préréglées (Name Input)
FM
AM
FM
AM

69FR
D:\NORM'S JOB\SONY HA\SO130041\STR-DA1800ES_PMRF
03\4428194123_USFR\FR05ENJ_STR-DA1800ES-CEL.fm masterpage: Right
STR-DA1800ES
4-428-194-12(3)
Écouter les effets sonores
Sélection du champ sonore
Cet ampli-tuner peut créer un son surround multicanal. Vous pouvez sélectionner un des champs
sonores optimisés à partir des champs sonores préprogrammés de l’ampli-tuner.
Appuyez plusieurs fois sur SOUND FIELD +/– pour sélectionner le champ
sonore que vous voulez.
Vous pouvez également utiliser 2CH/A.DIRECT, A.F.D., MOVIE (HD-D.C.S.) ou MUSIC sur
l’ampli-tuner.
Vous pouvez commuter le son en sortie en son 2 canaux, quels que soient les formats
d’enregistrement du logiciel utilisé, l’appareil de lecture raccordé ou les réglages de champs
sonores de l’ampli-tuner.
Remarque
Lorsque vous sélectionnez BD, DVD, GAME, USB, AirPlay, HOME NETWORK et SEN comme entrée, il
n’est pas possible de sélectionner « A. DIRECT ».
Écouter les effets sonores
Mode de son 2 canaux
Mode 2CH Effet
2CH ST. (2ch Stereo) L’ampli-tuner émet le son à partir des enceintes avant gauche/droite
uniquement. Aucun son n’est émis par le caisson de graves.
Les sources stéréo 2 canaux standard ne sont soumises à aucun traitement du
champ sonore et les formats surround multicanal sont réduits à 2 canaux.
A. DIRECT (Analog Direct) Vous pouvez commuter le son de l’entrée sélectionnée vers une entrée
analogique 2 canaux. Cette fonction vous permet de bénéficier de sources
analogiques de haute qualité.
Lorsque vous utilisez cette fonction, seuls le volume et le niveau des enceintes
avant peuvent être réglés.
SOUND
FIELD +/–

70FR
D:\NORM'S JOB\SONY HA\SO130041\STR-DA1800ES_PMRF
03\4428194123_USFR\FR05ENJ_STR-DA1800ES-CEL.fm masterpage: Left
STR-DA1800ES
4-428-194-12(3)
Le mode Auto Format Direct (A.F.D.) vous permet d’obtenir une restitution plus fidèle du son et
de sélectionner le mode de décodage pour l’écoute d’un son stéréo 2 canaux comme un son
multicanal.
Vous pouvez bénéficier du son surround en sélectionnant simplement l’un des champs sonores
préprogrammés de l’ampli-tuner. Vous pourrez ainsi recréer le son saisissant et puissant d’une salle
de cinéma chez vous.
Mode Auto Format Direct (A.F.D.)
Mode A.F.D. Effet
A.F.D. AUTO (A.F.D. Auto) Prérègle le son tel qu’il a été enregistré/encodé sans ajouter aucun effet
surround. Toutefois, pour les modèles américains et canadiens, cet ampli-tuner
génère un signal de basse fréquence émis sur le caisson de graves en l’absence
de signaux LFE.
MULTI ST. (Multi Stereo) Émet les signaux gauches/droits 2 canaux à partir de toutes les enceintes.
Toutefois, il est possible que le son ne soit pas émis par certaines enceintes,
selon les réglages des enceintes.
Mode film
Champ sonore Effet
HD-D.C.S. Le son HD Digital Cinema Sound (HD-D.C.S.) est la nouvelle technologie
innovante de Home Theater de Sony utilisant les technologies de traitement des
signaux numérique et acoustique de pointe. Il repose sur des données de mesure
des réponses précises d’un studio de mastering.
Grâce à ce mode, vous pourrez regarder des films Blu-ray et DVD chez vous
avec un son d’excellente qualité, mais aussi une ambiance sonore optimale,
exactement comme l’ingénieur du son du film pendant le processus de
mastering.
Vous pouvez sélectionner le type d’effet pour HD-D.C.S. Pour plus
d’informations, reportez-vous à la section « Surround Settings » (page 108).
PLII MV (PLII Movie) Exécute le décodage Dolby Pro Logic II Movie. Ce réglage est idéal pour les
films encodés en Dolby Surround. Ce mode permet également de restituer le
son sur 5.1 canaux pour que vous puissiez visionner des films vidéo doublés ou
des films anciens.
PLIIx MV (PLIIx Movie) Exécute le décodage Dolby Pro Logic IIx Movie. Ce réglage étend Dolby Pro
Logic II Movie ou Dolby Digital 5.1 à 7.1 canaux films discrets.
PLIIz (PLIIz Height) Exécute le décodage Dolby Pro Logic IIz. Ce réglage peut étendre un son
source d’un système 5.1 canaux vers un système 7.1 canaux auquel un appareil
vertical est appliqué, et donne une impression de présence et de profondeur.
NEO6 CIN (Neo:6 Cinema) Exécute le décodage DTS Neo:6 Cinema. Une source enregistrée au format
2 canaux est décodée en 7 canaux.

71FR
D:\NORM'S JOB\SONY HA\SO130041\STR-DA1800ES_PMRF
03\4428194123_USFR\FR05ENJ_STR-DA1800ES-CEL.fm masterpage: Right
STR-DA1800ES
4-428-194-12(3)
Écouter les effets sonores
Vous pouvez bénéficier du son surround en sélectionnant simplement l’un des champs sonores
préprogrammés de l’ampli-tuner. Vous pourrez ainsi recréer le son saisissant et puissant d’une salle
de concert chez vous.
Vous ne pouvez sélectionner ce champ sonore que si le casque est raccordé à l’ampli-tuner.
Mode musique
Champ sonore Effet
BERLIN (Berlin P.Hall) Restitue les caractéristiques sonores de la Salle philharmonique de Berlin.
Remarque
La première fois que vous sélectionnez ce champ sonore, « BERLIN
PHILHARMONIC HALL » défile sur le panneau de l’afficheur.
JAZZ (Jazz Club) Restitue l’acoustique d’un club de jazz.
CONCERT (Live Concert) Restitue l’acoustique d’une salle de concert en direct de 300 sièges.
STADIUM (Stadium) Restitue l’ambiance d’un grand stade en plein air.
SPORTS (Sports) Restitue l’ambiance d’une émission de sport.
P. AUDIO (Portable Audio) Restitue une image sonore plus nette à partir d’un appareil audio portable. Ce
mode est idéal pour les MP3 et autres formats de musique compressée.
PLII MS (PLII Music) Exécute le décodage Dolby Pro Logic II Music. Ce réglage est idéal pour les
sources stéréo normales telles que les CD.
PLIIx MS (PLIIx Music) Exécute le décodage Dolby Pro Logic IIx Music. Ce réglage est idéal pour les
sources stéréo normales telles que les CD.
PLIIz (PLIIz Height) Exécute le décodage Dolby Pro Logic IIz. Ce réglage peut étendre un son
source d’un système 5.1 canaux vers un système 7.1 canaux auquel un appareil
vertical est appliqué, et donne une impression de présence et de profondeur.
NEO6 MUS (Neo:6 Music) Exécute le décodage DTS Neo:6 Music. Une source enregistrée au format
2 canaux est décodée en 7 canaux. Ce réglage est idéal pour les sources stéréo
normales telles que les CD.
Lorsque le casque est raccordé
Champ sonore Effet
HP 2CH (HP (2CH)) Ce mode est sélectionné automatiquement si vous utilisez un casque (excepté
« A. DIRECT »). Les sources stéréo 2 canaux standard ne sont soumises à
aucun traitement du champ sonore et les formats surround multicanal sont
réduits à 2 canaux, à l’exception des signaux LFE.
HP DIRECT (HP (Direct)) Ce mode est sélectionné automatiquement si vous utilisez un casque lorsque le
mode « A. DIRECT » est choisi. Émet les signaux analogiques sans traitement
au moyen de l’égaliseur, du champ sonore, etc.
suite
72FR
D:\NORM'S JOB\SONY HA\SO130041\STR-DA1800ES_PMRF
03\4428194123_USFR\FR05ENJ_STR-DA1800ES-CEL.fm masterpage: Left
STR-DA1800ES
4-428-194-12(3)
Si vous raccordez un caisson
de graves
Cet ampli-tuner émettra un signal basse
fréquence vers le caisson de graves en
l’absence de signal LFE, qui est une sortie à
effet sonore passe-bas d’un caisson de graves
vers un signal 2 canaux. Toutefois, le signal
basse fréquence n’est pas émis avec « NEO6
CIN » ou « NEO6 MUS » lorsque toutes les
enceintes sont réglées sur « Large ».
Pour exploiter pleinement le circuit de
réacheminement des graves Dolby Digital,
nous vous recommandons de régler la
fréquence de coupure du caisson de graves
aussi haut que possible.
Remarques sur les champs
sonores
• Selon les réglages de la configuration
d’enceintes, il est possible que certains
champs sonores ne soient pas disponibles.
• Vous ne pouvez pas sélectionner PLIIx
MV/MS et PLIIz simultanément.
– PLIIx MV/MS est disponible uniquement
lorsque la configuration d’enceintes est
réglée sur un paramètre comprenant une/
des enceinte(s) surround arrière.
– PLIIz est disponible uniquement lorsque
la configuration d’enceintes est réglée sur
un paramètre comprenant des enceintes
avant hautes.
• Les champs sonores pour la musique et les
films sont inopérants dans les cas suivants.
– Des signaux DTS-HD Master Audio,
DTS-HD High Resolution Audio ou
Dolby TrueHD avec une fréquence
d’échantillonnage supérieure à 48 kHz
sont reçus.
– « A. DIRECT » est sélectionné.
• « PLII MV », « PLIIx MV », « PLII MS »,
« PLIIx MS », « PLIIz », « NEO6 CIN » et
« NEO6 MUS » sont également inopérants
lorsque la configuration d’enceintes est
réglée sur 2/0 ou 2/0.1.
• Lorsque l’un des champs sonores pour la
musique est sélectionné, aucun son n’est
émis par le caisson de graves si toutes les
enceintes sont réglées sur « Large » dans le
menu Speaker Settings. Toutefois, le son
sera émis par le caisson de graves si :
– le signal d’entrée numérique contient des
signaux LFE ;
– les enceintes avant ou surround sont
réglées sur « Small » ;
– « MULTI ST. », « PLII MV »,
« PLII MS », « PLIIx MV »,
« PLIIx MS », « PLIIz », « HD-D.C.S. »
ou « P. AUDIO » est sélectionné.
Pour désactiver l’effet surround
pour un film/de la musique
Appuyez plusieurs fois sur SOUND
FIELD +/– pour sélectionner « 2CH ST. » ou
« A.F.D. AUTO ».
Vous pouvez aussi appuyer plusieurs fois sur
2CH/A.DIRECT sur l’ampli-tuner pour
sélectionner « 2CH ST. » ou vous pouvez
appuyer plusieurs fois sur A.F.D. sur l’ampli-
tuner pour sélectionner « A.F.D. AUTO ».

73FR
D:\NORM'S JOB\SONY HA\SO130041\STR-DA1800ES_PMRF
03\4428194123_USFR\FR05ENJ_STR-DA1800ES-CEL.fm masterpage: Right
STR-DA1800ES
4-428-194-12(3)
Écouter les effets sonores
Utilisation de la fonction
d’optimiseur sonore
La fonction Sound Optimizer vous permet
d’écouter un son net et dynamique à des
niveaux de volume bas. Il calibre
automatiquement le son difficilement audible
lorsque vous baissez le niveau du volume. Une
fois l’auto-calibration effectuée, le niveau
sonore est optimisé de manière à s’adapter à
votre environnement.
Appuyez sur SOUND OPTIMIZER
pour sélectionner « S. OPT. ON ».
La fonction Sound Optimizer est activée. Elle
est activée ou désactivée chaque fois que vous
appuyez sur SOUND OPTIMIZER.
Remarque
Cette fonction est inopérante si « A. DIRECT » est
en cours d’utilisation.
Vous permet de verrouiller les réglages de
l’ampli-tuner.
Vous ne pouvez activer ou désactiver cette
fonction qu’en suivant la procédure ci-
dessous.
1Appuyez sur ?/1 pour éteindre
l’ampli-tuner.
2Pendant que vous maintenez
MUSIC et SPEAKERS (A/B/A+B/
OFF) enfoncé, appuyez sur ?/1
pour mettre l’ampli-tuner sous
tension.
Rétablissement des
réglages par défaut des
champs sonores
Pour ce faire, veillez à utiliser les touches de
l’ampli-tuner.
1Appuyez sur ?/1 pour éteindre
l’ampli-tuner.
2Pendant que vous maintenez
MUSIC enfoncée, appuyez sur
?/1.
L’indication « S.F. CLEAR » apparaît sur
le panneau de l’afficheur et les réglages
par défaut de tous les champs sonores
sont rétablis.
Verrouillage des réglages
SOUND
OPTIMIZER
?/1
MUSIC
SPEAKERS (OFF/A/B/A+B)
?/1
MUSIC

74FR
D:\NORM'S JOB\SONY HA\SO130041\STR-DA1800ES_PMRF
03\4428194123_USFR\FR05ENJ_STR-DA1800ES-CEL.fm masterpage: Left
STR-DA1800ES
4-428-194-12(3)
À propos des fonctions
réseau de l’ampli-tuner
• Vous pouvez écouter des contenus audio
enregistrés sur un périphérique compatible
DLNA (produits DLNA CERTIFIED™)
portant un logo DLNA autorisé (page 78).
• Vous pouvez utiliser l’ampli-tuner comme
un périphérique équivalent à un moteur de
rendu multimédia UPnP sur votre réseau
domestique.
• Il vous suffit de disposer d’une connexion à
Internet pour pouvoir écouter des services
musicaux (page 80) et mettre à jour le
logiciel de l’ampli-tuner.
• Vous pouvez écouter la même musique
simultanément dans différentes pièces via la
fonction PARTY STREAMING.
• Vous pouvez enregistrer des périphériques
Media Remote pour commander l’ampli-
tuner.
• Vous pouvez lire des contenus audio sur des
périphériques iOS ou une bibliothèque
iTunes avec AirPlay.
À propos de DLNA
DLNA (Digital Living Network Alliance) est
un organisme de normalisation composé de
fabricants de produits divers, notamment des
serveurs (ordinateurs, etc.), des appareils AV
et des périphériques informatiques mobiles qui
échangent des contenus (musique, photos et
vidéos). DLNA détermine les normes et publie
un logo autorisé qui doit être indiqué sur les
périphériques qui prennent en charge les
normes DLNA.
Configuration du serveur
Pour écouter des contenus audio enregistrés
sur votre serveur avec cet ampli-tuner, vous
devez configurer le serveur au préalable. Les
périphériques serveurs suivants sont
compatibles avec cet ampli-tuner.
• Sony VAIO Media plus 1.3, 1.4, 2.0 et 2.1
• Sony HDD Network Audio System
NAS-S500HDE*, NAS-S55HDE*
• Ampli-tuner Sony Network AV
STR-DA6400ES*, TA-DA5600ES*
• Microsoft Windows Media Player 12
installé sur Windows 7 (page 75)
• Microsoft Windows Media Player 11
installé sur Windows Vista/Windows XP
(page 76)
* Non disponible dans certains pays ou régions.
Si le serveur est doté d’une fonction qui limite
l’accès à partir d’autres périphériques, vous
devez modifier le réglage sur le serveur afin
que l’ampli-tuner puisse y accéder.
Cette section explique comment configurer
Windows Media Player lorsque celui-ci est
utilisé comme un serveur.
Pour plus d’informations sur les réglages
d’autres périphériques serveurs, reportez-vous
au mode d’emploi ou à l’aide des applications
ou des périphériques respectifs.
Remarque
Les options affichées sur l’ordinateur peuvent être
différentes de celles illustrées ci-dessous, selon la
version du système d’exploitation ou
l’environnement des ordinateurs. Pour plus
d’informations, reportez-vous à l’aide de votre
système d’exploitation.
Utilisation des fonctions réseau

75FR
D:\NORM'S JOB\SONY HA\SO130041\STR-DA1800ES_PMRF
03\4428194123_USFR\FR05ENJ_STR-DA1800ES-CEL.fm masterpage: Right
STR-DA1800ES
4-428-194-12(3)
Utilisation des fonctions réseau
Cette section explique comment configurer
l’installation de Windows Media Player 12 par
le fabricant pour Windows 7.
Pour plus d’informations sur l’utilisation de
Windows Media Player 12, reportez-vous à
l’aide de cette application.
1Sélectionnez [Start] – [Control
Panel].
2Sélectionnez [View network
status and tasks] sous
[Network and Internet].
La fenêtre [Network and Sharing Center]
s’affiche.
Conseil
Si l’option que vous voulez n’apparaît pas dans
l’affichage, essayez de modifier le type
d’affichage du Panneau de configuration.
3Sélectionnez [Public network]
sous [View your active
networks].
Si l’affichage indique une
option autre que [Public
Network], allez à l’étape 6.
La fenêtre [Set Network Location]
s’affiche.
4Sélectionnez [Home network]
ou [Work network] selon
l’environnement dans lequel
est utilisé l’ampli-tuner.
5Suivez les instructions qui
s’affichent à l’écran selon
l’environnement dans lequel
est utilisé l’ampli-tuner.
Lorsque les réglages sont terminés,
vérifiez que l’option apparaissant sous
[View your active networks] a bien été
remplacée par [Home network] ou [Work
network] dans la fenêtre [Network and
Sharing Center].
6Sélectionnez [Change
advanced sharing settings].
En cas d’utilisation de
Windows 7
suite

76FR
D:\NORM'S JOB\SONY HA\SO130041\STR-DA1800ES_PMRF
03\4428194123_USFR\FR05ENJ_STR-DA1800ES-CEL.fm masterpage: Left
STR-DA1800ES
4-428-194-12(3)
7Sélectionnez [Choose media
streaming options…] sous
[Media streaming].
8Si [Media streaming is not
turned on] apparaît dans la
fenêtre [Media streaming
options], sélectionnez [Turn on
media streaming].
9Sélectionnez [Allow all].
La fenêtre [Allow All Media Devices]
s’affiche. Si [Allowed] est défini pour
tous les périphériques sur le réseau local,
sélectionnez [OK] et fermez la fenêtre.
10Sélectionnez [Allow all
computers and media devices].
11Sélectionnez [OK] pour fermer
la fenêtre.
12Actualisez la liste des serveurs.
Après avoir terminé la configuration de
Windows Media Player 12, actualisez la
liste des serveurs de l’ampli-tuner et
sélectionnez-y ce serveur. Pour plus
d’informations sur la sélection d’un
serveur, reportez-vous à la section « Pour
actualiser la liste des serveurs » (page 78).
Cette section explique comment configurer
l’installation de Windows Media Player 11 sur
Windows Vista/XP*.
Pour plus d’informations sur l’utilisation de
Windows Media Player 11, reportez-vous à
l’aide de cette application.
* Windows Media Player 11 n’est pas installé par le
fabricant sous Windows XP. Accédez au site Web
de Microsoft, téléchargez le programme
d’installation, puis installez Windows Media
Player 11 sur votre ordinateur.
1Sélectionnez [Start] – [All
Programs].
2Sélectionnez [Windows Media
Player].
Windows Media Player 11 démarre.
3Sélectionnez [Media Sharing…]
dans le menu [Library].
Si vous utilisez Windows XP, allez à
l’étape 9.
En cas d’utilisation de Windows
Vista/XP

77FR
D:\NORM'S JOB\SONY HA\SO130041\STR-DA1800ES_PMRF
03\4428194123_USFR\FR05ENJ_STR-DA1800ES-CEL.fm masterpage: Right
STR-DA1800ES
4-428-194-12(3)
Utilisation des fonctions réseau
4Lorsque s’affiche,
sélectionnez [Networking…].
La fenêtre [Network and Sharing Center]
s’affiche.
5Sélectionnez [Customize].
La fenêtre [Set Network Location]
s’affiche.
6Cochez [Private] et
sélectionnez [Next].
7Vérifiez que [Location type] est
désormais renseigné par
[Private], puis sélectionnez
[Close].
8Vérifiez que [(Private network)]
apparaît dans la fenêtre
[Network and Sharing Center]
puis fermez celle-ci.
9Si l’option [Share my media]
n’est pas cochée dans la
fenêtre [Media Sharing] qui
s’affiche à l’étape 3, cochez-la,
puis sélectionnez [OK].
La liste des périphériques connectables
s’affiche.
10Sélectionnez [Settings…] qui
apparaît à côté de [Share my
media to:].
11Cochez [Allow new devices and
computers automatically] et
sélectionnez [OK].
Remarque
Désélectionnez cette option après avoir vérifié
que l’ampli-tuner peut être raccordé au serveur
et lire les contenus audio enregistrés sur ce
dernier.
12Actualisez la liste des serveurs.
Après avoir terminé la configuration de
Windows Media Player 11, actualisez la
liste des serveurs de l’ampli-tuner et
sélectionnez-y ce serveur. Pour plus
d’informations sur la sélection d’un
serveur, reportez-vous à la section « Pour
actualiser la liste des serveurs » (page 78).
suite

78FR
D:\NORM'S JOB\SONY HA\SO130041\STR-DA1800ES_PMRF
03\4428194123_USFR\FR05ENJ_STR-DA1800ES-CEL.fm masterpage: Left
STR-DA1800ES
4-428-194-12(3)
Pour actualiser la liste des
serveurs
Lorsque vous ajoutez un nouveau serveur sur
le réseau domestique ou lorsque vous ne
trouvez pas le serveur que vous voulez dans la
liste des serveurs, actualisez cette dernière.
1Lorsque la liste des serveurs s’affiche,
appuyez sur TOOLS/OPTIONS.
2Sélectionnez « Refresh », puis
appuyez sur .
La liste des serveurs actualisée s’affiche.
Conseil
L’ampli-tuner conserve un historique des cinq
derniers serveurs raccordés et ces serveurs
apparaissent au début de la liste des serveurs.
Jusqu’à 20 serveurs peuvent être affichés dans une
liste de serveurs.
Pour supprimer un serveur de la
liste des serveurs
1Lorsque la liste des serveurs s’affiche,
sélectionnez le serveur à supprimer,
puis appuyez sur TOOLS/OPTIONS.
Le menu des options apparaît.
2Sélectionnez « Delete », puis appuyez
sur .
Un écran de confirmation apparaît sur
l’écran du téléviseur.
3Sélectionnez « OK », puis appuyez sur
.
« Complete! » apparaît et le serveur
sélectionné est supprimé.
Remarque
Même si vous supprimez le serveur de la liste des
serveurs, il réapparaîtra dans la liste si l’ampli-tuner
le détecte sur le réseau (par exemple, lorsque vous
actualisez la liste des serveurs).
Écouter des contenus
audio enregistrés sur le
serveur
Vous pouvez lire des contenus audio
enregistrés sur le serveur à l’aide de l’ampli-
tuner aux formats MP3, PCM linéaire, WMA
et AAC*. Les contenus audio dotés d’une
protection contre la copie (Digital Rights
Management) ne peuvent pas être lus sur cet
ampli-tuner.
* L’ampli-tuner peut uniquement lire les fichiers
AAC portant les extensions « .m4a », « .mp4 » ou
« .3gp ».
Serveur
Cet ampli-tuner
V/v/B/b,
MENU
TOOLS/
OPTIONS
RETURN/
EXIT O
Xx
N
SHIFT
ALPHABE
T
SEARCH
DISPLAY
HOME
NETWORK

79FR
D:\NORM'S JOB\SONY HA\SO130041\STR-DA1800ES_PMRF
03\4428194123_USFR\FR05ENJ_STR-DA1800ES-CEL.fm masterpage: Right
STR-DA1800ES
4-428-194-12(3)
Utilisation des fonctions réseau
1Appuyez sur MENU.
Le menu s’affiche sur l’écran du
téléviseur.
2Sélectionnez « Music », puis
appuyez sur ou b.
3Sélectionnez « HOME
NETWORK », puis appuyez sur
ou b.
La liste des serveurs apparaît sur l’écran
du téléviseur.
Si le dernier élément sélectionné (liste de
lecture, album, dossier, etc.) apparaît sur
l’écran du téléviseur, appuyez plusieurs
fois sur RETURN/EXIT O jusqu’à ce
que la liste des serveurs s’affiche.
Si « No Server » apparaît ou si le serveur
figurant dans la liste n’est pas disponible,
appuyez sur TOOLS/OPTIONS.
Sélectionnez « Refresh », puis appuyez
sur . La liste des serveurs actualisée
s’affiche.
Conseil
Vous pouvez également utiliser la touche
HOME NETWORK de la télécommande pour
sélectionner directement la fonction de réseau
domestique.
4Sélectionnez le serveur sur
lequel réside le contenu que
vous souhaitez lire.
La liste des contenus apparaît sur l’écran
du téléviseur.
Remarque
Si le périphérique serveur prend en charge la
norme Wake-on-LAN, l’ampli-tuner allume
automatiquement le serveur. Si le serveur ne
prend pas en charge la norme Wake-on-LAN,
allumez-le au préalable. Pour plus
d’informations sur les réglages ou l’utilisation
de Wake-on-LAN sur votre serveur, reportez-
vous au mode d’emploi ou à l’aide de votre
serveur.
5Sélectionnez l’élément (liste de
lecture, album, dossier, etc.)
que vous voulez, puis appuyez
sur .
Si un autre élément apparaît, répétez cette
étape pour réduire les choix jusqu’à ce
que l’élément que vous voulez apparaisse.
Les éléments qui s’affichent dépendent du
serveur raccordé.
6Sélectionnez la plage que vous
voulez, puis appuyez sur .
La lecture commence.
Assurez-vous que le son est émis par les
enceintes de l’ampli-tuner.
Remarques
• Les plages que l’ampli-tuner ne peut pas lire
apparaissent également sur l’écran du téléviseur.
Vous ne pouvez pas trier une liste de plage lisibles.
• « ! » apparaît en haut du nom d’une plage illisible
sur l’ampli-tuner et celle-ci est ignorée pendant la
lecture.
• La lecture ne reprend pas à partir du dernier
élément sélectionné si vous débranchez le cordon
d’alimentation de la prise murale.
• L’ampli-tuner peut tarder à afficher les éléments
lorsque vous parcourez un dossier comprenant une
grande quantité de contenus audio. Dans ce cas,
utilisez la recherche par mot-clé (page 89).
Conseils
• Si vous sélectionnez un dossier (par exemple, un
dossier d’artiste, un dossier de genre, etc.), puis
appuyez sur la touche N, l’ampli-tuner lit tous les
éléments contenus dans le dossier sélectionné.
• L’ampli-tuner reprend à partir du dernier élément
sélectionné lorsque la fonction de réseau
domestique est à nouveau sélectionnée, jusqu’à ce
qu’il soit éteint. Lorsque « Network Standby » est
réglé sur « On », la lecture reprend à partir du
dernier élément sélectionné, même si vous éteignez
l’ampli-tuner.
suite

80FR
D:\NORM'S JOB\SONY HA\SO130041\STR-DA1800ES_PMRF
03\4428194123_USFR\FR05ENJ_STR-DA1800ES-CEL.fm masterpage: Left
STR-DA1800ES
4-428-194-12(3)
Pour vérifier la protection
contre la copie
Cet ampli-tuner ne peut pas lire les fichiers
WMA dotés d’une protection contre la copie
DRM.
Si un fichier WMA ne peut pas être lu sur cet
ampli-tuner, vérifiez sa propriété sur votre
ordinateur afin de déterminer s’il est doté
d’une protection contre la copie DRM.
Ouvrez le dossier ou le volume où se trouve le
fichier WMA, puis cliquez avec le bouton
droit de la souris sur le fichier pour afficher la
fenêtre [Properties]. Si celle-ci comprend un
onglet [License], cela signifie que le fichier est
doté d’une protection contre la copie DRM et
qu’il ne peut pas être lu sur cet ampli-tuner.
Pour utiliser la fonction de
réseau domestique à l’aide de la
télécommande
* Selon le serveur ou la plage, il est possible que la
mise en pause de la lecture soit inopérante lorsque
la fonction de réseau domestique est sélectionnée.
Profiter du réseau Sony
Entertainment Network
(SEN)
Cet ampli-tuner permet d’écouter des services
musicaux disponibles sur Internet (Fonction
SEN).
Pour que vous puissiez utiliser cette fonction,
l’ampli-tuner doit être raccordé au réseau et ce
dernier doit être connecté à Internet. Pour plus
d’informations, reportez-vous à la section
« 6 : Connexion au réseau » (page 39).
Visitez le site Web ci-dessous pour plus
d’informations sur la fonction SEN :
http://
www.sonyentertainmentnetwork.com
Pour Procédez comme suit
Mettre en pause la
lecture*
Appuyez sur X pendant la
lecture.
Appuyez sur N pour
reprendre la lecture.
Arrêter la lecture Appuyez sur x.
Aller au début de la
plage actuelle, plage
précédente/suivante
Appuyez plusieurs fois sur
./>.
Sélectionner à
nouveau l’élément à
lire
Appuyez plusieurs fois sur
RETURN/EXIT O jusqu’à
ce qu’apparaisse le répertoire
que vous voulez.
Ou appuyez sur TOOLS/
OPTIONS, sélectionnez
« Server List », puis
sélectionnez l’élément que
vous voulez.
Pour retourner à l’écran de
lecture, appuyez sur TOOLS/
OPTIONS et sélectionnez
« Now Playing ».
Rechercher
l’élément que vous
voulez à l’aide d’un
mot-clé
Pendant que le contenu sur le
serveur est sélectionné,
appuyez sur SHIFT, puis
appuyez sur ALPHABET
SEARCH et entrez un mot-clé
(page 89).
Changer le serveur Lorsque la lecture est arrêtée,
appuyez sur TOOLS/
OPTIONS. Sélectionnez
« Server List », puis appuyez
sur . Sélectionnez le
serveur que vous voulez, puis
appuyez sur .
Sélectionner la
lecture répétée
Appuyez sur SHIFT, puis
appuyez plusieurs fois sur
REPEAT jusqu’à ce que
ou apparaisse sur l’écran
du téléviseur.
Sélectionner la
lecture aléatoire
Appuyez sur SHIFT, puis
appuyez plusieurs fois sur
SHUFFLE jusqu’à ce que
« SHUF » apparaisse sur
l’écran du téléviseur.
Pour Procédez comme suit
SEN
Cet ampli-tuner

81FR
D:\NORM'S JOB\SONY HA\SO130041\STR-DA1800ES_PMRF
03\4428194123_USFR\FR05ENJ_STR-DA1800ES-CEL.fm masterpage: Right
STR-DA1800ES
4-428-194-12(3)
Utilisation des fonctions réseau
Remarque
Avant d’utiliser des services musicaux, il peut
s’avérer nécessaire d’enregistrer votre ampli-tuner,
selon le fournisseur de services. Pour plus
d’informations sur l’enregistrement, visitez le site
de support client du fournisseur de services.
Les étapes suivantes expliquent comment
sélectionner « vTuner » comme exemple des
services musicaux disponible sur Internet.
1Appuyez sur MENU.
Le menu s’affiche sur l’écran du
téléviseur.
2Sélectionnez « Music », puis
appuyez sur ou b.
3Sélectionnez « SEN », puis
appuyez sur ou b.
La liste des fournisseurs de services
apparaît sur l’écran du téléviseur. Si
l’ampli-tuner affiche automatiquement le
dernier service ou la dernière station
sélectionné, appuyez plusieurs fois sur
RETURN/EXIT O jusqu’à ce que la
liste des fournisseurs de services
apparaisse.
Conseil
Vous pouvez aussi utiliser la touche SEN de la
télécommande pour sélectionner directement
la fonction SEN.
4Sélectionnez « vTuner », puis
appuyez sur .
5Sélectionnez le dossier ou la
station que vous voulez, puis
appuyez sur .
• Appuyez sur V/v pour sélectionner
l’élément.
• Appuyez sur pour accéder au
répertoire suivant ou écouter la station.
• Appuyez sur RETURN/EXIT O pour
retourner au répertoire précédent.
Remarque
Si « No Service » apparaît et vous ne parvenez pas à
obtenir la liste des fournisseurs de services, appuyez
sur TOOLS/OPTIONS et sélectionnez « Refresh ».
Conseil
L’ampli-tuner affiche le dernier service ou la
dernière station sélectionné lorsque la fonction SEN
est à nouveau sélectionnée, jusqu’à ce qu’il soit
éteint. Lorsque « Network Standby » est réglé sur
« On », le dernier service ou la dernière station
sélectionné s’affiche, même si vous éteignez
l’ampli-tuner.
Pour utiliser la fonction SEN à
l’aide de la télécommande
V/v/B/b,
MENU
RETURN/
EXIT O
ALPHABET
SEARCH/
SEN
TOOLS/
OPTIONS
Touches
numériques
SHIFT
ENT/MEM
Pour Procédez comme suit
Changer la station
ou le service
Appuyez sur RETURN/EXIT
O pour retourner à la liste
des fournisseurs de services,
puis sélectionnez à nouveau le
service.
Pour retourner à l’écran de
lecture encore une fois,
appuyez sur TOOLS/
OPTIONS et sélectionnez
« Now Playing ».
Utiliser diverses
fonctions pendant
que l’ampli-tuner
sélectionne ou lit
une station ou un
service
Appuyez sur TOOLS/
OPTIONS. L’élément affiché
peut varier selon l’élément ou
le répertoire sélectionné.
suite

82FR
D:\NORM'S JOB\SONY HA\SO130041\STR-DA1800ES_PMRF
03\4428194123_USFR\FR05ENJ_STR-DA1800ES-CEL.fm masterpage: Left
STR-DA1800ES
4-428-194-12(3)
Vous pouvez stocker jusqu’à 20 stations en
tant que stations favorites.
1Sélectionnez la station que
vous voulez prérégler.
2Pendant la réception, appuyez
sur SHIFT, puis appuyez sur
ENT/MEM.
La liste des stations préréglées
mémorisées s’affiche.
3Sélectionnez un numéro
préréglé, puis appuyez sur .
4Répétez les étapes 1 à 3 pour
mémoriser une autre station.
Pour écouter la station
préréglée
1Sélectionnez « Music » dans le
menu, puis appuyez sur ou b.
2Sélectionnez « SEN », puis appuyez
sur ou b.
La liste des fournisseurs de services
apparaît sur l’écran du téléviseur. Si
l’ampli-tuner affiche automatiquement la
dernière station sélectionnée, appuyez
plusieurs fois sur RETURN/EXIT O
jusqu’à ce que la liste des fournisseurs de
services apparaisse.
3Sélectionnez « Preset », puis appuyez
sur .
« Preset » apparaît au début de la liste des
fournisseurs de services.
4Sélectionnez la station préréglée que
vous voulez, puis appuyez sur .
Remarque
Il est possible que certaines stations ne puissent pas
être préréglées, selon les fournisseurs de services. Si
vous essayez de prérégler ce type de station, « Not
Available » apparaît sur l’afficheur.
Conseil
Utilisez les touches numériques pour sélectionner la
station préréglée. Appuyez sur SHIFT, puis appuyez
sur la touche numérique correspondant au numéro
préréglé, puis appuyez sur pour sélectionner
directement la station préréglée.
Vous pouvez écouter le contenu de divers
services musicaux disponibles sur Internet.
Visitez le site Web ci-dessous pour plus
d’informations sur les services musicaux,
comment les écouter et le code
d’enregistrement de l’ampli-tuner.
http://munlimited.com/home
Vérification du code
d’enregistrement
Il peut vous être demandé d’entrer le code
d’enregistrement de l’ampli-tuner lorsque
vous écoutez un nouveau service musical.
1Sélectionnez « Music » dans le
menu, puis appuyez sur ou b.
Sélectionner les
options de service
Pendant que le contenu du
service est sélectionné ou lu,
appuyez sur TOOLS/
OPTIONS. Sélectionnez
« Service Options », puis
appuyez sur . Le contenu
de l’option de service varie
selon les services
sélectionnés.
Rechercher
l’élément que vous
voulez à l’aide d’un
mot-clé
Pendant que le contenu sur le
serveur est sélectionné,
appuyez sur SHIFT, puis
appuyez sur ALPHABET
SEARCH et entrez un mot-clé
(page 89).
Afficher les
informations
disponibles
Appuyez plusieurs fois sur
DISPLAY pour afficher le
nom de l’artiste, de l’album,
etc.
Préréglage des stations
Pour Procédez comme suit
Écoute de divers services
musicaux

83FR
D:\NORM'S JOB\SONY HA\SO130041\STR-DA1800ES_PMRF
03\4428194123_USFR\FR05ENJ_STR-DA1800ES-CEL.fm masterpage: Right
STR-DA1800ES
4-428-194-12(3)
Utilisation des fonctions réseau
2Sélectionnez « SEN », puis appuyez
sur ou b.
La liste des fournisseurs de services
apparaît sur l’écran du téléviseur. Si
l’ampli-tuner affiche automatiquement le
dernier service ou la dernière station
sélectionné, appuyez plusieurs fois sur
RETURN/EXIT O jusqu’à ce que la liste
des fournisseurs de services apparaisse.
3Sélectionnez « Registration Code »,
puis appuyez sur .
Le code d’enregistrement de l’ampli-tuner
apparaît.
Utilisation de la fonction
PARTY STREAMING
Les contenus audio actuellement lus sur cet
ampli-tuner peuvent également être lus
simultanément sur tous les périphériques
correspondant à la fonction PARTY
STREAMING sur votre réseau domestique.
Lorsque vous utilisez une connexion sans fil et
que celle-ci s’interrompt, raccordez votre
ampli-tuner au routeur par le biais d’une
connexion filaire.
Lors d’une diffusion en mode PARTY, un
périphérique appelé « hôte PARTY » démarre
une session PARTY et diffuse de la musique,
tandis qu’un périphérique appelé « invité
PARTY » rejoint une session PARTY et reçoit
la musique émise par « l’hôte PARTY ».
Avant d’utiliser la fonction PARTY
STREAMING, assurez-vous que « PARTY
STREAMING » est réglé sur « On »
(page 111).
Vous pouvez utiliser la fonction PARTY
STREAMING avec d’autres périphériques*
portant le logo PARTY STREAMING indiqué
ci-dessous.
* Les périphériques compatibles avec PARTY
STREAMING qui sont disponibles peuvent varier
selon les pays ou les régions. Pour plus
d’informations sur les périphériques disponibles,
contactez votre revendeur Sony le plus proche.
Vous pouvez démarrer une session PARTY de
sorte que d’autres périphériques prenant en
charge la fonction PARTY STREAMING
puissent lire la même musique même s’ils sont
installés dans d’autres pièces.
1Assurez-vous que les
périphériques invités PARTY
sont allumés et prêts à
rejoindre une session PARTY.
2Lisez la source audio de votre
choix.
Les contenus audio de toutes les sources
audio présentes sur cet ampli-tuner
peuvent être diffusés en continu.
Invité PARTY Invité PARTY
Invité PARTY
Hôte PARTY
Démarrage d’une session PARTY
PARTY
SHIFT
suite

84FR
D:\NORM'S JOB\SONY HA\SO130041\STR-DA1800ES_PMRF
03\4428194123_USFR\FR05ENJ_STR-DA1800ES-CEL.fm masterpage: Left
STR-DA1800ES
4-428-194-12(3)
Remarques
• Seuls les contenus audio sur cet ampli-tuner
peuvent être diffusés en continu. Lorsqu’un
périphérique est utilisé comme hôte PARTY,
les signaux vidéo ne sont pas émis vers le
téléviseur et les signaux audio sont réduits à
2 canaux. Dans ce cas, vous ne pouvez
sélectionner que « 2CH ST. » comme champ
sonore.
• Lorsque vous démarrez une session PARTY
en tant que hôte PARTY, il est possible que
vous observiez un écart temporel entre la
sortie audio et l’affichage de l’image dans les
cas suivants.
– La fonction Audio Return Channel (ARC)
est utilisée.
– La sortie vidéo de l’appareil est raccordée
au téléviseur et la sortie audio est raccordée
aux prises d’entrée audio analogiques ou
numériques de l’ampli-tuner.
• Les sources dotées d’une protection contre la
copie ne peuvent pas être diffusées en
continu.
3Appuyez sur SHIFT, puis
maintenez PARTY enfoncé
jusqu’à ce que « START
PARTY » apparaisse.
L’ampli-tuner démarre la diffusion
PARTY en tant qu’hôte PARTY.
Vous pouvez également utiliser PARTY
sur l’ampli-tuner pour démarrer une
session Party.
Pour fermer une session PARTY
Appuyez sur SHIFT, puis maintenez PARTY
enfoncé jusqu’à ce que « CLOSE PARTY »
apparaisse.
Vous pouvez également utiliser PARTY sur
l’ampli-tuner pour fermer une session Party.
L’ampli-tuner peut rejoindre une session
PARTY démarrée par un autre périphérique
afin que vous puissiez écouter les mêmes
contenus audio lus dans une autre pièce.
Lorsque l’hôte PARTY lance une
session PARTY, appuyez sur
SHIFT, puis appuyez sur PARTY.
« JOIN PARTY » apparaît et l’ampli-tuner
rejoint la session PARTY en tant qu’invité
PARTY.
Pour quitter une session PARTY
Appuyez sur SHIFT, puis appuyez sur
PARTY.
« LEAVE PARTY » apparaît et l’ampli-tuner
quitte la session PARTY.
Remarques
• Vous ne pouvez pas rejoindre une session PARTY
dans les cas suivants :
– une session PARTY est en cours d’exécution sur
cet ampli-tuner ;
– vous avez déjà rejoint une autre session PARTY.
• Si vous appuyez sur PARTY alors qu’aucune
session PARTY n’a été démarrée, mais un
périphérique compatible avec la fonction PARTY
STREAMING est en cours de lecture, ce
périphérique sera l’hôte PARTY et l’ampli-tuner
rejoindra la session PARTY en tant qu’invité
PARTY.
• La fonction du périphérique invité PARTY bascule
automatiquement en mode HOME NETWORK
lorsque le périphérique rejoint une session
PARTY. Même si le périphérique invité PARTY
quitte la session PARTY, la fonction reste en mode
HOME NETWORK.
Conseil
Si « Network Standby » est réglé sur « On », l’ampli-
tuner s’allume et rejoint automatiquement la session
PARTY lorsque le périphérique hôte PARTY la
démarre.
Rejoindre une session PARTY

85FR
D:\NORM'S JOB\SONY HA\SO130041\STR-DA1800ES_PMRF
03\4428194123_USFR\FR05ENJ_STR-DA1800ES-CEL.fm masterpage: Right
STR-DA1800ES
4-428-194-12(3)
Utilisation des fonctions réseau
Diffusion en continu de
musique depuis iTunes
avec AirPlay
À l’aide d’un réseau sans fil, vous pouvez lire
des contenus audio sur des périphériques iOS
tels qu’un iPhone, un iPod touch, un iPad ou
une bibliothèque iTunes sur votre PC avec cet
ampli-tuner.
Modèles d’iPod/iPhone/iPad
compatibles
iPhone 4S, iPhone 4, iPhone 3GS, iPod touch
(2ème, 3ème ou 4ème génération), iPad, iPad2
avec iOS 4.2 ou version ultérieure, et Mac ou
PC avec iTunes 10.1 ou version ultérieure.
Remarques
• Reportez-vous à « Modèles d’iPod/iPhone/iPad
compatibles » dans cette page pour plus
d’informations sur les versions prises en charge
d’iOS ou d’iTunes.
• Mettez à jour iOS ou iTunes vers la version la plus
récente avant de l’utiliser avec l’ampli-tuner.
• Reportez-vous au mode d’emploi de votre
périphérique pour plus d’informations sur
l’utilisation de périphériques iOS, iTunes ou
AirPlay.
• Vous ne pouvez pas utiliser cet ampli-tuner comme
un hôte PARTY pendant que vous utilisez la
fonction AirPlay.
1Touchez/cliquez sur l’icône
située dans l’angle inférieur
droit de l’écran du périphérique
iOS ou de la fenêtre iTunes.
[Périphérique iOS]
[iTunes]
2Sélectionnez « STR-DA1800ES »
dans le menu AirPlay d’iTunes
ou de votre périphérique iOS.
[Périphérique iOS]
[iTunes]
PC
iPhone/
iPod touch/
iPad
suite

86FR
D:\NORM'S JOB\SONY HA\SO130041\STR-DA1800ES_PMRF
03\4428194123_USFR\FR05ENJ_STR-DA1800ES-CEL.fm masterpage: Left
STR-DA1800ES
4-428-194-12(3)
3Démarrez la lecture de
contenus audio sur un
périphérique iOS ou sur
iTunes.
AirPlay est sélectionné automatiquement
en tant que fonction de l’ampli-tuner.
Conseil
Si la lecture ne démarre pas, répétez la procédure à
partir de l’étape 1.
Pour confirmer/modifier le nom
du périphérique
Reportez-vous à la section « Pour affecter un
nom de périphérique » (page 113) pour savoir
comment renommer le périphérique.
Pour commander la lecture
AirPlay
Vous pouvez utiliser les touches MASTER
VOL +/–, N, X, x, ., et >.
L’utilisation à partir de l’ampli-tuner et de la
télécommande est uniquement active lorsque
l’ampli-tuner est sélectionné comme
périphérique de sortie.
Lorsque vous utilisez iTunes, définissez un
périphérique iOS pour accepter le contrôle à
partir de cet ampli-tuner et de la
télécommande si vous voulez utiliser ces
derniers pour commander un périphérique
iOS.
Conseils
• La priorité est accordée à la commande de contrôle
la plus récente définie sur l’ampli-tuner. L’ampli-
tuner démarre la lecture de contenus audio d’un
autre périphérique lorsqu’il accepte le contrôle à
partir de ce périphérique équipé d’AirPlay, y
compris si cet ampli-tuner est utilisé pour AirPlay
avec le périphérique initial.
• Un son très fort peut être émis à partir de cet ampli-
tuner lorsque vous réglez le volume à un niveau
trop fort à l’aide de périphériques iOS ou d’iTunes.
• Pour plus d’informations sur l’utilisation d’iTunes,
reportez-vous à l’aide de ce dernier.
• Il est possible que le niveau de volume des
périphériques iOS ou d’iTunes ne puisse pas être
lié au niveau de volume de cet ampli-tuner.
Mise à jour du logiciel
En téléchargeant la dernière version du
logiciel, vous pouvez profiter des fonctions les
plus récentes. L’ampli-tuner accède au serveur
Sony pour mettre à jour le logiciel.
Si une nouvelle mise à jour est disponible,
« [New Software] Perform Software Update. »
apparaît sur l’écran du téléviseur et
« UPDATE » apparaît sur le panneau de
l’afficheur lorsque vous êtes connecté à
Internet et utilisez la fonction de réseau
domestique ou SEN.
Assurez-vous que les autres appareils
raccordés à l’ampli-tuner sont arrêtés avant de
mettre à jour le logiciel.
Pour plus d’informations sur la mise à jour du
logiciel disponible, visitez le site de support
client (page 142).
Remarques
• Veillez à ne pas éteindre l’ampli-tuner, ni à
débrancher le câble réseau ni à effectuer la moindre
opération sur l’ampli-tuner pendant la mise à jour.
• Si vous essayez de mettre à jour le logiciel alors
que la minuterie de mise en veille est activée, celle-
ci se désactivera automatiquement.
1Appuyez sur MENU.
Le menu s’affiche sur l’écran du
téléviseur.
2Sélectionnez « Settings »,
puis appuyez sur ou b.
La liste du menu Settings s’affiche sur
l’écran du téléviseur.
3Sélectionnez « Network », puis
appuyez sur ou b.
4Sélectionnez « Software
Update », puis appuyez sur .

87FR
D:\NORM'S JOB\SONY HA\SO130041\STR-DA1800ES_PMRF
03\4428194123_USFR\FR05ENJ_STR-DA1800ES-CEL.fm masterpage: Right
STR-DA1800ES
4-428-194-12(3)
Utilisation des fonctions réseau
5Sélectionnez « Update », puis
appuyez sur .
L’ampli-tuner commence à vérifier la
disponibilité d’une mise à jour du
logiciel.
6Quand « Found latest update. »
apparaît sur l’écran du
téléviseur, appuyez sur .
Si aucune mise à jour n’est disponible,
« No update required. » s’affiche.
7Sélectionnez « OK », puis
appuyez sur .
Un message confirmant si vous acceptez
ou non les conditions de la mise à jour du
logiciel apparaît. Confirmez ce message
et lisez le « CONTRAT DE LICENCE
UTILISATEUR FINAL DE LOGICIEL
SONY » (page 149), puis appuyez sur
.
8Sélectionnez « Agree », puis
appuyez sur .
L’ampli-tuner démarre la mise à jour du
logiciel et GUI MODE est désactivé
automatiquement. L’indicateur
ON/STANDBY sur le panneau avant
clignote pendant la mise à jour. La mise à
jour par l’ampli-tuner peut durer quelque
temps (une quarantaine de minutes tout
au plus). Le temps requis dépendra de la
quantité de données que contiennent les
mises à jour, le type de ligne du réseau,
l’environnement de communication
réseau, etc.
Une fois la mise à jour du logiciel
terminée, l’indication « Complete! »
s’affiche.
Les modifications ou les ajustements
apportés aux réglages sont désormais
remplacés par les réglages par défaut.
Remarques
Si l’un des états ci-dessous apparaît, la mise à
jour du logiciel a généré une erreur.
– L’indicateur ON/STANDBY clignote
rapidement.
– « ERROR » apparaît sur le panneau de
l’afficheur.
– Aucun indicateur ne s’allume sur le panneau
de l’afficheur ou l’indicateur ON/STANDBY
s’éteint.
– L’ampli-tuner n’a pas terminé la mise à jour
au bout de 40 minutes et le message
« UPDATING » ne cesse de clignoter sur le
panneau de l’afficheur.
Débranchez le cordon d’alimentation, puis
rebranchez-le. L’ampli-tuner essaiera de
mettre à jour le logiciel. Si l’état persiste,
contactez votre revendeur Sony le plus proche.
Pour annuler la procédure
Sélectionnez « Cancel » à l’étape 7.
Pour revenir à l’écran précédent
Appuyez sur RETURN/EXIT O avant que
l’ampli-tuner ne démarre la mise à jour du
logiciel.
Une fois la mise à jour commencée, vous ne
pourrez pas revenir à l’écran précédent.
Liste des messages relatifs aux
fonctions réseau
Réglages du réseau
Message et description
Connection Fail
L’ampli-tuner n’a pas pu se connecter au réseau.
Input Error!
Les valeurs entrées sont incorrectes ou non valides.
Not in Use
L’opération que vous essayez d’exécuter est
actuellement interdite.
Not Supported
Le périphérique de point d’accès ne prend pas en
charge la méthode du code PIN WPS.
suite

88FR
D:\NORM'S JOB\SONY HA\SO130041\STR-DA1800ES_PMRF
03\4428194123_USFR\FR05ENJ_STR-DA1800ES-CEL.fm masterpage: Left
STR-DA1800ES
4-428-194-12(3)
Réseau domestique SEN
Mise à jour du logiciel
Message et description
Cannot Connect
L’ampli-tuner ne peut pas se connecter au serveur
sélectionné.
Cannot Get Info
L’ampli-tuner ne peut pas récupérer d’informations
sur le serveur ou le contenu.
Cannot JOIN
L’ampli-tuner n’a pas pu se joindre à une session
PARTY.
Cannot Play
L’ampli-tuner ne peut pas lire les fichiers audio car
leur format n’est pas pris en charge ou la lecture est
restreinte.
Cannot START
L’ampli-tuner n’a pas pu démarrer une session
PARTY.
Data Error
Vous avez essayé de lire un fichier illisible.
Device Full!
Vous ne pouvez plus enregistrer de périphériques
supplémentaires dans la liste des périphériques.
Initialize
L’ampli-tuner définit un réglage d’usine par défaut
de la fonction réseau.
No Server
Il n’y a aucun serveur sur le réseau auquel l’ampli-
tuner puisse se connecter. Essayez d’actualiser la
liste des serveurs (page 78).
No Track
Le dossier sélectionné sur le serveur ne contient
aucun fichier illisible.
Not Found
Aucun élément sur le serveur ne correspond au
mot-clé.
Not in Use
L’opération que vous essayez d’exécuter est
actuellement interdite.
Message et description
Cannot Connect
L’ampli-tuner ne peut pas se connecter au serveur.
Cannot Get Data
L’ampli-tuner ne peut pas obtenir de contenu du
serveur.
Cannot Play
L’ampli-tuner ne peut pas lire un service ou une
station car son format n’est pas pris en charge ou la
lecture est restreinte.
Data Error
• Vous avez essayé de lire un fichier illisible.
• L’ampli-tuner ne reconnaît pas les données sur le
serveur.
Need Software update
Le service n’est pas disponible dans la version
actuelle du logiciel de l’ampli-tuner.
Visitez le site Web ci-dessous pour plus
d’informations sur la mise à jour du logiciel :
http://munlimited.com/home
No Preset
Aucune station n’est mémorisée sur l’ampli-tuner
pour le numéro préréglé sélectionné.
No Service
Il n’y a aucun fournisseur de services.
No Station
Le service sélectionné ne comprend aucune station.
Not Available
• Le service sélectionné n’est pas disponible.
• L’opération que vous essayez d’exécuter n’est pas
disponible actuellement.
Not in Use
L’opération que vous essayez d’exécuter est
actuellement interdite.
Message et description
Cannot connect
L’ampli-tuner ne peut pas accéder au serveur pour
télécharger la dernière version du logiciel. Ouvrez
le menu des paramètres et mettez à jour le logiciel
encore une fois (page 86).
Can’t download
L’ampli-tuner n’a pas pu télécharger les données de
mise à jour pendant l’exécution de la mise à jour du
logiciel. Ouvrez le menu des paramètres et mettez à
jour le logiciel encore une fois (page 86).

89FR
D:\NORM'S JOB\SONY HA\SO130041\STR-DA1800ES_PMRF
03\4428194123_USFR\FR05ENJ_STR-DA1800ES-CEL.fm masterpage: Right
STR-DA1800ES
4-428-194-12(3)
Utilisation des fonctions réseau
Recherche d’un élément
à l’aide d’un mot-clé
Lorsqu’une liste s’affiche sur l’écran du
téléviseur (par exemple, liste d’artistes, liste
de plages, etc.), vous pouvez entrer un mot-clé
pour rechercher l’élément que vous voulez.
La recherche par mots-clés n’est disponible
que si la fonction de réseau domestique ou
SEN est sélectionnée.
1Appuyez sur SHIFT, puis
appuyez sur ALPHABET
SEARCH jusqu’à ce qu’une
liste d’éléments (liste
d’artistes, liste de plages, etc.)
s’affiche sur l’écran du
téléviseur.
L’écran de saisie de mots-clés apparaît
sur l’écran du téléviseur.
2Appuyez sur SHIFT, puis
appuyez sur les touches
numériques/alphabétiques
pour entrer un mot-clé.
Un mot-clé peut comporter jusqu’à
15 caractères.
Remarque
Entrez un mot-clé correspondant aux lettres ou
à un mot situé au début du nom ou du titre de
l’élément que vous recherchez. Lorsque
l’ampli-tuner recherche un élément, l’article
« The » au début d’un nom et l’espace suivant
seront ignorés.
3Appuyez sur .
Un élément correspondant au mot-clé
s’affiche. Si l’élément affiché n’est pas
celui que vous recherchez, appuyez sur
B/b pour afficher l’élément précédent/
suivant.
4Répétez les étapes 1 à 3 jusqu’à
trouver l’élément que vous
voulez, puis appuyez sur .
5Sélectionnez la plage que vous
voulez, puis appuyez sur .
La lecture commence.
V/v/B/b,
SHIFT
Touches
numériques/
alphabétiques
ALPHABET
SEARCH

90FR
D:\NORM'S JOB\SONY HA\SO130041\STR-DA1800ES_PMRF
03\4428194123_USFR\FR05ENJ_STR-DA1800ES-CEL.fm masterpage: Left
STR-DA1800ES
4-428-194-12(3)
À propos de la
technologie sans fil
Bluetooth
La technologie sans fil Bluetooth est une
technologie sans fil de courte portée qui
permet la communication de données sans fil
entre des périphériques numériques. La
technologie sans fil Bluetooth opère dans un
rayon de 10 mètres (33 pieds).
Il n’est pas nécessaire d’utiliser un câble pour
la connexion, pas plus qu’il n’est nécessaire
que les périphériques soient installés les uns en
face des autres, comme c’est le cas avec la
technologie à infrarouge.
La norme Bluetooth est une norme
internationale prise en charge et utilisée par
des milliers d’entreprises à travers le monde.
À propos des fonctions
Bluetooth de l’ampli-
tuner
Le profil est la normalisation de la fonction
pour chaque spécification de périphérique
Bluetooth. Cet ampli-tuner prend en charge les
profils et versions Bluetooth suivants :
Système de communication :
Spécification Bluetooth version 2.1 + EDR*
Profils compatibles Bluetooth :
– A2DP (Advanced Audio Distribution
Profile) : Réception de contenus audio de
qualité supérieure.
– AVRCP 1.3 (Audio Video Remote Control
Profile) : Commande d’appareils audio/
vidéo ; mise en pause, arrêt, démarrage de la
lecture, commande du volume, etc.
* Débit amélioré
Remarques
• Pour pouvoir utiliser la fonction Bluetooth, le
périphérique Bluetooth à connecter requiert le
même profil que celui de l’ampli-tuner.
Notez aussi que même si le même profil existe, les
périphériques peuvent varier en fonction de leurs
spécifications.
• Du fait des caractéristiques de la technologie sans
fil Bluetooth, le son lu sur cet ampli-tuner est
légèrement retardé par rapport au son lu sur le
périphérique Bluetooth pendant que vous écoutez
de la musique.
Écoute de musique sur un
périphérique Bluetooth
Vous pouvez lire de la musique sur un
périphérique Bluetooth via cet ampli-tuner
après avoir appairé et connecté le périphérique
Bluetooth à l’ampli-tuner.
Utilisation des fonctions
Bluetooth
Système de communication et
profils compatibles Bluetooth
de cet ampli-tuner

91FR
D:\NORM'S JOB\SONY HA\SO130041\STR-DA1800ES_PMRF
03\4428194123_USFR\FR05ENJ_STR-DA1800ES-CEL.fm masterpage: Right
STR-DA1800ES
4-428-194-12(3)
Utilisation des fonctions Bluetooth
Consultez les sites Web correspondant aux
URL indiquées dans la section « À propos des
informations de support » (page 142) pour
obtenir les informations les plus récentes sur
les périphériques Bluetooth compatibles.
L’appairage est une opération dans le cadre de
laquelle des périphériques Bluetooth
s’enregistrent les uns auprès des autres au
préalable. Procédez comme décrit ci-dessous
pour coupler l’ampli-tuner à votre
périphérique Bluetooth. Une fois l’appairage
effectué, il n’est plus nécessaire de le
réeffectuer. Si l’appairage est déjà terminé,
allez à la section « Lecture de musique sur un
périphérique Bluetooth » (page 92).
1Placez le périphérique
Bluetooth à 1 mètre (3,3 pieds)
de cet ampli-tuner.
2Appuyez sur BLUETOOTH pour
sélectionner la fonction
Bluetooth.
3Maintenez la touche
BLUETOOTH enfoncée
pendant 2 secondes pour
activer le mode d’appairage de
l’ampli-tuner.
« Pairing ready » apparaît sur l’écran du
téléviseur et « BLUETOOTH » clignote
rapidement sur le panneau de l’afficheur.
Effectuez l’étape 4 dans les 5 minutes qui
suivent, sinon l’appairage sera annulé.
Dans ce cas, répétez cette étape.
4Effectuez l’appairage sur le
périphérique Bluetooth pour
détecter cet ampli-tuner.
Pour plus d’informations, reportez-vous
au mode d’emploi de votre périphérique
Bluetooth.
La liste des périphériques détectés peut
apparaître sur l’affichage du périphérique
Bluetooth, selon le type de ce dernier. Cet
ampli-tuner s’affiche comme
« STR-DA1800ES ».
Remarque
Lors de l’établissement d’une connexion avec
cet ampli-tuner, sélectionnez le profil audio
(A2DP, AVRCP) sur le périphérique Bluetooth.
Si le périphérique Bluetooth ne prend pas en
charge le profil AVRCP, vous ne pouvez pas
effectuer la lecture ou d’autres opérations avec
cet ampli-tuner (page 90).
5Sélectionnez « STR-DA1800ES »
sur l’affichage du périphérique
Bluetooth.
Si « STR-DA1800ES » ne s’affiche pas,
répétez la procédure à partir de l’étape 1.
6Si la clé d’accès* est requise
sur l’affichage du périphérique
Bluetooth, saisissez « 0000 ».
7Une fois l’appairage terminé,
connectez cet ampli-tuner au
périphérique Bluetooth.
Selon le périphérique, la connexion est
établie automatiquement en même temps
que l’appairage. Une fois la connexion
établie, le nom du périphérique apparaît
sur l’écran du téléviseur et
« BLUETOOTH » s’allume sur le
panneau de l’afficheur.
* La clé d’accès peut s’appeler « Passcode »,
« PIN code », « PIN number » ou « Password ».
Appairage de l’ampli-tuner avec
un périphérique Bluetooth
BLUETOOTH
suite

92FR
D:\NORM'S JOB\SONY HA\SO130041\STR-DA1800ES_PMRF
03\4428194123_USFR\FR05ENJ_STR-DA1800ES-CEL.fm masterpage: Left
STR-DA1800ES
4-428-194-12(3)
Remarques
• Si l’appairage échoue, « Cancel » apparaît sur
l’écran du téléviseur. Répétez les étapes 1 à 6.
• L’ampli-tuner prend uniquement en charge les clés
d’accès numériques composées de 4 chiffres au
maximum.
• Vous pouvez coupler jusqu’à 9 périphériques
Bluetooth avec cet ampli-tuner. Lorsque le 10ème
périphérique Bluetooth est appairé, le périphérique
raccordé le moins récent sera remplacé par le
nouveau.
• Pour effectuer l’appairage avec d’autres
périphériques Bluetooth, répétez les étapes 1 à 6.
• Pour supprimer toutes les informations
d’appairage, reportez-vous à la section « Clear
History » (page 114).
Pour annuler l’appairage
Maintenez la touche BLUETOOTH enfoncée
après l’étape 3. « Cancel » apparaît sur l’écran
du téléviseur.
Vous pouvez utiliser un périphérique
Bluetooth en lui connectant l’ampli-tuner à
l’aide d’AVRCP.
Vérifiez les éléments suivants avant de lire de
la musique :
– La fonction Bluetooth du périphérique
Bluetooth est activée.
– L’appairage est terminé.
1Appuyez sur BLUETOOTH pour
sélectionner la fonction
Bluetooth.
L’ampli-tuner se connecte
automatiquement au dernier périphérique
Bluetooth connecté.
Si vous ne pouvez pas vous connecter au
dernier périphérique Bluetooth connecté,
appuyez sur BLUETOOTH sur l’ampli-
tuner.
Une fois la connexion établie, passez à
l’étape 3.
2Établissez une connexion à
partir du périphérique
Bluetooth.
Pour plus d’informations, reportez-vous
au mode d’emploi de votre périphérique
Bluetooth.
3Démarrez la lecture à partir du
périphérique Bluetooth.
Vous pouvez également appuyer sur la
touche N de la télécommande.
4Réglez le volume.
Appuyez sur MASTER VOL +/– (ou
MASTER VOLUME sur l’ampli-tuner).
Remarque
Selon le type de périphérique Bluetooth, vous
pouvez régler le volume à l’aide des
commandes du périphérique Bluetooth.
Remarques
• Une fois la connexion établie, le nom du
périphérique apparaît sur l’écran du téléviseur et
« BLUETOOTH » s’allume sur le panneau de
l’afficheur.
• Pour vous déconnecter d’un périphérique
Bluetooth, appuyez sur BLUETOOTH sur l’ampli-
tuner. Vous pouvez également vous déconnecter
d’un périphérique Bluetooth. Pour plus
d’informations, reportez-vous au mode d’emploi
de votre périphérique Bluetooth.
• Lorsqu’il est connecté à un périphérique Bluetooth,
cet ampli-tuner ne peut pas être détecté et une
connexion ne peut pas être établie à partir d’un
autre périphérique Bluetooth.
• Si vous ne pouvez pas vous connecter à un
périphérique Bluetooth appairé, réeffectuez
l’appairage entre l’ampli-tuner et le périphérique
Bluetooth.
• Si l’entrée est réglée sur « BLUETOOTH » lorsque
vous allumez l’ampli-tuner, ce dernier se connecte
automatiquement au dernier périphérique
Bluetooth connecté.
Lecture de musique sur un
périphérique Bluetooth

93FR
D:\NORM'S JOB\SONY HA\SO130041\STR-DA1800ES_PMRF
03\4428194123_USFR\FR05ENJ_STR-DA1800ES-CEL.fm masterpage: Right
STR-DA1800ES
4-428-194-12(3)
Fonctions « BRAVIA » Sync
Pour utiliser le périphérique
Bluetooth à l’aide de la
télécommande
* Si aucun périphérique Bluetooth n’est connecté et
vous appuyez sur N, l’ampli-tuner se connecte
automatiquement au dernier périphérique
Bluetooth connecté et lit la musique.
Remarque
Il est possible que ces opérations ne soient pas
disponibles pour certains périphériques Bluetooth.
En outre, les opérations réelles peuvent être
différentes selon le périphérique Bluetooth
connecté.
Pour vérifier les informations
relatives à un périphérique
Bluetooth connecté
Vous pouvez vérifier les informations
relatives à un périphérique Bluetooth en
appuyant plusieurs fois sur DISPLAY.
Chaque fois que vous appuyez sur DISPLAY,
l’afficheur change en séquence, comme suit :
Nom du périphérique Bluetooth t Adresse
du périphérique Bluetooth t Champ sonore
actuellement appliqué t Niveau du
volume t Entrée que vous avez sélectionnée
Qu’est-ce que « BRAVIA »
Sync ?
La fonction « BRAVIA » Sync permet la
communication entre les produits Sony, par
exemple les téléviseurs, les lecteurs de disques
Blu-ray, les lecteurs DVD, les amplificateurs
AV, etc., qui prennent en charge la fonction
Commande pour HDMI.
En raccordant des appareils Sony compatibles
avec « BRAVIA » Sync au moyen d’un câble
HDMI (non fourni), les opérations sont
simplifiées comme suit :
• Lecture une touche (page 94)
• Commande du son du système (page 95)
• Mise hors tension du système (page 95)
• Sélection d’une scène (page 96)
• Commande Home Cinéma (page 96)
• Audio Return Channel (ARC) (page 97)
Commande pour HDMI est une norme de
fonction de contrôle mutuel utilisée par HDMI
CEC (Consumer Electronics Control) pour
HDMI (High-Definition Multimedia
Interface).
Nous vous recommandons de raccorder
l’ampli-tuner à des produits dotés de la
fonction « BRAVIA » Sync.
Remarques
• Vous pouvez utiliser les fonctions « Lecture une
touche », « Commande du son du système » et
« Mise hors tension du système » avec des
appareils non-Sony. Toutefois, la compatibilité
avec tous les appareils non-Sony n’est pas garantie.
• « Sélection d’une scène » et « Commande Home
Cinéma » sont des fonctions exclusives de Sony.
Elles ne sont pas compatibles avec des appareils
non-Sony.
• Les appareils non compatibles avec « BRAVIA »
Sync ne peuvent pas activer ces fonctions.
• La fonction Commande pour HDMI est inopérante
sur les appareils raccordés à la prise HDMI OUT B
de l’ampli-tuner.
Appuyez sur Opération
N* Lance la lecture.
XMet la lecture en pause.
xArrête la lecture.
m/MAvance ou rembobine
rapidement.
./>Accède au fichier précédent/
suivant.
B•/•bAccède à l’album précédent/
suivant.
N
./>
m/M
x
X
B•/•b
Fonctions « BRAVIA » Sync

94FR
D:\NORM'S JOB\SONY HA\SO130041\STR-DA1800ES_PMRF
03\4428194123_USFR\FR05ENJ_STR-DA1800ES-CEL.fm masterpage: Left
STR-DA1800ES
4-428-194-12(3)
Préparation pour
« BRAVIA » Sync
Pour utiliser « BRAVIA » Sync, activez la
fonction Commande pour HDMI sur l’ampli-
tuner et les appareils raccordés.
Activez la fonction Commande pour HDMI de
l’ampli-tuner et des appareils raccordés
individuellement.
1Sélectionnez « Settings » dans
le menu d’accueil, puis
appuyez sur .
2Sélectionnez « HDMI », puis
appuyez sur .
3Sélectionnez « Ctrl for HDMI »,
puis appuyez sur .
4Sélectionnez « ON », puis
appuyez sur .
La fonction Commande pour HDMI de
l’ampli-tuner est activée.
5Activez la fonction Commande
pour HDMI des appareils
raccordés.
Pour plus informations sur le réglage des
appareils raccordés, reportez-vous au
mode d’emploi de ces derniers.
6Répétez l’étape 5 pour régler la
fonction Commande pour HDMI
et afficher l’image de tous les
appareils de lecture que vous
voulez utiliser.
Remarques
• Quand vous débranchez le câble HDMI ou changez
le raccordement, effectuez les étapes décrites ci-
dessus.
• Quand le menu de réglage « Zone2 / OutB » HDMI
est « Zone2 », la fonction Commande pour HDMI
sera désactivée et le menu de réglage Commande
pour HDMI sera grisé.
Pour utiliser « Ctrl for HDMI », vous devez
remplacer le réglage de « Zone2 / OutB » par
« OutB ».
Exécution des appareils
avec la fonction Lecture
une touche
(Lecture une touche)
Lorsque vous démarrez la lecture sur
l’appareil raccordé à l’ampli-tuner via un
raccordement HDMI, le fonctionnement de
l’ampli-tuner et du téléviseur sont simplifiés
comme suit :
Si vous réglez « Pass Through » sur « ON »
(page 110), puis placez l’ampli-tuner en mode
de veille, le son et l’image peuvent être émis
par le téléviseur.
Remarques
• Veillez à activer la fonction Commande du son du
système à l’aide du menu du téléviseur.
• Selon le téléviseur, il est possible que le début du
contenu ne soit pas émis.
• Selon les réglages, il est possible que l’ampli-tuner
ne s’allume pas lorsque « Pass Through » est réglé
sur « ON ».
Conseil
Vous pouvez également sélectionner un appareil
raccordé, comme un lecteur de disques Blu-ray ou
DVD, à l’aide du menu du téléviseur. L’ampli-tuner
et le téléviseur basculeront automatiquement vers
l’entrée HDMI appropriée.
S’allume (s’il est en mode de veille)
Bascule vers l’entrée HDMI appropriée
Ampli-tuner et téléviseur

95FR
D:\NORM'S JOB\SONY HA\SO130041\STR-DA1800ES_PMRF
03\4428194123_USFR\FR05ENJ_STR-DA1800ES-CEL.fm masterpage: Right
STR-DA1800ES
4-428-194-12(3)
Fonctions « BRAVIA » Sync
Écouter le son du
téléviseur émis par les
enceintes raccordées à
l’ampli-tuner
(Commande du son du système)
Vous pouvez écouter le son du téléviseur émis
par les enceintes raccordées à l’ampli-tuner
par le biais d’une simple opération.
Vous pouvez commander la fonction
Commande du son du système à l’aide du
menu du téléviseur. Pour plus d’informations,
reportez-vous au mode d’emploi du téléviseur.
Vous pouvez également utiliser la fonction
Commande du son du système comme suit.
• Si vous mettez l’ampli-tuner sous tension
alors que le téléviseur est allumé, la fonction
Commande du son du système s’activera
automatiquement et le son du téléviseur sera
émis par les enceintes raccordées à l’ampli-
tuner. En revanche, si vous éteignez l’ampli-
tuner, le son sera émis par les enceintes du
téléviseur.
• Lorsque vous écoutez le son du téléviseur à
partir des enceintes raccordées à l’ampli-
tuner, vous pouvez régler le volume ou
désactiver le son provisoirement à l’aide de
la télécommande du téléviseur.
Remarques
• Si la fonction Commande du son du système ne
marche pas conformément au réglage du
téléviseur, reportez-vous au mode d’emploi du
téléviseur.
• Si « Ctrl for HDMI » est réglé sur « ON », les
réglages « Audio Out » du menu HDMI Settings
seront automatiquement définis selon les réglages
de la fonction Commande du son du système
(page 110).
Mise hors tension de
l’ampli-tuner en même
temps que le téléviseur
(Mise hors tension du système)
Lorsque vous mettez le téléviseur hors tension
en appuyant sur la touche de mise sous/hors
tension de sa télécommande, l’ampli-tuner et
les appareils raccordés s’éteignent
automatiquement.
Vous pouvez également éteindre le téléviseur
à l’aide de la télécommande de l’ampli-tuner.
Appuyez sur TV, puis appuyez sur
AV ?/1.
Le téléviseur, l’ampli-tuner et les appareils
raccordés s’éteignent.
Remarques
• Avant d’utiliser la fonction Mise hors tension du
système, activez la fonction de verrouillage de
l’alimentation secteur du téléviseur. Pour plus
d’informations, reportez-vous au mode d’emploi
du téléviseur.
• Selon l’état de l’appareil raccordé, il est possible
que celui-ci ne s’éteigne pas. Pour plus
d’informations, reportez-vous au mode d’emploi
fourni avec les appareils raccordés.
• Si vous utilisez la fonction de mise hors tension du
système avec un téléviseur non Sony, programmez
la télécommande en fonction de la marque du
téléviseur.
Active la
fonction
Commande du
son du système
• S’allume (s’il
est en mode de
veille)
• Bascule vers
l’entrée HDMI
appropriée
Téléviseur Ampli-tuner
Coupure du
son du
téléviseur
Émet le son du
téléviseur
TV
AV ?/1

96FR
D:\NORM'S JOB\SONY HA\SO130041\STR-DA1800ES_PMRF
03\4428194123_USFR\FR05ENJ_STR-DA1800ES-CEL.fm masterpage: Left
STR-DA1800ES
4-428-194-12(3)
Bénéficier du champ
sonore optimal pour la
scène sélectionnée
(Sélection d’une scène)
Le champ sonore et la qualité d’image
optimaux sont sélectionnés automatiquement
en fonction de la scène sélectionnée sur votre
téléviseur.
Pour plus d’informations sur cette opération,
reportez-vous au mode d’emploi du téléviseur.
Remarque
Selon le téléviseur, il est possible que le champ
sonore ne change pas.
Tableau des correspondances
Utilisation de l’ampli-
tuner à l’aide de la
télécommande du
téléviseur
(Commande Home Cinéma)
Si un téléviseur compatible avec la fonction
« Commande Home Cinéma » est raccordé à
l’ampli-tuner, une icône apparaît pour les
applications basées sur Internet sur le
téléviseur raccordé.
Vous pouvez changer une entrée de l’ampli-
tuner ou changer de champs sonores à l’aide de
la télécommande de votre téléviseur. Vous
pouvez également régler le niveau de
l’enceinte centrale ou du caisson de graves, ou
ajuster les réglages des fonctions « Sound
Optimizer » (page 73), « Dual Mono »
(page 109) ou « A/V Sync » (page 109).
Remarque
Pour utiliser la fonction Commande Home Cinéma,
votre téléviseur doit être capable d’accéder à un
service haut débit.
Réglage des scènes sur
le téléviseur Champ sonore
Cinema HD-D.C.S.
Sports Sports
Music Live Concert
Animation A.F.D. Auto
Photo A.F.D. Auto
Game A.F.D. Auto
Graphics A.F.D. Auto

97FR
D:\NORM'S JOB\SONY HA\SO130041\STR-DA1800ES_PMRF
03\4428194123_USFR\FR05ENJ_STR-DA1800ES-CEL.fm masterpage: Right
STR-DA1800ES
4-428-194-12(3)
Fonctions « BRAVIA » Sync
Écouter le son du
téléviseur émis par les
enceintes raccordées à
l’ampli-tuner via la prise
HDMI OUT A
(Audio Return Channel)
Si le téléviseur est compatible avec la fonction
ARC (Audio Return Channel), un câble de
raccordement HDMI envoie également un
signal audio numérique du téléviseur à
l’ampli-tuner. Il n’est pas nécessaire d’établir
un raccordement audio distinct pour écouter le
son du téléviseur depuis l’ampli-tuner.
Pour plus d’informations, reportez-vous à la
section « Passage du son analogique au son
numérique et vice versa » (page 98).
Cette fonction est disponible lorsque la
fonction Commande pour HDMI est réglée sur
« ON ». Sinon, effectuez le raccordement à la
prise OPTICAL.
Commutation des
moniteurs qui émettent
les signaux vidéo HDMI
Quand deux moniteurs sont raccordés aux
prises HDMI OUT A et HDMI OUT B, vous
pouvez commuter la sortie de ces deux
moniteurs à l’aide de la touche HDMI OUT de
la télécommande.
1Mettez l’ampli-tuner et les deux
moniteurs sous tension.
2Appuyez sur HDMI OUT.
Chaque fois que vous appuyez sur cette
touche, la sortie change comme suit :
HDMI A t HDMI B t HDMI A + B
t OFF t HDMI A…
Remarques
• Si le format vidéo compatible est différent entre les
moniteurs raccordés aux prises HDMI OUT A et
HDMI OUT B de l’ampli-tuner, il est possible que
« HDMI A + B » soit inopérant.
• Selon les appareils de lecture que vous raccordez,
il est possible que « HDMI A + B » soit inopérant.
• Si « Zone2 / OutB » est réglé sur « Zone2 », la
sortie sera commutée comme suit :
HDMI A t OFF t HDMI A.
• « Zone2 / OutB » doit être réglé sur « OutB » quand
vous utilisez la prise HDMI OUT B (ZONE2)
comme OUT B.
HDMI OUT

98FR
D:\NORM'S JOB\SONY HA\SO130041\STR-DA1800ES_PMRF
03\4428194123_USFR\FR05ENJ_STR-DA1800ES-CEL.fm masterpage: Left
STR-DA1800ES
4-428-194-12(3)
Passage du son
analogique au son
numérique et vice versa
(INPUT MODE)
Lorsque vous raccordez des appareils aux
prises d’entrée audio numériques et
analogiques de l’ampli-tuner, vous pouvez
définir le mode d’entrée audio sur les unes ou
les autres ou basculer des unes aux autres,
selon le type de support que vous souhaitez
visionner.
1Tournez INPUT SELECTOR sur
l’ampli-tuner pour sélectionner
l’entrée.
Vous pouvez également utiliser les
touches d’entrée de la télécommande.
2Appuyez plusieurs fois sur
INPUT MODE sur l’ampli-tuner
pour sélectionner le mode
d’entrée audio.
Le mode d’entrée audio sélectionné
apparaît sur le panneau de l’afficheur.
•AUTO : Donne la priorité aux signaux
audio numérique. S’il existe plusieurs
raccordements numériques, les signaux
audio HDMI ont la priorité.
En l’absence de signaux audio
numériques, les signaux audio
analogiques sont sélectionnés. Lorsque
l’entrée TV est sélectionnée, la priorité
est donnée aux signaux ARC (Audio
Return Channel). Si votre téléviseur
n’est pas compatible avec la fonction
ARC, les signaux audio optiques
numériques sont sélectionnés.
Si les fonctions Commande pour HDMI
de l’ampli-tuner et du téléviseur ne sont
pas activées, la fonction ARC est
inopérante.
•COAX : Spécifie les signaux audio
numériques reçus en entrée par la prise
DIGITAL COAXIAL.
•OPT : Spécifie les signaux audio
numériques reçus en entrée par la prise
DIGITAL OPTICAL.
•ANALOG : Spécifie les signaux audio
analogiques reçus par les prises AUDIO
IN (L/R).
Remarques
• Selon l’entrée, « ------ » apparaît sur le panneau de
l’afficheur et les autres modes ne peuvent pas être
sélectionnés.
• Si la fonction « A. DIRECT » est utilisée, l’entrée
audio est réglée sur « ANALOG ». Vous ne pouvez
pas sélectionner d’autres modes.
Utilisation d’autres
prises d’entrée
vidéo/audio
(Input Assign)
Vous pouvez réaffecter des signaux vidéo et/
ou audio à d’autres prises d’entrée.
Après la réaffectation des prises d’entrée, vous
pouvez utiliser la touche d’entrée (ou INPUT
SELECTOR sur l’ampli-tuner) pour
sélectionner l’appareil que vous avez
raccordé.
Autres opérations

99FR
D:\NORM'S JOB\SONY HA\SO130041\STR-DA1800ES_PMRF
03\4428194123_USFR\FR05ENJ_STR-DA1800ES-CEL.fm masterpage: Right
STR-DA1800ES
4-428-194-12(3)
Autres opérations
Vous pouvez réaffecter les prises d’entrée
COMPONENT VIDEO et DIGITAL à une
autre entrée si les réglages par défaut de ces
prises ne correspondent pas aux appareils
raccordés.
Exemple :
Lorsque vous raccordez le lecteur DVD aux
prises OPTICAL IN 1 (SAT/CATV) et
COMPONENT VIDEO IN 2 (SAT/CATV).
– Affectez la prise OPTICAL SAT/CATV IN à
« DVD ».
– Affectez les prises COMPONENT VIDEO
SAT/CATV (IN 2) à « DVD ».
1Appuyez sur MENU.
Le menu s’affiche sur l’écran du
téléviseur.
2Sélectionnez « Input », puis
appuyez sur ou b.
3Sélectionnez le nom de l’entrée
que vous souhaitez affecter.
4Appuyez sur TOOLS/OPTIONS.
Le menu des options apparaît.
5Sélectionnez « Input Assign »,
puis appuyez sur ou b.
L’écran « Input Assign » s’affiche.
6Sélectionnez les signaux vidéo
et/ou audio que vous voulez
affecter à l’entrée sélectionnée
à l’étape 3 à l’aide de V/v/B/b.
7Appuyez sur .
* Réglage par défaut
**La fonction TV ne peut pas affecter d’autre entrée audio.
Remarques
• Lorsque vous affectez l’entrée audio numérique, le réglage INPUT MODE peut changer automatiquement.
• Une seule réaffectation est permise pour chaque entrée.
Affectation d’une entrée vidéo
composant et audio numérique
Nom de l’entrée BD DVD GAME SAT/
CATV VIDEO 1 VIDEO 2 TV** SA-CD/
CD
Prises d’entrée
vidéo pouvant
être affectées
COMP.1 aa*aa a a –a
COMP.2 aa a a*aa–a
CVBS – – – aa*a*– –
NONE aa a –– ––a
Prises d’entrée
audio pouvant
être affectées
COAX aa*aa a a –a
OPT 1 aa a a*aa–a
OPT 2 aa a a a a a*a
ANALOG – – – aa*a*aa*
NONE aa a –– –––

100FR
D:\NORM'S JOB\SONY HA\SO130041\STR-DA1800ES_PMRF
03\4428194123_USFR\FR05ENJ_STR-DA1800ES-CEL.fm masterpage: Left
STR-DA1800ES
4-428-194-12(3)
Utilisation d’un
raccordement de
bi-amplification
Si vous n’utilisez pas d’enceintes surround
arrière et d’enceintes avant hautes, vous
pouvez raccorder les enceintes avant aux
bornes SPEAKERS SURROUND BACK/
FRONT HIGH/BI-AMP/FRONT B à l’aide
d’un raccordement de bi-amplification.
Raccordez les prises du côté Lo (ou Hi) des
des enceintes avant aux bornes SPEAKERS
FRONT A, et raccordez les prises du côté Hi
(ou Lo) des enceintes avant aux bornes
SPEAKERS SURROUND BACK/FRONT
HIGH/BI-AMP/FRONT B.
Vérifiez que les parties métalliques Hi/Lo
fixées aux enceintes ont été retirées des
enceintes afin d’éviter le dysfonctionnement
de l’ampli-tuner.
1Appuyez sur MENU.
Le menu s’affiche sur l’écran du
téléviseur.
2Sélectionnez « Settings »,
puis appuyez sur ou b.
La liste du menu Settings s’affiche sur
l’écran du téléviseur.
3Sélectionnez « Speaker », puis
appuyez sur ou b.
4Sélectionnez « SP Pattern »,
puis appuyez sur ou b.
5Sélectionne la configuration
d’enceintes appropriée de
sorte qu’il n’y ait aucune
enceinte surround arrière et
aucune enceinte avant haute,
puis appuyez sur .
6Sélectionnez « SB Assign »,
puis appuyez sur ou b.
7Sélectionnez « BI-AMP », puis
appuyez sur .
Les mêmes signaux émis par les bornes
SPEAKERS FRONT A peuvent être émis
par les bornes SPEAKERS SURROUND
BACK/FRONT HIGH/BI-AMP/
FRONT B.
Pour quitter le menu
Appuyez sur MENU.
Remarques
• Réglez « SB Assign » sur « BI-AMP » avant
d’exécuter la fonction Auto-calibration.
• Si vous réglez « SB Assign » sur « BI-AMP », les
réglages de niveau et de distance des enceintes
surround arrière et des enceintes avant hautes ne
sont plus valides et les réglages des enceintes avant
sont utilisés.
Hi
Lo
Hi
Lo
Enceinte avant
(droite) Enceinte avant
(gauche)

101FR
D:\NORM'S JOB\SONY HA\SO130041\STR-DA1800ES_PMRF
03\4428194123_USFR\FR05ENJ_STR-DA1800ES-CEL.fm masterpage: Right
STR-DA1800ES
4-428-194-12(3)
Autres opérations
Utilisation des fonctions
multizones
Vous pouvez regarder les images et écouter les
sons émis par les appareils raccordés à
l’ampli-tuner dans une zone autre que la zone
principale. Par exemple, vous pouvez regarder
un film BD dans la zone principale et un autre
film BD en zone 2.
Lors de l’utilisation d’un répéteur IR (non
fourni), vous pouvez utiliser les deux appareils
dans la zone principale et l’ampli-tuner Sony
en zone 2 à partir de la zone 2.
Pour utiliser l’ampli-tuner à
partir de la zone 2
Si vous raccordez un répéteur IR (non fourni)
à la prise IR REMOTE, vous pouvez utiliser
l’ampli-tuner sans pointer la télécommande en
direction de l’ampli-tuner.
Utilisez un répéteur IR lorsque vous installez
l’ampli-tuner à un endroit inaccessible aux
signaux de la télécommande.

102FR
D:\NORM'S JOB\SONY HA\SO130041\STR-DA1800ES_PMRF
03\4428194123_USFR\FR05ENJ_STR-DA1800ES-CEL.fm masterpage: Left
STR-DA1800ES
4-428-194-12(3)
Emet les sons à partir des enceintes en zone 2 en utilisant l’ampli-
tuner et un autre amplificateur.
ARépéteur IR (non fourni)
BEnceintes
CSony Ampli-tuner/amplificateur
Remarques
• Vous pouvez également raccorder des appareils
aux prises COMPONENT VIDEO ZONE 2 OUT,
ZONE 2 AUDIO OUT et ZONE 2 MONITOR
VIDEO OUT.
• Si vous voulez raccorder un appareil à la prise
ZONE 2 OUT à l’aide d’un câble HDMI,
remplacez le réglage de « Zone2 / OutB » par
« Zone2 ».
• Bien que vous puissiez raccorder la prise HDMI
OUT B (ZONE 2) directement à un téléviseur en
zone 2 (sans aucun amplificateur/ampli-tuner), il
est recommandé d’effectuer le raccordement par le
biais d’un amplificateur/ampli-tuner dont les
fonctionnalités audio doivent être supérieures à
celles d’un téléviseur ordinaire. Étant donné que
les fonctionnalités audio/vidéo de la zone
principale sont limitées par celles de la zone 2
quand vous sélectionnez la même fonction d’entrée
HDMI pour la zone principale et la zone 2.
Réalisation d’un raccordement de zone 2
Zone principale Zone 2
Écran de
téléviseur
A
BB
C
STR-DA1800ES
RM-AAP080
IR REMOTE IN
HDMI OUT B (ZONE 2)*
Écran de
téléviseur

103FR
D:\NORM'S JOB\SONY HA\SO130041\STR-DA1800ES_PMRF
03\4428194123_USFR\FR05ENJ_STR-DA1800ES-CEL.fm masterpage: Right
STR-DA1800ES
4-428-194-12(3)
Autres opérations
Les opérations suivantes sont décrites pour
raccorder un répéteur IR et utiliser l’ampli-
tuner en zone 2. Si un répéteur IR n’est pas
raccordé, utilisez cet ampli-tuner dans la zone
principale.
1Allumez l’ampli-tuner principal
(cet ampli-tuner).
2Allumez l’ampli-tuner en
zone 2.
3Appuyez sur ZONE.
La télécommande bascule en zone 2.
4Appuyez sur ?/1.
La fonction de zone est activée.
5Appuyez sur les touches
d’entrée pour sélectionner la
source que vous souhaitez
utiliser.
Pour la zone 2, les signaux HDMI, les
signaux vidéo composante et les signaux
vidéo et audio analogiques sont émis.
Lorsque vous sélectionnez SOURCE, les
signaux de l’entrée actuelle dans la zone
principale sont émis.
6Réglez le volume convenable
en utilisant l’ampli-tuner en
zone 2.
Pour quitter le fonctionnement
en zone 2
Appuyez sur ZONE, puis appuyez sur ?/1.
Conseils
• Même si cet ampli-tuner est en mode de veille
(appuyez sur ?/1 de la télécommande pour
éteindre cet ampli-tuner), l’ampli-tuner en zone 2
reste allumé. Pour éteindre tous les ampli-tuners,
appuyez simultanément sur ?/1 et AV ?/1 de la
télécommande (SYSTEM STANDBY).
• Lorsque l’ampli-tuner est en mode de veille,
l’indicateur ON/STANDBY sur le panneau avant
s’allume en orange si l’ampli-tuner en zone 2 est
allumé.
• Les signaux en provenance des appareils raccordés
aux prises d’entrée HDMI, vidéo composante et
analogiques sont émis par le biais des prises
ZONE 2 OUT. Aucun signal n’est émis par les
appareils raccordés aux prises d’entrée numériques
seulement. Les conversions ascendante/
descendante ne sont pas prises en charge pour la
zone 2 (page 20).
• Les entrées USB, AirPlay, HOME NETWORK,
BLUETOOTH et SEN ne peuvent être
sélectionnées que dans la zone principale.
• Lorsque SOURCE est sélectionné, les signaux en
entrée transmis aux prises DIGITAL IN, ainsi
qu’au port USB ne sont pas émis à partir des prises
ZONE 2 OUT.
• Lorsque SOURCE est sélectionné, les signaux
HDMI, les signaux vidéo composante et les
signaux vidéo et audio analogiques émis par USB,
AirPlay, Home Network, Bluetooth et SEN ne sont
pas émis à partir des prises ZONE 2 OUT.
• Vous pouvez sélectionner « FM » ou « AM » dans
la zone principale et dans la zone 2. La priorité est
donnée à la dernière option sélectionnée, même si
un autre choix a déjà été effectué dans l’une des
zones.
• Quand « Zone2 / OutB » est réglé sur « Zone2 »,
vous pouvez utiliser HDMI OUT B pour la zone 2.
• HDMI OUT pour zone 2 peut uniquement
sélectionner le signal d’entrée HDMI.
Utilisation de l’ampli-tuner à
partir de la zone 2
?/1
ZONE
SOURCE
AV ?/1
Touches
d’entrée

104FR
D:\NORM'S JOB\SONY HA\SO130041\STR-DA1800ES_PMRF
03\4428194123_USFR\FR05ENJ_STR-DA1800ES-CEL.fm masterpage: Left
STR-DA1800ES
4-428-194-12(3)
Utilisation du menu
Settings
Vous pouvez régler divers paramètres relatifs
aux enceintes, aux effets surround, etc. à l’aide
du menu Settings.
Pour afficher le menu de l’ampli-tuner sur
l’écran du téléviseur, assurez-vous que
l’ampli-tuner est en mode « GUI MODE » en
suivant les étapes décrites à la section « Pour
activer et désactiver « GUI MODE » »
(page 55).
1Appuyez sur MENU.
Le menu s’affiche sur l’écran du
téléviseur.
2Sélectionnez « Settings »
dans le menu, puis appuyez sur
ou b pour entrer dans le
mode menu.
La liste du menu Settings s’affiche sur
l’écran du téléviseur.
3Sélectionnez l’élément du
menu que vous voulez, puis
appuyez sur .
Exemple : lorsque vous sélectionnez
« Auto Cal. ».
4Sélectionnez le paramètre que
vous voulez, puis appuyez sur
.
Pour revenir à l’écran précédent
Appuyez sur RETURN/EXIT O.
Pour quitter le menu
Appuyez sur MENU.
Ajustement des réglages
V/v/B/b,
GUI MODE
MENU
RETURN/
EXIT O

105FR
D:\NORM'S JOB\SONY HA\SO130041\STR-DA1800ES_PMRF
03\4428194123_USFR\FR05ENJ_STR-DA1800ES-CEL.fm masterpage: Right
STR-DA1800ES
4-428-194-12(3)
Ajustement des réglages
Liste du menu Settings
Speaker Settings
Vous pouvez régler chaque enceinte
manuellement.
Vous pouvez aussi régler les niveaux des
enceintes une fois l’auto-calibration terminée.
Reportez-vous à « Utilisation de la fonction
AUTO CALIBRATION » (page 44).
Remarque
Les réglages des enceintes s’appliquent uniquement
à la position d’écoute actuelle.
xSP Pattern (Configuration
d’enceintes)
Sélectionnez « SP Pattern » en fonction du
système d’enceintes que vous utilisez.
Sélectionnez la configuration d’enceintes
avant d’exécuter la fonction Auto-calibration.
xSB Assign (Affectation de
l’enceinte surround arrière)
Permet de régler les bornes SPEAKERS
SURROUND BACK/FRONT HIGH/
BI-AMP/FRONT B pour un raccordement de
bi-amplification ou le raccordement
d’enceintes avant B.
• Speaker B
•BI-AMP
•OFF
Remarque
Si vous remplacez le raccordement de
bi-amplification ou des enceintes avant B par un
raccordement d’enceintes surround arrière ou avant
hautes, réglez « SB Assign » sur « OFF », puis réglez
de nouveau les enceintes. Reportez-vous aux
sections « Utilisation de la fonction AUTO
CALIBRATION » (page 44) ou « Manual Setup »
(page 105).
xManual Setup
Vous permet de régler chaque enceinte
manuellement dans l’écran « Manual Setup ».
Vous pouvez aussi régler les niveaux des
enceintes une fois l’auto-calibration terminée.
Pour régler le niveau des
enceintes
Vous pouvez régler le niveau de chaque
enceinte (avant gauche/droite, avant
gauche/ droite hautes, centrale, surround
gauche/ droite, surround arrière gauche/droite,
caisson de graves).
1Sélectionnez l’enceinte à l’écran dont
vous souhaitez modifier le niveau, puis
appuyez sur .
2Sélectionnez « Lvl », puis appuyez sur
.
Vous pouvez régler le niveau entre
–10,0 dB et +10,0 dB par intervalles de
0,5 dB.
Menu Settings Description
Auto Cal. Règle le niveau ou la distance
des enceintes et effectue la
mesure automatiquement
(page 44).
Speaker Règle la position des enceintes
manuellement (page 105).
Surround Sélectionne le champ sonore et
ajuste l’effet surround que
vous choisissez (page 108).
EQ Règle l’égaliseur (sons
graves/aigus) (page 108).
Audio Règle divers éléments sonores
(page 109).
HDMI Définit les réglages du son/des
images diffusés par l’appareil
raccordé aux prises HDMI
(page 110).
Network Définit les réglages du réseau
(page 111).
Bluetooth Définit les réglages Bluetooth
(page 114).
System Définit les réglages du
système de l’ampli-tuner
(page 115).
suite

106FR
D:\NORM'S JOB\SONY HA\SO130041\STR-DA1800ES_PMRF
03\4428194123_USFR\FR05ENJ_STR-DA1800ES-CEL.fm masterpage: Left
STR-DA1800ES
4-428-194-12(3)
Remarque
Lorsque l’un des champs sonores pour la musique
est sélectionné, aucun son n’est émis par le caisson
de graves si toutes les enceintes sont réglées sur
« Large » dans le menu Speaker Settings. Toutefois,
le son sera émis par le caisson de graves si :
– le signal d’entrée numérique contient des signaux
LFE ;
– les enceintes avant ou surround sont réglées sur
« Small » ;
– « MULTI ST. », « PLII MV », « PLII MS »,
« PLIIx MV », « PLIIx MS », « PLIIz »,
« HD-D.C.S. » ou « P. AUDIO » est sélectionné.
Pour régler la distance entre la
position d’écoute et chaque
enceinte
Vous pouvez régler la distance entre la position
d’écoute et chaque enceinte (avant gauche/
droite, avant gauche/droite hautes, centrale,
surround gauche/droite, surround arrière
gauche/droite, caisson de graves).
1Sélectionnez l’enceinte à l’écran dont
vous voulez régler la distance par
rapport à la position d’écoute, puis
appuyez sur .
2Sélectionnez « Dist », puis appuyez sur
.
Vous pouvez régler la distance entre
1,00 mètre et 10,00 mètres (3 pieds
3 pouces et 32 pieds 9 pouces) par
intervalles de 10 centimètres (1 pouce).
Remarques
• Selon le réglage de la configuration d’enceintes, il
est possible que certains paramètres ne soient pas
disponibles.
• Cette fonction est inopérante si « A. DIRECT » est
en cours d’utilisation.
Conseil
Vous pouvez ajuster la distance par intervalle de
1 centimètres quand vous avez effectué l’auto-
calibration et enregistré le résultat de la mesure.
Pour régler la taille de chaque
enceinte
Vous pouvez régler la taille de chaque
enceinte (avant gauche/droite, avant gauche/
droite hautes, centrale, surround gauche/
droite, surround arrière gauche/droite).
1Sélectionnez l’enceinte à l’écran dont
vous souhaitez modifier la taille, puis
appuyez sur .
2Sélectionnez « Size », puis appuyez
sur .
•Large : Si vous raccordez des enceintes
de grande taille qui restituent
efficacement les fréquences graves,
sélectionnez « Large ». Normalement,
sélectionnez « Large ».
•Small : Si le son est déformé ou si vous
avez l’impression que les effets surround
sont insuffisants lorsque vous utilisez un
son surround multicanal, sélectionnez
« Small » pour activer le circuit de
réacheminement des graves et émettre les
fréquences graves de chaque canal à
partir du caisson de graves ou d’autres
enceintes « Large ».
Remarque
Cette fonction est inopérante si « A. DIRECT » est
en cours d’utilisation.

107FR
D:\NORM'S JOB\SONY HA\SO130041\STR-DA1800ES_PMRF
03\4428194123_USFR\FR05ENJ_STR-DA1800ES-CEL.fm masterpage: Right
STR-DA1800ES
4-428-194-12(3)
Ajustement des réglages
Conseils
• Les réglages « Large » et « Small » de chaque
enceinte déterminent si le processeur de son interne
coupera ou non le signal des graves sur ce canal.
Lorsque les graves sont coupés sur un canal, le
circuit de réacheminement des graves dirige les
fréquences graves correspondantes vers le caisson
de graves ou d’autres enceintes « Large ».
Il est toutefois préférable de ne pas les couper, si
cela est possible, car les sons graves sont faciles à
réacheminer. Par conséquent, même si vous
utilisez des petites enceintes, vous pouvez les
régler sur « Large » si vous souhaitez émettre les
fréquences graves à partir de l’enceinte en
question. D’autre part, si vous utilisez une enceinte
de grande taille mais vous préférez ne pas émettre
les fréquences graves par le biais de cette enceinte,
réglez-la sur « Small ».
Si vous trouvez que le niveau d’ensemble du son
est trop bas, réglez toutes les enceintes sur
« Large ». Si le son manque de graves, vous
pouvez utiliser l’égaliseur pour accentuer le niveau
des graves.
• Les enceintes surround arrière auront le même
réglage que les enceinte surround.
• Si les enceintes avant sont réglées sur « Small », les
enceintes centrale, surround et surround arrière/
avant haute sont également réglées
automatiquement sur « Small ».
• Si vous n’utilisez pas le caisson de graves, les
enceintes avant sont automatiquement réglées sur
« Large ».
xCrossover Freq (Fréquence de
recouvrement des enceintes)
Permet de définir la fréquence de
recouvrement des graves pour les enceintes
dont la taille a été réglée sur « Small » dans le
menu Speaker Settings. La fréquence de
recouvrement des enceintes mesurée est réglée
pour chaque enceinte après l’auto-calibration.
1Sélectionnez l’enceinte à l’écran dont
vous souhaitez régler la fréquence de
recouvrement, puis appuyez sur .
2Réglez la valeur, puis appuyez sur .
xTest Tone
Vous permet de sélectionner le type de signal
de test dans l’écran « Test Tone ».
Conseils
• Pour régler le niveau de toutes les enceintes
simultanément, appuyez sur MASTER VOL +/–.
Vous pouvez également utiliser MASTER
VOLUME sur l’ampli-tuner.
• La valeur réglée s’affiche dans l’écran du
téléviseur pendant le réglage.
Pour émettre le signal de test à
partir de chaque enceinte
Vous pouvez émettre le signal de test à partir
des enceintes dans l’ordre.
1Sélectionnez « Test Tone », puis
appuyez sur ou b.
2Réglez le paramètre, puis appuyez sur
.
•OFF
•AUTO : Le signal de test est émis par
chaque enceinte dans l’ordre.
•FL, CNT, FR, SR, SB*, SBR, SBL, SL,
LH, RH, SW : Vous pouvez sélectionner
les enceintes qui émettront le signal de
test.
* « SB » s’affiche si une seule enceinte
surround arrière est raccordée.
3Ajustez le niveau de l’enceinte, puis
appuyez sur .
xD.Range Comp (Compression de
gamme dynamique)
Permet de compresser la gamme dynamique
de la piste son. Cette fonction peut s’avérer
utile lorsque vous souhaitez regarder un film à
faible volume tard la nuit. La compression de
la gamme dynamique est uniquement possible
avec les sources Dolby Digital.
•MAX : La gamme dynamique est
compressée considérablement.
•STD : La gamme dynamique est compressée
de la manière voulue par l’ingénieur du son.
•AUTO : La gamme dynamique est
compressée automatiquement.
•OFF : La gamme dynamique n’est pas
compressée.
suite

108FR
D:\NORM'S JOB\SONY HA\SO130041\STR-DA1800ES_PMRF
03\4428194123_USFR\FR05ENJ_STR-DA1800ES-CEL.fm masterpage: Left
STR-DA1800ES
4-428-194-12(3)
Conseil
« STD » est le réglage standard, mais il n’effectue
qu’une légère compression. Par conséquent, nous
vous recommandons d’utiliser le réglage « MAX ».
Celui-ci permet de compresser considérablement la
gamme dynamique et de regarder des films à faible
volume tard la nuit. Contrairement aux limiteurs
analogiques, les niveaux sont prédéterminés et
procurent une compression très naturelle.
xDistance Unit
Permet de sélectionner l’unité de mesure pour
le réglage des distances.
•FEET : La distance s’affiche en pieds.
•METER : La distance s’affiche en mètres.
Surround Settings
Vous pouvez sélectionner le champ sonore et
régler le niveau d’effet, etc. dans l’écran
« Sound Field Setup ».
Pour plus d’informations sur le champ sonore,
reportez-vous à la section « Écouter les effets
sonores » (page 69).
Remarque
Les options de configuration que vous pouvez régler
dans chaque réglage varient selon le champ sonore.
Pour régler le niveau d’effet
d’HD-D.C.S.
1Sélectionnez « HD-D.C.S. », puis
appuyez sur ou b.
2Sélectionnez le type d’effet que vous
voulez, puis appuyez sur .
L’HD-D.C.S. a trois différents types :
Dynamic, Theater et Studio. Chaque type
offre des niveaux de mélange de réflexion
et réverbération différents et est optimisé
pour s’adapter à la spécificité, au goût et à
l’ambiance de l’espace de l’utilisateur.
•Dynamic : Ce réglage convient à un
environnement réverbérant mais ne
donne pas de sensation d’espace (lorsque
l’absorption du son n’est pas suffisante).
Il met l’accent sur la réflexion du son et
restitue le son d’un cinéma classique
spacieux. Par conséquent, la sensation
d’espace d’une salle de cinéma est
accentuée et un champ acoustique unique
est créé.
•Theater : Ce réglage convient à un salon
standard. Il restitue la réverbération du
son comme dans un cinéma. Il s’agit du
réglage le plus approprié pour regarder
des contenus enregistrés sur un disque
Blu-ray lorsque vous voulez recréer
l’atmosphère d’un cinéma.
•Studio : Ce réglage convient à un salon
avec les appareils sonores appropriés. Il
restitue la réverbération du son fournie
quand une source sonore de type cinéma
est remixée pour un disque Blu-ray à un
niveau de volume convenable pour un
usage domestique. Le niveau de réflexion
et de réverbération du son est maintenu au
minimum. En revanche, les dialogues et
les effets surround sont restitués de
manière dynamique.
EQ Settings
Vous pouvez utiliser les paramètres suivants
pour régler la qualité de la tonalité (niveau des
graves/aigus) des enceintes avant.
•Bass
•Treble
Remarque
Cette fonction est inopérante si « A. DIRECT » est
en cours d’utilisation.
Level
(dB)
Bass Treble
Frequency
(Hz)

109FR
D:\NORM'S JOB\SONY HA\SO130041\STR-DA1800ES_PMRF
03\4428194123_USFR\FR05ENJ_STR-DA1800ES-CEL.fm masterpage: Right
STR-DA1800ES
4-428-194-12(3)
Ajustement des réglages
Audio Settings
Vous pouvez définir les réglages du son selon
vos préférences.
xD.L.L. (Digital Legato Linear)
La fonction D.L.L. est une technologie
exclusive de Sony qui permet la lecture des
signaux audio analogiques et numériques de
basse qualité avec une qualité supérieure.
•AUTO 1 : Cette fonction est disponible pour
les formats audio à compression avec perte
et les signaux audio analogiques.
•AUTO 2 : Cette fonction est disponible pour
les signaux PCM linéaire ainsi que les
formats audio à compression avec perte et
les signaux audio analogiques.
•OFF
Remarque
Cette fonction est opérante lorsque l’option
« 2CH ST. », « A.F.D. AUTO », « MULTI ST. » ou
« HP 2CH » est sélectionnée. En revanche, elle est
inopérante dans les cas suivants.
– L’entrée « FM TUNER » ou « AM TUNER » est
sélectionnée.
– Réception de signaux PCM linéaire dont la
fréquence d’échantillonnage est différente de
44,1 kHz.
– Réception de signaux Dolby Digital Plus, Dolby
Digital EX, Dolby TrueHD, DTS 96/24, DTS-HD
Master Audio ou DTS-HD High Resolution
Audio.
– Lorsque la fonction réseau est activée, les signaux
dont la fréquence d’échantillonnage est différente
de 44,1 kHz sont reçus.
xFonction Volume automatique
avancée
Cet ampli-tuner peut régler le volume
automatiquement en fonction du signal
d’entrée ou du contenu émis par l’appareil
raccordé.
Cette fonction est utile, par exemple, lorsque
le son d’une publicité est plus fort que celui
des programmes télévisés.
•ON
•OFF
Remarques
• Veillez à baisser le niveau du volume avant
d’activer/de désactiver cette fonction.
• Cette fonction n’étant disponible que lorsque des
signaux Dolby Digital, DTS ou PCM linéaire sont
reçus en entrée, il est possible que le son augmente
subitement lorsque vous changez de format.
• Cette fonction est inopérante dans les cas suivants.
– Réception de signaux PCM linéaire dont la
fréquence d’échantillonnage est supérieure à
48 kHz ;
– Réception de signaux Dolby Digital Plus, Dolby
TrueHD, DTS 96/24, DTS-HD Master Audio ou
DTS-HD High Resolution Audio.
xA/V Sync (Synchronisation du
son et de l’image)
Permet de retarder la sortie du son pour réduire
l’écart temporel entre la sortie du son et celle
de l’image.
Cette fonction est utile si vous utilisez un
moniteur LCD grand écran ou plasma, ou un
projecteur.
•HDMI AUTO : L’écart temporel entre la
sortie du son et celle de l’image pour l’écran
raccordé via HDMI sera ajusté
automatiquement en fonction des
informations du téléviseur. Cette fonction
est uniquement disponible si l’écran prend
en charge la fonction A/V Sync.
•0 ms – 300 ms : Vous pouvez ajuster le délai
entre 0 ms et 300 ms par intervalles de
10 ms.
Remarques
• Cette fonction est inopérante si « A. DIRECT » est
en cours d’utilisation.
• Le retard peut varier selon les réglages du format
audio, du champ sonore, de la configuration
d’enceintes et de la distance des enceintes.
xDual Mono (Sélection de la
langue de diffusion numérique)
Permet de sélectionner la langue que vous
souhaitez écouter sur le double audio d’une
diffusion numérique quand c’est possible.
Cette fonction est uniquement opérante pour
les sources Dolby Digital.
suite

110FR
D:\NORM'S JOB\SONY HA\SO130041\STR-DA1800ES_PMRF
03\4428194123_USFR\FR05ENJ_STR-DA1800ES-CEL.fm masterpage: Left
STR-DA1800ES
4-428-194-12(3)
•MAIN/SUB : Le son de la langue principale
est émis par l’enceinte avant gauche et le son
de la langue secondaire est émis par
l’enceinte avant droite simultanément.
•MAIN : Le son de la langue principale est
émis.
•SUB : Le son de la langue secondaire est
émis.
HDMI Settings
Vous pouvez définir les réglages requis pour
les appareils raccordés à la prise HDMI.
xCtrl for HDMI (Commande pour
HDMI)
Permet d’activer ou de désactiver la fonction
Commande pour HDMI. Pour plus
d’informations, reportez-vous à la section
« Préparation pour « BRAVIA » Sync »
(page 94).
•ON
•OFF
Remarques
• Lorsque vous réglez « Ctrl for HDMI » sur « ON »,
« Audio Out » peut changer automatiquement.
• Cette fonction n’est pas disponible quand
« Zone2 / OutB » est réglé sur « Zone2 ».
xPass Through
Permet de transmettre les signaux HDMI au
téléviseur, y compris si l’ampli-tuner est en
mode de veille.
•ON : Lorsque l’ampli-tuner est en mode de
veille, il émet en continu les signaux HDMI
à partir de sa prise HDMI OUT.
•OFF : L’ampli-tuner n’émet pas les signaux
HDMI lorsqu’il est en mode de veille.
Allumez l’ampli-tuner pour profiter de la
source de l’appareil raccordé sur le
téléviseur. Ce réglage permet une économie
d’énergie en mode de veille par rapport au
réglage « ON ».
Remarque
Cette fonction n’est pas disponible lorsque
« Ctrl for HDMI » est réglé sur « OFF ».
xAudio Out
Permet de régler les signaux audio HDMI émis
par l’appareil de lecture raccordé à l’ampli-
tuner par le biais d’un raccordement HDMI.
•AMP : Les signaux audio HDMI de
l’appareil de lecture sont uniquement émis
vers les enceintes raccordées à l’ampli-
tuner. Le son multicanal peut être lu tel quel.
Remarque
Les signaux audio ne sont pas émis par l’enceinte
du téléviseur lorsque l’option « Audio Out » est
réglée sur « AMP ».
•TV+AMP : Le son est émis par l’enceinte
du téléviseur et les enceintes raccordées à
l’ampli-tuner.
Remarques
• La qualité sonore des appareils de lecture dépend
de la qualité sonore du téléviseur, par exemple le
nombre de canaux et la fréquence
d’échantillonnage, etc. Si le téléviseur est doté
d’enceintes stéréo, le son diffusé par l’ampli-
tuner est également stéréo, comme le son du
téléviseur, y compris si vous lisez une source
multicanal.
• Lorsque vous raccordez l’ampli-tuner à un
appareil vidéo (projecteur, etc.), il est possible
que le son ne soit pas émis par l’ampli-tuner.
Dans ce cas, sélectionnez « AMP ».
xZone2 / OutB
Vous permet de régler la zone de sortie pour la
prise HDMI OUT B (ZONE 2).
•Zone2 : L’entrée sélectionnée est émise en
zone 2. Vous pouvez sélectionner une autre
entrée pour la prise HDMI OUT A dans la
zone principale.
•OutB : L’entrée sélectionnée est émise à
partir des prises HDMI OUT B (ZONE 2) et
HDMI OUT A dans la zone principale.
Remarques
• Si vous choisissez « Zone2 » et sélectionnez la
même entrée pour la zone principale et la zone 2,
les signaux audio et vidéo dans la zone principale
peuvent souffrir d’interférences. Dans ce cas,
réglez « Priority » sur « Main Only ».

111FR
D:\NORM'S JOB\SONY HA\SO130041\STR-DA1800ES_PMRF
03\4428194123_USFR\FR05ENJ_STR-DA1800ES-CEL.fm masterpage: Right
STR-DA1800ES
4-428-194-12(3)
Ajustement des réglages
• Quand le menu de réglage « Zone2 / OutB » HDMI
est « Zone2 », la fonction Commande pour HDMI
sera désactivée et le menu de réglage Commande
pour HDMI sera grisé. Pour utiliser « Ctrl for
HDMI », vous devez remplacer le réglage de
« Zone2 / OutB » par « OutB ».
xPriority
Vous permet de régler la priorité quand vous
sélectionnez la même entrée pour la zone
principale et la zone 2.
•Main & Zone2 : Vous pouvez regarder la
même entrée dans la zone principale et la
zone 2. Toutefois, il est possible que les
signaux audio et vidéo souffrent quelques
interférences dans la zone principale.
•Main Only : Vous pouvez profiter d’une
bonne qualité audio et vidéo dans la zone
principale. Il n’y a aucune sortie dans la
zone 2.
Remarque
Cette fonction n’est pas disponible quand
« Zone2 / OutB » est réglé sur « OutB ».
xFast View
Vous permet de définir le fonctionnement de
Fast View.
•Auto : Vous pouvez sélectionner l’entrée
HDMI plus rapidement qu’avec la sélection
normale.
•Off : Fast View et l’aperçu de la fonctions
HDMI ne sont pas disponibles.
Remarque
Cette fonction n’est pas disponible quand
« Zone2 / OutB » est réglé sur « Zone2 ».
Network Settings
Vous pouvez définir les réglages du réseau. Le
menu Network Settings n’est disponible que si
la fonction de réseau domestique ou SEN est
sélectionnée.
xSettings
Permet de définir les réglages du réseau. Pour
plus d’informations, reportez-vous à la section
« Configuration des réglages du réseau de
l’ampli-tuner » (page 49).
• Wireless LAN Settings
• Wired LAN Settings
xInformation
Vous permet de vérifier les informations du
réseau.
Pour vérifier les informations
du réseau
1Sélectionnez « Information », puis
appuyez sur .
2Sélectionnez l’option de réglage à
vérifier, puis appuyez sur .
Les informations relatives au réglage actuel
apparaissent sur l’écran du téléviseur.
Vous pouvez vérifier les réglages* des
valeurs suivantes :
« Connection », « SSID », « Security
Setup », « IP Settings », « IP Address »,
« Subnet Mask », « Default Gateway »,
« DNS Settings », « Primary DNS »,
« Secondary DNS », « Proxy Settings »,
« Proxy Address », « Port Number » et
« MAC Address ».
* Les options de réglage qui s’affichent pendant
la configuration varient en fonction de
l’environnement réseau et du type de
connexion.
xPARTY STREAMING
Vous permet de configurer l’ampli-tuner pour
utiliser la fonction PARTY STREAMING.
1Sélectionnez « PARTY STREAMING »,
puis appuyez sur .
2Sélectionnez « On » ou « Off », puis
appuyez sur .
•On : L’ampli-tuner peut être détecté par
d’autres périphériques sur le réseau
domestique.
L’ampli-tuner peut démarrer ou fermer
une session PARTY, et peut rejoindre ou
quitter une session PARTY.
suite

112FR
D:\NORM'S JOB\SONY HA\SO130041\STR-DA1800ES_PMRF
03\4428194123_USFR\FR05ENJ_STR-DA1800ES-CEL.fm masterpage: Left
STR-DA1800ES
4-428-194-12(3)
•Off : L’ampli-tuner peut être détecté par
d’autres périphériques sur le réseau
domestique.
Toutefois, l’ampli-tuner ne peut pas
démarrer ou fermer une session PARTY,
ni rejoindre ou quitter une session
PARTY.
xAccess Settings
Vous permet de définir les restrictions ou les
permissions d’accès des périphériques figurant
dans la liste des périphériques.
Pour définir la permission
d’accès automatique
1Sélectionnez « Access Settings », puis
appuyez sur .
2Sélectionnez « Auto Access », puis
appuyez sur .
3Sélectionnez « Allow » ou « Not
Allow », puis appuyez sur .
•Allow : Tous les périphériques sur le
réseau domestique sont autorisés à
accéder à cet ampli-tuner.
Cet ampli-tuner peut démarrer une
session PARTY en tant que périphérique
hôte et peut rejoindre une session
PARTY en tant que périphérique invité si
cela lui est demandé.
•Not Allow : L’accès d’un nouveau
périphérique à l’ampli-tuner est interdit.
Lorsque vous connectez un nouveau
périphérique au réseau domestique,
ajoutez-le dans la liste des périphériques,
puis définissez sa permission d’accès
(page 112).
Remarque
Jusqu’à 20 périphériques peuvent être ajoutés dans
la liste des périphériques. Si 20 périphériques ont
déjà été enregistrés, « Device Full » apparaît et il
n’est pas possible d’ajouter un périphérique
supplémentaire à la liste. Dans ce cas, supprimez les
périphériques inutiles de la list (page 113).
Pour ajouter des périphériques
à la liste des périphériques
1Sélectionnez « Access Settings », puis
appuyez sur .
2Sélectionnez « Control Device », puis
appuyez sur .
La liste des périphériques enregistrés
apparaît sur l’écran du téléviseur.
3Sélectionnez « Add Device », puis
appuyez sur .
4Sélectionnez le périphérique que vous
voulez, puis appuyez sur .
Le périphérique sélectionné est ajouté à la
liste des périphériques. Pour obtenir plus de
détails sur le fonctionnement de touche de
télécommande, reportez-vous à la « Pour
définir la permission d’accès des
périphériques » (page 112).
Pour définir la permission
d’accès des périphériques
Vous pouvez définir la permission d’accès
d’un périphérique dans la liste des
périphériques. Seuls les périphériques réglés
sur « Allow » sont reconnus sur le réseau
domestique.
1Sélectionnez « Access Settings », puis
appuyez sur .
2Sélectionnez « Control Device », puis
appuyez sur .
La liste des périphériques enregistrés
apparaît sur l’écran du téléviseur.
3Sélectionnez le périphérique que vous
voulez, puis appuyez sur .
4Sélectionnez « Access », puis appuyez
sur .
5Sélectionnez « Allow » ou « Not
Allow », puis appuyez sur .

113FR
D:\NORM'S JOB\SONY HA\SO130041\STR-DA1800ES_PMRF
03\4428194123_USFR\FR05ENJ_STR-DA1800ES-CEL.fm masterpage: Right
STR-DA1800ES
4-428-194-12(3)
Ajustement des réglages
Pour supprimer un périphérique de la
liste
Sélectionnez « Delete » à l’étape 4, puis appuyez sur
. Sélectionnez « OK » dans l’écran de
confirmation, puis appuyez sur .
xMedia Remote Device
Registration
Vous permet d’enregistrer les périphériques
Media Remote.
Pour enregistrer les
périphériques Media Remote
1Sélectionnez « Media Remote Device
Registration », puis appuyez sur .
2Sélectionnez « Start Registration »,
puis appuyez sur .
L’ampli-tuner lance la détection des
périphériques Media Remote prêts pour
l’enregistrement.
« Connecting » apparaît sur l’écran du
téléviseur.
Appuyez sur « Registration » sur le
périphérique Media Remote.
Mais il quittera l’enregistrement si aucun
périphérique n’est détecté au bout de
30 secondes.
3Sélectionnez « Finish », puis appuyez
sur .
Pour annuler l’enregistrement
Sélectionnez « Cancel » à l’étape 2, puis appuyez sur
.
Remarque
Jusqu’à 5 périphériques Media Remote peuvent être
ajoutés dans la liste des périphériques. Si
5 périphériques ont déjà été enregistrés, « Device
Full » apparaît et il n’est pas possible d’ajouter un
périphérique supplémentaire à la liste. Dans ce cas,
supprimez les périphériques inutiles de la list
(page 113).
xRegistered Media Remote
Devices
Vous permet de vérifier la liste des
périphériques Media Remote enregistrés.
Seuls les périphériques enregistrés sont
autorisés à commander l’ampli-tuner.
Pour supprimer des
périphériques Media Remote
enregistrés de la liste des
périphériques
1Sélectionnez « Registered Media
Remote Devices », puis appuyez sur
.
La liste des périphériques Media Remote
enregistrés apparaît sur l’écran du
téléviseur.
2Sélectionnez le périphérique à
supprimer, puis appuyez sur .
3Sélectionnez « Delete », puis appuyez
sur .
4Sélectionnez « OK », puis appuyez sur
.
Le périphérique sélectionné est supprimé
de la liste des périphériques.
xDevice Name
Permet de saisir un nom de périphérique sur
l’ampli-tuner comportant jusqu’à
30 caractères afin de permettre à d’autres
périphériques de l’identifier facilement sur le
réseau domestique.
Pour affecter un nom de
périphérique
1Sélectionnez « Device Name », puis
appuyez sur .
2Appuyez sur pour sélectionner le
nom du périphérique actuel.
3Appuyez sur SHIFT, puis appuyez sur
les touches numériques/alphabétiques
pour entrer le nom du périphérique.
4Appuyez sur .
suite

114FR
D:\NORM'S JOB\SONY HA\SO130041\STR-DA1800ES_PMRF
03\4428194123_USFR\FR05ENJ_STR-DA1800ES-CEL.fm masterpage: Left
STR-DA1800ES
4-428-194-12(3)
Conseil
Le nom de périphérique par défaut est
« STR-DA1800ES ****** ».
« ****** » correspond au 6 derniers chiffres de
l’adresse MAC de l’ampli-tuner.
xNetwork Standby
Lorsque le mode « Network Standby » est
réglé sur « On », l’ampli-tuner peut toujours
être connecté au réseau et commandé via ce
dernier.
1Sélectionnez « Network Standby »,
puis appuyez sur .
2Sélectionnez « Off » ou « On », puis
appuyez sur .
•Off : La fonction réseau est désactivée
lorsque l’ampli-tuner est en mode de
veille. L’ampli-tuner met plus de temps à
reprendre les opérations lorsqu’il est
remis sous tension.
•On : La fonction réseau est active, y
compris si l’ampli-tuner est en mode de
veille, et il reprend les opérations
lorsqu’il est commandé via le réseau.
xSoftware Update
Vous permet de mettre à jour le logiciel de
l’ampli-tuner vers la version la plus récente.
Pour plus d’informations, reportez-vous à
« Mise à jour du logiciel » (page 86).
Pour vérifier la version du
logiciel
1Sélectionnez « Software Update », puis
appuyez sur .
2Sélectionnez « Version », puis appuyez
sur .
La version du logiciel apparaît sur l’écran
du téléviseur.
Bluetooth Settings
Vous pouvez définir les réglages Bluetooth.
xPairing
Vous permet d’appairer le périphérique
Bluetooth et l’ampli-tuner.
xBT Standby (Veille Bluetooth)
Lorsque le mode « BT Standby » est réglé sur
« ON », l’ampli-tuner peut être contrôlé par le
périphérique Bluetooth, même s’il est en mode
de veille.
1Sélectionnez « BT Standby », puis
appuyez sur .
2Sélectionnez « ON » ou « OFF », puis
appuyez sur .
•ON : L’ampli-tuner s’allume
automatiquement lorsque le périphérique
Bluetooth lui est connecté.
•OFF : L’ampli-tuner ne s’allume pas.
Remarque
Vous ne pouvez sélectionner ce paramètre que si un
périphérique Bluetooth est appairé.
xClear History
Vous permet d’effacer toutes les informations
relatives à un périphérique Bluetooth appairé
et les informations de connexion de l’ampli-
tuner.
1Sélectionnez « Clear History », puis
appuyez sur .
« Clear all history? » apparaît sur l’écran du
téléviseur.
2Appuyez sur B/b pour sélectionner
« OK », puis appuyez sur .
« Complete! » apparaît et l’intégralité de
l’historique est supprimée.
Remarque
Il n’est pas possible d’effacer l’historique dans les
cas suivants.
– L’historique ne contient aucun périphérique
Bluetooth appairé.
– Lorsque vous effectuez un appairage.

115FR
D:\NORM'S JOB\SONY HA\SO130041\STR-DA1800ES_PMRF
03\4428194123_USFR\FR05ENJ_STR-DA1800ES-CEL.fm masterpage: Right
STR-DA1800ES
4-428-194-12(3)
Ajustement des réglages
xAddress Info
Vous permet de vérifier les informations
d’adresse du périphérique Bluetooth. Vous
pouvez vérifier les informations d’adresse
lorsqu’un périphérique Bluetooth est connecté.
System Settings
Vous pouvez définir les réglages de l’ampli-
tuner.
x12V Trigger
Vous permet de sélectionner diverses options
pour utiliser la fonction 12V Trigger
(Déclencheur 12V).
•OFF : Désactive la sortie du déclencheur
12V, y compris lorsque l’ampli-tuner
principal est sous tension.
•CTRL : Permet d’activer ou de désactiver
manuellement la sortie du déclencheur 12V
à l’aide de la télécommande d’un
périphérique de commande externe.
•ZONE : Vous permet d’activer ou de
désactiver la sortie du déclencheur 12V
selon que la zone principale est activée ou
désactivée.
•INPUT (pour « Main » uniquement) :
Permet d’activer la sortie du déclencheur
12V lorsque l’entrée de préréglage est
sélectionnée.
Lorsque vous sélectionnez « Input »,
l’affichage des réglages permettant
d’activer/de désactiver chaque déclencheur
d’entrée apparaît. Appuyez sur V/v pour
sélectionner l’entrée, puis appuyez sur
pour l’activer ou la désactiver.
•HDMI A (pour « Main » uniquement) :
Permet d’activer ou de désactiver la sortie du
déclencheur 12V selon le réglage de la sortie
de la prise HDMI OUT A.
•HDMI B (pour « Main » uniquement) :
Permet d’activer ou de désactiver la sortie du
déclencheur 12V selon le réglage de la sortie
de la prise HDMI OUT B.
xRS232C Ctrl
Vous permet d’activer ou de désactiver le
mode de contrôle pour la maintenance et le
service.
•ON
•OFF
xAuto Standby
Permet de régler l’ampli-tuner de sorte qu’il
bascule automatiquement en mode de veille
lorsque vous ne l’utilisez pas ou si aucun
signal d’entrée ne lui est transmis.
•ON : Bascule en mode de veille après
30 minutes environ.
•OFF : Ne bascule pas en mode de veille.
Remarques
• Cette fonction est inopérante dans les cas suivants.
– L’entrée « FM TUNER », « AM TUNER »,
« HOME NETWORK », « AirPlay », ou
« SEN » est sélectionnée.
– La fonction PARTY STREAMING est en cours
d’utilisation.
– Le logiciel de l’ampli-tuner est en cours de mise
à jour.
• Si vous utilisez simultanément le mode de veille
automatique et la minuterie de mise en veille, cette
dernière est prioritaire.

116FR
D:\NORM'S JOB\SONY HA\SO130041\STR-DA1800ES_PMRF
03\4428194123_USFR\FR05ENJ_STR-DA1800ES-CEL.fm masterpage: Left
STR-DA1800ES
4-428-194-12(3)
Utilisation sans
raccordement à un
téléviseur
Vous pouvez utiliser cet ampli-tuner à l’aide
du panneau de l’afficheur y compris si le
téléviseur ne lui est pas raccordé.
Appuyez plusieurs fois sur GUI
MODE pour sélectionner « GUI
OFF ».
L’ampli-tuner bascule en mode d’affichage
sur le panneau avant.
1Appuyez sur AMP.
2Appuyez sur MENU.
3Appuyez plusieurs fois sur V/v
pour sélectionner le menu de
votre choix, puis appuyez sur
ou b.
4Appuyez plusieurs fois sur V/v
pour sélectionner le paramètre
que vous souhaitez régler, puis
appuyez sur ou b.
5Appuyez plusieurs fois sur V/v
pour sélectionner le réglage de
votre choix, puis appuyez sur
.
Pour revenir à l’affichage
précédent
Appuyez sur B ou RETURN/EXIT O.
Pour quitter le menu
Appuyez sur MENU.
Remarque
Certains paramètres et réglages peuvent apparaître
estompés sur le panneau de l’afficheur. Cela signifie
qu’ils sont indisponibles ou fixes et non modifiables.
V/v/B/b,
GUI MODE
MENU
RETURN/
EXIT O
AMP
DISPLAY
Utilisation du menu sur le
panneau de l’afficheur

117FR
D:\NORM'S JOB\SONY HA\SO130041\STR-DA1800ES_PMRF
03\4428194123_USFR\FR05ENJ_STR-DA1800ES-CEL.fm masterpage: Right
STR-DA1800ES
4-428-194-12(3)
Ajustement des réglages
Les options suivantes sont disponibles dans chaque menu. Pour plus d’informations sur la
navigation dans les menus, reportez-vous à la page 116.
Aperçu des menus
Menu
[Afficheur] Paramètres
[Afficheur] Réglages Réglage par
défaut
Réglages Auto
Calibration
[<AUTO CAL>]
Démarrer l’auto-calibration
[A.CAL START]
Type d’auto-calibrationa)
[CAL TYPE]
FULL FLAT, ENGINEER,
FRONT REF, OFF
ENGINEER
Réglages Level
[<LEVEL>]
Signal de testb)
[TEST TONE]
OFF, FIX xxxc),
AUTO xxxc) OFF
Niveau de l’enceinte avant
gaucheb)
[FL LEVEL]
FL –10.0 dB à FL +10.0 dB
(Intervalle de 0,5 dB)
FL 0 dB
Niveau de l’enceinte avant
droiteb)
[FR LEVEL]
FR –10.0 dB à FR +10.0 dB
(Intervalle de 0,5 dB)
FR 0 dB
Niveau de l’enceinte centraleb)
[CNT LEVEL]
CNT –10.0 dB à CNT +10.0 dB
(Intervalle de 0,5 dB)
CNT 0 dB
Niveau de l’enceinte surround
gaucheb)
[SL LEVEL]
SL –10.0 dB à SL +10.0 dB
(Intervalle de 0,5 dB)
SL 0 dB
Niveau de l’enceinte surround
droiteb)
[SR LEVEL]
SR –10.0 dB à SR +10.0 dB
(Intervalle de 0,5 dB)
SR 0 dB
Niveau de l’enceinte surround
arrièreb)
[SB LEVEL]
SB –10.0 dB à SB +10.0 dB
(Intervalle de 0,5 dB)
SB 0 dB
Niveau de l’enceinte surround
arrière gaucheb)
[SBL LEVEL]
SBL –10.0 dB à SBL +10.0 dB
(Intervalle de 0,5 dB)
SBL 0 dB
Niveau de l’enceinte surround
arrière droiteb)
[SBR LEVEL]
SBR –10.0 dB à SBR +10.0 dB
(Intervalle de 0,5 dB)
SBR 0 dB
Niveau de l’enceinte avant
gauche hauteb)
[LH LEVEL]
LH –10.0 dB à LH +10.0 dB
(Intervalle de 0,5 dB)
LH 0 dB
Niveau de l’enceinte avant
droite hauteb)
[RH LEVEL]
RH –10.0 dB à RH +10.0 dB
(Intervalle de 0,5 dB)
RH 0 dB
Niveau du caisson de gravesb)
[SW LEVEL]
SW –10.0 dB à SW +10.0 dB
(Intervalle de 0,5 dB)
SW 0 dB
Compression de gamme
dynamique
[D. RANGE]
COMP. MAX, COMP. STD,
COMP. AUTO, COMP. OFF
COMP. AUTO
suite

118FR
D:\NORM'S JOB\SONY HA\SO130041\STR-DA1800ES_PMRF
03\4428194123_USFR\FR05ENJ_STR-DA1800ES-CEL.fm masterpage: Left
STR-DA1800ES
4-428-194-12(3)
Réglages Speaker
[<SPEAKER>] Configuration d’enceintes
[SP PATTERN] 5/2.1 à 2/0
(20 configurations) 3/4.1
Taille des enceintes avantb)
[FRT SIZE] LARGE, SMALL LARGE
Taille de l’enceinte centraleb)
[CNT SIZE] LARGE, SMALL LARGE
Taille des enceintes surroundb)
[SUR SIZE] LARGE, SMALL LARGE
Taille des enceintes avant
hautesb)
[FH SIZE]
LARGE, SMALL LARGE
Affectation de l’enceinte
surround arrièred)
[SB ASSIGN]
SPK B, BI-AMP, OFF OFF
Distance de l’enceinte avant
gaucheb)
[FL DIST.]
FL 1.00 m à FL 10.00 m
(FL 3’3” à FL 32’9”)
(Intervalle de 0,1 mètre (1 pouce))e)
FL 3.00 m
(FL 9’10”)
Distance de l’enceinte avant
droiteb)
[FR DIST.]
FR 1.00 m à FR 10.00 m
(FR 3’3” à FR 32’9”)
(Intervalle de 0,1 mètre (1 pouce))e)
FR 3.00 m
(FR 9’10”)
Distance de l’enceinte centraleb)
[CNT DIST.] CNT 1.00 m à CNT 10.00 m
(CNT 3’3” à CNT 32’9”)
(Intervalle de 0,1 mètre (1 pouce))e)
CNT 3.00 m
(CNT 9’10”)
Distance de l’enceinte surround
gaucheb)
[SL DIST.]
SL 1.00 m à SL 10.00 m
(SL 3’3” à SL 32’9”)
(Intervalle de 0,1 mètre (1 pouce))e)
SL 3.00 m
(SL 9’10”)
Distance de l’enceinte surround
droiteb)
[SR DIST.]
SR 1.00 m à SR 10.00 m
(SR 3’3” à SR 32’9”)
(Intervalle de 0,1 mètre (1 pouce))e)
SR 3.00 m
(SR 9’10”)
Distance de l’enceinte surround
arrièreb)
[SB DIST.]
SB 1.00 m à SB 10.00 m
(SB 3’3” à SB 32’9”)
(Intervalle de 0,1 mètre (1 pouce))e)
SB 3.00 m
(SB 9’10”)
Distance de l’enceinte surround
arrière gaucheb)
[SBL DIST.]
SBL 1.00 m à SBL 10.00 m
(SBL 3’3” à SBL 32’9”)
(Intervalle de 0,1 mètre (1 pouce))e)
SBL 3.00 m
(SBL 9’10”)
Distance de l’enceinte surround
arrière droiteb)
[SBR DIST.]
SBR 1.00 m à SBR 10.00 m
(SBR 3’3” à SBR 32’9”)
(Intervalle de 0,1 mètre (1 pouce))e)
SBR 3.00 m
(SBR 9’10”)
Distance de l’enceinte avant
gauche hauteb)
[LH DIST.]
LH 1.00 m à LH 10.00 m
(LH 3’3” à LH 32’9”)
(Intervalle de 0,1 mètre (1 pouce))e)
LH 3.00 m
(LH 9’10”)
Distance de l’enceinte avant
droite hauteb)
[RH DIST.]
RH 1.00 m à RH 10.00 m
(RH 3’3” à RH 32’9”)
(Intervalle de 0,1 mètre (1 pouce))e)
RH 3.00 m
(RH 9’10”)
Distance du caisson de gravesb)
[SW DIST.] SW 1.00 m à SW 10.00 m
(SW 3’3” à SW 32’9”)
(Intervalle de 0,1 mètre (1 pouce))e)
SW 3.00 m
(SW 9’10”)
Unité de distance
[DIST. UNIT] FEET, METER FEET
Menu
[Afficheur] Paramètres
[Afficheur] Réglages Réglage par
défaut

119FR
D:\NORM'S JOB\SONY HA\SO130041\STR-DA1800ES_PMRF
03\4428194123_USFR\FR05ENJ_STR-DA1800ES-CEL.fm masterpage: Right
STR-DA1800ES
4-428-194-12(3)
Ajustement des réglages
Fréquence de recouvrement des
enceintes avantf)
[FRT CROSS]
CROSS 40 Hz à CROSS 200 Hz
(Intervalle de 10 Hz) CROSS 120 Hz
Fréquence de recouvrement de
l’enceinte centralef)
[CNT CROSS]
CROSS 40 Hz à CROSS 200 Hz
(Intervalle de 10 Hz) CROSS 120 Hz
Fréquence de recouvrement des
enceintes surroundf)
[SUR CROSS]
CROSS 40 Hz à CROSS 200 Hz
(Intervalle de 10 Hz) CROSS 120 Hz
Fréquence de recouvrement des
enceintes avant hautesf)
[FH CROSS]
CROSS 40 Hz à CROSS 200 Hz
(Intervalle de 10 Hz) CROSS 120 Hz
Réglages
Surround
[<SURROUND>]
Niveau d’effetg)
[EFFECT]
DYNAMIC, THEATER, STUDIO THEATER
Réglages EQ
[<EQ>]
Niveau des graves des enceintes
avant
[BASS]
BASS –10 dB à BASS +10 dB
(Intervalle de 1 dB)
BASS 0 dB
Niveau des aigus des enceintes
avant
[TREBLE]
TREBLE –10 dB à TREBLE +10 dB
(Intervalle de 1 dB)
TREBLE 0 dB
Réglages Tuner
[<TUNER>]
Mode de réception de stations
FM
[FM MODE]
STEREO, MONO STEREO
Attribution d’un nom aux
stations préréglées
[NAME IN]
Pour plus d’informations, reportez-
vous à la section « Attribution d’un
nom aux stations préréglées (Name
Input) » (page 68).
Réglages Audio
[<AUDIO>]
Digital Legato Linear
[D.L.L.]
D.L.L. AUTO2, D.L.L. AUTO1,
D.L.L. OFF
D.L.L. AUTO1
Volume automatique
[AUTO VOL]
ON, OFF OFF
Synchronisation du son et de
l’image
[A/V SYNC]
0 ms à 300 ms (Intervalle de 10 ms),
HDMI AUTO
0 ms
Sélection de la langue de
diffusion numérique
[DUAL MONO]
MAIN/SUB, MAIN, SUB MAIN
Affectation de l’entrée audio
numérique
[A. ASSIGN]
Pour plus d’informations, reportez-
vous à la section « Utilisation d’autres
prises d’entrée vidéo/audio (Input
Assign) » (page 98).
Réglages Video
[<VIDEO>]
Affectation de l’entrée vidéo
[V. ASSIGN]
Pour plus d’informations, reportez-
vous à la section « Utilisation d’autres
prises d’entrée vidéo/audio (Input
Assign) » (page 98).
Menu
[Afficheur] Paramètres
[Afficheur] Réglages Réglage par
défaut
suite

120FR
D:\NORM'S JOB\SONY HA\SO130041\STR-DA1800ES_PMRF
03\4428194123_USFR\FR05ENJ_STR-DA1800ES-CEL.fm masterpage: Left
STR-DA1800ES
4-428-194-12(3)
a)Vous ne pouvez sélectionner ce réglage que si vous avez effectué l’auto-calibration et enregistré les réglages.
b)Selon le réglage de la configuration d’enceintes, il est possible que certains paramètres ou réglages ne soient
pas disponibles.
c)xxx représente un canal d’enceinte (FL, FR, CNT, SL, SR, SB, SBL, SBR, LH, RH, SW).
d)Vous ne pouvez sélectionner ce paramètre que si « SP PATTERN » n’est pas réglé sur un paramètre impliquant
des enceintes surround arrière ou des enceintes avant hautes (page 42).
e)Vous ne pouvez régler la distance dans un intervalle de 0,01 mètre que si vous avez effectué l’auto-calibration
et enregistré le résultat de la mesure.
f) Vous ne pouvez sélectionner ce paramètre que si votre enceinte est réglée sur « SMALL ».
g)Vous ne pouvez sélectionner ce paramètre que si vous sélectionnez « HD-D.C.S. » comme champ sonore.
h)Vous ne pouvez sélectionner ce paramètre que si un périphérique Bluetooth est appairé.
Réglages HDMI
[<HDMI>]
Commande pour HDMI
[CTRL: HDMI]
CTRL ON, CTRL OFF CTRL OFF
Pass Through
[PASS THRU]
ON, OFF OFF
Sortie audio
[AUDIO OUT]
AMP, TV+AMP AMP
HDMI Zone2 / OutB
[ZONE2 / OUTB]
ZONE2, OUTB ZONE2
Priorité HDMI
[PRIORITY]
MAIN&ZONE2, MAIN ONLY
MAIN&ZONE2
Fast View
[FAST VIEW]
AUTO, OFF AUTO
Réglages
Bluetooth
[<BT>]
Mode de veille Bluetoothh)
[BT STANDBY]
STBY ON, STBY OFF STBY OFF
Réglages System
[<SYSTEM>]
Commande 12V Trigger
(Déclencheur 12V)
[12V TRIG.]
HDMI A, HDMI B, INPUT, ZONE,
CTRL, OFF
OFF
Commande RS232
[RS232C]
RS232C ON, RS232C OFF RS232C OFF
Mode de veille automatique
[AUTO STBY]
STBY ON, STBY OFF STBY ON
Attribution de nom aux entrées
[NAME IN]
Pour plus d’informations, reportez-
vous à la section « Attribution d’un
nom à l’entrée (Name Input) »
(page 57).
Menu
[Afficheur] Paramètres
[Afficheur] Réglages Réglage par
défaut

121FR
D:\NORM'S JOB\SONY HA\SO130041\STR-DA1800ES_PMRF
03\4428194123_USFR\FR06REM_STR-DA1800ES-CEL.fm masterpage: Right
STR-DA1800ES
4-428-194-12(3)
Utilisation de la
télécommande
Pour afficher les informations
sur le panneau de l’afficheur
Le panneau de l’afficheur fournit diverses
informations sur l’état de l’ampli-tuner,
comme le champ sonore.
1Sélectionnez l’entrée dont vous voulez
vérifier les informations.
2Appuyez sur AMP, puis appuyez
plusieurs fois sur DISPLAY.
Chaque fois que vous appuyez sur
DISPLAY, l’afficheur change en séquence,
comme suit.
Nom d’index de l’entrée* t Entrée
sélectionnée t Champ sonore
actuellement appliqué t Niveau du
volume t Info du flux**
Lorsque vous écoutez une radio FM
et AM
Nom de station préréglée* t
Fréquence t Champ sonore actuellement
appliqué t Niveau du volume
* Le nom d’index ne s’affiche que lorsque vous
avez attribué un nom à l’entrée ou à la station
préréglée.
Le nom d’index ne s’affiche pas si seuls des
espaces vides ont été saisis ou s’il est identique au
nom d’entrée.
**Il est possible que certaines informations du flux
ne s’affichent pas.
Remarque
Il est possible que certains caractères ou signes ne
s’affichent pas pour certaines langues.
Conseil
Vous ne pouvez pas basculer l’afficheur lorsque
l’indication « GUI MODE » est visible sur le
panneau de l’afficheur. Appuyez plusieurs fois sur
GUI MODE pour sélectionner « GUI OFF ».
Programmation de la
télécommande
Vous pouvez personnaliser la télécommande
en fonction des appareils raccordés à votre
ampli-tuner. Vous pouvez même programmer
la télécommande pour commander des
appareils non-Sony ainsi que des appareils
Sony qu’elle ne permet pas normalement de
piloter.
Avant de commencer, notez ce qui suit :
– Il n’est pas possible de modifier les réglages
des touches d’entrée TUNER, USB,
AirPlay, HOME NETWORK,
BLUETOOTH, SOURCE et SEN.
– La télécommande ne peut piloter que les
appareils qui acceptent les signaux de
commande sans fil à infrarouges.
1Maintenez RM SET UP enfoncé,
puis appuyez sur AV ?/1.
La touche RM SET UP clignote
lentement.
Utilisation de la télécommande
RM
SET UP
TV
SHIFT
Touches
d’entrée
AV ?/1
Touches
numériques
ENT/MEM
suite

122FR
D:\NORM'S JOB\SONY HA\SO130041\STR-DA1800ES_PMRF
03\4428194123_USFR\FR06REM_STR-DA1800ES-CEL.fm masterpage: Left
STR-DA1800ES
4-428-194-12(3)
2Appuyez sur la touche d’entrée
correspondant à l’appareil que
vous voulez programmer.
Par exemple, si vous allez programmer un
magnétoscope raccordé aux prises
VIDEO 1, appuyez sur VIDEO 1.
Les touches RM SET UP et SHIFT
s’allument.
3Appuyez sur les touches
numériques pour saisir le code
numérique.
S’il existe plusieurs codes, essayez de
saisir l’un de ceux qui correspondent à
l’appareil, y compris le téléviseur.
Reportez-vous aux tableaux dans page
122–125 pour identifier le(s) code(s)
numérique(s) correspondant à l’appareil.
Remarque
Seuls les codes compris dans la plage de 500
sont valides pour la touche TV.
4Appuyez sur ENT/MEM.
Une fois le code numérique vérifié, la
touche RM SET UP clignote lentement
deux fois et la télécommande quitte
automatiquement le mode de
programmation.
5Répétez les étapes 1 à 4 pour
programmer d’autres appareils.
Remarque
La touche RM SET UP s’éteint lorsqu’une touche
numérique est actionnée.
Pour annuler la programmation
Appuyez sur RM SET UP au cours de
n’importe quelle étape. La télécommande
quitte automatiquement le mode de
programmation.
Pour activer l’entrée après la
programmation
Appuyez sur la touche programmée pour
activer l’entrée qui vous intéresse.
En cas d’échec de la
programmation, vérifiez les
points suivants :
• Si la touche RM SET UP ne s’allume pas à
l’étape 1, les piles sont épuisées. Remplacez
les deux piles.
• Si la touche RM SET UP clignote
rapidement 5 fois successives pendant la
saisie du code numérique, une erreur s’est
produite.
Recommencez à partir de l’étape 1.
Utilisez les codes numériques indiqués dans
les tableaux ci-dessous pour programmer des
appareils non-Sony ainsi que des appareils
Sony que la télécommande ne permet pas
normalement de piloter. Étant donné que le
signal de la télécommande reçu par l’appareil
varie selon le modèle et l’année de fabrication
de ce dernier, plusieurs codes numériques
peuvent être affectés à l’appareil. Si vous ne
réussissez pas à programmer votre
télécommande à l’aide de l’un des codes,
essayez-en d’autres.
Remarques
• Les codes numériques indiqués reposent sur les
informations les plus récentes disponibles pour
chaque marque. Il y a un risque, cependant, que
votre appareil ne réponde pas à certains codes ou à
tous les codes.
• Il est possible que toutes les touches d’entrée de
cette télécommande ne soient pas disponibles
lorsque la télécommande est utilisée avec votre
appareil spécifique.
Pour commander un lecteur CD
Codes numériques
correspondant au modèle et à la
marque de l’appareil
Marque Code(s)
SONY 101, 102, 103
DENON 104, 123
JVC 105, 106, 107
KENWOOD 108, 109, 110
MAGNAVOX 111, 116

123FR
D:\NORM'S JOB\SONY HA\SO130041\STR-DA1800ES_PMRF
03\4428194123_USFR\FR06REM_STR-DA1800ES-CEL.fm masterpage: Right
STR-DA1800ES
4-428-194-12(3)
Utilisation de la
télécommande
Pour commander une platine
DAT
Pour commander une platine
cassette
Pour commander une platine
MD
Pour commander un
enregistreur HDD
Pour commander un lecteur/
enregistreur de disques Blu-ray
Pour commander une console
PSX
Pour commander un lecteur
DVD
Pour commander un
enregistreur DVD
Pour commander un DVD/VCR
COMBO
MARANTZ 116
ONKYO 112, 113, 114
PANASONIC 115
PHILIPS 116
PIONEER 117
TECHNICS 115, 118, 119
YAMAHA 120, 121, 122
Marque Code(s)
SONY 203
PIONEER 219
Marque Code(s)
SONY 201, 202
DENON 204, 205
KENWOOD 206, 207, 208, 209
NAKAMICHI 210
PANASONIC 216
PHILIPS 211, 212
PIONEER 213, 214
TECHNICS 215, 216
YAMAHA 217, 218
Marque Code(s)
SONY 301
DENON 302
JVC 303
KENWOOD 304
Marque Code(s)
SONY 307, 308, 309
Marque Code(s)
Marque Code(s)
SONY 310, 311, 312
PANASONIC 335
SAMSUNG 336
LG 337
Marque Code(s)
SONY 313, 314, 315
Marque Code(s)
SONY 401, 402, 403
BROKSONIC 424
DENON 405
HITACHI 416
JVC 415, 423
MITSUBISHI 419
ORITRON 417
PANASONIC 406, 408, 425
PHILIPS 407
PIONEER 409, 410
RCA 414
SAMSUNG 416, 422
TOSHIBA 404, 421
ZENITH 418, 420
Marque Code(s)
SONY 401, 402, 403
Marque Code(s)
SONY 411
suite

124FR
D:\NORM'S JOB\SONY HA\SO130041\STR-DA1800ES_PMRF
03\4428194123_USFR\FR06REM_STR-DA1800ES-CEL.fm masterpage: Left
STR-DA1800ES
4-428-194-12(3)
Pour commander un DVD/HDD
COMBO
Pour commander un téléviseur
Pour commander un lecteur LD
Pour commander un lecteur
Vidéo CD
Marque Code(s)
SONY 401, 402, 403
Marque Code(s)
SONY 501, 502
AIWA 501, 536, 539
AKAI 503
AOC 503
CENTURION 566
CORONADO 517
CURTIS-MATHES 503, 551, 566, 567
DAYTRON 517, 566
DAEWOO 504, 505, 506, 507,
515, 544
FISHER 508, 545
FUNAI 548
FUJITSU 528
GOLDSTAR/LG 503, 512, 515, 517,
534, 544, 556, 568
GRUNDIG 511, 533, 534
HITACHI 503, 513, 514, 515,
517, 519, 544, 557,
571
ITT/NOKIA 521, 522
J.C.PENNY 503, 510, 566
JVC 516, 552
KMC 517
MAGNAVOX 503, 515, 517, 518,
544, 566
MARANTZ 527
MITSUBISHI/MGA 503, 519, 527, 544,
566, 568
NEC 503, 517, 520, 540,
544, 554, 566
NORDMENDE 530, 558
NOKIA 521, 522, 573, 575
PANASONIC 509, 524, 553, 559,
572
PHILIPS 515, 518, 557, 570,
571
PHILCO 503, 504, 514, 517,
518
PIONEER 509, 525, 526, 540,
551, 555
PORTLAND 503
QUASAR 509, 535
RADIO SHACK 503, 510, 527, 565,
567
RCA/PROSCAN 503, 510, 523, 529,
544
SAMSUNG 503, 515, 517, 531,
532, 534, 544, 556,
557, 562, 563, 566,
569
SAMPO 566
SABA 530, 537, 547, 549,
558
SANYO 508, 545, 546, 560,
567
SCOTT 503, 566
SEARS 503, 508, 510, 517,
518, 551
SHARP 517, 535, 550, 561,
565
SYLVANIA 503, 518, 566
THOMSON 530, 537, 547, 549
TOSHIBA 535, 539, 540, 541,
551
TELEFUNKEN 530, 537, 538, 547,
549, 558
TEKNIKA 517, 518, 567
WARDS 503, 517, 566
YORK 566
ZENITH 542, 543, 567
GE 503, 509, 510, 544
LOEWE 515, 534, 556
VIZIO 576, 577
Marque Code(s)
SONY 601, 602, 603
PIONEER 606
Marque Code(s)
SONY 605
Marque Code(s)

125FR
D:\NORM'S JOB\SONY HA\SO130041\STR-DA1800ES_PMRF
03\4428194123_USFR\FR06REM_STR-DA1800ES-CEL.fm masterpage: Right
STR-DA1800ES
4-428-194-12(3)
Utilisation de la
télécommande
Pour commander un
magnétoscope
* Si un magnétoscope AIWA ne fonctionne pas y
compris après que vous avez saisi le code
correspondant à AIWA, saisissez le code pour
Sony.
Pour commander un tuner
satellite (boîtier)
Pour commander un décodeur
Cable Box
Marque Code(s)
SONY 701, 702, 703, 704,
705, 706
AIWA* 710, 750, 757, 758
BLAUPUNKT 740
EMERSON 750
FISHER 717, 720
GENERAL ELECTRIC
(GE) 722, 730
GOLDSTAR/LG 723, 753
HITACHI 722, 725, 729, 741
ITT/NOKIA 717
JVC 726, 727, 728, 736
MAGNAVOX 730, 731, 738
MITSUBISHI/MGA 732, 733, 734, 735
NEC 736
PANASONIC 729, 730, 737, 738,
739, 740
PHILIPS 729, 730, 731
PIONEER 729
RCA/PROSCAN 722, 729, 730, 731,
741, 747
SAMSUNG 742, 743, 744, 745
SANYO 717, 720, 746
SHARP 748, 749
TOSHIBA 747, 756
Marque Code(s)
SONY 801, 802, 803, 804,
824, 825, 865
AMSTRAD 845, 846
BskyB 862
GENERAL ELECTRIC
(GE)
866
GRUNDIG 859, 860
HUMAX 846, 847
THOMSON 857, 861, 864, 876
PACE 848, 849, 850, 852,
862, 863, 864
PANASONIC 818, 855
PHILIPS 856, 857, 858, 859,
860, 864, 874
NOKIA 851, 853, 854, 864
RCA/PROSCAN 866, 871
BITA/HITACHI 868
HUGHES 867
JVC/Echostar/Dish
Network
873
MITSUBISHI 872
SAMSUNG 875
TOSHIBA 869, 870
Marque Code(s)
SONY 821, 822, 823
HAMLIN/REGAL 836, 837, 838, 839,
840
JERROLD/G.I./
MOTOROLA
806, 807, 808, 809,
810, 811, 812, 813,
814, 819
JERROLD 830, 831
OAK 841, 842, 843
PANASONIC 816, 826, 832, 833,
834, 835
PHILIPS 830, 831
PIONEER 828, 829
RCA 805
SCIENTIFIC ATLANTA 815, 816, 817, 844
TOCOM/PHILIPS 830, 831
ZENITH 826, 827
Marque Code(s)

126FR
D:\NORM'S JOB\SONY HA\SO130041\STR-DA1800ES_PMRF
03\4428194123_USFR\FR07ADD_STR-DA1800ES-CEL.fm masterpage: Left
STR-DA1800ES
4-428-194-12(3)
Effacement de la
mémoire de la
télécommande
1Tout en maintenant la touche
MASTER VOL – enfoncée,
appuyez sur ?/1, et maintenez
cette touche enfoncée, puis
appuyez sur AV ?/1.
La touche RM SET UP clignote 3 fois.
2Relâchez toutes les touches.
L’intégralité du contenu de la mémoire de
la télécommande (c.-à-d. toutes les
données programmées) est effacée.
Précautions
Sécurité
Si un objet ou un liquide pénètre dans le boîtier
de l’ampli-tuner, débranchez l’ampli-tuner et
faites-le vérifier par un technicien qualifié
avant de le réutiliser.
Sources d’alimentation
• Avant d’utiliser l’ampli-tuner, assurez-vous
que sa tension de fonctionnement
correspond à celle du secteur.
La tension de fonctionnement est indiquée
sur la plaque signalétique au dos de l’ampli-
tuner.
• L’appareil n’est pas isolé de l’alimentation
secteur tant qu’il reste branché à la prise
murale, même s’il est éteint.
• Débranchez l’ampli-tuner de la prise murale
si vous ne comptez pas l’utiliser pendant
longtemps. Pour débrancher le cordon
d’alimentation secteur, tenez-le par la fiche ;
ne tirez jamais directement sur le cordon lui-
même.
• (Modèles américains et canadiens
uniquement)
Une lame de la prise est plus large que
l’autre à des fins de sécurité et s’insère dans
la prise murale d’une seule manière. Si vous
ne parvenez pas à insérer la prise
complètement, contactez votre revendeur.
• Le cordon d’alimentation secteur ne doit être
remplacé que dans un centre de service
après-vente qualifié.
MASTER
VOL –
?/1
AV ?/1
RM
SET UP
Informations complémentaires

127FR
D:\NORM'S JOB\SONY HA\SO130041\STR-DA1800ES_PMRF
03\4428194123_USFR\FR07ADD_STR-DA1800ES-CEL.fm masterpage: Right
STR-DA1800ES
4-428-194-12(3)
Informations complémentaires
Accumulation de chaleur
L’ampli-tuner chauffe pendant le
fonctionnement, mais ceci n’est pas une
anomalie. Si vous utilisez constamment
l’ampli-tuner à un volume élevé, la
température sur le sommet, les côtés et le fond
du boîtier augmente considérablement. Pour
ne pas risquer de vous brûler, ne touchez pas le
boîtier.
* Le dessus du boîtier peut devenir trop chaud au
toucher.
Lieu d’installation
• Placez l’ampli-tuner dans un endroit bien
aéré pour éviter toute accumulation de
chaleur et prolonger ainsi la durée de vie de
l’appareil.
• Ne placez pas l’ampli-tuner près d’une
source de chaleur ou dans un endroit exposé
aux rayons du soleil, à une poussière
excessive ou à des chocs mécaniques.
• Ne placez rien au-dessus du boîtier qui
puisse obstruer les orifices d’aération et
provoquer des anomalies.
• Prenez garde lorsque vous placez l’ampli-
tuner sur des surfaces ayant subi un
traitement spécial (cire, huile, polish, etc.),
car sa surface risque de se tâcher ou de se
décolorer.
Nettoyage
Nettoyez le boîtier, le panneau et les
commandes avec un chiffon doux légèrement
imbibé d’une solution détergente douce.
N’utilisez pas de tampons abrasifs, de poudres
à récurer ou de solvants, tels que de l’alcool ou
de l’essence.
À propos de la communication
Bluetooth
• Les périphériques Bluetooth doivent être
utilisés à une distance approximative de
10 mètres (33 pieds) (distance sans obstacle)
les uns des autres. La portée de
communication effective peut être plus
courte dans les conditions suivantes.
– Quand une personne, un objet métallique,
un mur ou tout autre obstruction se trouve
entre les périphériques connectés via
Bluetooth
– Emplacements où est installé un réseau
LAN sans fil
– Autour d’un four micro-ondes en cours
d’utilisation
– Emplacements où se produisent d’autres
ondes électromagnétiques
• Les périphériques Bluetooth et LAN sans
fil (IEEE 802.11b/g) utilisent la même
bande de fréquences (2,4 GHz). Lors de
l’utilisation de votre périphérique Bluetooth
à proximité d’un périphérique doté d’une
fonctionnalité LAN sans fil, des
interférences électromagnétiques peuvent
se produire. Cela peut entraîner un
ralentissement des vitesses de transfert de
données, des parasites ou l’impossibilité
d’établir la connexion. Dans ce cas, essayez
les solutions suivantes :
– Utilisez cet ampli-tuner à une distance
d’au moins 10 mètres (33 pieds) du
périphérique LAN sans fil.
– Éteignez l’appareil LAN sans fil lors de
l’utilisation de votre périphérique
Bluetooth dans un rayon de 10 mètres
(33 pieds).
– Installez cet ampli-tuner et le périphérique
Bluetooth aussi près que possible l’un de
l’autre.
suite

128FR
D:\NORM'S JOB\SONY HA\SO130041\STR-DA1800ES_PMRF
03\4428194123_USFR\FR07ADD_STR-DA1800ES-CEL.fm masterpage: Left
STR-DA1800ES
4-428-194-12(3)
• Les ondes radio diffusées par cet ampli-tuner
peuvent interférer avec le fonctionnement de
certains appareils médicaux. Ces
interférences pouvant entraîner un
dysfonctionnement, éteignez toujours cet
ampli-tuner et le périphérique Bluetooth
dans les sites suivants :
– Dans les hôpitaux, à bord de trains et
d’avions, dans les stations d’essence et sur
tout site où des gaz inflammables peuvent
être présents
– À proximité de portes automatiques ou
d’alarmes d’incendie
• Cet ampli-tuner prend en charge des
fonctions de sécurité conformes avec la
spécification Bluetooth afin de garantir une
connexion sécurisée pendant la
communication à l’aide de la technologie
Bluetooth. Toutefois, il est possible que cette
sécurité s’avère insuffisante en fonction des
éléments composant l’environnement et
d’autres facteurs. Par conséquent, soyez
toujours vigilant lorsque vous communiquez
à l’aide de la technologie Bluetooth.
• Sony décline toute responsabilité en cas
d’endommagements ou de pertes résultant
de fuites d’informations pendant une
communication à l’aide de la technologie
Bluetooth.
• La communication Bluetooth n’est pas
forcément garantie avec tous les
périphériques Bluetooth dont le profil est
identique à celui de cet ampli-tuner.
• Les périphériques Bluetooth connectés à cet
ampli-tuner doivent être conformes à la
spécification Bluetooth définie par
Bluetooth SIG, Inc., et ils doivent être
certifiés conformes. Toutefois, même si un
périphérique est conforme à la spécification
Bluetooth, il peut arriver que le périphérique
Bluetooth, du fait de ses caractéristiques ou
spécifications, ne puissent pas être connecté
ou induise des méthodes de commande, une
utilisation ou un affichage différents.
• Des parasites peuvent se produire ou le son
peut s’entrecouper selon le périphérique
Bluetooth connecté à cet ampli-tuner,
l’environnement de communication ou les
conditions environnantes.
Pour toute question ou tout problème
concernant l’ampli-tuner, adressez-vous à
votre revendeur Sony le plus proche.
Dépannage
Si vous rencontrez l’un des problèmes
suivants lors de l’utilisation de l’ampli-tuner,
utilisez ce guide de dépannage pour essayer de
le résoudre. Si le problème persiste, consultez
votre revendeur Sony le plus proche. Notez
que si les techniciens changent certaines
pièces lors de la réparation, celles-ci peuvent
être conservées.
L’ampli-tuner s’éteint
automatiquement.
• « Auto Standby » est réglé sur « ON »
(page 115).
• La minuterie de mise en veille fonctionne
(page 16).
• « PROTECTOR » est opérant (page 142).
L’indicateur ON/STANDBY clignote
rapidement.
• La mise à jour du logiciel a généré une
erreur. Débranchez le cordon
d’alimentation, puis rebranchez-le.
L’ampli-tuner essaiera de mettre à jour le
logiciel. Si l’indicateur clignote toujours
rapidement, contactez votre revendeur
Sony le plus proche.
Général

129FR
D:\NORM'S JOB\SONY HA\SO130041\STR-DA1800ES_PMRF
03\4428194123_USFR\FR07ADD_STR-DA1800ES-CEL.fm masterpage: Right
STR-DA1800ES
4-428-194-12(3)
Informations complémentaires
Aucune image et aucun son n’est émis
ou l’image et le son sont corrompus.
• L’ampli-tuner est placé près d’appareils
tels qu’un téléviseur, un magnétoscope ou
une platine cassette.
Lorsque vous utilisez l’ampli-tuner avec
un téléviseur, un magnétoscope ou une
platine cassette, si vous le placez trop près
de ces appareils, il pourra en résulter des
bruits parasites et la qualité de l’image
pourra en souffrir. Ceci est
particulièrement vrai si vous utilisez une
antenne intérieure. Nous vous
recommandons donc d’utiliser une
antenne extérieure.
Le dessus de l’ampli-tuner est chaud.
• Le phénomène est spécifique à cet
amplificateur. Ceci n’est pas un
dysfonctionnement. Si « Ctrl for HDMI »,
« Pass Through », « Network Standby » ou
« BT Standby » est réglé sur « ON » ou
l’alimentation pour la zone 2 est allumée,
le dessus de l’ampli-tuner peut chauffer
lorsque l’ampli-tuner est en mode de
veille. Ce phénomène se produit car le
courant circule dans les circuits internes de
l’ampli-tuner et il est normal.
Lors du raccordement des cordons
• Débranchez le cordon d’alimentation
secteur avant de raccorder les cordons.
• Il n’est pas nécessaire de raccorder tous les
cordons. Raccordez-les en fonction des
prises disponibles sur les appareils
raccordés.
Aucune image n’apparaît sur le
téléviseur.
• Sélectionnez l’entrée appropriée à l’aide
des touches d’entrée.
• Sélectionnez la prise HDMI OUT
appropriée à l’aide de la touche HDMI
OUT.
• Réglez votre téléviseur sur le mode
d’entrée approprié.
• Éloignez vos appareils audio du téléviseur.
• Affectez correctement l’entrée de
composante vidéo.
• Le signal d’entrée doit être identique à la
fonction d’entrée lorsque vous procédez à
la conversion ascendante du signal
d’entrée avec cet ampli-tuner (page 20).
• Assurez-vous que les câbles sont
correctement et fermement raccordés aux
appareils.
• Selon l’appareil de lecture, il est possible
que vous deviez le configurer. Reportez-
vous au mode d’emploi fourni avec
chaque appareil.
• Veillez à utiliser un câble HDMI haute
vitesse lorsque vous regardez des images
ou écoutez du son, en particulier dans le
cadre d’une transmission 1080p, Deep
Color (Deep Colour), 4K ou 3D.
• Les signaux composites ne peuvent pas
être transformés par conversion
ascendante en signaux vidéo composante
(page 20).
• Quand la même entrée est sélectionnée
pour la zone principale et la zone 2 et le
menu GUI est affiché sur le téléviseur dans
la zone principale, les signaux audio et
vidéo de l’entrée HDMI ne seront pas émis
par la prise HDMI OUT B (ZONE 2).
Aucune image 3D n’apparaît sur le
téléviseur.
• Selon le téléviseur ou l’appareil vidéo, il
est possible que les images 3D ne
s’affichent pas. Vérifiez les formats
d’image 3D pris en charge par l’ampli-
tuner (page 144).
Image
suite

130FR
D:\NORM'S JOB\SONY HA\SO130041\STR-DA1800ES_PMRF
03\4428194123_USFR\FR07ADD_STR-DA1800ES-CEL.fm masterpage: Left
STR-DA1800ES
4-428-194-12(3)
Aucune image 4K n’apparaît sur le
téléviseur.
• Selon le téléviseur ou l’appareil vidéo, il
est possible que les images 4K ne
s’affichent pas. Vérifiez la fonctionnalité
vidéo et le réglage de votre téléviseur et de
votre appareil vidéo. Vérifiez également
que l’appareil vidéo est raccordé à la prise
HDMI IN disponible pour 4K de cet
ampli-tuner.
Lorsque l’ampli-tuner est en mode de
veille, aucune image n’est émise par le
téléviseur.
• Lorsque l’ampli-tuner entre en mode de
veille, l’image est celle du dernier appareil
HDMI sélectionné avant d’avoir éteint
l’ampli-tuner. Si vous utilisez un autre
appareil, exécutez ce dernier et l’opération
Lecture une touche, ou mettez l’ampli-
tuner sous tension pour sélectionner
l’appareil HDMI que vous voulez utiliser.
• Assurez-vous que « Pass Through » est
réglé sur « ON » dans le menu HDMI
Settings si vous raccordez à l’ampli-tuner
des appareils qui ne sont pas compatibles
avec « BRAVIA » Sync (page 110).
L’enregistrement ne s’effectue pas.
• Vérifiez que l’appareil est correctement
raccordé.
• Sélectionnez l’appareil source à l’aide des
touches d’entrée (page 56).
• Les signaux d’entrée vidéo via les prises
HDMI IN et COMPONENT VIDEO IN
ne peuvent pas être enregistrés.
• Les sources comportent une protection
contre la copie pour empêcher
l’enregistrement. Dans ce cas, il est
possible que vous ne puissiez pas
enregistrer depuis les sources.
Le menu GUI n’apparaît pas sur l’écran
du téléviseur.
• Appuyez plusieurs fois sur GUI MODE
pour sélectionner « GUI ON ». Si le menu
GUI ne s’affiche toujours sur l’écran du
téléviseur, appuyez sur MENU.
• Le menu GUI n’apparaîtra pas sur le
téléviseur en zone 2. GUI et le signal vidéo
transformé par conversion ascendante ne
sont pas émis par la prise HDMI OUT B
(ZONE 2) quand « Zone2 / OutB » est
réglé sur « Zone2 ».
• Vérifiez que le téléviseur est correctement
raccordé via HDMI.
• Selon le téléviseur, le menu GUI peut
mettre quelque temps à s’afficher sur
l’écran du téléviseur.
• GUI ne prend pas en charge les signaux
composites et composante.
Aucun son n’est émis, quel que soit
l’appareil sélectionné, ou le son émis
est très peu audible.
• Assurez-vous que tous les cordons de
raccordement sont insérés à fond dans
leurs prises d’entrée/de sortie respectives
sur l’ampli-tuner, les enceintes et les
appareils.
• Assurez-vous que l’ampli-tuner et tous les
appareils sont allumés.
• Vérifiez que la commande MASTER
VOLUME n’est pas réglée sur « VOL
MIN ».
• Assurez-vous que la commande
SPEAKERS n’est pas réglée sur « SPK
OFF » (page 44).
• Vérifiez que le casque n’est pas raccordé à
l’ampli-tuner.
• Appuyez sur MUTING de la
télécommande pour annuler la fonction de
coupure du son.
• Essayez d’appuyer sur les touches
d’entrée de la télécommande ou de tourner
INPUT SELECTOR sur l’ampli-tuner
pour sélectionner les appareils de votre
choix (page 56).
Son

131FR
D:\NORM'S JOB\SONY HA\SO130041\STR-DA1800ES_PMRF
03\4428194123_USFR\FR07ADD_STR-DA1800ES-CEL.fm masterpage: Right
STR-DA1800ES
4-428-194-12(3)
Informations complémentaires
• Si vous souhaitez écouter le son à partir de
l’enceinte du téléviseur, réglez « Audio
Out » sur « TV+AMP » dans le menu
HDMI Settings (page 110). Si vous ne
pouvez pas lire de source audio
multicanal, réglez cette option sur
« AMP ». Toutefois, le son ne sera pas
émis par l’enceinte du téléviseur.
• Le son risque d’être interrompu si la
fréquence d’échantillonnage, le nombre de
canaux ou le format audio des signaux de
sortie audio de l’appareil de lecture est
modifié.
Ronflements ou parasites importants.
• Assurez-vous que les enceintes et les
appareils sont solidement raccordés.
• Assurez-vous que les cordons de
raccordement ne se trouvent pas près d’un
transformateur ou d’un moteur électrique
et qu’ils sont à 3 mètres (10 pieds) au
moins d’un téléviseur ou d’une lampe
fluorescente.
• Éloignez vos appareils audio du téléviseur.
• Les fiches et prises sont sales. Essuyez-les
avec un chiffon légèrement imbibé
d’alcool.
Aucun son n’est émis ou vous
entendez un son à peine audible à
partir d’enceintes spécifiques.
• Raccordez un casque à la prise PHONES
pour vérifier que le son est émis à partir du
casque. Si vous n’entendez le son que d’un
seul canal par le casque, il se peut que
l’appareil ne soit pas correctement
raccordé à l’ampli-tuner. Assurez-vous
que tous les cordons sont insérés à fond
dans les prises de l’ampli-tuner et de
l’appareil.
Si vous entendez les deux canaux par le
casque, il se peut que l’enceinte avant ne
soit pas correctement raccordée à l’ampli-
tuner. Vérifiez le raccordement de
l’enceinte avant qui n’émet pas de son.
• Assurez-vous que vous avez raccordé les
deux prises L et R d’un appareil
analogique ; ces appareils exigent le
raccordement de ces deux prises. Utilisez
un cordon audio (non fourni).
• Réglez le niveau des enceintes (page 105).
• Assurez-vous que les réglages des
enceintes sont corrects pour cette
configuration à l’aide du menu Auto
Calibration ou de l’option « SP Pattern »
du menu Speaker Settings. Vérifiez
ensuite que le son est correctement émis
par chaque enceinte à l’aide de l’option
« Test Tone » du menu Speaker Settings.
• Certains disques n’ont pas d’informations
Dolby Digital Surround EX.
• Assurez-vous que le caisson de graves est
correctement et fermement raccordé.
• Vérifiez que le caisson de graves est sous
tension.
• Selon le champ sonore sélectionné, aucun
son n’est émis par le caisson de graves.
• Si toutes les enceintes sont réglées sur
« Large » et « NEO6 CIN » ou « NEO6
MUS » est sélectionné, aucun son n’est
alors émis par le caisson de graves.
Aucun son n’est émis depuis un
appareil spécifique.
• Assurez-vous que l’appareil est
correctement raccordé aux prises d’entrée
audio correspondantes.
• Assurez-vous que le ou les cordons utilisés
pour le raccordement sont insérés à fond
dans les prises de l’ampli-tuner et de
l’appareil.
• Vérifiez le réglage INPUT MODE
(page 98).
• Vérifiez que l’appareil est correctement
raccordé à la prise HDMI de cet appareil.
• Le son émis par un lecteur Super Audio
CD ne peut pas être émis depuis un
raccordement OPT ou COAX. Changez le
raccordement sur HDMI ou 2CH
analogique.
suite
132FR
D:\NORM'S JOB\SONY HA\SO130041\STR-DA1800ES_PMRF
03\4428194123_USFR\FR07ADD_STR-DA1800ES-CEL.fm masterpage: Left
STR-DA1800ES
4-428-194-12(3)
• Selon l’appareil de lecture, il est possible
que vous deviez configurer le réglage
HDMI de l’appareil. Reportez-vous au
mode d’emploi fourni avec chaque
appareil.
• Il est possible que le son ne soit pas émis
par l’ampli-tuner pendant que l’indicateur
GUI apparaît sur l’écran du téléviseur.
Appuyez sur GUI MODE pour
sélectionner « GUI OFF ».
• Les signaux audio (format, fréquence
d’échantillonnage, longueur de bits, etc.)
transmis par une prise HDMI risquent
d’être supprimés par l’appareil raccordé.
Vérifiez le réglage de l’appareil raccordé
si l’image est de mauvaise qualité ou si le
son n’est pas émis par un appareil raccordé
via le câble HDMI.
• Si l’appareil raccordé n’est pas compatible
avec la technologie de protection contre la
copie (HDCP), l’image et/ou le son
provenant de la prise HDMI OUT risquent
d’être déformés ou de ne pas être émis.
Dans ce cas, vérifiez les spécifications de
l’appareil raccordé.
• Réglez la résolution d’image de l’appareil
de lecture sur plus de 720p/1080i pour
bénéficier du mode Audio à débit binaire
élevé (DTS-HD Master Audio, Dolby
TrueHD).
• Il peut s’avérer nécessaire d’effectuer
certains réglages pour la résolution
d’image de l’appareil de lecture avant de
pouvoir profiter du mode PCM linéaire
multicanal. Reportez-vous au mode
d’emploi de l’appareil de lecture.
• Vérifiez que le téléviseur est compatible
avec la fonction Commande du son du
système.
• Si le téléviseur n’est pas doté de la
fonction Commande du son du système,
réglez les paramètres « Audio Out » du
menu HDMI Settings sur :
– « TV+AMP » si vous souhaitez écouter
le son à partir de l’enceinte du téléviseur
et de l’ampli-tuner.
– « AMP » si vous souhaitez écouter le
son à partir de l’ampli-tuner.
• Lorsque vous raccordez l’ampli-tuner à un
appareil vidéo (projecteur, etc.), il est
possible que le son ne soit pas émis par
l’ampli-tuner. Dans ce cas, réglez l’option
« Audio Out » sur « AMP » dans le menu
HDMI Settings (page 110).
• Si vous ne pouvez pas écouter le son émis
par l’appareil raccordé à l’ampli-tuner
lorsque l’entrée TV est sélectionnée sur
l’ampli-tuner
– Veillez à modifier l’entrée de l’ampli-
tuner en HDMI lorsque vous regardez
une émission sur l’appareil raccordé à
l’ampli-tuner au moyen d’un
raccordement HDMI.
– Changez de chaîne de télévision lorsque
vous souhaitez regarder une émission de
télévision.
– Veillez à sélectionner l’appareil ou
l’entrée que vous souhaitez lorsque
vous regardez une émission sur
l’appareil raccordé au téléviseur.
Reportez-vous au mode d’emploi du
téléviseur concernant cette opération.
• Assurez-vous que la fonction
« A. DIRECT » n’est pas en cours
d’utilisation.
• Lors de l’utilisation de la fonction
Commande pour HDMI, vous ne pouvez
pas commander l’appareil raccordé à
l’aide de la télécommande du téléviseur.
– Selon le téléviseur et l’appareil
raccordé, il est possible que vous deviez
configurer l’appareil et le téléviseur en
question. Reportez-vous au mode
d’emploi fourni avec chaque appareil et
téléviseur.
– Remplacez l’entrée de l’ampli-tuner par
l’entrée HDMI raccordée à l’appareil.
• Vérifiez que la prise d’entrée audio
numérique sélectionnée n’est pas
réaffectée à d’autres entrées (page 98).

133FR
D:\NORM'S JOB\SONY HA\SO130041\STR-DA1800ES_PMRF
03\4428194123_USFR\FR07ADD_STR-DA1800ES-CEL.fm masterpage: Right
STR-DA1800ES
4-428-194-12(3)
Informations complémentaires
Les sons gauche et droit sont
déséquilibrés ou inversés.
• Assurez-vous que les enceintes et les
appareils sont correctement et solidement
raccordés.
• Réglez les paramètres de niveau sonore à
l’aide du menu Speaker Settings.
Le son multicanal DTS ou Dolby Digital
n’est pas restitué.
• Assurez-vous que le DVD, etc., en cours
de lecture est enregistré au format Dolby
Digital ou DTS.
• Lors du raccordement du lecteur DVD,
etc., aux prises d’entrée numériques de cet
ampli-tuner, vérifiez que le réglage de la
sortie audio numérique de l’appareil
raccordé est disponible.
• Réglez « Audio Out » sur « AMP » dans le
menu HDMI Settings (page 110).
• Vous pouvez uniquement bénéficier des
modes Audio à débit binaire élevé
(DTS-HD Master Audio, Dolby TrueHD)
et PCM linéaire multicanal avec un
raccordement HDMI.
L’effet surround ne peut pas être
obtenu.
• Vérifiez que vous avez sélectionné le
champ sonore approprié pour le mode film
ou musique (page 70, 71).
• Les champs sonores sont inopérants si des
signaux DTS-HD Master Audio, DTS-HD
High Resolution Audio ou Dolby TrueHD
avec une fréquence d’échantillonnage
supérieure à 48 kHz sont reçus.
L’enregistrement ne s’effectue pas.
• Vérifiez que l’appareil est correctement
raccordé.
• Sélectionnez l’appareil source à l’aide des
touches d’entrée (page 56).
• Les signaux d’entrée audio via les prises
HDMI IN et DIGITAL IN ne peuvent pas
être enregistrés.
• Les sources comportent une protection
contre la copie pour empêcher
l’enregistrement. Dans ce cas, il est
possible que vous ne puissiez pas
enregistrer depuis les sources.
Un signal de test n’est pas émis par les
enceintes
• Il est possible que les cordons des
enceintes ne soient pas correctement
raccordés. Vérifiez qu’ils sont
correctement raccordés et qu’ils ne
peuvent pas être débranchés en tirant
dessus légèrement.
• Il est possible que les cordons des
enceintes présentent un court-circuit.
• Assurez-vous que vous n’utilisez pas la
fonction PARTY STREAMING
(page 83).
Un signal de test est émis par une
enceinte autre que celle affichée sur
l’écran du téléviseur
• La configuration d’enceintes définie est
incorrecte. Vérifiez que les raccordements
des enceintes et la configuration
d’enceintes correspondent correctement.
Lorsque l’ampli-tuner est en mode de
veille, aucun son n’est émis par le
téléviseur.
• Lorsque l’ampli-tuner bascule en mode de
veille, le son est émis par le dernier
appareil HDMI qui était sélectionné la
dernière fois que vous avez éteint l’ampli-
tuner. Si vous utilisez un autre appareil,
exécutez ce dernier et l’opération Lecture
une touche, ou mettez l’ampli-tuner sous
tension pour sélectionner l’appareil HDMI
que vous voulez utiliser.
• Assurez-vous que « Pass Through » est
réglé sur « ON » dans le menu HDMI
Settings si vous raccordez à l’ampli-tuner
des appareils qui ne sont pas compatibles
avec « BRAVIA » Sync (page 110).
suite

134FR
D:\NORM'S JOB\SONY HA\SO130041\STR-DA1800ES_PMRF
03\4428194123_USFR\FR07ADD_STR-DA1800ES-CEL.fm masterpage: Left
STR-DA1800ES
4-428-194-12(3)
Il y a un écart temporel entre la sortie
audio et l’affichage de l’image.
• Assurez-vous que la fonction PARTY
STREAMING n’est pas en cours
d’utilisation. Pour fermer une session
PARTY, appuyez sur SHIFT, puis
maintenez PARTY enfoncé jusqu’à ce
que « CLOSE PARTY » apparaisse. Pour
plus d’informations, reportez-vous à la
section page 83.
La réception FM est mauvaise.
• Utilisez un câble coaxial de 75 ohms (non
fourni) pour raccorder l’ampli-tuner à une
antenne FM extérieure comme illustré
dans la figure ci-dessous.
Impossible de sélectionner les stations
de radio.
• Assurez-vous que les antennes sont
correctement raccordées. Réglez les
antennes et raccordez une antenne externe,
si nécessaire.
• La puissance du signal des stations est trop
faible avec la fonction de syntonisation
automatique. Sélectionnez directement les
stations.
• Veillez à régler correctement l’échelle de
syntonisation (lors de la syntonisation
directe de stations AM) (page 67).
• Aucune station n’a été préréglée ou les
stations préréglées ont été effacées (lors de
la syntonisation de stations avec la
fonction de balayage des stations
préréglées). Préréglez les stations
(page 68).
• Appuyez sur AMP, puis appuyez plusieurs
fois sur DISPLAY sur la télécommande
pour afficher la fréquence sur le panneau
de l’afficheur.
Le son est déformé.
• Appuyez plusieurs fois sur MASTER
VOL – sur la télécommande.
• Réglez le paramètre « EQ » de l’iPod/
iPhone sur « Off » ou « Flat ».
Aucun son n’est émis par l’iPod/
iPhone.
• Débranchez l’iPod/iPhone et raccordez-le
à nouveau.
Impossible de charger l’iPod/iPhone.
• Vérifiez que l’ampli-tuner est allumé.
• Vérifiez que l’iPod/iPhone est fermement
raccordé.
Impossible de commander l’iPod/
iPhone.
• Assurez-vous d’avoir bien retiré la coque
de protection de l’iPod/iPhone.
• Selon le contenu de l’iPod/iPhone, le
démarrage de la lecture peut être long.
• Débranchez l’iPod/iPhone et raccordez-le
à nouveau.
• Vous utilisez un iPod/iPhone non pris en
charge. Reportez-vous à la section
« Modèles d’iPod/iPhone compatibles »
(page 59) pour connaître les types de
périphériques pris en charge.
Tuner
Ampli-tuner
Antenne FM extérieure
iPod/iPhone

135FR
D:\NORM'S JOB\SONY HA\SO130041\STR-DA1800ES_PMRF
03\4428194123_USFR\FR07ADD_STR-DA1800ES-CEL.fm masterpage: Right
STR-DA1800ES
4-428-194-12(3)
Informations complémentaires
Le volume de la sonnerie de l’iPhone
ne change pas.
• Réglez le volume de la sonnerie à l’aide
des commandes de l’iPhone.
Utilisez-vous un périphérique USB pris
en charge ?
• Si vous raccordez un périphérique USB
non pris en charge, les problèmes suivants
peuvent se produire. Reportez-vous à la
section « Périphériques USB compatibles »
(page 62) pour connaître les types de
périphériques pris en charge.
– Le périphérique USB n’est pas reconnu.
– Les noms de fichiers ou de dossiers ne
s’affichent pas sur cet ampli-tuner.
– La lecture est impossible.
– Le son est entrecoupé.
– Il y a des parasites.
– Le son émis est déformé.
Parasites, entrecoupements ou
distorsions.
• Éteignez l’ampli-tuner et raccordez à
nouveau le périphérique USB, puis
rallumez l’ampli-tuner.
• Les données musicales proprement dites
contiennent des parasites ou le son est
déformé.
Le périphérique USB n’est pas
reconnu.
• Éteignez l’ampli-tuner puis débranchez le
périphérique USB. Remettez l’ampli-tuner
sous tension et rebranchez le périphérique
USB.
• Raccordez le périphérique USB pris en
charge (page 62).
• Le périphérique USB ne fonctionne pas
correctement. Reportez-vous au mode
d’emploi du périphérique USB pour savoir
comment résoudre ce problème.
La lecture ne démarre pas.
• Éteignez l’ampli-tuner et raccordez à
nouveau le périphérique USB, puis
rallumez l’ampli-tuner.
• Raccordez le périphérique USB pris en
charge (page 62).
• Appuyez sur N pour démarrer la lecture.
Le périphérique USB ne peut pas être
raccordé au port (USB).
• Le périphérique USB est raccordé à
l’envers. Raccordez-le correctement.
Affichage erroné.
• Il est possible que les données stockées sur
le périphérique USB aient été
endommagées.
• Les codes de caractères qui peuvent être
affichés par cet ampli-tuner sont les
suivants :
– Majuscules (A à Z)
– Minuscules (a à z)
– Chiffres (0 à 9)
– Symboles (’ = < > * + , – . / @ [ \ ] _ `)
Il est possible que les autres caractères ne
s’affichent pas correctement.
« Reading » s’affiche pendant une
période prolongée ou la lecture tarde à
démarrer.
• Le processus de lecture peut être long dans
les cas suivants :
– le périphérique USB contient de
nombreux dossiers ou fichiers ;
– la structure des fichiers est extrêmement
complexe ;
– la capacité de mémoire est excessive ;
– la mémoire interne est fragmentée.
Par conséquent, nous vous recommandons
de respecter les consignes suivantes.
– Nombre de dossiers total sur un
périphérique USB : 100 dossiers ou
moins (y compris le dossier « ROOT ») ;
– Nombre de fichiers total par dossier :
100 au maximum.
Périphérique USB
suite

136FR
D:\NORM'S JOB\SONY HA\SO130041\STR-DA1800ES_PMRF
03\4428194123_USFR\FR07ADD_STR-DA1800ES-CEL.fm masterpage: Left
STR-DA1800ES
4-428-194-12(3)
Impossible de lire le fichier audio.
• Les fichiers MP3 au format MP3 PRO ne
peuvent pas être lus.
• Le fichier audio comprend plusieurs
plages.
• Il est possible que certains fichiers AAC
ne puissent pas être lus correctement.
• Les fichiers WMA aux formats Windows
Media Audio Lossless et Professional ne
peuvent pas être lus.
• Un périphérique USB formaté avec des
systèmes de fichiers autres que FAT16 ou
FAT32 n’est pas pris en charge.*
• Si vous utilisez un périphérique USB
partitionné, seuls les fichiers audio
présents sur la première partition peuvent
être lus.
• La lecture est possible sur 8 niveaux au
maximum (y compris le dossier
« ROOT »).
• Le nombre de dossiers est supérieur à 100
(y compris le dossier « ROOT »).
• Le nombre de fichiers dans un dossier est
supérieur à 100.
• Les fichiers cryptés ou protégés par des
mots de passe, etc. ne peuvent pas être lus.
* Cet appareil prend en charge FAT16 et FAT32,
mais il est possible que certains périphériques
USB ne prennent pas en charge tous ces
systèmes FAT.
Pour plus d’informations, reportez-vous au
mode d’emploi de chaque périphérique USB ou
contactez le fabricant.
L’ampli-tuner ne peut pas se connecter
au WPS via a connexion réseau LAN
sans fil.
• Vous ne pouvez pas vous connecter à un
réseau à l’aide de WPS quand votre point
d’accès est réglé sur WEP. Configurez
votre réseau après la recherche du point
d’accès à l’aide du balayage des points
d’accès.
Un message d’erreur s’affiche.
• Identifiez la nature de l’erreur. Reportez-
vous à « Liste des messages relatifs aux
fonctions réseau » (page 87).
L’ampli-tuner ne peut pas se connecter
au réseau.
• Vérifiez l’état du réseau. Reportez-vous à
la section « Pour vérifier les informations
du réseau » (page 111), puis sélectionnez
« Connection » à l’étape 2.
Si « Connection Fail » apparaît, configurez
à nouveau la connexion réseau (page 74).
• Lorsque le système est connecté via un
réseau sans fil, rapprochez l’ampli-tuner et
le point d’accès/routeur LAN sans fil l’un
de l’autre, puis réeffectuez la
configuration.
• Vérifiez les réglages du point d’accès/
routeur LAN sans fil et réeffectuez la
configuration. Pour plus d’informations
sur les réglages des périphériques,
reportez-vous au mode d’emploi de ces
derniers.
• Vérifiez que vous utilisez un point
d’accès/routeur LAN sans fil.
• Les réseaux sans fil sont influencés par les
ondes électromagnétiques émises par les
fours micro-ondes et d’autres
périphériques. Éloignez l’appareil de ces
périphériques.
• Vérifiez que le point d’accès/routeur LAN
sans fil est allumé.
Impossible de commander l’ampli-
tuner à l’aide du périphérique Media
Remote.
• Une fois allumé, l’ampli-tuner peut mettre
du temps à se connecter au réseau.
Patientez un moment, puis réessayez
d’utiliser le périphérique Media Remote.
• Assurez-vous que « Network Standby »
est réglé sur « On » dans le menu Network
Settings afin que vous puissiez utiliser le
périphérique Media Remote
immédiatement après avoir allumé
l’ampli-tuner.
Connexion réseau

137FR
D:\NORM'S JOB\SONY HA\SO130041\STR-DA1800ES_PMRF
03\4428194123_USFR\FR07ADD_STR-DA1800ES-CEL.fm masterpage: Right
STR-DA1800ES
4-428-194-12(3)
Informations complémentaires
Vous ne pouvez pas sélectionner le
Network Settings.
• Patientez un moment après avoir allumé
l’ampli-tuner, puis sélectionnez à nouveau
le menu Network Settings.
L’ampli-tuner ne peut pas se connecter
au réseau.
• Vérifiez que le point d’accès/routeur LAN
sans fil est allumé.
• Vérifiez que le serveur est allumé.
• Il est possible que les réglages du réseau
sur l’ampli-tuner soient incorrects.
Vérifiez l’état du réseau. Reportez-vous à
la section « Pour vérifier les informations
du réseau » (page 111), puis sélectionnez
« Connection » à l’étape 2.
Si « Connection Fail » apparaît, configurez
à nouveau la connexion réseau (page 74).
• Il est possible que le serveur soit instable.
Redémarrez-le.
• Assurez-vous que l’ampli-tuner et le
serveur sont correctement connectés au
point d’accès/routeur LAN sans fil.
• Assurez-vous que le serveur a été
correctement configuré (page 74).
Vérifiez que l’ampli-tuner a été enregistré
sur le serveur et permet la diffusion en
continu de musique à partir du serveur.
• Lorsque le système est connecté au réseau
sans fil, rapprochez l’ampli-tuner et le
point d’accès/routeur LAN sans fil l’un de
l’autre.
• Si la fonction ICF (pare-feu de connexion
Internet) est active sur l’ordinateur, il est
possible qu’elle empêche l’ampli-tuner de
se connecter à l’ordinateur (uniquement si
vous utilisez votre ordinateur comme
serveur). Il peut s’avérer nécessaire de
modifier les réglages du pare-feu afin de
permettre la connexion de l’ampli-tuner.
(Pour plus d’informations sur la
modification des réglages du pare-feu,
reportez-vous au mode d’emploi fourni
avec votre ordinateur.)
• Si vous avez initialisé l’ampli-tuner ou
effectué une récupération système sur
votre serveur, définissez à nouveau les
réglages du réseau (page 74).
Le serveur (par exemple, un
ordinateur) n’apparaît pas dans la liste
des serveurs. (« No Server » apparaît
sur l’écran du téléviseur.)
• Il est possible que vous ayez allumé cet
ampli-tuner avant d’allumer le serveur.
Actualisez la liste des serveurs (page 78).
• Vérifiez que le point d’accès/routeur LAN
sans fil est allumé.
• Vérifiez que le serveur est allumé.
• Assurez-vous que le serveur a été
correctement configuré (page 74).
Vérifiez que l’ampli-tuner a été enregistré
sur le serveur et permet la diffusion en
continu de musique à partir du serveur.
• Assurez-vous que l’ampli-tuner et le
serveur sont correctement connectés au
point d’accès/routeur LAN sans fil.
Vérifiez les informations relatives aux
réglages du réseau (page 111).
• Reportez-vous au mode d’emploi de votre
point d’accès/routeur LAN sans fil et
vérifiez le réglage de la multidiffusion. Si
le réglage de la multidiffusion est activé
sur le point d’accès/routeur LAN sans fil,
désactivez-le.
Vous ne pouvez pas lire les données
audio normalement.
• La lecture aléatoire est sélectionnée.
Appuyez sur SHIFT, puis appuyez
plusieurs fois sur SHUFFLE jusqu’à ce
que « SHUF » disparaisse.
La lecture ne commence pas ou ne
passe pas automatiquement à la plage
ou au fichier suivant.
• Vérifiez que le format du fichier audio que
vous essayez de lire est pris en charge par
cet ampli-tuner (page 78).
Réseau domestique
suite

138FR
D:\NORM'S JOB\SONY HA\SO130041\STR-DA1800ES_PMRF
03\4428194123_USFR\FR07ADD_STR-DA1800ES-CEL.fm masterpage: Left
STR-DA1800ES
4-428-194-12(3)
• Les fichiers WMA dotés d’une protection
contre la copie DRM ne peuvent pas être
lus.
Pour savoir comment vérifier la protection
contre la copie d’un fichier WMA,
reportez-vous à la section page 80.
Le son est entrecoupé pendant la
lecture.
• La bande passante de votre réseau LAN
sans fil est peut-être trop faible.
Rapprochez l’ampli-tuner et le point
d’accès/routeur LAN sans fil l’un de
l’autre et vérifiez l’absence de tout
obstacle entre eux.
• Lorsque vous utilisez votre ordinateur
comme serveur, il est possible qu’il
exécute de nombreuses applications. Si un
logiciel antivirus est actif sur l’ordinateur,
désactivez-le temporairement car il
nécessite de très importantes ressources
système.
• En fonction de l’environnement réseau, il
peut s’avérer impossible de lire des plages
si plusieurs périphériques fonctionnent
simultanément. Éteignez les autres
périphériques pour permettre à l’ampli-
tuner de lire les plages.
« Cannot Play » apparaît.
• Vous ne pouvez lire aucun type de fichier
autre que les fichiers audio.
• Assurez-vous que le serveur a été
correctement configuré (page 74).
Vérifiez que l’ampli-tuner a été enregistré
sur le serveur et permet la diffusion en
continu de musique à partir du serveur.
• Vérifiez si le fichier audio sur le serveur
est endommagé ou effacé. Reportez-vous
au mode d’emploi fourni avec le serveur.
• Vous ne pouvez pas lire les plages
suivantes :
– Plage qui ne respecte pas les restrictions
de lecture.
– Plage contenant des informations de
protection contre la copie anormales.
– Plage que vous avez achetée auprès
d’un magasin de musique en ligne
n’autorisant pas la diffusion en continu
sur des réseaux domestiques.
– Plage dont le format n’est pas pris en
charge par l’ampli-tuner (page 78).
• Vérifiez que la plage sélectionnée n’a pas
été effacée du serveur. Si la plage a été
effacée, sélectionnez-en une autre.
• Vérifiez que le point d’accès/routeur LAN
sans fil est allumé.
• Vérifiez que le serveur est allumé.
• Il est possible que le serveur soit instable.
Redémarrez-le.
• Assurez-vous que l’ampli-tuner et le
serveur sont correctement connectés au
point d’accès/routeur LAN sans fil.
« No Track » apparaît.
• Si le dossier sélectionné ne contient
aucune plage ou aucun dossier, vous ne
pouvez pas le développer pour afficher son
contenu.
Vous ne pouvez pas lire une plage au
format WMA protégé contre la copie.
• Pour savoir comment vérifier la protection
contre la copie d’un fichier WMA,
reportez-vous à la section page 80.
Vous ne pouvez pas sélectionner une
plage sélectionnée précédemment.
• Il est possible que les informations
relatives à la plage aient été modifiées sur
le serveur. Sélectionnez à nouveau le
serveur dans la liste des serveurs
(page 78).

139FR
D:\NORM'S JOB\SONY HA\SO130041\STR-DA1800ES_PMRF
03\4428194123_USFR\FR07ADD_STR-DA1800ES-CEL.fm masterpage: Right
STR-DA1800ES
4-428-194-12(3)
Informations complémentaires
Les périphériques sur le réseau
domestique ne peuvent pas se
connecter à l’ampli-tuner.
• Il est possible que « Network Standby »
soit réglé sur « Off ». Allumez l’ampli-
tuner ou réglez « Network Standby » sur
« On » (page 114).
• Assurez-vous que le réseau est
correctement configuré. Si ce n’est pas le
cas, la connexion ne pourra pas être établie
(page 111).
• Le périphérique dans la liste des
périphériques est réglé sur « Not Allow »
(page 112) ou il n’a pas été ajouté dans la
liste des périphériques (page 112).
• Un maximum de 20 périphériques
connectables a été défini. Supprimez les
périphériques inutiles de la liste des
périphériques, puis réglez « Auto Access »
sur « Allow » (page 112).
• L’utilisation de l’ampli-tuner via le
serveur est suspendue si l’ampli-tuner
effectue l’une des opérations suivantes.
– Lecture d’une plage enregistrée sur le
serveur (l’ampli-tuner fonctionne
comme un lecteur)
– Mise à jour du logiciel
– Formatage du système
L’ampli-tuner ne peut pas s’allumer
automatiquement lorsque d’autres
périphériques sur le réseau y ont
accès.
• L’ampli-tuner proprement dit ne prend pas
en charge la norme Wake-on-LAN. Par
conséquent, l’ampli-tuner ne peut pas être
allumé par la fonction Wake-on-LAN
lorsque « Network Standby » est réglé sur
« Off ». Réglez « Network Standby » est
réglé sur « On » afin que l’ampli-tuner
puisse répondre aux opérations d’autres
périphériques via un réseau (page 114).
Les périphériques sur le réseau ne
peuvent pas allumer l’ampli-tuner.
• L’ampli-tuner ne peut pas être allumé par
l’exécution d’une commande Wake-on-
LAN par d’autres périphériques sur un
réseau.
L’ampli-tuner ne peut pas lire la plage
en cours de lecture par l’hôte PARTY.
• L’hôte PARTY lit une plage dont le format
audio ne peut pas être lu par l’ampli-tuner.
• L’émission du son lu peut prendre du
temps.
L’ampli-tuner rejoint une session
PARTY imprévue.
• Si plusieurs sessions PARTY ont été
démarrées lorsque l’ampli-tuner s’y est
joint, il est possible que ce dernier ne
puisse pas se joindre à la session PARTY
que vous voulez. Fermez l’autre session
PARTY, puis joignez-vous à celle qui
vous intéresse.
L’ampli-tuner est introuvable depuis un
périphérique iOS.
• Vérifiez la configuration du pare-feu de
votre logiciel de sécurité. Reportez-vous
au site Web (page 142) pour plus
informations.
• Assurez-vous que le périphérique iOS ou
l’ordinateur équipé d’iTunes est raccordé
à votre réseau domestique.
• Mettez à jour la version du logiciel
AirPlay de l’ampli-tuner et du
périphérique iOS vers la version la plus
récente (page 86).
Le son est entrecoupé.
• Lorsque vous utilisez un réseau sans fil, il
est possible que le son s’entrecoupe en
fonction de facteurs tels que
l’environnement réseau.
• Les serveurs sont saturés. Fermez toutes
les applications ouvertes dont vous n’avez
pas besoin.
AirPlay
suite

140FR
D:\NORM'S JOB\SONY HA\SO130041\STR-DA1800ES_PMRF
03\4428194123_USFR\FR07ADD_STR-DA1800ES-CEL.fm masterpage: Left
STR-DA1800ES
4-428-194-12(3)
Cet ampli-tuner ne peut pas être
commandé.
• Mettez à jour la version du logiciel du
périphérique iOS vers la version la plus
récente (page 86).
• Mettez à jour la version du logiciel de
l’ampli-tuner vers la version la plus
récente (page 86).
• Assurez-vous qu’un autre périphérique ne
lit pas simultanément en continu le
périphérique compatible AirPlay.
Les touches telles que MASTER
VOL +/–, N, X, x, . et > sont
inopérantes.
• Vérifiez que les réglages permettant à
iTunes d’accepter la commande à partir de
cet ampli-tuner sont actifs.
• L’ampli-tuner n’est pas sélectionné
comme l’enceinte distante sur le
périphérique iOS. Sélectionnez l’ampli-
tuner comme l’enceinte réseau.
Vous ne pouvez pas connecter l’ampli-
tuner à un service.
• Vérifiez que le point d’accès/routeur LAN
sans fil est allumé.
• Vérifiez l’état du réseau. Reportez-vous à
la section « Pour vérifier les informations
du réseau » (page 111), puis sélectionnez
« Connection » à l’étape 2.
Si « Connection Fail » apparaît, configurez
à nouveau la connexion réseau (page 74).
• Lorsque le système est connecté au réseau
sans fil, rapprochez l’ampli-tuner et le
point d’accès/routeur LAN sans fil l’un de
l’autre.
• Si le contrat avec votre fournisseur de
services Internet limite votre connexion
Internet à un périphérique à la fois, ce
périphérique ne pourra pas accéder à
Internet si un autre y est déjà connecté.
Consultez votre opérateur ou votre
fournisseur de services Internet.
Le son est entrecoupé.
• La bande passante de votre réseau LAN
sans fil est peut-être trop faible.
Rapprochez l’ampli-tuner et le point
d’accès/routeur LAN sans fil l’un de
l’autre et vérifiez l’absence de tout
obstacle entre eux.
L’appairage n’a pas pu être effectué.
• Rapprochez le périphérique Bluetooth de
l’ampli-tuner.
• L’appairage ne sera peut-être pas possible
si d’autres périphériques Bluetooth sont
présents autour de l’ampli-tuner. Dans ce
cas, désactivez les autres périphériques
Bluetooth.
• Saisissez correctement la même clé
d’accès que celle entrée sur le
périphérique Bluetooth (page 91).
Impossible d’établir la connexion
Bluetooth.
• Le périphérique Bluetooth que vous avez
essayé de connecter ne prend pas en
charge le profil A2DP, et ne peut pas être
connecté à l’ampli-tuner.
• Appuyez sur BLUETOOTH sur l’ampli-
tuner pour le connecter au dernier
périphérique Bluetooth connecté.
• Activez la fonction Bluetooth du
périphérique Bluetooth.
• Établissez une connexion à partir du
périphérique Bluetooth.
• Les informations d’enregistrement de
l’appairage ont été effacées. Réeffectuez
l’appairage (page 91).
• Lorsqu’il est connecté à un périphérique
Bluetooth, cet ampli-tuner ne peut pas être
détecté et une connexion ne peut pas être
établie à partir d’un autre périphérique
Bluetooth.
SEN
Périphérique Bluetooth

141FR
D:\NORM'S JOB\SONY HA\SO130041\STR-DA1800ES_PMRF
03\4428194123_USFR\FR07ADD_STR-DA1800ES-CEL.fm masterpage: Right
STR-DA1800ES
4-428-194-12(3)
Informations complémentaires
• Effacez les informations d’enregistrement
de l’appairage d’un périphérique
Bluetooth (page 114) et réeffectuez
l’appairage.
Le son est entrecoupé ou fluctue, ou la
connexion est perdue.
• L’ampli-tuner et le périphérique Bluetooth
sont trop éloignés l’un de l’autre.
• S’il y a des obstacles entre l’ampli-tuner et
votre périphérique Bluetooth, retirez-les
ou évitez-les.
• Si des appareils génèrent des ondes
électromagnétiques, par exemple un
appareil LAN sans fil, d’autres
périphériques Bluetooth ou un four micro-
ondes à proximité, éloignez-les.
Le son de votre périphérique Bluetooth
est inaudible sur cet ampli-tuner.
• Augmentez d’abord le volume sur votre
périphérique Bluetooth, puis réglez le
volume à l’aide de MASTER VOL + (ou
MASTER VOLUME sur l’ampli-tuner).
Ronflements ou parasites importants
• S’il y a des obstacles entre l’ampli-tuner et
votre périphérique Bluetooth, retirez-les
ou évitez-les.
• Si des appareils génèrent des ondes
électromagnétiques, par exemple un
appareil LAN sans fil, d’autres
périphériques Bluetooth ou un four
micro-ondes à proximité, éloignez-les.
• Baissez le volume du périphérique
Bluetooth connecté.
La fonction Commande pour HDMI est
inopérante.
• Vérifiez le raccordement HDMI (page 28).
• Assurez-vous que « Ctrl for HDMI » est
réglé sur « ON » dans le menu HDMI
Settings.
• Assurez-vous que « Zone2 / OutB » est
réglé sur « OutB » dans le menu HDMI
Settings.
• Assurez-vous que « HDMI OUT » est
réglé sur « HDMI A » (page 97).
• Vérifiez que l’appareil raccordé est
compatible avec la fonction Commande
pour HDMI.
• Vérifiez les réglages de la fonction
Commande pour HDMI sur l’appareil
raccordé. Reportez-vous au mode
d’emploi de l’appareil raccordé.
• Si vous débranchez le câble HDMI ou
changez le raccordement, répétez les
procédures décrites à la section
« Préparation pour « BRAVIA » Sync »
(page 94).
• Si « Ctrl for HDMI » est réglé sur
« OFF », la fonction « BRAVIA » Sync ne
fonctionne pas correctement, y compris si
un appareil est raccordé à la prise
HDMI IN.
• Les types et le nombre d’appareils qui
peuvent être commandés par la fonction
« BRAVIA » Sync sont restreints dans la
norme HDMI CEC comme suit :
– Appareil d’enregistrement (enregistreur
de disques Blu-ray, enregistreur DVD,
etc.) : 3 appareil au maximum
– Appareil de lecture (lecteur de disques
Blu-ray, lecteur DVD, etc.) : 3 appareil
au maximum
– Appareil lié à un tuner : 4 appareil au
maximum
– Ampli-tuner AV (système audio) :
1 appareil au maximum
La télécommande ne fonctionne pas.
• Dirigez la télécommande vers son capteur
sur l’ampli-tuner (page 10).
• Retirez tout obstacle entre la
télécommande et l’ampli-tuner.
• Remplacez toutes les piles de la
télécommande par des neuves si elles sont
faibles.
« BRAVIA » Sync (Commande
pour HDMI) Télécommande
suite

142FR
D:\NORM'S JOB\SONY HA\SO130041\STR-DA1800ES_PMRF
03\4428194123_USFR\FR07ADD_STR-DA1800ES-CEL.fm masterpage: Left
STR-DA1800ES
4-428-194-12(3)
• Assurez-vous que vous avez sélectionné
l’entrée correcte sur la télécommande.
• Lorsque vous commandez un appareil
programmé non-Sony, il est possible que
la télécommande ne fonctionne pas
correctement selon le modèle et la marque
de l’appareil.
En cas d’anomalie, un message apparaît sur le
panneau de l’afficheur. Les indications du
message vous permettent de vérifier l’état du
système. Si le problème persiste, consultez
votre revendeur Sony le plus proche.
PROTECTOR
Un courant irrégulier est émis vers les
enceintes ou l’ampli-tuner est recouvert et
ses orifices de ventilation sont obstrués.
L’ampli-tuner s’éteindra automatiquement
après quelques secondes. Retirez l’objet
couvrant le panneau supérieur de l’ampli-
tuner, vérifiez le raccordement des
enceintes, puis remettez sous tension
l’ampli-tuner.
USB FAIL
Une surtension au niveau du port (USB)
a été détectée. L’ampli-tuner s’éteindra
automatiquement après quelques secondes.
Vérifiez l’iPod/iPhone ou le périphérique
USB, puis débranchez-le et remettez-le sous
tension.
Pour consulter d’autres messages, reportez-
vous à la section « Liste des messages après la
mesure d’auto-calibration » (page 49), « Liste
des messages iPod/iPhone » (page 62), « Liste
de messages USB » (page 65) et « Liste des
messages relatifs aux fonctions réseau »
(page 87).
Sections de référence
Pour obtenir les informations les plus récents
sur l’ampli-tuner, visitez le site Web suivant.
Pour les clients au États-Unis :
http://www.esupport.sony.com/
Pour les clients au Canada :
[Anglais]
http://www.sony.ca/ElectronicsSupport/
[Français]
http://fr.sony.ca/ElectronicsSupport/
Messages d’erreur
Effacement de la mémoire
Pour effacer Voir
Tous les réglages mémorisés page 42
Champs sonores personnalisés page 73
À propos des informations de
support

143FR
D:\NORM'S JOB\SONY HA\SO130041\STR-DA1800ES_PMRF
03\4428194123_USFR\FR07ADD_STR-DA1800ES-CEL.fm masterpage: Right
STR-DA1800ES
4-428-194-12(3)
Informations complémentaires
Spécifications
SPÉCIFICATIONS DE
PUISSANCE AUDIO
PUISSANCE DE SORTIE ET
DISTORSION HARMONIQUE TOTALE :
Avec des charges de 8 ohms, les deux canaux
commandés, entre 20 et 20 000 Hz ; puissance
RMS nominale de 100 watts par canal
minimum, pas plus de 0,09% de distorsion
harmonique totale de 250 milliwatts à la
puissance de sortie assignée.
Section amplificateur
PUISSANCE DE SORTIE1)2)
Puissance de sortie nominale en mode stéréo
(8 ohms, 20 Hz à 20 kHz, THD 0,09%)
100 W + 100 W
Puissance de sortie en mode surround2)
(8 ohms, 1 kHz, THD 10%)
150 W par canal
1)Mesurée dans les conditions suivantes :
2)Sortie de puissance de référence pour les enceintes
avant, centrale, surround, surround arrière et avant
haute. En fonction des réglages du champ sonore
et de la source, il se peut qu’aucun son ne soit
émis.
Réponse en fréquence
Analogique 10 Hz à 100 kHz,
+0,5/–2 dB (avec
dérivation du champ
sonore et de l’égaliseur)
Entrée
Analogique Sensibilité : 500 mV/
50 kohms
S/B3) : 105 dB
(A, 500 mV4))
Numérique (Coaxial)
Impédance : 75 ohms
S/B : 100 dB
(A, 20 kHz filtre passe-bas)
Numérique (Optique)
S/B : 100 dB
(A, 20 kHz filtre passe-bas)
Sortie (Analogique)
AUDIO OUT Tension : 500 mV/1 kohm
SUBWOOFER Tension : 2 V/1 kohm
Égaliseur
Niveaux de gain ±10 dB, incréments de
1 dB
3)INPUT SHORT (avec dérivation du champ sonore
et de l’égaliseur).
4)Réseau pondéré, niveau d’entrée.
Section tuner FM
Plage de syntonisation
87,5 MHz à 108,0 MHz
Antenne Antenne fil FM
Bornes d’antenne 75 ohms, asymétrique
Section tuner AM
Plage de syntonisation
Antenne Antenne cadre
Section vidéo
Entrées/Sorties
Vidéo : 1 Vc-c, 75 ohms
COMPONENT VIDEO :
Y : 1 Vc-c, 75 ohms
PB : 0,7 Vc-c, 75 ohms
PR : 0,7 Vc-c, 75 ohms
Conversion directe du
signal HD 80 MHz
Région Alimentation
États-Unis, Canada 120 V CA, 60 Hz
Région Echelle de
syntonisation
Incréments
de 10 kHz
Incréments
de 9 kHz
États-Unis, Canada 530 kHz à
1 710 kHz
531 kHz à
1 710 kHz
suite

144FR
D:\NORM'S JOB\SONY HA\SO130041\STR-DA1800ES_PMRF
03\4428194123_USFR\FR07ADD_STR-DA1800ES-CEL.fm masterpage: Left
STR-DA1800ES
4-428-194-12(3)
Vidéo HDMI
Entrée/Sortie (bloc Répéteur HDMI)
Format 2D
3D
Frame packing Côte à côte
(Moitié)
Dessus-Dessous
(Dessus-et-
Dessous)
4096 × 2160p @ 23,98/24 Hz a–– –
3840 × 2160p @ 29,97/30 Hz a–– –
3840 × 2160p @ 25 Hz a–– –
3840 × 2160p @ 23,98/24 Hz a–– –
1920 × 1080p @ 59,94/60 Hz a–aa
1920 × 1080p @ 50 Hz a–aa
1920 × 1080p @ 29,97/30 Hz aa a a
1920 × 1080p @ 25 Hz aa a a
1920 × 1080p @ 23,98/24 Hz aa a a
1920 × 1080i @ 59,94/60 Hz aa a a
1920 × 1080i @ 50 Hz aa a a
1280 × 720p @ 59,94/60 Hz aa a a
1280 × 720p @ 50 Hz aa a a
1280 × 720p @ 29,97/30 Hz aa a a
1280 × 720p @ 23,98/24 Hz aa a a
720 × 480p @ 59,94/60 Hz a–– –
720 × 576p @ 50 Hz a–– –
640 × 480p @ 59,94/60 Hz a–– –

145FR
D:\NORM'S JOB\SONY HA\SO130041\STR-DA1800ES_PMRF
03\4428194123_USFR\FR07ADD_STR-DA1800ES-CEL.fm masterpage: Right
STR-DA1800ES
4-428-194-12(3)
Informations complémentaires
Section iPod/iPhone
DC 5V 1,0 A MAX
Section USB
Débit binaire pris en charge*
MP3 (MPEG 1 Audio
Layer-3) :
32 kbits/s à 320 kbits/s,
VBR
WMA : 48 kbits/s à
192 kbits/s
AAC : 48 kbits/s à
320 kbits/s
Fréquences d’échantillonnage*
MP3 (MPEG 1 Audio
Layer-3) :
32 kHz/44,1 kHz/48 kHz
WMA : 44,1 kHz
AAC : 44,1 kHz
* La compatibilité avec tous les logiciels
d’encodage/de gravure, les appareils
d’enregistrement et les supports
d’enregistrement ne peut pas être garantie.
Vitesse de transfert Vitesse totale
Périphérique USB pris en charge
Classe de stockage de
masse
Courant maximum 500 mA
Section NETWORK
LAN Ethernet 10BASE-T/100BASE-TX
LAN sans fil
Normes compatibles :
IEEE 802.11 b/g
Sécurité : WEP 64 bits,
WEP 128 bits,
WPA/WPA2-PSK (AES),
WPA/WPA2-PSK (TKIP)
Radiofréquence : 2,4 GHz
Section Bluetooth
Système de communication
Spécification Bluetooth
version 2.1 + EDR (Débit
amélioré)
Sortie Spécification Bluetooth de
classe de puissance 2
Portée de communication maximale
Champ de réception
environ 10 m1)
Bande de fréquences Bande 2,4 GHz
(2,4000 GHz à 2,4835 GHz)
Méthode de modulation
FHSS (Freq Hopping
Spread Spectrum)
Profils compatibles Bluetooth2)
A2DP (Advanced Audio
Distribution Profile)
AVRCP 1.3 (Audio Video
Remote Control Profile)
Codecs pris en charge3)
SBC4)
Plage de transmission (A2DP)
20 Hz à 20 000 Hz
(Fréquence
d’échantillonnage
44,1 kHz)
1)La plage réelle varie selon des facteurs tels que les
obstacles présents entre les périphériques, les
champs magnétiques autour d’un four micro-
ondes, l’électricité statique, un téléphone sans fil,
la sensibilité de la réception, les performances de
l’antenne, le système d’exploitation, l’application
logicielle, etc.
2)Les profils standard Bluetooth indiquent l’objectif
de la communication Bluetooth entre des
périphériques.
3)Codec : Format de conversion et compression des
signaux audio
4)Codec de sous-bande
Général
Alimentation
Consommation 240 W
Consommation (en mode de veille)
0,3 W (Quand les fonctions
Commande pour HDMI,
Network Standby et
Bluetooth Standby sont
désactivées et l’ampli-
tuner en zone 2 est éteint.)
Région Alimentation
États-Unis, Canada 120 V CA, 60 Hz
suite
146FR
D:\NORM'S JOB\SONY HA\SO130041\STR-DA1800ES_PMRF
03\4428194123_USFR\FR07ADD_STR-DA1800ES-CEL.fm masterpage: Left
STR-DA1800ES
4-428-194-12(3)
Dimensions (largeur/hauteur/profondeur)
(environ)
430 mm × 158 mm ×
322,6 mm (17 po ×
6 1/4 po × 12 3/4 po)
parties saillantes et
commandes comprises
Poids (environ) 9,1 kg (20 livres 1 onces)
La conception et les spécifications sont
sujettes à modifications sans préavis.

147FR
D:\NORM'S JOB\SONY HA\SO130041\STR-DA1800ES_PMRF
03\4428194123_USFR\FR01COV_STR-DA1800ES-CELIX.fm masterpage: Right
STR-DA1800ES
4-428-194-12(3)
Informations complémentaires
Index
Numériques
2 canaux 69
5.1 canaux 22
7.1 canaux 22
A
A/V Sync 109, 119
Adresse IP fixe 51
Affichage d’informations sur
le panneau de l’afficheur
121
AirPlay 85
AM 66
Antenne LAN sans fil 13
Audio Out 110, 120
Audio Settings 109, 119
Auto Standby 115, 120
Auto Tuning 66
B
Balayage des points d’accès
50
Bass 108, 119
BI-AMP 44, 100
Bluetooth
Effacement de
l’historique 114
Lecture 92
Pairing 114
Standby 114
Bluetooth Settings 114, 120
BRAVIA Sync
préparation 94
C
Calibration Type 117
Caméscope 35
Champ sonore 69
Clé d’accès 91
Commande du son du
système 95
Commande Home Cinéma
96
Commande pour HDMI
110, 120
Compression de gamme
dynamique 107, 117
Configuration d’enceintes
105, 118
Conversion ascendante 20
Coupure du son 57
D
D.L.L (Digital Legato
Linear) 109
DCAC (Digital Cinema Auto
Calibration) 44
Device Name 113
Direct Tuning 67
Distance Unit 108, 118
DLNA 74
Dolby Digital EX 21
DTS 11
Dual Mono 109, 119
E
Effacer
mémoire 42
télécommande 126
un champ sonore 73
Enregistrement 65
Enregistreur DVD 34
Entrée 56
EQ Settings 108, 119
F
FM 66
Fréquence de recouvrement
107, 119
G
GUI (Interface utilisateur
graphique) 54
H
HD-D.C.S. 70
HDMI Settings 110, 120
I
Input Assign 98
INPUT MODE 98
iPod/iPhone
Chargement 62
Modèles compatibles 59
L
Lecteur CD 37
Lecteur de disques Blu-ray
29
Lecteur DVD 30
Lecteur Super Audio CD 37
Lecture une touche 94
Level Settings 117
LFE (Effet basse fréquence)
12
Liste des serveurs 78
suite
D:\NORM'S JOB\SONY HA\SO130041\STR-DA1800ES_PMRF
03\4428194123_USFR\FR01COV_STR-DA1800ES-CELIX.fm masterpage: Left
148FR
STR-DA1800ES
4-428-194-12(3)
M
Magnétoscope 34
Manual Setup 105
Media Remote Device
Registration 113
Menu 104, 117
Menu des options 55
Menu Settings 104
Message
Auto-calibration 49
Erreur 142
Fonctions réseau 87
iPod/iPhone 62
USB 65
Minuterie de mise en veille
16
Mise à jour du logiciel 114
Mise hors tension du
système 95
Mode A.F.D. 70
Mode film 70
Mode FM 66, 119
Mode musique 71
Multizone 101
N
Name Input 57, 68
Network Settings 111
Network Standby 114
Niveau d’effet 108, 119
O
Optimiseur sonore 17
P
Panneau de l’afficheur 11
PARTY STREAMING 83
Pass Through 110, 120
Périphérique USB 62
PlayStation 3 34
Prérégler des stations 68
PROTECTOR 142
Puissance du signal LAN
sans fil 11
R
Raccordement
antennes 38
appareils audio 37
appareils vidéo 28
enceintes 24
Filaire 40
iPod/iPhone 35
Périphérique USB 38
Réseau 39
Sans fil 40
téléviseur 26
Raccordement de bi-
amplification 100
Recherche alphabétique 15
Réglages Auto Calibration
117
Réinitialisation 42
Réseau domestique 78
Réseau filaire 53
Réseau sans fil 49
S
SB Assign 105, 118
Scene Select 96
Serveur 74
Serveur proxy 51
Services musicaux 80
Speaker Settings 105, 118
SPEAKERS 44
Surround Settings 108, 119
System Settings 115, 120
T
Télécommande 14, 121
Téléviseur 26
Test Tone 107, 117
Treble 108, 119
Tuner 66
Tuner satellite 32
Tuner Settings 119
Tuner TV par câble 32
U
USB FAIL 142
V
Video Settings 119
Volume automatique
avancée 109
W
Wake-on-LAN 79
WPS
Code PIN 52
Touche poussoir 52
Z
Zone 2 101
149FR
D:\NORM'S JOB\SONY HA\SO130041\STR-DA1800ES_PMRF
03\4428194123_USFR\FR08LIC_STR-DA1800ES-CEL.fm masterpage: Right
STR-DA1800ES
4-428-194-12(3)
CONTRAT DE LICENCE UTILISATEUR FINAL DE LOGICIEL SONY
Lisez attentivement le contrat suivant avant d’utiliser le LOGICIEL SONY (défini ci-dessous). En utilisant le LOGICIEL
SONY, vous acceptez le présent contrat. Dans le cas contraire, vous n’êtes pas autorisé à utiliser le LOGICIEL SONY.
IMPORTANT - À LIRE ATTENTIVEMENT : le présent contrat de licence utilisateur final (« EULA ») est un contrat
légal entre vous et Sony Corporation (« SONY »), le fabricant de votre matériel Sony (le « PRODUIT ») et le concédant de
licence du LOGICIEL SONY. Tous les logiciels Sony et tiers (autres que ceux couverts par leur propre licence) inclus avec
votre PRODUIT et toutes les mises à jour et mises à niveau correspondantes sont désignées dans le présent document par le
terme « LOGICIEL SONY ». Vous ne pouvez utiliser le LOGICIEL SONY que conjointement avec le PRODUIT.
En utilisant le LOGICIEL SONY, vous acceptez d’être lié par les termes du présent EULA. Si vous êtes en désaccord avec les
termes du présent EULA, SONY ne consent pas à vous concéder une licence pour le LOGICIEL SONY. Dans ce cas, vous ne
devez pas utiliser le LOGICIEL SONY.
LICENCE DU LOGICIEL SONY
Le LOGICIEL SONY est protégé par des lois et traités internationaux régissant les droits d’auteur (copyright), ainsi que par
d’autres lois et traités de la propriété intellectuelle. Le LOGICIEL SONY n’est pas vendu, mais concédé sous licence.
CONCESSION DE LICENCE
Tous les titres, droits d’auteur et autres droits liés au LOGICIEL SONY appartiennent à SONY ou à ses concédants de licence.
Le présent EULA vous octroie le droit d’utiliser le LOGICIEL SONY dans le cadre d’un usage strictement personnel.
CONDITIONS D’UTILISATION, RESTRICTIONS, DROITS ET LIMITATIONS
Limitations La copie, la modification, l’ingénierie inverse, la décompilation et le désassemblage du LOGICIEL SONY, en
partie ou en intégralité, sont strictement interdits.
Dissociation de composants. Le LOGICIEL SONY est concédé sous licence en tant que produit unique. Vous n’êtes pas
autorisé à dissocier ses composants.
Usage sur un PRODUIT unique. Le LOGICIEL SONY ne peut être utilisé que sur un seul PRODUIT.
Location. Vous n’êtes pas autorisé à louer ou proposer en location-bail le LOGICIEL SONY.
Cession du logiciel. Vous pouvez céder définitivement tous vos droits en vertu du présent EULA seulement si le LOGICIEL
SONY est cédé conjointement avec le PRODUIT, et dans le cadre de ce dernier, à condition que vous n’en conserviez aucune
copie et que vous cédiez l’intégralité du LOGICIEL SONY (notamment toutes les copies, les parties composantes, les
supports, les modes d’emploi, les documents papier, les documents électroniques, les disques de récupération et le présent
EULA), et que le cessionnaire accepte les termes du présent EULA.
Résiliation. Sans préjudice de tous autres droits, SONY pourra résilier le présent EULA si vous n’en respectez pas les termes.
Dans ce cas, lorsque SONY vous le demande, vous devez envoyer le PRODUIT à l’adresse indiquée par SONY, et SONY
vous renverra le PRODUIT aussitôt que possible après la désinstallation du LOGICIEL SONY du PRODUIT.
Confidentialité. Vous acceptez de tenir confidentielles les informations contenues dans le LOGICIEL SONY qui ne sont pas
connues du public et vous vous engagez à ne pas les divulguer à des tiers sans le consentement préalable par écrit de SONY.
ACTIVITÉS À HAUT RISQUE
Le LOGICIEL SONY n’est pas insensible aux défaillances et n’est pas conçu, fabriqué destiné à l’utilisation ou à la revente à
titre de matériel de contrôle électronique dans les environnements dangereux exigeant des performances infaillibles, comme le
fonctionnement des installations nucléaires, les systèmes de navigation ou de communication aériennes, le contrôle du trafic
aérien, les systèmes directs de maintien des fonctions vitales ou les systèmes d’armes, dans lesquels la défaillance du
LOGICIEL SONY entraînerait un décès, des blessures corporelles ou des dommages physiques ou environnementaux graves
(« Activités à haut risque »). SONY et ses fournisseurs déclinent explicitement toute garantie, implicite ou explicite,
d’adéquation à des activités à haut risque.

D:\NORM'S JOB\SONY HA\SO130041\STR-DA1800ES_PMRF
03\4428194123_USFR\FR08LIC_STR-DA1800ES-CEL.fm masterpage: Left
©2012 Sony Corporation Printed in Malaysia
[STR-DA1800ES]
[4-428-194-12(3)]
EXCLUSION DE GARANTIE SUR LE LOGICIEL SONY
Vous reconnaissez et acceptez explicitement d’utiliser le LOGICIEL SONY à vos propres risques et périls. Le LOGICIEL
SONY est fourni « EN L’ÉTAT », sans garantie d’aucune sorte. SONY, ses fournisseurs et ses concédants de licences
(désignés collectivement dans la présente SECTION seulement par « SONY ») EXCLUENT EXPLICITEMENT TOUTE
GARANTIE EXPLICITE OU IMPLICITE, Y COMPRIS, MAIS DE MANIÈRE NON LIMITATIVE, TOUTE GARANTIE
IMPLICITE DE QUALITÉ MARCHANDE ET D’ADÉQUATION À UN USAGE PARTICULIER ; SONY NE
GARANTIT PAS QUE LES FONCTIONS CONTENUES DANS LE LOGICIEL SONY SONT EXEMPTES D’ERREURS
OU DE BOGUES, NI QU’ELLES RÉPONDRONT À VOS BESOINS. SONY NE GARANTIT PAS NON PLUS QUE LE
FONCTIONNEMENT DU LOGICIEL SONY SERA EXEMPT D’ERREUR. DE PLUS, SONY NE DONNE AUCUNE
GARANTIE NI NE FAIT AUCUNE DECLARATION CONCERNANT L’UTILISATION OU LES RÉSULTATS DE
L’UTILISATION DU LOGICIEL SONY QUANT À SA CONFORMITÉ AUX USAGES, SA PRÉCISION, SA FIABILITÉ
OU AUTRE CRITÈRE. AUCUN AVIS OU INFORMATION VERBAL OU ÉCRIT FOURNI PAR SONY OU UN
REPRÉSENTANT AUTORISÉ DE SONY NE PEUT CRÉER UNE GARANTIE OU ÉTENDRE DE QUELQUE
MANIÈRE QUE CE SOIT LA PORTÉE DE LA PRÉSENTE GARANTIE. CERTAINES JURIDICTIONS NE
PERMETTENT PAS L’EXCLUSION DE GARANTIES IMPLICITYES, AUQUEL CAS LES EXCLUSIONS PRÉVUES
CI-DESSUS NE S’APPLIQUENT PAS À VOUS.
Sans limiter aucune des dispositions précédentes, il est spécifié tout particulièrement que le LOGICIEL SONY n’est pas
conçu ni destiné à un produit autre que le PRODUIT. SONY ne garantit en aucun cas qu’un produit, un logiciel, un contenu ou
des données que vous ou un tiers avez créés ne seront pas endommagés par le LOGICIEL SONY.
LIMITATION DE RESPONSABILITÉ
SONY, SES FOURNISSEURS ET SES CONCÉDANTS DE LICENCES (désignés collectivement dans la présente
SECTION SEULEMENT par « SONY ») NE SAURAIENT ÊTRE TENUS RESPONSABLES DES DOMMAGES
ACCESSOIRS OU CONSÉCUTIFS RÉSULTANT D’UNE UTILISATION DU LOGICIEL SONY CONTREVENANT
AUX CONDITIONS DE TOUTE GARANTIE EXPLICITE OU IMPLICITE, D’UNE VIOLATION DU CONTRAT,
D’UNE NÉGLIGENCE, D’UNE RESPONSABILITÉ STRICTE OU DE TOUTE AUTRE THÉORIE JURIDIQUE. CES
DOMMAGES PEUVENT NOTAMMENT INCLURE LA PERTE DE BÉNÉFICES, DE REVENUS, DE DONNÉES ET DE
L’UTILISATION DU PRODUIT OU DE TOUT MATÉRILE ASSOCIÉ, L’IMMOBILISATION DU MATÉRIEL ET DES
UTILISATEURS, QUE SONY AIT ÉTÉ AVERTI OU NON DE LA POSSIBILITÉ DE TELS DOMMAINES OU NON.
DANS TOUS LES CAS, L’ENTIÈRE RESPONSABILITÉ DE SONY À VOTRE ÉGARD EN VERTU DE TOUTE
DISPOSITION DU PRÉSENT CLUF SE LIMITE AU MONTANT RÉELLEMENT PAYÉ POUR LE LOGICIEL SONY.
EXPORTATIONS
Si vous utilisez ou cédez le LOGICIEL SONY dans un pays autre que votre pays de résidence, vous devez respecter les lois et
réglementations en vigueur régissant les exportations, importations et douanes.
LÉGISLATION APPLICABLE
Le présent EULA doit être appliqué, régi et interprété conformément aux lois du Japon, sans tenir compte des conflits de lois
éventuels. Tout litige résultant du présent EULA doit être exclusivement soumis à la compétence des tribunaux de Tokyo, au
Japon, et vous et SONY acceptez par la présente de vous soumettre à la compétence et à la juridiction de ces tribunaux. VOUS
ET SONY RENONCEZ AU DROIT DE FAIRE APPEL À UN JURY DANS L’ÉVENTUALITÉ D’UN LITIGE LIÉ AU
PRÉSENT CLUF.
GRAVITÉ
Si la moindre section du présent EULA est jugée invalide ou inapplicable, les autres sections restent valides.
Si vous avez la moindre question concernant le présent EULA la garantie limitée décrite dans le présent document, vous
pouvez contacter SONY par écrit à l’adresse indiquée sur la carte de garantie incluse dans l’emballage du produit.