Sony STR DN1070 User Manual Operating Instructions 4583748161
User Manual: Sony STR-DN1070 Operating Instructions
Open the PDF directly: View PDF
.
Page Count: 60

D:\NORM'S JOB\SONY HA\SO160039\STR-DN1070 (PMRF 05)\4583748161_GB\010COV.fm masterpage: Right
STR-DN1070
4-583-748-16(1)
STR-DN1070
Multi Channel
AV Receiver
Operating Instructions

2GB
D:\NORM'S JOB\SONY HA\SO160039\STR-DN1070 (PMRF 05)\4583748161_GB\020REG.fm4-
583-748-16(1) masterpage: Left
STR-DN1070
4-583-748-16(1)
For the customers in the USA
Owner’s Record
The model and serial numbers are located on
the rear of the receiver. Record these numbers in
the spaces provided below. Refer to them
whenever you call upon your Sony dealer
regarding this product.
Model No.
Serial No.
To reduce the risk of fire or electric shock,
do not expose this apparatus to rain or
moisture.
To reduce the risk of fire, do not cover the
ventilation opening of the appliance with
newspapers, tablecloths, curtains, etc.
Do not expose the appliance to naked flame
sources (for example, lighted candles).
To reduce the risk of fire or electric shock, do not
expose this appliance to dripping or splashing,
and do not place objects filled with liquids, such
as vases, on the appliance.
Do not install the appliance in a confined space,
such as a bookcase or built-in cabinet.
Do not expose batteries or appliances with
battery-installed to excessive heat, such as
sunshine and fire.
As the main plug is used to disconnect the unit
from the mains, connect the unit to an easily
accessible AC outlet. Should you notice an
abnormality in the unit, disconnect the main
plug from the AC outlet immediately.
The unit is not disconnected from the mains as
long as it is connected to the AC outlet, even if
the unit itself has been turned off.
This symbol is intended to alert the
user to the presence of the Hot
Surface that may be hot if it is
touched during the normal
operation.
FOR UNITED STATES CUSTOMERS. NOT
APPLICABLE IN CANADA, INCLUDING IN
THE PROVINCE OF QUEBEC.
POUR LES CONSOMMATEURS AUX
ÉTATS-UNIS. NON APPLICABLE AU
CANADA, Y COMPRIS LA PROVINCE DE
QUÉBEC.
For the customers in the USA
This symbol is intended to alert the
user to the presence of uninsulated
“dangerous voltage” within the
product’s enclosure that may be of
sufficient magnitude to constitute a
risk of electric shock to persons.
This symbol is intended to alert the
user to the presence of important
operating and maintenance
(servicing) instructions in the
literature accompanying the
appliance.
Important Safety Instructions
1) Read these instructions.
2) Keep these instructions.
3) Heed all warnings.
4) Follow all instructions.
5) Do not use this apparatus near water.
6) Clean only with dry cloth.
7) Do not block any ventilation openings. Install
in accordance with the manufacturer’s
instructions.
8) Do not install near any heat sources such as
radiators, heat registers, stoves, or other
apparatus (including amplifiers) that produce
heat.
9) Do not defeat the safety purpose of the
polarized or grounding-type plug. A
polarized plug has two blades with one wider
than the other. A grounding type plug has
two blades and a third grounding prong. The
wide blade or the third prong are provided
for your safety. If the provided plug does not
fit into your outlet, consult an electrician for
replacement of the obsolete outlet.
10) Protect the power cord from being walked on
or pinched particularly at plugs, convenience
receptacles, and the point where they exit
from the apparatus.
11) Only use attachments/accessories specified
by the manufacturer.
WARNING

3GB
D:\NORM'S JOB\SONY HA\SO160039\STR-DN1070 (PMRF 05)\4583748161_GB\020REG.fm masterpage: Right
STR-DN1070
4-583-748-16(1)
12) Use only with the cart, stand, tripod, bracket,
or table specified by the manufacturer, or
sold with the apparatus. When a cart is used,
use caution when moving the cart/apparatus
combination to avoid injury from tip-over.
13) Unplug this apparatus during lightning
storms or when unused for long periods of
time.
14) Refer all servicing to qualified service
personnel. Servicing is required when the
apparatus has been damaged in any way,
such as power-supply cord or plug is
damaged, liquid has been spilled or objects
have fallen into the apparatus, the apparatus
has been exposed to rain or moisture, does
not operate normally, or has been dropped.
NOTE:
This equipment has been tested and found to
comply with the limits for a Class B digital device,
pursuant to Part 15 of the FCC Rules. These limits
are designed to provide reasonable protection
against harmful interference in a residential
installation. This equipment generates, uses and
can radiate radio frequency energy and, if not
installed and used in accordance with the
instructions, may cause harmful interference to
radio communications. However, there is no
guarantee that interference will not occur in a
particular installation. If this equipment does
cause harmful interference to radio or television
reception, which can be determined by turning
the equipment off and on, the user is
encouraged to try to correct the interference by
one or more of the following measures:
Reorient or relocate the receiving antenna.
Increase the separation between the
equipment and receiver.
Connect the equipment into an outlet on a
circuit different from that to which the receiver
is connected.
Consult the dealer or an experienced radio/TV
technician for help.
CAUTION
You are cautioned that any changes or
modifications not expressly approved in this
manual could void your authority to operate this
equipment.
Properly shielded and grounded cables and
connectors must be used for connection to host
computers and/or peripherals in order to meet
FCC emission limits.
To reduce the risk of electric shock, the speaker
cable should be connected to the apparatus and
the speakers in accordance with the following
instructions.
1) Disconnect the AC power cord from the
MAINS.
2) Strip 10 to 15 mm of the wire insulation of the
speaker cable.
3) Connect the speaker cable to the apparatus
and the speakers carefully so as not to touch
the core of speaker cable by hand. Also
disconnect the AC power cord from the
MAINS before disconnecting the speaker
cable from the apparatus and the speakers.
This equipment must not be co-located or
operated in conjunction with any other antenna
or transmitter.
This equipment complies with FCC radiation
exposure limits set forth for an uncontrolled
environment and meets the FCC radio frequency
(RF) Exposure Guidelines. This equipment has
very low levels of RF energy that is deemed to
comply without maximum permissive exposure
evaluation (MPE).
5.47 GHz – 5.725 GHz band is restricted to indoor
operations only.
Compliance with FCC requirement 15.407(c)
Data transmission is always initiated by
software, which is the passed down through the
MAC, through the digital and analog baseband,
and finally to the RF chip. Several special packets
are initiated by the MAC. These are the only ways
the digital baseband portion will turn on the RF
transmitter, which it then turns off at the end of
the packet.
Therefore, the transmitter will be on only while
one of the aforementioned packets is being
transmitted. In other words, this device
automatically discontinue transmission in case
of either absence of information to transmit or
operational failure.
Frequency Tolerance: ±20 ppm
For the customers in Canada
Properly shielded and grounded cables and
connectors must be used for connection to host
computers and/or peripherals.
This device complies with Industry Canada’s
licence-exempt RSSs. Operation is subject to the
following two conditions:
(1) This device may not cause interference; and
(2) This device must accept any interference,
including interference that may cause undesired
operation of the device.

4GB
D:\NORM'S JOB\SONY HA\SO160039\STR-DN1070 (PMRF 05)\4583748161_GB\020REG.fm4-
583-748-16(1) masterpage: Left
STR-DN1070
4-583-748-16(1)
This equipment complies with IC radiation
exposure limits set forth for an uncontrolled
environment and meets RSS-102 of the IC radio
frequency (RF) Exposure rules. This equipment
has very low levels of RF energy that is deemed
to comply without maximum permissive
exposure evaluation (MPE). But it is desirable
that it should be installed and operated keeping
the radiator at least 20 cm or more away from
person’s body.
5,150 MHz – 5,250 MHz band is restricted to
indoor operations only.
High-power radars are allocated as primary
users (i.e. priority users) of the bands
5,250 MHz – 5,350 MHz and 5,650 MHz –
5,850 MHz and that these radars could cause
interference and/or damage to LE-LAN devices.
For the customers in Australia and New
Zealand
This equipment should be installed and
operated with at least 20 cm and more between
the radiator and person’s body (excluding
extremities: hands, wrists, feet and ankles).
For the customers in Australia
Disposal of Old Electrical &
Electronic Equipment
(Applicable in the European
Union and other European
countries with separate
collection systems)
For the customers in Europe
Disposal of waste batteries
and electrical and electronic
equipment (applicable in the
European Union and other
European countries with
separate collection systems)
This symbol on the product, the battery or on the
packaging indicates that the product and the
battery shall not be treated as household waste.
On certain batteries this symbol might be used
in combination with a chemical symbol. The
chemical symbols for mercury (Hg) or lead (Pb)
are added if the battery contains more than
0.0005% mercury or 0.004% lead. By ensuring
these products and batteries are disposed of
correctly, you will help prevent potentially
negative consequences for the environment and
human health which could otherwise be caused
by inappropriate waste handling. The recycling
of the materials will help to conserve natural
resources.
In case of products that for safety, performance
or data integrity reasons require a permanent
connection with an incorporated battery, this
battery should be replaced by qualified service
staff only. To ensure that the battery and the
electrical and electronic equipment will be
treated properly, hand over these products at
end-of-life to the applicable collection point for
the recycling of electrical and electronic
equipment. For all other batteries, please view
the section on how to remove the battery from
the product safely. Hand the battery over to the
applicable collection point for the recycling of
waste batteries. For more detailed information
about recycling of this product or battery, please
contact your local Civic Office, your household
waste disposal service or the shop where you
purchased the product or battery.
Notice for customers: the following
information is only applicable to
equipment sold in countries applying EU
directives
This product has been manufactured by or on
behalf of Sony Corporation, 1-7-1 Konan
Minato-ku Tokyo, 108-0075 Japan. Inquiries
related to product compliance based on
European Union legislation shall be addressed
to the authorized representative, Sony Belgium,
bijkantoor van Sony Europe Limited, Da
Vincilaan 7-D1, 1935 Zaventem, Belgium. For any
service or guarantee matters, please refer to the
addresses provided in the separate service or
guarantee documents.

5GB
D:\NORM'S JOB\SONY HA\SO160039\STR-DN1070 (PMRF 05)\4583748161_GB\020REG.fm masterpage: Right
STR-DN1070
4-583-748-16(1)
Hereby, Sony Corp., declares that this
equipment is in compliance with the essential
requirements and other relevant provisions of
Directive 1999/5/EC.
For details, please access the following URL:
http://www.compliance.sony.de/
This product is intended to be used in the
following countries.
AT, BE, BG, HR, CZ, DK, EE, FI, FR, DE, GR, HU, IS,
IE, IT, LV, LT, LU, NL, NO, PL, PT, RO, SK, SI, ES, SE,
CH, GB, BA, MK, RS, TR, CY, LI, MT, AL, MD, ME,
Kosovo
5,150 MHz – 5,350 MHz band is restricted to
indoor operations only.
This Multi Channel AV Receiver is intended for
sound and video playback from connected
devices, music streaming from an NFC-
compatible smartphone or a BLUETOOTH
device, and FM tuner. This system also supports
network streaming and Screen mirroring.
This equipment has been tested and found to
comply with the limits set out in the EMC
regulation using a connection cable shorter than
3 meters.
Excessive sound pressure from earphones and
headphones can cause hearing loss.

6GB
D:\NORM'S JOB\SONY HA\SO160039\STR-DN1070 (PMRF 05)\4583748161_GB\020REG.fm4-
583-748-16(1) masterpage: Left
STR-DN1070
4-583-748-16(1)
Manuals provided for this product
The following manuals are provided for this product.
The information included in each manual is as shown below:
Preparation
Installation
Connections
Initial Setup
Basic operations
Listening/Watching
Advanced operations
Listening/Watching
Advanced operations
BLUETOOTH function
Network features
Other features
Adjusting Settings
Troubleshooting
Precautions / Specifications
Startup
Guide
Operating
Instructions
(this booklet)
Help Guide
(online)
For the customers in Europe
http://rd1.sony.net/help/ha/strdn107/h_eu/
For the customers in other areas
http://rd1.sony.net/help/ha/strdn107/h_zz/
To read the Help Guide, go to the following website:

7GB
D:\NORM'S JOB\SONY HA\SO160039\STR-DN1070 (PMRF 05)\4583748161_GB\020REG.fm masterpage: Right
STR-DN1070
4-583-748-16(1)
About These Operating
Instructions
The instructions in these Operating Instructions
describe the controls on the remote control.
You can also use the controls on the receiver if
they have the same or similar names as those
on the remote control.
Some illustrations are presented as conceptual
drawings, and may be different from the actual
products.
The items displayed on the TV screen may vary
depending on the area.
The text enclosed in bracket ([--]) appears on
the TV screen, and the text enclosed in double
quotation mark (“--”) appears on the display
panel.
This receiver incorporates Dolby* Digital and Pro
Logic Surround and the DTS** Digital Surround
System.
* Manufactured under license from Dolby
Laboratories. Dolby, Pro Logic, Surround EX,
and the double-D symbol are trademarks of
Dolby Laboratories.
** For DTS patents, see http://patents.dts.com.
Manufactured under license from DTS
Licensing Limited. DTS, DTS-HD, the Symbol,
& DTS and the Symbol together are registered
trademarks, and DTS-HD Master Audio is a
trademark of DTS, Inc. © DTS, Inc. All Rights
Reserved.
This receiver incorporates High-Definition
Multimedia Interface (HDMI™) technology.
The terms HDMI and HDMI High-Definition
Multimedia Interface, and the HDMI Logo are
trademarks or registered trademarks of HDMI
Licensing LLC in the United States and other
countries.
Apple, the Apple logo, AirPlay, iPad, iPhone,
iPod, iPod touch, and Retina are trademarks of
Apple Inc., registered in the U.S. and other
countries.
iPad Air and iPad mini are trademarks of Apple
Inc.
App Store is a service mark of Apple Inc.
“Made for iPod,” “Made for iPhone,” and “Made
for iPad” mean that an electronic accessory has
been designed to connect specifically to iPod,
iPhone, or iPad, respectively, and has been
certified by the developer to meet Apple
performance standards. Apple is not responsible
for the operation of this device or its compliance
with safety and regulatory standards. Please
note that the use of this accessory with iPod,
iPhone, or iPad may affect wireless
performance.
Windows Media is either a registered trademark
or trademark of Microsoft Corporation in the
United States and/or other countries.
This product is protected by certain intellectual
property rights of Microsoft Corporation. Use or
distribution of such technology outside of this
product is prohibited without a license from
Microsoft or an authorized Microsoft subsidiary.
LDAC™ and LDAC logo are trademarks of Sony
Corporation.
MPEG Layer-3 audio coding technology and
patents licensed from Fraunhofer IIS and
Thomson.
“BRAVIA” is a trademark of Sony Corporation.
“PlayStation” is a registered trademark of Sony
Computer Entertainment Inc.
“WALKMAN” and “WALKMAN” logo are
registered trademarks of Sony Corporation.
MICROVAULT is a trademark of Sony
Corporation.
Wi-Fi®, Wi-Fi Protected Access®, Wi-Fi Alliance®
and Wi-Fi CERTIFIED Miracast® are registered
trademarks of Wi-Fi Alliance®.
Wi-Fi CERTIFIED™, WPA™, WPA2™, Wi-Fi
Protected Setup™ and Miracast™ are
trademarks of Wi-Fi Alliance®.
DLNA™, the DLNA Logo and DLNA CERTIFIED™
are trademarks, service marks, or certification
marks of the Digital Living Network Alliance.
The BLUETOOTH® word mark and logos are
registered trademarks owned by Bluetooth SIG,
Inc. and any use of such marks by Sony
Corporation is under license. Other trademarks
and trade names are those of their respective
owners.
The N-Mark is a trademark or registered
trademark of NFC Forum, Inc. in the United
States and in other countries.
Android™ is a trademark of Google Inc.
On copyrights
8GB
D:\NORM'S JOB\SONY HA\SO160039\STR-DN1070 (PMRF 05)\4583748161_GB\020REG.fm4-
583-748-16(1) masterpage: Left
STR-DN1070
4-583-748-16(1)
Google Play™ is a trademark of Google Inc.
Google Cast™ is a trademark of Google Inc.
This product incorporates Spotify software
which is subject to 3rd party licenses found
here*:
https://developer.spotify.com/esdk-third-
party-licenses/
Spotify and Spotify logos are trademarks of the
Spotify Group.*
* This function may not be available in some
countries/regions.
All other trademarks and registered trademarks
are of their respective holders. In this manual, ™
and marks are not specified.
Notice on End User License Agreement
(EULA)
For details of the EULA for this product, see
page 55.
For details of the EULA for network services,
please refer to [License agreement] in options
menu on each network service icon.
For details of the GPL, LGPL and other software
licenses, please refer to [Software License
Information] in [System Settings] of the [Setup]
menu on this product.
This product contains software that is subject to
the GNU General Public License (“GPL”) or GNU
Lesser General Public License (“LGPL”). These
establish that customers have the right to
acquire, modify, and redistribute the source
code of said software in accordance with the
terms of the GPL or the LGPL.
The source code for the software used in this
product is subject to the GPL and LGPL, and is
available on the Web.
To download, please access the following:
URL: http://oss.sony.net/Products/Linux
Please note that Sony cannot answer or respond
to any inquiries regarding the content of this
source code.

9GB
D:\NORM'S JOB\SONY HA\SO160039\STR-DN1070 (PMRF 05)\4583748161_GB\010COVTOC.fm masterpage: Right
STR-DN1070
4-583-748-16(1)
Table of Contents
Manuals provided for this product ...............6
About These Operating Instructions ............ 7
Supplied Accessories ....................................9
Parts and Controls ....................................... 10
Preparation
Installing Speakers ...................................... 15
Connecting Speakers .................................. 16
Connecting a TV ..........................................24
Connecting Audio-Visual Devices ..............28
Connecting the Antenna (aerial) ................ 33
Connecting to a network ............................ 33
Connecting the AC Power Cord
(mains lead) ...........................................34
Setting up the Receiver using the Easy
Setup ......................................................34
Listening/Watching
Enjoying Sound and Video .........................36
Enjoying Sound Effects ...............................40
Using Network Features .............................43
Listening to Audio with BLUETOOTH
Headphones ..........................................44
Listening to an Internet music service
(Google Cast) .........................................45
Using Wireless Surround ............................45
Additional Information
Updating the Software ...............................46
Troubleshooting .......................................... 47
Precautions ................................................. 51
Specifications .............................................. 52
END USER LICENSE AGREEMENT ................. 55
Supplied Accessories
Remote control (1)
R03 (size AAA) batteries (2)
FM wire antenna (aerial) (1)
Calibration microphone (1)
Insert two R03 (size AAA) batteries (supplied)
in the remote control. Make sure that the +
and – ends are in the correct position when
installing batteries.
Do not leave the remote control in an extremely
hot or humid place.
Do not use a new battery with old ones.
Do not mix manganese batteries and other kinds
of batteries.
Do not expose the remote control sensor to direct
sunlight or lights. Doing so may cause a
malfunction.
If you do not intend to use the remote control for
an extended period of time, remove the batteries
to avoid possible damage from battery leakage
and corrosion.
When the receiver no longer responds to the
remote control, replace both of the batteries with
new ones.
Inserting batteries into the
remote control
Note

10GB
D:\NORM'S JOB\SONY HA\SO160039\STR-DN1070 (PMRF 05)\4583748161_GB\030CON.fm masterpage: Left
STR-DN1070
4-583-748-16(1)
Parts and Controls
Front panel
(power) (page 34)
Power indicator
SPEAKERS (page 36)
CONNECTION PAIRING BLUETOOTH
Operates the BLUETOOTH function.
TUNER PRESET +/–
Selects preset stations or channels.
NFC sensor
2CH/MULTI, MOVIE, MUSIC (page 40)
Display panel (page 11)
DISPLAY MODE
Displays information on the display panel.
ZONE SELECT, ZONE POWER (page 37,
39)
DIMMER
Adjusts the brightness of the display panel.
Remote control sensor
Receives signals from remote control.
PURE DIRECT
The indicator above the button lights up when
the Pure Direct function is activated.
MASTER VOLUME (page 36)
INPUT SELECTOR (page 37)
HDMI (VIDEO 2 IN) jack
(USB) port
Connect a USB device here.
CALIBRATION MIC jack (page 35)
PHONES jack
Connect headphones here.
Power indicator
Green: The receiver is turned on.
Amber: The receiver is in standby mode,
and you have set one of the following:
[Control for HDMI], [Remote Start],
[Bluetooth Standby]*, or [Quick Start/
Network Standby]** is set to [On].
[Standby Through] is set to [On] or [Auto].
Power for Zone 2/3 or HDMI zone is set to
[On].
The indicator turns off when the receiver is in
standby mode and the following settings are
set to [Off]:
[Control for HDMI], [Standby Through],
[Remote Start], [Bluetooth Standby], [Quick
Start/Network Standby]**, and the power
for all zones.
Receiver

11GB
D:\NORM'S JOB\SONY HA\SO160039\STR-DN1070 (PMRF 05)\4583748161_GB\030CON.fm masterpage: Right
STR-DN1070
4-583-748-16(1)
* When [Bluetooth Standby] is activated, the
indicator lights up in amber only if a device has
been paired with the receiver. If no devices are
paired with the receiver, the indicator turns off.
** For USA, Canadian and Oceanian models only.
Indicators on the display panel
The indicator lights up to indicate the current status.
Input indicator
Indicate the current input.
HDMI
Digital signals are input through the selected
HDMI jack.
ARC
TV input is selected and Audio Return Channel
(ARC) signals are detected.
COAX
Digital signals are input through the COAXIAL
jack.
OPT
Digital signals are input through the OPTICAL
jack.
S.OPTIMIZER
The Sound Optimizer function is activated.
D.C.A.C.
The measurement results of the Auto
Calibration function are applied.
Dolby Digital Surround indicator*
The receiver is decoding the corresponding
Dolby Digital format signals.
DTS(-HD) indicator*
The receiver is decoding the corresponding DTS
format signals.
Speaker system indicator (page 36)
ST
The receiver tunes to a stereo broadcast.
HDMI OUT A + B
SLEEP
Sleep timer is activated.
EQ
Equalizer is activated.
D.L.L.
The Digital Legato Linear (D.L.L.) function is
activated.
D.R.C.
Dynamic range compression is activated.
NEO:6
DTS Neo:6 Cinema/Music decoding is
activated.
Dolby Pro Logic indicator
The receiver is processing Dolby Pro Logic
format signals. This matrix surround decoding
technology can enhance input signals.
These indicators may not light up depending on
the speaker pattern setting.
ZONE, ZONE2, ZONE3
“ZONE2”, “ZONE3” or both light up while the
power to the corresponding zone is on.
“ZONE” and “HDMI OUT” light up when the
power for HDMI zone is on.
A.P.M.
The A.P.M. (Automatic Phase Matching)
function is activated. You can only set the
A.P.M. function in the D.C.A.C. (Digital Cinema
Auto Calibration) function.
UPDATE
New software is available.
Wireless LAN signal strength indicator
Show the strength of the wireless LAN signal.
No signal
Weak signal
Moderate signal
Strong signal
Dolby Digital
TrueHD Dolby TrueHD
DTS DTS
DTS-HD DTS-HD
PL Dolby Pro Logic
PLII Dolby Pro Logic II
PLIIx Dolby Pro Logic IIx
Note

12GB
D:\NORM'S JOB\SONY HA\SO160039\STR-DN1070 (PMRF 05)\4583748161_GB\030CON.fm masterpage: Left
STR-DN1070
4-583-748-16(1)
Wired LAN indicator
A LAN cable is connected.
BT
Lights up when a BLUETOOTH device is
connected. Flashes while connecting.
* When playing a Dolby Digital or DTS format disc,
make sure that you have completed the digital
connections and [Input Mode] is not set to
[Analog].
Rear panel
COAXIAL IN jack
HDMI IN/OUT jacks*
IR REMOTE IN/OUT jacks
You can control the receiver from a distance by
connecting an IR repeater (not supplied) to the
IR REMOTE IN jack.
You can start or stop playback of devices such
as a CD player connected to the receiver by
connecting an IR Blaster (not supplied) to the
IR REMOTE OUT jack.
Wireless LAN antenna
LAN port
SPEAKERS terminals
ZONE 2 OUT jacks
SUBWOOFER OUT jacks
AUDIO IN jacks
VIDEO IN/MONITOR OUT jacks
FM ANTENNA terminal
OPTICAL IN jack
* HDCP 2.2 is newly enhanced copyright protection
technology that is used to protect content such as
4K movies.
Connect a TV to the corresponding output
jacks to watch video input from these jacks.
For details, see “Connecting a TV” (page 24).
Input jacks Output jacks
HDMI IN HDMI OUT A (TV) or HDMI
OUT B/HDMI ZONE
VIDEO IN MONITOR OUT

13GB
D:\NORM'S JOB\SONY HA\SO160039\STR-DN1070 (PMRF 05)\4583748161_GB\030CON.fm masterpage: Right
STR-DN1070
4-583-748-16(1)
(power)
Turns the receiver on or sets it to the standby
mode.
Saving power in standby mode
Check that you have made the following
settings:
Set [Control for HDMI], [Remote Start],
[Bluetooth Standby], and [Quick Start/
Network Standby]* to [Off].
Turn off the power for Zone 2, Zone 3 and
HDMI zone.
HDMI OUT
Switches the output for two monitors
connected to the HDMI OUT A (TV) and HDMI
OUT B/HDMI ZONE jacks. Output is toggled
between “HDMI A”, “HDMI B”, “HDMI A+B” and
“HDMI OFF” each time the button is pressed.
Select “HDMI OFF” to turn off the output for
HDMI OUT A (TV) and HDMI OUT B/HDMI ZONE
jacks.
Input buttons
BD/DVD, SAT/CATV, GAME, SA-CD/CD,
USB, TV, FM
Selects the input channel connected to the
device you want to use. When you press any of
the input buttons, the receiver turns on.
WATCH, LISTEN
Selects [Watch] or [Listen] on the home menu
directly. When pressing these buttons on the
Watch or Listen screen, you can move the focus
to select the input you want.
2CH/MULTI, MOVIE, MUSIC, FRONT
SURROUND
Selects a sound field.
CUSTOM PRESET (1, 2)
Saves and recalls various settings for the
receiver. Press to select the custom preset
setting(s). Press and hold to save the current
settings to a preset.
RX/TX
Switches the [Bluetooth Mode] to [Receiver] or
[Transmitter]. (Disabled while the BLUETOOTH
function or Screen mirroring function is
activated.)
In [Receiver] mode, the receiver receives and
outputs audio from the remote device.
In [Transmitter] mode, the receiver sends audio
to the remote device.
DSD NATIVE
Activates the DSD Native function.
DISPLAY
Displays information on the TV screen.
AMP MENU
Displays the menu on the display panel to
operate the receiver.
BACK
Returns to the previous menu or exits a menu
or on-screen guide that is displayed on the TV
screen.
OPTIONS
Displays and selects items from the options
menus.
(enter), / / /
Press , , , to select the menu items.
Then, press to enter the selection.
Remote control

14GB
D:\NORM'S JOB\SONY HA\SO160039\STR-DN1070 (PMRF 05)\4583748161_GB\030CON.fm masterpage: Left
STR-DN1070
4-583-748-16(1)
HOME
Displays the home menu on the TV screen.
/ (previous/next),
(play/pause)**, (stop)
Skip, play, pause, stop operation.
PRESET +/–
Selects preset stations or channels.
(volume) +**/–
Adjusts the volume level of all speakers at the
same time.
(muting)
Turns off the sound temporarily. Press the
button again to restore the sound.
* For USA, Canadian and Oceanian models only.
** The and + buttons have tactile dots. Use
the tactile dots as reference when operating the
receiver.
The above explanation is intended to serve as
examples.
Depending on the model of your connected
device, some functions explained in this section
may not work with the supplied remote control.
Note

15GB
D:\NORM'S JOB\SONY HA\SO160039\STR-DN1070 (PMRF 05)\4583748161_GB\030CON.fm masterpage: Right
STR-DN1070
4-583-748-16(1)
Preparation
Installing Speakers
You can connect up to 7 speakers and 2 subwoofers to this AV receiver. Place the speakers and
subwoofers according to the speaker system of your preference.
When you connect only one surround back speaker (SB), place the surround back speaker directly behind the
listening position.
As the subwoofer (SW) does not emit highly directional signals, you can place it wherever you want.
Preparation
Location of each speaker
Note
Names and functions of speakers
Abbreviations
used in
illustrations
Speaker name Functions
FL Front left speaker Produces stereo sounds from front left/right channel.
FR Front right speaker
CNT Center speaker Produces vocal sounds from center channel.
SL Surround left speaker Produces sounds from surround left/right channel.
SR Surround right speaker
SBL Surround back left
speaker Produces sounds from surround back left/right channel.
SBR Surround back right
speaker
SB Surround back speaker Produces sounds from surround back channel.
SW Subwoofer Produces LFE (low frequency effect) channel sounds and
reinforces bass parts of other channels.
LH Left front high speaker Produces vertical sound effects from front high left/right
channel.
RH Right front high speaker

16GB
D:\NORM'S JOB\SONY HA\SO160039\STR-DN1070 (PMRF 05)\4583748161_GB\030CON.fm masterpage: Left
STR-DN1070
4-583-748-16(1)
Select the speaker pattern according to the speaker configuration which you are using.
* You can only enable the SPEAKERS ZONE 2 terminals if you set [SURROUND BACK/ZONE2 Priority] in [Speaker
Settings] to [ZONE2 Terminals], and turn on the ZONE 2 power.
** You can only set [Surround Back Speaker Assign] if the speaker pattern is set to a setting that does not have
surround back and front high speakers.
When you use wireless surround speakers, the speaker configuration is fixed to 5.1-channel. To enjoy
5.1-channel with the wireless surround speakers, connect the front speakers, center speaker and subwoofer.
For details, see “Connecting Speakers” (page 16). To setup the wireless surround function, see “Using Wireless
Surround” (page 45).
Connecting Speakers
This receiver allows you to connect up to 7.1-channel system.
The speaker layout diagram is a guide for the ideal speaker placement. You do not need to adjust
your speaker placement exactly the same as the diagram.
Before connecting cables, be sure to disconnect the AC power cord (mains lead).
Before connecting the AC power cord (mains lead), make sure that metallic wires of the speaker cables are
not touching each other between the SPEAKERS terminals.
When you connect a subwoofer with an auto standby function, turn off the function when watching movies.
If the auto standby function is set to on, it turns to standby mode automatically based on the level of the input
signal to the subwoofer, and the sound may not be output.
If you have two subwoofers, you can connect them to both SUBWOOFER OUT jacks.
Speaker configuration and speaker pattern settings
Speaker configuration in each zone
Main zone Zone 2* Zone 3 [Surround
Back
Speaker
Assign]**
[Surround
Speaker
Assign]
Speaker
pattern to
be selected
in [Speaker
Settings]
For
connection,
see page
5.1-channel Not used Not used [Off] [Off] [5.1] 17
7.1-channel
using surround
back speakers
Not used Not used [Off] [Off] [7.1] 18
7.1-channel
using front high
speakers
Not used Not used [Off] [Off] [7.1 (FH)] 19
5.1-channel with
Zone 2 speakers
2-channel Not used [Off] [Off] [5.1] 20
3.1-channel with
Zone 2 and
Zone 3
connections
2-channel 2-channel [Off] [Zone3] [3.1] 21
5.1-channel with
Bi-Amplifier
connection
Not used Not used [Bi-Amp] [Off] [5.1] 22
5.1-channel with
Front B speakers
Not used Not used [Front B] [Off] [5.1] 23
Note
Note

17GB
D:\NORM'S JOB\SONY HA\SO160039\STR-DN1070 (PMRF 05)\4583748161_GB\030CON.fm masterpage: Right
STR-DN1070
4-583-748-16(1)
Preparation
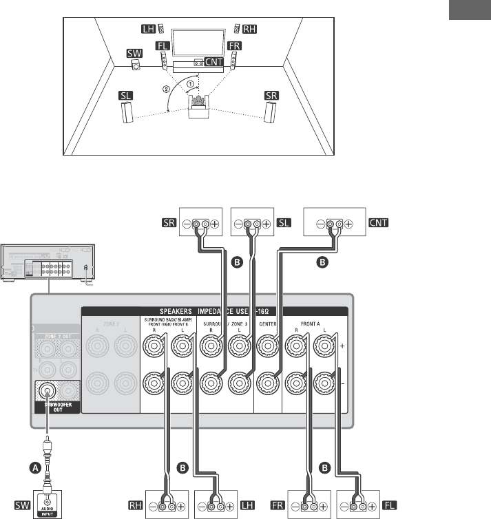
5.1-channel speaker system
Examples of speaker connections
30˚ 100˚ – 120˚
Surround speakers
Monaural audio cable (not supplied)
Speaker cable (not supplied)
Front speakersSubwoofer
Center speaker

18GB
D:\NORM'S JOB\SONY HA\SO160039\STR-DN1070 (PMRF 05)\4583748161_GB\030CON.fm masterpage: Left
STR-DN1070
4-583-748-16(1)
7.1-channel speaker system using surround back speakers
* If you connect only one surround back speaker,
connect it to the L (+/–) terminals.
After you have made the connection, set
[Surround Back Speaker Assign] in [Speaker
Settings] to [Off].
30˚ 100˚ – 120˚
Same angle.
Surround back speakers*
Surround speakers
Monaural audio cable (not supplied)
Speaker cable (not supplied)
Front speakersSubwoofer
Center speaker

19GB
D:\NORM'S JOB\SONY HA\SO160039\STR-DN1070 (PMRF 05)\4583748161_GB\030CON.fm masterpage: Right
STR-DN1070
4-583-748-16(1)
Preparation
7.1-channel speaker system using front high speakers
* After you have made the connection, set
[Surround Back Speaker Assign] in [Speaker
Settings] to [Off].
30˚ 100˚ – 120˚
Front high speakers*
Surround speakers
Monaural audio cable (not supplied)
Speaker cable (not supplied)
Front speakersSubwoofer
Center speaker

20GB
D:\NORM'S JOB\SONY HA\SO160039\STR-DN1070 (PMRF 05)\4583748161_GB\030CON.fm masterpage: Left
STR-DN1070
4-583-748-16(1)
5.1-channel speaker system with Zone 2 speakers
* You can only enable the SPEAKERS ZONE 2
terminals if you set [SURROUND BACK/ZONE2
Priority] in [Speaker Settings] to [ZONE2
Terminals], and turn on the ZONE 2 power.
30˚ 100˚ – 120˚
Main zone Zone 2
Speakers (Zone 2)*
Surround speakers
Monaural audio cable (not supplied)
Speaker cable (not supplied)
Front speakersSubwoofer
Center speaker

21GB
D:\NORM'S JOB\SONY HA\SO160039\STR-DN1070 (PMRF 05)\4583748161_GB\030CON.fm masterpage: Right
STR-DN1070
4-583-748-16(1)
Preparation
3.1-channel speaker system with Zone 2 and Zone 3 connections
* You can only enable the SPEAKERS ZONE 2
terminals if you set [SURROUND BACK/ZONE2
Priority] in [Speaker Settings] to [ZONE2
Terminals], and turn on the ZONE 2 power.
** After you have made the connection, set
[Surround Speaker Assign] in [Speaker Settings]
to [Zone3].
30˚
Main zone Zone 3Zone 2
Speakers (Zone 2)*
Speakers (Zone 3)**
Monaural audio cable (not supplied)
Speaker cable (not supplied)
Front speakersSubwoofer
Center speaker

22GB
D:\NORM'S JOB\SONY HA\SO160039\STR-DN1070 (PMRF 05)\4583748161_GB\030CON.fm masterpage: Left
STR-DN1070
4-583-748-16(1)
5.1-channel speaker system with Bi-Amplifier connection
You can enhance the sound quality by connecting different amplifiers to both a tweeter and a
woofer, using bi-amplifier connection.
Make sure that metal fittings of Hi/Lo
attached to the speakers have been removed
from the speakers to avoid receiver
malfunction.
After you have made the connection, set
[Surround Back Speaker Assign] in [Speaker
Settings] to [Bi-Amp].
You can only set [Surround Back Speaker Assign] if
the speaker pattern is set to a setting that does not
have surround back and front high speakers
(page 16).
30˚ 100˚ – 120˚
Monaural audio cable (not supplied)
Speaker cable (not supplied)
Surround speakers Center speaker
Front speaker
Subwoofer
Front speaker
Note

23GB
D:\NORM'S JOB\SONY HA\SO160039\STR-DN1070 (PMRF 05)\4583748161_GB\030CON.fm masterpage: Right
STR-DN1070
4-583-748-16(1)
Preparation
5.1-channel speaker system with Front B speakers
If you have an additional front speaker system, connect it to SPEAKERS SURROUND BACK/
BI-AMP/FRONT HIGH/FRONT B terminals.
After you have made the connection, set
[Surround Back Speaker Assign] in [Speaker
Settings] to [Front B].
You can select the front speaker system you
want by using the SPEAKERS button on the
receiver (page 36).
You can only set [Surround Back Speaker Assign] if
the speaker pattern is set to a setting that does not
have surround back and front high speakers
(page 16).
FR
(
A
)
FL
(
A
)
FR
(
B
)
FL
(
B
)
30˚ 100˚ – 120˚
FL
(
A
)
FR
(
A
)
FL
(
B
)
FR
(
B
)
Front B speakers
Surround speakers
Monaural audio cable (not supplied)
Speaker cable (not supplied)
Front A speakersSubwoofer
Center speaker
Note

24GB
D:\NORM'S JOB\SONY HA\SO160039\STR-DN1070 (PMRF 05)\4583748161_GB\030CON.fm masterpage: Left
STR-DN1070
4-583-748-16(1)
Connecting a TV
Connect a TV to the HDMI OUT or MONITOR OUT jack. You can operate this receiver using the
menu on the TV screen when you connect the TV to the HDMI OUT jack.
For a 4K TV connection, visit the Help Guide.
Before connecting cables, be sure to disconnect the AC power cord (mains lead).
Connect a TV monitor or a projector to the HDMI OUT A (TV), HDMI OUT B/HDMI ZONE or
MONITOR OUT jack on the receiver.
Sony recommends that you use an HDMI authorized cable or HDMI cable made by Sony. Be sure
to use a High Speed HDMI Cable with Ethernet. Premium High Speed HDMI Cable with Ethernet
is required for 4K/60p 4:4:4, 4:2:2 and 4K/60p 4:2:0 10 bit etc.
We do not recommend using an HDMI-DVI conversion cable. If you connect an HDMI-DVI
conversion cable to a DVI-D device, the sound and/or image may be lost. Connect separate
audio cables or digital connecting cables, then reassign the input jacks if the sound is not
output correctly.
Depending on the status of the connection between the TV and the antenna (aerial), the image
on the TV screen may be distorted. If this is the case, place the antenna (aerial) farther away
from the receiver.
When connecting an optical digital cable, insert the plugs straight until they click into place.
Do not bend or tie optical digital cables.
All of the digital audio jacks are compatible with 32 kHz, 44.1 kHz, 48 kHz, and 96 kHz sampling
frequencies.
When connecting a TV to the receiver via the TV IN jacks of the receiver, set the sound output
jack of the TV to “Fixed” if it can be switched between “Fixed” or “Variable”.
When you use high bandwidth video formats such as 4K/60p 4:4:4, 4:2:2 and 4K/60p 4:2:0
10 bit, be sure to set the HDMI signal format. For details, see “Setting HDMI signal format”
(page 37).
When you connect the TV to HDMI OUT B/HDMI ZONE jack, be sure to set [HDMI Out B Mode]
to [Main] in [HDMI Settings]. The home menu is not displayed on the TV screen if [HDMI Out B
Mode] is set to [Zone].
Notes on connection

25GB
D:\NORM'S JOB\SONY HA\SO160039\STR-DN1070 (PMRF 05)\4583748161_GB\030CON.fm masterpage: Right
STR-DN1070
4-583-748-16(1)
Preparation
It is not necessary to connect all the cables. HDMI connection for audio/video signals is required.
Connecting a TV incompatible with the Audio Return Channel (ARC)
function via an HDMI connection
Audio signals
Optical digital cable (not supplied)
Audio cable (not supplied)
HDMI cable (not supplied)
Recommended connection
Alternative connection
Audio/Video
signals
or

26GB
D:\NORM'S JOB\SONY HA\SO160039\STR-DN1070 (PMRF 05)\4583748161_GB\030CON.fm masterpage: Left
STR-DN1070
4-583-748-16(1)
With just one HDMI cable connection, you can listen to the TV audio from the speakers connected
to the receiver while the receiver sends audio and video signals to the TV.
For this connection, you need to turn the Control for
HDMI function on. Press HOME, then select [Setup] –
[HDMI Settings] – [Control for HDMI] – [On].
If the HDMI jack of the TV (labeled “ARC”) is already
connected to another device, disconnect the device
and connect the receiver.
Connecting a TV compatible with the Audio Return Channel (ARC)
function via an HDMI connection
Note
HDMI cable (not supplied)
Audio/Video
signals
Tip

27GB
D:\NORM'S JOB\SONY HA\SO160039\STR-DN1070 (PMRF 05)\4583748161_GB\030CON.fm masterpage: Right
STR-DN1070
4-583-748-16(1)
Preparation
It is not necessary to connect all the cables. Connections for video signals are required.
Connecting a TV without HDMI jacks
Video cable (not supplied)
Audio cable (not supplied)
Optical digital cable (not supplied)
Recommended connection
Alternative connection
Video signals
Audio signals
or

28GB
D:\NORM'S JOB\SONY HA\SO160039\STR-DN1070 (PMRF 05)\4583748161_GB\030CON.fm masterpage: Left
STR-DN1070
4-583-748-16(1)
Connecting Audio-Visual Devices
Before connecting cables, be sure to disconnect the AC power cord (mains lead).
The HDMI jacks are compatible with HDCP 2.2. To watch content protected by HDCP 2.2, such as
4K content, connect these HDMI jacks to HDCP 2.2-compatible HDMI jacks on the TV and player.
Refer to the operating instructions of the connected device for details.
Rear
Connecting devices with HDMI jacks
Super Audio CD
player or CD player
Audio/Video
signals
Game console such
as PlayStation 4
Blu-ray Disc™ player,
DVD player
DVD recorder
Cable box or
satellite box
Audio/Video
signals
Audio/Video
signals
Audio/Video
signals
Audio/Video
signals
HDMI cable (not supplied)

29GB
D:\NORM'S JOB\SONY HA\SO160039\STR-DN1070 (PMRF 05)\4583748161_GB\030CON.fm masterpage: Right
STR-DN1070
4-583-748-16(1)
Preparation
Front
This HDMI connection is an example. You can
connect each HDMI device to any HDMI input.
The BD/DVD and SA-CD/CD inputs have better
sound quality. When you need a higher sound
quality, connect your device to these jacks and
select them as the input.
The image quality depends on the connecting jack.
We recommend you connect your devices via an
HDMI connection if they have HDMI jacks.
Audio/Video
signals
Game console,
DVD player, etc.
HDMI cable (not supplied)
Tip

30GB
D:\NORM'S JOB\SONY HA\SO160039\STR-DN1070 (PMRF 05)\4583748161_GB\030CON.fm masterpage: Left
STR-DN1070
4-583-748-16(1)
Before connecting cables, be sure to disconnect the AC power cord (mains lead).
Connecting devices with jacks other than HDMI jacks
Audio signals
Audio cable (not supplied)
Video cable (not supplied)
Coaxial digital cable (not supplied)
Cable box or satellite box
Recommended connection
Alternative connection
VCR, DVD recorder,
camcorder, video game
Video signals
Audio signals
or
Super Audio CD player, CD player
Audio signals Video signals

31GB
D:\NORM'S JOB\SONY HA\SO160039\STR-DN1070 (PMRF 05)\4583748161_GB\030CON.fm masterpage: Right
STR-DN1070
4-583-748-16(1)
Preparation
You can rename each input so that the name can be
displayed on the display panel of the receiver. For
details, refer to “Changing the name for each input
(Name)” in Help Guide.
Before connecting cables, be sure to disconnect the AC power cord (mains lead).
Only audio signals from [USB], [Bluetooth] (only
when in [Receiver] mode), [Home Network], [Music
Services], [FM TUNER] and audio signals input from
AUDIO IN jacks are output to the Zone 2 speakers.
External digital input from OPTICAL IN, COAXIAL IN,
HDMI IN jacks and Screen mirroring cannot be
output to Zone 2.
Tip
Connecting another amplifier in Zone 2
Note
Audio cable (not supplied)
Amplifier/
Receiver
Main zone Zone 2
Speaker Speaker
Audio signals

32GB
D:\NORM'S JOB\SONY HA\SO160039\STR-DN1070 (PMRF 05)\4583748161_GB\030CON.fm masterpage: Left
STR-DN1070
4-583-748-16(1)
Before connecting cables, be sure to disconnect the AC power cord (mains lead).
To use this connection, set [HDMI Out B Mode] in the
[HDMI Settings] menu to [Zone].
Connecting another amplifier or TV in the HDMI zone
Note
Amplifier/
Receiver
Main zone HDMI zone
Speaker SpeakerTV
HDMI cable (not supplied) Recommended connection
Alternative connection
Audio/Video
signals

33GB
D:\NORM'S JOB\SONY HA\SO160039\STR-DN1070 (PMRF 05)\4583748161_GB\030CON.fm masterpage: Right
STR-DN1070
4-583-748-16(1)
Preparation
Connecting the Antenna
(aerial)
Before connecting the antenna (aerial), be
sure to disconnect the AC power cord (mains
lead).
Be sure to fully extend the FM wire antenna (aerial).
After connecting the FM wire antenna (aerial), keep
it as horizontal as possible.
Connecting to a network
Select the method based on your LAN (Local
Area Network) environment.
The following illustrations are configuration
examples of a home network with the
receiver and a server.
When using wired LAN
connection
Connect your receiver to the network using a
LAN cable (not supplied).
When using wireless LAN
connection
Note
FM wire antenna (aerial)
(supplied)
LAN cable
(not supplied)
Server
Broadband
router
ADSL modem/
Cable modem
LAN cable
(not supplied)
Internet
Server
Internet
Modem
Router

34GB
D:\NORM'S JOB\SONY HA\SO160039\STR-DN1070 (PMRF 05)\4583748161_GB\030CON.fm masterpage: Left
STR-DN1070
4-583-748-16(1)
Audio playback on a server may occasionally be
interrupted if you use a wireless connection.
When using Screen mirroring, BLUETOOTH TX or
BLUETOOTH RX function, stand up both wireless
LAN antennas for better performance.
Connecting the AC Power
Cord (mains lead)
Before connecting the AC power cord (mains
lead), be sure to make connections for
speakers and the other devices.
1Connect the AC power cord
(mains lead) to a wall outlet.
2Press (power) to turn on the
receiver.
You can also turn on the receiver using
(power) on the remote control. To turn
off the receiver, press (power) again.
After you turn off the receiver, “STANDBY” flashes on
the display panel. Do not disconnect the AC power
cord (mains lead) while “STANDBY” is flashing. This
may cause a malfunction.
Setting up the Receiver
using the Easy Setup
To perform initial setup of the receiver, make
sure a TV is connected to the receiver
(page 24). Then, switch the input of the TV to
the input to which the receiver is connected.
It is not possible to perform the Easy Setup
procedure using the indications on the front display
panel.
When you turn on the receiver for the first
time or after the receiver is initialized, the
Easy Setup screen appears on the TV screen.
Follow the on-screen instructions to make the
basic settings using / / / and .
If the Easy Setup screen does not appear or
you want to display the Easy Setup screen
manually, you can display it by pressing
HOME, then select [Setup] – [Easy Setup].
Note
To the wall
outlet
Note
Note
Easy Setup
Welcome!
: Choose
: Go back
: Continue
: Apply the selection
Select your language.
English
Español
Français
Deutsch
Setup
Easy Setup
Restarts Easy Setup to configure basic settings. Follow the on-screen instructions.
Speaker Settings
Audio Settings
Screen Settings
HDMI Settings
Input Settings
Network Settings
Select Back
BACK
Bluetooth Settings

35GB
D:\NORM'S JOB\SONY HA\SO160039\STR-DN1070 (PMRF 05)\4583748161_GB\030CON.fm masterpage: Right
STR-DN1070
4-583-748-16(1)
Preparation
By performing Easy Setup, you can complete:
1: Selecting the language
2: Setting the speakers
Check your speaker system and perform
Auto Calibration according to the
configuration and arrangement of your
speaker system.
3: Performing Internet settings
Select the network connection method and
configure settings to connect the receiver
to the network.
Before you perform Auto
Calibration
Disconnect the headphones.
Remove any obstacles between the
calibration microphone and the speakers.
Auto Calibration is not available when
[Bluetooth Mode] is set to [Transmitter].
For accurate measurement, make sure the
environment is quiet and free from noise.
Set the speaker output to a setting other
than “SPK OFF”. See “Selecting the front
speakers” (page 36).
Confirm the active subwoofer setup
When a subwoofer is connected, turn on
the subwoofer and turn up the volume
prior to activating the subwoofer. Turn
the LEVEL to just before the mid-point.
If you connect a subwoofer with a
crossover frequency function, set the
value to maximum.
If you connect a subwoofer with an auto
standby function, set it to off
(deactivated).
Depending on the characteristics of the
subwoofer you are using, the setup distance value
may be different from the actual position.
Connect the supplied calibration
microphone to CALIBRATION MIC jack. Set
up the calibration microphone at your
listening position.
The speakers emit very loud sound during the
calibration and the volume cannot be adjusted.
Be considerate of your neighbors and any
children who are present.
If the muting function has been activated before
you perform Auto Calibration, the muting
function will shut off automatically.
It may not be possible to take the correct
measurements or to perform Auto Calibration at
all if special speakers such as dipole speakers are
used.
If the measurement fails, follow the message,
then select [Retry]. For details on the error code
and warning message, see “List of messages
after Auto Calibration measurements” (page 50).
To cancel Auto Calibration
The Auto Calibration function will be canceled
when you perform the following during the
measurement process:
Press (power).
Press the input buttons on the remote
control or turn the INPUT SELECTOR on the
receiver.
Press .
Press SPEAKERS on the receiver.
Change the volume level.
Connect the headphones.
What you can do with Easy Setup
Auto Calibration
Note
Note
Calibration
microphone

36GB
D:\NORM'S JOB\SONY HA\SO160039\STR-DN1070 (PMRF 05)\4583748161_GB\040PLA.fm masterpage: Left
STR-DN1070
4-583-748-16(1)
Be sure to use the buttons on the receiver to
perform this operation.
Press SPEAKERS repeatedly.
The indicators on the display panel shows
which set of terminals are selected.
SPA: Speakers connected to the SPEAKERS
FRONT A terminals.
SPB*: Speakers connected to the SPEAKERS
SURROUND BACK/BI-AMP/FRONT HIGH/
FRONT B terminals.
SPA+B*: Speakers connected to both the
SPEAKERS FRONT A and SPEAKERS
SURROUND BACK/BI-AMP/FRONT HIGH/
FRONT B terminals (parallel connection).
(None): “SPK OFF” appears on the display
panel. No audio signals are output from any
speaker terminals.
* To select “SPB” or “SPA+B”, set the assignment for
the SPEAKERS SURROUND BACK/BI-AMP/FRONT
HIGH/FRONT B terminals to [Front B] by using
[Surround Back Speaker Assign] in [Speaker
Settings].
This setting is not available when headphones are
connected.
Enjoying Sound and
Video
1Turn the TV on, and then switch
the input of the TV to the input
to which the receiver is
connected.
2Press HOME.
The home menu is displayed on the TV
screen.
Depending on the TV, the home menu
may take some time to appear on the TV
screen.
3Press / to select [Watch] or
[Listen], then press .
The menu item list appears on the TV
screen.
4Select the device you want to
play.
5Turn on the device and start
playback.
6Press +/– to adjust the
volume.
You can also use MASTER VOLUME on
the receiver.
Selecting the front speakers
Note
SPEAKERS
Listening/Watching
Playing AV devices
Watch
Select the video source connected to the receiver.
Watch
Listen
Custom
Preset
Sound
Effects
Wireless
Surround
SetupZone
Controls

37GB
D:\NORM'S JOB\SONY HA\SO160039\STR-DN1070 (PMRF 05)\4583748161_GB\040PLA.fm masterpage: Right
STR-DN1070
4-583-748-16(1)
Listening/Watching
Before you turn off the receiver, be sure to turn
down the volume level to avoid damaging your
speakers.
You can turn INPUT SELECTOR on the receiver or
press the input buttons on the remote control to
select the device you want.
You can adjust the volume differently using the
MASTER VOLUME knob on the receiver or the
+/– buttons on the remote control.
To turn the volume up or down quickly
Turn the knob quickly.
Press and hold one of the buttons.
To make fine adjustments
Turn the knob slowly.
Press one of the buttons and release it
immediately.
Press HOME, then select [Setup] – [HDMI
Settings] – [HDMI Signal Format]. Select the
input you want.
[Standard format]: Selects this when you do
not use high bandwidth video format.
[Enhanced format]: Selects this when you
use high bandwidth video formats such as
4K/60p 4:4:4, 4:2:2 and 4K/60p 4:2:0
10 bit.
For details on the high bandwidth video format,
visit the Help Guide.
When [Enhanced format] is selected, we
recommend you to use a Premium High Speed
HDMI Cable with Ethernet, which can support
bandwidth up to 18 Gbps.
Some devices (cable box or satellite box, Blu-ray
Disc player, and DVD player) does not work well
with [Enhanced format] setting. In this case, select
[Standard format].
If your TV have similar menu for high bandwidth
video format, check the setting on the TV menu
when you select [Enhanced format] on this
receiver. For details on the TV menu setting, refer
to the operating instructions of the TV.
1Connect the speakers located
in Zone 2/Zone 3 (page 20, 21).
2Turn on the receiver.
3(For Zone 2 only) Set the
priority for speaker terminals.
Press HOME, then select [Setup] –
[Speaker Settings] – [SURROUND BACK/
ZONE2 Priority] – [ZONE2 Terminals].
4(For Zone 3 only) Set the
assignment for the
SURROUND/ ZONE 3 terminals
to [Zone3].
Press HOME, then
Select [Setup] – [Speaker Settings] –
[Speaker Pattern]* – [3.1], [3.0], [2.1] or
[2.0] – [Save]
Select [Surround Speaker Assign] –
[Zone3]
* Be sure to set the [Speaker Pattern] without
surround speakers.
5Press HOME, then select [Zone
Controls].
Zone 2: Set [Zone2] – [Zone2
Power] – [On].
Zone 3: Set [Zone3] – [Zone3
Power] – [On]
You can also press ZONE SELECT on the
receiver repeatedly to select “ZONE 2” or
“ZONE 3”, then press ZONE POWER on
the receiver.
6Select [Zone2 Input] or [Zone3
Input], then select the source
signals you want to output.
You can also turn INPUT SELECTOR on the
receiver while “2. xxxx”* or “3. xxxx”*
appears on the display panel.
* “xxxx” is the input name.
Note
Tip
Setting HDMI signal format
Note
Enjoying sound from speakers
located in other rooms (Zone 2/
Zone 3)

38GB
D:\NORM'S JOB\SONY HA\SO160039\STR-DN1070 (PMRF 05)\4583748161_GB\040PLA.fm masterpage: Left
STR-DN1070
4-583-748-16(1)
If you want to listen to the same sound as main
zone in other zone, select [SOURCE].
7Start playback on the selected
input device.
8Select [Zone2 Volume] or
[Zone3 Volume], then adjust
the volume.
You can also turn MASTER VOLUME on
the receiver while “2. xxxx”* or “3. xxxx”*
appears on the display panel.
* “xxxx” is the input name.
You can operate the receiver without pointing the
remote control toward the receiver if you connect an
IR Blaster (not supplied) to the IR REMOTE jack.
To exit zone operation
Set [Zone2 Power] or [Zone3 Power] to [Off] in
step 5.
1Connect another amplifier
located in Zone 2 (page 31).
2Turn on the receiver in main
zone and the amplifier in
Zone 2.
3Set the volume control for
Zone 2.
Press HOME, then select [Setup] – [Zone
Settings] – [Zone2 Line Out] – [Variable]
or [Fixed].
[Variable]: The volume for the ZONE 2
OUT jacks can be changed. Select this
when using another amplifier that does
not have volume control.
[Fixed]: The volume for the ZONE 2 OUT
jacks is fixed. Select this when using
another amplifier with variable volume
control.
4Press HOME, then select [Zone
Controls] – [Zone2] – [Zone2
Power] – [On].
You can also press ZONE SELECT on the
receiver repeatedly to select “ZONE 2”,
then press ZONE POWER on the receiver.
5Select [Zone2 Input], then
select the source signals you
want to output.
You can also turn INPUT SELECTOR on the
receiver while “2. xxxx”* appears on the
display panel.
* “xxxx” is the input name.
If you want to listen to the same sound as main
zone in other zone, select [SOURCE].
6Start playback on the selected
input device.
7Adjust the volume.
Adjust the volume using the amplifier in
Zone 2.
If you set [Zone2 Line Out] to [Variable] in
step 3 above, select [Zone2 Volume]
then adjust the volume. You can also
turn MASTER VOLUME on the receiver
while “2. xxxx”* appears on the display
panel.
* “xxxx” is the input name.
You can operate the receiver without pointing the
remote control toward the receiver if you connect an
IR Blaster (not supplied) to the IR REMOTE jack.
To exit zone operation
Set [Zone2 Power] to [Off] in step 4.
Tip
Tip
Enjoying sound from speakers
located in other rooms using
another amplifier (Zone 2)
Tip
Tip

39GB
D:\NORM'S JOB\SONY HA\SO160039\STR-DN1070 (PMRF 05)\4583748161_GB\040PLA.fm masterpage: Right
STR-DN1070
4-583-748-16(1)
Listening/Watching
1Connect another amplifier or
TV in other room (page 32).
2Turn on the receiver in main
zone, the amplifier and TV in
HDMI zone.
3Set the assignment for the
HDMI OUT B/HDMI ZONE jack
to [Zone].
Press HOME, then select [Setup] – [HDMI
Settings] – [HDMI Out B Mode] – [Zone].
4Press HOME, then select [Zone
Controls] – [HDMI Zone] –
[HDMI Zone Power] – [On].
You can also press ZONE SELECT on the
receiver repeatedly to select “HDMI
ZONE”, then press ZONE POWER on the
receiver.
5Select [HDMI Zone Input], then
select the source signals you
want to output.
You can also turn INPUT SELECTOR on the
receiver while “H. xxxx”* appears on the
display panel.
* “xxxx” is the input name.
6Adjust the volume using the
volume control on the
amplifier or TV in HDMI zone.
You can avoid possible interference to the signals
in main zone by setting [Priority] in [HDMI Settings]
to [Main Only]. However, if the same input is
selected in HDMI zone, there will be no video or
audio output from HDMI zone. For details on the
setting, refer to “Setting the priority for the main
zone (Priority)” in Help Guide.
You can operate the receiver without pointing the
remote control toward the receiver if you connect
an IR Blaster (not supplied) to the IR REMOTE jack.
To exit zone operation
Set [HDMI Zone Power] to [Off] in step 4.
Available inputs vary depending on the zone
you have selected. Select the input you want
from the list appears on TV screen or display
panel.
For details on the available inputs, refer
“Available inputs for each zone” in Help
Guide.
For main zone
You can select all input source from every
device connected to the receiver in the main
zone.
Additionally, you can select a sound source
received via BLUETOOTH connection.
For Zone 2 and/or Zone 3
You cannot watch video in Zone 2 and/or
Zone 3. Sound is not available from devices
connected to the HDMI IN jacks.
Signals from the HDMI IN, OPTICAL IN and COAXIAL
IN jacks cannot be output to the speakers in Zone
2 or Zone 3.
You can select either [USB], [Home Network],
[Music Services] or [Bluetooth] from the main zone,
Zone 2 and Zone 3. Priority is given to the choice
which has most recently been selected, even if a
different choice has already been selected in one
of the zones.
If you select [Screen mirroring] in the main zone
when the current input in Zone 2 or Zone 3 is [USB],
[Home Network], [Music Services] or [Bluetooth],
the input for Zone 2 and Zone 3 will change to
[SOURCE]. In this case, no sound is output to Zone
2 or Zone 3.
If you connect BLUETOOTH headphones to the
main zone while an AV device is playing and the
current input in Zone 2 or Zone 3 is [USB], [Home
Network] or [Music Services], the input for Zone 2
and Zone 3 will change to [SOURCE]. In this case,
only FM tuner and analog audio signal are output
to Zone 2 or Zone 3.
If you connect BLUETOOTH headphones to the
main zone while an AV device is playing, the
BLUETOOTH headphones will be disconnected if
you select [USB], [Home Network] or [Music
Services] in Zone 2 or Zone 3.
Enjoying video and sound in
another room using a TV or
another amplifier (HDMI zone)
Tip
Available inputs for each zone
Note

40GB
D:\NORM'S JOB\SONY HA\SO160039\STR-DN1070 (PMRF 05)\4583748161_GB\040PLA.fm masterpage: Left
STR-DN1070
4-583-748-16(1)
For HDMI zone
You can only watch video or listen to audio
input from the HDMI IN jacks (except for
VIDEO 1).
Enjoying Sound Effects
You can select from a variety of sound field
modes according to speaker connections or
input sources.
1Press HOME.
The home menu is displayed on the TV
screen.
2Select [Sound Effects] – [Sound
Field].
3Press / / / to select the
sound field you want, then
press .
For movies, select a sound field labeled
with [Movie].
For music, select a sound field labeled
with [Music].
For details on each sound field, visit the
Help Guide.
You cannot select sound effects when
[Bluetooth Mode] is set to [Transmitter].
Wireless Multi Room function is activated.
When listening with headphones, only the sound
field for headphones appear.
The sound fields for movie and music may not
work, depending on the input or the speaker
pattern you select, or with audio formats.
The receiver may play signals at a lower sampling
frequency than the actual sampling frequency of
the input signals, depending on the audio format.
[PLllx Movie] or [PLllx Music] may not appear,
depending on the speaker pattern you select.
Some speakers or the subwoofer may not output
sound, depending on the sound field setting.
Available sound fields are limited when the
wireless surround function is activated.
You can also select a sound field by using
[Sound Field] in [Audio Settings] from the [Setup]
menu.
2CH/MULTI, MOVIE, MUSIC, or FRONT SURROUND
on the remote control.
2CH/MULTI, MOVIE, or MUSIC on the receiver.
Selecting a sound field
Note
Tip

41GB
D:\NORM'S JOB\SONY HA\SO160039\STR-DN1070 (PMRF 05)\4583748161_GB\040PLA.fm masterpage: Right
STR-DN1070
4-583-748-16(1)
Listening/Watching
The list below shows which speaker outputs sound when a certain sound field is selected.
When no sound is heard, check that all the speakers are securely connected to the correct speaker terminals
(page 16), and the correct speaker pattern (page 16) is selected.
While the wireless surround function is activated, only the following sound fields can be selected:
Surround*
Direct
Neo:6 Cinema
Neo:6 Music
* [Surround] sound field can be selected only when the wireless surround function is activated.
2-channel contents
: No sound is output.
: Outputs sound.
: Outputs sound depending on the speaker pattern setting.
*1 USA and Canadian models: Outputs sound.
Other models: Outputs sound depending on the speaker pattern setting only when [Small] is selected for
[Size] in [Speaker Settings].
*2 Outputs sound depending on the speaker pattern setting only when [Small] is selected for [Size] in [Speaker
Settings].
Relations between sound fields and speaker outputs
Note
Front
speakers
Center
speaker
Surround
speakers
Surround
back
speakers
Subwoofer Front high
speakers
Sound field Display panel
2CH/
MULTI
2ch Stereo 2CH STEREO
Multi Channel
Stereo MULTI ST.
Direct (Analog
input) DIRECT
Direct (Others) DIRECT
*1
MOVIE
HD-Digital Cinema
Sound (Dynamic/
Theater/Studio)
HD-D.C.S.
Pro Logic II Movie PLII Movie
Pro Logic IIx Movie PLIIx Movie
Neo:6 Cinema Neo6.CINEMA
*2
Front Surround FRONT SUR.
*2
MUSIC
Audio Enhancer A. ENHANCER
*2
Concert Hall A HALL A
*2
Concert Hall B HALL B
*2
Concert Hall C HALL C
*2
Jazz Club JAZZ
*2
Live Concert CONCERT
*2
Stadium STADIUM
*2
Sports SPORTS
*2
Pro Logic II Music PLII Music
Pro Logic IIx Music PLIIx Music
Neo:6 Music Neo6.MUSIC
*2

42GB
D:\NORM'S JOB\SONY HA\SO160039\STR-DN1070 (PMRF 05)\4583748161_GB\040PLA.fm masterpage: Left
STR-DN1070
4-583-748-16(1)
Multi-channel contents
: No sound is output.
: Outputs sound.
: Outputs sound depending on the speaker pattern setting and the channels included in the input source.
Front
speakers
Center
speaker
Surround
speakers
Surround
back
speakers
Subwoofer Front high
speakers
Sound field Display panel
2CH/
MULTI
2ch Stereo 2CH STEREO
Multi Channel
Stereo MULTI ST.
Direct DIRECT
MOVIE
HD-Digital Cinema
Sound (Dynamic/
Theater/Studio)
HD-D.C.S.
Pro Logic II Movie PLII Movie
Pro Logic IIx Movie PLIIx Movie
Neo:6 Cinema Neo6.CINEMA
Front Surround FRONT SUR.
MUSIC
Audio Enhancer A. ENHANCER
Concert Hall A HALL A
Concert Hall B HALL B
Concert Hall C HALL C
Jazz Club JAZZ
Live Concert CONCERT
Stadium STADIUM
Sports SPORTS
Pro Logic II Music PLII Music
Pro Logic IIx Music PLIIx Music
Neo:6 Music Neo6.MUSIC

43GB
D:\NORM'S JOB\SONY HA\SO160039\STR-DN1070 (PMRF 05)\4583748161_GB\040PLA.fm masterpage: Right
STR-DN1070
4-583-748-16(1)
Listening/Watching
Using Network Features
You can enjoy playing back audio content in high-quality audio from a computer or network HDD,
or iPhone/iPad/iPod or other smartphone or tablet connected to your home network either wired
or wirelessly.
You can also use two wireless speakers connected to the receiver via the network as surround
speakers.
You can also enjoy audio services such as internet radio by connecting internet.
You can also control this receiver from a smartphone by using the compatible apps.
AirPlay
This receiver supports AirPlay. You can enjoy
audio content from an iPhone/iPad/iPod or
your iTunes Library.
For details, refer to “Enjoying audio content
from iTunes or an iPhone/iPad/iPod via the
network (AirPlay)” in Help Guide.
Home Network (DLNA)
You can play back audio and photo content
stored in various formats on a network
location (computer, network HDD, etc.) via
your home network.
For details, refer to “Enjoying content stored
on a server on the home network (DLNA)” in
Help Guide.
SongPal
You can control your receiver wirelessly by
installing the “SongPal” app on your
smartphone or tablet device.
This feature is recommended when using the
contents playback feature, multi-zone
features or SongPal Link feature of the
receiver.
For details, refer to “Controlling the receiver
using a smartphone or tablet device
(SongPal)” in Help Guide.
What you can do with network features
This receiver
iPhone/iPad/iPod/
Smartphone/Tablet
Computer/
Network HDD
AirPlay
Home Network
SongPal
Video & TV SideView
Google Cast™
AirPlay
Home Network
Music Services
Wireless
speakers
Wireless Surround

44GB
D:\NORM'S JOB\SONY HA\SO160039\STR-DN1070 (PMRF 05)\4583748161_GB\040PLA.fm masterpage: Left
STR-DN1070
4-583-748-16(1)
Video & TV SideView
You can control your receiver wirelessly by
installing the Video & TV SideView app on
your smartphone or tablet device. We highly
recommend this app for customers who use a
TV manufactured by Sony with the receiver.
For details, refer to “Registering Video & TV
SideView device to the receiver” in Help
Guide.
Internet music services
With the receiver connected to the Internet,
you can listen to music from a variety of music
services.
For details, refer to “Enjoying music services
offered on the Internet” in Help Guide.
Listening to Audio with
BLUETOOTH Headphones
1Press RX/TX repeatedly to
select “BT TX”.
The BLUETOOTH mode of the receiver
switches to transmitter.
2Turn on the headphones and
set them to pairing mode.
3Hold down CONNECTION
PAIRING BLUETOOTH on the
receiver for about 2 seconds.
“SEARCHING” flashes on the display
panel for about 10 seconds, and then the
name of detected BLUETOOTH device
appears.
* XXXXXX represents the name of a detected
BLUETOOTH device.
4Press / to select the name of
the headphones, and then
press .
After “CONNECTING” flashes and the
headphone name is displayed,
BLUETOOTH connection is complete.
* XXXXXX represents the name of a detected
BLUETOOTH device.
5Press one of the input buttons
to select the input you want.
The sound is output from the
BLUETOOTH headphones. No sound is
output from the receiver.
CONNECTION PAIRING
BLUETOOTH

45GB
D:\NORM'S JOB\SONY HA\SO160039\STR-DN1070 (PMRF 05)\4583748161_GB\040PLA.fm masterpage: Right
STR-DN1070
4-583-748-16(1)
Listening/Watching
6Adjust the volume of the
BLUETOOTH headphones.
Volume control on the receiver and
remote control only works for the
BLUETOOTH headphones.
The most recently connected BLUETOOTH device
can be reconnected simply by performing step 1
above.
The one-touch connection (NFC) cannot be used in
TX (transmitter) mode.
When “NOT. USE” appears on the display panel,
you cannot switch BLUETOOTH mode. Check the
following:
BLUETOOTH function is in use
Screen mirroring function is in use
[Bluetooth Mode] is set to [Off]
You can also switch the BLUETOOTH mode to
transmitter mode by setting [Bluetooth Mode] to
[Transmitter] in [Bluetooth Settings]. Then, select
the headphones name from [Device List] in
[Bluetooth Settings]. If you cannot find your
headphone name in the list, select [Scan].
Listening to an Internet
music service (Google
Cast)
By connecting the receiver to the Internet,
you can enjoy various music services via
Google Cast-enabled music app.
1Download and install the free
application SongPal on your
smartphone/iPhone.
2Connect the receiver and
smartphone/iPhone to your
Wi-Fi network.
Connect the receiver and smartphone/
iPhone to the same SSID (network) of
your router.
3Launch SongPal, and
download a Google Cast-
enabled music app.
Launch SongPal, then tap
“STR-DN1070” “Settings”
“Google Cast” “Learn how to cast”.
See the instructions, then find and
install a Google Cast-enabled app on
your smartphone/iPhone.
4Launch the Google Cast-
enabled app, then tap the Cast
button to select “STR-DN1070”.
5Select music to listen to on
your Google Cast-enabled app.
The music is played on the receiver.
Make sure the latest firmware is installed on the
receiver.
Some functions and services may not be
supported in certain countries/regions.
Using Wireless Surround
You can use Sony wireless speakers (not
supplied) as the surround speakers of the
receiver.
For details about applicable speakers, refer to
the following URL.
http://sony.net/nasite/
Note
Tip
Note

46GB
D:\NORM'S JOB\SONY HA\SO160039\STR-DN1070 (PMRF 05)\4583748161_GB\050ADD.fm masterpage: Left
STR-DN1070
4-583-748-16(1)
The wireless surround function will be available
with the receiver version M35.R.2000 or later and
the wireless speaker version 2.00 or later. If you
cannot set the wireless surround function, version
of the receiver or wireless speaker may not be the
latest version. For checking the receiver version
information, press HOME, then select [Setup] –
[System Settings] – [System Information]. For
details on updating the software, see “Updating
the Software” (page 46).
The software of the wireless speaker is not
updated automatically when you are using the
wireless surround function.
To update, end the wireless surround function and
connect the wireless speakers to the Internet.
For details on updating method of the wireless
speaker, refer to the operating instructions of the
wireless speaker.
When using the wireless surround function, the
wireless LAN function is not available. Connect to
the network via wired LAN.
When AirPlay playback is started, the wireless
surround function stops automatically. Perform the
wireless surround setting again after you have
finished the AirPlay playback.
To perform setting on the
receiver
1Install the applicable speakers,
and turn them on.
2Press HOME.
The home menu is displayed on the TV
screen.
3Select [Setup] – [Wireless
Surround Settings].
4Perform the setting by
following the on-screen
instructions.
To perform setting on SongPal
1Install the applicable speakers,
and turn them on.
2Select the receiver on SongPal,
then perform the setting by
following the instructions on
SongPal.
Updating the Software
By updating your software to the latest
version, you can take advantage of the
newest functions.
When the new software is available:
the “UPDATE” indicator lights up on the
display panel.
a message appears on the TV screen if the
[Software Update Notification] is set to [On].
Do not disconnect the AC power cord (mains lead)
and the LAN cable until the download and update
process are completed. Otherwise, it may cause a
malfunction.
1Press HOME.
The home menu is displayed on the TV
screen.
2Select [Setup] – [System
Settings].
3Select [Software Update].
4Select [Update via Internet] or
[Update via USB Memory].
If you select [Update via USB Memory],
please visit the following customer
support website to download the latest
software version.
For customers in the USA:
http://esupport.sony.com/
For customers in Canada:
http://esupport.sony.com/CA/
For customers in Europe:
www.sony.eu/support
For customers in Asia-Pacific countries
and regions:
http://www.sony-asia.com/section/
support
Note
Additional Information
Note

47GB
D:\NORM'S JOB\SONY HA\SO160039\STR-DN1070 (PMRF 05)\4583748161_GB\050ADD.fm masterpage: Right
STR-DN1070
4-583-748-16(1)
Additional Information
5Update the software.
“UPDATING” flashes on the display panel
during the software update process.
However, “UPDATING” may disappear
temporary during updating.
6Software update is completed!
When the update is completed,
“COMPLETE” appears on the display
panel and the receiver restarts
automatically.
It may take about 1 hour for the update to be
completed.
Do not turn the receiver off while the software is
being updated. It may cause a malfunction.
You cannot restore the old version after updating
the software.
Set [Auto Update] to [On] when you want to
perform software updates automatically.
Depending on the contents of the updates,
software update may be performed even if you set
[Auto Update] to [Off].
Troubleshooting
If a problem occurs while operating the
receiver, check the following to resolve the
problem before consulting your nearest Sony
dealer.
Check to see if the problem is listed in this
“Troubleshooting” section.
Visit the Help Guide for detailed examples.
You can search by a keyword using the
online troubleshooting guide.
For the customers in Europe:
http://rd1.sony.net/help/ha/strdn107/
h_eu/
For the customers in other areas:
http://rd1.sony.net/help/ha/strdn107/
h_zz/
If the problem persists after doing all of the
above, consult your nearest Sony dealer.
The receiver is turned off automatically.
[Auto Standby] is set to [On].
The sleep timer function was activated.
“PROTECTOR” was activated.
The display panel is turned off.
If the PURE DIRECT indicator on the front
panel lights up, press PURE DIRECT to turn
off this function.
Press DIMMER on the receiver to adjust the
brightness of the display panel.
No image appears on the TV screen.
Select the appropriate input using the input
buttons.
Set your TV to the appropriate input mode.
Move your audio device away from the TV.
Make sure that cables are correctly and
securely connected to devices.
Set [HDMI Signal Format] of the selected
input to [Standard format] in [HDMI
Settings] menu.
Note
General
Image

48GB
D:\NORM'S JOB\SONY HA\SO160039\STR-DN1070 (PMRF 05)\4583748161_GB\050ADD.fm masterpage: Left
STR-DN1070
4-583-748-16(1)
Some playback devices need to be set up.
Refer to the operating instructions supplied
with each device.
Be sure to use a High Speed HDMI Cable
with Ethernet when you view images or
listen to sound, especially for 1080p, Deep
Color (Deep Colour), 4K or 3D transmission.
Premium High Speed HDMI Cable with
Ethernet is required for 4K/60p 4:4:4, 4:2:2
and 4K/60p 4:2:0 10 bit etc.
The output of the HDMI video signals of
the receiver may be set to “HDMI OFF”. In
this case, set to “HDMI A”, “HDMI B”, or
“HDMI A + B” by pressing HDMI OUT.
If you want to play HDCP 2.2 content,
connect the receiver to an HDMI input jack
of a TV that is compatible with HDCP 2.2.
No 3D content appears on the TV screen.
Depending on the TV or the video device,
3D content may not be displayed. For
details on the 3D HDMI video format
supported by the receiver, visit the Help
Guide.
Be sure to use a High Speed HDMI Cable
with Ethernet.
No 4K content appears on the TV screen.
Depending on the TV or the video device,
4K content may not be displayed. Check the
video capability and settings of your TV and
video device.
Be sure to use a High Speed HDMI Cable
with Ethernet.
When you use high bandwidth video
formats such as 4K/60p 4:4:4, 4:2:2 and
4K/60p 4:2:0 10 bit, we recommend you to
use a Premium High Speed HDMI Cable
with Ethernet.
If your TV have similar menu for high
bandwidth video format, check the setting
on the TV menu when you select [Enhanced
format] (page 37) on this receiver. For
details on the TV menu setting, refer to the
operating instructions of the TV.
Be sure to connect the receiver to an HDMI
input jack of a TV or video device that is
supporting 4K. You have to connect an
HDMI cable to an HDMI jack that supports
HDCP 2.2 when you use a playback device
for 4K resolution video content, etc.
The home menu does not appear on the TV
screen.
The home menu can only be used when
you connect the TV to the HDMI OUT jack.
When you connect the TV to HDMI OUT B/
HDMI ZONE jack, be sure to set [HDMI Out B
Mode] to [Main] in [HDMI Settings].
Press HOME to display the home menu.
Check that the TV is connected correctly.
The home menu may take some time to
appear on the TV screen depending on the
TV.
No sound or only a very low level of sound is
heard, no matter which device is selected.
Check that all connecting cables are
inserted to their input/output jacks on the
receiver, speakers and the devices.
Check that the receiver and all devices are
turned on.
Check that MASTER VOLUME on the receiver
is not set to “VOL MIN”.
Check that SPEAKERS on the receiver is not
set to “SPK OFF” (page 36).
Check that headphones are not connected
to the receiver.
Press to cancel the muting function.
Try pressing the input button on the remote
control or turning INPUT SELECTOR on the
receiver to select the device of your choice.
If you want to listen to sound from the TV
speaker, set [Audio Out] to [TV + AMP] in the
[HDMI Settings] menu. If you cannot play
multi-channel audio source, set [AMP].
However, the sound will not be output
through the TV speaker.
Sound may be interrupted when the
sampling frequency, number of channels or
audio format of audio output signals from
the playback device is switched.
If you are listening with BLUETOOTH
headphones, check that the [Bluetooth
Mode] is not set to [Receiver] or [Off].
No sound is output from the center speaker
if you set the speaker pattern to a setting
that does not have center speaker and
playback a DSD multi-channel source.
Audio

49GB
D:\NORM'S JOB\SONY HA\SO160039\STR-DN1070 (PMRF 05)\4583748161_GB\050ADD.fm masterpage: Right
STR-DN1070
4-583-748-16(1)
Additional Information
No sound is output from the surround
speakers if you set the speaker pattern to a
setting that does not have surround
speakers and playback a DSD multi-channel
source.
No sound is output from the Zone 2/3
speakers if you turn on DSD Native function
and play back a DSD file in Main Zone.
There is no sound via the HDMI OUT A (TV)
(ARC) jack when using the Audio Return
Channel function.
Set [Control for HDMI] to [On] in the [HDMI
Settings] menu.
Make sure that your TV is compatible with
the Audio Return Channel function.
Make sure that the HDMI cable is connected
to a jack on your TV that is compatible with
the Audio Return Channel function.
The surround effect cannot be obtained.
Make sure you have selected a sound field
for movies or music.
“PLll Movie”, “PLll Music”, “PLllx Movie”,
“PLllx Music”, “Neo6.CINEMA”, and
“Neo6.MUSIC” do not work when the
speaker pattern is set to “2.0” or “2.1”.
Cannot connect to the network using WPS
via a wireless LAN connection.
You cannot connect to a network using WPS
if your access point is set to WEP. Set up
your network after searching the access
point using the access point scan.
Cannot connect to the network.
Check that the LAN cable is connected to
the receiver when you want to connect the
receiver to the network via a wired LAN
connection.
Check the network information. If the
connection failed, set up the network
connection again.
If the receiver is connected through a
wireless network, move the receiver and
the wireless LAN router/access point closer
to each other and perform the setup again.
Make sure that you use a wireless LAN
router/access point.
Make sure that the wireless LAN router/
access point is turned on.
Check the settings of the wireless LAN
router/access point and perform the
setup again. For details on the settings of
devices, refer to the operating
instructions of the devices.
Wireless networks are influenced by
electromagnetic radiation emitted by
microwave ovens and other devices.
Move the receiver away from these
devices.
Cannot select the [Network Settings] menu.
Wait for a few moments after you have
turned on the receiver, and then select the
[Network Settings] menu again.
No sound or only very low-level sound is
heard from the wireless speaker.
Depending on the input signal, a surround
effect with presence may not be obtained.
Depending on the program or disc, audio
signals for the surround channels are
output at a very low level.
When you play content compatible with
copyright protection technology (HDCP
etc.), it may not be output from the receiver.
Check the surround speakers connection on
[Wireless Surround Settings] – [Surround
Speaker Connection Check].
Adjust the volume level of the surround
speakers on [Setup] – [Speaker Settings] –
[Level].
The sound is delayed behind the picture.
When using the wireless surround function,
the sound may be delayed.
The receiver cannot connect to the network.
The wireless LAN function is not available
when using the wireless surround function.
Connect to the network via wired LAN.
The wireless speakers cannot be connected
to the receiver.
Update the software version of the receiver
and wireless speakers to the latest version.
Network connection
Wireless Surround

50GB
D:\NORM'S JOB\SONY HA\SO160039\STR-DN1070 (PMRF 05)\4583748161_GB\050ADD.fm masterpage: Left
STR-DN1070
4-583-748-16(1)
No sound is heard from the wireless
speakers during AirPlay playback.
During AirPlay playback, the wireless
surround does not function. When AirPlay
playback is started, the wireless surround
function stops automatically. Perform the
wireless surround setting again after you
have finished the AirPlay playback.
“PROTECTOR” appears on the display panel.
The receiver will automatically turn off after a
few seconds. Check the followings:
There may be an electrical surge or power
failure. Unplug the AC power cord (mains
lead) and then plug in the cord again after
30 minutes.
The receiver is covered and the ventilation
holes are blocked. Remove the object
covering the ventilation holes of the
receiver.
The impedance of the connected speakers
is below the rated impedance range
indicated on the back panel of the receiver.
Reduce the volume level.
Unplug the AC power cord (mains lead) and
let the receiver cool down for 30 minutes
while performing the following
troubleshooting:
Disconnect all of the speakers and
subwoofer.
Check that the speaker wires are tightly
twisted on both ends.
Connect the front speaker first, increase
the volume level and operate the receiver
for at least 30 minutes until it completely
warms up. Then, connect each additional
speaker one by one and test each
additional speaker until you detect which
speaker is causing the protection error.
After checking the above items and fixing
any problems, plug in the AC power cord
(mains lead) and turn on the receiver. If the
problem persists, consult your nearest Sony
dealer.
[Overload occurred.] appears on the TV
screen.
An over-current from the (USB) port was
detected. Disconnect the USB device as
prompted in the warning message and
close the message.
Code 30
Headphones are connected to the PHONES
jack on the receiver. Remove the
headphones and perform the Auto
Calibration again.
Code 31
Front speakers are not selected properly.
Select the front speakers using SPEAKERS
on the receiver and perform the Auto
Calibration again. For details on selecting
the front speakers, see “Selecting the front
speakers” (page 36).
Code 32, Code 33
Speakers were not detected or not
connected properly.
None of the front speakers are connected
or only one front speaker is connected.
Either the surround left or surround right
speaker is not connected.
Surround back speakers or front high
speakers are connected even though
surround speakers are not connected.
Connect the surround speaker(s) to the
SPEAKERS SURROUND terminals.
A surround back speaker is connected
only to the SPEAKERS SURROUND BACK/
BI-AMP/FRONT HIGH/FRONT B R
terminal. If connecting only one surround
back speaker, connect it to the SPEAKERS
SURROUND BACK/BI-AMP/FRONT HIGH/
FRONT B L terminal.
Either the front high left or front high right
speaker is not connected.
The calibration microphone is not
connected. Make sure that the calibration
microphone is connected properly and
perform the Auto Calibration again.
If the calibration microphone is connected
properly but the error code still appears, the
calibration microphone cable may be
damaged.
Warning 40
The measurement process has been
completed and a high noise level has been
detected. You may be able to achieve
better results if you try the process again in
a quiet environment.
Error messages
List of messages after Auto
Calibration measurements

51GB
D:\NORM'S JOB\SONY HA\SO160039\STR-DN1070 (PMRF 05)\4583748161_GB\050ADD.fm masterpage: Right
STR-DN1070
4-583-748-16(1)
Additional Information
Warning 41, Warning 42
The input from the microphone is too large.
The distance between the speaker and the
microphone may be too short. Set them
further apart and perform the
measurement again.
Warning 43
The distance and phase of a subwoofer
cannot be detected. This may be caused by
noise. Try performing the measurement in a
quiet environment.
Precautions
On safety
Should any solid object or liquid fall into the
cabinet, unplug the receiver and have it
checked by qualified personnel before
operating it any further.
On power sources
Before operating the receiver, check that
the operating voltage is identical with your
local power supply.
The operating voltage is indicated on the
nameplate on the back of the receiver.
If you are not going to use the receiver for a
long time, be sure to disconnect the
receiver from the wall outlet. To disconnect
the AC power cord (mains lead), grasp the
plug itself; never pull the cord.
The AC power cord (mains lead) must be
changed only at a qualified service shop.
On heat buildup
Although the receiver heats up during
operation, this is not a malfunction. If you
continuously use this receiver at a large
volume, the cabinet temperature of the top,
side and bottom rises considerably. To avoid
burning yourself, do not touch the cabinet.
On placement
Place the receiver in a location with
adequate ventilation to prevent heat
buildup and prolong the life of the receiver.
Do not place the receiver near heat sources,
or in a place subject to direct sunlight,
excessive dust, or mechanical shock.
Do not place anything on top of the cabinet
that might block the ventilation holes and
cause malfunctions.
Do not place the receiver near device such
as a TV, VCR, or tape deck. (If the receiver is
being used in combination with a TV, VCR,
or tape deck, and is placed too close to that
device, noise may result, and picture quality
may suffer. This is especially likely when
using an indoor antenna (aerial).)
Use caution when placing the receiver on
surfaces that have been specially treated
(with wax, oil, polish, etc.) as staining or
discoloration of the surface may result.
On operation
Before connecting other device, be sure to
turn off and unplug the receiver.
On cleaning
Clean the cabinet, panel, and controls with a
soft cloth slightly moistened with a mild
detergent solution. Do not use any type of
abrasive pad, scouring powder, or solvent,
such as alcohol or benzine.
Supported BLUETOOTH version
and profiles
Profile refers to a standard set of functions for
various BLUETOOTH product features. See
“BLUETOOTH section” in “Specifications”
(page 53) for the BLUETOOTH version and
profiles supported by this receiver.
Effective communication range
BLUETOOTH devices should be used within
approximately 10 meters (33 feet)
(unobstructed distance) of each other. The
effective communication range may become
shorter under the following conditions.
On BLUETOOTH communication

52GB
D:\NORM'S JOB\SONY HA\SO160039\STR-DN1070 (PMRF 05)\4583748161_GB\050ADD.fm masterpage: Left
STR-DN1070
4-583-748-16(1)
When a person, metal object, wall or other
obstruction is between the devices with a
BLUETOOTH connection
Locations where a wireless LAN is installed
Around microwave ovens that are in use
Locations where other electromagnetic
waves are generated
Effects of other devices
BLUETOOTH devices and wireless LAN
(IEEE 802.11b/g/n) device use the same
frequency band (2.4 GHz). When using your
BLUETOOTH device near a device with
wireless LAN capability, electromagnetic
interference may occur. This could result in
lower data transfer rates, noise, or inability to
connect. If this happens, try the following
remedies:
Use this receiver at least 10 meters (33 feet)
away from the wireless LAN device.
Turn off the power to the wireless LAN
device when using your BLUETOOTH device
within 10 meters (33 feet).
Install this receiver and BLUETOOTH device
as closer to each other as possible.
Effects on other devices
The radio waves broadcast by this receiver
may interfere with the operation of some
medical devices. Since this interference may
result in malfunction, always turn off the
power on this receiver and BLUETOOTH
device in the following locations:
In hospitals, on trains, in airplanes, at gas
stations, and any place where flammable
gasses may be present
Near automatic doors or fire alarms
This receiver supports security functions that
comply with the BLUETOOTH specification to
ensure secure connection during communication
using BLUETOOTH technology. However, this
security may be insufficient depending on the
setting contents and other factors, so always be
careful when performing communication using
BLUETOOTH technology.
Sony shall not be held liable in any way for
damages or other loss resulting from information
leaks during communication using BLUETOOTH
technology.
BLUETOOTH communication is not necessarily
guaranteed with all BLUETOOTH devices that have
the same profile as this receiver.
BLUETOOTH devices connected with this receiver
must comply with the BLUETOOTH specification
prescribed by the Bluetooth SIG, Inc., and must be
certified to comply. However, even when a device
complies with the BLUETOOTH specification, there
may be cases where the characteristics or
specifications of the BLUETOOTH device make it
impossible to connect, or may result in different
control methods, display or operation.
Noise may occur or the audio may cut off
depending on the BLUETOOTH device connected
with this receiver, the communications
environment, or surrounding conditions.
If you have any questions or problems
concerning your receiver, please consult your
nearest Sony dealer.
Specifications
AUDIO POWER SPECIFICATIONS
POWER OUTPUT AND TOTAL
HARMONIC DISTORTION:
(USA models only)
With 6 ohm loads, both channels driven, from
20 Hz – 20,000 Hz; rated 100 watts per
channel minimum RMS power, with no more
than 0.09% total harmonic distortion from
250 milliwatts to rated output.
Amplifier section1)
Minimum RMS Output Power
(6 ohms, 20 Hz – 20 kHz, THD 0.09%)
100W + 100W
Stereo Mode Output Power
(6 ohms, 1 kHz, THD 1%)
120 W + 120 W
Surround Mode Output Power2)
(6 ohms, 1 kHz, THD 0.9%)
165 W per channel
1) Measured under the following conditions:
2) Reference power output for front, center,
surround, surround back and front high speakers.
Depending on the sound field settings and the
source, there may be no sound output.
Note
Area Power requirements
USA, Canada 120 V AC, 60 Hz
Oceania, Europe 230 V AC, 50 Hz

53GB
D:\NORM'S JOB\SONY HA\SO160039\STR-DN1070 (PMRF 05)\4583748161_GB\050ADD.fm masterpage: Right
STR-DN1070
4-583-748-16(1)
Additional Information
Frequency response
Analog
10 Hz – 100 kHz, +0.5/–2 dB (with sound
field and equalizer bypassed)
Input
Analog
Sensitivity: 500 mV/50 kilohms
S/N3): 105 dB (A, 500 mV4))
Digital (Coaxial)
Impedance: 75 ohms
S/N: 100 dB (A, 20 kHz LPF)
Digital (Optical)
S/N: 100 dB (A, 20 kHz LPF)
Output (Analog)
ZONE 2
Voltage: 2 V/1 kilohm
SUBWOOFER
Voltage: 2 V/1 kilohm
Equalizer
Gain levels
±10 dB, 1 dB step
3) INPUT SHORT (with sound field and equalizer
bypassed).
4)Weighted network, input level.
FM tuner section
Tuning range
USA and Canadian models:
87.5 MHz – 108.0 MHz (100 kHz step)
Other models:
87.5 MHz – 108.0 MHz (50 kHz step)
Antenna (aerial)
FM wire antenna (aerial)
Antenna (aerial) terminals
75 ohms, unbalanced
Video section
Inputs/Outputs
Video:
1Vp-p, 75ohms
HDMI Video
Resolution
480p/60 Hz
576p/50 Hz
720p/60 Hz, 50 Hz, 30 Hz, 24 Hz
1080i/60 Hz, 50 Hz
1080p/60 Hz, 50 Hz, 30 Hz, 25 Hz, 24 Hz
4K/60 Hz, 50 Hz, 30 Hz, 25 Hz, 24 Hz*
* VIDEO 1 supports 4K/60p 4:2:0 8 bit only
Support
HDCP 2.2, HDR, 3D, Deep Color (Deep
Colour), ITU-R BT.2020, ARC
iPhone/iPad/iPod section
BLUETOOTH technology works with iPhone 6s
Plus, iPhone 6s, iPhone 6 Plus, iPhone 6, iPhone
5s, iPhone 5c, iPhone 5, iPhone 4s, iPhone 4, and
iPod touch (5th and 6th generation).
AirPlay works with iPhone, iPad, and iPod touch
with iOS 4.3.3 or later, Mac with OS X Mountain
Lion or later, and PC with iTunes 10.2.2 or later.
You can use “SongPal” app with this receiver via
BLUETOOTH or network connection.
iPhone/iPad/iPod playback via (USB) port is
not possible.
USB section
(USB) port:
Type A (For connecting USB memory)
Maximum current
1 A
NETWORK section
Ethernet LAN
100BASE-TX
Wireless LAN
Compatible standards:
IEEE 802.11 a/b/g/n
Security:
WPA/WPA2-PSK, WEP
Radio frequency:
2.4 GHz, 5 GHz
BLUETOOTH section
Communication system
BLUETOOTH Specification version 4.1
Output
BLUETOOTH Specification Power Class 1
Maximum communication range
Line of sight approx. 30 m (98.4 feet)1)
Frequency band
2.4 GHz band (2.4000 GHz – 2.4835 GHz)
Modulation method
FHSS (Freq Hopping Spread Spectrum)
Compatible BLUETOOTH profiles2)
A2DP 1.2 (Advanced Audio Distribution
Profile)
AVRCP 1.5 (Audio Video Remote Control
Profile)
Supported Codecs3)
SBC4), AAC, LDAC

54GB
D:\NORM'S JOB\SONY HA\SO160039\STR-DN1070 (PMRF 05)\4583748161_GB\050ADD.fm masterpage: Left
STR-DN1070
4-583-748-16(1)
Transmission range (A2DP)
20 Hz – 40,000 Hz (LDAC sampling
frequency 96 kHz with 990 kbps
transmission)
20 Hz – 20,000 Hz (Sampling frequency
44.1 kHz)
1) The actual range will vary depending on factors
such as obstacles between devices, magnetic
fields around a microwave oven, static electricity,
cordless phone, reception sensitivity, antenna’s
performance, operating system, software
application, etc.
2) BLUETOOTH standard profiles indicate the
purpose of BLUETOOTH communication between
devices.
3) Codec: Audio signal compression and conversion
format
4)Subband Codec
General
Power requirements
Power consumption
240 W
Power consumption (during standby mode)
European models
0.4 W or less (When [Control for HDMI],
[Standby Through], [Remote Start],
[Bluetooth Standby], and all zone power are
set to [Off].)
Networked Standby (all wired network
ports are connected, all wireless network
ports are activated):
2.5 W
Other models
0.4 W or less (When [Control for HDMI],
[Standby Through], [Remote Start],
[Bluetooth Standby], [Quick Start/Network
Standby], and all zone power are set to
[Off].)
Dimensions (width/height/depth) (Approx.)
430 mm × 172 mm × 329.4 mm (17 in ×
6 7/8 in × 13 in) including projecting parts
and controls
Mass (Approx.)
10.5 kg (23 lb 3 oz)
Design and specifications are subject to change
without notice.
Area Power requirements
USA, Canada 120 V AC, 60 Hz
Oceania 230 V AC, 50 Hz
Europe 230V AC, 50/60Hz

55GB
D:\NORM'S JOB\SONY HA\SO160039\STR-DN1070 (PMRF 05)\4583748161_GB\050ADD.fm masterpage: Right
STR-DN1070
4-583-748-16(1)
Additional Information
END USER LICENSE AGREEMENT
IMPORTANT:
BEFORE USING THE SOFTWARE, PLEASE READ THIS END USER LICENSE AGREEMENT (“EULA”) CAREFULLY. BY
USING THE SOFTWARE YOU ARE ACCEPTING THE TERMS OF THIS EULA. IF YOU DO NOT ACCEPT THE TERMS OF
THIS EULA, YOU MAY NOT USE THE SOFTWARE.
This EULA is a legal agreement between you and Sony Corporation (“SONY”). This EULA governs your rights
and obligations regarding the SONY software of SONY and/or its third party licensors (including SONY’s
affiliates) and their respective affiliates (collectively, the “THIRD-PARTY SUPPLIERS”), together with any
updates/upgrades provided by SONY, any printed, on-line or other electronic documentation for such
software, and any data files created by operation of such software (collectively, the “SOFTWARE”).
Notwithstanding the foregoing, any software in the SOFTWARE having a separate end user license agreement
(including, but not limited to, GNU General Public license and Lesser/Library General Public License) shall be
covered by such applicable separate end user license agreement in lieu of the terms of this EULA to the extent
required by such separate end user license agreement (“EXCLUDED SOFTWARE”).
SOFTWARE LICENSE
The SOFTWARE is licensed, not sold. The SOFTWARE is protected by copyright and other intellectual property
laws and international treaties.
COPYRIGHT
All right and title in and to the SOFTWARE (including, but not limited to, any images, photographs, animation,
video, audio, music, text and “applets” incorporated into the SOFTWARE) is owned by SONY or one or more of
the THIRD-PARTY SUPPLIERS.
GRANT OF LICENSE
SONY grants you a limited license to use the SOFTWARE solely in connection with your compatible device
(“DEVICE”) and only for your individual, non-commercial use. SONY and the THIRD-PARTY SUPPLIERS
expressly reserve all rights, title and interest (including, but not limited to, all intellectual property rights) in
and to the SOFTWARE that this EULA does not specifically grant to you.
REQUIREMENTS AND LIMITATIONS
You may not copy, publish, adapt, redistribute, attempt to derive source code, modify, reverse engineer,
decompile, or disassemble any of the SOFTWARE, whether in whole or in part, or create any derivative works
from or of the SOFTWARE unless such derivative works are intentionally facilitated by the SOFTWARE. You
may not modify or tamper with any digital rights management functionality of the SOFTWARE. You may not
bypass, modify, defeat or circumvent any of the functions or protections of the SOFTWARE or any
mechanisms operatively linked to the SOFTWARE. You may not separate any individual component of the
SOFTWARE for use on more than one DEVICE unless expressly authorized to do so by SONY. You may not
remove, alter, cover or deface any trademarks or notices on the SOFTWARE. You may not share, distribute,
rent, lease, sublicense, assign, transfer or sell the SOFTWARE. The software, network services or other
products other than SOFTWARE upon which the SOFTWARE’S performance depends might be interrupted or
discontinued at the discretion of the suppliers (software suppliers, service suppliers, or SONY). SONY and such
suppliers do not warrant that the SOFTWARE, network services, contents or other products will continue to be
available, or will operate without interruption or modification.
USE OF SOFTWARE WITH COPYRIGHTED MATERIALS
The SOFTWARE may be capable of being used by you to view, store, process and/or use content created by
you and/or third parties. Such content may be protected by copyright, other intellectual property laws, and/
or agreements. You agree to use the SOFTWARE only in compliance with all such laws and agreements that
apply to such content. You acknowledge and agree that SONY may take appropriate measures to protect the
copyright of content stored, processed or used by the SOFTWARE. Such measures include, but are not limited
to, counting the frequency of your backup and restoration through certain SOFTWARE features, refusal to
accept your request to enable restoration of data, and termination of this EULA in the event of your
illegitimate use of the SOFTWARE.
56GB
D:\NORM'S JOB\SONY HA\SO160039\STR-DN1070 (PMRF 05)\4583748161_GB\050ADD.fm masterpage: Left
STR-DN1070
4-583-748-16(1)
CONTENT SERVICE
PLEASE ALSO NOTE THAT THE SOFTWARE MAY BE DESIGNED TO BE USED WITH CONTENT AVAILABLE
THROUGH ONE OR MORE CONTENT SERVICES (“CONTENT SERVICE”). USE OF THE SERVICE AND THAT CONTENT
IS SUBJECT TO THE TERMS OF SERVICE OF THAT CONTENT SERVICE. IF YOU DECLINE TO ACCEPT THOSE TERMS,
YOUR USE OF THE SOFTWARE WILL BE LIMITED. You acknowledge and agree that certain content and services
available through the SOFTWARE may be provided by third parties over which SONY has no control. USE OF
THE CONTENT SERVICE REQUIRES AN INTERNET CONNECTION. THE CONTENT SERVICE MAY BE DISCONTINUED
AT ANY TIME.
INTERNET CONNECTIVITY AND THIRD PARTY SERVICES
You acknowledge and agree that access to certain SOFTWARE features may require an Internet connection
for which you are solely responsible. Further, you are solely responsible for payment of any third party fees
associated with your Internet connection, including but not limited to Internet service provider or airtime
charges. Operation of the SOFTWARE may be limited or restricted depending on the capabilities, bandwidth
or technical limitations of your Internet connection and service. The provision, quality and security of such
Internet connectivity are the sole responsibility of the third party providing such service.
EXPORT AND OTHER REGULATIONS
You agree to comply with all applicable export and re-export restrictions and regulations of the area or
country in which you reside, and not to transfer, or authorize the transfer, of the SOFTWARE to a prohibited
country or otherwise in violation of any such restrictions or regulations.
HIGH RISK ACTIVITIES
The SOFTWARE is not fault-tolerant and is not designed, manufactured or intended for use or resale as on-
line control equipment in hazardous environments requiring fail-safe performance, such as in the operation
of nuclear facilities, aircraft navigation or communication systems, air traffic control, direct life support
machines, or weapons systems, in which the failure of the SOFTWARE could lead to death, personal injury, or
severe physical or environmental damage (“HIGH RISK ACTIVITIES”). SONY, each of the THIRD-PARTY
SUPPLIERS, and each of their respective affiliates specifically disclaim any express or implied warranty, duty or
condition of fitness for HIGH RISK ACTIVITIES.
EXCLUSION OF WARRANTY ON SOFTWARE
You acknowledge and agree that use of the SOFTWARE is at your sole risk and that you are responsible for
use of the SOFTWARE. The SOFTWARE is provided “AS IS,” without warranty, duty or condition of any kind.
SONY AND EACH OF THE THIRD-PARTY SUPPLIERS (for purposes of this Section, SONY and each of the THIRD-
PARTY SUPPLIERS shall be collectively referred to as “SONY”) EXPRESSLY DISCLAIM ALL WARRANTIES, DUTIES
OR CONDITIONS, EXPRESS OR IMPLIED, INCLUDING, BUT NOT LIMITED TO, THE IMPLIED WARRANTIES OF
MERCHANTABILITY, NONINFRINGEMENT AND FITNESS FOR A PARTICULAR PURPOSE. SONY DOES NOT
WARRANT OR MAKE ANY CONDITIONS OR REPRESENTATIONS (A) THAT THE FUNCTIONS CONTAINED IN ANY
OF THE SOFTWARE WILL MEET YOUR REQUIREMENTS OR THAT THEY WILL BE UPDATED, (B) THAT THE
OPERATION OF ANY OF THE SOFTWARE WILL BE CORRECT OR ERROR-FREE OR THAT ANY DEFECTS WILL BE
CORRECTED, (C) THAT THE SOFTWARE WILL NOT DAMAGE ANY OTHER SOFTWARE, HARDWARE OR DATA,
(D) THAT ANY SOFTWARE, NETWORK SERVICES (INCLUDING THE INTERNET) OR PRODUCTS (OTHER THAN THE
SOFTWARE) UPON WHICH THE SOFTWARE’S PERFORMANCE DEPENDS WILL CONTINUE TO BE AVAILABLE,
UNINTERRUPTED OR UNMODIFIED, AND (E) REGARDING THE USE OR THE RESULTS OF THE USE OF THE
SOFTWARE IN TERMS OF ITS CORRECTNESS, ACCURACY, RELIABILITY, OR OTHERWISE.
NO ORAL OR WRITTEN INFORMATION OR ADVICE GIVEN BY SONY OR AN AUTHORIZED REPRESENTATIVE OF
SONY SHALL CREATE A WARRANTY, DUTY OR CONDITION OR IN ANY WAY INCREASE THE SCOPE OF THIS
WARRANTY. SHOULD THE SOFTWARE PROVE DEFECTIVE YOU ASSUME THE ENTIRE COST OF ALL NECESSARY
SERVICING, REPAIR OR CORRECTION. SOME JURISDICTIONS DO NOT ALLOW THE EXCLUSION OF IMPLIED
WARRANTIES, SO THESE EXCLUSIONS MAY NOT APPLY TO YOU.
LIMITATION OF LIABILITY
SONY AND EACH OF THE THIRD-PARTY SUPPLIERS (for purposes of this Section, SONY and each of the THIRD-
PARTY SUPPLIERS shall be collectively referred to as “SONY”) SHALL NOT BE LIABLE FOR ANY INCIDENTAL OR
CONSEQUENTIAL DAMAGES FOR BREACH OF ANY EXPRESS OR IMPLIED WARRANTY, BREACH OF CONTRACT,
NEGLIGENCE, STRICT LIABILITY OR UNDER ANY OTHER LEGAL THEORY RELATED TO THE SOFTWARE,
INCLUDING, BUT NOT LIMITED TO, ANY DAMAGES ARISING OUT OF LOSS OF PROFITS, LOSS OF REVENUE, LOSS
OF DATA, LOSS OF USE OF THE SOFTWARE OR ANY ASSOCIATED HARDWARE, DOWN TIME AND USER’S TIME,
EVEN IF ANY OF THEM HAVE BEEN ADVISED OF THE POSSIBILITY OF SUCH DAMAGES. IN ANY CASE, EACH AND
ALL OF THEIR AGGREGATE LIABILITY UNDER ANY PROVISION OF THIS EULA SHALL BE LIMITED TO THE
AMOUNT ACTUALLY PAID FOR THE PRODUCT. SOME JURISDICTIONS DO NOT ALLOW THE EXCLUSION OR
LIMITATION OF INCIDENTAL OR CONSEQUENTIAL DAMAGES, SO THE ABOVE EXCLUSION OR LIMITATION MAY
NOT APPLY TO YOU.

57GB
D:\NORM'S JOB\SONY HA\SO160039\STR-DN1070 (PMRF 05)\4583748161_GB\050ADD.fm masterpage: Right
STR-DN1070
4-583-748-16(1)
Additional Information
AUTOMATIC UPDATE FEATURE
From time to time, SONY or the THIRD-PARTY SUPPLIERS may automatically update or otherwise modify the
SOFTWARE, including, but not limited to, for purposes of enhancement of security functions, error correction
and improvement of functions, at such time as you interact with SONY’s or third parties’ servers, or otherwise.
Such updates or modifications may delete or change the nature of features or other aspects of the
SOFTWARE, including, but not limited to, functions you may rely upon. You acknowledge and agree that such
activities may occur at SONY’s sole discretion and that SONY may condition continued use of the SOFTWARE
upon your complete installation or acceptance of such update or modifications. Any updates/modifications
shall be deemed to be, and shall constitute part of, the SOFTWARE for purposes of this EULA. By acceptance
of this EULA, you consent to such update/modification.
ENTIRE AGREEMENT, WAIVER, SEVERABILITY
This EULA and SONY’s privacy policy, each as amended and modified from time to time, together constitute
the entire agreement between you and SONY with respect to the SOFTWARE. The failure of SONY to exercise
or enforce any right or provision of this EULA shall not constitute a waiver of such right or provision. If any part
of this EULA is held invalid, illegal, or unenforceable, that provision shall be enforced to the maximum extent
permissible so as to maintain the intent of this EULA, and the other parts will remain in full force and effect.
GOVERNING LAW AND JURISDICTION
The United Nations Convention on Contracts for the International Sale of Goods shall not apply to this EULA.
This EULA shall be governed by the laws of Japan, without regards to conflict of laws provisions. Any dispute
arising out of this EULA shall be subject to the exclusive venue of the Tokyo District Court in Japan, and the
parties hereby consent to the venue and jurisdiction of such courts.
EQUITABLE REMEDIES
Notwithstanding anything contained in this EULA to the contrary, you acknowledge and agree that any
violation of or non-compliance with this EULA by you will cause irreparable harm to SONY, for which monetary
damages would be inadequate, and you consent to SONY obtaining any injunctive or equitable relief that
SONY deems necessary or appropriate in such circumstances. SONY may also take any legal and technical
remedies to prevent violation of and/or to enforce this EULA, including, but not limited to, immediate
termination of your use of the SOFTWARE, if SONY believes in its sole discretion that you are violating or
intend to violate this EULA. These remedies are in addition to any other remedies SONY may have at law, in
equity or under contract.
TERMINATION
Without prejudice to any of its other rights, SONY may terminate this EULA if you fail to comply with any of its
terms. In case of such termination, you must cease all use, and destroy any copies, of the SOFTWARE.
AMENDMENT
SONY RESERVES THE RIGHT TO AMEND ANY OF THE TERMS OF THIS EULA AT ITS SOLE DISCRETION BY
POSTING NOTICE ON A SONY DESIGNATED WEB SITE, BY EMAIL NOTIFICATION TO AN EMAIL ADDRESS
PROVIDED BY YOU, BY PROVIDING NOTICE AS PART OF THE PROCESS IN WHICH YOU OBTAIN UPGRADES/
UPDATES OR BY ANY OTHER LEGALLY RECOGNIZABLE FORM OF NOTICE. If you do not agree to the
amendment, you should promptly contact SONY for instructions. Your continued use of the SOFTWARE after
the effective date of any such notice shall be deemed your agreement to be bound by such amendment.
THIRD-PARTY BENEFICIARIES
Each THIRD-PARTY SUPPLIER is an express intended third-party beneficiary of, and shall have the right to
enforce, each provision of this EULA with respect to the SOFTWARE of such party.
Should you have any questions concerning this EULA, you may contact SONY by writing to SONY at applicable
contact address of each area or country.
Copyright © 2014 Sony Corporation.

©2016 Sony Corporation Printed in Malaysia
D:\NORM'S JOB\SONY HA\SO160039\STR-DN1070 (PMRF 05)\4583748161_GB\010BCO.fm masterpage: Left
STR-DN1070
4-583-748-16(1)
4-583-748-16(1)