Sony SVT112A2WL Personal Computer User Manual

Sony Corporation Personal Computer Users Manual

user manual

Personal ComputerVAIO Tap 11 SVT1121How to UseHardwareVAIO ComponentsParts and Controls on the FrontParts and Controls on the SidesParts and Controls on the BackParts and Controls of the KeyboardNotes on useCopyright 2013 Sony CorporationUser GuideList of Topics
Personal ComputerVAIO Tap 11 SVT1121TroubleshootingNotes on useCopyright 2013 Sony CorporationUser GuideList of Topics
Personal ComputerVAIO Tap 11 SVT1121Notes on useOctober 2012Before useTo make full use of your Help Guide, please read the following notes thoroughly. Please note that the contents of this website aresubject to change without prior notice.Recommended system environmentBasic operation of the Help Guide has been confirmed on the standard web browsers of the following smartphones:Web browserAndroid OS 2.3 or laterXperia series, NW-Z1000 seriesiOS 4 or lateriPhone, iPod touchJavaScriptJavaScript is used with Sony Help Guides for viewing convenience. If JavaScript is disabled in your web browser settings, your Help Guide maynot be displayed correctly or may not operate properly.Style SheetsCascading Style Sheets are used in designing Sony Help Guides. Your Help Guide layout may not be as intended if you view your Help Guide withstyle sheets disabled or on a web browser that is not compatible with style sheets.CookiesSony Help Guides use cookies. To use services in the Help Guide, you need to set to allow all cookies or to enable cookies for the originatingwebsite only.Handling of personal information obtained from websitesSony may use cookies, web beacons or similar technologies to analyze customers' web browsing behavior to provide better-customized service for individual customers.Cookies, web beacon and similar technologies are used to make statistical analysis of customers while preserving anonymity, andinformation in such analysis may be linked to customers' personal information to provide better-customized service to users of ourmembers-only websites.You are free to disable the link between your personal information and information obtained by cookies or anonymous informationgenerated by web beacons. To do so, you need to change web browser settings and refuse to accept cookie-generated or similardata. Please note that, by doing so, you may not be able to make purchases or use services on members-only websites.Notes on useCopyright 2013 Sony CorporationUser Guide
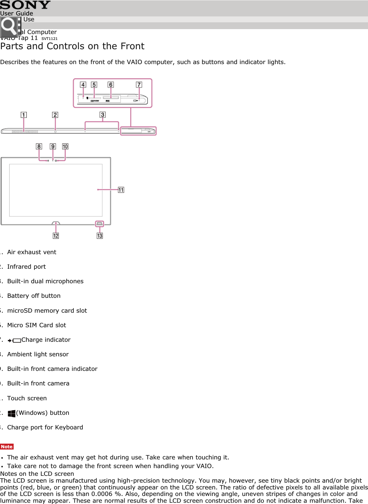
Personal ComputerVAIO Tap 11 SVT1121Parts and Controls on the FrontDescribes the features on the front of the VAIO computer, such as buttons and indicator lights.1. Air exhaust vent2. Infrared port3. Built-in dual microphones4. Battery off button5. microSD memory card slot6. Micro SIM Card slot7.Charge indicator8. Ambient light sensor9. Built-in front camera indicator0. Built-in front camera1. Touch screen2.(Windows) button3. Charge port for KeyboardNoteThe air exhaust vent may get hot during use. Take care when touching it.Take care not to damage the front screen when handling your VAIO.Notes on the LCD screenThe LCD screen is manufactured using high-precision technology. You may, however, see tiny black points and/or brightpoints (red, blue, or green) that continuously appear on the LCD screen. The ratio of defective pixels to all available pixelsof the LCD screen is less than 0.0006 %. Also, depending on the viewing angle, uneven stripes of changes in color andluminance may appear. These are normal results of the LCD screen construction and do not indicate a malfunction. TakeUser GuideHow to Use
note that returns and replacements are not accepted.Related TopicParts and Controls on the SidesParts and Controls on the BackNotes on useCopyright 2013 Sony Corporation
Personal ComputerVAIO Tap 11 SVT1121Parts and Controls on the SidesDescribes the features on the sides of the VAIO computer, such as connection ports.1.USB port2.HDMI output port (Micro)3.DC IN port1.Headset compatible headphone jack2.Power indicator3.Power button4.VOL (Volume) buttonsRelated TopicParts and Controls on the FrontParts and Controls on the BackNotes on useCopyright 2013 Sony CorporationUser GuideHow to Use
Personal ComputerVAIO Tap 11 SVT1121Parts and Controls on the BackDescribes the features on the back of the VAIO computer, such as connection ports.Wifi modelLTE/3G model1.ASSIST button2.Touch mark3. Built-in rear camera4. Air intake vent5. Built-in rear camera indicator6. A hole for the pen hook7. Built-in stereo speakers8. StandNoteThe back part at the top near the air exhaust vent may become hot during use. Take care when touching it.Do not install your VAIO computer where the air intake vents or air exhaust vent may be blocked.Do not carry your VAIO computer by its stand; hold the sides.Related TopicParts and Controls on the FrontParts and Controls on the SidesNotes on useCopyright 2013 Sony CorporationUser GuideHow to Use
Personal ComputerVAIO Tap 11 SVT1121Parts and Controls of the KeyboardDescribes the features of the keyboard, such as keys, buttons and indicator lights.1.Caps Lock key2.Esc key3. Function keys4.Caps lock indicator5.Battery indicator for Keyboard6. Power and touch pad on/off switch for keyboard7. Charge port for Keyboard (on Keyboard)8.Delete key9.Backspace key0.Insert key1.Pause / Break key2.Prt Sc key3.Shift key4.Ctrl key5.Charge indicator for Keyboard6.Fn key7.(Windows) key8.Alt key9. Touch pad0. Space keyUser GuideHow to Use
1. Applications key2. Directional arrow keysNoteDo not place magnetically sensitive items, such as credit cards, near the keyboard. It may cause data corruption by themagnetic components of the computer.HintThere is a raised dot on the F,J and 5 keys.After 10 minutes of idle time, the keyboard enters the power saving mode and all indicator lights turn off.For details on the keyboard shortcut keys, see Windows Help and Support.Notes on useCopyright 2013 Sony Corporation
 Federal Communication Commission Interference Statement This equipment has been tested and found to comply with the limits for a Class B digital device, pursuant  to  Part  15  of  the  FCC  Rules.    These  limits  are  designed  to  provide  reasonable protection against harmful interference in a residential installation.    This equipment generates, uses and can radiate radio frequency energy and, if not installed and used in accordance with the instructions, may cause harmful interference to radio communications.    However, there is no guarantee that interference will not occur in a particular installation.    If this equipment does cause harmful interference to radio or television reception, which can be determined by turning the equipment off and on, the user is encouraged to try to correct the interference by one or more of the following measures:  Reorient or relocate the receiving antenna.  Increase the separation between the equipment and receiver.  Connect the equipment into an outlet on a circuit different from that to which the receiver is connected.  Consult the dealer or an experienced radio/TV technician for help.  FCC Caution: Any changes or modifications not expressly approved by the party responsible for compliance could void the user's authority to operate this equipment.  For  product  available  in  the  USA/Canada  market,  only  channel  1~11  can  be  operated. Selection of other channels is not possible.  This device is restricted to indoor use when operated in the 5.15 to 5.25 GHz frequency range. ※ FCC requires this product to be used indoors for the frequency range 5.15 to 5.25 GHz to reduce the potential for harmful interference to co-channel Mobile Satellite systems. ※ This device will not permit operations on channels 116-128 for 11na and 120-128 for 11a which overlap the 5600 -5650MHz band.  This device complies with Part 15 of the FCC Rules. Operation is subject to the following two conditions:  (1)  This  device  may  not  cause  harmful  interference,  and  (2)  this  device  must accept any interference received, including interference that may cause undesired operation.  IMPORTANT NOTE: Federal Communication Commission (FCC) Radiation Exposure Statement
This  EUT  is  compliance  with  SAR  for  general  population/uncontrolled  exposure  limits  in ANSI/IEEE C95.1-1999 and had been tested in accordance with the measurement methods and procedures specified in OET Bulletin 65 Supplement C.

Navigation menu