Sony Pcm D50 Users Manual
2015-07-15
: Sony Sony-Pcm-D50-Users-Manual-772247 sony-pcm-d50-users-manual-772247 sony pdf
Open the PDF directly: View PDF
.
Page Count: 60
- Overview
- Getting Started
- Recording
- Preparation before recording
- Recording analog sound
- Monitoring the recording
- Recording a few seconds in advance, before starting to record (Pre-recording)
- Recording with an external microphone
- Recording from external equipment (Line Input)
- Digital recording
- Recording digital signals from external equipment (Optical Input)
- Synchronizing recording with playback (Digital Synchronized Recording)
- Using the remote commander for recording
- Operations after Recording
- Playing back recorded audio data (tracks)
- Quickly locating the point you wish to start playback (Easy Search)
- Adjusting the playback speed (DPC (the Digital Pitch Control function))
- Connecting external equipment for playback
- Playing back repeatedly
- Dividing a track
- Deleting tracks
- Storing tracks on a computer
- On folder and track file structure
- Playing back MP3 files copied from a computer
- Menu Operations
- Using the menu display
- Menu items
- LED
- (Indicator lighting)
- CLOCK
- (Date/time settings)
- MEMORY 1)(Recording/playback memory)
- FORMAT 2)5)(Initializing memory)
- DELETE ALL 2)4)5)(Deleting all tracks in a folder)
- DELETE TRK 3)4)5)(Deleting a track)
- DPC(Digital Pitch Control function)
- EASY SEARCH
- (Easy search function)
- REC MODE 6)7)
- (Sampling frequency/quantifying bit number)
- LIMITER 7) (Preventing distortion)
- LCF 7) (Low Cut Filter function)
- SBM 7)8)(Super Bit Mapping function)
- PRE REC7)
- (Pre-recording function)
- SYNC REC9)
- (Synchronized recording function)
- PLUG IN PWR(Plug in power function)
- Additional Information

PCM-D50. US. 3-277-770-13(1)
3-277-770-13(1)
Linear PCM
Recorder
Operating Instructions
© 2007 Sony Corporation
PCM-D50

PCM-D50. US. 3-277-770-13(1)
Owner’s Record
The model number is located at the rear
panel and the serial number is located inside
the battery compartment. Record the serial
number in the space provided below. Refer
to these numbers whenever you call upon
your Sony dealer regarding this product.
Model No. PCM-D50
Serial No.
WARNING
To reduce the risk of fire or electric shock,
do not expose this apparatus to rain or
moisture.
Do not install the appliance in a confined
space, such as a bookcase or built-in
cabinet.
To reduce the risk of fire, do not cover the
ventilation of the apparatus with newspapers,
tablecloths, curtains, etc. And do not place
lighted candles on the apparatus.
To reduce the risk of fire or electric shock,
do not place objects filled with liquids, such
as vases, on the apparatus.
Connect AC power adapter to an easily
accessible AC outlet. Should you notice an
abnormality in AC power adapter, disconnect
it from the AC outlet immediately.
Certain countries may regulate disposal
of the battery used to power this product.
Please consult with your local authority.
You are cautioned that any changes or
modifications not expressly approved in this
manual could void your authority to operate
this equipment.
Notice for the customers: the following
information is only applicable to equipment
sold in the countries applying EU directives
The manufacturer of this product is Sony
Corporation, 1-7-1, Konan Minato-ku
Tokyo, 108-0075 Japan. The Authorized
Representative for EMC and product safety
is Sony Deutschland GmbH, Hedelfinger
Strasse 61, 70327 Stuttgart, Germany. For
any service or guarantee matters, please
refer to the addresses given in separate
service or guarantee documents.
Disposal of Old Electrical & Electronic
Equipment (Applicable in the European
Union and other European countries with
separate collection systems)
This symbol on the product or on
its packaging indicates that this
product shall not be treated as
household waste. Instead it shall
be handed over to the applicable
collection point for the recycling
of electrical and electronic equipment. By
ensuring this product is disposed of
correctly, you will help prevent potential
negative consequences for the environment
and human health, which could otherwise be
caused by inappropriate waste handling of
this product. The recycling of materials will
help to conserve natural resources. For more
detailed information about recycling of this
product, please contact your local Civic
Office, your household waste disposal
service or the shop where you purchased the
product.
Disposal of waste batteries (applicable in
the European Union and other European
countries with separate collection
systems)
This symbol on the battery or on
the packaging indicates that the
battery provided with this product
shall not be treated as household
waste.
On certain batteries this symbol might be
used in combination with a chemical symbol.
The chemical symbols for mercury (Hg) or
lead (Pb) are added if the battery contains
more than 0.0005% mercury or 0.004%
lead.
By ensuring these batteries are disposed of
correctly, you will help prevent potentially
negative consequences for the environment
and human health which could otherwise be
caused by inappropriate waste handling of
the battery. The recycling of the materials will
help to conserve natural resources.
In case of products that for safety,
performance or data integrity reasons
require a permanent connection with an
incorporated battery, this battery should
be replaced by qualified service staff only.

PCM-D50. US. 3-277-770-13(1)
To ensure that the battery will be treated
properly, hand over the product at end-
of-life to the applicable collection point for
the recycling of electrical and electronic
equipment.
For all other batteries, please view the
section on how to remove the battery from
the product safely. Hand the battery over
to the applicable collection point for the
recycling of waste batteries.
For more detailed information about
recycling of this product or battery, please
contact your local Civic Office, your
household waste disposal service or the
shop where you purchased the product.
For the customers in the United States
The following FCC statement applies only
to the version of this model manufactured
for sale in the USA. Other versions may not
comply with FCC technical regulations.
INFORMATION
This equipment has been tested and found
to comply with the limits for a Class B digital
device, pursuant to Part 15 of the FCC
Rules. These limits are designed to provide
reasonable protection against harmful
interference in a residential installation.
This equipment generates, uses and can
radiate radio frequency energy and, if not
installed and used in accordance with the
instructions, may cause harmful interference
to radio communications.
However, there is no guarantee that
interference will not occur in a particular
installation. If this equipment does cause
harmful interference to radio or television
reception, which can be determined by
turning the equipment off and on, the user is
encouraged to try to correct the interference
by one or more of the following measures:
Reorient or relocate the receiving antenna.
Increase the separation between the
equipment and receiver.
Connect the equipment into an outlet on
a circuit different from that to which the
receiver is connected.
Consult the dealer or an experienced radio/
TV technician for help.
You are cautioned that any changes or
modifications not expressly approved in this
manual could void your authority to operate
this equipment.
If you have any questions about this product,
you may call: Sony Customer Information
Service Center 1-800-222-7669 or
http://www.sony.com/
Declaration of Conformity
Trade Name: SONY
Model: PCM-D50
Responsible Party: Sony Electronics Inc.
Address: 16530 Via Esprillo,
San Diego, CA
92127 USA
Telephone Number: 858-942-2230
This device complies with part 15 of the
FCC Rules. Operation is subject to the
following two conditions: (1) This device
may not cause harmful interference,
and (2) this device must accept
any interference received, including
interference that may cause undesired
operation.
PCM-D50. US. 3-277-770-12(2)
IMPORTANT
SAFEGUARDS
For your protection, please read these safety
instructions completely before operating the
appliance, and keep this manual for future
reference.
Carefully observe all warnings, precautions
and instructions on the appliance and in the
operating instructions, and adhere to them.
INSTALLATION
Water and Moisture – Do not use powerline
operated appliances near water – for
example, near a bathtub, washbowl, kitchen
sink, or laundry tub, in a wet basement, or
near a swimming pool, etc.
Heat – Do not place the appliance near or
over a radiator or heat register, or where it is
exposed to direct sunlight.
Ventilation – The slots and openings in
the cabinet are provided for necessary
ventilation. To ensure reliable operation
of the appliance, and to protect it from
overheating, these slots and openings must
never be blocked or covered.
Never cover the slots and openings with a
cloth or other materials.
Never block the slots and openings by
placing the appliance on a bed, sofa, rug
or other similar surface.
Never place the appliance in a confined
space, such as a bookcase, or built-
in cabinet, unless proper ventilation is
provided.
Accessories – Do not place the appliance
on an unstable cart, stand, tripod, bracket,
or table. The appliance may fall, causing
serious injury to a child or an adult, and
serious damage to the appliance. Use
only a cart, stand, tripod, bracket, or table
recommended by Sony.
–
–
–
USE
Power Source – This appliance should be
operated only from the type of power source
indicated on the marking label. If you are not
sure of the type of electrical power supplied
to your home, consult your dealer or local
power company. For those appliances
designed to operate from battery power,
or other sources, refer to the operating
instructions.
Grounding or Polarization – This appliance
is equipped with a polarized AC power cord
plug (a plug having one blade wider than the
other), or with a three-wire grounding type
plug (a plug having a third pin for grounding).
Follow the instructions below:
For the appliance with a polarized AC
power cord plug:
This plug will fit into the power outlet
only one way. This is a safety feature.
If you are unable to insert the plug fully
into the outlet, try reversing the plug. If
the plug should still fail to fit, contact
your electrician to have a suitable outlet
installed. Do not defeat the safety purpose
of the polarized plug by forcing it in.
For the appliance with a three-wire
grounding type AC plug:
This plug will only fit into a grounding-type
power outlet. This is a safety feature. If you
are unable to insert the plug into the outlet,
contact your electrician to have a suitable
outlet installed. Do not defeat the safety
purpose, of the grounding plug.
Overloading – Do not overload wall outlets,
extension cords or convenience receptacles
beyond their capacity, since this can result in
fire or electric shock.
When not in use – Unplug the power cord
of the appliance from the outlet when left
unused for a long period of time.
To disconnect the cord, pull it out by
grasping the plug. Never pull the plug out by
the cord.
PCM-D50. US. 3-277-770-12(2)
Power-Cord Protection – Route the power
cord so that it is not likely to be walked on
or pinched by items placed upon or against
them, paying particular attention to the
plugs, receptacles, and the point where the
cord exits from the appliance.
Lightning – For added protection for this
appliance during a lightning storm, or when
it is left unattended and unused for long
periods of time, unplug it from the wall outlet
and disconnect the antenna or cable system.
This will prevent damage to the appliance
due to lightning and powerline surges.
Attachments – Do not use attachments not
recommended by Sony, as they may cause
hazards.
Cleaning – Unplug the appliance from the
wall outlet before cleaning or polishing it. Do
not use liquid cleaners or aerosol cleaners.
Use a cloth lightly dampened with water
for cleaning the exterior of the appliance.
Clean the appliance only as recommended
by Sony.
Object and Liquid Entry – Never push
objects of any kind into the appliance
through openings as they may touch
dangerous voltage points or short out
parts that could result in a fire or electric
shock. Never spill liquid of any kind on the
appliance.
SERVICE
Damage Requiring Service – Unplug the
appliance from the wall outlet and refer
servicing to qualified service personnel under
the following conditions:
When the power cord or plug is damaged
or frayed.
If liquid has been spilled or objects have
fallen into the appliance.
If the appliance has been exposed to rain
or water.
The appliance does not appear to operate
normally or exhibits a marked change in
performance. – This indicates a need for
service.
If the appliance does not operate normally
when following the operating instructions,
adjust only those controls that are
specified in the operating instructions.
Improper adjustment of other controls may
result in damage and will often require
extensive work by a qualified technician to
restore the appliance to normal operation.
If the appliance has been subject to
excessive shock by being dropped, or the
cabinet has been damaged.
Servicing – Do not attempt to service the
appliance yourself as opening or removing
covers may expose you to dangerous
voltage or other hazards. Refer all servicing
to qualified service personnel.
Replacement parts – When replacement
parts are required, be sure the service
technician has used replacement parts
specified by Sony that have the same
characteristics as the original parts.
Unauthorized substitutions may result in fire,
electric shock, or other hazards.
Safety Check – Upon completion of any
service or repairs to the appliance, ask the
service technician to perform routine safety
checks (as specified by Sony) to determine
that the appliance is in safe operating
condition.
–
–
–
–
–
–

PCM-D50. US. 3-277-770-12(2)
66
Table of Contents
Overview
What you can do with the PCM-D50 ..................................................................9
Identifying parts and controls ..............................................................................12
Getting Started
Checking the supplied accessories ..................................................................17
Step 1: Preparing a power source ..................................................................... 17
Step 2: Setting the clock ........................................................................................ 19
Recording
Preparation before recording ...............................................................................21
Recording analog sound .........................................................................................23
Monitoring the recording ........................................................................................26
Recording a few seconds in advance, before starting to record
(Pre-recording) ...................................................................................................... 26
Recording with an external microphone ........................................................27
Recording from external equipment (Line Input) .......................................28
Digital recording .......................................................................................................... 28
Recording digital signals from external equipment
(Optical Input) ........................................................................................................29
Synchronizing recording with playback (Digital Synchronized
Recording) ...............................................................................................................30
Using the remote commander for recording ................................................ 30

PCM-D50. US. 3-277-770-12(2)
77
Getting StartedOverview Recording
Operations after
Recording Menu Operations Additional Information
Continued on the next page
Operations after Recording
Playing back recorded audio data (tracks) ................................................... 31
Quickly locating the point you wish to start playback
(Easy Search) ......................................................................................................... 33
Adjusting the playback speed (DPC (the Digital Pitch Control
function)) ..................................................................................................................33
Connecting external equipment for playback ............................................. 34
Playing back repeatedly .........................................................................................34
Dividing a track ............................................................................................................35
Deleting tracks ............................................................................................................. 35
Storing tracks on a computer .............................................................................. 36
On folder and track file structure ....................................................................... 37
Playing back MP3 files copied from a computer ...................................... 38
Menu Operations
Using the menu display ........................................................................................... 40
Menu items .................................................................................................................... 41
LED (Indicator lighting)
CLOCK (Date/time settings)
MEMORY (Recording/playback memory)
FORMAT )(Initializing memory)
DELETE ALL )(Deleting all tracks in a folder)

PCM-D50. US. 3-277-770-12(2)
88
Table of Contents (continued)
DELETE TRK (Deleting a track)
DPC (Digital Pitch Control function)
EASY SEARCH (Easy search function)
REC MODE (Sampling frequency/quantifying bit number)
LIMITER (Preventing distortion)
LCF (Low Cut Filter function)
SBM (Super Bit Mapping function)
PRE REC (Pre-recording function)
SYNC REC (Synchronized recording function)
PLUG IN PWR(Plug in power function)
Additional Information
Using a “Memory Stick” (not supplied) ..........................................................45
Inserting a “Memory Stick” ............................................................................45
Using the “Memory Stick” for recording/playback ............................ 46
Maintenance .................................................................................................................. 47
Troubleshooting ........................................................................................................... 48
Error messages .....................................................................................................51
Specifications ............................................................................................................... 54
File Specifications ...................................................................................................... 56
Index ..................................................................................................................................58

9
Overview
What you can do with the PCM-D50
For recording practice sessions
The built-in microphones of the PCM-D50
allow you to record musical performances
easily without complicated microphone
setup.
The DPC (Digital Pitch Control) feature
provides quick or slow playback of a
musical performance, which is best suited
for modeling your playing on the playback
on the recorder. (Page 33)
The optional remote commander (RM-
PCM1) allows you to control the PCM-D50
operations remotely: starting and stopping
recording, dividing a track, and other basic
operations.
You can attach the optional tripod (VCT-
PCM1) to the recorder.
Continued on the next page

PCM-D50. US. 3-277-770-12(1)
10
What you can do with the PCM-D50 (continued)
For outdoor recording
The highly-sensitivity built-in microphones
enable easy and high-quality outdoor
recording.
You can also connect an external
microphone to the stereo mini-plug of the
PCM-D50.
You can use an optional wind screen (AD-
PCM1) to reduce the noise caused by wind
or breath.
By connecting the optional XLR
microphone adapter (XLR-1) to the
recorder, you can use an external
microphone via the XLR balance
connection.
The XLR-1 is capable of phantom power
supply operation.
The pre-recording feature allows you to
buffer sound sources for a maximum of five
seconds prior to the point when the button
for recording is actually pressed. (Page 26)
Long battery life affording you to record for
approximately 12 hours with four LR6 (size
AA) alkaline batteries.
The optional carrying case (CKL-PCMD50)
is best suited for carrying PCM-D50
outside. With the supplied belt strap, the
recorder can be attached to the belt.

11
Overview
As a high-quality music player
The built-in high-sensitivity headphone
amplifier achieves well-balanced and
powerful output that covers both low and
high frequency ranges.
The PCM-D50 supports digital recording
from an external device, allowing you to
preserve your music library of DAT or MD
media just as they are in the original digital
recording. (Page 29)
Line connection makes it possible to
digitize analog sound sources such as an
analog record disc or cassette tape. (Page
28)
You can also transfer that digitized sound
data to a computer to store them. (Page
36)
MP3 playback is supported.
The optional carrying case (CKL-PCMD50)
is best suited for carrying the PCM-D50
outside. With the supplied belt strap, the
recorder can be attached to your belt.

PCM-D50. US. 3-277-770-12(1)
12
Identifying parts and controls
Front Right side

13
Overview
Continued on the next page
Built-in microphones (page 21)
Peak level lamps (L/R) (page 24)
Displays left and right peak levels of an
audio signal input with -12dB (green) and
OVER (red) lamps.
Display (page 15)
Volume dial (page 26)
Adjusts the playback volume by turning the
dial to set the desired level (0 to 10) to the
“•” position.
A-B (repeat A-B) button (page 34)
FF (fast-forward) /
(up) button
(pages 19, 32)
(folder)/MENU button (pages 20, 23,
31, 40)
When pressed briefly, switches folders.
When pressed and held, displays the menu.
LIGHT button
Turns the backlight of the display on or off.
FR (fast-rewind) /
(down) button
(pages 19, 32)
REC LEVEL (recording level) dial (page 24)
Adjusts the recording volume by turning the
dial to set the desired level (0 to 10) to the
“•” position.
DISPLAY button (page 15)
Switches time information on the display.
PAUSE button/indicator (pages 24, 25,
32)
ACCESS indicator (pages 18, 45)
Flashes when the recorder is accessing
memory (except during recording).
REC (recording) button/indicator
(page 24)
DIVIDE button (page 35)
PLAY/ENTER button/indicator
(pages 31)
STOP button (pages 25, 32)
(microphone) jack (page 27)
LINE IN (OPT) (line input (optical)) jack
(pages 28 - 30)
Memory Stick slot (page 45)
POWER switch (page 18)
Turns the power “ON” or “OFF.”
Battery compartment lid (page 17)
Slot for a wrist strap
(A strap is not supplied.)

PCM-D50. US. 3-277-770-12(1)
14
Left side LIMITER switch (pages 22, 43)
LOW CUT FILTER switch (pages 22, 43)
Hole for attaching the tripod (not supplied)
INPUT switch (pages 23, 28, 29, 30)
When set to “” (microphone), records an
audio signal input from the built-in
microphones or an external microphone that
is connected to the
jack.
When set to “LINE,” records an audio signal
output from external equipment that is
connected to the LINE IN (OPT) jack.
LINE OUT (OPT) (line output (optical)) jack
(page 34)
(headphone) jack (pages 26, 31)
MIC ATT (microphone attenuator) switch
(page 22)
USB connector (page 36)
DC IN 6V jack (page 19)
HOLD switch
When set to “ON,” the buttons on the
recorder are locked to prevent accidental
operation. It is recommended that you set
this switch to “ON” during recording and
playback. To unlock the controls, set it to
“OFF.”
DPC (Digital Pitch Control) switch (pages
33, 42)
REMOTE jack (page 30)
Identifying parts and controls (continued)

15
Overview
Display Time information
Each time the DISPLAY button is pressed,
the time information changes as follows
(Flashes when the recorder is paused):
Elapsed recording/playback time
Remaining recordable time of the
current memory (During playback:
Remaining time of the current track)
Recorded date
(During recording: Recording start date)
Recording/playing status
Displays as follows according to the current
operation:
Recording
(Flashing) Recording pause, standby for
recording
Playback
(Flashing) Playback pause
Stop
/ Fast reverse/forward
/ Go to previous/succeeding
tracks
Level meter/peak values (page 24)
Displays the level meter and the maximum
value of the peak level. When the level
exceeds the set value, appears.
While an MP3 file is being played, displays
the artist name and title information.
Continued on the next page

PCM-D50. US. 3-277-770-12(1)
16
Memory Stick indicator
Displayed when the current memory is a
“Memory Stick.”
Folder number, track numbers
Folders are classified into (a folder for
recording and playback) and (a folder for
playback only) (page 38). Track numbers are
displayed as “current track number/total
number of tracks.”
Recording mode
Displays the recording mode currently
specified in the menu in the stop mode.
During playback or recording, displays the
recording mode of the current track.
Limiter setting
Displayed when the LIMITER switch is set to
“ON.”
LCF setting
Displayed when the LOW CUT FILTER switch
is set to “ON.”
SYNC REC setting
Displayed when the “SYNC REC” is set to
“ON.”
Remaining memory amount
Displays the remaining amount of current
memory (page 25).
File information
Displays the file name of the track.
Remaining battery power (page 18)
Identifying parts and controls (continued)

PCM-D50. US. 3-277-770-13(1)
17
Getting Started
Getting Started
Checking the supplied
accessories
USB cable (page 36)
AC power adapter (6V)1) (page 19)
Four LR6 (size AA) alkaline batteries 2)
CD-ROM (“Sound Forge Audio Studio LE”)
Operating Instructions (this book)
Only for the US and Canadian models
Only for the US, Canadian, and European models
1)
2)
Getting Started
Step 1: Preparing a power source
Use the supplied LR6 (size AA) alkaline
batteries.
1 Open the battery compartment lid on the
rear of the recorder.
First slide the lid
downward and then
open it.
2 Pull out the battery case from the
recorder.
Push the buttons
on both sides to pull it out.
Battery case
3 Insert four LR6 (size AA) alkaline batteries
into the battery case.
Be sure to insert the batteries with the
and ends in the right position.
4 Insert the battery case back into the
recorder, and close the battery
compartment lid.
Note
Turn off the recorder power before taking out the
battery case.
Continued on the next page

PCM-D50. US. 3-277-770-12(1)
18
Getting Started (continued)
When you turn on the recorder for the first
time after purchasing
When the POWER switch is set to the “ON”
position, “ACCESSING MEMORY...” appears
on the display, and the ACCESS indicator
flashes. Information required for operation is
read into the recorder’s built-in memory.
Then, the display changes to the clock set
menu since the clock is not set when you
purchase the recorder.
When to replace the batteries
When using batteries, the remaining battery
power is indicated on the display.
There is sufficient battery power.
Replace all four batteries.
“CHANGE BATTERY” appears on the
display; there is no power left.
The recorder will not operate.
Notes on using rechargeable batteries
You can use rechargeable batteries with the
recorder.
Even if fully-charged rechargeable batteries are
inserted, the battery indicator may not show the full
status.
Use a recharger to recharge batteries at room
temperatures.
Use the following charger and rechargeable
batteries for the recorder:
Nickel metal hydride rechargeable battery:
NH-AA-B4F
Quick battery charger for nickel metal hydride
rechargeable batteries: BCG-34HE
–
–
Battery life
When using Sony LR6 (size AA) alkaline
batteries (supplied)*:
Linear PCM MP3
96 kHz
24 bit
44 kHz
16 bit
128 kbps
44.1 kHz
Playback Approx.
20 hours
Approx.
20 hours
Approx.
26 hours
Recording
while
monitoring
Approx.
12 hours
Approx.
14 hours
Recording
without
monitoring
Approx.
20 hours
Approx.
24 hours
When using Sony nickel metal hydride
rechargeable batteries NH-AA-B4F (not
supplied)*:
Linear PCM MP3
96 kHz
24 bit
44 kHz
16 bit
128 kbps
44.1 kHz
Playback Approx.
25 hours
Approx.
25 hours
Approx.
27 hours
Recording
while
monitoring
Approx.
13 hours
Approx.
15 hours
Recording
without
monitoring
Approx.
20 hours
Approx.
25 hours
Approximate values for continuous recording/
playback using the built-in memory at an ambient
room temperature with the LIMITER switch set to
“OFF,” and “LED” of the menu set to “OFF.” The
battery life may become shorter depending on the
operational conditions.
*

19
Getting Started
To operate with the AC power adapter
(Only for the USA and Canada models)
Connect the supplied AC power adapter to
the DC IN 6V jack.
to a wall
outlet
AC power
adapter
(supplied)
to the DC
IN 6V jack
Notes on the AC power adapter
Use only the supplied AC
power adapter. Using any
other AC power adapter
may cause a malfunction. Polarity of the plug
Note
The recorder is accessing memory while
“ACCESSING MEMORY...” appears on the display
or the ACCESS indicator flashes. During this time,
do not remove or insert batteries and do not
disconnect or connect the AC power adapter, or the
USB cable. Doing so may damage the data.
Step 2: Setting the clock
Recorded audio files (tracks) are named
using the date and time of the clock. By
setting the clock before recording, the
recording’s date and time will be correctly
saved.
1When the recorder is turned on before
the clock has been set, “SET CLOCK”
appears on the display. After about 3
seconds, the message disappears
automatically, and the “CLOCK” display
of the menu appears.
2Press the FF/
and FR/
buttons
to set the year (y), and then press the
PLAY/ENTER button to fix the values.
3Repeat step 2 to set the month (m), day
(d), hour, and minute. Then press the
PLAY/ENTER button after setting the
minute to start the clock.
Continued on the next page

PCM-D50. US. 3-277-770-12(1)
20
To reset the clock
1 While the recorder is stopped, press and
hold the /MENU button until the menu
is displayed.
2 Press the FF/
and FR/
buttons
to select “CLOCK,” and then press the
PLAY/ENTER button.
The “CLOCK” display appears.
3 Press the FF/
and FR/
buttons
to select “y,” “m,” and “d,” or the time
display, and then press the PLAY/
ENTER button to fix the value.
4 Follow steps 2 and 3 of “Step 2: Setting
the clock” to reset the clock.
Note
If you leave the recorder for approximately several
weeks with no batteries inserted, the date and time
change to the default settings. In this case, reset
the clock.
Getting Started (continued)

21
Recording
Recording
Preparation before recording
When you position the recorder, place it so
that the microphones point to the sound
source. For accurate recording of left and
right sources, place the recorder with its
front side facing upward (see the illustration
below).
The placement of the recorder and the
direction of the microphone depend on the
sound source, the microphone, the settings
of the recorder, etc. It is recommended that
you try recording with the recorder in various
positions and settings after referring to the
illustration below and the characteristics of
the microphone.
Example: Placement when recording a
musical performance using the built-in
microphones
For best results, place the recorder about 2
to 3 m (6.56 to 9.84 ft) from the sound
source. Referring to the characteristics of
the built-in microphones, adjust direction of
the recorder and the angle of the
microphones.
Sound source
Approx. 2 to 3 m
(6.56 to 9.84 ft)
Place the recorder with its
front side facing upward and
the built-in microphones
pointing at the sound source.
Tripod (not supplied)
On the characteristics of the built-in
microphones
The built-in microphones are unidirectional.
You can change the directions of the
microphones.
When rotating both capsules of the
microphones to 90˚ to face inside (X-Y
position)
The microphone on the right gathers sound
from the left; the microphone on the left
records sound from the right.
You can obtain natural and profound stereo
sound recording. This position is
recommended for recording close-by sound
sources such as a solo performance or a
session of two or three people.
However, if you place the microphones too
close to the sound source, please note that
the microphones may catch the sounds
reversely.
Records
sound from
the right.
Records
sound from
the left.
Continued on the next page

PCM-D50. US. 3-277-770-12(1)
22
Recording (continued)
When rotating both capsules of the
microphones to 120˚ to face outside (Wide
stereo position)
The microphone on the right records sound
from the right; the microphone on the left
records sound from the left.
You can obtain dynamic stereo sound
recording. This position is recommended for
recording a remote sound source such as a
chorus, an orchestra, or other performance
of a large number of people.
Records
sound from
the right.
Records
sound from
the left.
To switch the microphone input sensitivity
Use the MIC ATT switch.
Usually set it to the “0” position. When
recording loud sounds, set it to the “20”
position.
To record according to sound sources
You can change the LOW CUT FILTER
switch and LIMITER switch settings
according to the sound sources.
LIMITER switch
LOW CUT FILTER
switch
To reduce the noise caused by wind or
breath, set the “LCF” from the menu and
set the LOW CUT FILTER switch to “ON.”
To reduce the distortion that may be
caused by a sudden input of loud sound,
set the “LIMITER” from the menu and set
the LIMITER switch to “ON.”
To position the recorder using the tripod
(not supplied)
By attaching an optional tripod (VCT-PCM1)
to the hole on the back of the recorder, you
can adjust the angles of the recorder and the
microphones more precisely. This also
prevents noise caused when holding the
recorder in your hand.
To use the wind screen (not supplied)
By fitting the optional wind screen (AD-
PCM1) to the built-in microphones, you can
reduce noise caused by wind or breath that
hits the microphones directly.

23
Recording
Recording analog sound
This section explains how to record analog
sound signals from the line output of an
external device or by using the built-in or
external microphones.
Recording using the built-in microphones
This sub-section explains how to record
sound sources in the built-in memory with
the built-in microphones.
To change sampling frequency, quantifying
bit number, or the memory drive for a
recording, go to the menu display (page 40).
The default sampling frequency and
quantifying bit number are “44.10 kHz
16 bit.”
1Position the recorder and the built-in
microphones referring to “Preparation
before recording” (page 21).
2Set the INPUT switch to the “”
(microphones) position.
3Press the /MENU button.
The screen used to select a folder is
displayed.
Currently selected folder
Continued on the next page
PAUSE button/
indicator
REC LEVEL dial
Volume dial
INPUT switch
/MENU button
REC button/
indicator
PLAY/ENTER
button
STOP button
FR/
button
FF/
button
jack
LINE IN (OPT)
jack

PCM-D50. US. 3-277-770-12(1)
24
Recording (continued)
4 Press the FF/
and FR/
buttons
to select the desired folder, and press the
PLAY/ENTER button.
Folders 01 to 10 are for saving recorded
tracks. You can record a maximum of 99
tracks in each folder
5 Press the REC button.
The recorder stands by for recording, and
flashes on the display.
6 Turn the REC LEVEL dial to adjust the
recording level while referring to the
display.
You can check the recording level on
both the peak meter of the display and
the peak level lamps. Adjust the level
closer to –12dB, into an appropriate
range that is suitable for your sound
source.
When checking the level on the peak
meter of the display
When recording sound that has “sharp
attack” parts such as percussive sound,
use the peak meter to check the level.
If appears when the maximum
peak value is output, distortion may
occur.
Peak indicator (crest value
of input signal)
Maximum peak value
When checking the level on the peak level
lamps
The peak level lamps for left and right
channels light according to the input
signal levels.
If the “OVER” lamp lights up in red (when
the recording level exceeds –1dB),
distortion may occur.
Peak level lamps
-12 dB (green): Distortion will not occur.
(Recording level is –12 to –1dB.)
OVER (red): Recording level is more
than –1dB. Lower the level.
Note
During digital recording, the peak level lamps
do not light.
7 Press PLAY/ENTER (or PAUSE)
button.
The standby for recording is made
released, and recording starts. The
lights on the display while recording is in
progress.
When recording level adjustment is
unnecessary
In step 5, press the PLAY/ENTER button
while pressing and holding the REC
button. Recording starts immediately.

25
Recording
To pause recording
Press the PAUSE button. The flashes
on the display. Press the button again to
restart recording.
The recorder does not start recording again
automatically. Be sure to press the PAUSE
button again to restart recording.
To stop recording
Press the STOP button.
Dividing a track during recording
During recording, press the DIVIDE button at
the point where you want to divide a track.
Recording continues as a new track,
succeeding the current track. In the same
way as a new recording, the new track will
have a new name.
Note
Depending on the “REC MODE” setting, you may not
be able to divide a track even if remaining recording
time is several tens of seconds.
On the display of remaining recordable time
When the remaining recordable time
becomes less than 10 minutes, the
remaining recordable time flashes on the
display.
Remaining recordable time*
When the remaining time runs out,
“MEMORY FULL” appears and recording
stops.
When the remaining recordable time is more than 10
minutes, the icon that represents remaining memory
amount appears. When memory is unused, “100%”
appears.
Notes
While is lit on the display, do not remove the
batteries or the AC power adapter. Doing so may
damage the data.
If the recorder remains in stop mode for about 10
minutes or longer, the recorder will enter low-power
consumption mode automatically. Power, however,
is consumed during the low-power mode. When you
are not going to use the recorder, please turn off the
power.
Noise may be recorded if an object, such as your
finger, etc., accidentally rubs or scratches the
recorder during recording.
Do not connect the USB cable to the recorder
during recording. Doing so stops recording
automatically (because connection with a computer
has priority).
For recording with a sampling frequency of 96 kHz,
we recommend that you will format the memory
beforehand in order to write data more efficiently.
If the size of a track exceeds 2 GB during recording,
a new track is created automatically and the excess
portion will be recorded as a new track.
Continued on the next page
*

PCM-D50. US. 3-277-770-12(1)
26
Recording (continued)
Monitoring the recording
Connect optional headphones or earphones
to the (headphone) jack of the recorder to
monitor the recording sound. The volume of
monitored sound can be adjusted by turning
the volume dial.
The volume of monitored sound does not
affect the recording volume.
Headphones
(not supplied)
to the
(headphone)
jack
Stereo
mini plug
Notes
If you turn up the volume excessively or place the
headphones near the microphone while monitoring
recording, the microphone may pick up the sound
from the headphones, causing acoustic feedback
(howling sound).
For best results, use encapsulated-type
headphones, which have less sound leakage.
Recording a few seconds in
advance, before starting to
record (Pre-recording)
The pre-recording feature allows you to
record sound sources for a maximum of five
seconds prior to the point when the
recording is started.
Sounds for 5
seconds are buffered
in the memory
Press REC to enter
on the recording
standby mode.
Press PLAY (or
PAUSE).
Recording
starts.
1 While the recorder is stopped, press and
hold the /MENU button until the menu
is displayed.
2 Press the FF/
and FR/
buttons
to select “PRE REC” (pre-recording), and
press the PLAY/ENTER button.
The “PRE REC” display appears.
3 Press the FF/
and FR/
buttons
to select “ON,” and press the PLAY/
ENTER button to fix the setting.
4 Follow steps 2 and 5 of “Recording using
the built-in microphones” (pages 23 and
24) to make the recorder ready to record.

27
Recording
The recorder stands by for recording, and
appears on the display. Sounds for
the last 5 seconds are buffered in the
memory.
Number of seconds to be
buffered in the memory
5Press the PLAY/ENTER (or PAUSE)
button
The standby for recording mode is
released, and recording starts. Sounds
are saved for the 5 seconds prior to the
point the button is pressed.
Notes
When the remaining recordable time is less than 10
seconds, the pre-recording function is disabled.
During digital recording, the pre-recording function
is disabled.
If it does not take 5 seconds between steps 4 and
5, prerecording is done only for these seconds.
Recording with an external
microphone
You can connect an optional external
microphone to the recorder.
1Connect an external microphone to the
(microphone) jack of the recorder,
and adjust the position of the
microphone. For the characteristics of the
microphone, refer to the operating
instructions supplied with it.
External microphone
(not supplied)
to the
jack
When you connect an external
microphone to the
(microphone) jack
of the recorder in stop mode, the PLUG
IN PWR menu is displayed. To use a plug
in power microphone, select “ON.” If you
select “OFF,” the plug in power function is
disabled.
2Follow steps 1 and 7 of “Recording using
the built-in microphones” (pages 23 and
24) to start recording.
Notes
When an external microphone is connected to the
(microphone) jack of the recorder, the built-in
microphones cannot be used for recording.
When “PLUG IN PWR” is set to “ON, ” the recorder
supplies power to a connected plug-in power
microphone.
Continued on the next page

PCM-D50. US. 3-277-770-12(1)
28
Recording (continued)
Recording from external
equipment (Line Input)
You can connect an external device such as
a CD player, MD player, or DAT player to the
recorder and record its playback sound.
1 Connect the audio output jacks of the
external equipment to the LINE IN (OPT)
jack of the recorder by using an optional
audio cable.
Audio cable (not
supplied)
CD/MD/DAT player
to the LINE
IN (OPT)
jack
2 Set the INPUT switch to the “LINE”
position.
3 Follow steps 3 and 7 of “Recording using
the built-in microphones” (pages 23 and
24).
4 Start playback on the external equipment.
5 Press the PLAY/ENTER (or PAUSE)
button where you want to start recording.
The standby for recording mode is
released, and recording starts.
Digital recording
This section explains digital recording:
recording digital sound signals from an
external digital device such as a CD or DAT
player.
When digital signals are input
Digital recording signals the recorder
supports
The recorder supports the following digital
signals when a digital device such as a CD,
MD or DAT player is connected to the LINE
IN (OPT) jack.
When incompatible signals are input,
“UNKNOWN DATA” is displayed and you
cannot record the signals.
Linear PCM 44.1/48.0/96 kHz digital
signals are supported.
You cannot record the copyrighted digital
signals (SCMS: Serial Copy Management
System). If such signals are input, “NO
DIGITAL COPY” is displayed. Some digital
devices output copyrighted digital signals.
For example, an MD or DAT media
containing copyrighted recorded material
outputs copyrighted digital signals, which
cannot be recorded with the recorder.
When the sampling quantifying bit number
is 16 bits or less, or unstable, it is
recorded at the 16 bit rate. Otherwise, it is
recorded at 24 bits.

29
Recording
Notes
During digital recording, the following features
cannot be used:
Setting the recording level/MIC ATT switch/LIMITER
switch/Setting the recording mode/LCF setting/SBM
setting/pre-recording
When the remaining recordable time is less than 10
seconds, digital recording may be disabled.
Recording digital signals from
external equipment (Optical
Input)
1Connect the audio output jacks of
external digital equipment to the LINE IN
(OPT) jack of the recorder by using an
optional optical digital cable.
Optical digital cable
(not supplied)
Digital audio player
to the LINE
IN (OPT)
jack
2Set the INPUT switch to the “LINE”
position.
3While the recorder is stopped, press and
hold the /MENU button until the menu
is displayed.
4Press the FF/
and FR/
buttons
to select “SYNC REC” (synchronized
recording), and press the PLAY/
ENTER button.
The “SYNC REC” display appears.
5Press the FF/
and FR/
buttons
to select “OFF,” and press the PLAY/
ENTER button to fix the setting.
6Follow steps 3 and 6 of “Recording using
the built-in microphones” (pages 23 and
24).
7Start playback on the external equipment.
8Press the PLAY/ENTER (or PAUSE)
button where you want to start recording.
The standby for recording mode is
released, and recording starts.
Tips
During recording, you can pause recording or divide
a track.
To start recording automatically with track
information from an external device, see
“Synchronizing recording with playback (Digital
Synchronized Recording)” (page 30).
Continued on the next page

PCM-D50. US. 3-277-770-12(1)
30
Synchronizing recording with
playback (Digital Synchronized
Recording)
Some portable digital devices such as
portable CD/MD/DAT players do not output
digital signals while playback is stopped.
With the signals from those devices, you can
start recording automatically (Digital
Synchronized Recording).
1 Connect the audio output jacks of the
external digital equipment to the LINE IN
(OPT) jack of the recorder using an
optional optical digital cable.
2 Set the INPUT switch to the “LINE”
position.
3 While the recorder is stopped, press and
hold the /MENU button until the menu
is displayed.
4 Press the FF/
and FR/
buttons
to select “SYNC REC” (synchronized
recording), and press the PLAY/
ENTER button.
The “SYNC REC” display appears.
Notes
When a different digital signal is input, it is recorded
as a new track since different signals cannot be
saved in a track.
During digital recording, the counter display might
show approximately one second later than the
actual recording.
During digital recording from a CD/MD/DAT player,
the recorder may fail in synchronized recording
mode depending on the type of source data or
operations attempted.
We cannot guarantee the operation of all types of
CD/MD/DAT players. Some external devices you
use may not operate properly.
When the remaining recordable time is less than 10
seconds, you may not be able to use synchronized
recording function.
When you are recording sound as the 99th track in
a folder, the digital synchronized recording does not
work and recording continues as the 99th track in
the folder.
Recording (continued)
5 Press the FF/
and FR/
buttons
to select “ON,” and press the PLAY/
ENTER button to fix the setting.
6 Follow steps 3 and 5 of “Recording using
the built-in microphones” (pages 23 and
24) to make the recorder standby, ready
for recording.
7 Start playback on the external equipment.
With track information from the
connected external device, recording
starts automatically. When tracks of the
playback signals switch, recording
continues as a new track.
Using the remote commander for
recording
You can use the optional remote commander
(RM-PCM1) to control recording operations.
1 Connect the optional remote commander
to the REMOTE jack of the recorder.
To the
REMOTE
jack
2 Press the appropriate buttons on the
remote commander to control recorder
operations such as recording, pausing
and stopping recording, and dividing a
track.

31
Operations after
Recording
PAUSE button/
indicator
FR/ button
DIVIDE button
STOP button
PLAY/ENTER
button/indicator
FF/ button
DPC switch
A-B button
Operations after Recording
Playing back recorded audio data
(tracks)
To change the memory and folder used to
play back, go to the menu display (page 40).
1Connect optional headphones or
earphones to the (headphone) jack of
the recorder.
Headphones
(not supplied)
to the
(headphone)
jack
Stereo
mini plug
2Press the PLAY/ENTER button.
Playback starts from the first track of the
selected folder or the last point at which
you stopped playback.
The is lit on the display. All the
tracks in the folder are played in track
number order.
To change a folder
1Press the /MENU button.
The screen used to select a folder is
displayed.
2Press the FF/
and FR/
buttons
to select the desired folder, and press the
PLAY/ENTER button.
Continued on the next page

PCM-D50. US. 3-277-770-12(1)
32
Operations after Recording (continued)
To change the memory drive
The recorder supports the use of “Memory
Stick” in addition to the built-in memory.
You can switch the memory as follows.
When you insert a “Memory Stick,” make
sure that the recorder is not recording or
playing a track. Make sure that it is
stopped.
1 While the recorder is stopped, press and
hold the /MENU button until the menu
is displayed.
2 Press the FF/
and FR/
buttons
to select “MEMORY,” and press the
PLAY/ENTER button.
The screen used to select the memory is
displayed.
3 Press the FF/
and FR/
buttons
to select the desired memory, and press
the PLAY/ENTER button to fix the
setting.
Operations during playback
To Operation
Stop playback Press the STOP button.
Pause playback Press the PAUSE button.
flashes on the display.
To resume play after pausing,
press the PAUSE button
again.
Fast forward
(Cue)
Press and hold the FF/
button.*
Fast reverse
(Review)
Press and hold the
FR/ button.*
Go back to the
beginning of the
current track
Press the FR/ button
once.
To Operation
Go back to
previous tracks
Press the FR/ button
repeatedly.**
Go to the
beginning of the
next track
Press the FF/ button
once.**
Go to the
beginning of
succeeding
tracks
Press the FF/ button
repeatedly.
If you press and hold the button, the recorder goes
forward or backward slowly at first, and then at
gradually higher speed.
** These operations are for when “EASY SEARCH” is
set to “OFF.”
When tracks are played back to the end of
the last track
When you play back or fast play back to the end of
the last track, “TRACK END” lights up for 5
seconds. When “TRACK END” goes off, the
recorder will stop at the beginning of the last track.
If you press and hold the FR/
button while
“TRACK END” is lit, the tracks are played back
rapidly, and normal playback will start at the point
you release the button.
If the last track is long and you wish to start
playback at a later part of the track, press and hold
the FF/
button to go to the end of the track
and then press the FR/
button while “TRACK
END” is lit to go back to the desired point.
For tracks other than the last one, go to the
beginning of the next track and then fast-rewind to
the desired point during playback.
Note
During playback, do not remove the batteries or AC
power adapter. Doing so may cause noise in audio
output from the LINE OUT (OPT) jack and
(headphone) jack.
*

33
Operations after
Recording
Adjusting the playback speed
(DPC (the Digital Pitch Control
function))
You can adjust the playback speed between
+100% and –75% of normal speed in the
menu. The track is played back in natural
tones thanks to the digital processing
function.
1While the recorder is stopped, press and
hold the /MENU button until the menu
is displayed.
2Press the FF/
and FR/
buttons
to select “DPC,” and press the PLAY/
ENTER button.
The “DPC” display appears.
3Press the FF/
and FR/
buttons
to set the desired playback speed
between +100% and –75% of normal
speed, and press the PLAY/ENTER
button to fix the setting. Press the /
MENU button to exit the menu mode.
4Slide the DPC switch to “ON.”
The track is played back at the specified
speed. To resume normal playback, slide
the DPC switch to “OFF.”
Continued on the next page
Playing back an MP3 file
You can play an MP3 file on the recorder by
copying it from your PC or other device onto
the recorder. For details, see page 38.
Quickly locating the point you
wish to start playback (Easy
Search)
When “EASY SEARCH” is set to “ON” in the
menu, you can quickly locate the point at
which you wish to start playback by pressing
the FF/
or FR/
button repeatedly
during playback or playback pause.
You can go back approximately 3 seconds
by pressing the FR/
button once, or
advance approximately 10 seconds by
pressing the FF/
button once. This
function is useful for locating a desired point
in a long recording.

PCM-D50. US. 3-277-770-12(1)
34
Operations after Recording (continued)
Connecting external equipment
for playback
To output recorded tracks from speakers of
external equipment, connect the audio input
jack or digital input jack of the external
equipment to the LINE OUT (OPT) jack of the
recorder using an optional Sony audio cable
or optical digital cable.
Connecting an analog device
AV amplifier/player (analog type)
Audio cable (not
supplied)
to the LINE
OUT (OPT)
jack
)
Connecting a digital device
AV amplifier/player (digital type)
Optical digital cable
(not supplied)
to the LINE
OUT (OPT)
jack
Playing back repeatedly
Playing back a track repeatedly
1 During playback, press and hold the
PLAY/ENTER button.
The repeat play mark ( 1) appears. The
selected track will be played back
repeatedly.
To exit the repeat play mode
To resume normal playback, press the
PLAY/ENTER button again. To stop at the
current position, press the STOP button.
Playing back a specified section
repeatedly – A-B Repeat
1 During playback, press the A-B button
briefly to specify the starting point A.
“A-B B?” is displayed.
2 Press the A-B button briefly again to
specify the ending point B.
“ A-B” is displayed and the specified
section is played back repeatedly.
To exit the A-B repeat play mode
To resume normal playback, press the
PLAY/ENTER button again. To stop at the
current position, press the STOP button.

35
Operations after
Recording
Dividing a track
You can divide a recorded track. Note that
tracks cannot be combined on the recorder
after they have been divided.
1During playback, press the DIVIDE
button.
“DIVIDE?” is displayed.
2Press the DIVIDE button again.
The track is divided into two at the point
you pressed the button, and
“DIVIDING...” appears on the display.
Track01 Track02 Track03
A track is divided.
Notes
Divided tracks are named as follows:
“_0” is added to the name of the original track,
and “_1” is added to the name of the new track.
However, if the original track name is less than 8
bytes, under bars “_” are added to make a 10-
byte name. For example, when dividing a file
named “123.WAV”, the tracks are named
“123______0.WAV” and “123______1.WAV”.
Tracks cannot be divided if:
you press the button at a point within less than
0.5 second from the beginning or the end of a
track.
the total number of recorded tracks reaches a
maximum number of recordable tracks (page 51).
(“TRACK FULL” appears on the display.)
the new track name exceeds a maximum number
of characters.
You cannot divide an MP3 file.
You cannot divide a track if its name after division is
the same as an existing file in the folder.
–
–
–
–
Deleting tracks
Deleting tracks one by one
1While the recorder is playing the track
that you want to delete or is stopped,
press and hold the /MENU button until
the menu is displayed.
2Press the FF/
and FR/
buttons
to select “DELETE TRK,” and press the
PLAY/ENTER button.
The “DELETE TRK” display appears.
3Press the FF/
and FR/
buttons
to select “YES,” and press the PLAY/
ENTER button.
The track is deleted and track numbers of
the following tracks will be decreased by
one.
Deleting all the tracks in a folder
1Select the folder containing the tracks
you want to delete, and press and hold
the /MENU button until the menu is
displayed.
2Press the FF/
and FR/
buttons
to select “DELETE ALL,” and press the
PLAY/ENTER button.
The “DELETE ALL” display appears.
3Press the FF/
and FR/
buttons
to select “YES,” and press the PLAY/
ENTER button.
All the tracks in the folder are deleted.
Note
Once a track has been erased, you cannot retrieve
it.
Continued on the next page

PCM-D50. US. 3-277-770-12(1)
36
Operations after Recording (continued)
Storing tracks on a computer
Connect the recorder to a computer to save
recorded tracks on the hard disk drive of the
computer.
1 Turn on the power of the recorder.
2 Connect the USB connectors of a
computer and the recorder using the
supplied USB connecting cable.
“CONNECTING” appears on the display
of the recorder, and it is recognized as a
USB Mass Storage Class device on the
computer.
You cannot operate the recorder while it
is connected to the computer.
During a USB connection, “DO NOT
POWER OFF” is always displayed. Do not
disconnect the power source or turn the
POWER switch to “OFF;” if you do so, the
USB connection is forcibly terminated
and data may be damaged.
Computer
(not supplied)
to a USB
connector
to the USB
connector
USB connecting
cable (supplied)
Notes
You cannot play the 24 bit tracks recorded using
this recorder with the Windows Media Player.
Do not use a computer to format the built-in
memory of the recorder or a “Memory Stick” you
use with the recorder.
3 The recorder is recognized on Windows
Explorer or Macintosh Desktop as a
removable storage device. Drag and drop
the track file you want to store on the
hard disk drive of the computer.
System requirements for the computer to
be connected to the recorder1)
Operating Systems*:
Windows Vista
®
Home Basic
Windows Vista
®
Home Premium
Windows Vista
®
Business
Windows Vista
®
Ultimate
Windows
®
XP Home Edition Service Pack
2 or higher
Windows
®
XP Professional Service Pack 2
or higher
Windows
®
XP Media Center Edition Service
Pack 2 or higher
Windows
®
XP Media Center Edition 2004
Service Pack 2 or higher
Windows
®
XP Media Center Edition 2005
Service Pack 2 or higher
Windows
®
2000 Professional Service Pack
4 or higher
Mac OS X (v10.2.8-v10.5)
Pre-Installed
The operating systems other than those listed
above are not supported.
The 64bit OS is not supported.
The sleep mode of the Mac OS is not supported.
Hardware Environment:
Port: USB port
Required when you save a recorded WAV file on a
PC via a USB connection.
*
*
*
–
1)

37
Operations after
Recording
Notes
We do not ensure trouble-free operation of the
system suspend, sleep, or hibernation function on
all computers. The following systems are not
supported:
Operating systems other than those indicated on
“Operating Systems.”
Personally constructed computers or operating
systems
Upgraded OS
Multi-boot environment
Multi-monitor environment
Microsoft, Windows, Windows Vista, and Windows
Media are trademarks or registered trademarks of
Microsoft Corporation in the United States and/or
other countries.
Macintosh and Mac OS are trademarks of Apple
Inc. registered in the United States and/or other
countries.
To use Windows 2000
Installation of the supplied driver is required.
Install the driver using “SonyRecorder_Driver.
exe” in the recorder.
–
–
–
–
–
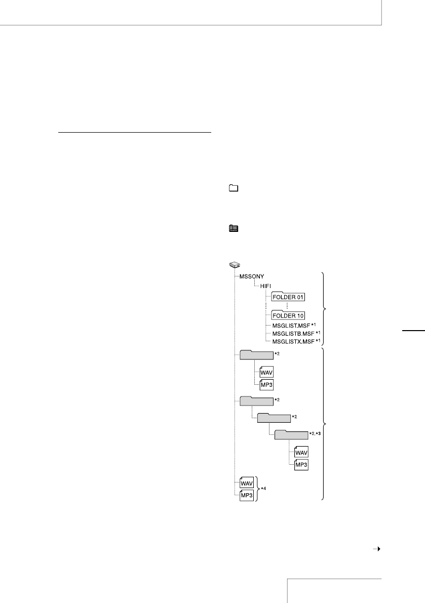
On folder and track file structure
The folders and files are displayed on the
computer screen as shown below.
The folder indicators on the display of the
recorder are as follows:
: Folder in which you can record and play
back tracks using the recorder (They have
already been made when you purchase the
recorder.)
: Folders for playback only (They appear
when MP3 or WAV files have been
transferred from a computer.)
Folder A
Folder B
Folder C
Folder D
Removable disk
Folders in
which you can
record tracks
Folders for
playback
only
Continued on the next page

PCM-D50. US. 3-277-770-12(1)
38
Operations after Recording (continued)
Files containing information such as the order of
folders, playback order of audio files, recording date
and time, etc. Do not delete or change these files.
The name of a folder in which files are stored will be
displayed on the recorder as the same folder name
it had when it was copied on the computer. It is
convenient if you put an easy-to-control name on
the folder in advance.
The recorder can recognize a file saved in a folder
within three levels on the removable disk, that is,
Folder D shown in the figure.
If you copy files separately, they are classified as
being in “NO FOLDER.”
On folders and files that the recorder can
recognize
: Folder in which you can record tracks
using the recorder
The recorder can recognize a maximum of
99 tracks in a folder, 10 folders and 990
tracks on a drive.
: Folders for playback only
The recorder can recognize a maximum of
99 tracks in a folder, 500 folders and 5,000
tracks on a drive. A folder without a track
saved, cannot be recognized.
Note on folder name
Do not delete or rename folders (“FOLDER01” to
“FOLDER10”). If you do so, the folders will not be
recognized by the recorder.
On title and artist names of an MP3 file
You can enter title name or artist name, etc.,
into MP3 files as ID3 tag information. The
recorder can display the ID3 tag information.
It is useful if you input the ID3 tag
information using the software you use to
make the MP3 files on your computer.
Note
If no title name or artist name has been entered into
the ID3 tag information, “Unknown” will be displayed.
1)
2)
3)
4)
Playing back MP3 files copied
from a computer
You can copy MP3 files from your computer
to the recorder and play them back on the
recorder.
The maximum playback time (tracks*), when
playing MP3 files using the recorder, is as
follows (when using the built-in memory):
128 kbps 256 kbps
71 hr. 20 m.
(1,070 tracks)
35 hr. 40 m.
(535 tracks)
In the case where tracks of 4 minutes each are
transferred to the recorder.
1 Connect the recorder to your computer.
With Windows: Open “My Computer” and
make sure that a removable disk has
been newly recognized.
On a Macintosh: Make sure that a drive
named “PCMRECORDER” or
“MEMORYSTICK” is displayed on the
desk top.
Note
The “MEMORYSTICK” display appears only when
a “Memory Stick” is inserted in the recorder.
2 Copy the folder containing MP3 files from
the computer onto the recorder.
With Windows: Use the Explorer to drag
and drop the folder containing MP3 files
onto the recorder.
On a Macintosh: On the desktop, drag
and drop the folder containing MP3 files
onto the recorder.
The recorder can recognize up to 500
folders. You can copy up to 99 tracks to
one folder and up to 5000 tracks in total.
*

39
Operations after
Recording
3 Disconnect the recorder from the
computer, and then press the /MENU
button briefly, press the FF/
and
FR/
buttons to select the desired
folder, and then press the PLAY/
ENTER button.
4 Press the FF/
and FR/
buttons
to select the file that you want to play.
5Press the PLAY/ENTER button to start
playback.
6Press the STOP button to stop
playback.
Artist name and title information
(up to 254 characters)
File name

PCM-D50. US. 3-277-770-12(1)
40
FF/
button
FR/
button
PLAY/ENTER
button/indicator
STOP button
/MENU button
Menu Operations
Menu Operations
Using the menu display
You can make various adjustments and
settings using the menu display.
1 Press the /MENU button for more than
one second.
The menu display appears. The currently
selected item and option are highlighted
and displayed in the center.
Selected item and option
When you select the item with in step
2, the confirmation display will appear.
2 Press the FF/
and FR/
buttons to select an item, and press the
PLAY/ENTER button.
The current setting of the selected item
appears.
Example: When “REC MODE” is selected
Available
options
3 Press the FF/
and FR/
buttons to select an option or operation,
and press the PLAY/ENTER button.
The option or operation is executed, and
the menu display appears again.
To return to the normal display
Press the STOP button.
To return to the previous menu display
Press the /MENU button.

41
Menu Operations
Menu items
While the recorder is stopped, all the items in the following chart appear. During recording,
recording standby, or recording pause, only “LIMITER,” and “LCF” appear. During playback or
playback pause, only “DELETE TRK,” “DPC” and “EASY SEARCH” appear. During digital
recording, you cannot operate the menu.
Item Options (Default settings are underlined.)
LED
(Indicator lighting)
The ACCESS indicator, peak level lamps, REC indicator, PLAY/ENTER
indicator, and PAUSE indicator light up or flash to represent the
operational status of the recorder.
ON The indicators light up or flash.
OFF The indicators do not light up or flash.
CLOCK
(Date/time settings)
You can set the clock.
For details, refer to page 19.
MEMORY 1)
(Recording/playback
memory)
You can select the memory location where the recorded tracks will be saved
and where the tracks to be played back are saved.
BUILT-IN The built-in memory of the recorder is used.
MEMORY STICK An optional “Memory Stick” is used.
Note
“BUILT-IN” is selected automatically once the “Memory Stick” is removed.
FORMAT 2)5)
(Initializing memory)
You can delete all data in current memory selected in “MEMORY” and
change the folder structure (page 37) to the default setting.
Be sure to confirm whether the current memory is the built-in memory or
“Memory Stick” before selecting “YES.”
Do not format the built-in memory or “Memory Stick” with your computer.
DELETE ALL 2)4)5)
(Deleting all tracks in a
folder)
You can delete all the tracks in a selected folder.
Be sure to confirm the folder name of the tracks to be deleted before
selecting “YES.”
For details about folder and track file structure, refer to page 37.
DELETE TRK 3)4)5)
(Deleting a track)
You can delete one selected track.
Be sure to confirm the track name to be deleted before selecting “YES.”
For details about folder and track file structure, refer to page 37.
The setting cannot be executed when no optional “Memory Stick” is inserted.
The function does not work when the remaining battery power is low.
The function does not work when a track file is set to read-only.
The function does not work when no track is saved in a folder.
Please note that the data deleted cannot be recovered.
Continued on the next page
1)
2)
3)
4)
5)

PCM-D50. US. 3-277-770-12(1)
42
Item Options (Default settings are underlined.)
DPC
(Digital Pitch Control
function)
Sets the DPC (Digital Pitch Control) function.
The function becomes enabled when you set the DPC switch to “ON.”
Set the speed of the playback in a range from +100% to –75% by 10% for
the + setting and by 5% for the – setting.
–30%
EASY SEARCH
(Easy search function)
Sets the easy search function.
OFF The easy search function does not work. When you press the
FF/
or FR/
button, the recorder will move to the next
or previous track.
ON You can go forward in the track for about 10 seconds by
pressing the FF/
button, and go back for about 3 seconds
by pressing the FR/
button.
REC MODE 6)7)
(Sampling frequency/
quantifying bit number)
You can select the sampling frequency and quantifying bit number for
recording.
22.05 kHz 16 bit You can record for a longer time.
44.10 kHz 16 bit The default setting
44.10 kHz 24 bit
48.00 kHz 16 bit
48.00 kHz 24 bit You can record with higher sound quality.
96.00 kHz 16 bit
96.00 kHz 24 bit
Notes
Sampling frequency is a value that represents how many times an analog signal is
converted into a digital signal (A/D conversion) per second. The larger the value of
sampling frequency, the better the sound quality, but also the larger the amount of
data. Sound quality of 44.1 kHz is equivalent to that of a CD, 48 kHz is equivalent
to that of a DAT, and 96 kHz is equivalent to DVD Audio.
Quantifying bit number is a value that represents the amount of data it takes for
one second of audio. The larger the value of the bit number, the larger amount of
data it takes and the better the sound quality.
Your computer must have software that supports 24-bit audio data to play back, edit, etc., sound with a
quantifying bit number of 24 bits.
In digital recording, this function does not work.
6)
7)
Menu Operations (continued)

43
Menu Operations
Item Options (Default settings are underlined.)
LIMITER 7)
(Preventing distortion)
The recorder always reserves audio for the digital limiter, which is 12dB
lower than audio processed in the normal circuit. This compensates for
clipping that happens during digital processing if audio is over-input.
When the LIMITER switch is set to “ON,” the digital limiter circuit operates.
The following are the times required for recovery:
150ms The recorder recovers from the affects of the digital limiter circuit
within approximately 150ms.
1 sec The recorder recovers from the affects of the digital limiter circuit
within approximately one second.
1 min The recorder recovers from the affects of the digital limiter circuit
within approximately one minute.
Notes
The limiter circuit functions to keep the signal level below the maximum input
level. When a loud sound is input suddenly, the excess part of the sound is
automatically set within the range of the maximum input level in order to prevent
distortion.
The limiter circuit of the recorder does not compensate for clipping when audio
over 12dB is input. In this case, sound may be distorted.
When the setting is “ON,” the peak value with the limiter circuit in operation
appears if the maximum peak value exceeds 0 dB.
LCF 7)
(Low Cut Filter function)
When the LOW CUT FILTER switch is set to “ON,” the low cut filter is
activated so that audio under the following frequencies is filtered and is not
recorded. This function reduces noise caused by the flow of air-conditioning
equipment, outdoor air, etc.
75 Hz Audio under 75 Hz frequency is not recorded.
150 Hz Audio under 150 Hz frequency is not recorded.
SBM 7)8)
(Super Bit Mapping
function)
Super Bit Mapping reduces noise when the quantifying bit number is set to
16 bit in “REC MODE.”
ON The super Bit Mapping functions to reduce noise.
OFF The super Bit Mapping does not function.
Note
Super Bit Mapping significantly increases the dynamic range acoustically by
reducing noise that is particularly easy to hear within the human audible band. In
order to improve the audio quality when converting 20-bit data into 16 bit, the top
4-bit amount of information within the lower data, which is usually thrown away, is
integrated into the 16-bit data.
In digital recording, this function does not work.
The setting cannot be executed when the quantifying bit number is set to 24 bit in “REC MODE.”
Continued on the next page
7)
8)

PCM-D50. US. 3-277-770-12(1)
44
Item Options (Default settings are underlined.)
PRE REC7)
(Pre-recording function)
You can buffer sound for approximately 5 seconds in the memory when you
press the REC button and the recorder is in standby for recording mode.
When you press the PLAY/ENTER button or the PAUSE button to
start recording, recording actually starts 5 seconds prior to the point the
button is pressed (pre-recording function).
ON The pre-recording function is activated. When you start
recording, the recorder starts recording sound 5 seconds prior to
the point where the button is pressed.
OFF The pre-recording function does not work. When you start
recording, recording starts at the point where the button is
pressed.
SYNC REC9)
(Synchronized recording
function)
You can start recording simultaneously with the input playback signals from
the external device connected to the LINE IN (OPT) jack during digital
recording.
ON Synchronized recording is enabled.
OFF Synchronized recording is disabled. You can start recording by
pressing the REC button and the PLAY/ENTER button or
the PAUSE button.
PLUG IN PWR
(Plug in power function) When a plug in power type microphone is connected to the
jack of the
recorder, the recorder can supply power to the microphone. You can turn the
plug in power function on and off:
ON The recorder supplies power to the connected plug in power
type microphone.
OFF The recorder does not supply power to the connected plug in
power type jack.
In digital recording, this function does not work.
When recording analog input signals, this function does not work.
7)
9)
Menu Operations (continued)

45
Additional Information
ACCESS
indicator
“Memory Stick”
Memory Stick slot
Cover of Memory
Stick slot
Using a “Memory Stick” (not supplied)
You can record audio using a “Memory
Stick” instead of the built-in memory of the
recorder.
“Memory Stick PRO-HG Duo” and “Memory
Stick PRO Duo (High Speed)” are the only
“Memory Stick” models that can be used for
the recorder. Note that other kinds of
“Memory Stick” are not guaranteed.
Inserting a “Memory Stick”
Before recording, be sure to copy all the
data saved in the “Memory Stick” to a
computer and format the “Memory Stick” on
the recorder so it contains no data.
1Open the cover of the Memory Stick slot.
2Insert the “Memory Stick” into the
Memory Stick slot firmly until it clicks, in
the direction shown in the illustration on
the left, and close the cover.
To use the “Memory Stick”
Select “MEMORY STICK” from the
“MEMORY” item of the menu.
When you insert the “Memory Stick” into
the recorder
“ACCESSING MEMORY...” appears on the
display, and the ACCESS indicator flashes.
Information required for operation is read
from the “Memory Stick.”
To remove the “Memory Stick”
Be sure that the ACCESS indicator light is
off, and then push the “Memory Stick” into
the recorder. When it pops out, remove it
from the Memory Stick slot.
Continued on the next page

PCM-D50. US. 3-277-770-12(1)
46
Using the “Memory Stick” for
recording/playback
1 Go to the menu display, and set the
“MEMORY” setting to “MEMORY STICK”
(page 41).
2 Follow the steps of “Recording analog
sound” (page 23), “Digital recording”
(page 28) or “Playing back recorded
audio data (tracks)” (page 31).
To store tracks on a computer
Connect the recorder with the “Memory
Stick” inserted to a computer (page 36).
On folder and track file structure
Ten folders are created in the “Memory
Stick,” separately from the folders of the
built-in memory. The structure of folders and
track files are the same as those of the built-
in memory (page 37).
Folders in
the built-in
memory
Folders in the
“Memory
Stick”
Removable disk
Removable disk
For details about the specifications of folder
and track files, see page 37.
Notes
Do not insert or remove the “Memory Stick” during
recording/playback. Doing so may cause a
malfunction of the recorder.
If you use a “Memory Stick” formatted with other
device than the recorder, you cannot record tracks
properly. Make sure to use a “Memory Stick”
formatted with the recorder.
The recorder is accessing memory while
“ACCESSING MEMORY...” appears on the display
or the ACCESS indicator flashes. During this time,
do not remove the “Memory Stick.” Doing so may
damage the data.
Operations of a “Memory Stick PRO-HG Duo” and
“Memory Stick PRO Duo (High Speed)” of up to 4
GB are checked on the recorder, but this does not
guarantee operations of all series or models of
“Memory Stick.” Because the Sony “Memory Stick”
is the only “Memory Stick” that has been
operationally tested on the recorder, “Memory Stick”
models of other makers may cause a malfunction.
For the “Memory Stick” compatibilities list, access
the following web page:
http://www.sony.net/Products/mssupport
“Memory Stick”, “Memory Stick PRO-HG Duo”,
“Memory Stick PRO Duo (High Speed)” and
are trademarks of Sony Corporation.
“MagicGate” is the general name of a copyright
protection technology developed by Sony.
The recorder does not support parallel data transfer.
Data may be damaged on the following occasions:
The “Memory Stick” is removed or the recorder is
turned off during a read or write operation.
The “Memory Stick” is used in a location subject
to static electricity or electrical noises.
We recommend that you save a backup of any
important data.
When you use a “Memory Stick” without a write-
protect switch, make sure not to edit or delete data
by accident.
–
–
Using a “Memory Stick” (not supplied) (continued)

47
Additional Information
Maintenance
On noise
Noise may be heard when the recorder is
placed near an AC power source, a
fluorescent lamp, or a mobile phone during
recording or playback.
Noise may be recorded when an object,
such as your finger, etc., rubs or scratches
the recorder during recording.
On safety
Do not operate the recorder while driving,
cycling, or operating any motorized vehicle.
On handling
Do not subject the recorder to strong
shock or vibration. Doing so may cause a
malfunction of the recorder.
Do not place the recorder in the following
locations:
Anywhere extremely hot. Never expose it
to temperatures above 60ºC.
Under direct sunlight or close to heaters
In a sun-heated car with the windows
closed (especially in summer)
In a humid place, such as in a bathroom
Anywhere dusty
On the built-in microphones
The built-in microphones are
high-performance electret condenser
microphones. Do not expose them to strong
wind or water.
–
–
–
–
–
On maintenance
When the exterior is dirty, clean the surface
gently with a soft cloth slightly moistened in
water, and then wipe it again with a dry
cloth. Do not use alcohol, benzene, or
thinner, etc., to avoid damaging the finish.
Backup recommendations
To avoid potential risk of data loss caused by
accidental operation or malfunction of the
recorder, we recommend that you save a
backup copy of your recorded tracks on a
computer.

PCM-D50. US. 3-277-770-12(1)
48
Troubleshooting
If you experience trouble with your recorder, try the following solutions.
1 Turn off the recorder completely by removing the batteries and the AC power adapter, and
then turn it on again. Or use the recorder to initialize the built-in memory or the “Memory
Stick.” (Note that initializing will delete all data in the memory or in the “Memory Stick.”)
2 Read through the symptoms and solutions on pages 48 to 51 and messages on pages 51
to 53 to check your recorder.
3 If the problem persists, consult with qualified Sony personnel (see the warranty for contact
information).
Symptom Cause/Solution
The recorder does not
operate.
The batteries have been inserted with incorrect +/– directions. Reinsert
them correctly (page 17).
The batteries are exhausted. Replace them with new ones (page 17).
The buttons are locked with the HOLD switch. Set the HOLD switch to the
“OFF” position (page 14).
The POWER switch is set to the “OFF” position. Set it to the “ON” position.
You cannot start
recording.
The INPUT switch is in the wrong position. Set it to the “” (microphones)
position when using the built-in microphones or an external microphone to
input audio for recording. Set it to the “LINE” position when external
equipment is connected for recording (pages 23, 28 - 30).
The memory is full, or a maximum number of tracks (page 38) have already
been recorded. Delete some of the tracks (page 35) or store the tracks on
the hard disk of your computer (page 36), and then delete them from the
recorder. You can also use a “Memory Stick” with sufficient capacity (page
46).
99 tracks have already been recorded in the selected folder and you cannot
record any more tracks. Select another folder (page 23) or delete some of
the tracks (page 35).
The write-protect switch on the inserted “Memory Stick” is set to “LOCK.”
Release the lock.
Check the “PLUG IN PWR” setting of the menu when you use an external
microphone.
Digital Synchronized
Recording cannot be
performed.
Digital Synchronized Recording cannot be performed when the connected
device outputs digital signals even when playback is stopped (page 30).
The ACCESS indicator,
peak level lamps, or
REC / PLAY/
ENTER / PAUSE
indicators
do not light/flash.
The “LED” item in the menu is set to “OFF.” Display the menu and set it to
“ON” (page 41).

49
Additional Information
Symptom Cause/Solution
You cannot erase a
track.
The write-protect switch on the inserted “Memory Stick” is set to “LOCK.”
Release the lock.
When you use a Windows computer, the track or the folder containing the
track is set to “Read-only” on the computer. Display the track or the folder
using Windows Explorer and remove the check for “Read-only” under
“Properties.”
When you use a Macintosh computer, the track or the folder containing the
track is set to “Locked” on the computer. Display the track or the folder on
Macintosh Desktop and remove the check for “Locked” under “GetInfo” of
“File.”
The remaining battery power is insufficient. Connect the AC power adapter
to the recorder (page 19), or replace the batteries with new ones (page 17).
Noise is heard. An object, such as your finger, etc., accidentally rubbed or scratched the
recorder during recording so that noise was recorded.
Noise may occur if many small-sized files are recorded in the current
memory. Save the tracks on the hard disk of your computer (page 36), and
then format the memory (page 41).
The recorder was placed near an AC power source, a fluorescent lamp, or
a mobile phone during recording or playback.
Noise may occur if the plug of the connected external microphone was
dirty when recording. Clean the plug.
Noise may occur if the plug of the connected headphones is dirty during
playback or monitoring the recording sound. Clean the plug.
The sound picked up is
distorted.
The INPUT switch is in the wrong position. Set it to the position that
corresponds to the sound source and connections (pages 23, 28 - 30).
Adjust the recording level to an appropriate range (page 24).
The sound source is too loud when recording with an external microphone.
Set the MIC ATT switch to the “20” position (page 22), or move the
microphone away from the sound source.
The sound source has parts that are too loud. Adjust the value in
“LIMITER” in the menu display (page 43), and set the LIMITER switch to
“ON.”
Noise occurs during
recording.
When monitoring the recording sound with headphones, they are too close
to the microphone. Decrease the sound level from the headphones or keep
the microphone away from them.
“--y--m--d --:--” is
displayed as the
recorded date.
Set the clock (page 19). The date and time of recording are displayed after
the clock is set.
Continued on the next page

PCM-D50. US. 3-277-770-12(1)
50
Troubleshooting (continued)
Symptom Cause/Solution
There are fewer menu
items in the menu
display.
Some menu items are not displayed during playback or recording (page
41).
A character in a folder
or track name is
displayed in unreadable
characters.
The recorder cannot support or display some special characters and
symbols that are entered on a computer using Windows Explorer or the
Macintosh Desktop.
The “ACCESSING
MEMORY...” display
does not disappear.
If the recorder is required to process a large amount of data, the message
may be displayed for an extended period of time. This is not a malfunction
of the recorder. Wait until the message disappears. In this case, do not
remove the batteries or AC power adapter.
You cannot record
tracks up to the
maximum recording
time noted on page 57.
If there are other formatted data (for example, images) saved in the
memory, you cannot record tracks up to the maximum.
A “Memory Stick” requires a minimum amount of memory, even when
recording very short tracks. As a result, the actual total recording time of
the “Memory Stick” may be shorter than the maximum recording time of
the recorder.
The maximum recording time indicated on page 57 is estimated. It varies
depending on the number of tracks.
Due to the limitations of the recording system, the sum of the total
recorded time in the counter (elapsed time) and the remaining time may be
shorter than the maximum recording time of the recorder.
Even when “MEMORY FULL” is displayed and the recorder stops
recording, the recorder has an extra memory space for editing. This is not
a malfunction of the recorder.
If the recording data volume of one track requires over 2 GB, the
subsequent recording starts as a new track due to the specifications of the
recorder.
The “Memory Stick” is
not recognized.
Since the “Memory Stick” may contain image data or other files, the
memory required for creating initial folders is insufficient. Use Windows
Explorer or other tools to delete unnecessary files or initialize the “Memory
Stick” on the recorder.
Select “MEMORY STICK” for the “MEMORY” item of the menu.

51
Additional Information
Symptom Cause/Solution
“.WAV” files cannot be
played back on the
recorder.
A file recorded in a frequency that the recorder does not support cannot be
played back.
The remaining memory
amount does not reach
100%.
Data may be damaged because the power source was removed during
recording. Initialize the memory using the recorder.
A file cannot be played
back.
Files other than those the recorder supports may not be played back. For
details, see the specifications (page 54).
Some character
information does not
appear.
You can scroll the title name for an MP3 file. File and artist names cannot
be displayed by scrolling.
Error messages
Message Meaning/Solution
SET CLOCK The clock is not set. Set it before operating the recorder (page 19).
16 bit ONLY The “SBM” item can be set to “ON” only when the quantifying bit number is
set to 16 bit. Change the quantifying bit number to 16 bit on “REC MODE” in
the menu display, and then set “SBM” again (page 43).
TRACK FULL The number of tracks saved in the current folder has reached the maximum
(99 tracks), and you cannot record or divide tracks. To reduce the number of
tracks, record new tracks in another folder, delete unnecessary tracks (page
35), or store some of the tracks on your computer (page 36).
MEMORY FULL There is no remaining data space in the built-in memory or the “Memory
Stick.” Delete unnecessary tracks (page 35) or store some of the tracks on
your computer (page 36), and then erase the contents of the memory.
M.S. LOCKED The write-protect switch on the inserted “Memory Stick” is set to “LOCK.”
Release the lock.
READ ONLY M.S. A read-only “Memory Stick” is inserted. Use the “Memory Stick” that the
recorder supports.
Continued on the next page

PCM-D50. US. 3-277-770-12(1)
52
Troubleshooting (continued)
Message Meaning/Solution
ACCESS DENIED A “Memory Stick” with an access control function is inserted. Functions
including recording and playback are limited, and you cannot use it with the
recorder. Use a “Memory Stick” that the recorder supports.
M.S. TYPE ERROR An incompatible “Memory Stick” is inserted. Use a “Memory Stick” that the
recorder supports.
UNKNOWN MEDIA The “Memory Stick” not supported is inserted. Use a “Memory Stick” that
the recorder supports. We cannot guarantee operations with unknown
media.
NO MEMORY STICK A “Memory Stick” is not inserted into the recorder. Insert a “Memory Stick”
that the recorder supports (page 45).
FILE PROTECTED For Windows computers
You cannot delete the track that is set to “Read-only” on the computer.
Display the track using Windows Explorer and remove the check for “Read-
only” under “Properties.”
For Macintosh computers
You cannot delete the track that is set to “Locked” on the computer. Display
the track on the Macintosh Desktop and remove the check for “Locked”
under “GetInfo” of “File.”
UNKNOWN DATA The file you are trying to play back or record is an unsupported type of data
or a file of a different format. It cannot be played or recorded on the recorder.
FILE DAMAGED The track you are trying to play back or edit is damaged. It cannot be
played or edited on the recorder.
NO TRACK There is no track in the selected folder.
NEW TRACK The file size of the track being recorded exceeds 2 GB. A new track is
created and recording continues as a new file. (The maximum file size is 2
GB.)
CHANGE FOLDER Since all the tracks in a folder have been erased and there are no tracks
in the folder, you cannot use the folder. A folder without tracks will not be
displayed.
BATTERY LOW The remaining battery power is insufficient. You cannot delete a track or
format the memory. Replace the batteries with new ones (page 17), or
connect the AC power adapter to the recorder (page 19).
NO INPUT SIGNAL During digital recording, there are no digital signals input from the optical
cable connected to the LINE IN (OPT) jack of the recorder. Check the
connection.

53
Additional Information
Message Meaning/Solution
NO DIGITAL COPY During digital recording, there is a copy-prohibit sound source being input
from the optical cable connected to the LINE IN (OPT) jack of the recorder.
Recording cannot be performed.
M.S. ERROR Insert the “Memory Stick” again. If this message appears again, the “Memory
Stick” may have a problem.
FORMAT ERROR Memory that has been initialized on other equipment cannot be used in the
recorder. Initialize the memory using “FORMAT” in the menu display (page
41). Do not format the memory using your computer or other equipment.
CANNOT OPERATE The track name has reached the maximum number of characters. Shorten
the file name using a computer.
The track cannot be divided. Check to see if the number of tracks in the
folder has not reached the maximum, or if there is not a track bearing the
same file name in a folder.
An MP3 file or a WAV file in a folder for playback only ( ) cannot be
divided. You can divide only a WAV file contained in a folder for saving
recorded tracks ( ).
CHANGE BATTERY The batteries are exhausted. Replace the batteries with new ones (page 17).
SYSTEM ERROR A system error has occurred. Remove the batteries or the AC power adapter
to turn off the recorder completely, and then turn on the recorder again. If
this message appears again, consult with qualified Sony personnel (see the
warranty for contact information).
PROCESS ERROR A process error has occurred. Remove the batteries or the AC power
adapter to turn off the recorder completely, and then turn on the recorder
again. If this message appears again, consult with qualified Sony personnel
(see the warranty for contact information).
POWER PROBLEM An incompatible AC power adapter is being used, which could cause a
malfunction. Use only compatible batteries and AC power adapters.
HOLD You cannot operate the recorder since the HOLD switch is set to “ON.”
(However, you can control the recorder with the optional remote
commander.)
To operate the recorder, set the HOLD switch to “OFF.”

PCM-D50. US. 3-277-770-12(1)
54
Specifications
Recording media
Built-in flash memory 4 GB, “Memory
Stick” (not supplied), Linear PCM
Stereo recording
Capacity
Part of the memory capacity is
allocated to data management.
Actual usable capacity: Approx. 3.83
GB (4,116,611,072 bytes)
Maximum recording time
Refer to “Maximum recordable time”
on page 57.
Linear PCM
Quantization: 16-bit linear, 24-bit
linear
Frequency range (Input from the LINE
IN (OPT) jack when recording/
playing back) (0 to –2 dB):
Fs 22.05 kHz: 20 to 10,000 Hz
Fs 44.10 kHz: 20 to 20,000 Hz
Fs 48.00 kHz: 20 to 22,000 Hz
Fs 96.00 kHz: 20 to 40,000 Hz
MP3 compatible bit rates, sampling
frequencies
MPEG Ver. 1 Layer 3:
32, 44.1, 48 kHz
32 to 320 kbps, VBR
MPEG Ver. 2 Layer 3:
16, 22.05, 24 kHz
32 to 160 kbps, VBR
Signal-to-noise ratio (S/N) (Input from the
LINE IN (OPT) jack when recording/playing
back)
93 dB or above (1 kHz IHF-A)
(for 24 bit)
Total harmonic distortion (Input from the
LINE IN (OPT) jack)
22.05 kHz 16 bit, 44.10 kHz 16/24 bit:
0.01% or below (1 kHz, 22 kHz LPF)
48.00 kHz 16/24 bit, 96.00 kHz
16/24 bit: 0.01% or below
(1 kHz, 22 kHz LPF)
Wow and flutter
Below measurable limit (less than
±0.001% W.PEAK)
Input/output
(microphone) jack (stereo mini jack)
Input impedance: 22k
Rated input level: 2.5mV
Minimum input level: 0.7mV
(headphone) jack (stereo mini jack)
Rated output level: 400mV
Maximum output level:
25mW + 25mW or more
Load impedance: 16
LINE IN (OPT) jack
Input impedance: 40k
Rated input level: 2.0V
Minimum input level: 450mV
Input level: –24.5 to –14.5 dBm
(for optical digital input)
Absorption wavelength:
630 to 690 nm
(for optical digital input)
LINE OUT (OPT) jack
Output impedance:
1 k for European model/
220 for other models
Rated output level: 1.7V
Load impedance: 22k
Output level: –21 to –15 dBm
(for optical digital output)
Emission wavelength: 630 to 690 nm
(for optical digital output)
DC IN 6V jack
USB connector (Hi-speed USB, Mass
Storage Class)
Memory Stick slot

55
Additional Information
General
Power requirements
DC IN 6V
Four LR6 (size AA) alkaline batteries
(supplied)
Four nickel metal hydride
rechargeable batteries NH-AA (not
supplied)
Power consumption
0.75 W
Dimensions
Approx. 72.0 × 154.5 × 32.7 mm
(27/8 × 61/8 × 15/16 inches) (w/h/d)
(not including projecting parts and
controls)
Mass 365 g (12.88 oz) (including batteries)
Supplied accessories
Refer to “Checking the supplied
accessories” on page 17.
Optional accessories*
“Memory Stick PRO-HG Duo”**
MS-EX4G (4GB)
MS-EX2G (2GB)
MS-EX1G (1GB)
“Memory Stick PRO Duo (High Speed)”
MSX-M2GNU (2GB)
MSX-M1GNU (1GB)
** For the “Memory Stick” compatibilities list,
access the following web page:
http://www.sony.net/Products/mssupport
Stereo headphones
MDR-V900HD
MDR-V700DJ
Audio connecting cable
RK-G129/G129CS
Optical digital cable
POC-10B (optical mini plug
optical mini plug)
POC-10AB (optical mini plug
rectangular-shaped optical plug)
External microphone ECM-MS957
AC power adaptor (for European countries)
AC-E60HG
Battery charger for nickel metal hydride
rechargeable batteries BCG-34HE4
Remote commander RM-PCM1
Tripod VCT-PCM1
Carrying case CKL-PCMD50
Wind screen AD-PCM1
Microphone adapter XLR-1
Extension cable for headphones
RK-G111S
Your dealer may not handle some of the above
listed optional accessories. Please ask the dealer
for detailed information.
Design and specifications are subject to
change without notice.
*

PCM-D50. US. 3-277-770-12(1)
56
File Specifications
Once you record audio in the built-in
memory or a “Memory Stick,” the 10 folders
used for saving tracks are created
automatically in each memory location. One
“.WAV” file is created for each recording.
For details about the folders and track file
structure, refer to page 37.
Notes about folders and tracks
Because the folder names “FOLDER 01” to
“FOLDER 10” are fixed, do not change the
names on a computer. If they are changed,
the recorder cannot recognize the folders.
The number of folders is fixed at 10 for
each memory type. If a folder is deleted on
a computer, a new folder is created in the
built-in memory or “Memory Stick.”
The maximum number of tracks that can
be saved in one folder is 99 tracks.
The maximum data capacity that one WAV
format track can deal with is 2 GB. If the
data amount of one track exceeds 2 GB
during recording, recording as a new track
starts automatically. In this case, the
elapsed recording time display changes to
0 second, but the contents that have been
recorded up to the 2 GB limit are stored
normally.
While recording analog audio signals, one
track is created even if recording is
stopped right after recording is started.
You can change a file name on your
computer. If you use a character that the
recorder does not support, playback or
other operation may be disabled. If this
occurs, change the file name again. When
you change a file name, the playback order
may change.
If you use 8 or fewer alphanumeric
characters in lower case for a file name,
the characters are displayed in upper case
on the recorder. If you use 9 letters or
more, they are displayed in lower case.

57
Additional Information
Maximum recordable time (Approximate)
The total maximum recordable time (approximate) of all the folders is as follows.
Built-in flash memory (4 GB)
Sampling frequency/
quantifying bit number
Maximum
recordable time *
22.05 kHz 16 bit 12 hrs 55 min.
44.10 kHz 16 bit 6 hrs 25 min.
44.10 kHz 24 bit 4 hrs 15 min.
48.00 kHz 16 bit 5 hrs 55 min.
48.00 kHz 24 bit 3 hrs 55 min.
96.00 kHz 16 bit 2 hrs 55 min.
96.00 kHz 24 bit 1 hr 55 min.
“Memory Stick PRO-HG Duo”
Sampling frequency/
quantifying bit number
Maximum recordable time *
1 GB 2 GB 4 GB
22.05 kHz 16 bit 3 hrs 5 min. 6 hrs 25 min. 12 hrs 50 min.
44.10 kHz 16 bit 1 hr 30 min. 3 hrs 10 min. 6 hrs 25 min.
44.10 kHz 24 bit 1 hr 0 min. 2 hrs 5 min. 4 hrs 15 min.
48.00 kHz 16 bit 1 hr 25 min. 2 hrs 55 min. 5 hrs 55 min.
48.00 kHz 24 bit 55 min. 1 hr 55 min. 3 hrs 55 min.
96.00 kHz 16 bit 40 min. 1 hr 25 min. 2 hrs 55 min.
96.00 kHz 24 bit 25 min. 55 min. 1 hr 55 min.
* The maximum recordable time varies depending on recording conditions.

PCM-D50. US. 3-277-770-12(2)
58
Index
Symbols
(headphone) jack ......... 26, 31
(microphone) jack ........... 27
/MENU ...............................
20, 23, 29, 30, 31, 32, 35, 40
A-B button ..................... 34
FF/
button ............. 19, 32
FR/
button button .. 19, 32
PAUSE button/
indicator ......................... 25, 32
PLAY/ENTER button/
indicator ............................ 31
REC button/indicator ......... 24
STOP button ............... 25, 32
A
ACCESS indicator ........... 18, 45
AC power adapter ................. 19
Alkaline batteries................... 17
Analog recording ................... 23
B
Battery case ......................... 17
Battery compartment lid ........ 17
Battery life ............................ 18
Built-in microphones ............. 21
C
Carrying case ....................... 10
Changing a folder ........... 23, 31
Changing the memory drive ... 32
CLOCK .......................... 19, 41
Computer ............................. 36
D
DC IN 6V jack ....................... 19
DELETE ALL ......................... 41
DELETE TRK ........................ 41
Deleting a track .................... 35
Digital limiter ......................... 43
Digital recording .................... 28
DISPLAY button .................... 15
DIVIDE button ....................... 35
DPC
(Digital Pitch Control) .... 33, 42
E
Easy Search ......................... 33
Elapsed recording/
playback time ..................... 15
Error messages ..................... 51
External microphone ............. 27
F
Fast forwards........................ 32
Fast reverse .......................... 32
Folder ................. 31, 37, 46, 56
FORMAT............................... 41
G
Go to the beginning of track .. 32
H
HOLD switch ........................ 14
I
INPUT switch ....... 23, 28, 29, 30
L
LED ..................................... 41
LIGHT button ........................ 13
LIMITER ......................... 22, 43
LINE IN (OPT) jack .... 28, 29, 30
LINE OUT (OPT) jack ............. 34
LOW CUT FILTER (LCF) ... 22, 43
M
Maintenance ......................... 47
Maximum recordable time...... 57
MEMORY ............................. 41
Memory Stick ................. 45, 46
Memory Stick slot ................. 45
Menu display ........................ 40
MIC ATT switch ..................... 22
Monitoring the recording........ 26
MP3 files .............................. 38

PCM-D50. US. 3-277-770-12(2)
59
Additional Information
P
Peak level lamps ................... 24
Peak meter ........................... 24
Placing the built-in microphones
to face the sound source .... 21
Playing back ......................... 31
Adjusting the playback
speed (DPC) ................ 33
Easy Search ................... 33
MP3 files ........................ 38
Pause ............................ 32
Pre-recording ................. 26
Repeat play .................... 34
Stop .............................. 32
PLUG IN PWR
(plug in power) ................... 44
Power source ....................... 17
POWER switch ............... 13, 18
Pre-recording........................ 26
Preparation before
recording ........................... 21
PRE REC ........................ 26, 44
Q
Quantifying bit number .......... 42
R
REC LEVEL dial .................... 24
REC MODE........................... 42
Recording ............................. 21
Digital recording ............. 28
Digital Synchronized
Recording .................... 30
Pause ............................ 25
Recording analog
sound .......................... 23
Recording digital signals from
external equipment
(Optical Input) .............. 29
Recording using the built-in
microphones ................ 23
Stop .............................. 25
Remaining battery power ....... 18
Remaining memory amount ... 25
Remaining recordable
time ............................. 15, 25
Remaining time of the current
track .................................. 15
Remote commandar .............. 30
REMOTE jack ....................... 30
Repeat play .......................... 34
S
Sampling frequency .............. 42
SBM .................................... 43
Slot for a wrist strap .............. 13
Super Bit Mapping ................ 43
Supplied accessories ............ 17
Synchronizing digital recording
with playback ..................... 30
SYNC REC ..................... 30, 44
System requirements for a
computer ........................... 36
T
Time information ................... 15
TRACK END ......................... 32
Track file......................... 37, 56
Tripod .................................. 22
Troubleshooting .................... 48
U
USB connector ..................... 36
Using the menu display ......... 40
V
Volume dial ........................... 26
W
Wind screen ......................... 22

PCM-D50. US. 3-277-770-12(2)
Printed in China