Sony Blu Ray Disc Dvd Receiver Hbd E370 E470 E570 E870 T57 Users Manual E370/E470/E570/E870/T57
HBD-E370E470 E570E870T57 to the manual ea8afec4-4d26-4fd6-a5a8-db9096c42383
2015-01-23
: Sony Sony-Sony-Blu-Ray-Disc-Dvd-Receiver-Hbd-E370-E470-E570-E870-T57-Users-Manual-285713 sony-sony-blu-ray-disc-dvd-receiver-hbd-e370-e470-e570-e870-t57-users-manual-285713 sony pdf
Open the PDF directly: View PDF
.
Page Count: 114 [warning: Documents this large are best viewed by clicking the View PDF Link!]
- COVER
- TABLE OF CONTENTS
- 1. SERVICING NOTES
- 2. DISASSEMBLY
- 3. TEST MODE
- 4. ELECTRICAL CHECK
- 5. DIAGRAMS
- 5-1. BLOCK DIAGRAM - SERVO Section -
- 5-2. BLOCK DIAGRAM - MEMORY Section -
- 5-3. BLOCK DIAGRAM - TUNER, S-AIR Section -
- 5-4. BLOCK DIAGRAM - AUDIO Section -
- 5-5. BLOCK DIAGRAM - REGULATOR Section -
- 5-6. BLOCK DIAGRAM - PANEL, POWER SUPPLY Section -
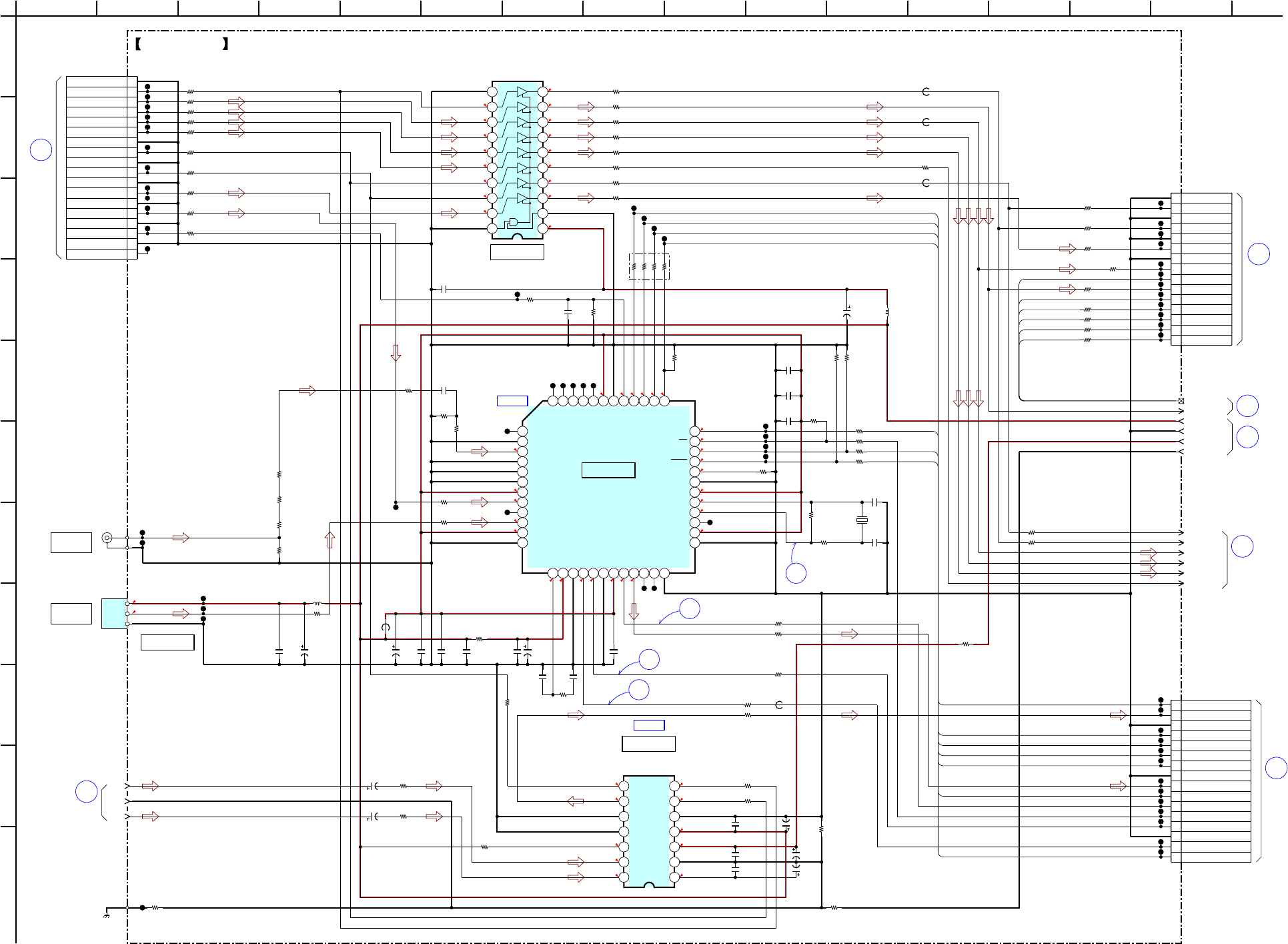
- 5-7. SCHEMATIC DIAGRAM - MB-134 Board (1/13) -
- 5-8. SCHEMATIC DIAGRAM - MB-134 Board (2/13) -
- 5-9. SCHEMATIC DIAGRAM - MB-134 Board (3/13) -
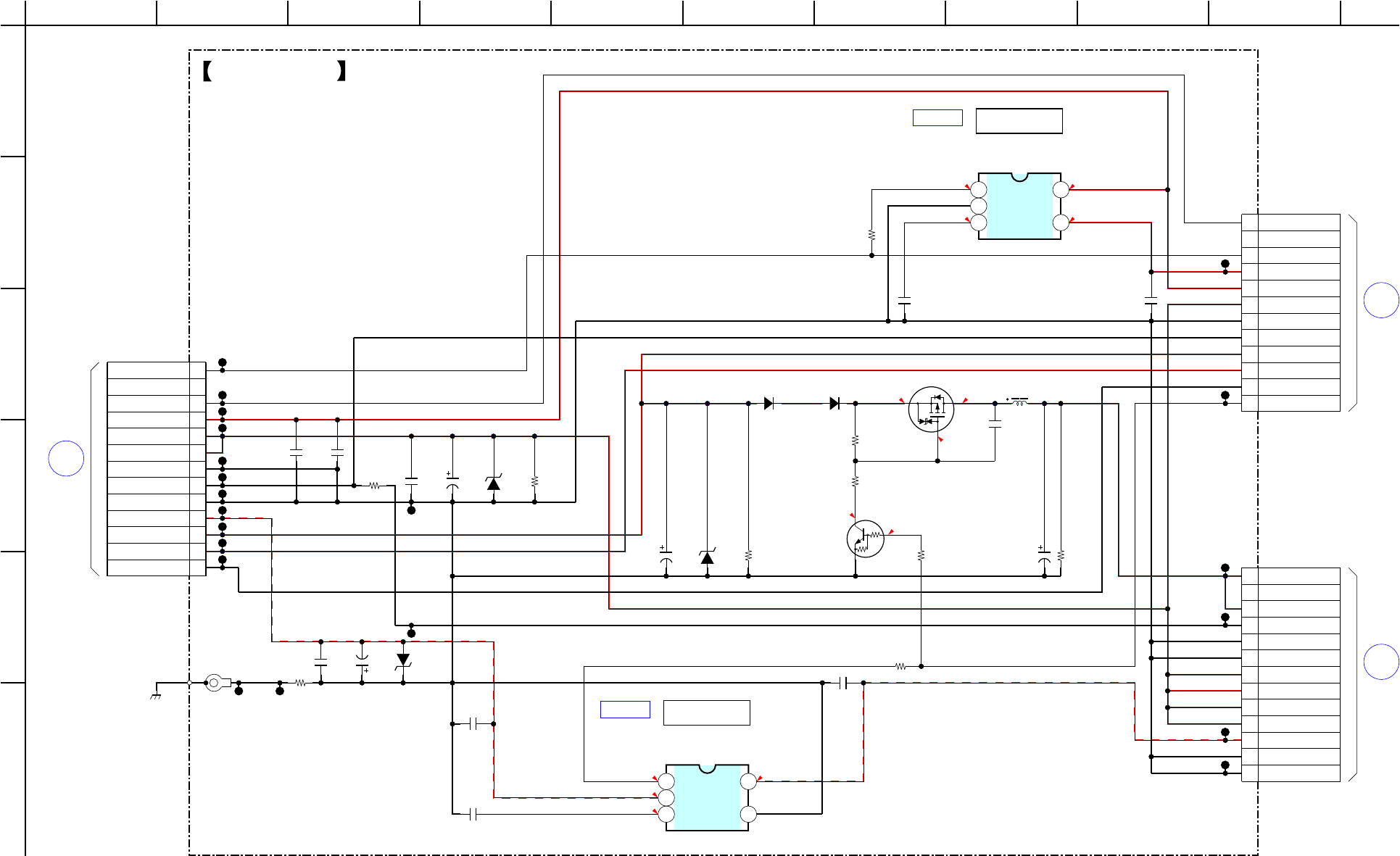
- 5-10. SCHEMATIC DIAGRAM - MB-134 Board (4/13) -
- 5-11. SCHEMATIC DIAGRAM - MB-134 Board (5/13) -
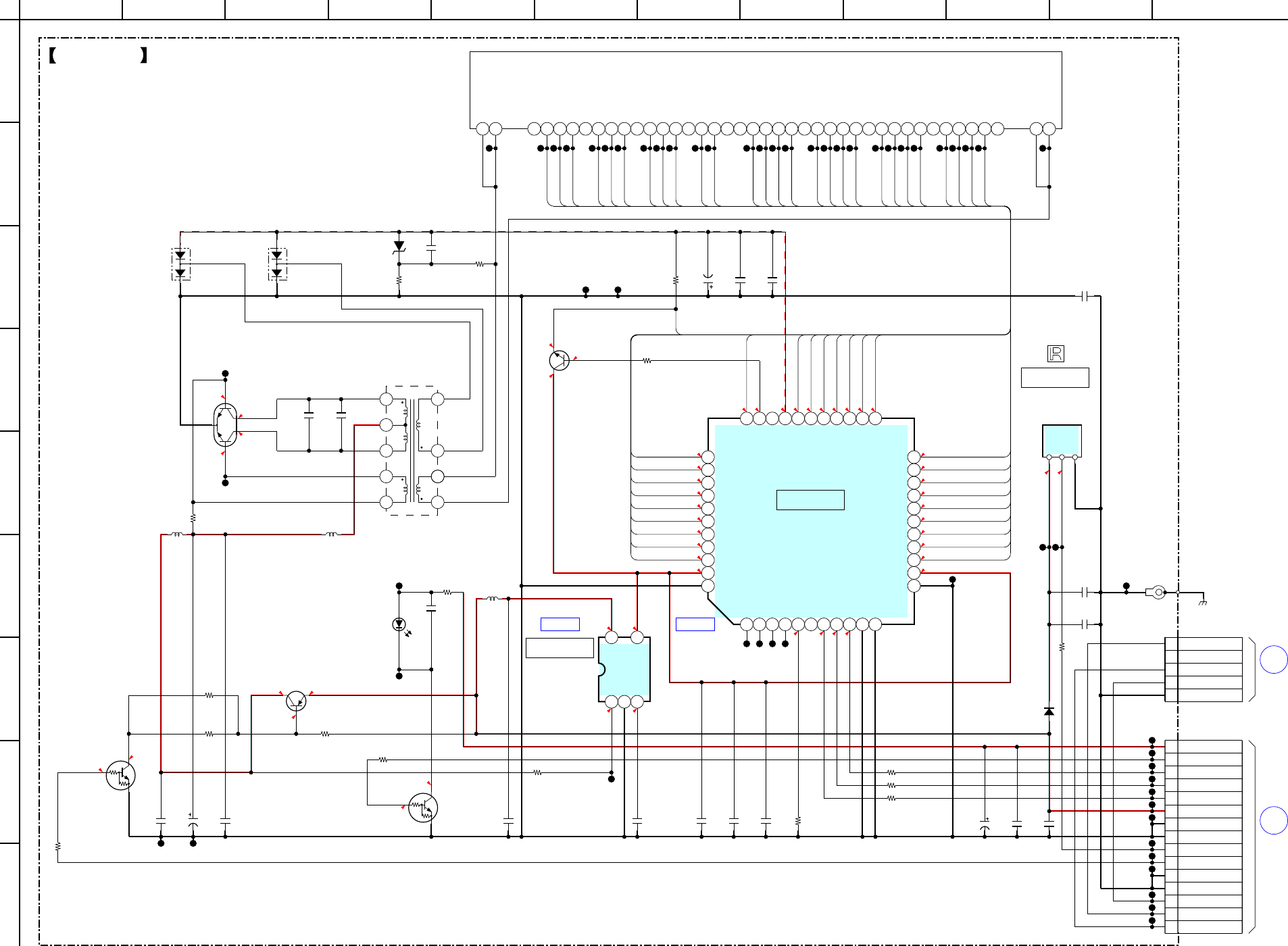
- 5-12. SCHEMATIC DIAGRAM - MB-134 Board (6/13) -
- 5-13. SCHEMATIC DIAGRAM - MB-134 Board (7/13) -
- 5-14. SCHEMATIC DIAGRAM - MB-134 Board (8/13) -
- 5-15. SCHEMATIC DIAGRAM - MB-134 Board (9/13) -
- 5-16. SCHEMATIC DIAGRAM - MB-134 Board (10/13) -
- 5-17. SCHEMATIC DIAGRAM - MB-134 Board (11/13) -
- 5-18. SCHEMATIC DIAGRAM - MB-134 Board (12/13) -
- 5-19. SCHEMATIC DIAGRAM - MB-134 Board (13/13) -
- 5-20. PRINTED WIRING BOARD - MB-134 Board (Component Side)-
- 5-21. PRINTED WIRING BOARD - MB-134 Board (Conductor Side)-
- 5-22. PRINTED WIRING BOARD - AUDIO Board -
- 5-23. SCHEMATIC DIAGRAM - AUDIO Board -
- 5-24. PRINTED WIRING BOARD - MAIN Board (Component Side)-
- 5-25. PRINTED WIRING BOARD - MAIN Board (Conductor Side)-
- 5-26. SCHEMATIC DIAGRAM - MAIN Board (1/5) -
- 5-27. SCHEMATIC DIAGRAM - MAIN Board (2/5) -
- 5-28. SCHEMATIC DIAGRAM - MAIN Board (3/5) -
- 5-29. SCHEMATIC DIAGRAM - MAIN Board (4/5) -
- 5-30. SCHEMATIC DIAGRAM - MAIN Board (5/5) -
- 5-31. PRINTED WIRING BOARD - CONNECT Board -
- 5-32. SCHEMATIC DIAGRAM - CONNECT Board -
- 5-33. PRINTED WIRING BOARD - REG Board -
- 5-34. SCHEMATIC DIAGRAM - REG Board -
- 5-35. PRINTED WIRING BOARD - FL Board -
- 5-36. SCHEMATIC DIAGRAM - FL Board -
- 5-37. PRINTED WIRING BOARD - POWER Board -
- 5-38. SCHEMATIC DIAGRAM - POWER Board -
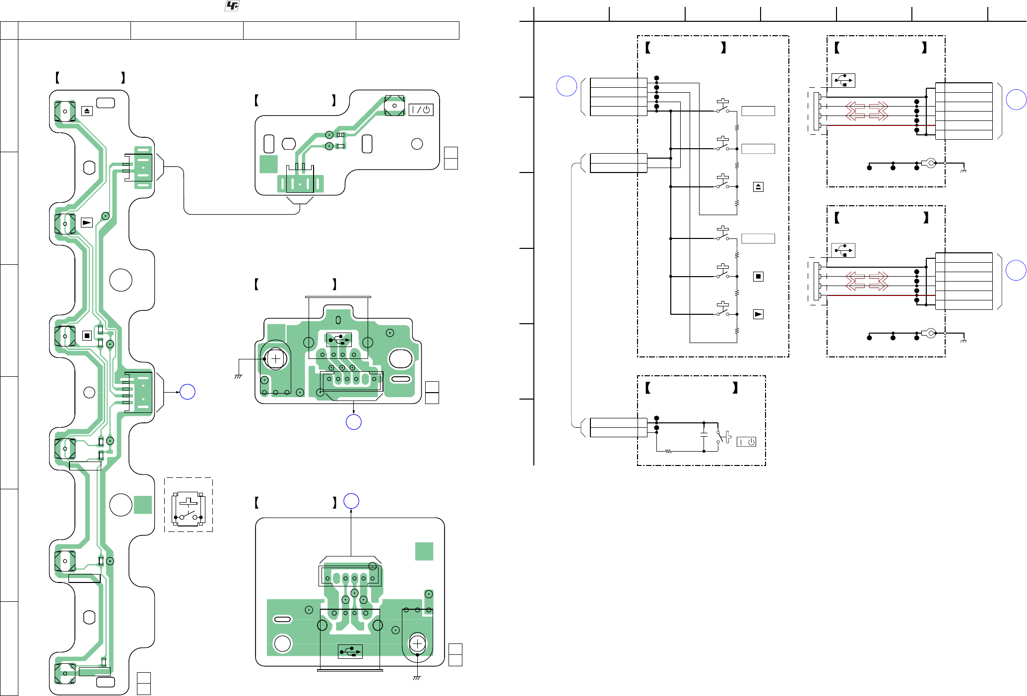
- 5-39. PRINTED WIRING BOARDS - KEY Section -
- 5-40. SCHEMATIC DIAGRAM - KEY Section -
- 6. EXPLODED VIEWS
- 7. ELECTRICAL PARTS LIST
- REVISION HISTORY

SERVICE MANUAL
Sony Corporation
Audio&Video Business Group
Published by Sony Techno Create Corporation
HBD-E370/E470/
E570/E870/T57
SPECIFICATIONS
BLU-RAY DISC/DVD RECEIVER
9-889-770-01
2010B05-1
© 2010.02
US Model
HBD-E370/E570/T57
Canadian Model
HBD-E370/E470/E870
AEP Model
UK Model
HBD-E370/E870
Ver. 1.0 2010.02
• HBD-E370 is the amplifi er, video, BD/DVD/Super Audio CD/CD
system, USB, LAN and tuner section in BDV-E370.
• HBD-E470 is the amplifi er, video, BD/DVD/Super Audio CD/CD
system, USB, LAN and tuner section in BDV-E470.
• HBD-E570 is the amplifi er, video, BD/DVD/Super Audio CD/CD
system, USB, LAN and tuner section in BDV-E570.
• HBD-E870 is the amplifi er, video, BD/DVD/Super Audio CD/CD
system, USB, LAN and tuner section in BDV-E870.
• HBD-T57 is the amplifi er, video, BD/DVD/Super Audio CD/CD
system, USB, LAN and tuner section in BDV-T57.
Model Name Using Similar Mechanism BDP-S370
Mechanism Type BPX-5
Optical Pick-up Block Name KEM-460AAA
Photo: HBD-E370
Amplifier Section
U.S. models:
POWER OUTPUT AND TOTAL HARMONIC
DISTORTION:
(FTC)
Front L + Front R: With 3 ohms loads, both
channels driven, from 180
- 20,000 Hz; rated 60 watts
per channel minimum
RMS power, with no more
than 1% total harmonic
distortion from 250 milli
watts to rated output.
Other models:
POWER OUTPUT (rated)
Front L/Front R: 108 W + 108 W (at 3 ohms,
1 kHz, 1% THD)
HBD-E370:
POWER OUTPUT (reference)
Front L/Front R/Center/Surround L/Surround R:
142 W (per channel at 3
ohms, 1 kHz)
Subwoofer: 140 W (at 3 ohms, 80 Hz)
HBD-E870/HBD-E570/HBD-E470/HBD-T57:
POWER OUTPUT (reference)
Front L/Front R/Center/Surround L/Surround R:
167 W (per channel at 3
ohms, 1 kHz)
Subwoofer: 165 W (at 3 ohms, 80 Hz)
Inputs (Analog)
AUDIO (AUDIO IN) Sensitivity: 450/250 mV
Inputs (Digital)
SAT/CABLE (COAXIAL), TV (OPTICAL)
Supported formats: LPCM
2CH (up to 48 kHz), Dolby
Digital, DTS
Video Section
Outputs VIDEO: 1 Vp-p 75 ohms
COMPONENT:
Y: 1 Vp-p 75 ohms
PB/CB, PR/CR: 0.7 Vp-p
75 ohms
HDMI OUT: Type A (19
pin)
BD/DVD/Super Audio CD/CD System
Signal format system NTSC (US and
USB Section
(USB) port: Type A (For connecting
USB memory, memory
card reader, digital still
camera, and digital video
camera)
Maximum current: 500 mA
LAN Section
LAN (100) terminal 100BASE-TX Terminal
Tuner Section
System PLL quartz-locked digital
synthesizer
FM tuner section
Tuning range
North American models: 87.5 MHz - 108.0 MHz
(100 kHz step)
Other models: 87.5 MHz - 108.0 MHz
(50 kHz step)
Antenna (aerial) FM wire antenna (aerial)
Antenna (aerial) terminals 75 ohms, unbalanced
Intermediate frequency 10.7 MHz
General
Power requirements
North American model: 120 V AC, 60 Hz
Other models:
50/60 Hz
Power consumption On: 170 W
Standby: 0.3 W (at the
Power Saving mode)
Dimensions (approx.) 430 mm × 85 mm × 335
mm (17 in × 3 3/8 in ×
13 1/4 in) (w/h/d) incl.
projecting parts
Mass (approx.) 4.8 kg (10 lb 10 oz)
Design and specifications are subject to change
without notice.
Canadian models)
PAL/NTSC (AEP and
UK models)
220 - 240 V AC,

HBD-E370/E470/E570/E870/T57
2
NOTES ON CHIP COMPONENT REPLACEMENT
• Never reuse a disconnected chip component.
• Notice that the minus side of a tantalum capacitor may be dam-
aged by heat.
FLEXIBLE CIRCUIT BOARD REPAIRING
• Keep the temperature of soldering iron around 270 °C during
repairing.
• Do not touch the soldering iron on the same conductor of the
circuit board (within 3 times).
• Be careful not to apply force on the conductor when soldering
or unsoldering.
SAFETY CHECK-OUT
After correcting the original service problem, perform the follow-
ing safety check before releasing the set to the customer:
Check the antenna terminals, metal trim, “metallized” knobs,
screws, and all other exposed metal parts for AC leakage.
Check leakage as described below.
LEAKAGE TEST
The AC leakage from any exposed metal part to earth ground and
from all exposed metal parts to any exposed metal part having a
return to chassis, must not exceed 0.5 mA (500 microamperes.).
Leakage current can be measured by any one of three methods.
1. A commercial leakage tester, such as the Simpson 229 or RCA
WT-540A. Follow the manufacturers’ instructions to use these
instruments.
2. A battery-operated AC milliammeter. The Data Precision 245
digital multimeter is suitable for this job.
3. Measuring the voltage drop across a resistor by means of a
VOM or battery-operated AC voltmeter. The “limit” indication
is 0.75 V, so analog meters must have an accurate low-voltage
scale. The Simpson 250 and Sanwa SH-63Trd are examples
of a passive VOM that is suitable. Nearly all battery operated
digital multimeters that have a 2 V AC range are suitable. (See
Fig. A)
1.5 kΩ0.15 μF
AC
voltmeter
(0.75 V)
To Exposed Metal
Parts on Set
Earth Ground
Fig. A. Using an AC voltmeter to check AC leakage.
SAFETY-RELATED COMPONENT WARNING!
COMPONENTS IDENTIFIED BY MARK 0 OR DOTTED LINE
WITH MARK 0 ON THE SCHEMATIC DIAGRAMS AND IN
THE PARTS LIST ARE CRITICAL TO SAFE OPERATION.
REPLACE THESE COMPONENTS WITH SONY PARTS
WHOSE PART NUMBERS APPEAR AS SHOWN IN THIS
MANUAL OR IN SUPPLEMENTS PUBLISHED BY SONY.
ATTENTION AU COMPOSANT AYANT RAPPORT
À LA SÉCURITÉ!
LES COMPOSANTS IDENTIFIÉS PAR UNE MARQUE 0 SUR
LES DIAGRAMMES SCHÉMATIQUES ET LA LISTE DES
PIÈCES SONT CRITIQUES POUR LA SÉCURITÉ DE FONC-
TIONNEMENT. NE REMPLACER CES COMPOSANTS QUE
PAR DES PIÈCES SONY DONT LES NUMÉROS SONT DON-
NÉS DANS CE MANUEL OU DANS LES SUPPLÉMENTS
PUBLIÉS PAR SONY.
• This product incorporates copyright protection technology that is protected by
U.S. patents and other intellectual property rights.
Use of this copyright protection technology must be authorized by Macrovision,
and is intended for home and other limited viewing uses only unless otherwise
authorized by Macrovision.
Reverse engineering or disassembly is prohibited.
• This system incorporates with Dolby* Digital and Dolby Pro Logic (II) adaptive
matrix surround decoder and the DTS** Digital Surround System.
* Manufactured under license from Dolby Laboratories.
Dolby, Pro Logic, and the double-D symbol are trademarks of Dolby Labora-
tories.
** Manufactured under license under U.S. Patent #’s:
5,451,942; 5,956,674; 5,974,380; 5,978,762; 6,226,616; 6,487,535;
7,212,872; 7,333,929; 7,392,195; 7,272,567 & other U.S. and worldwide
patents issued & pending. DTS is a registered trademark and the DTS logos,
Symbol, DTS-HD and DTS-HD Master Audio are trademarks of DTS, Inc.
© 1996-2008 DTS, Inc. All Rights Reserved.
• This system incorporates High-Defi nition Multimedia Interface (HDMI™) tech-
nology.
HDMI, the HDMI logo and High-Defi nition Multimedia Interface are trademarks
or registered trademarks of HDMI Licensing LLC.
• Java and all Java-based trademarks and logos are trademarks or registered trade-
marks of Sun Microsystems, Inc.
• “BD-LIVE” and “BONUSVIEW” are trademarks of Blu-ray Disc Association.
• “Blu-ray Disc” is a trademark.
• “Blu-ray Disc,” “DVD+RW,” “DVD-RW,” “DVD+R,” “DVD-R,” “DVD
VIDEO,” and “CD” logos are trademarks.
• “BRAVIA” is a trademark of Sony Corporation.
• “AVCHD” and the “AVCHD” logo are trademarks of Matsushita Electric Indus-
trial Co., Ltd. and Sony Corporation.
• “S-AIR” and its logo are trademarks of Sony Corporation.
• , “XMB,” and “xross media bar” are trademarks of Sony Corporation and Sony
Computer Entertainment Inc.
• “PLAYSTATION” is a trademark of Sony Computer Entertainment Inc.
• DivX®, DivX Certifi ed® and associated logos are registered trademarks of DivX,
Inc. and are used under license. (Except for U.S. models.)
• Music and video recognition technology and related data are provided by Grace-
note®.
Gracenote is the industry standard in music recognition technology and related
content delivery. For more information, please visit www.gracenote.com.
CD, DVD, Blu-ray Disc, and music and video-related data from Gracenote, Inc.,
copyright © 2000-present Gracenote.
Gracenote Software, copyright © 2000-present Gracenote. One or more patents
owned by Gracenote apply to this product and service. See the Gracenote website
for a nonexhaustive list of applicable Gracenote patents. Gracenote, CDDB,
MusicID, MediaVOCS, the Gracenote logo and logotype, and the “Powered by
Gracenote” logo are either registered trademarks or trademarks of Gracenote in
the United States and/or other countries.
This appliance is classified as a
CLASS 1 LASER product. This
marking is located on the rear
exterior.
CAUTION
Use of controls or adjustments or performance of procedures
other than those specifi ed herein may result in hazardous radia-
tion exposure.
HBD-E370/E470/E570/E870/T57
3
1. SERVICING NOTES ............................................. 4
2. DISASSEMBLY
2-1. Disassembly Flow ........................................................... 11
2-2. Case (EZ) ........................................................................ 11
2-3. MB-134 Board ................................................................ 12
2-4. Bracket (MB) Block ........................................................ 13
2-5. Fuse (F901), POWER Board .......................................... 13
2-6. Front Panel Block ........................................................... 14
2-7. CONNECT Board ........................................................... 14
2-8. BD Drive (BPX-5) .......................................................... 15
2-9. Back Panel Block ............................................................ 15
2-10. MAIN Board ................................................................... 16
2-11. AUDIO Board ................................................................. 16
2-12. Optical Device (KEM-460AAA), Wire (Flat Type) ....... 17
3. TEST MODE ............................................................ 18
4. ELECTRICAL CHECK ......................................... 27
5. DIAGRAMS
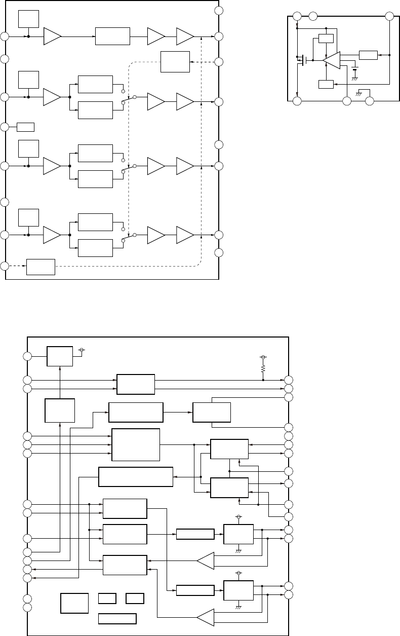
5-1. Block Diagram - SERVO Section - ................................ 28
5-2. Block Diagram - MEMORY Section - ............................ 29
5-3. Block Diagram - TUNER, S-AIR Section - .................... 30
5-4. Block Diagram - AUDIO Section - ................................. 31
5-5. Block Diagram - REGULATOR Section - ...................... 32
5-6. Block Diagram
- PANEL, POWER SUPPLY Section - ........................... 33
5-7. Schematic Diagram - MB-134 Board (1/13) - ................ 35
5-8. Schematic Diagram - MB-134 Board (2/13) - ................ 36
5-9. Schematic Diagram - MB-134 Board (3/13) - ................ 37
5-10. Schematic Diagram - MB-134 Board (4/13) - ................ 38
5-11. Schematic Diagram - MB-134 Board (5/13) - ................ 39
5-12. Schematic Diagram - MB-134 Board (6/13) - ................ 40
5-13. Schematic Diagram - MB-134 Board (7/13) - ................ 41
5-14. Schematic Diagram - MB-134 Board (8/13) - ................ 42
5-15. Schematic Diagram - MB-134 Board (9/13) - ................ 43
5-16. Schematic Diagram - MB-134 Board (10/13) - .............. 44
TABLE OF CONTENTS
5-17. Schematic Diagram - MB-134 Board (11/13) - .............. 45
5-18. Schematic Diagram - MB-134 Board (12/13) - .............. 46
5-19. Schematic Diagram - MB-134 Board (13/13) - .............. 47
5-20. Printed Wiring Board
- MB-134 Board (Component Side) - ............................. 48
5-21. Printed Wiring Board
- MB-134 Board (Conductor Side) - ............................... 49
5-22. Printed Wiring Board - AUDIO Board - ......................... 50
5-23. Schematic Diagram - AUDIO Board - ............................ 51
5-24. Printed Wiring Board
- MAIN Board (Component Side) - ................................ 52
5-25. Printed Wiring Board
- MAIN Board (Conductor Side) - .................................. 53
5-26. Schematic Diagram - MAIN Board (1/5) - ..................... 54
5-27. Schematic Diagram - MAIN Board (2/5) - ..................... 55
5-28. Schematic Diagram - MAIN Board (3/5) - ..................... 56
5-29. Schematic Diagram - MAIN Board (4/5) - ..................... 57
5-30. Schematic Diagram - MAIN Board (5/5) - ..................... 58
5-31. Printed Wiring Board - CONNECT Board - ................... 59
5-32. Schematic Diagram - CONNECT Board - ...................... 59
5-33. Printed Wiring Board - REG Board - .............................. 60
5-34. Schematic Diagram - REG Board - ................................ 61
5-35. Printed Wiring Board - FL Board - ................................. 62
5-36. Schematic Diagram - FL Board - .................................... 63
5-37. Printed Wiring Board - POWER Board - ........................ 64
5-38. Schematic Diagram - POWER Board - .......................... 65
5-39. Printed Wiring Boards - KEY Section - .......................... 66
5-40. Schematic Diagram - KEY Section - .............................. 66
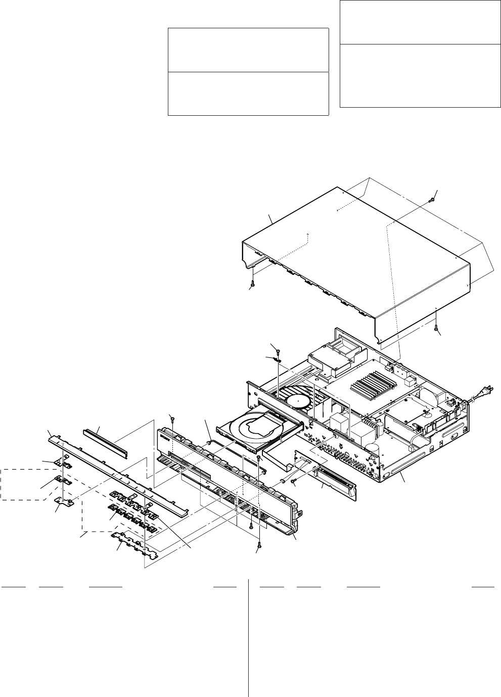
6. EXPLODED VIEWS
6-1. Case, Front Panel Section ............................................... 91
6-2. MB-134 Board Section ................................................... 92
6-3. Back Panel Section ......................................................... 93
6-4. MAIN Board Section ...................................................... 94
6-5. BD Drive Section (BPX-5) ............................................. 95
7. ELECTRICAL PARTS LIST .............................. 96

HBD-E370/E470/E570/E870/T57
4
SECTION 1
SERVICING NOTES
NOTES ON HANDLING THE OPTICAL PICK-UP
BLOCK OR BASE UNIT
The laser diode in the optical pick-up block may suffer electro-
static break-down because of the potential difference generated by
the charged electrostatic load, etc. on clothing and the human body.
During repair, pay attention to electrostatic break-down and also
use the procedure in the printed matter which is included in the
repair parts.
The fl exible board is easily damaged and should be handled with
care.
NOTES ON LASER DIODE EMISSION CHECK
The laser beam on this model is concentrated so as to be focused
on the disc refl ective surface by the objective lens in the optical
pickup block. Therefore, when checking the laser diode emission,
observe from more than 30 cm away from the objective lens.
UNLEADED SOLDER
Boards requiring use of unleaded solder are printed with the lead-
free mark (LF) indicating the solder contains no lead.
(Caution: Some printed circuit boards may not come printed with
the lead free mark due to their particular size)
: LEAD FREE MARK
Unleaded solder has the following characteristics.
• Unleaded solder melts at a temperature about 40 °C higher
than ordinary solder.
Ordinary soldering irons can be used but the iron tip has to be
applied to the solder joint for a slightly longer time.
Soldering irons using a temperature regulator should be set to
about 350 °C.
Caution: The printed pattern (copper foil) may peel away if
the heated tip is applied for too long, so be careful!
• Strong viscosity
Unleaded solder is more viscous (sticky, less prone to fl ow)
than ordinary solder so use caution not to let solder bridges
occur such as on IC pins, etc.
• Usable with ordinary solder
It is best to use only unleaded solder but unleaded solder may
also be added to ordinary solder.
Part No. Description Layer
J-6090-199-A BLX-104 Single Layer
J-6090-200-A BLX-204 Dual Layer
J-2501-307-A CD (HLX-A1)
J-2501-305-A HLX-513 Single Layer (NTSC)
J-2501-306-A HLX-514 Dual Layer (NTSC)
J-6090-077-A HLX-506 Single Layer (PAL)
J-6090-078-A HLX-507 Dual Layer (PAL)
TEST DISC
Note: Refer to the service manual of BDP-BX1/S350 (Part No. 9-883-
989-1[]) (page 1-3 to 1-14E) for the use of BLX-104/204.
Operation and Display:
1. BLX-104
Procedure:
1. Select 23.976Hz/1080p.
2. Play “4.Motion picture”.
3. Check whether player can play back or not.
4. Check each outputs.
Video:
Composite/S Video/component/HDMI.
Audio:
Speaker out.
* When 1080/24p monitor is nothing, 1080i (59.94Hz or 50Hz)
can use instead of 1080/24p.
However this is temporary correspondence.
2. BLX-204
Procedure:
1. Select 1080i (59.94Hz or 50Hz).
2. Play “4.Motion picture”.
3. Check whether player can play back or not (Check the picture
and sound output).
3. CD (HLX-A1)
Procedure:
Check whether player can play back or not (Check the sound out-
put).
4. HLX-513/514 (NTSC), HLX-506/507 (PAL)
Procedure:
1. After displayed Main Menu, select “1.Video Signal”.
2. Play “1.Color bar 100%” (Check the picture and sound out-
put).
3. Return to Menu.
4. Play “Demonstration 4:3” or “Demonstration 16:9” (Check the
picture and sound output).
NOTE THE IC101, IC104, IC105, IC204, IC205, IC307,
IC311, IC501 AND IC502 ON THE MB-134 BOARD
REPLACING
IC101, IC104, IC105, IC204, IC205, IC307, IC311, IC501 and
IC502 on the MB-134 board cannot exchange with single. When
these parts are damaged, exchange the entire mounted board.
RELEASING THE DISC TRAY LOCK
The disc tray lock function for the antitheft of an demonstration
disc in the store is equipped.
Releasing Procedure:
1. Press the [?/1] button to turn on the system.
2. Press the [FUNCTION] button to select “BD/DVD”.
3. Press the [x] and [Z] buttons simultaneously and hold down
unit “DEMO OFF” displayed on the fluorescent indicator tube
(around 5 seconds).
Note: When “DEMO ON” is displayed, the disc tray lock is not released
by turning power on/off with the [?/1] button.
ABOUT THE LENS CLEANING
Do not do the lens cleaning with the cotton bud etc. It causes the
trouble.

HBD-E370/E470/E570/E870/T57
5
CAPACITOR ELECTRICAL DISCHARGE PROCESSING
When checking the board, the electrical discharge is necessary for
the electric shock prevention.
Connect the resistors referring to the fi gure below.
• MAIN board (C3115, C3125, C3215, C3315, C3415, C3425)
Both ends of CN3001.
C3415
C3425
C3115
C3315 C3125
C3215
1
4
CN3001
– MAIN Board (Conductor Side) –
800 :/2 W
• POWER board (C903, C932, C933)
Both ends of respective capacitors.
C903
C932 C933
– POWER Board (Conductor Side) –
800 :/2 W
800 :/2 W
800 :/2 W
NOTE OF REPLACING THE OPTICAL DEVICE (KEM-
460AAA) OR MB-134 BOARD
Optical device (KEM-460AAA) for BD requires precise read out
functions and secure contents protection system for more than past
DVD/CD.
Therefore, in the case repaired as follows, the writing work of the
OP data is necessary.
• When the optical device (KEM-460AAA) is replaced (The
MB-134 board doesn’t replace).
• When both the optical device (KEM-460AAA) and MB-134
board are replaced.
• When the MB-134 board is replaced (The optical device
(KEM-460AAA) doesn’t replace) (In this case, do the work of
“3. Optical device (KEM-460AAA) replacement” other than
the replacement of new optical device).
Note: The servo adjustment is done while writing the OP data. The manual
adjustment is unnecessary.
LD ON TIME history doesn’t carry over.
Do not touch any optical block parts, turn table and during replac-
ing. BD laser diode is very sensitive.
1. Preparation
1-1. ESD Countermeasure
It is necessary to confi rm the state of static electricity in the work
space before the repair is started.
The static electricity resistance of the BD laser is weaker than that
of the DVD/CD laser.
Do work space and worker’s ESD countermeasures to prevent de-
struction by ESD.
1-2. Jig
• Digital camera (Recommend with macro mode)
• USB memory
• PC
• Barcode decoder (Refer to “1-3. Barcode decoder
(BDBUDEC)”)
1-3. Barcode decoder (BDBUDEC)
Part No. : J-6090-212-A
Jig name : BDBUDec.exe
Release : 2009.02.19
Version : 1.0.0.0
Software contents :
• BDBUDec.exe : Barcode decoder software
• SavePath.ini : Decoded fi le destination setting fi le (Ini-
tial destination is “C:\BuData.txt”)
• TasmanBars.dll : Decode dll
• Uninst.exe : Uninstall the “BDBUDec.exe” from PC
Install procedure:
1. Unzip the barcode decoder fi les to any PC folder.
2. Check the taken barcode photo click & drop onto “BDBUDec.
exe”.
When the barcode decoder is used for the fi rst time, the pass-
word is necessary. It is unnecessary since the second times.
Note 1: The password will be supplied to only service headquarters, and
service center name/q’ty/all of software registered information
should be maintained by service headquarters.
Note 2: Do not change the decoded fi le name “BuData.txt”.
3. When “.NET frame work requirements” is displayed, down-
load following applications from Microsoft download site.
• Microsoft .NET Framework Version 2.0 Redistributable Pack-
age (x86)
http://www.microsoft.com/downloads/details.aspx?displaylan
g=en&FamilyID=0856eacb-4362-4b0d-8edd-aab15c5e04f5
• Microsoft .NET Framework 2.0 Service Pack 1 (x86)
http://www.microsoft.com/downloads/details.aspx?displaylan
g=en&FamilyID=79bc3b77-e02c-4ad3-aacf-a7633f706ba5

HBD-E370/E470/E570/E870/T57
6
2. Pass-fail judgment of the optical device (KEM-460AAA)
Perform pass-fail judgment to judge whether the repair of the optical device (KEM-460AAA) is necessary.
2-1. Flow of drive section check
NO
NO
Confirm whether
BD (BLX-104) can be
reproduced
Confirm whether
DVD (HLX-513)/
CD (HLX-A1) can be
reproduced
Confirm whether the
drive voltage is the
following values
CN301 pin 2 : 12 V
CN301 pin 6 : 5 V
Confirm OP FFC cable
(Part No. 1-837-494-11)
and SPDL FFC cable
(Part No. 1-837-495-11),
and replace it when it
has been damaged
Then, confirm whether
this set operates
normally
Confirm PS301 to
PS304 on the MB-134
board, and replace it
when it has been
damaged
Confirm whether the
optical device IOP
is normal in the
service mode
(Refer to “2-2. Flow
of optical device
IOP check”)
Repalece the
optical device
(KEM-460AAA)
(Refer to “3. Optical
device (KEM-460AAA)
replacement”)
NO
YES
OK
YES
YES
NO NO
Note: Refer to “2-12. OPTICAL DEVICE (KEM-460AAA), WIRE (FLAT TYPE)” (page 17) about how to remove the FFC HOLDER (REAR).
2-2. Flow of optical device IOP check
YES
NO
Turn the power on,
and change function
to “BD/DVD”
Press the buttons on
the remote commander
in order of [RETURN],
[0], [2], [1] [SUBTITLE],
and enter the service
mode
Press the buttons on
the remote commander
in order of [8], [7], [3],
[ENTER], and the
dIOP value is displayed
OK
Confirm whether
value is the
specification value
Specification value:
BD : 6 mA
DVD/CD: 9 mA
Repalece the
optical device
(Refer to “3. Optical
device (KEM-460AA)
replacement”)

HBD-E370/E470/E570/E870/T57
7
3. Optical device (KEM-460AAA) replacement
Flow of replacement:
Note: The photo in fl ow is an image.
Barcode label on
new optical device
(KEM-460AAA)
bottom side
Take photo (JPEG)
by digital camera
Save the text data
to USB memory
(memory capacity
need not be 8GB)
Connect USB memory
with rear USB connector
on this set, and read the
text data by the service mode
Change photo into
the text data with
the barcode decoder
Procedure:
1. Remove the INSULATOR (4 pieces) and broken optical de-
vice (KEM-460AAA) from LOADING ASSY.
2. Take photo of the barcode on new optical device (KEM-
460AAA) bottom side by digital camera.
3. Assemble the INSULATOR (4 pieces) to new optical device
(KEM-460AAA), fi x (Torq0ue value: 2 kgf) it to LOADING
ASSY with screw, and assemble this set.
4. Drag & drop the taken photo by step 2 to “BDBUDec.exe”,
and make the text data (File name: BuData.txt).
5. Save the text data to USB memory.
6. Connect USB memory with rear USB connector on this set,
and turn the power on.
Rear USB connector
7. Press the [FUNCTION] button to select “BD/DVD”.
8. Press the buttons on the remote commander in order of
[RETURN], [0], [2], [1], [SUBTITLE], and enter the service
mode.
9. Press the buttons on the remote commander in order of [8], [1],
[ENTER], and execute “[1] Drive OP data Write”.
10. Turn the power off after writing the OP data.
11. Turn the power on, and enter the service mode again.
12. Press the buttons on the remote commander in order of [8], [7],
[3], [ENTER], and the dIOP value is displayed.
13. Confi rm value is the following specifi cation value, and turn the
power off.
Specifi cation value:
BD : 6 mA
DVD/CD : 9 mA
14. Turn the power on, confi rm playback performance of the BD
(BLX-104)/DVD (HLX-513)/CD (HLX-A1).
15. Completely assemble this set, and complete the repair.

HBD-E370/E470/E570/E870/T57
8
NOTE THE BD DRIVE (BPX-5) PARTS REPLACING
The mechanism blocks except optical device of BD drive (BPX-5)
are chiefl y composed of the following parts.
• CHUCK HOLDER ASSY
• LOADING ASSY
• HOLDER, FFC (REAR)
These parts are produced by two venders, it is not compatible.
Therefore, CHUCK HOLDER ASSY and LOADING ASSY are
supplied by one pair as repair parts. Please exchange both CHUCK
HOLDER ASSY and LOADING ASSY at the same time.
HOLDER FFC (REAR) need not be exchanged at the same time.
Note: The laser caution label is not pasted to LOADING FOR SERVICE
(Part No. A-1750-926-A). Please peel off an original laser caution
label, and paste it to LOADING FOR SERVICE when you use
LOADING FOR SERVICE.
LASER CAUTION LABEL
CHUCK HOLDER ASSY
LOADING ASSY
LOADING FOR SERVICE
HOLDER, FFC (REAR)
NOTE OF REPLACING THE THE IC3100, IC3200 AND
IC3400 ON THE MAIN BOARD AND THE COMPLETE
MAIN BOARD
When IC3100, IC3200 and IC3400 on the MAIN board and the
complete MAIN board are replaced, it is necessary to spread the
compound (THERMAL COMPOUND (G747)) (Part No. J-2501-
221-A ) between parts and heat sink.
Spread the compound referring to the fi gure below.
– MAIN Board (Component Side) –
IC3400
IC3200IC3100
IC3100 IC3200 IC3400
MODEL IDENTIFICATION
– Rear Chassis –
Part No.
Model Part No.
E370: AEP and UK models 4-161-684-1[]
E370: US model 4-161-685-1[]
E370: Canadian model 4-161-685-2[]
E470: Canadian model 4-161-686-1[]
E570: US model 4-161-684-3[]
E870: Canadian model 4-161-684-5[]
E870: AEP and UK models 4-161-686-5[]
T57: US model (for Costco) 4-161-686-0[]

HBD-E370/E470/E570/E870/T57
9
NOTE OF REPLACING THE D913, D931, IC901 AND IC921 ON THE POWER BOARD AND THE COMPLETE
POWER BOARD
When D913, D931, IC901 and IC921 on the POWER board and the complete POWER board are replaced, it is necessary to spread the
compound (THERMAL COMPOUND (G747)) (Part No. J-2501-221-A) between parts and heat sink.
Spread the compound referring to the fi gure below.
– POWER Board
(Component Side) –
IC901
HS901
HS931
HS921
IC921
D913
D931
IC921
D931
IC901
D913

HBD-E370/E470/E570/E870/T57
10
HOW TO OPEN THE TRAY WHEN POWER SWITCH TURN OFF
Note 1: After the case is removed, this mark is done.
Note 2: Please prepare the thin wire (clip etc.).
3
tray
1 Remove the case.
(Illustration of disassembly is omitted.)
2
clip etc.
PROCESSING OF HARNESS (USB)
– Top view –

HBD-E370/E470/E570/E870/T57
11
SECTION 2
DISASSEMBLY
• This set can be disassembled in the order shown below.
2-1. DISASSEMBLY FLOW
Note: Follow the disassembly procedure in the numerical order given.
2-2. CASE (EZ)
SET
2-3. MB-134 BOARD
(Page 12)
2-4. BRACKET (MB) BLOCK
(Page 13)
2-9. BACK PANEL BLOCK
(Page 15)
2-2. CASE (EZ)
(Page 11)
2-6. FRONT PANEL BLOCK
(Page 14)
2-10. MAIN BOARD
(Page 16)
2-11. AUDIO BOARD
(Page 16)
2-7. CONNECT BOARD
(Page 14)
2-8. BD DRIVE (BPX-5)
(Page 15)
2-12. OPTICAL DEVICE
(KEM-460AAA),
WIRE (FLAT TYPE)
(Page 17)
2-5. FUSE (F901),
POWER BOARD
(Page 13)
1 four screws
(BV3)
3
3
4
2 five screws
(BV/RING)
– Bottom view –
6 case (EZ)
5 seven hooks

HBD-E370/E470/E570/E870/T57
12
2-3. MB-134 BOARD
1 connector (CN303)
2 two connectors
(CN601, CN602)
3 wire (flat type) (27 core)
(CN1505)
4 wire (flat type) (18 core)
(CN902)
5 wire (flat type) (16 core)
(CN901)
6 wire (flat type) (45 core)
(CN1401)
7 wire (flat type) (9 core)
(CN2460)
8 wire (flat type) (5 core)
(CN2470)
qa screw (B3 u 5)
qs two screws (BV3)
9 screw (BV3)
9 four screws (BV3)
q; clamp
qd MB-134 board

HBD-E370/E470/E570/E870/T57
13
2-4. BRACKET (MB) BLOCK
2-5. FUSE (F901), POWER BOARD
6 screw (P3 u 6)
7 screw
(BV3)
8 three screws (BV3) 1 power cord connector
(CN901)
2 cord bush (2104)
4 connector (CN403)
3 power-supply cord (US, Canadian)
power cord (AEP, UK)
8 two screws (BV3)
9 bracket (MB) block
5 connector (CN400)
1 glass fuse (DIA. 5) (8A/125V)
(F901) (US, Canadian)
fuse (H. B. C.) (T5AH/250V)
(F901) (AEP, UK)
8 Remove the POWER board
from PC board holder.
7 eight screws
(BV3)
5 connector
(CN904)
6 connector
(CN17)
2 screw (BV3)
0 POWER board
9 fuse label (T. H)
4 bracket R (MB foot)
3
(AEP, UK)

HBD-E370/E470/E570/E870/T57
14
2-6. FRONT PANEL BLOCK
Note: Please prepare the thin wire (clip etc.).
2-7. CONNECT BOARD
5 three screws
(BV3)
7 three screws
(BV3)
6 three ground plates (front)
2
9
3 three claws
4 loading panel assy
(10EZ)
8 three claws
8 two claws
8 three claws
q; connector
(CN700)
qa front panel block
7 three screws
(BV3)
3 claw
clip etc.
1
3 four screws
(BV3)
4
1 connector (CN301)
5 CONNECT board
2 wire (flat type) (15 core)
(CN300)
four claws

HBD-E370/E470/E570/E870/T57
15
2-8. BD DRIVE (BPX-5)
2-9. BACK PANEL BLOCK
3 bracket L (MB foot)
9 bracket
(S-AIR foot)
qs sound sheet
qd BD drive (BPX-5)
0 four screws (BV3)
5 three screws (BV3)
1 screw (BV3)
7 screw (BV3)
2
8
qa
6 bracket (S-AIR UME)
4 screw (BV3)
4 wire (flat type) (9 core)
(CN10) (US, Canadian)
wire (flat type) (11 core)
(CN11) (AEP, UK)
7 screw (BV3)
1 screw (BV3)
7 screw (BV3)
8 back panel block
7 screw (BV3)
7 two screws (BV3)
6 two screws (BV3)
5 fan connector
(CN3000)
2 three screws (BV3)
3 bracket (S-AIR UME)

HBD-E370/E470/E570/E870/T57
16
2-10. MAIN BOARD
2-11. AUDIO BOARD
5 wire (flat type) (27 core)
(CN505)
6 wire (flat type) (15 core)
(CN508)
1 screw
(BV3)
3 bracket R
(MB foot)
2
4 connector
(CN904)
7 wire (flat type) (15 core) (CN504) (US, Canadian)
wire (flat type) (17 core) (CN502) (AEP, UK)
8 wire (flat type) (15 core)
(CN702)
q; wire (flat type) (16 core)
(CN703)
9 wire (flat type) (18 core)
(CN701)
qa four screws
(BV3)
qd two screws
(BV3)
qd six screws
(BV3)
qf MAIN board
qs heat sink
(S-master DDV)
6 three screws (BV3)
7 AUDIO board
3 bracket L (MB foot)
1 screw (BV3)
2
4 connector
(CN17)
5 wire (flat type) (15 core) (CN13) (US, Canadian)
wire (flat type) (17 core) (CN15) (AEP, UK)

HBD-E370/E470/E570/E870/T57
17
2-12. OPTICAL DEVICE (KEM-460AAA), WIRE (FLAT TYPE)
Note: Please prepare the thin wire (clip etc.).
1 two screws
(BVTP 2.6)
7 two float screws (S)
qa insulator
5 Insert the thin
wire (clip etc.).
qa insulator
qa insulator
qs optical device
(KEM-460AAA)
qa insulator
qd non-halogene tape
qf wire (flat type) (5 core)
qk wire (flat type)
(45 core)
qj wire (flat type)
(9 core)
loading assy (D)
qh ffc holder (rear)
2 two claws
6
8
9qg
0
3 two claws
4 chuck holder assy (D)
– Bottom view –
1 wire (flat type) (45 core)
Fold.
Under the guide.
Under the guide.
(Fold area)
boss
boss
loading assy (D)
terminal face
terminal face
2 Through the hole.
4 Through the hole.
3 wire (flat type) (9 core)
5 ffc holder (rear)
7 two claws
7 three claws
6
,QVWDOODWLRQRIZLUHIODWW\SHFRUHDQGZLUHIODWW\SHFRUH
Note: This illustration sees the loading assy (D) from bottom side.
HBD-E370/E470/E570/E870/T57
18
SECTION 3
TEST MODE
COLD RESET
The cold reset clears data except BD/DVD data stored in the RAM
to initial conditions. Execute this mode when returning the set to
the customers.
Procedure:
1. Press the [?/1] button to turn the power on.
2. Press the [x] and [VOLUME –] buttons simultaneously and
hold down (around 5 seconds).
3. The message “COLD RESET” appears on fl uorescent indica-
tor tube, then becomes standby states.
DEMO MODE
This mode let you lock the disc tray. When this mode is activated,
the disc will not eject when the [Z] button is pressed. The message
“LOCKED” will be displayed on the fluorescent indicator tube.
Procedure:
1. Press the [?/1] button to turn the power on.
2. Press the [FUNCTION] button to select the “BD/DVD”.
3. Press the [x] and [Z] buttons simultaneously and hold down
until “DEMO ON” or “DEMO OFF” displayed on the fluores-
cent indicator tube (around 5 seconds).
S-AIR ID SETTING CHANGE
Procedure:
1. Press the [?/1] button to turn the power on.
2. Press the [FUNCTION] and [VOLUME +] buttons simultane-
ously and hold down (around 5 seconds).
3. S-AIR ID setting is changed (A → B → C → A...).
PANEL TEST
Procedure:
1. Press the [?/1] button to turn the power on.
2. Press button in order of the [RETURN] → [0] → [0] → [1]
→ [SUBTITLE] on the remote commander (Make the interval
when each button is pressed within two seconds).
3. All segments in fl uorescent indicator tube are lighted up. And
half segments in fl uorescent indicator tube are lighted up, oth-
ers half segments in fl uorescent indicator tube are lighted up,
then LEDs and all segments in fl uorescent indicator tube are
lighted up. This operation is repeated.
4. When all segments in fl uorescent indicator tube are lighted up
in the state of step 3, press the [VOLUME +] button on the
remote commander and model information is displayed on the
fl uorescent indicator tube.
Each time the [VOLUME +] button on the remote commander
is pressed, the display changes from destination information,
STR version, SYS version, UI version, BDLIB version, ST
version, TA version, DSP version, TM version, CEC version,
SAIR version, PF version in this order, and returns to the mod-
el information display.
Each time the [VOLUME –] button on the remote commander
is pressed, the version and date are switched.
5. In the state of step 3, press the [FUNCTION] button on the
remote commander and “K 0” is displayed on the fluorescent
indicator tube.
“K 0” value increases whenever a button on the set is pressed.
However, once a button has been pressed, it is no longed taken
into account.
All buttons on the set are pressed, “OK” and “K 7” are alter-
nately displayed on the fluorescent indicator tube.
6. To release from this mode, press the [?/1] button.
AMP TEST
Procedure:
1. Press the [?/1] button to turn the power on.
2. Press button in order of the [RETURN] → [0] → [1] → [1]
→ [SUBTITLE] on the remote commander (Make the interval
when each button is pressed within two seconds).
3. The message “MEASURE” appears on the fluorescent indica-
tor tube and enter the AMP test mode.
4. Press the [BLUE] button on the remote commander, the state
of D.C.A.C. microphone is displayed on the fl uorescent indica-
tor tube.
*** @@ $$$
*** : Either of “IN”/“NON” is displayed by the state of
detection of the microphone.
@@ : Either of “OK”/“NG” is displayed by the state of
digital audio data input.
$$$ : Microphone input audio data A/D value (0 – 255).
5. Press the [MUTING] button on the remote commander, “VOL
N” (The change in the volume is usual)/“VOL MSM” (The
change in the volume is a switch of MIN/1/20/MAX) can be
switched.
6. Press the [SUBTITLE] button on the remote commander, the
message “VACS ON” or “VACS OFF” appears on the fl uores-
cent indicator tube and thus the VACS on/off are changed.
7. To release from this mode, press the [?/1] button.
BD SERVICE MODE
Note: The operation in this mode must use a remote commander.
Setting method of the BD service mode:
1. Press the [?/1] button to turn the power on.
2. Press button in order of the [RETURN] → [0] → [2] → [1] →
[SUBTITLE] on the remote commander. (Make the interval
when each button is pressed within two seconds)
3. Enter the BD service mode.
1. Main Functions
• ErrorLog display
Display the error log. Displayed contents can also be saved in
an USB memory device.
• Diag
Performs unit test of devices installed on the board.
• Factory Initialize
Restores the set to its factory settings.
• Network
Checks the wired network connection.
• Version Up (version update)
Not used.
• System Information
Displays the system information of the set.
Displays information such as the software version, drive infor-
mation, etc.
• EMC Test Mode
Not used.
• Drive
Write drive OP data and check drive.

HBD-E370/E470/E570/E870/T57
19
2. Menu Tree
Service Mode Menu
[1] Diag
[2] Log
[3] Factory Initialize
[4] Network
[5] Version Up
[6] System Information
Service Mode Menu
[1] Diag
[2] Log
[3] Factory Initialize
[4] Network
[5] Version Up
[6] System Information
[7] EMC Test Mode
[8] Drive
Version Up
Not used
System Information
Displays system information
Factory Initialize
5Hstores set to factory settings
Log
Displays Error Log
Error Log
Displays error log
Diag
Network
1Htwork diagnosis for wired
Ping
&RQILUPQHWZRUNFRQQHFWLRQ
Ifconfig
View network status
Device Test
86%'$&,)FRQWHVW
Video Test
Video output test
$udio Test
$udio output test
$udio Input Test
$XGLR,QSXW7HVW
:LUHOHVV/$17HVW
Not used
EMC Test Mode
Not used
Drive
Write drive OP data and check drive
Start Initialize for TV
1RWXVHG
Start Initialize
,QLWLDOL]HGHIDXOWVHWWLQJIRU%'SOD\HU
'LDJ7HVW

HBD-E370/E470/E570/E870/T57
20
3. Service Mode Menu (Top Menu)
This is the top menu of service mode.
Each function is accessed from this screen.
Operation:
[1] Moves to Diag screen
[2] Moves to Log screen
[3] Moves to Factory Initialize screen
[4] Moves to Network screen
[5] Moves to Version Up (DISC version update) screen (Not
used)
[6] Moves to System Information screen
[7] Moves to EMC test mode screen (Not used)
[8] Moves to Drive screen
[M]/[m] Moves the cursor
[3] Moves to the screen of the item selected with the cursor
* Cursor is not displayed when the menu is fi rst displayed.
Service Mode Menu
[1] Diag
[2] Log
[3] Factory Initialize
[4] Network
[5] Version Up
[6] System Information
[7] EMC Test Mode
[8] Drive
HELP : [DOWN] [ENT] [(NUM)]
HELP (currently available keys, etc.) is displayed
[1] Diag
4. Diag (Device Test)
This screen is used to test devices mounted on the board.
Screen 1: Selects the test category
Operation:
[<]/[,] Selects the category
[m]/[3] Moves to the selected category
Screen 2: Device test
Selects the device to test after selecting Device Test in screen 1.
Operation:
[<]/[,] Selects the device to test
[3] Executes the test
[M] Returns to selection of test category
Selects the cursor during IFCon and D terminal tests
[m] Selects the cursor during IFCon and D terminal tests
• List of test categories
Device Test
Video Test
Audio Test
Audio Input Test
Wireless LAN Test (not used)
• Device Test: List of devices
USB Host (*1)
*1) USB media check (front and rear). Only one time.
* For details concerning device test, see the Diag reference.
Diag
Category:
Diag
Category: Device Test
Device:
Rear USB Media check ... OK
Front USB Media check ... OK
Checking...
HELP: [RIGHT] [UP] [ENT] [RET]
USB Host
Device Test
(Screen 1)
(Screen 2)
5. Diag (Video/Audio Test)
This screen performs video and audio tests.
Screen 1: When video test category is selected
Operation:
[3] Shows/hides the color bar
[M]/[RETURN] Returns to the selection of test category
Screen 2: When audio test category is selected
Operation:
[3] Plays back/stops the tone sound
[M]/[RETURN] Returns to the selection of test category
• Video test:
Outputs a color bar (composite & component & HDMI).
• Audio test:
TONE sound output (speaker (8 ch) & HDMI (2 ch)).
Diag
Category: Video Test
HELP: [UP][ENT][RET]
Diag
Category: Audio Test
HELP: [UP] [ENT] [RET]
[ENT] Show Color Bar
[ENT] Generate TONE Sound
(Screen 1)
(Screen 2)

HBD-E370/E470/E570/E870/T57
21
6. Diag (Audio Input Test)
This screen performs audio input test.
Screen 1: Selects the test category
Operation:
[<]/[,] Selects the category
[m]/[3] Moves to the selected category
Screen 2: Select Audio Input Test
Operation:
[M]/[m] Select test
[3] Start/stop input sound
[RETURN] Returns to the selection of test category
• Digital Input
Input : SPDIF (optical, 48 kHz, 2 ch only).
Sound output : Speaker (2 ch).
• Analog Input
Input : Line In (2 ch).
Sound output : Speaker (2 ch).
Diag
Category: Audio Input Test
HELP: [UP][ENT][RET]
Diag
Category: Audio Input Test
Device: Digital Input
Analog Input
[ENT] Start Input Sound
HELP: [UP] [ENT] [RET]
(Screen 1)
(Screen 2)
7. Diag (Wireless LAN Test)
This screen performs wireless LAN test.
Note: Not used for the servicing.
8. Log: Error Log (Output of each Log)
This screen displays the contents of each log.
Note: Do not refer to the displayed date.
Screen 1: Selects log
Operation:
[1]/[3] Moves to the Error Log output screen
[RETURN] Returns to the top menu of the service mode
Screen 2: Displays the Error Log
Operation:
[<] Returns to the previous page
[,] Moves to the next page
[RETURN] Returns to the screen (screen 1) that selects the log
type
[RED] Writes the log contents to an USB memory device
• Viewing the log display
Error Log:
001 08/01/01 00: 53: 19: [ErrCode: 080400000000]
[Number (starting from old log) ] [date] [time] [error code]
About copying log to USB memory device:
Press the [RED] button in each log display screen with the USB
memory device inserted into the set
Note: Please do not press the [RED] button immediately after USB mem-
ory is inserted.
Please do not pull out USB memory immediately after the [RED]
button was pressed.
Error Log:
When “getErrLogFile.trm fi le” exists in the USB memory de-
vice, errlog.log fi le is output.
Select Log
HELP : [DOWN][ENT][(NUM)]
Error Log
001 08/01/01 00: 53: 19: [ErrCode: 080400000000]
002 08/01/01 00: 53: 45: [ErrCode: 080400252100]
003 08/01/01 00: 54: 00: [ErrCode: 080400005555]
:
:
[1] Error Log
(Screen 1)
(Screen 2)

HBD-E370/E470/E570/E870/T57
22
9. Factory Initialize (Factory Settings)
Return all of the player setting to their factory defaults.
Operation:
Screen 1
Press the [1] button in this screen when restoring the set to its fac-
tory settings.
All saved titles will also be deleted.
[1] Start Factory Initialize
[2] Start Factory Initialize for TV (Not used)
[M]/[m] Moves the cursor
[3] Activate the selected cursor
[RETURN] Returns to the top menu of the service mode
Screen 2
It is a screen of the end of initialization.
[RETURN] Returns to the top menu of the service mode
To complete factory initialize, process COLD RESET subsequent-
ly.
Please disconnect AC power cord, and connect AC again. Then
press the [?/1] button to turn the power on, and press the [x] and
[VOLUME –] buttons simultaneously and hold down (around 5
seconds) to execute COLD RESET.
Remove the AC power cord and insert the AC power cord again.
* Operations in other service menus can also be performed.
(Screen 1)
Factory Initialize
[1] Start Initialize
[2] Start Initialize for TV
(Screen 2)
Factory Initialize
Reboot to complete.
[RET] Return to Top Menu
HELP: [RET]
[RET] Return to Top Menu
10. Network (Network Test Diagnosis Screen: Ifconfi g)
Network menu for the wired ethernet.
Screen 1: Ifconfi g Test
Operation:
[3] Activate Ifconfi g (Display network setting)
[,] Select ping test
[RETURN] Returns to the top menu of the service mode
Screen 2: Ping Test
Operation:
[<] Select Ifconfi g test
[RETURN] Returns to the top menu of the service mode
(The details of a Ping test are “11. Network (Network Test Diagno-
sis Screen: Ping)”)
Screen 3: Ifconfi g Test Active
Display Ifconfi g command results.
Operation:
[3] Ifconfi g retry
[,] Select ping test
[RETURN] Returns to the top menu of the service mode
Network
Test: Ifconfig Ping
HELP : [DOWN][ENT][(NUM)]
(Screen 1)
Network
HELP : [DOWN][ENT][(NUM)]
Network
(Screen 2)
(Screen 3)
Test: Ifconfig Ping
[START]
Ping To:
Test: Ifconfig Ping
IP 192. 168. 11. 2 MAC 00-16-01-85-21-A3
HELP : [ENT]: Re/Exe [RIGHT]

HBD-E370/E470/E570/E870/T57
23
11. Network (Network Test Diagnosis Screen: Ping)
Ping test for the wired ethernet.
Screen 1: Ping Test
Operation:
[<] Select Ifconfi g test
[m] Ping execution preparation
[RETURN] Returns to the top menu of the service mode
Screen 2: The IP address of the Ping point is set up
(IP address input mode)
When “Ping to :>” is reversed, the [3] button is pressed and IP is
inputted.
Operation:
[3] Finish to input
[RETURN] Finish to input
[<] Finish to input and Select Ifconfi g Test
[0] to [9] Input Character sting ‘0-9’
[TIME] Input Character sting ‘.’
[CLEAR] Backspace
Screen 3: Ping Test Active
When [START] is reversed, the [3] button is pressed and execute
ping .
Operation:
[3] Activate ping test
[M] The IP address of the ping point is set up
[RETURN] Returns to the top menu of the service mode
(Screen 1)
Test:
(Screen 2)
Ping
Network
Test: Ifconfig
Ping to :> 192. 168. 200. 13
[ENT] : Release
[RET] : Release
(Screen 3)
Network
Ping to : 192. 168. 200. 13
[START]
HELP: [ENT] : Start [UP] [LEFT]
Ping
Ifconfig
Ping To :
[START]
Network
Test: Ifconfig
PING 192. 168. 200. 13 OK!
Ping
12. System Information (System Information Display)
This screen displays system information.
Screen 1: Basic Information
Operation:
[,] Drive information (delta IOP of a drive is measured)
displayed (go to screen 2)
[RETURN] Returns to the top menu of the service mode
Screen 2: Drive Information Menu
Operation:
[<] Basic Information displayed (go to screen 1)
[RETURN] Returns to the top menu of the service mode
When delta IOP is measured, it becomes impossible to use the Ver-
sion Up function.
Contents List:
Model
Destination
Sequence Number
MAC
IP
IFCON IFCON Version
Bootloader Bootloader Version
Host Main Host Main Version
Host Sub Host Sub Version
Middleware Middleware Version
ADSP ADSP Version
IF Model
IF Dest
Drive Firm Revision
CD DIOP Delta IOP
DVD DIOP Delta IOP
BD DIOP Delta IOP
CD LD TIME LD Time
DVD LD TIME LD Time
BD LD TIME LD Time
System Information
Sequence Number :
MAC :
Model :
Destination :
IP :
IF-con Block0 Version : Block1 Version :
Bootloader Version :
Host Main Version :
Host Sub Version :
Middleware Version :
ADSP Version :
IF_MODEL :
IF_DEST :
HELP: [RET] [RIGHT]
(Screen 1)
System Information
DVD DIOP :
BD DIOP :
Drive Firm Revision :
CD DIOP :
CD LD TIME :
DVD LD TIME :
BD LD TIME :
HELP: [RET] [LEFT]
(Screen 2)

HBD-E370/E470/E570/E870/T57
24
13. Drive
This menu is used to operate the drive using drive-related diagnos-
tic and tools.
Screen 1: Selecting items under *Service Menu
Service Menu
[1] Diag
[2] Log
[3] Factory Initialize
[4] Network
[5] Version Up
[6] System Information
[7] EMC Test Mode
[8] Drive
(Screen 1)
Screen 2: Selecting items under *Drive
Drive
[1]Drive OP data Write
[2]Servo Parameter Check Menu
[3]Servo Signal Check Menu
[4]S - Curve Check Menu
[5]Readability Check Menu
[6]OP Position Check Menu
[7]OP Check Menu
[8]Load Eject Aging
[9]Spindle Control Check Menu
[10]FA Test Mode
(Screen 2)
Operation:
[M]/[m] Move the cursor up and down
[3] Open the selected cursor item
[RETURN] Returns to the top menu of the service mode
• Test item list
[1] Drive OP data Write
[2] Servo Parameter Check Menu
[3] Servo Signal Check Menu
[4] S-Curve Check Menu
[5] Readability Check Menu
[6] OP Position Check Menu
[7] OP Check Menu
[8] Load Eject Aging
[9] Spindle Control Check Menu
[10] FA Test Mode
Screen 3: *Drive OP data Write
Purpose: Write OP data into fl ash IC
[M]/[m] Move the cursor up and down
[3] Start the selected cursor item
[RETURN] Returns to the top menu of the service mode
Drive OP data Write
Insert USB StorageDevice ...
Remove DISC and Close tray.
[1]Disc: Eject
[ENT] Start
(Screen 3)
Screen 4: *Servo Parameter Check Menu (Not Used)
(Screen 4)
Servo Parameter Check Menu
[1] Disc: Eject
[2] Show Parameters
Not used for the servicing.
Press the [RETURN] button if having entered this mode.
Screen 5: *Servo Signal Check Menu (Not Used)
(Screen 5)
Servo Signal Check Menu
[1] Disc: Eject
[2] Servo Signal Monitor out: OFF
[3] RTADJ: OFF
[4] FocusBias: 0000
[5] SA -Act.move: FWD 00 step
[6] Pl Level: 0000
[7] RF Level: 0000
[8] TRV Level: 0000
[9] Current FB: 0000 SA: 0000
Not used for the servicing.
Press the [RETURN] button if having entered this mode.

HBD-E370/E470/E570/E870/T57
25
Screen 6: *S-Curve Check Menu (Not Used)
(Screen 6)
S - Curve Check Menu
[1] Disc: Eject
[2] Media Type: BD - ROM SL
[3] Layer: L0
[4] SLD move to Home
[5] SLD move: FWD 00 step
[6] FCS Search start
Not used for the servicing.
Press the [RETURN] button if having entered this mode
Screen 7: *Readability Check Menu (Not Used)
(Screen 7)
Readability Check Menu
[1] Disc: Eject
[2] Address: 00000000
[3] Length: 0000
[4] Execute
Jitter P: 0000
Jitter PR: 0000
Jitter DC: 0000
SER: 0000 0000
Not used for the servicing.
Press the [RETURN] button if having entered this mode.
Screen 8: *OP Position Check Menu (Not Used)
(Screen 8)
OP Position Check Menu
[1] Disc: Eject
[2] OP Position Check
Not used for the servicing.
Press the [RETURN] button if having entered this mode.
Screen 9: *OP Check Menu
Purpose: Verify OP related such as delta IOP and LD time
[M]/[m] Move the cursor up and down
[3] Start the selected cursor item
[RETURN] Returns to the top menu of the service mode
(Screen 9)
OP Check Menu
Remove DISC and Close tray
[1] Disc Eject
[2] OP Serial: xxxxxxxxxxxxxx
[3] dIOP
BD: x[xx]
DVD: x[xx]
CD: x[xx]
TEMP: xx.x deg
[4] LD ON Time
BD: xxxxh xxm
DVD: xxxxh xxm
CD: xxxxh xxm
Screen 10: *Load Eject Aging (Not Used)
(Screen 10)
Load Eject Aging
[1] Disc: Eject
[2] Repeat set: 00000
[3] Mecha type: Tray mecha
[4] Aging type: Normal
[5] Start
Not used for the servicing.
Press the [RETURN] button if having entered this mode.
Screen 11: *Spindle Control Check Menu (Not Used)
(Screen 11)
Spindle Control Check Menu
[1] Disc : Eject
[2] rpm: 0000 rpm
[3] Spindle: OFF
Not used for the servicing.
Press the [RETURN] button if having entered this mode.

HBD-E370/E470/E570/E870/T57
26
Screen 12: *FA Mode Test (Not Used)
(Screen 12)
FA Mode Test
[1] Enter Repeat FA mode
Repeat number: 0000
[2] Save FE log to USB
Not used for the servicing.
Press the [RETURN] button if having entered this mode.
CONFIRMATION ITEM
1. Playback Operation Confi rmation
1-1. Test Disc
Part No. Description Layer
J-6090-199-A BLX-104 Single Layer
J-6090-200-A BLX-204 Dual Layer
J-2501-307-A CD (HLX-A1)
J-2501-305-A HLX-513 Single Layer (NTSC)
J-2501-306-A HLX-514 Dual Layer (NTSC)
J-6090-077-A HLX-506 Single Layer (PAL)
J-6090-078-A HLX-507 Dual Layer (PAL)
Note: Refer to the service manual of BDP-BX1/S350 (Part No. 9-883-
989-1[]) (page 1-3 to 1-14E) for the use of BLX-104/204.
Operation and Display:
1. BLX-104
Procedure:
1. Select 23.976Hz/1080p.
2. Play “4.Motion picture”.
3. Check whether player can play back or not.
4. Check each outputs.
Video:
Composite/S Video/component/HDMI.
Audio:
Speaker out.
* When 1080/24p monitor is nothing, 1080i (59.94Hz or 50Hz)
can use instead of 1080/24p.
However this is temporary correspondence.
* When the output of HDMI is 1080p, the signal of Composite/S
Video/Component are not output.
It is necessary to lower the output of HDMI to 1080i or less.
2. BLX-204
Procedure:
1. Select 1080i (59.94Hz or 50Hz).
2. Play “4.Motion picture”.
3. Check whether player can play back or not.
(Check the picture and sound output)
3. CD (HLX-A1)
Procedure:
Check whether player can play back or not.
(Check the sound output)
4. HLX-513/514 (NTSC), HLX-506/507 (PAL)
Procedure:
1. After displayed Main Menu, select “1.Video Signal”.
2. Play “1.Color bar 100%”.
(Check the picture and sound output)
3. Return to Menu.
4. Play “Demonstration 4:3” or “Demonstration 16:9”.
(Check the picture and sound output)
1-2. Playback operation confi rmation
Confi rm operation in each signal/output mode of test disc (BLX-
104/204) according to the content of the repair.
Note: “AV Sync.” doesn’t operate.
2. Networking Confi rmation
Confi rm it according to the following procedure when you confi rm
the connection of the network.
Note: Do not execute “Network Connection Diagnostics” of “Network
Settings” of the home menu with only the router connected.
Procedure:
1. Connect the router with the set with LAN cable.
2. Turn on the power of the set and the router.
3. Press the [HOME] button on the remote commander, and the
home menu is displayed.
4. Select “Setup” → “Network Settings” → “Internet Settings”,
and press the [3] button on the remote commander.
5. Select “View Networks Status” and press the [3] button on the
remote commander.
6. Confi rm IP address are displayed in “IP Address”, “Subnet
Mask” and “Default Gateway”.
IP Address Setting: XXXX
Internet Access: XXXX
Physical Connection: XXXX
IP Address: XXX.XXX.XXX.XXX
DNS Settings: XXXX
MAC Address: XXX.XXX.XXX.XXX
Primary DNS: XXX.XXX.XXX.XXX
Secondary DNS: XXX.XXX.XXX.XXX
Subnet Mask: XXX.XXX.XXX.XXX
Default Gateway: XXX.XXX.XXX.XXX

HBD-E370/E470/E570/E870/T57
HBD-E370/E470/E570/E870/T57
2727
SECTION 4
ELECTRICAL CHECK
FM TUNER LEVEL CHECK
signal
generator
set
Procedure:
1. Turn on the set.
2. Input the following signal from Signal Generator to FM antenna
input directly.
Carrier frequency : A = 87.5 MHz, B = 98 MHz, C = 108 MHz
Deviation : 75 kHz
Modulation : 1 kHz
ANT input : 35 dBu (EMF)
Note: Use 75 ohm coaxial cable to connect signal generator and the set.
You cannot use video cable for checking.
Use signal generator whose output impedance is 75 ohm.
3. Set to FM tuner function and tune A, B and C signals.
4. Confi rm “TUNED” is lit on the display for A, B and C signals.
When the selected station signal is received in good condition,
“TUNED” is displayed.

HBD-E370/E470/E570/E870/T57
HBD-E370/E470/E570/E870/T57
2828
SECTION 5
DIAGRAMS
5-1. BLOCK DIAGRAM - SERVO Section -
X1201
25MHz
6,*1$/3$7+
$8',2
9,'(2
',6&3/$<
86%
/$1
(7+(51(7,17(5)$&(
,&
7;' 23 (77;'
&
7;'
5;' 18
5;' 17
0',2
0'& 2
(77;'
'
(75;'
$
(75;'
%
67;128
5
2
1
7;3
29
5;1
31
5;3
32
;7$/13
&/.,1
(70',2
%
(70'&
)
7;&/. 22 (77;&/.
&
5;B&/. 20
Q567 5
(75;&/.
$
7;B(5 1(77;(5
(
5;B(5 21
7;B(1 6
(75;(5
%
(77;(1
'
&2/ 36 (7&2/
&
&56 3(7&56
+
5;B'9 19 (75;'9
)
$
%
%''(&2'(5
,&
%''5,9(
%3;
)(B5),3<%'B5)
)(B5),1<
W1
W3
%'B5)
)(B,1$3%
)(B,1%1$
)(B,1&5'
)(B,1'7&
)(B,1(V6*
)(B,1)8H
)(B,1*5(
)(B,1+7)
)(B75$<,1
$-
75$<,1
)(B75$<287
$.
75$<287
)(B&)5(4
$'
6',2
)(B262(1
$(
6&/.
)(B&02'
$)
6(1B/''
)(B)3'2'9'77(67B9
)(B*,2-02'(B$
)(B*,2-02'(B%
)(B*,2*02'(B&
)(B*,2*/'(1
%
%
$
$
)(B+$9&-9&B3'
)(B$8;07+(502
)(B9'$&/6$B,1,7
)(B75$<3:0
$(
)(B752
$+
)(B)22
$'
)(B7/2
$0
)(B)02
$)
)(B)02
$(
)(B'02
$)
)(B/,0,7
$*
)(B*,2
$'
)(B*,2
$*
)(B*$,16:
$'
)(B)**
)(B5),3'9'B5)
)(B5),1'9'B5)
16B5),3.
16B5),1+
16B&.,1)
)(B03;287 .
)(B*,2 (
)(B03;287 /
86%B'3
$/
86%B'0
$.
&1
3
2
86%B'3
$0
86%B'0
$/
&1
3
2
&+B3
'
&+B0
%
&+B3
&
&+B0
$
&+B3
'
&+B0
%
&/.B3
&
&/.B0
$
+'0,6'
(
+'0,6&.
)
+73/*
&(&
$5&B63',)
'$7$B,
*
%8))(5
4
70'6'$7$
70'6'$7$±
70'6'$7$
70'6'$7$±
70'6'$7$
70'6'$7$±
70'6&/2&.
70'6&/2&.±
9,1'
*
9,1'
+
&(&
6&/
6'$
+3'
1
3
5(6(59('$5&
6
7
9
10
12
15
16
19
13
&1
+'0,
$5&287
:$9(
6+$3(5
,&
0&,1
)
,5
9,1'
%
(
9,1'
9,1'
$
*
63'$7$
*
630&/.
63%&.
&
$
63/5&.
63B'$7$
63B0&.
63B%&.
63B/5&.
%
9,1'
'
9,1'
$
9,1'
)
9,1'
',5B(5525
&6,B'$7$,1
',5B&6)/$*
',5B$8',2
&6,B'$7$287
&6,B&/.
&6,B;&6B',5
',5B;67$7(
(
$26'$7$
&
$26'$7$
*
$26'$7$
H22
$26'$7$
$26'$7$
$26'$7$
$26'$7$
)
$26'$7$
(
$20&/.
'
$26'$7$
$26'$7$
$20&.
$2%&.
%
$2/5&.
(
$2%&.
$2/5&.
6<6&21B567
9,1' ',5B;567
%
-
3%&%
35&5
<
&20321(17
9,'(2287
133URXW
103<RXW
113ERXW
9,'(2$03
,&
3<LQ
3ELQ
5
3ULQ
6'+'
3
0XWH
8
7
9LQ
1
'$&287
'$&287
%
'$&287
$
&
'$&287
'
159RXW 9,'(2287
5;' 16
5;' 15
(75;'
&
(75;'
$
7;' 26 (77;'
'
7;' 27
02725'5,9(5
,&
;)* 11
021,725 12
96/(' 16
96/(' 17
6/('B3
52
6/('B153
6/('B3
55
6/('B1
56
W
V
8
&20021
8
V
W
0&20
/2$'
/2$'
/2$'B332
/2$'B1
33
75
7'
75.B329
75.B1
30
)'
)5
)&6B327
)&6B1
28
)'
)5
7/7B3
7/7B1
25
963,1 18
9/2$' 19
*& 15
975.
6$B%
6$B%
6$B$
6$B$ )(B*$,16:
$(
)(B)02
$)
)(B)02
$*
02725'5,9(55(*8/$725
,&
673B,1 8
673B,1 9
673
16
67317
673
18
673
19
)(9
)(9
5(*39
5(*3[9
22
67(3B(1$ 7
20
9)&6 21
97/7 22
;087( 13
;087(
(77;'
(
&1
(7+(51(7
&211(&725
/$1
(Page 31)
(Page 30)

HBD-E370/E470/E570/E870/T57
HBD-E370/E470/E570/E870/T57
2929
5-2. BLOCK DIAGRAM - MEMORY Section -
SD-RAM
IC104
A_RWEB
A_RA0 - A_RA13
A_RDQ0 - A_RDQ15
A_RCSB
BC29
AV24
K3
L8
/WE
A_RBA0
BB28
L2
BA0
A_RBA1
AU27
L3
BA1
A_RBA2
AT28
L1
BA2
/CS
A_RCASB
A_RRASB
AU23
BB24
L7
K7
/CAS
/RAS
A_RCKE
BA29
K2
CKE
A_RCLK0
BC21
J8
CK
A_RCLK0B
BA21
K8
/CK
A_RDQM1
A_RDQS1
AV18
BC17
B3
B7
UDM
UDQS
A_RDQS1B
A_RDQM0
BA17
AT18
A8
F3
/UDQS
LDM
A_RODT
AW23
K9
ODT
A_RDQS0
AY16
F7
LDQS
A_RDQS0B
BB16
E8
/LDQS
A0 - A12, NC
DQ0 - DQ15
SD-RAM
IC105
A_RDQ16 - A_RDQ31
K3
L8
/WE
L2
BA0
L3
BA1
L1
BA2
/CS
L7
K7
/CAS
/RAS
K2
CKE
A_RCLK1
BA39
J8
CK
A_RCLK1B
BC39
K8
/CK
A_RDQM3
A_RDQS3
AU35
BC35
B3
B7
UDM
UDQS
A_RDQS3B
A_RDQM2
BA35
AV34
A8
F3
/UDQS
LDM
K9
ODT
A_RDQS2
BA33
F7
LDQS
A_RDQS2B
BC33
B_RWEB
B_RA0 - B_RA13
B_RDQ0 - B_RDQ15
B_RCSB
AC43
AD42
B_RBA0
AD40
B_RBA1
AD36
B_RBA2
AC39
B_RCASB
B_RRASB
AH40
AJ41
B_RCKE
AC41
B_RCLK0
AL43
B_RCLK0B
AL41
B_RDQM1
B_RDQS1
AM36
AR43
B_RDQS1B
B_RDQM0
AR41
AP38
B_RODT
AG41
B_RDQS0
AT40
B_RDQS0B
AT42
B_RDQ16 - B_RDQ31
B_RCLK1
N41
B_RCLK1B
N43
B_RDQM3
B_RDQS3
V36
U43
B_RDQS3B
B_RDQM2
U41
V38
B_RDQS2
W41
B_RDQS2B
W43
E8
/LDQS
A0 - A12, NC
DQ0 - DQ15
SD-RAM
IC204
K3
L8
/WE
L2
BA0
L3
BA1
L1
BA2
/CS
L7
K7
/CAS
/RAS
K2
CKE
J8
CK
K8
/CK
B3
B7
UDM
UDQS
A8
F3
/UDQS
LDM
K9
ODT
F7
LDQS
E8
/LDQS
A0 - A12, NC
DQ0 - DQ15
SD-RAM
IC205
K3
L8
/WE
L2
BA0
L3
BA1
L1
BA2
/CS
L7
K7
/CAS
/RAS
K2
CKE
J8
CK
K8
/CK
B3
B7
UDM
UDQS
A8
F3
/UDQS
LDM
K9
ODT
F7
LDQS
E8
/LDQS
A0 - A12, NC
DQ0 - DQ15
NAND FLASH
IC501
BD DECODER
IC101 (2/2)
NFD0 - NFD7
B_RA0 - B_RA13
A_RA0 - A_RA13
A_RA0 -
A_RA13 B_RA0 - B_RA13
NFWEN
G43
18
XWE
NFREN
M36
8
XRE
NFCEN
NFRBN
M38
P38
9
7
XCE
RY/XBY
NFALE
NFCLE
L37
K38
17
16
ALE
CLE
EEPROM
IC1101
SDA
AV14
13
I2C_SDA
SCL
AT12
12
I2C_SCL
4
RESET
FESFDO
A1
FESFDI
C3
FESFCK
FESFCS
D4
B2
FE_SFDO E1
FE_SFDI F2
FE_SFCLK
FE_SFCS#
C1
K6
FE_SRXP
AR1
FE_SRXN
AR3
FE_STXP
FE_STXN
AN1
AP2
STXP_1
BC3
FE_XTAL25MI
AJ3
VCLK25MI
AJ9
FE_RSTI
M6
MRESET_
C35
STXN_1
BA3
SRXP_1
SRXN_1
BC1
BB2
SERIAL FLASH
IC502
SFDO
SFDI
F42
H40
5
2
D
Q
SFCK
SFCS
G41
J39
6
1
C
S
19
XWP
IO1 - IO8
X802
25MHz
XTAL25MO
XTAL25MI
BA9
BB8
X401
27MHz NS_XTALO
NS_XTALI
C25
A25
VIND5
F14
USB_VBUS_PCONT1
GPIO3
B18
USB_VBUS_PCONT2
LCDRD
G33
VDATA
B34
VCLK
A35
GPIO2
C19
GPIO1
A17
GPIO0
C17
IF_SDI
IF_SDO
OPWRSB
F34
FE_EJECT#
AH4
OPWRSB
FE_EJECT
IF_SCK
XIF_CS
IF_START_BIT
SYSCON_REQ
GPIO6
AV12
UPG_STATUS
TEMP
RESET_
SYSCON_RST
CPU_PRERST
E35
CORE_RESETB
AP4
TH1501
D
C
7
HOLD
(Page 32)
(Page 30)

HBD-E370/E470/E570/E870/T57
HBD-E370/E470/E570/E870/T57
3030
5-3. BLOCK DIAGRAM - TUNER, S-AIR Section -
6,*1$/3$7+
$8',2
781(5
0,&
5Y1
Y0
10
$
$8',26(/(&7
,&
3Y
5&+
/
5
$8',2
$8',2,1
J11
$&$/0,&
(&0$&
Q10
J10 0,&$03
,&
$17(11$
)0:
&2$;,$/
78
781(5)0
/&+
'2
&(
781('
',
&/
5&+ 5&+
$6(/B
9
B
$6(/B
Q14
Q13
Q13
$6(/B
6<67(0&21752//(5
,&
67B&(
67B&/.
67B'2
67B',
781('
5'6B'$7$
5'6B&/2&.
5'6B'$7$
5'6B&/.
$8/ (
5FKLVRPLWWHGGXHWRVDPHDV/FK
%'B5(6(7
35
6<6&21B567
&38B35(567
&38B35(567
,)B6',
,)B6'2
,)B6&.
;,)B&6
,)B67$57B%,7
6<6&21B5(4
7(03
'
6<6&21B567
B
%'B6'2
%'B6%,
%'B6&/.
49
%'B&6
%'B7(03
91
83*B67$786 83*B67$786
23:56% 23:56%
%'B,)B67$57
)(B(-(&7
F
6$,5B%&.
6$,5B/5&.
6$,5B'
6$,5B'
6$,5B'
)(B(-(&7
%'B,)B5(4
0,&B'(7
$FDOB/Y
1Y0
5Y1
$8',26(/(&7
,&
3Y
10
$
($(38.($(38.
1
6$,5B$'&B6(/
5&+
6$,5B*3,2 33
&1
(=:7
11
6''0,;
6'6/65
*3,2
19 ,&B6'$
5(61
15
14
%&.
/5&.
,&B6&/
%&.
/5&.
6'6%/6%5
4/FK
5FK
$'&B6(/
6$,5B6'$ 30
6$,5B65&B567
34
6$,5B6&/
(Page 29)
(Page 28)
(Page 31)
(Page 31)

HBD-E370/E470/E570/E870/T57
HBD-E370/E470/E570/E870/T57
3131
5-4. BLOCK DIAGRAM - AUDIO Section -
LAT3
OPTICAL
RECEIVER
IC700
J700
TV
DIGITAL IN
OPTICAL
SAT/CABLE
DIGITAL IN
COAXIAL
SYSTEM CONTROLLER
IC501 (2/4)
X700
24.576MHz
AU-L
E
A
8RX4
10 RX6
17 RBCK
20 RLRCK
16 RMCK
33 AUDIO
DIGITAL AUDIO
INTERFACE RECEIVER
IC703
21 RDATA
3RX1
XIN
XOUT
2928
17
CEC (TX/RX)
39 CE
37 DO
36 RERR
41 XMODE
35 INT
40 CL
38 DI
34 CKST
R-CH
13 VinL
9DOUT
VinR
BCK
LRCK
SCKI
14
8
7
6
A/D CONVERTER
IC702
BUFFER
IC704
6,*1$/3$7+
: AUDIO
R-ch is omitted due to same as L-ch.
CEC
ARC_SPDIF
DATA_I
SP_DATA
SP_MCK
SP_BCK
SP_LRCK
DIR_ERROR
CSI_DATAIN
DIR_CSFLAG
DIR_AUDIO
CSI_DATAOUT
CSI_CLK
CSI_XCS_DIR
DIR_XSTATE
AOSDATA0
AOSDATA1
AOSDATA2
AOSDATA3
AOSDATA4
AOMCK
AOBCK
AOLRCK
DIR_XRST
31 9
11
DATA (DATA1)
INIT
SOFTMUTE
4
6
48XFSOIN
37FSOCKO
38FSOI
XFSOOUT
OVER LOAD
DETECT
Q3102
OVER LOAD
DETECT
Q3101
OVER LOAD
DETECT
Q3301
OVER LOAD
DETECT
Q3201
OVF1
D3071 (1/2)
D3071 (2/2)
DC DETECT
FAN_ON
Q3551
STREAM PROCESSOR
IC3010
36 XFSIIN
30 BCK
29 LRCK
21 SCDT
22 SCSHIFT
23 SCLATCH
27 INIT
19 SOFTMUTE
24 OVF FLAGR
25 OVF FLAGL
55 57
X3051
49.152MHz
CLOCK BUFFER
IC3051
LAT1
LAT3
DAMP_LATCH1
1
DAMP_SCDT/DIR_DI
2
DAMP_SHIFT/DIR_CL
53
DAMP_SOFT_MUTE
54
DAMP_INT
DAMP_LATCH3
51
OVERFLOW1
52
OVERFLOW2
66
44
DC_DET
PROTECT DETECT
Q3552
POWER CONTROL
Q507
DATA (DATA3)
INIT
SOFTMUTE
OUTR1 (+)
48XFSOIN
38FSOI
OVF2
STREAM PROCESSOR
IC3020
XFSIIN
BCK
LRCK
SCDT
SCSHIFT
SCLATCH
INIT
SCDT
SCSHIFT
SCDT
SCSHIFT
SOFTMUTE
OVF FLAGR
OVF1 OVF FLAGL
+32.5V
OUTR2 (-)
OUTL1 (+)
OUTL2 (-)
OUTR1 (+)
OUTR2 (-)
OUTL1 (+)
OUTL2 (-)
L.P.F.
L.P.F.
L.P.F.
L.P.F.
L.P.F.
L.P.F.
L.P.F.
L.P.F.
FAN_PROTECT
FAN_ON
FAN_CONT 45 FAN_CONT
D3551
G
EN. P H
+
CENTER
SUBWOOFER
SPEAKERS
FRONT R
TB3001
+
+
+
FRONT L
8 PWM_B OUT_B
6
36
39
31
28
7
PWM_A
/RST_AB
5/SD
17 /RST_CD
OUT_A
POWER AMP
IC3100
14
F
S-AIR_BCK
S-AIR_LRCK
S-AIR_D3
S-AIR_D1
S-AIR_D2
PWM_C
OUT_C
PWM_D
OUT_D
16
18
8 PWM_B OUT_B
6
36
39
31
28
7
PWM_A
/RST_AB
5/SD
17 /RST_CD
OUT_A
POWER AMP
31 9
11
DATA (DATA2)
INIT
SOFTMUTE
4
6OVER LOAD
DETECT
Q3402
OVER LOAD
DETECT
Q3401
OVF1
STREAM PROCESSOR
IC3030
36 XFSIIN
30 BCK
29 LRCK
21 SCDT
22 SCSHIFT
23 SCLATCH
27 INIT
19 SOFTMUTE
NSPMUTE 18 NSPMUTE
NSPMUTE 18 NSPMUTE
NSPMUTE 18 NSPMUTE
24 OVF FLAGR
25 OVF FLAGL
LAT1
SCDT
SCSHIFT
INIT
SOFTMUTE
83
NSPMUTE NSPMUTE
OVF1
OVF2
LAT1
56
DAMP_LATCH2 LAT2
SCDT
SCSHIFT
OUTR1 (+)
OUTR2 (-)
OUTL1 (+)
OUTL2 (-)
L.P.F.
L.P.F.
L.P.F.
L.P.F.
SUR R
TB3002
+
+
SUR L
8 PWM_B OUT_B
6
36
39
31
28
7
PWM_A
/RST_AB
5/SD
17 /RST_CD
OUT_A
POWER AMP
IC3400
PWM_C
OUT_C
PWM_D
OUT_D
16
18
IC3200
PWM_C
OUT_C
PWM_D
OUT_D
16
18
31 9
11
4
6
36
30
29
21
22
23
27
19
24
25
48XFSOIN
38FSOI
XFSOOUT 14
50 67
DRIVER_SD/PVDD_DET
68
A.CAL_OUT
DRIVER_RST (EN)
D3072
D3070
(Page 30)
(Page 30)
(Page
28)
(Page 33)
(Page 32)

HBD-E370/E470/E570/E870/T57
HBD-E370/E470/E570/E870/T57
3232
E +14V
E +6V
E -9V
CORE +1.1V
FRONT VBUS
+5V
REGULATOR
IC601
HDMI OUT +5V
+5V
REGULATOR
IC705
IC101, IC702 +3.3V
+3.3V
REGULATOR
IC704
+9V
REGULATOR
IC14
AUDIO +9V
E +4V
FE +3.3V
USB_VBUS_PCONT1
REAR VBUS
+5V
REGULATOR
IC602
USB_VBUS_PCONT2
C
FL +3.3V
PANEL +4V
AMP +1.8V
+1.8V
REGULATOR
IC3050
S-AIR +4V B+ SWITCH
Q300, 301
IC1003 -5V
-7V
REGULATOR
IC402
B+ SWITCH
Q800, 802
+3.3V
REGULATOR
IC801
FE +8V D +3.3V
+3.3V
REGULATOR
IC400
A +5V
+5V
REGULATOR
IC505
LED +5V
A +12V
+5V
REGULATOR
D15, R89
IC206 +5V
+12V
REGULATOR
IC941
SYSTEM CONTROLLER
IC501 (3/4)
37BD_PCONT1
43PCONT1
27PCONT_FL
38BD_PCONT2
39BD_PCONT3
FE_SW +12V B+ SWITCH
Q401, 402
D406, 407
OVER
VOLTAGE
DETECT
Q301
B+ SWITCH
Q302, 303
PS301
42BD_PCONT6
41BD_PCONT5
FAN_ON
FAN_PROTECT
FAN_CONT
G
M3001
(FAN) MM
FAN CONTROL
Q3001, 3556
+12V
REGULATOR
IC3011
POWER
CONTROL
IC309
DC/DC
CONVERTER
IC308
FE_SW +5V
DC/DC
CONVERTER
IC312
DDR2 +1.8V
VREF +0.9V
POWER
CONTROL
IC310
+1.2VA
DDR2_VTT +0.9V
+1.2V
REGULATOR
IC303
-5V
REGULATOR
IC1002
IC1003 +3.3V
+3.3V
REGULATOR
IC1001
D302
+3.3VA
+3.3V
REGULATOR
IC307
DC/DC
CONVERTER
IC311
+8V
REGULATOR
IC1451
+5V
REGULATOR
IC508
PS303
PS304
PS302
5-5. BLOCK DIAGRAM - REGULATOR Section -
(Page 29)
(Page 31)

HBD-E370/E470/E570/E870/T57
HBD-E370/E470/E570/E870/T57
3333
5-6. BLOCK DIAGRAM - PANEL, POWER SUPPLY Section -
SYSTEM CONTROLLER
IC501 (4/4)
8CLK
9STB
7
32
DIN
ND800
FLUORESCENT
INDICATOR
TUBE
GR1 - GR10
SG1 - SG16
42 - 33 14 - 29
GR11
5 FL_DOUT
7 FL_CLK
3 FL_CS
GRID DRIVE
Q804
FLUORESCENT
INDICATOR
TUBE DRIVER
IC802
SIRCS_IN
REMOTE
CONTROL
RECEIVER
IC803
4
KEY_INT
KEY2
19
POWER CONTROL
IC921
D902
DZ903
D908
D906, 907
+32.5V
(AC IN)
F901
EN. P
LINE
FILTER
LF901, 902
RECT
D901
TH901
1D
6BD
3 Vcc/DVP
5FB/CLP
POWER CONTROL
IC901
3D
5FB/OLP
1 OCP/SYNC
4VCC
D508D506
RIPPLE FILTER
Q922
ISOLATOR
PC902
ISOLATOR
PC901
ISOLATOR
PC903
B+ SWICH
Q901
T903
SUB POWER
TRANSFORMER
T901
MAIN POWER
TRANSFORMER
D910
RECT
D931
MAIN POWER
ON/OFF SWITCH
Q943
MAIN POWER
ON/OFF SWITCH
Q949, 950
SHUNT
REGULATOR
IC932
SHUNT
REGULATOR
IC923
RECT
D943
KEY0 - KEY2
T800
DC/DC CONVERTER
TRANSFORMER
D803, 804
RECT
VEE
OSC
Q803
E +4V
RECT
D942
E +6V
E -9V
RECT
D954
E +14V
H
12RESET
20AC_CUT
RESET
SWITCH
Q504
RESET
SIGNAL
GENERATOR
IC503
VOLTAGE
DETECTOR
IC507
VOLTAGE
DETECTOR
IC506
X500
6MHz
Xout
Xin
13
15
LED_PWM28
D800
(ILLUMINATION)
LED DRIVE
Q801
S700 - 705, 750
KEY0
97, 95, 94
3
16
10
VOLTAGE
DETECT
Q969
RECT
D955
(Page 31)

HBD-E370/E470/E570/E870/T57
HBD-E370/E470/E570/E870/T57
3434
For Schematic Diagrams.
Note:
• All capacitors are in μF unless otherwise noted. (p: pF) 50
WV or less are not indicated except for electrolytics and
tantalums.
• All resistors are in Ω and 1/4 W or less unless otherwise
specifi ed.
• f : internal component.
• 2 : nonfl ammable resistor.
• 5 : fusible resistor.
• C : panel designation.
THIS NOTE IS COMMON FOR PRINTED WIRING BOARDS AND SCHEMATIC DIAGRAMS.
(In addition to this, the necessary note is printed in each block.)
• A : B+ Line.
• B : B– Line.
• Voltages and waveforms are dc with respect to ground
under no-signal conditions.
– MB-134 board –
no mark
: BD PLAY
* : Impossible to measure
– Other boards –
no mark
: TUNER
* : Impossible to measure
• Voltages are taken with VOM (Input impedance 10 MΩ).
Voltage variations may be noted due to normal production
tolerances.
• Waveforms are taken with a oscilloscope.
Voltage variations may be noted due to normal production
tolerances.
• Circled numbers refer to waveforms.
• Signal path.
F : AUDIO
E : VIDEO
J : DISC PLAY
L : USB
d : LAN
f : TUNER
N : MIC
• Abbreviation
CND : Canadian model
• The voltage and waveform of CSP (chip size package)
cannot be measured, becaise its lead layout is different
from that of conventional IC.
For Printed Wiring Boards.
Note:
• X : Parts extracted from the component side.
• Y : Parts extracted from the conductor side.
• f : Internal component.
• : Pattern from the side which enables seeing.
(The other layers' patterns are not indicated.)
• Indication of transistor.
C
B
These are omitted.
E
Q
B
These are omitted.
CE
Q
• Abbreviation
CND : Canadian model
• Lead layouts
surface
CSP (Chip Size Package) Lead layout of conventional IC
Note:
The components identi-
fi ed by mark 0 or dotted
line with mark 0 are criti-
cal for safety.
Replace only with part
number specifi ed.
Note:
Les composants identifi és
par une marque 0 sont
critiques pour la sécurité.
Ne les remplacer que par
une piéce portant le nu-
méro spécifi é.
Caution:
Pattern face side:
(Conductor Side)
Parts face side:
(Component Side)
Parts on the pattern face side seen
from the pattern face are indicated.
Parts on the parts face side seen from
the parts face are indicated.
• MAIN and MB-134 boards are multi-layer printed board.
However, the patterns of intermediate-layers have not
been included in this diagrams.
• Circuit Boards Location
Note 1: When the MAIN board is replaced, spread the com-
pound referring to “NOTE OF REPLACING THE
IC3100, IC3200 AND IC3400 ON THE MAIN
BOARD AND THE COMPLETE MAIN BOARD”
on servicing notes (page 8).
Note 2: When the POWER board is replaced, spread the
compound referring to “NOTE OF REPLACING
THE D913, D931, IC901 AND IC921 ON THE
POWER BOARD AND THE COMPLETE POWER
BOARD” on servicing notes (page 9).
Note 1: When the MAIN board is replaced, spread the com-
pound referring to “NOTE OF REPLACING THE
IC3100, IC3200 AND IC3400 ON THE MAIN
BOARD AND THE COMPLETE MAIN BOARD”
on servicing notes (page 8).
Note 2: When the POWER board is replaced, spread the
compound referring to “NOTE OF REPLACING
THE D913, D931, IC901 AND IC921 ON THE
POWER BOARD AND THE COMPLETE POWER
BOARD” on servicing notes (page 9).
AUDIO board MB-134 board
R-USB board
F-USB board
MAIN boar
d
REG board
TUNER (FM) (TU1)
CONNECT board
POWER board
KEY board
P-KEY board
FL board

HBD-E370/E470/E570/E870/T57
HBD-E370/E470/E570/E870/T57
3535
• See page 77 for IC Pin Function Description.
5-7. SCHEMATIC DIAGRAM - MB-134 Board (1/13) -
Note: IC101, IC104 and IC105 on the MB-134 board cannot exchange with single.
When these parts are damaged, exchange the entire mounted board.
MB-134
19
(4/13)
BOARD
MB-134
BOARD
(3/13)
20
DDR2_1.8V
GND
0.1
C135
0.1
C118
0.1
C122
0.1
C123
0.1
C120
0.1
C124
0.1
C127
0.1
C140
0.1
C138
0.1
C139
0.1
C137
C129
0.1
0.1
C130
C142
0.01
JL2118 JL2171
JL165
JL166
JL167
JL168
JL169
JL170
JL171
JL172
JL173
JL174 JL2128
JL2122
JL2121
JL2127
JL2120
JL2124
JL2126
JL2119
JL2125
JL2123
JL104
JL103
JL102
JL101
JL105
0.01
C109
C107
0.01
C105
0.01
0.01
C113
0.01
C112
0.01
C111
0.01
C110
C106
0.01
VREF_0.9V
0.1
C115
0.1
C116
100
R101
0.1
C159
0.1
C164
0.1
C161
100
RB103
0.1
C162
100
RB102
100
RB101
DDR2_VTT0.9V
100
RB105
100
RB104
0.1
C166
0.1
C168
C104
0.01
0.1
C134
0.1
C119
0.01
C150
C156
1
0.01
C147
0.01
C143
C151
1
1
C154
1
C144
10
C141
0.01
C146
0.01
C145
1
C153
10
C128
1
C148
10
C170
0.1
C114
CPU_1.2VA
C102
0.1
JL117
JL118
JL119
JL120
JL121
JL122
JL123
JL124
JL125
JL126
JL127
JL128
JL129
JL130
JL131
JL132
JL133
JL134
JL135
JL136
JL137
JL138
JL139
JL140
JL141
JL142
JL143
JL144
JL145
JL146
JL147
JL148
JL149
JL150
JL151
JL152
JL153
JL154
JL155
JL156
JL157
JL158
JL159
JL160
JL161
JL162
JL163
JL164
JL116
JL109
JL110
JL106
JL107
JL108
JL 111
JL112
JL113
JL115
JL114
JL180
JL181
JL182
JL183
JL184
JL185
JL186
JL187
JL188
JL189
JL190
JL191
JL192
JL193
JL194
JL195
JL196
JL197
JL198
JL199
JL2101
JL2102
JL2103
JL2104
JL2105
JL2106
JL2107
JL176
JL175
JL2108
JL2109
JL2110
JL 2111
JL2112
JL2113
JL2114
JL2115
JL2116
JL2117
JL2134
JL2135
JL2136
JL2137
JL2138
JL2139
JL2140
JL2141
JL2142
JL2143
JL2144
JL2145
JL2146
JL2147
JL2148
JL2149
JL2150
JL2151
JL2152
JL2153
JL2154
JL2155
JL2156
JL2157
JL2158
JL2159
JL2160
JL2161
JL2162
JL2163
JL2164
JL2165
JL2166
JL2167
JL2168
JL2169
JL2170
JL2129
100
RB106
K4T1G164QE-HCF8
IC104
A0
M8
A1
M3
A2
M7
A3
N2
A4
N8
A5
N3
A6
N7
A7
P2
A8
P8
A9
P3
A10
M2
A11
P7
A12
R2
BA0
L2
BA1
L3
BA2
L1
UDM
B3
UDQS
B7
/UDQS
A8
LDM
F3
LDQS
F7
/LDQS
E8
CK
J8
/CK
K8
CKE
K2
/CS
L8
/RAS
K7
/CAS
L7
/WE
K3
ODT
K9
VSS
A3
VSS
E3
VSS
J3
VSS
N1
VSS
P9
VSSQ
A7
VSSQ
B2
VSSQ
B8
VSSQ
D2
VSSQ
D8
VSSQ
E7
VSSQ
F2
VSSQ
F8
VSSQ
H2
VSSQ
H8
DQ0 G8
DQ1 G2
DQ2 H7
DQ3 H3
DQ4 H1
DQ5 H9
DQ6 F1
DQ7 F9
DQ8 C8
DQ9 C2
DQ10 D7
DQ11D3
DQ12 D1
DQ13 D9
DQ14 B1
DQ15 B9
NC A2
NC E2
NC R3
NC R7
NC R8
VREF J2
VDDL J1
VSSDL J7
VDD A1
VDD E1
VDD J9
VDD M9
VDD R1
VDDQ A9
VDDQ C1
VDDQ C3
VDDQ C7
VDDQ C9
VDDQ E9
VDDQ G1
VDDQ G3
VDDQ G7
VDDQ G9
K4T1G164QE-HCF8
IC105
A0
M8
A1
M3
A2
M7
A3
N2
A4
N8
A5
N3
A6
N7
A7
P2
A8
P8
A9
P3
A10
M2
A11
P7
A12
R2
BA0
L2
BA1
L3
BA2
L1
UDM
B3
UDQS
B7
/UDQS
A8
LDM
F3
LDQS
F7
/LDQS
E8
CK
J8
/CK
K8
CKE
K2
/CS
L8
/RAS
K7
/CAS
L7
/WE
K3
ODT
K9
VSS
A3
VSS
E3
VSS
J3
VSS
N1
VSS
P9
VSSQ
A7
VSSQ
B2
VSSQ
B8
VSSQ
D2
VSSQ
D8
VSSQ
E7
VSSQ
F2
VSSQ
F8
VSSQ
H2
VSSQ
H8
DQ0 G8
DQ1 G2
DQ2 H7
DQ3 H3
DQ4 H1
DQ5 H9
DQ6 F1
DQ7 F9
DQ8 C8
DQ9 C2
DQ10 D7
DQ11D3
DQ12 D1
DQ13 D9
DQ14 B1
DQ15 B9
NC A2
NC E2
NC R3
NC R7
NC R8
VREF J2
VDDL J1
VSSDL J7
VDD A1
VDD E1
VDD J9
VDD M9
VDD R1
VDDQ A9
VDDQ C1
VDDQ C3
VDDQ C7
VDDQ C9
VDDQ E9
VDDQ G1
VDDQ G3
VDDQ G7
VDDQ G9
E
PT107
E
PT101
E
PT103
E
PT104
E
PT105
E
PT106
IC101
VCC2IO
AY1 4
VCC2IO
BB14
VCC2IO
AY1 8
VCC2IO
BB18
VCC2IO
AR19
VCC2IO
AY2 2
VCC2IO
BB22
VCC2IO
AY2 6
VCC2IO
BB26
VCC2IO
AY3 0
VCC2IO
BB30
VCC2IO
AR31
VCC2IO
AY3 4
VCC2IO
BB34
VCC2IO
W35
VCC2IO
AL35
VCC2IO
AY3 8
VCC2IO
BB38
VCC2IO
P40
VCC2IO
V40
VCC2IO
AB40
VCC2IO
AF40
VCC2IO
AK40
VCC2IO
AP40
VCC2IO
AV4 0
VCC2IO
P42
VCC2IO
V42
VCC2IO
AB42
VCC2IO
AF42
VCC2IO
AK42
VCC2IO
AP42
VCC2IO
AV4 2
VCC2IO
BB42
VCC2IO
BA43
DVSS
J9
DVSS
J11
DVSS
P12
DVSS
T12
DVSS
V12
DVSS
J13
DVSS
U13
DVSS
W13
DVSS
AW13
DVSS
P14
DVSS
T14
DVSS
V14
DVSS
Y14
DVSS
AT1 4
DVSS
U15
DVSS
W15
DVSS
H16
DVSS
AR17
DVSS
AU17
DVSS
AW17
DVSS
J19
DVSS
AA21
DVSS
AC21
DVSS
AE21
DVSS
AG21
DVSS
AJ21
DVSS
AU21
DVSS_XTAL
AJ7
A_AVDD12_MEMPLL
AW39
A_AVSS12_MEMPLL
AY4 0
A_TP_MEMPLL
BB40
A_TN_MEMPLL
BC41
A_RVREF
AT3 0
A_REXTDN
BC43
A_RDQ0 AV1 6
A_RDQ1 AW15
A_RDQ2 BC13
A_RDQ3 AU15
A_RDQ4 BA13
A_RDQ5 AT16
A_RDQ6 BA15
A_RDQ7 BC15
A_RDQ8 AY2 0
A_RDQ9 AU19
A_RDQ10 BB20
A_RDQ11 AT20
A_RDQ12 AW19
A_RDQ13 BC19
A_RDQ14 AV2 0
A_RDQ15 BA19
A_RDQM0 AT18
A_RDQS0 AY1 6
A_RDQS0B BB16
A_RDQM1 AV1 8
A_RDQS1 BC17
A_RDQS1B BA17
A_RCLK0 BC21
A_RCLK0B BA21
A_RDQ16 AV3 2
A_RDQ17 BB32
A_RDQ18 AW31
A_RDQ19 BC31
A_RDQ20 BA31
A_RDQ21 AU31
A_RDQ22 AY3 2
A_RDQ23 AT32
A_RDQ24 AY3 6
A_RDQ25 AV3 6
A_RDQ26 BA37
A_RDQ27 AU37
A_RDQ28 AW35
A_RDQ29 BC37
A_RDQ30 AV3 8
A_RDQ31 BB36
A_RDQM2 AV3 4
A_RDQS2 BA33
A_RDQS2B BC33
A_RDQM3 AU35
A_RDQS3 BC35
A_RDQS3B BA35
A_RCLK1 BA39
A_RCLK1B BC39
A_RA0 BC23
A_RA1 AT26
A_RA2 AV2 6
A_RA3 BC27
A_RA4 AY2 4
A_RA5 AV2 8
A_RA6 BC25
A_RA7 BA27
A_RA8 BA23
A_RA9 AW27
A_RA10 AY2 8
A_RA11 AT24
A_RA12 BA25
A_RA13 AV2 2
A_RBA0 BB28
A_RBA1 AU27
A_RBA2 AT28
A_RCKE BA29
A_RCSB AV2 4
A_RRASB BB24
A_RCASB AU23
A_RWEB BC29
NC AV3 0
A_RODT AW23
100
R106
100
R107
D0BA1
D0BA0
D0A12
D0A11
D0A10
D0A9
D0A8
D0A7
D0A6
D0A5
D0A4
D0A3
D0A2
D0A1
D0A0
D0DQS2B
D0DQS2
D0DQS3B
D0DQS3
D0DQ31
D0DQ30
D0DQ29
D0DQ28
D0DQ16
D0DQ17
D0DQ19
D0DQ20
D0DQ21
D0DQ22
D0DQ23
D0DQ24
D0DQ25
D0DQ27
D0DQ26
D0CKE
D0DM1
D0DQS0B
D0DQS0
D0DM0
D0DQ15
D0DQ0
D0DQ2
D0DQ3
D0DQ4
D0DQ5
D0DQ7
D0DQ9
D0DQ10
D0DQ11
D0DQ14
D0DQ6
D0DQ1
D0DQS1B
D0DQ12
D0DQ13
D0DQ18
D0DQS1
D0DM2
D0DM3
D0DQ8
D0CS
D0BA2
D0A0
D0A1
D0A2
D0A3
D0A4
D0A5
D0A6
D0A7
D0A8
D0A9
D0A10
D0A11
D0A12
D0BA0
D0BA1
D0BA2
D0DM3
D0DQS3
D0DQS3B
D0DM2
D0DQS2
D0DQS2B
D0CKE
D0CS
D0RAS
D0CAS
D0WE
D0ODT
D0A0
D0A1
D0A2
D0A3
D0A4
D0A5
D0A6
D0A7
D0A8
D0A9
D0A10
D0A11
D0A12
D0BA0
D0BA1
D0BA2
D0DM1
D0DQS1
D0DQS1B
D0DM0
D0DQS0
D0DQS0B
D0CKE
D0CS
D0RAS
D0CAS
D0WE
D0ODT
D0A13
D0ODT
D0WE
D0CAS
D0RAS
D0ODT
D0RAS
D0CAS
D0CS
D0A5
D0A0
D0BA0
D0BA1
D0A10
D0A3
D0A7
D0A12
D0A2
D0A4
D0A11
D0A1
D0A6
D0A9
D0BA2
D0A13
D0WE
D0CKE
D0DQ15
D0DQ14
D0DQ10
D0DQ12
D0DQ9
D0DQ8
D0DQ11
D0DQ13
D0DQ1
D0DQ6
D0DQ5
D0DQ3
D0DQ2
D0DQ7
D0DQ4
D0DQ0
D0A13
D0DQ31
D0DQ26
D0DQ28
D0DQ25
D0DQ29
D0DQ27
D0DQ24
D0DQ23
D0DQ17
D0DQ18
D0DQ20
D0DQ19
D0DQ21
D0DQ22
D0DQ16
D0DQ30
D0A13
D0CK0
D0CK0B
D0CK1
D0CK0
D0CK0B
D0CK1
D0CK1B
D0A8
D0CK1B
SD-RAM
IC104
(1/13)
MB-134 BOARD
SD-RAM
IC105
(1/15)
IC101
BD DECODER
(Chip Size Package)
CSP
(Chip Size Package)
CSP
(CHASSIS)
CXD9983GG (E370: US/E470/E570/T57)
CXD9984GG (E370: CND, AEP, UK/E870)
(Chip Size Package)
CSP
E
11
J
3
K
D
F
14 15
M
L
8
G
718
I
13
A
109
C
4
H
16 1726
B
51 12
(Page 38)
(Page 37)

HBD-E370/E470/E570/E870/T57
HBD-E370/E470/E570/E870/T57
3636
• See page 77 for IC Pin Function Description.
5-8. SCHEMATIC DIAGRAM - MB-134 Board (2/13) -
Note: IC101, IC204 and IC205 on the MB-134 board cannot exchange with sin-
gle. When these parts are damaged, exchange the entire mounted board.
MB-134
BOARD
(3/13)
21
DDR2_1.8V
0.1
C205
0.1
C226
0.1
C203
GND
0.1
C216
0.1
C201
0.1
C211
0.1
C204
C215
0.01
0.1
C222
0.1
C207
0.1
C217
0.1
C227
C231
0.1
0.1
C209
0.1
C206
0.1
C225
JL203
JL204
JL202
JL205
JL201
JL273
JL267
JL266
JL272
JL265
JL269
JL271
JL264
JL270
JL268 JL2222
JL2224
JL2225
JL2227
JL2221
JL2219
JL2218
JL2223
JL2226
JL2220
JL2217 JL2269
VREF_0.9V
100
RB201
100
RB202
100
RB203
DDR2_VTT0.9V
0.1
C248
0.1
C250
0.1
C252
0.1
C254
0.1
C256
0.1
C258
0.1
C220
1
C243
0.01
C239
0.01
C247
1
C242
0.01
C232
0.01
C246
1
C233
C245
1
0.01
C236
C240
1
0.01
C235
1
C234
10
C214
10
C230
C259
10
100
RB204
100
RB205
100
R201
0.1
C228
JL210
JL207
JL209
JL208
JL206
JL211
JL212
JL213
JL214
JL215
JL274 JL2228
JL2229
JL216
JL217
JL218
JL219
JL220
JL221
JL222
JL223
JL224
JL225
JL226
JL227
JL228
JL229
JL230
JL231
JL232
JL233
JL234
JL235
JL236
JL237
JL238
JL239
JL240
JL241
JL242
JL243
JL244
JL245
JL246
JL247
JL248
JL249
JL250
JL251
JL252
JL253
JL254
JL255
JL256
JL257
JL258
JL259
JL260
JL261
JL262
JL263
JL279
JL280
JL281
JL282
JL283
JL284
JL285
JL286
JL287
JL288
JL289
JL290
JL291
JL292
JL293
JL294
JL295
JL296
JL297
JL298
JL299
JL2201
JL2202
JL2203
JL2204
JL2205
JL2206
JL2207
JL2208
JL2209
JL2210
JL2211
JL2212
JL2213
JL2214
JL2215
JL2216
JL2233
JL2234
JL2235
JL2236
JL2237
JL2238
JL2239
JL2240
JL2241
JL2242
JL2243
JL2244
JL2245
JL2246
JL2247
JL2248
JL2249
JL2250
JL2251
JL2252
JL2253
JL2254
JL2255
JL2256
JL2257
JL2258
JL2259
JL2260
JL2261
JL2262
JL2263
JL2264
JL2265
JL2266
JL2267
JL2268
100
RB206
IC205
K4T1G164QE-HCF8
A0
M8
A1
M3
A2
M7
A3
N2
A4
N8
A5
N3
A6
N7
A7
P2
A8
P8
A9
P3
A10
M2
A11
P7
A12
R2
BA0
L2
BA1
L3
BA2
L1
UDM
B3
UDQS
B7
/UDQS
A8
LDM
F3
LDQS
F7
/LDQS
E8
CK
J8
/CK
K8
CKE
K2
/CS
L8
/RAS
K7
/CAS
L7
/WE
K3
ODT
K9
VSS
A3
VSS
E3
VSS
J3
VSS
N1
VSS
P9
VSSQ
A7
VSSQ
B2
VSSQ
B8
VSSQ
D2
VSSQ
D8
VSSQ
E7
VSSQ
F2
VSSQ
F8
VSSQ
H2
VSSQ
H8
DQ0 G8
DQ1 G2
DQ2 H7
DQ3 H3
DQ4 H1
DQ5 H9
DQ6 F1
DQ7 F9
DQ8 C8
DQ9 C2
DQ10 D7
DQ11 D3
DQ12 D1
DQ13 D9
DQ14 B1
DQ15 B9
NC A2
NC E2
NC R3
NC R7
NC R8
VREF J2
VDDL J1
VSSDL J7
VDD A1
VDD E1
VDD J9
VDD M9
VDD R1
VDDQ A9
VDDQ C1
VDDQ C3
VDDQ C7
VDDQ C9
VDDQ E9
VDDQ G1
VDDQ G3
VDDQ G7
VDDQ G9
IC204
K4T1G164QE-HCF8
A0
M8
A1
M3
A2
M7
A3
N2
A4
N8
A5
N3
A6
N7
A7
P2
A8
P8
A9
P3
A10
M2
A11
P7
A12
R2
BA0
L2
BA1
L3
BA2
L1
UDM
B3
UDQS
B7
/UDQS
A8
LDM
F3
LDQS
F7
/LDQS
E8
CK
J8
/CK
K8
CKE
K2
/CS
L8
/RAS
K7
/CAS
L7
/WE
K3
ODT
K9
VSS
A3
VSS
E3
VSS
J3
VSS
N1
VSS
P9
VSSQ
A7
VSSQ
B2
VSSQ
B8
VSSQ
D2
VSSQ
D8
VSSQ
E7
VSSQ
F2
VSSQ
F8
VSSQ
H2
VSSQ
H8
DQ0 G8
DQ1 G2
DQ2 H7
DQ3 H3
DQ4 H1
DQ5 H9
DQ6 F1
DQ7 F9
DQ8 C8
DQ9 C2
DQ10 D7
DQ11 D3
DQ12 D1
DQ13 D9
DQ14 B1
DQ15 B9
NC A2
NC E2
NC R3
NC R7
NC R8
VREF J2
VDDL J1
VSSDL J7
VDD A1
VDD E1
VDD J9
VDD M9
VDD R1
VDDQ A9
VDDQ C1
VDDQ C3
VDDQ C7
VDDQ C9
VDDQ E9
VDDQ G1
VDDQ G3
VDDQ G7
VDDQ G9
IC101
DVSS
AW21
DVSS
Y22
DVSS
AK22
DVSS
AT2 2
DVSS
J23
DVSS
AC23
DVSS
AE23
DVSS
AG23
DVSS
Y24
DVSS
AB24
DVSS
AD24
DVSS
AF24
DVSS
AH24
DVSS
AK24
DVSS
AC25
DVSS
AE25
DVSS
AG25
DVSS
AR25
DVSS
AU25
DVSS
AW25
DVSS
AB26
DVSS
AD26
DVSS
AF26
DVSS
AH26
DVSS
AK26
DVSS
AC27
DVSS
AE27
DVSS
AG27
DVSS
Y28
DVSS
AB28
DVSS
AD28
DVSS
AF28
DVSS
AH28
DVSS
AK28
DVSS
AC29
DVSS
AE29
DVSS
AG29
DVSS
AR29
DVSS
AU29
DVSS
AW29
DVSS
Y30
DVSS
AK30
DVSS
AA31
DVSS
AC31
DVSS
AE31
DVSS
AG31
DVSS
AJ31
DVSS
AU33
DVSS
AW33
DVSS
K34
DVSS
AT3 4
DVSS
R35
DVSS
U35
DVSS
AA35
DVSS
AE35
DVSS
AJ35
DVSS
AN35
DVSS
H36
DVSS
AT3 6
DVSS
G37
DVSS
N37
DVSS
U37
DVSS
AA37
DVSS
AE37
DVSS
AJ37
DVSS
AN37
DVSS
AW37
DVSS
N39
DVSS
U39
DVSS
AA39
DVSS
AE39
DVSS
AJ39
DVSS
AN39
DVSS
AU39
DVSS
BA41
DVSS
AY4 2
B_RVREF
AB36
B_REXTDN
M42
B_RDQ0 AR39
B_RDQ1 AW43
B_RDQ2 AU43
B_RDQ3 AU41
B_RDQ4 AW41
B_RDQ5 AT3 8
B_RDQ6 AR37
B_RDQ7 AP36
B_RDQ8 AN43
B_RDQ9 AK36
B_RDQ10 AM40
B_RDQ11 AL37
B_RDQ12 AM38
B_RDQ13 AM42
B_RDQ14 AL39
B_RDQ15 AN41
B_RDQM0 AP38
B_RDQS0 AT4 0
B_RDQS0B AT4 2
B_RDQM1 AM36
B_RDQS1 AR43
B_RDQS1B AR41
B_RCLK0 AL43
B_RCLK0B AL41
B_RDQ16 Y38
B_RDQ17 AA41
B_RDQ18 W37
B_RDQ19 AA43
B_RDQ20 Y40
B_RDQ21 W39
B_RDQ22 Y42
B_RDQ23 Y36
B_RDQ24 T40
B_RDQ25 R37
B_RDQ26 R43
B_RDQ27 T38
B_RDQ28 T36
B_RDQ29 R41
B_RDQ30 R39
B_RDQ31 T42
B_RDQM2 V38
B_RDQS2 W41
B_RDQS2B W43
B_RDQM3 V36
B_RDQS3 U43
B_RDQS3B U41
B_RCLK1 N41
B_RCLK1B N43
B_RA0 AG43
B_RA1 AF38
B_RA2 AG37
B_RA3 AJ43
B_RA4 AH42
B_RA5 AC37
B_RA6 AG39
B_RA7 AE43
B_RA8 AH36
B_RA9 AD38
B_RA10 AF36
B_RA11AH38
B_RA12 AE41
B_RA13 AK38
B_RBA0 AD40
B_RBA1 AD36
B_RBA2 AC39
B_RCKE AC41
B_RCSB AD42
B_RRASB AJ41
B_RCASB AH40
B_RWEB AC43
NC AB38
B_RODT AG41
100
R206
100
R207
D1DQ2
D1DQ31
D1DQ1
D1DM2
D1DQ0
D1DQ15
D1A0
D1DM0
D1A1
D1A3
D1DM3
D1DM1
D1A4
D1A5
D1A6
D1A7
D1A8
D1A9
D1A10
D1DQ26
D1A11
D1DQ27
D1A12
D1DQ25
D1DQ14
D1A13
D1DQ24
D1DQ13
D1DQ23
D1DQ12
D1BA0
D1DQ22
D1DQ11
D1BA1
D1DQ21
D1DQ10
D1DQ20
D1DQ9
D1DQ19
D1DQ8
D1DQ18
D1DQ7
D1DQ17
D1DQ6
D1DQ16
D1DQ5
D1DQ28
D1DQ4
D1DQ29
D1DQ3
D1DQ30
D1CKE
D1CAS
D1WE
D1DQS0
D1DQS0B
D1DQS1
D1DQS1B
D1DQS2
D1DQS2B
D1DQS3
D1DQS3B
D1CS
D1A2
D1BA2
D1ODT
D1WE
D1CAS
D1RAS
D1CS
D1CKE
D1DQS0B
D1DQS0
D1DM0
D1DQS1B
D1DQS1
D1DM1
D1BA2
D1BA1
D1BA0
D1A12
D1A11
D1A10
D1A9
D1A8
D1A7
D1A6
D1A5
D1A4
D1A3
D1A2
D1A1
D1A0
D1ODT
D1WE
D1CAS
D1RAS
D1CS
D1CKE
D1DQS2B
D1DQS2
D1DM2
D1DQS3B
D1DQS3
D1DM3
D1BA2
D1BA1
D1BA0
D1A12
D1A11
D1A10
D1A9
D1A8
D1A7
D1A6
D1A5
D1A4
D1A3
D1A2
D1A1
D1A0
D1RAS
D1ODT
D1RAS
D1BA0
D1A0
D1A1
D1A11
D1A13
D1A9
D1A12
D1A7
D1BA1
D1A5
D1A6
D1A10
D1A3
D1CAS
D1A4
D1ODT
D1A8
D1A2
D1CS
D1WE
D1CKE
D1A13
D1DQ15
D1DQ14
D1DQ13
D1DQ0
D1DQ4
D1DQ2
D1DQ1
D1DQ6
D1DQ5
D1DQ3
D1DQ7
D1DQ8
D1DQ9
D1DQ10
D1DQ11
D1DQ12
D1A13
D1DQ31
D1DQ30
D1DQ29
D1DQ28
D1DQ27
D1DQ26
D1DQ25
D1DQ24
D1DQ21
D1DQ22
D1DQ16
D1DQ17
D1DQ19
D1DQ23
D1DQ20
D1DQ18
D1CK1
D1CK0
D1CK0B
D1CK1
D1CK1B
D1BA2
D1CK1B
D1CK0
D1CK0B
IC204
SD-RAM
IC205
SD-RAM
MB-134 BOARD (2/13)
CSP
CXD9984GG (E370: CND, AEP, UK/E870)
(Chip Size Package)
CXD9983GG (E370: US/E470/E570/T57)
BD DECODER
IC101 (2/15)
(Chip Size Package)
CSP
(Chip Size Package)
CSP
E
11
J
3
K
D
F
14 15
M
L
8
G
7
I
13
A
109
C
4
H
1626
B
51 12
(Page 37)

HBD-E370/E470/E570/E870/T57
HBD-E370/E470/E570/E870/T57
3737
• See page 67 for IC Block Diagrams.
5-9. SCHEMATIC DIAGRAM - MB-134 Board (3/13) -
Note: IC307 and IC311 on the MB-134 board cannot exchange with single. When
these parts are damaged, exchange the entire mounted board.
BOARD
CN402
REG
E
IC B/DIC B/D
IC B/D
IC B/D
IC B/D
IC B/D
IC B/D
MB-134
28
BOARD
(9/13)
MB-134
BOARD
24
(6/13)
MB-134
BOARD
22
(4/13)
MB-134
34
(13/13)
BOARD
BOARD
(5/13)
MB-134
23
BOARD
25
MB-134
(7/13)
MB-134
BOARD
(10/13)
30
BOARD
31
(11/13)
MB-134
(8/13)
BOARD
MB-134
27
BOARD
33
MB-134
(13/13)
32
(12/13)
MB-134
BOARD
20
BOARD
MB-134
(1/13)
21
BOARD
MB-134
(2/13)
3.7
3.3
1.2
3.3
3.33.7
1.8 13.2
13.2
7.4
1.8
1.8
5.5
5.5
1.1
5.5
5.5
1.1
6.7
1.1
6.3
6.3
3.3
1.8
0.9
3.3 0.9
0.9
1.8
6.3
6.3
3.3
5
0.8
5
0
13.2
13.2
13.2
8.9
13.2
13.2
3.8
13.2
8.6
1
3.3
3.6
0.6
3.3
DDR2_1.8V
KDZTR3.9B
D304
KDZTR3.9B
D303
CORE_1.1V
DZ2J047M0L
D302
3.15A
PS302
3.15A
PS304
JL311
22
C353
EMI
FL302
EMI
FL301
RT1N141M-TP-1
Q301
R329
1k
5
43
2
1
MM3141CNRE
IC303
VDD
GND
CE NC
VOUT
10
C310
10
C330
1.2VA
10
C313
R306
1k
10
C335
3.3VA
DAC3.3VA
R319
0
PCONT2
PCONT3
GND
UNSW6V
JL313JL314
JL315
JL316
R305
1k 10
C340
10
C341
R327
1k
PCONT_CORE
CORE_STB3.3V
R320 0
3300p
C346
1
C345 0.1
C349
18k
R331
150
R332
2A
PS301
32V
1A
PS303
JL301
JL303
JL305
JL306
JL307
JL308
JL309
JL310
TPS54325PWPR
IC309
1
2
3
4
5
6
78
9
10
11
12
13
14
15
2.7k
R334
TPS54325PWPR
IC310
1
2
3
4
5
6
78
9
10
11
12
13
14
15
3300pC348
120
R335
JL312
1C347 0.1
C350
22
C318
1k
R343
22
C351
22
C352
0.1
C363
JL319 JL320
8200p
C323
10
C321
22
C337
1k
R318
560
R323
4.7k
R312
4700p
C331
0.01
C336
8.2k
R322
33k
R321
BD3539NUX-TR
IC311
1
2
3
45
6
7
8
9
DDR2_VTT0.9V
VREF_0.9V
1
C368
1
C369
220
R355
5
43
2
1
MM3293DNRE
IC307
VDD
GND
CE NC
VOUT
2.2uH
L303
10uH
L301
JL302
654
321
DDG
SDD
FDC642P
Q302
RT1N141M-TP-1
Q303
33k
R374
68k
R375
0.01
C373
ATA_PCONT
1k
R376
1
C377 0.01
C379
FE_SW12V
FE_SW5V
2.2uH
L304
MP2301ENE-LF-Z
IC308
1234
5678
9
2.2k
R362
2.2k
R363
1
2
3
4
5
6
7
8
9
10
11
12
12P
CN303
MM1855AHBE
IC312
1
VOUT
2
NC
3
GND
4
CN
5CONT
6NC
7NC
8VIN
9
2.2uH
L305
10
C311
2.2uH
L306
2.2uH
L302
0
R379
0.1
C302
0.01
C301
8.2k
R330
3.9k
R333
10
C365
10
C359
UNSW-6V
GND
GND
UNSW6V
GND
GND
GND
FE_GND_M
GND
3.3VA
GND
UNSW6V
3.3VA
GND
1.2VA
GND
3.3VA
CORE_STB3.3V
FE_SW12V
FE_SW5V
DDR2_VTT0.9V
FE_GND_M
GND
DDR2_1.8V
VREF_0.9V
GND
CORE_STB3.3V
PGND1
SW1
PG
VO
VBST
GND
VCC
VFD VIN
SW2
EN
VREG5
SS
PGND2
PGND1
SW1
PG
VO
VBST
GND
VCC
VFD VIN
SW2
EN
VREG5
SS
PGND2
VDDQVTT
VTTS
VTT_IN
GND VREF
COMP
FB
SW
GND
VIN
SS
EN
BOOT
VCC
EN
FE_UNSW12V
UNSW6V
UNSW12V
UNSW6V
UNSW6V
GND
GND
FE_UNSW6V
GND
FE_GND_M
UNSW-6V
GND
IC303
+1.2V REGULATOR
IC307
+3.3V REGULATOR
DC/DC CONVERTER
IC308
POWER CONTROL
IC310 IC311
DC/DC CONVERTER
IC312
DC/DC CONVERTER
(3/13)
MB-134 BOARD
POWER CONTROL
IC309
OVER VOLTAGE
DETECT
Q302, 303
B+ SWITCH
E
11
J
3
K
D
F
14 158
G
7
I
13
A
109
C
4
H
1626
B
51 12
32V
50V
32V
(Page 40)
(Page 38)
(Page 47)
(Page 39)
(Page 44)
(Page 45)
(Page 41)
(Page 42)
(Page 43)
(Page 61)
(Page 36)
(Page 35)
(Page 46)
(Page 47)

HBD-E370/E470/E570/E870/T57
HBD-E370/E470/E570/E870/T57
3838
• See page 77 for IC Pin Function Description.
5-10. SCHEMATIC DIAGRAM - MB-134 Board (4/13) -
Note: IC101 on the MB-134 board cannot exchange with single. When
this part is damaged, exchange the entire mounted board.
(6/13)
MB-134
BOARD
5
MB-134
(10/13)
15
BOARD
MB-134
(1/13)
19
BOARD
22
(3/13)
MB-134
BOARD
MB-134
(8/13)
7
BOARD
CORE_STB3.3V
0.1
C437
CPU_1.2VA
CL401
CL402
820
R403
R404
100k
0.01
C405
CORE_1.1V
0.1
C418
0.1
C403
0.1
C423
GND
10
C416
0.1
C433
0.1
C427
0.1
C431
0.1
C436
0.1
C440
0.1
C424
1.2VA
CPU_3.3VA
R401
0
0R402
1
2
27MHz
X401
IC101
VCCK
Y20
VCCK
AB20
VCCK
AD20
VCCK
AF20
VCCK
AH20
VCCK
AK20
VCCK
W21
VCCK
AL21
VCCK
AB22
VCCK
AD22
VCCK
AF22
VCCK
AH22
VCCK
W23
VCCK
AA23
VCCK
AJ23
VCCK
AL23
VCCK
W25
VCCK
AA25
VCCK
AJ25
VCCK
AL25
VCCK
AA27
VCCK
AJ27
VCCK
AL27
VCCK
W29
VCCK
AA29
VCCK
AJ29
VCCK
AL29
VCCK
AB30
VCCK
AD30
VCCK
AF30
VCCK
AH30
VCCK
W31
VCCK
AL31
VCCK
Y32
VCCK
AB32
VCCK
AD32
VCCK
AF32
VCCK
AH32
VCCK
AK32
VCCK_PWM
W27
VCC3IO_1 AU13
VCC3IO_2 L35
VCC3IO_2 N35
VCC3IO_3 H10
VCC3IO_3 H12
VCC3IO_3 J15
VCC3IO_3 H18
VCC3IO_PWM J21
VCC3IO_STB J33
VCC3IO_STB G35
DVSS_PWM
Y26
IC101
E25
C25
A25
E27
F26
G25
A23
J25
B24
F24
D24
H24
H38
J37
K36
10p
C447
10p
C448
3.3VA
CPU_1.2VA
CPU_1.2VA
CPU_3.3VA
CPU_3.3VA
(4/13)
MB-134 BOARD
IC101
CXD9984GG (E370: CND, AEP, UK/E870)
BD DECODER
CSP
CXD9983GG (E370: US/E470/E570/T57)
(Chip Size Package)
(3/15)
(4/15)
CXD9984GG (E370: CND, AEP, UK/E870)
(Chip Size Package)
IC101
CXD9983GG (E370: US/E470/E570/T57)
BD DECODER
CSP
E
113
D
F
8
G
7
A
109
C
4
H
26
B
51
AVDD33_XTAL
NS_XTALO
NS_XTALI
TP_PLLG
TN_PLLG
AVSS33_XTAL
AVDD12_27MPLL
AVSS12_27MPLL
AVDD12_DMPLL
AVSS12_DMPLL
AVDD12_APLL
AVSS12_APLL
AVDD10_LDO
AVDD33_LDO
AVSS33_LDO
(Page 37)
(Page 35)
(Page 40)
(Page 44)
(Page 42)

HBD-E370/E470/E570/E870/T57
HBD-E370/E470/E570/E870/T57
3939
• See page 77 for IC Pin Function Description.
5-11. SCHEMATIC DIAGRAM - MB-134 Board (5/13) -
Note: IC101, IC501 and IC502 on the MB-134 board cannot exchange with sin-
gle. When these parts are damaged, exchange the entire mounted board.
(3/13)
MB-134 23
BOARD
BOARD
(10/13)
2
MB-134
BOARD
(12/13)
1
MB-134
BOARD
MB-134
3
(13/13)
3.3
3.3
3.3
3.3
0
3.3
3.3
0
0
0
0
0
3.3
0
0
0
0
3.3
3.3
0
0
3.3
1.2
3.3
0.1
C504
3.3VA
GND
0.1
C506
CPU_SFCK
10k
R530
47
R528 R529
10k
R531
0
JL507
JL511
JL508
JL512
JL509
JL513
JL510
JL514
JL516
JL517
JL518
JL519
JL520
JL521
JL522
JL524
JL523
JL525
3.3k
R523
CPU_PRERST
JL515
CPU_XRST
0
R516
8
7
6
54
3
2
1
MX25L1605DM2I-12G
IC502
S
Q
W/Vpp
VSSD
C
HOLD
VCC
JL501
JL502
JL503
JL504
JL505
JL506
100k
R526
0.1
C505
R525
0
CPU_NFCEN2
FE_SFCLK
FE_SFDI
FE_SFCS
FE_SFDO
FE_SFDI
CPU_NFCEN
CPU_NFWEN
CPU_NFREN
CPU_NFALE
CPU_NFCLE
48
43
6
5
46
4
3
2
1
47
45
44
42
41
37
38
39
40
12
10
11
9
8
7
36
31
32
33
34
35
18
17
16
15
14
13
30
29
28
27
26
2524
23
22
21
20
19
K9GAG08U0D-PCB0T
IC501
NC
NC
NC
NC
NC
NC
RY/XBY
XRE
XCE
NC
NC
Vcc
Vss
NC
NC
CLE
ALE
XWE
XWP
NC
NC
NC
NC
NC NC
NC
NC
NC
IO1
IO2
IO3
IO4
NC
NC
NC
Vss
Vcc
NC
NC
NC
IO5
IO6
IO7
IO8
NC
NC
NC
NC
IC101
SFCS J39
SFCK G41
SFDI H40
SFDO F42
FESFCK D4
FESFDI C3
FESFDO A1
FESFCS B2
NFCEN M38
NFREN M36
NFWEN G43
NFRBN P38
NFALE L37
NFCLE K38
NFCEN2 L39
NFRBN2 P36
NFD0 H42
NFD1 J41
NFD2 J43
NFD3 K40
NFD4 K42
NFD5 L41
NFD6 L43
NFD7 M40
CPU_NFD[2]
CPU_NFD[3]
CPU_NFD[4]
CPU_NFD[5]
CPU_NFD[6]
CPU_NFD[7]
CPU_NFD[1]
CPU_NFD[0]
CPU_NFD[2]
CPU_NFD[1]
CPU_NFD[0]
CPU_NFD[3]
CPU_NFD[4]
CPU_NFD[6]
CPU_NFD[5]
CPU_NFD[7]
(5/13)
MB-134 BOARD
NAND FLASH
IC501
SERIAL FLASH
IC502
(5/15)
(Chip Size Package)
BD DECODER
CXD9984GG (E370: CND, AEP, UK/E870)
IC101
CSP
CXD9983GG (E370: US/E470/E570/T57)
E
113
D
F
8
G
7
A
109
C
4
H
26
B
51
(Page 37)
(Page 44)
(Page 46)
(Page 47)

HBD-E370/E470/E570/E870/T57
HBD-E370/E470/E570/E870/T57
4040
• See page 67 for IC Block Diagrams. • See page 77 for IC Pin Function Description.
5-12. SCHEMATIC DIAGRAM - MB-134 Board (6/13) -
Note: IC101 on the MB-134 board cannot exchange with single. When
this part is damaged, exchange the entire mounted board.
C
CN151
BOARD
R-USB
B
CN101
BOARD
F-USB
IC B/DIC B/D
(4/13)
BOARD
5
MB-134
BOARD
(10/13)
MB-134
4
BOARD
(3/13)
MB-134
24
3.3
6.3
5.1
1
5.1
1
3.3
6.3
D603
PGB1010603NR
D605
PGB1010603NR
D602
DA2J10100L
10V
22
C608
10V
220
C614
UNSW6V
USB_VBUS_PCONT2
R613
2.2k
R614
39k
R615
10k
C619
10
R619
10k
1
2
3
4
5
5P
CN602
1
C606
1
C610
D606
PGB1010603NR
1
2
3
4
5
5P
CN601
C620
10
JL603
D604
PGB1010603NR
JL604
31
24
L607
31
24
L608
12345
SI-3010KM-TLS
IC602
CPU_3.3VA
GND
5.1k
R601
CPU_1.2VA
C609
1
10V
C613
220
R618
10k
USB_VBUS_PCONT1
C605
1
R606
0
D601
DA2J10100L
R620
0
JL608
JL607
L605
10nH
L606
10nH
10nH
L603
10nH
L604
12345
SI-3010KM-TLS
IC601
R610
2.2k
R611
39k
R612
10k
JL601
JL602
JL605
JL606
IC101
AVDD12_USB
AK8
AVSS12_USB
AK6
AVDD33_USB
AN3
AVSS33_USB
AL5
USB_VRT
AM4
USB_DM0
AK2
USB_DP0
AL1
USB_DM1
AL3
USB_DP1
AM2
C604
10
DP
DM
VBUS
GND
GND
GND
DM
VBUS
GND
DP
Vc
Vin
GND
Vo
ADJ
Vin
GND
Vo
ADJ
Vc
MB-134 BOARD (6/13)
IC601
+5V REGULATOR
IC602
+5V REGULATOR
IC101
CSP
(6/15)
BD DECODER
(Chip Size Package)
CXD9984GG (E370: CND, AEP, UK/E870)
CXD9983GG (E370: US/E470/E570/T57)
E
3
D
F
87
A
109
C
426
B
51
(Page 37)
(Page 44)
(Page 38)
(Page 66)
(Page 66)

HBD-E370/E470/E570/E870/T57
HBD-E370/E470/E570/E870/T57
4141
• See page 67 for IC Block Diagrams. • See page 77 for IC Pin Function Description.
5-13. SCHEMATIC DIAGRAM - MB-134 Board (7/13) -
Note: IC101 on the MB-134 board cannot exchange with single. When
this part is damaged, exchange the entire mounted board.
IC B/DIC B/D
BOARD
25
MB-134
(3/13)
26
BOARD
MB-134
(13/13)
(13/13)
MB-134
BOARD
18
6
BOARD
MB-134
(8/13)
6.3
5
3.3
6.33.3
1.3
1.3
3.3
1.7
3.3
1.7
0
2.7
1.7
3.3
3.3
6.3
GND
54
321
TK11133CSCL-G
IC704
CONT
GND
NOISE VOUT
VIN
0.01
C716
0.22
C713
0.22
C715
15k
R734
HDMI_PCONT
UNSW6V
R741
0
R744
0
R743
0
R740
0
1.8k
R735
1.8k
R736
0.22
C720
54
321
TK11150CSCL-G
IC705
CONT
GND
NOISE VOUT
VIN
0.01
C719
0.22
C717
R739
15k
PCONT3
CEC
S
INK0001AC1
Q702
JL701
JL702
JL705
JL704
1k
R702
1.5k
R703
1.2VA
JL703
3.3VA
R706
27k
0.01
C702
0.01
C703
R710
0
8
7
6
54
3
2
1
TC7WHU04FK
IC701 R715
47k R718
68
C708
1
R714
0
C705
0.1
C707
1
R717
68
R713
470
R701
10k
R711
220k
R709
0
R712
0
ARC_SPDIF
10V
C706
47
CL701
C701
0.01
C721
0.1
1
2
3
4
5
6
7
8
9
10
11
12
13
14
15
16
17
18
19
19P
CN701
R752
1k
IC101
AVDD12_HDMI G29
AVDD12_HDMI F30
AVDD33_HDMI H26
AVDD33_HDMI J27
AVSS12_HDMI H28
AVSS12_HDMI J29
AVSS33_HDMI G27
AVSS33_HDMI F28
CH2_P D26
CH2_M B26
CH1_P C27
CH1_M A27
CH0_P D28
CH0_M B28
CLK_P C29
CLK_M A29
HDMISCK F40
HDMISD E41
HTPLG G39
CEC E43
EXT_CAP B30
EXT_RES E29
TCKN
TX2P
TX2N
TX1P
TX1N
TX0P
TX0N
TCKP
TCKN
TX2P
TX1P
TX1N
TX0P
TX0N
TCKP
TX2N
R749
47k
TMDS DATA2 +
TMDS DATA2 SHIELD
TMDS DATA2 -
TMDS DATA1 +
TMDS DATA1 SHIELD
TMDS DATA1 -
TMDS DATA0 +
TMDS DATA0 SHIELD
TMDS DATA0 -
TMDS CLOCK +
TMDS CLOCK SHIELD
TMDS CLOCK -
CEC
RESERVED(ARC)
SCL
SDA
DDC/CEC GND
+5V POWER
HPD
V
G
(7/13)
MB-134 BOARD
+3.3V REGULATOR
IC704 IC705
+5V REGULATOR
IC701
WAVE SHAPER
CXD9984GG (E370: CND, AEP, UK/E870)
CSP
IC101
(Chip Size Package)
BD DECODER
CXD9983GG (E370: US/E470/E570/T57)
(7/15)
BUFFER
ARC
OUT
HDMI
E
3
D
F
8
G
7
A
9
C
4
H
26
B
51
(Page 47)
(Page 37)
(Page 47)
(Page 42)

HBD-E370/E470/E570/E870/T57
HBD-E370/E470/E570/E870/T57
4242
• See page 77 for IC Pin Function Description.
5-14. SCHEMATIC DIAGRAM - MB-134 Board (8/13) -
Note: IC101 on the MB-134 board cannot exchange with single. When
this part is damaged, exchange the entire mounted board.
MAIN
BOARD
F
(5/5)
CN703
MAIN
BOARD
G
(5/5)
CN701
BOARD
10
MB-134
(13/13)
BOARD
11
MB-134
(12/13)
MB-134
BOARD
9
(10/13)
MB-134
BOARD
6
(7/13)
MB-134
BOARD
7
(4/13)
MB-134
BOARD
8
(12/13)
MB-134
BOARD
27
(3/13)
22R931
R932 47
22R930
10k
R936
JL913
JL912
JL911
JL915
JL910
JL914
JL908
JL907
JL909
JL901
JL902
JL903
JL904
JL905
1
2
3
4
5
6
7
8
9
10
11
12
13
14
15
16
17
18
18P
CN902
R903 0
DIR_ERROR
XAMUTE
R904
0
R905 0
47R906
47R907
47R908
47R909
R911 0
R910 0
R913
0
47
R912
R916 0
R917
0
R918
0
R919
0
R920
0
R922 0
R924 0
R923 0
R921 0
BDV_DIR_AUDIO
CSI_DATAIN
BDV_CSFLAG
BDV_DATA_I
BDV_DIR_XSTATE
ARC_SPDIF
CSI_DATAOUT
CSI_CLK
CSI_XCS_ADAC
R928 0
R927 0
R925 0
R926 0
R933 0
R934 0
R914
0
22R935
JL922
JL923
JL924
JL925
JL926
JL927
JL928
JL929
JL930
JL931
JL932
JL933
JL934
JL935
JL936
JL937
JL938
JL939
C927
1
C928
1
FE_NS_RFIN
FE_NS_RFIP
FE_NS_CLKIN_33
R939
0
DAC_XRST
1
2
3
4
5
6
7
8
9
10
11
12
13
14
15
16
16P
CN901
R940
22
IC101
NS_RFIN
H4
NS_RFIP
K8
NS_TSTP
BA1
NS_TSTN
AY2
NS_CKIN33
F6
AVSS33_SACD
AV4
AVSS12_ADC
AT6
AVDD33_SACD
AU5
AVDD12_ADC
AR7
SPMCLK C21
SPBCK A21
SPLRCK B20
SPDATA G21
AOMCLK D22
AOBCK B22
AOLRCK E23
AOSDATA0 C23
AOSDATA1 G23
AOSDATA2 H22
AOSDATA3 F22
AOSDATA4 E21
AOSDATA5 D20
SPDIF A19
100
R807
12p
C806
IC101
SVCTST
BB6
AVSS12_ST1
AV8
SRXP_1
BC1
SRXN_1
BB2
STXN_1
BA3
STXP_1
BC3
AVSS12_ST2
AU9
AVSS12_ST2
AW9
SRXP_2
AY4
SRXN_2
BB4
STXN_2
BA5
STXP_2
BC5
RREF
BA7
XTAL25MO
BA9
XTAL25MI
BB8
VCLK25MI
AJ9
AVDD33_XTAL25M
BC7
AVSS33_XTAL25M
AY8
AVDD12_ST
AV10
AVDD33_ST
AU7
AVDD12_SRX1
AV6
AVDD12_STX1
AW5
AVDD12_SRX2
AW7
AVDD12_STX2
AY6
0.1
C815
0.1
C809
680
R806 R805
100k
CL805
HT+0
HT-0
12p
C805
HR+0
CL804
JL804
GND
25M_BUF
C810
0.1
CPU_3.3VA
CL801
1
2
25MHz
X802
JL803
12k
R808
CPU_1.2VA
HR-0
JL801
SP_MCK
SP_BCK
SP_LRCK
SP_DATA
AOBCK
AOMCK
AOSDATA2
AOSDATA0
AOSDATA1
AOSDATA3
AOLRCK
SP_MCK
SP_BCK
SP_LRCK
SP_DATA
AOSDATA0
AOSDATA1
AOSDATA2
AOSDATA3
22R929
AOBCK
AOLRCK
AOSDATA4
AOSDATA4
AOMCK
DIR_ERROR
DIR_AUDIO
DIR_XSTATE
SP_MCK
GND
SP_BCK
SP_LRCK
SP_DATA
GND
CSI_DATAIN
DIR_CSFLAG
GND
DATA_I
XAMUTE
GND
GND
DIR_XRST
GND
ARC_SPDIF
GND
AOBCK
GND
AOMCK
GND
AOSDATA0
AOSDATA2
AOSDATA1
AOSDATA3
AOLRCK
GND
CSI_XCS_DIR
CSI_CLK
CSI_DATAOUT
AOSDATA4
MB-134 BOARD (8/13)
(Chip Size Package)
BD DECODER
CXD9984GG (E370: CND, AEP, UK/E870)
CSP
IC101
CXD9983GG (E370: US/E470/E570/T57)
(9/15)
CXD9983GG (E370: US/E470/E570/T57)
IC101
CSP
(8/15)
BD DECODER
(Chip Size Package)
CXD9984GG (E370: CND, AEP, UK/E870)
E
113
D
F
8
G
7
A
109
C
4
H
26
B
51 12
I
(Page 58)
(Page 58)
(Page 47)
(Page 46)
(Page 41)
(Page 44)
(Page 38)
(Page 46)
(Page 37)

HBD-E370/E470/E570/E870/T57
HBD-E370/E470/E570/E870/T57
4343
• See page 67 for IC Block Diagrams. • See page 77 for IC Pin Function Description.
5-15. SCHEMATIC DIAGRAM - MB-134 Board (9/13) -
Note: IC101 on the MB-134 board cannot exchange with single. When
this part is damaged, exchange the entire mounted board.
IC B/DIC B/D
IC B/D
MB-134
(3/13)
BOARD
28
MB-134
(13/13)
BOARD
29
MB-134
(10/13)
BOARD
12
0.8
3.3
0.7
1.6
0.7
-5
0.8
3.3
3.3
1
0
0
0
0
-5
3.3
3.3
6.3
-5
-7
3.3
150
R1007
150
R1008
150
R1010
150
R1011
150
R1012
0.1
C1002
10V
47
C1001
DAC3.3VA
XVMUTE
FORMAT1
PCONT2
PCONT3
1
C1006
R1034
0
0.1
C1015
1k
R1016
1k
R1013
0.1
C1016
UNSW-6V
UNSW6V
R1035
0
75
R1029
10V
47
C1014
R1031
75
R1033
0
R1032
0
75
R1030
0.1
C1012
75
R1028
1
C1004
0.1
C1010
10V
47
C1017
54
321
NJM2878F3-33(TE2)
IC1001
CTL
GND
NC VO
VI
2.2k
R1005
0
R1006
JL1002
JL1001
150
R1009
GND
16
15
14
13
12
11
10
98
7
6
5
4
3
2
1
MM1797CVBE
IC1003
10V
22
C1018
54
321
NJM2828F3-05
IC1002
GND
VI
VO CTL
CS
C1008
0.1
C1009 1
IC101
DACOUT1 A33
DACOUT2 C33
DACOUT3 B32
DACOUT4 A31
DACOUT5 C31
DACOUT6 D30
AVDD33_VDACR E31
AVSS33_VDACR H32
AVDD33_VDACY G31
AVSS33_VDACY H30
AVDD33_VDACBG D32
AVSS33_VDACBG F32
DACFS E33
JL941
JL944
JL942
JL940
JL946
Vin
GND
Vcc1
Pr in
Bias
Pb in
Vee 1
PY in
Mute
Vcc2
V out
SD/HD
Pr out
Pb out
PY out
Vee 2
IC1003
VIDEO AMP
MB-134 BOARD (9/13)
+3.3V REGULATOR
IC1001
-5V REGULATOR
IC1002
OUT
VIDEO
P
B
/C
B
P
R
/C
R
Y
VIDEO OUT
COMPONENT
J904
CXD9984GG (E370: CND, AEP, UK/E870)
CXD9983GG (E370: US/E470/E570/T57)
IC101
BD DECODER
(Chip Size Package)
CSP
(10/15)
E
113
D
F
87
A
109
C
426
B
51
G
(Page 44)
(Page 47)
(Page 37)

HBD-E370/E470/E570/E870/T57
HBD-E370/E470/E570/E870/T57
4444
BOARD
MB-134
30
(3/13)
(5/13)
2
MB-134
BOARD
(8/13)
9
MB-134
BOARD
16
(11/13)
MB-134
BOARD
13
BOARD
MB-134
(12/13)
15
BOARD
MB-134
(4/13)
BOARD
MB-134
(9/13)
12
(6/13)
BOARD
4
MB-134
(13/13)
MB-134
14
BOARD
1
2
3
4
5
6
CN1102
6P
JL1133
JL1134
JL1125
JL1124
JL1123
JL1126
JL1128
JL1130
SYSCON_REQ
SYSCON_RST
IF_SCK
100
R1156
CPU_NFCEN
CPU_NFALE
CPU_NFCLE
CPU_SFCK
XAMUTE
JIG_MODE1
3.3VA
R1169 10k
JL1132
JL1131
R1189
100k
JL1129
CPU_NFWEN
CPU_NFREN
JL 1110
JL 1111
JL 1112
JL 1113
JL1122
IF_SDI
IF_SDO
10k
RB1101
R111 7
0
JL1121
JL1120
CPU_3.3VA
XIF_CS
100
R1127
START_BIT
USB_VBUS_PCONT2
UPG_STATUS
JL1106
JL1107
JL1108
CSI_DATAIN
JL1109
MRESET
JL1118
JL1119
OPWRSB
XVMUTE
R1121
100
BDV_CSFLAG
DIR_ERROR
100
R1165
BDV_DIR_AUDIO
BDV_DIR_XSTATE
JL1105
JL 1114
BDV_DATA_I
12345
6
7
8
9
10
1112131415
16
17
18
19
20
MFI341S2161
IC1101
NC
MODE1
NC
RESET
VCC
NC
NC
NC
NC
NC
VSS
I2C_SCL
I2C_SDA
MODE0
NC
NC
NC
NC
NC
NC
0.1
C1105
CPU_XRST
R111 9
47
0
R111 8
0
R1123
R1152
4.7k
R1153
4.7k
R1162
47
R1163
47
R1107 0
R111 0 0
CORE_STB3.3V
0
R1136
0R1135
0R1132
0R1133
0
R1134
0
R1101
0
R1102
0
R1103
0
R1157
R1124
47
0
R1125
CPU_NFCEN2
FE_SFDI
JL1104
JL1103
JL1102
JL1101
R111 5
0
R111 6
0
R1122
0
USB_VBUS_PCONT1
0
R1131
C1108
100p
C1109
100p
C1103
100p
JL 1116
JL 1115
C1101
100p
C1102
100p
R1141
0
C1107
100p
JL 1117
C1111
100p
C1104
100p
R1164
10k
R1120
10k
JL1158
JL1141
JL1146
JL1142
JL1147
JL1152
JL1148
JL1143
JL1149
JL1137
JL1150
JL1140
JL1154
JL1157
JL1139
JL1151
JL1144
JL1156
JL1136
JL1145
JL1153
JL1138
JL1155
JL1135
0
R1191
100
R1190
CORE_RST
CSI_CLK
CSI_DATAOUT
CSI_XCS_ADAC
DAC_XRST
FORMAT1
10k
RB1102
10k
RB1103
10k
R1138
10k
R1139
10k
R1147
10k
R1149
GND
IC101
VOUTD0 D8
VOUTD1 A3
VOUTD2 E7
VOUTD3 B4
VOUTD4 C5
VOUTD5 A5
VOUTD6 D6
VOUTD7 B6
VOUTD8 C7
VOUTD9 A7
VOUTD10 B8
VOUTD11 C9
VOUTD12 A9
VOUTD13 D10
VOUTD14 B10
VOUTD15 C11
VOUTD16 E11
VOUTD17 F12
VOUTD18 G13
VOUTD19 E13
VOUTVSYNC G11
VOUTHSYNC F10
VOUTCLK1 E9
VOUTCLK2 F8
VIND0 A11
VIND1 D12
VIND2 E15
VIND3 F16
VIND4 B12
VIND5 F14
VIND6 H14
VIND7 F18
VIND8 G15
VIND9 J17
VIND10 G17
VIND11 C13
VIND12 A13
VIND13 D14
VIND14 B14
VIND15 C15
VIND16 A15
VIND17 D18
VIND18 G19
VIND19 E19
VINVSYNC E17
VINHSYNC B16
VINCLK D16
IC101
XI_RTC
AT2
XO_RTC
AT4
RTCRBIAS
AR5
AVDD33_RTC
AU1
AVSS33_RTC
AU3
MCIN
F20
AMUTE
H20
VSTB
D34
VDATA
B34
VCLK
A35
LCDRD
G33
GPIO0
C17
GPIO1
A17
GPIO2
C19
GPIO3
B18
GPIO4
AY1 0
GPIO5
AW11
GPIO6
AV1 2
GPIO7
BC9
SCL
AT1 2
SDA
AV1 4
UATXD
D36
UARXD
A37
TRST_
AY1 2
TCK
BA11
TMS
BC11
TDI
BB12
TDO
BB10
MRESET_
C35
RESET_
E35
CORE_RESETB
AP4
EFPWRQ
AU11
IR
B36
OPWRSB
F34
CPU_XRST
3.3V
GND
RXD
TXD
JIG_MODE1
JIG_MODE0
MB-134 BOARD (10/13)
IC1101
EEPROM
(NC)
(Chip Size Package)
CSP
BD DECODER
(Chip Size Package)
CXD9984GG (E370: CND, AEP, UK/E870)
CXD9983GG (E370: US/E470/E570/T57)
IC101
CSP
(11/15)
IC101
CXD9983GG (E370: US/E470/E570/T57)
CSP
(12/15)
(Chip Size Package)
BD DECODER
CXD9984GG (E370: CND, AEP, UK/E870)
E
11
J
3
K
D
F
14 158
G
7
I
13
A
109
C
4
H
1626
B
51 12
• See page 77 for IC Pin Function Description.
5-16. SCHEMATIC DIAGRAM - MB-134 Board (10/13) -
Note: IC101 on the MB-134 board cannot exchange with single. When
this part is damaged, exchange the entire mounted board.
(Page 43)
(Page 40)
(Page 47)
(Page 37)
(Page 46)
(Page
42)
(Page 38)
(Page 45)
(Page 39)

HBD-E370/E470/E570/E870/T57
HBD-E370/E470/E570/E870/T57
4545
• See page 77 for IC Pin Function Description.
5-17. SCHEMATIC DIAGRAM - MB-134 Board (11/13) -
Note: IC101 on the MB-134 board cannot exchange with single. When
this part is damaged, exchange the entire mounted board.
31
BOARD
(3/13)
MB-134
16
MB-134
(10/13)
BOARD
0.01
C1213
0.1
C1215
0.01
C1218
4.7
C1210
4.7
C1214
10k
R1214
100
R1215
0.01
C1206
49.9R1206
10k
R1209
JL1204
JL1201
R1207 49.9
JL1205
49.9
R1204
JL1203
0.01
C1208
49.9R1205
10
R1201
2.4k
R1208
JL1202
CPU_XRST
R1226
10k
0.022
C1201
1.5k
R1219
GND
100R1217
R1220 100
100R1218
100R1216
100
R1210
100R1213
JL1206
4
1
6
5
2
7
3
8
JL1207
JL1208
JL1209
JL1210
JL1214
JL1211
JL1212
JL1213
JL1218
JL1215
JL1216
JL1222
JL1220
JL1221
JL1217
JL1219
JL1224
JL1223
CN1201
8P
CORE_STB3.3V
100R1247
1
2
25MHz
X1201
15p
C1216
15p
C1217
R1227
100k
31
24
L1201
31
24
L1202
100
RB1201
LAN8700C-AEZG-CTI
IC1201
1
TX_ER
2
MDC
3
CRS
4
MDIO
5
nRST
6
TX_EN
7
VDD33
8
VDD_CORE
10PA1
11PA2
12PA3
13XTAL2
14CLKIN
15RXD3
16RXD2
17RXD1
20
RX_CLK
21
RX_ER
22
TXCLK
23
TXD0
24
TXD1
25
VDDIO
26
TXD2
27
TXD3
29 TXP
30 VDDA3.3
31 RXN
32 RXP
33 VDDA3.3
34 EXRES1
35 VDDA3.3
36 COL
9
PA0
18RXD0
19
RX_DV
28 TXN
10k
R1231
10k
R1232
IC101
ETTXD0
C43
ETTXD1
D40
ETTXD2
D42
ETTXD3
E39
ETTXEN
D38
ETMDC
F36
ETMDIO
B38
ETTXCLK
C41
ETRXCLK
A43
ETCRS
H34
ETRXD0
A41
ETRXD1
B40
ETRXD2
C39
ETRXD3
A39
ETCOL
C37
ETRXDV
F38
ETTXER
E37
ETRXER
B42
ETTXD2
ETTXD3
ETRXD3
ETRXD1
ETRXD0
ETRXD2
ETMDIO
ETCRS
ETTXCLK
ETRXCLK
ETRXER
ETRXDV
ETCRS
ETCOL
ETRXDV
ETRXD0
ETRXD1
ETRXD2
ETRXD3
ETTXD1
ETTXD2
ETTXD3
ETTXEN
ETMDC
ETTXER
ETTXD1
ETTXCLK
ETTXEN
ETRXER
ETMDC
ETMDIO
ETRXCLK
ETCOL
ETTXD0
ETTXD0
ETTXER
MB-134 BOARD (11/13)
IC1201
ETHERNET INTERFACE
LAN (100)
(Chip Size Package)
CSP
BD DECODER
CXD9984GG (E370: CND, AEP, UK/E870)
IC101
CSP
CXD9983GG (E370: US/E470/E570/T57)
(13/15)
(Chip Size Package)
E
113
D
F
8
G
7
A
109
C
426
B
51
ETHERNET
CONNECTOR
(Page 37)
(Page 44)

HBD-E370/E470/E570/E870/T57
HBD-E370/E470/E570/E870/T57
4646
• See page 67 for IC Block Diagrams. • See page 77 for IC Pin Function Description.
5-18. SCHEMATIC DIAGRAM - MB-134 Board (12/13) -
Note: IC101 on the MB-134 board cannot exchange with single. When
this part is damaged, exchange the entire mounted board.
IC B/D
IC B/D
8
(8/13)
BOARD
MB-134
11
MB-134
BOARD
(8/13)
1
MB-134
BOARD
(5/13)
MB-134
(3/13)
32
BOARD
BOARD
MB-134
17
(13/13)
BOARD
MB-134
13
(10/13)
0
5
5
0
0
0
5
5
0
0
5
0
0
0
0
0
019.7
013.2
13.20
05
0
1.4
13.2
13.2
0
0
0
0
0
0
0
0
0
0
0
0
0
0
0
0
13.2
0
10
5
0
0
5
0
00
0
0
5
0
0.1
C1370
0.1
C1399
1
2
3
4
5
CN2470
5P
JL1312
CL2471
CL1315
25M_BUF
1.5uH
L2322
JL1303
JL1304
10
C2364
FE_GND_M
FE_SFCS
1
2
3
4
5
6
7
8
9
9P
CN2460
COMMON
W
V
U
FGND
B
/B
A
/A
JL1305
CL2328
0.1
C2401
SL2473
FE_SFDO
HR-0
HT-0
JL1318
HR+0
CL2413
10
R1371
JL1306
C2405
2.2
JL1313
HT+0
10k
R1302
CL2472
0.01
C2432
CL1398
CL2327
JL1300
30
29
28
27
26
25
24
7
6
5
4
3
2
1
18
19
20
21
22
23
8
9
10
17
16
11
12
13
14
15
TPIC1391DBTRG4
IC2301
LEDO
Latch_SET
Latch_CLR
SWR_SEQ1
SWR_SEQ2
SWR_OUTSEL
/XMUTE
STEP_ENA
STP1_IN
STP2_IN
XLEDON
CSWON
COLLIENDZ
XRESET
A5V
AGND
STP1+
STP1-
STP2+
STP2-
FB1PxV
P5V_SW
REG1PxV
PGND_SW
REG3P3V
FB3P3V
TEST1
CSWO
CSW
Latch_XRSOUT
Latch_RSOUT
0.1
C2440
JL1301
56
50
51
52
53
54
55
7
6
5
4
3
2
1
44
43
45
46
47
48
49
14
13
12
11
10
9
8
38
39
40
41
4215
16
17
18
19
20 37
32
33
34
35
3621
22
23
24
25
31
30
29
26
27
28
IC2401
TPIC1405DFDRG4
C19V
CP2
CP1
CA5V
AGND_1
VREF
TEST1
TEST2
TEST3
TEST4
XFG
MONITOR
XMUTE1
XMUTE2
GC
VSLED1
VSLED2
VSPIN
VLOAD
VTRK
VFCS
VTLT
PGND_1
TLT_P
TLT_N
P5V_1
FCS_P
FCS_N
TRK_P
TRK_N
P5V12L
LOAD_P
LOAD_N
PGND_2
AGND_2
TEST5
TEST6
AGND_3
P5V_2
C10V
P12V_1
U
ICOM1
V
P12V_2
W
ICOM2
ISENSE
MCOM
CV3P3
PGND_3
SLED1_P
SLED1_N
P12V_3
SLED2_P
SLED2_N
JL1310
FE_SFDI
FE_NS_CLKIN_33
JL1307
10k
R1308
10
C2324
JL1316
0.01C1382
CL2303
CL2410
10
C2486
1.5uH
L2324
0.1
C2402
CL2411
JL1309
2.2
C1362
MRESET
FE_SFCLK
CL1399
JL1311
CL2414
16V
100
C2400
CL2330
10
C2322
CL2302
CL1317
CL2412
0.01
C2433
2.2
C1366
JL1319
JL1370
0.01C1386
0.1
C2450
0.01C1383
CL2329 CL1314
JL1308
JL1302
0.01
C1387
10
C2371
CL2301 0.1
C1398
C2495
10
C2491
10
10
C2499
C2403
0.1
2.2
FB2403
0.01
C1361
0.01
C1367
10
C2481
10
C2438
47k
R2307
1
C2404
33k
R2411
R2412
33k
36k
R2416
470pC2416
36k
R2417
470pC2417
10k
R2418
2200pC2418
0.1C2419
51k
R2420
68pC2420
91k
R2421
91k
R2422
68pC2421
68pC2422
100p
C1363
100p
C1365
GND
2.2
FB2300
C2300
0.1
C2460
0.1
C2470
0.1
0.01C1384
0.01C1385
0.01C1388
0.01
C1389
FB2481
0
FE_SW12V
CL1300
16V
100
C1305
FE_SW5V
1.8k
R2496
1.8kR2446
1.8kR2494
1.8kR2444
1.8kR2492
1.8kR2442
CL2416
CL2417
CL2418
CL2419
CL2420
CL2421
CL2422
CL2487
CL2483
SL2475
SL2497
470p
C2308
470p
C2309
22k
R2308
22k
R2309
R1370
1k
R1372
2.2k
R2419
0
R2487
0
R2483
0
0.16 1/3W
R2447
0.01
C1326
IC101
FE_GIO0
AD8
FE_GIO1
AG9
FE_GIO3
AG1
FE_GIO12
AE9
FE_GIO13
AT1 0
FE_GIO2
E3
FE_GIO4
J7
FE_GIO5
J5
FE_GIO6
G9
FE_GIO7
G5
FE_GIO8
L9
FE_GIO9
E5
FE_GIO10
H8
FE_GIO11
D2
FE_JTCLK
G7
FE_JRTCLK
AV2
FE_JTDI
AW3
FE_JTDO
H2
FE_JTMS
AW1
FE_JTRST#
H6
FE_XTAL25MI
AJ3
FE_XTAL25MO
AJ1
FE_SXVDD33
AM6
FE_SVDD33
AL7
FE_SPLLVDD12
AN7
FE_STXVDD12
AP6
FE_AVDD12_RX
AP8
FE_SAGND
AN5
FE_SFCLK C1
FE_SFDI F2
FE_SFDO E1
FE_SFCS# K6
FE_SFWP# L7
FE_SFHOLD# F4
FE_PLAY# AH2
FE_EJECT# AH4
FE_STXP AN1
FE_STXN AP2
FE_SRXN AR3
FE_SRXP AR1
FE_RSTI M6
FE_FR-
FE_TR-FE_FR+
FE_TR+
FE_CO_B-
FE_GIO4
FE_TYPWM
FE_CO_A+
FE_CO_A-
FE_DMO
FE_FOO
FE_TLO
FE_TRO
FE_GIO5
FE_GIO6
FE_TILT-
FE_TILT+
FE_GIO7
FE_FMO4
FE_SPDL_W
FE_SPDL_V
FE_SPDL_U
FE_SPDL_COMMON
FE_FMO3
FE_SLED_B-
FE_SLED_B+
FE_SLED_A-
FE_SLED_A+
FE_FMO2
FE_FMO
FE_GAINSW2 FE_SPDL_U
FE_SPDL_V
FE_SPDL_W
FE_SLED_B+
FE_SLED_B-
FE_SLED_A+
FE_SLED_A-
FE_SPDL_COMMON
FE_GAINSW
FE_V14REF
FE_1.2V
FE_FG
FE_LIMIT
FE_TRAYIN
FE_TRAYOUT
FE_CO_B+
FE_EJECT
FE_3.3V
GND
LOAD-
TRAY-IN
TRAY-OUT
LOAD+
(12/13)
MB-134 BOARD
MOTOR DRIVER, REGULATOR
IC2301
IC2401
MOTOR DRIVER
CXD9984GG (E370: CND, AEP, UK/E870)
CXD9983GG (E370: US/E470/E570/T57)
IC101
CSP
(14/15)
BD DECODER
(Chip Size Package)
BPX-5
BD DRIVE
(2/3)
BPX-5
(1/3)
BD DRIVE
E
11
J
3
K
D
F
14 15
L
8
G
7
I
13
A
109
C
4
H
16 1726
B
51 12
FE_BUS
(Page 37)
(Page 47)
(Page 42)
(Page 42)
(Page 44)
(Page 39)

HBD-E370/E470/E570/E870/T57
HBD-E370/E470/E570/E870/T57
4747
• See page 67 for IC Block Diagrams. • See page 77 for IC Pin Function Description.
5-19. SCHEMATIC DIAGRAM - MB-134 Board (13/13) -
Note: IC101 on the MB-134 board cannot exchange with single. When
this part is damaged, exchange the entire mounted board.
IC B/D
BOARD
H
MAIN
CN505
(2/5)
MB-134
33
(3/13)
BOARD
BOARD
MB-134
(7/13)
18
BOARD
26
(7/13)
MB-134
BOARD
MB-134
(9/13)
29
34
(3/13)
MB-134
BOARD
MB-134
(10/13)
14
BOARD
MB-134
(5/13)
3
BOARD
MB-134
(12/13)
17
BOARD
MB-134
BOARD
(8/13)
10
0
13.2 7.9
3.3
CL1443
FE_NS_RFIP
CL1423
CL1491
CL1480
100pC1410 C1454
0.1
0.1
C1480
10
C1452
CL1422
0.1C1425
0.1
C1469
CL1454
CL1406
CL1428
CL1408
22k
R1471
0.1
C1491
CL1484 JL1484
CL1438
R1453
750k
CL1492
CL1475
0.1
C1476
CL1495
CL1471
1.2k
R1470
JL1407
FE_SW12V
CL1486
C1451
0.01
CL1499
0.01
C1472
CL1432
JL1435
0.1
C1481
CL1488
R1454
47k
CL1436
CL1479
CL1497
CL1470
CL1431
CL1496
CL1435
CL1487
R1452
82k
JL1404
CL1426
JL1485
CL1405
CL1472
CL1476
CL1407
CL1441
CL1419
0.1
C1493
4.7
C1473
10R1435
CL1493
4.7k
R1412
1
2
3
4
5
6
7
8
9
10
11
12
13
14
15
16
17
18
19
20
21
22
23
24
25
26
27
28
29
30
31
32
33
34
35
36
37
38
39
40
41
42
43
44
45
CN1401
45P
CL1483
CL1433
CL1478
0.1C1423
CL1482
FE_SW5V
CL1442
CL1498
CL1474
CL1401
CL1420
0.1
C1477
2.2k
R1410
CL1485
BD35630HFV-TR
IC1451
1
Vo
2
FB
3
GND
4EN
5NC
6VCC
7
GND
0.1C1422
CL1402
CL1434
CL1494
0.1
C1499
CL1444
FE_NS_RFIN
CL1417
CL1489
0.1C1426
CL1445
CL1439
4.7
C1475
CL1404
C1468
0.1
0.1
C1434
CL1430
JL1406
0.1
C1409
CL1437
CL1473
100pC1417
CL1481
0.01
C1474
CL1440
0.1
C1470
CL1425
JL1408
CL1403
CL1477
FE_GND_M
0.1
C1400
2.2
C1427
2.2
C1421
2.2
C1413
0.001C1418
0.001C1429
0.01
C1435
0.01
C1461
0.01
C1462
IC101
FE_REG_CAP
V4
FE_EQBIAS
K4
FE_RFIP
Y2
FE_RFIN
Y4
FE_RFIP2
W1
FE_RFIN2
W3
FE_INA
P2
FE_INB
N1
FE_INC
R3
FE_IND
T6
FE_INE
V6
FE_INF
U1
FE_ING
R1
FE_INH
T2
FE_CFREQ
AD2
FE_CMOD
AF8
FE_OSOEN
AE7
FE_FOIP
V2
FE_FOIN
U3
FE_TRINA
P4
FE_TRINB
R5
FE_TRINC
N3
FE_TRIND
R7
FE_VRDC0
G1
FE_VWDC1O
P6
FE_VWDC2O
M2
FE_VWDC3O
L1
FE_MPXOUT1
L5
FE_MPXOUT2
K2
FE_MPXOUT3
J3
FE_FPDODVD
T4
FE_FPDOCD
U5
FE_FSOURCE
AH8
FE_AUX1
M4
FE_LVDS_1N
Y6
FE_LVDS_1P
AA5
FE_LVDS_2N
AA3
FE_LVDS_2P
AA1
FE_LVDS_3N
AB4
FE_LVDS_3P
AC3
FE_LVDS_4N
AB2
FE_LVDS_4P
AC1
FE_LVDS_5N
AB6
FE_LVDS_5P
AC5
FE_GAINSW1
AE5
FE_GAINSW2
AD6
FE_GAINSW3
AG5
FE_VDAC0
L3
FE_V14
U7
FE_VFVREF
N5
FE_HAVC
J1
FE_FMO
AE1
FE_FMO2
AF4
FE_FMO3
AG7
FE_FMO4
AF6
FE_FOO
AD4
FE_TRO
AH6
FE_DMO
AF2
FE_TLO
AM8
FE_TRAYOUT
AK4
FE_TRAYIN#
AJ5
FE_TRAYPWM
AE3
FE_LIMIT
AG3
FE_FG
G3
FE_AVDD12_1
P8
FE_AVDD12_2
R9
FE_AVDD12_3
AB8
FE_AVDD12_4
AC7
FE_AVDD33
V8
FE_AVDD33
U9
FE_AVDD33
W9
FE_AVDD33_LVDS
AA9
FE_AGND
W5
FE_AGND
W7
FE_AGND
AA7
FE_AGND
Y8
FE_DVDD33O
N7
FE_DVDD33O
N9
FE_DVDD33O
AC9
FE_DVDD33O
P10
FE_DVDD33O
AB10
FE_DVDD33O
N11
FE_DVDD33O
AB12
FE_DVDD12I
T8
FE_DVDD12I
T10
FE_DVDD12I
V10
FE_DVDD12I
Y10
FE_DVDD12I
U11
FE_DVDD12I
W11
FE_MVDDQ
M8
FE_MVDDQ
M10
2.2
C1415
0.001
C1414 R1429
10k
0
R1569
0
R1572
10k
R1543
3.3k
R1535
JL1570
0
R1570
100k
R1552
0
R1577
SYSCON_REQ
R1613
100k
0
R1566
HDMI_PCONT
0
R1582
XIF_CS
10k
R1546
JL1553
JL1543
0
R1578
100
R1586
100k
R1551
R1609
100k
TH1501
100
RB1503
JL1552
JL1542
ATA_PCONT
R1503
10k
0
R1584
JL1541
START_BIT
JL1571
1
2
3
4
5
6
7
8
9
10
11
12
13
14
15
16
17
18
19
20
21
22
23
24
25
26
27
27P
CN1505
PCONT3
PCONT2
GND
JL1567
0
R1568
0
R1540
IF_SDO
JL1545
0
R1585
JL1538
UPG_STATUS
0
R1579
R1612
100k
JL1554
JL1544
0
R1571
JL1535
0
R1581
PCONT_CORE
JL1537
0
R1580
100k
R1536
JL1536
CORE_RST
0
R1575
0
R1574
CEC 10k
R1524
JL1548
JIG_MODE1
0
R1567
CPU_PRERST
JL1551
0
R1554
R1611
100k
OPWRSB
100k
R1562
JL1547
JL1546
JL1540
IF_SDI
JL1550
0
R1576
SYSCON_RST
IF_SCK
0
R1573
JL1539
JL1549
0
R1565
0
R1598
100k
R1563
C1456
0.1
PCONT2
PCONT3
PCONT3
16V
C1457
100
FE_TYPWM
FE_FG
FE_TLO
FE_FOO
FE_VDAC0
FE_DRFO-
FE_RFO-
FE_DMO
FE_TRO
FE_DRFO+
FE_FMO
FE_IN_D
FE_FMO2
FE_FMO3
FE_FMO4
FE_GAINSW
FE_GAINSW2
FE_LDD_SDIO
FE_LDD_CLK
FE_IN_A
FE_IN_B
FE_IN_C
FE_IN_E
FE_IN_F
FE_IN_G
FE_IN_H
FE_IN_F
FE_IN_E
FE_IN_C
FE_GIO5
FE_GIO4
FE_LDD_SEN
FE_LDD_CLK
FE_1.2V
FE_LIMIT
FE_TRAYOUT
FE_IN_H
FE_IN_B
FE_IN_G
FE_IN_A
FE_IN_D
FE_DRFO+
FE_DRFO-
FE_RFO-
FE_RFO+
FE_FPDODVD
FE_TRAYIN
FE_TILT+
FE_TILT-
FE_TR-
FE_CO_B-
FE_TR+
FE_FR-
FE_FR+
FE_CO_A-
FE_CO_A+
FE_CO_B+
FE_AUX1
FE_LDD_SEN
FE_FPDODVD
FE_VDAC0
FE_V14REF
FE_LDD_SDIO
FE_GIO7
FE_GIO6
FE_AUX1
FE_VHAVC
FE_RFO+
PCONT3
IF_SCK
SYSCON_RST
UPG_STATUS
IF_SDO
JIG_MODE1
IF_SDI
XIF_CS
IF_SDI
ATA_PCONT
IF_SDO
PCONT_CORE
UPG_STATUS
IF_SCK
PCONT4
JIG_MODE1
SYSCON_REQ
CPU_PRERST
SYSCON_RST
PCONT_CORE
XIF_CS
PCONT3PCONT_CORE
PCONT2
SYSCON_REQ
ATA_PCONT
START_BIT
UPG_STATUS
IF_SDI
IF_SDO
IF_SCK
XIF_CS
PCONT4
CORE_RST
ATA_PCONT
SYSCON_RST
START_BIT
START_BIT
SYSCON_REQ
CORE_RST
PCONT2
FE_VHAVC
FE_EJECT
PCONT2
PCONT3
CPU_PRERST
FE_3.3V
G
BD_RF+
SCLK
3.3V
TEST_V
GND
8.0V
DVD_RF-
DVD_RF+
BD_RF-
TR
VC_PD
5.0V
C
GND
MODE_C
B
D
FR1
E
SA_A-
SA_A+
SDIO
H
TD
THERMO
FD2
MODE_B
LDEN
GND
FR2
SA_INIT
A
MODE_A
F
SA_B-
SA_B+
GND
FD1
SEN_LDD
GND
GND
GND
5V_PD
GND
(13/13)
MB-134 BOARD
+8V REGULATOR
IC1451
CXD9983GG (E370: US/E470/E570/T57)
(Chip Size Package)
BD DECODER
CSP
IC101 (15/15)
CXD9984GG (E370: CND, AEP, UK/E870)
JIG_MODE1
HDMI_PCONT
ATA_PCONT
GND
XIF_RST
GND
TEMP
IF_START_BIT
GND
CORE_RST
IF_SCK
IF_SDO
UPG_STATUS
XIF_CS
CPU_PRERST
SYSCON_REQ
OPWRSB
GND
IF_SDI
NC
PCONT_CORE
CEC
BD_PCONT3
GND
BD_PCONT2
FE_EJECT
BD_PCONT4
BD DRIVE
BPX-5
(3/3)
E
11
J
3
K
D
F
14 15
L
8
G
7
I
13
A
109
C
4
H
26
B
51 12
FE_BUS
M
(Page 41)
(Page 55)
(Page 37)
(Page 39)
(Page 43)
(Page 41)
(Page 44)
(Page 42)
(Page 37)
(Page 46)

HBD-E370/E470/E570/E870/T57
HBD-E370/E470/E570/E870/T57
4848
• : Uses unleaded solder.
• See page 34 for Circuit Boards Location.
5-20. PRINTED WIRING BOARD - MB-134 Board (Component Side)-
Note: IC101, IC104, IC105, IC204, IC205, IC307, IC501 and IC502
on the MB-134 board cannot exchange with single. When these
parts are damaged, exchange the entire mounted board.
CL2301
R401
CL2302
CL2303
R403
R404
CL2313
JL2101
IC1101
C1326
R2492
R2494
R805
R2496
R806
R807
R808
R618
R1115
R619
R1116
R1117
CL2327
R1118
CL2328
R1119
CL2329
CN601 CN602
R1503
R1120
CL2330
R1121
R625
R1122
R626
R1123
R1124
JL1568
R1125
R1127
CL1398
CL1399
TH1501
R1132
R1134
C214
R1135
X401
C608
C2300
R1147
SL2473
C805
SL2475
C806
C613 C614
R1535
R1536
C230
C232
C233
C234
C235
JL2151
C236
JL2152
X802
JL2154
CL701
JL2155
R1543
R1546
JL225
JL226
JL227
R1164
JL228
R1165
C2322
C246
C1382
C1383
C2324
C1384
C248
R1551
R1169
C249
C1385
R1552
C1386
C1387
SL2497
R1554
C1388
C1389
FB2403
C250
C252
C447
R2307
JL237
C448
C254
JL238
IC2301
JL239
C256
C258
R1562 R1563
JL240
R1565
C1399
R1566
R1567
R1568
R1569
RB101
RB102
RB103
R1570
RB104
R1571
R1189
RB105
R1572
RB106
R1573
R1574
R1575
R1576
R1577
R1578
R1191
R1579
CL1401
CL1402
CL1403
CL1404
CL1405
CL1406
CL1407
R1580
CL1408
R1581
L301
R1582
L303
D603
R1584
L304
D604
L305
D605
RB1102
D606
RB1103
IC204IC205
CL1417
C2364
CL1419
FL301
FL302
CL1420 CL1422
CL1423
CL1425
CL1426
RB1503
CL1428
CL1430
CL1431
CL1432
CL1433
CL1434
CL1435
CL1436
CL1437
CL1438
CL1439
C1001
CL1440CL1441
CL1442
JL296
CL1443
JL297
C1008
CL1444
C1009
CL1445
JL299
C1201
CN1401
C1206
R106
R107
CL1450
C1208
C1014 C1017
C1018
CL1454
C1210
R306
FB2481
C1409
C1218
C1410
C1413
C1414
C1415
R1007
C1417
R1008
C1418
R1009
R319
R701
IC1002
IC1003
CL2410
CL1470
R1201
CL2411
CL1471
CL2412
CL1472
CN303
CL2413
CL1473
R320
CL2414
CL1474
R709
C1421
CL1475
JL2201
R1012
C1422
CL1476
CL2416
CL1477
C1423
CL2417
CL1478
CL2418
C1425
CL1479
CL2419
R1016
C1426
R903
C1427
R904
R710
R711
R905
C1429
R906
R712
R907
R713
R714
R908
CL1480
CL2420
R715
R909
CL1481
CL2421
CL1482
CL2422
R717
CL1483
R718
CL1484
R525
CL1485
R526
CL1486
CL1487
R528
R910
C1434
CL1488
R911
R529
C1435
CL1489
CN701
R912
R913
R914
R1028
R1410
R1029
R916
R1412
R917
R530
CL1490
R918
R531
R919
R1609
CL1491
PT101
CL1492
PT103
CL1493
R1030
PT104
CL1494
R1031
CN901
CL1495
PT105
CN902
R1032
CL1496
PT106
R1033
CL1497
R1034
R920
CL1498
R921
R1035
CL1499
R922
R923
R924
R925
R926
R927
R928
C505
R1231
R1232
C506
C313
R1429
C1451
C1452
C1454
C318
C701
C1456
R933
C1457
R934
R740
C128
C705
R741
R936
C706
R743
C707
R744
C708
CL401
R939
R1435
CL402
C2400
C2403
R940
R752
JL2250
C1470
C335
C141
JL2251
JL126
C337
C143
JL127
JL2253
C144
JL128
JL2254
C1474
CL801
C145
JL129
C1475
C146
C147
CL804
C148
CL805
R1452
R1453
R1454
FB2300
C340
CL2471
C341
CL2472
IC1451
JL138
JL139
C927
C928
C159
JL140
C351
JL141
C352
C353
CL2483
C161
C162
CL2487
C164
C166
C168
R1470
R1471
D303
D304
CL1300
R2418
R2419
RB201
RB202
RB203 RB204
RB205
RB206
C2450
GND1
IC101
CN2460
CL1314
IC104
CL1315
IC105
CL1317
C2460
CL1321
CL1322
IC307
L603
CN2470
L604
CL1325
L605
L2322
L606
L607
CL1328
L2324
L608
IC501
IC502
R2442
R2444
R2446
R2447
CL1331
CL1332
CL1333
CL1334
IC701
CL1335
CL1336
JL1510
JL1511
JL1512
CN1102
JL1513
JL1516
JL196
JL1517
JL197
JL1518
JL1519
JL199
C1101
C1102
C1103
C1104
C1105
C1109
C1111
CN1505
C1305
R206
R207
A3
A4
A5
A6
A7
A8
A11
A12
A9
A10
A13
A14
A15
A16
A19
A20
A17
A18
A21
A22
A23
A24
A27
A28
A25
A26
A29
A30
A31
B3
B4
B2
B5
B6
B7
B8
B11
B12
B9
B10
B13
B14
B15
B16
B19
B20
B17
B18
B21
B22
B23
B24
B27
B28
B25
B26
B29
B30
B31
B32
C3
C4
C1
C2
C5
C6
C7
C8
C11
C12
C9
C10
C13
C14
C15
C16
C19
C20
C17
C18
C21
C22
C23
C24
C27
C28
C25
C26
C29
C30
C31
C32
C33
D3
D4
D1
D2
D5
D6
D7
D8
D11
D12
D9
D10
D13
D14
D15
D16
D19
D20
D17
D18
D21
D22
D23
D24
D27
D28
D25
D26
D29
D30
D31
D32
D33
E3
E4
E1
E2
E5
E6
E7
E8
E11
E12
E9
E10
E13
E14
E15
E16
E19
E20
E17
E18
E21
E22
E23
E24
E27
E28
E25
E26
E29
E30
E31
E32
E33
F3
F4
F1
F2
F5
F6
F7
F8
F11
F12
F9
F10
F13
F14
F15
F16
F19
F20
F17
F18
F21
F22
F23
F24
F27
F28
F25
F26
F29
F30
F31
F32
F33
G3
G4
G1
G2
G5
G6
G7
G8
G11
G12
G9
G10
G13
G14
G15
G16
G19
G20
G17
G18
G21
G22
G23
G24
G27
G28
G25
G26
G29
G30
G31
G32
G33
H3
H4
H1
H2
H5
H6
H7
H27
H28
H29
H30
H31
H32
H33
J3
J4
J1
J2
J5
J6
J7
J27
J28
J29
J30
J31
J32
J33
K3
K4
K1
K2
K5
K6
K7
K27
K28
K29
K30
K31
K32
K33
L3
L4
L1
L2
L5
L6
L7
L27
L28
L29
L30
L31
L32
L33
M3
M4
M1
M2
M5
M6
M7
M27
M28
M29
M30
M31
M32
M33
N3 P3
P4
P1
P2
P5
P6
P7
P27
P28
P29
P30
P31
P32
P33
R3
R4
R1
R2
R5
R6
R7
R27
R28
R29
R30
R31
R32
R33
T3
T4
T1
T2
T5
T6
T7
T27
T28
T29
T30
T31
T32
T33
U3
U4
U1
U2
U5
U6
U7
U27
U28
U29
U30
U31
U32
U33
V3
V4
V1
V2
V5
V6
V7
V27
V28
V29
V30
V31
V32
V33
W3
W4
W1
W2
W5
W6
W7
W27
W28
W29
W30
W31
W32
W33
Y3
Y4
Y1
Y2
Y5
Y6
Y7
Y27
Y28
Y29
Y30
Y31
Y32
Y33
AA3
AA4
AA1
AA2
AA5
AA6
AA7
AA27
AA28
AA29
AA30
AA31
AA32
AA33
N4
N1
N2
N5
N6
N7
N27
N28
N29
N30
N31
N32
N33
AB3
AB4
AB1
AB2
AB5
AB6
AB7
AB27
AB28
AB29
AB30
AB31
AB32
AB33
AC3
AC4
AC1
AC2
AC5
AC6
AC7
AC27
AC28
AC29
AC30
AC31
AC32
AC33
AD3
AD4
AD1
AD2
AD5
AD6
AD7
AD27
AD28
AD29
AD30
AD31
AD32
AD33
AE3
AE4
AE1
AE2
AE5
AE6
AE7
AE27
AE28
AE29
AE30
AE31
AE32
AE33
AF3
AF4
AF1
AF2
AF5
AF6
AF7
AF27
AF28
AF29
AF30
AF31
AF32
AF33
AG3
AG4
AG1
AG2
AG5
AG6
AG7
AG8
AG11
AG12
AG9
AG10
AG13
AG14
AG15
AG16
AG19
AG20
AG17
AG18
AG21
AG22
AG23
AG24
AG27
AG28
AG25
AG26
AG29
AG30
AG31
AG32
AG33
AH3
AH4
AH1
AH2
AH5
AH6
AH7
AH8
AH11
AH12
AH9
AH10
AH13
AH14
AH15
AH16
AH19
AH20
AH17
AH18
AH21
AH22
AH23
AH24
AH27
AH28
AH25
AH26
AH29
AH30
AH31
AH32
AH33
AJ3
AJ4
AJ1
AJ2
AJ5
AJ6
AJ7
AJ8
AJ11
AJ12
AJ9
AJ10
AJ13
AJ14
AJ15
AJ16
AJ19
AJ20
AJ17
AJ18
AJ21
AJ22
AJ23
AJ24
AJ27
AJ28
AJ25
AJ26
AJ29
AJ30
AJ31
AJ32
AJ33
AK3
AK4
AK1
AK2
AK5
AK6
AK7
AK8
AK11
AK12
AK9
AK10
AK13
AK14
AK15
AK16
AK19
AK20
AK17
AK18
AK21
AK22
AK23
AK24
AK27
AK28
AK25
AK26
AK29
AK30
AK31
AK32
AK33
AL3
AL4
AL1
AL2
AL5
AL6
AL7
AL8
AL11
AL12
AL9
AL10
AL13
AL14
AL15
AL16
AL19
AL20
AL17
AL18
AL21
AL22
AL23
AL24
AL27
AL28
AL25
AL26
AL29
AL30
AL31
AL32
AL33
AM3
AM4
AM2
AM5
AM6
AM7
AM8
AM11
AM12
AM9
AM10
AM13
AM14
AM15
AM16
AM19
AM20
AM17
AM18
AM21
AM22
AM23
AM24
AM27
AM28
AM25
AM26
AM29
AM30
AM31
AM32
AN3
AN4
AN5
AN6
AN7
AN8
AN11
AN12
AN9
AN10
AN13
AN14
AN15
AN16
AN19
AN20
AN17
AN18
AN21
AN22
AN23
AN24
AN27
AN28
AN25
AN26
AN29
AN30
AN31
A3 A1A2A9 A7A8 B3 B1B2
B9 B7B8 C3 C1C2
C9 C7C8 D3 D1D2
D9 D7D8 E3 E1E2E9 E7E8 F3 F1F2
F9 F7F8 G3 G1G2
G9 G7G8 H3 H1H2
H9 H7H8 J3 J1J2
J9 J7J8 K3 K2K7K8 L3 L1L2
K9 L7L8 M3 M2M7M8M9 N3 N1N2N7N8
R3 R1R2R7R8 P3 P2P7P8P9
A3 A1A2A9 A7A8 B3 B1B2
B9 B7B8 C3 C1C2
C9 C7C8 D3 D1D2
D9 D7D8 E3 E1E2E9 E7E8 F3 F1F2
F9 F7F8 G3 G1G2
G9 G7G8 H3 H1H2
H9 H7H8 J3 J1J2
J9 J7J8 K3 K2K7K8 L3 L1L2
K9 L7L8 M3 M2M7M8M9 N3 N1N2N7N8
R3 R1R2R7R8 P3 P2P7P8P9
18
45
1
34
5
1
24
48
25
1
8
16
9
1
8
4
5
1
3
4
5
17
1
2
16
15
1
18
2
45
44
2
1
1
2
1
551
8
95
2
4
1
1516
30 1
6
4
31
6
10
5
16
15
11
1
20
26
27
2
1
121
A3
A1
A2
A9
A7
A8
B3
B1
B2
B9
B7
B8
C3
C1
C2
C9
C7
C8
D3
D1
D2
D9
D7
D8
E3
E1
E2
E9
E7
E8
F3
F1
F2
F9
F7
F8
G3
G1
G2
G9
G7
G8
H3
H1
H2
H9
H7
H8
J3
J1
J2
J9
J7
J8
K3
K2
K7
K8
L3
L1
L2
K9
L7
L8
M3
M2
M7
M8
M9
N3
N1
N2
N7
N8
R3
R1
R2
R7
R8
P3
P2
P7
P8
P9
A3
A1
A2
A9
A7
A8
B3
B1
B2
B9
B7
B8
C3
C1
C2
C9
C7
C8
D3
D1
D2
D9
D7
D8
E3
E1
E2
E9
E7
E8
F3
F1
F2
F9
F7
F8
G3
G1
G2
G9
G7
G8
H3
H1
H2
H9
H7
H8
J3
J1
J2
J9
J7
J8
K3
K2
K7
K8
L3
L1
L2
K9
L7
L8
M3
M2
M7
M8
M9
N3
N1
N2
N7
N8
R3
R1
R2
R7
R8
P3
P2
P7
P8
P9
H
MAIN BOARD
CN505
C
R-USB BOARD
CN151 BF-USB BOARD
CN101
F
MAIN BOARD
CN703
G
MAIN BOARD
CN701
EREG BOARD
CN402
1-879-998-
11
(11)
MB-134 BOARD (COMPONENT SIDE)
6
1
KA
K
A
(NC)
BD DRIVE
(BPX-5)
(CHASSIS)
(CHASSIS)
(CHASSIS)
(CHASSIS)
(CHASSIS)
HDMI
ARC OUT
A
B
C
D
E
F
G
H
I
J
1 2 3 4 5 6 7 8 9 10 11
(Page 52)
(Page 52)
(Page 66)
(Page 66)
(Page 60)
(Page
52)

HBD-E370/E470/E570/E870/T57
HBD-E370/E470/E570/E870/T57
4949
• : Uses unleaded solder.
• See page 34 for Circuit Boards Location.
5-21. PRINTED WIRING BOARD - MB-134 Board (Conductor Side)-
Note: IC311 on the MB-134 board cannot exchange with single. When
this part is damaged, exchange the entire mounted board.
JL1534
JL1535
R402
JL1536
JL1537
JL1150
JL1538
JL1151
JL1539
JL1152
JL1153
JL1154
JL1155
JL1156
R2483
JL1157
JL1540
JL1158
JL1541
R601
JL1542
JL1543
R2487
JL1544
R1101
JL1545
R1102
JL1546
R606
R1103
JL1547
JL1548 JL1549
JL2102
R1107
JL2103
JL2104
JL2105
JL2106
JL2107
JL1550
R610
JL2108
JL1551
R611
JL2109
JL1552
R612
R1302
JL1553
R613
R1110
JL1554
R614
JL1555
R615
JL1556
C1522
JL1557
R617
JL1558
JL2110
R1308
JL1559
JL2111
JL2112
JL2113JL2114
JL2115
JL2116
JL2117
JL1560
R620
JL2118
JL1561
JL2119
JL1562
JL1563
JL1564
JL1370
JL1565
C201
JL1566
JL1567
C203
C204
JL2120
JL1569
C205
JL2121
C206
JL2122
C207
JL2123
JL2124
L1201
C209
JL2125
L1202
JL2126
JL2127
JL1570
JL2128
JL1571
JL2129
JL1572
JL1573
C403
JL1574
R1131
JL1575
C211
C405
R1133
C215
C216
C217
JL2134
R1138
JL2135
JL2136
JL2137
R1524
JL2138
C605
JL201
JL2139
C606
JL202
JL203 JL204
C220
R1141
C609
JL205
C222
JL206
C416
JL207
JL208
JL2140
C418
C225
JL209
JL2141
C1361
C226
JL2142
C1362
C227
JL2143
C1363
C610
C228
JL2144
R1149
JL2145
C1365
JL2146
C1366
JL2147
C1367
C2308
JL210
JL2148
C2309
JL211
JL2149
C809
JL212
JL213
C423
JL214
C424
C619
C231
JL215
JL216
R1152
JL217
C427
R1153
JL218
JL2150
C810
C1370
JL601
JL219
R1156
JL602
R1157
JL603
JL2153
C620
JL604
R1540
JL605
C239
C815
JL606
JL2156
JL607
JL2157
JL608
JL220
JL2158
JL221
JL2159
C431
JL222
JL223
C433
C240
JL224
JL801
C242
C436
R1162
JL803
C243
C437
R1163
JL804
JL2160
C245
JL229
JL2161
JL2162
C247
JL2163
JL2164
JL2165
JL2166
JL2167
JL230
JL2168
C440
JL231
JL2169
JL232
JL233
JL234
JL235
JL236
R2308
JL2170
R2309
JL2171
C259
C1398
R1370
JL241
R1371
JL242
R1372
JL243
JL244
JL245
JL246
JL247
JL248
Q301
JL249
Q302
Q303
JL250
JL251
JL252
JL253
R1190
JL254
JL255
JL256
JL257
JL258
JL259
JL1001
D601
D602
JL1002
L302
JL260
R1585
RB1101
JL261
Q702
JL262
L306
JL263
JL264 JL265
JL266
JL267
JL268
JL1201
JL269
JL1202
JL1203
JL1204
JL1205
JL1206
JL1207
JL1208
JL270
JL1209
JL271
JL272
JL273
R1598
JL274
JL1210
JL1404
JL1211
C2371
JL279
JL1212
JL1406
JL1213
JL1407
JL1214
JL1408
JL1215
IC601
JL1216
IC602
JL1217
JL1218
JL280
JL1219
JL281
JL282 JL283
JL284
JL285
JL286
JL287
JL1220
JL288
JL1221
JL289
JL1222
JL1223
JL1224
JL290
PS301
JL291
PS302
JL292
C1002
PS303
JL293
C1004
PS304
JL294
JL295
C1006
JL298
R101
C1010
C1012
C1015
C1016
C1400
JL1435
R305
C1213
C1214
C1215
C1216
C1217
R312
R1005 R1006
R318
IC1001
R702 R703
R706
R1010
R1204
R1205
R321
R1011
R516
R1206
R322
JL2202
R1013
R1207
R323
JL2203
R1208
JL2204
R1209
IC1201
JL2205
JL2206
R327
JL2207
JL2208
R329
JL2209
R1210
R523
R1213
R1214
R330
JL2210
R1215
R331
JL2211
R1216
R332
C102
JL2212
R1217
R333
JL2213
R1218
R334
JL2214
R1219
R335
C105
JL2215
C106
JL2216
C107
JL2217
JL2218
C109
JL2219
R1220
C301
C302
C110
JL2220
C111
JL2221
R1226
C112
JL2222
R1227
R343
C113
JL2223
PT107
C114
JL2224
R1611
C115
JL2225
R346
R1612
C116
JL2226
R1613
JL2227
C118
JL2228
C119
JL2229
C310
C504
R734
C311
R735
R929
JL101
R736
JL102
JL103
JL104
C120
JL1484
R739
JL105
JL1485
C122
JL106
C123
JL107
JL2233
R930
C124
JL108
JL2234
R931
R355
JL109
JL2235
R932
JL2236
C702
C127
JL2237
C703
JL2238
R935
JL301
C129
JL2239
JL302
JL303
JL110
JL305
C321
JL111
JL306
JL112
JL307
C323
JL113
JL308
C130
JL114
JL2240
R749
JL309
C1461
C2401
JL115
JL2241
R362
C1462
C2402
JL116
JL2242
R1247
R363
JL117
JL2243
C2404
C134
JL118
JL2244
C2405
C135
JL119
JL2245
JL501
JL2246
JL502
C713
C137
JL2247
JL503
JL310
C1468
C138
JL2248
JL504
C715
C1469
JL311
C139
JL2249
JL505
C716
JL312
JL506
C717
JL313
JL507
C330
JL314
JL120
JL508
C719
C331
JL315
JL121
JL509
JL316
JL122
JL317
JL123
JL318
C140
JL124
JL701
JL319
JL125
JL702
C336
C142
JL2252
C1472
JL703
C1473
JL704
C720
R374
JL510
C721
R375
JL2255
JL705
JL511
C1476
C2416
R376
JL2256
JL512
C1477
C2417
JL2257
JL513
JL320
C2418
JL2258
JL514
C2419
JL515
JL2259
R379
JL516 JL517
JL518
JL130
JL519
JL131
JL901
JL132
JL902
JL133
JL903
C1480
C2420
C150 R1136
JL134
JL2260
JL904
C1481
C345
C2421
C151
JL135
JL2261
JL905
C2422
C346
JL136
JL2262
JL907
C347
C153
JL137
JL2263
JL908
C348
C154
JL2264
JL520
JL909
C349
JL2265
JL521
C1486
C156
JL2266
JL522
JL2267
JL523
JL2268
JL524
JL2269
JL525
JL910
C350
JL911
JL142
JL912
JL143
JL913
JL914
JL144
C1491
IC2401
JL145
JL915
C2432
JL146
C2433
C1493
JL147
JL148
C359
JL149
C2438
C1499
R2411
R2412
JL150
JL151
JL922
D302
R2416
JL152
JL923
R2417
C363
JL153
JL924
C2440
C170
JL154
JL925
C365
JL155
JL926
JL156
JL927
C367
JL157
JL928
C368
JL158
JL929
C369
JL159
R2420
R2421
R2422
JL930
JL160
JL931
JL161
JL932
JL162
JL933
C373
JL163
JL934
JL164
JL935
JL165
JL936
JL166
JL937
C377
JL167
JL938
JL168
JL939
C379
JL169
JL1101
JL1102
JL1103
JL1104
RB1201
JL1105
JL1106
JL1107
JL940
JL1108
JL170
C380
JL941
JL1109
JL171
JL942
JL172
JL943
IC303
JL173
JL944
JL174
JL1300
JL945
JL175
JL1301
JL946
JL176
JL1302
JL947
JL1303
JL948
JL1110
IC308
JL1304
JL949
JL1111
IC309
JL1305
JL1112
JL1306
JL1113
JL1307
JL1308
JL1114
JL1309
JL1115
JL1116
JL1117
JL1118
IC310
JL180
JL1119
JL1501
IC311
JL181
JL1502
IC312
JL182
JL1503
JL183
C2470
JL1504
JL184
JL1310
JL1505
JL185
JL1311
JL1506
JL186
JL1312
JL1507
JL187
JL1313
JL1508
JL1120
JL188
JL1509
JL1121
JL189
JL1122
JL1316
JL1123
IC704
JL1124
JL1318
IC705
JL1125
JL1319
JL1126
JL1127
JL1128
JL190
JL1129
JL191
JL192
JL193
JL194
JL1514
C2481
JL195
JL1515
JL1323
JL1130
JL198
JL1325
JL1131
C2486
JL1132
JL1327
JL1133
JL1328
JL1134
JL1329
JL1135
JL1136
JL1137
JL1520
JL1138
JL1521
JL1139
JL1522
C1107
JL1523
JL1330
JL1524
C1108
JL1525
C2491
JL1526
JL1527
JL1528
JL1140
X1201
JL1529
C2495
R201
JL1141 JL1142
JL1143
JL1144
C2499
JL1145 JL1146
JL1147
JL1148
JL1530
JL1149
JL1531
JL1532
JL1533
J904
CN1201
R1586
C104
1
8
4
5
1
14
7
8
1
8
4
5
1
34
5
1
34
5
1
34
5
13
45
9
28
19
18 27
1
36
10
1
56
29
28
814
71
1
15
5
1
8
4
5
1-879-998-
11
(11)
MB-134 BOARD (CONDUCTOR SIDE)
10
9
2
8
1
7
E
E
S
GD
1
3
6
4
LAN (100)
PB/CB
PR/CR
Y
COMPONENT
VIDEO OUT
VIDEO
OUT
(CHASSIS)
A
B
C
D
E
F
G
H
I
1 2 3 4 5 6 7 8 9 10 11

HBD-E370/E470/E570/E870/T57
HBD-E370/E470/E570/E870/T57
5050
• : Uses unleaded solder.
• See page 34 for Circuit Boards Location.
5-22. PRINTED WIRING BOARD - AUDIO Board -
B1
C2 B2
E2
C1E1
9
161
8
9
16
1
8
C20
C23
C27
C28
C29
C32
C33
C35
C37 C45
C49
C50
C53
C54
C63
Q10
C66
Q13
C67
C68
Q14
C70
CL10
CL11
CL12
CL13
CL14
CL15
D10
D12
D15
R12 R13
R15
R18
R19
R20
R21
R22
R23
R24 R25
R26 R27
R28
R29
R30
R32
R34
R35
R36
R37
R42
R43
R44
R45
R46
R47
R48
R49
R50
R51
R52
R53
R54
JL10
JL11
R55
JL12
R56
JL13
R57
JL14
R58
JL15
JL16
JL17
JL18
JL19
R60
R61
R62
JL20
R65
JL21
JL22
JL23
JL24
JL25
JL26
L010
JL28
R71
R72
R73
JL30
R74
JL31
R75
JL32
R76
R77
JL33
JL34
JL35
JL36
JL37 JL38
JL39 JL40
JL41
R85
JL42
R86
R87
JL43
R88
JL44
JL45 JL46
JL47
JL48
JL49
R93
JL50
JL51
JL52
JL53
JL54
R99
JL55
JL56
C10
C11
C12
C14C15
C16
C17
IC10
IC11
IC12
IC14
14
2
15
1
16
17
89
1
2
10 11
1
7
3
1
2
C21
C22
C39C41
C44
C48
C62
C69
LP10
LP11
JW10
JW11
JW12
JW13 JW14
JW15
JW16
JW17
JW18
JW19
JW20
JW21
JW22
JW23
JW24
JW25
JW26JW27
JW28
CN10
CN11
CN10
CN11
JW29
CN12
CN13
CN15
CN17
JW30
JW31
JW32
JW33
JW34
JW35
JW36
JW37
JW39
JW40
JW41
JW42 JW43
JW44
JW45
JW46
JW47
JW48
JW49
JW50
JW51
JW52
JW53
J10
JW54
J11
JW55
JW56
JW57
JW58
JW59
JW60
JW61
JW62
JW63
JW64
JW65
JW66
JW67
JW68
JW70
JW72
JW73
R89
ET10
(CHASSIS)
A. CAL MIC
ECM-AC2
TU1
TUNER
(FM)
FM 75:
COAXIAL
ANTENNA
J
MAIN BOARD
CN502
CN504
LCONNECT
BOARD
CN301 K
POWER BOARD
CN908
1
45
8
E
43
15
AUDIO BOARD
1-880-751-
13
(13)
E
KA
A
A/K
K
A
(EXCEPT E370: AEP, UK/E870: AEP, UK)
(E370: AEP, UK/E870: AEP, UK)
(E370: AEP, UK/E870: AEP, UK)
(E370: AEP, UK/E870: AEP, UK)
(E370: US, CND/E470/E570/E870: CND/T57)
(E370: US, CND/E470/E570/E870: CND/T57)
(EXCEPT E370: AEP, UK/E870: AEP, UK)
(E370: AEP, UK/E870: AEP, UK)
(E370: AEP, UK/E870: AEP, UK)
RL
AUDIO
AUDIO IN
(CHASSIS)
A
B
C
D
E
1 2 3 4 5 6 7 8
(E370: AEP, UK/E870: AEP, UK)
(E370: US, CND/E470/E570/E870: CND/T57)
(Page 59) (Page 64)
(Page 52)

HBD-E370/E470/E570/E870/T57
HBD-E370/E470/E570/E870/T57
5151
• See page 67 for IC Block Diagrams.
5-23. SCHEMATIC DIAGRAM - AUDIO Board -
J
MAIN
CN502
BOARD
(1/5)
MAIN
Z
(1/5)
BOARD
CN504
BOARD
CN908
K
POWER
BOARD
CN301
L
CONNECT
IC B/D
IC B/D
IC B/D
0
3.2
0
3.2
3.2
0
9
4.4
8.9
8.9
0
8.9
4.4
8.9
4.4
8.9
8.9 9
4.4
8.9
8.9
0
4.5
4.5
0
4.5
4.5
4.7
4.7
4.7
4.7
9
4.7
4.7
91.3
1212
2.2
0
22k
R49
100p
C35
JL28
R44
22k
10k
R32
C20
2200p
25V
C39
22
22k
R48
R45
22k
JL26
JL30
C33
100p
MC2840-T112-1
D10
25V
22
C41
JL25
R30
10k
100k
R15
1k
R61
0.47
C12
0
R21
J10
220p
C27
0
R52
10V
47
C48
4.7k
R55
2.2k
R13
1k
R28
3.3k
R54
470
R20
470p
C23
0
R12
C37
0.1
1
C49
15k
R34
22kR22
8765
4321
NJM4558M-TE2
IC10
10V
100
C44
10
C21
50V
0.1
C45
2.7k
R60
JL19
1
2
3
4
5
6
7
8
9
10
11
11P
CN11
L-CH
+B 9V
R-CH
GND
TUNED
CE
DI
CL
DO
RDS_CLK
RDS_DATA
0
R42
JL21
JL17
JL14
1
2
3
4
5
6
7
8
9
9P
CN10
JL24
C15
100p
JL15
R18 0
JL23
C16
100p
JL16
100R23
10uH
L010
100
R26
JL20
R19 0
JL18
R27 0
0
R43
R24 100
C14
100p
R25 0
JL22
0
R56
0
R57
54
321
TK11190CSCL-G
IC14
Cont
GND
NOISE VOUT
VIN
R74
1k
C54
0.1
R71
10k
0.1
C53
10k
R72
10k
R73
1k
R75
1k
R76
R89
220
1W
MAZ8051G0LS0
D15
50V
C69
10
JL36
JL37
JL38
JL39
JL40
JL41
JL42
JL43
JL44
JL45
JL46
JL47
JL48
JL49
JL50
C11
47p
68p
C32
470p
C28
1M
R37
0.068
C29
2.2k
R35
0
R36
22k
R29
1000p
C10
JL11
JL12
JL13
JL54
R93
0
JL33
JL31
JL32
R65
0
R77
0
R88
0
JL10
1
2
3
4
5
6
7
8
9
10
11
12
13
14
15
15P
CN13
1
2
3
4
5
6
7
8
9
10
11
12
13
14
15
16
17
17P
CN15
1
C67
12k
R85
15k
R86
0.47
C50
16 15 14 13 12 11 10 9
87654321
MC14052BDTR2
IC11
Y0
Y2
Y
Y3
Y1
INH
VEE
VSS B
A
X3
X0
X
X1
X2
VDD
16 15 14 13 12 11 10 9
87654321
MC14052BDTR2
IC12
Y0
Y2
Y
Y3
Y1
INH
VEE
VSS B
A
X3
X0
X
X1
X2
VDD
R47
47k
R46
47k
47k
R50
47k
R51
J11
MC2840-T112-1
D12
E
ET10
C70
1000p
RT1N141M-TP-1
Q10
RT1N141M-TP-1
Q14
RT3N11M-TP-1
Q13
CL10
CL11
CL12
CL13
CL14 CL15
R99
1k
1k
R87
C68
1
0.22
C63
0.1
C66
10V
C62
47
1k
R53
100k
R62
100k
R58
0.1
C17
10V
100
C22
JL56
1
2
2P
CN17
S-AIR GND
E4V
JL51
JL55
1
2
4
5
6
7
7P
CN12
S-AIR L
NC
3
AGND
S-AIR R
A5V
S-AIR 4V
S-AIR GND
JL52
JL53
RDSCLK
RDSDATA
RDSDATA
RDSCLK
CL
DO
CE
DI
TUNED
CE
DI
TUNED
CL
DO
+
-
-
+
L
R
AUDIO
AUDIO IN
IC12
AUDIO SELECT
(CHASSIS)
IC14
+9V REGULATOR
AUDIO SELECT
IC11
IC10
MIC AMP
AUDIO BOARD E870: AEP, UK
E370: AEP, UK/
E870: CND/T57
E370: US, CND/E470/E570/
ST_CLK
AGND
ST_DI
ASEL2
ST_CE
ASEL0
Rch
ASEL1
TUNED
Lch
JACK_DET
ST_DO
A12V
AGND
Acal_LV
V
G
-1 -2
INVERTER
INVERTER
L-CH
+B 9V
R-CH
GND
TUNED
CE
DI
CL
DO
INVERTER
ASEL2
ASEL1
JACK_DET
Acal_LV
ST_DI
Rch
AGND
ASEL0
A12V
Lch
AGND
ST_CE
ST_DO
TUNED
ST_CLK
RDS_CLK
RDS_DATA
(FM)
TUNER
TU1
75ȍ
ANTENNA
FM COAXIAL
E
11
J
3
K
D
F
14 15
L
8
G
7
I
13
A
109
C
4
H
16 1726
B
51 12
A.CAL MIC
ECM-AC2
E870: AEP, UK
E370: AEP, UK/
EXCEPT E370: AEP, UK/
E870: AEP, UK
(CHASSIS)
(Page 59)
(Page 65)
(Page
54)
(Page
54)

HBD-E370/E470/E570/E870/T57
HBD-E370/E470/E570/E870/T57
5252
• : Uses unleaded solder.
• See page 34 for Circuit Boards Location.
5-24. PRINTED WIRING BOARD - MAIN Board (Component Side)-
Note: When IC3100, IC3200 and IC3400 on the MAIN board are replaced,
spread the compound referring to “NOTE OF REPLACING THE
IC3100, IC3200 AND IC3400 ON THE MAIN BOARD AND THE
COMPLETE MAIN BOARD” on servicing notes (page 8).
1
24
25
36
37
48
12
13
C1
B1E1 C2
B2E2
C1
B1E1C2
B2E2 C1
B1E1
C2
B2E2 C1
B1E1
C2
B2E2
1
44
22
23
C1
B1E1
C2
B2E2
17
16
1
2
15
14
1
2
26
27 1215
14
21
1817
1
2
15
14
1
2
15
16
1
9
C1
B1E1
C2
B2E2 C1
B1E1
C2
B2E2 C1
B1E1
C2
B2E2
1
24
25
36
37
48
12
13
1
10
11
20
1
44
22
23
1
24
25
36
37
48
12
13
6
1
5
1
44
22
23
1
24
2536
37
48
12
13
C3058
R3031
R3032
R3033
R3228
R3034
R3035
R3037
IC3030
C3060
R3424
R3425
R3231
R3426
R3232
R3427
R3233
R3428
R3234
R3040
R3429
R3041
R606
R3042
R607
R3043
R3046 R3047
R3430
R3431
R3432
R3433
R3434
R613
R3050
R3052
R3053
R3055 R3057 IC3050
IC3051
R3059
R620
SL3000
R621
SL3001
SL3002
R623
SL3003
SL3004
R3060
SL3005
SL3006
SL3007
SL3008
SL3009
R3065
SL3010
TP3129
D3071
R632
D3072
TP3130
R3074
TP3131
R3075
R639
R3076
TP3136
R651
CL502
R652
R654
CL507
JL600
JL603
JL608
JL611
JL3101
JL3102
JL613
JL3103
JL614
JL3104
EB3001
JL3105
JL3106
JL617
JL3107 JL3108
EB3007
EB3008
JL623
CL720
JL624
CL721
JL625
JL626
CL722
CL723
CL724 CL725
R681
CL726 CL727
R683
CL728
CL729
CL731
CL732
CL733
CL734
CL735
LP3001
CL736
Q504
Q507
SL500
SL501
C3101
C3102
C3104
RB500
Q3101
C3105
RB501
Q3102
C3106
RB502
C3107
RB503
RB504
C3110
Q3301
RB701
C3117
L700
L705
C3120
C3127 C3128
R3102
IC3100
C3327
L3000
R3125R3126
R3127
R3128
X3051
FB701
FB702
FB704
R3325
R3131
FB705
FB706
R3326
R3132
R3327
R3133
R504
R3134
R505
R506
TP3002
TP3005
R703
R704
R705 R706
R707
R708
R514
R709
Q3551
C3556
Q3552
Q3556
R710
R711
TP3015
R712
CN502
CN504
CN505
R716
R718
CN508
R525
R719
R527
R528
R529
CN701
TP3022
CN702
CN703
R720
TP3024
CN510
LP501
TP3026
R723
R530
R724
R725
R531
TP3029
R726
R532
R534
R729
D3551
R536
R3936
R538
TP3030
R3550
TP3032
R730
R3554
TP3229
L3051 C501
TP3036
L3052
C502
R733
L3053
C503
R734
R540
R3558
R3940
C504
R735
C505
R737
R543
R738
TP3230
R739
TP3231
R3175
R546
R3176
R547
R3177
CL3001
CL3002
TP3236
R3562
CL3003
R740
R741
C512
C513
CL3007
R744
R550
C514
R745 R746 R747
R748
C518
R749
R556
X700
C713
R750
C715
R751
R752
R753 R754
C718
C524
R755
C719
C525
R756
C526
C527
R563
R758
C528
R759
C529
R567
C720
R568
R569
JL3001
JL3002
R760
C726
C727
C534
R570
JL519
C535
C729
R572
C536
C537
R574
JL3201
JL3202
JL3203
JL520
JL3204
JL3205JL3206
JL3207 JL3208
R771
C736
R772
C737
R773
R774
R775
JL3401
R776
JL3402
R777
JL3403
R778
JL3404
JL3405
JL3406
JL3407
JL3408
JL3409
JL533
JL534
R780
R781
JL535
R782
JL536
JL537
R590
JL538
JL539
R596
R597
JL540
R599
JL541
JL543
D502
D503
JL548
R795
Q3001
C3005
D506
D508
JL550
C3201
C3202
C3204
JL555
Q3201
C3205
C3206
JL557
C3207
C3015
C3017
C3401
C3402
C3404
C3210
Q3401
C3405
JL3051
JL562
Q3402
C3406
JL3052
C3407
JL3053
JL564
JL3054
IC501
JL565
JL3055
JL566
JL3056
IC503
JL567
C3217
JL3057
JL568
JL3058
JL569
C3025
JL3059
IC505
IC506
IC507
C3027
C3410
IC508
JL570
C3220 JL3060
JL571
IC702
R3006
IC703
JL573
C3417
R3007
IC704
JL574
JL575
JL576
JL577
C3227
JL579
C3035
R3202
C3037
C3420
R3011
R3012 R3013
JL580
IC3200
R3014
JL581
R3015
JL582
JL583
R3017
C3427
JL584
IC3010
C3428
JL585
IC3011
JL586
R3402
JL587
JL588
JL589
IC3400
R3215
R3021
R3216
R3022
R3217
R3023
JL590
R3024
R3027
IC3020
JL3085
C3052
JL3086
JL3087
C3055
C3057
31
50
51 80
81
100
1
30
54
13
54
1
1
3
5
4
1
3
54
13
5
4
1
3
5
4
1
3
E
E
E
K
A/K
A
K
A
A
F
MB-134
BOARD
CN901
G
MB-134
BOARD
CN902
J
AUDIO BOARD
CN13
CN15
A
CONNECT
BOARD
CN300
MFL BOARD
CN801
HMB-134 BOARD
CN1505
1
78
14
3
4
2
1-880-748-
12
(12)
MAIN BOARD (COMPONENT SIDE)
E
(E370: US, CND/E470/E570/E870: CND/T57)
(E370: AEP, UK/E870: AEP, UK)
(E370: AEP, UK/E870: AEP, UK)
(E370: AEP, UK/E870: AEP, UK)
(E370: AEP, UK/E470/E570/E870: CND/T57)
(NC)
(E370: US, CND/E470/E570/E870: CND/T57)
(E370: AEP, UK/E870: AEP, UK)
(E370: AEP, UK/E870: AEP, UK)
(CHASSIS)
A
B
C
D
E
F
1 2 3 4 5 6 7 8 9 10 11 12
(Page 48) (Page 62)
(Page 59)
(Page 50)
(Page 48)
(Page 48)

HBD-E370/E470/E570/E870/T57
HBD-E370/E470/E570/E870/T57
5353
• : Uses unleaded solder.
• See page 34 for Circuit Boards Location.
5-25. PRINTED WIRING BOARD - MAIN Board (Conductor Side)-
R601
TP3101
TP3103
TP3104
C3071
R610
R3240
TP3301
R3051
R615
TP3302
TP3303
R618
TP3304
TP3307
TP3308
R3440
TP3309
R622
TP3310
D3070
R633
R634
R636
R3080
R648
R649
CL500
R650
CL501
R653
R656
R657
CL508
JL601
CL509
JL602
JL604 JL605
JL606 JL607
CL510
JL609
CL511CL512
CL513 CL514
CL709
CL515 CL516
CL517
CL518
JL610
JL612
CL710
JL615
CL711
JL616
CL712
EB3002
CL713
EB3003
JL618
CL714
EB3004
CL715
JL619
CL716
CL717
CL718
CL719
JL620
JL621 JL622
JL627
JL628 JL629
CL737 CL738
CL739
CL740
CL741
CL743
C3103
CL744
CL745
CL746
CL747
CL748
C3108
CL749
C3109
CL750
CL751
CL752 CL753
CL754
C3116
CL757
C3118
CL758
C3119
CL759
CL760
CL761
C3316
CL762
CL763
CL764
D3101
CL765
D3102
C3126
CL766
D3103
CL767
D3104
CL768
C3129
CL769
R3103
D3501D3502
C3911
C3912
C3913
C3914
C3915
C3916
C3917
C3918
C3921
C3922
C3923
C3924
C3925
C3926
C3927
C3928
R507
TP3000
R508
TP3001
R509
TP3003
R700
TP3004
R701
R702
TP3006
TP3007
R3140
R510
TP3008
R511
TP3009
R512
C3553
R513
R519
C3941
C3942 C3943
C3944
C3945
C3946
R713
C3947
R714
C3948
R521
R522
R523
R524
R721
R533
D3553
R3551
R3552
R3553
R3556
C506
R542
C507
C508
R544
R545
C509
R549
R3949
C702
C510
C511
CL3005
C515
C516
R553
R555
C519
JL500
JL501
JL502
JL503
TP3053
JL504
TP3054
C521
JL505
JL506
C522
JL507
JL508
JL509
JL700
R565
JL701
JL702
JL703
JL704
JL510
JL511
JL512
C722
C723
JL513
JL514
C725
JL515
JL516
R763
JL517
C728
JL518
R764
R765
R766
R767
R768
R769
R577
C730
C731
C733
C735
R580
JL529
R582
R585
R586
R587
R588
JL530
R589
JL531
JL532
R591
R787
R593
R594
R595
JL542
JL544
JL545
JL546
C3002
JL547
C3003
JL549
JL551
JL552
JL553
C3203
JL554
JL556
C3012
C3013
JL558
C3208
C3014
JL559
C3209
C3016
C3018
C3019
C3403
C3408
C3020
C3409
C3216
C3022
C3023
C3218
C3024
C3219
C3026
C3028
C3029
R3002
R3003
R3004
R3005
C3416
C3418
C3030
C3419
D3201
C3032
D3202
C3033
D3203
JL578
C3034
D3204
C3229
C3036
R3203
C3038
C3039
D3401
C3426
D3402
C3040
C3429
R3403
JL591
JL592
JL593
JL594
JL595
C3051
JL596
JL597
JL598
JL599
112
3
CN506
L3301
C3111
C3112
C3113C3114
C3311
C3312
C3313C3314
C3121C3122
C3123C3124
L3201
L3401
L3402
C3211
C3212
C3213C3214
C3411
C3412
C3413C3414
C3421C3422
C3423C3424
L3101
L3102
C3115
C3315 C3125C3215
C3415C3425
L3911
L3912
L3913
L3914
TB3901
L3921
L3922
L3923
L3924
L3941
L3942
L3943
L3944
31
J700
TB3902
IC700
1
2
C3091
C3551
C3552
C3561
C705
C721
C724
C732
CN3000
C3000
C3001
1
4
LP3000
CN3001
C3011
C3056
X500
C532
C533
C3021
C3031
C3054
C706
C707
C714 C716
C717
–
+–
+–
+–
+
CENTER SUBWOOFER FRONT L FRONT R
SPEAKERS
M3001
(FAN)
M–
+
–
+
SPEAKER
SUR RSUR L
P
POWER
BOARD
CN904
1-880-748-
12
(12)
MAIN BOARD (CONDUCTOR SIDE) NREG BOARD
CN403
(EXCEPT E370: AEP, UK/E870: AEP, UK)
TV
DIGITAL IN
OPTICAL
SAT/CABLE
DIGITAL IN
COAXIAL
A
B
C
D
E
F
1 2 3 4 5 6 7 8 9 10 11
(Page 60)
(Page
64)

HBD-E370/E470/E570/E870/T57
HBD-E370/E470/E570/E870/T57
5454
• See page 60 for waveforms. • See page 67 for IC Block Diagrams. • See page 77 for IC Pin Function Description.
5-26. SCHEMATIC DIAGRAM - MAIN Board (1/5) -
BOARD
51
(2/5)
MAIN
IC B/D
BOARD
CN13
Z
AUDIO
BOARD
CN15
J
AUDIO
1
BOARD
MAIN
53
(5/5)
BOARD
MAIN
54
(2/5)
BOARD
57
(5/5)
MAIN
BOARD
55
(3/5)
MAIN
BOARD
56
(4/5)
MAIN
BOARD
58
(3/5)
MAIN
2.5
0
0
3.3
1.33.4
4.2
0
3.3
0
0
3.2
3
3.3
3.3
3.3
1.8
1.6
3.3
3.3
3.3
3.4
0
3.3
0
3.3
3.3
3.3
0.4
3.3
3.3
3.3
0
3.3
3.3
3.3
3.3
3.3
3.3
3.3
3.3
3.3
3.3
3.3
3.3
0
0
0
3.3
3.3
3.3
3.3
0
0
3.3
3.3
3.3
3.3
3.3
3.3
3.3
3.3
3.3
2.5
2.5
3.3
3.3
3.3
3.3
3.3
2.5
3.3
0
3.3
3.3
3.3
3.3
3.3
2.5
3.3
3.3
0
0
3.3
3.3
3.3
3.3
R587
100
R589 100
0.1
C515
0
R550
0.1
C516
10k
R586
100k
R590
47k
R613
0.22
C526
10k
R618
0.01
C527
0.022
C529
4.7k
R580
4.7k
R582
MA2J1110GLS0
D502
22
R565
R521
2.7k
100
R525
0.1
C508
0.1
C512
R542
10k
10k
R547 JL596
JL597
JL599
JL594
JL578
JL601
JL591
JL592
22
R599
C519
47p
100
R563
R594
4.7k
R595
4.7k
100
R530
C509 0.1
R522
10k
1000p
C518
10k
R553
R527 1k
R555
10k
C525
100p
JL530
JL531
EN
LAT3
LAT2
LAT1
SHIFT_DIR_CL
SCDT_DIR_DI
SOFT_MUTE
NS_INIT
JL540
JL623
JL586
6MHz
X500
100R546
100
R570
100
R569
100
R567
100R538
100
R540
100
R543
100R607
22R606
0.1
C524
1
2
3
4
5
6
7
8
9
9P
CN510
D-GND
TXD1
RTS1
3.3V
CLK1
RXD1
CNVSS
RESET
D-GND
100
R531
R529 1k
C507 0.1
R523
10k
C510 0.1
R524
10k
C511
0.1
100
R532
R549 10k
5
4
3
2
1
S-80935CNMC-G85T2G
IC503
OUT
VDD
VSS NC
CD
FAN_CONT
R593
10k
JL624
R651
1k
47k
R652
JL626
10k
R654
JL625
JL541
R572 22
100p
C521
0.1
C522
R519 10k
JL585
JL584
R528
1k
C506
0.01
0
R568
27kR574
JL519
JL520
2SC4154TP-1EF
Q504
Q507
RT3CLLM
CL507
100k
R601
10k
R588
JL548
JL550
JL562
JL565
JL566
JL568
JL569
JL570
JL571
JL574
JL576
JL587
JL588
JL589
JL590
JL581
JL580
JL579
JL564
JL557
JL555
JL575
JL573
JL577
JL582
JL583
JL535
JL536
JL537
JL538
JL543
JL539
22
R596
22R597
JL533
JL534
JL567
R545
10k
DC-DET
OVF1
DIAG
OVF2
A.CAL_OUT
SL501
47kR577
100
RB500
100R556
NSP_MUTE
100
RB504
Lch
AGND
Rch
A12V
100R505
PCONT_FL
MA2J1110GLS0
D506
MA2J1110GLS0
D508
R533
1M
1
2
3
4
5
6
7
8
9
10
11
12
13
14
15
16
17
CN502
17P
1
2
3
4
5
6
7
8
9
10
11
12
13
14
15
CN504
15P
IC501
R5F364AMDFA
1
DAMP_SCDT/DIR_DI
2
DAMP_SHIFT/DIR_CL
3
FL_CS
4
SIRCS_IN
5
FL_DOUT
6
CEC_RX_IN
7
FL_CLK
8
BYTE
9
CNVss
10
Xin
11
Xout
12
RESET
13
Xout
14
Vss
15
Xin
16
Vcc
17
CEC(TX/RX)
18
NO USE
19
KEY_INT
20
AC_CUT
21
BD_IF_START
22
ST_DO
23
ST_CLK
24
ST_DI
25
BD_IF_REQ
26
CEC_TX_OUT
27
PCONT_FL
28
LED_PWM
29
S-AIR_SCL
30
S-AIR_SDA
31
I2C_DATA/TXD1
32
I2C_CLK/RXD1
33
S-AIR_GPIO2
34
S-AIR_ADC_SEL
35
BD_RESET
36
BD_CS
37
BD_PCONT1
38
BD_PCONT2
39
BD_PCONT3
40
BD_PCONT4
41
BD_PCONT5
42
BD_PCONT6
43
P_CONT1
44
FAN_ON
45
FAN_CONT
46
CE
47
BD_SDI
48
BD_SDO
49
BD_SCLK
50
DRIVER_RST(EN)
51
OVERFLOW1
52
OVERFLOW2
53
DAMP_INT
54
DAMP_SOFT_MUTE
55
DAMP_LATCH1
56
DAMP_LATCH2
57
DAMP_LATCH3
58
NO USE
59
NO USE
60
NO USE
61
NO USE
62
Vcc
63
S-AIR_SRC_RST
64
Vss
65
MIC_DET
66
DC_DET
67
DRIVER_SD/PVDD_DET
68
A.CAL_OUT
69
NO USE
70
NO USE
71
NO USE
72
NO USE
73
NO USE
74
RDS_DATA
75
RDS_CLK
76
ST_CE
77
TUNED
78
ASEL0
79
ASEL1
80
ASEL2
81 CPU_PRERST
82 CORE_RST
83 NSPMUTE
84 JIG_MODE
85 OPWRSB
86 FE_EJECT
87 UPG_STATUS
88 VBUS_DET
89 Acal_Lv
90 S-AIR_ID_SW
91 BD_TEMP
92 DESTINATION
93 MODEL
94 KEY2
95 KEY1
96 Vss
97 KEY0
98 Vref
99 Vcc
100 NO USE
0
R544
FAN_ON
R683
0
P-GND
R615
47k
CL502
SD3_SurrBACK
MA2J1110GLS0
D3070
C528
0.1
R681
0
SHIFT_DIR_CL
SIRCS_IN
NS_INIT
OVF2
OVF1
LAT3
LAT2
LAT1
SHIFT_DIR_CL
SCDT_DIR_DI
SOFT_MUTE
OVF1
OVF2
DC-DET
FAN_CONT
FL_CS
FL_CLK
LAT2
LAT3
S-AIR_RST
ST_CE
OPWRSB
FE_EJECT
TXD1
RXD1
DIAG
RDS_CLK
BD_PCONT4
BD_PCONT3
BD_PCONT2
BD_PCONT1
ST_CLK
ST_DI
BD_PCONT6
BD_PCONT5
BD_SDI
BD_SCLK
SOFT_MUTE
LAT1
ASEL0
Acal_Lv
JACK_DET
JIG_MODE
ASEL2
ASEL1
ASEL0
FAN_CONT
NS_INIT
BD_CS
BD_RESET
ASEL1
ASEL2
NSP_MUTE
NSP_MUTE
CORE_RST
FAN_ON
FAN_ON
A.CAL_OUT
RDS_CLK
ST_DI
ST_CE
TUNED
ST_DO
ST_CLK
A.CAL_OUT
EN
DC-DET
JACK_DET
TUNED
CPU_PRERST
KEY1
RDS_DATA
Acal_Lv
BD_TEMP
PCONT_S-AIR
EN
DIAG
SCDT_DIR_DI
ST_DO
LED_PWM
RESET
BD_IF_REQ
BD_IF_START
KEY2
KEY0
PCONT_FL
S-AIR_ADC_SEL
S-AIR_GPIO2
TXD1
RXD1
CNVSS
RESET
S-AIR
UPG_STATUS
PCONT_FL
CNVSS
FL_DOUT
E2P_S-AIR_SDA
E2P_S-AIR_SCL
RDS_DATA
SYSTEM CONTROLLER
IC501
3
1
2
5
9
7
8
10
4
IC503
RESET SIGNAL GENERATOR
(1/5)
MAIN BOARD
ST_DI
Acal_LV
ASEL2
ST_CLK
ST_CE
ASEL0
A12V
TUNED
ST_DO
AGND
Rch
AGND
ASEL1
JACK_DET
Lch
ST_DI
Acal_LV
ASEL2
ST_CLK
RDS_DATA
ST_CE
RDS_CLK
ASEL0
A12V
TUNED
ST_DO
AGND
Rch
AGND
ASEL1
JACK_DET
Lch
(NC)
RESET SWITCH
-1 -2
POWER CONTROL
6
E870: CND/T37/T57
E370: US, CND/E470/E570/
E870: AEP, UK
E370: AEP, UK/
E370: US, CND/E470/E570/
E870: CND/T57
E370: AEP, UK/
E870: AEP, UK
E870: AEP, UK
E370: AEP, UK/
EXCEPT E370: AEP, UK/
E870: AEP, UK
E
11
J
3
K
D
F
14 15
L
8
G
718
I
13
A
109
C
194
H
16 1726
B
51 12 20
(Page 55)
(Page 58)
(Page
51)
(Page
51)
(Page 56)
(Page 56)
(Page 57)
(Page 58)
(Page 55)

HBD-E370/E470/E570/E870/T57
HBD-E370/E470/E570/E870/T57
5555
• See page 67 for IC Block Diagrams.
5-27. SCHEMATIC DIAGRAM - MAIN Board (2/5) -
BOARD
N
CN403
REG
CN1505
BOARD
H
MB-134
(13/13)
CN801
FL
M
BOARD
MAIN
(1/5)
BOARD
51
IC B/D IC B/D
IC B/D
IC B/D
MAIN
(3/5)
BOARD
59
MAIN
(1/5)
BOARD
54
MAIN
(3/5)
BOARD
60
MAIN
(4/5)
BOARD
61
MAIN
(5/5)
BOARD
62
3.3
1.3
6.3
5
5
6.3
1.3
3.3
3.4
3.6
1.3
3.4
3.8
1.3
100
R534
100R623
220
R585
JL621
100
R536
JL616
CL501
JL620
JL608
JL593
JL600
JL610
JL617
JL614
JL611
JL615
JL613
100
R632
JL612
JL622
JL619
JL552
MA2J1110GLS0
D503
SL500
JL544
JL532
JL529
JL542
JL558
JL554
JL559
JL553
JL556
JL551
JL549
JL545
JL546
JL547
JL595
JL618
JL607
JL609
JL605
JL606
JL604
JL602
JL598
100R621
R610
100
R622 100
R591 100
R636
100
R633 100
R634 100
R620 0
1
2
3
4
5
6
7
8
9
10
11
12
13
14
15
CN508
15P
LED+5V
LED_PWM
FL_CS
FL_CLK
FL_DATA
E+4V
FL-GND
FL-GND
SIRCS
PCONT_FL
DGND
DGND
KEY0
KEY2
KEY1
10k
R648
5
43
2
1
S-80929CNMC-G8ZT2G
IC506
OUT
VDD
VSS NC
CD
15k
R650
22k
R653
0.022
C537
22k
R649
5
43
2
1
S-80929CNMC-G8ZT2G
IC507
OUT
VDD
VSS NC
CD
0.022
C536
A12V
A12V
M-GND
A-GND
M+14V
A5V
CL500
CL508
CL510
CL511
CL512
CL513
CL514
CL515
CL516
CL517
CL518
CL509
100
R656
JL627
D-GND
100
RB503
1
2
3
4
5
6
7
8
9
10
11
12
13
14
15
16
17
18
19
20
21
22
23
24
25
26
27
27P
CN505
BD_PCONT4
OPWRSB
ATA_PCONT
CORE_RST
CPU_PRERST
NC
FE_EJECT
GND
CEC
GND
JIG_MODE1
UPG_STATUS
HDMI_PCONT
BD_PCONT3
XIF_CS
BD_PCONT2
IF_SDI
PCONT_CORE
IF_SDO
GND
IF_SCK
GND
SYSCON_REQ
IF_START_BIT
XIF_RST
GND
TEMP
JL628
JL629
100
R639
PCONT_FL
C532
2200
6.3V
10V
330
C533
R657
100
1
C501
5
4
3
2
1
TK11150CSCL-G
IC505
CONT
GND
NP
R506
1k
1
C502
1000p
C503
R508
330
R507
330
R509
330
1
12
3
4
5
6
7
8
9
10
11
12P
CN506
EN
BD_PCONT
P_CONT1
D+3.3V
E+4V
6V
DGND
MGND(FAN)
14V
A12V
AGND
1000p
C514
1
C505
R513
330
R510
330
R511
330
R512
330 1
C504
54
321
TK11150CSCL-G
IC508
CONT
GND
NP Vout
Vin
R514
1k
100
RB502
100
RB501
0.01
C534
0.01
C535
0.1
C513
JL603
BD_PCONT5
FL_CS
FL_CLK
FL_DOUT
KEY0
KEY2
PCONT_FL
LED_PWM
SIRCS_IN
BD_TEMP
BD_RESET
BD_PCONT1
FE_EJECT
OPWRSB
BD_PCONT6
BD_PCONT4
JIG_MODE
UPG_STATUS
BD_PCONT3
KEY1
CPU_PRERST
CORE_RST
PCONT_FL
D3.3V
D3.3V
BD_IF_START
BD_IF_REQ
BD_SDO
BD_CS
BD_SDI
BD_SCLK
BD_PCONT2
D-GND
D-GND
1
2
6
4
5
7
8
9
10
3
+5V REGULATOR
IC508
VOLTAGE DETECT
IC507
IC506
VOLTAGE DETECT
IC505
+5V REGULATOR
MAIN BOARD (2/5)
E
113
D
F
8
G
7
A
109
C
4
H
26
B
51 12
Vout
Vin
(Page 47)
(Page 63)
(Page 54)
(Page 61)
(Page 56)
(Page 58)
(Page 54)
(Page 56)
(Page 57)

HBD-E370/E470/E570/E870/T57
HBD-E370/E470/E570/E870/T57
5656
• See page 67 for IC Block Diagrams.
5-28. SCHEMATIC DIAGRAM - MAIN Board (3/5) -
Note: When IC3100, IC3200 and IC3400 on the MAIN board are replaced,
spread the compound referring to “NOTE OF REPLACING THE
IC3100, IC3200 AND IC3400 ON THE MAIN BOARD AND THE
COMPLETE MAIN BOARD” on servicing notes (page 8).
CN904
PBOARD
POWER
MAIN
(4/5)
52 BOARD
IC B/DIC B/DIC B/D
IC B/D
(1/5)
55
BOARD
MAIN
(2/5)
60
BOARD
MAIN
(1/5)
58
BOARD
MAIN
(2/5)
59
BOARD
MAIN
12
26.4
32.8
32.8
32.8
15.5
15.5
26.4
26.4
32.8
15.5
15.5
32.8
32.8
26.4
1212
12
1.6
3.3
1.6
3.3
3.3
3.3
3.3
1.6
1.6
3.3
1.2
12
32.8
26.4
15.5
12
32.8
15.5
15.5
15.5
32.8
32.8
26.4
32.8
26.4
32.8
26.4
12
12
1.6
3.3
1.6
3.3
3.3
3.3
3.3
1.6
1.6
3.3
1.2
12
32.8
26.4
15.5
12
32.8
15.5
15.5
15.5
32.8
32.8
26.4
32.8
26.4
32.8
26.4
12
12
1.6
3.3
1.6
3.3
3.3
3.3
3.3
1.6
1.6
3.3
1.2
00
15.3
15.3 15.3
15.3
0
15.3 15.3
15.3
0
15.3
0
15.3 15.3
15.3
0
15.3
0
15.3 15.3
15.3
0
15.3
0
15.3 15.3
15.3
0
15.3
0
15.3 15.3
15.3
0
15.3
0
3.3
0
0.7
0
3.3
0
0.7
0.7
0
1
12
13.4
3.3
0.1
C3119
0.1
C3208
0.1
C3219
0.1
C3218
C3409
0.1
C3418
0.1 0.1
C3108
C3419
0.1
C3408
0.1
0.1
C3209
0.1
C3118
35V
C3412
100
35V
C3421
100
35V
C3422
100
35V
C3411
100
35V
100
C3212
35V
100
C3121
35V
100
C3122
35V
100
C3 111
35V
100
C3211
35V
100
C3112
16V
100
C3000
16V
220
C3091
C3215
2200
35V
C3315
2200
35V
C3125
2200
35V
C3415
35V
2200
50V
1
C3551
50V
10
C3552
1
C3113
1
C3114
1
C3123
1
C3313
C3423
11
C3124
C3314
11
C3214
C3413
1
C3424
11
C3213
C3414
1
100
R3065
10k
R3002
10k
R3553
100k
R3326
100k
R3554
100k
R3551
100k
R3216
100k
R3215
100k
R3125
100k
R3429
100kR3428
100k
R3426
100k
R3325
R3176
100k
R3175
100k
100k
R3126
22uH
L3000
1
2
2P
CN3000
DC-FAN -
DC-FAN +
C3109
0.1
C3115
2200
35V
JL3060
JL3059 JL3058 JL3057
JL3056 JL3055 JL3054JL3053JL3052JL3051
JL3401
JL3408
JL3107
JL3106
JL3105
JL3103
JL3201
JL3108
JL3207
JL3206
JL3205
JL3203
JL3208
JL3407
JL3406
JL3405
JL3404
JL3002
JL3001
TP3301
TP3004
TP3103
TP3003
TP3054
TP3304
TP3053
TP3302
TP3001
TP3101
TP3303
TP3104
EN
A12V
22k
R3402
35V
C3425
2200
JL3204
JL3101
22k
R3202
JL3086 JL3085 JL3087
TP3307
TP3308
TP3309
TP3310
100k
R3127
100k
R3177
100k
R3217
100k
R3327
100k
R3430
100k
R3427
C3127
2.2
C3128
2.2
C3227
10
C3327
2.2
C3428
2.2 2.2
C3427
TP3007
47k
R3556
SL3001
TB3902
100k
R3051
RSA39LATE25
D3101
RSA39LATE25
D3102
RSA39LATE25
D3103
RSA39LATE25
D3104
RSA39LATE25
D3201
RSA39LATE25
D3202
RSA39LATE25
D3203
RSA39LATE25
D3204
RSA39LATE25
D3401
RSA39LATE25
D3402
RSA39LATE25
D3501
RSA39LATE25
D3502
C3003
1000p
0.1
C3116
0.1
C3126
0.1
C3216
0.1
C3316
C3416
0.1
C3426
0.1
0.1
C3103
0.1
C3403
0.1
C3203
1
2
3
4
4P
CN3001
P-GND
P-GND
PVDD
PVDD
33k
R3562
M-GND
L3052
10uH
3
21
4
10uH
L3101
3
21
4
10uH
L3102
3
21
4
10uH
L3201
3
21
4
10uH
L3301
3
21
4
L3401
10uH
3
21
4
L3402
10uH
SL3002
MC2840-T112-1
D3551
R3203
3.3
R3403
3.3
R3103
3.3
10V
47
C3561
M+14V
CL3005 EB3004 EB3001
FAN_CONT
1k
R3936
RT3AMMM
Q3102
RT3AMMM
Q3201
RT3AMMM
Q3301
RT3AMMM
Q3402
RT3AMMM
Q3401
RT3AMMM
Q3101
EB3003 EB3002
35V
100
C3311
35V
100
C3312
JL3104
100kR3425
JL3202
JL3402
JL3403
22k
R3102
JL3102
R3550
4.7k
2SC4154TP-1EF
Q3551
2SC4154TP-1EF
Q3556
DIAG
DC-DET
TP3000
0.1
C3002
1k
R3128
1k
R3228
R3424
1k
1000p
C3129
1000p
C3229
C3429
1000p
R3140
0
R3240
0
R3440
0
RT3CLLM
Q3552
0.01
C3553
SL3000
EB3008 EB3007
0
R3940
D-GND
44 383940414243
7654321
37 36 35 34 33 32
891011
28293031
171615141312
27 26 25 24 23
2221201918
CXD9981TN
IC3400
GVDD_B
/OTW
NC
NC
/SD
PWM_A
/RESET_AB
PWM_B
OC_ADJ
GND
AGND
VREG
M3
M2
M1
PWM_C
/RESET_CD
PWM_D
NC
NC
VDD
GVDD_C
GVDD_D
BST_D
NC
PVDD_D
PVDD_D
OUT_D
GND_D
GND_C
OUT_C
PVDD_C
BST_C
BST_B
PVDD_B
OUT_B
GND_B
GND_A
OUT_A
PVDD_A
PVDD_A
NC
BST_A
GVDD_A
44 383940414243
7654321
37 36 35 34 33 32
891011
28293031
171615141312
27 26 25 24 23
2221201918
CXD9981TN
IC3200
GVDD_B
/OTW
NC
NC
/SD
PWM_A(+)
/RST_AB
PWM_B(-)
OC_ADJ
GND
AGND
VREG
M3
M2
M1
PWM_C(+)
/RST_CD
PWM_D(-)
NC
NC
VDD
GVDD_C
GVDD_D
BST_D
NC
PVDD_D
PVDD_D
OUT_D
GND_D
GND_C
OUT_C
PVDD_C
BST_C
BST_B
PVDD_B
OUT_B
GND_B
GND_A
OUT_A
PVDD_A
PVDD_A
NC
BST_A
GVDD_A
44 383940414243
7654321
37 36 35 34 33 32
891011
28293031
171615141312
27 26 25 24 23
2221201918
CXD9981TN
IC3100
GVDD_B
/OTW
NC
NC
/SD
PWM_A
/RST_AB
PWM_B
OC_ADJ
GND
AGND
VREG
M3
M2
M1
PWM_C
/RST_CD
PWM_D
NC
NC
VDD
GVDD_C
GVDD_D
BST_D
NC
PVDD_D
PVDD_D
OUT_D
GND_D
GND_C
OUT_C
PVDD_C
BST_C
BST_B
PVDD_B
OUT_B
GND_B
GND_A
OUT_A
PVDD_A
PVDD_A
NC
BST_A
GVDD_A
MA2J1110GLS0
D3553
0.01
C3005
25V
47
C3001
100k
R3004
10k
R3003
12345
SI-3010KM-TLS
IC3011
Vcont
Vin
GND
Vout
Sense
1k
R3007
10k
R3005
8.2k
R3006
2SC4154TP-1EF
Q3001
FAN_ON
TP3008
TP3009
TB3901
P-GND
0.01
C3051
0.1
C3104
0.1
C3106
0.1
C3105
0.1
C3101 C3102
0.1
0.1
C3204
0.1
C3206
0.1
C3205
0.1
C3201 C3202
0.1
0.1
C3405
0.1
C3404
0.1
C3402
C3401
0.1
C3406
0.1
0.033
C3107
0.033
C3120
0.033
C3110
0.033
C3117
0.033
C3207
0.033
C3220
0.033
C3217
0.033
C3210
C3417
0.033
C3407
0.033
C3410
0.033
C3420
0.033
C3912 1000p
C3911 0.01
C3913 0.01
C3914 1000p
0.01C3927
C3928 1000p
0.01C3925
C3926 1000p
C3923 0.01
C3921 0.01
C3924 1000p
C3922 1000p C3918 1000p
0.01C3915
0.01C3917
C3916 1000p
C3944 1000p
C3941 0.01
C3943 0.01
C3942 1000p
C3948 1000p
C3946 1000p
0.01
C3945
0.01
C3947
C3556
0.1
22k
R3552
1.5k
R3558
XX
R3441
IC3011
+12V REGULATOR
MAIN BOARD (3/5)
M
M3001
(FAN)
24
27
33
31
28
26
22
30
23
32
21
29
25
34
POWER AMP
IC3100
POWER AMP
IC3200
POWER AMP
IC3400
-1 -2-2-1-2-1-2-1-2-1-2-1
-2-1
DC DETECT
PROTECT DETECT
OVER LOAD
DETECT
OVER LOAD
DETECT
OVER LOAD
DETECT
OVER LOAD
DETECT
OVER LOAD
DETECT
OVER LOAD
DETECT
Q3001, 3556
FAN CONTROL
(CHASSIS) (CHASSIS) (CHASSIS)
E
11
J
3
K
D
F
14 15
M
L
8
G
718
I
13
A
109
C
4
H
16 1726
B
51 12
()()()()()()()()()()()()
SUBWOOFER
SPEAKERS
FRONT L
SPEAKERS
FRONT R
SPEAKERS
CENTER
SPEAKERS
SUR R
SPEAKERS
SUR L
SPEAKERS
L3944
L3943 L3942 L3941 L3923 L3924
L3921 L3922
L3913 L3914 L3911 L3912
(Page
54)
(Page
55)
(Page
65)
(Page 55)
(Page 54)
(Page 57)

HBD-E370/E470/E570/E870/T57
HBD-E370/E470/E570/E870/T57
5757
• See page 60 for waveforms. • See page 67 for IC Block Diagrams.
5-29. SCHEMATIC DIAGRAM - MAIN Board (4/5) -
(3/5)
52 BOARD
MAIN
IC B/DIC B/DIC B/D
6
IC B/D
(1/5)
56
BOARD
MAIN
(5/5) 63
BOARD
MAIN
(2/5) 61
BOARD
MAIN
3.3
1.6
1.6
1.6
1.6
3.3
1.6
3.3
1.8
3.3
0
0
0
3.3
3.3
3.3
3.3
3.3
1.6
1.6
1.7
3.3
1.8
1.6
1.6
3.3
3.3
3.3
1.6
1.6
1.6
3.3
1.8
3.3 3.3
1.6
3.3
0
1.6
3.3
3.3
3.3
0
3.3
3.3
3.3
1.6
3.3
3.3
3.3
3.3
1.6
1.6
3.3
1.7
0
1.6
1.6
1.8
1.8
1.6
1.6
3.3
1.6
1.6
3.3
0
1.6
3.3
3.3
3.3
0
3.3
3.3
3.3
1.6
3.3
3.3
3.3
3.3
1.6
1.6
3.3
1.7
0
1.6
1.6
1.8
1.8
1.6
3.3
1.6
10V
220
C3056
16V
100
C3054
C3058
4p
1
C3055
0.01
C3057
0.1
C3018
0.1
C3040
0.1
C3039
0.1
C3038
0.1
C3037
0.1
C3036
0.1
C3035
0.1
C3034
0.1
C3033
0.1
C3032
0.1
C3030
0.1
C3012
0.1
C3028
0.1
C3027
0.1
C3026
0.1
C3023
0.1
C3022
0.1
C3020
0.1
C3019
0.1
C3017
0.1
C3016
0.1
C3015
0.1
C3014
0.1
C3029
0.1
C3025
0.1
C3024
0.1
C3013
47
R3131
R3433
47
R3434
47 47
R3431
47
R3432
47
R3233
47
R3234
47
R3231
47
R3232 R3133
47
R3134
47 47
R3132
R3076
47 47
R3075
47
R3057
47
R3055
1k
R3053
47
R3037
47R3035
47
R3034
47
R3027
47
R3024
47
R3023
47
R3017
47
R3015
47
R3014
470
R3012
470
R3011
470
R3032
470
R3031
470
R3021
470
R3022
10k
R3013
10k
R3033
10k
R3059
10k
R3060
1M
R3052
C3060
4p
TP3006
TP3030
TP3005
TP3022
TP3015
TP3236
TP3032
TP3002
TP3136
TP3024
TP3036
TP3026
NS_INIT
SOFT_MUTE
SCDT_DIR_DI
SHIFT_DIR_CL
LAT1
LAT2
LAT3
D-GND
AMP_D1
AMP_D2
AMP_D3
AMP_BCKO
AMP_LRCKO
AMP_MCKO
D3.3V
1
C3052
0
R3041
0
R3042
0
R3040
0
R3043
TP3029
TP3131
TP3130
TP3129
TP3231
TP3230
TP3229
R3074
47
12345678
9
101112
13
14
15
16
17
18
19
20
21
22
23
24
25 26 27 28 29 30 31 32 33 34 35 36
37
38
39
40
41
42
43
44
45
46
47
48
CXD9788AR
IC3010
XVSS
VSUBC
VSSR
OUTR2(-)
VDDR
OUTR1(+)
VSSR
VSSL
OUTL2(-)
VDDL
OUTL1(+)
VSSL
XOVSS
XFSOOUT
XOVDD
DVDD
DVSS
NSPMUTE
SOFTMUTE
PGMUTE
SCDT
SCSHIFT
SCLATCH
OVF FLAGR
OVF
FLAGL
SFLAG
INIT
MCKSEL
LRCK
BCK
DATA
BFVDD
BFVSS
TEST
DVDD
XFSIIN
FSOCKO
FSOI
HPOUTR2
HPVSSR
HPOUTR1
HPVDDR
HPOUTL2
HPVSSL
HPOUTL1
HPVDDL
XVDD
XFSOIN
123456789101112
13
14
15
16
17
18
19
20
21
22
23
24
25 26 27 28 29 30 31 32 33 34 35 36
37
38
39
40
41
42
43
44
45
46
47
48
CXD9788AR
IC3020
XVSS
VSUBC
VSSR
OUTR2(-)
VDDR
OUTR1(+)
VSSR
VSSL
OUTL2(-)
VDDL
OUTL1(+)
VSSL
XOVSS
XFSOOUT
XOVDD
DVDD
DVSS
NSPMUTE
SOFTMUTE
PGMUTE
SCDT
SCSHIFT
SCLATCH
OVF FLAGR
OVF
FLAGL
SFLAG
INIT
MCKSEL
LRCK
BCK
DATA
BFVDD
BFVSS
TEST
DVDD
XFSIIN
FSOCKO
FSOI
HPOUTR2
HPVSSR
HPOUTR1
HPVDDR
HPOUTL2
HPVSSL
HPOUTL1
HPVDDL
XVDD
XFSOIN
12345678
9101112
13
14
15
16
17
18
19
20
21
22
23
24
25 26 27 28 29 30 31 32 33 34 35 36
37
38
39
40
41
42
43
44
45
46
47
48
IC3030
CXD9788AR
XVSS
VSUBC
VSSR
OUTR2(-)
VDDR
OUTR1(+)
VSSR
VSSL
OUTL2(-)
VDDL
OUTL1(+)
VSSL
XOVSS
XFSOOUT
XOVDD
DVDD
DVSS
NSPMUTE
SOFTMUTE
PGMUTE
SCDT
SCSHIFT
SCLATCH
OVF FLAGR
OVF
FLAGL
SFLAG
INIT
MCKSEL
LRCK
BCK
DATA
BFVDD
BFVSS
TEST
DVDD
XFSIIN
FSOCKO
FSOI
HPOUTR2
HPVSSR
HPOUTR1
HPVDDR
HPOUTL2
HPVSSL
HPOUTL1
HPVDDL
XVDD
XFSOIN
10uH
L3053
10uH
L3051
SL3005
SL3006
CL3001
CL3002
CL3003
CL3007
1
2
49.152MHz
X3051
R3046
0
R3047
0
SL3004 SL3003
SL3010
SL3009
SL3008SL3007
47
R3050
MA2J1110GLS0
D3072
R3080
100k
A.CAL_OUT
OVF1
OVF2
MC2838-T112-1
D3071
NSP_MUTE
16V
56
C3021
16V
C3011
56
16V
56
C3031
MM3404A18URE
IC3050
1
CE
2
VSS
3VOUT
4VIN
5
43
2
1
TC7SHU04FU(T5RSOJF)
IC3051
NC
A
GND Y
VCC
0.01
C3071
SCDT_DIR_DI
PGMUTE
NS_INIT
SOFT_MUTE
SHIFT_DIR_CL
SCDT_DIR_DI
PGMUTE
SHIFT_DIR_CL
LAT1
SOFT_MUTE
NS_INIT
NS_INIT
SHIFT_DIR_CL
SCDT_DIR_DI
SOFT_MUTE
PGMUTE
LAT2
LAT3
NSP_MUTE
NSP_MUTE
NSP_MUTE
OVF2
OVF1
SHIFT_DIR_CL
SCDT_DIR_DI
SOFT_MUTE
NS_INIT
NSP_MUTE
OVF2
OVF1
LAT3
LAT2
LAT1
21
22
23
24
25
26
27
28
29
30
31
32
33
34
(4/5)
MAIN BOARD
CLOCK BUFFER
IC3051
IC3050
+1.8V REGULATOR
STREAM PROCESSOR
IC3030 IC3020
STREAM PROCESSOR
IC3010
STREAM PROCESSOR
E
11
J
3
K
D
F
14 158
G
7
I
13
A
109
C
4
H
26
B
51 12
(Page 54) (Page 58)
(Page 55)
(Page 56)

HBD-E370/E470/E570/E870/T57
HBD-E370/E470/E570/E870/T57
5858
• See page 60 for waveforms. • See page 67 for IC Block Diagrams.
5-30. SCHEMATIC DIAGRAM - MAIN Board (5/5) -
BOARD
(8/13)
F
CN901
MB-134
G
MB-134
CN902
BOARD
(8/13)
IC B/D
IC B/D
CONNECT
BOARD
CN300
A
5
4
3
2
53
MAIN
BOARD
(1/5)
BOARD
(4/5)
63
MAIN
BOARD
(2/5)
62
MAIN
BOARD
(1/5)
57
MAIN
1.6
0
1.2
0
1.2
1.3
1.7
1.7
0
1.6
0
1.2
1.2
1.3
1.7
1.7
3.3
0
3.3
0
0
3.3
3.3
3
0
0
0
0
3.3
0
0
3.3
3.3
3.3
1.5
1.6
3.3
0
3.3
0
1.6
1.6
1.6
3.3
3.3
0
1.7
1.2
3.3
2.5
2.5
1.6
1.7
3.3
5
2.5 0.1
C713
R720
0
50V
10
C717
0.1
C715
0.1
C718
14
13
12
11
10
9
87
6
5
4
3
2
1
IC702
PCM1808PWR
Vref
AGND
AVc c
DVdd
DGND
SCKI
LRCKBCK
DOUT
MOD0
MOD1
FMT
VinL
VinR
47
R713
50V
10
C714
50V
C716
10
47
R714
0.1
C722
100
R741
R737
100
C733
0.1
R765
10k
FB701 R740
47
C730
0.1
R759
1M
C736
7p
R748
10k
R766
10k
R764
10k
R763
10k
R738
100
R760
330
C723
0.1
C735
0.1
0.1
C728
0.01
C729
10k
R739
47R730
100
R768
47
R744
R733 100
FB702
0.1
C725
0.1
C727
0.022
C726
R777
100
R774
100
R778 100
R782
100
R773 100
CL748
CL751
R780 100
CL750
CL752
R776
100
CL745
CL754
CL753
R781 100
CL749
CL747
R775
100
C732
10V
100
C731
0.01
47uH
L705
20
19
18
17
16
15
14
13
12
11
10
9
8
7
6
5
4
3
2
1
TC74LCX541FT(EKJ)
IC704
0
R724
0
R719
CL720
CL729
CL731
CL741
CL740
CL739
CL738
CL736
CL735
CL734
CL733
CL732
CL728
CL727
CL726
CL725
CL723
CL737
S-AIR
R721
0
A5V
D3.3V
D-GND
AMP_MCKO
AMP_D2
AMP_D1
AMP_D3
AMP_BCKO
AMP_LRCKO
R710
22
R709
22
R708 22
R707 22
R706 22
R705 22
R704
22
50V
10
C706
50V
10
C707
47
R725
R729
47
R769
100
0
R734
C719
0.1
CL721
R712
0
CL724
1
2
3
4
5
6
7
8
9
10
11
12
13 14 15 16 17 18 19 20 21 22 23 24
25
26
27
28
29
30
31
32
33
34
35
36
3738394041
42434445464748
LC89058W-E
IC703
RXOUT1
RX0
RX1
RX2
RX3
DGND
DVDD
RX4
RX5
RX6
DVDD
DGND
LPF
AVD D
AGND
RMCK
RBCK
DGND
DVDD
RLRCK
RDATA
SBCK
SLRCK
SDIN
DGND
DVDD
XMCK
XOUT
XIN
DVDD
DGND
MOUT(EMPHA)
AUDIO
CKST
INT
RERR
DO
DI
CE
CL
XMODE
DGND
DVDD
GPIO0
GPIO1
GPIO2
GPIO3
RXOUT2
R726
470k
0.1
C720
CL743
CL744
CL746
CL722
100R767
0
R723
C737
7p
X700
24.576MHz
JL704
R701
0
10V
C705
100
R718
0
C702
0.1
JL703
L700
10uH
R700
47
JL701
JL702
VCC
OUT
GND
TORX147L
IC700
1
3
2
R716
0
JL700
R703
100
J700
R702
75
1
2
3
4
5
6
7
8
9
10
11
12
13
14
15
16
17
18
18P
CN701
GND
AOLRCK
AOSDATA3(SBL/SBR)
AOSDATA1(SL/SR)
AOSDATA0(L/R)
AOSDATA2(C/LFE)
GND
AOMCK
GND
AOBCK
GND
AOSDATA4
GND
ARC_SPDIF
GND
DIR_XRST
GND
XAMUTE
CL719
CL718
CL717
CL716
CL715
CL714
CL713
CL712
CL711
CL710
CL709
CL758
CL759
CL760
CL761
CL762
CL763
CL764
CL765
CL766
CL769
CL757
CL767
CL768
R711
22
10
R749
100
R750
22
R751
100
R752
100
R753
R754
47
R755
10
100
R756
0
R758
A-GND
100R787
0
R795
10V
100
C724
10V
100
C721
100
RB701
1
2
3
4
5
6
7
8
9
10
11
12
13
14
15
15P
CN702
GPIO2
I2C-SDA
ADC-SEL
I2C-SCL
RESET
SD3
P_CONT_S-AIR
SD2
GND
SD1
GND
LRCK
GND
BCK
GND
Rch
Lch
AGND
1
2
3
4
5
6
7
8
9
10
11
12
13
14
15
16
16P
CN703
DIR_AUDIO
DATA_I
GND
CSI_DATAOUT
CSI_CLK
CSI_XCS_DIR
CSI_DATAIN
GND
SP_DATA
DIR_XSTATE
SP_LRCK
DIR_CSFLAG
SP_BCK
GND
SP_MCK
DIR_ERROR
0
R745
0
R746
0
R747
FB705
FB704
R771 0
R772
0
FB706
SD3_SurrBACK
220
R735
E2P_S-AIR_SCL
S-AIR_ADC_SEL
E2P_S-AIR_SDA
S-AIR_GPIO2
DIR_RERR
DIR_AUDIO
DIR_CKST
PCONT_S-AIR
DIR_AUDIO
DIR_DI
DIR_CL
DIR_CE
DIR_DO
DIR_CKST
DIR_RERR
DIR_CL
DIR_CE
DIR_DI
DIR_DO
S-AIR_RST
DIGITAL AUDIO
IC703
IC702
A/D CONVERTER
IC704
BUFFER
IC700
OPTICAL RECEIVER
MAIN BOARD (5/5)
INTERFACE RECEIVER
G
V
DIGITAL IN
COAXIAL
SAT/CABLE
DIGITAL IN
OPTICAL
TV
(CHASSIS)
E
11
J
3
K
D
F
14 158
G
7
I
13
A
109
C
4
H
1626
B
51 12
(Page 54)
(Page 59)
(Page 55)
(Page 54)
(Page 57)
(Page
42)
(Page
42)

HBD-E370/E470/E570/E870/T57
HBD-E370/E470/E570/E870/T57
5959
• : Uses unleaded solder.
• See page 34 for Circuit Boards Location.
5-31. PRINTED WIRING BOARD - CONNECT Board - 5-32. SCHEMATIC DIAGRAM - CONNECT Board -
CL300
CL301
CL302
CL303
CL304
CL305
CL306CL307
CL308CL309
CL311
CL312
CL313
CL315
CL317
CL318
CL319
CL320
CL325 CL326
CL328
CL329
CL334
Q300
Q301
CL345
CL348
CL349
CL350
CL352
CL353
CL354
CL355
R300
R301
R302
R303
R307
R308
R309
R311
R320
1
214
15
1
6
1
29
2
30
CN300 CN301
CN303
JW301
JW304
JW305
JW308
JW309
JW310
JW311
JW312
JW313
JW314
JW315
JW317
JW318
JW319
JW320
LAUDIO BOARD
CN12
(CHASSIS)
(CHASSIS)
E
E
1-880-758-
11
(11)
CONNECT BOARD
EZW-T100
AMAIN BOARD
CN702
(CHASSIS)
A
B
C
D
E
1 2 3
CN12
BOARD
AUDIO
L
(5/5)
BOARD
CN702
MAIN
A
4.2
0
0
3.3
4.2
CL334
CL328
CL329
CL348
CL326
2SB1690KT146
Q301
470
R302
CL325
CL345
470
R301
CL349
CL350
470
R300
CL300
CL301
CL302
CL303
CL307
CL304
CL306
CL305
CL309
CL311
CL308
CL318
CL312
CL317
CL315
CL313
RT1N441M-TP-1
Q300
CL352
CL353
1
2
3
4
5
6
7
8
9
10
11
12
13
14
15
15P
CN300
GPIO2
I2C-SDA
ADC-SEL
I2C-SCL
RESET
SD3
P_CONT_S-AIR
SD2
GND
SD1
GND
LRCK
GND
BCK
GND
1
2
3
4
5
6
7
8
9
10
11
12
13
14
15
16
17
18
19
20
21
22
23
24
25
26
27
28
29
30
30P
CN303
A5V
Rch
AGND
Lch
GPI00(OPEN)
GPI01(OPEN)
GPI02
GPIO3(pull-down)
4V
GND(MODULE)
RESET
ADC_SEL
GND(MODULE)
LRCK1
BCK1
SD1(D-MIX)
GND
I2C_SCL
I2C_SDA
SRC_MUTE(Low)
IFMT0(Low)
GND
LRCK2
BCK2
GND for DET(OPEN)
SD2(SL/SR)
SD3(SBL/SBR)
SD4(pull-down
SPDIF(pull-down)
SPDIF_SEL(pull-down)
CL354
CL355
1
2
3
4
5
6
6P
CN301
S-AIR L
AGND
S-AIR R
A5V
S-AIR 4V
S-AIR GND CL319
CL320
47k
R303 0
R320
10kR309
10kR307
10kR308
10k
R311
(CHASSIS)
CONNECT BOARD
EZW-T100
(CHASSIS)
(CHASSIS)
Q300, 301
B+ SWITCH
E
3
D
F
A
C
426
B
51
(Page 52) (Page 50)
(Page 51)
(Page 58)

HBD-E370/E470/E570/E870/T57
HBD-E370/E470/E570/E870/T57
6060
• : Uses unleaded solder.
• See page 34 for Circuit Boards Location.
5-33. PRINTED WIRING BOARD - REG Board -
• Waveforms
– MAIN Board –
2IC703 qh (RMCK)
1 V/DIV, 20 ns/DIV
4.4 Vp-p
40.6 ns
3IC703 qj (RBCK)
1 V/DIV, 200 ns/DIV
324 ns
4.2 Vp-p
20.8 Ps
3.9 Vp-p
4IC703 w; (RLRCK)
1 V/DIV, 10 Ps/DIV
5IC703 wk (XOUT)
1 V/DIV, 20 ns/DIV
40.8 ns
4 Vp-p
1IC501 qd (Xout)
1 V/DIV, 100 ns/DIV
166 ns
3.3 Vp-p
6IC3010 rk (XFSOIN)
1 V/DIV, 10 ns/DIV
20.4 ns
4 Vp-p
GS
R402
R404
R406
R411
R415
R417
R420
R421
R422
R423
C400
C403
C404
C408
C409
C411
C412
C414
C415
C428
D402
D403
D405
IC400
IC402
CL400
CL401
CL402
CL404
CL405
CL406
CL407
CL408
CL409
CL410
CL411
CL412
CL414
CL415
CL416
CL417
CL418
CL419
CL420
CL421
CL422
Q401
Q402
L401
113 3
112
1
3
13
CN400
CN402
CN403
LP400
LP401
C401
C405
C426
C431
JW400
JW401
JW402
JW403
JW404
JW405
JW406
JW407
JW408
JW409
JW410
JW412
JW413
JW414
JW416
JW417
JW418
JW419
ET400
JW421
13
45
13
45
(CHASSIS)
E
Q
POWER BOARD
CN906
NMAIN BOARD
CN506
REG BOARD
1-880-752-
13
(13)
EMB-134 BOARD
CN303
D407
D406
A
B
C
D
1 2 3 4
(Page 53)
(Page 48)
(Page 64)

HBD-E370/E470/E570/E870/T57
HBD-E370/E470/E570/E870/T57
6161
• See page 67 for IC Block Diagrams.
5-34. SCHEMATIC DIAGRAM - REG Board -
(2/5)
CN506
BOARD
MAIN
N
(3/13)
CN303
BOARD
MB-134
E
POWER
CN906
BOARD
Q
IC B/D
IC B/D
13.4
-73.3
13.4
9
0
3.1
3.3
1.3
4.2
3.3
-9.7
-1.2
R406
1k
E
ET400 R402
0
R404
0
CL400
CL401
CL402
CL405
CL406
CL407
CL408
CL409
CL410
CL411
CL412
CL414
CL415
C400
0.1
16V
C401
220
CL404
C404
0.1
C405
25V
470
C408
1000p
R411
1k
C411
1
1
13
3
4
5
6
7
8
9
10
11
12
13P
CN400
P.CONT1
A-GND
EN
2
NC
E+4V
6V
6V
D-GND
FAN-GND
V-GND
-9V
14V
12V
1
12
2
4
5
6
7
8
9
10
11
12P
CN403
EN
BD_PCONT
NC
3P_CONT1
D+3.3V
E+4V
6V
DGND
MGND(FAN)
14V
A12V
AGND
UDZSTE-1733B
D405
D402
UDZSTE-1713B
D403
UDZSTE-1718B
1
13
2
4
5
6
7
8
9
10
11
12
13P
CN402
UNSW12V
GND
NC
3
FE_UNSW12V
FE_GND_M
GND
GND
FE_UNSW6V
UNSW6V
UNSW6V
UNSW6V
UNSW-6V
GND
0.01
C428
33k
R417
68k
R420
1k
R421
47k
R415
25V
220
C426
47k
R422
35V
C431
220
C414
1
47k
R423
4.7uH
L401
TK72270CS
IC402
1
CONT
2
Vin
3
NP
4
GND
5
Vout
S
RSR25P03TL
Q402
CL416CL417
CL418
CL419
CL420
CL421
CL422
C403
0.1
1
C409
1
C415
1000p
C412
RT1N141M-TP-1
Q401
5
43
2
1
TK11133CSCL-G
IC400
CONT
GND
NP Vout
Vin
D406
EK19LF-F7
D407
EK19LF-F7
IC400
+3.3V REGULATOR
IC402
-7V REGULATOR
(CHASSIS)
REG BOARD
Q401, 402
B+ SWITCH
E
113
D
F
87
A
109
C
426
B
51
(Page 65)
(Page 55)
(Page 37)

HBD-E370/E470/E570/E870/T57
HBD-E370/E470/E570/E870/T57
6262
• : Uses unleaded solder.
• See page 34 for Circuit Boards Location.
5-35. PRINTED WIRING BOARD - FL Board -
1
11
23
33
22
34
44
12
1C2C
2B 1BE
R803
R804
R805
R806R807
R809
R812
R813R814
R817
R819
R820
R821
R822
R823
R825
R828
C803
C807
C808
C810
C812
C816 C817
C818
C819
C820
C821
C823
C824 C825
C826
C833
C834
C837
D803
D804
D805
D807
IC801
IC802
CL801
CL802
CL803 CL804
CL805
CL807
CL808
CL809 CL810
CL811
CL812
CL813
CL814
CL815
CL816
CL817
CL818
CL819CL820
CL821
CL822
CL823
CL824
CL825
CL826
CL827
CL828
CL829CL830
CL831
CL832
CL833
CL834
CL835
CL836
CL837
CL838
CL839
CL840
CL841
CL842
CL843
CL844
Q800
CL845
Q801
CL846
Q802
CL847
Q803
CL848
Q804
CL849 CL850
CL851
CL852
CL853
CL854
CL855
CL856
CL857
CL858
CL859
CL860
153
14 2
15 1
1244 4541
5
13
CN800
CN801
LP800
LP801
C804
C811
C822
JW801 JW803
JW805
JW808
JW809
D800
JW810
JW811
JW812
JW813
JW814JW815JW816
JW817
JW818
JW819
JW820
JW821
ET801
JW822
JW823
IC803
T800
L801
L802
L803
ND800
E
E
E
K
A/K
A
K
A/K
A
FLUORESCENT INDICATOR TUBE
1
9
13
4
5
E
(CHASSIS)
DKEY BOARD
CN700 MMAIN BOARD
CN508
FL BOARD
1-880-750-
13
(13)
DC/DC
CONVERTER
TRANSFORMER
(ILLUMINATION)
A
B
1 2 3 4 5 6 7 8 9
(Page 66) (Page 52)

HBD-E370/E470/E570/E870/T57
HBD-E370/E470/E570/E870/T57
6363
• See page 67 for IC Block Diagrams.
5-36. SCHEMATIC DIAGRAM - FL Board -
BOARD
CN508
MAIN
(2/5)
M
BOARD
KEY
CN700
D
IC B/DIC B/D
3.5
3.3
3.3
-23.6
3.3
-23.6
-23.6
-23.6
-23.6
-23.6
-23.6
-23.6
-23.6
-23.6
-23.2
-23.6
2.2
3.2
3.1
-23.2
3.3
-23.6
4.2
3.3
4
1.3
4.24
3.3
2.3
0.4
0.6
3.3
3.8
3.8
-0.2
-0.2
CL843
CL817
CL852
47uH
L801
4700p
C816
0.022
C817
CL816
C825
0.1
0.1
C823
100R821
47
R825
CPH5504-TL-E
Q803
CL841
33k
R813
MA2J1110GLS0
D807
100R822
100
R820
CL851
47uH
L802
0.1
C812
47uH
L803
D805
MAZ8051GLLS0
82k
R823
0.1
C819
1k
R812 CL823
100k
R817
1234567891011
12
13
14
15
16
17
18
19
20
21
22
2324252627282930313233
34
35
36
37
38
39
40
41
42
43
44
HT16515
IC802
LED1
LED2
LED3
LED4
OSC
DOUT
DIN
CLK
STB
K1
K2
VSS
VDD
SG1
SG2
SG3
SG4
SG5
SG6
SG7
SG8
SG9GR9
GR8
GR7
GR6
GR5
GR4
GR3
GR2
GR1
VDD
VSS
MC2840-T112-1
D803
MC2840-T112-1
D804
R806
470
C810
0.1
R803
470
R805
470
2SB1690KT146
Q802
CL818
CL819
CL820
CL821
CL822
CL824
CL825
CL826
CL827
CL828
CL829
CL830
CL831
CL832
CL833
CL834
CL835
CL836
CL837
CL838
CL839
CL840
CL842
CL845
CL847
CL848
CL849
CL815
CL850
E
ET801
1.2k
R809
10
C824
47
R814
1k
R819
100
R804
2
3
5
6
8
7
1
49
T800
50V
47
C822
10V
100
C811
RT1N441M-TP-1
Q800
CL844
CL846
54
321
TK11133CSCL-G
IC801
Cont
GND
Np Vout
Vin
1
C820
1
C818
C834
0.01
2SC4154TP-1EF
Q804
1
2
4
5
5P
CN800
KEY2
NC
3 KEY1
KEY0
DGND
0.1
C808
1
2
3
4
5
6
7
8
9
10
11
12
13
14
15
15P
CN801
LED+5V
LED_PWM
FL_CS
FL_CLK
FL_DATA
E+4V
FL-GND
FL-GND
SIRCS
PCONT_FL
DGND
DGND
KEY0
KEY2
KEY1
CL809
CL812
CL810
CL803
CL811
CL804
CL814
CL808
CL805
CL801
CL807
CL802
CL813
VCC
OUT
GND
PNA4823M02S0
IC803
132
1k
R828
ND800
1 5 6 7 8 9 10 11 12 13 14 15 16 17 18 19 20 21 22 23 24 25 26 27 28 29 30 31 32 33 34 35 36 37 38 39 40 41 44 452
RT1N141M-TP-1
Q801
CL853
CL854
CL855
CL856 CL857
CL858
CL859
CL860
SLD430WBD2PT31XN
D800
C837
4.7
0.01
C821 C826
0.01
C807
0.1
C803
0.1
16V
47
C804
0.01
C833
R807
47k
S10
S13
S12
S11
S14
S15
S16
S9
S8
S7
S6
S5
S4G4
G5
G6
G7
G8
G9
G10
S1
S2
S3
S10
S9
S8
S7
S6
S5
S4
S3
S2
S1
G1
G2
G3
G11
G1
G2
G3
G4
G5
G6
G7
G8
G9
G10
G11
S16
S15
S14
S13
S12
S11
(ILLUMINATION)
IC803
REMOTE CONTROL
(CHASSIS)
FLUORESCENT INDICATOR TUBE
IC802
FLUORESCENT INDICATOR
IC801
+3.3V REGULATOR
TRANSFORMER
FL BOARD
DC/DC CONVERTER
-1
-2
OSC
LED DRIVE
TUBE DRIVER
GRID DRIVE
Q800, 802
B+ SWITCH
RECEIVER
E
113
D
F
8
G
7
I
A
109
C
4
H
26
B
51 12
SG10
SG11
SG12
SG13
SG14
SG15
SG16
VEE
GR12
GR11
GR10
(Page 66)
(Page 55)

HBD-E370/E470/E570/E870/T57
HBD-E370/E470/E570/E870/T57
6464
• : Uses unleaded solder.
• See page 34 for Circuit Boards Location.
5-37. PRINTED WIRING BOARD - POWER Board -
Note: When D913, D931, IC901 and IC921 on the POWER board are replaced, spread the compound
referring to “NOTE OF REPLACING THE D913, D931, IC901 AND IC921 ON THE POWER
BOARD AND THE COMPLETE POWER BOARD” on servicing notes (page 9).
6
15
DZ905
IC923
DZ915
IC932
IC941
D976
DZ951
DZ954
TP901
TP902
TP903
TP904
TP905
TP906
TP907
TP908
TP909
TP910
TP911
TP912
TP913
TP914
TP915
TP916
TP918
TP919
TP920
TP921
TP922
TP923
TP924
TP925
TP926 TP927
TP928
TP933
TP934
Q943
Q949
Q950
R905
R906
R907
R908
R909
R910
R911
L963
R917
L964
R919
L967
CL001
CL003
R923
CL004
CL005
R925
CL006
R926
CL007
CL009
CL010
CL011
R931
R932
CL013
R933
CL014
R934
CL015
R935
CL016
R936
CL017
R937
CL018
R938
CL019
R939
CL020
R940
CL021
R941
CL022
R942
CL023
C907
CL024
CL025
R945
C909
CL026
R946
CL027
CL028
CL029
R949
CL030
R950
CL031
R951
CL032
C916
CL033
CL034
R954
CL035
R955
CL036
R956
CL037
CL038
CL039
R959
C922
C923
CL040
C925
CL041
CL042
CL043
R963
CL044
CL045
R965
CL046
R966
CL047
R967
CL048 CL049
C935
R972
C936
C937
R976
R978
R979
C950
C951
R992
R998
R999
D906
D907
D908
D909
D910
C971
C972
C973
D914
C975
C981
C983
C984
C987
C990
C991
C992
C993
C997
C998
DZ901 DZ902
DZ903
62
17
EB
E
B
CE
13 5
CE
CE
31
1
5
2
4
1
13 3
12
HS921
IC921
D942
D943
D946
HS931
D954 D955
F901
Q901
Q922
PC901
PC902
PC903
EB901
EB904 EB907
EB909
L931
VDR901
R901
R903R904
L954
L956
R912 R914
R916
CN901
CN904
CN906
R922
CN908
FR929
FH901
C901
FH902
C902
C903
TH901
C905
C906
C908
C910
C918
LF901
LF902
C920
C921
C924
C926
C927
C928
C929
C932 C933
C934
C938
C939
C940
C942
C943
JW901
JW902
JW903
JW904
JW905
JW906
JW907
JW908
JW909 D901
D902
C963
JW910 C964
JW911
JW912
JW913
JW914
JW915
JW916
JW917
JW918
JW919
D913
JW920
JW921
JW922
JW923
JW924
JW925
JW927
JW928
C980
C906
C980
IC901
HS901
JW931
T901
JW932
JW933
T903 JW934
JW935
JW936
JW938
JW939
D931
JW940
C994
JW941
JW942
JW943
JW944
JW945
JW946
Q969
MAIN POWER
TRANSFORMER
SUB POWER
TRANSFORMER
6
1
7
13
7
1
8
15
AK
AK AK
(CHASSIS)(CHASSIS) (CHASSIS)
12
43
12
4
E
E
E
3
PMAIN BOARD
CN3001
K
AUDIO BOARD
CN17
QREG BOARD
CN400
POWER BOARD
1-880-749-
12
(12)
(E370: AEP, UK/E870: AEP, UK)
(E370: AEP, UK/E870: AEP, UK)
(EXCEPT E370: AEP, UK/E870: AEP, UK)
(AC IN)
A
B
C
D
E
F
1 2 3 4 5 6 7 8 9
(E370: AEP, UK/E870: AEP, UK)
CAM502
PATTERN
SPARK-GAP CAM501
PATTERN
SPARK-GAP
CAM503
PATTERN
SPARK-GAP
LINE FILTER
LINE FILTER
(E370: AEP, UK/E870: AEP, UK)
E
(Page 60) (Page 50) (Page 53)

HBD-E370/E470/E570/E870/T57
HBD-E370/E470/E570/E870/T57
6565
• See page 67 for IC Block Diagrams.
5-38. SCHEMATIC DIAGRAM - POWER Board -
Note: When D913, D931, IC901 and IC921 on the POWER board are replaced, spread the compound
referring to “NOTE OF REPLACING THE D913, D931, IC901 AND IC921 ON THE POWER
BOARD AND THE COMPLETE POWER BOARD” on servicing notes (page 9).
MAIN
CN3001
(3/5)
BOARD
P
AUDIO
CN17
BOARD
K
REG
CN400
BOARD
Q
IC B/D
IC B/D
IC B/D
0
3.1
31.5
03.1
0
32.6
31.5
4.2
3.1
1.6
10.1
3.5
2.5
1.5
2.5
2.5
3.3
13.4
12
1
2.4
1.5
15.3
165
21.6
21 28.2
20 20
19.3
29.8
2.5
3.3
20
165
0.5
2.5
6.4
C902
TH901
D5SBA60F01
D901
250V
0.01
C920
250V
0.01
C918
PC901
PS2561AL1-1-V-W
1
23
4
35V
2200
C934
0.1
C939
470k
R936
0.047
C937
1k
R935
RT1N441M-TP-1
Q943
TP901
TP902
TP903
TP904
TP911
TP908
TP914
TP918
TP912
1k
R967
TP915
TP916
310V
C901
F901
1
3
3P
CN901
LIVE
NUTRAL
2
NC
C903
C972
0.1
C973
0.1
14
32
1
3
10
11
2
9
12
13
14
5
8
4
6
T901
NC
NC
NC
C964 C963
FMX-22SL
D931
E
EB901
E
EB904
VDR901
2SC3243-TP-E
Q922
D1NL20U-TR2
D902
PC902
PS2561AL1-1-V-W
1
23
4
10
R925
4.7k
R917
22k
R923
3.9k
R954
2.2k
R998
470
R956
3W
R916
100k
2SC4154TP-1EF
Q949
RT1N441M-TP-1
Q950
22k
R945
3.3k
R946
4.7
R992
C994
470p
250V
1
2
4
5
5P
CN904
P-GND
NC
3P-GND
PVDD
PVDD
10k
R999
MA2J1110GLS0
D910
EK19LF-F7
D954
EK19LF-F7
D955
DZ951
UDZSTE-1730B
TP910
2.2k
R939
TP905
TP906
TP921
TP922
TP923
TP924
TP925
TP926
TP927
TP928
PC903
PS2561AL1-1-V-W
1
23
4
0.01
C984
22k
R932
10k
R937
10k
R940
1k
R938
10k
R959
T903
2
9
12
10
11
14
16
13
15
3
4
7
8
1
5
EG01C LF-F7
D946
10uH
L956
10uH
L954
1/2W
FR929
1
MAZ8180GMLS0
DZ901
MAZ8220GLLSO
DZ902
250V
C938
470
R963
C916
1
E
EB907
1k
R934
2kV
150p
C921
43
12
MM1431CURE
IC932
1k
R933
10k
R942
0.01
C971
0.1
C951
1k
R966
10k
R972
25V
470
C942
TP919
100k
R941
TP907
TP913
0.1
C950
0.047
C983
43
12
MM1431CURE
IC923
12345 SI-3010KM-TLS
IC941
Vcont
Vin
GND
Vout
Sense
3.3k
R949
C987
0.1
CL003
CL006
CL007
TP909
CL010 CL011
CL013
CL014
C943
TP920
35V
2200
C932
35V
2200
C933
CL015
C997
100V
22
C926
CL017
CL018
CL001
1.5k
R931
4.7k
R965
1k
R955
1
2
3
4
5
6
7
STR-Y6763
IC921
D
S/GND
Vcc/OVP
GND
FB/OLP
BD
NC
RK36LF-B3
D943
MAZ8220GMLS0
DZ903
1k
R926
330p
C923
10
R905
4.7k
R978 MA2J1110GLS0
D909
4.7k
R908
50V
47
C908
MA2J1110GLS0
D908
MAZ8100GMLS0
DZ915
10k
R909
10k
R907
2SA1015TP-YGR
Q901
MA2J1110GLS0
D914
MA2J1110GLS0
D907 MA2J1110GLS0
D906
22k
R919
50V
C910
3.3k
R906
2.2k
R910
SARS03
D913
C981
4700p
220
R911
DZ905
R904
220p
C909
1.5kV
C906
1000p
R903 C905
1
2
3
4
5
OCP/
SYNC
GND
D
VCC
FB/OLP
2W
R912
0.33
1.5kV
C980
3300p
CL019
CL020
14
32
LF901
LINE FILTER
LF902
LINE FILTER
400V
3300p
C924
15k
R951
1
13
2
4
5
6
7
8
9
10
11
12
13P
CN906
P_CONT1
A-GND
NC
3
EN
E+4V
6V
6V
D-GND
FAN-GND
V-GND
-9V
14V
12V
E
EB909
4.7uH
L963
4.7uH
L964
50PQSA065-FA9
D942
CL025
TP933
TP934
CL021
CL022
CL023
CL024
CL036
CL039
CL037
CL040
CL038
CL041
CL042
CL043
CL044
CL045
CL046
CL049
CL047
CL048
CL032
CL033
CL026
CL027
CL028
CL029
CL030
CL031
4.7
C922
4700p
C998
CL034
CL035
L931
2.2uH
10uH
L967
0.01
C936
C935
0.01
C925
0.1
47k
R979
1
2
2P
CN908
S-AIR GND
E4V
DZ954
UDZSTE-1730B
2W
R922
0.39
0.1
C993
10V
3300
C927
16V
2700
C928
0.01
C992
16V
1000
C940
0.1
C991
25V
1000
C929
0.1
C990
0.1
C975
IC941
+12V REGULATOR
(CHASSIS)
IC923
SHUNT REGULATOR
ISOLATOR
SUB POWER
TRANSFORMER
IC921
SHUNT REGULATOR
IC932
(CHASSIS)
ISOLATOR
ISOLATOR
MAIN POWER
TRANSFORMER
IC901
POWER CONTROL
(CHASSIS)
(AC IN)
POWER BOARD
(CHASSIS)
NC
470p
STR-F6168-LF1352
STR-F6138-LF1352
E870: AEP, UK
E370: AEP, UK/
E870: AEP, UK
EXCEPT E370: AEP, UK/
IC901
22
E870: AEP, UK
E370: AEP, UK/
Q943, 949, 950
MAIN POWER ON/OFF SWITCH
NC
POWER CONTROL
1000p 250V (EXCEPT E370: AEP, UK/E870: AEP, UK)
470p 250V (E370: AEP, UK/E870: AEP, UK)
E870: AEP, UK
E370: AEP, UK/
E870: AEP, UK
EXCEPT E370: AEP, UK/
0.1
1
C997
E370: AEP, UK/
EXCEPT E370: AEP, UK/
C943
E870: AEP, UK
470 16V
220 16V
E870: AEP, UK
E870: AEP, UK
E370: AEP, UK/
RIPPLE FILTER
B+ SWITCH
C963, 964
0.034 5W (EXCEPT E370: AEP, UK/E870: AEP, UK)
R914
0.1 5W (E370: AEP, UK/E870: AEP, UK)
E870: AEP, UK
EXCEPT E370: AEP, UK/
E370: AEP, UK/
EXCEPT E370: AEP, UK/
DZ905
E870: AEP, UK
UDZSUSTE-1730B
MAZ8300GMLS0
E870: AEP, UK
1M 1/2W (EXCEPT E370: AEP, UK/E870: AEP, UK)
R901
1.5M 1/2W (E370: AEP, UK/E870: AEP, UK)
0.22
0.33 310V (EXCEPT E370: AEP, UK/E870: AEP, UK)
C902
0.22 310V (E370: AEP, UK/E870: AEP, UK)
33k 3W (EXCEPT E370: AEP, UK/E870: AEP, UK)
100k 3W (E370: AEP, UK/E870: AEP, UK)
R903, 904
C903
EXCEPT E370: AEP, UK/
E870: AEP, UK
330 400V
1000 200V
E870: AEP, UK
E370: AEP, UK/
C905
0.01 400V (EXCEPT E370: AEP, UK/E870: AEP, UK)
3300p 400V (E370: AEP, UK/E870: AEP, UK)
1500p
E370: AEP, UK/
E870: AEP, UK
1000p
C907
E870: AEP, UK
EXCEPT E370: AEP, UK/
E
11
J
3
K
D
F
14 158
G
7
I
13
A
109
C
4
H
16 1726
B
51 12
8A 125V (EXCEPT E370: AEP, UK/E870: AEP, UK)
F901
T5AH 250V (E370: AEP, UK/E870: AEP, UK)
10k
R976
ISA1602
VOLTAGE DETECT
Q969
(Page 56)
(Page 51)
(Page 61)

HBD-E370/E470/E570/E870/T57
HBD-E370/E470/E570/E870/T57
6666
• : Uses unleaded solder.
• See page 34 for Circuit Boards Location.
5-39. PRINTED WIRING BOARDS - KEY Section - 5-40. SCHEMATIC DIAGRAM - KEY Section -
1
4
1
2
CL700
CL701
CL702
CL703
R700
R701
R702
R703
R704
R705
CN700
CN701
S700
S701
S702
S703
S704
S705
12
CL750
CL751 R750
CN750
C750
S750
CL100
CL101
JL100 JL101
JL102 JL103 JL104
7
5
14
6
13
6
CN100
CN101
ET100
CL150
CL151
JL150
JL151
JL152
JL153
JL154
14
5
6
13 6
CN150
CN151
ET150
VOLUME +
VOLUME -
FUNCTION
D
FL BOARD
CN800
KEY BOARD
1-880-755-
11
(11)
S700 – 705, 750
P-KEY BOARD
1-880-756-
11
(11)
BMB-134 BOARD
CN602
(CHASSIS)
1-880-753-
13
(13)
F-USB BOARD
CMB-134 BOARD
CN601
R-USB BOARD
(CHASSIS)
1-880-754-
13
(13)
A
B
C
D
E
F
1 2 3 4
BOARD
D
CN800
FL
CN602
MB-134
(6/13)
BOARD
B
CN601
(6/13)
C
MB-134
BOARD
2.2k
R703
CL700
CL701
CL702
CL703
2.2k
R700
1k
R704
100
R705
1
2
2P
CN701
D-GND
KEY0
1
2
3
4
4P
CN700
KEY2
KEY1
KEY0
DGND
100
R702
1k
R701
100
R750
1
2
2P
CN750
D-GND
KEY0
CL751
CL750
100p
C750
2
3
4
5
6
CN101
6P
NC
DP
DM
VBUS
GND
1234
4P
CN100
JL101
JL104
CL100
JL100
JL103
JL102
CL101
E
ET100
JL152
JL151
JL150
JL154
1234
CN150
4P
2
3
4
5
6
CN151
6P
NC
DP
DM
VBUS
GND
CL151CL150
JL153
E
ET150
S701
S702
S704
S705
KEY BOARD
VOLUME -
S700
VOLUME +
S703
FUNCTION
P-KEY BOARD
/
S750
(CHASSIS)
F-USB BOARD
R-USB BOARD
(CHASSIS)
E
3
D
F
7
A
C
426
B
51
1GND
1GND
(Page 48)
(Page 48)
(Page 62)
(Page 63)
(Page 40)
(Page 40)

HBD-E370/E470/E570/E870/T57
67
• IC Block Diagrams
- MB-134 Board -
IC303 MM3141CNRE
5
4
1REGULATOR
CURRENT
LIMIT
VDD
3BIAS
CE
2
GND
VOUT
NC
IC307 MM3293DNRE
VDD 1
GND 2
CE 3NC4
REGULATOR VOUT
5
IC308 MP2301ENE-LF-Z
IC309, 310 TPS54325PWPR
SS8
EN7
COMP
6
FB5
CURRENT
SENSE
AMPLIFIER
BS 1
IN 2
SW 3
GND 4
6
Q
Q
S
RCURRENT
COMPARATOR
OSCILLATOR
340kHz
LOCKOUT
COMPARATOR
ERROR
AMPLIFIER
SHUTDOWN
COMPARATOR
INTERNAL
REGULATORS
+
–
+
–
2.5V
6PA
1.5V
0.3V
0.95V
0.8V
1.2V
5V
VO 1
VCC14
VFB 2
VREG5 3
SS 4
GND 5
PG 6
EN 7
PGND18
PGND29
SW110
SW211
VBST12
VIN13
VREG5
OCP
UV
OV
PWM
VREG5
-30%
+20%
XCON
CONTROL
LOGIC
EN
LOGIC
REF
REF
-10%
+
+
+
SOFT START
TSD
PROTECTION
LOGIC
UVLO
REF REF
VREG5 VREG5

HBD-E370/E470/E570/E870/T57
68
IC311 BD3539NUX-TR IC312 MM1855AHBE
67 58
2
1 3 4
VTT_IN
VTT
GND
EN
VCC
VDDQ
VREF
VTTS
SOFT
+
+
TSD
EN
UVLO
VCC
TSD
EN
UVLO
UVLO
TSD
VCC
UVLO
VCC
EN
TSD
EN
UVLO
VCC
+
REFERENCE
BLOCK
THERMAL
PROTECTION
41 2 3
CN
VO
N.C.
GND
REFERENCE
BIAS
CURRENT
LIMITTER
DRIVER
THERMAL
SHUTDOWN
8
VIN
7
N.C.
6
N.C.
5
CONT
IC601, 602 SI-3010KM-TLS IC704 TK11133CSCL-G
IC705 TK11150CSCL-G
1VC
TSD
2VIN
3GND
4VOUT
5ADJ
+
–
REF
CONTROL
CIRCUIT
BANDGAP
REFERENCE
+
–
OVER HEAT &
OVER CURRENT
PROTECTION
1
VCONT
3
NP
2
GND
4
VOUT
5
VIN
IC1001 NJM2878F3-33 (TE2) IC1002 NJM2828F3-05
5
VIN
4
VOUT
2
GND
3
N.C.
1
CONTROL
BANDGAP
REFERENCE
THERMAL
PROTECTION
5
CS
4
CONTROL
2
VIN
3
VOUT
1
GND
BANDGAP
REFERENCE
OUTPUT
CONTROL
CURRENT
LIMIT
THERMAL
PROTECTION

HBD-E370/E470/E570/E870/T57
69
IC2301 TPIC1391DBTRG4
6SWR_OUT_SEL
1LEDO
2LATCH_SET 30 LATCH_RSOUT
5SWR_SEQ2
3LATCH_CLR
STP1_IN
27 CSWO
29 LATCH_XRSOUT
25 FB3P3V
26 TEST1
23 PGND_SW
28 CSWI
7STEP_ENA
24 REG3P3V
4SWR_SEQ1
8
14A5V
9STP2_IN
10XLEDON
22 REG1PXV
13XRESET
11CSWON
19 STP2-
21 P5V_SW
17 STP1-
18 STP2+
20 FB1PXV
15AGND
16 STP1+
12COLLIENDZ
POWER
MONITOR
LATCH
CIRCUIT
POWER
MOS FET
SWITCHING
REGULATOR
STP1 CONTROL
CIRCUIT
CURRENT SWITCH
CONTROL CIRCUIT
SWITCHIG REGURATOR
VOLTAGE RESET CONTROL
STP2 CONTROL
CIRCUIT
COLLIMATOR
END DETECTION
PRE-DRIVER
REFERENCE
TSDVCO
LED
SWITCH
LED
CONTROL
CIRCUIT
SWITCHIG
REGURATOR
INTERNAL
CONTROL
A5V A5V
CURRENT
SWITCH
SWITCHING
REGULATOR
POWER
MOS FET
PRE-DRIVER
A5V
A5V
6VCC1
1V IN
2VCC1
16 VCC2
110k:
BIAS
5PB IN
110k:
BIAS
4dB
3PR IN
MUTE
2dB
2dB
2dB
2dB
4dB
110k:
BIAS
13 PR OUT
75:
DRIVER
MUTE
CONTROL
LPF
CONTROL
15 V OUT
LOW-PASS
FILTER
6.75MHz
75:
DRIVER
LOW-PASS
FILTER
13.5MHz
LOW-PASS
FILTER
30MHz
11 PB OUT
12 GND
9 VCC2
14 SD/HD
75:
DRIVER
LOW-PASS
FILTER
13.5MHz
LOW-PASS
FILTER
30MHz
7PY IN
110k:
BIAS
10 PY OUT
75:
DRIVER
LOW-PASS
FILTER
13.5MHz
LOW-PASS
FILTER
30MHz
4dB
4dB
4BIAS VREF
8
IC1003 MM1797CVBE
456
2
1 3
VO
FB
GND
VCC
N.C.
EN
+
SOFT
TSD
OCP
IC1451 BD35630HFV-TR

HBD-E370/E470/E570/E870/T57
70
IC2401 TPIC1405DFDRG4
6VREF
1C19V
2CP2
5AGND_1
3CP1
TEST2
55 SLED2_P
53 SLED1_N
54 P12V_3
51 PGND_3
56 SLED2_N
7TEST1
52 SLED1_P
4CA5V
8
14XMUTE2
9TEST3
10TEST4
50 CV3P3
13XMUTE1
11XFG
47 ICOM2
49 MCOM
45 P12V_2
46 W
48 ISENSE
15GC
44 V
12MONITOR
21VFCS
16VSLED1
17VSLED2
43 ICOM1
20VTRK
18VSPIN
PGND_1
40 C10V
42 U
38 AGND_3
39 P5V_2
36 TEST5
41 P12V_1
22VTLT
37 TEST6
19VLOAD
23
24TLT_P
25TLT_N
35 AGND_2
28FCS_N
26P5V_1
32 LOAD_P
34 PGND_2
30 TRK_N
31 P5V12L
33 LOAD_N
29 TRK_P
27FCS_P
ABSOLUTE/
PWM CONTROL
CIRCUIT
MATRIX
CIRCUIT
POWER
MOS FET
PRE-DRIVER
PRE-DRIVER
PRE-DRIVER
PRE-DRIVER
POWER
MOS FET
PRE-DRIVER
NF
NF
NF
NF
NF
NF
POWER
MOS FET
PRE-DRIVER
POWER
MOS FET
PRE-DRIVER
POWER
MOS FET
POWER
MOS FET
POWER
MOS FET
ABSOLUTE/
PWM CONTROL
CIRCUIT
ABSOLUTE/
PWM CONTROL
CIRCUIT
ABSOLUTE/
PWM CONTROL
CIRCUIT
ABSOLUTE/
PWM CONTROL
CIRCUIT
ABSOLUTE/
PWM CONTROL
CIRCUIT
START-UP
CIRCUIT
SLED END
DETECTION
GAIN
CONTROL
CURRENT LIMIT
TSD CIRCUIT
CHARGE
PUMP
3
2
3
BEMF DETECT
COMPARATOR
2
C19V
C19V
C19V
C19V
CA5V
C10V
C10V
C10V
C10V
C10V
P5V_2
CV3P3
4

HBD-E370/E470/E570/E870/T57
71
IC14 TK11190CSCL-G
– AUDIO Board –
IC11, 12 MC14052BDTR2
1
2
3
4
5
6
7
8
16
15
14
13
12
11
10
9
2Y0
1Y2
VCC
1Y1
1-COM
1Y0
1Y3
A
B
GND
GND
INH
2Y1
2Y3
2-COM
2Y2
CONTROL
CIRCUIT
BANDGAP
REFERENCE
+
–
OVER HEAT &
OVER CURRENT
PROTECTION
1
VCONT
3
NP
2
GND
4
VOUT
5
VIN
– MAIN Board –
IC503 S-80935CNMC-G85T2G
IC506, 507 S-80929CNMC-G8ZT2G
VDD 2
OUT 1
VSS 3
+
–
VREF
CD5
NC4
DELAY
CIRCUIT
IC505, 508 TK11150CSCL-G
CONTROL
CIRCUIT
BANDGAP
REFERENCE
+
–
OVER HEAT &
OVER CURRENT
PROTECTION
1
VCONT
3
NP
2
GND
4
VOUT
5
VIN
IC702 PCM1808PWR
DELTA-SIGMA
MODULATOR
DELTA-SIGMA
MODULATOR
ANTIALIAS
LOW-PASS FILTER
ANTIALIAS
LOW-PASS FILTER
AGND
VCC
2
3
VDD
DGND
4
5
LRCK 7
REFERENCE
u1/64
DECIMATION
FILTER
WITH
HIGH-PASS
FILTER
SERIAL
INTERFACE
&
MODE/FORMAT
CONTROL
FMT12
VINR
14
VINL
13
MD111
MD010
DOUT9
BCK8
CLOCK & TIMING CONTROL
POWER
SUPPLY
SCKI 6
VREF 1

HBD-E370/E470/E570/E870/T57
72
IC703 LC89058W-E
38 37
36
23 24
1
2
3
4
5
44
8
9
10
46
17 222120
30
35
25
26
27
28
29
32
33
34
16
45
13 14 15
47 404148
DI
39
CE
DO
RERR
SLRCK
SDIN
RXOUT1
RX0
RX1
RX2
RX3
6DGND
7DVDD
11DVDD
12DGND
GPIO0
RX4
RX5
RX6
GPIO2
RBCK
18
DGND
19
DVDD
SBCK
RDATA
RLRCK
DVDD
31 DGND
INT
DGND
DVDD
XMCK
XOUT
XIN
MOUT
AUDIO
CKST
RMCK
GPIO1
LPF
AVDD
AGND
GPIO3
CL
XMODE
42
DGND
43
DVDD
RXOUT2
DATA
SELECTOR
CLOCK
DIVIDER
INPUT
SELECTOR
DEMODULATION
&
LOCK DETECT
PLL
CLOCK
SELECTOR
OSCILLATION
AMPLIFIER
MICROCONTROLLER
INTERFACE
C bit, Pc
FS CALCULATOR
IC3010, 3020, 3030 CXD9788AR
12
11
10
9
8
7
6
5
4
3
VSUBC
XVSS
OUTR2
VSSR
OUTR1
VDDR
VSSL
VSSR
OUTL2
OUTL1
VSSL
VDDL
2
1
PWM
CLOCK
GENERATOR
(SECONDARY)
CLOCK
GENERATOR
(PRIMARY)
31
29
25 OVFFLAGL
26 SFLAG
27 INIT
30
S g P
GAIN
CONTROL
INIT/
MUTE
SAMPLING
RATE
CONVERTER
FILTER &
LOW CUT
FILTER
LINER
INTERPOLATOR
'6
48
XFSOIN
47
XVDD
HPVDDL
46 45
HPOUTL1
HPVSSL
44 43
HPOUTL2
HPVDDR
42 41
HPOUTR1
HPVSSR
40
HPOUTR2
39 37
FSOCKO
38
FSOI
13
XOVSS
14
XFSOOUT
15
XOVDD
16
DVDD
17
DVSS
18
NSPMUTE
19
SOFTMUTE
20
PGMUTE
SERIAL
CONTROLLER
21
SCDT
22
SCSHIFT
23
SCLATCH
24
OVFFLAGR
28 MCKSEL
32 BFVDD
33 BFVSS
34 TEST
35 DVDD
36 XFSIIN
LRCK
BCK
DATA

HBD-E370/E470/E570/E870/T57
73
IC3011 SI-3010KM-TLS
1VC
TSD
2VIN
3GND
4VOUT
5ADJ
+
–
REF
IC3050 MM3404A18URE
VOUT
3
CE 1
GND 2
VDD
4
+
–
VOLTAGE
REFERENCE
CURRENT
LIMIT
BIAS
IC3100, 3200, 3400 CXD9981TN
12
11
10
13
14
15
16
9
8
17
18
22
21
5
6
7
26
25
4
AGND
GVDD_C
GND
GND_B
OUT_D
GND_D
GND_C
GND_A
OUT_A
44
41
40
39
38
37
36
35
34
33
32
31
30
29
28
27
PWM
RCV.
OVERLOAD
PROTECTION
TEMP.
SENSE
GATE
DRIVE
ISENSE
POWER
ON
RESET
INTERNAL PULLUP
RESISTORS TO VREG
OUT_C
BST_C
PVDD_C
PVDD_D
PVDD_D
NC
BST_D
GVDD_D
BST_B
OUT_B
PVDD_B
GVDD_
A
PVDD_A
PVDD_A
VREG
VDD
PWM_D
/RESET_CD
PWM_C
M1
M2
M3
VREG
OC_ADJ
PWM_B
/RESET_AB
/SD
/OTW
PWM_A
2
NC
3
1
NC
GVDD_B
20
NC
19
NC
PROTECTION
AND
I/O LOGIC
BTL/P BTL-CONFIGURATION
PULLDOWN RESISTORS
BTL/P BTL-CONFIGURATION
PULLDOWN RESISTORS
BTL/P BTL-CONFIGURATION
PULLDOWN RESISTORS
BTL/P BTL-CONFIGURATION
PULLDOWN RESISTORS
UNDER
VOLTAGE
PROTECTION
VREG
43 BST_A
42 NC
24
23
VREG
4
4
CTRT. TIMING
PWM
RCV. GATE
DRIVE
CTRT. TIMING
PWM
RCV. GATE
DRIVE
CTRT. TIMING
PWM
RCV. GATE
DRIVE
CTRT. TIMING

HBD-E370/E470/E570/E870/T57
74
– REG Board –
IC400 TK11133CSCL-G
CONTROL
CIRCUIT
BANDGAP
REFERENCE
+
–
OVER HEAT &
OVER CURRENT
PROTECTION
1
VCONT
3
NP
2
GND
4
VOUT
5
VIN
IC402 TK72270CSCL-GH
OVER HEAT &
OVER CURRENT
PROTECTION
GND
4
VEE 2
CONT 1
NP 3
OUT
5
SW
CIRCUIT
BANDGAP
REFERENCE
+
– FL Board –
IC801 TK11133CSCL-G
IC802 HT16515
CONTROL
CIRCUIT
BANDGAP
REFERENCE
+
–
OVER HEAT &
OVER CURRENT
PROTECTION
1
VCONT
3
NP
2
GND
4
VOUT
5
VIN
5
OSC OSC DATA
SELECTOR
6
DO
7
DI
8
CLK
9
CS
10
KEY0
11
KEY1
SERIAL
INTERFACE
DISPLAY RAM
24 BITS x 12 WORDS
24-BIT OUTPUT
LATCH
12-BIT SHIFT
REGISTER
SEGMENT
DRIVER
TIMING GENERATOR
KEY SCAN
COMMAND
DECODER
DIMMING
CIRCUIT
KEY DATA MEMORY
(2 x 16)
4-BIT LATCH
1
LED0
2
LED1
3
LED2
4
LED3
24 16 16
12 4
8
8
4
8
27 SEG14/KS14
29 SEG16/KS16
30 VEE
28 SEG15/KS15
831 SEG17/GRID12
33 SEG19/GRID10
32 SEG18/GRID11
23 SEG10/KS10
24 SEG11/KS11
25 SEG12/KS12
26 SEG13/KS13
22
SEG9/KS9
21
SEG8/KS8
20
SEG7/KS7
19
SEG6/KS6
18
SEG5/KS5
17
SEG4/KS4
16
SEG3/KS3
15
SEG2/KS2
14
SEG1/KS1
MULTIPLEXED
DRIVER
34
SEG20/GRID9
35
SEG21/GRID8
36
SEG22/GRID7
37
SEG23/GRID6
39
GRID4
40
GRID3
41
GRID2
42
GRID1
43
VDD
44
VSS
13
VDD
12
VSS
38
SEG24/GRID5
GRID
DRIVER

HBD-E370/E470/E570/E870/T57
75
– POWER Board –
IC901 STR-F6138-LF1352 (E370: AEP, UK/E870: AEP, UK models)
IC901 STR-F6168-LF1352 (Except E370: AEP, UK/E870: AEP, UK models)
IC921 STR-Y6763 IC941 SI-3010KM-TLS
OVER
CURRENT
PROTECT
2
LOGIC
OSC
INTERNAL BIAS
DELAY
DELAY LATCH
CURRENT
MIRROR
OVER
CURRENT
PROTECT
2
OVER
CURRENT
PROTECT
1
FEED
BACK
INH
2
INH
1
BOTTOM
SKIP
LOGIC
OCP/INH
1
S/GND
2
DRAIN
3
VCC
4
FB/OCP
5
UNDER VOLTAGE
LOCK OUT
OVER LOAD
PROTECT
THERMAL
SHUT DOWN
OVER VOLTAGE
PROTECT
SWITCHING
REGULATOR
BLOCK
D/ST 1
S/OCP 2
VCC 3
GND 4
BD 6
FB/OLP 5
STARTUP
LOGIC
DRIVER
LATCH
OVERCURRENT
PROTECTION/
BOTTOM-SKIP
UNDER VOLTAGE
LOCK OUT/
REGULATOR/
CONSTANT CURRENT
FEEDBACK/
STANDBY
OVERLOAD
PROTECTION
BOTTOM
DETECTION
NF 7OSCILLAOTR
1VC
TSD
2VIN
3GND
4VOUT
5ADJ
+
–
REF

HBD-E370/E470/E570/E870/T57
76
• IC Pin Function Description
MB-134 BOARD IC101 CXD9983GG (E370: US/E470/E570/T57) (BD DECODER)
CXD9984GG (E370: Canadian, AEP, UK/E870) (BD DECODER)
Pin No. Pin Name I/O Description
A1 FESFDO I Serial data input terminal for the front-end serial fl ash
A3 VOUTD1 - Not used
A5 VOUTD5 - Not used
A7 VOUTD9 - Not used
A9 VOUTD12 - Not used
A11 VIND0 O Serial data transfer clock signal output to the digital audio interface receiver
A13 VIND12 I CSFLAG signal input from the digital audio interface receiver
A15 VIND16 - Not used
A17 GPIO1 I Busy request signal input from the system controller
A19 SPDIF O Digital audio data output terminal Not used
A21 SPBCK I Bit clock signal input from the digital audio interface receiver
A23 AVDD12_27MPLL - Power supply terminal (+1.2V)
A25 NS_XTALI O System clock signal output terminal (27 MHz)
A27 CH1_M O TMDS data (negative) output to the HDMI ARC OUT connector
A29 CLK_M O TMDS clock signal (negative) output to the HDMI ARC OUT connector
A31 DACOUT4 O Not used
A33 DACOUT1 O Video signal (Pr/Cr) output terminal
A35 VCLK O Serial data transfer clock signal output to the system controller
A37 UARXD - Not used
A39 ETRXD3 I Receive data input from the ethernet interface
A41 ETRXD0 I Receive data input from the ethernet interface
A43 ETRXCLK I Receive clock signal input from the ethernet interface
B2 FESFCS I Chip select signal input terminal for the front-end serial fl ash
B4 VOUTD3 - Not used
B6 VOUTD7 - Not used
B8 VOUTD10 - Not used
B10 VOUTD14 - Not used
B12 VIND4 O Reset signal output to the digital audio interface receiver
B14 VIND14 - Not used
B16 VINHSYNC - Not used
B18 GPIO3 O Power on/off control signal output terminal for the USB section
B20 SPLRCK I L/R sampling clock signal input from the digital audio interface receiver
B22 AOBCK O Bit clock signal output to the audio section
B24 AVDD12_DMPLL - Power supply terminal (+1.2V)
B26 CH2_M O TMDS data (negative) output to the HDMI ARC OUT connector
B28 CH0_M O TMDS data (negative) output to the HDMI ARC OUT connector
B30 EXT_CAP - Not used
B32 DACOUT3 O Video signal (Pb/Cb) output terminal
B34 VDATA I Serial data input from the system controller
B36 IR I Error signal input from the digital audio interface receiver
B38 ETMDIO I/O Two-way data bus with the ethernet interface
B40 ETRXD1 I Receive data input from the ethernet interface
B42 ETRXER I Receive error signal input from the ethernet interface
C1 FE_SFCLK O Serial data transfer clock signal output terminal for the front-end serial fl ash
C3 FESFDI O Serial data output terminal for the front-end serial fl ash
C5 VOUTD4 - Not used
C7 VOUTD8 - Not used
C9 VOUTD11 - Not used
C11 VOUTD15 - Not used
C13 VIND11 - Not used
C15 VIND15 - Not used
C17 GPIO0 O Request signal output to the system controller
C19 GPIO2 I Chip select signal input from the system controller
C21 SPMCLK I Master clock signal input from the digital audio interface receiver
C23 AOSDATA0 O Digital audio data output to the power amp
C25 NS_XTALO I System clock signal input terminal (27 MHz)

HBD-E370/E470/E570/E870/T57
77
Pin No. Pin Name I/O Description
C27 CH1_P O TMDS data (positive) output to the HDMI ARC OUT connector
C29 CLK_P O TMDS clock signal (positive) output to the HDMI ARC OUT connector
C31 DACOUT5 O Not used
C33 DACOUT2 O Video signal (Y) output terminal
C35 MRESET_ O Reset signal output terminal for the front-end power
C37 ETCOL I Collision detect signal input from the ethernet interface
C39 ETRXD2 I Receive data input from the ethernet interface
C41 ETTXCLK I Transmit clock signal input from the ethernet interface
C43 ETTXD0 O Transmit data output to the ethernet interface
D2 FE_GIO11 - Not used
D4 FESFCK I Serial data transfer clock signal input terminal for the front-end serial fl ash
D6 VOUTD6 - Not used
D8 VOUTD0 - Not used
D10 VOUTD13 - Not used
D12 VIND1 O Serial data output to the digital audio interface receiver
D14 VIND13 - Not used
D16 VINCLK - Not used
D18 VIND17 - Not used
D20 AOSDATA5 O Digital audio data output terminal Not used
D22 AOMCLK O Master clock signal output to the audio section
D24 AVDD12_APLL - Power supply terminal (+1.2V)
D26 CH2_P O TMDS data (positive) output to the HDMI ARC OUT connector
D28 CH0_P O TMDS data (positive) output to the HDMI ARC OUT connector
D30 DACOUT6 O Video signal (CVBS) output terminal
D32 AVDD33_VDACBG - Power supply terminal (+3.3V)
D34 VSTB - Not used
D36 UATXD - Not used
D38 ETTXEN O Transmit enable signal output to the ethernet interface
D40 ETTXD1 O Transmit data output to the ethernet interface
D42 ETTXD2 O Transmit data output to the ethernet interface
E1 FE_SFDO O Serial data output terminal for the front-end serial fl ash
E3 FE_GIO2 - Not used
E5 FE_GIO9 O Clock signal output terminal for the SACD
E7 VOUTD2 - Not used
E9 VOUTCLK1 - Not used
E11 VOUTD16 - Not used
E13 VOUTD19 - Not used
E15 VIND2 I Serial data input from the digital audio interface receiver
E17 VINVSYNC - Not used
E19 VIND19 I Interrupt signal input from the digital audio interface receiver
E21 AOSDATA4 O Digital audio data output to the S-AIR section
E23 AOLRCK O L/R sampling clock signal output to the audio section
E25 AVDD33_XTAL - Power supply terminal (+3.3V)
E27 TP_PLLG - Not used
E29 EXT_RES - Not used
E31 AVDD33_VDACR - Power supply terminal (+3.3V)
E33 DACFS - Not used
E35 RESET_ I System reset signal input from the system controller
E37 ETTXER O Transmit error signal output to the ethernet interface
E39 ETTXD3 O Transmit data output to the ethernet interface
E41 HDMISD I/O Two-way data bus with the HDMI ARC OUT connector
E43 CEC - Not used
F2 FE_SFDI I Serial data input terminal for the front-end serial fl ash
F4 FE_SFHOLD# - Not used
F6 NS_CKIN33 I Clock signal input terminal for the SACD
F8 VOUTCLK2 - Not used
F10 VOUTHSYNC - Not used
F12 VOUTD17 - Not used
F14 VIND5 O Power on/off control signal output terminal for the USB section
F16 VIND3 O Chip enable signal output to the digital audio interface receiver

HBD-E370/E470/E570/E870/T57
78
Pin No. Pin Name I/O Description
F18 VIND7 - Not used
F20 MCIN I Digital audio data input from the A/D converter
F22 AOSDATA3 O Digital audio data output to the S-AIR section
F24 AVSS12_DMPLL - Ground terminal
F26 TN_PLLG - Not used
F28 AVSS33_HDMI - Ground terminal
F30 AVDD12_HDMI - Power supply terminal (+1.2V)
F32 AVSS33_VDACBG - Ground terminal
F34 OPWRSB O Power on/off control signal output to the system controller
F36 ETMDC O Serial data transfer clock signal output to the ethernet interface
F38 ETRXDV I Receive data valid signal input from the ethernet interface
F40 HDMISCK I/O Two-way clock bus with the HDMI ARC OUT connector
F42 SFDO O Serial data output to the serial fl ash
G1 FE_VRDC0 O Voltage output terminal for automatic power control circuit
G3 FE_FG I Motor hole sensor signal input from the motor driver IC
G5 FE_GIO7 O Laser diode on/off control signal output to the BD drive
G7 FE_JTCLK - Not used
G9 FE_GIO6 O MODE C signal output to the BD drive
G11 VOUTVSYNC - Not used
G13 VOUTD18 - Not used
G15 VIND8 O Video format selection signal output to the video amplifi er
G17 VIND10 - Not used
G19 VIND18 I PCM audio data input from the digital audio interface receiver
G21 SPDATA I Digital audio data input from the digital audio interface receiver
G23 AOSDATA1 O Digital audio data output to the power amp and S-AIR section
G25 AVSS33_XTAL - Ground terminal
G27 AVSS33_HDMI - Ground terminal
G29 AVDD12_HDMI - Power supply terminal (+1.2V)
G31 AVDD33_VDACY - Power supply terminal (+3.3V)
G33 LCDRD O Serial data output to the system controller
G35 VCC3IO_STB - Power supply terminal (+3.3V)
G37 DVSS - Ground terminal
G39 HTPLG I Hot plug detection signal input from the HDMI ARC OUT connector
G41 SFCK O Serial data transfer clock signal output to the serial fl ash
G43 NFWEN O Write enable signal output to the NAND fl ash
H2 FE_JTDO - Not used
H4 NS_RFIN I SACD audio data (negative) input terminal
H6 FE_JTRST# - Not used
H8 FE_GIO10 - Not used
H10 VCC3IO_3 - Power supply terminal (+3.3V)
H12 VCC3IO_3 - Power supply terminal (+3.3V)
H14 VIND6 O Video muting on/off control signal output to the video amplifi er
H16 DVSS - Ground terminal
H18 VCC3IO_3 - Power supply terminal (+3.3V)
H20 AMUTE O Muting on/off control signal output terminal Not used
H22 AOSDATA2 O Digital audio data output to the power amp
H24 AVSS12_APLL - Ground terminal
H26 AVDD33_HDMI - Power supply terminal (+3.3V)
H28 AVSS12_HDMI - Ground terminal
H30 AVSS33_VDACY - Ground terminal
H32 AVSS33_VDACR - Ground terminal
H34 ETCRS I Carrier sense signal input from the ethernet interface
H36 DVSS - Ground terminal
H38 AVDD10_LDO - Power supply terminal (+1.0V)
H40 SFDI I Serial data input from the serial fl ash
H42 NFD0 I/O Two-way data bus with the NAND fl ash
J1 FE_HAVC O Reference voltage output to the BD drive
J3 FE_MPXOUT3 - Not used
J5 FE_GIO5 O MODE B signal output to the BD drive
J7 FE_GIO4 O MODE A signal output to the BD drive

HBD-E370/E470/E570/E870/T57
79
Pin No. Pin Name I/O Description
J9 DVSS - Ground terminal
J11 DVSS - Ground terminal
J13 DVSS - Ground terminal
J15 VCC3IO_3 - Power supply terminal (+3.3V)
J17 VIND9 - Not used
J19 DVSS - Ground terminal
J21 VCC3IO_PWM - Power supply terminal (+3.3V)
J23 DVSS - Ground terminal
J25 AVSS12_27MPLL - Ground terminal
J27 AVDD33_HDMI - Power supply terminal (+3.3V)
J29 AVSS12_HDMI - Ground terminal
J33 VCC3IO_STB - Power supply terminal (+3.3V)
J37 AVDD33_LDO - Power supply terminal (+3.3V)
J39 SFCS O Chip select signal output to the serial fl ash
J41 NFD1 I/O Two-way data bus with the NAND fl ash
J43 NFD2 I/O Two-way data bus with the NAND fl ash
K2 FE_MPXOUT2 O Digital audio data output terminal for the SACD
K4 FE_EQBIAS - Not used
K6 FE_SFCS# O Chip select signal output terminal for the front-end serial fl ash
K8 NS_RFIP I SACD audio data (positive) input terminal
K34 DVSS - Ground terminal
K36 AVSS33_LDO - Ground terminal
K38 NFCLE O Command latch enable signal output to the NAND fl ash
K40 NFD3 I/O Two-way data bus with the NAND fl ash
K42 NFD4 I/O Two-way data bus with the NAND fl ash
L1 FE_VWDC3O - Not used
L3 FE_VDAC0 - Not used
L5 FE_MPXOUT1 O Digital audio data output terminal for the SACD
L7 FE_SFWP# - Not used
L9 FE_GIO8 - Not used
L35 VCC3IO_2 - Power supply terminal (+3.3V)
L37 NFALE O Address latch enable signal output to the NAND fl ash
L39 NFCEN2 O Chip enable signal output terminal Not used
L41 NFD5 I/O Two-way data bus with the NAND fl ash
L43 NFD6 I/O Two-way data bus with the NAND fl ash
M2 FE_VWDC2O - Not used
M4 FE_AUX1 I Monitoring signal input from the BD drive
M6 FE_RSTI I Reset signal input terminal for the front-end power
M8 FE_MVDDO - Power supply terminal (+3.3V)
M10 FE_MVDDO - Power supply terminal (+3.3V)
M36 NFREN O Read enable signal output to the NAND fl ash
M38 NFCEN O Chip enable signal output to the NAND fl ash
M40 NFD7 I/O Two-way data bus with the NAND fl ash
M42 B_REXTDN - Not used
N1 FE_INB O Main beam (B) input from the BD drive
N3 FE_TRINC - Not used
N5 FE_VFVREF - Not used
N7 FE_DVDD33O - Power supply terminal (+3.3V)
N9 FE_DVDD33O - Power supply terminal (+3.3V)
N11 FE_DVDD33O - Power supply terminal (+3.3V)
N35 VCC3IO_2 - Power supply terminal (+3.3V)
N37 DVSS - Ground terminal
N39 DVSS - Ground terminal
N41 B_RCLK1 O Clock signal (positive) output to the SD-RAM
N43 B_RCLK1B O Clock signal (negative) output to the SD-RAM
P2 FE_INA O Main beam (A) input from the BD drive
P4 FE_TRINA - Not used
P6 FE_VWDC1O - Not used
P8 FE_AVDD12_1 - Power supply terminal (+1.2V)
P10 FE_DVDD33O - Power supply terminal (+3.3V)

HBD-E370/E470/E570/E870/T57
80
Pin No. Pin Name I/O Description
P12 DVSS - Ground terminal
P14 DVSS - Ground terminal
P36 NFRBN2 O Ready/busy selection signal output terminal Not used
P38 NFRBN O Ready/busy selection signal output to the NAND fl ash
P40 VCC2IO - Power supply terminal (+1.8V)
P42 VCC2IO - Power supply terminal (+1.8V)
R1 FE_ING O Sub beam (G) input from the BD drive
R3 FE_INC O Main beam (C) input from the BD drive
R5 FE_TRINB - Not used
R7 FE_TRIND - Not used
R9 FE_AVDD12_2 - Power supply terminal (+1.2V)
R35 DVSS - Ground terminal
R37 B_RDQ25 I/O Two-way data bus with the SD-RAM
R39 B_RDQ30 I/O Two-way data bus with the SD-RAM
R41 B_RDQ29 I/O Two-way data bus with the SD-RAM
R43 B_RDQ26 I/O Two-way data bus with the SD-RAM
T2 FE_INH O Sub beam (H) input from the BD drive
T4 FE_FPDODVD I Laser power monitor signal input from the BD drive
T6 FE_IND O Main beam (D) input from the BD drive
T8 FE_DVDD12I - Power supply terminal (+1.2V)
T10 FE_DVDD12I - Power supply terminal (+1.2V)
T12 DVSS - Ground terminal
T14 DVSS - Ground terminal
T36 B_RDQ28 I/O Two-way data bus with the SD-RAM
T38 B_RDQ27 I/O Two-way data bus with the SD-RAM
T40 B_RDQ24 I/O Two-way data bus with the SD-RAM
T42 B_RDQ31 I/O Two-way data bus with the SD-RAM
U1 FE_INF O Sub beam (F) input from the BD drive
U3 FE_FOIN - Not used
U5 FE_FPDOCD - Not used
U7 FE_V14 O Reference voltage (+1.4V) output for the motor drive circuit
U9 FE_AVDD33 - Power supply terminal (+3.3V)
U11 FE_DVDD12I - Power supply terminal (+1.2V)
U13 DVSS - Ground terminal
U15 DVSS - Ground terminal
U35 DVSS - Ground terminal
U37 DVSS - Ground terminal
U39 DVSS - Ground terminal
U41 B_RDQS3B O Data strobe signal (negative) output to the SD-RAM
U43 B_RDQS3 O Data strobe signal (positive) output to the SD-RAM
V2 FE_FOIP - Not used
V4 FE_REG_CAP - Not used
V6 FE_INE O Sub beam (E) input from the BD drive
V8 FE_AVDD33 - Power supply terminal (+3.3V)
V10 FE_DVDD12I - Power supply terminal (+1.2V)
V12 DVSS - Ground terminal
V14 DVSS - Ground terminal
V36 B_RDQM3 O Data mask signal output to the SD-RAM
V38 B_RDQM2 O Data mask signal output to the SD-RAM
V40 VCC2IO - Power supply terminal (+1.8V)
V42 VCC2IO - Power supply terminal (+1.8V)
W1 FE_RFIP2 I DVD RF signal (positive) input from the BD drive
W3 FE_RFIN2 I DVD RF signal (negative) input from the BD drive
W5 FE_AGND - Ground terminal
W7 FE_AGND - Ground terminal
W9 FE_AVDD33 - Power supply terminal (+3.3V)
W11 FE_DVDD12I - Power supply terminal (+1.2V)
W13 DVSS - Ground terminal
W15 DVSS - Ground terminal
W21 VCCK - Power supply terminal (+1.1V)

HBD-E370/E470/E570/E870/T57
81
Pin No. Pin Name I/O Description
W23 VCCK - Power supply terminal (+1.1V)
W25 VCCK - Power supply terminal (+1.1V)
W27 VCCK_PWM - Power supply terminal (+1.1V)
W29 VCCK - Power supply terminal (+1.1V)
W31 VCCK - Power supply terminal (+1.1V)
W35 VCC2IO - Power supply terminal (+1.8V)
W37 B_RDQ18 I/O Two-way data bus with the SD-RAM
W39 B_RDQ21 I/O Two-way data bus with the SD-RAM
W41 B_RDQS2 O Data strobe signal (positive) output to the SD-RAM
W43 B_RDQS2B O Data strobe signal (negative) output to the SD-RAM
Y2 FE_RFIP I BD RF signal (positive) input from the BD drive
Y4 FE_RFIN I BD RF signal (negative) input from the BD drive
Y6 FE_LVDS_1N - Not used
Y8 FE_AGND - Ground terminal
Y10 FE_DVDD12I - Power supply terminal (+1.2V)
Y14 DVSS - Ground terminal
Y20 VCCK - Power supply terminal (+1.1V)
Y22 DVSS - Ground terminal
Y24 DVSS - Ground terminal
Y26 DVSS - Ground terminal
Y28 DVSS - Ground terminal
Y30 DVSS - Ground terminal
Y32 VCCK - Power supply terminal (+1.1V)
Y36 B_RDQ23 I/O Two-way data bus with the SD-RAM
Y38 B_RDQ16 I/O Two-way data bus with the SD-RAM
Y40 B_RDQ20 I/O Two-way data bus with the SD-RAM
Y42 B_RDQ22 I/O Two-way data bus with the SD-RAM
AA1 FE_LVDS_2P - Not used
AA3 FE_LVDS_2N - Not used
AA5 FE_LVDS_1P - Not used
AA7 FE_AGND - Ground terminal
AA9 FE_AVDD33_LVDS - Power supply terminal (+3.3V)
AA21 DVSS - Ground terminal
AA23 VCCK - Power supply terminal (+1.1V)
AA25 VCCK - Power supply terminal (+1.1V)
AA27 VCCK - Power supply terminal (+1.1V)
AA29 VCCK - Power supply terminal (+1.1V)
AA31 DVSS - Ground terminal
AA35 DVSS - Ground terminal
AA37 DVSS - Ground terminal
AA39 DVSS - Ground terminal
AA41 B_RDQ17 I/O Two-way data bus with the SD-RAM
AA43 B_RDQ19 I/O Two-way data bus with the SD-RAM
AB2 FE_LVDS_4N - Not used
AB4 FE_LVDS_3N - Not used
AB6 FE_LVDS_5N - Not used
AB8 FE_AVDD12_3 - Power supply terminal (+1.2V)
AB10 FE_DVDD33O - Power supply terminal (+3.3V)
AB12 FE_DVDD33O - Power supply terminal (+3.3V)
AB20 VCCK - Power supply terminal (+1.1V)
AB22 VCCK - Power supply terminal (+1.1V)
AB24 DVSS - Ground terminal
AB26 DVSS - Ground terminal
AB28 DVSS - Ground terminal
AB30 VCCK - Power supply terminal (+1.1V)
AB32 VCCK - Power supply terminal (+1.1V)
AB36 B_RVREF I Reference voltage (+0.9V) input terminal for the SD-RAM
AB40 VCC2IO - Power supply terminal (+1.8V)
AB42 VCC2IO - Power supply terminal (+1.8V)
AC1 FE_LVDS_4P - Not used

HBD-E370/E470/E570/E870/T57
82
Pin No. Pin Name I/O Description
AC3 FE_LVDS_3P - Not used
AC5 FE_LVDS_5P - Not used
AC7 FE_AVDD12_4 - Power supply terminal (+1.2V)
AC9 FE_DVDD33O - Power supply terminal (+3.3V)
AC21 DVSS - Ground terminal
AC23 DVSS - Ground terminal
AC25 DVSS - Ground terminal
AC27 DVSS - Ground terminal
AC29 DVSS - Ground terminal
AC31 DVSS - Ground terminal
AC37 B_RA5 O Address signal output to the SD-RAM
AC39 B_RBA2 O Bank address signal output to the SD-RAM
AC41 B_RCKE O Clock enable signal output to the SD-RAM
AC43 B_RWEB O Write enable signal output to the SD-RAM
AD2 FE_CFREQ I/O Serial data input/output with the BD drive
AD4 FE_FOO O Motor drive signal output to the motor driver IC
AD6 FE_GAINSW2 O Read/write gain switch dignal output to the motor driver IC
AD8 FE_GIO0 O Motor drive muting on/off control signal output to the motor driver IC
AD20 VCCK - Power supply terminal (+1.1V)
AD22 VCCK - Power supply terminal (+1.1V)
AD24 DVSS - Ground terminal
AD26 DVSS - Ground terminal
AD28 DVSS - Ground terminal
AD30 VCCK - Power supply terminal (+1.1V)
AD32 VCCK - Power supply terminal (+1.1V)
AD36 B_RBA1 O Bank address signal output to the SD-RAM
AD38 B_RA9 O Address signal output to the SD-RAM
AD40 B_RBA0 O Bank address signal output to the SD-RAM
AD42 B_RCSB O Chip select signal output to the SD-RAM
AE1 FE_FMO O Motor drive signal output to the motor driver IC
AE3 FE_TRAYPWM O Motor drive signal output to the motor driver IC
AE5 FE_GAINSW1 O Read/write gain switch dignal output to the motor driver IC
AE7 FE_OSOEN O Serial data transfer clock signal output to the BD drive
AE9 FE_GIO12 - Not used
AE21 DVSS - Ground terminal
AE23 DVSS - Ground terminal
AE25 DVSS - Ground terminal
AE27 DVSS - Ground terminal
AE29 DVSS - Ground terminal
AE31 DVSS - Ground terminal
AE35 DVSS - Ground terminal
AE37 DVSS - Ground terminal
AE39 DVSS - Ground terminal
AE41 B_RA12 O Address signal output to the SD-RAM
AE43 B_RA7 O Address signal output to the SD-RAM
AF2 FE_DMO O Motor drive signal output to the motor driver IC
AF4 FE_FMO2 O Motor drive signal output to the motor driver IC
AF6 FE_FMO4 O Motor drive signal output to the motor driver IC
AF8 FE_CMOD O Serial interface commande enable signal output to the BD drive
AF20 VCCK - Power supply terminal (+1.1V)
AF22 VCCK - Power supply terminal (+1.1V)
AF24 DVSS - Ground terminal
AF26 DVSS - Ground terminal
AF28 DVSS - Ground terminal
AF30 VCCK - Power supply terminal (+1.1V)
AF32 VCCK - Power supply terminal (+1.1V)
AF36 B_RA10 O Address signal output to the SD-RAM
AF38 B_RA1 O Address signal output to the SD-RAM
AF40 VCC2IO - Power supply terminal (+1.8V)
AF42 VCC2IO - Power supply terminal (+1.8V)

HBD-E370/E470/E570/E870/T57
83
Pin No. Pin Name I/O Description
AG1 FE_GIO3 - Not used
AG3 FE_LIMIT I Sledge innner limit signal input from the motor driver IC
AG5 FE_GAINSW3 - Not used
AG7 FE_FMO3 O Motor drive signal output to the motor driver IC
AG9 FE_GIO1 O Motor drive muting on/off control signal output to the motor driver IC
AG21 DVSS - Ground terminal
AG23 DVSS - Ground terminal
AG25 DVSS - Ground terminal
AG27 DVSS - Ground terminal
AG29 DVSS - Ground terminal
AG31 DVSS - Ground terminal
AG37 B_RA2 O Address signal output to the SD-RAM
AG39 B_RA6 O Address signal output to the SD-RAM
AG41 B_RODT O On die termination enable signal output to the SD-RAM
AG43 B_RA0 O Address signal output to the SD-RAM
AH2 FE_PLAY# - Not used
AH4 FE_EJECT# I Eject/stop key input from the system controller
AH6 FE_TRO O Motor drive signal output to the motor driver IC
AH8 FE_FSOURCE - Not used
AH20 VCCK - Power supply terminal (+1.1V)
AH22 VCCK - Power supply terminal (+1.1V)
AH24 DVSS - Ground terminal
AH26 DVSS - Ground terminal
AH28 DVSS - Ground terminal
AH30 VCCK - Power supply terminal (+1.1V)
AH32 VCCK - Power supply terminal (+1.1V)
AH36 B_RA8 O Address signal output to the SD-RAM
AH38 B_RA11 O Address signal output to the SD-RAM
AH40 B_RCASB O Column address strobe signal output to the SD-RAM
AH42 B_RA4 O Address signal output to the SD-RAM
AJ1 FE_XTAL25MO - Not used
AJ3 FE_XTAL25MI I System clock signal input terminal (25 MHz)
AJ5 FE_TRAYIN# I Disc tray in detection signal input terminal
AJ7 DVSS_XTAL - Ground terminal
AJ9 VCLK25MI O System clock signal output terminal (25 MHz)
AJ21 DVSS - Ground terminal
AJ23 VCCK - Power supply terminal (+1.1V)
AJ25 VCCK - Power supply terminal (+1.1V)
AJ27 VCCK - Power supply terminal (+1.1V)
AJ29 VCCK - Power supply terminal (+1.1V)
AJ31 DVSS - Ground terminal
AJ35 DVSS - Ground terminal
AJ37 DVSS - Ground terminal
AJ39 DVSS - Ground terminal
AJ41 B_RRASB O Row address strobe signal output to the SD-RAM
AJ43 B_RA3 O Address signal output to the SD-RAM
AK2 USB_DM0 I/O USB differential serial data (negative) input/output with the USB connector (rear side)
AK4 FE_TRAYOUT I Disc tray out detection signal input terminal
AK6 AVSS12_USB - Ground terminal
AK8 AVDD12_USB - Power supply terminal (+1.2V)
AK20 VCCK - Power supply terminal (+1.1V)
AK22 DVSS - Ground terminal
AK24 DVSS - Ground terminal
AK26 DVSS - Ground terminal
AK28 DVSS - Ground terminal
AK30 DVSS - Ground terminal
AK32 VCCK - Power supply terminal (+1.1V)
AK36 B_RDQ9 I/O Two-way data bus with the SD-RAM
AK38 B_RA13 O Address signal output to the SD-RAM
AK40 VCC2IO - Power supply terminal (+1.8V)

HBD-E370/E470/E570/E870/T57
84
Pin No. Pin Name I/O Description
AK42 VCC2IO - Power supply terminal (+1.8V)
AL1 USB_DP0 I/O USB differential serial data (positive) input/output with the USB connector (rear side)
AL3 USB_DM1 I/O USB differential serial data (negative) input/output with the USB connector (front side)
AL5 AVSS33_USB - Ground terminal
AL7 FE_SVDD33 - Power supply terminal (+3.3V)
AL21 VCCK - Power supply terminal (+1.1V)
AL23 VCCK - Power supply terminal (+1.1V)
AL25 VCCK - Power supply terminal (+1.1V)
AL27 VCCK - Power supply terminal (+1.1V)
AL29 VCCK - Power supply terminal (+1.1V)
AL31 VCCK - Power supply terminal (+1.1V)
AL35 VCC2IO - Power supply terminal (+1.8V)
AL37 B_RDQ11 I/O Two-way data bus with the SD-RAM
AL39 B_RDQ14 I/O Two-way data bus with the SD-RAM
AL41 B_RCLK0B O Clock signal (negative) output to the SD-RAM
AL43 B_RCLK0 O Clock signal (positive) output to the SD-RAM
AM2 USB_DP1 I/O USB differential serial data (positive) input/output with the USB connector (front side)
AM4 USB_VRT - Not used
AM6 FE_SXVDD33 - Power supply terminal (+3.3V)
AM8 FE_TLO O Motor drive signal output to the motor driver IC
AM36 B_RDQM1 O Data mask signal output to the SD-RAM
AM38 B_RDQ12 I/O Two-way data bus with the SD-RAM
AM40 B_RDQ10 I/O Two-way data bus with the SD-RAM
AM42 B_RDQ13 I/O Two-way data bus with the SD-RAM
AN1 FE_STXP O SATA channel 1 RX differential pair signal (positive) output terminal
AN3 AVDD33_USB - Power supply terminal (+3.3V)
AN5 FE_SAGND - Ground terminal
AN7 FE_SPLLVDD12 - Power supply terminal (+1.2V)
AN35 DVSS - Ground terminal
AN37 DVSS - Ground terminal
AN39 DVSS - Ground terminal
AN41 B_RDQ15 I/O Two-way data bus with the SD-RAM
AN43 B_RDQ8 I/O Two-way data bus with the SD-RAM
AP2 FE_STXN O SATA channel 1 RX differential pair signal (negative) output terminal
AP4 CORE_RESETB I System reset signal input from the system controller
AP6 FE_STXVDD12 - Power supply terminal (+1.2V)
AP8 FE_AVDD12_RX - Power supply terminal (+1.2V)
AP36 B_RDQ7 I/O Two-way data bus with the SD-RAM
AP38 B_RDQM0 O Data mask signal output to the SD-RAM
AP40 VCC2IO - Power supply terminal (+1.8V)
AP42 VCC2IO - Power supply terminal (+1.8V)
AR1 FE_SRXP I SATA channel 1 TX differential pair signal (positive) input terminal
AR3 FE_SRXN I SATA channel 1 TX differential pair signal (negative) input terminal
AR5 RTCRBIAS - Not used
AR7 AVDD12_ADC - Power supply terminal (+1.2V)
AR17 DVSS - Ground terminal
AR19 VCC2IO - Power supply terminal (+1.8V)
AR25 DVSS - Ground terminal
AR29 DVSS - Ground terminal
AR31 VCC2IO - Power supply terminal (+1.8V)
AR37 B_RDQ6 I/O Two-way data bus with the SD-RAM
AR39 B_RDQ0 I/O Two-way data bus with the SD-RAM
AR41 B_RDQS1B O Data strobe signal (negative) output to the SD-RAM
AR43 B_RDQS1 O Data strobe signal (positive) output to the SD-RAM
AT2 XI_RTC I Not used
AT4 XO_RTC O Not used
AT6 AVSS12_ADC - Ground terminal
AT10 FE_GIO13 - Not used
AT12 SCL I/O Two-way clock bus with the EEPROM
AT14 DVSS - Ground terminal

HBD-E370/E470/E570/E870/T57
85
Pin No. Pin Name I/O Description
AT16 A_RDQ5 I/O Two-way data bus with the SD-RAM
AT18 A_RDQM0 O Data mask signal output to the SD-RAM
AT20 A_RDQ11 I/O Two-way data bus with the SD-RAM
AT22 DVSS - Ground terminal
AT24 A_RA11 O Address signal output to the SD-RAM
AT26 A_RA1 O Address signal output to the SD-RAM
AT28 A_RBA2 O Bank address signal output to the SD-RAM
AT30 A_RVREF I Reference voltage (+0.9V) input terminal for the SD-RAM
AT32 A_RDQ23 I/O Two-way data bus with the SD-RAM
AT34 DVSS - Ground terminal
AT36 DVSS - Ground terminal
AT38 B_RDQ5 I/O Two-way data bus with the SD-RAM
AT40 B_RDQS0 O Data strobe signal (positive) output to the SD-RAM
AT42 B_RDQS0B O Data strobe signal (negative) output to the SD-RAM
AU1 AVDD33_RTC - Power supply terminal (+3.3V)
AU3 AVSS33_RTC - Ground terminal
AU5 AVDD33_SACD - Power supply terminal (+3.3V)
AU7 AVDD33_ST - Power supply terminal (+3.3V)
AU9 AVSS12_ST2 - Ground terminal
AU11 EEPWRQ - Not used
AU13 VCC3IO_1 - Power supply terminal (+3.3V)
AU15 A_RDQ3 I/O Two-way data bus with the SD-RAM
AU17 DVSS - Ground terminal
AU19 A_RDQ9 I/O Two-way data bus with the SD-RAM
AU21 DVSS - Ground terminal
AU23 A_RCASB O Column address strobe signal output to the SD-RAM
AU25 DVSS - Ground terminal
AU27 A_RBA1 O Bank address signal output to the SD-RAM
AU29 DVSS - Ground terminal
AU31 A_RDQ21 I/O Two-way data bus with the SD-RAM
AU33 DVSS - Ground terminal
AU35 A_RDQM3 O Data mask signal output to the SD-RAM
AU37 A_RDQ27 I/O Two-way data bus with the SD-RAM
AU39 DVSS - Ground terminal
AU41 B_RDQ3 I/O Two-way data bus with the SD-RAM
AU43 B_RDQ2 I/O Two-way data bus with the SD-RAM
AV2 FE_JRTCLK - Not used
AV4 AVSS33_SACD - Ground terminal
AV6 AVDD12_SRX1 - Power supply terminal (+1.2V)
AV8 AVSS12_ST1 - Ground terminal
AV10 AVDD12_ST - Power supply terminal (+1.2V)
AV12 GPIO6 O UPG status signal output to the system controller
AV14 SDA I/O Two-way data bus with the EEPROM
AV16 A_RDQ0 I/O Two-way data bus with the SD-RAM
AV18 A_RDQM1 O Data mask signal output to the SD-RAM
AV20 A_RDQ14 I/O Two-way data bus with the SD-RAM
AV22 A_RA13 O Address signal output to the SD-RAM
AV24 A_RCSB O Chip select signal output to the SD-RAM
AV26 A_RA2 O Address signal output to the SD-RAM
AV28 A_RA5 O Address signal output to the SD-RAM
AV30 NC - Not used
AV32 A_RDQ16 I/O Two-way data bus with the SD-RAM
AV34 A_RDQM2 O Data mask signal output to the SD-RAM
AV36 A_RDQ25 I/O Two-way data bus with the SD-RAM
AV38 A_RDQ30 I/O Two-way data bus with the SD-RAM
AV40 VCC2IO - Power supply terminal (+1.8V)
AV42 VCC2IO - Power supply terminal (+1.8V)
AW1 FE_JTMS - Not used
AW3 FE_JTDI - Not used
AW5 AVDD12_STX1 - Power supply terminal (+1.2V)

HBD-E370/E470/E570/E870/T57
86
Pin No. Pin Name I/O Description
AW7 AVDD12_SRX2 - Power supply terminal (+1.2V)
AW9 AVSS12_ST2 - Ground terminal
AW11 GPIO5 - Not used
AW13 DVSS - Ground terminal
AW15 A_RDQ1 I/O Two-way data bus with the SD-RAM
AW17 DVSS - Ground terminal
AW19 A_RDQ12 I/O Two-way data bus with the SD-RAM
AW21 DVSS - Ground terminal
AW23 A_RODT O On die termination enable signal output to the SD-RAM
AW25 DVSS - Ground terminal
AW27 A_RA9 O Address signal output to the SD-RAM
AW29 DVSS - Ground terminal
AW31 A_RDQ18 I/O Two-way data bus with the SD-RAM
AW33 DVSS - Ground terminal
AW35 A_RDQ28 I/O Two-way data bus with the SD-RAM
AW37 DVSS - Ground terminal
AW39 A_AVDD12_MEMPLL - Power supply terminal (+1.2V)
AW41 B_RDQ4 I/O Two-way data bus with the SD-RAM
AW43 B_RDQ1 I/O Two-way data bus with the SD-RAM
AY2 NS_TSTN - Not used
AY4 SRXP_2 I SATA channel 2 RX differential pair signal (positive) input terminal Not used
AY6 AVDD12_STX2 - Power supply terminal (+1.2V)
AY8 AVSS33_XTAL25M - Ground terminal
AY10 GPIO4 - Not used
AY12 TRST - Not used
AY14 VCC2IO - Power supply terminal (+1.8V)
AY16 A_RDQS0 O Data strobe signal (positive) output to the SD-RAM
AY18 VCC2IO - Power supply terminal (+1.8V)
AY20 A_RDQ8 I/O Two-way data bus with the SD-RAM
AY22 VCC2IO - Power supply terminal (+1.8V)
AY24 A_RA4 O Address signal output to the SD-RAM
AY26 VCC2IO - Power supply terminal (+1.8V)
AY28 A_RA10 O Address signal output to the SD-RAM
AY30 VCC2IO - Power supply terminal (+1.8V)
AY32 A_RDQ22 I/O Two-way data bus with the SD-RAM
AY34 VCC2IO - Power supply terminal (+1.8V)
AY36 A_RDQ24 I/O Two-way data bus with the SD-RAM
AY38 VCC2IO - Power supply terminal (+1.8V)
AY40 A_AVSS12_MEMPLL - Ground terminal
AY42 DVSS - Ground terminal
BA1 NS_TSTP - Not used
BA3 STXN_1 O SATA channel 1 TX differential pair signal (negative) output terminal
BA5 STXN_2 O SATA channel 2 TX differential pair signal (negative) output terminal Not used
BA7 RREF - Not used
BA9 XTAL25MO O System clock signal output terminal (25 MHz)
BA11 TCK - Not used
BA13 A_RDQ4 I/O Two-way data bus with the SD-RAM
BA15 A_RDQ6 I/O Two-way data bus with the SD-RAM
BA17 A_RDQS1B O Data strobe signal (negative) output to the SD-RAM
BA19 A_RDQ15 I/O Two-way data bus with the SD-RAM
BA21 A_RCLK0B O Clock signal (negative) output to the SD-RAM
BA23 A_RA8 O Address signal output to the SD-RAM
BA25 A_RA12 O Address signal output to the SD-RAM
BA27 A_RA7 O Address signal output to the SD-RAM
BA29 A_RCKE O Clock enable signal output to the SD-RAM
BA31 A_RDQ20 I/O Two-way data bus with the SD-RAM
BA33 A_RDQS2 O Data strobe signal (positive) output to the SD-RAM
BA35 A_RDQS3B O Data strobe signal (negative) output to the SD-RAM
BA37 A_RDQ26 I/O Two-way data bus with the SD-RAM
BA39 A_RCLK1 O Clock signal (positive) output to the SD-RAM

HBD-E370/E470/E570/E870/T57
87
Pin No. Pin Name I/O Description
BA41 DVSS - Ground terminal
BA43 VCC2IO - Power supply terminal (+1.8V)
BB2 SRXN_1 I SATA channel 1 RX differential pair signal (negative) input terminal
BB4 SRXN_2 I SATA channel 2 RX differential pair signal (negative) input terminal Not used
BB6 SVCTST - Not used
BB8 XTAL25MI I System clock signal input terminal (25 MHz)
BB10 TDO - Not used
BB12 TDI - Not used
BB14 VCC2IO - Power supply terminal (+1.8V)
BB16 A_RDQS0B O Data strobe signal (negative) output to the SD-RAM
BB18 VCC2IO - Power supply terminal (+1.8V)
BB20 A_RDQ10 I/O Two-way data bus with the SD-RAM
BB22 VCC2IO - Power supply terminal (+1.8V)
BB24 A_RRASB O Row address strobe signal output to the SD-RAM
BB26 VCC2IO - Power supply terminal (+1.8V)
BB28 A_RBA0 O Bank address signal output to the SD-RAM
BB30 VCC2IO - Power supply terminal (+1.8V)
BB32 A_RDQ17 I/O Two-way data bus with the SD-RAM
BB34 VCC2IO - Power supply terminal (+1.8V)
BB36 A_RDQ31 I/O Two-way data bus with the SD-RAM
BB38 VCC2IO - Power supply terminal (+1.8V)
BB40 A_TP_MEMPLL - Not used
BB42 VCC2IO - Power supply terminal (+1.8V)
BC1 SRXP_1 I SATA channel 1 RX differential pair signal (positive) input terminal
BC3 STXP_1 O SATA channel 1 TX differential pair signal (positive) output terminal
BC5 STXP_2 O SATA channel 2 TX differential pair signal (positive) output terminal Not used
BC7 AVDD33_XTAL25M - Power supply terminal (+3.3V)
BC9 GPIO7 - Not used
BC11 TMS - Not used
BC13 A_RDQ2 I/O Two-way data bus with the SD-RAM
BC15 A_RDQ7 I/O Two-way data bus with the SD-RAM
BC17 A_RDQS1 O Data strobe signal (positive) output to the SD-RAM
BC19 A_RDQ13 I/O Two-way data bus with the SD-RAM
BC21 A_RCLK0 O Clock signal (positive) output to the SD-RAM
BC23 A_RA0 O Address signal output to the SD-RAM
BC25 A_RA6 O Address signal output to the SD-RAM
BC27 A_RA3 O Address signal output to the SD-RAM
BC29 A_RWEB O Write enable signal output to the SD-RAM
BC31 A_RDQ19 I/O Two-way data bus with the SD-RAM
BC33 A_RDQS2B O Data strobe signal (negative) output to the SD-RAM
BC35 A_RDQS3 O Data strobe signal (positive) output to the SD-RAM
BC37 A_RDQ29 I/O Two-way data bus with the SD-RAM
BC39 A_RCLK1B O Clock signal (negative) output to the SD-RAM
BC41 A_TN_MEMPLL - Not used
BC43 A_REXTDN - Not used

HBD-E370/E470/E570/E870/T57
88
MB-134 BOARD IC1201 LAN8700C-AEZG-CTI (ETHERNET INTERFACE)
Pin No. Pin Name I/O Description
1 TX_ER I Transmit error signal input from the BD decoder
2 MDC I Serial data transfer clock signal input from the BD decoder
3 CRS O Carrier sense signal output to the BD decoder
4 MDIO I/O Two-way data bus with the BD decoder
5 nRST I Reset signal input from the system controller
6 TX_EN I Transmit enable signal input from the BD decoder
7 VDD33 - Power supply terminal (+3.3V)
8 VDD_CORE - Power supply terminal (+1.8V) Not used
9 to 12 PA0 to PA3 - Not used
13 XTAL2 O System clock output terminal (25 MHz)
14 REFCLK I System clock input terminal (25 MHz)
15 to 18 RXD3 to RXD0 O Receive data output to the BD decoder
19 RX_DV O Receive data valid signal output to the BD decoder
20 RX_CLK O Receive clock signal output to the BD decoder
21 RX_ER O Receive error signal output to the BD decoder
22 TX_CLK O Transmit clock signal output to the BD decoder
23, 24 TXD0, TXD1 I Transmit data input from the BD decoder
25 VDDIO - Power supply terminal (+3.3V)
26, 27 TXD2, TXD3 I Transmit data input from the BD decoder
28 TXN O Serial data (negative) output to the ethernet connector
29 TXP O Serial data (positive) output to the ethernet connector
30 VDDA3.3 - Power supply terminal (+3.3V) (analog system)
31 RXN I Serial data (negative) input from the ethernet connector
32 RXP I Serial data (positive) input from the ethernet connector
33 VDDA3.3 - Power supply terminal (+3.3V) (analog system)
34 EXRES1 I Reference resistor connection terminal
35 VDDA3.3 - Power supply terminal (+3.3V) (analog system)
36 COL O Collision detect signal output to the BD decoder

HBD-E370/E470/E570/E870/T57
89
MAIN BOARD IC501 R5F364AMDFA (SYSTEM CONTROLLER)
Pin No. Pin Name I/O Description
1 DAMP_SCDT/DIR_DI O Serial data output to the stream processor
2DAMP_SHIFT/
DIR_CL O Serial data transfer clock signal output to the stream processor
3 FL_CS O Chip select signal output to the fl uorescent indicator tube driver
4 SIRCS_IN I SIRCS signal input from the remote control receiver
5 FL_DOUT O Serial data output to the fl uorescent indicator tube driver
6 CEC_RX_IN - Not used
7 FL_CLK O Serial data transfer clock signal output to the fl uorescent indicator tube driver
8 BYTE I External data bus width selection signal input terminal
9 CNVss I Processor mode selection signal input terminal
10 Xcin I Sub system clock input terminal Not used
11 Xcout O Sub system clock output terminal Not used
12 RESET I System reset signal input from the reset signal generator
13 Xout O Main system clock output terminal (6 MHz)
14 Vss - Ground terminal
15 Xin I Main system clock input terminal (6 MHz)
16 Vcc - Power supply terminal (+3.3V)
17 CEC (TX/RX) I/O CEC serial data input/output with the HDMI ARC OUT connector
18 NO USE - Not used
19 KEY_INT I Key wake-up signal input terminal
20 AC_CUT I AC cut detection signal input terminal
21 BD_IF_START O Busy request signal output to the BD decoder
22 ST_DO I Serial data input from the tuner (FM)
23 ST_CLK O Serial data transfer clock signal output to the tuner (FM)
24 ST_DI O Serial data output to the tuner (FM)
25 BD_IF_REQ I Request signal input from the BD decoder
26 CEC_TX_OUT - Not used
27 PCONT_FL O Power on/off control signal output terminal for the front panel section
28 LED_PWM O LED drive signal output terminal
29 S-AIR_SDA I/O Two-way I2C data bus with the wireless transceiver
30 S-AIR_SCL O I2C clock signal output to the wireless transceiver
31 TXD1 - Not used
32 RXD1 - Not used
33 S-AIR_GPIO2 I Interrupt signal input from the wireless transceiver
34 S-AIR_ADC_SEL O Data selection signal output terminal for S-AIR section
35 BD_RESET O Reset signal output to the BD decoder, NAND fl ash, EEPROM and ethernet interface
36 BD_CS O Chip select signal output to the BD decoder
37 to 39 BD_PCONT1 to
BD_CONT3 O Power on/off control signal output terminal for the BD section
40 BD_PCONT4 O Power on/off control signal output terminal Not used
41, 42 BD_PCONT5,
BD_CONT6 O Power on/off control signal output terminal for the BD section
43 P_CONT1 O Power on/off control signal output terminal
44 FAN_ON O Power on/off control signal output terminal for the FAN motor
45 FAN_CONT O FAN motor on/off control signal output terminal
46 CE - Not used
47 BD_BDI O Serial data output to the BD decoder
48 BD_BDO I Serial data input from the BD decoder
49 BD_SCLK I Serial data transfer clock signal input from the BD decoder
50 DRIVER_RST (EN) O Reset signal output to the power amplifi er
51, 52 OVERFLOW1,
OVERFLOW2 O Overfl ow detection signal input from the stream processor
53 DAMP_INT O Reset signal output to the stream processor
54 DAMP_SOFT_MUTE O Soft muting on/off control signal output to stream processor
55 to 57 DAMP_LATCH1 to
DAMP_LATCH3 O Serial data latch pulse signal output to the stream processor
58 to 61 NO USE - Not used
62 Vcc - Power supply terminal (+3.3V)
63 S-AIR_SRC_RST O Reset signal output to the S-AIR section
64 Vss - Ground terminal

HBD-E370/E470/E570/E870/T57
90
Pin No. Pin Name I/O Description
65 MIC_DET I Calibration microphone connection detection signal input terminal
66 DC_DET I Over load detection signal input terminal
67 DRIVER_SD/
PVDD_DET I Shut down signal input from the power amplifi er
68 A.CAL_OUT I AUdio signal output detection signal input terminal
69 to 73 NO USE - Not used
74 RDS_DATA I RDS serial data input from the tuner (FM) (E370: AEP, UK/E870: AEP, UK models only)
75 RDS_CLK I RDS serial data transfer clock signal input from the tuner (FM)
(E370: AEP, UK/E870: AEP, UK models only)
76 ST_CE O Chip enable signal output to the tuner (FM)
77 TUNED I Tuned detection signal input from the tuner (FM)
78 to 80 ASEL_0 to ASEL_2 O Audio selection signal output terminal
81 CPU_PRERST O Reset signal output to the serial fl ash
82 CORE_RST - Not used
83 NSPMUTE O NSP muting on/off control signal output to stream processor
84 JIG_MODE - Noy used
85 OPWRSB I Power on/off control signal BD decoder
86 FE_EJECT O Eject/stop key output to the BD decoder
87 UPG_STATUS I UPG status signal input from the BD decoder
88 VBUS_DET - Noy used
89 Acal_Lv I Auto calibration microphone signal input terminal
90 S-AIR_ID_SW - Not used
91 BD_TEMP I Temperature detection signal input terminal
92 DESTINATION I Destination setting terminal
93 MODEL I Model setting terminal
94, 95 KEY2, KEY1 I Key input terminal for front panel keys
96 Vss - Ground terminal
97 KEY0 I Key input terminal for front panel keys
98 Vref I Reference voltage (+3.3V) input terminal
99 Vcc - Power supply terminal (+3.3V)
100 NO USE - Not used

91
HBD-E370/E470/E570/E870/T57
SECTION 6
EXPLODED VIEWS
1 X-2546-719-2 PANEL FRONT ASSY (10EZ)
(E370: AEP, UK/E870: AEP, UK)
1 X-2546-856-2 PANEL FRONT ASSY (10EZ V)
(EXCEPT E370: AEP, UK/E870: AEP, UK)
2 3-077-331-21 +BV3 (3-CR)
3 4-161-650-01 BUTTON (PLAY-POW-EZ)
4 4-161-647-11 ESCUTCHEON (EZ) (E370)
4 4-161-647-21 ESCUTCHEON (EZ) (E570)
4 4-161-647-41 ESCUTCHEON (EZ) (E870)
4 4-161-647-61 ESCUTCHEON (EZ) (T57)
4 4-161-647-81 ESCUTCHEON (EZ) (E470)
5 X-2546-720-1 LOADING PANEL ASSY (10EZ)
8 4-161-688-01 CASE (EZ) (E570/T57)
8 4-161-688-21 CASE (EZ) (E370: CND, AEP, UK/E470/E870)
8 4-161-688-41 CASE (EZ) (E370: US)
9 3-704-515-32 SCREW (BV/RING)
10 A-1746-097-A FL BOARD, COMPLETE
#1 7-685-504-19 SCREW +BTP 2X6 TYPE2 N-S
Ref. No. Part No. Description Remark Ref. No. Part No. Description Remark
Note:
• -XX and -X mean standardized parts, so
they may have some difference from the
original one.
• Items marked “*” are not stocked since
they are seldom required for routine ser-
vice. Some delay should be anticipated
when ordering these items.
• The mechanical parts with no reference
number in the exploded views are not sup-
plied.
• Color Indication of Appearance Parts Ex-
ample:
KNOB, BALANCE (WHITE) . . . (RED)
↑ ↑
Parts Color Cabinet’s Color
• Abbreviation
CND : Canadian model
6-1. CASE, FRONT PANEL SECTION
The components identifi ed by mark 0
or dotted line with mark 0 are critical for
safety.
Replace only with part number specifi ed.
Les composants identifi és par une marque
0 sont critiques pour la sécurité.
Ne les remplacer que par une pièce por-
tant le numéro spécifi é.
1
not supplied
(KEY board)
MB-134 board section
#1
2
2
2
4
not supplied
(P-KEY board)
not supplied
not supplied
not supplied
not
supplied
8
9
2
2
2
210
5
not
supplied
not
supplied
3
The components identifi ed by mark 9 con-
tain confi dential information.
Strictly follow the instructions whenever the
components are repaired and/or replaced.
Les composants identifi és par la marque
9 contiennent des informations confi den-
tielles.
Suivre scrupuleusement les instructions
chaque fois qu’un composant est remplacé
et / ou réparé.

92
HBD-E370/E470/E570/E870/T57
6-2. MB-134 BOARD SECTION
52 3-077-331-21 +BV3 (3-CR)
53 1-966-988-11 HARNESS (USB)
* 54 3-703-150-11 CLAMP
9 55 A-1762-831-A MB-134 BOARD, COMPLETE (for SERVICE)
(E370: US)
9 55 A-1762-832-A MB-134 BOARD, COMPLETE (for SERVICE)
(E370: CND)
9 55 A-1762-833-A MB-134 BOARD, COMPLETE (for SERVICE)
(E370: AEP)
9 55 A-1762-834-A MB-134 BOARD, COMPLETE (for SERVICE)
(E370: UK)
9 55 A-1762-842-A MB-134 BOARD, COMPLETE (for SERVICE) (T57)
9 55 A-1762-844-A MB-134 BOARD, COMPLETE (for SERVICE)
(E570)
9 55 A-1762-848-A MB-134 BOARD, COMPLETE (for SERVICE)
(E870: CND)
9 55 A-1762-858-A MB-134 BOARD, COMPLETE (for SERVICE)
(E470)
9 55 A-1762-859-A MB-134 BOARD, COMPLETE (for SERVICE)
(E870: AEP)
9 55 A-1762-860-A MB-134 BOARD, COMPLETE (for SERVICE)
(E870: UK)
56 1-966-989-12 HARNESS (USB)
0 57 1-777-071-83 CORD, POWER (AEP)
0 57 1-835-078-31 CORD, POWER (UK)
0 57 1-837-308-11 CORD, POWER-SUPPLY (US, CND)
58 3-703-244-00 CORD BUSH (2104)
59 3-077-331-01 +BV3 (3-CR)
#2 7-682-147-01 SCREW +P 3X6
#3 7-682-546-09 SCREW +B 3X5
Ref. No. Part No. Description Remark Ref. No. Part No. Description Remark
not supplied
not supplied
#3
#2
not
supplied
52
52
52 52
55
52
54
52
52
52
56 57
58
59 59
59
53
not supplied
(F-USB board)
not supplied
(REG board)
not supplied
(R-USB board)
not supplied
(CONNECT board)
not supplied
back panel section
52
52
A
A
BCD
B
CD
E
E

93
HBD-E370/E470/E570/E870/T57
6-3. BACK PANEL SECTION
101 3-077-331-21 +BV3 (3-CR)
102 1-828-954-51 WIRE (FLAT TYPE) (9 CORE) (US, CND)
102 1-828-964-51 WIRE (FLAT TYPE) (11 CORE) (AEP, UK)
103 4-161-658-01 CARD SLOT (S-AIR UME)
104 3-077-331-11 +BV3 (3-CR)
105 3-077-331-01 +BV3 (3-CR)
M3001 1-787-931-11 DC FAN
TU1 1-693-781-11 TUNER (FM) (US, CND)
TU1 1-693-787-11 TUNER (FM) (AEP, UK)
Ref. No. Part No. Description Remark Ref. No. Part No. Description Remark
not supplied
TU1
M3001
101
101
101
101 102
103
104
104
105
101 101
not supplied
not supplied
not supplied
MAIN board section
BD drive section
(BPX-5)
105
105
105

94
HBD-E370/E470/E570/E870/T57
6-4. MAIN BOARD SECTION
151 A-1745-451-A POWER BOARD, COMPLETE
(E370: AEP, UK/E870: AEP, UK)
151 A-1745-455-A POWER BOARD, COMPLETE
(EXCEPT E370: AEP, UK/E870: AEP, UK)
152 4-232-478-31 FOOT
153 3-077-331-21 +BV3 (3-CR)
154 1-828-343-51 WIRE (FLAT TYPE) (15 CORE)
155 1-828-400-51 WIRE (FLAT TYPE) (27 CORE)
156 A-1746-096-A AUDIO BOARD, COMPLETE (US, CND)
(EXCEPT E370: AEP, UK/E870: AEP, UK)
156 A-1746-102-A AUDIO BOARD, COMPLETE (AEP, UK)
(E370: AEP, UK/E870: AEP, UK)
157 1-828-336-51 WIRE (FLAT TYPE) (15 CORE) (US, CND)
157 1-828-346-51 WIRE (FLAT TYPE) (17 CORE) (AEP, UK)
158 1-828-740-51 WIRE (FLAT TYPE) (18 CORE)
159 1-828-730-51 WIRE (FLAT TYPE) (16 CORE)
160 1-828-341-51 WIRE (FLAT TYPE) (15 CORE)
161 3-077-331-11 +BV3 (3-CR)
162 A-1746-692-A MAIN BOARD, COMPLETE
(EXCEPT E370: AEP, UK/E870: AEP, UK)
162 A-1746-698-A MAIN BOARD, COMPLETE
(E370: AEP, UK/E870: AEP, UK)
0 F901 1-533-311-12 FUSE, GLASS (DIA.5) (8A/125V) (US, CND)
0 F901 1-576-232-51 FUSE (H.B.C.) (T5AH/250V) (AEP, UK)
Ref. No. Part No. Description Remark Ref. No. Part No. Description Remark
F
F
151
152
152
not supplied
F901
not supplied
not supplied
153 156
157
158
153
153
153
153
153
154
not supplied
155
159
160
161
162
not supplied
not supplied
(AEP, UK)

95
HBD-E370/E470/E570/E870/T57
6-5. BD DRIVE SECTION (BPX-5)
201 4-175-656-01 HOLDER, FFC (REAR)
202 A-1750-926-A LOADING FOR SERVICE
203 3-087-053-11 +BVTP2.6 (3CR)
204 2-345-115-01 SCREW (S), FLOAT
205 4-175-937-01 INSULATOR
0 206 8-820-430-02 DEVICE, OPTICAL (KEM-460AAA/C2RP)
207 1-837-660-51 WIRE (FLAT TYPE) (9 CORE)
208 1-837-658-51 WIRE (FLAT TYPE) (45 CORE)
209 1-837-659-51 WIRE (FLAT TYPE) (5 CORE)
Ref. No. Part No. Description Remark Ref. No. Part No. Description Remark
not supplied
202
201
not supplied
not supplied
209
208
207
204 206
205
205
205
205
not supplied
203

96
HBD-E370/E470/E570/E870/T57
SECTION 7
ELECTRICAL PARTS LIST
A-1746-096-A AUDIO BOARD, COMPLETE
(EXCEPT E370: AEP, UK/E870: AEP, UK)
A-1746-102-A AUDIO BOARD, COMPLETE
(E370: AEP, UK/E870: AEP, UK)
**********************
< CAPACITOR >
C10 1-162-964-11 CERAMIC CHIP 0.001uF 10% 50V
C11 1-162-923-11 CERAMIC CHIP 47PF 5% 50V
C12 1-125-891-11 CERAMIC CHIP 0.47uF 10% 10V
C14 1-162-927-11 CERAMIC CHIP 100PF 5% 50V
C15 1-162-927-11 CERAMIC CHIP 100PF 5% 50V
C16 1-162-927-11 CERAMIC CHIP 100PF 5% 50V
C17 1-107-826-11 CERAMIC CHIP 0.1uF 10% 16V
C20 1-162-966-11 CERAMIC CHIP 0.0022uF 10% 50V
C21 1-126-964-11 ELECT 10uF 20% 50V
C22 1-104-658-91 ELECT 100uF 20% 10V
C23 1-164-315-11 CERAMIC CHIP 470PF 5% 50V
C27 1-162-960-11 CERAMIC CHIP 220PF 10% 50V
C28 1-164-315-11 CERAMIC CHIP 470PF 5% 50V
C29 1-110-563-11 CERAMIC CHIP 0.068uF 10% 16V
C32 1-162-925-11 CERAMIC CHIP 68PF 5% 50V
C33 1-162-927-11 CERAMIC CHIP 100PF 5% 50V
C35 1-162-927-11 CERAMIC CHIP 100PF 5% 50V
C37 1-107-826-11 CERAMIC CHIP 0.1uF 10% 16V
C39 1-104-662-91 ELECT 22uF 20% 25V
C41 1-104-662-91 ELECT 22uF 20% 25V
C44 1-104-658-91 ELECT 100uF 20% 10V
C45 1-107-826-11 CERAMIC CHIP 0.1uF 10% 16V
C48 1-126-947-11 ELECT 47uF 20% 35V
C49 1-115-156-11 CERAMIC CHIP 1uF 10V
C50 1-125-891-11 CERAMIC CHIP 0.47uF 10% 10V
C53 1-107-826-11 CERAMIC CHIP 0.1uF 10% 16V
C54 1-107-826-11 CERAMIC CHIP 0.1uF 10% 16V
C62 1-126-947-11 ELECT 47uF 20% 35V
C63 1-127-715-11 CERAMIC CHIP 0.22uF 10% 16V
C66 1-107-826-11 CERAMIC CHIP 0.1uF 10% 16V
C67 1-115-156-11 CERAMIC CHIP 1uF 10V
C68 1-127-573-11 CERAMIC CHIP 1uF 10% 16V
C69 1-126-964-11 ELECT 10uF 20% 50V
C70 1-162-964-11 CERAMIC CHIP 0.001uF 10% 50V
< CONNECTOR >
CN10 1-784-770-11 CONNECTOR, FFC 9P
(EXCEPT E370: AEP, UK/E870: AEP, UK)
CN11 1-568-830-11 CONNECTOR, FFC 11P
(E370: AEP, UK/E870: AEP, UK)
CN13 1-779-283-11 CONNECTOR, FFC (LIF (NON-ZIF)) 15P
(EXCEPT E370: AEP, UK/E870: AEP, UK)
CN15 1-779-285-11 CONNECTOR, FFC (LIF (NON-ZIF)) 17P
(E370: AEP, UK/E870: AEP, UK)
CN17 1-564-704-41 PIN, CONNECTOR (SMALL TYPE) 2P
< DIODE >
D10 6-500-848-01 DIODE MC2840-T112-1
D12 6-500-848-01 DIODE MC2840-T112-1
D15 6-501-728-01 DIODE MAZ8051G0LS0
< IC >
IC10 8-759-100-96 IC uPC4558G2
IC11 8-759-430-37 IC MC14052BDTR2
IC12 8-759-430-37 IC MC14052BDTR2
IC14 6-712-744-01 IC TK11190CSCL-G
< JACK >
J10 1-563-330-31 JACK (A.CAL MIC ECM-AC2)
J11 1-778-940-21 PHONO JACK 2P (AUDIO AUDIO IN)
< COIL >
L010 1-481-524-11 INDUCTOR 10uH
< TRANSISTOR >
Q10 8-729-028-96 TRANSISTOR DTC114EUA-T106
Q13 6-551-690-01 TRANSISTOR RT3N11M-TP-1
Q14 8-729-028-96 TRANSISTOR DTC114EUA-T106
< RESISTOR >
R12 1-216-864-11 SHORT CHIP 0
R13 1-216-825-11 METAL CHIP 2.2K 5% 1/10W
R15 1-216-845-11 METAL CHIP 100K 5% 1/10W
R18 1-216-864-11 SHORT CHIP 0
(E370: AEP, UK/E870: AEP, UK)
R19 1-216-864-11 SHORT CHIP 0
(E370: AEP, UK/E870: AEP, UK)
R20 1-216-817-11 METAL CHIP 470 5% 1/10W
Ref. No. Part No. Description Remark Ref. No. Part No. Description Remark
AUDIO
When indicating parts by reference num-
ber, please include the board name.
Note:
• Due to standardization, replacements in
the parts list may be different from the
parts specifi ed in the diagrams or the com-
ponents used on the set.
• -XX and -X mean standardized parts, so
they may have some difference from the
original one.
• Items marked “*” are not stocked since
they are seldom required for routine ser-
vice. Some delay should be anticipated
when ordering these items.
• RESISTORS
All resistors are in ohms.
METAL: Metal-fi lm resistor.
METAL OXIDE: Metal oxide-fi lm resistor.
F: nonfl ammable
• CAPACITORS
uF: μF
• COILS
uH: μH
• SEMICONDUCTORS
In each case, u: μ, for example:
uA. . : μA. . , uPA. . , μPA. . ,
uPB. . : μPB. . , uPC. . , μPC. . ,
uPD. . : μPD. .
• Abbreviation
CND : Canadian model
The components identifi ed by mark 0
or dotted line with mark 0 are critical for
safety.
Replace only with part number specifi ed.
Les composants identifi és par une marque
0 sont critiques pour la sécurité.
Ne les remplacer que par une pièce por-
tant le numéro spécifi é.
The components identifi ed by mark 9 con-
tain confi dential information.
Strictly follow the instructions whenever the
components are repaired and/or replaced.
Les composants identifi és par la marque
9 contiennent des informations confi den-
tielles.
Suivre scrupuleusement les instructions
chaque fois qu’un composant est remplacé
et / ou réparé.

Ref. No. Part No. Description Remark Ref. No. Part No. Description Remark
HBD-E370/E470/E570/E870/T57
9797
R21 1-216-864-11 SHORT CHIP 0
R22 1-216-837-11 METAL CHIP 22K 5% 1/10W
R23 1-216-809-11 METAL CHIP 100 5% 1/10W
R24 1-216-809-11 METAL CHIP 100 5% 1/10W
R25 1-216-864-11 SHORT CHIP 0
R26 1-216-809-11 METAL CHIP 100 5% 1/10W
R27 1-216-864-11 SHORT CHIP 0
R28 1-216-821-11 METAL CHIP 1K 5% 1/10W
R29 1-216-837-11 METAL CHIP 22K 5% 1/10W
R30 1-216-833-11 METAL CHIP 10K 5% 1/10W
R32 1-216-833-11 METAL CHIP 10K 5% 1/10W
R34 1-216-835-11 METAL CHIP 15K 5% 1/10W
R35 1-216-825-11 METAL CHIP 2.2K 5% 1/10W
R36 1-216-864-11 SHORT CHIP 0
R37 1-216-857-11 METAL CHIP 1M 5% 1/10W
R42 1-216-864-11 SHORT CHIP 0
R43 1-216-864-11 SHORT CHIP 0
R44 1-216-837-11 METAL CHIP 22K 5% 1/10W
R45 1-216-837-11 METAL CHIP 22K 5% 1/10W
R46 1-216-841-11 METAL CHIP 47K 5% 1/10W
R47 1-216-841-11 METAL CHIP 47K 5% 1/10W
R48 1-216-837-11 METAL CHIP 22K 5% 1/10W
R49 1-216-837-11 METAL CHIP 22K 5% 1/10W
R50 1-216-841-11 METAL CHIP 47K 5% 1/10W
R51 1-216-841-11 METAL CHIP 47K 5% 1/10W
R52 1-216-864-11 SHORT CHIP 0
R53 1-216-821-11 METAL CHIP 1K 5% 1/10W
R54 1-216-827-11 METAL CHIP 3.3K 5% 1/10W
R55 1-216-829-11 METAL CHIP 4.7K 5% 1/10W
R56 1-216-864-11 SHORT CHIP 0
R57 1-216-864-11 SHORT CHIP 0
R58 1-216-845-11 METAL CHIP 100K 5% 1/10W
R60 1-216-826-11 METAL CHIP 2.7K 5% 1/10W
R61 1-216-821-11 METAL CHIP 1K 5% 1/10W
R62 1-216-845-11 METAL CHIP 100K 5% 1/10W
R65 1-216-864-11 SHORT CHIP 0
R71 1-216-833-11 METAL CHIP 10K 5% 1/10W
R72 1-216-833-11 METAL CHIP 10K 5% 1/10W
R73 1-216-833-11 METAL CHIP 10K 5% 1/10W
R74 1-216-821-11 METAL CHIP 1K 5% 1/10W
R75 1-216-821-11 METAL CHIP 1K 5% 1/10W
R76 1-216-821-11 METAL CHIP 1K 5% 1/10W
R77 1-216-864-11 SHORT CHIP 0
R85 1-216-834-11 METAL CHIP 12K 5% 1/10W
R86 1-216-835-11 METAL CHIP 15K 5% 1/10W
R87 1-216-821-11 METAL CHIP 1K 5% 1/10W
R88 1-216-864-11 SHORT CHIP 0
0 R89 1-215-865-51 METAL OXIDE 220 5% 1W F
R93 1-216-864-11 SHORT CHIP 0
R99 1-216-821-11 METAL CHIP 1K 5% 1/10W
*************************************************************
CONNECT BOARD
**************
< CONNECTOR >
CN300 1-779-552-21 CONNECTOR, FFC (LIF (NON-ZIF)) 15P
CN301 1-564-722-11 PIN, CONNECTOR (SMALL TYPE) 6P
CN303 1-821-745-11 CONNECTOR, CARD EDGE 30P (L) (EZW-T100)
< TRANSISTOR >
Q300 8-729-029-14 TRANSISTOR DTC144EUA-T106
Q301 6-550-363-01 TRANSISTOR 2SB1690KT146
< RESISTOR >
R300 1-216-817-11 METAL CHIP 470 5% 1/10W
R301 1-216-817-11 METAL CHIP 470 5% 1/10W
R302 1-216-817-11 METAL CHIP 470 5% 1/10W
R303 1-216-841-11 METAL CHIP 47K 5% 1/10W
R307 1-216-833-11 METAL CHIP 10K 5% 1/10W
R308 1-216-833-11 METAL CHIP 10K 5% 1/10W
R309 1-216-833-11 METAL CHIP 10K 5% 1/10W
R311 1-216-833-11 METAL CHIP 10K 5% 1/10W
R320 1-216-864-11 SHORT CHIP 0
*************************************************************
A-1746-097-A FL BOARD, COMPLETE
******************
< CAPACITOR >
C803 1-107-826-11 CERAMIC CHIP 0.1uF 10% 16V
C804 1-126-786-11 ELECT 47uF 20% 16V
C807 1-107-826-11 CERAMIC CHIP 0.1uF 10% 16V
C808 1-107-826-11 CERAMIC CHIP 0.1uF 10% 16V
C810 1-107-826-11 CERAMIC CHIP 0.1uF 10% 16V
C811 1-126-382-11 ELECT 100uF 20% 16V
C812 1-107-826-11 CERAMIC CHIP 0.1uF 10% 16V
C816 1-162-968-11 CERAMIC CHIP 0.0047uF 10% 50V
C817 1-163-037-11 CERAMIC CHIP 0.022uF 10% 50V
C818 1-165-908-11 CERAMIC CHIP 1uF 10% 10V
C819 1-107-826-11 CERAMIC CHIP 0.1uF 10% 16V
C820 1-165-908-11 CERAMIC CHIP 1uF 10% 10V
C821 1-162-974-11 CERAMIC CHIP 0.01uF 50V
C822 1-119-943-91 ELECT 47uF 20% 50V
C823 1-107-826-11 CERAMIC CHIP 0.1uF 10% 16V
C824 1-137-710-91 CERAMIC CHIP 10uF 20% 6.3V
C825 1-107-826-11 CERAMIC CHIP 0.1uF 10% 16V
C826 1-162-974-11 CERAMIC CHIP 0.01uF 50V
C833 1-162-970-11 CERAMIC CHIP 0.01uF 10% 25V
C834 1-162-970-11 CERAMIC CHIP 0.01uF 10% 25V
C837 1-112-746-11 CERAMIC CHIP 4.7uF 10% 6.3V
< CONNECTOR >
CN801 1-779-283-11 CONNECTOR, FFC (LIF (NON-ZIF)) 15P
< DIODE >
D800 6-503-085-01 LED SLD430WBD2PT31XN (ILLUMINATION)
D803 6-500-848-01 DIODE MC2840-T112-1
D804 6-500-848-01 DIODE MC2840-T112-1
D805 6-501-729-01 DIODE MAZ8051GLLS0
D807 6-501-817-01 DIODE MA2J1110GLS0
< IC >
IC801 6-702-302-01 IC TK11133CSCL-G
IC802 6-713-497-01 IC HT16515
IC803 6-600-767-01 IC PNA4823M02S0
< COIL >
L801 1-410-671-31 INDUCTOR 47uH
L802 1-410-671-31 INDUCTOR 47uH
AUDIO FLCONNECT

Ref. No. Part No. Description Remark Ref. No. Part No. Description Remark
HBD-E370/E470/E570/E870/T57
98
F-USB
L803 1-410-671-31 INDUCTOR 47uH
< FLUORESCENT INDICATOR TUBE >
ND800 1-483-114-11 INDICATOR TUBE, FLUORESCENT
< TRANSISTOR >
Q800 8-729-029-14 TRANSISTOR DTC144EUA-T106
Q801 8-729-028-96 TRANSISTOR DTC114EUA-T106
Q802 6-550-363-01 TRANSISTOR 2SB1690KT146
Q803 6-550-065-01 TRANSISTOR CPH5504-TL-E
Q804 8-729-620-13 TRANSISTOR 2SC4154TP-1EF
< RESISTOR >
R803 1-216-817-11 METAL CHIP 470 5% 1/10W
R804 1-216-809-11 METAL CHIP 100 5% 1/10W
R805 1-216-817-11 METAL CHIP 470 5% 1/10W
R806 1-216-817-11 METAL CHIP 470 5% 1/10W
R807 1-216-841-11 METAL CHIP 47K 5% 1/10W
R809 1-216-822-11 METAL CHIP 1.2K 5% 1/10W
R812 1-216-821-11 METAL CHIP 1K 5% 1/10W
R813 1-216-839-11 METAL CHIP 33K 5% 1/10W
R814 1-216-805-11 METAL CHIP 47 5% 1/10W
R817 1-216-845-11 METAL CHIP 100K 5% 1/10W
R819 1-216-821-11 METAL CHIP 1K 5% 1/10W
R820 1-216-809-11 METAL CHIP 100 5% 1/10W
R821 1-216-809-11 METAL CHIP 100 5% 1/10W
R822 1-216-809-11 METAL CHIP 100 5% 1/10W
R823 1-216-844-11 METAL CHIP 82K 5% 1/10W
R825 1-216-805-11 METAL CHIP 47 5% 1/10W
R828 1-216-821-11 METAL CHIP 1K 5% 1/10W
< TRANSFORMER >
T800 1-445-686-11 D.C-D.C. CONVERTER TRANSFORMER
*************************************************************
F-USB BOARD
***********
< CONNECTOR >
CN100 1-822-423-11 CONNECTOR, USB (A) ( )
CN101 1-784-922-11 PIN, CONNECTOR 5P
*************************************************************
KEY BOARD
*********
< CONNECTOR >
CN700 1-580-057-11 PIN, CONNECTOR (SMD) 4P
* CN701 1-580-055-21 PIN, CONNECTOR (SMD) 2P
< RESISTOR >
R700 1-216-825-11 METAL CHIP 2.2K 5% 1/10W
R701 1-216-821-11 METAL CHIP 1K 5% 1/10W
R702 1-216-809-11 METAL CHIP 100 5% 1/10W
R703 1-216-825-11 METAL CHIP 2.2K 5% 1/10W
R704 1-216-821-11 METAL CHIP 1K 5% 1/10W
R705 1-216-809-11 METAL CHIP 100 5% 1/10W
< SWITCH >
S700 1-786-650-21 SWITCH, TACTILE (VOLUME +)
S701 1-786-650-21 SWITCH, TACTILE (VOLUME –)
S702 1-786-650-21 SWITCH, TACTILE (Z)
S703 1-786-650-21 SWITCH, TACTILE (FUNCTION)
S704 1-786-650-21 SWITCH, TACTILE (x)
S705 1-786-650-21 SWITCH, TACTILE (N)
*************************************************************
A-1746-692-A MAIN BOARD, COMPLETE
(EXCEPT E370: AEP, UK/E870: AEP, UK)
A-1746-698-A MAIN BOARD, COMPLETE
(E370: AEP, UK/E870: AEP, UK)
********************
< CAPACITOR >
* C501 1-112-298-91 CERAMIC CHIP 1uF 10% 16V
C502 1-165-908-11 CERAMIC CHIP 1uF 10% 10V
C503 1-162-964-11 CERAMIC CHIP 0.001uF 10% 50V
* C504 1-112-298-91 CERAMIC CHIP 1uF 10% 16V
C505 1-165-908-11 CERAMIC CHIP 1uF 10% 10V
C506 1-162-970-11 CERAMIC CHIP 0.01uF 10% 25V
C507 1-107-826-11 CERAMIC CHIP 0.1uF 10% 16V
C508 1-107-826-11 CERAMIC CHIP 0.1uF 10% 16V
C509 1-107-826-11 CERAMIC CHIP 0.1uF 10% 16V
C510 1-107-826-11 CERAMIC CHIP 0.1uF 10% 16V
C511 1-107-826-11 CERAMIC CHIP 0.1uF 10% 16V
C512 1-107-826-11 CERAMIC CHIP 0.1uF 10% 16V
C513 1-107-826-11 CERAMIC CHIP 0.1uF 10% 16V
C514 1-162-964-11 CERAMIC CHIP 0.001uF 10% 50V
C515 1-107-826-11 CERAMIC CHIP 0.1uF 10% 16V
C516 1-107-826-11 CERAMIC CHIP 0.1uF 10% 16V
C518 1-162-964-11 CERAMIC CHIP 0.001uF 10% 50V
C519 1-162-923-11 CERAMIC CHIP 47PF 5% 50V
C521 1-162-927-11 CERAMIC CHIP 100PF 5% 50V
C522 1-107-826-11 CERAMIC CHIP 0.1uF 10% 16V
C524 1-107-826-11 CERAMIC CHIP 0.1uF 10% 16V
C525 1-162-927-11 CERAMIC CHIP 100PF 5% 50V
C526 1-127-715-11 CERAMIC CHIP 0.22uF 10% 16V
C527 1-162-970-11 CERAMIC CHIP 0.01uF 10% 25V
C528 1-107-826-11 CERAMIC CHIP 0.1uF 10% 16V
C529 1-164-227-11 CERAMIC CHIP 0.022uF 10% 25V
C532 1-104-656-11 ELECT 2200uF 20% 6.3V
C533 1-126-924-11 ELECT 330uF 20% 10V
C534 1-162-970-11 CERAMIC CHIP 0.01uF 10% 25V
C535 1-162-970-11 CERAMIC CHIP 0.01uF 10% 25V
C536 1-164-227-11 CERAMIC CHIP 0.022uF 10% 25V
C537 1-164-227-11 CERAMIC CHIP 0.022uF 10% 25V
C702 1-107-826-11 CERAMIC CHIP 0.1uF 10% 16V
C705 1-104-658-91 ELECT 100uF 20% 10V
C706 1-126-964-11 ELECT 10uF 20% 50V
C707 1-126-964-11 ELECT 10uF 20% 50V
C713 1-107-826-11 CERAMIC CHIP 0.1uF 10% 16V
C714 1-126-964-11 ELECT 10uF 20% 50V
C715 1-107-826-11 CERAMIC CHIP 0.1uF 10% 16V
C716 1-126-964-11 ELECT 10uF 20% 50V
C717 1-126-964-11 ELECT 10uF 20% 50V
C718 1-107-826-11 CERAMIC CHIP 0.1uF 10% 16V
C719 1-107-826-11 CERAMIC CHIP 0.1uF 10% 16V
C720 1-107-826-11 CERAMIC CHIP 0.1uF 10% 16V
C721 1-104-658-91 ELECT 100uF 20% 10V
C722 1-107-826-11 CERAMIC CHIP 0.1uF 10% 16V
C723 1-107-826-11 CERAMIC CHIP 0.1uF 10% 16V
FL KEY MAIN
Note: When the MAIN board is replaced, spread the compound referring to “NOTE
OF REPLACING THE IC3100, IC3200 AND IC3400 ON THE MAIN BOARD
AND THE COMPLETE MAIN BOARD” on servicing notes (page 8).

Ref. No. Part No. Description Remark Ref. No. Part No. Description Remark
HBD-E370/E470/E570/E870/T57
9999
C724 1-104-658-91 ELECT 100uF 20% 10V
C725 1-107-826-11 CERAMIC CHIP 0.1uF 10% 16V
C726 1-164-227-11 CERAMIC CHIP 0.022uF 10% 25V
C727 1-107-826-11 CERAMIC CHIP 0.1uF 10% 16V
C728 1-107-826-11 CERAMIC CHIP 0.1uF 10% 16V
C729 1-162-970-11 CERAMIC CHIP 0.01uF 10% 25V
C730 1-107-826-11 CERAMIC CHIP 0.1uF 10% 16V
C731 1-162-970-11 CERAMIC CHIP 0.01uF 10% 25V
C732 1-104-658-91 ELECT 100uF 20% 10V
C733 1-107-826-11 CERAMIC CHIP 0.1uF 10% 16V
C735 1-107-826-11 CERAMIC CHIP 0.1uF 10% 16V
C736 1-162-912-11 CERAMIC CHIP 7PF 0.5PF 50V
C737 1-162-912-11 CERAMIC CHIP 7PF 0.5PF 50V
C3000 1-126-933-11 ELECT 100uF 20% 16V
C3001 1-126-947-11 ELECT 47uF 20% 35V
C3002 1-114-868-11 CERAMIC CHIP 0.1uF 10% 50V
C3003 1-162-964-11 CERAMIC CHIP 0.001uF 10% 50V
C3005 1-162-970-11 CERAMIC CHIP 0.01uF 10% 25V
C3011 1-165-726-31 ELECT 56uF 20% 16V
C3012 1-107-826-11 CERAMIC CHIP 0.1uF 10% 16V
C3013 1-107-826-11 CERAMIC CHIP 0.1uF 10% 16V
C3014 1-107-826-11 CERAMIC CHIP 0.1uF 10% 16V
C3015 1-107-826-11 CERAMIC CHIP 0.1uF 10% 16V
C3016 1-107-826-11 CERAMIC CHIP 0.1uF 10% 16V
C3017 1-107-826-11 CERAMIC CHIP 0.1uF 10% 16V
C3018 1-107-826-11 CERAMIC CHIP 0.1uF 10% 16V
C3019 1-107-826-11 CERAMIC CHIP 0.1uF 10% 16V
C3020 1-107-826-11 CERAMIC CHIP 0.1uF 10% 16V
C3021 1-165-726-31 ELECT 56uF 20% 16V
C3022 1-107-826-11 CERAMIC CHIP 0.1uF 10% 16V
C3023 1-107-826-11 CERAMIC CHIP 0.1uF 10% 16V
C3024 1-107-826-11 CERAMIC CHIP 0.1uF 10% 16V
C3025 1-107-826-11 CERAMIC CHIP 0.1uF 10% 16V
C3026 1-107-826-11 CERAMIC CHIP 0.1uF 10% 16V
C3027 1-107-826-11 CERAMIC CHIP 0.1uF 10% 16V
C3028 1-107-826-11 CERAMIC CHIP 0.1uF 10% 16V
C3029 1-107-826-11 CERAMIC CHIP 0.1uF 10% 16V
C3030 1-107-826-11 CERAMIC CHIP 0.1uF 10% 16V
C3031 1-165-726-31 ELECT 56uF 20% 16V
C3032 1-107-826-11 CERAMIC CHIP 0.1uF 10% 16V
C3033 1-107-826-11 CERAMIC CHIP 0.1uF 10% 16V
C3034 1-107-826-11 CERAMIC CHIP 0.1uF 10% 16V
C3035 1-107-826-11 CERAMIC CHIP 0.1uF 10% 16V
C3036 1-107-826-11 CERAMIC CHIP 0.1uF 10% 16V
C3037 1-107-826-11 CERAMIC CHIP 0.1uF 10% 16V
C3038 1-107-826-11 CERAMIC CHIP 0.1uF 10% 16V
C3039 1-107-826-11 CERAMIC CHIP 0.1uF 10% 16V
C3040 1-107-826-11 CERAMIC CHIP 0.1uF 10% 16V
C3051 1-114-323-11 CERAMIC CHIP 0.01uF 10% 50V
C3052 1-165-908-11 CERAMIC CHIP 1uF 10% 10V
C3054 1-126-933-11 ELECT 100uF 20% 16V
C3055 1-165-908-11 CERAMIC CHIP 1uF 10% 10V
C3056 1-126-923-91 ELECT 220uF 20% 10V
C3057 1-162-970-11 CERAMIC CHIP 0.01uF 10% 25V
C3058 1-162-909-11 CERAMIC CHIP 4PF 0.25PF 50V
C3060 1-162-909-11 CERAMIC CHIP 4PF 0.25PF 50V
C3071 1-162-970-11 CERAMIC CHIP 0.01uF 10% 25V
C3091 1-126-934-11 ELECT 220uF 20% 16V
C3101 1-107-826-11 CERAMIC CHIP 0.1uF 10% 16V
C3102 1-107-826-11 CERAMIC CHIP 0.1uF 10% 16V
C3103 1-107-826-11 CERAMIC CHIP 0.1uF 10% 16V
C3104 1-107-826-11 CERAMIC CHIP 0.1uF 10% 16V
C3105 1-107-826-11 CERAMIC CHIP 0.1uF 10% 16V
C3106 1-107-826-11 CERAMIC CHIP 0.1uF 10% 16V
C3107 1-100-436-91 CERAMIC CHIP 0.033uF 10% 25V
C3108 1-115-339-11 CERAMIC CHIP 0.1uF 10% 50V
C3109 1-115-339-11 CERAMIC CHIP 0.1uF 10% 50V
C3110 1-100-436-91 CERAMIC CHIP 0.033uF 10% 25V
C3111 1-112-246-11 ELECT 100uF 20% 35V
C3112 1-112-246-11 ELECT 100uF 20% 35V
C3113 1-137-198-81 FILM 1uF 5% 50V
C3114 1-137-198-81 FILM 1uF 5% 50V
C3115 1-112-831-31 ELECT 2200uF 20% 35V
C3116 1-115-339-11 CERAMIC CHIP 0.1uF 10% 50V
C3117 1-100-436-91 CERAMIC CHIP 0.033uF 10% 25V
C3118 1-115-339-11 CERAMIC CHIP 0.1uF 10% 50V
C3119 1-115-339-11 CERAMIC CHIP 0.1uF 10% 50V
C3120 1-100-436-91 CERAMIC CHIP 0.033uF 10% 25V
C3121 1-112-246-11 ELECT 100uF 20% 35V
C3122 1-112-246-11 ELECT 100uF 20% 35V
C3123 1-137-198-81 FILM 1uF 5% 50V
C3124 1-137-198-81 FILM 1uF 5% 50V
C3125 1-112-831-31 ELECT 2200uF 20% 35V
C3126 1-115-339-11 CERAMIC CHIP 0.1uF 10% 50V
C3127 1-114-869-11 CERAMIC CHIP 2.2uF 10% 6.3V
C3128 1-114-869-11 CERAMIC CHIP 2.2uF 10% 6.3V
C3129 1-162-964-11 CERAMIC CHIP 0.001uF 10% 50V
C3201 1-107-826-11 CERAMIC CHIP 0.1uF 10% 16V
C3202 1-107-826-11 CERAMIC CHIP 0.1uF 10% 16V
C3203 1-107-826-11 CERAMIC CHIP 0.1uF 10% 16V
C3204 1-107-826-11 CERAMIC CHIP 0.1uF 10% 16V
C3205 1-107-826-11 CERAMIC CHIP 0.1uF 10% 16V
C3206 1-107-826-11 CERAMIC CHIP 0.1uF 10% 16V
C3207 1-100-436-91 CERAMIC CHIP 0.033uF 10% 25V
C3208 1-115-339-11 CERAMIC CHIP 0.1uF 10% 50V
C3209 1-115-339-11 CERAMIC CHIP 0.1uF 10% 50V
C3210 1-100-436-91 CERAMIC CHIP 0.033uF 10% 25V
C3211 1-112-246-11 ELECT 100uF 20% 35V
C3212 1-112-246-11 ELECT 100uF 20% 35V
C3213 1-137-198-81 FILM 1uF 5% 50V
C3214 1-137-198-81 FILM 1uF 5% 50V
C3215 1-112-831-31 ELECT 2200uF 20% 35V
C3216 1-115-339-11 CERAMIC CHIP 0.1uF 10% 50V
C3217 1-100-436-91 CERAMIC CHIP 0.033uF 10% 25V
C3218 1-115-339-11 CERAMIC CHIP 0.1uF 10% 50V
C3219 1-115-339-11 CERAMIC CHIP 0.1uF 10% 50V
C3220 1-100-436-91 CERAMIC CHIP 0.033uF 10% 25V
C3227 1-100-909-11 CERAMIC CHIP 10uF 10% 6.3V
C3229 1-162-964-11 CERAMIC CHIP 0.001uF 10% 50V
C3311 1-112-246-11 ELECT 100uF 20% 35V
C3312 1-112-246-11 ELECT 100uF 20% 35V
C3313 1-137-198-81 FILM 1uF 5% 50V
C3314 1-137-198-81 FILM 1uF 5% 50V
C3315 1-112-831-31 ELECT 2200uF 20% 35V
C3316 1-115-339-11 CERAMIC CHIP 0.1uF 10% 50V
C3327 1-114-869-11 CERAMIC CHIP 2.2uF 10% 6.3V
C3401 1-107-826-11 CERAMIC CHIP 0.1uF 10% 16V
C3402 1-107-826-11 CERAMIC CHIP 0.1uF 10% 16V
C3403 1-107-826-11 CERAMIC CHIP 0.1uF 10% 16V
C3404 1-107-826-11 CERAMIC CHIP 0.1uF 10% 16V
MAIN

Ref. No. Part No. Description Remark Ref. No. Part No. Description Remark
HBD-E370/E470/E570/E870/T57
100
C3405 1-107-826-11 CERAMIC CHIP 0.1uF 10% 16V
C3406 1-107-826-11 CERAMIC CHIP 0.1uF 10% 16V
C3407 1-100-436-91 CERAMIC CHIP 0.033uF 10% 25V
C3408 1-115-339-11 CERAMIC CHIP 0.1uF 10% 50V
C3409 1-115-339-11 CERAMIC CHIP 0.1uF 10% 50V
C3410 1-100-436-91 CERAMIC CHIP 0.033uF 10% 25V
C3411 1-112-246-11 ELECT 100uF 20% 35V
C3412 1-112-246-11 ELECT 100uF 20% 35V
C3413 1-137-198-81 FILM 1uF 5% 50V
C3414 1-137-198-81 FILM 1uF 5% 50V
C3415 1-112-831-31 ELECT 2200uF 20% 35V
C3416 1-115-339-11 CERAMIC CHIP 0.1uF 10% 50V
C3417 1-100-436-91 CERAMIC CHIP 0.033uF 10% 25V
C3418 1-115-339-11 CERAMIC CHIP 0.1uF 10% 50V
C3419 1-115-339-11 CERAMIC CHIP 0.1uF 10% 50V
C3420 1-100-436-91 CERAMIC CHIP 0.033uF 10% 25V
C3421 1-112-246-11 ELECT 100uF 20% 35V
C3422 1-112-246-11 ELECT 100uF 20% 35V
C3423 1-137-198-81 FILM 1uF 5% 50V
C3424 1-137-198-81 FILM 1uF 5% 50V
C3425 1-112-831-31 ELECT 2200uF 20% 35V
C3426 1-115-339-11 CERAMIC CHIP 0.1uF 10% 50V
C3427 1-114-869-11 CERAMIC CHIP 2.2uF 10% 6.3V
C3428 1-114-869-11 CERAMIC CHIP 2.2uF 10% 6.3V
C3429 1-162-964-11 CERAMIC CHIP 0.001uF 10% 50V
C3551 1-126-960-11 ELECT 1uF 20% 50V
C3552 1-126-964-11 ELECT 10uF 20% 50V
C3553 1-162-970-11 CERAMIC CHIP 0.01uF 10% 25V
C3556 1-114-868-11 CERAMIC CHIP 0.1uF 10% 50V
C3561 1-126-947-11 ELECT 47uF 20% 35V
C3911 1-114-323-11 CERAMIC CHIP 0.01uF 10% 50V
C3912 1-162-964-11 CERAMIC CHIP 0.001uF 10% 50V
C3913 1-114-323-11 CERAMIC CHIP 0.01uF 10% 50V
C3914 1-162-964-11 CERAMIC CHIP 0.001uF 10% 50V
C3915 1-114-323-11 CERAMIC CHIP 0.01uF 10% 50V
C3916 1-162-964-11 CERAMIC CHIP 0.001uF 10% 50V
C3917 1-114-323-11 CERAMIC CHIP 0.01uF 10% 50V
C3918 1-162-964-11 CERAMIC CHIP 0.001uF 10% 50V
C3921 1-114-323-11 CERAMIC CHIP 0.01uF 10% 50V
C3922 1-162-964-11 CERAMIC CHIP 0.001uF 10% 50V
C3923 1-114-323-11 CERAMIC CHIP 0.01uF 10% 50V
C3924 1-162-964-11 CERAMIC CHIP 0.001uF 10% 50V
C3925 1-114-323-11 CERAMIC CHIP 0.01uF 10% 50V
C3926 1-162-964-11 CERAMIC CHIP 0.001uF 10% 50V
C3927 1-114-323-11 CERAMIC CHIP 0.01uF 10% 50V
C3928 1-162-964-11 CERAMIC CHIP 0.001uF 10% 50V
C3941 1-114-323-11 CERAMIC CHIP 0.01uF 10% 50V
C3942 1-162-964-11 CERAMIC CHIP 0.001uF 10% 50V
C3943 1-114-323-11 CERAMIC CHIP 0.01uF 10% 50V
C3944 1-162-964-11 CERAMIC CHIP 0.001uF 10% 50V
C3945 1-114-323-11 CERAMIC CHIP 0.01uF 10% 50V
C3946 1-162-964-11 CERAMIC CHIP 0.001uF 10% 50V
C3947 1-114-323-11 CERAMIC CHIP 0.01uF 10% 50V
C3948 1-162-964-11 CERAMIC CHIP 0.001uF 10% 50V
< CONNECTOR >
CN502 1-820-116-51 CONNECTOR, FFC/FPC 17P
(E370: AEP, UK/E870: AEP, UK)
CN504 1-820-115-51 CONNECTOR, FFC/FPC 15P
(EXCEPT E370: AEP, UK/E870: AEP, UK)
CN505 1-794-341-51 CONNECTOR, FFC/FPC 27P
CN508 1-820-115-51 CONNECTOR, FFC/FPC 15P
CN510 1-784-861-51 CONNECTOR, FFC (LIF (NON-ZIF)) 9P
CN701 1-779-333-51 CONNECTOR, FFC/FPC 18P (HDMI ARC OUT)
CN702 1-820-115-51 CONNECTOR, FFC/FPC 15P
CN703 1-779-332-51 CONNECTOR, FFC/FPC 16P
CN3000 1-564-704-41 PIN, CONNECTOR (SMALL TYPE) 2P
< DIODE >
D502 6-501-817-01 DIODE MA2J1110GLS0
D503 6-501-817-01 DIODE MA2J1110GLS0
D506 6-501-817-01 DIODE MA2J1110GLS0
D508 6-501-817-01 DIODE MA2J1110GLS0
D3070 6-501-817-01 DIODE MA2J1110GLS0
D3071 6-500-335-01 DIODE MC2838-T112-1
D3072 6-501-817-01 DIODE MA2J1110GLS0
D3101 6-501-696-01 DIODE RSA39LTE25
D3102 6-501-696-01 DIODE RSA39LTE25
D3103 6-501-696-01 DIODE RSA39LTE25
D3104 6-501-696-01 DIODE RSA39LTE25
D3201 6-501-696-01 DIODE RSA39LTE25
D3202 6-501-696-01 DIODE RSA39LTE25
D3203 6-501-696-01 DIODE RSA39LTE25
D3204 6-501-696-01 DIODE RSA39LTE25
D3401 6-501-696-01 DIODE RSA39LTE25
D3402 6-501-696-01 DIODE RSA39LTE25
D3501 6-501-696-01 DIODE RSA39LTE25
D3502 6-501-696-01 DIODE RSA39LTE25
D3551 6-500-848-01 DIODE MC2840-T112-1
D3553 6-501-817-01 DIODE MA2J1110GLS0
< FERRITE BEAD >
FB701 1-469-152-11 FERRITE, EMI (SMD) (2012)
FB702 1-500-283-11 INDUCTOR, FERRITE BEAD
FB704 1-469-094-21 FERRITE, EMI (SMD) (1608)
FB705 1-400-580-21 FERRITE, EMI (SMD)
FB706 1-469-094-21 FERRITE, EMI (SMD) (1608)
< IC >
IC501 A-1748-298-A IC R5F364AMDFA (for SERVICE)
IC503 6-705-203-01 IC S-80935CNMC-G85T2G
IC505 6-705-337-01 IC TK11150CSCL-G
IC506 6-702-913-01 IC S-80929CNMC-G8ZT2G
IC507 6-702-913-01 IC S-80929CNMC-G8ZT2G
IC508 6-705-337-01 IC TK11150CSCL-G
IC700 6-600-466-01 IC TORX147L (SONY) (TV DIGITAL IN OPTICAL)
IC702 6-710-554-01 IC PCM1808PWR
IC703 6-713-642-01 IC LC89058W-E
IC704 6-707-853-01 IC TC74LCX541FT (EKJ)
IC3010 6-705-979-01 IC CXD9788AR
IC3011 6-712-613-01 IC SI-3010KM-TLS
IC3020 6-705-979-01 IC CXD9788AR
IC3030 6-705-979-01 IC CXD9788AR
IC3050 6-714-743-01 IC MM3404A18URE
IC3051 6-706-492-01 IC TC7SHU04FU (T5RSOJF)
IC3100 6-714-477-01 IC CXD9981TN
IC3200 6-714-477-01 IC CXD9981TN
IC3400 6-714-477-01 IC CXD9981TN
MAIN
Note: When IC3100, IC3200 and IC3400 on the MAIN board are replaced, spread the compound
referring to “NOTE OF REPLACING THE IC3100, IC3200 AND IC3400 ON THE MAIN
BOARD AND THE COMPLETE MAIN BOARD” on servicing notes (page 8).

Ref. No. Part No. Description Remark Ref. No. Part No. Description Remark
HBD-E370/E470/E570/E870/T57
101101
< JACK >
J700 1-784-431-21 JACK, PIN 1P (SAT/CABLE DIGITAL IN COAXIAL)
< COIL >
L700 1-481-524-11 INDUCTOR 10uH
L705 1-469-527-91 INDUCTOR 47uH
L3000 1-469-526-91 INDUCTOR 22uH
L3051 1-469-525-91 INDUCTOR 10uH
L3052 1-469-525-91 INDUCTOR 10uH
L3053 1-469-525-91 INDUCTOR 10uH
L3101 1-457-579-11 INDUCTOR 10uH
L3102 1-457-579-11 INDUCTOR 10uH
L3201 1-457-579-11 INDUCTOR 10uH
L3301 1-457-579-11 INDUCTOR 10uH
L3401 1-457-579-11 INDUCTOR 10uH
L3402 1-457-579-11 INDUCTOR 10uH
L3911 1-457-796-11 AIR-CORE COIL
L3912 1-457-797-11 AIR-CORE COIL
L3913 1-457-796-11 AIR-CORE COIL
L3914 1-457-797-11 AIR-CORE COIL
L3921 1-457-796-11 AIR-CORE COIL
L3922 1-457-797-11 AIR-CORE COIL
L3923 1-457-796-11 AIR-CORE COIL
L3924 1-457-797-11 AIR-CORE COIL
L3941 1-457-796-11 AIR-CORE COIL
L3942 1-457-797-11 AIR-CORE COIL
L3943 1-457-796-11 AIR-CORE COIL
L3944 1-457-797-11 AIR-CORE COIL
< TRANSISTOR >
Q504 8-729-620-13 TRANSISTOR 2SC4154TP-1EF
Q507 6-551-272-01 TRANSISTOR RT3CLLM
Q3001 8-729-620-13 TRANSISTOR 2SC4154TP-1EF
Q3101 6-551-271-01 TRANSISTOR RT3AMMM
Q3102 6-551-271-01 TRANSISTOR RT3AMMM
Q3201 6-551-271-01 TRANSISTOR RT3AMMM
Q3301 6-551-271-01 TRANSISTOR RT3AMMM
Q3401 6-551-271-01 TRANSISTOR RT3AMMM
Q3402 6-551-271-01 TRANSISTOR RT3AMMM
Q3551 8-729-620-13 TRANSISTOR 2SC4154TP-1EF
Q3552 6-551-272-01 TRANSISTOR RT3CLLM
Q3556 8-729-620-13 TRANSISTOR 2SC4154TP-1EF
< RESISTOR >
R505 1-216-809-11 METAL CHIP 100 5% 1/10W
R506 1-216-821-11 METAL CHIP 1K 5% 1/10W
R507 1-216-815-11 METAL CHIP 330 5% 1/10W
R508 1-216-815-11 METAL CHIP 330 5% 1/10W
R509 1-216-815-11 METAL CHIP 330 5% 1/10W
R510 1-216-815-11 METAL CHIP 330 5% 1/10W
R511 1-216-815-11 METAL CHIP 330 5% 1/10W
R512 1-216-815-11 METAL CHIP 330 5% 1/10W
R513 1-216-815-11 METAL CHIP 330 5% 1/10W
R514 1-216-821-11 METAL CHIP 1K 5% 1/10W
R519 1-216-833-11 METAL CHIP 10K 5% 1/10W
R521 1-218-857-11 METAL CHIP 2.7K 0.5% 1/10W
R522 1-216-833-11 METAL CHIP 10K 5% 1/10W
R523 1-216-833-11 METAL CHIP 10K 5% 1/10W
R524 1-216-833-11 METAL CHIP 10K 5% 1/10W
R525 1-216-809-11 METAL CHIP 100 5% 1/10W
R527 1-216-821-11 METAL CHIP 1K 5% 1/10W
R528 1-216-821-11 METAL CHIP 1K 5% 1/10W
R529 1-216-821-11 METAL CHIP 1K 5% 1/10W
R530 1-216-809-11 METAL CHIP 100 5% 1/10W
R531 1-216-809-11 METAL CHIP 100 5% 1/10W
R532 1-216-809-11 METAL CHIP 100 5% 1/10W
R533 1-216-857-11 METAL CHIP 1M 5% 1/10W
R534 1-216-809-11 METAL CHIP 100 5% 1/10W
R536 1-216-809-11 METAL CHIP 100 5% 1/10W
R538 1-216-809-11 METAL CHIP 100 5% 1/10W
R540 1-216-809-11 METAL CHIP 100 5% 1/10W
(E370: AEP, UK/E870: AEP, UK)
R542 1-216-833-11 METAL CHIP 10K 5% 1/10W
(EXCEPT E370: AEP, UK/E870: AEP, UK)
R543 1-216-809-11 METAL CHIP 100 5% 1/10W
(E370: AEP, UK/E870: AEP, UK)
R544 1-216-864-11 SHORT CHIP 0
R545 1-216-833-11 METAL CHIP 10K 5% 1/10W
(EXCEPT E370: AEP, UK/E870: AEP, UK)
R546 1-216-809-11 METAL CHIP 100 5% 1/10W
R547 1-216-833-11 METAL CHIP 10K 5% 1/10W
R549 1-216-833-11 METAL CHIP 10K 5% 1/10W
R550 1-216-864-11 SHORT CHIP 0
R553 1-216-833-11 METAL CHIP 10K 5% 1/10W
R555 1-216-833-11 METAL CHIP 10K 5% 1/10W
R556 1-216-809-11 METAL CHIP 100 5% 1/10W
R563 1-216-809-11 METAL CHIP 100 5% 1/10W
R565 1-216-801-11 METAL CHIP 22 5% 1/10W
R567 1-216-809-11 METAL CHIP 100 5% 1/10W
R568 1-216-864-11 SHORT CHIP 0
R569 1-216-809-11 METAL CHIP 100 5% 1/10W
R570 1-216-809-11 METAL CHIP 100 5% 1/10W
R572 1-216-801-11 METAL CHIP 22 5% 1/10W
R574 1-216-838-11 METAL CHIP 27K 5% 1/10W
R577 1-216-841-11 METAL CHIP 47K 5% 1/10W
R580 1-216-829-11 METAL CHIP 4.7K 5% 1/10W
R582 1-216-829-11 METAL CHIP 4.7K 5% 1/10W
R585 1-216-813-11 METAL CHIP 220 5% 1/10W
R586 1-216-833-11 METAL CHIP 10K 5% 1/10W
R587 1-216-809-11 METAL CHIP 100 5% 1/10W
R588 1-216-833-11 METAL CHIP 10K 5% 1/10W
R589 1-216-809-11 METAL CHIP 100 5% 1/10W
R590 1-216-845-11 METAL CHIP 100K 5% 1/10W
R591 1-216-809-11 METAL CHIP 100 5% 1/10W
R593 1-216-833-11 METAL CHIP 10K 5% 1/10W
R594 1-216-829-11 METAL CHIP 4.7K 5% 1/10W
R595 1-216-829-11 METAL CHIP 4.7K 5% 1/10W
R596 1-216-801-11 METAL CHIP 22 5% 1/10W
R597 1-216-801-11 METAL CHIP 22 5% 1/10W
R599 1-216-801-11 METAL CHIP 22 5% 1/10W
R601 1-216-845-11 METAL CHIP 100K 5% 1/10W
R606 1-216-801-11 METAL CHIP 22 5% 1/10W
R607 1-216-809-11 METAL CHIP 100 5% 1/10W
R610 1-216-809-11 METAL CHIP 100 5% 1/10W
R613 1-216-841-11 METAL CHIP 47K 5% 1/10W
R615 1-216-841-11 METAL CHIP 47K 5% 1/10W
R618 1-216-833-11 METAL CHIP 10K 5% 1/10W
R620 1-216-864-11 SHORT CHIP 0
R621 1-216-809-11 METAL CHIP 100 5% 1/10W
R622 1-216-809-11 METAL CHIP 100 5% 1/10W
MAIN

Ref. No. Part No. Description Remark Ref. No. Part No. Description Remark
HBD-E370/E470/E570/E870/T57
102
R623 1-216-809-11 METAL CHIP 100 5% 1/10W
R632 1-216-809-11 METAL CHIP 100 5% 1/10W
R633 1-216-809-11 METAL CHIP 100 5% 1/10W
R634 1-216-809-11 METAL CHIP 100 5% 1/10W
R636 1-216-809-11 METAL CHIP 100 5% 1/10W
R639 1-216-809-11 METAL CHIP 100 5% 1/10W
R648 1-218-871-11 METAL CHIP 10K 0.5% 1/10W
R649 1-218-879-11 METAL CHIP 22K 0.5% 1/10W
R650 1-218-875-11 METAL CHIP 15K 0.5% 1/10W
R651 1-216-821-11 METAL CHIP 1K 5% 1/10W
R652 1-216-841-11 METAL CHIP 47K 5% 1/10W
R653 1-218-879-11 METAL CHIP 22K 0.5% 1/10W
R654 1-216-833-11 METAL CHIP 10K 5% 1/10W
R656 1-216-809-11 METAL CHIP 100 5% 1/10W
R657 1-216-809-11 METAL CHIP 100 5% 1/10W
R681 1-216-864-11 SHORT CHIP 0
(EXCEPT E370: AEP, UK/E870: AEP, UK)
R683 1-216-864-11 SHORT CHIP 0
(E370: AEP, UK/E870: AEP, UK)
R700 1-216-805-11 METAL CHIP 47 5% 1/10W
R701 1-216-864-11 SHORT CHIP 0
R702 1-218-285-11 METAL CHIP 75 5% 1/10W
R703 1-216-809-11 METAL CHIP 100 5% 1/10W
R704 1-216-801-11 METAL CHIP 22 5% 1/10W
R705 1-216-801-11 METAL CHIP 22 5% 1/10W
R706 1-216-801-11 METAL CHIP 22 5% 1/10W
R707 1-216-801-11 METAL CHIP 22 5% 1/10W
R708 1-216-801-11 METAL CHIP 22 5% 1/10W
R709 1-216-801-11 METAL CHIP 22 5% 1/10W
R710 1-216-801-11 METAL CHIP 22 5% 1/10W
R711 1-216-801-11 METAL CHIP 22 5% 1/10W
R712 1-216-864-11 SHORT CHIP 0
R713 1-216-805-11 METAL CHIP 47 5% 1/10W
R714 1-216-805-11 METAL CHIP 47 5% 1/10W
R716 1-216-864-11 SHORT CHIP 0
R718 1-216-864-11 SHORT CHIP 0
R719 1-216-864-11 SHORT CHIP 0
R720 1-216-864-11 SHORT CHIP 0
R721 1-216-864-11 SHORT CHIP 0
R723 1-216-864-11 SHORT CHIP 0
R724 1-216-864-11 SHORT CHIP 0
R725 1-216-805-11 METAL CHIP 47 5% 1/10W
R726 1-216-853-11 METAL CHIP 470K 5% 1/10W
R729 1-216-805-11 METAL CHIP 47 5% 1/10W
R730 1-216-805-11 METAL CHIP 47 5% 1/10W
R733 1-216-809-11 METAL CHIP 100 5% 1/10W
R734 1-216-864-11 SHORT CHIP 0
R735 1-218-831-11 METAL CHIP 220 0.5% 1/10W
R737 1-216-809-11 METAL CHIP 100 5% 1/10W
R738 1-216-809-11 METAL CHIP 100 5% 1/10W
R739 1-216-833-11 METAL CHIP 10K 5% 1/10W
R740 1-216-805-11 METAL CHIP 47 5% 1/10W
R741 1-216-809-11 METAL CHIP 100 5% 1/10W
R744 1-216-805-11 METAL CHIP 47 5% 1/10W
R745 1-216-864-11 SHORT CHIP 0
R746 1-216-864-11 SHORT CHIP 0
R747 1-216-864-11 SHORT CHIP 0
R748 1-216-833-11 METAL CHIP 10K 5% 1/10W
R749 1-216-797-11 METAL CHIP 10 5% 1/10W
R750 1-216-809-11 METAL CHIP 100 5% 1/10W
R751 1-216-801-11 METAL CHIP 22 5% 1/10W
R752 1-216-809-11 METAL CHIP 100 5% 1/10W
R753 1-216-809-11 METAL CHIP 100 5% 1/10W
R754 1-216-805-11 METAL CHIP 47 5% 1/10W
R755 1-216-797-11 METAL CHIP 10 5% 1/10W
R756 1-216-809-11 METAL CHIP 100 5% 1/10W
R758 1-216-864-11 SHORT CHIP 0
R759 1-216-857-11 METAL CHIP 1M 5% 1/10W
R760 1-216-815-11 METAL CHIP 330 5% 1/10W
R763 1-216-833-11 METAL CHIP 10K 5% 1/10W
R764 1-216-833-11 METAL CHIP 10K 5% 1/10W
R765 1-216-833-11 METAL CHIP 10K 5% 1/10W
R766 1-216-833-11 METAL CHIP 10K 5% 1/10W
R767 1-216-809-11 METAL CHIP 100 5% 1/10W
R768 1-216-809-11 METAL CHIP 100 5% 1/10W
R769 1-216-809-11 METAL CHIP 100 5% 1/10W
R771 1-216-864-11 SHORT CHIP 0
R772 1-216-864-11 SHORT CHIP 0
R773 1-216-809-11 METAL CHIP 100 5% 1/10W
R774 1-216-809-11 METAL CHIP 100 5% 1/10W
R775 1-216-809-11 METAL CHIP 100 5% 1/10W
R776 1-216-809-11 METAL CHIP 100 5% 1/10W
R777 1-216-809-11 METAL CHIP 100 5% 1/10W
R778 1-216-809-11 METAL CHIP 100 5% 1/10W
R780 1-216-809-11 METAL CHIP 100 5% 1/10W
R781 1-216-809-11 METAL CHIP 100 5% 1/10W
R782 1-216-809-11 METAL CHIP 100 5% 1/10W
R787 1-216-809-11 METAL CHIP 100 5% 1/10W
R795 1-216-864-11 SHORT CHIP 0
R3002 1-216-833-11 METAL CHIP 10K 5% 1/10W
R3003 1-218-871-11 METAL CHIP 10K 0.5% 1/10W
R3004 1-218-895-11 METAL CHIP 100K 0.5% 1/10W
R3005 1-218-871-11 METAL CHIP 10K 0.5% 1/10W
R3006 1-218-869-11 METAL CHIP 8.2K 0.5% 1/10W
R3007 1-216-821-11 METAL CHIP 1K 5% 1/10W
R3011 1-216-817-11 METAL CHIP 470 5% 1/10W
R3012 1-216-817-11 METAL CHIP 470 5% 1/10W
R3013 1-216-833-11 METAL CHIP 10K 5% 1/10W
R3014 1-216-805-11 METAL CHIP 47 5% 1/10W
R3015 1-216-805-11 METAL CHIP 47 5% 1/10W
R3017 1-216-805-11 METAL CHIP 47 5% 1/10W
R3021 1-216-817-11 METAL CHIP 470 5% 1/10W
R3022 1-216-817-11 METAL CHIP 470 5% 1/10W
R3023 1-216-805-11 METAL CHIP 47 5% 1/10W
R3024 1-216-805-11 METAL CHIP 47 5% 1/10W
R3027 1-216-805-11 METAL CHIP 47 5% 1/10W
R3031 1-216-817-11 METAL CHIP 470 5% 1/10W
R3032 1-216-817-11 METAL CHIP 470 5% 1/10W
R3033 1-216-833-11 METAL CHIP 10K 5% 1/10W
R3034 1-216-805-11 METAL CHIP 47 5% 1/10W
R3035 1-216-805-11 METAL CHIP 47 5% 1/10W
R3037 1-216-805-11 METAL CHIP 47 5% 1/10W
R3040 1-216-864-11 SHORT CHIP 0
R3041 1-216-864-11 SHORT CHIP 0
R3042 1-216-864-11 SHORT CHIP 0
R3043 1-216-864-11 SHORT CHIP 0
R3046 1-216-864-11 SHORT CHIP 0
R3047 1-216-864-11 SHORT CHIP 0
R3050 1-216-805-11 METAL CHIP 47 5% 1/10W
R3051 1-216-845-11 METAL CHIP 100K 5% 1/10W
MAIN

Ref. No. Part No. Description Remark Ref. No. Part No. Description Remark
HBD-E370/E470/E570/E870/T57
103103
R3052 1-216-857-11 METAL CHIP 1M 5% 1/10W
R3053 1-216-821-11 METAL CHIP 1K 5% 1/10W
R3055 1-216-805-11 METAL CHIP 47 5% 1/10W
R3057 1-216-805-11 METAL CHIP 47 5% 1/10W
R3059 1-216-833-11 METAL CHIP 10K 5% 1/10W
R3060 1-216-833-11 METAL CHIP 10K 5% 1/10W
R3065 1-216-809-11 METAL CHIP 100 5% 1/10W
R3074 1-216-805-11 METAL CHIP 47 5% 1/10W
R3075 1-216-805-11 METAL CHIP 47 5% 1/10W
R3076 1-216-805-11 METAL CHIP 47 5% 1/10W
R3080 1-216-845-11 METAL CHIP 100K 5% 1/10W
R3102 1-216-837-11 METAL CHIP 22K 5% 1/10W
R3103 1-216-791-11 METAL CHIP 3.3 5% 1/10W
R3125 1-216-845-11 METAL CHIP 100K 5% 1/10W
R3126 1-216-845-11 METAL CHIP 100K 5% 1/10W
R3127 1-216-845-11 METAL CHIP 100K 5% 1/10W
R3128 1-216-821-11 METAL CHIP 1K 5% 1/10W
R3131 1-216-805-11 METAL CHIP 47 5% 1/10W
R3132 1-216-805-11 METAL CHIP 47 5% 1/10W
R3133 1-216-805-11 METAL CHIP 47 5% 1/10W
R3134 1-216-805-11 METAL CHIP 47 5% 1/10W
R3140 1-216-864-11 SHORT CHIP 0
R3175 1-216-845-11 METAL CHIP 100K 5% 1/10W
R3176 1-216-845-11 METAL CHIP 100K 5% 1/10W
R3177 1-216-845-11 METAL CHIP 100K 5% 1/10W
R3202 1-216-837-11 METAL CHIP 22K 5% 1/10W
R3203 1-216-791-11 METAL CHIP 3.3 5% 1/10W
R3215 1-216-845-11 METAL CHIP 100K 5% 1/10W
R3216 1-216-845-11 METAL CHIP 100K 5% 1/10W
R3217 1-216-845-11 METAL CHIP 100K 5% 1/10W
R3228 1-216-821-11 METAL CHIP 1K 5% 1/10W
R3231 1-216-805-11 METAL CHIP 47 5% 1/10W
R3232 1-216-805-11 METAL CHIP 47 5% 1/10W
R3233 1-216-805-11 METAL CHIP 47 5% 1/10W
R3234 1-216-805-11 METAL CHIP 47 5% 1/10W
R3240 1-216-864-11 SHORT CHIP 0
R3325 1-216-845-11 METAL CHIP 100K 5% 1/10W
R3326 1-216-845-11 METAL CHIP 100K 5% 1/10W
R3327 1-216-845-11 METAL CHIP 100K 5% 1/10W
R3402 1-216-837-11 METAL CHIP 22K 5% 1/10W
R3403 1-216-791-11 METAL CHIP 3.3 5% 1/10W
R3424 1-216-821-11 METAL CHIP 1K 5% 1/10W
R3425 1-216-845-11 METAL CHIP 100K 5% 1/10W
R3426 1-216-845-11 METAL CHIP 100K 5% 1/10W
R3427 1-216-845-11 METAL CHIP 100K 5% 1/10W
R3428 1-216-845-11 METAL CHIP 100K 5% 1/10W
R3429 1-216-845-11 METAL CHIP 100K 5% 1/10W
R3430 1-216-845-11 METAL CHIP 100K 5% 1/10W
R3431 1-216-805-11 METAL CHIP 47 5% 1/10W
R3432 1-216-805-11 METAL CHIP 47 5% 1/10W
R3433 1-216-805-11 METAL CHIP 47 5% 1/10W
R3434 1-216-805-11 METAL CHIP 47 5% 1/10W
R3440 1-216-864-11 SHORT CHIP 0
R3550 1-218-863-11 METAL CHIP 4.7K 0.5% 1/10W
R3551 1-216-845-11 METAL CHIP 100K 5% 1/10W
R3552 1-216-837-11 METAL CHIP 22K 5% 1/10W
R3553 1-216-833-11 METAL CHIP 10K 5% 1/10W
R3554 1-216-845-11 METAL CHIP 100K 5% 1/10W
R3556 1-216-841-11 METAL CHIP 47K 5% 1/10W
R3558 1-218-851-11 METAL CHIP 1.5K 0.5% 1/10W
R3562 1-218-883-11 METAL CHIP 33K 0.5% 1/10W
R3936 1-216-821-11 METAL CHIP 1K 5% 1/10W
R3940 1-216-864-11 SHORT CHIP 0
< COMPOSITION CIRCUIT BLOCK >
RB500 1-234-945-21 RES, NETWORK 100 (1005X4)
RB501 1-234-945-21 RES, NETWORK 100 (1005X4)
RB502 1-234-945-21 RES, NETWORK 100 (1005X4)
RB503 1-234-945-21 RES, NETWORK 100 (1005X4)
RB504 1-234-945-21 RES, NETWORK 100 (1005X4)
RB701 1-234-945-21 RES, NETWORK 100 (1005X4)
< TERMINAL >
TB3901 1-780-817-11 TERMINAL BOARD (SPEAKER) 4P (SPEAKERS)
TB3902 1-780-452-11 TERMINAL BOARD (SPEAKER) 2P (SPEAKERS)
< VIBRATOR >
X500 1-795-059-21 VIBRATOR, CERAMIC (5MHz)
X700 1-814-106-21 VIBRATOR, CRYSTAL (24.576MHz)
X3051 1-814-266-11 VIBRATOR, CRYSTAL (49.152MHz)
*************************************************************
9 A-1762-831-A MB-134 BOARD, COMPLETE (for SERVICE)
(E370: US)
9 A-1762-832-A MB-134 BOARD, COMPLETE (for SERVICE)
(E370: CND)
9 A-1762-833-A MB-134 BOARD, COMPLETE (for SERVICE)
(E370: AEP)
9 A-1762-834-A MB-134 BOARD, COMPLETE (for SERVICE)
(E370: UK)
9 A-1762-842-A MB-134 BOARD, COMPLETE (for SERVICE) (T57)
9 A-1762-844-A MB-134 BOARD, COMPLETE (for SERVICE)
(E570)
9 A-1762-848-A MB-134 BOARD, COMPLETE (for SERVICE)
(E870: CND)
9 A-1762-858-A MB-134 BOARD, COMPLETE (for SERVICE)
(E470)
9 A-1762-859-A MB-134 BOARD, COMPLETE (for SERVICE)
(E870: AEP)
9 A-1762-860-A MB-134 BOARD, COMPLETE (for SERVICE)
(E870: UK)
**********************
< CAPACITOR >
C102 1-100-916-11 CERAMIC CHIP 0.1uF 10% 16V
C104 1-112-777-11 CERAMIC CHIP 0.01uF 10% 25V
C105 1-112-777-11 CERAMIC CHIP 0.01uF 10% 25V
C106 1-112-777-11 CERAMIC CHIP 0.01uF 10% 25V
C107 1-112-777-11 CERAMIC CHIP 0.01uF 10% 25V
C109 1-112-777-11 CERAMIC CHIP 0.01uF 10% 25V
C110 1-112-777-11 CERAMIC CHIP 0.01uF 10% 25V
C111 1-112-777-11 CERAMIC CHIP 0.01uF 10% 25V
C112 1-112-777-11 CERAMIC CHIP 0.01uF 10% 25V
C113 1-112-777-11 CERAMIC CHIP 0.01uF 10% 25V
C114 1-100-916-11 CERAMIC CHIP 0.1uF 10% 16V
C115 1-100-916-11 CERAMIC CHIP 0.1uF 10% 16V
C116 1-100-916-11 CERAMIC CHIP 0.1uF 10% 16V
C118 1-100-916-11 CERAMIC CHIP 0.1uF 10% 16V
C119 1-100-916-11 CERAMIC CHIP 0.1uF 10% 16V
C120 1-100-916-11 CERAMIC CHIP 0.1uF 10% 16V
C122 1-100-916-11 CERAMIC CHIP 0.1uF 10% 16V
C123 1-100-916-11 CERAMIC CHIP 0.1uF 10% 16V
C124 1-100-916-11 CERAMIC CHIP 0.1uF 10% 16V
MAIN MB-134

Ref. No. Part No. Description Remark Ref. No. Part No. Description Remark
HBD-E370/E470/E570/E870/T57
104
C127 1-100-916-11 CERAMIC CHIP 0.1uF 10% 16V
C128 1-100-909-11 CERAMIC CHIP 10uF 10% 6.3V
C129 1-100-916-11 CERAMIC CHIP 0.1uF 10% 16V
C130 1-100-916-11 CERAMIC CHIP 0.1uF 10% 16V
C134 1-100-916-11 CERAMIC CHIP 0.1uF 10% 16V
C135 1-100-916-11 CERAMIC CHIP 0.1uF 10% 16V
C137 1-100-916-11 CERAMIC CHIP 0.1uF 10% 16V
C138 1-100-916-11 CERAMIC CHIP 0.1uF 10% 16V
C139 1-100-916-11 CERAMIC CHIP 0.1uF 10% 16V
C140 1-100-916-11 CERAMIC CHIP 0.1uF 10% 16V
C141 1-100-909-11 CERAMIC CHIP 10uF 10% 6.3V
C142 1-112-777-11 CERAMIC CHIP 0.01uF 10% 25V
C143 1-112-777-11 CERAMIC CHIP 0.01uF 10% 25V
C144 1-114-130-11 CERAMIC CHIP 1uF 10% 6.3V
C145 1-112-777-11 CERAMIC CHIP 0.01uF 10% 25V
C146 1-112-777-11 CERAMIC CHIP 0.01uF 10% 25V
C147 1-112-777-11 CERAMIC CHIP 0.01uF 10% 25V
C148 1-114-130-11 CERAMIC CHIP 1uF 10% 6.3V
C150 1-112-777-11 CERAMIC CHIP 0.01uF 10% 25V
C151 1-114-130-11 CERAMIC CHIP 1uF 10% 6.3V
C153 1-114-130-11 CERAMIC CHIP 1uF 10% 6.3V
C154 1-114-130-11 CERAMIC CHIP 1uF 10% 6.3V
C156 1-114-130-11 CERAMIC CHIP 1uF 10% 6.3V
C159 1-100-916-11 CERAMIC CHIP 0.1uF 10% 16V
C161 1-100-916-11 CERAMIC CHIP 0.1uF 10% 16V
C162 1-100-916-11 CERAMIC CHIP 0.1uF 10% 16V
C164 1-100-916-11 CERAMIC CHIP 0.1uF 10% 16V
C166 1-100-916-11 CERAMIC CHIP 0.1uF 10% 16V
C168 1-100-916-11 CERAMIC CHIP 0.1uF 10% 16V
C170 1-100-909-11 CERAMIC CHIP 10uF 10% 6.3V
C201 1-100-916-11 CERAMIC CHIP 0.1uF 10% 16V
C203 1-100-916-11 CERAMIC CHIP 0.1uF 10% 16V
C204 1-100-916-11 CERAMIC CHIP 0.1uF 10% 16V
C205 1-100-916-11 CERAMIC CHIP 0.1uF 10% 16V
C206 1-100-916-11 CERAMIC CHIP 0.1uF 10% 16V
C207 1-100-916-11 CERAMIC CHIP 0.1uF 10% 16V
C209 1-100-916-11 CERAMIC CHIP 0.1uF 10% 16V
C211 1-100-916-11 CERAMIC CHIP 0.1uF 10% 16V
C214 1-100-909-11 CERAMIC CHIP 10uF 10% 6.3V
C215 1-112-777-11 CERAMIC CHIP 0.01uF 10% 25V
C216 1-100-916-11 CERAMIC CHIP 0.1uF 10% 16V
C217 1-100-916-11 CERAMIC CHIP 0.1uF 10% 16V
C220 1-100-916-11 CERAMIC CHIP 0.1uF 10% 16V
C222 1-100-916-11 CERAMIC CHIP 0.1uF 10% 16V
C225 1-100-916-11 CERAMIC CHIP 0.1uF 10% 16V
C226 1-100-916-11 CERAMIC CHIP 0.1uF 10% 16V
C227 1-100-916-11 CERAMIC CHIP 0.1uF 10% 16V
C228 1-100-916-11 CERAMIC CHIP 0.1uF 10% 16V
C230 1-100-909-11 CERAMIC CHIP 10uF 10% 6.3V
C231 1-100-916-11 CERAMIC CHIP 0.1uF 10% 16V
C232 1-112-777-11 CERAMIC CHIP 0.01uF 10% 25V
C233 1-114-130-11 CERAMIC CHIP 1uF 10% 6.3V
C234 1-114-130-11 CERAMIC CHIP 1uF 10% 6.3V
C235 1-112-777-11 CERAMIC CHIP 0.01uF 10% 25V
C236 1-112-777-11 CERAMIC CHIP 0.01uF 10% 25V
C239 1-112-777-11 CERAMIC CHIP 0.01uF 10% 25V
C240 1-114-130-11 CERAMIC CHIP 1uF 10% 6.3V
C242 1-114-130-11 CERAMIC CHIP 1uF 10% 6.3V
C243 1-114-130-11 CERAMIC CHIP 1uF 10% 6.3V
C245 1-114-130-11 CERAMIC CHIP 1uF 10% 6.3V
C246 1-112-777-11 CERAMIC CHIP 0.01uF 10% 25V
C247 1-112-777-11 CERAMIC CHIP 0.01uF 10% 25V
C248 1-100-916-11 CERAMIC CHIP 0.1uF 10% 16V
C250 1-100-916-11 CERAMIC CHIP 0.1uF 10% 16V
C252 1-100-916-11 CERAMIC CHIP 0.1uF 10% 16V
C254 1-100-916-11 CERAMIC CHIP 0.1uF 10% 16V
C256 1-100-916-11 CERAMIC CHIP 0.1uF 10% 16V
C258 1-100-916-11 CERAMIC CHIP 0.1uF 10% 16V
C259 1-100-909-11 CERAMIC CHIP 10uF 10% 6.3V
C301 1-112-777-11 CERAMIC CHIP 0.01uF 10% 25V
C302 1-100-916-11 CERAMIC CHIP 0.1uF 10% 16V
C310 1-100-909-11 CERAMIC CHIP 10uF 10% 6.3V
C311 1-100-966-91 CERAMIC CHIP 10uF 20% 10V
C313 1-100-909-11 CERAMIC CHIP 10uF 10% 6.3V
C318 1-100-159-91 CERAMIC CHIP 22uF 10% 6.3V
C321 1-114-334-11 CERAMIC CHIP 10uF 10% 25V
C323 1-114-806-11 CERAMIC CHIP 0.0082uF 10% 25V
C330 1-100-909-11 CERAMIC CHIP 10uF 10% 6.3V
C331 1-112-776-11 CERAMIC CHIP 0.0047uF 10% 50V
C335 1-100-909-11 CERAMIC CHIP 10uF 10% 6.3V
C336 1-112-777-11 CERAMIC CHIP 0.01uF 10% 25V
C337 1-100-159-91 CERAMIC CHIP 22uF 10% 6.3V
C340 1-114-553-11 CERAMIC CHIP 10uF 10% 16V
C341 1-114-334-11 CERAMIC CHIP 10uF 10% 25V
C345 1-165-908-11 CERAMIC CHIP 1uF 10% 10V
C346 1-114-802-11 CERAMIC CHIP 0.0033uF 10% 50V
C347 1-165-908-11 CERAMIC CHIP 1uF 10% 10V
C348 1-114-802-11 CERAMIC CHIP 0.0033uF 10% 50V
C349 1-100-916-11 CERAMIC CHIP 0.1uF 10% 16V
C350 1-100-916-11 CERAMIC CHIP 0.1uF 10% 16V
C351 1-100-159-91 CERAMIC CHIP 22uF 10% 6.3V
C352 1-100-159-91 CERAMIC CHIP 22uF 10% 6.3V
C353 1-100-159-91 CERAMIC CHIP 22uF 10% 6.3V
C359 1-100-909-11 CERAMIC CHIP 10uF 10% 6.3V
C363 1-100-916-11 CERAMIC CHIP 0.1uF 10% 16V
C365 1-100-909-11 CERAMIC CHIP 10uF 10% 6.3V
C368 1-165-908-11 CERAMIC CHIP 1uF 10% 10V
C369 1-114-130-11 CERAMIC CHIP 1uF 10% 6.3V
C373 1-112-777-11 CERAMIC CHIP 0.01uF 10% 25V
C377 1-165-908-11 CERAMIC CHIP 1uF 10% 10V
C379 1-112-777-11 CERAMIC CHIP 0.01uF 10% 25V
C403 1-100-916-11 CERAMIC CHIP 0.1uF 10% 16V
C405 1-112-777-11 CERAMIC CHIP 0.01uF 10% 25V
C416 1-100-909-11 CERAMIC CHIP 10uF 10% 6.3V
C418 1-100-916-11 CERAMIC CHIP 0.1uF 10% 16V
C423 1-100-916-11 CERAMIC CHIP 0.1uF 10% 16V
C424 1-100-916-11 CERAMIC CHIP 0.1uF 10% 16V
C427 1-100-916-11 CERAMIC CHIP 0.1uF 10% 16V
C431 1-100-916-11 CERAMIC CHIP 0.1uF 10% 16V
C433 1-100-916-11 CERAMIC CHIP 0.1uF 10% 16V
C436 1-100-916-11 CERAMIC CHIP 0.1uF 10% 16V
C437 1-100-916-11 CERAMIC CHIP 0.1uF 10% 16V
C440 1-100-916-11 CERAMIC CHIP 0.1uF 10% 16V
C447 1-164-850-11 CERAMIC CHIP 10PF 0.5PF 50V
C448 1-164-850-11 CERAMIC CHIP 10PF 0.5PF 50V
C504 1-100-916-11 CERAMIC CHIP 0.1uF 10% 16V
C505 1-100-916-11 CERAMIC CHIP 0.1uF 10% 16V
C506 1-100-916-11 CERAMIC CHIP 0.1uF 10% 16V
C604 1-100-909-11 CERAMIC CHIP 10uF 10% 6.3V
C605 1-165-908-11 CERAMIC CHIP 1uF 10% 10V
MB-134

Ref. No. Part No. Description Remark Ref. No. Part No. Description Remark
HBD-E370/E470/E570/E870/T57
105105
C606 1-165-908-11 CERAMIC CHIP 1uF 10% 10V
C608 1-128-993-21 ELECT CHIP 22uF 20% 10V
C609 1-165-908-11 CERAMIC CHIP 1uF 10% 10V
C610 1-165-908-11 CERAMIC CHIP 1uF 10% 10V
C613 1-128-394-11 ELECT CHIP 220uF 20% 10V
C614 1-128-394-11 ELECT CHIP 220uF 20% 10V
C619 1-100-966-91 CERAMIC CHIP 10uF 20% 10V
C620 1-100-966-91 CERAMIC CHIP 10uF 20% 10V
C701 1-100-567-81 CERAMIC CHIP 0.01uF 10% 25V
C702 1-112-777-11 CERAMIC CHIP 0.01uF 10% 25V
C703 1-112-777-11 CERAMIC CHIP 0.01uF 10% 25V
C705 1-100-916-11 CERAMIC CHIP 0.1uF 10% 16V
C706 1-128-994-21 ELECT CHIP 47uF 20% 10V
C707 1-112-717-91 CERAMIC CHIP 1uF 10% 6.3V
C708 1-112-717-91 CERAMIC CHIP 1uF 10% 6.3V
C713 1-115-467-11 CERAMIC CHIP 0.22uF 10% 10V
C715 1-115-467-11 CERAMIC CHIP 0.22uF 10% 10V
C716 1-112-777-11 CERAMIC CHIP 0.01uF 10% 25V
C717 1-115-467-11 CERAMIC CHIP 0.22uF 10% 10V
C719 1-112-777-11 CERAMIC CHIP 0.01uF 10% 25V
C720 1-115-467-11 CERAMIC CHIP 0.22uF 10% 10V
C721 1-100-916-11 CERAMIC CHIP 0.1uF 10% 16V
C805 1-164-852-11 CERAMIC CHIP 12PF 5% 50V
C806 1-164-852-11 CERAMIC CHIP 12PF 5% 50V
C809 1-100-916-11 CERAMIC CHIP 0.1uF 10% 16V
C810 1-100-916-11 CERAMIC CHIP 0.1uF 10% 16V
C815 1-100-916-11 CERAMIC CHIP 0.1uF 10% 16V
C927 1-114-130-11 CERAMIC CHIP 1uF 10% 6.3V
C928 1-114-130-11 CERAMIC CHIP 1uF 10% 6.3V
C1001 1-128-994-21 ELECT CHIP 47uF 20% 10V
C1002 1-100-916-11 CERAMIC CHIP 0.1uF 10% 16V
C1004 1-165-908-11 CERAMIC CHIP 1uF 10% 10V
C1006 1-114-130-11 CERAMIC CHIP 1uF 10% 6.3V
C1008 1-100-916-11 CERAMIC CHIP 0.1uF 10% 16V
C1009 1-165-908-11 CERAMIC CHIP 1uF 10% 10V
C1010 1-100-916-11 CERAMIC CHIP 0.1uF 10% 16V
C1012 1-100-916-11 CERAMIC CHIP 0.1uF 10% 16V
C1014 1-128-994-21 ELECT CHIP 47uF 20% 10V
C1015 1-100-916-11 CERAMIC CHIP 0.1uF 10% 16V
C1016 1-100-916-11 CERAMIC CHIP 0.1uF 10% 16V
C1017 1-128-994-21 ELECT CHIP 47uF 20% 10V
C1018 1-128-993-21 ELECT CHIP 22uF 20% 10V
C1101 1-164-874-11 CERAMIC CHIP 100PF 5% 50V
C1102 1-164-874-11 CERAMIC CHIP 100PF 5% 50V
C1103 1-164-874-11 CERAMIC CHIP 100PF 5% 50V
C1104 1-164-874-11 CERAMIC CHIP 100PF 5% 50V
C1105 1-100-916-11 CERAMIC CHIP 0.1uF 10% 16V
C1107 1-164-874-11 CERAMIC CHIP 100PF 5% 50V
C1108 1-164-874-11 CERAMIC CHIP 100PF 5% 50V
C1109 1-164-874-11 CERAMIC CHIP 100PF 5% 50V
C1111 1-164-874-11 CERAMIC CHIP 100PF 5% 50V
C1201 1-107-819-11 CERAMIC CHIP 0.022uF 10% 16V
C1206 1-112-777-11 CERAMIC CHIP 0.01uF 10% 25V
C1208 1-112-777-11 CERAMIC CHIP 0.01uF 10% 25V
C1210 1-112-746-11 CERAMIC CHIP 4.7uF 10% 6.3V
C1213 1-112-777-11 CERAMIC CHIP 0.01uF 10% 25V
C1214 1-112-746-11 CERAMIC CHIP 4.7uF 10% 6.3V
C1215 1-100-916-11 CERAMIC CHIP 0.1uF 10% 16V
C1216 1-164-854-11 CERAMIC CHIP 15PF 5% 50V
C1217 1-164-854-11 CERAMIC CHIP 15PF 5% 50V
C1218 1-112-777-11 CERAMIC CHIP 0.01uF 10% 25V
C1305 1-117-681-11 ELECT CHIP 100uF 20% 16V
C1326 1-112-777-11 CERAMIC CHIP 0.01uF 10% 25V
C1361 1-112-777-11 CERAMIC CHIP 0.01uF 10% 25V
C1362 1-114-869-11 CERAMIC CHIP 2.2uF 10% 6.3V
C1363 1-164-874-11 CERAMIC CHIP 100PF 5% 50V
C1365 1-164-874-11 CERAMIC CHIP 100PF 5% 50V
C1366 1-114-869-11 CERAMIC CHIP 2.2uF 10% 6.3V
C1367 1-112-777-11 CERAMIC CHIP 0.01uF 10% 25V
C1370 1-100-916-11 CERAMIC CHIP 0.1uF 10% 16V
C1382 1-112-777-11 CERAMIC CHIP 0.01uF 10% 25V
C1383 1-112-777-11 CERAMIC CHIP 0.01uF 10% 25V
C1384 1-112-777-11 CERAMIC CHIP 0.01uF 10% 25V
C1385 1-112-777-11 CERAMIC CHIP 0.01uF 10% 25V
C1386 1-112-777-11 CERAMIC CHIP 0.01uF 10% 25V
C1387 1-112-777-11 CERAMIC CHIP 0.01uF 10% 25V
C1388 1-112-777-11 CERAMIC CHIP 0.01uF 10% 25V
C1389 1-112-777-11 CERAMIC CHIP 0.01uF 10% 25V
C1398 1-100-916-11 CERAMIC CHIP 0.1uF 10% 16V
C1399 1-100-916-11 CERAMIC CHIP 0.1uF 10% 16V
C1400 1-100-916-11 CERAMIC CHIP 0.1uF 10% 16V
C1409 1-100-916-11 CERAMIC CHIP 0.1uF 10% 16V
C1410 1-164-874-11 CERAMIC CHIP 100PF 5% 50V
C1413 1-114-869-11 CERAMIC CHIP 2.2uF 10% 6.3V
C1414 1-100-905-11 CERAMIC CHIP 0.001uF 10% 50V
C1415 1-114-869-11 CERAMIC CHIP 2.2uF 10% 6.3V
C1417 1-164-874-11 CERAMIC CHIP 100PF 5% 50V
C1418 1-100-905-11 CERAMIC CHIP 0.001uF 10% 50V
C1421 1-114-869-11 CERAMIC CHIP 2.2uF 10% 6.3V
C1422 1-100-916-11 CERAMIC CHIP 0.1uF 10% 16V
C1423 1-100-916-11 CERAMIC CHIP 0.1uF 10% 16V
C1425 1-100-916-11 CERAMIC CHIP 0.1uF 10% 16V
C1426 1-100-916-11 CERAMIC CHIP 0.1uF 10% 16V
C1427 1-114-869-11 CERAMIC CHIP 2.2uF 10% 6.3V
C1429 1-100-905-11 CERAMIC CHIP 0.001uF 10% 50V
C1434 1-100-916-11 CERAMIC CHIP 0.1uF 10% 16V
C1435 1-112-777-11 CERAMIC CHIP 0.01uF 10% 25V
C1451 1-112-777-11 CERAMIC CHIP 0.01uF 10% 25V
C1452 1-100-966-91 CERAMIC CHIP 10uF 20% 10V
C1454 1-100-916-11 CERAMIC CHIP 0.1uF 10% 16V
C1456 1-100-916-11 CERAMIC CHIP 0.1uF 10% 16V
C1457 1-117-681-11 ELECT CHIP 100uF 20% 16V
C1461 1-112-777-11 CERAMIC CHIP 0.01uF 10% 25V
C1462 1-112-777-11 CERAMIC CHIP 0.01uF 10% 25V
C1468 1-100-916-11 CERAMIC CHIP 0.1uF 10% 16V
C1469 1-100-916-11 CERAMIC CHIP 0.1uF 10% 16V
C1470 1-100-916-11 CERAMIC CHIP 0.1uF 10% 16V
C1472 1-112-777-11 CERAMIC CHIP 0.01uF 10% 25V
C1473 1-112-746-11 CERAMIC CHIP 4.7uF 10% 6.3V
C1474 1-112-777-11 CERAMIC CHIP 0.01uF 10% 25V
C1475 1-112-746-11 CERAMIC CHIP 4.7uF 10% 6.3V
C1476 1-100-916-11 CERAMIC CHIP 0.1uF 10% 16V
C1477 1-100-916-11 CERAMIC CHIP 0.1uF 10% 16V
C1480 1-100-916-11 CERAMIC CHIP 0.1uF 10% 16V
C1481 1-100-916-11 CERAMIC CHIP 0.1uF 10% 16V
C1491 1-100-916-11 CERAMIC CHIP 0.1uF 10% 16V
C1493 1-100-916-11 CERAMIC CHIP 0.1uF 10% 16V
C1499 1-100-916-11 CERAMIC CHIP 0.1uF 10% 16V
C2300 1-100-916-11 CERAMIC CHIP 0.1uF 10% 16V
C2308 1-114-214-81 CERAMIC CHIP 470PF 5% 50V
MB-134

Ref. No. Part No. Description Remark Ref. No. Part No. Description Remark
HBD-E370/E470/E570/E870/T57
106
C2309 1-114-214-81 CERAMIC CHIP 470PF 5% 50V
C2322 1-100-909-11 CERAMIC CHIP 10uF 10% 6.3V
C2324 1-100-909-11 CERAMIC CHIP 10uF 10% 6.3V
C2364 1-100-909-11 CERAMIC CHIP 10uF 10% 6.3V
C2371 1-100-909-11 CERAMIC CHIP 10uF 10% 6.3V
C2400 1-117-681-11 ELECT CHIP 100uF 20% 16V
C2401 1-100-916-11 CERAMIC CHIP 0.1uF 10% 16V
C2402 1-100-916-11 CERAMIC CHIP 0.1uF 10% 16V
C2403 1-100-916-11 CERAMIC CHIP 0.1uF 10% 16V
C2404 1-114-130-11 CERAMIC CHIP 1uF 10% 6.3V
C2405 1-114-869-11 CERAMIC CHIP 2.2uF 10% 6.3V
C2416 1-114-214-81 CERAMIC CHIP 470PF 5% 50V
C2417 1-114-214-81 CERAMIC CHIP 470PF 5% 50V
C2418 1-112-775-11 CERAMIC CHIP 0.0022uF 10% 50V
C2419 1-100-916-11 CERAMIC CHIP 0.1uF 10% 16V
C2420 1-164-870-11 CERAMIC CHIP 68PF 5% 50V
C2421 1-164-870-11 CERAMIC CHIP 68PF 5% 50V
C2422 1-164-870-11 CERAMIC CHIP 68PF 5% 50V
C2432 1-112-777-11 CERAMIC CHIP 0.01uF 10% 25V
C2433 1-112-777-11 CERAMIC CHIP 0.01uF 10% 25V
C2438 1-100-909-11 CERAMIC CHIP 10uF 10% 6.3V
C2440 1-100-916-11 CERAMIC CHIP 0.1uF 10% 16V
C2450 1-100-916-11 CERAMIC CHIP 0.1uF 10% 16V
C2460 1-100-916-11 CERAMIC CHIP 0.1uF 10% 16V
C2470 1-100-916-11 CERAMIC CHIP 0.1uF 10% 16V
C2481 1-114-553-11 CERAMIC CHIP 10uF 10% 16V
C2486 1-100-909-11 CERAMIC CHIP 10uF 10% 6.3V
C2491 1-114-553-11 CERAMIC CHIP 10uF 10% 16V
C2495 1-114-553-11 CERAMIC CHIP 10uF 10% 16V
C2499 1-114-553-11 CERAMIC CHIP 10uF 10% 16V
< CONNECTOR >
CN303 1-766-383-21 PIN, CONNECTOR (1.5mm) (SMD) 12P
CN601 1-573-768-21 PIN, CONNECTOR (1.5mm) (SMD) 5P
CN602 1-573-768-61 PIN, CONNECTOR (1.5mm) (SMD) 5P
CN701 1-820-735-31 HDMI CONNECTOR (HDMI ARC OUT)
CN901 1-779-332-51 CONNECTOR, FFC/FPC 16P
CN902 1-779-333-51 CONNECTOR, FFC/FPC 18P
CN1102 1-573-806-21 PIN, CONNECTOR (1.5mm) (SMD) 6P
CN1201 1-819-875-31 ETHERNET CONNECTOR (8P) (LAN (100))
CN1401 1-822-601-51 CONNECTOR, FFC/FPC (ZIF) 45P
CN1505 1-794-341-51 CONNECTOR, FFC/FPC 27P
CN2460 1-820-112-51 CONNECTOR, FFC/FPC 9P
CN2470 1-794-362-51 CONNECTOR, FFC/FPC 5P
< DIODE >
D302 6-502-964-01 DIODE DZ2J047M0L
D303 6-502-248-01 DIODE KDZTR3.9B
D304 6-502-248-01 DIODE KDZTR3.9B
D601 6-502-961-01 DIODE DA2J10100L
D602 6-502-961-01 DIODE DA2J10100L
D603 6-500-701-01 DIODE PGB1010603NR
D604 6-500-701-01 DIODE PGB1010603NR
D605 6-500-701-01 DIODE PGB1010603NR
D606 6-500-701-01 DIODE PGB1010603NR
< RESISTOR >
FB2300 1-244-161-81 METAL CHIP 2.2 5% 1/16W
FB2403 1-244-161-81 METAL CHIP 2.2 5% 1/16W
FB2481 1-216-864-11 SHORT CHIP 0
< FILTER >
FL301 1-234-939-21 FILTER, EMI REMOVAL (SMD)
FL302 1-234-939-21 FILTER, EMI REMOVAL (SMD)
< IC >
IC101 (Not supplied) IC CXD9983GG (E370: US/E470/E570/T57)
IC101 (Not supplied) IC CXD9984GG (E370: CND, AEP, UK/E870)
IC104 (Not supplied) IC K4T1G164QE-HCF8
IC105 (Not supplied) IC K4T1G164QE-HCF8
IC204 (Not supplied) IC K4T1G164QE-HCF8
IC205 (Not supplied) IC K4T1G164QE-HCF8
IC303 6-709-932-01 IC MM3141CNRE
IC307 (Not supplied) IC MM3293DNRE
IC308 6-714-889-01 IC MP2301ENE-LF-Z
IC309 6-714-911-01 IC TPS54325PWPR
IC310 6-714-911-01 IC TPS54325PWPR
IC311 (Not supplied) IC BD3539NUX-TR
IC312 6-714-890-01 IC MM1855AHBE
IC501 (Not supplied) IC K9GAG08U0D-PCB0T
IC502 (Not supplied) IC MX25L1605DM2I-12G
IC601 6-712-613-01 IC SI-3010KM-TLS
IC602 6-712-613-01 IC SI-3010KM-TLS
IC701 6-709-888-01 IC TC7WHU04FK (T5RSOYF
IC704 6-702-302-01 IC TK11133CSCL-G
IC705 6-705-337-01 IC TK11150CSCL-G
IC1001 6-711-237-01 IC NJM2878F3-33 (TE2)
IC1002 6-714-112-01 IC NJM2828F3-05
IC1003 6-714-834-01 IC MM1797CVBE
IC1101 6-713-555-01 IC MFI341S2161
IC1201 6-712-663-11 IC LAN8700C-AEZG-CTI
IC1451 6-713-929-01 IC BD35630HFV-TR
IC2301 6-714-902-01 IC TPIC1391DBTRG4
IC2401 6-714-901-01 IC TPIC1405DFDRG4
< JACK >
J904 1-822-993-11 JACK, PIN
(VIDEO OUT, COMPONENT VIDEO OUT)
< COIL >
L301 1-457-735-11 INDUCTOR 10uH
L302 1-400-789-21 INDUCTOR 2.2uH
L303 1-457-771-11 INDUCTOR 2.2uH
L304 1-457-771-11 INDUCTOR 2.2uH
L305 1-400-789-21 INDUCTOR 2.2uH
L306 1-400-789-21 INDUCTOR 2.2uH
L603 1-414-840-21 INDUCTOR 10nH
L604 1-414-840-21 INDUCTOR 10nH
L605 1-414-840-21 INDUCTOR 10nH
L606 1-414-840-21 INDUCTOR 10nH
L607 1-457-223-11 COMMON MODE CHOKE COIL
L608 1-457-223-11 COMMON MODE CHOKE COIL
L1201 1-457-223-11 COMMON MODE CHOKE COIL
L1202 1-457-223-11 COMMON MODE CHOKE COIL
L2322 1-481-551-21 INDUCTOR 1.5uH
L2324 1-481-551-21 INDUCTOR 1.5uH
< FUSE >
0 PS301 1-523-094-31 FUSE (2A/50V)
MB-134
Note: IC101, IC104, IC105, IC204, IC205, IC307, IC311, IC501 and
IC502 on the MB-134 board cannot exchange with single. When
these parts are damaged, exchange the entire mounted board.

Ref. No. Part No. Description Remark Ref. No. Part No. Description Remark
HBD-E370/E470/E570/E870/T57
107107
0 PS302 1-523-095-31 FUSE (3.15A/32V)
0 PS303 1-523-074-31 FUSE (1A/32V)
0 PS304 1-523-095-31 FUSE (3.15A/32V)
< CONTACT TERMINAL >
PT101 1-780-729-12 CONTACT TERMINAL
PT103 1-780-729-12 CONTACT TERMINAL
PT104 1-780-729-12 CONTACT TERMINAL
PT105 1-780-729-12 CONTACT TERMINAL
PT106 1-780-729-12 CONTACT TERMINAL
PT107 1-780-638-22 CONTACT TERMINAL
< TRANSISTOR >
Q301 8-729-028-96 TRANSISTOR DTC114EUA-T106
Q302 6-550-516-01 TRANSISTOR FDC642P
Q303 8-729-028-96 TRANSISTOR DTC114EUA-T106
Q702 6-551-714-01 FET INK0001AC1-T112A-1
< RESISTOR >
R101 1-218-941-11 METAL CHIP 100 5% 1/16W
R106 1-218-941-81 METAL CHIP 100 5% 1/16W
R107 1-218-941-81 METAL CHIP 100 5% 1/16W
R201 1-218-941-11 METAL CHIP 100 5% 1/16W
R206 1-218-941-81 METAL CHIP 100 5% 1/16W
R207 1-218-941-81 METAL CHIP 100 5% 1/16W
R305 1-218-953-11 METAL CHIP 1K 5% 1/16W
R306 1-218-953-11 METAL CHIP 1K 5% 1/16W
R312 1-208-699-11 METAL CHIP 4.7K 0.5% 1/16W
R318 1-218-953-11 METAL CHIP 1K 5% 1/16W
R319 1-218-990-81 SHORT CHIP 0
R320 1-218-990-81 SHORT CHIP 0
R321 1-208-923-11 METAL CHIP 33K 0.5% 1/16W
R322 1-208-909-11 METAL CHIP 8.2K 0.5% 1/16W
R323 1-208-677-11 METAL CHIP 560 0.5% 1/16W
R327 1-218-953-11 METAL CHIP 1K 5% 1/16W
R329 1-218-953-11 METAL CHIP 1K 5% 1/16W
R330 1-208-909-11 METAL CHIP 8.2K 0.5% 1/16W
R331 1-208-713-11 METAL CHIP 18K 0.5% 1/16W
R332 1-208-663-11 METAL CHIP 150 0.5% 1/16W
R333 1-208-697-11 METAL CHIP 3.9K 0.5% 1/16W
R334 1-218-958-11 METAL CHIP 2.7K 5% 1/16W
R335 1-208-661-11 METAL CHIP 120 0.5% 1/16W
R343 1-218-953-11 METAL CHIP 1K 5% 1/16W
R355 1-218-945-11 METAL CHIP 220 5% 1/16W
R362 1-216-825-11 METAL CHIP 2.2K 5% 1/10W
R363 1-216-825-11 METAL CHIP 2.2K 5% 1/10W
R374 1-218-971-11 METAL CHIP 33K 5% 1/16W
R375 1-218-975-11 METAL CHIP 68K 5% 1/16W
R376 1-218-953-11 METAL CHIP 1K 5% 1/16W
R379 1-216-864-11 SHORT CHIP 0
R401 1-216-295-91 SHORT CHIP 0
R402 1-216-295-91 SHORT CHIP 0
R403 1-218-952-11 METAL CHIP 820 5% 1/16W
R404 1-218-977-11 METAL CHIP 100K 5% 1/16W
R516 1-218-990-81 SHORT CHIP 0
R523 1-218-959-11 METAL CHIP 3.3K 5% 1/16W
R525 1-218-990-81 SHORT CHIP 0
R526 1-218-977-11 METAL CHIP 100K 5% 1/16W
R528 1-218-937-11 METAL CHIP 47 5% 1/16W
R529 1-218-965-11 METAL CHIP 10K 5% 1/16W
R530 1-218-965-11 METAL CHIP 10K 5% 1/16W
R531 1-218-990-81 SHORT CHIP 0
R601 1-218-864-11 METAL CHIP 5.1K 0.5% 1/10W
R606 1-218-990-81 SHORT CHIP 0
R610 1-208-691-11 METAL CHIP 2.2K 0.5% 1/16W
R611 1-208-721-11 METAL CHIP 39K 0.5% 1/16W
R612 1-208-911-11 METAL CHIP 10K 0.5% 1/16W
R613 1-208-691-11 METAL CHIP 2.2K 0.5% 1/16W
R614 1-208-721-11 METAL CHIP 39K 0.5% 1/16W
R615 1-208-911-11 METAL CHIP 10K 0.5% 1/16W
R618 1-218-965-11 METAL CHIP 10K 5% 1/16W
R619 1-218-965-11 METAL CHIP 10K 5% 1/16W
R620 1-216-295-91 SHORT CHIP 0
R701 1-218-965-11 METAL CHIP 10K 5% 1/16W
R702 1-208-683-11 METAL CHIP 1K 0.5% 1/16W
R703 1-208-687-11 METAL CHIP 1.5K 0.5% 1/16W
R706 1-218-970-11 METAL CHIP 27K 5% 1/16W
R709 1-218-990-81 SHORT CHIP 0
R710 1-218-990-81 SHORT CHIP 0
R711 1-218-981-91 METAL CHIP 220K 5% 1/16W
R712 1-218-990-81 SHORT CHIP 0
R713 1-218-949-11 METAL CHIP 470 5% 1/16W
R714 1-218-990-81 SHORT CHIP 0
R715 1-218-973-11 METAL CHIP 47K 5% 1/16W
R717 1-218-939-11 METAL CHIP 68 5% 1/16W
R718 1-218-939-11 METAL CHIP 68 5% 1/16W
R734 1-218-967-11 METAL CHIP 15K 5% 1/16W
R735 1-218-956-11 METAL CHIP 1.8K 5% 1/16W
R736 1-218-956-11 METAL CHIP 1.8K 5% 1/16W
R739 1-218-967-11 METAL CHIP 15K 5% 1/16W
R740 1-216-864-11 SHORT CHIP 0
R741 1-216-864-11 SHORT CHIP 0
R743 1-216-864-11 SHORT CHIP 0
R744 1-216-864-11 SHORT CHIP 0
R749 1-218-973-11 METAL CHIP 47K 5% 1/16W
R752 1-218-953-11 METAL CHIP 1K 5% 1/16W
R805 1-218-977-11 METAL CHIP 100K 5% 1/16W
R806 1-218-951-11 METAL CHIP 680 5% 1/16W
R807 1-218-941-11 METAL CHIP 100 5% 1/16W
R808 1-208-709-11 METAL CHIP 12K 0.5% 1/16W
R903 1-218-990-81 SHORT CHIP 0
R904 1-218-990-81 SHORT CHIP 0
R905 1-218-990-81 SHORT CHIP 0
R906 1-218-937-11 METAL CHIP 47 5% 1/16W
R907 1-218-937-11 METAL CHIP 47 5% 1/16W
R908 1-218-937-11 METAL CHIP 47 5% 1/16W
R909 1-218-937-11 METAL CHIP 47 5% 1/16W
R910 1-218-990-81 SHORT CHIP 0
R911 1-218-990-81 SHORT CHIP 0
R912 1-218-937-11 METAL CHIP 47 5% 1/16W
R913 1-218-990-81 SHORT CHIP 0
R914 1-218-990-81 SHORT CHIP 0
R916 1-218-990-81 SHORT CHIP 0
R917 1-218-990-81 SHORT CHIP 0
R918 1-218-990-81 SHORT CHIP 0
R919 1-218-990-81 SHORT CHIP 0
R920 1-218-990-81 SHORT CHIP 0
R921 1-218-990-81 SHORT CHIP 0
R922 1-218-990-81 SHORT CHIP 0
MB-134

Ref. No. Part No. Description Remark Ref. No. Part No. Description Remark
HBD-E370/E470/E570/E870/T57
108
R923 1-218-990-81 SHORT CHIP 0
R924 1-218-990-81 SHORT CHIP 0
R925 1-218-990-81 SHORT CHIP 0
R926 1-218-990-81 SHORT CHIP 0
R927 1-218-990-81 SHORT CHIP 0
R928 1-218-990-81 SHORT CHIP 0
R929 1-218-933-11 METAL CHIP 22 5% 1/16W
R930 1-218-933-11 METAL CHIP 22 5% 1/16W
R931 1-218-933-11 METAL CHIP 22 5% 1/16W
R932 1-218-937-11 METAL CHIP 47 5% 1/16W
R933 1-218-990-81 SHORT CHIP 0
R934 1-218-990-81 SHORT CHIP 0
R935 1-218-933-11 METAL CHIP 22 5% 1/16W
R936 1-218-965-11 METAL CHIP 10K 5% 1/16W
R939 1-218-990-81 SHORT CHIP 0
R940 1-218-933-11 METAL CHIP 22 5% 1/16W
R1005 1-208-691-11 METAL CHIP 2.2K 0.5% 1/16W
R1006 1-218-990-81 SHORT CHIP 0
R1007 1-208-663-11 METAL CHIP 150 0.5% 1/16W
R1008 1-208-663-11 METAL CHIP 150 0.5% 1/16W
R1009 1-208-663-11 METAL CHIP 150 0.5% 1/16W
R1010 1-208-663-11 METAL CHIP 150 0.5% 1/16W
R1011 1-208-663-11 METAL CHIP 150 0.5% 1/16W
R1012 1-208-663-11 METAL CHIP 150 0.5% 1/16W
R1013 1-218-953-11 METAL CHIP 1K 5% 1/16W
R1016 1-218-953-11 METAL CHIP 1K 5% 1/16W
R1028 1-220-169-11 METAL CHIP 75 5% 1/16W
R1029 1-220-169-11 METAL CHIP 75 5% 1/16W
R1030 1-220-169-11 METAL CHIP 75 5% 1/16W
R1031 1-220-169-11 METAL CHIP 75 5% 1/16W
R1032 1-218-990-81 SHORT CHIP 0
R1033 1-218-990-81 SHORT CHIP 0
R1034 1-218-990-81 SHORT CHIP 0
R1035 1-218-990-81 SHORT CHIP 0
R1101 1-218-990-81 SHORT CHIP 0
R1102 1-218-990-81 SHORT CHIP 0
R1103 1-218-990-81 SHORT CHIP 0
R1107 1-218-990-81 SHORT CHIP 0
R1110 1-218-990-81 SHORT CHIP 0
R1115 1-218-990-81 SHORT CHIP 0
R1116 1-218-990-81 SHORT CHIP 0
R1117 1-218-990-81 SHORT CHIP 0
R1118 1-218-990-81 SHORT CHIP 0
R1119 1-218-937-11 METAL CHIP 47 5% 1/16W
R1120 1-218-965-11 METAL CHIP 10K 5% 1/16W
R1121 1-218-941-81 METAL CHIP 100 5% 1/16W
R1122 1-218-990-81 SHORT CHIP 0
R1123 1-218-990-81 SHORT CHIP 0
R1124 1-218-937-11 METAL CHIP 47 5% 1/16W
R1125 1-218-990-81 SHORT CHIP 0
R1127 1-218-941-81 METAL CHIP 100 5% 1/16W
R1131 1-218-990-81 SHORT CHIP 0
R1132 1-218-990-81 SHORT CHIP 0
R1133 1-218-990-81 SHORT CHIP 0
R1134 1-218-990-81 SHORT CHIP 0
R1135 1-218-990-81 SHORT CHIP 0
R1136 1-218-990-81 SHORT CHIP 0
R1138 1-218-965-11 METAL CHIP 10K 5% 1/16W
R1139 1-218-965-11 METAL CHIP 10K 5% 1/16W
R1141 1-218-990-81 SHORT CHIP 0
R1147 1-218-965-11 METAL CHIP 10K 5% 1/16W
R1149 1-218-965-11 METAL CHIP 10K 5% 1/16W
R1152 1-218-961-11 METAL CHIP 4.7K 5% 1/16W
R1153 1-218-961-11 METAL CHIP 4.7K 5% 1/16W
R1156 1-218-941-81 METAL CHIP 100 5% 1/16W
R1157 1-218-990-81 SHORT CHIP 0
R1162 1-218-937-11 METAL CHIP 47 5% 1/16W
R1163 1-218-937-11 METAL CHIP 47 5% 1/16W
R1164 1-218-965-11 METAL CHIP 10K 5% 1/16W
R1165 1-218-941-81 METAL CHIP 100 5% 1/16W
R1169 1-218-965-11 METAL CHIP 10K 5% 1/16W
R1189 1-218-977-11 METAL CHIP 100K 5% 1/16W
R1190 1-218-941-81 METAL CHIP 100 5% 1/16W
R1191 1-216-864-11 SHORT CHIP 0
R1201 1-218-929-11 METAL CHIP 10 5% 1/16W
R1204 1-245-567-81 METAL CHIP 49.9 0.5% 1/16W
R1205 1-245-567-81 METAL CHIP 49.9 0.5% 1/16W
R1206 1-245-567-81 METAL CHIP 49.9 0.5% 1/16W
R1207 1-245-567-81 METAL CHIP 49.9 0.5% 1/16W
R1208 1-208-692-11 METAL CHIP 2.4K 0.5% 1/16W
R1209 1-208-911-11 METAL CHIP 10K 0.5% 1/16W
R1210 1-218-941-81 METAL CHIP 100 5% 1/16W
R1213 1-218-941-81 METAL CHIP 100 5% 1/16W
R1214 1-218-965-11 METAL CHIP 10K 5% 1/16W
R1215 1-218-941-81 METAL CHIP 100 5% 1/16W
R1216 1-218-941-81 METAL CHIP 100 5% 1/16W
R1217 1-218-941-81 METAL CHIP 100 5% 1/16W
R1218 1-218-941-81 METAL CHIP 100 5% 1/16W
R1219 1-218-955-11 METAL CHIP 1.5K 5% 1/16W
R1220 1-218-941-81 METAL CHIP 100 5% 1/16W
R1226 1-218-965-11 METAL CHIP 10K 5% 1/16W
R1227 1-218-977-11 METAL CHIP 100K 5% 1/16W
R1231 1-218-965-11 METAL CHIP 10K 5% 1/16W
R1232 1-218-965-11 METAL CHIP 10K 5% 1/16W
R1247 1-218-941-81 METAL CHIP 100 5% 1/16W
R1302 1-218-965-11 METAL CHIP 10K 5% 1/16W
R1308 1-218-965-11 METAL CHIP 10K 5% 1/16W
R1370 1-218-953-11 METAL CHIP 1K 5% 1/16W
R1371 1-218-929-11 METAL CHIP 10 5% 1/16W
R1372 1-218-957-11 METAL CHIP 2.2K 5% 1/16W
R1410 1-218-957-11 METAL CHIP 2.2K 5% 1/16W
R1412 1-218-961-11 METAL CHIP 4.7K 5% 1/16W
R1429 1-208-911-11 METAL CHIP 10K 0.5% 1/16W
R1435 1-218-929-11 METAL CHIP 10 5% 1/16W
R1452 1-208-933-11 METAL CHIP 82K 0.5% 1/16W
R1453 1-208-956-81 METAL CHIP 750K 0.5% 1/16W
R1454 1-218-973-11 METAL CHIP 47K 5% 1/16W
R1470 1-208-889-11 METAL CHIP 1.2K 0.5% 1/16W
R1471 1-208-715-11 METAL CHIP 22K 0.5% 1/16W
R1503 1-218-965-11 METAL CHIP 10K 5% 1/16W
R1524 1-218-965-11 METAL CHIP 10K 5% 1/16W
R1535 1-218-959-11 METAL CHIP 3.3K 5% 1/16W
R1536 1-218-977-11 METAL CHIP 100K 5% 1/16W
R1540 1-218-990-81 SHORT CHIP 0
R1543 1-218-965-11 METAL CHIP 10K 5% 1/16W
R1546 1-218-965-11 METAL CHIP 10K 5% 1/16W
R1551 1-218-977-11 METAL CHIP 100K 5% 1/16W
R1552 1-218-977-11 METAL CHIP 100K 5% 1/16W
R1554 1-218-990-81 SHORT CHIP 0
R1562 1-218-977-11 METAL CHIP 100K 5% 1/16W
MB-134

Ref. No. Part No. Description Remark Ref. No. Part No. Description Remark
HBD-E370/E470/E570/E870/T57
109109
R1563 1-218-977-11 METAL CHIP 100K 5% 1/16W
R1565 1-218-990-81 SHORT CHIP 0
R1566 1-218-990-81 SHORT CHIP 0
R1567 1-218-990-81 SHORT CHIP 0
R1568 1-218-990-81 SHORT CHIP 0
R1569 1-218-990-81 SHORT CHIP 0
R1570 1-218-990-81 SHORT CHIP 0
R1571 1-218-990-81 SHORT CHIP 0
R1572 1-218-990-81 SHORT CHIP 0
R1573 1-218-990-81 SHORT CHIP 0
R1574 1-218-990-81 SHORT CHIP 0
R1575 1-218-990-81 SHORT CHIP 0
R1576 1-218-990-81 SHORT CHIP 0
R1577 1-218-990-81 SHORT CHIP 0
R1578 1-218-990-81 SHORT CHIP 0
R1579 1-218-990-81 SHORT CHIP 0
R1580 1-218-990-81 SHORT CHIP 0
R1581 1-218-990-81 SHORT CHIP 0
R1582 1-218-990-81 SHORT CHIP 0
R1584 1-218-990-81 SHORT CHIP 0
R1585 1-218-990-81 SHORT CHIP 0
R1586 1-218-941-81 METAL CHIP 100 5% 1/16W
R1598 1-218-990-81 SHORT CHIP 0
R1609 1-218-977-11 METAL CHIP 100K 5% 1/16W
R1611 1-218-977-11 METAL CHIP 100K 5% 1/16W
R1612 1-218-977-11 METAL CHIP 100K 5% 1/16W
R1613 1-218-977-11 METAL CHIP 100K 5% 1/16W
R2307 1-218-973-11 METAL CHIP 47K 5% 1/16W
R2308 1-218-969-11 METAL CHIP 22K 5% 1/16W
R2309 1-218-969-11 METAL CHIP 22K 5% 1/16W
R2411 1-218-971-11 METAL CHIP 33K 5% 1/16W
R2412 1-218-971-11 METAL CHIP 33K 5% 1/16W
R2416 1-208-720-11 METAL CHIP 36K 0.5% 1/16W
R2417 1-208-720-11 METAL CHIP 36K 0.5% 1/16W
R2418 1-218-965-11 METAL CHIP 10K 5% 1/16W
R2419 1-218-990-81 SHORT CHIP 0
R2420 1-220-203-11 METAL CHIP 51K 5% 1/16W
R2421 1-220-206-11 METAL CHIP 91K 5% 1/16W
R2422 1-220-206-11 METAL CHIP 91K 5% 1/16W
R2442 1-218-853-11 METAL CHIP 1.8K 0.5% 1/10W
R2444 1-218-853-11 METAL CHIP 1.8K 0.5% 1/10W
R2446 1-218-853-11 METAL CHIP 1.8K 0.5% 1/10W
R2447 1-248-476-11 RES-CHIP 0.16 1% 1/3W
R2483 1-218-990-81 SHORT CHIP 0
R2487 1-218-990-81 SHORT CHIP 0
R2492 1-218-853-11 METAL CHIP 1.8K 0.5% 1/10W
R2494 1-218-853-11 METAL CHIP 1.8K 0.5% 1/10W
R2496 1-218-853-11 METAL CHIP 1.8K 0.5% 1/10W
< COMPOSITION CIRCUIT BLOCK >
RB101 1-234-372-11 RES, NETWORK 100 (1005X4)
RB102 1-234-372-11 RES, NETWORK 100 (1005X4)
RB103 1-234-372-11 RES, NETWORK 100 (1005X4)
RB104 1-234-372-11 RES, NETWORK 100 (1005X4)
RB105 1-234-372-11 RES, NETWORK 100 (1005X4)
RB106 1-234-372-11 RES, NETWORK 100 (1005X4)
RB201 1-234-372-11 RES, NETWORK 100 (1005X4)
RB202 1-234-372-11 RES, NETWORK 100 (1005X4)
RB203 1-234-372-11 RES, NETWORK 100 (1005X4)
RB204 1-234-372-11 RES, NETWORK 100 (1005X4)
RB205 1-234-372-11 RES, NETWORK 100 (1005X4)
RB206 1-234-372-11 RES, NETWORK 100 (1005X4)
RB1101 1-234-378-21 RES, NETWORK 10K (1005X4)
RB1102 1-234-378-21 RES, NETWORK 10K (1005X4)
RB1103 1-234-378-21 RES, NETWORK 10K (1005X4)
RB1201 1-234-372-11 RES, NETWORK 100 (1005X4)
RB1503 1-234-372-11 RES, NETWORK 100 (1005X4)
< THERMISTOR >
TH1501 1-804-949-11 THERMISTOR, NTC (SMD)
< VIBRATOR >
X401 1-814-278-11 VIBRATOR, CRYSTAL (27MHz)
X802 1-814-242-11 VIBRATOR, CRYSTAL (25MHz)
X1201 1-814-242-11 VIBRATOR, CRYSTAL (25MHz)
*************************************************************
P-KEY BOARD
***********
< CAPACITOR >
C750 1-162-927-11 CERAMIC CHIP 100PF 5% 50V
< CONNECTOR >
* CN750 1-580-055-21 PIN, CONNECTOR (SMD) 2P
< RESISTOR >
R750 1-216-809-11 METAL CHIP 100 5% 1/10W
< SWITCH >
S750 1-786-650-21 SWITCH, TACTILE (I/1)
*************************************************************
A-1745-451-A POWER BOARD, COMPLETE
(E370: AEP, UK/E870: AEP, UK)
A-1745-455-A POWER BOARD, COMPLETE
(EXCEPT E370: AEP, UK/E870: AEP, UK)
**********************
7-685-647-79 SCREW +BVTP 3X10 TYPE2 IT-3
< CAPACITOR >
0 C901 1-114-594-21 FILM 0.22uF 10% 310V
0 C902 1-114-594-21 FILM 0.22uF 10% 310V
(E370: AEP, UK/E870: AEP, UK)
0 C902 1-116-397-21 FILM 0.33uF 10% 310V
(EXCEPT E370: AEP, UK/E870: AEP, UK)
0 C903 1-112-330-11 ELECT (BLOCK) 1000uF 20% 200V
(EXCEPT E370: AEP, UK/E870: AEP, UK)
0 C903 1-112-332-11 ELECT (BLOCK) 330uF 20% 400V
(E370: AEP, UK/E870: AEP, UK)
0 C905 1-116-392-11 FILM 0.01uF 5% 400V
(EXCEPT E370: AEP, UK/E870: AEP, UK)
0 C905 1-116-393-11 FILM 0.0033uF 5% 400V
(E370: AEP, UK/E870: AEP, UK)
0 C906 1-117-815-11 FILM 1000PF 3% 1.5KV
(E370: AEP, UK/E870: AEP, UK)
0 C907 1-162-964-91 CERAMIC CHIP 0.001uF 10% 50V
(E370: AEP, UK/E870: AEP, UK)
0 C907 1-162-965-91 CERAMIC CHIP 0.0015uF 10% 50V
(EXCEPT E370: AEP, UK/E870: AEP, UK)
0 C908 1-107-909-91 ELECT 47uF 20% 50V
MB-134 P-KEY POWER
Note: When the POWER board is replaced, spread the compound referring to “NOTE OF
REPLACING THE D913, D931, IC901 AND IC921 ON THE POWER BOARD
AND THE COMPLETE POWER BOARD” on servicing notes (page 9).

Ref. No. Part No. Description Remark Ref. No. Part No. Description Remark
HBD-E370/E470/E570/E870/T57
110
0 C909 1-162-960-91 CERAMIC CHIP 220PF 10% 50V
0 C910 1-126-965-91 ELECT 22uF 20% 50V
0 C916 1-116-078-11 CERAMIC CHIP 1uF 10% 50V
0 C918 1-112-887-51 CERAMIC 0.01uF 20% 250V
0 C920 1-112-887-51 CERAMIC 0.01uF 20% 250V
0 C921 1-117-220-81 CERAMIC 150PF 5% 2KV
0 C922 1-112-300-91 CERAMIC CHIP 4.7uF 10% 10V
0 C923 1-164-390-91 CERAMIC CHIP 330PF 5% 50V
0 C924 1-116-393-11 FILM 0.0033uF 5% 400V
0 C925 1-100-566-91 CERAMIC CHIP 0.1uF 10% 25V
0 C926 1-107-930-91 ELECT 22uF 20% 100V
C927 1-112-223-11 ELECT 3300uF 20% 10V
C928 1-112-232-11 ELECT 2700uF 20% 16V
C929 1-112-241-21 ELECT 1000uF 20% 25V
C932 1-114-994-11 ELECT 2200uF 20% 35V
C933 1-114-994-11 ELECT 2200uF 20% 35V
C934 1-112-831-31 ELECT 2200uF 20% 35V
C935 1-114-323-11 CERAMIC CHIP 0.01uF 10% 50V
C936 1-114-323-11 CERAMIC CHIP 0.01uF 10% 50V
C937 1-100-756-91 CERAMIC CHIP 0.047uF 10% 50V
0 C938 1-112-869-51 CERAMIC 470PF 10% 250V
C939 1-136-165-00 FILM 0.1uF 5% 50V
C940 1-112-228-21 ELECT 1000uF 20% 16V
C942 1-126-941-11 ELECT 470uF 20% 25V
C943 1-126-934-11 ELECT 220uF 20% 16V
(E370: AEP, UK/E870: AEP, UK)
C943 1-126-935-11 ELECT 470uF 20% 16V
(EXCEPT E370: AEP, UK/E870: AEP, UK)
C950 1-100-566-91 CERAMIC CHIP 0.1uF 10% 25V
C951 1-100-566-91 CERAMIC CHIP 0.1uF 10% 25V
0 C963 1-112-869-51 CERAMIC 470PF 10% 250V
(E370: AEP, UK/E870: AEP, UK)
0 C963 1-112-870-51 CERAMIC 0.001uF 20% 250V
(EXCEPT E370: AEP, UK/E870: AEP, UK)
0 C964 1-112-869-51 CERAMIC 470PF 10% 250V
(E370: AEP, UK/E870: AEP, UK)
0 C964 1-112-870-51 CERAMIC 0.001uF 20% 250V
(EXCEPT E370: AEP, UK/E870: AEP, UK)
C971 1-162-970-11 CERAMIC CHIP 0.01uF 10% 25V
C972 1-100-566-91 CERAMIC CHIP 0.1uF 10% 25V
C973 1-100-566-91 CERAMIC CHIP 0.1uF 10% 25V
C975 1-100-566-91 CERAMIC CHIP 0.1uF 10% 25V
0 C980 1-117-828-11 FILM 3300PF 3% 1.5KV
(EXCEPT E370: AEP, UK/E870: AEP, UK)
0 C981 1-162-968-91 CERAMIC CHIP 0.0047uF 10% 50V
C983 1-100-756-91 CERAMIC CHIP 0.047uF 10% 50V
C984 1-162-970-11 CERAMIC CHIP 0.01uF 10% 25V
C987 1-100-566-91 CERAMIC CHIP 0.1uF 10% 25V
C990 1-100-566-91 CERAMIC CHIP 0.1uF 10% 25V
C991 1-100-566-91 CERAMIC CHIP 0.1uF 10% 25V
C992 1-162-970-11 CERAMIC CHIP 0.01uF 10% 25V
C993 1-100-566-91 CERAMIC CHIP 0.1uF 10% 25V
0 C994 1-112-869-51 CERAMIC 470PF 10% 250V
(E370: AEP, UK/E870: AEP, UK)
C997 1-115-339-11 CERAMIC CHIP 0.1uF 10% 50V
(E370: AEP, UK/E870: AEP, UK)
C997 1-116-078-11 CERAMIC CHIP 1uF 10% 50V
(EXCEPT E370: AEP, UK/E870: AEP, UK)
0 C998 1-162-968-91 CERAMIC CHIP 0.0047uF 10% 50V
< CONNECTOR >
0 CN901 1-564-321-11 PIN, CONNECTOR (3.96mm PITCH) 2P
CN904 1-785-102-11 PIN, CONNECTOR (3.96mm PITCH) 4P
< DIODE >
0 D901 8-719-082-57 DIODE D5SBA60F01
0 D902 8-719-063-74 DIODE D1NL20U-TR2
0 D906 6-501-817-01 DIODE MA2J1110GLS0
0 D907 6-501-817-01 DIODE MA2J1110GLS0
0 D908 6-501-817-01 DIODE MA2J1110GLS0
0 D909 6-501-817-01 DIODE MA2J1110GLS0
0 D910 6-501-817-01 DIODE MA2J1110GLS0
0 D913 6-500-241-01 DIODE SARS03
0 D914 6-501-817-01 DIODE MA2J1110GLS0
D931 6-501-849-01 DIODE FMX-22SL
D942 6-502-518-01 DIODE 50PQSA065-FA9
D943 8-719-080-53 DIODE RK36LF-B3
0 D946 6-502-234-01 DIODE EG01C LF-F7
D954 6-500-288-11 DIODE EK19LF-F7
D955 6-500-288-11 DIODE EK19LF-F7
0 DZ901 6-501-782-01 DIODE MAZ8180GMLS0
0 DZ902 6-502-231-01 DIODE MAZ8220GLLSO
0 DZ903 6-501-787-01 DIODE MAZ8220GMLS0
0 DZ905 6-501-792-01 DIODE MAZ8300GMLS0
(E370: AEP, UK/E870: AEP, UK)
0 DZ905 8-719-083-71 DIODE UDZSUSTE-1730B
(EXCEPT E370: AEP, UK/E870: AEP, UK)
0 DZ915 6-501-760-01 DIODE MAZ8100GMLS0
0 DZ951 8-719-083-71 DIODE UDZSUSTE-1730B
0 DZ954 8-719-083-71 DIODE UDZSUSTE-1730B
(E370: AEP, UK/E870: AEP, UK)
< FUSE HOLDER >
FH901 1-533-217-31 FUSE HOLDER
FH902 1-533-217-31 FUSE HOLDER
< FUSIBLE >
0 FR929 1-246-373-11 FUSIBLE 1 10% 1/2W F
< IC >
0 IC901 6-707-741-01 IC STR-F6138-LF1352
(EXCEPT E370: AEP, UK/E870: AEP, UK)
0 IC901 6-707-742-01 IC STR-F6168-LF1352
(E370: AEP, UK/E870: AEP, UK)
0 IC921 6-714-671-01 IC STR-Y6763
IC923 6-711-947-01 IC MM1431CURE
IC932 6-711-947-01 IC MM1431CURE
IC941 6-712-613-01 IC SI-3010KM-TLS
< COIL >
L931 1-457-878-65 INDUCTOR 2.2uH
L954 1-457-578-11 INDUCTOR 10uH
L956 1-457-578-11 INDUCTOR 10uH
L963 1-457-725-11 INDUCTOR 4.7uH
POWER
Note 1: When D913 and D931 on the POWER board are replaced,
spread the compound referring to “NOTE OF REPLACING
THE D913, D931, IC901 AND IC921 ON THE POWER
BOARD AND THE COMPLETE POWER BOARD” on ser-
vicing notes (page 9).
Note 2: When IC901 and IC921 on the POWER board are replaced,
spread the compound referring to “NOTE OF REPLACING
THE D913, D931, IC901 AND IC921 ON THE POWER
BOARD AND THE COMPLETE POWER BOARD” on ser-
vicing notes (page 9).

Ref. No. Part No. Description Remark Ref. No. Part No. Description Remark
HBD-E370/E470/E570/E870/T57
111111
L964 1-457-725-11 INDUCTOR 4.7uH
L967 1-469-525-91 INDUCTOR 10uH
< LINE FILTER >
0 LF901 1-457-054-21 COIL, LINE FILTER
(E370: AEP, UK/E870: AEP, UK)
0 LF901 1-457-449-11 COIL, LINE FILTER
(EXCEPT E370: AEP, UK/E870: AEP, UK)
0 LF902 1-457-054-21 COIL, LINE FILTER
(E370: AEP, UK/E870: AEP, UK)
0 LF902 1-457-449-11 COIL, LINE FILTER
(EXCEPT E370: AEP, UK/E870: AEP, UK)
< PHOTO COUPLER >
0 PC901 6-600-276-01 PHOTO COUPLER PS2561AL1-1-V-W
0 PC902 6-600-276-01 PHOTO COUPLER PS2561AL1-1-V-W
0 PC903 6-600-276-01 PHOTO COUPLER PS2561AL1-1-V-W
< TRANSISTOR >
0 Q901 8-729-231-15 TRANSISTOR 2SA1015TP-YGR
0 Q922 6-550-702-01 TRANSISTOR 2SC3243-TP-E
Q943 8-729-029-14 TRANSISTOR DTC144EUA-T106
Q949 8-729-620-13 TRANSISTOR 2SC4154TP-1EF
Q950 8-729-029-14 TRANSISTOR DTC144EUA-T106
Q969 6-551-699-01 TRANSISTOR ISA1602AM1TP-1EF
< RESISTOR >
0 R901 1-219-759-51 METAL 1M 5% 1/2W F
(EXCEPT E370: AEP, UK/E870: AEP, UK)
0 R901 1-240-938-51 METAL 1.5M 5% 0.5W F
(E370: AEP, UK/E870: AEP, UK)
0 R903 1-250-297-65 METAL OXIDE 100K 5% 3W F
(E370: AEP, UK/E870: AEP, UK)
0 R903 1-250-299-65 METAL OXIDE 33K 5% 3W F
(EXCEPT E370: AEP, UK/E870: AEP, UK)
0 R904 1-250-297-65 METAL OXIDE 100K 5% 3W F
(E370: AEP, UK/E870: AEP, UK)
0 R904 1-250-299-65 METAL OXIDE 33K 5% 3W F
(EXCEPT E370: AEP, UK/E870: AEP, UK)
0 R905 1-216-797-91 METAL CHIP 10 5% 1/10W
0 R906 1-216-827-91 METAL CHIP 3.3K 5% 1/10W
0 R907 1-216-833-91 METAL CHIP 10K 5% 1/10W
0 R908 1-216-829-91 METAL CHIP 4.7K 5% 1/10W
0 R909 1-216-833-91 METAL CHIP 10K 5% 1/10W
0 R910 1-216-825-91 METAL CHIP 2.2K 5% 1/10W
0 R911 1-216-813-91 METAL CHIP 220 5% 1/10W
0 R912 1-216-363-61 METAL OXIDE 0.33 5% 2W F
(E370: AEP, UK/E870: AEP, UK)
0 R914 1-220-891-11 METAL 0.1 10% 5W F
(E370: AEP, UK/E870: AEP, UK)
0 R914 1-248-180-11 METAL 0.034 5% 5W F
(EXCEPT E370: AEP, UK/E870: AEP, UK)
0 R916 1-250-297-65 METAL OXIDE 100K 5% 3W F
0 R917 1-216-829-91 METAL CHIP 4.7K 5% 1/10W
0 R919 1-216-837-91 METAL CHIP 22K 5% 1/10W
0 R922 1-250-262-41 METAL 0.39 5% 2W F
0 R923 1-218-879-91 METAL CHIP 22K 0.5% 1/10W
0 R925 1-216-797-91 METAL CHIP 10 5% 1/10W
0 R926 1-218-847-91 METAL CHIP 1K 0.5% 1/10W
R931 1-218-851-11 METAL CHIP 1.5K 0.5% 1/10W
R932 1-218-879-11 METAL CHIP 22K 0.5% 1/10W
R933 1-216-821-11 METAL CHIP 1K 5% 1/10W
R934 1-216-821-11 METAL CHIP 1K 5% 1/10W
R935 1-216-821-11 METAL CHIP 1K 5% 1/10W
R936 1-216-853-11 METAL CHIP 470K 5% 1/10W
R937 1-218-871-11 METAL CHIP 10K 0.5% 1/10W
R938 1-218-847-11 METAL CHIP 1K 0.5% 1/10W
R939 1-218-855-11 METAL CHIP 2.2K 0.5% 1/10W
R940 1-218-871-11 METAL CHIP 10K 0.5% 1/10W
R941 1-218-895-11 METAL CHIP 100K 0.5% 1/10W
R942 1-218-871-11 METAL CHIP 10K 0.5% 1/10W
R945 1-216-837-11 METAL CHIP 22K 5% 1/10W
R946 1-216-827-11 METAL CHIP 3.3K 5% 1/10W
R949 1-216-827-11 METAL CHIP 3.3K 5% 1/10W
0 R951 1-218-875-91 METAL CHIP 15K 0.5% 1/10W
R954 1-218-861-11 METAL CHIP 3.9K 0.5% 1/10W
R955 1-216-821-11 METAL CHIP 1K 5% 1/10W
R956 1-216-817-11 METAL CHIP 470 5% 1/10W
R959 1-218-871-11 METAL CHIP 10K 0.5% 1/10W
R963 1-218-839-11 METAL CHIP 470 0.5% 1/10W
R965 1-218-863-11 METAL CHIP 4.7K 0.5% 1/10W
R966 1-216-821-11 METAL CHIP 1K 5% 1/10W
R967 1-216-821-11 METAL CHIP 1K 5% 1/10W
R972 1-218-871-11 METAL CHIP 10K 0.5% 1/10W
R976 1-216-833-11 METAL CHIP 10K 5% 1/10W
0 R978 1-216-829-91 METAL CHIP 4.7K 5% 1/10W
R979 1-216-841-11 METAL CHIP 47K 5% 1/10W
0 R992 1-216-793-91 METAL CHIP 4.7 5% 1/10W
R998 1-218-855-11 METAL CHIP 2.2K 0.5% 1/10W
R999 1-218-871-11 METAL CHIP 10K 0.5% 1/10W
< TRANSFORMER >
0 T901 1-443-649-11 TRANSFORMER, CONVERTER
(EXCEPT E370: AEP, UK/E870: AEP, UK)
0 T901 1-443-874-11 TRANSFORMER, CONVERTER
(E370: AEP, UK/E870: AEP, UK)
0 T903 1-445-320-11 TRANSFORMER, CONVERTER
< THERMISTOR >
0 TH901 1-805-841-21 THERMISTOR, NTC 3.0
(EXCEPT E370: AEP, UK/E870: AEP, UK)
0 TH901 1-805-842-21 THERMISTOR, NTC 6.0
(E370: AEP, UK/E870: AEP, UK)
< VARISTOR >
0 VDR901 1-802-839-11 VARISTOR
*************************************************************
REG BOARD
**********
< CAPACITOR >
C400 1-100-566-91 CERAMIC CHIP 0.1uF 10% 25V
C401 1-126-934-11 ELECT 220uF 20% 16V
C403 1-100-566-91 CERAMIC CHIP 0.1uF 10% 25V
C404 1-100-566-91 CERAMIC CHIP 0.1uF 10% 25V
C405 1-126-941-11 ELECT 470uF 20% 25V
C408 1-162-964-11 CERAMIC CHIP 0.001uF 10% 50V
C409 1-165-908-11 CERAMIC CHIP 1uF 10% 10V
C411 1-100-591-91 CERAMIC CHIP 1uF 10% 25V
C412 1-162-964-11 CERAMIC CHIP 0.001uF 10% 50V
C414 1-165-908-11 CERAMIC CHIP 1uF 10% 10V
POWER REG

Ref. No. Part No. Description Remark Ref. No. Part No. Description Remark
HBD-E370/E470/E570/E870/T57
112
C415 1-125-837-91 CERAMIC CHIP 1uF 10% 6.3V
C426 1-104-666-11 ELECT 220uF 20% 25V
C428 1-162-970-11 CERAMIC CHIP 0.01uF 10% 25V
C431 1-126-949-11 ELECT 220uF 20% 35V
< CONNECTOR >
* CN400 1-691-774-11 PLUG (MICRO CONNECTOR) 12P
CN403 1-784-926-11 PIN, CONNECTOR 11P
< DIODE >
D402 8-719-083-63 DIODE UDZSUSTE-1713B
D403 8-719-083-66 DIODE UDZSUSTE-1718B
D405 8-719-083-87 DIODE UDZSUSTE-1733B
D406 6-500-288-11 DIODE EK19LF-F7
D407 6-500-288-11 DIODE EK19LF-F7
< IC >
IC400 6-702-302-01 IC TK11133CSCL-G
IC402 6-715-070-01 IC TK72270CSCL-GH
< COIL >
L401 1-457-725-11 INDUCTOR 4.7uH
<
TRANSISTOR >
Q401 8-729-028-96 FET DTC114EUA-T106
Q402 6-551-460-01 TRANSISTOR RSR025P03TL
< RESISTOR >
R402 1-216-295-91 SHORT CHIP 0
R404 1-216-295-91 SHORT CHIP 0
R406 1-216-821-11 METAL CHIP 1K 5% 1/10W
R411 1-216-821-11 METAL CHIP 1K 5% 1/10W
R415 1-216-841-11 METAL CHIP 47K 5% 1/10W
R417 1-216-839-11 METAL CHIP 33K 5% 1/10W
R420 1-216-843-11 METAL CHIP 68K 5% 1/10W
R421 1-216-821-11 METAL CHIP 1K 5% 1/10W
R422 1-216-841-11 METAL CHIP 47K 5% 1/10W
R423 1-216-841-11 METAL CHIP 47K 5% 1/10W
*************************************************************
R-USB BOARD
***********
< CONNECTOR >
CN150 1-842-128-11 USB CONNECTOR ( )
CN151 1-784-922-11 PIN, CONNECTOR 5P
*************************************************************
MISCELLANEOUS
**************
53 1-966-988-11 HARNESS (USB)
56 1-966-989-12 HARNESS (USB)
0 57 1-777-071-83 CORD, POWER (AEP)
0 57 1-835-078-31 CORD, POWER (UK)
0 57 1-837-308-11 CORD, POWER-SUPPLY (US, CND)
102 1-828-954-51 WIRE (FLAT TYPE) (9 CORE) (US, CND)
102 1-828-964-51 WIRE (FLAT TYPE) (11 CORE) (AEP, UK)
154 1-828-343-51 WIRE (FLAT TYPE) (15 CORE)
155 1-828-400-51 WIRE (FLAT TYPE) (27 CORE)
157 1-828-336-51 WIRE (FLAT TYPE) (15 CORE) (US, CND)
157 1-828-346-51 WIRE (FLAT TYPE) (17 CORE) (AEP, UK)
158 1-828-740-51 WIRE (FLAT TYPE) (18 CORE)
159 1-828-730-51 WIRE (FLAT TYPE) (16 CORE)
160 1-828-341-51 WIRE (FLAT TYPE) (15 CORE)
202 A-1750-926-A LOADING FOR SERVICE
0 206 8-820-430-02 DEVICE, OPTICAL (KEM-460AAA/C2RP)
207 1-837-660-51 WIRE (FLAT TYPE) (9 CORE)
208 1-837-658-51 WIRE (FLAT TYPE) (45 CORE)
209 1-837-659-51 WIRE (FLAT TYPE) (5 CORE)
0 F901 1-533-311-12 FUSE, GLASS (DIA.5) (8A/125V) (US, CND)
0 F901 1-576-232-51 FUSE (H.B.C.) (T5AH/250V) (AEP, UK)
M3001 1-787-931-11 DC FAN
TU1 1-693-781-11 TUNER (FM) (US, CND)
TU1 1-693-787-11 TUNER (FM) (AEP, UK)
REG R-USB

MEMO
HBD-E370/E470/E570/E870/T57
113

HBD-E370/E470/E570/E870/T57
REVISION HISTORY
Checking the version allows you to jump to the revised page.
Also, clicking the version at the top of the revised page allows you to jump to the next revised page.
Ver. Date Description of Revision
1.0 2010.02 New