Sony Car Stereo System Cdx Gt210 Users Manual GT21W/GT210/GT260/GT260S
CDX-GT260S to the manual 5642325f-7905-4889-aca1-f304cc4b1064
2015-01-23
: Sony Sony-Sony-Car-Stereo-System-Cdx-Gt210-Users-Manual-287942 sony-sony-car-stereo-system-cdx-gt210-users-manual-287942 sony pdf
Open the PDF directly: View PDF
.
Page Count: 44
- COVER
- TABLE OF CONTENTS
- 1. GENERAL
- 2. DISASSEMBLY
- 3. DIAGNOSIS FUNCTION
- 4. DIAGRAMS
- 4-1. BLOCK DIAGRAM — MAIN SECTION —
- 4-2. BLOCK DIAGRAM — DISPLAY SECTION —
- NOTE FOR PRINTED WIRING BOARDS AND SCHEMATIC DIAGRAMS
- Waveforms
- 4-3. PRINTED WIRING BOARD — MAIN SECTION —
- 4-4. SCHEMATIC DIAGRAM — MAIN SECTION (1/3) —
- 4-5. SCHEMATIC DIAGRAM — MAIN SECTION (2/3) —
- 4-6. SCHEMATIC DIAGRAM — MAIN SECTION (3/3) —
- 4-7. PRINTED WIRING BOARD — KEY SECTION —
- 4-8. SCHEMATIC DIAGRAM — KEY SECTION —
- IC BLOCK DIAGRAMS
- IC PIN DESCRIPTIONS
- 5. EXPLODED VIEWS
- 6. ELECTRICAL PARTS LIST
- SUPPLEMENT-1
- REVISION HISTORY

SERVICE MANUAL
Sony Corporation
eVehicle Division
Published by Sony Techno Create Corporation
US Model
Canadian Model
CDX-GT21W/GT210
E Model
CDX-GT260/GT260S
Chinese Model
CDX-GT260
9-887-375-03
2007C04-1
© 2007.03
Ver. 1.2 2007.03
SPECIFICATIONS
CD player section
Signal-to-noise ratio 95 dB
Frequency response 10 – 20,000 Hz
Wow and flutter Below measurable limit
Tuner section
FM
Tuning range 87.5 – 107.9 MHz (US, CND model)
87.5 – 108 MHz (at 50 kHz step) (E, CH model)
87.5 – 107.9 MHz (at 200 kHz step) (E, CH model)
FM tuning interval 50 kHz/200 kHz switchable (E, CH model)
Antenna terminal External antenna connector
Intermediate frequency 10.7 MHz/450 kHz
Usable sensitivity 9 dBf
Selectivity 75 dB at 400 kHz
Signal-to-noise ratio 67 dB (stereo), 69 dB (mono)
Harmonic distortion at 1 kHz
0.5% (stereo), 0.3% (mono)
Separation 35 dB at 1 kHz
Frequency response 30 – 15,000 Hz
AM/MW
Tuning range 530 – 1,710 kHz (US, CND model)
531 – 1,602 kHz (at 9 kHz step) (E, CH model)
530 – 1,710 kHz (at 10 kHz step) (E, CH model)
AM tuning interval 9 kHz/10 kHz switchable (E, CH model)
Antenna terminal External antenna connector
Intermediate frequency 10.7 MHz/450 kHz
Sensitivity 30 µV
SW (E, CH model)
Tuning range SW1: 2,940 – 7,735 kHz
SW2: 9,500 – 18,135 kHz
(except for 10,140 – 11,575 kHz)
Antenna (aerial) terminal
External antenna (aerial) connector
Intermediate frequency 10.7 MHz/450 kHz
Sensitivity 30 µV
• The tuner and CD sections have no adjustments. Model Name Using Similar Mechanism CDX-GT11W/GT110/
GT160/GT160S
CD Drive Mechanism Type MG-101TA-188//Q
Optical Pick-up Name DAX-25A
– Continued on next page –
CDX-GT21W/GT210/
GT260/GT260S
AUDIO POWER SPECIFICATIONS (US, CND MODEL)
POWER OUTPUT AND TOTAL HARMONIC DISTORTION
23 watts per channel minimum continuous average power into
4 ohms, 4 channels driven from 20 Hz to 20 kHz with no more
than 5% total harmonic distortion.
FM/AM COMPACT DISC PLAYER
CDX-GT21W/GT210
FM/MW/SW COMPACT DISC PLAYER
CDX-GT260/GT260S

2
CDX-GT21W/GT210/GT260/GT260S
SAFETY-RELATED COMPONENT WARNING!!
COMPONENTS IDENTIFIED BY MARK 0 OR DOTTED LINE
WITH MARK 0 ON THE SCHEMATIC DIAGRAMS AND IN
THE PARTS LIST ARE CRITICAL TO SAFE OPERATION.
REPLACE THESE COMPONENTS WITH SONY PARTS
WHOSE PART NUMBERS APPEAR AS SHOWN IN THIS
MANUAL OR IN SUPPLEMENTS PUBLISHED BY SONY.
NOTES ON HANDLING THE OPTICAL PICK-UP BLOCK
OR BASE UNIT
The laser diode in the optical pick-up block may suffer electrostatic
breakdown because of the potential difference generated by the
charged electrostatic load, etc. on clothing and the human body.
During repair, pay attention to electrostatic breakdown and also use
the procedure in the printed matter which is included in the repair
parts.
The flexible board is easily damaged and should be handled with
care.
NOTES ON LASER DIODE EMISSION CHECK
The laser beam on this model is concentrated so as to be focused on
the disc reflective surface by the objective lens in the optical pick-
up block. Therefore, when checking the laser diode emission,
observe from more than 30 cm away from the objective lens.
If the optical pick-up block is defective, please replace the whole
optical pick-up block.
Never turn the semi-fixed resistor located at the side of optical pick-
up block.
SERVICE NOTES
CAUTION
Use of controls or adjustments or performance of procedures
other than those specified herein may result in hazardous
radiation exposure.
Power amplifier section
Outputs Speaker outputs (sure seal connectors)
Speaker impedance 4 – 8 ohms
Maximum power output 50 W × 4 (at 4 ohms)
General
Output Power antenna (aerial) relay control terminal
Inputs Antenna (aerial) input terminal
AUX input jack (stereo mini jack)
Tone controls Low: ±10 dB at 100 Hz
High: ±10 dB at 10 kHz
Loudness +9 dB at 100 Hz
+5 dB at 10 kHz
Power requirements 12 V DC car battery (negative ground)
Dimensions Approx. 178 × 50 × 179 mm
(7 1/8 × 2 × 7 1/8 in.) (w/h/d)
Mounting dimensions Approx. 182 × 53 × 162 mm
(7 1/4 × 2 1/8 × 6 1/2 in.) (w/h/d)
Mass Approx. 1.2 kg (2 lb. 11 oz.)
Supplied accessories Parts for installation and connections (1 set)
Design and specifications are subject to change without
notice.
•Abbreviation
CND : Canadian model
CH : Chinese model
optical pick-up
semi-fixed resistor
ATTENTION AU COMPOSANT AYANT RAPPORT
À LA SÉCURITÉ!!
LES COMPOSANTS IDENTIFIÉS PAR UNE MARQUE 0 SUR LES
DIAGRAMMES SCHÉMATIQUES ET LA LISTE DES PIÈCES SONT
CRITIQUES POUR LA SÉCURITÉ DE FONCTIONNEMENT. NE
REMPLACER CES COMPOSANTS QUE PAR DES PIÈCES SONY
DONT LES NUMÉROS SONT DONNÉS DANS CE MANUEL OU
DANS LES SUPPLÉMENTS PUBLIÉS PAR SONY.
Notes on Chip Component Replacement
•Never reuse a disconnected chip component.
•Notice that the minus side of a tantalum capacitor may be damaged
by heat.
TEST DISCS
Please use the following test discs for the check on the CD section.
YDES-18 (Part No. 3-702-101-01)
PATD-012 (Part No. 4-225-203-01)

3
CDX-GT21W/GT210/GT260/GT260S
•UNLEADED SOLDER
Boards requiring use of unleaded solder are printed with the lead-
free mark (LF) indicating the solder contains no lead.
(Caution: Some printed circuit boards may not come printed with
the lead free mark due to their particular size.)
: LEAD FREE MARK
Unleaded solder has the following characteristics.
•Unleaded solder melts at a temperature about 40°C higher than
ordinary solder.
Ordinary soldering irons can be used but the iron tip has to be
applied to the solder joint for a slightly longer time.
Soldering irons using a temperature regulator should be set to
about 350°C.
Caution: The printed pattern (copper foil) may peel away if the
heated tip is applied for too long, so be careful!
•Strong viscosity
Unleaded solder is more viscous (sticky, less prone to flow)
than ordinary solder so use caution not to let solder bridges
occur such as on IC pins, etc.
•Usable with ordinary solder
It is best to use only unleaded solder but unleaded solder may
also be added to ordinary solder.
SERVO BOAR
D
CN2
MAIN BOARD
CNP301 J-2502-076-1
EXTENSION CABLE AND SERVICE POSITION
When repairing or servicing this set, connect the jig (extension cable)
as shown below.
•Connect the MAIN board (CNP301) and the SERVO board (CN2)
with the extension cable (Part No. J-2502-076-1).
•CD Playback
You can play CD-DA (also containing CD TEXT*) and CD-R/
CD-RW (MP3/WMA files also containing Multi Session).
Type of discs Label on the disc
CD-DA
MP3
WMA
*A CD TEXT disc is a CD-DA that includes information such as disc,
artist and track name.

4
CDX-GT21W/GT210/GT260/GT260S
TABLE OF CONTENTS
1. GENERAL
Location of Controls (CDX-GT21W: US) ...................... 5
Connections (CDX-GT21W: US) ................................... 5
Location of Controls (CDX-GT21W: CND/GT210) ...... 7
Connections (CDX-GT21W: CND/GT210).................... 7
Location of Controls (CDX-GT260/GT260S) ................ 9
Connections (CDX-GT260/GT260S).............................. 9
2. DISASSEMBLY
2-1. Sub Panel (LCD) Assy .................................................... 12
2-2. CD Mechanism Block ..................................................... 12
2-3. Main Board ...................................................................... 13
2-4. Servo Board ..................................................................... 13
2-5. Chassis (T) Sub Assy ....................................................... 14
2-6. Roller Arm Assy .............................................................. 14
2-7. Chassis (OP) Assy ........................................................... 15
3. DIAGNOSIS FUNCTION ........................................ 16
4. DIAGRAMS
4-1. Block Diagram –Main Section– ...................................... 19
4-2. Block Diagram –Display Section– .................................. 20
4-3. Printed Wiring Board –Main Section– ............................ 21
4-4. Schematic Diagram –Main Section (1/3)– ...................... 22
4-5. Schematic Diagram –Main Section (2/3)– ...................... 23
4-6. Schematic Diagram –Main Section (3/3)– ...................... 24
4-7. Printed Wiring Board –Key Section– .............................. 25
4-8. Schematic Diagram –Key Section– ................................. 26
5. EXPLODED VIEWS
5-1. Main Section.................................................................... 31
5-2. Front Panel Section ......................................................... 32
5-3. CD Mechanism Section (MG-101TA-188//Q) ................ 33
6. ELECTRICAL PARTS LIST .................................. 34
NOTE FOR REPLACEMENT OF THE SERVO BOARD
When repairing, the complete SERVO board (A-1177-201-A) should
be replaced since any parts in the SERVO board cannot be repaired.
NOTE FOR REPLACEMENT OF THE AUX JACK (J901)
To replace the AUX jack requires alignment.
1. Insert the AUX jack into the KEY board.
2. Place the KEY board on the front panel.
3. Solder the three terminals of the jack.
KEY board
front panel
AUX jac
k
• E model
• Chinese model
This label is located on the bottom of the chassis.
Ver. 1.2

5
CDX-GT21W/GT210/GT260/GT260S
SECTION 1
GENERAL
• LOCATION OF CONTROL (CDX-GT21W: US)
• CONNECTIONS (CDX-GT21W: US)
6
Location of controls and basic operations
Main unit
Refer to the pages listed for details.
AOFF button
To power off; stop the source.
BEQ (equalizer) button 8
To select an equalizer type (XPLOD,
NATURAL, HARD, UPBEAT, VOCAL,
CUSTOM or OFF).
CVolume control dial/select button 8
To adjust volume (rotate); select setup items
(press and rotate).
DSOURCE button
To power on; change the source (Radio/CD/
AUX).
EDisc slot
To insert the disc (label side up). Playback
starts automatically.
FDisplay window
GAUX input jack 9
To connect a portable audio device.
HZ (eject) button
To eject the disc.
I (front panel release) button 4
JDSPL (display)/DIM (dimmer) button
7
To change display items (press); change the
display brightness (press and hold).
KSEEK –/+ buttons
CD:
To skip tracks (press); skip tracks
continuously (press, then press again within
about 1 second and hold); reverse/fast-
forward a track (press and hold).
Radio:
To tune in stations automatically (press); find
a station manually (press and hold).
LMODE button 7
To select the radio band (FM/AM).
MNumber buttons
CD:
(1)/(2): ALBM –/+*
To skip albums (press); skip albums
continuously (press and hold).
(3): REP 7
(4): SHUF 7
(6): PA U S E
To pause playback. To cancel, press
again.
Radio:
To receive stored stations (press); store
stations (press and hold).
*
When an MP3/WMA is played.
OFF
DSPL
DIM
PUSH SELECT
SEEK SEEK
PAUSE
ALBM REP SHUF
EQ
AUX
12345 6
MODE
SOURCE
1
qa qsq;9
2
qd
4 5 8673
CDX-GT21W
Connection example
Ejemplo de conexiones
This section is extracted
from instruction manual.

6
CDX-GT21W/GT210/GT260/GT260S
Fuse (10 A)
Fusible (10 A)
from car antenna (aerial)
desde la antena del automóvil
ANT REM
2
Red
Rojo
Yellow
Amarillo
Black
Negro
Blue
Azul
White
Blanco
Green
Verde
Purple
Morado
White/black striped
Con rayas blancas y negras
Gray/black striped
Con rayas grises y negras
Green/black striped
Con rayas verdes y negras
Gray
Gris
Left
Izquierdo
Right
Derecho
Left
Izquierdo
Right
Derecho
Max. supply current 0.1 A
Corriente máx. de alimentación de 0,1 A
Purple/black striped
Con rayas moradas y negras
Diagrama de conexión
1 A una superfi cie metálica del automóvil
Conecte primero el cable de conexión a masa negro,
y después los cables amarillo y rojo de fuente de
alimentación.
2 Al cable de control de la antena motorizada
o al cable de fuente de alimentación del
amplifi cador de señal de la antena
Notas
• Si no se dispone de antena motorizada ni de amplifi cador
de señal de la antena, o se utiliza una antena telescópica
accionada manualmente, no será necesario conectar este
cable.
• Si el automóvil incorpora una antena de FM/AM en el
cristal trasero o lateral, consulte “Notas sobre los cables
de control y de fuente de alimentación”.
3 Al terminal de alimentación de +12 V que
recibe energía en la posición de accesorio
del interruptor de la llave de encendido
Notas
• Si no hay posición de accesorio, conéctelo al terminal de
alimentación (batería) de +12 V que recibe energía sin
interrupción.
Asegúrese de conectar primero el cable de conexión a
masa negro a una superfi cie metálica del automóvil.
• Si el automóvil incorpora una antena de FM/AM en el
cristal trasero o lateral, consulte “Notas sobre los cables
de control y de fuente de alimentación”.
4 Al terminal de alimentación de +12 V que
recibe energía sin interrupción
Asegúrese de conectar primero el cable de conexión a masa
negro a una superfi cie metálica del automóvil.
Notas sobre los cables de control y de fuente de
alimentación
• El cable de control de la antena motorizada (azul) suministrará
cc de + 12 V cuando conecte la alimentación del sintonizador.
• Si el automóvil dispone de una antena de FM/AM incorporada
en el cristal trasero o lateral, conecte el cable de control de
antena motorizada (azul) o el cable de fuente de alimentación
auxiliar (rojo) al terminal de alimentación del amplifi cador de
señal de la antena existente. Para obtener más información,
consulte a su distribuidor.
• Con esta unidad no es posible utilizar una antena motorizada
sin caja de relé.
Conexión para protección de la memoria
Si conecta el cable de fuente de alimentación amarillo, el circuito
de la memoria recibirá siempre alimentación, aunque apague el
interruptor de encendido.
Notas sobre la conexión de los altavoces
• Antes de conectar los altavoces, desconecte la alimentación
de la unidad.
• Utilice altavoces con una impedancia de 4 a 8
Ω
con la
capacidad de potencia adecuada para evitar que se dañen.
• No conecte los terminales de altavoz al chasis del automóvil,
ni conecte los terminales del altavoz derecho con los del
izquierdo.
• No conecte el cable de conexión a masa de esta unidad al
terminal negativo (–) del altavoz.
• No intente conectar los altavoces en paralelo.
• Conecte solamente altavoces pasivos. Si conecta altavoces
activos (con amplifi cadores incorporados) a los terminales de
altavoz, puede dañar la unidad.
• Para evitar fallas de funcionamiento, no utilice los cables de
altavoz incorporados instalados en el automóvil si su unidad
comparte un cable negativo común (–) para los altavoces
derecho e izquierdo.
• No conecte los cables de altavoz de la unidad entre sí.
Nota sobre la conexión
Si el altavoz no está conectado correctamente, aparecerá
“FAILURE” en la pantalla. Si es así, compruebe la conexión del
altavoz.
Connection diagram
1 To a metal surface of the car
First connect the black ground (earth) lead, then connect the
yellow and red power supply leads.
2 To the power antenna (aerial) control lead or
power supply lead of antenna (aerial) booster
Notes
• It is not necessary to connect this lead if there is no power
antenna (aerial) or antenna (aerial) booster, or with a
manually-operated telescopic antenna (aerial).
• When your car has a built-in FM/AM antenna (aerial) in
the rear/side glass, see “Notes on the control and power
supply leads.”
3 To the +12 V power terminal which is
energized in the accessory position of the
ignition switch
Notes
• If there is no accessory position, connect to the +12 V
power (battery) terminal which is energized at all times.
Be sure to connect the black ground (earth) lead to a
metal surface of the car fi rst.
• When your car has a built-in FM/AM antenna (aerial) in
the rear/side glass, see “Notes on the control and power
supply leads.”
4 To the +12 V power terminal which is
energized at all times
Be sure to connect the black ground (earth) lead to a metal
surface of the car fi rst.
Notes on the control and power supply leads
• The power antenna (aerial) control lead (blue) supplies +12 V
DC when you turn on the tuner.
• When your car has built-in FM/AM antenna (aerial) in the rear/
side glass, connect the power antenna (aerial) control lead
(blue) or the accessory power supply lead (red) to the power
terminal of the existing antenna (aerial) booster. For details,
consult your dealer.
• A power antenna (aerial) without a relay box cannot be used
with this unit.
Memory hold connection
When the yellow power supply lead is connected, power will
always be supplied to the memory circuit even when the ignition
switch is turned off.
Notes on speaker connection
• Before connecting the speakers, turn the unit off.
• Use speakers with an impedance of 4 to 8 ohms, and with
adequate power handling capacities to avoid its damage.
• Do not connect the speaker terminals to the car chassis, or
connect the terminals of the right speakers with those of the
left speaker.
• Do not connect the ground (earth) lead of this unit to the
negative (–) terminal of the speaker.
• Do not attempt to connect the speakers in parallel.
• Connect only passive speakers. Connecting active speakers
(with built-in amplifi ers) to the speaker terminals may damage
the unit.
• To avoid a malfunction, do not use the built-in speaker leads
installed in your car if the unit shares a common negative (–)
lead for the right and left speakers.
• Do not connect the unit’s speaker leads to each other.
Note on connection
If speaker is not connected correctly, “FAILURE” appears in
the display. In this case, make sure the speaker is connected
correctly.

7
CDX-GT21W/GT210/GT260/GT260S
• LOCATION OF CONTROL (CDX-GT21W: CND/GT210)
• CONNECTIONS (CDX-GT21W: CND/GT210)
6
Location of controls and basic operations
Main unit
Refer to the pages listed for details.
AOFF button
To power off; stop the source.
BEQ (equalizer) button 8
To select an equalizer type (XPLOD,
NATURAL, HARD, UPBEAT, VOCAL,
CUSTOM or OFF).
CVolume control dial/select button 8
To adjust volume (rotate); select setup items
(press and rotate).
DSOURCE button
To power on; change the source (Radio/CD/
AUX).
EDisc slot
To insert the disc (label side up). Playback
starts automatically.
FDisplay window
GAUX input jack 9
To connect a portable audio device.
HZ (eject) button
To eject the disc.
I (front panel release) button 4
JDSPL (display)/DIM (dimmer) button
7
To change display items (press); change the
display brightness (press and hold).
KSEEK –/+ buttons
CD:
To skip tracks (press); skip tracks
continuously (press, then press again within
about 1 second and hold); reverse/fast-
forward a track (press and hold).
Radio:
To tune in stations automatically (press); find
a station manually (press and hold).
LMODE button 7
To select the radio band (FM/AM).
MNumber buttons
CD:
(1)/(2): ALBM –/+*
To skip albums (press); skip albums
continuously (press and hold).
(3): REP 7
(4): SHUF 7
(6): PA U S E
To pause playback. To cancel, press
again.
Radio:
To receive stored stations (press); store
stations (press and hold).
*
When an MP3/WMA is played.
OFF
DSPL
DIM
PUSH SELECT
SEEK SEEK
PAUSE
ALBM REP SHUF
EQ
AUX
12345 6
MODE
SOURCE
1
qa qsq;9
2
qd
4 5 8673
CDX-GT210
CDX-GT21W
Connection example
Exemple de raccordement

8
CDX-GT21W/GT210/GT260/GT260S
Fuse (10 A)
Fusible (10 A)
from car antenna (aerial)
à partir de l’antenne du véhicule
ANT REM
2
Red
Rouge
Yellow
Jaune
Black
Noir
Blue
Bleu
White
Blanc
Green
Vert
Purple
Violet
White/black striped
Rayé blanc/noir
Gray/black striped
Rayé gris/noir
Green/black striped
Rayé vert/noir
Gray
Gris
Left
Gauche
Right
Droit
Left
Gauche
Right
Droit
Max. supply current 0.1 A
Courant max. fourni 0,1 A
Purple/black striped
Rayé violet/noir
Schéma de raccordement
1 À un point métallique de la voiture
Branchez d’abord le câble de mise à la masse noir et,
ensuite, les câbles d’alimentation jaune et rouge.
2 Vers le câble de commande d’antenne
électrique ou le câble d’alimentation de
l’amplifi cateur d’antenne
Remarques
• Il n’est pas nécessaire de raccorder ce câble s’il n’y a pas
d’antenne électrique ni d’amplifi cateur d’antenne, ou avec
une antenne télescopique manuelle.
• Si votre voiture est équipée d’une antenne FM/AM
intégrée dans la vitre arrière/latérale, voir « Remarques
sur les câbles de commande et d’alimentation ».
3 À la borne +12 V qui est alimentée quand la
clé de contact est sur la position accessoires
Remarques
• S’il n’y a pas de position accessoires, raccordez la borne
d’alimentation (batterie) +12 V qui est alimentée en
permanence.
Raccordez d’abord le câble de mise à la masse noir à un
point métallique du véhicule.
• Si votre voiture est équipée d’une antenne FM/AM
intégrée dans la vitre arrière/latérale, voir « Remarques
sur les câbles de commande et d’alimentation ».
4 À la borne +12 V qui est alimentée en
permanence
Raccordez d’abord le câble de mise à la masse noir à un
point métallique du véhicule.
Remarques sur les câbles de commande et d’alimentation
• Le câble de commande d’antenne électrique (bleu) fournit une
alimentation de +12 V CC lorsque vous mettez la radio sous
tension.
• Lorsque votre voiture est équipée d’une antenne FM/AM
intégrée dans la vitre arrière/latérale, raccordez le câble
de commande d’antenne électrique (bleu) ou le câble
d’alimentation des accessoires (rouge) à la borne
d’alimentation de l’amplifi cateur d’antenne existant. Pour plus
de détails, consultez votre détaillant.
• Une antenne électrique sans boîtier de relais ne peut pas être
utilisée avec cet appareil.
Raccordement pour la conservation de la mémoire
Lorsque le câble d’alimentation jaune est raccordé, le circuit
de la mémoire est alimenté en permanence même si la clé de
contact est sur la position d’arrêt.
Remarques sur le raccordement des haut-parleurs
• Avant de raccorder les haut-parleurs, mettez l’appareil hors
tension.
• Utilisez des haut-parleurs ayant une impédance de 4 à 8 ohms
avec une capacité électrique adéquate pour éviter de les
endommager.
• Ne raccordez pas les bornes du système de haut-parleurs au
châssis de la voiture et ne raccordez pas les bornes du haut-
parleur droit à celles du haut-parleur gauche.
• Ne raccordez pas le câble de mise à la masse de cet appareil
à la borne négative (–) du haut-parleur.
• N’essayez pas de raccorder les haut-parleurs en parallèle.
• Raccordez uniquement des haut-parleurs passifs. Le
raccordement de haut-parleurs actifs (avec amplifi cateurs
intégrés) aux bornes des haut-parleurs peut endommager
l’appareil.
• Pour éviter tout dysfonctionnement, n’utilisez pas les câbles
des haut-parleurs intégrés installés dans votre voiture si
l’appareil partage un câble négatif commun (–) pour les haut-
parleurs droit et gauche.
• Ne raccordez pas entre eux les cordons des haut-parleurs de
l’appareil.
Remarque sur le raccordement
Si les haut-parleurs ne sont pas raccordés correctement, le
message « FAILURE » s’affi che. Dans ce cas, assurez-vous que
les haut-parleurs sont bien raccordés.
Connection diagram
1 To a metal surface of the car
First connect the black ground (earth) lead, then connect the
yellow and red power supply leads.
2 To the power antenna (aerial) control lead or
power supply lead of antenna (aerial) booster
Notes
• It is not necessary to connect this lead if there is no power
antenna (aerial) or antenna (aerial) booster, or with a
manually-operated telescopic antenna (aerial).
• When your car has a built-in FM/AM antenna (aerial) in
the rear/side glass, see “Notes on the control and power
supply leads.”
3 To the +12 V power terminal which is
energized in the accessory position of the
ignition switch
Notes
• If there is no accessory position, connect to the +12 V
power (battery) terminal which is energized at all times.
Be sure to connect the black ground (earth) lead to a
metal surface of the car fi rst.
• When your car has a built-in FM/AM antenna (aerial) in
the rear/side glass, see “Notes on the control and power
supply leads.”
4 To the +12 V power terminal which is
energized at all times
Be sure to connect the black ground (earth) lead to a metal
surface of the car fi rst.
Notes on the control and power supply leads
• The power antenna (aerial) control lead (blue) supplies +12 V
DC when you turn on the tuner.
• When your car has built-in FM/AM antenna (aerial) in the rear/
side glass, connect the power antenna (aerial) control lead
(blue) or the accessory power supply lead (red) to the power
terminal of the existing antenna (aerial) booster. For details,
consult your dealer.
• A power antenna (aerial) without a relay box cannot be used
with this unit.
Memory hold connection
When the yellow power supply lead is connected, power will
always be supplied to the memory circuit even when the ignition
switch is turned off.
Notes on speaker connection
• Before connecting the speakers, turn the unit off.
• Use speakers with an impedance of 4 to 8 ohms, and with
adequate power handling capacities to avoid its damage.
• Do not connect the speaker terminals to the car chassis, or
connect the terminals of the right speakers with those of the
left speaker.
• Do not connect the ground (earth) lead of this unit to the
negative (–) terminal of the speaker.
• Do not attempt to connect the speakers in parallel.
• Connect only passive speakers. Connecting active speakers
(with built-in amplifi ers) to the speaker terminals may damage
the unit.
• To avoid a malfunction, do not use the built-in speaker leads
installed in your car if the unit shares a common negative (–)
lead for the right and left speakers.
• Do not connect the unit’s speaker leads to each other.
Note on connection
If speaker is not connected correctly, “FAILURE” appears in
the display. In this case, make sure the speaker is connected
correctly.

9
CDX-GT21W/GT210/GT260/GT260S
• LOCATION OF CONTROL (CDX-GT260/GT260S)
• CONNECTIONS (CDX-GT260/GT260S)
6
Location of controls and basic operations
Main unit
Refer to the pages listed for details.
AOFF button
To power off; stop the source.
BEQ (equalizer) button 8
To select an equalizer type (XPLOD,
NATURAL, HARD, UPBEAT, VOCAL,
CUSTOM or OFF).
CVolume control dial/select button 8
To adjust volume (rotate); select setup items
(press and rotate).
DSOURCE button
To power on; change the source (Radio/CD/
AUX).
EDisc slot
To insert the disc (label side up). Playback
starts automatically.
FDisplay window
GAUX input jack 9
To connect a portable audio device.
HZ (eject) button
To eject the disc.
I (front panel release) button 4
JDSPL (display)/DIM (dimmer) button
7
To change display items (press); change the
display brightness (press and hold).
KSEEK –/+ buttons
CD:
To skip tracks (press); skip tracks
continuously (press, then press again within
about 1 second and hold); reverse/fast-
forward a track (press and hold).
Radio:
To tune in stations automatically (press); find
a station manually (press and hold).
LMODE button 7
To select the radio band (FM/MW/SW).
MFrequency select switch (located on the
bottom of the unit)
See “Frequency select switch” in the
supplied installation/connections manual.
NNumber buttons
CD:
(1)/(2): ALBM –/+*
To skip albums (press); skip albums
continuously (press and hold).
(3): REP 7
(4): SHUF 7
(6): PA U S E
To pause playback. To cancel, press
again.
Radio:
To receive stored stations (press); store
stations (press and hold).
OReceptor for the card remote
commander
*
When an MP3/WMA is played.
OFF
DSPL
DIM
PUSH SELECT
SEEK SEEK
PAUSE
ALBM REP SHUF
EQ
AUX
12345 6
MODE
SOURCE
1
qa qs qdq;9
2
qgqf
4 5 8673
CDX-GT260S
CDX-GT260
Connection example
Ejemplo de conexiones

10
CDX-GT21W/GT210/GT260/GT260S
2
Fuse (10 A)
Fusible (10 A)
from car antenna (aerial)
desde la antena del automóvil
Left
Izquierdo
Right
Derecho
Left
Izquierdo
Right
Derecho
ANT REM
Red
Rojo
Yellow
Amarillo
Black
Negro
Blue
Azul
Max. supply current 0.1 A
Corriente máx. de alimentación de 0,1 A
White
Blanco
Green
Verde
Purple
Morado
White/black striped
Con rayas blancas y negras
Gray/black striped
Con rayas grises y negras
Green/black striped
Con rayas verdes y negras
Gray
Gris
Purple/black striped
Con rayas moradas y negras
Connection diagram
1 To a metal surface of the car
First connect the black ground (earth) lead, then connect the
yellow and red power supply leads.
2 To the power antenna (aerial) control lead or
power supply lead of antenna (aerial) booster
Notes
•
It is not necessary to connect this lead if there is no power
antenna (aerial) or antenna (aerial) booster, or with a
manually-operated telescopic antenna (aerial).
•
When your car has a built-in FM/MW/SW antenna (aerial)
in the rear/side glass, see “Notes on the control and power
supply leads.”
3 To the + 12 V power terminal which is
energized in the accessory position of the
ignition switch
Notes
•
If there is no accessory position, connect to the + 12 V
power (battery) terminal which is energized at all times.
Be sure to connect the black ground (earth) lead to a
metal surface of the car fi rst.
•
When your car has a built-in FM/MW/SW antenna (aerial)
in the rear/side glass, see “Notes on the control and power
supply leads.”
4 To the + 12 V power terminal which is
energized at all times
Be sure to connect the black ground (earth) lead to a metal
surface of the car fi rst.
Notes on the control and power supply leads
•
The power antenna (aerial) control lead (blue) supplies + 12 V
DC when you turn on the tuner.
•
When your car has built-in FM/MW/SW antenna (aerial) in the
rear/side glass, connect the power antenna (aerial) control
lead (blue) or the accessory power supply lead (red) to the
power terminal of the existing antenna (aerial) booster. For
details, consult your dealer.
•
A power antenna (aerial) without a relay box cannot be used
with this unit.
Memory hold connection
When the yellow power supply lead is connected, power will
always be supplied to the memory circuit even when the ignition
switch is turned off.
Notes on speaker connection
•
Before connecting the speakers, turn the unit off.
•
Use speakers with an impedance of 4 to 8 ohms, and with
adequate power handling capacities to avoid its damage.
•
Do not connect the speaker terminals to the car chassis, or
connect the terminals of the right speakers with those of the
left speaker.
•
Do not connect the ground (earth) lead of this unit to the
negative (–) terminal of the speaker.
•
Do not attempt to connect the speakers in parallel.
•
Connect only passive speakers. Connecting active speakers
(with built-in amplifi ers) to the speaker terminals may damage
the unit.
•
To avoid a malfunction, do not use the built-in speaker leads
installed in your car if the unit shares a common negative (–)
lead for the right and left speakers.
•
Do not connect the unit’s speaker leads to each other.
Note on connection
If speaker is not connected correctly, “FAILURE” appears in
the display. In this case, make sure the speaker is connected
correctly.
Diagrama de conexión
1 A una superfi cie metálica del automóvil
Conecte primero el cable de conexión a masa negro, y
después los cables amarillo y rojo de fuente de alimentación.
2 Al cable de control de la antena motorizada
o al cable de fuente de alimentación del
amplifi cador de señal de la antena
Notas
•
Si no se dispone de antena motorizada ni de amplifi cador
de señal de la antena, o se utiliza una antena telescópica
accionada manualmente, no será necesario conectar este
cable.
•
Si el automóvil incorpora una antena de FM/MW/SW en el
cristal trasero o lateral, consulte “Notas sobre los cables
de control y de fuente de alimentación”.
3 Al terminal de alimentación de + 12 V que
recibe energía en la posición de accesorio
del interruptor de la llave de encendido
Notas
•
Si no hay posición de accesorio, conéctelo al terminal de
alimentación (batería) de + 12 V que recibe energía sin
interrupción.
Asegúrese de conectar primero el cable de conexión a
masa negro a una superfi cie metálica del automóvil.
•
Si el automóvil incorpora una antena de FM/MW/SW en el
cristal trasero o lateral, consulte “Notas sobre los cables
de control y de fuente de alimentación”.
4 Al terminal de alimentación de + 12 V que
recibe energía sin interrupción
Asegúrese de conectar primero el cable de conexión a masa
negro a una superfi cie metálica del automóvil.
Notas sobre los cables de control y de fuente de
alimentación
•
El cable de control de la antena motorizada (azul) suministrará
cc de + 12 V cuando conecte la alimentación del sintonizador.
•
Si el automóvil dispone de una antena de FM/MW/SW
incorporada en el cristal trasero o lateral, conecte el cable
de control de antena motorizada (azul) o el cable de fuente
de alimentación auxiliar (rojo) al terminal de alimentación del
amplifi cador de señal de la antena existente. Para obtener más
información, consulte a su distribuidor.
•
Con esta unidad no es posible utilizar una antena motorizada
sin caja de relé.
Conexión para protección de la memoria
Si conecta el cable de fuente de alimentación amarillo, el circuito
de la memoria recibirá siempre alimentación, aunque apague el
interruptor de encendido.
Notas sobre la conexión de los altavoces
•
Antes de conectar los altavoces, desconecte la alimentación
de la unidad.
•
Utilice altavoces con una impedancia de 4 a 8
Ω
con la
capacidad de potencia adecuada para evitar que se dañen.
•
No conecte los terminales de altavoz al chasis del automóvil,
ni conecte los terminales del altavoz derecho con los del
izquierdo.
•
No conecte el cable de conexión a masa de esta unidad al
terminal negativo (–) del altavoz.
•
No intente conectar los altavoces en paralelo.
•
Conecte solamente altavoces pasivos. Si conecta altavoces
activos (con amplifi cadores incorporados) a los terminales de
altavoz, puede dañar la unidad.
•
Para evitar fallos de funcionamiento, no utilice los cables de
altavoz incorporados instalados en el automóvil si su unidad
comparte un cable negativo común (–) para los altavoces
derecho e izquierdo.
•
No conecte los cables de altavoz de la unidad entre sí.
Nota sobre la conexión
Si el altavoz no está conectado correctamente, aparecerá
“FAILURE” en la pantalla. Si es así, compruebe la conexión del
altavoz.
1
2
•
•
3
•
•
4
•
•
•
•
•
•
•
•
•
•
•

11
CDX-GT21W/GT210/GT260/GT260S
SECTION 2
DISASSEMBLY
Note: This set can be disassemble according to the following sequence.
2-1. SUB PANEL (LCD) ASSY
(Page 12)
2-2. CD MECHANISM BLOCK
(Page 12)
SET
2-3. MAIN BOARD
(Page 13)
2-5. CHASSIS (T) SUB ASSY
(Page 14)
2-6. ROLLER ARM ASSY
(Page 14)
2-7. CHASSIS (OP) ASSY
(Page 15)
2-4. SERVO BOARD
(Page 13)
1. CHUCKING ARM SUB ASSY
(SUPPLEMENT-1 Page 1)
2. SLED MOTOR ASSY
(SUPPLEMENT-1 Page 2)
3. OPTICAL PICK-UP SECTION
(SUPPLEMENT-1 Page 3)
4. OPTICAL PICK-UP
(SUPPLEMENT-1 Page 3)
Ver. 1.2

12
CDX-GT21W/GT210/GT260/GT260S
2-2. CD MECHANISM BLOCK
Note: Follow the disassembly procedure in the numerical order given.
2-1. SUB PANEL (LCD) ASSY
2
two claw
s
3
two claws
4
sub panel (LCD) assy
1
two
screws
(+PTT 2.6
×
6)
4
CNP301
3
1
screw
(+PTT 2.6
×
6)
2
screw
(+PTT 2.6
×
6)
5
two
screws
(+PTT 2.6
×
4)
6
bracket (CD)
7
CD mechanism block

13
CDX-GT21W/GT210/GT260/GT260S
2-4. SERVO BOARD
2-3. MAIN BOARD
8
MAIN board
insulating sheet
3
2
two
screws
(+PTT 2.6
×
8)
6
screw
(+PTT 2.6
×
8
)
7
heat sink
4
two
screws
(+P 2.6
×
8)
5
two
screws
(+PTT 2.6
×
12)
1
three
screws
(+BTT)
5
SERVO board
SERVO board
claw
claw
3
toothed lock
screw
(M 1.7
×
2.5)
2
toothed lock
screw
(M 1.7
×
2.5)
1
Remove the eleven solders.
GRY
YEL
BLE
ORG
RED
BLK
RED
WHT
BLK
RED
WHT
4
optical pick-up (16 core
)
(CN1)

14
CDX-GT21W/GT210/GT260/GT260S
2-6. ROLLER ARM ASSY
2-5. CHASSIS (T) SUB ASSY
4
chassis (T) sub assy
3
claw
1
two precision
screws
(+P 1.7
×
2.2)
2
two precision
screws
(+P 1.7
×
2.2)
3
washe
r
4
gear (RA1)
5
roller arm assy
1
spring (RAL)
2
spring (RAR)

16
CDX-GT21W/GT210/GT260/GT260SSECTION 3
DIAGNOSIS FUNCTION
Description of the Diagnostics function:
1. Setting the Diag display mode
With the power off, press the [4] button, [5] button, and [4] button
on the set body or the remote control (for more than 2 seconds)
in turn.
2. Canceling the Diag display mode
During the Diag function mode, press the [OFF] button.
3. Initial display in the Diag display mode.
Just when the Diag mode is entered, “reset count” is displayed.
The display mode is switched by each rotation of
M >/SEEK + or . m/SEEK – keys.
4. Contents of each display mode
4-1. Reset count display mode
4-2. Reset count by watchdog timer display mode
4-3. Number of connected units display mode
The display mode is switched by each rotation of [2] or [1] keys
during the number of connected units display mode.
4-4. Operating hours display mode
Reset count display
OFFSET/FAILURE error display
CD error information display
Operating hours display
Number of connected units display
Reset count by watchdog timer display
01 XX
02 XX
031 XXX
04 XXXX
051 XX
061XXXXX
Reset count
(in hexadecimal format)
Diag code
01: Reset count
01 XX
Reset count
(in hexadecimal format)
Diag code
02: Number of resets by watchdog timer
02 XX
Show the number of connected units for
CD-C, MD-C and XM respectively from
the rightmost (in hexadecimal format).
Recency of information
1-3: 1 represents the latest.
Diag code
03: Number of connected unit.
031 XXX
No. of connected units history 1 (latest) display
No. of connected units history 3 display
No. of connected units history 2 display
031 XXX
032 XXX
033 XXX
Operating hours
(in hexadecimal format)
Diag code
04: Operating hours
04 XXXX

17
CDX-GT21W/GT210/GT260/GT260S
4-5. CD error information display mode
4-5-1. Error description
4-5-2. Disc type and operating hours
The display mode is switched by each rotation of [2] or [1] keys
during the CD error information display mode.
4-6. OFFSET/FAILURE error display mode
The display mode is switched by each rotation of [2] or [1] keys
during the OFFSET/FAILURE error display mode.
Error description
(in hexadecimal
format)
Recency of information
1-3: 1 represents the latest.
Diag code
05: CD error information
051 XX
Operating hours
Recency of information
1-3: 1 represents the latest.
Diag code
05: CD error information
Disc type
051XXXXX
CD error info history 1 (latest)
Error description plus error details display
CD error info history 3
Disc type plus operating hours display
CD error info history 3
Error description plus error details display
CD error info history 2
Disc type plus operating hours display
CD error info history 2
Error description plus error details display
CD error info history 1 (latest)
Disc type plus operating hours display
051XXXXX
052 XX
052XXXXX
053 XX
053XXXXX
051 XX
Operating hours
Recency of information
1-3: 1 represents the latest.
Diag code
06: OFFSET/FAILURE
Error description
(0: OFFSET, 1: FAILURE)
061XXXXX
OFFSET/FAILURE error history 1 (latest) display
OFFSET/FAILURE error history 3 display
OFFSET/FAILURE error history 2 display
062XXXXX
063XXXXX
061XXXXX
Error information
Indication Description
1X SERVO ERROR
3X LOADING ERROR
4X TRACK JUMP
5X TEXT ERROR
FX MECHA ERROR
Disc type
Indication Disc type
0MP3
1WMA
2AAC
3ATRAC
8CD/DA
FUNKNOWN

18
CDX-GT21W/GT210/GT260/GT260S
MEMO

19 19
CDX-GT21W/GT210/GT260/GT260S
CDX-GT21W/GT210/GT260/GT260S
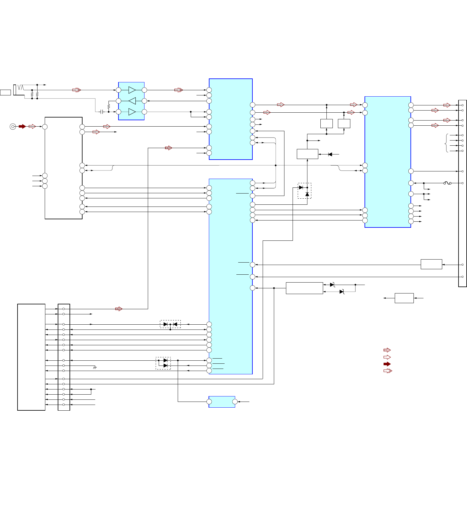
4-1. BLOCK DIAGRAM — MAIN SECTION —
SECTION 4
DIAGRAMS
1ANT 4TU-LCH
8DN1
9DN2
ELECTRONIC VOLUME
IC401
J1
(ANTENNA)
TU1
(TUNER UNIT)
AUX BUFFER
IC901
CNP301
CD
MECHANISM
UNIT
(MG-101TA)
POWER AMP/MULTIPLE
VOLTAGE REGULATOR
IC750
SYSTEM CONTROL
IC501 (1/2)
RESET
IC602
CN601
3TU-RCH
6CD-LCH
5CD-RCH
R-CH (FRONT)
R-CH (REAR)
VOLATT
BATT
B-CH
4
3
13
TU-SCL
14
TU-SDA
6
S-METER
5
QUALITY
7
TU-MUTE
16
E2P-SCL
17
E2P-SDA
39 VSM
38 QUALITY
10 VCC (8.3V)
11 TU-VDD (TU5V)
15 E2P-VDD
AUDIO 8.3V
TU+5V
B.U 3.3V
12 TU ATT
25 EEP_CKO
24 EEP_SIO
L-CH
R-CH
J901
AUX
5
3
OUT-FL+
OUT-FL–
9
7
OUT-RL+
OUT-RL–
27
R-CH
ANT-REM
35
VP
BATT
30
AUDIO8.3V
31
33
SERVO3.3V
MECHA6V
34
PANEL+B
TU+5V
14
12
OUT-FR
OUT-RR
16
MUTE
4SCL
AUDIO 8.3V
SERVO3.3V
MECHA6V
PANEL+B
2SDA
16 BEEP
22 STB
25 DIAG
AUDIO 8.3V
15
7
10
12
11
16
1
9
2
4
3
6
17
18
SCL
SDA
I2C-SCL
I2C-SDA
I2C-SCL
I2C-SDA
I2C-SCL
I2C-SDA
I2C-SCL
I2C-SDA
VSM
QUALITY
TUATT
EEP-SCL
EEP-SDA
33
I2C_CKO
34
I2C_SIO
9
VOL ATT
86
ATT
5
BEEP
26
AMPSTB
8
DIAG
54
BU IN
73
TEST IN
12 IN-FL FL+
FL–
RL+
RL–
FR+
FR–
RR+
RR–
ANT-REM
BATT
ACC
TEST
13
OUT-FL
11 IN-RL
11
OUT-RL
MUTE
Q441
MUTE DRIVE
Q478,479
BATT
72
ACC_IN
BATTERY LEVEL CHECK
Q580-582
ACC DETECT
Q631
TU+5V REG
Q1,D1
MUTE
Q461
D479
D511
D580
D581
FU601
37
B.UP+B
BU 3.3V
B.U+3.3V
• Signal Path
• R-CH is omitted due to same as L-CH.
11
15
22
24
26
16
5
7
6
21
27
9
25
18
19
8
1,2
AU_LCH
AU_RCH
UNI_SO
UNI_SI
UNI_CLK
Z_MUTE
CD_ON
CDM_ON
SYS_RST
EJECT_OK
BUS_ON
A_ATT
BU_IN
D_3.3V
A_3.3V
BU_3.3V
DR_6V
R-CH
R-CH
R-CH
R-CH
R-CH
SERVO 3.3V
BU_3.3V
MECHA 6V
R-CH
10 8
14 12
3 1
+
+
+
10 AUX-LCH
7AUX-RCH
20 FIL
UNISO
59
UNISI
58
UNISCK
60
Z-MUTE
93
CD_ON
98
CDM_ON
99
RESET
77
SYSRST
88
BUSON
BU 3.3V
87
VOUT
1VDD 2
D512
D510
: AM/MW/SW
: CD PLAY
: FM
: AUX

2020
CDX-GT21W/GT210/GT260/GT260S
CDX-GT21W/GT210/GT260/GT260S
• Waveforms
— MAIN Board —
4-2. BLOCK DIAGRAM — DISPLAY SECTION —
1Vp-p
32.768kHz
1
IC501 ul (XOUT)
3.1Vp-p
18.432MHz
2
IC501 id (OSCOUT)
0.5 V/DIV, 20
µ
sec/DIV 1 V/DIV, 20 nsec/DIV
• NOTE FOR PRINTED WIRING BOARDS AND SCHEMATIC DIAGRAMS
THIS NOTE IS COMMON FOR PRINTED WIRING
BOARDS AND SCHEMATIC DIAGRAMS.
(In addition to this, the necessary note is
printed in each block.)
For schematic diagrams.
Note:
•All capacitors are in µF unless otherwise noted. (p: pF)
50 WV or less are not indicated except for electrolytics
and tantalums.
•All resistors are in Ω and 1/4 W or less unless otherwise
specified.
•f: internal component.
•C: panel designation.
For printed wiring boards.
Note:
•X: parts extracted from the component side.
•Y: parts extracted from the conductor side.
•a: Through hole.
•: Pattern from the side which enables seeing.
(The other layers' patterns are not indicated.)
•A: B+ Line.
•B: B– Line.
•H: adjustment for repair.
•Voltages and waveforms are dc with respect to ground
under no-signal (detuned) conditions.
no mark : FM
(): AM/MW/SW
<>: CD PLAY
∗: Impossible to measure
•Voltages are taken with a VOM (Input impedance 10 MΩ).
Voltage variations may be noted due to normal production
tolerances.
•Waveforms are taken with a oscilloscope.
Voltage variations may be noted due to normal production
tolerances.
•Circled numbers refer to waveforms.
•Signal path.
J: CD PLAY
F: FM
f: AM/MW/SW
L: AUX
Caution:
Pattern face side: Parts on the pattern face side seen from the
(Side B) pattern face are indicated.
Parts face side: Parts on the parts face side seen from the
(Side A) parts face are indicated.
Note:
The components identi-
fied by mark 0 or dotted
line with mark 0 are criti-
cal for safety.
Replace only with part
number specified.
Note:
Les composants identifiés par
une marque 0 sont critiques
pour la sécurité.
Ne les remplacer que par une
piéce portant le numéro
spécifié.
Q
C
These are omitted
EB
E
These are omitted
CB
C
These are omitted
BE
KEY ACKNOWLEDGE
SWITCH
Q664
X502
32.768kHz
79
80
40
28
29
27
41
52
76
SYSTEM CONTROL
IC501 (2/2)
DISPLAY CONTROL
IC901
KEYIN1
CL
CE
LCD_SO
LCD_CKO
LCD_CE
64 2
SIRCS OUT
DIMMER
KEYIN0
31 RE-IN0
RE-0
RE-1 32 RE-IN1
KEY ACK
AD_ON
3AREASEL2
XIN
XOUT
X501
18.432MHz
82
83 OSCOUT
7NOSE_SW
OSCIN
47
48
46
2
COM4
COM1
LCD901
LIQUID
CRYSTAL
DISPLAY
PANEL
D503
3
|
34
•
39
35
|
38
|
S1
S33
|
CL
DI
CE
BACK LIGHT
SWITCH
Q932
DIMMER
SWITCH
Q931
LED931
PANEL+B
PANEL+B GT21W/GT210
()
KEY MATRIX
LSW903–910, S904
LSW901, 902, S901–903
(VOLUME)
PUSH SELECT
RE901
ROTARY
ENCODER
BACK LIGHT
1
LCD BACK
LIGHT
()
LSW901–910
KEY
ILLUMINATE
()
LED861–865,
LED871–874
KEY
ILLUMINATE
S502
FREQUENCY
SELECT
()
BU+3.3V
GT260/GT260S
GT260/GT260S
CN701CN901
10K
9K
1515
PANEL+B GT260/GT260S
()
LED941–945,
LED951–953
KEY
ILLUMINATE
IR
REMOTE CONTROL
SIGNAL RECEIVER
IC971

21 21
CDX-GT21W/GT210/GT260/GT260S
CDX-GT21W/GT210/GT260/GT260S
: Uses unleaded solder.
4-3. PRINTED WIRING BOARD — MAIN SECTION —
1
A
B
C
D
E
F
G
H
I
J
234567891011 12 13 14
( )
Q478
Q479
Q582
R508
R509
R513
R514
C504
R510R511 R512
Q664
R524
R528
R409
D1
C6
R2
R3
R503
R582
D580
R609
D609
R632
Q631
R636
Q580
R521
R522
R585
D581
R583
R531
JC753
C343
R674
R671
C755
R752
C7
R479 D479
C770
R1
R535
C404
C405
Q1
FMB4
C509
R504
R505
R673
L1
R540
R541
C510
R544
R507
JC681
C763
R556
R518
R557
R558
R563
C617
C764
C765
C751
C602
C12
C13
R301
R302
C306
C308
C309
C310
FB605
FB604
C771
FB1
FB309
FB305
FB307
FB308
JC527
JC754
JC755
D512
IC602
D510
D511
Q431
R441
Q441
FB302
FB304
C312
R561
R565
R567
R529
R570
R12
R13
R502
Q461
Q451
R462
R452
JC1
FB310
R401
JC533
D502 R519
D503
JC504
L301
C774C775
R575
R577
R566
L501
R542
R543
R547
R578
JC756
R539
FB501
FB606
R675
R676
R677
R679
R681
D617
R661
R662
R663
R664
JC501
Q581
R901
R902
R903
R904
R905
R910
C901
C902
C905
JC795
C917
C918
D903
C776
IC501
C452
C462
IC401
R690
C522
C523
R402
R403
JC796
R631
C601
TU1
X502
D760
D601
D762
L601
CNP301
C623
X501
GT260/GT260S
CN701
JW63
JW62
JW44
JW119
JW174
JW75
JW139
JW171
JW154
JW155
JW168
JW67
JW156
JW89
JW150
JW72
JW124
JW91
JW163
JW164
JW88
JW20
JW173
JW22
JW42
JW3
JW10
JW98
JW58
JW49
JW87
JW40
JW122
JW121
JW80
JW83
JW90
JW100
JW101
JW94
JW130
JW66
JW93
JW18 JW11
JW111
JW95
JW96
JW97
JW81
JW123
JW167
JW166
JW103
JW69
JW74
JW133
JW54
JW138
JW153
JW172
JW92
JW24
JW23
JW7
JW6
JW8
JW137
JW25
JW14
JW15
JW16
JW142
JW143
JW39
JW1
JW2
JW26
JW144
JW9
JW17
JW5
JW21
JW50
JW56
JW28
JW99
JW30
JW29
JW118
JW120
JW145
JW45
JW146
JW149
JW106
JW115
JW117
JW109
JW108
JW70
JW76
JW71
JW169
JW129
JW27
C441
C431
C451
C461
C401
C754
C407
C406
C4
C5
C903
C631
C753
C758
C479
C302
C301
C305
C511
C503
C412
C622
JW107
IC750
R4
R5
JW162
JW161
JW160
R906
R912
R913
R907
R911
R914
JW105
JW104
D704 D719
JW68
C501
C513
C516
C512
C514
R517
R568
JW140
JW141
R672
R536
R533
R692
C508
C507
JW65
JW82 R584
C519
R601
R634
R633
JW52
JW51
JW48
R527
R756
R537
R538
R551
R757
R545
GT260/GT260S
GT21W/GT210
GT260/GT260S
R546
R548
R550
R506
R532
R534
C756
C422
C423
C413
R406
R407
R408
C750
C769
JW31
JW32
R431
R442
C455
C445
R432
C435
C442
C432
R461
R451
C465
D754
D753
D752
D751
D757
D758
D755
D756 JW13
JW12
R526
FMB3
100
1
30
31
50
51 80
81
J1
(ANTENNA)
KEY BOARD
CN901
A
(CHASSIS)
(CHASSIS)
CN601
FU601
B14.4V
B14.4V
FB303
CD MECHANISM UNIT
(MG-101TA)
1-871-015- (11)
11
9K
10K
S502
FREQUENCY
SELECT
GT21W/GT210
IC901
C8
R9
R8
JW102
(Page 25)
D1 F-3
D479 F-6
D502 I-7
D503 J-5
D510 G-8
D511 G-6
D512 I-8
D580 G-11
D581 F-11
D601 C-10
D609 D-8
D617 C-9
D704 J-3
D719 J-4
D751 D-7
D752 D-7
D753 D-6
D754 D-7
D755 D-6
D756 D-6
D757 D-6
D758 D-6
D760 D-8
D762 D-9
D903 I-2
IC401 E-3
IC501 H-6
IC602 I-9
IC750 B-6
IC901 H-3
Q1 F-3
Q431 C-4
Q441 C-3
Q451 C-4
Q461 D-4
Q478 E-6
Q479 E-5
Q580 F-11
Q581 I-10
Q582 I-10
Q631 H-10
Q664 J-7
• Semiconductor
Location
Ref. No. Location

2222
CDX-GT21W/GT210/GT260/GT260S
CDX-GT21W/GT210/GT260/GT260S
IC B/D
C479
C401
C4
L1
C406
R905
R910
R904
R903 R902 R901
R907
R911
R914
R912
R913
C903
JW107
R479
C412
R406
R407
R408
C431
C451
C441
C461
R431
R451
R441
R461
R432
R452
R442
R462
D1
C5
R1
R2
R3
R12
R401
R402
R403
FB1
C413
C776
C905
Q461
Q441
Q451
Q431
Q478
Q479
D479
R13
C6
C7
R409
C404
C405
C407
R906
Q1
C422 C423
C902
C901
J1
TU1
C12
IC401
IC901
D903
JC1
JW102
R5 R4
R8
C13
C8
R9
QUALITY
4-4. SCHEMATIC DIAGRAM — MAIN SECTION (1/3) — •Refer to page 27 for IC Block Diagram.
(Page 24)
(Page 23)

23 23
CDX-GT21W/GT210/GT260/GT260S
CDX-GT21W/GT210/GT260/GT260S
4-5. SCHEMATIC DIAGRAM — MAIN SECTION (2/3) — •Refer to page 28 for IC Block Diagram.
IC B/D
L601
R633
R632
R634
JC795JC796
JW111
C631
C753
R752
C754
C465 C462
C445 C442
C455 C452
C435
C751
C750
JC754
JC755
C432
JC753
C755
C756
C775 C765 C764 C774
C617
C601
C602
FU601
CN601
JC756 C763
C769
C770
C771
D754
D753
D752
D751
D755
D756
D757
D758
D760
D762
D601
R631
Q631
C758
JW52
D609
R609 D617
IC750
(Page 22)
(Page 24)

2424
CDX-GT21W/GT210/GT260/GT260S
CDX-GT21W/GT210/GT260/GT260S
R636
R671
R673
R512
R511
R510
R583
R674
C623
R535
R536
JC681
FB303
FB302
FB307
FB309
S502
D510
D512
R514
D511
R505
R504
R563
R544
R522 R521
R565
R542
R547
R578
CN701
R661
R662
R663
JW140
JC527
JC533
JW141
C622
R585
R584
R756
R301
R302
FB605
R509
R508
R503
R502
R533
C503
C511
R531
R517
R518
R541
R519
D503
R566
R539
R543
FB606
R681
R601
R757
R692
R545
R558
R568
Q580
Q582
Q581
R690
C343
C312
FB305
C306
FB308
C308
L301
FB304
C310
C510
C508
C507
FB501
C504
C509
C501
C513
C523
C522
C519
FB604
C917
IC501
IC602
R540
C918
R582
R567
C512
R561
JC504
C514
L501
R506 R532
R534
R557
R577 R575
R570
R679
D502
R529
FB310
C305
CNP301
C301
C302
C309
R556
R672
R513
R664
R528
Q664
R546
R548
R551
R550
JC501
X501
R527
R526
R677
R524
R538
R537
R507
D580
D581
D704
D719
R676
R675
X502
C516
QUALITY
4-6. SCHEMATIC DIAGRAM — MAIN SECTION (3/3) — •Refer to page 20 for Waveforms.
•Refer to page 29 for IC Pin Descriptions.
(Page 22) (Page 23)
(Page 26)

25 25
CDX-GT21W/GT210/GT260/GT260S
CDX-GT21W/GT210/GT260/GT260S
4-7. PRINTED WIRING BOARD — KEY SECTION — : Uses unleaded solder.
1
A
B
C
D
E
F
G
H
I
234567891011 12 13 14
CN901
R911
R912
R913
D903
R974
R931
R932
R933
FB903
FB902
FB901
C987
R981
R982
D981
C985
C986
R987
R984
R985
R986
C983
R992
R993
R934
Q931
Q932
R921
R922
IC901
1
1
2
345
48
37
12
13
24
25 36
C981
R901
R904
R883
R884
GT21W/GT210
R949
R950
R952
R977
R978
R979
R988
R941
R861
C984
D982
D991
D992
D993
D994
RE901
J901
R903
R902
R907
R909
R910
LSW905 LSW906 LSW907 LSW908
LSW903
LSW904
LSW901
LSW902
S902
S903
S904
LED942
LED943
LED944
LED945
LED951
LED952
LED953
LED862
LED863
LED863,
LED943,
LED864
LED865
LED871
LED873
LED872
LED874
R908
R945
R946
R865
R866
R947
R948
R943
R944
R881
R882
R961
R962
R905
IC971
C971
R975
LSW909 LSW910
S901
LED941
LED931
LED861
R862
R942
R914
R951
37 1
1-871-016-
GT260/GT260S
(11)
11
LED931
(LCD BACKLIGHT)
3/REP 4/SHUF 6/PAUSE51 2
S904
LED865,
MODE
M>/
SEEK+
S903
LED944,
LED864,
SOURDE
LSW904
LSW901
EQ
S902
OFF
.m/
SEEK-
LED871–874
(VOLUME ILLMINATE)
LED951–953
(VOLUME ILLMINATE)
LSW902
DSPL/DIM
LCD901
LIQUID CRYSTAL DISPLAY PANEL
S901
LED941, GT260/GT260S
GT260/GT260S
GT21W/GT210
GT21W/GT210
LED861,
Z
LED862,
LED942
(DISC–SLOT)
MAIN BOARD
CN701
A
1-871-016-
(11)
11
AUX
J901
RE901
(VOLUME)
PUSH SELECT
GT260/GT260S
GT260/GT260S
GT21W/GT210
GT21W/GT210
GT260/GT260S
GT260/GT260S
GT260/GT260S
GT21W/GT210
GT21W/GT210
GT21W/GT210
GT21W/GT210
LED945, GT260/GT260S
GT260/GT260S
(Page 21)
IC901 G-8
IC971 D-13
LED861 A-14
LED862 B-8
LED863 A-2
LED864 B-5
LED865 C-5
Ref. No. Location
D903 G-11
D981 H-10
D982 H-10
D991 G-9
D992 G-9
D993 G-9
D994 G-13
•Semiconductor Location
Ref. No. Location
LED871 B-3
LED872 C-2
LED873 C-4
LED874 D-3
LED931 C-13
LED941 A-14
LED942 B-8
LED943 A-1
Ref. No. Location Ref. No. Location
LED944 B-4
LED945 C-4
LED951 B-3
LED952 C-4
LED953 C-3
Q931 G-7
Q932 G-6

2626
CDX-GT21W/GT210/GT260/GT260S
CDX-GT21W/GT210/GT260/GT260S
D903
R901 R902 R903 R904
R905
R907 R908 R909 R911R910 R912 R913 R914
R981
R982
D982
R992
CN901
R932
R934
R933
R931 R941
R942
R961
R962
R945
R946
FB901
FB902
R975
R974
R977
R979
R978
LED931
R993
R861
R862 R865
R881
R883
R866
R882
R884
IC971
C971
FB903
C981
C986C985
S901
S902
S903
LSW901(1/2)
LSW903(1/2)
LSW904(1/2)
S904
LSW905(1/2)
LSW906(1/2)
LSW907(1/2)
LSW908(1/2)
LSW909(1/2)
LSW910(1/2)
LSW902(1/2)
R922 R921
R988
C987
C983
C984
R984
R985
R986
R987
LSW903(2/2)
LSW904(2/2)
LSW905(2/2)
LSW910(2/2)
LSW909(2/2)
LSW908(2/2)
LSW906(2/2)
LSW907(2/2)
LSW901(2/2)
LSW902(2/2)
RE901 LCD901
J901
R951
R952R950R948
R949R947R943
R944
Q931
Q932
LED941
LED942
LED943
LED861
LED862
LED863
LED944
LED945
LED864
LED865
LED951
LED952
LED953
LED873
LED871
LED872
LED874
D981
IC901
D991
D992
D993
D994
4-8. SCHEMATIC DIAGRAM — KEY SECTION —
(Page 24)

27
CDX-GT21W/GT210/GT260/GT260S
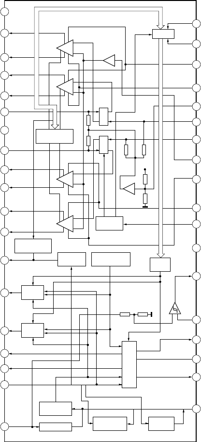
• IC BLOCK DIAGRAMS
IC401 BD3444FS-E2 (MAIN Board (1/3))
FIL
20
GND
19
SDA
18
SCL
17
MUTE
16
VCC
15
OUT-FR
14
OUT-FL
13
OUT-RR
12
OUT-RL
11
FADER
VCC
FADER:
0 – -62dB/1dB step
TREBLE:
• fc = 10kHz
• GAIN = ±20dB/1dB step
• Q = 1
BASS:
• fc = 100Hz
• GAIN = ±20dB/1dB step
• Q = 1
VCO
I2C BUS
LOGIC FADER FADER FADER
BUS-RCH
1
BUS-LCH
2
TU-RCH
3
TU-LCH
4
CD-RCH
5
CD-LCH
6
AUX-RCH
7
DN1
8
DN2
9
AUX-LCH
10
INPUT SELECTOR
INPUT GAIN
(0 – -20dB/1dB step)
PRIMARY VOLUME
(+12dB – -20dB/1dB step)
MUTE
BASS/TREBLE
VCC/2

28
CDX-GT21W/GT210/GT260/GT260S
IC750 TDA8588BJ/N2/R1 (MAIN Board (2/3))
MUTE
MUTE
ENABLE
LOGIC
STANDBY/
MUTE
BATTERY
DETECTION
CHIP DETECT/
DIAGNOSTIC
PROTECTION/
DIAGNOSTIC
SWITCH
REGULATOR
SWITCH
REFERENCE
VOLTAGE
LOADDUMP
PROTECTION
TEMPERATURE
PROTECTION
BACK-UP
SWITCHREGULATOR
1
3
5
7
9
11
13
15
17
19
21
23
25
27
29
31
33
35
37
2
4
6
8
10
12
14
16
18
20
22
24
26
28
30
32
34
36
TAB
OUT-FL-
OUT-FL+
OUT-RL-
OUT-RL+
IN-RL
S-GND
IN-RR
OUT-RR+
OUT-RR-
OUT-FR+
OUT-FR-
DIAG
ANT-REM
AMP-REM
SERVO5V
MECH6V
VP
B.UP+B
SDA
SCL
VP2
PGND3
SVR
IN-FL
IN-FR
BEEP
PGND2
VP1
STB
PGND1
RST
CRES
AUDIO8.3V
GND
PANEL+B
CBU
FL
RL
RR
VP
FR
I
2
C BUS

29
CDX-GT21W/GT210/GT260/GT260S
• IC PIN DESCRIPTIONS
• IC501 MB90F045PF-G-9014-SPE1 (SYSTEM CONTROL) (MAIN BOARD (3/3))
Pin No. Pin Name I/O Pin Description
1AREASEL0 I Destination setting pin
2AREASEL1 I Destination setting pin
3AREASEL2 I Frequency select signal input
4 B-OUT SEL I Blackout existence distinction signal input (L: blackout none, H: blackout)
5BEEP O BEEP signal output
6CYRIL_SEL I Distinction pin for Cyril word. (L: not for the Kiril word, H: for the Kiril word)
7NOSE_SW I Front panel detaching detection signal input (L: Panel on, H: Panel off)
8DIAG I Status signal input from power amplifier.
9VOLATT O Electronic volume attenuate control signal output.
10 NCO O Not used. (Open)
11 VSS — Ground
12 TUATT O Tuner mute control signal output
13 NSMASK O Noise mask signal output Not used in this set. (Open)
14 ILLUMI_SEL1 I Illumination voltage setting pin
15 ILLUMI_SEL2 I Illumination voltage setting pin
16, 17 NCO O Not used. (Open)
18 to 20 NCO O Not used. (Open)
21, 22 NCO O Not used. (Open)
23 VCC5 — Power supply (+3.3V)
24 EEP_SIO I/O EEPROM bus serial data input/output
25 EEP_CKO O EEPROM bus serial clock output
26 AMPSTB O Power AMP standby signal output
27 LCD_CE O LCD driver chip enable signal output
28 LCD_SO O LCD driver serial data signal output
29 LCD_SCK O LCD driver serial clock signal output
30 RDS ON O RDS ON signal output Not used in this set. (Open)
31 RE-IN0 I Rotary encoder signal input 0
32 RE-IN1 I Rotary encoder signal input 1
33 I2C_CKO O I2C bus serial clock signal output
34 I2C_SIO I/O I2C bus serial data signal input/output
35 DAVDD — A/D converter power supply (+3.3V)
36 AVRH — A/D converter external reference power supply (+3.3V)
37 DAVSS — A/D converter Ground
38 QUALITY I Noise detect signal input
39 VSM I S-meter voltage detect signal input
40 KEYIN1 I Key signal input 1
41 KEYIN0 I Key signal input 0
42 VSS — Ground
43 RC_IN0 I Rotary commander key signal input Not used in this set. (Pull up)
44 to 48 NCO O Not used. (Open)
49 MD0 I Operation mode setting pin (Pull up)
50 MD1 I Operation mode setting pin (Pull up)
51 MD2 I Operation mode setting pin (Pull down)
52 KEYACK I Key acknowledgment detect signal input
53 TU_ATTIN I Tuner mute zero cross detect signal input Not used in this set. (Pull down)
54 BUIN I Back-up power supply detect signal input
55 NCO O Not used. (Open)
56 DAVN I RDS data block synchronized detect signal input Not used in this set. (Pull down)

30
CDX-GT21W/GT210/GT260/GT260S
57 NCO O Not used. (Open)
58 UNISI I S-BUS data signal input
59 UNISO O S-BUS data signal output
60 UNISCK O S-BUS clock signal output
61 CODEC_SEL I Codec select signal input (H: MP3, L: non-MP3)
62 KEYSEL I 6key/8key distinction signal input (H: 8key, L: 6key)
63 NCO O Not used. (Open)
64 SIRCS I Remote control signal input
65 to 67 NCO O Not used. (Open)
68 FLASH_W I Memory mode select signal input Not used in this set. (Pull up)
69, 70 NCO O Not used. (Open)
71 RC_IN1 I Rotary commander shift key signal input Not used in this set. (Pull up)
72 ACC_IN I Accessory power supply detect signal input
73 TESTIN I Test mode detect signal input
74 TELATT I Telephone attenuate detect signal input Not used in this set. (Pull down)
75 NCO O Not used. (Open)
76 AD_ON O A/D converter power supply control signal output
77 RESET I System reset signal input
78 NCO O Not used. (Open)
79 XOUT O Sub clock signal output (32.768kHz)
80 XIN I Sub clock signal input (32.768kHz)
81 VSS1 — Ground
82 OSCIN I Main clock signal input (18.432kHz)
83 OSCOUT O Main clock signal output (18.432kHz)
84 VCC3 — Power supply (+3.3 V)
85 DEMOSEL I DEMO select signal input (H: DEMO on, L: DEMO off)
86 ATT O Audio mute control signal output
87 BUSON O BUS ON signal output
88 SYSRST O System reset signal output
89 NCO O Not used. (Open)
90, 91 NCO O Not used. (Open)
92 NCO O Not used. (Open)
93 Z-MUTE I CD zero cross mute detect signal input
94, 95 NCO O Not used. (Open)
96 MO-DISP I Motion display select signal input (H: Motion display on, L: Motion display off)
97 DIM_SEL I Dimmer select signal input Not used in this set. (Pull down)
98 CD_ON I CD mechanism servo power control request signal input
99 CDM_ON I CD mechanism deck power control request signal input
100 COL_SW I Illumination color select signal input Not used in this set. (Pull down)
Pin No. Pin Name I/O Pin Description

31
CDX-GT21W/GT210/GT260/GT260S
SECTION 5
EXPLODED VIEWS
1X-2148-752-1 PANEL (LCD) ASSY, SUB
22-583-939-01 SCREW (+B 2X4)
3X-2148-837-1 LOCK ASSY
42-583-940-01 SCREW (+BTT)
5A-1202-238-A MAIN BOARD, COMPLETE (GT21W/GT210)
5A-1202-280-A MAIN BOARD, COMPLETE (GT260/GT260S)
62-345-298-01 PLATE (TU), GROUND
71-792-194-71 CORD (WITH CONNECTOR) (POWER)
FU601 1-532-877-11 FUSE (BLADE TYPE) (AUTO FUSE) 10A
TU1 A-3220-960-B TUNER UNIT (TUX-032) (GT260/GT260S)
TU1 A-3220-961-B TUNER UNIT (TUX-032) (GT21W/GT210)
#1 7-685-792-09 SCREW +PTT 2.6X6 (S)
#2 7-685-790-01 SCREW +PTT 2.6X4 (S)
#3 7-685-793-09 SCREW +PTT 2.6X8 (S)
#4 7-685-795-09 SCREW +PTT 2.6X12 (S)
#5 7-685-134-19 SCREW +P 2.6X8 TYPE2 NON-SLIT
Ref. No. Part No. Description Remark Ref. No. Part No. Description Remark
NOTE:
•The mechanical parts with no reference
number in the exploded views are not supplied.
•Items marked “*” are not stocked since
they are seldom required for routine service.
Some delay should be anticipated
when ordering these items.
•Abbreviation
CND : Canadian model
•-XX and -X mean standardized parts, so
they may have some difference from the
original one.
•Color Indication of Appearance Parts
Example :
KNOB, BALANCE (WHITE) ... (RED)
Parts Color Cabinet’s Color
•Accessories are given in the last of this parts list.
5-1. MAIN SECTION
RR
The components identified by
mark 0 or dotted line with mark.
0 are critical for safety.
Replace only with part number
specified.
Les composants identifiés par une
marque 0 sont critiques pour
la sécurité.
Ne les remplacer que par une piéce
portant le numéro spécifié.
not supplied
not supplied
FU601
not supplied
TU1
not supplied
not supplied
#1
#1
#1
#3
#3
#4
#5
#3
#2
#1
MG-101TA-188//Q
A
A
B
B
1
2
3
4
7
6
A
5

32
CDX-GT21W/GT210/GT260/GT260S
51 A-1202-240-A PANEL COMPLETE ASSY, FRONT (GT21W:US)
51 A-1202-248-A PANEL COMPLETE ASSY, FRONT (GT210:US)
51 A-1202-282-A PANEL COMPLETE ASSY, FRONT (GT260)
51 A-1202-297-A PANEL COMPLETE ASSY, FRONT (GT260S)
51 A-1211-686-A PANEL COMPLETE ASSY, FRONT (GT21W:CND)
51 A-1211-689-A PANEL COMPLETE ASSY, FRONT (GT210:CND)
52 X-2148-894-1 BUTTON ASSY (S) (GT21W/GT210/GT260)
52 X-2148-897-1 BUTTON ASSY (S) (GT260S)
53 3-251-320-01 EMBLEM (NO. 2.5), SONY
54 X-2148-871-1 PANEL SUB ASSY, FRONT (GT21W)
54 X-2148-873-1 PANEL SUB ASSY, FRONT (GT210)
54 X-2148-876-1 PANEL SUB ASSY, FRONT (GT260)
54 X-2148-877-1 PANEL SUB ASSY, FRONT (GT260S)
55 X-2148-893-1 KNOB (VOL) (SV) ASSY
56 2-693-726-01 SPRING (RELEASE)
57 1-780-433-21 CONDUCTIVE BOARD, CONNECTION
58 X-2148-892-1 HOLDER (LCD) ASSY
59 2-683-832-01 PANEL (LCD), BACK
60 3-250-543-91 SCREW (+B P-TITE M2)
61 X-2148-896-1 CASE ASSY (for FRONT PANEL) (EXCEPT US)
J901 1-820-624-11 JACK (SMALL TYPE) (VERTICAL) (AUX)
LCD901 1-802-231-11 DISPLAY PANEL, LIQUID CRYSTAL
(GT260/GT260S)
LCD901 1-802-232-11 DISPLAY PANEL, LIQUID CRYSTAL
(GT21W/GT210)
RE901 1-479-902-11 ENCODER, ROTARY (PUSH SELECT (VOLUME))
Ref. No. Part No. Description Remark Ref. No. Part No. Description Remark
5-2. FRONT PANEL SECTION
61
LCD901
not supplied
not supplied
not supplied
not supplied
(KEY board)
not supplied
not supplied
not supplied
not supplied
51
52
53
54
55
5657
58
59
60
60
RE901
J901

33
CDX-GT21W/GT210/GT260/GT260S
101 A-1177-168-A MECHANICAL BLOCK ASSY
102 A-1177-169-A DAXEV//Q
0103 X-2149-672-1 SERVICE ASSY, OP (DAX-25A)
104 2-626-869-01 SCREW (M2X3), SERRATION
105 3-348-998-31 SCREW (M1.4X2.5), TAPPING, PAN
106 3-352-758-31 SCREW (M1.7X2.5), TOOTHED LOCK
107 A-1177-201-A SERVO BOARD, COMPLETE
#6 7-627-000-08 SCREW, PRECISION +P 1.7X2.2 TYPE3
Ref. No. Part No. Description Remark Ref. No. Part No. Description Remark
5-3. CD MECHANISM SECTION
(MG-101TA-188//Q)
NOTE: Refer to SUPPLEMENT-1 for disassembly of OPTICAL PICK-UP.
not supplied
#6 #6
not supplied
not supplied
not supplied
not supplied
not supplied
not supplied
not supplied
not supplied
not supplied
not supplied
101
102
103
105
104
107
106 106
Ver. 1.2

34
CDX-GT21W/GT210/GT260/GT260SSECTION 6
ELECTRICAL PARTS LIST
KEY BOARD
**********
1-780-433-21 CONDUCTIVE BOARD, CONNECTION
< CAPACITOR >
C971 1-107-826-11 CERAMIC CHIP 0.1uF 10% 16V
(GT260/GT260S)
C981 1-107-826-11 CERAMIC CHIP 0.1uF 10% 16V
C983 1-107-826-11 CERAMIC CHIP 0.1uF 10% 16V
C984 1-107-826-11 CERAMIC CHIP 0.1uF 10% 16V
C985 1-131-664-11 CERAMIC CHIP 0.15uF 10% 10V
C986 1-127-715-11 CERAMIC CHIP 0.22uF 10% 16V
C987 1-162-964-11 CERAMIC CHIP 0.001uF 10% 50V
< CONNECTOR >
CN901 1-819-758-12 PLUG, CONNECTOR 15P
< DIODE >
D903 6-501-180-01 DIODE UDZW-TE17-18B
D981 6-501-167-01 DIODE UDZW-TE17-5.1B
D982 6-501-193-01 DIODE 1SS355WTE-17
D991 8-719-978-33 DIODE DTZ-TT11-6.8B
D992 8-719-978-33 DIODE DTZ-TT11-6.8B
D993 8-719-978-33 DIODE DTZ-TT11-6.8B
D994 8-719-978-33 DIODE DTZ-TT11-6.8B (GT260/GT260S)
< JUMPER RESISTOR >
FB901 1-216-864-11 SHORT CHIP 0
FB902 1-216-864-11 SHORT CHIP 0
FB903 1-216-295-11 SHORT CHIP 0
< IC >
IC901 6-710-047-01 IC LC75836WH-US-E
IC971 6-600-163-01 IC RS-770 (IR) (GT260/GT260S)
< LIQUID CRYSTAL DISPLAY >
LCD901 1-802-231-11 DISPLAY PANEL, LIQUID CRYSTAL
(GT260/GT260S)
LCD901 1-802-232-11 DISPLAY PANEL, LIQUID CRYSTAL
(GT21W/GT210)
< LED >
LED861 8-719-078-21 LED SML-310PTT86 (Z) (GT21W/GT210)
LED862 8-719-078-21 LED SML-310PTT86 (DISC-SLOT)
(GT21W/GT210)
LED863 8-719-078-21 LED SML-310PTT86 (OFF) (GT21W/GT210)
LED864 8-719-078-21 LED SML-310PTT86 (SOURCE)
(GT21W/GT210)
LED865 8-719-078-21 LED SML-310PTT86 (MODE) (GT21W/GT210)
LED871 8-719-078-21 LED SML-310PTT86 (VOLUME ILLUMINATE)
(GT21W/GT210)
LED872 8-719-078-21 LED SML-310PTT86 (VOLUME ILLUMINATE)
(GT21W/GT210)
LED873 8-719-078-21 LED SML-310PTT86 (VOLUME ILLUMINATE)
(GT21W/GT210)
LED874 8-719-078-21 LED SML-310PTT86 (VOLUME ILLUMINATE)
(GT21W/GT210)
LED931 6-501-339-01 LED NESW505CT-AST (LCD BACK LIGHT)
LED941 8-719-053-09 LED SML-310VTT86 (Z) (GT260/GT260S)
LED942 8-719-053-09 LED SML-310VTT86 (DISC-SLOT)
(GT260/GT260S)
LED943 8-719-053-09 LED SML-310VTT86 (OFF) (GT260/GT260S)
LED944 8-719-053-09 LED SML-310VTT86 (SOURCE)
(GT260/GT260S)
LED945 8-719-053-09 LED SML-310VTT86 (MODE) (GT260/GT260S)
LED951 8-719-053-09 LED SML-310VTT86 (VOLUME ILLUMINATE)
(GT260/GT260S)
LED952 8-719-053-09 LED SML-310VTT86 (VOLUME ILLUMINATE)
(GT260/GT260S)
LED953 8-719-053-09 LED SML-310VTT86 (VOLUME ILLUMINATE)
(GT260/GT260S)
< SWITCH >
LSW901 1-786-805-12 SWITCH, TACTILE (WITH LED) (EQ)
(GT260/GT260S)
LSW901 1-786-806-12 SWITCH, TACTILE (WITH LED) (EQ)
(GT21W/GT210)
LSW902 1-786-805-12 SWITCH, TACTILE (WITH LED) (DSPL/DIM)
(GT260/GT260S)
LSW902 1-786-806-12 SWITCH, TACTILE (WITH LED) (DSPL/DIM)
(GT21W/GT210)
LSW903 1-786-805-12 SWITCH, TACTILE (WITH LED)
(M >/SEEK+) (GT260/GT260S)
LSW903 1-786-806-12 SWITCH, TACTILE (WITH LED)
(M >/SEEK+) (GT21W/GT210)
LSW904 1-786-805-12 SWITCH, TACTILE (WITH LED)
(. m/SEEK–) (GT260/GT260S)
LSW904 1-786-806-12 SWITCH, TACTILE (WITH LED)
(. m/SEEK–) (GT21W/GT210)
LSW905 1-786-805-12 SWITCH, TACTILE (WITH LED) (1/ALBM –)
(GT260/GT260S)
LSW905 1-786-806-12 SWITCH, TACTILE (WITH LED) (1/ALBM –)
(GT21W/GT210)
Ref. No. Part No. Description Remark Ref. No. Part No. Description Remark
NOTE:
•Due to standardization, replacements in
the parts list may be different from the
parts specified in the diagrams or the
components used on the set.
•-XX and -X mean standardized parts, so
they may have some difference from the
original one.
•RESISTORS
All resistors are in ohms.
METAL:Metal-film resistor.
METAL OXIDE: Metal oxide-film resistor.
F:nonflammable
•Abbreviation
CND : Canadian model
•Items marked “*” are not stocked since
they are seldom required for routine service.
Some delay should be anticipated
when ordering these items.
• SEMICONDUCTORS
In each case, u : µ, for example:
uA.. : µA.. uPA.. : µPA..
uPB.. : µPB.. uPC.. : µPC.. uPD.. : µPD..
•CAPACITORS
uF : µF
•COILS
uH : µH
The components identified by
mark 0 or dotted line with mark.
0 are critical for safety.
Replace only with part number
specified.
Les composants identifiés par une
marque 0 sont critiques pour
la sécurité.
Ne les remplacer que par une piéce
portant le numéro spécifié.
When indicating parts by reference
number, please include the board.
KEY

35
CDX-GT21W/GT210/GT260/GT260S
LSW906 1-786-805-12 SWITCH, TACTILE (WITH LED) (2/ALBM +)
(GT260/GT260S)
LSW906 1-786-806-12 SWITCH, TACTILE (WITH LED) (2/ALBM +)
(GT21W/GT210)
LSW907 1-786-805-12 SWITCH, TACTILE (WITH LED) (3/REP)
(GT260/GT260S)
LSW907 1-786-806-12 SWITCH, TACTILE (WITH LED) (3/REP)
(GT21W/GT210)
LSW908 1-786-805-12 SWITCH, TACTILE (WITH LED) (4/SHUF)
(GT260/GT260S)
LSW908 1-786-806-12 SWITCH, TACTILE (WITH LED) (4/SHUF)
(GT21W/GT210)
LSW909 1-786-805-12 SWITCH, TACTILE (WITH LED) (5)
(GT260/GT260S)
LSW909 1-786-806-12 SWITCH, TACTILE (WITH LED) (5)
(GT21W/GT210)
LSW910 1-786-805-12 SWITCH, TACTILE (WITH LED) (6/PAUSE)
(GT260/GT260S)
LSW910 1-786-806-12 SWITCH, TACTILE (WITH LED) (6/PAUSE)
(GT21W/GT210)
< TRANSISTOR >
Q931 8-729-027-44 TRANSISTOR DTC114TKA-T146
Q932 6-551-444-01 TRANSISTOR RT1N436C-TP-1
< RESISTOR >
R861 1-216-810-11 METAL CHIP 120 5% 1/10W
(GT21W/GT210)
R862 1-216-810-11 METAL CHIP 120 5% 1/10W
(GT21W/GT210)
R865 1-216-811-11 METAL CHIP 150 5% 1/10W
(GT21W/GT210)
R866 1-216-810-11 METAL CHIP 120 5% 1/10W
(GT21W/GT210)
R881 1-216-811-11 METAL CHIP 150 5% 1/10W
(GT21W/GT210)
R882 1-216-810-11 METAL CHIP 120 5% 1/10W
(GT21W/GT210)
R883 1-216-811-11 METAL CHIP 150 5% 1/10W
(GT21W/GT210)
R884 1-216-810-11 METAL CHIP 120 5% 1/10W
(GT21W/GT210)
R901 1-216-820-11 METAL CHIP 820 5% 1/10W
R902 1-216-821-11 METAL CHIP 1K 5% 1/10W
R903 1-216-821-11 METAL CHIP 1K 5% 1/10W
R904 1-216-822-11 METAL CHIP 1.2K 5% 1/10W
R905 1-216-823-11 METAL CHIP 1.5K 5% 1/10W
R907 1-216-820-11 METAL CHIP 820 5% 1/10W
R908 1-216-821-11 METAL CHIP 1K 5% 1/10W
R909 1-216-821-11 METAL CHIP 1K 5% 1/10W
R910 1-216-822-11 METAL CHIP 1.2K 5% 1/10W
R911 1-216-823-11 METAL CHIP 1.5K 5% 1/10W
R912 1-216-824-11 METAL CHIP 1.8K 5% 1/10W
R913 1-216-825-11 METAL CHIP 2.2K 5% 1/10W
R914 1-216-827-11 METAL CHIP 3.3K 5% 1/10W
R921 1-216-295-11 SHORT CHIP 0
R922 1-216-295-11 SHORT CHIP 0
R931 1-216-812-11 METAL CHIP 180 5% 1/10W
R932 1-216-812-11 METAL CHIP 180 5% 1/10W
R933 1-216-812-11 METAL CHIP 180 5% 1/10W
R934 1-216-822-11 METAL CHIP 1.2K 5% 1/10W
R941 1-216-813-11 METAL CHIP 220 5% 1/10W
(GT260/GT260S)
R942 1-216-813-11 METAL CHIP 220 5% 1/10W
(GT260/GT260S)
R943 1-216-811-11 METAL CHIP 150 5% 1/10W
(GT21W/GT210)
R943 1-216-812-11 METAL CHIP 180 5% 1/10W
(GT260/GT260S)
R944 1-216-810-11 METAL CHIP 120 5% 1/10W
(GT21W/GT210)
R944 1-216-811-11 METAL CHIP 150 5% 1/10W
(GT260/GT260S)
R945 1-216-812-11 METAL CHIP 180 5% 1/10W
(GT260/GT260S)
R946 1-216-811-11 METAL CHIP 150 5% 1/10W
(GT260/GT260S)
R947 1-216-811-11 METAL CHIP 150 5% 1/10W
(GT21W/GT210)
R947 1-216-812-11 METAL CHIP 180 5% 1/10W
(GT260/GT260S)
R948 1-216-810-11 METAL CHIP 120 5% 1/10W
(GT21W/GT210)
R948 1-216-811-11 METAL CHIP 150 5% 1/10W
(GT260/GT260S)
R949 1-216-807-11 METAL CHIP 68 5% 1/10W
(GT21W/GT210)
R949 1-216-809-11 METAL CHIP 100 5% 1/10W
(GT260/GT260S)
R950 1-216-807-11 METAL CHIP 68 5% 1/10W
(GT21W/GT210)
R950 1-216-809-11 METAL CHIP 100 5% 1/10W
(GT260/GT260S)
R951 1-216-807-11 METAL CHIP 68 5% 1/10W
(GT21W/GT210)
R951 1-216-809-11 METAL CHIP 100 5% 1/10W
(GT260/GT260S)
R952 1-216-807-11 METAL CHIP 68 5% 1/10W
(GT21W/GT210)
R952 1-216-809-11 METAL CHIP 100 5% 1/10W
(GT260/GT260S)
R961 1-216-809-11 METAL CHIP 100 5% 1/10W
(GT260/GT260S)
R962 1-216-809-11 METAL CHIP 100 5% 1/10W
(GT260/GT260S)
R974 1-216-809-11 METAL CHIP 100 5% 1/10W
(GT260/GT260S)
R975 1-216-809-11 METAL CHIP 100 5% 1/10W
(GT260/GT260S)
R977 1-216-809-11 METAL CHIP 100 5% 1/10W
R978 1-216-809-11 METAL CHIP 100 5% 1/10W
R979 1-216-809-11 METAL CHIP 100 5% 1/10W
R981 1-216-811-11 METAL CHIP 150 5% 1/10W
R982 1-216-811-11 METAL CHIP 150 5% 1/10W
R984 1-216-821-11 METAL CHIP 1K 5% 1/10W
R985 1-216-821-11 METAL CHIP 1K 5% 1/10W
R986 1-216-821-11 METAL CHIP 1K 5% 1/10W
R987 1-216-857-11 METAL CHIP 1M 5% 1/10W
R988 1-216-840-11 METAL CHIP 39K 5% 1/10W
R992 1-216-864-11 SHORT CHIP 0
R993 1-216-864-11 SHORT CHIP 0
Ref. No. Part No. Description Remark Ref. No. Part No. Description Remark
KEY

36
CDX-GT21W/GT210/GT260/GT260S
< ROTARY ENCODER >
RE901 1-479-902-11 ENCODER, ROTARY (PUSH SELECT (VOLUME))
< SWITCH >
S901 1-786-653-11 SWITCH, TACTILE (Z)
S902 1-786-653-11 SWITCH, TACTILE (OFF)
S903 1-786-653-11 SWITCH, TACTILE (SOURCE)
S904 1-786-653-11 SWITCH, TACTILE (MODE)
*************************************************************
A-1202-238-A MAIN BOARD, COMPLETE (GT21W/GT210)
A-1202-280-A MAIN BOARD, COMPLETE (GT260/GT260S)
*********************
7-685-134-19 SCREW +P 2.6X8 TYPE2 NON-SLIT
7-685-793-09 SCREW +PTT 2.6X8 (S)
7-685-795-09 SCREW +PTT 2.6X12 (S)
< CAPACITOR >
C4 1-126-947-11 ELECT 47uF 20% 35V
C5 1-126-947-11 ELECT 47uF 20% 35V
C6 1-162-970-11 CERAMIC CHIP 0.01uF 10% 25V
C7 1-162-970-11 CERAMIC CHIP 0.01uF 10% 25V
C8 1-107-826-11 CERAMIC CHIP 0.1uF 10% 16V
C12 1-162-970-11 CERAMIC CHIP 0.01uF 10% 25V
C13 1-162-970-11 CERAMIC CHIP 0.01uF 10% 25V
C301 1-124-248-00 ELECT 22uF 20% 25V
C302 1-124-584-00 ELECT 100uF 20% 10V
C305 1-124-584-00 ELECT 100uF 20% 10V
C306 1-162-970-11 CERAMIC CHIP 0.01uF 10% 25V
C308 1-162-970-11 CERAMIC CHIP 0.01uF 10% 25V
C309 1-162-966-11 CERAMIC CHIP 0.0022uF 10% 50V
C310 1-162-966-11 CERAMIC CHIP 0.0022uF 10% 50V
C312 1-162-970-11 CERAMIC CHIP 0.01uF 10% 25V
C343 1-162-970-11 CERAMIC CHIP 0.01uF 10% 25V
C401 1-126-964-11 ELECT 10uF 20% 50V
C404 1-127-715-11 CERAMIC CHIP 0.22uF 10% 16V
C405 1-127-715-11 CERAMIC CHIP 0.22uF 10% 16V
C406 1-126-160-11 ELECT 1uF 20% 50V
C407 1-126-160-11 ELECT 1uF 20% 50V
C412 1-126-934-11 ELECT 220uF 20% 16V
C413 1-162-970-11 CERAMIC CHIP 0.01uF 10% 25V
C422 1-216-864-11 SHORT CHIP 0
C423 1-216-864-11 SHORT CHIP 0
C431 1-126-964-11 ELECT 10uF 20% 50V
C432 1-165-908-11 CERAMIC CHIP 1uF 10% 10V
C435 1-165-908-11 CERAMIC CHIP 1uF 10% 10V
C441 1-126-964-11 ELECT 10uF 20% 50V
C442 1-165-908-11 CERAMIC CHIP 1uF 10% 10V
C445 1-165-908-11 CERAMIC CHIP 1uF 10% 10V
C451 1-126-964-11 ELECT 10uF 20% 50V
C452 1-165-908-11 CERAMIC CHIP 1uF 10% 10V
C455 1-165-908-11 CERAMIC CHIP 1uF 10% 10V
C461 1-126-964-11 ELECT 10uF 20% 50V
C462 1-165-908-11 CERAMIC CHIP 1uF 10% 10V
C465 1-165-908-11 CERAMIC CHIP 1uF 10% 10V
C479 1-124-589-11 ELECT 47uF 20% 16V
C501 1-162-970-11 CERAMIC CHIP 0.01uF 10% 25V
C503 1-124-584-00 ELECT 100uF 20% 10V
C504 1-162-970-11 CERAMIC CHIP 0.01uF 10% 25V
C507 1-162-917-11 CERAMIC CHIP 15PF 5% 50V
C508 1-162-917-11 CERAMIC CHIP 15PF 5% 50V
C509 1-162-966-11 CERAMIC CHIP 0.0022uF 10% 50V
C510 1-162-970-11 CERAMIC CHIP 0.01uF 10% 25V
C511 1-124-584-00 ELECT 100uF 20% 10V
C512 1-162-964-11 CERAMIC CHIP 0.001uF 10% 50V
C513 1-162-964-11 CERAMIC CHIP 0.001uF 10% 50V
C514 1-162-964-11 CERAMIC CHIP 0.001uF 10% 50V
C516 1-162-964-11 CERAMIC CHIP 0.001uF 10% 50V
C519 1-107-826-11 CERAMIC CHIP 0.1uF 10% 16V
C522 1-162-970-11 CERAMIC CHIP 0.01uF 10% 25V
C523 1-162-970-11 CERAMIC CHIP 0.01uF 10% 25V
C601 1-131-868-81 ELECT 3300uF 20% 16V
C602 1-165-319-11 CERAMIC CHIP 0.1uF 50V
C617 1-163-009-11 CERAMIC CHIP 0.001uF 10% 50V
C622 1-126-916-11 ELECT 1000uF 20% 6.3V
C623 1-126-916-11 ELECT 1000uF 20% 6.3V
C631 1-126-160-11 ELECT 1uF 20% 50V
C750 1-115-340-11 CERAMIC CHIP 0.22uF 10% 25V
C751 1-115-340-11 CERAMIC CHIP 0.22uF 10% 25V
C753 1-128-551-11 ELECT 22uF 20% 63V
C754 1-124-257-00 ELECT 2.2uF 20% 50V
C755 1-162-964-11 CERAMIC CHIP 0.001uF 10% 50V
C756 1-127-715-11 CERAMIC CHIP 0.22uF 10% 16V
C758 1-124-261-00 ELECT 10uF 20% 50V
C763 1-127-715-11 CERAMIC CHIP 0.22uF 10% 16V
C764 1-115-340-11 CERAMIC CHIP 0.22uF 10% 25V
C765 1-115-340-11 CERAMIC CHIP 0.22uF 10% 25V
C769 1-127-715-11 CERAMIC CHIP 0.22uF 10% 16V
C770 1-127-715-11 CERAMIC CHIP 0.22uF 10% 16V
C771 1-127-715-11 CERAMIC CHIP 0.22uF 10% 16V
C774 1-115-340-11 CERAMIC CHIP 0.22uF 10% 25V
C775 1-115-340-11 CERAMIC CHIP 0.22uF 10% 25V
C776 1-162-964-11 CERAMIC CHIP 0.001uF 10% 50V
C901 1-109-982-11 CERAMIC CHIP 1uF 10% 10V
C902 1-109-982-11 CERAMIC CHIP 1uF 10% 10V
C903 1-126-961-11 ELECT 2.2uF 20% 50V
C905 1-162-970-11 CERAMIC CHIP 0.01uF 10% 25V
C917 1-163-017-00 CERAMIC CHIP 0.0047uF 10% 50V
C918 1-163-017-00 CERAMIC CHIP 0.0047uF 10% 50V
< CONNECTOR >
CN601 1-774-701-21 PIN, CONNECTOR 16P
CN701 1-819-773-13 SOCKET, CONNECTOR 15P
CNP301 1-820-611-11 CONNECTOR, BOARD TO BOARD 28P
< DIODE >
D1 6-501-168-01 DIODE UDZW-TE17-5.6B
D479 6-501-193-01 DIODE 1SS355WTE-17
D502 8-719-060-48 DIODE RB751V-40TE-17 (GT260/GT260S)
D503 6-501-193-01 DIODE 1SS355WTE-17
D510 6-501-013-01 DIODE BAT54ALT1G
D511 6-500-335-01 DIODE MC2838-T112-1
D512 6-501-051-01 DIODE BAT54CLT1G
D580 6-501-171-01 DIODE UDZW-TE17-7.5B
D581 6-501-180-01 DIODE UDZW-TE17-18B
D601 8-719-049-38 DIODE 1N5404TU
Ref. No. Part No. Description Remark Ref. No. Part No. Description Remark
MAINKEY

37
CDX-GT21W/GT210/GT260/GT260S
D609 6-501-170-01 DIODE UDZW-TE17-6.8B
D617 6-501-180-01 DIODE UDZW-TE17-18B
D704 6-501-170-01 DIODE UDZW-TE17-6.8B
D719 6-501-180-01 DIODE UDZW-TE17-18B
D751 6-501-362-01 DIODE 1A4-TA26
D752 6-501-362-01 DIODE 1A4-TA26
D753 6-501-362-01 DIODE 1A4-TA26
D754 6-501-362-01 DIODE 1A4-TA26
D755 6-501-362-01 DIODE 1A4-TA26
D756 6-501-362-01 DIODE 1A4-TA26
D757 6-501-362-01 DIODE 1A4-TA26
D758 6-501-362-01 DIODE 1A4-TA26
D760 6-501-362-01 DIODE 1A4-TA26
D762 6-501-362-01 DIODE 1A4-TA26
D903 6-501-170-01 DIODE UDZW-TE17-6.8B
< FERRITE BEAD >
FB1 1-500-245-11 INDUCTOR, FERRITE BEAD
FB302 1-216-864-11 SHORT CHIP 0
FB303 1-216-864-11 SHORT CHIP 0
FB304 1-216-295-11 SHORT CHIP 0
FB305 1-216-295-11 SHORT CHIP 0
FB307 1-216-864-11 SHORT CHIP 0
FB308 1-216-295-11 SHORT CHIP 0
FB309 1-216-864-11 SHORT CHIP 0
FB310 1-216-864-11 SHORT CHIP 0
FB501 1-216-295-11 SHORT CHIP 0
FB604 1-500-245-11 INDUCTOR, FERRITE BEAD
FB605 1-216-864-11 SHORT CHIP 0
FB606 1-216-864-11 SHORT CHIP 0
< FUSE >
FU601 1-532-877-11 FUSE (BLADE TYPE) (AUTO FUSE) 10A
< IC >
IC401 6-710-048-01 IC BD3444FS-E2
IC501 6-806-944-01 IC MB90F045PF-G-9014-SPE1
IC602 6-709-458-01 IC XC61CN2802NR
IC750 6-705-360-02 IC TDA8588BJ/N2/R1
IC901 8-759-681-42 IC NJM12902V(TE2)
< JACK >
J1 1-815-185-13 JACK (ANTENNA)
< JUMPER RESISTOR >
JC1 1-216-864-11 SHORT CHIP 0
JC501 1-216-864-11 SHORT CHIP 0
JC504 1-216-864-11 SHORT CHIP 0
JC527 1-216-821-11 METAL CHIP 1K 5% 1/10W
JC533 1-216-864-11 SHORT CHIP 0
JC681 1-216-864-11 SHORT CHIP 0
JC753 1-216-296-11 SHORT CHIP 0
JC754 1-216-296-11 SHORT CHIP 0
JC755 1-216-296-11 SHORT CHIP 0
JC756 1-216-864-11 SHORT CHIP 0
JC795 1-216-864-11 SHORT CHIP 0
JC796 1-216-864-11 SHORT CHIP 0
< RESISTOR >
JW52 1-249-425-11 CARBON 4.7K 5% 1/4W
< COIL >
L1 1-469-844-11 INDUCTOR 2.2uH
L301 1-216-295-11 SHORT CHIP 0
L501 1-216-295-11 SHORT CHIP 0
L601 1-456-617-11 COIL, CHOKE
< TRANSISTOR >
Q1 6-551-431-01 TRANSISTOR 2SC6027T100-QR
Q431 8-729-027-44 TRANSISTOR DTC114TKA-T146
Q441 8-729-027-44 TRANSISTOR DTC114TKA-T146
Q451 8-729-027-44 TRANSISTOR DTC114TKA-T146
Q461 8-729-027-44 TRANSISTOR DTC114TKA-T146
Q478 8-729-027-43 TRANSISTOR DTC114EKA-T146
Q479 8-729-027-23 TRANSISTOR DTA114EKA-T146
Q580 8-729-027-43 TRANSISTOR DTC114EKA-T146
Q581 1-801-806-11 TRANSISTOR DTC144EKA
Q582 8-729-120-28 TRANSISTOR 2SC1623-L5L6
Q631 8-729-120-28 TRANSISTOR 2SC1623-L5L6
Q664 8-729-027-23 TRANSISTOR DTA114EKA-T146
< RESISTOR >
R1 1-216-821-11 METAL CHIP 1K 5% 1/10W
R2 1-414-595-11 INDUCTOR, FERRITE BEAD
R3 1-414-595-11 INDUCTOR, FERRITE BEAD
R4 1-216-839-11 METAL CHIP 33K 5% 1/10W
R5 1-216-843-11 METAL CHIP 68K 5% 1/10W
R8 1-216-839-11 METAL CHIP 33K 5% 1/10W
R9 1-216-843-11 METAL CHIP 68K 5% 1/10W
R12 1-414-595-11 INDUCTOR, FERRITE BEAD
R13 1-414-595-11 INDUCTOR, FERRITE BEAD
R301 1-216-821-11 METAL CHIP 1K 5% 1/10W
R302 1-216-821-11 METAL CHIP 1K 5% 1/10W
R401 1-216-797-11 METAL CHIP 10 5% 1/10W
R402 1-216-864-11 SHORT CHIP 0
R403 1-216-864-11 SHORT CHIP 0
R406 1-216-809-11 METAL CHIP 100 5% 1/10W
R407 1-216-809-11 METAL CHIP 100 5% 1/10W
R408 1-216-809-11 METAL CHIP 100 5% 1/10W
R409 1-216-809-11 METAL CHIP 100 5% 1/10W
R431 1-216-821-11 METAL CHIP 1K 5% 1/10W
R432 1-216-833-11 METAL CHIP 10K 5% 1/10W
R441 1-216-821-11 METAL CHIP 1K 5% 1/10W
R442 1-216-833-11 METAL CHIP 10K 5% 1/10W
R451 1-216-821-11 METAL CHIP 1K 5% 1/10W
R452 1-216-833-11 METAL CHIP 10K 5% 1/10W
R461 1-216-821-11 METAL CHIP 1K 5% 1/10W
R462 1-216-833-11 METAL CHIP 10K 5% 1/10W
R479 1-216-805-11 METAL CHIP 47 5% 1/10W
R502 1-216-821-11 METAL CHIP 1K 5% 1/10W
R503 1-216-821-11 METAL CHIP 1K 5% 1/10W
R504 1-218-871-11 METAL CHIP 10K 0.5% 1/10W
R505 1-218-871-11 METAL CHIP 10K 0.5% 1/10W
R506 1-216-845-11 METAL CHIP 100K 5% 1/10W
R507 1-216-845-11 METAL CHIP 100K 5% 1/10W
Ref. No. Part No. Description Remark Ref. No. Part No. Description Remark
MAIN

38
CDX-GT21W/GT210/GT260/GT260S
R508 1-216-864-11 SHORT CHIP 0
R509 1-216-812-11 METAL CHIP 180 5% 1/10W
R510 1-216-821-11 METAL CHIP 1K 5% 1/10W
R511 1-216-821-11 METAL CHIP 1K 5% 1/10W
R512 1-216-821-11 METAL CHIP 1K 5% 1/10W
R513 1-216-845-11 METAL CHIP 100K 5% 1/10W
R514 1-216-845-11 METAL CHIP 100K 5% 1/10W
R517 1-216-841-11 METAL CHIP 47K 5% 1/10W
R518 1-216-864-11 SHORT CHIP 0
R519 1-216-845-11 METAL CHIP 100K 5% 1/10W
R521 1-216-825-11 METAL CHIP 2.2K 5% 1/10W
R522 1-216-825-11 METAL CHIP 2.2K 5% 1/10W
R524 1-216-845-11 METAL CHIP 100K 5% 1/10W
R526 1-216-845-11 METAL CHIP 100K 5% 1/10W
R527 1-216-845-11 METAL CHIP 100K 5% 1/10W
R528 1-216-845-11 METAL CHIP 100K 5% 1/10W
R529 1-216-821-11 METAL CHIP 1K 5% 1/10W
R531 1-216-845-11 METAL CHIP 100K 5% 1/10W
R532 1-216-845-11 METAL CHIP 100K 5% 1/10W
R533 1-216-845-11 METAL CHIP 100K 5% 1/10W
R534 1-216-833-11 METAL CHIP 10K 5% 1/10W
R535 1-216-833-11 METAL CHIP 10K 5% 1/10W
R536 1-216-833-11 METAL CHIP 10K 5% 1/10W
R537 1-216-845-11 METAL CHIP 100K 5% 1/10W
(GT260/GT260S)
R538 1-216-845-11 METAL CHIP 100K 5% 1/10W
(GT21W/GT210)
R539 1-216-845-11 METAL CHIP 100K 5% 1/10W
R540 1-216-845-11 METAL CHIP 100K 5% 1/10W
R541 1-216-845-11 METAL CHIP 100K 5% 1/10W
R542 1-216-864-11 SHORT CHIP 0
R543 1-216-821-11 METAL CHIP 1K 5% 1/10W
R544 1-216-821-11 METAL CHIP 1K 5% 1/10W
R545 1-216-845-11 METAL CHIP 100K 5% 1/10W
(GT260/GT260S)
R546 1-216-845-11 METAL CHIP 100K 5% 1/10W
(GT260/GT260S)
R547 1-216-864-11 SHORT CHIP 0
R548 1-216-845-11 METAL CHIP 100K 5% 1/10W
(GT260/GT260S)
R550 1-216-845-11 METAL CHIP 100K 5% 1/10W
(GT21W/GT210)
R551 1-216-845-11 METAL CHIP 100K 5% 1/10W
(GT21W/GT210)
R556 1-216-833-11 METAL CHIP 10K 5% 1/10W
R557 1-216-825-11 METAL CHIP 2.2K 5% 1/10W
R558 1-216-821-11 METAL CHIP 1K 5% 1/10W
R561 1-216-845-11 METAL CHIP 100K 5% 1/10W
R563 1-216-845-11 METAL CHIP 100K 5% 1/10W
R565 1-216-845-11 METAL CHIP 100K 5% 1/10W
R566 1-216-845-11 METAL CHIP 100K 5% 1/10W
R567 1-216-845-11 METAL CHIP 100K 5% 1/10W
R568 1-216-821-11 METAL CHIP 1K 5% 1/10W
R570 1-216-817-11 METAL CHIP 470 5% 1/10W
R575 1-216-845-11 METAL CHIP 100K 5% 1/10W
R577 1-216-845-11 METAL CHIP 100K 5% 1/10W
R578 1-216-821-11 METAL CHIP 1K 5% 1/10W
R582 1-216-821-11 METAL CHIP 1K 5% 1/10W
R583 1-216-821-11 METAL CHIP 1K 5% 1/10W
R584 1-216-841-11 METAL CHIP 47K 5% 1/10W
R585 1-216-849-11 METAL CHIP 220K 5% 1/10W
R601 1-216-845-11 METAL CHIP 100K 5% 1/10W
R609 1-216-829-11 METAL CHIP 4.7K 5% 1/10W
R631 1-249-425-11 CARBON 4.7K 5% 1/4W
R632 1-216-841-11 METAL CHIP 47K 5% 1/10W
R633 1-216-841-11 METAL CHIP 47K 5% 1/10W
R634 1-216-829-11 METAL CHIP 4.7K 5% 1/10W
R636 1-216-845-11 METAL CHIP 100K 5% 1/10W
R661 1-216-821-11 METAL CHIP 1K 5% 1/10W
R662 1-216-833-11 METAL CHIP 10K 5% 1/10W
R663 1-216-821-11 METAL CHIP 1K 5% 1/10W
R664 1-216-833-11 METAL CHIP 10K 5% 1/10W
R671 1-216-809-11 METAL CHIP 100 5% 1/10W
R672 1-216-809-11 METAL CHIP 100 5% 1/10W
R673 1-218-871-11 METAL CHIP 10K 0.5% 1/10W
R674 1-216-845-11 METAL CHIP 100K 5% 1/10W
R675 1-216-821-11 METAL CHIP 1K 5% 1/10W
R676 1-216-821-11 METAL CHIP 1K 5% 1/10W
R677 1-216-821-11 METAL CHIP 1K 5% 1/10W
R679 1-216-821-11 METAL CHIP 1K 5% 1/10W
R681 1-216-864-11 SHORT CHIP 0
R690 1-216-845-11 METAL CHIP 100K 5% 1/10W
R692 1-216-845-11 METAL CHIP 100K 5% 1/10W
R752 1-216-811-11 METAL CHIP 150 5% 1/10W
R756 1-216-841-11 METAL CHIP 47K 5% 1/10W
R757 1-216-864-11 SHORT CHIP 0
R901 1-216-817-11 METAL CHIP 470 5% 1/10W
R902 1-216-817-11 METAL CHIP 470 5% 1/10W
R903 1-216-834-11 METAL CHIP 12K 5% 1/10W
R904 1-216-834-11 METAL CHIP 12K 5% 1/10W
R905 1-216-841-11 METAL CHIP 47K 5% 1/10W
R906 1-216-841-11 METAL CHIP 47K 5% 1/10W
R907 1-216-845-11 METAL CHIP 100K 5% 1/10W
R910 1-216-789-11 METAL CHIP 2.2 5% 1/10W
R911 1-216-825-11 METAL CHIP 2.2K 5% 1/10W
R912 1-216-864-11 SHORT CHIP 0
R913 1-216-864-11 SHORT CHIP 0
R914 1-216-825-11 METAL CHIP 2.2K 5% 1/10W
< SWITCH >
S502 1-571-478-11 SWITCH, SLIDE (FREQUENCY SELECT)
(GT260/GT260S)
< TUNER UNIT >
TU1 A-3220-960-B TUNER UNIT (TUX-032) (GT260/GT260S)
TU1 A-3220-961-B TUNER UNIT (TUX-032) (GT21W/GT210)
< VIBRATOR >
X501 1-813-524-21 VIBRATOR, CERAMIC (18.432MHz)
X502 1-813-202-11 VIBRATOR, CRYSTAL (32.768kHz)
*************************************************************
A-1177-201-A SERVO BOARD, COMPLETE
**********************
*************************************************************
Ref. No. Part No. Description Remark Ref. No. Part No. Description Remark
MAIN SERVO

39
CDX-GT21W/GT210/GT260/GT260S
MISCELLANEOUS
***************
71-792-194-71 CORD (WITH CONNECTOR) (POWER)
0103 X-2149-672-1 SERVICE ASSY, OP (DAX-25A)
J901 1-820-624-11 JACK (SMALL TYPE) (VERTICAL) (AUX)
*************************************************************
ACCESSORIES
************
2-696-857-11 MANUAL, INSTRUCTION (ENGLISH,SPANISH)
(GT21W:US)
2-696-857-21 MANUAL, INSTRUCTION (ENGLISH,FRENCH)
(GT21W:CND/GT210)
2-696-857-31 MANUAL, INSTRUCTION (ENGLISH,SPANISH,
SIMPLIFIED CHINESE) (GT260/GT260S)
2-696-858-11 MANUAL, INSTRUCTION, INSTALL (ENGLISH,
SPANISH) (GT21W:US)
2-696-858-21 MANUAL, INSTRUCTION, INSTALL (ENGLISH,
FRENCH) (GT21W:CND/GT210)
2-696-858-31 MANUAL, INSTRUCTION, INSTALL (ENGLISH,
SPANISH,SIMPLIFIED CHINESE)
(GT260/GT260S)
X-2148-896-1 CASE ASSY (for FRONT PANEL) (EXCEPT US)
*************************************************************
PARTS FOR INSTALLATION AND CONNECTIONS
***************************************
151 X-3382-647-1 FRAME ASSY, FITTING
152 1-792-194-71 CORD (WITH CONNECTOR) (POWER)
153 3-246-011-01 KEY (FRAME)
154 2-686-802-01 COLLAR
155 A-1082-993-A SCREW ASSY (BS4), FITTING (GT260/GT260S)
156 3-259-776-01 SCREW (+K 5X8 TP)
Ref. No. Part No. Description Remark
151 152
154 155
156
× 4
× 2
153

40
CDX-GT21W/GT210/GT260/GT260S
MEMO

SERVICE MANUAL
9-887-375-81
Ver. 1.2 2007.03
SUPPLEMENT-1
File this supplement with the service manual.
Subject: Notes for removal of the OPTICAL PICK-UP added.
DISASSEMBLY
1. CHUCKING ARM SUB ASSY
3
chucking arm sub assy
2
1
spring
Note: Have this portion receive the chassis. Note: Have this portion receive the chassis.
Note: Be careful not to touch the turn table.
US Model
Canadian Model
CDX-GT21W/GT210
E Model
CDX-GT260/GT260S
Chinese Model
CDX-GT260
CDX-GT21W/GT210/
GT260/GT260S

2
CDX-GT21W/GT210/GT260/GT260S
2. SLED MOTOR ASSY
3
sled mtor assy
sled mtor assy
1
spring
spring
stand
stand
turn table
2
three serration
screws
(M 2
×
3)
three serration
screws
(M 2
×
3)
Note: Place the stand with care not to touch the turn table.
Note:
Never remove these parts since they were adjusted.
Note for Assembly
Note: Take care to prevent the chassis from being bent
when tightening the three machine screws.

3
CDX-GT21W/GT210/GT260/GT260S
3. OPTICAL PICK-UP SECTION
4. OPTICAL PICK-UP
1
2
optical pick-up section
Note: Be careful not to touch the lens and hologram
terminal when removing the optical pick-up section.
There is space at the end of the
leaf spring (sub guide) to avoid
contact with the slide.
1
pan tapping
screw
(M 1.4
×
2.5)
2
leaf spring (sub guide)
3
leaf spring (OP)
5
optical pick-up
4
lead screw assy
Notes for Assembly
Prevent the end of the
leaf spring (sub guide) from being
in contact with the OP slide base.
Prevent the end of the
leaf spring (sub guide) from being
in contact with the OP slide base.

4
CDX-GT21W/GT210/GT260/GT260S
REVISION HISTORY
Clicking the version allows you to jump to the revised page.
Also, clicking the version at the upper on the revised page allows you to jump to the next revised page.
Ver. Date Description of Revision
1.0 2006.08 New
1.1 2006.12 Correction of disassembly of OPTICAL PICK-UP.
1.2 2007.03 Notes for removal of the OPTICAL PICK-UP added.
(SUPPLEMENT-1) (ENG-07003)
