Sony Xav 72Bt Installation Connections Manual
XAV-72BT Installation/Connections XAV72BT_install_EN_FR_ES
2015-03-13
: Sony Sony-Xav-72Bt-Installation-Connections-Manual-599591 sony-xav-72bt-installation-connections-manual-599591 sony pdf
Open the PDF directly: View PDF
.
Page Count: 2

BUS AUDIO IN
BUS CONTROL IN CAMERA IN
AUX VIDEO
IN
AUX AUDIO
IN
Satellite radio tuner
(XM/SIRIUS)*
Syntoniseur radio satellite
(XM/SIRIUS)*
Sintonizador de radio por
satélite (XM/SIRIUS)*
Précautions
Rassemblez tous les câbles de mise à la masse en un
point de masse commun.
Cet appareil est exclusivement conçu pour fonctionner sur
une tension de 12 V CC avec masse négative.
Ne démontez pas ou ne modifiez pas l’appareil.
N’installez pas cet appareil dans des endroits susceptibles de
gêner le fonctionnement des coussins de sécurité gonflables.
Évitez de fixer des vis sur les câbles ou de coincer ceux-ci
dans des pièces mobiles (par exemple, armature de siège).
Avant d’effectuer les raccordements, coupez le moteur pour
éviter un court-circuit.
Raccordez les câbles d’alimentation jaune et rouge
seulement après avoir terminé tous les autres raccordements.
Pour des raisons de sécurité, veillez à isoler avec du ruban
isolant tout câble libre non raccordé.
L’utilisation d’instruments optiques avec ce produit augmente
les risques pour les yeux.
N’exercez pas de pression sur l’écran LCD lors de l’installation
de l’appareil.
Installez l’appareil avec le moniteur orienté droit devant; ne
l’installez pas avec un angle incliné.
Laissez les capuchons de protection fixés aux bornes de
connecteur du câble de raccordement audio si les
connecteurs ne sont pas utilisés.
Lorsque vous retirez un capuchon de protection pour utiliser
un connecteur du câble de raccordement audio , veillez à
ne pas court-circuiter l’alimentation.
Remarques sur le câble d’alimentation (jaune)
Lorsque cet appareil est raccordé à d’autres éléments stéréo,
l’intensité nominale du circuit de voiture auquel l’appareil est
raccordé doit être supérieure à la somme de l’intensité
nominale des fusibles de chaque élément.
Si aucun circuit de la voiture n’est assez puissant, raccordez
directement l’appareil à la batterie.
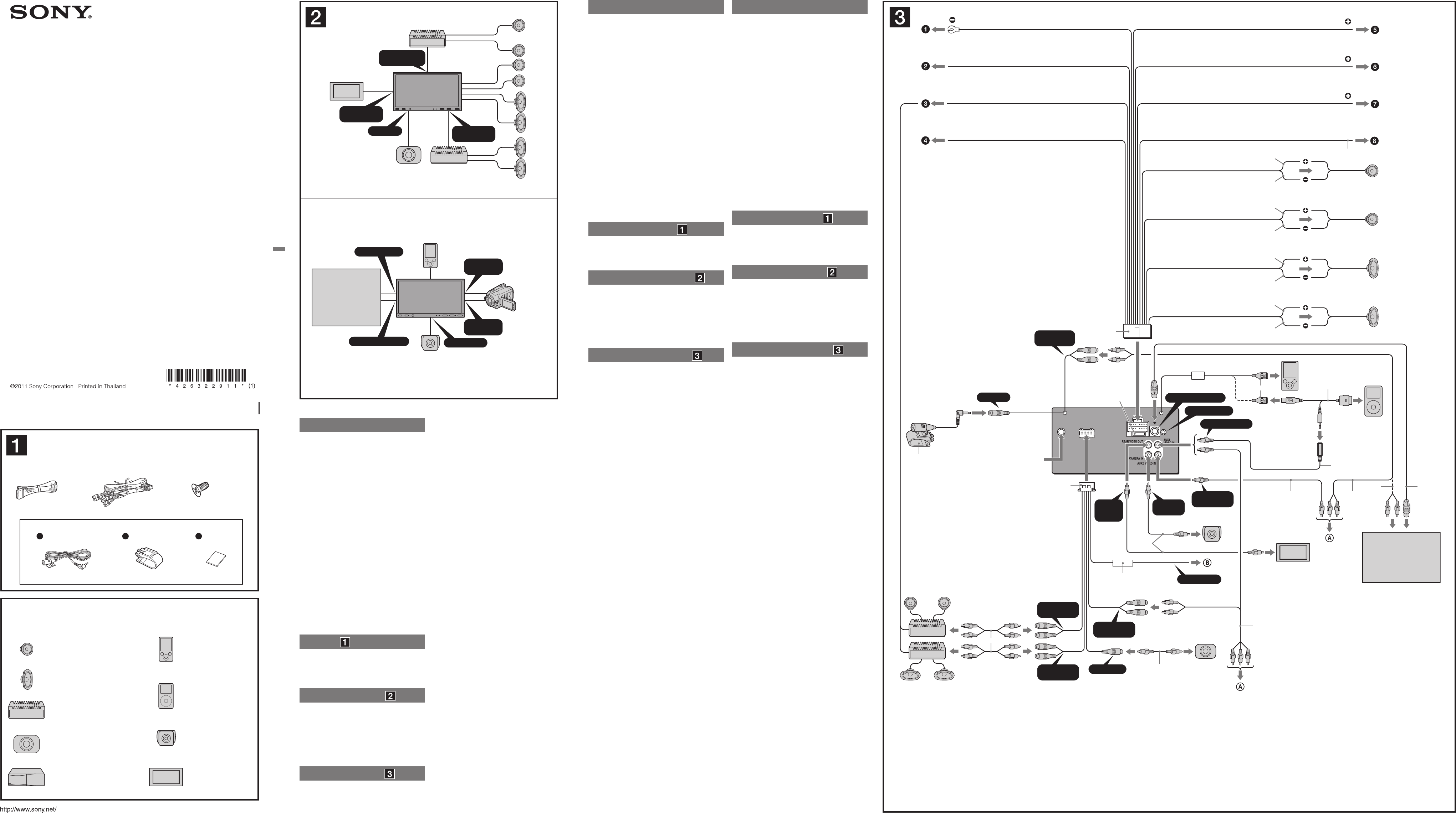
Liste des composants
Les numéros de la liste correspondent à ceux des instructions.
Assemblez les pièces du microphone avant de l’utiliser.
Pour plus de détails, reportez-vous à la section « Installation
du microphone () » au verso.
Exemple de raccordement
Remarques (-A)
Raccordez d’abord le câble de mise à la masse avant de raccorder
l’amplificateur.
L’alarme est émise uniquement lorsque l’amplificateur intégré est utilisé.
Remarque (-B)
Vous ne pouvez pas utiliser plusieurs appareils auxiliaires simultanément, même
s’ils sont raccordés à des bornes différentes. Si vous raccordez un appareil
auxiliaire à BUS CONTROL IN, AUX2 IN devient indisponible.
Remarque sur le syntoniseur radio satellite (-B)
Cet appareil n’est pas compatible avec le syntoniseur radio XM XMDSON100.
Schéma de raccordement
À un point de masse commun
Branchez d’abord le câble de mise à la masse noir et, ensuite, les câbles
d’alimentation jaune et rouge.
Vers le câble de commande d’antenne électrique ou
le câble d’alimentation de l’amplificateur d’antenne
Remarques
Il n’est pas nécessaire de raccorder ce câble s’il n’y a pas d’antenne
électrique ni d’amplificateur d’antenne, ou avec une antenne
télescopique manuelle.
Si votre voiture est équipée d’une antenne FM/AM intégrée dans la vitre
arrière/latérale, voir « Remarques sur les câbles de commande et
d’alimentation ».
Au niveau de AMP REMOTE IN de l’amplificateur de
puissance en option
Ce raccordement s’applique uniquement aux amplificateurs. Le
branchement de tout autre système risque d’endommager l’appareil.
Vers le cordon de liaison d’un téléphone de voiture
Vers le signal d’éclairage de la voiture
Raccordez d’abord le câble de mise à la masse noir à un point de masse
commun.
À la borne +12 V qui est alimentée lorsque la clé de
contact est sur la position accessoires
Remarques
S’il n’y a pas de position accessoires, raccordez à la borne d’alimentation
(batterie) + 12 V qui est alimentée en permanence.
Raccordez d’abord le câble de mise à la masse noir à un point de masse
commun.
Si votre voiture est équipée d’une antenne FM/AM intégrée dans la vitre
arrière/latérale, voir « Remarques sur les câbles de commande et
d’alimentation ».
À la borne + 12 V qui est alimentée en permanence
Raccordez d’abord le câble de mise à la masse noir à un point de masse
commun.
Vers le cordon du capteur du frein à main
Vers un appareil auxiliaire, tel qu’un lecteur
multimédia portatif, une console de jeu, etc. (non
fourni(e))
Conseil
Vous pouvez utiliser un câble RCA (non fourni) pour raccorder les appareils
auxiliaires.
À la borne +12 V des feux arrière du véhicule
(uniquement en cas de raccordement de la caméra
avec vue arrière)
Remarques sur les câbles de commande et d’alimentation
Le câble de commande d’antenne électrique (bleu) fournit une alimentation
de + 12 V CC lorsque vous mettez la radio sous tension.
Si votre voiture est équipée d’une antenne FM/AM intégrée dans la vitre
arrière/latérale, raccordez le câble de commande d’antenne électrique (bleu)
ou le câble d’alimentation des accessoires (rouge) à la borne d’alimentation
de l’amplificateur d’antenne. Pour plus de détails, consultez votre
concessionnaire automobile.
Une antenne électrique sans boîtier de relais ne peut pas être utilisée avec cet
appareil.
Raccordement pour la conservation de la mémoire
Lorsque le câble d’alimentation jaune est raccordé, le circuit de la mémoire est
alimenté en permanence même si la clé de contact est sur la position d’arrêt.
Remarques sur le raccordement des haut-parleurs
Avant de raccorder les haut-parleurs, mettez l’appareil hors tension.
Utilisez des haut-parleurs ayant une impédance de 4 à 8 ohms avec une
capacité électrique adéquate pour éviter de causer des dommages.
Ne raccordez pas les bornes du système de haut-parleur au châssis de la
voiture et ne raccordez pas les bornes des haut-parleurs droits à celles des
haut-parleurs gauches.
Ne raccordez pas le câble de mise à la masse de cet appareil à la borne
négative (–) d’un haut-parleur.
N’essayez pas de raccorder les haut-parleurs en parallèle.
Raccordez uniquement des haut-parleurs passifs. Le raccordement de
haut-parleurs actifs (avec amplificateurs intégrés) aux bornes des
haut-parleurs peut endommager l’appareil.
Pour éviter tout problème de fonctionnement, n’utilisez pas les câbles de
haut-parleurs intégrés installés dans votre voiture s’ils possèdent un câble
négatif commun (–) pour les haut-parleurs droit et gauche.
Ne raccordez pas entre eux les cordons des haut-parleurs de l’appareil.
Remarques sur le raccordement
Si le message « Output connection failure. » s’affiche, assurez-vous que le
haut-parleur et l’amplificateur sont bien raccordés.
Si vous avez l’intention d’utiliser le moniteur pour les sièges arrière, raccordez
le cordon du capteur du frein à main à la masse.
Cautions
Run all ground (earth) leads to a common ground
(earth) point.
This unit is designed for negative ground (earth) 12 V
DC operation only.
Do not disassemble or modify the unit.
Do not install in locations which interfere with airbag
operation.
Do not get the leads under a screw, or caught in moving
parts (e.g. seat railing).
Before making connections, turn the car ignition off to
avoid short circuits.
Connect the yellow and red power supply leads only
after all other leads have been connected.
Be sure to insulate any loose unconnected leads with
electrical tape for safety.
The use of optical instruments with this product will
increase eye hazard.
Do not press on the LCD when installing the unit.
Install the unit with the monitor facing straight forward;
do not install it at a slanted angle.
Keep the protection caps attached to the connector
terminals of the audio connection cable if the
connectors are not in use.
When you remove a protection cap to use a connector of
the audio connection cable , be careful to avoid
short-circuiting the power supply.
Notes on the power supply lead (yellow)
When connecting this unit in combination with other
stereo components, the amperage rating of the car
circuit to which the unit is connected must be higher
than the sum of each component's fuse amperage rating.
If no car circuits are rated high enough, connect the unit
directly to the battery.
Parts list
The numbers in the list correspond to those in the
instructions.
Assemble the parts of the microphone before use. For
details, see “Installing the microphone ()” on the
reverse side.
Connection example
Notes (-A)
Be sure to connect the ground (earth) lead before connecting the
amplifier.
The alarm will only sound if the built-in amplifier is used.
Note (-B)
You cannot use multiple auxiliary devices simultaneously, even if they are
connected to different terminals. If you connect an auxiliary device to BUS
CONTROL IN, AUX2 IN becomes unavailable.
Note on the satellite radio tuner (-B)
This unit does not support the XM radio tuner XMDSON100.
Connection diagram
To a common ground (earth) point
First connect the black ground (earth) lead, then connect the yellow
and red power supply leads.
To the power antenna (aerial) control lead or the
power supply lead of the antenna (aerial) booster
Notes
It is not necessary to connect this lead if there is no power antenna
(aerial) or antenna (aerial) booster, or with a manually-operated
telescopic antenna (aerial).
If your car has a built-in FM/AM antenna (aerial) in the rear/side
glass, see “Notes on the control and power supply leads.”
To AMP REMOTE IN of an optional power
amplifier
This connection is only for amplifiers. Connecting any other system
may damage the unit.
To the interface cable of a car telephone
To a car’s illumination signal
Be sure to first connect the black ground (earth) lead to a common
ground (earth) point.
To the +12 V power terminal which is energized
when the ignition switch is set to the accessory
position
Notes
If there is no accessory position, connect to the +12 V power
(battery) terminal which is energized at all times.
Be sure to first connect the black ground (earth) lead to a common
ground (earth) point.
If your car has a built-in FM/AM antenna (aerial) in the rear/side
glass, see “Notes on the control and power supply leads.”
To the +12 V power terminal which is energized
at all times
Be sure to first connect the black ground (earth) lead to a common
ground (earth) point.
To the parking brake switch cord
To an auxiliary device such as a portable media
player, game console, etc. (not supplied)
Tip
You can use an RCA cord (not supplied) to connect auxiliary devices.
To the +12 V power terminal of the car’s rear lamp
lead (only when connecting the rear view
camera)
Notes on the control and power supply leads
The power antenna (aerial) control lead (blue) supplies +12 V DC when
you turn on the tuner.
If your car has a built-in FM/AM antenna (aerial) in the rear/side glass,
connect the power antenna (aerial) control lead (blue) or the accessory
power supply lead (red) to the power terminal of the antenna (aerial)
booster. For details, consult your car dealer.
A power antenna (aerial) without a relay box cannot be used with this
unit.
Memory hold connection
When the yellow power supply lead is connected, power will always be
supplied to the memory circuit even when the ignition switch is turned off.
Notes on speaker connection
Before connecting the speakers, turn the unit off.
Use speakers with an impedance of 4 to 8 ohms, and with adequate
power handling capacities to avoid damage.
Do not connect the speaker terminals to the car chassis, or connect the
terminals of the right speakers with those of the left speakers.
Do not connect the ground (earth) lead of this unit to the negative (–)
terminal of a speaker.
Do not attempt to connect the speakers in parallel.
Connect only passive speakers. Connecting active speakers (with
built-in amplifiers) to the speaker terminals may damage the unit.
To avoid a malfunction, do not use the built-in speaker leads installed in
your car if they feature a common negative (–) lead for the right and left
speakers.
Do not connect the unit’s speaker leads to each other.
Notes on connection
If “Output connection failure.” appears in the display, make sure the
speaker and amplifier are connected correctly.
To use the monitor for the rear seats, connect the parking brake switch
cord to the ground (earth).
Equipment used in illustrations (not supplied)
Appareils utilisés dans les illustrations (non fournis)
Equipo utilizado en las ilustraciones (no suministrado)
Rear speaker
Haut-parleur arrière
Altavoz posterior
Front speaker
Haut-parleur avant
Altavoz frontal
Active subwoofer
Caisson de graves actif
Altavoz potenciador de
graves activo
Power amplifier
Amplificateur de puissance
Amplificador de potencia
CD changer
Changeur CD
Cambiador de CD
× 8
FRONT AUDIO
OUT
REAR VIDEO
OUT
SUB OUT REAR AUDIO
OUT
* not supplied
non fourni
no suministrado
Precauciones
Conecte todos los cables de conexión a masa a un
punto común.
Esta unidad ha sido diseñada para alimentarse solamente con
cc de 12 V de masa negativa.
No desmonte ni modifique la unidad.
No instale la unidad en lugares en los que interfiera con el
funcionamiento del airbag.
No coloque los cables debajo de ningún tornillo, ni los
aprisione con partes móviles (p. ej. los raíles del asiento).
Antes de realizar las conexiones, desactive el encendido del
automóvil para evitar cortocircuitos.
Conecte los cables de fuente de alimentación amarillo y rojo
solamente después de haber conectado los demás.
Por razones de seguridad, asegúrese de aislar con cinta
aislante los cables sueltos que no estén conectados.
No presione la pantalla LCD cuando instale la unidad.
Al instalar la unidad, el monitor debe mirar hacia adelante;
no la instale en un ángulo inclinado.
Mantenga las tapas de protección en los terminales del
conector del cable de conexión de audio si los conectores
no se están usando.
Cuando retire la tapa de protección para utilizar un conector
del cable de conexión de audio , tenga cuidado de no
producir un cortocircuito en la fuente de alimentación.
Notas sobre el cable de fuente de alimentación (amarillo)
Cuando conecte esta unidad en combinación con otros
componentes estéreo, la capacidad nominal del circuito
conectado del automóvil debe ser superior a la suma del
fusible de cada componente.
Si no hay circuitos del automóvil con capacidad nominal
suficientemente alta, conecte la unidad directamente a la
batería.
Lista de componentes
Los números de la lista corresponden a los de las
instrucciones.
Monte las piezas del micrófono antes de utilizarlo. Para
obtener detalles, consulte “Instalación del micrófono ()” al
reverso.
Ejemplo de conexiones
Notas (-A)
Asegúrese de conectar primero el cable de conexión a masa antes de realizar
la conexión del amplificador.
La alarma sonará solamente si se utiliza el amplificador incorporado.
Nota (-B)
No es posible utilizar los dispositivos auxiliares de manera simultánea aunque
estén conectados a todos los terminales. Si se conecta un dispositivo auxiliar a
BUS CONTROL IN, AUX2 IN no estará disponible.
Nota sobre el sintonizador de radio por satélite (-B)
Esta unidad no es compatible con el sintonizador de radio XM XMDSON100.
Diagrama de conexiones
A un punto de conexión a masa común
Conecte primero el cable de conexión a masa negro, y después los cables
de fuente de alimentación rojo y amarillo.
Al cable de control de la antena motorizada o al cable
de fuente de alimentación del amplificador de señal
de la antena
Notas
Si no se dispone de antena motorizada ni de amplificador de señal de la
antena, o se utiliza una antena telescópica accionada manualmente, no
será necesario conectar este cable.
Si el automóvil tiene una antena FM/AM integrada en el cristal posterior
o lateral, consulte las “Notas sobre los cables de control y de fuente de
alimentación”.
A AMP REMOTE IN de un amplificador de potencia
opcional
Esta conexión es sólo para amplificadores. La conexión de cualquier otro
sistema puede dañar la unidad.
Al cable de interfaz de un teléfono para automóvil
A una señal de iluminación del automóvil
Asegúrese de conectar primero el cable de conexión a masa negro a un
punto de conexión a masa común.
Al terminal de alimentación de +12 V que recibe
energía en la posición de accesorio del interruptor de
la llave de encendido
Notas
Si no hay posición de accesorio, conéctelo al terminal de alimentación
(batería) de +12 V que recibe energía sin interrupción.
Asegúrese de conectar primero el cable de conexión a masa negro a un
punto de conexión a masa común.
Si el automóvil tiene una antena FM/AM integrada en el cristal posterior
o lateral, consulte las “Notas sobre los cables de control y de fuente de
alimentación”.
Al terminal de alimentación de +12 V que recibe
energía sin interrupción
Asegúrese de conectar primero el cable de conexión a masa negro a un
punto de conexión a masa común.
Al cable de conmutación del freno de
estacionamiento
A un dispositivo auxiliar, como, por ejemplo, un
reproductor portátil, una consola de videojuegos,
etc. (no suministrados)
Sugerencia
Es posible utilizar el cable con terminales RCA (no suministrado) para
conectar dispositivos auxiliares.
Al terminal de alimentación de +12 V del cable del
indicador posterior del automóvil (únicamente
cuando conecte la cámara retrovisora)
Notas sobre los cables de control y de fuente de alimentación
El cable de control de la antena motorizada (azul) suministrará cc de + 12 V
cuando conecte la alimentación del sintonizador.
Si el automóvil tiene una antena FM/AM integrada en el cristal posterior o
lateral, conecte el cable de control de la antena motorizada (azul) o el cable
de fuente de alimentación auxiliar (rojo) al terminal de alimentación del
amplificador de señal de la antena existente. Para obtener más información,
consulte a su distribuidor.
Con esta unidad no es posible utilizar una antena motorizada sin caja de relé.
Conexión para protección de la memoria
Si conecta el cable de fuente de alimentación amarillo, el circuito de la memoria
recibirá siempre alimentación, aunque apague el interruptor de encendido.
Notas sobre la conexión de los altavoces
Antes de conectar los altavoces, desconecte la alimentación de la unidad.
Utilice altavoces con una impedancia de 4 a 8 Ω con la capacidad de potencia
adecuada para evitar que se dañen.
No conecte los terminales de altavoz al chasis del automóvil ni conecte los
terminales de altavoz derecho con los del izquierdo.
No conecte el cable de conexión a masa de esta unidad al terminal negativo
(–) del altavoz.
No intente conectar los altavoces en paralelo.
Conecte solamente altavoces pasivos. Si conecta altavoces activos (con
amplificadores incorporados) a los terminales de altavoz, puede dañar la
unidad.
Para evitar fallas de funcionamiento, no utilice los cables de altavoz
integrados instalados en el automóvil si la unidad comparte un cable
negativo común (–) para los altavoces derecho e izquierdo.
No conecte los cables de altavoz de la unidad entre sí.
Notas sobre la conexión
Si en la pantalla, aparece “Falla de la conexión de salida.”, verifique que el
altavoz y el amplificador estén conectados correctamente.
Si va a utilizar el monitor para los asientos posteriores, conecte el cable de
conmutación del freno de estacionamiento a masa.
Video camera*
Caméscope*
Videocámara*
A
B
4-263-229-11(1)
Installation/Connections
Installation/Raccordement
Instalación/Conexiones
AV Center
XAV-72BT
bc
USB device
Périphérique USB
Dispositivo USB
iPod
Rear view camera
Caméra avec vue arrière
Cámara retrovisora
MIC IN*2
AUX2 AUDIO
IN
BUS CONTROL IN
AUX1 VIDEO IN
REMOTE IN*5
AUX2 VIDEO
IN
CAMERA
IN
REAR
VIDEO
OUT
REVERSE IN
SUB OUT
AUX1 AUDIO
IN
FRONT
AUDIO OUT
REAR
AUDIO OUT
Fuse (10 A)
Fusible (10 A)
Fusible (10 A)
Satellite radio tuner
(XM/SIRIUS)*11
Syntoniseur radio satellite
(XM/SIRIUS)*11
Sintonizador de radio por satélite
(XM/SIRIUS)*11
From car antenna (aerial)
À partir de l’antenne de la voiture
Desde la antena del automóvil
*3
*6
*3
AMP REM
Max. supply current: 0.3 A
Courant max. fourni : 0,3 A
Corriente máx. de alimentación: 0,3 A
ANT REM
Max. supply current: 0.1 A
Courant max. fourni : 0,1 A
Corriente máx. de alimentación: 0,1 A
ILLUMINATION
ATT
*7
PARKING BRAKE
*4 Protective device
Dispositif de protection
Dispositivo de protección
Left
Gauche
Izquierdo
Right
Droit
Derecho
Left
Gauche
Izquierdo
Right
Droit
Derecho
Blue/white striped
Rayé bleu/blanc
Con rayas azules/blancas
White
Blanc
Blanco
Green
Vert
Verde
Purple
Mauve
Morado
White/black striped
Rayé blanc/noir
Con rayas blancas/negras
Gray/black striped
Rayé gris/noir
Con rayas grises/negras
Green/black striped
Rayé vert/noir
Con rayas verdes/negras
Gray
Gris
Gris
Purple/black striped
Rayé mauve/noir
Con rayas moradas/negras
Red
Rouge
Rojo
Yellow
Jaune
Amarillo
Black
Noir
Negro
Blue
Bleu
Azul
Light blue
Bleu ciel
Azul claro
Orange/white striped
Rayé orange/blanc
Con rayas naranjas/blancas
Light green
Vert clair
Verde claro
*8
*1
*10
*8
*3
*3
*3
Monitor
Moniteur
Monitor
*9
*1 For details on installing the
microphone, see “Installing the
microphone ()” on the reverse side.
*2 Whether in use or not, route the
microphone input cord such that it does
not interfere with driving. Secure the
cord with a clamp, etc., if it is installed
around your feet.
*3 RCA pin cord (not supplied)
*4 Do not remove the protective device.
*5 A separate adaptor may be required.
*6 Remove the cap from the USB
connector before use.
*7 For details on connecting to the parking
brake switch cord, see “Connecting the
parking brake lead (
)” on the reverse
side.
*8 USB connection cable RC-202IPV (not
supplied). Be sure to connect the video
output plug to AUX1 VIDEO IN. For
details, see the “Instructions” of
RC-202IPV.
*9 When connecting an external device to
BUS CONTROL IN, be sure to also
connect the external device to AUX2
AUDIO IN for audio output.
*10 BUS cable (not supplied)
*11 not supplied
*1 Reportez-vous à la section « Installation
du microphone () » pour obtenir les
détails sur l’installation, au verso.
*2 Qu’il soit utilisé ou non, faites passer le
cordon d’entrée du microphone de sorte
qu’il ne gêne pas la conduite. Fixez le
cordon avec un serre-câbles, etc., s’il se
trouve au niveau de vos pieds.
*3 Cordon à broches RCA (non fourni)
*4 Ne retirez pas le dispositif de protection.
*5 L’utilisation d’un adaptateur pourrait
être nécessaire.
*6 Enlevez le capuchon du connecteur USB
avant l’utilisation.
*7 Pour plus de détails sur le raccordement
du cordon du capteur du frein à main,
reportez-vous à la section
« Raccordement du cordon du frein à
main (
) » au verso.
*8 Câble de raccordement USB RC-202IPV
(non fourni). Assurez-vous de brancher
la fiche de sortie vidéo à la prise AUX1
VIDEO IN. Pour plus de détails,
reportez-vous au « Mode d’emploi » du
câble RC-202IPV.
*9 Lors du raccordement d’un
périphérique externe à BUS CONTROL
IN, veillez à le raccorder également à la
prise de sortie audio AUX2 AUDIO IN.
*10 Câble BUS (non fourni)
*11 non fourni
*1 Para obtener detalles sobre la
instalación del micrófono, consulte
“Instalación del micrófono ()” al
reverso.
*2 Se esté utilizando o no, coloque el cable
de entrada del micrófono de modo que
no interfiera en el manejo del
automóvil. Si instala los cables cerca de
la zona de los pies, fíjelos con una
abrazadera, etc.
*3 Cable con terminales RCA (no
suministrado)
*4 No retire el dispositivo de protección.
*5 Puede requerirse un adaptador
independiente.
*6 Retire la tapa del conector USB antes de
usar la unidad.
*7 Para obtener detalles acerca de cómo
conectar el cable de conmutación del
freno de estacionamiento, consulte
“Conexión del cable del freno de
estacionamiento (
)” en el dorso.
*8 Cable de conexión USB RC-202IPV (no
suministrado). Conecte la clavija de
salida de video en AUX1 VIDEO IN. Para
obtener detalles, consulte la sección
“Instrucciones” de RC-202IPV.
*9 Cuando conecte un dispositivo externo
en BUS CONTROL IN, asegúrese de
conectar también el dispositivo externo
en AUX2 AUDIO IN para obtener salida
de audio.
*10 Cable de BUS (no suministrado)
*11 no suministrado
*3
a

A B
To dashboard/center console
Vers le tableau de bord/la console centrale
Al tablero/consola central
Installation kit (not supplied)
Kit d’installation (non fourni)
Kit de instalación (no suministrado)
Larger than
97 mm (3 7/8 in)
Largeur minimale
de 97 mm (3 7/8 po)
Superior a 97 mm
Larger than
172 mm (6 7/8 in)
Largeur minimale de
172 mm (6 7/8 po)
Superior a 172 mm
Précautions
Choisissez soigneusement l’emplacement d’installation
pour que l’appareil ne gêne pas le conducteur pendant
la conduite.
Évitez d’installer l’appareil dans un endroit exposé à la
poussière, à la saleté, à des vibrations excessives ou à
des températures élevées comme en plein soleil ou à
proximité de conduits de chauffage.
Pour garantir un montage sûr, n’utilisez que le matériel
fourni.
Pour ouvrir/fermer la façade correctement, insérer/
éjecter un disque facilement et avant tout conduire en
toute sécurité, une certaine distance doit être observée
entre la façade et le levier de vitesses. La distance
requise varie selon la position du levier de vitesses dans
votre véhicule. Avant d’installer l’appareil, choisissez
soigneusement l’emplacement d’installation afin de
pouvoir conduire en toute sécurité.
87,8 mm
(3 1/2 po)
Levier de
vitesses
Réglage de l’angle de montage
Ajustez l’inclinaison à un angle inférieur à 45 °.
Raccordement du cordon du
frein à main
Veillez à raccorder le cordon du frein à main (vert clair)
du câble de raccordement d’alimentation au cordon du
capteur du frein à main. La position de montage du
cordon du capteur du frein à main dépend de votre
véhicule. Pour obtenir davantage d’informations, veuillez
consulter votre concessionnaire automobile ou votre
détaillant Sony.
Installation du microphone
Pour capturer votre voix durant les appels mains libres,
vous devez installer le microphone .
Attention
N’exposez pas le microphone à des températures
extrêmement élevées et à l’humidité.
Veillez à ce que le cordon ne soit pas enroulé autour du
volant ou du levier de vitesses. Ceci peut s’avérer
extrêmement dangereux. Veillez à ce que le cordon et
les autres pièces ne gênent pas votre conduite.
Si un système de coussins de sécurité gonflables ou tout
autre équipement absorbant les chocs est présent dans
votre véhicule, contactez le magasin où vous avez
acheté cet appareil ou votre concessionnaire avant
l’installation.
-A Fixation sur le pare-soleil
1
Fixez le microphone
a
sur le clip
b
.
2 Fixez le clip b sur le pare-soleil.
3 Installez les clips (non fournis) et ajustez la
longueur et la position du cordon de façon à ce
qu’il ne gêne pas la conduite.
-B Fixation sur le tableau de bord
1 Fixez le microphone a sur le clip b, puis faites
passer le cordon dans la rainure du clip b.
2 Fixez le clip b sur le tableau de bord avec
l’adhésif double face c.
3 Installez un clip (non fourni) et ajustez la
longueur et la position du cordon de façon à ce
qu’il ne gêne pas la conduite.
Remarques
Avant de fixer l’adhésif double face c, nettoyez la surface du tableau
de bord avec un chiffon sec.
Réglez l’angle du microphone afin de le positionner correctement.
Le microphone a peut être installé sans utiliser le clip b.
En pareil cas, fixez le microphone directement sur le tableau de bord à
l’aide de l’adhésif double face c. Conservez le clip b inutilisé pour
une utilisation ultérieure.
Mounting the unit
-A Mounting the unit with an
installation kit (not supplied)
You can use a commercially available double DIN
installation kit. Choose an installation kit with the
following panel frame size.
Larger than 172 × 97 mm (6 7/8 × 3 7/8 in) (w/h), with an
inner corner radius of less than 0.5 mm (1/32 in).
Notes
Be sure to use the supplied screws .
Before installing the unit with the installation kit mounted, be sure to
perform the following confirmation:
Power the unit on, and open/close the front panel by pressing
repeatedly to check that the front panel does not touch the
installation kit.
-B Mounting the unit in a Japanese car
You may be able to install this unit in some makes of
Japanese cars without an installation kit (not supplied). If
you cannot, consult your Sony dealer.
When mounting this unit to the preinstalled brackets of
your car, use the supplied screws in the appropriate
screw holes, based on your car: T for TOYOTA, M for
MITSUBISHI and N for NISSAN.
Notes
To avoid a malfunction, install only with the supplied screws .
Do not apply excessive force to the buttons of the unit.
Do not press on the LCD.
Before mounting, make sure there is nothing on the top of the unit.
Warning if your car’s ignition
has no ACC position
Be sure to set the Auto Off function. For details, refer to
the supplied “Operating Instructions.”
The unit will shut off completely and automatically in the
set time when no source is selected, which prevents
battery drainage.
If you do not set the Auto Off function, press and hold
until the display disappears each time
you turn the ignition off.
Reset button
When the installation and connections are completed, be
sure to press the reset button with a ballpoint pen, etc.
Precautions
Choose the installation location carefully so that the
unit will not interfere with normal driving operations.
Avoid installing the unit in areas subject to dust, dirt,
excessive vibration, or high temperature, such as in
direct sunlight or near heater ducts.
Use only the supplied mounting hardware for a safe and
secure installation.
To open/close the front panel smoothly, insert/eject a
disc easily, and especially to drive safely, a certain
distance between the front panel and the shift lever is
necessary. The necessary distance differs, depending on
the shift lever position of your car. Before installing the
unit, choose the installation location carefully so that
you can drive safely.
87.8 mm
(3 1/2 in)
Shift lever
Mounting angle adjustment
Adjust the mounting angle to less than 45°.
Connecting the parking brake
lead
Be sure to connect the parking brake lead (light green) of
the power supply connection cable to the parking
brake switch cord. The mounting position of the parking
brake switch cord depends on your car. Consult your car
dealer or your nearest Sony dealer for further details.
Installing the microphone
To capture your voice during handsfree calling, you need
to install the microphone .
Cautions
Keep the microphone away from extremely high
temperatures and humidity.
It is extremely dangerous if the cord becomes wound
around the steering column or gearstick. Be sure to
keep it and other parts from obstructing your driving.
If airbags or any other shock-absorbing equipment is in
your car, contact the store where you purchased this
unit, or the car dealer, before installation.
-A Installing on the sun visor
1
Install the microphone
a
on the clip
b
.
2 Install the clip b on the sun visor.
3 Install clips (not supplied) and adjust the length
and position of the cord so that it does not
obstruct your driving.
-B Installing on the dashboard
1 Install the microphone a on the clip b, then
place the cord along the groove of the clip b.
2 Attach the clip b to the dashboard with the
double-sided tape c.
3 Install a clip (not supplied) and adjust the length
and position of the cord so that it does not
obstruct your driving.
Notes
Before attaching the double-sided tape c, clean the surface of the
dashboard with a dry cloth.
Adjust the microphone angle to the proper position.
The microphone a can be installed without using the clip b.
In this case, directly attach the microphone to the dashboard with the
double-sided tape c. Keep the unused clip b for future use.
Precauciones
Elija cuidadosamente el lugar de montaje de forma que
la unidad no interfiera con las funciones normales de
conducción.
Evite instalar la unidad donde pueda quedar sometida a
polvo, suciedad, vibraciones excesivas o altas
temperaturas como, por ejemplo, a la luz solar directa o
cerca de conductos de calefacción.
Para realizar una instalación segura y firme, utilice
solamente elementos de instalación suministrados.
Para abrir/cerrar el panel frontal con suavidad, insertar/
extraer discos fácilmente y sobre todo para conducir
con seguridad, es necesario mantener cierta distancia
entre el panel frontal y la palanca de cambios. La
distancia necesaria varía en función de la posición de la
palanca de cambios de su automóvil. Antes de instalar
la unidad, elija cuidadosamente el lugar de instalación
para que pueda conducir con seguridad.
87,8 mm
Palanca de
cambios
Ajuste del ángulo de montaje
Ajuste el ángulo de montaje a menos de 45°.
Conexión del cable del freno
de estacionamiento
Asegúrese de conectar el cable del freno de
estacionamiento (verde claro) del cable de conexión de la
fuente de alimentación al cable de conmutación del
freno de estacionamiento. La posición de montaje del
cable de conmutación del freno de estacionamiento
depende del automóvil. Consulte al distribuidor del
automóvil o al distribuidor Sony más cercano para
obtener más detalles.
Instalación del micrófono
Para capturar la voz durante llamadas con manos libres,
debe instalar el micrófono .
Precauciones
Mantenga el micrófono alejado de lugares con
humedad y temperaturas muy altas.
Que el cable se enrolle alrededor del volante o de la
palanca de cambios es extremadamente peligroso.
Asegúrese de impedir que el cable y otros componentes
obstruyan la conducción.
Si el vehículo dispone de airbags u otros dispositivos de
amortiguación de impactos, póngase en contacto con el
establecimiento donde ha adquirido esta unidad o con
el concesionario de automóviles antes de llevar a cabo la
instalación.
-A Instalación en la visera
1
Instale el micrófono
a
en el clip
b
.
2 Instale el clip b en la visera.
3 Instale los clips (no suministrados) y ajuste la
longitud y la posición del cable de modo que no
obstruya la conducción.
-B Instalación en el salpicadero
1 Instale el micrófono a en el clip b y, a
continuación, coloque el cable en la ranura del
clip b.
2 Enganche el clip b en el salpicadero con la cinta
adhesiva de dos caras c.
3 Instale un clip (no suministrado) y ajuste la
longitud y la posición del cable de modo que no
obstruya la conducción.
Notas
Antes de colocar la cinta adhesiva de doble cara c, limpie la
superficie del tablero con un paño seco.
Ajuste el ángulo del micrófono en la posición adecuada.
El micrófono a se puede instalar sin el clip b.
En este caso, enganche directamente el micrófono al tablero con cinta
adhesiva de dos caras c. Conserve el clip sin usar b por si lo necesita
en el futuro.
Montage de l’appareil
-A Montage de l’appareil à l’aide d’un
kit d’installation (non fourni)
Vous pouvez utiliser un kit d’installation DIN double
disponible sur le marché. Choisissez un kit d’installation
dont la taille du cadre de la façade est la suivante :
Largeur minimale de 172 × 97 mm (6
7
/
8
× 3
7
/
8
po) (l/h),
avec un rayon d’arrondi interne inférieur à 0,5 mm (
1
/
32
po).
Remarques
Veillez à utiliser exclusivement les vis fournies .
Avant d’installer l’appareil avec le kit d’installation monté, veillez à
effectuer la vérification suivante :
Mettez l’appareil sous tension, puis ouvrez et fermez la façade en
appuyant plusieurs fois sur pour vérifier que la façade ne touche
pas le kit d’installation.
-B Montage de l’appareil dans une
voiture japonaise
Il peut être possible d’installer cet appareil dans certaines
voitures de marques japonaises sans kit d’installation
(non fourni). Dans le cas contraire, consultez votre
détaillant Sony le plus proche.
Si vous installez cet appareil sur les supports préinstallés
de votre véhicule, faites passer les vis fournies par les
trous de vis appropriés, en fonction de votre véhicule : T
pour TOYOTA, M pour MITSUBISHI et N pour
NISSAN.
Remarques
Pour éviter tout problème de fonctionnement, utilisez uniquement les
vis fournies pour le montage.
N’exercez pas de pression excessive sur les touches de l’appareil.
N’exercez aucune pression sur l’écran LCD.
Avant de procéder au montage, assurez-vous que rien ne se trouve
au-dessus de l’appareil.
Avertissement si le contact de
votre véhicule ne comporte
pas de position ACC
Veillez à régler la fonction de mise hors tension
automatique. Pour obtenir davantage d’informations,
consultez le « Mode d’emploi » fourni.
L’appareil s’éteint complètement et automatiquement
après le laps de temps choisi lorsqu’aucune source n’est
sélectionnée, afin d’éviter que la batterie ne se décharge.
Si vous ne réglez pas la fonction de mise hors tension
automatique, appuyez sur la touche et
maintenez-la enfoncée jusqu’à ce que l’affichage
disparaisse à chaque fois que vous coupez le contact.
Touche de réinitialisation
Une fois que l’installation et les raccordements sont
terminés, veillez à appuyer sur la touche de
réinitialisation à l’aide d’un stylo à bille, etc.
Montaje de la unidad
-A Montaje de la unidad con un kit de
instalación (no suministrado)
Puede utilizar un kit de instalación doble DIN disponible
en el mercado. Elija un kit de instalación con el marco del
panel del tamaño que se indica a continuación.
Superior a 172 × 97 mm (an/al), con un radio en la
esquina interior inferior a 0,5 mm.
Notas
Asegúrese de utilizar los tornillos suministrados .
Antes de instalar la unidad con el kit de instalación montado,
asegúrese de realizar la siguiente comprobación:
Encienda la unidad y presione varias veces para abrir/cerrar el
panel frontal y compruebe que éste no entre en contacto con el kit de
instalación.
-B Montaje de la unidad en un
automóvil japonés
Es posible que pueda instalar la unidad en algunos
automóviles japoneses sin el kit de instalación (no
suministrado). En caso de que no pudiera, consulte al
distribuidor Sony más cercano.
Cuando monte la unidad en los soportes preinstalados de
su automóvil, utilice los tornillos suministrados en los
orificios para tornillos correspondientes en función de su
automóvil: T para TOYOTA, M para MITSUBISHI y N
para NISSAN.
Notas
Para evitar que se produzcan fallas de funcionamiento, realice la
instalación solamente con los tornillos suministrados .
No ejerza excesiva fuerza sobre los botones de la unidad.
No presione la pantalla LCD.
Asegúrese de que no hay ningún objeto encima de la unidad antes de
montarla.
Advertencia: si el encendido
del automóvil no dispone de
una posición ACC
Asegúrese de ajustar la función de desconexión
automática. Para obtener más información, consulte el
“Manual de instrucciones” suministrado.
La unidad se apagará completa y automáticamente en el
tiempo establecido si no se selecciona ninguna fuente, lo
cual evita que se desgaste la batería.
Si no ha ajustado la función de desconexión automática,
mantenga presionado cada vez que
apague el interruptor de encendido, hasta que la pantalla
desaparezca.
Botón de reinicio
Una vez finalizadas la instalación y las conexiones,
asegúrese de presionar el botón de reinicio con un
bolígrafo, etc.
A B
21 21
b
a
Parking brake switch cord
Cordon du capteur du frein à main
Cable de conmutación del freno de estacionamiento
Foot brake type
Type de frein à pied
Tipo de freno de pedal
Parking brake switch cord
Cordon du capteur du frein à main
Cable de conmutación del freno de estacionamiento
Hand brake type
Type de frein à main
Tipo de freno manual
To the dashboard/center console
Vers le tableau de bord/la console centrale
Al tablero/consola central
Bracket
Support
Soporte
Bracket
Support
Soporte
Parts supplied with your car
Pièces fournies avec la voiture
Partes suministradas con el automóvil
Size:
5 × max. 8 mm
(7/32 × max. 5/16 in)
Dimension :
5 × max. 8 mm
(7/32 × 5/16 po max.)
Tamaño:
5 × 8 mm máx.
Size:
5 × max. 8 mm
(7/32 × max. 5/16 in)
Dimension :
5 × max. 8 mm
(7/32 × 5/16 po max.)
Tamaño:
5 × 8 mm máx.
b
a
b
a
Clips (not supplied)
Clips (non fournis)
Clips (no suministrados)
cb
a
Clip (not supplied)
Clip (non fourni)
Clip (no suministrado)
aaaa