Sony Xdr F1Hd Users Manual
If not then XDRF1HD Manual: ://wwws.sony.com/release/XDRF1HD
XDR-F1HD to the manual da16ec9b-26ea-49d6-afeb-35e775ec5b91
2015-01-23
: Sony Sony-Xdr-F1Hd-Users-Manual-296837 sony-xdr-f1hd-users-manual-296837 sony pdf
Open the PDF directly: View PDF
.
Page Count: 2

3-292-622-11(1)
Operating Instructions
©2008 Sony Corporation Printed in China
XDR-F1HD
FM/AM
Digital Tuner
WARNING
To reduce the risk of re or electric shock,
do not expose this apparatus to rain or
moisture.
To reduce the risk of re, do not cover the ventilation of
the apparatus with newspapers, tablecloths, curtains, etc.
And do not place lighted candles on the apparatus.
To reduce the risk of re or electric shock, do not expose
this apparatus to dripping or splashing, and do not
place objects lled with liquids, such as vases, on the
apparatus.
Do not install the appliance in a conned space, such as a
bookcase or built-in cabinet.
Do not expose the batteries (battery pack or batteries
installed) to excessive heat such as sunshine, re or the
like for a long time.
As the main plug is used to disconnect the unit from the
mains, connect the unit to an easily accessible AC outlet.
Should you notice an abnormality in the unit, disconnect
the main plug from the AC outlet immediately.
You are cautioned that any changes or
modications not expressly approved in this manual
could void your authority to operate this equipment.
ese following indications are located on the bottom
exterior.
This symbol is intended to alert the
user to the presence of uninsulated
“dangerous voltage” within the
product’s enclosure that may be of
sufficient magnitude to constitute a risk
of electric shock to persons.
This symbol is intended to alert the user
to the presence of important operating
and maintenance (servicing) instructions
in the literature accompanying the
appliance.
INFORMATION
is equipment has been tested and found to comply
with the limits for a Class B digital device, pursuant
to Part 15 of the FCC Rules. ese limits are designed
to provide reasonable protection against harmful
interference in a residential installation. is equipment
generates, uses and can radiate radio frequency energy
and, if not installed and used in accordance with the
instructions, may cause harmful interference to radio
communications. However, there is no guarantee that
interference will not occur in a particular installation. If
this equipment does cause harmful interference to radio
or television reception, which can be determined by
turning the equipment o and on, the user is encouraged
to try to correct the interference by one or more of the
following measures:
— Reorient or relocate the receiving
antenna.
— Increase the separation between the equipment
and receiver.
— Connect the equipment into an outlet on a circuit
different from that to which the receiver is
connected.
— Consult the dealer or an experienced radio/TV
technician for help.
Important Safety Instructions
1) Read these instructions.
2) Keep these instructions.
3) Heed all warnings.
4) Follow all instructions.
5) Do not use this apparatus near water.
6) Clean only with dry cloth.
7) Do not block any ventilation openings.
Install in accordance with the manufacturer’s
instructions.
8) Do not install near any heat sources such as
radiators, heat registers, stoves, or other apparatus
(including ampliers) that produce heat.
9) Do not defeat the safety purpose of the polarized
or grounding-type plug. A polarized plug has two
blades with one wider than the other. A grounding
type plug has two blades and a third grounding
prong. e wide blade or the third prong are
provided for your safety. If the provided plug does
not t into your outlet, consult an electrician for
replacement of the obsolete outlet.
10) Protect the power cord from being walked on
or pinched particularly at plugs, convenience
receptacles, and the point where they exit from the
apparatus.
11) Only use attachments/accessories specied by the
manufacturer.
12) Use only with the cart, stand, tripod, bracket, or
table specied by the manufacturer, or sold with the
apparatus. When a cart is used, use caution when
moving the cart/apparatus combination to avoid
injury from tip-over.
13) Unplug this apparatus during lightning storms or
when unused for long periods of time.
14) Refer all servicing to qualied service personnel.
Servicing is required when the apparatus has been
damaged in any way, such as power-supply cord or
plug is damaged, liquid has been spilled or objects
have fallen into the apparatus, the apparatus has
been exposed to rain or moisture, does not operate
normally, or has been dropped.
HD Radio™ Technology Manufactured Under License
From iBiquity Digital Corp. U.S. and Foreign Patents.
HD Radio™ and the HD Radio logo are proprietary
trademarks of iBiquity Digital Corp.
What is HD Radio™
Technology?
HD Radio Broadcasting was approved by the Federal
Communications Commission in October 2002 as the
system for digital AM and FM broadcasting in the U.S.
HD Radio technology features include:
– Static-free, clear radio reception.
– FM Multicasting – the ability to broadcast multiple
program streams over a single FM frequency.
– A variety of “data services,” including text-based
information – artist name, song title, etc. scrolled
across your receiver display.
– Digital broadcasts in the same frequencies as analog
broadcasts; listeners do not need to learn a new station
number and today’s stations remain at their current
place on the dial.
HD Radio technology is developed and licensed by
iBiquity Digital Corporation and supported by the
leaders of the broadcasting, consumer electronics and
automotive industries.
Features
• Compact size HD Radio™ tuner unit.
• Large LCD display to show information about the
content.
• Up to 20 presets for FM and AM stations.
• Audio-output (Stereo: pin jack.)
• Full function remote control.
Precautions
• Play the unit on the power source specied in
“Specications”.
• To disconnect the AC power cord (mains lead), pull it
out by the plug, not the cord.
• e unit is not disconnected from the AC power
source (mains) as long as it is connected to the wall
outlet, even if the unit itself has been turned o.
• e nameplate, the symbol for CLASS II and the dating
code are located on the bottom exterior.
• Do not leave the unit in a location near a heat source
such as a radiator or airduct, or in a place subject to
direct sunlight, excessive dust, mechanical vibration, or
shock.
• Allow adequate air circulation to prevent internal heat
build-up. Do not place the unit on a surface (a rug, a
blanket, etc.) or near materials (a curtain) which might
block the ventilation holes.
• Should any solid object or liquid fall into the unit,
unplug the unit and have it checked by a qualied
personnel before operating it any further.
• To clean the casing, use a so cloth dampened with a
mild detergent solution.
• Never touch the wire of the external FM antenna
during a thunderstorm. Furthermore, immediately
disconnect the AC power code from the radio.
If you have any questions or problems concerning your
unit, please consult your nearest Sony dealer.
Troubleshooting
Should any problem persist aer you have made the
following checks, consult your nearest Sony dealer.
Only analog broadcast is received in an HD Radio
reception area.
• Depending on the conditions, if the incoming signal
strength is too weak or unstable, the HD indicator
will not ash or light up. In that case, the HD Radio
broadcast will be received as an analog signal.
Noise occurs.
• Ensure that the unit and the antenna are not near a
digital amplier or any other components that emits
noise.
Owner’s Record
e model number and the serial number are located on the bottom.
Record the serial number in the space provided below. Refer to them whenever you call upon your Sony dealer regarding this product.
Model No. XDR-F1HD
Serial No. ________________________________
Connecting the antenna
To connect the AM loop
antenna
e shape and the length of the antenna is designed
to receive AM signals. Do not dismantle or roll up the
antenna.
1 Remove only the loop part from the plastic
stand.
2 Set up the AM loop antenna.
3 Connect the cords to the AM antenna
terminals.
Cord (A) or cord (B) can be connected to either
terminal.
A B
Only insert up
to here.
Insert the cord while
pushing down the
terminal clamp.
4 Make sure the AM loop antenna is connected
rmly by pulling soly.
Adjusting the AM loop antenna
Find a place and an orientation that provide good
reception.
• Do not place the AM loop antenna near the unit or
other AV equipment, as noise may result.
• If you use an external polarized AM antenna, be sure
to connect the ground cord to the U terminal. e
supplied AM antenna cord has no polarity.
Tip
Adjust the direction of the AM loop antenna for best AM
broadcast sound.
To connect the FM antenna
is unit comes supplied with an FM dipole antenna.
Connect an antenna that provides good reception to the
FM antenna terminal.
FM dipole antenna
(supplied)
Adjusting the FM dipole antenna
Be sure to fully extend the FM dipole antenna. Attach the
antenna in the shape of a T to a high position on a wall
away from this unit.
Tip
If you have poor FM reception, use a 75 Ω coaxial cable
(not supplied) to connect the unit to an outdoor FM
antenna as shown below.
Outdoor FM antenna
ANTENNA
AM FM
For customers who purchased this product in the USA
Please register this product on line at http://www.sony.com/productregistration.
Proper registration will enable us to send you periodic mailings about new products, services, and other
important announcements. Registering your product will also allow us to contact you in the unlikely
event that the product needs adjustment or modification. Thank you.
Connecting the system
is section describes how to hook up the unit to the
audio system. Be sure to turn o the power of each
component before making the connections.
ANTENNA
AUDIO OUT
AM
RESET
L
R
FM
AUDIO OUT
(Stereo pin plug)
(Red) (R)
AUDIO OUT
(Stereo pin plug)
(White) (L)
Audio input
(White) (L)
Audio input
(Red) (R)
Audio cable (Not supplied)
Notes
• Install this system so that the power cord can be
unplugged from the wall socket immediately in the
event of trouble.
• If noise occurs, separate the unit from other
components.
• Noise may occur during AM reception if the unit
is connected to a digital amplier or a component
equipped with a digital amplier.

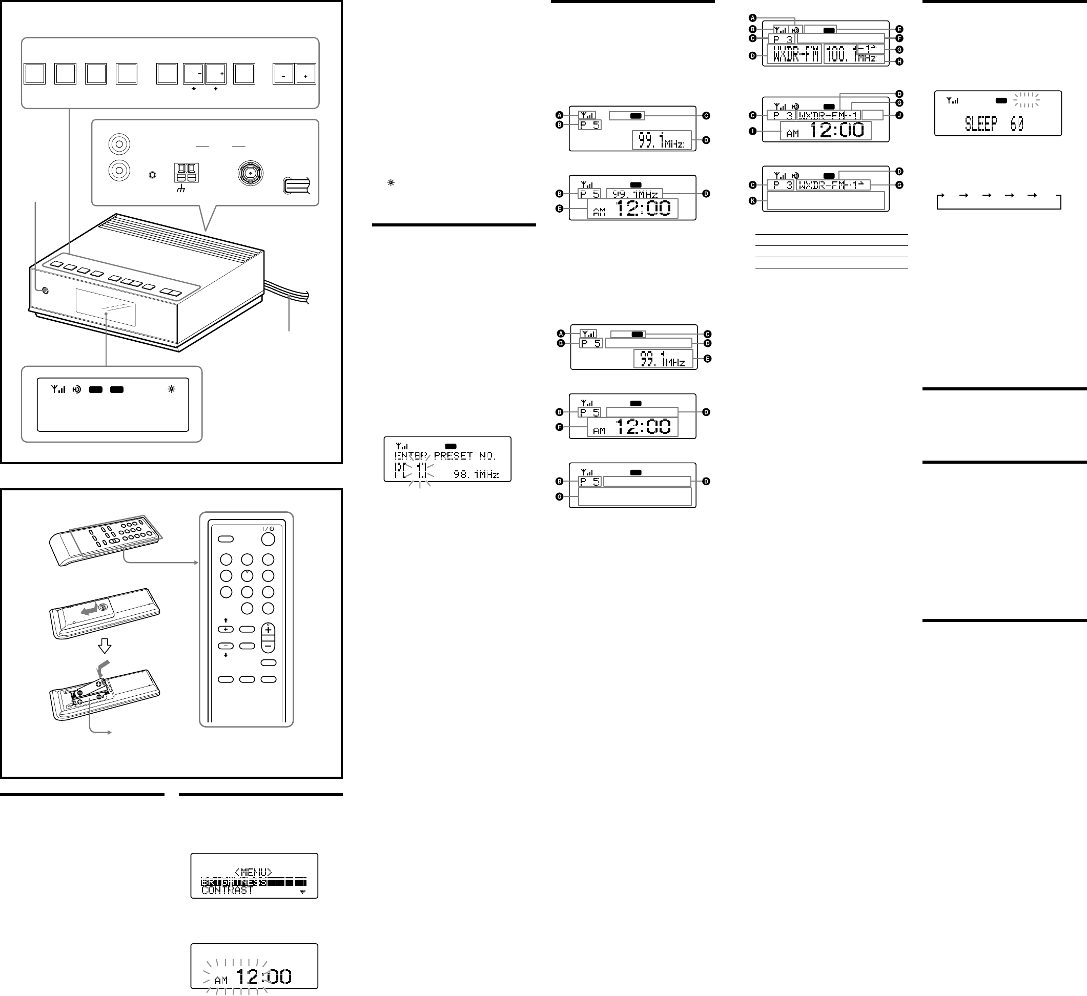
Changing the display
mode and settings
To change the display mode
Press DISPLAY.
e display changes as follows:
When an analog radio station is received
FM
x
FM
A Field strength level indicator
B Preset number*
C Band
D Frequency
E Current time
* When you tune in a station by selecting a preset
number.
When an analog FM broadcast that supports RBDS
(Radio Broadcast Data System) is received
FM
x
FM
x
FM
A Field strength level indicator
B Preset number*
C Band
D Station name
Name of station currently tuned in.
E Frequency
F Current time
G Text information
Text information transmitted from station.
* When you tune in a station by selecting a preset
number.
Note
e display item diers depending on the content of a
broadcast or the station.
When an HD Radio station is received
FM
x
FM
x
FM
A HD indicator
HD indicator Reception status
Stays lit Strong HD signal, digital reception*
Flashes Weak HD signal, analog reception
Not displayed
No HD signal, analog reception
* e HD indicator ashes momentarily at rst, and
then stays lit.
B Field strength level indicator
C Preset number*
D Call sign
E Band
F Song title/artist name
G Channel number (FM only)
Appears when HD Radio broadcasts multiple
program.
Press TUNE + or – to select a sub channel.
H Frequency
I Current time
J Station name
K Text information
* When you tune in a station by selecting a preset
number
Note
e display item diers depending on the content of a
broadcast or the station.
To change the display settings
(BRIGHTNESS/CONTRAST)
1 Press MENU to show the menu display.
2 Press SELECT or to select
“BRIGHTNESS” or “CONTRAST,” then press
ENTER.
3 Press SELECT or to select the setting or to
adjust the level, then press ENTER.
BRIGHTNESS:
e brightness of the display is selected from
“HIGH,” “MIDDLE” or “LOW.”
CONTRAST:
e contrast of the display can be adjusted by
11 levels.
Note
If you do not set the menu within 10 seconds, the setting
mode is o.
Tip
You can adjust “BRIGHTNESS” directly by pressing
BRIGHT on the remote commander.
A
B
Setting the sleep timer
You can enjoy falling asleep to the radio using the built-
in sleep timer that turns o the radio automatically aer
a preset duration.
1 Press SLEEP on the remote commander.
“SLEEP” and the digits for the sleep timer duration
appear.
FM
SLEEP
If you press SLEEP while the unit is turned o, the
unit is turned on.
2 Press SLEEP repeatedly to select the desired
sleep timer setting.
Each press changes the setting time as follows:
60 45 1530 OFF
Aer about 4 seconds, “SLEEP” lights in the display
when the duration time is set.
e unit automatically turns o when the duration time
is passed.
To change the sleep timer setting
You can press SLEEP repeatedly to select the desired
sleep timer setting even aer the sleep timer has been
activated.
To deactivate the sleep timer
Press / to turn o the unit before the setting time has
elapsed, or press SLEEP repeatedly to set the sleep timer
to “SLEEP OFF” in step 2.
Note
ese operations are available only when using the
remote commander.
Resetting the unit
e RESET button is located on the rear of the unit.
Press this button with a pointed object if the radio fails
to function properly. e clock settings and stations you
have preset, etc., will revert to the factory preset.
Using the remote
commander
Buttons shared on both the remote commander and the
unit control the same functions.
HD SCAN button
e selected band is scanned, and receivable HD Radio
stations are received for 3 seconds in order of frequency.
SCAN button
e selected band is scanned, and receivable radio
stations are received for 3 seconds in order of frequency.
BRIGHT button
To adjust the brightness of the display.
Specications
Time display
12-hour system
Frequency range
FM : 87.5 – 108 MHz
AM : 530 – 1,710 kHz
Audio output
Output level 0.7 Vrms at 47 kΩ
Recommended load impedance over 10 kΩ
Antenna terminal
75 Ω antenna terminal for FM
Antenna terminal for AM
Power requirements
120 V AC, 60 Hz
Dimensions
Approx. 180 × 60 × 160 mm (w/h/d)
(7 1/8 × 2 3/8 × 6 3/8 inches) not incl. projecting parts and
controls
Mass
Approx. 1.1 kg (2 lb 6.8 oz)
Supplied accessories
Remote commander (1)
FM dipole antenna (1)
AM loop antenna (1)
Design and specications are subject to change without
notice.
4 Press SELECT or until current hour
appears in the display, then press ENTER.
e hour is set and the minutes start to ash.
5 Repeat step 4 to set the minute.
Note
If you do not set the menu within 65 seconds, the setting
mode is canceled.
To change the display to the
daylight saving time (summer
time) indication
1 Press MENU to show the menu display.
2 Press SELECT or to select “DST,” then
press ENTER.
3 Press SELECT or to select “ON,” then
press ENTER.
“
” appears and the time indication changes to
summer time.
To deactivate the DST function, select “OFF” in step 3.
Playing the radio
–Manual tuning
1 Press / to turn on the radio.
2 Press BAND to select the band AM or FM.
3 Press TUNE + or – to tune in to a desired
frequency.
Note
e frequency cannot be input with the number buttons
of the remote commander.
–Preset tuning
You can preset 20 stations each for AM and FM.
Presetting a station
1 Follow steps 1 to 3 in “Manual tuning” to tune
the frequency you wish to preset.
2 Press and hold ENTER for a few seconds.
e display changes as follow:
FM
3 Press PRESET + or – to select the preset
number, then press ENTER.
e frequency is stored in the selected preset
number.
To preset another station, repeat these steps.
Note
If you try to store another station in the same preset
number, the previously stored station will be replaced.
Tuning in to a station
1 Press / to turn on the radio.
2 Press BAND to select the band AM or FM.
3 Press PRESET + or – to select the desired
preset number.
Tip
e preset can be selected by pressing the number button
of the remote commander. Press ENTER aer the preset
number is selected.
–Scan tuning
e unit will automatically scan the selected band.
In HD scan, HD Radio stations are scanned.
1 Press / to turn on the radio.
2 Press BAND to select the band AM or FM.
3 Press SCAN or HD SCAN on the unit or
remote commander.
Scanning of the selected band starts.
When a station is received, scanning pauses for 3
seconds and then continues.
4 When the unit tunes in to the desired station,
do any of the following operations to stop
scanning.
– Press ENTER on the unit or remote commander.
– Press SCAN or HD SCAN.
5 If necessary, press TUNE + or – to tune in to
the station more precisely.
ANTENNA
AUDIO OUT
AM
RESET
L
R
FM
AM FM
SLEEP
HD SCAN
SELECT
BAND
PRESET PRESET
SCAN
DISPLAY
MENU ENTER
TUNE TUNE
AC power cord
/
SLEEP
123
456
7 8
0
9
BRIGHTMENU
BAND
HD SCAN
SCAN
DISPLAY
PRESET
TUNE/
SELECT
ENTER
The number 5 and the PRESET +
buttons have a tactile dot.
Size AAA (R03)
× 2
Preparing the remote
commander
Installing the batteries into the remote com-
mander (See Fig. B)
Insert two size AAA (R03) batteries (not supplied).
When to replace the batteries
With normal use, the batteries should last for about
six months. When the remote commander no longer
operates the unit, replace all the batteries with new ones.
Notes
• Do not charge dry batteries.
• When you are not going to use the remote commander
for a long time, remove the batteries to avoid any
damage caused by leakage and corrosion.
Setting the clock
1 Plug in the unit.
e display will ash “AM 12:00.”
2 Press MENU to show the menu display.
3 Press SELECT or to select “TIME SET,”
then press ENTER.
e hour will start to ash in the display.