Soundstream Technologies Mc 300 Users Manual
Soundstream MC 300 Amp Manual mc300 Troubleshoot Soundstream MC 300 Amp |
MC-300 to the manual 0d64d835-6fe2-452a-89c6-a0b88bd0510c
2015-02-02
: Soundstream-Technologies Soundstream-Technologies-Mc-300-Users-Manual-447498 soundstream-technologies-mc-300-users-manual-447498 soundstream-technologies pdf
Open the PDF directly: View PDF
.
Page Count: 7

MCa300
THREE HUNDRED
WAll
MULTIPLE-CHANNEL
AMPLIFIER
Owner’s Manual

MC
0300
Amplifier Owner’s Manual
ThankyouforpurchasingaSoundstreamamplifier.
Younow
own one of the finest power amplifiers available, a precision
component capable of
audiophile~quality
performance.
To get the most out of your MC-300. we suggest you
care-
fullyacquarntyourseltwithitscapabilitresanddesign.
Please
retain this manual for future reference.
Soundstream products are the result of American crafts-
manship
and the highest quality control standards; your
MC-300 should deliver many years of pleasure. Should it
ever require service or replacement, recording the
informs
tion
below for your own records will help protect your
Investment:
Model Number
Serial
Numbers
Dealer’s Name
~_.
Date of Purchase
~~~
~~~~~~
CONTENTS
,“xJ’
Wiring Diagram
..................................
.2
Design
Features
.................................
.3
Installation
..........................................
.3
Selecting Operating Mode..
................
,4
Optimizing For Speaker Impedance.
...
.
Input Connections
..............................
.4
Output Connections
...........................
.4
Power Connections
............................
.5
Remote Power-on Connection
~~~~~~~~~~5
Powering
Up the System
....................
.5
Input
Level Adjustment..
.....................
.5
Linear Subwoofer Extension
..............
.5
Protection Circuits
..............................
.6
Service
...............................................
.6
Specifications
.....................
...... ....
...
.6

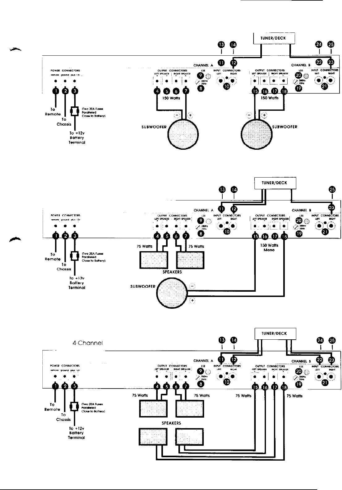
TUNEVDECX
-
Figure
1
Z-Channel Operation
??
w
??
Figure 2
3 Channel Operation
Figure 3
4-Channel
Operation

DESIGN FEATURES
The MC-300 isconservatively rated at 300 watts
into4ohms.
This power can be divided into four channels (4x75 watts),
three channels (2x75 watts.
1x150),
two channels (2x150
watts). The design topology utilizes multiple Darlington out-
put devices with a total capability of 1200 watts. With such re-
serves and no current limiting, the MC-300 operates without
strain even at maximum output. Power, ground, and speaker
cnnnectors are rated to handle up to 60 amps and up to 8
gauge wire.
To provide lull circuit protection necessary for an amplifier
thispowerful,
theMC~300incorporatesauniquedual”smat~
power supply that works silently and effectively to prevent
nverheating without the need for a fan. Should the
ampllfler
begin to overheat, the power supply slightly reduces output
power, which allows the unit to run
much
cooler. Once the
amplifier returns to normal operating temperature. full output
capacity is then restored. The entire process is automatic
and inaudible. In the case of an amplifier malfunction,
secondary thermostats
WIII
shut down the
ampllfler
in a
conventional
manners
To prevent potentially damaging
turn-
on or turn-off thumps. a pair of relays at the outputs allow the
amplifier to fully stabilize before sending
the
audio signal to
the loudspeakers.
An especially useful feature of the MC-300 IS
Linear
Sub-
woofer Extension (LSE). which compensates
forthe
natural
rollofl
of most speakers and extends bass as much as one
full octave. LSE provides a linear boost of 6 dB/octave,
starting at a point which is continuously variable over the
range 35-280 Hz. A subsonic filter attenuates the signal
below 20 Hz.
Orfly
prerrfium
parts are used
111
the MC.300. such as metal
film resistors, gold-plated input connectors, and immersible
sealed potentiometers. The case is equipped with generous
heat sinks. Input sensitivity is adjustable to match any tuner!
deck, the MC-300 can even be interfaced with OEM speaker
level signals.
INSTALLATION
Proper installation and adjustment will reward you with
reliable operation and optimum performance. Automotive_
sound system installations can be tricky. especially for
firs
timers. For this reason, you may want to consider using a
professional installer who has the tools and, more impor-
tantly, the experience, to do the right job. If you decide to
install
your
equipment yourself, we hope that this manual will
serve as a helpful
guide.
LOCATION AND MOUNTING
The first step in irrstallation is thorough planning. Choose the
location for your amplifier carefully. The amplifier should be
located in either the passenger compartment or the trunk,
never in the engine compartment or in any outside location
exposed to din and moisture. Adequate ventilation is impor-
tant. allow enough space so that air can circulate around the
heat sinks.
Make sure that the installed amplifier will not interfere
with
normal operation of the car. It is best not to locate the
ampkfier
near your vehicle antenna, since the switching
powersupplycan interfere with AM reception. Your amplifier
should be mounted
firrrfly
to your car’s sheet
metal
with the
four screws provided. USC your amplifier as a template for
making pencil marks where you intend to drill. (Make sure
thatthelocationyouareplanning todrillthroughisfreeofany
obstacles such as wiring or gas tanks.)
It’s a good
Idea
to bench test your system before mounting*
thecomponents. If you have a 12.voftpowersource. you can
connect and test all components outside the car. Or, you can
connecttheminsidethevehiclepriortofinal
mountings
Either
way, connect the components exactly as you intend to in the
final installation; make all power connections last; test the
system; then disconnect all power until the final installation
is complete.
WIRING
Determine how your vehicle’s wiring is laid out. Keep all
wiring inside the car. Good standard audio practice suggests
keeping signal wires short and away from wires carrying
power. Wires can be run under carpet. If you drill a new
passage hole through metal, make sure that all burrs have
been filed away to prevent scraping; use grommets where
needed. All wires should be hidden: an exposed wire can
inadvertently be pulled, causing disconnection or shorting.
Wires should never be under tension or subject to moisture.
Use cable ties to bundle excess wire.
3

SELECTING OPERATING MODE
The three hundred watts available from the MC-300 can be
-divided
into two channels (stereo) [Figure
I].
threechannels
(stereo plus a single mono channels) [Figure
21,
or four
channels (front and rear stereo; or stereo bi-amp) [Figure
31.
To select any of these modes, remove the access plugs on
the bottom of
the
amplifier and set the internal switches
according to the desired mode of operation.
For two-channel operation. set both switches to MONO.
For three-channel operation, set one switch to STEREO and
ttre
other to MONO. Note carefully which is which, because
you must connect wires accordingly.
For four-channel operation, set both switches to Sl~tHEO.
OPTIMIZING FOR SPEAKER IMPEDANCE
As dellvered from the factory. your MC-300 has been opti-
mized for 4 ohm operation. It is possible to optimize this
amplifierto deliver
lmaximum
performance into 2.4. or8 ohm
loudspeakers. This is done by moans of switches inside the
amplifier.
Remove the plugs on the bottom of the amplIfter marked for
Impedance optimization. Behind the plugs locate the two
switches. one for CHANNELS A and one for CHANNELS
B.
_Sel
I!Tse
switches separately
based
on the load which that
speclflc
patr
of channels
will
be driving. If you are unsure of
the impedance of your speakers, or you are wiring more than
one speaker to a set of
termlnals.
consult your dealer or
installer
for the best settings.
INPUT CONNECTIONS
Inputs to the
amplifter
atlach
by means of standard RCA-
type jacks. The MC.300 achieves a level of performance at
which cable and connector quality is significant: the
jacks
on
your amplifier are gold plated. and we recommend
Sound-
stream Interconnecting cable or an equivalent premium
cables
In
most cases, the signal source will be the preamp output
jacks of a
tuner!deck.
Some tuner/decks
use
preamp output
connectors other than RCA jacks, in which case you will
need a
special
adapter available from your dealer.
If your tuner/deck has speaker outputs and no preamp
outputs. you can use the speaker outputs. Wire an RCA
connector to the end of your tuner/deck’s output wires.
making sure that you maintain consistent polarity in all
channels.
If you have an equalizerorlow-level crossover network(s) for
bi or
tri~amping.
these components will be inserted between
your tuner/deck and your amplifier(s). Refer to the manuals
for these components for further details.
In four channel mode, all four input jacks (11 12.22, and
23j
are active for CHANNEL A left and right, and CHANNEL B
left and right, respectively.
In two CHANNEL mode, use only the
“righf’
jack (12) for
CHANNEL A. and only the “right” jack (23) for CHANNEL
6.
In
threechannel mode,
useonlythe”right”jackforwhichever
of main CHANNEL A or CHANNEL B is operating in mono.
and both jacks for the other main channel,
OUTPUT CONNECTIONS
Use high quality Soundstream speaker cable or an equiva-
lent premium cable for best results.
In four channel mode, all four terminals
(4.5.6.7)
are active
for main CHANNELA: and all four terminals (15. 16.
17;
18)
are active for main CHANNEL
13
In two channel mode, use only the
“+”
terminals (15,
18)
for
CHANNEL
B.
The
“+
right”
terrrlinals
(4, 7) have positive
polarity in this mode.
In three channel mode, use only the
“+“
terminals for which-
ever of main CHANNEL A or CHANNEL B is operating in
mono, and all four terminals for the other
tmain
channel.
The
terrrlinals
on your loudspeakers are marked for polarity.
and loudspeaker wire is coded bycoloror by markings on the
jacket. Be sure to connect the left and right channels with the
same polarity. Loudspeaker manufacturers are not consis-
tent in their polarity markings, so if you have loudspeakers of
different types connected to the same amplifier terminal.
venfy correct polarity by ear. The correct polarity produces
the most bass; incorrect polarity produces less bass and a
strangely dislocated sound image on mono material.
If you have more than one amplifier: for each amplifier and
its loudspeakers, the left and right channels must always be
wired
witl0he
same polarity. But from one amplifier to the
next. correctpolarity may bethesame, or it may be reversed.
This is because of differences in amplifier design. the nature
of crossover filters. and other factors. Again experiment and
verify the correct polarity by ear.

POWER CONNECTIONS
Note:
your amplifier can
on/y
be operated from a
1%
volf
NegativeGroundefecfricatsysfem.
Ifyourcarwasproduced
before
1970.
orifyouhaveanydoubts.
mahesureofthe type
Of electrical system you have before making any
connectfons.
The MC.300 will draw up to 45 amperes if used to its fullest
capacity~
Determine the alternator rating of your car and the
Current consumption ofthe car’s other accessories. It may be
necessary to upgrade the alternator or to install a separate
battery and battery isolator.
For power wiring. use Soundstream power cable or an
equivalent premium cable. The PLUS 12Vterminal[(3) in the
wiring diagram] should be connected directly to the positive
(+)
terminal of your car battery. Install two (2) 20 amp fuses
iin
parallel) in the line close to the battery terminal. If you
have more than one amplifier, each amplifier should be
separately fused.
The GROUND terminal (2) should be connected directly to
the automobile chassis with 8 gauge wire. Make this wire as
short as possible to prevent noise in the system A nearby
bolt can serve as a ground terminal. Make sure that the wire
contacts bare metal, not coated metal
or
paint. It is important
that the ground connection you select have minimal noise
resistance to the battery ground post (a maximum of 0.1
ohm)~
REMOTE POWER-ON CONNECTION
If your tuner/deck has a remote power,on control wire,
connect it to the REMOTE terminal (1) on your amplifier. This
isacontrol line. notapowerline.
sosmallwire
(1820gauge)
is acceptable.
If your tuner/deck has no remote power-on control labeled as
such, but has a power antenna control, it may be possible to
wire the power antenna control to the REMOTE terminal.
If your tuner/deck has neither
a
remote power-on control wire
nor a usable power antenna control; it will be necessary
either to connect the REMOTE terminal to a
+12
volt source
which is switched by the ignition key. or to connect the
REMOTE terminal to a constant
+12
volt source through an
on/off switch you install in series with the ignition switch in a
location accessible to the driver. Note:
/fan
outboardswitch
is used. make sure it is switched off when you leave the
vehicle or when the sound system is not in use.
POWERING UP THE SYSTEM
Once
the installation is complete, turn on the system. Both
LED indicators on the MC.300 should now be lit. If they did
not light up, turn thesystem off immediately. Proof wiring and
check for shorts or poor connections.
If wiring is okay, check the relay or fuse in the power line. If
blown, replace it with another identical fuse.
If one LED indicator is out, check the internal fuses located
behrnd
the bottom cover of the
amp.Also
check the interior
_
power supply
fuses~
If any of those are blown replace with
the same value fuse.
INPUT LEVEL ADJUSTMENT
Input levels are adjusted by means of four independent
controls that are accessible through the heat sink directly
above the input connectors. The controlscan be turned with
a small.
flat~head
screwdriver.
In four channel mode. the left and right halves of CHANNEL
A are set by controls (13) and (14) respectively; the left and
right halves of CHANNEL Bare set by controls (24) and (25).
In twochannel mode,
onlythe”right”control(l4)
rsoperatfve
for CHANNEL A, and only (25) for CHANNEL B.
In three channel mode, use only the “right” control for
whichever of main CHANNEL A or CHANNEL B is operating
In
mono, and both controls for the other main channel.
Depending on how you are using your MC.300 (number of
channels, biamplification. associated equipment, etc.),
dif-
ferent factors may apply for optimum gain settings. In gen-
eral, begin by turning all level controls to minimum (full
counter-clockwise). Turn the system on, and set the volume
control on your tuner/deck at its mid-point. Advance
therq
amplifier input level controls until you have reached a com-
fortable listening level and both channels are in balance.
No&
with many tuneridecks, the radio output level is
signifi~
cant/y different than the tape output /eve/. Check both
sources. and set /eve/s using the lesser of the outputs
(usuatty
the tape).
LINEAR SUBWOOFER EXTENSION (LSE)
The LSE circuit will compensate for the natural
rolloff
of most
loudspeakers, and can extend deep bass as much as one full
octave. ForCHANNELA.
LSEisengagedbypressingswitch
(9). and the frequency is adjusted by control (8). For
CHAN-
NEL B, LSE is engaged by pressing switch
(20),
and the
frequency is adjusted by control (19). If either CHANNEL A
or CHANNEL B is operating in stereo, LSE will be applied to
both left and right.
The control allows for continuously variable adjustment,
over the range from 35 Hz to 280
Hz;
of the frequency at
which LSE beginsits boost. Below thechosenfrequency. the
boost is applied at 6 dB per octave. When properly adjusted,
LSE will “linearize” the low end of the woofer(s) and provide
remarkably smooth and deep bass. A word of caution: small
or inexpensively constructed woofers may be unable
to-
handle the equalization which results from setting the LSE to
above 100 Hz.
_

PROTECTION CIRCUITS
-
Your amplifier is protected against both overheating and
short circuits. Because of the “soft’ thermal protection (see
the Design Features section on page
3)
it is highly unlikely
that the amplifier will shut off because of thermal overload.
If your amplifier shuts down, turn off the system, wait for a
few moments, and turn the system on again.
SERVICE
Your Soundstream amplifier is protected by a limited war-
ranty. Please read the warranty enclosed with the product.
SPECIFICATIONS
Power output:
2-channel
150 watts continuous per channel
x
2 into 4 or
8
ohms, 20 Hz 20
kHz
3-channel
150 watts continuous mono
into 4 or
8
ohms, 20 Hz
-
20
kHz
75 watts continuous per channel
x
2 into 2 or 4 ohms, 20 Hz 20
kHz
4-channel 75watts continuous per channel
x
4 into 2 or 4 ohms, 20 Hz
-
20
kHz
Total Harmonic Distortion <O.l%, 20 Hz 20
kHz
at full rated power
into 2, 4 or
8
ohms
Signal-to-Noise Ratio
~100
dS
Damping Factor
._.............__......
>200
IHF Dynamic Headroom 3
dS
Maximum Current Draw 45 amps
Idle Current Draw 2.5 amps
Input Sensitivity 250
mV
2.5 V
continuously variable
LSE .._..................... 35Hz-280Hz.
infinitely variable
Dimensions . . . . . . . . . . . . . . . . . . ...14-l/5” W
x
2.3/5”
H
x
10” D
with bottom plate
14-l/5”
W x
2-3/Y
H x
6-112”
D
heat sink