Stairmaster Freeclimber 4200 Pt Users Manual
StairMaster-Freeclimber-4200_4400_4600pt_cl_c40_om
FREECLIMBER 4200 PT stairmaster_freeclimber_4200_4400_4600pt_cl_c40_om
4600 PTCL to the manual 7e5bb6f5-b7db-4206-83f1-7aa67e0f23a1
2015-02-06
: Stairmaster Stairmaster-Freeclimber-4200-Pt-Users-Manual-528685 stairmaster-freeclimber-4200-pt-users-manual-528685 stairmaster pdf
Open the PDF directly: View PDF
.
Page Count: 99

FREECLIMBER
4200 PT, 4400 PT/CL,
AND 4600 PT/CL
OWNER’SMANUAL
®

© 2001 StairMaster Health & Fitness Products, Inc. StairMaster and FreeClimber are
registered trademarks or trademarks of StairMaster Health & Fitness Products, Inc. in the United States
and/or other countries. All other trademarks are trademarks of their respective companies.
StairMaster is a Rutledge Capital Company
P/N 22867-A
Printed in the United States.
© 2001 StairMaster® Health & Fitness Products, Inc.
All rights reserved.
Corporate Headquarters
12421 Willows Road N.E., Suite 100
Kirkland, WA 98034
(800) 635-2936
(425) 823-1825
Fax (425) 823-9490
www.stairmaster.com
Page iii

Page iv
WARRANTY
This is to certify that the StairMaster® FreeClimber® exercise system is warranted
by StairMaster Health & Fitness Products, Inc. to be free of all defects in materials
and workmanship. This warranty does not apply to any defect caused by negligence,
misuse, accident, alteration, improper maintenance, or an “act of God.” This warranty
is non-transferable from the original owner.
If, within three years from the date of purchase, any part of the StairMaster
FreeClimber exercise system should fail to operate properly (except any accessories or the
battery on the 4600 CL and the 4400 CL), contact our Customer Service Department to
report the problem. When calling, please be prepared to provide the customer service
representative with the following information:
• Your name, customer number, shipping address, and telephone number
• The model and serial number of the inoperable machine
• The date(s) of purchase for the inoperable machine(s)
• Your billing address
This information will ensure that you are the only one ordering parts under your
warranty protection. If warranty replacement parts are shipped to you, you may be
required to return the inoperable parts. To facilitate this process, the following policy
has been established:
• Please call our Customer Service Department to receive a Return
Material Authorization (RMA) prior to shipment.
• StairMaster Health & Fitness Products, Inc. will incur all freight
charges for warranty parts ordered for a machine that is less than 45
days old. The parts will be shipped to you via an overnight courier.*
• You are responsible for freight charges on warranty parts for
machines that are more than 45 days old. You will not be responsible
for the return shipment of the inoperable parts.
• Some inoperable warranty parts must be promptly returned to our
Customer Service Department. We will pay the shipping cost for the
inoperable warranty parts. Detailed instructions are included with
each warranty replacement part.
StairMaster Health & Fitness Products, Inc. neither makes, assumes, nor
authorizes any representative or other person to make or assume for us, any other
warranty whatsoever, whether expressed or implied, in connection with the sale,
service, or shipment of our products. We reserve the right to make changes and
improvements in our products without incurring any obligation to similarly alter products
previously purchased. In order to maintain your product warranty and to ensure the safe
and efficient operation of your machine, only authorized replacement parts can be used.
This warranty is void if parts other than those provided by StairMaster Health & Fitness
Products, Inc. are used.
* Note: Aerosol products cannot be transported via air.

Page v
PREFACE
Regular use of the StairMaster® FreeClimber® exercise system is a safe and
effective way to develop aerobic fitness while conditioning the major muscles
of the lower body. To get the best results, and to keep your machine in peak
operating condition, you should carefully read and follow the guidelines
presented in this manual.
WHAT IS IN THIS MANUAL?
The first part of this manual includes sections on safety, installation, operating
instructions, and preventive maintenance. The second part contains detailed
information on problem troubleshooting and repair procedures. An Appendix at
the end of the manual provides additional information for the owner.
Throughout this manual, console keypad keystrokes are enclosed in [ ].
The names of the keys and special console operational modes are shown in
capital letters. For example, your machine is ready to use when the console
displays "SELECT WORKOUT." Press [MANUAL] to start the MANUAL exercise
program.
WHAT IS THE STAIRMASTER FREECLIMBER EXERCISE SYSTEM?
The StairMaster FreeClimber exercise systems are vertical climbing machines
with an independent step action. The independent step action, combined with
the patented pedal geometry featured on all StairMaster steppers, provides an
aerobic workout equivalent to uphill running or climbing stairs, but without the
high-impact pounding to the joints and muscles.
There are five FreeClimber models: the 4600 PT (Personal Trainer),
the 4600 CL (Cordless), the 4400 PT, the 4400 CL, and the 4200 PT. All
FreeClimbers feature the Quiet Drive transmission. The 4600 PT and the
4600 CL have an adjustable tilting, full-featured Liquid Crystal Display (LCD)
console. The 4400 PT and the 4400 CL have an upright, rail-less design. The
4600 PT and the 4400 PT use an external power supply that is plugged into an
AC wall outlet. The 4600 CL and the 4400 CL use power generated during a
workout to run the electronics. The 4600 PT and 4600 CL have contact heart
rate and telemetry (Polar®) heart rate monitoring. The 4400 PT and the 4400 CL
feature telemetry heart rate monitoring. The 4200 PT uses an external power
supply and the console has less feedback and fewer workout programs than
the 4600 PT/CL and the 4400 PT/CL.

Page vi
CONTENTS
SAFFETY GUIDELINES ........................................................................................ 1
INTRODUCTION ................................................................................................... 3
INSTALLATION INSTRUCTIONS........................................................................ 6
BASIC OPERATING INSTRUCTIONS ................................................................ 9
General Guidelines for Safe Operation........................................................... 9
Your First Workout......................................................................................... 10
Begin Exercising................................................................................... 10
Rest Periods..........................................................................................11
Cool Down............................................................................................. 11
HEART RATE MONITORING ............................................................................ 13
Heart Rate Input ........................................................................................... 13
Locked/Non-locked Option.......................................................................... 13
Error Messages ............................................................................................ 14
TELEMETRY HEART RATE (4400/4600 PT/CL ONLY) .................................. 15
Using the Transmitter Belt ...........................................................................15
Maintaining the Transmitter Belt ................................................................ 16
CONTACT HEART RATE.................................................................................... 17
Using Contact Heart Rate ............................................................................17
FREECLIMBER 4400/4600 PT/CL CONSOLE.................................................. 18
Display Window ...........................................................................................18
Numeric Keypad........................................................................................... 19
Entertainment Keypad................................................................................. 19
Intensity Level Keys ..................................................................................... 19
Stop Key ....................................................................................................... 19
Workout Statistics........................................................................................20
Exercise Program Keypad............................................................................ 21
The Quick Start Program ...................................................................... 21
The Manual Program ........................................................................... 21
The Fat Burner Program .......................................................................22
The Aerobic Training Program ............................................................. 22
The Speed Intervals Program .............................................................. 22
The Constant Heart Rate Program ...................................................... 23

Page vii
CONTENTS
The Fitness Test Programs................................................................... 24
Understanding Submaximal Exercise Testing .................................... 24
Pretest Screening.................................................................................26
The StairMaster® Submaximal Fit Test............................................... 26
The Firefighter's Stair Climb Tests.......................................................29
Turning on the C.P.A.T. Test ...........................................................30
Turning on the NYCFD Test ........................................................... 30
Console Codes .............................................................................................31
Custom Codes ......................................................................................31
Quick Scan Programming .............................................................. 32
Machine Status Codes ........................................................................33
Quick Scan Programming .............................................................. 34
Configuration Code .............................................................................. 34
FREECLIMBER 4200 PT CONSOLE .................................................................35
Top Window.................................................................................................. 35
Workout Setup...................................................................................... 35
Timer...................................................................................................... 36
Bottom Window ........................................................................................... 37
Keypad.................................................................................................. 37
Quick Start Option ........................................................................................38
MAINTENANCE INSTRUCTIONS .................................................................. 39
Helpful Hints .................................................................................................39
Tool List.........................................................................................................39
Maintenance Records .................................................................................39
Initial Service ................................................................................................40
Preventive Maintenance .............................................................................40
Cleaning................................................................................................ 40
Inspecting .............................................................................................40
Lubrication ............................................................................................41
Battery Charge...................................................................................... 42
Battery Disposal ...................................................................................42
TROUBLESHOOTING ........................................................................................ 44
General Troubleshooting Guidelines...........................................................44
Electrical Troubleshooting ........................................................................... 44
4600/4400 PT: ...................................................................................... 44
Alternator Test ...............................................................................45

Page viii
Diode Test.......................................................................................46
Resistor Test...................................................................................46
4600/4400 CL: ...................................................................................... 46
Battery Test .................................................................................... 46
Alternator Test ............................................................................... 47
Resistor Test...................................................................................47
Display Test........................................................................................... 48
Keypad Test.......................................................................................... 48
Serial Port Test......................................................................................49
Alternator Test ...................................................................................... 49
Tach Test............................................................................................... 50
Error Reporting...................................................................................... 50
Contact Heart Rate Test....................................................................... 51
Telemetry Heart Rate Test.................................................................... 51
Mechanical Troubleshooting....................................................................... 53
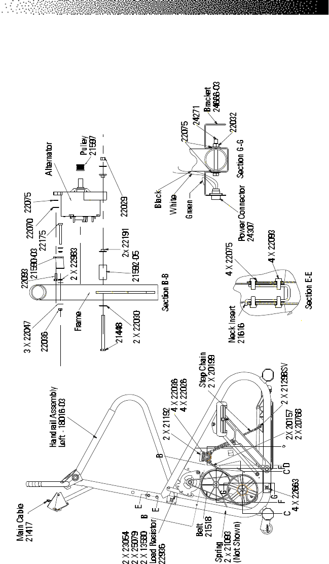
PARTS REMOVAL AND REPLACEMENT ....................................................... 56
Covers........................................................................................................... 56
Mid Cover ............................................................................................. 56
Top Cover .............................................................................................. 56
Shield (4600 PT/CL )............................................................................. 57
Bottom Cover........................................................................................ 57
Console......................................................................................................... 58
Console Adjustment (4600 PT/CL) .............................................................. 58
Poly-V and HTD Belt .....................................................................................58
Step Chain Retainer..................................................................................... 59
Pedal Arm Return Spring ............................................................................. 59
Step Chain.................................................................................................... 60
Spring Pulley................................................................................................. 61
Drive Chain ................................................................................................... 61
Drive Shaft Assembly................................................................................... 62
Pedal ............................................................................................................. 64
Leveling Arm................................................................................................. 64
Pedal Arm......................................................................................................65
Pedal Pad...................................................................................................... 65
Eccentric Hub Assembly...............................................................................66
CONTENTS

Page ix
First Reduction Shaft Assembly .................................................................. 66
Handlebar (4400 PT/CL, 4200 PT) ...............................................................66
Upper Handles (4600 PT/CL)........................................................................67
Side Handrails (4600 PT/CL)........................................................................ 67
Alternator...................................................................................................... 68
GROUNDING INSTRUCTIONS......................................................................... 69
FCC COMPLIANCE............................................................................................. 70
APPENDICES
Canadian Doc Class B Compliance............................................................. 70
Important Phone Numbers...........................................................................71
Battery Recycling Centers ........................................................................... 72
Figures 10-27................................................................................................74
LIST OF TABLES
Table 1. Dimensions and Specifications for the
StairMaster® FreeClimber® Exercise Systems .................................. 5
Table 2. Fitness Rating Norms (VO2max)........................................................29
Table 3. Recommended Preventive Maintenance Schedule .................... 43
LIST OF ILLUSTRATIONS
Figure 1: Major Parts - 4600 PT/CL ................................................................. 3
Figure 2: Major Parts - 4200 PT and 4400 PT/CL ......................................... 4
Figure 3: Level Adjusting End Caps............................................................... 6
Figure 4: DC Power Connector....................................................................... 7
Figure 5: Correct Exercise Postion............................................................... 12
Figure 6: Transmitter Belt.............................................................................16
Figure 7: FreeClimber 4400/4600 PT/CL Systems Console.......................18
Figure 8: StairMaster Fitness Protocol........................................................ 28
Figure 9: 4200 PT Console Diagram............................................................ 35
Figure 10: Grounding System ...................................................................... 69
Figure 11: Parts Needing Periodic Maintenance .......................................74
CONTENTS

Page x
Figure 12: Final Assembly - Left, 4600 PT ...................................................75
Figure 13: Final Assembly - Right, 4600 PT................................................. 76
Figure 14: Final Assembly - Left, 4600 CL ...................................................77
Figure 15: Final Assembly - Right, 4600 CL................................................. 78
Figure 16: Covers - 4600 PT/CL................................................................... 79
Figure 17: Pedal Arm Assembly & First Reduction Shaft Assembly
(4600/4400 PT/CL, 4200 PT) ........................................................ 80
Figure 18: Drive Shaft Assembly & Eccentric Hub Assembly
(4600/4400 PT/CL, 4200 PT) ........................................................ 81
Figure 19: Final Assembly - Left, 4400/4200 PT......................................... 82
Figure 20: Final Assembly - Right, 4400/4200 PT.......................................83
Figure 21: Final Assembly - Left, 4400 CL ...................................................84
Figure 22: Final Assembly - Right, 4400 CL................................................. 85
Figure 23: Covers - 4400 PT/CL, 4200 PT ...................................................86
Figure 24: Cover Removal............................................................................ 87
Figure 25: Cover Fasteners .......................................................................... 88
Figure 26: Drive Chain Tensioning.............................................................. 89
Figure 27: Belt Tension................................................................................90
CONTENTS

Page 1
WHEN USING ELECTRICAL EQUIPMENT, ALWAYS FOLLOW THESE BASIC PRECAUTIONS:
IMPORTANT SAFETY INSTRUCTIONS
This symbol appearing throughout this manual means
Attention! Be Alert! Your safety is involved.
The following definitions apply to the words “Danger” and “Warning”
found throughout this manual:
DANGER - Used to call attention to IMMEDIATE hazards which, if not
avoided, will result in immediate, serious personal injury or loss of life.
WARNING - Used to call attention to POTENTIAL hazards that could
result in personal injury or loss of life.
READ ALL INSTRUCTIONS BEFORE USING THE MACHINE.
To reduce the risk of electrical shock, always unplug
the external power supply from the AC wall outlet
before cleaning, maintaining, or repairing.
To reduce the risk of burns, electric shock, or injury
to persons:
1. The external power supply should always be unplugged from the AC wall
outlet before removing or installing parts. Never make adjustments or
repairs while an exercise program is in progress.
2. Close supervision is necessary whenever the machine is used by or near
children, invalids, or disabled persons.
3. Keep your hands away from all moving parts and keep your feet on the
pedals while exercising. Do not operate the machine with the side covers
removed.
SAFETY GUIDELINES
!
DANGER
!
WARNING
!

Page 2
4. Use this machine only for its intended use as described in this Manual. Do
not use parts, attachments, or accessories other than those provided by
StairMaster® Health & Fitness Products, Inc.
5. Do not use the external power supply if it has a damaged cord or plug, or if
it is not working properly, if it has been dropped or damaged, or dropped
into water. Contact our Customer Service Department at 1-800-331-
3578 to arrange for the return of damaged parts.
6. Connect the external power supply to a properly grounded AC wall
outlet; refer to the “Grounding Instructions” section. Keep all cords
away from heated surfaces.
7. To disconnect the external power supply, remove the plug from the AC
wall outlet.
8. Never drop or insert any object into any opening on the machine.
9. Do not operate where aerosol (spray) products are being used.
10. Always wear insulated gloves when handling batteries.
11. Do not crush, incinerate, or dismantle the battery. The electrolyte contains
sulfuric acid which can cause serious damage to eyes and skin. Should
this occur, flush profusely with water and seek medical attention.
12. Do not use the machine outdoors.
The safety level given by the design of this equipment can only be
maintained when the equipment is regularly examined for damage and wear.
Inoperable components shall be replaced immediately or the equipment shall
be put out of use until it is repaired. Failure to follow all guidelines may com-
promise the effectiveness of the exercise experience, expose yourself (and
possibly others) to injury, and reduce the longevity of the machine. Follow all
training instructions listed in the manual and/or on the machine. Physical injury
may result from incorrect or excessive training.
SAVE THESE INSTRUCTIONS
SAFETY GUIDELINES

Page 3
Before leaving the manufacturing facility in Tulsa, Oklahoma, your
StairMaster® FreeClimber® exercise system was thoroughly inspected and
tested to ensure proper operation. The major parts of the machine are shown
in Figures 1 and 2.
Figure 1: Major Parts - 4600 PT/CL
INTRODUCTION

Page 4
Figure 2: Major Parts - 4200 PT and 4400 PT/CL
INTRODUCTION

Page 5
Throughout this Manual, all references to the left or right side and to the
front or back are made as if you were on the machine, ready to exercise. For
example, the console is located on the front of the machine. The dimensions
and general specifications of the machines are listed in Table 1.
Table 1. Dimensions and Specifications for the
StairMaster® FreeClimber® Exercise Systems
Physical Dimensions:
Length 44 inches (104 cm)
Width at Front Leg (4400 PT/CL, 4200 PT) 22 inches (56 cm)
Width at Front Leg (4600 PT/CL) 32 inches (82 cm)
Height 69 inches (176 cm)
Weight
4400 PT/CL, 4200 PT 126 pounds (55 kg)
4600 PT/CL 155 pounds (70 kg)
Power Supply Specifications:
4600/4400/4200 PT (U.S., Canada, Japan) 120 VAC, 50/60 Hz, 2.5 Amp
4600/4400/4200 PT (International) 230 VAC, 50/60 Hz, 2.5 Amp
Battery Charger Specifications:
4600/4400 CL (U.S., Canada, Japan) 120 VAC, 50/60 Hz, 1 Amp
4600/4400 CL (International) 230 VAC, 50/60 Hz, 1 Amp
Internal Battery
6 volt, 1 Ah Lead-Acid battery
INTRODUCTION

Page 6
Assemble your machine before use. Machines shipped outside the United
States need to be uncrated before they can be assembled; refer to the
“Uncrating Instructions” included with your machine for the details.
1. Remove all shipping material from your machine once it is in place.
2. Make sure the machine is level before you use it for the first time. The
four rubber end caps (see Figure 3) are designed to compensate for
uneven floors. Each face of the caps is a different thickness. Twist the
caps to stabilize the machine.
Figure 3: Level Adjusting End Caps
3. Open the box you removed from the pedals. The box contains either
an external power supply (4600/4400/4200 PT only) or a wall-pack
battery charger (4600/4400 CL only).
The battery charger is only
used torecharge a low battery.
INSTALLATION INSTRUCTIONS

Page 7
4. If you have a 4600/4400 CL, skip to step 9. If you have a 4600/4400/
4200 PT, connect the DC cable of the power supply to the connector
near the bottom of the left side cover (see Figure 4).
Figure 4: DC Power Connector
5. Place the power supply on the floor near an AC wall outlet. To reduce
the hazard of electrical shock, place the power supply in a location
away from the machine and away from exposure to perspiration. You
should not place your power supply on a carpet because it may over
heat.
INSTALLATION INSTRUCTIONS

Page 8
6. Check to be sure that the input AC power rating marked on the power
supply matches the available power. If it does not, obtain the match-
ing power supply from StairMaster® Health & Fitness Products, Inc.
before proceeding any further.
7. Connect the AC power cord to the AC wall outlet. Refer to the
“Grounding Instructions” section if the AC wall outlet does not
accept athree-prong plug.
8. Watch the console. The 4600/4400 PT should display a software
revision code and then show “SELECT WORKOUT.” The 4200 PT
console should run through a self test and then display a moving line
in the upper LCD window. If the console does not, unplug the power
supply and then plug it back in. If the console still does not power up
correctly, contact our Customer Service Department. Refer to the
Appendix for the appropriate phone number.
9. If you have a 4600/4400 CL, step on the pedals to check for proper
operation. Once you step on the pedals, the console should display a
software revision code and then show “SELECT WORKOUT.” If it
does not, connect the battery charger to the connector on the lower
left side. If the console still does not power up contact our Customer
Service Department. Refer to the Appendix for the appropriate phone
number.
10. The display “SELECT WORKOUT” tells you the machine is ready to
use. The 4600/4400 PT/CL console displays this message and the
4200 PT displays a moving line in the upper LCD window when the
console is ready to use.
INSTALLATION INSTRUCTIONS
TO REDUCE THE RISK OF ELECTRICAL SHOCK AND FIRE AND TO
PREVENT SEVERE DAMAGE TO THE MACHINE, USE ONLY THE POWER SUPPLY
APPROVED FOR USE WITH THIS EQUIPMENT. IN ADDITION,
YOUR MACHINE MUST BE PROPERLY GROUNDED.
!WARNING

Page 9
GENERAL GUIDELINES FOR SAFE OPERATION
1. Obtain a complete physical examination from your medical doctor and
enlist a health/fitness professional’s aid in developing an exercise
program suitable for your current health status.
2. When working out for the first time, use the MANUAL exercise
program at the lower speeds until you feel comfortable and capable
of faster speeds.
3. The speed and duration of your exercise program should always be
subject to how you feel. Never permit peer pressure to override your
personal judgment while exercising.
4. Overweight or severely deconditioned individuals should be particu-
larly cautious when using the machine for the first time. Even though
such individuals may not have histories of serious physical problems,
they may perceive the exercise to be far less intense than it really is,
resulting in the possibility of overexertion or injury.
5. Although all equipment manufactured by StairMaster® Health &
Fitness Products, Inc. has been thoroughly inspected by the manufac-
turing facility prior to shipment, proper installation and regular mainte-
nance are required to ensure safety. Maintenance is the sole respon-
sibility of the owner.
BASIC OPERATING INSTRUCTIONS
!WARNING
THESE GUIDELINES ARE DIRECTED TO YOU, AS THE OWNER OF THE MACHINE.
YOU SHOULD INSIST THAT ALL USERS FOLLOW THE SAME GUIDELINES.
YOU SHOULD MAKE THIS MANUAL AVAILABLE TO ALL USERS.

Page 10
YOUR FIRST WORKOUT ON THE STAIRMASTER® FREECLIMBER®
EXERCISE SYSTEM
1. Warm up with light calisthenics and easy stretching exercises for at
least five minutes before beginning your exercise program.
2. Hold onto the handlebars and step up onto the pedals. Stand up
straight. The pedals will sink slowly toward the floor.
3. Select the MANUAL exercise program so you can control the pace of
your first workout and get used to the exercise motion. Press
[MANUAL] and then press [ENTER]. The console will return to
the start screen if you do not press [ENTER] within 60 seconds.
4. The console will prompt you to enter your body weight. Enter your
weight in pounds (or kilograms if the console is set up for metric
units). Correct entry errors by pressing [CLEAR] before you press
[ENTER].
5. The console will prompt you to enter your intensity level. Enter your
desired intensity level. Correct entry errors by pressing [CLEAR] before
you press [ENTER].
6. The console will prompt you to enter the workout time in one minute
increments between 5 and 99 minutes. Press [1], [0], [ENTER] to
exercise for ten minutes. If you do not start exercising within 60
seconds, the console will return to the start screen.
Begin Exercising
7. Take deep, comfortable steps. Do not let the pedals touch the floor or
contact the upper stop. When you begin to exercise, the MANUAL
BASIC OPERATING INSTRUCTIONS
!WARNING
IF AT ANY TIME DURING YOUR WORKOUT YOU FEEL CHEST PAIN,
EXPERIENCE SEVERE MUSCULAR DISCOMFORT, FEEL FAINT, OR ARE SHORT OF
BREATH, STOP EXERCISING IMMEDIATELY. IF THE CONDITION PERSISTS, YOU
SHOULD CONSULT YOUR MEDICAL DOCTOR IMMEDIATELY.

Page 11
program starts at level three.
8. As you become comfortable with exercise motion, press
[LEVEL: ∧] and [LEVEL: ∨] to adjust your climbing speed.
9. Relax and stand up straight while exercising. Use the
handlebars for balance (see Figure 5).
10. Select an intensity level that allows you to stay in the middle
of the pedal range of motion. Faster is not always better.
Exercise at a level that is consistent with your fitness level.
Rest Periods
11. You can stop and rest as many times as necessary for up to one
minute for each rest period during all programs. To stop, either press
[STOP] or step off the machine.The 4400/4600 PT console returns to
the start screen if you rest longer than the allotted rest period. The
4400/4600 CL console will shut off if you rest longer than the allotted
rest period. Follow the onscreen prompt to continue your work out
after a rest period.
Cool Down
12. When you are finished with your workout, the machine will slow
down and the message “GOAL ATTAINED” will be displayed. You can
cool down on the machine by continuing to step. The console timer
will continue to count up from the selected time, and the intensity
level will default to level 3. If there is a time limit set on the console,
the timer will last only until the maximum time has been met. For
example, if the time limit was set for 30 minutes and you worked out
for 25 minutes, the cool down period would last for 5 minutes, or until
you stepped off the machine.
13. You can also cool down by getting off the machine walking or
stretching for at least five minutes. Lift one foot slowly until the pedal
arm contacts the upper stop. Place that foot on the floor. Repeat for
the other foot. Do not let the pedals slam into the upper stops, since
this may cause unnecessary wear and tear.
BASIC OPERATING INSTRUCTIONS

Page 12
Head - Keep your chin parallel
to the floor. Avoid staring at your
feet or the computer console. This
posture will also enhance your
breathing.
Back - Although the whole
body is in a slightly forward
slant, keep your back straight
and avoid bending at the waist.
Hips/Torso - Keep your hips
directly under you with the
buttocks slightly contracted.
Avoid letting your hips rock
from side to side with each step.
Legs - Use a full, pain-free
range of motion with each
step, straightening your legs
as far as possible without
causing discomfort or letting
your knees lock out.
Feet - Place 3/4 of each foot on the ped-
als, heels slightly off the edge with your
toes facing forward.
Chest/Shoulders - Keep your
shoulders square and centered
over your hips with your chest
lifted. Hands - Rest your
hands lightly on the
side rails or front
handlebars.
Excessive leaning on
the side rails can re-
duce calorie burn by
up to 20%.
Elbows - Keep both elbows
slightly bent. If you have good
balance and want to burn more
calories, you can pump your arms
back and forth as if you were
running.
Knees - Keep your knees
aligned with your toes.
Avoid training with your
knees too far past your
toes and keep your feet
pointing forward. Do not
hyperextend your knees.
Figure 5: Correct Exercise Position
BASIC OPERATING INSTRUCTIONS

Page 13
HEART RATE MONITORING
HEART RATE INPUT
Contact heart rate and telemetry (e.g., Polar®) heart rate signal detection is
available. There is no default priority of heart rate input. If a telemetry signal
is detected first, contact heart rate signals are inhibited from being detected
throughout the rest of the workout session and vice-versa. There is also a
short “lock out” period at the beginning of each workout session during which
the console first detects a signal and then validates the signal type. The
duration of this shorter, initial “lock out” period differs between telemetry and
contact heart rate.
• Telemetry heart rate - after the initial belt signal is detected, the
console will enter a validation phase in which four good heart
beat signals within four seconds are required before
locking on telemetry heart rate signals for the duration of the
workout session. During the validation phase the console will not
recognize contact heart rate signals.
• Contact heart rate - after the initial contact sensor signal is
detected, the console will enter a validation phase requiring a
good heart beat signal within 10 to 15 seconds, or until the
system acquires a valid signal. During the validation phase, the
console will not recognize telemetry heart rate signals. The
console will display a beating double heart iconthat has the
inner heart colored in while searching for a valid signal.
Locked/Non-locked Option
When the “not locked” option is selected the heart rate source signal is not
fixed during the exercise (if the signal is lost, either input will be valid). If the
“locked” option is selected, then the heart rate source signal is locked on the
first detected signal during the workout. To set a heart rate signal input, or to
turn off the heart rate option all together, perform the following steps:
1. On the console keypad, press [LEVEL: ∧], [3], [2]. At this point the
screen will display “HR INPUTS.” Press [ENTER] to select this
option.

Page 14
HEART RATE MONITORING
2. There are four options to handle heart rate input signals.
Press the [SELECT] key to scroll through the options until you
find the one option that suits your needs. Press the [ENTER]
key to select that option.
“ BOTH HR ON “ - allows either telemetry or contact heart rate
signals to be detected. Once the console has detected a valid
input signal it will lock out the opposite type of signal for the
duration of the workout session. For example, if you start out
using contact heart rate then you are limited to using only contact
heart rate during your workout session, even if the signal is lost
while performing the workout, and vice-versa.
“ BOTH NOT LOCKED” - allows either telemetry or contact
heart rate signals to be detected. Does not lock out a particular
input signal for the entire workout. This option will detect either
input signal during a workout session, but only one at a time, and
only until the other signal terminates.
“ TELEMETRY ONLY “ - locks out contact heart rate signals
and will only detect telemetry signals.
“ HAND ONLY “ - locks out telemetry signals and will only detect
contact heart rate signals.
“ BOTH HR OFF “ - turns off the ability to detect any signal at all.
Used in rare situations where there is excessive interference with
the heart rate signals. *This option disables theConstant HR
program and the Fitness Test program.
Error Messages
Text line messages are only seen in the Constant Heart Rate and Fitness Test
programs due to the design of the program that necessitates a valid heart rate
signal during the program. For these programs, ensure that neither the “BOTH
HR OFF” or the “HAND ONLY” option is set as a default option.
“
CHECK HR BELT
” -
The heart rate signal has been missing for the last 30
seconds in telemetry signal detection.
“HR BELT NEEDED” - No telemetry belt signal has been sensed during the
initial setup time.

Page 15
“HOLD HR SENSORS” - In contact heart rate signal situations this message
will come every 30 seconds to prompt the user to hold the sensors.
“HR MODE DISABLED” - No heart rate signal is allowed due to the set up
option that was chosen. Heart rate monitoring is not possible.
TELEMETRY HEART RATE (4600/4400 PT/CL ONLY)
The StairMaster® FreeClimber® 4600/4400 PT/CL features telemetry (Polar®)
heart rate monitoring. The system consists of the receiver, located on the step-
per, and a transmitter belt (purchased separately) worn across your chest. The
monitoring function is activated as soon as you strap on the chest belt and
step within range of the receiver in the machine. Two electrodes on the under-
side of the chest belt sense the heart rate signal and send it to the receiver.
The heart symbol on the console pulses to indicate that the console is receiv-
ing a valid signal. A microprocessor in the console calculates the heart rate
and displays it, in beats per minute, on the console.
Using the Transmitter Belt
Before you put the transmitter belt on, wet the two electrode patches
(the grooved rectangles on the reverse side of the belt). Secure the transmitter
belt as high under the pectoral muscles (chest) as is comfortable. The transmit-
ter belt should fit snugly and comfortably, and allow normal breathing. When
the console detects a heart rate signal, heart rate is shown in the display auto-
matically. Your heart rate in beats per minute and a pulsing heart icon are dis-
played on the console.
After the initial belt signal is detected, the console will enter a valida-
tion phase in which four good heart beat signals lasting four seconds are
required before locking on telemetry heart rate signals for the duration of the
workout session. During the validation phase the console will not recognize
TELEMETRY HEART RATE
PACEMAKER USERS SHOULD NOT USE THE POLAR
TRANMITTER BEFORE CONSULTING THEIR DOCTOR.
!WARNING

Page 16
contact heart rate signals. If you do not see a heart rate on the console, try one
of the following:
•Move closer to the console.
•Tighten the elastic part of the chest belt.
•Adjust the belt higher or lower on your chest.
•Remoisten the electrodes.
•Test your chest strap with a machine that you know is working, or
with a heart rate watch that you know is working.
•If possible, replace or exchange your console with a console
(from the same type of machine) that you know is working and
retest the machine.
•Verify that the console software has been set up properly for
heart rate detection (see pg. 13-14).
Figure 6: Transmitter Belt
Maintaining the Transmitter Belt
Clean the chest belt regularly with mild soap and water, then dry thoroughly -
residual sweat and moisture keep the transmitter active and drain the battery
in the transmitter. Do not use abrasives or chemicals such as steel wool or
alcohol for cleaning, as they can damage the electrodes permanently. You can
order replacement belts from StairMaster, Polar Electro, Inc., or your local
fitness store:
StairMaster 800-331-3578 P/N 64000
Polar Electro, Inc. 800-227-1314
TELEMETRY HEART RATE

Page 17
CONTACT HEART RATE
The StairMaster® FreeClimber® 4600 PT/CL features a digitized contact heart
rate monitoring system. Through the use of stainless steel sensors built into
the upper handles and sophisticated software, heart rate can be checked at
any time during a workout. The heart rate is displayed on the console. Contact
heart monitoring is standard on the 4600 PT/CL and optional on the 4400
PT/CL.
The contact heart rate system is very accurate (within 3% of the
medical standard), but its ability to detect a heart rate signal is influenced by
several factors. Movement of the muscles of the upper body produces an
electrical signal (muscle artifact) that will interfere with the detection of the
heart rate signal by the sensors. Movement of the hands while they are in
contact with the sensors also produces interference. Calluses and hand lotion
act as an insulating layer to reduce the signal strength. Also, the EKG signal
generated by some individuals is not strong enough to be detected by the
sensors. Typically, these individuals account for 5 - 7% of the population.
These individuals should opt for the Polar® chest strap method of heart rate
monitoring. Most people (between 93 – 95%) will not have a problem with the
system provided interference from movement is minimal.
Using Contact Heart Rate
Contact heart rate input signals are acquired only during contact
between your hands and the stainless steel sensors on the handrails. To use
the contact heart rate feature, place your hands around the handles so that
your hands touch both the top and the bottom of the sensors. After the initial
contact heart rate signal is detected, the console will enter a validation phase
requiring a good heart beat signal within 10 to 15 seconds, or until the system
acquires a valid signal. During the validation phase the console will not recog-
nize telemetry heart rate signals. The console will display a beating double
heart icon that has the inner heart colored in while searching for a valid signal.
If, during exercise, the heart rate displayed is erratic, it may be helpful to
remove your hands from the handles, wipe them and place them back on the
handles. In all programs, the heart rate is shown automatically in the display
window the first time the sensors are touched.
CONTACT HEART RATE

Page 18
The StairMaster® FreeClimber 4400/4600 PT/CL systems console is divided
into seven sections: the display window, the workout options, the numeric key-
pad, the entertainment keypad, the workout statistics, the stop key, and the
intensity level keys (see Figure 7).
Figure 7: FreeClimber 4400/4600 PT/CL Systems Console
DISPLAY WINDOW
• Time
- The selected workout time is displayed in
the upper left section of the display window. Once
the time is entered, the timer will count down, in min-
utes and seconds, until the workout is finished or
stopped. If [0] is entered in the MANUAL or CON-
STANT HEART RATE program, the timer will count up.
• Calories
- The real-time amount of calories burned is continually updated
and displayed in the upper right section of the display window.
• Interval Timer
- The interval timer is displayed below the Time. The interval
timer counts down time left within each interval.
• Heart Rate
- Current heart rate is displayed below the Calories, next to the
heart icon.
• Workout Option Profile
- A profile of the selected exercise program ap-
pears in the lower section of the display window during a workout. The taller
the column, the higher the intensity (watts) for that interval. The flashing col-
umn shows your current interval. The flashing column moves from left to right
across the display as you complete each interval.
FREECLIMBER 4400/4600 PT/CL CONSOLE
Display Window
Entertainment
Keypad Numeric
Keypad
Workout Options
Workout Statistics Stop Intensity Level

Page 19
NUMERIC KEYPAD
The numeric keypad is located on the right side of the con-
sole. Before the exercise program begins, the numbers are
used to enter data in response to the console prompts.
• Enter
- Confirms workout selections and stores the informa-
tion used by the console to calculate workout statistics.
• Clear
- Erases information from the console memory if
pressed before [ENTER].
ENTERTAINMENT KEYPAD
The FreeClimber comes equipped to facilitate the use of com-
mercial entertainment systems. Using any of these keys will
send an output signal through the Communication Specifica-
tion for Fitness Equipment (C.S.A.F.E.) port to a connected
C.S.A.F.E. or compatible system. If a system is not connected,
pressing these keys will have no effect.
• Volume Up/Down
- Increases or decreases the volume level of the audio
source.
• Mute
- Removes the audio sound from the headphones.
• Channel Up/Down
- Changes the channel of the commercial entertainment
system.
INTENSITY LEVEL KEYS
The exercise intensity level may be changed at any time dur-
ing a workout. Pressing the [ ∨ ] key decreases the intensity
and pressing the [ ∧ ] key increases the intensity.
STOP KEY Press the [STOP] key any time you want to pause the exercise
program for up to one minute. Press [STOP] a second time, or
[1], and The console will return to the "SELECT WORKOUT"
Prompt.
FREECLIMBER 4400/4600 PT/CL CONSOLE

Page 20
WORKOUT STATISTICS
During the exercise program, the Stats keys are used to track workout statis-
tics which are then shown in the display window. Pressing the [SELECT] key
turns off the scanning feature and shows the statistic of choice in the display
window. Continue to press the [SELECT] key until you reach the desired
statistic. Pressing the [SCAN] key will prompt the console to cycle through the
following statistics:
•
Distance
- Provides a cumulative total of the equivalent distance (in miles
or kilometers), you would have traveled while riding a bicycle outdoors at the
same relative intensity.
•
Calories
/
Hour
- Provides a running total of the number of calories burned
during a workout.
•
Rate -
Displays the current steps per minute.
•
Floors
- Displays the equivalent number of floors climbed with an 8-inch
step. There are 16 steps per floor, and 48 floors per mile.
•
Level
- Shows the current intensity level between 1 (the easiest) and 20 (the
hardest).
•
Watts
- Displays the exercise intensity in watts (746 watts = 1 horsepower).
•
METs
- Gives you the relative energy cost of exercise. MET stands for mul-
tiples of the resting metabolic rate. While you are sitting quietly, your body
consumes oxygen at the rate of about 3.5 milliliters per kilogram of body mass
per minute. When you exercise, your body needs more oxygen in order to func-
tion. For example, exercising at 10 METs requires ten times the resting rate of
oxygen consumption, or about 35 milliliters per kilogram per minute. During a
workout, this key shows the current MET level. During the workout summary,
the average MET level is displayed.
•
Target Heart Rate
- Available only during the Constant Heart Rate pro-
gram. Shows the selected target heart rate.
At the completion of a workout, the statistic averages are calculated
based on the accumulation of data during the workout program, and not not
including the cool down period.
FREECLIMBER 4400/4600 PT/CL CONSOLE

Page 21
EXERCISE PROGRAM KEYPAD
The exercise keypad is located below the display and to the left of the function
keypad. While the console is in the “SELECT WORKOUT” mode, press one of
the exercise program keys to preview the desired workout. There are six
workout programs with the following standard defaults (pressing [ENTER]
without inputting data first will prompt the console to enter these values):
•Weight - 175 lbs.
•Intensity Level - 3
•Workout Time - The default time in the programmed workouts
and Quick Start is 20 minutes. The Manual and Constant Heart
Rate programs do not have a specified default time. In these
programs, the console timer will count up to the maximum time of
99 minutes, and then return to 0.
•Age (Constant Heart Rate program only) - 40 years
Once you have selected a program, the prompts are:
•“ENTER BODY WEIGHT” - type in your body weight in
pounds (or kilograms if your console is set to metric units).
•“ENTER LEVEL 1 - 20” - select your intensity level with
level 1 being the easiest and level 20 the hardest.
•“ENTER TIME 5 - 99” - select the workout duration in one
minute increments from 5 to 99. Press 0 in the MANUAL and
CONSTANT HEART RATE program to workout for an unspecified
amount of time.
The Quick Start Program
Provides an immediate start, without having to enter any user information. This
program uses the standard default settings for derivation of calories burned.
The Manual Program
After pressing the [MANUAL] key, enter user and workout information. Begin
exercising at the selected level. If desired, adjust the workout manually by
using the intensity level arrow keys. The profile in the display window is
divided into 15 equal intervals within the workout time. The profile is based
FREECLIMBER 4400/4600 PT/CL CONSOLE

Page 22
on the selected intensity level, with 2 levels equating to one vertical bar.
The Fat Burner Program
The Fat Burner program is a 60-interval workout designed forpeople just
starting a weight control program. The relative intensity level is indicated on
the profile and any changes in the intensity level will continue for the
remainder of the program.
The Aerobic Training Program
The Aerobic Training program is a 60-interval workout designed to increase
aerobic capacity. The relative intensity level is indicated on the profile and any
changes in the intensity level will not change the look of the remaining profile.
The Speed Intervals Program
The Speed Intervals program is a workout with 8-rest intervals and 7-exercise
intervals that alternate speed/intensity level changes. You can change the
REST interval speed/level and the EXERCISE interval speed/level indepen-
dently, using the level keys. For example, if you decrease the intensity level
during a rest interval then subsequent rest intervals will be the same. How-
ever, the EXERCISE interval remains at the same intensity level you started
with. To change the intensity level of the EXERCISE interval, you must change
FREECLIMBER 4400/4600 PT/CL CONSOLE

Page 23
the intensity level during an EXERCISE interval. The intensity level shown dur-
ing an EXERCISE interval is indicative of your current speed. However, the cur-
rent speed during a REST interval is equal to a scaled percentage of the dis-
played intensity level. Note that the program profile does not change at any
time during the workout session.
The Constant Heart Rate Program
The Constant Heart Rate program maintains a chosen target heart rate by
automatically varying the climbing speed during each workout. The default
target heart rate is equal to 70% of your maximum heart rate which is calcu-
lated by the following equation: 220 - (Age) x .70. Choose a different target
heart rate (between 80 and 180 beats per minute) at any time during the work-
out by using the numeric keypad to enter the new target heart rate, followed
by the [ENTER] key. The following messages may be shown during a workout:
•
“
CHECK HR BELT
” -
The heart rate signal has been missing for
the last 30 seconds in telemetry signal detection.
•“HR BELT NEEDED” - No telemetry belt signal has been sensed
during the initial setup time.
•“HOLD HR SENSORS” - In contact heart rate signal situations
this message will come every 30 seconds to prompt the user to
hold the sensors.
•“HR MODE DISABLED” - No heart rate signal is allowed due to
the set up option that was chosen. Heart rate monitoring is not
possible.
FREECLIMBER 4400/4600 PT/CL CONSOLE
Rest Interval Exercise Interval

Page 24
FREECLIMBER 4400/4600 PT/CL CONSOLE
THE FITNESS TEST PROGRAMS
Understanding Submaximal Exercise Testing
Before using the StairMaster® FreeClimber® for submaximal exercise testing,
it should be noted that all submaximal fitness tests make several assumptions:
•That a steady-state heart rate is obtained for each exercise
workload.
•That a linear relationship exists between heart rate, oxygen
uptake and workload.
•That the maximal heart rate for a given age is uniform.
•That the mechanical efficiency of the physical activity performed
(i.e., oxygen uptake at a given workload) is the same for
everyone.
It should be kept in mind that any one or all of the above mentioned
assumptions may not be met during a submaximal exercise test. If for any
reason one of the assumptions is not met, then errors in predicting VO2 max will
occur.
Unfortunately, it is often quite difficult to meet all of the requirements
for the four listed assumptions. For example, exercising at a given workload for
only a few minutes can involve an insufficient amount of time for many indi-
viduals to achieve a true steady-state. To ensure that a steady-state has been
achieved, the heart rate should be measured after two minutes of exercise at
a given workload and again after the third minute of exercise at that workload.
These two heart rates should then be compared. If a difference of more than
five beats per minute between the two is found, the subject should continue to
exercise at one-minute intervals at the same workload until two successive
heart rates differ by less than five beats per minute.
It is also important that the submaximal heart rates obtained be
between 115 and 150 beats per minute, because it is within this heart rate
range that a linear relationship tends to exist between heart rate and oxygen
uptake or workload for most adults. When the heart rate is less than 115,
many external factors (e.g., talking, laughing, apprehension, etc.) can greatly
influence heart rate. Once the heart rate reaches a level between 115 and

Page 25
FREECLIMBER 4400/4600 PT/CL CONSOLE
150, external factors no longer influence heart rate, and a linear relationship
exists. As the heart rate rises above 150, the heart-rate/oxygen uptake rela-
tionship becomes curvilinear.
The third assumption involves maximal heart rate. Maximal heart rate
is the greatest heart rate that can be measured when an individual is exercis-
ing to the point of volitional fatigue (i.e., exhaustion) during a graded exercise
test. Several equations have been developed to estimate the average maximal
heart rate for humans:
•Maximal heart rate = 220 minus age (low estimate)
•Maximal heart rate = 210 minus [0.5 x age] (high estimate)
•Maximal heart rate = 226 minus age (estimate for older
individuals)
Maximal heart rate can, however, vary greatly among different
individuals of the same age. One standard deviation is ±12 bpm, which means
that two-thirds of the population varies an average of plus or minus 12 heart
beats from the average given by a prediction equation. If an individual’s age-
predicted maximal heart rate is higher than that person’s true maximal heart
rate, then his/her estimated VO2 max will be an overestimation of the correct or
actual value.
The final assumption addresses the issue of mechanical efficiency.
Oxygen uptake at any given work rate can vary by approximately 15%
between different individuals. Therefore, individuals vary in the amount of
oxygen they require to perform a certain exercise workload. Some individuals
are more efficient at performing a given task than others. As a result, the aver-
age oxygen consumption associated with a given workload may vary signifi-
cantly from one person to another. Thus, VO2 max predicted by submaximal exer-
cise tests tends to be overestimated for those who are mechanically efficient
and underestimated for those who are inefficient.
The point to remember is that submaximal exercise testing, though
not as precise as maximal exercise testing, is not without advantages. For
example, the results of such testing can provide a fairly accurate reflection of
an individual’s fitness status without the cost, risk, effort (on the part of the
subject) and time involved in max testing. If an individual is given repeated

Page 26
submaximal exercise tests and that person’s heart rate response to a fixed
workload is found to decrease over time, it is reasonably safe to conclude that
the individual has made improvements in aerobic (cardiorespiratory) fitness,
irrespective of the accuracy of the VO2 max prediction.
Pretest Screening
Prior to any exercise test (maximal or submaximal), participants should
complete a brief health/medical questionnaire, have their resting blood
pressure and heart rate measured, and provide an informed consent form.
The Physical Activity Readiness Questionnaire (PAR-Q) is an example of a valid
health/medical questionnaire for screening individuals prior to submaximal
exercise testing. Canadian health and fitness practitioners have extensively
(and quite successfully) used the PAR-Q to determine whether individuals
should be given an exercise test. A “yes” answer to any of the following seven
questions taken from the PAR-Q would disqualify a participant from taking part
in an exercise test until appropriate medical clearance was obtained.
PHYSICAL ACTIVITY READINESS QUESTIONNAIRE (PAR-Q)
1. Has your doctor ever said you have a heart condition and recom-
mended only medically supervised physical activity?
2. Do you have chest pain brought on by physical activity?
3. Have you developed chest pain within the past month?
4. Do you tend to lose consciousness or fall over as a result of dizziness?
5. Do you have a bone or joint problem that could be aggravated by the
proposed physical activity?
6. Has a doctor ever recommended medication for your blood pressure
or a heart condition?
7. Are you aware, through your own experience or a doctor’s advice, of
any other physical reason against your exercising without medical
supervision?
The StairMaster Submaximal Fit Test
The StairMaster branching protocol is a series of 3-minute stages of
continuous exercise at increasing intensity. The first stage is a warmup at
approximately 4 METs. The intensity of the remaining stages is based on the
heart rate response to the warmup. The test is designed to raise the steady-
FREECLIMBER 4400/4600 PT/CL CONSOLE

Page 27
state heart rate of the subject to 110 to 150 beats/min for two consecutive
stages. It is important to remember that two consecutive heart rate measure-
ments must be obtained in the 110 to 150 beats/min range to predict VO2max.
The test typically lasts from 9 to 15 minutes.
In the StairMaster protocol, each work rate is performed for 3
minutes, with heart rates recorded during the final 4 seconds of the 2nd and 3rd
minutes of each stage. If the heart rates are within 5 beats/min, then the
heart rate during the last minute is plotted against the work rate, and the pro-
gram advances to the next 3-minute stage. The program continues for 2 to 4
stages until 2 steady state heart rates between 110 to 150 beats/min are ob-
tained in 2 consecutive stages. The line generated from the plotted points is
then extended to the age-predicted maximal heart rate. A corresponding maxi-
mal work rate and VO2max can then be calculated.
At the end of the 3rd minute of each stage, if the heart rates at the end
of the 2nd and 3rd minute are not within 5 beats/min of each other, then that
work rate is maintained for an additional minute. At the end of the 4th minute,
the heart rate is compared to the heart rate at the end of the 3rd minute. If the
heart rates are within 5 beats/min, then the heart rate during the 4th minute is
plotted against the work rate. If the heart rate at the end of the 3rd and 4th
minute are not within 5 beats/min, then the work rate is maintained for one
more additional minute. If the heart rate at the end of the 4th and 5th minutes
are within 5 beats/min, then the heart rate at the end of the 5th minute is plot-
ted against the work rate. If the heart rate at the end of the 4th and 5th minutes
are not within 5 beats/min, then the test failed.
Once 2 consecutive heart rate measurements are obtained in the 110
to 150 beats/min range, then the test ends successfully and the results are
displayed. The estimated maximum aerobic capacity is shown in ml/kg/min
and METs. Next, the results are compared to normative values for others of
the same age range and gender (see Table 2). Results are stored in the con-
sole until the next person starts an exercise program.
FREECLIMBER 4400/4600 PT/CL CONSOLE

Page 28
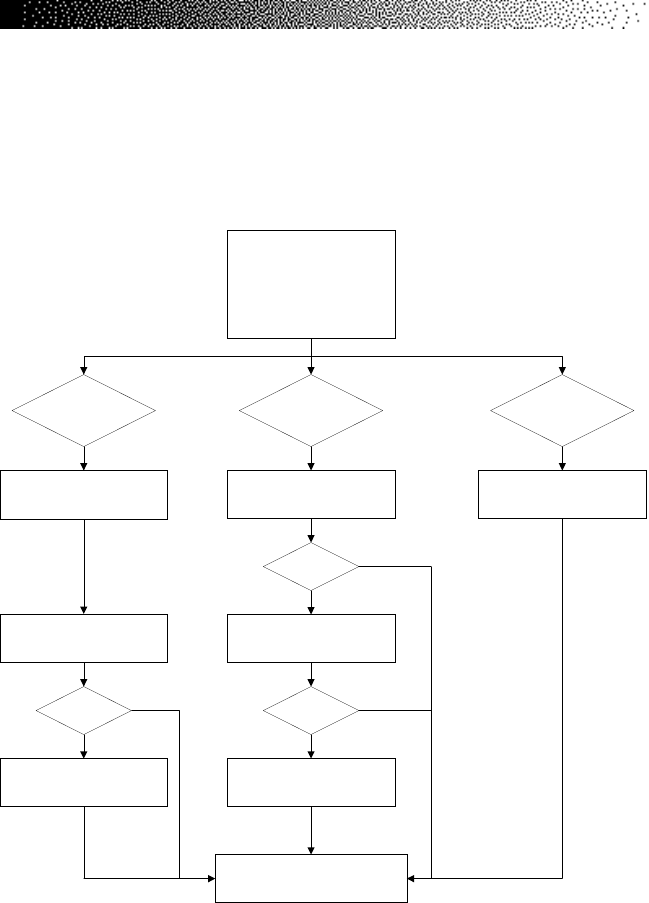
Figure 8: StairMaster® Fitness Protocol
First Work Level
4 METs
If 100 <= HR <= 120If HR < 100 If HR > 120
Second Work Level
7 METs
Second Work Level
6 METs
Second Work Level
5 METs
Third Work Level
9 METs
Fourth Work Level
11 METs
Third Work Level
8 METs
Fourth Work Level
10 METs
FIT TEST PROTOCOL
StairMaster CV Products
Test Complete
- Display Results -
If HRs >115
If HRs >115If HRs >115
Y
YY
Test fails if 2 stages of
at least 115 bpm are not
obtained
FREECLIMBER 4400/4600 PT/CL CONSOLE

Page 29
Table 2. Fitness Rating Norms (VO2max)
MEN
Age High Good Average Fair Low
20 – 29 >51 51 – 47 47 – 43 42 – 40 <39
30 – 39 >50 50 – 45 45 – 41 41 – 37 <37
40 – 49 >48 48 – 42 42 – 38 38 – 35 <35
50 – 59 >45 45 – 39 38 – 35 35 – 32 <32
60+ >43 42 – 35 35 – 32 32 – 29 <29
WOMEN
Age High Good Average Fair Low
20 – 29 >44 44 – 38 38 – 35 35 – 32 <32
30 – 39 >41 41 – 37 37 – 34 34 – 31 <30
40 – 49 >40 39 – 34 34 – 31 31 – 28 <28
50 – 59 >35 35 – 31 31 – 28 28 – 26 <25
60+ >35 35 – 39 29 – 26 26 – 24 <24
The Firefighter’s Stair Climb Tests
The StairMaster® Stepmill® is routinely used to assess the aerobic fitness
levels of fire fighters in full protective gear carrying heavy equipment. The
Candidate’s Physical Ability Test (CPAT), approved by the International
Association of Fire Fighters (IAFF) and reviewed by the U.S. Justice Depart-
ment, requires each candidate to step on the Stepmill at a predetermined
stepping pace for a specific period of time. There are two fire fighter specific
Stair Climb Test programs. The first test is the CPAT Stair Climb Test. The
second test is a modified version of the CPAT test that is used by the New York
City Fire Department (NYCFD). Both tests can now be simulated on the
StairMaster FreeClimber machines.
•CPAT Stair Climb Test – (Fit Test #2) The first phase is a warmup
interval at intensity of 56 steps/min and lasts 20 seconds. At
the end of the first interval the time counter will reset to zero.
The second phase continues through nine 20 second
FREECLIMBER 4600/4400 PT/CL CONSOLE

Page 30
intervals at an intensity of 68 steps/min. The CPAT Stair Climb
Test has a total of 10 intervals and lasts for 3 minutes, 20
seconds (including warmup).
Turning on the CPAT Stair Climb Test
1. Press [∧], [9], [1], [ENTER], on the console keypad. Make sure to
press in the middle of each key and be aware that the corre-
sponding numbers will not show in the console display.
2. The console will prompt you to “BEGIN FIT TEST.” The test
can be stopped at any time by pressing [STOP].
•NYCFD Stair Climb Test – (Fit Test #3) The first phase is a warm-
up interval at an intensity of 56 steps/min and lasts 60 seconds,
followed by a 60 second rest period (no stepping). At the end
of the rest period the time counter will reset to zero. The second
phase is at an intensity of 68 steps/min and lasts for 5 minutes,
12 seconds.
Turning on the NYCFD Stair Climb Test
1. Press [∧], [9], [2], [ENTER], on the console keypad. Make sure to
press in the middle of each key and be aware that the corre-
sponding numbers will not show in the console display.
2. The console will prompt you to “BEGIN FIT TEST.” The test
can be stopped at any time by pressing [STOP].
FREECLIMBER 4600/4400 PT/CL CONSOLE

Page 31
CONSOLE CODES
There are three groups of console codes which are differentiated according to
function. The first group of codes are customization codes and are used to set
defaults such as units, language, heart rate input type, etc. The second group
of codes are machine status codes and are used to track hours and other gen-
eral usage patterns for maintenance purposes. The third group of codes are
diagnostic codes and are used for troubleshooting. The following key actions
are valid in each group of console codes:
•Pressing [LEVEL ∧], [ 1st # ], [ENTER] displays what group of codes is
being accessed.
•Pressing [SELECT] or [LEVEL ∧] at that point allows you to view all
possible selections. Once in this mode pressing [LEVEL ∨] backs up
through the selections; pressing [ENTER] then selects that item. If
another test level is available at this point, the [SELECT] / [ENTER]
process is repeated.
•Pressing [∧] [1st #, or 2nd #], [ENTER ] selects that item directly.
•Pressing [CLEAR] exits any of the special access modes.
Custom Codes
[ ^ ] [ 3 ] [ 0 ] change workout time limit between 5 to 99 minutes
[ ^ ] [ 3] [ 1 ] change units (MPH or KMH)
[ ^ ] [ 3 ] [ 2 ] choose type of heart rate input and priority (telemetry
or contact)
[ ^ ] [ 3 ] [ 3 ] - N/A -
[ ^ ] [ 3 ] [ 4 ] choose console language
[ ^ ] [ 3 ] [ 5 ] change contrast on console
[ ^ ] [ 3 ] [ 6 ] - N/A -
[ ^ ] [ 3 ] [ 7 ] - N/A -
[ ^ ] [ 3 ] [ 8 ]
-
N/A
-
[ ^ ] [ 3 ] [ 9 ] reset to factory defaults
1. Change the workout time by pressing [LEVEL: ^], [3 , [0]. The console will
display “MAX TIME.” Press [ENTER]. The console will then display the
current time limit. Use the keypad to enter the desired time, then press
[ENTER]. For no time limit, press [0].
FREECLIMBER 4600/4400 PT/CL CONSOLE

Page 32
2. Change the units to either Metric or USA units by pressing [LEVEL: ^], [3],
[1], [ENTER]. The console will display the current units - either “USA
UNITS” or “METRIC UNITS.” Use the [SELECT] key to change option, and
then press [ENTER].
3. Choose the desired heart rate input preference by pressing [LEVEL: ^],
[3], [2]. The console will then display “HR INPUTS.”Press [ENTER]. The
console will then display the current hear rate input selection. Press the
[SELECT] key to scrollthrough the other options. Press [ENTER] after the
desired option.
4. Change the language by pressing [LEVEL: ^], [3], [4]. The console will
display “LANGUAGE.” Press [ENTER]. The console will then display
the current language. Press the [SELECT] key to scroll through the other
options. Press [ENTER] to change the option.
5. Adjust the contrast on the LCD screen by pressing [LEVEL: ^], [3], [5]. The
console will display “CONTRAST ADJ.” Press [ENTER]. The console will
then display the current contrast number. Press the [LEVEL: ^], and
[LEVEL: ∨] keys to increase or decrease the contrast. The changed value
will remain on exit.
6. Reset the console to factory defaults by pressing [LEVEL: ^], [3], [9]. The
console will display “SET DEFAULTS .“ Press [ENTER]. Then console will
rest itself and then display “DONE.”
Quick Scan Programming
You can quickly access any of the custom menus by pressing
[LEVEL: ^],
[3], [ENTER]. The console will then display “CUSTOMIZE.” Scroll through the
following options:
[SELECT]
“
MAX TIME
”
0
[SELECT] “CHANGE UNITS”1
[SELECT] “HR INPUTS”2
[SELECT] “LANGUAGE”4
FREECLIMBER 4600/4400 PT/CL CONSOLE

Page 33
[SELECT] “CONTRAST ADJ”5
[SELECT] “MAX SPEED” - N/A- 6
[SELECT] “CLINICAL MODE”-N/A-7
[SELECT] “SET DEFAULTS “9
Machine Status Codes
[ ^ ] [ 4 ] [ 0 ] display machine run time in hours
[ ^ ] [ 4 ] [ 1 ] display number of workouts
[ ^ ] [ 4 ] [ 2 ] display distance traveled
[ ^ ] [ 4 ] [ 3 ] display software rev
[ ^ ] [ 4 ] [ 4 ] display machine type
[ ^ ] [ 4 ] [ 5 ] -N/A-
[ ^ ] [ 4 ] [ 6 ] display machine run time in hours since last cleared
(used for maintenance)
1. Display the machine run time by pressing [LEVEL: ^], [4], [0]. The console
will display “RUN HOURS XXXXX”.
2. Display the number of workouts by pressing [LEVEL: ^], [4], [1]. The console
will display “WORKOUTS XXXX.”
3. Display the total distance covered up to date by pressing [LEVEL: ^], [4], [2].
The console will then display “DISTANCE XXXX.”
4. Display the console software revision number by pressing [LEVEL: ^], [4],
[3]. The console will display “CONS 92111-XXX.”
5. Display the machine type by pressing [LEVEL: ^], [4], [4]. The console will
display “STEPPER (or other machine type).”
6. Display the machine run time since last cleared by pressing [LEVEL: ^], [4],
[6]. The console will display “MAINT HOURS XXXX.”
FREECLIMBER 4600/4400 PT/CL CONSOLE

Page 34
Quick Scan Programming
You can quickly access any of the custom menus by pressing
[LEVEL: ^],
[4], [ENTER]. The console will then display “MACHINE STATUS.” Scroll through
the following options:
[ SELECT ] “ RUN HOURS XXXX”0
[ SELECT ] “ WORKOUTS XXXX”1
[ SELECT ] “ DISTANCE XXXX”2
[ SELECT ] “ CONS 90211- XXX ”3
[ SELECT ] “ STEPPER”4
[ SELECT ] -N/A-
[ SELECT ] “ MAINT HOURS xxxx”6
Resetting the Maintenance Hour Counter
For ease of maintenance records, the 4400/4600 PT/CL console has a
maintenance timer that will clock the number of hours, workouts, and time
between last servicing. After each maintenance period reset the counter.
[ ^ ] [ 7 ] [ 1 ] Reset Service
1. Reset the maintenance hour counter by pressing [LEVEL: ^], [7], [1]. The
console will dusplay “RESET SERVICE.” Press [ENTER]. The console will
display “DONE.” Press [CLEAR] to return to the starting screen.
Configuration Code
The FreeClimber® console supports other StairMaster® exercise systems. It
is important to verify that the machine configuration code matches the type of
machine you have.
[ ^ ] [ 8 ] [ 0 ] Change Machine
1. Change the machine type by pressing [LEVEL: ^], [8], [0]. The console will
display “CHANGE MACHINE.” Press [ENTER]. The console will then display
the current machine type. Use the [SELECT] key to toggle between
options. Press [ENTER] for the desired option.
FREECLIMBER 4600/4400 PT/CL CONSOLE

Page 35
The StairMaster® FreeClimber® 4200 PT console is divided into two LCD
display windows. There is a four-function keypad located below the bottom
window (see Figure 9). While you are exercising, the bottom window scrolls
through a display of four workout statistics. An arrow on the side of each LCD
window points to the name of what is being displayed.
Figure 9: 4200 PT Console Diagram
TOP WINDOW
The top LCD window displays information while you set up your workout. It
also displays elapsed time during your workout or during your rest period.
Workout Setup
1. While the console is in the ATTRACT mode, either press [START/
STOP] or step on the pedals. Look at the top LCD window.
2. The arrow pointing to the word "Program" should be flashing and "P1"
should be displayed. P1 corresponds to the MANUAL program. Use
the [+ or - ARROW] to change the workout option. "P2"
FREECLIMBER 4200 PT CONSOLE

Page 36
FREECLIMBER 4200 PT CONSOLE
corresponds to Steady Pace, "P3" to Fat Burner, and "P4" to Aerobic
Training. The different workout option profiles are shown on the right
side of the console.
3. When the correct workout option is displayed on the top LCD window,
press [ENTER/SELECT].
4. The arrow pointing to the word "Weight" will flash and the number
"150" will be displayed. Use the [+ or - ARROW] to adjust it to your
body weight. Press [ENTER/SELECT] when it is correct.
5. If you selected a workout option other than "P1" [MANUAL], the arrow
pointing to the words "Speed Level" will flash and the number "10"
will be displayed. Adjust the level between 1 (the slowest) and 20 (the
fastest) with [+ or - ARROW]. Press [ENTER/SELECT] when it is correct
If you selected [MANUAL], your workout will start at speed
level 3. Level 1 is the slowest and level 20 is the fastest.
Use the [+ or - ARROW] to adjust the climbing speed once your
workout begins.
6. The arrow pointing to the word "Time" will flash and the number "15"
will be displayed. Press the [+ or - ARROW] to adjust the length of your
workout between 5 and 45 minutes.
7. Press [ENTER/SELECT]. Begin exercising.
Timer
During your workout, the top window keeps track of your workout time in min-
utes and seconds. The display arrow points to the word "Time" on the console.
You may rest for up to 30 seconds at any time during your workout.
Either stop stepping or press [START/STOP] to begin your rest period. To re-
sume your workout, step on the pedals. If you press [START/STOP] during a
rest period, or if you rest for more than 30 seconds, the console will return to
the ATTRACT mode.

Page 37
BOTTOM WINDOW
The bottom LCD window keeps track of four different statistics during your
workout: the number of calories burned, the climbing speed in steps per
minute, the total number of floors climbed, and the total distance covered. As
the console scrolls through each statistic, an arrow on the side of the display
window points to the name of what is being shown.
•Calories. Provides a running total of the number of calories
burned during a workout.
•Steps/Min. Indicates the climbing speed based on an 8-inch
step.
•Floors. Shows the total number of floors you have climbed.
There are 16 eight-inch steps per floor.
•Distance. Provides the equivalent horizontal distance you would
have traveled if you used the same amount of energy. There are
48 floors per horizontal mile.
When the display arrow points to the word "Scan," all workout
statistics are scrolled. Press [ENTER/SELECT] during your workout to lock the
bottom display window on any one statistic. For instance, press [ENTER/SE-
LECT] three times to lock the display on the total number of floors climbed.
Press [ENTER/SELECT] two more times to resume scrolling the statistics. Dur-
ing rest periods, only Calories, Floors, and Distance are shown (even if the dis-
play is locked on one statistic). At the end of your workout, these same three
statistics are shown one last time.
Keypad
ENTER/SELECT. During workout setup, press this key to enter your
personal information and then move to the next entry. During your
workout, press this key to lock the bottom display window on any one
statistic or to return to the scrolling mode.
+ or - ARROWS. During workout setup, press these keys to adjust
your personal information before you press [ENTER/SELECT]. During
your workout, use these keys to adjust the level (or climbing speed).
FREECLIMBER 4200 PT CONSOLE

Page 38
START/STOP. Press this key while the console is in the ATTRACT
mode to begin the workout setup. If pressed at any time during
workout setup, all entries are cleared and workout setup starts over
again. If pressed during a workout, a 30-second rest period is started.
If pressed during a rest period, the console returns to the ATTRACT
mode.
QUICK START OPTION
You can quickly start the MANUAL program ("P1") by pressing
[ENTER/SELECT] twice (double-clicking) at the start of workout setup.
The workout statisics are based on a 150-pound person, the climbing speed
starts at level 3, and the workout time is set to 15 minutes. Use the
[+ or - ARROW] to adjust the climbing speed once your workout starts.
FREECLIMBER 4200 PT CONSOLE

Page 39
HELPFUL HINTS
Read all maintenance instructions thoroughly before beginning work. In some
cases, an assistant is required to perform the necessary tasks. All references
to the right or left side and to the front or back are made as if you were on the
machine ready to exercise. Major component names and locations are shown
in Figure 11.
TOOL LIST
The following tools are needed to perform service and maintenance:
• Torx screwdriver • phillips screwdriver
• combination wrenches (sizes 7/16 - 3/4")• wonder bar (included w/ unit)
• combination pliers • locking pliers
• volt-ohm meter (multimeter) • wire stripper/crimper tool
• allen wrench set (sizes 5/64 - 1/4") • external snap ring pliers
• shop goggles or other eye protection • torque wrench
• socket set or nut driver set (sizes 1/4 - 3/4" in 1/16" increments)
MAINTENANCE RECORDS
For ease of maintenance the 4400/4600 PT/CL console will keep track of
hours, number of workouts, time between last servicing, etc. You can quickly
access any of the custom menus by pressing
[LEVEL: ^], [4], [ENTER]. The
console will then display “MACHINE STATUS.” Scroll through the following
options:
[ SELECT ] “ RUN HOURS XXXX”*0
[ SELECT ] “ WORKOUTS XXXX”1
[ SELECT ] “ DISTANCE XXXX”2
[ SELECT ] “ CONS 90211- XXX ”3
[ SELECT ] “ STEPPER”4
[ SELECT ] -N/A-
[ SELECT ] “ MAINT HOURS xxxx”6
*The machine may show a few hours of use due to testing at the
manufacturing facility.
MAINTENANCE INSTRUCTIONS

Page 40
The 4200 PT console keeps track of the number of hours the machine
was used and the total number of floors climbed. From the ATTRACT mode,
press [+ ARROW] and then double-click [RESET]. The hours are shown in the
top LCD window and the total floors are shown in the bottom LCD window.
INITIAL SERVICE
Upon receiving your machine, use a soft, clean towel to wipe off the dust
which may have accumulated during shipping. Your new machine will require
minor assembly. Refer to the “Installation Instructions” section for details.
PREVENTIVE MAINTENANCE
Most of these preventive maintenance procedures can be performed after
removing the mid-cover. The preventive maintenance schedule is summarized
in Table 3. The schedule is based on normal usage in a commercial health club
environment; adjust the schedule to meet actual machine usage. Refer to the
“Parts Removal and Replacement” section for all disassembly and assembly
instructions.
Cleaning
1. DO NOT USE GLASS CLEANERS OR ANY OTHER HOUSEHOLD
CLEANERs ON THE CONSOLE. Clean the console daily with a water-
dampened cloth and wipe dry after cleaning.
2. Clean the exterior of the machine daily using soap and water or a
diluted household cleaner such as Fantastic®.
3. Thoroughly clean the entire machine, including the interior, at least
once a week (see Table 3).
Inspecting
1. Inspect the frame for any rust, bubbling, or paint chips during the
weekly cleaning. The salt in perspiration can damage the unpainted
surfaces.
MAINTENANCE INSTRUCTIONS

Page 41
2. Inspect the Poly-V belt and HTD belts for excessive wear during the
quarterly lubrication. Adjust the belt tension if necessary.
Lubrication
There are nine components that need periodic lubrication: the drive chain, the
step chains, the pedal arm return springs, the step chain connection points,
the pedal arm bushings, the leveling arm bushings, the spring pulley shafts,
the pedal shafts and the leveling arm pins. These parts are shown in Figure 11,
page 74. Remove the bottom cover to get to the components. If you have a
4600 PT/CL you will also need to remove the upper covers.
1. Place a protective mat on the floor while you lubricate your machine.
A rubber floor mat is available from StairMaster® Health & Fitness
Products, Inc.
2. Lubricate the drive chain and the step chains weekly. Try to penetrate
the entire length of the chains with 30W motor oil.
3. Remove the drive chain and step chains every three months to
thoroughly clean and lubricate them. Use a mild degreaser and a
stiffbrush to remove dirt and corrosion from the chains.
4. Unhook the pedal arm return springs from the spring hanger every
week. To protect them from corrosion, wipe the entire length of each
pedal arm return spring with a cloth dampened with 30W motor oil
before reconnecting it. Replace the spring if it is rusty or otherwise
damaged.
5. Remove the double pitch master link from the step chain connection
points every three months. Clean the master link and the bushing in
the pedal arm. Lubricate the master link and bushing with a thin coat
of multi-purpose grease before reassembling.
6. Remove the pedal arms and leveling arms every three months. Clean
the pedal arm and leveling arm shafts and bushings with a clean
cloth. Protect the shafts from corrosion by wiping them with a cloth
dampened with 30W motor oil.
MAINTENANCE INSTRUCTIONS

Page 42
7. Remove the spring pulleys every three months. Clean the spring
pulley shafts with a dry cloth. Protect the shafts from corrosion with a
thincoat of multi-purpose grease before reassembling.
8. Remove the pedals every three months. Clean the pedal shaft and
leveling arm pin with a dry cloth. Protect the pedal shaft and leveling
arm pin from corrosion with a light coat of multi-purpose grease
before reassembling.
Battery Charge
If you have a 4600/4400 CL, remove the bottom cover and check the battery
voltage level every three months.
1. Using your multimeter, touch the red lead to the positive
terminal of the battery and the black lead to the negative terminal.
2. If the voltage level is less than 6.1 VDC, charge the battery. Plug
the wall pack battery charger into the connector located near the
bottom of the left bottom cover. Charge the battery for approximately
24 to 48 hours and then recheck it. It is okay to use the machine
while the battery charger is connected.
Battery Disposal
When ordering new batteries, you will need to properly dispose of (recycle)
your old lead-acid batteries. Most federal and state regulations require lead-
acid batteries to be recycled. Do not throw away old batteries. Lead is a toxic
heavy metal, hazardous to living organisms. Disposal instructions and a list of
recycling centers are tabulated in the Appendix. If you have questions, contact
the Customer Service Department at (800) 331-3578.
MAINTENANCE INSTRUCTIONS
!WARNING
TO REDUCE THE POSSIBILITY OF SLIPPING, BE SURE THE PEDAL
AREA IS FREE OF GREASE OR OIL. WIPE ANY EXCESS OIL OFF
THE MACHINE SURFACES.

Page 43
MAINTENANCE INSTRUCTIONS
Table 3: Recommended Preventive Maintenance Schedule
*Note: Use of lubricants other than those specified will result in
diminished performance and a shorter life span for that part.
TRAP DEDNEMOCER NOITCA YCNEUQERFRENAELCTNACIRBUL
elosnoCnaelCepiWyliaDretaWA/N
srevoC dnanaelC tcepsnI yliaD detuliD dlohesuoh renaelc A/N
dnaevirD sniahCpetS
etacirbuL roylhtnoM 003retfa esufosruoh A/N rotomW03 lio
dnanaelC etacirbul
roylretrauQ 009retfa sruoh
dliM resaerged rotomW03 lio
niahCpetS
noitcennoC stnioP
dnanaelC etacirbul
3yrevE roshtnom 009retfa sruoh
yrd,naelC gar
-itluM esoprup esaerg
gnirpS yelluP stfahS
dnanaelC etacirbul
3yrevE roshtnom 009retfa sruoh
yrd,naelC gar
-itluM esoprup esaerg
ladeP dnastfahS gnileveL sniPmrA
dnanaelC etacirbul
3yrevE roshtnom 009retfa sruoh
yrd,naelC gar
-itluM esoprup esaerg
mrAladeP sgnirpS dnatcepsnI nwodepiw keewhcaE sruoh07ro A/N -lio,naelC denepmad gar
mrAladeP stfahS
dnanaelC etacirbul
3yrevE roshtnom 009retfa sruoh
yrd,naelC gar rotomW03 lio
yrettaBegatloVkcehC
3yrevE roshtnom 009retfa sruoh
A/NA/N
stleB &tcepsnI noisneTtsujdA
3yrevE roshtnom 009retfa sruoh
A/NA/N

Page 44
GENERAL TROUBLESHOOTING GUIDELINES
This troubleshooting section is organized into three basic problem sections:
electrical troubleshooting, console diagnostic tests, and mechanical trouble-
shooting. Once you have identified the problem section, perform all the tests in
the same order as written. To order a replacement part or for help with trouble-
shooting, contact our Customer Service Department. Refer to the Appendix for
the appropriate phone number.
ELECTRICAL TROUBLESHOOTING
The 4600/4400 PT electrical system has four major components: the alterna-
tor, the power supply, the power cables, and the console. The 4600/4400 CL
has five major components: the alternator, the power board, the battery, the
power cables, and the console. The console, power board, and power supply
are not serviceable by the owner. If any of these parts are inoperable, they
must be replaced. Opening the console or the power supply will void the
warranty.
4600/4400 PT
1. Use a voltmeter set on VAC to verify that the AC wall outlet has 100
to 120 VAC (or 220 to 240 VAC, if applicable). If you do not have a
voltmeter plug in an alternate AC-powered device (e.g., a lamp). If the
device does not work when plugged into the electrical outlet, consult
an electrician for further assistance and then retest the electrical
outlet.
2. Plug the power supply into the wall outlet. The green Light Emitting
Diode (LED) on the power supply should be on. If the LED does not
light up, replace the power supply.
3. Disconnect the DC cable from the left side panel. Set the voltmeter to
VDC and test for 12 to 19 VDC in pins #1 (+) and #2 (-). Replace the
power supply if the voltage reading is outside the specified range.
4. Remove the bottom cover and connect the DC cable to the power
connector on the left side of the frame. Locate the black and white
wires on the backside of the power connector.
TROUBLESHOOTING

Page 45
5. Follow the white power connector wire to the where it plugs into the
main cable white wire, and disconnect it from the main cable
white wire.
6. Set your voltmeter to VDC. Connect the positive lead of your
voltmeter to the white wire from the power connector and touch the
gray casing of the alternator with the negative lead of your voltmeter.
7. DC voltage measured should be 12 to 19 VDC. Replace the power
connector if the voltage is not the same value as in step 3. Connect
the two white wires.
8. Remove the console knobs from the back of the console, lift the
console up, and disconnect the 20-pin main cable from the console.
9. Test for 12 to 19 VDC in pins #1 (-) and #10 (+) in the main cable
connector. Replace the main cable if the voltage reading is not
the same as in step 7.
10. If all voltage readings have been within the specified range and the
console will not power up, the console should be replaced.
Alternator Test
11. Check for loose wiring connections on the alternator, diode, and load
resistor (see Final Assembly Figure).
12. Perform the Positive Output to Field test on the alternator:
•Disconnect the power cord from the electrical outlet.
•Remove the black wire from the B+ terminal on the alternator.
•Remove the brown wire from the field terminal on the alternator.
ELECTRICAL TROUBLESHOOTING

Page 46
•Place a short wire with alligator clips on the B+ terminal and the
field (FLD) terminal of the alternator.
•Step on the machine for approximately 10 to 15 seconds.
•If full resistance is achieved during this time, your alternator
has correct current flow. If no resistance is achieved, replace
the alternator.
Diode Test
13. Remove the brown wire and diode from the field terminal of the
alternator and set your voltmeter to the Ohms setting.
14. Place one lead from the voltmeter on each end of the diode, and then
reverse the leads. A diode that is good will show a high reading in
one direction and a low reading when the leads are reversed.
Replace the diode if the readings recorded are both high or both low.
Resistor Test
15. Remove one wire from the load resistor (see Final Assembly Figure)
and place one lead from the voltmeter on each of the threaded posts
on the load resistor. Replace the load resistor if the voltmeter does
not read 0.5 Ohms (± 10%).
4600/4400 CL
Battery Test
1. Remove the mid cover and top covers and unplug the battery from
the power control board. Locate pins #1 & 2 in the end of the cable.
Use a voltmeter to verify that the voltage is a minimum of 6.1 VDC.
Reconnect the battery back to the power control board and install the
battery charger for at least 24 hours if the voltage measured is below
6.1 VDC. Note: You can use the machine while the battery recharger
is connected.
2. Remove the console knobs from the back of the console, lift the
console up, and disconnect the main cable from the console.
ELECTRICAL TROUBLESHOOTING

Page 47
3. Step up on the machine. With the voltmeter set to DC voltage, test
for greater than 6.1 VDC in pins #1 (+) and #10 (-) in the main cable
connector while stepping. Replace the main cable if the voltage
reading is less than 6.1 VDC. Next, check for continuity in the main
cable (see Final Assembly Figure).
4. If all voltage readings have been within the specified range and the
console will not power up, the console should be replaced.
Alternator Test
5. Perform the Positive Output to Field test on the alternator:
•Unplug the battery from the power control board.
•Remove the black wire from the B+ terminal on the alternator.
•Remove the brown wire from the field terminal on the alternator.
•Place a short wire with alligator clips on the B+ terminal and the
field (FLD) terminal of the alternator.
•Step on the machine for approximately 10 to 15 seconds.
•If full resistance is achieved during this time, your alternator
has correct current flow. If no resistance is achieved, replace
the alternator.
Resistor Test
6. Unplug the load resistor from the power control board and set your
voltmeter to Ohms. Place one lead from the voltmeter on each of the
threaded posts on the load resistor. Replace the load resistor if the
voltmeter does not read 2.5 Ohms (± 10%).
7. If the problem still exists, contact the Customer Service Department at
800-331-3578.
ELECTRICAL TROUBLESHOOTING

Page 48
The following tests are performed while the console is in the “SELECT
WORKOUT” mode. If the console fails any test, the console should be replaced
or exchanged. To return to the “SELECT WORKOUT” mode, press either
[CLEAR] or [START/STOP] while in the DIAGNOSTIC mode. Please note that
there may be additional verbiage on the display other than is listed in this
manual. The FreeClimber console is used on other StairMaster® equipment.
DIAGNOSTIC CODES
[ ^ ] [ 6 ] [ 0 ] Test display
[ ^ ] [ 6 ] [ 1 ] Test keyboard
[ ^ ] [ 6 ] [ 2 ] Test serial port
[ ^ ] [ 6 ] [ 3 ] Test alternator
[ ^ ] [ 6 ] [ 4 ] -N/A-
[ ^ ] [ 6 ] [ 5 ] -N/A-
[ ^ ] [ 6 ] [ 6 ] Test Tach
[ ^ ] [ 6 ] [ 7 ] - [ 6 ] [ 9 ] -N/A-
Display Test
During the display test, the console screen alternates between all LCD
segments turned on and the sample program profile screen at a 2-second rate.
1. Press [ LEVEL: ^ ], [ 6 ], [ 0 ], [ENTER]. The console will display
“DISPLAY TEST”.
2. All LCD segments will turn on for 2 seconds, and then a sample
program profile will be displayed for 2 seconds. Press [CLEAR] to end
the test.
Keypad Test
Perform this test if you are having trouble entering data into the console.
During the test, pressing any key displays that key name on the message line.
Press [CLEAR] to exit.
4600/4400 PT/CL CONSOLE DIAGNOSTIC TESTS

Page 49
1. Press [ LEVEL: ^ ], [ 6 ], [ 1 ], to start the test.
2. Firmly press each button except [CLEAR]. The name of the key will be
shown in the display window. Press [CLEAR] to end the test.
Serial Port Test
This test verifies that the RS 232 port used for linking to external C.S.A.F.E.
systems (commercial entertainment systems) is working. You must have the
loop-back cable assembly (PN 040051-001) to perform this test.
1. Insert the loop-back cable assembly into the RS 232 port on the back
of the console.
2. Press [ LEVEL: ^ ], [ 6 ], [ 2 ]. The console will display “SERIAL TESTS.”
Press [ENTER] to access the C.S.A.F.E. test.
3. Press [ENTER] a second time. The console will run a diagnostic test
and then display either “PASS”or “FAIL.” Replace the console if it
fails this test.
Alternator Test
Use this test to verify the alternator field routines of the console. You will need
to briefly exercise on the machine for this test.
1. Press [ LEVEL: ^ ], [ 6 ], [ 3 ], to start the test.
2. For “Field on” press [ LEVEL: ^]. Step on the machine for
approximately 10 to 15 seconds. If full resistance is achieved during
this time, your console has correct current flow. If no resistance is
achieved, either the console or the alternator is bad. See the
electrical troubleshooting portion of this manual to isolate and test
the alternator. Replace the console if the alternator is good.
3. For ‘Field off” press [ LEVEL: V]. Step on the machine for
approximately 10 to 15 seconds. You should not get resistance with
the field turned off. Press [CLEAR] to end the test.
4600/4400 PT/CL CONSOLE DIAGNOSTIC TESTS

Page 50
Tach Test
If you do not have resistance, perform the tach test. The tach test will tell you
the tach signal, in revolutions per minute (RPMs), picked up by the console.
1. Press [ LEVEL: ^ ], [ 6 ], [ 6 ], [ENTER]. The console will display
“TAR TACH ACT.” The target tach speed of 2,000 RPMs will be shown
in the upper left corner of the display window. The actual tach picked
up by the console will be shown in the upper right corner of the
display window.
2. Start stepping on the pedals. The number in the right hand corner of
the console should increase to 2,000 RPMs (+/- 200). If the tach signal
picked up by the console is less then 1,900 RPMs then there is a
problem in the AC tach circuit - either with the console software,
alternator (check the AC tach wire, the field wire, the diode, and the
terminal posts), or the main cable.
Error Reporting
The console will display various error messages in the display window. The
total amount of errors will be displayed in the upper right numeric window.
Note that only the highest priority reported error will be displayed. Errors are
handled in two ways. One as a non-fatal “WARNING” which will display the
text message but continue system operation until the user presses the [CLEAR]
key. The second way is as a fatal “ERROR” which will stop the exercise and
return the system to an idle intensity state. The console will display the error
text and not let the user restart the programs unless power has been turned
off and then back on.
The following microprocessor errors require a console replacement;
ALU ERROR, TIMER ERROR, and STATIC RAM ERROR.
Resetting the power may clear the following microprocessor errors;
EEPROM ERROR, and PROGRAM ERROR. If resetting the power doesn’t work,
the console may need to be replaced.
4600/4400 PT/CL CONSOLE DIAGNOSTIC TESTS

Page 51
Contact Heart Rate Test
The contact heart rate system is made up of the console and the contact
heart rate sensor handles. Remember that even when operating properly, the
contact Heart Rate system will not work for everyone. If you suspect you have
a problem with your system, have someone else try it before performing the
following troubleshooting steps:
1. With the console showing “SELECT WORKOUT,” place your hands
on the sensor handles using a relaxed grip, and remain still. After
approximately 10 seconds a flashing ♥ should be displayed on the
console, followed by your heart rate in beats per minute. If your heart
rate does not appear, continue on to the next step.
2. Verify that the console software has been set up to receive contact
heart rate (see the heart rate monitoring section of this manual).
3. If the telemetry (Polar®) receiver located in the console is receiving
interfering signals, the contact heart rate system may be inhibited.
Take your hands off the handle sensors for about 20 seconds and
watch the heart display. If it flashes on and off, the telemetry heart
rate is picking up interfering signals, and the machine must be moved
away from the source of the interference or the telemetry heart rate
input must be disabled (see the heart rate monitoring section of this
manual).
4. Remove the console knobs from the back of the console, lift the
console up, and disconnect both the main cable and the small hand
grip sensor cable from the console. Use an ohmmeter to check for
continuity between the hand grip sensors and the small cable
connector. If the handles are working, each steel sensor should be
connected to one wire on the cable connector, with less than 15 ohms
showing on the ohmmeter.
5. If possible, replace or exchange your console with a console that you
know is working and retest the machine.
6. If the problem still persists, contact the Customer Service Department
at 800-331-3578.
4600/4400 PT/CL CONSOLE DIAGNOSTIC TESTS

Page 52
Telemetry (Polar®) Heart Rate Test
The telemetry heart rate system is made up of the console, the heart rate re-
ceiver, and the chest strap (available separately). You can test each compo-
nent by performing the following steps:
1. You will need to put a chest strap on to test the telemetry
heart rate. Before you put on the chest strap, wet the two contact
patches. Secure the chest strap as high under your pectoral muscles
(chest) as is comfortable. The chest strap should fit snugly,
comfortably, and allow normal breathing.
2. A flashing ♥ should be displayed on the console. Your heart rate, in
beats per minute, will show next to the heart icon. If the heart icon
does not show, or if your heart rate is not displayed on the console,
then you have a problem with either the console, chest strap, or
heart rate receiver.
3. Verify that the console software has been set up to receive telemetry
(see the heart rate monitoring section of this manual). Note that
holding the contact heart rate sensors (if enabled) can inhibit the
telemetry heart rate input from working.
4. Test your chest strap with a machine that you know is working or
with a heart rate watch that you know is working.
5. External interference caused by nearby televisions, personal CD
players, or air conditioners may also inhibit the telemetry heart rate
pickup. Move the machine away from interference sources if possible.
6. If possible, replace or exchange your console with a console that you
know is working and retest the machine.
4600/4400 PT/CL CONSOLE DIAGNOSTIC TESTS

Page 53
If you hear a grinding or clicking noise, experience excessive vibration during
exercise, or if the pedals are not functioning properly, you probably have a
problem in the drive train. Attempt to isolate the problem area by performing
the following tests in precisely the order listed below. Refer to the “Parts Re-
moval and Replacement” section for all disassembly and assembly instruc-
tions.
1. Unplug the machine and remove the bottom side covers.
2. Noise can be generated by a Poly-V or HTD belt that is either too tight
or too loose. Check the condition and the tension of the belts. Re-
place worn belts. Adjust the belt tension according to the instructions
in the "Parts Removal and Replacement" section.
3. Remove the Poly-V belt and move the pedal arms. If the noise no
longer exists, check the condition of the alternator. If the noise is still
present,go to step #4.
•Disconnect the DC power cable if you have a 4600/4400/4200 PT
or unplug the connector from position J4 on the power supply
circuit board if you have a 4600/4400 CL. Spin the alternator
pulley with your fingers. It should spin freely and remain spinning
for at least two revolutions. If it does not, the alternator should be
replaced.
•If the alternator does spin freely, check the alternator for noise,
roughness, or the presence of an excessive amount of black
powder inside the alternator or near the outside of the case. If
any of these conditions exist, the brushes might be bad and the
alternator should be replaced.
MECHANICAL TROUBLESHOOTING
TO REDUCE THE RISK OF INJURY, DO NOT OPERATE THE MACHINE
WHILE THE COVERS ARE REMOVED. DO NOT DEPRESS OR RAISE THE PEDALS WHILE
ANYONE'S HANDS ARE INSIDE THE MACHINE.
!WARNING

Page 54
•Do not reinstall the Poly-V belt if performing step #4. Plug in the
connector at position J4 or reconnect the DC power cable,
as applicable.
4. Remove the drive and step chains. Check the condition of the chains
by flexing each link up and down. Each link should move freely. Re-
place the chain if any stiff or inflexible links are found or if the chain is
rusty, corroded, or otherwise damaged. Do not reinstall the chains.
5. Remove the pedals. Clean any corrosion off the pedal shaft with an
oil-dampened rag. Apply a thin coat of multi-purpose grease to the
shaft. If the noise persists, go to step 6.
6. Check the step chain connection point. Clean and grease the master
link and bushing. Replace damaged parts.
7. Check the drive hub assembly.
•Check the condition of the drive sprocket teeth. The teeth should
not be unevenly worn. Replace the worn sprocket(s).
•The drive sprockets work independently of one another. Each
sprocket should turn freely in one direction and lock when turned
in the other direction. Replace an inoperable drive sprocket.
•Remove the drive shaft. Inspect the bearings in the drive hub.
Replace the drive hub assembly if the shaft does not spin freely
or if there is excessive radial play at the shaft. Be careful not to
get dirt into the hub.
•Inspect the ends of the drive shaft (at the sprocket attachment
points) for signs of wear or scoring. Replace the shaft if it is
excessively worn.
8. Check the pedal arm and leveling arm shafts by removing both the
right and left pedal and leveling arms. Inspect the shafts and the
bushings for signs of wear and corrosion. Replace the bushing(s) if
worn.
MECHANICAL TROUBLESHOOTING

Page 55
•Clean all corrosion off the pedal arm shaft and leveling arm shaft
and bushings. Wipe the shafts with an oil-dampened cloth before
reassembling. DO NOT SAND THE PEDAL ARM SHAFT OR
LEVELING ARM SHAFT.
9. Remove the HTD belt. Inspect the belt, the Poly-V pulley, and the HTD
pulley for excessive wear. Replace if necessary. The Poly-V pulley
should spin freely. If it does not, replace the eccentric shaft assembly.
10. Inspect the HTD pulley for excessive wear and smoothness of
operation. If the pulley is worn, replace it. If it does not spin freely,
remove the first reduction shaft and inspect the bearings.
11. Reinstall all parts, ensuring the proper tension of the Poly-V and HTD
belts and the drive chain (see Figure 30). Clean and lubricate the drive
and step chains with 30W motor oil before reinstalling them.
MECHANICAL TROUBLESHOOTING

Page 56
COVERS
There are three covers on the 4400 PT/CL and the 4200 PT: the top cover, the
mid-cover and the bottom cover. The top and bottom covers are made of a
right and left section. Do not separate the right and left sections of either the
top or bottom covers to perform most maintenance tasks. Access to the interior
of the machine takes three steps: remove the mid cover, slide the top cover
upward, and remove the bottom cover (see Figure 24).
The 4600 PT/CL has an additional shield over the handles. Access to
the interior of the machine takes four steps: remove the mid cover, remove the
shield, separate the top covers, and remove the bottom cover.
Mid Cover
1. Use the fastener removal tool to remove each of the four fastener
pins on the mid cover (see Figure 23).
2. Stand on the pedals and keep them on the floor.
3. Slide the mid cover down and away from the machine. Remove
the cover from the frame tube. Carefully let both pedals return to
the upper stops.
Top Cover
1. 4400 PT/CL, 4200PT: Remove the mid cover and the console.
2. Release the pins along the middle seam of the top cover. Use a
small phillips screwdriver or similar tool to push the fastener center
pin in at least halfway. Use your fingers to remove the fastener base
from the cover and then separate the top covers.
PARTS REMOVAL AND REPLACEMENT
!WARNING
TO REDUCE THE RISK OF INJURY, DO NOT OPERATE THE MACHINE
WHILE THE COVERS ARE REMOVED. DO NOT DEPRESS OR RAISE THE
PEDALS WHILE ANYONE'S HANDS ARE INSIDE THE MACHINE.

Page 57
3. 4600 PT/CL: Use the fastener removal tool to release the cover
fasteners and separate the top covers.
4. To reinstall the 4400 PT/CL and 4200 PT fasteners, remove the pin
completely from the base. Insert the base into the hole in the covers.
Insert the pin into the base until it is flush with the base.
Shield (4600 PT/CL )
1. Remove the two mounting
screws from the bottom shield.
2. Separate the top shield from the
bottom shield and remove the
upper and lower shield from the
handrail.
Bottom Cover
1. Remove the mid cover.
2. 4600/4200/4400 PT: Disconnect the DC power cable from the
connector located on the bottom side of the left bottom cover.
3. Remove the fastener located on each side of the lower edge of
the bottom cover (see Figure 24).
4. 4400/PT/CL, 4200 PT: Kneel in front of the machine, facing the cover
seam. Push in and hold both sides of the lower cover to disengage
the locking tabs at the joint between the upper and lower covers. Use
your hands to push up the top cover and separate the top cover from
the bottom cover. Pull out and forward on the lower cover to remove it
from the frame.
4600 PT/CL: Remove the cover fasteners and separate the left and
right top cover from each other. Pull out and forward on the lower
cover to remove it from the frame.
PARTS REMOVAL AND REPLACEMENT

Page 58
CONSOLE
1. Remove the four mounting knobs from the back of the console.
2. Disconnect the main cable, contact heart rate cables (4600 PT/CL),
andPolar® cable (4600/4400 PT/CL) from the back of the console. Lift
the console off the machine.
3. Reverse the steps to reinstall the console.
CONSOLE ADJUSTMENT
1. Loosen the console bracket wing nut.
2. Pivot the console up or down to adjust the
console to desired viewing angle and then
tighten the wing nut.
POLY-V AND HTD BELT
1. Remove the bottom cover.
2. Loosen the adjustment bolt that mounts the alternator to the
slotted alternator brace and the pivot adjusting bolt and nut. Swing
the alternator down.
3. Remove the Poly-V belt.
4. Slide the HTD belt toward you and off the HTD pulley. Remove the
belt from the machine.
5. Reinstall the HTD belt.
PARTS REMOVAL AND REPLACEMENT
!WARNING
THE BELTS MUST BE PROPERLY TENSIONED. A BELT THAT IS TOO TIGHT
WILL CAUSE SLOW AND SLUGGISH OPERATION. A BELT THAT IS TOO LOOSE
WILL CAUSE EXCESSIVE NOISE AND BELT WEAR.

Page 59
6. Adjust the HTD belt tension so that you have 1/4 inch (0.6 cm) of side-
to-side play with fingertip pressure (see Figure 30). The bottom shaft
is mounted in an eccentric hub. To adjust the tension:
•Loosen and remove the four bolts and nyloc nuts from the hub.
•Turn the hub one hole clockwise.
•Install and tighten the four bolts and nyloc nuts.
•Verify the HTD belt tension.
7. Install the Poly-V belt. Make sure it is centered on the pulleys.
8. Pivot the alternator up or down as necessary to allow 1/4"
(0.6 cm) of belt deflection with fingertip pressure at the center of the
vertical portion of either side of the belt (see Figure 30).
9. Tighten the alternator adjustment bolt. Verify 1/4" (0.6 cm) of play
in the belt and reinstall the bottom cover.
STEP CHAIN RETAINER
1. Remove the bottom cover.
2. Loosen and remove the two step chain retainer bolts. These bolts are
also the top two mounting bolts for the drive hub assembly.
3. Reverse the removal procedures to install the step chain retainer.
Make sure there is adequate clearance between the step chain and
the stepchain retainer.
PEDAL ARM RETURN SPRING
1. Remove the bottom cover.
2. Unhook the pedal arm return spring from the spring hanger.
3. Detach the spring from the step chain by removing the master link.
The spring-chain connector is in good condition if it has an hour glass
shape. Replace a worn spring-chain connector.
PARTS REMOVAL AND REPLACEMENT

Page 60
4. Check to ensure that the spring pulley turns freely and is not worn
excessively. Refer to the “Spring Pulley” section if you have to replace
the pulley.
5. To reinstall the spring, connect it to the end of the step chain using
the master link.
6. Route the spring under the spring pulley that is fastened to the spring
pulley shaft (see Figure 11).
7. Hook the end of the pedal arm return spring onto the spring hanger.
8. Reinstall the covers.
STEP CHAIN
1. Remove the bottom cover.
2. Remove the step chain retainers.
3. Support the pedal arm. Unhook the pedal arm return spring from the
spring hanger. Lift the step chain up and off the clutch sprocket and
lower the pedal arm to the floor.
4. Remove the double-pitch master link (PN 21298SV) and bearing
sleeve assembly from the step chain connection point on the pedal
arm.
5. Remove the master link from the spring-chain connection.
6. Reverse the procedures to reinstall the step chain. Lubricate the step
chain before reinstalling the covers.
PARTS REMOVAL AND REPLACEMENT
!WARNING
DO NOT TWIST THE SPRING DURING INSTALLATION. IT WILL WEAR
EXCESSIVELY AND REDUCE THE LIFE OF THE SPRING.

Page 61
SPRING PULLEY
1. Remove the bottom cover.
2. Unhook the pedal arm return spring from the spring hanger.
3. Remove the snap ring from the pulley shaft (see Figure 11).
4. Slide the pulley and washer off the shaft.
5. Before reinstalling the pulley, clean the pulley shaft thoroughly with
a clean, dry cloth. Apply a thin coat of multi-purpose grease to the
pulley shaft.
6. Slide the pulley and washer onto the shaft. Install the snap ring.
7. Route the spring under the spring pulley.
8. Hook the end of the spring over the spring hanger. Do not twist the
spring.
9. Reinstall the covers.
DRIVE CHAIN
1. Remove the bottom cover.
PARTS REMOVAL AND REPLACEMENT
TO REDUCE THE RISK OF EYE INJURY, WEAR EYE
PROTECTION WHEN REMOVING SNAP RINGS.
!WARNING
!WARNING
DO NOT TWIST THE SPRING DURING INSTALLATION. IT WILL WEAR
EXCESSIVELY AND REDUCE THE LIFE OF THE SPRING.

Page 62
TO REDUCE THE RISK OF EYE INJURY, WEAR EYE
PROTECTION WHEN REMOVING SNAP RINGS.
!WARNING
2. Remove the master link from the drive chain.
3. Remove the drive chain from the sprockets.
4. Reinstall the drive chain, ensuring the master link is properly installed.
5. Check the drive chain tension. There should be a total of 1 to
1-1/2" (2.5 to 4.0 cm) of play, up and down, at the slackest point in the
chain (see Figure 27). If the drive chain tension needs adjustment,
refer to the “Drive Hub Assembly” section.
6. Lubricate the chain with 30W motor oil and wipe off the excess.
7. Reinstall the covers.
DRIVE SHAFT ASSEMBLY
1. Remove the bottom cover.
2. Remove the step chain retainers.
3. Support the pedal arm. Unhook the pedal arm return spring from the
spring hanger. Lift the step chain up and off the clutch sprocket and
lower the pedal arm to the floor. Repeat on the other side.
4. Remove the snap ring from the left end of the drive shaft.
PARTS REMOVAL AND REPLACEMENT
!WARNING
IF THE DRIVE CHAIN IS TOO TIGHT, THE DRIVE TRAIN WILL WEAR
EXCESSIVELY, SHORTENING THE LIFE OF THE DRIVE HUB. IF THE
CHAIN IS TOO LOOSE, THE MACHINE WILL BE NOISY AND WILL
OPERATE AT LESS THAN PEAK EFFICIENCY.

Page 63
5. Remove the drive chain.
6. Remove the sprocket and the other small parts from the left side of
the hub assembly (see Figure 18).
7. Slide the drive shaft to the right, out of the hub assembly. If you
remove the right-hand clutch sprocket from the drive shaft, do not
confuse it with the left-hand clutch sprocket.
8. Loosen and remove the two remaining bolts and nuts that hold the
hub assembly to the frame. Remove the hub assembly.
9. Inspect the drive shaft, the bushings, the thrust washers, and
clutch sprockets for excessive wear or pitting. Replace worn-out
components.
10. To reinstall the hub assembly, carefully reverse the disassembly
procedures. Be sure that the right- and left-hand clutch sprockets are
positioned correctly; the wide shoulder of the sprocket should be
facing away from the hub on both sides.
11. Chain Tension. The drive shaft is mounted in an eccentric hub.
Rotate the hub so the marked hole is in the 12 o’clock position, lining
up four holes in the hub with the four holes in the frame. Use this hub
position when reinstalling the drive chain since the distance between
the drive and transmission shafts is at a minimum. The hub is in the
proper position when the drive chain has a total of 1 to 1-1/2" (2.5 to
4.0 cm) of play at the slackest point. As the drive chain stretches with
use, increase the chain tension (and the distance between the two
shafts) by rotating the hub counterclockwise (see Figure 26). The
distance between the two shafts is greatest when the marked hole in
the hub is at the 8 o’clock position.
12. Reinstall the covers.
PARTS REMOVAL AND REPLACEMENT

Page 64
PEDAL
1. Remove the snap ring and flat washer from the leveling arm pin and
the pedal shaft (see Figure 17).
2. Slide the pedal off the shaft.
3. Clean the pedal shaft and leveling arm pin with a dry cloth. Lubricate
the pedal shaft and the leveling arm pin with a thin coat of multi-
purpose grease.
4. Reverse the procedures to reinstall the pedal.
LEVELING ARM
1. Remove the pedal.
2. Remove the bottom cover.
3. Remove the snap ring that secures the leveling arm to the leveling
armshaft (see Figure 19).
4. Slide or gently tap the leveling arm off the shaft.
5. Clean the shaft and the pin with a cloth dampened with 30W motor
oil before reassembly.
6. Reverse the removal instructions to reinstall the leveling arm.
PARTS REMOVAL AND REPLACEMENT
TO REDUCE THE RISK OF EYE INJURY, WEAR EYE
PROTECTION WHEN REMOVING SNAP RINGS.
!WARNING
TO REDUCE THE RISK OF EYE INJURY, WEAR EYE
PROTECTION WHEN REMOVING SNAP RINGS.
!WARNING

Page 65
PEDAL ARM
1. Remove the pedal and the bottom cover.
2. Remove the step chain retainers.
3. Support the pedal arm. Unhook the pedal arm return spring from the
spring hanger. Lift the step chain up and off the clutch sprocket and
lower the pedal arm to the floor.
4. Remove the master link from the step chain connection point.
5. Remove the snap ring from the pedal arm mounting shaft and the
leveling arm pin.
6. Slide or gently tap the pedal arm off the mounting shaft.
7. Clean the pedal arm shaft and leveling arm pin with a cloth
dampened with 30W motor oil before reassembly.
8. Reverse the removal procedures to reinstall the pedal arm.
PEDAL PAD
1. The pedal pad wraps around the pedal and locks into place under the
pedal. Separate the pedal pad from the pedal by grabbing the bottom
of the pedal and pulling down and out.
2. Lift the other side of the pedal pad up and remove the pedal pad from
the pedal.
Note: There is a right and left pedal pad. Do not install a left
pedal pad on a right pedal, or a right pedal pad on a left pedal.
PARTS REMOVAL AND REPLACEMENT
TO REDUCE THE RISK OF EYE INJURY, WEAR EYE
PROTECTION WHEN REMOVING SNAP RINGS.
!WARNING

Page 66
PARTS REMOVAL AND REPLACEMENT
ECCENTRIC HUB ASSEMBLY
1. Remove the bottom cover.
2. Remove the Poly-V and HTD belts.
3. Loosen and remove the four nyloc nuts and bolts from the hub.
Remove the assembly from the frame.
4. Reassemble in the reverse order. Ensure the belts are properly
tensioned; refer to the "Poly-V and HTD belt" section.
FIRST REDUCTION SHAFT ASSEMBLY
1. Remove the bottom cover.
2. Remove the drive chain.
3. Remove the eccentric shaft assembly.
4. Remove the set screw from the transmission sprocket (see Figure 21).
Remove the sprocket and key from the shaft.
5. Hold onto the HTD sprocket and pull the shaft out of the hub.
6. Reassemble in the reverse order. Ensure the belts are properly
tensioned; refer to the "Poly-V and HTD belt" section.
HANDLEBAR (4400 PT/CL ,4200 PT)
1. Remove the console and separate the left and right top cover.
2. Cut the Ty-wraps that secure the main cable to the handlebar tube.
3. Remove the four screws and flat washers that hold the handlebar
tube in the frame tube.
4. Lift the handlebar out of the frame. Reverse the steps to reinstall the
handlebars.

Page 67
UPPER HANDLES (4600 PT/CL)
1. Disconnect the left and right contact heart rate cables from the back
of the console.
2. Remove the two mounting screws from the top and bottom shield
and remove the shields from the upper handle assembly.
3. Remove the four handrail adapter screws from the upper handle
assembly.
4. Remove the upper handle assembly from the machine. The contact
heart rate cables are threaded through the handrail adapter. Remove
the handrail adapter from the contact heart rate cables.
5. Reverse the removal procedures to install the new upper handle
assembly.
SIDE HANDRAILS (4600 PT/CL)
1. Disconnect the left and right
contact heart rate cables
from the back of the console.
2. Remove the two mounting
screws from the top and bottom
shield (see Figure 20) and remove
the shields from the upper handle
assembly.
3. Remove the four handrail
adapter screws from the upper
handle assembly.
4. Remove the upper handle assembly
from themachine. The contact heart rate
cables are threaded through the handrail
adapter. Remove the handrail adapter from the
contact heart rate cables. Set the upper handle assembly aside.
PARTS REMOVAL AND REPLACEMENT

Page 68
PARTS REMOVAL AND REPLACEMENT
5. Tilt the machine forward and use an extended socket to remove the
two handrail adapter screws from the front leg of the machine.
6. Tilt the machine back into place and pull each handrail out sideways.
Be aware that the handrail extrusion connects the left handrail to the
right handrail, and may fall out when one side is removed.
7. Reverse the removal procedures to reinstall the handrail.
ALTERNATOR
1. Remove the bottom cover. Mark (by color) the location of each wire
attached to the alternator (see Final Assembly Diagram). Remove the
wires from the alternator.
2. Loosen and remove the alternator adjusting bolt on the slotted brace.
Remove the Poly-V belt. Inspect the belt for wear and replace the belt
if it is cracked, cut, or is otherwise damaged.
3. Loosen and remove the nyloc nut from the alternator post. Remove
the alternator from the frame.
4. Reverse the removal procedures to install the new alternator. Be sure
to verify the wiring against the Final Assembly Diagram.
5. Pivot the alternator up or down as necessary to allow 1/4"
(0.6 cm) of belt deflection with finger tip pressure at the center of the
vertical portion of either side of the belt (see Figure 27).

Page 69
The machine must be grounded if you are using the external power supply or
the battery charger. Grounding provides the path of least resistance for the
electric current, thereby reducing the risk of electric shock. The power supply
or battery charger must be plugged into an appropriate outlet that is properly
installed and grounded in accordance with all local codes and ordinances.
The grounding plug on the power supply and the battery charger is
shown in sketch A below*. A temporary adapter, shown in sketches B and C,
may be used to connect the plug to a two-pole receptacle if a properly
grounded outlet is not available. The adapter should be used only until a prop-
erly grounded outlet (sketch A) can be installed by a qualified electrician. The
tab extending from the adapter must be connected to a permanent ground
such as the metal screw on the outlet cover.
* This may vary for International power supplies.
GROUNDING INSTRUCTIONS
Figure 10: Grounding System
!DANGER
IMPROPER CONNECTION OF THE EQUIPMENT-GROUNDING CONNECTOR CAN
RESULT IN THE RISK OF ELECTRIC SHOCK. CHECK WITH A QUALIFIED ELECTRI-
CIAN OR SERVICE PERSON IF YOU ARE IN DOUBT AS TO WHETHER THE MA-
CHINE IS PROPERLY GROUNDED. DO NOT MODIFY THE PLUG PROVIDED WITH
THIS MACHINE. IF IT WILL NOT FIT THE AVAILABLE OUTLET, HAVE A PROPER
OUTLET INSTALLED BY A QUALIFIED ELECTRICIAN.

Page 70
This equipment has been tested and found to comply with the limits for a
Class B digital device, pursuant to Part 15 of the FCC rules. These limits are
designed to provide reasonable protection against harmful interference in a
residential installation. This equipment generates, uses and can radiate radio
frequency energy and, if not installed and used in accordance with the instruc-
tions, may cause harmful interference to radio communications. However,
there is no guarantee that interference will not occur in a particular installa-
tion. If this equipment does cause harmful interference to radio or television
reception, which can be determined by turning the equipment off and on, the
user is encouraged to try to correct the interference by one or more of the fol-
lowing measures:
•Reorient or relocate the receiving antenna.
•Increase the separation between the equipment and receiver.
•Connect the equipment into an outlet on a circuit different from
that to which the receiver is connected.
•Consult the dealer or an experienced radio/TV technician for help.
CANADIAN DOC CLASS B COMPLIANCE
This digital apparatus does not exceed the Class B limits for radio emissions
from digital apparatus set out in the radio interference regulations of the Ca-
nadian Department of Communications.
La présent appareil numérique ne dépasse pas les limites etablies pour les
bruits radioélectriques applicables aux appareils numériques de la Class B
prescrites dans les règlement sur le brouillage radioélectrique édicté par le
Ministère des Communications du Canada.
FCC COMPLIANCE
!WARNING
CHANGES OR MODIFICATIONS TO EQUIPMENT NOT
EXPRESSLY APPROVED BY STAIRMASTER® HEALTH & FITNESS
PRODUCTS, INC. COULD VOID THE USER'S AUTHORITY TO
OPERATE THIS EQUIPMENT.

Page 71
APPENDICES
If you need assistance, please have both the serial number of your machine
and the date of purchase available when you contact the appropriate
StairMaster® Health & Fitness Products, Inc. office listed below.
OFFICES IN THE UNITED STATES
CORPORATE HEADQUARTERS CUSTOMER SERVICE
12421 Willows Road NE, Suite 100 12421 Willows Road NE, Suite 100
Kirkland, WA 98034 Kirkland, WA 98034
(800) 635-2936 or (425) 823-1825 (800) 331-3578
FAX: (425) 823-9490 FAX: (425) 814-0601
www.stairmaster.com E-mail: customerservice@
stairmaster.com
INTERNATIONAL OFFICES AND DISTRIBUTORS
For technical assistance and a list of distributors in your area, please call or fax
one of the following numbers.
INTERNATIONAL DIVISION ASIA PACIFIC HEADQUARTERS
(425) 823-1825 Telephone/Fax:+81-45-590-5686
FAX: (425) 820-7505 E-mail: stairintl@aol.com
E-Mail: intlservice@stairmaster.com
EUROPE: HEADQUARTERS
+41-91-827-3801
FAX: +41-91-827-8902
E-Mail: stairmasterch@swissonline.ch
GERMANY: HEADQUARTERS
+49-2204/610-27
FAX: +49-2204/628-90
E-Mail: stairmaster.de@t-online.de
U.K.: HEADQUARTERS
+44-1908/267-345
FAX: 44-1908/267-346
E-mail: stairmasteruk@msn.com

Page 72
BATTERY RECYCLING
After installing a new battery, Contact the nearest Yuasa-Exide, Inc. recycling
center from the list below to get information on the proper disposal of your old
lead-acid battery. Most federal and state regulations require lead-acid batter-
ies be recycled. Do not throw away old batteries. Lead is a heavy metal and is
toxic to living organisms.
STATE ADDRESS PHONE NUMBER
Alabama 906 40th St. (205) 591-0606
Birmingham, AL 35222
California, 3470 Depot Rd. (510) 887-8080
(Northern) Hayward, CA 94545
California, 1250 Bixby Dr. (818) 333-3060
(Southern) City of Industry, CA 91745
Colorado 12860 W. Cedar Dr. (303) 763-5833
Suite 106A
Lakewood, CO 80228
Florida 11310 Satellite Blvd. (407) 857-9234
Orlando, FL 32821
Georgia 1721-C Oakbrook Dr. NE (404) 446-8663
Norcross, GA 30093
Illinois 5303 Ninth Ave (708) 352-3665
Countryside, IL 60525
Maryland 899 Airport Rd. Ste E (410) 768-5586
Glen Burnie, MD 21061
Massachusetts 13 Wheeling Ave. (617) 932-6570
Woburn, MA 01801
Michigan, 2760 Auburn Rd. (616) 531-1120
Southeast Auburn Hills, MI 48326
Michigan, West 2882 Remico St. SW (612) 631-2150
Grandville, MI 49418
Minnesota 1900 Oakcrest Ave. Ste 5 (816) 231-1414
Roseville, MN 55113
Missouri 5328 Winner Rd. (816) 231-0685
Kansas City, MO 64127
New Hampshire 17 Clinton Dr. (603) 886-5900
Hollis, NH 03049
APPENDICES

Page 73
STATE ADDRESS PHONE NUMBER
New Jersey 131 Industrial Ave. (201) 641-5900
Hasbrouck Hgts., NJ 07604
New York 26 Corporate Circle (315) 437-1788
E. Syracuse, NY 13057
Ohio, Central Rickenbacker ANG (513) 851-3838
Bldg. 1073
Columbus, OH 43217
Ohio, North 2635 Hamilton Ave. (216) 241-6231
Cleveland, OH 44114
Ohio, Southwest 540 Northland Blvd. (216) 241-6231
Cincinnati, OH 45240
Pennsylvania, East 3000 Montrose Ave. (215) 921-4480
Laureldale, PA 19605
Pennsylvania, East 320 Constance Dr. (215) 443-0912
Warminster, PA 18974
Pennsylvania, West 920 Vista Park Rd. (412) 788-1613
Pittsburgh, PA 15205
Tennessee 2934 Brooks Road (901) 396-5031
Memphis, TN 38116
Texas, Northeast 11420 Ferrell Dr. Ste 300 (214) 869-1855
Dallas, TX 75234
Texas,South 4738 Cotton Belt (210) 661-5497
San Antonio, TX 78219
Texas, Southeast 4301 S. Pinemont Ste 114 (713) 690-8700
Houston, TX 77041
Washington 660 Industry Dr. (425) 575-3090
Tukwila, WA 98188
West Virginia P.O. Box 1666 (304) 327-3594
Rte. 2, Box 1
Bluefield, WV 24701
APPENDICES

Page 74
APPENDICES
Figure 11: Parts Needing Periodic Maintenance

Page 75
APPENDICES
Figure 12: Final Assembly - Left, 4600 PT

Page 76
APPENDICES
Figure 13: Final Assembly - Right,4600 PT

Page 77
APPENDICES
Figure 14: Final Assembly - Left, 4600 CL

Page 78
APPENDICES
Figure 15: Final Assembly - Right, 4600 CL

Page 79
APPENDICES
Figure 16: Covers - 4600 PT/CL

Page 80
APPENDICES
Figure 17: Pedal Arm Assembly & First Reduction Shaft Assembly
(4600/4400 PT/CL, 4200 PT)

Page 81
APPENDICES
Figure 18:Drive Shaft Assembly & Eccentric Hub Assembly
(4600/4400 PT/CL, 4200 PT)

Page 82
APPENDICES
Figure 19: Final Assembly - Left, 4400/4200 PT

Page 83
APPENDICES
Figure 20: Final Assembly - Right, 4400/4200 PT

Page 84
APPENDICES
Figure 21: Final Assembly - Left, 4400 CL

Page 85
APPENDICES
Figure 22: Final Assembly - Right, 4400 CL

Page 86
APPENDICES
Figure 23: Covers - 4400 PT/CL, 4200 PT

Page 87
APPENDICES
Figure 24: Cover Removal

Page 88
Figure 25: Cover fasteners
APPENDICES

Page 89
APPENDICES
Figure 26: Drive Chain tensioning

Page 90
APPENDICES
Figure 27: Belt Tension