StorageTek D1739176 D173/9176 Disk Subsystem Site Preparation Guide (hardware Systems Assurance Guide) User Manual To The A7951595 8b69 432f 8c2f 2f3aaeb4fc5c
User Manual: StorageTek D1739176 to the manual
Open the PDF directly: View PDF
.
Page Count: 70
- List of Pages
- Summary of Changes
- Contents
- Figures
- Tables
- Preface
- Nomenclature
- Education and Training
- Product Compliance
- About the Site Preparation Guide
- Order Information
- Weight and Dimensions
- Wiring and Power
- Environmental Requirements
- Controller Tray and Drive Tray Connectors
- 9170-001 Interface Components
- Controller and Array Cable Requirements
- Installing the Hardware
- StorageTek Disk Subsystem comparisons
- Feature Codes
- Program Configuration
- 9176-001 Disk Controller
- 9176-002 Disk Controller
- D173-001 Disk Controller Array
- 9170-001 Disk Array
- Logical Rules Summary:
- Host Interface Kits for 9176-001/002
- CBNT M03 - 39U FIXED HEIGHT CABINET
- Placement
- 9176 Hardware and Software Features
- DRIVE FEATURES CODES FOR 9170
- Fibre Optic Cable Features (SC Duplex to SC Duplex)
- Copper Cables Features (HSSDC to HSSDC)
- Cables Feature (DB9/HSSDC)Copper GBIC to Copper JNI HBAs
- Program Configuration
- Index

StorageTek™
D173/9176
Disk Subsystem
Site Preparation Guide
Document MN5002

StorageTek™
D173/9176
Disk Subsystem
Site Preparation Guide

ii Sixth Edition MN5002
Information contained in this publication is subject to change. In the event of changes, the
publication will be revised. Comments concerning its contents should be directed to:
Disk LPO Information Developer
Storage Technology Corporation
One StorageTek Drive
Louisville, CO 80028-2129
USA
© 2001, Storage Technology Corporation, Louisville, CO, USA. All rights reserved. Printed in USA.
StorageTek, the signature, Information Made Powerful, and StorageNet are trademarks of Storage
Technology Corporation. Other product names mentioned may be trademarks of Storage Technology
Corporation or other vendors/manufacturers.
Copyright © 2001 By LSI Logic Inc. All Rights Reserved Printed in U.S.A.Revision A
Information Control
This publication and the information contained herein is the property of StorageTek. Further-
more, all information is considered StorageTek Proprietary Information and is intended for the
exclusive use of our employees and authorized third parties. No information in this publica-
tion may be read, copied, used, distributed, or shared with any other person without the prior
written consent of StorageTek.
Should this publication be found, please return it to StorageTek, One StorageTek Drive, Louis-
ville, CO 80028-5214, USA. Postage is guaranteed.

MN5002 Sixth Edition iii
List of Pages
Document Title: StorageTek D173/9176 Disk Subsystem
Site Preparation Guide
Manual Part Number: MN5002F
First Edition: February 2000
Second Edition: April 2000
Third Edition: August 2000
Fourth Edition: December 2000
Fifth Edition: June 2001
Sixth Edition: November 2001
Total number of pages in this document is 70, consisting of:
Pages Disposition
Cover
Blank page
Title page
Copyright page
iii through xii
1 through 46
Index-1 through Index-4
Reader’s Comment Form
Business Reply Mailer
Blank Page
Back Cover

iv Sixth Edition MN5002
Summary of Changes
The following is the history and summary of changes for this publication.
Date Edition Description
February 2000 A Initial Release
April 2000 B Added order information, cabinet information, modified sizes
and weights, added color photographs of the 9176 and 9170,
and feature codes.
August 2000 C Changed solution name to StorageTek 9176 SAN Disk Array,
and added more detail to various sections.
December 2000 D Added 72 GB Drive Module and index information
June 2001 E Changed product name and added D173, Object Manager 7.10,
Heterogeneous information, and some value comparison pages
November 2001 F Added new 180GB drive information as well as more
information concerning performance vs. capacity.

MN5002 Sixth Edition v
Contents
Contents
About the Site Preparation Guide . . . . . . . . . . . . . . . . . . . . . . . . . . . . . . . . . . . . . . . . . . . . . 1
Introduction. . . . . . . . . . . . . . . . . . . . . . . . . . . . . . . . . . . . . . . . . . . . . . . . . . . . . . . . . . . . 1
Related Documentation . . . . . . . . . . . . . . . . . . . . . . . . . . . . . . . . . . . . . . . . . . . . . . . . 2
Order Information . . . . . . . . . . . . . . . . . . . . . . . . . . . . . . . . . . . . . . . . . . . . . . . . . . . . . . . . . 3
Path Failover . . . . . . . . . . . . . . . . . . . . . . . . . . . . . . . . . . . . . . . . . . . . . . . . . . . . . . . . . . . 4
Model Description. . . . . . . . . . . . . . . . . . . . . . . . . . . . . . . . . . . . . . . . . . . . . . . . . . . . . . . 5
Battery Backup. . . . . . . . . . . . . . . . . . . . . . . . . . . . . . . . . . . . . . . . . . . . . . . . . . . . . . . 6
Feature Codes . . . . . . . . . . . . . . . . . . . . . . . . . . . . . . . . . . . . . . . . . . . . . . . . . . . . . . . . . . 6
Installation Support . . . . . . . . . . . . . . . . . . . . . . . . . . . . . . . . . . . . . . . . . . . . . . . . . . . 8
Site Preparation Form . . . . . . . . . . . . . . . . . . . . . . . . . . . . . . . . . . . . . . . . . . . . . . . . . . . . 9
Cable Connectors . . . . . . . . . . . . . . . . . . . . . . . . . . . . . . . . . . . . . . . . . . . . . . . . . . . . . . . 10
Cabinet Description. . . . . . . . . . . . . . . . . . . . . . . . . . . . . . . . . . . . . . . . . . . . . . . . . . . . . . 11
CBNT M03 Power Source . . . . . . . . . . . . . . . . . . . . . . . . . . . . . . . . . . . . . . . . . . . . . . 11
Unique Situations. . . . . . . . . . . . . . . . . . . . . . . . . . . . . . . . . . . . . . . . . . . . . . . . . . . . . 12
Weight and Dimensions. . . . . . . . . . . . . . . . . . . . . . . . . . . . . . . . . . . . . . . . . . . . . . . . . . . . . 13
StorageTek™ 9176 Disk Controller Tray Weight . . . . . . . . . . . . . . . . . . . . . . . . . . . . . . 13
StorageTek™ 9176 Disk Controller Dimensions . . . . . . . . . . . . . . . . . . . . . . . . . . . . 14
StorageTek™ 9170 Disk Array and D173 Disk Controller Array Weight. . . . . . . . . . . . 15
9170 Disk Array and D173 Disk Controller Array Dimensions . . . . . . . . . . . . . . . . . 16
Wiring and Power . . . . . . . . . . . . . . . . . . . . . . . . . . . . . . . . . . . . . . . . . . . . . . . . . . . . . . . . . 17
StorageTek 9176 Disk Controller . . . . . . . . . . . . . . . . . . . . . . . . . . . . . . . . . . . . . . . . . . . 17
AC Power Requirements - 9176 Disk Controller. . . . . . . . . . . . . . . . . . . . . . . . . . . . . 18
StorageTek 9170 Disk Array and D173 Disk Controller Array . . . . . . . . . . . . . . . . . . . . 18
9170/D173 Current Rating. . . . . . . . . . . . . . . . . . . . . . . . . . . . . . . . . . . . . . . . . . . . . . 19
9176/D173 Disk Subsystem Current Calculations . . . . . . . . . . . . . . . . . . . . . . . . . . . . . . 20
9176/D173 Disk Subsystem Maximum Operating Power Calculations. . . . . . . . . . . . . . 20
Power Cord Routing Notes . . . . . . . . . . . . . . . . . . . . . . . . . . . . . . . . . . . . . . . . . . . . . . . . 21
Rackmount Power . . . . . . . . . . . . . . . . . . . . . . . . . . . . . . . . . . . . . . . . . . . . . . . . . . . . 21
Rackmount Considerations . . . . . . . . . . . . . . . . . . . . . . . . . . . . . . . . . . . . . . . . . . . . . 22
Environmental Requirements . . . . . . . . . . . . . . . . . . . . . . . . . . . . . . . . . . . . . . . . . . . . . . . . 23
9176 Disk Controller. . . . . . . . . . . . . . . . . . . . . . . . . . . . . . . . . . . . . . . . . . . . . . . . . . . . . 23
Disk Controller Airflow . . . . . . . . . . . . . . . . . . . . . . . . . . . . . . . . . . . . . . . . . . . . . . . . 24
9170 Disk Array and D173 Disk Controller Array. . . . . . . . . . . . . . . . . . . . . . . . . . . . . . 25
9170/D173 Drive Tray Airflow . . . . . . . . . . . . . . . . . . . . . . . . . . . . . . . . . . . . . . . . . . 26
Controller Tray and Drive Tray Connectors . . . . . . . . . . . . . . . . . . . . . . . . . . . . . . . . . . . . . 27
Host Interface Connectors. . . . . . . . . . . . . . . . . . . . . . . . . . . . . . . . . . . . . . . . . . . . . . . . . 28
Drive Interface Connectors . . . . . . . . . . . . . . . . . . . . . . . . . . . . . . . . . . . . . . . . . . . . . . . . 29
Secondary (Diagnostic) Interface Connectors . . . . . . . . . . . . . . . . . . . . . . . . . . . . . . . . . 30
9170-001 Interface Components . . . . . . . . . . . . . . . . . . . . . . . . . . . . . . . . . . . . . . . . . . . . . . 31
Controller and Array Cable Requirements . . . . . . . . . . . . . . . . . . . . . . . . . . . . . . . . . . . . . . 32
Installing the Hardware . . . . . . . . . . . . . . . . . . . . . . . . . . . . . . . . . . . . . . . . . . . . . . . . . . . . . 33

Contents
vi Sixth Edition MN5002
Host Adapters . . . . . . . . . . . . . . . . . . . . . . . . . . . . . . . . . . . . . . . . . . . . . . . . . . . . . . . . . . 33
Single-Bus Configurations . . . . . . . . . . . . . . . . . . . . . . . . . . . . . . . . . . . . . . . . . . . . . . 33
Dual-Bus Configurations (recommended) . . . . . . . . . . . . . . . . . . . . . . . . . . . . . . . . . . 33
Other Hardware. . . . . . . . . . . . . . . . . . . . . . . . . . . . . . . . . . . . . . . . . . . . . . . . . . . . . . . . . 35
StorageTek Disk Subsystem - Installation and Service . . . . . . . . . . . . . . . . . . . . . . . . . . 35
StorageTek Disk Subsystem comparisons. . . . . . . . . . . . . . . . . . . . . . . . . . . . . . . . . . . . . . . 38
A: Feature Codes . . . . . . . . . . . . . . . . . . . . . . . . . . . . . . . . . . . . . . . . 39
Program Configuration . . . . . . . . . . . . . . . . . . . . . . . . . . . . . . . . . . . . . . . . . . . . . . . . .39
9176-001 Disk Controller . . . . . . . . . . . . . . . . . . . . . . . . . . . . . . . . . . . . . . . . . . . .39
9176-002 Disk Controller . . . . . . . . . . . . . . . . . . . . . . . . . . . . . . . . . . . . . . . . . . . .40
D173-001 Disk Controller Array . . . . . . . . . . . . . . . . . . . . . . . . . . . . . . . . . . . . . . .41
9170-001 Disk Array . . . . . . . . . . . . . . . . . . . . . . . . . . . . . . . . . . . . . . . . . . . . . . . .42

MN5002 Sixth Edition vii
Figures
Figures
9176 Disk Subsystem - Order Example. . . . . . . . . . . . . . . . . . . . . . . . . . . . . . . . . . . . . . . . . 4
9176 Controller Tray Dimensions . . . . . . . . . . . . . . . . . . . . . . . . . . . . . . . . . . . . . . . . . . . . . 14
Drive Tray Dimensions . . . . . . . . . . . . . . . . . . . . . . . . . . . . . . . . . . . . . . . . . . . . . . . . . . . . . 16
D173 PDU for distributing Power to Devices throughout the Cabinet . . . . . . . . . . . . . . . . 21
Power Connector types that attach to the customer-supplied power receptacle . . . . . . . . . . 21
Controller Tray Airflow. . . . . . . . . . . . . . . . . . . . . . . . . . . . . . . . . . . . . . . . . . . . . . . . . . . . . 24
Drive Tray Airflow . . . . . . . . . . . . . . . . . . . . . . . . . . . . . . . . . . . . . . . . . . . . . . . . . . . . . . . . 26
Controller Tray Interface Connectors . . . . . . . . . . . . . . . . . . . . . . . . . . . . . . . . . . . . . . . . . . 27
Controller Tray Host Interface Connectors . . . . . . . . . . . . . . . . . . . . . . . . . . . . . . . . . . . . . . 28
Controller Tray Drive Minihub Cards and Connectors . . . . . . . . . . . . . . . . . . . . . . . . . . . . . 29
Controller Tray Diagnostic Interface Connectors . . . . . . . . . . . . . . . . . . . . . . . . . . . . . . . . . 30
9170’s Channel Card - Interface Connectors. . . . . . . . . . . . . . . . . . . . . . . . . . . . . . . . . . . . . 31
Installing the Disk Subsystem on a Fibre Channel Network. . . . . . . . . . . . . . . . . . . . . . . . . 34
Host-Agent Manage Method . . . . . . . . . . . . . . . . . . . . . . . . . . . . . . . . . . . . . . . . . . . . . . . . . 36
Direct-Manage Method . . . . . . . . . . . . . . . . . . . . . . . . . . . . . . . . . . . . . . . . . . . . . . . . . . . . . 36
Host-Agent Manage Method . . . . . . . . . . . . . . . . . . . . . . . . . . . . . . . . . . . . . . . . . . . . . . . . . 37
Direct-Manage Method . . . . . . . . . . . . . . . . . . . . . . . . . . . . . . . . . . . . . . . . . . . . . . . . . . . . . 37

Tables
viii MN5002
Tables
D173 “entry level” Model . . . . . . . . . . . . . . . . . . . . . . . . . . . . . . . . . . . . . . . . . . . . . . . . . . . 5
9176 Models . . . . . . . . . . . . . . . . . . . . . . . . . . . . . . . . . . . . . . . . . . . . . . . . . . . . . . . . . . . . . 6
AC Power Cords . . . . . . . . . . . . . . . . . . . . . . . . . . . . . . . . . . . . . . . . . . . . . . . . . . . . . . . . . . 11
DC Power Cord . . . . . . . . . . . . . . . . . . . . . . . . . . . . . . . . . . . . . . . . . . . . . . . . . . . . . . . . . . . 12
Controller Tray Weights . . . . . . . . . . . . . . . . . . . . . . . . . . . . . . . . . . . . . . . . . . . . . . . . . . . . 13
9170/D173 Drive Tray Weights with the new aluminum chassis . . . . . . . . . . . . . . . . . . . . . 15
Controller Tray Site Wiring Voltages . . . . . . . . . . . . . . . . . . . . . . . . . . . . . . . . . . . . . . . . . . 17
Additional Power Ratings/Specifications . . . . . . . . . . . . . . . . . . . . . . . . . . . . . . . . . . . . . . . 18
Drive Tray Site Wiring Voltages. . . . . . . . . . . . . . . . . . . . . . . . . . . . . . . . . . . . . . . . . . . . . . 19
Controller Tray Environmental Requirements . . . . . . . . . . . . . . . . . . . . . . . . . . . . . . . . . . . 23
Drive Tray Environmental Requirements . . . . . . . . . . . . . . . . . . . . . . . . . . . . . . . . . . . . . . . 25
Host Interface Cable Requirements . . . . . . . . . . . . . . . . . . . . . . . . . . . . . . . . . . . . . . . . . . . . 32

Preface
This Site Preparation Guide is part of a four-book documentation set that supports installa-
tion, operation, troubleshooting, and servicing of the StorageTek 9176 and D173 Disk Sub-
system. The Site Preparation Guide provides order information and some instructions for
preparing your installation site. To plan for an installation, refer to the Planning Guide, part
number MO9113Ae.
System operators and service technicians should use these books and follow all applicable
site preparation requirements prior to installing the 9176 controller tray and drive tray, or the
new D173 Disk Subsystem with its Disk Controller Array and drive tray extensions. Readers
should understand Fiber Channel and network technology and have extensive knowledge of
computer system operation, maintenance, and repair.
A portion of the product described in this book is a licensed product of our supplier, which
due to contractual reasons MUST remain unnamed.
Design efforts will continue to improve products as new technology, components, software,
and firmware become available. StorageTek, therefore, reserves the right to change specifi-
cations without prior notice.
All features, functions, and operations described herein may not be marketed by StorageTek
in all parts of the world. In some instances, photographs and figures are of equipment proto-
types. Therefore, before using this document, consult your StorageTek representative for in-
formation that is applicable and current.
StorageTek rebranding has taken place to use the latest Client Server Disk terminology, and
convert acronyms such as SM7 to OST or OM. Please be aware of this difference when using
the software and entering directory names or commands.
Nomenclature
Disk storage subsystems (referred to in this book) are:
1. The StorageTek 9176 Disk Subsystem, which comes in three hardware models with for-
mal names as follows.
9170 001 StorageTek 9170 Disk Array
9176 001 StorageTek 9176 001 Disk Controller
9176 002 StorageTek 9176 002 ENTPR Disk Controller
2. The StorageTek D173 Disk Subsystem, which comes in two hardware models with for-
mal names as follows.
D173 001 StorageTek D173 Disk Controller Array
9170 001 StorageTek 9170-001 or 9170-002 Disk Array
The storage management software that enables one to assign LUNs, diagnose problems, and
configure and manage the subsystem is called: StorageTek Object Manager. It has various
software components (for example: Client, Agent, RDAC, NVSRAM, and OMutil for the
management station) that enable communications between hosts, controllers, drives, and the
other network devices. All these components must work together for well-orchestrated data
management and performance. StorageTek and its suppliers have worked hard to validate
and certify their 9176 and D173 storage subsystem configurations.
As technical advances are made, the software becomes more sophisticated and capable of
providing more value for the customer. These new features are described in the StorageTek
Object Manager Concept Guide, P/N 96035. StorageTek Object Manager is currently at the
7.10 level, with the 8.0 level staged for release in Q4, 2001. The StorageTek Object Manager
8.0 Concept Guide is P/N 96067. As new software manuals are released, they will be avail-
able on the engineering web page at:
http://gandalf.stortek.com/ctp/manager/
Event monitoring, heterogeneous attach (with additional volumes and storage partitioning
(aka LUN Mapping) capabilities), path failover, as well as new database features (point-in-
time copy/snapshot) are explained in the documentation and are available in new software
offerings from StorageTek.
This manual primarily covers hardware, and may be thought of as the hardware systems as-
surance guide. The equivalent software systems assurance guide is the StorageTek Object
Manager Planning Guide, currently P/N MO9113Ae. This manual lists the system require-
ments as well as the patches necessary to host your StorageTek hardware and software.
Education and Training
A class is available to teach installation and maintenance; and CD ROMs are available to up-
date students on the latest Disk Subsystem product releases.

xi
Product Compliance
The StorageTek 9176 Disk Subsystem as well as all other product solutions undergo many
regulatory agency tests. These tests help certify that our products meet various county and
agency requirements. Product Compliance maintains a web site at: http://pct.stortek.com
which defines the national, international, and corporate safety and environmental
standards as well as the product compliance status for various product.
Once on the web page, click the agency approval status link on the left-hand side, and
select the Disk Product Compliance Status link. In many cases the actual Declaration of
Conformity may be viewed.
Federal Communications Commission (FCC) Radio Frequency
Interference Statement
This equipment has been tested and found to comply with the limits for a Class A digital
device, pursuant to Part 15 of the FCC Rules. These limits are designed to provide
reasonable protection against harmful interference in a commercial installation. This
equipment generates, uses, and can radiate radio frequency energy and, if not installed and
used in accordance with the instructions, may cause harmful interference to radio
communications. Operation of this equipment in a residential area is likely to cause
harmful interference, in which case the user will be required to correct the interference at
his own expense.
StorageTek and their suppliers are not responsible for any radio or television interference
caused by unauthorized modification of this equipment or the substitution or attachment of
connecting cables and equipment other than those specified by Storage Technology
Corporation. It is the user’s responsibility to correct interference caused by such
unauthorized modification, substitution, or attachment.
This Class A digital apparatus meets all requirements of the Canadian Interference-
Causing Equipment Regulations.
Cet appareil numérique de la classé A respecte toutes les exigences du Règlement sure le
matèriel brouilleur du Canada.

xii
9176/D173 DISK SUBSYSTEM - SITE PREPARATION GUIDE 1
SIXTH EDITION
About the Site Preparation Guide
This document provides information about ordering and site requirements for installation
of the StorageTek™ 9176 and D173 Disk Subsystems.
Introduction
The 9176 and D173 come in a 19 inch rackmount cabinet, already configured for the
host(s). The 9176 always has at least one 9176 controller tray and one 9170 drive tray.
Officially the controller is called the StorageTek 9176 Disk (or ENTPR Disk) Controller
and the drive tray is called the 9170 Disk Array, however, throughout the 9176’s set of
technical documentation, these devices may simply be referred to as a controller tray or
drive tray.
The D173 Disk Subsystem is an entry level disk subsystem, which has two 2772 controller
circuit boards installed into a drive tray. This combination is now called a D173 Disk
Controller Array. One or two 9170 Disk Array “extensions” may be added for a maximum
total of 30 drives (available in 72GB or 180GB drive module sizes). The D173 also uses
the 7.10 level of Object Manager, which enables customers to activate the heterogeneous
storage environment capabilities. Simply put, this allows one to network their storage with
a variety of different kinds of operating systems, for example Solaris, Windows NT,
Windows 2000, HP-UX, AIX, SGI, LINUX, and Netware.
When ordering Disk Subsystems it is important to be aware of performance vs. capacity.
Customers may strive for low cost—buying based on cost per MB; or they may purchase a
higher numbers of spindles and smaller drive sizes for higher performance. Or, they may
select factors (such as cache) to improve performance, but yet keep costs down. Also
bandwidth is primarily a factor of the number of controllers and paths from the host to the
backend storage. Please be aware of all of these issues when helping customers, so that we
place the best possible solution into the customer’s business environment.
Various types of hardware and software components can be ordered depending on your
business needs. The following section provides some information to facilitate your
decision making, and help you select the right hardware (and software components) for
your computing environment.
To fully understand this guide and all other technical documents, it is recommended that
system operators and service technicians have extensive knowledge of Fibre Channel and
network technology.

. . . . . . . . . . . . . . . . . . . . . . . . . . . . . . . . . . . . . . . . . . . . . . . . . . . . . . . . . . . . . . . . . . . . . . . . . . . . . .
29176/D173 DISK SUBSYSTEM - SITE PREPARATION GUIDE
Use this Site Preparation Guide to assist with your order (as well as the Planning Guide),
and to make sure that your installation site meets all applicable environmental, power, and
site requirements. The documentation necessary for installation, operation, and service of
the controller and drive trays is shipped with your StorageTek Disk Subsystem solution,
which arrives completely assembled and ready to plug-and-play in its associated Client
Server Disk 19-inch rackmount cabinet.
NOTE A deskside cabinet model is available in smaller configurations in the M02
cabinet. A new half-size cabinet that will be available Q1, 2002.
Related Documentation
•9176 Product Configuration Document (PCD), P/N 3120609
•9176 Disk Controller Configuration Control Document (CCD), P/N 3100207000
•9170-001/002 Disk Array Configuration Control Document, P/N 3100208000
•D173 Disk Subsystem User’s Guide, P/N 96032
•9176/D173 Planning Guide, P/N MO9113Ae
•D173-001 Disk Controller Array CCD, P/N 3100227000
•D173/9170-00X PCD, P/N 3140417
Besides these documents, sales personnel should become familiar with the Object
Manager software by reading the Object Manager 7.10 Concept Guide, P/N 96035.
For StorageTek employees, web based training pages (including photographs and screen
captures) are also available (as well as documentation, drivers, scripts, and firmware).
Go to the engineering web pages at:
http://gandalf.stortek.com/ctp/9176/index.html
http://gandalf.stortek.com/ctp/D173/index.html
http://gandalf.stortek.com/ctp/manager/index.html
Also, StorageTek D173 and 9176 Disk Subsystem value comparisons are on page 38 of
this document.
. . . . . . . . . . . . . . . . . . . . . . . . . . . . . . . . . . . . . . . . . . . . . . . . . . . . . . . . . . . . . . . Order Information
9176/D173 DISK SUBSYSTEM - SITE PREPARATION GUIDE 3
SIXTH EDITION
Order Information
When ordering via the Siebel configurator or manually, you will need to make a decision
on:
•what kind of rackmount cabinet you want
•the amount of storage needed
•the type of channel cable to use
•the amount of hosts you want to attach to your storage.
Assuming you want 720 Gigabytes of storage, and have 2 servers running a Solaris
operating environment, you might decide to order:
•an M03 rackmount cabinet, which may be referred to as CBNT M03. The feature
code (M03R) will need to be entered into the ordering system that you are using.
NOTE It would also be perfectly acceptable to order the CBNT M02 (M02R)
with this example. In either case, if using the Siebel configurator, the
system will automatically bring up the next selections for you.
•one 9176 controller (feature code 9176-002) with 512 MB cache, which enables
you to connect to 4 host inputs and operate with higher bandwidth (greater
performance). This configuration also enables you to grow your storage as your
business grows.
•two 9170 disk arrays (feature code 9170-001) with ten 36 gigabyte drives each. The
feature code for this selection will need to be ordered 4 times (10 X 2 X 36 = 720
gigabytes).
NOTE One could also select one 9170 disk array with ten 72 gigabyte drives, or
one drive tray only five 180 gigabyte drives. 180 GB drives can maximize
your cost per MB; however, it puts more data on fewer spindles and may
reduce the overall performance of your disk subsystem.
•three Host Kits with HBAs and drivers, as needed based on the type of servers you
have. For example two HBAs for one server, and one HBA for the other could
require that you choose a Sun PCI card for FC optical (shortwave) cables (feature
code SPG3).
•three 50 meter Fibre Channel optical (shortwave) cables (feature code OA13) to
attach the HBAs to your 9176 Disk Subsystem. Two FC cables will go to the
redundant controllers and provide path failover (see page 4) capability for the entire
path between the host and the back end RAID storage.
Refer to Appendix A, which has a portion of the information contained on the Product
Configuration Document (PCD), or go to the StorageTek KnowledgeMap for the latest
information on feature codes.

. . . . . . . . . . . . . . . . . . . . . . . . . . . . . . . . . . . . . . . . . . . . . . . . . . . . . . . . . . . . . . . . . . . . . . . . . . . . . .
49176/D173 DISK SUBSYSTEM - SITE PREPARATION GUIDE
The following illustration depicts this particular example 9176 Disk Subsystem
configuration.
Figure 1 9176 Disk Subsystem - Order Example
Path Failover
StorageTek Disk Subsystem’s use the storage management software package known as
StorageTek Object Manager 7.10. It contains OMclient, OMagent, OMutil, and RDAC.
The first three software applications handle the organization and monitoring of data; and
RDAC is essentially the “path manager” working along with NVSRAM and AVT to route
server-requested information over any path possible.
9170 Disk Array with 180 Gigabytes (10 drive modules)
9170 Disk Array with 180 Gigabytes (10 drive modules)
9170 Disk Array with 180 Gigabytes (10 drive modules)
9170 Disk Array with 180 Gigabytes (10 drive modules)
9176 Disk Controller with 512 Megabytes of cache
three FC optical
(shortwave) cables
SUN server #1 SUN server #2
Host A
Host B
Host A
Host B
Controller A
Controller B
Controller A
Controller B
Cache
Cache
Cache
Cache
X

. . . . . . . . . . . . . . . . . . . . . . . . . . . . . . . . . . . . . . . . . . . . . . . . . . . . . . . . . . . . . . . Order Information
9176/D173 DISK SUBSYSTEM - SITE PREPARATION GUIDE 5
SIXTH EDITION
NOTE RDAC works on Windows NT, 2000, and on Solaris platforms. Other servers/
operating systems have a similar host-specific software application.
In the event of a loss of a hardware device or cable-path along the way, alternate paths
may be used. RDAC maintains a list machine names, and automatically inquires and links
to them via alternate paths when the primary path is lost. The following illustration depicts
how RDAC (and its companion software) works.
NOTE RDAC hides the secondary path, and automatically handles path failover and
fail-back. LVM requires one to manually set-up primary and secondary paths.
Novell Netware and LINUX use the failover features of special Qlogic drivers.
Model Description
The following tables describe the StorageTek Disk Subsystem models that are currently
available.
Table 1 D173 “entry level” Model
Model Description Storage Capacity
D173-001 A D173 Disk Controller Array
with 128 Mbytes of cache, one
host interface, and one drive
interface per controller. It also
has 10 drive module slots for
72 or 180 Gigabyte drives
The D173 disk subsystem has a
performance maximum of 30 drive
modules using either 72 or 180
Gigabyte drives.
May be upgraded to enable up to
200 drives (14.4 TB current max.).
LUN 0, 1
LUN 2, 3
LUN 0, 1
LUN 2, 3
Secondary:
2, 3
0, 1
Secondary:
2, 3
0, 1
Primary:
0, 1
2, 3
Primary:
0, 1
2, 3
0, 1,
2, 3
0, 1,
2, 3
0, 1,
2, 3
0, 1,
2, 3
Host with RDAC Disk Subsystem with AVT
NT
2000
Solaris
A
B
Host with RDAC Disk Subsystem with AVT
NT
2000
Solaris
AA
BB
LUN 0, 1
LUN 2, 3
LUN 0, 1
LUN 2, 3
Host with LVM
HP-UX
SGI
AIX
Disk Subsystem
A
A
BB

. . . . . . . . . . . . . . . . . . . . . . . . . . . . . . . . . . . . . . . . . . . . . . . . . . . . . . . . . . . . . . . . . . . . . . . . . . . . . .
69176/D173 DISK SUBSYSTEM - SITE PREPARATION GUIDE
NOTE These models may be installed in an M02 or M03 rackmount cabinet or in your
own 19-inch rack that conforms to the EIA-310-D standard. For information
about StorageTek’s Client Server Disk rackmount cabinets, see page 11 or refer
the CBNT M02 or M03 User’s Guide.
If installing into a non-StorageTek cabinet, be sure to read the Client Service
Disk Device Installation and Mounting Supplement, P/N 95972.
Battery Backup
The 9176 and the D173 ship with a battery to keep cache alive (active) in the event of a
total power failure. Once power is restored, cache is dumped (write operations continue).
Refer to your StorageTek 9176 Disk Controller User’s Guide for more information about
this feature.
Feature Codes
Feature codes are used to facilitate a faster ordering process. They can be found in the
Program Configuration Document (PCD).
NOTE Some feature codes have been listed in Appendix A. This information may not
be current. Please refer to the web for the latest information.
The following feature codes are available with the M03 cabinet.
Table 2 9176 Models
Model Description Storage Capacity
9176-001 A 9176 Disk Controller with
256 Mbytes of cache, 2 host
interface cards, and 2 drive
interface cards.
One 9176 subsystem can handle up
to 100 drives (or use 2 Disk
Controllers with nine 9170s (90
drive modules)). Forty 180 GB
drives maximum.
9176-002 A 9176 Disk Controller with
512 Mbytes of cache, 4 host
interface cards, and 4 drive
interface cards.
Same as above, except you can
attach another cabinet to a 9176
Disk Controller with an additional
100 drives (1 by 200), or mix for
better performance. Forty 180 GB
drives maximum.

. . . . . . . . . . . . . . . . . . . . . . . . . . . . . . . . . . . . . . . . . . . . . . . . . . . . . . . . . . . . . . . Order Information
9176/D173 DISK SUBSYSTEM - SITE PREPARATION GUIDE 7
SIXTH EDITION
See Appendix A for more feature codes for the StorageTek 9176 Disk Subsystem. When
ordering a storage subsystem, it is advised that you create a system floorplan and measure
the cable-layout distances between your host servers, hubs, switches, and the storage
subsystems. Also remember that there are network trade-offs that you may face depending
on what you attach and how you attach it. Performance is limited by your bandwidth; and
both network activity and storage capacity have an impact on your overall system
performance. Consult you StorageTek representative for advice on how best to configure
your computing network.
StorageTek’s partitioning software can also help ensure that your network runs as
efficiently as possible; and the right marriage between hardware and software is of
paramount importance to StorageTek and your business operations.
A new heterogeneous level of Object Manager 7.10 software is now available. This
software, in combination with the 4.01 level of firmware enables multiple hosts to be
attached to a StorageTek Disk subsystem. Host attachments may now have up to 16
storage partitions with a maximum of 32 volumes per partition, and up to a maximum of
128 volumes overall. For more information, refer to the reference documents and to the
power point 9176 configuration presentation, P/N 96034.
NOTE This presentation, as well as the D173 configuration presentation, can be
downloaded from the engineering web pages.
Feature Code Description
9954 International Power Cord
9955 North America Nema L6-30P Power Cord
00DR Cabinet without a door (filler panels may be installed)
01DR Cabinet with door assembly
M3S1 One slide pair assembly
M3S2 Two slides pair assemblies
M3R1 One rail pair assembly
M3R2 Two rails pair assemblies
M3R3 Three rails pair assemblies

. . . . . . . . . . . . . . . . . . . . . . . . . . . . . . . . . . . . . . . . . . . . . . . . . . . . . . . . . . . . . . . . . . . . . . . . . . . . . .
89176/D173 DISK SUBSYSTEM - SITE PREPARATION GUIDE
Installation Support
If you’re planning an install, you will need to contact your StorageTek account team, who
will help you configure the right solution for your business environment. They will also
identify the StorageTek personnel who have been trained to install a StorageTek 9176 or
D173 Disk Subsystem for a specific operating system or your entire heterogeneous storage
environment. StorageTek’s Service Representatives can also help ensure that your
hardware and software components have been lab-validated and verified via the
StorageTek connectivity web pages.
The following instructions tell how to identify the StorageTek 9176/D173 Disk Subsystem
(course number OSY135) trained personnel.
NOTE Access restrictions exist on the following web site. You must be a manager or
request special access, and be registered into the system.
1Access the “skills inventory” web site at:
http://gandalf.stortek.com/skillsinv/
2Log in using your StorageTek User ID and password.
NOTE If you have not registered, you will not see the Run Reports icon hyperlink or
the Reports Menu hyperlink. Instead a Skills Inventory Template and Service
Center Location form will appear. Click the appropriate button in both the
Skills Inventory Template and the Service Center Location, and provide
information as requested about yourself to complete your registration.
3At the Skills Inventory Main Menu screen, click “Run Reports” at the bottom
(first-time users), or the “report menu” in the upper left corner of the screen.
4Move down the page, and click on “Education Searches Across Skills Profiles.”
5Enter the course ID OSY135, choose appropriate options, and click GO.
This will provide you with a list of employees trained on the StorageTek 9176 Disk
Subsystem and the StorageTek D173 Disk Subsystem (added 7/2001)*. You can then
print this out, or cut-and-paste it into an Excel spreadsheet to identify qualified
employees to support your installation.
Also of importance is the information that the Customer Resource Center maintains.
For example, to obtain connectivity information, StorageTek employees may go to the
KnowledgeMap at http://wwfokm.stortek.com/ and select Client Server Disk
(OPENstorage Menu Button), to select the Connectivity Matrix under the Technical section.
* CDROM training is also available to teach the D173 Disk Subsystem differences.

. . . . . . . . . . . . . . . . . . . . . . . . . . . . . . . . . . . . . . . . . . . . . . . . . . . . . . . . . . . . . . . Order Information
9176/D173 DISK SUBSYSTEM - SITE PREPARATION GUIDE 9
SIXTH EDITION
NOTE You should also click the Other Resources button, and then go to the CRC
(Customer Resource Center) where you can select the Disk Storage
hyperlink. Information for both customers and employees is available here.
Site Preparation Form
The following should be used to plan your StorageTek 9176 Disk Subsystem installation.
What operating platforms (and levels) am I going to attach?
NOTE Check the 917X/D17X Planning Guide, P/N MO9113Ae to verify minimum
operating system requirements and patches are present or on order.
What type of Host Bus Adapter (HBA) am I going to use?
What drivers do I need to install?
What is the distance between the Host Bus Adaptor and the location of the next network
device (hub, switch, 9176, or D173)? ____________________
May I use a special network devices in my configuration?
To help you answer these questions, refer to one of the connectivity web pages at:
1Customer Resource Center (CRC) -- http://www.support.storagetek.com
Select: Disk Subsystems >> 9176 Notices >> 9176/9170 Connectivity Information.
Windows NT Solaris HP-UX AIX
Novell Netware Red Hat Linux Windows 2000 SGI IRIX

. . . . . . . . . . . . . . . . . . . . . . . . . . . . . . . . . . . . . . . . . . . . . . . . . . . . . . . . . . . . . . . . . . . . . . . . . . . . . .
10 9176/D173 DISK SUBSYSTEM - SITE PREPARATION GUIDE
2Channel Site -- http://www.storagetek.com/channels/index.html
where you select login here and then enter your username and password, and
select Products >> 9176 (Client Server Disk Subsystem menu) >> Technical Info >>
9176/9170 Connectivity Information.
3KnowledgeMap -- http://wwfokm.stortek.com/ where you select OPENstorage on the
left menu, and then select Connectivity Matrix under the Technical section, and then
select 9176 Connectivity Information.
IMPORTANT In order to get the software that you need, you need to order at least one
host attach kit, which includes the GBICs you need to match your order.
NOTE Installation into existing cabinets requires a 45cm (17.72 in.) width minimum!
Refer also to the engineering web pages, especially for information about StorageTek’s
entry level D173 Disk Subsystem. The D173 uses Object Manager 7.10; and it has the
same footprint as the 9176. It is also upgradeable to a 9176 as well as future products that
StorageTek will announce in the months to come.
Cable Connectors
StorageTek Disk Subsystems use Fibre Channel copper and optic cables. The following
illustrations show the various types of connectors that are used to attach the server’s HBAs
to StorageTek’s open system disk subsystems.
HSSDC
DB9
OPTICAL

. . . . . . . . . . . . . . . . . . . . . . . . . . . . . . . . . . . . . . . . . . . . . . . . . . . . . . . . . . . . . . . Order Information
9176/D173 DISK SUBSYSTEM - SITE PREPARATION GUIDE 11
SIXTH EDITION
Cabinet Description
StorageTek provides a 19 inch rackmount cabinet for the Disk Storage environment. The
cabinet conform to the EIA-310-D standard using the modular unit U to indicate panel
height. The unit U equals 44.45mm or 1.75 inches. The CBNT M03 is a fixed 39U size. It
allow you to easily add more storage in the future. The Siebel configurator will not allow
you to go beyond 39U of space without ordering an additional cabinet. Each 445 mm wide
9176 Disk Controller uses 4U of internal vertical space and each 449 mm wide 9170 Disk
Array or D173 Disk Controller Array uses 3U of internal vertical space.
NOTE StorageTek’s earlier M01 and M02 cabinets are both being discontinued. Most
of the same information applies, however, they will soon be replaced with new
more cost-efficient cabinets once current stock has been depleted.
CBNT M03 Power Source
Each cabinet has redundant power distribution, and comes with two different types of AC
power connections.
The CBNT M03 is connected to the AC power source by a NEMA power cord on all
North American installations. The customer (or local StorageTek office) is to provide the
power connector for all International installations.
The cabinet's power distribution unit (PDU) supplies AC power to the installed devices.
The following lists the feature codes and part numbers for the cabinet’s power cords.
Table 3 AC Power Cords
Feature Description Attach-end Picture
9955 North American standard three-prong 220
VAC (NEMA L6-30P) to IEC-309-332P6 type
9954 International (connector ready) type
Note: Three ready-to-be-attached stranded-
copper wires are available to
connect via qualified personnel.
BROWN

. . . . . . . . . . . . . . . . . . . . . . . . . . . . . . . . . . . . . . . . . . . . . . . . . . . . . . . . . . . . . . . . . . . . . . . . . . . . . .
12 9176/D173 DISK SUBSYSTEM - SITE PREPARATION GUIDE
Deskside Power The following lists the feature code and part number for the deskside
(low-profile) cabinet’s power cord, available with the D173 Disk Subsystem only.
Unique Situations
Customer Cabinets In the event that you are installing into existing customer
cabinets, make sure that they are 19 in. (482.6 mm) rackmount cabinets that conform to
EIA-310-D. Also ensure that mounting rails accommodate a minimum internal width of
45 cm (17.72 in.) and a depth of at least 51.5 cm (20.3 in.). At this minimum depth, you
need unobstructed rear cabinet access for the removal of FRUs (otherwise you will have to
remove the 9176 controller or 9170 disk array to allow room to remove FRUs from the
back of the units). Ideally, it is more practical to have at least 66 cm (26 in.) of depth to
allow adequate space to remove FRUs.
NOTE StorageTek’s adjustable mounting rails require 450 mm (17.72 in.) width
between front-facing vertical mounting flanges. Also the depth from the front to
the back mounting flange must be between 660 mm (26 in) to 787 mm (31 in).
Most cabinets have their own custom mounting rails, which may be used, provided they
have enough shelf support to accommodate weight, device widths from 445 mm to 450
mm (17.5 to 17.7 inches), and depths of at least 660 mm (26 in.) without obstructions.
Floor and Ceiling Mounting In some customer sites, the cabinet may be required to
be secured to the floor. The M03 rackmount cabinets has a total of eight weld-nuts
underneath the baseplate. You may use 1/2-13 bolts to secure a mounting bracket to the
baseplate. At least four holes are available to secure the cabinet to the floor, and two holes
are available to secure to the ceiling. Refer to the M03 Rackmount Cabinet User’s Guide
for hole locations and more information about this feature.
Table 4 DC Power Cord
Feature Description P/N Picture
9930 North American standard three-prong
120 VAC (NEMA 5-15P) to IEC-320
type
310976001

. . . . . . . . . . . . . . . . . . . . . . . . . . . . . . . . . . . . . . . . . . . . . . . . . . . . . . . . . . Weight and Dimensions
9176/D173 DISK SUBSYSTEM - SITE PREPARATION GUIDE 13
SIXTH EDITION
Weight and Dimensions
StorageTek™ 9176 Disk Controller Tray Weight
Make sure that the floor space at the installation site has sufficient stability to support the
maximum weight of the controller tray and associated equipment. The controller tray’s
total weight depends on the number of canisters in the tray. Table 5 lists the unit and
shipping weight of the controller tray and the weight of individual canisters.
Table 5 Controller Tray Weights
Tray Maximum
Weight Empty Weight Maximum
Shipping
Weight
Empty
Shipping
Weight
Controller Tray 44.0 kg (97.0 lb) 18.1 kg (39.8 lb) 54.9 kg (121. lb) 29.0 kg (63.8 lb)
Canister Weight Shipping Weight
Controller 3.0 kg (6.6 lb) 11.0 kg (24.2 lb)
Battery 9.7 kg (21.4 lb) 11.8 kg (26.0 lb)
Controller Fan 0.9 kg (1.9 lb) 2.3 kg (5.0 lb)
Fan/
Communications 1.84 kg (4.1 lb) 2.5 kg (5.4 lb)
Power Supply 1.5 kg (3.3 lb) 2.9 kg (6.5 lb)
GBIC Minihub 0.6 kg (1.3 lb) 0.7 kg (1.6 lb)
DB-9 Minihub 0.6 kg (1.3 lb) 0.7 kg (1.6 lb)

. . . . . . . . . . . . . . . . . . . . . . . . . . . . . . . . . . . . . . . . . . . . . . . . . . . . . . . . . . . . . . . . . . . . . . . . . . . . . .
14 9176/D173 DISK SUBSYSTEM - SITE PREPARATION GUIDE
StorageTek™ 9176 Disk Controller Dimensions
Make sure that the installation site provides at least 610 mm (2 feet) of space around the
cabinet to ensure adequate ventilation (and equipment cooling). Figure 2 shows the
dimensions for the deskside and rackmount controller tray and the front cover.
Figure 2 9176 Controller Tray Dimensions
446 mm
(17.5 in.)
610 mm
(24.0 in.)482 mm
(19.0 in.)
175 mm
(6.9 in.)
20.4 mm
(0.80 in.)
175 mm
(6.9 in.)
Controller Tray
Shipping Carton Dimensions
— Rackmount or Deskside Unit
(Includes shipping pallet)
Height: 430.6 cm (16.95 in.)
Width: 605.8 cm (23.85 in.)
Depth: 844.5 cm (33.25)

. . . . . . . . . . . . . . . . . . . . . . . . . . . . . . . . . . . . . . . . . . . . . . . . . . . . . . . . . . Weight and Dimensions
9176/D173 DISK SUBSYSTEM - SITE PREPARATION GUIDE 15
SIXTH EDITION
StorageTek™ 9170 Disk Array and D173 Disk Controller Array
Weight
Ensure that the site’s floor can support the total weight of all drive trays and associated
equipment. The 9170/D173’s weight depends on the number of drive modules installed in
the tray. Table 6 lists the unit and shipping weights for individual modules and for the
following drive tray configurations:
NOTE A maximum configuration means the weight of a drive tray containing 10 drive
modules, two channel/controller modules, two fan modules, and two power
supply modules, and one address card module (9170 only). A minimum
configuration only has four drive modules, and an empty chassis has all FRUs
and motherboard removed.
If you have the original steel chassis, just add 9.5 kg (21 lbs) to the weights shown above.
New orders will be shipped with the new aluminum chassis. The total weight of the Disk
Subsystem depends on the number of 9176 Disk Controllers, D173 Disk Controller
Arrays, and 9170 Disk Arrays in the cabinet. A typical StorageTek 9176 Disk Subsystem
may weigh approximately 227 kg (500 lbs) or may weigh as much as 550 kg (1200 lbs).
Refer to the M03 Rackmount Cabinet User’s Guides for more information. These manuals
are online at gandalf.stortek.com/ctp/9176/index.html.
Table 6 9170/D173 Drive Tray Weights with the new aluminum chassis
Unit Minimum Maximum Chassis 1 Chassis 2 Shipping
Disk Array with 18 GB
Drive Modules
16.8 kg
(37.5 lb)
22.8 kg
(51.3 lb)
14.1 kg
(31.1 lb)
4.6 kg
(10.1 lb)
32.7 kg
(72.1 lb)
Disk Array with 36 GB
Drive Modules
17.6 kg
(38.7 lb)
24.8 kg
(54.3 lb)
14.1 kg
(31.1 lb)
4.6 kg
(10.1 lb)
34.7 kg
(76.5 lb)
Disk Array with 72 or
180 GB Drive Modules
17.7 kg
(39.1 lb)
25 kg
(55.3 lb)
14.1 kg
(31.1 lb)
4.6 kg
(10.1 lb)
34.9 kg
(76.9 lb)
18 GB Drive Module
1.0 kg (2.3 lb) 36 GB Drive Module
1.2 kg (2.6 lb) 72 GB Drive Module
1.22 kg (2.7 lbs) 180 GB
drives are
1.22 kg
(2.7 lbs)
9170 Channel or D173
Controller Module
0.9 kg (1.9 lb)
Power Supply Module 2.0 kg (4.5 lb)
Fan Module 0.4 kg (0.9 lb)
Address Card Module 0.7 kg (1.6 lb)

. . . . . . . . . . . . . . . . . . . . . . . . . . . . . . . . . . . . . . . . . . . . . . . . . . . . . . . . . . . . . . . . . . . . . . . . . . . . . .
16 9176/D173 DISK SUBSYSTEM - SITE PREPARATION GUIDE
9170 Disk Array and D173 Disk Controller Array Dimensions
Again, make sure that there is adequate space available in the front and back of the cabinet
to enable CSEs to service the drive trays. This space is also needed to ensure proper
ventilation and cooling of the StorageTek 9176/D173 Disk Subsystem. Figure 3 shows the
dimensions of the rackmount and deskside drive tray.
Figure 3 Drive Tray Dimensions
Approximate 9170 Drive Tray Shipping
Carton Dimensions
(Includes shipping pallet)
Height: 38.1 cm (15.0 in.)
Width: 61.4 cm (24.0 in.)
Depth: 83.2 cm (32.7 in.)
449 mm
(17.7 in.)
559 mm
(22.0 in.)
480 mm
(18.9 in.)
131.8 mm
(5.2 in.)
15.9 mm
(0.625 in.)

. . . . . . . . . . . . . . . . . . . . . . . . . . . . . . . . . . . . . . . . . . . . . . . . . . . . . . . . . . . . . . . Wiring and Power
9176/D173 DISK SUBSYSTEM - SITE PREPARATION GUIDE 17
SIXTH EDITION
Wiring and Power
The StorageTek 9176/D173 Disk Subsystem typically comes in its own rackmount cabinet
with all internal power is supplied via the cabinet’s power distribution unit (PDU).
StorageTek provides a rackmount cabinet user’s guides specific to the customer’s needs.
StorageTek service representatives may obtain this manual (P/N 95932) from “Documents
on CD”, or download it from the engineering web page. Specific power requirements are
spelled out in this manual.
StorageTek 9176 Disk Controller
The 9176 Disk Controller is a 120/220 VAC, 50/60 Hz unit that meets standard voltage
requirements for both domestic (USA) and international operation. It uses standard
industrial wiring with a line-to-neutral power connection. See Table 7 for nonstandard
installations.
•Earth ground - The unit must be properly grounded including an earth ground
conductor on the AC power source.
•Circuit overloading - Make sure the power circuits and associated circuit breakers in
the cabinet and building provide sufficient power and overload protection. To prevent
possible damage to the unit, isolate its power source from large switching loads (for
example, an air conditioning motor, elevator motor, factory equipment).
•Power interruptions - The unit will withstand the following voltage interruptions:
Input transient (50% of nominal voltage), Duration (one half-cycle), Minimum
frequency (once every 10 seconds).
•Power failures - Once power is restored after a complete power failure, the unit
automatically performs a power-up recovery sequence without operator intervention.
•Power Supply voltage range - Wide-ranging, redundant 175 W power supplies
operate on 90-264 VAC at 50 or 60 Hz. The DCPS meets international requirements,
and can operate at any voltage with the specified range.
Table 7 Controller Tray Site Wiring Voltages
Input Power
Connection
50 Hz 60 HZ
Nominal Minimum Maximum Nominal Minimum Maximum
Single-Phase
Line-to-Neutral
100 90 107 100 90 107
127 114 136 120 104 127
220 198 235 220 198 235
240 216 264 240 216 264

. . . . . . . . . . . . . . . . . . . . . . . . . . . . . . . . . . . . . . . . . . . . . . . . . . . . . . . . . . . . . . . . . . . . . . . . . . . . . .
18 9176/D173 DISK SUBSYSTEM - SITE PREPARATION GUIDE
AC Power Requirements - 9176 Disk Controller
Assuming a 70% power supply efficiency and a 0.99 Power Factor, the following
specifications apply to a fully configured 9176 Disk Controller.
Table 8 Additional Power Ratings/Specifications
NOTE When we take actual readings, we discover that the actual current is slightly less
than the rating plate. This ensures that we never understate current and power
consumption, especially with various unknowns. As shown above, the actual
maximum operating power is slightly less than the maximum operating current
multiplied by the current (220V times 1A=220VA), however, when calculating
the maximum operating power, we recommend that you use the KVA figures
shown in Table 10 and Table 11.
StorageTek 9170 Disk Array and D173 Disk Controller Array
The 9170/D173 drive tray is a 120/220 VAC, 50/60 Hz unit that meets standard voltage
requirements for domestic and international operation. It uses standard industrial wiring
with a line-to-neutral power connection (see Table 9). When installing a 9170/D173 (drive
tray), review the following specifications.
•Earth ground - The drive tray requires an earth ground conductor on the AC power
source.
•AC power source - The AC power source must provide the correct voltage, current,
and frequency specified by the manufacturer. If you plug the drive tray into an internal
AC distribution unit, make sure the internal unit can handle the power requirements.
•Redundant AC Power, nominal 100 volt - In order to meet power requirements and
maintain power redundancy, you should connect the drive tray to 90–136 volt, 15 Amp
circuits with:
•three or fewer drive trays - using two, 90–136 volt, 15 Amp circuits. On each
9170, connect one power supply to one circuit and the other power supply to a
second circuit.
Parameter 110 volt 220 volt
Min. Operating Current 2.0 A 1.0 A
Max. Operating Current 2.0 A 1.0 A
Max. Surge Current 3.0 A 2.0 A
Max. Operating Power .1925 KVA, 192.5 Watts (AC), 657.5 BTU/HR

. . . . . . . . . . . . . . . . . . . . . . . . . . . . . . . . . . . . . . . . . . . . . . . . . . . . . . . . . . . . . . . Wiring and Power
9176/D173 DISK SUBSYSTEM - SITE PREPARATION GUIDE 19
SIXTH EDITION
•four or more drive trays - using four, 90–136 volt, 15 Amp circuits. Connect half
of the 9170 drive trays to two circuits and the remaining drive trays to the other two
circuits. Make sure that each drive tray connects to two different circuits (one per
power supply).
•Redundant AC Power, nominal 240 volt - Use two 200–264 volt, 15 Amp circuits.
Connect one power supply from each drive tray to one circuit and the other power
supplies to the second circuit.
•Power supply voltage ranges - The auto-ranging power supplies automatically match
the voltage range (120 VAC or 220 VAC) to the AC power source. This means that you
can switch the 9170 power supplies to alternative power source voltages (120 VAC to
220 VAC).
CAUTION Wait at least 10 seconds between each voltage change before powering up
the drive tray to prevent damage to the power supplies.
9170/D173 Current Rating
The 9170 and D173 are rated at 3.6 amperes at 120 volts and 1.8 amperes at 240 volts.
Actual current drawn varies slightly depending on the number and type of drive modules
you have installed. Drive modules rated at 1.2 amperes at 12 volts DC have little impact
on the overall rating of the 9170 Disk Array operating on a 220 volt circuit.
NOTE StorageTek’s 9170/D173 drive modules have been designed for a staggered
start-up since this is the time of the greatest current demand. This helps ensure
that current does not exceed design ratings during power up.
Table 9 Drive Tray Site Wiring Voltages
Input Power 50 Hz 60 Hz
Connection Nominal Minimum Maximum Nominal Minimum Maximum
Single-Phase
Line-to-
Neutral
1009010710090107
127 114 136 120 104 127
220 198 235 220 198 235
240 216 264 240 216 264

. . . . . . . . . . . . . . . . . . . . . . . . . . . . . . . . . . . . . . . . . . . . . . . . . . . . . . . . . . . . . . . . . . . . . . . . . . . . . .
20 9176/D173 DISK SUBSYSTEM - SITE PREPARATION GUIDE
9176/D173 Disk Subsystem Current Calculations
With the 9176 Disk Controller (at 220v) pulling one ampere and the 9170 or D173 each
pulling 1.8 amperes, a rackmount cabinet with one controller and ten disk arrays would
draw a total of 19 amperes. These amps are supplied by two grids of the power distribution
unit (PDU), with each grid rated at 16 amps. The lower grid would supply one controller
and five disk arrays (1 + 1.8 + 1.8 + 1.8 + 1.8 + 1.8) for a total of 10 amps, and the upper
grid would supply the remaining five disk arrays (5 times 1.8) for a total of 9 amps. A 30
drive D173 Disk Subsystem (with its 20 amp PDU) pulls 5.4 amps (11 amps at 110v).
9176/D173 Disk Subsystem Maximum Operating Power
Calculations
When calculating maximum operating power (the time just after the start-up power time
zone), use 329 VA for the 9176 Disk Controller and 495 VA for the 9170 Disk Array and
D173 Controller Disk Array as shown in Table 10 and Table 11.
For example, if calculating for a fully configured 9176 Disk Subsystem with two hundred
72 Gigabytes drive (i.e. twenty 9170 Disk Arrays), one would add the controller’s 0.329
KVA to twenty times the disk array’s 0.495 KVA. The formula becomes:
0.329 + 20 (0.495) = 0.329 + 9.90 = 10.23 KVA
The maximum operating power consumption, therefore, for a fully configured 14.4
Terabyte 9176 Disk Subsystem (1 disk controller and 20 disk arrays) is 10.23 KVA.
Knowing that 10.23 KVA is the maximum operating power, we can figure the current for
the two cabinets as follows.
•a 240 volt source would draw 42.6 amps
•a 220 volt source would draw 46.5 amps
•a 200 volt source would draw 51.1 amps.
NOTE The ratings of the individual drive modules (pulling 1.4 amps at 5 volts DC and
1.7 amps at 12 volts DC) mean that the 9170 power supplies provide this current
(via the midplane) to all of the drive modules. The AC current drawn by the
9170 power supplies is essentially what is documented in Table 10 and Table 11.
Basically, the "load" is the controller modules, fan modules, and all ten drive
modules. Each of these 9170 components adds up to a combined maximum of
2.1 amps of AC current drawn at 240 volts. Note also that the relationship
between AC and DC power requires one to use the .707 or 1.414 conversion
factors. Use this to interpret such statements as: (0.495 kVA or 350.0 W).

. . . . . . . . . . . . . . . . . . . . . . . . . . . . . . . . . . . . . . . . . . . . . . . . . . . . . . . . . . . . . . . Wiring and Power
9176/D173 DISK SUBSYSTEM - SITE PREPARATION GUIDE 21
SIXTH EDITION
Power Cord Routing Notes
Review this power cord routing information before installing a StorageTek 9176 or D173
rackmount device (controller tray or drive tray).
Rackmount Power
The D173 rackmount cabinet has two power grids in a caboose-mounted power
distribution unit (PDU); and the 9176 (M03) rackmount cabinet has two AC power
distribution units mounted vertically along the side members. Each separate grid (see
photograph, Figure 4) or PDU enables power redundancy to the Disk Subsystem hardware
components, ensuring ongoing data access in the event of a power failure to one of the
customer-supplied circuits (assuming two separate power sources/circuits).
Figure 4 D173 PDU for distributing Power to Devices throughout the Cabinet
NOTE The following illustrations show various PDU power connectors available
that attach to the customer-supplied power receptacles.
The customer’s power source should come from separate and isolated
power circuits to maximize power redundancy and optimize the Disk
Subsystem data availability.
Figure 5 Power Connector types that attach to the customer-supplied power receptacle
9176 POWER CORDS D173 POWER CORD

. . . . . . . . . . . . . . . . . . . . . . . . . . . . . . . . . . . . . . . . . . . . . . . . . . . . . . . . . . . . . . . . . . . . . . . . . . . . . .
22 9176/D173 DISK SUBSYSTEM - SITE PREPARATION GUIDE
Rackmount Considerations
The rackmount cabinet’s PDU supplies power for the left or the right sides of each
redundant device’s DC power supply. The 9176 Disk Controller, 9170 Disk Array, and
D173 Disk Controller Array have their own power cord. The StorageTek Disk Subsystems
come fully intact, however, if additional storage devices are to be added to the cabinet, you
will need to route power cords and FC cables to the controller tray or drive tray. Refer to
the appropriate rackmount cabinet user’s guide and to the StorageTek 9176 Installation
Guide or D173 User’s Guide for further information.
NOTE These documents are available online through StorageTek’s Customer
Resource Center (CRC), on StorageTek’s Documents on CD, and comes
on the CD that accompanies the product.
IMPORTANT To ensure redundancy, connect the PDUs in the cabinet to two,
independent power sources. Connect the power cords from each tray to
separate PDUs or PDU grids in the cabinet.
Illustrations are provided in the Installation Guide to facilitate non-StorageTek cabinet
installations. Whenever possible, use the Fibre Channel cable routing shown to ensure that
the StorageTek Object Manager diagnostics identify the hardware components properly.
This will facilitate troubleshooting (properly identifying the faulty component) of your
StorageTek Disk Subsystem, if it becomes necessary.
Component redundancy and path redundancy enable your StorageTek Disk Subsystem to
be available to you 24 hours a day, seven days a week, and 365 days a year (366 days on
leap years). For best results, ensure that your hardware components are monitored through
Object Manager software or similiar storage management application. Also make sure that
your installation has adequate service and cooling clearances, and adheres to all power and
environmental requirements.
StorageTek D173 Disk Subsystem
Empty M03
cabinet used
for the 9176
controller
tray and
drive trays

. . . . . . . . . . . . . . . . . . . . . . . . . . . . . . . . . . . . . . . . . . . . . . . . . . . . . . Environmental Requirements
9176/D173 DISK SUBSYSTEM - SITE PREPARATION GUIDE 23
SIXTH EDITION
Environmental Requirements
9176 Disk Controller
Table 10 lists the environmental requirements for the 9176 controller tray.
Table 10 Controller Tray Environmental Requirements
Condition Range Requirement
Altitude
Below Sea Level Above Sea Level
Operating 30.5 m (100 ft.) 3,048 m (10,000 ft.)
Storage 30.5 m (100 ft.) 3,048 m (10,000 ft.)
Transit 30.5 m (100 ft.) 12,000 m (40,000 ft.)
Temperature
Operating 10º C to 43º C (32º F to 109º F)
Storage -10º C to 65º C (14º F to 149º F)
Transit -40º C to 65º C (-40º F to 149º F)
Maximum
Temperature Change
Allowed
Operating 10º C (18º F) per hour
Storage 15º C (27º F) per hour
Transit 20º C (36º F) per hour
Relative Humidity
(no condensation)
Operating 20% to 80%
Storage 10% to 93%
Transit 5% to 95%
Maximum Dew Point 26º C (79º F)
Maximum Humidity Gradient 10% per hour
Heat Dissipation 731.0 Btu/hr (based on 0.329 kVA or 214.0 W power consumption)
Sound Power 6.5 bels
Pressure 65 dBA
1 If you plan to operate the controller tray at altitudes between 1,000 m (3,280 ft.) and 3,000 m (9,850 ft.), lower the environmental temperature 1.7º C
(3.3º F) for every 1,000 m (3,280 ft.) above sea level.

. . . . . . . . . . . . . . . . . . . . . . . . . . . . . . . . . . . . . . . . . . . . . . . . . . . . . . . . . . . . . . . . . . . . . . . . . . . . . .
24 9176/D173 DISK SUBSYSTEM - SITE PREPARATION GUIDE
Disk Controller Airflow
Figure 6 shows the controller tray airflow. Make sure your installation site will allow
adequate ventilation of the rackmounted controller tray during operation.
Figure 6 Controller Tray Airflow
Rackmount
Important: Allow adequate clearance
behind controller trays to maintain a
safe operating temperature between
10° C and 40° C (50° F and 104° F).

. . . . . . . . . . . . . . . . . . . . . . . . . . . . . . . . . . . . . . . . . . . . . . . . . . . . . . Environmental Requirements
9176/D173 DISK SUBSYSTEM - SITE PREPARATION GUIDE 25
SIXTH EDITION
9170 Disk Array and D173 Disk Controller Array
Table 11 lists the environmental requirements for the 9170/D173 drive trays.
Table 11 Drive Tray Environmental Requirements
Condition Range Requirement
Altitude
Below Sea Level Above Sea Level
Operating 30.5 m (100 ft.) 3,000 m (9,840 ft.)
Storage 30.5 m (100 ft.) 3,000 m (9,840 ft.)
Transit 30.5 m (100 ft.) 12,000 m (40,000 ft.)
Temperature
Operating110º C to 40º C (50º F to 104º F)
Storage -10º C to 50º C (14º F to 122º F)
Transit -40º C to 60º C (-40º F to 140º F)
Maximum
Temperature Change
Allowed
Operating 10º C (18º F) per hour
Storage 15º C (27º F) per hour
Transit 20º C (36º F) per hour
Relative Humidity
(no condensation)
Operating 20% to 80%
Storage 10% to 90%
Transit 5% to 95%
Maximum Dew Point 26º C (79º F)
Max. Humidity Gradient 10% per hour
Heat Dissipation21200 Btu/hr (based on 0.495 kVA or 350.0 W power consumption)
Sound Power 6.5 bels
Pressure 65 dBA
1 If operating the 9176 at altitudes between 1,000 m and 3,000 m (3,280 ft. and 9,850 ft.), lower theenvironmental temperature by 1.7º C (3.3º F) for
every 1,000 m (3,280 ft.) above sea level.
2 kVA, W, and Btu calculations for typical tray configurations: 10 drive modules, two DCPSs, and two channel card modules.

. . . . . . . . . . . . . . . . . . . . . . . . . . . . . . . . . . . . . . . . . . . . . . . . . . . . . . . . . . . . . . . . . . . . . . . . . . . . . .
26 9176/D173 DISK SUBSYSTEM - SITE PREPARATION GUIDE
9170/D173 Drive Tray Airflow
Figure 7 shows the StorageTek 9170 and D173 airflow. Make sure your installation site
will allow adequate ventilation of the drive tray during operation. Refer to the StorageTek
9170 or D173 User’s Guides, for specific requirements when placed inside of a rackmount
cabinet.
Figure 7 Drive Tray Airflow
NOTE StorageTek’s CBNT M03 has been enhanced — adding more top member
venting, to dissipate even more heat and lengthen component life. Refer to the
CBNT M03 Rackmount Cabinet User’s Guide, P/N 95932; and the Client Server
Device Installation and Mounting Supplement, P/N 95972 for more information.
Rackmount
Important: Allow adequate clearance
behind the trays to maintain a safe
operating temperature between 10° C
and 40° C (50° F and 104° F).

. . . . . . . . . . . . . . . . . . . . . . . . . . . . . . . . . . . . . . . . . . . Controller Tray and Drive Tray Connectors
9176/D173 DISK SUBSYSTEM - SITE PREPARATION GUIDE 27
SIXTH EDITION
Controller Tray and Drive Tray Connectors
This section provides an overview of the controller tray and drive tray connectors, which
you will use to cable either type of tray to your storage subsystem.
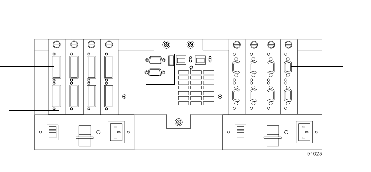
The controller tray has three types of interface connectors (Figure 8).
•Host interface connectors: Fiber Channel (FC) (fiber optic or copper wire). The
controller tray has four pairs of host interface connectors (two pairs per controller),
which support host loop configurations requiring dual cables. Each pair of connectors
is housed in it own host interface card canister.
•Drive interface connectors: FC (fiber optic or copper wire). The controller tray has
four pairs of drive interface connectors for support of drive loop configurations
requiring dual cables. Each pair of connectors is housed in it own drive interface card
canister.
•Secondary (diagnostic) interface connectors: RS-232 (serial) or Ethernet. The
controller tray interfaces provides RS-232 (serial) and Ethernet connections to each
controller for use in diagnostics, troubleshooting, and special configurations.
Figure 8 Controller Tray Interface Connectors
RS-232
Interface
Connectors
Ethernet
Interface
Connectors
0123
Host Interface Connectors
DB-9
Connectors
GBIC
Connectors
Host Interface
Host minihubs
Drive Interface
Drive minihubs
0123
Drive Interface Connectors

. . . . . . . . . . . . . . . . . . . . . . . . . . . . . . . . . . . . . . . . . . . . . . . . . . . . . . . . . . . . . . . . . . . . . . . . . . . . . .
28 9176/D173 DISK SUBSYSTEM - SITE PREPARATION GUIDE
Host Interface Connectors
The controller tray contains four host interface cards. The cards can be GBIC (gigabit
interface card) or DB-9 cards. A GBIC card contains a pair of GBIC interface connectors,
which interface the controller to fibre optic or copper fibre host cables. A DB-9 card
contains a pair of DB-9 interface modules, which interface the controller to copper fibre
host cables. Figure 9 shows the host interface card slots populated with GBIC cards and
the drive interface card slots populated with DB-9 cards
The interface cards connect to the controller in pairs. Cards 0 and 2 connect to the top
controller (controller A) and Cards 1 and 3 connect to the bottom controller (controller B)
(Figure 9). To ensure redundancy, you must connect each host to both controllers through
the appropriate interface card.
Figure 9 Controller Tray Host Interface Connectors
012
3
Ctlr B
Host Interface Connectors
Ctlr A
GBIC
Interface
Connector
DB-9
Interface
Connector
Ctlr A
Ctlr B Drive Interface
Connectors
Ctlr A
Ctlr B
Front View

. . . . . . . . . . . . . . . . . . . . . . . . . . . . . . . . . . . . . . . . . . . Controller Tray and Drive Tray Connectors
9176/D173 DISK SUBSYSTEM - SITE PREPARATION GUIDE 29
SIXTH EDITION
Drive Interface Connectors
The controller tray contains four GBIC or DB-9 host interface cards aka drive minihub
cards. Figure 10 shows DB-9 cards in each drive interface card slot. Each card contains
two GBIC or DB-9 connectors respectively and supports 8-bit and 16-bit interface
protocol.
Each interface card represents a single drive channel. The drive channels are set up in
pairs to support redundant drive loop configurations, or two data paths to each drive. Each
pair of channels can support up to 10 drive trays, containing 10 drives apiece, or a
maximum of 100 drives. Thus, a fully configured controller tray can support up to 20 drive
trays (10 drive trays per channel pair), or a maximum of 200 drives.
NOTE 72 gigabyte drives would equal a total storage capacity of 14.4 terabytes. Note:
Some of this storage capacity is used to format the drives. 180 gigabyte drives
would equal 36 terabytes of 9176 storage capacity; however, StorageTek
encourages individuals to be aware of the performance requirements as well as
the time required to conduct a backup before maximizing storage capacity.
You can connect the drive channel cables to either the upper or lower connectors on
each card. Leave the remaining connector on each card unoccupied for future upgrades
(Figure 10).
Figure 10 Controller Tray Drive Minihub Cards and Connectors
0123
Drive Interface Connectors
Drive
Channel 1 Drive
Channel 1
Reserve one connector on each
card for future upgrades.
DB-9
Interface
Card

. . . . . . . . . . . . . . . . . . . . . . . . . . . . . . . . . . . . . . . . . . . . . . . . . . . . . . . . . . . . . . . . . . . . . . . . . . . . . .
30 9176/D173 DISK SUBSYSTEM - SITE PREPARATION GUIDE
NOTE The photograph below shows the D173’s host (two per subsystem or one
redundant connection) and drive interface connectors (which support up to 30
drive modules).
Secondary (Diagnostic) Interface Connectors
The controller tray provides an RS-232 (serial) and an Ethernet connection to each
controller (Controller A and Controller B) for use in diagnostics, troubleshooting, and
special configurations.
If you plan to manage the storage arrays directly from a remote management station, you
must do so through direct Ethernet connections to Controller A and Controller B.
Figure 11 Controller Tray Diagnostic Interface Connectors
These same diagnostic connections are on the D173 Disk Controller Array, as shown in
this back view photograph of one redundant side’s controller module and fan module.
RS-232
Ctlr A Ctlr B
Ethernet
Ctlr B Ctlr A
HOST
INTERFACE DRIVE
INTERFACE
ETHERNET RS 232
HOST
INTERFACE
DRIVE
INTERFACE

. . . . . . . . . . . . . . . . . . . . . . . . . . . . . . . . . . . . . . . . . . . . . . . . . . . 9170-001 Interface Components
9176/D173 DISK SUBSYSTEM - SITE PREPARATION GUIDE 31
SIXTH EDITION
9170-001 Interface Components
The 9170-001 drive tray has four interface connectors— two on each Channel Card
Module (see Figure 12). The 9170 FC cables use HSSDC to HSSDC connectors to route
data, providing copper fibre cables’ performance and reliability to the 9170 Disk Arrays.
Figure 12 9170’s Channel Card - Interface Connectors
Refer to the StorageTek™ 9170 Disk Array User’s Guide (P/N 95960) for information
about status lights, and cabling going from the 9176 Disk Controller to the 9170 Disk
Array.
Briefly, the 9176 Fibre Channel cable used to attach from the controller to the 9170 array
uses a FC cable with a DB-9 connector at the controller end and a HSSDC connector at the
drive tray end. With ten drive trays in one cabinet, four DB-9 to HSSDC FC cables are
used (two short and two long). This creates two sets of redundant FC loops, which attach
to opposite ends of the 9170’s drive trays. This enables data to be accessed in the event of
a catastrophic failure that terminates the FC loop in midstream.
Unique installations using two cabinets and more than ten StorageTek 9170 Disk Arrays
are possible. In this case it is important to balance your loads so that each Fibre Channel
loop is driving equal amounts of storage. StorageTek Manufacturing will set up the
cabinets for best performance, and this or a similiar balanced configuration should be
maintained.
Refer to the StorageTek D173 Disk Subsystem User’s Guide (P/N 96032) for its connector
and status light information.
Right Side Channel Card Module
(aka Environmental Card Canister)
Item 1 - 4 are the
Channel Card’s Status
Lights
Item 5 is the Loop Status
Indicator
Item 6 and 7 are the
Fibre Channel Interface
Connector (HSSDC)
Note: The green power
supply and fan module
status light is also visible
through the fan grill.
Address Card
Module

. . . . . . . . . . . . . . . . . . . . . . . . . . . . . . . . . . . . . . . . . . . . . . . . . . . . . . . . . . . . . . . . . . . . . . . . . . . . . .
32 9176/D173 DISK SUBSYSTEM - SITE PREPARATION GUIDE
Controller and Array Cable Requirements
Table 12 lists the cable requirements for controller and drive cable connections. For
performance sake of the interface card, you can use either fibre optic or twisted-pair
copper cable for host connections, depending on your host to storage subsystem distances.
Fibre Channel copper cables are used to make the 9170 drive connections.
To connect fibre optic host or drive cables to the controller tray, you must use GBIC host
or drive interface cards. To connect twisted-pair copper cables, you use a copper GBIC
with either a DB-9 or HSSDC cable connection port, and for fibre channel (glass) you use
the fibre channel GBIC.
NOTE The appropriate style of GBIC is provided based on the type of HBA that you
order. The configurator automatically select the cable and GBIC If, however,
you are installing a hub or switch you may have to modify your order.
It is possible to use both types of cables on the same controller tray for host or drive
connections as long as you use the appropriate type of GBIC interface card (see
illustrations below) for the respective type of cable.
Table 12 Host Interface Cable Requirements
Cable Descriptions Order Information
Item Media
Type Data Size Transfer
Speed Range Part No. Length
Fiber optic
(multi-mode,
50 micrometer)
Shortwave
laser 100 MB/sec 1062.5 Mbaud Up to 0.5
kilometer
See Siebel
or SAP
clarify
3 meter
10 meter
Copper wire
(shielded,
twisted pair)
Electrical
signal 100 MB/sec 1062.5 Mbaud Up to 30
meters
See Siebel
or SAP
clarify
3 meter
10 meter

. . . . . . . . . . . . . . . . . . . . . . . . . . . . . . . . . . . . . . . . . . . . . . . . . . . . . . . . . . .Installing the Hardware
9176/D173 DISK SUBSYSTEM - SITE PREPARATION GUIDE 33
SIXTH EDITION
Installing the Hardware
Host Adapters
You can connect hosts to the controller tray using either a single-or dual-bus configuration
(Figure 13). In a single-bus configuration, each host connects to only one controller. In a
dual-bus configuration, each host connects to both controllers. The dual-bus configuration
provides the greatest controller and path redundancy protection if a connection or
hardware problem occurs.
To prepare for the StorageTek Disk Subsystem storage installation, always do the
following as applicable to your network configuration:
•Refer to the documentation provided with your host adapters (HBA) for installation
requirements and procedures.
•Use the correct host adapter driver. Refer to the particular software (operating system)
installation guide and README file (or CD insert) on the StorageTek 9176 or D173
installation CD for information on supported host adapters and drivers. StorageTek’s
customer support organization maintains a configuration matrix, which lists all tested
and approved HBAs and drivers.
NOTE See appendix A, and refer to the KnowledgeMap, which has connectivity
information. New platform host attachments are being added; and each has a
specific and unique installation process. A host-specific CD is available from
StorageTek for each platform you wish to attach to.
Single-Bus Configurations
For single-bus configurations, install a single- or dual-channel host adapter on each host.
Dual-Bus Configurations (recommended)
For dual-bus configurations, do either of the following:
•Install two, single-channel host adapters in each host, or
•Install one, two-channel host adapter in each host.
IMPORTANT Make sure each host adapter and controller has a unique ID. If installing
two host adapters per host for a dual-bus configuration, select the same
Host ID on each host to prevent conflicts.

. . . . . . . . . . . . . . . . . . . . . . . . . . . . . . . . . . . . . . . . . . . . . . . . . . . . . . . . . . . . . . . . . . . . . . . . . . . . . .
34 9176/D173 DISK SUBSYSTEM - SITE PREPARATION GUIDE
Figure 13 Installing the Disk Subsystem on a Fibre Channel Network
Host
Adapter
Host
Adapter
Hub
Storage Array
NOTE: Other Hub configurations are possible
Host
Adapters
Host
Adapters
Hub Hub
Storage Array
Controllers Storage Array
Fibre Channel Connection
(dual bus)
Storage Array
Controllers
Interlink
Interlink
Fibre Channel Connection
(single bus)
Node A
Node BNode A
Node B
. . . . . . . . . . . . . . . . . . . . . . . . . . . . . . . . . . . . . . . . . . . . . . . . . . . . . . . . . . .Installing the Hardware
9176/D173 DISK SUBSYSTEM - SITE PREPARATION GUIDE 35
SIXTH EDITION
Other Hardware
Additional hardware you will need to install depends on whether you use the host-agent
method (Figure 14 and Figure 16) or the direct-manage (Figure 15 and Figure 17) method
to manage the Disk storage subsystem. Refer to the disk subsystem power point
configuration presentation, P/N 96034; and to the concept guide, P/N 96035 for more
information with information on heterogeneous configurations .
If using the host-agent attached (aka host-agent manage) method, do the following:
•Install one or more management stations (if not already installed).
•Install a software agent host.
If using the direct network attached (aka direct manage) method, do the following:
•Install one or more management stations (if not already installed).
•Attach Ethernet cables to each management station — one pair for each controller tray
in the storage array. Leave the opposite end of these cables unconnected for now. You
will connect each cable to each controller when you install the controller tray.
StorageTek Disk Subsystem - Installation and Service
Refer to the Documents on CD or to the 9176 or D173 Product CD (inside the Docs folder)
that shipped with your StorageTek Disk Subsystem for installation and service manuals.
There are also manuals available on StorageTek’s rackmount cabinets and adjustable
mounting rails. Refer to the KnowledgeMap, or go to engineering’s web page at:
http://gandalf.stortek.com/ctp/9176/index.html
http://gandalf.stortek.com/ctp/D173/index.html
These documents can help you solve most any installation problem, and in the event of a
component problem, there are User’s Guides with service and replacement procedures.
StorageTek strives to provide the best StorageNet SAN solution for the customer and
the customer’s customer. Training web pages, photograghs, screen captures, and videos
will be made available at:
http://gandalf.stortek.com/ctp/manager/index.html
and at other web pages. Please feel free to notify us if there is any thing else that could
help our sales or service organization.
Information Development, Mail Stop 2129, One StorageTek Drive, Louisville, CO 80028

. . . . . . . . . . . . . . . . . . . . . . . . . . . . . . . . . . . . . . . . . . . . . . . . . . . . . . . . . . . . . . . . . . . . . . . . . . . . . .
36 9176/D173 DISK SUBSYSTEM - SITE PREPARATION GUIDE
Figure 14 Host-Agent Manage Method
Controller
Controller
I/O Path
Host
Host-Agent Manage Method
Use the client software from a management
station to manage storage arrays through
the software agent, which is installed on a
host connected to the storage arrays using
a Fibre Channel I/O path.
Remote Management
Stations (one or more)
Software Agent
Client Software
Controller
Controller

. . . . . . . . . . . . . . . . . . . . . . . . . . . . . . . . . . . . . . . . . . . . . . . . . . . . . . . . . . .Installing the Hardware
9176/D173 DISK SUBSYSTEM - SITE PREPARATION GUIDE 37
SIXTH EDITION
Figure 15 Direct-Manage Method
These same Host Agent attached and Direct Network attached configurations apply to the
D173 Disk Subsystem. Refer to the Object Manager 7.10 Concept Guide and D173 User’s
Guide for more information.
Controller
Controller
Controller
Controller I/O Path
Host
Remote Management
Stations (one or more)
Direct-Manage Method
Use the client software from a
management station to manage storage
arrays through direct Ethernet
connections to the controllers.The host
machine is connected to the storage
arrays using a Fibre Channel I/O path.
Client Software

. . . . . . . . . . . . . . . . . . . . . . . . . . . . . . . . . . . . . . . . . . . . . . . . . . . . . . . . . . . . . . . . . . . . . . . . . . . . . .
38 9176/D173 DISK SUBSYSTEM - SITE PREPARATION GUIDE
StorageTek Disk Subsystem comparisons
To assist with your purchasing decisions, use these parameters and consult with your local
area sales team representatives to plan the solution that is best for your operating
environment.
Note: If one is purchasing a D173 Disk Subsystem and plan to convert it (upgrade) to a
9176 or to a yet to be announced Disk Subsystem, one should consider ordering an M03
cabinet.
The above open systems Disk Subsystems use Fibre Channel with a 1 Gigabit processing
capability. Also the following operating systems are supported.
D173-001 9176-001 9176-002
Server
inputs
One
Two (with HA02) for
path redundancy
2 Host Minihubs
(2 100MB/s
redundant loops)
or 4 shared ports
4 Host Minihubs (4
100MB/s redundant
loops) or 8 shared
ports
Cache 128MB per
controller module
256MB upgradable
to 512MB
512MB upgradeable
to 1GB
Capacity 30 drives 100 drives 200 drives
Drive Tray
ports
1 per controller
module
2 Drive Interface
Minihubs
4 Drive Interface
Minihubs
Storage 5.4 Terabytes Max 18 Terabytes Max 18 Terabytes Max
Controller
model #
2772 4774 4774
Bandwidth
maximum
200 MB/s 200 MB/s 400 MB/s
Storage
Manage
Software
Object Manager 7.10 Object Manager
7.02 or 7.10
Object Manager
7.02 or 7.10
Preferred
Cabinet
CBNT M02 for one 30
drive subsystem
CBNT M03 CBNT M03 (over 100
drives requires 2
M03 cabinets)
Windows NT HP-UX Netware
Solaris AIX LINUX
Windows 2000 SGI

MN5002 39
A
Feature Codes
■Program Configuration
Engineering’s Program Configuration Document (PCD) defines the applicable
Configuration Control Documents (CCD) that are required to define the
StorageTek 9176 and D173 Disk Subsystems, and provide the physical and
logical intregration rules of the multiple hardware and software models.
All of these documents can be found on the KnowledgeMap, which maintains
the latest releases of these documents. Other documentation released by
engineering include:
9176-001 Disk Controller
This is modular, scalable storage for increasing capacity growth requirements.
The 9176-001 is also referred to as Work Group.
Logical Rules Summary:
Dual controller subsystem
a. Two storage processor cards (controller cards with 256MB memory)
b. Two Host I/O interface cards (one per storage processor)(two GBIC
ports per interface card)
c. Two DB9 Drive I/O interface cards (two DB9 ports per interface card)
d. Different Host Interface Attachments are optional. Must order host
attach to receive GBICs that are needed in the controller.
e. Supports up to 4 host attach kits, (should be ordered in pairs)
f. Both Homogeneous and Heterogeneous attaches are available.
Document No. Model No. Description
3100207000 9176 001/002 CCD, 9176 Disk Controller
3100208000 9170 001 CCD, 9170 Disk Array
3100227000 D173 001 CCD, D173 Disk Controller Array
31200204000 CBNT M03 CCD, CBNT M03 (39U fixed-height rackmount cabinet)
4000546000 SNFC-H01 CCD, Fibre Channel Hardware (VIXEL 1000)
FCBU500 CCD, Fibre Channel Hardware (ACCESS HUB)

Program Configuration
40 MN5002
g. Copper or Shortwave (fibre optic) GBIC included in Host attach kits
h. Cables for host attach kits are ordered separately
i. Every controller must have at least one 9170-001 Disk Array
j. Maximum of ten, 9170 Disk Arrays (up to 100 (36, 72 or 180 Gigabyte)
drive modules)
k. Battery Backup Unit (BBU) supplied
l. 19 inch rackmount cabinet installation available
m. Height = 4U
n. One Storage partition is supplied. Ordered separately, feature code
P1T4 is Storage Partition 1-4. If you increase the number of attaches
using network hardware (hubs, switches, etc..), P5T8, Storage Partition
5-8 would be the additional feature code ordered. A form is available
with more (up to 16 (PT16)).
Note: Storage Partitioning enables sharing of the disk capacity from a single
9176 controller among several hosts or host group. One storage
partition is required for every host or host group. The partition
represents a logical division of the disk that is only visible to the host or
host group to which it is assigned.
9176-002 Disk Controller
This is modular, scalable storage for increasing capacity growth requirements,
also known as enterprise storage.
Logical Rules Summary:
Dual controller subsystem
a. Two storage processor cards (controller cards with 512MB memory)
b. Four Host I/O interface cards (two per storage processor) (two GBIC
ports per interface card)
c. Four DB9 Drive I/O interface cards (two DB9 ports per interface card)
d. Different Host Interface Attachments are optional. Must order host
attach to receive GBICs that are needed in the controller.
e. Supports up to 8 host attach kits, (should be ordered in pairs)
f. Both Homogeneous and Heterogeneous attaches are available
g. Copper or Shortwave GBIC included in Host attach kits
h. Cables for host attach kits ordered separately
i. Every controller must have at least one 9170-001 Disk Array

MN5002 41
Program Configuration
j. Maximum of twenty, 9170 Disk Arrays (up to 200 drives) - 36, 72 or 180
Gigabytes
k. Battery Backup Unit (BBU) supplied
l. 19 inch rackmount cabinet installation available
m. Height = 4U
n. One Storage partition is supplied. P1T4 (Storage Partition 1-4) and P5T8
(Storage Partition 5-8) must be ordered separately. A form is available
with more (up to 16 (PT16))
Note: Storage Partitioning enables sharing of the disk capacity from a single
9176 controller among several hosts or host group. One storage
partition is required for every host or host group. The partition
represents a logical division of the disk that is only visible to the host or
host group to which it is assigned.
D173-001 Disk Controller Array
This is an entry-level storage subsystem, which is upgradeable to a 9176 Disk
System. Refer to the StorageTek D173 User’s Guide for specific information.
Logical Rules Summary:
Dual controller subsystem with the High Availability (HA02)
feature code selection
a. Two 2772 controller module cards (without HA02 equals single
controller)
b. Two Host I/O interface connectors (one each on each controller
module)
c. Two Drive I/O interface connectors (one each on each controller
module)
d. Different Host Interface Attachments are optional. Must order host
attach to receive GBIC that are needed in the controller.
e. Minimum of 2 host attach kits (order in pairs) recommeneded or (see f.)
f. Heterogeneous attaches are available with hubs/switches
g. Copper or Shortwave (fibre optic) GBIC included in Host attach kits
h. Cables for host attach kits are ordered separately
i. Maximum of two additional 9170 Disk Arrays (up to a total of 30 drive
modules with a capacity of either 72 or 180 Gigabytes each)
j. Battery Backup Unit (BBU) supplied (one per controller module)

Program Configuration
42 MN5002
k. 19 inch rackmount cabinet installation available
l. Height = 3U for the Disk Controller Array and each 9170 expansion unit
m. One Storage partition is supplied. Ordered separately, feature code
PT02 is for 1-2 storage partitions. P1T4 is for Storage Partition 1-4. If you
increase the number of attaches using network hardware (hubs,
switches, etc..), P5T8, Storage Partition 5-8 would be the additional
feature code ordered. A form is available with more (up to 16 (PT16)).
Note: Storage Partitioning enables sharing of the disk capacity from a single
D173 disk controller array among several hosts or host group. One
storage partition is required for every host or host group. The partition
represents a logical division of the disk that is only visible to the host or
host group to which it is assigned.
9170-001 Disk Array
This is scalable disk (drive trays) for increasing capacity and meeting growing
storage requirements.
Logical Rules Summary:
a. Maximum of 10 drives per drawer (9170 Disk Array)
b. Minimum of 5 drives and 5 filler panels (FP05)
c. Minimum of 1 storage array per 9176 Disk Controller
d. Maximum of 20 9170s per controller
e. Height = 3U
Host Interface Kits for 9176-001/002
The host interface kits (depending on the host type) contain some or all of the
following components:
• Host bus adapters (interface cards), software driver, and manuals (when
applicable)
• CD-ROMs - contain Firmware, Software & Manuals (documentation is
provided in Printed Document Format (PDF)
• Copper or Shortwave GBIC
•Fibre channel cables must be ordered separately with feature codes.
CBNT M03 - 39U FIXED HEIGHT CABINET
• 39U Fixed cabinet
• Maximum number of U’s is 39U
• 9176 Disk Controller: 4U
• 9170 Disk Array: 3U
• 9176/9170 models will have rackmount rails when ordered with M03R

MN5002 43
Program Configuration
• Slide assy feature codes are for Servers or other appliances that need to be
pulled out.
• Rail assy feature codes are for appliances other than the 9176/9170.
• The CBNT M03 is connected to the AC power source by a NEMA L6 power
cords on all North American installations.
• The CBNT M03 when shipped with an International power cords and will
require the local StorageTek office to provide the power connection for all
International installations.
• The CBNT M03 has dual power distribution units which includes dual
power cords. The feature code for domestic or international must be
selected.
Placement
• A subsystem is any combination of one 9176 Disk Controller and (n) 9170
Disk Arrays within the same cabinet
• The subsystem (its devices) is always postitioned at the bottom of the
cabinet.
• If subsystems have the same number of drawers in the same cabinet, the
subsystem with the largest number of drives goes on the bottom of the
cabinet
Note: For additional information, refer to the CBNT M03 User’s Guide
(ONLINE)
The following features are for power connector options and supply rails or
slide assemblies to add additional components. All of the feature codes can be
used for various components including servers, monitors, etc.. The multiple
feature codes are used for components that do not have a M03R feature code
available.
Table 1. M03 Additional Features
FEATURE CODE DESCRIPTION
9954 INTERNATIONAL PWR CORD
9955 N.A. NEMA L6-30P PWR CORD
00DR WITHOUT DOOR (Filler panels in empty slots
01DR WITH DOOR
M3S1 1 SLIDE ASSY
M3S2 2 SLIDE ASSY
M3R1 1 RAIL ASSY
M3R2 2 RAIL ASSY
M3R3 3 RAIL ASSY

Program Configuration
44 MN5002
9176 Hardware and Software Features
FeatureCodes DESCRIPTION Opt/
Pick
one
9176
001 9176
002
SP02 ADDITIONAL STORAGE PROCESSOR CARD P X NA
P1T4 STORAGE PARTITION 1 THRU 4 O X X
P5T8 STORAGE PARTITION 5 THRU 8 O X X
PT16 STORAGE PARTITION 9 THRU 16 O X X
M03R CBNT M03 RACKMOUNT P X X
AR01 ADJUSTABLE RACK RAILS P X X
FeatureCodes DESCRIPTION/HOST ATTACHMENT Opt/
Req 9176
001 9176
002
SPC1 1 SUN PCI COPPER ATTACH W/CARD O X X
SPC2 2 SUN PCI COPPER ATTACH W/CARD O X X
SPC3 3 SUN PCI COPPER ATTACH W/CARD O X X
SPC4 4 SUN PCI COPPER ATTACH W/CARD O X X
SPC5 5 SUN PCI COPPER ATTACH W/CARD O X
SPC6 6 SUN PCI COPPER ATTACH W/CARD O X
SPC7 7 SUN PCI COPPER ATTACH W/CARD O X
SPC8 8 SUN PCI COPPER ATTACH W/CARD O X
SPCA 1 SUN PCI COPPER ATTACH WO/CARD O X X
SPCB 2 SUN PCI COPPER ATTACH WO/CARD O X X
SPCC 3 SUN PCI COPPER ATTACH WO/CARD O X X
SPCD 4 SUN PCI COPPER ATTACH WO/CARD O X X
SPCE 5 SUN PCI COPPER ATTACH WO/CARD O X
SPCF 6 SUN PCI COPPER ATTACH WO/CARD O X
SPCG 7 SUN PCI COPPER ATTACH WO/CARD O X
SPCH 8 SUN PCI COPPER ATTACH WO/CARD O X
SPG1 1 SUN PCI SHWV ATTACH W/CARD O X X
SPG2 2 SUN PCI SHWV ATTACH W/CARD O X X
SPG3 3 SUN PCI SHWV ATTACH W/CARD O X X
SPG4 4 SUN PCI SHWV ATTACH W/CARD O X X

MN5002 45
Program Configuration
SPG5 5 SUN PCI SHWV ATTACH W/CARD O X
SPG6 6 SUN PCI SHWV ATTACH W/CARD O X
SPG7 7 SUN PCI SHWV ATTACH W/CARD O X
SPG8 8 SUN PCI SHWV ATTACH W/CARD O X
SPGA 1 SUN PCI SHWV ATTACH WO/CARD O X X
SPGB 2 SUN PCI SHWV ATTACH WO/CARD O X X
SPGC 3 SUN PCI SHWV ATTACH WO/CARD O X X
SPGD 4 SUN PCI SHWV ATTACH WO/CARD O X X
SPGE 5 SUN PCI SHWV ATTACH WO/CARD O X
SPGF 6 SUN PCI SHWV ATTACH WO/CARD O X
SPGG 7 SUN PCI SHWV ATTACH WO/CARD O X
SPGH 8 SUN PCI SHWV ATTACH WO/CARD O X
SSC1 1 SUNSBUS COPPER ATTACH W/CARD O X X
SSC2 2 SUNSBUS COPPER ATTACH W/CARD O X X
SSC3 3 SUNSBUS COPPER ATTACH W/CARD O X X
SSC4 4 SUNSBUS COPPER ATTACH W/CARD O X X
SSC5 5 SUNSBUS COPPER ATTACH W/CARD O X
SSC6 6 SUNSBUS COPPER ATTACH W/CARD O X
SSC7 7 SUNSBUS COPPER ATTACH W/CARD O X
SSC8 8 SUNSBUS COPPER ATTACH W/CARD O X
SSCA 1 SUNSBUS COPPER ATTACH WO/CARD O X X
SSCB 2 SUNSBUS COPPER ATTACH WO/CARD O X X
SSCC 3 SUNSBUS COPPER ATTACH WO/CARD O X X
SSCD 4 SUNSBUS COPPER ATTACH WO/CARD O X X
SSCE 5 SUNSBUS COPPER ATTACH WO/CARD O X
SSCF 6 SUNSBUS COPPER ATTACH WO/CARD O X
SSCG 7 SUNSBUS COPPER ATTACH WO/CARD O X
SSCH 8 SUNSBUS COPPER ATTACH WO/CARD O X
SSG1 1 SUNSBUS SHWV ATTACH W/CARD O X X
SSG2 2 SUNSBUS SHWV ATTACH W/CARD O X X
FeatureCodes DESCRIPTION/HOST ATTACHMENT Opt/
Req 9176
001 9176
002

Program Configuration
46 MN5002
SSG3 3 SUNSBUS SHWV ATTACH W/CARD O X X
SSG4 4 SUNSBUS SHWV ATTACH W/CARD O X X
SSG5 5 SUNSBUS SHWV ATTACH W/CARD O X
SSG6 6 SUNSBUS SHWV ATTACH W/CARD O X
SSG7 7 SUNSBUS SHWV ATTACH W/CARD O X
SSG8 8 SUNSBUS SHWV ATTACH W/CARD O X
SSGA 1 SUNSBUS SHWV ATTACH WO/CARD O X X
SSGB 2 SUNSBUS SHWV ATTACH WO/CARD O X X
SSGC 3 SUNSBUS SHWV ATTACH WO/CARD O X X
SSGD 4 SUNSBUS SHWV ATTACH WO/CARD O X X
SSGE 5 SUNSBUS SHWV ATTACH WO/CARD O X
SSGF 6 SUNSBUS SHWV ATTACH WO/CARD O X
SSGG 7 SUNSBUS SHWV ATTACH WO/CARD O X
SSGH 8 SUNSBUS SHWV ATTACH WO/CARD O X
NTC1 1 NT PCI COPPER ATTACH W/CARD O X X
NTC2 2 NT PCI COPPER ATTACH W/CARD O X X
NTC3 3 NT PCI COPPER ATTACH W/CARD O X X
NTC4 4 NT PCI COPPER ATTACH W/CARD O X X
NTC5 5 NT PCI COPPER ATTACH W/CARD O X
NTC6 6 NT PCI COPPER ATTACH W/CARD O X
NTC7 7 NT PCI COPPER ATTACH W/CARD O X
NTC8 8 NT PCI COPPER ATTACH W/CARD O X
NTCA 1 NT PCI COPPER ATTACH WO/CARD O X X
NTCB 2 NT PCI COPPER ATTACH WO/CARD O X X
NTCC 3 NT PCI COPPER ATTACH WO/CARD O X X
NTCD 4 NT PCI COPPER ATTACH WO/CARD O X X
NTCE 5 NT PCI COPPER ATTACH WO/CARD O X
NTCF 6 NT PCI COPPER ATTACH WO/CARD O X
NTCG 7 NT PCI COPPER ATTACH WO/CARD O X
NTCH 8 NT PCI COPPER ATTACH WO/CARD O X
FeatureCodes DESCRIPTION/HOST ATTACHMENT Opt/
Req 9176
001 9176
002

MN5002 47
Program Configuration
Note: Cables are ordered separately. Sun PCI and Sun SBUS Copper HBA are
JNI and have a DB9 connector. NT Copper HBA is Qlogic with a HSSDC
connector. All Optical HBAs have SC-SC Duplex connectors.
NTG1 1 NT PCI SHWV ATTACH W/CARD O X X
NTG2 2 NT PCI SHWV ATTACH W/CARD O X X
NTG3 3 NT PCI SHWV ATTACH W/CARD O X X
NTG4 4 NT PCI SHWV ATTACH W/CARD O X X
NTG5 5 NT PCI SHWV ATTACH W/CARD O X
NTG6 6 NT PCI SHWV ATTACH W/CARD O X
NTG7 7 NT PCI SHWV ATTACH W/CARD O X
NTG8 8 NT PCI SHWV ATTACH W/CARD O X
NTGA 1 NT PCI SHWV ATTACH WO/CARD O X X
NTGB 2 NT PCI SHWV ATTACH WO/CARD O X X
NTGC 3 NT PCI SHWV ATTACH WO/CARD O X X
NTGD 4 NT PCI SHWV ATTACH WO/CARD O X X
NTGE 5 NT PCI SHWV ATTACH WO/CARD O X
NTGF 6 NT PCI SHWV ATTACH WO/CARD O X
NTGG 7 NT PCI SHWV ATTACH WO/CARD O X
NTGH 8 NT PCI SHWV ATTACH WO/CARD O X
HPSA 1 HP SHWV ATTACH WO/CARD O X X
HPSB 2 HP SHWV ATTACH WO/CARD O X X
HPSC 3 HP SHWV ATTACH WO/CARD O X X
HPSD 4 HP SHWV ATTACH WO/CARD O X X
HPSE 5 HP SHWV ATTACH WO/CARD O X
HPSF 6 HP SHWV ATTACH WO/CARD O X
HPSG 7 HP SHWV ATTACH WO/CARD O X
HPSH 8 HP SHWV ATTACH WO/CARD O X
FeatureCodes DESCRIPTION/HOST ATTACHMENT Opt/
Req 9176
001 9176
002

Program Configuration
48 MN5002
DRIVE FEATURES CODES FOR 9170
Note: FP05 or FP10 are always needed when 10 drives have not been ordered.
The Configurator should default to the appropriate feature code.
Fibre Optic Cable Features (SC Duplex to SC Duplex)
Application: 9176 SP (Controller) to Optical HBA and SNFC H01 Hub w/optical
GBIC. The following tables describe the cables available.
Feature
codes DESCRIPTION Opt/
Pick
one
9170-
001
F185 5 18GB 10K FIBRE DRV O X
F18A 10 18GB 10K FIBRE DRV O X
F365 5 36GB 10K FIBRE DRV O X
F36A 10 36GB 10K FIBRE DRV O X
FP05 5 DRIVE FILLER PANEL O X
FP10 10 DRIVE FILLER PANEL O X
M02R CBNT M02 MOUNTING KIT P X
M03R CBNT M03 RACKMOUNT P X
AR01 ADJUSTABLE RACK RAILS P X
FEATURE
CODES DESCRIPTION PART NUMBER/QTY
OA01 1-5M SC/SC DUPLEX OPT CBL 10800133
OA02 1-10M SC/SC DUPLEX OPT CBL 10800134
OA03 1-50M SC/SC DUPLEX OPT CBL 10800137
OA04 1-100M SC/SC DUPLEX OPT CBL 10800138
OA05 1-250M SC/SC DUPLEX OPT CBL 10800139
OA06 1- 500M SC/SC DUPLEX OPT CBL 10800140
OA07 1- 30M SC/SC DUPLEX OPT CBL 10800136
OA08 1-20M SC/SC DUPLEX OPT CBL 10800135
O005 2-5M SC/SC DUPLEX OPT CBL 10800133 X2
O010 2-10M SC/SC DUPLEX OPT CBL 10800134 X2
O020 2-20M SC/SC DUPLEX OPT CBL 10800135 X2
O030 2-30M SC/SC DUPLEX OPT CBL 10800136 X2

MN5002 49
Program Configuration
O050 2-50M SC/SC DUPLEX OPT CBL 10800137 X2
O100 2-10M SC/SC DUPLEX OPT CBL 10800138 X2
O250 2-250M SC/SC DUPLEX OPT CBL 10800139 X2
O500 2-500 M SC/SC DUPLEX OPT CBL 10800140 X2
OA11 3-5M SC/SC DUPLEX OPT CBL 10800133 X3
OA12 3-10M SC/SC DUPLEX OPT CBL 10800134 X3
OA13 3-50M SC/SC DUPLEX OPT CBL 10800137 X3
OA14 3-100M SC/SC DUPLEX OPT CBL 10800138 X3
OA15 3-250M SC/SC DUPLEX OPT CBL 10800139 X3
OA16 3-500M SC/SC DUPLEX OPT CBL 10800140 X3
OA17 3-30M SC/SC DUPLEX OPT CBL) 10800136 X3
OA18 3-20M SC/SC DUPLEX OPT CBL 10800135 X3
OA21 4-5M SC/SC DUPLEX OPT CBL 10800133 X4
OA22 4-10M SC/SC DUPLEX OPT CBL 10800134 X4
OA23 4-50M SC/SC DUPLEX OPT CBL 10800137 X4
OA24 4-100M SC/SC DUPLEX OPT CBL 10800138 X4
OA25 4-250M SC/SC DUPLEX OPT CBL 10800139 X4
OA26 4-500M SC/SC DUPLEX OPT CBL 10800140 X4
OA27 4-30M SC/SC DUPLEX OPTCBL 10800136 X4
OA28 4-20M SC/SC DUPLEX OPTCBL 10800135 X4
OA31 5-5 M SC/SC DUPLEX OPT CBL 10800133 X5
OA32 5-10M SC/SC DUPLEX OPT CBL 10800134 X5
OA33 5-50M SC/SC DUPLEX OPT CBL 10800137 X5
OA34 5-100M SC/SC DUPLEX OPT CBL 10800138 X5
OA35 5-250M SC/SC DUPLEX OPT CBL 10800139 X5
OA36 5-500M SC/SC DUPLEX OPT CBL 10800140 X5
OA37 5-30M SC/SC DUPLEX OPT CBL 10800136 X5
OA38- 5-20M SC/SC DUPLEX OPT CBL 10800135 X5
OA41 6-5M SC/SC DUPLEX OPT CBL 10800133 X6
OA42 6-10M SC/SC DUPLEX OPT CBL 10800134 X6
OA43 6-50M SC/SC DUPLEX OPT CBL 10800137 X6
OA44 6-100M SC/SC DUPLEX OPT CBL 10800138 X6
OA45 6-250M SC/SC DUPLEX OPT CBL 10800139 X6
OA46 6-500M SC/SC DUPLEX OPT CBL 10800140 X6
OA47 6-30M SC/SC DUPLEX OPT CBL 10800136 X6
FEATURE
CODES DESCRIPTION PART NUMBER/QTY

Program Configuration
50 MN5002
Copper Cables Features (HSSDC to HSSDC)
Application: 9176 SP (Controller) Copper GBIC to Copper QLOGIC HBA
OA48 6-20M SC/SC DUPLEX OPT CBL 10800135 X6
OA51 7-5M SC/SC DUPLEX OPT CBL 10800133 X7
OA52 7-10M SC/SC DUPLEX OPT CBL 10800134 X7
OA53 7-50M SC/SC DUPLEX OPT CBL 10800137 X7
OA54 7-100M SC/SC DUPLEX OPT CBL 10800138 X7
OA55 7-250M SC/SC DUPLEX OPT CBL 10800139 X7
OA56 7-500M SC/SC DUPLEX OPT CBL 10800140 X7
OA57 7-30M SC/SC DUPLEX OPT CBL 10800136 X7
OA58 7-20M SC/SC DUPLEX OPT CBL 10800135 X7
OA61 8-5M SC/SC DUPLEX OPT CBL 10800133 X8
OA62 8-10M SC/SC DUPLEX OPT CBL 10800134 X8
OA63 8-50M SC/SC DUPLEX OPT CBL 10800137 X8
OA64 8-100M SC/SC DUPLEX OPT CBL 10800138 X8
OA65 8-250M SC/SC DUPLEX OPT CBL 10800139 X8
OA66 8-500M SC/SC DUPLEX OPT CBL 10800140 X8
OA67 8-30M SC/SC DUPLEX OPT CBL 10800136 X8
OA68 8-20M SC/SC DUPLEX OPT CBL 10800135 X8
FEATURE
CODE DESCRIPTION PART
NUMBER
HH01 1-3M HSSDC/HSSDC (COPPER) 10083586
HH02 1-5M HSSDC/HSSDC(COPPER) 10083569
HH03 1-10M HSSDC/HSSDC(COPPER) 10083570
HH11 2-3M HSSDC/HSSDC(COPPER) 10083586 X2
HH12 2-5M HSSDC/HSSDC(COPPER) 10083569 X2
HH13 2-10M HSSDC/HSSDC(COPPER) 10083570 X2
HH21 3-3M HSSDC/HSSDC (COPPER) 10083586 X3
HH22 3-5M HSSDC/HSSDC(COPPER) 10083569 X3
HH23 3-10M HSSDC/HSSDC(COPPER) 10083570 X3
HH31 4-3M HSSDC/HSSDC(COPPER) 10083586 X4
HH32 4-5M HSSDC/HSSDC(COPPER) 10083569 X4
FEATURE
CODES DESCRIPTION PART NUMBER/QTY

MN5002 51
Program Configuration
Cables Feature (DB9/HSSDC)Copper GBIC to Copper JNI HBAs
’
HH33 4-10M HSSDC/HSSDC(COPPER) 10083570 X4
HH41 5-3M HSSDC/HSSDC (COPPER) 10083586 X5
HH42 5-5M HSSDC/HSSDC(COPPER) 10083569 X5
HH43 5-10M HSSDC/HSSDC(COPPER) 10083570 X5
HH51 6-3M HSSDC/HSSDC(COPPER) 10083586 X6
HH52 6-5M HSSDC/HSSDC(COPPER) 10083569 X6
HH53 6-10M HSSDC/HSSDC(COPPER) 10083570 X6
HH61 7-3M HSSDC/HSSDC (COPPER) 10083586 X7
HH62 7-5M HSSDC/HSSDC(COPPER) 10083569 X7
HH63 7-10M HSSDC/HSSDC(COPPER) 10083570 X7
HH71 8-3M HSSDC/HSSDC(COPPER) 10083586 X8
HH72 8-5M HSSDC/HSSDC(COPPER) 10083569 X8
HH73 8-10M HSSDC/HSSDC(COPPER) 10083570 X8
FEATURE
CODE DESCRIPTION PART
NUMBER
DH01 1-3 METER DB9/HSSDC COPPER CBL 10083585
DH02 1-5 METER DB9/HSSDC COPPER CBL 10083561
DH03 1-10 METER DB9/HSSDC COPPER CBL 10083562
DH04 1-30 METER DB9/HSSDC COPPER CBL 10083565
DH11 2- 3 METER DB9/HSSDC COPPER CBL 10083585 X2
DH12 2-5 METER DB9/HSSDC COPPER CBL 10083561 X2
DH13 2-10 METER DB9/HSSDC COPPER CBL 10083562 X2
DH14 2-30 METER DB9/HSSDC COPPER CBL 10083565 X2
DH21 3-3 METER DB9/HSSDC COPPER CBL 10083585 X3
DH22 3-5 METER DB9/HSSDC COPPER CBL 10083561 X3
DH23 3-10 METER DB9/HSSDC COPPER CBL 10083562 X3
DH24 2-30 METER DB9/HSSDC COPPER CBL 10083565 X3
DH31 4-3 METER DB9/HSSDC COPPER CBL 10083585 X4
FEATURE
CODE DESCRIPTION PART
NUMBER

Program Configuration
52 MN5002
Refer to specific product CCD for the latest feature code information. The Siebel
configurator will guide you to select the appropriate materials when ordering a
StorageTek 9176 or D173 Disk Subsystem.
Again, refer to the Planning Guide, P/N MO9113Ae and the StorageTek Object
Manager 7.10 Concept Guide to make sure that system and patch requirements
are known ahead of time.
Also refer to the engineering web pages for up-to-date product terminology, a
glossary of terms, photographs, Object Manager screen shots, web training, and
downloads. Have your StorageTek sales representative go to:
http://gandalf.stortek.com/ctp
DH32 4-5 METER DB9/HSSDC COPPER CBL 10083561 X4
DH33 4-10 METER DB9/HSSDC COPPER CBL 10083562 X4
DH34 4-30 METER DB9/HSSDC COPPER CBL 10083565 X4
DH41 5-3 METER DB9/HSSDC COPPER CBL 10083585 X5
DH42 5-5 METER DB9/HSSDC COPPER CBL 10083561 X5
DH43 5-10 METER DB9/HSSDC COPPER CBL 10083562 X5
DH51 6-3 METER DB9/HSSDC COPPER CBL 10083585 X6
DH52 6-5 METER DB9/HSSDC COPPER CBL 10083561 X6
DH53 6-10 METER DB9/HSSDC COPPER CBL 10083562 X6
DH54 6-30 METER DB9/HSSDC COPPER CBL 10083565 X6
DH61 7-3 METER DB9/HSSDC COPPER CBL 10083585 X7
DH62 7-5 METER DB9/HSSDC COPPER CBL 10083561 X7
DH63 7-10 METER DB9/HSSDC COPPER CBL 10083562 X7
DH64 7-30 METER DB9/HSSDC COPPER CBL 10083565 X7
DH71 8-3 METER DB9/HSSDC COPPER CBL 10083585 X8
DH72 8-5 METER DB9/HSSDC COPPER CBL 10083561 X8
DH73 8-10 METER DB9/HSSDC COPPER CBL 10083562 X8
DH74 2-30 METER DB9/HSSDC COPPER CBL 10083565 X8
FEATURE
CODE DESCRIPTION PART
NUMBER
Index
Numerics
9170
weight 15
9176-001 5, 6
9176-002 6
A
address card CRU
weight 15
air conditioning 23
altitude 25
altitude specifications 23
automatic
power recovery 17
auto-ranging power supplies 19
B
back cover (deskside)
removing 21
battery backup 6
bels, sound power 23
Btu (British thermal units) 23
C
cabinet info 11
cable
connections 30
Fibre Channel 32
length 32
VHDCI 19
cable connectors 10
changing
temperature 23
circuit breaker 17
cluster server
hardware installation 33
host adapters
installation 33
condensation 23, 25
configuration
vs. weight 15
connectivity information 8
connector plate 30
controller module
altitude requirements 23
Fibre host ID
switches 30
heat dissipation 23
humidity 23
interface connectors 30
noise level 23
wiring for 17
cooling specifications 25
cooling system
specifications 23
copper wire
cable length 32
connector 30
D
D173
drive module sizes 1
D173 Disk Subsystem 10
data
transfer rates
copper wire 32
fiber optic 32
DB-9 10
dBa (decibelampere) 23
description
cabinet 11
models 38
deskside
back cover, removing 21
dimensions 14
deskside drive module
weights 15
dew point 23, 25
domestic voltages 17
downloads 2
drive CRU
weight 13, 15
drive module
noise level 25
power
requirements 18
requirements
altitude 25
cooling 25
humidity 25
temperature 25
voltages 18
weight 15
E
earth ground 17, 18
electrical
circuit breakers 17
copper wire signal 32
drive module requirements 18, 19
earth ground 17, 18
frequency 18
overload protection 17
single-phase wiring 17
site wiring 17
voltage 19
voltage interruptions 17
engineering web pages 2
ESM CRU
weight 13, 15
Ethernet
connector 30
F
failover 4
fan CRU
weight 13, 15
feature codes 6
fiber optic cable
length 32
Fibre Channel
cable
requirements 32
data transfers 32
host
ID 30
interface connector 30
frequency. <Emphasis>See electrical, frequency
G
gradient (humidity) 23, 25
ground wiring 17, 18
H
heat
dissipation 25
heat dissipation 23
heterogeneous storage 1
host adapter
cluster server
installation 33
host ID
switches 30
hosts 1
host-side ID 33
HSSDC 10
humidity 25
humidity specifications 23
I
input transient 17
Installation Support 8
interface
connector 30
VHDCI 19
internal AC distribution 18
international voltages 17, 18
K
kVA (kilovoltampere) 23
L
length, cables 19, 32
LVM 4
M
manufacturer’s name plate 18
model
description 5
model comparison 38
models 5
multi-mode 32
N
network trade-offs 7
noise level of drive module 25
noise level, controller module 23
O
on-line training 2
operating
environment 23, 25
operating systems 1
optic cable 10
Order Information 3
P
path failover 3, 4
PCD 6
performance 7
planning 9
platforms 1
power
interruptions 17
loss and recovery 17
overload protection 17
requirements 18, 19
voltage requirements 19
Power Source 12
power supply CRU
auto-ranging voltage 19
voltages 19
weight 13, 15
power-up
recovery sequence 17
pressure (sound) 23, 25
protocol for SCSI drive cables 19
R
rackmount
dimensions 14
drive module
weights 15
RDAC 4
relative humidity 23, 25
RS-232
connector 30
S
SCSI
cable, maximum length 19
interface 30
sea level
temperature 25
servers 1
shortwave laser 32
single-phase wiring 17
sitewiring 18, 19
site form 9
site planning 9
site preparation
electrical wiring 17
sound 23, 25
specifications
altitude 23
cooling 25
copper wire cable 32
domestic and international power 17
environmental requirements 23
Fibre Channel cable 32
humidity 23
site wiring 17
sound pressure and power 23
voltages 18
standby power supply 6
storage environment 23, 25
subsystem
types 5
subsystem comparison 38
T
temperature
maximum change allowed 25
requirements 23, 25
trained personnel 8
transit environment 23, 25
trayweight 15
U
Ultra SCSI cable 19
upgradeable 10
V
VHDCI (very high density cable interface) 19
voltage
domestic and international 17, 18
range selection 19
W
W (watts) 23
web info 2
weight
table of 13, 15
wiring
earth ground 17, 18
single-phase 17

World Headquarters
Storage Technology Corporation
One Storag
eTe
k Drive
Louisville, Colorado 80028 USA
Phone: 1.800.786.7835
Fax: 719.536.4053