Subaru Robin Power Products Engine Eh65 Users Manual
EH65 to the manual 8a9f0733-b739-4be7-a699-9536c86ec557
2015-02-02
: Subaru-Robin-Power-Products Subaru-Robin-Power-Products-Subaru-Engine-Eh65-Users-Manual-489614 subaru-robin-power-products-subaru-engine-eh65-users-manual-489614 subaru-robin-power-products pdf
Open the PDF directly: View PDF
.
Page Count: 24

3 Year Limited Engine Warranty
(Special Term for Welder Application)
(Effective with engines purchased from Robin America, Wood Dale, IL, after November 15,
1993)
Robin America, Inc., a division of Fuji Heavy Industries, Ltd. (herein “Robin”), warrants that
each new engine sold by it will be free, under normal use and service, from defects in material
and workmanship for a period listed below from the date of sale to the original retail purchaser.
Robin’s obligation under this Limited Warranty shall be limited to the repair and replacement,
at Robin’s option, of any part or parts which upon examination is/are found, in Robin’s
judgment, to have been defective in material or work manship. It shall be a condition of Robin’s
obligation under this Limited Warranty that Robin, directly or through one of its Distributors or
Service Centers authorized to service the particular engine involved, receive prompt notice of
any warranty claim and that the engine or the part or parts claimed to be defec tive be promptly
delivered, transportation prepaid, to such Distributor or Service Center for inspection and
repair. All repairs qualifying under this Limited Warranty must be performed by Robin or one
of its autho rized Distributors or Service Centers.
WARRANTY PERIODS:
Robin V-Twin, Welder Application Limited 3 years Warranty
(Applies to Original OEM installed engine)
The repair or replacement of any part or parts under this Limited Warranty shall not extend the
term of the engine warranty beyond the original term as set forth above.
LIMITATIONS AND EXCLUSIONS: This Limited Warranty shall not apply to:
1. Bent or broken crankshaft or resultant damage caused by vibration related to a
bent or broken crankshaft. Also, damage caused by loose engine mounting bolts or
improper or imbalanced accessories or blades mounted to the crankshaft.
2. Repairs required because of prolonged storage including damage caused by old or
contami nated fuel in the fuel tank, fuel lines or carburetor, sticky valves or corrosion
and rust of engine parts.
3. Repair required due to overheating. (Most often caused by overloaded or clogged or
damaged or missing fl ywheel, fan, inlet air passages, cooling fi ns or air shrouds.)
4. Dirt or grit related wear caused by improper air cleaner maintenance (most often
resulting in worn piston, piston rings, cylinders, valves, valve guides, carburetor or
other internal compo nents).
5. Broken or scored parts caused by low oil level, dirty or improper grade of oil.
34
6. Engine tune-ups and normal maintenance service including, but not limited to, valve
adjust ment, normal replacement of service items, fuel and lubricating oil, etc.
7. Any engine which has been subject to negligence, misuse, accident, mis-
application or over-speeding.
8. Any engine that has been installed, repaired, or altered by anyone in a manner which
in Robin’s sole judgment adversely affects its performance or reliability.
9. Any engine which has been fi tted with or repaired with parts or components not
manufactured or approved by Robin which in Robin’s sole judgment adversely
affects its performance or reli ability.
10. Instances when normal use has exhausted the life of a component or an engine.
The customer is responsible for all transportation charges in connection with any warranty
work.
Robin reserves the right to modify, alter or improve any engines or parts without incurring any
oblig ation to modify or replace, any engine or parts previously sold without such modifi cation,
alternation or improvement.
No person is authorized to give any other warranty or to assume any additional obligation on
Robin’s behalf unless made in writing and signed by an offi cer of Robin.
THIS WARRANTY, AND ROBIN’S OBLIGATION HERE
UNDER, ARE IN LIEU OF ANY OTHER WARRANTIES
OR OBLIGATIONS OF ANY KIND, EXPRESSED
OR IMPLIED, INCLUDING ANY WARRANTIES OF
MERCHANTABILITY OR FITNESS FOR A PARTICULAR
PURPOSE. THERE ARE NO WARRANTIES WHICH
EXTEND BEYOND THE DESCRIPTION ON THE
FACE HERE-OF. ROBIN SHALL IN NO EVENT BE
LIABLE FOR ANY CONSEQUENTIAL OR INCIDENTAL
DAMAGES.

56
Safety Precautions
Before operating the engine, read this manual and become
familiar with it and the equipment. Safe and effi cient operation
can be achieved only if the equipment is properly operated and
maintained.
The following symbols, found throughout this manual, alert you to
potentially dangerous conditions to the operator, service personnel, or
the equipment.
This symbol warns of immediate hazards which will
result in severe personal injury or death.
This symbol refers to a hazard or unsafe practice
which can result in severe personal injury or death.
This symbol refers to a hazard or unsafe practice
which can result in personal injury or product or property
damage.
Fuels, electrical equipment, batteries, exhaust gases and moving parts
present potential hazards that can result in severe personal injury.
Take care in following these recommended procedures. All local, state
and federal codes should be consulted and complied with.
This engine is not designed or intended for use in
any type of aircraft. Use of this engine in aircraft can result
in engine failure and cause severe personal injury or
death.
GENERAL
• Provide appropriate fi re extinguishers and install them in convenient
locations. Use an extinguisher rated ABC by NFPA.
• Make sure that all fasteners on the engine are secure and
accurately torqued. Keep guards in position over fans, driving belts,
etc.
• If it is necessary to make adjustments while the engine is
running, use extreme caution when close to hot exhausts,
! DANGER
! WARNING
! CAUTION
! WARNING
moving parts, etc.
• Used engine oils have been identifi ed by some state and
federal agencies as causing cancer or reproductive toxicity. When
checking or changing engine oil, take care not to ingest, breathe
the fumes, or contact used oil.
• Do not work on this equipment when mentally or physically
fatigued, or after consuming any alcohol or drug that makes
the operation of equipment unsafe.
BATTERIES
• Before starting work on the engine, disconnect batteries to prevent
inadvertent starting of the engine. Disconnect negative (-) cable fi rst.
• DO NOT SMOKE while servicing batteries. Lead acid batteries give
off a highly explosive hydrogen gas which can be ignited by fl ame,
electrical arcing or by smoking.
• Verify battery polarity before connecting battery cables. Connect
negative (-) cable last.
PROTECT AGAINST MOVING PARTS
• Do not wear loose clothing in the vicinity of moving parts, such as
PTO shafts, fl ywheels, blowers, couplings, fans, belts, etc.
• Keep your hands away from moving parts
FUEL SYSTEMS
• DO NOT fi ll fuel tank while engine is running
• DO NOT smoke or use an open fl ame in the vicinity of the engine or
fuel tank. Internal combustion engine fuels are highly fl ammable.
• Fuel line must be made of steel tubing which adequately secured,
and free from leaks. Tubing which connects to the carburetor should
be factory approved fl exible line. Do not use copper tubing as the
fl exible lines as copper will harden and become brittle enough to
break.
• Be sure all fuel supplies have a positive shutoff valve.
• Benzene and lead, found in some gasoline, have been identifi ed by
some state and federal agencies as causing cancer or reproductive
toxicity. When checking, draining, or adding gasoline take care not
to ingest, breathe fumes, or contact the gasoline.
EXHAUST SYSTEM
• Exhaust products of any internal combustion engine are toxic and
can cause injury, or death it inhaled. When operating the engine in a
confi ned area, make sure the ventilation system is operating
properly.
• DO NOT use exhaust gases to heat a compartment.
• Make sure that your exhaust system is free of leaks. Make sure that
exhaust manifolds are secure and are not warped by bolts unevenly
torqued.
EXHAUST GAS IS DEADLY!
Exhaust gases contain carbon monoxide, a poisonous gas that can
cause unconsciousness and death. It is an odorless and colorless gas
formed during combustion of hydrocarbon fuels. Symptoms of carbon
monoxide poisoning are:
• Dizziness
• Vomiting
• Headache
• Muscular Twitching
• Throbbing in Temples
• Weakness and Sleepiness
If you experience any of these symptoms, get out into fresh air imme-
diately, shut down the unit and do not use it until it has been inspected.
The best protection against carbon monoxide inhalation is proper
installation and regular, frequent inspections of the complete exhaust
system. If you notice a change in the sound or appearance of exhaust
system, shut the unit down immediately and have it inspected and
repaired at once by a competent mechanic.
KEEP THE UNIT AND SURROUNDING AREA CLEAN
• Make sure that oily rags are not left on or near the engine.
• Remove all unnecessary grease and oil from the unit. Accumulated
grease and oil can cause overheating and subsequent engine
damage and present a potential fi re hazard.
78

910
Introduction
ABOUT THIS MANUAL
This manual covers the operation and maintenance of the horizontal-
shaft Robin Subaru EH65 engines for welder applications (OHV220
Performer Series). Each operator of the power equipment should study
this engine manual carefully and observe all of its instructions and
precautions. Proper use and periodic maintenance are responsibilities
of the operator(s) and are essential for top performance.
MODEL IDENTIFICATION
Whenever contacting a dealer or distributor for information, parts or
service, always provide the model number and the serial number
marked on the nameplate of the engine.
Robin engines are identifi ed by MODEL, SPECIFICATION, and CODE
NUMBER. For each model there may be many different versions
called specifi cations. Each specifi cation will be unique in some way.
The difference may only be the paint color or it may have a different
type of PTO or some other signifi cant difference.
In order to identify the correct service part number, it is important
to confi rm the specifi cation and code numbers for your engine. The
specifi cation and code number together are know as the PRODUCT
NUMBER.
All Robin 4 cycle engine have a Product Number label similar to the
label illustrated to the right.
5
C

Description
FEATURES
• Overhead valve arrangement enables high power, and low fuel and
oil consumption
• V-Twin, four stroke design
• Air-cooled and gasoline fueled
• The light weight and compact design makes it easy to install and
utilize for many applications.
• A steel crankshaft and high-load bearing offer durability
• Pressure lubrication system and large capacity air cleaner enhance
reliability of the engine.
• The combustion chamber shape, along with a tuned exhaust valve
system, enhance the low exhaust emission and provides high
torque at low speed.
Standard features include a fuel cut-of valve, a 12V-15 amp alternator
and a pulse-type fuel pump.
The fl ywheel-type governor gear provides constant operation at the
selected speed against load variations.
The carburetor is a down draft, fl oat controlled fuel system with a fi xed
main jet. A fuel cut-off valve is provided to secure engine shut-down
when the switch is turned off. Carburetors are calibrated for sure
starting, good acceleration, low fuel consumption and adequate power
output.
A throttle solenoid (optional) automatically senses when the engine
needs to run at full power and when it requires idle speed. The sole-
noid operates using a 15 second delay before dropping to idle.
11
Specifi cations
Engine Type Air-Cooled, 4-Stroke, V-Twin Cylinder, Horizontal Shaft,
OHV Gasoline Engine
Rated Output 22.0 HP/3600 rpm (16.4 kW/3600)
Continuous Output 17.0 HP/3600 rpm (12.7kW/3600)
Bore X Stroke 80 mm x 65 mm (3.15” x 2.56”)
Displacement 653cc (39.90 cu in)
Compression Ratio 8.3:1
Maximum Output 16.4 kW/22.0 HP / 3600 rpm
Maximum Torque 33.6 ft/lbs @ 2500 rpm
Starting System Electric Start
Carburetor Down draft, Float Type
Fuel Unleaded Gasoline using a Diaphragm Pulse Pump
Lubrication Full Pressure with full Flow Spin-On Filter
Oil Type Automobile Engine Oil; Class SJ or SL (see oil chart)
Oil Capacity 1550 cc (1.64qt)
Charging System 12 volt 15 amp
Dry Weight 44 kg (96.9 lbs)
Dimensions (L x W x H) 317mm x 477mm x 475mm (12.5” x 19.0” x 19.0”)
Direction of Rotation CCW as Viewed from the PTO shaft side
Cooling System Forced Air Cooling
Ignition System Flywheel Magneto (Solid State)
Spark Plug Type NGK-BP6ES or BRP6ES
Governor System Centrifugal Fly Weight
Air Cleaner Double Element Assembly
Valve Clearance
(Intake & Exhaust) 0.003-0.005 in (0.07-0.10mm)
Emission Durability Period
(California Only) 500 hours

13 14
Installation
LOCATING
Locate the engine at least 1 meter (3.0 ft) away from buildings or other
structures. Provide proper exhaust routing. Refer to EXHAUST SYS-
TEM below. Do not use the engine near fl ammables or other hazard-
ous materials such as trash, rags, lubricants, or explosives.
When determining the mounting location, make sure of the following:
• Gas and oil can easily be checked and supplied
• Oil can be changed.
• The air cleaner can be serviced
• Spark plugs can be checked.
Carefully examine the engines position, the method of connecting it to
a machine, and the foundation and support structure.
Locate the engine in a safe area on a stable level surface free of small
rock, loose gravel, etc.
Operating the engine on an incline may cause
seizure due to improper lubrication; even at
maximum oil level.
EXHAUST SYSTEM
EXHAUST GAS IS DEADLY! Engine-powered equipment must never
be operated inside buildings or other enclosed spaces.
If a long exhaust pipe is used, the internal resistance results in loss
of engine power. The exhaust pipe ID must increase in proportion to
exhaust pipe length. For example, if the exhaust pipe is:
less than 3.0 m (9.8 ft.) long - pipe ID = 30mm (1-3/16in)
less than 5.0 m (16.4 ft)long - pipe ID = 33mm (1.3in)
It is the responsibility of the equipment operator(s) to check for
exhaust leaks on a daily basis and to have all leaks repaired before
continuing to operate the equipment.
FUEL
Fuel Tank
The fuel tank system must be provided by the OEM. A fuel
shut-off valve must connected between the fuel line and the fuel pump.
The fuel tank may be mounted up to 0.66 meters (2.0ft) below the
! CAUTION
carburetor.
If the tank is mounted above the carburetor, a fuel shut-off valve must
be connected between the fuel tank and the fuel pump.
Note: To prevent fuel from fl ooding the carburetor, the fuel valve
must be closed when the engine is not running.
Properly install fuel lines to the carburetor by completely inserting the
hose onto the fi tting and then secure it with a hose clamp.
Gaseous fuels are fl ammable and explosive and
can cause severe personal injury or death.
Do not smoke if you smell gas or are near fuel
tanks or fuel-buring equipment or are in an area
sharing ventilation with such equipment. Keep
fl ames, sparks, pilot lights, electrical switches,
arc-producing equipment and all other sources
of ignition well away. Keep a type ABC fi re
extinguisher handy.
Do not refi ll the fuel tank while the engine is running. Do not overfi ll the
tank.
Wipe away any spilled fuel and wait until it has dried before starting
the engine.
! WARNING
Fuel recommendations
Use clean, fresh unleaded gasoline having a minimum octane rat-
ing (Anti-Knock Index) of 87. This engine is certifi ed to operate on
unleaded gasoline.
During some periods of the year only mandated “oxygenated” gaso-
lines may be available. These are acceptable for use, but not prefer-
able. Do not use gasoline or gasoline additives (de-icers) containing
methanol because methanol can be corrosive to fuel system compo-
nents.
Do not use gasoline or gasoline additives
containing methanol because methanol can be
corrosive to fuel system components.
! CAUTION

ENGINE OIL
Recommendations
Use premium quality motor oil, Class SJ or SL. Look for the SAE
(Society of Automotive Engineers) or API viscosity grade. Referring to
the table below, choose the viscosity grade appropriate for the ambient
temperatures expected during the period of time until the next sched-
uled oil change.
Single-grade SAE 30 oil is preferable when temperatures are 50° and
90°F (10° - 32°C).
If multi-grade oil is used, oil consumption tends to increase if the ambi-
ent temperature is high.
Filling and Change Interval
After the fi rst 20 hours of operation the initial oil and oil fi lter should be
replaced.
Thereafter, change the oil every 100 hours of operation and change
the oil fi lter every 200 hours.
Apply a thin coat of oil to the oil fi lter gasket surface and install by
tightening the oil fi lter about 3/4 turn after the seal has reached the
crankcase surface.
The oil capacity of the crankcase is 1.55L (53 fl .oz.).
When fi lling the crankcase, keep the engine level and fi ll up to the up-
per mark of the oil gauge. Check the oil with the oil gauge pushed all
the way in its seat.
Crankcase pressure can blow hot engine oil out
the fi ll tube causing severe burns. Always stop
the engine before removing the oil fi ll cap or the
oil gauge.
EXPECTED AMBIENT
TEMPERATURES SAE VISCOSITY
GRADE
32°F (0° C) and higher 30
0°F to 80°F
(-18°C to 27°C) 10W-30
10W-40
15 16
! WARNING
Check the oil level daily, before starting. Keep the oil level between the
upper and lower level on the gauge.
STARTING BATTERIES
An engine equipped with an electric starter requires a properly sized
battery along with appropriately sized interconnecting cables to insure
proper starting. Neither cranking performance or starter service life will
be satisfactory if an undersized battery is used.
Use a battery rated 12V-30 amp or larger.
The customer must supply battery cables. Use the table below to
select the proper cable for the positive side connection.
Connect a ground strap to the negative terminal. Use a fl at strap
25.0mm (0.25”) wide.
WIRE GAUGE
CABLE LENGTH CABLE DIA. AWG (BS)
BWG SAE JIS
Less than 1.5m
(4.5ft) 7.3mm
(5/16 in.) 1 6 AV15
1.5 - 2.5m
(4.5 - 7.6ft) 8.5 mm
(3/8 in.) 0 4 AV20
2.5 - 4.0m
(7.6 - 12.2ft) 108 mm
(7/16in.) 3/0 2 AV30
Installation

17 18
BATTERY CABLES
Installation
STARTER SWITCH
A customer supplied starter switch or key switch is recom-
mended for the starter motor. See table below for switch cable
recommendations.
WIRE GAUGE
CABLE
LENGTH CABLE DIA. AWG (BS)
BWG SAE JIS
Less than 1.5 m
(4.5ft) 1.5mm
(1/16in) 14 16 AV1.25
1.5-3.0m
(4.5-9.8ft) 1.9mm
(5/64in) 12 14 AV2
3.0-5.0m
(9.8-16.4ft) 2.4mm
(1/10in) 10 13 AV3
WIRING
The engine is equipped with a wiring harness that connects with the
accessory.
1. Connect the positive (+) battery cable between the starter solenoid
and the battery.
2. Connect the ground strap between the negative (-) battery terminal
and a clean, bare metal grounding location on the engine.
3. Connect wires from starter key switch to starter solenoid and
ground.

19 20
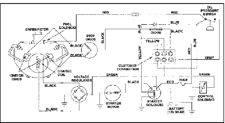
ENGINE WIRING DIAGRAM (6 PIN)
Engine Specifi cation Numbers: EH650DC2405
EH650DC2415
Wiring Diagram POWER TRANSMISSION
Belt Drive
If using a belt drive application, consider the following notes:
• V-belts are preferable to fl at belts
• The engine drive shaft must be parallel to the machine
drive shaft
• The engine drive pulley must be in line with the machine
drive pulley
• Install the engine pulley as close to the engine as
possible
• Span the drive belt horizontally, if possible.
• Disengage the load when starting the engine.
• Use a belt tension pulley if a clutch is not used.
Flex Coupling
When using a fl ex coupling, minimize run-out and misalignment be-
tween the drive shaft and the engine shaft. The run-out and misalign-
ment tolerances are specifi ed by the coupling manufacturer.

22
21
Operation
EXHAUST GAS IS DEADLY!
Exhaust gases contain carbon monoxide, an odorless and color-
less gas. Carbon monoxide is poisonous and can cause uncon-
sciousness and death. Symptoms of carbon monoxide poisoning
include:
• Dizziness • Throbbing in Temples
• Nausea • Muscular Twitching
• Headache • Vomiting
• Weakness and Sleepiness
• Inability to Think Coherently
IF YOU OR ANYONE ELSE EXPERIENCE ANY OF THESE SYMP-
TOMS, GET INTO THE FRESH AIR IMMEDIATELY. If symptoms
persist, seek medical attention. Shut down the engine and do not
operate it until it has been inspected and repaired.
Make certain the exhaust system is properly installed. Inspect
it every time the engine is started and after every eight hours of
continuous operation.
PRE-START CHECKS
Before the fi rst start of the day and after every eight hours of operation
perform the maintenance procedures in DAILY
(8 HOUR) MAINTENANCE in the Maintenance Section.
Keep a log of maintenance and the running hours. Perform any main-
tenance that may be due. If the equipment has been in storage, return
the engine to service as instructed under
RETURNING THE ENGINE TO SERVICE in this section.
1. Inspect exhaust system for loose joints, rusty, worn or damaged
areas. Do not operate engine until all leaks are repaired.
2. Check the fuel level and refi ll if necessary. Open the fuel shut-off
valve (if equipped).
3. Make sure fuel hoses and connections are tight. Check for
! WARNING
any indications of fuel leakage. Do not operate engine until
all leaks are repaired.
4. Check and tighten any loose bolts or nuts.
5. Check the oil and refi ll, if necessary. Do not overfi ll.
Starting the engine without oil will cause severe
engine damage.
Always keep the engine oil level between the
Full and Add marks on the dipstick.
6. Wear snug fi tting clothes when operating the engine. Loose
articles of clothing could get caught in the engine or drive train.
Moving parts can cause severe personal injury or
death. Hot exhaust parts can cause severe burns.
Stay clear of hot or moving parts. Make sure all
protective shields and guards are secure in place
before starting the equipment.
! CAUTION
! WARNING
STARTING
1. Move the choke lever to the full-choke position. On equipment
with a solenoid operated choke, push the switch to its choke
position. In warm weather, however, or when the engine is warm,
try starting without the choke or in the half-way position.
2. Turn the ignition switch to START and hold it there until the engine
starts. Do not crank for more than 5 seconds at a time.
If the engine fails to start, set the switch to RUN and wait 10
seconds before the next attempt. See Troubleshooting if the
engine does not start after several tries. Never turn the switch to
START while the engine is running.
23 24
In colder weather, the engine will take longer to begin
running smoothly with the choke open.
Do not operate the equipment until the choke is fully open.
STOPPING
To stop the engine turn the switch to the STOP position.
ENGINE BREAK-IN
For top engine performance, new or rebuilt engines require a break-
in period to obtain the ideal fi tting of internal moving metal parts. To
break-in the engine:
1. Run the engine at 2500 rpm, without a load, for 10 minutes.
2. Run the engine at 3,000 rpm for 10 minutes.
3. Run the engine at 3,600 rpm for 10 minutes.
4. Run the engine with a load of 8HP at 3,600 rpm for 30 minutes.
5. Run the engine with a load of 16HP at 3,600 rpm for 30 minutes.
Frequently check for oil leaks during break-in.
After the fi rst 20 hours of normal operation, change the oil and oil fi lter.
Refer to
Maintenance for procedures.
OPERATING IN DUSTY CONDITIONS
1. Keep the engine cooling fi ns and fl ywheel air inlet screen clean.
2. Perform air cleaner maintenance more often than normal-as
required.
3. Change the engine oil and oil fi lter more often than normal.
HOT AND COLD WEATHER PRECAUTIONS
Hot Weather
Pay particular attention to the following items when operating the
engine in temperatures above 100°F (38°C):
1. Keep the fl ywheel air inlet screen and cylinder cooling fi ns clean.
Make sure that nothing obstructs air fl ow to and from the engine
2. Check the oil level more frequently.
3. Change the oil and oil fi lter more often than normal.
4. Make sure the engine oil viscosity is appropriate for the ambient
temperatures and change the oil if necessary.
Cold Weather
Pay particular attention to the following items when operating the
engine in temperatures blow freezing:
1. Make sure the engine oil viscosity is appropriate for the ambient
temperatures and change the oil if necessary. If the temperature
drops before you have the chance to change the oil, warn the
engine by moving the equipment into a heated space before
attempting to start the engine or change the oil.
3. After the engine starts, slowly push the choke to the full-
open position. Pull it back, if necessary, to keep the engine
running smoothly until the engine is at operating temperature

25 26
! WARNING
EXHAUST GAS IS DEADLY!
Never operate engine-powered equipment
indoors without a proper exhaust system, ample fresh
air ventilation and an operable carbon monoxide
detector.
2. Use fresh gasoline and fi ll the fuel tank after each day’s use to
reduce problems with moisture condensation if this is a gasoline
engine.
3. Keep the battery in a well-charged condition.
4. After each use push the equipment throttle knob or lever to the
middle of its speed range. Then, if ice forms on the linkage during
storage it will be easier to start the engine.
OUT-OF-SERVICE PROTECTION
Protect an engine that will be out of service for more than 30 days as
follows:
1 Run the engine until it reaches normal operating temperature then,
shut-off the fuel supply and let the engine run until it stops.
2 If the equipment will not be operated for more than 30days, add a
fuel preservative (ie. Sta-Bil) to the equipment fuel tank. Follow the
instructions on the container label. Unless a preservative is added,
gasoline will deteriorate causing fuel system corrosion, gum
formation and varnish-like deposits which can lead to hard starting
and rough operation.
3 Drain oil from the engine while it is still warm. Refi ll with fresh oil
and attach a tag stating the viscosity of the oil used.
4 To prevent rust in the cylinder bore, remove the spark plug and pour
30mL (2 tbsp. or 1oz.) of SAE 30 oil in the opening. Turn the
crankshaft several times by hand and reinstall the spark plug.
5 Clean the outside of the engine with an oiled cloth.
6 Perform air cleaner maintenance as instructed in Periodic
Maintenance.
7 Plug the exhaust outlet to prevent moisture, dirt, bugs, ect. from
entering.
Battery gas is explosive. Wear safety glasses
and do not smoke while servicing batteries. Lead acid
batteries give off a highly explosive hydrogen gas
which can be ignited by fl ame, electrical arcing or
smoking.
8 Disconnect the battery (negative (-) cable fi rst) and follow the
battery or equipment manufacturer’s storage instructions.
9 Cover the engine with a plastic sheet or canvas and store in a dry
place.
RETURNING THE ENGINE TO SERVICE
1 Remove the cover and all protective wrapping and the plug from the
exhaust outlet.
2 Check the tag on the oil base. Change the oil if the viscosity is not
appropriate for the expected ambient temperatures.
3 Check the fuel fi lter and fuel lines to make sure they are secure and
have no cracks.
4 Check that the choke, throttle and governor linkages move freely.
5 If so equipped, clean and check the battery according to the battery
or equipment manufacturer’s instructions and connect the battery
cables (positive (+) cable fi rst).
6 Start the engine. The initial startup may be slow and there may be
smoke and rough operation for a few minutes until the oil in
the cylinder burns off. If the engine does not start, clean or replace
the spark plug as it may have been fouled by the oil added to the
cylinder when the equipment was stored.
! WARNING

27 28
Periodic Maintenance
MAINTENANCE, REPLACEMENT, OR REPAIR OF THE EMISSION
CONTROL DEVICES AND SYSTEMS MAY BE PERFORMED BY
NON-ROAD ENGINE REPAIR ESTABLISHMENTS OR
INDIVIDUALS.
Periodic maintenance is essential for top engine performance. See the
Table below as a guide for normal periodic maintenance. Under hot or
dusty operating conditions some maintenance operations should be
performed more frequently, as indicated by footnotes in the table.
MAINTENANCE OPERATION
FREQUENCY
Daily or
Every 8
Hours
Every
50
Hours
Every
100
Hours
Every
200
Hours
Every
500
Hours
Every
1,000
Hours
Clean Dust and Debris
from Engine X
Check fuel leakage from
fuel system. Retighten
fasteners or replace parts
if needed. X1
Inspect for Loose Hardware
and Retighten X
Check Oil Level and Add to
Full Level X
Change Engine Oil X2,4
Check Battery Fluid Level X5
Clean Spark Plugs X
Clean Outer Element of
Air Cleaner X
Clean Fuel Strainer X
Replace Air Cleaner Assembly X
Inspect, Clean and Re-Gap
Spark Plugs X
Change Engine Oil Filter X3,4
Clean Carburetor X
Clean Cylinder Head X
Adjust Engine Valve Clearance X6
Replace Spark Plugs X
Replace Fuel Lines and Filter X
1. Check for oil, fuel and exhaust leaks, loose parts and unusual noises and vibrations.
2. Change oil and fi lter after the fi rst 20 hours of operation as a part of engine break-in.
3. Perform more often when operating in dusty conditions.
4. Perform more often when operating in hot conditions.
5. See instructions for battery care provided by the equipment or battery manufacturer.
6. Must be performed by a qualifi ed mechanic (equipment or Robin dealer).
Periodic Maintenance
Keep a log of maintenance performed and the run time hours. Keeping
a record of procedures will help you keep scheduled maintenance and
provide a basis for supporting warranty claims
Maintenance, replacement or repair of emission control devices and
systems may be performed by any engine repair establishment or
individual. However, warranty work must be done completed by an
authorized Robin Subaru dealer or distributor.
DAILY (8 HOUR) MAINTENANCE
The operator should check the following before the fi rst start of the day
and after every eight hours of operation:
1 Inspect fuel lines and fi ttings for leaks. Repair leaks immediately.
2 Look and listen for exhaust system leaks while the engine is
running. Look for cracks and severe rusting in the muffl er and
tailpipe. Have all leaks repaired before continuing to operate the
equipment.
Hot exhaust parts can cause severe burns.
Allow the engine time to cool before servicing
the exhaust system.
3 Check the engine for dirt and debris and clean the fl ywheel air inlet
screen and cylinder cooling fi ns as necessary.
A clogged fl ywheel air inlet screen or dirty cooling
fi ns can cause overheating and engine damage. Keep
the cooling fi ns and air inlet screen clean.
4 Check the engine oil level The equipment must be parked on a level
surface ad the engine stopped. To get an accurate reading, wait a
minute or so to allow the oil to settle in the crankcase if the engine
has been running.
! CAUTION
! WARNING

Crankcase pressure can blow hot engine oil out
the fi ll tube causing severe burns. Always stop
the engine before removing the oil fi ll cap.
If the engine is equipped with the long oil fi ll tube, turn the oil fi ll cap
counterclockwise and lift it up. Wipe the dip stick clean, push it back
into the oil fi ll tube until the cap seats. Withdraw it again to check the
oil level.
CHANGING OIL AND FILTER
Change the oil and fi lter after the fi rst 20 hours of operation. Thereaf-
ter, change oil every 50 hours and the fi lter every 200 hours.
State and federal agencies have determined that
contact with used engine oil can cause cancer or
reproductive toxicity. Take care to limit skin contact
and breathing of vapors as much as possible. Use
rubber gloves and wash exposed skin.
29 30
! WARNING
! WARNING
1 Run the engine until it is warm. Stop the engine and disconnect the
spark plug wires and the battery (negative (-) cable).
Accidental starting of the engine can result in severe
personal injury or death. Always disconnect the spark
plug wires and the battery (negative (-) cable) before
changing oil.
2 Remove the oil fi ll cap.
Crankcase pressure can blow hot engine oil out the
fi ll opening causing severe burns. Always stop the
engine before removing the oil fi ll cap.
3 To drain oil from crankcase, loosen the drain valve then twist the
outer casing to unlock. The valve is fi tted with an adapter for a drain
tube if desired.
! WARNING
! WARNING
4 Place a pan under the oil drain opening and open the oil drain plug.
Close the plug securely after the oil has drained completely.
5 Spin off the oil fi lter, drain the oil and discard the fi lter according to
local regulations.
6 Thoroughly wipe off the fi lter mounting surface.
7 Make sure the gasket is in place on the fi lter canister and apply a
thin fi lm of oil to the gasket.
8 Spin the new fi lter on by hand until the gasket just touches the
mounting surface, then turn it an additional 1/2 to 3/4 turn. Do not
overtighten.
9 Refi ll with class SE (API) of higher having a viscosity grade
appropriate for the expected ambient temperature.

31 32
10 DO NOT FILL TO A LEVEL ABOVE THE FULL MARK ON THE
DIPSTICK. Drain the excess oil if too much has been added.
Too much oil can cause high oil consumption, high
operating temperatures and oil foaming. Too little oil
can cause severe engine damage. Keep the oil level
between the Full and Add marks on the dipstick.
11 Reconnect the spark plug wires and battery.
12 Start the engine and run it for a short time while checking for oil
leaks around the drain plug and oil fi lter. Do not overtighten: tighten
only as necessary to eliminate leaks.
Used oil is harmful to the environment. Pour the used oil into a sealed
container and deliver it to the nearest recycling center.
AIR CLEANER MAINTENANCE
Refer to the Maintenance Table for the air cleaner assembly.
Outer Cover
To remove the air cleaner cover, rotate the wing nut counterclockwise
and remove.
! CAUTION
Install the foam wrapper over the paper air cleaner element by stretch-
ing it over the inner cover. Completely cover all exposed paper pleats.
Replace the air cleaner assembly when it becomes torn or stretched.
Air Cleaner Element Replacement
To keep anything from entering the carburetor and engine while the
air cleaner element is off, pull the choke knob to the full-choke posi-
tion to close the choke plate in the carburetor. Remove the outer cover
and wipe away loose dust and debris from the air cleaner assembly.
Remove the air cleaner assembly. Wipe off dust and debris from the air
cleaner base. Use forced air to blow off dust and debris from the paper
element.
Reinstall the paper element on the engine. Replace the foam wrapper
and outer cover. Secure with the wing nut.
Element Set
P/N 263-32610-A1
Foam Filter
Remove and wash the urethane foam in water and detergent.
Squeeze the foam wrapper dry like a sponge. Rinse with clean water
and allow it to dry. Coat the wrapper evenly with 14 mL (one tbsp.) of
SAE 30 engine oil. Knead the oil into the wrapper and squeeze out the
excess oil.
Note: Failure to adequately wring out excess oil from the wrapper
may cause a drop in engine power due to restriction of inlet air.

33 34
! WARNING
! WARNING
SPARK PLUG MAINTENANCE AND REPLACEMENT
Refer to the Specifi cations for spark plug type and gap specifi cations.
Check and clean spark plugs every 200 hours. Replace plugs every
500 hours.
To prevent cross threading the spark plug, always thread it in by hand
until it seats. If the spark plug is being reused, turn it with a wrench
and additional 1/4 turn. If the spark plug is new, turn it an additional 3/8
to 1/2 turn. If you have a torque wrench, tighten a new spark plug to
11.8-14.7 N-m (120-150 Kg/cm) (8.7-10.9 ft/lb).
CHECKING BATTERIES
Every 50 hours or once a month check the fl uid level of the battery.
Refi ll with distilled water if levels are low.
Battery gas is explosive. Wear safety glasses and do
not smoke while servicing batteries. Lead acid
batteries give off a highly explosive hydrogen gas
which can be ignited by fl ame, electrical arcing or
smoking.
If the battery is to be replaced, disconnect the
negative cable fi rst, and reconnect it last.
Adjustments
CARBURETOR ADJUSTMENTS
These engines have precision-manufactured carburetors which are not
adjustable.
Engine Speed Solenoid (Optional)
Normally, the engine speed does not require any adjustment. These
instructions are for the equipment manufacturer in setting up and
adjusting the equipment.
The speed control solenoid monitors the rate of the load and automati-
cally adjusts the engine to the appropriate idle speed.
To adjust the speed control solenoid:
1 Run the engine with no load until the engine control times out
(about 15 seconds) and energizes the solenoid.
2 Adjust engine to 2200 RPM by loosening the two slotted screws
retaining the solenoid.
3 Slide solenoid forward to increase the speed, or backwards to
decrease the speed.
4 Retighten the two screws.
Following reassembly of either the carburetor or intake manifold, re-
align the governor arm on the governor shaft BEFORE making speed
adjustments to compensate for the slightly different alignment of parts.
Governor and Speed Control Assembly
1 Speed Control Solenoid Adjust Screw (2) (Optional)
2 Governor Adjust Screws
3 Governor Lever
4 Speed Control High Stop Adjust Screw
5 Manual Throttle Control Link
6 Low Idle Adjust Screw
7 Choke Control Linkage
1
3
4
2
5
6
7

Troubleshooting
The table below provides basic troubleshooting guidance. If you fail
to resolve the problem after taking the corrective actions suggested,
contact the equipment manufacturer or a Robin Subaru dealer.
Many troubleshooting procedures present hazards
that can result in severe personal injury. Only
qualifi ed service personnel with knowledge of fuels,
electricity, and machinery hazards should perform
service procedures.
Review the safety precautions on the inside cover
page.
Hot engine parts can cause severe burns. Always
allow the engine time to cool before performing any
maintenance or service.
! WARNING
! WARNING
Speed Control Adjustments
Engine speed adjustment must be attempted only by a qualifi ed me-
chanic and the adjustments must be made using an accurate tachom-
eter. It is recommended that low-idle speed be adjusted between 2150
to 2250 RPM and high idle speed 3700 to 3800 RPM. Check in your
welder manufacture’s manual for exact speed settings.
Problem Probable Cause and Remedy
Engine Starting
Engine cranks
slowly or not at all
Poor battery connections: Clean and tighten the positive (+) and
negative (-) connections at battery and engine.
Battery is not fully charged: Recharge the battery.
Electric starter is faulty: Check starter brushes and bearings.
Improper engine oil: Change oil having the proper viscosity for
the ambient temperature.
There is a load on the engine: Remove load and retry.
Back pressure: There is excessive back pressure due to a
plugged or bent exhaust pipe.
Engine Starting
Engine cranks but
fails to start
Damaged spark plug(s). Check the spark plug gap. Check for
a bad insulator on plug and replace if damaged. Clean carbon
deposit from electrode. Id wet, dry electrode.
Fuel Supply. Check fuel supply and shut-off valve. Check fuel fi lter
and clean if dirty. Check fuel fi lter: clean or replace if dirty. Check
fuel line connections into carburetor for air leaks.
Fuel. Gasoline may have water mixed in or the gasoline grade is
not correct.
Carburetor problems. Flooding carburetor, the fl oat may be bad
or stuck. Varnish build up deposits in the carburetor, the carburetor
will have to be disassembled.
Governor and throttle linkage. Check linkage connections. Check
tension in springs. Check governor, throttle and speed adjustments
.
The fuel cut-off solenoid is faulty. Check for lose or damaged
wires and connectors. Check voltage levels at the connector to the
solenoid. Replace harness or solenoid.
Check air cleaner and service if dirty.
Engine Starting
Electric starter
does not operate
Key or start switch. Check wiring connections and switch.
No continuity between the key switch and the starter. Replace
wires.
No continuity between the battery and starter. Replace cable.
Low battery. Change or recharge battery.
Starter solenoid is bad. Check voltages, clean repair, or replace.
Starter motor is bad. Check brushes and wiring, repair or replace.
Engine seizure. The crankshaft has seized or the piston and cylin-
der have seized. Check crankshaft bearings and bearing surface. 1
Engine Starting
Electric starter
operates but
engine does not
start
Low fuel.
Poor wiring connection or no continuity of ignition system.
Check wiring connections and ignition coils for a short.
Electric starter is bad. Slow cranking RPM is caused by low volt-
age at starter or worn brushes or bearings. Repair or replace.

37 38
Robin America has established the Robin Subaru Fulfi llment Center to take and
ship orders to anyone wanting Robin Subaru reference material. This allows
for the prompt fulfi llment of Robin Subaru part and service manuals, counter
catalogs, price books and other support material to dealers and end users at
the lowest possible price.
Robin Fulfi llment Center
PO Box 6978 • Rockford, IL 61125-1978 USA
Phone: 888-576-2465 • Fax: 630-563-0403
website: www.robinsubaru.com • email: info@robinamerica.com
Engine Support Material
IMPORTANT INFORMATION FOR CALIFORNIA ENGINE USERS
These engines meet the requirements of California’s Exhaust Emis-
sions Standards for 1995 and later for Utility and Lawn and Garden
Equipment Engines.
As a California user of these engines, please be aware that unauthor-
ized modifi cations or replacement of fuel, exhaust, air intake, or speed
control system components that affect engine emissions are prohib-
ited. Unauthorized modifi cations, removal or replacement of the engine
label is prohibited.
You should carefully review Operator (Owner), Installation and other
manuals and information you receive with your engine or equipment.
If you are unsure that the installation, use, maintenance or service of
your engine or equipment is authorized, you should seek assistance
from an approved Robin Subaru engine dealer or an approved dealer
for your equipment.
California engine users may use Table 1-1 as an aid in locating infor-
mation related to the California Air Resources Board requirements for
emissions control.
TABLE 1-1 EMISSION CONTROL INFORMATION
Engine Warranty
Information The California emissions control warranty statement is located the back
of this manual
Engine Valve Lash See Specifi cations
Engine Ignition Timing See Specifi cations
Engine Fuel Requirements This engine is certifi ed to operate on unleaded gasoline. See Fuel
Recommendations in Introduction.
Engine Lubricating Oil
Requirements See Engine Oil Recommendations in Introduction.
Engine Fuel Mixture
Settings These engine have precision-manufactured carburetors which are not
adjustable
Engine Adjustments See Adjustments
Engine Emission Control
System The engine emission control system consists of internal engine
modifi cations.
Engine Overheats Air fl ow is obstructed at inlet or cylinder baffl e. Clean out
debris in baffl e.
Improper engine oil. Replace oil.
Lean air/fuel mixture. Check for plugged passages in carburetor.
Excessive back pressure on exhaust. Check muffl er and spark
arrester.
Engine is overloaded. Change to rated load.
Engine Idles
Rough Low idle speed. Adjust idle on carburetor.
Air is mixing at air intake connection. Check, tighten or replace
gasket.1
There is blow-by on the head gasket. Replace the gasket. 1
Improper valve clearance. Adjust clearance. 1
Excessive clearance between valve stem and guide. Replace
valve stem and guides.1

40
39
(herein ROBIN AMERICA) as soon as the problem exists. The warranty repairs should
be completed in a reasonable amount of time, not to exceed 30 days.
If you have a question regarding your warranty coverage, you should contact the
Robin America Inc. Customer Service Department at 1-630-350-8200.
GENERAL EMISSIONS WARRANTY COVERAGE
- California Only -
FUJI warrants to the ultimate purchaser and each subsequent purchaser that the
SORE (1) has been designed, built and equipped so as to conform with all applicable
regulations; and (2) is free from defects in materials and workmanship that cause the
failure of a warranted part to conform with those regulations as may be applicable to
the terms and conditions stated below.
(a) The warranty period begins on the date the engine is delivered to an ultimate
purchaser or fi rst placed into service. The warranty period is two years.
(b) Subject to certain conditions and exclusions as stated below, the warranty on
emissions related parts is as follows:
(1)Any warranted part that is not scheduled for replacement as required maintenance
in your owner’s manual is warranted for the warranty period stated above. If the part
fails during the period of warranty coverage, the part will be repaired or replaced by
FUJI according to subsection (4) below. Any such part repaired or replaced under
warranty will be warranted
for the remainder of the period.
(2) Any warranted part that is scheduled only for regular inspection in your owner’s
manual is warranted for the warranty period stated above. Any such part repaired or
replaced under warranty will be warranted for the remaining warranty period.
(3) Any warranted part that is scheduled for replacement as required maintenance
in your owner’s manual is warranted for the period of time before the fi rst scheduled
replacement date for that part. If the part fails before the fi rst scheduled replacement,
Emissions Control System Warranty Statement
CALIFORNIA EMISSIONS CONTROL WARRANTY STATEMENT
YOUR WARRANTY RIGHTS AND OBLIGATIONS
The California Air Resources Board and Fuji Heavy Industries Ltd. (herein “FUJI”)
are pleased to explain the emissions control system warranty on your small off-road
engine (SORE). InCalifornia, new SOREs must be designed, built and equipped to
meet the State’s stringent anti-smog standards. FUJI must warrant the emissions
control system on your SOREs for the periods of time listed below provided there
has been no abuse, neglect or improper maintenance of your SOREs.
Your emissions control system may include parts such as the carburetor, fuel-injec-
tion system, the ignition system, catalytic converter, fuel tanks, fuel lines, fuel caps,
valves, canisters, fi lters, vapor hoses, clamps, connectors, and other associated
emission-related components.
Where a warrantable condition exist, FUJI will repair your small off-road engine at
no cost to you including diagnosis, parts and labor.
MANUFACTURER’S WARRANTY COVERAGE:
This emissions control system is warranted for two years. If any emissions-related
part on your engine is defective, the part will be repaired or replaced by FUJI.
OWNER’S WARRANTY RESPONSIBILITIES:
-As the SORE owner, you are responsible for performance of the required main-
tenance listed in your owner’s manual. FUJI recommends that you retain all receipts
covering maintenance on your SORE , but FUJI cannot deny warranty solely for the
lack of receipts.
-As the SORE owner, you should however be aware that FUJI may deny you
warranty coverage if your SORE or a part has failed due to abuse, neglect, or
improper maintenance or unapproved modifi cations.
-You are responsible for presenting your SORE to distribution center or service
center authorized by ROBIN AMERICA Inc. 940 Lively Blvd., Wood Dale, IL 60191
42
41
43 44
the part will be repaired or replaced by FUJI according to subsection (4) below. Any
such part repaired or replaced under warranty will be warranted for the remainder of
the period prior to the fi rst scheduled replacement point for the part.
(4) Repair or replacement of any warranted part under the warranty provisions herein
must be performed at a warranty station at no charge to the owner.
(5) Notwithstanding the provisions herein, warranty services or repair will be provided
at all of our distribution centers that are franchised to service the subject engines.
(6) The owner must not be charged for diagnostic labor that leads to the determination
that a warranted part is in fact defective, provided that such diagnostic work is
performed at a warranty station.
(7) FUJI is liable for damages to other engine components proximately caused by a
failure under warranty of any warranted part.
(8) Throughout the engine warranty period stated above, FUJI will maintain a supply of
warranted parts suffi cient to meet the expected demand for such parts.
(9) Any replacement part may be used in the performance of any warranty mainte-
nance or repairs and must be provided without charge to the owner. Such use will not
reduce the warranty obligations of FUJI.
(10) Add-on or modifi ed parts that are not exempted by the Air Resources Board may
not be used. The use of any non-exempted add-on or modifi ed parts by the ultimate
purchaser will be grounds for disallowing a warranty claims. FUJI will not be liable to
warrant failures of warranted parts caused by the use of a non-exempted add-on or
modifi ed part.
(c) WARRANTED PARTS:
The repair or replacement of any warranted part otherwise eligible for warranty
coverage may be excluded from such warranty coverage if FUJI demonstrates that
the engine has been abused, neglected, or improperly maintained, and that such
abuse , neglect ,or improper maintenance was the direct cause of the need for repair
or replacement of the part. That notwithstanding, any adjustment of a component that
has a factory installed, and properly operating, adjustment limiting device is till eligible
for warranty coverage. The following emissions warranty parts list are covered.
EXHAUST EMISSIONS
(1) Fuel Metering System
(A) Carburetor and internal parts.
(2) Air Induction System
(A) Air fi lter.
(3) Ignition System
(A) Spark plugs.
(B) Magneto or electronic ignition system.
NOTE: This list based upon the items found in Title 13 Section 2405(d) for exhaust
emissions.

How to remove the spark arrestor
1. Remove the fl ange bolts from the muffl er cover and remove the
muffl er cover.
2. Remove the special screw from the spark arrestor and remove the
spark arrestor from the muffl er.
Clean the spark arrestor screen
Use a brush to remove carbon deposits from the spark arrestor
screen. Be careful to avoid damaging the screen.
The spark arrestor must be free of breaks and holes. Replace the
spark arrestor if it is damaged.
Install the spark arrestor, and muffl er protector in the reverse order of
disassembly.
45 46
High Altitude Engine Operation
• Please have an authorized Robin America service dealer modify
this engine if it is to be run continuously above 5,000 feet (1,500
meters). Failure to do so, may result in poor engine performance,
spark plug fouling, hard starting, and increased emissions.
• Carburetor modifi cation by an authorized Robin America service
dealer will improve performance and allow that this engine meets
EPA (Environmental Protection Agency) and California ARB (Air
Resources Board) emission standards throughout its useful life.
• An engine converted for high altitudes can not be run at 5,000 feet
or lower. In doing so, the engine will overheat and cause serious
engine damage. Please have an authorized Robin America service
dealer restore high altitude modifi ed engines to the original factory
specifi cation before operating below 5,000 feet.
Spark Arrestor (Optional)
In a dry or wooded area, it is recommendable to use the engine with a
spark arrestor. Some areas require the use of a spark arrestor. Please
check your local laws and regulations before operating your engine.
The spark arrestor must be cleaned regularly to keep it functioning as
designed.
A clogged spark arrestor:
• Prevents the fl ow of exhaust gas
• Reduces engine output
• Increases fuel consumption
• Makes starting diffi cult
If the engine has been running, the muffl er and the spark arrestor will
be very hot. Allow the muffl er to cool before cleaning the spark arres-
tor.
Spark Arrestor Screen

INDUSTRIAL PRODUCTS DIVISION
4-410 Asahi, Kitamoto-shi
Saitama, 364-8511, Japan
Phone +81(48) 593-7798
Fax +81(48) 593-7946
Web site http://www.fhi.co.jp/robin//
940 Lively Blvd.
Wood Dale, IL 60191 U.S.A.
Phone: 630-350-8200
Fax: 630-350-8212
Website: http://www.robinsubaru.com
47 48
Robin Distribution Method
Robin engines and equipment are distributed in North America through
a network of independent wholesale distributors. Each authorized
Robin wholesale distributor is
responsible for stocking Robin
products and service parts at
each of their distribution ware-
houses. These distributors
supply a network of Robin
service dealers with parts,
engines, and/or equipment
within the distributors assigned marketing area.
The Robin service dealers are established by the Robin wholesale
distributor to provide sales and service support throughout the market-
ing area. Because of the wide variety of Robin engine models and
applications, many of the service dealers will specialize in selling and
servicing specifi c types of products.
Service dealers may specialize in the following areas:
• Lawn & Garden Power Equipment
• Small Construction Equipment
• Portable Generators and Welders
• Specifi c Brand of Equipment Powered by Robin Engines
Finding the Robin Service Dealer to Meet Your Needs
Since the Robin wholesale distributors establish and supply the Robin
service dealers, please contact the Robin wholesale distributor to
select the best service dealer for your needs. When contacting the
Robin wholesale distributor, explain the type of Robin product you are
interested in purchasing or having serviced and where you are located.
The Robin wholesale distributor will direct you to the most suitable
Robin service dealers in your area.
There are over 4000 registered Robin service dealers in North Ameri-
ca, so there should be one near you. Contact Robin America with any
questions at 1-800-277-6246.
How to Select a Robin Service Dealer