414 RS Green Machine Parts Manual
2015-05-27
: Sweepscrub 414 Rs Green Machine Parts Manual 414_RS_Green_Machine_parts_manual 1159 file product_file
Open the PDF directly: View PDF
.
Page Count: 57
- Green Machines 414 RS
- Table of Contents
- Body Panels & Water Tank
- Front Box Assembly
- Front Hose & Brush Covers
- Top Cover Assembly
- Drive Axle & Chassis
- DEA/ CSA Option
- Electrical
- Radiator & Oil Cooler (to CIN 97)
- Engine Cooling System (from CIN 98)
- Engine, Exhaust & Impeller
- Engine, Fuel & Air System
- Kubota Engine Parts
- Air Filter Bracket
- Control Panel (to CIN 116)
- Control Panel (from CIN 117)
- Handles & Controls (to CIN 116)
- Handles & Controls (from CIN 117)
- Parking Brake
- Hydraulic Control Block (Series 2 to CIN 107)
- Hydraulic Control Block (Series 3 from CIN 108)
- Hydraulic System (Series 2 to CIN 107)
- Hyrdaulic System (Series 3 from CIN 108)
- Enhanced Rear Lighting - Lower
- Enhanced Rear Lighting - Seat
- Seat Tow Bar
- Seat Trailer
- Snowplow Option
- Brush Assembly
- Fan Casing (to CIN 111)
- Fan Casing (from CIN 112)
- Filter Bag & Trunking (non swing-out bag system) (to CIN 85)
- Filter Bag & Trunking (swing-out bag system) (from CIN 86)
- Front Hose Assembly
- Remote Brush Lift Option
- Suction Nozzle Assembly
- Water System
- Table of Contents

414RS
Rev. 0 (05-2009)
Suction Sweeper
Parts Manual
To view, print or download
the latest manual, visit:
www.tennantco.com/manuals
www.greenmachines.com
Home

The information contained within this document conforms wherever possible to
The European Machinery Directive 89/392/EEC as amended by Directive
91/368/EEC.
Copyright Applied Sweepers 2004-2006. This document is confidential and
the document and copyright therein are the property of Applied Sweepers
Ltd.
This document and any information therein may not be used, copied or
disclosed to any third party without the prior written authorization of
Applied Sweepers Ltd.
When ordering parts from this catalogue, please also provide your dealer
with the model number and chassis number of your machine (located on
the chassis plate).
Threaded fasteners - Replacement hexagon head screws must be Grade 8.8
metric minimum and socket head screws must be Grade 12.9 metric minimum,
except where stated otherwise. All nuts must be Grade 8 minimum. All fasteners
should be zinc plated and passivated unless stated otherwise.
Specifications and parts are subject to change without notice.
Home

414RS
Parts Catalogue
Bodywork
AS030-10Body Panels & Water Tank (from CIN 92)
AS025-9aFront Box Assembly (from CIN 92)
AS029-9Front Hose & Brush Covers
AS044-10Top Cover Assembly (from CIN 92)
Chassis & Transmission
AS005-9ADrive Axle & Chassis
DEA / CSA Option
AS046-9aDEA/ CSA Option - Body Panels
AS051-9DEA/ CSA Option - Electrical
AS066-9aDEA/ CSA Option - Hydraulic Drive
AS027-9DEA/ CSA Option - Principal Components
Electrical System
AS067-10Electrical (414 Models)
Engine & Ancillaries
AS037-9Engine Cooling System (from CIN 98)
AS010-9aEngine, Exhaust & Impeller
AS008-9aEngine, Fuel & Air System
ENGACCESSKubota Engine Parts
Handles & Controls
AS063-10Air Filter Bracket
AS019-9Control Panel (to CIN 116)
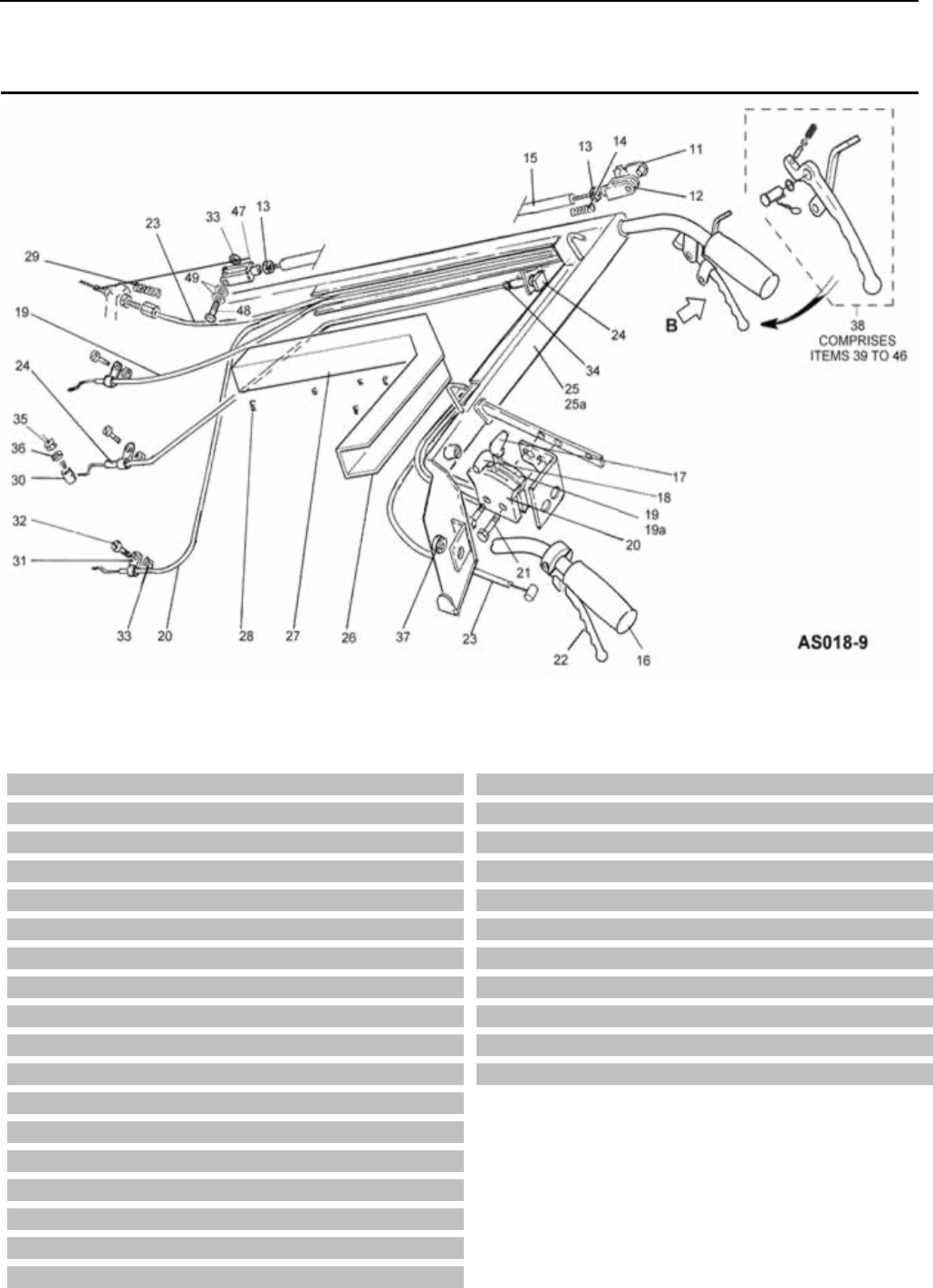
AS018-9Handles & Controls (to CIN 116)
AS007-10Parking Brake
Hydraulics
AS015-9Hydraulic Control Block (Series 3 from CIN 108)
AS042-9aHydraulic System (Series 3 from CIN 108)
Seat
AS003-10Enhanced Rear Lighting - Lower (414RS)
AS004-9Enhanced Rear Lighting - Seat (414RS)
AS002-10Seat Tow Bar (414RS)
AS001-9ASeat Trailer (414RS)
Snowplow Option
AS023-9Snowplow Option
Suction System & Brushes
AS035-9aBrush Assembly
AS034c-8Fan Casing ( to CIN 111)
AS068Filter Bag & Trunking (swing-out bag system)
AS069Front Hose Assembly
AS045-9Remote Brush Lift Option
AS012-10Suction Nozzle Assembly (from CIN 100)
Water System
AS020-10Water System
6/25/2009
Home

999 92
414RS
Body Panels & Water Tank (from CIN 92)
AAS030-10
Model:
From CIN: To CIN:
Drawing: Revision:
1 CP154 - Top Cover (from CIN 117) 1
a 1 CP122 - Top Cover (CIN 92 to 116) 1
2 WA037 - Cap for Water Bottle 1
3 CP121 - Water Tank, Rotomould 1
4 ES123 - Beacon Assembly 1
5 GT193 - M5 x 16 button head screw 3
6 CP042 - Stud for front box retention 2
7 EM009 - Battery 1
8 EM010 - Battery Acid Pack 1
9 CB320 - Bracket, Front Box Lock 1
a 9 CB564 - Bracket, front box lock 1
10 GT222 - M5 x 8 buttonhead screw 2
11 CP028 - Tray for battery 1
13 WA036 - Drain Cap Assembly 1
14 WA037 - Cap for Water Bottle 1
a 14 WA041 - Strainer - Drain Cap 1
b 14 WA011 - Coupling, quick release 1
15 CB406 - Bracket 1
16 GT054 - M8 x 20 Button Head Socket Screw 2
17 GG054 - Bush rubber bushing 1
18 CP023 - Bracket - Casing to water tank 1
19 GN004 - M8 Locknut - Nylon 1
20 CP051 - Rubber Pad for top cover adjuster 2
b 20 CP197 - Seat Box Moulding 1
21 CP126 - Side Panel (CIN 92 to 116) 1
a 21 CP150 - Side Panel (from CIN 117) 1
22 CB689 - Recepticle, TR/HS 1
24 GG148 - Retaining washer - plastic 1
25 CP041 - Hinge for top cover 1
26 GT050 - M8 x 16 Button Head Screw 6
29 GT203 - M6 x 12 Hex Flanged Sheet Metal Screw 1
30 GG146 - Knurled panel screw 4
31 GT090 - M6 x 12 Hex Screw 1
32 GG044 - Door Stop - female 1
33 GW038 - M6 Flat Washer 1
34 CB371 - Bracket - side panel lower fixing 1
35 GG033 - Door Stop - male 1
36 GT229 - M6 x 30 Button Head screw 1
Home

999 92
414RS
Body Panels & Water Tank (from CIN 92)
AAS030-10
Model:
From CIN: To CIN:
Drawing: Revision:
37 GN011 - M6 Locknut - Nylon 2
39 GG147 - Slip on receptacle 1
40 PC081 - Water Level Tube 1
41 CP090 - 1/8 Elbow 1
Home

999 92
414RS
Front Box Assembly (from CIN 92)
AS025-9a
Model:
From CIN: To CIN:
Drawing: Revision:
1 GT136 - M5 x 20 Button Head Screw 6
2 GG078 - Washer - top hat 2
3 GG034 - Restraining Cable 1
4 GW008 - M5 Flat Washer
15
5 GN006 - M5 Locknut - Nylon
15
6 GG204 - Tailgate Lock 1
7 CP134 - Front Box Lid 1
a 7 CP156 - Front Box Lid HS/TR Indicators 1
9 GT193 - M5 x 16 button head screw 3
11 EW039 - Wiring Loom for front lights 1
a 11 EW130 - Wiring Loom, 424TR without indicators 1
b 11 EW117 - Wiring Loom, TR/HS with indicators 1
13 ES025 - Plug only for front lights 1
14 GG057 - Piano Hinge 1
a 14 GT051 - M5 x 16 Hex Screw 9
15 CP138 - Front Box Base, RS (from CIN 92) 1
16 CP137 - Front Box Base, S2D rotomould 1
17 ES047 - Light - front (414RS, 424TR, 424HS) 2
18 AE030 - Front Light assembly (414S2D only) 2
19 ES032 - Bulb 12V 21W 2
20 GT112 - M5 x 16 Button Head Screw 2
21 MA620 - Mounting plate, for 424HS or 424TR eq 1
22 GN011 - M6 Locknut - Nylon 2
23 GW011 - Washer 1 2
24 GW031 - Washer M6 Form C 2
25 GT027 - M6 x 20 Hex Screw 2
26 GT199 - M5 x 16 countersunk socket screw 4
27 GW008 - M5 Flat Washer 4
28 GN006 - M5 Locknut - Nylon 4
29 ES127 - Front Turn Signal Light (424HS) 2
30 ES133 - Turn Signal Bulb 2
31 CB664 - Mounting Plate DEA HS 1
Home

999 54
414RS
Front Hose & Brush Covers
AS029-9
Model:
From CIN: To CIN:
Drawing: Revision:
1 CP052 - Front Hose Cover S2D/RS/TR 1
2 CP054 - Fastener Rubber 2
3 CP139 - Brush Cover S2D/RS/TR 2
4 GG110 - Ring Head Stud - 17 mm 4
5 GG055 - Plastic Washer (6mm) 4
6 GG041 - Retainer Washer - steel 4
7 GG042 - Slip on receptacle 4
8 CP125 - Front Hose Cover, HS/Turbo R 1
9 CP164 - Brush Cover Assy. Right Side, 424HS/T 1
10 CP165 - Brush Cover Assy. Left Side, 424HS/Tu 1
12 GG158 - Knurled panel screw - 5.8 dia. x 21.9 4
13 GG129 - Retaining Washer - stainless steel 4
14 GG074 - Clip on receptacle 4
15 CB425 - Bracket, Right hand 1
16 CB424 - Bracket, Left hand 1
17 CB435 - Bracket, Right hand - brush cover mou 1
18 CB434 - Bracket, Left hand - brush cover moun 1
19 GG173 - Swell latch 2
20 CB649 - Bracket, brush mounting 2
21 GT028 - M8 x 20 Setscrew 4
22 GW041 - M8 Washer Form A 8
23 GN004 - M8 Locknut - Nylon 4
Home

999 92
414RS
Top Cover Assembly (from CIN 92)
AS044-10
Model:
From CIN: To CIN:
Drawing: Revision:
1 GT136 - M5 x 20 Button Head Screw 4
2 GG078 - Washer - top hat 4
3 GG034 - Restraining Cable 2
4 GW008 - M5 Flat Washer 6
5 GN006 - M5 Locknut - Nylon 4
6 CP122 - Top Cover (CIN 92 to 116) 1
a 6 CP154 - Top Cover (from CIN 117) 1
7 MA001 - Wing Mirror 2
8 CP043 - Bracket for box retention strap 1
9 GT054 - M8 x 20 Button Head Socket Screw 1
10 GN004 - M8 Locknut - Nylon 1
11 GT119 - 8 x 3/4 self-tapping screw 1
12 GT193 - M5 x 16 button head screw 1
13 AW050 - Plastic cap for whoosh boom end 1
14 AW009 - Rubber fastener for whoosh hose 1
15 GM154 - Snap Clip 1
16 PG008 - O Clip - 1/2 in. 1
17 AW013 - Boom arm for whoosh 1
18 AW012 - Bracket for whoosh boom 1
19 AW083 - Spring for whoosh boom return 1
20 GW051 - M12 Washers Form A 1
21 BB028 - R Pin 1
22 GT025 - M6 x 35 Hex Screw 1
23 GW031 - Washer M6 Form C 1
24 GN004 - M8 Locknut - Nylon 2
25 GW021 - Washer, M8 x 25 2
26 GT089 - M8 x 35 Hex Setscrew 2
27 AW092 - Whoosh hose carrier 1
29 CP119 - Male Hose Carrier, Whoosh 1
31 GT025 - M6 x 35 Hex Screw 1
32 GW031 - Washer M6 Form C 6
33 GT135 - M6 x 16 Hex Screw 2
34 AW040 - Rubber band for whoosh hose 2
35 GG086 - Hose Clamp (110mm to 140mm) 2
36 AW053 - Whoosh hose 1
37 AW136 - Woosh Handle Assembly (414 from CIN 1 1
39 AW006 - Rubber End Cuff for Whoosh Hose 1
40 GG172 - Adjustable Catch 1
Home

999 92
414RS
Top Cover Assembly (from CIN 92)
AS044-10
Model:
From CIN: To CIN:
Drawing: Revision:
a 40 CB858 - Reinforcing plate - Top Cover 1
41 CP051 - Rubber Pad for top cover adjuster 1
42 GT135 - M6 x 16 Hex Screw 2
43 GW031 - Washer M6 Form C 2
Home

999 86
414RS
Drive Axle & Chassis
AAS005-9A
Model:
From CIN: To CIN:
Drawing: Revision:
1 TT038 - Differential 1
a 1 TT043 - Axle Assembly (414RS, 424TR, 424HS) 1
b 1 TT052 - TT052 - Differential Assembly, HS - E 1
2 TT044 - Drive Gear & bolts kit 1
3 TT019 - Inner Ring 1
4 GT177 - 5.16th UNF x 3.75 in. Hex Bolt - SAE 4
a 4 GT191 - 5.16th UNC x 2 in. Hex Bolt - SAE Gra 2
c 4 GW006 - Washer, 5/16 4
5 GN019 - M10 Locknut - Nylon 2
6 CA016 - Bracket, for Heavy-duty Bearing 1
7 GT093 - M10 x 40 Hex Screw 2
8 CA071 - Cross brace for chassis (from CIN 85) 1
9 CA113 - Cover Plate for gearbox 1
10 CA030 - Bearing housing 1
11 GT049 - M8 x 25 Hex Screw 2
12 TT018 - Needle Bearing 1
13 TT004 - Bearing - self aligning 1
14 HM019 - Hydraulic Drive Motor - 414S2D, 414RS 1
a 14 HM029 - Hydraulic Drive Motor, T Type 60cc 1
15 GN004 - M8 Locknut - Nylon 6
16 MA057 - Bearing, heavy duty 2
17 MA058 - Housing for bearing 1
18 MA309 - Brake Back Plate - right side 1
19 GT251 - M8 x 45 sockethead capscrew 6
20 MA003 - Brake Drum 2
21 MA061 - Washer, form a 36 o/d 12.7 i/d 2
22 GN047 - M12 Locknut - Prevailing Torque (Phil 2
23 TW003 - Main Wheel/Tire(414S2D/RS/424TR)-non- 2
a 23 TW035 - Main Wheel/Tire(424HS) - Puncture Res 2
24 TW034 - Main Wheel/Tyre(414S2D/RS/424TR)-Punc 2
25 GN017 - Wheel Nut 3/8 8
26 TW020 - Wheel Cover 2
28 GN034 - M12 Dome Nut (Acorn) 2
29 MA310 - Brake Back Plate - left side 1
30 GT086 - M10 x 25 Hex Screw 6
31 GW049 - M12 Schnorr Lockwasher 2
32 GT271 - M12 x 40 Socket Cap Screw 2
33 MA125 - Woodruff Key 2
1 -- TT038 --Differential only
1a --TT043- Axle Assembly (414RS and 424TR)
1b --TT052- Differential c/w Extended sleeves (HS only)
Home

999 86
414RS
Drive Axle & Chassis
AAS005-9A
Model:
From CIN: To CIN:
Drawing: Revision:
34 GT049 - M8 x 25 Hex Screw 1
37 TT009 - Pinion Gear 1
40 CA077 - Chassis (Steel) 1
41 MA322 - Brake Shoes 1
42 TT008 - Wheel Hub Assembly 2
43 TT041 - Differential 1
44 TW014 - Bracket for wheel cover 2
45 GG042 - Slip on receptacle 2
46 GN014 - 3/8 UNF Locknut - nylon 4
47 TW015 - Wheel Cover 2
48 GG055 - Plastic Washer (6mm) 4
49 GG048 - Ring Head Stud - 14 mm 2
50 GG041 - Retainer Washer - steel 2
Home

999 92
414RS
DEA/ CSA Option - Body Panels
AS046-9a
Model:
From CIN: To CIN:
Drawing: Revision:
1 CP118 - Front Box Lid, DEA 1
a 1 CP161 - Front Box Lid HS/TR DEA (Indicators) 1
2 CP086 - Headlight Panel 1
3 AW110 - Hose bracket (for DEA / CSA) 1
4 GG125 - Screw, wing type 1
5 CP160 - Lance Storage Cover, HS DEA 1
6 GT193 - M5 x 16 button head screw 2
Home

999 117
414RS
DEA / CSA Option - Storage Box
AS040-9
Model:
From CIN: To CIN:
Drawing: Revision:
1 CP159 - Side Storage Panel, 1
2 CP141 - Door, Side Storage Panel 1
3 GG112 - Hinge, 63 mm 2
4 GT199 - M5 x 16 countersunk socket screw 6
5 GT193 - M5 x 16 button head screw 6
6 GW008 - M5 Flat Washer
10
7 GN006 - M5 Locknut - Nylon
16
8 GG204 - Tailgate Lock 1
9 GG167 - Body Trim, 1.2 metres 1
10 AD039 - Hinge Catch 1
11 GT075 - M5 x 12 Hex Screw 2
12 CP142 - Panel, Storage Retaining 1
13 GT143 - Poppet Fastener 6
15 GG034 - Restraining Cable 1
16 GG078 - Washer - top hat 2
17 GT136 - M5 x 20 Button Head Screw 2
Home

999 1
414RS
DEA/ CSA Option - Electrical
AS051-9
Model:
From CIN: To CIN:
Drawing: Revision:
72 ES134 - Bulb for Turn Signal Indicator (Panel 1
73 ES154 - Indicator Switch 1
74 ES153 - Switch - lights 1
75 ES151 - Flasher Unit Indicator Warning 1
75 ES151 - Flasher Unit Indicator Warning 1
76 ES156 - Horn button 1
78 ES127 - Front Turn Signal Light (424HS) 2
a 78 ES133 - Turn Signal Bulb 2
79 ES147 - Rear Light / Turn Signal (424HS) 2
a 79 ES155 - Rear Light (424TR) 2
b 79 ES150 - Light Bulb (Rear light 424TR, 424HS) 2
c 79 ES133 - Turn Signal Bulb 2
81 EW116 - Wiring Loom, Ancillary Hydraulic Blo 1
83 EW117 - Wiring Loom, TR/HS with indicators 1
87 ES159 - Switch - high/lo speed or DEA (424 Se 1
88 EH023 - Hourmeter (414 from CIN 117) and all 1
Home

999 1
414RS
DEA/ CSA Option - Hydraulic Drive
AS066-9a
Model:
From CIN: To CIN:
Drawing: Revision:
1 PC082 - Radiator / Oil Cooler Assy. 1
2 HF007 - Coupling 3/8 1
3 HJ077 - Hose Assy, 1/4 1
4 HF042 - Hydraulic Adaptor Coupling - 3/8 Male 1
5 HF010 - Hydraulic Bonded Seal - 3/8 BSP (16mm 8
6 HF006 - Hydraulic Stud Coupling - 3/8 Male to 1
7 HJ074 - Hose Assy. 3/8 1
8 HF054 - Hydraulic Quick-Release Coupling - Fe 2
9 HF053 - Hydraulic Quick Release Coupling - Ma 2
10 HJ135 - Hose Hyd. 3/8 Q/R / block T 1
11 HJ133 - Hose hyd. 1/4 block dea / q/r 1
12 HF072 - Coupling Tee 3/8 1
13 HC098 - Hydraulic Block - main 1
14 HM026 - Hydraulic Motor 1
15 HV027 - Solenoid Valve with coil - DEA 1
Home

999 1
414RS
DEA/ CSA Option - Principal Components
AS027-9
Model:
From CIN: To CIN:
Drawing: Revision:
1 VF052 - Vacuum Fan, RSA 1
2 CB287 - Bracket - hydraulic motor mounting 1
3 CB285 - Bracket 1
4 TC013 - Pulley, large 1
5 TC010 - Pulley, small 1
6 TC011 - Drive Belt 1
7 GN006 - M5 Locknut - Nylon 2
8 GW008 - M5 Flat Washer 2
9 GG034 - Restraining Cable 1
10 GG078 - Washer - top hat 2
11 GT136 - M5 x 20 Button Head Screw 1
12 CP116 - DEA/CSA Mounting Moulding 1
a 13 GN011 - M6 Locknut - Nylon 2
b 13 GW031 - Washer M6 Form C 2
14 ES032 - Bulb 12V 21W 2
15 GG033 - Door Stop - male 1
16 ES047 - Light - front (414RS, 424TR, 424HS) 2
17 EW039 - Wiring Loom for front lights 1
18 GG112 - Hinge, 63 mm 4
20 CP086 - Headlight Panel 1
21 GG044 - Door Stop - female 1
22 GT067 - M8 x 70 Bolt 4
23 GW041 - M8 Washer Form A 4
24 GN004 - M8 Locknut - Nylon 4
25 AD030 - Bracket 1
26 CB276 - Link Arm 2
a 27 AD038 - Lid Assembly, DEA/CSA 1
28 AD025 - Filter 1
29 AD029 - Seal 1
30 CB353 - Canister - large (440mm) 1
31 GB023 - Nylon Boss 1
32 AD037 - Spring Retainer 1
33 GG123 - Hose Clamp (55 to 70 mm) 1
34 AE062 - Hose - suction pump to canister 1
35 WA040 - Tubing - Nylon - 6mm outside diameter
10
36 WP134 - Coupling - Quick Release - Female 1
37 WP135 - Coupling - Quick Release - Male 1
39 GM125 - Heat shrink, 45 mm 2
Home

999 1
414RS
DEA/ CSA Option - Principal Components
AS027-9
Model:
From CIN: To CIN:
Drawing: Revision:
40 WP096 - Male Stud Coupling 1/4 2
41 WP131 - Valve, on/off 1
42 GM126 - Heat shrink, 75 mm 1
43 WP094 - Female Stud Coupling 1/4 1
44 CB258 - Bracket 1
45 WP132 - Water Nozzle 1
46 AW111 - Suction nozzle(for CSA/DEA) 1
47 AE063 - Suction Hose - DEA / CSA 1
48 AW112 - Threaded Cuff (for DEA/CSA) 2
49 AE064 - Lance Tube 1
50 GG123 - Hose Clamp (55 to 70 mm) 1
Home

999 1
414RS
Electrical (414 Models)
AS067-10
Model:
From CIN: To CIN:
Drawing: Revision:
1 PD009 - Alternator 1
2 EM009 - Battery 1
3 ES123 - Beacon Assembly 1
a 3 ES137 - Beacon (small) - from May 99 1
5 ES038 - Audible Beeper - Horn 1
a 5 ES051 - Voice Box 1
7 PD059 - Glow Plug 2
9 AE030 - Front Light assembly (414S2D only) 2
a 9 ES047 - Light - front (414RS, 424TR, 424HS) 2
10 EW095 - Wiring loom, One piece 1
a 10 ES050 - Rear Light 2
b 10 ES050 - Rear Light 2
11 WP044 - - Water Pump 1
12 PD245 - Rectifier / Regulator - Heavy Duty 1
13 PD027 - Solenoid for starter motor 1
14 PD031 - Fuel Stop Solenoid 1
16 PD008 - Starter Motor 1
17 ES009 - Switch - Double Pole - Three Position 1
20 ES001 - Switch - Single Pole - Two Position 1
22 PD257 - Ignition Switch (Cobo) 1
23 PD005 - Switch, low oil pressure 1
24 PD030 - Timer 1
25 ES018 - Warning Light - Red 1
26 ES018 - Warning Light - Red 1
28 ES017 - Warning Light - Amber 1
31 EW045 - Wiring loom - beeper to chassis 1
32 EW059 - Wiring loom - rectifier to earth 1
33 ET060 - Fuse - 40 Amp - Blade Type 1
40 EW095 - Wiring loom, One piece 1
46 ET034 - Battery Cable - positive 1
47 ET035 - Battery Cable - negative 1
48 EW039 - Wiring Loom for front lights 1
a 48 ES025 - Plug only for front lights 1
a 49 ES026 - Socket for front lights 1
53 EH010 - Odometer (calibrated in miles) 1
a 53 EH011 - Odometer (calibrated in kilometres) 1
54 EH012 - Sensor for odometer 1
a 55 ES062 - Light - number plate 2
Home

999 1
414RS
Electrical (414 Models)
AS067-10
Model:
From CIN: To CIN:
Drawing: Revision:
58 ES124 - Diode - Voltage Suppressor 1
62 EH015 - Temperature Gauge 1
65 EH016 - Temperature Sender 1
66 EH021 - Oil Pressure Sender 1
73 ES137 - Beacon (small) - from May 99 1
74 ES153 - Switch - lights 1
a 78 ES032 - Bulb 12V 21W 2
b 79 ES050 - Rear Light 2
87 ES159 - Switch - high/lo speed or DEA (424 Se 1
88 EH023 - Hourmeter (414 from CIN 117) and all 1
90 ET036 - Fuse Box 1
a 90 ET024 - Fuse - 4 Amp - blade type 3
b 90 ET027 - Fuse - 10 Amp - blade type 3
c 90 ET023 - Fuse - 15 Amp - Blade Type 1
d 90 ET060 - Fuse - 40 Amp - Blade Type 1
Home

97 1
414RS
Radiator & Oil Cooler (to CIN 97)
AS036
Model:
From CIN: To CIN:
Drawing: Revision:
This diagram covers older Green Machines prior to CIN 98 which were fitted with seperate engine radiator and oil
cooler. More modern machines use a combined radiator/oil cooler - see drawing AS037.
Please note that machines prior to CIN 98 may have one of two variations. Please check diagrams carefully to ensure
you order the correct radiator or oil cooler.:Oil cooler fitted in between engine and radiator - as shown in the main
diagram. Oil cooler fitted on rear face of radiator (i.e. nearest operator) - as shown in inset box at left side of diagram.
1 PC042 - Header / Radiator Expansion Tank 1
a 1 PC003 - Cap, header tank 1
2 PG039 - Diesel Tank 1
3 GG045 - Hose Clamp (16mm) 2
3 PG038 - Fuel Tank Cap (screw-on style) 1
4 PG030 - Fuel Pipe 1
5 HT020 - Hydraulic Tank RS/S2D/TR 1
7 CB091 - Bracket - hydraulic tank to fan cowl 1
11 CB137 - Bracket - fan cowl to hydraulic tank 1
13 GG054 - Bush rubber bushing 1
15 CB130 - Bracket - radiator to engine cover 1
16 GT122 - 6 x 20 Square Head Screw (for radiato 1
17 HC087 - Oil Cooler (CIN 93 - 97 specials) 1
a 17 HC054 - Hydraulic Oil Cooler (Standalone) 1
18 PC024 - Elbow, top hose header tank 1
20 PC021 - Hose, Top Radiator (To CIN97) 1
21 GG064 - Hose Clamp (25mm to 35mm) 2
22 GG066 - Hose Clamp (50mm) 1
23 GG042 - Slip on receptacle 1
a 24 PC045 - Radiator - for use with rear mounted 1
25 CB097 - Cover for engine 1
26 GG048 - Ring Head Stud - 14 mm 2
27 GG110 - Ring Head Stud - 17 mm 1
28 GG055 - Plastic Washer (6mm) 1
29 GG041 - Retainer Washer - steel 1
30 PC033 - Radiator Duct (to CIN 97) 1
31 CB336 - Radiator Mounting Bracket - Left Hand 1
32 CB143 - Bracket - Radiator Mounting - Right 1
34 GG080 - Bushing - rubber - with spiggot 2
35 CB101 - Bracket for engine stop cable 1
36 CB088 - Bracket - radiator to fuel tank 1
39 PC046 - Hose - Bottom Radiator (To CIN 97) 1
Home

97 1
414RS
Radiator & Oil Cooler (to CIN 97)
AS036
Model:
From CIN: To CIN:
Drawing: Revision:
40 GG090 - Hose Clamp (17mm to 25mm) 2
41 PC047 - Spigot, bottom radiator hose 1
42 PC026 - Hose, header tank/radiator 1
Home

999 98
414RS
Engine Cooling System (from CIN 98)
AS037-9
Model:
From CIN: To CIN:
Drawing: Revision:
This drawing is for 400 Series machines from CIN 98 onwards that use a combined radiator/oil cooler. For older Green
Machines up to the end of CIN 97 that used a radiator with seperate oil cooler please see drawing AS036.
1 PC042 - Header / Radiator Expansion Tank 1
2 PG039 - Diesel Tank 1
3 GG045 - Hose Clamp (16mm) 2
4 PG030 - Fuel Pipe 1
5 HT020 - Hydraulic Tank RS/S2D/TR 1
a 5 HT030 - Hydraulic Tank HS 1
6 PD003 - Engine Assembly Kubota Z-482E 1
7 CB091 - Bracket - hydraulic tank to fan cowl 1
8 CB339 - Bracket 1
9 CB130 - Bracket - radiator to engine cover 1
10 GW038 - M6 Flat Washer 7
a 10 GN011 - M6 Locknut - Nylon 7
b 10 GT135 - M6 x 16 Hex Screw 4
11 GG042 - Slip on receptacle 3
13 PC058 - Fan Cowling 1
14 PC024 - Elbow, top hose header tank 1
15 GG077 - Hose Clamp (14mm to 22mm) 1
16 GG064 - Hose Clamp (25mm to 35mm) 2
17 PC059 - Hose, top radiator/engine 1
18 GG111 - Hose Clamp (45mm) 2
19 PC082 - Radiator / Oil Cooler Assy. 1
20 PC078 - Top Cover, engine 1
21 GG048 - Ring Head Stud - 14 mm 1
22 GG110 - Ring Head Stud - 17 mm 2
23 GG055 - Plastic Washer (6mm) 3
24 GG041 - Retainer Washer - steel 3
25 PC057 - Radiator Duct (from CIN 98) 1
26 GN019 - M10 Locknut - Nylon 3
27 CB336 - Radiator Mounting Bracket - Left Hand 1
28 CB143 - Bracket - Radiator Mounting - Right 1
29 GW027 - Dished Washer 3
30 GG080 - Bushing - rubber - with spiggot 2
31 CB340 - Bracket 2
32 GG054 - Bush rubber bushing 1
34 PC060 - Hose, bottom radiator 1
35 PC047 - Spigot, bottom radiator hose 1
Home

999 98
414RS
Engine Cooling System (from CIN 98)
AS037-9
Model:
From CIN: To CIN:
Drawing: Revision:
36 GG090 - Hose Clamp (17mm to 25mm) 3
37 PC026 - Hose, header tank/radiator 1
38 HF007 - Coupling 3/8 1
Home

999 1
414RS
Engine, Exhaust & Impeller
AS010-9a
Model:
From CIN: To CIN:
Drawing: Revision:
1 PD003 - Engine Assembly Kubota Z-482E 1
2 VF022 - PTO Shaft (Impeller) 1
3 GT100 - M8 x 16 Hex Screw 5
4 GW015 - M8 Split Lockwasher
11
5 CA017 - Adaptor Plate 1
6 GT028 - M8 x 20 Setscrew 6
7 GM065 - Journal for seal 1
8 GM064 - Seal - teflon 1
9 CA045 - Seal Housing 1
10 GT090 - M6 x 12 Hex Screw 3
11 GW031 - Washer M6 Form C 5
12 VF025 - Impeller 1
13 GG070 - Key for impeller 1
14 GB013 - Boss, Impeller retention 1
15 GG068 - Washer - disc spring (12.2 x 25mm) 2
16 GT109 - Bolt for Impeller 1
17 CA088 - Engine Mounting Left side (from CIN 1 1
18 CA087 - Engine Mounting Right side (from CIN 1
19 GT120 - M10 x 50 Stud 4
20 CA100 - Rear Engine Mounting 1
21 PD094 - Cover, exhaust flange, front 1
22 PD049 - Gasket for Exhaust 1
23 PD093 - Cover - exhaust flange, rear 1
24 PD004 - Oil Filter 1
25 PD036 - Exhaust Muffler 1
26 PD051 - Exhaust cover 1
27 GT099 - M10 x 30 x 1.25 Fine Hex Screw 4
28 GW013 - M10 Flat Washer 8
29 GT019 - M6 x 30 Hex Screw 2
30 GN019 - M10 Locknut - Nylon 8
31 GN011 - M6 Locknut - Nylon 2
32 GT102 - M10 x 20 Hex Screw 2
33 GT256 - M10 x 1.25 pitch x 20 lg. Hex Screw 4
Home

999 1
414RS
Engine, Fuel & Air System
AS008-9a
Model:
From CIN: To CIN:
Drawing: Revision:
1 PD003 - Engine Assembly Kubota Z-482E 1
2 PD018 - Oil Dipstick 1
3 PD039 - Oil Filler Cap 2
4 PD031 - Fuel Stop Solenoid 1
5 PD009 - Alternator 1
6 PD011 - Fan Belt (up to CIN 86 only) 1
a 6 PD244 - Fan Belt (CIN 87+ only) 1
7 PD189 - Fan - Engine Cooling (300mm diameter) 3
9 PD223 - Pulley - Large, 114 dia fan drive 1
10 PD041 - Bolt - for pulley mounting 1
11 PD052 - Gasket, Oil Sump 1
12 PD193 - Sump (oil pan) 1
13 PD053 - Gasket, Sump Plug 1
14 PD069 - Sump Plug 1
15 PD170 - Air Filter Assembly 1
16 PD060 - Engine Air Filter 1
17 PD179 - Air Cleaner End Cap 1
18 PD184 - Air Cleaner Cap (Inner) 1
19 PD024 - Air cleaner band 1
20 PD050 - Rubber - air cleaner band 1
21 PD228 - Strainer - Air Cleaner Intake 1
22 PD176 - Sealing O- Ring - Air Cleaner 1
23 PD025 - Inlet pipe 1
24 GG076 - Hose Clamp (55mm) 1
25 PD056 - Pipe - air cleaner 1
26 PC010 - Pipe Extension 1
27 GG066 - Hose Clamp (50mm) 3
28 PD026 - Fuel Filter Assembly 1
29 PD044 - Fuel Filter Bowl 1
30 PD045 - Fuel Filter Element 1
32 PD147 - Fuel Pipe, pump to filter 1
33 GN004 - M8 Locknut - Nylon 1
34 PG039 - Diesel Tank 1
35 WP036 - Hose Tail - 1/4 BSP -3/8 Hose 1
36 GB019 - Spacer 1
37 PG027 - Fuel Tank Strainer 1
38 PG038 - Fuel Tank Cap (screw-on style) 1
41 PC042 - Header / Radiator Expansion Tank 1
Home

999 1
414RS
Engine, Fuel & Air System
AS008-9a
Model:
From CIN: To CIN:
Drawing: Revision:
44 PC003 - Cap, header tank 1
45 ES099 - Nipple for filter minder 1
46 ES098 - Filter Minder - unswitched 1
47 TC001 - Drive Coupling 1
48 TC014 - Spacer, Drive coupling 1
49 GT168 - Capscrew, skt hd. M6 x 30 3
50 PG030 - Fuel Pipe 1
51 GG045 - Hose Clamp (16mm) 2
Home

999 1
414RS
Kubota Engine Parts
ENGACCESS
Model:
From CIN: To CIN:
Drawing: Revision:
1 PD003 - Engine Assembly Kubota Z-482E 1
2 PD004 - Oil Filter 1
3 PD005 - Switch, low oil pressure 1
4 PD245 - Rectifier / Regulator - Heavy Duty 1
5 PD008 - Starter Motor 1
6 PD009 - Alternator 1
9 PD011 - Fan Belt (up to CIN 86 only) 1
12 PD013 - Fuel Lift Pump (Kubota) 1
13 PD015 - Water Pump (Kubota) 1
14 PD018 - Oil Dipstick 1
16 PD024 - Air cleaner band 1
17 PD025 - Inlet pipe 1
18 PD026 - Fuel Filter Assembly 1
19 PD027 - Solenoid for starter motor 1
22 PD030 - Timer 1
23 PD031 - Fuel Stop Solenoid 1
24 PD036 - Exhaust Muffler 1
26 PD039 - Oil Filler Cap 1
27 PD041 - Bolt - for pulley mounting 1
29 PD044 - Fuel Filter Bowl 1
30 PD045 - Fuel Filter Element 1
31 PD049 - Gasket for Exhaust 1
32 PD050 - Rubber - air cleaner band 1
33 PD051 - Exhaust cover 1
34 PD052 - Gasket, Oil Sump 1
35 PD053 - Gasket, Sump Plug 1
36 PD054 - Engine Workshop Manual 1
37 PD055 - Parts Manual- Kubota Z482 1
38 PD056 - Pipe - air cleaner 1
39 PD057 - Gasket, Cylinder Head 1
40 PD058 - Thermostat 1
41 PD059 - Glow Plug 1
42 PD060 - Engine Air Filter 1
43 PD061 - Fuel Injection Pump 1
45 PD063 - Fuel Injector Nozzle Assembly 1
49 PD068 - Gasket - Oil Pump 1
50 PD069 - Sump Plug 1
57 PD080 - Gasket 1
Home

999 1
414RS
Kubota Engine Parts
ENGACCESS
Model:
From CIN: To CIN:
Drawing: Revision:
61 PD086 - Washer with Rubber- for Air Filter 1
62 PD087 - Butterfly Screw / Wing Bolt - for ai 1
65 PD093 - Cover - exhaust flange, rear 1
66 PD094 - Cover, exhaust flange, front 1
88 PD145 - Knurled Ring - for Fuel Filter 1
89 PD146 - O - ring for Fuel Filter - large 1
90 PD147 - Fuel Pipe, pump to filter 1
91 PD149 - Gasket, for Fuel Lift Pump 1
94 PD159 - Gasket (for Water Pump PD015) 1
95 PD160 - Gasket with Flange 1
97 PD162 - Ignition Switch (Kubota) 1
98 PD163 - Ignition Key (for Kubota switch) 1
99 PD164 - Connector set for rectifier 1
100
PD169 - Strainer - Air Cleaner Intake 1
101
PD170 - Air Filter Assembly 1
102
PD172 - Overflow pipe 1
103
PD173 - Washer - injector overflow 1
105
PD175 - Kubota Gasket Kit - Bottom 1
106
PD176 - Sealing O- Ring - Air Cleaner 1
108
PD178 - Temperature Sender Unit 1
109
PD179 - Air Cleaner End Cap 1
110
PD184 - Air Cleaner Cap (Inner) 1
112
PD187 - Water pipe 1
113
PD189 - Fan - Engine Cooling (300mm diameter) 1
114
PD193 - Sump (oil pan) 1
116
PD228 - Strainer - Air Cleaner Intake 1
117
PD223 - Pulley - Large, 114 dia fan drive 1
118
PD244 - Fan Belt (CIN 87+ only) 1
Home

999 1
414RS
Air Filter Bracket
AS063-10
Model:
From CIN: To CIN:
Drawing: Revision:
1 CB660 - Support Bracket 1
2 GT135 - M6 x 16 Hex Screw 1
3 GW031 - Washer M6 Form C 2
4 GN011 - M6 Locknut - Nylon 1
5 CB662 - Bracket, diesel tank/cover lock 1
6 CB624 - Bracket for Air Filter 1
8 GN004 - M8 Locknut - Nylon 1
9 CB657 - Bracket for Mudflap Mounting 1
10 GT049 - M8 x 25 Hex Screw 1
11 GT204 - M6 x 10 sockethead screw 1
12 GN011 - M6 Locknut - Nylon 3
13 MA553 - Mudguard 1
14 GT050 - M8 x 16 Button Head Screw 3
a 14 GW031 - Washer M6 Form C 3
15 GT028 - M8 x 20 Setscrew 2
18 GW031 - Washer M6 Form C 5
Home

116 1
414RS
Control Panel (to CIN 116)
AS019-9
Model:
From CIN: To CIN:
Drawing: Revision:
For all 414S2D and 414RS models up to the end of CIN 116.For newer models see Control Panel drawing AS057.
1 ES114 - Control Panel moulding (from CIN 105) 1
2 BB180 - Spade Knob, Black 1
3 BB181 - Spade Knob, Red 1
4 ES001 - Switch - Single Pole - Two Position 1
5 ES001 - Switch - Single Pole - Two Position 1
6 ES009 - Switch - Double Pole - Three Position 1
7 ES017 - Warning Light - Amber 1
8 PD257 - Ignition Switch (Cobo) 1
9 PD258 - Ignition Key for Cobo ignition switch 1
a 9 PD233 - Ignition Key (for Durite Ignition Swi 1
b 9 PD163 - Ignition Key (for Kubota switch) 1
10 ES050 - Rear Light 2
11 ES053 - Bulb - festoon type - 12V 5W 2
12 ES018 - Warning Light - Red 3
13 ES138 - Control panel lower tray (from CIN 10 1
14 ES073 - Safety Pushbutton (Reverse Stop) 1
b 15 EW087 - Facia Panel and wiring loom 1
16 ES074 - Contact block - push button 2
18 BB057 - Throttle Cable (414 Models to CIN116) 1
19 BB082 - Brush Control Cable (414 to CIN 116) 1
20 CB150 - Bracket for water valves 1
21 ES071 - Switch - for DEA/CSA 1
22 ES096 - Nut (for DEA Switch) 1
24 EH009 - Hourmeter (414 to CIN 116) 1
a 24 EH014 - Perspex Window for hourmeter 1
b 24 HF070 - O Ring 2
25 GT106 - #8 x 1/2 in. Phillips Sheet Metal Scr 7
26 GT119 - 8 x 3/4 self-tapping screw 7
27 EH010 - Odometer (calibrated in miles) 1
a 27 EH011 - Odometer (calibrated in kilometres) 1
b 27 EH012 - Sensor for odometer 1
29 ES109 - Heat Shield 1
30 PD245 - Rectifier / Regulator - Heavy Duty 1
36 ES125 - Bracket for diode 1
37 ES124 - Diode - Voltage Suppressor 1
Home

999 117
414RS
Control Panel (from CIN 117)
AS057-10
Model:
From CIN: To CIN:
Drawing: Revision:
1 CP151 - Control Panel moulding assy. 1
2 EW135 - Facia Panel - 424HS 1
a 2 EW136 - Facia Panel - 424TR & 414 machines 1
b 2 EW137 - Facia Panel Assy, HS DEA 1
c 2 EW138 - Facia Panel Assy, TR DEA 1
d 2 EW139 - Facia Panel Assy, TR + Cab 1
e 2 EW140 - Facia Panel Assy, TR DEA + Cab 1
f 2 EW151 - Facia Panel Assy, - Std. 414S2D/RS 1
3 EH015 - Temperature Gauge 1
4 EH017 - Tachometer with hourmeter (424HS) 1
5 ES018 - Warning Light - Red 2
6 ES017 - Warning Light - Amber 1
7 ES192 - Warning Light (Green) 1
8 ES154 - Indicator Switch 1
9 BB111 - Throttle Cable (414 from CIN117 and a 1
10 BB110 - Brush Control Cable (414 from CIN 117 1
11 BB109 - Flap Cable (414 from CIN117 and all 4 1
12 BB180 - Spade Knob, Black 1
a 12 BB180 - Spade Knob, Black 1
13 BB181 - Spade Knob, Red 1
14 BB058 - Cable - Manual Stop 1
15 ES009 - Switch - Double Pole - Three Position 1
16 ES153 - Switch - lights 1
17 ES156 - Horn button 1
18 ES002 - Cover for switches 3
19 ES152 - Switch - front head lift/lower 1
20 ES159 - Switch - high/lo speed or DEA (424 Se 2
21 PD257 - Ignition Switch (Cobo) 1
a 21 PD258 - Ignition Key for Cobo ignition switch 1
22 ES158 - Water Controller 1
25 ES109 - Heat Shield 1
27 PD245 - Rectifier / Regulator - Heavy Duty 1
28 GW029 - Washer M6 brass 2
29 GT151 - M6 x 35 Brass Setscrew 2
30 ES125 - Bracket for diode 1
31 ES124 - Diode - Voltage Suppressor 1
Home

116 1
414RS
Handles & Controls (to CIN 116)
AS018-9
Model:
From CIN: To CIN:
Drawing: Revision:
Applies to 414RS and 414S2D models up to the end of CIN116. For later models please refer to drawing AS064.
11 BB022 - Clevis Pin 1
12 BB006 - Clevis yoke 1
13 GN027 - M8 Hex Jam Nut (Half-height) 2
14 GG005 - Spring - Drive Lever Return 1
15 BB096 - Drive Rod (414 CIN 106 to CIN 116) 1
a 15 BB040 - Drive Rod (to CIN 105) 1
16 GM128 - Handle grip 2
17 BB180 - Spade Knob, Black 1
18 BB181 - Spade Knob, Red 1
19 BB082 - Brush Control Cable (414 to CIN 116) 1
20 BB057 - Throttle Cable (414 Models to CIN116) 1
21 GT128 - M6 x 70 Hex Screw 2
22 BB041 - Flap Lever (414 to CIN 116) 1
23 BB068 - Flap Cable (414 to CIN 116) 1
24 BB058 - Cable - Manual Stop 1
25 CB503 - Handle assembly, RS 1
26 CB463 - Cable Cover - one piece 1
28 GT143 - Poppet Fastener
12
29 BB029 - Spring (Flap Cable) 1
30 BB049 - Nipple - stop control cable 1
31 BB045 - Bracket for cable (keyhole shape) 3
32 GT020 - M6 x 16 Sockethead capscrew 1
33 GN011 - M6 Locknut - Nylon 2
34 BB048 - Nut for stop cable 1
35 GN006 - M5 Locknut - Nylon 1
38 BB106 - Drive Lever Assembly (414 CIN 106 to 1
40 GB043 - Bush DU 1
41 BB094 - Clevis Pin 1
47 BB093 - Connector 1
Home

999 117
414RS
Handle & Controls (from CIN 117)
AS064-10
Model:
From CIN: To CIN:
Drawing: Revision:
1 CB719 - Ajustable handlebars, HS/TR 1
2 GN020 - M12 Locknut - Nylon 1
3 GW066 - Nylon washer 24 o/d x 13 i/d x 2.5 2
4 GT092 - M8 x 40 Hex Screw 2
5 GN043 - M8 locknut - nylon - stainless steel 2
6 GW032 - M8 Flat Washer 4
7 BB006 - Clevis yoke 2
a 7 BB022 - Clevis Pin 2
8 GN021 - M8 Hex Full Nut 2
9 CB652 - Connector Rod 2
a 9 CB773 - Connector Rod, S2D/RS 2
10 GT092 - M8 x 40 Hex Screw 2
11 BB108 - Rod End 3
12 CB668 - Drive Lever - Right Hand 1
13 GN027 - M8 Hex Jam Nut (Half-height) 2
a 13 GW032 - M8 Flat Washer 2
14 CB609 - Adjuster Screw 1
15 GB056 - DU Bush 2
16 GT165 - M8 x 60 Hex Screw 1
17 GW041 - M8 Washer Form A 1
18 GN027 - M8 Hex Jam Nut (Half-height) 1
19 BB058 - Cable - Manual Stop 1
20 CB626 - Bracket, side panel/rear light 1
21 CB526 - Crossbar, adjuster handle 1
22 GM211 - Crossbar Foam 1
26 GW023 - M10 Split Lockwasher 2
27 GT086 - M10 x 25 Hex Screw 2
28 CB614 - Connector Rod 1
29 GT027 - M6 x 20 Hex Screw 1
30 CB573 - Connector, drive lever 1
31 MA586 - Drive Linkage 1
32 CB580 - Cover, cable trough 1
33 CB634 - Support, main handlebar 1
34 CB681 - Bracket, side panel - lower 1
35 GT203 - M6 x 12 Hex Flanged Sheet Metal Screw
10
36 CB670 - Bracket Mounting 1
37 CB672 - Guard, ancillary block 1
38 CB728 - Drive Lever - Left Hand 1
Home

999 117
414RS
Handle & Controls (from CIN 117)
AS064-10
Model:
From CIN: To CIN:
Drawing: Revision:
39 GT262 - M8 x 55 Button Head Screw 1
41 GT097 - M8 x 35 button head screw st.st. 1
42 CB648 - Pivot Pin 1
44 GG174 - Knob - Adjustable Handle 1
45 ES157 - Horn 1
46 HC122 - Scraper Seal 2
48 GG147 - Slip on receptacle 1
49 CB710 - Bushing, handles 2
53 BB093 - Connector 1
55 BB109 - Flap Cable (414 from CIN117 and all 4 1
56 GG179 - Adjuster 1
57 BB029 - Spring (Flap Cable) 1
59 NN107 - Cable clamp assembly 1
60 BB110 - Brush Control Cable (414 from CIN 117 1
61 BB058 - Cable - Manual Stop 1
62 GN006 - M5 Locknut - Nylon 1
63 GW008 - M5 Flat Washer 1
64 BB049 - Nipple - stop control cable 1
65 BB111 - Throttle Cable (414 from CIN117 and a 1
66 GT050 - M8 x 16 Button Head Screw 3
67 BB045 - Bracket for cable (keyhole shape) 3
68 GN011 - M6 Locknut - Nylon 3
70 CB767 - Handlebar, fixed S2D/RS 1
71 GM128 - Handle grip 2
72 CB150 - Bracket for water valves 1
73 GT159 - Screw, M6 x 16 1
74 GW031 - Washer M6 Form C 1
75 GN011 - M6 Locknut - Nylon 1
76 ES053 - Bulb - festoon type - 12V 5W 2
77 ES050 - Rear Light 2
Home

999 1
414RS
Parking Brake
AS007-10
Model:
From CIN: To CIN:
Drawing: Revision:
1 BB006 - Clevis yoke 2
2 BB022 - Clevis Pin 2
3 GN027 - M8 Hex Jam Nut (Half-height) 2
5 MA121 - Lever for handbrake 1
6 GT028 - M8 x 20 Setscrew 2
7 CB624 - Bracket for Air Filter 1
8 MA191 - Brake Linkage (Left side) 1
9 MA123 - Bearing - Nylon 2
10 BB044 - R Pin 3
11 MA161 - Cross Shaft 1
12 MA163 - Segment Lever 1
15 MA158 - Spring 1
16 GW038 - M6 Flat Washer 1
17 GN011 - M6 Locknut - Nylon 1
18 MA828 - Brake Linkage 1
19 MA164 - Brake Linkage (Right side) 1
Home

107 1
414RS
Hydraulic Control Block (Series 2 to
CIN107) AS015
Model:
From CIN: To CIN:
Drawing: Revision:
Series 2 hydraulics were fitted to 414 Green Machines up to CIN 107. For later machines please Series 3 hydraulics.
1 HC061 - Hydraulic Block Assy. (Series 2) 1
2 CB142 - Lever - Brush Speed (Series 2 Hydraul 1
3 HF045 - Cone for brush control (Series 2 hydr 1
4 GG091 - Torsion Spring - brush control 1
5 HC022 - Shuttle Valve (Series 2) 1
6 HC013 - Main Pressure Relief Valve (Series 2) 1
7 HC041 - Seal Kit- Pressure relief valve (Seri 1
8 HC016 - Forward Brake Valve (Series 2) 1
10 HC035 - Reverse Brake Valve (Series 2) 1
11 HC019 - Reverse Pressure Relief Valve (Series 1
14 ES043 - Solenoid Valve (Series 2) 2
16 HC023 - Solenoid Coil (Series 2) 2
18 HC017 - Needle Valve (Series 2) 1
20 HC020 - Check Valve (Series 2) 1
21 HF006 - Hydraulic Stud Coupling - 3/8 Male to 2
23 HF046 - Hydraulic Stud Coupling - 1/4 Male to 2
25 HC064 - Rotary Valve - Brush Speed (Series 2) 1
27 HC014 - Flow Control Valve (Series 2) 1
30 HC062 - Filter Bowl 1
31 HC097 - Seal Kit 1
33 HC058 - Filter Element 1
34 BB007 - Rose Bearing 1
35 HV020 - Spool Valve - Closed center (Series 2 1
36 HV020 - Spool Valve - Closed center (Series 2 1
Home

999 108
414RS
Hydraulic Control Block (Series 3 from CIN
108) AS015-9
Model:
From CIN: To CIN:
Drawing: Revision:
33 HC058 - Filter Element 1
34 BB007 - Rose Bearing 1
38 HC062 - Filter Bowl 1
39 HC097 - Seal Kit 1
40 HF071 - Plug - DEA Cavity 1
41 HV027 - Solenoid Valve with coil - DEA 1
42 HV030 - Seal Kit 1
43 HV029 - Coil for HV027 1
44 HV035 - Valve Rotary, brush speed 1
45 HV037 - Orifice Disc 1
46 HV036 - Seal Kit 1
47 HV038 - Lever Arm Kit for HV035 1
48 HV039 - Valve, priority flow 1
49 HV040 - Seal Kit for HV039 1
50 HV056 - Spool Valve - Open Center (Series 3) 1
51 HC069 - Seal Kit 1
52 HV060 - Valve, Priority Flow Control 1
53 HV061 - Seal Kit for HV060 1
54 HV042 - Valve, Reverse Counterbalance 1
55 HV043 - Seal Kit 1
56 HV041 - Valve, Forward Counterbalance 1
57 HV043 - Seal Kit 1
58 HV062 - Valve, Check 1
59 HV045 - Seal Kit 1
60 HV049 - Valve, Free-wheel Shutoff 1
61 HV051 - Seal Kit 1
62 HV050 - Knob for HV049 1
63 HV044 - Valve, Oil Cooler Bypass Check 1
64 HV045 - Seal Kit 1
65 HF074 - Plug - Reverse Overide 1
66 HV046 - Solenoid Valve - Reverse Override 1
67 HV045 - Seal Kit 1
68 HV048 - Coil for solenoid valve 1
69 GG160 - Spring 1
70 CB454 - Spring Anchor Bracket 1
71 GT075 - M5 x 12 Hex Screw 1
72 GW008 - M5 Flat Washer 1
73 CB450 - Bracket, brush cable 1
Home

999 108
414RS
Hydraulic Control Block (Series 3 from CIN
108) AS015-9
Model:
From CIN: To CIN:
Drawing: Revision:
74 HC095 - Hyd. Manifold assy, w/o rexroth 1
Home

107 1
414RS
Hydraulic System (Series 2 to CIN 107)
AS016
Model:
From CIN: To CIN:
Drawing: Revision:
Series 2 hydraulics were fitted to 414 Green Machines up to CIN 107. For later machines please Series 3 hydraulics.
1 HC054 - Hydraulic Oil Cooler (Standalone) 1
2 HJ045 - Hydraulic Hose - oil cooler to tank 1
3 HJ055 - Hydraulic Hose - port C to cooler 1
4 HM017 - Key for Hydraulic Pump 1
5 HP001 - Hydraulic Pump (Series 2) 1
7 HP006 - Elbow for Pump - 3/8 BSP (Series 2) 1
8 HP007 - Elbow for Pump - 1/2 BSP (Series 2) 1
9 TC001 - Drive Coupling 1
11 TC008 - Plastic Gear for Drive Coupling 1
12 HT011 - Hydraulic Filler Cap and Dipstick 1
13 HT020 - Hydraulic Tank RS/S2D/TR 1
14 HF006 - Hydraulic Stud Coupling - 3/8 Male to 8
15 HF006 - Hydraulic Stud Coupling - 3/8 Male to 2
16 HF011 - Hydraulic Bonded Seal - 1/2 BSP (20mm 1
17 HF036 - Hydraulic Adaptor Coupling - 3/4 Male 1
18 HJ031 - Hydraulic Hose - pump to manifold blo 1
19 HJ043 - Hydraulic Hose - hydraulic tank to pu 1
20 HJ044 - Hydraulic Hose - port T to tank 1
21 HC061 - Hydraulic Block Assy. (Series 2) 1
22 HJ042 - Hydraulic Hose - bleed 1
23 HM005 - Hydraulic Motor - Brush Drive 2
26 HF030 - Hydraulic Stud Coupling - 1/8 Male to 1
27 HF016 - Hydraulic Bonded Seal - 1/8 BSP (9mm) 1
28 HJ048 - Hydraulic Hose - brush motor left to 1
29 HJ046 - Hydraulic Hose - brush motor right to 1
30 HJ047 - Hydraulic Hose - port BA to right bru 1
31 HJ071 - Hydraulic Hose - port MA to drive mot 1
32 HJ072 - Hydraulic Hose - port MB to drive mot 1
33 HM019 - Hydraulic Drive Motor - 414S2D, 414RS 1
37 HF017 - Hydraulic Adaptor Coupling - 1/2 Male 2
38 HF006 - Hydraulic Stud Coupling - 3/8 Male to 2
39 HF010 - Hydraulic Bonded Seal - 3/8 BSP (16mm 2
Home

999 108
414RS
Hydraulic System (Series 3 from CIN 108)
AS042-9a
Model:
From CIN: To CIN:
Drawing: Revision:
2 HJ105 - Hydraulic Hose 1
3 HT020 - Hydraulic Tank RS/S2D/TR 1
a 3 HT011 - Hydraulic Filler Cap and Dipstick 1
4 HJ044 - Hydraulic Hose - port T to tank 1
5 HJ042 - Hydraulic Hose - bleed 1
6 HJ043 - Hydraulic Hose - hydraulic tank to pu 1
7 HF049 - Coupling 3/8 1
8 HJ105 - Hydraulic Hose 1
9 HJ130 - Hose Hyd. oil cooler /lh brush motor 1
10 HJ131 - Hose Hyd, oilcooler/ b/brush motor 1
11 HP012 - Hydraulic Pump (Series 3) 1
a 11 HP013 - Seal Kit for HP012 1
14 HP011 - Elbow for Pump - 3/8 BSP (Series 3) 1
15 HP010 - Elbow for Pump - 1/2 BSP (Series 3) 1
16 HM017 - Key for Hydraulic Pump 1
18 HF046 - Hydraulic Stud Coupling - 1/4 Male to 3
19 HF044 - Hydraulic Bonded Seal - 1/4 BSP (12mm 3
20 HJ123 - Hydraulic Hose 1
21 HJ126 - Hydraulic Hose 1
22 HM019 - Hydraulic Drive Motor - 414S2D, 414RS 1
23 HJ124 - Hydraulic Hose 1
24 HJ125 - Hydraulic Hose 1
25 HC095 - Hyd. Manifold assy, w/o rexroth 1
26 HJ047 - Hydraulic Hose - port BA to right bru 2
a 26 HJ046 - Hydraulic Hose - brush motor right to 1
27 HM005 - Hydraulic Motor - Brush Drive 2
a 27 HM005 - Hydraulic Motor - Brush Drive 1
28 HF042 - Hydraulic Adaptor Coupling - 3/8 Male 4
29 HF010 - Hydraulic Bonded Seal - 3/8 BSP (16mm
10
30 HF030 - Hydraulic Stud Coupling - 1/8 Male to 1
31 HF016 - Hydraulic Bonded Seal - 1/8 BSP (9mm) 1
32 HJ110 - RH Brush Motor to Tee 2
33 HJ100 - Hose Assy, LH Brush to Back Brush Mot 1
34 HF063 - Coupling Tee, 1/4 BSP M/M/M 1
35 HJ111 - Hose Hyd, Bleed T to RH 1
36 HJ109 - Hose Assy Bleed Tee to Hyd Tank 1
37 TC001 - Drive Coupling 1
39 TC008 - Plastic Gear for Drive Coupling 1
Home

999 108
414RS
Hydraulic System (Series 3 from CIN 108)
AS042-9a
Model:
From CIN: To CIN:
Drawing: Revision:
40 HF011 - Hydraulic Bonded Seal - 1/2 BSP (20mm 1
41 HF036 - Hydraulic Adaptor Coupling - 3/4 Male 1
42 HV065 - Pressure Relief Valve 1
a 42 HV066 - Seal KIt 1
43 HF006 - Hydraulic Stud Coupling - 3/8 Male to 1
44 HF017 - Hydraulic Adaptor Coupling - 1/2 Male 1
45 HF005 - Coupling 3/8 1
Home

999 1
414RS
Enhanced Rear Lighting - Lower (414RS)
AS003-10
Model:
From CIN: To CIN:
Drawing: Revision:
1 MA048 - Seat Upright 1
3 GN006 - M5 Locknut - Nylon 2
4 BB076 - P Clip - rubber lined - 8 mm 6
5 GT075 - M5 x 12 Hex Screw 2
6 GM011 - Cable ties (small) 3
8 MA320 - Pivot Pulley, from CIN 93 1
10 MA304 - Pulley Guide 2
11 GW013 - M10 Flat Washer 1
12 GG132 - Pin, Split - 3/32 x 3/4 - ST.ST. 3
13 GB037 - Bush 1
14 MA236 - Spring, compession 1
15 GT028 - M8 x 20 Setscrew 1
16 GW006 - Washer, 5/16 3
17 GB034 - Bush, Oilite 1
18 GW054 - Washer 18 o/d x 8.5 i/d x 4 1
19 MA354 - Bar, Shuttle Rail 1
20 GW021 - Washer, M8 x 25 1
Home

999 1
414RS
Enhanced Rear Lighting - Seat (414RS)
AS004-9
Model:
From CIN: To CIN:
Drawing: Revision:
1 MA242 - Backing Plate, number plate 1
2 MA246 - Bracket - Hanging - Number Plate 2
3 ES050 - Rear Light 2
4 EW062 - Wiring loom - enhanced lights 1
5 MA241 - Lighting Frame 1
6 MA247 - Bracket, Left Hand Mounting. No. plat 1
7 ES062 - Light - number plate 2
8 MA281 - Padded Seat Cushion - 414RS with Rear 1
9 ES053 - Bulb - festoon type - 12V 5W 2
10 GT050 - M8 x 16 Button Head Screw 4
11 ES137 - Beacon (small) - from May 99 1
12 MA237 - Bracket for rear seat beacon 1
13 GT152 - M8 x 35 button head screw 1
14 GW032 - M8 Flat Washer 1
15 MA238 - Spring, Compression 1
16 MA128 - Button - Nylon 2
17 MA240 - Seat Plate 1
18 MA248 - Bracket, Right Hand Mounting. No plat 1
19 BB076 - P Clip - rubber lined - 8 mm 2
20 ES053 - Bulb - festoon type - 12V 5W 2
21 MA239 - Seat Moulding 1
22 GT194 - M5 x 12 button head screw 4
23 GN042 - M5 Locknut - nylon 8
24 GT050 - M8 x 16 Button Head Screw 3
25 GW008 - M5 Flat Washer 4
26 GT136 - M5 x 20 Button Head Screw 4
27 GN006 - M5 Locknut - Nylon 6
28 MA369 - Torsion Spring 1
Home

999 1
414RS
Seat Tow Bar (414RS)
AAS002-10
Model:
From CIN: To CIN:
Drawing: Revision:
1 MA321 - Swivel box assembly with rollers 1
2 MA134 - Pivot for lock hook 1
3 MA143 - Lock Hook assembly 1
4 MA128 - Button - Nylon 1
5 GT234 - M6 x 10 Low Head Socket Cap Screw
10
6 MA331 - Swivel Pin 1
7 MA028 - Swivel Bearing 2
8 MA332 - Washer - Stepped for swivel 2
9 GT235 - M6 x 12 Low Head Socket Cap Screw 2
10 MA218 - Spacer - Damper - Lower 2
11 MA217 - Washer, lower damper 2
12 GT144 - M8 x 90 Hex Screw 1
13 MA056 - Shock Absorber Assy. 1
14 MA286 - Upper Bushing Kit - for shock absorbe 1
15 GN004 - M8 Locknut - Nylon
17
16 MA334 - Tow Bar assy. 1
17 GT089 - M8 x 35 Hex Setscrew 6
18 GG105 - Cotter Pin (1/8 in x 1 in) 2
19 GW019 - M12 Flat Washer 2
a 19 MA391 - Clevis Pin 2
b 19 GT203 - M6 x 12 Hex Flanged Sheet Metal Screw 2
20 MA300 - Hinged Bag Tray Assy. 1
23 GM104 - Grommet - rubber - 11 dia x 19 x 25 m 1
24 GB017 - Spacer, 10 dia x 8.5 x 12 lg 1
26 GB035 - Spacer 12 dia x 8.5 x 34 lg 2
30 MA290 - Rubber Flap - for RS seat 1
32 GT158 - Bolt - hex head, M10 x 110 1
33 MA683 - Spacer, spring strut top 1
34 MA684 - Spacer, top spring strut 1
35 GN019 - M10 Locknut - Nylon 2
36 GT209 - M10 x 100 Hex Bolt - Grade 10.9 1
37 MA685 - Spacer, bottom spring strut 2
38 MA571 - Spring Strut Assy. 1
a 55 GB031 - Bush, Flanged DU - 12 I/D x 14 O/D x 4
z 99 GT209 - M10 x 100 Hex Bolt - Grade 10.9 7
Home

999 1
414RS
Seat Trailer (414RS)
AS001-9A
Model:
From CIN: To CIN:
Drawing: Revision:
1 MA978 - Trailer Bar (CIN 116) 1
3 MA970 - Guide Roller - Small (CIN116) 4
4 MA981 - Guide, Nylon - Short (CIN116) 2
a 4 GT149 - Screw C/S, M4 x 12
12
5 MA194 - Dowel Pin - Solid 6 x 12 2
6 GT170 - M5 x 12 Countersunk Flat Head Socket 2
7 MA133 - End Stop - Nylon 1
8 MA980 - Guide, Nylon - Large (CIN116) 2
9 GW022 - M4 Flat Washer 1
11 GT173 - M12 x 130 Hex Bolt 1
12 MA039 - Spacer for castor 1
13 MA038 - Castor Sleeve 1
14 TW039 - Rear Wheel/Tire (414RS) - Puncture Re 1
15 MA041 - Fork Assembly for castor 1
16 MA043 - Seal for bearing 1
17 MA042 - Bearing - Fork Swivel 2
18 GN020 - M12 Locknut - Nylon 1
19 MA053 - Mudguard Moulding 1
20 GW038 - M6 Flat Washer 2
21 GT027 - M6 x 20 Hex Screw 2
22 MA091 - Latch Peg 2
23 MA034 - Release Lever 1
24 GG043 - Plastic Cap 1
25 MA257 - Spring Release Lever Assy. 1
a 25 GT153 - M4 x 6 Button Head Screw 2
26 MA051 - Spring 1
27 MA050 - Locking Plunger 1
28 GG127 - Roll Pin, 3mm x 24 lg 1
29 GN027 - M8 Hex Jam Nut (Half-height) 6
30 GT152 - M8 x 35 button head screw 3
31 GW061 - Thrust Washer M16 1
32 GN036 - M16 Locknut - Nylon 1
33 MA045 - Sealing cap for bearing 1
34 MA046 - O Ring 1
35 MA049 - Cam Assy.- For Locking Plunger 1
36 GT150 - M6 x 90 Hex Screw 1
37 GT209 - M10 x 100 Hex Bolt - Grade 10.9 2
38 MA048 - Seat Upright 1
Home

999 1
414RS
Seat Trailer (414RS)
AS001-9A
Model:
From CIN: To CIN:
Drawing: Revision:
39 GN045 - M10 Locknut, nylon 1
40 GN011 - M6 Locknut - Nylon 1
41 GN019 - M10 Locknut - Nylon 2
42 MA052 - Seat Moulding - no rear lights 1
43 MA282 - Padded Seat Cushion - 414RS without r 1
45 MA340 - Rear Reflector 2
46 MA226 - Bracket - reflector mounting 2
47 MA047 - Seat Plate assy. 1
48 GT054 - M8 x 20 Button Head Socket Screw 2
49 GT050 - M8 x 16 Button Head Screw 1
50 MA973 - Roller Axle - Small (CIN116) 2
a 50 MA374 - Roller Axle, Medium ( CIN 115 only) 2
b 50 MA375 - Roller Axle, Large (CIN 115 only) 2
51 GB030 - Bush, flanged 4
Home

999 1
414RS
Snowplow Option
AS023-9
Model:
From CIN: To CIN:
Drawing: Revision:
3 AS006 - Rubber blade - snowplough 1
4 AS022 - Counterbalance Weight 1
5 AS004 - Blanking Plate 1
6 WP071 - Spray Bar - Snowplough 1
7 WP016 - Cap Nut 2
8 WP056 - - Spray Jet - Orange 2
9 WP020 - Filter with anti-drip valve 2
10 WA019 - Hose Fitting 1
11 WA012 - Water Tap - Quick Release Hose 2
12 WA004 - Black Water Hose 4
13 PG008 - O Clip - 1/2 in. 4
14 GT086 - M10 x 25 Hex Screw 6
15 GT042 - M8 x 30 Hex Screw 6
16 GN004 - M8 Locknut - Nylon 6
17 GT027 - M6 x 20 Hex Screw 1
19 AS044 - Pivot Pin, one piece nozzle 1
20 HJ050 - Hydraulic Hose - brush motor A to QR 1
21 HF010 - Hydraulic Bonded Seal - 3/8 BSP (16mm 1
22 HF053 - Hydraulic Quick Release Coupling - Ma 1
23 HJ051 - Hydraulic Hose - Hose DM2 to snap 1
24 HF054 - Hydraulic Quick-Release Coupling - Fe 1
25 HJ140 - Hydraulic Hose - cooler T to QR femal 1
26 HJ049 - Hydraulic Hose - DM1 to snap D 1
27 HJ054 - Hydraulic Hose - bleed tank to snap 1
28 HF044 - Hydraulic Bonded Seal - 1/4 BSP (12mm 1
29 HF060 - Hydraulic Quick Release Coupling - Fe 1
30 HJ053 - Hydraulic Hose - bleed to DM1 snap 1
31 HF059 - Hydraulic Quick Release Coupling - Ma 1
Home

999 1
414RS
Brush Assembly
AS035-9a
Model:
From CIN: To CIN:
Drawing: Revision:
1 HM005 - Hydraulic Motor - Brush Drive 2
a 1 HF056 - Key for Eaton Brush Motor 1
a 1 HF058 - Seal Kit for Eaton Brush motor 1
2 NF032 - Bumper for brush arm 2
3 GB033 - Bush Kit 1
4 NF090 - Link Arm - Upper (for side brush) 1
5 NF091 - Link Arm - Lower (for side brush) 1
7 NF062 - Hook for brushes up 2
a 7 NF087 - Lock-up hook - left hand 1
b 7 NF088 - Lock-up hook - right hand 1
10 NF056 - Pin for brush arm 4
11 NN051 - Cap, Brush Arm Pins 4
15 GW053 - Washer, plastic 34mm (brush motor gua 2
16 NB035 - Drive Hub for quick release brush 2
17 NB046 - Brush - Poly - 400 Series (Quick Rele 2
a 17 NB048 - Brush - P.E.T. - 400 Series (Quick Re 2
b 17 NB062 - Brush - Poly/wire mix - 400 Series 2
18 NB036 - Lock Cam for quick release brush 2
19 GW062 - Washer 25 o/d x 6.5 i/d x 3mm 2
21 GT240 - M6 x 35 Hex Screw with Adhesive 2
22 NN050 - Front Head Support Casting 2
Home

112 1
414RS
Fan Casing ( to CIN 111)
AS034c-8
Model:
From CIN: To CIN:
Drawing: Revision:
Several major revisions to the Green Machine front nozzle assembly and fan casing have been introduced which
together impact replacement parts ordering. The introduction of a one-piece casting for the front suction nozzle (from
CIN 102) together with the introduction of a robotically-welded fan casing (from CIN 110 for United Kingdom destination
machines through CIN112 for export models) means care should be taken when ordering replacement parts.
Please also take care when ordering wearplates if your machine has had a replacement fan casing fitted. Later style
replacement fan casings with welded rather than lock-formed seams can accomodate wider wearplates and so items
11 through 15 should be used.
1 CC211 - Fan Casing (for use with two piece no 1
2 CC141 - Fishplate (for use with two piece noz 1
3 CC209 - Fan Casing (for use with one piece no 1
4 CC137 - Fishplate (for use with one piece noz 1
5 CC048 - Wearplate - Left Side (to CIN 111) 1
6 CC024 - Wearplate - Trunking Exit (to CIN 111 1
7 CC011 - Wearplate - L shaped 1
8 CC049 - Wearplate - Right Side (to CIN 111) 1
9 CC019 - Wearplate - Bottom (to CIN 111) 1
10 CC209 - Fan Casing (for use with one piece no 1
11 CC125 - Wearplate - Left side 1
12 CC134 - Wearplate - casing trunking exit 1
13 CC011 - Wearplate - L shaped 1
14 CC127 - Wearplate - Right side 1
15 CC123 - Wearplate - bottom 1
16 CC061 - Sludge door (one clip) 1
17 GG097 - Catch Plate 1
18 GB026 - Bush, fishplate 2
Home

999 110
414RS
Fan Casing ( from CIN 112)
AS071
Model:
From CIN: To CIN:
Drawing: Revision:
Applies to machines from CIN112 or machines from CIN102 that have had a replacement fan casing. For previous
machines please refer to drawing AS034c.
10 CC209 - Fan Casing (for use with one piece no 1
11 CC125 - Wearplate - Left side 1
12 CC134 - Wearplate - casing trunking exit 1
13 CC011 - Wearplate - L shaped 1
14 CC127 - Wearplate - Right side 1
15 CC123 - Wearplate - bottom 1
16 CC061 - Sludge door (one clip) 1
17 GG097 - Catch Plate 1
18 GB026 - Bush, fishplate 2
19 AW088 - Boom mounting bracket 1
Home

85 1
414RS
Filter Bag & Trunking (non swing-out bag
system) AS034b-8
Model:
From CIN: To CIN:
Drawing: Revision:
This drawing applies to older model 414 Green Machines from 1996 that were not fitted with a swing-out filter bag
system. For more modern 400 series machines that were fitted with the swing-out filter bag system, please refer to
drawing AS068. Prior to 1996, machines were fitted with a "top entry" bag system, where the bag zipper ran along the
top of the filter bag, rather than later "side-entry" bags. Replacement filter bags for these older machines are still
available as VB016 by calling your local Applied Sweepers dealer.
14 VT027 - Bag Strap Assembly 1
15 VT016 - Foam 1
16 GG008 - Toggle Clip, Large 3
17 VT030 - Back Trunking 1
18 VT031 - Sliding Frame 1
19 VT032 - Flange for Nylon Sock 1
20 VT035 - Hose Clamp (12.5 inches) 1
22 VB015 - Inner mesh 1
23 VB062 - Filter Bag 1
24 VB017 - Plastic Sacks, roll (20) 1
Home

999 86
414RS
Filter Bag & Trunking (swing-out bag
system) AS068
Model:
From CIN: To CIN:
Drawing: Revision:
Applies to more modern 400 series Green Machines that use a swing-out system for the filter bag. For older
machines, please refer to drawing AS034b.
1 VB062 - Filter Bag 1
2 VB017 - Plastic Sacks, roll (20) 1
3 VB007 - Leaf Bag 0
17 GG156 - Adjustable Latch 3
18 VT014 - Back Trunking Gasket 1
19 GG021 - Panel Knob - black M8 1
20 VT046 - Back Trunking 1
21 CB420 - Hinge Pin - Swing out bag 1
22 VT032 - Flange for Nylon Sock 1
23 VT047 - Sliding Frame (Roto-Tank) 1
24 VT035 - Hose Clamp (12.5 inches) 1
25 VB015 - Inner mesh 1
26 VT027 - Bag Strap Assembly 1
27 VB028 - Spring assy, filter bag 1
Home

999 1
414RS
Front Hose Assembly
AS069
Model:
From CIN: To CIN:
Drawing: Revision:
19 GG021 - Panel Knob - black M8 7
28 VT023 - Casing Ring 1
29 VT024 - Circle Gasket 1
30 AW122 - Access cover 1
a 30 VT107 - Access Cover (non- whoosh) 1
31 GG015 - Hose Clamp (8.5 inch) 2
32 AW085_B - Front Hose 1
a 32 VT013 - Front Hose (non whoosh) 1
b 32 VT165 - Front Hose - model 424HS 1
33 VT042 - Oval Casting (one stud fixing) 1
35 GM013 - Rubber band - 8 in. diameter 2
Home

999 1
414RS
Remote Brush Lift Option
AS045-9
Model:
From CIN: To CIN:
Drawing: Revision:
1 BB044 - R Pin 4
2 GG105 - Cotter Pin (1/8 in x 1 in) 1
3 GW013 - M10 Flat Washer 1
4 CB250 - Pivot Pin 1
5 GM136 - Knob, with transparent cap 1
6 CB231 - Handle Assembly for brush lift 1
7 GB028 - Bush flanged 12 o/d 10 i/d 12 lg. 2
8 GT203 - M6 x 12 Hex Flanged Sheet Metal Screw 6
9 CB482 - Bracket, mounting 1
10 BB006 - Clevis yoke 1
11 BB022 - Clevis Pin 1
13 GN027 - M8 Hex Jam Nut (Half-height) 1
14 CB307 - Link Arm 1
15 BB085 - Clevis Pin (6mm x 20mm) 4
16 CB310 - Anchor Plate - top - for brush lift 1
17 BB081 - Cable - left side (long) for remote l 1
18 BB080 - Cable - right side (short) for remote 1
19 BB063 - P Clip - black - 16 mm diameter. 4
20 BB084 - Clamp - rubber lined - 30 mm diameter 2
21 CB251 - Plate, cable support - hydraulic bloc 1
22 CB324 - Bracket, bottom anchor - brush lift 2
23 CB314 - Bracket - Pivot - brush lift 2
24 GN004 - M8 Locknut - Nylon 2
25 NF075 - Lifting Lever 2
26 NF077 - Anchor Pivot Pin 2
27 GT244 - M8 x 60 Hex Bolt 2
28 GW043 - Washer - plastic (for brush lift) 2
29 NF045 - Adjuster screw for brush height 2
30 GB027 - Bush, door hinge bar 4
Home

999 100
414RS
Suction Nozzle Assembly (from CIN 100)
AS012-10
Model:
From CIN: To CIN:
Drawing: Revision:
This drawing is for machines from CIN 100 that were fitted with a one piece front head assembly. For older machines
that used a two piece casting, then please refer to drawing AS047.
1 NN090 - Suction Nozzle Assembly (One Piece) 1
2 NN095 - Counterbalance Weight, Top 2
3 NN099 - Counterbalance Weight, Bottom 2
6 NN057 - Horseshoe wear-plate (from CIN 81) 1
8 GT115 - M8 x 30 sockethead screws 1
9 NF093 - Blanking plate 1
10 GT092 - M8 x 40 Hex Screw 1
11 GT042 - M8 x 30 Hex Screw 1
13 GN004 - M8 Locknut - Nylon 2
14 NC034 - Pivot Pin for suction nozzle 1
15 BB060 - Lynch Pin 1
17 GT163 - M12 x 30 Hex Screw st.st. 1
18 MA061 - Washer, form a 36 o/d 12.7 i/d 1
19 NC030 - Bushing for castor wheel 2
20 GN028 - Nut - for Castor Bushing 2
21 NN028 - Stud for brush height adjuster 2
22 NN029 - Nut for brush height adjuster stud 2
23 NN051 - Cap, Brush Arm Pins 4
27 NN058 - Flap -Front (From CIN 81) 1
28 NN064 - Hinge - Left Side - for front flap ( 1
30 NN059 - Hinge - Right Side - for front flap ( 1
a 31 NN104 - Lever for Flap (All 424 plus 414 from 1
32 GG130 - Clevis Pin (6 x 23 mm) 1
33 GG135 - Clevis Pin (6 x 30 mm) 1
34 GB029 - Bush, oilite 1
37 NF045 - Adjuster screw for brush height 2
38 NF041 - Locking device for brush height adjus 2
39 GG043 - Plastic Cap 2
40 NC003 - Locking Pin for front castor 2
41 NN041 - Top Cap 2
42 NC002 - Castor Assembly 2
43 NC022 - Seal for front castor wheel 2
44 NC020 - Axle Set for front castor 2
45 NC014 - Wheel for front castor 2
54 AW134 - Horseshoe Blanking Plate (from CIN 10 2
56 GG179 - Adjuster 1
Home

999 100
414RS
Suction Nozzle Assembly (from CIN 100)
AS012-10
Model:
From CIN: To CIN:
Drawing: Revision:
57 NN107 - Cable clamp assembly 1
Home

999 1
414RS
Water System
AS020-10
Model:
From CIN: To CIN:
Drawing: Revision:
1 WP108 - Spray Jet Assembly for brush sprays 2
a 1 WP020 - Filter with anti-drip valve 1
2 WP115 - Filter Spray Nozzle 3
3 WP118 - - Sealing Disc 3
4 WP060 - Spray Jet - Green 2
5 WP005 - Tee Piece 3.16, 3.16, 3.16 1
6 WA036 - Drain Cap Assembly 1
7 WA012 - Water Tap - Quick Release Hose 1
8 WP044 - - Water Pump 1
9 WP110 - Elbow -Hose Tail - 3/8 1
10 PG008 - O Clip - 1/2 in.
10
11 WP112 - Elbow - 3/8 male - 3/8 female 1
12 WP128 - Coupling 3/8 1
13 WP095 - Tee - 6/4mm Tube 1
14 WP094 - Female Stud Coupling 1/4 5
15 WP106 - Needle Valve for water system 2
16 WP100 - Elbow 1/8 1
17 WP025 - Hose Tail - 1/4 male to 7mm 2
a 17 WP094 - Female Stud Coupling 1/4 1
18 WP137 - Spray Tube Assembly (from CIN 92) 1
19 WP109 - - Spray Jet Assembly for bag spray 1
20 WP121 - - Spray Jet - Bag -Blue Cone 1
21 WA040 - Tubing - Nylon - 6mm outside diameter
10
22 WA004 - Black Water Hose 1
23 WP095 - Tee - 6/4mm Tube 1
24 WP134 - Coupling - Quick Release - Female 1
25 WP135 - Coupling - Quick Release - Male 1
26 CB399 - Guard for spray nozzle 1
27 WP101 - Elbows 4
28 WP131 - Valve, on/off 2
Home