G Nss Wrangler 20 E Walk Behind Floor Scrubber Parts Manual
2016-12-20
: Sweepscrub Nss-Wrangler-20-E-Walk-Behind-Floor-Scrubber-Parts-Manual nss-wrangler-20-e-walk-behind-floor-scrubber-parts-manual 1575 file product_file
Open the PDF directly: View PDF
.
Page Count: 16

WRANGLER 20 E
IMPORTANT SAFETY INSTRUCTIONS
READ AND UNDERSTAND ALL INSTRUCTIONS
BEFORE OPERATING OR SERVICING MACHINE
DANGER!Failure to Observe These Instructions Can Cause Personal Injury
to Machine Operator, By-standers or Possible Machine Damage.
*NEVER attempt to operate this machine unless you have been trained in its operation.
*NEVER allow an untrained person to operate this machine.
*Use this machine ONLY as described in this manual.
*NEVER attempt to operate this machine if it is not working properly or has been damaged in any manner.
*NEVER disconnect or modify any switch or safety device (circuit breaker) on this machine.
*ALWAYS operate this machine from the rear control panel, not from the side.
*NEVER drop or insert any object into any machine opening.
*ALWAYS keep face, fingers, hair or any body part, or loose clothing away from any machine opening or
moving part (revolving brush, pad driver, or vacuum motor).
*NEVER operate this machine with any air opening blocked. Keep all air openings free of dust, lint, hair etc.
*NEVER spray this machine with water or any liquids.
*NEVER allow the vacuum motor or battery charging plug to get wet. The vacuum motor and battery
charging plug will short out if wet.
*NEVER operate this machine in an explosive atmosphere (grain dust, flammable liquids or fumes).
*NEVER use flammable liquids (gas, kerosene, solvents or thinners) to clean floor.
*ALWAYS turn the brush switch OFF when attaching pads or brushes.
*NEVER operate this machine with the splash skirt removed.
*NEVER leave this machine unattended.
*ALWAYS store this machine indoors in a dry, cool area.
PERSONAL INJURY AND PROPERTY DAMAGE FROM THIS MACHINE OVERTURNING, BATTERIES
FALLING OUT OF THE MACHINE OR BATTERIES LEAKING ACID CAN OCCUR IF YOU DO NOT FOLLOW
THESE PRECAUTIONS:
*ALWAYS be sure that the ramp is secured to the vehicle before attempting to load / unload.
*ALWAYS use extreme caution when operating this machine on a ramp or loading / unloading this
machine into or out of a truck. Use extreme caution if the ramp is wet, oily or covered with cleaning
chemicals.
*NEVER turn this machine on an ramp or incline.
*NEVER stop this machine on a ramp or incline.
*NEVER attempt to climb a grade or operate this machine on a ramp or incline of more than
20 degrees.
*NEVER park or store this machine near a dock, on ramps, near a furnace, boiler, open flame, or other
high heat source.
*NEVER allow this machine to freeze.
*NEVER store any items on this machine.
ALL repair service must be performed by an NSS authorized distributor/service station. Use only NSS
original equipment parts.
SAVE THESE INSTRUCTIONS

GROUNDING INSTRUCTIONS
This machine must be grounded. If it should malfunction or break down, grounding provides a path of least resistance
for electric current to reduce the risk of electric shock. This machine is equipped with a cord having an equipment-
grounding conductor and grounding plug. The plug must be plugged into an appropriate outlet that is properly installed
and grounded in accordance with all local codes and ordinances.
DANGER - Improper connection of the equipment-grounding conductor can result in a risk of electric shock. Check
with a qualified electrician or service person if you are in doubt as to whether the outlet is properly grounded. Do not
modify the plug provided with the machine - if it will not fit the outlet, have a proper outlet installed by a qualified
electrician.
Follow grounding sequence of assembly as shown to ground machine and ensure safety to operator.
FAILURE TO DO SO MAY CAUSE ELECTROCUTION due to improper connection of ground.
Check nameplate on machine to be sure voltage and cycle stated on nameplate is the same as voltage and cycle of
electrical outlet. DO NOT attempt to plug a 115 volt machine into a 240 volt outlet or a 240 volt machine into a 115 volt
outlet.
The grounding blade on the plug must remain intact if the machine is to be properly grounded when plugged in and
operated. An ungrounded machine can cause shock to the operator. See Figure A.
If connecting to an outlet that accepts only two blades use an adapter as in Figure B. NEVER REMOVE THE
GROUNDING BLADE.
If it is necessary to use the adapter shown in Figure B, the machine is only properly grounded if the adapter’s green
colored clip is tied under a metal screw that holds electrical outlet cover to the wall.
Figure C. Machine used on 240 volt may or may not have the grounding (earthed) plug attached to the cord. For
U.S.A. 240 volt 60 HZ, the plug is already supplied with cord. For use outside the U.S.A., it may be up to the
purchaser to have a proper grounding (earthed) plug attached.
When grounding blade on plug is broken, it is preferable to replace the whole cord.
Replacement cords must be U.L. Listed/CSA approved and be of the identical electrical specifications as the original
equipment cord.
If you choose to replace 3-wire plug for 115 Volt use only U.L. Listed/CSA approved plug with rating of 125 Volt 15
amps (for 240 Volt use a 3-wire plug with rating consistent with voltage and amps required). Be sure that the green
wire of the cord is connected to the green screw, and the black wire to gold screw of the replacement plug.
ALWAYS remember when replacing plug, that if the grounding wire (green) is connected to a live terminal at the
machine or plug, the machine will become electrically charged and will result in electrical shock or electrocution.
Always use a properly grounded 3-wire extension cord which has male and female plugs. Use only 14-3 ST or SO
type extension cord for a total cord length up to 100 feet.
DANGER:DO NOT ATTEMPT MAINTENANCE OR REPAIRS BEFORE
DISCONNECTING CORD FROM ELECTRICAL POWER SOURCE. READ
ALL INSTRUCTIONS AND FOLLOW ALL ILLUSTRATIONS CAREFULLY.
NOTE: IN CANADA, THE USE OF A TEMPORARY ADAPTOR IS NOT PERMITTED BY CANADIAN ELECTRICAL CODE.

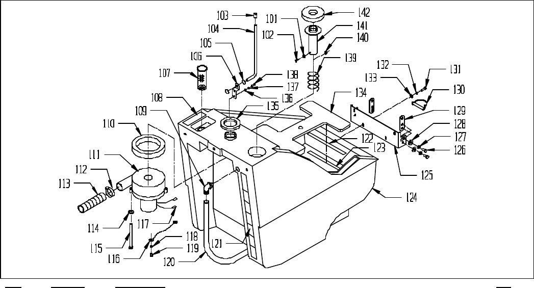
SOLUTION TANK ASSEMBLY
ITEM PART NO. DESCRIPTION QTY
101 91-2-032-0 #10 SPLIT LOCK WASHER 1
102 91-2-038-0 10-24 X 3/8 ROUND HEAD PHILLIPS MACHINE SCREW 1
103 50-9-253-1 SOLUTION FEED TUBE CAP 1
104 23-9-163-6 HOOD ROD 1
105 23-9-256-1 CIRCLE COTTER PIN - #CC-7 2
106 23-9-164-6 ROD BRACKET 1
107 27-9-189-9 SOLUTION TANK, FILTER 1
27-9-189-1 BAG, TANK SCREEN 1
27-9-176-1 RING 1
108 23-9-217-1 CLEAN WATER TANK DECAL 1
109 23-9-177-1 90 DEGREE HOSE BARB 1
110 46-9-010-1 VACUUM MOTOR / FLOAT GASKET 1
111 23-9-107-1 VACUUM MOTOR 120 VOLT 1
23-9-258-1 VACUUM MOTOR CARBON BRUSH 120 VOLT 2
23-9-109-1 VACUUM MOTOR 240 VOLT 1
23-9-259-1 VACUUM MOTOR CARBON BRUSH 240 VOLT 2
112 44-9-544-1 HOSE CLAMP 1 9/16" TO 2 1/2" DIAMETER 1
113 23-9-565-1 VACUUM MOTOR EXHAUST HOSE 1
114 91-2-088-0 1/4 SPLIT LOCK WASHER 3
115 49-9-119-1 1/4-20 X 3 HEX BOLT 3
116 32-9-069-1 GREEN WIRE GROUND TO MOTOR 1
117 54-9-017-1 1/4 MALE SPADE TERMINAL FULLY INSULATED 2
118 91-2-032-0 #10 SPLIT LOCK WASHER 1
119 91-2-059-0 10-24 X 3/8 PAN HEAD PHILLIPS THREAD CUTTING SCREW 1
120 23-9-599-7 VINYL HOSE 3/4" I.D. X 33" LONG 1
121 23-9-185-1 SOLUTION LABEL 1
122 99-9-755-0 VELCRO HOOK, P.S. 1'
123 99-9-756-0 VELCRO LOOP, P.S. 1'
124 23-9-101-1 SOLUTION TANK 1
125 23-9-594-3 LOWER HINGE BRACKET 1
23-9-168-9 LOWER HINGE ASSEMBLY (INCL. ITEMS 125-129) 1
126 91-2-121-0 1/4-20 X 5/8 HEX BOLT 4
127 91-2-088-0 1/4 SPLIT LOCK WASHER 4
128 91-2-093-0 9/32 I.D. X 5/8 O.D. X .051/.080 THICK SAE FLAT WASHER (1/4) 4
129 23-9-593-3 ADJUSTMENT PLATE - HINGE BRACKET 2
130 23-9-165-1 3/8 X 1 5/8 CLEVIS PIN - STEEL, ZINC PLATE (W/RETAINER) 2
131 91-2-125-0 1/4-20 X 3/4 HEX BOLT WITH NYLON PATCH 4
132 91-2-088-0 1/4 SPLIT LOCK WASHER 4
133 91-2-093-0 9/32 I.D. X 5/8 O.D. X .051/.080 THICK SAE FLAT WASHER (1/4) 4
134 23-9-196-3 CAST IRON WEIGHT 1
135 02-9-434-1 TOP MOTOR SEAL - NEOPRENE 1
136 91-2-093-0 9/32 I.D. X 5/8 O.D. X .051/.080 THICK SAE FLAT WASHER (1/4) 2
137 91-2-088-0 1/4 SPLIT LOCK WASHER 2
138 91-2-117-0 1/4-20 X 1/2 HEX BOLT 2
139 23-9-158-1 SPRING, TUBE ADAPTOR 1
140 91-2-036-0 10-24 HEX NUT WITH STAR LOCK WASHER 1
141 23-9-157-3 TUBE ADAPTER 1
142 23-9-159-1 GASKET TUBE ADAPTER 1

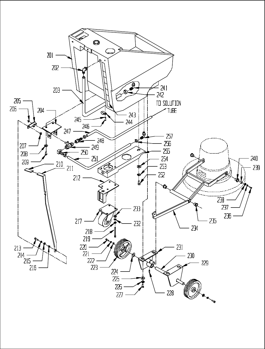
WHEEL AND VALVE ASSEMBLY
ITEM PART NO. DESCRIPTION QTY
201 23-9-101-1 SOLUTION TANK 1
202 23-9-177-1 90 DEGREE HOSE BARB 1
203 23-9-599-7 VINYL HOSE 3/4" I.D. X 33" LONG 1
204 23-9-531-3 SOLUTION VALVE BRACKET 1
205 23-9-547-1 VALVE LEVER (SHORT) 1
206 91-2-153-1 5/16-24 HEX NUT 1
207 91-2-089-0 1/4-20 THIN HEX NUT WITH NY-LOK INSERT 1
208 91-2-152-0 5/16 SPLIT LOCK WASHER 2
209 91-2-164-0 5/16-18 X 3/4 HEX BOLT 2
210 23-9-118-1 VALVE LEVER GRIP 1
211 26-9-028-3 SOLUTION VALVE LEVER 1
212 23-9-574-3 SQUEEGEE MOUNT BRACKET 1
213 91-2-125-0 1/4-20 X 3/4 HEX BOLT WITH NYLON PATCH 1
214 91-2-088-0 1/4 SPLIT LOCK WASHER 1
215 91-2-093-0 9/32 I.D. X 5/8 O.D. X .051/.080 THICK SAE FLAT WASHER (1/4) 1
216 27-9-128-6 BUSHING SPACER 1
217 26-9-258-1 4" GRAY SOFT CASTER COMPLETE 1
44-9-049-1 REPLACEMENT SOFT CASTER WHEEL ONLY 1
44-9-050-1 RED WHEEL 4" CASTER COMPLETE 1
44-9-039-1 REPLACEMENT RED CASTER WHEEL ONLY 1
218 91-2-210-0 3/8 SPLIT LOCK WASHER 4
219 91-2-235-0 3/8-16 X 3 HEX BOLT 4
220 91-2-226-0 3/8-16 X 1 HEX BOLT 2
221 91-2-210-0 3/8 SPLIT LOCK WASHER 2
222 91-2-140-0 13/32 I.D. X 13/16 O.D. X .051/.080 THICK WROUGHT WASHER (3/8) 2
223 23-9-193-1 WHEEL, 8" W/GROOVES 2
224 52-9-341-1 3/4 I.D. X 1 1/4 O.D. X .071/.082 THICK FLAT WASHER (14 GAGE) 1
225 91-2-245-0 17/32 I.D. X 1 1/16 O.D. X .074/.121 THICK SAE FLAT WASHER (1/2) 4
226 91-2-242-0 1/2 SPLIT LOCK WASHER 4
227 91-2-250-0 1/2-13 X 7/8 HEX BOLT 4
228 91-2-085-0 1/4-20 X 5/16 SET SCREW - KNURL POINT 2
229 23-9-569-3 RIGHT AXLE SUPPORT BRACKET 1
230 23-9-141-6 AXLE 1
232 91-2-198-0 7/16 I.D. X 1 O.D. X .075/.080 THICK SAE FLAT WASHER (3/8) 4
233 52-9-354-1 13/32 I.D. X 1 O.D. X .12 THICK FLAT WASHER (11 GAGE) 4
234 23-9-568-9 LIFT FORK ASSEMBLY (INCL, ITEMS 234, 235, 240) 1
23-9-568-3 LIFT FORK 1
235 27-9-137-1 FLANGE BEARING FF-838-3 2
236 91-2-254-0 1/2-13 X 1 1/4 HEX BOLT 2
237 91-2-242-0 1/2 SPLIT LOCK WASHER 2
238 91-2-245-0 17/32 I.D. X 1 1/16 O.D. X .074/.121 THICK SAE FLAT WASHER (1/2) 2
239 27-9-075-6 BUSHING SPACER 2
240 27-9-076-1 FLANGE BEARING, FF-71 2
241 23-9-177-1 90 DEGREE HOSE BARB 1
242 23-9-214-1 HOSE CLAMP, 11/16" TO 1 1/4" DIAMETER 1
243 23-9-185-1 SOLUTION LABEL 1
244 23-9-576-1 CLAMP, TUBE 1
245 91-2-152-0 5/16 SPLIT LOCK WASHER 1
246 91-2-164-0 5/16-18 X 3/4 HEX BOLT 1
247 23-9-598-7 VINYL HOSE 3/8" I.D. X 23" LONG 1
248 38-9-066-1 HOSE BARB 1/4 MPT 1
249 13-9-153-1 SOLUTION VALVE 1
250 27-9-179-1 90 DEGREE HOSE BARB - 1/4 NPT 1
251 23-9-597-7 VINYL HOSE 3/8" I.D. X 14" LONG 1
252 91-2-250-0 1/2-13 X 7/8 HEX BOLT 1
253 91-2-242-0 1/2 SPLIT LOCK WASHER 1
254 91-2-245-0 17/32 I.D. X 1 1/16 O.D. X .074/.121 THICK SAE FLAT WASHER (1/2) 1
255 23-9-532-3 CHANNEL, DRIVE CASTER 1
256 23-9-248-1 HOSE CLAMP, 7/32" TO 5/8" DIAMETER 3
257 24-9-060-1 FITTING, ELL 3/8 BARB X 1/4 MNPT 1

WHEEL AND VALVE ASSEMBLY

RECOVERY TANK ASSEMBLY
ITEM PART NO. DESCRIPTION QTY
301 22-9-121-1 5" ALUMINUM CONNECTOR 1
302 23-9-124-1 HOSE STRAP 1
303 57-9-701-1 TOOL - SQUEEGEE W/WHEELS, 15" 1
304 44-9-052-1 LOAD ADJUST KNOB 1
305 91-2-064-0 10-32 X 1/4 SET SCREW - CUP POINT 1
306 23-9-178-1 WARNING / OPERATE LABEL 1
307 23-9-566-1 TANK DRAIN LABEL 1
308 23-9-545-1 VACUUM TUBE 1
309 23-9-161-1 INLET TUBE GASKET 1
310 91-2-093-0 9/32 I.D. X 5/8 O.D. X .051/.080 THICK SAE FLAT WASHER (1/4) 3
311 91-2-097-1 1/4 EXTERNAL STAR LOCK WASHER 3
312 91-2-100-0 1/4-20 X 5/8 TRUSS HEAD PHILLIPS MACHINE SCREW 3
313 23-9-160-1 VACUUM TUBE GASKET 1
314 23-9-161-1 INLET TUBE GASKET 2
315 23-9-154-1 FLOAT SCREEN ASSEMBLY 1
316 23-9-156-3 INLET TUBE 1
317 48-9-267-1 HOSE CLAMP, 1 1/16" TO 2" 1
318 23-9-162-6 STUD, HOOD KNOB 1
319 91-2-097-1 1/4 EXTERNAL STAR LOCK WASHER 3
320 91-2-100-0 1/4-20 X 5/8 TRUSS HEAD PHILLIPS MACHINE SCREW 3
321 27-9-188-1 PLUG STRAP 1
322 27-9-562-1 DRAIN PLUG 1
323 23-9-166-6 HOSE TUBE 1
324 23-9-216-1 TUBE HOSE CLAMP, CRIMP-ON TYPE 1
325 23-9-175-1 1/8" X 5/8" DOME HEAD POP RIVET - STEEL 2
326 23-9-213-1 SPRING CLIP, HOSE 1
327 23-9-167-1 DRAIN HOSE, CRUSH PROOF 1
328 23-9-169-3 UPPER HINGE 1
329 91-2-088-0 1/4 SPLIT LOCK WASHER 4
330 91-2-121-0 1/4-20 X 5/8 HEX BOLT 4
331 44-9-544-1 HOSE CLAMP, 1 9/16 TO 2 1/2 DIA. 1
332 23-9-187-1 “E” LABEL 2
333 23-9-181-1 RIGHT SIDE LABEL 1
23-9-180-1 LEFT SIDE LABEL 1
334 23-9-544-1 RECOVERY TANK 1
335 27-9-196-1 BATTERY COVER LABEL - NSS / HORSE 1
336 23-9-587-7 VELCRO HOOK, P.S. X 2" 2
337 91-2-036-0 10-24 HEX NUT WITH STAR LOCK WASHER 2
338 26-9-089-1 RECOVERY TANK LID GASKET 1
339 26-9-093-1 LID CHAIN RECOVERY TANK 1
340 26-9-092-1 LID MOUNTING RING 1
341 91-2-045-0 10-24 X 1 ROUND HEAD PHILLIPS MACHINE SCREW 1
342 91-2-079-0 10 X 5/8 PAN HEAD PHILLIPS SHEET METAL SCREW 5
343 26-9-088-1 RECOVERY TANK LID ASSEMBLY (INCL. ITEMS 339, 340, 344) 1
26-9-088-9 RECOVERY TANK LID & GASKET ASSY. (INCL. ITEMS 338-340, 344) 1
344 26-9-091-1 CLEAR TANK LID 1
345 23-9-589-7 VELCRO LOOP, P.S. X 6" 2
346 23-9-123-1 VACUUM HOSE 1
347 57-9-033-1 WAND - 2PC. 1 1/2" 1

RECOVERY TANK ASSEMBLY

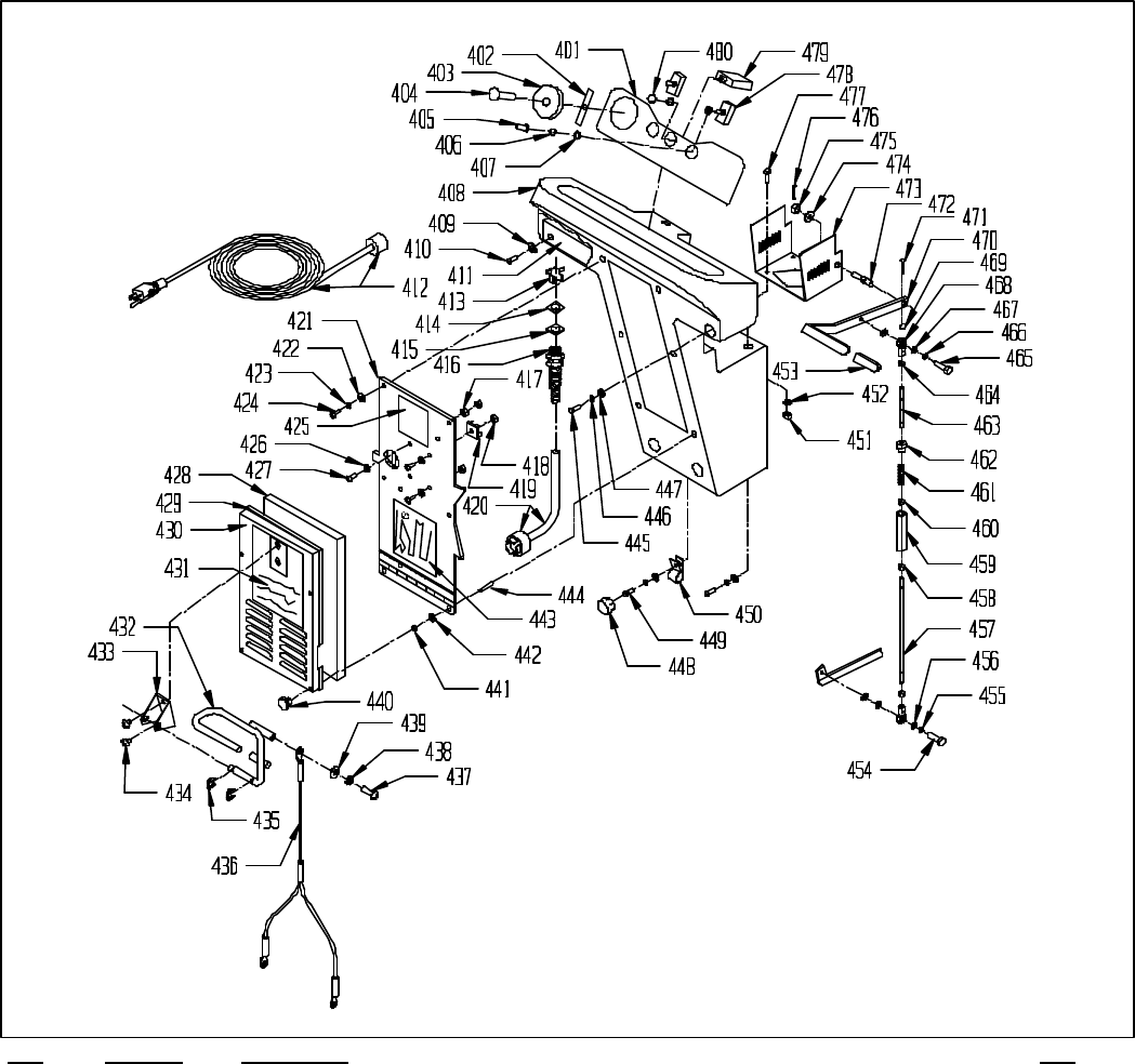
CONTROL PANEL ASSEMBLY
ITEM PART NO. DESCRIPTION QTY
401 23-9-573-1 CONTROL LABEL 1
402 23-9-138-1 PLUG STRAP 1
403 70-9-006-6 HOLE PLUG 1
404 91-2-027-0 8-24 X 7/8 ROUND HEAD PHILLIPS MACHINE SCREW 1
405 06-9-314-1 RUBBER SWITCH BOOT 2
406 06-9-185-1 LOCK WASHER 2
407 10-9-987-1 FLAT WASHER FOR M-1, STAINLESS 2
408 23-9-571-1 CONTROL PANEL 1
409 91-2-247-0 9/16 I.D. X 1 3/8 O.D. X .086/.132 THICK WROUGHT WASHER (1/2) 2
410 23-9-250-1 1/2-13 X 1 1/4 BUTTON HEAD SOCKET SCREW 2
411 23-9-197-3 BALANCE WEIGHT 2
412 52-9-379-1 CORD - 75 FEET, 14-3 ST, 120 VOLT 1
02-9-967-1 SHUKO CORD 75 FEET, 16-3, 240 VOLT 1
55-9-208-1 FEMALE TWIST LOCK 120 VOLT / 240 VOLT 1
413 02-9-966-1 STRAIN RELIEF CORD CLAMP 1
414 23-9-240-2 STRAIN RELIEF PLATE, TAPPED 1
415 23-9-241-3 STRAIN RELIEF PLATE, CLEARANCE 1
416 50-9-167-1 STRAIN RELIEF, 120 VOLT 1
02-9-953-1 STRAIN RELIEF, 240 VOLT 1
417 91-2-069-0 10-32 HEX NUT WITH STAR LOCK WASHER 2
418 91-2-069-0 10-32 HEX NUT WITH STAR LOCK WASHER 1
419 52-9-334-1 RECTIFIER 1
420 23-9-242-1 STUB CORD, W/MALE TWIST LOCK 120 VOLT 1
23-9-244-9 STUB CORD, W/MALE TWIST LOCK 240 VOLT 1
55-9-206-1 MALE TWIST LOCK 120 VOLT / 240 VOLT 1
421 23-9-539-3 COVER PANEL 1
422 91-2-037-0 7/32 I.D. X 1/2 O.D. X .032/.065 THICK SAE FLAT WASHER (#10) 2
423 91-2-032-0 #10 SPLIT LOCK WASHER 2
424 91-2-072-0 10-32 X 3/8 ROUND HEAD PHILLIPS MACHINE SCREW 2
425 23-9-605-1 LABEL, VAC MOTOR ACCESS 1
426 91-2-037-0 7/32 I.D. X 1/2 O.D. X .032/.065 THICK SAE FLAT WASHER (#10) 3
427 91-2-043-0 10-24 X 3/4 ROUND HEAD PHILLIPS MACHINE SCREW 3
428 23-9-153-1 FILTER 1
429 04-9-355-1 “U” SHAPED GASKET 1
430 23-9-549-3 COVER BOX 1
431 23-9-543-1 BRUSH LABEL 1
432 23-9-592-1 SQUEEGEE LIFT HANDLE 1
433 13-9-079-3 SQUEEGEE LIFT BRACKET 1
434 91-2-099-0 1/4-20 X 3/8 TRUSS HEAD PHILLIPS MACHINE SCREW 2
435 13-9-094-1 5/16 E RING 2
436 24-9-530-1 Y SQUEEGEE LIFT CABLE 25" / 63.5cm 1
437 91-2-038-0 10-24 X 3/8 ROUND HEAD PHILLIPS MACHINE SCREW 1
438 91-2-032-0 #10 SPLIT LOCK WASHER 1
439 91-2-037-0 7/32 I.D. X 1/2 O.D. X .032/.065 THICK SAE FLAT WASHER (#10) 1
440 23-9-137-1 KNURLED KNOB 4
441 91-2-069-0 10-32 HEX NUT WITH STAR LOCK WASHER 4
442 91-2-037-0 7/32 I.D. X 1/2 O.D. X .032/.065 THICK SAE FLAT WASHER (#10) 4
443 23-9-223-1 WIRING DIAGRAM DECAL 1
444 23-9-249-1 10-32 X 1 3/4 SET SCREW 4
445 91-2-164-0 5/16-18 X 3/4 HEX BOLT 3
446 91-2-141-0 5/16 EXTERNAL STAR LOCK WASHER 4
447 91-2-139-0 11/32 I.D. X 11/16 O.D. X .051/.080 THICK SAE FLAT WASHER (5/16) 4
448 06-9-076-1 PLUG BUTTON 2
449 91-2-168-0 5/16-18 X 1 HEX BOLT 1
450 23-9-291-1 HOSE / WIRE TIE DOWN 1
451 91-2-091-0 1/4-20 HEX NUT WITH STAR LOCK WASHER 4
452 91-2-093-0 9/32 I.D. X 5/8 O.D. X .051/.080 THICK SAE FLAT WASHER (1/4) 4
453 26-9-098-1 LIFT HANDLE GRIP 1
454 91-2-230-0 3/8-16 X 1 1/4 HEX BOLT 1
455 91-2-210-0 3/8 SPLIT LOCK WASHER 1
456 91-2-198-0 7/16 I.D. X 1 O.D. X .075/.080 THICK SAE FLAT WASHER (3/8) 3
457 23-9-537-1 LOCK DOWN LIFT ROD 1
458 91-2-200-0 3/8-16 HEX NUT 1
459 26-9-182-1 HOUSING - SPRING, BRUSH 1
460 91-2-214-0 3/8-16 HEX NUT WITH NY-LOK INSERT 1
461 26-9-184-1 SPRING, BRUSH PRESSURE 1
462 26-9-183-1 HOUSING - SPRING RETAINER 1

CONTROL PANEL ASSEMBLY
ITEM PART NO. DESCRIPTION QTY
463 26-9-181-1 SHORT LIFT ROD, BRUSH 1
464 91-2-201-0 3/8-24 HEX NUT 2
465 91-2-198-0 7/16 I.D. X 1 O.D. X .075/.080 THICK SAE FLAT WASHER (3/8) 2
466 91-2-226-0 3/8-16 X 1 HEX BOLT 1
467 91-2-210-0 3/8 SPLIT LOCK WASHER 1
468 44-9-053-1 3/8 ROD END 2
469 23-9-256-1 CIRCLE COTTER - #CC-7 1
470 26-9-137-3 BRUSH LIFT HANDLE 1
471 23-9-195-1 PIN 1
472 24-9-060-1 PIVOT STUD 1
473 23-9-556-3 BRACKET, MOUNT LIFT ARM 1
474 91-2-245-0 17/32 I.D. X 1 1/16 O.D. X .074/.121 THICK SAE FLAT WASHER (1/2) 1
475 23-9-271-1 1/2-13 SLOTTED HEX NUT 1
476 52-9-652-1 HUMPED COTTER PIN 1
477 91-2-125-0 1/4-20 X 3/4 HEX BOLT WITH NYLON PATCH 4
478 07-9-204-1 SWITCH, TOGGLE VAC 2
479 23-9-220-1 CIRCUIT BREAKER, 115 VOLT 10 AMP 1
23-9-270-1 CIRCUIT BREAKER, 240 VOLT 5 AMP 1
480 48-9-247-1 CIRCUIT BREAKER BUTTON SEAL 1

BRUSH HEAD ASSEMBLY
ITEM PART NO. DESCRIPTION QTY
501 23-9-303-1 MOTOR HOUSING (IMPERIAL) 1
502 54-9-017-1 1/4 MALE SPADE TERMINAL FULLY INSULATED 2
503 23-9-301-1 GEAR MOTOR IMPERIAL 3/4 HP 120 VOLT AC 1
23-9-301-9 IMPERIAL MOTOR W/ COVER & SKIRT 1
23-9-302-1 GEAR MOTOR IMPERIAL 3/4 HP 240 VOLT AC 1
23-9-302-9 IMPERIAL MOTOR W/ COVER & SKIRT 1
504 27-9-268-1 1/4" SQUARE X 1” LONG KEY - STEEL 1
505 91-2-024-0 8-32 X 1/2 ROUND HEAD PHILLIPS MACHINE SCREW 2
506 91-2-018-0 #8 INTERNAL STAR LOCK WASHER 2
507 23-9-113-6 WATER FEED TUBE 1
508 23-9-248-1 HOSE CLAMP, 7/32" TO 5/8" DIAMETER 1
509 23-9-598-7 VINYL HOSE, 3/8 I.D. X 23" LONG 1
510 23-9-304-3 SKIRT (IMPERIAL) 1
511 91-2-152-0 5/16 SPLIT LOCK WASHER 8
512 91-2-164-0 5/16-18 X 3/4 HEX BOLT 8
513 91-2-019-0 8-32 HEX NUT WITH STAR LOCK WASHER 2
514 23-9-306-1 SPACER FOR IMPERIAL MOTOR 1
515 23-9-305-2 CLUTCH CASTING 1
516 52-9-354-1 13/32 I.D. X 1 1/4 O.D. X .12 THICK FLAT WASHER (11 GAGE). 1
517 91-2-152-0 5/16 SPLIT LOCK WASHER 1
518 23-9-112-1 BUMPER GUARD 1
519 23-9-170-2 SKIRT BAND 1
520 91-2-045-0 10-24 X 1 ROUND HEAD PHILLIPS MACHINE SCREW 1
521 26-9-260-1 PAD DRIVER 1
522 52-9-769-1 PAD HOLDER BASE (YELLOW) 1
523 44-9-548-1 LOCK RING DEEP (YELLOW) 1
59-9-072-1 SPRING CLIP PAD HOLDER SET (WHITE) 1
524 91-2-079-0 10 X 5/8 PAN HEAD PHILLIPS SHEET METAL SCREW 3
525 28-9-010-1 CLUTCH PLATE, PLASTIC 5" DIAMETER, 6 HOLES 1
28-9-097-1 6 HOLE PLASTIC CLUTCH PLATE - BROWN, TRU FIT 1
526 ————10 X 1 FLAT HEAD SCREW 6
527 91-2-035-0 10-24 HEX NUT WITH NY-LOK INSERT 1
528 91-2-164-0 5/16-18 X 3/4 HEX BOLT 1
529 91-2-152-0 5/16 SPLIT LOCK WASHER 1
530 91-2-156-0 5/16-18 X 1/2 HEX BOLT 1
531 91-2-141-0 5/16 EXTERNAL STAR LOCK WASHER 1
532 91-2-222-0 3/8-16 X 3/4 HEX BOLT 4
533 91-2-210-0 3/8 SPLIT LOCK WASHER 4
534 23-9-227-6 BUMPER WHEEL AXLE 1
535 27-9-028-1 3" BUMPER WHEEL 1
536 91-2-139-0 11/32 I.D. X 11/16 O.D. X .051/.080 THICK SAE FLAT WASHER (5/16) 1
537 91-2-141-0 5/16 EXTERNAL STAR LOCK WASHER 1
538 91-2-156-0 5/16-18 X 1/2 HEX BOLT 1
539 23-9-309-1 3/8 I.D. X 1 O.D. X .031 THICK FLAT WASHER (SHIM) 2
540 23-9-184-1 MOTOR STRIPE LABEL 1

BRUSH HEAD ASSEMBLY

SQUEEGEE ASSEMBLY
ITEM PART NO. DESCRIPTION QTY
601 24-9-059-1 SPACER, SQUEEGEE PIVOT 1
602 91-2-267-0 1/2-20 HEX JAM NUT 1
603 26-9-059-1 SQUEEGEE VAC HOSE W/CUFFS 1
604 91-2-144-0 5/16-18 WING NUT 1
605 91-2-234-0 3/8-16 X 2 HEX BOLT 1
606 91-2-090-0 1/4-20 HEX NUT WITH NY-LOK INSERT 2
607 27-9-100-2 SQUEEGEE KNOB, MACHINED 2
608 24-9-530-1 Y SQUEEGEE LIFT CABLE 25"/63.5cm 1
609 91-2-101-0 1/4-20 X 3/4 TRUSS HEAD PHILLIPS MACHINE SCREW 2
610 91-2-176-0 5/16-18 X 1 3/4 HEX BOLT 2
611 91-2-145-0 5/16-18 HEX NUT WITH NY-LOK INSERT 2
612 30-9-674-1 WHEEL, BUMPER - SMALL GRAY 2
613 91-2-188-0 5/16-18 X 3/4 SOCKET HEAD CAP SCREW 2
614 91-2-192-0 5/16-18 X 1 1/2 SOCKET HEAD CAP SCREW 2
615 91-2-188-0 5/16-18 X 3/4 SOCKET HEAD CAP SCREW 2
616 26-9-253-3 INNER CHANNEL, SQUEEGEE - NARROW MOUNT 1
617 27-9-106-1 32" REPLACEMENT SQUEEGEE BLADES, SET OF 2 1
618 26-9-252-3 NARROW MOUNT SQUEEGEE HOUSING 1
26-9-253-9 NARROW MOUNT SQUEEGEE ASSEMBLY (INCL. ITEMS 610-622) 1
619 27-9-028-1 3" BUMPER WHEEL 2
620 91-2-139-0 11/32 I.D. X 11/16 O.D. X .051/.080 THICK SAE FLAT WASHER (5/16) 2
621 91-2-141-0 5/16 EXTERNAL STAR LOCK WASHER 2
622 91-2-156-0 5/16-18 X 1/2 HEX BOLT 2
623 91-2-213-0 5/16-18 X 2 1/4 HEX BOLT 1
624 91-2-152-0 5/16 SPLIT LOCK WASHER 1
625 13-9-017-1 SQUEEGEE BRACKET 1
626 91-2-214-0 3/8-16 HEX NUT WITH NY-LOK INSERT 1
627 13-9-117-1 BUSHING, SQUEEGEE SHAFT 2
628 36-9-558-1 HEIGHT ADJUSTING SPRING 1
629 13-9-015-6 3/8” FLANGE NYLINER 1
630 91-2-266-0 1/2-13 X 3 HEX BOLT WITH NYLON PATCH 1
631 10-9-098-1 SPACER 1
632 23-9-194-1 BALL JOINT 1

CURVED SQUEEGEE ASSEMBLY 24-9-249-9
ITEM PART NO. DESCRIPTION QTY
701 24-9-255-1 REAR SECURING STRAP 1
702 91-2-172-0 5/16-18 X 1 1/4 FULL THREADED HEX HEAD BOLT 2
703 24-9-256-1 HOOKED END 2
704 24-9-253-1 REAR BLADE 1
705 24-9-251-1 CENTER WEDGE 2
706 24-9-252-1 FRONT BLADE 1
707 91-2-121-0 1/4-20 X 5/8 HEX BOLT 4
708 91-2-088-0 1/4 SPLIT LOCK WASHER 4
709 91-2-093-0 9/32 I.D. X 5/8 O.D. X .051/.080 THICK SAE FLAT WASHER (1/4) 4
710 91-2-156-0 5/16-18 X 1/2 HEX BOLT 2
711 91-2-141-0 5/16 EXTERNAL STAR LOCK WASHER 2
712 91-2-139-0 11/32 I.D. X 11/16 O.D. X .051/.080 THICK SAE FLAT WASHER (5/16) 2
713 27-9-028-1 BUMPER WHEEL 2
714 24-9-250-3 MAIN HOUSING 1
24-9-249-9 CURVED SQUEEGEE ASSEMBLY 1
715 91-2-152-0 5/16 SPLIT LOCK WASHER 2
716 91-2-172-0 5/16-18 X 1 1/4 FULL THREADED HEX HEAD BOLT 2
717 91-2-007-0 6-32 X 3/8 ROUND HEAD PHILLIPS MACHINE SCREW 2
718 91-2-003-0 #6 SPLIT LOCK WASHER 2
719 24-9-258-1 SQUEEGEE LEVEL 1
720 27-9-100-2 SQUEEGEE KNOB 2
721 91-2-145-0 5/16-18 HEX NUT WITH NY-LOK INSERT 2
722 24-9-257-1 DOLLY WHEEL MOUNTING BRACKET 2
723 91-2-139-0 11/32 I.D. X 11/16 O.D. X .051/.080 THICK SAE FLAT WASHER (5/16) 2
724 30-9-674-1 ROLLER WHEEL 2
725 91-2-139-0 11/32 I.D. X 11/16 O.D. X .051/.080 THICK SAE FLAT WASHER (5/16) 2
726 91-2-176-0 5/16-18 X 1 3/4 HEX BOLT 2
727 91-2-128-0 1/4-20 X 1 1/2 HEX BOLT 2
728 91-2-088-0 1/4 SPLIT LOCK WASHER 2
729 91-2-093-0 9/32 I.D. X 5/8 O.D. X .051/.080 THICK SAE FLAT WASHER (1/4) 2
730 24-9-254-1 CENTER HOLD DOWN 1
731 24-9-259-1 CENTER HOLD DOWN SPACER 2

BRUSH GEAR MOTOR
ITEM PART NO. DESCRIPTION QTY.
23-9-300-1 COMPLETE MOTOR ASSEMBLY - 120 VOLT 1
23-9-302-1 COMPLETE MOTOR ASSEMBLY - 24- VOLT 1
123-9-327-1 NEGATIVE LEAD 1
233-9-120-1 THRU BOLT 1/4-20 X 7 3/4 2
3 ———- 10-24 X 1/2 SELF TAP ROUND HEAD SLOTTED SCREW 2
450-9-204-1 TOP END BEARING 1
523-9-316-1 ARMATURE ASSEMBLY, INCLUDES VENT FAN AND BEARINGS - 120 VOLT 1
23-9-321-1 ARMATURE ASSEMBLY, INCLUDES VENT FAN AND BEARINGS - 240 VOLT 1
633-9-119-1 ARMATURE VENT FAN 1
723-9-315-1 STATOR FRAME ASSEMBLY WITH MAGNETS 1
833-9-105-1 BOTTOM END BEARING 1
933-9-117-1 SNAP RING 1
10 33-9-116-1 OIL SEAL, SMALL 1
11 33-9-115-1 END CAP 1
12 33-9-114-1 “O” RING 1
13 33-9-113-1 BOTTOM BEARING, LARGE 1
14 27-9-268-1 MOTOR KEY, 1/4 X 1/4 X 1 1
15 33-9-112-1 GEAR SHAFT 1
16 33-9-111-1 TOP BEARING, SMALL 1
17 33-9-110-1 GEAR BOX - HOUSING ONLY 1
33-9-118-1 GEAR BOX ASSEMBLY, (INCLUDES ITEMS 9 TO 18) 1
18 33-9-109-1 OIL SEAL, LARGE 1
19 27-9-759-1 HELICAL WASHER 1
20 ———- 10-32 X 1/2 PAN HEAD SLOTTED SCREW, BRASS 4
21 23-9-319-1 CARBON BRUSH - 120 VOLT 4
23-9-324-1 CARBON BRUSH - 240 VOLT 4
22 27-9-757-1 CARBON BRUSH SPRING 4
23 23-9-317-1 BRUSH BOARD ASSEMBLY, INCL. CARBON BRUSHES & SPRINGS - 120 VOLT 1
23-9-322-1 BRUSH BOARD ASSEMBLY, INCL. CARBON BRUSHES & SPRINGS - 240 VOLT 1
24 33-9-100-1 TOP END BRACKET ONLY 1
23-9-318-1 TOP END BRACKET WITH BRUSH BOARD ASSEMBLY - 120 VOLT 1
23-9-323-1 TOP END BRACKET WITH BRUSH BOARD ASSEMBLY - 240 VOLT 1
25 23-9-320-1 STRAIN RELIEF 2
26 23-9-326-1 POSITIVE LEAD 1

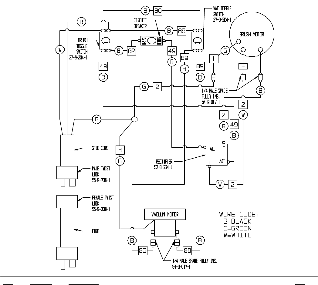
ELECTRICAL WIRING DIAGRAM
ITEM PART NO. DESCRIPTION QTY
123-9-287-1 GROUND WIRE 115 VOLT / 240 VOLT 1
223-9-308-1 MOTOR CORD, 115 VOLT & 240 VOLT 1
332-9-069-1 GREEN WIRE GROUND TO MOTOR 1
49 27-9-216-1 WIRE ASSEMBLY, #14 X 12", 49 2
62 27-9-237-1 WIRE #14 X 6", #62 1
86 33-9-073-1 WIRE #18 X 10", #86 2
89 23-9-202-1 WIRE LEAD VACUUM - SWITCH 2
—02-9-967-1 SHUKO CORD 75' 16-3 240 VOLT 1
—23-9-107-1 VACUUM MOTOR 120 VOLT 1
—23-9-109-1 VACUUM MOTOR 240 VOLT 1
—23-9-220-1 CIRCUIT BREAKER, 115 VOLT 10 AMP 1
—23-9-242-1 STUB CORD, WITH MALE TWIST LOCK 120 VOLT 1
—23-9-244-9 STUB CORD, WITH MALE TWIST LOCK 240 VOLT 1
—23-9-270-1 CIRCUIT BREAKER, 240 VOLT 5 AMP 1
—23-9-301-1 GEAR MOTOR (IMPERIAL) 3/4 HP 120 VOLT 1
—23-9-302-1 GEAR MOTOR (IMPERIAL) 3/4 HP 240 VOLT 1
—23-9-379-1 CORD - 75 FEET, 14-3 ST, 120 VOLT 1
—27-9-204-1 TOGGLE SWITCH - VAC 1
—52-9-334-1 RECTIFIER, OHIO, VK - 447 1
—54-9-017-1 1/4 MALE SPADE TERMINAL FULLY INSULATED 4
—55-9-206-1 MALE TWIST LOCK 120/240 VOLT 1
—55-9-208-1 FEMALE TWIST LOCK 120/240 VOLT 1

NSS ® Enterprises, Inc.
3115 Frenchmens Road, Toledo, Ohio 43607
PHONE (419) 531-2121 FAX (419) 531-3761
NSS ® Enterprises, Inc. European Distribution Centre
Unit II, Pinfold Trading Estate * 55 Nottingham Road
STAPLEFORD, NOTTINGHAM NG9 8AD ENGLAND U.K.
PHONE: (44) 0115 939 1568 * FAX: (44) 0115 949 0615
WRANGLER 20 E ORIG. 08-95 REV. B 07-99 9092316 WHW
TROUBLE SHOOTING
PROBLEM CAUSE SOLUTION
No Solution Flow The solution valve is closed. Open the solution valve.
Obstruction in the solution hose. Remove the obstruction.
Solution valve or linkage damaged. Repair/replace the valve linkage.
Solution tank is empty. Fill the tank.
Solution Flow Does Not Stop The solution valve is open Close the solution valve.
Solution valve or linkage damage. Repair/replace the valve linkage.
Solution valve is dirty. Clean the solution valve.
Damaged seat and washer in valve. Replace valve.
The valve stem is dirty. Clean and lubricate valve stem.
Will Not Pick Up Any Water Squeegee is up. Lower squeegee.
From Floor Vac motor switch is “off”. Turn vac motor switch “on”.
Recovery tank is full. Empty tank.
Vacuum shut-off float is stuck. Open float valve/remove obstruction.
Obstruction/damage in the squeegee, Remove obstruction/repair damage.
squeegee hose or standpipe.
Leaking cover gasket. Remove old gasket/replace.
Vac motor is not running Have an authorized serviceman Repair.
Will Not Pick Up All Water Squeegee blade is worn/damaged. Reverse/replace squeegee blade.
From Floor Obstruction/damage in the squeegee, Remove obstruction/repair damage.
squeegee hose or standpipe.
Squeegee pressure needs adjustment. Adjust pressure.
Vacuum motor worn out. Repair/replace vac motor.
Batteries Do Not Seem To Run Tops of batteries are dirty/wet Clean/dry charge batteries.
Long Enough Battery terminals are dirty/damaged. Clean terminals and connectors,
replace damaged cables. Charge.
Electrolyte level is too low. Add distilled water and charge.
Batteries are not fully charged. Charge batteries for 8 hours.
Charger is damaged. Have an authorized serviceman repair.
Battery is defective. Check cell voltage while discharging.
Cleaning Is Not Even Brush/pads are worn. Replace.
Damage to brush assembly, casters, or Have authorized serviceman repair.
solution valve.
Motor is not running. Repair wiring, replace switch, replace
carbon brushes. Reset circuit
breaker button.
NOTE: If problems remain after taking the above steps, contact your local
authorized service station for further evaluation and repair.