Windsor Recover 18 Wet Dry Vacuum Service Parts Manual
2017-01-03
: Sweepscrub Windsor-Recover-18-Wet-Dry-Vacuum-Service-Parts-Manual windsor-recover-18-wet-dry-vacuum-service-parts-manual 1876 file product_file
Open the PDF directly: View PDF
.
Page Count: 58

RECOVER 18
Wet Dry Vacuum
Operating Instructions (ENG) 2
Instrucciones de uso (ESP) 19
MODELS:
1.013-017.0
W / SQUEEGEE, HOSE AND WAND
1.103-022.0
W / SQUEEGEE HOSE AND WAND
1.103-492.0
W / SQUEEGEE ONLY
1.013-019.0
W / HOSE AND WAND ONLY
86350500-M

86350500 WET DRY VACUUM
2
This machine is a commercial vacuum designed for wet and dry pick-up.
OVERVIEW
Model:
Date of Purchase:
Serial Number:
Sales Representative:
Address:
Phone Number:
MACHINE DATA LOG/OVERVIEW
Thank you for purchasing a Windsor product. Warranty registration is quick and easy.
Your registration will allow us to serve you better over the lifetime of the product.
To register your product go to:
Warranty Registration
www.windsorind.com/WarrantyRegistration.aspx
For customer assistance:
1-800-444-7654
86350500 WET DRY VACUUM 3
Table of Contents
Machine Data Log/Overview ........................... 2
Table of Contents ............................................. 3
HOW TO USE THIS MANUAL
How To Use This Manual ................................ 4
SAFETY
Important Safety Instructions ......................... 6
Importantes Mesures De Sécurité ................ 8
Hazard Intensity Level .................................. 10
Dergrés de Risques en cas de Danger ...... 11
Grounding Instructions ................................. 12
OPERATIONS
Technical Specications ................................ 14
How the Machine Works ...............................15
Components ................................................. 15
Wet Vacuum Operation ................................. 16
Dry Vacuum Operation ................................. 16
Emptying and Cleaning Tank ........................ 16
MAINTENANCE
Daily Maintenance ........................................ 17
Periodic Maintenance ................................... 17
Servicing the Filter ........................................ 18
Troubleshooting ............................................ 18
PARTS LIST
Handle ........................................................... 34
Squeegee ...................................................... 36
Squeegee Mounting ....................................... 38
Tank ............................................................... 40
Vacuum Cover ............................................... 42
Vacuum Motor ................................................ 44
Wheels ........................................................... 46
Hose and Wand Models 1.013-017.0,
1.013-019.0 and 1.013-022.0 ..................... 48
Wiring Diagram .............................................. 50
WARRANTY
North American New Machine Warranty ........ 51

86350500 WET DRY VACUUM
4
How to Use This Manual
This manual contains the following sections:
- HOW TO USE THIS MANUAL
- SAFETY
- OPERATIONS
- MAINTENANCE
- PARTS LIST
The HOW TO USE THIS MANUAL section will tell you
how to nd important information for ordering correct
repair parts.
Parts may be ordered from authorized dealers. When
placing an order for parts, the machine model and
machine serial numbers are important. Refer to the
MACHINE DATA log, which is lled out during the
installation of your machine. The MACHINE DATA
log is located on the inside of the front cover of this
manual.
The model and serial number of your machine is on
the bottom back-end of the machine.
Model:
Date of Purchase:
Serial Number:
Sales Representative:
Address:
Phone Number:
The SAFETY section contains important inform-
tion regarding hazardous or unsafe practices of the
machine. Levels of hazards are identied that could
result in product damage, personal injury, or severe
injury resulting in death.
The OPERATIONS section is to familiarize the
operator with the operation and function of the
machine.
The MAINTENANCE section contains preventive
maintenance to keep the machine and its compnents
in good working condition. They are listed in this gen-
eral order:
- Daily Maintenance
- Periodic Maintenance
- Carbon Brush Replacement
- Servicing the Filter
- Machine Troubleshooting
The PARTS LIST section contains assembled parts
illustrations and corresponding parts list. The parts
lists include a number of columns of information:
- REF – column refers to the reference
number on the parts illustration.
- PART NO. – column lists the part
number for the part.
- QTY – column lists the quantity of the
part used in that area of the machine.
- DESCRIPTION – column is a brief
description of the part.
- SERIAL NO. FROM – If this column has
an (*) and a Reference number, see the
SERIAL NUMBERS page in the back of
your manual. If column has two asterisk
(**), call manufacturer for serial number.
The serial number indicates the rst
machine the part number is applicable
to. The main illustration shows the most
current design of the machine. When a
boxed illustration is shown, it displays
the older design.
- NOTES – column for information not
noted by the other columns.
NOTE: If a service or option kit is installed on your
machine, be sure to keep the KIT INSTRUTIONS
which came with the kit. It contains replacement
parts numbers needed for ordering future parts.
86350500 WET DRY VACUUM 5
Notes:

86350500 WET DRY VACUUM
6
IMPORTANT SAFETY INSTRUCTIONS
When using an electrical appliance, basic precaution
must always be followed, including the following:
READ ALL INSTRUCTIONS BEFORE USING THIS MACHINE.
This machine is for commercial use.
To reduce the risk of re, electric shock, or injury:
Operating a machine that is not completely or fully assembled could result in injury or property damage.
Do not operate this machine until it is completely assembled.
Inspect the machine carefully before operation. Use only as described in this manual. Use only the manufactuer’s
recommended attachments
Machines can cause an explosion when operated near ammable materials and vapors .Do not use this machine
with or near fuels, grain dust, solvents, thinners, or other ammable materials.
Do not pick up ammable uids, dust or vapors.
Do not vacuum anything that is burning or smoking, such as cigarettes, matches, or hot ashes.
This machine is not suitable for picking up health endangering dust.
Using a machine with a damaged power cord could result in an electrocution. Do not use the machine if the power
cord is damaged. Do not use the electrical cord to move the machine. Keep cord away from heated surfaces. Do
not unplug by pulling on the cord; grasp the plug, not the cord. Turn off all controls before unplugging. Do not close
a door on cord or pull around sharp edges or corners.
Electrocution could occur if maintenance and repairs are performed on a unit that is not properly disconnected from
the power source. Disconnect the power supply before attempting any maintenance or service.
Operating a machine without observing all labels, decals, etc., could result in injury or damage. Read all machine la-
bels before attempting to operate the machine. Make sure all of the labels are attached or fastened to the machine.
Get replacement labels and decals from the manufacturer’s distributor.
Electrical components can “short-out” if exposed to water or moisture. Keep the electrical components of the ma-
chine dry. Always store the machine in a dry area.
Use of this machine to move other objects or to climb on could result in injury to the operator or damage to the ma-
chine. Do not use this machine as a step or furniture. Do not allow to be used as a toy. Close attention is necessary
when used by or near children.
Moving parts of this machine can cause injury and/or damage. Keep hands, feet, loose clothing, hair, ngers, and
all parts of the body away from openings and moving parts.
Electrocution could occur if you handle the plug or appliance with wet hands. Do not handle plug or appliance with
wet hands.
Safety
86350500 WET DRY VACUUM 7
SAVE THESE INSTRUCTIONS
The machine employs a removable oat for wet pick-up operation to reduce risk of electric shock. Always install oat
before any wet pick-up operation.
Rotating fan blades inside the cover. Before opening cover, switch off machine. Wait until the fan/brush stops com-
pletely or dust and debris may be ejected.
If the machine is not working properly, has been dropped, damaged, left outdoors, or dropped into water, return it
to an Authorized service center.
Damage could occur to machine if openings are blocked. Do not put any object into openings. Do not use with any
opening blocked; keep free of dust, lint, hair, and anything that may reduce air ow.
Injury could occur to the operator or the machine if used without the dust bag and/or lters. Do not use the machine
without the dust bag and/or lters in place.
Injury to the operator and/or damage to the machine could occur when cleaning on stairs, unless extra caution is
used. Use extra caution when cleaning on stairs.
Safety

86350500 WET DRY VACUUM
8
IMPORTANTES MESURES DE SÉCURITÉ
L’utilisation d’un appareil électrique demande certaines précautions:
LIRE TOUTES LES INSTRUCTIONS AVANT DE FAIRE FONCTIONNER (CET APPAREIL).
Pour réduire les risques d’incendie, de choc électrique ou de blessure:
Utiliser une machine n’étant pas complètement ou totalement assemblée pourrait entraîner un dommage corporel
ou matériel. N’utilisez pas cette machine jusqu’à ce qu’elle soit complètement assemblée. Inspectez soigneuse-
ment la machine avant l’utilisation. Utilisez uniquement comme indiqué dans ce manuel. N’utilisez que la documen-
tation recommandée jointe par le fabricant.
Les machines peuvent provoquer une explosion lorsqu’elles sont utilisées à proximité de matériaux et de vapeurs
inammables. N’utilisez pas cette machine avec ou à proximité de combustibles, poussières de céréales, solvants,
diluants ou autres matériaux inammables.
Ne ramassez pas les uides, poussières ou vapeurs inammables.
N’aspirez rien qui puisse brûler ou fumer, comme des cigarettes, des allumettes ou des cendres chaudes.
Cette machine ne convient pas au ramassage des poussières dangereuses pour la santé.
Utiliser une machine avec un câble électrique endommagé peut provoquer une électrocution. N’utilisez pas la ma-
chine si le câble électrique est endommagé. N’utilisez pas le câble électrique pour déplacer la machine. Gardez le
câble éloigné des surfaces chaudes. Pour débrancher, ne tirez pas sur le câble; attrapez la prise, et non le câble.
Éteignez toutes les commandes avant de débrancher. Ne refermez pas la porte sur le câble, et n’enroulez pas le
câble autour des bords/angles tranchants.
Une électrocution peut survenir si la maintenance ou les réparations sont effectuées sur une unité n’étant pas cor-
rectement déconnectée de la source de puissance. Débranchez l’alimentation avant de procéder à la maintenance
ou aux réparations.
Utiliser une machine sans respecter toutes les étiquettes, autocollants, etc., peut causer une blessure ou un dom-
mage. Lisez toutes les étiquettes de la machine avant de l’utiliser. Assurez-vous que toutes les étiquettes sont ap-
posées ou xées à la machine. Obtenez les étiquettes et autocollants de remplacement auprès du distributeur du
fabricant.
Les composants électriques peuvent « court-circuiter » s’ils sont exposés à l’eau ou à l’humidité. Les composants
électriques de la machine doivent rester au sec. Entreposez toujours la machine dans une zone sèche.
Utiliser cette machine pour déplacer d’autres objets ou monter dessus pourrait l’endommager ou blesser l’opérateur.
Ne vous servez pas de cette machine comme d’une marche ou d’un meuble. Ne laissez pas l’utilisateur s’en servir
comme d’un jouet. Vous devez être particulièrement vigilant lorsqu’elle est utilisée par ou à proximité d’enfants.
Les pièces mobiles de cette machine peuvent causer une blessure et/ou un dommage. Gardez les mains, pieds,
vêtements amples, cheveux, doigts et autres parties du corps éloignés des ouvertures et des pièces mobiles.
Une électrocution peut se produire si vous manipulez la prise ou l’appareil avec des mains humides. Ne manipulez
pas la prise ni l’appareil avec des mains humides.
Sécurité
AVERTISSEMENT
86350500 WET DRY VACUUM 9
La machine utilise un otteur amovible pour les opérations de ramassage humide an de réduire le risque de choc
électrique. Installez toujours un otteur avant toute opération de ramassage humide.
Rotation des lames du ventilateur à l’intérieur du couvercle. Avant d’ouvrir le couvercle, éteignez la machine. Atten-
dez que le ventilateur/la brosse s’arrête complètement ou que les poussières et les débris soient éjectés.
Si la machine ne fonctionne pas correctement, qu’elle est tombée, endommagée, entreposée à l’extérieur ou tom-
bée dans l’eau, renvoyez-la au centre de réparation agréé.
La machine peut être endommagée si les ouvertures sont bloquées. Ne placez aucun objet dans les ouvertures.
N’utilisez pas lorsqu’une ouverture est bloquée ; enlevez toute poussière, peluche, ou cheveux (et autres) pouvant
réduire la circulation d’air.
L’opérateur peut être blessé ou la machine endommagée si cette dernière est utilisée sans le sac à poussière et/ou
les ltres. N’utilisez pas la machine sans y avoir placé le sac à poussière et/ou les ltres.
L’opérateur peut être blessé ou la machine endommagée lors du nettoyage des escaliers, sauf si vous redoublez
de prudence. Vous devez être particulièrement vigilant lors du nettoyage des escaliers.
CONSERVER CES INSTRUCTIONS
Sécurité

86350500 WET DRY VACUUM
10
Safety
The following symbols are used throughout this guide as indicated in their descriptions:
HAZARD INTENSITY LEVEL
There are three levels of hazard intensity identied by signal words -WARNING and CAUTION and FOR
SAFETY. The level of hazard intensity is determined by the following denitions:
WARNING - Hazards or unsafe practices, which COULD result in severe personal injury or death.
CAUTION - Hazards or unsafe practices, which COULD result in minor injury or product or property damage.
FOR SAFETY: To Identify actions, which must be followed for safe operation of equipment.
Report machine damage or faulty operation immediately. Do not use the machine if it is not in proper operating con-
dition. Following is information that signals some potentially dangerous conditions to the operator or the equipment.
Read this information carefully. Know when these conditions can exist. Locate all safety devices on the machine.
Please take the necessary steps to train the machine operating personnel.
FOR SAFETY:
DO NOT OPERATE MACHINE:
Unless trained and authorized.
Unless operation guide is read and understood.
In ammable or explosive areas.
In areas with possible falling objects.
WHEN SERVICING MACHINE:
Avoid moving parts. Do not wear loose clothing; jackets, shirts, or sleeves when working on the machine. Use
manufacturer approved replacement parts.

86350500 WET DRY VACUUM 11
Les symboles ci-dessous sont utilisés à travers ce manuel comme illustré dans leurs descriptions:
DEGRÉS DE RISQUES EN CAS DE DANGER
Il existe trois degrés de risques identiés par les termes signalétiques -AVERTISSEMENT et ATTENTION et POUR
VOTRE SÉCURITÉ. Le degré de risque est déni de la manière suivante :
AVERTISSEMENT - Dangers ou méthodes dangereuses qui POURRAIENT provoquer de graves blessures ou
entraîner la mort.
ATTENTION - Dangers ou méthodes dangereuses qui pourraient provoquer des blessures légères ou une détério-
ration du produit ou des biens immobiliers.
POUR VOTRE SÉCURITÉ: Ce signe permet d'identier les mesures de précaution à prendre pour assurer
un bon fonctionnement du matériel.
Rendre compte immédiatement d'une défaillance ou d'une détérioration de la machine. Ne pas utiliser la machine si
celle-ci ne fonctionne pas correctement. Lire soigneusement les informations ci-dessous signalant certains dangers
potentiels pour l'opérateur de la machine. L'opérateur doit être absolument au courant de ces dangers potentiels.
Localiser tous les dispositifs de sécurité sur la machine. Il est conseillé de prendre les mesures nécessaires pour
former le personnel opérateur.
POUR VOTRE SÉCURITÉ:
NE PAS MANOEUVRER LA MACHINE :
Lorsqu'on n'est pas expérimenté ou qualié.
Lorsque le guide d'utilisation n'est pas été lu ou compris.
Dans des zones inammables ou explosives.
Dans des zones où des objets peuvent tomber.
LORS DE L'ENTRETIEN DE LA MACHINE :
Éviter les parties amovibles. Ne pas porter de vêtements amples, tels que des vestes, des chemises ou des vête-
ments avec manches lors de l'utilisation de la machine. Utiliser les pièces détachées Windsor homologuées.
Sécurité
AVERTISSEMENT

86350500 WET DRY VACUUM
12
Safety
ELECTRICAL:
In the USA this machine operates on a standard 15
amp 115V, 60 hz, A.C. power circuit.In the Europe this
machine operates 220-240V/50/60 HZ, 120W, max.
1380W.The amp, hertz, and voltage are listed on the
data label found on each machine. Using voltages
above or below those indicated on the data label will
cause serious damage to the motors.
EXTENSION CORDS:
If an extension cord is used, the wire size must be at
least one size larger than the power cord on the ma-
chine, and must be limited to 50 feet (15.5m) and for
230V = 24.6 feet (7.5m) in length.
GROUNDING INSTRUCTIONS:
This appliance must be grounded. If it should mal-
function or break down, grounding provides a path of
least resistance for electric current to reduce the risk
of electric shock. This appliance is equipped with a
cord having an equipment-grounding conductor and
grounding plug. The plug must be inserted into an ap-
propriate outlet that is properly installed and grounded
in accordance with all local codes and ordinances.
Model for use on a nominal 120-volt circuit, and has
a grounded plug that looks like the plug in “Fig. A”. A
temporary adaptor that looks like the adaptor in “Fig.
C” may be used to connect this plug to a 2-pole re-
ceptacle as shown in “Fig. B”, if a properly grounded
outlet is not available.The temporary adaptor should
be used only until a properly grounded outlet (Fig. A)
can be installed by a qualied electrician. The green
colored rigid ear, lug, or wire extending from the
adaptor must be connected to a permanent ground
such as a properly grounded outlet box cover. When-
ever the adaptor is used, it must be held in place by
a metal screw. The plug of “Fig. D” is only for 230V
models (*EU models).
Improper connection of the equipment-grounding
conductor can result in a risk of electric shock.
Check with a qualied electrician or service person if
you are in doubt as to whether the outlet is properly
grounded. Do not modify the plug provided with the
appliance - if it will not t the outlet, have a proper
outlet installed by a qualied electrician.
Le raccordement incorrect du conducteur de
terre d’équipement peut entraîner des risques
d’électrocution. Vériez auprès d’un électricien quali-
é ou d’un responsable de l’entretien si vous avez
quelque doute que ce soit quant au raccordement à
la terre de votre prise murale. Ne modiez pas la che
fournie avec l’appareil : si elle ne correspond pas à la
prise murale, faites installer une prise adéquate par
un électricien qualié.
USING AN ADAPTOR
GROUNDING CONNECTION
Outlet
FIGURE A
Grounded
Grounding Pin
Metal Screw
Adaptor
FIGURE B
FIGURE D
Grounded
Outlet Box
Plug to 230V
(*EU models)
Outlet Box
Screw
Adaptor
FIGURE C
Tab for Grounding
Note: Adaptors are not allowed in Canada.
AVERTISSEMENT
86350500 WET DRY VACUUM 13
Notes:

86350500 WET DRY VACUUM
14
Operations
Technical Specications
ITEM MEASURE MEASURE
MODEL 120 V 230 V
Electrical 120 V, 60 Hz, 10 Amp 220-240V, 50/60 Hz, 6.0 Amp
Tank capacity 18 gal [68 L]
Vacuum motor 1200 Watt 1200W, max. 1380W
Power cord 50 ft. [15 Meters] 24.6 ft. [7.5 Meters]
Height 37.5 in. [95.25 cm]
Length 35.5in [90 cm]
Width 24.5 in. [62 cm]
Weight, empty with cord and
wand 64 lb [29 kg]
WIDTH
HEIGHT
LENGTH
SPECIAL NOTES
The sound pressure level at the operator’s ear was measured to be 72 dBA. This was a neareld, broad-
band measurement taken on a carpeted oor. This appliance contains no possible source of impact noise. The
instantaneous sound pressure level is below 63 Pa.
The weighted root mean square acceleration at the operator’s arms was measured to be below 2.5m/s2. This was
a tri-axial, third-octave-band measurement made during normal operation on a composite tile oor. The
measurement and related calculations were made in accordance with ANSI S3.34-1986.

86350500 WET DRY VACUUM 15
Operations
How This Machine Works
The machine is meant for wet cleaning, but can be used for cleaning dry surface with the optional dry lter.
The machine is equipped with a oat shut-off. As the tank is lled to capacity, a oat rises and seals the vacuum
intake, causing loss of vacuum. Switch off the vacuum when this happens and bring the machine to a oor drain.
To drain the machine use the hose at the back of the vacuum and empty into drain. With both wet and dry applica-
tions be sure to frequently clean the lter. This is especially true when the vacuum is being used with strippers and
wax.
Components
Note: Some components shown
are available on selected
models only or are options
available for purchase.
10
9
1
2
11
3
4
5
6
7
8
8
1. Vacuum Cover
2. Filter
3. Tank
4. Squeegee Hose
(For Models 1.013-017.0, 1.103-492.0 & 1.103-022.0)
5. Squeegee
(For Models 1.013-017.0, 1.103-492.0 & 1.103-022.0)
6. Squeegee Lift
(For Models 1.013-017.0, 1.103-492.0 & 1.103-022.0)
7. Drain Hose
8. Electrical Cord
9. Float & Float Cage
10. On/Off Switch
11. Filter (Dry) only for 230V *EU model
86350500 WET DRY VACUUM
16
Operations
Wet Vacuum Operation
1. Make sure foam lter is installed on oat cage.
2. Plug power cord from machine into properly grounded wall outlet.
3. Switch machine on.
Dry Vacuum Operation
1. Make sure (optional) cartridge lter is installed on oat cage.
2. Plug power cord from machine into properly grounded wall outlet.
3. Switch machine on.
Emptying and Cleaning the Tank
When the tank is full the machine will remain on but will loose suction.
1. Turn off and unplug machine.
2. Place machine near drain.
Note: Always dispose of dirty water in an appropriate drain or receptacle.
3. Lower drain hose and open cap.
Note: Water may come out with force. Stand clear of hose outlet.
4. Remove cover and wipe machine down inside and out.
Note: If machine is left for long periods without use, leave cover off or partially open to allow air to
circulate.

86350500 WET DRY VACUUM 17
Unplug machine from electrical outlet before doing any maintenance.
Débranchez la machine de la prise électrique avant de procéder à la
maintenance.
Daily Maintenance
Strippers and some detergents produce foam which will damage the vacuum motors. The vacuum shut-off may not
be sensitive to all foams. Be sure to check that the tank is not lling with foam. Use a defoaming agent to avoid pull-
ing foam through vacuum motor. Should vacuum motor become wet, remove source of overow and immediately
run vacuum motor open to dry.
At the end of each working day:
1. After each use, rinse tank with fresh water. Periodically inspect the recovery tank and decontaminate,
using a Hospital Grade Virucide or a 1:10 bleach to water solution. Wastewater should be disposed of
properly.
2. Remove head assembly and allow tank to dry.
3. Remove lter for cleaning or to allow to dry.
4. Inspect hoses for wear. Frayed or cracked hoses should be replaced to avoid vacuum loss.
5. Inspect power cord for wear. This cable will lay on wet surfaces. To prevent electrical shock replace cords
with frayed or cracked insulation immediately.
Periodic Maintenance
1. Check lter for wear. Replace dirt saturated lters that do not respond to normal cleaning.
2. Inspect gasket seals and replace those which have begun to leak.
3. Examine carbon motor brushes and commutator.
Maintenance
AVERTISSEMENT

86350500 WET DRY VACUUM
18
Maintenance
Servicing the Filter
NOTE: Be sure to frequently clean the lter. Allow lter to dry after being used for wet pick-up.
Filters used for wet pick-up including stripper must be thoroughly cleaned before being allowed to dry.
Worn lters can affect vacuum performance.
Replace the lter when it becomes worn out and normal cleaning of the lter will not restore vacuum performance.
The lter is accessed by lifting the head assembly off the tank.
Foam lter is easily removed by simply lifting the lter basket out of the tank.
Optional Cartridge lters – Remove the lter retainer by unscrewing the retaining nut and replace with new lter.
Troubleshooting
PROBLEM CAUSE SOLUTION
Vacuum motor does not
run
Bad fuse, cord or machine not
plugged in.
Check cord and fuse. Check to see that
machine is plugged in properly.
Vacuum motor is running
but machine is not
vacuuming
Float is blocking vacuum inlet. Empty tank.
Vacuum capacity
decreases
Hose or attachment clogged. Clean hose and/or attachment of debris.
Filter dirty. Clean or replace lter.
Dust comes out while
vacuuming
Filter dirty or not installed
correctly.
Check for proper lter installation or
replace lter.

RECOVER 18
Aspiradora de Residuos Sólidos y Líquidos
Instrucciones de uso (ESP)
MODELOS:
1.013-017.0
C / ESCOBILLA DE GOMA, MANGUERA Y LANZA
1.013-022.0
C / ESCOBILLA DE GOMA, MANGUERA Y LANZA
1.103-492.0
C / SOLO ESCOBILLA DE GOMA
1.013-019.0
C / SOLO MANGUERA Y LANZA

86350500 ASPIRADORA DE RESIDUOS SÓLIDOS Y LÍQUIDOS
20
Esta máquina es una aspiradora para uso comercial diseñada para la aspiración de residuos líquidos y sólidos.
DESCRIPCIÓN GENERAL
Modelo:
Fecha de Compra:
Número de Serie:
Representante de Ventas:
Dirección:
Número Telefónico:
REGISTRO DE DATOS DE LA MÁQUINA/DESCRIPCIÓN
www.windsorind.com/WarrantyRegistration.aspx
Para servicio al cliente:
1-800-444-7654
Registro de Garantía
Gracias por comprar un producto Windsor. El registro de su garantía es fácil y rápido.
Su registro nos permitirá brindarle un mejor servicio durante la vida útil del producto.
Para registrar su producto visite:
86350500 ASPIRADORA DE RESIDUOS SÓLIDOS Y LÍQUIDOS 21
Índice
Registro de Datos de
La Máquina / Descripción .............................. 20
Índice ............................................................. 21
CÓMO UTILIZAR EL MANUAL
Cómo Utilizar El Manual ................................ 22
SEGURIDAD
Instrucciones Importantes de Seguridad ....... 24
Nivel de Intensidad de Riesgos ..................... 26
Instrucciones de Puesta a Tierra ................... 27
FUNCIONAMIENTO
Especicaciones Técnicas .............................29
Cómo Funciona La Máquina .......................... 30
Componentes ................................................ 30
Función de Aspiración
de Residuos Líquidos .................................... 31
Función de Aspiración
de Residuos Secos ........................................ 31
Drenaje y Limpieza del Depósito ................... 31
MANTENIMIENTO
Mantenimiento Diario ..................................... 32
Mantenimiento Periódico ............................... 32
Mantenimiento y Reparación del Filtro .......... 33
Resolución de Problemas .............................. 33
LISTA DE PIEZAS
Manija ............................................................ 34
Escobilla de Goma ......................................... 36
Montaje de la Escobilla .................................. 38
Depósito ......................................................... 40
Tapa de la Aspiradora .................................... 42
Motor de Aspiración ....................................... 44
Ruedas .......................................................... 46
Modelos de Manguera y Lanza
1.013-017.0, 1.013-019.0 y 1.013-022 ....... 48
Diagrama de Cableado .................................. 50
GARANTÍA
North American New Machine Warranty ........ 51

86350500 ASPIRADORA DE RESIDUOS SÓLIDOS Y LÍQUIDOS
22
Cómo utilizar el manual
El manual contiene las siguientes secciones:
- CÓMO UTILIZAR EL MANUAL
- SEGURIDAD
- FUNCIONAMIENTO
- MANTENIMIENTO
- LISTA DE PIEZAS
La sección CÓMO UTILIZAR EL MANUAL le indica el
modo de encontrar información importante para pedir
las piezas de reparación correctas.
Las piezas deben ser solicitadas a distribuidores
autorizados. Al realizar el pedido de piezas, es im-
portante saber el modelo y los números de serie
de la máquina. Consulte el registro DATOS DE LA
MÁQUINA que se completa durante la instalación de
la máquina. Dicho registro de DATOS DE LA MÁQUI-
NA está situado en la parte interior de la portada de
este manual.
El modelo y número de serie de su máquina están
situados en el extremo inferior de la parte posterior
de la máquina.
Modelo:
Fecha de Compra:
Número de Serie:
Representante de Ventas:
Dirección:
Número Telefónico:
La sección SEGURIDAD contiene información impor-
tante acerca de los usos de la máquina que pueden re-
sultar peligrosos o poco seguros. Se identican niveles
de riesgos que pueden ocasionar lesiones personales
o daños en el producto, o lesiones graves que pueden
provocar la muerte.
El objetivo de la sección FUNCIONAMIENTO es famil-
iarizar al operario con el manejo y el funcionamiento de
la máquina.
La sección MANTENIMIENTO incluye instrucciones
sobre mantenimiento preventivo para mantener la
máquina y sus componentes en buenas condiciones
de funcionamiento. Están clasicadas en el siguiente
orden general:
- Mantenimiento Diario
- Mantenimiento Periódico
- Sustitución de la Escobilla de Carbón
- Mantenimiento y Reparación del Filtro
- Resolución de Problemas
La sección LISTA DE PIEZAS contiene ilustraciones
de las piezas ensambladas y la correspondiente lista
de piezas. Incluye además varias columnas con infor-
mación:
- REF – esta columna se reere al número de
referencia en la ilustración de piezas.
- No DE PIEZA – esta columna indica el
número correspondiente a la pieza.
- CANT – esta columna enumera la cantidad
de piezas usadas en esa parte de la máquina.
- DESCRIPCIÓN – esta columna es una breve
descripción de la pieza.
- N.º DE SERIE DESDE - Si esta columna tiene
un (*) y un número de referencia, consulte la
página de NÚMEROS DE SERIE en la parte
trasera de su manual. Si la columna tiene dos
asteriscos (**), llame al fabricante para
obtener el número de serie. El número
de serie indica la primera máquina a la que se
puede aplicar el número de la pieza. La
ilustración principal muestra el diseño más
actual de la máquina. Cuando se muestra una
ilustración en los cuadros, se observa el
diseño anterior.
- NOTAS – esta columna contiene la
información no incluida en las otras columnas.
NOTA: Si en la máquina se incluye un juego de
servicio u opciones, asegúrese de conservar las
INSTRUCCIONES DEL JUEGO que acompañan al
mismo. Éste contiene los números de piezas de re-
cambio necesarios para solicitar piezas en el futuro.
86350500 ASPIRADORA DE RESIDUOS SÓLIDOS Y LÍQUIDOS 23
Notas:

86350500 ASPIRADORA DE RESIDUOS SÓLIDOS Y LÍQUIDOS
24
INSTRUCCIONES DE SEGURIDAD IMPORTANTES
Al usar un aparato eléctrico, siempre se deben seguir
las precauciones básicas, que incluyen las siguientes:
LEA TODAS LAS INSTRUCCIONES ANTES DE UTILIZAR LA MÁQUINA.
Esta máquina está diseñada para uso comercial.
Para reducir el riesgo de incendio, descargas eléctricas y lesiones:
Si opera una máquina que no esté completa o totalmente ensamblada podría sufrir lesiones o provocar daños a
la propiedad.
No opere esta máquina hasta que esté completamente ensamblada. Inspeccione la máquina con cuidado antes
de ponerla en funcionamiento. Utilícela sólo del modo descrito en este manual. Utilice solamente los accesorios
recomendados por el fabricante.
Las máquinas pueden provocar una explosión si se las utiliza cerca de vapores o materiales inamables. No utilice
esta máquina con combustibles, polvo de granos, disolventes, diluyentes u otros materiales inamables, ni cerca
de ellos.
No recoja líquidos, polvo o vapores inamables.
No aspire objetos que estén ardiendo o humeando, como cigarros, cerillas o cenizas calientes.
Esta máquina no es adecuada para recoger residuos peligrosos para la salud.
Si utiliza una máquina con un cable de alimentación dañado podría electrocutarse. No utilice la máquina si el
cable de alimentación está dañado. No utilice el cable de alimentación para desplazar la máquina. Mantenga el
cable alejado de supercies calientes. No desenchufe la máquina tirando del cable, tire del enchufe, no del cable.
Desconecte todos los controles antes de desenchufar la máquina. No cierre las puertas sobre el cable ni tire del
mismo alrededor de bordes o esquinas losos.
Podría electrocutarse si realiza tareas de mantenimiento o reparaciones en una unidad que no se haya desconecta-
do correctamente de la fuente de energía. Desconecte el suministro eléctrico antes de intentar algún tipo de man-
tenimiento o servicio.
Si opera una máquina sin respetar todas las etiquetas, calcomanías, etc. podría sufrir lesiones o daños. Lea todas
las etiquetas de la máquina antes de intentar operarla. Compruebe que todas las etiquetas estén sujetas o coloca-
das en la máquina. Consiga las etiquetas y calcomanías de repuesto solicitándolas al distribuidor del fabricante.
Los componentes eléctricos pueden hacer cortocircuito si se los expone al agua o la humedad. Mantenga secos
los componentes eléctricos de la máquina. Almacene siempre la máquina en un lugar seco.
El uso de esta máquina para trasladar objetos o para subirse a ella podría hacer que el operador se lesione o dañe
la máquina. No utilice la máquina como escalera ni como un mueble. No permita que se la emplee como juguete.
Preste mucha atención cuando sea utilizada por niños o cerca de ellos.
Las piezas móviles de esta máquina pueden ocasionar lesiones y/o daños. Mantenga las manos, los pies, la ropa
holgada, el cabello, los dedos y todas las partes del cuerpo alejados de las aberturas y de las piezas móviles.
Podría electrocutarse si manipula el enchufe o el aparato con las manos húmedas. No manipule el enchufe ni la
máquina con las manos húmedas.
Seguridad
86350500 ASPIRADORA DE RESIDUOS SÓLIDOS Y LÍQUIDOS 25
GUARDE ESTAS INSTRUCCIONES
La máquina utiliza una boya desmontable para la operación de recogida de líquidos a n de reducir el riesgo de
electrocución. Instale siempre la boya antes de operar con líquidos.
Paletas del ventilador que giran dentro de la cubierta. Antes de abrir la cubierta, apague la máquina. Espere hasta
que el ventilador/el cepillo se detenga completamente o podría eyectar polvo y residuos.
Si la máquina no funciona adecuadamente, se ha caído, ha sufrido daños, fue olvidada en el exterior, o ha caído al
agua, llévela a un servicio técnico autorizado.
La máquina podría dañarse si las aberturas están bloqueadas. No coloque objetos en las aberturas. No utilice la
máquina si alguna abertura está bloqueada, manténgala libre de polvo, pelusas, cabellos y de todos los objeto que
pueden reducir el caudal de aire.
El operador podría lesionarse o la máquina podría dañarse si se la usa sin la bolsa para polvo y/o sin los ltros. No
utilice la máquina si la bolsa para polvo o los ltros no están en su lugar.
El operador podría lesionarse y/o la máquina podría dañarse cuando se la utilice para limpiar escaleras, a menos
que sea extremadamente precavido. Sea extremadamente precavido al limpiar escaleras.
Seguridad

86350500 ASPIRADORA DE RESIDUOS SÓLIDOS Y LÍQUIDOS
26
Seguridad
Los símbolos siguientes se usan a lo largo de la guía del modo indicado en sus descripciones:
NIVEL DE INTENSIDAD DE RIESGO
Hay tres niveles de intensidad de riesgo, identicados por palabras claves -ADVERTENCIA, PRECAUCIÓN y
POR SEGURIDAD. El nivel de intensidad de riesgo está determinado por las siguientes deniciones:
ADVERTENCIA - Riesgos o prácticas poco seguras que PODRÍAN provocar graves lesiones personales graves
o la muerte.
PRECAUCIÓN - Riesgos o prácticas poco seguras que PODRÍAN provocar lesiones menores o daños en el pro-
ducto o en la propiedad.
POR SEGURIDAD: Para identicar las acciones que deben seguirse para un manejo seguro del equipo, in-
forme inmediatamente de los daños en la máquina o de su mal funcionamiento. No utilice la máquina si no está en
buenas condiciones de funcionamiento. A continuación hay información que indica algunas condiciones potencial-
mente peligrosas para el operario o el equipo. Lea esta información con atención. Conozca cuándo pueden darse
estas condiciones. Coloque todos los dispositivos de seguridad en la máquina. Por favor, siga los pasos necesarios
para instruir a los operarios de la máquina.
POR SEGURIDAD:
NO UTILICE LA MÁQUINA:
Si no está instruido y autorizado para ello.
Si no ha leído y entendido el manual de instrucciones.
En áreas inamables o explosivas.
En áreas en las que pueden caer objetos.
MIENTRAS REPARA LA MÁQUINA:
Evite el contacto con las piezas móviles. No lleve puesta ropa amplia (chaquetas, camisas, o mangas) cuando
trabaje en la máquina. Use piezas de repuesto aprobadas por el fabricante.

86350500 ASPIRADORA DE RESIDUOS SÓLIDOS Y LÍQUIDOS 27
Seguridad
ELÉCTRICO:
En Estados Unidos, esta máquina funciona con un
circuito eléctrico estándar de 15 amperes 115 voltios,
60 hz C.A. En Europa, esta máquina funciona con
220-240V/50/60 Hz, 120W, max. 1380W. El ampera-
je, nivel de hertz y el voltaje están mencionados en la
etiqueta de datos que contiene cada máquina. Si se
utilizan voltajes superiores o inferiores a los indica-
dos en la etiqueta de datos se le causará un daño
serio a los motores.
ALARGADORES:
Si se utiliza un alargador, el tamaño del cable debe
ser al menos de un tamaño mayor que el cable de
energía de la máquina y no debe medir más de
15.5 metros (50 pies) y para 230V no mas de 7.5
metros (24.6 pies) de longitud.
INSTRUCCIONES PARA CONECTAR EL EQUIPO
A TIERRA:
Este aparato debe estar conectado a tierra. En caso
de un mal funcionamiento o una avería, la conexión a
tierra brinda la posibilidad de una resistencia menor
a la corriente eléctrica para reducir el riesgo de des-
carga eléctrica. Este aparato está equipado con un
cable que tiene un conductor con conexión a tierra
del equipo y un enchufe con conexión a tierra. El
enchufe debe ser insertado dentro de un tomacor-
riente adecuado que esté debidamente instalado y
conectado a tierra de acuerdo con todos los códigos
y ordenanzas locales.
Este aparato debe usarse en un circuito de 120
voltios nominales y tiene un enchufe conectado a
tierra parecido al de la “Fig. A”. Se puede usar un
adaptador provisorio parecido al adaptador de la
“Fig. C” para conectar este enchufe a un receptáculo
de 2 polos como se indica en la “Fig. B”, si no se
dispone de un tomacorriente con conexión a tierra.El
adaptador provisorio sólo debe usarse hasta que un
electricista calicado pueda instalar un tomacorriente
conectado a tierra (Fig. A). La espiga rígida verde, la
argolla o el cable que se extienda desde el adaptador
debe conectarse a una conexión a tierra permanente
como una tapa de la caja de distribución que esté
adecuadamente conectada a tierra. Cuando se usa
el adaptador, se lo debe sujetar en su sitio mediante
un tornillo metálico. El enchufe de la “Fig. D” es sola-
mente para modelos de 230V (*modelos de Union
Europea).
Una conexión inadecuada del conductor con conex-
ión a tierra del equipo puede tener como resultado
un riesgo de descarga eléctrica. Si tiene alguna
duda acerca de si el tomacorriente está debidamente
conectado a tierra consulte con un electricista o téc-
nico calicado. No modique el enchufe provisto con
el aparato- si no cabe en el tomacorriente-indíquele
a un electricista calicado que le instale un tomacor-
riente adecuado.
Nota: En Canadá no se permite el uso de adaptadores.
FIGURA C
FIGURA D
FIGURA A
FIGURA B
ADAPTADOR
CONEXIÓN A TIERRA
MEDIANTE EL USO DE
UN ADAPTADOR
TOMACORRIENTE
CON CONEXIÓN A
TIERRA
TORNILLO
DEL METAL
PERNO QUE PONE A TIERRA
CAJA DE
DISTRIBUCIÓN
CONECTADA A
TIERRA
CAJA DE
ENCHUFE PARA 230V
(*MODELOS DE UNION EUROPEA)
DISTRIBUCIÓN
LENGÜETA PARA
EL TORNILLO DE
CONEXIÓN A
TIERRA
ADAPTADOR
CONEXIÓN A TIERRA
86350500 ASPIRADORA DE RESIDUOS SÓLIDOS Y LÍQUIDOS
28
Notas:

86350500 ASPIRADORA DE RESIDUOS SÓLIDOS Y LÍQUIDOS 29
Funcionamiento
Especicaciones técnicas
ELEMENTO MEDIDA MEDIDA
MODEL 120 V 220 V
Eléctrico 120 V, 60 Hz, 10 Amperes 220-240V, 50/60 Hz 6.0 Amp
Capacidad del depósito 68 L (18 gal)
Motor de aspiración 1200 Vatios 1200 W, max. 1380 W
Cable de energía 15 metros [50 pies] 7.5 metros [24.6 pies]
Altura 92.25 cm [37.5 pulg.]
Longitud 90 cm [35.5 pulg.]
Anchura 62 cm [24.5 pulg.]
Peso, vacío con cable y
varilla 29 kg [64 libras]
ANCHURA
ALTUR
A
LONGITUD
NOTAS ESPECIALES:
El nivel de presión acústica en el oído del operario se midió en 72 dBA. Esta fue una medición de banda ancha,
cerca del campo tomada sobre un piso con alfombra. Este aparato no contiene ninguna fuente posible de ruido de
impacto. El nivel instantáneo de presión acústica está por debajo de 63 Pa.
La aceleración media cuadrática ponderada en los brazos del operario dio una medición por debajo de 2,5 m/s2.
Se trata de una medición triaxial en la banda de un tercio de octava, realizada durante el funcionamiento normal
sobre un piso de baldosa compuesto. La medición y los cálculos relacionados con ésta se realizaron de acuerdo
con ANSI S3.34-1986.

86350500 ASPIRADORA DE RESIDUOS SÓLIDOS Y LÍQUIDOS
30
Funcionamiento
Cómo funciona la máquina
La máquina está diseñada para la limpieza de residuos líquidos pero se puede usar para limpiar supercies secas
con el ltro opcional para residuos secos.
La máquina está equipada con una desconexión por boya. A medida que se llena el depósito hasta completar su
capacidad, se eleva una boya y sella el ingreso de aspiración, ocasionando una pérdida de vacío. Apague la aspi-
radora cuando esto suceda y lleve la máquina hasta un desagüe de piso. Para drenar la máquina, use la manguera
que está en la parte posterior de la aspiradora y vacíela en el desagüe. Tanto para las aplicaciones de aspiración de
residuos líquidos como sólidos asegúrese de limpiar frecuentemente el ltro. Esto es especialmente cierto cuando
se usa la aspiradora con rasqueteadoras y cera.
Componentes
Nota: Algunos componentes
mostrados estan disponibles
solo en algunos modelos o hay
opciones disponibles a la venta.
10
9
1
2
11
3
4
5
6
7
8
8
1. Tapa de la Aspiración
2. Filtro
3. Depósito
4. Manguera de la Escobilla
(Para Modelos 1.013-017.0, 1.103-492.0 & 1.013-022.0 )
5. Escobilla de Goma
(Para Modelos 1.013-017.0, 1.103-492.0 & 1.013-022.0)
6. Elevación de Escobilla de Goma
(Para Modelos 1.013-017.0, 1.103-492.0 & 1.013-022.0)
7. Manguera de Drenaje
8. Cable de Alimentación
9. Boya y Cuba de la Boya
10. Interruptor de Encendido/Apagado
11. Filtro (Seco) solo en modelos 230V *EU
86350500 ASPIRADORA DE RESIDUOS SÓLIDOS Y LÍQUIDOS 31
Funcionamiento
Función de aspiración de residuos líquidos
1. Compruebe que el ltro de espuma esté instalado en la cuba de la boya.
2. Enchufe el cable de alimentación de la máquina en un tomacorriente de pared adecuadamente
conectado a tierra.
3. Encienda la máquina.
Función de aspiración de residuos secos
1. Compruebe que el ltro de cartucho (opcional) esté instalado en la cuba de la boya.
2. Enchufe el cable de alimentación de la máquina en un tomacorriente de pared adecuadamente
conectado a tierra.
3. Encienda la máquina.
Drenaje y limpieza del depósito
Cuando el depósito está lleno, la máquina seguirá encendida pero perderá succión.
1. Apague y desenchufe la máquina.
2. Ubique la máquina cerca del desagüe.
Nota: Elimine siempre el agua sucia en un desagüe o receptáculo adecuado.
3. Baje la manguera de drenaje y abra la tapa.
Nota: El agua puede salir con fuerza. Manténgase alejado de la salida de la manguera.
4. Saque la tapa y limpie la máquina completamente por dentro y por fuera.
Nota: Si no se usa la máquina durante períodos prolongados, deje la tapa sacada o parcialmente abierta
para permitir que circule el aire.

86350500 ASPIRADORA DE RESIDUOS SÓLIDOS Y LÍQUIDOS
32
Desenchufe la máquina del tomacorriente eléctrico antes de realizar cual-
quier tarea de mantenimiento.
Mantenimiento diario
Las rasqueteadoras y algunos detergentes producen espuma que daña los motores de aspiración. La desconexión
de la aspiradora puede no ser sensible a todas las espumas. Asegúrese de comprobar que el depósito no se esté
llenando de espuma. Use un agente desespumante para evitar recoger espuma a través del motor de aspiración.
Si el motor de aspiración se moja, retire la fuente del exceso del desborde y haga funcionar de inmediato el motor
de aspiración abierto para que se seque.
Al nal de cada día de trabajo:
1. Tras cada uso, enjuague el depósito con agua limpia. Inspeccione periódicamente el depósito de
recogida y descontamine si es necesario, utilizando un Virucida de uso hospitalario o una solución de
blanqueador y agua de 1:10. Deshágase del agua sucia de una manera adecuada.
2. Retire el montaje del cabezal y deje que se seque el depósito.
3. Retire el ltro para limpiarlo o para permitir que se seque.
4. Inspeccione las mangueras para detectar si están desgastadas. Las mangueras deshilachadas o
agrietadas deben sustituirse para eliminar las pérdidas de presión del vacío.
5. Revise si el cable de energía está desgastado. Este cable quedará apoyado sobre supercies mojadas.
Para evitar una descarga eléctrica reemplace inmediatamente los cables con aislamiento deshilachado o
quebrado.
Mantenimiento periódico
1. Controle si el ltro está desgastado. Sustituya los ltros que están saturados con suciedad que no
responden a la limpieza normal.
2. Inspeccione las juntas de sellado y reemplace las que hayan empezado a perder.
3. Examine las escobillas de carbón del motor y el conmutador.
Mantenimiento

86350500 ASPIRADORA DE RESIDUOS SÓLIDOS Y LÍQUIDOS 33
Mantenimiento
Mantenimiento y reparación del ltro
NOTA: Asegúrese de limpiar frecuentemente el ltro. Permita que el ltro se seque después de haberlo
usado para aspirar residuos líquidos.
Los ltros usados para la aspiración de residuos líquidos, incluyendo Striper deben limpiarse a fondo antes
de dejarlos secar.
Los ltros desgastados pueden afectar al rendimiento del vacío.
Cambie el ltro cuando se desgaste y la limpieza normal del ltro no recupere el rendimiento del vacío.
Para acceder al ltro es necesario levantar el montaje del cabezal para sacarlo del depósito.
El ltro de espuma se retira fácilmente levantando simplemente la cesta del ltro fuera del depósito.
Filtros de cartucho opcionales: retire el retenedor del ltro desatornillando la tuerca de seguridad y reemplace con
un ltro nuevo.
Resolución de problemas
PROBLEMA CAUSA SOLUCIÓN
El motor de aspiración no
funciona
Fusible defectuoso, el cable o la
máquina no están enchufados.
Controle el cable y el fusible. Controle
que la máquina esté enchufada
correctamente.
El motor de aspiración
funciona pero la máquina
no aspira
La boya bloquea la entrada de la
aspiración. Depósito vacío.
La capacidad de
aspiración se reduce
La manguera o el accesorio
están obstruidos.
Limpie la manguera y/o el accesorio
para eliminar los residuos.
Filtro sucio. Limpie o sustituya el ltro.
El polvo se sale durante
la aspiración
El ltro está sucio o no está
instalado correctamente.
Controle si el ltro está instalado
correctamente o sustituya el ltro.

86350500 WET DRY VACUUM
34
Handle / Manija
1
2
3
4
5
6
7
9
16
11
12
13
14
15
12
8
12
10
Models:
1.013-017.0
1.013-022.0
1.103-492.0

86350500 WET DRY VACUUM 35
Handle / Manija
REF PART NO. QTY DESCRIPTION SERIAL NO.
FROM NOTES
1 86350450 2 SCR, 1/4-20 X .50 CARRIAGE PLT BLK
2 86350440 1 PLATE, SIGN HOLDER
3 86349030 1 HANDLE, LIFT, SQUEEGEE Except Model 1.013-019.0
4 86349010 1 PLATE, BACK PANEL
5 86349000 1 STANDOFF,1/4-20 X 1.50 Except Model 1.013-019.0
6 86348990 1 BEARING FLANGED .252IDX.377OD Except Model 1.013-019.0
7 86346140 1 HANDLE, WETDRY VAC
8 86345860 1 CABLE, .09 X 29, 0707, SS Except Model 1.013-019.0
9 87511420 4 SCR, 1/4-20 X 1.75 CARRIAGE PLT BLK
10 87185820 4 BOLT, 1/4-20 X 1/2”, NC HH(612945)
11 87503060 2 NUT, 1/4” CAP SS
12 86010630 12 WASHER, 1/4 X 5/8 FLAT SS Except Model 1.013-019.0
10 WASHER, 1/4 X 5/8 FLAT SS For Model 1.013-019.0
13 86009560 1 PIN, CLEVIS Except Model 1.013-019.0
14 86008650 1 COTTER, 1/4 RING Except Model 1.013-019.0
15 86005810 6 NUT, 1/4-20 HEX NYLOCK SS Except Model 1.013-019.0
4 NUT, 1/4-20 HEX NYLOCK SS For Model 1.013-019.0
16 98027000 1 BOLT, 1/4-20 X 3/4”, NC HH (612937) Except Model 1.013-019.0

86350500 WET DRY VACUUM
36
Squeegee / Escobilla de Goma
Models / Modelos 1.013-017.0, 1.103-492.0 & 1.013-022.0
1
2
3
4
5
6
7
8
9
10
11
12
13

86350500 WET DRY VACUUM 37
Squeegee / Escobilla de Goma
Models / Modelos 1.013-017.0, 1.103-492.0 & 1.013-022.0
REF PART NO. QTY DESCRIPTION SERIAL NO.
FROM NOTES
1 86345820 1 BRKT, RETAINER, SQUEEGEE
2 86345340 2 SQUEEGEE BLADE, WET/DRY VAC
3 86343790 1 SQUEEGEE, 24”
4 86277400 2 SCR, 5/16-18 X 1.75 BSHCS SS
5 86274720 2 SCREW, 5/16-18 X 1.50 HHCS SS
6 86274290 4 SCR, 10-32 X 3/8 PPHMS SS
7 86272670 2 PIN, CLEVIS
8 86001350 2 BUSHING, SPANNER .435 X 1.10
9 86011020 2 WHEEL, 3” DIA. CUSHION RUBBER
10 86010880 2 WHEEL, 1.5 OD X .31 ID X .75 W GRY
11 86010770 2 WASHER, 7/16 X 1 FLAT
12 86008660 2 COTTER, 5/16 RING
13 98027860 2 NUT, 5/16”, HEX, NC
14 86352920 - SQUEEGEE ASSY, WET VAC COMPLETE

86350500 WET DRY VACUUM
38
7
99
2
13
12
1
8
9
3
4
5
6
7
9
14
10
15
15
11
Squeegee Mounting / Montaje de Escobilla
Models / Modelos 1.013-017.0, 1.103-492.0 & 1.013-022.0

86350500 WET DRY VACUUM 39
Squeegee Mounting / Montaje de Escobilla
Models / Modelos 1.013-017.0, 1.103-492.0 & 1.013-022.0
REF PART NO. QTY DESCRIPTION SERIAL NO.
FROM NOTES
1 86345850 1 SPRING, SQUEEGEE ARM
2 86345840 1 SHAFT, SQUEEGEE, ARM
3 86345830 1 BRKT, RETAINER, ARM
4 86343800 1 ARM, SQUEEGEE, PIVOT
5 86279320 2 WASHER, .52 X .88 FLAT
6 86273810 2 SCR, 1/4-20 X 1.00 HHCS SS
7 86273750 5 SCR, 1/4-20 X 5/8 HHCS SS
8 86271600 2 NUT, 1/4-28 HEX
9 86010630 7 WASHER, 1/4 X 5/8 FLAT SS
10 98027730 2 NUT, 1/4-20 ESNA NC
11 86219690 2 KNOB, 1.5 OD X 5/16-18
12 89198340 1 PLATE, STIFFENER, WET
13 86006870 2 SCREW #10B X 1/2 PHSM BLK
14 87528170 2 5/16” EXTERNAL TOOTH LOCK WASHER,
ZINC
15 86010770 4 Washer 7/16ID X1DX.08 FLT SS

86350500 WET DRY VACUUM
40
9
1
2
3
4
5
7
8
9
10
15
14
11
12
13
15
16
17
6
Tank
Depósito
Models:
1.013-017.0
1.013-022.0
1.103-492.0

86350500 WET DRY VACUUM 41
Tank
Depósito
REF PART NO. QTY DESCRIPTION SERIAL NO.
FROM NOTES
1 86346200 1 HOSE, DRAIN, 1.5 ID X 16 LG
2 86345400 1 TANK, WET/DRY, TRIM, BLU
3 86274290 1 SCR, 10-32 X 3/8 PPHMS SS Except Model 1.013-019.0
4 86233170 1 CLAMP, 3/8 NYLON UL/CSA Except Model 1.013-019.0
5 86173000 4 SCR,KA40X20,OHCS,WN1412,PL
6 86327910 4 SCR, KA50X25, PT OHS, WN1412, PLTD
7 86004510 1 HOSE, INSERT
8 86004500 1 HOSE, CAP
9 86002400 2 CLAMP, 2.00 WORM GEAR X .312
10 40750150 2 AKW LATCH
11 86345910 2 SCR, 8-32 X 3/4 PFHTC “F” BLK
12 86002990 1 CLIP, C 1 1/2” PLASTIC
13 86343590 1 HOSE ADAPTER, WETDRY
14 21000010 1 SUCTION HEAD COMPLETELY
14 21000050 1 SUCTION HEAD COMPLETELY *EU
15 86012970 8 WASHER, M5, FNDR, ISO7039,SS
16 86270850 2 NUT, 8-32 HEX NYLOCK SS
17 86345880 1 HOSE, WET/DRY VAC, 26.25” L Except Model 1.013-019.0

86350500 WET DRY VACUUM
42
5
6
13
12
7
2
10
10
9
11
1
3
4
4
14
8
(FOR 230V, *EU MODEL)
(FOR 120V)
Vacuum Cover
Tapa de la Aspiradora

86350500 WET DRY VACUUM 43
Vacuum Cover
Tapa de la Aspiradora
REF PART NO. QTY DESCRIPTION SERIAL NO.
FROM NOTES
1 40663240 1 COVER COMPLETE ONLY FOR
2 53240400 1 PUSHBUTTON
2 53241400 1 PUSHBUTTON FOR 230V *EU MODEL
3 50323630 1 STRAIN RELIEF
3 50324780 1 STRAIN RELIEF FOR 230V *EU MODEL
4 66500610 1 POWER CABLE
4 66472630 1 POWER CABLE FOR 230V *EU MODEL
5 48393700 1 ELECTRICAL SMALL PARTS
5 48393160 1 ELECTRICAL SMALL PARTS FOR 230V
*EU MODEL
6 66302140 1 SWITCH
7 53324570 1 SPRING SWITCH
8 50324330 1 MOULDED PART
9 53217110 1 HANDHOLD
10 73030840 4 SCREW 4X25 -10.9-R2R (K-IN6RD)
11 50690060 1 COVER
12 62864330 1 SOUND INSULATION SET
13 86345720 1 LABEL, WET/DRY, BLU
14 66140050 1 FERRITE RING 230V *EU MODEL

86350500 WET DRY VACUUM
44
2
12
10
28
6
7
5
912
6
14
13
1
11
3
15
16
4
Vacuum Motor
Motor de Aspiración

86350500 WET DRY VACUUM 45
Vacuum Motor
Motor de Aspiración
REF PART NO. QTY DESCRIPTION SERIAL NO.
FROM NOTES
1 94116310 1 FILTERING BASKET
2 41221220 1 MOTOR FLANGE COMPLETE
3 94119540 1 HOLDER FILTERING BASKET
4 53635860 1 SEAL FLANGE MOTOR
5 69033000 1 SEAL MOTOR
6 64901770 1 VACUUM MOTOR 120V
6 64901480 1 VACUUM MOTOR 230V FOR *EU MODEL
7 66102520 2 CARBON BRUSH
7 66102470 1 CARBON BRUSH FOR 230V *EU MODEL
8 69032460 1 SEAL MOTOR
9 51224250 1 FLANGE WATER
10 51224150 1 FLANGE MOTOR
11 55850380 1 FLOAT
12 73030850 8 SCREW 4X 35 -10.9-R2R (K-IN6RD)
13 73032050 2 SCREW 4X16-ST-10.9-R2R (IN6RD)
14 62864330 1 SOUND INSULATION SET
15 57315950 1 FILTER (WET)
16 64145520 1 FILTER (DRY) (ONLY FOR 230V* EU MODEL)

86350500 WET DRY VACUUM
46
1
2
3
4
5
6
7
8
9
4
8
Wheels
Ruedas

86350500 WET DRY VACUUM 47
Wheels
Ruedas
REF PART NO. QTY DESCRIPTION SERIAL NO.
FROM NOTES
1 86345810 2 PLATE, RETAINER, AXLE
2 86345800 1 AXLE, REAR, 5/8” DIA
3 86219480 2 HUBCAP, 9.75” WHEEL
4 86273750 10 SCR, 1/4-20 X 5/8 HHCS SS
5 86226050 2 WHEEL, 9.75” X 1.5”
6 86199430 2 CASTER, SWIVEL 4” 250# CPCTY
7 86010730 2 WASHER, 5/8 X 1-3/16 FLAT SS
8 86010630 10 WASHER, 1/4 X 5/8 FLAT SS
9 86001660 2 HUBCAP, 5/8 SHAFT

86350500 WET DRY VACUUM
48
3
11
10
44
4
4
5
2
4
110
11
86
9
7
Hose and Wand / Manguera y Lanza
Models / Modelos 1.013-017.0, 1.013-022.0 and/y 1.013-019.0

86350500 WET DRY VACUUM 49
Hose and Wand / Manguera y Lanza
Models / Modelos 1.013-017.0, 1.013-022.0 and/y 1.013-019.0
REF PART NO. QTY DESCRIPTION SERIAL NO.
FROM NOTES
1 50317180 1 ELBOW
2 54434640 1 HOSEBARB
3 69021540 2 SUCTION TUBE
4 44406260 1 SUCTION HOSE C DN35 COMPLETE
5 62732020 1 CORD CELLULAR RUBBER
6 69065120 1 FLOOR TOOL DN35 COMPLETE
7 64370260 1 AXLE
8 69032770 1 SET SUCTION LIPS
9 64352920 1 ROLLER ONLY FOR
10 26396900 1 REPAIR SET
11 50317030 1 TENSION RING C35

86350500 WET DRY VACUUM
50
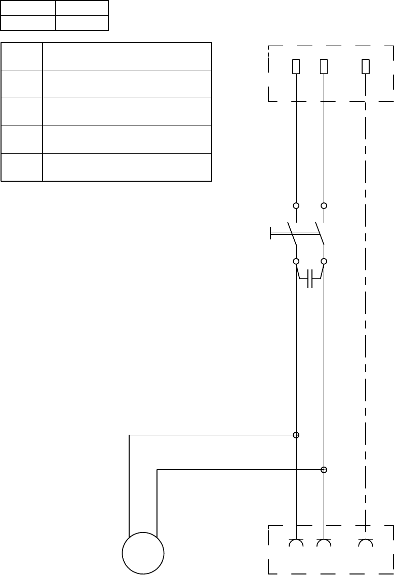
S1
C1
L1
L2
C1
X1
SUPPRESSION CAPACITOR
X2
*
1
25
4
M
1~
M1
PE
M1
VACUUM MOTOR
MAINSWITCH
S1
POWER SUPPLY PLUG
X1
X2
PLUG SOCKET
Wiring Diagram / Diagrama de Cableado
120V 50/60 Hz
50/60 Hz220/240V

86350500 WET DRY VACUUM 51
North American Machine Warranty
Effective on all products shipped AFTER December 6, 2013
Windsor reserves the right to change its warranty policy without notice.
Windsor • 1351 West Stanford Avenue • Englewood, CO 80110 USA
Tel 800-444-7654 • Financial Service 800-804-6804 • Fax 866-271-0520 • email: info@windsorind.com • www.windsorind.com
A member of KÄRCHER North America 86019540 REV 13
Limited Warranty
Windsor warrants new machines against defects in material and workmanship under normal use and service to the original purchaser. Any
statutory implied warranties, including any warranty of merchantability or fitness for a particular purpose, are expressly limited to the duration of
this written warranty. Windsor will not be liable for any other damages, including but not limited to indirect or special consequential damages
arising out of or in connection with the furnishing, performance, use or inability to use the machine. This remedy shall be the exclusive remedy
of the buyer. This warranty gives you specific legal rights and you may also have other rights which vary from state-to-state. The warranty
period is subject to the conditions stated below.
10 / 3 Warranty: 10 Years Polyethylene (PE) Housings, 3 Years Parts, and Service Labor
Subject to conditions outlined below, Windsor warrants rotationally molded PE housings and parts on all of its machines to be free from defects
in material and workmanship, under normal use and service for ten (10) years to the original owner.
Under this warranty we guarantee the performance of non-polyethylene parts and components to be free from defects for up to three (3) years
to the original end user. Parts replaced or repaired under this warranty are guaranteed for the remainder of the original warranty period. (See
table below)
Service labor charges are covered for up to three (3) years from the date of purchase through authorized Windsor service provider. No travel
coverage is extended for cord-electric models. See table below for each general product model warranty coverage.
Upright Vacuums:
Product Non- PE Parts Service Labo
r
Versamatic®/Flexamatic®/Axcess
Belts (as long as the original user owns the product) Lifetime 1 year
Vacuum Motor, Swivel Neck and Chassis 3 years 3 years
Brush Motor, and Bag Housing 5 years 5 years
Sensor®
Belts (as long as the original user owns the product) Lifetime 1 year
Vacuum Motor and Chassis 2 years 2 years
Bag Housing 5 years 5 years
Upright Vacuums Exceptions and Exclusions:
Normal wear items not limited to brushes, foot pedal, cords, clutches, filters, gaskets, hoses, and bearings will be warranted for manufacturing
defects for 90 days from the purchase date. All other items are 1 year parts and labor.
All Other Products:
Product PE Housing & Parts Non- PE Parts Service Labo
r
Travel
Rider / Stand up Scrubbers, Extractors 10 years 3 years or 2000 hours 3 years or 2000 hours 6 Months
Rider/ Stand-up Vacuum, Burnishers 10 years 3 years or 2000 hours 3 years or 2000 hours 6 Months
Rider Sweepers 10 years 3 years 3 years 6 Months
Walk Behind Scrubbers / Escalator Cleaner 10 years 3 years or 2500 hours 3 years or 2500 hours 6 Months
Walk Behind Sweepers 10 years 3 years 3 years 6 Months
Battery Burnishers 10 years 3 years 3 years 6 Months
Extractors / Compass 10 years 3 years 3 years -
Polishers / Elec. Burnishers / GH / iCapsol Mini / TAZ 10 years 3 years 3 years -
Wide Areas Vacuums 10 years 3 years 3 years -
VacPac Vacuums / Recover 18 10 years 1 year 1 year -
Auto Mop 10 years 3 years 3 years -
Saber Blade 12/16 3 years 3 years 3 years -
Air Movers / Dri-matic / Priza 1 year 1 year 1 year -
Canister Vacuum / Wet/Dry Vacuum 1 year 1 year 1 year -
Broom/Steamer 1 year 1 year 1 year -
Propane Burnishers / Strippers - 2 years 1 year -

86350500 WET DRY VACUUM
52
North American Machine Warranty
Effective on all products shipped AFTER December 6, 2013
Windsor reserves the right to change its warranty policy without notice.
Windsor • 1351 West Stanford Avenue • Englewood, CO 80110 USA
Tel 800-444-7654 • Financial Service 800-804-6804 • Fax 866-271-0520 • email: info@windsorind.com • www.windsorind.com
A member of KÄRCHER North America 86019540 REV 13
Product Exceptions & Exclusions
• Walk behind extractor brush motors, one year coverage
• Pump & pump motors one year coverage (excludes non-electric pumps which have three year coverage)
• Electrical components, one year coverage
• Tank bags carry a one year parts and service labor warranty.
• Vacuum motors (see separate upright vacuum coverage on page one)
• Saber Blade 12/16® tanks have three (3) years coverage (parts and labor).
• Trojan and Discover batteries and Lester Electrical chargers are handled directly with the manufacturer.
• The Eagle-Robin® engines have three (3) year manufacturer’s warranty. The Honda® and Kawasaki® engines have two (2) year
manufacturer’s warranty. NOTE: The engine warranty is administered through the engine manufacturer and must be repaired at an
authorized service center.
Normal wear items and accessories including, but not limited to, belts, brushes, carbon brushes, clutches, cords, filters, finishes, gaskets,
hoses, light bulbs, squeegees, bearings, actuating cables, tires, and propane tanks will be warranted for manufacturing defects for 90-days
from the purchase date.
The warranty commences on the purchase date by the original end user from an authorized Windsor agent, subject to proof of purchase. If
proof of purchase cannot be identified, the warranty start date is 90 days after the date of sale to an authorized Windsor distributor. Parts
replaced or repaired under warranty are guaranteed for the remainder of the original warranty period.
90 Day Warranty Extension Available
Upon receipt of the Machine Registration, Windsor will extend by 90 days, from the date of purchase, by the original end user, all items
included under the one-year provision. This applies only to one-year items and does not include 90-day wear items.
This Warranty Shall Not Apply To:
1. Any product that has been subject to abuse, misuse, neglect or unauthorized alteration (including the use of incompatible or corrosive
chemicals or overloading of capacity).
2. Products that have experienced shipping or freight damage.
3. Repairs necessary to correct any failure due to improper pre-delivery service and inspection by the selling dealer.
4. Excessive time for cleaning units in preparation for repair.
5. Any repairs resulting from poor initial service work or improper diagnosis.
6. Tune-up parts such as plugs, plug wires and condensers.
7. Any design alterations performed by an organization not authorized or specified by Windsor.
8. Trojan and Discover batteries and Lester Electrical chargers are handled directly with the manufacturer.
9. High-pressure washing.
10. Electrical components exposed to moisture.
If difficulty develops during the warranty period, contact the authorized Windsor agent from whom the product was purchased. Windsor
Industries may elect to require the return of components to validate a claim. Any defective part to be returned must be shipped freight prepaid
to an authorized Windsor Distributor/Service Center or to the Windsor factory.
To insure a valid vacuum warranty, optimal performances, and improved indoor air quality, use genuine Windsor filters and bags.
Use of Parts Not Approved By Windsor Will Void All Warranties
This warranty is valid only for all products Shipped/Sold AFTER December 6, 2013. A product sold before that date shall be covered by the
limited warranty in effect at the date of sale to the original purchaser.

86350500 WET DRY VACUUM 53
Garantie des appareils vendus en Amérique du Nord
En vigueur sur tous les produits expédiés APRÈS le 6 décembre 2013
Windsor se réserve le droit de modifier sa politique de garantie sans préavis.
Windsor • 1351 West Stanford Avenue • Englewood, CO 80110 USA
Tél. : 1-800-444-7654 • Services financiers : 1-800-804-6804 • Téléc. : 1-866-271-0520 • Courriel : info@windsorind.com •
www.windsorind.com
Um membre de KÄRCHER North America 86019540 REV 13
Garantie limitée
Windsor garantit à l'acheteur initial que ses nouveaux appareils sont exempts de défaut de matériaux ou de fabrication, pourvu qu'ils aient été
utilisés et entretenus de façon normale. Toute garantie implicite légale, y compris toute garantie de qualité marchande et de convenance à des
fins particulières, est expressément restreinte à la durée de la présente garantie écrite. Windsor ne pourra être tenu responsable des
dommages, y compris mais non de façon limitative les dommages indirects ou consécutifs spéciaux découlant directement ou indirectement de
l'approvisionnement, du rendement, de l'utilisation de l'appareil ou d'une incapacité à utiliser celui-ci. La présente garantie constitue le seul
recours de l'acheteur et confère des droits légaux précis. Il se peut également que l'acheteur bénéficie d'autres droits qui varient d'un État ou
d'une province à l'autre.
Garantie 10 ans / 3 ans : 10 ans sur les boîtiers en polyéthylène et 3 ans sur les autres pièces (pièces et main-d'œuvre)
Sous réserve des conditions énoncées ci-dessous, Windsor garantit à l'acheteur initial que les boîtiers en polyéthylène moulés par rotation et
les pièces de tous ses appareils sont exempts de défaut de matériaux ou de fabrication pendant une période de dix (10) ans, pourvu qu'ils aient
été utilisés et entretenus de façon normale.
En vertu de la présente garantie, Windsor garantit à l'acheteur initial que les pièces et les composantes en matière autre que le polyéthylène
sont exemptes de défaut pendant une période maximale de trois (3) ans. Les pièces remplacées ou réparées au titre de la présente garantie
sont garanties pour le reste de la période de garantie initiale (voir le tableau ci-dessous).
Les frais de main-d'œuvre sont couverts par l'entremise du fournisseur de services autorisé par Windsor pendant une période maximale de
trois (3) ans à partir de la date d'achat. Les frais relatifs aux déplacements ne sont pas couverts pour les modèles munis d'un cordon électrique.
Consultez le tableau ci-dessous pour connaître la couverture de la garantie pour chaque produit.
Aspirateurs verticaux
Produit Pièces en matière autre que le polyéthylène Main-d'œuvre
Versamatic®/Flexamatic®/Axcess Courroies (tant que l'utilisateur initial possède le produit)
À
vie 1 year
Moteur de l'aspirateur, tête pivotante et châssis 3 ans 3 years
Moteur du balai et chambre à filtres 5 ans 5 years
Sensor® Courroies (tant que l'utilisateur initial possède le produit)
À
vie 1 year
Moteur de l'aspirateur et châssis 2 ans 2 years
Chambre à filtres 5 ans 5 years
Exceptions et exclusions ̶ Aspirateurs verticaux
Les pièces d'usures normales, ce qui comprend les balais, la pédale, les cordons, les mécanismes d'embrayage, les filtres, les joints
d'étanchéité, les boyaux et les coussinets, sont garanties contre les défauts de fabrication pendant une période de 90 jours suivant la date
d'achat. Tous les autres articles sont garantis pendant 1 an (pièces et main-d'œuvre).
Autres produits
Produit Bâtis et pièces en
polyéthylène
Pièces en matière
autre que le
polyéthylène
Main-d'œuvre Déplacement
Laveur à brosses à conducteur porté/marchant, 10 ans 3 ans ou 2 000 heures 3 ans ou 2 000 heures 6 mois
Aspirateur à conducteur porté/marchant, polisseuses 10 ans 3 ans ou 2 000 heures 3 ans ou 2 000 heures 6 mois
Balayeuses à conducteur porté 10 ans 3 ans 3 ans 6 mois
Laveurs à brosse à conducteur accompagnant/
Netto
y
eur
p
our escalie
r
10 ans 3 ans ou 2 500 heures 3 ans ou 2 500 heures 6 mois
Balayeuses à conducteur accompagnant 10 ans 3 ans 3 ans 6 mois
Polisseuses alimentées par batterie 10 ans 3 ans 3 ans 6 mois
Extracteurs/Compass 10 ans 3 ans 3 ans -
Cireuses/Polisseuses électriques /Modèles GH/ Mini
iCapsol/Modèles TAZ 10 ans 3 ans 3 ans -
Aspirateurs pour grandes surfaces 10 ans 3 ans 3 ans -
Aspirateurs VacPac/Recover 18 10 ans 1 an 1 an -
Vadrouille automatique 10 ans 3 ans 3 ans -
Saber Blade 12/16 3 ans 3 ans 3 ans -
Appareils de ventilation/Dri-matic/Priza 1 an 1 an 1 an -

86350500 WET DRY VACUUM
54
Garantie des appareils vendus en Amérique du Nord
En vigueur sur tous les produits expédiés APRÈS le 6 décembre 2013
Windsor se réserve le droit de modifier sa politique de garantie sans préavis.
Windsor • 1351 West Stanford Avenue • Englewood, CO 80110 USA
Tél. : 1-800-444-7654 • Services financiers : 1-800-804-6804 • Téléc. : 1-866-271-0520 • Courriel : info@windsorind.com •
www.windsorind.com
Um membre de KÄRCHER North America 86019540 REV 13
Aspirateur-chariot/Aspirateur industriel eaux et
poussières 1 an 1 an 1 an -
Balai/Vaporisateur 1 an 1 an 1 an -
Polisseuses au propane/balayeurs - 2 ans 1 an -
Produits faisant l'objet d'exceptions et d'exclusions
• Moteurs de l'extracteur et du balai des appareils à conducteur accompagnant ̶ couverture d'un (1) an.
• Pompe et moteur de la pompe ̶ couverture d'un (1) an (à l'exclusion des pompes non électriques qui sont couvertes pendant trois (3) ans)
• Composantes électriques ̶ couverture d'un (1) an.
• Sacs réservoirs ̶ couverture d'un (1) an (pièces et main-d'œuvre).
• Moteurs d'aspirateurs (voir la couverture distincte des appareils verticaux sur la page précédente).
• Réservoirs des appareils Saber Blade 12/16MD ̶ couverture de trois (3) ans (pièces et main-d'œuvre).
• Pour ce qui est des batteries Trojan et Discover et des chargeurs Lester Electrical, les utilisateurs doivent traiter directement avec le
fabricant.
• Moteurs Eagle-Robin MD ̶ garantie de trois (3) ans du fabricant. Les moteurs Honda MD et Kawasaki MD sont couverts par une garantie du
fabricant de deux (2) ans. NOTE: La garantie est prise en charge par le fabricant du moteur, lequel doit être réparé à un centre de service
autorisé.
Les pièces d'usures normales et les accessoires, y compris mais non de façon limitative les courroies, les balais, les balais de carbone, les
mécanismes d'embrayage, les cordons, les filtres, les bagues, les joints d'étanchéité, les boyaux, les ampoules électriques, les racloirs, les
coussinets, les câbles de commande, les pneus et les réservoirs à propane sont garanties contre les défauts de fabrication pendant 90 jours à
partir de la date d'achat.
La période de garantie débute à la date à laquelle l'utilisateur initial a effectué l'achat auprès d'un agent autorisé de Windsor, sous réserve de la
remise d'une preuve d'achat. Si une preuve d'achat ne peut être fournie, la période de garantie débute 90 jours suivant la date à laquelle le
distributeur autorisé de Windsor a vendu le produit. Les pièces remplacées ou réparées au titre de la présente garantie sont garanties pour le
reste de la période de garantie initiale.
Possibilité de prolonger la période de garantie de 90 jours
À la réception du statut d'enregistrement de l'appareil, Windsor prolongera la période de garantie de 90 jours suivant la date à laquelle
l'utilisateur initial a effectué l'achat de l'appareil, y compris toutes les pièces couvertes en vertu du délai prescrit d'un an. Cette disposition
s'applique uniquement aux pièces couvertes pendant une période d'un an et ne s'applique pas aux pièces d'usure normale garanties pendant
une période de 90 jours.
La présente garantie ne s'applique pas à ce qui suit :
1. Tout produit ayant fait l'objet d'une utilisation abusive, d'une mauvaise utilisation, de négligence ou d'une modification non autorisée
(y compris l'utilisation de produits chimiques non compatibles ou corrosifs ou toute pièce ayant subi une surcharge).
2. Les produits qui ont subi des dommages lors de l'expédition ou du transport.
3. Les réparations visant à corriger toute défectuosité causée par le service préalable à la livraison et l'inspection du produit qui n'ont
pas été effectués correctement par le dépositaire.
4. Un délai trop long s'est écoulé entre le nettoyage des pièces et l'envoi de celles-ci au service de réparation.
5. Toute réparation attribuable à un mauvais service de maintenance ou à un diagnostic inadéquat.
6. Mise au point de certaines pièces telles que les fiches, les fils de connexion et les condenseurs.
7. Toute modification de la conception de l'appareil effectuée par une organisation non autorisée ou spécifiée par Windsor.
8. Pour ce qui est des batteries Trojan et Discover et des chargeurs Lester Electrical, les utilisateurs doivent traiter directement avec le
fabricant.
9. Le lavage à haute pression.
10. Les composantes électriques exposées à l'humidité.
Si des problèmes surviennent durant la période de garantie, veuillez communiquer avec l'agent autorisé de Windsor qui a vendu le produit.
Windsor Industries peut décider d'exiger le retour des composantes pour valider une réclamation. Toute pièce défectueuse à retourner doit être
expédiée port payé à un distributeur ou à un centre de service autorisé par Windsor ou à une usine de Windsor.
Pour assurer la validité de la garantie, le rendement optimal de l'appareil et une meilleure qualité d'air ambiante, il est recommandé d'utiliser les
filtres et les sacs Windsor.
L'utilisation de pièces non approuvées par Windsor annulera toutes les garanties
La présente garantie est uniquement valable pour les produits expédiés ou vendus APRÈS le 6 décembre 2013. Tout produit vendu avant cette
date sera couvert par la garantie limitée qui prenait effet à partir de la date d'achat du produit par l'acheteur initial.

86350500 ASPIRADORA DE RESIDUOS SÓLIDOS Y LÍQUIDOS 55
Garantía de máquina de América del Norte
Vigente para todos los productos enviados DESPUÉS del 06.12.13
Windsor se reserva el derecho a cambiar los términos y condiciones de las garantías sin previo aviso
Windsor • 1351 West Stanford Avenue • Englewood, CO 80110 USA
Tel 800-444-7654 • Financial Service 800-804-6804 • Fax 866-271-0520 • email: info@windsorind.com • www.windsorind.com
Un miembro de KÄRCHER North America
86019540 REV 13
Garantía limitada
Windsor garantiza al comprador original las nuevas máquinas contra defectos en los materiales y en la fabricación, en condiciones de funcionamiento y uso
normales. Todas las garantías implícitas establecidas, incluyendo cualquier garantía de comercialización o adecuación para un propósito en particular, están
expresamente limitadas a la duración de esta garantía escrita. Windsor no será responsable de cualquier otro daño, que incluya, pero no se limite a, daños
indirectos o especiales que sean el resultado de, o que tengan relación con el suministro, el funcionamiento, el uso o a la incapacidad de utilizar la máquina.
Cualquier reparación resultante será exclusiva responsabilidad del comprador. Esta garantía le otorga derechos legales específicos y usted también puede tener
otros derechos que varían de estado a estado. El período de garantía está sujeto a las condiciones descritas a continuación.
Garantía 10 / 3: 10 años para los alojamientos de polietileno (PE), 3 años para las piezas y mano de obra (servicio de reparaciones y mantenimiento)
Sujeto a las condiciones que se detallan a continuación, Windsor otorga al comprador original una garantía por los alojamientos de PE con moldes rotativos y las
piezas de todas sus máquinas contra defectos en los materiales y en la fabricación en condiciones de uso y servicio normales durante diez (10) años.
Windsor, conforme a los términos y condiciones de la presente garantía, garantiza al usuario final original el funcionamiento de piezas y componentes sin polietileno
contra defectos por un período de hasta tres (3) años. Las piezas reemplazadas o reparadas conforme a los términos y condiciones de la presente garantía están
garantizadas por el resto del período de la garantía original. (Consulte la tabla que aparece a continuación)
Los costos por el servicio de mano de obra están cubiertos por hasta (3) años desde la fecha de compra a través de un proveedor de servicio técnico autorizado de
Windsor. No se extiende ninguna cobertura por gastos de viaje para los modelos eléctricos con cable. Consulte la tabla que aparece a continuación para obtener
más información sobre la cobertura de la garantía para cada modelo de producto.
Aspiradoras verticales:
Producto Piezas fabricadas sin polietileno Servicio de mano
de obra
Versamatic®/Flexamatic®/Axcess
Correas (siempre y cuando el usuario original tenga el producto) Vida útil años 1 año
Motor de aspiración, cuello giratorio y chasis 3 años 3 años
Motor del cepillo y alojamiento de la bolsa 5 años 5 años
Sensor®
Correas (siempre y cuando el usuario original tenga el producto) Vida útil años 1 año
Motor de aspiración y chasis 2 años 2 años
A
lo
j
amiento de la bolsa 5 años 5 años
Excepciones y exclusiones para aspiradoras verticales:
Los productos que están sujetos a desgaste normal sin que esté limitado a cepillos, pedal de pie, cables, embragues, filtros, juntas, mangueras y cojinetes estarán
cubiertos por una garantía contra defectos de fabricación durante 90 días desde la fecha de compra. Todos los otros productos están cubiertos por 1 año de
garantía para las piezas y servicio de mano de obra.
Todos los otros productos:
Producto
A
lojamiento & Piezas de
polietileno
Piezas fabricadas sin
polietileno
Servicio de mano de
obra
Gastos de
viaje
Fregadoras a bordo ("Rider") / de pie, extractores 10 años 3 años o 2000 horas 3 años o 2000 horas 6 meses
A
spiradora a bordo (“Rider”)/ de pie, bruñidoras 10 años 3 años o 2000 horas 3 años o 2000 horas 6 meses
Barredoras a bordo (“Rider”) 10 años 3 años 3 años 6 meses
Fregadoras a pie / Limpiador de escalera 10 años 3 años o 2500 horas 3 años o 2500 horas 6 meses
Barredoras a pie 10 años 3 años 3 años 6 meses
Bruñidoras a batería 10 años 3 años 3 años 6 meses
Extractores / Compass 10 años 3 años 3 años -
Pulidoras / Bruñidoras eléctricas /GH / iCapsol Mini / TAZ 10 años 3 años 3 años -
A
spiradoras para áreas amplias 10 años 3 años 3 años -
A
spiradoras VacPac / Recover 18 10 años 1 año 1 año -
Estropajo automático 10 años 3 años 3 años -
Saber Blade 12/16 3 años 3 años 3 años -

86350500 ASPIRADORA DE RESIDUOS SÓLIDOS Y LÍQUIDOS
56
Garantía de máquina de América del Norte
Vigente para todos los productos enviados DESPUÉS del 06.12.13
Windsor se reserva el derecho a cambiar los términos y condiciones de las garantías sin previo aviso
Windsor • 1351 West Stanford Avenue • Englewood, CO 80110 USA
Tel 800-444-7654 • Financial Service 800-804-6804 • Fax 866-271-0520 • email: info@windsorind.com • www.windsorind.com
Un miembro de KÄRCHER North America
86019540 REV 13
Garantía limitada
Windsor garantiza al comprador original las nuevas máquinas contra defectos en los materiales y en la fabricación, en condiciones de funcionamiento y uso
normales. Todas las garantías implícitas establecidas, incluyendo cualquier garantía de comercialización o adecuación para un propósito en particular, están
expresamente limitadas a la duración de esta garantía escrita. Windsor no será responsable de cualquier otro daño, que incluya, pero no se limite a, daños
indirectos o especiales que sean el resultado de, o que tengan relación con el suministro, el funcionamiento, el uso o a la incapacidad de utilizar la máquina.
Cualquier reparación resultante será exclusiva responsabilidad del comprador. Esta garantía le otorga derechos legales específicos y usted también puede tener
otros derechos que varían de estado a estado. El período de garantía está sujeto a las condiciones descritas a continuación.
Garantía 10 / 3: 10 años para los alojamientos de polietileno (PE), 3 años para las piezas y mano de obra (servicio de reparaciones y mantenimiento)
Sujeto a las condiciones que se detallan a continuación, Windsor otorga al comprador original una garantía por los alojamientos de PE con moldes rotativos y las
piezas de todas sus máquinas contra defectos en los materiales y en la fabricación en condiciones de uso y servicio normales durante diez (10) años.
Windsor, conforme a los términos y condiciones de la presente garantía, garantiza al usuario final original el funcionamiento de piezas y componentes sin polietileno
contra defectos por un período de hasta tres (3) años. Las piezas reemplazadas o reparadas conforme a los términos y condiciones de la presente garantía están
garantizadas por el resto del período de la garantía original. (Consulte la tabla que aparece a continuación)
Los costos por el servicio de mano de obra están cubiertos por hasta (3) años desde la fecha de compra a través de un proveedor de servicio técnico autorizado de
Windsor. No se extiende ninguna cobertura por gastos de viaje para los modelos eléctricos con cable. Consulte la tabla que aparece a continuación para obtener
más información sobre la cobertura de la garantía para cada modelo de producto.
Aspiradoras verticales:
Producto Piezas fabricadas sin polietileno Servicio de mano
de obra
Versamatic®/Flexamatic®/Axcess
Correas (siempre y cuando el usuario original tenga el producto) Vida útil años 1 año
Motor de aspiración, cuello giratorio y chasis 3 años 3 años
Motor del cepillo y alojamiento de la bolsa 5 años 5 años
Sensor®
Correas (siempre y cuando el usuario original tenga el producto) Vida útil años 1 año
Motor de aspiración y chasis 2 años 2 años
A
lo
j
amiento de la bolsa 5 años 5 años
Excepciones y exclusiones para aspiradoras verticales:
Los productos que están sujetos a desgaste normal sin que esté limitado a cepillos, pedal de pie, cables, embragues, filtros, juntas, mangueras y cojinetes estarán
cubiertos por una garantía contra defectos de fabricación durante 90 días desde la fecha de compra. Todos los otros productos están cubiertos por 1 año de
garantía para las piezas y servicio de mano de obra.
Todos los otros productos:
Producto
A
lojamiento & Piezas de
polietileno
Piezas fabricadas sin
polietileno
Servicio de mano de
obra
Gastos de
viaje
Fregadoras a bordo ("Rider") / de pie, extractores 10 años 3 años o 2000 horas 3 años o 2000 horas 6 meses
A
spiradora a bordo (“Rider”)/ de pie, bruñidoras 10 años 3 años o 2000 horas 3 años o 2000 horas 6 meses
Barredoras a bordo (“Rider”) 10 años 3 años 3 años 6 meses
Fregadoras a pie / Limpiador de escalera 10 años 3 años o 2500 horas 3 años o 2500 horas 6 meses
Barredoras a pie 10 años 3 años 3 años 6 meses
Bruñidoras a batería 10 años 3 años 3 años 6 meses
Extractores / Compass 10 años 3 años 3 años -
Pulidoras / Bruñidoras eléctricas /GH / iCapsol Mini / TAZ 10 años 3 años 3 años -
A
spiradoras para áreas amplias 10 años 3 años 3 años -
A
spiradoras VacPac / Recover 18 10 años 1 año 1 año -
Estropajo automático 10 años 3 años 3 años -
Saber Blade 12/16 3 años 3 años 3 años -

86350500 WET DRY VACUUM