Swr Sound Sm 1500 Users Manual
SM-1500 to the manual 1df4a10e-aa2c-40d0-a5dd-058d47560db5
2015-02-02
: Swr-Sound Swr-Sound-Sm-1500-Users-Manual-490600 swr-sound-sm-1500-users-manual-490600 swr-sound pdf
Open the PDF directly: View PDF
.
Page Count: 62

SM-1500
PROFESSIONAL BASS AMPLIFIER

Important Safety Instructions
This symbol warns the user of dangerous voltage levels localized within
the enclosure.
This symbol advises the user to read all accompanying literature for
safe operation of the unit.
∆ Read, retain, and follow all instructions. Heed all warnings.
∆ Only connect the power supply cord to an earth grounded AC receptacle in
accordance with the voltage and frequency ratings listed under INPUT POWER on
the rear panel of this product.
∆ WARNING: To prevent damage, fire or shock hazard, do not expose this unit to
rain or moisture.
∆ Unplug the power supply cord before cleaning the unit exterior (use a damp cloth
only). Wait until the unit is completely dry before reconnecting it to power.
∆ Maintain at least 6 inches (15.25 cm) of unobstructed air space behind the unit to
allow for proper ventilation and cooling of the unit.
∆ This product should be located away from heat sources such as radiators, heat
registers, or other products that produce heat.
∆ This product may be equipped with a polarized plug (one blade wider than the
other). This is a safety feature. If you are unable to insert the plug into the outlet,
contact an electrician to replace your obsolete outlet. Do not defeat the safety
purpose of this plug.
∆ Protect the power supply cord from being pinched or abraded.
∆ This product should only be used with a cart, stand or rack that is recommended
by the manufacturer.
∆ The power supply cord of this product should be unplugged from the outlet when
left unused for a long period of time, or during electrical storms.
∆ This product should be serviced by qualified service personnel when: the power
supply cord or the plug has been damaged; or objects have fallen, or liquid has
been spilled onto the product; or the product has been exposed to rain; or the
product does not appear to operate normally or exhibits a marked change in
performance; or the product has been dropped, or the enclosure damaged.
∆ Do not drip nor splash liquids, nor place liquid filled containers on the unit.
∆ CAUTION: No user serviceable parts inside, refer servicing to qualified personnel
only.
∆ SWR® amplifiers and loudspeaker systems are capable of producing very high
sound pressure levels which may cause temporary or permanent hearing damage.
Use care when setting and adjusting volume levels during use.
∆ Hazardous voltages may be present within the cabinet even when the power switch
is off and the power cord is connected. Therefore, disconnect the power cord from
the rear panel power inlet before servicing. The power inlet must remain readily
operable.
∆ CAUTION: Keep all wiring and materials away from the sides of the unit and
allow the unit to cool down for 2 minutes before pulling from a rack enclosure.
ENGLISH - PAGES . . . . . . . . . . . 6–13
ESPAÑOL - PAGINAS . . . . . . .14–21
FRANÇAIS - PAGES . . . . . . . . . . 22–29
ITALIANO - PAGINE . . . . . . . . 30–37
DEUTSCH - SEITEN . . . . . . . . . . 38–45
PORTUGUÊS - PAGINA. . . . . . .46–53
. . . . . 54–61

Instrucciones de Seguridad Importantes
Este símbolo advierte al usuario que en el interior de la carcasa hay niveles
peligrosos de voltaje.
Este símbolo advierte al usuario que lea toda la documentación adjunta para
utilizar la unidad con seguridad.
∆ Lea las atentamente instrucciones y sígalas al pie de la letra. Tenga en cuenta todas las
instrucciones.
∆ Conecte únicamente el cable de alimentación eléctrica a una toma de CA de acuerdo
con las especificaciones de voltaje y frecuencia que se indican en la potencia de entrada
INPUT POWER del panel posterior de este producto.
∆ ADVERTENCIA: Para evitar daños, incendios y descargas eléctricas, no exponga esta
unidad a la lluvia ni a la humedad.
∆ Antes de limpiar el exterior de la unidad, desconecte el cable de alimentación (utilícese
únicamente un paño húmedo). Deje que la unidad se seque completamente antes de
volver a conectarla a la corriente.
∆ Para una ventilación y refrigeración adecuadas, deje un espacio mínimo de 15.25 cm
detrás de la unidad.
∆ Este producto deberá estar situado lejos de fuentes de calor tales como radiadores,
registros de calefacción u otros productos que generen calor.
∆ Es posible que este producto esté equipado con un enchufe polarizado (un blade más
ancho que el otro). Esta es una función de seguridad. Si no puede introducir el enchufe
dentro de la toma de corriente, póngase en contacto con un electricista para que la
cambie ya que podría estar anticuada. No anule el propósito de seguridad de este
enchufe.
∆ Tenga cuidado de que el cable de alimentación no se pinche ni se erosione.
∆ Este producto sólo se debe utilizar con el soporte recomendado por el fabricante.
∆ El cable de alimentación de este producto deberá estar desconectado de la toma de
corriente cuando no se vaya a utilizar durante un período de tiempo largo o en caso de
tormenta eléctrica.
∆ Este producto deberá ser reparado por personal cualificado si: el cable de alimentación
o el enchufe están dañados, ha caído algún objeto o se ha derramado líquido encima, el
producto ha estado expuesto a la lluvia, no funciona normalmente o muestra signos de
cambio en el rendimiento, ha sufrido algún golpe o la caja esta dañada.
∆ Evite que goteen o salpiquen líquidos y no coloque recipientes con líquidos sobre la
unidad.
∆ PRECAUCIÓN: Contiene piezas cuyo mantenimiento no lo puede realizar el usuario,
sino sólo personal cualificado.
∆ Los amplificadores y altavoces SWR® pueden producir niveles de presión acústica muy
elevados, que pueden provocar daños temporales o permanenetes en el oído. Utilice la
precaución al ajustar el volumen nivela.
∆ Es posible que haya cargas eléctricas peligrosas dentro de la caja, aunque se haya
apagado, mientras esté conectado el cable de alimentación. Por tanto, se debe
desconectar el cable de alimentación del panel posterior antes de proceder a su
reparación o mantenimiento. La toma de corriente debe permanecer preparada para su
funcionamiento.
∆ PRECAUCION: Coloque todos los cables y otros materiales lejos de los laterales de la
unidad y deje que se refrigere durante al menos 2 minutos antes de extraerla de un
bastidor rack.
Consignes de Sécurité Importantes
Ce symbole avertit l'utilisateur de la présence de niveaux de tension à risque
dans l'appareil.
Ce symbole conseille à l'utilisateur de lire toute la documentation jointe au
produit pour garantir une sécurité de fonctionnement.
∆ Veuillez lire attentivement toutes les instructions et vous y conformer. Respectez
scrupuleusement tous les avertissements.
∆ Connectez le câble d'alimentation électrique à une prise CA mise à la terre selon le
voltage et la fréquence indiqués sur le panneau arrière de l'amplificateur sous INPUT
POWER.
∆ AVERTISSEMENT: Pour éviter l’endommagement de l’appareil, un départ d’incendie,
ou un choc électrique, ne l’exposez jamais a l’humidité ou à la pluie.
∆ Débranchez le câble d'alimentation avant de nettoyer le boîtier de l'appareil (utiliser un chiffon
légèrement humide). Attendez que l'appareil soit complètement sec avant de le rebrancher sur
le secteur.
∆ Conservez au moins 15.25 cm d'espace derrière l'appareil pour permettre une aération
appropriée de celui-ci.
∆ Il est conseillé d'entreposer cet appareil loin de toute source de chaleur, telle que des
radiateurs, des accumulateurs de chaleur ou autres unités produisant de la chaleur.
∆ Cet appareil peut être équipé d'une prise polarisée (une fiche plus large que l'autre).
C'est une garantie de sécurité. Si vous ne parvenez pas à insérer la prise dans la sortie,
contactez un électricien pour qu'il remplace la sortie. Ne modifiez rien qui puisse
supprimer les garanties de sécurité qu'offre cette prise.
∆ Veillez à ce que le câble d'alimentation ne soit pas coincé ou abrasé.
∆ Cet appareil doit uniquement être utilisé avec un support à roulettes ou un pied conseillé
par le fabricant.
∆ Le câble d'alimentation de cet appareil doit être débranché de la sortie lorsqu'il reste
longtemps sans être utilisé ou en cas d'orage électrique.
∆ Les réparations et la maintenance de cet appareil doivent être effectuées par un personnel
qualifié dans les cas suivants : le câble d'alimentation ou la prise sont endommagés ; des
objets sont tombés sur l'appareil, du liquide a été renversé dessus ou l'appareil a été
exposé à la pluie ; l'appareil ne semble pas fonctionner normalement ou vous notez des
changements notables dans la performance de l'amplificateur, ou encore le produit est
tombé ou l'enceinte est endommagée.
∆ Ne placez aucun récipient rempli de liquide sur le produit.
∆ ATTENTION: Aucune maintenance ne doit être effectuée pour les pièces situées dans
l’appareil. Les réparations et la maintenance doivent être exécutées uniquement par une
personne qualifiée.
∆ Les niveaux sonores élévés émis par les systèmes d'emplificateur et haut-parleurs SWR®
peuvent entraîner des lésions auditives durables. Faites attention lorsque vous réglez ou
ajustez le volume lors de l'utilisation des appareils.
∆ Voltage dangereux. Risque d'électrocution au niveau du coffret lorsque le câble
d'alimentation est branché même si l'appareil n'est pas sous tension. Débranchez
le câble d'alimentation du panneau arrière avant de travailler sur l'appareil. L'entrée
électrique doit rester accessible.
∆ ATTENTION : Veillez ne jamais faire passer vos câbles et cordons sur les côtés de
l’amplificateur et veuillez attendre au moins 2 minutes que l’amplificateur refroidisse
avant de le retirer de son boîtier en Rack.

Importanti Istruzioni per la Sicurezza
Questo simbolo indica che si avvisa l'utente della presenza di livelli di
tensione pericolosi all'interno della struttura.
Questo simbolo indica che si consiglia all'utente di leggere tutta la
documentazione allegata ai fini del funzionamento sicuro dell'unità.
∆ Leggere, conservare e seguire le istruzioni. Osservare le avvertenze.
∆ Collegare il cavo di alimentazione solo a una presa c.a. con messa a terra conforme
ai requisiti di tensione e frequenza indicati sull'etichetta INPUT POWER del pannello
posteriore di questo prodotto.
∆ AVVERTIMENTO: Per evitare danni, rischi di incendi o scosse elettriche, non esporre
questa unità alla pioggia o all'umidità.
∆ Scollegare il cavo di alimentazione prima di pulire l'esterno dell'unità (usare solo un
panno umido). Attendere che l'unità sia completamente asciutta prima di ricollegarla
all'alimentazione.
∆ Lasciare almeno 15.25 cm di spazio libero dietro all'unità per consentirne il corretto
raffreddamento tramite ventilazione.
∆ Questo prodotto va collocato lontano da fonti di calore come radiatori, unità di
riscaldamento o altri prodotti che producono calore.
∆ Questo prodotto può essere dotato di spina polarizzata (con poli grandi). Si tratta di una
misura di sicurezza. Se non si riesce a inserire la spina nella presa, far sostituire la presa
obsoleta ad un elettricista. Non eliminare la spina di sicurezza.
∆ Proteggere il cavo di alimentazione da danni e abrasioni.
∆ Questo prodotto deve essere usato solo con un carrello o con un supporto consigliato dal
produttore.
∆ Il cavo di alimentazione di questo prodotto deve essere scollegato dalla presa quando il
prodotto non viene usato per lunghi periodi o durante le tempeste elettromagnetiche.
∆ La manutenzione per il prodotto deve essere eseguita da personale di assistenza
qualificato nei casi seguenti: danno del cavo o della spina di alimentazione; caduta di
oggetti o di liquido sul prodotto; esposizione del prodotto alla pioggia; funzionamento
anomalo del prodotto o marcata variazione delle prestazioni del prodotto; caduta del
prodotto; danno della struttura del prodotto.
∆ Non disporre alcun contenitore riempito di liquido sul prodotto.
∆ ATTENZIONE: Non contiene parti riparabili dall'utente: fare eseguire la manutenzione
soltanto da personale qualificato.
∆ I sistemi di amplificazione e gli altiparlanti SWR® sono in grado di produrre livelli di
pressione acustica molto alti che possono provocare danni temporanei o permanenti
all'udito. Prestare attenzione all'impostazione e regolazione dei livelli di volume durante
l'uso.
∆ All'interno dell'apparecchiatura possono essere presenti livelli di tensione pericolosi
anche quando l'interruttore dell'alimentazione è disinserito ma il cavo di alimentazione
è collegato. Si raccomanda, perciò, di staccare tale cavo dalla presa dell'alimentazione
posta sul pannello posteriore prima di eseguire qualsiasi intervento di manutenzione.
La presa dell'alimentazione deve, tuttavia, rimanere sgombra e pronta per l'uso in
qualunque momento.
∆ ATTENZIONE: Mantenere qualsiasi cavo e oggetto lontani dai pannelli laterali
dell’unità e, prima di estrarre l’unità da un rack, attendere almeno 2 minuti per
consentirne il raffreddamento.
Wichtige Sicherheitshinweise
Dieses Symbol warnt den Benutzer vor gefährlichen Spannungen innerhalb
des Gehäuses.
Dieses Symbol bedeutet für den Benutzer, dass er für einen sicheren Betrieb
des Geräts die gesamte begleitende Dokumentation lesen muss.
∆ Befolgen Sie sämtliche Sicherheitshinweise und bewahren Sie sie auf. Beachten Sie alle
Warnungen.
∆ Das Netzkabel muss an eine geerdete Netzsteckdose angeschlossen werden, die die auf
der Rückseite des Verstärkers unter INPUT POWER angegebene Spannung und Frequenz
liefert.
∆ WARNUNG: Setzen Sie dieses Gerät niemals Regen oder Feuchtigkeit aus, um
Beschädigung, Brandentwicklung und elektrische Schläge zu vermeiden.
∆ Ziehen Sie den Netzstecker, bevor Sie das Gehäuse des Geräts reinigen (verwenden Sie
zum Reinigen nur ein feuchtes Tuch). Stecken Sie den Netzstecker erst wieder ein, wenn
das Gerät vollständig getrocknet ist.
∆ Halten Sie hinter dem Gerät einen Freiraum von mindestens 15.25 cm ein, damit eine
ausreichende Belüftung gewährleistet ist.
∆ Der Verstärker darf nicht in der Nähe von Wärmequellen wie Heizkörpern oder anderen
wärmeerzeugenden Geräten aufgestellt werden.
∆ Dieses Produkt ist möglicherweise mit einem unvertauschbaren Stecker ausgestattet
(unterschiedlich breite Pole). Dabei handelt es sich um eine Sicherheitsvorrichtung.
Wenn Sie den Stecker nicht in die Steckdose stecken können, lassen Sie Ihre alte
Steckdose von einem Elektriker auswechseln. Zerstören Sie nicht die Sicherheitsfunktion
des Steckers.
∆ Das Netzkabel darf nicht eingeklemmt oder abgescheuert werden.
∆ Das Produkt sollte nur mit vom Hersteller empfohlenen Karren oder Ständern verwendet
werden.
∆ Bei Gewitter oder wenn das Gerät längere Zeit nicht gebraucht wird, sollte der
Netzstecker gezogen werden.
∆ In folgenden Fällen sollte das Gerät repariert werden, und zwar ausschließlich von
qualifizierten Technikern: Schäden an Netzkabel oder -stecker; Beschädigung durch
herabfallende Gegenstände, ausgelaufene Flüssigkeit oder Regen; Funktionsstörungen
oder deutlich verändertes Betriebsverhalten; Beschädigung durch Herunterfallen;
Schäden am Gehäuse.
∆ Setzen Sie das Gerät keiner tropfenden oder spritzenden Flüssigkeit aus; stellen Sie keine
mit Flüssigkeit gefüllten Behälter auf dem Gerät ab.
∆ VORSICHT: Im Gerät sind keine zu wartenden Teile. Reparaturarbeiten dürfen nur von
qualifizierten Technikern durchgeführt werden.
∆ SWR®-Verstärker und Lautsprecher können sehr hohe Lautstärkepegel erzeugen, die
vorübergehende oder dauerhafte Gehörschäden verursachen können. Gehen Sie beim
Einstellen bzw. Regulieren der Lautstärke vorsichtig vor.
∆ Im Gehäuse können auch im ausgeschalteten Zustand gefährliche Spannungen
auftreten, wenn das Netzkabel eingesteckt ist. Ziehen Sie daher das Netzkabel aus
der Netzanschlussbuchse auf der Rückseite des Geräts bevor Sie Wartungs- oder
Reparaturarbeiten vornehmen. Die Netzanschlussbuchse muss stets frei zugänglich
bleiben.
∆ VORSICHT: Halten Sie alle Kabel und Materialien von den Seiten des Geräts fern
und lassen Sie es 2 Minuten abkühlen, bevor Sie es aus einem Rack-Gehäuse
herausnehmen.

Instruções Importantes de Segurança
Este símbolo adverte o usuário da presença de níveis perigosos de
voltagem dentro da caixa.
Este símbolo adverte o usuário de que toda literatura que vem acompanhada
deste aparelho deverá ser lida para um manuseio seguro do mesmo.
∆ Leia, conserve na memória e siga todas as instruções. Observe todas as advertências.
∆ Conecte o cabo de força somente à uma saída de corrente com terminal de terra e cujas
voltagem e freqüência correspondam ao indicado no INPUT POWER no painel traseiro
deste produto.
∆ ADVERTÊNCIA: Para evitar danos, incêndio ou choque elétrico, não permita que este
aparelho seja exposto à chuva ou umidade.
∆ Desconecte o cabo de energia antes de limpar a superfície exterior deste aparelho (use
um pano úmido somente). Espere até que esteja completamente seco para reconecta-
lo.
∆ Durante a operação: Mantenha pelo menos 6 polegadas (15.25cm) de espaço livre por
detrás desta unidade para permitir uma correta ventilação e refrigeração da mesma.
∆ Este produto deve estar localizado longe de fontes de calor tais como radiadores,
aquecedores ou outros aparelhos que produzam calor.
∆ Este aparelho pode estar equipado com um plug polarizado (uma extremidade
mais larga que a outra). Esta é uma medida de segurança. Se você não conseguir
inserir o plug na saída, entre em contato com um eletricista para substituir sua saída
ultrapassada. Não anule o propósito de segurança deste plug.
∆ Evite que o cabo de alimentação fique retorcido ou esmagado.
∆ Este produto deve ser usado somente com um suporte ou carreta que tenham sido
recomendados pelo próprio fabricante.
∆ Desconecte o cabo de alimentação deste aparelho da saída quando este não for ser
utilizado durante um longo período de tempo ou durante tempestades elétricas.
∆ Este aparelho deve ser revisado por técnicos especializados quando: o cabo de
alimentação ou o plug forem danificados; objetos caírem sobre ele ou líquidos forem
derramados no aparelho; ou o produto tiver sido exposto à chuva; ou o produto não
parecer operar corretamente ou se for observada alguma alteração evidente em sua
performance; ou se o aparelho for derrubado, ou a caixa danificada.
∆ Não derrame ou espirre líquidos, nem coloque objetos que os contenham sobre este
aparelho.
∆ AVISO: Manutenção e/ou reparo de quaisquer partes integrantes desde produto
não devem ser realizadas por usuários, encaminhe o serviço somente a técnicos
especializados.
∆ Os sistemas de amplificadores e auto-falantes SWR® têm capacidade para produzir
altíssimos níveis de pressão de som os quais podem causar perda temporária ou
permanente de audição. Seja prudente ao definir e ajustar os níveis de volume durante
a utilização.
∆ Es posible que haya cargas eléctricas peligrosas dentro de la caja, aunque se haya
apagado, mientras esté conectado el cable de alimentación. Por tanto, se debe
desconectar el cable de alimentación del panel posterior antes de proceder a su
reparación o mantenimiento. La toma de corriente debe permanecer preparada para su
funcionamiento.
∆ AVISO: Mantenha todos os fios e materiais afastados das laterais do equipamento e
deixe o equipamento esfriar por 2 minutos antes de removê-lo de um rack.

6
Congratulations on your purchase of the SWR® SM-1500™ bass
amplifier!
The SM-1500 builds on the tradition of innovation estab-
lished by SWR founder Steve W. Rabe in 1984. In response
to the advice and suggestions from the top L.A. recording
bassists of the day, who wanted their live sound to be every
bit as great as what they heard in studio playback monitors,
Rabe developed an entirely new concept for bass instrument
amplification; and the “SWR Sound” was born.
The PB-200™ was the first tube preamp/solid state power
hybrid bass amp and featured the now classic SWR pream-
plifier and Aural Enhancer™ circuitry. It was a product that
started a revolution in bass amplification and offered crystal-
clear, high-fidelity tone in live performance and recording
situations.
The next leap in SWR’s evolution came in 1985, with the
introduction of the now legendary SM-400™ amplifier. This
was the first true stereo bass amp with a stereo effects loop
and inputs for both passive and active instruments. The now
industry standard 4x10 Goliath, the first full range speaker
enclosure for bass that featured a high frequency tweeter, fol-
lowed in 1987.
In 1991, our never-ending quest for more power and profes-
sional features led to the creation of the SM-900™; one of
the most requested bass amps by both concert promoters
and backline companies worldwide. In 1993, the SM-400
was upgraded to the SM-400S™ and further refinements and
improvements in the platform led to the SM-500™ in 1999.
True to SWR tradition, the SM-1500 is an innovative product
that is the result of decades of research and design experi-
ence, coupled with direct input from the world’s greatest
recording and touring bassists. In the SM-1500, we have com-
bined the extensive feature set from our SM family of ampli-
fiers; including stereo and bi-amp capabilities, with a stag-
gering amount of power: 750 watts per side in dual mono or
stereo operation, or 1500 watts @ 4 ohms bridged to mono.
In addition, we have added our popular Bass Intensifier™
circuit; (a boost circuit great for soloing); and a tube-driven
compressor, which can be engaged before or after the EQ
section of the amp. The SM-1500 is simply a remarkable piece
of engineering as well as an incredibly powerful and versatile
tool for the serious bass player.
We are confident you will enjoy your SM-1500 for many years
to come and we thank you for “Stepping Up” to SWR.
Your new SM-1500 Professional Bass Amplifier offers the perfor-
mance, power and SWR® tone that professional bassists of every
playing style demand:
• Twin power amps with three modes of operation
• Bridge (mono) mode—1,500 watts @ 4-ohms
• Stereo mode—750-watts @ 2-ohms (per side)
• Bi-Amp mode—with adjustable crossover frequency
• Tube preamp fueled by a 12AX7 dual triode tube
• Two front panel inputs plus one rear panel input with input select
switch to accommodate multiple bass guitar setups
• World renowned SWR® Aural Enhancer tone shaping
• World-class Compression with Comp Position selection
• Four Footswitch selectable features
• Bass Intensifier for maximum impact
• Boost to accent solos
• Three Semi-Parametric Equalizer configurations—choose from
two independent 3-band Eq's or combine them into one 6-band
Eq
• Stereo/mono Effects Loop with Effects Blend control
• Traditional Bass/Treble tone controls
• Speakon® and 1/4" speaker outputs
• Balanced XLR output with Line, Comp Output and tube Direct
modes, plus Level control, Phase and Ground Lift switches
SM-1500 Bass Amplifier

7
A. INPUTS Plug into either (or both) of the input jacks using a
shielded instrument cable. Press Input Select to choose either
input 1 or 2 to be the active jack as indicated by the LEDs.
The rear panel In jack {LL} can be used instead of input 1 on the
front panel; useful for connecting wireless receivers. NOTE: If
both of these jacks are used at the same time, the front panel
jack overrides the rear panel jack.
• TIP: To overdrive the first tube stage of the preamp, connect
an external preamp inline between your instrument and the
input. For the best pure-tube overdrive sound, boost the out-
put of your external preamp, then dial in a clean Gain setting
using the PreAmp Clip LED {P}. (The Preamp Clip LED does
not monitor the very first preamp tube stage to allow you to
isolate it and overdrive it independent of the Gain controlled
stage of the preamp.)
B. MUTE Press in to disable all output from the unit, except
Tuner Out {KK}; useful when switching or tuning instruments or
during breaks.
C. PAD Press in to reduce input sensitivity by –10dB; useful for
cleaner response from high-output instruments.
D. BASS INTENSIFIER Press in to engage the Bass Intensifier
circuit as indicated by the LED. The Bass Intensifier boosts
a chosen set of low frequencies combined with a smooth,
fast-acting compressor, providing radical boosts without
overdriving the amplifier; useful for heavier sections of a tune.
Bass Intensifier can also be engaged from the footswitch.
E. LEVEL Adjusts the strength of the Bass Intensifier effect.
F. CUTOFF Limits the frequency range that the Bass Intensifier
operates in from below 80Hz to below 200Hz.
G. COMPRESSION Press in to engage the Compressor circuit
as indicated by the LED. Compression moderates signal level
as it peaks, according to the way you have controls {H, I, K and
L} set.
H. THRESHOLD Sets the signal level at which Compression
engages. Turn fully counter-clockwise for maximum sensitivity.
Note that Gain {Q} level and instrument output are what actu-
ally trigger the Compressor.
I. RATIO Adjusts how much compression is applied once it
has been triggered. For example, at 1:1 there is no compres-
sion. With a ratio of 2:1, an increase of 10 dB will be needed to
increase the output signal level by 5 dB over the threshold. At
10:1, an increase of 10 dB will only increase the output signal
level by 1 dB. (Many consider ratios of 10:1 and greater to be
hard limiting.)
J. COMP POSITION Press to alternate the position of the
Compressor circuit in the signal path from before most of the
tone shaping controls to after, as indicated by the LEDs. See
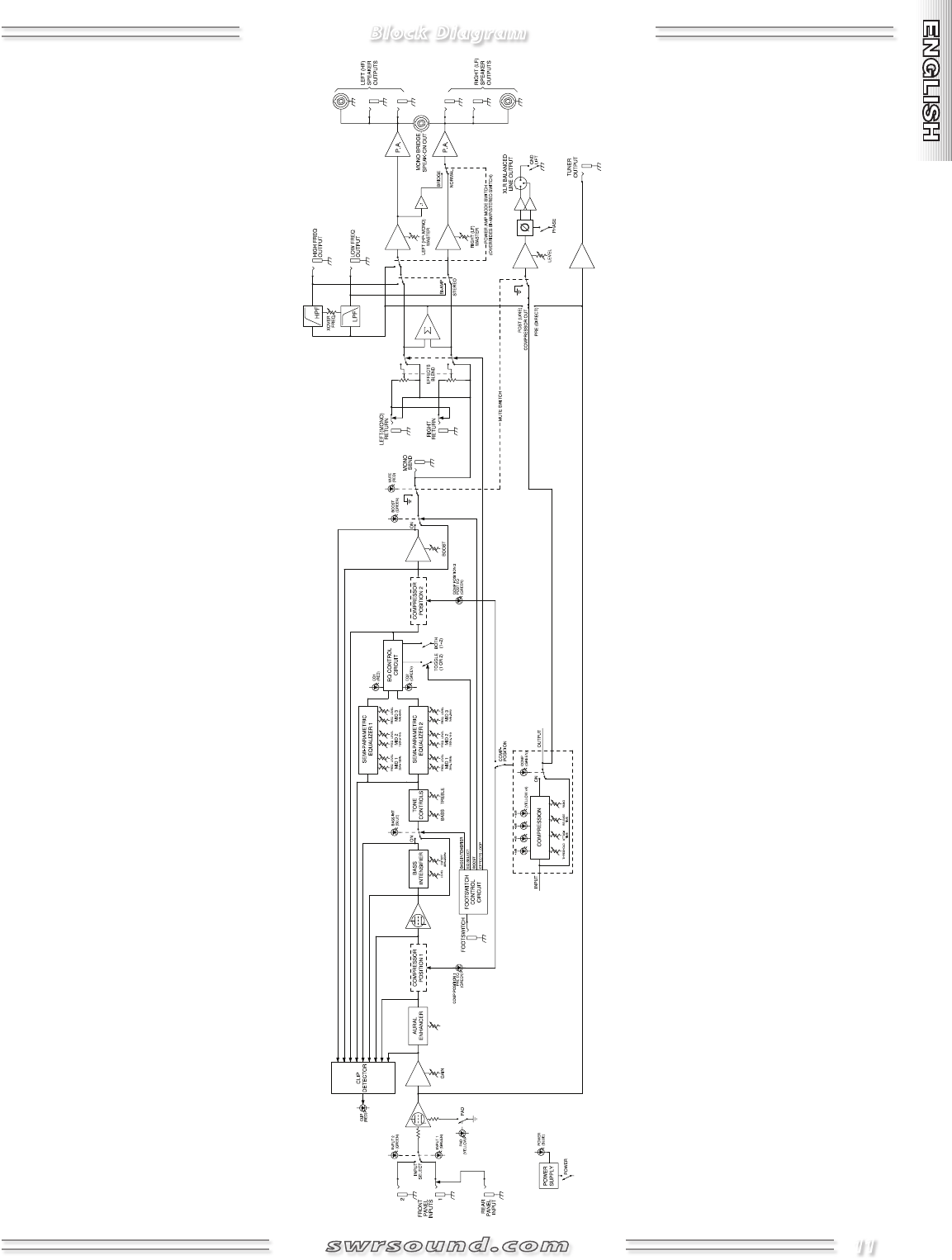
Block Diagram on page 11.
K. ATTACK Adjusts the rate that Compression engages once
the the signal level rises above the threshold; useful for fine
tuning the transparency of the Compressor effect.
L. RELEASE Adjusts the rate that Compression disengages
once the signal level drops below the threshold; useful for fine
tuning the transparency of the Compressor effect.
M. METER Four LEDs indicate the actual amount of gain reduc-
tion in dB.
Front Panel
Input
Select
1
2
-10 dB
Pad
Mute
Preamp
Clip
MIN MAX MIN MAX
Aural
Enhancer
Gain
EQ
Select
1 + 2
1 / 2
MIN MAX
Level
80 200
Cutoff
-15 +15
Bass
-10
-5 +5
+10
Threshold Ratio
Position
Comp
MIN MAX
Attack
MIN MAX
-2
-8
-18
-4
Release
ON
Power
Footswitch
Volume
Effects
Blend
-15 +15
Treble
Right
Left
Bass Intensifier
PRE EQ POST EQ
Freq Level
Equalization 1
Equalization 2
Compression Boost
S
M
-
1
500
MIN MAX
1 : 1
2 : 1 10 : 1
20 : 1
120
180
45
35 -15 +15
Mid 1
80 95
Mid 3
650
1k
250
180 -15 +15
Mid 2
450 530
3.4k
5k
1.3k
1k -15 +15
2.3k 2.8k
120
180
45
35 -15 +15
Mid 1
80 95
3.4k
5k
1.3k
1k -15 +15
Mid 3
2.3k 2.8k
650
1k
250
180 -15 +15
Mid 2
450 530
MIN MAX
DRY WET

8
N. BOOST LEVEL Adjusts the level of signal boost.
O. BOOST Press in to engage the Boost circuit; useful for solos.
Boost can also be engaged from the footswitch.
P. PREAMP CLIP LED Illuminates when clipping (overdriving)
occurs anywhere in the preamp signal path before the Effects
Loop. For the cleanest sound, set Gain {Q} and other front panel
controls so that the Preamp Clip LED barely flickers at your
instrument’s peak output levels. Note that preamp clipping
is not harmful to your amplifier (unlike power amp clipping),
therefore reduce Gain only if you hear unwanted preamp distor-
tion.
Q. GAIN Adjusts the signal level of the preamplifier. Your equal-
ization, tone and effect levels all contribute to the preamp sig-
nal level and should be adjusted before Gain. NOTE: Gain is the
primary control for setting the output level of Effects Send {FF}.
R. AURAL ENHANCER™ A trademark SWR® feature for 20 years,
the Aural Enhancer brings out the fundamental low notes of
the bass, brightens high-end transients and reduces certain
frequencies that “mask” the fundamentals. The ultimate effect is
a more transparent sound that opens up the sibilant characteris-
tics of all instruments without being harsh.
How the Aural Enhancer works: Think of it as a variable tone
control that changes frequency range AND level according to
where you set the Aural Enhancer control:
As you rotate the control clockwise from the “MIN” position,
you are elevating low, mid, and high frequency levels in ranges
that are different, yet complementary to the Bass and Treble
tone controls. The “2 o’clock” position—a favorite for many
players—brings out both low end fundamentals and crisp highs
while at the same time, adds a little lower midrange helping you
to cut through the band. Then, as you rotate further clockwise,
selected mids will drop off—specifically, a group of frequencies
centered around 200Hz. While apparent, the Aural Enhancer is
gentle compared to the extreme effects you can create with the
basic tone controls.
S. BASS Adjusts low-frequency signal response ±15dB centered
around 70Hz.
T. EQUALIZER SELECT You can switch between two indepen-
dent 3-band equalizers by pressing "1/2" or use both together
as one 6-band equalizer by pressing "1+2" as indicated by the
LEDs. EQ Select can also be engaged from the footswitch (hold 1
second for 1+2).
U. SEMIPARAMETRIC EQUALIZERS First, use Equalizer
Select {T} to choose the Equalizer set that you want to use, then
use the corresponding controls to make adjust-
ments. Each EQ control has an inner knob and
outer ring: the inner Level knob adjusts signal
response (±15dB) in the range set by the outer
Frequency ring knob. NOTE: Any EQ control with
Level set to “0” will have no effect on your signal.
TIP: If you need to “cut through” the band, try boosting
response in the 200–400Hz range. If you like a more transparent
or “scooped” sound, try cutting in the 800Hz range.
V. TREBLE Adjusts high-frequency signal response ±15dB cen-
tered around 3kHz.
W. FOOTSWITCH Plug in the (included) footswitch with any
length guitar or speaker cable to enable remote selection of the
Bass Intensifier, EQ Select, Effects Loop and Boost as indicated
by the LEDs. Multiple footswitches can be connected together
for multiple access points (stage left and stage right footswitch-
es)!
X. EFFECTS BLEND Controls your effects level, or more precise-
ly, the ratio of direct signal (dry) mixed with effects loop signal
(wet). Set to "DRY" when not using any Effects Return jacks {FF}.
Y. MASTER VOLUMES Adjusts the output of the power amps
separately (stereo/bi-amp), or as one (mono/bridge), according
to the Normal/Bridge {PP} selector on the rear panel:
• Normal Mode—the center knob is left master and the outer
ring knob is the right master volume.
• Bi-Amp Mode—the center knob is high-frequency level control
and the outer ring knob is the low-frequency level control.
• Bridge Mode—the center knob is the master volume and the
outer ring knob is disabled.
Z. POWER SWITCH Switches the unit ON-OFF as indicated by the
LED. To reduce the risk of hearing loss and equipment damage,
please turn both level knobs {Y} down to "Min" before switching
the Power ON!
Front Panel

9
AA.
BALANCED LINE OUTPUT A fully featured, true electronical-
ly-balanced XLR jack for output to studio and live performance
mixing consoles.
BB.
0° / 180° Press to reverse the polarity of the Balanced Line
Out jack; useful for reducing phasing problems that may occur
when playing in locations with non-standard wiring or when
combining Line Output with miked cabinet signal. Normally,
leave this switch out.
CC.
GROUND / LIFT Disconnects the ground connection (pin-1)
from the Balanced Line Out jack to reduce ground loop noise
generated from non-standard wiring. Normally, leave this
switch out.
DD.
LEVEL Adjusts the output level of the Balanced Line Out jack
to accommodate a variety of sound equipment connections
and input sensitivities.
EE. DIRECT / COMPRESSOR OUTPUT / LINE Choose the point
in the signal path to connect the Balanced Line Out jack. See
Block Diagram on page 11.
• Direct (Pre)Just after the first stage–no EQ. Most like a Tube
D.I. (direct box).
• Comp OutputDepends on the Comp Position switch {J}.
Always post Gain and Aural Enhancer, but either pre or post
Bass Intensifier and EQ circuits.
• Line (Post)After all preamp circuits, including Boost and
Effects. Not affected by Master Volume {Y}.
FF. EFFECTS LOOP TRS1 multipurpose jacks—Send provides a
preamp output and includes onboard tone shaping. Output
level is primarily controlled by Gain {Q}. Effects Return (wet)
signals are mixed with the onboard preamp (dry) signal in any
ratio set by the Effects Blend control {X}. Effects Loop can be
bypassed from the footswitch.
The effects loop on the SM-1500 is located on a "side chain"
circuit, a design used in studio equipment to isolate the effects
from the main circuit. This provides the full sound of your
instrument AND allows the diversity of your external effects to
come through. The effects circuit is also located after the gain
stages in the preamp signal path to bypass the noise associated
with effects inline before the preamp.
• Effects Devices: Connect Send to your effects device input and
the effect's output(s) to the Left/Mono Return (mono effects)
or both Return jacks (stereo effects). NOTE: On your effects
device—set any wet/dry control fully to WET to prevent phas-
ing problems and set any input level control to +4dB (or 0dB if
the unit is being overdriven). NOTE: Stereo effects are automati-
cally summed to mono in Bi-amp and Bridge modes.
• Multiple Amplifiers: For additional output, you can connect
an auxiliary power amp to your SM-1500’s Effects Send output
(Gain on your SM-1500 will affect the volume levels of both
amplifiers). NOTE: If you wish to use an SWR® amp as an auxil-
iary power amp, use Mono Effects Return as the input and turn
the Effects Blend control to the maximum WET position.
• Accompaniment: Connect a CD player or drum machine to
either the Mono Return or both Stereo Return jacks. Adjust
accompaniment volume from the device and with the Effects
Blend control {X}.
GG.
LOW OUT TRS1 line level, 1/4" output. Supplies low frequen-
cies; useful for connection to an external power amplifier in a
bi-amp configuration. NOTE: This output is always active, inde-
pendent of the positions of the mode switches {HH and PP}.
HH.
STEREO / BIAMP Selects a core mode of operation for the
SM-1500 power amplifiers—when not in Bridge mode {PP}:
• Stereo ModeThe power amplifiers operate separately as left
and right channels. In Stereo Mode, use both Volume knob {Y}
sections as labeled ("Left" and "Right").
• Bi-Amp Mode—The power amplifiers operate separately as
low– and high–frequency channels. In Bi-Amp Mode, use both
Volume knob {Y} sections, "Right" for low frequencies and "Left"
for high frequencies. (Stereo effects will be summed to mono.)
Rear Panel

10
II. CROSSOVER (Bi-amplifier control) Sets the frequency at
which your signal is split into high and low components. This
always affects the Low and High Out {GG and JJ} jacks. This only
affects the *LF and *HF speaker Outputs {OO and RR} when *Bi-
Amp mode {HH} is selected.
JJ.
HIGH OUT TRS1 line level, 1/4" output. Supplies high frequen-
cies; useful for connection to an external power amplifier in a
bi-amp configuration. NOTE: This output is always active, inde-
pendent of the positions of the mode switches {HH and PP}.
KK.
TUNER OUT Plug your instrument tuner in here. This TRS1
output can also be used as an always-active, tube-influenced
direct output.
LL.
IN An alternate input to input 1 on the front panel; useful for
wireless receivers. This input is disabled when a plug is inserted
into input 1 on the front panel.
MM.
MAIN BREAKERS Protects the power amplifiers from electri-
cal faults and circuit overloads. If a breaker has tripped (button
pops out), switch the Power {Z} OFF and allow the unit to cool
down. Inspect your speakers, all connections and other equip-
ment for damage before pressing each circuit breaker back in
to reset them.
NN.
POWER CORD SOCKET Connect the included** power cord
to a properly wired AC electrical outlet in accordance with the
voltage and frequency ratings specified on the rear panel of
your amplifier.
** The SM-1500 uses a heavy duty power cord to supply the
high power requirements. To ensure safe operation: If
an extension cord is required, use only one extra-heavy
gauge cord (10 AWG or heavier) that is no longer than
absolutely necessary.
OO.
PARALLEL RIGHT LOW FREQUENCY SPEAKER OUTPUTS
Connect right channel (or low frequency) speakers to these
three jacks in any combination. The total impedance load of
these speakers should ideally be 2 ohms and must never be less
than 2 ohms. The power handling capacity of these speakers
must be at least 750 watts.
The SM-1500 furnishes both 1/4" and Speakon® speaker con-
nections. Use the Speakon® jacks whenever possible to take
advantage of their superior electrical efficiency and secure
connectors. All three jacks on each side are full range and wired
in parallel. Read the Speaker Guidelines section below before
connecting speakers.
PP.
NORMAL / BRIDGE SWITCH Selects a core mode of opera-
tion for the SM-1500 power amplifiers. Each mode uses different
speaker outputs and master volumes. Turn OFF the SM-1500 while
switching modes and connections. Use the tip of a pen to reach the
recessed button:
• Normal ModeThe power amplifiers operate separately as
right and left channels (in Stereo mode {HH}) or as low and high
channels (in Bi-Amp mode). In Normal Mode: use the Parallel
Right (*LF) and Left (*HF) speaker Outputs {OO and RR} and
both Volume knob {Y} sections.
• Bridge ModeThe power amplifiers are bridged together to
operate as one monolithic power block. In Bridge mode: use
the one center speaker output {QQ} and the inner Volume {Y}
knob alone.
QQ.
MONO BRIDGE MODE SPEAKER OUTPUT One Speakon®
speaker output jack is available in Bridge Mode. The total
impedance load of this speaker(s) should ideally be 4 ohms and
must never be less than 4 ohms. The power handling capacity
of this speaker(s) must be at least 1500 watts. Read the Speaker
Guidelines section below before connecting speakers.
RR.
PARALLEL LEFT HIGH FREQUENCY SPEAKER OUTPUTS
Connect left channel (or high frequency) speakers to these
three jacks in any combination. The total impedance load of
these speakers should ideally be 2 ohms and must never be less
than 2 ohms. The power handling capacity of these speakers
must be at least 750 watts.
1TRS Balanced Jacks
NOTE: Jacks {FF, GG, JJ and KK} are balanced TRS (Tip/Ring/Sleeve) types and are designed
to accept either TRS or TS (Tip/Sleeve) plugs:
Tip=positive (+)
Ring=negative (–) and
Sleeve=ground.
While standard shielded TS "mono" guitar cables may certainly be used, the use of "stereo" TRS cables may improve signal-to-noise ratio
and/or reduce hum, especially when longer connections are required.
Rear Panel

11
Block Diagram

12
• DO NOT connect a speaker load with a total imped-
ance below the minimum rating of your amplifier to
prevent damage to your equipment.
• DO NOT connect speaker(s) with a total power han-
dling capacity that is less than the power output
rating of your amplifier to prevent damage to your
equipment.
• ALWAYS switch your system power OFF before con-
necting or disconnecting speakers.
• ONLY use unshielded speaker cable of 18 gauge or
heavier (16 or 14 gauge) for speaker connections.
Shielded instrument cable WILL NOT work and may
damage your equipment.
• ONLY connect one amplifier to each speaker load.
Two amplifiers connected to a single load WILL NOT
work and may damage your equipment.
Use the impedance and power ratings on your amplifier and
speakers to determine if a particular combination of speakers
is appropriate for your amplifier. NOTE: All SWR® bass speaker
enclosures, as well as most others, will be connected in parallel
(NOT series) when linked (daisy-chained) together. Therefore,
these guidelines apply only to parallel speaker configurations.
The speaker illustration gives you the total imped-
ance load calculations for various speaker impedance
combinations (=ohms). The ideal speaker load (total
impedance) is equal to the minimum impedance
rating of your amplifier. Operating below the
amp's minimum impedance rating can overheat
your amplifier and cause damage. Operating above
the amp's minimum impedance rating, while safe,
reduces the amplifier’s maximum power output.
Something else to consider: You can obtain the
same group total impedance load from different
combinations of speaker impedances (see illustra-
tion). If each speaker in a group has the same imped-
ance, each speaker will receive the same amount of
power from your amplifier. However, if impedances
are not all equal, the lowest impedance speakers will
get the most power. For example, if you connect an 8
and a 16 speaker to an amp output of 30 watts, the 8–ohm
speaker will receive about 20 of those watts (and be twice as
loud as the 16-ohm speaker). Take this into consideration when
calculating power handling capacities and when positioning your
bass speaker enclosures.
For an in-depth discussion of setup tips for amplifiers and speakers
(including a look at impedance and power rating issues), visit the
Support area of the SWR website at www.swrsound.com.
Speaker Guidelines
Compatible Speakers
1,500 watts is far more power than most bass speaker systems are
equipped to handle, so use caution when using the bridged mode
of this amplifier. It is recommended that you engage the compres-
sor when using the bridged mode and, if you have any doubts
about your speakers’ power-handling capabilities, check the owner’s
manual and product specifications before operation.
Each side of the amplifier is capable of 750 watts @ 2 ohms, 450 watts
@ 4 ohms and 250 watts @ 8 ohms. Ensure that your speaker system
has power-handling capabilities that match or exceed these power-
handling specifications. Using two or more cabinets per side will
optimize the amplifier's headroom and power, but remember that
each additional speaker also reduces the total impedance (ohms)
connected to the amp. For example, one 8-ohm Goliath III cabinet is
rated to handle 700 watts; if you combine two of these cabinets, the
combined power handling would be 1,400 watts, but the impedance
would be lowered to 4 ohms (please see the “Speaker Guidelines”
section of this manual for further information).
Minimum Speaker Ratings
The combined speaker impedance and wattage ratings at each out-
put should be no lower than the following.
In Stereo, Dual-Mono, or Bi-Amp modes (per side):
•2 ohm 750W •4 ohm 450W; •8 ohm 250W
In Bridged mode:
•4 ohm 1500W •8 ohm 900W

13
The SM-1500 requires three full rack spaces and because of its
weight, should only be mounted at the bottom of a rack case that
is equipped with both front and rear rack rails. Rear rack ears are
included for this purpose. If mounted in an upper rack space or in a
rack case with only front rails, additional support must be installed
below the SM-1500 to prevent flexing of the amplifier's chassis which,
over time, can damage the amplifier and void warranty coverage.
To mount the rear rack ears to your SM-1500, position the ears (1) and
loosely attach them to the SM-1500 chassis with the included bolts
(2). Next, support the SM-1500 in place while you attach the rear rack
bolts (3) as shown. When in place and supported, tighten all bolts.
Please routinely check the mounting and chassis screws which can
vibrate loose due to transportation and use. We recommend that at
least once a month that the SM-1500 be
removed from the rack case and all outside
screws be tightened and all connections in
your rack case be checked to preserve the
beauty and reliability of your equipment.
A 12AX7 dual triode vacuum tube (valve) is at
the core of your SM-1500 pre-amplifier. Typically
a 12AX7 tube will last several years, but through
heavy use and frequent transportation jarring, it is
possible to have a tube last less than a year.
When to replace the preamp tube: Sometimes, tubes become
noisy or “microphonic” (the amp sounds like a glass chime tinkling
during certain notes) as they wear out, but other times, tubes will
fail without warning. If your amplifier stops working and other
possible causes have been eliminated (breakers, cords, etc.), have an
authorized service center inspect your amplifier for tube failure.
PART NUMBERS 44-01400-000 (120V, 60Hz) USA 44-01403-000 (240V, 50Hz) AUS
44-01404-000 (230V, 50Hz) UK 44-01406-000 (230V, 50Hz) EUR
44-01407-000 (100V, 50/60Hz) JPN
POWER REQUIREMENT 1400W
POWER AMP MINIMUM IMPEDANCE: 4 (Bridge Mode);
2 per channel (Normal, Stereo, Bi-Amp Modes)
SENSITIVITY: 1.2V RMS, 1kHz @ Mono Return, Effects Blend at WET, Volume at MAX
POWER OUTPUT: 1500W @ 4 (Bridge Mode);
750W @ 2 per channel (Normal, Stereo, Bi-Amp Modes)
PRE AMP INPUT IMPEDANCE: >820k (Front panel Inputs);
10kΩ (Rear panel Input)
SENSITIVITY FOR FULL POWER: 13mV @ 1kHz, Gain and Volume at MAX, all Bass, Mid and Treble controls flat (center detent),
Aural Enhancer at mid position, Effects Blend at DRY, Bass Intensifier, Compression and Boost OFF
TONE CONTROLS BASS: ±15dB @ 70Hz
TREBLE: ±15dB @ 3kHz
VARIABLE SEMI-PARAMETRIC EQ: MID 1: ±15dB @ 30Hz–200Hz
MID 2: ±15dB @ 165Hz–1.1kHz
MID 3: ±15dB @ 900Hz–6kHz
COMPRESSION GAIN REDUCTION: –22dB maximum, selectable PRE or POST EQ
THRESHOLD: –10dBV to +10dBV
RATIO: 1:1 to 20:1
ATTACK TIME: 10mS to 600mS
RELEASE TIME: 500mS to 5.5S
EFFECTS LOOP SEND IMPEDANCE: 220
RETURN IMPEDANCE: 10k Balanced
BALANCED LINE OUT SEND IMPEDANCE: 50
ACTIVE CROSSOVER RESPONSE: 3–pole (18dB/octave) Butterworth
CROSSOVER FREQUENCY: 100Hz–2.0kHz
FOOTSWITCH 4–button (0072471000)
DIMENSIONS HEIGHT: 5.5 in (14 cm)
WIDTH: 19 in (48.3 cm)
DEPTH: 19.5 in (49.5 cm)
WEIGHT 67 lb (30.4 kg)
Product specifications are subject to change without notice.
Rack Mounting
Specifications
Tube Replacement

14
¡Felicidades y gracias por su compra del amplificador de bajo
SWR® SM-1500™!
El SM-1500 sigue la tradición de innovación establecida por el
fundador de SWR, Steve W. Rabe, en 1984. Como respuesta a
los consejos y sugerencias de los mejores bajistas de estudio
de L.A. del momento, que le pidieron sonar en directo con
la misma calidad que en sus monitores de estudio, Rabe
desarrolló un concepto completamente nuevo en cuanto a
amplificación de bajo; y fue así como nació el “sonido SWR”.
El PB-200™ fue el primer amplificador de bajo híbrido con
previo a válvulas/etapa de potencia de estado sólido y que
disponía del ahora ya clásico preamplificador y circuitería de
intensificador Aural Enhancer™ de SWR. Este fue un producto
que dio origen a una auténtica revolución en la amplificación
de bajo y que ofrecía un sonido cristalino y de alta calidad
tanto para directo como en estudio.
El siguiente paso en la evolución de SWR vino en 1985, con
la presentación del ahora legendario amplificador SM-400™.
Esta unidad era el primer amplificador de bajo realmente
stereo con un bucle de efectos stereo y entradas tanto para
instrumentos activos como pasivos. En 1987 le siguió el ahora
standard industrial 4x10 Goliath, el primer recinto acústico
de rango completo diseñado para bajo que disponía de un
tweeter para frecuencias agudas.
En 1991, nuestra incansable búsqueda de más potencia y
funciones profesionales dio paso a la creación del SM-900™;
uno de los amplificadores de bajo más solicitados tanto por
músicos de directo como por estudios y empresas de alquiler
de equipos. En 1993, el SM-400 fue mejorado y renombrado
como SM-400S™, con también más mejoras y otros modelos
que dieron paso al SM-500™ en 1999.
Fieles a la tradición de SWR, el SM-1500 es un producto
realmente innovador que es el resultado de años de
investigación y desarrollo, unido todo ello al contacto directo
con algunos de los mejores bajistas del mundo. En el SM-
1500, hemos combinado la amplia gama de funciones de
nuestra familia de amplificadores SM; posibilidades stereo y
bi-amp con una impresionante capacidad de potencia: 750
watios por lado en funcionamiento stereo o mono dual o
1500 watios @ 4 ohmios puenteado en mono.
Además, hemos añadido nuestra famosa circuitería Bass
Intensifier™; (un circuito de realce perfecto para solos) y un
compresor controlado a válvulas que puede ser conmutado
tanto antes como después de la sección EQ del amplificador.
Sencillamente, el SM-1500 es una maravilla de diseño a la
vez que una herramienta potente y versátil para el bajista
profesional.
Estamos seguros que disfrutará durante años del SM-1500 y le
agradecemos de antemano el “dar el paso” con SWR.
Su nuevo amplificador profesional de bajo SM-1500 le ofrece todo el
rendimiento, potencia y sonido SWR® aclamado y buscado por los
mejores bajistas del mundo:
• Doble etapa de potencia con tres modos de funcionamiento
• Modo puente o bridge (mono) —1.500 watios @ 4 ohmios
• Modo stereo—750 watios @ 2 ohmios (por lado)
• Modo Bi-Amp—con frecuencia crossover ajustable
• Previo a válvulas con una doble válvula de triodo 12AX7
• Dos entradas en el panel frontal más una en el trasero con
interruptor selector de entrada para conexión de diversas
configuraciones de bajo
• Famso modelado de sonido con SWR® Aural Enhancer
• Compresión profesional con selección de posición de Comp
• Cuatro posibilidades seleccionables de pedalera
• Intensificador de bajo para el máximo impacto
• Realce para un mayor acento en los solos
• Tres configuraciones de EQ semiparamétrico—elija entre dos
EQ de 3 bandas independinetes o combínelos en un único EQ
de 6 bandas
• Bucle de efectos stereo/mono con control de mezcla de
efectos
• Tradicionales controles de tono graves/agudos
• Salidas de altavoz en speakon® y 6,3 mm
• Salida en XLR balanceado con modos de línea, salida de compresor
y salida directa de válvulas, además de control de nivel, e
interruptores de fase y anulación de toma de tierra
Amplificador de bajo SM-1500

15
A. INPUTS Conecte su instrumento a una (o ambas) tomas de
entrada usando un cable de instrumento con blindaje. Pulse
Input Select para elegir entre la entrada 1 ó 2 como conector
activo (será indicado por el LED).
Puede usar el conector In {LL} del panel trasero en lugar de la
entrada 1 del panel frontal; esto es muy útil para la conexión
receptores inalámbricos. NOTA: Si usa ambas tomas a la vez, la
del panel frontal tendrá prioridad sobre la del panel trasero.
• CONSEJO: Para saltarle la primera fase a válvulas del previo,
conecte un preamplificador exterior en línea entre su
instrumento y la entrada. Para conseguir el mejor sonido de
saturación a válvulas, realce la salida de su previo exterior y
ajuste un valor limpio de ganancia usando el piloto PreAmp
Clip {P}. (Este piloto no monitoriza la primera fase a válvulas
del previo para permitirle aislarla y saturarla de forma
independiente de la etapa controlada por ganancia del previo).
B. MUTE Pulse este interruptor para desactivar todas las salidas
de la unidad, excepto la de afinador {KK}; esto es muy útil
cuando afine su instrumento o durante las pausas.
C. PAD Pulse en este botón para reducir la sensibilidad de
entrada en –10 dB; esto resulta muy útil para conseguir una
respuesta más limpia de instrumentos de alta salida.
D. BASS INTENSIFIER Pulse aquí para activar el circuito de
Intensificador de bajos, tal como verá indicado con el piloto.
Este circuito intensifica un grupo determinado de frecuencias
graves a la vez que activa un compresor suave y de activación
rápida para conseguir un realce radical sin sobrecargar el
amplificador; esto es muy útil para las secciones más potentes
y pesadas de una canción. También puede activar este circuito
desde la pedalera.
E. LEVEL Ajusta la fuerza del efecto del Intensificador de bajos.
F. CUTOFF Limita el rango de frecuencias en el que opera el
Intensificador de bajos a por debajo de 80 Hz o por debajo de
200 Hz.
G. COMPRESSION Pulse aquí para activar el circuito compresor,
tal como verá indicado por el LED. La compresión modera el
nivel de la señal en los picos, de acuerdo a los ajustes que haya
realizado en los controles {H, I, K y L}.
H. THRESHOLD Ajusta el nivel de señal en la que se activará
la compresión. Gírelo completamente a la izquierda para la
máxima sensibilidad. Tenga en cuenta que el nivel de ganancia
{Q} y la salida del instrumento es lo que realmente dispara el
compresor.
I. RATIO Ajusta la cantidad o porcentaje de compresión que se
aplicará una vez que sea activado este efecto. Por ejemplo, con
1:1 no habrá compresión. Con un ratio de 2:1, será necesaria
un aumento de 10 dB para que el nivel de la señal de salida
aumente en 5 dB por encima del umbral. En 10:1, un aumento
de 10 dB hará que el nivel de la señal de salida aumente en
solo 1 dB. (Muchos consideran los ratios como 10:1 y superiores
como una limitación dura en lugar de una compresión).
J. COMP POSITION Pulse aquí para cambiar la posición del
circuito compresor en la ruta de señal entre antes de la
mayoría de los controles de modelado del tonoo después de
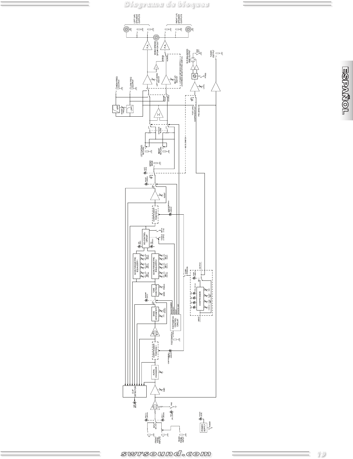
estos, tal como será indicado por los pilotos. Vea el Diagrama
de bloques en la página 19.
K. ATTACK Ajusta la velocidad a la que el compresor se activa
una vez que el nivel de la señal ha pasado por encima
del umbral; esto es muy útil para ajustar con precisión la
transparencia del efecto compresor.
L. RELEASE Ajusta la velocidad con la que el compresor se
desactiva una vez que el nivel de la señal cae por debajo del
umbral; útil para ajustar con precisión la transparencia del
efecto compresor.
M. MEDIDOR Cuatro pilotos LED que indican la cantidad real de
reducción de ganancia en dB.
Panel frontal
Input
Select
1
2
-10 dB
Pad
Mute
Preamp
Clip
MIN MAX MIN MAX
Aural
Enhancer
Gain
EQ
Select
1 + 2
1 / 2
MIN MAX
Level
80 200
Cutoff
-15 +15
Bass
-10
-5 +5
+10
Threshold Ratio
Position
Comp
MIN MAX
Attack
MIN MAX
-2
-8
-18
-4
Release
ON
Power
Footswitch
Volume
Effects
Blend
-15 +15
Treble
Right
Left
Bass Intensifier
PRE EQ POST EQ
Freq Level
Equalization 1
Equalization 2
Compression Boost
S
M
-
1
500
MIN MAX
1 : 1
2 : 1 10 : 1
20 : 1
120
180
45
35 -15 +15
Mid 1
80 95
Mid 3
650
1k
250
180 -15 +15
Mid 2
450 530
3.4k
5k
1.3k
1k -15 +15
2.3k 2.8k
120
180
45
35 -15 +15
Mid 1
80 95
3.4k
5k
1.3k
1k -15 +15
Mid 3
2.3k 2.8k
650
1k
250
180 -15 +15
Mid 2
450 530
MIN MAX
DRY WET

16
N. BOOST LEVEL Ajusta el nivel de realce de la señal.
O. BOOST Pulse aquí para activar el circuito Boost o de realce;
muy útil para solos. También lo puede activar desde la pedalera.
P. LED PREAMP CLIP Se ilumina cuando se produce una
saturación (clip) en algún punto de la ruta de la señal del previo
antes del bucle de efectos. Para conseguir el sonido más limpio
posible, ajuste Gain {Q} y el resto de controles del panel frontal
de forma que este piloto Preamp Clip parpadee ocasionalmente
en los picos de salida de su instrumento. Tenga en cuenta que
una saturación del previo no es dañina para su amplificador (al
contrario de lo que ocurre con las saturaciones de la etapa de
potencia), por lo que solo deberá reducir el nivel de ganancia si
escucha alguna distorsión no deseada del previo.
Q. GAIN Ajusta el nivel de señal del preamplificador. Sus niveles
de ecualización, tono y efectos contribuyen al nivel de señal del
previo, por lo que debería ajustarlos antes de ajustar este Gain.
NOTA: Gain es el control primordial para el ajuste del nivel de
salida del envío de efectos {FF}.
R. AURAL ENHANCER™ Un verdadero buque insignia de SWR®
desde hace 20 años, este Intensificador aural realza las notas
graves fundamentales del bajo, da más brillo a los transitorios
de super agudos y reduce determinadas frecuencias que
"enmascaran" los fundamentales. El efecto final es un sonido
más transparente que abre las características sibilantes de todos
los instrumentos sin hacer que resulten ásperos.
Así es como funciona este Intensificador Aural: Piense en él
como en un control de tono variable que cambia el rango de
frecuencia Y el nivel de acuerdo al punto en que lo ajuste:
Conforme gire el control a la derecha desde la posición “MIN”,
estará elevando los niveles de las frecuencias graves, medias y
agudas en rangos que son diferentes, pero complementarios a
los de los controles de tono Bass y Treble. La posición de “las 2 en
punto”—la preferida por muchos músicos—realza a la vez tanto
los fundamentales super graves como los agudos más brillantes
y añade una ligera reducción en el rango medio para ayudarle
a que su sonido sobresalga del resto del grupo. Después,
conforme más gire el mando a la derecha desde allí, habrá
una serie de medios que serán eliminados—específicamente,
un grupo de frecuencias centradas alrededor de los 200 Hz.
Aunque sus efectos son aparentes, este Intensificador Aural es
sutil en comparación con los efectos extremos que puede crear
a partir de los controles básicos de tono.
S. BASS Ajusta la respuesta de la señal de frecuencias graves en
±15 dB centrado alrededor de los 70 Hz.
T. EQUALIZER SELECT Puede elegir entre disponer de dos
ecualizadores de 3 bandas independientes pulsando "1/2" o
usar ambos juntos como un único ecualizador de 6 bandas
con la opción "1+2" tal como será indicado con los pilotos.
Esta selección de EQ también puede ser conmutada desde la
pedalera (mantenga pulsado 1 segundo para la opción 1+2).
U. ECUALIZADORES SEMIPARAMETRICOS Primero, use el
control Equalizer Select {T} anterior para elegir
la opción de ecualización que quiera usar y use
después los controles correspondientes para
realizar los ajustes. Cada control EQ tiene un mando
interior y un anillo exterior: el mando interior Level
le permite ajustar la respuesta de señal (±15 dB) en el rango de
frecuencias que ajuste con el anillo exterior Frequency. NOTA:
Cualquier control EQ cuyo nivel esté ajustado a “0” no tendrá
ningún efecto sobre la señal.
CONSEJO: Si necesita “sobresalir” del resto del grupo, pruebe a
realzar la respuesta en el rango 200–400Hz. Si quiere conseguir
un sonido más transparente o "scoop", pruebe a aplicar un ligero
corte en el rango de 800Hz.
V. TREBLE Ajusta la respuesta de señal de las frecuencias agudas
en ±15 dB con centro alrededor de los 3 kHz.
W. FOOTSWITCH Conecte aquí la pedalera (incluida) por medio
de un cable de guitarra o de altavoz de cualquier longitud
para realizar la selección remota del Intensificador de bajo,
selecciónde EQ, bucle de efectos y Realce, tal como verá
indciado con los pilotos. Puede conectar juntas varias pedaleras
para el acceso desde varios puntos (pedaleras de parte izquierda
y parte derecha del escenario)!
X. EFFECTS BLEND Controla su nivel de efecto o, por ser más
precisos, el ratio o relación de señal directa (seca) que es
mezclada con la señal del bucle de efectos (húmeda). Ajústelo
a "DRY" cuando no utilice ninguno de los conectores de retorno
de efectos {FF}.
Y. MASTER VOLUMES Ajustan la salida de las etapas de potencia
de forma independiente (stereo/bi-amp), o como una sola
(mono/bridge), de acuerdo al ajuste del selector Normal/Bridge
{PP} del panel trasero:
• Modo Normal—el mando central es el master izquierdo y el
anillo exterior es el volumen master derecho.
• Modo Bi-Amp—el mando central es el control de nivel de las
altas frecuencias y el anillo exterior el control de las graves.
• Modo Bridge—el mando central es el volumen master y el
anillo exterior queda desactivado en este caso.
Z. INTERRUPTOR POWER Enciende y apaga la unidad, tal como
verá indicado por el piloto. Para reducir el riesgo de daños en el
aparato y en sus oídos, coloque los dos mandos de nivel {Y} en
la posición "Min" antes de colocar este interruptor en ON!
Panel frontal

17
AA.
SALIDA DE LINEA BALANCEADA Conector XLR balanceado
electrónicamente para dar salida a la señal a mesas de mezclas
de estudio o directo.
BB.
0° / 180° Pulse este botón para invertir la polaridad del
conector de salida de línea balanceada; esto es útil para reducir
los problemas de fase que se pueden producir al usar la unidad
en lugares con cableado no standard o cuando combine la
salida de línea con una señal captada por micro. Normalmente,
deje este interruptor sin pulsar.
CC.
GROUND / LIFT Desconecta la conexión de toma de tierra
(punta 1) del conector de salida de línea balanceada para
reducir los ruidos de bucle a tierra producidos por cableado no
standard. Normalmente, deje este interruptor sin pulsar.
DD.
LEVEL Ajusta el nivel de salida del conector de salida de
línea balanceada para adaptar esa señal a una amplia gama de
equipos de sonido y sensibilidades de entrada.
EE. DIRECT / COMPRESSOR OUTPUT / LINE Elige el punto en la
ruta de señal en el que está conectado el conector de salida de
línea balanceada. Vea el Diagrama de bloques de la página 19.
• Direct (Pre)justo después de la primera fase–no EQ. Parecido
a un D.I. (caja directa) a válvulas.
• Comp OutputDepende del interruptor Comp Position {J}.
Siempre post ganancia e intensificador aural, pero puede ser
pre o post circuitos EQ e Intensificador de bajo.
• Line (Post)Después de todos los circuitos de previo,
incluyendo los de realce y efectos. No afectado por el volumen
master {Y}.
FF. EFFECTS LOOP Conectores TRS1 multiusos—Send le ofrece
una salida de previo e incluye modelado de sonido interno.
El nivel de salida es controlado inicialmente por Gain {Q}. Las
señales de Effects Return (húmedo) son mezcladas con la del
previo interno (seca) en el ratio ajustado con el control Effects
Blend {X}. Puede anular el bucle de efectos desde la pedalera.
El bucle de efectos del SM-1500 está colocado en un circuito
de "cadena lateral", un diseño usado en los equipos de estudio
para aislar los efectos del circuito principal. Esto le ofrece todo
el sonido de su instrumento Y ADEMAS toda la diversidad
de sus efectos exteriores. El circuito de efectos está también
situado después de las fases de ganancia de la ruta de señal
de previo para anular el ruido asociado con los efectos en línea
colocados antes del preamplificador.
• Unidades de efectos: Conecte Send a la entrada de su unidad
de efectos y la salida(s) de esa unidad a Left/Mono Return
(efectos mono) o a ambas tomas Return (stereo). NOTA: En su
unidad de efectos—ajsute cualquier control húmedo/seco a
totalmente HUMEDO para evitar problemas de fase y ajuste
el control de nivel de entrada a +4 dB (o 0 dB si la unidad
está saturada). NOTA: Los efectos stereo son automáticamente
sumados a mono en los modos Bi-amp y Bridge.
• Varios amplificadores: Para una mayor salida, puede conectar
una etapa de potencia auxiliar a la salida Effects Send del SM-
1500 (la ganancia de su SM-1500 afectará al nivel de volumen
de ambos amplificadores). NOTA: Si quiere usar un amplificador
SWR® como etapa de potencia auxiliar, use el retorno de efectos
mono como la entrada y coloque el control Effects Blend en el
tope WET.
• Acompañamiento: Conecte un reproductor de CD o caja de
ritmos a la entrada Mono Return o a ambos retornos si es
stereo. Ajuste el volumen del acompañamiento desde la unidad
conectada y con el control Effects Blend {X}.
GG.
LOW OUT Salida TRS1 de 6,3 mm y nivel de línea. Le ofrece
una señal de bajas frecuencias; muy útil para la conexión
a una etapa de potencia exterior en en una configuración
de bi-amplificación. NOTA: Esta salida siempre está activa,
independientemente de las posiciones de los interruptores de
modo {HH y PP}.
HH.
STEREO / BIAMP Elige el modo básico de operación de las
etapas de potencia del SM-1500—cuando no está en el modo
Bridge {PP}:
• Modo StereoLas etapas actuarán por separado como canales
izquierdo y derecho. En este modo, use ambas secciones de los
mandos Volume {Y} como indican ("Izquierda" y "Derecha").
• Modo Bi-Amp—Las etapas actúan por separado como canales
de frecuencias graves y agudas. En este modo, use las dos
secciones del mando Volume {Y}, "Right" para los graves y "Left"
para los agudos. (Los efectos stereo son sumados a mono).
Panel trasero

18
II. CROSSOVER (Control Bi-amplificación) Ajusta la frecuencia a
la que su señal será dividida en componentes agudos y graves.
Esto afecta siempre a las tomas de salida Low y High Out {GG y
JJ}. Esto solo afecta a las salidas de altavoces *LF y *HF {OO y RR}
cuando haya elegido el modo *Bi-Amp {HH}.
JJ.
HIGH OUT Salida TRS1 de 6,3 mm y nivel de línea. A través
de ella es emitida una señal de altas frecuencias; esto es muy
útil para la conexión a una etapa de potencia exterior en
una configuración bi-amplificada. NOTA: Esta salida siempre
está activa, independientemente de las posiciones de los
interruptores de modo {HH y PP}.
KK.
TUNER OUT Conecte aquí su afinador de instrumento. Esta
salida TRS1 también puede ser usada como una salida directa a
válvulas y siempre activa.
LL.
IN Una entrada alternativa a la entrada 1 del panel frontal;
muy útil para receptores inalámbricos. Esta entrada queda
desactivada en cuanto haya un conector introducido en la
entrada 1 del panel frontal.
MM.
RUPTORES Protege las etapas de potencia de posibles averías
eléctricas y sobrecargas del circuito. Si uno de estos ruptores
salta (el botón sale hacia fuera), apague el interruptor Power
{Z} y deje que la unidad se refrigere. Compruebe sus altavoces,
todas las conexiones y el resto del equipo en busca de posibles
daños antes de pulsar cada uno de estos ruptores de circuito
para volver a colocarlos en su posición normal.
NN.
CONECTOR DE CABLE DE ALIMENTACION Conecte el cable
de alimentación incluido** a una salida de corriente alterna
adecuada y del voltaje y amperaje especificados en el panel
trasero del amplificador.
** El SM-1500 usa un cable de alimentación de alto
rendimiento que cumple los requisitos necesarios para
suministrar el alto nivel de corriente necesario. Para
asegurar un funcionamiento seguro: Si necesita usar una
alargadera, use solo una con cable de gran calibre (10
AWG o superior) y que sea lo más corta posible.
OO.
SALIDAS DE ALTAVOZ PARALLEL RIGHT LOW
FREQUENCY Conecte los altavoces de canal derecho (o de
bajas frecuencias) a estas tres tomas en cualquier combinación.
La impedancia de carga total de estos altavoces debería de de 2
ohmios y nunca inferior a ese valor. La capacidad de manejo de
potencia de estos altavoces debe ser de al menos 750 watios.
El SM-1500 le ofrece conexiones de altavoz tanto de 6,3 mm
como Speakon®. Use las conexiones Speakon® siempre que
pueda para sacar partido de su mayor eficacia eléctrica y su
mayor seguridad. Los tres conectores de cada lado son de
rango completo y están cableados en paralelo. Lea la sección
de guía de conexión de altavoces más adelante antes de
conectar sus recintos acústicos.
PP. INTERRUPTOR
NORMAL / BRIDGE Elige el modo operativo
básico de las etapas de potencia del SM-1500. Cada modo usa
distintas salidas de altavoz y volúmenes master. Apague el SM-
1500 cuando vaya a cambiar los modos o las conexiones. Utilice la
punta de un bolígrafo para llegar a este botón encastrado:
• Modo NormalLas etapas de potencia actúan por separado
como canales izquierdo y derecho (en el modo Stereo {HH}) o
como canales grave y agudo (en el modo Bi-Amp). En el modo
Normal: use las salidas de altavoz Parallel Right (*LF) y Left (*HF)
{OO y RR} y las dos secciones del mando Volume {Y}.
• Modo BridgeLas etapas de potencia son puenteadas juntas
para actuar como un único bloque monolítico de potencia:
use solo la salida de altavoz central {QQ} y el mando interior
Volume {Y}.
QQ.
SALIDA DE ALTAVOZ MONO BRIDGE MODE En el modo
Bridge dispone de un conector de salida de altavoz Speakon®.
La impedancia de carga total de este altavoz(es) debería ser de
4 ohmios y nunca inferior a ese valor. La capacidad de manejo
de potencia de este altavoz(es) debería ser de como mínimo
1.500 watios. Lea la sección de guía de conexión de altavoces
más adelante antes de conectar sus recintos acústicos.
RR.
SALIDAS DE ALTAVOZ PARALLEL LEFT HIGH FREQUENCY
Conecte los altavoces de canal izquierdo (o de frecuencias
agudas) a estas tres tomas en cualquier combinación. La
impedancia de carga total de estos altavoces debería de de 2
ohmios y nunca inferior a ese valor. La capacidad de manejo de
potencia de estos altavoces debe ser de al menos 750 watios.
1Conectores TRS balanceados
NOTA: Las tomas {FF, GG, JJ y KK} son del tipo TRS (Punta/Anillo/Lateral) balanceado y han
sido diseñadas para aceptar conectores tanto TRS como TS (Punta/Lateral):
Punta=positivo (+)
Anillo=negativo (–) y
Lateral=toma de tierra.
Aunque puede usar cables de guitarra TS "mono" standard, el uso de cables TRS "stereo" le permitirá mejorar la relación señal-ruido y/o
reducir los zumbidos, especialmente cuando necesite usar cables de grandes dimensiones.
Panel trasero

19
Diagrama de bloques

20
• NO conecte una carga de altavoces cuya impedancia
total esté por debajo del valor mínimo de su
amplificador para evitar daños en su equipo.
• NO conecte altavoces con una capacidad de manejo
de potencia total inferior al valor medio de salida
de potencia de su amplificador para evitar posibles
daños en su equipo.
• Apague SIEMPRE su sistema antes de conectar o
desconectar cualquier altavoz.
• Utilice SOLO cable de altavoz sin blindaje de calibre
18 o superior (calibre 14 ó 16) para las conexiones
de altavoz. Los cables de instrumento blindados NO
FUNCIONARAN y pueden llegar a dañar su equipo.
• Conecte SOLO un único amplificador a cada carga
de altavoces. Si trata de conectar dos amplificadores
a una única carga NO FUNCIONARAN e incluso podrá llegar a
dañar su equipo.
Tenga en cuenta los valores medios de impedancia y potencia
de su amplificador y de los altavoces para determinar si una
combinación concreta de altavoces es adecuada o no para
su amplificador. NOTA: Todos los recintos acústicos de SWR®,
así como muchos de otras marcas, deben ser conectados en
paralelo (NO en serie) cuando los enlace (conexión en margarita).
Por tanto, esta guía solo se aplica a las configuraciones de
altavoces en paralelo.
La ilustración de aquí al lado le ofrece los cálculos de
impedancia de carga total para diversas combinaciones
de impedancias de altavoces (=ohmios). La carga
de altavoz ideal (impedancia total) es igual al valor
mínimo de impedancia de su amplificador. El
usar un sistema por debajo de la impedancia
mínima del amplificador puede hacer que ese
amplificador se recaliente y producir daños. El uso
de un sistema que esté por encima del valor de
impedancia mínimo del amplificador, aunque es
seguro, reduce la salida de potencia máxima del
amplificador.
Un aspecto más a tener en cuenta: Puede conseguir
la misma carga de impedancia total agrupada a
partir de distintas combinaciones de impedancias
de altavoces (vea la ilustración). Si cada altavoz de un
grupo tiene la misma impedancia, cada altavoz recibirá
la misma cantidad de potencia del amplificador. No
obstante, si las impedancias no son iguales, los altavoces
de menor impedancia recibirán más potencia. Por ejemplo,
si conecta un altavoz de 8 y uno de 16 a una salida de
amplificador de 30 watios, el altavoz de 8 ohmios recibirá
aproximadamente 20 de esos watios (y sonará al doble de
volumen que el altavoz de 16 ohmios). Tenga esto en cuenta a
la hora de calcular capacidades de manejo de potencia y cuando
esté ubicando en la sala sus recintos acústicos.
Si quiere tener más información acerca de la configuración
de altavoces y amplificadores (incluyendo una descripción de
problemas relativos a impedancia y potencia), visite la sección
Support de la página web de SWR www.swrsound.com.
Guía sobre altavoces
Altavoces compatibles
1.500 watios es una potencia bastante superior a la que pueden
gestionar la mayoría de sistemas de altavoces de bajo, por lo que
tenga cuidado cuando use el modo de puente en mono (bridged)
de este amplificador. Recomendamos que active el compresor
cuando utilice el modo de puente mono y, si tiene dudas acerca de
las posibilidades de manejo de potencia de sus recintos acústicos,
compruebe el manual de instrucciones y sus especificaciones antes
de realizar ninguna conexión.
Cada lado del amplificador es capaz de ofrecer 750 watios @ 2
ohmios, 450 @ 4 ohmios y 250 watios @ 8 ohmios. Asegúrese de
que su sistema de altavoces tiene suficiente capacidad en cuanto a
manejo de potencia como para soportar o incluso sobrepasar estos
valores. El uso de dos o más recintos acústicos por lado optimizarán
el margen y potencia del amplificador, pero recuerde que cada
altavoz adicional reducirá también la impedancia total (ohmios)
conectados al amplificador. Por ejemplo, un recinto acústico Goliath
III de 8 ohmios es capaz de soportar 750 watios; si combina dos de
estos recintos, la capacidad de manejo de potencia combinada sería
de 1.500 watios, si bien la impedancia se reduciría a 4 ohmios (vea la
sección de “Guía sobre altavoces” anterior para más información).
Valores de altavoz mínimos
Los valores combinados de impedancia y potencia de altavoces en
cada salida no deberían ser inferiores a los siguientes.
En los modos Stereo, Mono dual o Bi-Amp (por lado):
•2 ohmios 750 W •4 ohmios 450 W •8 ohmios 250 W
En el modo Bridged:
•4 ohmios 1500 W •8 ohmios 900 W

21
El SM-1500 requiere tres espacios rack completos y a causa de su
peso, solo debería ser montado en la parte inferior de un rack
equipado con railes frontales y traseros. Se incluye para esta finalidad
un marco de instalación trasero. Si monta esta unidad en un espacio
alto de un rack o en un rack que solo tenga railes frontales, deberá
instalar un soporte adicional debajo del SM-1500 para evitar que el
chasis inferior del amplificador se doble lo que haría que al cabo del
tiempo el amplificador se averiase y ya no quedase cubierto por la
garantía.
Para montar los marcos de instalación en rack en su SM-1500, coloque
dichos marcos (1) y fíejlos al chasis del SM-1500 con las tuercas
incluidas (2). Después, coloque el SM-1500 en su posición mientras
fija las tuercas del marco trasero (3) como le mostramos aquí. Cuando
la unidad esté en su sitio final, apriete todas las tuercas.
Compruebe de forma rutinaria los tornillos
de montaje y del chasis, dado que se
pueden soltar debido a las vibraciones y al
transporte de la unidad. Le recomendamos
que al menos una vez al mes extraiga
el SM-1500 del bastidor rack y que
compruebe todas las conexiones y tuercas
para preservar la belleza y fiabilidad del aparato.
En el corazón del preamplificador de su SM-1500
hay una válvula de doble triodo 12AX7. Por lo
general, este tipo de válvulas le durarán bastantes
años, pero el uso al máximo y los transportes
frecuentes de este aparato pueden hacer que
tenga que cambiar la válvula antes de lo previsto.
En qué momento sustituir las válvulas de preamplificación: A
veces, las válvulas producen un sonido ruidoso o "microfónico" (el
amplificador produce un cierto sonidos a cristales rotos a veces)
conforme se van envejeciendo, si bien otra veces, las válvulas dejan
de funcionar sin previo aviso. Si su amplificador deja de funcionar
y han sido descartadas otras posibles causas (ruptores, cables, etc.)
lleve su amplificador al servicio técnico oficial para que lo revisen y
sustituyan (si es necesario) la válvula averiada.
REFERENCIAS 44-01400-000 (120V, 60Hz) USA 44-01403-000 (240V, 50Hz) AUS
44-01404-000 (230V, 50Hz) UK 44-01406-000 (230V, 50Hz) EUR
44-01407-000 (100V, 50/60Hz) JPN
CONSUMO 1400 W
ETAPA DE POTENCIA IMPEDANCIA MINIMA: 4 (modo Bridge);
2 por canal (modos Normal, Stereo, Bi-Amp)
SENSIBILIDAD: 1.2 V RMS, 1 kHz @ retorno mono, mezcla de efectos en WET, volumen en MAX
SALIDA DE POTENCIA: 1500 W @ 4 (modo Bridge);
750 W @ 2 por canal (modos Normal, Stereo, Bi-Amp)
PREAMPLIFICADOR IMPEDANCIA DE ENTRADA: >820 k (entradas del panel frontal);
10 kΩ (entrada del panel trasero)
SENSIBILIDAD PARA POTENCIA MAXIMA: 13 mV @ 1 kHz, Ganancia y volumen en MAX, todos los controles de graves, medios y agudos en plano (centro),
Intensificador aural en el medio, mezcla de efectos en DRY, Intensificador de bajo, compresión y realce en OFF
CONTROLES DE TONO GRAVES: ±15 dB @ 70 Hz
AGUDOS: ±15 dB @ 3 kHz
EQ SEMIPARAMETRICO VARIABLE: MID 1: ±15 dB @ 30 Hz–200 Hz
MID 2: ±15 dB @ 165 Hz–1.1 kHz
MID 3: ±15 dB @ 900 Hz–6 kHz
COMPRESION REDUCCION DE GANANCIA: –22 dB máximo, conmutable entre PRE y POST EQ
UMBRAL: –10 dBV a +10 dBV
RATIO: 1:1 a 20:1
TIEMPO DE ATAQUE: 10 mS a 600 mS
TIEMPO DE SALIDA: 500 mS a 5.5 S
BUCLE DE EFECTOS IMPEDANCIA DE ENVIO: 220
IMPEDANCIA DE RETORNO: 10 k Balanceado
SALIDA DE LINEA BALANC. IMPEDANCIA ENVIO: 50
CROSSOVER ACTIVO RESPUESTA: 3 polos (18 dB/octava) Butterworth
FRECUENCIA CROSSOVER: 100 Hz–2.0 kHz
PEDALERA 4 botones (0072471000)
DIMENSIONES ALTURA: (5.5 pulg.) 14 cm
ANCHURA: (19 pulg.) 48.3 cm
PROFUNDIDAD: (19.5 pulg.) 49.5 cm
PESO (67 libras) 30.4 kg
Las especificaciones de este aparato están sujetas a cambios sin previo aviso.
Montaje en rack
Especificaciones técnicas
Recambio de la válvula

22
Merci d'avoir choisi l'amplificateur basse SWR® SM-1500™ !
Le SM-1500 est issu de la démarche novatrice du fondateur
de SWR en 1984, Steve W. Rabe. En réponse aux avis et sug-
gestions des meilleurs bassistes de studio de Los Angeles,
qui souhaitaient obtenir le même son sur scène qu'en studio,
Steve W. Rabe a créé un tout nouveau concept d'amplification
pour les basses — ainsi est né le célèbre “son SWR”.
Le PB-200™ fut le premier ampli basse hybride avec préam-
pli à lampes et étages de sortie à semi-conducteurs. Il était
également équipé du célèbre préampli SWR et de l'Aural
Enhancer™. Ce produit créa une véritable révolution dans
l'univers de l'amplification basse et offrait un son haute fidé-
lité cristallin aussi bien sur scène qu'en studio.
En 1985, le SM-400™, devenu légendaire, constituait l'étape
suivante dans le développement de SWR. Il était le premier
ampli basse vraiment stéréo avec boucle d'effets stéréo et
entrées pour instruments actifs et passifs. La célèbre enceinte
4 x 10 Goliath suivait en 1987 — première enceinte large
bande pour basse équipée d'un Tweeter.
En 1991, notre quête pour toujours plus de puissance et tou-
jours plus de fonctions professionnelles, nous amena à créer
le SM-900™ ; l'un des plus populaires amplis basse auprès des
promoteurs de concerts et des sociétés de sonorisation du
monde entier. En 1993, le SM-400 devient le SM-400S™ et se
voit encore amélioré, ce qui nous amène à la création du SM-
500™ en 1999.
Dans le respect de la tradition SWR, le SM-1500 est un produit
novateur résultant de plusieurs dizaines d'années de recher-
che et d'expérience. Il est directement issu des commentai-
res faits par les plus grands bassistes de studio et de scène
du monde. Le SM-1500 dispose des nombreuses fonctions
de la gamme des amplis SM (fonctionnement en stéréo ou
en bi-amplification), avec une puissance impressionnante :
750 Watts par canal en mode double mono ou en stéréo, ou
1500 Watts dans 4 Ohms en mode Bridge mono.
De plus, nous avons utilisé notre célèbre circuit Bass
Intensifier™ (un circuit de Boost, parfaitement adapté
aux solos) ainsi qu'un compresseur à lampe pouvant être
inséré avant ou après la section d'égalisation de l'ampli.
Le SM-1500 représente une prouesse de recherche et de
conception. Il offre aux bassistes un outil incroyablement
puissant et polyvalent.
Nous savons que vous apprécierez le SM-1500 ! Merci d'avoir
choisi SWR.
L'amplificateur basse professionnel SM-1500 offre les performances,
la puissance et le son SWR® exigés par les bassistes professionnels
de tout horizon musical :
• Double étage de puissance avec trois modes de fonctionnement :
• Mode Bridge (mono)—1 500 Watts dans 4 Ohms
• Mode Stereo—750 Watts dans 2 Ohms (par canal)
• Mode Bi-Amp—avec fréquence de coupure réglable
• Préampli à double triode 12AX7
• Deux entrées en face avant plus une autre en face arrière avec
sélecteur d'entrée permettant d'utiliser plusieurs basses
• Célèbre circuit SWR® Aural Enhancer
• Compresseur haute qualité avec sélecteur de position d'insertion
• Quatre fonctions sélectionnables au pied :
• Fonction Bass Intensifier pour un impact maximum
• Fonction de Boost pour les solos
• Trois configurations d'égaliseur semi-paramétrique—
sélectionnez deux égaliseurs 3 bandes indépendants, ou
combinez-les pour obtenir un égaliseur 6 bandes
• Boucle d'effets stéréo/mono avec réglage Effects Blend
• Réglages classiques Bass/Treble
• Sorties en Jacks 6,35 mm et en Speakon®
• Sortie symétrique en XLR avec modes Line, Comp Output et Tube
Direct, avec en plus réglage de niveau, inverseur de Phase et
touche de découplage de masse.
Amplificateur basse SM-1500

23
A. INPUTS Connectez votre basse à une entrée (ou aux deux)
à l'aide d'un cordon instrument blindé. Appuyez sur la touche
Input Select pour sélectionner l'entrée 1 ou 2.
Le Jack In de la face arrière {LL} peut être utilisé à la place de
l'entrée 1 de la face avant, ce qui est utile pour la connexion
des récepteurs de systèmes sans fil. REMARQUE : Le Jack de la
face avant est prioritaire sur celui de la face arrière.
• ASTUCE : Pour saturer le premier étage à lampe du préampli,
connectez un préampli externe entre l'instrument et l'entrée.
Pour obtenir un son de pure saturation de lampe, boostez le
niveau de sortie du préampli externe et réglez le Gain pour
obtenir un son clair en vous aidant de la Led PreAmp Clip {P}
(la Led Preamp Clip n'indique pas l'écrêtage du premier étage à
lampe pour vous aider à l'isoler et le saturer indépendamment
de l'étage du préampli contrôlé par le réglage de Gain).
B. MUTE Appuyez sur cette touche pour couper toutes les
entrées et sorties sauf la sortie Tuner Out {KK}, ce qui vous per-
met de vous accorder ou de changer d'instrument sans bruit.
C. PAD Appuyez sur cette touche pour réduire la sensibilité
d'entrée de 10 dB, ce qui est utile pour obtenir une réponse
plus claire avec un instrument à niveau de sortie élevé.
D. BASS INTENSIFIER Appuyez sur la touche pour activer le cir-
cuit Bass Intensifier (indiqué par la Led allumée). Le circuit Bass
Intensifier accentue certaines fréquences spécifiques et active
un compresseur doux rapide — vous obtenez ainsi un Boost
important sans pour autant saturer l'amplificateur. Ceci est très
utile pour les parties plus "lourdes" d'un morceau. La fonction
Bass Intensifier peut également être activée au pied.
E. LEVEL Détermine le niveau de l'effet Bass Intensifier.
F. CUTOFF Limite la fréquence inférieure du circuit Bass
Intensifier (de 80 Hz à 200 Hz).
G. COMPRESSION Appuyez pour activer le compresseur (indi-
qué par la Led). La compression réduit le niveau des crêtes du
signal, en fonction des réglages sélectionnés {H, I, K et L}.
H. THRESHOLD Détermine le niveau de seuil de déclenche-
ment de la compression. Tournez le bouton au minimum pour
obtenir une sensibilité maximale. Notez que le réglage de Gain
{Q} et le niveau de sortie de l'instrument déclenchent le com-
presseur.
I. RATIO Détermine le degré de compression appliquée une
fois que le niveau du signal dépasse le seuil. Par exemple, avec
une valeur de 1:1, il n'y a aucune compression. Avec une valeur
de 2:1, le niveau d'entrée doit augmenter de 10 dB pour que le
niveau en sortie augmente de 5 dB, une fois que le niveau du
signal dépasse le seuil Threshold. Avec une valeur de 10:1, une
augmentation de 10 dB du signal au dessus du seuil ne produit
qu'une augmentation de 1 dB en sortie (certains considèrent
les taux supérieurs à 10:1 comme une limitation du signal).
J. COMP POSITION Appuyez pour placer le compresseur avant
ou après les réglages de modification de la réponse en fré-
quence du signal. La position du compresseur est indiquée par
la Led. Consultez le synoptique en page 27.
K. ATTACK Détermine la vitesse d'entrée en action du compres-
seur une fois que le signal d'entrée dépasse le seuil Threshold.
Ce réglage est utile pour obtenir un effet de compression qui
ne soit pas trop évident à l'oreille.
L. RELEASE Détermine la vitesse à laquelle le compresseur
cesse de traiter le signal une fois que le signal d'entrée repasse
sous le seuil Threshold. Ce réglage est utile pour obtenir un
effet de compression qui ne soit pas trop évident à l'oreille.
M. AFFICHEUR DE RÉDUCTION DE GAIN Les quatre Leds
indiquent la réduction de gain appliquée au signal d'entrée
(en dB).
Face avant
Input
Select
1
2
-10 dB
Pad
Mute
Preamp
Clip
MIN MAX MIN MAX
Aural
Enhancer
Gain
EQ
Select
1 + 2
1 / 2
MIN MAX
Level
80 200
Cutoff
-15 +15
Bass
-10
-5 +5
+10
Threshold Ratio
Position
Comp
MIN MAX
Attack
MIN MAX
-2
-8
-18
-4
Release
ON
Power
Footswitch
Volume
Effects
Blend
-15 +15
Treble
Right
Left
Bass Intensifier
PRE EQ POST EQ
Freq Level
Equalization 1
Equalization 2
Compression Boost
S
M
-
1
500
MIN MAX
1 : 1
2 : 1 10 : 1
20 : 1
120
180
45
35 -15 +15
Mid 1
80 95
Mid 3
650
1k
250
180 -15 +15
Mid 2
450 530
3.4k
5k
1.3k
1k -15 +15
2.3k 2.8k
120
180
45
35 -15 +15
Mid 1
80 95
3.4k
5k
1.3k
1k -15 +15
Mid 3
2.3k 2.8k
650
1k
250
180 -15 +15
Mid 2
450 530
MIN MAX
DRY WET

24
N. BOOST LEVEL Détermine le niveau de Boost.
O. BOOST Appuyez sur la touche pour activer le circuit de Boost,
ce qui est utile pour les solos. La fonction de Boost peut être
activée au pied.
P. LED PREAMP CLIP Cette Led s'allume lors de l'écrêtage (satu-
ration) du signal dans le préamplificateur, en amont de la boucle
d'effets. Pour obtenir un signal le plus clair possible, réglez le
Gain {Q} et les autres réglages de face avant pour que la Led
Preamp Clip ne s'allume que rarement sur les pointes de signal
de votre instrument. Notez que l'écrêtage du préamplificateur
ne génère aucun dommage aux équipements (contrairement à
l'écrêtage de la section de puissance). Par conséquent, réduisez
le Gain uniquement si vous entendez de la distorsion causée par
le préamplificateur.
Q. GAIN Détermine le niveau du préamplificateur. Les réglages
d'égalisation, de timbre et de niveau d'effets contribuent au
niveau du préamplificateur et doivent être réglés avant de régler
le Gain. REMARQUE : Le Gain est le réglage principal contribuant
au niveau de sortie du départ Effects Send {FF}.
R. AURAL ENHANCER™ Signature sonore de SWR® depuis 20 ans,
l'Aural Enhancer accentue les notes basses fondamentales de la
guitare basse, accentue les transitoires haute fréquence et atté-
nue certaines fréquences qui masquent les fondamentales. Il en
résulte un son plus transparent qui met en valeur les caractéris-
tiques sibilantes des tous les instruments, sans pour autant créer
de dureté dans le son.
Fonctionnement de l'Aural Enhancer : Ce circuit peut être com-
paré à un réglage de timbre variable modifiant la fréquence ET
le niveau en fonction de la position du bouton Aural Enhancer :
Lorsque vous tournez le bouton vers la droite à partir de la posi-
tion “MIN”, vous accentuez des fréquences basses – médiums
– et aiguës différentes de celles des réglages actifs de timbre. La
position “2 heures” — position préférée de nombreux musiciens
—met en avant les fondamentales basses fréquences, les très
hautes fréquences, ainsi que le bas médium, ce qui vous permet
de faire ressortir votre instrument lorsque vous jouez en groupe.
Tournez encore le bouton vers la droite pour commencer à
creuser les fréquences médiums autour de 200 Hz. Bien que le
résultat soit sensible à l'oreille, les courbes de réponse restent
subtiles, comparées aux modifications de correction extrêmes
générées avec les réglages de timbre.
S. BASS Modifie la réponse dans les basses fréquences avec une
atténuation/accentuation de ±15 dB autour de 70 Hz.
T. EQ SELECT Vous pouvez sélectionner l'un des deux égaliseurs
3 bandes avec la position "1/2", ou utiliser les deux en même
temps (égaliseur 6 bandes) avec la position "1+2". Les Leds indi-
quent la configuration sélectionnée. La fonction EQ Select peut
être sélectionnée au pied (appuyez pendant 1 seconde pour
sélectionner la configuration 1+2).
U. ÉGALISEURS SEMIPARAMÉTRIQUES Commencez par uti-
liser la touche Equalizer Select {T} pour sélection-
ner l'égaliseur, puis modifiez les réglages. Chaque
réglage dispose d'une bague centrale et d'une
bague externe : La bague centrale Level détermine
l'atténuation/accentuation (±15 dB) sur la fréquen-
ce sélectionnée par la bague externe Frequency. REMARQUE :
Les réglages placés sur la valeur “0” n'affectent pas la réponse.
ASTUCE : Si vous avez besoin de faire ressortir votre son lors-
que vous jouez en groupe, essayez d'accentuer la réponse dans
la plage de 200 à 400 Hz. Si vous souhaitez un son plus "creusé",
atténuez la réponse autour de 800 Hz.
V. TREBLE Modifie la réponse dans les basses fréquences avec
une atténuation/accentuation de ±15 dB autour de 3 kHz.
W. FOOTSWITCH Connectez le pédalier (fourni) à l'aide d'un cor-
don guitare ou haut-parleur pour permettre la sélection au pied
des fonctions Bass Intensifier, EQ Select, Effects Loop et Boost
(les fonctions actives sont indiquées par les Leds allumées). Vous
pouvez utiliser plusieurs pédaliers en divers emplacements de la
scène (pédaliers Stage Left et Stage Right) !
X. EFFECTS BLEND Détermine le niveau des effets, ou plus pré-
cisément, le dosage entre le signal direct (Dry) et le signal de
l'effet (Wet). Placez le réglage en position "DRY" lorsque vous
n'utilisez pas les Jacks Effects Return {FF}.
Y. MASTER VOLUMES Ces boutons déterminent individuelle-
ment le niveau de sortie des amplis de puissance (stéréo/bi-
amplification), ou en même temps (mono/Bridge), selon la posi-
tion du sélecteur Normal/Bridge {PP} de la face arrière:
• Mode Normal—Le bouton du centre correspond au niveau de
sortie gauche et le bouton externe détermine le niveau de l'am-
pli droit.
• Mode Bi-Amp— Le bouton du centre correspond au niveau
de la sortie haute fréquence et le bouton externe détermine le
niveau de l'ampli basse fréquence.
• Mode Bridge— Le bouton du centre correspond au niveau de
sortie général et le bouton externe est inopérant.
Z. INTERRUPTEUR POWER Place l'amplificateur sous/hors ten-
sion (la Led indique la mise sous tension). Pour réduire les ris-
ques de dommages auditifs, placez les boutons de niveau {Y} en
position "Min" avant toute mise sous tension !
Face avant

25
AA.
BALANCED LINE OUT Sortie à symétrie électronique en XLR
pour la connexion aux consoles de sonorisation et d'enregistre-
ment.
BB.
0° / 180° Appuyez sur la touche pour inverser la polarité de la
sortie Balanced Line Out, ce qui est utile pour réduire les pro-
blèmes de déphasage dûs aux câbles non-standards ou lorsque
vous enregistrez en utilisant simultanément un micro devant
l'enceinte et la sortie directe Line Out. En utilisation normale,
laissez cette touche en position relâchée.
CC.
GROUND / LIFT Découple la masse (broche 1) de la sortie
Balanced Line Out pour réduire les problèmes de ronflement
liés aux boucles de masse (câbles non-standards). En utilisation
normale, laissez cette touche en position relâchée.
DD.
LEVEL Détermine le niveau de la sortie Balanced Line Out
en fonction de la sensibilité d'entrée de l'appareil connecté en
aval.
EE. DIRECT / COMPRESSOR OUTPUT / LINE Détermine où est
prélevé le signal de la sortie Balanced Line Out. Consultez le
synoptique de la page 27.
• Direct (Pre)Sortie prélevée juste après le premier étage —
pas d'égalisation. Cette fonction est équivalente à l'utilisation
d'un boîtier de Direct à lampe.
• Comp OutputDépend de la position de la touche Comp
Position {J}. Signal toujours prélevé post Gain et post Aural
Enhancer, mais pré ou post Bass Intensifier et égalisation.
• Line (Post)Après tous les circuits de préamplification, y
compris la fonction Boost et les effets. Sortie non affecté par le
Master Volume {Y}.
FF. EFFECTS LOOP Jack stéréo1 multifonction — Le départ Send
est une sortie préampli avec les modifications de timbre appli-
quées au signal. Le niveau de sortie est principalement contrôlé
par le réglage de Gain {Q}. Le signal traité par les effets du retour
Effects Return est mélangé au signal non traité du préampli
selon un dosage défini par le bouton Effects Blend {X}. La bou-
cle d'effets Effects Loop peut être bipassée avec la pédale.
La boucle d'effets du SM-1500 est située dans un circuit paral-
lèle, ce qui permet d'isoler les effets du circuit principal. Ceci
permet de bénéficier de la qualité sonore de votre instrument
ET permet d'ajouter les effets. Le circuit des effets est situé
après les étages de gain du préampli pour éviter le bruit de
fond généré par les effets en série avant le préampli.
• Processeurs d'effets : Connectez le départ Send à l'entrée de
votre processeur d'effets et les sorties du processeur à l'entrée
Left/Mono Return (si le processeur est mono) ou aux deux
retours Return (lorsque le processeur est stéréo). REMARQUE :
sur le processeur externe, réglez le dosage signal traité/non
traité en position 100 % signal traité WET pour éviter tout pro-
blème de déphasage et réglez les niveaux d'entrée sur +4 dB
(ou 0 dB si le processeur ne sature pas). REMARQUE : Les effets
stéréos sont automatiquement mélangés en mono lorsque
vous utilisez les modes Bi-amplification et Bridge.
• Multiples amplificateurs : Si vous souhaitez plus de puissance,
vous pouvez connecter un amplificateur esclave à la sortie
Effects Send du SM-1500 (le réglage de Gain du SM-1500 affecte
le volume des deux amplificateurs). REMARQUE : Si vous sou-
haitez utiliser un ampli de puissance SWR® en esclave, utilisez
le retour Mono Effects Return en entrée et réglez le bouton
Effects Blend en position maximum (WET).
• Accompagnement : Connectez un lecteur de CD ou une boîte
à rythmes à l'entrée Mono Return ou aux deux entrées Stereo
Return. Réglez le niveau de l'accompagnement sur le lecteur et
avec le bouton Effects Blend {X}.
GG.
LOW OUT Sortie à niveau ligne en Jack stéréo1. Fournie la
sortie des basses fréquences pour la connexion d'un ampli
de puissance externe pour l'utilisation de la bi-amplification.
REMARQUE : Cette sortie est toujours active et indépendante
de la position des touches de mode {HH et PP}.
HH.
STEREO / BIAMP Sélectionne le mode d'utilisation des
amplis de puissance internes du SM-1500 lorsque vous n'utilisez
pas le mode Bridge {PP}:
• Mode Stereo Les amplis amplifient les canaux gauche et
droit. En mode stéréo, utilisez les deux boutons de Volume {Y}
("Left" pour "gauche" et "Right" pour "droit").
• Mode Bi-Amp — Les amplis de puissance fonctionnent sépa-
rément pour amplifier les canaux basses/hautes fréquences. En
mode Bi-Amp, utilisez les deux boutons de Volume {Y} "Right"
pour les basses fréquences et "Left" pour les hautes fréquences
(les effets stéréo sont mélangés en mono avec ce mode).
Face arrière

26
II. CROSSOVER (Réglage de bi-amplification). Détermine la fré-
quence de coupure entre les canaux basses et hautes fréquen-
ces. Ce réglage affecte toujours les sorties Low et High Out {GG
et JJ} et les sorties haut-parleurs *LF et *HF {OO et RR} unique-
ment lorsque le mode *Bi-Amp {HH} est sélectionné.
JJ.
HIGH OUT Sortie en Jack stéréo1 à niveau ligne pour les hau-
tes fréquences et permettant la connexion d'un ampli externe
en bi-amplification. REMARQUE : Cette sortie est toujours acti-
ve, quelle que soit la position des touches de modes {HH et PP}.
KK.
TUNER OUT Connectez votre accordeur instrument à cette
sortie. Cette sortie en Jack stéréo1 peut aussi être utilisée
comme sortie directe à lampe (active en permanence).
LL.
IN Entrée alternative à l'entrée 1 de la face avant permettant
la connexion d'un récepteur sans fil. Cette entrée est désactivée
lorsque vous insérez une fiche Jack dans l'entrée Input 1 de la
face avant.
MM.
FUSIBLES Protègent les amplificateurs de puissance de toute
défaillance électrique et contre toute surcharge. Si le fusible
se déclenche (bouton relâché), utilisez l'interrupteur Power {Z}
pour placer l'appareil HORS tension et laissez refroidir l'ampli-
ficateur. Inspectez les enceintes, toutes les connexions et les
équipements connectés avant d'initialiser les fusibles.
NN.
EMBASE SECTEUR Connectez le cordon secteur fourni** à
une prise secteur dont la tension et la fréquence correspondent
aux valeurs indiquées à l'arrière de l'amplificateur.
** Le SM-1500 utilise un cordon secteur de forte section du
fait de sa consommation en courant élevée. Pour garantir
une utilisation sans danger : Si vous devez utiliser un ral-
longe, utilisez uniquement une rallonge de forte section (2,5
mm2 ou plus) dont la longueur doit rester la plus courte
possible.
OO.
SORTIES HAUTPARLEURS PARALLEL RIGHT LOW
FREQUENCY Connectez les enceintes du canal droit (ou
basses fréquences) à ces trois embases dans l'ordre que vous le
souhaitez. L'impédance totale de charge idéale de ces encein-
tes devrait être de 2 Ohms, sans jamais être inférieure à 2 Ohms.
La puissance admissible de ces enceintes doit être d'au moins
750 Watts.
Le SM-1500 est équipé de sorties Jacks 6,35 mm et Speakon®.
Utilisez de préférence la sortie en Speakon® car ce connecteur
offre un transfert électrique accru et permet le verrouillage de
la fiche. Ces trois sorties transmettent un signal large bande et
sont reliées en parallèle. Lisez la section sur les enceintes en
page 28 avant de connecter les enceintes.
PP. TOUCHE
NORMAL / BRIDGE Sélectionne le fonctionnement
des étages de puissance du SM-1500. Chaque mode utilise
différentes sorties haut-parleurs et différents boutons de Master
volume. Placez le SM-1500 HORS TENSION lorsque vous changez
de mode et lorsque vous modifiez les connexions. Utilisez la pointe
d'un stylo pour accéder à la touche de sélection de mode :
• Mode NormalLes étages de puissance amplifient les canaux
gauche et droit (en mode Stereo) {HH}) ou les canaux basses
et hautes fréquences (en mode de bi-amplification). En mode
Normal : Utilisez les sorties haut-parleurs Parallel Right (*LF) et
Left (*HF) {OO et RR} et les deux boutons de Volume {Y}.
• Mode BridgeLes étages de puissance sont couplés pour
travailler ensemble comme un seul amplificateur. En mode
Bridge : Utilisez uniquement la sortie haut-parleurs centrale
{QQ} et le bouton de volume central {Y}.
QQ.
SORTIE HAUTPARLEURS MONO BRIDGE Le mode Bridge
dispose d'une sortie Speakon®. L'impédance totale de charge
doit idéalement être de 4 Ohms, sans jamais être inférieure à
4 Ohms. Les enceintes doivent pouvoir accepter une puissance
supérieure à 1500 Watts. Lisez la section sur les enceintes en
page 28 avant de connecter les enceintes.
RR.
SORTIES HAUTPARLEURS PARALLEL LEFT HIGH
FREQUENCY Connectez les enceintes du canal gauche (ou
hautes fréquences) à ces trois embases dans l'ordre que vous le
souhaitez. L'impédance totale de charge idéale de ces encein-
tes devrait être de 2 Ohms, sans jamais être inférieure à 2 Ohms.
La puissance admissible de ces enceintes doit être d'au moins
750 Watts.
1Jacks symétriques stéréo
REMARQUE : Les embases Jacks {FF, GG, JJ et KK} sont de type symétrique (stéréo) et ont
été conçus pour accepter les Jacks mono ou stéréo:
Pointe = Plus (+)
Bague = Moins (–)
Corps = Masse .
Bien qu'il soit possible d'utiliser des cordons guitare en Jacks mono, il est conseillé d'utiliser des Jacks "stéréo" pour améliorer le rapport
signal/bruit et/ou pour réduire les bruits de fond et de ronflement, en particulier lorsque vous utilisez les câbles de grande longueur.
(Masse)
(Masse)
Face arrière

27
Synoptique

28
• NE PAS connecter des enceintes dont l'impédance
totale est inférieure à l'impédance minimum de
l'amplificateur ; ceci pourrait endommager vos
équipements.
• NE PAS connecter des enceintes dont la puissance
admissible est inférieure à celle de l'amplificateur ;
ceci pourrait endommager vos équipements.
• Veillez à TOUJOURS placer votre système HORS
tension avant de connecter/déconnecter les
enceintes.
• Utiliser UNIQUEMENT des câbles de haut-parleurs
non blindés de 1,5 mm
2
ou de section supérieure.
Les câbles blindés pour instruments NE SONT
PAS ADAPTÉS et peuvent endommager vos
équipements.
• Connecter un SEUL amplificateur à chaque enceinte ou
groupe d'enceintes. La connexion de deux amplificateurs à
une même charge peut ENDOMMAGER vos équipements.
Respectez les valeurs d'impédance et de puissance indiquées
sur l'amplificateur et les enceintes pour déterminer si
l'association de vos enceintes convient à votre amplificateur.
REMARQUE : Toutes les enceintes SWR® (et de nombreuses
autres), se connectent en parallèle (et NON en série) les unes
aux autres. Par conséquent, ce chapitre ne s'applique qu'aux
enceintes configurées en parallèle.
L'illustration de droite vous donne l'impédance totale
de plusieurs configurations d'enceintes ( = Ohms).
La charge idéale (impédance totale) correspond à
l'impédance minimale indiquée sur l'amplificateur.
L'utilisation d'une impédance de charge inférieure
à celle indiquée sur l'ampli peut entraîner des
dommages. L'utilisation d'une impédance supérieure
à celle recommandée réduit la puissance de sortie
maximale de l'amplificateur.
Autre considération : Vous pouvez obtenir la
même impédance totale de charge dans un
groupe d'enceintes en utilisant des enceintes dont
l'impédance individuelle diffère (voir l'illustration).
Si chaque enceinte d'un groupe possède la même
impédance, chaque enceinte reçoit la même puissance
de l'amplificateur. Ceci dit, si les impédances ne sont
pas toutes les mêmes, l'enceinte dont l'impédance est
la plus faible reçoit le plus de puissance. Par exemple, si
vous connectez une enceinte de 8 et une enceinte de
16 en sortie d'un ampli de 30 Watts, l'enceinte de 8 Ohms
reçoit environ 20 Watts (et délivre un niveau sonore deux fois
supérieur à celui de l'enceinte de 16 Ohms). Prenez ce facteur
en considération lors du choix de la puissance admissible des
enceintes utilisées.
Pour obtenir de plus amples renseignements sur les enceintes et
les amplificateurs (et sur les facteurs de puissance et d'impédance),
consultez le menu Support du site Internet SWR à l'adresse:
www.swrsound.com.
Connexion des enceintes
Enceintes compatibles
Une puissance de 1 500 Watts est bien supérieure à ce que les sys-
tèmes d'enceintes pour guitare basse peuvent encaisser ! Soyez par
conséquent très prudent lorsque vous utilisez le mode Bridge de
cet amplificateur. En cas de doute sur la puissance admissible de
vos enceintes, consultez leur mode d'emploi et leurs caractéristiques
techniques avant toute utilisation.
Chaque canal de l'amplificateur peut délivrer 750 Watts dans 2
Ohms, 450 Watts dans 4 Ohms et 250 Watts dans 8 Ohms. Assurez-
vous que votre système d'enceintes offre une puissance admissible
à ces valeurs. L'utilisation de deux enceintes ou plus par canal per-
met d'optimiser la réserve dynamique et la puissance de l'ampli,
mais souvenez-vous que chaque enceinte supplémentaire réduit
l'impédance totale (en Ohms) connectée en sortie de l'ampli. Par
exemple l'enceinte Goliath III de 8 Ohms est donnée pour 700 Watts.
L'utilisation de deux de ces enceintes offre une puissance admissible
de 1 400 Watts, avec une impédance totale de 4 Ohms (consultez la
section “Connexion des enceintes” de ce mode d'emploi).
Valeurs minimales des enceintes
L'impédance totale de charge de chaque sortie et la puissance
admissible en Watts doivent toujours être supérieures aux valeurs
suivantes :
Avec les modes Stereo, Dual-Mono ou Bi-Amp (par canal) :
•2 Ohms 750 W •4 Ohms 450 W •8 Ohms 250 W
En mode Bridge :
•4 Ohms 1 500 W •8 Ohms 900 W

29
Le SM-1500 utilise 3 espaces Rack en hauteur et du fait de son poids,
il doit impérativement être monté en bas du Rack avec fixation
sur les rails avants et arrières. Nous vous avons fourni les équerres
arrières à cette fin. Si vous utilisez l'ampli en haut d'un rack ou
dans un Rack sans rails arrières, vous devez soutenir le dessous du
SM-1500 pour éviter toute flexion du châssis, ce qui peut, dans le
temps, endommager l'amplificateur et annuler la garantie.
Pour monter les équerres arrières sur le SM-1500, placez-
les en position (1) et fixez-les, sans les serrer, au boîtier du
SM-1500 à l'aide des deux vis fournies (2). Soutenez le SM-1500 en
place pendant que vous installez les vis du rail arrière (3), comme
indiqué ci-contre. Une fois toutes les vis installées, serrez-les.
Prenez le temps de contrôler périodiquement le montage et les
vis du boîtier : celles-ci peuvent se desserrer du fait des vibrations
dues à l'utilisation et au transport. Il est
recommandé de retirer le SM-1500 du Rack
au moins une fois par mois. Serrez les vis
du boîtier et de fixation au Rack. Contrôlez
également toutes les connexions dans le
Rack. Ces éléments vous permettrons de
garantir l'esthétique et la fiabilité de vos
équipements.
Le préamplificateur du SM-1500 utilise une double
triode 12AX7. La 12AX7 devrait durer plusieurs
années, mais une utilisation importante et des
transports fréquents peuvent détériorer la lampe
en moins d'un an.
Quand remplacer la lampe du préamplificateur ? Parfois, en
vieillissant, les lampes génèrent du bruit de fond connu sous le
nom de “microphonie” (l'ampli produit un son de verre sur certaines
notes). Parfois les lampes tombent en panne sans prévenir. Si votre
amplificateur cesse de fonctionner et si vous avez éliminé toutes
les autres causes possibles (fusibles, cordons, etc.), demandez à un
centre de dépannage qualifié d'inspecter l'ampli et la lampe du
préamplificateur.
RÉFÉRENCE 44-01400-000 (120 V, 60 Hz) USA 44-01403-000 (240 V, 50 Hz) AUS
44-01404-000 (230 V, 50 Hz) UK 44-01406-000 (230 V, 50 Hz) EUR
44-01407-000 (100 V, 50/60 Hz) JPN
CONSOMMATION ÉLECTRIQUE 1400 W
AMPLI DE PUISSANCE IMPÉDANCE MINIMUM : 4 (mode Bridge) ;
2 par canal (modes Normal, Stereo, Bi-Amp)
SENSIBILITÉ : 1,2 Veff., 1 kHz avec Mono Return, Effects Blend sur WET, Volume aux MAX
PUISSANCE DE SORTIE : 1 500 W dans 4 (mode Bridge) ;
750 W dans 2 par canal (modes Normal, Stereo, Bi-Amp)
PRÉAMPLIFICATEUR IMPÉDANCE D'ENTRÉE : >820 k (entrées de façade) ;
10 kΩ (entrée de face arrière)
SENSIBILITÉ À PLEINE PUISSANCE : 13 mV à 1kHz, Gain et Volume au MAX, réglages Bass, Mid et Treble au centre,
Aural Enhancer en position centrale, Effects Blend sur DRY, Bass Intensifier, Compression et Boost sur OFF
RÉGLAGES DE TIMBRE/ÉGALISATION BASS : ±15 dB à 70 Hz
TREBLE : ±15 dB à 3 kHz
ÉGALISEUR SEMI-PARAMÉTRIQUE VARIABLE : MID 1 : ±15dB à 30 Hz – 200 Hz
MID 2 : ±15dB à 165 Hz – 1,1 kHz
MID 3 : ±15dB à 900 Hz – 6 kHz
COMPRESSION RÉDUCTION DE GAIN : –22 dB maximum, commutable PRÉ ou POST EQ
SEUIL : –10 dBV à +10 dBV
TAUX : 1:1 à 20:1
ATTAQUE : 10 ms à 600 ms
RÉTABLISSEMENT : 500 ms à 5,5 s
BOUCLE D'EFFETS IMPÉDANCE DE DÉPART : 220
IMPÉDANCE DE RETOUR : 10 k symétrique
BALANCED LINE OUT IMPÉDANCE DE DÉPART : 50
FILTRE ACTIF RÉPONSE : 3 pôles (18 dB/octave) de type Butterworth
FRÉQUENCE DE COUPURE : 100 Hz – 2 kHz
PÉDALIER 4 boutons (0072471000)
DIMENSIONS HAUTEUR : 14 cm
LARGEUR : 48,3 cm (19 pouces)
PROFONDEUR : 49,5 cm
POIDS 30,4 kg
Caractéristiques sujettes à modifications sans préavis.
Montage en Rack
Caractéristiques techniques
Remplacement de la lampe

30
Congratulazioni per aver scelto l'amplificatore per basso
SWR® SM-1500™!
SM-1500 è stato realizzato basandosi sulla filosofia d'innova-
zione che da sempre contraddistingue i prodotti SWR, come
vuole la tradizione stabilita sin dalla sua nascita nel 1984,
dal fondatore Steve W. Rabe. In risposta ai preziosi consigli e
suggerimenti provenienti dai migliori bassisti professionisti
attivi negli studi di Los Angeles, i quali desideravano poter
disporre dal vivo della stessa sonorità ascoltabile solo tra-
mite i monitor da studio, Steve W. Rabe riuscì a sviluppare
un concetto di amplificazione per basso totalmente nuovo.
Nacque così il mitico "SWR Sound".
Il modello PB-200™ è stato il primo preamp valvolare/ampli-
ficatore 'solid state' ibrido per basso, dotato della rinomata
preamplificazione SWR e del circuito Aural Enhancer™, dive-
nuti dei classici. È stato un prodotto che ha rappresentato
il principio di una vera rivoluzione nell'amplificazione per
basso, in grado di restituire una sonorità con una pulizia cri-
stallina ed un timbro di alta-fedeltà, sia in studio che dal vivo.
Il successivo balzo in avanti nell'evoluzione SWR è giunto nel
1985 con l'uscita del modello SM-400, un amplificatore oggi
ritenuto leggendario. È stato il primo amplificatore 'true ste-
reo', dotato di effect loop stereo e ingressi per strumenti attivi
e passivi. In seguito, nel 1987, SWR realizzò un altro prodotto
anch'esso divenuto uno standard nel settore: Goliath 4x10, il
primo cabinet 'full range' per basso, dotato di tweeter per le
alte frequenze.
Nel 1991, la sfida nell'ottenere una maggiore potenza e una
sempre più ampia dotazione di caratteristiche professionali,
ha portato SWR alla creazione del modello SM-900™, una
delle unità Bass Amp più richieste dai Concert Promoters e
dalle compagnie backline di tutto il mondo. Nel '93, il model-
lo SM-400 è stato aggiornato alla versione SM-400S™, mentre
ulteriori modifiche e miglioramenti strutturali hanno permes-
so la nascita del modello SM-500™, nel 1999.
Fedele alla tradizione SWR, il modello SM-1500 è un
prodotto innovativo che rappresenta il risultato dell'esperienza
decennale SWR, basata sull'esclusiva ricerca e sviluppo e sulle
preziose indicazioni provenienti dai migliori bassisti professio-
nisti che operano in ogni parte del mondo. SM-1500 combina
l'ampio set di funzioni e caratteristiche della famiglia di ampli-
ficatori SM alle capacità stereo e bi-amp, oltre alla sbalorditiva
potenza: 750 watts per parte (Dual-mono o Stereo) oppure
1500 watts @ 4 ohms (Bridged mono).
Inoltre, abbiamo incluso l'esclusivo Bass Intensifier™ SWR (un
circuito Boost eccellente per le parti solistiche) ed un com-
pressore 'tube-driven', inseribile prima o dopo la sezione EQ
dell'amplificatore. SM-1500 è un'apparecchiatura straordina-
ria, uno strumento versatile e incredibilmente potente rivolto
espressamente al bassista professionista.
Ti ringraziamo per essere passato a SWR: siamo certi che
apprezzerai il nuovo SM-1500 per molti anni a venire.
Il nuovo Amplificatore Professionale per Basso SM-1500 offre tutta la
potenza, le prestazioni, il suono SWR® e le eccellenti caratteristiche
richieste dai migliori bassisti professionisti di ogni stile musicale:
• Doppio amplificatore di potenza con tre modalità operative:
• Bridge (mono)—1,500 watts @ 4-ohms
• Stereo—750-watts @ 2-ohms (per parte)
• Bi-Amp—con frequenza di crossover regolabile
• Preamp valvolare alimentato da una valvola Dual Triode 12AX7
• Due ingressi sul pannello frontale + un ingresso sul pannello
posteriore, con selettore d'ingresso per adeguarsi ai setup che
comprendono l'impiego di diversi bassi
• Rinomata circuitazione SWR® Aural Enhancer per la modellazione
del timbro
• Eccellente Compressore con selezione Comp Position
• Quattro funzioni Footswitch selezionabili
• Bass Intensifier per il massimo impatto sonoro
• Boost per esaltare le parti solistiche
• Tre configurazioni Semi-Parametric Equalizer —
scegli di utilizzare i due EQ a 3-bande in modo indipendente,
oppure di combinarli in un equalizzatore a 6-bande
• Effects Loop stereo/mono con controllo Effects Blend
• Controlli di tono tradizionali Bass/Treble
• Uscite Speaker con connessioni Speakon® e jack da 1/4"
• Uscite bilanciate XLR con modalità Line, Comp Output e Tube
Direct, oltre al controllo Level, Phase e selettore Ground Lift
SM-1500 - Amplificatore per Basso

31
A. INPUTS Effettua il collegamento a uno o ad entrambi gli
ingressi utilizzando cavi schermati per strumenti. Premi il tasto
Input Select per scegliere tra gli ingressi 1 e 2 (status segnalato
dai relativi indicatori LED).
La connessione In del pannello posteriore {LL} è utilizzabile al
posto dell'ingresso 1 del pannello frontale; è utile per collegare
un ricevitore wireless. NOTA: Se vengono impiegati entrambi
i connettori contemporaneamente, l'ingresso del pannello
frontale avrà la priorità sull'ingresso posteriore.
• SUGGERIMENTO: Per generare un suono overdrive nel primo
stadio valvolare del preamp, collega un preamp esterno
in-linea tra lo strumento e l’ingresso. Per ottenere la miglio-
re sonorità overdrive ‘Pure-Tube’, aumenta il livello d’uscita
del preamp esterno, quindi imposta un livello 'clean' di Gain,
servendoti dell’indicatore LED Preamp Clip {P} (il LED Preamp
Clip non monitorizza il primo stadio valvolare del preamp; in
questo modo potrai isolarlo e indurlo in overdrive indipenden-
temente dallo stadio di regolazione Gain del preamp).
B. MUTE Premi il tasto Mute per disabilitare ogni uscita audio,
ad eccezione dell'uscita TUNER OUT {KK}; questa funzione è
utile durante l’accordatura del basso o per cambiare strumento.
C. PAD Premi questo tasto per ridurre la sensibilità d'ingresso
di –10dB; il pad è utile per ottenere una risposta pulita con
strumenti dotati di un elevato livello d'uscita.
D. BASS INTENSIFIER Premi questo tasto per attivare il
Bass Intensifier (status indicato dal relativo LED). Questo esclu-
sivo circuito esegue un'elaborazione combinata, intensifican-
do una determinata area di basse frequenze ed effettuando
una compressione veloce ed omogenea, fornendo un Boost
radicale senza la saturazione dell’amplificatore; è utile per
sottolineare alcuni passaggi importanti di un brano musicale.
Il Bass Intensifier è attivabile anche dall'unità Footswitch.
E. LEVEL Determina l'intensità dell'effetto Bass Intensifier.
F. CUTOFF Permette di limitare la gamma di frequenze in
cui opera il Bass Intensifier: da 'inferiore a 80Hz' a 'inferiore a
200Hz'.
G. COMPRESSION Premi questo tasto per abilitare il circuito
del compressore (status segnalato dal relativo indicatore LED).
Il compressore è utile per moderare i picchi di livello e il conte-
nuto dinamico del segnale, in base alle regolazioni effettuate
mediante i controlli dedicati {H, I, K e L}.
H. THRESHOLD Determina il livello raggiunto il quale la
compressione entra in azione sul segnale. Ruota il controllo
completamente in senso anti-orario per ottenere la massima
sensibilità. Nota: il livello Gain {Q} e il segnale d'uscita dello
strumento collegato determinano l'attivazione (trigger) del
compressore.
I. RATIO Determina la quantità di compressione applica-
ta al segnale, dopo che il compressore è stato triggerato.
Ad esempio: selezionando "1:1" non avviene alcuna compres-
sione. Con il Ratio impostato a 2:1, per aumentare il livello del
segnale in uscita di 5 dB, oltre al valore di Threshold, è neces-
sario che il segnale in ingresso venga aumentato di 10 dB.
Con il Ratio impostato a 10:1, l'aumento di 10 dB del segnale
d'ingresso produrrà un aumento del livello in uscita di 1 dB (le
impostazioni Ratio "10:1" o superiori sono in genere considera-
te come 'Hard Limiting').
J. COMP POSITION Premi questo tasto per alternare la posi-
zione d'inserimento del circuito di compressione, lungo il
percorso del segnale; il compressore può essere inserito prima
o dopo la maggior parte dei controlli di regolazione tonale
(status indicato dal relativo indicatore LED). Consulta il
Diagramma a Blocchi a pag. 35.
K. ATTACK Determina la velocità con la quale il compressore
entra in azione, dopo che il livello del segnale oltrepassa il
valore di Threshold; questo controllo è utile per ottimizzare la
trasparenza dell'effetto di compressione.
L. RELEASE Determina il tempo impiegato dal compressore
per rilasciare la compressione, dopo che il livello del segnale
discende al di sotto del livello di Threshold; anche questo
controllo è utile per ottimizzare la trasparenza dell'effetto di
compressione.
M. METER Meter a quattro LED che indica l'attuale quantità di
riduzione del gain, in dB.
Pannello Frontale
Input
Select
1
2
-10 dB
Pad
Mute
Preamp
Clip
MIN MAX MIN MAX
Aural
Enhancer
Gain
EQ
Select
1 + 2
1 / 2
MIN MAX
Level
80 200
Cutoff
-15 +15
Bass
-10
-5 +5
+10
Threshold Ratio
Position
Comp
MIN MAX
Attack
MIN MAX
-2
-8
-18
-4
Release
ON
Power
Footswitch
Volume
Effects
Blend
-15 +15
Treble
Right
Left
Bass Intensifier
PRE EQ POST EQ
Freq Level
Equalization 1
Equalization 2
Compression Boost
S
M
-
1
500
MIN MAX
1 : 1
2 : 1 10 : 1
20 : 1
120
180
45
35 -15 +15
Mid 1
80 95
Mid 3
650
1k
250
180 -15 +15
Mid 2
450 530
3.4k
5k
1.3k
1k -15 +15
2.3k 2.8k
120
180
45
35 -15 +15
Mid 1
80 95
3.4k
5k
1.3k
1k -15 +15
Mid 3
2.3k 2.8k
650
1k
250
180 -15 +15
Mid 2
450 530
MIN MAX
DRY WET

32
N. BOOST LEVEL Regola il livello del segnale Boost.
O. BOOST Premi questo tasto per abilitare il circuito Boost, utile
durante le parti solistiche. Il Boost può essere attivato anche da
Footswitch.
P. PREAMP CLIP LED Questo indicatore LED si illumina
per segnalare un eventuale stato di clipping (sovraccarico)
lungo il percorso del segnale preamp, prima dell'Effect Loop.
Per ottenere un suono pulito, imposta il Gain {Q} e altri controlli
del pannello frontale facendo in modo che il Preamp Clip LED si
illumini appena, solo quando si suona al livello di picco proprio
dello strumento. Nota: a differenza del clipping nell'amplificato-
re di potenza, il clipping nella sezione preamp non è pericoloso
per l'amplificatore; quindi, potrai ridurre il livello di Gain solo se
percepisci una distorsione preamp indesiderata.
Q. GAIN Determina il livello di segnale del preamplificato-
re. L'equalizzazione, i controlli di tono e i livelli degli effetti
contribuiscono alla quantità di livello del segnale preamp,
quindi dovrebbero essere impostati prima del Gain.
NOTA: il Gain rappresenta il controllo primario per determinare
il livello d'uscita della mandata Effect Send {FF}.
R. AURAL ENHANCER™ Noto come un vero e proprio marchio
di fabbrica SWR® da oltre 20 anni, la funzione Aural Enhancer
esalta le basse frequenze fondamentali del basso, migliora i
transienti delle alte frequenze e riduce determinate frequenze
che “mascherano” le fondamentali. L'effetto finale consiste in
un suono più trasparente che esalta le caratteristiche sibilanti di
tutti gli strumenti, ma senza risultare stridulo o fastidioso.
Come agisce l’AURAL ENHANCER? Si può concepire questa
funzione come una curva tonale variabile che cambia la gamma
di frequenze e il livello, in base alla posizione della manopola
AURAL ENHANCER.
Ruotando la manopola in senso orario, partendo dalla posizione
“MIN”, è possibile esaltare in successione le frequenze basse,
medie e alte che operano in gamme differenti, ma complemen-
tari, a quelle dei controlli di tono Bass e Treble. La posizione
della manopola “a ore 2” — preferita da molti bassisti — per-
mette di esaltare sia le basse frequenze fondamentali, sia le
alte frequenze più brillanti, aggiungendo allo stesso tempo una
certa quantità di frequenze medie che migliorano la sonorità
generale e che consentono al segnale di ben distinguersi all’in-
terno di un mix. Aumentando il livello e ruotando la manopola
oltre a questa posizione, determinate frequenze medie — più
specificatamente, attorno ai 200 Hz — inizieranno ad attenuar-
si. Benchè percepibile, l'azione dell'Aural Enhancer risulta più
discreta rispetto all'azione estrema ottenibile con i controlli di
tono principali.
S. BASS Questo controllo permette di tagliare o esaltare (±15dB)
la gamma di basse frequenze attorno ai 70Hz.
T. EQUALIZER SELECT Premendo "1/2" è possibile disporre di
due equalizzatori a 3-bande indipendenti; oppure, premendo
"1+2", è possibile usare entrambi gli EQ insieme, come un unico
equalizzatore a 6-bande (status segnalato dal relativo indicato-
re LED). Il selettore EQ Select può essere controllato anche da
Footswitch (tenere premuto per 1 secondo per selezionare 1+2).
U. EQUALIZZATORI SEMIPARAMETRICI Prima di agire
sui controlli di equalizzazione, imposta il selet-
tore Equalizer Select {T} per scegliere la sezio-
ne Equalizer da utilizzare. Ciascun controllo EQ
è composto di un potenziometro interno e di
un anello esterno: la manopola interna (Level)
regola la risposta del segnale (±15dB), nell'ambito della gamma
di frequenze impostata mediante l'anello esterno (Frequency).
NOTA: i controlli EQ impostati con la manopola Level posiziona-
ta sul valore "0", non avranno alcun effetto sul segnale.
SUGGERIMENTO: Se desideri che il tuo suono risulti ben distin-
guibile mentre suoni con la tua band, prova ad incrementare
l'area di frequenze compresa tra 200 e 400Hz. Se vuoi ottenere
un suono più trasparente e “scavato”, prova a tagliare la fre-
quenza 800Hz.
V. TREBLE Questo controllo permette di tagliare o esaltare
(±15dB) la gamma di alte frequenze attorno a 3kHz.
W. FOOTSWITCH Collega a questa connessione l'unità Footswitch
fornita in dotazione, utilizzando un cavo per chitarra o per
diffusori di qualsiasi lunghezza; l'unità Footswitch consente di
selezionare a distanza il Bass Intensifier, il selettore EQ Select,
l'Effects Loop e il Boost (status segnalati dai relativi indicatori
LED). Diverse unità Footswitch possono essere collegate insie-
me per ottenere punti d'accesso multipli (ad esempio, un'unità
footswitch posizionata nella parte sinistra del palco ed un'altra
unità nella parte destra)!
X. EFFECTS BLEND Permette di regolare il livello dell'effetto
o, più precisamente, il rapporto tra il segnale diretto ("dry") e
il segnale processato dell'Effect Loop ("wet"). Imposta questo
controllo su "DRY" quando non viene utilizzata alcuna connes-
sione Effects Return {FF}.
Y. MASTER VOLUME Permette di regolare il livello d'uscita
dell'amplificatore di potenza, separatamente (stereo/bi-amp)
o in modo univoco (mono/bridge), in base alla posizione del
selettore Normal/Bridge {PP} situato sul pannello posteriore:
• Normal Mode—la manopola interna regola il volume Master
Left, mentre quella esterna regola il volume Master Right.
• Bi-Amp Mode— la manopola interna regola il livello delle alte
frequenze, mentre quella esterna agisce sul livello delle basse
frequenze.
• Bridge Mode—la manopola centrale regola il volume Master,
mentre quella esterna è disabilitata.
Z. INTERRUTTORE POWER Attiva/disattiva l'unità (ON-OFF,
status segnalato dal relativo indicatore LED). Per ridurre il rischio
di danni all'udito e alle apparecchiature collegate, prima di
attivare l'unità (ON) regola il volume impostando al minimo
entrambe le manopole di Volume Master {Y} (posizione "Min")!
Pannello Frontale

33
AA.
BALANCED LINE OUT Uscite XLR con bilanciamento elettro-
nico 'reale', perfette per inviare il segnale alla mixing consolle,
in studio o dal vivo.
BB.
0° / 180° Premi questo tasto per invertire la polarità delle
uscite Balanced Line Out; l'inversione di polarità è utile per
ridurre i problemi di fase, che possono verificarsi suonando in
situazioni in cui vengono impiegati dei cablagi non-standard,
oppure quando si combina l'uscita Line Output al segnale di
un cabinet ripreso con un microfono. Per un utilizzo normale,
lasciare questo tasto disinserito.
CC.
GROUND / LIFT Selettore che disconnette la terra (pin-1)
dall'uscita Balanced Line Out, in modo da ridurre il 'loop
noise' che può essere generato da un cablaggio non-standard.
Per un utilizzo normale, lasciare questo tasto disinserito.
DD.
LEVEL Controllo che determina il livello dell'uscita Balanced
Line Out, utile per adeguare il segnale alle diverse sensibilità
d'ingresso proprie delle connessioni del sistema audio esterno
collegato.
EE. DIRECT / COMPRESSOR OUTPUT / LINE Consente di sele-
zionare il punto in cui il segnale viene prelevato, lungo l'intero
percorso, per essere collegato alle uscite Balanced Line Out.
Consulta il Diagramma a Blocchi a pag. 35.
• Direct (Pre)Il segnale viene prelevato subito prima del primo
stadio–nessuna equalizzazione. Applicazione simile ad una
Direct Box valvolare.
• Comp OutputImpostazione dipendente dalla posizione del
selettore Comp Position {J}. Il segnale viene prelevato sempre
dopo le sezioni Gain e Aural Enhancer, ma prima o dopo il Bass
Intensifier e il circuito EQ (Pre o Post).
• Line (Post)Il segnale viene prelevato dopo tutta la circuitazio-
ne preamp, inclusa la sezione Boost e l'Eect Loop. Non inuen-
zato dal Master Volume {Y}.
FF. EFFECTS LOOP Connessioni jack TRS1 multifunzione—
La mandata Send fornisce un’uscita preamp che include le
regolazioni di tono; il livello d’uscita è controllabile principal-
mente dal GAIN {Q}. I segnali inviati ai ritorni Eect Return
(‘wet’) vengono mixati al segnale del preamplicatore (‘dry’);
il controllo Eects Blend consente di stabilire il bilanciamento
tra i segnali ‘wet’ (processato) e ‘dry’ (non-processato).
Il circuito Effects Loop di SM-1500 è collocato in “side-chain”,
proprio come avviene nelle mixing consolle in studio di regi-
strazione, in modo da isolare gli effetti dal percorso principale
del segnale. Ciò permette di avere sempre il proprio suono e
contemporaneamente le funzioni di elaborazione fornite da
un’unità d'effetti esterna collegata. Il circuito Effect Loops è
situato dopo lo stadio di gain, lungo il percorso del segnale del
preamplificatore, in modo da ridurre il rumore generato dalle
unità d'effetti collegate in-linea prima del preamp.
• Unità d'effetti: Collega la mandata Send all’ingresso dell’unità
d'effetti; quindi, collega l’uscita (o le uscite) dell’unità d'effetti
alla connessione Left/Mono Return (effetti mono) o ad entram-
be le connessioni Return (effetti stereo). NOTA: Imposta il para-
metro “wet/dry” dell’unità d'effetti completamente in posizione
WET, per prevenire eventuali problemi di fase, ed imposta ogni
controllo di livello d’ingresso a +4dB (oppure 0 dB, nel caso in
cui l’unità entri in sovraccarico). NOTA: con le modalità Bi-amp e
Bridge, gli effetti stereo vengono automaticamente sommati in
mono.
• Unità Amp Multiple: Per ottenere un maggior volume d'uscita,
è possibile collegare un amplificatore ausiliario alle uscite Effect
Send di SM-1500 (la regolazione Gain di SM-1500 influirà sui
livelli di volume di entrambi gli amplificatori). NOTA: Se desideri
utilizzare un amplificatore SWR® come unità ausiliaria, usa la
connessione Mono Effects Return come ingresso e imposta il
controllo Effects Blend nella sua regolazione massima (WET).
• Accompagnamento: Collega un lettore CD o una Drum
Machine alla connessione Mono Return (o ad entrambe le
connessioni Stereo Return). Controlla il livello d’ingresso
agendo sul volume della sorgente del segnale, congiuntamen-
te al controllo Effects Blend {X}.
Pannello Posteriore

34
GG.
LOW OUT Uscita jack TRS1 da 1/4". Questa connessione forni-
sce le basse frequenze del segnale, ed è utile per collegare l'unità
ad un amplificatore di potenza esterno, nell'ambito di una confi-
gurazione bi-amp. NOTA: Questa uscita è sempre attiva, indipen-
dentemente dalla posizione dei selettori Mode {HH e PP}.
HH.
STEREO / BIAMP Consente di impostare la modalità opera-
tiva degli amplificatori di potenza di SM-1500—quando non è
selezionata la modalità Bridge {PP}:
• Stereo ModeL'amplificatore di potenza opera separatamen-
te nei canali Left e Right. In modalità Stereo, usa entrambe le
manopole Volume {Y} come indicato ("Left" - manopola interna;
"Right" - manopola esterna).
• Bi-Amp Mode—Gli amplificatori di potenza operano su due
canali separati per le frequenze Low e High. In modalità Bi-
Amp, le manopole Volume {Y} "Left" e "Right" regolano rispetti-
vamente le alte e le basse frequenze (gli effetti stereo saranno
sommati in mono).
II. CROSSOVER (controllo Bi-amp) Determina la frequenza alla
quale il segnale viene separato nelle componenti di alte e basse
frequenze, agendo sempre sulle uscite Low e High Out {GG e
JJ}. Il crossover agisce solo sulle uscite *LF e *HF {OO e RR}, sele-
zionando la modalità *Bi-Amp {HH}.
JJ.
HIGH OUT Uscita jack TRS1 da 1/4". Questa connessione forni-
sce le alte frequenze del segnale, ed è utile per collegare l'unità
ad un amplificatore di potenza esterno, nell'ambito di una con-
figurazione bi-amp. NOTA: Questa uscita è sempre attiva, indi-
pendentemente dalla posizione dei selettori Mode {HH e PP}.
KK.
TUNER OUT Connessione per l'accordatore (jack TRS1),
utilizzabile anche come uscita diretta sempre attiva.
LL.
IN Ingresso alternativo alla connessione Input 1 del pannel-
lo frontale, utile per collegare un ricevitore wireless. Questo
ingresso viene disabilitato quando viene utilizzata la connessio-
ne Input 1 del pannello frontale.
MM.
INTERRUTTORI AUTOMATICI “MAIN BREAKERS”
Proteggono gli amplificatori di potenza da eventuali sbalzi di
corrente e sovraccarichi del circuito. Se un interruttore Main
Breaker “salta” (pulsante fuoriuscito), disattivare l'unità impo-
stando l’interruttore Power {D} in posizione OFF e attendere
che l’unità si raffreddi. Prima di ristabilire la posizione dei pul-
santi dei circuiti Main Breaker e resettare il sistema, controllare
la presenza di eventuali danni ai diffusori, alle connessioni e ad
altre apparecchiature collegate.
NN.
CONNESSIONE CAVO D'ALIMENTAZIONE Collega il cavo
d’alimentazione fornito in dotazione** ad una presa di corren-
te CA, correttamente cablata e collegata a terra, conforme alle
specifiche di tensione e frequenza riportate sul pannello poste-
riore dell’amplificatore.
** Il cavo d'alimentazione fornito in dotazione è molto consi-
stente, in quanto deve poter assicurare gli elevati requisiti
energetici di SM-1500. Per operare in sicurezza: Se occorre
utilizzare una prolunga, impiegare solo cavi con una
sezione robusta (2,5mmØ o maggiore), con una lunghezza
non superiore del necessario.
OO.
PARALLEL RIGHT LOW FREQUENCY SPEAKER OUTPUTS
Collega i diffusori per il canale destro (oppure la parte LF - Low
Frequency) a queste tre connessione, in qualsiasi combina-
zione. Il carico d'impedenza totale dei diffusori collegati deve
essere preferibilmente di 2 ohms, ma mai inferiore a questo
valore. La capacità di potenza applicabile minima dei diffusori
deve essere 750 watts.
SM-1500 dispone di entrambi i tipi di connessioni Speaker:
jack da 1/4" e Speakon®. Se possibile, utilizza le connessioni
Speakon®, in modo da beneficiare della superiore efficienza
elettrica e della sicurezza del connettore. Le tre connessioni
di ogni canale sono di tipo Full-Range e cablate in parallelo.
Prima di procedere al collegamento dei diffusori, consulta la
sezione "Guida alla connessione dei diffusori", a pag. 12.
PP.
SELETTORE NORMAL / BRIDGE Imposta la modalità
operativa impiegata dagli amplificatori di potenza interni di
SM-1500. Ciascuna modalità fa uso di diverse uscite Speaker e
diverse regolazioni Master Volume. Prima di cambiare modalità e
connessioni, disattiva l'unità SM-1500 (OFF). Usa la punta di una
penna per raggiungere il tasto rientrato:
• NormalGli amplificatori di potenza operano separatamente
come canali Left e Right (in modalità Stereo {HH}), oppure come
canali Low e High (in modalità Bi-Amp). Selezionando Normal,
usa le uscite Speaker Parallel Right (*LF) e Left (*HF) {OO e RR}
ed entrambe le manopole del controllo Volume {Y}.
• BridgeGli amplificatori di potenza sono collegati tra loro
("bridged") per operare come un unico blocco amplificatore.
Selezionando Bridge, usa la singola uscita centrale {QQ} e la
sola manopola interna di controllo Volume {Y}.
QQ.
MONO BRIDGE MODE SPEAKER OUTPUT In modalità
Bridge è disponibile una sola uscita Speakon®. Il carico d’impe-
denza totale del diffusore (o dei diffusori) collegati deve essere
preferibilmente di 4 ohms, ma mai inferiore a questo valore.
La capacità di potenza applicabile minima dei diffusori deve
essere 1.500 watts. Prima di procedere al collegamento dei
diffusori, consulta la Guida a pag. 12 .
RR.
PARALLEL LEFT HIGH FREQUENCY SPEAKER OUTPUTS
Collega i diffusori per il canale sinistro (oppure la parte HF
- High Frequency) a queste tre connessione, in qualsiasi
combinazione. Il carico d’impedenza totale dei diffusori
collegati deve essere preferibilmente di 2 ohms, ma mai inferio-
re a questo valore. La capacità di potenza applicabile minima
dei diffusori deve essere 750 watt.
1Connessioni TRS Bilanciate
NOTA: I connettori jack {FF, GG, JJ e KK} sono di tipo TRS bilanciati (Tip/Ring/Sleeve),
concepiti per accettare connettori TRS o TS (Tip/Sleeve):
Tip=positivo (+)
Ring=negativo (–)
Sleeve=terra.
Con i cavi "stereo" TRS (differenti dai cavi schermati standard TS "mono" per chitarra) è possibile migliorare il rapporto segnale-rumore e/o
ridurre il rumore 'hum', soprattutto quando è necessario utilizzare cavi molto lunghi.
Pannello Posteriore

35
Diagramma a blocchi

36
• Per prevenire eventuali danni alle tue apparecchia-
ture, NON collegare diffusori con un carico d’impe-
denza totale inferiore al valore d'impedenza minimo
del tuo amplificatore.
• Per prevenire eventuali danni alle tue apparecchia-
ture, NON collegare diffusori dotati di una potenza
totale inferiore alla potenza in uscita dell’amplifica-
tore.
• Prima di effettuare qualsiasi operazione di
connessione e disconnessione, disattiva SEMPRE
ogni apparecchiatura che compone il sistema.
• Per il collegamento dei diffusori, usa UNICAMENTE
cavi non-schermati per diffusori, con sezione da
1mm o superiore (1,3mm o 1,6mm). I normali cavi
schermati per strumenti NON funzionano e possono
causare danni alle apparecchiature.
• Collega UN SOLO amplificatore al diffusore (o ai diffusori).
L’impiego di due amplificatori NON funziona e può causare
danni alle apparecchiature.
Controlla i limiti d’impedenza riportati nell’amplificatore e nei
diffusori, in modo da determinare se una particolare combi-
nazione di diffusori risulti essere adeguata per il tuo amplifica-
tore. NOTA: Tutti i cabinet per basso SWR® (e molti altri) sono
cablati in parallelo, NON in serie; quindi, queste indicazioni
sull’impedenza sono valide solo per gli altoparlanti collegati in
parallelo.
L’illustrazione mostra il carico d’impedenza totale per
diverse combinazioni di diffusori collegati tra loro
(=ohms). Il carico d’impedenza ideale (impeden-
za totale) dev’essere uguale al valore d’impedenza
minimo dell’amplificatore collegato. Operando con
un’impedenza inferiore a quella minima dell’ampli-
ficatore si rischia di surriscaldare quest’ultimo e di
causare dei danni, mentre un’impedenza supe-
riore, sebbene sicura, genera una riduzione della
massima potenza in uscita dell’amplificatore.
È bene notare che, combinando diffusori diver-
si, è comunque possibile ottenere il carico d’im-
pedenza totale (come descritto nell’illustrazione).
Se l’impedenza è uguale in ciascun diffusore, questi rice-
veranno la stessa quantità di potenza dall’amplificatore;
invece, se ogni diffusore possiede un’impedenza diffe-
rente, quello col valore d’impedenza più basso riceverà più
potenza. Ad esempio, collegando un diffusore da 8 e uno
da 16 ad un’uscita amplificata da 30 watts, il diffusore da
8 riceverà circa 20 watts, il doppio della quantità di potenza
che riceverà il diffusore da 16. Quindi, in fase di collegamento
e posizionamento dei diffusori/cabinet, per calcolare la potenza
necessaria occorre tenere conto di tale considerazione.
Per informazioni più approfondite relative alla configurazione e
all’installazione degli amplificatori e dei diffusori (oltre ad ulteriori
argomenti riguardanti l’impedenza e il calcolo della potenza),
entra nel sito SWR® www.swrsound.com (in Inglese), ed accedi
alla sezione Support.
Guida alla connessione dei diffusori
Diffusori compatibili
1,500 watts rappresenta un valore di potenza applicabile superiore
a quello che la maggior parte dei sistemi di diffusione per basso è in
grado di gestire. Utilizzando la modalità Bridge, consigliamo di atti-
vare il compressore e, nel caso ci fossero dei dubbi sulle capacità di
potenza applicabile dei diffusori collegati, prima di operare consulta
il relativo manuale d’uso e le specifiche.
Ciascuna parte (canale) dell’amplificatore è in grado di erogare
una potenza di 750 watts @ 2 ohms, 450 watts @ 4 ohms e 250
watts @ 8 ohms. Assicurati che il tuo sistema di diffusori disponga
di una potenza applicabile uguale o superiore a queste specifiche.
L’impiego di due o più cabinet per parte consente di ottimizzare la
potenza e il margine di headroom dell’amplificatore, ma ricordati
che ogni diffusore aggiuntivo riduce il carico di impedenza totale
collegato all’amplificatore. Ad esempio, un cabinet Goliath III a
8-ohm è caratterizzato da una potenza applicabile di 700 watts;
combinando due di questi cabinet, la potenza applicabile risultante
equivarrà a 1.400 watts, ma l’impedenza si abbasserà a 4 ohms (per
ulteriori informazioni, consulta la sezione “Guida alla connessione
dei diffusori”).
Requisiti minimi dei diffusori
La combinazione tra impedenza e wattaggio dei diffusori collegati a
ciascuna uscita non deve essere inferiore ai seguenti valori:
In modalità Stereo, Dual-Mono o Bi-Amp (per parte/canale):
•2 ohm 750W •4 ohm 450W; •8 ohm 250W
In modalità Bridged:
•4 ohm 1500W •8 ohm 900W

37
L’amplificatore SM-1500 occupa tre unità e, dato il peso rilevante,
dovrebbe essere installato nella prima posizione a partire dal basso,
all’interno di un rack dotato di binari per il fissaggio anteriore
e posteriore. Le alette per il fissaggio posteriore sono fornite in
dotazione. Se occorresse installarlo in uno spazio rack superiore,
oppure in un rack case privo di binari posteriori, occorre utilizzare
un supporto aggiuntivo di sostegno posto al di sotto della base
dell’unità SM-1500; in questo modo è possibile prevenire le flessioni
dello chassis che, col passare del tempo, potrebbero danneggiare
l’amplificatore stesso (annullando la copertura della garanzia).
Per montare le alette posteriori di fissaggio, posiziona le alette (1) e
fissale avvitando allo chassis di SM-1500 i bulloni forniti in dotazione,
senza serrarli (2). Quindi, sorreggendo l’unità nella posizione
all’interno del rack case, avvita le alette ai binari posteriori (3), come
descritto nell’illustrazione. Quando l’unità si trova in posizione e ben
sorretta, stringi ogni vite di fissaggio.
Controlla periodicamente sia le viti di
montaggio del rack, sia le viti dello stesso
chassis, le quali potrebbero allentarsi a
causa del continuo utilizzo e del trasporto.
Almeno una volta al mese ti consigliamo
di estrarre l’unità SM-1500 e di stringere
ogni vite dello chassis, oltre ad effettuare il controllo del rack case;
in questo modo è possibile preservare l’affidabilità e l’estetica delle
tue apparecchiature.
La valvola 12AX7 Dual Triode Vacuum Tube
rappresenta il fulcro del pre-amplificatore di
SM-1500. Normalmente la valvola 12AX7 può
durare diversi anni; tuttavia, un impiego estremo
e le operazioni di trasporto ne possono ridurre
la durata, che può risultare anche inferiore ad un
anno di vita.
Quando occorre sostituire la valvola preamp? A volte, le valvole
possono diventare rumorose o “microfoniche” a causa dell’usura
(generando un effetto di “scampanellio” su determinate note), mentre
altre volte possono cessare di funzionare senza alcun preavviso.
Se il tuo amplificatore cessa di funzionare, dopo aver scartato
qualsiasi altra causa (interruttori Main Breakers, cavi, ecc.), contatta
un centro d’assistenza autorizzato per far controllare l’amplificatore,
ed eventualmente sostituire la valvola.
NUMERO PARTI 44-01400-000 (120V, 60Hz) USA 44-01403-000 (240V, 50Hz) AUS
44-01404-000 (230V, 50Hz) UK 44-01406-000 (230V, 50Hz) EUR
44-01407-000 (100V, 50/60Hz) JPN
REQUISITI ENERGETICI 1400W
AMPLIFICATORE DI POTENZA IMPEDENZA MINIMA: 4 (modalità Bridge);
2 per canale (modalità Normal, Stereo, Bi-Amp)
SENSIBILITÀ: 1.2V RMS, 1kHz @ Mono Return, Effects Blend regolato su WET, Volume regolato su MAX
POTENZA IN USCITA: 1500W @ 4 (modalità Bridge);
750W @ 2 per canale (modalità Normal, Stereo, Bi-Amp)
PRE AMP IMPEDENZA D'INGRESSO: >820k (ingresso pannello frontale);
10kΩ (ingresso pannello posteriore)
SENSIBILITÀ A PIENA POTENZA: 13mV @ 1kHz, controlli Gain e Volume con regolazione MAX; controlli di tono Bass, Mid e Treble regolati "flat"
(posizione centrale); Aural Enhancer in posizione intermedia; Effects Blend in posizione DRY; Bass Intensifier,
Compression e Boost disattivati (OFF)
CONTROLLI DI TONO BASS: ±15dB @ 70Hz
TREBLE: ±15dB @ 3kHz
EQ SEMI-PARAMETRICO VARIABILE: MID 1: ±15dB @ 30Hz–200Hz
MID 2: ±15dB @ 165Hz–1.1kHz
MID 3: ±15dB @ 900Hz–6kHz
COMPRESSIONE GAIN REDUCTION: –22dB max., selezionabile PRE o POST EQ
THRESHOLD: da –10dBV a +10dBV
RATIO: da 1:1 a 20:1
ATTACK TIME: da 10mS a 600mS
RELEASE TIME: da 500mS a 5.5S
EFFECTS LOOP SEND - IMPEDENZA: 220
RETURN - IMPEDENZA: 10k Bilanciato
BALANCED LINE OUT SEND - IMPEDENZA: 50
CROSSOVER ATTIVO RISPOSTA: Butterworth a 3–poli (18dB/ottava)
FREQUENZA DI CROSSOVER: 100Hz–2.0kHz
FOOTSWITCH 4–pulsanti (0072471000)
DIMENSIONI ALTEZZA: 14 cm (5.5 in)
LARGHEZZA: 48.3 cm (19 in)
PROFONDITÀ: 49.5 cm (19.5 in)
PESO 30.4 kg (67 lb)
Le specifiche possono essere soggette a variazioni senza alcun preavviso.
Installazione a Rack
Specifiche
Sostituire la Valvola

38
Herzlichen Glückwunsch zum Kauf des SWR® SM-1500™
Bassverstärkers!
Der SM-1500 setzt die Tradition ständiger Innovationen fort,
die 1984 mit SWR-Gründer Steve W. Rabe ihren Anfang
nahm. Als Reaktion auf die Rat- und Vorschläge der momen-
tan besten Studio-Bassisten von L.A., die sich live einen
genauso großartigen Sound wünschten, wie sie ihn von den
Studiomonitoren gewohnt waren, entwickelte Rabe ein völlig
neues Konzept der Bassinstrumentenverstärkung – und dies
war die Geburtsstunde des “SWR Sounds”.
Der PB-200™ war der erste Hybrid Bass Amp mit Röhren-
vorverstärker und Transistorendstufe, der über die inzwischen
klassische SWR-Preamp- und Aural Enhancer™-Schaltung ver-
fügte. Dieses Produkt revolutionierte die Bassverstärkung und
bot kristallklare HiFi-Klänge in Live- und Studio-Situationen.
Der nächste SWR Evolutionssprung kam 1985 mit der Einführ-
ung des inzwischen legendären SM-400™ Amps. Dies war
der erste echte Stereo-Bassverstärker mit Stereo-Effektloop
und Eingängen für passive und aktive Instrumente. Die sich
schnell zum Branchenstandard entwickelnde 4x10 Goliath
Breitband-Bassbox mit Höhen-Tweeter folgte 1987.
1991 führte unsere nie endende Suche nach mehr Leistung
und professionellen Funktionen zur Entwicklung des SM-
900™, einem der weltweit von Konzert-Promotern und Back-
line-Firmen am häufigsten verlangten Bass-Amps. 1993
wurde der SM-400 zum SM-400S™ aufgerüstet und weitere
Verfeinerungen und Verbesserungen der Plattform resultier-
ten 1999 im SM-500™.
Ganz in der SWR-Tradition ist der SM-1500 als innova-
tives Produkt das Ergebnis jahrzehntelanger Forschungs-
und Konstruktionserfahrung, gekoppelt mit den aktuellen
Beiträgen der weltbesten Studio- und Tourbassisten. Im SM-
1500 haben wir das umfassende Feature-Set der SM-Verstär-
kerfamilie vereint, inklusive Stereo- und Biamp-Optionen und
einer umwerfenden Leistungsstärke: 750 Watt pro Seite im
dualen Mono- oder Stereo-Betrieb oder 1500 Watt @ 4 Ohm
im gebrückten Mono-Betrieb.
Hinzugefügt haben wir noch unsere beliebte Bass Intensifier™
Schaltung (ein großartiger Boost für Soli) und einen röhren-
betriebenen Compressor, der vor oder hinter der EQ-Sektion
des Amps aktiviert werden kann. Der SM-1500 ist einfach
eine bemerkenswerte Ingenieurleistung und ein unglaublich
mächtiges und vielseitiges Werkzeug für ernsthafte Bassisten.
Zweifellos werden Sie Ihren SM-1500 über Jahre hinaus mit
wachsender Begeisterung genießen. Herzlichen Dank, dass
Sie zu SWR “aufgestiegen” sind.
Ihr neuer SM-1500 Professional Bass Amp bietet die Performance,
Power und SWR® Sounds, die Profi-Bassisten aller Spielstile
erwarten:
• Zwei Endstufen mit drei Betriebsarten
• Gebrückter (Mono) Modus — 1.500 Watt @ 4 Ohm
• Stereo-Modus — 750 Watt @ 2 Ohm (pro Seite)
• Biamp-Modus — mit einstellbarer Crossover-Frequenz
• Röhren-Preamp, betrieben mit einer 12AX7 Doppeltrioden-Röhre
• Zwei vorderseitige Eingänge plus ein rückseitiger Eingang mit
Wahlschalter zur Anpassung an unterschiedliche E-Bass-Setups
• Weltberühmte SWR® Aural Enhancer-Klanggestaltung
• Weltklasse Kompression mit Comp Position-Wahl
• Vier via Fußschalter wählbare Features
• Bass Intensifier für maximalen Druck
• Boost zur Betonung von Soli
• Drei semiparametrische EQ-Konfigurationen — wahlweise
zwei unabhängige 3-Band-EQs oder die Kombination zu einem
6-Band-EQ
• Stereo/Mono Effektloop mit Effects Blend-Regler
• Traditionelle Bass/Treble-Klangregler
• Speakon® und 1/4" Boxenausgänge
• Symmetrischer XLR-Ausgang mit Line-, Comp Output- und Tube
Direct-Modi plus Level-Regler sowie Phase- und Ground Lift-
Schaltern
SM-1500 Bassverstärker

39
A. INPUTS Schließen Sie an eine (oder beide) Eingangsbuchsen
ein abgeschirmtes Instrumentenkabel an. Drücken Sie Input
Select, um entweder Eingang 1 oder 2 als aktive Buchse zu
wählen. Die entsprechende LED leuchtet.
Die rückseitige In-Buchse {LL} kann an Stelle des vorderseitigen
Eingangs 1 verwendet werden, um beispielsweise drahtlo-
se Empfänger anzuschließen. HINWEIS: Wenn beide Buchsen
gleichzeitig belegt sind, setzt die vordere Buchse die hintere
Buchse außer Kraft.
• TIPP: Wenn Sie die erste Röhren-Stufe des Preamps übersteu-
ern möchten, können Sie einen externen Vorverstärker inli-
ne zwischen Instrument und Eingang schalten. Den besten
reinen Overdrive-Röhrensound erhalten Sie, indem Sie das
Ausgangssignal des externen Preamps verstärken und dann
mit der PreAmp Clip LED {P} eine saubere Gain-Einstellung
wählen. (Die Preamp Clip LED überwacht nicht die allererste
Preamp-Röhrenstufe, damit Sie diese isolieren und unabhän-
gig von der gain-gesteuerten Stufe des Preamps übersteuern
können.)
B. MUTE Bei gedrückter Taste sind alle Ausgangssignale des
Geräts deaktiviert, ausgenommen Tuner Out {KK}. Dies ist prak-
tisch zum Wechseln oder Stimmen von Instrumenten oder in
Pausen.
C. PAD Bei gedrückter Taste verringert sich die Eingangsem-
pfindlichkeit um –10dB. Dadurch erhalten Sie bei Instrumenten
mit starkem Ausgangssignal eine sauberere Ansprache.
D. BASS INTENSIFIER Bei gedrückter Taste ist die Bass
Intensifier-Schaltung aktiviert und die LED leuchtet. Der Bass
Intensifier verstärkt ein bestimmtes Set von Bassfrequenzen
und arbeitet mit einem ausgewogenen, schnell ansprechen-
den Kompressor zusammen, wodurch radikale Verstärkungen
erzeugt werden, ohne den Verstärker zu übersteuern. Praktisch
für härtere Abschnitte eines Songs. Der Bass Intensifier kann
auch via Fußschalter aktiviert werden.
E. LEVEL Regelt die Stärke des Bass Intensifier-Effekts.
F. CUTOFF Begrenzt den Bereich, in dem der Bass Intensifier
arbeitet, auf Frequenzen unter 80Hz oder unter 200Hz.
G. COMPRESSION Bei gedrückter Taste ist die Kompressor-
Schaltung aktiviert und die LED leuchtet. Die Kompression
gleicht Signalpegelspitzen entsprechend den Einstellungen
der Regler {H, I, K und L} aus.
H. THRESHOLD Bestimmt den Signalpegel, bei dem die Kom-
pression einsetzt. Bei völliger Linksdrehung des Reglers ist die
maximale Empfindlichkeit eingestellt. Vergessen Sie nicht, dass
der Gain {Q} Pegel und das Ausgangssignal des Instruments
den Kompressor triggern.
I. RATIOBestimmt die Stärke der Kompression, nachdem diese
getriggert wurde. Beispiel: Bei 1:1 erfolgt keine Kompression.
Bei dem Ratio-Wert 2:1 muss sich der Signalpegel um 10 dB
erhöhen, damit der Ausgangssignalpegel um 5 dB über den
Schwellenwert (Threshold) steigt. Bei 10:1 bewirkt ein Pegel-
anstieg um 10 dB nur eine Anhebung des Ausgangssignals um
1 dB. (Ratio-Werte von 10:1 und höher werden auch als hartes
Limiting betrachtet.)
J. COMP POSITIONDurch Drücken dieser Taste wird die
Position der Kompressor-Schaltung im Signalweg von einer
Stelle vor den meisten Klangreglern auf eine Stelle hinter den
Klangreglern umgeschaltet, was von den LEDs entsprechend
angezeigt wird. Siehe Blockdiagramm auf Seite 43.
K. ATTACK Bestimmt, wie schnell die Kompression einsetzt,
nachdem der Signalpegel den Threshold überschritten hat.
Praktisch, um die Transparenz des Kompressor-Effekts feinein-
zustellen.
L. RELEASEBestimmt, wie schnell sich die Kompression verrin-
gert, nachdem der Signalpegel den Threshold unterschritten
hat. Praktisch, um die Transparenz des Kompressor-Effekts
feineinzustellen.
M. ANZEIGE Diese vier LEDs zeigen die tatsächliche Stärke der
Gain-Reduzierung in dB an.
Vorderseite
Input
Select
1
2
-10 dB
Pad
Mute
Preamp
Clip
MIN MAX MIN MAX
Aural
Enhancer
Gain
EQ
Select
1 + 2
1 / 2
MIN MAX
Level
80 200
Cutoff
-15 +15
Bass
-10
-5 +5
+10
Threshold Ratio
Position
Comp
MIN MAX
Attack
MIN MAX
-2
-8
-18
-4
Release
ON
Power
Footswitch
Volume
Effects
Blend
-15 +15
Treble
Right
Left
Bass Intensifier
PRE EQ POST EQ
Freq Level
Equalization 1
Equalization 2
Compression Boost
S
M
-
1
500
MIN MAX
1 : 1
2 : 1 10 : 1
20 : 1
120
180
45
35 -15 +15
Mid 1
80 95
Mid 3
650
1k
250
180 -15 +15
Mid 2
450 530
3.4k
5k
1.3k
1k -15 +15
2.3k 2.8k
120
180
45
35 -15 +15
Mid 1
80 95
3.4k
5k
1.3k
1k -15 +15
Mid 3
2.3k 2.8k
650
1k
250
180 -15 +15
Mid 2
450 530
MIN MAX
DRY WET

40
N. BOOST LEVEL Regelt den Pegel der Signalverstärkung.
O. BOOSTBei gedrückter Taste ist die Boost-Schaltung aktiviert.
Praktisch für Soli. Boost ist auch via Fußschalter aktivierbar.
P. PREAMP CLIP LED Leuchtet, wenn irgendwo im Preamp-
Signalweg vor dem Effekt-Loop Übersteuerungen (Clipping)
auftreten. Den saubersten Klang erhalten Sie, indem Sie
Gain {Q} und die anderen vorderseitigen Regler so einstellen,
dass die Preamp Clip LED bei den Spitzenausgangspegeln
Ihres Instruments kaum flackert. Preamp-Clipping kann Ihren
Verstärker nicht beschädigen (im Gegensatz zum Endstufen-
Clipping). Daher sollten Sie das Gain nur verringern, wenn Sie
unerwünschte Preamp-Verzerrungen hören.
Q. GAIN Regelt den Signalpegel des Vorverstärkers. Da die Pegel
von EQ, Klangregler und Effekten den Preamp-Signalpegel mit-
bestimmen, sollten Sie diese vor dem Gain einstellen. HINWEIS:
Gain ist der Hauptregler zum Einstellen des Ausgangspegels für
den Effekt-Send {FF}.
R. AURAL ENHANCER™Der Aural Enhancer ist seit 20 Jahren
praktisch ein SWR® Warenzeichen, der die tiefen Grundtöne
des Basses zur Geltung bringt, die Höhen-Transienten aufhellt
und bestimmte Frequenzen bedämpft, die die Grundtöne mas-
kieren. Das Ergebnis ist ein transparenterer Sound, der den
"zischelnden" Charakter aller Instrumente belebt, ohne schroff
zu klingen.
Arbeitsweise des Aural Enhancers: Betrachten Sie ihn als variab-
len Klangregler, der den Frequenzbereich UND Pegel entspre-
chend der Position des Aural Enhancer-Reglers verändert:
Wenn Sie den Regler aus der “MIN” Position nach rechts drehen,
heben Sie Bass-, Mitten- und Höhenpegel in Bereichen an, die
sich von denen der Bass- und Treble-Klangregler unterschei-
den, aber diese ergänzen. Bei der „2-Uhr“ Position – eine sehr
beliebte Einstellung – werden die tiefen Grundtöne und die
knackigen Höhen hervorgehoben und gleichzeitig einige tiefe
Mitten hinzugefügt, damit sich der Bass besser in der Band
durchsetzt. Wenn Sie dann weiter nach rechts drehen, fallen
bestimmte Mitten ab – besonders eine Frequenzgruppe um 200
Hz. Obwohl deutlich wahrnehmbar, ist der Aural Enhancer sanft,
verglichen mit den extremen Effekten, die sich mit den norma-
len Klangreglern erzeugen lassen.
S. BASS Regelt den Bass-Frequenzgang um ±15dB bei einer
Mitte-Frequenz von 70Hz.
T. EQUALIZER SELECT Sie können zwischen zwei unabhängigen
3-Band-EQs umschalten, indem Sie "1/2" drücken, oder beide
EQs zusammen wie einen 6-Band-EQ verwenden, indem Sie
"1+2" drücken. Die entsprechende LED leuchtet. EQ Select lässt
sich auch via Fußschalter aktivieren (1 Sekunde gedrückt halten,
um 1+2 zu wählen).
U. SEMIPARAMETRISCHE EQs Wählen Sie zunächst mit Equa-
lizer Select {T} das gewünschte EQ-Set und neh-
men Sie dann mit den entsprechenden Reglern
die Einstellungen vor. Jeder EQ-Regler besteht aus
einem inneren Drehregler und einem äußeren Ring:
Der innere Level-Regler steuert die Signalansprache
(±15dB) in dem Bereich, der mit dem äußeren Frequency-Ring-
regler gewählt wurde. HINWEIS: EQ-Regler, deren Level auf “0”
eingestellt sind, wirken nicht auf das Signal.
TIPP: Wenn Sie sich besser in der Band durchsetzen müssen,
heben Sie den Frequenzgang im Bereich 200 – 400Hz an. Wenn
Sie einen transparenteren oder dezenten Sound vorziehen,
bedämpfen Sie den 800Hz-Bereich.
V. TREBLERegelt den Höhen-Frequenzgang um ±15dB bei einer
Mitte-Frequenz von 3kHz.
W. FOOTSWITCH Schließen Sie hier den (mitgelieferten) Fußschal-
ter über ein Gitarren- oder Boxenkabel beliebiger Länge an, um
die Funktionen Bass Intensifier, EQ Select, Effects Loop und
Boost ferngesteuert wählen zu können. Die entsprechenden
LEDs leuchten. Für mehrfache Zugriffspositionen (Fußschalter für
Bühne links und Bühne rechts) lassen sich mehrere Fußschalter
zusammenschließen!
X. EFFECTS BLENDSteuert den Effektpegel – oder präziser – das
Mischungsverhältnis von Direktsignal (trocken) und Effektloop-
Signal (nass). Wählen Sie "DRY", wenn Sie keine Effects Return-
Buchsen {FF} verwenden.
Y. MASTER VOLUMES Steuert den Ausgangspegel der Endstufen
separat (Stereo/Biamp) oder zusammen (Mono/Bridge), entspre-
chend der Position des rückseitigen Normal/Bridge {PP} Wahl-
schalters:
• Normal-Modus—der innere Drehregler steuert den linken
Master-Pegel und der äußere Ring steuert den rechten Master-
Pegel.
• Bi-Amp-Modus—der innere Drehregler steuert den Höhenpegel
und der äußere Ring steuert den Basspegel.
• Bridge-Modus—der innere Drehregler bestimmt den Master-
Pegel und der äußere Ring ist deaktiviert.
Z. POWERSCHALTER Schaltet das Gerät EIN-AUS. Bei aktivier-
tem Schalter leuchtet die LED. Um die Gefahr von Gehörschäden
und Beschädigungen des Geräts zu verringern, drehen Sie bitte
beide Pegelregler {Y} auf "Min" zurück, bevor Sie den Power-
Schalter aktivieren (ON)!
Vorderseite

41
AA.
SYMMETRISCHER LINEAUSGANG Ein voll ausgestatteter,
echt elektronisch symmetrierter, männlicher XLR-Ausgang für
Studio- und Live-Mischpulte.
BB.
0° / 180° Mit einem Tastendruck kehren Sie die Polarität der
symmetrischen Line Out-Buchse um. Praktisch zum Verring-
ern von Phasenproblemen, die beispielsweise bei Veranstal-
tungsorten mit unüblicher Verdrahtung oder beim Kombinieren
von Line- und Mikrofonabnahme-Signalen der gleichen Box
auftreten können. Diese Taste sollte normalerweise gelöst sein.
CC.
GROUND / LIFT Unterbricht die Masse-Verbindung (Pol 1)
der symmetrischen Line Out-Buchse, um Brummgeräusche auf-
grund von Erdungsschleifen, die von unüblicher Verdrahtung
verursacht werden, zu verringern. Diese Taste sollte normaler-
weise gelöst sein.
DD.
LEVEL Regelt den Ausgangspegel der symmetrischen Line
Out-Buchse, um sie an unterschiedliche Anschlüsse und Ein-
gangsempfindlichkeiten von Beschallungsanlagen anzupassen.
EE. DIRECT / COMPRESSOR OUTPUT / LINE Wählt die Stelle im
Signalweg für den Abgriff zur symmetrischen Line Out-Buchse.
Siehe Blockdiagramm auf Seite 43.
• Direct (Pre)Direkt hinter der ersten Stufe – kein EQ. Praktisch
wie eine Röhren-DI-Box (Direktbox).
• Comp OutputAbhängig vom Comp Position-Schalter {J}.
Immer post Gain und post Aural Enhancer, aber entweder pre
oder post Bass Intensifier und EQ-Schaltungen.
• Line (Post)Hinter allen Preamp-Schaltungen, inklusive Boost
und Effekten. Unbeeinflusst durch Master Volume {Y}.
FF. EFFECTS LOOP TRS1 Mehrzweck-Buchsen—Send liefert ein
Preamp-Ausgangssignal inklusive interner Klangregelung. Der
Ausgangspegel wird hauptsächlich durch Gain {Q} gesteu-
ert. Effects Return (nasse) Signale werden mit dem internen
Preamp (trockenen) Signal in einem mit dem Effects Blend-
Regler {X} einstellbaren Verhältnis gemischt. Effects Loop kann
via Fußschalter umgangen werden.
Der Effektloop des SM-1500 ist als "Sidechain" Schaltung konzi-
piert, eine bei Studiogeräten übliche Technik, um die Effekte
von der Hauptschaltung zu isolieren. Dadurch kommt der volle
Klang Ihres Instruments UND die Vielfalt Ihrer externen Effekte
zur Geltung. Die Effektschaltung liegt im Preamp-Signalweg
auch hinter den Gain-Stufen, um das Rauschen zu umgehen,
das durch inline vor den Preamp geschaltete Effekte entsteht.
• Effektgeräte: Verbinden Sie Send mit Ihrem Effektgeräte-Ein-
gang und den Effektausgang (bzw. -ausgänge) mit der Left/Mono
Return-Buchse (Mono-Effekte) oder beiden Return-Buchsen
(Stereo-Effekte). HINWEIS: Stellen Sie bei Ihrem Effektgerät
alle Wet/Dry-Regler ganz auf WET, um Phasenprobleme zu
vermeiden, und stellen Sie die Eingangspegelregler auf +4dB
(oder bei Übersteuerung des Geräts auf 0dB). HINWEIS: Stereo-
Effekte werden in den Biamp- und Bridge-Modi automatisch
auf Mono summiert.
• Mehrere Verstärker: Zur Erweiterung der Signalausgabe kön-
nen Sie eine Zusatz-Endstufe an den Effects Send-Ausgang des
SM-1500 anschließen. (Das Gain des SM-1500 wirkt auf die Laut-
stärkepegel beider Verstärker). HINWEIS: Wenn Sie einen SWR®
Amp als Zusatzendstufe verwenden, nutzen Sie Mono Effects
Return als Eingang und drehen Sie den Effects Blend-Regler
ganz auf WET.
• Begleitung: Schließen Sie einen CD-Player oder eine Drum
Machine entweder an Mono Return oder beide Stereo Return-
Buchsen an. Stellen Sie den Pegel der Begleitung am Gerät und
mit dem Effects Blend-Regler {X} ein.
GG.
LOW OUT TRS1 Line-Pegel, 1/4" Ausgang. Liefert Bassfrequen-
zen. Praktisch zum Anschließen einer externen Endstufe bei
Biamp-Konfigurationen. HINWEIS: Dieser Ausgang ist unab-
hängig von der Stellung der Mode-Schalter {HH und PP} immer
aktiv.
HH.
STEREO / BIAMP Wählt eine Kernbetriebsart für die SM-1500
Endstufen—wenn der Bridge-Modus {PP} nicht gewählt ist:
• Stereo-ModusDie Endstufen werden separat als linke und
rechte Kanäle betrieben. Im Stereo-Modus verwenden Sie beide
Volume-Regler {Y} Sektionen entsprechend der Beschriftung
("Left" und "Right").
• Bi-Amp-Modus—Die Endstufen werden separat als Bass- und
Höhenkanäle betrieben. Im Bi-Amp-Modus nutzen Sie beide
Volume-Regler {Y} Sektionen: "Right" für die Bässe und "Left"
für die Höhen. (Stereo-Effekte werden auf Mono summiert.)
Rückseite

42
II. CROSSOVER (Biamp-Regler) Bestimmt die Frequenz, bei der
Ihr Signal in hohe und tiefe Bestandteile getrennt wird. Dies
wirkt immer auf die Low und High Out {GG und JJ} Buchsen.
Dies wirkt nur auf die *LF und *HF Boxenausgänge {OO und RR},
wenn der *Bi-Amp-Modus {HH} gewählt ist.
JJ.
HIGH OUT TRS1 Line-Pegel, 1/4" Ausgang. Liefert hohe Fre-
quenzen für den Anschluss einer externen Endstufe in einer
Biamp-Konfiguration. HINWEIS: Dieser Ausgang ist unabhängig
von den Positionen der Mode-Schalter {HH und PP} immer
aktiv.
KK.
TUNER OUTSchließen Sie hier Ihren Instrumenten-Tuner an.
Dieser TRS1-Ausgang ist auch als ständig aktiver, röhren-beein-
flusster Direktausgang einsetzbar.
LL.
IN Alternativer Eingang zum vorderseitigen Eingang 1. Prak-
tisch für drahtlose Empfänger. Dieser Eingang wird deaktiviert,
wenn der vorderseitige Eingang 1 mit einem Stecker belegt
wird.
MM.
NETZTRENNSCHALTER Schützt die Endstufen vor elektri-
schen Fehlern und Schaltungsüberlastungen. Wenn ein Trenn-
schalter herausspringt, schalten Sie das Gerät mit dem Power-
Schalter {Z} aus (OFF) und lassen Sie es abkühlen. Überprüfen
Sie Ihre Boxen, alle Anschlüsse und andere Geräte auf Beschä-
digungen, bevor Sie die einzelnen Trennschalter wieder hinein-
drücken, um sie zurückzusetzen.
NN.
NETZKABELANSCHLUSS Verbinden Sie das mitgelieferte**
Netzkabel mit einer korrekt verdrahteten AC-Netzsteckdose,
die den auf der Verstärkerrückseite angegebenen Spannungs-
und Frequenznennwerten entspricht.
** Um seinen hohen Spannungsbedarf zu decken, verwen-
det der SM-1500 ein hoch belastbares Netzkabel. Für den
sicheren Betrieb: Benutzen Sie nötigenfalls als Verlänger-
ungskabel nur ein extradickes Kabel (2,6 mm oder dicker),
das nur so lang wie absolut notwendig sein sollte.
OO.
PARALLEL RIGHT LOW FREQUENCY BOXENAUSGÄNGE
Schließen Sie die Boxen des rechten Kanals (oder Bassboxen) in
beliebiger Kombination an diese drei Buchsen an. Die Gesamt-
impedanz dieser Boxen sollte idealerweise 2 Ohm betragen
und niemals niedriger sein. Die Belastbarkeit der Boxen muss
mindestens 750 Watt betragen.
Der SM-1500 stellt 1/4" und Speakon® Boxenanschlüsse bereit.
Benutzen Sie möglichst immer die Speakon® Buchsen, da sie
über einen hervorragenden elektrischen Wirkungsgrad und
sichere Verbindungen verfügen. Alle drei Buchsen jeder Seite
sind breitbandig ausgelegt und parallel verschaltet. Weitere
Infos zum Anschließen von Boxen finden Sie im Abschnitt
Boxenrichtlinien weiter unten.
PP.
NORMAL / BRIDGESCHALTER Wählt die Kernbetriebsart für
die SM-1500 Endstufen. Jeder Modus verwendet andere Boxen-
ausgänge und Master Volume-Regler. Schalten Sie den SM-1500
AUS, wenn Sie Betriebsarten und Anschlüsse wechseln. Bedienen
Sie die versenkte Taste mit der Spitze eines Kugelschreibers:
• Normal-ModusDie Endstufen werden separat als rechte und
linke Kanäle betrieben (im Stereo-Modus {HH}) oder als Bass- und
Höhen-Kanäle im Biamp-Modus. Im Normal-Modus: Benutzen
Sie die Parallel Right (*LF) und Left (*HF) Boxenausgänge {OO
und RR} und beide Volume-Reglersektionen {Y}.
• Bridge-ModusDie Endstufen werden gebrückt und als ein
monolithischer Leistungsblock betrieben. Im Bridge-Modus:
Benutzen Sie nur den einen mittleren Boxenausgang {QQ} und
den inneren Volume-Regler {Y}.
QQ.
MONO BRIDGE MODEBOXENAUSGANG Im Bridge-Mo-
dus ist eine Speakon® Boxenausgangsbuchse verfügbar. Die
Gesamtimpedanz dieser Box(en) sollte idealerweise 4 Ohm
betragen und niemals niedriger sein. Die Belastbarkeit dieser
Box(en) muss mindestens 1500 Watt betragen. Lesen Sie den
Abschnitt Boxenrichtlinien, bevor Sie Boxen anschließen.
RR.
PARALLEL LEFT HIGH FREQUENCY BOXENAUSGÄNGE
Schließen Sie die Boxen des linken Kanals (oder Höhenboxen)
in beliebiger Kombination an diese drei Buchsen an. Die
Gesamtimpedanz dieser Boxen sollte idealerweise 2 Ohm
betragen und niemals niedriger sein. Die Belastbarkeit der
Boxen muss mindestens 750 Watt betragen.
1symmetrische TRS-Buchsen
HINWEIS: Die Buchsen {FF, GG, JJ und KK} sind symmetrische TRS (Tip/Ring/Sleeve)
Buchsen und akzeptieren TRS oder TS (Tip/Sleeve) Stecker:
Tip/Spitze = positiv (+)
Ring/Ring = negativ (–)
Sleeve/Schirm = Erde.
Obwohl man durchaus abgeschirmte standard TS "Mono" Gitarrenkabel verwenden kann, wird der Einsatz von "Stereo" TRS-Kabeln
besonders bei längeren Kabeln den Geräuschspannungsabstand verbessern und/oder Brummgeräusche verringern.
(ERDE)
(ERDE)
Rückseite

43
Blockdiagramm

44
• Schließen Sie KEINE Boxen mit einer niedrigeren
Gesamtimpedanz als der Mindestnennwert Ihres
Amps an, um Ihre Anlage nicht zu beschädigen.
• Schließen Sie KEINE Boxen mit einer niedrigeren
Gesamtbelastbarkeit als der Ausgangsleistungsnenn-
wert Ihres Amps an, um die Anlage nicht zu beschä-
digen.
• Schalten Sie Ihr System IMMER AUS, bevor Sie Boxen
anschließen oder trennen.
• Verwenden Sie für Boxen-Anschlüsse NUR nicht-ab-
geschirmte Boxenkabel mit einer Stärke von 1,02
mm oder stärker (z. B. 1,29 od. 1,63 mm). Abge-
schirmte Instrumentenkabel funktionieren NICHT
und können Ihre Anlage beschädigen.
• Schließen Sie NUR einen Amp an Ihre Box(en) an.
Zwei Amps an einer Box funktionieren NICHT und können
Ihre Anlage beschädigen.
Entscheiden Sie anhand der Impedanz- und Leistungsnenn-
werte von Amp und Boxen, ob eine bestimmte Boxenkombina-
tion für Ihren Amp geeignet ist. HINWEIS: Alle SWR® Bassboxen
sowie die meisten anderen Boxen werden bei der Kopplung
(Verkettung) parallel (NICHT seriell) angeschlossen. Daher gel-
ten diese Richtlinien nur für parallele Boxen-Verbindungen.
Hier sehen Sie die Gesamtimpedanz-Berechnungen
für verschiedene Boxenimpedanz-Kombinationen
(W = Ohm). Im Idealfall sollte die Gesamtimpedanz
Ihrer Boxen mit dem Mindestimpedanz-Nennwert
Ihres Amps übereinstimmen. Der Betrieb unter dem
Mindestimpedanz-Nennwert des Amps kann diesen
überhitzen und Schäden verursachen. Der Betrieb
über dem Mindestimpedanz-Nennwert des Amps
ist zwar sicher, verringert aber die maximale Aus-
gangsleistung des Verstärkers.
Noch etwas gilt es zu beachten: Man kann in
einer Boxengruppe mit unterschiedlichen Kombi-
nationen von Boxenimpedanzen die gleiche Gesamt-
impedanz erzielen (siehe Abbildung). Haben die
Boxen einer Gruppe die gleiche Impedanz, erhalten sie
die gleiche Leistung vom Amp. Allerdings: Bei unglei-
chen Einzelimpedanzen, erhalten Boxen mit der nied-
rigsten Impedanz die meiste Leistung. Beispiel: Wenn Sie eine
8- und eine 16-Box an einen Amp-Ausgang mit 30 Watt
anschließen, erhält die 8-Box ungefähr 20 Watt Leistung
(und ist damit doppelt so laut wie die 16-Box). Dies sollten Sie
berücksichtigen, wenn Sie die Belastbarkeiten berechnen und Ihre
Bassboxen aufstellen.
Ausführliche Einrichtungstipps für Verstärker und Boxen (inklusive
einer Erläuterung von Impedanzen und Leistungsnennwerten)
finden Sie auf unserer SWR Webseite www.swrsound.com im
Support-Bereich.
Boxenrichtlinien
Kompatible Boxen
1,500 Watt sind weit mehr als die meisten Bassboxensysteme ver-
kraften können. Gehen Sie also im Bridge-Modus dieses Amps sehr
vorsichtig vor. Sie sollten im gebrückten Modus den Kompressor
aktivieren und, falls Sie die Belastbarkeit Ihrer Boxen nicht genau
kennen, vor dem Betrieb in deren Bedienungshandbuch und Pro-
duktspezifikationen nachsehen.
Jede Verstärkerseite kann 750 Watt @ 2 Ohm, 450 Watt @ 4 Ohm und
250 Watt @ 8 Ohm erzeugen. Stellen Sie sicher, dass die Belastbarkeit
Ihres Boxensystems diesen Werten entspricht oder diese übertrifft.
Zwei oder mehr Boxen pro Seite optimieren den Headroom und
die Leistung des Verstärker. Bedenken Sie aber auch, dass jede
zusätzliche Box die an den Amp angeschlossene Gesamtimpedanz
(Ohm) verringert. Beispiel: Eine Goliath III 8-Ohm-Box ist mit 700
Watt belastbar. Wenn Sie zwei dieser Boxen kombinieren, erhöht
sich die Gesamtbelastbarkeit auf 1400 Watt, aber die Impedanz
verringert sich auf 4 Ohm. (Weitere Infos finden Sie im Abschnitt“
Boxenrichtlinien”.)
Boxen-Mindestnennwerte
Die kombinierten Boxenimpedanz- und Watt-Nennwerte an jedem
Ausgang sollten nicht niedriger als folgende Werte liegen.
Im Stereo-, Dual-Mono- oder Bi-Amp-Modus (pro Seite):
•2 Ohm 750W •4 Ohm 450W; •8 Ohm 250W
Im Bridge-Modus:
•4 Ohm 1500W •8 Ohm 900W

45
Der SM-1500 benötigt drei ganze Höheneinheiten und sollte
aufgrund seines Gewichts unten in einem Rack montiert werden, das
mit vorderen und hinteren Rack-Schienen ausgerüstet ist. Zu diesem
Zweck werden rückseitige Rack-Halterungen mitgeliefert. Bei der
Montage in höher gelegenen Rack-Fächern oder in einem Rack, das
nur vorne Schienen besitzt, muss der SM-1500 auf der Unterseite
zusätzlich abgestützt werden, um ein Durchbiegen des Verstärker-
Chassis zu verhindern, da andernfalls der Amp über einen längeren
Zeitraum beschädigt werden kann und die Garantie verfällt.
Um die hinteren Rack-Halterungen an Ihrem SM-1500 zu befestigen,
bringen Sie die Winkel (1) in Position und befestigen sie locker mit
den mitgelieferten Schrauben (2) am SM-1500 Chassis. Stützen Sie
dann den SM-1500 an Ort und Stelle ab, während Sie die Schrauben
(3) auf der Rack-Rückseite befestigen. Wenn der Verstärker an seinem
Platz sitzt und abgestützt ist, drehen Sie
alle Schrauben fest.
Überprüfen Sie bitte regelmäßig die Mon-
tage- und Chassis-Schrauben, da diese
sich beim Transport und Einsatz des Racks
durch Vibrationen lösen können. Sie sollten
mindestens einmal im Monat den SM-1500
aus dem Rack-Gehäuse entfernen, alle äußeren Schrauben anziehen
und alle Anschlüsse im Rack-Gehäuse überprüfen, um die Schönheit
und Zuverlässigkeit Ihrer Anlage zu erhalten.
Im Zentrum Ihres SM-1500 Vorverstärkers sitzt eine
12AX7 Doppeltrioden-Vakuumröhre. Eine 12AX7
Röhre hält normalerweise mehrere Jahre, aber star-
ker Gebrauch und häufige Erschütterungen beim
Transport können die Lebensdauer der Röhre auf
weniger als ein Jahr verringern.
Wann die Preamp-Röhre ersetzt werden muss: Manchmal ent-
wickeln Röhren bei starker Abnutzung Störgeräusche oder werden
„mikrofonisch“ (klingt bei manchen Tönen wie Glasglocken), manch-
mal fallen sie auch ohne Vorwarnung plötzlich aus. Wenn Ihr Amp nicht
mehr funktioniert und andere mögliche Ursachen ausgeschlossen
wurden (Sicherungen, Kabel etc.), lassen Sie Ihren Verstärker von
einem autorisierten Service Center auf Röhrenversagen prüfen.
TEILENUMMERN 44-01400-000 (120V, 60Hz) USA 44-01403-000 (240V, 50Hz) AUS
44-01404-000 (230V, 50Hz) GB 44-01406-000 (230V, 50Hz) EUR
44-01407-000 (100V, 50/60Hz) JPN
LEISTUNGSAUFNAHME 1400W
ENDSTUFE MINDESTIMPEDANZ: 4 (Bridge-Modus);
2 pro Kanal (Normal-, Stereo-, Bi-Amp-Modus)
EMPFINDLICHKEIT: 1.2V RMS, 1kHz @ Mono Return, Effects Blend bei WET, Volume bei MAX
AUSGANGSLEISTUNG: 1500W @ 4 (Bridge-Modus);
750W @ 2 pro Kanal (Normal-, Stereo-, Bi-Amp-Modus)
VORVERSTÄRKER EINGANGSIMPEDANZ: >820k (vorderseitige Eingänge);
10kΩ (rückseitiger Eingang)
EMPFINDLICHKEIT BEI VOLLER LEISTUNG: 13mV @ 1kHz, Gain und Volume auf MAX, alle Bass-, Mid- und Treble-Regler linear (mittig einrastend),
Aural Enhancer auf mittlerer Position, Effects Blend auf DRY, Bass Intensifier, Compression und Boost AUS
KLANGREGLER BASS: ±15dB @ 70Hz
TREBLE: ±15dB @ 3kHz
VARIABLER SEMI-PARAMETRISCHER EQ: MID 1: ±15dB @ 30Hz–200Hz
MID 2: ±15dB @ 165Hz–1.1kHz
MID 3: ±15dB @ 900Hz–6kHz
KOMPRESSION GAIN-REDUZIERUNG: –22dB max., PRE oder POST EQ wählbar
THRESHOLD: –10dBV bis +10dBV
RATIO: 1:1 bis 20:1
ATTACK-ZEIT: 10mS bis 600mS
RELEASE-ZEIT: 500mS bis 5.5S
EFFEKT-LOOP SEND-IMPEDANZ: 220
RETURN-IMPEDANZ: 10k symmetrisch
SYMMETRISCHER LINE OUT SEND-IMPEDANZ: 50
AKTIVES CROSSOVER ANSPRACHE: 3–Pol (18dB/Oktave) Butterworth
CROSSOVER-FREQUENZ: 100Hz–2.0kHz
FUSSSCHALTER 4 Tasten (0072471000)
ABMESSUNGEN HÖHE: 14 cm (5.5")
BREITE: 48.3 cm (19")
TIEFE: 49.5 cm (19.5")
GEWICHT 30.4 kg (67 lbs.)
Technische Daten können unangekündigt geändert werden.
Rackmontage
Technische Daten
Röhrenaustausch

46
Parabéns por ter comprado o amplificador de baixo SWR®
SM-1500TM!
O SM-1500 expande a tradição de inovação estabelecida pelo
fundador da SWR Steve W. Rabe, em 1984. Em resposta à
conselhos dados e sugestões dadas pelos melhores baixistas
de estúdio de L.A., que queriam que cada som ao vivo deles
fosse tão bom quanto o que eles escutam nos monitores
do estúdio, Rabe desenvolveu uma concepção inteiramente
nova para a amplificação de baixos; e então nasceu o “som
SWR”.
O PB-200TM foi o primeiro amplificador valvulado e híbrido
de baixo e apresentava o pré-amplificador SWR e o circuito
Aural EnhancerTM, que agora são clássicos. Ele foi um produ-
to que começou uma revolução na amplificaçao de baixo e
que oferecia um timbre limpo cristalino e de alta-fidelidade
em performances ao vivo e em gravações.
A próxima volta na evolução dos SWR venho em 1985, com a
introdução do, agora famoso, amplificador SM-400TM. Ele foi
o primeiro amplificador de baixo verdadeiramente estéreo e
com um loop estéreo de efeitos e entradas tanto para instru-
mentos passivos como para ativos. O agora padrão industrial
4x10 Goliath, o primeiro gabinete, para baixo, que oferecia
um tweeter de alta frequência, seguiu em 1987.
Em 1991, nossa eterna procura por mais potência e profis-
sionalismo nos levou à criação do SM-900TM; um dos ampli-
ficadores de baixo mais requisistados tanto por promoters
de shows quanto por companhias mundiais de backline. Em
1993, o SM-400 evoluiu para o SM-400STM e refinamentos e
melhoras posteriores na plataforma levou ao SM-500TM, em
1999.
Verdadeiro para com a tradição SWR, o SM-1500 é um produ-
to inovador resultado de décadas de experiência em pesquisa
e design, aliados a opiniões diretas dos maiores baixistas de
gravação e de show. No SM-1500 nós combinamos as exten-
sas características da nossa família SM de amplificadores;
inclusive compatibilidade com estéreo e bi-amp, com uma
incrível quantidade de potência: 750 watts por lado em dual
mono ou operação em estéreo, ou 1500 watts @ 4 ohms em
bridge para mono.
Além disso, nosso adicionamos nosso popular circuito Bass
IntensifierTM; (um circuito de boost ideal para solos); e um
compressor tube-driven, que pode ser utilizado antes ou
depois da secção de equalização do amplificador. O SM-1500
é simplesmente uma obra especial de engenharia ou mesmo
uma poderosa e versátil ferramenta para o baixista profissio-
nal.
Nós estamos confiantes de que você irá usar seu SM-1500 por
vários anos que estão por vir e nós agradecemos a você por
se juntar à SWR.
Seu novo amplificador profissional de baixo, SM-1500, te oferece a
performance, a potência e o timbre SWR® que baixistas profissio-
nais de todos os estilos de música buscam:
• Amplificadores Twin com três modos de operação
• Modo Bridge (mono) - 1500 watts @ 4-ohms
• Modo Estéreo - 750-watts @ 2-ohms (pra cada lado)
• Modo Bi-Amp - com frequência ajustável de crossover
• Pré-amplificador valvulado abastecido por uma válvula 12AX7
dual triode
• Duas entradas no painel frontal mais uma entrada no painel
traseiro com switch para acomodar setups com vários baixos
• Famoso modelador de timbre SWR® Aural Enhancer
• Compressão clássica com seleção Comp Position
• Quatro opções selecionáveis pelo Footswitch (pedal)
• Intensificador de Graves para máximo impacto
• Boost para realçar solos
• Três configurações de equalização semi-paramétrica - escolha
um dentre dois equalizadores independentes de 3-bandas ou
combine eles em um equalizador de 6-bandas
• Loop de efeitos estéreo/mono com controle Effects Blend
• Controles tradicionais de timbre Grave/Agudo
• Saídas Speakon® e 1/4” para alto-falante
• Saída XLR balanceada com os modos Line, Comp Output e Tube
Direct, além de controle de Level e switches Phase e Ground Lift
Amplificador de Baixo SM-1500

47
A. INPUTS Conecte em um (ou mais) dos plugues de entrada
um cabo blindado de instrumento. Pressione Input Select para
escolher qual das entradas 1 e 2 terá seu plugue ativado, como
indicado pelos LEDs.
O plugue In {LL} no painel traseiro pode ser usado ao invés
da entrada 1 no painel frontal; útil para se conectar receivers
sem fio. OBSERVE: Se esses dois plugues são usados ao mesmo
tempo, o plugue do painel frontal se sobrepõe ao plugue do
painel traseiro.
• Dica: Paradar um overdrive na primeira etapa valvulada do
pré-amplificador, conecte um pré-amplificador externo em
linha entre seu instrumento e a entrada. Para o melhor som
puramente valvulado, aumente a saída do seu pré-amplifica-
dor externo e meça uma configuração com ganho limpo usan-
do o PreAmp Clip LED {P}. (O Preamp Clip LED não monitora
a primeira etapa do pré-amplificador valvulado para permitir
que você isole essa etapa e faça um overdrive nela indepen-
dente da etapa controlada pelo Ganho.)
B. MUTE Pressione para desabilitar todas as saídas da unidade,
exceto a Tuner Out {KK}; útil para trocas ou afinações de instru-
mentos ou então para pausas.
C. PAD Pressione para reduzir de -10dB a sensibilidade de
entrada; útil para se obter uma resposta mais clara de instru-
mentos de alto-ganho.
D. BASS INTENSIFIER Pressione para acionar o circuito Bass
Intensifier como indicado pelo LED. O Bass Intensifier aumenta
a intensidade de um conjunto escolhido de frequências baixas
combinadas com um compressor suave e de rápida ação, resul-
tando num aumento radical de intensidade sem causar over-
drive no amplificador; útil para partes mais pesadas de uma
música. O Bass Intensifier também pode ser acionado através
do footswitch (pedal).
E. LEVEL Ajusta a força do efeito Bass Intensifier.
F. CUTOFF Limita a faixa de frequência que o Bass Intensifier
opera de abaixo de 80Hz à abaixo de 200Hz.
G. COMPRESSION Pressione para acionar o circuito Compressor
como indicado pelo LED. Compressão modera a intensidade
do sinal à medida que picos ocorrem, de acordo com a confi-
guração dos controles {H, I, K e L}.
H. THRESHOLD Configura a intensidade de sinal que aciona
a Compressão. Vire completamente no sentido anti-horário
para obter máxima sensibilidade. Observe que o Ganho {Q} e a
saída do instrumento são o que realmente ativam o compres-
sor.
I. RATIO Ajusta a quantidade de compressão que é aplicada
uma vez que o circuito foi acionado. Por exemplo, em 1:1
não há compressão. Com uma taxa 2:1, um pico de 10dB será
necessário para aumentar 5dB acima do Threshold na saída do
sinal. Em 10:1, um pico de 10dB só vai aumentar 1dB na saída
do sinal. (Muitos consideram taxas de 10:1 ou maiores como
sendo limites fortes.)
J. COMP POSITION Pressione para alternar a posição do cir-
cuito Compressor através do caminho do sinal, de antes da
maioria dos modeladores de timbre até depois, como indicado
pelos LEDs. Veja o Diagrama de Bloco na página 51.
K. ATTACK Ajusta a taxa que a Compressão aciona uma vez que
a intensidade do sinal ultrapassou o Threshold; útil para um
ajuste fino da transparência do efeito de compressão.
L. RELEASE Ajusta a taxa que a Compressão desaciona uma
vez que a intensidade do sinal se tornou mais baixa que o
Threshold; útil para um ajuste fino da transparência do efeito
de compressão.
M. METER Quatro LEDs que indicam a atual quantidade de
ganho reduzido, em dB.
Painel Frontal
Input
Select
1
2
-10 dB
Pad
Mute
Preamp
Clip
MIN MAX MIN MAX
Aural
Enhancer
Gain
EQ
Select
1 + 2
1 / 2
MIN MAX
Level
80 200
Cutoff
-15 +15
Bass
-10
-5 +5
+10
Threshold Ratio
Position
Comp
MIN MAX
Attack
MIN MAX
-2
-8
-18
-4
Release
ON
Power
Footswitch
Volume
Effects
Blend
-15 +15
Treble
Right
Left
Bass Intensifier
PRE EQ POST EQ
Freq Level
Equalization 1
Equalization 2
Compression Boost
S
M
-
1
500
MIN MAX
1 : 1
2 : 1 10 : 1
20 : 1
120
180
45
35 -15 +15
Mid 1
80 95
Mid 3
650
1k
250
180 -15 +15
Mid 2
450 530
3.4k
5k
1.3k
1k -15 +15
2.3k 2.8k
120
180
45
35 -15 +15
Mid 1
80 95
3.4k
5k
1.3k
1k -15 +15
Mid 3
2.3k 2.8k
650
1k
250
180 -15 +15
Mid 2
450 530
MIN MAX
DRY WET

48
N. BOOST LEVEL Ajusta o nível de boost (aumento) no sinal.
O. BOOST Pressione para acionar o circuito Boost; útil para solos.
O Boost também pode ser acionado através do footswitch
(pedal).
P. PREAMP CLIP LED Se ilumina quando ocorre clip (overdrive)
em qualquer lugar no caminho do sinal no pré-amplificador,
antes do Loop de Efeitos. Para o som mais limpo, configure o
Gain {Q} e outros controles do painel frontal de tal forma que
o Preamp Clip Led raramente pisque devido aos picos de saída
do seu instrumento. Observe que clip no pré-amplificador não
é prejudicial ao seu amplificador (diferentemente do clip no
amplificador), portanto, reduza o Gain somente se você ouvir
distorção indesejada no pré-amplificador.
Q. GAIN Ajusta a intensidade do sinal do pré-amplificador. A
intensidade da sua equalização, do seu timbre e do seus efeitos
contribuem para a intensidade de sinal no pré-amplificador e
devem ser ajustadas antes do Gain. OBSERVE: Gain é o controle
primário para a configuração da intensidade de saída do Effects
Send {FF}.
R. AURAL ENHANCER™ Uma exclusividade da SWR® por 20 anos,
o Aural Enhancer traz a tona as notas graves fundamentais do
baixo, deixa mais brilhante transientes agudos e reduz certas
frequências que mascaram as fundamentais. O resultado do
efeito é um som mais transparente que abre, sem exagero, a
característica sibilante de todos os instrumentos.
Como o Aural Enhancer trabalha: Pense nele como um controle
variável de timbre que muda a faixa de frequência e a intensida-
de de acordo com a posição do controle Aural Enhancer.
A medida que você roda o controle no sentido horário a par-
tir da posição “MIN”, você está elevando frequências graves,
médias e agudas em faixas que são diferentes, no entanto
complementares aos controles Grave e Agudo. A posição “2 o'
clock” - uma favorita para muitos músicos - traz a tona tanto fre-
quências fundamentais graves quanto agudos puros enquanto
ao mesmo tempo adiciona um pouco de médio-baixo ajudando
a você ganhar destaque na banda. Então, a medida que você
roda mais no sentido horário, médios selecionados são cortados
- especificamente, um grupo de frequências centralizadas em
por volta de 200Hz. Mesmo sendo natural, o Aural Enhancer é
sutilmente comparado aos efeitos extremos que você pode criar
com os controles básicos de timbre.
S. BASS Ajusta a resposta do sinal de frequências baixas +- 15dB
centralizado em por volta de 70Hz.
T. EQUALIZER SELECT Você pode escolher um dentre dois
equalizadores independentes de 3-bandas pressionando “1/2”
ou pode usar ambos juntos como um equalizador de 6-bandas
pressionando “1+2”, como indicado pelos LEDs. O Seletor de
Equalização também pode ser acionado através do footswitch
(mantenha 1 segundo pra acionar o 1+2).
U. SEMIPARAMETRIC EQUALIZERS Primeiro, use o Seletor de
Equalização {T} para escolher o equalizador que
você quer usar, então use os controles correspon-
dentes para fazer ajustes. Cada controle de equa-
lização tem um potenciômetro interno e um anel
externo: o potenciômetro interno ajusta a intensi-
dade do sinal (+-15dB) na faixa de frequência determinada pelo
anel externo. OBSERVE: Qualquer controle de equalização que
estiver com intensidade “0” causará nenhum efeito ao seu sinal.
TIP: Se você precisa se destacar na banda, tente aumentar a
resposta na faixa de frequência 200-400Hz. Se você gosta de
um som mais transparente, tente cortar na faixa de frequência
800Hz.
V. TREBLE Ajusta a resposta do sinal de frequências altas +- 15dB
centralizado em por volta de 3kHz.
W. FOOTSWITCH Plugue o footswitch (incluso) usando qualquer
cabo de guitarra ou de alto-falante para permitir seleção remota
do Bass Intensifier, do Seletor de Equalização, do Loop de Efeitos
e do Boost, como indicado pelos LEDs. Múltiplos footswitches
podem ser conectados juntos para que se tenha vários pontos
de acesso (footswitch para o lado esquerdo do palco e para o
lado direito do palco)!
X. EFFECTS BLEND Controle a intensidade dos seus efeitos, ou
mais precisamente, a taxa de sinal direto (dry) mixada com o
sinal do loop de efeitos (wet). Configure como “DRY” quando
você não estiver usando qualquer plugue do Retorno de Efeitos
{FF}.
Y. MASTER VOLUMES Ajusta a intensidade da saída dos ampli-
ficadores separadamente (estéreo/bi-amp), ou dos amplifica-
dores como um só (mono/bridge), de acordo com o seletor
Normal/Bridge {PP} no painel traseiro:
• Normal Mode—O potenciômetro central regula o volume do
canal esquerdo e o anel externo regula o volume do canal direi-
to.
• Bi-Amp Mode—O potenciômetro central regula o volume das
frequências altas e o anel externo regula o volume das frequên-
cias baixas.
• Bridge Mode—O potenciômetro central regula o volume geral
e o anel externo é desabilitado.
Z. POWER SWITCH Liga e desliga (ON-OFF) a unidade como
indicado pelo LED. Para reduzir o risco de danos à audição e
ao equipamento, por favor deixe ambos os potenciômetros de
volume {Y} no “Min” antes de ligar a unidade!
Painel Frontal

49
AA.
BALANCED LINE OUTPUT Um plugue XLR eletronicamente
balanceado para se conectar à mesas de mixagem em estúdio e
performances ao vivo.
BB.
0° / 180° Pressione para inverter a polaridade do plugue de
Saída Balanceada de Linha; útil para se reduzir problemas com
phasing que podem ocorrer quando se está tocando em locais
com rede elétrica fora do padrão ou quando se combina Saída
de Linha com sinal captado de microfone. Normalmente deixe
esse interruptor desacionado.
CC.
GROUND / LIFT Disconecta o pino de aterramento (pino-1)
do plugue da Saída Balanceada de Linha para reduzir ruídos de
loop de aterramento devidos à uma rede elétrica não padrão.
Normalmente deixe esse interruptor desacionado.
DD.
LEVEL Ajusta o volume de saída do plugue da Saída
Balanceada de Linha para acomodar uma variedade de equipa-
mentos de som e de sensibilidades de entrada.
EE. DIRECT / COMPRESSOR OUTPUT / LINE Escolha o ponto
no caminho do sinal que você quer que a Saída Balanceada de
Linha seja conectada. Veja o Diagrama de Bloco na página 51.
• Direct (Pre)Bem depois da primeira etapa - sem equalização.
Bem como uma D.I. (direct box) valvulada.
• Comp OutputDepende da posição do interruptor do Comp
Position {J}. Sempre está depois do Gain e do Aural Enhancer,
mas pode estar antes ou depois do Bass Intensifier e dos circui-
tos de equalização.
• Line (Post)Depois de todos os circuitos do pré-amplificador,
inclusive depois do Boost e dos efeitos. Não é afetado pelo
Volume Geral {Y}.
FF. EFFECTS LOOP Plugues TRS1 para múltiplos propósitos - o
Send oferece uma saída de pré-amplificador e inclui uma edi-
ção onboard de timbre. O volume de saída é controlado princi-
palmente pelo Gain {Q}. Os sinais (wet) retornados pelos efeitos
são mixados com o sinal (dry) onboard do pré-amplificador em
qualquer taxa determinada pelo controle Effects Blend {X}. O
Loop de Efeitos pode ser totalmente desligado pelo footswitch
(pedal).
O loop de efeitos do SM-1500 está localizado num canal em
separado, um design usado em equipamentos de estúdio para
isolar, do circuito principal, os efeitos. Isso mantém o completo
som do seu instrumento e evidencia a diversidade dos seus
efeitos externos. O circuito dos efeitos também está localizado
depois das etapas de ganho no caminho do sinal do pré-ampli-
ficador para que seja evitado os ruídos devido a efeitos ligados
em linha antes do pré-amplificador.
• Dispositivos de efeitos: Conecte o Send à entrada do seu dis-
positivo de efeitos e a(s) saída(s) do dispositivo ao Left/Mono
Return (efeitos mono) ou a ambos os plugues Return (efeitos
estéreos). OBSERVE: No seu dispositivo de efeitos - configure
qualquer controle wet/dry totalmente para WET para prevenir
problemas de phasing e configure qualquer volume de entra-
da para +4dB (ou 0dB se a unidade estiver com overdrive).
OBSERVE: Nos modos Bi-amp e Bridge, efeitos estéreo são auto-
maticamente somados em mono.
• Múltiplos Amplificadores: Para potência adicional, você pode
conectar um amplificador auxiliar à saída Effects Send do seu
SM-1500 (Aumentar o volume do seu SM-1500 vai afetar o
volume de ambos os amplificadores). OBSERVE: Se você deseja
usar um amplificador SWR® como um amplificador auxiliar, use
o Mono Effects Return como entrada e vire o controle Effects
Blend para a posição máxima WET.
• Acompanhamento: Conecte um CD player ou uma bateria
eletrônica no Mono Return ou em ambos os plugues Stereo
Return. Ajuste o volume de acompanhamento através do dis-
positivo em conjunto com o controle Effects Blend {X}.
GG.
LOW OUT Saída de linha TRS1, 1/4”. Abastece frequências
baixas; útil para se conectar um amplificador externo numa
configuração bi-amp. OBSERVE: Essa saída está sempre ativa,
independentemente das posições dos interruptores de modo
{HH e PP}
HH.
STEREO / BIAMP Seleciona o modo básico de operação dos
amplificadores do SM-1500 - quando não se está em modo
Bridge {PP}:
Painel Traseiro

50
• Modo Estéreo Os amplificadores operam separadamente
em canais esquerdo e direito. Em Modo Estéreo, use ambos os
potenciômetros de volume {Y} de acordo com a identificação
(“Left” - esquerdo - e “Right” - direito).
• Modo Bi-Amp—Os amplificadores operam separadamente
em canais de baixa e alta frequências. Em Modo Bi-Amp, use
ambos os potenciômetros de volume {Y} sendo o “Right” para
frequências baixas e o “Left” para frequências altas. (Efeitos
estéreos serão somados para mono.)
II. CROSSOVER (Controle para modo Bi-Amp) Configura a fre-
quência na qual seu sinal é dividido em frequências altas e
frequências baixas. Isso sempre afeta os plugues de saída Low
Out e High Out {GG e JJ}. Isso afeta as saídas de alto-falante *LF
e *HF {OO e RR} somente quando o modo *Bi-Amp {HH} está
selecionado.
JJ.
HIGH OUT Saída de linha TRS1, 1/4”. Abastece frequências
altas; útil para se conectar um amplificador externo numa
configuração bi-amp. OBSERVE: Essa saída está sempre ativa,
independentemente das posições dos interruptores de modo
{HH e PP}.
KK.
TUNER OUT Plugue o afinador do seu instrumento aqui. Essa
saída TRS1 também pode ser usada como uma saída direta sem-
pre ativa e influenciada pelas valvulas.
LL.
IN Uma entrada alternativa à entrada 1 no painel frontal; útil
para receivers sem fio. Essa entrada é desabilitada quando um
plugue é conectado ao input 1 no painel frontal.
MM.
MAIN BREAKERS Protege o amplificador de falhas elétricas
e sobrecarregamentos do circuito. Se um breaker caiu (o botão
salta pra fora), desligue a unidade e deixe ela esfriar. Verifique
se há danos nos seus alto-falantes, nas suas conexões e nos
outros equipamentos antes de apertar cada breaker para deixá-
los de volta em suas posições originais.
NN.
POWER CORD SOCKET Conecte o cabo de força incluso**
em uma tomada de rede elétrica AC apropriada de acordo com
a voltagem e a frequência especificadas no painel traseiro do
seu amplificador.
** O SM-1500 usa um pesado cabode força para abastecer a
alta quantidade necessária de energia. Para garantir uma
operação segura: Se um cabo de extensão é necessário,
use somente 1 cabo extra-pesado (10 AWG ou mais pesa-
do) que não é mais longo do que exatamente o necessá-
rio.
OO.
PARALLEL RIGHT LOW FREQUENCY SPEAKER OUTPUTS
Conecte alto-falantes do canal direito (ou de frequências baixas)
nesses três plugues em qualquer combinação. A impedância
total ideal do carregamento desses alto-falantes é de 2 ohms
e a impedância total não deve ser menor do que 2 ohms. A
potência desses alto-falantes deve ser de no mínimo 750 watts.
O SM-1500 suporta conexões tanto 1/4” quanto Speakon® para
alto-falantes. Use os plugues Speakon® sempre que possível
para usufruir de sua superior eficiência elétrica e segurança
dos conectores. Todos os três plugues em cada lado abran-
gem todas as faixas e são ligados em paralelo. Leia o Speaker
Guidelines abaixo antes de conectar alto-falantes.
PP.
NORMAL / BRIDGE SWITCH Selecione o modo básico de
operação para os amplificadores do SM-1500. Cada modo usa
diferentes saídas para alto-falante e diferentes volumes prin-
cipais. Desligue o SM-1500 enquanto você estiver mudando os
modos e as conexões. Use a ponta de uma caneta para alcançar
os botões:
• Modo NormalOs amplificadores operam separadamente
como canais direito e esquerdo (em modo Estéreo {HH}) ou
como canais de alta frequência e de baixa frequência (em
modo Bi-Amp). No Modo Normal: use as saídas {OO e RR} para-
lelas de alto-falante Direito (*LF) e Esquerdo (*HF) e ambos os
potenciômetros de volume {Y}.
• Modo BridgeOs amplificadores operam junto como 1 bloco
amplificador monolítico. No Modo Bridge: use a saída central
de alto-falante {QQ} e somente o potenciômetro interno de
volume {Y}.
QQ.
MONO BRIDGE MODE SPEAKER OUTPUT 1 plugue de
saída Speakon® para alto-falante está disponível no modo
Bridge. A impedância total ideal do carregamento desse(s) alto-
falante(s) é de 4 ohms e a impedância total não deve ser menor
do que 4 ohms. A potência desse(s) alto-falante(s) deve ser de
no mínimo 1500 watts. Leia o Speaker Guidelines abaixo antes
de conectar alto-falantes.
RR.
PARALLEL LEFT HIGH FREQUENCY SPEAKER OUTPUTS
Conecte alto-falantes do canal esquerdo (ou de frequências
altas) nesses três plugues em qualquer combinação. A impe-
dância total ideal do carregamento desses alto-falantes é de
2 ohms e a impedância total não deve ser menor do que
2 ohms. A potência desses alto-falantes deve ser de no mínimo
750 watts.
1Plugues TRS Balanceados
OBSERVE: Os plugues {FF, GG, JJ e KK} saõ do tipo TRS (Tip/Ring/Sleeve) balanceados e
são desenvolvidos para aceitar tanto plugues TRS quanto TS (Tip/Sleeve):
Tip=positivo (+)
Ring=negativo (–) and
Sleeve=terra.
Apesar de que cabos TS de guitarra padrões, blindados e “mono” provavelmente serão usados, o uso de cabos TRS “estéreo” deve melho-
rar a relação sinal-ruído e/ou reduzir “hum”, especialmente quando longas conexões são necessárias.
Painel Traseiro

51
Diagrama Bloco

52
• NÃO conecte um carregamento de alto-falantes com
uma impedância total abaixo da mínima frequência
do seu amplificador para prevenir danos ao seu
equipamento.
• NÃO conecte alto-falante(s) com potência total
menor do que a do seu amplificador para prevenir
danos ao seu equipamento.
• SEMPRE desligue seu sistema antes de conectar ou
desconectar alto-falantes.
• SOMENTE use cabos de alto-falante não blindados e
de bitola 18 ou mais pesada (16 ou 14) para conexões
de alto-falantes. Cabo blindado de instrumento NÃO
irá funcionar e deve danificar seu equipamento.
• SOMENTE conecte 1 amplificador em cada carre-
gamento de alto-falantes. 2 amplificadores conec-
tados num mesmo carregamento NÃO irá funcionar e deve
danificar seu equipamento.
Use as especificações de impedância e potência do seu ampli-
ficador e dos seus alto-falantes para determinar se uma combi-
nação particular de alto-falantes é apropriada para seu ampli-
ficador. OBSERVE: Todos os gabinetes de alto-falantes SWR®,
assim como a maioria dos outros, serão conectados em para-
lelo (não em série) quando ligados junto (daisy-chained). Por
isso, essas instruções são válidas somente para configurações
de alto-falantes em paralelo.
A ilustração de alto-falantes te dá os cálculos da impe-
dância total para várias combinações de impedância
de alto-falantes (=ohms). O carregamento ideal de
alto-falantes (impedância total) é igual à impedância
mínima do seu ampificador. Operar abaixo da impe-
dância mínima do amplificador pode superaquecer
seu amplificador e causar danos. Operar acima da
impedância mínima, apesar de ser seguro, reduz a
potência máxima de saída do amplificador.
Mais uma coisa à considerar: Você pode obter
a mesma impedância total através de diferentes
combinações de impedância de alto-falantes (veja
a ilustração). Se cada alto-falante num grupo tem
a mesma impedância, cada alto-falante vai receber
a mesma quantidade de potência do seu amplifica-
dor. No entanto, se as impedâncias não são iguais, os
alto-falantes de menos impedância vão receber mais
potência. Por exemplo, se você conectar alto-falantes de 8 e
16 num amplificador de 30 watts de potência, o alto-falante
de 8-ohm receberá por volta de 20 watts dos 30 watts (e ficará
duas vezes mais alto do que o alto-falante de 16-ohm). Leve isso
em consideração quando estiver calculando a potência utilizada e
quando estiver posicionando seus gabinetes de alto-falantes.
Para uma discussão mais profunda sobre dicas de configuração
para amplificadores e alto-falantes (incluindo tópicos sobre impe-
dância e potência), visite a área Support do website da SWR em
www.swrsound.com.
Configurações
Alto-falantes Compatíveis
1500 watts é bem mais potência do que a maioria dos sistemas de
baixo são capazes, portanto tome cuidado quando estiver usando
o modo bridge desse amplificador. É recomendado que você acione
o compressor quando estiver usando o modo bridge e que, se você
tiver qualquer dúvida sobre a potência dos seus alto-falantes, con-
sulte o manual do proprietário e as especificações do produto antes
de utilizá-lo.
Cada lado do amplificador é capaz de 750 watts @ 2 ohms, 450 watts
@ 4 ohms e 250 watts @ 8 ohms. Tenha certeza de que seu sistema
de alto-falantes tenha potência equivalente ou superior a essas
especificações. Usar dois ou mais gabinetes para cada lado otimiza
a potência do amplificador, mas lembre-se que cada alto-falante
adicional também reduz a impedância total (ohms) conectada ao
amplificador. Por exemplo, 1 gabinete Goliath III de 8-ohm tem uma
potência máxima de 700 watts; se você combinar dois desses gabi-
netes, a potência máxima será de 1400 watts, mas a impedância será
diminuida para 4 ohm (por favor leia o “
Configurações
” nesse
manual para mais informações).
Especificações Mínimas para Alto-Falantes
A impedância total dos alto-falantes e a potência para cada saída
não devem ser menores do que as seguintes.
Nos modos Estéreo, Dual-Mono ou Bi-Amp (para cada lado):
•2 ohm 750W •4 ohm 450W; •8 ohm 250W
No modo Bridge:
•4 ohm 1500W •8 ohm 900W

53
O SM-1500 precisa de três espaços completos vazios em um rack
e, devido ao seu peso, deve sempre ser montado na parte inferior
de um rack que é equipado com ambos os trilhos frontal e traseiro.
“Orelhas” traseiras são inclusas para esse propósito. Se for montado
num espaço superior do rack ou em um rack com somente trilho
frontal, um suporte adicional precisa ser instalado embaixo do SM-
1500 para previnir torção do chassis do amplificador, o que pode,
com o tempo, danificar o amplificador e tirar sua garantia.
Para montar as “orelhas” traseiras no seu SM-1500, posicione as
“orelhas” (1) e prenda elas fracamente ao chassis do SM-1500 usando
os parafusos (2) inclusos. Em seguida, apoie o SM-1500 no lugar
enquanto você coloca os parafusos traseiros (3) como mostrado.
Quando estiver no local e apoiado, aperte todos os parafusos.
Por favor frequentemente verifique os
parafusos da estrutura e do chassis, pois
eles podem ficar menos presos devido ao
transporte e ao uso. Nós recomendamos
que, pelo menos uma vez ao mês, o SM-1500
seja removido do rack, todos os parafusos
do lado de fora sejam apertados e todas as
conexões no seu rack sejam verificadas para preservar a beleza e a
qualidade do seu equipamento.
No coração do pré-amplificador do seu SM-1500
está uma válvula 12AX7 dual triode vacuum.
Normalmente, uma válvula 12AX7 dura vários
anos, mas, por causa de bastante uso e frequentes
trancos em transportes, é possível ter uma válvula
que dure menos de 1 ano.
Quando for substituir a válvula do pré-amplificador: As vezes, as
válvulas por tanto uso se tornam barulhentas ou “microfônicas” (o
amplificador soa como se vidros estivessem se batendo durante
certas notas), mas também as vezes as válvulas falham sem nem
se aquecerem. Se o seu amplificador parar de funcionar e outras
possíveis causas forem eliminadas (breakers, cabos, etc), deixe um
serviço autorizado avaliar seu amplificador com relação a falhas de
válvulas.
NÚMERO DAS PARTES 44-01400-000 (120V, 60Hz) USA 44-01403-000 (240V, 50Hz) AUS
44-01404-000 (230V, 50Hz) UK 44-01406-000 (230V, 50Hz) EUR
44-01407-000 (100V, 50/60Hz) JPN
POTÊNCIA NECESSÁRIA 1400W
AMPLIFICADOR IMPEDÂNCIA MÍNIMA: 4 (Modo Bridge)
2 por canal (Modos Normal, Estéreo e Bi-Amp)
SENSIBILIDADE: 1.2V RMS, 1kHz @ Mono Return, Effects Blend em WET, Volume em MAX
POTÊNCIA DE SAÍDA: 1500W @ 4 (Modo Bridge)
750W @ 2 por canal (Modos Normal, Estéreo e Bi-Amp)
PRÉ-AMPLIFICADOR IMPEDÂNCIA DE ENTRADA: >820k (Entradas do painel frontal)
10k (Entradas do painel traseiro)
SENSIBILIDADE PARA POTÊNCIA TOTAL: 13mV @ 1kHz, Gain e Volume em MAX, todos os controles Grave, Médio e Agudo em flat (posição central), Aural
Enhancer na posição do meio, Effects Blend em DRY, Bass Intensifier, Compressor e Boost desligados
CONTROLES DE TIMBRE GRAVE: ±15dB @ 70Hz
AGUDO: ±15dB @ 3kHz
EQUALIZAÇÃO VARIÁVEL SEMI-PARAMÉTRICA: MID 1: ±15dB @ 30Hz–200Hz
MID 2: ±15dB @ 165Hz–1.1kHz
MID 3: ±15dB @ 900Hz–6kHz
COMPRESSÃO REDUÇÃO DE GANHO: -22dB no máximo, Equalização selecionável entre PRE e POST
THRESHOLD: –10dBV para +10dBV
RATIO: 1:1 para 20:1
ATTACK TIME: 10mS para 600mS
RELEASE TIME: 500mS para 5.5S
LOOP DE EFEITOS IMPEDÂNCIA DA SEND: 220
IMPEDÂNCIA DA RETURN: 10k Balanceada
SAÍDA DE LINHA BALANCEADA IMPEDÂNCIA DA SEND: 50
CROSSOVER ATIVO RESPOSTA: 3–pole (18dB/octave) Butterworth
FREQUÊNCIA DO CROSSOVER: 100Hz–2.0kHz
FOOTSWITCH 4–botões (0072471000)
DIMENSÕES ALTURA: 5.5 polegadas (14 cm)
LARGURA: 19 polegadas (48.3 cm)
PROFUNDIDADE: 19.5 polegadas (49.5 cm)
PESO: 67 lb (30.4 kg)
Colocação em um Rack
Especificações
Substituição de Válvulas

54
この度は、SWR® SM-1500™ベース・アンプリファイアーをお買い上げいただき、
ありがとうございます。
SM-1500は、1984年のSWR創業以来創始者Steve W. Rabeが築き上げてきた革新の
伝統を継承しています。当時は、多くのL.A.のトップ・ベーシストがライブでもレ
コーディング・スタジオでのプレイバック・モニターと同等の高品位なサウンド
を求めはじめた時期で、Rabe氏は彼らの意見やアドバイスを積極的に取り入れな
がらベース・アンプのデザインにまったく新しいコンセプトを採用することによ
り「SWRサウンド」が誕生しました。
PB-200™は初のチューブ・プリアンプ/ソリッドステート・パワーのハイブリッド・
ベース・アンプで、今ではクラシックとなっているSWRプリアンプとオーラル・エ
ンハンサー回路を搭載しました。PB-200はクリスタル・クリアでハイファイなトー
ンをライブとレコーディング両方の場面で得ることを可能にして、ベース・アンプ
界に革命を引き起こました。
その後も、SWRは進化を続けます。1985年、今や伝説となっているSM-400™アンプ
リファイアーを発表。これは初のトゥルー・ステレオ・ベース・アンプで、パッシ
ブとアクティブの楽器それぞれに対応した入力が用意され、ステレオのエフェクト
・ループが搭載されました。1987年には、高周波数用ツイーターを搭載したベース
用で初となる真のフルレンジ・スピーカーである、今なお業界標準の地位を確保し
続けている4x10 Goliathが発表されました。
パワーの増加とプロフェッショナルにふさわしい機能の充実を追求しつづける姿勢
は、世界中のコンサート・プロモーターやバックライン・カンパニーから最も頻繁
に指名されることとなるベース・アンプの一つ、1991年のSM-900™へとつながりま
す。1993年にSM-400はSM-400S™へとアップグレードされ、さらなる改良やファイ
ンチューニングが1999年のSM-500™へとつながります。
SWRの伝統にのっとり、SM-1500は世界中のレコーディングやツアーで活躍するト
ップ・ベーシスト達との連携、そして数十年に渡る研究とデザインの経験の成果と
もいえる、革新的な製品です。SM-1500では、SMシリーズの充実した機能を継承し
ながら、パワーと機能をさらに発展。ステレオ及びバイアンプに対応し、デュアル
・モノまたはステレオ時にはチャンネル毎750ワット、モノラルへのブリッジ時には
1500 @ 4オームという莫大なパワーを搭載しています。
さらに、評価の高いベース・インテンシファイアー回路(ソロ時に有効なブースト
回路)、そしてEQの前後いずれにも配置できるチューブ・ドライブのコンプレッサ
ーも搭載。SM-1500は、優れた技術力とノウハウの結集であり、シリアスなベース
・プレイヤーにとって極めて柔軟でパワフルなツールとなります。
我々は、SM-1500が長年にわたって最前線でご活用いただける製品であると確信し
ております。この度は、「Stepping Up」̶ SWRへのステップ・アップをご選択いた
だきましたこと ̶ を深く感謝いたします。
お手元のSM-1500プロフェッショナル・ベース・アンプリファイアーは、演奏スタ
イルを問わず、プロフェッショナルなベーシストにSWR®のトーン、パワー、そして
パフォーマンスを提供します。
・ 2つの動作モードを備えたツイン・パワーアンプ構成
・ ブリッジ(モノ)モード ̶ 1,500ワット @ 4オーム
・ ステレオ・モード ̶ 750ワット @ 2オーム(片チャンネル)
・ バイアンプ・モード ̶ クロスオーバー周波数可変
・ 12AX7デュアル・トライオード・チューブ搭載のチューブ・プリアンプ
・ 複数台のベース・ギターを使用するセットアップに対応する、フロントパネル
・インプット×2及びリアパネル・インプット×1(インプット・セレクト・ス
イッチ装備)
・ 独特のトーン形成を行うSWR®オーラル・エンハンサー
・ コンプ・ポジションの指定が可能なワールドクラスのコンプレッサー
・ フットスイッチにより次の機能を切り替え可能:
・ 最大のインパクトを得るためのベース・インテンシファイアー
・ ソロにアクセントを与えるブースト機能
・ 3つのコンフィギュレーションを切替可能なセミ・パラメトリックEQ ̶ 2つの
独立3バンドEQ、または1つの6バンドEQに設定可能
・ エフェクト・ブレンド・コントロール搭載の、ステレオ/モノ・エフェクト・
ループ
・ 標準的なベース/トレブル・トーン・コントロール
・ スピコン及び1/4"スピーカー出力端子
・ ライン/コンプ・アウトプット/チューブ・ダイレクト・モードを切替可能な
バランスXLR出力、レベル・コントロール/フェーズ/グラウンド・リフト・
スイッチ装備
SM-1500 Bass Amplifier

55
A. INPUTS(入力)̶ 楽器用シールド・ケーブルでベースをいずれか(あるい
は両方)の端子に接続します。Input Select(インプット・セレクト)で使用
するインプット(1/2)を選択します。状態は、LEDに示されます。
ワイアレス・レシーバー等を使用する場合には、フロントパネルのInput 1の
代わりに、リアパネルのInジャック {LL} を使用できます。NOTE: 両方の端子
を同時に接続すると、フロントパネルが優先されます。
TIP:
プリアンプの最初のチューブ・ステージをオーバードライブさせるには、
楽器とInputの間に外部プリアンプをインライン接続してください。最もピュ
アなチューブ・オーバードライブ・サウンドを得るには、外部プリアンプの
出力をブーストし、PreAmp Clip LED {P} を確認しながらクリーンなGain設定
を行ってください。プリアンプのGainでコントロールされるステージとは異
なり、最初のプリアンプ・ゲイン・ステージは単独でオーバードライブさせ
る用途を想定しているため、Preamp Clip LEDは最初のプリアンプ・ゲイン・
ステージをモニターしません。
B. MUTE(ミュート)̶ Tuner Out {KK} を除く全ての出力をディスエーブルしま
す。チューニング時や、休憩時などに使用できます。
C. PAD(パッド)̶ 入力感度を-10dB分減少させます。高出力の楽器を接続す
る際に、よりクリーンなレスポンスが得られます。
D. BASS INTENSIFIER(ベース・インテンシファイアー)̶ ベース・インテンシ
ファイアー回路をON/OFFします。状態はLEDに示されます。ベース・インテン
シファイアーは、特定の低周波数のブーストとスムーズで高速なコンプレッ
ションを行い、アンプ回路をオーバードライブしてしまう副作用が生じるこ
となくラディカルなブーストを可能とします。楽曲内のヘビーなセクション
で楽器をブーストする用途などにご使用いただけます。ベース・インテンシ
ファイアーは、フットスイッチからもON/OFFできます。
E. LEVEL(レベル)̶ ベース・インテンシファイアー・エフェクトの適用量を
調節します。
F. CUTOFF(カットオフ)̶ ベース・インテンシファイアーが作動する周波数
帯域を、80Hz以下から200Hz以下までの範囲で制限します。
G. COMPRESSION(コンプレッション)̶ コンプレッサー回路をON/OFFしま
す。状態は、LEDに示されます。コンプレッションは、各コントロール {H, I,
K, L} の設定値に応じて、信号のピークを制御します。
H. THRESHOLD(スレッショルド)̶ コンプレッションが作動する信号レベル
を指定します。反時計回りに回しきった状態で、最大の感度となります。コ
ンプレッサーをトリガーするのは、あくまでもGain {Q} レベルと楽器の出力
レベルである点にご注意ください。
I. RATIO(レシオ)̶ コンプレッサーが作動した際に得られるコンプレッショ
ンの量を調節します。1:1の比率では、コンプレッションは行われません。
2:1の比率では、スレッショルドを5dB上回るレベルを得るには、10dB高い信
号を入力することが必要となります。10:1の比率では、入力が10dB上がった
際に出力が1dBのみ上がります。(多くの場合、10:1以上の比率は「ハード・
リミッティング」と見なされます。
J. COMP POSITION(コンプ・ポジション)̶ シグナル・パス上のコンプレッ
サー回路の位置を、トーン・シェイピング回路の前後いずれかにするかを指
定します。選択はLEDに示されます。詳細は、ページ59のブロック・ダイア
グラムをご参照ください。
K. ATTACK(アタック)̶ 信号がスレッショルドを上回った際にコンプレッ
ションが作動する速度を調節します。コンプレッサー・エフェクトの透明感
を微調節できます。
L. RELEASE(リリース)̶ 信号がスレッショルドを下回った際にコンプレッ
ションが作動しなくなるまでの速度を調節します。コンプレッサー・エフェ
クトの透明感を微調節できます。
M. METER(メーター)̶ 4つのLEDが、ゲイン・リダクションの量をdBで示し
ます。
フロントパネル
Input
Select
1
2
-10 dB
Pad
Mute
Preamp
Clip
MIN MAX MIN MAX
Aural
Enhancer
Gain
EQ
Select
1 + 2
1 / 2
MIN MAX
Level
80 200
Cutoff
-15 +15
Bass
-10
-5 +5
+10
Threshold Ratio
Position
Comp
MIN MAX
Attack
MIN MAX
-2
-8
-18
-4
Release
ON
Power
Footswitch
Volume
Effects
Blend
-15 +15
Treble
Right
Left
Bass Intensifier
PRE EQ POST EQ
Freq Level
Equalization 1
Equalization 2
Compression Boost
S
M
-
1
500
MIN MAX
1 : 1
2 : 1 10 : 1
20 : 1
120
180
45
35 -15 +15
Mid 1
80 95
Mid 3
650
1k
250
180 -15 +15
Mid 2
450 530
3.4k
5k
1.3k
1k -15 +15
2.3k 2.8k
120
180
45
35 -15 +15
Mid 1
80 95
3.4k
5k
1.3k
1k -15 +15
Mid 3
2.3k 2.8k
650
1k
250
180 -15 +15
Mid 2
450 530
MIN MAX
DRY WET

56
N. BOOST LEVEL(ブースト・レベル)̶ 信号のブースト量を調節します。
O. BOOST(ブースト)̶ ブースト回路をON/OFFします。ソロ時などに使用でき
ます。ブーストの状態は、フットスイッチからも切り替えられます。
P. PREAMP CLIP(プリアンプ・クリップ)LED ̶ プリアンプのシグナル・パス上、
エフェクト・ループ前にクリップ(オーバードライブ)が生じた場合に点灯し
ます。最もクリーンな信号を得るには、楽器のピーク出力時にPreamp Clip LED
が点滅するかしないかというレベルに、フロントパネルのGain {Q} や他のコン
トロールを設定します。このLEDが示すクリップの種類は、パワーアンプのク
リップとは違い、アンプ自体に害を与えません。原則としては、このLEDが点
灯していて好ましくない歪みが聴こえた場合にのみGainを下げます。
Q. GAIN(ゲイン)̶ プリアンプの信号レベルを調節します。イコライズやトー
ン調節、そしてエフェクト・レベルなどの設定もアンプ全体の音量に影響しま
すので、それらを先に設定してからGainを調節してください。NOTE: Gainは、
Effects Send {FF} からの出力レベルの主要なコントロールとなります。
R. AURAL ENHANCER™(オーラル・エンハンサー)̶ 20年来ほとんどのSWR®ア
ンプリファイアーに搭載されている機能で、トレードマークともいえる「SWR
サウンド」を形成するきわめて重要な役割を果たします。この機能はベースの
基音を引き出しながら高域のトランジエント成分をエンハンスし、基音をマス
キングしてしまう特定の周波数帯を抑えます。耳に痛くなることなくあらゆる
楽器のきらびやかな特徴を引き出して、より開放的で透明感のあるサウンドに
仕立て上げます。
オーラル・エンハンサーの原理:設定によって周波数レンジとレベルが同時に
変化するコントロールと解釈できます。最小の位置からツマミを時計回りに回
していくと、ロー/ミッド/ハイそれぞれが、ベースとトレブルのトーン・コ
ントロールとは意図的に異なる特定の周波数ポイントで強調されていきます。
多くのプレイヤーが好む「2時」の設定では、ローエンドの基音とクリスプな
ハイを両方引き出しながら、低めのミッドの領域を若干持ち上げ、サウンドに
存在感を加えます。さらに時計回りの設定にすると、200Hz近辺を中心とした
ミッドの特定のポイントは抑えられていきます。オーラル・エンハンサーの効
果は一聴してわかるものですが、基本のトーン・コントロールで可能な極端な
ブースト/カットに比べると、全体的な曲線は緩やかです。
S. BASS(ベース)̶ 低域のレスポンスを、70Hzを中心に±15dBの範囲で調節し
ます。
T. EQUALIZER SELECT(EQセレクト)̶ 2つの独立した3バンドEQ(1/2)と、
それらの同時使用による6バンドEQのいずれかを選択できます(1+2)。状態
は、LEDに示されます。EQセレクトは、フットスイッチで切り替えることがで
きます(1秒間長押しすることにより、1+2となります)。
U. SEMI-PARAMETRIC EQUALIZERS(セミパラメトリックEQ)̶ まずは、
Equalizer Select {T} で使用したいEQの種類を選択し、サウ
ンドを調節します。それぞれのEQコントロールは、外側の
Frequency(周波数)ツマミで指定した周波数において、セン
ターのLevel(レベル)ツマミで信号の特性を±15dBの範囲で
調節できます。NOTE: EQコントロールのLevelを0に設定する
と、信号に効果は与えられません。
TIP:
バンド内で音を埋もれないようにするには、200∼400Hzのレンジをブ
ーストしてみてください。より透明感のあるサウンドにするには、ミッドの
800Hz近辺をカットしてみてください。
V. TREBLE(トレブル)̶ 高域のレスポンスを、3kHzを中心に±15dBの範囲で調
節します。
W. FOOTSWITCH(フットスイッチ)̶ 付属フットスイッチの接続には、楽器用
ケーブルとスピーカーケーブルを使用できます(長さの制限はありません)。
ベース・インテンシファイアー、EQセレクト、エフェクト・ループ、ブース
トを切り替えられます。状態は、LEDに示されます。複数台のフットスイッチ
を接続することも可能で、例えば舞台上手・下手の両方にフットスイッチを用
意する、といった使い方が可能です。
X. EFFECTS BLEND(エフェクト・ブレンド)- エフェクト・ループ(ウェット)
の信号とプリアンプ(ドライ)の信号の比率を調節することにより、エフェク
トのレベルを調節します。EFFECTS RETURN {FF} 端子にジャックを挿さない場
合は、DRYに設定してください。
Y. MASTER VOLUMES(マスター・ボリューム) ̶ リアパネルのNormal/Bridge
セレクター {PP} の設定に応じて、個別に(ステレオ/バイアンプ時)あるいは
一括して(モノ/ブリッジ時)、パワーアンプの出力を調節します。
• Normal Mode(ノーマル・モード) ̶ センター・ノブは左、外側のノブ は右
チャンネルのマスター・ボリュームを調節します。
• Bi-Amp Mode(バイアンプ・モード) ̶ センター・ノブは高周波数、外側のノ
ブは低周波数のレベルを調節します。
• Bridge Mode(ブリッジ・モード) ̶ センター・ノブでマスター・ボリュー
ムを調節します。外側のノブはディスエーブルされます。
Z. POWER(電源)スイッチ ̶ 電源をON/OFFします。 状態はLEDに示されます
。機材を保護し聴覚障害の発生リスクを軽減する観点から、電源を投入する際に
は必ず事前に両方のレベル {Y} を下げきった状態にしてください。
フロントパネル

57
AA. BALANCED LINE OUTPUT(バランス・ライン・アウト)̶ スタジオやPAミ
キシング・コンソールへの接続に適した、電子バランスされたXLR出力です。
BB. 0°/ 180°̶ バランス・ライン・アウト端子からの信号の位相を反転させま
す。標準的でないワイアリングがなされている場所での演奏や、キャビネッ
トをマイキングしてライン・アウトの信号と混ぜる際に位相の問題が生じた
場合に使用できます。通常、このスイッチは押されていない状態で使用して
ください。
CC. GROUND / LIFT (グラウンド/リフト)̶ バランス出力のグラウンド(ピ
ン1)結線を外し、標準的でないワイアリングにより生じるグラウンド・ルー
プによるハムノイズを状況によっては軽減させます。通常、このスイッチは
押されていない状態でご使用ください。
DD. LEVEL(レベル)̶ 様々な音響機器の接続形態や入力感度に合わせて、バラ
ンス・ライン・アウト端子の出力レベルを調節します。
EE. DIRECT / COMPRESSOR OUTPUT / LINE(ダイレクト/コンプレッサー・ア
ウトプット/ライン)̶ バランス・ライン・アウトに接続するシグナル・パ
ス上のポイントを指定します。ページ59のブロック・ダイグラムをご参照く
ださい。
• Direct (Pre)(ダイレクト [プリ] ) ̶ 最初のステージの直後、EQ前の信号で
す。チューブDI(ダイレクト・ボックス)に近い状態となります。
• Comp Output(コンプ・アウトプット) ̶ Comp Positionスイッチ {J} の
設定に依存します。必ずゲインとオーラル・エンハンサー後の信号となりま
す。Comp Positionスイッチ {J} の設定によって、ベース・インテンシファイ
アー及びEQ回路のプリ/ポストのいずれかとなります。
• Line (Post)(ライン [ポスト] ) ̶ ブーストとエフェクトを含む全てのプリ
アンプ回路を経由した信号です。Master Volume {Y} には影響されません。
FF. EFFECTS LOOP(エフェクト・ループ)̶ 複数の用途に使用できるTRS1 端
子です。センド端子は、本体のトーン回路を経由したプリアンプの信号を出
力します。出力のレベルは、主にGain {Q} で調節します。リターン(ウェッ
ト)の信号は、Effects Blend {X} で本体のドライなプリアンプ信号と任意の比
率でミックスすることができます。エフェクト・ループのバイパス切り替え
はフットスイッチで行えます。
SM-1500のエフェクト・ループ回路は、主の信号系統の「サイドチェーン」
に配置されています。これはスタジオ機器で採用されている設計で、エフェ
クトを主回路と分離することにより、楽器のサウンドをフルに活かしながら
も外部エフェクト機がもたらす幅広いサウンドを導入することを可能としま
す。シグナル・パス上、プリアンプのゲイン・ステージの後にエフェクト・
ループが配置されているため、エフェクト機をプリアンプ前に接続した場合
に生じるノイズを軽減する役割も果たします。
• エフェクト機の接続 - アンプのセンドをエフェクト機の入力に、そしてエフェ
クト機の出力をモノ・エフェクトの場合はレフト/モノ・リターンに、ステレ
オ・エフェクトの場合は両リターン端子に接続します。NOTE: 位相の乱れを避
けるために、外部エフェクト機は完全にウェットの状態でご使用ください。外
部エフェクト機の入力レベルは、+4dBに(また、それで歪みが生じる場合は
0dBに)設定してください。NOTE: バイアンプとブリッジ・モードで使用して
いる場合、ステレオ・エフェクトは自動的にモノラルにサミングされます。
• 複数台のアンプを使用する場合 - SM-1500のEffects Send出力信号を別のア
ンプに送ることにより、出力の増強が行えます。この場合、SM-1500のゲイ
ン設定は両方のアンプのレベルに影響します。NOTE: SWR®のアンプを子機
として使用する場合は、入力にMono Effects Returnを使用し、子機のEffects
Blendは完全ウェットの状態でご使用ください。
• 外部入力 - CDプレイヤーやドラムマシン等の出力を、モノあるいはステレオ
のEffects Return端子に接続します。レベルは再生機の出力とEffects Blend {X}
で調節します。
GG. LOW OUT(ロー・アウト)̶ 1/4" TRS1 端子のラインレベル出力です。低周
波数の信号を出力し、バイアンプ構成で外部パワーアンプを使用する際に使
用できます。NOTE: この出力は、モード・スイッチ {HH, PP} の設定に関わら
ず、常に有効です。
HH. STEREO / BI-AMP(ステレオ/バイアンプ)̶
SM-1500がブリッジ・モード
{PP} でない場合に
、パワーアンプの主な動作モードを選択します。
• Stereo(ステレオ)モード ̶ 左右チャンネルのパワー・アンプリファイア
ーは独立して作動します。両方のボリューム・ノブ {Y} を、ラベル通り(「
Left」及び「Right」)に使用します。
• Bi-Amp(バイアンプ)モード ̶ パワー・アンプリファイアーの低周波数と
高周波数のチャンネルが独立して作動します。両方のボリューム・ノブ {Y}
を使用します。「Right」は低周波数を、「Left」は高周波数をコントロールし
ます。ステレオ・エフェクトは、モノラルにサミングされます。
リアパネル

58
II. CROSSOVER(クロスオーバー)(バイアンプ時のコントロール)̶ 信号を
低周波数と高周波数に分ける分岐点となる周波数を指定します。ここでの設
定は、常にLow及びHigh Out {GG, JJ} 端子からの信号に影響します。バイア
ンプ・モード {HH} を選択した時にのみ、LFとHFスピーカー出力 {OO, RR} の
信号に影響を与えます。
JJ. HIGH OUT(ハイ・アウト)̶ 1/4" TRS1 端子のラインレベル出力です。高
周波数の信号を出力し、バイアンプ構成で外部パワーアンプを使用する際に
使用できます。NOTE: この出力は、モード・スイッチ {HH, PP} の設定に関わ
らず、常に有効です。
KK. TUNER OUT(チューナー・アウト)̶ 楽器用チューナーを接続するための
端子です。このTRS1 出力は常に有効で、チューブの効いたダイレクト出力
としても使用できます。
LL. IN(イン)̶ フロントパネルのInput 1の代替として使用できます。ワイ
アレス・レシーバーなどを接続する際などに便利です。フロントパネルの
Input 1にプラグを接続すると、この入力は無効となります。
MM. 主回路ブレーカー ̶ アンプを電気的な障害と回路のオーバーロードから保
護します。ボタンが飛び出しブレーカーが「落ちた」状態になった場合は、
Power {Z} をOFFにして、本体が冷却する時間を与えてください。スピーカー
や配線、その他の機材に破損が見られないことを確認し、各ブレーカーを押
すことによりリセットできます。
NN. 電源ケーブル用ソケット ̶ 付属**の電源ケーブルを、アンプのリアパネル
に記載された電圧と周波数の規定に一致した、アースされ正しく内部結線さ
れたコンセントに接続します。
** SM-1500は消費電力が大きいため、ヘビーデューティーな電源ケーブ
ルを必要とします。
安全のために:
延長ケーブルの使用が必要な場合
は、必要最小限の長さで1本のみの、10 AWGあるいはそれよりも太い
エキストラ・ヘビー・デューティーな延長ケーブルを使用してくださ
い。
OO. PARALLEL RIGHT (LOW FREQUENCY) SPEAKER OUTPUTS(パラレル・ライ
ト [低周波数] スピーカー・アウト)̶ これら3つの端子に、任意の組み合わ
せで右チャンネルまたは低周波数スピーカーを接続します。理想的な合計イ
ンピーダンス負荷は2オームで、2オームを下回る負荷の接続は絶対に行わな
いでください。スピーカーのパワー・ハンドリング能力は最低750ワットを
確保してください。
SM-1500は、1/4"とスピコンのスピーカー端子を装備しています。ロック形
式のコネクターであることと、パワー・トランスファーの効率面でのメリッ
トから、可能な限りスピコン端子を使用することをお勧めいたします。各側
3つずつの端子はそれぞれフルレンジで、パラレルにワイヤリングされてい
ます。スピーカーを接続する前に、後述「スピーカー・ガイドライン」を必
ずお読みください。
PP. NORMAL / BRIDGE(ノーマル/ブリッジ)スイッチ ̶ SM-1500パワーアン
プの主となる動作モードを選択します。各モードは、異なるスピーカー出力
とマスター・ボリュームを使用します。
モードを変更する際には、配線や機
材の設定を変更する必要が生じる場合があります。モードの設定と配線の変
更時には、電源をOFFにしてください。スイッチはパネルの開口の奥に設置
されていますので、設定を変更するには、ペン先などをご使用ください。
• Normal(ノーマル)モード ̶ パワー・アンプリファイアーは、ステレオ・
モード {HH} の場合は左右チャンネルとして、そしてバイアンプ・モードの
場合は高/低周波数チャンネルとして独立して作動します。ノーマル・モー
ドの場合、パラレル・ライト [*低周波数]/レフト [*高周波数] スピーカー出
力 {OO, RR} と、両方のボリューム・ノブ {Y} を使用します。
• Bridge(ブリッジ)モード ̶ 各パワー・アンプリファイアーはブリッジされ、
一つのパワー・ブロックとして機能します。ブリッジ・モードの場合、セン
ター・スピーカー出力一つ {QQ} と、内側のボリューム・ノブ {Y} のみを使用しま
す。
QQ. MONO (BRIDGE) MODE SPEAKER OUTPUT(モノ [ブリッジ] モード・スピー
カー・アウトプット)̶ ブリッジ・モードでは、スピコン形式のスピーカー
出力端子1つが使用できます。理想的な合計インピーダンス負荷は4オームで、
4オームを下回る負荷の接続は絶対に行わないでください。スピーカーのパ
ワー・ハンドリング能力は最低1500ワットを確保してください。スピーカー
を接続する前に、後述「スピーカー・ガイドライン」を必ずお読みください。
RR. PARALLEL LEFT (HIGH FREQUENCY) SPEAKER OUTPUTS(パラレル・レフ
ト [高周波数] スピーカー・アウトプット)̶ これら3つの端子に、任意の組
み合わせで左チャンネルまたは高周波数スピーカーを接続します。理想的な
合計インピーダンス負荷は2オームで、2オームを下回る負荷の接続は絶対に
行わないでください。スピーカーのパワー・ハンドリング能力は最低750ワ
ットを確保してください。
1TRSバランス・ジャック
NOTE: ジャック {FF, GG, JJ, KK} はバランスTRS(Tip/Ring/Sleeve)タイプで、TRSまたはTS(Tip/Sleeve)タイプの
プラグを使用できます。
Tip(チップ) = positive(+)
Ring(リング)= negative(−)
Sleeve(スリーブ)= ground(グラウンド)
標準のTS「モノラル」シールド・ギター・ケーブルを使用することもできますが、「ステレオ」TRSケーブルを
使用すると、特に長いケーブルを使用する場合において、S/N比の向上とハムの軽減につながることがあります。
リアパネル

59
ブロック・ダイアグラム

60
・ 故障の原因となりますので、アンプが規定する最低のインピ
ーダンス負荷を下回る組み合わせでスピーカーを接続するこ
とは、絶対にしないでください。
・ 機材への破損を防ぐため、スピーカーを接続する際は、必ずス
ピーカーのパワー・ハンドリング許容量がアンプの出力パワ
ーを上回るようにしてください。
・ スピーカーを接続する、あるいは接続を外す際には、必ずシ
ステムの電源を落としてから作業を行なってください。
・ スピーカーの接続には、必ず18ゲージ、あるいはそれより重
いゲージ(16や14ゲージ等)のスピーカー・ケーブルを使用
してください。楽器用のシールド・ケーブルは使用できませ
ん。楽器用のシールド・ケーブルを使用すると、故障の原因
となります。
・ スピーカー・エンクロージャーに接続するアンプは、必ず一
つのみとしてください。アンプを二つ接続しても正しく作動
しません。アンプを二つ接続すると、故障の原因となります。
複数のスピーカーの組み合わせを特定のアンプリファイアーとの組み合わ
せで使用できるかを見極めるには、スピーカーの組み合わせとアンプリフ
ァイアーそれぞれのインピーダンスとパワー・レーティングを比較します。
NOTE: 全てのSWR®製スピーカー・エンクロージャーは、他社製のほとんどの
エンクロージャー同様に、複数台をリンク(デイジーチェーン)した際にパ
ラレル(並列)・ワイアリングがなされます。ここでのガイドラインは、パ
ラレルのスピーカー接続である前提で解説を行ないます。
この図は、スピーカーを様々な組み合わせでパラレル接続した際の合
計インピーダンス負荷を示します(Ω=オーム)。
理想的には、アンプにスピーカーを接続する際に、スピーカーの
合計インピーダンス負荷とアンプの許容インピーダンスが一致
するようにします。 許容範囲の最低インピーダンスを下回る
と、アンプは過熱し、破損する可能性が極めて高くなります。
最低インピーダンス以上で作動させると、危険性はなく安全
ではあるものの、アンプの最高出力が抑えられます。
異なるスピーカーの組み合わせで、同じ合計インピーダン
ス負荷を得ることができますが、スピーカー間のインピーダン
スが異なる場合はパワーの分布に差が出ます。スピーカー毎
のインピーダンスが同じ場合は、それらはアンプから同じパワー
を得ます。インピーダンスが異なる場合は、低いインピーダンス
のものがより多くのパワーを得ます。例えば、8Ωと16Ωのスピー
カーを30Wのアンプに接続した場合、8Ωのスピーカーはその内約
20Wのパワーを得、16Ωのスピーカーのほぼ倍の音量となります。
パワー・ハンドリングの計算を行なう際、そしてベース・スピーカー・
エンクロージャーの配置を検討する際には、この点をご考慮ください。
インピーダンスとパワー・レーティングを含むアンプとスピーカーのセットア
ップに関するより詳しい情報は、SWRのウェブサイトwww.swrsound.com
内にあるサポート・エリアに掲載されていますので、そちらもあわせてご参
照ください。
スピーカー・ガイドライン
対応スピーカー
1,500ワットは、ほとんどのベース・スピーカー・システムが扱えるパワーの上限
をはるかに上回りますので、本アンプのブリッジ・モードは細心の注意を払って
ご使用ください。ブリッジ・モード時には、コンプレッサーを使用することを推
奨します。また、スピーカーのパワー・ハンドリング能力について確実でない場
合は、使用前に製品マニュアル及び仕様をご確認ください。
アンプの各サイドは750ワット@2オーム、450ワット@4オーム、250ワット@8オー
ムに対応しています。使用するスピーカー・システムのパワー・ハンドリング能
力がこの仕様と同等であるか、上回っていることをご確認ください。サイド毎に
複数のキャビネットを使用することによりアンプのヘッドルームとパワーを最適
化できますが、スピーカーを追加すると合計インピーダンス(オーム)が減少し
ます。例えば、8オームのGoliath IIIキャビネット一台では700ワットに対応します
が、キャビネット二台の場合パワー・ハンドリングの上限は1400ワットになるも
ののインピーダンスは4オームとなります(本マニュアルの「スピーカー・ガイド
ライン」参照)。
最低スピーカー・レイティング
各出力のスピーカーの組み合わせにおいて、インピーダンスとワット数のレーテ
ィングは次のスペックを下回らないようにしてください。
ステレオ、デュアル・モノ、バイアンプ・モード時(サイド毎):
• 2オーム 750W • 4オーム 450W • 8オーム 250W
ブリッジ・モード時:
• 4オーム 1500W • 8オーム 900W

61
SM-1500は3Uのラックスペースを必要とします。ラックマウントする場合は、その
重量を支えるために、必ずフロントとリアのラックレールが用意されたラックケース
の一番下にマウントしてください。そのためのリア用ラック・イア(耳)が付属され
ています。ラックの一番下以外の場所またはフロント・レールのみのケースに設置
する場合は、SM-1500の下を補強し、重量によるシャーシのねじれを防止してくださ
い。シャーシに極度、または継続したねじれの力が加わるとアンプの故障の原因と
なり、この場合の故障は保証対象外となりますのでご注意ください。
SM-1500にリア用ラック・イアをマウントするには、付属のボルト (2) でイア (2) を
SM-1500シャーシに緩くネジ止めします。次に、SM-1500をしっかりと支えながら、
リア・ラックのボルト (3) を図の通り締めます。正しく設置できたら、全てのボルトを
しっかりと締めて、固定します。
定期的にラック・イアと本体シャーシのネジを締め直してください。これらは、
運搬と使用時の振動により、緩むことがあります。機材の外観と信頼性を維持す
る観点から、最低でも月に一度はSM-1500をラック
ケースから外し、シャーシ外面の全てのネジを締め
直して、ラックケースの配線を点検することをお勧
めいたします。
SM-1500のプリアンプは12AX7デュアル・トライオード・バキ
ューム・チューブ(バルブ)を使用しています。典型的な使用
状況では数年使用できますが、使用頻度が高い場合や、頻繁な
運搬を行なう場合は寿命が一年以下に縮むことがあります。
プリアンプ・チューブの交換時期: チューブは、寿命が近付くと、ノイズが増加した
りマイクロフォニクスが目立つ(特定の音程でガラスの響く様な音がする)ことがあ
りますが、前触れなしに寿命を迎えることもあります。唐突にアンプが正しく作動し
なくなり、ヒューズやケーブルなど他の原因を除外できた場合は、認定サービス・セ
ンターにアンプのチューブの点検を依頼してください。
パーツ番号 44-01400-000 (120V, 60Hz) USA 44-01403-000 (240V, 50Hz) AUS
44-01404-000 (230V, 50Hz) UK 44-01406-000 (230V, 50Hz) EUR
44-01407-000 (100V, 50/60Hz) JPN
消費電力 1400W
パワーアンプ 最低インピーダンス: 4 (Bridge Mode);
2 per channel (Normal, Stereo, Bi-Amp Modes)
感度: 1.2V RMS, 1kHz @ Mono Return, Effects Blend at WET, Volume at MAX
出力パワー: 1500W @ 4 (Bridge Mode);
750W @ 2 per channel (Normal, Stereo, Bi-Amp Modes)
プリアンプ 入力インピーダンス: >820k (Front panel Inputs);
10KΩ (Rear panel Input)
フルパワー到達時感度: 13mV @ 1kHz, Gain and Volume at MAX, all Bass, Mid and Treble controls flat (center detent),
Aural Enhancer at mid position, Effects Blend at DRY, Bass Intensifier, Compression and Boost OFF
トーン・コントロール ベース: ±15dB @ 70Hz
トレブル: ±15dB @ 3kHz
可変セミ・パラメトリックEQ: MID 1: ±15dB @ 30Hz–200Hz
MID 2: ±15dB @ 165Hz–1.1kHz
MID 3: ±15dB @ 900Hz–6kHz
コンプレッション ゲイン・リダクション: –22dB maximum, selectable PRE or POST EQ
スレッショルド: –10dBV to +10dBV
レシオ: 1:1 to 20:1
アタック・タイム: 10mS to 600mS
リリース・タイム: 500mS to 5.5S
エフェクト・ループ センド・インピーダンス: 220
リターン・インピーダンス: 10k Balanced
バランス・ライン・アウト センド・インピーダンス: 50
アクティブ・クロスオーバー レスポンス: 3–pole (18dB/octave) Butterworth
クロスオーバー: 100Hz–2.0kHz
フットスイッチ 4–button (0072471000)
寸法 高さ: 5.5 in (14 cm)
幅: 19 in (48.3 cm)
奥行き: 19.5 in (49.5 cm)
重量 67 lb (30.4 kg)
製品の使用は、予告なしに変更となることがあります。
ラックマウント
仕様
チューブの交換
パーツ番号 44-01400-000 (120V, 60Hz) USA 44-01403-000 (240V, 50Hz) AUS
44-01404-000 (230V, 50Hz) UK 44-01406-000 (230V, 50Hz) EUR
44-01407-000 (100V, 50/60Hz) JPN
消費電力 1400W
パワーアンプ 最低インピーダンス: 4 (ブリッジ・モード);
2 (チャンネル毎、ノーマル/ステレオ/バイアンプ・モード時)
感度: 1.2V RMS, 1kHz @ モノラル・リターン、Effects Blend = WET、Volume = 最大
出力パワー: 1500W @ 4 (ブリッジ・モード);
750W @ 2 (チャンネル毎、ノーマル/ステレオ/バイアンプ・モード時)
プリアンプ 入力インピーダンス: >820k (フロントパネル入力);
10kΩ (リアパネル入力)
フルパワー到達時感度: 13mV @ 1kHz, Gain/Volume = 最大、Bass/Mid/Treble = フラット(センター・デタント)、
Aural Enhancer = ミッド・ポジション、Effects Blend = ドライ、Bass Intensifier/Compressor/Boost = OFF
トーン・コントロール ベース: ±15dB @ 70Hz
トレブル: ±15dB @ 3kHz
可変セミ・パラメトリックEQ: MID 1: ±15dB @ 30Hz–200Hz
MID 2: ±15dB @ 165Hz–1.1kHz
MID 3: ±15dB @ 900Hz–6kHz
コンプレッション ゲイン・リダクション: 最大–22dB、PRE/POST切替可能
スレッショルド: –10dBV ∼ +10dBV
レシオ: 1:1 ∼ 20:1
アタック・タイム: 10mS ∼ 600mS
リリース・タイム: 500mS ∼ 5.5S
エフェクト・ループ センド・インピーダンス: 220
リターン・インピーダンス: 10k バランス
バランス・ライン・アウト センド・インピーダンス: 50
アクティブ・クロスオーバー レスポンス: 3次(18dB/octave)バターワース
クロスオーバー: 100Hz–2.0kHz
フットスイッチ 4ボタン (0072471000)
寸法 高さ: 5.5 in (14 cm)
幅: 19 in (48.3 cm)
奥行き: 19.5 in (49.5 cm)
重量 67 lb (30.4 kg)
製品の使用は、予告なしに変更となることがあります。

SWR®
Corona, California USA
SWR® is a trademark of Fender Musical Instruments Corporation.
Other trademarks are property of their respective owners. © 2006 FMIC. All rights reserved.
SM-1500 Bass Amplifier • P/N 072466 REV A