System Sensor Innovair Dh100Lp Users Manual I56 0083 07R
DH100LP to the manual 58854a63-5cda-4a9a-8121-8ef0027d43cc
2015-02-02
: System-Sensor System-Sensor-Innovair-Dh100Lp-Users-Manual-490713 system-sensor-innovair-dh100lp-users-manual-490713 system-sensor pdf
Open the PDF directly: View PDF
.
Page Count: 8

D200-15-00 1 I56-0083-07R
DH100LP Air Duct Smoke Detector
with Extended Air Speed Range
INSTALLATION AND MAINTENANCE INSTRUCTIONS
3825 Ohio Avenue, St. Charles, Illinois 60174
1-800-SENSOR2, FAX: 630-377-6495
The Innovair DH100LP model is a photoelectric detector
approved for an extended air speed range of 100 to 4000
feet per minute (0.5 m/s to 20.3 m/s) and has an opera-
tional temperature range of 32°F to 131°F (0°C to 55°C).
Before Installing
Please thoroughly read the System Sensor Guide for Proper
Use of Smoke Detectors in Duct Applications (A05-1004),
which provides detailed information on detector spacing,
placement, zoning, wiring, and special applications. Copies
of this manual are available online at www.systemsensor.com
or via System Sensor’s toll free fax-back service, Documents
on Demand at 800/736-7672. NFPA Standards 72 and 90A
should also be referenced for detailed information.
NOTICE: This manual shall be left with the owner/user of
this equipment.
IMPORTANT: This detector must be tested and maintained
regularly following NFPA 72 requirements. The detector
should be cleaned at least once a year.
Table of Contents Page
[1] General Description ................................................... 1
[2] Limitations of Duct Smoke Detectors........................... 1
[3] Exploded View of Duct Smoke Detector Components .. 2
[4] Contents of the Duct Smoke Detector Kit..................... 2
[5] Installation Sequence.................................................. 2
[6] Duct Smoke Detector Maintenance
and Test Procedures.................................................... 5
[7] Detector Cleaning Procedures...................................... 7
[8] Board Replacement..................................................... 7
[9] Specifications.............................................................. 8
Warranty........................................................................... 8
[1] General Description
An HVAC system supplies conditioned air to virtually every
area of a building. Smoke introduced into this air duct
system will be distributed throughout the entire building.
Smoke detectors designed for use in air duct systems are
used to sense the presence of smoke in the duct.
Model DH100LP Air Duct Smoke Detectors utilizes photo-
electric technology for the detection of smoke. This detec-
tion method when combined with an efficient housing
design samples air passing through the duct and allows
detection of a developing hazardous condition. When suf-
ficient smoke is sensed, an alarm signal is initiated at the
fire control panel monitoring the detector, and appropriate
action can be taken to shut off fans, blowers, change over
air handling systems, etc. These actions can facilitate the
management of toxic smoke and fire gases throughout the
areas served by the duct system.
DH100LP detectors are designed to operate with 12/24VDC
UL listed compatible 2-wire control panels. Alarm current
must be limited to 130mA or less by the control panel.
Auxiliary relay contacts for control purposes are not avail-
able for use with the DH100LP. Control must initiate from
the control panel.
For testing, the alarm can be enabled by a magnet activated
test switch or by the optional remote test station. The duct
smoke detector latches into alarm state when an alarm
occurs. A green LED flashes to indicate power, a red LED
signals local alarm indication, and optional accessories
offer a variety of annunciation capabilities.
The DH100LP can be reset by a momentary power interrup-
tion, the reset button on the front cover, the control panel,
or remote reset accessory.
[2] Limitations Of Duct Smoke Detectors
WARNING
The National Fire Protection Association has established
that DUCT DETECTORS MUST NOT BE USED AS A
SUBSTITUTE FOR OPEN AREA DETECTOR PROTECTION
as a means of providing life safety. Nor are they a substi-
tute for early warning in a building’s regular fire detection
system.
System Sensor supports this position and strongly recom-
mends that the user read NFPA Standards 90A, 72, and 101.
The DH100LP Air Duct Smoke Detectors are listed per UL
268A.
WARNING
This device will not operate without electrical power.
Fire situations may cause an interruption of power. The
system safeguards should be discussed with your local fire
protection specialist.
WARNING
This device will not sense smoke unless the ventilation
system is operating and the cover is installed.

[5.2] Drill The Mounting Holes
Remove the paper backing from the mounting template
supplied. Affix the template to the duct at the desired
mounting location. Make sure the template lies flat and
smooth on the duct. Center punch holes A and B. Drill the
holes as indicated on the template.
[5.2.1] Sampling Tube Installation for Ducts Less
Than 11⁄2 Feet Wide (see Figure 2)
1. Remove the front cover.
2. Slide the plastic sampling tube into the housing bushing.
3. Align the holes in the bushing with the holes in the sam-
pling tube. Make sure there are six exposed holes on the
plastic sampling tube. Secure with the #8 self-tapping
screw into the bottom hole of the permanent tube.
NOTE: The sampling tube end cap is critical to the proper
operation of the duct smoke detector. The end cap
is needed to create the proper air flow to the sensor
of the duct smoke detector.
NOTE: For ducts greater than 1
1⁄2 feet in width, refer to
sections [5.4.1] and [5.4.2].
Figure 2. Sampling tubes connected to duct smoke
detector:
WARNING
For this detector to function properly, it MUST be installed
according to the instructions in this manual. Furthermore,
the detector MUST be protected from the elements and
operated within ALL electrical and environmental specifi-
cations listed in this manual. Failure to comply with these
requirements may prevent the detector from activating
when smoke is present in the air duct.
[4] Contents Of The Duct Smoke Detector Kit
1. Complete housing base and cover assembly
2.
Two #10 x 1
1⁄4
” sheet metal machine screws for mounting
3. Two sampling tube filters
4. One test magnet
5. Drilling template
6. Two foam gaskets
7. Four #6-self tapping mounting screws for the metal
sampling tube and optional exhaust tube extension
8. One sampling tube end cap
9. Metal sampling tube end plug
10. One plastic sampling tube
11. One #8 self-tapping screw for the plastic sampling tube
NOTE: For ducts over 1
1⁄2 feet, longer sampling tubes must
be ordered to complete the installation. They must
be the correct length for the width of the duct
where they will be installed. See Table 1 on page 3
to determine the sampling tube required for differ-
ent duct widths.
[5] Installation Sequence
[5.1] Verify Duct Air Flow Direction And Velocity
Model DH100LP detectors are designed to be used in air
handling systems having air velocities of 100 to 4000 feet
per minute. Be sure to check engineering specifications to
ensure that the air velocity in the duct falls within these
parameters. If necessary, use a velocity meter (anemom-
eter) to check the air velocity in the duct.
D200-15-00 2 I56-0083-07R
[3] Figure 1: Exploded View Of Duct Detector Components
FOAM
GASKETS
PLASTIC
SAMPLING TUBE
SAMPLING TUBE
FILTERS
PLASTIC SAMPLING TUBE
SELF-TAPPING SCREW
DETECTOR
COVER
DETECTOR BOARD
CONDUIT HOLES
DETECTOR
HOUSING
TERMINAL STRIP
POWER BOARD
COVER MOUNTING
SCREWS

the inlet hole on the opposite side of the duct to allow for
moisture drainage. If the tube is shorter than the width of
the air duct, install the end cap into the sampling tube as
shown in Figure 4. Sampling tubes over 3 ft. long must
be supported at the end opposite the duct detector.
2. Slide the tube into the housing bushing that meets the
air flow first. Position the tube so that the arrow points
into the air flow.
3. Secure the tube flange to the housing bushing with two
#6 self-tapping screws.
4. For tubes longer than the width of the air duct, the tube
should extend out of the opposite side of the duct. If
there are more than 2 holes in the section of the tube
extending out of the duct, select a different length using
Table 1. Otherwise, trim the end of the tube protruding
through the duct so that 1″ to 2″ of the tube extend out-
side the duct. Plug this end with the end cap and tape
closed any holes in the protruding section of the tube.
Be sure to seal the duct when the tube protrudes.
NOTE: The sampling tube end cap is critical to the proper
operation of the duct smoke detector. The end cap
is needed to create the proper air flow to the sensor
of the duct smoke detector.
Figure 4. Air duct detector inlet sampling tube:
SAMPLING
TUBE
END CAP
AIR HOLES
ARROW
MUST FACE
INTO AIR FLOW
AIR FLOW DIRECTION
FLANGE
H0108-02
Figure 5. Tube mounting configurations with varying
air flow direction:
AIR FLOW
DIRECTION
DETECTOR
HOUSING
DOTS INDICATE POSITION OF
SAMPLING TUBE HOLES
AIR FLOW
DIRECTION
DETECTOR
HOUSING
SAMPLING
TUBE
EXHAUST
TUBE
AIR FLOW
DIRECTION
EXHAUST
TUBE
SAMPLING
TUBE
SAMPLING
TUBE
EXHAUST
TUBE
DETECTOR
HOUSING
AIR FLOW
DIRECTION
DETECTOR
HOUSING
A. B.
C. D.
HORIZONTAL MOUNTING OF HOUSING
VERTICAL MOUNTING OF HOUSING
[5.3] Secure The Detector Housing To The Duct
Slide the foam gaskets over the tube bushings as shown in
Figure 3. Use the two 1
1⁄4″ long sheet metal screws to screw
the detector housing to the duct.
CAUTION: Do not overtighten the screws.
Figure 3. Installation of foam gaskets over sampling
tube bushings:
SCREW HOLES FOR
ATTACHING HOUSING
TO DUCT WORK.
H0107-00
[5.4] Sampling Tube Installation of Ducts Greater
Than 11⁄2 Feet Wide
The sampling tube is identified by a series of air inlet holes
on the tube. One plastic tube is included for ducts up to 18″
in width. All other lengths must be purchased separately.
Order the correct length, as specified in Table 1, for width
of the duct where it will be installed. It is recommended
that the sampling tube length extend at least 2⁄3″ across
the duct width for optimal performance. The exhaust tube
is molded onto the base of the duct housing, and the A2440-00
Exhaust Tube Extension is available as an accessory in
those cases where the molded exhaust port does not extend
at least 2 inches into the duct.
The sampling tube is always installed with the air inlet
holes facing into the air flow. To assist proper installation,
the tube’s mounting flange is marked with an arrow. Make
sure the sampling tube is mounted so that the arrow points
into the air flow (see Figure 4). Figure 5 shows the various
combinations of tube mounting configurations with respect
to air flow. Mounting the detector housing in a vertical ori-
entation is acceptable, provided that the air flows directly
into the sampling tube holes as indicated in Figure 4.
Table 1. Sampling tubes recommended for different
duct widths:
Outside Duct Width Sampling Tube Recommended*
1 to 2 ft. ST-1.5
2 to 4 ft. ST-3
4 to 8 ft. ST-5
8 to 12 ft. ST-10
*Must extend a minimum of 2⁄3 the duct width
[5.4.1] Installation For Ducts Greater Than 11⁄2 Feet
But Less Than 8 Feet Wide
1. If the tube is longer than the width of the air duct, drill a
3⁄4-inch hole in the duct opposite the hole already cut for
the sampling tube. Make sure the hole is 1″ to 2″ below
D200-15-00 3 I56-0083-07R
H0109-01
NOTE: Only metal sampling tubes may be used on ori-
entations C and D.

[5.4.3] Modifications of Sampling Tubes
There may be applications where duct widths are not what
is specified for the installation. In such cases, it is permis-
sible to modify a sampling tube that is longer than neces-
sary to span the duct width.
Use a 0.193-inch diameter (#10) drill and add the appro-
priate number of holes so that the total number of holes
exposed to the air flow in the duct is 10 to 12. Space the
additional holes as evenly as possible over the length of
the tube.
NOTE: This procedure should only be used as a temporary
fix. It is not intended as a permanent substitute for
ordering the correct length tubes.
[5.5] Install The Filters
To install the sampling tube filters, simply push the filters
into the sampling and exhaust tube holes as shown in
Figure 6. If a metal sampling tube is used, install the filter
over the sampling tube.
Figure 6. Sampling tube filter installation:
WARNING
Filters require periodic cleaning or replacement, depend-
ing on the amount of dust and dirt accumulated. Visually
inspect the filters at least quarterly; inspect them more
often if the dust accumulation warrants it. See Section [6]
for more information. Replacement filters can be ordered
from System Sensor, 3825 Ohio Ave., St. Charles, IL 60174.
(Exhaust tube/intake tube filter P/N F36-09-11)
[5.6] Field Wiring
Installation Guidelines
All wiring must be installed in compliance with the
National Electrical Code and the local codes having juris-
diction. Proper wire gauges should be used. The conduc-
tors used to connect smoke detectors to control panels and
accessory devices should be color-coded to prevent wiring
mistakes. Improper connections can prevent a system from
responding properly in the event of a fire.
WARNING
In no case should more than 2 air inlet holes be cut off the
tube. There must be a minimum of 10 holes in the tube
exposed to the air stream.
[5.4.2] Installation For Ducts More Than 8 Feet Wide
NOTE: To install sampling tubes in ducts more than 8
feet wide, work must be performed inside the air
duct. Sampling of air in ducts wider than 8 feet is
accomplished by using the ST-10 sampling tube. If
the tube is shorter than the width of the air duct,
install the end cap into the sampling tube as shown
in Figure 4 and support the end opposite the duct
smoke detector.
Install the sampling tube as follows:
1. Drill a 3⁄4-inch hole in the duct opposite the hole already
drilled for the sampling tube. Drill the hole 1″ to 2″
below the inlet hole on the opposite side of the duct to
allow for moisture drainage away from the detector.
2. Slide the sampling tube with the flange into the housing
bushing that meets the air flow first. Position the tube so
that the arrow points into the air flow. Secure the tube
flange to the housing bushing with two #6 self-tapping
screws.
3. From inside the duct, couple the other sections of the
sampling tube to the section already installed using the
1⁄2-inch conduit fittings supplied. Make sure that the
holes on both of the air inlet tubes are lined up and fac-
ing into the air flow.
4. Trim the end of the tube protruding through the duct so
that 1″ to 2″ of the tube extend outside the duct. Plug
this end with the end cap and tape closed any holes in
the protruding section of the tube. Be sure to seal the
duct when the tube protrudes.
NOTE: An alternate method to using the ST-10 is to use
two ST-5 sampling tubes. Remove the flange from
one of the tubes and install as described above.
After the installation, use electrical tape to close
off some of the sampling holes so that there are a
total of 10 to 12 holes spaced as evenly as possible
across the width of the duct.
NOTE: Air currents inside the duct may cause excessive
vibration, especially when the longer sampling tubes are
used. In these cases a 3 inch floor flange (available at most
plumbing supply stores) may be used to fasten the sam-
pling tube to the other side of the duct. When using the
flange/connector mounting technique, drill a 1 to 11⁄4 inch
hole where the flange will be used.
D200-15-00 4 I56-0083-07R

For signal wiring, (the wiring between interconnected
detectors or from detectors to auxiliary devices), it is usu-
ally recommended that single conductor wire be no smaller
than 18 gauge. The duct smoke detector terminals accom-
modate wire sizes up to 12 gauge. The last foot of conduit
should be flexible conduit (available in electrical supply
houses), which facilitates easier installation and puts less
strain on the conduit holes in the housing. Solid conduit
connections may be used if desired.
Smoke detectors and alarm system control panels have
specifications for allowable loop resistance. Consult the
control panel manufacturer’s specifications for the total
loop resistance allowed for the particular model control
panel being used before wiring the detector loop.
Wiring Instructions
The DH100LP detectors are designed for easy wiring. The
housing provides a terminal strip with clamping plates.
Wiring connections are made by stripping about 3/8-inch
of insulation from the end of the wire, sliding the bare end
under the plate, and tightening the clamping plate screw.
The DH100LP duct smoke detector is designed to operate
with 12 or 24 VDC UL listed 2-wire compatible control pan-
els. Alarm current must be limited by the control panel to
100mA or less. An example of a UL listed compatible con-
trol panel is the Fire-Lite model Sensiscan 1000 using zone
card ANC-2 and compatibility identification “A”. Install per
installation instruction S1000/801. A maximum of 20 detec-
tors may be installed per zone.
[5.7] Perform Detector Check
1. Perform STANDBY AND TROUBLE TEST per Section
[6.2.1].
2. Perform MAGNET TEST per Section [6.2.2.1]. The
RTS451 test of Section [6.2.2.2] may substitute for this
requirement.
3. Perform AIR FLOW TEST per Section [6.1.1].
4. Perform SMOKE RESPONSE TEST per Section [6.1.2].
5. Perform SENSITIVITY TEST per Section [6.2.3].
[5.8] Install The Cover
Install the cover using the six screws that are captured in
the housing cover. Be certain filters are installed as speci-
fied in Section [5.5]. Make sure that the cover fits into the
base groove and that all gaskets are in their proper posi-
tions. Tighten the six screws.
[6] Duct Smoke Detector Maintenance And Test
Procedures
Test and maintain duct smoke detectors as recommended
in NFPA 72. The tests contained in this manual were
devised to assist maintenance personnel in verification of
proper detector operation.
Before conducting these tests, notify the proper authorities
that the smoke detection system will be temporarily out of
service. Disable the zone or system under test to prevent
unwanted alarms.
[6.1] Smoke Entry Tests
[6.1.1] Air Flow
The DH100LP is designed to operate over an extended air
speed range of 100 to 4000 FPM. To verify sufficient sampling
of ducted air, turn the air handler on and use a manometer
to measure the differential pressure between the two sam-
pling tubes. The differential pressure should measure at least
0.0015 inches of water and no more than 1.2 inches of water.
Because most commercially available manometers cannot
accurately measure very low pressure differentials, applica-
tions with less than 500 FPM of duct air speed may require
one of the following: 1) the use of a current-sourcing pressure
transmitter (Dwyer Series 607) per Section 6.1.4 or; 2) the use
of aerosol smoke per section 6.1.2.
[6.1.2] Air Flow Test using Aerosol Smoke
This test is intended for low-flow systems (100-500FPM).
If the air speed is greater than 500FPM, use a conventional
manometer to measure differential pressure between the
sampling tubes as described in 6.1.1. Drill a 1⁄4” hole 3
feet upstream from the duct smoke detector. With the air
handler on, measure the air velocity with an anemometer.
Air speed must be at least 100 FPM. Spray aerosol smoke*
into the duct through the 1⁄4” hole for five seconds. Wait
two minutes for the duct smoke detector to alarm. If the
duct smoke detector alarms, air is flowing through the
detector. Remove the duct smoke detector cover and blow
out the residual aerosol smoke from the chamber and reset
the duct smoke detector. Use duct tape to seal the aerosol
smoke entry hole.
*Aerosol smoke can be purchased from Home Safeguard Industries,
Malibu, CA. Phone: 310/457-5813.
[6.1.3] Smoke Entry Test
To determine if smoke is capable of entering the sens-
ing chamber, visually identify any obstructions. Plug the
exhaust and inlet tube holes to prevent ducted air from
carrying smoke away from the detector head, then blow
smoke such as cigarette, cotton wick, or punk directly at
the head to cause an alarm. REMEMBER TO REMOVE THE
PLUGS AFTER THIS TEST, OR THE DETECTOR WILL NOT
FUNCTION PROPERLY.
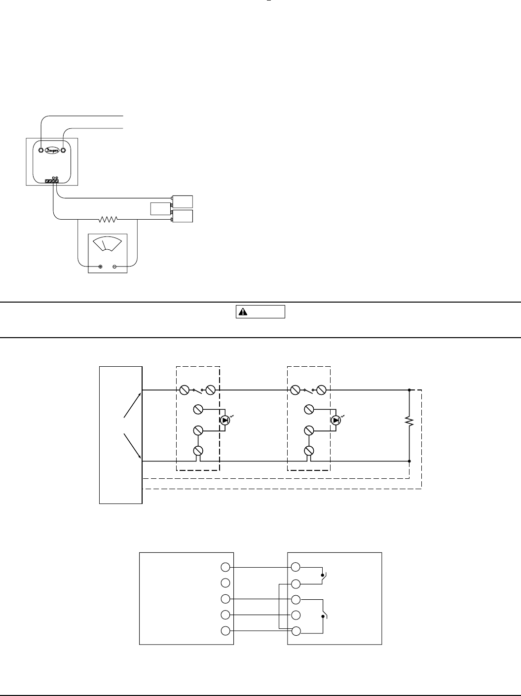
[6.1.4] Air Flow Test using Dwyer Series 607
Differential Pressure Transmitter
Verify the air speed of the duct using an anemometer. Air
speed must be at least 100 FPM. Wire the Dwyer transmit-
ter as shown in Figure 7. Connect the leads of the meter
to either side of the 1000Ω resistor. Allow unit to warm up
for 15 seconds. With both HIGH and LOW pressure ports
open to ambient air, measure and record the voltage drop
acrossthe 1000Ω resistor (measurement 1), 4.00 volts is
typical. Using flexible tubing and rubber stoppers, connect
the HIGH side of the transmitter to the sampling tube of
D200-15-00 5 I56-0083-07R

D200-15-00 6 I56-0083-07R
DETECTOR
BOARD
7 6
4
(+) IN (+) OUT
(+)
(+)
5
8
(–)
(–) IN (–) OUT
1ST DETECTOR
IN LOOP DH100LP
(–)
RA400Z (OPTIONAL)
REMOTE ALARM LED
2.8 VDC NOM.
IN ALARM
DETECTOR
BOARD
7 6
4
(+) IN (+) OUT
(+)
(+)
5
8
(–)
(–) IN (–) OUT
LAST DETECTOR
IN LOOP DH100LP
(–)
RA400Z (OPTIONAL)
REMOTE ALARM LED
2.8 VDC NOM.
IN ALARM
E
O
L
R
STYLE D OPTIONAL WIRING
UL LISTED
COMPATIBLE 2-WIRE
CONTROL PANEL
ALARM
INITIATION
LOOP
(+)
(–)
EOL RESISTOR
SPECIFIED BY
PANEL MANUFACTURER
CAUTION
Do not loop wire under terminals when wiring detectors. Break wire runs to provide system supervision of connections.
1
2
3
4
5
3
4
5
Test +
Test / Reset –
Reset +
Test
Reset
RA +
RA –
DH100LP RTS451/RTS451KEY
2
1Alarm
LED
Figure 9. Wiring diagram for the DH100LP to RTS451/RTS451KEY:
Figure 8. System wiring diagram for 2-wire duct smoke detectors (detectors powered from initiating circuit):
A78-2696-00
the duct smoke detector housing, and the LOW side of the
transmitter to the exhaust tube of the duct smoke detec-
tor housing. Measure and record the voltage drop across
the 1000Ω resistor (measurement 2). Subtract the voltage
recorded in measurement 1 from the voltage recorded in
measurement 2. If the difference is greater than 0.15 volts,
there is enough air flow through the duct smoke detector
for proper operation.
Figure 7. Procedure for verifying air flow:
DIFFERENTIAL
PRESSURE
TRANSMITTER
HIGH LOW
TO SAMPLING TUBE
TO EXHAUST TUBE
VOLT METER
FLUKE MODEL 87
OR EQUIVALENT
1000 OHM 5% 1 WATT RESISTOR
9 VOLT
BATTERY
9 VOLT
BATTERY
9 VOLT
BATTERY
15 TO 36VDC
SUPPLY
[6.1.5] Filter Replacement
The filters do not substantially affect smoke performance
even when up to 90% of the filter is clogged. Quarterly
visual inspection usually suffices to determine whether the
filters should be replaced because only a high percentage
of contamination affects performance. If further testing is
required, compare differential pressure readings with and
without the filters installed. If the difference exceeds 10%
replace the filters. In no case should the pressure differen-
tial fall below 0.0015 inches of water.
[6.2] Standby, Alarm, And Sensitivity Tests
[6.2.1] Standby And Trouble
Standby — Look for the presence of the flashing green
LED through the transparent housing cover.
The LED should flash approximately every 10
seconds.
Trouble — If the Green LED does not flash, then the de-
tector lacks power (check wiring, panel, or
power supply), the detector board is missing
(replace), or the unit is defective (return for
replacement).
A78-2697-00

Test — The trouble condition can be caused inten-
tionally to verify correct operation of the sys-
tem. Remove the detector board to cause a
trouble condition locally and at the system
control panel.
[6.2.2] Alarm Tests
[6.2.2.1] M02-04-00 Magnet Test
1. Place the painted surface of the magnet onto the TEST
locator on the bottom of the housing (Figure 9).
2. The red alarm LEDs on the detector should latch on,
as should any accessories (i.e. RA400Z, RTS451). Verify
system control panel alarm status, and control panel
execution of all intended auxiliary functions (i.e. fan
shutdown, damper control, etc.).
3. The detector must be reset by the system control panel,
the local reset button, or the remote accessory.
Figure 10. Testing detector alarm:
[6.2.2.2] RTS451/RTS451KEY Remote Test Station
The RTS451/RTS451KEY Remote Test Station facilitates
test of the alarm capability of the duct smoke detector as
indicated in the RTS451/RTS451KEY manual. The DH100LP
duct smoke detector can be reset by the RTS451/RTS451KEY.
If a system control panel is used, the panel itself may also
require testing.
To install the RTS451/RTS451KEY, connect the device as
shown in Figure 9; wire runs must be limited to 25 ohms
or less per interconnecting wire.
[6.2.3] Sensitivity Tests
[6.2.3.1] MOD400 or MOD400R Test
After verification of alarm capability, use the MOD400R test
module with a voltmeter to check detector sensitivity as
indicated in the test module’s manual. The housing cover
must be removed to perform this test.
D200-15-00 7 I56-0083-07R
If test module readings indicate that the detector head is
outside of the acceptable range that is printed on the label
of the detector, the detector requires cleaning per Section
[7] of this manual.
[7] Detector Cleaning Procedures
Notify the proper authorities that the smoke detector sys-
tem is undergoing maintenance, and that the system will
temporarily be out of service. Disable the zone or system
undergoing maintenance to prevent unwanted alarms and
possible dispatch of the fire department.
[7.1] Air Filters
1. Turn off power to the system.
2. Remove and inspect sampling tube filters.
3. If filters are heavily coated with dirt, replace them with
new filters. If they are not heavily coated, use a vacuum
cleaner or compressed air nozzle to remove dust, then
reinstall the filters.
[7.2] Photo Detector Boards
1. Remove the screen by gently grasping on each side and
pulling straight off
2. Lift the photo chamber in the same fashion. Vacuum
the screen and cover. Use clean, compressed air to
loosen and blow out any remaining debris. Replacement
screens (S08-39-01) are available.
3. Vacuum photo chamber, then use clean compressed air
to blow area clean.
4. Replace the chamber by pressing it onto the base. Press
the screen into place. It should fit tightly on the chamber.
[8.0] Board Replacement
[8.1] Detector Board Replacement (part no. A5180)
1. Remove the two detector board mounting screws.
2. Pull gently on the board to remove it.
3. To replace the board, align the board mounting features,
holes, and the interconnect terminals. Push the board
into place.
4. Secure board with the two mounting screws.
[8.2] Power Board replacement (part no. A5061)
1. Disconnect wiring from the terminal block.
2. Remove the two power board mounting screws.
3. Pull gently on the board to remove it.
4. To replace the board, align the board mounting features,
holes, and the interconnect terminals. Push the board
into place.
5. Secure board with the two mounting screws.
6. Re-connect wiring to terminal block.

[9] Model DH100LP Air Duct Smoke Detector Specifications
Operating Temperature: +32° to +131° F 0° to +55° C
Storage Temperature: –22° to +158° F –30° to +70° C
Humidity: 10% to 93% R.H. noncondensing
Air Velocity: 100 to 4000 ft./min. 0.5 to 20.3 m/sec.
Dimensions: 14.38” L x 5.5” W x 2.75” D 36.5cm L x 14cm W x 7cm D
Weight: 3.25 pounds 1.5 kg
Electrical Ratings — includes base and detector
System Voltage: 12/24 VDC
Maximum Ripple Voltage: 4 Volts peak to peak
Start-up Capacitance: 0.02 µF maximum
Standby Ratings: 8.5 VDC minimum
35 VDC maximum
120 µA maximum
Alarm Ratings: 4.2 VDC minimum at 10mA
6.6 VDC maximum at 130mA
Alarm current must be limited to 130mA or less by the control panel.
If used, the RA400Z remote lamp operates within the specified alarm currents.
Reset Voltage: 2.50 VDC minimum
Reset Time: 0.3 Sec. maximum
Start-up Time: 34.0 Sec. maximum
Three-Year Limited Warranty
System Sensor warrants its enclosed air duct smoke detector to be free
from defects in materials and workmanship under normal use and ser-
vice for a period of three years from date of manufacture. System Sensor
makes no other express warranty for this air duct smoke detector. No
agent, representative, dealer, or employee of the Company has the author-
ity to increase or alter the obligations or limitations of this Warranty. The
Company’s obligation of this Warranty shall be limited to the repair or
replacement of any part of the air duct smoke detector which is found to
be defective in materials or workmanship under normal use and service
during the three year period commencing with the date of manufacture.
After phoning System Sensor’s toll free number 800-SENSOR2 (736-7672)
for a Return Authorization number, send defective units postage prepaid
to: System Sensor, Returns Department, RA #__________, 3825 Ohio
Avenue, St. Charles, IL 60174. Please include a note describing the mal-
function and suspected cause of failure. The Company shall not be obli-
gated to repair or replace units which are found to be defective because
of damage, unreasonable use, modifications, or alterations occurring
after the date of manufacture. In no case shall the Company be liable for
any consequential or incidental damages for breach of this or any other
Warranty, expressed or implied whatsoever, even if the loss or damage is
caused by the Company’s negligence or fault. Some states do not allow
the exclusion or limitation of incidental or consequential damages, so the
above limitation or exclusion may not apply to you. This Warranty gives
you specific legal rights, and you may also have other rights which vary
from state to state.
D200-15-00 8 I56-0083-07R
©2003 System Sensor
Please refer to insert for the Limitations of Fire Alarm Systems