TECH CAST MFG TC2520C Easy Alarm User Manual
Tech Cast Mfg Corp Easy Alarm Users Manual
Users Manual

1/5
TC2520C Easy Alarm Manual
Name & List of Parts:
1. TC2520C MAIN UNIT *1 7. 2P WIRE FOR KILLER *1
2. 4 BUTTON TRANSMITTER *1 8. LED INDICATOR *1
3. SHOCK SENSOR *1 (built-in main unit) 9. PIN SWITCH *2
4. 1 TONE SIREN *1 10. MANUAL *1
5. 8P HARNESS *1 11. SCREW PACK *1
6. 6P HARNESS *1 12. OVERRIDE SWITCH *1
Changing TX battery
After changing the battery on the code-learned Transmitter, please press any key twice continuously for main
unit recognizing the TX.
Instruction:
1. Definition of Transmitter’s Buttons:
y Button 1
yy Button 2
Button 1:
a. Arming.
b. Silent Arming (Press the button continuously 1.5sec)
c. Remote door locking.
Buttons 2:
a. Disarming.
b. Silent disarming (Press the button continuously 1.5sec)
c. Remote door unlocking
d. 2 stage disarming while alarm’s triggered
Button 1+2: Car searching
This remote control transmitter provides 2 billions of digital codes with an operative range up to 100 feet,
(The operative range will be shorten when system is interrupted or out of power) and also contains
Anti-Duplicating & Anti Scanning which is the most secure tool.
2. Micro-Code Learning:
Please follow below procedures of code-learning, when renewing or adding more transmitters –
a . Turn the car key to the “ON” position, close the car door.
b. Make sure all doors are in close position. Press the override switch one time, siren wails and indicator
(parking) light blink once in 10 seconds then press override switch two times continuously.
c. Siren wails 2 times, LED light flashes rapidly. (Means into code-learning mode)
d. Press any button on transmitter once in 10 seconds, when siren wails once means the 1st code
learning is done. After that, press another transmitter any button once in 10 seconds, when siren wails
twice means the 2nd code learning is done. Following the same procedure, it can learn 6 different
transmitter’s code.
REMARK: If the transmitter doesn‘t receive any input in 10 seconds, LED light will distinguish. System
will leave the code-learning mode and enter to user mode automatically.
3. System will Memorize Status Records Prior to Electricity Cut-Off:
Prior to system’s electricity cut-off, system will memorize the status prior to cut-off. At any time, when the
electricity is resumed, system will immediately enter into the status prior to cut-off. If system’s electricity
is cut-off during override status, then system will immediately enter into “override mode” upon the
electricity is resumed. If system’s electricity is cut-off during arming status, then system will immediately
enter into “alarm triggering mode” upon the electricity is resumed.
2/5
4. Arming:
Pressing transmitter button 1, arming mode is set when releasing the button and finds --
a. Siren wails once.
b. Central Door Locks locked.
c. Indicator (parking) lights blink once.
d. Killer enabled.
e. Anti-theft status indicator, LED, flashes rapidly After 1 minute, flashes slowly.
5. Disarming
Pressing transmitter button 2 and releasing, you'll find the following conditions.
a. siren wails 2 times
b. Central door locks unlocked
c. Indicator (parking) light blinks 2 times
d. Killer disabled
e. Anti-theft status indicator, LED, distinguished
6. Silent Arming:
Pressing transmitter’s button 1 for more than 1.5 second then release and you will find --
a. Central Door Locks locked.
b. Indicator (parking) lights blink once.
c. Killer enabled.
d. Anti-theft status indicator, LED, flashes rapidly After 1 minute, flashes slowly.
7. Silent Disarming:
Pressing transmitter button 2 for more than 1.5 second then release, and you'll find--
a. Central door locks unlocked
b. Indicator (parking) light blinks 2 times
c. Killer disabled
d. Anti-theft status indicator, LED, distinguished
8. Car Searching:
Under the arming mode, press transmitter button 1+2 then finds siren wails and indicator (parking) lights
and interior dome light blink for 10 seconds then stop. Press button 1 for early quitting of this mode.
9. Automatic Rearming:
When system is disarmed, and door is not opened within 60 seconds, then system will re-enter Arming
mode automatically, siren wails and indicator (parking) lights blink once, doors locked.
10. Automatic Rearming After Tempering:
When the system is triggered, siren wails and lights blink for 30 seconds and stop for 2 seconds before
re-starting. If the system doesn’t come back to normal, siren wails and lights blinks for another 30
seconds and stop for 2 seconds before re-starting. This cycle repeats for 3 times and the detected
tempered point is automatically by-passed.
11. Doors Unlocked automatically when Engine is Turned Off:
Engine is turned off, Central Door Locks System unlock automatically for passenger’s convenience to
exit the vehicle.
12. Remote Central Door Locks:
When car key is at “ON” position or after entering valet-parking (OVERRIDE) feature setup, remote
control can only remotely control Central Door Locks. System will not enter anti-theft mode. When car

3/5
key is at “ON” position, press transmitter button 1, doors lock. Press transmitter button 2, doors unlock.
When entering valet-parking (OVERRIDE) feature setup, press transmitter’s button 1, indicator (parking)
lights will blink once to indicate doors locking. Press transmitter’s button 2, indicator (parking) lights will
blink twice to indicate doors unlocking.
13. Self Diagnostics (Door or Trunk not been closed properly):
When entering arming mode, siren will wail once and indicator (parking) lights will blink once. System
will automatically detect all points, including doors, hood and trunk. When door、hood defective points is
not functioning normally, after 2 seconds siren wails 4 times and lights blink 4 times. When other
detective point is functioning abnormally, siren wails 5 times and lights blink 5 times immediately. System
began to detect when defective points are resumed.
14. Auto By-Pass:
The system automatically by-passes detective points which are not working normally while the remaining
points are still executing until defective points are repaired.
15. Enters into Valet-Parking (OVERRIDE) Feature Setup:
In case of a valet-parking situation and needing to temporarily disable anti-theft feature, you can turn car
key to “ON” position and press valet/override switch once till siren wail and indicator(parking) light blink
once, and anti-theft status indicator, LED, will steady “ON” to indicate the entering of override feature
setup. Under this mode, system’s anti-theft feature will be disabled then only have capability to remote
Central Door Locks. One more time, turning car key from “OFF” to “ON” position and press the
valet/override switch once again till siren wail and indicator (parking) lights blink 3 times, LED
distinguished to indicate that the override feature is disabled and alarm’s anti-theft feature is resumed.
REMARK: System will quit valet-parking (override) mode automatically after key OFF/ON 10 times.
16. Entering Emergency Override(VALET)mode:
When remote control is not functioning and wanting to disable and anti-theft feature, turn car key to “ON”
position and press the valet/override switch once. Siren wail and and indicator (parking) light blink once,
and anti-theft status indicator, LED will steady on to indicator entering of the emergency override feature
setup. At this time, system’s anti-theft feature and killer will be disabled. One more time, turning car key
from “OFF” to “ON” position and press the valet/override switch once again, siren wail and
parking(indicator) lights blink 3 times, or key on/off for 10 times, siren wails 3 times and indicator light
blinks 3 times, LED off which means VALET mode is disable and alarm’s anti-theft feature is resumed.
17. Tamper alert with memory & LED indication:
If the alarm system has been tempered under arming mode, when you disarming the system, siren wails
3 times, indicator (parking) lights blink 3 times. Meanwhile the anti-theft indicator, LED, will change
indication and memorize records automatically as follow,
STATUS LED INDICATION EXPLANATION
Door/Hood triggered Blinks 4 times, stop,
then blinks 4 times
Door/Hood been opened during arming mode.
Turn the car key to “ON” position, LED indicator is
reset.
Shock sensor triggered Blinks 5 times, stop,
then blinks 5 times
System been touched lightly during arming mode.
Turn the car key to “ON” position, LED indicator is
reset.
Armed Blinks slowly System is armed and your car is under protection
Disarmed Stop blinks
System is disarmed with no triggering during arming
mode.
Enter code learning
mode Flash rapidly System being in code-learning or renewing mode.
Valet/Override mode Steady on System being in valet (override) mode.

4/5
18. Meaning of Numbers that Siren Wails and Indicator (Parking) Lights Flash:
No. of Wails and Blinks Meaning
Wails 3 times Enters code-learning/disarming, code renewing mode
Wails 1 time, Blinks 1 time Alarm setup/Enter override mode/Enter anti-robbery
Wails 3 time, Blinks 3 time Prior to disabling the alarm, system had been tempered
Quit valet(override) mode
Wails 4 times, Blinks 4 times Door/hood detective point broken/ajar
Wails 5 times, Blinks 5 times Detective point broken/ajar
Blinks 1 time Silent arming/Remote door locking
Blinks 2 times Silent disarming
Wails 30 times, Blinks 30 times Alarm had been triggered and back to normal
Wails 90 times, Blinks 90 times Alarm had been triggered and not back to normal
Wails 10 times, Blinks 10 times Car-searching
19. Specification:
a. Working voltage : DC10.5 ~ 15V
b. Stand-by current : <10mA/12V
c. Working current max. : 20A (actuator 15A, light 5A)
d. Stand-by voltage max. : <=24V
e. Working temp. : -20 ~+60 ℃
f. Working frequency : 434 +/- 1 Mhz
g. Interference Resistance : >=100V/mS
h. Detect range : >30m
i. Life time : 6,0000 times
FCC Certificate Remarks:
This device complies with part 15 of the FCC rules. Operation is subject to the following two conditions:
1. This device may not cause harmful interference and
2. This device must accept any interference received, including interference that may cause undesired
operation.
NOTICE:
The changes or modifications not expressly approved by the party responsible for compliance could void the
user’s authority to operate the equipment.
IMPORTANT NOTE:
To comply with the FCC RF exposure compliance requirements, no change to the antenna or the device is
permitted. Any change to the antenna or the device could result in the device exceeding the RF exposure
requirements and void user’s authority to operate the device.

5/5
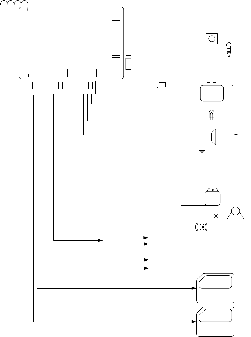
KEY ON
ST
M
BATTERY
SIREN
(+12V)
(+)
Output (+)
DOOR TRIGGER (+)
DOOR TRIGGER (-)
GROUND (-)
Output Starter KILL(-)
HOOD sensor (-)
KEY ON Input (+)
TO BE
CONTROLLED BY
DOOR RELEASE
KIT 100mA (-)
* * * * * * * * * * * * * *
8 7 6 5 4 3 2 1 6 5 4 3 2 1
ANT
* * * ** ** *
VALET SW
LED
Status Indicator
RED
WHITE
BROWN
BROWN / YELLOW
WHITE / RED
ORANGE
BLUE
YELLOW
BLACK
PINK
GREEN
PARKING LIGHT
DOOR LOCK Output (-) 100mA
DOOR UNLOCK Output (-) 100mA
RELAY
TRUNK sensor (-)