TRIXELL PIXIUMDS3543PR Docking Station User Manual 61676632 108 Ad1 Pixium 3543pR General caution
TRIXELL Docking Station 61676632 108 Ad1 Pixium 3543pR General caution
TRIXELL >
Manual

FID / Document identification
CTD / Type
VS / Release
61676632 108 Ad1 1 / 32
CONFIDENTIEL TRIXELL
Copyright © 2008 TRIXELL. Tous droits réservés. Ce document et l’information qu’il contient sont la propriété exclusive de TRIXELL.
Ils ne peuvent être reproduits ou divulgués sous quelque forme que ce soit sans l’accord préalable écrit de TRIXELL.
TRIXELL PROPRIETARY INFORMATION
Copyright © 2008 by TRIXELL. All rights reserved. This document and the information contained therein are TRIXELL’s exclusive
property. Any copy and/or disclosure thereof in any form whatsoever are subject to TRIXELL’s prior written consent.
PIXIUM 3543 pR
General caution and standard prescriptions
applying to system integration
This manual describes all caution and safety information for PIXIUM 3543 pR system integration.
It also provides information to satisfy standards agreements of detector integrated into a system.
It is intended for use by a system designer. Please read this manual carefully before performing,
designing or qualifying a system installation.
Document history
Version
Date Author Modification
- 16/01/2008 O.CHASTEL Création
Adraft1 24/01/08 O.CHASTEL Add requirements from R&TTE. Add remark on
water tightness. Update WiFi Indonesia and Taiwan
logo
B
C

FID / Document identification
CTD / Type
VS / Release
61676632 108 Ad1 2 / 32
CONFIDENTIEL TRIXELL
Copyright © 2008 TRIXELL. Tous droits réservés. Ce document et l’information qu’il contient sont la propriété exclusive de TRIXELL.
Ils ne peuvent être reproduits ou divulgués sous quelque forme que ce soit sans l’accord préalable écrit de TRIXELL.
TRIXELL PROPRIETARY INFORMATION
Copyright © 2008 by TRIXELL. All rights reserved. This document and the information contained therein are TRIXELL’s exclusive
property. Any copy and/or disclosure thereof in any form whatsoever are subject to TRIXELL’s prior written consent.
Table of contents
1
GENERAL............................................................................................................................................................... 3
2
CAUTION AND SAFETY INFORMATIONS .................................................................................................... 3
2.1
M
EDICAL
.......................................................................................................................................................... 3
2.2
X-R
ADIATION
................................................................................................................................................... 3
2.3
P
ROTECTIVE
E
ARTH
(
PE
) .................................................................................................................................. 4
2.4
E
LECTRO MAGNETIC COMPATIBILITY
(EMC) ................................................................................................... 8
2.4.1
Cables and connectors................................................................................................................................ 8
2.5
RF
COMMUNICATION
........................................................................................................................................ 9
2.5.1
RF features.................................................................................................................................................. 9
2.5.2
RF specifications ........................................................................................................................................ 9
2.6
P
OWER SUPPLY
............................................................................................................................................... 11
2.7
SAPM
INSTALLATION
.................................................................................................................................... 12
2.8
M
ECHANICAL INSTALLATION
......................................................................................................................... 12
2.9
O
PERATION
.................................................................................................................................................... 14
2.10
O
VERHEATING PROTECTION
........................................................................................................................... 14
2.11
M
AINTENANCE
............................................................................................................................................... 14
2.12
O
THERS
.......................................................................................................................................................... 14
2.13
E
ND
U
SER INFORMATION
................................................................................................................................ 15
3
STANDARDS........................................................................................................................................................ 17
3.1
IEC60601-1 / UL60601-1 / CAN/CSA C22.2
STANDARDS
........................................................................... 17
3.2
IEC/EN 60601-1-2
STANDARD
...................................................................................................................... 18
3.2.1
Performance ............................................................................................................................................. 18
3.2.2
Electromagnetic emissions ....................................................................................................................... 18
3.2.3
Electromagnetic immunity........................................................................................................................ 19
3.3
IEC60601-1-3
STANDARD
.............................................................................................................................. 21
3.4
IEC 60825-1 S
TANDARD
................................................................................................................................ 22
3.5
93-42-EEC
STANDARD
................................................................................................................................... 22
3.6
R&TTE
DIRECTIVE
........................................................................................................................................ 22
3.7
FCC
RULES
.................................................................................................................................................... 25
3.8
CANADA (IC) .............................................................................................................................................. 27
3.9
NCC (T
AIWAN
).............................................................................................................................................. 28
3.10
MIC (K
OREA
) ................................................................................................................................................ 29
3.11
R
USSIA
FAC (D
O
C) ....................................................................................................................................... 29
3.12
ANATEL (B
RAZIL
) ....................................................................................................................................... 29
3.13
MII
-
SRMC
(
CHINA
) .......................................................................................................................................... 30
3.14
DGPT
(
INDONESIA
).......................................................................................................................................... 30
3.15
ISO 10993
STANDARD
................................................................................................................................... 30
3.16
FDA: CFR21 §I –
PART
1020 ........................................................................................................................ 30
4
DISPOSAL............................................................................................................................................................. 32
4.1
B
ATTERY
........................................................................................................................................................ 32
4.2
F
RONT
E
ND
, D
OCKING
S
TATION
, B
ACKUP CABLE AND
SAPM....................................................................... 32
4.3
G
RID
F
RAME
.................................................................................................................................................. 32

FID / Document identification
CTD / Type
VS / Release
61676632 108 Ad1 3 / 32
CONFIDENTIEL TRIXELL
Copyright © 2008 TRIXELL. Tous droits réservés. Ce document et l’information qu’il contient sont la propriété exclusive de TRIXELL.
Ils ne peuvent être reproduits ou divulgués sous quelque forme que ce soit sans l’accord préalable écrit de TRIXELL.
TRIXELL PROPRIETARY INFORMATION
Copyright © 2008 by TRIXELL. All rights reserved. This document and the information contained therein are TRIXELL’s exclusive
property. Any copy and/or disclosure thereof in any form whatsoever are subject to TRIXELL’s prior written consent.
1 GENERAL
The PIXIUM 3543 pR is part of a digital image acquisition chain in an overall Radiological
System. It includes a portable equipment (Front-End) designed for mobile applications.
The PIXIUM 3543 pR detector package is split into two devices: the “Detector Front-End”
(PIXIUM FE 3543 pR or “FE” herewith) and the “Docking Station” (PIXIUM DS 3543 pR or “DS”
herewith). The customer interface and the customer power supply are connected to the Docking
Station. The communication between FE and DS (both for data and control) are managed through a
WiFi link, or using an optional electric cable.
The PIXIUM FE 3543 pR is hand-held equipment.
2 CAUTION AND SAFETY INFORMATIONS
2.1 MEDICAL
Medical diagnostic radiology: The final destination of the PIXIUM 3543 pR is the medical
diagnostic radiology. This one must be carried out in presence of a qualified medical
personal. The possible clinical parameters are under the control of the system manufacturer.
Applied parts: PIXIUM 3543 pR Front-End has applied parts (there is direct contact between
the patient and the detector, except when it is mounted in a bucky table or a wall-stand
Radiological System..
Biocompatibility: The PIXIUM FE 3543 pR is design to be safe in case of short-term contact
with damaged skin (less than 1 hour). Nevertheless, if such case occurs, the FE will be
preferably wrapped with sterile plastic bag.
The detector is not a device delivered in a sterile state.
2.2 X-RADIATION
X-Ray source: The emission of the ionizing radiation is controlled by the system
manufacturer.
The PIXIUM 3543 pR is not designed to control the emitted X-ray dose.

FID / Document identification
CTD / Type
VS / Release
61676632 108 Ad1 4 / 32
CONFIDENTIEL TRIXELL
Copyright © 2008 TRIXELL. Tous droits réservés. Ce document et l’information qu’il contient sont la propriété exclusive de TRIXELL.
Ils ne peuvent être reproduits ou divulgués sous quelque forme que ce soit sans l’accord préalable écrit de TRIXELL.
TRIXELL PROPRIETARY INFORMATION
Copyright © 2008 by TRIXELL. All rights reserved. This document and the information contained therein are TRIXELL’s exclusive
property. Any copy and/or disclosure thereof in any form whatsoever are subject to TRIXELL’s prior written consent.
! ! ! CAUTION ! ! !
Whatever possibility is used, the X-ray Enable signal only indicates to the System that
the detector is ready to receive X-radiation. It is the System manufacturer responsibility
to control the actual emission of X-Radiation.
! ! ! ATTENTION ! ! !
Quel que soit le mode d’utilisation, le signal X-Ray Enable indique seulement au système
que le détecteur est prêt à recevoir le rayonnement X. Il est de la responsabilité du
constructeur du système de contrôler l’émission de rayonnement X.
System accompanying documents must indicate:
– Procedure for X-ray alignment measurement (system maintenance manual)
– Prohibition to order any radiation when a dysfunction is noticed by the operator, whatever
this dysfunction (system user manual)
Tolerance, selection and bending of the system must be in accordance with detector field
limitation requirements.
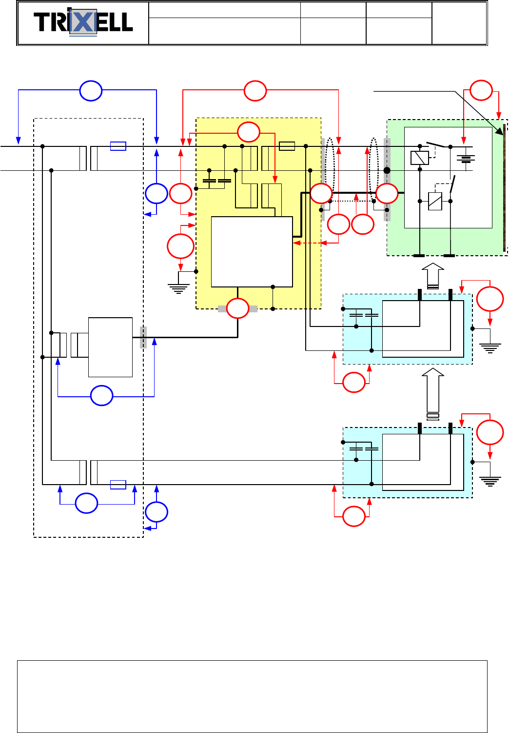
2.3 PROTECTIVE EARTH (PE)
PIXIUM 3543 pR participates in the earthing diagram of the Medical System. The detector is
provided with a protective earth terminal (specified bolt) located on the DS and on SAPM
devices. The FE does not contain any PE.
Safe design: The system-earthing diagram must be in accordance with PIXIUM 3543 pR
Electrical Interface Specification (galvanic separation of electrical circuits).
! ! ! CAUTION ! ! !
Connector and cable shields must not be used as protective earth connection. The
specified bolt must not be used for any other purpose than protective earth connection.
Removing this connection must need a service tool.
! ! ! ATTENTION ! ! !
Les connecteurs et les blindages des câbles ne doivent pas être utilisés pour la mise à la
terre du détecteur. Le goujon spécifique doit être utilisé exclusivement pour la mise à la
terre du détecteur. Le démontage de cette connexion doit nécessiter un outil.
System integration: System Design must be in accordance with insulation design of detector
given hereafter. Note that customers using their own battery-charging module (SAPM not

FID / Document identification
CTD / Type
VS / Release
61676632 108 Ad1 5 / 32
CONFIDENTIEL TRIXELL
Copyright © 2008 TRIXELL. Tous droits réservés. Ce document et l’information qu’il contient sont la propriété exclusive de TRIXELL.
Ils ne peuvent être reproduits ou divulgués sous quelque forme que ce soit sans l’accord préalable écrit de TRIXELL.
TRIXELL PROPRIETARY INFORMATION
Copyright © 2008 by TRIXELL. All rights reserved. This document and the information contained therein are TRIXELL’s exclusive
property. Any copy and/or disclosure thereof in any form whatsoever are subject to TRIXELL’s prior written consent.
designed by TRIXELL), insulation diagram can slightly differ than this one accordingly to
their requirements. Nevertheless, they remain responsible for the complete earthing diagram.
The system manufacturer must take care of deported box or extension cable to stay compliant
with this insulation diagram.

FID / Document identification
CTD / Type
VS / Release
61676632 108 Ad1 6 / 32
CONFIDENTIEL TRIXELL
Copyright © 2008 TRIXELL. Tous droits réservés. Ce document et l’information qu’il contient sont la propriété exclusive de TRIXELL.
Ils ne peuvent être reproduits ou divulgués sous quelque forme que ce soit sans l’accord préalable écrit de TRIXELL.
TRIXELL PROPRIETARY INFORMATION
Copyright © 2008 by TRIXELL. All rights reserved. This document and the information contained therein are TRIXELL’s exclusive
property. Any copy and/or disclosure thereof in any form whatsoever are subject to TRIXELL’s prior written consent.
Host system
Docking Station
Front
-
End
+24V +19V
FreeScale
PC syst.
Ethernet link or other
B
G
<0.1Ω
ΩΩ
Ω
D
MA
IN
Electronic
SAPM in DS
CPT
<0.1Ω
ΩΩ
Ω
F
M
E
Ethernet
F2 F1
GND
J
+19V
GND
H
M
F
S
Q
J’
I
R
F
C
CPT
<0.1Ω
ΩΩ
Ω
H
L
+19V
SAPM in WS or BT
F3
T
Insulation

FID / Document identification
CTD / Type
VS / Release
61676632 108 Ad1 7 / 32
CONFIDENTIEL TRIXELL
Copyright © 2008 TRIXELL. Tous droits réservés. Ce document et l’information qu’il contient sont la propriété exclusive de TRIXELL.
Ils ne peuvent être reproduits ou divulgués sous quelque forme que ce soit sans l’accord préalable écrit de TRIXELL.
TRIXELL PROPRIETARY INFORMATION
Copyright © 2008 by TRIXELL. All rights reserved. This document and the information contained therein are TRIXELL’s exclusive
property. Any copy and/or disclosure thereof in any form whatsoever are subject to TRIXELL’s prior written consent.
Location
Dielectric
strength (UL
20.1 only)
Insulation
type Reference
voltage Air
clearance Creepage
distance Test
voltage Comments
B A-e DI 230 VAC 5 mm 8 mm 4000V Parasitic capacitance and
leakage impedance between
MAIN and 24V must
guarantee a maximum
leakage current of 10 µADC
and 100 µAAC
C A-b BI 24VDC+19VDC
1.2 mm 2.3 mm 500V Leakage impedance between
primary and secondary must
guarantee a maximum
leakage current of 10 µADC
D A-a1 BI 24 VDC 1 mm 2 mm 500V
E A-e DI 19 VDC 2 mm 4 mm 500V DI is also required between
+19V and +5V layout on DS
board
F - OP - - - NA
G - OP - - - NA
H A-e DI 19 VDC 2 mm 4 mm 500V
I A-b BI 24VDC+5VDC 1 mm 2 mm 500V Leakage impedance between
primary and secondary must
guarantee a maximum
leakage current of 10 µADC
J - OP - - - NA
J’ A-c DI 2.5 VDC 1.6 mm 3.4 mm 500V
L A-e DI 230 VAC 5 mm 8 mm 4000V
Q A-c DI 19 VDC 2 mm 4 mm 500V
R A-a1 BI 24 VDC 1 mm 2 mm 500V
S A-e DI 230 VAC 5 mm 8 mm 4000V
T A-e DI 19 VDC 2 mm 4 mm 500V WARNING : T is Double
Insulation
Notes:
1. On this diagram, only appear constraints on host system (written in blue)
2. F1 prevents DS against excessive temperatures in SFC.
3. F2 prevents FE and SAPM against excessive temperatures in SFC.
4. F3 prevents SAPM against excessive temperatures in SFC.
5. DS and SAPM are double isolated (either BI + earth or DI).

FID / Document identification
CTD / Type
VS / Release
61676632 108 Ad1 8 / 32
CONFIDENTIEL TRIXELL
Copyright © 2008 TRIXELL. Tous droits réservés. Ce document et l’information qu’il contient sont la propriété exclusive de TRIXELL.
Ils ne peuvent être reproduits ou divulgués sous quelque forme que ce soit sans l’accord préalable écrit de TRIXELL.
TRIXELL PROPRIETARY INFORMATION
Copyright © 2008 by TRIXELL. All rights reserved. This document and the information contained therein are TRIXELL’s exclusive
property. Any copy and/or disclosure thereof in any form whatsoever are subject to TRIXELL’s prior written consent.
6. SAPM’s power supply is not isolated
F1: UL Fast fuse of 4A rated current, blowing or tripping after maximum 50s for 250% of rated current, BUT
withstanding 250% of rated current during at least 0,5s.
F3: UL Fast fuse of 3A (TBC) rated current, blowing or tripping after maximum 50s for 250% of rated current,
BUT withstanding 250% of rated current during at least 0,5s.
2.4 ELECTRO MAGNETIC COMPATIBILITY (EMC)
Medical electrical equipment needs special precautions regarding EMC and needs to be
installed and put into service according to the EMC information provided in the
accompanying documents.
Radio frequency (RF) communications: Portable and mobile RF communications
equipment can affect medical electrical equipment. Because both of the FE and the DS
contain RF devices, system manufacturer must take care of interferences caused by the
PIXIUM 3543 pR.
WARNING: the use of accessories, transducers and cables other than those specified may
result in increased emissions or decreased immunity of the equipment.
AVERTISSEMENT : L’utilisation d’accessoires, de transducteurs et de câbles autres que
ceux spécifiés peuvent parasiter ou dégrader la protection de l’équipement.
WARNING: the detector should not be used adjacent to or stacked with other equipment and
if adjacent or stacked use is necessary, the operability of the detector must be tested in the
modified configuration.
AVERTISSEMENT : Le détecteur ne doit pas être utilisé posé ou adjacent à un autre
équipement. Dans le cas contraire, son fonctionnement doit être contrôlé dans la
configuration d’utilisation.
2.4.1 Cables and connectors
The system integrator must take care of the kind of cables used to connect the Pixium DS
3543 pR to the system:
• Power supply cable must be shielded. The shielding must be properly connected to the
DB15 connector metallic body in order to insure a good electrical connection between
cable shielding and Pixium DS 3543 pR housing.
• The Ethernet cable must be FTP or STP type, category 5 or above (5E or 6).

FID / Document identification
CTD / Type
VS / Release
61676632 108 Ad1 9 / 32
CONFIDENTIEL TRIXELL
Copyright © 2008 TRIXELL. Tous droits réservés. Ce document et l’information qu’il contient sont la propriété exclusive de TRIXELL.
Ils ne peuvent être reproduits ou divulgués sous quelque forme que ce soit sans l’accord préalable écrit de TRIXELL.
TRIXELL PROPRIETARY INFORMATION
Copyright © 2008 by TRIXELL. All rights reserved. This document and the information contained therein are TRIXELL’s exclusive
property. Any copy and/or disclosure thereof in any form whatsoever are subject to TRIXELL’s prior written consent.
2.5 RF COMMUNICATION
Since the FE can be used without any cable, it exchanges data (as commands, synchronization
images…) thanks to radio frequency modules which are able to operate in the ranges 2.412
GHz…2.484 GHz; 5.150 GHz…5.250 GHz or 5.470 GHz…5.825 GHz.
PIXIUM 3543 pR contains all allowed frequency ranges for each country in which the
PIXIUM 3543 pR is certified. It is the responsibility of the system manufacturer to be sure to
properly configure the PIXIUM 3543 pR with the correct code of the country and disable the
RF functions for countries where certification is not obtained.
The maximum emitting power can be set by the system. It the responsibility of the system
manufacturer to check the emitting power with respect to the maximum power allowed in the
corresponding country. TRIXELL recommends setting the nominal power to its strict
necessary minimum value (10 mW for the FE and 20 mW for the DS).
!!! CAUTION !!!
Avoid to place the PIXIUM FE 3543 pR or the PIXIUM DS 3543 pR too close to life-
supporting devices (see IEC60601-1-2 version 2001)
! ! ! ATTENTION ! ! !
Eviter de placer le PIXIUM FE 3543 pR ou la PIXIUM DS 3543 pR trop près d’appareils
de maintien de la(voir IEC60601-1-2 version 2001).
2.5.1 RF features
• Operate at ISM frequency bands (2.4GHz and 5GHz) with 54Mbps data rate
• IEEE standards compatible : IEEE 802.11a, IEEE 802.11b and IEEE 802.11g
• WPA2 coding supported
2.5.2 RF specifications
Main chipset
TBD
Functional specifications
Standard IEEE 802.11a; IEEE 802.11b; IEEE 802.11g
Data rate 802.11a: 9, 12, 18, 24, 36, 48, 54 Mbps
802.11b: 11, 5.5, 2, 1 Mbps;
The availability of some specific channels and/or operational frequency bands are country
dependent and are firmware programmed at the factory to match the intended destination.
The firmware setting is not accessible by the end user.

FID / Document identification
CTD / Type
VS / Release
61676632 108 Ad1 10 / 32
CONFIDENTIEL TRIXELL
Copyright © 2008 TRIXELL. Tous droits réservés. Ce document et l’information qu’il contient sont la propriété exclusive de TRIXELL.
Ils ne peuvent être reproduits ou divulgués sous quelque forme que ce soit sans l’accord préalable écrit de TRIXELL.
TRIXELL PROPRIETARY INFORMATION
Copyright © 2008 by TRIXELL. All rights reserved. This document and the information contained therein are TRIXELL’s exclusive
property. Any copy and/or disclosure thereof in any form whatsoever are subject to TRIXELL’s prior written consent.
802.11g: 11, 5.5, 2, 1 (DSSS/CCK); 6, 9, 12, 18, 24, 36, 48, 54 Mbps (OFDM)
Radio technology 802.11g: DSSS/CCK, OFDM
Modulation techniques OFDM/CCK
Network architecture Infrastructure mode (PIXIUM DS 3543 pR as Access Point)
Operating channels 802.11a:
4: (channels 34-46) – N. America
4: (channels 34-46) – Japan
15: (channels 36-48 / 100-140) –
Europe ETSI
5: (channels 149-165) – Taiwan
9: (channels 36-48 / 149-165) –
Australia
5: (channels 149-165) – China
4: (channels 36-48) – Korea
15: (channels 36-48 / 100-140) –
Russia
9: (channels 36-48 / 149-165) –
Mexico
15: (channels 36-48 / 100-140) –
Brazil
802.11b and 802.11g:
11: (channels 1-11) – N. America
14: (channels 1-14) – Japan
13: (channels 1-13) – Europe ETSI
11: (channels 1-11) – Taiwan
13: (channels 1-13) – Australia
13: (channels 1-13) – China
13: (channels 1-13) – Korea
13: (channels 1-13) – Russia
11: (channels 1-11) – Mexico
13: (channels 1-13) – Indonesia
13: (channels 1-13) – Brazil
Frequency range 802.11a:
5.150 ~ 5.250 GHz – N. America
5.150 ~ 5.250 GHz – Japan
5.150 ~ 5.250 GHz /
5.470 ~ 5.725 GHz – Europe ETSI
5.725 ~ 5.825 GHz – Taiwan
5.150 ~ 5.250 GHz /
5.725 ~ 5.825 GHz – Australia
5.725 ~ 5.825 GHz – China
5.150 ~ 5.250 GHz – Korea
5.150 ~ 5.250 GHz /
5.470 ~ 5.725 GHz – Russia
5.150 ~ 5.250 GHz /
5.725 ~ 5.825 GHz – Mexico
5.150 ~ 5.250 GHz /
5.470 ~ 5.725 GHz – Brazil
802.11b and 802.11g:
2.412 ~ 2.462 GHz – N. America
2.412 ~ 2.484 GHz – Japan
2.412 ~ 2.472 GHz – Europe ETSI
2.412 ~ 2.462 GHz – Taiwan
2.412 ~ 2.472 GHz – Australia
2.412 ~ 2.472 GHz – China
2.412 ~ 2.472 GHz – Korea
2.412 ~ 2.472 GHz – Russia
2.412 ~ 2.462 GHz – Mexico
2.412 ~ 2.472 GHz – Indonesia
2.412 ~ 2.472 GHz – Brazil
Transmit output power 802.11a:
• +17.5 dBm @ 6, 9, 12, 18,
24Mbps
802.11b:
• +17 dBm @ 1, 2, 5.5, 11Mbps

FID / Document identification
CTD / Type
VS / Release
61676632 108 Ad1 11 / 32
CONFIDENTIEL TRIXELL
Copyright © 2008 TRIXELL. Tous droits réservés. Ce document et l’information qu’il contient sont la propriété exclusive de TRIXELL.
Ils ne peuvent être reproduits ou divulgués sous quelque forme que ce soit sans l’accord préalable écrit de TRIXELL.
TRIXELL PROPRIETARY INFORMATION
Copyright © 2008 by TRIXELL. All rights reserved. This document and the information contained therein are TRIXELL’s exclusive
property. Any copy and/or disclosure thereof in any form whatsoever are subject to TRIXELL’s prior written consent.
• +16 dBm @ 36Mbps
• +14.5 dBm @ 48Mbps
• +13 dBm @ 54Mbps
802.11g:
• +16.5 dBm @ 6, 9, 12, 18,
24Mbps
• +16 dBm @ 36Mbps
• +14.5 dBm @ 48Mbps
• +13.5 dBm @ 54Mbps
Receiver sensitivity 802.11a:
• -87 dBm @ 6Mbps
• -67 dBm @ 54Mbps
802.11b:
• -94 dBm @ 1Mbps
• -87 dBm @ 11Mbps
802.11g:
• -87 dBm @ 6Mbps
• -70 dBm @ 54Mbps
Antenna type PIXIUM DS 3543 pR:
• Type: Patch antenna
• Number : 2
PIXIUM FE 3543 pR
• Type: 3D antenna
• Number: 2
Security WPA2 (can be disabled on request)
2.6 POWER SUPPLY
Power supply: The power supply of the PIXIUM 3543 pR is not carried out by MAINS, but
by Safety Extra Low Voltage source. The detector power supply must be used to power the
detector only.
!!! CAUTION !!!
Power supply polarity inversion or out of range power supply (including a missing
power supply) may harm the detector. Be sure to correctly connect and clamp the power
supply cable and the connector.
! ! ! ATTENTION ! ! !
Une inversion de polarité ou une alimentation hors gamme peut endommager le détecteur.
Vérifier le raccordement et la fixation des connecteurs.

FID / Document identification
CTD / Type
VS / Release
61676632 108 Ad1 12 / 32
CONFIDENTIEL TRIXELL
Copyright © 2008 TRIXELL. Tous droits réservés. Ce document et l’information qu’il contient sont la propriété exclusive de TRIXELL.
Ils ne peuvent être reproduits ou divulgués sous quelque forme que ce soit sans l’accord préalable écrit de TRIXELL.
TRIXELL PROPRIETARY INFORMATION
Copyright © 2008 by TRIXELL. All rights reserved. This document and the information contained therein are TRIXELL’s exclusive
property. Any copy and/or disclosure thereof in any form whatsoever are subject to TRIXELL’s prior written consent.
System integration: Power supply voltage must be checked continuously by the system.
Power supply connector pin-out: The power supply connector is located on the PIXIUM DS
3543 pR and the pin-out is given herebelow:
Pin #
Voltage
Description
1, 2, 3, 9,
10, 11
0 V 24V power supply GND. Isolated
from other PixBox local GND, and
from the connector shield.
6, 7, 8, 13,
14, 15
24 V 24V power output. The total current
shall not exceed 4A.
4, 5, 12
NC Reserved, do not connect.
81
9 15
The Docking Station power cable must be shielded for EMC purposes. The shield must be 360°
connected on the Docking Station connector. The shield must be connected to mechanical ground
on the Docking Station side. The connector type must be DB15 male connector.
2.7 SAPM INSTALLATION
In order to secure the tray opening of the SAPM, two switches are demanded to control the SAPM
module. For more information about electrical connection, please refer to SAPM module user
manual.
2.8 MECHANICAL INSTALLATION
Accessible parts: PIXIUM FE 5343 pR and PIXIUM DS 5343 pR devices (and the PIXIUM
SAPM 5343 pR if used by the system manufacturer) are considered as accessible part. They
do not need to be wrapped.

FID / Document identification
CTD / Type
VS / Release
61676632 108 Ad1 13 / 32
CONFIDENTIEL TRIXELL
Copyright © 2008 TRIXELL. Tous droits réservés. Ce document et l’information qu’il contient sont la propriété exclusive de TRIXELL.
Ils ne peuvent être reproduits ou divulgués sous quelque forme que ce soit sans l’accord préalable écrit de TRIXELL.
TRIXELL PROPRIETARY INFORMATION
Copyright © 2008 by TRIXELL. All rights reserved. This document and the information contained therein are TRIXELL’s exclusive
property. Any copy and/or disclosure thereof in any form whatsoever are subject to TRIXELL’s prior written consent.
Constraints: The detector is qualified to be subjected to variations of accelerations defined in
User Manual - environmental conditions section. The detector can’t be used with non-natural
variations of pressure.
Tightness: The detector is an ordinary equipment without protection against ingress of water.
Nevertheless, the PIXIUM FE 3543pR is specified IPX1 regarding the functionality and
image performance. However, any liquid flowing on the FE can be stuck behind the rim and
TRIXELL take no responsibility for any biological contamination risk.
Battery charging-module: A special care must be taken with the battery charging-module.
The system manufacturer must guarantee that no voltage appears on the pins when the FE is
not properly installed or the tray opened.

FID / Document identification
CTD / Type
VS / Release
61676632 108 Ad1 14 / 32
CONFIDENTIEL TRIXELL
Copyright © 2008 TRIXELL. Tous droits réservés. Ce document et l’information qu’il contient sont la propriété exclusive de TRIXELL.
Ils ne peuvent être reproduits ou divulgués sous quelque forme que ce soit sans l’accord préalable écrit de TRIXELL.
TRIXELL PROPRIETARY INFORMATION
Copyright © 2008 by TRIXELL. All rights reserved. This document and the information contained therein are TRIXELL’s exclusive
property. Any copy and/or disclosure thereof in any form whatsoever are subject to TRIXELL’s prior written consent.
2.9 OPERATION
When detector is powered, the system must check the result of the Pixium 3543 pR internal
self-tests.
During operation, Trixell recommends the system to check continuously:
– the header of every image sent by the detector,
– all internal voltages of the detector.
– if possible, the internal temperature
2.10 OVERHEATING PROTECTION
The battery pack includes a thermal protection that shuts down the battery power in case of
very high temperature causing the Front End unusable. Two situations can occur:
- Software protection: the battery pack will be usable as soon as the temperature drops
below a specified limit
- Hardware protection: the battery pack must be exchanged
2.11 MAINTENANCE
System maintenance manual must indicate:
– Inspection of the detector after a collision implying the detector,
–
Inspections during preventive maintenance,
– At least annual calibration of Detector front-end,
– Periodic control of detector performance (image quality) (acceptance and constancy
testing).
2.12 OTHERS
Toxic substances: PIXIUM 3543 pR contains Thallium-doped Cesium Iodide scintillator
material, and lead protection plates. TRIXELL ensures the recycling of the detector, so it
must be returned to TRIXELL when recycling is needed.
Hazard Analysis: TRIXELL provides to its customers a specific Hazard Analysis reference
61658545_530 (and the Risk Management Summary reference 61658546_530 associated)
linked to the use of the PIXIUM 3543 pR. Nevertheless, TRIXELL recommends to work out
an Hazard Analysis accounting the integration of the detector in the system, and to carry out
the qualification tests corresponding.

FID / Document identification
CTD / Type
VS / Release
61676632 108 Ad1 15 / 32
CONFIDENTIEL TRIXELL
Copyright © 2008 TRIXELL. Tous droits réservés. Ce document et l’information qu’il contient sont la propriété exclusive de TRIXELL.
Ils ne peuvent être reproduits ou divulgués sous quelque forme que ce soit sans l’accord préalable écrit de TRIXELL.
TRIXELL PROPRIETARY INFORMATION
Copyright © 2008 by TRIXELL. All rights reserved. This document and the information contained therein are TRIXELL’s exclusive
property. Any copy and/or disclosure thereof in any form whatsoever are subject to TRIXELL’s prior written consent.
2.13 END USER INFORMATION
The end users must be aware about several risks linked to the use of the PIXIUM 3543 pR.
The following information must be clearly indicated in the radiology system’s User Manual:
- In case of collision of the FE with a tough surface or in case of rough shock, a visual
inspection is required in order to detect any mechanical deformation. In such case, the use
of detector must be considered as hazardous and the detector must be send back to after
sale service for repair.
- The design of the PIXIUM 3543 pR is safe for patients wearing a pacemaker (according
to IEC45502-2-1) and for life supporting device (according to IEC 60601-1-2 edition 2
and above). Nevertheless, we expressly recommend the end users to connect the backup
cable and switch off the wireless function before using the PIXIUM 3543 pR.
- Because the FE is an handled-equipment, the end user must pay attention to avoid any
unwanted movement of the FE during the X-ray exposure that can cause blurred image.
- The image quality is specified for a tilt of 45° max with respect to the X-ray beam axis.
- Before taking any X-ray image, the end user must be sure to use the right FE (attached
with the right DS). A good practice consists into placing coloured labels on FE and DS.
- The end user must take care (for himself and for the patient) of avoiding to stumble on the
cable when the BUC is used. When not used, the BUC must be stored in the DS.
- The FE must be handled with care. In case of falling down on the foot of someone, the FE
can cause injuries to the person.
- The FE is designed to cope with mass up to 150 kg uniformly spread all over the top face
or 100 kg concentrated on a small surface (∅ 40 mm). A risk of patient’s injuries
(mechanical or electrical shock) or bad image quality can happen for heavier loads.
- The FE is designed to cope with falls up to 75 cm without any damage. In case of fall
above this height, the maintenance staff must check the internal shock sensor located into
the battery compartment. If turned to red, the use of detector must be considered as
hazardous and the detector must be send back to after sale service for repairing.
- The end user must be aware that the FE does not include any X-ray barrier protection. He
must not stay behind the FE without individual protection during the X-ray pulses.
- TRIXELL recommends wraping the FE with single use plastic bag in order to prevent
infection by virus or bacteria. If not possible, TRIXELL recommends to disinfect the FE
after each patient.
- TRIXELL recommends avoiding to used female DB15 connector and DB9 Phenix in the
neighborhood of the DS
- Since Pixium 3543 pR is running under Linux Operation System, the risk to be infected
by a virus is not negligible. A special care must be taken by integrator in order to avoid
any risk of virus infection.

FID / Document identification
CTD / Type
VS / Release
61676632 108 Ad1 16 / 32
CONFIDENTIEL TRIXELL
Copyright © 2008 TRIXELL. Tous droits réservés. Ce document et l’information qu’il contient sont la propriété exclusive de TRIXELL.
Ils ne peuvent être reproduits ou divulgués sous quelque forme que ce soit sans l’accord préalable écrit de TRIXELL.
TRIXELL PROPRIETARY INFORMATION
Copyright © 2008 by TRIXELL. All rights reserved. This document and the information contained therein are TRIXELL’s exclusive
property. Any copy and/or disclosure thereof in any form whatsoever are subject to TRIXELL’s prior written consent.
- In case of earthquake, Pixium DS 3543 pR and Pixium FE 3543 pR must be inspected
before being reused.
- If the DS is switched off and the FE is in the DS, the SAPM pins may be blocked outside:
the FE should be removed before switching off!

FID / Document identification
CTD / Type
VS / Release
61676632 108 Ad1 17 / 32
CONFIDENTIEL TRIXELL
Copyright © 2008 TRIXELL. Tous droits réservés. Ce document et l’information qu’il contient sont la propriété exclusive de TRIXELL.
Ils ne peuvent être reproduits ou divulgués sous quelque forme que ce soit sans l’accord préalable écrit de TRIXELL.
TRIXELL PROPRIETARY INFORMATION
Copyright © 2008 by TRIXELL. All rights reserved. This document and the information contained therein are TRIXELL’s exclusive
property. Any copy and/or disclosure thereof in any form whatsoever are subject to TRIXELL’s prior written consent.
3 STANDARDS
The detector is compliant with following standards. However, some items are considered as not
applicable to PIXIUM 3543 pR, and are listed hereafter for clarification purpose.
The compliance of the system requires checking some clauses at system level. These clauses are
noted: “Compliance ensured by system manufacturer if compliance is demanded at system level”.
3.1 IEC60601-1 / UL60601-1 / CAN/CSA C22.2 STANDARDS
Clause Title Compliance ensured by
3 to 59, except points below TRIXELL
6.3a Mains switch clearly identified System manufacturer, if compliance is demanded
at system level.
6.5a Protective earth conductor has
green/yellow insulation System manufacturer, if compliance is demanded
at system level.
6.7a Red indicator lights used
exclusively to indicate a warning
of danger and/or a need for
urgent action
System manufacturer, if compliance is demanded
at system level.
6.7b Color red used only for push-
button by witch a function is
interrupted in case of emergency
System manufacturer, if compliance is demanded
at system level.
6.8.3b Required type and rating of fuses
utilized in the mains supply
circuit external to permanently
installed equipment
System manufacturer: mains supply external circuit
request 4 A fuse or polyswitch.
20 Dielectric strength System manufacturer: schematic insulation
diagram recommended by TRIXELL in general
caution (this document, see §2.3).
24.1 Equipment does not overbalance
during normal use when tilted
through an angle of 10°
System manufacturer: equipment is component
fixed into system.
57.2 Power cord mains plug is
“Hospital Grade” type System manufacturer, if compliance is demanded
at system level.

FID / Document identification
CTD / Type
VS / Release
61676632 108 Ad1 18 / 32
CONFIDENTIEL TRIXELL
Copyright © 2008 TRIXELL. Tous droits réservés. Ce document et l’information qu’il contient sont la propriété exclusive de TRIXELL.
Ils ne peuvent être reproduits ou divulgués sous quelque forme que ce soit sans l’accord préalable écrit de TRIXELL.
TRIXELL PROPRIETARY INFORMATION
Copyright © 2008 by TRIXELL. All rights reserved. This document and the information contained therein are TRIXELL’s exclusive
property. Any copy and/or disclosure thereof in any form whatsoever are subject to TRIXELL’s prior written consent.
3.2 IEC/EN 60601-1-2 STANDARD
3.2.1 Performance
The essential performances of the PIXIUM 3543 pR detector with regard to EMC are:
• Software robustness
• Robustness of the communication link with the system
• No image lost
• Artifacts on the image (correlated noise level).
3.2.2 Electromagnetic emissions
With respect to IEC 60601-1-2, the PIXIUM 3543 pR is intended for use in the electromagnetic
environment specified below. The customer or the user of the PIXIUM 3543 pR should assure that
it is used in such environment.
Emissions test Compliance Electromagnetic environment - guidance
RF emissions
CISPR 11 Group 1 The PIXIUM 3543 pR uses RF energy only for its
internal function. Therefore, its RF emissions are
very low and are not likely to cause any
interference in nearby electronic equipment.
RF emissions
CISPR 11 Class B
Harmonic emissions
IEC 61000-3-2
Voltage fluctuations /
flicker emissions
IEC 61000-3-3
System
manufacturer, if
compliance is
demanded at
system level
.
The PIXIUM 3543 pR is suitable for use in all
establishments, other than domestic
establishments and those directly connected to the
public low voltage power supply network that
supplies buildings used for domestic purposes.

FID / Document identification
CTD / Type
VS / Release
61676632 108 Ad1 19 / 32
CONFIDENTIEL TRIXELL
Copyright © 2008 TRIXELL. Tous droits réservés. Ce document et l’information qu’il contient sont la propriété exclusive de TRIXELL.
Ils ne peuvent être reproduits ou divulgués sous quelque forme que ce soit sans l’accord préalable écrit de TRIXELL.
TRIXELL PROPRIETARY INFORMATION
Copyright © 2008 by TRIXELL. All rights reserved. This document and the information contained therein are TRIXELL’s exclusive
property. Any copy and/or disclosure thereof in any form whatsoever are subject to TRIXELL’s prior written consent.
3.2.3 Electromagnetic immunity
With respect to IEC 60601-1-2, the PIXIUM 3543 pR is intended for use in the electromagnetic
environment specified below. The customer or the user of the PIXIUM 3543 pR should assure that
it is used in such environment.
Immunity test IEC 60601 test level
Compliance level Electromagnetic
environment - guidance
ElectroStatic Discharge
(ESD)
IEC 61000-4-2
± 6 kV contact
± 8 kV air
± 6 kV contact
Not applicable
Floors should be wood,
concrete or ceramic tile. If
floors are covered with
synthetic materials, the
relative humidity should be
at least 30 %.
Radiated RF
IEC 61000-4-3
3 V/m
80 MHz to 2.5 GHz
80 MHz to 1 GHz
3 V/m
80 MHz to 2.5 GHz
80 MHz to 1 GHz
TRIXELL
Interference may occur in
the vicinity of equipment
marked with the following
symbol:
Electrical fast
transient/burst
IEC 61000-4-4
± 2 kV for power
supply lines
± 1 kV for
input/output lines
± 2 kV for power
supply lines
Not applicable
Mains power quality should
be that of a typical
commercial or hospital
environment.
Surge
IEC 61000-4-5
± 1 kV differential
mode
± 2 kV common
mode
± 1 kV differential
mode
± 2 kV common
mode
Mains power quality should
be that of a typical
commercial or hospital
environment.
Conducted RF
IEC 61000-4-6
3 VRMS
150 kHz to 80 MHz
3 VRMS
150 kHz to 80 MHz
TRIXELL

FID / Document identification
CTD / Type
VS / Release
61676632 108 Ad1 20 / 32
CONFIDENTIEL TRIXELL
Copyright © 2008 TRIXELL. Tous droits réservés. Ce document et l’information qu’il contient sont la propriété exclusive de TRIXELL.
Ils ne peuvent être reproduits ou divulgués sous quelque forme que ce soit sans l’accord préalable écrit de TRIXELL.
TRIXELL PROPRIETARY INFORMATION
Copyright © 2008 by TRIXELL. All rights reserved. This document and the information contained therein are TRIXELL’s exclusive
property. Any copy and/or disclosure thereof in any form whatsoever are subject to TRIXELL’s prior written consent.
Immunity test IEC 60601 test level
Compliance level Electromagnetic
environment - guidance
Power frequency
(50/60 Hz) magnetic
field
IEC 61000-4-8
3 A/m 3 A/m Power frequency magnetic
fields should be at levels
characteristic of a typical
location in a typical
commercial or hospital
environment.
Voltage dips, short
interruptions and
voltage variations on
power supply input
lines
IEC 61000-4-11
< 5 % UT (> 95 %
dip in UT) for 0.5
cycle
40 % UT (60 % dip in
UT) for 5 cycles
70 % UT (30 % dip in
UT) for 25 cycles
< 5% UT (> 95 % dip
in UT) for 5 sec
System
manufacturer, if
compliance is
demanded at system
level
.
Mains power quality should
that of a typical commercial
or hospital environment.
If the user of the PIXIUM
3543 pR requires continued
operation during power
mains interruptions, it is
recommended that the
PIXIUM 3543 pR be
powered from an
uninterruptible power
supply or battery.
NOTE: UT is the a.c. mains voltage prior to application of the test level
GSM modulation
ENV 50204
3 V/m
900 MHz modulated
@ 200 Hz (square
signal)
3 V/m
900 MHz modulated
@ 200 Hz (square
signal)
TRIXELL
Interference may occur in
the vicinity of equipment
marked with the following
symbol:
NOTE 1: These guidelines might not apply in all situations. Electromagnetic propagation is affected
by absorption and reflection from structures, objects and people.
NOTE 2: It is essential that the actual shielding effectiveness and filter attenuation of the shielded
location is verified to assure that they meet the minimum specification
NOTE 3: Field strengths from fixed transmitters, such as base stations for radio (cellular / cordless)
telephones and land mobile radios, amateur radio, AM and FM radiobroadcast and TV broadcast
cannot be predicted theoretically with accuracy. To assess the electromagnetic environment due to
fixed RF transmitters, an electromagnetic site survey should be considered. If abnormal

FID / Document identification
CTD / Type
VS / Release
61676632 108 Ad1 21 / 32
CONFIDENTIEL TRIXELL
Copyright © 2008 TRIXELL. Tous droits réservés. Ce document et l’information qu’il contient sont la propriété exclusive de TRIXELL.
Ils ne peuvent être reproduits ou divulgués sous quelque forme que ce soit sans l’accord préalable écrit de TRIXELL.
TRIXELL PROPRIETARY INFORMATION
Copyright © 2008 by TRIXELL. All rights reserved. This document and the information contained therein are TRIXELL’s exclusive
property. Any copy and/or disclosure thereof in any form whatsoever are subject to TRIXELL’s prior written consent.
performance is observed, additional measures may be necessary, such as relocating PIXIUM 3543
pR or using a shielded location with a higher RF shielding effectiveness and filter attenuation
3.3 IEC60601-1-3 STANDARD
Clause Title Compliance ensured by
SECTION I – GENERAL -
4. General prescriptions relating to
tests System manufacturer, if compliance is demanded
at system level
.
6. Identification, marking and
documentation System manufacturer, if compliance is demanded
at system level
.
6.1 Marking on the outside of the
equipment or parts of equipment -
6.1.201 Prescription of marking in the
paragraphs System manufacturer, if compliance is demanded
at system level
.
6.1.202 General prescriptions TRIXELL
6.8 Accompanying documents -
6.8.201 References in the paragraphs System manufacturer, if compliance is demanded
at system level
.
6.8.202 General requirements TRIXELL
SECTION V -
29.201 Radiation quality System manufacturer, if compliance is demanded
at system level
.
29.202 Limitation and indication of the
X-Ray beam area System manufacturer, if compliance is demanded
at system level
.
29.203 Relation between X-Ray field
and the image reception area System manufacturer, if compliance is demanded
at system level
.
29.204 Leakage radiation Not applicable.
29.205 Outdistance between radiation
source and skin System manufacturer, if compliance is demanded
at system level
.

FID / Document identification
CTD / Type
VS / Release
61676632 108 Ad1 22 / 32
CONFIDENTIEL TRIXELL
Copyright © 2008 TRIXELL. Tous droits réservés. Ce document et l’information qu’il contient sont la propriété exclusive de TRIXELL.
Ils ne peuvent être reproduits ou divulgués sous quelque forme que ce soit sans l’accord préalable écrit de TRIXELL.
TRIXELL PROPRIETARY INFORMATION
Copyright © 2008 by TRIXELL. All rights reserved. This document and the information contained therein are TRIXELL’s exclusive
property. Any copy and/or disclosure thereof in any form whatsoever are subject to TRIXELL’s prior written consent.
Clause Title Compliance ensured by
29.206 Attenuation of the X-ray beam Not applicable.
29.207 Primary protective shielding A lead protective shielding in the FE only protects
the electronic components against excessive X-ray
beam. As consequence, it’s the responsibility of the
system manufacturer to check the compliance with
this clause.
29.208 Protection against stray radiation
System manufacturer, if compliance is demanded
at system level
.
3.4 IEC 60825-1 STANDARD
Laser classification: PIXIUM 3543 pR is classified Class I equipment, and includes a Class I
laser product with invisible LED radiation in the DS.
3.5 93-42-EEC STANDARD
Clause Title Compliance ensure by
1 to 13 - TRIXELL
Annexe X
General provisions and clinical
investigations Compliance with the essential requirements is not
based on the clinical data. The clinical
investigations are applicable at the complete
medical device, and are under responsibility of the
system manufacturer
3.6 R&TTE DIRECTIVE
The Pxium 3543 pR is certified to be used in the following European countries:

FID / Document identification
CTD / Type
VS / Release
61676632 108 Ad1 23 / 32
CONFIDENTIEL TRIXELL
Copyright © 2008 TRIXELL. Tous droits réservés. Ce document et l’information qu’il contient sont la propriété exclusive de TRIXELL.
Ils ne peuvent être reproduits ou divulgués sous quelque forme que ce soit sans l’accord préalable écrit de TRIXELL.
TRIXELL PROPRIETARY INFORMATION
Copyright © 2008 by TRIXELL. All rights reserved. This document and the information contained therein are TRIXELL’s exclusive
property. Any copy and/or disclosure thereof in any form whatsoever are subject to TRIXELL’s prior written consent.
Albania (AL)
Andorra (AD)
Austria (AT)
Azerbaijian
(AZ)
Belarus (BY)
Belgium (BE)
Bosnia and
Herzegovina
(BA)
Bulgaria (BG)
Croatia (HR)
Cyprus (CY)
Czech
Republic
(CZ)
Denmark
(DK)
Estonia (EE)
Finland (FI)
France (FR)
Germany
(DE)
Greece (GR)
Hungary
(HU)
Iceland (IS)
Ireland (IE)
Italy (IT)
Latvia (LV)
Liechtenstein
(LI)
Lithuania
(LT)
Luxembourg
(LU)
Malta (MT)
Moldova
(MD)
Monaco (MC)
Netherlands
(NL)
Norway (NO)
Poland (PL)
Portugal (PT)
Roumania
(RO)
Russian
Federation
(RU)
San Marino
(SM)
Serbia and
Montenegro
(CS)
Slovakia(SK)
Slovenia (SI)
Spain (ES)
Sweden (SE)
Switzerland
(CH)
The former
Yugoslav
Republic of
Macedonia
(MK)
Turkey (TR)
Ukraine (UA)
United
Kingdom
(GB)
Vatican (VA)
Regulatory Statement:
Operation of this device is subjected to the following National regulations and may be prohibited to
use if certain restriction should be applied.
English:
Hereby, TRIXELL, declares that these PIXIUM FE 3543 pR / PIXIUM DS 3543 pR are in
compliance with the essential requirements and other relevant provisions of Directive 1999/5/EC.
Finnish:
TRIXELL vakuuttaa täten että PIXIUM FE 3543 pR / PIXIUM DS 3543 pR tyyppinen laite on
direktiivin 1999/5/EY oleellisten vaatimusten ja sitä koskevien direktiivin muiden ehtojen
mukainen.
Dutch:

FID / Document identification
CTD / Type
VS / Release
61676632 108 Ad1 24 / 32
CONFIDENTIEL TRIXELL
Copyright © 2008 TRIXELL. Tous droits réservés. Ce document et l’information qu’il contient sont la propriété exclusive de TRIXELL.
Ils ne peuvent être reproduits ou divulgués sous quelque forme que ce soit sans l’accord préalable écrit de TRIXELL.
TRIXELL PROPRIETARY INFORMATION
Copyright © 2008 by TRIXELL. All rights reserved. This document and the information contained therein are TRIXELL’s exclusive
property. Any copy and/or disclosure thereof in any form whatsoever are subject to TRIXELL’s prior written consent.
Hierbij verklaart TRIXELL dat het toestel PIXIUM FE 3543 pR / PIXIUM DS 3543 pR in
overeenstemming is met de essentiële eisen en de andere relevante bepalingen van richtlijn
1999/5/EG
Bij deze verklaart TRIXELL dat deze PIXIUM FE 3543 pR / PIXIUM DS 3543 pR voldoet aan de
essentiële eisen en aan de overige relevante bepalingen van Richtlijn 1999/5/EC.
French:
Par la présente TRIXELL déclare que les appareils PIXIUM FE 3543 pR / PIXIUM DS 3543 pR sont
conformes aux exigences essentielles et aux autres dispositions pertinentes de la directive
1999/5/CE
Par la présente, TRIXELL déclare que ces PIXIUM FE 3543 pR / PIXIUM DS 3543 pR sont
conformes aux exigences essentielles et aux autres dispositions de la directive 1999/5/CE qui lui
sont applicables
Outdoor use limited to 10mW e.i.r.p. within the band 2454 – 2483.5 MHz. Derogation in French
overseas departments of Guyane and La Reunion: outdoor use not allowed in band 2400 - 2420
MHz.
Swedish:
Härmed intygar TRIXELL att denna PIXIUM FE 3543 pR / PIXIUM DS 3543 pR står I
överensstämmelse med de väsentliga egenskapskrav och övriga relevanta bestämmelser som
framgår av direktiv 1999/5/EG.
Danish:
Undertegnede TRIXELL erklærer herved, at følgende udstyr PIXIUM FE 3543 pR / PIXIUM DS
3543 pR overholder de væsentlige krav og øvrige relevante krav i direktiv 1999/5/EF
German:
Hiermit erklärt TRIXELL, dass sich PIXIUM FE 3543 pR / PIXIUM DS 3543 pR in
Übereinstimmung mit den grundlegenden Anforderungen und den anderen relevanten Vorschriften
der Richtlinie 1999/5/EG befindet". (BMWi)

FID / Document identification
CTD / Type
VS / Release
61676632 108 Ad1 25 / 32
CONFIDENTIEL TRIXELL
Copyright © 2008 TRIXELL. Tous droits réservés. Ce document et l’information qu’il contient sont la propriété exclusive de TRIXELL.
Ils ne peuvent être reproduits ou divulgués sous quelque forme que ce soit sans l’accord préalable écrit de TRIXELL.
TRIXELL PROPRIETARY INFORMATION
Copyright © 2008 by TRIXELL. All rights reserved. This document and the information contained therein are TRIXELL’s exclusive
property. Any copy and/or disclosure thereof in any form whatsoever are subject to TRIXELL’s prior written consent.
Hiermit erklärt TRIXELL die Übereinstimmung des Gerätes PIXIUM FE 3543 pR / PIXIUM DS
3543 pR mit den grundlegenden Anforderungen und den anderen relevanten Festlegungen der
Richtlinie 1999/5/EG. (Wien)
Greek:
ΜΕ ΤΗΝ ΠΑΡΟΥΣΑ
TRIXELL
∆ΗΛΩΝΕΙ ΟΤΙ
PIXIUM FE 3543 pR / PIXIUM DS 3543 pR
ΣΥΜΜΟΡΦΩΝΕΤΑΙ ΠΡΟΣ ΤΙΣ ΟΥΣΙΩ∆ΕΙΣ ΑΠΑΙΤΗΣΕΙΣ ΚΑΙ ΤΙΣ ΛΟΙΠΕΣ ΣΧΕΤΙΚΕΣ ∆ΙΑΤΑΞΕΙΣ ΤΗΣ
Ο∆ΗΓΙΑΣ 1999/5/ΕΚ
Italian:
Con la presente TRIXELL dichiara che questo PIXIUM FE 3543 pR / PIXIUM DS 3543 pR è
conforme ai requisiti essenziali ed alle altre disposizioni pertinenti stabilite dalla direttiva
1999/5/CE.
Spanish:
Por medio de la presente TRIXELL declara que los PIXIUM FE 3543 pR / PIXIUM DS 3543 pR
cumple con los requisitos esenciales y cualesquiera otras disposiciones aplicables o exigibles de la
Directiva 1999/5/CE
Portuguese:
TRIXELL declara que este PIXIUM FE 3543 pR / PIXIUM DS 3543 pR está conforme com os
requisitos essenciais e outras disposições da Directiva 1999/5/CE.
3.7 FCC RULES
This device complies with Part 15 of the FCC Rules. Operation is subject to the following two
conditions:
(1) This device may not cause harmful interference.
(2) This device must accept any interference received, including interference that may cause
undesired operation.
Federal Communications Commission (FCC) Requirements, Part 15:

FID / Document identification
CTD / Type
VS / Release
61676632 108 Ad1 26 / 32
CONFIDENTIEL TRIXELL
Copyright © 2008 TRIXELL. Tous droits réservés. Ce document et l’information qu’il contient sont la propriété exclusive de TRIXELL.
Ils ne peuvent être reproduits ou divulgués sous quelque forme que ce soit sans l’accord préalable écrit de TRIXELL.
TRIXELL PROPRIETARY INFORMATION
Copyright © 2008 by TRIXELL. All rights reserved. This document and the information contained therein are TRIXELL’s exclusive
property. Any copy and/or disclosure thereof in any form whatsoever are subject to TRIXELL’s prior written consent.
This equipment has been tested and found to comply with the limits for a class B digital device,
pursuant to part 15 of the FCC Rules. These limits are designed to provide reasonable protection
against harmful interference in a residential installation.
This equipment generates, uses and can radiate radio frequency energy and, if not installed and used
in accordance with the instructions, may cause harmful interference to radio communications.
However, there is no guarantee that interference will not occur in a particular installation. If this
equipment does cause harmful interference to radio or television reception, which can be
determined by turning the equipment off and on, the user is encouraged to try to correct the
interference by one or more of the following measures:
• Reorient or relocate the receiving antenna.
• Increase the separation between the equipment and receiver.
• Connect the equipment into an outlet on a circuit different from that to which the receiver is
connected.
• Consult the dealer or an experienced radio/TV technician for help.
Regulatory Information/Disclaimers:
Installation and use of this Wireless LAN device must be in strict accordance with the instructions
included in the user documentation provided with the product. Any changes or modifications
(including the antennas) made to this device that are not expressly approved by the manufacturer
may void the user’s authority to operate the equipment. The manufacturer is not responsible for any
radio or television interference caused by unauthorized modification of this device, or the
substitution of the connecting cables and equipment other than manufacturer specified. It is the
responsibility of the user to correct any interference caused by such unauthorized modification,
substitution or attachment. Manufacturer and its authorized resellers or distributors will assume no
liability for any damage or violation of government regulations arising from failing to comply with
these guidelines.
IMPORTANT NOTE:
FCC Radiation Exposure Statement:
The PIXIUM DS 3543 pR equipment complies with FCC radiation exposure limits set forth for an
uncontrolled environment. This equipment should be installed and operated with minimum distance
20cm between the radiator & your body.
This transmitter must not be co-located or operating in conjunction with any other antenna or
transmitter.
The PIXIUM FE 3543 pR equipment complies with FCC radiation exposure limits set forth for an
uncontrolled environment. End users must follow the specific operating instructions for satisfying

FID / Document identification
CTD / Type
VS / Release
61676632 108 Ad1 27 / 32
CONFIDENTIEL TRIXELL
Copyright © 2008 TRIXELL. Tous droits réservés. Ce document et l’information qu’il contient sont la propriété exclusive de TRIXELL.
Ils ne peuvent être reproduits ou divulgués sous quelque forme que ce soit sans l’accord préalable écrit de TRIXELL.
TRIXELL PROPRIETARY INFORMATION
Copyright © 2008 by TRIXELL. All rights reserved. This document and the information contained therein are TRIXELL’s exclusive
property. Any copy and/or disclosure thereof in any form whatsoever are subject to TRIXELL’s prior written consent.
RF exposure compliance. To maintain compliance with FCC RF exposure compliance
requirements, please follow operation instruction as documented in this manual.
This transmitter must not be co-located or operating in conjunction with any other antenna or
transmitter.
Caution:
1. For operation within 5.15 ~ 5.25GHz frequency range, it is restricted to indoor environment.
2. The availability of some specific channels and/or operational frequency bands are country
dependent and are firmware programmed at the factory to match the intended destination.
The firmware setting is not accessible by the end user.
3.8 CANADA (IC)
Industry Canada statement
This device complies with RSS-210 of the Industry Canada Rules. Operation is subject to the
following two conditions: (1) This device may not cause harmful interference, and (2) this device
must accept any interference received, including interference that may cause undesired operation.
IMPORTANT NOTE:
IC Radiation Exposure Statement:
The PIXIUM FE 3543 pR equipment complies with IC radiation exposure limits set forth for an
uncontrolled environment. This equipment should be installed and operated with minimum distance
20cm between the radiator & your body.
The PIXIUM FE 3543 pR equipment complies with IC radiation exposure limits set forth for an
uncontrolled environment. End users must follow the specific operating instructions for satisfying
RF exposure compliance. To maintain compliance with IC RF exposure compliance requirements,
please follow operation instruction as documented in this manual.
Caution:
The device for the band 5150-5250 MHz is only for indoor usage to reduce potential for harmful
interference to co-channel mobile satellite systems.
High power radars are allocated as primary users (meaning they have priority) of 5250-5350 MHz
and 5650-5850 MHz and these radars could cause interference and/or damage to LE-LAN devices.

FID / Document identification
CTD / Type
VS / Release
61676632 108 Ad1 28 / 32
CONFIDENTIEL TRIXELL
Copyright © 2008 TRIXELL. Tous droits réservés. Ce document et l’information qu’il contient sont la propriété exclusive de TRIXELL.
Ils ne peuvent être reproduits ou divulgués sous quelque forme que ce soit sans l’accord préalable écrit de TRIXELL.
TRIXELL PROPRIETARY INFORMATION
Copyright © 2008 by TRIXELL. All rights reserved. This document and the information contained therein are TRIXELL’s exclusive
property. Any copy and/or disclosure thereof in any form whatsoever are subject to TRIXELL’s prior written consent.
3.9 NCC (TAIWAN)

FID / Document identification
CTD / Type
VS / Release
61676632 108 Ad1 29 / 32
CONFIDENTIEL TRIXELL
Copyright © 2008 TRIXELL. Tous droits réservés. Ce document et l’information qu’il contient sont la propriété exclusive de TRIXELL.
Ils ne peuvent être reproduits ou divulgués sous quelque forme que ce soit sans l’accord préalable écrit de TRIXELL.
TRIXELL PROPRIETARY INFORMATION
Copyright © 2008 by TRIXELL. All rights reserved. This document and the information contained therein are TRIXELL’s exclusive
property. Any copy and/or disclosure thereof in any form whatsoever are subject to TRIXELL’s prior written consent.
3.10 MIC (KOREA)
PIXIUM FE 3543 pR / PIXIUM DS 3543 pR contain Korea MIC approved wireless mini-PCI
module, with MIC ID: TXL-CM10
3.11 RUSSIA FAC (DOC)
Подтверждение соответствия Мининформсвязи России:
Декларация соответствия № Д-ТП-xxxx от dd.mm.yyyy года, действительна до dd.mm.yyyy
года, зарегистрирована в Федеральном агенстве связи dd.mm.yyyy года
3.12 ANATEL (BRAZIL)
Este equipamento PIXIUM FE 3543 pR / PIXIUM DS 3543 pR opera em caráter secundário, isto é,
não tem direito a proteção contra interferência prejudicial, mesmo de estações do mesmo tipo,e não
causar interferência a sistema operando em caráter primário.
PIXIUM FE 3543 pR / PIXIUM DS 3543 pR contain Brazil ANATEL approved wireless mini-PCI
module.
TXL-CM10

FID / Document identification
CTD / Type
VS / Release
61676632 108 Ad1 30 / 32
CONFIDENTIEL TRIXELL
Copyright © 2008 TRIXELL. Tous droits réservés. Ce document et l’information qu’il contient sont la propriété exclusive de TRIXELL.
Ils ne peuvent être reproduits ou divulgués sous quelque forme que ce soit sans l’accord préalable écrit de TRIXELL.
TRIXELL PROPRIETARY INFORMATION
Copyright © 2008 by TRIXELL. All rights reserved. This document and the information contained therein are TRIXELL’s exclusive
property. Any copy and/or disclosure thereof in any form whatsoever are subject to TRIXELL’s prior written consent.
3.13 MII-SRMC (CHINA)
PIXIUM FE 3543 pR / PIXIUM DS 3543 pR contain China MII-SRMC approved wireless mini-PCI
module, with MII ID: CM10
3.14 DGPT (INDONESIA)
PIXIUM FE 3543 pR / PIXIUM DS 3543 pR contain DGPT approved wireless mini-PCI module.
3.15 ISO 10993 STANDARD
TBD
3.16 FDA: CFR21 §I – PART 1020
Clause Title Compliance ensured by
1020 Performance standards for ionizing radiation emitting products
1020.10 Television receivers Not applicable
1020.20 Cold-cathode gas discharge Not applicable
1020.30 Diagnostic X-ray systems and their major components
a) Applicability TRIXELL
b) Definitions TRIXELL
c) Manufacturer’s responsibility System manufacturer, if compliance is demanded
at system level.
06137/POSTEL/2008
2510

FID / Document identification
CTD / Type
VS / Release
61676632 108 Ad1 31 / 32
CONFIDENTIEL TRIXELL
Copyright © 2008 TRIXELL. Tous droits réservés. Ce document et l’information qu’il contient sont la propriété exclusive de TRIXELL.
Ils ne peuvent être reproduits ou divulgués sous quelque forme que ce soit sans l’accord préalable écrit de TRIXELL.
TRIXELL PROPRIETARY INFORMATION
Copyright © 2008 by TRIXELL. All rights reserved. This document and the information contained therein are TRIXELL’s exclusive
property. Any copy and/or disclosure thereof in any form whatsoever are subject to TRIXELL’s prior written consent.
Clause Title Compliance ensured by
d) Assembler’s responsibility System manufacturer, if compliance is demanded
at system level.
e) Identification of X-ray
components System manufacturer, if compliance is demanded
at system level.
f) [Reserved] -
g) Information to be provided to
assembler TRIXELL
h) Information to be provided to
users System manufacturer
i) [Reserved] -
j) Warning label System manufacturer, if compliance is demanded
at system level.
k) Leakage radiation from the
diagnostic source assembly System manufacturer, if compliance is demanded
at system level.
l) Radiation from components
other than the diagnostic source
assembly
Not applicable to PIXIUM 3543 pR.
m) Beam quality System manufacturer, if compliance is demanded
at system level.
n) Aluminum equivalent of
material between patient and
image receptor
Not applicable.
o) Battery charge indicator Not applicable.
p) [Reserved] -
q) Modification of certified
diagnostic X-ray components and
systems
System manufacturer, if compliance is demanded
at system level.
1020.31 Radiographic equipment System manufacturer, if compliance is demanded
at system level.
1020.32 Fluoroscopic equipment Not applicable
1020.33 Computed tomography (CT)
equipment Not applicable
1020.40 Cabinet X-ray systems Not applicable

FID / Document identification
CTD / Type
VS / Release
61676632 108 Ad1 32 / 32
CONFIDENTIEL TRIXELL
Copyright © 2008 TRIXELL. Tous droits réservés. Ce document et l’information qu’il contient sont la propriété exclusive de TRIXELL.
Ils ne peuvent être reproduits ou divulgués sous quelque forme que ce soit sans l’accord préalable écrit de TRIXELL.
TRIXELL PROPRIETARY INFORMATION
Copyright © 2008 by TRIXELL. All rights reserved. This document and the information contained therein are TRIXELL’s exclusive
property. Any copy and/or disclosure thereof in any form whatsoever are subject to TRIXELL’s prior written consent.
4 DISPOSAL
4.1 BATTERY
The end user must be clearly informed that batteries (Pixium BT 3543 pR) used in the Pixium FE
3543 pR contain hazardous substances for the environment and must take all preventive actions to
manage the battery end of life (recycling plan).
4.2 FRONT END, DOCKING STATION, BACKUP CABLE AND SAPM
Trxiell is in charge of the recycling of the Front End (Pixium FE 3543 pR), the Docking Station
(Pxium DS 3543 pR), the Backup cable (Pixium BC 3543 pR) and the SAPM module (Pixium SM
3543 pR). Trixell’s customers are in charge of managing the way to collect these products (at the
end of their life) and ship them to Trixell for recycling.
4.3 GRID FRAME
Since the grid frame provided by Trixell does not contain the most polluting part (which is the anti-
scattering grid), it is under the responsibility of Trixell’s customers to manage the recycling of this
part.
END OF DOCUMENT