Tactex Controls TCIMTCEXP100 Touchpad Input Device User Manual Multi Touch Manual
Tactex Controls Inc. Touchpad Input Device Multi Touch Manual
Contents
- 1. Users Manual part 1
- 2. Users Manual part 2
- 3. Users Manual part 3
Users Manual part 2

Part 2 – MTC Express Developer’s Guide
Introduction
What’s an API?
Tactex provides an Application Program Interface (API) for development
of custom applications and MAX external objects utilising the MTC
Express. This API is provided for both Windows 95/98 and Mac OS 8
platforms. The MTC Express API consists of a set of software tools that
a software developer can use to build applications which connect to the
MTC Express and control the data stream from it.
Who Should Read This?
This Developer’s Guide is required reading if you want to do one of the
following:
• create a MAX external object in C
• create a software application that uses input from the MTC
Express
• create a plug-in for an existing application that uses input from
the MTC Express.
Overview of the API
The API consists of a set of C-language libraries to which the developers
can link to their custom code.
The API provides features for accessing raw data from the individual
pressure sensors, calibrated data, or resolved pointer locations and
intensities.
The API initiates a serial communication link with the MTC Express. It
decodes the serial data stream, and determines the x-y coordinates of
each data element by means of configuration information held in a
"mapping" file. The API also provides an automatic means of calibrating,
or "normalizing" the data. The API handles the serial connection to the
touch-pad, as well as the disk file I/O required for calibration and
configuration. Several C-source files (for both Windows 95/98 and Mac
OS 8) are included which demonstrate the use of the API within
applications.
MTC Express
2-1

Requirements
In order to use the API, you must:
• know how to use the C programming language
• know how to program for Win32 applications or Mac OS
applications
• have a computer with one of the following development
systems:
- Macintosh Metrowerks CodeWarrior release 5
- Windows 9x Metrowerks CodeWarrior release 3
- Microsoft Visual C++ version 5
Which Files Do I Need?
The MTC Express API is a collection of functions that have been
compiled into a C-language library. Although the functional interface is
identical (with a few small exceptions) between Macintosh OS
applications, Win32 applications, and Macintosh MAX applications,
different libraries and header files are required for each.
Macintosh applications:
mtc_ppc.lib
mtc.h
mtc_mac.h
MAX external objects:
mtc_max.lib
mtc.h
mtc_max.h
Win32 applications:
mtcwin32.lib
mtc.h
mtc_win32.h
MTC Express
2-2

Basics
This section provides the basic information you will need to use the API.
Some examples which describe the use of the API are shown. More
detailed descriptions of the functions can be found in the API Reference
section.
Gathering data from the MTC Express
Applications accessing MTC Express first need to establish a connection
to the MTC Express through the API. Before exiting your application, the
connection to the MTC Express must be released. The figure below
illustrates the typical functional flow when gathering MTC Express data.
The following sections provide the instructions how to implement the
flow chart.
MTC Express
2-3

Establishing a Connection to the MTC Express
Initiating a connection to the MTC Express is straightforward. You need
to know the following things:
• The name and location of the mapping file (more on that
later).
• The name and location of the normalization file (more on that
later, too).
• The name of the serial port to which the MTC Express is
connected.
The following snippet of code demonstrates a function that establishes
a connection to an MTC Express on serial port A of a Macintosh.
#include "mtc_mac.h"
#include "mtc.h"
static MTCHandle myMTC;
static MTCCompType myUseCompression = MTCCompNone;
const int kWaitTime = 500;
BOOL connect_to_mtc(void)
{MTCCreate myMtcCreate;
// myMtcCreate specifies the serial port
// and file paths&names:
// Mac OS serial input driver
myMtcCreate.inputPort = (char *)"\p.AIn";
// Mac OS serial output driver
myMtcCreate.outputPort = (char *)"\p.AOut";
// path and filenames
myMtcCreate.mappingFile = "mapping.txt";
myMtcCreate.normalFile = "normal.txt";
myMTC = MTC_New(myMtcCreate);
if (!myMTC)
return(FALSE);
// Start the data stream
MTC_StartSendingData(myMTC,
myUseCompression, kWaitTime);
return(TRUE);
}
MTC Express
2-4

The function MTC_New takes as its only parameter an MTCcreate
structure. Filling the MTCCreate structure is the key to successfully
connecting to the MTC Express. That structure has four fields:
inputPort and outputPort –
The MTC Express API is a software layer that lies in-between the
operating system serial driver and your application. When you call
MTC_New, the API takes the names of the serial driver that you
specify in the MTCCreate structure and passes them through to the
operating system.
On the Macintosh, serial connections have names such as
"Modem" for the benefit of the user, as well as two driver names for
each serial port, such as ".AIn" and ".AOut". The API requires
you to use the driver names. Furthermore, since the Macintosh
Device Manager expects these to be pascal strings (i.e. unsigned
char arrays with the first character being the string length) rather
than null-terminated strings, you must provide pascal strings.
MetroWerks CodeWarrior allows you to use the escape code ’\p’
as the first character to cause the compiler to generate a pascal
string. Hence the two lines of code above which declare pascal
strings, "\p.AIn", and cast them as character arrays for the
purposes of assigning the fields of the MTCCreate structure. To
make your job somewhat easier, the Macintosh OS provides a set
of tools in the Communication Toolbox for determining which serial
drivers are installed in your system, and what their serial driver
names are.
On Win32 systems, the situation is much easier. There is only one
driver name for both input and output. The serial port names are
typically "com1" , "com2" , etc. The Win32 OS expects a null-
terminated string, so the simple assignment such as
myMtcCreate.inputPort = myMtcCreate.outputPort = "com1";
is all that is required.
mappingFile–
This is a pointer to a null-terminated string specifying the path and
filename of the mapping file (described subsequently). A valid
mapping file must be present in the specified location or MTC_New
will fail to complete a connection and it will return NULL.
normalFile –
This is a pointer to a null-terminated string specifying the path and
filename of the normalization file (also described subsequently). If
a normalization file with the specified name does not exist, then the
API will create one with default calibration parameters.
MTC Express
2-5

The MTC_New function returns a "handle to the MTC", myMTC. Nearly
every other function in the API takes that handle as its first parameter.
That’s why myMTC is declared as a global variable in the code above – if
you lose its value, subsequent calls to the API functions will fail. Note
that for cross-platform compatibility, the API uses the type definition BOOL
and the defined values TRUE and FALSE. These are defined in
mtc_mac.h, mtc_max.h, and mtc_win32.h.
The function MTC_StartSendingData is called to start the stream of data
from the MTC Express to the computer. (Without this call, the MTC
Express would sit there idly.) You provide three parameters:
myMtc –
this is the handle to the MTC which you were just given.
myUseCompression –
this specifies which method of data compression to use for the
serial communication. For most purposes, you can simply use the
value MTCCompNone, as shown.
kWaitTime –
several of the API functions send a message to the MTC Express
over the serial port and expect a particular response. In this
example, MTC_StartSendingData sends a message to initiate the
data streaming. You can specify to the API how long it should wait
until the it receives the anticipated response – here we will wait up
to 500 milliseconds. MTC_StartSendingData will not return until the
first packet of data has been received from the MTC Express or
kWaitTime has elapsed. MTC_StartSendingData will return TRUE if
the data stream was initiated successfully, or FALSE if the API failed
to receive data from the MTC within the specified time.
Getting the Touch-Pad Configuration Data
As you will see in subsequent sections, the API sends your application
taxel data by filling a WORD array (WORD is a 16-bit unsigned integer, which
has been defined in mtc_mac.h, mtc_max.h and mtc_win32.h). It is your
responsibility to allocate the memory required for that array. How much
memory should you allocate? Well, you probably already know that the
MTC Express has 72 taxels, so you could simply declare an array like
this:
WORD myTaxelPressures[72];
MTC Express
2-6

But that is not the recommended way. At present, the MTC Express is
the only product which uses this API, but Tactex is sure to introduce
more products in future. Those future products may have a different
number of taxels and a different physical configuration. (Most of those
properties are defined in the mapping file, which we will discuss later.) If
you want your application to remain compatible with future products,
then you can’t make assumptions about the number of taxels, the
individual taxel locations, or the size and shape of the touch pad. The
API provides means of obtaining this information. The following snippet
of code shows how to determine the number of taxels and then allocates
an appropriate amount of memory for the taxel data.
WORD *allocate_mtc_data_mem(void)
{MTCConfig myConfig;
// Get the number of taxels in
// the MTC Express unit.
MTC_GetConfig(myMTC, &myConfig);
// Allocate the memory needed for data storage.
return(malloc(myConfig.nTaxels * sizeof(WORD)));
}
The function above calls the API function MTC_GetConfig to fill the
MTCConfig structure. The MTCConfig structure holds information related
to the size of the pad and the general arrangement of taxels, among
other things. In this example, we want to know how many taxels the pad
has, and that value is held in the nTaxels field.
Getting Data from the MTC Express
Once a connection to the MTC Express has been established, you can
access the data steam. The data is available in two flavours: (1) "raw"
data is delivered just as the MTC Express spits it out, or (2) "normalized"
data has been calibrated to provide similar outputs for similar pressure
applied to each taxel. Raw data directly from the MTC Express can be
accessed by using the MTC_GetRawData function. Normalized data from
the MTC Express can be accessed by using the
MTC_GetNormalizedData function. The following example
demonstrates a function which fills an array with normalized data.
MTC Express
2-7

long gather_mtc_data(WORD *pPress)
{long sampleNum;
// Loop here until we get some data.
do
{// Request normalized data.
sampleNum = MTC_GetNormalizedData(
myMTC, pPress);
// We could have used the following
// to request raw data:
// sampleNum = MTC_GetRawData(
// myMTC, pPress);
}
while (sampleNum == 0);
// Record sample number for timing.
return (sampleNum);
}
After a call to the example gather_mtc_data function, the WORD array
pointed to by pPress will be filled with data. Three things are important
to know about that data:
- The data is in the range of 0to MTC_FullScale. MTC_FullScale
is defined to be 1023 in the mtc.h.
- The order of the data is the order in which data is streamed from
the MTC Express. You cannot make any assumptions about how
the geometric configuration of the taxels relates to the order of the
data. The API provides several means to associate the data with
the physical locations of the taxels; these are described in the
section entitled "Pad Configuration (Mapping)".
- Only the latest data is reported. If several samples have been
received in-between calls to MTC_Get…Data, all but the latest data
are thrown away.
The functions MTC_GetNormalizedData and MTC_GetRawData both
return immediately (i.e. they do not wait for new data to arrive). They will
fill pPress with the latest data that has been received, provided it has not
been accessed by a previous call to MTC_GetNormalizedData or
MTC_GetRawData. In other words, the API will report any given data only
once. The MTC_Get…Data functions return the sample number of that
data. If no data has arrived since the last call to an MTC_Get…Data
function, then they will return 0.
MTC Express
2-8

Processing the Pressure Data
As mentioned previously, the pressure data is reported as a WORD array.
Both raw and normalized data are in the range of 0to MTC_FullScale.
And, as also previously mentioned, it is your responsibility to allocate
memory for the data. After the API has delivered the data, you are free
to use it as you will. In most cases, it will be necessary to relate the data
to a physical location on the pad. Correlating data to the physical
location is such an important topic that it has its own section in this guide
– please refer to "Pad Configuration (Mapping)".
Closing a connection to the MTC Express
Before your application exits, it must disconnect from the MTC Express
using the MTC_Delete function. This allows the API to close the serial
port and free system resources. The following code segment
demonstrates a proper MTC Express shut-down and freeing the local
data memory.
void disconnect_from_mtc(WORD *pPress)
{
// Stop data stream & close the connection
MTC_Delete(myMTC);
// Render MTC handle invalid
myMTC = (MTCHandle)0;
// Free pointer to data storage
free(pPress);
pPress = NULL;
}
A Complete Example
The foregoing has provided enough information for you to create a
simple application. An example application is given on the CD in the
following location:
For Macintosh – MTC Express:Projects:Mac:Example1-basic:
For Windows – E:\Projects\Win32\MSVC Example1 Basic\
Pad Configuration (Mapping)
The Mapping File
Your MTC Express contains an embedded array of 72 pressure sensing
elements called taxels. Information regarding the physical configuration
of the pad is stored in a disk file called the mapping file. The mapping
file defines the number of taxels, the xy-coordinates of individual taxels
in millimetres, and the row/column locations of the taxels, among other
things.
MTC Express
2-9

For the purposes of the demonstration application provided with your
MTC Express, the mapping file is named mapping.txt, and it is located
in the same folder as the application. However, the name of the
mapping file and its location are specified by the developer (that is, you).
You specify the name and location when you call the MTC_Create
function, as shown previously.
The API requires a specific format of the mapping file. In order to use
the API, you will probably never need to know what the format of the
mapping file is (or even to look at the mapping file, for that matter).
However, for curious developers, the mapping file format is described in
Appendix B.
Where are the taxels?
If your application works with the taxel data stream (as opposed to the
pointer information), you will almost certainly need to know the physical
location of the taxel to which any given data applies. The API provides
two means to do this.
The first way to determine the location of a taxel is to access the xy-
coordinate information. The figure below shows the Cartesian
coordinate frame used to specify the xy-coordinate information. As you
can see, the left side of the pad corresponds to x=0, the bottom of the
pad corresponds to y=0, and the origin of the coordinate frame (i.e. the
location x=0, y=0) is at a point slightly off the lower left corner of the pad.
MTC Express
2-10

The API function that you can use to determine the size of the pad is:
MTC_GetConfig()
The API functions you can use to access the xy-coordinates of the taxels
are:
MTC_GetTaxelX()
MTC_GetTaxelY()
The second way to determine the location of a taxel is to access the row-
column coordinates. Although the row-column coordinates are similar to
the xy-coordinates in some ways, using them may be simpler in some
instances. The figure below illustrates the row-column coordinate frame.
Notice that unlike the Cartesian coordinate system, the row-column
coordinates start at (1,1) in the top left corner (this corresponds to the
typical way arrays and matrices are indexed).
The API function that you can use to determine the size of the pad is:
MTC_GetConfig()
The API functions that you can use to access the row-column
coordinates (i.e. indices) of the taxels are:
MTC_GetTaxelCol()
MTC_GetTaxelRow()
MTC Express
2-11

Calibration (Normalization)
The nature of the MTC Express Smart Fabric surface is such that the
response of an individual taxel to a given applied pressure may not be
identical to the response of another taxel under the same pressure.
Therefore, the API provides a means to calibrate, or normalize, the pad.
The normalization procedure should be performed when you first receive
the MTC Express and when you want to adjust the sensitivity level.
Refer to the Part 1: Owner’s Guide for additional information about the
procedure. Normalization only needs to be performed occasionally
because the results can be saved in a normalization file. For the
purposes of the demonstration programs provided with your MTC
Express, the normalization file is named normal.txt, and it is located in
the same folder as the application program. You specify the name and
location when you call the MTC_Create function, as shown previously.
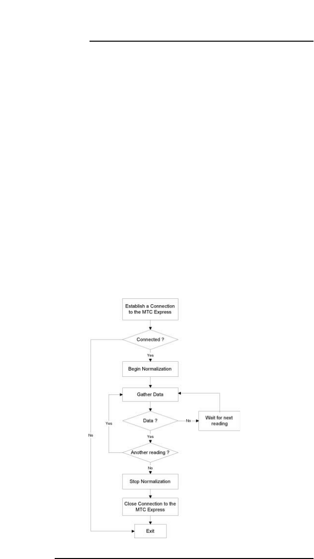
Normalizing the MTC Express
Your application can support the process of normalization, if desired.
The normalization procedure requires you to gather data from the MTC
Express while the user applies uniform pressure over the pad, as
described in Part 1: Owner’s Guide. This is illustrated in the following
functional flow diagram.
MTC Express
2-12

The following code example demonstrates the normalization procedure
when using the API.
#include "mtc_mac.h"
#include "mtc.h"
BOOL normalize_my_mtc()
{MTCHandle myMTC;
MTCCreate myCreate;
MTCConfig myMTCConfig;
long sampleNum;
BOOL allDone;
WORD *pPress;
// Establish a connection
myCreate.inputPort = (char *)"\p.AIn";
myCreate.outputPort = (char *)"\p.AOut";
myCreate.mappingFile = "mapping.txt";
myCreate.normalFile = "normal.txt";
myMTC = MTC_New(myCreate);
if (!myMTC)
return FALSE;
// Find the number of taxels in the
// MTC Express and allocate the memory
// needed for data storage.
MTC_GetConfig(myMTC, &myMTCConfig);
pPress = malloc(myMTCConfig.nTaxels * sizeof(WORD));
if(!pPress)
{// Report memory allocation error
MTC_Delete(myMTC)
return(FALSE);
}
// Start the data stream
MTC_StartSendingData(myMTC, MTCCompNone, 500);
// Configure the API to begin the
// normalization procedure
MTC_BeginNormalization(myMTC);
// Loop here until the user indicates he’s
// completed the normalization procedure
do
{
MTC Express
2-13

// gather data
sampleNum = MTC_GetNormalizedData(
myMTC, pPress);
// placeholder for your function
// to wait for user’s signal
allDone = isNormalizationDone();
// use the data here, if desired.
}
while (!allDone);
// Stop the normalization procedure
MTC_EndNormalization(myMTC, TRUE);
// Disconnect from the MTC Express
MTC_Delete(myMTC);
// Render MTC handle invalid
myMTC = (MTCHandle)0;
// Free the taxel data storage memory
free(pPress);
pPress = NULL;
return(TRUE);
}
This example is very similar to previous examples. MTC_New is called to
establish a connection, MTC_Config is called to determine how many
taxels there are, and MTC_StartSendingData is called to initiate the
data stream. Then, MTC_BeginNormalization is called to start the
normalization process. The only parameter passed to
MTC_BeginNormalization is the handle to the MTC.
Following the foregoing set-up, the program enters a loop which gathers
data. It is essential that this loop is carried out – data gathering is
necessary for the normalization to work, and API does not automatically
call for data. That’s just the way it is. At any rate, if your application
allows the user to normalize the MTC Express, it will most likely be
necessary to display the data to the user. On every call to
MTC_GetNormalizedData made in this loop, the API updates the
calibration parameters.
At some point, the user will decide that the normalization process is
complete, and will strike a key or make a menu choice. In the example
above, the call to isNormlalizationDone is a placeholder for your
application to insert the appropriate way to check if the user has
indicated that normalization is complete. After exiting the loop,
MTC Express
2-14

MTC_EndNormalization is called. That function signals to the API to
freeze the calibration parameters. The second parameter to
MTC_EndNormalization is a BOOL which directs the API to whether or
not to overwrite the existing normalization file.
MTC Express
2-15
