TandD 10040 900 MHz ISM BAND TRANSMITTER User Manual without FAQ indd
TandD Corporation 900 MHz ISM BAND TRANSMITTER without FAQ indd
TandD >
Users Manual

Network Base Station
RTR-500NW
RTR-500AW
© Copyright T&D Corporation. All rights reserved.
2010.XX 165XXXXxxxx (1st Edition)
Introductory Manual
Thank you for purchasing our product. This manual
explains in brief how to get an RTR-500NW/500AW
unit ready for use and how to install the software.
Details about how to use the software "RTR-500W
for Windows" and its functions can be found in the
software "Operation Guide (Help)".

For product information or questions contact us at:
817-1 Shimadachi, Matsumoto, Nagano, JAPAN 390-0852
Fax: +81-263-40-3152 E-mail: support@tandd.com
Website
http://www.tandd.com/
We have opened an English Website for your convenience. Here you can
find information about our company, news, products, upcoming events,
software and Introductory Manual downloads, as well as, other support.
Please stop by and see what we have to offer.
Network Base Station RTR-500NW/500AW
Introductory Manual
Published by T&D Corporation
© Copyright T&D Corporation. All rights reserved.
This is printed on recycled paper.

Network Base Station RTR-500NW/500AW Warranty
RTR-500NW RTR-500AW
Customer's name:
Address:
Phone No.:
Dealer's name:
Address:
Phone No.:
Guarantee period: 12 months from date of purchase
Date of purchase:
Statement of Limited Warranty
1. This product is warranted to be free from defects in materials and workmanship for a period of one
(1) year following the date of purchase. Should the product fail to operate per specification in normal
use during this period T&D will repair the Unit or provide a replacement free of charge. T&D will not
accept returns for any reason other than defects during the warranty period, and will not accept any
product that has been misused, dropped, abused or inappropriately used or mistreated at any time.
2. This warranty is strictly limited to repair or replacement-in-kind for defective product. T&D makes
no other warranty, either express or implied, and will not accept liability beyond the remedies stated
herein. Specifically, T&D will not accept liability for direct, indirect, special, consequential or incidental
damages arising from the use of this product.
3. Customers wishing to submit a defective product for repair or replacement during the warranty
period should first contact the dealer from whom it was originally purchased. After receiving a
return authorization the defective product should then be packaged along with a description of
the difficulties being experienced, proof of purchase and all included accessories and materials,
and return it to the dealer. In the event of difficulty contacting the original dealer, customers should
contact the nearest authorized T&D sales representative. A list of these can be found on the
company's web site, www.tandd.com, or it can be obtained by contacting T&D directly.
4. This limited warranty statement gives the customer specific legal rights. The customer may also have
other rights which vary from state to state in the United States, from province to province in Canada,
and from country to country elsewhere in the world. To the extent this limited warranty statement is
inconsistent with local law, this statement shall be deemed modified to be consistent with such local
law.
5. For further information relating to product repair or replacement, or for other service questions after
the termination of the warranty period, customers should contact their local authorized T&D sales
representative.

Table of Contents
Introduction
Notices -------------------------------------------------------- 2
Software User Agreement ------------------------------- 3
Safety Precautions and Instructions ----------- 4
Explanation of Symbols ---------------------------------- 4
Features of RTR-500NW/500AW --------------10
Make Registration Changes via Network ---------- 11
Monitoring Current Readings and Viewing Recorded
Data via Web Browser --------------------------------- 11
What are "Base Units", "Remote Units" and
"Repeaters"? ----------------------------------------12
Base Unit: RTR-500NW / RTR-500AW ------------ 12
Remote Unit: RTR-501 / RTR-502 / RTR-503 ---- 12
Repeater: RTR-500 -------------------------------------- 12
About Registration --------------------------------------- 13
Basic Procedure Flow ----------------------------14
Getting Ready
Package Contents --------------------------------16
Connect the Antenna ------------------------------------ 16
Appearance Diagram and Part Names -------17
Installing the Software ----------------------------19
Before Installing the Software ------------------------- 19
Procedure for Installing the Software --------------- 20
Installing the USB Device Driver ---------------23
Procedure for Installing the USB Device Driver -- 24
Checking the USB Device Driver --------------------- 25
Re-installing the USB Device Driver ----------------- 27
Registering Device and
Making Settings
About Applications and the Operation Guide 32
How to Open ---------------------------------------------- 32
Registering Devices and Making Settings ---33
1. Base Unit Settings ----------------------------------- 33
2. Remote Unit Registration -------------------------- 33
3. Base Unit Operational Settings ------------------ 34
4. Repeater Registration (Only if necessary) ------ 34
Notes about Operation
Before Using ---------------------------------------36
Connecting the AC Adaptor --------------------------- 36
LED Lamps before Starting Operation -------------- 36
Useful Features and Functions -----------------37
Changing Settings during Operation --------------- 37
Registering Remote Units via an RTR-500 ------- 37
LED Lamp Display ---------------------------------38
External Contact Output / Input Terminals ---39
What is the External Contact Output? ------------- 39
What is the External Contact Input? ---------------- 39
Installing and Removing Wires ----------------------- 39
Uninstalling the Software -----------------------40
Product Specifications ----------------------------42
RTR-500NW/500AW ------------------------------------ 42
Software (RTR-500W for Windows) ----------------- 44
Options -----------------------------------------------45
Warranty ----------------------------------------- Back

Introduction
2
Notices
Carefully read this manual so that you can properly use this product.
T&D Corporation accepts no responsibility for any malfunction of and/or
trouble with this product or with your computer that is caused by the
improper handling of this product and will deem such trouble or
malfunction as falling outside the conditions for free repair of the
attached warranty.
- All rights of this Introductory Manual belong to T&D Corporation. It is prohibited
to use, duplicate and/or arrange a part or whole of this Introductory Manual
without the permission of T&D Corporation.
- Microsoft ® and Windows ® are registered trademarks of Microsoft
Corporation USA and are binding in the USA and all other countries.
- Company names and product names are trademarks or registered trademarks
of each company.
- Specifications, design and other contents are subject to change without notice.
- On screen messages in this manual may vary slightly from the actual
messages.
- Please notify the shop where you purchased this product or T&D Corporation
of any mistakes, errors or unclear explanations in this manual. T&D
Corporation accepts no responsibility for any damage or loss of income
caused by the use of our product.
- This product has been designed for private or industrial use only. It is not for
use in situations where strict safety precautions are necessary such as in
connection with medical equipment, whether directly or indirectly.
- We are not responsible for any malfunction or trouble caused by the use of our
product or by any problem caused by the use of measurement results of this
Unit. Please be fully aware of this before using our product.
- Some of our products, which come under the category of strategic goods in
foreign trade law, need the permission of the Japanese government to be
exported outside of Japan.
- The Manual itself can be downloaded from our Website:
http://www.tandd.com/

3
Introduction
Software User Agreement
Disclaimers
- T&D Corporation does not guarantee the operation of RTR-500W for Windows.
- T&D Corporation shall not accept any responsibility for any damage, whether
direct or indirect, that results from the usage of RTR-500W for Windows.
- Specifications of RTR-500W for Windows may be subject to change and
service may be terminated without advance notice to the user. In such a case,
T&D Corporation shall not be responsible for any damages, whether direct or
indirect, from the inability to use RTR-500W for Windows.
- T&D Corporation has no obligation to correct any defects found in RTR-500W
for Windows.
Copyright
- The Copyright for RTR-500W for Windows, including the program and relevant
documents, belongs solely to T&D Corporation.
- The reprinting or redistribution for commercial purposes whether in part or in
whole, in magazines or as a part of any product is strictly forbidden without the
expressed consent of T&D Corporation. Any inquires concerning commercial
redistribution should be directed to the Sales Department of T&D Corporation.
- Please do not attempt to make any changes or modifications to RTR-500W for
Windows.

Introduction
4
Safety Precautions and Instructions
The following items should be strictly obeyed for the safe usage
of this Unit, and for protecting yourself and other people from
bodily harm and/or damage to property.
Before using this product, please read the following carefully
and fully understand the contents.
Explanation of Symbols
Explanation of Warning Symbols
DANGER
These entries are actions that absolutely under no
circumstance should be taken. The taking of such
an action may cause serious personal physical
damage or death.
CAUTION These entries are actions that if taken may lead to
physical injury or damage to persons or things.
Explanation of Picture Symbols
Denotes an important warning or caution.
Denotes a forbidden action.
Denotes an action that must be taken.

5
Introduction
DANGER
When installing and using this Unit, make sure to follow all warnings
and directions from your computer manufacturer.
Do not take apart, repair or modify the Unit.
Doing so may cause fire or electrocution.
If water or a foreign body enters the Unit, immediately disconnect
cables, remove batteries, and stop using.
Continued use may cause fire or electrocution.
Do not use this Unit in wet or humid places, such as a bathroom.
Doing so may cause fire, electrocution, and/or malfunction.
Store the Unit, AC adaptor and communication cables out of the
reach of children.
Not doing so may result in unexpected accidents and injury from playing with or
swallowing parts.
Do not connect any communication cables connected to the Unit to
telephone line outlets.
Continued use may cause fire or electrocution.
If any smoke or strange smells are emitted from the Unit,
immediately disconnect the power and communication cables.
Continued use may cause fire or electrocution.
Do not drop the Unit, or expose it to a strong impact. If that happens,
immediately disconnect the power and communication cables and
stop using.
Continued use may cause fire or electrocution.
Make sure to periodically remove dust and dirt from the AC adaptor
plug. When performing maintenance please make sure to disconnect
the plug from the outlet.
If dust accumulates on the plug, moisture may cause poor insulation and result in fire.
Do not unplug the AC adaptor with wet hands.
This may cause electrocution.

Introduction
6
CAUTION
Please note that this Introductory Manual has been written based on
the presupposition that details about contracts with an Internet
provider, specific network environments and the set-up of any other
necessary equipment to enable network connection has already
been taken care of by the User and that connection has been
confirmed as workable.
T&D Corporation shall not be responsible for any damages which a contractor, a user
or a third party may suffer, whether direct or indirect, due to the inability to
communicate or use communication devices.
Further, T&D is not responsible for any damage, malfunction or
trouble, whether direct or indirect, caused by the use of our products.
This Unit has been designed for private and/or industrial use only.
It is not for use in situations where strict safety precautions are
necessary such as in connection with medical equipment, whether
directly or indirectly.
Harmful gases or chemicals may cause corrosion and/or other
danger to the Unit. Also, coming in contact with hazardous
substances, may cause harm to people handling the Unit. Therefore,
do not use or store the Unit in any environment that is exposed to
chemicals and/or harmful gases.
This Unit is not waterproof.
If the Unit gets dirty, wipe it with a clean cloth.
Do not store, leave, or use the Unit in any place exposed to direct
sunlight, high temperature, extremely low temperatures, or high
humidity.
This may cause deformation to both the outside casing and the inside. It may also
cause condensation on the inside of the Unit leading to fire or electrocution.
Please do not insert fingers or foreign objects into cable connection
jacks.
Make sure that all cable plugs are inserted fully, so as not to cause
an improper connection. Also, when unplugging cables from the Unit,
do not pull the cord, but hold the connector to disconnect.
Do not cut or process the cords for the AC adaptor or the
communication cables. Also, do not twist, pull on or swing any of the
cords.

7
Introduction
Do not use an AC adaptor other than one that is specified for use
with the Unit.
It may cause fire or malfunction.
Do not put anything on top of the AC adaptor.
This may cause overheating.
To prevent damage to the Unit from static electricity, remove static
electricity from your body by touching metal around you (door knob,
window frame) before touching the Unit.
Static electricity may cause not only damage to the Unit, but may cause breaks in or a
loss of data.
Do not disconnect the communication cable during wireless
communication or LAN communication.
This may harmfully effect the Unit or your PC.
T&D cannot guarantee the Unit’s operation if it has been connected
to a PC using a USB hub or a USB extension cable.
Do not use or store the Unit in the following places:This may cause
electrocution, fire and/or other adverse effects to the Unit and/or
other surrounding devices.
Areas exposed to direct sunlight
This will cause the inside of the Unit to become overheated and may cause fire,
deformation, and/or other damage including malfunction.
Areas prone to strong magnetic fields
This may cause damage including malfunction.
Areas exposed to water leakage
This may cause electrocution or other damage including malfunction.
Areas exposed to static electricity.
This may cause damage including malfunction.
Areas exposed to excessive vibration
This may cause injury, malfunction, damage or loss of proper electrical contact.
Areas that are not flat or level
This may cause the Unit to fall and result in injury and/or damage.
Areas exposed to fire or overheating.
This may cause damage including malfunction and deformation.
Areas prone to fire, smoke, dust and dirt
This may cause damage including malfunction.

Introduction
8
Notes and Precautions for Installing
Wireless Communication Devices
When installing wireless communication devices take special care in selecting locations so as
to ensure proper communication.
Note that even after a successful installation, due to changes in environmental conditions,
communication errors may occur when restarting the system.
As far as possible, try to keep wireless communication devices away from metals and set
them up in high unobstructed positions.
-
-
-
Please take note that in many instances, walls, floors, stairs, fences
and desks will contain metals. In order to carry out communication
between indoor and outdoor Units, please locate indoor Units near
a window so that radio waves can be easily transmitted.
Please install these devices more than 30cm away from walls or
boards containing metal.
If wireless communication Units are placed in a metal container
such as a freezer or refrigerator, the possible wireless
communication range will be shortened. In most cases radio waves
are transmitted via doors and door openings so place devices as
near to doors as possible.
Place so that the
antenna is away from
objects or walls.
As far as possible, keep the devices away from noise-emitting sources.
-
-
-
Equipment such as some industrial instruments, electronic devices or fluorescent lamps
generate noise. Please place Units more than 1 meter away from such devices.
Please place Units more than 1 meter away from computers and other devices which emit
noise.
Keep all wires as far away from wireless communication devices as possible. Please be
careful about placing near any wiring or cables such as power supply cables, telephone
wires or LAN cables.
Objects which contain lots of water, such as plants or soil, absorb radio waves. We highly
recommend that such materials should not be placed between or near wireless
communication Units.
-
-
When measuring temperature in a greenhouse it has been reported that as plants grew,
communication errors also increased.
Do not place Units directly on the ground.
Do not place devices which are using the same communication frequency channel in the
same area.
-
-
If the same channel is used for multiple devices not only will more communication errors
occur, but battery life will also be shortened.
If there is a possibility that devices with the same frequency channel will be in wireless
communication at the same time, please make sure to make changes to the frequency
channels so they are not the same. For more details about frequency channels for our
wireless products, see the Specifications.
After having made an installation, check the wireless signal strength.
-
-
-
The supplied software application includes a feature to check for wireless signal strength.
In the RTR-500W Settings Utility in the "Wireless Route Settings" menu it is possible to
check click signal strength.
Note that by moving Units 20 cm in any direction may result in communication results being
significantly changed.
If no change occurs after moving the Units to several nearby locations, we strongly suggest
adding one or more Repeaters (RTR-500) to enhance communication.

9
Introduction
Wireless Regulations
Radio, EMC and Safety Regulations
This device complies with part 15 of the Federal Communications
Commission (FCC) rules and with RSS-210 of the Industry Canada (IC).
Operation is subject to the following conditions:
(1) This device may not cause harmful interference, and
(2) This device must accept any interference received, including
interference that may cause undesired operation.
Changes or Modifications not expressly approved by the manufacturer for compliance
could void the user’s authority to operate the equipment.
Note: This equipment has been tested and found to comply with the limits for a Class
B Digital Device, pursuant to Part 15 of the FCC Rules. These limits are designed to
provide reasonable protection against harmful interference in a residential installation.
This equipment generates, uses and can radiate radio frequency energy and, if not
installed and used in accordance with the instructions, may cause harmful interference
to radio communications.
However, there is no guarantee that interference will not occur in a particular
installation. If this equipment does cause harmful interference to radio or television
reception, which can be determined by turning the equipment off and on, the user is
encouraged to try to correct the interference by one or more of the following measures:
- Reorient or relocate the receiving antenna.
- Increase the separation between the equipment and receiver.
- Connect the equipment into an outlet on a circuit different from that to which the
receiver is connected.
- Consult the dealer or an experienced radio/TV technician for help.
FCC RF Radiation Exposure Statement:
This equipment complies with FCC RF radiation exposure limits set forth for an
uncontrolled environment. This equipment must be installed and operated with a
minimum distance of 30cm between the radiator and your body.
This device has been designed to operate with the supplied antenna only. Use of any other
antenna is strictly prohibited. The supplied antenna has a maximum gain of 0dBi, and has an
impedance of 50 ohms.
Important Notice
We cannot sell these products to distributors or consumers in countries other than where
the wireless Units have been approved for use. If these wireless products are used
outside of the designated areas of the Americas where the devices have been granted
approval, T&D Corporation shall in no manner whatsoever take responsibility for the
usage of these products, nor be liable in any manner for legal consequences stemming
from the usage of these wireless products in unapproved areas.

Introduction
10
Features of RTR-500NW/500AW
Please note that this Introductory Manual has been written
based on the presupposition that details about contracts with an
Internet provider, specific network environments and the set-up
of any other necessary equipment to enable network connection
has already been taken care of by the User and that connection
has been confirmed as workable.
T&D Corporation shall not be responsible for any damages which a contractor, a
user or a third party may suffer, whether direct or indirect, due to the inability to
communicate or use communication devices.
RTR-500NW/500AW are LAN enabled communication base
stations designed to carry out wireless communication with our
RTR-500 Series Data Loggers.
E-mail
FTP
T&D Data Logging System
RTR-500NW
RTR-500AW
Wired LAN
Wireless LAN
LAN
Network
T&D Webstorage service
Save Recorded Data / Display
Graphs / Analyze Data / Get Warning
Reports / Check Current Readings
Change Registrations /
Change Settings
After having registered an RTR-500NW/500AW as a Base Unit and
making various settings, the Unit will automatically carry out a series of
actions according to settings.
It can be set up to periodically download recorded data and current
readings from Remote Units, and send this data via e-mail to specified
addresses, or by FTP to a server including T&D’s WebStorage Service.
Moreover, the Unit can be set up to monitor for warnings and send
warning reports via e-mail.
RTR-500NW is for use with a wired LAN
RTR-500AW is for use with a wireless LAN (802.11b/g)

11
Introduction
Make Registration Changes via Network
After making initial settings via USB it is possible to make all
registration changes and settings via network.
Monitoring Current Readings and Viewing Recorded
Data via Web Browser
By sending recorded data or current readings to the T&D WebStorage
Service it is possible to check and share data via a web browser. T&D
WebStorage Service is a free web-based storage service provided by
T&D Corporation.For details, follow the link below.
T&D Web Storage Service
http://www.webstorage-service.com/

Introduction
12
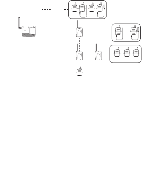
What are "Base Units", "Remote Units" and "Repeaters"?
Base Unit: RTR-500NW / RTR-500AW
Base Unit collects via wireless communication current readings and
data measured by and recorded in Remote Units as well as monitors
for warnings.
Remote Unit: RTR-501 / RTR-502 / RTR-503
A Remote Unit is a Data Logger designed to measure and record
temperature and humidity. The wireless communication range between
a Remote Unit and a Base Unit, if unobstructed and direct, is about 150
meters [500 ft].
Wireless Communication
Remote Unit Base Unit Network
Transmission Distance
150m (500ft)
Repeater: RTR-500
If wireless communication cannot successfully be carried out due to
obstacles, or if you wish to extend the wireless communication range,
please add Repeater(s) between Remote Unit(s) and the Base Unit.

13
Introduction
About Registration
It is first necessary to register Remote and Repeater Units (where
needed) to a Base Unit. It is possible to register them into Groups by
place or by purpose.A Wireless Communication Frequency Channel is
then assigned to each Group to help avoid interference and poor
transmission.Remote Units and Repeaters cannot be registered to
more than one Group.
Base Unit
Group2
Group1

Introduction
14
Basic Procedure Flow
The following shows the basic flow of procedures.
Details about contracts with an Internet provider, specific network
environments and the set-up of any other necessary equipment to enable a
network connection should be taken care of by the User. Before getting
started the connection should be confirmed as workable.
denotes items found in this Manual.
Getting Ready
1.Getting the Base Unit Ready and Checking the Network
Checking the Package Contents and Inspecting the Unit
2.Installing the Software
Precautions before Installation and Installation Procedure
Software Operating Environment
3.Installing the USB Device Driver
Installation Procedure
Checking the USB Device Driver
4.Getting Ready the Remote Units and Repeaters (where necessary)
Follow directions in the User's Manual that accompanies the Remote Unit or Repeater.
Registering Devices and Making Settings (using software)
Use the "Settings Utility" application to make Base Unit Settings, Remote
Unit Settings, Repeater Settings, Current Readings Settings, Warning
Report Settings, and Auto-Download Settings. For details, please see the
"Operation Guide" or "Help" menu in the "RTR-500W Settings Utility".
Opening Applications and the Operation Guide
Registering Devices and Making Settings
(Checking Base Units before making Settings / Connecting Remote Units for
Registration)
Starting Operation
Notes about Operation
Connecting the AC Adaptor
Useful Features and Functions
LED Lamp Display
External Contact Output / Input Terminals
Product Specifications, Other

Getting Ready
This section explains what needs to be done before
registrations and settings can be made.
Package Contents --------------------------------16
Connect the Antenna ------------------------------------ 16
Appearance Diagram and Part Names -------17
Installing the Software ----------------------------19
Before Installing the Software ------------------------- 19
Procedure for Installing the Software --------------- 20
Installing the USB Device Driver ---------------23
Procedure for Installing the USB Device Driver -- 24
Checking the USB Device Driver --------------------- 25
Re-installing the USB Device Driver ----------------- 27

Getting Ready
16
Package Contents
Please check that he following items are included in the
package:
RTR-500NW or
RTR-500AW
Antenna USB Communication
Cable (US-15C)
LAN Cable (LN-20W)
*Only use for RTR-500NW
AC Adaptor
(AD-0605)
Software
CD-ROM
Introductory Manual
(This Manual including
warranty)
Make sure to install the software before connecting the Unit to a
PC with the USB cable.
Connect the Antenna
Connect the supplied antenna to the antenna connectors.

Getting Ready 17
Appearance Diagram and Part Names
Front and Bottom
91
102
131
83
(Unit:mm)
Antenna
Optical Communication Area
POWER LED
ACTIVE LED
DIAG (Diagnosis) LED
ALARM LED
External Input Terminal
External Output Terminal

Getting Ready
18
Sides
Right Left
28
RTR-500NW RTR-500AW
(Unit:mm)
LAN Cable Connector (RTR-500NW only)
AC Adaptor Jack
USB Mini Connector (Mini-B)
From hereafter in this manual, RTR-500NW/500AW units will be
referred to as the "Unit".

Getting Ready 19
Installing the Software
Make sure to install the software before connecting
the Unit to a PC with the USB cable.
If you have connected a Unit to your computer before installing the
USB device driver, make sure to click the [Cancel] button in the Wizard
window when it pops up on the computer display. Then disconnect the
USB cable from the Unit.
Before Installing the Software
Is Windows working properly?
If Windows is not operating properly, the software may not be installed
correctly or it may not operate properly.
Make sure to check that the OS you are running and "RTR-500W for
Windows"are compatible.
Microsoft Windows 7 32/64bit English
Microsoft Windows Vista 32bit English
Microsoft Windows XP 32bit (SP2 or above) English
- For details about the necessary operating environment, see page 44.
Quit all other applications
If you are running other applications, make sure to quit them before
installation. If you have any permanently active software, such as a virus check
or scan program in your computer, make sure to also quit it.
To install "RTR-500W for Windows", it is necessary to have Administrator
rights (Computer Administrator) for the computer in which you wish to
install it.

Getting Ready
20
Procedure for Installing the Software
This explanation uses displays from Windows XP SP2.
If your OS is Windows Vista or Windows 7, the window layout may be
slightly different. However, the message contents and the button
operations are the same, so please follow the directions as written below.
1. Open Windows.
2. Place the supplied software (CD) into the CD-ROM drive. The
"Install Program" window will appear soon.
* In Windows Vista or Windows 7, if
the [Auto Play] window appears,
click on "Run Start.exe".
If the "Install Program" window does not automatically open, please open
it by double clicking on the CD drive icon in [My Computer].
3. Select "Install RTR-500W for Windows" and click the [Execute]
button to start the installation.
Select "Install RTR-500W
for Windows"
[Execute]
Button

Getting Ready 21
4. The "RTR-500W for Windows" Setup Wizard window will
appear
Click the [Next] Button
5. The "Software License Agreement" window will appear.
Please read all the terms
stipulated in the
agreement. Check "I
accept the terms of the
license agreement" if you
accept the terms.
Click the [Next] button.
6. The "Choose Destination Location" window will appear.
Click the [Next] button.
By clicking the [Change]
Button it is possible to
change the installation
folder.
Info for file to be
installed

Getting Ready
22
7. The "Ready to Install the Program" window will appear.
Click the [Install] Button to
begin installation.
Although a warning message such as below may appear, there is no
problem, please move on to the next step.
Warning Message
For Windows XP
Click the [Continue Anyway] Button
For Windows Vista and Windows 7
Click the [Install] Button
8. After installation has been completed, please install the USB
Device Driver.
- See page from 25 of this Manual for details.
After installation has been completed, "RTR-500W for
Windows" will be registered in the Window's [Start] Menu.

Getting Ready 23
Installing the USB Device Driver
Please make sure to first install the software
before installing the driver.
Make sure to install the software before connecting the Unit to a PC
with the USB cable.
After having completed installing the software, connect the Unit
to a PC using the USB cable and proceed with installing the
USB device driver.
USB Communication cable
- Make sure that the USB cable is inserted fully, so as not to cause an improper
connection.
- Login using a User Account with Administrator (Computer Administrator) rights.
For Windows XP
By connecting a data logger to your computer, the [New Hardware
Detection Wizard] will automatically open. Please follow the procedure on
the next pages to install the USB device driver.
- In XP, if the Wizard window does not automatically open, installation may have not
been fully completed or failed.Please check the USB device driver as shown in this
Manual on page 25.
For Windows 7 / Windows Vista
By installing the supplied software, the USB device driver will also be
automatically installed.It is not necessary to carry out any extra steps to
install the USB device driver.
- Please check the USB device driver as shown in this Manual on page 25.

Getting Ready
24
Procedure for Installing the USB Device Driver
Install using the following steps: (for Windows XP only)
1. By connecting a data logger to your computer, the [New
Hardware Detection Wizard] will automatically open.
Check "No, not this time".
Click the [Next] Button.
Check "Install the software
automatically (Recommended)".
Click the [Next] Button.
2. The installation process will begin.
If during installation a window
appears such as the one to the
left, click the [Continue Anyway]
button.
3. Once the completion message appears, installation has
finished.
Click the [Finish] Button.

Getting Ready 25
Checking the USB Device Driver
1. Open the Device Manager window.
Procedure example: (The screen shots below are from Windows XP SP2)
In the Windows Start Menu,
click on "Control Panel" to open.
Click on "Performance and
Maintenance".
Click on "System".

Getting Ready
26
In the System Properties
Window, click on the [Hardware]
tab.
Click the [Device Manager]
Button.
2. Connect the Unit to the computer with a USB cable and look at
the icon displayed in the Device Manager window in order to
check whether or not the USB device driver has been properly
installed.
If failed (example)
If successful (example)
If the icon appears with an " ? "or an " ! ", the PC is not
properly recognizing the Unit.
Windows XP Windows Vista /
Windows 7
3. If an icon for an "Unknown Device" appears, please re-install
the USB Device Driver by following the directions on the next
pages.

Getting Ready 27
Re-installing the USB Device Driver
1. Right click on the icon.
2. From the pop-up menu click on "Properties" .
3. When the following window appears, click on the [Reinstall
Driver] button to display the Wizard window.
[General] Tab Window
[Reinstall Driver]
Button

Getting Ready
28
4. If you are using Windows XP, please follow the directions below
and move on to step 6.
Check the "Install from a list or
specific location (Advanced)".
Click the [Next] Button.
Check the "Include this location
in the search:".
Click the [Browse] Button.
5. If you are using Windows Vista or Windows 7, please follow the
directions below.
Click the "Browse my computer
for driver software".

Getting Ready 29
Click the [Browse] Button.
6. Specify the location of the Driver.
Click the plus (+) sign next to
the folder into which the
software was installed and
specify "Driver RTR-500" as the
driver location. Place the
supplied software (CD-ROM)
into the CD-ROM drive and
select "Driver RTR-500" from
the contents in the CD-ROM.
Click the [OK] button to return to
the Wizard window.
7. In the Wizard window, check to make sure that the Driver is
specified correctly. Then click the [Next] button.
For Windows XP For WIndows 7 and Windows Vista
Location Example:
C:\Program Files\RTR-500W for Windows\Driver RTR-500

Getting Ready
30
8. The installation process will begin.
Please note that the following warning messages may appear during
installation. However, this will cause no problems with USB device driver
installation. Please move on to the next step.
Warning Message
For Windows XP
Click the [Continue Anyway] Button
For Windows Vista and Windows 7
Click the [Install] Button
9. After installation has been completed, please click the [Finish]
or [Close] button.
10. Check to make sure that the USB Device Driver has been
properly installed.
- See page from 25 of this Manual for details.

Registering Device and Making Settings
This section explains a few items that need to be checked before
registering devices and making settings and the basic processes of
both.
About Applications and the Operation Guide 32
How to Open ---------------------------------------------- 32
Registering Devices and Making Settings ---33
1. Base Unit Settings ----------------------------------- 33
2. Remote Unit Registration -------------------------- 33
3. Base Unit Operational Settings ------------------ 34
4. Repeater Registration (Only if necessary) ------ 34

Registering Devices and Making Settings
32
About Applications and the Operation Guide
How to Open
Click on Windows [Start] - [All Programs] - [RTR-500W for Windows]
and then click on the item in the Menu which you wish to open.
MENU:
- RTR-500W Settings Utility:
For Base Unit, Remote Unit and Repeater Registration and Settings
- Temperature / Humidity Graph :
For Viewing Downloaded Data
- Data Downloading Tools :
For Downloading Recorded Data via Optical Communication
- Adjustment Tool:
For Making Adjustments to Remote Unit Measurements
- Adjustment Tool:
For Making Adjustments to Remote Unit Measurements
- T&D WebStorage Service
For details visit the WebStorage Service website.
- Operation Guide:
Read this for details about how to operate each of the applications.
T&D WebStrage Service
It contains all of the necessary information for the proper use of "RTR-
500W for Windows". Please read before carrying out registrations or
making settings.
Operation Guide
It contains all of the necessary information for the proper use of "RTR-
500W for Windows". Please read before carrying out registrations or
making settings.
Help Menu for Applications
If you become unsure of how to make settings or carry out any operations
while using any of the applications, click the [Help] Button in the display to
find solutions and guidance.

Registering Devices and Making Settings 33
Registering Devices and Making Settings
This section briefly explains in sequence what needs to be
done in order to carry out registration of devices and the
making of settings.
1. Base Unit Settings
Before making initial settings please confirm the following:
Is the Unit connected to a PC with the USB cable?
Are the "POWER" and "ACTIVE" LED lamps on the Unit both lighted up?
Is the PC clock showing the correct date and time?
By opening the “RTR-500W Settings Utility” from the Applications
Menu, the settings window will automatically be opened.
Settings Items
Settings are made for the Base Unit Name, Unit of Temperature, LAN
Password, and so on
2. Remote Unit Registration
1. After having completed the Base Unit Settings, in the RTR-
500W Settings Utility, open the [Remote Unit Settings] Menu.
2. When the direction appears in the application window place the
Data Logger face down on top of the Base Unit to enable
optical communication.
Place the Data Logger (Remote Unit) face down on
the Base Unit connected PC via USB.
Optical Communication Area
USB Communication Cable
PC
which software has
been installed
Registration Items
Items that are registered into the Remote Unit include Group Name, Remote
Unit Name, Frequency Channel Settings, Recording Mode Settings, Warning
Monitoring Settings, Auto-Download Settings and so on.

Registering Devices and Making Settings
34
3. Base Unit Operational Settings
Next please make all Base Unit operational settings from the Menu of
the RTR-500W Settings Utility.
Settings Menu
The following operational settings are made here: Wireless Route Settings,
Clock Settings, Network Settings, E-Mail Settings, FTP Settings, Send Current
Readings Settings, Warning Report Settings, and Auto-Download Settings.
4. Repeater Registration (Only if necessary)
Repeaters can be registered to help increase range and improve
wireless communication. It is also possible to register a Repeater to a
Base Unit via a LAN connection.
1. In the RTR-500W Settings Utility, open the [Repeater Unit
Settings] Menu.
2. When the direction appears in the application window, connect
the Repeater with a USB communication cable to the computer.
USB Communication
Cable
USB or Network
Connection
PC into which software
has been installed
Registration Items
Settings are made for Group Name and Frequency Channel
After all registrations and settings have been completed, place the
Base Unit, Remote Units and Repeaters in their actual positions and
carry out signal strength tests to test transmission.

Notes about Operation
This section explains a few items that should be remembered when
carrying out operation.
efore Using -----------------------------------------36
Connecting the AC Adaptor --------------------------- 36
LED Lamps before Starting Operation -------------- 36
Useful Features and Functions -----------------37
Changing Settings during Operation --------------- 37
Registering Remote Units via an RTR-500 ------- 37
LED Lamp Display ---------------------------------38
External Contact Output / Input Terminals ---39
What is the External Contact Output? ------------- 39
What is the External Contact Input? ---------------- 39
Installing and Removing Wires ----------------------- 39
Uninstalling the Software -----------------------40
Product Specifications ----------------------------42
RTR-500NW/500AW ------------------------------------ 42
Software (RTR-500W for Windows) ----------------- 44
Options -----------------------------------------------45

Notes about Operation
36
Before Using
Connecting the AC Adaptor
When ready for actual operation, disconnect the USB cable from the
Base Unit and supply power by connecting to the supplied AC adaptor.
When using RTR-500W, please
connect the LAN cable to the
HUB before supplying power.
LED Lamps before Starting Operation
At this point if the Unit is properly running, after having supplied power
all the LED lamps should come on and after a short time the POWER
and ACTIVE LED lamps should remain on.
- For details about the other LED lamps see page 38 of this Manual.

Notes about Operation 37
Useful Features and Functions
Changing Settings during Operation
It is possible to make changes to settings by either connecting the Unit
to the same computer used when making the initial registration with a
USB cable or via a network connection.
When making changes to settings keep the following two points in mind.
- While the Unit is connected via USB cable to the PC, the processing of
recorded data (downloading / sending) as well as warning monitoring cannot
be carried out.
- When making changes via a network connection there are some items such
as Network Settings, LAN Password Changes or Initialization, which are
restricted from being changed.
Registering Remote Units via an RTR-500
It is possible to use an RTR-500 unit being used as a Repeater to
register additional Remote Units.This can be done by sending the
Remote Unit info for the unit you wish to add to the Base Unit over the
network to which it is connected.
Optical Communication
between an RTR-500
(Repeater) and a Remote Unit
USB
Communication Cable
PC
which software has
been installed.
Network
For details about operations please see the "Help" menu in the
"RTR-500W Settings Utility".

Notes about Operation
38
LED Lamp Display
POWER
ACTIVE DIAG ALARM
LED Status Reason Probable Causes
POWER ON Power ON
OFF Power OFF
ALARM
ON Warning
Occurrence
- A measurement has exceeded one of
the set limits.
- The contact input is ON.
- There is trouble in the Remote Unit
(battery level is low, a sensor
connection is poor), etc…
OFF Normal
DIAG
(Diagnosis)
ON In Diagnosis
OFF Normal
BLINKING Error
- Clock settings were not carried out or
after a power outage the clock
settings have been cleared.
- The Remote Unit has not been
registered.
"DIAG" and
"ACTIVE"
both BLINKING
Error
- A network failure has occurred. (An IP
address cannot be retrieved from the
DHCP Server or other such error.)
ACTIVE
ON Normal
OFF Error
- The LAN cable is disconnected.
- The RTR-500AW cannot communicate
with its access point.
BLINKING Communication
in progress
- Wireless Communication or LAN
Communication is in progress.

Notes about Operation 39
External Contact Output / Input Terminals
What is the External Contact Output?
When the "ALARM" LED lamp goes on, the external output
simultaneously goes ON. If you wish to connect a buzzer, light or other
warning device to the external output terminal please see the following
important information.
Output Terminal Specifications (during warning)
Voltage when OFF: AC/DC 50V or less
Current when ON: 0.1A or less
Resistance when ON: 35Ω
What is the External Contact Input?
Detection checks for an external electronic signal (ON / OFF); and
when an ON signal is detected a warning report mail is sent. If you
wish to connect a surveillance system sensor such as a motion sensor,
light sensor, or open/close sensor to the external input terminal please
see the following important information.
Input Terminal Specifications
Internal Pull-up: 3V 100kΩ
Maximum Input Voltage: 30V
Installing and Removing Wires
1. Use a flat-head screwdriver to press down on the terminal
button and insert the wire into the hole.
2. Pull the screwdriver away and make sure that the wire cannot
become dislodged.
3. When removing, do not forcibly pull on the wire, but use a
screwdriver to push down on the button as done when installing
and gently pull the wire out of the hole.
Hole
Button
Wire with about 10mm
of covering removed
Fit Wires Single wire: ф1.0 (AWG18)
Twisted wire: 0.75mm2
Useable
Wires
Single Wire: ф 0.4 to 1.0mm (AWG26 to 18)
Twisted wire: 0.3 to 0.75mm2
(AWG22 to 20)
Cable core diameter: ф 0.18mm or more
Stripping
Length about 10mm

Notes about Operation
40
Uninstalling the Software
Before running the uninstall program, make sure to quit all
software applications.
If it is necessary to uninstall the software please follow the
steps below:
1. In the Windows Start Menu, click on "Control Panel" to open.
Windows XP
Click the "Add or Remove
Programs".
Windows Vista / Windows 7
Click the "Programs - Uninstall
a Program".
2. All currently installed programs will appear in a list.

Notes about Operation 41
3. From the list of currently installed programs, select "RTR-500W
for Windows" and click the [Remove] Button or the [Uninstall]
Button.
Windows XP
Click the [Remove] Button
Windows Vista / Windows 7
Click the [Uninstall] Button
4. The "Install Shield Wizard" window will appear.
Place a check next to [Remove],
and click the [Next] button.
5. The Uninstall process will begin. Follow the directions as they
appear.
6. After uninstall has been completed, please click the [Finish]
button.

Notes about Operation
42
Product Specifications
RTR-500NW/500AW
Main Unit
Compatible Devices Remote Units: RTR-501/501L, RTR-502/502L, RTR-503/503L
Repeater: RTR-500
Features and Functions 1. Auto-downloading of Recorded Data (E-mail or FTP)
2. Automatic Sending of Current Readings (E-mail or FTP)
3. Warning Monitoring (E-mail or Contacts)
Types of Warnings Remote Unit Temperature / Humidity Measurement Warnings,
Remote Unit Wireless Communication Error Warnings,
Remote Unit Battery Level Warnings,
Remote Unit Sensor Abnormality Warnings,
Base Unit External Contact Input Warnings
Power AC Adaptor AD-0605
Current Consumption RTR-500NW: 300mA
RTR-500AW: 400mA
Communication Interface USB (MiniB Connector) / Optical Communication
Wired LAN (RTR-500NW) / Wireless LAN (RTR-500AW)
LED Indicator POWER / ACTIVE / DIAG / ALARM
Dimensions H83mm x W102mm x D28mm (excluding antenna)
Antenna Length 87.3mm
Weight RTR-500NW: about 130g
RTR-500AW: about 120g
(including antenna for each)
Operating Environment Temperature: 0 to 60˚C
Humidity: 20 to 80%RH (No condensation)
Other Not waterproof, moistureproof, or dustproof
Short Range Wireless Communication Specifications
RF Power 7mW
Communication Method FCC Part15 Section247 / IC RSS-210
Frequency Range: 902 to 928MHz
Communication Range 150 meters [500 ft] (if unobstructed and direct)
Communication Time When downloading 1 Remote Unit of full data (16,000 readings):
about 2 minutes
* The same amount of time will be necessary for each added Repeater.
LAN Communication Specifications
Wired LAN (RTR-500NW) RJ45 Connector
100Base-TX / 10Base-T AutoMDI / MDI-X

Notes about Operation 43
Wireless LAN (RTR-500AW) Internal wireless LAN antenna
IEEE 802.11b/g WEP, WPA/WPA2 (PSK)
Data Transfer Protocol
Auto-downloading of Recorded
Data / Automatic Sending of
Current Readings
FTP (PASV mode also supported)
SMTP (SMTP-AUTH, POP-Before)
*SMTP-AUTH supports LOGIN only
Warning Monitoring SMTP (SMTP-AUTH, POP-Before)
*SMTP-AUTH supports LOGIN only
External Contact (Warning Output/Input)
Output Terminal Voltage when OFF: AC/DC 50V or less
Current when ON: 0.1A or less
Resistance when ON: 35Ω
Input Terminal Internal Pull-up: 3V 100kΩ
Maximum Input Voltage: 30V

Notes about Operation
44
Software (RTR-500W for Windows)
Operating Environment
Compatible
Devices
Base Units: RTR-500NW, RTR-500AW
Remote Units: RTR-501/501L, RTR-502/502L, RTR-503/503L
Repeater: RTR-500
Compatible OS Microsoft Windows 7 32/64bit English
Microsoft Windows Vista 32bit English
Microsoft Windows XP 32bit (SP2 or above) English
*Operation under a 64bit OS is not guaranteed.
PC/CPU A Stable Windows Operating Environment
Memory A Stable Windows Operating Environment
Hard Disk More than 30 MB of free space (More free space is necessary for data)
Monitor
SVGA (800 x 600) more than 256 colors

Notes about Operation 45
Options
Wall Attachment
TR-5WK1
Materials: PC Resin
Screw for fastening to wall x 2
Double-sided Tape x 1
Screw for fastening Unit x 1
Dimensions:
W106 x H86 x D17.8mm
Screw holes: 2 - ø3.2mm
Usage Figure

Notes about Operation
46

Notes about Operation 47