TandD 10090 900 MHz BAND TRANSMITTER WITH GSM MODULE User Manual US ENG
TandD Corporation 900 MHz BAND TRANSMITTER WITH GSM MODULE US ENG
TandD >
User Manual

0RELOH%DVH6WDWLRQ
5750%6$
*HWWLQJ6WDUWHG*XLGH
7KDQN\RXIRUSXUFKDVLQJRXUSURGXFW
7KLVPDQXDOH[SODLQVWKHEDVLFXVDJHDQGIHDWXUHVRI5750%6$
&RS\ULJKW7'&RUSRUDWLRQ$OOULJKWVUHVHUYHG
VW(GLWLRQ
6DIHW\3UHFDXWLRQV
3URGXFW2YHUYLHZ
*HWWLQJ5HDG\
,QVWDOOLQJWKH6RIWZDUH
0DNLQJ6HWWLQJV
7UDQVPLVVLRQ7HVWV
,QVWDOOLQJWKH'HYLFH
&KHFNLQJ'DWDRQ7'
:HE6WRUDJH6HUYLFH
8VLQJ7'*UDSKWR$FFHVV
:HE6WRUDJH'DWD
/(''LVSOD\)$4V
6SHFLĺFDWLRQV2SWLRQV

,QGH[
,PSRUWDQW1RWLFHVDQG'LVFODLPHUV
6DIHW\3UHFDXWLRQVDQG,QVWUXFWLRQV
6DIHW\3UHFDXWLRQVDQG,QVWUXFWLRQV
6DIHW\3UHFDXWLRQVDQG,QVWUXFWLRQV
:KDWFDQWKH5750%6$GR"
3DFNDJH&RQWHQWV
3DUW1DPHVDQG)XQFWLRQV
*HWWLQJ5HDG\
3UHSDULQJD6,0FDUG
6HWWLQJXSWKH'HYLFH
5HJLVWHULQJZLWK7':HE6WRUDJH6HUYLFH
6HWWLQJXS6073PDLOVHUYHU
,QVWDOOLQJWKH6RIWZDUH
,QVWDOOLQJWKH6RIWZDUH
&RQQHFWLQJWKH%DVH8QLWWRD3&
0DNLQJ6HWWLQJV7UDQVPLVVLRQ7HVWV
0DNLQJ%DVLF6HWWLQJVIRU%DVH8QLW
0DNLQJ6HWWLQJVIRU7':HE6WRUDJH6HUYLFH
5HJLVWHULQJD5HPRWH8QLW
0DNLQJ7UDQVPLVVLRQ7HVWV
+RZWR&RQĺUP7HVWVZHUH6XFFHVVIXO
,ID7UDQVPLVVLRQ7HVW(QGVLQ)DLOXUH
,QVWDOOLQJWKH'HYLFH
&RQQHFWLQJWRDQ([WHUQDO3RZHU6RXUFHZKHQDSSOLFDEOH
,QVWDOOLQJ'HYLFHV
7XUQLQJ2SHUDWLRQ6ZLWFKWRWKH5XQ!3RVLWLRQ
$FFHVVLQJ7':HE6WRUDJH6HUYLFH
&KHFNLQJ'DWDRQ7':HE6WRUDJH6HUYLFH
9LHZLQJ&XUUHQW5HDGLQJV
'RZQORDGLQJ5HFRUGHG'DWD
8VLQJ7'*UDSKWR$FFHVV:HE6WRUDJH'DWD
/(''LVSOD\
)$4pV
6SHFLĺFDWLRQV
2SWLRQV

,PSRUWDQW1RWLFHVDQG'LVFODLPHUV
,QRUGHUWRSURSHUO\XVHWKLVSURGXFWSOHDVHFDUHIXOO\UHDGDOODWWDFKHG
GRFXPHQWVEHIRUHXVLQJ7'&RUSRUDWLRQDFFHSWVQRUHVSRQVLELOLW\IRU
DQ\PDOIXQFWLRQRIDQGRUWURXEOHZLWKWKLVSURGXFWRUZLWK\RXU
FRPSXWHUWKDWLVFDXVHGE\WKHLPSURSHUKDQGOLQJRIWKLVSURGXFWDQG
ZLOOGHHPVXFKWURXEOHRUPDOIXQFWLRQDVIDOOLQJRXWVLGHWKHFRQGLWLRQV
IRUIUHHUHSDLURXWOLQHGLQWKHDWWDFKHGZDUUDQW\
s$OOULJKWVRIWKHDWWDFKHGGRFXPHQWVEHORQJWR7'&RUSRUDWLRQ,WLV
SURKLELWHGWRXVHGXSOLFDWHDQGRUDUUDQJHDSDUWRUZKROHRIWKH
DWWDFKHGGRFXPHQWVZLWKRXWWKHSHUPLVVLRQRI7'&RUSRUDWLRQ
s0LFURVRIWDQG:LQGRZVDUHUHJLVWHUHGWUDGHPDUNVRI0LFURVRIW
&RUSRUDWLRQLQWKH8QLWHG6WDWHVDQGRURWKHUFRXQWULHV
s:LQGRZV9LVWDLVHLWKHUDUHJLVWHUHGWUDGHPDUNRUWUDGHPDUNRI
0LFURVRIW&RUSRUDWLRQLQWKH8QLWHG6WDWHVDQGRURWKHUFRXQWULHV
s$OOUHJLVWHUHGWUDGHPDUNVFRPSDQ\QDPHVSURGXFWQDPHVDQGORJRV
PHQWLRQHGKHUHLQRUIRUSURGXFWVEHLQJXVHGDUHWKHSURSHUW\RI7'
&RUSRUDWLRQRURIWKHLUUHVSHFWLYHRZQHUV
s6SHFLĺFDWLRQVGHVLJQDQGRWKHUFRQWHQWVRXWOLQHGLQWKHDWWDFKHG
GRFXPHQWVDUHVXEMHFWWRFKDQJHZLWKRXWQRWLFH
s3OHDVHIROORZWKHVDIHW\SUHFDXWLRQVRXWOLQHGLQWKHDWWDFKHG
GRFXPHQWVFDUHIXOO\:HFDQQRWJXDUDQWHHQRUDUHZHUHVSRQVLEOHIRU
VDIHW\LIWKLVSURGXFWLVXVHGLQDQ\PDQQHURWKHUWKDQZDVLQWHQGHG
s2QVFUHHQPHVVDJHVLQWKHDWWDFKHGGRFXPHQWVPD\YDU\VOLJKWO\
IURPWKHDFWXDOPHVVDJHV
s3OHDVHQRWLI\WKHVKRSZKHUH\RXSXUFKDVHGWKLVSURGXFWRU7'
&RUSRUDWLRQRIDQ\PLVWDNHVHUURUVRUXQFOHDUH[SODQDWLRQVLQWKH
DWWDFKHGGRFXPHQWV
7'&RUSRUDWLRQDFFHSWVQRUHVSRQVLELOLW\IRUDQ\GDPDJHRUORVVRI
LQFRPHFDXVHGE\WKHXVHRIRXUSURGXFW
s$FFRPSDQ\LQJGRFXPHQWVFDQQRWEHUHLVVXHGVRSOHDVHNHHSWKHP
LQDVDIHSODFH
s3OHDVHUHDGWKHZDUUDQW\DQGSURYLVLRQVIRUIUHHUHSDLUFDUHIXOO\

6DIHW\3UHFDXWLRQVDQG,QVWUXFWLRQV
7KHIROORZLQJLWHPVVKRXOGEHVWULFWO\REH\HGIRUWKHVDIHXVDJHRIWKLV
SURGXFWDQGIRUSURWHFWLQJ\RXUVHOIDQGRWKHUSHRSOHIURPERGLO\KDUP
DQGRUGDPDJHWRSURSHUW\
([SODQDWLRQRI6\PEROV
:DUQLQJ6\PEROV
'$1*(5 )DLOXUHWRIROORZWKHLQVWUXFWLRQVZLWKWKLVV\PEROFRXOG
FDXVHVHULRXVLQMXU\RUHYHQGHDWK
&$87,21 )DLOXUHWRIROORZWKHLQVWUXFWLRQVZLWKWKLVV\PEROFRXOG
FDXVHSHUVRQDOLQMXU\RUSK\VLFDOGDPDJHWRHTXLSPHQW
([SODQDWLRQRI3LFWXUH6\PEROV
'HQRWHVDQLPSRUWDQWZDUQLQJRUFDXWLRQ
'HQRWHVDIRUELGGHQDFWLRQ
'HQRWHVDQDFWLRQWKDWVKRXOGEHFDUULHGRXW
1RWHVDERXW2SHUDWLRQ
7RSUHYHQWXQH[SHFWHGDFFLGHQWVFDXVHGE\UDGLRZDYHVPDNHVXUH
WRWXUQRIIWKHSRZHUZKHQHQWHULQJWKHIROORZLQJSODFHVDQGEHVXUH
QRWWRXVHLQVDLGSODFHV
s $UHDVZKHUHH[SORVLYHJDVPD\EHSUHVHQWLQFOXGLQJJDVVWDWLRQV
s $UHDVZKHUHWKHXVHRIWKHXQLWKDVEHHQSURKLELWHGLQFOXGLQJ
DLUFUDIWDQGKRVSLWDOV
7KH6,0FDUGVWRUHVWKHXVHUpVFHOOSKRQHQXPEHUDQGRWKHUXQLTXH
XVHULGHQWLĺFDWLRQLQIRUPDWLRQ3OHDVHWDNHDGHTXDWHFDUHWRSUHYHQW
WKHORVVRUWKHIWRI\RXU6,0FDUG$OVREHVXUHWRNHHS\RXU3,1
QXPEHULQDVDIHSODFH
:KHQLQVHUWLQJRUUHPRYLQJWKH6,0FDUGSOHDVHEHFDUHIXODERXWWKH
IROORZLQJ
s $YRLGH[SRVXUHWRVWDWLFHOHFWULFLW\ZKHQKDQGOLQJWKHFDUG
s 0DNHVXUHWRGLVFRQQHFWDOOFDEOHV$&DGDSWRU86%FDEOHDQG
H[WHUQDOSRZHUFDEOHIURPWKH5750%6$EHIRUHLQVHUWLQJRU
UHPRYLQJWKHFDUG
s %HFDUHIXOQRWWRWRXFKRUVFUDWFKWKH,&DUHDRIWKHFDUG
s 0DNHVXUHWRLQVHUWWKHFDUGLQWKHSURSHUGLUHFWLRQ
s 'RQRWIRUFHWKHFRYHURSHQRUFORVHG
3OHDVHQRWHWKDWWKLVGRFXPHQWKDVEHHQZULWWHQEDVHGRQWKH
SUHVXSSRVLWLRQWKDWWKHIXQFWLRQVDQGVSHFLĺFDWLRQVRIWKH6,0FDUG
EHLQJXVHGDQGWKHGHWDLOVRIWKHFRQWUDFWKDYHDOUHDG\EHHQ
FRQĺUPHGEHWZHHQWKHXVHUDQGWKHFHOOSKRQHFDUULHU
7'&RUSRUDWLRQVKDOOQRWEHUHVSRQVLEOHIRUDQ\GDPDJHVZKLFKD
FRQWUDFWRUDXVHURUDWKLUGSDUW\PD\VXIIHUZKHWKHUGLUHFWRU
LQGLUHFWGXHWRWKHLQDELOLW\WRFRPPXQLFDWHRUXVHFRPPXQLFDWLRQ
GHYLFHV
7RSUHYHQWXQH[SHFWHGFRPPXQLFDWLRQFKDUJHVFRQĺUPWKHGHWDLOV
RI\RXUFDUULHUVFRQWUDFWEHIRUHXVLQJWKHSURGXFWRYHUDPRELOH
QHWZRUN

6DIHW\3UHFDXWLRQVDQG,QVWUXFWLRQV
'$1*(5 7R3UHYHQW6HULRXV$FFLGHQWV
'RQRWGLVDVVHPEOHUHSDLURUPRGLI\WKHXQLWDQGDFFHVVRULHV
'RQRWXVHWKHXQLWLQDQ\HQYLURQPHQWWKDWLVH[SRVHGWRFKHPLFDOV
DQGKDUPIXOJDVHV'RLQJVRPD\FDXVHFRUURVLRQDQGRURWKHUGDQJHU
WRWKHXQLW$OVRFRPLQJLQFRQWDFWZLWKKD]DUGRXVVXEVWDQFHVPD\
FDXVHERGLO\KDUPWRWKHXVHURUSHRSOHQHDUE\
1HLWKHUWKLVXQLWQRUDQ\DQGDOODFFHVVRULHVDUHZDWHUUHVLVWDQW,IDQ\
OLTXLGJHWVLQVLGHWKHFDVHRUWKHGHYLFHJHWVZHWLPPHGLDWHO\UHPRYH
EDWWHULHVDQGVWRSXVLQJ
'RQRWKDQGOHWKHXQLWUHPRYHEDWWHULHVRUFDEOHVZLWKZHWKDQGV
7KLVSURGXFWKDVEHHQGHVLJQHGIRUSULYDWHDQGRULQGXVWULDOXVHRQO\,W
VKRXOGQRWEHXVHGLQVLWXDWLRQVZKHUHVWULFWVDIHW\SUHFDXWLRQVDUH
QHFHVVDU\VXFKDVZLWKPHGLFDOHTXLSPHQWRULQV\VWHPVGLUHFWO\RU
LQGLUHFWO\FRQQHFWHGZLWKKXPDQOLIHRUZHOOEHLQJ
'RQRWGURSRUH[SRVHWKHXQLWWRDVWURQJLPSDFW
'RQRWFRQQHFWDQ\FRPPXQLFDWLRQFDEOHVFRQQHFWHGWRWKHXQLWWR
WHOHSKRQHOLQHRXWOHWV&RQWLQXHGXVHPD\FDXVHĺUHRUHOHFWURFXWLRQ
'RQRWFXWRUSURFHVVWKHFRUGVIRUWKH$&DGDSWRURUWKHFRPPXQLFD
WLRQFDEOHV$OVRGRQRWWZLVWSXOORUVZLQJDQ\RIWKHFRUGVRUFDEOHV
7RSUHYHQWGDPDJHWRWKHXQLWIURPVWDWLFHOHFWULFLW\UHPRYHVWDWLF
HOHFWULFLW\IURP\RXUERG\E\WRXFKLQJPHWDODURXQG\RXVXFKDVD
GRRUNQREDQGZLQGRZIUDPHEHIRUHWRXFKLQJWKHXQLW
3ODFHDQGVWRUHWKHXQLWDQGDFFHVVRULHVRXWRIWKHUHDFKRIFKLOGUHQ
)XUWKHU7'LVQRWUHVSRQVLEOHIRUDQ\GDPDJHPDOIXQFWLRQRUWURXEOH
ZKHWKHUGLUHFWRULQGLUHFWFDXVHGE\WKHXVHRIRXUSURGXFWV
'RQRWXVHDQ\SRZHUEDWWHU\VHQVRURUFDEOHRWKHUWKDQWKRVH
VSHFLĺHGE\7'&RUSRUDWLRQ
'RQRWSXWDQ\WKLQJRQWRSRIWKH$&DGDSWRU
7KLVPD\FDXVHRYHUKHDWLQJ
'RQRWGLVFRQQHFWWKHFRPPXQLFDWLRQFDEOHGXULQJZLUHOHVVFRPPXQL
FDWLRQRU86%FRPPXQLFDWLRQ
'RLQJVRPD\FDXVHDGYHUVHHIIHFWVWRWKHXQLWDQGRU3&
0DNHVXUHWKDWWKHFDEOHDQG$&DGDSWRUDUHLQVHUWHGIXOO\VRDVQRWWR
FDXVHDQLPSURSHUFRQQHFWLRQ$OVRZKHQXQSOXJJLQJWKHFDEOHIURP
WKHXQLWGRQRWSXOOWKHFRUGEXWKROGWKHFRQQHFWRUWRGLVFRQQHFW
,IWKHXQLWSURGXFHVKHDWHPLWVVPRNHRUDVWUDQJHVPHOORUPDNHV
XQXVXDOQRLVHVLPPHGLDWHO\XQSOXJWKH$&DGDSWRUUHPRYHWKH
EDWWHULHVDQGVWRSXVLQJLW$OVRGLVFRQQHFWWKHXQLWIURPWKH3&

6DIHW\3UHFDXWLRQVDQG,QVWUXFWLRQV
&$87,21 'RQRWSODFHRUVWRUHLQWKHIROORZLQJDUHDV
s $UHDVH[SRVHGWRGLUHFWVXQOLJKW
s $UHDVH[SRVHGWRH[FHVVLYHKHDWRUKLJKWHPSHUDWXUHVVXFKDVQHDUĺUHRU
KHDWLQJHTXLSPHQW
s $UHDVH[SRVHGWRVWDWLFHOHFWULFLW\
s $UHDVH[SRVHGWRVWURQJPDJQHWLFĺHOGV
s $UHDVH[SRVHGWRGDPSQHVV
s $UHDVVXEMHFWWRFRQGHQVDWLRQRUZHWDUHDV
s $UHDVH[SRVHGWRH[FHVVLYHYLEUDWLRQ
s $UHDVH[SRVHGWRH[FHVVLYHVPRNHGXVWRUGLUW
&$87,21 2WKHU3UHFDXWLRQV
s 8VHWKHXQLWLQWKHVSHFLĺHGRSHUDWLQJHQYLURQPHQW'RQRWXVHLWIRUDQ\
SXUSRVHRWKHUWKDQIRUZKLFKLWZDVGHVLJQHG
s &RQGHQVDWLRQPD\RFFXULQVLGHWKHFDVHZKHQDXQLWLVPRYHGIURPRQH
HQYLURQPHQWWRDQRWKHUZKHUHWKHUHLVDJUHDWGLIIHUHQFHLQWHPSHUDWXUH'R
QRWXVHLQDUHDVVXVFHSWLEOHWRFRQGHQVDWLRQ
s 'RQRWXVHWKHXQLWLQZHWDUHDVRUSODFHVH[SRVHGWRZDWHUVXFKDV
EDWKURRP
s :KHQFRQQHFWLQJWKHXQLWWR\RXU3&PDNHVXUHWRIROORZDOOZDUQLQJVDQG
GLUHFWLRQVIURP\RXUFRPSXWHUPDQXIDFWXUHU
s :HVKDOOQRWJXDUDQWHHWKHXQLWpVRSHUDWLRQLILWKDVEHHQFRQQHFWHGWRD3&
XVLQJD86%KXERUD86%H[WHQVLRQFDEOH
s 'RQRWLQVHUWDQ\IRUHLJQREMHFWVLQWRDQ\RIWKHXQLWVpMDFNV
s ,IWKHXQLWJHWVGLUW\ZLSHLWZLWKDFOHDQFORWK
s 0DNHVXUHWRUHPRYHGXVWDQGGLUWIURPSOXJVRIWKH$&DGDSWRUDQGRUDQ\
FDEOHV
s 3OHDVHQRWHWKDWWKLVGRFXPHQWKDVEHHQZULWWHQEDVHGRQWKHSUHVXSSRVLWLRQ
WKDWGHWDLOVDERXWFRQWUDFWVZLWKDQ,QWHUQHWSURYLGHUVSHFLĺFQHWZRUN
HQYLURQPHQWVDQGWKHVHWXSRIDQ\RWKHUQHFHVVDU\HTXLSPHQWWRHQDEOH
QHWZRUNFRQQHFWLRQKDVDOUHDG\EHHQWDNHQFDUHRIE\WKH8VHUDQGWKDW
FRQQHFWLRQKDVEHHQFRQĺUPHGDVZRUNDEOH
&$87,21
1RWHVDQG3UHFDXWLRQVIRU,QVWDOOLQJ:LUHOHVV&RPPXQLFDWLRQ'HYLFHV
:KHQLQVWDOOLQJZLUHOHVVFRPPXQLFDWLRQGHYLFHVWDNHVSHFLDOFDUHLQVHOHFWLQJ
ORFDWLRQVVRDVWRHQVXUHSURSHUFRPPXQLFDWLRQ1RWHWKDWHYHQDIWHUD
VXFFHVVIXOLQVWDOODWLRQGXHWRFKDQJHVLQHQYLURQPHQWDOFRQGLWLRQV
FRPPXQLFDWLRQHUURUVPD\RFFXUZKHQUHVWDUWLQJWKHV\VWHP
$VIDUDVSRVVLEOHWU\WRNHHSZLUHOHVVFRPPXQLFDWLRQGHYLFHVDZD\IURPPHWDOV
DQGVHWWKHPXSLQKLJKXQREVWUXFWHGSRVLWLRQV
s 3OHDVHWDNHQRWHWKDWLQPDQ\LQVWDQFHVZDOOVĻRRUVVWDLUVIHQFHVDQG
GHVNVZLOOFRQWDLQPHWDOV,QRUGHUWRFDUU\RXWFRPPXQLFDWLRQEHWZHHQ
LQGRRUDQGRXWGRRUXQLWVSOHDVHORFDWHLQGRRUXQLWVQHDUD
ZLQGRZVRWKDWUDGLRZDYHVFDQEHHDVLO\WUDQVPLWWHG
s 3OHDVHLQVWDOOWKHVHGHYLFHVPRUHWKDQFPDZD\IURP
ZDOOVRUERDUGVFRQWDLQLQJPHWDO
s ,IZLUHOHVVFRPPXQLFDWLRQGHYLFHVDUHSODFHGLQDPHWDO
FRQWDLQHUVXFKDVDIUHH]HURUUHIULJHUDWRUWKHSRVVLEOH
ZLUHOHVVFRPPXQLFDWLRQUDQJHZLOOEHVKRUWHQHG,QPRVWFDVHVUDGLRZDYHV
DUHWUDQVPLWWHGYLDGRRUVDQGGRRURSHQLQJVVRSODFHGHYLFHVDVQHDUWR
GRRUVDVSRVVLEOH
$VIDUDVSRVVLEOHNHHSWKHGHYLFHVDZD\IURPQRLVHHPLWWLQJVRXUFHV
s (TXLSPHQWVXFKDVVRPHLQGXVWULDOLQVWUXPHQWVHOHFWURQLFGHYLFHVRU
ĻXRUHVFHQWODPSVJHQHUDWHQRLVH3OHDVHSODFHXQLWVPRUHWKDQRQHPHWHU
DZD\IURPVXFKGHYLFHV
s 3OHDVHSODFHXQLWVPRUHWKDQPHWHUDZD\IURPFRPSXWHUVDQGRWKHUGHYLFHV
ZKLFKHPLWQRLVH
s .HHSDOOZLUHVDVIDUDZD\IURPZLUHOHVVFRPPXQLFDWLRQGHYLFHVDVSRVVLEOH
%HFDUHIXODERXWSODFLQJQHDUDQ\ZLULQJRUFDEOHVVXFKDVSRZHUVXSSO\
FDEOHVWHOHSKRQHZLUHVRU/$1FDEOHV
%HFDXVHREMHFWVZKLFKFRQWDLQORWVRIZDWHUVXFKDVSODQWVRUVRLODEVRUEUDGLR
ZDYHVZHKLJKO\UHFRPPHQGWKDWVXFKREMHFWVQRWEHSODFHGEHWZHHQRUQHDU
ZLUHOHVVFRPPXQLFDWLRQGHYLFHV
s :KHQPHDVXULQJWHPSHUDWXUHLQDJUHHQKRXVHLWKDVEHHQUHSRUWHGWKDWDV
SODQWVJUHZFRPPXQLFDWLRQHUURUVDOVRLQFUHDVHG
s 'RQRWSODFHXQLWVGLUHFWO\RQWKHJURXQG
'RQRWSODFHGHYLFHVZKLFKDUHXVLQJWKHVDPHFRPPXQLFDWLRQIUHTXHQF\
FKDQQHOLQWKHVDPHDUHD
s ,IWKHVDPHFKDQQHOLVXVHGIRUPXOWLSOHGHYLFHVQRWRQO\ZLOOPRUH
FRPPXQLFDWLRQHUURUVRFFXUEXWEDWWHU\OLIHZLOODOVREHVKRUWHQHG
s ,IWKHUHLVDSRVVLELOLW\WKDWGHYLFHVZLWKWKHVDPHIUHTXHQF\FKDQQHOZLOOEHLQ
ZLUHOHVVFRPPXQLFDWLRQDWWKHVDPHWLPHSOHDVHPDNHVXUHWRPDNHFKDQJHV
WRWKHIUHTXHQF\FKDQQHOVVRWKH\DUHQRWWKHVDPH

:KDWFDQWKH5750%6$GR"
5750%6$LVD%DVH8QLWHTXLSSHGZLWKERWKZLUHOHVVDQG*PRELOHFRPPXQLFDWLRQFDSDELOLWLHV$IWHUFROOHFWLQJPHDVXUHGGDWDFXUUHQW
UHDGLQJVDQGUHFRUGHGGDWDIURP5HPRWH8QLWVYLDZLUHOHVVFRPPXQLFDWLRQWKH%DVH8QLWFDQWUDQVPLWWKHFROOHFWHGGDWDYLD*PRELOHQHWZRUNV
WRDVHUYHURUHPDLODFFRXQW
s7KLVGRFXPHQWH[SODLQVWKHEDVLFSURFHGXUHVDQGRSHUDWLRQVIURPVHWXSWRWKHPRQLWRULQJRIFXUUHQWUHDGLQJVDQGGRZQORDGLQJRIUHFRUGHGGDWD
)XUWKHUH[SODQDWLRQZLOOEHJLYHQLQWKH2SHUDWLRQ*XLGH
[Base Unit: Warehouse North]
<Remote Unit>
[Warning: Up/Lo Limit]
<Enterance>
Warehouse North 31.2℃ 4-28 11:19
[ Recovery ]
<Enterance>
Warehouse North CH1 Back to Norm.
Subject: Warning
Base Unit_Warehouse North _Remote
Unit_Enterance_20120523-070210.trz
End of mail
Subject: Recorded Data
Base Unit_Warehouse North _Remo
[Base Unit: Frozen Delivery 301]
SN:339A4325
2011-06-07 11:50:14
[Remote Unit]
<Group1>
Container Ch1 27.9℃ Ch2 39.0%
http://www.openstreetmap.org/
?mlat=35.658342&mlon=139.7517
16&zoom=15
Subject: Current Readings
1HZ0HVVDJH
7R
5HPRWH8QLW
:LUHOHVV
&RPPXQLFDWLRQ
:LUHOHVV
&RPPXQLFDWLRQ
*36$QWHQQD
1RW,QFOXGHG
%DVH8QLW
5HSHDWHU
*&HOO7RZHU
5HPRWH&RQWURO
:DUQLQJ5HSRUW0DLO
([WHUQDO&RQWDFW2XWSXW
1RW,QFOXGHG
5HFRUGHG'DWD
DWWDFKPHQWLQFOXGHG &XUUHQW5HDGLQJV,QIR
/RFDWLRQDWWDFKPHQWRQO\ZKHQ*36DFWLYDWHG
&XUUHQW5HDGLQJV
5HFRUGHG'DWD
6WDUW6WRS2SHUDWLRQ
5HTXHVWIRU5HFRUGHG'DWD
0RQLWRULQJ&XUUHQW5HDGLQJV9LHZLQJ5HFRUGHG'DWD
)73
(PDLO
6HQGLQJ606&RPPDQGV
%DVH8QLW 5750%6$ &XUUHQW5HDGLQJV 7KHPRVWUHFHQWPHDVXUHPHQWVUHFRUGHGE\D5HPRWH8QLW
5HPRWH8QLW $Q\RIWKH5756HULHV/RJJHUV 5HFRUGHG'DWD 0HDVXUHPHQWVVWRUHGLQWKH5HPRWH8QLW
5HSHDWHU 575WRH[SDQGWKHZLUHOHVVFRPPXQLFDWLRQUDQJH :LUHOHVV&RPPXQLFDWLRQ 6KRUW5DQJH5DGLR&RPPXQLFDWLRQ

3DFNDJH&RQWHQWV
5750%6$
$QWHQQD[ 86%0LQL%&DEOH
86&
$$$ONDOLQH%DWWHU\
[
([WHUQDO3RZHU&DEOH
%&
6RIWZDUH
&'520
*HWWLQJ6WDUWHG*XLGH
:DUUDQW\,QFOXGHG

3DUW1DPHVDQG)XQFWLRQV
2SHUDWLRQ
6ZLWFK
,QFOXGHG
$QWHQQDV
/('
$QWHQQD&RQQHFWRU
ZLWKSURWHFWLYHFRYHU
60$)HPDOH
-DFN
60$0DOH-DFN
2SWLFDO&RPPXQLFDWLRQ$UHD
%DWWHU\&RYHU
([WHUQDO$ODUP
,QSXW2XWSXW
7HUPLQDO
86%3RUW
([WHUQDO3RZHU
&RQQHFWRU
$&$GDSWRU-DFN
(,$-9ROWDJH
&ODVVLĺFDWLRQ

*HWWLQJ5HDG\
3UHSDULQJD6,0FDUG
6HWWLQJXSWKH'HYLFH
&RQQHFWLQJWKH$QWHQQDV
3UHSDULQJD*36$QWHQQDLIQHFHVVDU\
,QVWDOOLQJD6,0&DUGDQG%DWWHULHV
5HJLVWHULQJZLWK7':HE6WRUDJH6HUYLFH
6HWWLQJXSDPDLOVHUYHU6073VHUYHU
s'RQRWFRQQHFWD5750%6$WR\RXUFRPSXWHUXQWLOWKHVRIWZDUHKDV
EHHQLQVWDOOHG
3UHSDULQJD6,0FDUG
3OHDVHSXUFKDVHD6,0FDUGWKDWPHHWVWKHIROORZLQJUHTXLUHPHQWV
s7KHFDUGLV*PRELOHQHWZRUNFRPSDWLEOH9RLFHFDOORQO\6,0FDUGVPD\QRWEH
XVHG
s7KHFDUGKDVEHHQRUFDQEHDFWLYDWHG
s,WLVD6WDQGDUGVL]H6,0FDUG
6WDQGDUG6,0 0LFUR6,0
1DQR6,0
s7KH6,0FDUGPXVWDOVRKDYH6066KRUW0HVVDJH6HUYLFHFDSDELOLW\LIWKH
IROORZLQJIXQFWLRQVDUHGHVLUHG
:DUQLQJ1RWLĺFDWLRQYLD606
5HPRWHFRQWURORIWKH5750%6$IURPDPRELOHGHYLFHYLD606
FRPPDQGV
$YDLODEOHFRPPDQGVDUHWKHqVWDUWrFRPPDQGqVWRSrFRPPDQGDQGqUHDGr
FRPPDQG)RUPRUHGHWDLOVVHHWKH2SHUDWLRQ*XLGHWKDWFRPHVZLWKWKH
VRIWZDUH
>2SHUDWLRQ*XLGH@!>2WKHU8VHIXO)XQFWLRQV@!>&RQWUROOLQJ%DVH8QLWYLD
606&RPPDQG@
)RUWKHHVWLPDWHGGDWDXVDJHSOHDVHVHHS>)$4V@!>4$DERXW6,0
&DUGV@

:KHQSXUFKDVLQJD6,0FDUG\RXPD\EHDVNHGIRUWKH,0(,
QXPEHUGHSHQGLQJRQWKHW\SHRI6,0FDUG
7KH,0(,QXPEHUIRU\RXU5750%6$FDQEHIRXQGLQWKHVRIWZDUH
VHWWLQJVZLQGRZ
,QVWDOOWKHVRIWZDUHVHHS>67(3,QVWDOOLQJWKH6RIWZDUH@
&RQQHFWDQ5750%6$WR\RXUFRPSXWHU
2SHQWKH5750%6IRU:LQGRZVIURPWKH6WDUW6FUHHQRU6WDUW
0HQXRI:LQGRZV
6HOHFWq5750%66HWWLQJV8WLOLW\r
,QWKH>%DVH8QLW6HWWLQJV@PHQXWKH,0(,FDQEHIRXQGXQGHU
>9HUVLRQ@
&ORVHWKHVRIWZDUHDQGGLVFRQQHFWWKH5750%6$IURP\RXU
FRPSXWHU
6HWWLQJXSWKH'HYLFH
&RQQHFWWKH$QWHQQDV
5HPRYHWKHSURWHFWLYHFRYHUVIURPWKHDQWHQQDFRQQHFWRUV/2&$/
&(//8/$5RQWKHXQLWDQGFRQQHFWWKHVXSSOLHGDQWHQQDV
,I\RXZLVKWRXVHWKH*36IXQFWLRQFRQQHFWD*36DQWHQQDZLWKDQ
60$PDOHSOXJ9WRWKH*36DQWHQQDFRQQHFWRURQWKHXQLW
,QVWDOOD6,0&DUGDQG%DWWHULHV
s:KHQLQVHUWLQJRUUHPRYLQJD6,0FDUGDYRLGH[SRVXUHWRVWDWLF
HOHFWULFLW\
s0DNHVXUHWRGLVFRQQHFWDOOFDEOHV$&DGDSWRU86%FDEOHDQGH[WHUQDO
SRZHUFDEOHIURPWKH5750%6$EHIRUHLQVHUWLQJRUUHPRYLQJWKH
FDUG
s%HFDUHIXOQRWWRWRXFKRUVFUDWFKWKH,&DUHDRIWKHFDUG7KLVPD\
FDXVHSRRUFRQWDFW
s0DNHVXUHWRLQVHUWWKHFDUGLQWKHSURSHUGLUHFWLRQ
s'RQRWIRUFHWKHFRYHURSHQRUFORVHG
5HPRYHWKHEDWWHU\FRYHUWRĺQGWKH6,0FDUGKROGHU
&DUG+ROGHU

+RZWR5HPRYHWKH%DWWHU\&RYHU
:KLOHSUHVVLQJGRZQRQWKHWULDQJXODUPDUN VOLGHWKHFRYHUWRWKHERWWRPRIWKHXQLW
/LIWRIIWKHFRYHU
/LJKWO\VOLGHWKHFRYHURIWKHFDUGKROGHUWRXQORFNLW6ORZO\OLIWXS
WKHFRYHUWRLWVRSHQSRVLWLRQ
8QORFN
0DNLQJVXUHWKDWWKH,&JROGDUHDLVIDFLQJRXWLQVHUWWKH6,0FDUG
LQWRWKHFDUGKROGHUXQWLOLWĺWVFRPSOHWHO\
1RWFK
&ORVHWKHFDUGKROGHUDQGVOLGHWKHFRYHUWRORFNLW
/RFN
,IWKHFRYHULVQRWSURSHUO\ORFNHGLWPD\FDXVHLQVXIĺFLHQWFRQWDFWZLWK
WKH,&DQGUHVXOWLQDFRPPXQLFDWLRQHUURU
,QVHUWWKHEDWWHULHVPDNLQJVXUHWKH\DUHLQWKHSURSHUGLUHFWLRQ
WKHQFORVHWKHEDWWHU\FRYHU
.HHSLQJEDWWHULHVLQWKHXQLWDOORZVDEDFNXSVRXUFHRISRZHULQWKHHYHQW
RISRZHUIDLOXUH,IUXQQLQJRQO\RQEDWWHULHVWKHHVWLPDWHGEDWWHU\OLIHLV
DERXWGD\V)RUORQJHUFRQWLQXRXVRSHUDWLRQSOHDVHXVHDQH[WHUQDO
SRZHUVRXUFH
s/HDYLQJDONDOLQHEDWWHULHVLQWKHXQLWIRUDORQJSHULRGRIWLPHPD\FDXVHEDWWHU\
OHDNDJHDQGFRUURVLRQ:KHQXVLQJDVDEDFNXSVRXUFHRISRZHUZHUHFRPPHQG
WKDWWKHEDWWHULHVEHFKDQJHGHYHU\IHZ\HDUV
s0DNHVXUHWRXVHQHZEDWWHULHVRIWKHVDPHNLQG
s,WLVQRWQHFHVVDU\WRVHWXSDQH[WHUQDOSRZHUVRXUFHEHIRUHSODFLQJWKHGHYLFHWR
WKHSODFHLWZLOOEHXVHG3OHDVHVHH>67(3,QVWDOOLQJWKH'HYLFH@!>&RQQHFWLQJ
WRDQ([WHUQDO3RZHU6RXUFH@S

5HJLVWHULQJZLWK7':HE6WRUDJH6HUYLFH
%\XVLQJ7':HE6WRUDJH6HUYLFHDFORXGVHUYLFHSURYLGHGE\7'
IUHHRIFKDUJHLWLVSRVVLEOHWRPRQLWRUWKH5750%6$GDWDRYHU
WKH,QWHUQHW
,I\RXGRQWXVH7':HE6WRUDJH6HUYLFHSOHDVHDUUDQJHD
SURYLGHUVVHUYHURU\RXURZQ)73VHUYHU
2SHQ\RXUZHEEURZVHUDQGDFFHVVWKHVLWH
KWWSZZZZHEVWRUDJHVHUYLFHFRP
&OLFN>*HWD8VHU,'@WRJRWRWKHUHJLVWUDWLRQSDJH
(QWHUDQHPDLODGGUHVVDQGSDVVZRUGIRUUHJLVWUDWLRQDQGFOLFN
>$JUHHDQG*HWD8VHU,'@
$QHPDLOFRQWDLQLQJWKHQHFHVVDU\85/OLQNZLOOEHVHQWWRWKH
DGGUHVV\RXHQWHUHG$FFHVVWKHGLVSOD\HG85/WRJHWD8VHU,'
$FRPSOHWLRQQRWLFHZLOOEHVHQWWR\RXUUHJLVWHUHGDGGUHVVXSRQ
FRPSOHWLRQRIWKH8VHU,'UHJLVWUDWLRQ
7KLVHPDLOFRQWDLQVLPSRUWDQWLQIRUPDWLRQVXFKDVXVHU,'
SDVVZRUG)73VHUYHUQDPHDQGVHWWLQJVLQIRUPDWLRQQHFHVVDU\
IRUPDNLQJVHWWLQJV
6HWWLQJXS6073PDLOVHUYHU
$Q6073VHUYHULVUHTXLUHGWRVHQG:DUQLQJ5HSRUW&XUUHQW
5HDGLQJVDQG5HFRUGHG'DWDYLDHPDLO
s7KLVSURGXFWVXSSRUWVWKHIROORZLQJPHWKRGVRIDXWKRUL]DWLRQ323
EHIRUH60736073$87+/2*,16HUYHUVVXFKDV*PDLOZKLFKRQO\
VXSSRUW6073RYHU66/FDQQRWEHXVHG
s7KHGHIDXOW6073SRUWQXPEHULV3RUWPD\DOVREHXVHG

,QVWDOOLQJWKH6RIWZDUH
,QVWDOOLQJWKH6RIWZDUH
&RQQHFWLQJWKH%DVH8QLWWRD3&
,QVWDOOLQJWKH6RIWZDUH
6WDUW:LQGRZVDQGORJLQXVLQJD8VHU$FFRXQWZLWK$GPLQLVWUDWRU
&RPSXWHU$GPLQLVWUDWLRQULJKWV
,QVHUWWKHVRIWZDUH&'LQWRWKH&''9'GULYHDQGWKH>,QVWDOO
3URJUDP@ZLQGRZZLOORSHQDXWRPDWLFDOO\
,IWKH>$XWR3OD\@ZLQGRZDSSHDUV
&OLFN>5XQVWDUWH[H@
,IWKH>,QVWDOO3URJUDP@ZLQGRZGRHVQRW
DSSHDUDXWRPDWLFDOO\
2SHQ>VWDUWH[H@IURPWKH&''9'GULYH
,I\RXDUHXVLQJ:LQGRZVFDUU\RXWWKHUHVWRIWKHLQVWDOODWLRQ
SURFHVVRQWKHqGHVNWRSrZKLFKFDQEHDFFHVVHGYLDDWLOHRQWKH
6WDUWVFUHHQ
6HOHFW>,QVWDOO5750%6IRU:LQGRZV@DQGFOLFN>([HFXWH@WR
VWDUWWKHLQVWDOODWLRQ
>([HFXWH@
EXWWRQ
0DNHVXUHWRLQVWDOODOO
DSSOLFDWLRQV
)ROORZWKHGLUHFWLRQVDVWKH\DSSHDUWRFRPSOHWHWKHLQVWDOODWLRQ

,IDZLQGRZOLNHWKLVDSSHDUV
GXULQJLQVWDOODWLRQFOLFN>,QVWDOO@
$IWHULQVWDOODWLRQq5750%6IRU:LQGRZVrZLOODSSHDULQWKH
:LQGRZV6WDUW6FUHHQRU6WDUW0HQX
5HSHDWWKHVDPHSURFHGXUHVIURP WRLQVWDOODOOWKHDSSOLFDWLRQV
&RQQHFWLQJWKH%DVH8QLWWRD3&
2SHQWKHq5750%6IRU:LQGRZVrIURPWKH:LQGRZV6WDUW
6FUHHQRU6WDUW0HQX
,QWKHGLVSOD\HGODXQFKHUZLQGRZFOLFNDQGRSHQWKH
q5750%66HWWLQJV8WLOLW\r
7XUQWKHRSHUDWLRQVZLWFKRQWKH%DVH8QLWWR67%<!DQGFRQQHFW
LWWRWKHFRPSXWHUZLWKWKHVXSSOLHG86%FDEOH
7KH86%GULYHULQVWDOODWLRQZLOOVWDUWDXWRPDWLFDOO\
$IWHUWKH86%GULYHULQVWDOODWLRQLVFRPSOHWHGDZLQGRZZLOORSHQ
ZKHUH\RXFDQPDNHRUFKDQJHYDULRXVVHWWLQJVUHODWHGWRWKH
5750%6$
,IWKHVHWWLQJVZLQGRZGRHVQRWDXWRPDWLFDOO\RSHQ
,IWKHVHWWLQJVZLQGRZGRHVQRWDSSHDUDIWHURQHPLQXWHRI86%
FRQQHFWLRQWU\UHFRQQHFWLQJWKH86%FDEOH,IWKLVGRHVQRWZRUN
SOHDVHVHH> +HOSIRU8QLW5HFRJQLWLRQ)DLOXUH@LQWKHODXQFKHUPHQX
DQGFKHFNWKH86%GULYHU

7URXEOHVKRRWLQJDQG'HWDLOHG,QIR
'HWDLOHGLQIRUPDWLRQDERXWVRIWZDUHVHWWLQJVLVSURYLGHG3OHDVHVHOHFW
IURPWKHODXQFKHU
*HWWLQJ6WDUWHG*XLGH
7KLVGRFXPHQWLVDYDLODEOHDVD3')ĺOH
2SHUDWLRQ*XLGH
7KLVFRQWDLQVLQIRUPDWLRQDERXWEDVLFVHWWLQJVDVZHOODVDGYDQFHG
VHWWLQJVIRUPDQ\XVHIXOIXQFWLRQV
+HOSIRU8QLW5HFRJQLWLRQ)DLOXUH
&OLFNKHUHIRULQIRUPDWLRQRQKRZWRFKHFNDQGUHLQVWDOOWKH86%GULYHU
8SGDWH,QIRUPDWLRQ
&OLFNKHUHWRFKHFNIRUXSGDWHLQIR

0DNLQJ6HWWLQJV7UDQVPLVVLRQ7HVWV
0DNLQJ%DVLF6HWWLQJVIRU%DVH8QLW
0DNLQJ6HWWLQJVIRU7':HE6WRUDJH6HUYLFH
5HJLVWHULQJD5HPRWH8QLW
0DNLQJ7UDQVPLVVLRQ7HVWV
0DNLQJ%DVLF6HWWLQJVIRU%DVH8QLW
s,QRUGHUWRSUHYHQWXQQHFHVVDU\RUXQH[SHFWHGGDWD
WUDQVPLVVLRQZHVXJJHVWWXUQLQJWKH2SHUDWLRQ6ZLWFKRQ
WKH%DVH8QLWWR67%<!XQWLOWKHXQLWVKDYHDOOEHHQVHW
XSDQGUHDG\IRUFRPPXQLFDWLRQ
s2QFHWKH2SHUDWLRQ6ZLWFKKDVEHHQWXUQHGWRWKH5XQ!
SRVLWLRQDXWRVHQGLQJRIFXUUHQWUHDGLQJVDQGRUUHFRUGHG
GDWDEHFRPHVDFWLYDWHG
2SHQWKH5750%66HWWLQJV8WLOLW\DQGFRQQHFWWKH%DVH8QLW
YLD86%WR\RXU3&
7KHVHWWLQJVZLQGRZZLOODXWRPDWLFDOO\RSHQ
2SHQWKH>%DVH8QLW6HWWLQJV@PHQXDQGHQWHUWKHQHFHVVDU\
LQIRUPDWLRQVXFKDVWKH%DVH8QLW1DPHDQG0RELOH'DWD
&RPPXQLFDWLRQLQIR
%DVH8QLW1DPH $VVLJQDXQLTXHQDPHIRUWKH%DVH8QLW
0RELOH'DWD&RPPXQLFDWLRQ (QWHUWKHLQIRUPDWLRQSURYLGHGE\\RXUFDUULHU
$IWHUKDYLQJFRPSOHWHGDOOHQWULHVFOLFN>$SSO\@DWWKHERWWRPRIWKH
ZLQGRZWRDSSO\WKHVHWWLQJV
,WLVQHFHVVDU\WRDSSO\WKHVHWWLQJVLQHDFKVHWWLQJPHQX

2SHQWKH>&ORFN6HWWLQJV@PHQX
0DNHQHFHVVDU\VHWWLQJVIRU>7LPH=RQH@DQGRWKHULWHPV,I
>$XWR$GMXVWPHQW@LVWXUQHG2))WKHFORFNRQWKH5750%6$
ZLOOQRWEHDGMXVWHGDXWRPDWLFDOO\
$XWR$GMXVWPHQWLVDIXQFWLRQZKHUHE\WKH5750%6$XVHVFORFN
LQIRUPDWLRQVHQWIURPWKHFDUULHUWRDXWRPDWLFDOO\DGMXVWWKHGDWHDQGWLPH7KLV
PD\QRWDSSO\ZLWKVRPHFDUULHUV
$GMXVWPHQWLVPDGHZKHQWKH2SHUDWLRQ6ZLWFKLVWXUQHGWRWKH5XQ!SRVLWLRQ
DQGDOVRHYHU\QLJKWDURXQGDFFRUGLQJWRWKH7LPH=RQH6HWWLQJRIWKH
5750%6$
$IWHUVHWWLQJWKHQHFHVVDU\LWHPVFOLFN>$SSO\@
0DNLQJ6HWWLQJVIRU7':HE6WRUDJH6HUYLFH
2SHQWKH>)736HWWLQJV@PHQXDQGHQWHUWKHIROORZLQJLQIRUPDWLRQ
,I\RXKDYHVHWXSDGLIIHUHQW)73VHUYHUHQWHUWKHQHFHVVDU\LQIRUPDWLRQ
DFFRUGLQJO\
)736HUYHU IWSZHEVWRUDJHVHUYLFHFRP
)738VHU,' 8VHU,'LVVXHGE\7':HE6WRUDJH6HUYLFH
)733DVVZRUG 3DVVZRUGIRU7':HE6WRUDJH6HUYLFH
)733RUW1XPEHU
3DVVLYH0RGH 21
$IWHUVHWWLQJWKHQHFHVVDU\LWHPVFOLFN>$SSO\@
2SHQWKH>0RQLWRULQJ:DUQLQJ6HWWLQJV@PHQXDQGHQWHUWKHIROORZ
LQJLQIRUPDWLRQ
6HQG&XUUHQW5HDGLQJV 21
6HQGLQJ,QWHUYDO 0DNHVHWWLQJVIRUWKHLQWHUYDORIWLPHEHWZHHQ
WUDQVPLVVLRQVRIFXUUHQWUHDGLQJV
7UDQVPLVVLRQ0HWKRG )73
)LOH1DPH EDVH!BWLPH!
$IWHUHQWHULQJWKHQHFHVVDU\LQIRUPDWLRQFOLFN>$SSO\@
2SHQWKH>6HWWLQJVIRU6HQGLQJ5HFRUGHG'DWD@PHQXDQGHQWHUWKH
IROORZLQJLQIRUPDWLRQ

$XWR6HQGLQJRI
5HFRUGHG'DWD 21
7UDQVPLVVLRQ
6FKHGXOLQJ0HWKRG 6HOHFWHLWKHUPHWKRG
7UDQVPLWE\GD\
DQGWLPH
0DNHVHWWLQJVKHUHIRUGDWHVDQGWLPHVIRUWKH
DXWRPDWLFGRZQORDGLQJDQGVHQGLQJRIUHFRUGHG
GDWD8SWRHLJKWSDWWHUQVFDQEHVHW
,I\RXVHOHFWPRUHWKDQRQHGDWHDQGWLPHPDNH
VXUHWKDWWKH\DUHVL[RUPRUHKRXUVDSDUW
7UDQVPLWE\
,QWHUYDO
6SHFLI\WKHLQWHUYDODWZKLFK\RXZLVKWRKDYHGDWD
DXWRPDWLFDOO\VHQWDQGFKRRVHDWZKDWPLQXWHRIWKH
KRXU\RXZLVKWRKDYHWKHQH[WWUDQVPLVVLRQRFFXU
7UDQVPLVVLRQ0HWKRG )73
)LOH1DPH EDVH!BUHPRWH!BWLPH!
$IWHUHQWHULQJWKHQHFHVVDU\LQIRUPDWLRQFOLFN>$SSO\@
5HJLVWHULQJD5HPRWH8QLW
2SHQWKH>5HPRWH8QLW6HWWLQJV@PHQX
&OLFN>5HJLVWHU@WRRSHQWKHUHJLVWUDWLRQZLQGRZ
&OLFN><HV@WRWKHFRQĺUPDWLRQPHVVDJH)ROORZWKHRQVFUHHQ
LQVWUXFWLRQVDQGFRQQHFWWKHWDUJHW5HPRWH8QLW
s 2SWLFDO&RPPXQLFDWLRQ575
3ODFHWKH5HPRWH8QLWIDFHGRZQRQWKH%DVH8QLWFRQQHFWHGWRWKH
FRPSXWHUVRWKDWWKHRSWLFDOFRPPXQLFDWLRQDUHDVPHHW
2SWLFDO&RPPXQLFDWLRQ$UHD 86%
s 86%&RPPXQLFDWLRQ575
&RQQHFWWKH5HPRWH8QLWZLWKD86%FRPPXQLFDWLRQFDEOHWRWKH
FRPSXWHU
86%
86%
,IWKHVFUHHQGRHVQRWFKDQJHDIWHUFRQQHFWLQJ575
s'RQRWFRQQHFWPRUHWKDQRQH5HPRWH8QLWWR\RXUFRPSXWHUDWRQHWLPH
s7KH86%GULYHUPD\QRWKDYHEHHQLQVWDOOHGFRUUHFWO\3OHDVHVHH>+HOSIRU8QLW
5HFRJQLWLRQ)DLOXUH@DQGFKHFNWKH86%GULYHU
(QWHUWKHIROORZLQJLQIRUPDWLRQLQWKH>5HPRWH8QLW5HJLVWUDWLRQ@
ZLQGRZ

5HPRWH8QLW
1DPH
$VVLJQDXQLTXHQDPHIRUWKH5HPRWH8QLW
5HFRUGLQJ,QWHUYDO 6HOHFWWKHGHVLUHGLQWHUYDO
(QDEOH'RZQORDG 21
%HORZDUHVRPHH[DPSOHVRIUHFRUGLQJLQWHUYDODQGPD[LPXPUHFRUGLQJ
WLPH
575/RJJLQJ&DSDFLW\UHDGLQJV
(;5HFRUGLQJ,QWHUYDORIVHFRQGV[GDWDUHDGLQJVRI
VHFRQGVDERXWGD\VDQGKRXUV
575/RJJLQJ&DSDFLW\UHDGLQJV
(;5HFRUGLQJ,QWHUYDORIVHFRQGV[GDWDUHDGLQJVRI
VHFRQGVDERXWGD\VDQGKRXUV
5HFRUGLQJ,QWHUYDO
VHF VHF PLQ PLQ
575 KUDQGPLQ GD\VKU GD\VKU \UPRV
575 KUPLQ GD\VKU GD\VKU PRV
s8SRQUHDFKLQJWKHORJJLQJFDSDFLW\WKHROGHVWGDWDLQWKH5HPRWH8QLWZLOOEH
RYHUZULWWHQDQGUHFRUGLQJZLOOFRQWLQXH
$IWHUKDYLQJFRPSOHWHGDOOHQWULHVFOLFN>5HJLVWHU@DWWKHERWWRPRI
WKHZLQGRZWRUHJLVWHUZLWKWKH%DVH8QLW
7KHUHJLVWHUHG5HPRWH8QLWVWDUWVUHFRUGLQJDXWRPDWLFDOO\XSRQ
FRPSOHWLRQRIWKHUHJLVWUDWLRQ,I\RXZLVKWRUHJLVWHURWKHU5HPRWH
8QLWVUHSHDWWKHVDPHSURFHGXUHVIURP
s,WLVDOVRSRVVLEOHWRDVVLJQDGDWHDQGWLPHIRUD5HPRWH8QLWSURJUDPPHG
UHFRUGLQJVWDUW)RUGHWDLOVVHHWKH2SHUDWLRQ*XLGH> 2WKHU8VHIXO)XQFWLRQV@!
>6WDUWLQJ5HFRUGLQJ0DQXDOO\@
s5HPRWH8QLW6HWWLQJVFDQDOVREHFKDQJHGRUDGGHGODWHU)RUGHWDLOVVHHWKH
2SHUDWLRQ*XLGH> 2WKHU8VHIXO)XQFWLRQV@!>&KDQJLQJ5HPRWH8QLW5HJLVWUDWLRQ
,QIR@
0DNLQJ7UDQVPLVVLRQ7HVWV
2SHQWKH>7UDQVPLVVLRQ7HVWV@PHQX
&OLFNWKHEXWWRQRIWKHGHVLUHGWHVWWRRSHQWKHFRUUHVSRQGLQJWHVW
VHWXSZLQGRZ
&KHFNWKHFRQWHQWVRIWKHGLVSOD\PDNHDQ\QHFHVVDU\FKDQJHV
DQGFOLFN>6HQG@
&KHFNWRPDNHVXUHWKDWWKHWHVWZDVVXFFHVVIXO

+RZWR&RQƄUP7HVWVZHUH6XFFHVVIXO
)RUWKH7UDQVPLVVLRQRI&XUUHQW5HDGLQJV:DUQLQJ5HSRUWV
DQG5HFRUGHG'DWD7HVWV
:KHQWKHGHVWLQDWLRQLV7':HE6WRUDJH6HUYLFH
&KHFNWKDWDq6XFFHVVIXOrPHVVDJHZDVGLVSOD\HG
:KHQWKHGHVWLQDWLRQLVDQ(PDLODGGUHVV
6HHLIWKHWHVWPDLOKDVEHHQUHFHLYHGE\WKHVSHFLĺHGUHFLSLHQWDWWKHVHW
HPDLODGGUHVV
:KHQWKHGHVWLQDWLRQLVDQ)73VHUYHU
RWKHUWKDQ7':HE6WRUDJH6HUYLFH
&KHFNWKDWWKHWHVWGDWDKDVDUULYHGDWWKHVSHFLĺHG)736HUYHU
)RUWKH*362SHUDWLRQ7HVW
6HHLIWKHZLQGRZZLWKWKHORFDWLRQLQIRODWLWXGHORQJLWXGHKDVEHHQ
GLVSOD\HG
7RFDUU\RXWWKH*36RSHUDWLRQWHVWLWLVQHFHVVDU\WKDWWKH*36DQWHQQDLV
SURSHUO\FRQQHFWHGWRWKH%DVH8QLWDQGWKHQSODFHGZKHUHLWFDQSURSHUO\
UHFHLYHDVLJQDOIURPD*36VDWHOOLWHVXFKDVRXWVLGHRULQVLGHE\WKHZLQGRZ
ZLWKDQXQREVWUXFWHGYLHZRIWKHVN\IRURSWLPDO*36SHUIRUPDQFH
,WWDNHVDIHZPLQXWHVWRREWDLQWKHORFDWLRQGDWD
)RUWKH([WHUQDO&RQWDFW2XWSXW7HVW
6HHLIWKHZDUQLQJGHYLFHFRQQHFWHGWRWKHH[WHUQDOFRQWDFWRXWSXWRSHUDWHG
SURSHUO\
,ID7UDQVPLVVLRQ7HVW(QGVLQ)DLOXUH
s2SHQ>%DVH8QLW6HWWLQJV@DQGPDNHVXUHWKH0RELOH'DWD&RPPXQLFDWLRQLQIR
KDVEHHQHQWHUHGFRUUHFWO\
s2SHQ>)736HWWLQJV@DQGPDNHVXUHWKHLQIRUPDWLRQDERXW
7':HE6WRUDJH6HUYLFHKDVEHHQHQWHUHGFRUUHFWO\
$IWHUFKHFNLQJDERYHDQGPDNLQJDQ\QHFHVVDU\FKDQJHVLIWKH
WUDQVPLVVLRQWHVWVWLOOIDLOVFOLFN>,I\RXKDYHWURXEOHVHHq7KHWUDQVPLVVLRQ
WHVWHQGVLQIDLOXUHr@LQWKH>7UDQVPLVVLRQ7HVW@PHQX
&RPPXQLFDWLRQ7HVWVYLD3&
6HHWKH2SHUDWLRQ*XLGHIRUGHWDLOVDERXWWHVWSURFHGXUHVDQGUHVXOWV
>2WKHU8VHIXO)XQFWLRQV@>&KHFNLQJ6LJQDO6WUHQJWK3&@
>6HQGLQJ&XUUHQW5HDGLQJV@>0DNLQJ7UDQVPLVVLRQ7HVWV@
>7URXEOHVKRRWLQJ@>4$DERXW6HWWLQJV@

,QVWDOOLQJWKH'HYLFH
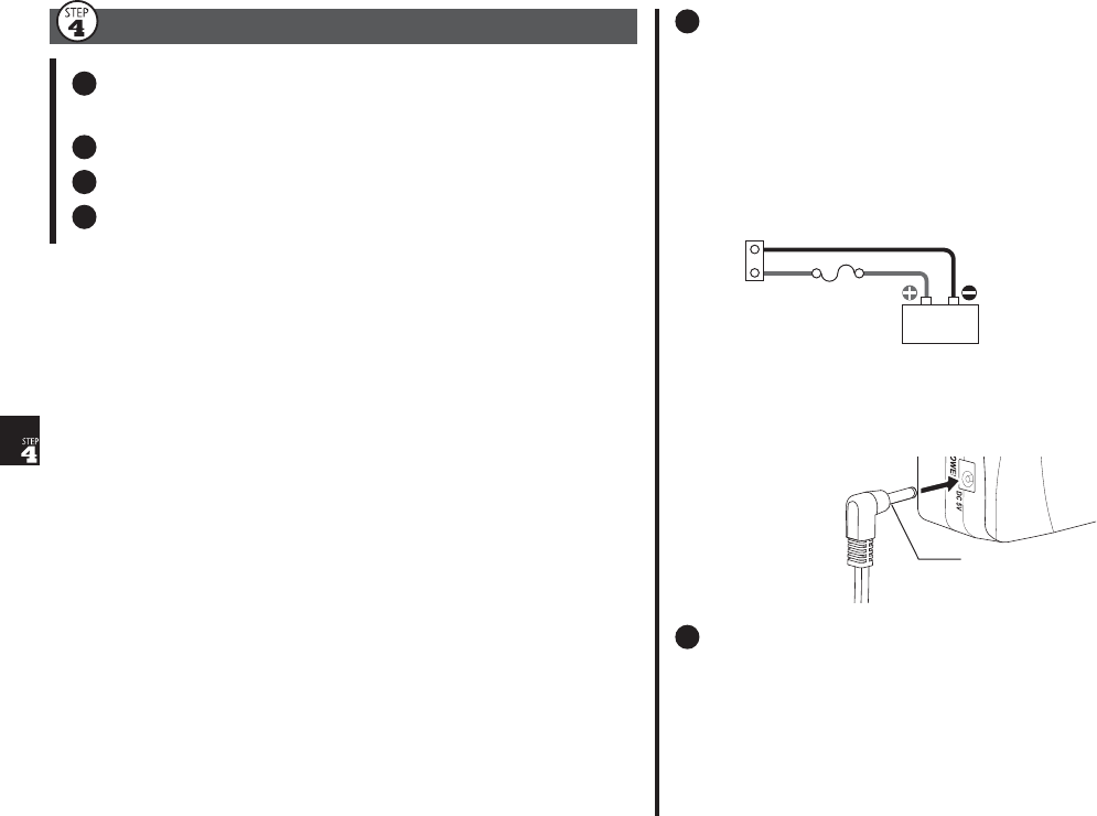
&RQQHFWLQJWRDQ([WHUQDO3RZHU6RXUFHZKHQDSSOL
FDEOH
,QVWDOOLQJWKH'HYLFH
7XUQLQJ2SHUDWLRQ6ZLWFKWRWKH5XQ!3RVLWLRQ
$FFHVVLQJ7':HE6WRUDJH6HUYLFH
&RQQHFWLQJWRDQ([WHUQDO3RZHU6RXUFHZKHQ
DSSOLFDEOH
8VHDQ([WHUQDO3RZHU&DEOH
7KHVXSSOLHGH[WHUQDOSRZHUFDEOHFDQEHXVHGWRFRQQHFWWRDQH[WHUQDO
SRZHUVRXUFHVXFKDVDFDUEDWWHU\
)RUFDEOHVSHFLĺFDWLRQVVHHWKH>2SWLRQ@SDJHS
%DWWHU\
99
)XVH
&RQQHFWLRQ([DPSOH
%ODFN
5HG
3RZHU6RXUFH&RQGLWLRQV
9ROWDJH9
&XUUHQW0$;$
8VHDQ$&$GDSWRU
&RQQHFWDQ$&$GDSWRU$'VROGVHSDUDWHO\
s'RQRWXVHDQ$&DGDSWRURWKHUWKDQWKHRQHVSHFLĺHG
$&$GDSWRU
$'RSWLRQ
,QVWDOOLQJ'HYLFHV
,IWKHWDUJHW%DVH8QLWLVFRQQHFWHGWRD3&GLVFRQQHFWWKH86%
FDEOH3ODFHWKH%DVH8QLW5HSHDWHUVDQG5HPRWH8QLWVLQWKHLU
DFWXDOSRVLWLRQV
s%HIRUHSODFHPHQWSOHDVHUHDGq1RWHVDQG3UHFDXWLRQVIRU,QVWDOOLQJ:LUHOHVV
&RPPXQLFDWLRQ'HYLFHVrRQSDJH

7XUQLQJ2SHUDWLRQ6ZLWFKWRWKH5XQ!3RVLWLRQ
7XUQWKH2SHUDWLRQ6ZLWFKRQWKH%DVH8QLWWRWKH5XQ!SRVLWLRQ
2SHUDWLRQ6ZLWFK
5XQ!
7KHIROORZLQJIXQFWLRQVDUHRSHUDEOH$XWR
'RZQORDGLQJDQG6HQGLQJRI5HFRUGHG'DWD
:DUQLQJ0RQLWRULQJDQG$XWR6HQGLQJRI&XUUHQW
5HDGLQJV
67%<!6WDQGE\
7KH5750%6$LVLQDORZHQHUJ\FRQVXPSWLRQ
PRGHDQGIXQFWLRQVDUHQRWRSHUDEOH
$IWHUWKHVZLWFKLVVHWWR5XQ!WKHXQLWZLOOVWDUWRSHUDWLQJLQ
PLQXWHVRUOHVV
'HSHQGVRQWKHQXPEHURIUHJLVWHUHG5HPRWH8QLWVDQG5HSHDWHUV
$OO/('V21 ',$*!%OLQNLQJ 3:5!21H[WHUQDORU
%OLQNLQJEDWWHULHV
$17/(9(/!%OLQNLQJ
6HWWR5XQ! ,QLWLDOL]LQJ 6WDUW2SHUDWLRQ
VHF VHFWRPLQ
/('ZKHQLQq6WDUW2SHUDWLRQr0RGH
s,IRWKHU/('ODPSVFRPHRQRUEOLQNLQWKHq6WDUW2SHUDWLRQrPRGHLWPHDQVDQ
HUURUKDVRFFXUUHG
s7RHQVXUHVWDEOH*PRELOHVLJQDOVSODFHWKH%DVH8QLWDWDSODFHZKHUHPRUH
WKDQWZR$17/(9(/ODPSVEOLQN
s)RUGHWDLOVDERXWWKH/('ODPSVVHH>/(''LVSOD\@S
s(YHQLIWKH/('GLVSOD\LV2.WKHUHPD\EHFDVHVLQZKLFKWKHDFFHVVSRLQW
FRQQHFWLRQIDLOVDVIRUH[DPSOHZKHQWKH6,0FDUGKDVQpWEHHQDFWLYDWHG
7KHUHIRUHPDNHVXUHWRFDUU\RXWWUDQVPLVVLRQWHVWVS
$FFHVVLQJ7':HE6WRUDJH6HUYLFH
:KHQD3&LVQRWDYDLODEOHDWWKHDFWXDOORFDWLRQRIWKH
5750%6$LWLVSRVVLEOHWRXVHDPRELOHGHYLFHVXFKDVDVPDUW
SKRQHRUWDEOHWWRFKHFNWKH7':HE6WRUDJH6HUYLFHIRUVLJQDO
VWUHQJWK
*RWRWKHVLWHEHORZIURPWKHZHEEURZVHURQ\RXUPRELOHGHYLFH
KWWSZZZZHEVWRUDJHVHUYLFHFRP
,QDERXWRQHPLQXWHDIWHUWKH%DVH8QLWHQWHUVq6WDUW2SHUDWLRQrPRGH
WKHĺUVWFXUUHQWUHDGLQJVGDWDZLOOEHVHQWYLD)73WRWKH
7':HE6WRUDJH6HUYLFH
$IWHUORJJLQJLQWRWKH7':HE6WRUDJH6HUYLFHDOLVWRIFXUUHQW
UHDGLQJVZLOODSSHDULQWKHZLQGRZ

,WLVSRVVLEOHWRFKHFNWKHVLJQDOVWUHQJWKEHWZHHQ%DVH8QLWDQG
5HPRWH8QLWE\FRORUDQGQXPEHURIDQWHQQDV
%OXH
DQWHQQDV &RPPXQLFDWLRQLVVWDEOH
5HG
DQWHQQDV
&RPPXQLFDWLRQLVXQVWDEOH
5HSRVLWLRQWKHGHYLFHVIRUPRUHVWDEOHFRPPXQLFDWLRQ
5HG
QRDQWHQQD
)DLOHGWRFKHFNWKHVLJQDOVWUHQJWKGXHWRZLUHOHVVFRPPXQLFDWLRQ
HUURU
s,IZLUHOHVVFRPPXQLFDWLRQHUURUVUHSHDWHGO\RFFXUSOHDVHUHDG>1RWHVDQG
3UHFDXWLRQVIRU,QVWDOOLQJ:LUHOHVV&RPPXQLFDWLRQ'HYLFHV@S:LUHOHVV
FRPPXQLFDWLRQFDQEHDIIHFWHGE\UDGLRLQWHUIHUHQFHVXFKDVQRLVHIURP
FRPSXWHUVRUQRLVHIURPRWKHUZLUHOHVVGHYLFHVRQWKHVDPHIUHTXHQF\FKDQQHO
7U\NHHSLQJWKHGHYLFHVDZD\IURPDOOQRLVHVRXUFHVDQGFKDQJLQJWKHIUHTXHQF\
FKDQQHORIWKH575VHULHVGHYLFHV
s$ORZEDWWHU\RQD5HPRWH8QLWPD\FDXVHFRPPXQLFDWLRQHUURUV
:KHQXVLQJ5HSHDWHUVWKHVLJQDOVWUHQJWKZKLFKLVGLVSOD\HGLQ
WKH7':HE6WRUDJH6HUYLFHLVRQO\WKDWIRUEHWZHHQWKH5HPRWH
8QLWDQGWKHQHDUHVW5HSHDWHU7RFKHFNWKHVLJQDOVWUHQJWK
EHWZHHQWKH%DVH8QLWDQG5HSHDWHURUEHWZHHQ5HSHDWHUV
SOHDVHXVHWKH5750%66HWWLQJV8WLOLW\
6LJQDO6WUHQJWK
7HVW
7UDQVPLVVLRQ
7HVW*
3&RQZKLFK
q5750%66HWWLQJV8WLOLW\r
LVEHLQJUXQ

&KHFNLQJ'DWDRQ7':HE6WRUDJH6HUYLFH
9LHZLQJ&XUUHQW5HDGLQJV
,QWKHWRS&XUUHQW5HDGLQJVSDJHRIWKH7':HE6WRUDJH6HUYLFH
FOLFNWKHJUDSKLFRQWRYLHZGDWDLQDJUDSK
*UDSK'LVSOD\
&XUVRU
+,*+ LQ5HG
/2: LQ%OXH
%\PRYLQJWKHFXUVRUULJKWDQGOHIWRQWKHGLVSOD\HGJUDSKWKHUHFRUGLQJGDWH
DQGWLPH;DQGPHDVXUHPHQW<YDOXHVIRUHDFKGDWDSRLQWDUHGLVSOD\HG
'RZQORDGLQJ5HFRUGHG'DWD
,WLVSRVVLEOHWRGRZQORDGUHFRUGHGGDWDIURP7':HE6WRUDJH6HUYLFHDQG
RSHQWKHGRZQORDGHGGDWDLQ7'*UDSK
3OHDVHXVHWKHFRPSXWHURQZKLFK7'*UDSKKDVEHHQLQVWDOOHG
&OLFNWKH5HFRUGHG'DWD>75=@WDEDWWKHWRSRIWKHZLQGRZ
,QWKH5HFRUGHG'DWD>75=@SDJHFOLFNWKHGRZQORDGLFRQQH[WWR
WKHGHVLUHGGDWD7KHGRZQORDGHGGDWDZLOODSSHDULQDJUDSK

8VLQJ7'*UDSKWR$FFHVV:HE6WRUDJH'DWD
:LWK7'*UDSKLWLVSRVVLEOHWRGLUHFWO\DFFHVVDQGRSHQWKH
UHFRUGHGGDWDVWRUHGRQWKH7':HE6WRUDJH6HUYLFH
3OHDVHXVHWKHFRPSXWHURQZKLFK7'*UDSKKDVEHHQLQVWDOOHG
2SHQ7'*UDSK
)URPWKH>)LOH@PHQXVHOHFW>7':HE6WRUDJH6HUYLFH@
(QWHUWKHq8VHU,'rDQGq3DVVZRUGrUHJLVWHUHGZLWK
7':HE6WRUDJH6HUYLFHDQGFOLFN>/RJLQ@
7KHUHFRUGHGGDWDZLOOEHGLVSOD\HGLQDOLVW
7RVHDUFKGDWDE\NH\ZRUGRUWLPHSHULRGVSHFLI\WKHVHDUFKFULWHULD
DQGFOLFN>6HDUFK@
s)RUH[DPSOHLI\RXZLVKWRRSHQUHFRUGHGGDWDIURPWKHVDPHORJJHUE\PHUJLQJ
FKDQQHOVSODFHDFKHFNPDUNQH[WWR>0HUJH&KDQQHOV@
s,I\RXZLVKWRVLPXOWDQHRXVO\VDYHUHFRUGHGGDWDLQD3&XSRQGRZQORDGLQJDĺOH
FKHFNWKH>6DYH'RZQORDGHG)LOHV@RSWLRQ
'DWDZLOOEHGRZQORDGHGDIWHUZKLFKWKHGRZQORDGHGGDWDZLOOEH
GLVSOD\HGLQDJUDSK
7'*UDSKDOORZVWKHXVHUWR
LQVHUWVKDSHVDQGSRVWFRPPHQWVDQGRUPHPRVGLUHFWO\RQWKH
GLVSOD\HGJUDSK
VHDUFKDQGDQDO\]HGDWDE\XVHUGHĺQHGFULWHULDDQGYLHZWKHKLJKHVW
ORZHVWDQGDYHUDJHPHDVXUHPHQWVIRUDVSHFLĺHGWLPHVSDQ
FRQYHUWWKHGDWDWR&69IRUPDWVRWKDWLWFDQEHH[SRUWHGWRVSUHDGVKHHW
VRIWZDUH
6HH>7'*UDSK+HOS@IRUGHWDLOV

/(''LVSOD\
6WDWXV 2SHUDWLRQ
6ZLWFK 5HDVRQ 1RWHV
3:5
32:(5
%/,1.,1*
5XQ!
2SHUDWLRQLQ
SURJUHVV
5XQQLQJRQEDWWHU\SRZHU
RQO\
21 5XQQLQJRQ$&$GDSWRURU
H[WHUQDOSRZHUVRXUFH
%/,1.,1*
UDSLGO\
&RPPXQLFDWLRQ
LQSURJUHVV
'XULQJ*PRELOH
FRPPXQLFDWLRQRUVKRUWUDQJH
UDGLRFRPPXQLFDWLRQ
2))
67%<!
2SHUDWLRQ
VWRSSHG
,QORZHQHUJ\FRQVXPSWLRQ
PRGHIXQFWLRQVQRWRSHUDEOH
21 &RPPXQLFDWLRQ
LQSURJUHVV
,Q86%FRQQHFWLRQ/('
EOLQNVGXULQJ86%
FRPPXQLFDWLRQ
',$*
'LDJQRVLV
21 (UURU 1R6,0FDUGLQVHUWHG
3RRU6,0FDUGFRQWDFW
2)) 1RUPDO
%/,1.,1* (UURU
,QLWLDOL]LQJDIWHUSRZHURQ
1R5HPRWH8QLWVKDYHEHHQ
UHJLVWHUHG$XWRGRZQORDGRI
UHFRUGHGGDWDFDQQRWEH
FDUULHGRXWGXHWRRWKHU
LPSURSHUO\PDGHVHWWLQJVRU
XQPDGHVHWWLQJV
$/0
$/$50
%/,1.,1* :DUQLQJLVVXHG
$PHDVXUHPHQWKDVH[FHHGHG
RQHRIWKHVHWOLPLWV
7KHFRQWDFWLQSXWLV21
7KHUHLVWURXEOHLQWKH5HPRWH
8QLWEDWWHU\OHYHOLVORZD
VHQVRUFRQQHFWLRQLVSRRU
HWFf
2)) 1RUPDO
*1HWZRUN5HFHSWLRQ/HYHO$17/(9(/!
/(' 5HFHSWLRQ/HYHO
6WURQJ
$YHUDJH
:HDN
2XWVLGHRI
FRPPXQLFDWLRQUDQJH

)$4pV
4$DERXW5750%6$
4 &DQWKLVEHXVHGLQDQ\FRXQWU\LQWKHZRUOG"
$ 7KH5750%6$XVHVUDGLRFRPPXQLFDWLRQWKDWLVVXEMHFWWRORFDOUXOHVDQG
UHJXODWLRQVIRUWKHDUHDLQZKLFKLWLVEHLQJXVHG,WLVWKHUHVSRQVLELOLW\RIWKH
XVHUWRPDNHVXUHWKDWWKHSURGXFWFRPSOLHVZLWKORFDOUXOHVDQGUHJXODWLRQV
EHIRUHXVLQJLW
$OVRWKHSURGXFWFDQRQO\EHXVHGLQDUHDVZKHUH:&'0$RU*60QHWZRUNLV
DYDLODEOH
)RUPRUHGHWDLOVSOHDVHFRQWDFWWKHGLVWULEXWRUIURPZKLFK\RXSXUFKDVHGWKH
SURGXFW
4 7KH/('ODPSVGRQRWFRPHRQQRUGRWKH\EOLQNZKDWPD\EHZURQJ"
$ ,IQRQHRIWKHWKUHH/('ODPSVFRPHRQQRUGRWKH\EOLQNSOHDVHFKHFNWKH
IROORZLQJ
&KHFNWRPDNHVXUHWKDWWKHRSHUDWLRQVZLWFKLVVHWWRWKH5XQ!SRVLWLRQ
&KHFNWRPDNHVXUHWKDWWKHEDWWHULHVDUHLQVWDOOHGLQWKHSURSHUGLUHFWLRQ
3OHDVHWU\LQVWDOOLQJQHZEDWWHULHV
,I\RXDUHXVLQJDQRSWLRQDO$&DGDSWRURUKDYHDFDEOHFRQQHFWHGWRDQH[WHUQDO
SRZHUVRXUFHFKHFNWKDWWKHFRQQHFWLRQWRWKH5750%6$LV2.
,IDIWHUFKHFNLQJDQGWU\LQJWKHDERYHQRFKDQJHRFFXUVWRWKH/('SOHDVH
FRQWDFWWKHGLVWULEXWRUZKHUHWKHSURGXFWZDVSXUFKDVHG
4 ,I,XVHEDWWHULHVDVWKHSRZHUVRXUFHDERXWKRZORQJFDQ,H[SHFWWKHPWRODVW"
$ ([SHFWHGEDWWHU\OLIHZLOOYDU\GHSHQGLQJRQWKHHQYLURQPHQWZKHUHLWLVEHLQJ
XVHGDQGXSRQVLJQDOFRQGLWLRQV,IZDUQLQJPRQLWRULQJLVFDUULHGRXWHYHU\
PLQXWHV\RXFDQH[SHFWQHZEDWWHULHVWRODVWDERXWGD\V
4 ,ZDQWWRXVHWKHGHYLFHRXWGRRUVLVWKHGHYLFHZDWHUSURRIPRLVWXUHSURRIDQG
GXVWSURRI"
$ 7KH5750%6$LVQRWZDWHUSURRIPRLVWXUHSURRIRUGXVWSURRI,I\RXZLVKWR
XVHRXWGRRUVRULQDUHDVZKHUHWKHGHYLFHPD\FRPHLQWRFRQWDFWZLWKPRLVWXUH
ZDWHURUH[FHVVLYHGXVWZHVXJJHVWXVLQJVRPHW\SHRIFDVHWRSODFHWKH
5750%6$RXWRIZKLFKFDEOHVFDQEHSDVVHG
4 ,VLWSRVVLEOHWRFKDQJHWKHEDWWHULHVZKLOHWKH'HYLFHLVLQRSHUDWLRQ"
$ ,IWKHGHYLFHLVFRQQHFWHGWRDQ$&DGDSWRURUVRPHRWKHUH[WHUQDOSRZHU
VRXUFHLWLVSRVVLEOHWRFKDQJHWKHEDWWHULHV
,IWKHGHYLFHLVUXQQLQJRQO\RQEDWWHU\SRZHUĺUVWWXUQWKHRSHUDWLRQVZLWFKWR
67%<!DQGWKHQFKDQJHWKHEDWWHULHV
4$DERXW6,0&DUGV
4 $ERXWKRZPXFKDUHWKHFRPPXQLFDWLRQFRVWV"
$ $FWXDOFRVWVDQGIHHVZLOOGHSHQGRQZKLFKFHOOSKRQHFDUULHU\RXDUHXVLQJ
3OHDVHUHIHUWRWKHIROORZLQJZKHQFRQWDFWLQJ\RXUFHOOSKRQHFDUULHUDERXW
HVWLPDWHGFRVWV
>*XLGHOLQHVIRU'DWD6L]H@
7\SH 'DWD6L]H 1RWHV
:DUQLQJ5HSRUW $SSUR[.% )RURQH5HPRWH8QLW
&XUUHQW5HDGLQJV'DWD $SSUR[.% )RURQH5HPRWH8QLW
5HFRUGHG'DWD $SSUR[.% )RURQH5HPRWH8QLWZLWKPLQUHFRUGLQJ
LQWHUYDOGRZQORDGHGRQFHDGD\
,QGLFDWHVWKHGDWDVL]HSHUWUDQVPLVVLRQYLDHPDLORU)737KLVGRHVQRWLQFOXGH
WKHHPDLOKHDGHU
7RVHQG:DUQLQJ5HSRUWVYLD606606IHHVPD\EHLQFXUUHG:KHQVHQGLQJYLD
606WKHUHSRUWPD\EHVSOLWLQWRWZRRUPRUHVHSDUDWHUHSRUWVGHSHQGLQJRQWKH
QXPEHURI5HPRWH8QLWV

6SHFLƄFDWLRQV
&RPSDWLEOH'HYLFHV
5HPRWH8QLWV575
7&
3W9P$3
,QFOXGLQJ/7\SHDQG+7\SH
5HSHDWHU575
0D[LPXP1XPEHU
RI5HJLVWUDWLRQV
5HPRWH8QLWVXQLWV
5HSHDWHUVXQLWV[JURXSV
&RPPXQLFDWLRQ
,QWHUIDFHV
0RELOH'DWD&RPPXQLFDWLRQ!
:&'0$+6'3$0+]
*60*3560+]
%HWZHHQ%DVH8QLWV5HSHDWHUV5HPRWH8QLWV!
:LUHOHVV&RPPXQLFDWLRQVKRUWUDQJHUDGLRFRPPXQLFDWLRQ
)&&3DUW6HFWLRQ,&566
)UHTXHQF\5DQJH
WR0+]5)3RZHUP:
2SWLFDO&RPPXQLFDWLRQSURSULHWDU\SURWRFRO
:LWKFRPSDWLEOH5HPRWH8QLWVH[FHSW575DQG575
%HWZHHQ%DVH8QLW3&!
86%&RPPXQLFDWLRQ)RU6HWXS
:LUHOHVV
7UDQVPLVVLRQ5DQJH
$SSUR[PHWHUVIWLIGLUHFWDQGXQREVWUXFWHG
&RPPXQLFDWLRQ
7LPH
'DWD'RZQORDG7LPHIURP5HPRWH8QLWIRUUHDGLQJV
9LDZLUHOHVVFRPPXQLFDWLRQ$ERXWPLQ
7KHVDPHDPRXQWRIWLPHZLOOEHQHFHVVDU\IRUHDFK5HSHDWHU
'RHVQRWLQFOXGHFRPPXQLFDWLRQWLPHIURP%DVH8QLWWRVHUYHURU
HPDLO
([WHUQDO$ODUP
,QSXW2XWSXW
7HUPLQDO
,QSXW7HUPLQDO&RQWDFW,QSXW!
,QWHUQDO3XOOXS9N
0D[LPXP,QSXW9ROWDJH9
2XWSXW7HUPLQDO3KRWR0RV5HOD\2XWSXW!
9ROWDJHZKHQ2))$&'&9RUOHVV
&XUUHQWZKHQ21$RUOHVV
5HVLVWDQFHZKHQ21
&RPPXQLFDWLRQV
3URWRFRO 6073323EHIRUH60736073$87+ /2*,1 )73606
3RZHU
$$$ONDOLQH%DWWHU\/5[
$&$GDSWRU$'
9$
([WHUQDO3RZHU6XSSO\'&9
%DWWHU\/LIH
([SHFWHGEDWWHU\OLIHZLWKRQO\$$DONDOLQHEDWWHULHV
$SSUR[GD\VXQGHUWKHIROORZLQJFRQGLWLRQVRQO\RQH5HPRWH
8QLWDQGQR5HSHDWHUVZDUQLQJPRQLWRULQJ21GRZQORDGLQJGDWD
RQFHDGD\VHQGLQJFXUUHQWUHDGLQJVDWDPLQXWHLQWHUYDO
'LPHQVLRQV +PP[:PP['PPH[FOXGLQJDQWHQQD
$QWHQQD/HQJWK&HOOXODU/RFDOPP
:HLJKW $SSUR[JLQFOXGLQJEDWWHULHV
2SHUDWLQJ
(QYLURQPHQW
7HPSHUDWXUHWR&
WR&ZLWKH[WHUQDOSRZHU
FRQQHFWHG
+XPLGLW\5+RUOHVVQRFRQGHQVDWLRQ
*36,QWHUIDFH &RQQHFWRU60$0DOH3OXJ
3RZHU6XSSO\WR9
6,0&DUG 6WDQGDUG6L]H6,0&DUG:&'0$RU*60
6RIWZDUH 575
0%6IRU:LQGRZV
&RPSDWLEOH26
0LFURVRIW:LQGRZVELW
0LFURVRIW:LQGRZVELW
0LFURVRIW:LQGRZV9LVWDELW 63RUODWHU
'LVSOD\/DQJXDJHV
(QJOLVK
)RU575
DQG575
UHJLVWUDWLRQRIRQHXQLWZLOOEHFRXQWHGDVWZRXQLWV
,QRUGHUWRXVHWKHH[WHUQDODODUPWHUPLQDOSOHDVHSUHSDUHDFRPSDWLEOHFRQQHFWRU-67
3$3
96
606LVUHTXLUHGIRUVRPHIXQFWLRQVRIWKH5750%6$,I606LVQHFHVVDU\PDNH
VXUHWKDWWKHFRQWUDFW\RXKDYHZLWK\RXUFDUULHULQFOXGHVWKLVVHUYLFH
%DWWHU\OLIHYDULHVGHSHQGLQJXSRQPXOWLSOHIDFWRUVLQFOXGLQJQXPEHURIZDUQLQJUHSRUWV
VHQWDPELHQWWHPSHUDWXUHIUHTXHQF\RIFRPPXQLFDWLRQDQGEDWWHU\SHUIRUPDQFH$OO
HVWLPDWHVDUHEDVHGRQRSHUDWLRQVFDUULHGRXWZLWKDQHZEDWWHU\DQGDUHLQQRZD\D
JXDUDQWHHRIDFWXDOEDWWHU\OLIH
,QRUGHUWRXVHWKH*36IXQFWLRQWRDWWDFKJHRJUDSKLFDOSRVLWLRQLQJLQIRWRFXUUHQW
UHDGLQJVGDWDSOHDVHSXUFKDVHDFRPSDWLEOH*36DQWHQQD
3OHDVHSUHSDUHDFRQWUDFWHG6,0FDUGVHSDUDWHO\
)RULQVWDOODWLRQLWLVQHFHVVDU\WRKDYH$GPLQLVWUDWRU&RPSXWHU$GPLQLVWUDWRUULJKWV
,I\RXDUHXVLQJ:LQGRZVSOHDVHQRWHWKDWRXUVRIWZDUHLVGHVLJQHGWREHXVHGLQ
'HVNWRSPRGHRQO\
:HUHFRPPHQGXVLQJDQRSHUDWLQJV\VWHPLQWKHVDPHODQJXDJHDVWKHGLVSOD\ODQJXDJH
2SHUDWLRQLQGLIIHUHQWODQJXDJHVLVQRWJXDUDQWHHG
7KHVSHFLĺFDWLRQVOLVWHGDERYHDUHVXEMHFWWRFKDQJHZLWKRXWQRWLFH

2SWLRQV
$&$GDSWRU$'
&DEOH/HQJWKP
,QSXW$&9
9
2XWSXW'&9$
)UHTXHQF\+]
3OXJ7\SH$
([WHUQDO3RZHU&DEOH%&
3RZHU6RXUFH&RQGLWLRQV
9ROWDJH9
&XUUHQW0$;$
>PP@
&RQQHFWRU+RXVLQJ;$3
9
&RQWDFWV6;$
73-67
&DEOH$:*5HG 3OXV%ODFN 0LQXV
)ODWPLQLIXVH$9
:DOO$WWDFKPHQW75*.
,QFOXGHG
25LQJUXEEHU[
/RFN6FUHZ[
'RXEOH6LGHG$GKHVLYH
7DSH[
'LPHQVLRQ
:[+['PP
6FUHZ+ROHV PP
0DWHULDOV$OXPLQXP

0RELOH%DVH6WDWLRQ5750%6$:DUUDQW\
:DUUDQW\3HULRG \HDUIURPGDWHRISXUFKDVH
'DWHRI3XUFKDVH
&XVWRPHUVQDPH
$GGUHVV
3KRQH1R
'LVWULEXWRUVQDPH
$GGUHVV
3KRQH1R
2EMHFWRI5HSDLU 0DLQ8QLWH[FOXGLQJVHQVRUVDQGDQ\RWKHURSWLRQV
0HWKRGRI5HSDLU 6HQGLQIRU5HSDLU
3URYLVLRQVIRU)UHH5HSDLU
,IWKHXQLWGRHVQRWZRUNSURSHUO\GHVSLWHWKHIDFWWKDWWKHFXVWRPHUXVHGLWSURSHUO\DQGLQOLQHZLWKWKH
PDQXDOWKH8QLWVKDOOEHUHSDLUHGIUHHRIFKDUJHWKURXJKWKHGLVWULEXWRUZKLFKVROGWKHXQLW
,IWKHFXVWRPHUUHTXHVWVIUHHUHSDLUEHFDXVHRIWURXEOHZLWKLQWKHZDUUDQW\SHULRGEULQJRUVHQGWKHXQLW
DORQJZLWKWKHZDUUDQW\WRWKHGLVWULEXWRU
,I\RXKDYHPRYHGDIWHUSXUFKDVLQJRUWKHUHDUHGLIĺFXOWLHVFRQWDFWLQJWKHGLVWULEXWRUIURPZKLFK\RX
SXUFKDVHGWKHXQLWSOHDVHFRQWDFW7'GLUHFWO\IRUVHUYLFH
)UHHUHSDLULVQRWDYDLODEOHLQWKHIROORZLQJFDVHVHYHQWKRXJKLWLVZLWKLQWKHZDUUDQW\SHULRG
7URXEOHRUGDPDJHZDVFDXVHGE\FDUHOHVVRSHUDWLRQQDWXUDOGLVDVWHUĺUHSXEOLFSROOXWLRQRUXVH
RIDSRZHUVRXUFHRWKHUWKDQVSHFLĺHG
,IUHSDLUDGMXVWPHQWGLVDVVHPEO\RUPRGLĺFDWLRQRIWKHXQLWKDVEHHQFDUULHGRXWE\DSHUVRQRWKHU
WKDQD7'DXWKRUL]HGHQJLQHHU
7URXEOHRUGDPDJHZDVFDXVHGE\WUDQVSRUWDWLRQPRYHPHQWRUGURSSLQJRIWKHXQLWDIWHUSXUFKDVH
)DLOXUHWRVXEPLWWKHZDUUDQW\RUIDLOXUHWRĺOOLQDOOLWHPVUHTXLUHGLQWKHZDUUDQW\
7KHZDUUDQW\FDQQRWEHUHLVVXHG
7KLVZDUUDQW\RQO\SURPLVHVFXVWRPHUVIUHHUHSDLUZLWKLQWKHSHULRGDQGFRQGLWLRQVFODULĺHGLQWKLV
ZDUUDQW\7KHUHIRUHWKHFXVWRPHUVOHJDOULJKWVZLOOQRWEHOLPLWHGE\WKLVZDUUDQW\)RUIXUWKHU
LQIRUPDWLRQRQUHSDLUDQGRWKHUVHUYLFHTXHVWLRQVDIWHUWKHWHUPLQDWLRQRIWKHZDUUDQW\SHULRG
FRQWDFW\RXUGLVWULEXWRU
7'&RUSRUDWLRQ
3URGXFW6XSSRUW
)RUVXSSRUWSOHDVHFRQWDFWWKHGLVWULEXWRUIURPZKLFK\RXSXUFKDVHGWKH
SURGXFW
$OLVWRIGLVWULEXWRUVFDQEHIRXQGDW
KWWSZZZWDQGGFRPDERXWBWDQGGFRQWDFWXV
3URGXFW,QIRUPDWLRQ
3URGXFWLQIRUPDWLRQFDQEHIRXQGDW
KWWSZZZWDQGGFRPSURGXFW
0RELOH%DVH6WDWLRQ5750%6$
*HWWLQJ6WDUWHG*XLGH
7'&RUSRUDWLRQ
6KLPDGDFKL0DWVXPRWR1DJDQR-DSDQ
:HEVLWHKWWSZZZWDQGGFRP
)$;(PDLOVXSSRUW#WDQGGFRP