Tapco S8 Users Manual S•8 Active Studio Monitor Owner's
Mackie S-8 Owners Manual s8_om Mackie - S-8 - Owner's Manual
S8 to the manual 91487293-b0fd-41d0-809a-f91530ffdbcf
Mackie S-8 Owners Manual s8_om Mackie - S-8 - Owner's Manual
2015-02-03
: Tapco Tapco-S8-Users-Manual-462691 tapco-s8-users-manual-462691 tapco pdf
Open the PDF directly: View PDF
.
Page Count: 16


2
SAFETY INSTRUCTIONS
1. Read Instructions — All the safety and operation instructions
should be read before this product is operated.
2. Retain Instructions — The safety and operating instructions
should be kept for future reference.
3. Heed Warnings — All warnings on this product and in these
operating instructions should be followed.
4. Follow Instructions — All operating and other instructions
should be followed.
5. Water and Moisture — This product should not be used near
water – for example, near a bathtub, washbowl, kitchen sink,
laundry tub, in a wet basement, near a swimming pool, etc.
6. Cleaning — Clean only with a dry cloth.
7. Ventilation — This product should be situated so that its location
or position does not interfere with its proper ventilation. For
example, the Component should not be situated on a bed,
sofa, rug, or similar surface that may block any ventilation
openings, or placed in a built-in installation such as a bookcase
or cabinet that may impede the fl ow of air through ventilation
openings.
8. Heat — This product should be situated away from heat
sources such as radiators, or other devices which produce
heat.
9. Power Sources — This product should be connected to a
power supply only of the type described in these operation
instructions or as marked on this product.
10. Power Cord Protection — Power supply cords should be routed
so that they are not likely to be walked upon or pinched
by items placed upon or against them, paying particular
attention to cords at plugs, convenience receptacles, and
the point where they exit this product.
11. Object and Liquid Entry — Care should be taken so that
objects do not fall on, and liquids are not spilled into, this
product.
12. Damage Requiring Service — This product should be serviced
only by qualifi ed service personnel when:
A. The power-supply cord or the plug has been damaged; or
B. Objects have fallen, or liquid has spilled into this product; or
C. This product has been exposed to rain; or
D. This product does not appear to operate normally or
exhibits a marked change in performance; or
E. This product has been dropped, or its chassis damaged.
13. Servicing — The user should not attempt to service this
product beyond those means described in this operating
manual. All other servicing should be referred to the Tapco
Service Department.
14. To prevent electric shock, do not use this polarized plug with
an extension cord, receptacle or other outlet unless the
blades can be fully inserted to prevent blade exposure.
Pour préevenir les chocs électriques ne pas utiliser cette fi che polariseé avec
un prolongateur, un prise de courant ou une autre sortie de courant, sauf si les
lames peuvent être insérées à fond sans laisser aucune pariie à découvert.
15. Grounding or Polarization — Precautions should be taken so
that the grounding or polarization means of this product is not
defeated.
16. Power Precaution — Unplug this product during lightning
storms or when unused for long periods of time.
17. This apparatus does not exceed the Class A/Class B
(whichever is applicable) limits for radio noise emissions
from digital apparatus as set out in the radio interference
regulations of the Canadian Department of Communications.
ATTENTION —Le présent appareil numérique n’émet pas de bruits radioélectriques
dépassant las limites applicables aux appareils numériques de class A/de class B
(selon le cas) prescrites dans le règlement sur le brouillage radioélectrique édicté
par les ministere des communications du Canada.
18. Exposure to extremely high noise levels may cause permanent
hearing loss. Individuals vary considerably in susceptibility to
noise-induced hearing loss, but nearly everyone will lose some
hearing if exposed to suffi ciently intense noise for a period of
time. The U.S. Government’s Occupational Safety and Health
Administration (OSHA) has specifi ed the permissible noise
level exposures shown in the following chart.
According to OSHA, any exposure in excess of these permissible limits
could result in some hearing loss. To ensure against potentially dangerous
exposure to high sound pressure levels, it is recommended that all persons
exposed to equipment capable of producing high sound pressure levels
use hearing protectors while the equipment is in operation. Ear plugs or
protectors in the ear canals or over the ears must be worn when operating
the equipment in order to prevent permanent hearing loss if exposure is in
excess of the limits set forth here.
WARNING — To reduce the risk of fi re or electric shock,
do not expose this appliance to rain or moisture.
Duration Per Day Sound Level dBA, Typical
In Hours Slow Response Example
8 90 Packed garage concert
6 92
4 95 VW Bus Peace Train
3 97
2 100 Cranked psychedelic tunes
1.5 102
1 105 High speed chase on C.H.I.P.s
0.5 110
0.25 or less 115 Loudest parts at a Heavy Metal concert
CAUTION AVIS
RISK OF ELECTRIC SHOCK
DO NOT OPEN
RISQUE DE CHOC ELECTRIQUE
NE PAS OUVRIR
CAUTION: TO REDUCE THE RISK OF ELECTRIC SHOCK
DO NOT REMOVE COVER (OR BACK)
NO USER-SERVICEABLE PARTS INSIDE
REFER SERVICING TO QUALIFIED PERSONNEL
ATTENTION: POUR EVITER LES RISQUES DE CHOC
ELECTRIQUE, NE PAS ENLEVER LE COUVERCLE. AUCUN
ENTRETIEN DE PIECES INTERIEURES PAR L'USAGER. CONFIER
L'ENTRETIEN AU PERSONNEL QUALIFIE.
AVIS: POUR EVITER LES RISQUES D'INCENDIE OU
D'ELECTROCUTION, N'EXPOSEZ PAS CET ARTICLE
A LA PLUIE OU A L'HUMIDITE
The lightning flash with arrowhead symbol within an equilateral
triangle is intended to alert the user to the presence of uninsulated
“dangerous voltage” within the product’s enclosure that may be
of sufficient magnitude to constitute a risk of electric shock to persons.
Le symbole éclair avec point de flèche à l'intérieur d'un triangle
équilatéral est utilisé pour alerter l'utilisateur de la présence à
l'intérieur du coffret de “voltage dangereux” non isolé d'ampleur
suffisante pour constituer un risque d'éléctrocution.
The exclamation point within an equilateral triangle is intended to
alert the user of the presence of important operating and maintenance
(servicing) instructions in the literature accompanying the appliance.
Le point d'exclamation à l'intérieur d'un triangle équilatéral est
employé pour alerter les utilisateurs de la présence d'instructions
importantes pour le fonctionnement et l'entretien (service) dans le
livret d'instruction accom
p
a
g
nant l'a
pp
areil.

Part No. 0008404 Rev. A 10/03
©2003 LOUD Technologies Inc. All Rights Reserved. 3
What me, read a manual?
Before you begin, please make sure you read the Safety Instructions on page 2 and
Getting Started on page 4.
Your new TAPCO® S•8 monitors are designed to set up quickly and operate easily.
We know it’s often seen as a sign of weakness to read a manual, along with asking for
directions when lost, but we hope you will read the rest of the manual, at least while
nobody is looking.
It is important to keep your receipt in a safe place, and not a bad idea to write your
product information here for future reference (i.e., insurance claims, tech support, return
authorization, etc.).
Contents
Safety Instructions.....................................................2
Getting Started .........................................................4
Placement.................................................................4
Introduction...............................................................6
Hookup Diagrams.....................................................7
TAPCO S•8 Features .................................................8
Rear Panel Description .......................................8
1. INPUTS ............................................................8
2. INPUT LEVEL ...................................................8
3. HIGH FREQ Switch ........................................8
4. LOW FREQ Switch .........................................9
5. AC SELECT .....................................................9
6. POWER...........................................................9
7. Line Cord Socket and Fuse .........................9
8. Bass Refl ex Port .............................................9
9. Heatsink .........................................................9
Front Panel Description.......................................9
10. Power LED .....................................................9
11. Clip LED .........................................................9
Protection Circuits ..................................................10
Input Signal Wiring ..................................................10
Appendix A: Service Information..........................11
Appendix B: Connections......................................13
Appendix C: Specifi cations...................................14
TAPCO LIMITED WARRANTY....................................15
Don’t forget to visit our website at www.tapcogear.com
for more information about this and other TAPCO products.
Product Serial #:
Purchased at:
Date of purchase:
Speaker 1 Speaker 2

4
Getting Started
The following steps will
help you set up your
monitor speakers quickly.
Follow these steps for all
the S•8 studio monitors in
your system.
INITIAL SETTINGS:
1. Turn the INPUT LEVEL control on the rear panel all
the way down.
2. Set the HIGH FREQ and LOW FREQ switches to “0
(NORMAL).”
3. Turn the POWER switch OFF.
CONNECTIONS:
1. Connect the line-level monitor signal from your
mixer (or other signal source) to the INPUT jack on
the S•8 Studio Monitor (XLR, 1/4-inch TRS, or RCA).
2. Set the AC SELECT switch to the correct position for
your country (115 VAC or 230 VAC).
3. Connect the supplied AC power cord to the IEC
socket on the back of the monitor. Plug the other
end into an AC outlet properly confi gured with the
correct voltage for the AC SELECT switch setting
you have selected.
TURN IT ON:
1. Turn the POWER switch ON.
2. Start your signal source (tape deck, CD, DAW, or
whatever), but leave the master level control on
your mixer down.
3. Slowly turn up the INPUT LEVEL control on the S•8 to
MAX (fully clockwise).
4. Adjust the master volume on your mixer to a
comfortably loud listening level. If the volume from
the speakers gets really loud, really fast, try turning
down the INPUT LEVEL control on the S•8s a bit to
achieve a good balance of master volume control
and loudness from the speaker.
Now that you have your monitors working,
it’s time to hunker down and read the rest of
this manual…especially the following:
Placement
An Extremely Important
Note on S•8 Bass
Response and Your
Control Room
Your new S•8s achieve their best bass
response in a room that’s optimized for bass
reproduction. A lot of factors can conspire
to thwart the S•8s’ extended low frequency,
including room shape, room volume, and
acoustical treatment.
This is not a cop-out or an apology. It’s
plain old physics in action. Luckily, we’ve
armed you with some compensating
controls that you can use to optimize the
frequency response of the speakers in your
particular room. Consider the following:
Low-Frequency Response
When you put your S•8s in a corner or
up against a wall, their bass characteristics
change. The apparent loudness of the low
frequencies increases when the monitors
are placed close to a wall, and even more
so when they are placed in a corner.
If you have placed the speakers away
from the walls and corners and you would
like to hear a little more bass, try setting the
LOW FREQ equalization switch to the +2 dB
position to provide a gentle boost to the
low frequencies (below 100 Hz). If it’s still
not enough bass, try the +4 dB position to
provide a little more bass boost.
LOOK
CLOSER

BROUGHT TO YOU BY THE GROOVY FOLKS
IN WOODINVILLE, WASHINGTON, USA
MANUFACTURED IN CHINA
•
FABRIQUE AU CHINE
©2003 MACKIE DESIGNS, INC.
205323
CUS
R
WARNING: TO REDUCE THE RISK OF FIRE OR ELECTRIC SHOCK,
DO NOT EXPOSE THIS EQUIPMENT TO RAIN OR MOISTURE. DO NOT REMOVE COVER.
NO USER SERVICEABLE PARTS INSIDE. REFER SERVICING TO QUALIFIED PERSONNEL.
AVIS : RISQUE DE CHOC ELECTRIQUE — NE PAS OUVRIR
RISK OF ELECTRIC SHOCK
DO NOT OPEN
XLRRCA
INPUTS SETTINGS
LOW FREQ FILTER
HIGH FREQ FILTER
0
(NORMAL)
(BALANCED)
(BALANCED)
(UNBALANCED)
–
2dB +2dB
+2dB0
(NORMAL)
+4dB
TRS
AC SELECT
S•8 ACTIVE STUDIO MONITOR
CAUTION: REPLACE WITH THE SAME FUSE AND RATING.
DISCONNECT SUPPLY CORD BEFORE CHANGING FUSE.
~220-240VAC = T 800 m A L /250V FUSE
~100-120VAC = T 1.6 A L / 250V FUSE
ON
SERIAL/ D ATE CODE
~100-120VAC/220-240VAC 50-6 0 Hz 110W
INPUT
LEVEL
MAXOFF
115V
5
High-Frequency Response
The S•8s are designed to provide a
smooth frequency response throughout the
mid and high range. Nevertheless, you may
decide that you need a little more or a little
less high frequencies in your monitors while
you’re mixing. The HIGH FREQ equalization
switch provides a gentle boost or cut in
the frequencies above 5 kHz. Remember
that boosting the high frequencies in the
monitors can result in a duller mix, while
reducing the high frequencies can result in
a brighter overall mix.
ADDITIONAL TIDBITS OF WIDSDOM:
• Never listen to loud music for prolonged periods.
Please see the Safety Instructions on page 2 for
information on hearing protection.
• When you shut down your equipment, turn off
the S•8 studio monitors fi rst to prevent thumps
and other noises generated by any upstream
equipment from coming out the speakers. When
powering up, turn on the monitors last.
• Save the shipping boxes and packing materials!
You may need them someday. Besides, your cat
will love playing in them and jumping out at you
unexpectedly. Remember to pretend like you are
surprised!
• Save your sales receipt in a safe place.
• Also record both S•8 serial numbers in the space
provided on the inside front cover, along with
where and when you bought them.

6
Here’s a quick look at all the features packed into the S•8 Studio Monitors:
• Flat frequency response (±3 dB, 40 Hz to 20 kHz)
• 1” silk dome tweeter, fully magnetically shielded
• 8” polypropylene cone woofer, fully magnetically
shielded
•
Convenient compact design, perfect for near-
fi eld monitoring
• Ported, bass refl ex design for enhanced bass
performance
• 60 watt HF and 60 watt LF power amplifi ers
• Low-frequency over-excursion protection
• Front panel clipping indicator
• High-strength cabinet constructed of 5/8” MDF
composite and 1” front board with radiused edges
• High-density adiabatic fi berfi ll absorbs internal
refl ections
• Full magnetic shielding allows placement near
computer monitors
• Balanced XLR and 1/4” TRS, and unbalanced RCA
input connectors
• 24 dB/octave crossover at 3 kHz
• Adjustable sensitivity control
• LF equalization provides +2 dB or +4 dB at 100 Hz
and below
• HF equalization provides ±2 dB at 5 kHz and above
• Rear panel power switch with front panel
indicating LED
Introduction
Thank you for choosing TAPCO S•8 Studio Monitors by LOUD
Technologies. The TAPCO product line hails back to the days of TAPCO
Corporation, Greg Mackie’s fi rst company. TAPCO revolutionized
the audio industry back in 1969 with the very fi rst 6-channel mixer
specifi cally designed for keyboards and rock ‘n’ roll.
In essence, TAPCO redefi ned the price/performance ratio and
made high-quality professional audio equipment accessible to virtually
anyone. Today, TAPCO is reborn with the same ideals and is backed by
the world-class engineering and manufacturing horsepower of LOUD
Technologies. The TAPCO S•8 is the second active studio monitor in the
TAPCO by Mackie® family, joining its sibling, the TAPCO S•5.
These versatile compact “mini-monitors” can be used in a variety of applications,
including small project studios, surround sound editing, home theater playback, and
desktop audio workstations (DAWs).
The S•8 active studio monitors are packed with features and designed to produce
transparent and uncolored sound for monitoring multitrack recordings and mixdowns. The
two-way bass refl ex (ported) design provides an amazingly fl at frequency response from
40 Hz to 20 kHz.
There are many benefi ts to integrating an active crossover, power amplifi ers, and drivers into
a single cabinet, and we’ve taken full advantage of these benefi ts in the design of the S•8.
• The crossover point is designed so that the high and low frequency drivers are fed only
the frequencies that they are best able to reproduce.
• The amplifi ers are designed to provide maximum acoustic output from the speakers,
yet minimize the danger of speaker damage due to overdriving.
• The connecting wire between the amplifi er outputs and the drivers are kept to an
absolute minimum so the damping factor of the amplifi er isn’t compromised by the
resistance of long speaker cables.
• The acoustic sum of the outputs from the two drivers are optimized electronically, as
well as physically, so the amplitude response is unity and the phase difference is minimal.
In short, all the complex interconnected components in the system are designed to work
in harmony with each other to produce the best possible sound.
TAPCO version of Greg
TAPCO van (a.k.a. micro bus)

7
Hookup Diagrams
Stereo Speaker Hookup
Daisy-Chaining Two Speakers Per Side
Note: Use stereo 1/4”
TRS plugs for the “Thru”
connections. If you use
mono 1/4” TS plugs,
you will unbalance the
XLR connections and
suffer a drop in signal
level of 6 dB.
OFF
XLRPHONO
INPUTS SETTINGS
INPUT
LEVEL
LOW FREQ FILTER
HIGH FREQ FILTER
0
(NORMAL)
–2dB +2dB
TRS
S-8 ACTIVE STUDIO MONITOR
MAX
0
(NORMAL)
+2dB +4dB
OFF
XLRPHONO
INPUTS SETTINGS
INPUT
LEVEL
LOW FREQ FILTER
HIGH FREQ FILTER
0
(NORMAL)
–2dB +2dB
TRS
S-8 ACTIVE STUDIO MONITOR
MAX
0
(NORMAL)
+2dB +4dB
Mixer or
Preamplifier
Right
Line level
Output
Left
Line level
Output
1202-VLZ PRO
OFF
XLRPHONO
INPUTS SETTINGS
INPUT
LEVEL
LOW FREQ FILTER
HIGH FREQ FILTER
0
(NORMAL)
–2dB +2dB
TRS
S-8 ACTIVE STUDIO MONITOR
MAX
0
(NORMAL)
+2dB +4dB
OFF
XLRPHONO
INPUTS SETTINGS
INPUT
LEVEL
LOW FREQ FILTER
HIGH FREQ FILTER
0
(NORMAL)
–2dB +2dB
TRS
S-8 ACTIVE STUDIO MONITOR
MAX
0
(NORMAL)
+2dB +4dB
OFF
XLRPHONO
INPUTS SETTINGS
INPUT
LEVEL
LOW FREQ FILTER
HIGH FREQ FILTER
0
(NORMAL)
–2dB +2dB
TRS
S-8 ACTIVE STUDIO MONITOR
MAX
0
(NORMAL)
+2dB +4dB
OFF
XLRPHONO
INPUTS SETTINGS
INPUT
LEVEL
LOW FREQ FILTER
HIGH FREQ FILTER
0
(NORMAL)
–2dB +2dB
TRS
S-8 ACTIVE STUDIO MONITOR
MAX
0
(NORMAL)
+2dB +4dB
Thru
Thru
Mixer or
Preamplifier
Right
Line level
Output
Left
Line level
Output
1202-VLZ PRO

BROUGHT TO YOU BY THE GROOVY FOLKS
IN WOODINVILLE, WASHINGTON, USA
MANUFACTURED IN CHINA
•
FABRIQUE AU CHINE
©2003 MACKIE DESIGNS, INC.
205323
CUS
R
WARNING: TO REDUCE THE RISK OF FIRE OR ELECTRIC SHOCK,
DO NOT EXPOSE THIS EQUIPMENT TO RAIN OR MOISTURE. DO NOT REMOVE COVER.
NO USER SERVICEABLE PARTS INSIDE. REFER SERVICING TO QUALIFIED PERSONNEL.
AVIS : RISQUE DE CHOC ELECTRIQUE — NE PAS OUVRIR
RISK OF ELECTRIC SHOCK
DO NOT OPEN
XLRRCA
INPUTS SETTINGS
LOW FREQ FILTER
HIGH FREQ FILTER
0
(NORMAL)
(BALANCED)
(BALANCED)
(UNBALANCED)
–
2dB +2dB
+2dB0
(NORMAL)
+4dB
TRS
AC SELECT
S•8 ACTIVE STUDIO MONITOR
CAUTION: REPLACE WITH THE SAME FUSE AND RATING.
DISCONNECT SUPPLY CORD BEFORE CHANGING FUSE.
~220-240VAC = T 800 m A L /250V FUSE
~100-120VAC = T 1.6 A L / 250V FUSE
ON
SERIAL/ D ATE CODE
~100-120VAC/220-240VAC 50-6 0 Hz 110W
INPUT
LEVEL
MAXOFF
115V
8
TAPCO S•8 Features
REAR PANEL
DESCRIPTION
This is where
you connect
your signal to the
monitor and make
adjustments to
the frequency
response of
the speakers
to match the
monitor’s location
and your room’s
environment.
1. INPUTS
• Since all three
of them are
connected
together
electrically, do not
connect more than
one signal at a
time to the jacks.
• You can use the
remaining jacks
as “Thru” jacks for
daisy-chaining the
signal to another
monitor or to
another amplifi er.
If you do this,
be aware that
unbalancing the
signal anywhere
along the
chain does so for all devices connected to the
chain. This negates the benefi ts associated with
balanced lines and inputs.
•
Unbalanced TS (Tip-Sleeve) lines can be
accommodated via the TRS jack. See “Appendix B:
Connections” for more information.
•
When using a TS or TRS plug, make sure it is pushed all
the way into the jack. Partially inserting the plug into
the jack could result in a drop in signal level (by 6 dB).
• The S•8s can be used with a home receiver even
if the receiver lacks a preamp output by using a
speaker-level to line-level attenuator. (See “Input
Signal Wiring” on page 10 for more information.)
2. INPUT LEVEL
The S•8 expects a line-level signal at its input. Use
this control to adjust the sensitivity of the input section
according to the signal strength at its input.
•
The S•8 is designed to operate with a +4 dBu signal
when the INPUT LEVEL control is at the MAX position.
• The S•8 can accept
up to a +20 dBu signal
by turning down the
INPUT LEVEL control
accordingly.
• NEVER connect the
output of an amplifi er
directly to the input
of the S•8. This could
damage the input
circuitry of the studio
monitor.
3. HIGH FREQ
Switch
The HIGH FREQ
switch tailors
the overall high-
frequency response
by ±2 dB at 5 kHz
and above. Leave
this switch in the “0
(NORMAL)” position
unless:
• You want to subtly
brighten or darken
the sound of the
speakers.
• Perhaps you have
hearing loss caused
by too many nights
in front of a double
Marshall stack.
• You just like to mix on the bright side or dull side.
If your mixes consistently sound dull or dark when
you listen elsewhere, this usually indicates that your
monitors are too bright, relative to your normal
hearing. A bit less high-frequency energy usually fi xes
this, and you can force the mix in this direction by
reducing the high-frequency output of the monitors
by using the –2 dB position of the switch.
Conversely, if your mixes are consistently too bright,
then adding some additional high-frequency energy
in the monitors satisfi es your ears, and the resultant mix
has less HF content.
It’s a real rush to mix really loud. But remember that
the resulting mix only sounds good when you play it at
least that loud. However strange it may sound, mixes
made at lower levels sound even better when played
loud, perhaps even a bit bigger than life.
12
3
4
5
6
7
8
9

9
Get that sound level meter out. Decide what level
you’re going to mix at and use the meter to help keep
you mixing at that
level. Your ears will
thank you, and your
mixes will be better
for it.
4. LOW FREQ
Switch
The LOW FREQ
switch tailors the overall
low-frequency response
by +2 dB or +4 dB at
100 Hz and below.
• For most
applications, use
the “0 (NORMAL)”
setting. This takes
the equalization
circuit out of the
signal path.
•
If you want or need
just a little extra low-
frequency output,
use the +2 dB setting.
• If you want or
need more low-
frequency output,
use the +4 dB
setting. Remember
how things work in
reverse, so boosting
the deep bass
content on playback
may actually decrease it in
the fi nal mix.
5. AC SELECT
Set this switch to the correct voltage setting for the
country you are in, 115 VAC or 230 VAC.
Note: The S•8s are shipped with the AC SELECT
switch set to the 230 VAC position. If you are in a
country that uses 100-120 VAC, set the switch to the
115 VAC position and replace the fuse (located in
the IEC socket) with the 1.6 A fuse included in the
accessory bag. See the “Troubleshooting” section on
page 11 for instructions on replacing the fuse.
6. POWER
Use this switch to turn the active monitors on and off.
7. Line Cord Socket and Fuse
Connect the line cord to this IEC socket securely,
and plug the other end into your AC outlet. Make sure
the AC SELECT switch is set to the correct AC voltage.
The fuse is located behind the fuse cover, at the
bottom of the IEC socket. See the “Troubleshooting”
section on page 11
for information about
replacing the fuse.
8. Bass Refl ex
Port
A bass refl ex system
uses the radiation
from the rear of
the woofer cone
to extend the low-
frequency response of
the speaker. The size
of the port is carefully
designed with respect
to the volume of
the cabinet and the
characteristics of the
woofer to produce low-
frequency extension.
9. Heatsink
The heatsink is
designed to dissipate
the heat generated
by the built-in power
amplifi ers. The cooler
the amplifi ers operate,
the longer their life-
expectancy. The
S•8 uses convection
cooling, where cool air
fl ows through the fi ns of the heatsink and carries the heat
away. Make sure there is at least six inches clearance
between the back of the S•8 monitors and the wall.
FRONT PANEL DESCRIPTION
10. Power LED
This illuminates when the POWER switch is turned on
and AC power is available at the line cord socket.
11. Clip LED
This LED illuminates just before the low-frequency
amplifi er reaches its maximum output and begins to clip.
• Occasional blinking of the Clip LED indicates that
the loudest transients are reaching the maximum
output capability of the amplifi er. This is okay.
• Frequent or continuous blinking of the Clip LED
indicates that you have exceeded the maximum
output capability of the amplifi er and that the
amplifi er is clipping. You should reduce the level
from your signal source until the Clip LED blinks
occasionally or not at all.
10 11

10
Protection Circuits
There are several protection mechanisms designed
into the S•8 to safeguard the loudspeakers and
amplifi ers from inadvertent damage.
CAUTION: The protection
circuits are designed to protect the
loudspeakers under reasonable
and sensible conditions. Should you
choose to ignore the warning signs
(i.e., frequent Clip LED indications,
excessive distortion), you can still damage the
speakers in the S•8 by overdriving them past the point
of amplifi er clipping. Such damage is beyond the
scope of the warranty.
Overexcursion Protection
A 12 dB/octave high-pass fi lter at 40 Hz just prior
to the low-frequency amplifi er prevents very low
frequencies from being amplifi ed. Excessive low-
frequency energy below 40 Hz can damage the
woofer by causing it to “bottom out,” also known as
overexcursion, which is equivalent to a mechanical
form of clipping.
Thermal Protection
All amplifi ers produce heat. The S•8 is designed to
be effi cient both electrically and thermally.
• If for some reason the heatsink gets too hot, a
thermal switch activates and turns off the amplifi er.
This protection operates independently for the
low-frequency and high-frequency amplifi ers.
Therefore, it is possible for only the low frequency
or high frequency amplifi er to shut down while the
other remains on.
• When the heatsink cools down to a safe
temperature, the thermal switch resets and normal
operation resumes.
• If the heatsink temperature again gets too hot, the
shutdown process repeats. Should this happen,
make sure that airfl ow to the rear of the cabinet
is not restricted. If the ambient air temperature
is very warm, try pointing a small fan toward the
heatsink to increase the airfl ow through the fi ns.
Integrated Magnetic Shielding
The S•8 contains drivers with large magnetic
structures. The drivers’ magnets are shielded to help
prevent the magnetic fi eld from radiating out into
the environment and playing havoc with computer
monitors or TV screens. Unshielded speakers can
cause distortion in both the shape and color of the
picture if placed too close to a CRT (cathode ray
tube). If you have a particularly sensitive computer
monitor or TV screen, it may be necessary to move
the speakers a few inches away.
Input Signal Wiring
You should use high-quality, shielded cable to
connect the signal source to the INPUT jack on the S•8.
• Foil shielded cables, such as Belden 8451, 8761, or
9501 are commonly used for studio wiring.
• Microphone cables work well.
• The better the shield, the better the immunity from
externally induced noise (like EMI and RFI). Route
the cable away from AC power cords and outlets.
These are common sources for hum in an audio
signal. You can purchase quality cables from your
Mackie dealer.
• In certain home theater applications, it may be
necessary to connect the speaker outputs from
a stereo receiver to the inputs of the S•8s, if the
receiver doesn’t have preamp outputs or other
line-level output connections.
CAUTION: Do not attempt to
connect a speaker output directly
to the input of the S•8! Speaker
levels are much higher than line
levels and can damage the input
circuitry in the S•8.
You can, however, insert a speaker-level-to-
line-level signal attenuator between the receiver’s
speaker output and the S•8’s input. Your Mackie
dealer may be able to help you fi nd one, or if you
enjoy do-it-yourself projects, you can build your own.
Contact our tech support department for more
information.

11
Appendix A: Service Information
No Sound
• Is the power LED on the front panel illuminated?
• Is the INPUT LEVEL control turned up?
• Is the signal source turned up? Make sure the
signal level from the mixing console (or whatever
device immediately precedes the studio monitor)
is high enough to produce sound.
• If it’s a stereo pair, try switching them around. For
example, if a left output is presumed dead, switch
the left and right cords at the monitor end. If the
problem switches sides, it’s not the monitor. It could
be a bad cable, or no signal from the mixer.
Bad Sound
• Is the input connector plugged completely into
the jack? If using a 1/4” TS or TRS plug, make sure it
is plugged all the way in.
• Is it loud and distorted? Reduce the signal level at
the mixer.
• If possible, listen to the signal source with
headphones plugged into the preamp stage. If it
sounds bad there, it’s not the monitor.
• Too much bass or not enough bass? Move around
the room and see if the bass response changes.
It’s possible your listening position coincides with
a room mode where the low frequencies either
become exaggerated or nulled. If so, try moving
the monitors to a different position, or moving your
listening position.
Noise/Hum
• Check the signal cable between the mixer and
the monitor. Make sure all connections are secure.
These problems usually produce crackling noises or
hum.
• If connecting an unbalanced output to the S•8
balanced input, make sure the shield is connected
to the unbalanced ground and to pin 1 of the XLR
(or the sleeve of the TRS jack).
• If a CATV cable is connected to the system, try
disconnecting it. If the hum goes away, call your
cable carrier to check for proper grounding of the
cable.
Warranty Service
Details concerning Warranty Service are spelled
out in the Warranty section on page 15.
If you think your TAPCO S•8 has a problem, please
do everything you can to confi rm it before calling for
service. Doing so might save you from the deprivation
of your monitor and the associated suffering.
These may sound obvious to you, but here are
some things you can check. Read on.
Troubleshooting
No Power
• Our favorite question: Is it plugged in?
• Make sure line cord is securely seated in the line
cord socket and plugged all the way into the AC
outlet.
• Make sure the AC outlet is live (check with a tester
or lamp).
• Is the POWER switch in the ON position?
• Is the power LED on the front panel illuminated? If
not, make sure the AC outlet is live. If so, refer to
“No Sound” below.
• If the power LED is not illuminated, and you are
certain that the AC outlet is live, it is possible the
fuse has blown.
To remove and replace the fuse:
1. Disconnect the power cord from the IEC socket.
2. Remove the fuse drawer by prying it open with
a small screwdriver. It will slide all the way out.
3. Remove the fuse and replace it with an
equivalent-type fuse.
115 VAC unit: 1.6 amp slo-blo (T 1.6 A H/250 V)
230 VAC unit: 800 milliamp slo-blo (T 800 mA H/250 V)
4. Replace the fuse drawer by pushing it all the
way back into the IEC socket.
If two fuses blow in a row, then something is very
wrong. See the “Repair” section on the next page
to fi nd out what to do.
FUSE

12
Repair
Service for TAPCO products is available at our
factory, located in sunny Woodinville, Washington.
Service for TAPCO products living outside the United
States can be obtained through local dealers or
distributors.
If your monitor needs service, follow these instructions:
1. Review the preceding troubleshooting suggestions.
Please.
2. Call Tech Support at 1-800-258-6883, 7 AM to 5 PM
PST, to explain the problem and request an RA
(Return Authorization) number. Have your monitor’s
serial number ready. You must have an RA number
before you can obtain service at the factory.
3. Keep this owner’s manual and the detachable
linecord. We don’t need them to repair the monitor.
4. Pack the monitor in its original package, including
endcaps and box. This is very important. When
you call for the RA number, please let Tech
Support know if you need new packaging. LOUD
Technologies is not responsible for any damage
that occurs due to non-factory packaging.
Lonely? Looking for that special someone? Do you have a question about
your TAPCO Monitor?
Please call our Technical Support chaps at 1-800-258-6883, Monday to Friday, from 7 AM to 5 PM PST.
After hours, visit www.tapcogear.com and look under Support, or e-mail us at techmail@tapcogear.com
5. Include a legible note stating your name, shipping
address (no P.O. boxes), daytime phone number,
RA number, and a detailed description of the
problem, including how we can duplicate it.
6. Write the RA number in BIG PRINT on top of the box.
Units sent to us without the RA number will be refused.
7. Ship the monitor to us. We suggest insurance for all
forms of cartage. Ship to this address:
TAPCO
SERVICE DEPARTMENT
16220 Wood-Red Road NE
Woodinville, WA 98072
8. We’ll try to fi x the monitor within three to fi ve
business days. Ask Tech Support for the latest turn-
around times when you call for your RA number.
The monitor must be packaged in its original
packing box, and must have the RA number on
the box. Once it’s repaired, we’ll ship it back the
same way in which it was received. This paragraph
does not necessarily apply to non-warranty repair.
Flash From The Past
“A gracious hello. This is Ernestine from the phone company.
Have I reached the party to whom I am speaking?”
– Ernestine (a.k.a. Lily) Tomlin on Rowan & Martin’s Laugh-In, circa 1969

13
Appendix B: Connections
XLR Connectors
XLR connectors are used to make balanced
connections to the S•8. They are wired as follows,
according to standards specifi ed by the AES (Audio
Engineering Society).
XLR Balanced Wiring
Pin 1 = Shield
Pin 2 = Hot (+)
Pin 3 = Cold (–)
1/4" TRS Phone Plugs and Jacks
“TRS” stands for Tip-Ring-Sleeve, the three
connections available on a stereo 1/4" or balanced
phone jack or plug. TRS jacks and plugs are used to
make balanced connections to the S•8:
Balanced Mono
1/4" TRS Balanced Mono wiring:
Sleeve = Shield
Tip = Hot (+)
Ring = Cold (–)
1/4" TS Phone Plugs and Jacks
“TS” stands for Tip-Sleeve, the two connections
available on a mono 1/4" phone jack or plug. They
are used for unbalanced signals.
1/4" TS Unbalanced Wiring:
Sleeve = Shield
Tip = Hot (+)
RCA Plugs and Jacks
RCA-type plugs (also known as phono plugs)
and jacks are often used in home stereo and video
equipment and in many other applications. They are
unbalanced and electrically equivalent to a 1/4" TS
phone plug.
RCA Unbalanced Wiring:
Sleeve = Shield
Tip = Hot
2
2
31
1
SHIELD
COLD
HOT
SHIELD
COLD
HOT
3
SHIELD
COLD
HOT
3
2
1
SLEEVE
TIP
TIP
SLEEVE
TIP
SLEEVE
TI
P
SLEEVE
TIPSLEEVE
SLEEVE
TIP
SLEEVE
TIP
RING
RING
TIP
SLEEVERING

14
Appendix C: S•8 Specifi cations
Equalization
Low Frequency EQ:
+2 dB/+4 dB @ 100 Hz, shelving
High Frequency EQ: ±2 dB @ 5 kHz, shelving
AC Power Requirements
US: 120 VAC, 60 Hz
Europe: 240 VAC, 50 Hz
Korea (AC Power Select at 240 V):
220 VAC, 60 Hz
Japan (AC Power Select at 120 V):
100 VAC, 50/60 Hz
AC Connector: 2-pin IEC 250 VAC, 16 A male
Fuse: 115 VAC: T 1.6 A H/250 V
230 VAC: T 800 mA H/250 V
Power Consumption: 80 watts with music, loud mix
20 watts quiescent (idle)
Physical Dimensions and Weight
Enclosure:
0.625 in/16 mm thick MDF with
1.0 in/25 mm MDF front panel
Damping: Adiabatic fi berfi ll
Dimensions:
Height: 16.2 in/411 mm
Width: 11.6 in/295 mm
Depth: 13.8 in/351 mm
Weight: 35.2 lb/16.0 kg
Disclaimer
Since we are always striving to make our products
better by incorporating new and improved materials,
components, and manufacturing methods, we
reserve the right to change these specifi cations at
any time without notice.
Acoustic Performance
Free Field Frequency Response:
40 Hz – 20 kHz (±3 dB)
Lower Cutoff Frequency: –3 dB @ 40 Hz
Upper Cutoff Frequency: –3 dB @ 20 kHz
Sound Pressure Level @ 1 meter, 7.5 dBu into
Balanced Input: 100 dB SPL @ 1m
Maximum SPL Per Pair: 113 dB SPL @ 1m
Transducers
Low Frequency:
8 in/203 mm with steel frame,
polypropylene cone woofer
High Frequency:
Wave guide loaded 1 in/25 mm silk
dome tweeter
Amplifi ers
Low Frequency Power:
60 watts, 4 ohm load, 100 watts peak
High Frequency Power:
60 watts, 4 ohm load, 100 watts peak
Slew Rate: > 15 V/µs
Distortion (THD, SMPTE IMD, DIM 100):
< 0.035%
Signal-to-Noise Ratio:
Low Frequency: > 101 dB, 20 Hz to 20 kHz,
unweighted, referenced to 60 watts into 4 ohms
High Frequency: > 101 dB, 20 Hz to 20 kHz,
unweighted, referenced to 60 watts into 4 ohms
Type: Monolithic IC, Class AB
Electronic Crossover
Crossover Type: 24 dB/octave
Crossover Frequency: 3 kHz
Sensitivity: +4 dBu at 300 Hz for full
output
Input Impedance: 20 kΩ, balanced bridging;
10 kΩ unbalanced
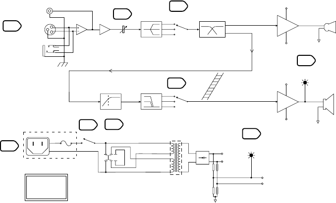
S•8 Block Diagram
+2 dB
0
2
3
1
–2 dB
HIGH FREQ
@ 5 kHz
CLIP
LED
BALANCED
LINE
INPUTS
UNBALANCED
LINE
INPUT
INPUT LEVEL
CROSSOVER
HI-FREQ
LO-FREQ
HI-FREQUENCY
POWER AMPLIFIER
HI-FREQUENCY
DRIVER
LO-FREQUENCY
DRIVER
TWEE
T
–HI VDC
+HI VDC
OVEREXCURSION
PROTECT
LO-FREQUENCY
POWER AMPLIFIER
WOOF
+
–
HI VDC
+
–LO VDC
TOROIDAL POWER
TRANSFORMER
POWER
LED
TAPCO
S•8
BLOCK DIAGRAM
10.15.03
115V ↔ 230V
+4 dB
40 Hz 0
+2 dB
STAIRWAY
TO
HEAVEN
LOW FREQ
@ 100 Hz
FUSE POWER AC SELECT
–HI VDC
+HI VDC
1
23
4
5
6
7
10
11
15
TAPCO LIMITED WARRANTY
A. LOUD Technologies Inc. warrants all materials,
workmanship and proper operation of this TAPCO
product for a period of one year from the original
date of purchase. If any defects are found in the
materials or workmanship, or if the product fails to
function properly during the applicable warranty
period, LOUD Technologies, at its option, will repair
or replace the product. This warranty applies only
to equipment sold and delivered within the U.S.
by LOUD Technologies or its authorized dealers.
B. Service and repairs of TAPCO products are to
be performed only at the factory, or a factory-
authorized service center. Unauthorized service,
repairs, or modifi cation will void this warranty.
C. To obtain factory service, please follow the
instructions found on pages 11 and 12.
D. LOUD Technologies Inc. reserves the right to
inspect any products that may be the subject of
any warranty claims before repair or replacement
is carried out. LOUD Technologies may, at their
option, require proof of the original date of
purchase in the form of a dated copy of the
original dealer’s invoice or sales receipt. Final
determination of warranty coverage lies solely
with LOUD Technologies Inc.
E.
TAPCO products returned to LOUD Technologies
Inc. and deemed eligible for repair or replacement
under the terms of this warranty will be repaired
or replaced within thirty days of receipt by LOUD
Technologies at our rainforest factory complex.
LOUD Technologies may use refurbished parts for
repair or replacement of any product. Products
returned to LOUD Technologies that do not meet
the terms of this Warranty will be repaired and
returned C.O.D. with billing for labor, materials,
return freight, and insurance. Products repaired
under warranty at LOUD Technologies’ factory will
be returned freight prepaid by LOUD Technologies
to any location within the boundaries of the USA.
F. LOUD Technologies warrants all repairs performed
for 90 days or for the remainder of the original
warranty period. LOUD Technologies assumes no
responsibility for the quality or timeliness of repairs
performed by Authorized TAPCO Service Centers.
G. This warranty is extended to the original purchaser
and to anyone who may subsequently purchase
this product within the applicable warranty period.
H. This is your sole warranty. LOUD Technologies Inc.
does not authorize any third party, including any
dealer or sales representative, to assume any
liability on behalf of LOUD Technologies or to make
any warranty for LOUD Technologies.
I. THE WARRANTY GIVEN ON THIS PAGE IS THE SOLE
WARRANTY GIVEN BY LOUD TECHNOLOGIES INC.
AND IS IN LIEU OF ALL OTHER WARRANTIES, EXPRESS
AND IMPLIED, INCLUDING THE WARRANTIES OF
MERCHANTABILITY AND FITNESS FOR A PARTICULAR
PURPOSE. THE WARRANTY GIVEN ON THIS PAGE
SHALL BE STRICTLY LIMITED IN DURATION TO ONE
YEAR FROM THE DATE OF ORIGINAL PURCHASE
FROM AN AUTHORIZED TAPCO DEALER. UPON
EXPIRATION OF THE APPLICABLE WARRANTY
PERIOD, LOUD TECHNOLOGIES INC. SHALL HAVE
NO FURTHER WARRANTY OBLIGATION OF ANY
KIND. LOUD TECHNOLOGIES INC. SHALL NOT
BE LIABLE FOR ANY INCIDENTAL, SPECIAL, OR
CONSEQUENTIAL DAMAGES THAT MAY RESULT
FROM ANY DEFECT IN THE TAPCO PRODUCT OR
ANY WARRANTY CLAIM. Some states do not
allow exclusion or limitation of incidental, special,
or consequential damages or a limitation on
how long warranties last, so some of the above
limitations and exclusions may not apply to you.
This warranty provides specifi c legal rights and you
may have other rights which vary from state to state.
Please keep your sales receipt in a safe place.
“Mackie.” and “TAPCO” are registered trademarks
of LOUD Technologies Inc. All other brand names
mentioned are trademarks or registered trademarks
of their respective holders, and are hereby
acknowledged.
©2003 LOUD Technologies Inc. All Rights Reserved.
