Tascam ML 32D / 16D OWNER'S MANUAL Ml32d Ml16d Om Va
User Manual: Tascam Product: ML-32D | TASCAM
Open the PDF directly: View PDF
.
Page Count: 72
- ENGLISH
- Features
- Included items
- Conventions used in this manual
- Precautions for placement and use
- Notes about power supplies
- Beware of condensation
- Cleaning the unit
- Using the TEAC Global Site
- Product registration
- Names of Parts
- Notes about Dante
- Connecting to a Dante network
- Using Dante Controller
- Specifications
- Dimensional drawings
- FRANÇAIS
- Caractéristiques
- Éléments fournis
- Conventions employées dans ce mode d'emploi
- Précautions concernant l'emplacement et l'emploi
- Notes sur les alimentations
- Attention à la condensation
- Nettoyage de l'unité
- Utilisation du site mondial TEAC
- Nom des parties
- Remarques à propos de Dante
- Connexion à un réseau Dante
- Emploi de Dante Controller
- Caractéristiques techniques
- Dessins avec cotes
- ESPAÑOL
- Características
- Elementos incluidos
- Acerca de este manual
- Precauciones relativas a la ubicación y uso
- Notas acerca de las fuentes de alimentación
- Cuidado con la condensación
- Limpieza de la unidad
- Uso de la web global TEAC
- Nombres y funciones de las partes
- Notas acerca de Dante
- Conexión a una red Dante
- Uso del controlador Dante
- Especificaciones técnicas
- Esquema de dimensiones
- DEUTSCH
- Ausstattungsmerkmale
- Auspacken/Lieferumfang
- Hinweise zur Benutzung dieses Handbuchs
- Ergänzende Sicherheitshinweise zur Aufstellung
- Das Gerät reinigen
- Die Produktbestandteile und ihre Funktionen
- Informationen zu Dante
- Verbindung mit einem Dante-Netzwerk herstellen
- Die Anwendung „Dante Controller“ nutzen
- Technische Daten
- Maßzeichnungen
- ITALIANO
- Caratteristiche
- Articoli inclusi
- Convenzioni usate in questo manuale
- Precauzioni per il posizionamento e l’uso
- Note sugli alimentatori
- Attenzione alla condensa
- Pulizia dell’unità
- Uso del sito TEAC Global Site
- Nomi delle parti
- Note su Dante
- Collegamento a una rete Dante
- Uso di Dante Controller
- Specifiche
- Dimensioni
- 日本語
- Software Licensing

ENGLISH
FRANÇAIS
ESPAÑOL
DEUTSCH
ITALIANO
日本語
OWNER'S MANUAL
MODE D’EMPLOI
MANUAL DEL USUARIO
BEDIENUNGSANLEITUNG
MANUALE DI ISTRUZIONI
取扱説明書
D01327700A
ML-32D
32ch ANALOG/DANTE CONVERTER
ML-16D
16ch ANALOG/DANTE CONVERTER

2 TASCAM ML-32D / ML-16D
• TASCAM is a trademark of TEAC CORPORATION, registered in
the U.S. and other countries.
• Audinate®, the Audinate logo and Dante are trademarks of
Audinate Pty Ltd.
www.audinate.com/patents
• Other company names, product names and logos in this
document are the trademarks or registered trademarks of
their respective owners.
https://tascam.jp/jp/
〒206-8530 東京都多摩市落合1-47
TEAC AMERICA, INC.
http://tascam.com/
Phone: +1-323-726-0303
1834 Gage Road, Montebello, California 90640 USA
TEAC UK Ltd.
http://tascam.eu/
Phone: +44-8451-302511
2 Huxley Road, Surrey Research Park Guildford, GU2 7RE, United
Kingdom
TEAC EUROPE GmbH
http://tascam.eu/
Phone: +49-611-71580
Bahnstrasse 12, 65205 Wiesbaden-Erbenheim, Germany
TEAC SALES & TRADING(SHENZHEN) CO., LTD
Phone: +86-755-88311561~2
Room 817, Block A, Hailrun Complex, 6021 Shennan Blvd., Futian
District, Shenzhen 518040, China

TASCAM ML-32D / ML-16D 3
OWNER’S MANUAL
The exclamation point within an equilateral triangle is intended to alert the user to the
presence of important operating and maintenance (servicing) instructions in the litera-
ture accompanying the appliance.
The lightning flash with arrowhead symbol, within equilateral triangle, is intended to alert
the user to the presence of uninsulated “dangerous voltage” within the product’s enclo-
sure that may be of sufficient magnitude to constitute a risk of electric shock to persons.
CAUTION: TO REDUCE THE RISK OF ELECTRIC SHOCK, DO NOT REMOVE COVER (OR
BACK). NO USER-SERVICEABLE PARTS INSIDE. REFER SERVICING TO QUALIFIED SERVICE
PERSONNEL.
WARNING: TO PREVENT FIRE OR
SHOCK HAZARD, DO NOT EXPOSE THIS
APPLIANCE TO RAIN OR MOISTURE.
Declaration of Conformity
Model Number: ML-32D / ML-16D
Trade Name: TASCAM
Responsible party: TEAC AMERICA, INC.
Address: 1834 Gage Road, Montebello, California, U.S.A.
Telephone number: 1-323-726-0303
This device complies with Part 15 of the FCC Rules. Operation
is subject to the following two conditions: (1) this device
may not cause harmful interference, and (2) this device must
accept any interference received, including interference that
may cause undesired operation.
INFORMATION TO THE USER
This equipment has been tested and found to comply
with the limits for a Class B digital device, pursuant to Part
15 of the FCC Rules. These limits are designed to provide
reasonable protection against harmful interference in a
residential installation. This equipment generates, uses, and
can radiate radio frequency energy and, if not installed and
used in accordance with the instruction manual, may cause
harmful interference to radio communications. However,
there is no guarantee that interference will not occur in a
particular installation. If this equipment does cause harmful
interference to radio or television reception, which can be
determined by turning the equipment off and on, the user is
encouraged to try to correct the interference by one or more
of the following measures.
a) Reorient or relocate the receiving antenna.
b) Increase the separation between the equipment and
receiver.
c) Connect the equipment into an outlet on a circuit different
from that to which the receiver is connected.
d) Consult the dealer or an experienced radio/TV technician
for help.
CAUTION
Changes or modifications to this equipment not expressly
approved by TEAC CORPORATION for compliance could void
the user's authority to operate this equipment.
For U.S.A.
IN USA/CANADA, USE ONLY ON 120 V SUPPLY.
For Canada
THIS CLASS B DIGITAL APPARATUS COMPLIES WITH CANADIAN
ICES-003.
CET APPAREIL NUMERIQUE DE LA CLASSE B EST CONFORME A
LA NORME NMB-003 DU CANADA.
This product complies with the European
Directives request and the other
Commission Regulations.
CE Marking Information
EN55103-2
a) Applicable electromagnetic environment: E1, E2,
E3, E4
b) The average half-cycle r.m.s. inrush current
1. On initial switch-on: 2.91 Arms
2. After a supply interruption of 5s: 0.15 Arms
8For European Customers
Disposal of electrical and electronic equipment
(a) All electrical/electronic equipment and waste batteries/
accumulators should be disposed of separately from the
municipal waste stream via collection facilities designated
by the government or local authorities.
(b) By disposing of electrical/electronic equipment and waste
batteries/accumulators correctly, you will help save valuable
resources and prevent any potential negative effects on
human health and the environment.
(c) Improper disposal of waste electrical/electronic equipment
and batteries/accumulators can have serious effects on the
environment and human health because of the presence of
hazardous substances in the equipment.
(d) The Waste Electrical and Electronic Equipment
(WEEE) symbols, which show wheeled bins that have
been crossed out, indicate that electrical/electronic
equipment and batteries/accumulators must be
collected and disposed of separately from household
waste.
(e) Return and collection systems are available to end users.
For more detailed information about the disposal of old
electrical/electronic equipment and waste batteries/
accumulators, please contact your city office, waste disposal
service or the shop where you purchased the equipment.

4 TASCAM ML-32D / ML-16D
1 Read these instructions.
2 Keep these instructions.
3 Heed all warnings.
4 Follow all instructions.
5 Do not use this apparatus near water.
6 Clean only with dry cloth.
7 Do not block any ventilation openings. Install in
accordance with the manufacturer’s instructions.
8 Do not install near any heat sources such as radiators,
heat registers, stoves, or other apparatus (including
ampliers) that produce heat.
9 Do not defeat the safety purpose of the polarized
or grounding-type plug. A polarized plug has two
blades with one wider than the other. A grounding
type plug has two blades and a third grounding
prong. The wide blade or the third prong are provid-
ed for your safety. If the provided plug does not fit
into your outlet, consult an electrician for replace-
ment of the obsolete outlet.
10 Protect the power cord from being walked on or
pinched particularly at plugs, convenience recepta-
cles, and the point where they exit from the appara-
tus.
11 Only use attachments/accessories specified by the
manufacturer.
12 Use only with the cart, stand, tripod, bracket, or table
specied by the manufacturer, or sold with the appa-
ratus. When a cart is used, use caution when moving
the cart/apparatus combination to avoid injury from
tip-over.
13 Unplug this apparatus during lightning storms or
when unused for long periods of time.
14 Refer all servicing to qualified service personnel.
Servicing is required when the apparatus has been
damaged in any way, such as power-supply cord or
plug is damaged, liquid has been spilled or objects
have fallen into the apparatus, the apparatus has
been exposed to rain or moisture, does not operate
normally, or has been dropped.
• The apparatus draws nominal non-operating power
from the AC outlet with its POWER or STANDBY/ON
switch not in the ON position.
• The mains plug is used as the disconnect device, the
disconnect device shall remain readily operable.
• Caution should be taken when using earphones or
headphones with the product because excessive
sound pressure (volume) from earphones or
headphones can cause hearing loss.
• If you are experiencing problems with this product,
contact TEAC for a service referral. Do not use the
product until it has been repaired.
CAUTION
• Do not expose this apparatus to drips or splashes.
• Do not place any objects filled with liquids, such as
vases, on the apparatus.
• Do not install this apparatus in a confined space
such as a book case or similar unit.
• The apparatus should be located close enough
to the AC outlet so that you can easily grasp the
power cord plug at any time.
• If the product uses batteries (including a battery
pack or installed batteries), they should not be
exposed to sunshine, fire or excessive heat.
• CAUTION for products that use replaceable lithium
batteries: there is danger of explosion if a battery is
replaced with an incorrect type of battery. Replace
only with the same or equivalent type.
WARNING
• Products with Class ! construction are equipped
with a power supply cord that has a grounding
plug. The cord of such a product must be plugged
into an AC outlet that has a protective grounding
connection.
8RACK-MOUNTING THE UNIT
Use the supplied rack-mounting kit to mount the unit in a
standard 19-inch rack, as shown below.
Remove the feet of the unit before mounting.
CAUTION
• Leave 1U of space above the unit for ventilation.
• Allow at least 10 cm (4 in) at the rear of the unit for venti-
lation.

TASCAM ML-32D / ML-16D 5
Contents
Features ....................................................................................................... 5
Included items ..........................................................................................6
Conventions used in this manual.......................................................6
Precautions for placement and use...................................................6
Notes about power supplies ................................................................6
Beware of condensation .......................................................................6
Cleaning the unit .....................................................................................6
Using the TEAC Global Site ................................................................... 6
Product registration ................................................................................ 6
Names of Parts ..........................................................................................7
Front panel ............................................................................................7
Rear panel ..............................................................................................8
Notes about Dante ..................................................................................9
Connecting to a Dante network ......................................................... 9
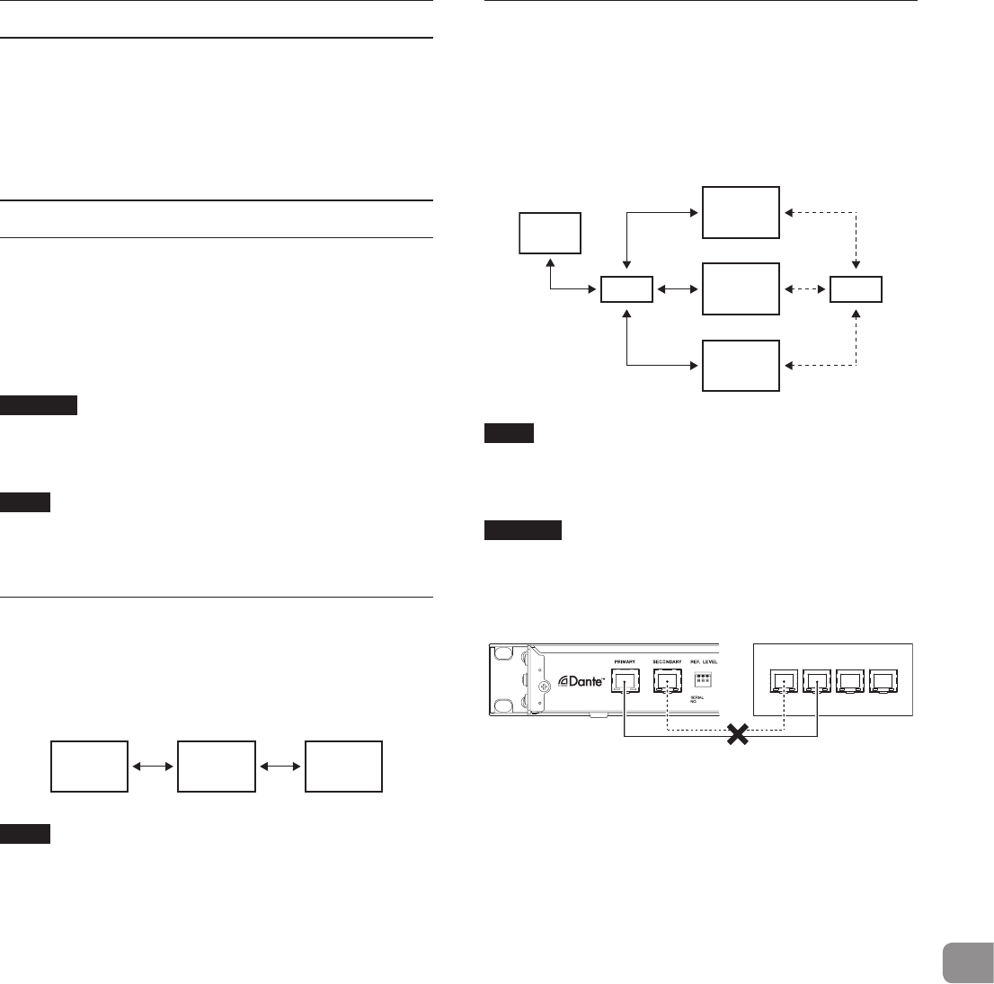
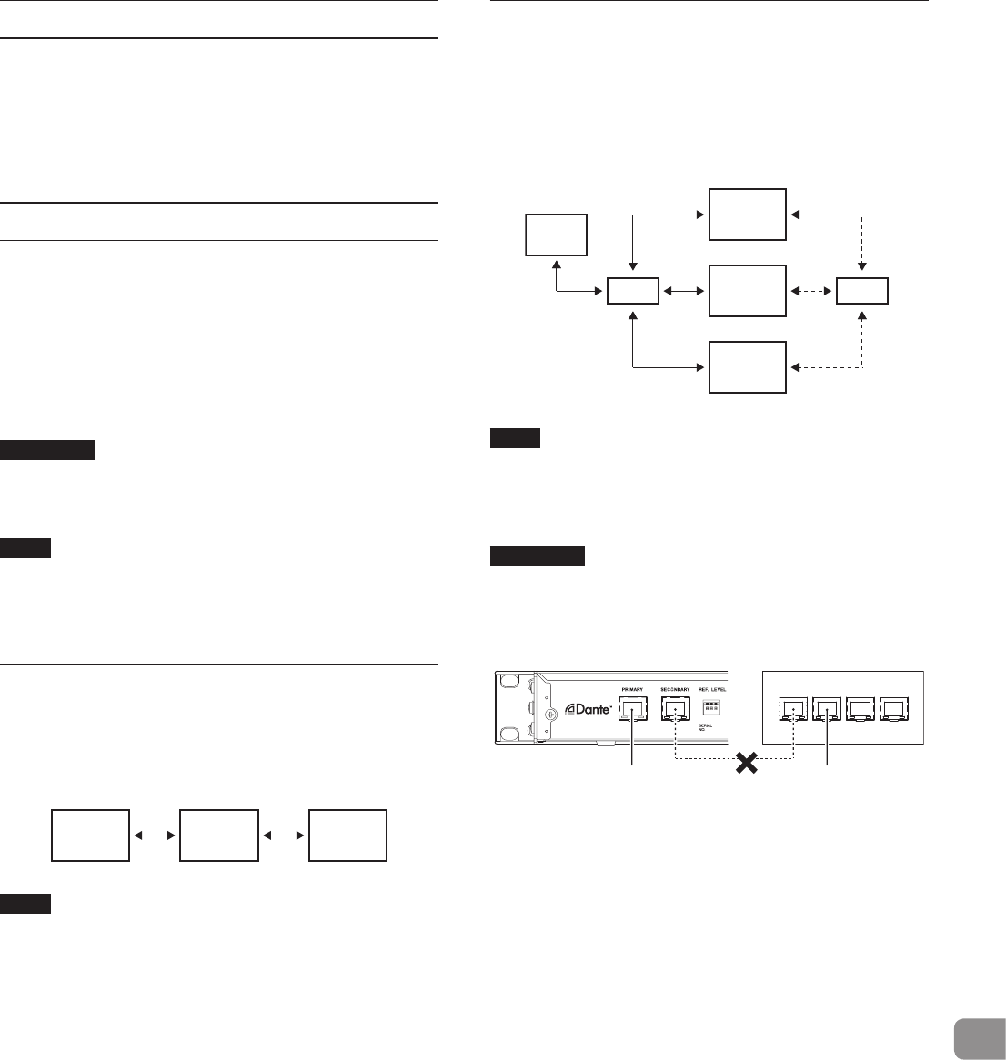
Switched (daisy chain) connection ............................................... 9
Redundant connection .....................................................................9
Using Dante Controller ....................................................................... 10
Dante Controller overview ............................................................ 10
Audio routing settings ................................................................... 10
Changing sampling frequencies and bit depths with Dante
Controller ............................................................................................ 10
Specifications ......................................................................................... 11
Ratings ................................................................................................. 11
Input/output ratings ....................................................................... 11
Audio performance ......................................................................... 11
Other ..................................................................................................... 12
Dimensional drawings ........................................................................ 12
Thank you very much for purchasing a TASCAM ML-32D 32-channel an-
alog/Dante converter or ML-16D 16-channel analog/Dante converter.
Before using this unit, read this Owner’s Manual carefully so that
you will be able to use it correctly and enjoy working with it for
many years. After you have finished reading this manual, please
keep it in a safe place for future reference.
You can also download this Owner’s Manual from the TEAC
Global Site (http://teac-global.com/).
Features
032ch analog line input and 32ch analog line outputs
(D-sub25p) (ML-32D)
016ch analog line input and 16ch analog line outputs
(D-sub25p) (ML-16D)
0Dante interface included as standard feature
0AES67 is also supported, so connection is possible with
Ravenna and other compatible network audio technologies
0Dante primary and secondary included to support redundancy
0Flexible routing is possible using Dante Controller
0Support for sampling frequencies and bit lengths up to
96kHz and 24-bit
0LEDs for input signal/overload and output overload
0Reference level can be set
01U rackmount size
8For China
“仅适用于海拔 2000m 以下地区安全使用”
“仅适用于非熱帯气候条件下安全使用”
“環境保護使用年限”
产品有毒有害物质或元素的名称及含量
机种 : ML-32D / ML-16D 有毒有害物质或元素
品名 铅
(Pb)
汞
(Hg)
镉
(Cd)
六价铬
(Cr6+)
多溴联苯
(PBB)
多溴二苯醚
(PBDE)
1 CHASSIS 部份 ○ ○ ○ ○ ○ ○
2 FRONT PANEL 部份 ○ ○ ○ ○ ○ ○
3 螺丝部份 ○ ○ ○ ○ ○ ○
4 线材部份 ○ ○ ○ ○ ○ ○
5 PCB Assy 部份 × ○ ○ ○ ○ ○
6 电源部份 ○ ○ ○ ○ ○ ○
7 附属品部份 × ○ ○ ○ ○ ○
8 LABEL 部份 ○ ○ ○ ○ ○ ○
9 包装部份 ○ ○ ○ ○ ○ ○
○ :表示该有毒有害物质在该部件所有均质材料中的含有量均在 GB/T26572 标准规定的限量要求以下。
× :表示该有毒有害物质至少在该部件的某一均质材料中的含量超出 GB/T26572 标准规定的限量要求。
(针对现在代替技术困难的电子部品及合金中的铅 )

6 TASCAM ML-32D / ML-16D
Beware of condensation
Condensation could occur if the unit is moved from a cold place
to a warm place, it is used immediately after a cold room has
been heated or it is otherwise exposed to a sudden temperature
change.
To prevent this, or if this occurs, let the unit sit for one or two
hours at the new room temperature before using it.
Cleaning the unit
Use a dry soft cloth to wipe the unit clean. Do not wipe with chem-
ical cleaning cloths, thinner, alcohol or other chemical agents. Do-
ing so could damage the surface or cause discoloration.
Using the TEAC Global Site
You can download this Owner’s Manual and the Reference Man-
ual necessary for this unit from the TEAC Global Site (http://
teac-global.com/).
In the TASCAM Downloads section, select the desired language
to open the Downloads website page for that language.
Product registration
Customers in the USA, please visit the following TASCAM web-
site to register your TASCAM product online.
http://tascam.com/
Included items
This product includes the following items.
Take care when opening the package to avoid damaging the
items. Keep the packing materials for transportation in the future.
Please contact the store where you purchased this unit if any of these
items are missing or have been damaged during transportation.
0Main unit ...............................................................................................× 1
0Power cord .............................................................................................x 1
0Rackmount screw kit .........................................................................× 1
0Owner’s Manual (this document) including warranty .......... × 1
Conventions used in this manual
In this manual, we use the following conventions:
0When we refer to buttons, connectors and other parts of this
unit, we use a bold font like this: POWER button.
0When we show characters that appear on the display, the
typeface looks like this: ON. The same format is used for char-
acters that appear on the display of units that can be con-
nected.
0As necessary, additional information is provided under TIP,
NOTE and CAUTION headings.
TIP
These are tips about how to use the unit.
NOTE
These provide additional explanations and describe special
cases.
CAUTION
Failure to follow these instructions could result in injury, dam-
age to equipment or lost recording data, for example.
Precautions for placement and use
0The operating temperature range of this unit is 0–40 °C.
0Do not install this unit in the following types of locations. Do-
ing so could cause malfunction.
Locations with frequent vibrations
Near windows or other places exposed to direct sunlight
Near heaters or other extremely hot places
Extremely cold places
Very humid or poorly ventilated places
Very dusty places
0Make sure that the unit is mounted in a level position for cor-
rect operation.
0To enable good heat dissipation, do not place anything on
top of the unit.
0Do not place the unit on top of a power amplifier or other de-
vice that generates heat.
Notes about power supplies
0Insert the included power cord all the way into the AC IN con-
nector.
0Do not connect a power supply other than one that is
AC100V-240V (50-60Hz).
0Hold the power cord by its plug when connecting or discon-
necting it.

TASCAM ML-32D / ML-16D 7
Names of Parts
Front panel
ML−32D
ML−16D
1 POWER button and indicator
Press this button to turn the unit on and off.
2 STATUS indicator
The STATUS indicator shows the state of the unit by lighting
blue or red or staying unlit. “STATUS indicator lighting status
details” on page 7
3 SAMPLE RATE indicator
The three SAMPLE RATE indicators (44.1k, 48k and ×2) light
to show the sampling frequency status of the unit.
44.1kHz 48kHz x2
44.1kHz Lit Unlit Unlit
48kHz Unlit Lit Unlit
88.2kHz Lit Unlit Lit
96kHz Unlit Lit Lit
4 OL indicators
These light when analog input signals overload.
5 IN SIG indicators
These light when sound is being input through the analog
inputs.
Input is judged to have occurred when the signal level ex-
ceeds −60 dBFS.
6 OUT SIG indicators
These light when sound is being output through the analog
outputs.
Output is judged to have occurred when the signal level ex-
ceeds −60 dBFS.
STATUS indicator lighting status details
STATUS indicator Note
Ordinary operation Lit blue
Malfunctioning
(Dante)
Rapidly flashing red
(four times per second) The Dante module is malfunctioning.
Muted Lit red The indicator lights red when the clock is stabilizing after the unit starts up and when
the sampling frequency or other Dante setting has been changed, for example.
Dante network error Flashing red
(twice per second) The Dante network is not connected.
Dante redundancy
error
Blinking blue
(once per second)
Redundancy is set and the secondary is being used because the primary is unavail-
able.

8 TASCAM ML-32D / ML-16D
Rear panel
ML−32D
ML−16D
7 PRIMARY connector
This is the main Dante transmission connector.
Use this to connect to a Dante network all the time.
8 SECONDARY connector
This is the secondary Dante transmission connector. The use
changes depending on the mode.
When in redundant mode, this connects to the secondary
Dante network.
When in switched (daisy chain) mode, use to connect another
Dante device in the chain.
9 Link status/activity indicator
Green indicates that a link is established between the devic-
es.
Blinking indicates that signals are being transmitted between
the devices.
0 Gigabit link status indicator
Orange indicates that a gigabit Ethernet link has been estab-
lished.
q REF. LEVEL switches
Use these to set the analog input/output reference level.
Max level/Reference level Switch
+24 dBu/+4 dBu 333
+22 dBu/+4 dBu 33c
+20 dBu/+4 dBu 3c3
+18 dBu/+4 dBu 3cc
+15 dBu/+6 dBu c33
w ANALOGOUTPUT 1-8/9-16/17-24/25-32 connectors
These are 25-pin D-Sub balanced analog output connectors.
Use analog output D-Sub multi-cables to connect these to
external balanced analog input devices and transmit signals
for channels 1–8, 9–16, 17-24 and 25-32.
The pin assignments* of the ANALOG OUTPUTS connectors
are as shown below.
(1-8, 9-16, 17-24 and 25-32 connectors follow the same pat-
tern.)
e ANALOG INPUTS 1-8/9-16/17-24/25-32 connectors
These analog input connectors are balanced D-Sub 25-pin.
Use analog input D-Sub multi-cables to connect these to ex-
ternal balanced analog output devices and transmit signals
for channels 1–8, 9–16, 17-24 and 25-32.
The pin assignments* of the ANALOG INPUTS connectors are
as shown below.
(1-8, 9-16, 17-24 and 25-32 connectors follow the same pat-
tern.)
* Pin assignments adhere to the TASCAM DB-25 Pinout Stan-
dard (AES59-2012)
1
14
25
13
ch 25 ch 26 ch 27 ch 28 ch 29 ch 30 ch 31 ch 32
24 23 22 21 20 19 18 17 16 15
12 11 10 98765432
17-24 INPUTS / OUTPUTS
25-32 INPUTS / OUTPUTS
ch 17 ch 18 ch 19 ch 20 ch 21 ch 22 ch 23 ch 24
ch 9 ch 10 ch 11 ch 12 ch 13 ch 14 ch 15 ch 16
1-8 INPUTS / OUTPUTS
9-16 INPUTS / OUTPUTS
ch 1 ch 2 ch 3 ch 4 ch 5 ch 6 ch 7 ch 8
ANALOG INPUTS / OUTPUTS
r AC IN connector
Plug the included power cord in here.

TASCAM ML-32D / ML-16D 9
Notes about Dante
Dante is a transmission protocol developed by Audinate.
Using networks based on gigabit Ethernet standards, it enables
multichannel (512 IN/512 OUT) transmission and high precision,
for example.
Check the Audinate website for details about Dante.
https://www.audinate.com/
Connecting to a Dante network
In order to set up and use this card, you must also set up the
Ethernet network that it is connected to, a computer that runs
Dante Controller and other devices that support Dante.
LAN cables used for connections
Use STP cables that are category 5e or higher.
Both crossover and straight cables can be used.
CAUTION
This unit is not compatible with 100Mbps Ethernet switching
hubs. Always use switching hubs that support Layer 2 and
Gigabit Ethernet.
NOTE
i Set the computer to set the IP address automatically.
i Restarting the computer might be necessary if a previous
network setting is still active on the computer.
Switched (daisy chain) connection
Dante devices can be daisy-chained when there are few con-
nected devices and when not using a switching hub. Connect
them as shown below.
Switched (daisy chain) connection example
Mixer
ML-32D /
ML-16D
ML-32D /
ML-16D
NOTE
i When using a switched (daisy chain) connection, connect to
either the PRIMARY or SECONDARY connector.
i If the number of connected devices increases, raising the la-
tency setting will be necessary.
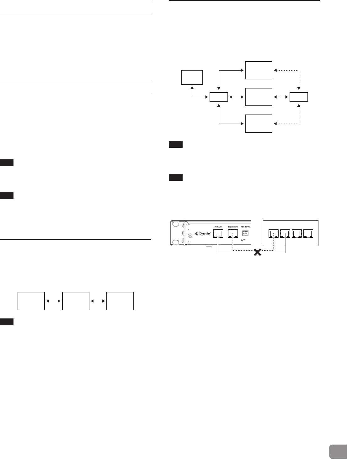
Redundant connection
For recording situations where retakes are not possible, includ-
ing live performances, a connection set up like the following
uses two completely independent primary and secondary net-
works.
Redundant connection example
Mixer
ML-32D /
ML-16D
HUB
PC
HUB
Primary Secondary
ML-32D /
ML-16D
NOTE
Settings for switched (daisy chain) and redundant connec-
tions do not change automatically. Change the settings on
the Dante Controller Network Config screen.
CAUTION
i The primary and secondary networks cannot be connected
to each other in any way.
i Do not connect the primary and secondary networks to the
same switching hub.
Hub
Primary Secondary

10 TASCAM ML-32D / ML-16D
Using Dante Controller
Dante Controller overview
This unit uses the Dante Controller application, which is avail-
able at the Audinate website, to connect with other devices that
support Dante.
Download the latest version of the Dante Controller application
and an operation manual from the Audinate website.
Audinate download page
https://www.audinate.com/products/software/dante-controller
Make at least the following settings using a computer that has
Dante Controller installed.
0Set the audio routing.
0Adjust the sampling frequency and bit depth of each Dante
device.
NOTE
Settings made using Dante Controller are stored in the built-
in memory of each Dante device.
Unless settings are modified, connections will not change
even if Dante Controller is quit or the computer is disconnect-
ed from the Dante network.
Audio routing settings
When Dante Controller is launched, the Network View screen
shown below will open.
On this screen, you can set and monitor conditions related to
the Dante network.
1 Receiving device name
This is the name of a receiving device on the Dante network.
2 Receiving device channels
These are the names of the channels of the receiving device
on the Dante network.
3 Transmitting device name
This is the name of a transmitting device on the Dante net-
work.
4 Transmitting device channels
These are the names of the channels of the transmitting de-
vice on the Dante network.
5 Audio routing
Route the audio channels of the transmitting and receiving
devices that you want to connect here.
Left-click the intersection of the channels you want to con-
nect on the matrix to connect them.
NOTE
While pressing the computer keyboard Ctrl key, left-click the
“-” at the intersection of device names to connect all con-
nectable channels at once.
Changing sampling frequencies and bit depths with
Dante Controller
Double-click a device name on the Network View screen to open
the Device View screen.
On this screen, you can set and monitor conditions related to
devices on the Dante network.
Click the Device Config tab to open the page where you can
change the sampling frequency, bit rate and other settings of
the device selected in 1 shown in the illustration below.
1 Device name
This is the name of the device that can have its settings
changed in the current Device View.
2 Change device name
Edit the device name.
3 Sampling frequency
Set the sampling frequency.
4 Bit depth
Set the bit depth.

TASCAM ML-32D / ML-16D 11
5 Latency setting
Set the latency.
Use the following guidelines to change the latency setting.
Selectable
latency value Connected network setup guideline
250usec
The transmission route from the trans-
mitting device to the receiving device
passes through 1 gigabit switching hub.
500usec
The transmission route from the trans-
mitting device to the receiving device
passes through 5 gigabit switching hub.
1msec
The transmission route from the trans-
mitting device to the receiving device
passes through 10 gigabit switching hub.
2msec The transmission speed of the transmit-
ting device is 100 Mbps.
5msec Use this maximum selectable latency val-
ue when creating a large-scale network.
CAUTION
i Changing the name of a device will clear audio routing
settings. For this reason, we recommend changing device
names to names that are easy to identify before setting audio
routings.
i Depending on network connection conditions, setting the
latency to a value higher than the guideline might be neces-
sary.
NOTE
When using a switched (daisy chain) connection that does
not use a switching hub, set the latency according to the
number of Dante devices that signals pass through as shown
below.
Switched (daisy chain) connection example
Passes through 2 devices
Passes through 1 devices
Transmitting
device
Receiving
device
1st device 2nd device
Receiving
device
1st device
Transmitting
device
Specifications
Ratings
Formats
44.1/48 kHz, 16/24 bit
88.2/96 kHz, 16/24 bit
Input/output ratings
PRIMARY/SECONDARY connectors
Connector: RJ-45
Transmission protocol: Dante
Gigabit Ethernet standard: 1000BASE-T (IEEE 802.3ab)
Cables: category 5e or faster STP cables
ANALOG OUTPUTS connectors
Connector: D-sub 25-pin
Locking screws: No. 4-40 UNC (inch type)
Nominal output levels: +4 dBu, +6 dBu (only when maximum
output level is +15 dBu)
Maximum output levels: +24 dBu, +22 dBu, +20 dBu, +18
dBu, +15 dBu
(
set by
REF. LEVEL
switches
)
Output impedance: 200 Ω or lower
Applicable load impedance: 2 kΩ or higher
ANALOG INPUTS connectors
Connector: D-sub 25-pin
Locking screws: No. 4-40 UNC (inch type)
Nominal input levels: +4 dBu, +6 dBu (only when maximum
input level is +15 dBu)
Maximum input levels: +24 dBu, +22 dBu, +20 dBu, +18 dBu,
+15 dBu
(
set by
REF. LEVEL
switches
)
Input impedance: 10 kΩ or higher
00 dBu=0.775 Vrms
Audio performance
0 ANALOG IN e DANTE OUT
Frequency response
+0.1 dB/-0.5 dB: 20 Hz/20 kHz
(-16 dBFS input, 44.1/48 kHz sampling frequency, JEITA)
+0.1 dB/-0.5 dB: 20 Hz/40 kHz
(-16 dBFS input, 88.2/96 kHz sampling frequency, JEITA)
Distortion (THD+N)
0.001% or less
(-1 dBFS input, 1 kHz, 44.1/48/88.2/96 kHz sampling frequency,
JEITA)
S/N ratio
113 dB or higher
(44.1/48/88.2/96 kHz sampling frequency, JEITA)
Crosstalk
115 dB or higher
(1 kHz, 44.1/48/88.2/96 kHz sampling frequency, JEITA)

12 TASCAM ML-32D / ML-16D
0 DANTE IN e ANALOG OUT
Frequency response
+0.1 dB/-0.5 dB: 20 Hz/20 kHz
(-16 dBFS input, 44.1/48 kHz sampling frequency, JEITA)
+0.1 dB/-1.0 dB: 20 Hz/40 kHz
(-16 dBFS input, 88.2/96 kHz sampling frequency, JEITA)
Distortion (THD+N)
0.001% or less
(-1 dBFS input, 1 kHz, 44.1/48/88.2/96 kHz sampling frequency,
JEITA)
S/N ratio
110 dB or higher
(44.1/48/88.2/96 kHz sampling frequency, JEITA)
Crosstalk
115 dB or higher
(1 kHz, 44.1/48/88.2/96 kHz sampling frequency, JEITA)
Other
Power
AC100-240 V, 50/60 Hz
Power consumption
22W (ML-32D)
14W (ML-16D)
Dimensions (width × height × depth)
483 × 45 × 303.8 mm (W x H x D)
Weight
3.5 kg (ML-32D)
3.3 kg (ML-16D)
Operating temperature range
0–40º C
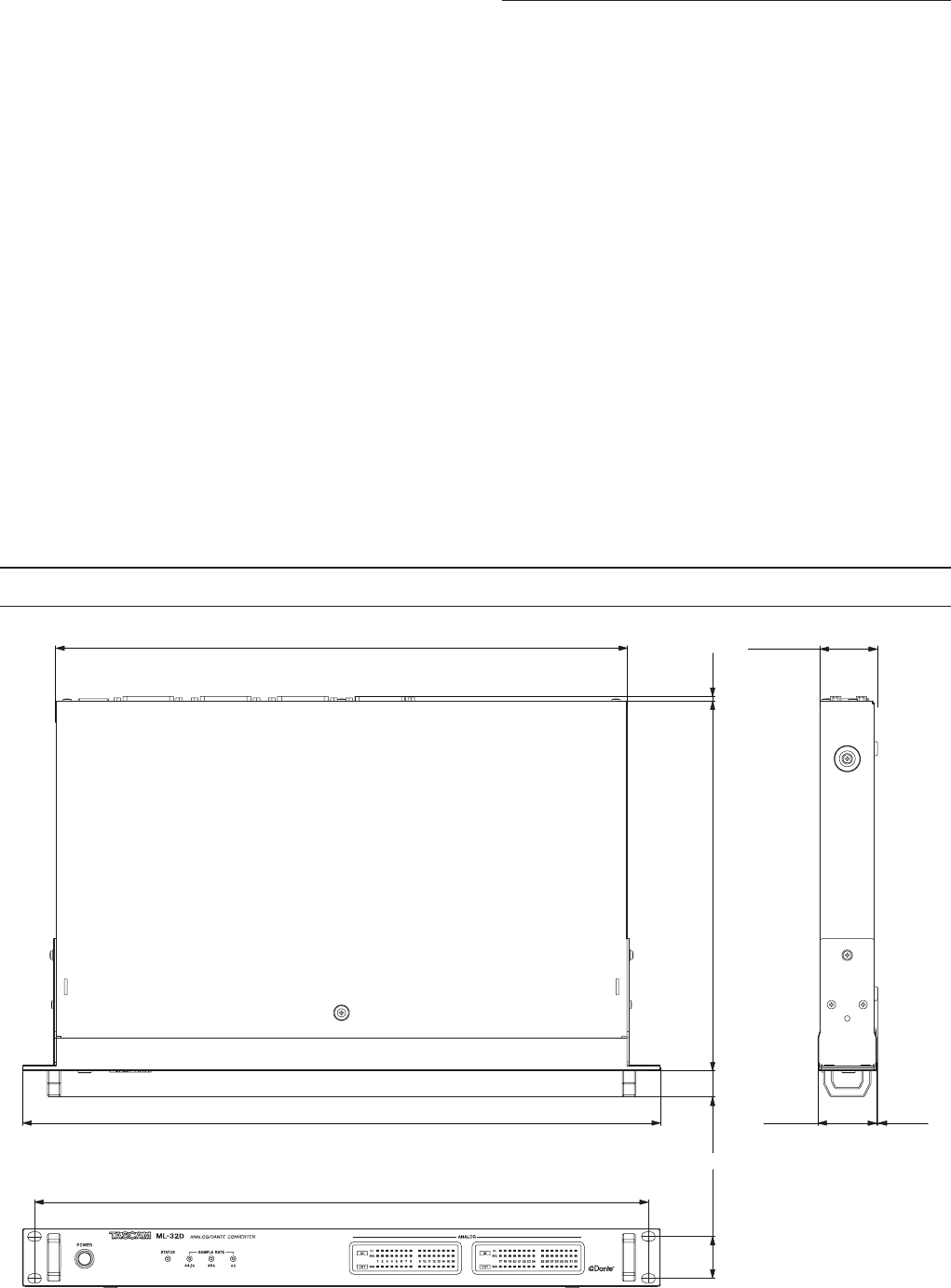
Dimensional drawings
465mm
483mm 44mm
1mm
41.7mm
31.8mm 20mm 280mm 3.8mm
433mm
0Illustrations in this manual might differ in part from the actual product.
0Specifications and external appearance might be changed without notification to improve the product.

TASCAM ML-32D / ML-16D 13
MODE D'EMPLOI
Le point d'exclamation dans un triangle équilatéral sert à prévenir l'utilisateur de la pré-
sence d'instructions importantes de fonctionnement et de maintenance (entretien) dans
les documents accompagnant l'appareil.
Le symbole d'éclair à tête de flèche dans un triangle équilatéral sert à prévenir l'utilisateur
de la présence dans l'enceinte du produit d'une «tension dangereuse» non isolée d'une
grandeur suffisante pour constituer un risque d'électrocution pour les personnes.
ATTENTION: POUR RÉDUIRE LE RISQUE D'ÉLECTROCUTION, NE RETIREZ PAS LE CAPOT
(OU L'ARRIÈRE). AUCUNE PIÈCE INTERNE N'EST RÉPARABLE PAR L'UTILISATEUR. CONFIEZ
TOUTE RÉPARATION À UN SERVICE APRÈS-VENTE QUALIFIÉ.
AVERTISSEMENT: POUR PRÉVENIR
LES RISQUES D'INCENDIE ET
D'ÉLECTROCUTION, N'EXPOSEZ PAS CET
APPAREIL À LA PLUIE NI À L'HUMIDITÉ.
AUX USA/CANADA, UTILISEZ UNIQUEMENT UNE
TENSION D'ALIMENTATION DE 120 V.
Pour le Canada
THIS CLASS B DIGITAL APPARATUS COMPLIES WITH CANADIAN
ICES-003.
CET APPAREIL NUMÉRIQUE DE LA CLASSE B EST CONFORME À
LA NORME NMB-003 DU CANADA.
Ce produit est conforme aux impératifs
des directives européennes et autres
règlements de la Commission.
Informations sur le marquage CE
EN55103-2
a) Environnement électromagnétique applicable: E1,
E2, E3, E4
b) Courant d'appel r.m.s. moyen de la demi-période
1. À la mise sous tension initiale: 2,91 Arms
2. Après une interruption d'alimentation de 5s:
0,15Arms
8Pour les consommateurs européens
Mise au rebut des équipements électriques et
électroniques
(a) Tous les équipements électriques et électroniques et piles/
accumulateurs hors d'usage doivent être traités séparément
de la collecte municipale d'ordures ménagères dans des
points de collecte désignés par le gouvernement ou les
autorités locales.
(b) En vous débarrassant correctement des équipements
électriques/électroniques et piles/accumulateurs hors
d'usage, vous contribuerez à la sauvegarde de précieuses
ressources et à la prévention de potentiels effets négatifs sur
la santé humaine et l'environnement.
(c) Le traitement incorrect des équipements électriques/électro-
niques et piles/accumulateurs hors d'usage peut avoir des
effets graves sur l'environnement et la santé humaine en
raison de la présence de substances dangereuses dans les
équipements.
(d) Le symbole de déchets d'équipements électriques et
électroniques (DEEE), qui représente une poubelle à
roulettes barrée d'une croix, indique que les équipe-
ments électriques/électroniques et piles/accumula-
teurs doivent être collectés et traités séparément des
déchets ménagers.
(e) Des systèmes de retour et de collecte sont disponibles
pour l'utilisateur final. Pour des informations plus détaillées
sur la mise au rebut des vieux équipements électriques/
électroniques et piles/accumulateurs hors d'usage, veuillez
contacter votre mairie, le service d'ordures ménagères ou le
magasin dans lequel vous avez acquis l'équipement.

14 TASCAM ML-32D / ML-16D
1 Lisez ces instructions.
2 Conservez ces instructions.
3 Tenez compte de tous les avertissements.
4 Suivez toutes les instructions.
5 N'utilisez pas cet appareil avec de l'eau à proximité.
6 Ne nettoyez l'appareil qu'avec un chion sec.
7 Ne bloquez aucune ouverture de ventilation.
Installez-le conformément aux instructions du fabri-
cant.
8 N'installez pas l'appareil près de sources de chaleur
telles que des radiateurs, bouches de chauffage,
poêles ou autres appareils (y compris des amplica-
teurs) dégageant de la chaleur.
9 Ne neutralisez pas la fonction de sécurité de la che
polarisée ou de terre. Une che polarisée a deux bro-
ches, l'une plus large que l'autre. Une che de terre
a deux broches identiques et une troisième broche
pour la mise à la terre. La broche plus large ou la troi-
sième broche servent à votre sécurité. Si la che four-
nie n'entre pas dans votre prise, consultez un électri-
cien pour le remplacement de la prise obsolète.
10 Évitez de marcher sur le cordon d'alimentation et
de le pincer, en particulier au niveau des ches, des
prises secteur, et du point de sortie de l'appareil.
11 N'utilisez que des fixations/accessoires spécifiés par
le fabricant.
12 Utilisez-le uniquement avec des chariots, socles, tré-
pieds, supports ou tables spéciés par le fabricant ou
vendus avec l'appareil. Si un chariot est utilisé, faites
attention à ne pas être blessé par un renversement
lors du déplacement de l'ensemble chariot/appareil.
13 Débranchez cet appareil en cas d'orage ou de non-
utilisation prolongée.
14 Confiez toute réparation à des techniciens de main-
tenance qualifiés. Une réparation est nécessaire si
l'appareil a été endommagé d'une quelconque façon,
par exemple si le cordon ou la fiche d'alimentation
est endommagé, si du liquide a été renversé sur l'ap-
pareil ou si des objets sont tombés dedans, si l'ap-
pareil a été exposé à la pluie ou à l'humidité, s'il ne
fonctionne pas normalement, ou s'il est tombé.
• L’appareil tire un courant nominal de veille de la prise
secteur quand son interrupteur POWER ou STANDBY/
ON n’est pas en position ON.
• La fiche secteur est utilisée comme dispositif de
déconnexion et doit donc toujours rester disponible.
• Des précautions doivent être prises en cas d'utilisation
d'écouteurs ou d'un casque avec le produit car une
pression sonore excessive (volume trop fort) dans les
écouteurs ou dans le casque peut causer une perte
auditive.
• Si vous rencontrez des problèmes avec ce produit,
contactez TEAC pour une assistance technique.
N'utilisez pas le produit tant qu'il n'a pas été réparé.
ATTENTION
• N'exposez pas cet appareil aux gouttes ni aux
éclaboussures.
• Ne placez pas d'objet rempli de liquide sur l'appareil,
comme par exemple un vase.
• N’installez pas cet appareil dans un espace confiné
comme une bibliothèque ou un meuble similaire.
• L’appareil doit être placé suffisamment près de
la prise de courant pour que vous puissiez à tout
moment attraper facilement la fiche du cordon
d'alimentation.
• Si le produit utilise des piles/batteries (y compris
un pack de batteries ou des batteries fixes), elles ne
doivent pas être exposées au soleil, au feu ou à une
chaleur excessive.
• PRÉCAUTION pour les produits qui utilisent des
batteries remplaçables au lithium: remplacer une
batterie par un modèle incorrect entraîne un risque
d'explosion. Remplacez-les uniquement par un type
identique ou équivalent.
AVERTISSEMENT
• Les produits ayant une construction de Classe !
sont équipés d'un cordon d'alimentation avec
une fiche de terre. Le cordon d'un tel produit doit
être branché dans une prise secteur avec terre de
sécurité.
8MONTAGE EN RACK DE L'UNITÉ
Utilisez le kit de montage en rack pour monter l'unité dans un
rack 19" standard, comme représenté ci-dessous.
Retirez les pieds de l’unité avant le montage.
ATTENTION
• Laissez 1U d'espace au-dessus de l'unité pour la ventilation.
• Laissez au moins 10 cm à l'arrière de l'unité pour la
ventilation.

TASCAM ML-32D / ML-16D 15
Contenu
Caractéristiques ..................................................................................... 15
Éléments fournis ................................................................................... 15
Conventions employées dans ce mode d'emploi ..................... 16
Précautions concernant l'emplacement et l'emploi ................ 16
Notes sur les alimentations ............................................................... 16
Attention à la condensation ............................................................. 16
Nettoyage de l'unité ............................................................................ 16
Utilisation du site mondial TEAC ..................................................... 16
Nom des parties .................................................................................... 17
Face avant ........................................................................................... 17
Face arrière ......................................................................................... 18
Remarques à propos de Dante ........................................................ 19
Connexion à un réseau Dante .......................................................... 19
Connexion commutée (en chaîne) ............................................ 19
Connexion redondante .................................................................. 19
Emploi de Dante Controller .............................................................. 20
Présentation de Dante Controller .............................................. 20
Réglages de routage audio ........................................................... 20
Changement de la fréquence et de la résolution d'échantil-
lonnage avec Dante Controller ................................................... 20
Caractéristiques techniques ............................................................. 21
Données .............................................................................................. 21
Valeurs d'entrée/sortie ................................................................... 21
Performances audio ........................................................................ 21
Dessins avec cotes ................................................................................ 22
Autres ................................................................................................... 22
Merci beaucoup pour l'achat d'un convertisseur analogique/
Dante TASCAM ML-32D à 32canaux ou ML-16D à 16canaux.
Avant d'utiliser cette unité, lisez attentivement ce mode d'em-
ploi pour pouvoir l'utiliser correctement et apprécier de travailler
avec elle durant de nombreuses années. Une fois la lecture de ce
mode d'emploi terminée, veillez à le conserver en lieu sûr pour
référence ultérieure.
Vous pouvez aussi télécharger ce mode d'emploi depuis le site
mondial de TEAC (http://teac-global.com/).
Caractéristiques
032canaux d’entrée ligne analogique et 32canaux de sortie
de ligne analogique (D-sub 25broches) (ML-32D)
016canaux d’entrée ligne analogique et 16canaux de sortie
de ligne analogique (D-sub 25broches) (ML-16D)
0Interface Dante incluse en standard
0L’AES67 est également pris en charge, de sorte que la
connexion est possible avec les technologies audio réseau
Ravenna et compatibles
0Ports Dante principal et secondaire inclus pour permettre la
redondance
0Un routage flexible est possible au moyen de Dante Controller
0Prise en charge des fréquences et résolutions d'échantillon-
nage jusqu'à 96kHz et 24bits
0LED témoins de signal/saturation d’entrée et saturation de
sortie
0Le niveau de référence peut être choisi
0Montage en rack 1U
Éléments fournis
Ce produit est livré avec les éléments suivants.
Ouvrez l'emballage avec soin pour ne pas endommager ces
éléments. Conservez les matériaux d'emballage pour de futurs
transports.
Si un élément quelconque est manquant ou a été endommagé
durant le transport, veuillez contacter le magasin dans lequel
vous avez acheté cette unité.
0Unité principale ..................................................................................× 1
0Cordon d'alimentation secteur .....................................................× 1
0Kit de vis pour montage en rack ................................................... × 1
0Mode d'emploi (ce document) incluant la garantie ..............× 1

16 TASCAM ML-32D / ML-16D
Conventions employées dans ce mode
d'emploi
Dans ce document, les conventions suivantes sont employées:
0Quand nous nous référons à des touches, connecteurs et
autres parties physiques de cette unité, nous utilisons des ca-
ractères gras comme ceci: touche POWER.
0Quand nous représentons des caractères apparaissant à
l'écran, nous les représentons comme ceci: ON. Le même for-
mat est employé pour les caractères qui s'affichent sur l'écran
d'unités pouvant être connectées.
0Si nécessaire, des informations supplémentaires sont fournies
sous les intitulés CONSEIL, NOTE et ATTENTION.
CONSEIL
Ce sont des conseils concernant l'emploi de l'unité.
NOTE
Ce sont des explications supplémentaires et des descriptions
de cas particuliers.
ATTENTION
Ne pas suivre ces instructions peut par exemple entraîner des
blessures, des dommages pour l'équipement ou la perte de
données enregistrées.
Précautions concernant
l'emplacement et l'emploi
0La plage de température de fonctionnement de cette unité
est 0–40°C.
0Ne placez pas cette unité dans les types d'emplacement sui-
vants. Cela pourrait entraîner un mauvais fonctionnement.
Lieux sujets à de fréquentes vibrations
Près de fenêtres ou en exposition directe au soleil
Près de chauffages ou dans des lieux extrêmement chauds
Lieux extrêmement froids
Lieux très humides ou mal aérés
Lieux très poussiéreux
0Assurez-vous que l'unité est placée dans une position per-
mettant son fonctionnement correct.
0Pour permettre une bonne dispersion thermique, ne placez
rien sur le dessus de l'unité.
0Ne placez pas l'unité sur un amplificateur de puissance ou un
autre appareil dégageant de la chaleur.
Notes sur les alimentations
0Insérez le cordon d'alimentation fourni à fond dans le
connecteur ~ IN.
0N’utilisez pas une prise secteur fournissant un courant autre
que du type CA 100V-240V (50-60Hz).
0Tenez le cordon d'alimentation par sa fiche quand vous le
branchez ou le débranchez.
Attention à la condensation
De la condensation peut se produire si l'unité est déplacée d'un
endroit froid à un endroit chaud, est utilisée dans une pièce qui
vient d'être chauffée ou soumise à des changements brutaux de
température.
Pour empêcher cela ou si cela se produit, laissez l’unité une ou deux
heures à la température de la nouvelle pièce avant de l'utiliser.
Nettoyage de l'unité
Essuyez l'unité avec un chiffon sec et doux pour la nettoyer. Ne
l'essuyez pas avec des lingettes de nettoyage contenant des
produits chimiques, du diluant, de l'alcool ou d'autres agents
chimiques. Cela pourrait endommager la surface ou causer une
décoloration.
Utilisation du site mondial TEAC
Vous pouvez télécharger ce mode d'emploi et le manuel de
référence nécessaires à cette unité depuis le site mondial TEAC
(http://teac-global.com/).
Dans la section TASCAM Downloads (téléchargements TASCAM),
sélectionnez la langue souhaitée afin d'ouvrir la page de télé-
chargement du site web pour cette langue.

TASCAM ML-32D / ML-16D 17
Nom des parties
Face avant
ML-32D
ML−16D
1 Touche et voyant POWER
Pressez cette touche pour mettre l’unité sous/hors tension.
2 Voyant STATUS
Le voyant STATUS indique l'état de l'unité en s’allumant en
bleu ou en rouge, ou en restant éteint. Voir «Explication des
états lumineux du voyant STATUS» en page 17.
3 Voyants SAMPLE RATE
Les trois voyants SAMPLE RATE (44.1k, 48k et ×2) s'allument
pour indiquer la fréquence d'échantillonnage actuelle de
l'unité.
44.1k 48k x2
44,1kHz Allumé Éteint Éteint
48kHz Éteint Allumé Éteint
88,2kHz Allumé Éteint Allumé
96kHz Éteint Allumé Allumé
4 Voyants de saturation (OL)
Ils s'allument quand les signaux d'entrée analogique saturent.
5 Voyants de signal d’entrée (IN SIG)
Ils s'allument quand du son est reçu par les entrées analo-
giques. Un son est considéré comme reçu si le niveau du
signal dépasse -60 dBFS.
6 Voyants de signal de sortie (OUT SIG)
Ils s'allument quand du son est produit par les sorties analo-
giques.
Un son est considéré comme produit si le niveau du signal
dépasse -60 dBFS.
Explication des états lumineux du voyant STATUS
Voyant STATUS Note
Fonctionnement
ordinaire Allumé en bleu
Dysfonctionnement
(Dante)
Clignotant rapidement en rouge
(quatre fois par seconde) Le module Dante ne fonctionne pas correctement.
Son coupé Allumé en rouge
Le voyant s'allume en rouge lorsque l'horloge est en voie de stabilisation
après le démarrage de l'unité et par exemple lorsqu’on a changé la
fréquence d'échantillonnage ou un autre paramètre Dante.
Erreur réseau Dante Clignotant en rouge
(2 fois par seconde) Le réseau Dante n’est pas connecté.
Erreur de redondance
Dante
Clignotant en bleu
(1 fois par seconde)
La redondance est établie et la liaison secondaire est utilisée car la liaison
principale est indisponible.

18 TASCAM ML-32D / ML-16D
Face arrière
ML-32D
ML−16D
7 Connecteur principal (PRIMARY)
C'est le connecteur de transmission Dante principal.
Utilisez-le toujours pour la connexion à un réseau Dante.
8 Connecteur secondaire (SECONDARY)
C'est le connecteur de transmission Dante secondaire. Son
emploi change en fonction du mode.
En mode redondant, il se connecte au réseau Dante secon-
daire.
En mode commuté (chaînage en guirlande), utilisez-le pour
connecter un autre périphérique Dante dans la chaîne.
9 Voyant d'activité/état de la liaison
Il s'allume en vert pour indiquer qu'une liaison est établie
entre les appareils.
Il clignote pour indiquer que des signaux sont transmis entre
les appareils.
0 Voyant d'état de liaison Gigabit
Il s'allume en orange pour indiquer qu'une liaison Ethernet
Gigabit a été établie.
q Sélecteurs REF. LEVEL
Utilisez-les pour régler le niveau de référence des entrées et
sorties analogiques.
Niveau max./de référence Sélecteurs
+24 dBu/+4 dBu 333
+22 dBu/+4 dBu 33c
+20 dBu/+4 dBu 3c3
+18 dBu/+4 dBu 3cc
+15 dBu/+6 dBu c33
w Connecteurs ANALOG OUTPUTS 1-8/9-16/17-24/
25-32
Ce sont des sorties analogiques sur connecteurs D-Sub
25broches symétriques.
Utilisez des câbles D-Sub de sortie analogique pour les relier
à des appareils externes à entrée analogique symétrique et
transmettre à ces derniers les signaux des canaux 1-8, 9-16,
17-24 et 25-32.
L'assignation des broches* des connecteurs de sortie ANA-
LOG OUTPUTS est indiquée ci-dessous.
(Les connecteurs 1-8, 9-16, 17-24 et 25-32 ont le même bro-
chage.)
e Connecteurs ANALOG INPUTS 1-8/9-16/17-24/25-32
Ce sont des entrées analogiques sur connecteurs D-Sub
25broches symétriques.
Utilisez des câbles D-Sub d’entrée analogique pour les relier
à des appareils externes à sortie analogique symétrique et
recevoir de ces derniers les signaux des canaux 1-8, 9-16, 17-
24 et 25-32.
L'assignation des broches* des connecteurs d’entrée ANALOG
INPUTS est indiquée ci-dessous.
(Les connecteurs 1-8, 9-16, 17-24 et 25-32 ont le même bro-
chage.)
* *L'assignation des broches suit le standard DB-25 TASCAM
(AES59-2012)
1
14
25
13
Can.25 Can.26 Can.27 Can.28 Can. 29 Can.30 Can.31 Can.32
24 23 22 21 20 19 18 17 16 15
12 11 10 98765432
ENTRÉES/SORTIES 17-24
ENTRÉES/SORTIES 25-32
Can.17 Can.18 Can.19 Can.20 Can. 21 Can.22 Can. 23 Can.24
Can.9 Can.10 Can.11 Can.12 Can.13 Can.14 Can.15 Can.16
ENTRÉES/SORTIES 1-8
ENTRÉES/SORTIES 9-16
Can.1 Can. 2 Can. 3 Can. 4 Can. 5 Can.6 Can. 7 Can.8
ENTRÉES / SORTIES ANALOGIQUES
r Connecteur d'alimentation secteur
Branchez ici le cordon d'alimentation électrique fourni.

TASCAM ML-32D / ML-16D 19
Remarques à propos de Dante
Dante est un protocole de transmission mis au point par Audinate.
Au travers de réseaux basés sur la norme Ethernet Gigabit, il per-
met par exemple la transmission multicanal (512entrées/512sor-
ties) avec une haute précision.
Consultez le site web Audinate pour des détails sur Dante.
https://www.audinate.com/
Connexion à un réseau Dante
Afin de configurer et d'utiliser cette carte, vous devez également
configurer le réseau Ethernet auquel elle est connectée, un ordi-
nateur sur lequel tourne Dante Controller et les autres appareils
compatibles Dante.
Câbles réseau (LAN) utilisés pour les connexions
Utilisez des câbles à paire torsadée blindée (STP) de catégorie 5e
ou supérieure.
Il est possible d'utiliser des câbles croisés ou droits.
ATTENTION
Cette unité n'est pas compatible avec les commutateurs
Ethernet 100Mbit/s. Utilisez toujours des commutateurs
compatibles Ethernet Gigabit de couche2.
NOTE
i Configurez l'ordinateur pour que les adresses IP soient auto-
matiquement définies.
i Le redémarrage de l'ordinateur peut être nécessaire si un ré-
glage réseau antérieur est encore actif sur l'ordinateur.
Connexion commutée (en chaîne)
Des appareils Dante peuvent être enchaînés lorsqu'il y en a peu
à connecter et qu'aucun commutateur n'est utilisé. Connec-
tez-les comme indiqué ci-dessous.
Exemple de connexion commutée (en chaîne)
Mixeur
ML-32D /
ML-16D
ML-32D /
ML-16D
NOTE
i Pour une connexion commutée (en chaîne), vous pouvez
utiliser aussi bien le connecteur PRIMARY que le connecteur
SECONDARY.
i Si le nombre d'appareils connectés augmente, il sera néces-
saire d'augmenter le réglage de latence.
Connexion redondante
Pour les situations d'enregistrement ne permettant pas de re-
faire une prise, comme les prestations live, une configuration de
connexion telle que la suivante fait appel à deux réseaux, pri-
maire et secondaire, totalement indépendants.
Exemple de connexion redondante
Mixeur
ML-32D /
ML-16D
HUB
PC
HUB
Primaire Secondaire
ML-32D /
ML-16D
NOTE
Les réglages pour les connexions commutées (en chaîne) et
redondantes ne changent pas automatiquement. Modifiez
les réglages dans l'écran Network Config (configuration ré-
seau) de Dante Controller.
ATTENTION
i Les réseaux primaire et secondaire ne peuvent en aucune fa-
çon être reliés l'un à l'autre.
i Ne connectez pas les réseaux primaire et secondaire au
même commutateur.
Hub
Primaire Secondaire

20 TASCAM ML-32D / ML-16D
Emploi de Dante Controller
Présentation de Dante Controller
Cette unité utilise l'application Dante Controller, qui est dispo-
nible sur le site web Audinate, pour la connexion à d'autres ap-
pareils compatibles Dante.
Téléchargez la dernière version de l'application Dante Controller
et son mode d'emploi sur le site web Audinate.
Page de téléchargement Audinate
https://www.audinate.com/products/software/dante-controller
Réglez au moins les paramètres suivants au moyen de l'ordina-
teur sur lequel est installé Dante Controller.
0Configurez le routage audio.
0Réglez la fréquence d'échantillonnage et la résolution en bits
de chaque appareil Dante.
NOTE
Les réglages effectués avec Dante Controller sont conservés
dans la mémoire intégrée à chaque appareil Dante.
Tant que les réglages ne sont pas modifiés, les connexions ne
changent pas même si l'on ferme Dante Controller ou si l'or-
dinateur est déconnecté du réseau Dante.
Réglages de routage audio
Au lancement de Dante Controller s'ouvre l'écran Network View
(vue réseau) représenté ci-dessous.
Dans cet écran, vous pouvez choisir et surveiller les conditions
de fonctionnement du réseau Dante.
1 Nom de l'appareil récepteur
C'est le nom de l'appareil récepteur sur le réseau Dante.
2 Canaux de l'appareil récepteur
Ce sont les noms des canaux de l'appareil récepteur sur le ré-
seau Dante.
3 Nom de l'appareil émetteur
C'est le nom de l'appareil émetteur sur le réseau Dante.
4 Canaux de l'appareil émetteur
Ce sont les noms des canaux de l'appareil émetteur sur le ré-
seau Dante.
5 Routage audio
Faites ici le routage des canaux audio des appareils émetteur
et récepteur que vous souhaitez connecter.
Cliquez avec le bouton gauche de la souris sur l'intersection
des canaux à connecter dans la matrice pour les relier.
NOTE
En maintenant pressée la touche Ctrl du clavier de l'ordina-
teur, cliquez avec le bouton gauche de la souris sur le «-» à
l'intersection des noms d'appareil pour relier d'un coup tous
les canaux connectables.
Changement de la fréquence et de la résolution
d'échantillonnage avec Dante Controller
Double-cliquez sur un nom d'appareil dans l'écran Network View
pour ouvrir l'écran Device View (vue d'appareil).
Dans cet écran, vous pouvez choisir et surveiller les conditions
de fonctionnement des appareils sur le réseau Dante.
Cliquez sur l'onglet Device Config (configuration d'appareil) pour
ouvrir la page dans laquelle vous pouvez changer la fréquence
d'échantillonnage, la résolution en bits et d'autres réglages de
l'appareil sélectionné dans le champ 1 de l'illustration ci-des-
sous.
1 Nom d'appareil
C'est le nom de l'appareil dont les réglages peuvent être
changés dans ce même écran Device View.
2 Nouveau nom de l'appareil
Modifiez le nom de l'appareil.
3 Fréquence d'échantillonnage
Réglez la fréquence d'échantillonnage.
4 Résolution en bits
Réglez la résolution en bits.

TASCAM ML-32D / ML-16D 21
5 Réglage de latence
Réglez la latence.
Utilisez les indications suivantes pour changer le réglage de
latence.
Valeur de
latence
sélectionnable
Indication de configuration du réseau
connecté
250usec
Le trajet entre l'appareil émetteur et
l'appareil récepteur passe au travers d'un
commutateur Gigabit.
500usec
Le trajet entre l'appareil émetteur et
l'appareil récepteur passe au travers de
cinq commutateurs Gigabit.
1ms
Le trajet entre l'appareil émetteur et
l'appareil récepteur passe au travers de
dix commutateurs Gigabit.
2ms L'appareil émetteur a une vitesse de
transmission de 100Mbit/s.
5ms
Utilisez cette valeur, la plus grande
pouvant être sélectionnée, pour créer un
réseau de grande envergure.
ATTENTION
i Changer le nom d'un appareil efface les réglages de routage
audio. Pour cette raison, nous vous recommandons de doter
les appareils de noms permettant de facilement les identifier
avant de commencer les réglages de routage audio.
i Selon les conditions de connexion du réseau, il peut s'avérer
nécessaire de régler la latence sur une valeur plus élevée
qu'indiqué ici.
NOTE
Si vous utilisez une connexion commutée (en chaîne) ne fai-
sant pas appel à un commutateur, réglez la latence en fonc-
tion du nombre d'appareils Dante que traversent les signaux,
comme représenté ci-dessous.
Exemple de connexion commutée (en chaîne)
Traversant 2 appareils
Traversant 1 appareil
Appareil
émetteur
Appareil
récepteur
1er appareil
2e appareil
Appareil
récepteur
1er appareil
Appareil
émetteur
Caractéristiques techniques
Données
Formats
44,1/48kHz, 16/24bits
88,2/96 kHz, 16/24bits
Valeurs d'entrée/sortie
Connecteurs PRIMARY/SECONDARY
Connecteur: RJ-45
Protocole de transmission: Dante
Ethernet Gigabit standard: 1000BASE-T (IEEE 802.3ab)
Câbles: STP catégorie 5e ou plus rapides
Connecteurs ANALOG OUTPUTS
Connecteur: D-sub 25broches
Vis de blocage: N° 4-40 UNC (en pouces)
Niveaux de sortie nominaux: +4dBu, +6dBu (uniquement
lorsque le niveau de sortie
maximal est de +15dBu).
Niveaux de sortie maximaux: +24 dBu, +22 dBu, +20 dBu,
+18 dBu, +15 dBu
(
selon le
réglage des sélecteurs
REF.
LEVEL)
Impédance de sortie: 200Ω ou moins
Impédance de charge applicable: 2kΩ ou plus
Connecteurs ANALOG INPUTS
Connecteur: D-sub 25broches
Vis de blocage: N° 4-40 UNC (en pouces)
Niveaux d'entrée nominaux: +4dBu, +6dBu (uniquement
lorsque le niveau d'entrée
maximal est à +15dBu).
Niveaux d'entrée maximaux: +24 dBu, +22 dBu, +20 dBu,
+18 dBu, +15 dBu
(
selon le
réglage des sélecteurs
REF.
LEVEL)
Impédance d’entrée: 10kΩ ou plus
00 dBu = 0,775 Vrms
Performances audio
0 ENTRÉE ANALOGIQUE e SORTIE DANTE
Réponse en fréquence
+0,1dB/-0,5dB: 20 Hz/20 kHz
(entrée à -16 dB FS, fréquence d'échantillonnage de
44,1/48kHz, JEITA)
+0,1dB/-0,5dB: 20 Hz/40 kHz
(entrée à -16 dB FS, fréquence d'échantillonnage de
88,2/96 kHz, JEITA)
Distorsion (DHT+B)
0,001% ou moins
(entrée à -1 dB FS, 1 kHz, fréquence d'échantillonnage de
44,1/48/88,2/96 kHz, JEITA)
Rapport signal/bruit
113 dB ou plus
(fréquence d'échantillonnage de 44,1/48/88,2/96 kHz,
JEITA)
Diaphonie
115 dB ou plus
(1 kHz, fréquence d'échantillonnage de 44,1/48/88,2/
96 kHz, JEITA)

22 TASCAM ML-32D / ML-16D
Dessins avec cotes
465mm
483mm 44mm
1mm
41.7mm
31.8mm 20mm 280mm 3.8mm
433mm
0Les illustrations de ce mode d'emploi peuvent partiellement différer du produit réel.
0Caractéristiques et aspect externe peuvent être changés sans préavis en vue d'améliorer le produit.
0 ENTRÉE DANTE e SORTIE ANALOGIQUE
Réponse en fréquence
+0,1dB/-0,5dB: 20 Hz/20 kHz
(entrée à -16 dB FS, fréquence d’échantillonnage de
44,1/48kHz, JEITA)
+0,1dB/-1,0dB: 20 Hz/40 kHz
(entrée à -16 dB FS, fréquence d’échantillonnage de
88,2/96kHz, JEITA)
Distorsion (DHT+B)
0,001% ou moins
(entrée à -1 dB FS, 1 kHz, fréquence d’échantillonnage de
44,1/48/88,2/96kHz, JEITA)
Rapport signal/bruit
110 dB ou plus
(fréquence d’échantillonnage de 44,1/48/88,2/96 kHz,
JEITA)
Diaphonie
115 dB ou plus
(1 kHz, fréquence d’échantillonnage de 44,1/48/88,2/
96kHz, JEITA)
Autres
Alimentation
CA 100-240 V, 50/60 Hz
Consommation électrique
22 W (ML-32D)
14 W (ML-16D)
Dimensions (largeur x hauteur x profondeur)
483 x 45 x 303,8 mm (L x H x P)
Poids
3,5 kg (ML-32D)
3,3 kg (ML-16D)
Plage de température de fonctionnement
0–40º C

TASCAM ML-32D / ML-16D 23
MANUAL DE INSTRUCCIONES
El símbolo de exclamación dentro de un triángulo equilátero se utiliza para advertir
al usuario de la existencia de importantes instrucciones de uso y mantenimiento
(reparaciones) en los documentos que acompañan a la unidad.
El símbolo de un rayo dentro de un triángulo equilátero se usa internacionalmente para
alertar al usuario de la presencia de “voltajes peligrosos” no aislados dentro de la carcasa
del aparato que pueden ser de magnitud suficiente para constituir un riesgo real de
descarga eléctrica para las personas.
PRECAUCIÓN: PARA REDUCIR EL RIESGO DE DESCARGAS ELÉCTRICAS, NO QUITE LA
CARCASA (NI LA TAPA TRASERA) DENTRO DE LA UNIDAD NO HAY PIEZAS QUE PUEDAN
SER REPARADAS POR EL USUARIO.
CUIDADO: PARA EVITAR EL RIESGO DE
INCENDIOS O DESCARGAS ELÉCTRICAS,
NO EXPONGA ESTE APARATO A LA
LLUVIA O LA HUMEDAD.
Este aparato cumple con todos los
requisitos establecidos por las Directivas
Europeas, así como por otras Regulaciones
de la Comisión Europea.
Información de normativa CE
EN55103-2
a) Entorno electromagnético aplicable: E1, E2, E3, E4
b) Pico de corriente r.m.s. medio de semiciclo
1. En encendido inicial: 2.91 Arms
2. Tras un corte de corriente de 5 s: 0.15 Arms
8Para los usuarios europeos
Eliminación de aparatos eléctricos y electrónicos
(a) Nunca debe eliminar un aparato eléctrico o electrónico y/o
pilas/acumuladores junto con el resto de la basura orgánica.
Este tipo de aparatos deben ser depositados en los “puntos
limpios” creados a tal efecto por su Ayuntamiento o por la
empresa de limpieza local.
(b) Con la correcta eliminación de los aparatos eléctricos y
electrónicos y/o pilas/acumuladores estará ayudando a
ahorrar valiosos recursos y evitará a la vez todos los efectos
negativos potenciales tanto para la salud como para el
entorno.
(c) Una eliminación incorrecta de este tipo de aparatos y/o
pilas/acumuladores junto con la basura orgánica puede
producir efectos graves en el medio ambiente y en la salud a
causa de la presencia de sustancias potencialmente
peligrosas que pueden contener.
(d) El símbolo del cubo de basura tachado (WEEE)
indica la obligación de separar los aparatos eléctricos
y electrónicos y/o pilas/acumuladores del resto de
basura orgánica a la hora de eliminarlos.
(e) Los llamados “puntos limpios” de recogida y retirada
selectiva de este tipo de productos y/o pilas/acumuladores
están disponibles para cualquier usuario final. Para más
información acerca de la eliminación de este tipo de
elementos, póngase en contacto con el departamento
correspondiente de su Ayuntamiento, empresa de limpieza
o recogida de basuras o con el comercio en el que adquirió
este aparato.

24 TASCAM ML-32D / ML-16D
1 Lea estas instrucciones.
2 Conserve estas instrucciones.
3 Preste atención a todos los avisos.
4 Siga todo lo indicado en las instrucciones.
5 No utilice este aparato cerca del agua.
6 Limpie este aparato solo con un trapo seco.
7 No bloquee ninguna de las aberturas de ventilación.
Instale este aparato de acuerdo con las instrucciones
del fabricante.
8 No instale este aparato cerca de fuentes de calor
como radiadores, calentadores, hornos o cualquier
otro aparato (incluyendo amplificadores) que
produzca calor.
9 No anule el sistema de seguridad que supone un
enchufe de corriente polarizado o con toma de tierra.
Un enchufe polarizado tiene dos bornes de distinta
anchura. Uno con toma de tierra tiene dos bornes
iguales y una lámina para la conexión a tierra. El
borne ancho del primer tipo de enchufe y la lámina
del otro se incluyen para su seguridad. Si el enchufe
que se incluye con la unidad no encaja en su salida
de corriente, haga que un electricista cambie su
salida anticuada.
10 Coloque el cable de corriente de forma que no pueda
quedar aplastado o retorcido, especialmente allí
donde estén los conectores, receptáculos y en el
punto en que el cable sale del aparato.
11 Utilice solo accesorios/complementos que hayan
sido especificados por el fabricante.
12 Utilice este aparato solo con un bastidor, soporte,
trípode o superficie especificado por el fabricante o
que se venda con el propio aparato. Cuando utilice
un bastidor con ruedas, tenga cuidado al mover la
combinación bastidor/aparato para evitar posibles
daños en caso de que vuelquen.
13 Desconecte de la corriente este aparato durante
las tormentas eléctricas o cuando no lo vaya a usar
durante un periodo de tiempo largo.
14 Consulte cualquier posible avería al servicio técnico
oficial. Este aparato deberá ser revisado cuando se
haya dañado de alguna forma, como por ejemplo si
el cable de corriente o el enchufe se ha roto, si se ha
derramado cualquier líquido o se ha introducido un
objeto dentro de la unidad, si el aparato ha quedado
expuesto a la lluvia o la humedad, si no funciona
normalmente o si se ha caído al suelo.
• Este aparato recibe corriente nominal no operativa de
la salida de corriente AC aun cuando su interruptor
POWER o STANDBY/ON no esté en la posición ON.
• El enchufe de alimentación sirve como dispositivo
de desconexión, por lo que colóquelo de forma que
siempre pueda acceder a él fácilmente.
• Una presión sonora excesiva en los auriculares puede
producirle daños auditivos.
• Si experimenta cualquier tipo de problema con este
aparato, póngase en contacto con TEAC para una
reparación. No utilice de nuevo el aparato hasta que no
haya sido reparado.
CUIDADO
• No permita que este aparato quede expuesto a
salpicaduras de ningún tipo.
• No coloque objetos que contengan líquidos, como
jarrones, encima de este aparato.
• No instale este aparato encastrado en una librería o
mueble similar.
• El aparato debe estar colocado lo suficientemente
cerca de la salida de corriente como para poder
acceder al enchufe en cualquier momento.
• Si este aparato utiliza pilas, dichas pilas (el bloque de
pilas o las pilas individuales instaladas) no deben ser
expuestas a niveles de calor excesivos como expuestas
directamente a la luz solar o sobre un fuego.
• AVISO para aquellos aparatos que usen pilas de
litio recambiables: existe el riesgo de explosión en
caso de que la pila sea sustituida por otra del tipo
incorrecto. Sustituya la pila únicamente por otra
idéntica o equivalente.
PRECAUCIÓN
• Los productos de Clase I están equipados con una
cable de alimentación con un enchufe con toma
de tierra. Por este motivo, debe conectar el cable
de alimentación de este aparato a una salida de
corriente que disponga de una conexión a toma de
tierra de seguridad.
8MONTAJE EN RACK DE LA UNIDAD
Use el kit de montaje en rack incluido para instalar esta unidad
en un bastidor rack standard de 19 pulgadas, como abajo.
Quite las patas de la unidad antes de colocarla en el rack.
CUIDADO
• Deje 1U de espacio sobre la unidad y al menos 10 cm en la
parte trasera del mismo para su correcta ventilación.

TASCAM ML-32D / ML-16D 25
Contents
Características ........................................................................................ 25
Elementos incluidos ............................................................................. 25
Acerca de este manual ........................................................................ 26
Precauciones relativas a la ubicación y uso ................................. 26
Notas acerca de las fuentes de alimentación ............................. 26
Cuidado con la condensación .......................................................... 26
Limpieza de la unidad ......................................................................... 26
Uso de la web global TEAC ................................................................ 26
Nombres y funciones de las partes ................................................ 27
Panel frontal ....................................................................................... 27
Panel trasero ...................................................................................... 28
Notas acerca de Dante ........................................................................ 29
Conexión a una red Dante ................................................................. 29
Conexión conmutada (cadena de margarita) ....................... 29
Conexión redundante .................................................................... 29
Uso del controlador Dante ................................................................ 30
Resumen del controlador Dante ................................................ 30
Ajustes de ruteo audio ................................................................... 30
Cambio de frecuencias de muestreo y profundidades de
bits con la aplicación Dante Controller .................................... 30
Especificaciones técnicas ................................................................... 31
Valores medios .................................................................................. 31
Entrada/salida .................................................................................... 31
Rendimiento audio .......................................................................... 31
Otros ..................................................................................................... 32
Esquema de dimensiones .................................................................. 32
Felicidades y gracias por la compra de un convertidor analógico/
Dante de 32 canales TASCAM ML-32D o convertidor analógico/
Dante de 16 canales ML-16D.
Antes de empezar a utilizar esta unidad, lea detenidamente
este manual para saber cómo configurar y conectar esta unidad
correctamente y cómo utilizar sus funciones. Una vez que
lo haya leído, conserve este manual a mano para cualquier
consulta en el futuro.
También puede descargarse este manual de instrucciones desde
la página web global de TEAC (http://teac-global.com/).
Características
032 canales de entrada de línea analógica y 32 canales de
salida de línea analógica (sub D 25 p) (ML-32D)
016 canales de entrada de línea analógica y 16 canales de
salida de línea analógica (sub D 25 p) (ML-16D)
0Interface Dante incluido de forma standard
0También admite AES67, por lo que es posible la conexión con
Ravenna y otras tecnologías de audio en red compatibles
0Dante primario y secundario incluido para que pueda admitir
una conexión redundante
0Ruteo flexible posible usando un controlador Dante
0Admite frecuencias de muestreo y longitudes de bits de hasta
96 kHz y 24 bits
0LED de saturación/señal de entrada y saturación de salida
0Puede ajustar el nivel de referencia
0Tamaño de 1U rack
Elementos incluidos
Dentro del embalaje encontrará los siguientes elementos.
Tenga cuidado de no dañar estos objetos al abrir el embalaje.
Conserve la caja y las protecciones por si alguna vez necesita
transportar el aparato.
Póngase en contacto con su distribuidor si echa en falta
alguno de estos elementos o si observa que alguno de ellos ha
resultado dañado durante el transporte.
0Unidad principal ................................................................................. × 1
0Cable de alimentación .......................................................................x 1
0Kit de tornillos para montaje en rack .......................................... × 1
0Manual de instrucciones (este documento)
incluyendo garantía ..........................................................................× 1

26 TASCAM ML-32D / ML-16D
Acerca de este manual
En este manual utilizamos los siguientes convencionalismos:
0Los nombres de los botones, conectores y otras partes de
este aparato aparecerán en el siguiente formato: botón
POWER.
0Los mensajes que aparezcan en la pantalla de esta unidad
vendrán en este formato: ON. Usaremos el mismo formato
para aquellos caracteres que aparezcan en la pantalla de las
unidades que vaya a conectar a esta.
0Además también encontrará información adicional en los
siguientes formatos.
AVISO
Son avisos y consejos relativos al uso de este aparato.
NOTA
Son explicaciones sobre actuaciones para casos concretos.
CUIDADO
Esto le advierte que puede dañar el equipo o perder datos si
no sigue las instrucciones.
Precauciones relativas a la ubicación y
uso
0El rango de temperaturas seguro para el uso de este aparato
es entre 0–40 °C.
0Para evitar degradar la calidad del sonido o que se produzcan
averías, no instale la unidad en los siguientes tipos de lugares.
Lugares sujetos a fuertes vibraciones o inestables
Cerca de ventanas o expuestos a la luz solar directa
Cerca de radiadores o lugares extremadamente calurosos
Lugares demasiado fríos
Sitios mal ventilados o demasiado húmedos
Lugares polvorientos
0Para conseguir un funcionamiento correcto, asegúrese de
instalar esta unidad en una posición nivelada.
0Para permitir la correcta refrigeración de la unidad, no
coloque ningún objeto encima de este producto.
0No coloque este aparato encima de una etapa de potencia o
de otro aparato que genere mucho calor.
Notas acerca de las fuentes de
alimentación
0Introduzca completamente el enchufe del cable de
alimentación incluido en la toma AC IN.
0No conecte esta unidad a una fuente de alimentación que no
sea AC 100V - 240V (50-60Hz)
0A la hora de la conexión o desconexión, sujete siempre el
cable por el enchufe. Nunca tire del propio cable.
Cuidado con la condensación
Si traslada la unidad de un lugar frío a uno cálido o si la usa
después de un cambio fuerte de temperatura, puede producirse
condensación de agua.
Para evitar esto o si se produce la condensación, deje la unidad
en la sala en la que la vaya a usar durante una o dos horas antes
de encenderla.
Limpieza de la unidad
Para limpiar la unidad, utilice un trapo suave y seco. No use
gasolina, alcohol u otros productos similares ya que podría
dañar su superficie.
Uso de la web global TEAC
Puede descargar el Manual de instrucciones y el Manual de
referencia de esta unidad si es necesario desde la web global de
TEAC (http://teac-global.com/).
En la sección TASCAM Downloads, elija el idioma que quiera
para hacer que se abra la página Downloads para ese idioma.

TASCAM ML-32D / ML-16D 27
Nombres y funciones de las partes
Panel frontal
ML−32D
ML−16D
1 Botón e indicador POWER
Pulse este botón para encender y apagar la unidad.
2 Indicador STATUS
Este indicador le muestra el estado de la unidad iluminándose
en color azul o rojo o quedándose apagado. Vea “Detalles del
estado de iluminación del indicador STATUS” en pág. 27
3 Indicador SAMPLE RATE
Estos tres indicadores (44.1k, 48k y ×2) se iluminan para
mostrar el estado de frecuencia de muestreo de la unidad.
44.1kHz 48kHz x2
44.1kHz Encendido Apagado Apagado
48kHz Apagado Encendido Apagado
88.2kHz Encendido Apagado Encendido
96kHz Apagado Encendido Encendido
4 Indicadores OL
Se iluminan cuando las señales de entrada analógica saturan.
5 Indicadores IN SIG
Se iluminan cuando la unidad esté recibiendo señal a través
de sus entradas analógicas.
Se considera entrada de señal cuando el nivel de la señal
supera los −60 dBFS.
6 Indicadores OUT SIG
Se iluminan cuando la señal está emitiendo sonido a través
de las salidas analógicas.
Se considera salida de señal cuando el nivel de la señal
supera los −60 dBFS.
Detalles del estado de iluminación del indicador STATUS
Indicador STATUS Nota
Funcionamiento
normal Iluminado en azul
Error
(Dante)
Parpadeo rápido en rojo
(cuatro veces por
segundo)
Error en el módulo Dante.
Anulado Iluminado en rojo
El piloto se ilumina en rojo cuando la señal de reloj se está estabilizando después de
poner en marcha la unidad y cuando ha modificado la frecuencia de muestreo u otro
ajuste Dante, por ejemplo.
Error de red Dante Parpadeo en rojo
(Dos veces por segundo) La red Dante no está conectada.
Error de redundancia
Dante
Parpadeo en azul
(una vez por segundo)
El modo de redundancia está activo y está siendo usada la red secundaria dado que
la primaria no está disponible.

28 TASCAM ML-32D / ML-16D
Panel trasero
ML−32D
ML−16D
7 Conector PRIMARY
Este es el conector de transmisión Dante principal.
Use este continuamente para la conexión a una red Dante.
8 Conector SECONDARY
Este es el conector de transmisión Dante secundario. Su uso
varía dependiendo del modo.
En el modo redundante, permite la conexión a la red Dante
secundaria.
En el modo conmutado (cadena margarita), úselo para la
conexión de otro dispositivo Dante en la cadena.
9 Indicador de estado de enlace/actividad
El color verde indica que se ha establecido un enlace entre
los dispositivos.
El parpadeo indica que están siendo transmitidas señales
entre los dispositivos.
0 Indicador de estado de enlace Gigabit
El color naranja indica que ha sido establecido un enlace
Ethernet gigabit.
q Interruptores REF. LEVEL
Úselos para ajustar el nivel de referencia de entrada/salida
analógica.
Nivel máximo/referencia Interruptor
+24 dBu/+4 dBu 333
+22 dBu/+4 dBu 33c
+20 dBu/+4 dBu 3c3
+18 dBu/+4 dBu 3cc
+15 dBu/+6 dBu c33
w Conectores ANALOG OUTPUT 1-8/9-16/17-24/25-32
Son conectores de salida analógica balanceada en sub D de
25 puntas.
Use cables de salida analógica múltiple terminados en
conectores sub D para conectarlos a dispositivos de entrada
analógica balanceada externos y transmitir señales para los
canales 1–8, 9–16, 17-24 y 25-32.
Las asignaciones de puntas* de estos conectores ANALOG
OUTPUTS son las mostradas luego.
(Los conectores 1-8, 9-16, 17-24 y 25-32 siguen el mismo
patrón).
e Conectores ANALOG INPUTS 1-8/9-16/17-24/25-32
Estos conectores de entrada analógica son clavijas
balanceadas en sub D de 25 puntas.
Use cables de entrada analógica múltiple terminados en
conectores sub D para conectarlos a dispositivos de salida
analógica balanceada externos y recibir señales para los
canales 1–8, 9–16, 17-24 y 25-32.
Las asignaciones de puntas* de estos conectores ANALOG
INPUTS son las mostradas luego.
(Los conectores 1-8, 9-16, 17-24 y 25-32 siguen el mismo
patrón).
* La asignación de puntas cumple con el standard de
distribución de puntas TASCAM DB-25 (AES59-2012)
1
14
25
13
cn 25 cn 26 cn 27 cn 28 cn 29 cn 30 cn 31 cn 32
24 23 22 21 20 19 18 17 16 15
12 11 10 98765432
17-24 ENTRADAS / SALIDAS
25-32 ENTRADAS / SALIDAS
cn 17 cn 18 cn 19 cn 20 cn 21 cn 22 cn 23 cn 24
cn 9 cn 10 cn 11 cn 12 cn 13 cn 14 cn 15 cn 16
1-8 ENTRADAS / SALIDAS
9-16 ENTRADAS / SALIDAS
cn 1 cn 2 cn 3 cn 4 cn 5 cn 6 cn 7 cn 8
ENTRADAS / SALIDAS ANALÓGICAS
r Toma de corriente AC IN
Conecte aquí el cable de alimentación incluido.

TASCAM ML-32D / ML-16D 29
Notas acerca de Dante
Dante es un protocolo de transmisión desarrollado por Audinate.
Usando redes basadas en standards Ethernet gigabit, permite la
transmisión multicanal (512 IN/512 OUT) y de alta precisión, por
ejemplo.
Vaya a la web de Audinate para más detalles sobre Dante.
https://www.audinate.com/
Conexión a una red Dante
De cara a configurar y usar esta tarjeta, también deberá
configurar la red Ethernet a la que esté conectada, un ordenador
que ejecute un controlador Dante y otros dispositivos que
admitan Dante.
Cables LAN usados para la conexión
Use cables STP de categoría 5e o superior.
Puede usar tanto cables rectos como cruzados.
CUIDADO
Esta unidad no es compatible con hubs conmutadores
Ethernet 100Mbps. Utilice siempre hubs conmutadores que
admitan Ethernet Layer 2 y Gigabit.
NOTA
i Configure el ordenador para ajustar la dirección IP de forma
automática.
i Puede que tenga que reiniciar el ordenador si todavía sigue
en él una configuración de red anterior.
Conexión conmutada (cadena de margarita)
Los dispositivos Dante pueden ser conectados en cadena
de margarita si va a haber pocos dispositivos conectados y
cuando no esté usando un hub conmutado. Conéctelos como le
mostramos abajo.
Ejemplo de conexión conmutada (cadena de margarita)
Mezclador
ML-32D /
ML-16D
ML-32D /
ML-16D
NOTA
i Cuando use una conexión conmutada (cadena de margarita),
conecte la toma PRIMARY o la SECONDARY.
i Si el número de dispositivos conectados va creciendo, deberá
aumentar el ajuste de latencia.
Conexión redundante
Para situaciones de grabación en las que no son posibles nuevas
tomas, incluyendo las actuaciones en directo, puede usar un
tipo de conexión como el siguiente que usa dos redes primaria y
secundaria totalmente independientes.
Ejemplo de conexión redundante
Mezclador
ML-32D /
ML-16D
HUB
PC
HUB
Primaria Secundaria
ML-32D /
ML-16D
NOTA
Los ajustes para conexiones conmutadas (cadena de
margarita) y redundante no cambian de forma automática.
Cambie los ajustes en la pantalla Network Config del
controlador Dante.
CUIDADO
i Las redes primaria y secundaria no pueden ser conectadas
entre sí de ninguna forma.
i No conecte las redes primaria y secundaria al mismo hub
conmutador.
Hub
Primaria Secundaria

30 TASCAM ML-32D / ML-16D
Uso del controlador Dante
Resumen del controlador Dante
Esta unidad usa la aplicación Dante Controller (controlador
Dante), que está disponible en la web de Audinate, para la
conexión con otros dispositivos que admitan Dante.
Descárguese la última versión disponible de esta aplicación y el
manual de instrucciones desde la web de Audinate.
Página de descargas de Audinate
https://www.audinate.com/products/software/dante-controller
Haga al menos los ajustes siguientes usando un ordenador en el
que tenga instalada esta aplicación Dante Controller.
0Ajuste del ruteo audio.
0Ajuste de la frecuencia de muestreo y profundidad de bits de
cada dispositivo Dante.
NOTA
Los ajustes que realice en Dante Controller son almacenados
en la memoria interna de cada dispositivo Dante.
Salvo que modifique los ajustes, las conexiones no cambiarán
incluso aunque desactive el Dante Controller o desconecte el
ordenador de la red Dante.
Ajustes de ruteo audio
Cuando ponga en marcha la aplicación Dante Controller,
aparecerá la pantalla Network View de abajo.
En esta pantalla podrá configurar las condiciones de
monitorización relacionadas con la red Dante.
1 Nombre de dispositivo receptor
Este es el nombre de un dispositivo receptor en la red Dante.
2 Canales de dispositivo receptor
Estos son los nombres de los canales del dispositivo receptor
de la red Dante.
3 Nombre de dispositivo emisor
Este es el nombre de un dispositivo emisor en la red Dante.
4 Canales de dispositivo emisor
Estos son los nombres de los canales del dispositivo emisor
de la red Dante.
5 Ruteo audio
Aquí puede dirigir o rutar los canales audio de los dispositivos
emisores y receptores que quiera conectar.
Haga clic con el botón izquierdo del ratón en la intersección
de los canales que quiera conectar en la matriz para
conectarlos.
NOTA
Mientras pulsa la tecla Ctrl en el teclado del ordenador, haga
clic con el botón izquierdo del ratón en “-” en la intersección
de los nombres de los dispositivos para conectar todos los
canales conectables al mismo tiempo.
Cambio de frecuencias de muestreo y profundidades
de bits con la aplicación Dante Controller
Haga doble clic en un nombre de dispositivo en la pantalla
Network View para acceder a la pantalla Device View.
En esta pantalla puede configurar y monitorizar las condiciones
relacionadas con los dispositivos de la red Dante.
Haga clic en la pestaña Device Config para acceder a la página
en la que podrá cambiar la frecuencia de muestreo, velocidad
de bits y otros ajustes del dispositivo seleccionado en 1 de la
ilustración de abajo.
1 Nombre de dispositivo
Este es el nombre del dispositivo cuyos ajustes pueden ser
modificados en la pantalla Device View activa.
2 Nombre de dispositivo a modificar
Puede editar el nombre del dispositivo.
3 Frecuencia de muestreo
Ajuste aquí la frecuencia de muestreo.
4 Profundidad de bits
Ajuste la profundidad de bits.

TASCAM ML-32D / ML-16D 31
5 Ajuste de latencia
Ajuste aquí la latencia.
Use la guía siguiente para cambiar el ajuste de latencia.
Valor de latencia
seleccionable Guía de ajuste de red conectada
250usec
La ruta de transmisión desde el
dispositivo emisor al receptor pasa a
través de un hub conmutador a 1 gigabit.
500usec
La ruta de transmisión desde el
dispositivo emisor al receptor pasa a
través de un hub conmutador a 5 gigabit.
1msec
La ruta de transmisión desde el
dispositivo emisor al receptor pasa
a través de un hub conmutador a 10
gigabit.
2msec La velocidad de transmisión del
dispositivo emisor es 100 Mbps.
5msec
Use el máximo valor seleccionable de
latencia cuando cree una red de gran
escala.
CUIDADO
i El cambio del nombre de un dispositivo borrará los ajustes
de ruteo audio. Por este motivo, le recomendamos que
cambie los nombres de los dispositivos a nombres que pueda
identificar fácilmente antes de ajustar el ruteo audio.
i Dependiendo de las condiciones de conexión de la red, es
posible que tenga que ajustar la latencia a un valor superior
al recomendado en esta guía.
NOTA
Cuando use una conexión conmutada (cadena de margarita)
que no use un hub conmutado, ajuste la latencia de acuerdo
a la cantidad de dispositivos Dante a través de los que pasen
las señales tal como le mostramos abajo.
Ejemplo de conexión conmutada (cadena de margarita)
Paso por 2 dispositivos
Paso por 1 dispositivo
Dispositivo
emisor
Dispositivo
receptor
1er disp. 2º disp.
Dispositivo
receptor
1er disp.
Dispositivo
emisor
Especificaciones técnicas
Valores medios
Formatos
44.1/48 kHz, 16/24 bits
88.2/96 kHz, 16/24 bits
Entrada/salida
Conectores PRIMARY/SECONDARY
Conector: RJ-45
Protocolo de transmisión: Dante
Standard Gigabit Ethernet: 1000BASE-T (IEEE 802.3ab)
Cables: cables STP de categoría 5e o superiores
Conectores ANALOG OUTPUTS
Conector: Sub D 25 puntas
Tuercas de fijación: No. 4-40 UNC (tipo inch)
Niveles de salida nominal: +4 dBu, +6 dBu (solo con nivel de
salida máximo en +15 dBu)
Niveles de salida máximos: +24 dBu, +22 dBu, +20 dBu,
+18 dBu, +15 dBu
(
ajustado con
interruptores
REF. LEVEL)
Impedancia de salida: 200 Ω o inferior
Impedancia de carga aplicable: 2 kΩ o superior
Conectores ANALOG INPUTS
Conector: Sub D 25 puntas
Tuercas de fijación: No. 4-40 UNC (tipo inch)
Niveles de entrada nominal: +4 dBu, +6 dBu (solo con nivel
de entrada máximo en +15 dBu)
Niveles de entrada máximos: +24 dBu, +22 dBu, +20 dBu,
+18 dBu, +15 dBu
(
ajustado con
interruptores
REF. LEVEL)
Impedancia de entrada: 10 kΩ o superior
00 dBu=0.775 Vrms
Rendimiento audio
0 ANALOG IN e DANTE OUT
Respuesta de frecuencia
+0.1 dB/-0.5 dB: 20 Hz/20 kHz
(entrada -16 dBFS, frecuencia muestreo 44.1/48 kHz, JEITA)
+0.1 dB/-0.5 dB: 20 Hz/40 kHz
(entrada -16 dBFS, frecuencia muestreo 88.2/96 kHz, JEITA)
Distorsión (THD+N)
0.001% o inferior
(entrada -1 dBFS, 1 kHz, frecuencia muestreo 44.1/48/88.2/96 kHz,
JEITA)
Relación señal/ruido
113 dB o superior
(frecuencia muestreo 44.1/48/88.2/96 kHz, JEITA)
Crosstalk o cruce de señal
115 dB o superior
(1 kHz, frecuencia muestreo 44.1/48/88.2/96 kHz, JEITA)

32 TASCAM ML-32D / ML-16D
0 DANTE IN e ANALOG OUT
Respuesta de frecuencia
+0.1 dB/-0.5 dB: 20 Hz/20 kHz
(entrada -16 dBFS, frecuencia muestreo 44.1/48 kHz, JEITA)
+0.1 dB/-1.0 dB: 20 Hz/40 kHz
(entrada -16 dBFS, frecuencia muestreo 88.2/96 kHz, JEITA)
Distorsión (THD+N)
0.001% o inferior
(entrada -1 dBFS, 1 kHz, frecuencia muestreo 44.1/48/88.2/96 kHz,
JEITA)
Relación señal/ruido
110 dB o superior
(frecuencia muestreo 44.1/48/88.2/96 kHz, JEITA)
Crosstalk o cruce de señal
115 dB o superior
(frecuencia muestreo 1 kHz, 44.1/48/88.2/96 kHz, JEITA)
Otros
Alimentación
AC 100-240 V, 50/60 Hz
Consumo
22W (ML-32D)
14W (ML-16D)
Dimensiones (anchura × altura × profundidad)
483 × 45 × 303.8 mm
Peso
3.5 kg (ML-32D)
3.3 kg (ML-16D)
Rango de temperaturas de funcionamiento
0–40º C
Esquema de dimensiones
465mm
483mm 44mm
1mm
41.7mm
31.8mm 20mm 280mm 3.8mm
433mm
0Las ilustraciones y otras imágenes mostradas aquí pueden variar con respecto a las del aparato real.
0De cara a mejoras en el producto, tanto las especificaciones como el aspecto exterior están sujetos a cambios sin previo aviso.

TASCAM ML-32D / ML-16D – Benutzerhandbuch 33
Dieses Symbol, ein Ausrufezeichen in einem ausgefüllten Dreieck, weist auf
wichtige Bedienungs- oder Sicherheitshinweise in dieser Bedienungsanleitung
hin.
Dieses Symbol, ein Blitz in einem ausgefüllten Dreieck, warnt vor nicht isolier-
ten, elektrischen Spannungen im Inneren des Geräts, die zu einem gefährlichen
Stromschlag führen können.
Achtung! Gefahr eines Stromschlags. Öffnen Sie nicht das Gehäuse. Es befinden
sich keine vom Anwender zu wartenden Teile im Gerät. Lassen Sie das Gerät nur
von qualifiziertem Fachpersonal reparieren.
WARNUNG! Zum Schutz vor Brand oder Elektroschock:
Setzen Sie dieses Gerät niemals
Regen oder erhöhter Luftfeuchtigkeit aus.
Bitte tragen Sie hier die Modellnummer und die
Seriennummern (siehe Geräte-rückseite) ein,
um sie mit Ihren Unter-lagen aufzubewahren.
Modellnummer
Seriennummer
• Diese Anleitung ist Teil des Geräts. Bewahren Sie sie gut auf
und geben Sie das Gerät nur mit dieser Anleitung weiter.
• Lesen Sie diese Anleitung, um das Gerät fehlerfrei nutzen zu
können und sich vor eventuellen Restgefahren zu schützen.
• Beachten Sie alle Warnhinweise. Neben den hier aufgeführ-
ten allgemeinen Sicherheitshinweisen sind möglicherweise
weitere Warnungen an entsprechenden Stellen dieses
Handbuchs aufgeführt.
• Lassen Sie Wartungsarbeiten und Reparaturen nur von
einem Tascam-Servicecenter ausführen. Bringen Sie das
Gerät zu einem Tascam-Servicecenter, wenn es Regen
oder Feuchtigkeit ausgesetzt war, wenn Flüssigkeit oder
Fremdkörper hinein gelangt sind, wenn es heruntergefallen
ist oder nicht normal funktioniert oder wenn das Netzkabel
beschädigt ist. Benutzen Sie das Gerät nicht mehr, bis es
repariert wurde.
Bestimmungsgemäße Verwendung
Dieses Produkt ist für die Umwandlung analoger Audiosignale
in Digitalsignale entsprechend dem Dante-Netzwerkstandard
und umgekehrt vorgesehen.
Benutzen Sie das Gerät
inur in trockenen, nicht explosionsgefährdeten und normal
verschmutzten Räumen in nicht-industriellen Umgebungen,
inur zu dem Zweck und auf die Weise, wie in dieser
Anleitung beschrieben.
V WARNUNG
Schutz vor Sach- und Personenschäden durch
Stromschlag, Kurzschluss oder Brand
• Öffnen Sie nicht das Gehäuse.
• Verbinden Sie das Gerät nur dann mit dem Stromnetz, wenn
die Angaben auf dem Gerät mit der örtlichen Netzspannung
übereinstimmen. Fragen Sie im Zweifelsfall einen Elektro-
fachmann.
• Wenn der mitgelieferte Netzstecker nicht in Ihre Steck dose
passt, ziehen Sie einen Elektrofachmann zu Rate.
• Dieses Gerät unterliegt der Schutzklasse I. Ein solches Gerät
muss mit einem dreipoligen Stecker (Schutzkontakt stecker)
mit dem Stromnetz verbunden werden. Unterbrechen Sie
niemals den Schutzleiter eines solchen Netzkabels und kle-
ben Sie niemals den Schutzkontakt eines solchen Steckers zu.
Er dient Ihrer Sicherheit.
• Sorgen Sie dafür, dass das Netzkabel nicht gedehnt,
gequetscht oder geknickt werden kann – insbesondere am
Stecker und am Netzkabelausgang des Geräts – und verle-
gen Sie es so, dass man nicht darüber stolpern kann.
• Ziehen Sie den Netzstecker bei Gewitter oder wenn Sie das
Gerät längere Zeit nicht benutzen.
• Wenn das Gerät raucht oder einen ungewöhnlichen Geruch
verströmt, trennen Sie es sofort vom Stromnetz und bringen
Sie es zu einem Tascam-Servicecenter.
• Stellen Sie das Gerät immer so auf, dass es nicht nass
werden kann. Setzen Sie das Gerät niemals Regen, hoher
Luftfeuchte oder anderen Flüssigkeiten aus.
• Stellen Sie keine mit Flüssigkeit gefüllten Behälter (Vasen,
Kaffeetassen usw.) auf das Gerät.
• Reinigen Sie das Gerät nur mit einem trockenen Tuch.
Schutz vor Sach- und Personenschäden durch
Überhitzung
• Versperren Sie niemals vorhandene Lüftungsöffnungen.
• Stellen Sie das Gerät nicht in der Nähe von Hitze abstrahlen-
den Geräten (Heizlüfter, Öfen, Verstärker usw.) auf.
• Stellen Sie dieses Gerät nicht an einem räumlich beengten
Ort ohne Luftzirkulation auf.
Schutz vor Sach- und Personenschäden durch
falsches Zubehör
• Verwenden Sie nur Zubehör oder Zube hör-
teile, die der Hersteller empfiehlt.
• Verwenden Sie nur Wagen, Ständer, Stative,
Halter oder Tische, die vom Hersteller em p-
fohlen oder mit dem Gerät verkauft werden.
Schutz vor Hörschäden
Denken Sie immer daran: Hohe Lautstärkepegel können schon
nach kurzer Zeit das Gehör schädigen.
Benutzerhandbuch

34 TASCAM ML-32D / ML-16D – Benutzerhandbuch
Informationen zur elektromagnetischen
Verträglichkeit
Dieses Gerät wurde auf die Einhaltung der Grenzwerte
gemäß der EMV-Richtlinie 2014/30/EU der Europäischen
Gemeinschaft hin geprüft. Diese Grenzwerte gewährleisten
einen angemessenen Schutz vor schädlichen Funkstörungen
innerhalb von Wohngebäuden. Dieses Gerät erzeugt und
nutzt Energie im Funkfrequenzbereich und kann solche
ausstrahlen. Wenn es nicht in Übereinstimmung mit den
Anweisungen in diesem Handbuch installiert und betrieben
wird, kann es Störungen im Funk- und Rundfunkbetrieb
verursachen. Es gibt jedoch keine Garantie, dass in einer
bestimmten Installation keine Störungen auftreten.
Falls das Gerät nachweislich Störungen des Radio- oder
Fernsehempfangs verursacht, was sich durch Aus- und
Einschalten des Geräts überprüfen lässt, ergreifen Sie eine
oder mehrere der folgenden Maßnahmen:
iRichten Sie die Empfangsantenne neu aus, oder stellen
Sie sie an einem anderen Ort auf.
iVergrößern Sie den Abstand zwischen dem Gerät und
dem Empfänger.
iSchließen Sie das Gerät an eine Steckdose an, die
mit einem anderen Stromkreis verbunden ist als die
Steckdose des Empfängers.
iWenden Sie sich an Ihren Händler oder einen Fachmann
für Rundfunk- und Fernsehtechnik.
Wichtiger Hinweis
Änderungen oder Modifikationen am Gerät, die nicht
ausdrücklich von der TEAC Corporation geprüft und
genehmigt worden sind, können zum Erlöschen der
Betriebserlaubnis führen.
Angaben zur Umweltverträglichkeit und zur
Entsorgung
Entsorgung von Altgeräten
Wenn ein Symbol einer durchgestrichenen
Mülltonne auf einem Produkt, der Verpackung
und/oder der begleitenden Dokumentation
angebracht ist, unterliegt dieses Produkt den
europäischen Richtlinien 2012/19/EU und/oder
2006/66/EG sowie nationalen Gesetzen zur
Umsetzung dieser Richtlinien.
Richtlinien und Gesetze schreiben vor, dass Elektro- und Elekt-
ronik-Altgeräte nicht in den Hausmüll (Restmüll) gelangen
dürfen. Um die fachgerechte Entsorgung, Aufbereitung und
Wiederverwertung sicherzustellen, sind Sie verpflichtet,
Altgeräte über staatlich dafür vorgesehene Stellen zu
entsorgen.
Durch die ordnungsgemäße Entsorgung solcher Geräte
leisten Sie einen Beitrag zur Einsparung wertvoller Rohstoffe
und verhindern potenziell schädliche Auswirkungen auf die
menschliche Gesundheit und die Umwelt, die durch falsche
Abfallentsorgung entstehen können. Die Entsorgung ist für Sie
kostenlos.
Weitere Informationen zur Wertstoffsammlung und Wiederver-
wertung von Alt geräten erhalten Sie bei Ihrer Stadt verwaltung,
dem für Sie zuständigen Abfall ent sor gungs unternehmen oder
der Verkaufsstelle, bei der Sie das Produkt erworben haben.
Information zur CE-Kennzeichnung
• Ausgelegt für die folgende elektromagnetische
Umgebung: E1, E2, E3, E4
• Mittlerer Einschaltstoßstrom (halbe Periode, RMS)
Nach längerer Ausschaltzeit: 2,91 A
rms
Nach 5 Sekunden Ausschaltzeit: 0,15 A
rms
Dieses Produkt entspricht den geltenden
EU-Richtlinien sowie den nationalen Gesetzen
zurUmsetzung dieser Richtlinien.

TASCAM ML-32D / ML-16D – Benutzerhandbuch 35
Inhaltsverzeichnis
Ausstattungsmerkmale .......................................................................35
Auspacken/Lieferumfang ...................................................................35
Hinweise zur Benutzung dieses Handbuchs .............................. 36
Ergänzende Sicherheitshinweise zur Aufstellung .................... 36
Kondensation vermeiden ............................................................. 36
Das Gerät reinigen ............................................................................... 36
Die Produktbestandteile und ihre Funktionen ..........................37
Gerätevorderseite .............................................................................37
Rückseite ............................................................................................. 38
Informationen zu Dante ......................................................................39
Verbindung mit einem Dante-Netzwerk herstellen .................39
Verbindungen für verketteten Betrieb herstellen ................39
Verbindungen für den Redundanzbetrieb herstellen ........39
Die Anwendung „Dante Controller“ nutzen .............................. 40
Überblick ............................................................................................. 40
Routing der Audiokanäle .............................................................. 40
Abtastrate und Bittiefe mit Dante Controller ändern ........ 40
Technische Daten ..................................................................................41
Betriebsdaten .....................................................................................41
Eingänge und Ausgänge ................................................................ 41
Leistungsdaten Audio .....................................................................41
Stromversorgung, Abmessungen und Gewicht....................42
Maßzeichnungen ...................................................................................42
Vielen Dank, dass Sie sich für einen Analog/Dante-Wandler von
Tascam entschieden haben. Dieses Handbuch umfasst sowohl
das 32-kanalige Modell ML-32D als auch das 16-kanalige Modell
ML-16D.
Bevor Sie das Gerät benutzen, lesen Sie sich dieses Handbuch
bitte aufmerksam durch. Nur so ist sichergestellt, dass Sie den
Wandler richtig bedienen und viele Jahre Freude daran haben.
Bewahren Sie diese Anleitung gut auf, und geben Sie sie immer
zusammen mit dem Wandler weiter, da sie zum Gerät gehört.
Eine digitale Version des Handbuchs steht auf unserer Website
http://tascam.eu/de zum Download bereit.
Ausstattungsmerkmale
iML-32D: Je 32 analoge Line-Eingänge und -ausgänge über
25-polige Sub-D-Steckverbinder
iML-16D: Je 16 analoge Line-Eingänge und -ausgänge über
25-polige Sub-D-Steckverbinder
iDante-Interface mit Anschlüssen für primäres und sekun-
däres Netzwerk, um Redundanz zu gewährleisten
iFlexibles Routing mithilfe der Computer-Anwendung
„Dante Controller“
iUnterstützt Abtastraten/Bitlängen bis 96 kHz / 24 Bit
iUnterstützt AES67, dadurch ist die Verbindung mit Ravenna
und anderen kompatiblen Audio-Netzwerk technologien
möglich (weitere Informationen erhalten Sie in einem
separaten Dokument oder beim Tascam-Support)
iLEDs für Eingangssignal/Übersteuerung und Übersteuerung
am Ausgang
iReferenzpegel wählbar mithilfe von Schaltern auf der
Geräterückseite
i19-Zoll-Gehäuse mit nur einer Höheneinheit
Auspacken/Lieferumfang
Zum Lieferumfang dieses Produkts gehören die unten aufge-
führten Bestandteile.
Achten Sie beim Öffnen der Verpackung darauf, dass Sie nichts
beschädigen. Bewahren Sie das Verpackungsmaterial für einen
eventuellen zukünftigen Transport auf.
Sollte etwas fehlen oder auf dem Transport beschädigt worden
sein, wenden Sie sich bitte an Ihren Händler.
iML-32D oder ML-16D ............................................................................1
iNetzkabel .................................................................................................1
iSchraubensatz für den Rackeinbau ................................................ 1
iBenutzerhandbuch (das vorliegende Dokument)
einschließlich Garantiehinweis.........................................................1

36 TASCAM ML-32D / ML-16D – Benutzerhandbuch
Hinweise zur Benutzung dieses
Handbuchs
In diesem Handbuch verwenden wir die folgenden Schriftbilder
und Schreibweisen:
iTasten, Buchsen und andere Bedienelemente an diesem
Gerät kennzeichnen wir wie folgt mit fett gesetzten
Großbuchstaben: POWER-Schalter.
iElemente und Einstellungen, die in der zugehörigen
Computer-Anwendung angezeigt werden, sind in Anfüh-
rungszeichen eingeschlossen: Registerkarte „Device Config“
iErgänzende Informationen oder wichtige Hinweise sind wie
folgt gekennzeichnet:
Anmerkung
Hierunter finden Sie ergänzende Erklärungen und Hinweise zu
besonderen Situationen.
Wichtig
Besonderheiten, die bei Nichtbeachtung zu Funktionsstörungen
oder unerwartetem Verhalten des Geräts führen können.
VORSICHT
Wenn Sie so gekennzeichnete Hinweise nicht beachten, besteht
ein Risiko von leichten oder mittelschweren Verletzungen.
V
WARNUNG
So gekennzeichnete Warnungen sollten Sie sehr ernst nehmen.
Andernfalls besteht die Gefahr von schweren oder lebensgefähr-
lichen Verletzungen.
Ergänzende Sicherheitshinweise zur
Aufstellung
iDer zulässige Betriebstemperaturbereich für dieses Gerät
liegt zwischen 0 °C und 40 °C.
iStellen Sie das Gerät nicht an den im Folgenden bezeich-
neten Orten auf. Andernfalls kann es zu Fehlfunktionen
kommen.
− Orte, die dauerhaft Erschütterungen ausgesetzt sind,
− Orte mit direkter Sonneneinstrahlung (z.B. an einem
Fenster),
− in der Nähe von Heizgeräten oder an anderen Orten, an
denen hohe Temperaturen herrschen,
− wenn die Temperatur unter dem Gefrierpunkt liegt,
− sehr feuchte oder schlecht belüftete Orte,
− Orte mit hoher Staubkonzentration.
iLegen Sie keine Gegenstände auf das Gerät, um eine ausrei-
chende Wärmeabfuhr zu gewährleisten.
iStellen Sie das Gerät nicht auf einen Leistungsverstärker
oder andere Hitze erzeugende Geräte.
iMit dem mitgelieferten Befestigungssatz können Sie das
Gerät wie hier gezeigt in einem üblichen 19-Zoll-Rack
befestigen. Lassen Sie ausreichend Raum (mindestens
1 HE = 45 mm) über dem Gerät frei für die Belüftung.
Kondensation vermeiden
Wenn Sie das Gerät aus einer kalten Umgebung in eine warme
Umgebung bringen, in einem schnell beheizbaren Raum
einsetzen oder anderen plötzlichen Temperaturschwankungen
aussetzen, besteht die Gefahr, dass sich Kondenswasser bildet.
Um dies zu vermeiden, lassen Sie das Gerät ein bis zwei
Stunden stehen, bevor Sie es einschalten.
Das Gerät reinigen
Verwenden Sie zum Reinigen ein trockenes, weiches Tuch.
Verwenden Sie zum Reinigen niemals getränkte Reinigungs-
tücher auf chemischer Basis, Verdünner, Alkohol oder andere
chemische Substanzen. Diese können die Oberfläche des
Geräts angreifen oder Verfärbungen hervorrufen.

TASCAM ML-32D / ML-16D – Benutzerhandbuch 37
Die Produktbestandteile und ihre Funktionen
Gerätevorderseite
ML-32D
ML-16D
1 Netzschalter (POWER) und Lämpchen
Hiermit schalten Sie das Gerät ein oder aus. Das Lämpchen
leuchtet, wenn das Gerät eingeschaltet ist.
2 STATUS-Lämpchen
Das STATUS-Lämpchen informiert über den Zustand des
Geräts. Es kann blau oder rot leuchten oder auch dunkel
bleiben. Siehe „Bedeutung des STATUS-Lämpchens” weiter
unten.
3 SAMPLE RATE-Lämpchen
Die drei SAMPLE RATE-Lämpchen (44.1k, 48k und ×2) zeigen
die aktuelle Abtastrate an.
Abtastrate SAMPLE RATE-Lämpchen
44.1kHz 48kHz x2
44,1 kHz leuchtet leuchtet
nicht
leuchtet
nicht
48 kHz leuchtet
nicht leuchtet leuchtet
nicht
88,2 kHz leuchtet leuchtet
nicht leuchtet
96 kHz leuchtet
nicht leuchtet leuchtet
4 OL-Lämpchen
Leuchten auf, wenn das jeweilige Eingangssignal
übersteuert.
5 IN SIG-Lämpchen
Leuchten auf, wenn am jeweiligen Analogeingang ein
Signal anliegt. Eingangssignale werden angezeigt, wenn ihr
Pegel –60 dBFS überschreitet.
6 OUT SIG-Lämpchen
Leuchten auf, wenn am jeweiligen Analogausgang ein
Signal anliegt. Ausgangssignale werden angezeigt, wenn ihr
Pegel –60 dBFS überschreitet.
Bedeutung des STATUS-Lämpchens
Art der Anzeige Betriebszustand Bemerkung
stetig blau leuchtend Normalbetrieb
schnell rot blinkend
(viermal pro Sekunde) Dante-Fehler Das Dante-Modul funktioniert nicht ordnungsgemäß.
stetig rot leuchtend Stummgeschaltet
Das Lämpchen leuchtet beispielsweise eine Zeit lang rot, während sich nach dem
Einschalten des Geräts der Takt stabilisiert oder wenn gerade die Abtastrate oder
eine andere Dante-Einstellung geändert wurde.
rot blinkend
(zweimal pro Sekunde) Dante-Netzwerkfehler Es besteht keine Verbindung zum Dante-Netzwerk.
langsam blau blinkend
(einmal pro Sekunde) Dante-Redundanzfehler Das Gerät schaltet auf Redundanz und nutzt den zweiten Übertragungsweg, weil
der erste ausgefallen ist.

38 TASCAM ML-32D / ML-16D – Benutzerhandbuch
Rückseite
8ML-32D
8ML-16D
7 Netzwerkanschluss PRIMARY
Dies ist der Hauptanschluss für die Dante-Verbindung.
Nutzen Sie ihn für eine dauerhafte Verbindung mit dem
Dante-Netzwerk oder Dante-Gerät.
8 Netzwerkanschluss SECONDARY
Dies ist der zweitrangige (sekundäre) Anschluss für die
Dante-Verbindung. Seine Verwendung hängt von der
Betriebsart ab:
− Im Redundanzbetrieb stellt er die Verbindung zum
Dante-Ersatznetzwerk her.
− Im verketteten Betrieb („Switched Mode“) verbinden Sie
damit ein weiteres Dante-Gerät innerhalb der Kette.
9 Anzeige für Verbindungsstatus und Aktivität
Grünes Leuchten weist auf eine bestehende Verbindung
zwischen den Geräten hin.
Blinken bedeutet, dass Signale zwischen den Geräten
ausgetauscht werden.
0 Statusanzeige für die Gigabit-Verbindung
Oranges Leuchten weist auf eine funktionierende
Verbindung mit einem Gigabit-Ethernet-Netzwerk hin
q Schalter REF. LEVEL
Nutzen Sie diese Schalter, um den Referenzpegel für die
Analogeingänge und -ausgänge zu wählen.
Maximalpegel/Referenzpegel Schalterstellung
+24 dBu / +4 dBu 3 3 3
+22 dBu / +4 dBu 3 3 c
+20 dBu / +4 dBu 3 c 3
+18 dBu / +4 dBu 3 c c
+15 dBu / +6 dBu c 3 3
w ANALOG OUTPUTS 1-8, 9-16, 17-24, 25-32
Diese 25-poligen Sub-D-Steckverbinder dienen als symme-
trische Analogausgänge. Nutzen Sie entsprechende Kabel-
peitschen mit Sub-D-Steckern, um jeweils acht Kanäle (1–8,
9–16, 17–24, 25–32) an die symmetrischen Analogeingänge
anderer Geräte zu leiten.
Die Pinbelegung entnehmen Sie der Abbildung unten. Sie
ist für alle Steckverbinder gleich.
e ANALOG INPUTS 1-8, 9-16, 17-24, 25-32
Diese 25-poligen Sub-D-Steckverbinder dienen als symme-
trische Analogeingänge. Nutzen Sie entsprechende Kabel-
peitschen mit Sub-D-Steckern, um jeweils acht Kanäle (1–8,
9–16, 17–24, 25–32) von symmetrischen Analogausgängen
anderer Geräte zu empfangen.
Die Pinbelegung entnehmen Sie der Abbildung unten. Sie
ist für alle Steckverbinder gleich.
1
14
25
13
ch 25 ch 26 ch 27 ch 28 ch 29 ch 30 ch 31 ch 32
24 23 22 21 20 19 18 17 16 15
12 11 10 98765432
17-24 INPUTS / OUTPUTS
25-32 INPUTS / OUTPUTS
ch 17 ch 18 ch 19 ch 20 ch 21 ch 22 ch 23 ch 24
ch 9 ch 10 ch 11 ch 12 ch 13 ch 14 ch 15 ch 16
1-8 INPUTS / OUTPUTS
9-16 INPUTS / OUTPUTS
ch 1 ch 2 ch 3 ch 4 ch 5 ch 6 ch 7 ch 8
ANALOG INPUTS / ANALOG OUTPUTS
Anmerkung
Die Pinbelegung entspricht dem Tascam-Standard für DB-25-
Stecker (AES59-2012).
r Netzkabelanschluss (AC IN)
Schließen Sie hier das mitgelieferte Netzanschlusskabel an.
Wichtig
• Verbinden Sie das Gerät nur mit einer geerdeten
Steckdose für 100–240 Volt Wechselspannung (50–60 Hz).
• Unterbrechen Sie niemals den Schutzleiter (z. B. durch
Zukleben der Schutzkontakte).
• Stellen Sie sicher, dass das Netzanschlusskabel fest sitzt.
• Fassen Sie das Kabel an seinen Steckern, wenn Sie die
Verbindung mit dem Stromnetz herstellen oder trennen.

TASCAM ML-32D / ML-16D – Benutzerhandbuch 39
Informationen zu Dante
Dante ist ein von Audinate entwickeltes Übertragungs protokoll.
Es ermöglicht die Übertragung von bis 512 Audiokanälen in
beiden Richtungen mit hoher Präzision über ein Netzwerk
basierend auf dem Gigabit-Ethernet-Standard.
Einzelheiten zu Dante finden Sie auf der Website von Audinate:
https://www.audinate.com/
Verbindung mit einem
Dante-Netzwerk herstellen
Um diese Karte einrichten und nutzen zu können, müssen Sie
auch folgende Komponenten einrichten:
idas Ethernet-Netzwerk, mit dem die Karte verbunden ist,
ieinen Computer, auf dem der Dante Controller läuft und
idie anderen Geräte, die Dante unterstützen.
8Netzwerkkabel für Verbindungen
Verwenden Sie Netzwerkkabel der Kategorie 5e oder besser.
Gekreuzte Kabel können ebenso verwendet werden wie gerade
durchverbundene.
Wichtig
Dieses Gerät ist nicht kompatibel mit 100-Mbit-Switches.
Verwenden Sie ausschließlich Switches/Hubs, die Layer 2 und
Gigabit-Ethernet unterstützen.
Anmerkung
• Der Computer muss sich im selben Netzwerk wie die Dante-
Geräte befinden.
• Richten Sie den Computer so ein, dass er seine IP-Adresse
automatisch bezieht. Möglicherweise müssen Sie den
Computer neu starten, wenn eine vorherige Netzwerkein-
stellung noch aktiv ist.
Verbindungen für verketteten Betrieb
herstellen
Dante-Geräte können miteinander verkettet werden, sofern es
sich nur um wenige Geräte handelt und kein (Netzwerk-) Switch
verwendet wird. Verbinden Sie die Geräte wie unten dargestellt.
8Beispiel für verketteten Betrieb
Mixer
ML-32D /
ML-16D
ML-32D /
ML-16D
Anmerkung
• Für die Verkettung können Sie entweder den Anschluss
PRIMARY oder den Anschluss SECONDARY nutzen.
• Mit zunehmender Anzahl von Geräten ist es erforderlich, den
Wert für die Latenz zu erhöhen.
Verbindungen für den Redundanzbetrieb
herstellen
Für Aufnahmesituationen, in denen eine wiederholte Aufnahme
nicht möglich ist (einschließlich Livemitschnitten), können Sie
mit einer Verkabelung wie der folgenden zwei vollkommen
unabhängige Netzwerke nutzen (primäres und sekundäres).
8Beispiel für Redundanzbetrieb
Mixer
ML-32D /
ML-16D
HUB
PC
HUB
Primary Secondary
ML-32D /
ML-16D
Anmerkung
Die Einstellungen für verketteten Betrieb und Redundanzbe-
trieb wechseln nicht automatisch. Ändern Sie die Einstellung
auf der Netzwerk-Konfigurationsseite des Dante-Controllers.
Wichtig
• Primäres und sekundäres Netzwerk dürfen auf keine Weise
miteinander verbunden werden.
• Schließen Sie die beiden Netzwerke nicht an denselben
Netzwerk-Switch an.
Hub
Primary Secondary

40 TASCAM ML-32D / ML-16D – Benutzerhandbuch
Die Anwendung „Dante Controller“
nutzen
Überblick
Um die Verbindungen mit anderen Dante-fähigen Geräten zu
konfigurieren, nutzen Sie die Computer-Anwendung Dante
Controller. Diese ist auf der Website von Audinate erhältlich.
1. Laden Sie von der Audinate-Website die neueste Version
von Dante Controller und die dazugehörige Bedienungs-
anleitung herunter.
Audinate-Downloadseite: https://www.audinate.com/
products/software/dante-controller
2. Nehmen Sie mithilfe eines Computers, auf dem Dante
Controller installiert ist, zumindest die folgenden Einstel-
lungen vor:
− Routing der Audiokanäle
− Abtastrate und Encoding (Bittiefe) für jedes Dante-Gerät
Anmerkung
Die Einstellungen, die Sie mithilfe des Dante-Controllers
vornehmen, werden im jeweiligen Dante-Gerät gespeichert.
Solange die Einstellungen nicht aktualisiert wurden, ändern
sich auch nicht die Verbindungen, selbst wenn Sie Dante
Controller beenden oder den Computer vom Dante-Netzwerk
trennen.
Routing der Audiokanäle
Wenn Sie Dante Controller starten, erscheint die unten darge-
stellte Netzwerkansicht („Network View“) mit der Register-
karte „Routing“. Hier können Sie Einstellungen für das Dante-
Netzwerk vornehmen und überwachen.
1 Bezeichnung des empfangenden Geräts
Dies ist die Bezeichnung des empfangenden Geräts im
Dante-Netzwerk.
2 Kanäle des empfangenden Geräts
Dies sind die Bezeichnungen der Kanäle des empfangenden
Geräts im Dante-Netzwerk.
3 Bezeichnung des sendenden Geräts
Dies ist die Bezeichnung des sendenden Geräts im Dante-
Netzwerk.
4 Kanäle des sendenden Geräts
Dies sind die Bezeichnungen der Kanäle des sendenden
Geräts im Dante-Netzwerk.
5 Verbindungen zwischen Ein- und Ausgängen
(Routing)
Verbinden Sie hier die Kanäle des sendenden Geräts mit
den Kanälen des empfangenden Geräts.
Klicken Sie dazu mit der linken Maustaste auf den Schnitt-
punkt der Kanäle in der Matrix, die Sie miteinander
verbinden wollen.
Anmerkung
Um alle Kanäle eins zu eins zu verbinden, halten Sie die
Strg-Taste auf dem Computer gedrückt und klicken Sie dann auf
das Minuszeichen am Schnittpunkt der beiden Gerätebezeich-
nungen.
Abtastrate und Bittiefe mit Dante Controller
ändern
Doppelklicken Sie in der Netzwerkansicht („Network View“) auf
eine Gerätebezeichnung, um die Geräteansicht („Device View“)
aufzurufen. Hier können Sie Einstellungen für Geräte im Dante-
Netzwerk vornehmen und überwachen.
Wählen Sie die Registerkarte „Device Config“. Hier können Sie
die Abtastrate, Bittiefe und andere Einstellungen des unter 1
ausgewählten Geräts ändern (siehe die folgende Abbildung).
1 Gerätebezeichnung
Dies ist Bezeichnung des Geräts, dessen Einstellungen Sie in
der aktuellen Ansicht ändern können.
Wichtig
Wenn Sie die Bezeichnung eines Geräts ändern, gehen seine
Routing-Einstellungen verloren. Es ist also ratsam, zunächst
alle Geräte mit leicht verständlichen Bezeichnungen zu
versehen, bevor Sie die Routing-Einstellungen vornehmen.
2 Eingabefeld für Gerätebezeichnung
Ändern Sie die Bezeichnung nach Ihren Wünschen.
3 Abtastrate
Stellen Sie hier die gewünschte Abtastrate ein.
4 Bittiefe
Wählen Sie hier die Bittiefe der Quantisierung.

TASCAM ML-32D / ML-16D – Benutzerhandbuch 41
5 Gerätelatenz
Hier können Sie die Latenz festlegen. Halten Sie sich dabei
an die folgenden Richtlinien:
Latenzwert Geeignet für folgende Netzwerk-
Konfigurationen
250 µsec
Der Übertragungsweg vom sendenden
Gerät zum empfangenden Gerät führt über
einen Gigabit-Switch.
500 µsec
Der Übertragungsweg vom sendenden
Gerät zum empfangenden Gerät führt über
fünf Gigabit-Switches.
1 msec
Der Übertragungsweg vom sendenden
Gerät zum empfangenden Gerät führt über
zehn Gigabit-Switches.
2 msec Die Übertragungsgeschwindigkeit des
sendenden Geräts beträgt 100 Mbit/s.
5 msec
Nutzen Sie diesen höchsten Latenzwert,
wenn Sie ein umfangreiches Netzwerk
bilden.
Wichtig
Je nach Zustand der Netzwerkverbindung kann es erforderlich
sein, die Latenz auf einen höheren Wert einzustellen als in der
Tabelle angegeben.
Anmerkung
Im verketteten Betrieb, bei dem kein Switch zum Einsatz kommt,
wählen Sie den Wert für die Latenz entsprechend der Anzahl
von Dante-Geräten, die das Signal durchläuft (siehe folgendes
Beispiel).
8Beispiel für verketteten Betrieb
Signal durchläuft zwei Geräte
Signal durchläuft ein Gerät
Sendendes Gerät Empfangendes
Gerät
1. Gerät 2. Gerät
Empfangendes
Gerät
1. GerätSendendes Gerät
Technische Daten
Betriebsdaten
8Unterstützte Abtastraten und Auflösung
44,1/48 kHz, 16/24 Bit
88,2/96 kHz, 16/24 Bit
Eingänge und Ausgänge
8Anschlüsse PRIMARY, SECONDARY
Buchse: RJ-45
Übertragungsprotokoll: Dante
Gigabit-Ethernet-Standard: 1000BASE-T (IEEE 802.3ab)
Kabel: STP-Kabel nach CAT 5e oder besser
8Anschlüsse ANALOG OUTPUTS
Anschlusstyp: Sub-D, 25-polig
Sicherungsschrauben: Nr. 4-40 UNC (Zollgewinde)
Nominaler Ausgangspegel: +4 dBu, +6 dBu
(+6 dBu nur, wenn als maximaler Ausgangspegel +15 dBu
eingestellt ist)
Maximaler Ausgangspegel:
+24 dBu, +22 dBu, +20 dBu, +18 dBu, +15 dBu
(wählbar mittels REF. LEVEL-Schaltern)
Ausgangsimpedanz: ≤200 Ω
Nutzbare Lastimpedanz: ≥2 kΩ
8Anschlüsse ANALOG INPUTS
Anschlusstyp: Sub-D, 25-polig
Sicherungsschrauben: Nr. 4-40 UNC (Zollgewinde)
Nominaler Eingangspegel: +4 dBu, +6 dBu
(+6 dBu nur, wenn als maximaler Eingangspegel +15 dBu
eingestellt ist)
Maximaler Eingangspegel:
+24 dBu, +22 dBu, +20 dBu, +18 dBu +15 dBu
(wählbar mittels REF. LEVEL-Schaltern)
Eingangsimpedanz: ≥10 kOhm
Anmerkung: 0 dBu = 0,775 Vrms
Leistungsdaten Audio
8Analogeingang bis Analogausgang
Frequenzbereich
20 Hz bis 20 kHz, +0,1 dB / –0,5 dB
(–16 dBFS am Eingang, Abtastrate 44,1/48 kHz, JEITA)
20 Hz bis 40 kHz, +0,1 dB / –0,5 dB
(–16 dBFS am Eingang, Abtastrate 88,2/96 kHz, JEITA)
Verzerrung (THD+N)
≤0,001 %
(–1 dBFS am Eingang, 1 kHz,
Abtastrate 44,1/48/88,2/96 kHz, JEITA)
Fremdspannungsabstand
≥113 dB
(Abtastrate 44,1/48/88,2/96 kHz, JEITA)

42 TASCAM ML-32D / ML-16D – Benutzerhandbuch
Maßzeichnungen
465mm
483mm 44mm
1mm
41.7mm
31.8mm 20mm 280mm 3.8mm
433mm
iAbbildungen können teilweise vom tatsächlichen Erscheinungsbild des Produkts abweichen.
iÄnderungen an Konstruktion und technischen Daten vorbehalten.
Übersprechdämpfung
≥115 dB
(1 kHz, Abtastrate 44,1/48/88,2/96 kHz, JEITA)
8Dante-Eingang bis Analogausgang
Frequenzbereich
20 Hz bis 20 kHz, +0,1 dB / –0,5 dB
(–16 dBFS am Eingang, Abtastrate 44,1/48 kHz, JEITA)
20 Hz bis 40 kHz, +0,1 dB / –1,0 dB
(–16 dBFS am Eingang, Abtastrate 88,2/96 kHz, JEITA)
Verzerrung (THD+N)
≤0,001 %
(–1 dBFS am Eingang, 1 kHz,
Abtastrate 44,1/48/88,2/96 kHz, JEITA)
Fremdspannungsabstand
≥110 dB
(Abtastrate 44,1/48/88,2/96 kHz, JEITA)
Übersprechdämpfung
≥115 dB
(1 kHz, Abtastrate 44,1/48/88,2/96 kHz, JEITA)
Stromversorgung, Abmessungen und
Gewicht
8Stromversorgung
AC 100–240 V, 50/60 Hz
8Leistungsaufnahme
ML-32D: 22 W
ML-16D: 14 W
8Abmessungen (B × H × T)
483 mm × 45 mm × 304 mm
8Gewicht
ML-32D: 3,5kg
ML-16D: 3,3kg
8Zulässiger Betriebstemperaturbereich
0–40 °C

TASCAM ML-32D / ML-16D 43
MANUALE DI ISTRUZIONI
Il punto esclamativo all’interno di un triangolo equilatero avverte l’utente della presenza
di importanti istruzioni operative e di manutenzione nella documentazione che accom-
pagna l’apparecchio.
Il simbolo di un fulmine dentro un triangolo equilatero avverte l’utente della presenza
di “tensioni pericolose” non isolate all’interno del contenitore del prodotto che possono
essere di intensità sufficiente per costituire un rischio di scossa elettrica alle persone.
CAUTELA: PER RIDURRE IL RISCHIO DI SCOSSE ELETTRICHE, NON RIMUOVERE IL
COPERCHIO (O IL RETRO). NON CI SONO PARTI RIPARABILI ALL’INTERNO DESTINATE
ALL’UTENTE. PER RIPARAZIONI RIVOLGERSI A PERSONALE QUALIFICATO.
AVVERTENZA: PER PREVENIRE
IL PERICOLO DI INCENDI O DI
FOLGORAZIONE, NON ESPORRE
QUESTO APPARATO ALLA PIOGGIA O
ALL’UMIDITÀ.
Questo prodotto è conforme ai requisiti
delle direttive europee e agli altri regola-
menti della Commissione.
Informazioni sul marchio CE
EN55103-2
a) Ambiente di applicabilità elettromagnetica: E1, E2,
E3, E4
b) Corrente di spunto media semiperiodo r.m.s.
1. Alla prima accensione: 2.91 Arms
2. Dopo una interruzione dell’alimentazione di
5s: 0,15 Arms
8Per i clienti europei
Smaltimento di apparecchiature elettriche
(a) Tutte le apparecchiature elettriche ed elettroniche, batterie
scariche e/o accumulatori devono essere smaltite separa-
tamente dai rifiuti urbani mediante impianti di raccolta
specifici designati dal governo o dalle autorità locali.
(b) Lo smaltimento in modo corretto delle apparecchiature
elettriche ed elettroniche, batterie e accumulatori contri-
buisce a risparmiare preziose risorse ed evitare potenziali
effetti negativi sulla salute umana e l’ambiente.
(c) Lo smaltimento non corretto di apparecchiature e/o
batterie/accumulatori può avere gravi conseguenze sull’am-
biente e sulla salute umana come risultato della presenza di
sostanze pericolose nelle apparecchiature elettriche ed
elettroniche.
(d) Il simbolo RAEE, che mostra un bidone della
spazzatura sbarrato, indica che le apparecchiature
elettriche/elettroniche e le batterie e/o accumulatori
devono essere raccolti e smaltiti separatamente dai
rifiuti domestici.
(e) I sistemi di raccolta sono a disposizione degli utenti finali.
Per informazioni più dettagliate sullo smaltimento delle
vecchie apparecchiature elettriche ed elettroniche e delle
batterie/accumulatori , contattare il comune, il servizio
di smaltimento rifiuti o il negozio dove è stato acquistato
l’apparecchio.

44 TASCAM ML-32D / ML-16D
1 Leggere le seguenti istruzioni.
2 Conservare queste istruzioni.
3 Prestare attenzione agli avvertimenti.
4 Seguire tutte le istruzioni.
5 Non usare l’apparecchio vicino all’acqua.
6 Pulire solo con un panno asciutto.
7 Non bloccare le aperture per la ventilazione.
Installare secondo le istruzioni del costruttore.
8 Non installare l’apparecchio vicino a fonti di calore
come radiatori, regolatori di calore, stufe o altri appa-
recchi che producono calore (inclusi gli amplificatori).
9 Non eliminare la spina polarizzata di sicurezza o la
spina di messa a terra. La spina polarizzata ha due
lame, una più larga dell’altra. Una spina di messa a
terra ha due lame e una terza punta di messa terra. La
lama larga o la terza punta sono fornite per la vostra
sicurezza. Se la spina fornita non è adatta al tipo di
presa, consultate un elettricista per sostituire la presa
obsoleta.
10 Non calpestare o strattonare il cordone di alimen-
tazione, in modo particolare vicino alla spina e alla
presa a cui è collegato l’apparecchio e dal punto in
cui esce dall’apparecchio.
11 Usare solamente attacchi/accessori specificati dal
costruttore.
12 Usare solo carrello, supporto, treppiede, mensola o
tavola specificata dal costruttore o venduto insieme
all’apparecchio. Quando viene usato un carrello, pre-
stare attenzione quando si sposta la combinazione
carrello/apparato per evitare cadute da sopra.
13 Scollegare questo apparato durante temporali o
quando non viene utilizzato per lunghi periodi di
tempo.
14 Rivolgersi solo a personale qualicato. La riparazione
è richiesta quando l’apparecchio è stato danneggiato
in qualunque modo, come nel caso che il cordone
dell’alimentazione o la spina siano stati danneggiati,
l’apparecchio sia stato esposto a pioggia o umidità,
non funzioni correttamente o sia stato lasciato cade-
re.
• Questo apparecchio porta corrente elettrica non
operativa dalla presa di rete mentre il suo interruttore
POWER o STANDBY/ON non è in posizione ON.
• La presa di rete è utilizzata come dispositivo di scon-
nessione, il dispositivo di sconnessione deve restare
sempre operativo
• Si deve usare cautela quando si usano gli auricolari o le
cuffie con il prodotto, perché un eccesso di pressione
sonora (volume) negli auricolari o nelle cuffie può cau-
sare la perdita dell’udito.
• Se si verificano problemi con questo prodotto, contat-
tare TEAC per una riparazione. Non utilizzare il prodot-
to fino a quando non è stato riparato.
CAUTELA
• Non esporre questo apparecchio a gocciolamenti o
schizzi.
• Non appoggiare alcun contenitore o vaso pieno
d’acqua sopra l’apparecchio.
• Non installare questo apparecchio in spazi ristretti
come una libreria o ambienti simili.
• Questo apparecchio dovrebbe essere collocato
sufficientemente vicino alla presa AC in modo da
poter facilmente afferrare la spina del cordone di
alimentazione in qualsiasi momento.
• Se il prodotto utilizza batterie (incluso un pacco
batterie o batterie installate), non dovrebbero esse-
re esposte alla luce solare, fuoco o calore eccessivo.
• CAUTELA per i prodotti che utilizzano batterie al
litio sostituibili: vi è pericolo di esplosione se la
batteria viene sostituita con una di tipo scorretto.
Sostituire solo con tipo uguale o equivalente.
ATTENZIONE
• I prodotti costruiti in Classe ! sono dotati di un cavo
di alimentazione con un polo di terra. Il cavo di un
tale prodotto deve essere inserito in una presa AC
che abbia una connessione a terra protettiva.
8MONTAGGIO DELL’UNITÀ A RACK
Utilizzare il kit di montaggio a rack in dotazione per montare
l’unità in un rack standard da 19 pollici, come illustrato di
seguito.
Rimuovere i piedini dell’unità prima del montaggio.
CAUTELA
• Lasciare 1U di spazio sopra l’unità per la ventilazione.
• Lasciare almeno 10 cm sul retro dell’unità per la ventila-
zione.

TASCAM ML-32D / ML-16D 45
Contents
Caratteristiche ........................................................................................ 45
Articoli inclusi ......................................................................................... 45
Convenzioni usate in questo manuale .......................................... 46
Precauzioni per il posizionamento e l’uso ................................... 46
Note sugli alimentatori ....................................................................... 46
Attenzione alla condensa .................................................................. 46
Pulizia dell’unità .................................................................................... 46
Uso del sito TEAC Global Site ............................................................ 46
Nomi delle parti ..................................................................................... 47
Pannello frontale .............................................................................. 47
Pannello posteriore ......................................................................... 48
Note su Dante ........................................................................................ 49
Collegamento a una rete Dante ...................................................... 49
Collegamento in cascata (daisy chain) ..................................... 49
Connessione ridondante ............................................................... 49
Uso di Dante Controller ...................................................................... 50
Panoramica di Dante Controller.................................................. 50
Impostazioni di routing audio ..................................................... 50
Cambiare frequenze di campionamento e profondità di bit
con Dante Controller ....................................................................... 50
Specifiche ................................................................................................ 51
Valori ..................................................................................................... 51
Valori di ingresso/uscita ................................................................. 51
Prestazioni audio .............................................................................. 51
Altri dati ............................................................................................... 52
Dimensioni .............................................................................................. 52
Grazie mille per aver acquistato un convertitore analogico/Dante
a 32 canali TASCAM ML-32D o convertitore analogico/Dante a 16
canali un ML-16D.
Prima di utilizzare questa unità, leggere attentamente questo
manuale di istruzioni in modo da poterlo utilizzare correttamen-
te e godere di esso per molti anni. Una volta terminata la lettura
di questo manuale, si consiglia di conservarlo in un luogo sicuro
per futuri riferimenti.
È anche possibile scaricare questo manuale di istruzioni dal sito
TEAC Global Site (http://teac-global.com/).
Caratteristiche
0Ingresso linea analogica 32ch e uscite linea analogica 32ch
(D-sub25p) (ML-32D)
0Ingresso linea analogica 16ch e uscite analogica 16ch
(D-sub25p) (ML-16D)
0Interfaccia Dante inclusa come funzionalità standard
0È supportato anche AES67, quindi è possibile connettersi a
Ravenna e ad altre tecnologie audio di rete compatibili
0Dante primario e secondario inclusi per la ridondanza
0Un routing flessibile è possibile utilizzando Dante Controller
0Supporto per frequenze di campionamento e lunghezze di
bit fino a 96 kHz e 24 bit
0LED per segnale di ingresso/sovraccarico e sovraccarico di
uscita
0È possibile impostare il livello di riferimento
0Dimensioni rack 1U
Articoli inclusi
Questo prodotto include i seguenti articoli.
Fare attenzione quando si apre la confezione per evitare di dan-
neggiare gli articoli. Conservare il materiale di imballaggio per il
trasporto in futuro.
Si prega di contattare il negozio dove è stata acquistata l’unità
se uno di questi articoli manca o è stato danneggiato durante il
trasporto.
0Unità principale .................................................................................× 1
0Cavo di alimentazione ......................................................................x 1
0Kit di viti per il montaggio a rack .................................................× 1
0Manuale di istruzioni (questo documento)
inclusa la garanzia .............................................................................× 1

46 TASCAM ML-32D / ML-16D
Convenzioni usate in questo manuale
In questo manuale, vengono usate le seguenti convenzioni:
0Quando si parla di pulsanti, connettori e altre parti di questa
unità, si usa un carattere come questo: POWER.
0Quando vengono indicati caratteri che appaiono sul display,
il carattere usato è questo: ON. Lo stesso formato viene uti-
lizzato per i caratteri che appaiono sul display delle unità che
possono essere collegate.
0Se necessario, vengono fornite informazioni aggiuntive come
SUGGERIMENTO, NOTA e CAUTELA.
SUGGERIMENTO
Consigli su come utilizzare l’unità.
NOTA
Fornisce spiegazioni aggiuntive e descrive casi speciali.
CAUTELA
La mancata osservanza di queste istruzioni può causare lesio-
ni, danni alle apparecchiature o la perdita di dati.
Precauzioni per il posizionamento e
l’uso
0La gamma di temperatura di funzionamento di questa unità
è 0–40 °C.
0Non installare l’unità nei seguenti luoghi. Si potrebbe peggio-
rare la qualità del suono o causare malfunzionamenti.
Luoghi con forti vibrazioni
In prossimità di finestre o altri luoghi esposti alla luce di-
retta del sole
Nei pressi di caloriferi o altri luoghi estremamente caldi
Luoghi troppo freddi
In luoghi molto umidi o scarsamente ventilati
Ambienti molto polverosi
0Installare l’unità in modo che sia a livello per un corretto fun-
zionamento.
0Per una buona dissipazione di calore, non appoggiare nulla
sulla parte superiore dell’unità.
0Non posizionare l’unità su di un amplificatore di potenza o
altro dispositivo che genera calore.
Note sugli alimentatori
0Inserire sempre il cavo di alimentazione incluso nel connetto-
re AC IN.
0Non collegare un alimentatore diverso da quello che è
AC100V-240V (50-60Hz).
0Tenere il cavo di alimentazione dalla spina quando lo si colle-
ga o lo si scollega.
Attenzione alla condensa
Potrebbe verificarsi condensa se l’unità viene spostata da un luo-
go freddo a uno caldo o è utilizzata subito dopo che una stanza
fredda è stata riscaldata o è comunque esposta a un improvviso
cambiamento di temperatura.
Per prevenire questo, o se questo accade, lasciare l’unità per una
o due ore alla nuova temperatura ambiente prima dell’uso.
Pulizia dell’unità
Usare un panno morbido e asciutto per pulire l’unità. Non pulire
con panni chimici di pulizia, diluenti, alcool o altri agenti chimici.
Ciò potrebbe danneggiare la superficie o causare scolorimento.
Uso del sito TEAC Global Site
È possibile scaricare il manuale di istruzioni di questa unità dal
sito TEAC Global Site (http://teac-global.com/).
Nella sezione TASCAM Downloads, selezionare la lingua deside-
rata per aprire la pagina Download del sito per quella lingua.

TASCAM ML-32D / ML-16D 47
Nomi delle parti
Pannello frontale
ML−32D
ML−16D
1 Pulsante e indicatore POWER
Premere questo pulsante per accendere e spegnere l’unità.
2 Indicatore STATUS
L’indicatore STATUS indica lo stato dell’unità illuminandosi in
blu o rosso o rimanendo spento. “Dettagli sullo stato dell’indi-
catore STATUS” a pagina 47
3 Indicatore SAMPLE RATE
I tre indicatori SAMPLE RATE (44.1k, 48k e ×2) si accendono
in base allo stato della frequenza di campionamento.
44.1kHz 48kHz x2
44.1kHz Acceso Spento Spento
48kHz Spento Acceso Spento
88.2kHz Acceso Spento Acceso
96kHz Spento Acceso Acceso
4 Indicatori OL
Questi si accendono in caso di sovraccarico dei segnali di in-
gresso analogico.
5 Indicatori IN SIG
Questi si accendono quando il suono è in ingresso agli ingres-
si analogici.
L’ingresso viene rilevato quando il livello del segnale supera
−60 dBFS.
6 Indicatori OUT SIG
Questi si accendono quando il suono viene emesso dalle
uscite analogiche.
L’uscita viene giudicata valida quando il livello del segnale
supera −60 dBFS.
Dettagli sullo stato dell’indicatore STATUS
Indicatore STATUS Note
Funzionamento nor-
male Acceso in blu
Malfunzionamento
(Dante)
Rosso lampeggiante rapi-
damente (quattro volte al
secondo)
Il modulo Dante non funziona correttamente.
Silenziato Acceso in rosso
L’indicatore si illumina in rosso quando il clock si sta stabilizzando dopo l’avvio dell’u-
nità e, per esempio, la frequenza di campionamento o un’altra impostazione di Dante
è stata modificata.
Errore di rete Dante Rosso lampeggiante (due
volte al secondo) La rete Dante non è connessa.
Errore di ridondanza
Dante
Blu lampeggiante (una
volta al secondo)
Viene impostata la ridondanza e utilizzato il secondario perché il primario non è
disponibile.

48 TASCAM ML-32D / ML-16D
Pannello posteriore
ML−32D
ML−16D
7 Connettore PRIMARY
Questo è il connettore principale di trasmissione Dante.
Usalo per collegarsi a una rete Dante per tutto il tempo.
8 Connettore SECONDARY
Questo è il connettore secondario di trasmissione Dante. L’uso
cambia a seconda della modalità.
Quando è in modalità ridondata, questo si collega alla rete
secondaria Dante.
Quando è in modalità in cascata (daisy chain), utilizzare per
collegare un altro dispositivo Dante nella catena.
9 Indicatore di stato/attività di collegamento
Verde indica che viene stabilito un collegamento tra i disposi-
tivi.
Il lampeggiamento indica che i segnali vengono trasmessi tra
i dispositivi.
0 Indicatore di stato del link Gigabit
Arancione indica che è stato stabilito un collegamento Ether-
net gigabit.
q Interruttori REF. LEVEL
Usare questi interruttori per impostare il livello di riferimento
di ingresso/uscita analogico.
Livello massimo/livello di
riferimento Interruttore
+24 dBu/+4 dBu 333
+22 dBu/+4 dBu 33c
+20 dBu/+4 dBu 3c3
+18 dBu/+4 dBu 3cc
+15 dBu/+6 dBu c33
w Connettori ANALOGOUTPUT 1-8/9-16/17-24/25-32
Questi sono connettori analogici bilanciati D-Sub a 25 pin.
Usare i multi-cavi D-Sub analogici per collegarli ai dispositivi
analogici bilanciati esterni e trasmettere i segnali sui canali
1-8, 9-16, 17-24 e 25-32.
Le assegnazioni dei pin * dei connettori ANALOG OUTPUTS
sono mostrati di seguito (i connettori da 1-8, 9-16, 17-24 e 25-
32 seguono lo stesso schema).
e Connettori ANALOG INPUTS 1-8/9-16/17-24/25-32
Questi sono connettori di ingresso analogico bilanciati D-Sub
a 25 pin.
Usare i multi-cavi D-Sub di ingresso analogico per collegarli ai
dispositivi di uscita analogica bilanciati esterni e trasmettere i
segnali sui canali 1-8, 9-16, 17-24 e 25-32.
Le assegnazioni dei pin * dei connettori ANALOG INPUTS
sono illustrate di seguito (i connettori 1-8, 9-16, 17-24 e 25-32
seguono lo stesso schema).
* Le assegnazioni dei pin si basano su TASCAM DB-25 Pinout
Standard (AES59-2012)
1
14
25
13
ch 25 ch 26 ch 27 ch 28 ch 29 ch 30 ch 31 ch 32
24 23 22 21 20 19 18 17 16 15
12 11 10 98765432
17-24 INPUTS / OUTPUTS
25-32 INPUTS / OUTPUTS
ch 17 ch 18 ch 19 ch 20 ch 21 ch 22 ch 23 ch 24
ch 9 ch 10 ch 11 ch 12 ch 13 ch 14 ch 15 ch 16
1-8 INPUTS / OUTPUTS
9-16 INPUTS / OUTPUTS
ch 1 ch 2 ch 3 ch 4 ch 5 ch 6 ch 7 ch 8
ANALOG INPUTS / OUTPUTS
r Connettore AC IN
Collegare qui il cavo di alimentazione incluso.

TASCAM ML-32D / ML-16D 49
Note su Dante
Dante è un protocollo di trasmissione sviluppato da Audinate.
Utilizzando reti basate su standard Ethernet gigabit, consente
la trasmissione multicanale (512 IN/512 OUT) ad alta precisione,
per esempio.
Per ulteriori informazioni su Dante, consultare il sito Audinate.
https://www.audinate.com/
Collegamento a una rete Dante
Per impostare e utilizzare questa scheda, è necessario impostare
anche la rete Ethernet a cui è connessa, un computer che esegue
Dante Controller e altri dispositivi che supportano Dante.
Cavi LAN utilizzati per le connessioni
Utilizzare cavi STP categoria 5e o superiore.
È possibile utilizzare sia cavi crossover che diritti.
CAUTELA
Questa unità non è compatibile con hub di commutazione
Ethernet da 100Mbps. Utilizzare sempre hub di commutazio-
ne che supportano Layer 2 e Gigabit Ethernet.
NOTA
i Impostare il computer per impostare automaticamente l’indi-
rizzo IP.
i Il riavvio del computer potrebbe essere necessario se un’im-
postazione di rete precedente è ancora attiva nel computer.
Collegamento in cascata (daisy chain)
I dispositivi Dante possono essere collegati in daisy chain quan-
do sono pochi dispositivi collegati e quando non si utilizza un
hub di commutazione. Collegarli come mostrato di seguito.
Esempio di connessione daisy chain
Mixer
ML-32D /
ML-16D
ML-32D /
ML-16D
NOTA
i Quando si utilizza una connessione daisy chain, collegare en-
trambi i connettori PRIMARY o SECONDARY.
i Se il numero di dispositivi collegati aumenta, sarà necessario
aumentare l’impostazione della latenza.
Connessione ridondante
Per le situazioni di registrazione in cui non è possibile effettuare
ulteriori riprese, incluse le esecuzioni live, una connessione im-
postata come la seguenti utilizza due reti primarie e secondarie
completamente indipendenti.
Esempio di connessione ridondante
Mixer
ML-32D /
ML-16D
HUB
PC
HUB
Primary Secondary
ML-32D /
ML-16D
NOTA
Le impostazioni per le connessioni in daisy chain e ridondanti
non cambiano automaticamente. Modificare le impostazioni
della schermata Network Config di Dante Controller.
CAUTELA
i Le reti primarie e secondarie non possono essere collegate
tra loro in alcun modo.
i Non collegare le reti primarie e secondarie allo stesso hub di
commutazione.
Hub
Primary Secondary

50 TASCAM ML-32D / ML-16D
Uso di Dante Controller
Panoramica di Dante Controller
Questa unità utilizza l’applicazione Dante Controller, disponibile
sul sito web di Audinate, per connettersi con altri dispositivi che
supportano Dante.
Scaricare l’ultima versione dell’applicazione Dante Controller e il
manuale d’uso dal sito Web di Audinate.
Pagina download di Audinate
https://www.audinate.com/products/software/dante-controller
Effettuare queste impostazioni minime su un computer in cui è
installato Dante Controller.
0Impostare il routing audio.
0Regolare la frequenza di campionamento e la profondità di
bit di ciascun dispositivo Dante.
NOTA
Le impostazioni effettuate utilizzando Dante Controller sono
memorizzate nella memoria interna di ciascun dispositivo
Dante.
A meno che le impostazioni non vengano modificate, le con-
nessioni non cambiano nemmeno se si chiude Dante Control-
ler o il computer viene disconnesso dalla rete Dante.
Impostazioni di routing audio
Quando viene avviato Dante Controller, verrà visualizzata la
schermata Network View riportata di seguito.
In questa schermata è possibile impostare e monitorare le con-
dizioni relative alla rete Dante.
1 Nome del dispositivo ricevente
Questo è il nome di un dispositivo ricevente sulla rete Dante.
2 Canali del dispositivo ricevente
Questi sono i nomi dei canali del dispositivo ricevente sulla
rete Dante.
3 Nome del dispositivo trasmittente
Questo è il nome di un dispositivo trasmittente sulla rete
Dante.
4 Canali del dispositivo trasmittente
Questi sono i nomi dei canali del dispositivo trasmittente sul-
la rete Dante.
5 Routing audio
Instradare qui i canali audio dei dispositivi di trasmissione e
ricezione che si desiderano connettere. Fare clic con il pulsan-
te sinistro sull’intersezione dei canali che si desiderano colle-
gare nella matrice per collegarli.
NOTA
Mentre si preme il tasto Ctrl della tastiera del computer, fare
clic con il tasto sinistro del mouse sull’intersezione “-” dei
nomi dei dispositivi per collegare tutti i canali collegabili con-
temporaneamente.
Cambiare frequenze di campionamento e profondità
di bit con Dante Controller
Fare doppio clic sul nome del dispositivo nella schermata
Network View per aprire la schermata Device View.
In questa schermata è possibile impostare e monitorare le con-
dizioni relative ai dispositivi della rete Dante.
Fare clic su Device Config per aprire la pagina in cui è possibile
modificare la frequenza di campionamento, il bit rate e altre im-
postazioni del dispositivo selezionato in 1 mostrato nell’illustra-
zione seguente.
1 Nome del dispositivo
Questo è il nome del dispositivo di cui si può modificare le
impostazioni nella Device View corrente.
2 Cambiare il nome del dispositivo
Modificare il nome del dispositivo.
3 Frequenza di campionamento
Impostare la frequenza di campionamento.
4 Profondità di bit
Impostare la profondità di bit.

TASCAM ML-32D / ML-16D 51
5 Impostazione della latenza
Impostare la latenza.
Utilizzare le seguenti linee guida per modificare l’impostazio-
ne della latenza.
Valore di latenza
selezionabile
Linea guida per la configurazione di
rete collegata
250usec
Il percorso di trasmissione dal dispositivo
di trasmissione al dispositivo di ricezione
passa attraverso un hub di commutazio-
ne da 1 gigabit.
500usec
Il percorso di trasmissione dal dispositivo
di trasmissione al dispositivo di ricezione
passa attraverso un hub di commutazio-
ne da 5 gigabit.
1msec
Il percorso di trasmissione dal dispositivo
di trasmissione al dispositivo di ricezione
passa attraverso un hub di commutazio-
ne da 10 gigabit.
2msec La velocità di trasmissione del dispositivo
di trasmissione è di 100 Mbps.
5msec
Utilizzare questo valore massimo di
latenza selezionabile quando si crea una
rete su larga scala.
CAUTELA
i Se si modifica il nome di un dispositivo si cancellano le im-
postazioni di routing audio. Per questo motivo, si consiglia di
modificare i nomi di un dispositivo con nomi che sono facil-
mente identificabili prima di impostare il routing audio.
i A seconda delle condizioni di connessione di rete, potrebbe
essere necessario impostare la latenza su un valore superiore
alla linea guida.
NOTA
Quando si utilizza una connessione daisy chain che non uti-
lizza un hub di commutazione, impostare la latenza in base
al numero di dispositivi Dante che i segnali passano come
mostrato di seguito.
Esempio di connessione daisy chain
Passa attraverso 2 dispositivi
Passa attraverso 1 dispositivo
Dispositivo
trasmittente
Dispositivo
ricevente
dispositivo 1 dispositivo 2
Dispositivo
ricevente
dispositivo 1
Dispositivo
trasmittente
Specifiche
Valori
Formati
44.1/48 kHz, 16/24 bit
88.2/96 kHz, 16/24 bit
Valori di ingresso/uscita
Connettori PRIMARY/SECONDARY
Connettore: RJ-45
Protocollo di trasmissione: Dante
Gigabit Ethernet standard: 1000BASE-T (IEEE 802.3ab)
Cavi: categoria 5e o cavi STP più veloci
Connettori ANALOG OUTPUTS
Connettore: D-sub 25-pin
Viti di bloccaggio: No. 4-40 UNC (tipo pollice)
Livelli di uscita nominali: +4 dBu, +6 dBu (solo quando il livel-
lo massimo di uscita è +15 dBu)
Livelli di uscita massimi: +24 dBu, +22 dBu, +20 dBu, +18 dBu,
+15 dBu
(impostato dagli interruttori
REF. LEVEL)
Impedenza di uscita: 200 Ω o più bassa
Impedenza di carico applicabile: 2 kΩ o più alta
Connettori ANALOG INPUTS
Connettore: D-sub 25-pin
Viti di bloccaggio: No. 4-40 UNC (tipo pollice)
Livelli di ingresso nominali: +4 dBu, +6 dBu (solo quando il
livello di ingresso massimo è +15
dBu)
Livelli di ingresso massimi: +24 dBu, +22 dBu, +20 dBu, +18
dBu, +15 dBu
(impostato dagli in-
terruttori REF. LEVEL)
Impedenza di ingresso: 10 kΩ o superiore
00 dBu=0,775 Vrms
Prestazioni audio
0 ANALOG IN e DANTE OUT
Risposta in frequenza
+0,1 dB/-0,5 dB: 20 Hz/20 kHz
(ingresso -16 dBFS, frequenza di campionamento 44.1/48
kHz, JEITA)
+0,1 dB/-0,5 dB: 20 Hz/40 kHz
(-16 dBFS ingresso, frequenza di campionamento 88.2/96
kHz, JEITA)
Distorsione (THD+N)
0,001% o meno
(ingresso-1 dBFS, 1 kHz, frequenza di campionamento
44.1/48/88.2/96 kHz, JEITA)
Rapporto S/N
113 dB o superiore
(frequenza di campionamento 44.1/48/88.2/96 kHz, JEITA)
Diafonia
115 dB o superiore
(1 kHz, frequenza di campionamento 44.1/48/88.2/96 kHz,
JEITA)
0 DANTE IN e ANALOG OUT

52 TASCAM ML-32D / ML-16D
Risposta in frequenza
+0,1 dB/-0,5 dB: 20 Hz/20 kHz
(ingresso -16 dBFS, frequenza di campionamento 44.1/48
kHz, JEITA)
+0,1 dB/-1.0 dB: 20 Hz/40 kHz
(ingresso -16 dBFS, frequenza di campionamento 88.2/96
kHz, JEITA)
Distorsione (THD+N)
0,001% or less
(ingresso -1 dBFS, 1 kHz, frequenza di campionamento
44.1/48/88.2/96 kHz, JEITA)
Rapporto S/N
110 dB o superiore
(frequenza di campionamento 44.1/48/88.2/96 kHz, JEITA)
Diafonia
115 dB o superiore
(1 kHz, frequenza di campionamento 44.1/48/88.2/96 kHz,
JEITA)
Altri dati
Alimentazione
AC100-240 V, 50/60 Hz
Consumo
22W (ML-32D)
14W (ML-16D)
Dimensioni (larghezza × altezza x profondità)
483 × 45 × 303,8 mm (L x A x P)
Peso
3,5 kg (ML-32D)
3,3 kg (ML-16D)
Temperatura di esercizio
0–40º C
Dimensioni
465mm
483mm 44mm
1mm
41.7mm
31.8mm 20mm 280mm 3.8mm
433mm
0Le illustrazioni contenute in questo manuale potrebbero differire in parte dal prodotto reale.
0Le specifiche e l’aspetto esterno potrebbero essere modificati senza preavviso per migliorare il prodotto.

TASCAM ML-32D / ML-16D 53
取扱説明書
安全にお使いいただくために
製品を安全に正しくお使いいただき、あなたや他の人々への危害や財産への損害を未然に防止するために、以下の注意事項をよくお読みくだ
さい。
V警告 以下の内容を無視して誤った取り扱いをすると、人が死亡または重傷を負う可能
性が想定される内容を示しています。
P
電源プラグを
コンセントか
ら抜く
万一、異常が起きたら
煙が出た、変なにおいや音がするときは
機器の内部に異物や水などが入ったときは
この機器を落とした、カバーを破損したときは
すぐに機器本体の電源スイッチを切り、必ず電源プラグをコンセントから抜いてください。
異常状態のまま使用すると、火災・感電の原因となります。
販売店またはティアック修理センター(巻末に記載)に修理をご依頼ください。
N
指示
電源プラグにほこりをためない
電源プラグとコンセントの周りにゴミやほこりが付着すると、火災・感電の原因となります。
定期的(年1回くらい)に電源プラグを抜いて、乾いた布でゴミやほこりを取り除いてください。
=
禁止
電源コードを傷つけない
電源コードの上に重い物を載せたり、コードを壁や棚との間に挟み込んだり、本機の下敷きにし
ない
電源コードを加工したり、無理に曲げたり、ねじったり、引っ張ったり、熱器具に近付けて加熱
したりしない
コードが傷んだまま使用すると火災・感電の原因となります。
万一、電源コードが破損したら(芯線の露出、断線など)、販売店またはティアック修理センター
(巻末に記載)に交換をご依頼ください。
付属の電源コードを他の機器に使用しない
故障、火災、感電の原因となります。
交流100ボルト以外の電圧で使用しない
この機器を使用できるのは日本国内のみです。表示された電源電圧(交流100ボルト)以外の電
圧で使用しないでください。また、船舶などの直流(DC)電源には接続しないでください。火災・
感電の原因となります。
この機器を設置する場合は、放熱をよくするために、壁や他の機器との間は少し(20cm以上)
離して設置する
ラックなどに入れるときは、機器の天面から1U以上、背面から10cm以上の隙間を空ける
隙間を空けないと内部に熱がこもり、火災の原因となります。
この機器の通風孔などから内部に金属類や燃えやすい物などを差し込む、または落とさない
火災・感電の原因となります。
この機器の通風孔をふさがない
通風孔をふさぐと内部に熱がこもり、火災の原因となります。
C
禁止
機器の上に花びんや水などが入った容器を置かない
内部に水が入ると火災・感電の原因となります。

54 TASCAM ML-32D / ML-16D
V警告 以下の内容を無視して誤った取り扱いをすると、人が死亡または重傷を負う可能
性が想定される内容を示しています。
Y
分解禁止
この機器のカバーは絶対に外さない
カバーを外す、または改造すると、火災・感電の原因となります。
内部の点検・修理は販売店またはティアック修理センター(巻末に記載)にご依頼ください。
この機器を改造しない
火災・感電の原因となります。
V注意 以下の内容を無視して誤った取り扱いをすると、人が傷害を負う可能性が想定さ
れる内容および物的損害のみの発生が想定される内容を示しています。
P
電源プラグを
コンセントか
ら抜く
移動させる場合は、電源のスイッチを切るか、またはスタンバイにし、必ず電源プラグをコンセ
ントから抜き、外部の接続コードを外す
コードが傷つき、火災・感電の原因や、引っ掛けてけがの原因になることがあります。
旅行などで長期間この機器を使用しないときやお手入れの際は、安全のため必ず電源プラグをコ
ンセントから抜く
通電状態の放置やお手入れは、漏電や感電の原因となることがあります。
N
指示
オーディオ機器を接続する場合は、各々の機器の取扱説明書をよく読み、電源を切り、説明にし
たがって接続する
また、接続は指定のコードを使用する
電源を入れる前には、音量を最小にする
突然大きな音が出て、聴力障害などの原因となることがあります。
この機器はコンセントの近くに設置し、電源プラグは簡単に手が届くようにする
異常が起きた場合は、すぐに電源プラグをコンセントから抜いて、完全に電源が切れるようにし
てください。
この機器には、付属の電源コードを使用する
それ以外の物を使用すると、故障、火災、感電の原因となります。
=
禁止
ぐらついた台の上や傾いた所など不安定な場所に置かない
湿気やほこりの多い場所に置かない。風呂、シャワー室では使用しない
調理台や加湿器のそばなど油煙や湯気が当たる場所に置かない
火災・感電やけがの原因となることがあります。
電源プラグを抜くときは、電源コードを引っ張らない
コードが傷つき、火災・感電の原因となることがあります。
必ずプラグを持って抜いてください。
O
禁止
濡れた手で電源プラグを抜き差ししない
感電の原因となることがあります。
V
注意
5年に1度は、機器内部の掃除を販売店またはティアック修理センター(巻末に記載)にご相談く
ださい。
内部にほこりがたまったまま、長い間掃除をしないと火災や故障の原因となることがあります。
特に、湿気の多くなる梅雨期の前に行うと、より効果的です。なお、掃除費用については、ご相
談ください。

TASCAM ML-32D / ML-16D 55
このたびは、TASCAM 32ch ANALOG/DANTE CONVERTER
ML-32D / 16ch ANALOG/DANTE CONVERTER ML-16D
をお買い上げいただきまして、誠にありがとうございます。
ご使用になる前に、この取扱説明書をよくお読みになり、正しい取
り扱い方法をご理解いただいた上で、末永くご愛用くださいますよ
うお願い申し上げます。お読みになったあとは、いつでも見られる
所に保管してください。
また取扱説明書は、TASCAMのウェブサイト(https://tascam.
jp/jp/)からダウンロードすることができます。
本機の概要
032ch analog line input and 32ch analog line outputs
(D-sub25p) (ML-32D)
016ch analog line input and 16ch analog line outputs
(D-sub25p) (ML-16D)
0Danteインターフェース標準装備
0AES67にも対応。RavennaなどAES67と互換のあるネット
ワークオーディオとも接続可能
0Dante Primary / Secondaryを搭載しリダンダントに対応
0Dante Controllerを使用してフレキシブルなるルーティングが
可能
0サンプリング周波数/ビット長:96kHz/24bitまで対応
0入力:シグナル/オーバーロードLED、出力:オーバーロード
LED搭載
0リファレンスレベルの設定が可能
01Uラックマウントサイズ
本機の構成
本製品の構成は、以下の通りです。
梱包箱と梱包材は、後日輸送するときのために保管してください。
付属品が不足している場合や輸送中の損傷が見られる場合は、タス
カム カスタマーサポート(巻末に記載)までご連絡ください。
0本体 ............................................................................................... x1
0電源コード .................................................................................... x1
0ラックマウントビスキット ......................................................... x1
0取扱説明書(本書、保証書付き) ............................................... x1
目次
安全にお使いいただくために .....................................................53
本機の概要 ....................................................................................55
本機の構成 ....................................................................................55
本書の表記 ....................................................................................56
設置上の注意 ................................................................................56
電源について ................................................................................56
結露について ................................................................................56
製品のお手入れ ............................................................................56
ユーザー登録について ................................................................56
アフターサービス ........................................................................56
各部の名称 ....................................................................................57
フロントパネル .......................................................................57
リアパネル ..............................................................................58
Danteについて ...........................................................................59
Danteネットワークとの接続方法 .............................................59
スイッチド(デイジーチェーン)接続 ................................59
リダンダント(二重化)接続 ...............................................59
Dante Controller使用方法 .......................................................60
Dante Controllerについて .................................................60
オーディオ・ルーティング設定............................................60
Dante Controller サンプリングレート/量子化ビット数の
変更 ..........................................................................................60
仕様 ...............................................................................................62
定格 ..........................................................................................62
入出力定格 ..............................................................................62
オーディオ性能 .......................................................................62
一般 ..........................................................................................62
寸法図 ...........................................................................................63

56 TASCAM ML-32D / ML-16D
本書の表記
本書では、以下のような表記を使います。
0本機および外部機器のボタン/端子などを「POWER ボタン」
のように太字で表記します。
0ディスプレーに表示される文字を ON のように表記します。接続
対象機器本体のディスプレーに表示される場合も同様です。
0必要に応じて追加情報などを、「ヒント」、「メモ」、「注意」とし
て記載します。
ヒント
本機をこのように使うことができる、といったヒントを記載し
ます。
メモ
補足説明、特殊なケースの説明などを記載します。
注意
指示を守らないと、人がけがをしたり、機器が壊れたり、デー
タが失われたりする可能性がある場合に記載します。
設置上の注意
0本機の動作保証温度は、摂氏0度〜 40度です。
0次のような場所に設置しないてください。故障の原因となります。
振動の多い場所
窓際などの直射日光が当たる場所
暖房器具のそばなど極端に温度が高い場所
極端に温度が低い場所
湿気の多い場所や風通しが悪い場所
ほこりの多い場所
0本機は、水平に設置してください。
0放熱をよくするために、本機の上には物を置かないでください。
0パワーアンプなど熱を発生する機器の上に本機を置かないでく
ださい。
0本機をラックにマウントする場合は、付属のラックマウントビ
スキットを使って、下図のように取り付けてください。なお、ラッ
ク内部では、本機の上に1U以上のスペースを空けてください。
電源について
0付属の電源コードをAC IN端子に奥までしっかりと差し込んで
ください。
0AC100V(50-60Hz)以外の電源には、接続しないでください。
0電源コードの抜き差しは、プラグを持って行ってください。
結露について
本機を寒い場所から暖かい場所へ移動したときや、寒い部屋を暖め
た直後など、気温が急激に変化すると結露を生じることがあります。
結露したときは、約1 〜 2時間放置してから電源を入れてお使いく
ださい。
製品のお手入れ
製品の汚れは、柔らかい乾いた布で拭いてください。化学ぞうきん、
ベンジン、シンナー、アルコールなどで拭かないでください。表面
を傷める、または色落ちさせる原因となります。
ユーザー登録について
TASCAMのウェブサイトにて、オンラインでのユーザー登録をお
願い致します。
https://tascam.jp/jp/login
アフターサービス
0この製品には、保証書が添付(巻末に記載)されています。大
切に保管してください。万が一販売店の捺印やご購入日の記載
がない場合は、無料修理保証の対象外になりますので、ご購入
時のレシートなどご購入店・ご購入日が確認できる物を一緒に
保管してください。
0保証期間は、お買い上げ日より1年です。保証期間中は、記載
内容によりティアック修理センター(巻末に記載)が無償修理
致します。その他の詳細については、保証書をご参照ください。
0保証期間経過後、または保証書を提示されない場合の修理など
については、お買い上げの販売店またはティアック修理センター
(巻末に記載)にご相談ください。修理によって機能を維持でき
る場合は、お客様のご要望により有料修理致します。
0万一、故障が発生した場合は使用を中止し、必ず電源プラグを
コンセントから抜いて、お買い上げの販売店またはティアック
修理センター(巻末に記載)までご連絡ください。修理を依頼
される場合は、次の内容をお知らせください。
なお、本機の故障、もしくは不具合により発生した付随的損害(録
音内容などの補償)の責については、ご容赦ください。
o型名、型番(ML-32D / ML-16D)
o製造番号(Serial No.)
o故障の症状(できるだけ詳しく)
oお買い上げ年月日
oお買い上げ販売店名
0お問い合わせ先については、巻末をご参照ください。
0本機を廃棄する場合に必要となる収集費などの費用は、お客様
のご負担になります。

TASCAM ML-32D / ML-16D 57
各部の名称
フロントパネル
ML−32D
ML−16D
1 POWERボタン/インジケーター
このボタンを押すと、電源のオン/オフの切り換えを行います。
2 STATUSインジケーター
STATUSインジケーターは、青色と赤色の2色のインジケー
ターが点灯/消灯し、本機の状態を表します。
詳細は、57ページ「STATUSインジケーター点灯/消灯状
態の詳細」をご参照ください。
3 SAMPLE RATEインジケーター
SAMPLE RATEイ ン ジケ ー ター は、3つ(44.1k /48k /
x2)のインジケーターの点灯/消灯し、本機のサンプリング周
波数の状態を表します。
44.1kHz 48kHz x2
44.1kHz 点灯 消灯 消灯
48kHz 消灯 点灯 消灯
88.2kHz 点灯 消灯 点灯
96kHz 消灯 点灯 点灯
4 OLインジケーター
アナログ入力信号がオーバーロードすると点灯します。
5 IN SIGインジケーター
アナログ入力に音声が入力されていると点灯します。
入力判定条件は、信号レベルが−60dBFsを超えた場合です。
6 OUT SIGインジケーター
アナログ出力に音声が出力されていると点灯します。
出力判定条件は、信号レベルが−60dBFsを超えた場合です。
STATUSインジケーター点灯/消灯状態の詳細
STATUSインジケーター 備考
正常動作 青色点灯
故障(Dante) 赤色高速点滅
(1秒間に4回) Danteモジュールの故障です。
ミュート中 赤色点灯 起動後クロックが安定するまでや、Fs切り換え時などDanteの設定が切り換えられた
ときなどに表示されます。
Dante
ネットワークエラー
赤色フラッシュ点滅
(1秒間に2回) Danteネットワークに接続されていません。
Dante
リダンダントエラー
青色点滅
(1秒間に1回) リダンダント設定時に、プライマリが抜けていてセカンダリで動作しています。

58 TASCAM ML-32D / ML-16D
リアパネル
ML−32D
ML−16D
7 PRIMARY端子
メインのDante通信端子です。
常時、Danteネットワークに接続します。
8 SECONDARY端子
サブのDante通信端子です。モードによって、用途が切り換わ
ります。
リダンダント(二重化)モード時は、二重化したDanteネットワー
クのうち、セカンダリーネットワークに接続します。
スイッチド(デイジーチェーン)モード時は、数珠つなぎで
Dante機器と接続する際に使用します。
9 リンクステータス/アクティビティーインジケーター
緑色は、機器間のリンクが確立されていることを示します。
点滅は、機器間の信号のやり取りを示します。
0 ギガビットリンクステータスインジケーター
オレンジ色は、ギガビットイーサネットリンクが確立されてい
ることを示します。
q REF.LEVEL切り換えスイッチ
アナログ入力/出力のリファレンスレベルを設定します。
最大レベル/基準レベル スイッチ
+24dBu / +4dBu 3 3 3
+22dBu / +4dBu 3 3 c
+20dBu / +4dBu 3 c 3
+18dBu / +4dBu 3 c c
+15dBu / +6dBu c 3 3
w ANALOG OUTPUTS 1-8 / 9-16 / 17-24 / 25-32
端子
アナログ出力端子(D-Sub 25ピン:バランス)です。
アナログ出力用D-Subマルチケーブルを使用して、外部アナロ
グ(バランス)入力機器と接続し、1-8 / 9-16 / 17-24 /
25-32チャンネルの信号を送信します。
ANALOG OUTPUTS端子のピンアサイン*は、次の通りです。
(1-8 / 9-16 / 17-24 / 25-32 端子共通)
e ANALOG INPUTS 1-8 / 9-16 / 17-24 / 25-32 端
子
アナログ入力端子(D-Sub 25ピン:バランス)です。
アナログ入力用D-Subマルチケーブルを使用して、外部アナロ
グ(バランス)出力機器と接続し、1-8 / 9-16 / 17-24 /
25-32チャンネルの信号を送信します。
ANALOG INPUTS端子のピンアサイン*は、次の通りです。
(1-8 / 9-16 / 17-24 / 25-32 端子共通)
* ピンアサイン: TASCAM's DB-25 pinout Standard
AES59-2012準拠
1
14
25
13
ch 25 ch 26 ch 27 ch 28 ch 29 ch 30 ch 31 ch 32
24 23 22 21 20 19 18 17 16 15
12 11 10 98765432
17-24 INPUTS / OUTPUTS
25-32 INPUTS / OUTPUTS
ch 17 ch 18 ch 19 ch 20 ch 21 ch 22 ch 23 ch 24
ch 9 ch 10 ch 11 ch 12 ch 13 ch 14 ch 15 ch 16
1-8 INPUTS / OUTPUTS
9-16 INPUTS / OUTPUTS
ch 1 ch 2 ch 3 ch 4 ch 5 ch 6 ch 7 ch 8
ANALOG INPUTS / OUTPUTS
r AC IN端子
付属の電源コードを接続します。

TASCAM ML-32D / ML-16D 59
Danteについて
Danteとは、Audinate社が開発した伝送プロトコルです。
ギガビットイーサネット規格に基づいたネットワークにおいて、多
チャンネル伝送(512ch IN / 512ch OUT)や高精度でのクロッ
ク同期などを可能としています。
Danteの詳細については、Audinate社のウェブサイトをご参照く
ださい。
https://www.audinate.com/
Danteネットワークとの接続方法
本機を設定して使用するには、本機に接続されたイーサネットネッ
トワーク、Dante Controllerが 動作するパソコン、 および他の
Dante対応機器の設定を行う必要があります。
各端子の接続に使用するLANケーブルについて
カテゴリー 5e以上のSTPケーブルをご使用ください。
クロスオーバー・ケーブル、ストレート・ケーブルのどちらでも使
用できます。
注意
本機は、100Mbpsのイーサネットスイッチングハブには対応
しておりません。必ずギガビットイーサネットに対応したレイ
ヤー 2対応のスイッチングハブを使用してください。
メモ
iパソコンはIPアドレスを自動設定するように設定してください。
iパソコンに以前のIPネットワーク設定がアクティブの状態で
残っている場合は、パソコンの再起動を必要とすることがあり
ます。
スイッチド(デイジーチェーン)接続
接続機器の台数が少ない場合や、スイッチングハブを使用しない場
合に、Dante機器を数珠つなぎにする接続する方法です。以下のよ
うに接続します。
スイッチド(デイジーチェーン)接続の例
Mixer
ML-32D /
ML-16D
ML-32D /
ML-16D
メモ
iスイッチド(デイジーチェーン)接続の場合、PRIMARY端子
とSECONDARY端子どちらの端子に接続してもかまいません。
i接続する機器が多くなると、レイテンシーの設定を大きくする
必要があります。
リダンダント(二重化)接続
ライブ環境など録り直しができない状況での録音に対応する場合、
プライマリーとセカンダリーの完全に独立した2つのネットワーク
を使用し、以下のように接続します。
リダンダント(二重化)接続の例
Mixer
ML-32D /
ML-16D
HUB
PC
HUB
Primary Secondary
ML-32D /
ML-16D
メモ
スイッチド(デイジーチェーン)接続とリダンダント(二重化)
接続の設定は、自動では切り換わりません。Dante Controller
のNetwork Config画面で設定を切り換えてください。
注意
iプライマリーネットワークとセカンダリーネットワーク同士は、
いかなる場合でも相互接続できません。
iプライマリーネットワークとセカンダリーネットワークを同一
のスイッチングハブに接続しないでください。
Hub
Primary Secondary

60 TASCAM ML-32D / ML-16D
Dante Controller使用方法
Dante Controllerについて
本機は、Audinate社のホームページにて公開されているDante
Controllerを使用して、他のDante対応機器と接続します。
Dante Controller本体および取扱説明書は、Audinate社のホーム
ページより最新版をダウンロードしてください。
Audinate ダウンロードページ
https://www.audinate.com/products/software/dante-controller
パソコンにインストールしたDante Controllerで最低限以下を設
定してください。
0オーディオ・ルーティングを設定します。
0各Dante機器のサンプリング周波数および量子化ビット数を合
わせます。
メモ
Dante Controllerで設定したデータは、各Dante機器内の内部
メモリーに記憶されます。
Dante Controllerを終了した場合やパソコンをDanteネット
ワークから切断した場合でも、設定を変更しない限り接続は変
わりません。
オーディオ・ルーティング設定
Dante Controllerを起動すると、下図のNetwork View画面が開
きます。
ここでは、Danteネットワークに関する状態を設定・監視すること
ができます。
1 受信デバイス名
Danteネットワーク上に存在する受信デバイスの名前です。
2 受信デバイスチャンネル
Danteネットワーク上に存在する受信デバイスのチャンネル名
です。
3 送信デバイス名
Danteネットワーク上に存在する送信デバイスの名前です。
4 送信デバイスチャンネル
Danteネットワーク上に存在する送信デバイスのチャンネル名
です。
5 オーディオ・ルーティング
送信機と受信機の接続したいオーディオチャンネル同士をここ
でルーティングします。
マトリックス上の接続したいチャンネル同士の交点を、マウス
の左クリックで接続します。
メモ
パソコンキーボードのCtrlキーを押しながら、デバイス名の交
点にある《 - 》を左クリックすると、接続可能な全てのチャン
ネルが一括で接続でき便利です。
Dante Controller サンプリングレート/量子化
ビット数の変更
Network View画面でデバイス名をダブルクリックすると、
Device View画面が開きます。
ここでは、Danteネットワーク上に存在するデバイスの状態を設
定・監視することができます。
Device Configタブを選択すると、下図1で選択されているデバ
イスのサンプリングレートや量子化ビット数などの設定を変更でき
ます。
1 デバイス名
Device Viewにて設定を変更するデバイスの名前です。
2 デバイス名変更
デバイス名を変更します。
3 サンプリングレート
サンプリングレートを変更します。
4 量子化ビット数
量子化ビット数を変更します。

TASCAM ML-32D / ML-16D 61
5 レイテンシー設定
レイテンシー設定を変更します。
レイテンシー設定は、下表を目安に変更してください。
選択可能な
レイテンシー値 接続ネットワーク環境の目安
250usec
送信機から受信機までの伝送経路がギガ
ビット対応スイッチングハブを1台経由す
る場合
500usec
送信機から受信機までの伝送経路がギガ
ビット対応スイッチングハブを5台経由す
る場合
1msec
送信機から受信機までの伝送経路がギガ
ビット対応スイッチングハブを10台経由
する場合
2msec 送信機の伝送速度が100Mbpsの場合
5msec 選択できるレイテンシー値の最大値で大
規模なネットワークを構築する場合
注意
iデバイス名を変更するとオーディオ・ルーティング設定がクリ
アされます。そのため、オーディオ・ルーティングを設定する
前に分かりやすいデバイス名に変更することをお勧めします。
iネットワークの接続環境によっては、目安以上のレイテンシー
値を設定しなければならない場合があります。
メモ
スイッチングハブを使用しないスイッチド(デイジーチェーン)
接続の場合は、以下のように経由するDante機器の台数を目安
にレイテンシーを設定してください。
スイッチド(デイジーチェーン)接続の場合の例
2台経由
1台経由
送信機
送信機
受信機
受信機
1台目
1台目
2台目

62 TASCAM ML-32D / ML-16D
仕様
定格
フォーマット
44.1k/48kHz、16bit/24bit
88.2k/96kHz、16bit/24bit
入出力定格
PRIMARY / SECONDARY端子
コネクター:RJ-45
伝送プロトコル:Dante
Gigabit Ethernet規格:1000BASE-T(IEEE 802.3ab)
ケーブル:カテゴリー 5e以上のSTPケーブル
ANALOG OUTPUTS端子
コネクター:D-Sub 25pin
ロックネジ:インチタイプ No.4-40 UNC
基準出力レベル: +4dBu、+6dBu
(最大出力レベルが+15dBuのときのみ)
最大出力レベル: +24dBu、+22dBu、+20dBu、+18dBu、
+15dBu
(REF. LEVEL切り換えスイッチの設定による)
出力インピーダンス:200Ω以下
適合負荷インピーダンス:2kΩ以上
ANALOG INPUTS端子
コネクター:D-Sub 25pin
ロックネジ:インチタイプ No.4-40 UNC
基準入力レベル: +4dBu、+6dBu
(最大入力レベルが+15dBuのときのみ)
最大入力レベル: +24dBu、+22dBu、+20dBu、+18dBu、
+15dBu
(REF. LEVEL切り換えスイッチの設定による)
入力インピーダンス:10kΩ以上
00dBu=0.775Vrms
オーディオ性能
0 ANALOG IN e DANTE OUT
周波数特性
+0.1dB/−0.5dB:20Hz/20kHz
(−16dBFS入力、Fs=44.1k/48kHz、JEITA)
+0.1dB/−0.5dB:20Hz/40kHz
(−16dBFS入力、Fs=88.2k/96kHz、JEITA)
歪率(THD+N)
0.001%以下
(−1dBFS入力、1kHz、Fs=44.1k/48k/88.2k/96kHz、JEITA)
S/N比
113dB以上
(Fs=44.1k/48k/88.2k/96kHz、JEITA)
クロストーク
115dB以上
(1kHz、Fs=44.1k/48k/88.2k/96kHz、JEITA)
0 DANTE IN e ANALOG OUT
周波数特性
+0.1dB/−0.5dB:20Hz/20kHz
(−16dBFS入力、Fs=44.1k/48kHz、JEITA)
+0.1dB/−1.0dB:20Hz/40kHz
(−16dBFS入力、Fs=88.2k/96kHz、JEITA)
歪率(THD+N)
0.001%以下
(−1dBFS入力、1kHz、Fs=44.1k/48k/88.2k/96kHz、JEITA)
S/N比
110dB以上
(Fs=44.1k/48k/88.2k/96kHz、JEITA)
クロストーク
115dB以上
(1kHz、Fs=44.1k/48k/88.2k/96kHz、JEITA)
一般
電源
AC100V、50/60Hz
消費電力
22W(ML-32D)
14W(ML-16D)
外形寸法
483 x 45 x 303.8mm(幅 x 高さ x 奥行き、突起を含む)
質量
3.5kg(ML-32D)
3.3kg(ML-16D)
動作温度
0 〜 40℃

TASCAM ML-32D / ML-16D 63
寸法図
465mm
483mm 44mm
1mm
41.7mm
31.8mm 20mm 280mm 3.8mm
433mm
0取扱説明書のイラストが一部製品と異なる場合があります。
0製品の改善により、仕様および外観が予告なく変更することがあります。

64 TASCAM ML-32D / ML-16D
この製品の取り扱いなどに関するお問い合わせは
タスカム カスタマーサポート 〒206-8530 東京都多摩市落合1-47
0570-000-809
0携帯電話、またはナビダイヤルがご利用いただけない場合
電話:042-356-9137 / FAX:042-356-9185
受付時間は、10:00 〜 12:00 / 13:00 〜 17:00 です。(土・日・祝日・弊社指定休日を除く)
故障・修理や保守についてのお問い合わせは
ティアック修理センター 〒358-0026 埼玉県入間市小谷田858
0570-000-501
0携帯電話、またはナビダイヤルがご利用いただけない場合
電話:04-2901-1033 / FAX:04-2901-1036
受付時間は、9:30 〜 17:00です。(土・日・祝日・弊社指定休日を除く)
■ 住所や電話番号は、予告なく変更する場合があります。あらかじめご了承ください。
〒206-8530 東京都多摩市落合1-47

TASCAM ML-32D / ML-16D 65
Software Licensing
ezXML - XML Parsing C Library (v0.8.5)
Copyright 2004, 2005 Aaron Voisine
Permission is hereby granted, free of charge, to any person ob-
taining a copy of this software and associated documentation
files (the “Software”), to deal in the Software without restriction,
including without limitation the rights to use, copy, modify,
merge, publish, distribute, sublicense, and/or sell copies of the
Software, and to permit persons to whom the Software is fur-
nished to do so, subject to the following conditions:
The above copyright notice and this permission notice shall be
included in all copies or substantial portions of the Software.
THE SOFTWARE IS PROVIDED “AS IS”, WITHOUT WARRANTY OF
ANY KIND,
EXPRESS OR IMPLIED, INCLUDING BUT NOT LIMITED TO THE
WARRANTIES OF MERCHANTABILITY, FITNESS FOR A PARTICULAR
PURPOSE AND NONINFRINGEMENT.
IN NO EVENT SHALL THE AUTHORS OR COPYRIGHT HOLDERS BE
LIABLE FOR ANY CLAIM, DAMAGES OR OTHER LIABILITY, WHETH-
ER IN AN ACTION OF CONTRACT, TORT OR OTHERWISE, ARISING
FROM, OUT OF OR IN CONNECTION WITH THE SOFTWARE OR
THE USE OR OTHER DEALINGS IN THE SOFTWARE.
xnprintf for C/C++ (February 26 2005)
Copyright 2004, 2005 Aaron Voisine
Permission is hereby granted, free of charge, to any person ob-
taining
a copy of this software and associated documentation files (the
“Software”), to deal in the Software without restriction, including
without limitation the rights to use, copy, modify, merge, pub-
lish, distribute, sublicense, and/or sell copies of the Software,
and to permit persons to whom the Software is furnished to do
so, subject to the following conditions:
The above copyright notice and this permission notice shall be
included in all copies or substantial portions of the Software.
THE SOFTWARE IS PROVIDED “AS IS”, WITHOUT WARRANTY OF
ANY KIND,
EXPRESS OR IMPLIED, INCLUDING BUT NOT LIMITED TO THE
WARRANTIES OF MERCHANTABILITY, FITNESS FOR A PARTICULAR
PURPOSE AND NONINFRINGEMENT.
IN NO EVENT SHALL THE AUTHORS OR COPYRIGHT HOLDERS BE
LIABLE FOR ANY CLAIM, DAMAGES OR OTHER LIABILITY, WHETH-
ER IN AN ACTION OF CONTRACT, TORT OR OTHERWISE, ARISING
FROM, OUT OF OR IN CONNECTION WITH THE SOFTWARE OR
THE USE OR OTHER DEALINGS IN THE SOFTWARE.
tropicssl (v6a6997f)
Copyright (c) 2009, StackFoundry LLC < support@stackfoundry.
com >.
Based on XySSL: Copyright (c) 2006-2008, Christophe Devine.
Based on PolarSSL: Copyright (c) 2009, Paul Bakker <polarssl_
maintainer at polarssl dot org>
All rights reserved.
Redistribution and use in source and binary forms, with or with-
out modification, are permitted provided that the following con-
ditions are met:
* Redistributions of source code must retain the above copy-
right notice, this list of conditions and the following disclaimer.
* Redistributions in binary form must reproduce the above
copyright notice, this list of conditions and the following dis-
claimer in the documentation and/or other materials provid-
ed with the distribution.
* Neither the names of PolarSSL or XySSL nor the names of its
contributors may be used to endorse or promote products
derived from this software without specific prior written per-
mission.
THIS SOFTWARE IS PROVIDED BY THE COPYRIGHT HOLDERS AND
CONTRIBUTORS “AS IS” AND ANY EXPRESS OR IMPLIED WARRAN-
TIES, INCLUDING, BUT NOT LIMITED TO, THE IMPLIED WARRAN-
TIES OF MERCHANTABILITY AND FITNESS FOR A PARTICULAR
PURPOSE ARE DISCLAIMED. IN NO EVENT SHALL THE COPYRIGHT
OWNER OR CONTRIBUTORS BE LIABLE FOR ANY DIRECT, INDI-
RECT, INCIDENTAL, SPECIAL, EXEMPLARY, OR CONSEQUENTIAL
DAMAGES (INCLUDING, BUT NOT LIMITED TO, PROCUREMENT
OF SUBSTITUTE GOODS OR SERVICES; LOSS OF USE, DATA, OR
PROFITS; OR BUSINESS INTERRUPTION) HOWEVER CAUSED AND
ON ANY THEORY OF LIABILITY, WHETHER IN CONTRACT, STRICT
LIABILITY, OR TORT (INCLUDING NEGLIGENCE OR OTHERWISE)
ARISING IN ANY WAY OUT OF THE USE OF THIS SOFTWARE, EVEN
IF ADVISED OF THE POSSIBILITY OF SUCH DAMAGE.
Precision Time Protocol daemon (v1b2)
Copyright (c) 2009-2012 George V. Neville-Neil, Steven Kreuzer,
Martin Burnicki, Jan Breuer, Gael Mace, Alexandre Van Kempen
Copyright (c) 2005-2008 Kendall Correll, Aidan Williams
All Rights Reserved
Redistribution and use in source and binary forms, with or with-
out modification, are permitted provided that the following con-
ditions are met:
1. Redistributions of source code must retain the above copy-
right notice, this list of conditions and the following disclaimer.
2. Redistributions in binary form must reproduce the above
copyright notice, this list of conditions and the following dis-
claimer in the documentation and/or other materials provided
with the distribution.
THIS SOFTWARE IS PROVIDED BY THE AUTHORS ``AS IS’’ AND
ANY EXPRESS OR IMPLIED WARRANTIES, INCLUDING, BUT NOT
LIMITED TO, THE IMPLIED WARRANTIES OF MERCHANTABILITY
AND FITNESS FOR A PARTICULAR PURPOSE ARE DISCLAIMED. IN
NO EVENT SHALL THE AUTHORS OR CONTRIBUTORS BE LIABLE
FOR ANY DIRECT, INDIRECT, INCIDENTAL, SPECIAL, EXEMPLARY,
OR CONSEQUENTIAL DAMAGES (INCLUDING, BUT NOT LIMITED
TO, PROCUREMENT OF SUBSTITUTE GOODS OR SERVICES; LOSS
OF USE, DATA, OR PROFITS; OR BUSINESS INTERRUPTION) HOW-
EVER CAUSED AND ON ANY THEORY OF LIABILITY, WHETHER IN
CONTRACT, STRICT LIABILITY, OR TORT (INCLUDING NEGLIGENCE
OR OTHERWISE) ARISING IN ANY WAY OUT OF THE USE OF THIS
SOFTWARE, EVEN IF ADVISED OF THE POSSIBILITY OF SUCH
DAMAGE.
66 TASCAM ML-32D / ML-16D
mDNSResponder
TERMS AND CONDITIONS FOR USE, REPRODUCTION, AND DIS-
TRIBUTION
1. Definitions.
“License” shall mean the terms and conditions for use, reproduc-
tion, and distribution as defined by Sections 1 through 9 of this
document.
“Licensor” shall mean the copyright owner or entity authorized
by the copyright owner that is granting the License.
“Legal Entity” shall mean the union of the acting entity and all
other entities that control, are controlled by, or are under com-
mon control with that entity. For the purposes of this definition,
“control” means (i) the power, direct or indirect, to cause the
direction or management of such entity, whether by contract or
otherwise, or (ii) ownership of fifty percent (50%) or more of the
outstanding shares, or (iii) beneficial ownership of such entity.
“You” (or “Your”) shall mean an individual or Legal Entity exercis-
ing permissions granted by this License.
“Source” form shall mean the preferred form for making modifi-
cations, including but not limited to software source code, docu-
mentation source, and configuration files.
“Object” form shall mean any form resulting from mechanical
transformation or translation of a Source form, including but not
limited to compiled object code, generated documentation, and
conversions to other media types.
“Work” shall mean the work of authorship, whether in Source or
Object form, made available under the License, as indicated by
a copyright notice that is included in or attached to the work (an
example is provided in the Appendix below).
“Derivative Works” shall mean any work, whether in Source or
Object form, that is based on (or derived from) the Work and for
which the editorial revisions, annotations, elaborations, or other
modifications represent, as a whole, an original work of author-
ship. For the purposes of this License, Derivative Works shall not
include works that remain separable from, or merely link (or bind
by name) to the interfaces of, the Work and Derivative Works
thereof.
“Contribution” shall mean any work of authorship, including the
original version of the Work and any modifications or additions
to that Work or Derivative Works thereof, that is intentionally
submitted to Licensor for inclusion in the Work by the copyright
owner or by an individual or Legal Entity authorized to submit
on behalf of the copyright owner. For the purposes of this defini-
tion, “submitted” means any form of electronic, verbal, or written
communication sent to the Licensor or its representatives, in-
cluding but not limited to communication on electronic mailing
lists, source code control systems, and issue tracking systems
that are managed by, or on behalf of, the Licensor for the pur-
pose of discussing and improving the Work, but excluding com-
munication that is conspicuously marked or otherwise designat-
ed in writing by the copyright owner as “Not a Contribution.”
“Contributor” shall mean Licensor and any individual or Legal
Entity on behalf of whom a Contribution has been received by
Licensor and subsequently incorporated within the Work.
2. Grant of Copyright License. Subject to the terms and condi-
tions of this License, each Contributor hereby grants to You a
perpetual, worldwide, non-exclusive, no-charge, royalty-free,
irrevocable copyright license to reproduce, prepare Derivative
Works of, publicly display, publicly perform, sublicense, and dis-
tribute the Work and such Derivative Works in Source or Object
form.
3. Grant of Patent License. Subject to the terms and conditions
of this License, each Contributor hereby grants to You a perpetu-
al, worldwide, non-exclusive, no-charge, royalty-free, irrevocable
(except as stated in this section) patent license to make, have
made, use, offer to sell, sell, import, and otherwise transfer the
Work, where such license applies only to those patent claims
licensable by such Contributor that are necessarily infringed
by their Contribution(s) alone or by combination of their Con-
tribution(s) with the Work to which such Contribution(s) was
submitted. If You institute patent litigation against any entity
(including a cross-claim or counterclaim in a lawsuit) alleging
that the Work or a Contribution incorporated within the Work
constitutes direct or contributory patent infringement, then any
patent licenses granted to You under this License for that Work
shall terminate as of the date such litigation is filed.
4. Redistribution. You may reproduce and distribute copies of
the Work or Derivative Works thereof in any medium, with or
without modifications, and in Source or Object form, provided
that You meet the following conditions:
You must give any other recipients of the Work or Derivative
Works a copy of this License; and
You must cause any modified files to carry prominent notices
stating that You changed the files; and
You must retain, in the Source form of any Derivative Works that
You distribute, all copyright, patent, trademark, and attribution
notices from the Source form of the Work, excluding those notic-
es that do not pertain to any part of the Derivative Works; and
If the Work includes a “NOTICE” text file as part of its distribution,
then any Derivative Works that You distribute must include a
readable copy of the attribution notices contained within such
NOTICE file, excluding those notices that do not pertain to any
part of the Derivative Works, in at least one of the following plac-
es: within a NOTICE text file distributed as part of the Derivative
Works; within the Source form or documentation, if provided
along with the Derivative Works; or, within a display generated
by the Derivative Works, if and wherever such third-party notices
normally appear. The contents of the NOTICE file are for infor-
mational purposes only and do not modify the License. You may
add Your own attribution notices within Derivative Works that
You distribute, alongside or as an addendum to the NOTICE text
from the Work, provided that such additional attribution notices
cannot be construed as modifying the License. You may add
Your own copyright statement to Your modifications and may
provide additional or different license terms and conditions for
use, reproduction, or distribution of Your modifications, or for
any such Derivative Works as a whole, provided Your use, repro-
duction, and distribution of the Work otherwise complies with
the conditions stated in this License.
5. Submission of Contributions. Unless You explicitly state oth-
erwise, any Contribution intentionally submitted for inclusion
in the Work by You to the Licensor shall be under the terms and
conditions of this License, without any additional terms or con-
ditions. Notwithstanding the above, nothing herein shall super-
sede or modify the terms of any separate license agreement you
may have executed with Licensor regarding such Contributions.
6. Trademarks. This License does not grant permission to use the
trade names, trademarks, service marks, or product names of the
Licensor, except as required for reasonable and customary use in
describing the origin of the Work and reproducing the content
of the NOTICE file.
TASCAM ML-32D / ML-16D 67
7. Disclaimer of Warranty. Unless required by applicable law or
agreed to in writing, Licensor provides the Work (and each Con-
tributor provides its Contributions) on an “AS IS” BASIS, WITHOUT
WARRANTIES OR CONDITIONS OF ANY KIND, either express or
implied, including, without limitation, any warranties or con-
ditions of TITLE, NON-INFRINGEMENT, MERCHANTABILITY, or
FITNESS FOR A PARTICULAR PURPOSE. You are solely responsible
for determining the appropriateness of using or redistributing
the Work and assume any risks associated with Your exercise of
permissions under this License.
8. Limitation of Liability. In no event and under no legal theory,
whether in tort (including negligence), contract, or otherwise,
unless required by applicable law (such as deliberate and grossly
negligent acts) or agreed to in writing, shall any Contributor be
liable to You for damages, including any direct, indirect, special,
incidental, or consequential damages of any character arising
as a result of this License or out of the use or inability to use the
Work (including but not limited to damages for loss of goodwill,
work stoppage, computer failure or malfunction, or any and all
other commercial damages or losses), even if such Contributor
has been advised of the possibility of such damages.
9. Accepting Warranty or Additional Liability. While redistrib-
uting the Work or Derivative Works thereof, You may choose
to offer, and charge a fee for, acceptance of support, warranty,
indemnity, or other liability obligations and/or rights consistent
with this License. However, in accepting such obligations, You
may act only on Your own behalf and on Your sole responsibility,
not on behalf of any other Contributor, and only if You agree to
indemnify, defend, and hold each Contributor harmless for any
liability incurred by, or claims asserted against, such Contributor
by reason of your accepting any such warranty or additional lia-
bility.
PetaLinux (v0.10-rc1)
GNU GENERAL PUBLIC LICENSE
Version 2, June 1991
Copyright (C) 1989, 1991 Free Software Foundation, Inc.
59 Temple Place, Suite 330, Boston, MA 02111-1307 USA
Everyone is permitted to copy and distribute verbatim copies of
this license document, but changing it is not allowed.
Preamble
The licenses for most software are designed to take away your
freedom to share and change it. By contrast, the GNU General
Public License is intended to guarantee your freedom to share
and change free software--to make sure the software is free for
all its users. This General Public License applies to most of the
Free Software Foundation’s software and to any other program
whose authors commit to using it. (Some other Free Software
Foundation software is covered by the GNU Library General Pub-
lic License instead.) You can apply it to your programs, too.
When we speak of free software, we are referring to freedom,
not price. Our General Public Licenses are designed to make
sure that you have the freedom to distribute copies of free soft-
ware (and charge for this service if you wish), that you receive
source code or can get it if you want it, that you can change the
software or use pieces of it in new free programs; and that you
know you can do these things.
To protect your rights, we need to make restrictions that forbid
anyone to deny you these rights or to ask you to surrender the
rights. These restrictions translate to certain responsibilities for
you if you distribute copies of the software, or if you modify it.
For example, if you distribute copies of such a program, whether
gratis or for a fee, you must give the recipients all the rights that
you have. You must make sure that they, too, receive or can get
the source code. And you must show them these terms so they
know their rights.
We protect your rights with two steps: (1) copyright the soft-
ware, and (2) offer you this license which gives you legal permis-
sion to copy, distribute and/or modify the software.
Also, for each author’s protection and ours, we want to make
certain that everyone understands that there is no warranty for
this free software. If the software is modified by someone else
and passed on, we want its recipients to know that what they
have is not the original, so that any problems introduced by oth-
ers will not reflect on the original authors’ reputations.
Finally, any free program is threatened constantly by software
patents. We wish to avoid the danger that redistributors of a
free program will individually obtain patent licenses, in effect
making the program proprietary. To prevent this, we have made
it clear that any patent must be licensed for everyone’s free use
or not licensed at all.
The precise terms and conditions for copying, distribution and
modification follow.
GNU GENERAL PUBLIC LICENSE
TERMS AND CONDITIONS FOR COPYING, DISTRIBUTION AND
MODIFICATION
0. This License applies to any program or other work which con-
tains a notice placed by the copyright holder saying it may be
distributed under the terms of this General Public License. The
“Program”, below, refers to any such program or work, and a “work
based on the Program” means either the Program or any deriva-
tive work under copyright law: that is to say, a work containing
the Program or a portion of it, either verbatim or with modifi-
cations and/or translated into another language. (Hereinafter,
translation is included without limitation in the term “modifica-
tion”.) Each licensee is addressed as “you”.
Activities other than copying, distribution and modification are
not covered by this License; they are outside its scope. The act
of running the Program is not restricted, and the output from
the Program is covered only if its contents constitute a work
based on the Program (independent of having been made by
running the Program). Whether that is true depends on what the
Program does.
1. You may copy and distribute verbatim copies of the Program’s
source code as you receive it, in any medium, provided that
you conspicuously and appropriately publish on each copy an
appropriate copyright notice and disclaimer of warranty; keep
intact all the notices that refer to this License and to the absence
of any warranty; and give any other recipients of the Program a
copy of this License along with the Program.
You may charge a fee for the physical act of transferring a copy,
and you may at your option offer warranty protection in ex-
change for a fee.
2. You may modify your copy or copies of the Program or any
portion of it, thus forming a work based on the Program, and
68 TASCAM ML-32D / ML-16D
copy and distribute such modifications or work under the terms
of Section 1 above, provided that you also meet all of these con-
ditions:
a) You must cause the modified files to carry prominent notices
stating that you changed the files and the date of any change.
b) You must cause any work that you distribute or publish, that
in whole or in part contains or is derived from the Program or
any part thereof, to be licensed as a whole at no charge to all
third parties under the terms of this License.
c) If the modified program normally reads commands interac-
tively when run, you must cause it, when started running for
such interactive use in the most ordinary way, to print or display
an announcement including an appropriate copyright notice
and a notice that there is no warranty (or else, saying that you
provide a warranty) and that users may redistribute the program
under these conditions, and telling the user how to view a copy
of this License. (Exception: if the Program itself is interactive
but does not normally print such an announcement, your work
based on the Program is not required to print an announce-
ment.)
These requirements apply to the modified work as a whole. If
identifiable sections of that work are not derived from the Pro-
gram, and can be reasonably considered independent and sepa-
rate works in themselves, then this License, and its terms, do not
apply to those sections when you distribute them as separate
works. But when you distribute the same sections as part of a
whole which is a work based on the Program, the distribution of
the whole must be on the terms of this License, whose permis-
sions for other licensees extend to the entire whole, and thus to
each and every part regardless of who wrote it.
Thus, it is not the intent of this section to claim rights or contest
your rights to work written entirely by you; rather, the intent is
to exercise the right to control the distribution of derivative or
collective works based on the Program.
In addition, mere aggregation of another work not based on the
Program with the Program (or with a work based on the Pro-
gram) on a volume of a storage or distribution medium does not
bring the other work under the scope of this License.
3. You may copy and distribute the Program (or a work based on
it, under Section 2) in object code or executable form under the
terms of Sections 1 and 2 above provided that you also do one
of the following:
a) Accompany it with the complete corresponding ma-
chine-readable source code, which must be distributed under
the terms of Sections 1 and 2 above on a medium customarily
used for software interchange; or,
b) Accompany it with a written offer, valid for at least three
years, to give any third party, for a charge no more than your
cost of physically performing source distribution, a complete
machine-readable copy of the corresponding source code, to be
distributed under the terms of Sections 1 and 2 above on a me-
dium customarily used for software interchange; or,
c) Accompany it with the information you received as to the of-
fer to distribute corresponding source code. (This alternative is
allowed only for noncommercial distribution and only if you re-
ceived the program in object code or executable form with such
an offer, in accord with Subsection b above.)
The source code for a work means the preferred form of the
work for making modifications to it. For an executable work,
complete source code means all the source code for all modules
it contains, plus any associated interface definition files, plus
the scripts used to control compilation and installation of the
executable. However, as a special exception, the source code
distributed need not include anything that is normally distribut-
ed (in either source or binary form) with the major components
(compiler, kernel, and so on) of the operating system on which
the executable runs, unless that component itself accompanies
the executable.
If distribution of executable or object code is made by offering
access to copy from a designated place, then offering equivalent
access to copy the source code from the same place counts as
distribution of the source code, even though third parties are
not compelled to copy the source along with the object code.
4. You may not copy, modify, sublicense, or distribute the Pro-
gram except as expressly provided under this License. Any
attempt otherwise to copy, modify, sublicense or distribute the
Program is void, and will automatically terminate your rights un-
der this License.
However, parties who have received copies, or rights, from you
under this License will not have their licenses terminated so long
as such parties remain in full compliance.
5. You are not required to accept this License, since you have
not signed it. However, nothing else grants you permission to
modify or distribute the Program or its derivative works. These
actions are prohibited by law if you do not accept this License.
Therefore, by modifying or distributing the Program (or any
work based on the Program), you indicate your acceptance of
this License to do so, and all its terms and conditions for copy-
ing, distributing or modifying the Program or works based on it.
6. Each time you redistribute the Program (or any work based on
the Program), the recipient automatically receives a license from
the original licensor to copy, distribute or modify the Program
subject to these terms and conditions. You may not impose any
further restrictions on the recipients’ exercise of the rights grant-
ed herein. You are not responsible for enforcing compliance by
third parties to this License.
7. If, as a consequence of a court judgment or allegation of pat-
ent infringement or for any other reason (not limited to patent
issues), conditions are imposed on you (whether by court order,
agreement or otherwise) that contradict the conditions of this
License, they do not excuse you from the conditions of this Li-
cense. If you cannot distribute so as to satisfy simultaneously
your obligations under this License and any other pertinent
obligations, then as a consequence you may not distribute the
Program at all. For example, if a patent license would not per-
mit royalty-free redistribution of the Program by all those who
receive copies directly or indirectly through you, then the only
way you could satisfy both it and this License would be to refrain
entirely from distribution of the Program.
If any portion of this section is held invalid or unenforceable un-
der any particular circumstance, the balance of the section is in-
tended to apply and the section as a whole is intended to apply
in other circumstances.
It is not the purpose of this section to induce you to infringe any
patents or other property right claims or to contest validity of
any such claims; this section has the sole purpose of protecting
the integrity of the free software distribution system, which is
TASCAM ML-32D / ML-16D 69
implemented by public license practices. Many people have
made generous contributions to the wide range of software
distributed through that system in reliance on consistent appli-
cation of that system; it is up to the author/donor to decide if he
or she is willing to distribute software through any other system
and a licensee cannot impose that choice.
This section is intended to make thoroughly clear what is be-
lieved to be a consequence of the rest of this License.
8. If the distribution and/or use of the Program is restricted in
certain countries either by patents or by copyrighted interfaces,
the original copyright holder who places the Program under this
License may add an explicit geographical distribution limitation
excluding those countries, so that distribution is permitted only
in or among countries not thus excluded. In such case, this Li-
cense incorporates the limitation as if written in the body of this
License.
9. The Free Software Foundation may publish revised and/or
new versions of the General Public License from time to time.
Such new versions will be similar in spirit to the present version,
but may differ in detail to address new problems or concerns.
Each version is given a distinguishing version number. If the
Program specifies a version number of this License which applies
to it and “any later version”, you have the option of following the
terms and conditions either of that version or of any later version
published by the Free Software Foundation. If the Program does
not specify a version number of this License, you may choose
any version ever published by the Free Software Foundation.
10. If you wish to incorporate parts of the Program into other
free programs whose distribution conditions are different, write
to the author to ask for permission. For software which is copy-
righted by the Free Software Foundation, write to the Free Soft-
ware Foundation; we sometimes make exceptions for this. Our
decision will be guided by the two goals of preserving the free
status of all derivatives of our free software and of promoting
the sharing and reuse of software generally.
NO WARRANTY
11. BECAUSE THE PROGRAM IS LICENSED FREE OF CHARGE,
THERE IS NO WARRANTY FOR THE PROGRAM, TO THE EXTENT
PERMITTED BY APPLICABLE LAW. EXCEPT WHEN OTHERWISE
STATED IN WRITING THE COPYRIGHT HOLDERS AND/OR OTHER
PARTIES PROVIDE THE PROGRAM “AS IS” WITHOUT WARRANTY
OF ANY KIND, EITHER EXPRESSED OR IMPLIED, INCLUDING, BUT
NOT LIMITED TO, THE IMPLIED WARRANTIES OF MERCHANTABI-
LITY AND FITNESS FOR A PARTICULAR PURPOSE. THE ENTIRE
RISK AS TO THE QUALITY AND PERFORMANCE OF THE PROGRAM
IS WITH YOU. SHOULD THE PROGRAM PROVE DEFECTIVE, YOU
ASSUME THE COST OF ALL NECESSARY SERVICING, REPAIR OR
CORRECTION.
12. IN NO EVENT UNLESS REQUIRED BY APPLICABLE LAW OR
AGREED TO IN WRITING WILL ANY COPYRIGHT HOLDER, OR ANY
OTHER PARTY WHO MAY MODIFY AND/OR REDISTRIBUTE THE
PROGRAM AS PERMITTED ABOVE, BE LIABLE TO YOU FOR DAM-
AGES, INCLUDING ANY GENERAL, SPECIAL, INCIDENTAL OR CON-
SEQUENTIAL DAMAGES ARISING OUT OF THE USE OR INABILITY
TO USE THE PROGRAM (INCLUDING BUT NOT LIMITED TO LOSS
OF DATA OR DATA BEING RENDERED INACCURATE OR LOSSES
SUSTAINED BY YOU OR THIRD PARTIES OR A FAILURE OF THE
PROGRAM TO OPERATE WITH ANY OTHER PROGRAMS), EVEN
IF SUCH HOLDER OR OTHER PARTY HAS BEEN ADVISED OF THE
POSSIBILITY OF SUCH DAMAGES.
END OF TERMS AND CONDITIONS
Precision Time Protocol daemon (v1b2)
http://sourceforge.net/projects/ptpd/files/
Copyright (c) 2009-2012 George V. Neville-Neil, Steven Kreuzer,
Martin Burnicki, Jan Breuer, Gael Mace, Alexandre Van Kempen
Copyright (c) 2005-2008 Kendall Correll, Aidan Williams
All Rights Reserved
Redistribution and use in source and binary forms, with or with-
out modification, are permitted provided that the following con-
ditions are met:
1. Redistributions of source code must retain the above copy-
right notice, this list of conditions and the following disclaimer.
2. Redistributions in binary form must reproduce the above
copyright notice, this list of conditions and the following dis-
claimer in the documentation and/or other materials provided
with the distribution.
THIS SOFTWARE IS PROVIDED BY THE AUTHORS ``AS IS’’ AND
ANY EXPRESS OR IMPLIED WARRANTIES, INCLUDING, BUT NOT
LIMITED TO, THE IMPLIED WARRANTIES OF MERCHANTABILITY
AND FITNESS FOR A PARTICULAR PURPOSE ARE DISCLAIMED. IN
NO EVENT SHALL THE AUTHORS OR CONTRIBUTORS BE LIABLE
FOR ANY DIRECT, INDIRECT, INCIDENTAL, SPECIAL, EXEMPLARY,
OR CONSEQUENTIAL DAMAGES (INCLUDING, BUT NOT LIMITED
TO, PROCUREMENT OF SUBSTITUTE GOODS OR SERVICES; LOSS
OF USE, DATA, OR PROFITS; OR BUSINESS INTERRUPTION) HOW-
EVER CAUSED AND ON ANY THEORY OF LIABILITY, WHETHER IN
CONTRACT, STRICT LIABILITY, OR TORT (INCLUDING NEGLIGENCE
OR OTHERWISE) ARISING IN ANY WAY OUT OF THE USE OF THIS
SOFTWARE, EVEN IF ADVISED OF THE POSSIBILITY OF SUCH
DAMAGE.
70 TASCAM ML-32D / ML-16D
FastCGI (v2.4.0)
This FastCGI application library source and object code (the
“Software”) and its documentation (the “Documentation”) are
copyrighted by Open Market, Inc (“Open Market”). The follow-
ing terms apply to all files associated with the Software and Doc-
umentation unless explicitly disclaimed in individual files.
Open Market permits you to use, copy, modify, distribute, and
license this Software and the Documentation for any purpose,
provided that existing copyright notices are retained in all cop-
ies and that this notice is included verbatim in any distributions.
No written agreement, license, or royalty fee is required for any
of the authorized uses. Modifications to this Software and Doc-
umentation may be copyrighted by their authors and need not
follow the licensing terms described here. If modifications to
this Software and Documentation have new licensing terms, the
new terms must be clearly indicated on the first page of each file
where they apply.
OPEN MARKET MAKES NO EXPRESS OR IMPLIED WARRANTY
WITH RESPECT TO THE SOFTWARE OR THE DOCUMENTATION,
INCLUDING WITHOUT LIMITATION ANY WARRANTY OF MER-
CHANTABILITY OR FITNESS FOR A PARTICULAR PURPOSE. IN NO
EVENT SHALL OPEN MARKET BE LIABLE TO YOU OR ANY THIRD
PARTY FOR ANY DAMAGES ARISING FROM OR RELATING TO THIS
SOFTWARE OR THE DOCUMENTATION, INCLUDING, WITHOUT
LIMITATION, ANY INDIRECT, SPECIAL OR CONSEQUENTIAL DAM-
AGES OR SIMILAR DAMAGES, INCLUDING LOST PROFITS OR LOST
DATA, EVEN IF OPEN MARKET HAS BEEN ADVISED OF THE POSSI-
BILITY OF SUCH DAMAGES. THE SOFTWARE AND DOCUMENTA-
TION ARE PROVIDED “AS IS”. OPEN MARKET HAS NO LIABILITY IN
CONTRACT, TORT, NEGLIGENCE OR OTHERWISE ARISING OUT OF
THIS SOFTWARE OR THE DOCUMENTATION.
lighttpd
Copyright (c) 2004, Jan Kneschke, incremental
All rights reserved.
Redistribution and use in source and binary forms, with or with-
out modification, are permitted provided that the following con-
ditions are met:
- Redistributions of source code must retain the above copyright
notice, this list of conditions and the following disclaimer.
- Redistributions in binary form must reproduce the above copy-
right notice, this list of conditions and the following disclaimer
in the documentation and/or other materials provided with the
distribution.
- Neither the name of the ‘incremental’ nor the names of its con-
tributors may be used to endorse or promote products derived
from this software without specific prior written permission.
THIS SOFTWARE IS PROVIDED BY THE COPYRIGHT HOLDERS AND
CONTRIBUTORS “AS IS” AND ANY EXPRESS OR IMPLIED WARRAN-
TIES, INCLUDING, BUT NOT LIMITED TO, THE IMPLIED WARRAN-
TIES OF MERCHANTABILITY AND FITNESS FOR A PARTICULAR
PURPOSE ARE DISCLAIMED. IN NO EVENT SHALL THE COPYRIGHT
OWNER OR CONTRIBUTORS BE LIABLE FOR ANY DIRECT, INDI-
RECT, INCIDENTAL, SPECIAL, EXEMPLARY, OR CONSEQUENTIAL
DAMAGES (INCLUDING, BUT NOT LIMITED TO, PROCUREMENT
OF SUBSTITUTE GOODS OR SERVICES; LOSS OF USE, DATA, OR
PROFITS; OR BUSINESS INTERRUPTION) HOWEVER CAUSED AND
ON ANY THEORY OF LIABILITY, WHETHER IN CONTRACT, STRICT
LIABILITY, OR TORT (INCLUDING NEGLIGENCE OR OTHERWISE)
ARISING IN ANY WAY OUT OF THE USE OF THIS SOFTWARE, EVEN
IF ADVISED OF THE POSSIBILITY OF SUCH DAMAGE.
libsodium (v1.0.3.2)
Copyright (c) 2013-2016
Frank Denis <j at pureftpd dot org>
Permission to use, copy, modify, and/or distribute this software
for any purpose with or without fee is hereby granted, provided
that the above copyright notice and this permission notice ap-
pear in all copies.
THE SOFTWARE IS PROVIDED “AS IS” AND THE AUTHOR DIS-
CLAIMS ALL WARRANTIES WITH REGARD TO THIS SOFTWARE
INCLUDING ALL IMPLIED WARRANTIES OF MERCHANTABILITY
AND FITNESS. IN NO EVENT SHALL THE AUTHOR BE LIABLE FOR
ANY SPECIAL, DIRECT, INDIRECT, OR CONSEQUENTIAL DAMAGES
OR ANY DAMAGES WHATSOEVER RESULTING FROM LOSS OF
USE, DATA OR PROFITS, WHETHER IN AN ACTION OF CONTRACT,
NEGLIGENCE OR OTHER TORTIOUS ACTION, ARISING OUT OF
OR IN CONNECTION WITH THE USE OR PERFORMANCE OF THIS
SOFTWARE.

< In the United States >
This warranty gives you specic legal rights and you may also have other rights which vary from state to state. This
warranty is only valid within the country the unit was originally purchased.
WHAT IS AND IS NOT COVERED
Except as specied below, this warranty covers all defects in materials and workmanship in this product. The following
are not covered by the warranty:
1. Damage to or deterioration of the external cabinet.
2. Damages resulting from accident, misuse, abuse or neglect.
3. Damage resulting from failure to perform basic daily maintenance and/or calibration or otherwise
resulting from failure to follow instructions contained in your owner’s manual.
4. Damage occurring during shipment of the product. (Claims must be presented to the carrier)
5. Damage resulting from repair or attempted repair by anyone other than TEAC or an authorized
TASCAM service station.
6. Damage resulting from causes other than product defects, including lack of technical skill,
competence, or experience of the user.
7. Damage to any unit which has been altered or on which the serial number has been defaced,
modied or is missing.
WHO IS COVERED UNDER THE WARRANTY
This warranty may be enforced only by the original purchaser. This warranty is not valid if the product was purchased
through an unauthorized dealer.
LENGTH OF WARRANTY
All parts except heads and disk drives are warranted for one (1) year from the date of original purchase. Heads and disk
drives are warranted to ninety (90) days from date of original purchase. Labor is warranted for ninety (90) days from
date of original purchase.
WHAT WE WILL PAY FOR
We will pay all labor and material expenses for items covered by the warranty. Payment of shipping charges is discussed
in the next section of this warranty.
HOW YOU CAN GET WARRANTY SERVICE
Your unit must be serviced by an authorized TASCAM service station in the United States. (This warranty is not
enforceable outside the U.S.) If you are unable to locate an authorized TASCAM service station in your area, please
contact us. We either will refer you to an authorized service station or instruct you to return the unit to the factory.
Whenever warranty service is required, you must present a copy of the original dated sales receipt from an Authorized
TASCAM Dealer.
You must pay any shipping charges if it is necessary to ship the product to service. However, if the necessary repairs are covered by
the warranty, we will pay return surface shipping charges to any destination within the United States.
LIMITATION OF IMPLIED WARRANTIES
Any implied warranties, INCLUDING WARRANTIES OF MERCHANTABILITY AND FITNESS FOR A PARTICULAR PURPOSE, are
limited in duration to the length of this warranty.
EXCLUSION OF DAMAGES
TEAC’s liability for any defective product is limited to repair or replacement of the product, at TEAC’s option. TEAC shall not
be liable for:
1.
Damages based upon inconvenience, loss of use of the product,
loss of time interrupted operation or
commercial loss; or
2. Any other damages, whether incidental, consequential or otherwise.
Some states do not allow limitations on how long an implied warranty lasts and/or do not allow the exclusion or limitation of
incidental or consequential damages, so the above limitations and exclusions may not apply to you.
To locate an Authorized Service Center in Your Area
CALL 1-800-447-8322
< Europe >
This product is subject to the legal warranty regulations of the country of purchase. In case of a defect or a problem,
please contact the dealer where you bought the product.
Ce produit est sujet aux réglementations concernant la garantie légale dans le pays d’achat. En cas de défaut ou de
problème, veuillez contacter le revendeur chez qui vous avez acheté le produit.
Dieses Gerät unterliegt den gesetzlichen Gewährleistungsbestimmungen des Landes, in dem es erworben wurde. Bitte
wenden Sie sich im Gewährleistungsfall an den Händler, bei dem sie das Gerät erworben haben.
Questo apparecchio è conforme alle norme sulla garanzia vigenti nel rispettivo Paese in cui esso è stato acquistato. Si
prega di rivolgersi al proprio commerciante, presso il quale è stato acquistato l’apparecchio, nel caso in cui si voglia
richiedere una prestazione in garanzia.
Las condiciones de garantía de este aparato están sujetas a las disposiciones legales sobre garantía del país en el que ha sido
adquirido. En caso de garantía, debe dirigirse al establecimiento donde adquirió el aparato.
<日本>
無料修理規定(持ち込み修理)
1. 取扱説明書、本体貼付ラベルなどの注意書きにしたがった正常な使用状態で保証期
間内に故障が発生した場合には、ティアック修理センターが無料修理致します。
2. 本体の保証期間は、お買い上げの日から1年です。
3. 保証期間内に故障して無料修理を受ける場合は、本書をご提示の上、ティアック修
理センターまたはお買い上げの販売店に修理をご依頼ください。商品を送付してい
ただく場合の送付方法については、事前にティアック修理センターにお問い合わせ
ください。無償修理の対象は、お客様が日本国内において購入された日本国内向け
当社製品に限定されます。
4. ご転居、ご贈答品などでお買い上げの販売店に修理をご依頼になれない場合は、
ティアック修理センターにご連絡ください。
5. 次の場合には、保証期間内でも有料修理となります。
(1) ご使用上の誤りおよび不当な修理や改造による故障および損傷
(2) お買い上げ後の輸送・移動・落下などによる故障および損傷
(3) 火災、地震、水害、落雷、その他の天災地変、公害や異常電圧による故障およ
び損傷
(4) 接続している他の機器に起因する故障および損傷
(5) 業務上の長時間使用など、特に苛酷な条件下において使用された場合の故障お
よび損傷
(6)メンテナンス
(7)本書の提示がない場合
(8) 本書にお買い上げ年月日、お客様名、販売店名(印)の記入のない場合、あるいは字句
を書き換えられた場合
6. 本書(日本語記載部)は日本国内においてのみ有効です。
These warranty provisions in Japanese are valid only in Japan.
7. 本書は再発行致しませんので、紛失しないよう大切に保管してください。
※ この保証書は、本書に明示した期間・条件のもとにおいて無料修理をお約束する
ものです。この保証書によって保証書を発行しているもの(保証責任者)、およ
びそれ以外の事業者に対するお客様の法律上の権利を制限するものではありませ
ん。保証期間経過後の修理などについてご不明の場合は、ティアック修理センター
にお問い合わせください。
< In other countries/areas >
This warranty gives you specic legal rights, and you may also have other rights that vary by country, state or province.
If you have a warranty claim or request, please contact the dealer where you bought the product.
该保证书赋予了顾客特定的合法权利,并且因国家,州或省等地域的不同,顾客可能拥
有其他权利。如需申请或要求保修,请与购买本产品的销售店进行联系。
If you require repair services for your
TASCAM
equipment, please contact the dealer where the product was
purchased from or the
TASCAM
Distributor in your country. A list of
TASCAM
Distributors can be found on our
website at:
http://teac-global.com/
✂
WARRANTY /保証書

Model / Modèle / Modell
Modello / Modelo / 型名
Serial No. / No de Série / Seriennummer
Numero di serie / Número de serie / 機番
Date of purchase / Date de l’achat / Datum des Kaufs
Data dell’acquisto / Fecha de compra / お買い上げ日
http://teac-global.com/
Owner’s name / Nom du possesseur / Name des Eigentümers
Nome del proprietario / Nombre del propietario / お名前
Address / Adresse / Adresse
Indirizzo / Dirección / ご住所
Dealer’s name / Nom du détaillant / Name des Händlers
Nome del commerciante / Nombre del establecimiento / 販売店
Dealer’s address / Adresse du détaillant / Adresse des Händlers
Indirizzo del commerciante / Dirección del establecimiento /
住所
✂
ML-32D / ML-16
Memo / 修理メモ
WARRANTY / 保証書
お客様にご記入いただいた保証書の控えは、保証期間内のサービス活動およびその後の安全点検活動のために記載内容を利用させていただく場合がご
ざいますので、ご了承ください。
〒206-8530 東京都多摩市落合1-47
ティアック修理センター
〒 358-0026 埼玉県入間市小谷田 858
電話:0570-000-501 / 04-2901-1033
0817.MA-2411APrinted in China