Tektronix Stereo System Awg2005 Users Manual Service
AWG2005 to the manual af7433c3-7c4d-4774-9cc2-c31becacc65f
2015-02-03
: Tektronix Tektronix-Stereo-System-Awg2005-Users-Manual-464188 tektronix-stereo-system-awg2005-users-manual-464188 tektronix pdf
Open the PDF directly: View PDF
.
Page Count: 230 [warning: Documents this large are best viewed by clicking the View PDF Link!]

Service Manual
AWG2005
Arbitrary Waveform Generator
070-8962-50
Warning
The servicing instructions are for use by qualified
personnel only. To avoid personal injury, do not
perform any servicing unless you are qualified to
do so. Refer to all safety summaries prior to
performing service.
www.tektronix.com
Copyright Tektronix Japan, Ltd. All rights reserved.
Copyright Tektronix, Inc. All rights reserved.
Tektronix products are covered by U.S. and foreign patents, issued and pending. Information in this publication supercedes
that in all previously published material. Specifications and price change privileges reserved.
Tektronix Japan, Ltd., 5–9–31 Kitashinagawa, Shinagawa–ku, Tokyo 141–0001 Japan
Tektronix, Inc., P.O. Box 500, Beaverton, OR 97077
TEKTRONIX and TEK are registered trademarks of Tektronix, Inc.
Tektronix warrants that the products that it manufactures and sells will be free from defects in materials and
workmanship for a period of one (1) year from the date of shipment. If a product proves defective during this
warranty period, Tektronix, at its option, either will repair the defective product without charge for parts and labor,
or will provide a replacement in exchange for the defective product.
In order to obtain service under this warranty, Customer must notify Tektronix of the defect before the expiration
of the warranty period and make suitable arrangements for the performance of service. Customer shall be
responsible for packaging and shipping the defective product to the service center designated by Tektronix, with
shipping charges prepaid. Tektronix shall pay for the return of the product to Customer if the shipment is to a
location within the country in which the Tektronix service center is located. Customer shall be responsible for
paying all shipping charges, duties, taxes, and any other charges for products returned to any other locations.
This warranty shall not apply to any defect, failure or damage caused by improper use or improper or inadequate
maintenance and care. Tektronix shall not be obligated to furnish service under this warranty a) to repair damage
resulting from attempts by personnel other than Tektronix representatives to install, repair or service the product;
b) to repair damage resulting from improper use or connection to incompatible equipment; c) to repair any
damage or malfunction caused by the use of non-Tektronix supplies; or d) to service a product that has been
modified or integrated with other products when the effect of such modification or integration increases the time
or difficulty of servicing the product.
THIS WARRANTY IS GIVEN BY TEKTRONIX IN LIEU OF ANY OTHER WARRANTIES, EXPRESS
OR IMPLIED. TEKTRONIX AND ITS VENDORS DISCLAIM ANY IMPLIED WARRANTIES OF
MERCHANTABILITY OR FITNESS FOR A PARTICULAR PURPOSE. TEKTRONIX’
RESPONSIBILITY TO REPAIR OR REPLACE DEFECTIVE PRODUCTS IS THE SOLE AND
EXCLUSIVE REMEDY PROVIDED TO THE CUSTOMER FOR BREACH OF THIS WARRANTY.
TEKTRONIX AND ITS VENDORS WILL NOT BE LIABLE FOR ANY INDIRECT, SPECIAL,
INCIDENTAL, OR CONSEQUENTIAL DAMAGES IRRESPECTIVE OF WHETHER TEKTRONIX OR
THE VENDOR HAS ADVANCE NOTICE OF THE POSSIBILITY OF SUCH DAMAGES.

! $ !
!
!
! !
!
%
$ !
! $ $ "
& %
$
&
! $ " !
! &
! !
&
$ "
& %
"
&
!! ! %
! %
& ! $ $%
$
& $
"
"
&
&
#

$
$
This manual uses certain conventions that you should become familiar with.
Some sections of the manual contain procedures for you to perform. To
keep those instructions clear and consistent, this manual uses the following
conventions:
Instructions for menu selection follow this format: *
" "' '&&#" "' '&&#". For example, Press
%#"%& &# &#$)."
Names of front panel controls and menus appear in the same case
(initial capitals, all uppercase, etc.) in the manual as is used on the
AWG2005 front panel and menus. Front panel names are all upperĆcase
letters; for example, , etc.
Instruction steps are numbered unless there is only one step.
#' %
Throughout this manual, any replaceable component, assembly, or part of
the AWG2005 is referred to generically as a module. In general, a module is
an assembly (like a circuit board), rather than a component (like a resistor or
an integrated circuit). Sometimes a single component is a module; for
example, the chassis of the AWG2005 is a module.
&)
Symbols and terms related to safety appear in the near the
beginning of this manual.
Other documentation for the AWG2005 Arbitrary Waveform Generator inĆ
cludes:
The contains a tutorial to quickly describe how to
operate the AWG2005. It also includes an inĆdepth discussion on how to
more completely use AWG2005 features.
The explains how to control the
AWG2005 with a computer through the GPIB or RSĆ232ĆC interface.
"' #"("&#"%
"" &$
"#$!&#"

AWG2005 Service Manual
Table of Contents
List of Figures vii...............................................
List of Tables xi................................................
General Safety Summary xiii.....................................
Service Safety Summary xvii.....................................
Introduction xix.................................................
Adjustment Interval xix......................................
Strategy for Servicing xix....................................
Tektronix Service Offerings xix...............................
Warranty Repair Service xx................................
Repair or Calibration Service xx............................
Self Service xx...........................................
Specifications
Product Description 1Ć1.........................................
Nominal Traits 1Ć3...............................................
Warranted Characteristics 1Ć11...................................
Performance Conditions 1Ć11..................................
Typical Characteristics 1Ć19.......................................
Operating Information
Preparation for Use 2Ć1..........................................
Operating Environment 2Ć1...................................
Operating Temperature 2Ć1................................
Ventilation Requirements 2Ć1...............................
Supplying Power 2Ć2.........................................
Power Cord Information 2Ć2..................................
Rear Panel Controls 2Ć3......................................
Fuse Type and Rating 2Ć4....................................
Applying and Interrupting Power 2Ć5..........................
PowerĆon Cycle 2Ć5.......................................
PowerĆoff Cycle 2Ć5.......................................
Memory Backup Power 2Ć6................................
Installed Options 2Ć6........................................
Instructions for Operation 2Ć7....................................

Table of Contents
Contents
How to Power On 2Ć7........................................
Internal Diagnostics Routines 2Ć7.............................
User Interface 2Ć8...........................................
Display 2Ć8..................................................
Menus 2Ć11..................................................
Waveform Files 2Ć11..........................................
Waveform Storage and I/O 2Ć12................................
Loading Files 2Ć12............................................
Setting Output Parameters 2Ć13...............................
Operation Mode Settings 2Ć15...............................
Theory of Operation
Theory of Operation 3Ć1.........................................
Module Overview 3Ć1........................................
Clock Oscillator (A1 Clock Board) 3Ć1.......................
Clock Sweep Oscillator (A31 Clock Sweep Board) 3Ć1.........
Sequencer (A2 AWG Board) 3Ć1............................
Waveform Memory (A2 AWG Board) 3Ć1.....................
DigitalĆtoĆAnalog Converter (DAC) (A11 D/A Board) 3Ć2........
Analog Processing (A3/A23 Analog Board) 3Ć2...............
CPU and Memory (A6 CPU Board) 3Ć2......................
GPIB (A6 CPU Board) 3Ć2.................................
RSĆ232ĆC (A6 CPU Board) 3Ć2.............................
Display Control (A6 CPU Board) 3Ć2........................
Display Monitor 3Ć3.......................................
Front Panel (A12 Key Board) 3Ć3............................
Floppy Disk Drive 3Ć3.....................................
Low Voltage Power Supply 3Ć3.............................
Fan 3Ć3..................................................
Options 3Ć4.................................................
Performance Verification
Before Verification 4Ć1...........................................
Preparation 4Ć1..............................................
Conventions 4Ć1.............................................
Self Tests 4Ć3...................................................
Diagnostics 4Ć3.............................................
Calibration 4Ć5..............................................
Performance Tests 4Ć7...........................................
Prerequisites 4Ć7............................................
Related Information 4Ć8....................................
Equipment Required 4Ć8...................................

Table of Contents
AWG2005 Service Manual
Performance Check Files 4Ć9.................................
Operating Mode Checks 4Ć12..................................
" &%+ & 0
" )!) & 0
" + & 0
" -&)$ -% & 0
" ,+&*+' & 0
Arithmetic Operation Checks 4Ć22.............................
" .+)%# ')+!&% 0
" %+)%# ')+!&% 0
" .+)%# ')+!&% 0
" %+)%# ')+!&% 0
Clock Frequency and Amplitude Checks 4Ć27...................
" #&" )(,%/ ,)/ 0
" #&" $'#!+, 0
Gain Accuracy Check 4Ć30....................................
Offset Accuracy Check 4Ć32...................................
Pulse Response Check 4Ć34...................................
MARKER OUT Amplitude Check 4Ć36..........................
4Ć36.........................................................
CONTROL SIG OUT Amplitude Check 4Ć38.....................
4Ć38.........................................................
External Trigger Level Accuracy Check 4Ć39....................
External CLOCK IN Check 4Ć42................................
Optional Check -
MasterĆSlave Operation Check 4Ć44........................
DIGITAL DATA OUT Check (Option 04) 4Ć46....................
Floating Point Processor Check (Option 09) 4Ć49...............
Adjustment Procedures
Adjustments 5Ć1................................................
Maintenance
Before Maintenance 6Ć1.........................................
Prerequisites 6Ć1............................................
Preventing ESD 6Ć2..........................................
),+!&%* 0
,*'+!!#!+/ +& 0
Inspection and Cleaning 6Ć5.....................................
General Care 6Ć5............................................
Inspection and Cleaning Procedures 6Ć5......................
%*'+!&%1.+)!&) 0
#%!% )&,)1.+)!&) 0

Table of Contents
Contents
iv
Inspection Ċ Interior 6Ć7..................................
Cleaning Procedure Ċ Interior 6Ć8..........................
Lubrication 6Ć8...........................................
Removal and Installation Procedures 6Ć9.........................
Preparation 6Ć9..............................................
List of Mechanical Parts 6Ć9................................
General Instructions 6Ć10...................................
Summary of Procedures 6Ć10...............................
Equipment Required 6Ć10...................................
AWG2005 Orientation 6Ć12..................................
Access Procedure 6Ć13.......................................
Procedures for External Modules 6Ć16.........................
FrontĆpanel Knob 6Ć17....................................
Line Fuse and Line Cord 6Ć18..............................
Rear Cover and Cabinet 6Ć20..............................
EMI Gaskets 6Ć22.........................................
Front Cover, Trim Ring, and Menu Buttons 6Ć22...............
FrontĆpanel Module 6Ć24..................................
Procedures for Internal Modules 6Ć28..........................
A23 Analog Board or A3 Analog Board (Option 02) 6Ć29.......
Connector Module 6Ć31....................................
Fan and Fan Frame 6Ć33...................................
Rear Shield Cover 6Ć35....................................
Rear BNC Connectors 6Ć37.................................
Power Supply Module 6Ć38................................
AUX Power Board and AC Inlet 6Ć39........................
Monitor Module and CRT Frame 6Ć42.......................
Circuit Boards 6Ć45.......................................
A5 Backplane Board 6Ć49..................................
Lithium Battery 6Ć51.......................................
FloppyĆdisk Drive Module 6Ć53.............................
Repackaging 6Ć55................................................
Repackaging Instructions 6Ć55................................
Troubleshooting 6Ć57.............................................
Troubleshooting Procedures 6Ć57..............................
AWG2005 Diagnostics 6Ć58...................................
Checking Diagnostics Tests 6Ć58...............................
Options
Options and Accessories 7Ć1....................................
List of Options 7Ć1...........................................
Options A1-A5 7Ć2..........................................
Option 02 7Ć2...............................................
Option 04 7Ć2...............................................

Table of Contents
AWG2005 Service Manual v
! "!"! $
"!"! $
"!"! ! "! $
! $
"!"! "! "!"! # $
$
! " ! $
Option 05 7Ć9...............................................
Option 09 7Ć9...............................................
Option 1R 7Ć9...............................................
Option 1S 7Ć9...............................................
Option 95 7Ć9...............................................
Accessories 7Ć10.............................................
! $
! $
Electrical Parts List
Electrical Parts List 8Ć1..........................................
Diagrams
Diagrams 9Ć1...................................................
Mechanical Parts List
Replaceable Mechanical Parts 10Ć1................................
Parts Ordering Information 10Ć1...............................
Using the Replaceable Mechanical Parts List 10Ć2..............

vi

vii
*(52& ;:04*/.", /7&2 /2%3 ;
*(52& ;:&"2 ".&, /.42/,3 ;
*(52& ;:*30,"9 &"452&3 ;
*(52& ;: &.5 ;
*(52& ;: &.5 ;
*(52& ;: &.5 ;
*(52& ;:*"(./34*$3 &.5 ;
*(52& ;:",*#2"4*/.3 &.5 ;
*(52& ;:/.4 /%& .*4*", &34 //+50 ;
*(52& ;:2*((&2&% /%& .*4*", &34 //+50 ;
*(52& ;:"4&% /%& .*4*", &34 //+50 ;
*(52& ;:&,"4*/.3)*0 #&47&&. /,4 /2 2&"4&2 "4& *(.", ".%
!"6&'/2- 54054 *(.", ;
*(52& ;:!"6&'/2- %6".$& /%& .*4*", &34 //+50 ;
*(52& ;:54/34&0 /%& .*4*", &34 //+50 ;
*(52& ;:84&2.", 0&2"4*/. .*4*", &34 //+50 ;
*(52& ;: &.5 54/34&0 &44*.( ;
*(52& ;:,/$+ 2&15&.$9 $$52"$9 .*4*", &34 //+50 ;
*(52& ;:,/$+ -0,*45%& .*4*", &34 //+50 ;
*(52& ;:"*. $$52"$9 .*4*", &34 //+50 ;
*(52& ;:''3&4 $$52"$9 .*4*", &34 //+50 ;
*(52& ;:5,3& &30/.3& .*4*", &34 //+50 ;
*(52& ;:.*4*", &34 //+50 ;
*(52& ;:.*4*", &34 //+50 ;
*(52& ;:84&2.", 2*((&2 &6&, $$52"$9 .*4*", &34 //+50 ;
*(52& ;:84&2.", .*4*", &34 //+50 ;
*(52& ;:,"6& 0&2"4*/. .*4*", &34 //+50 ;
*(52& ;:*(*4", "4" 54 .*4*", &34 //+50 ;
*(52& ;:54054 *.3 /. 4)& *(*4", "4" 54 "#,& ;

viii
Figure 6Ć1:ăAWG2005 Orientation 6Ć12..............................
Figure 6Ć2:ăGuide to Removal Procedures 6Ć13.......................
Figure 6Ć3:ăExternal Modules 6Ć14.................................
Figure 6Ć4:ăInternal Modules 6Ć15..................................
Figure 6Ć5:ăFrontĆpanel Knob Removal 6Ć17..........................
Figure 6Ć6:ăLine Fuse and Line Cord Removal 6Ć19...................
Figure 6Ć7:ăRear Cover and Cabinet Removal 6Ć21....................
Figure 6Ć8:ăFront Cover, Trim Ring, and Menu Button Removal
(Front Cover not Shown) 6Ć23...................................
Figure 6Ć9:ăFrontĆpanel Module Removal 6Ć25........................
Figure 6Ć10:ăA12 Keyboard Removal 6Ć26...........................
Figure 6Ć11:ăDisassembly of FrontĆpanel Module 6Ć27.................
Figure 6Ć12:ăA23/A3 Analog Board Removal 6Ć30.....................
Figure 6Ć13:ăConnector Module Removal 6Ć32.......................
Figure 6Ć14:ăFan and Fan Frame Removal 6Ć34.......................
Figure 6Ć15:ăRear Shield Cover Removal 6Ć36........................
Figure 6Ć16:ăRear BNC Connectors Removal 6Ć37....................
Figure 6Ć17:ăPower Supply Module Removal 6Ć39....................
Figure 6Ć18:ăAUX Power Board and AC Inlet Removal 6Ć41.............
Figure 6Ć19:ăMonitor Module Removal 6Ć43..........................
Figure 6Ć20:ăCRT Frame Removal 6Ć44..............................
Figure 6Ć21:ăBoard Removal 6Ć46...................................
Figure 6Ć22:ăA5 Backplane Board Removal 6Ć50......................
Figure 6Ć23:ăBattery Location on the A5 Backplane Board 6Ć52.........
Figure 6Ć24:ăFloppyĆdisk Drive Module Removal 6Ć54.................
Figure 6Ć25:ăPrimary Troubleshooting Procedure 6Ć59................
Figure 6Ć26:ăCPU Board 6Ć60......................................
Figure 6Ć27:ăTroubleshooting Procedure 1 Ċ
Power Supply Module 6Ć61....................................
Figure 6Ć28:ăAUX Power Board 6Ć62................................
Figure 6Ć29:ăPower Supply Module 6Ć62.............................
Figure 6Ć30:ăTroubleshooting Procedure 2 Ċ
A6 CPU Board or FrontĆpanel Module 6Ć63.......................
Figure 6Ć31:ăKey Board 6Ć64.......................................
Figure 6Ć32:ăTroubleshooting Procedure 3 Ċ
Monitor Module 6Ć65..........................................
Figure 6Ć33:ăMonitor Module 6Ć66..................................
Figure 6Ć34:ăHorizontal and Vertical Sync Signals 6Ć66................
Figure 6Ć35:ăA Video Signal with White and Black Levels 6Ć67..........
Figure 6Ć36:ăTroubleshooting Procedure 4 Ċ Module Isolation 6Ć68....

ix
%#/,! 43+.%*) '*& %#,( 4
%#/,! 43+.%*) /.+/. *))!.*, 4
%#/,! 43!)!,.%*) *" 1!-- /.+/. 4
%#/,! 43/.+/. %,/%. 4
%#/,! 43/.+/. 0!"*,( 4
%#/,! 43. .$%)# 4
%#/,! 43%#%.' . /. '! 4
%#/,! 430!"*,( !+,* /.%*) %,/%. 1(+'! 4
%#/,! 43'*& %#,( 4
%#/,! 43).!,*))!. %#,( 4
%#/,! 43%)!. 4
%#/,! 43%) $--%- ) 4
%#/,! 43%) $--%- ) %,/%. *, - 4
%#/,! 43%,/%. *, - 4
%#/,! 43,*). )!' --!('2 4
%#/,! 43+.%*) 4
%#/,! 43+.%*) 4
%#/,! 43+.%*) 4
%#/,! 43+.%*) 4

x

xi
TableĂ1Ć1: Period Jitter (CH1 Marker Out) 1Ć7........................
TableĂ1Ć2: Cycle to Cycle Jitter (CH1 Marker Out) 1Ć7.................
TableĂ1Ć3: Period Jitter (Clock Out) 1Ć7..............................
TableĂ1Ć4: Cycle to Cycle Jitter (Clock Out) 1Ć7......................
TableĂ2Ć1:ăPowerĆcord Conductor Identification 2Ć2..................
TableĂ2Ć2:ăFuse Type and Rating 2Ć4...............................
TableĂ4Ć1:ăTest Equipment 4Ć8....................................
TableĂ4Ć2:ăTest Equipment For Optional Check 4Ć9..................
TableĂ4Ć3:ăFile List for Performance Check Disk 4Ć10..................
TableĂ4Ć4:ăClock Frequency Accuracy 4Ć29..........................
TableĂ6Ć1:ăRelative Susceptibility to StaticĆdischarge Damage 6Ć3.....
TableĂ6Ć2:ăExternal Inspection Check List 6Ć6.......................
TableĂ6Ć3:ăInternal Inspection Check List 6Ć7........................
TableĂ6Ć4:ăEquipment Required 6Ć11...............................
TableĂ7Ć1:ăInternational Power Cords 7Ć2...........................
TableĂ7Ć2:ăOption 04 Digital Output Signals 7Ć4.....................
TableĂ7Ć3:ăStandard Accessories List 7Ć10...........................
TableĂ7Ć4:ăOptional Accessories List 7Ć10...........................
TableĂ7Ć5:ăMaintenance Kit Contents 7Ć11............................

xii

AWG2005 Service Manual xiii
General Safety Summary
Injury Precautions
Use Proper
Power Cord
Avoid Electric
Overload
Ground the Product
Do Not Operate
Without Covers
Use Proper Fuse
Do Not Operate in
Wet/Damp Conditions
Do Not Operate
in Explosive
Atmosphere

"& # &
! #
xiv
#" #"!
Do not operate this product from a power source that applies more than the
voltage specified.
To prevent product overheating, provide proper ventilation.
If you suspect there is damage to this product, have it inspected by qualified
service personnel.
"& ! &!
These terms may appear in this manual:
These terms may appear on the product:
DANGER indicates an injury hazard immediately accessible as you read the
marking.
WARNING indicates an injury hazard not immediately accessible as you
read the marking.
CAUTION indicates a hazard to property including the product.
!
% #
$
""
" " "
#!" # !
! ! #
! " #"

xv
" !
!
!
!

xvi

# " xvii
# !% "%
& " " # " !
! & #
"
! ! # " !! ! "! " !
! " !! !
# ! ! ! $ & ! $
# ! $ $!
# ! "& " %! "! $ !
& " $! # " "(
! " # ! !
! '" #! ! ! $ !"
!!! & # ! & ! !
! " ! ! ! ! !
" ! ! " & " ! !
! ! ! "! ! ! "" " $ #
! ! ! $ !& #& #
!!
" #! "! & % ! ! "! ! $
# !!& ! ! ! #
!!# !
# ! ! !" % !
# %(! % " ! & !$ ! ! (#!
"!& ! " (& ! $! ! "!
# "!&
! #
! $
"!
# !
# ! $
&!

xviii

xix
This manual contains information needed to properly service the AWG2005
Arbitrary Waveform Generator, as well as general information critical to safe
and effective servicing.
To prevent personal injury or damage to the AWG2005, consider the followĆ
ing before attempting service:
The procedures in this manual should be performed only by a qualified
service person
Read the ! ! found at the beginning of this manual
Read in section 2,
When using this manual for servicing, be sure to follow all warnings, cauĆ
tions and notes.
Generally, the internal calibration described in section 5, "
, should be done every 12 months. In addition, internal calibration is
recommended after module replacement or temperature changes.
Throughout this manual the term "module" refers to any fieldĆreplaceable
component, assembly, or part of the AWG2005.
This manual contains all the information needed for periodic maintenance of
the AWG2005. (Examples of such information are procedures for checking
performance and for readjustment.)
Further, it contains all information for corrective maintenance down to the
module level. To isolate a failure to a module, use the fault isolation proceĆ
dures found in , part of section 6, . To remove
and replace any failed module, follow the instructions in "
, also part of section 6. After isolating a faulty module,
replace it with a fullyĆtested module obtained from the factory. Section 10,
contains part number and ordering information for all
replaceable modules.
Tektronix provides service to cover repair under warranty as well as other
services that may provide a costĆeffective answer to your service needs.

Whether providing warranty repair service or any of the other services listed
below, Tektronix service technicians are well equipped to service the
AWG2005. Tektronix technicians train on Tektronix products; they have
access to the latest information on improvements to the AWG2005 as well as
the latest new options.
Tektronix warrants this product for one year from date of purchase. (The
warranty appears on the back of the title page in this manual.) Tektronix
technicians provide warranty service at most Tektronix service locations
worldwide. The Tektronix product catalog lists all service locations worldĆ
wide.
The following services can be purchased to tailor repair and/or calibration of
the AWG2005 to fit your requirements.
Ċ Tektronix offers several standardĆpriced adjustment
(calibration) and repair services:
A single repair and/or adjustment
Calibrations using equipment and procedures that meet the traceability
standards specific to the local area
Annual maintenance agreements that provide for either calibration and
repair or calibration only of the AWG2005
Of these services, the annual maintenance agreement offers a particularly
costĆeffective approach to service for many owners of the AWG2005.
Tektronix supports repair to the module level by providing .
Ċ This service reduces downĆtime for repair by allowĆ
ing you to exchange most modules for remanufactured ones. Tektronix ships
an updated and tested exchange module from the Beaverton, Oregon
service center, typically within 24 hours. Each module comes with a 90Ćday
service warranty.
Ċ Contact your local Tektronix service center or
sales engineer for more information on any of the repair or adjustment
services just described.

1Ć1
The AWG2005 is a portable arbitrary waveform generator capable of generĆ
ating both arbitrary waveforms and standard function waveforms. Key feaĆ
tures include:
Arbitrary waveform generation from waveform data files that you:
Create using the graphical waveform editor
Generate from equations you create using the equation editor
Transfer from GPIB or RSĆ232ĆC interfaces
Directly transfer from a Tektronix TDS Digitizing Oscilloscope, 2200
Series, 2400 Series or 11000 Series Digital Storage Oscilloscope
(DSO), DSA Series Digitizing Analyzer, RTD710A Transient Digitizer,
AFG2020 Arbitrary Function Generator, or from another AWG2000
Series Arbitrary Waveform Generator
Continuous generation of arbitrary waveform data files you specify in a
sequence file
Stepped arbitrary waveform generation of waveform data files and/or
sequence files you specify in an autostep file (Autostep mode)
2 Channel or 4 channel waveform output to 10 VpĆp (the 4 channels are
Option 02)
Point clock rate from 0.01 Hz to 20 MHz
Continuous, triggered or gated trigger modes
Waveform advance and autosteop modes
Amplitude modulation (CH2 or external signal to CH1)
Output waveform Add function (CH 2 or external signal to CH1)
Internal waveform memory of 64K 12 bits for each channel
Internal catalog memory of 4 M
Waveform file storage in internal nonvolatile memory (512 K) or on disk
Waveform marker (per channel)
RearĆpanel waveform output in digital format (Option 04)
Editing the clock sweep (Option 05)
Editing in frequency domain (floating point processor, Option 09)
Sample waveform library and GPIB programming examples on disk
Standard function waveforms
Internal diagnostic/calibration

1Ć2

1Ć3
This section contains tables that list the various that describe
the AWG2005 Arbitrary Waveform Generator. Electrical and mechanical traits
are included.
Nominal traits are described not by equipment performance, but by parameĆ
ters like memory capacity.
!
Memory
Waveform 64K x 12 bits
The Waveform can position 256 data point boundary in the waveform
memory.
The maximum waveforms in the waveform memory is 256.
Marker 64Kx1bit
Minimum Data Length 16 points for the Waveform and the Marker.
Sequence 32Kx16bits
A Sequence requires minimum 7 words.
Scan Counter
Waveform 1 to 64 K (16 bits)
Sequence 1 to 64 K (16 bits)
Catalog Memory 4 M bytes
Frequency Range 0.01 Hz to 20 MHz
Resolution 4 digits (The maximum Resolution 0.01% is obtained at the value "9999".)
Reference Oscillator
Nominal Frequency 12.8 MHz

Characteristics
Specifications
1Ć4
Electrical Characteristics
Characteristics Description
Clock Generator (Option 05)
Frequency Range 0.01 Hz to 20 MHz
Resolution Up to 7 digits
Sweep
Type Linear, Log, Arbitrary
Mode Continuous, Triggered, Gated
Update Rate 1 ms to 65.535 ms
Points per sweep 8 Kwords
Frequency Resolution 0.0298 Hz
Reference Oscillator
Nominal Frequency 12.8 MHz
Main Output
DA Converter
Resolution 12 bits
Amplitude
Range 0.05 to 10 VpĆp into 50W
The amplitude range expands about 2 times (20 VpĆp) into open circuit.
It's actual value is two times the displayed value. The absolute peak AmpliĆ
tude plus the Offset is limited to +10 V or -10V.
Resolution 1mV
Offset
Range -5.0 to 5.0 V into 50W
The offset range expands about 2 times (-10 V to 10V) into open circuit.
It's actual value is two times the displayed value. The absolute peak AmpliĆ
tude plus the Offset is limited to +10 V or -10V.
-200 mA to 200 mA (Current source output)
Resolution 5mV
Impedance 50W

! 1Ć5
Continuous
Generates the waveform or sequence continuously.
Check Cont
Mode,
page 4Ć12.
Triggered Output quiescent until triggered by an GPIB, external, or manual
trigger; then generates a waveform or sequence only one time.
Check TrigĆ
gered Mode,
page 4Ć14.
Gated Same as mode, except waveforms or sequences
are output for the duration of the gated signal.
Check Gated
Mode
page 4Ć16.
Waveform Advance
Continuous Continuously generates the waveform or sequence in the SeĆ
quence file; the next trigger advances to the next waveform/seĆ
quence.
Check WaveĆ
form Advance
Mode,
page 4Ć18.
Step Output quiescent until triggered by an GPIB, external, or manual
trigger; then generates the waveform/sequence in the Sequence
file. When the scan count reaches its value, then stops output
and waits for the next trigger.
Autostep
Continuous Similar operation to the ! ! : , but
the Autostep file is used instead of the Sequence file and the
output parameters (Amplitude, Offset, etc.) are changed.
Check AutoĆ
step Mode,
page 4Ć20.
Step Similar operation to the ! ! :, but the AuĆ
tostep file is used instead of the Sequence file and the output
parameters (Amplitude, Offset, etc.) are changed.
Master Provide the Clock and the Trigger to the ! AWG2005 for the
parallel operation.
Slave Receive the Clock and the Trigger from the AWG2005 for
the parallel operation.

Characteristics
Specifications
1Ć6
Electrical Characteristics
Characteristics Description
Filters
Type Low Pass (-24 dB/Oct)
5MHz
2MHz
1MHz
500kHz
Auxiliary Output
MARKER
Amplitude >2V into 50W
Impedance 50W
Period Jitter Refer to Table 1Ć1 (Measured by TDS694C-1MHD with TDSJIT1)
Cycle to Cycle Jitter Refer to Table 1Ć2 (Measured by TDS694C-1MHD with TDSJIT1)
CLOCK
Amplitude >2V into 50W
Impedance 50W
Period Jitter Refer to Table 1Ć3 (Measured by TDS694C-1MHD with TDSJIT1)
Cycle to Cycle Jitter Refer to Table 1Ć4 (Measured by TDS694C-1MHD with TDSJIT1)
CONTROL SIG
Amplitude >2V into 50W
Impedance 50W
SWEEP (Option 05)
Amplitude 0 V to 5 V
(Same waveform as selected sweep. Amplitude is dependent on start and
stop frequencies anda5Vlimit.)
Impedance 600W
Digital Data Out (option 04)
Output Signals
CH1 Data (D0 to D11), Clock
CH2 Data (D0 to D11), Clock
Amplitude >2 V into 50W
Impedance 50W
Connector 28 pin Header

Characteristics
AWG2005 Service Manual 1Ć7
TableĂ1Ć1: Period Jitter (CH1 Marker Out)
Clock=20MS/s Clock=10MS/s
TableĂ1Ć2: Cycle to Cycle Jitter (CH1 Marker Out)
Clock=20MS/s Clock=10MS/s
TableĂ1Ć3: Period Jitter (Clock Out)
Clock=20MS/s Clock=10MS/s
TableĂ1Ć4: Cycle to Cycle Jitter (Clock Out)
Clock=20MS/s Clock=10MS/s

Characteristics
Specifications
1Ć8
Electrical Characteristics
Characteristics Description
Auxiliary Input
TRIGGER
Threshold Level -5 V to 5V
Resolution 0.1V
Impedance 10kW
AM
Range 2 VpĆp (-1V to 1V) for 100% modulation
Impedance 10kW
Add
Range 10 VpĆp (-5 V to 5V)
Impedance 50W
CONTROL SIG
Threshold Level 0.8 V to 2.0 V
Impedance 10kW
CLOCK
Threshold Level 0.8 V to 2.0 V
Impedance 330W(Master mode), 10kW(Slave mode)
Function Generator
Waveform Shape Sine, Triangle, Square, Ramp, Pulse
(1 MHz filter is inserted when Sine is selected.)
Output Parameter All of these values with the exception of frequency can be set indepenĆ
dently for each channel. Frequency settings apply to all channels.
Frequency 1.000 Hz to 200 kHz
Amplitude Can be set between 50 mV and 10 V in 1 mV increments
Offset Can be set between "5 V in 5 mV increments
Polarity Normal, Invert
Duty 0% to 100% Pulse only. Can be set in 1% increments
Operating Mode Continuous mode
Auxiliary Output
Marker 2V into 50W, generated at the starting point of the waveform. The pulse
width will vary depending on the frequency.

1Ć9
CRT
Display Area 132mm (5.2 inches) horizontally by 99mm (3.9 inches) vertically
Resolution 640 (H) x 480 (V) pixels
AC Line Power
Fuse Rating 6A first blow, 250 V, UL198G(3AG) or 5 A (T), 250 V, IEC127
Battery
Type Li3 V, 650 mAH
Net Weight
Standard 10.7 kg
Size
Height 16cm (6.4 inches) with feet
Width 36cm (14.3 inches) with handle
Length 49cm (19.25 inches) with front cover
56cm (22.2 inches) with handle extended

1Ć10

AWG2005 Service Manual 1Ć11
Warranted Characteristics
This section will describe the warranted characteristics of the AWG2005.
These can be divided into two main categories: electrical characteristics and
environmental characteristics.
The electrical characteristics are valid under the following conditions:
1) The instrument must have been calibrated at an ambient temperature
between +20_C to +30_C.
2) The instrument must be in an environment whose limits are described in
Environmental Characteristics.
3) All tolerance limits apply after a 20 minute warm up and an execution of
the self calibration.
4) The instrument is operating at an ambient temperature between
+10_C to +40_C, unless otherwise noted.
Electrical Characteristics
Characteristics Description Performance
Te s t
Clock Generator
Accuracy Check Clock
Frequency
A
+15_C to +30_C0.005% Accuracy,
page 4Ć27.
+10_C to +40_C 0.01%
Reference Oscillator
Accuracy "1ppm
Stability "1 ppm/year (20_Cto30_C)
Clock Generator (Option 05)
Accuracy Check Clock
Frequency
A
+15_C to +30_C0.0005% Accuracy,
page 4Ć27.
+10_C to +40_C 0.001%
Reference Oscillator
Accuracy "1ppm
Stability "1 ppm/year (20_Cto30_C)
Performance
Conditions

1Ć12
Amplitude Except multiply() and add() operation
Clock 1 MHz, Waveform data; 000 and FFF, Norm, No Filter, No
Offset
Check Gain
Accuracy,
page 4Ć30.
DC Accuracy
0.050 V to 0.999 V "(0.5% of amplitude+5mV)
1.000 V to 10.000 V "(1% of amplitude + 50 mV)
Offset Clock 1 MHz, Waveform data;FFF, Norm, No Filter, Amplitude
0.05V.
Check Offset
Accuracy,
432
Accuracy "(1% of Offset + 10 mV) page 4Ć
32
.
Pulse Response Clock 20 MHz, Waveform Data; 000 (16 points) and FFF (16
points), Norm, No Filter, Amplitude 5 V, No Offset.
Pulse ReĆ
sponse
Check
Rise/Fall Time <35 ns
Check
,
page 4Ć34.
Flatness within <3% (After 150 ns from rise/fall edges)
Aberration within <7%
Cross talk between ChanĆ
nels
Sine (512 points), 20 MHz Clock, Norm, No Filter, Amplitude 5 V,
No Offset
<-70 dBc
Noise Floor Clock 20 MHz, Waveform Data; 7FF, Norm, No Filter, No Offset.
0.5V <-110 dBm/Hz (at 1 MHz)
5.0V <-95 dBm/Hz (at 1 MHz)
Sine Wave Characteristics F.G mode, 100 Hz to 200 kHz, No Offset
Flatness within "4%
Amplitude 1 V, 1 kHz reference
T.H.D Including up to 4th Harmonics
5.0V <-55 dBc

1Ć13
CH1 : Sine (512 points), Clock 20 MHz, , No Filter,
Amplitude 5 V, No Offset
CH2 : Waveform Data; FFF, No Filter, Amplitude 10 V
Internal Check InterĆ
nal AM Op
Amplitude Accuracy Add 5% to the Amplitude Specification
*CH1 Out = CH1 x CH2,
nal AM Op
Ć
eration,
page 4Ć25.
Frequency Response DC to 10 MHz (-3 dB)
External Check ExterĆ
nal AM Op
Sensitivity 2 Vp-p ("5%) signal causes 100% modulation.
*CH1 Out = CH1 x Ext Signal
Ext Signal 1V, 100% modulation
0V, 50% modulation
-1V, 0% modulation
nal AM Op
Ć
eration,
page 4Ć22.
Frequency Response DC to 10 MHz (-3 dB)
CH1 : sine (512 points), Clock 20 MHz, , No Filter,
Amplitude 5 V, No Offset
CH2 : Waveform Data; FFF, No Filter, Amplitude 2 V
Internal Check InterĆ
nal Add Op
Amplitude Accuracy Add 5% to the Amplitude Specification
*CH1 Out = CH1 + CH2
nal Add Op
Ć
eration,
page 4Ć26.
Frequency Response DC to 10 MHz (-3 dB)
External Check ExterĆ
nal ADD Op
Amplitude Accuracy Add 5% to the Amplitude Specification
*CH1 Out = CH1 + Ext Signal
nal ADD Op
Ć
eration,
page 4Ć25.
Frequency Response DC to 10 MHz (-3 dB)
*Note: Output Amplitude can't exceed 10 Vp-p (into 50W)

Characteristics
Specifications
1Ć14
Electrical Characteristics
Characteristics Description Performance
Test
Filter
Aberration within "7%
Rise Time
5MHz 70ns " 20%
2MHz 175ns "20%
1MHz 350ns " 20%
500kHz 700ns " 20%
Auxiliary Output
MARKER MARKER
OUT AmpliĆ
t d Ch k
Amplitude >2 V into 50Wtude Check,
page 4Ć36.
CLOCK Clock AmpliĆ
tude Check
Amplitude >2 V into 50W
tude Check
,
page 4Ć29.
CONTROL SIG CONTROL
SIG OUT AmĆ
plitude
Amplitude >2 V into 50W
plitude
Check,
page 4Ć38.
Digital Data Out (Option 04)
Amplitude >2 V into 50WDIGITAL
DATA OUT
Ch k
Skew Between Data within 15 ns Check,
page 4Ć46.
Clock to Data Delay Within 15 ns

" ! 1Ć15
!#$ !
External TrigĆ
ger Level Ac
Ć
Accuracy "(5% of Level + 0.1 V)
ger Level AcĆ
curacy
Check
Pulse Width 150 ns minimum
Check
,
page 4Ć39.
Input Swing 0.2 VpĆp minimum
Maximum Input Volts "10 V (DC + peak AC)
Trigger Hold Off 2 ms + 1 Clock (Excluding ! mode)
Sine (512 points), Clock 20 MHz, , No Filter, Amplitude 5 V,
No Offset
Amplitude Accuracy within 5% (1.9 VpĆp to 2.1 VpĆp for 100% modulation)
Maximum Input Volts "5 V (DC + peak AC)
Sine (512 points), Clock 20 MHz, , No filter, Amplitude 5 V,
No Offset
Amplitude Accuracy Add 5% to the Amplitude Specification
Maximum Input Volts "5 V (DC + peak AC)
Master-Slave
Operation
Threshold Level TTL Level (0.8 V to 2.0 V)
Operation
Check,
Pulse Width 40 ns minimum page 4Ć44.
Input Volts 0Vto5V
External
CLOCK IN
Threshold Level TTL Level (0.8V to 2.0 V)
CLOCK IN
Check,
Rise/Fall Time within 1 mspage 4Ć42.
Pulse Width 20 ns minimum
Input Volts 0Vto5V
Frequency Range 1Hzto20MHz

Characteristics
Specifications
1Ć16
Electrical Characteristics
Characteristics Description
Voltage
AC Power Source
Rating Voltage 100 VAC to 240 VAC
Continuous range, CAT II
Range
90 VAC to 250 VAC 48 Hz to 63 Hz
90 VAC to 127 VAC 48 Hz to 440 Hz
Maximum Power Consumption 300W
Maximum Current 4A
Grounding Impedance The impedance for the chassis ground and power plug ground pins is
0.1Wat 30A.
Primary Circuit Dielectric
Voltage withstand Test 1500 V rms, 50 Hz for 15 seconds, without breakdown.
Environmental Characteristics
Characteristics Description
Temperature
Operating +10_Cto+40_C
Non operating -20_Cto+60_C
Relative Humidity
Operating 20% to 80% (No condensation)
Maximum wetĆbulb temperature 29.4_C
Non operating 5% to 90% (No condensation)
Maximum wetĆbulb temperature 40.0_C
Altitude
Operating To 4.5 km (15000 ft).
Maximum operating temperature decreases 1_C each 300 m above
1.5 km.
Non operating To 15 km (50000 ft).

1Ć17
Vibration
Operating 0.33 mmpĆp, 10 to 55 Hz, 15 minutes
Shock
Non operating 294 m/s2(30 G), halfĆsine, 11 ms duration.
Power Consumption
(Fully Loaded) 300 watts max. Maximum line current is 4 A rms at 50 Hz, 90 V line.
Surge Current 30 A peak for < 5 line cycles, after product has been off for at least 30 s.
Cooling Clearance
Top Clearance 7.6cm (3 inches)
Side Clearance 15cm (6 inches)
Rear Clearance 7.6cm (3 inches)

1Ć18

! 1Ć19
$
This section will describe the typical characteristics for the AWG2005. These
values represent typical or average performance and are not absolutely
guaranteed.
DA Converter
Integral Non Linearity 1LSB
Differential Non Linearity 1LSB
Skew between channels 5ns
Delay Master to Slave 5ns
Delay
5MHz 80ns
2MHz 190ns
1MHz 400ns
500kHz 800ns
#$
Marker to Signal Delay 35ns
#$
Trigger to Signal delay
Internal Clock 400 ns (Excluding Clock Sweep mode)
External Clock 400 ns + 2 Clock
" $
Battery
Back Up Time 4 years

1Ć20
Certifications and compliances
Category Standards or description
EC Declaration of Conformity -
EMC
Meets intent of Directive 89/336/EEC for Electromagnetic Compatibility. Compliance was
demonstrated to the following specifications as listed in the Official Journal of the European
Communities:
EMC Directive 89/336/EEC:
EN 55022 Class B Radiated and Conducted Emissions
EN 50081Ć1 Emissions:
EN60555Ć2 AC Power Line Harmonic Emissions
EN 50082Ć1 Immunity:
IEC801Ć2 Electrostatic Discharge Immunity
IEC801Ć3 RF Electromagnetic Field Immunity
IEC801Ć4 Electrical Fast Transient/Burst Immunity
Australian/New Zealand
declaration of Conformity Ć EMC
Complies with EMC provision of Radio-communications Act per the following standard:
AS/NZS 2064.1/2 Industrial, Scientific, and Medical Equipment: 1992
EC Declaration of Conformity -
Low Voltage
Compliance was demonstrated to the following specification as listed in the Official Journal of the
European Communities:
Low Voltage Directive 73/23/EEC, amended by 93/68/EEC
EN 61010Ć1/A1:1992 Safety requirements for electrical equipment for
measurement, control and laboratory use.
Approvals Complies with the following safety standards:
UL3111-1, First Edition Standard for electrical measuring and test equipment.
CAN/CSA C22.2 No.1010.1Ć92 Safety requirements for electrical equipment for
measurement, control and laboratory use.
Installation Category Description Terminals on this product may have different installation (over-voltage) category designations. The
installation categories are:
Category Examples of products in this category
CAT III DistributionĆlevel mains (usually permanently connected). Equipment at this
level is typically in a fixed industrial location.
CAT II LocalĆlevel mains (wall sockets). Equipment at this level includes appliances,
portable tools, and similar products. Equipment is usually cordĆconnected.
CAT I Secondary (signal level) or battery operated circuits of electronic equipment.
Pollution Degree A measure of the contaminates that could occur in the environment around and within a product.
Typically the internal environment inside a product is considered to be the same as the external.
Products should be used only in the environment for which they are rated.
Pollution Degree 2 Normally only dry, nonconductive pollution occurs. Occasionally a
temporary conductivity that is caused by condensation must be
expected. This location is a typical office/home environment.
Temporary condensation occurs only when the product is out of
service.

1Ć21
Certifications and compliances (cont.)
Category Standards or description
Conditions of Approval Safety Certifications/Compliances are made for the following conditions:
Altitude (maximum operation): 2000 meters
IEC Characteristics Equipment type:
Test and Measuring
Installation Category II (as defined in IEC 61010-1, Annex J)
Pollution Degree 2 (as defined in IEC 61010-1)
Safety Class I (as defined in IEC 61010-1, Annex H)

1Ć22

! 2Ć1
This subsection describes how to prepare the AWG2005 Arbitrary Waveform
Generator for use. The information describes these items:
HProper operating environment
HChecking power cord and line voltage configurations
HChecking the fuse
HPowerĆon and powerĆoff cycles
To ensure proper AWG2005 operation and long life, note these environmenĆ
tal requirements.
The AWG2005 operates in an environment with an ambient air temperature
between +10_ĂC and +40_ĂC. The AWG2005 storage temperature ranges
from -20_ĂC to +60_ĂC. After storage at temperatures outside the operating
limits, allow the AWG2005 chassis to stabilize at a safe operating temperaĆ
ture before applying power.
Air drawn in and exhausted through the cabinet side and bottom panels
cools AWG2005 internal circuits. To ensure proper cooling, allow the followĆ
ing clearances:
Top and back 7.6Ăcm (3 in.)
Left and right 15Ăcm (6 in.)
The feet on the bottom of the AWG2005 cabinet provide the required clearĆ
ance when it is set on a flat surface. The top of the AWG2005 does not
require ventilation clearance.
CAUTION
To prevent temporary shutdown of the AWG2005, do not restrict air
flow through the chassis. If the AWG2005 shuts down unexpectedly,
improve ventilation around the AWG2005 and wait a few minutes to
allow it to cool down; then switch the power on again.
!

2Ć2
Before installing the AWG2005, note these precautions:
WARNING
To avoid equipment failure and potential fire or personal shock
hazards, do not exceed the maximum rated operating voltage of
250ĂV between the voltageĆtoĆground (earth) and either pole of the
power source. The AWG2005 operates from a singleĆphase power
source and has a threeĆwire power cord with a twoĆpole, threeĆterĆ
minal grounding plug. Also, before making connection to the power
source, be sure the AWG2005 has a suitable twoĆpole, threeĆtermiĆ
nal groundingĆtype plug.
To avoid personal shock hazard, do not contact conductive parts.
All accessible conductive parts are directly connected through the
grounding conductor of the power cord to the grounded (earthing)
contact of the power plug. The AWG2005 is safety Class 1 equipĆ
ment (IEC designation).
To avoid personal shock hazard, do not defeat the grounding
connection. Insert the power input plug only in a mating receptacle
with a grounding contact where earth ground has been verified by a
qualified service person. Also, for electricalĆshock protection, make
the grounding connection before making connection to the
AWG2005 input or output terminals.
The AWG2005 ships with the required power cord as ordered by the cusĆ
tomer. Table 2Ć1 gives the colorĆcoding of the conductors in the power cord.
Figure 2Ć1 shows information on the available power cords.
"!"
Ungrounded (Line) Brown Black
Grounding (Neutral) Light Blue White
Grounding (Earthing) Green/Yellow Green

Preparation for Use
AWG2005 Service Manual 2Ć3
Standard*
North American
115V
Option A1
Universal Euro
230V
Option A2
UK
230V
Option A3
Australian
230V
Option A4*
North American
230V
Option A5
Switzerland
230V
Option 1A*
North American
115V/High Power
Option 1B
North American
3ĆPhase
* Canadian Standards Association certification
includes these power plugs for use in the
North American power network
Figure 2Ć1:ăOptional Power Cords
!
Rear Panel Controls

Preparation for Use
Operating Information
2Ć4
!
5J52
WARNING !ATTENTION
Fuse
Power Connector
Principal Power Switch
Figure 2Ć2:ăRear Panel Controls
The AWG2005 uses the same fuse for all operating line voltage range. There
are two types of fuses provided. Here is the fuse type and rating.
TableĂ2Ć2:ăFuse Type and Rating
Fuse Fuse
Part Number
Fuse Cap
Part Number
6mm(0.25 inch) x 32mm(1.25
inch )
(UL 198G,3AG):6A FAST,250V
159-0239-00 200-2264-00
5 mm x 20 mm (IEC 127):
5A(T),250V
159-0210-00 200-2265-00
WARNING
Fuse Type and Rating

2Ć5
$ ) *( '"$+ ) *( $!' $# ) '' %#! ' )$ /
*'/ $' ) !$)$# $ ) *( $!' $ '"$+ ) *( $!' )*'# )
$*#)'/!$ ,( ,) (','+' ,! %*(# ) # # '"$+ )
*( '$" ) *( $!'
$#(' ) $!!$,# #$'")$# ,# .$* %$,' $# $' %$,' $ )
$' ,# -)'#! %$,' !$(( $*'(
) %$,'/$# ) ()')/*% #$()( ) $%')$#
()')/*% #$()( ) $*) ($#( !! #$() )"( $"%!)
,)$*) ''$' ) (%!.( $# ) ('# # )# #(
)$ ) "#*
) #$()( )) # ''$' ) (%!.( # ) ''$'
$ $ -) ) #$()( "#* %'(( #. . )# ) (.()" (%!.(
) "#* ()$# Maintenance $' #$'")$# $# #$(/
)( # *!) ($!)$#
NOTE
If the ambient temperature goes outside the specified operating
temperature range, an error occurs during the diagnostics at powĆ
erĆon. If this happens, power off the AWG2005 and wait until the
chassis temperature is appropriate; then switch the power on
again.
CAUTION
To prevent loss of internally stored adjustment constants, DO NOT
power off the AWG2005 when doing the internal calibration deĆ
scribed in section 5, Adjustment Procedures.
) $' ) )$ #( ) $%')$# ,# $# #)'#! !')$#
$' (+# ,+$'" $' (&*# !( "%'$%' %$,'/$ $' *#-%)
!$(( $ %$,' )$ ) # '(*!) # ) $''*%)$# $ ) ()$' #
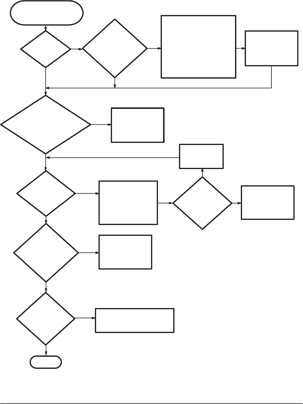
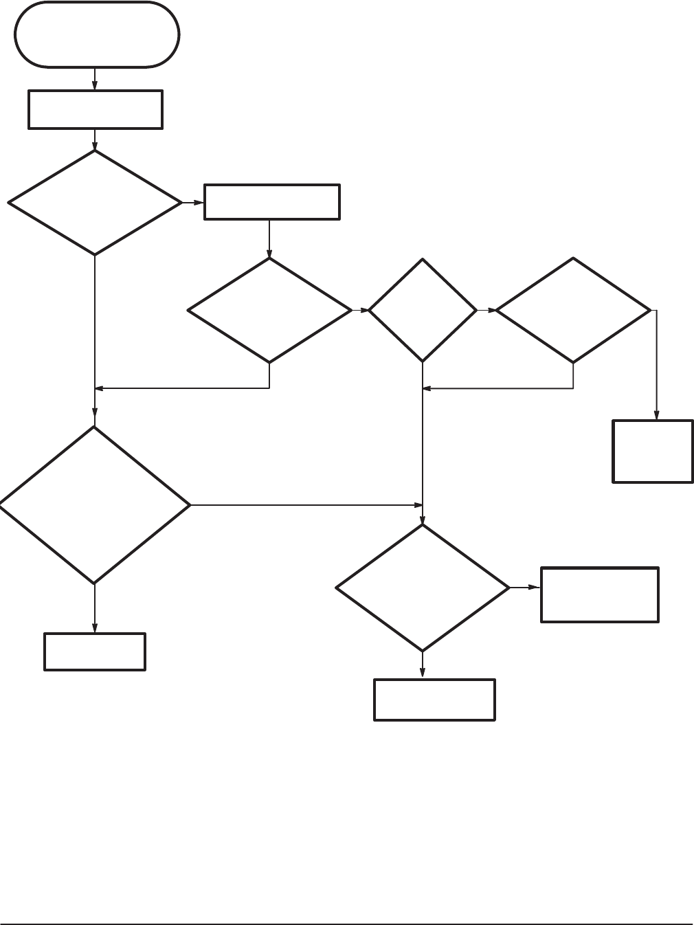
#$#+$!)! ""$'.

2Ć6
A lithium battery maintains internal nonvolatile memory, allowing the
AWG2005 to retain waveform and sequence files if AC power is lost. This
battery has a shelf life of about three years. Partial or total loss of stored
information at powerĆon may indicate that the battery needs to be replaced.
WARNING
To avoid risk of fire or explosion, replace the AWG2005 battery with
a lithium battery having the part number listed in section 10,MeĆ
chanical Parts List. This battery is a safetyĆcontrolled part.
To avoid risk of fire or explosion, do not recharge, rapidly disĆ
charge, or disassemble the battery; and do not incinerate the
battery or heat it above 100°ĂC. Also, dispose of used batteries
promptly. Small quantities of used batteries can be disposed of in
normal refuse. Keep lithium batteries away from children.
Your AWG2005 may include one or more options. To determine which opĆ
tions are installed, power on the AWG2005 and look at the display during
the powerĆon sequence. The AWG2005 lists the installed options after OpĆ
tions, near the top of the display.
Table 2Ć1 of this subsection gives information about line cord options. SecĆ
tion 7, Options, lists other options and optional accessories. For further
information and prices of options, see your Tektronix Products catalog or
contact a Tektronix Field Office.

2Ć7
Before servicing the AWG2005, read the following operating instructions.
These instructions are at the level appropriate for servicing the AWG2005.
The user manual contains complete operator instructions.
In addition, section 4, Performance Verification, includes instructions for
making the frontĆpanel settings required to check AWG2005 characteristics.
To powerĆon the AWG2005, follow these steps:
1. Set the PRINCIPAL POWER SWITCH (on the back of the AWG2005) to
the ON position. This switch is the main power switch; it routes power to
the standby circuit in the AWG2005.
2. Then, press the ON/STBY (standby) switch on the front (lowerĆleft corĆ
ner) of the AWG2005. This switch applies power to the remaining circuits
of the AWG2005. Allow at least 20 minutes for the AWG2005 to warm up.
WARNING
To avoid personal shock hazard, turn off both the ON/STBY switch
and the PRINCIPAL POWER SWITCH before servicing. The PRINCIĆ
PAL POWER SWITCH on the rear panel is the true power disconĆ
nect switch. The ON/STBY (standby) switch simply toggles
operation on and off. When connected to a power source and when
the PRINCIPAL POWER SWITCH is on, the internal power supplies
and much of the other circuitry of the AWG2005 remain energized
regardless of the setting of the ON/STBY switch.
To avoid personal shock hazard, set the PRINCIPAL POWER
SWITCH off before connecting or disconnecting the line cord to or
from the power source.
At powerĆon, the AWG2005 performs internal startĆup diagnostics. These
diagnostics check internal circuit function and report any failures. In addiĆ
tion, you can initiate internal diagnostics; these diagnostics differ from the
startĆup diagnostics in that they do more extensive memory checking.
The AWG2005 also contains internal calibration routines, which check
internal circuit function and adjust calibration constants. Run these calibraĆ
tion routines whenever the AWG2005 undergoes a temperature change. For

Instructions for Operation
Operating Information
2Ć8
instance, run the calibration routines after the AWG2005 warms up at powerĆ
on. This warmup period and subsequent calibration assures AWG2005
operation at optimum performance levels.
The AWG2005 uses a combination of frontĆpanel buttons, keys, a knob, and
onĆscreen menus to control generator functions. Some frontĆpanel controls
select menus and manipulate menu items. Others enter values and units,
allow manual triggering, and turn on/off AWG2005 output. OnĆscreen graphĆ
ics show various aspects of the current AWG2005 configuration.
OnĆscreen menus set all AWG2005 functions except manual triggering and
output control. Main menus provide access to lowerĆlevel nested submenus.
Buttons in the center of the front panel select the main menus.
When you select a menu, the display shows the items controlled by that
menu and numeric values currently in effect. Buttons around the display
select lowerĆlevel menus, change menu selections, modify numeric values
and units, and execute functions.
FIgure 2Ć3 contains two examples of AWG2005 displays. To see the first
display on the AWG2005, press Edit in the MENU column; then press New
Waveform in the side menu. The second display shows an example of the
message area. Text after the illustration describes each display feature.
Status Area Ċ The status of the AWG2005 always appears in the status
line. Status information includes the interface status (refer to Programmer
manual), operating mode status, trigger status (refer to User manual), and
busy icon (a clock) which appears while loading or saving waveform or
sequence files.
Date & Time Display Ċ This area displays the date and time set in the
UTILITY menu. The date and time display can be set to on or off.
Error Display Area Ċ If an error occurs during operation, this area disĆ
plays an error message.
Side Menu Label Ċ This area displays a label that matches the bottom
menu that was selected.
Side Menu Ċ When you select an item from the bottom menu, the correĆ
sponding side menu appears on the right side of the screen. To select an
item, input numerals, or execute functions, push the soft button correspondĆ
ing to the side menu item.
User Interface
Display

2Ć9
# !
# !
"
# "
# "
"

2Ć10
Status Area
Error
Display
Area
Button
Operation
Message
Area
Bottom
Menu
Menu
Side
Date &
Time
Display
Menu
Side
Label
Knob
Icon

Instructions for Operation
AWG2005 Service Manual 2Ć11
The AWG2005 operation is primarily controlled by means of menus that
correspond to the SETUP, MODE, EDIT, LOAD/SAVE and UTILITY buttons in
the MENU column. To display one of these main menus on the screen, push
the corresponding button. The button LED indicates which menu is currently
selected. Refer to the User Manual for more details concerning these meĆ
nus. The F.G button under the MENU column selects function generator
operation.
SETUP Menu Ċ The SETUP menu sets the following waveform output
parameters for each channel: clock source and frequency, waveform or
sequence file selection, operation, filter, amplitude, and offset.
MODE Menu Ċ This menu sets the operation output mode. The
operation modes are the trigger modes (Cont, Triggered and Gated)
and the modes which display a waveform in sequence for each trigger
(Waveform Advance and Autostep modes). This menu also has an item
for setting the system configure to either master or slave.
EDIT Menu Ċ The EDIT menu allows you to edit an existing file saved
in internal memory or to create a new file. To modify files in internal
memory, use one of the four editors, depending on the waveform file
type: waveform edit, sequence edit, equation edit, and autostep edit.
Instruments with Option 05 installed also have a clock sweep editor
which provides linear, log and arbitrary sweep output for clock frequenĆ
cies. Instrument with Option 09 installed have an FFT editor to permit
editing in the frequency domain and a convolution editor to operate the
waveforms convolution in high speed.
LOAD/SAVE Menu Ċ Here are the functions for this menu:
LOAD menu Ċ loads files from the AWG2005 floppy disk drive or
nonvolatile internal memory into internal memory.
SAVE menu Ċ saves files from the AWG2005 internal memory onto
a floppy disk or into nonvolatile internal memory.
UTILITY Menu Ċ Use this menu to rename or delete files saved in the
floppy disk or internal nonvolatile memory, to set the parameters of GPIB
or RSĆ232ĆC, to set AWG2005 date and time, to change display brightĆ
ness, to set the catalog order, to set the system configure, to set the
hardcopy port and format, to check interface status, and to execute
internal diagnosis and calibration routines.
The AWG2005 generates waveform output from four different types of waveĆ
form files:
Menus
Waveform Files

Instructions for Operation
Operating Information
2Ć12
. This is the basic waveform data file.
It contains the waveform data that the AWG2005 loads into memory and
reads when generating waveform output. The data in this kind of file can
be created using the waveform editor, generated from equations made
using the equation editor, transferred in over an interface, or directly
transferred in from certain Tektronix instruments. In addition, the waveĆ
form editor displays the data in a waveform data file in three formats:
graphical, table, and timing.
. The waveform equation file
contains equations that express waveform characteristics. Compilation
of the waveform equation file generates a waveform data file. The
AWG2005 generates the waveform output from this file.
. The waveform sequence file
specifies a series of waveform data files. When the AWG2005 executes a
waveform sequence file, it sequentially generates waveforms from each
waveform data file, in the order specified.
. The waveform autostep file speciĆ
fies a series of waveform data files and/or waveform sequence files.
When the AWG2005 executes a waveform autostep file, it generates the
waveform for the first file specified. Then it waits for a trigger before
generating from the next specified file. The autostep file includes output
conditions for each channel.
The AWG2005 has both internal memory and internal nonvolatile memory
(NVRam) for waveform file storage. The AWG2005 generates waveforms
from files residing in internal memory. To save a file that is in internal
memory, copy it to nonvolatile memory or floppy disk. Only nonvolatile
memory retains files at powerĆoff.
The AWG2005 also has a floppyĆdisk drive for loading files from floppy disk
into internal memory or internal nonvolatile memory and for saving files from
either memory to floppy disk. The disk drive accepts 3.5Ćinch MSĆDOSĆforĆ
matted floppy disks.
The following steps explain how to load files from a floppy disk into internal
memory.
1. Push the LOAD/SAVE button in the MENU column.
2. Turn the disk so the side with the arrow is on top; insert the disk into the
AWG2005 floppy disk drive.
Waveform Storage
and I/O
Loading Files

Instructions for Operation
AWG2005 Service Manual 2Ć13
Destination
Source
Figure 2Ć4:ăLOAD Menu
3. Push the Device button along the bottom menu to select Disk. The
menu in Figure 2Ć4 appears.
4. Select the Load All button along the side menu to load all files in the
root directory on the disk into the AWG2005 internal (volatile) memory.
Or, turn the generalĆpurpose knob to highlight the file you want to load
and select Load. The display indicates which file it is loading. When
loading is complete, the clock disappears.
5. Push the floppy drive button and remove the disk from the floppy drive.
6. Push any button in the MENU column (other than LOAD/SAVE) to exit
the menu.
The SETUP menu allows you to set various output parameters for outputting
a waveform or sequence waveform. To set the output parameters, select a
waveform or sequence file (that is already loaded into memory) as the active
file.
When you select a file, the AWG2005 changes to the output parameters
associated with the file and displays these parameters on the SETUP menu.
If you modify the displayed output parameters and later save the file, the
modified output parameters are saved with the file. (if the file is locked, you
cannot modify the file contents.)
Setting Output
Parameters

!"! !
! !
2Ć14
The following steps go through the process of selecting a file and modifying
individual output parameters.
1. Push the button in the MENU column. The SETUP menu in
Figure 2Ć5 appears.
" %$ "
2. Select # " from the bottom menu. Waveform SeĆ
quence toggles between the CH1 files (upper list) and the CH2 files
(lower list).
3. Turn the general purpose knob to highlight a file in the displayed list of
files; these are the files currently in internal memory. Then, push
to select the file; the AWG2005 changes to the output parameters
associated with the file you selected.
4. After the file is selected, push the front panel button. Now you
can modify output waveform parameters.
5. Setting individual parameters:
Push the button in the MENU column (if the button is not seĆ
lected). Now select the appropriate item from the bottom menu; then
use the numeric keys or general purpose knob to modify the parameter
setting.

! 2Ć15
The following explains each item in the bottom menu.
Ċ This item sets the clock source and clock frequency. The
clock source can be set to either internal or external.
The clock period is the time between the data points for the waveĆ
form created. Therefore, the product of the clock period and the
number of waveform points is the waveform or sequence period. For
example, if the clock frequency is 1 MHz (period of 1 µs) and there
are 100 waveform points, the waveform period is displayed as 100
ms.
The clock source and clock frequency setting will be applied to all
channels.
Ċ This item performs an arithmetic operation between
the CH1 waveform and CH2 waveform or external waveform, and
outputs the result at the CH1 output connector. The operations are
addition (Add, External Add) and multiplication (AM, External AM).
Ċ This item selects a filter that restricts the frequency band
for the output channel. Choose a 5, 2, 1 MHz, or 500ĂkHz filter, or
you can select Through (no filter).
Ċ This selection sets the voltage value for the 12Ćbit, fullĆ
scale, output amplitude on the vertical scale. The amplitude can be
set in steps of 1ĂmV within the range from 0.05ĂV to 10ĂV.
Ċ This item sets the offset level of the output waveform. The
offset can be set in steps of 5ĂmV within the range ±5ĂV.
The MODE menu initiates the waveform output with the output conditions
set using the SETUP menu.
1. Push the button in the MENU column. The MODE menu in
Figure 2Ć6 appears.
2. Select the operation mode from the bottom menu. The operation modes
are Cont, Triggered, Gated, Waveform Advance, and Autostep.
In all modes except Cont, the trigger or gate signal source can be the
external signal applied to the TRIGGER INPUT connector or can be
generated by pushing the front panel TRIGGER MANUAL button. The
following text describes the individual modes.
Ċ When you push the Cont button, the AWG2005
immediately outputs the specified waveform or sequence waveform
continuously.

2Ć16
#"
Ċ In triggered mode, the AWG2005 outputs the
specified waveform or sequence waveform once, when a trigger
occurs.
Ċ In gated mode, the gate signal controls the waveĆ
form or sequence output.
As long as the front panel MANUAL button is pushed, (or the gating
signal is high) the AWG2005 outputs the specified waveform or
sequence. When the MANUAL button is released (or the gating
signal goes low), the waveform output stops. When the MANUAL
button is pushed again, the output resumes from the level at which
the waveform or sequence output stopped.
! ! Ċ When a sequence file has been
designated in the SETUP menu, Waveform Advance mode is used
to advance a waveform in sequence each time a trigger is received.
The waveform output conditions in waveform advance mode can be
set to either or depending on the selection for the
side menu item.

Instructions for Operation
AWG2005 Service Manual 2Ć17
Continuous Ċ In this mode, the first waveform is output over and
over again for each channel when a trigger signal is received. When
the next trigger signal is received, output of the first waveform stops
after the end point of that waveform and then the second waveform
is output in the same manner. The next waveform is not started at
the moment a trigger is received, but rather at the completion of the
previous waveform.
In this way, waveforms are output for each channel one by one in
sequence each time a trigger signal is received. When a trigger
signal is received while output of the last waveform is in progress,
the output stops at the end point of that waveform and then the
process begins again from output of the first waveform.
Step Ċ In this mode, the first waveform is output on each channel
when a trigger signal is received, but only for the number of times
set with Repeat in the sequence editor. The next waveform is output
when the next trigger signal is received. Other operations are the
same as Continuous output.
Autostep Mode Ċ Use Autostep mode to start an Autostep file
created with the EDIT menu Autostep editor. An Autostep file stores
a program that specifies a waveform or sequence file (including
output parameters) for each channel for each step.
Autostep mode resembles Waveform Advance mode in which each
time a trigger is received, the display advances one waveform.
However, in this mode the output parameters for each waveform
change as well. The operating mode for each step can be set with
the waveform output conditions to either Continuous or Step,asin
the case of Waveform Advance mode. Just as in other operating
modes, the Autostep mode trigger signal can be generated from the
external trigger signal or by pressing the front panel MANUAL butĆ
ton.
Continuous Ċ In this mode the programmed Step:1 waveform is
output over and over again when a trigger signal is received. When
the next trigger signal is received output of the Step:1 waveform
stops after the end point of that waveform and then the Step:2
waveform is output in the same manner. The waveform is started at
the moment a trigger is received.
In this way, the current waveforms advance for each channel one by
one in sequence each time a trigger signal is received. When a
trigger signal is received while output of the last waveform in the
step is in progress, the output stops at the end point of that waveĆ
form and then the process begins again from output of the Step:1
waveform.

Instructions for Operation
Operating Information
2Ć18
Step Ċ When a trigger signal is received, the Step:1 waveform for
each channel is output once. When the next trigger signal is reĆ
ceived, the Step:2 waveform is output (once). When the next trigger
signal is received while waveform output is in progress, output stops
after the end point of that waveform and then the waveform for the
next step is output.
3. Set the trigger (gate) conditions for the external trigger (gate) source.
The external trigger (gate) signal is input from the TRIGGER INPUT
connector on the front panel. The input impedance is 10 kWand the
maximum input voltage is "10 V.
When an operating mode other than Cont is selected, the AWG2005
displays a side menu for selecting the trigger (gate) conditions for
the external trigger (gate) source. The following describes each of
these items.
Slope Ċ This item sets the slope for external trigger signals. To
select a positive or negative slope, push the side menu Slope butĆ
ton. For a positive slope, the AWG2005 applies the trigger at the
rising edge of the external trigger signal; for a negative slope, the
trigger is applied at the falling edge of the external trigger signal.
Polarity (Gated Mode) Ċ This item sets the polarity for the gate
that outputs the waveform or sequence based on the level of the
external gate signal. To set the polarity, push the side menu Polarity
button. For a positive polarity, the AWG2005 outputs the waveform
or sequence waveform while the gate signal level is higher than the
gate level parameter set with the side menu Level item. For negative
polarity, waveform output occurs while the gate signal level is lower.
Level Ċ This item sets the external trigger (gate) signal level. To set
this parameter push the side menu Level button, then use the nuĆ
meric keys or the general purpose knob to change the value. The
trigger (gate) level can be set in steps of 0.1ĂV within the range from
-5.0ĂV to 5.0ĂV.

AWG2005 Service Manual 3Ć1
Theory of Operation
This section describes the basic operation of the major circuit blocks or
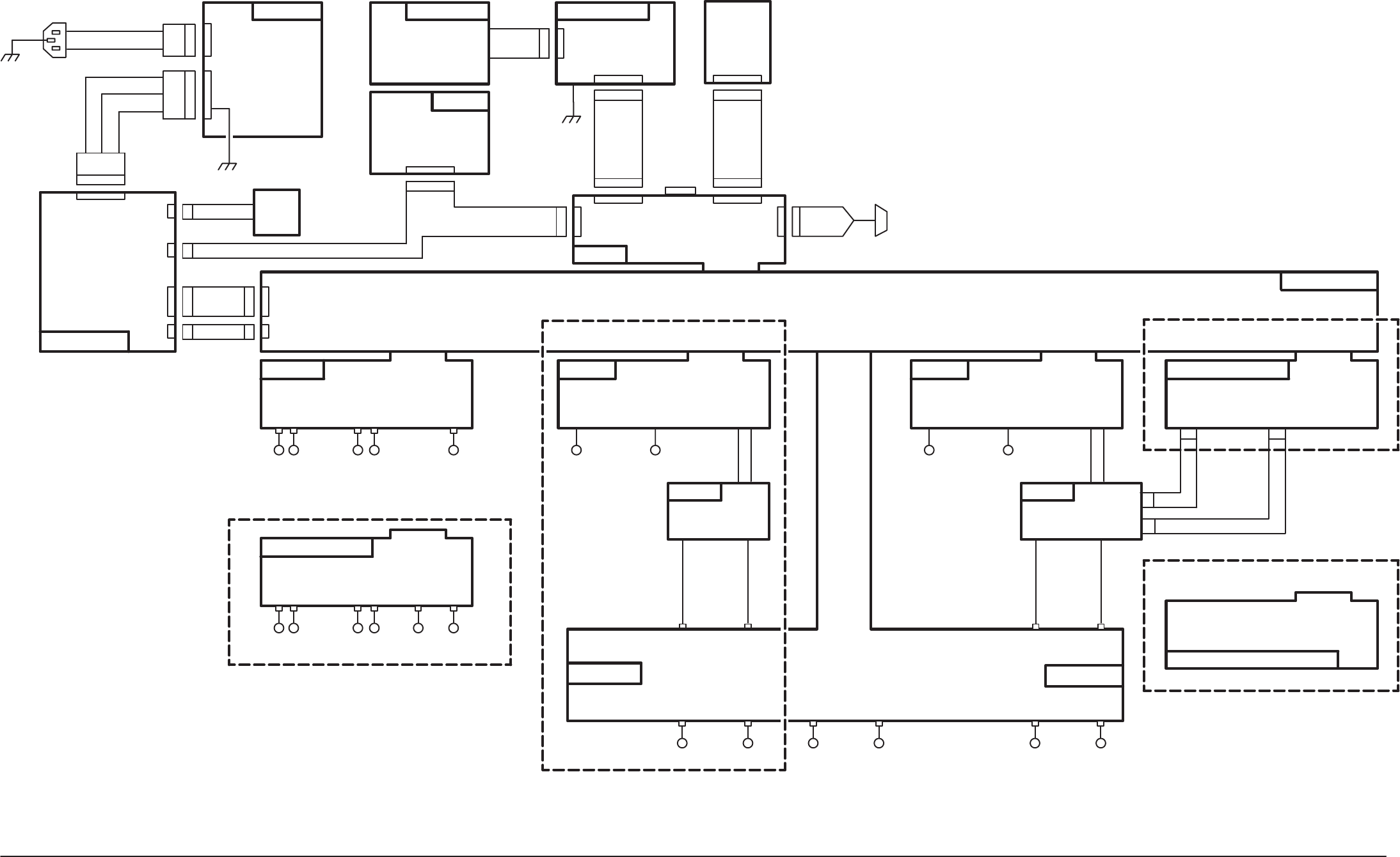
modules in the AWG2005. Section 9, , includes two block diaĆ
grams and an interconnect diagram. Figure 9Ć1 shows the modules and
functional blocks of the AWG2005 with Option 02, 04, 05 and 09 installed.
Figure 9Ć2 shows how the modules interconnect.
The module overview describes the basic operation of each functional circuit
block.
The AWG2005 Arbitrary Waveform Generator is a portable, twoĆ or fourĆ
channel instrument. For each channel, the AWG2005 reads the digital waveĆ
form data loaded into its waveform memory. The point rate clock determines
the rate at which the data is read. The AWG2005 converts the data from
digital to analog format and outputs the resulting arbitrary waveform.
Clock Oscillator (A1 Clock Board)
The clock circuit is a PLL oscillator that uses a 12.8 MHz reference crystal. It
supplies a point rate clock that is adjustable from 20 MHz to 0.01 Hz for
reading data from channel waveform memory.
When an external clock source is selected, the external clock signal is
passed directly through to the Clock board and used for reading waveform
data in memory.
Clock Sweep Oscillator (A31 Clock Sweep Board)
In addition to the description for the Clock Sweep Oscillator, it provides the
clock sweep from 20 MHz to 0.03 Hz.
Sequencer (A2 AWG Board)
This sequencer block controls the waveform memory addresses read out
according to the contents of a sequence file.
Waveform Memory (A2 AWG Board)
This functional block contains the memory that holds the waveform digital
data. There are 12 bits for waveform data and one bit for waveform markers
(for each channel).
Module Overview

Theory of Operation
Theory of Operation
3Ć2
DigitalĆtoĆAnalog Converter (DAC) (A11 D/A Board)
This functional block is a 12Ćbit highĆspeed digitalĆtoĆanalog converter. It
converts the digital data from the waveform memory into analog signals.
Analog Processing (A3/A23 Analog Board)
This analog processing block amplifies the analog signals from the DAC to
the necessary amplitude. If an offset is specified, this circuit adds that offset
and outputs the result at the output connector for that channel. This circuit
also contains a filter, an AM modulator, and other elements that modify
waveform output. Its output impedance is 50 W.
CPU and Memory (A6 CPU Board)
This functional block directs operation of all internal circuits, based on front
panel control operation and commands received over the GPIB or RSĆ232ĆC
interface. This circuit includes the 68000 CPU, DRAM, EPROM, SRAM. Data
in memory is retained by a lithium battery on the A5 Backplane board.
CAUTION
To avoid losing waveform data files stored in NVRam, save the files
to a floppy disk before removing the A6 CPU board or A5 BackĆ
plane board. Then restore the files from floppy disk to AWG2005
NVRam after reinstalling the board(s).
GPIB (A6 CPU Board)
This functional block is the General Purpose Interface Bus (GPIB) interface
driver, which controls communication with external devices over the parallel
interface. The GPIB connector is on the rear panel.
RSĆ232ĆC (A6 CPU Board)
This functional block is the RSĆ232ĆC interface circuit which controls serial
communication with external devices over the RSĆ232ĆC interface. The
RSĆ232ĆC interface connector is on the rear panel.
Display Control (A6 CPU Board)
The display control block processes the test and waveform information
based on commands from the processor. The block sends the text and
waveform information to the display monitor as video signals with vertical
and horizontal sync control.

Theory of Operation
AWG2005 Service Manual 3Ć3
Display Monitor
The display monitor takes in the video signals and displays them on a
17.8Ăcm (7 in.) CRT screen. The display resolution is 480 640 pixels.
Front Panel (A12 Key Board)
The front panel block includes the buttons, keys, knobs, and so on, for
entering selections. User selections from the front panel are sent to the
processor. The buttons at the bottom and side of the display are also inĆ
cluded in this block. Commands from the processor control the LED in the
buttons.
Floppy Disk Drive
The 3.5Ćinch floppy disk drive supports both 2DD and 2HD MSĆDOS forĆ
mats.
Low Voltage Power Supply
This functional block is a switchingĆtype power supply that converts the line
voltage into the various voltages required for internal circuit operation.
Fan
The fan prevents heat buildĆup inside the cabinet; it pulls air into the right
(floppyĆdisk) side of the AWG2005 and exhausts it out the left side.

Theory of Operation
Theory of Operation
3Ć4
The following four options which modify AWG2005 operation are available.
Option 02: CH3 and CH4 Output Channels
This option adds CH3 and CH4 waveform output channels. It includes
an AWG board, a D/A board and an Analog board for Channel 3 and 4.
Option 04: Digital Data Out
This option directly outputs the digital data in the waveform memory
without passing it through the digitalĆtoĆanalog converter. This option
and Option 09 cannot both be installed.
Option 05: Clock Sweep
This option provides an additional function: the clock sweep editor. In
addition to performing linear sweep and log sweep for the clock freĆ
quency, the clock sweep editor enables you to easily create arbitrary
sweep. The Clock board for the AWG2005 standard type is replaced by
the Clock Sweep board.
Option 09: Floating Point Processor
This option is a card dedicated to floating point processing. It provides
the capability to edit in the frequency domain and it speeds up internal
calculations.
For more information about these and other options, see section 7, .
Options

AWG2005 Service Manual 4Ć1
Before Verification
This subsection describes the kind of verification procedures that can be
followed, it indicates when to use the procedures, and gives conventions
used in their structure. The procedures in this section are:
Self Tests
Performance Tests
These procedures verify the AWG2005 Arbitrary Waveform Generator funcĆ
tionality. Which procedure to follow depends on your goal:
To quickly confirm that the AWG2005 functions correctly and was adĆ
justed properly, do the procedures under , which begin on
page 4Ć3.
Advantages: These procedures are short, require no external equipĆ
ment, and perform extensive functional and accuracy testing. Use them
to quickly determine if the AWG2005 is suitable for putting into service,
such as when it is first received.
For a more extensive confirmation of performance, do the
, beginning on page 4Ć7 after doing the .
Advantages: These procedures involve direct checking of warranted
specifications. They require more time and suitable test equipment. (See
on page 4Ć8.
Before starting any of these procedures, read in
section 2 of this manual. These instructions briefly describe the AWG2005
frontĆpanel controls and menu system. The user manual contains detailed
information on operating the AWG2005.
Throughout the procedures in this section the following conventions apply:
Each test procedure uses the following general format:
Title of Test
Equipment Required
Prerequisites
Procedure
Preparation
Conventions

Before Verification
Performance Verification
4Ć2
Each procedure consists of as many steps, substeps, and subparts as
required to do the test. Steps, substeps, and subparts are sequenced
as follows:
1. First Step
a. First Substep
First Subpart
Second Subpart
b. Second Substep
2. Second Step
Instructions for menu selection follow this format: FRONT PANEL BUTĆ
TONMain Menu ButtonSide Menu Button. For example, Press
UTILITYMiscConfig...Reset to FactoryO.K."
Where instructed to use a frontĆpanel button, key, or knob, or select
from the MENU column, or from a bottom or side menu, the name of the
item appears in boldface type: push MODE, " or select Triggered in
the bottom menu."

AWG2005 Service Manual 4Ć3
Self Tests
This subsection describes how to use AWG2005 internal selfĆtest routines.
No equipment is required to do these procedures. The self tests include
these internal routines:
Diagnostics
This selfĆtest procedure uses internal routines to verify that the
AWG2005 functions, and passes the internal circuit tests.
Calibration
The second procedure checks the AWG2005 internal calibration
constants and changes them if needed.
The internal diagnostic routines check AWG2005 characteristics such as
amplitude, offset, trigger level, clock, filters and attenuation.
The AWG2005 automatically performs the internal diagnostics at powerĆon;
you can also run the internal diagnostics using the menu selections deĆ
scribed in this procedure. The difference between these two methods of
initiating the diagnostics is that the menu method does more detailed
memory checking than the powerĆon method.
Equipment Required: None.
Prerequisites: Power on the AWG2005 and allow a twentyĆminute warmup
period before doing this procedure.
Procedure:
1. Do the following substeps to verify
passing internal diagnostics.
a. : Push
UTILITYDiag/CalDiagnostics xxxxAll. See the menu in
Figure 4Ć1.
The Diagnostics column on the left shows the tests available for
diagnostics. In addition to selecting all of the tests shown for DiagĆ
nostics, you can select only the test(s) you want to run using the
general purpose knob. In Figure 4Ć1, the symbol to the left of Cpu
indicates that test is one of the tests selected.
Diagnostics

Self Tests
Performance Verification
4Ć4
Figure 4Ć1:ăDiagnostics Menu
b. : Select Execute from the side menu. This
executes all the AWG2005 diagnostics automatically.
c. : The internal diagnostics do an extensive verification of
AWG2005 functions. While this verification progresses, the screen
displays the clock icon. When finished, the resulting status appears
on the screen.
d. : Verify that no failures are found
and reported onĆscreen. If the diagnostics displays FAIL as the result
of any test, use the instructions in section 6, to
identify the faulty module. If the diagnostics display an error code,
contact your nearest representative.
2. : Push a button (other than UTILITY) in the
MENU column to exit the diagnostic menu.

Self Tests
AWG2005 Service Manual 4Ć5
The AWG2005 includes internal calibration routines that check electrical
characteristics such as amplitude, offset, trigger level, clock, filters and
attenuation and adjust internal calibration constants as necessary. This
procedure describes how to do the internal calibration.
Equipment Required: None.
Prerequisites: Power on the AWG2005 and allow a 20 minute warmup
period at an ambient temperature between +15°C and +25°C before doing
this procedure.
Procedure:
NOTE
AWG2005
1. Do the following substeps to verify
internal adjustments have passed.
a. : Push
UTILITYDiag/CalCalibrations xxxxAll. See the menu in
Figure 4Ć2.
The Calibrations column on the left shows the tests available for
calibration. In addition to selecting all of the tests shown, you can
select only the test(s) you want to run using the general purpose
knob. In Figure 4Ć2, the symbol to the left of Trigger indicates the
tests selected.
Calibration

Self Tests
Performance Verification
4Ć6
Figure 4Ć2:ăCalibrations Menu
b. : Select Execute from the side menu.
This executes the AWG2005 calibration routines automatically.
c. : The internal calibration does an exhaustive verification of
proper AWG2005 function. While this verification progresses, the
clock icon appears on screen. When finished, the resulting status
will appear on the screen.
d. : Verify that no failures are found
and reported onĆscreen. If the calibration displays FAIL as the result,
use the instructions in section 6, to identify the
faulty module. If an error code is displayed, contact the nearest
Tektronix representative.
2. : Push any button (other than UTILITY) in the
MENU column to exit the calibration menu.

4Ć7
This subsection contains a series of procedures for checking that the
AWG2005 Arbitrary Waveform Generator performs as warranted.
The procedures are arranged in eleven logical groupings, presented in the
following order:
Operating Mode Checks
Arithmetic Operation Checks
Clock Frequency and Amplitude Checks
Gain Accuracy Check
Offset Accuracy Check
Pulse Response Check
MARKER OUT Amplitude Check
CONTROL SIG OUT Amplitude Check
External Trigger Level Accuracy Check
External CLOCK IN Check
Master-Slave Operation Check (Optional Check)
DIGITAL DATA OUT Check
These procedures extend the confidence level provided by the internal
diagnostic and calibration routines described on page 4Ć3.
The tests in this subsection comprise an extensive, valid confirmation of
performance and functionality, when the following requirements are met:
You must have performed and passed the calibration procedure deĆ
scribed in Self Tests, the previous subsection.
NOTE
For operation to specified accuracy, allow the AWG2005 to warm
up at least 20 minutes before doing the performance tests.
Load all the files from the Performance Check disk (063Ć1706ĆXX) that
comes with this manual into AWG2005 internal memory. For instructions
on loading files, see Loading Files on pageĂ 2Ć12 in the Instructions for
Operation subsection in section 2.

Performance Tests
Performance Verification
4Ć8
Related Information
Read and on page 4Ć1. Also, if you are not familiar
with operating the AWG2005, read the subsection,
in section 2 before doing any of these procedures.
Equipment Required
The following equipment is required to check the performance of the
AWG2005.
TableĂ4Ć1:ăTest Equipment
Item Description Minimum Requirements Example Purpose
Precision
termination
Impedance: 50ĂΩ, 0.1%
Connectors: BNC
Tektronix Part 011Ć0129ĆXX Signal termination.
Adapter Connectors: BNC femaleĆtoĆ
dual banana
Tektronix Part 103Ć0090ĆXX Signal
interconnection.
BNC dual input
(TEE) adapter
Connectors: BNC Tektronix Part 103Ć0030ĆXX Signal
interconnection.
BNC cable
(4 required)
Impedance 50ĂΩ
Connectors: BNC
Length: 43 inches
Tektronix Part 012Ć0057ĆXX Signal
interconnection.
Digital Data Out
Cable (Option 04)
Must use example equipment Tektronix Part 174Ć3192ĆXX Used to check
digital data output .
2 X13 header
(Option 04)
Must use example equipment Tektronix Part 131Ć3847ĆXX Used to check
digital data output.
Probe, 10X
(Option 04)
10X probe Tektronix Part P6139A Used to check
digital data output.
Test
oscilloscope
Bandwidth: >250ĂMHz Tektronix TDS500 Series DigitizĆ
ing Oscilloscope or 2400 Series
Digitizing Oscilloscope
Checks output
signals. Used in
many procedures.
Frequency
counter
Frequency range:
10ĂHz to 250ĂMHz
Tektronix DC 5010 ProgramĆ
mable Universal Counter/Timer*Used to check clock
frequency.
Digital
multimeter
DC volts range:
0.05ĂV to 10ĂV
Accuracy: 0.1%
Fluke 8842A Used throughout the
checks to measure
voltage.
Function
generator
Output voltage:
-5ĂV to 5ĂV
Tektronix FG 5010 ProgramĆ
mable Function Generator*Used to input the
trigger signal.
Performance Check
disk
Must use example listed Tektronix Part 063Ć1706ĆXX Used throughout the
checks to provide
waveform files.
*Requires a TM 5000 Series Power Module Mainframe

Performance Tests
AWG2005 Service Manual 4Ć9
TableĂ4Ć2:ăTest Equipment For Optional Check
Item Description Minimum Requirements Example Purpose
Arbitrary
Waveform
Generator
Must use example listed Tektronix AWG2005 Arbitrary
Waveform Generator
Used to check masĆ
ter-slave operation.
Table 4Ć3 lists the waveform files on the Performance Check disk
(063Ć1706ĆXX) that are used in these performance tests, the AWG2005
frontĆpanel settings that each file sets up, and the performance test that
uses each file.
NOTE
The files on the Performance Check disk are locked (the files
names are displayed with *), so the data in these files cannot be
changed unless the lock is opened. The file data includes not only
waveform data, but also output parameters.
When you select a file with the Waveform Sequence item, the
AWG2005 output parameters change to those specified in the file,
and the waveform output reflects waveform data in the file. After
selecting a file, do not change an output parameter with the SETUP
menu unless a procedure instructs you to do so. During the proceĆ
dures, if you are unsure that the AWG2005 settings still match the
file's settings, select the waveform again using the Waveform
Sequence item on the SETUP menu.
Performance Check
Files

Performance Tests
Performance Verification
4Ć10
TableĂ4Ć3:ăFile List for Performance Check Disk
EDIT Menu SETUP Menu
No. File Name Wfm
Shape
Wfm
Point Clock Operation Filter Ampl Offset
Usage
ă1 MODE.WFM
1000 10ĂMHz Normal Through 1ĂV 0ĂV
Cont Mode,
Triggered
Mode,
Gated Mode
ă2 MODE_ADV.SEQ
ADVĆ1.WFM
ADVĆ2.WFM
1200
1000
ă200
10ĂMHz Normal Through 1ĂV 0ĂV
Waveform
Advance
Mode
ă3 MODE_AST.AST
Step: 1 ASTĆ1.WFM 1000 10ĂMHz Normal Through 3ĂV 0ĂV
Autostep
Mode
ă Step: 2 ASTĆ2.WFM ă
200 5ĂMHz Normal Through 1.5ĂV 0ĂV
Step: 3 ASTĆ3.WFM
ă200 20ĂMHz Normal Through 0.5ĂV 0ĂV
ă4 OPE.AST
Step: 1
EXT_AM.WFM (CH1)
1000 ăă1ĂMHz Ext AM Through 5ĂV 0ĂV
External AM
Operation
Step: 1
------ (CH2)
Step: 2
AMĆ1.WFM (CH1) 1000 ăă1ĂMHz AM Through 5ĂV 0ĂV
Internal AM
Operation
Step:2
AMĆ2.WFM (CH2) 1000 ăă1ĂMHz --- Through 10ĂV 0ĂV
Step: 3
AMĆ1.WFM (CH1) 1000 ăă1ĂMHz AM Through 5ĂV 0ĂV
Step:3
AMĆ3.WFM (CH2) 1000 ăă1ĂMHz --- Through 10ĂV 0ĂV
Step: 4
ADD.WFM (CH1) 1000 ăă1ĂMHz Ext ADD Through 5ĂV 0ĂV
External ADD
Operation
Step: 4
------- (CH2)
Step: 5
ADD.WFM (CH1) 1000 ăă1ĂMHz Add Through 5ĂV 0ĂV
Internal Add
Operation
Step:5
ADD.WFM (CH2) 1000 ăă1ĂMHz --- Through 5ĂV 0ĂV

Performance Tests
AWG2005 Service Manual 4Ć11
TableĂ4Ć3:ăFile List for Performance Check Disk (Cont.)
No. Usage
SETUP MenuEDIT Menu
File Name
No. Usage
OffsetAmplFilterOperationClock
Wfm
Point
Wfm
Shape
File Name
ă5 CLK_FREQ.WFM
1000 20ĂMHz Normal Through 1ĂV 0ĂV
Clock
Frequency
Accuracy
ă6 CLK_AMPL.WFM
1000 ăă1ĂMHz Normal Through 1ĂV 0ĂV
Clock
Amplitude
ă7 GAIN.AST (CH1-CH4)
Step: 1 GAINĆ1.WFM 1000 ăă1ĂMHz Normal Through 0.999ĂV 0ĂV
Gain
Accuracy
Step: 2 GAINĆ2.WFM
1000 ăă1ĂMHz Normal Through -0.999
V
0ĂV
Step: 3 GAINĆ3.WFM
1000 ăă1ĂMHz Normal Through 10ĂV 0ĂV
Step: 4 GAINĆ4.WFM
1000 ăă1ĂMHz Normal Through -10ĂV 0ĂV
8 OFF.AST (CH1-CH4)
Step: 1 OFFSETĆ1.WFM 1000 ăă1ĂMHz Normal Through 0.05ĂV 5ĂV
Offset
Accuracy
Step: 2 OFFSETĆ2.WFM
1000 ăă1ĂMHz Normal Through 0.05ĂV 0ĂV
Step: 3 OFFSETĆ3.WFM
1000 ăă1ĂMHz Normal Through 0.05ĂV -5ĂV
ă9 PULSE.WFM
ăă64 20ĂMHz Normal Through 0.5ĂV 0ĂV
Pulse
Response
10 MKR.WFM
ă200 ăă1ĂMHz Normal Through 1ĂV 0ĂV
MARKER
OUT AmpliĆ
tude
11 CNTRL.WFM
ă200 ăă1ĂMHz Normal Through 1ĂV 0ĂV
CONTROL
SIG OUT AmĆ
plitude
12 TRG_IN.WFM
1000 20ĂMHz Normal Through 1ĂV 0ĂV
External TrigĆ
ger Level AcĆ
curacy
13 EXT_CLK.WFM
1000
External
Clock Normal Through 1ĂV 0ĂV
External
CLOCK IN

Performance Tests
Performance Verification
4Ć12
TableĂ4Ć3:ăFile List for Performance Check Disk (Cont.)
No. Usage
SETUP MenuEDIT Menu
File Name
No. Usage
OffsetAmplFilterOperationClock
Wfm
Point
Wfm
Shape
File Name
14 MS_SL.WFM
ă200 ăă1ĂMHz Normal Through 1ĂV 0ĂV
Master-Slave
Operation
Check (OpĆ
tional Check)
15 DIGI_OUT.WFM
4096 ăă1ĂMHz Normal Through 1ĂV 0ĂV
DIGITAL
DATA OUT
Check
(Option 04)
These procedures check operation of the Cont, Triggered, Gated, Waveform
Advance, and Autostep modes.
Check Cont Mode
Electrical Characteristic Checked: Operating modes, Continuous, on
pageĂ1Ć5.
Equipment Required: A 50ĂΩcoaxial cable and an oscilloscope.
Prerequisites: The AWG2005 must meet the prerequisites listed on
page 4Ć7.
Procedure:
1.
a. Connect the AWG2005 CH1 output
connector through the coaxial cable to the CH1 vertical input conĆ
nector on the oscilloscope (see Figure 4Ć3).
OscilloscopeAWG2005
AWG2005
Figure 4Ć3:ăCont Mode Initial Test Hookup
Operating Mode
Checks

Performance Tests
AWG2005 Service Manual 4Ć13
b. Set the oscilloscope controls:
Vertical: CH1
CH1 coupling: DC
CH1 scale 0.2ĂV/div.
CH1 input impedance: 50ĂΩ
Horizontal
Sweep 50õs/div.
Trigger
Source CH1
Coupling DC
Slope Positive
Level -100ĂmV
Mode Auto
2. Set the AWG2005 controls and select the waveform file:
a. Initialize AWG2005 controls: Push UTILITYMiscConfig...ReĆ
set to FactoryO.K.
b. Select the file:
Push SETUPWaveform Sequence, if necessary, to select a
waveform file for CH1. Waveform Sequence toggles between the
CH1 files (upper list) and the CH2 files (lower list).
Turn the general purpose knob to display the list of waveform
files and highlight the MODE.WFM file.
Push ENTER to select the file. This button is located to the
lowerĆright of the numeric keypad.
Select the MODE.WFM file for CH2 same as CH1.
3. Turn on the AWG2005 CH1 output: Push the CH1 button so that the LED
above the CH1 output connector is on.
4. Check against limits: Check that the amplitude of the sine wave disĆ
played on the oscilloscope is 5 vertical divisions and that 5 cycles of the
waveform are displayed.
5. Move the connection for the coaxial cable from the AWG2005 CH1
output to AWG2005 CH2 output connector.
6. Turn on the AWG2005 CH2 output: Push the CH2 button so that the LED
above the CH2 output connector is on.
7. Repeat procedure 2.
8. If Option 02 is installed (adds CH3 and CH4 output channels): Repeat
this procedure for CH3 and CH4 outputs.
9. End procedure: Disconnect the oscilloscope.

Performance Tests
Performance Verification
4Ć14
Check Triggered Mode
Electrical Characteristic Checked: Operating modes, Triggered, on
pageĂ1Ć5.
Equipment Required: Two 50ĂΩcoaxial cables, a function generator, and
an oscilloscope.
Prerequisites: The AWG2005 meets the prerequisites listed on page 4Ć7.
Procedure:
1.
a. Connect the AWG2005 CH1 output
connector through the coaxial cable to the CH1 vertical input conĆ
nector on the oscilloscope.
b.
Connect the AWG2005 TRIGGER INPUT connector though a
coaxial cable to the function generator output connector (see
Figure 4Ć4).
OscilloscopeAWG2005
AWG2005
Function Generator
FG 5010
Figure 4Ć4:ăTriggered Mode Initial Test Hookup
c.
Vertical: CH1
CH1 coupling: DC
CH1 scale 0.2ĂV/div.
CH1 input impedance: 50ĂΩ
Horizontal
Sweep 50õs/div.

Performance Tests
AWG2005 Service Manual 4Ć15
Trigger
Source CH1
Coupling DC
Slope Positive
Level -100ĂmV
Mode Auto
d. Set the function generator controls:
Function Square
Mode Continuous
Parameter
Frequency 1ĂkHz
Amplitude 4ĂV
Offset 2ĂV
Output Off
2. Set AWG2005 controls and select the waveform file:
a. Initialize AWG2005 controls: Push UTILITYMiscConfig...ReĆ
set to FactoryO.K.
b. Modify the AWG2005 default settings:
Push MODETriggeredSlope to select Positive slope.
Select Level from the side menu and turn the general purpose
knob to select a 1ĂV trigger level.
c. Select the file:
Push SETUPWaveform Sequence, if necessary, to select a
waveform file for CH1. Waveform Sequence toggles between the
CH1 files (upper list) and the CH2 files (lower list).
Highlight the MODE.WFM file using the general purpose knob.
Push ENTER to select the file.
3. Turn on the AWG2005 CH1 output: Push the CH1 button so that the LED
above the CH1 output connector is on.
4. Check triggered mode with manual triggering: Push the AWG2005
MANUAL TRIGGER button and check that when the button is pushed,
the oscilloscope displays a oneĆcycle sine wave.
5. Check triggered mode with external triggering:
a. Change the oscilloscope trigger mode to Normal.
b. Enable function generator output: Turn on the function generator
output.
c. Check triggering: Check that for each trigger supplied by the funcĆ
tion generator, the oscilloscope displays a oneĆcycle sine wave.

Performance Tests
Performance Verification
4Ć16
6. Turn off the function generator output, and disconnect
the function generator and oscilloscope.
Check Gated Mode
Electrical Characteristic Checked: Operating modes, Gated, on
pageĂ1Ć5.
Equipment Required: Three 50ĂΩcoaxial cables, a 50 Ω precision terĆ
mination, a function generator, and an oscilloscope.
Prerequisites: The AWG2005 meets the prerequisites listed on page 4Ć7.
Procedure:
1.
a. Connect the AWG2005 CH1 output
connector through the coaxial cable to the CH1 vertical input conĆ
nector on the oscilloscope.
b. Connect the function generator
output to both the AWG2005 TRIGGER INPUT and the oscilloscope
CH2 input through a coaxial cable and a dual input coupler (see
Figure 4Ć5).
Function Generator
FG 5010
OscilloscopeAWG2005
AWG2005
Figure 4Ć5:ăGated Mode Initial Test Hookup
c.
Vertical CH1
CH1 coupling DC
CH1 scale 0.5ĂV/div.
CH1 input impedance 50ĂΩ

Performance Tests
AWG2005 Service Manual 4Ć17
Horizontal
Sweep 200õs/div.
Trigger
Source CH1
Coupling DC
Slope Positive
Level 500ĂmV
Mode Auto
d. Set function generator controls:
Function Square
Mode Continuous
Parameter
Frequency 1ĂkHz
Amplitude 4.0 V
Offset 2.0 V
Output Off
2. Set the AWG2005 controls and select the waveform file:
a. Initialize AWG2005 controls: Push UTILITYMiscConfig...ReĆ
set to FactoryO.K.
b. Modify the AWG2005 default settings:
Push MODEGatedPolarity to highlight Positive.
c. Select the file:
Push SETUPWaveform Sequence, if necessary, to select a
waveform file for CH1. Waveform Sequence toggles between the
CH1 files (upper list) and the CH2 files (lower list).
Highlight the MODE.WFM file, using the general purpose knob.
Push ENTER to select the file.
3. Turn on the AWG2005 CH1 output: Push the CH1 button so that the LED
above the CH1 output connector is on.
4. Check gated mode with manual trigger: Push and hold the AWG2005
MANUAL TRIGGER button, and check that the oscilloscope continuĆ
ously displays a sine wave while the MANUAL TRIGGER button is
pushed.
5. Check gated mode with gate signal:
a. Change the oscilloscope controls:
Vertical CH1
CH1 coupling DC
CH1 scale 0.5ĂV/div.
CH1 input impedance 50ĂΩ

Performance Tests
Performance Verification
4Ć18
Trigger
Source CH1
b. Turn function generator output on.
c. Check that the oscilloĆ
scope displays a sine wave while the function generator gate signal
level is in upper portion of the display (see Figure 4Ć6).
Gate
Signal
Waveform
Output
CH2
CH1
Figure 4Ć6:ăRelationship between 1 Volt or Greater Gate Signal and
Waveform Output Signal
d. Push MODEPoĆ
larity to change the polarity to Negative.
e. Check that the
oscilloscope displays a sine wave while the function generator gate
signal level is in the lower portion of the display.
6. Turn the function generator output off and disconnect
the function generator.
Check Waveform Advance Mode
Electrical Characteristic Checked: Operating modes, Waveform AdĆ
vance, on pageĂ1Ć5.
Equipment Required: A 50ĂΩcoaxial cable and an oscilloscope.
Prerequisites: The AWG2005 meets the prerequisites listed on page 4Ć7.

Performance Tests
AWG2005 Service Manual 4Ć19
Procedure:
1.
a. Connect the AWG2005 CH1 output
connector through the coaxial cable to the CH1 vertical input conĆ
nector on the oscilloscope (see Figure 4Ć7).
OscilloscopeAWG2005
AWG2005
Figure 4Ć7:ăWaveform Advance Mode Initial Test Hookup
b.
Vertical CH1
CH1 coupling DC
CH1 0.2ĂV/div.
CH1 input impedance 50ĂΩ
Horizontal
Sweep 50õs/div.
Trigger
Source CH1
Coupling DC
Slope Positive
Level 0ĂV
Mode Auto
2.
a. Push UTILITYMiscConfig...ReĆ
set to FactoryO.K.
b.
Push MODEWaveform AdvanceSlope to highlight PosiĆ
tive.
Select Level from the side menu, and turn the general purpose
knob to select a 1.0ĂV level.
Check that the side menu Run highlights Continuous. If necesĆ
sary, push Run to select Continuous.
c.

'$'"# ()(
'$'"# ')$#
4Ć20
Push +$'" &*#, if necessary, to select a
waveform file for CH1. Waveform Sequence toggles between the
CH1 files (upper list) and the CH2 files (lower list).
Highlight the file using the general purpose
knob.
Push to select the file.
3. Push the button so that the LED
above the CH1 output connector is on.
4. "! ! Repeatedly push the AWG2005
button, and check that the oscilloscope displays a continuous
sine wave that switches between two frequencies at each manual trigĆ
ger.
5. Disconnect the oscilloscope.
*)$()% $
!)'! ')'() Operating mode, Autostep, on
pageĂ1Ć5.
&*%"#) &*' Two 50ĂΩcoaxial cables and an oscilloscope.
''&*()( The AWG2005 meets the prerequisites listed on page 4Ć7.
'$*'
1.
a.
Connect the AWG2005 CH1 output through a coaxial cable to
the oscilloscope CH1 vertical input.
Connect the AWG2005 rearĆpanel CH1 MARKER OUT output
through a coaxial cable to the oscilloscope CH2 vertical input
(see Figure 4Ć8). The CH1 MARKER OUT signal will serve as an
external trigger signal for the oscilloscope.

Performance Tests
AWG2005 Service Manual 4Ć21
OscilloscopeAWG2005
AWG2005
Figure 4Ć8:ăAutostep Mode Initial Test Hookup
b.
Vertical CH1
CH1 coupling DC
CH1 scale 0.5ĂV/div.
CH1 input impedance 50ĂΩ
Horizontal
Sweep 50õs/div.
Trigger
Source CH2
Coupling DC
Slope Positive
Level 100ĂmV
Mode Auto
2. !
a. # Push UTILITYMiscConfig...ReĆ
set to FactoryO.K.
b. "
Push MODEAutostepSlope to highlight Positive.
Push Run from the side menu to highlight Continuous.
Select Level from the side menu, and turn the general purpose
knob to select 1ĂV.
Select Select Autostep File from the side menu.
Turn the general purpose knob to highlight the MODE_AST.AST
file.
Push ENTER to select the file.
3. Push the AWG2005 MANUAL TRIGGER button
and check that the oscilloscope momentarily displays a sine wave with a
different frequency and amplitude each time you push the button.
4. Disconnect the oscilloscope.

4Ć22
These procedures check operation of external AM, external ADD, internal
AM and internal Add arithmetic functions.
NOTE
Check External AM Operation
External amplitude modulation,
pageĂ1Ć13.
Two 50ĂΩcoaxial cables, a 50 Ωterminator, a
function generator, and a digital multimeter (DMM).
The AWG2005 meets the prerequisites listed on page 4Ć7.
1.
a. Connect the AWG2005 CH1 output through a coaxial
cable, the 50 Ω terminator, and BNCĆtoĆdual banana connector to
the DMM INPUT connector.
b. Connect the AWG2005 rearĆpanel CH1
AM IN input through a coaxial cable to the function generator output
(see Figure 4Ć9).

Performance Tests
AWG2005 Service Manual 4Ć23
Function Generator
AWG2005
DMM
Figure 4Ć9:ăExternal AM Operation Initial Test Hookup
&
%
%',+* )&%+
,%+!&% (,)
& &%+!%,&,*
)$+)
)(,%- /".
$'#!+, /
*+ /
,+',+
,* UTILITYMiscConfig...ReĆ
set to FactoryO.K.
,* MODEAutostep
#+ Select Autostep File )&$ + *! $%,
,)% + %)# ',)'&* "%& +& ! #! + + OPE.AST !#
,* ENTER +& *#+ + !#

Performance Tests
Performance Verification
4Ć24
3. Turn on the function generator
output.
4.
Check that the step number displayed on the AWG2005 MODE
menu is Step: 1 (see Figure 4Ć10). If it is not, push MANUAL TRIGĆ
GER to step though the autostep file steps until Step 1 is displayed.
Step Display
Figure 4Ć10:ăMODE Menu Autostep Setting
Check that the DMM reading is in the range from 2.375 to 2.625ĂV
(100% modulation).
Set the function generator offset value to 0ĂV. Check that the DMM
reading is in the range from 1.125 to 1.375ĂV (50% modulation).
Set the function generator offset value to -1ĂV. Check that the DMM
voltage reading is in the range from -0.125 to 0.125ĂV (0% modulaĆ
tion).
5. Keep the test connections and instrument settings for
the next check.

Performance Tests
AWG2005 Service Manual 4Ć25
Check Internal AM Operation
Electrical Characteristic Checked: Arithmetic Operation, Amplitude
Modulation, on pageĂ1Ć13.
Equipment Required: Two 50ĂΩcoaxial cables, a function generator, and
a digital multimeter (DMM).
Prerequisites: The AWG2005 meets the prerequisites listed on page 4Ć7.
Procedure:
1. !
2.
a.
Push the AWG2005 MANUAL TRIGGER button, and check that
the step changes to Step 2 on the MODE menu.
Check that the DMM reading is in the range from 2.375Ăto
2.625ĂVDC.
b.
Push the AWG2005 MANUAL TRIGGER button, and check that
the Autostep changes to Step 3 on the MODE menu.
Check that the DMM reading is in the range from -2.625Ăto
-2.375ĂV.
3. Retain the test hookup and settings for the next check.
Check External ADD Operation
Electrical Characteristic Checked: Arithmetic Operation, Ext Add, on
pageĂ1Ć13.
Equipment Required: Two 50ĂΩcoaxial cables, a function generator, and
a digital multimeter (DMM).
Prerequisites: The AWG2005 meets the prerequisites listed on page 4Ć7.
Procedure:
1.
a. Move the connection for the coaxial
cable from rearĆpanel CH1 AM IN to CH1 ADD IN connector. (see
Figure 4Ć9).

!
!
4Ć26
b.
Function Square
Mode Continuous
Parameter
Frequency 1ĂkHz
Amplitude 0ĂV
Offset 5.0ĂVĂ
(The actual voltage out is 1/2of what is displayed.)
Output Off
2. Turn on the function generator
output.
3.
a.
Push the AWG2005 button, and check that
the step changes to Step 4 on the MODE menu.
Check that the DMM reading is in the range from 4.750 to
5.250ĂV.
4. Turn the function generator output off.
5. Keep the test connections and instrument settings for
the next check.
! !
! ! ! Arithmetic Operation, Add, on
pageĂ1Ć13.
"! " Two 50ĂΩcoaxial cables, a function generator, and
a digital multimeter (DMM).
" ! The AWG2005 meets the prerequisites listed on page 4Ć7.
"
1.
2.
a.
Push the AWG2005 button, and check that
the step changes to Step 5 on the MODE menu.
Check that the DMM reading is in the range from 4.750 to
5.250ĂV.

Performance Tests
AWG2005 Service Manual 4Ć27
3. Disconnect connections to the test
equipment.
These procedures check the accuracy of the AWG2005 clock frequency and
the waveform output amplitude.
Check Clock Frequency Accuracy
Electrical Characteristic Checked: Clock Generator, Accuracy, on
pageĂ1Ć11.
Equipment Required: A 50ĂΩcoaxial cable and a frequency counter.
Prerequisites: The AWG2005 meets the prerequisites listed on page 4Ć7.
Procedure:
1.
a. Connect the AWG2005 rear panel
CLOCK OUT connector to the frequency counter input through a
coaxial cable (see Figure 4Ć11).
AWG2005
AWG2005
Frequency Counter
DC 5010
Figure 4Ć11:ăClock Frequency Accuracy Initial Test Hookup
Clock Frequency and
Amplitude Checks

Performance Tests
Performance Verification
4Ć28
b. Set frequency counter controls:
CHANNEL A
Termination 50ĂΩ
Slope Negative
Attenuation X5
Coupling DC
FREQ A
2. Set AWG2005 controls and select the waveform:
a. Initialize AWG2005 controls: Push UTILITYMiscConfig...ReĆ
set to FactoryO.K.
b. Select the waveform file:
Push SETUPWaveform Sequence, if necessary, to select a
waveform file for CH1. Waveform Sequence toggles between the
CH1 files (upper list) and the CH2 files (lower list).
Turn the general purpose knob to select the CLK_FREQ.WFM
file.
Push ENTER to select the file.
3. Check clock frequency accuracy:
a. Check clock frequency accuracy at current clock frequency setting:
Check that the frequency counter reading falls between
19.9999ĂMHz and 20.001ĂMHz (between 19.9999 MHz and
20.0001 MHz for the instrument with Option 05).
b. Check clock frequency accuracy for different clock frequency setĆ
tings:
Select Clock from the bottom of the SETUP menu.
Push Source from the side menu to highlight Internal.
Select Internal Clock from the side menu.
Turn the general purpose knob (or press the numeric and units
keys, and push ENTER) to select the first clock frequency listed
in Table 4Ć4.
Check that the frequency counter reading is within the frequenĆ
cy range listed in the table for the clock frequency setting (refer
to right column in the table for the instrument with Option 05).
Repeat this step for each clock frequency and frequency range
listed in Table 4Ć4.

Performance Tests
AWG2005 Service Manual 4Ć29
TableĂ4Ć4:ăClock Frequency Accuracy
Clock Frequency Frequency Range Frequency Range (Option 05)
10ĂMHz 9.9995ĂMHz - 10.0005ĂMHz 9.99995ĂMHz - 10.00005ĂMHz
1ĂMHz 0.99995ĂMHz – 1.00005ĂMHz 0.999995ĂMHz – 1.000005ĂMHz
1ĂkHz 0.99995ĂkHz - 1.00005ĂkHz 0.999995ĂkHz - 1.000005ĂkHz
10ĂHz 9.9995ĂHz - 10.0005ĂHz 9.99995ĂHz - 10.00005ĂHz
4. Disconnect the frequency counter.
Check Clock Amplitude
Electrical Characteristic Checked: Auxiliary Outputs, Clock, Amplitude,
on pageĂ1Ć14.
Equipment Required: A 50ĂΩcoaxial cable and an oscilloscope.
Prerequisites: The AWG2005 meets the prerequisites listed on page 4Ć7.
Procedure:
1.
a. Connect the AWG2005 rearĆpanel CLOCK
OUT connector through a coaxial cable to the oscilloscope CH1
vertical input (see Figure 4Ć12).
Oscilloscope
AWG2005
AWG2005
Figure 4Ć12:ăClock Amplitude Initial Test Hookup

)&)$% *+*
)&)$% )!!+!&%
4Ć30
b. Set oscilloscope controls:
Vertical CH1
Coupling DC
Scale 500ĂmV/div.
Input impedance 50ĂΩ
Horizontal
Sweep 500Ăns/div.
Trigger
Source CH1
Coupling DC
Slope Positive
Level 500ĂmV
Mode Auto
2. Set the AWG2005 controls and select the waveform file:
a. Initialize AWG2005 controls: Push !*&%!/
*+ +& +&).
b. Select the waveform file:
Push -&)$ (,%, if necessary, to select a
waveform file for CH1. Waveform Sequence toggles between the
CH1 files (upper list) and the CH2 files (lower list).
Turn the general purpose knob to select the
file.
Push to select the file.
3. Turn on the AWG2005 CH1 output: Push the button so that the LED
above the CH1 output connector is on.
4. Check clock amplitude accuracy: Check that the pulse amplitude of the
displayed waveform is 2 VpĆp or greater.
5. End procedure: Disconnect the oscilloscope.
This procedure checks the accuracy of the AWG2005 gain.
#+)!# )+)!*+! " Main Output, Amplitude, DC AccuĆ
racy, on pageĂ1Ć12.
(,!'$%+ (,!) A 50ĂΩcoaxial cable, a 50 Ωtermination, a BNCĆtoĆ
dual banana adapter, and a digital multimeter (DMM).
))(,!*!+* The AWG2005 meets the prerequisites listed on page 4Ć7.
!% ,). "

Performance Tests
AWG2005 Service Manual 4Ć31
Procedure:
1. Install test hookup and set controls:
a. Hook up DMM: Connect the AWG2005 CH1 output through a 50ĂΩ
coaxial cable, a 50 Ωtermination, and a dual banana connector to
the DMM INPUT connector (see Figure 4Ć13).
DMM
AWG2005
8842A
AWG2005
Figure 4Ć13:ăGain Accuracy Initial Test Hookup
b. Set DMM controls:
Mode VDC
Range 20
Input Front
2. Set the AWG2005 controls and select the waveform file:
a. Initialize AWG2005 controls: Push UTILITYMiscConfig...ReĆ
set to FactoryO.K.
b. Select the AWG2005 waveform file:
Push MODEAutostepSelect Autostep Fil.
Turn the general purpose knob to select the GAIN.AST file.
Push ENTER to select the file.
3. Check gain accuracy:
Check that the displayed step is Step 1 on the MODE menu. If it
is not, select the side menu STOP button to return to Step 1.
Note the DMM reading as "A" for this value.
Push the AWG2005 MANUAL TRIGGER button, and check that
the displayed step is Step 2.
Note the DMM reading as "B" for this value.
Do the following calculation.
A-B
Check that the calculated value is in the range from 0.990 V to
1.010 V.

!
!
4Ć32
Push the AWG2005 button, and check that
the displayed step is Step 3.
Note the DMM reading as "C" for this value.
Push the AWG2005 button, and check that
the displayed step is Step 4.
Record the DMM reading as "D" for this value.
Do the following calculation.
C-D
Check that the calculated value is in the range from 9.850 V to
10.15 V.
4. Move the connection for the coaxial cable from the AWG2005 CH1
output to AWG2005 CH2 output connector.
5. Repeat procedure 3.
6. Repeat
above procedure for CH3 and CH4 outputs.
7. Retain the test hookup and control settings.
This procedure checks the accuracy of the AWG2005 offset.
! ! ! Main Output, Offset, Accuracy, on
pageĂ1Ć12.
"! " A 50ĂΩcoaxial cable, a 50ĂΩtermination, BNCĆtoĆ
dual banana adapter, and a digital multimeter (DMM).
" ! The AWG2005 meets the prerequisites listed on page 4Ć7.
"
1.
a. Connect the AWG2005 CH1 output through a 50ĂΩ
coaxial cable, a 50 Ωtermination, and a dual banana connector to
the DMM INPUT connector (see Figure 4Ć14).
! "#

Performance Tests
AWG2005 Service Manual 4Ć33
DMM
AWG2005
8842A
AWG2005
Figure 4Ć14:ăOffset Accuracy Initial Test Hookup
b. Set DMM controls:
Mode VDC
Range 20
Input Front
2. Set the AWG2005 controls and select the waveform file:
a. Initialize AWG2005 controls: Push UTILITYMiscConfig...ReĆ
set to FactoryO.K.
b. Select the AWG2005 waveform file:
Push MODEAutostepSelect Autostep File.
Turn the general purpose knob to select the OFF.AST file.
Push ENTER to select the file.
3. Check offset accuracy:
Check that the displayed step is Step 1 on the MODE menu. If it
is not, select the side menu STOP button to return to Step 1.
Check that the DMM voltage reading is in the range from 4.940Ă
to 5.060ĂV.
Push the AWG2005 MANUAL TRIGGER button, and check that
the displayed step is Step 2.
Check that the DMM voltage reading is in the range from
-0.010Ă to 0.010ĂV.
Push the AWG2005 MANUAL TRIGGER button, and check that
the displayed step is Step 3.
Check that the DMM voltage reading is in the range from
-5.060Ăto -4.940 V.
4. Move the connection for the coaxial cable from the AWG2005 CH1
output to AWG2005 CH2 output connector.
5. Repeat procedure 3.
6. If Option 02 is installed (adds CH3 and CH4 output channels): Repeat
above procedure for CH3 and CH4 outputs.

Performance Tests
Performance Verification
4Ć34
7. Disconnect the DMM.
This procedure checks the pulse response characteristics of the AWG2005
output waveforms at amplitudes of 0.5 and 1ĂV.
Electrical Characteristic Checked: Main Output, Pulse Response, on
pageĂ1Ć12.
Equipment Required: A 50ĂΩcoaxial cable and an oscilloscope.
Prerequisites: The AWG2005 meets the prerequisites listed on page 4Ć7.
Procedure:
1.
a. Connect the AWG2005 CH1 output
connector through the coaxial cable to the CH1 vertical input conĆ
nector on the oscilloscope (see Figure 4Ć15).
OscilloscopeAWG2005
AWG2005
Figure 4Ć15:ăPulse Response Initial Test Hookup
b.
Vertical CH1
Coupling DC
Scale 0.1ĂV/div.
Input impedance 50ĂΩ
Horizontal
Sweep 20Ăns/div.
Trigger
Source CH1
Coupling DC
Slope Positive
Level 0ĂV
Mode Auto
Pulse Response
Check

Performance Tests
AWG2005 Service Manual 4Ć35
2. Set the AWG2005 controls and select the waveform file:
a. Initialize AWG2005 controls: Push UTILITYMiscConfig...ReĆ
set to FactoryO.K.
b. Select waveform file:
Push SETUPWaveform Sequence, if necessary, to select a
waveform file for CH1. Waveform Sequence toggles between the
CH1 files (upper list) and the CH2 files (lower list).
Turn the general purpose knob to select the PULSE.WFM file.
Push ENTER to select the file.
Select the PULSE.WFM file for CH2 same as CH1.
3. Turn on the AWG2005 CH1 output: Push the CH1 button so that the LED
above the CH1 output connector is on.
4. Check pulse response at 0.5ĂV amplitude:
a. Check rise time: Check that the rise time of the waveform displayed
on the oscilloscope from the 10% point to the 90% point is 35Ăns or
less.
b. Check aberrations: Check that the aberrations of the displayed
waveform is within 0.35Ădiv.
c. Check flatness: Check that the flatness of the displayed waveform is
within 0.15Ădiv. after 20Ăns from the rising edge.
d. Change the oscilloscope controls:
Trigger
Slope Negative
e. Check fall time: Check that the fall time of the displayed waveform
from the 10% point to the 90% point is 35Ăns or less.
5. Check pulse response at 10ĂV amplitude:
a. Change the oscilloscope controls:
Vertical CH1
CH1 scale 2ĂV/div.
Trigger
Slope Positive
b. Change the AWG2005 controls:
Push SETUPAmplitude to change the amplitude for CH1.
Press the numeric key 1,0and press the units key Vto select
an amplitude of 10ĂV.
c. Repeat substeps 4a through 4e, checking to the follow limits:
Rise time 35Ăns, maximum
Aberrations 0.35Ădiv., maximum

Performance Tests
Performance Verification
4Ć36
Flatness 0.15Ădiv., maximum
Fall time 35Ăns, maximum
6. Move the connection for the coaxial cable from the AWG2005 CH1
output to AWG2005 CH2 output connector.
7. Turn on the AWG2005 CH2 output: Push the CH2 button so that the LED
above the CH2 output connector is on.
8. Repeat procedures 4 through 5.
9. If Option 02 is installed (add CH3 and CH4 output channels: Repeat
above procedure for the AWG2005 CH3 and CH4 output channels.
10. End procedure: Remove the connections.
This procedure checks the amplitude of the MARKER OUT signal.
Electrical Characteristic Checked: Auxiliary Output, MARKER, AmpliĆ
tude, on pageĂ1Ć14.
Equipment Required: A 50ĂΩcoaxial cable and an oscilloscope.
Prerequisites: The AWG2005 meets the prerequisites listed on page 4Ć7.
Procedure:
1. Install test hookup and set test equipment controls:
a. Hook up the oscilloscope: Connect the AWG2005 rearĆpanel CH1
MARKER OUT connector through the coaxial cable to the CH1
vertical input connector on the oscilloscope (see Figure 4Ć16).
OscilloscopeAWG2005
AWG2005
Figure 4Ć16:ăInitial Test Hookup
b. Set oscilloscope controls:
MARKER OUT
Amplitude Check

Performance Tests
AWG2005 Service Manual 4Ć37
Vertical CH1
CH1 Coupling DC
CH1 Scale 500ĂmV/div.
CH1 Input Impedance 50ĂΩ
Horizontal
Sweep 50õs/div.
Trigger
Source CH1
Coupling DC
Slope Positive
Level 500ĂmV
Mode Auto
2. Set the AWG2005 controls and select the waveform file:
a. Initialize AWG2005 controls: Push UTILITYMiscConfig...ReĆ
set to FactoryO.K.
b. Select waveform file:
Push SETUPWaveform Sequence, if necessary, to select a
waveform file for CH1. Waveform Sequence toggles between the
CH1 files (upper list) and the CH2 files (lower list).
Turn the general purpose knob to highlight the MRK.WFM file.
Push ENTER to select the file.
3. Check rearĆpanel CH1 MARKER OUT amplitude:
a. Check CH1 MARKER OUT pulse amplitude:
Check that the pulse amplitude of the displayed waveform is
2ĂVpĆp or greater.
4. Check rearĆpanel CH2 MARKER OUT pulse amplitude:
a. Check CH2 MARKER OUT pulse amplitude:
Move the coaxial cable from the AWG2005 rearĆpanel CH1
MARKER OUT connector to the rearĆpanel CH2 MARKER OUT
connector.
Check that the pulse amplitude of the displayed waveform is 2ĂV
or greater.
5. Check Option 02: If the AWG2005 has CH3 and CH4, repeat this entire
test, selecting the AWG2005 waveform and setting controls for CH3 and
CH4 and checking:
RearĆpanel CH3 MARKER pulse amplitude
RearĆpanel CH4 MARKER pulse amplitude
6. End procedure: Disconnect the oscilloscope.

Performance Tests
Performance Verification
4Ć38
This procedure checks the amplitude of the CONTROL SIG OUT signal.
Electrical Characteristic Checked: Auxiliary Output, CONTROL SIG,
Amplitude, on page 1Ć14Ă.
Equipment Required: A 50ĂΩcoaxial cable and an oscilloscope.
Prerequisites: The AWG2005 meets the prerequisites listed on page 4Ć7.
Procedure:
1.
a. Connect the AWG2005 rearĆpanel CONĆ
TROL SIG OUT connector through the coaxial cable to the CH1
vertical input connector on the oscilloscope (see Figure 4Ć17).
OscilloscopeAWG2005
AWG2005
Figure 4Ć17:ăInitial Test Hookup
b.
Vertical CH1
CH1 Coupling DC
CH1 Scale 1ĂV/div.
CH1 Input Impedance 50ĂΩ
Horizontal
Sweep 50Ăns/div.
Trigger
Source CH1
Coupling DC
Slope Positive
Level 500ĂmV
Mode Auto
2.
a. Push UTILITYMiscConfig...ReĆ
set to FactoryO.K.
CONTROL SIG OUT
Amplitude Check

Performance Tests
AWG2005 Service Manual 4Ć39
b. Select waveform file:
Push SETUPWaveform Sequence, if necessary, to select a
waveform file for CH1. Waveform Sequence toggles between the
CH1 files (upper list) and the CH2 files (lower list).
Turn the general purpose knob to highlight the CNTRL.WFM
file.
Push ENTER to select the file.
3. Check rearĆpanel CONTROL SIG OUT amplitude:
a. Check CONTROL SIG OUT pulse amplitude:
Push ModeGated.
Push the AWG2005 MANUAL TRIGGER button.
Check that the pulse upper level of the displayed waveform is
2ĂV or greater.
Check that the pulse lower level of the displayed waveform is
0.8ĂV or less.
4. End procedure: Disconnect the oscilloscope.
This procedure checks the external trigger level accuracy of the AWG2005.
Electrical Characteristic Checked: Auxiliary Input, TRIGGER, Accuracy,
on pageĂ1Ć15.
Equipment Required: Two 50ĂΩcoaxial cables, a function generator, and
an oscilloscope.
Prerequisites: The AWG2005 meets the prerequisites listed on page 4Ć7.
Procedure:
1. Install test hookup and set test equipment controls:
a. Hook up oscilloscope: Connect the AWG2005 CH1 output through a
coaxial cable to the oscilloscope CH1 vertical input.
b. Hook up function generator: Connect the AWG2005 TRIGGER INPUT
through a coaxial cable to the function generator output (see FigĆ
ure 4Ć18).
External Trigger Level
Accuracy Check

Performance Tests
Performance Verification
4Ć40
OscilloscopeAWG2005
AWG2005
Function Generator
FG 5010
Figure 4Ć18:ăExternal Trigger Level Accuracy Initial Test Hookup
c.
Vertical CH1
CH1 Coupling DC
CH1 Scale 0.2ĂV/div.
CH1 Input Impedance 50ĂΩ
Horizontal
Sweep 50õs/div.
Trigger
Source CH1
Coupling DC
Slope Positive
Level 0ĂV
Mode Auto
d.
Function Square
Mode Continuous
Parameter
Frequency 1ĂkHz
Amplitude 0ĂV
Offset 0.6ĂV
Output Off
2.
a. Push UTILITYMiscConfig...ReĆ
set to FactoryO.K.
b.
Push MODEGatedPolarity to highlight Positive.

Performance Tests
AWG2005 Service Manual 4Ć41
Select Level from the side menu, and turn the general purpose
knob to select 1ĂV. (You can also use the numeric and units keys
to select 1ĂV; then push ENTER.)
c. Select waveform file:
Push SETUPWaveform Sequence, if necessary, to select a
waveform file for CH1. Waveform Sequence toggles between the
CH1 files (upper list) and the CH2 files (lower list).
Turn the general purpose knob to highlight the TRG_IN.WFM
file.
Push ENTER to select the file.
3. Turn on the AWG2005 CH1 output: Push the CH1 button so that the LED
above the CH1 output connector is on.
4. Check external trigger high level:
a. Adjust oscilloscope controls: Press and hold the AWG2005 MANUĆ
AL TRIGGER button and adjust the oscilloscope vertical and horiĆ
zontal position to display the waveform from the AWG2005. Release
the MANUAL TRIGGER button.
b. Enable function generator output: Turn on the function generator
output.
c. Check external trigger level accuracy:
Gradually increment the function generator offset level until a
waveform is displayed on the oscilloscope.
Check that that the function generator offset level is from 0.85 to
1.15ĂV when the waveform is first displayed.
5. Check external trigger low level:
a. Change the function generator controls:
Parameter
Offset -0.6ĂV
b. Change the AWG2005 controls:
Push MODEPolarity to highlight Negative.
Select Level from the side menu, and turn the general purpose
knob to select -1ĂV. (You can also use the numeric and units
keys to select -1ĂV; then push ENTER.)
c. Check external trigger level accuracy:
Gradually decrease the function generator offset level until a
waveform is displayed on the oscilloscope.
Check that that the function generator offset level is from
-1.15ĂV to -0.85ĂV when the waveform is first displayed.

Performance Tests
Performance Verification
4Ć42
6. Turn off the function generator output and disconnect
the function generator.
This procedure checks the AWG2005 response to an external CLOCK IN
signal.
Electrical Characteristic Checked: Auxiliary Input, CLOCK, Threshold
level, on pageĂ1Ć15.
Equipment Required: Two 50ĂΩcoaxial cables, a function generator, and
an oscilloscope.
Prerequisites: The AWG2005 meets the prerequisites listed on page 4Ć7.
Procedure:
1.
a. Connect the AWG2005 CH1 output through a
coaxial cable to the oscilloscope CH1 vertical input.
b. Connect the AWG2005 rearĆpanel
CLOCK IN through a coaxial cable to the function generator output
(see Figure 4Ć19).
AWG2005 Oscilloscope
Function Generator
FG 5010
AWG2005
Figure 4Ć19:ăExternal CLOCK IN Initial Test Hookup
c.
External CLOCK IN
Check

Performance Tests
AWG2005 Service Manual 4Ć43
Vertical CH1
Coupling DC
Scale 0.2ĂV/div.
Input Impedance 50ĂΩ
Horizontal
Sweep 500õs/div.
Trigger
Source CH1
Coupling DC
Slope Positive
Level 0ĂmV
Mode Auto
d. Set function generator controls:
Function Square
Mode Continuous
Parameter
Frequency 1ĂMHz
Amplitude 2.0ĂV
Offset 1.0ĂV
Output Off
2. Select the AWG2005 waveform file and set AWG2005 controls:
a. Initialize AWG2005 controls: Push UTILITYMiscConfig...ReĆ
set to FactoryO.K.
b. Select waveform file:
Push SETUPWaveform Sequence, if necessary, to select a
waveform file for CH1. Waveform Sequence toggles between the
CH1 files (upper list) and the CH2 files (lower list).
Turn the general purpose knob to highlight the EXT_CLK.WFM
file.
Push ENTER to select the file.
3. Turn on the AWG2005 CH1 output: Push the CH1 button so that the LED
above the CH1 output connector is on.
4. Check the external CLOCK IN threshold level:
a. Enable function generator output: Turn on function generator output.
b. Check the level: Check that the waveform displayed on the oscilloĆ
scope has an amplitude of 5 divisions and a stable display of 5
cycles.
5. Turn off equipment output and disconnect test hookup:
a. Disable function generator output: Turn off function generator output.
b. Remove connections: Disconnect all connections to the AWG2005.

Performance Tests
Performance Verification
4Ć44
This procedure checks operation of the AWG2005 slave mode.
NOTE
This Slave Operation check has been factory verified. The check is
performed only as necessary or only after a failure.
Electrical Characteristic Checked: Auxiliary Input, CONTROL SIG IN,
Threshold level, Pulse Width, Input Volts, on pageĂ1Ć15.
Equipment Required: Two 50ĂΩcoaxial cables, a function generator, and
an oscilloscope.
Prerequisites: The AWG2005 meets the prerequisites listed on page 4Ć7.
Procedure:
1. Install test hookup and set test equipment controls:
a. Hook up master AWG2005: Connect the slave AWG2005 (device
under test) rearĆpanel CONTROL SIG IN and CLOCK IN connectors
to the master AWG2005 CONTROL SIG OUT and CLOCK OUT
connectors using the two coaxial cables.
b. Hook up oscilloscope: Connect the master AWG2005 CH1 output
and slave AWG2005 CH1 output to the oscilloscope CH1 and CH2
vertical inputs using the two coaxial cables (see Figure 4Ć20).
Slave AWG2005 (DUT)
Oscilloscope
AWG2005
Master AWG2005
AWG2005
CONTROL
SIG OUT
CLOCK
OUT
CLOCK
IN
CONTROL
SIG IN
CH1 CH2
CH1
CH1
Figure 4Ć20:ăSlave Operation Initial Test Hookup
c. Set oscilloscope controls:
Optional Check -
MasterĆSlave
Operation Check

Performance Tests
AWG2005 Service Manual 4Ć45
Vertical CH1 and CH2
Coupling DC
Scale 0.2ĂV/div.
Input Impedance 50ĂΩ
Horizontal
Sweep 500õs/div.
Trigger
Source CH1
Coupling DC
Slope Positive
Level 0ĂmV
Mode Auto
Output Off
2.
a. Push UTILITYMiscConĆ
fig...Reset to FactoryO.K.
b. Load the CNTRL_IN.WFM file only to the master
AWG2005 using the performance check disk. For details on how to
load a file, see the Instruction for Operation in the section 2.
c.
Push SETUPWaveform Sequence, if necessary, to select a
waveform file for CH1. Waveform Sequence toggles between the
CH1 files (upper list) and the CH2 files (lower list).
Turn the general purpose knob to display the list of waveform
files and highlight the SLAVE.WFM file.
Push ENTER to select the file.
Push MODETriggered.
Press the bottom Configure button to select Master.
3.
a. Push UTILITYMiscConĆ
fig...Reset to FactoryO.K.
b.
Push SETUPWaveform Sequence, if necessary, to select a
waveform file for CH1. Waveform Sequence toggles between the
CH1 files (upper list) and the CH2 files (lower list).
Turn the general purpose knob to highlight the SLAVE.WFM file.
Push ENTER to select the file.
Push MODECont.

Performance Tests
Performance Verification
4Ć46
Press the bottom Configure button to select Slave.
4. Turn on CH1 output on both AWG2005 instruments : Push the CH1
button so that the LED above the CH1 output connector is on.
5. Check the slave operation:
a. Change the master AWG2005 operation mode from Triggered to
Cont.
b. Check the operation: Check that the two waveforms displayed on
the oscilloscope have a same timing relation and a stable display.
6. Disconnect test hookup:
a. Remove connections: Disconnect all connections to the both
AWG2005 instruments and oscilloscope.
This procedure checks the AWG2005 DIGITAL DATA OUT at the rear panel.
NOTE
This check requires that the AWG2005 has Option 04 installed.
Electrical Characteristic Checked: Auxiliary Output, DIGITAL DATA
OUT, Level, on pageĂ1Ć14.
Equipment Required: Digital data out cable, 2 X13 header, probe and
oscilloscope.
Prerequisites: The AWG2005 meets the prerequisites listed on page 4Ć7.
Procedure:
1. Install test hookup and set test equipment controls:
a. Hook up termination board: Connect a digital data output cable to
the AWG2005 rearĆpanel CH1 DIGITAL DATA OUT output (see
Figure 4Ć21).
b. Hook up oscilloscope:
Connect the oscilloscope probe to the CH1 vertical input.
Connect the probe groundĆclip to the GND pin of 2 X13 header.
DIGITAL DATA OUT
Check (Option 04)

Performance Tests
AWG2005 Service Manual 4Ć47
13 Header2
Oscilloscope
Out Cable
Digital Data
AWG 2005 Rear Panel
Figure 4Ć21:ăDigital Data Out Initial Test Hookup
c. Set oscilloscope controls:
Vertical CH1
Scale 1ĂV/div.
Input Impedance 1ĂMΩ
Horizontal
Sweep Adjust as needed
Trigger
Mode Auto
2. Create the AWG2005 waveform file, select waveform file, and set
AWG2005 controls:
a. Initialize AWG2005 controls: Push UTILITY!Misc!Config...!ReĆ
set to Factory!O.K.
b. Select waveform file:
Push SETUP!Waveform Sequence, if necessary, to select a
waveform file for CH1. Waveform Sequence toggles between the
CH1 files (upper list) and the CH2 files (lower list).
Turn the general purpose knob to highlight the DIGI_OUT.WFM
file.
Push ENTER to select the file.
c. Set AWG2005 controls:
Push MODE!Cont
3. Check the CH1 digital data output signals:

Performance Tests
Performance Verification
4Ć48
a. !
Contact the oscilloscope probe to the pins on 2 X13 header (see
Figure 4Ć22). Check that the oscilloscope display shows these
signals:
Data signals D0ĆD11 and CLK (Clock) are TTL level output.
All other pins are ground.
Digital Data Out Cable
GND
GND
2X13 Header
Figure 4Ć22:ăOutput Pins on the Digital Data Out Cable
4.
a. Change the connection for the digital data out
cable from CH1 DIGITAL DATA OUT connector to CH2 DIGITAL
DATA OUT connector.
b. Repeat the step 2 and 3 to check the CH2 digital data output sigĆ
nals.
5.
a. " # Turn off power supply output.
b. ! Disconnect all connections to the AWG2005.

Performance Tests
AWG2005 Service Manual 4Ć49
This procedure checks the AWG2005 floating point processor.
NOTE
This check requires that the AWG2005 has Option 09 installed.
Equipment Required: None.
Prerequisites: The AWG2005 meets the prerequisites listed on page 4Ć7.
Procedure:
1. Check that floating point processor test in internal diagnostics passes:
a. Run the AWG2005 internal diagnostics: Push the AWG2005 ON/
STBY switch two times so that the AWG2005 runs the powerĆon
diagnostics.
b. Check the FPP test results: When the AWG2005 finishes the FPP
test, check that the test result is Pass.
This completes the performance tests for the AWG2005.
Floating Point
Processor Check
(Option 09)

4Ć50

5Ć1
The AWG2005 doesn't need manual adjustment since it is equipped with a
self calibration system.. This internal calibration enables the instrument to
automatically adjust the gain and offset of the pre-amp, the gain error of
filter, the attenuation rate of attenuator, as well as several other parameters.
Perform the internal calibration to return the AWG2005 to conformance with
performance specified in section 1, . As for the internal calibraĆ
tion, see the subsection, , in section 4.
Ċ Generally, this internal calibration should be done
every 12 months.
Ċ Perform the internal calibration after the
removal and replacement of a module due to electrical failure.

5Ć2

6Ć1
# #$ $# $ "$ $ !" ""$&
$ $ "$"") & " "$ " !)
$ ' #%#$ # " %
+ # #%#$ %# " "$
!"&$ $ $" %# ' $
+ "$ !" %"# " #!$
$ $# ($" $" %#
+ ' $ " & $& *
%# "! ' " "!" %#
+ "$ ! $ !" !") "
#!$
+ "$ # $ %# % "
#$"%$ # !"$ $ $" #$ " %$#
$" %# $ '"$# " %$ # $ #$ $ '"$# %#
$ $" #$ " %$# $ #! %$ # $ $ #!
%
" !" " ) $ !" %"# $ #$ $
$ '
) $" #"& $# # % !" " $# !" %"#
$ $ " $ $# %
$ $ " $$$" $" %$
#$

Before Maintenance
Maintenance
6Ć2
CAUTION
Precautions
When performing service which requires internal access to the AWG2005,
follow these precautions to avoid damaging internal modules and their
components due to electrostatic discharge (ESD).
1. Minimize handling of staticĆsensitive modules.
2. Transport and store staticĆsensitive modules in their staticĆprotected
containers or on a metal rail. Label any package that contains staticĆsenĆ
sitive modules.
3. Discharge the static voltage from your body by wearing a grounded
antistatic wrist strap while handling these modules. Only service staticĆ
sensitive modules at a staticĆfree work station.
4. Do not remove the AWG2005 cabinet unless you have met precaution
number 3, above. Consider all internal modules staticĆsensitive.
5. Do not allow anything capable of generating or holding a static charge
on the work station surface.
6. Handle circuit boards by the edges when possible.
7. Do not slide the modules over any surface.
8. Avoid handling modules in areas that have a floor or workĆsurface coverĆ
ing capable of generating a static charge.
9. Do not use highĆvelocity compressed air when cleaning dust from
modules.
Susceptibility to ESD
Table 6Ć1 lists the relative susceptibility of various classes of semiconducĆ
tors. Static voltages of 1 kV to 30 kV are common in unprotected environĆ
ments.
Preventing ESD

Before Maintenance
AWG2005 Service Manual 6Ć3
TableĂ6Ć1:ăRelative Susceptibility to StaticĆdischarge Damage
Semiconductor Classes Relative
Susceptibility
Levels1
MOS or CMOS microcircuits or discrete circuits, or linear
microcircuits with MOS inputs (most sensitive)
1
ECL 2
Schottky signal diodes 3
Schottky TTL 4
HighĆfrequency bipolar transistors 5
JFET 6
Linear microcircuits 7
LowĆpower Schottky TTL 8
TTL (least sensitive) 9
1Voltage equivalent for levels (voltage discharged from a 100 pF capacitor through
resistance of 100 Ω):
1 = 100 to 500 V 6 = 600 to 800 V
2 = 200 to 500 V 7 = 400 to 1000 V (est.)
3 = 250 V 8 = 900 V
4 = 500 V 9 = 1200 V
5 = 400 to 600 V

6Ć4

6Ć5
This subsection describes how to determine whether the AWG2005 needs
cleaning, and how to do the cleaning. Inspection and cleaning are prevenĆ
tive maintenance procedures. When done regularly, preventive maintenance
may prevent AWG2005 malfunction and enhance reliability.
Preventive maintenance consists of visually inspecting and cleaning the
AWG2005 and using general care when operating it.
How often to do maintenance depends on the severity of the environment in
which the AWG2005 operates.
The cabinet helps keep dust out of the AWG2005 and is a major component
of the instrument cooling system. The cabinet should normally be in place
when operating the AWG2005. The AWG2005 front cover (optional accessoĆ
ry) protects the front panel and display from dust and damage. Install it
when storing or transporting the instrument.
Inspect and clean the AWG2005 as operating conditions require. The collecĆ
tion of dirt on components inside can cause them to overheat and break
down. (Dirt acts as an insulating blanket, preventing efficient heat dissipaĆ
tion.) Dirt also provides an electrical conduction path that can cause an
instrument failure, especially under highĆhumidity conditions.
WARNING
To avoid personal injury or death due to electric shock, unplug the
power cord from the line voltage source before cleaning the
AWG2005.

6Ć6
CAUTION
To prevent damaging the plastics used in the AWG2005 do not use
chemical cleaning agents. Use only deionized water when cleaning
the menu buttons or frontĆpanel buttons. Use a ethyl alcohol soluĆ
tion as a cleaner, and rinse with deionized water.
To prevent damaging AWG2005 components, do not use highĆpresĆ
sure compressed air when cleaning dust from the interior of the
AWG2005. (High pressure air can cause electrostatic discharge.)
Instead, use low pressure compressed air (about 9 psi).
#
$"% % !&%$ ! % !# (# $$ "#%$
&$ * $ & % ""#$ %! ' #!""
!# !%#($ &$ % %!#!&) %! '#) !##% !"#%!
"#!# "# ) %$ %% ) &$ "#$! &#) !# %!
&#%# %! %
"!
% #! % "
!'#
#$ $#%$ !#%! $ *
#(# !# $%$
" %' !&
#! %*" !$ $$ !# !!$ !$ "# !# #" $$ !# %'
!$
! %!#$ #! $$ # $&%!
!# ! %%$ #% ! %!#$
" %' !&$ # !#
($ !&% #%
##) %
%
!##% !"#%! " %' !&
$$!#$ $$ %$ !# "#%$ ! %$ %
" $ #! !# #) $
! %!#$
" !# $$ %$
#) $ %' !&$

Inspection and Cleaning
AWG2005 Service Manual 6Ć7
Cleaning Procedure Ċ Exterior
WARNING
To avoid potential electric shock hazard or damage to the
AWG2005 circuits, do not allow any moisture inside the AWG2005
during external cleaning; use only enough liquid to dampen the
cloth or applicator.
1. Remove loose dust on the outside of the AWG2005 with a lint free cloth.
2. Remove remaining dirt with a lint free cloth dampened in a general
purpose detergentĆandĆwater solution. Do not use abrasive cleaners.
3. Clean the light filter protecting the monitor screen with a lintĆfree cloth
dampened with either ethyl alcohol or, preferably, a gentle generalĆpurĆ
pose detergentĆandĆwater solution.
Inspection Ċ Interior
To access the inside of the AWG2005 for inspection and cleaning, refer to
the Removal and Installation Procedures in this section.
Inspect the internal portions of the AWG2005 for damage and wear, using
Table 6Ć3 as a guide. Repair any defects immediately.
CAUTION
To prevent damage from electrical arcing, ensure that circuit
boards and components are dry before applying power to the
AWG2005.
TableĂ6Ć3:ăInternal Inspection Check List
Item Inspect For Repair Action
Circuit boards Loose, broken or corroded solder conĆ
nections. Burned circuit boards.
Burned, broken, or cracked circuitĆrun
plating.
Remove failed modules and replace
with a new module.
Resistors Burned, cracked, broken blistered
condition.
Replace failed module and replace with
a new module.
Solder connections Cold solder or rosin joints. Resolder joint and clean with ethyl alcoĆ
hol.

Inspection and Cleaning
Maintenance
6Ć8
Resolder joint and clean with ethyl alcohol.
TableĂ6Ć3:ăInternal Inspection Check List (Cont.)
Item Inspect For Repair Action
Capacitors Damaged or leaking cases. Corroded
solder on leads or terminals.
Remove damaged module and replace
with a new module from the factory.
Semiconductors Loosely inserted in sockets. Distorted
pins.
Firmly seat loose semiconductors. ReĆ
move devices that have distorted pins.
Carefully straighten pins (as required to
fit the socket), using longĆnose pliers,
and reinsert firmly. Ensure that straightĆ
ening action does not crack pins, causĆ
ing them to break off.
Wiring and cables Loose plugs or connectors. Burned,
broken, or frayed wiring.
Firmly seat connectors. Repair or reĆ
place modules with defective wires or
cables.
Chassis Dents, deformations, and damaged
hardware.
Straighten, repair, or replace defective
hardware.
Cleaning Procedure Ċ Interior
If, after doing steps 1 and 2, a module is clean upon inspection, skip the
remaining steps.
1. Blow off dust with dry, lowĆpressure, deionized air (approximately 9 psi).
2. Remove any remaining dust with a lintĆfree cloth dampened in ethyl
alcohol, and rinse with a warm deionized water. (A cottonĆtipped appliĆ
cator is useful for cleaning in narrow spaces and on circuit boards.)
3. If steps 1 and 2 do not remove all the dust or dirt, the AWG2005 may be
spray washed using a solution of ethyl alcohol by doing step 4 through
8.
4. Gain access to the parts to be cleaned by removing easily accessible
shields and panels (see in this
section).
5. Spray wash dirty parts with the ethyl alcohol, and wait 60 seconds for
the majority of the alcohol to evaporate.
6. Use hot (120_Fto140_F) deionized water to thoroughly rinse them.
7. Dry all parts with lowĆpressure, deionized air.
8. Dry all components and assemblies in an oven or drying compartment
using lowĆtemperature (125_Fto150_F) circulating air.
Lubrication
There is no periodic lubrication required for the AWG2005.

6Ć9
This subsection describes removing and installing the mechanical and
electrical modules in the AWG2005.
This subsection contains the following:
Preparatory information
A list of equipment required in removing modules
Module locator diagrams for finding each module in the AWG2005
Procedures for removing and reinstalling electrical and mechanical
modules
WARNING
To avoid possible personal injury or damage to AWG2005 compoĆ
nents, read the Preparation for Use subsection in section 2, and
Preventing ESD in the subsection, Before Maintenance. Read the
Safety Summary found near the beginning of this manual before
doing any procedure in this manual.
To avoid possible personal injury or death, disconnect the power
cord from the line voltage source before doing any procedures in
this section.
Section 10, Mechanical Parts List, lists all mechanical parts in the AWG2005.

6Ć10
NOTE
First read the to understand how the procedures
are organized. Then read to find out the tools needed
to remove and install modules.
To remove a module, begin by doing the (on page 6Ć13).
By following the instructions in that procedure, you can remove the desired
module without unnecessarily removing other modules.
The on page 6Ć13 identifies the procedure for removing
each module. These categories separate the procedures based on their
location in the AWG2005.
on page 6Ć16 describes how to remove
modules without internal access to the AWG2005.
on page 6Ć28 describes how to remove
modules which require internal access to the AWG2005.
The removal of most modules in the AWG2005 requires only a screwdriver
handle mounted with a size TĆ15, Torxscrewdriver tip. Use this tool whenĆ
ever a procedure step instructs you to remove or install a screw, unless a
different size screwdriver is specified in that step. The first step of a module
procedure lists all equipment required to remove and reinstall the module.

Removal and Installation Procedures
AWG2005 Service Manual 6Ć11
TableĂ6Ć4:ăEquipment Required
Name Description Part Number
Screwdriver handle Accepts TorxĆdriver bits 003Ć0524Ć00
TĆ9 Torx tip TorxĆdriver bit for TĆ9 size screw heads 003Ć0965Ć00
TĆ10 Torx tip TorxĆdriver bit for TĆ10 size screw heads 003Ć0815Ć00
TĆ15 Torx tip TorxĆdriver bit for TĆ15 size screw heads 003Ć0966Ć00
#1 Phillips tip PhillipsĆdriver bit for #1 size screw heads 003Ć0335Ć00
FlatĆbladed screwdriver Screwdriver for removing standardĆheaded
screws
Hex wrench, 0.050 inch Standard tool
Hex wrench, 1@16 inch Standard tool
NeedleĆnose pliers Standard tool
Nut driver, 1@2inch Standard tool
Nut driver, 1@4inch Standard tool
Nut driver, 5@16 inch Standard tool
Nut driver, 5 mm Standard tool
OpenĆend wrench 1@2inch Standard tool
Soldering iron Standard tool

Removal and Installation Procedures
Maintenance
6Ć12
AWG2005 Orientation
! ! # # #
! $ " "
ns
12
B
5F
Figure 6Ć1:ăAWG2005 Orientation

Removal and Installation Procedures
AWG2005 Service Manual 6Ć13
When you have identified the module to be removed for service, read
found earlier in this section. Then use the flowchart in FigĆ
ure 6Ć2 to determine which procedures to use for removing the module. The
removal procedures end with reinstallation instructions.
Is the
module in
Figure 6Ć3?
Yes
No
Do the procedure,
on
page 6Ć20, removing the
rear cover and cabinet.
To remove: Go to page:
A23 Analog board or A3 Analog board (Option 02) 6Ć29
Connector Module 6Ć31
Fan and Fan Frame 6Ć33
Rear Shield Cover 6Ć35
Rear BNC Connectors 6Ć37
Locate the module to
be removed in
FigureĂ6Ć3 or 6Ć4.
Make sure a floppy
disk is not in the
floppyĆdisk drive.
To remove: Go to page:
FrontĆpanel Knob 6Ć17
Line Fuse and Line Cord 6Ć18
Rear Cover and Cabinet 6Ć20
EMI Gaskets 6Ć22
Front Cover, Trim Ring, and Menu Buttons 6Ć22
FrontĆpanel Module 6Ć24
Power Supply Module 6Ć38
AUX Power Board and AC Inlet 6Ć39
Monitor Module and CRT Frame 6Ć42
A6 CPU, A2 AWG, A11 D/A and A1 Clock board 6Ć45
A2 AWG and A11 D/A board (Option 02) 6Ć45
A25 Digital Data Out board (Option 04) 6Ć45
A31 Clock Sweep board (Option 05) 6Ć45
A7 Floating Point Processor board (Option 09) 6Ć45
A5 Backplane board 6Ć49
Lithium battery 6Ć51
FloppyĆdisk Drive Module 6Ć53
Figure 6Ć2:ăGuide to Removal Procedures
Access Procedure

6Ć14
FrontĆpanel
Module
FrontĆpanel Knob
EMI Gasket
Menu Buttons
Trim Ring
Line Cord
Cabinet
Rear Cover
FloppyĆdisk Drive Bezel
CRT Filter
Line Fuse
Fuse Cap
Front Cover (Optional)

Removal and Installation Procedures
AWG2005 Service Manual 6Ć15
A1 Clock Board
or A31 Clock Sweep Board
(Option 05)
Rear Panel
A6 CPU Board
A2 AWG Board
A11 D/A Board
(Option 02,CH3&CH4)
Fan
Fan Frame
Monitor Module AUX Power
Board Support
Rear BNC
Connector
Rear Shield
Cover
Floppy Disk
Drive Cover
Connector Module
CRT Frame
Front Panel
A2 AWG Board
A11 D/A Board
(CH1&CH2)
A5 Backplane Board
Board
Support
Power Supply Module
AC Inlet
A25 Digital Data Out Board
(Option 04) or
A7 Floating Point Processor Board
(Option 09)
Floppy Disk Drive
A23 Analog Board (2CH)
or A3 Analog Board
(Option 02,4CH)
Rear Pane
Floppy Disk
Bracket
Figure 6Ć4:ăInternal Modules

6Ć16
Do the (page 6Ć13) before doing any procedure in this
group.
This group contains the following procedures:
FrontĆpanel Knob
Line Fuse and Line Cord
Rear Cover and Cabinet
EMI Gaskets
Front Cover, Trim Ring, and Menu Buttons
FrontĆpanel Module

Removal and Installation Procedures
AWG2005 Service Manual 6Ć17
FrontĆpanel Knob
1. You will need a
1@16Ćinch hex wrench to do this procedure. Find the frontĆpanel knob on
the front panel in the locator diagram, , Figure 6Ć3.
2. Set the AWG2005 with the bottom down on the work
surface and the front facing you (see Figure 6Ć5).
3. If the optional front cover is installed, grasp the front
cover by the left and right edges and snap it off of the trim ring. (When
reinstalling, align and snap back on.)
4. Loosen the setscrew securing the knob using the 1@16Ćinch
hex wrench. Pull the knob toward you to remove it.
5. Place the knob onto the shaft, and tighten the setscrew
using the 1@16Ćinch hex wrench.
Release
Hex Wrench, 1@16 inch
FrontĆpanel Knob
Figure 6Ć5:ăFrontĆpanel Knob Removal

6Ć18
1. You will need a
flatĆbladed screwdriver to do this procedure. Locate the line fuse and
line cord in the locator diagram, , Figure 6Ć3.
2. Set the AWG2005 with the bottom down on the work
surface and the back facing you. If you are servicing the line fuse, do the
next step; if you are servicing the line cord, skip to step 4.
3. Find the fuse cap on the rear panel. See Figure 6Ć6.
Remove the fuse cap by turning it counterĆclockwise using a flatĆbladed
screwdriver, and remove the line fuse. Reverse the procedure to reinĆ
stall.
4. Find the line cord on the rear cover. See Figure 6Ć6.
Remove the lineĆcord retaining clamp by first unplugging the line cord
from the line cord receptacle (1). Grasp both the line cord and the
retaining clamp and rotate it 90 degrees counterĆclockwise (2). Pull the
line cord and clamp away to complete the removal (3). Reverse the
procedure to reinstall.
5. Do steps 3 and 4 in reverse order to reinstall the line cord,
and then the line fuse.

Removal and Installation Procedures
AWG2005 Service Manual 6Ć19
Fuse Cap
(1) Unplug
Line Fuse
(2) Rotate
(3) Pul
Figure 6Ć6:ăLine Fuse and Line Cord Removal

Removal and Installation Procedures
Maintenance
6Ć20
Rear Cover and Cabinet
1. Assemble equipment and locate modules to be removed:
a. You will need a screwdriver with size TĆ9 and TĆ15 Torx tips to do this
procedure.
b. Make sure the AWG2005 front cover (optional accessory) is
installed. If it is not, install it by snapping the edges of the front cover
over the trim ring.
c. Locate the rear cover and cabinet in the locator diagram, External
Modules, Figure 6Ć3.
2. Orient instrument: Set the AWG2005 face down, with the front cover on
the work surface and the instrument bottom facing you (see FigureĂ6Ć7).
3. Disconnect line cord: Do the Line Fuse and Line Cord procedure on
page 6Ć18, removing only the line cord.
4. Remove rear cover: Using a screwdriver with a size TĆ15 Torx tip, remove
the four screws securing the rear cover to the instrument. Lift off the rear
cover.
5. Orient instrument: Set the AWG2005 face down, with the front cover on
the work surface and right side facing you.
6. Remove floppy disk drive bezel: Using a screwdriver with a size TĆ9 Torx
tip, remove the four screws securing the floppyĆdisk drive bezel to the
cabinet. Lift off the floppyĆdisk drive bezel.
7. Remove cabinet:
CAUTION
To prevent damaging the eject button, make sure floppy disk is not
inserted in the floppy disk drive before removing the cabinet from
the AWG2005.
a. Using a screwdriver with a size TĆ15 Torx tip, remove the screw
securing the left side of the cabinet to the instrument.
b. Grasp the right and left edges of the cabinet toward the back.
c. Pull upward to slide the cabinet off the instrument. Take care not to
bind or snag the cabinet on internal cabling as you remove it.
8. Reinstall cabinet and rear cover:
a. Do steps 3 through 7 in reverse order to reinstall the cabinet.
b. Take care not to bind or snag the cabinet on internal cabling; reĆ
dress cables as necessary.

Removal and Installation Procedures
AWG2005 Service Manual 6Ć21
c. When sliding the cabinet, be sure that the front edge of the cabinet
aligns with the groove containing the four EMI shields on the trim
ring.
d. When reinstalling the four screws at the rear panel, tighten them to a
torque of 16 kg/cm (6Ăin/lbs).
e. See the procedure, on page 6Ć18 to reinĆ
stall the line cord. This completes the AWG2005 reassembly.
Cabinet
Screw (TĆ15)
Screws (TĆ9)
Rear Cover
Screws (TĆ15)
Screws (TĆ15)
Figure 6Ć7:ăRear Cover and Cabinet Removal

Removal and Installation Procedures
Maintenance
6Ć22
EMI Gaskets
1. Remove front cover and trim ring: Do the Front Cover, Trim Ring, and
Menu Buttons procedure on page 6Ć22, removing only the front cover
and trim ring.
CAUTION
When reinstalling the EMI gaskets and/or the AWG2005 cabinet
carefully follow the instructions given to prevent exceeding the
environmental characteristics for EMI.
2. Remove EMI gaskets:
a. You will need needleĆnose pliers to do this part of the procedure.
b. Locate the EMI gaskets in the locator diagram, External Modules,in
Figure 6Ć3.
c. Use a pair of needleĆnose pliers to remove the four sections of EMI
gaskets from the groove in the trim ring.
3. Reinstall EMI gaskets: Press the EMI gaskets back into the groove in the
trim ring.
Front Cover, Trim Ring, and Menu Buttons
1. Assemble equipment and locate modules to be removed: No tools are
needed. Locate the modules to be removed in the locator diagram,
External Modules, in Figure 6Ć3.
2. Orient instrument: Set the AWG2005 with the back down on the work
surface and bottom facing you (see Figure 6Ć8).
3. Remove front cover: If the optional front cover is installed, grasp the front
cover by the left and right edges and snap it off of the trim ring. (When
reinstalling, align and snap back on.)
4. Remove frontĆpanel knob: Do the FrontĆpanel Knob procedure, on
pageĂ6Ć17.

Removal and Installation Procedures
AWG2005 Service Manual 6Ć23
Trim Ring : when removing the
trim ring, grasp its back edge and
vigorously flex it upward before
pulling it forward.
Menu Buttons
Trim Ring
Figure 6Ć8:ăFront Cover, Trim Ring, and Menu Button Removal
(Front Cover not Shown)
CAUTION
! ! "
# #
" !
$
!
! " $

6Ć24
NOTE
This procedure includes removal and reinstallation instructions for
the frontĆpanel module and frontĆpanel buttons. Unless either of
those modules are being serviced, do not do step 6, Further
disassembly of FrontĆpanel Module."
1. Assemble equipment and locate modules to be removed:
a. You will need a flatĆbladed screwdriver and a 0.05Ćinch and 1@16Ćinch
hex wrench to do this procedure.
b. Locate the modules to be removed in the locator diagram, External
Modules, in Figure 6Ć3.
c. Do the procedure, Front Cover, Trim Ring, and Menu Buttons,
stepsĂ1-6 (immediately preceding this procedure).
2. Remove frontĆpanel knob: Do the FrontĆpanel Knob procedure, on
pageĂ6Ć17.
3. Remove front cover, trim ring, and menu buttons: Do the Front Cover,
Trim Ring, and Menu Buttons procedure on page 6Ć22 removing only the
module(s) you want to service.
4. Orient instrument: Set the AWG2005 with the bottom down on the work
surface and the front facing you.
5. Remove frontĆpanel module:
a. As shown in Figure 6Ć9, release the snap at the right of the frontĆ
panel module using a flatĆbladed screwdriver. Lift the frontĆpanel
module out of the chassis until you can reach the interconnect
cable.
b. Disconnect the ribbon interconnect cable at J101 and flexible board
connector at JP301 on the A12 Keyboard assembly. Disconnect the
interconnect cable at the TRIGGER INPUT connector.
c. Finally, lift the frontĆpanel module out of the chassis to complete the
removal.

Removal and Installation Procedures
AWG2005 Service Manual 6Ć25
To J101
To JP301
Front-panel
Module
(2)Pull
(1)Push
Flat-bladed
Screwdriver
To TRIGGER
INPUT Connector
Figure 6Ć9:ăFrontĆpanel Module Removal
6. If the frontĆpanel module or
the frontĆpanel buttons are to be serviced, do the following substeps:
a. Remove the frontĆpanel knob from the frontĆpanel module using the
method described in the procedure, on page
6Ć17.
b. Remove the setscrew completely from the extension using the
0.05Ćinch hex wrench, and then remove the extension from the shaft
of the rotary switch.
c. As shown in Figure 6Ć10, release the four hooks, and then remove
the A12 Keyboard from the chassis.

Removal and Installation Procedures
Maintenance
6Ć26
A12 Keyboard
Hooks
Hooks
Figure 6Ć10:ăA12 Keyboard Removal

Removal and Installation Procedures
AWG2005 Service Manual 6Ć27
Setscrew
A12 Keyboard
Extension
Figure 6Ć11:ăDisassembly of FrontĆpanel Module
$ ! # !
" ! ! ! $
! ! " "
!
" !
$

6Ć28
Do the (on page 6Ć13) before doing any procedure in this
group.
This part contains the following removal and installation procedures; the
procedures are presented in the order listed:
A23 Analog Board or A3 Analog Board (Option 02)
Connector Module
Fan and Fan Frame
Rear Shield Cover
Rear BNC Connector
Power Supply Module
AUX Power Board and AC Inlet
Monitor Module and CRT Frame
Circuit Boards:
A6 CPU Board
A2 AWG Board
A11 D/A Board
A1 Clock Board
For Option 02: A2 AWG Board and A11 D/A Board
For Option 04: A25 Digital Data Out Board
For Option 05: A31 Clock Sweep Board
For Option 09: A7 Floating Point Processor Board
A5 Backplane Board
Lithium Battery
Floppy Disk Drive Module

Removal and Installation Procedures
AWG2005 Service Manual 6Ć29
A23 Analog Board or A3 Analog Board (Option 02)
1.
a. You will need a screwdriver with a size TĆ15 Torx tip to do this proceĆ
dure.
b. Locate the modules to be removed in the locator diagram,
, Figure 6Ć4.
2. Set the AWG2005 with the top down on the work
surface and the right side facing you.
3.
a. Disconnect the six interconnect cables at J100, J198, J200, J298,
J500 and J550 on the A23 Analog board. See Figure 6Ć12.
b. Using a screwdriver with a size TĆ15 Torx tip, remove the eight
screws attaching the A23 Analog board to the chassis.
c. Lift the A23 Analog board up and away from the chassis to complete
the removal.
J800 on the A23 Analog board is connected to J7 on the A5 BackĆ
plane board. Grasp the both ends of the A23 Analog board and pull
upward slowly to remove it.
4.
a. Disconnect the ten interconnect cables at J100, J198, J200, J298,
J300, J398, J400, J498, J500 and J550 on the A3 Analog board. See
Figure 6Ć12.
b. Using a screwdriver with a size TĆ15 Torx tip, remove the eight
screws attaching the A3 Analog board to the chassis.
c. Lift the A3 Analog board up and away from the chassis to complete
the removal.
J800 on the A3 Analog board is connected to J7 on the A5 BackĆ
plane board. Grasp the both ends of the A3 Analog board and pull
upward slowly to remove it.

Removal and Installation Procedures
Maintenance
6Ć30
J100
Screws
(T-15)
J500
Screws
(T-15)
J498
J300
J200
J298
J398
J550
J198
J400
Figure 6Ć12:ăA23/A3 Analog Board Removal
!
!

6Ć31
1. Assemble equipment and locate modules to be removed:
a. You will need a screwdriver with a size TĆ9 Torx tip and a 1@2Ćinch nut
driver to do this procedure.
b. Locate the modules to be removed in the locator diagram, Internal
Modules, in Figure 6Ć4.
2. Remove frontĆpanel knob: Do the FrontĆpanel Knob procedure, on
pageĂ6Ć17.
3. Remove front cover, trim ring, and menu buttons: Do the Front Cover,
Trim Ring, and Menu Buttons procedure on page 6Ć22.
4. Orient instrument: Set the AWG2005 with the top down on the work
surface and the right side facing you.
5. Remove connector module:
a. Disconnect the interconnect cables at the CH1and CH2 Waveform
Output connectors. For an AWG2005 with Option 02, disconnect the
interconnect cables at the CH3 and CH4 Waveform Output connecĆ
tors.
b. Using the screwdriver with a size TĆ9 Torx tip, remove the four
screws attaching the connector module to the chassis. See Figure
6Ć13.
6. Remove BNC connector:
a. To remove a BNC connector, remove the nut attaching the BNC
connector to the panel using a 1@2Ćinch nut driver, and then remove
the BNC connector from the panel.
7. Reinstallation:
a. Install BNC connector: Do substep 6a, reversing the order of the
items in the substep.
b. Install connector module: Install the connector module by doing
substeps 5a-5b in reverse order.

Removal and Installation Procedures
Maintenance
6Ć32
Connector Module
Nuts
Screws (TĆ9)
Figure 6Ć13:ăConnector Module Removal

6Ć33
1.
a. No tools are needed to do this procedure.
b. Locate the modules to be removed in the locator diagram,
, in Figure 6Ć4.
2. Set the AWG2005 with the bottom down on the work
surface and the left side facing you.
3.
a. Disconnect the ribbon interconnect cable from J3 of the power
supply module. See Figure 6Ć14.
b. As shown in Figure 6Ć14, slide (2) in the direction indicated by arrow
(1) while pushing it, and then remove the fan and fan frame.
c. Release the four hooks securing the fan, separate the fan and fan
frame.

6Ć34
Fan Frame
(2) Slide
(1) Push
(1) Push
Fan
To Power
Supply (J3)

6Ć35
1.
a. You will need a screwdriver with a size TĆ15 Torx tip, a 1/4Ćinch nut
driver,a5mmnutdriver and a 1/2Ćinch nut driver to do this proceĆ
dure.
b. Locate the modules to be removed in the locator diagram,
, Figure 6Ć4.
2. Set the AWG2005 with the bottom down on the work
surface and the back facing you (see Figure 6Ć15).
3.
a. Disconnect the ribbon interconnect cable from J30 on the A6 CPU
board. See Figure 6Ć21.
b. Using a screwdriver with a size TĆ15 Torx tip, remove the five screws
securing the rear shield cover to the chassis from the back side.
c. Using a screwdriver with a size TĆ15 Torx tip, remove the five screws
securing the rear shield cover to the chassis from the left side.
d. Using a 1/4Ćinch nut driver, remove the IEEE STD 488 PORT cover by
removing the two spacer posts.
e. Grasp the serial interface connector, pull the rear shield cover toĆ
ward you taking care not to damage the cable.
f. Disconnect the interconnect cables at the CH1/CH2 MARKER OUT,
CLOCK IN/OUT and CONTROL SIG IN/OUT BNC connectors. For an
AWG2005 with Option 02, disconnect the interconnect cables at the
CH3 and CH4 MARKER OUT BNC connectors.
g. You can remove the rear panel of a slot in which no board is
mounted.
4. Use a 1/2Ćinch nut driver to remove the nut
attaching the BNC connector to the panel; then, remove the BNC conĆ
nector from the panel.
5. Usea5mmnutdriver to remove the
nut attaching the connector to the rear shield cover; then, remove the
connector.
6.
a. Install the serial interface connector if you removed it by reversing
the items in step 5.
b. Install the BNC connector if you removed it by reversing the items in
step 4.
c. Install the rear shield cover by doing substeps 3aĆ3g in reverse
order.

Removal and Installation Procedures
Maintenance
6Ć36
RS-232-C Interface Connector
IEEE STD 488 PORT Cover
A6 Cpu Board
J30
Screws (T-15)
Rear Shield Cover
Rear Panel
Screws (T-15)
Figure 6Ć15:ăRear Shield Cover Removal

Removal and Installation Procedures
AWG2005 Service Manual 6Ć37
Rear BNC Connectors
1.
a. You will need a 1@2Ćinch openĆend wrench to do this procedure.
b. Locate the modules to be removed in the locator diagram,
, in Figure 6Ć4. (An instrument with Option 05 has an addiĆ
tional BNC connector.)
2. Set the AWG2005 with the top down on the work
surface and the left side facing you (see Figure 6Ć16).
3.
a. Disconnect the interconnect cables at the CH1 AM IN and CH1 ADD
IN connectors.
b. Using the openĆend wrench, remove the nut securing the BNC
connectors to the chassis. Then, lift the BNC connectors out of the
chassis to complete the removal.
c. For and instrument with Option 05, remove the SWEEP OUT conĆ
nector using the same procedure.
4. Install the rear BNC connectors by doing substeps 3a and
3b in reverse order.
ADD IN
Connector
AM IN
Connector
Disconnect
SWEEP OUT
Connector
(Option 05)
Figure 6Ć16:ăRear BNC Connectors Removal

6Ć38
1. You will need a
screwdriver with a size TĆ15 Torx tip to do this procedure. Locate the
modules to be removed in the locator diagram, ,in
Figure 6Ć4.
2. Set the AWG2005 with the bottom down on the work
surface and the left side facing you.
3.
a. Disconnect the ribbon interconnect cable at J1, J3, J4, and J5 on
the power supply module. See Figure 6Ć17.
b. Disconnect the flat cable at J2 on the power supply module.
c. Using a screwdriver with a size TĆ15 Torx tip, remove the two screws
attaching the power supply module to chassis.

Removal and Installation Procedures
AWG2005 Service Manual 6Ć39
Power Supply Module
J1
J4
J3
J2
J5
Screws (TĆ15)
Figure 6Ć17:ăPower Supply Module Removal
!
#
AUX Power Board and AC Inlet
! ! ! $ % " @%
%

6Ć40
2. Do the procedure on
page 6Ć33.
3. Set the AWG2005 with the bottom down on the work
surface and the back facing you (see Figure 6Ć18).
4. Do the procedure,
, on page 6Ć38.
5.
a. Disconnect the interconnect cable at CN1 on the AUX Power board.
b. Using a 5@16Ćinch nut driver, remove the nut attaching the ground wire
to the chassis.
c. Remove the two insulating tubes of cables attached to the AC inlet.
d. Unsolder the three interconnect cables attached to the AC inlet.
e. Using a screwdriver with a size TĆ15 Torx tip, remove the two screws
securing the AC inlet to the chassis.
6.
a. Disconnect the interconnect cable at CN2 on the AUX Power board.
b. Remove the three screws attaching the AUX Power board to the
chassis.
c. Lift the AUX Power board up and away from the chassis to complete
the removal.

Removal and Installation Procedures
AWG2005 Service Manual 6Ć41
CN1
Ground Wire
AUX Power Board
AC Inlet
Screws (TĆ15)
Screws (TĆ15)
CN2
Figure 6Ć18:ăAUX Power Board and AC Inlet Removal

6Ć42
1. ! ! "
a. You will need a screwdriver with a size TĆ15 Torx tip to do this proceĆ
dure.
b. Locate the modules to be removed in the locator diagram,
!, in Figure 6Ć4.
2. " " ! ! Do the "
! ! s procedure on page 6Ć22.
3. ! Set the AWG2005 with the bottom down on the work
surface and the left side facing you.
4. " !
NOTE
! # "$
!
a. Disconnect the ribbon interconnect cable at J901 on the monitor
module. See Figure 6Ć19.
b. Remove the five screws securing the monitor module top and botĆ
tom to the chassis.
c. Release the snap at the right of the frontĆpanel module and shift the
assembly. Insert the screwdriver with a size TĆ15 Torx tip into the
right hole of the chassis, and then remove the screw securing the
monitor module.
d. Lift the monitor module up and away from the chassis to complete
the removal.

Removal and Installation Procedures
AWG2005 Service Manual 6Ć43
Screws (TĆ15)
J901 Monitor Module
Screw (TĆ15)
Screws (TĆ15)
Figure 6Ć19:ăMonitor Module Removal

Removal and Installation Procedures
Maintenance
6Ć44
CRT Frame
Figure 6Ć20:ăCRT Frame Removal
!

6Ć45
This procedure describes how to remove these circuit boards:
A6 CPU Board
A2 AWG Board
A11 D/A Board
A1 Clock Board
For Option 02: A2 AWG Board and A11 D/A Board
For Option 04: A25 Digital Data Out Board
For Option 05: A31 Clock Sweep Board
For Option 09: A7 Floating Point Processor Board
1. Assemble equipment and locate modules to be removed: No tools are
needed; however, the maintenance kit includes an ejector that is useful
in removing circuit boards from the chassis. Locate the modules to be
removed in the locator diagram, Internal Modules, in Figure 6Ć4.
2. Remove the rear shield cover: Do the procedure, Rear Shield Cover,on
page 6Ć35.
3. Orient instrument: Set the AWG2005 with the left side down on the work
surface and the bottom facing you.
4. Remove board support: Remove the board support upward while pushĆ
ing its hook to the inside.
5. Remove A6 CPU board: This circuit board is installed in the second slot
from the top.
CAUTION
To avoid permanent loss of waveform files, note the following: A
lithium battery which maintains the nonvolatile memory during
powerĆoff time is located on the A5 Backplane board. The nonvolaĆ
tile memory that contains the waveforms and their setup parameter
data is located on the A6 CPU board. Removing either board will
cause the waveform files, sequence files, and autostep files in
nonvolatile memory to be permanently lost. Before removing either
the A6 CPU board or the A5 Backplane board, save the waveform
files, sequence files, and autostep files in the instrument nonvolatile
memory to a floppy disk. Then, after reinstalling the board(s),
reload the files into nonvolatile memory.
a. Disconnect the ribbon interconnect cable at J50 and J64 on the
A6ĂCPU board (see Figure 6Ć21).

Removal and Installation Procedures
Maintenance
6Ć46
)
A2 AWG and
A11 D/A Board
(1) Up
(2) Pull
CH2 MARKER OUT
J110
(Option 04)
J430
J400
J410
J420
A23 Analog Board
or
A3 Analog Board
(Option 02)
CH1 MARKER OUT
J300
J200
J100
A1 Clock
or
A31 Clock Sweep
Board (Option 05)
CH4 MARKER OUT
J210
J300
J110
J110
J360
J400
Hook
Board Support
J50
J64
J210
(Option 04)
J210
J75
J30
A7 Floating Point
Processor (Option 09)
or
A25 Digital Data
Out Board (Option 04)
A6 CPU Board
(Second Slot)
A2 AWG and
A11 D/A Board
(Option 02)
CH3 MARKER OUT
Figure 6Ć21:ăBoard Removal
b. Disconnect the flat cable at J75 on the A6 CPU board. Remove the
flat cable as shown in Figure 6Ć21.
c. Grasp the upper part of the A6 CPU board, and pull upward to
remove it.

6Ć47
6. Remove A2 AWG board and A11 D/A board: This circuit board is installed
in fourth slot from the top.
a. Disconnect the interconnect cables at J100 and J200 on the A23
Analog board (see Figure 6Ć21).
b. Disconnect the interconnect cables at the CH1 MARKER OUT and
CH2 MARKER OUT connectors.
c. For the instrument with Option 04 installed, disconnect the flat
cables at J110 and J210 on the A11 D/A board.
d. Grasp the upper part of the A2 AWG board and the A11 D/A board
and pull upward to remove them.
7. Remove A1 Clock board: This circuit board is installed in the fifth slot
from the top.
a. Disconnect the interconnect cables at J300, J400, J410, J420 and
J430 on the A1 Clock board (see Figure 6Ć21).
b. Grasp the upper part of the A1 Clock board and pull upward to
remove it.
8. Remove A2 AWG board and A11 D/A board (Option 02): The option adds
the A2 AWG board and A11 D/A board in the third slot from the top.
a. Disconnect the interconnect cables at J300 and J400 on the A3
Analog board (see Figure 6Ć21).
b. Disconnect the interconnect cables at the CH3 MARKER OUT and
CH4 MARKER OUT connectors.
c. Grasp the upper part of the A2 AWG board and the A11 D/A board
and pull upward to remove them.
9. Remove A25 Digital Data Out board (Option 04): The option adds the
A25 Digital Data Out board in the first slot from the top.
a. Disconnect the flat cables at J110 and J210 on the A25 Digital Data
Out board (see Figure 6Ć21).
b. Grasp the upper part of the A25 Digital Data Out board, and pull it
upward to remove it.
10. Remove A31 Clock Sweep board (Option 05): This option replaces A1
Clock board with A31 Clock Sweep board.
a. Disconnect the interconnect cables at J300, J360, J400, J410, J420
and J430 on the A31 Clock board (see Figure 6Ć21).
b. Grasp the upper part of the A31 Clock board and pull upward to
remove it.

6Ć48
!
! !# " ! $
" ! " "$
!

6Ć49
CAUTION
To avoid the permanent loss of waveform files, note the following: A
lithium battery which maintains the nonvolatile memory during
powerĆoff time is located on the A5 Backplane board. The nonvolaĆ
tile memory that contains the waveforms and their setup parameter
data is located on the A6 CPU board. Removing either board will
cause the waveform files, sequence files, and autostep files in
nonvolatile memory to be permanently lost. Before removing either
the A6 CPU board or the A5 Backplane board, save the waveform
files, sequence files, and autostep files in the instrument nonvolatile
memory to a floppy disk. Then, after reinstalling the board(s),
reload the files into nonvolatile memory.
1. Assemble equipment and locate modules to be removed:
a. You will need a screwdriver with a size TĆ15 Torx tip and a 1/4Ćinch
nut driver to do this procedure.
b. Locate the modules to be removed in the locator diagram, Internal
Modules, in Figure 6Ć4.
2. Orient instrument: Set the AWG2005 with the left side down on the work
surface and the top facing you.
3. Remove A23 Analog board or A3 Analog board (Option 02): Do the
procedure, A23 Analog board or A3 Analog board, on page 6Ć29.
4. Remove all circuit boards: Do the procedure, Circuit Boards, on page
6Ć45.
5. Remove A5 Backplane board:
a. Remove the five screws and a nut securing the shield cover (see
Figure 6Ć22).
b. Grasp the shield cover, and take it out.
c. Disconnect the ribbon interconnect cables at J8 on the A5 BackĆ
plane board (see Figure 6Ć22).
d. Disconnect the flat cable at J6 on the A5 Backplane board.
e. Remove the remaining four screws securing the A5 Backplane
board to the chassis.
f. Lift the A5 Backplane board sideways, and then take it out.
6. Reinstallation:
a. Install the A5 Backplane board: Do substeps 5a-5f in reverse order
to install the board.

Removal and Installation Procedures
Maintenance
6Ć50
Screws (T-15)
J7
J6
Screws (T-15)
J5
J4
J3
J1
J2
A5 Backplane Board
J8
Figure 6Ć22:ăA5 Backplane Board Removal

6Ć51
WARNING
To avoid the risk of fire or explosion, install a new battery that has
the same part number as listed in section 10, Mechanical Parts List,
for a replacement battery.
To avoid the risk of fire or explosion, do not recharge, rapidly
discharge, or disassemble the battery, heat it above 100°C, or
incinerate it.
Dispose of used batteries promptly. Small quantities of used batterĆ
ies may be disposed of in normal refuse. Keep lithium batteries
away from children.
1. Assemble equipment and locate modules to be removed:
a. You will need a soldering iron to do this procedure.
b. You will also need a replacement lithium battery having the part
number listed in section 10, Mechanical Parts List.
c. Locate the battery to be removed in the locator diagram, Internal
Modules, in Figure 6Ć4.
2. Remove A5 Backplane board: Do the A5 Backplane Board procedure on
page 6Ć49.
3. Orient board: Set the A5 Backplane board on an insulating surface.
4. Remove used battery:
a. Unsolder the tabs at the ends of the battery, taking care not to heat
the battery (see Figure 6Ć23).
b. Grasp the battery, and lift it away from the board.
5. Install new battery:
a. Place the new battery on the board with the negative tab of the
battery closest to the board edge connector.
b. Solder the tabs to the board.

Removal and Installation Procedures
Maintenance
6Ć52
Lithium Battery
Figure 6Ć23:ăBattery Location on the A5 Backplane Board

6Ć53
1. Assemble equipment and locate modules to be removed:
a. You will need a screwdriver with a size TĆ10 Torx tip and a size
#1ĂPhillips tip to do this procedure.
b. Locate the modules to be removed in the locator diagram, Internal
Modules, in Figure 6Ć4.
2. Remove rear shield cover: Do the Rear Shield Cover procedure on
pageĂ6Ć35.
3. Remove A23 Analog board or A3 Analog board (Option 02): Do the A23
Analog board or A3 Analog board procedure on pageĂ6Ć29, removing
the A23 Analog board or A3 Analog board.
4. Orient instrument: Set the AWG2005 with the left side down on the work
surface and the bottom facing you.
5. Remove all circuit boards: Do the procedure, Circuit Boards,on
pageĂ6Ć45.
6. Remove floppyĆdisk drive module:
a. Using a screwdriver with a size TĆ10 Torx tip, remove the six screws
securing the floppyĆdisk drive cover to the chassis (see Figure 6Ć24).
b. Disconnect the flat cable of the floppy disk drive.
c. Using a screwdriver with a size #1 Phillips tip, remove the three
screws securing the floppyĆdisk drive to the bracket.
d. Using a screwdriver with a size #1 Phillips tip, remove the three
screws securing the spacer to floppyĆdisk drive.
e. Grasp the upper part of the floppyĆdisk, and pull it upward to reĆ
move it.
7. Reinstallation:
a. Install floppyĆdisk drive module: Do substeps 6a-6e in reverse
order.
b. Install circuit boards: Do the procedure, Circuit Boards,on
pageĂ6Ć45, in reverse order.
c. Install A23 Analog board: Do the part on removing the A23 Analog
board on page 6Ć29 in reverse order. This completes the reinstallaĆ
tion.

Removal and Installation Procedures
Maintenance
6Ć54
Screws (#1)
Screws (TĆ10)
FloppyĆdisk
Drive
FloppyĆdisk Drive Cover
Flat Cable
Screws (TĆ10)
Screws (#1)
Screws (#1)
Screws (#1)
Spacer
FloppyĆdisk
Drive Bracket
Figure 6Ć24:ăFloppyĆdisk Drive Module Removal

6Ć55
This subsection contains information about repackaging the AWG2005 for
shipment.
Use a corrugated cardboard shipping carton having a test strength of at
least 275 pounds and with an inside dimension at least six inches greater
than the AWG2005 dimensions. (If available, use the original shipping carĆ
ton, which meets these requirements.)
If the AWG2005 is shipped to a Tektronix Service Center, enclose the followĆ
ing information:
The owner's address
Name and phone number of a contact person
Type and serial number of the AWG2005
Reason for returning
A complete description of the service required
Seal the shipping carton with an industrial stapler or strapping tape.
Mark the address of the Tektronix Service Center and your own return adĆ
dress on the shipping carton in two prominent locations.

6Ć56

6Ć57
This subsection contains information and procedures designed to isolate
faulty modules in the AWG2005 Arbitrary Waveform Generator. If these
procedures indicate a module needs to be replaced, follow the
, preceding.
The troubleshooting procedures consist of these flowcharts.
Figure 6Ć25: Primary Troubleshooting Procedure
Figure 6Ć27: Troubleshooting Procedure 1 Ċ Power Supply Module
Figure 6Ć30: Troubleshooting Procedure 2 Ċ A6 CPU Board or FrontĆ
panel Module
Figure 6Ć32: Troubleshooting Procedure 3 Ċ Monitor Module
Figure 6Ć36: Troubleshooting Procedure 4 Ċ Module Isolation
To use these procedures, begin with the Primary Troubleshooting ProceĆ
dure. It prompts you to check various indications of AWG2005 functionality
and directs you to the other troubleshooting procedures.

Troubleshooting
Maintenance
6Ć58
The AWG2005 has internal diagnostics that verify circuit functionality. The
AWG2005 automatically executes the internal diagnostics at powerĆon. You
can also run the internal diagnostics by using the UTILITY menu. See
below. The difference between the two methods
of running the internal diagnostics routine is that the powerĆon method does
not do as much memory checking.
If the internal diagnostics indicate a test in the internal diagnostics failed,
use the troubleshooting procedures in this subsection to determine which
module to replace.
Checking Diagnostics Tests
Prerequisites Ċ Power on the AWG2005 and allow a 20 minute warmup
before doing this procedure.
1. Push the UTILITYDiag/CalDiagnostics
2. Select All with the general purpose knob.
3. Select Execute from the side menu. This executes all the diagnostics
automatically. As each test finishes, the result is displayed on the
screen.
4. Check the diagnostic test results. If any test failed, go to
on page 6Ć68. The table in the
flowchart shows which module is related to each diagnostic test. If the
tests pass but there is still a problem, go to the
on page 6Ć59.
AWG2005
Diagnostics

Troubleshooting
AWG2005 Service Manual 6Ć59
Yes
Yes
Power off and remove the
cover using the Rear Cover
and Cabinet removal
procedure. Check all the
cables coming out of the
power supply module and
the cabling between
modules. Be sure every
cable is attached securely.
Perform the power
supply module
troubleshooting
procedure 1
(page 6Ć61).
Can you
hear the fan
whirling?
Does the
red LED on the
A6 CPU board
(See Figure
6Ć26) light?
Press the PRINCIPAL
POWER SWITCH on the rear
panel of the AWG2005.
Perform the front
panel module
troubleshooting
procedure 2
(page 6Ć63).
With the
AWG2005 power on,
do the front panel
lights come on and
then go off a short time
later?
Does the
display
seem to be
working at
all?
Power off the
AWG2005 and remove
the cabinet using the
Rear Cover and
Cabinet removal
procedure.
Perform the monitor
module
troubleshooting
procedure 3
(page 6Ć65).
Replace the A6
CPU board
(page 6Ć45).
Does the
AWG2005 respond
correctly when the
front panel buttons
are pushed?
Perform the power
supply module
troubleshooting
procedure 1
(page 6Ć61).
Does the
AWG2005 power
on and pass all the
diagnostics?
Perform the module isolation
troubleshooting procedure 4
(page 6Ć68).
Done.
Push the ON/STBY
button. Can you
hear the fan now?
No No
Yes
No
Yes
Yes
No
No
Yes
No
No
Yes
Figure 6Ć25:ăPrimary Troubleshooting Procedure

Troubleshooting
Maintenance
6Ć60
Red LED
Green LEDJ50
Figure 6Ć26:ăCPU Board

Troubleshooting
AWG2005 Service Manual 6Ć61
Use this procedure to
troubleshoot the power
supply module.
Is the PRINCIPAL
POWER SWITCH in
the on (in) position?
Switch the PRINCIPAL
POWER SWITCH to the
on (in) position?
Is
line fuse
ok?
Switch the PRINCIPAL
POWER SWITCH to the
off (out) position. Replace
the fuse. Switch the
PRINCIPAL POWER
SWITCH to the on (in)
position (see Figure 6Ć28).
Does the
fuse blow
again?
Disconnect the cable from
J1 on the power supply
module (see Figure 6Ć29).
Replace the fuse.
Does
the fuse
blow?
Replace the AUX
Power board
(page 6Ć39) and the
cables going to it.
Is there
90-250 VAC at J1
pins 1 and 3 on the
power supply module
(see Fig.Ă6Ć29)?
Is there
90-250 VAC
at the AC Inlet?
Is there
power at the
line cord and
outlet?
Fix the power problem.
Replace the AC Inlet (page 6Ć39).
Replace the AUX Power board (page 6Ć39).
Replace the power supply module (page 6Ć38).
Replace the power
supply module.
Yes
Yes
Yes
Yes
Yes
Yes
Yes
No
No
No
No
No
NoNo
Figure 6Ć27:ăTroubleshooting Procedure 1 Ċ Power Supply Module

Troubleshooting
Maintenance
6Ć62
PRINCIPAL
POWER Switch
Fuse
Figure 6Ć28:ăAUX Power Board
1
J1
Figure 6Ć29:ăPower Supply Module

Troubleshooting
AWG2005 Service Manual 6Ć63
Use this procedure to
determine if the A6 CPU board
or the frontĆpanel module is
bad.
Do all
front panel LEDs
turn on and then turn
off a short time
later?
Push the ON/STBY
button.
Replace the
front panel
module
(page 6Ć24).
Does one front
panel LED turn on and
then turn off, followed by the next
LED until all LEDs have
turned on and then
turned off?
Do the
front panel
LEDs turn
on?
The front panel
module is ok.
Replace the A6 CPU
board (page 6Ć45).
Yes
Yes
Yes
No
No
No
No
Turn on the PRINCIPAL
POWER SWITCH.
Is there
5 V between
TP101 (GND) and
TP100 (see Figure
6Ć31)?
Yes
No
No
Yes
Are all front
panel cables securely
installed in their sockets
and are the
cables ok?
Securely install and/
or replace the front
panel cables.
Yes
Do all
front panel LEDs
turn on and then turn
off a short time
later?
Figure 6Ć30:ăTroubleshooting Procedure 2 Ċ A6 CPU Board or FrontĆpanel Module

6Ć64
TP100 (5V)
TP101 (GND)

Troubleshooting
AWG2005 Service Manual 6Ć65
Do the
horizontal and
/or vertical sync
lock ok? Power the AWG2005 off and
disconnect the cable from J901 on
the monitor module (see Figure 6Ć33)
then power back on.
Do pins 4
and 6 of J901 have
signals similar to
Figure 6Ć34?
Replace the
monitor
module
(page 6Ć42).
Power the AWG2005 off and
disconnect the cable from J901 on
the monitor module (see Figure 6Ć33)
then power back on.
Is pin1 of
the cable at
+15V?
Does
pin 9 of the cable
have a video signal with
the same levels as
in Figure
6Ć35?
Replace the
monitor
module
(page 6Ć42).
Do pins
4 and 6 of the cable
have signals similar
to Figure
6Ć34?
Do pins 2
and 4 of J50 on
the A6 CPU board (see
Figure 6Ć26) have signals
similar to Figure
6Ć34?
Replace the cable.
Are the
cables securely
installed in their sockets
and are the cables
ok?
Securely install
and/or replace
the cables.
Perform the power
supply module
troubleshooting
procedure 1
(page 6Ć61).
Does
J50 pin 7 on
the A6 CPU board (see
Figure 6Ć26) have a video
signal with the
same levels as
in Figure
6Ć35?
Replace the A6
CPU board
(page 6Ć45).
Replace the A6
CPU (page 6Ć45)
or A5 Backplane board
(page 6Ć49).
Is the
problem
fixed?
Yes Yes
Yes
Yes
Yes
This procedure helps you
determine whether the monitor
module is bad.
Done
No
No
No
No
No
Yes
Yes
No
Yes
No
No
Yes
Replace the cable.
No
Figure 6Ć32:ăTroubleshooting Procedure 3 Ċ Monitor Module

Troubleshooting
Maintenance
6Ć66
J901
Figure 6Ć33:ăMonitor Module
J901 pin 6 (Vertical Sync)
60 Hz Rate
J901 pin 4 (Horizontal Sync)
31.75 kHz Rate
Figure 6Ć34:ăHorizontal and Vertical Sync Signals

Troubleshooting
AWG2005 Service Manual 6Ć67
Black Level
J901 pin 9 (Video)
White Level
Figure 6Ć35:ăA Video Signal with White and Black Levels

Troubleshooting
Maintenance
6Ć68
Diagnostics Related Module
Cpu A6 CPU board (page 6Ć45)
Clock A1 Clock board (page 6Ć45)
A31 Clock Sweep board (page 6Ć45)
Display A6 CPU board (page 6Ć45)
A7 Floating Point Processor board (page 6Ć45)
Front Panel Front Panel (page 6Ć24)
Setup
CH1/CH2
A2 AWG board (page 6Ć45)
A11 D/A board (page 6Ć45)
A23 Analog board (page 6Ć29)
Setup
CH3/CH4
(Option 02)
A2 AWG board (page 6Ć45)
A11 D/A board (page 6Ć45)
A3 Analog board (page 6Ć29)
Waveform Memory
CH1/CH2
A2 AWG board (page 6Ć45)
Waveform Memory
CH3/CH4 (Option 02)
A2 AWG board (page 6Ć45)
This procedure assumes that the
AWG2005 is running and you can
read the display.
Does
the display
report any
errors?
Select the diagnostics menu
in the UTILITY menu and run
all the tests (see the
discussion of the
diagnostics on page 6Ć58).
Are
any failures
reported? The AWG2005 is ok.
No
Yes Yes
No
No
Check all cables. Be sure every
cable is attached securely. Replace
the module indicated in the
diagnostics. Run all diagnostics.
Does
the display
report any
errors?
Can
the data be
read or written
from/to formatted
floppy
disk?
Replace the
floppyĆdisk drive
module (page 6Ć53).
Yes
Done.
Yes
No
Trigger
FPP (Option 09)
A1 Clock board (page 6Ć45)
A31 Clock Sweep board (page 6Ć45) (Option 05)
Figure 6Ć36:ăTroubleshooting Procedure 4 Ċ Module Isolation

AWG2005 Service Manual 7Ć1
Options and Accessories
% %&"! %$% & ($"'% "#&"!% % ) % & %&!$ !
"#&"! %%"$% && $ ( "$ & $&$$* ("$
!$&"$
#&"!% !'
Option 02, % ! "'&#'&
Option 04, % & )("$ & ( & & $$ #!
!"& ")
Option 05, % " %)# &"$
Option 09, % &"$ "!("'&"! )("$ &"$ !
"&!+#"!& #$"%%"$ !"& ")
Option 1R, %#% & )("$ !$&"$ "!'$ "$ !%&&"! !
! !%&$' !& $
Option 1S, % & ($&$
Option 95, %#% )& &%& $%'& $#"$&
Option A1-A5, !% & %&!$ #")$ "$ &" "! " (
&$!& #")$ "$ "!'$&"!%
Option B1, % & %$( !' ! & $"$ !
%
NOTE
"#&"! % %$ "$ '* ! & "")! #%
List of Options

Options and Accessories
Options
7Ć2
In place of the standard North American, 110ĂV, 60ĂHz power cord, Tektronix
ships any of five alternate power cord configurations with the waveform
generator, as ordered by the customer.
TableĂ7Ć1:ăInternational Power Cords
Option Power Cord
Option A1 Universal European Ċ 220ĂV, 50ĂHz
Option A2 United Kingdom Ċ 240ĂV, 50ĂHz
Option A3 Australian Ċ 240ĂV, 50ĂHz
Option A4 North American Ċ 240ĂV, 60ĂHz
Option A5 Switzerland Ċ 220ĂV, 50ĂHz
This option provides two additional channels (channel 3 and channel 4).
Also, two additional connectors are added on the rear panel (CH3 MARKER
OUT and CH4 MARKER OUT). The instrument with Option 02 allows you to
simultaneously output four different waveforms.
With Option 04, the waveform generator can provide the following digital
signals at the rear panel output connector. This option and Option 09 cannot
both be installed.
Data Output
The data (D0-D11) fed to this instrument's internal D/A converter is buffered
and connected to the output connector. At the same time that the analog
waveform is output, the digital output can be obtained. Output will be at the
TTL level.
Clock Output
The same clock that is fed to this instrument's internal D/A converter is
buffered in the same way as the data and connected to the connector. As in
the case of data output, clock output will be at the TTL level.
Figure 7Ć1 is a block diagram of the digital data output Option 04.
Options A1-A5
Option 02
Option 04

Options and Accessories
AWG2005 Service Manual 7Ć3
Option 04 Output
Connector
Clock
Data
Buffer
Waveform
Memory D / A
Latch D0
~
D11
CLOCK
12
12
Clock
Data
12 Bits
12
12
Figure 7Ć1:ăOption 04 Block Diagram
Output Connector Configuration
1
2
25
26
1
2
25
26
CH1 DIGITAL DATA OUT CH2 DIGITAL DATA OUT
Figure 7Ć2:ăOption 04 Output Connector

Options and Accessories
Options
7Ć4
TableĂ7Ć2:ăOption 04 Digital Output Signals
Pin
Number
Signal Pin
Number
Signal
1 Data bit 0 (LSB) 15 Data bit 7
3 Data bit 1 17 Data bit 8
5 Data bit 2 19 Data bit 9
7 Data bit 3 21 Data bit 10
9 Data bit 4 23 Data bit 11 (MSB)
11 Data bit 5 24 Clock
13 Data bit 6
Pins other than above are connected to ground. The pin assignments are identical for both
CH1 and CH2.
Operation
Basically, operations are in correspondence with analog output for the
AWG2005 arbitrary waveform generator. When a waveform is not being
output, the waveform's initial data may be output to the connector. At this
time, the clock is not generated.
When starting the waveform output, the clock is generated and the data is
updated.
NOTE
Excess output can be generated in the data clock (see Figure 7Ć3)
when loading a new waveform into waveform memory, when resetĆ
ting the waveform memory, or during the hold off.

Options and Accessories
AWG2005 Service Manual 7Ć5
Trigger
Signal
Waveform
Load, reset, hold–off period:
Excess output can occur in
these periods.
Figure 7Ć3:ăGeneration of Excess Output
Output Circuit and Output Waveform
! $ # ! ! ! !
! ! Ω ! ! ! ! ! $
! # ! " !
# Ω ! # #"
Ω !
( 50
)
50
Buffer
( 50
)
50
Buffer
Figure 7Ć4:ăOutput Circuit

Options and Accessories
Options
7Ć6
The skew of the data output is held to "15 ns. The rising and falling times
will depend on the buffer ICs, but neither is greater than 4 ns. See Figure
7Ć5. This figure shows the specifications for the waveform at the output
connector when a cable is not being used.
Skew : Measure at 50% level of the waveform :
must be no greater than
"
15 ns.
Level High : 4 V
~
Level Low :
~
0.8 V
Rise Time Fall Time
Rise Time / Fall Time :
Measure the time for the
waveform to go from 10%
to 90% of its peak value ;
must be no greater than 4 ns.
Clock
Data
Figure 7Ć5:ăOutput Waveform
If a cable is used these waveforms have transmission distortion. It is necesĆ
sary to latch the data with a clock before using the waveform in actual
circuits at the cable receiving side (user side) and to reproduce the waveĆ
form. Delay the clock with the delay line in order to reproduce the data
reliably (see Figure 7Ć6).
Buffer
Buffer
Delay Line
12 12 12
Data
Clock
Latch
0
~
20 ns
Figure 7Ć6:ăData Latching

Options and Accessories
AWG2005 Service Manual 7Ć7
Cable
Option 04 comes with a digital data out cable. The cable connecting the
AWG2005 rear panel output connectors and the user circuit is extremely
critical for operation at the maximum clock frequency. Figure 7Ć7 shows the
digital data out cable provided as a standard accessory and the receiving
connector.
Connector : Female Connector : Female
Flat Cable
Figure 7Ć7:ăDigital Data Out Cable
If you use a cable other than the one provided as the standard accessory
the cable must meet the following conditions.
It must be a coaxial cable with a characteristic impedance of 50ĂΩfor all
DATA and CLOCK lines.
Keep cables as short as possible. The acceptable length depends on
the characteristics of the coaxial cable used, but lengths under 1Ămeter
are preferable.

7Ć8
D0
D1
D7
D8
D11
Clock
GND
D0
GND
Delay Line
D11
GND
0
~
20 ns
50
50
50
NOTE
NOTE

Options and Accessories
AWG2005 Service Manual 7Ć9
This option provides a clock sweep editor. In addition to performing linear
sweep and log sweep for the clock frequency, the clock sweep editor enĆ
ables you to easily create arbitrary sweep.
This option provides increased internal calculation speed and two additional
editors: an FFT editor and a convolution editor.
For Option 1R, the waveform generator is configured for installation in a
19Ćinch wide instrument rack. In this configuration, the floppy disk drive is
mounted on the front panel. To change an AWG2005 into a rackmount
version, contact your closest Tektronix representative.
WaveWriter is an application program used to create waveforms for adĆ
vanced signal generating and processing instruments. Many Tektronix
instruments, such as arbitrary waveform generators and oscilloscopes with
the saveĆonĆdelta" feature, are enhanced by this program. WaveWriter
helps users configure waveforms with a minimum of effort.
With the WaveWriter package, you can create new waveforms or edit waveĆ
forms acquired from various instrument sources. WaveWriter gives you
interactive control of the waveform generating process. WaveWriter operates
within the Microsoft WindowsTM environment.
A test result report will be provided with the AWG2005 when this option is
specified.
Option 05
Option 09
Option 1R
Option 1S
Option 95

Options and Accessories
Options
7Ć10
Standard Accessories
The following standard accessories are provided with each instrument:
TableĂ7Ć3:ăStandard Accessories List
Qty Description Part Number
1 User manual 070Ć8958Ć50
1 Programmer manual 070Ć8657ĆXX
1 GPIB Programming Examples Disk, 3.5Ćinch
media
063Ć1708ĆXX
1 Sample Waveform Library Disk, 3.5Ćinch
media
063Ć1704ĆXX
1 Power cable 161Ć0230Ć01
1 Fuse (6ĂA, 250ĂV, fastĆblow) (UL 198G/3AG) 159Ć0239ĆXX
1 Fuse cap 200Ć2264ĆXX
1 Fuse 5ĂA (T) (IEC127) 159Ć0210ĆXX
1 Fuse cap 200Ć2265ĆXX
1Certificate of Calibration
Optional Accessories
The following optional accessories are recommended for use with the instruĆ
ment:
TableĂ7Ć4:ăOptional Accessories List
Qty Description Part Number
1 Service manual 070Ć8962Ć50
1 Performance check disk 063Ć1706ĆXX
1 Front cover 200Ć3232ĆXX
1 Accessory pouch 016Ć1159ĆXX
1 GPIB cable 012Ć0991ĆXX
1 50ĂΩBNC cable 012Ć1342ĆXX
1 50ĂΩBNC terminator 011Ć0049ĆXX
1 Maintenance kit (see Table 7Ć5) 067Ć1396ĆXX
Accessories

Options and Accessories
AWG2005 Service Manual 7Ć11
TableĂ7Ć5:ăMaintenance Kit Contents
Qty Description Part Number
1 ExtenderĆA board (for slot 1, 2, 3, 4) 671Ć2331ĆXX
1 ExtenderĆB board (for slot 5) 671Ć2487ĆXX
1 Cable kit 198Ć5802ĆXX
1 Ejector 003Ć1315ĆXX
1 Header 131Ć5537ĆXX
1 Connector (PELTOLAĆtoĆBNC) 131Ć1315ĆXX

7Ć12

8Ć1

8Ć2

9Ć1
% %&"! "!&!% " $ ! ! !&$"!!& $
" $ %"(% & "'% ! '!&"! "% ! !
(& #&"! & ! ! #&"! & & '& !
#&"! " (# ! #&"! "&! "!& $"%%"$
!&$"!!& $ %"(% "( & "'% ! & "!!&

9Ć2

AWG2005 Service Manual 9Ć3
# % !
$ #!
$ "%
$ "
$
!
$
!
$
"
"
$#
%
$#
%
$
"
"
$#
%
$#
%
$
! !
!
!
!
!
!
!
! "!
! ! "!
!
!
"
%
%
!
%
!
"
! !
!
!
!
#
% #
#
#
#
#
"!
"!
"!
"!
Figure 9Ć1:ăBlock Diagram

9Ć4

AWG2005 Service Manual 9Ć5
BACKPLANE
A5
J410 J300J400J430J420
W420 W430 W400 W410 W300
CLOCK
A1 J100
IN OUT
CLOCK
IN OUT
CONTROL
TRIGGER
J410 J360 J300J400J430J420
W420 W430 W400 W410 W360 W300
CLOCK SWEEP
A31 J100
IN OUT
CLOCK
IN OUT
CONTROL
SWEEP TRIGGER
OPTION 05
J110J240J230
AWG
A2 J100
MARKER 3 MARKER 4
J100J200
D/A
A11 J10
(CH3 & CH4)
(CH3 & CH4)
J498
W498
CH4 OUT
J398
W398
CH3 OUT
J110J220J210
AWG
A2 J100
MARKER 1 MARKER 2
J100J200
D/A
A11 J10
(CH1 & CH2)
(CH1 & CH2)
J298
W298
CH2 OUT
J198
W198
CH1 OUT
J400 J300 J200 J100
ANALOG
A3 ANALOG
A23
(CH1, CH2, CH3, CH4) (CH1 & CH2)
OPTION 02
J3
J5
J800
J7
J110J210
DIGITAL DATA OUT
A25 J1
J1
FLOATING POINT PROCESSOR
A7
J1
OPTION 09
W10
W5
22 PIN
2 PIN
2 PIN B100
FAN
135
CN1
CN2
S100 10 PIN JP301
KEYBOARD
A12
J101
W664
10 PIN
J64
J40
W675
26 PIN
J75
CPU
A6
U950
FDD
UNIT
DS100
8 PIN
10 PIN
J901
J3
J4
J2
J5
J6
J8
W630
5 PIN
SLOT 2
RS232C
W3
W7
W900
PS920
J1
POWER SUPPLY
AUX POWER BEZEL SWITCH
MONITOR
GPIB
J4
OPTION 04
W1210 W1110
J550
W550
ADD IN
J500
W500
AM IN
5 PIN
NEUTRAL 8Ć9
LINE 8Ć9
S.G.
W1
U900
J210
J110
FL100
J2
J10
J30
W4
J50
Figure 9Ć2:ăInterconnect Diagram

9Ć6

10Ć1
Replaceable Mechanical Parts
This section contains a list of the replaceable mechanical components for the
AWG2005. Use this list to identify and order replacement parts.
Parts Ordering Information
Replacement parts are available through your local Tektronix field office or
representative.
Changes to Tektronix products are sometimes made to accommodate improved
components as they become available and to give you the benefit of the latest
improvements. Therefore, when ordering parts, it is important to include the
following information in your order.
Part number (see Part Number Revision Level below)
Instrument type or model number
Instrument serial number
Instrument modification number, if applicable
If you order a part that has been replaced with a different or improved part, your
local Tektronix field office or representative will contact you concerning any
change in part number.
Change information, if any, is located at the rear of this manual.
Tektronix part numbers contain two digits that show the revision level of the
part. For most parts in this manual, you will find the letters XX in place of the
revision level number.
670Ć7918Ć03
670Ć7918ĆXX
When you order parts, Tektronix will provide you with the most current part for
your product type, serial number, and modification (if applicable). At the time of
your order, Tektronix will determine the part number revision level needed for
your product, based on the information you provide.
Part Number Revision
Level

10Ć2
Using the Replaceable Mechanical Parts List
The tabular information in the Replaceable Mechanical Parts List is arranged for
quick retrieval. Understanding the structure and features of the list will help you
find all of the information you need for ordering replacement parts. The
following table describes the content of each column in the parts list.
Parts List Column Descriptions
Column Column Name Description
1 Figure & Index Number Items in this section are referenced by figure and index numbers to the exploded view
illustrations that follow.
2 Tektronix Part Number Use this part number when ordering replacement parts from Tektronix.
3 and 4 Serial Number Column three indicates the serial number at which the part was first effective. Column four
indicates the serial number at which the part was discontinued. No entries indicates the part is
good for all serial numbers.
5 Qty This indicates the quantity of parts used.
6 Name & Description An item name is separated from the description by a colon (:). Because of space limitations, an
item name may sometimes appear as incomplete. Use the U.S. Federal Catalog handbook
H6Ć1 for further item name identification.
7 Mfr. Code This indicates the code of the actual manufacturer of the part.
8 Mfr. Part Number This indicates the actual manufacturer's or vendor's part number.
Abbreviations conform to American National Standard ANSI Y1.1–1972.
Chassis-mounted parts and cable assemblies are located at the end of the
Replaceable Electrical Parts List.
The table titled Manufacturers Cross Index shows codes, names, and addresses
of manufacturers or vendors of components listed in the parts list.
Abbreviations
Chassis Parts
Mfr. Code to Manufacturer
Cross Index

10Ć3
Manufacturers Cross Index
Mfr.
Code Manufacturer Address City, State, Zip Code
S3109 FELLER 72 VERONICA AVE
UNIT 4
SUMMERSET NJ 08873
TK0191 TEKTRONIX JAPAN Ltd. PO BOX 5209
TOKYO INTERNATIONAL
TOKYO JAPAN 100-31
TK0392 NORTHWEST FASTENER SALES INC 8058 SW NIMBUS AVENUE BEAVERTON OR 97008
TK0435 LEWIS SCREW CO 4300 S RACINE AVE CHICAGO IL 60609-3320
TK1163 POLYCAST INC 9898 SW TIGARD ST TIGARD OR 97223
TK1287 ENOCH MFG CO 14242 SE 82ND DR
PO BOX 98
CLACKAMAS OR 97015
TK1908 PLASTIC MOLDED PRODUCTS 4336 SO ADAMS TACOMA WA 98409
TK1918 SHIN-ETSU POLYMER AMERICA INC 1181 NORTH 4TH ST SAN JOSE CA 95112
TK2058 TDK CORPORATION OF AMERICA 1600 FEEHANVILLE DRIVE MOUNT PROSPECT, IL 60056
TK2432 UNION ELECTRIC 15/F #1, FU-SHING N. ROAD TAIPEI, TAIWAN ROC
TK2548 XEROX BUSINESS SERVICES
DIV OF XEROX CORPORATION
14181 SW MILLIKAN WAY BEAVERTON OR 97077
0JR05 TRIQUEST CORP 3000 LEWIS AND CLARK HWY VANCOUVER WA 98661-2999
0KB01 STAUFFER SUPPLY 810 SE SHERMAN PORTLAND OR 97214
00779 AMP INC 2800 FULLING MILL
PO BOX 3608
HARRISBURG PA 17105
07416 NELSON NAME PLATE CO 3191 CASITAS LOS ANGELES CA 90039-2410
2W733 BELDEN CORPORATION 2200 US HIGHWAY 27 SOUTH
PO BOX 1980
RICHMOND IN 47375-0010
24931 SPECIALTY CONNECTOR CO INC 2100 EARLYWOOD DR
PO BOX 547
FRANKLIN IN 46131
6D224 HARBOR TRI-TEC
A BERG ELECTRONICS COMPANY
14500 SOUTH BROADWAY GARDENA, CA 90248
61058 MATSUSHITA ELECTRIC CORP OF AMERICA
PANASONIC INDUSTRIAL CO DIV
TWO PANASONIC WAY SECAUCUS NJ 07094
61857 SAN-0 INDUSTRIAL CORP 91-3 COLIN DRIVE HOLBROOK NY 11741
61935 SCHURTER INC 1016 CLEGG COURT PETALUMA CA 94952-1152
64537 KDI/TRIANGLE ELECTRONICS 60 S JEFFERSON ROAD WHIPPANY, NJ 07981
73743 FISCHER SPECIAL MFG CO 111 INDUSTRIAL RD COLD SPRING KY 41076-9749
78189 ILLINOIS TOOL WORKS INC
SHAKEPROOF DIV
ST CHARLES ROAD ELGIN IL 60120
80009 TEKTRONIX INC 14150 SW KARL BRAUN DR
PO BOX 500
BEAVERTON OR 97077-0001
86928 SEASTROM MFG CO INC 701 SONORA AVE GLENDALE CA 91201-2431

10Ć4
Fig. &
Index
Number
Tektronix Part
Number
Serial No.
Effective
Serial No.
Discont'd Qty Name & Description
Mfr.
Code Mfr. Part Number
10-1-1 343-1213-XX 1 CLAMP,PWR CORD:POLYMIDE TK1163 ORDER BY DESC
-2 161-0230-01 1 CABLE ASSY,PWR,:3,18 AWG,92 L,SVT,TAN
(STANDARD ACCESSORY)
TK2432 ORDER BY DESC
-3 334-3388-XX 1 MARKER,IDENT:MKD,SONY/TEKTRONIX 80009 3343388XX
-4 334-8410-XX J300101 J310231 1 MARKER,IDENT:BLANK,POLYESTER 80009 3348410XX
-5 334-8705-XX 1 MARKER,IDENT:MKD WARRNING/FUSE DATA,PC,W/CE 80009 3348705XX
-6 334-8697-XX 1 MARKER,IDENT:MKD I/O SIGNALS,POLYCARBONATE TK0191 334-8697-XX
-7 211-0691-XX 4 SCR,ASSEM WSHR:6-32 X 0.625,PNH,STL,,T-15 0KB01 ORDER BY DESC
-8 200-3991-XX 1 COVER,REAR:HARD,POLYCARBONATE,LEXAN TK1163 200-3991-XX
-9 390-1138-XX J300101 J310326 1 CABINET,SCOPE:TEK BLUE,0.04 AL 80009 3901138XX
390-1145-XX J310327 1 CABINET,SCOPE:TEK BLUE,0.04 AL 80009 3901145XX
-10 211-0378-XX 4 SCR,ASSEM WSHR:4-40 X 0.375.PNH,STL,T9 0KB01 ORDER BY DESC
-11 200-3983-XX 1 BEZEL:FDD,AL 80009 2003983XX
-12 348-1276-XX 1 GASKET,SHIELD:CONDUCTIVE FORM STRIP 80009 3481276XX
-13 334-8708-XX J300101 J310243 1 MARKER,IDENT:MKD AWG,HANDLE,POLYCARBONATE TK0191 334-8708-XX
-14 260-2539-XX 1 SWITCH,SET:;ELASTOMERIC BEZEL TK1918 260-2539-XX
-15 366-2164-XX 14 PUSH BUTTON:SMOKE TAN 80009 3662164XX
-16 354-0709-XX 1 RING,TRIM:LEXAN 940 80009 3540709XX
-17 334-8696-XX 1 MARKER,IDENT:MKD AWG2005,POLYCARBONATE TK0191 334-8696-XX
-18 378-0404-XX 1 FILTER,LT,CRT:BULE SMOKE,112MM X 145MM X1MM THK 80009 3780404XX
-19 348-1289-XX 1 SHLD GSKT,ELEK:MESH TYPE,3.2MM X 4.7MM 80009 3481289XX
-20 211-0722-XX 1 SCREW,MACHINE:6-32 X 0.250,PNH,STL,T-15 0KB01 ORDER BY DESC

Mechanical Parts List
AWG2005 Service Manual 10Ć5
Figure 10Ć1:ăCabinet

10Ć6
Fig. &
Index
Number
Tektronix Part
Number
Serial No.
Effective
Serial No.
Discont'd Qty Name & Description
Mfr.
Code Mfr. Part Number
10-2-1 213-0882-XX 6 SCREW,TPG,TR:6-32 X 0.437,PNH,T-15 0KB01 ORDER BY DESC
-2 119-4322-XX 1 FAN,TUBAXIAL:12VDC,2.4M/M,5.8MM HZO,6W
(B100)
80009 1194322XX
-3 252-0571-XX 1 PLASTIC SHEET:EXTR CHAN,5MM X 3.3MM,NYLON 80009 2520571XX
-4 342-0993-XX 1 INSULATOR,FILM:PWR SPLY,POLYCARBONATE TK0191 342-0993-XX
-5 211-0722-XX 2 SCREW,MACHINE:6-32 X 0.250,PNH,STL,T-15 0KB01 ORDER BY DESC
-6 620-0058-XX 1 POWER SUPPLY:185W;SWITCHING,15V/4A,12V/0.5A
(PS920)
80009 6200058XX
-7 213-0882-XX 3 SCREW,TPG,TR:6-32 X 0.437,PNH,STL,T-15 0KB01 ORDER BY DESC
-8 366-1480-XX 1 PUSH BUTTON:GRAY,0.328 X 0.253 X 0.43 0JR05 ORDER BY DESC
-9 ----------- 1 CAP,FUSEHOLDER:(P/O TABLE 2-2)
-10 ----------- 1 FUSE,CARTRIDGE:(P/O TABLE 2-2)
-11 671-3351-XX 1 CIRCUIT BD ASSY:AUX,POWER SUPPLY
(A900)
80009 6713351XX
-12 213-0882-XX 2 SCREW,TPG,TR:6-32 X 0.437,PNH,STL,T-15 0KB01 ORDER BY DESC
-13 119-2683-XX 1 FILTER,RFI:50/60HZ,250VAC,6A
(FL100)
TK2058 ZUB2206H-F
-14 426-2426-XX 1 FRAME,FAN MTG:POLYCARBONATE TK1163 426-2426-XX
-15 210-0457-XX 1 NUT,PL,ASSEM WA:6-32 X 0.312,STL TK0435 ORDER BY DESC
-16 334-3379-XX 1 MARKER,IDENT:MARKED GROUND SYMBOL 07416 ORDER BY DESC
-17 441-2054-XX 1 CHASSIS ASSY:ALUMINUM,W/GASKET TK0191 441-2054-XX
-18 210-0586-XX 2 NUT,PL,ASSEM WA:4-40 X 0.25,STL TK0435 ORDER BY DESC
-19 344-0472-XX 1 CLIP,CABLE:NYLON,GRAY 80009 3440472XX
-20 407-4087-XX
407-4394-XX
J300101
J310291
J310290 1
1
BRKT,CMPNT,BNC:ALUMINUM,5.250 X 1.050
BRKT,CMPNT,BNC:ALUMINUM,5.250 X 1.050
80009
80009
4074087XX
4073494XX
-21 211-0325-XX 4 SCR,ASSEM WSHR:4-40 X 0.250,PNH,STL,T-9 0KB01 ORDER BY DESC
-22 134-0218-XX 2 BUTTON,PLUG:0.625 DIA,PLASTIC,TAN 80009 1340218XX
-23 210-0005-XX 1 WASHER,LOCK:#6 EXT,0.02 THK,STL 78189 1106-00
-24 211-0722-XX 1 SCREW,MACHINE:6-32 X 0.250,PNH,STL,T-15 0KB01 ORDER BY DESC
-25 131-1315-XX 2 CONN,RF JACK:BNC/PNL,;50 OHM,FEMALE
(J198,J298)
24931 28JR306-1
-26 259-0086-XX 1 FLEX CIRCUIT:BEZEL BUTTON
(S100)
07416 ORDER BY DESC
-27 348-1313-XX 1 GASKET,SHIELD:CONDUCTIVE URETHANE FOAM 80009 3481313XX
-28 426-2436-XX 1 FRAME,CRT FLTR:POLYCARBONATE,BLACK 80009 4262436XX
-29 348-1302-XX 1 GASKET,SHIELD:CONDUCTIVE URETHANE FORM STRI
P,W/ADHESIVE TAPE,1M L,AWG2020
80009 3481302XX
-30 640-0079-XX
640-0081-XX
J300101
J310101
J310100 1
1
DISPLAY MONITOR:7 INCH,480 X 640 PIXEL
DISPLAY MONITOR:7 INCH,480 X 640 PIXEL
(DS100)
80009
80009
6400079X
6400081XX

Mechanical Parts List
AWG2005 Service Manual 10Ć7
Figure 10Ć2:ăMain Chassis and CRT

10Ć8
Fig. &
Index
Number
Tektronix Part
Number
Serial No.
Effective
Serial No.
Discont'd Qty Name & Description
Mfr.
Code Mfr. Part Number
10-3-1 134-0218-XX 1 BUTTON,PLUG:0.625 DIA,PLASTIC,TAN 80009 1340218XX
-2 131-1315-XX 2 CONN,RF JACK:BNC/PNL,;50 OHM,FEMALE
(J500,J550)
24931 28JR306-1
-3 348-1314-XX 1 GASKET,SHIELD:FINGER RYPE,BE-CU,609.6MM L 80009 3481314XX
-4 211-0722-XX
211-0722-XX
J300101
J310232
J310231 5
3
SCREW,MACHINE:6-32 X 0.250,PNH,STL,T-15
SCREW,MACHINE:6-32 X 0.250,PNH,STL,T-15
0KB01
0KB01
ORDER BY DESC
ORDER BY DESC
-5 129-1051-XX 2 SPACER,POST:12.5 MM L,W/4-40 INT/ 4-40 EXT THD,AL 80009 1291051XX
-6 134-0218-XX 1 BUTTON,PLUG:0.625 DIA,PLASTIC,TAN 80009 1340218XX
-7 334-8698-XX 1 MARKER,IDENT:MKD CH 1,2,3,4,POLYCARBONATE TK0191 3348698XX
-8 131-1315-XX 6 CONN,RF JACK:BNC/PNL,;50 OHM,FEMALE
(J210,J220,J400,J410,J420,J430)
24931 28JR306-1
-9 210-0978-XX J300313 6 WASHER,FLAT:0.375 ID X 0.5 OD X 0.024,STL 0KB01 ORDER BY DESC
-10 129-1107-XX 2 SPACER,POST:0.98 L,6-32 EXT & M3.5 INTTHD TK1287 1291107XX
-11 210-0056-XX 2 WASHER,LOCK:#10 SPLIT,0.047 THK,SI BRZ 86928 ORDER BY DESC
-12 337-3964-XX 1 SHIELD,ELEC:REAR,CH 1,2,3,4,BRASS TK0191 3373964XX
-13 344-0472-XX 2 CLIP,CABLE:NYLON,GRAY 80009 3440472XX
-14 252-0571-XX 1 PLASTIC SHEET:EXTR CHAN,5MM X 3.3MM,NYLON 80009 2520571XX
-15 342-0302-XX 1 INSULATOR,FILM:CHASSIS,MYLAR 80009 3420302XX
-16 343-1639-XX 3 CLAMP,CABLE:9-13MM ID NYLON W/CUSHION TK0191 3431639XX
-17 337-3983-XX
337-4088-XX
J300101
J310497
J310496 1
1
SHIELD,ELEC:FDD,AL
SHIELD,ELEC:FDD,AL
TK0191
TK0191
3373983XX
3374088XX
-18 407-4643-XX 1 BRACKET,FDD,STL 80009 4074639XX
-19 348-1276-XX 2 GASKET,SHIELD:CONDUCTIVE FORM STRIP 80009 3481276XX
-20 119-4404-XX 1 DISK DRIVE:FLOPPY,3.5 INCH W/INTERFACE (U950) 80009 1194404XX
-21 105-1081-XX 1 BRACKET,SPACER TK1163 1051081XX
-22 211-1032-XX 1 SCREW,MACHINE:M2.6 X 8MM L,PNH,STL,MFZN-
D,CROSS REC
TK0191 2111032XX
-23 211-1033-XX 3 SCREW,MACHINE:M2.6 X 3MM L,PNH,STL,MFZN-
D,CROSS REC
TK0191 2111033XX
-24 211-0325-XX 4 SCR,ASSEM WSHR:4-40 X 0.250,PNH,STL,T-9 0KB01 ORDER BY DESC
-25 671-3072-XX 1 CIRCUIT BD ASSY:BACKPLANE
(A5)
TK0191 6713072XX
-26 146-0055-XX 1 BATTERY,DRY:3.0V,1200 MAH,LITHIUM
(A5BT001)
61058 BR-2/3A-E2P
-27 252-0571-XX 1 PLASTIC SHEET:EXTR CHAN,5MM X 3.3MM,NYLON 80009 2520571XX
-28 210-0586-XX 1 NUT,PL,ASSEM WA:4-40 X 0.25,STL TK0435 ORDER BY DESC
-29 211-0722-XX 5 SCREW,MACHINE:6-32 X 0.250,PNH,STL,T-15 0KB01 ORDER BY DESC
-30 337-3963-XX 1 SHIELD,ELEC:CENTER,ALUMINUM TK0191 3373963XX
-31 211-0373-XX 6 SCREW,MACHINE:4-40 X 0.250,PNH,STL,T-10 0KB01 2110373XX
-32 343-1084-XX 1 CLAMP,CABLE:NYLON 80009 3431084XX
-33 348-0948-XX 2 GROMMET,PLASTIC:BLACK,RING,9.5MM ID 80009 3480948XX
-34 671-3070-XX 1 CIRCUIT BD ASSY:ANALOG,2 CH
(A23)
TK0191 6713070XX
-35 211-0722-XX 8 SCREW,MACHINE:6-32 X 0.250,PNH,STL,T-15 0KB01 ORDER BY DESC
-36 252-0571-XX 1 PLASTIC SHEET:EXTR CHAN,5MM X 3.3MM,NYLON 80009 2520571XX

Mechanical Parts List
AWG2005 Service Manual 10Ć9
Figure 10Ć3:ăMain Chassis and Circuit Boards

10Ć10
Fig. &
Index
Number
Tektronix Part
Number
Serial No.
Effective
Serial No.
Discont'd Qty Name & Description
Mfr.
Code Mfr. Part Number
10-4-1 671-3089-XX
671-4000-XX
671-5193-00
671-B264-00
J300101
J310101
J310100 1
1
CIRCUIT BD ASSY:A06 CPU
CIRCUIT BD ASSY:A06 CPU
CIRCUIT BD ASSY:A06 CPU
CIRCUIT BD ASSY:A06 CPU
(A6)
TK0191
80009
80009
80009
671-3089-XX
6714000XX
671519300
671B26400
-2 160-9788-XX
163-0378-XX
163-1449-00
160-M392-00
J300101
J310101
J310100 1
1
IC,MEMORY:CMOS,EPROM;256K X 16,100NS,PRGM
IC,MEMORY:CMOS,EPROM;256K X 16,120NS,PRGM
IC,MEMORY:CMOS,EPROM;256K X 16,120NS,PRGM
IC,MEMORY:CMOS,EPROM;256K X 16,120NS,PRGM
(A6U305)
TK0191
80009
80009
80009
160-9788-XX
1630378XX
163144900
160M39200
-3 160-9787-XX
163-0377-XX
163-1448-00
160-M391-00
J300101
J310101
J310100 1
1
IC,MEMORY:CMOS,EPROM;256K X 16,100NS,PRGM
IC,MEMORY:CMOS,EPROM;256K X 16,120NS,PRGM
IC,MEMORY:CMOS,EPROM;256K X 16,120NS,PRGM
IC,MEMORY:CMOS,EPROM;256K X 16,120NS,PRGM
(A6U300)
TK0191
80009
80009
80009
160-9787-XX
1630377XX
163144800
160M39100
-4 131-5165-XX 1 CONN,RIBBON::PCB,;FEMALE,RTANG,24 POS,0.085CTR
(A6J40)
00779 555139-1
-5 333-4123-XX J300101 J310231 2 PANEL,REAR:BRASS TK0191 333-4123-XX
-6 211-0722-XX 5 SCREW,MACHINE:6-32 X 0.250,PNH,STL,T-15 0KB01 ORDER BY DESC
-7 211-0001-XX 6 SCREW,MACHINE:2-56 X 0.25,PNH,STL TK0435 ORDER BY DESC
-8 671-3073-XX 1 CIRCUIT BD ASSY:CLOCK
(A1)
TK0191 671-3073-XX
-9 211-0325-XX 12 SCR,ASSEM WSHR:4-40 X 0.250,PNH,STL,T-9 0KB01 ORDER BY DESC
-10 129-1409-XX 4 SPACER,POST:10.0MM L,4-40 INT THD BOTH ENDS,BRS 80009 1291409XX
-11 671-3069-XX 1 CIRCUIT BD ASSY:D/A
(A11)
TK0191 671-3069-XX
-12 671-3074-XX 1 CIRCUIT BD ASSY:AWG
(A2)
TK0191 671-3074-XX

Mechanical Parts List
AWG2005 Service Manual 10Ć11
Figure 10Ć4:ăCircuit Boards

10Ć12
Fig. &
Index
Number
Tektronix Part
Number
Serial No.
Effective
Serial No.
Discont'd Qty Name & Description
Mfr.
Code Mfr. Part Number
10-5-1 671-2520-XX 1 CIRCUIT BD ASSY:KEYBOARD
(A12)
TK0191 671-2520-XX
-2 213-0048-XX 1 SETSCREW:4-40 X 0.125,STL TK0392 ORDER BY DESC
-3 260-2497-XX J300101 J300XXX 1 SWITCH,ROTARY:ENCODER,5VDC,70MA,INCREMENTAL
(A12S103)
80009 2602497XX
260-2666-XX J300XXX 1 SWITCH,ROTARY:ENCODER,5VDC,70MA,INCREMENTAL
(A12S103)
80009 2602666XX
-4 384-1686-XX 1 EXTENSION SHAFT:0.790 L X 0.500 DIA,PLASTIC 80009 3841686XX
-5 160-7853-XX 1 IC,PROCESSOR:CMOS,MICROCOMPUTER
(A12U101)
80009 1607853XX
-6 210-0413-XX 2 NUT,PLAIN,HEX:0.375-32 X 0.5,BRS 73743 3145-402
-7 210-0840-XX 1 WASHER,FLAT:0.39 ID X 0.562 OD X 0.02,STL 86928 ORDER BY DESC
-8 348-1276-XX 1 GASKET,SHIELD:CONDUCTIVE FORM STRIP 80009 3481276XX
-9 131-1315-XX 1 CONN,RF JACK:BNC/PNL,;50 OHM,FEMALE
(J970)
24931 28JR306-1
-10 366-2159-XX 1 KNOB:IVORY GRAY,SCROLL,1.243 IDX 1.4 OD X 0.4 H TK1163 ORDER BY DESC
-11 213-0153-XX 1 SETSCREW:5-40 X 0.125,STL TK0392 ORDER BY DESC
-12 333-4122-XX 1 PANEL,FRONT:MAIN KEY,POLYCARBONATE TK0191 333-4122-XX
-13 337-3962-XX J300101 J310231 1 SHIELD,ELEC:FRONT PANEL,EMI,ALUMINUM FOIL TK0191 337-3962-XX
-14 380-1060-XX 1 HOUSING,SWITCH:POLYCARONATE,W/METALLIZED 80009 3801060XX
-15 260-2552-XX 1 SWITCH,PUSH:50 BUTTON,SP/ST 80009 2602552XX
-16 366-2163-XX 34 PUSH BUTTON:IVORY GRAY,OVAL 80009 3662163XX

Mechanical Parts List
AWG2005 Service Manual 10Ć13
Figure 10Ć5:ăFront Panel Assembly

10Ć14
Fig. &
Index
Number
Tektronix Part
Number
Serial No.
Effective
Serial No.
Discont'd Qty Name & Description
Mfr.
Code Mfr. Part Number
OPTION 02
10-6-1 131-1315-XX 2 CONN,RF JACK:BNC/PNL,;50 OHM,FEMALE
(J230,J240)
24931 28JR306-1
-2 210-0978-XX J300313 2 WASHER,FLAT:0.375 ID X 0.5 OD X 0.024,STL 0KB01 ORDER BY DESC
-3 671-3074-XX 1 CIRCUIT BD ASSY:AWG
(A2)
TK0191 671-3074-XX
-4 671-3069-XX 1 CIRCUIT BD ASSY:D/A
(A11)
TK0191 671-3069-XX
-5 129-1409-XX 4 SPACER,POST:10.0MM L,4-40 INT THD BOTH ENDS,BRS 80009 1291409XX
-6 211-0325-XX 8 SCR,ASSEM WSHR:4-40 X 0.250,PNH,STL,T-9 0KB01 ORDER BY DESC
-7 671-3071-XX 1 CIRCUIT BD ASSY:ANALOG,4 CH
(A3)
TK0191 671-3071-XX
-8 131-1315-XX 2 CONN,RF JACK:BNC/PNL,;50 OHM,FEMALE
(J398,J498)
24931 28JR306-1

Mechanical Parts List
AWG2005 Service Manual 10Ć15
Figure 10Ć6:ăOption 02

Mechanical Parts List
Mechanical Parts List
10Ć16
Fig. &
Index
Number
Tektronix Part
Number
Serial No.
Effective
Serial No.
Discont'd Qty Name & Description
Mfr.
Code Mfr. Part Number
OPTION 04
10-7-1 337-3965-XX 1 SHIELD,ELEC:REAR,DDO,BRASS TK0191 337-3965-XX
-2 334-8699-XX 1 MARKER,IDENT:MKD DDO,POLYCARBONATE TK0191 334-8699-XX
-3 131-5778-XX 2 CONN,HDR:PCB,;MALE,RTANG,2 X 13,0.1 CTR TK0191 131-5778-XX
-4 671-3068-XX 1 CKT BD ASSY:AWG
(A25)
80009 671306801
Figure 10Ć7:ăOption 04

Mechanical Parts List
AWG2005 Service Manual 10Ć17
Fig. &
Index
Number
Tektronix Part
Number
Serial No.
Effective
Serial No.
Discont'd Qty Name & Description
Mfr.
Code Mfr. Part Number
OPTION 05
10-8-1 131-1315-XX 1 CONN,RF JACK:BNC/PNL,;50 OHM,FEMALE
(J360)
24931 28JR306-1
-2 671-3067-XX 1 CIRCUIT BD ASSY:CLOCK SWEEP
(A31)
80009 6713067XX
Figure 10Ć8:ăOption 05

10Ć18
Fig. &
Index
Number
Tektronix Part
Number
Serial No.
Effective
Serial No.
Discont'd Qty Name & Description
Mfr.
Code Mfr. Part Number
OPTION 09

10Ć19
Component
Number
Tektronix Part
Number
Serial No.
Effective
Serial No.
Discont'd Name & Description
Mfr.
Code Mfr. Part Number
W1 174-2934-XX CA ASSY,SP,ELEC:3,18 AWG,18CM L,AWG2020 80009 1742934XX
W3 196-3112-XX LEAD,ELECTRICAL:18 AWG,6.0 L,5-4 80009 1963112XX
W4 174-2935-XX J300100 J310248 CA ASSY,SP,ELEC:2.18 AWG,12CM L,W/CONN 80009 1742935XX
174-2803-XX J310249 CA ASSY,SP,ELEC:2.18 AWG,12CM L,W/CONN 80009 1742803XX
W6 174-2971-XX CA ASSY,SP,ELEC:22,18 AWG,10CM L,AFG2020 80009 1742971XX
W7 196-3389-XX LEAS,ELECTRICAL:18 AWG,15CM L,5-4,W/TERM LUG 80009 1963389XX
W10 174-2936-XX CA ASSY,SP,ELEC:5,26 AWG,26CM L,RIBBON 80009 1742936XX
W198 174-3206-XX CA ASSY,RF:50 OHM COAX,65CM L,9-1,W/PELTOLA TK0191 174-3206-XX
W298 174-2938-XX CABLE ASSY,RF:50 OHM COAX,42CM L,9-1,W/PELTOLA 80009 1742938XX
W300 174-3205-XX CA ASSY,RF:50 OHM COAX,20CM L,9-5,W/PELTOLA TK0191 174-3205-XX
W360 174-3200-XX CA ASSY,RF:50 OHM COAX,26CM L,9-1,W/PELTOLA
(OPTION 05 ONLY)
TK0191 174-3200-XX
W398 174-3209-XX CA ASSY,RF:50 OHM COAX,32CM L,9-1,W/PELTOLA
(OPTION 02 ONLY)
TK0191 174-3209-XX
W400 174-3203-XX CA ASSY,RF:50 OHM COAX,20CM L,9-3,W/PELTOLA TK0191 174-3203-XX
W410 174-3204-XX CA ASSY,RF:50 OHM COAX,20CM L,9-4,W/PELTOLA TK0191 174-3204-XX
W420 174-3201-XX CA ASSY,RF:50 OHM COAX,20CM L,9-1,W/PELTOLA TK0191 174-3201-XX
W430 174-3202-XX CA ASSY,RF:50 OHM COAX,20CM L,9-2,W/PELTOLA TK0191 174-3202-XX
W498 174-3210-XX CA ASSY,RF:50 OHM COAX,15CM L,9-1,W/PELTOLA
(OPTION 02 ONLY)
TK0191 174-3210-XX
W500 174-3208-XX J300100 J310231 CA ASSY,RF:50 OHM COAX,18CM L,9-1,W/PELTOLA TK0191 174-3208-XX
174-3201-XX J310232 CA ASSY,RF:50 OHM COAX,18CM L,9-1,W/PELTOLA TK0191 174-3201-XX
W550 174-3200-XX CA ASSY,RF:50 OHM COAX,26CM L,9-1,W/PELTOLA TK0191 174-3200-XX
W630 174-2933-XX CA ASSY,SP,ELEC:5,26 AWG,15CM L,RIBBON W/O-SUB 80009 1742933XX
W664 174-2945-XX CA ASSY,SP,ELEC:10,26 AWG,23CM L,RIBBON 80009 1742945XX
W675 174-2775-XX CA ASSY,SP,ELEC:26,350MM L,FLAT FLEX 80009 1742775XX
W900 174-2770-XX CA ASSY,SP,ELEC:10,26 AWG,390MM L,RIBBON 80009 1742770XX
W1110 174-3239-XX CA ASSY,SP:30,30 AWG,80CM L,FLAT
(OPTION 04 ONLY)
TK0191 174-3239-XX
W1210 174-3239-XX CA ASSY,SP:30,30 AWG,80CM L,FLAT
(OPTION 04 ONLY)
TK0191 174-3239-XX

10Ć20
Fig. &
Index
Number
Tektronix Part
Number
Serial No.
Effective
Serial No.
Discont'd Qty Name & Description
Mfr.
Code Mfr. Part Number
STANDARD ACCESSORIES
063-1704-XX 1 SOFTWARE PKG:3.5 DISK,AWG2005 WAVEFORM LIBRARY TK0191 063-1704-XX
063-1706-XX J310248 1 SOFTWARE PKG:3.5 DISK,AWG2005 PERF CHECK/ADJ TK0191 063-1706-XX
063-1708-XX 1 SOFTWARE PKG:3.5 DISK,AWG2000 SERIES SAMPLE
PRGM
TK0191 063-1708-XX
070-8958-XX 1 MANUAL,TECH:USERS,AWG2005,DP TK2548 0708958XX
070-8657-XX 1 MANUAL,TECH:PROGRAMMER,ENGLISH VER,AWG
SERIES
TK2548 0708657XX
174-3192-XX 1 CA ASSY,SP:13,COAX,50 OHM,FLAT
(OPTION 04 ONLY)
TK0191 174-3192-XX
----------- 1 CABLE ASSY,PWR,:3,18 AWG,92 L,SVT,TAN
(SEE FIGURE 1-2)
161-0104-05 1 CA ASSY,PWR:3,1.0MM SQ,250V/10A,2.5 METER
(OPTION A3 - AUSTRALIAN)
S3109 198-010
161-0104-06 1 CA ASSY,PWR:3,1.0MM SQ,250V/10A,2.5 METER
(OPTION A1 - EUROPEAN)
S3109 198-010
161-0104-07 1 CA ASSY,PWR:3,1.0MM SQ,240V/10A,2.5 METER
(OPTION A2 - UNITED KINGDOM)
S3109 209010
161-0104-08 1 CA ASSY,PWR:3,18 AWG,250/10A,98 INCH L
(OPTION A4 - NORTH AMERICAN)
2W733 ORDER BY DESC
161-0167-00 1 CA ASSY,PWR:3,0.75MM SQ,250V/10A,2.5 METER
(OPTION A5 - SWITZERLAND)
S3109 ORDER BY DESC
OPTIONAL ACCESSORIES
011-0049-XX 1 TERMN,COAXIAL:50 OHM,2W,BNC 64537 T132DS
012-0991-XX 1 CABLE,INTCON:SHLD CMPST,GPIB;CRC,12 TW PR 6D224 81190-020
012-1342-XX 1 CA ASSY,RF:COAXIAL,;RFD,50 OHM,24 L,BNC,MALE 80009 0121342XX
016-1159-XX 1 POUCH:POUCH & PLATE,GPS SIZE 80009 0161159XX
067-1396-XX 1 FIXTURE,CAL:AWG2005 TK0191 067-1396-XX
070-8962-50 1 MANUAL,TECH:SERVICE,AWG2005,DP 80009 0708962XX
200-3232-XX 1 COVER,FRONT:ABS TK1908 ORDER BY DESC
159-0239-XX 1 FUSE,CARTRIDGE:3AG,6A,250V,MEDIUM 80009 1590239XX
159-0210-XX 1 FUSE,CARTRIDGE:DIN 5 X 20MM,5AMP,250V 61857 ET 5 AMP
200-2264-XX 1 CAP,FUSEHOLDER:3AG FUSES
(FOR 159-0239-XX)
61935 FEK 031 1666
200-2265-XX 1 CAP,FUSEHOLDER:5 X 20MM FUSES
(FOR 159-0210-XX)
61935 FEK 031.1663