Teledyne Tablet Accessory T803 Users Manual
T803 to the manual 7f502ed6-1d3f-42e0-86a3-1c6199c27c96
2015-02-03
: Teledyne Teledyne-Tablet-Accessory-T803-Users-Manual-464560 teledyne-tablet-accessory-t803-users-manual-464560 teledyne pdf
Open the PDF directly: View PDF
.
Page Count: 304 [warning: Documents this large are best viewed by clicking the View PDF Link!]
- 03_T803_AppxB_assembled.pdf
- 05_APPENDIX D_assembled.pdf
- T803cvr.pdf
- OPERATION MANUAL
- MODEL T803
- CO2/O2 ANALYZER
- © TELEDYNE ADVANCED POLLUTION INSTRUMENTATION
- 9480 CARROLL PARK DRIVE
- SAN DIEGO, CA 92121-5201
- USA
- Toll-free Phone:
- 800-324-5190
- Phone:
- 858-657-9800
- Fax:
- 858-657-9816
- Email:
- api-sales@teledyne.com
- Website:
- http://www.teledyne-api.com/
- Copyright 2011-2013
- 07276B DCN 6418
- Teledyne Advanced Pollution Instrumentation
- 14 January 2013

OPERATION MANUAL
MODEL T803
CO2/O2 ANALYZER
© TELEDYNE ADVANCED POLLUTION INSTRUMENTATION
9480 CARROLL PARK DRIVE
SAN DIEGO, CA 92121-5201
USA
Toll-free Phone: 800-324-5190
Phone: 858-657-9800
Fax: 858-657-9816
Email: api-sales@teledyne.com
Website: http://www.teledyne-api.com/
Copyright 2011-2013 07276B DCN 6418
Teledyne Advanced Pollution Instrumentation 14 January 2013

i
ABOUT TELEDYNE ADVANCED POLLUTION INSTRUMENTATION (TAPI)
Teledyne Advanced Pollution Instrumentation, Inc. (TAPI) is a worldwide market leader in the design and
manufacture of precision analytical instrumentation used for air quality monitoring, continuous emissions
monitoring, and specialty process monitoring applications. Founded in San Diego, California, in 1988,
TAPI introduced a complete line of Air Quality Monitoring (AQM) instrumentation, which comply with the
United States Environmental Protection Administration (EPA) and international requirements for the
measurement of criteria pollutants, including CO, SO2, NOX and Ozone.
Since 1988 TAPI has combined state-of-the-art technology, proven measuring principles, stringent
quality assurance systems and world class after-sales support to deliver the best products and customer
satisfaction in the business.
For further information on our company, our complete range of products, and the applications that they
serve, please visit www.teledyne-api.com or contact api-sales@teledyne.com.
NOTICE OF COPYRIGHT
© 2011-2013 Teledyne Advanced Pollution Instrumentation. All rights reserved.
TRADEMARKS
All trademarks, registered trademarks, brand names or product names appearing in this document are the
property of their respective owners and are used herein for identification purposes only.
07276B DCN6418

ii
This page intentionally left blank.
07276B DCN6418

iii
SAFETY MESSAGES
Important safety messages are provided throughout this manual for the purpose of avoiding personal
injury or instrument damage. Please read these messages carefully. Each safety message is associated
with a safety alert symbol, and are placed throughout this manual; the safety symbols are also located
inside the instrument. It is imperative that you pay close attention to these messages, the descriptions of
which are as follows:
WARNING: Electrical Shock Hazard
HAZARD: Strong oxidizer
GENERAL WARNING/CAUTION: Read the accompanying message for
specific information.
CAUTION: Hot Surface Warning
Do Not Touch: Touching some parts of the instrument without
protection or proper tools could result in damage to the part(s) and/or the
instrument.
Technician Symbol: All operations marked with this symbol are to be
performed by qualified maintenance personnel only.
Electrical Ground: This symbol inside the instrument marks the central
safety grounding point for the instrument.
CAUTION
This instrument should only be used for the purpose and in the manner
described in this manual. If you use this instrument in a manner other than
that for which it was intended, unpredictable behavior could ensue with
possible hazardous consequences.
NEVER use any gas analyzer to sample combustible gas(es)!
Note
For Technical Assistance regarding the use and maintenance of this instrument or any
other Teledyne API product, contact Teledyne API’s Technical Support Department:
Telephone: 800-324-5190
Email: sda_techsupport@teledyne.com
or access any of the service options on our website at http://www.teledyne-api.com/
07276B DCN6418

Teledyne API T803 CO2/O2 Analyzer Operation Manual
iv
CONSIGNES DE SÉCURITÉ
Des consignes de sécurité importantes sont fournies tout au long du présent manuel dans le but d’éviter
des blessures corporelles ou d’endommager les instruments. Veuillez lire attentivement ces consignes.
Chaque consigne de sécurité est représentée par un pictogramme d’alerte de sécurité; ces pictogrammes
se retrouvent dans ce manuel et à l’intérieur des instruments. Les symboles correspondent aux consignes
suivantes :
AVERTISSEMENT : Risque de choc électrique
DANGER : Oxydant puissant
AVERTISSEMENT GÉNÉRAL / MISE EN GARDE : Lire la consigne
complémentaire pour des renseignements spécifiques
MISE EN GARDE : Surface chaude
Ne pas toucher : Toucher à certaines parties de l’instrument sans protection ou
sans les outils appropriés pourrait entraîner des dommages aux pièces ou à
l’instrument.
Pictogramme « technicien » : Toutes les opérations portant ce symbole doivent
être effectuées uniquement par du personnel de maintenance qualifié.
Mise à la terre : Ce symbole à l’intérieur de l’instrument détermine le point central
de la mise à la terre sécuritaire de l’instrument.
MISE EN GARDE
Cet instrument doit être utilisé aux fins décrites et de la manière décrite dans ce
manuel. Si vous utilisez cet instrument d’une autre manière que celle pour
laquelle il a été prévu, l’instrument pourrait se comporter de façon imprévisible
et entraîner des conséquences dangereuses.
NE JAMAIS utiliser un analyseur de gaz pour échantillonner des gaz
combustibles!
07276B DCN6418

v
WARRANTY
WARRANTY POLICY (02024F)
Teledyne Advanced Pollution Instrumentation (TAPI), a business unit of Teledyne
Instruments, Inc., provides that:
Prior to shipment, TAPI equipment is thoroughly inspected and tested. Should
equipment failure occur, TAPI assures its customers that prompt service and support
will be available.
COVERAGE
After the warranty period and throughout the equipment lifetime, TAPI stands ready
to provide on-site or in-plant service at reasonable rates similar to those of other
manufacturers in the industry. All maintenance and the first level of field
troubleshooting are to be performed by the customer.
NON-TAPI MANUFACTURED EQUIPMENT
Equipment provided but not manufactured by TAPI is warranted and will be repaired
to the extent and according to the current terms and conditions of the respective
equipment manufacturer’s warranty.
PRODUCT RETURN
All units or components returned to Teledyne API should be properly packed for
handling and returned freight prepaid to the nearest designated Service Center.
After the repair, the equipment will be returned, freight prepaid.
The complete Terms and Conditions of Sale can be reviewed at
http://www.teledyne-api.com/terms_and_conditions.asp
CAUTION – Avoid Warranty Invalidation
Failure to comply with proper anti-Electro-Static Discharge (ESD) handling and
packing instructions and Return Merchandise Authorization (RMA) procedures
when returning parts for repair or calibration may void your warranty. For anti-
ESD handling and packing instructions please refer to “Packing Components for
Return to Teledyne API’s Technical Support” in the Primer on Electro-Static
Discharge section of this manual, and for RMA procedures please refer to our
Website at http://www.teledyne-api.com under Customer Support > Return
Authorization.
07276B DCN6418

Teledyne API T803 CO2/O2 Analyzer Operation Manual
vi
This page intentionally left blank.
07276B DCN6418

vii
ABOUT THIS MANUAL
This T803 Operation Manual, PN 07276, is comprised of multiple documents in PDF
format, as listed below.
Part No. Rev Name/Description
06759 B T803 Operation Manual, top level assy
06763 C Appendix A Menu Trees, software version A.2 (E-Series), 1.0.0 (T-Series)
07269 A Spare Parts List (located in Appendix B of this manual)
06532 B Warranty / Repair Form, Appendix C
Documents included in Appendix D
06294 A Interconnect Wire List
06407 A Interconnect Diagram
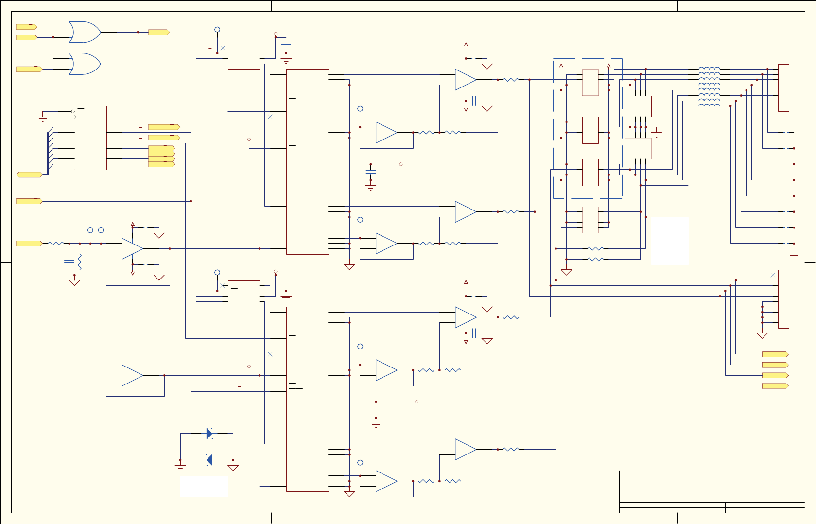
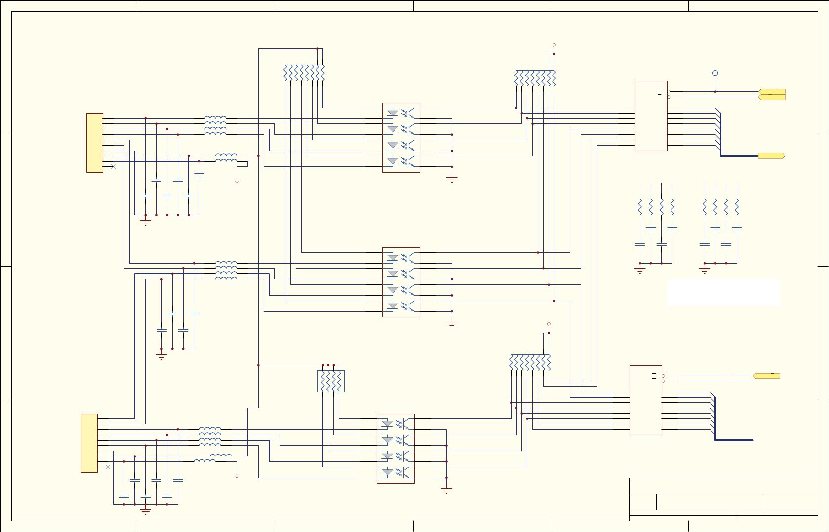
05803 B SCH, PCA 05802, MOTHERBOARD, GEN-5
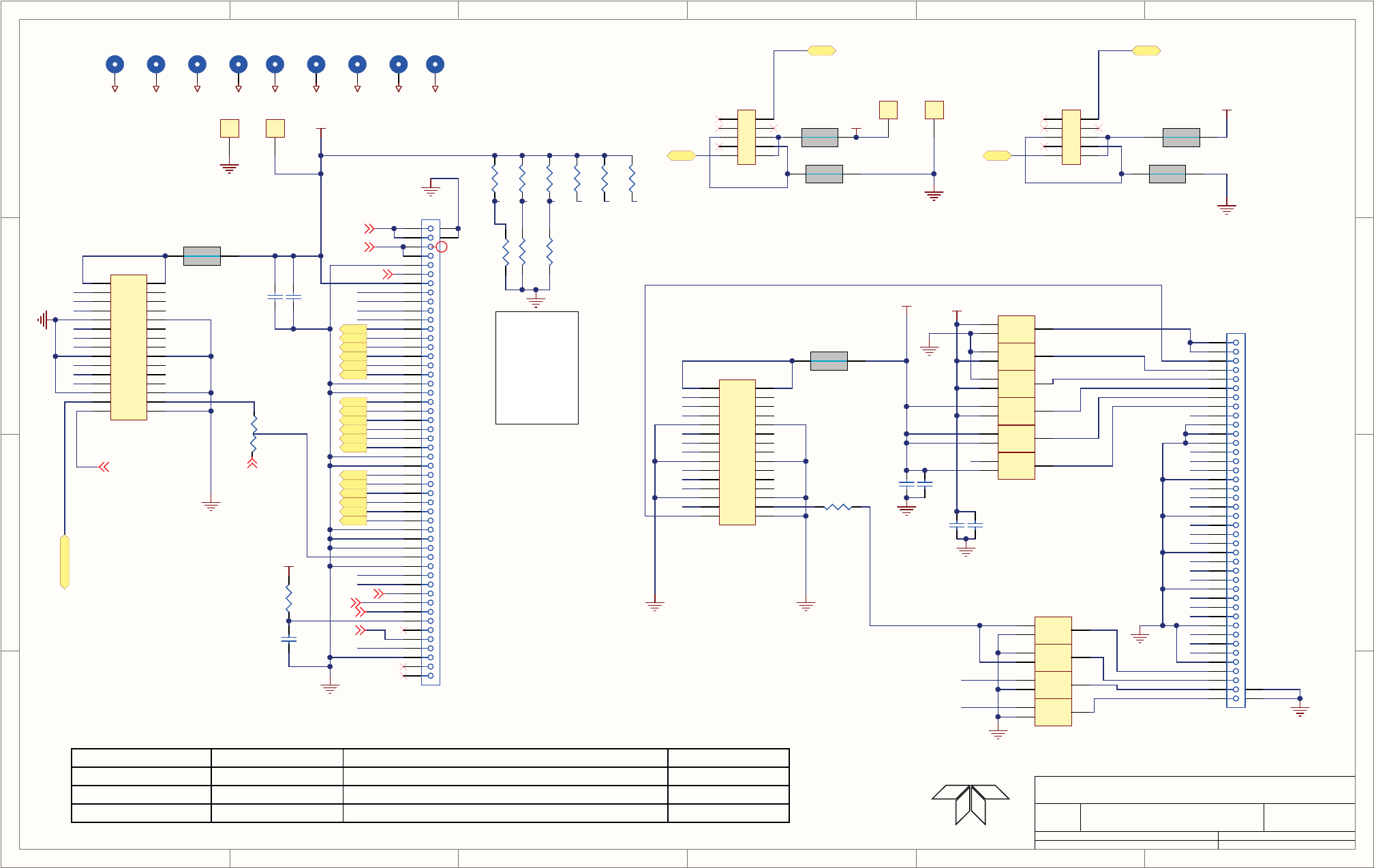
06698 D SCH, PCA 06697, INTRFC, LCD TCH SCRN,
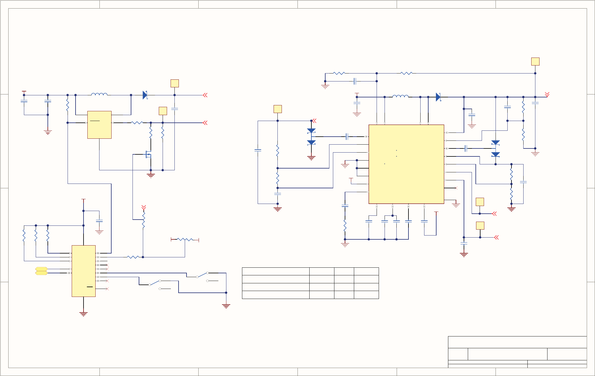
06882 B SCH, LVDS TRANSMITTER BOARD
06731 A SCH, AUXILLIARY-I/O BOARD
Note We recommend that this manual be read in its entirety before any attempt is
made to operate the instrument.
ORGANIZATION
This manual is divided among three main parts and a collection of appendices at
the end:
Part I contains introductory information that includes an overview of the
analyzer, specifications, descriptions of the available options, installation and
connection instructions, and the initial calibration and functional checks.
Part II comprises the operating instructions, which include setup and calibration,
as well as remote operation, and ends with the specifics of calibrating for use in
monitoring within EPA protocol.
Part III provides detailed technical information starting with maintenance,
troubleshooting and service, frequently asked questions, principles of operation, a
primer on electrostatic discharge, and a glossary.
The appendices at the end of the manual provide support inoformation such as
version-specific software documentation, lists of spare parts* and recommended
stocking levels, and schematics.
*Part numbers do not reflect real-time updates – contact Sales or Technical
Support).
07276B DCN6418

Teledyne API T803 CO2/O2 Analyzer Operation Manual
viii
REVISION HISTORY
T803 Operation and Maintenance Manual, PN07276
Date Rev DCN Description
2013 January 14 B 6418 Administrative updates and Specs corrections
2011 March 11 A 6006 Initial Release
07276B DCN6418

ix
TABLE OF CONTENTS
ABOUT TELEDYNE ADVANCED POLLUTION INSTRUMENTATION (TAPI) ...................................................................... i
Safety Messages ...............................................................................................................................................iii
Warranty ............................................................................................................................................................ v
About This Manual............................................................................................................................................vii
Revision History...............................................................................................................................................viii
1. INTRODUCTION, FEATUERES, AND OPTIONS ..............................................................17
1.1. T803 Overview.............................................................................................................................................. 17
1.2. Features........................................................................................................................................................ 17
1.3. Options ......................................................................................................................................................... 18
2. SPECIFICATIONS, APPROVALS & COMPLIANCE................................................................21
2.1. Specifications................................................................................................................................................ 21
2.2. Approvals and Certifications......................................................................................................................... 22
2.2.1. Safety .................................................................................................................................................... 22
2.2.2. EMC....................................................................................................................................................... 22
2.2.3. Other Type Certifications....................................................................................................................... 22
3. GETTING STARTED...........................................................................................................23
3.1. Unpacking the T803 Analyzer ...................................................................................................................... 23
3.1.1. Ventilation Clearance ............................................................................................................................ 25
3.2. Instrument Layout......................................................................................................................................... 25
3.2.1. Front Panel ............................................................................................................................................ 25
3.2.2. Rear Panel............................................................................................................................................. 29
3.2.3. Internal Chassis Layout......................................................................................................................... 31
3.3. Connections and Setup ................................................................................................................................ 32
3.3.1. Electrical Connections........................................................................................................................... 32
3.3.2. Pneumatic Connections ........................................................................................................................ 46
3.4. Startup, Functional Checks, and Initial Calibration....................................................................................... 50
3.4.1. Startup ................................................................................................................................................... 50
3.4.2. Warm Up ............................................................................................................................................... 50
3.5. Warning Messages....................................................................................................................................... 50
3.5.1. Functional Check................................................................................................................................... 52
3.5.2. Initial Calibration .................................................................................................................................... 53
4. BASIC OPERATION...........................................................................................................57
4.1. Overview of Operating Modes ...................................................................................................................... 57
4.2. Sample Mode................................................................................................................................................ 58
4.3. Calibration Mode........................................................................................................................................... 60
4.4. Setup MODE................................................................................................................................................. 61
5. SETUP MENU ..................................................................................................................63
5.1. SETUP CFG: Configuration Information.................................................................................................. 63
5.2. S ETUP ACAL: [NOT USED] ................................................................................................................... 63
5.3. SETUP DAS: Internal Data Acquisition System ...................................................................................... 63
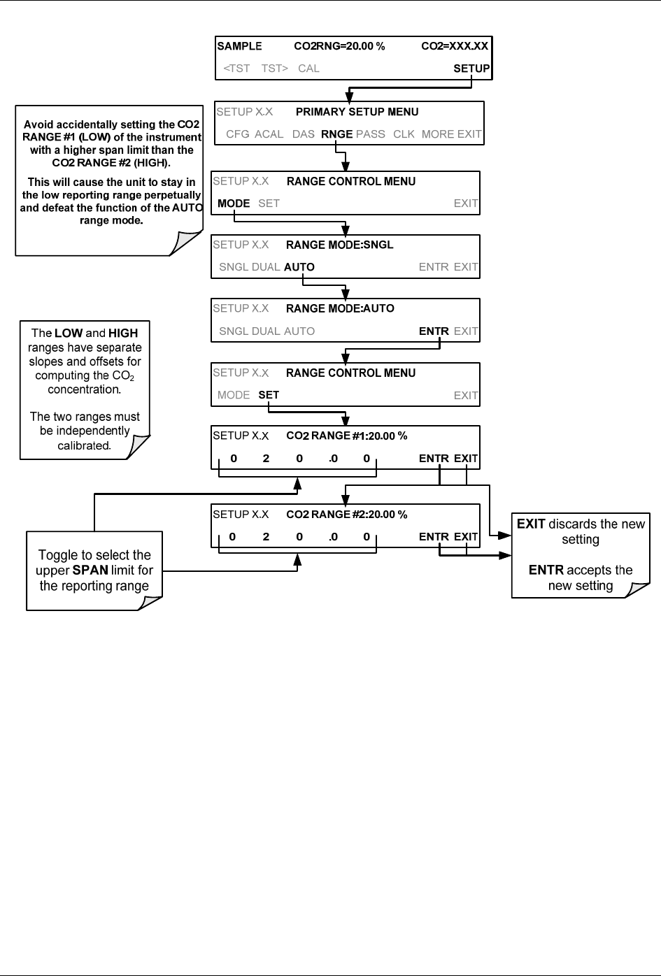
5.4. SETUP RNGE: Analog Output Reporting Range Configuration.............................................................. 64
5.4.1. Physical Range versus Analog Output Reporting Ranges.................................................................... 64
5.4.2. Analog Output Ranges for CO2 and O2 Concentration ......................................................................... 65
5.4.3. Reporting Range Modes ....................................................................................................................... 66
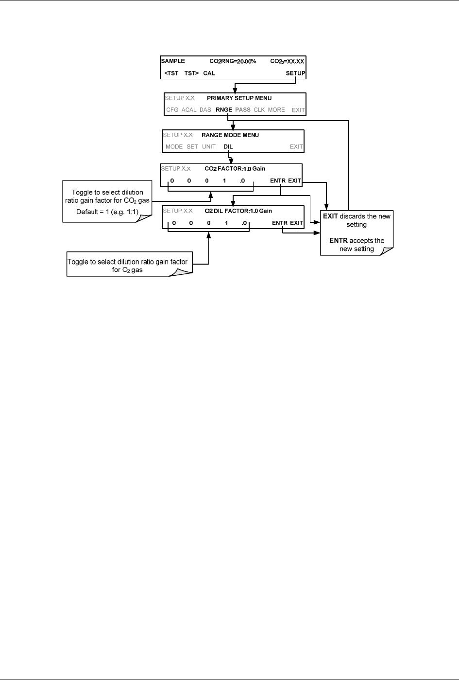
5.4.4. SETUP RNGE DIL: Using the Optional Dilution Ratio Feature.....................................................71
5.5. SETUP PASS: Password Feature ........................................................................................................... 72
5.6. SETUP CLK: Setting the T803 Analyzer’s Internal Clock........................................................................75
5.6.1. Setting the Internal Clock’s Time and Day ............................................................................................ 75
5.6.2. Adjusting the Internal Clock’s Speed..................................................................................................... 75
5.7. SETUP MORE COMM .........................................................................................................................77
07276B DCN6418

Teledyne API T803 CO2/O2 Analyzer Operation Manual
x
5.8. SETUP MORE VARS: Internal Variables (VARS)............................................................................... 77
5.9. SETUP MORE DIAG: Using the Diagnostics Functions .................................................................... 80
5.9.1. Accessing the Diagnostic Features ....................................................................................................... 81
5.10. Using the T803 Analyzer’s Analog Outputs................................................................................................ 82
5.10.1. Accessing the Analog Output Signal Configuration Submenu............................................................ 82
5.10.2. Analog Output Voltage / Current Range Selection.............................................................................. 84
5.10.3. Calibration of the Analog Outputs ....................................................................................................... 85
5.10.4. Turning an Analog Output Over-Range Feature ON/OFF .................................................................. 94
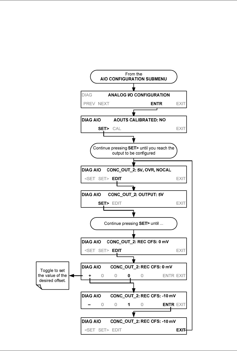
5.10.5. Adding a Recorder Offset to an Analog Output................................................................................... 95
5.10.6. Selecting a Test Channel Function for Output A4............................................................................... 96
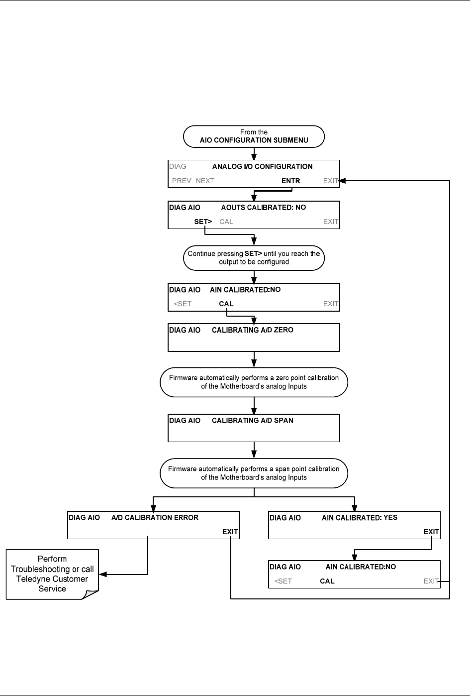
5.10.7. AIN Calibration .................................................................................................................................... 98
5.10.8. Analog Inputs (XIN1…XIN8) Option Configuration ............................................................................. 99
5.11. SETUP MORE ALRM: Using the Gas Concentration Alarms (Option 61).......................................100
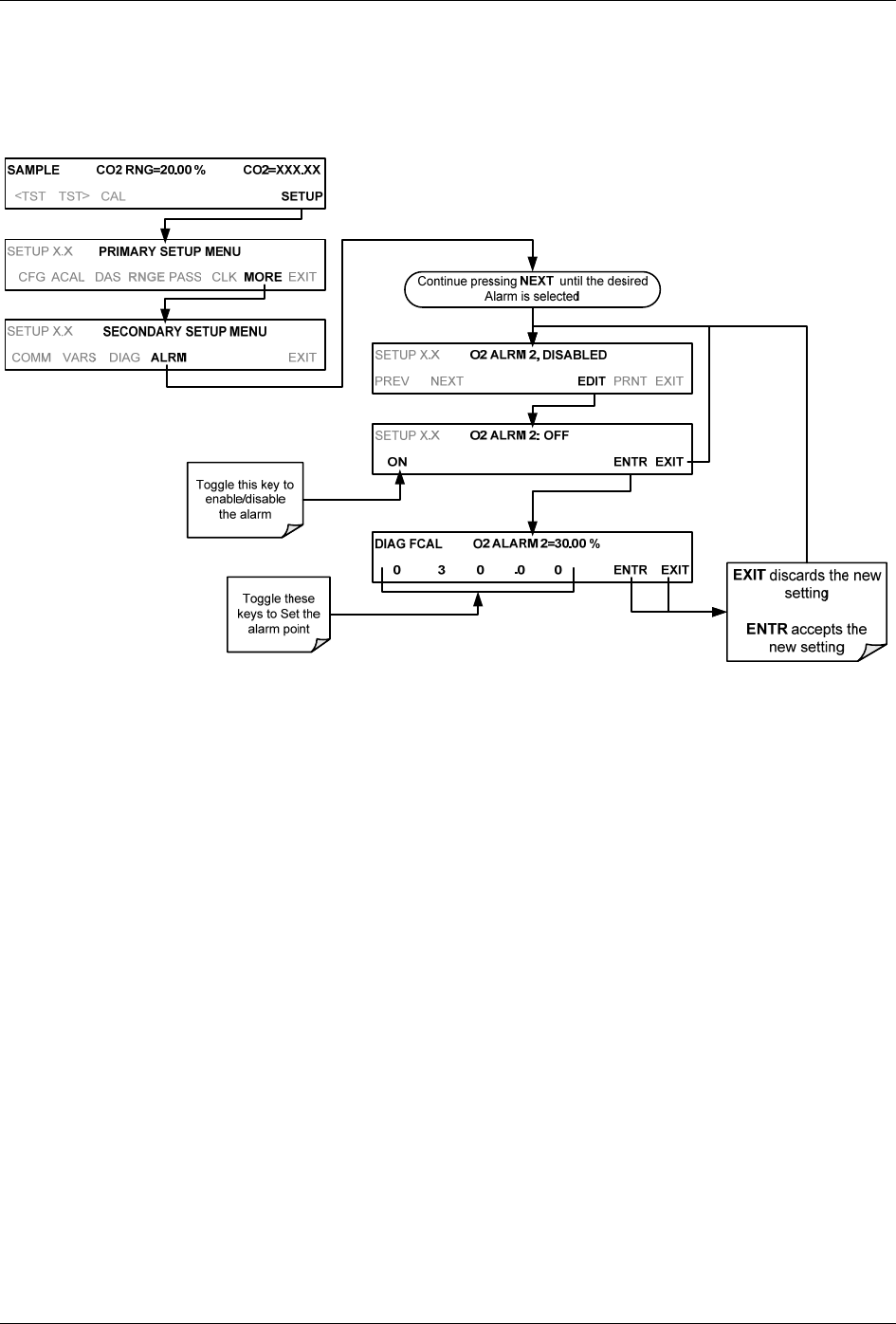
5.11.1. Setting the T803 Option 61 Concentration Alarm Limits...................................................................101
6. COMMUNICATIONS SETUP AND OPERATION.............................................................103
6.1. Data Terminal/Communication Equipment (DTE DCE) .................................................................................... 103
6.2. Communication Modes, Baud Rate and Port Testing ................................................................................ 103
6.2.1. COM Port Communication Modes....................................................................................................... 103
6.2.2. COM Port Baud Rate ..........................................................................................................................106
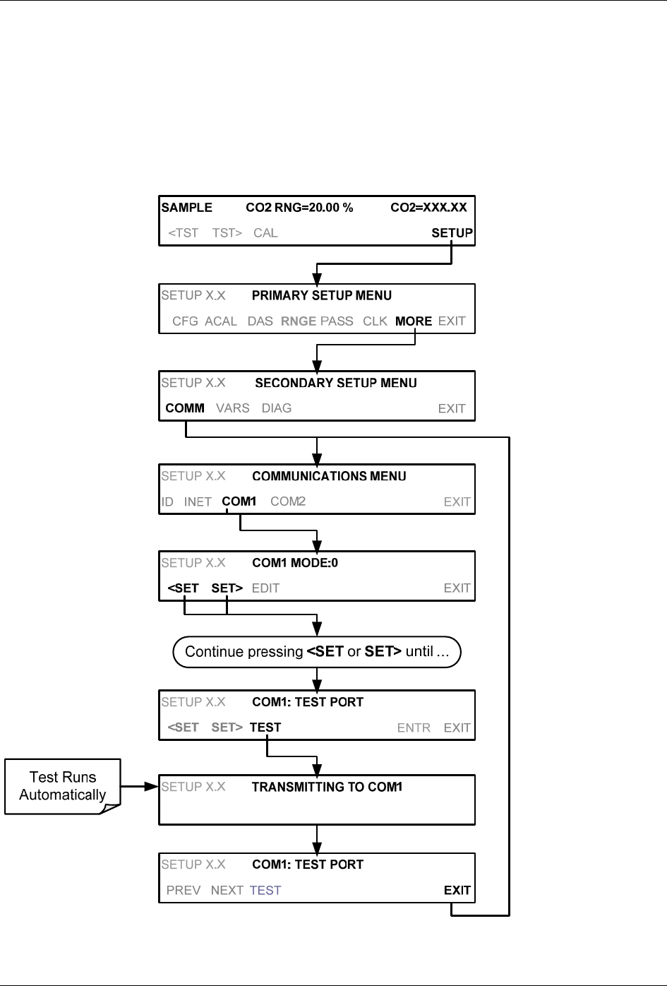
6.2.3. COM Port Testing................................................................................................................................ 107
6.2.4. Machine ID .......................................................................................................................................... 108
6.3. Remote Access via the Ethernet ................................................................................................................109
6.3.1. Configuring the Ethernet using DHCP.................................................................................................109
6.3.2. Manually Configuring the Network IP Addresses................................................................................ 112
6.3.3. Changing the Analyzer’s HOSTNAME................................................................................................ 114
6.4. USB Port for Remote Access .....................................................................................................................115
6.5. Communications Protocols.........................................................................................................................117
6.5.1. MODBUS Setup ..................................................................................................................................117
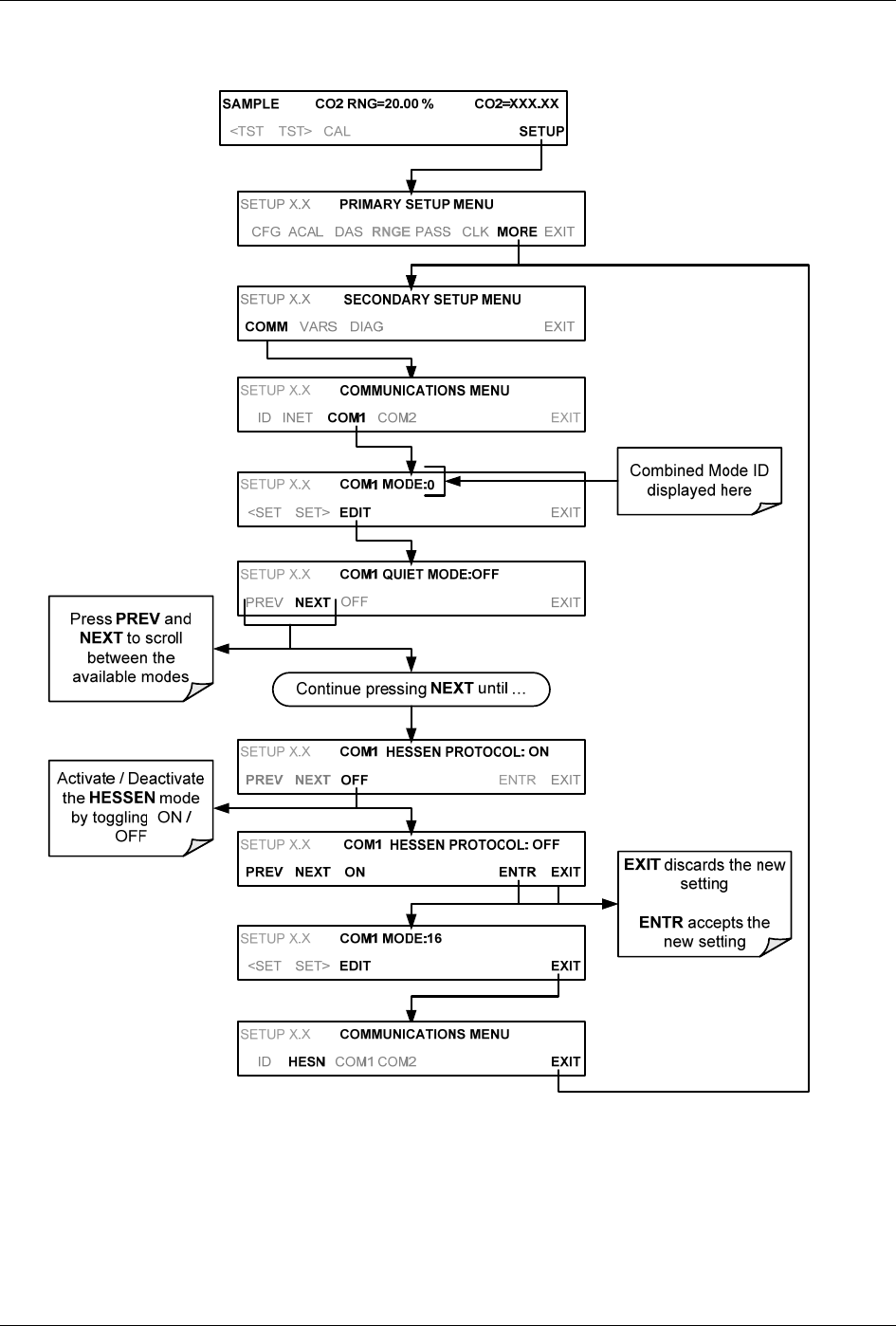
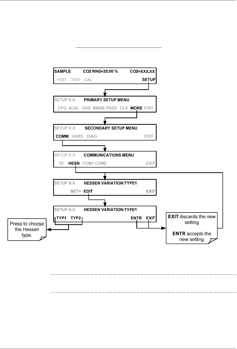
6.5.2. Hessen ................................................................................................................................................ 118
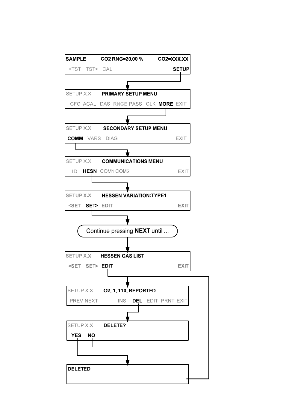
6.5.3. Setting Hessen Protocol Status Flags................................................................................................. 126
6.5.4. Instrument ID Code .............................................................................................................................128
7. DATA ACQUISITION SYSTEM (DAS & APICOM............................................................129
7.1. SETUP DAS: Using the Data Acquisition System (DAS) ......................................................................129
7.1.1. DAS Status ..........................................................................................................................................130
7.1.2. DAS Structure......................................................................................................................................130
7.1.3. Default DAS Channels.........................................................................................................................131
7.1.4. SETUP DAS VIEW: Viewing DAS Channels and Individual Records......................................... 134
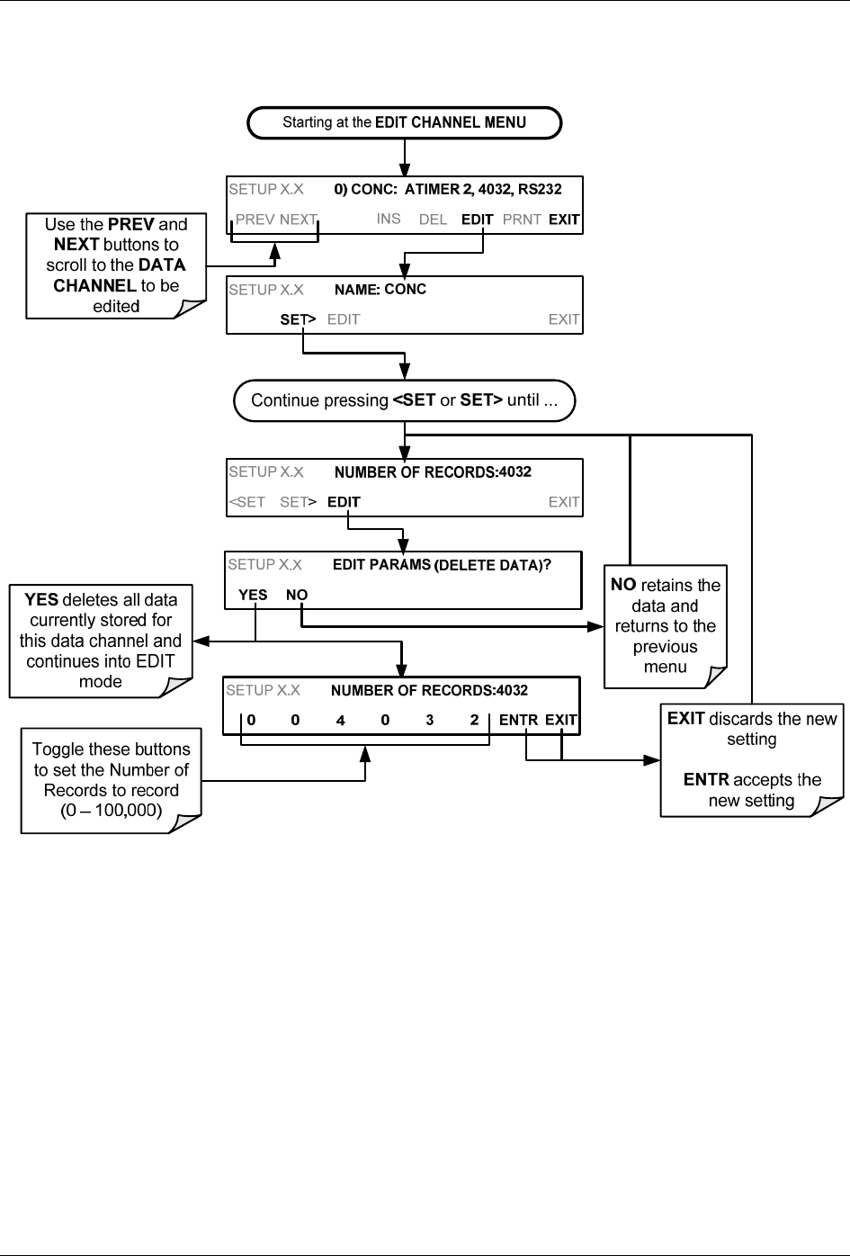
7.1.5. SETUP DAS EDIT: Accessing the DAS Edit Mode ....................................................................135
7.1.6. Disabling/Enabling Data Channels......................................................................................................147
7.2. Remote DAS Configuration ........................................................................................................................148
7.2.1. DAS Configuration via APICOM..........................................................................................................148
8. REMOTE OPERATION.....................................................................................................151
8.1. Computer Mode..........................................................................................................................................151
8.1.1. Remote Control via APICOM ..............................................................................................................151
8.2. Interactive Mode .........................................................................................................................................152
8.3. Remote Access by Modem.........................................................................................................................155
9. CALIBRATION PROCEDURES .......................................................................................159
9.1. Before Calibration.......................................................................................................................................160
9.1.1. Required Equipment, Supplies, and Expendables.............................................................................. 160
9.1.2. Calibration Gases................................................................................................................................160
9.1.3. Data Recording Devices...................................................................................................................... 161
9.2. Manual Calibration Checks and Calibration of the T803 Analyzer.............................................................162
9.2.1. Setup for Calibration Checks and Calibration ..................................................................................... 162
9.2.2. Performing a Manual Calibration Check.............................................................................................. 163
9.2.3. Performing a Manual Calibration......................................................................................................... 163
07276B DCN6418

Teledyne API T803 CO2/O2 Analyzer Operation Manual Table of Contents
xi
9.3. Assessing Calibration Quality.....................................................................................................................166
9.4. Calibration of the T803’s Electronic Subsystems ....................................................................................... 167
9.4.1. Pressure Calibration............................................................................................................................167
9.4.2. Flow Calibration...................................................................................................................................169
10. MAINTENANCE SCHEDULE & PROCEDURES...........................................................173
10.1. Maintenance Schedule .............................................................................................................................173
10.2. Predictive Diagnostics ..............................................................................................................................177
10.3. Maintenance Procedures..........................................................................................................................177
10.3.1. Replacing the Sample Particulate Filter ............................................................................................177
10.3.2. Rebuilding the Sample Pump............................................................................................................178
10.3.3. Performing Leak Checks ...................................................................................................................179
10.3.4. Performing a Sample Flow Check.....................................................................................................180
10.3.5. Cleaning Exterior Surfaces of the T803 ............................................................................................ 180
11. TROUBLESHOOTING AND SERVICE ..........................................................................181
11.1. General Troubleshooting .......................................................................................................................... 181
11.1.1. Fault Diagnosis with WARNING Messages ...................................................................................... 182
11.1.2. Fault Diagnosis with TEST Functions ............................................................................................... 185
11.1.3. DIAG SIGNAL I/O: Using the Diagnostic Signal I/O Function .....................................................186
11.2. Using the Internal Electronic Status LEDs ...............................................................................................188
11.2.1. CPU Status Indicator.........................................................................................................................188
11.2.2. Relay PCA Status Indicators .............................................................................................................188
11.3. Gas Flow Problems ..................................................................................................................................190
11.3.1. T803 Internal Gas Flow Diagrams..................................................................................................... 190
11.3.2. Typical Sample Gas Flow Problems .................................................................................................191
11.4. Calibration Problems ................................................................................................................................192
11.4.1. Miscalibrated .....................................................................................................................................192
11.4.2. Non-Repeatable Zero and Span .......................................................................................................193
11.4.3. Inability to Span – No SPAN Button .................................................................................................. 193
11.4.4. Inability to Zero – No ZERO Button................................................................................................... 193
11.5. Other Performance Problems...................................................................................................................193
11.5.1. Temperature Problems...................................................................................................................... 194
11.6. Subsystem Checkout................................................................................................................................ 194
11.6.1. AC Mains Configuration ....................................................................................................................194
11.6.2. DC Power Supply ..............................................................................................................................194
11.6.3. I2C Bus...............................................................................................................................................195
11.6.4. Touchscreen Interface.......................................................................................................................195
11.6.5. LCD Display Module.......................................................................................................................... 196
11.6.6. Relay Board.......................................................................................................................................196
11.6.7. Sensor Assembly............................................................................................................................... 196
11.6.8. Pressure/Flow Sensor Assembly ...................................................................................................... 196
11.6.9. Motherboard ......................................................................................................................................198
11.6.10. CPU .................................................................................................................................................199
11.6.11. RS-232 Communications ................................................................................................................200
11.6.12. CO2 Sensor STATUS LED’s............................................................................................................201
11.7. Repair Procedures....................................................................................................................................201
11.7.1. Repairing Sample Flow Control Assembly........................................................................................ 201
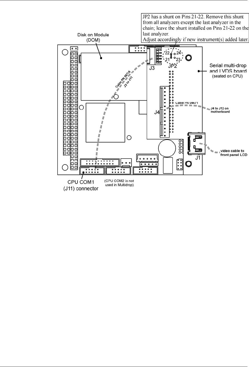
11.7.2. Disk-On-Module Replacement Procedure ........................................................................................ 202
11.8. FRequently Asked Questions (FAQ’s)...................................................................................................... 203
11.9. Technical Assistance................................................................................................................................204
12. PRINCIPLES OF OPERATION ......................................................................................205
12.1. O2 Sensor .................................................................................................................................................205
12.1.1. Magnetic Properties of O2 Gas..........................................................................................................205
12.1.2. Paramagnetic Measurement of O2....................................................................................................205
12.2. CO2 Sensor ...............................................................................................................................................207
12.2.1. NDIR Measurement of CO2...............................................................................................................207
07276B DCN6418

Teledyne API T803 CO2/O2 Analyzer Operation Manual
xii
12.3. Operation within the T803 Analyzer ......................................................................................................... 208
12.4. Pneumatic Operation................................................................................................................................ 209
12.5. Flow Rate Control.....................................................................................................................................210
12.5.1. Critical Flow Orifice............................................................................................................................210
12.5.2. Particulate Filter.................................................................................................................................211
12.5.3. Pneumatic Sensors ........................................................................................................................... 211
12.6. Electronic Operation .................................................................................................................................212
12.6.1. Overview............................................................................................................................................212
12.6.2. Central Processing Unit (CPU)..........................................................................................................213
12.6.3. Relay Board.......................................................................................................................................215
12.6.4. Heater Control ...................................................................................................................................217
12.6.5. Motherboard ......................................................................................................................................218
12.6.6. I2C Data Bus...................................................................................................................................... 219
12.6.7. Power Supply / Circuit Breaker ......................................................................................................... 220
12.6.8. Front Panel Touchscreen/Display Interface ...................................................................................... 221
12.6.9. Software Operation............................................................................................................................222
12.6.10. Adaptive Filter.................................................................................................................................. 222
12.6.11. Calibration - Slope and Offset .........................................................................................................223
12.6.12. Temperature and Pressure Compensation ..................................................................................... 223
12.6.13. Internal Data Acquisition System (DAS) ......................................................................................... 223
13. A PRIMER ON ELECTRO-STATIC DISCHARGE .........................................................225
13.1. How Static Charges are Created..............................................................................................................225
13.2. How Electro-Static Charges Cause Damage ........................................................................................... 226
13.3. Common Myths About ESD Damage ....................................................................................................... 227
13.4. Basic Principles of Static Control..............................................................................................................228
13.4.1. General Rules....................................................................................................................................228
13.4.2. Basic Anti-ESD Procedures for Analyzer Repair and Maintenance.................................................. 229
INDEX............................................................................................................................................................ 237
LIST OF FIGURES
Figure 3-1: Front Panel Layout ......................................................................................................... 25
Figure 3-2: Display Screen and Touch Control................................................................................. 26
Figure 3-3: Display/Touch Control Screen Mapped to Menu Charts................................................ 28
Figure 3-4: Rear Panel Layout.......................................................................................................... 29
Figure 3-5: Internal Layout................................................................................................................ 31
Figure 3-6: Analog In Connector....................................................................................................... 33
Figure 3-7: Analog Output Connector............................................................................................... 34
Figure 3-8: Current Loop Option Installed ........................................................................................ 35
Figure 3-9: Status Output Connector................................................................................................ 37
Figure 3-10: Control Input Connector ................................................................................................. 38
Figure 3-11: Concentration Alarm Relay ............................................................................................ 39
Figure 3-12: Default Pin Assignments, Rear Panel COM Port Connectors ....................................... 41
Figure 3-13: CPU Connector Pin-Outs for RS-232 Mode................................................................... 42
Figure 3-14: Jumper and Cables for Multidrop Mode ......................................................................... 44
Figure 3-15: RS-232-Multidrop PCA Host/Analyzer Interconnect Diagram........................................ 45
Figure 3-16: Pneumatic Connections, Using Bottled Span Gas......................................................... 48
Figure 3-17: T803 Internal Gas Flow .................................................................................................. 49
Figure 3-18: Viewing and Clearing T803 WARNING Messages ........................................................ 52
Figure 4-1: Front Panel Display ........................................................................................................ 58
Figure 4-2: Viewing T803 Test Functions ......................................................................................... 59
Figure 5-1: Analog Output Connector Pin Out.................................................................................. 65
Figure 5-2: Setup for Checking / Calibrating DCV Analog Output Signal Levels ............................. 89
Figure 5-3: Setup for Checking / Calibration Current Output Signal Levels Using an Ammeter ...... 91
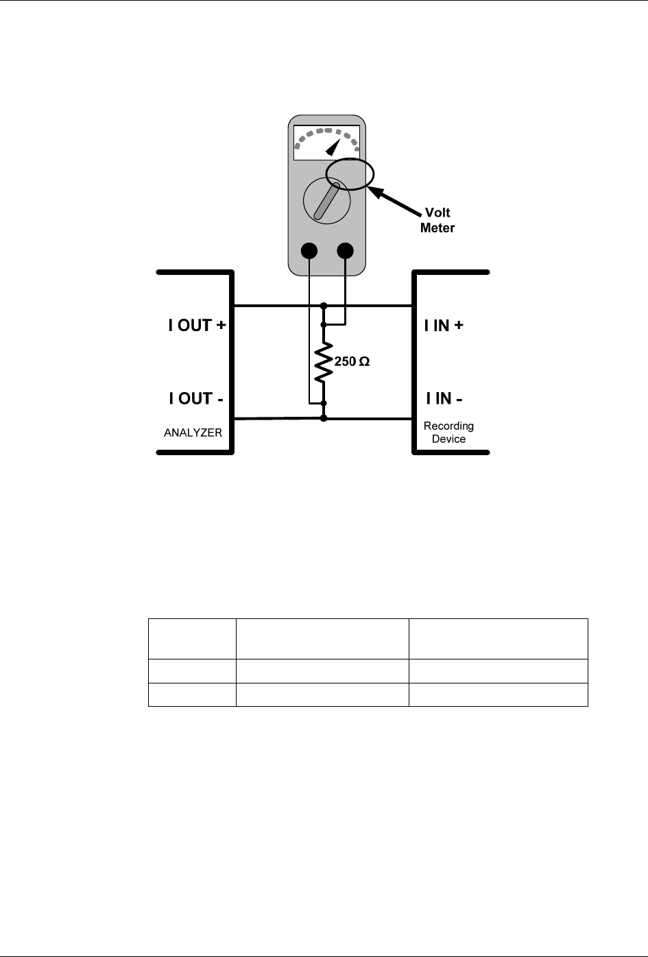
Figure 5-4: Alternative Setup Using 250Ω Resistor for Checking Current Output Signal Levels..... 93
07276B DCN6418

Teledyne API T803 CO2/O2 Analyzer Operation Manual Table of Contents
xiii
Figure 7-1: Default DAS Channel Setup......................................................................................... 133
Figure 7-2: APICOM Remote Control Program Interface ............................................................... 148
Figure 7-3: APICOM User Interface for Configuring the DAS ........................................................ 149
Figure 9-1: Pneumatic Connections Using Bottled Span Gas........................................................ 162
Figure 10-1: Sample Particulate Filter Assembly.............................................................................. 178
Figure 11-1: Viewing and Clearing Warning Messages ................................................................... 184
Figure 11-2: Example of Signal I/O Function.................................................................................... 187
Figure 11-3: CPU Status Indicator.................................................................................................... 188
Figure 11-4: Relay PCA Status LEDs Used for Troubleshooting ..................................................... 189
Figure 11-5: T803 – Internal Gas Flow ............................................................................................. 190
Figure 11-6: Location of Diagnostic LEDs on CO2 Sensor PCA....................................................... 201
Figure 11-7: Critical Flow Restrictor Assembly / Disassembly ......................................................... 202
Figure 12-1: Paramagnetic O2 Sensor Design ................................................................................. 206
Figure 12-2: Paramagnetic O2 Sensor Block Diagram ..................................................................... 206
Figure 12-3. CO2 Sensor Theory of Operation ................................................................................. 207
Figure 12-4. CO2 Sensor PCA Layout and Electronic Connections ................................................. 208
Figure 12-5: Internal Pneumatic Flow............................................................................................... 209
Figure 12-6: Flow Control Assembly & Critical Flow Orifice ............................................................. 211
Figure 12-7: T803 Electronic Block Diagram .................................................................................... 213
Figure 12-8. CPU Card ..................................................................................................................... 214
Figure 12-9: Relay PCA Layout (PN 04135)..................................................................................... 215
Figure 12-10: Relay PCA with AC Relay Retainer in Place................................................................ 216
Figure 12-11: Status LED Locations – Relay PCA ............................................................................. 217
Figure 12-12: Power Distribution Block Diagram................................................................................ 220
Figure 12-13: Front Panel and Display Interface Block Diagram ....................................................... 221
Figure 12-14: Basic Software Operation............................................................................................. 222
Figure 13-1: Triboelectric Charging .................................................................................................. 225
Figure 13-2: Basic Anti-ESD Workbench.......................................................................................... 228
LIST OF TABLES
Table 1-1: Analyzer Options ............................................................................................................ 18
Table 2-1: T803 Specifications ........................................................................................................ 21
Table 3-1: Ventilation Clearance ..................................................................................................... 25
Table 3-2: Display Screen and Touch Control Description ............................................................. 27
Table 3-3: Rear Panel Component Descriptions............................................................................. 30
Table 3-4. Analog Input Pin Assignments ....................................................................................... 33
Table 3-5: Analog Output Pin-Outs ................................................................................................. 34
Table 3-6: Status Output Signals..................................................................................................... 37
Table 3-7: Control Input Signals ...................................................................................................... 38
Table 3-8: Front Panel Display during System Warm-Up ............................................................... 50
Table 3-9: Warning Messages......................................................................................................... 51
Table 4-1: Analyzer Operating Modes............................................................................................. 58
Table 4-2: Test Functions Defined .................................................................................................. 60
Table 6-4: Primary Setup Mode Features and Functions................................................................ 61
Table 6-5: Secondary Setup Mode Features and Functions........................................................... 62
Table 5-6: Password Levels ............................................................................................................ 73
Table 5-1: Variable Names (VARS)................................................................................................. 78
Table 5-2: Diagnostic Mode (DIAG) Functions................................................................................ 80
Table 5-3: DIAG - Analog I/O Functions.......................................................................................... 82
Table 5-4: Analog Output Voltage Range Min/Max......................................................................... 84
Table 5-5: Voltage Tolerances for the TEST CHANNEL Calibration .............................................. 89
Table 5-6: Current Loop Output Check ........................................................................................... 93
07276B DCN6418

Teledyne API T803 CO2/O2 Analyzer Operation Manual
xiv
Table 5-7: Test Channels Functions available on the T803’s Analog Output ................................. 96
Table 5-8: Concentration Alarm Default Settings .......................................................................... 100
Table 6-1: COM Port Communication Modes................................................................................ 104
Table 6-2: Ethernet Status Indicators ............................................................................................ 109
Table 6-3: LAN/Internet Configuration Properties ......................................................................... 110
Table 6-4: RS-232 Communication Parameters for Hessen Protocol........................................... 119
Table 6-5: Teledyne API Hessen Protocol Response Modes ....................................................... 122
Table 6-6: Default Hessen Status Flag Assignments.................................................................... 126
Table 7-1: SAMPLE LED Status Indicators for DAS ..................................................................... 130
Table 7-2: DAS Data Channel Properties...................................................................................... 131
Table 7-3: DAS Data Parameter Functions ................................................................................... 138
Table 8-1: Terminal Mode Software Commands........................................................................... 152
Table 8-2: Teledyne API Serial I/O Command Types ................................................................... 153
Table 9-1: NIST SRM's Available for Traceability of O2 Calibration Gases.................................... 161
Table 9-2: Calibration Data Quality Evaluation.............................................................................. 166
Table 10-1: T803 Maintenance Schedule........................................................................................ 175
Table 10-2: T803 Test Function Record.......................................................................................... 176
Table 10-3: Predictive uses for Test Functions ............................................................................... 177
Table 11-1: Warning Messages - Indicated Failures....................................................................... 184
Table 11-2: Test Functions - Indicated Failures .............................................................................. 186
Table 11-3: Relay PCA Watchdog LED Failure Indications ............................................................ 188
Table 11-4: Relay PCA Status LED Failure Indications .................................................................. 189
Table 11-5: DC Power Test Point and Wiring Color Codes ............................................................ 194
Table 11-6: DC Power Supply Acceptable Levels........................................................................... 195
Table 11-7: Analog Output Test Function - Nominal Values Current Outputs ................................ 198
Table 11-8: Status Outputs Check .................................................................................................. 199
Table 12-1: Relay PCA Status LEDs............................................................................................... 216
Table 13-1: Static Generation Voltages for Typical Activities.......................................................... 225
Table 13-2: Sensitivity of Electronic Devices to Damage by ESD................................................... 226
LIST OF APPENDICES
APPENDIX A - VERSION SPECIFIC SOFTWARE DOCUMENTATION v. A.4 (E-Series); 1.0.3 (T-Series)
A-1 - Software Menu Trees
A-2 - Setup Variables for Serial I/O
A-3 - Warnings and Test Functions
A-4 - Signal I/O Definitions
A-5 - DAS Functions
A-6 - Terminal Command Designators
A-7 - MODBUS® Register Map
APPENDIX B - SPARE PARTS LIST
APPENDIX C – REPAIR QUESTIONNAIRE
APPENDIX D – ELECTRONIC SCHEMATICS
07276B DCN6418

15
PART I
–
GENERAL INFORMATION AND SETUP
07276B DCN6418

Section 1 General Information Teledyne API T803 CO2/O2 Analyzer Operation Manual
16
This page intentionally left blank.
07276B DCN6418

17
1. INTRODUCTION, FEATUERES, AND OPTIONS
1.1. T803 OVERVIEW
The Model T803 Carbon Dioxide/Oxygen Analyzer (T803 CO2/O2 Analyzer) is
a microprocessor-controlled analyzer that determines the concentration of
molecular carbon dioxide (CO2) and oxygen (O2) in the sample gas drawn
through the instrument. It uses infrared absorption to measure CO2 concentration
and paramagnetic technology to measure O2 concentration.
The Model T803 analyzer’s multi-tasking software gives the ability to track and
report a large number of operational parameters in real time. These readings are
compared to diagnostic limits kept in the analyzer’s memory where, should any
fall outside of those limits, the analyzer issues automatic warnings.
Built-in data acquisition capability using the analyzer's internal memory, allows
the logging of multiple parameters including averaged or instantaneous
concentration values, calibration data, and operating parameters such as pressure
and flow rate. Stored data are easily retrieved through the serial port or Ethernet
port via our APICOM software or from the front panel, allowing operators to
perform predictive diagnostics and enhanced data analysis by tracking parameter
trends. Multiple averaging periods of one minute to 365 days are available for
over a period of one year.
1.2. FEATURES
Some of the exceptional features of your T803 CO2 / O2 Analyzer are:
Non-depleting, CO2/O2 measurement technologies:
Virtually no cross-sensitivities
Rapid response times
No consumable parts
Consistent performance over time
Microprocessor controlled for versatility
LCD Graphical User Interface with capacitive touch screen
Multi-tasking software for viewing of test variables during operation
Continuous self checking with alarms
Bi-directional USB, RS-232, and 10/100Base-T Ethernet (optional USB and
RS-485) ports for remote operation
Front panel USB ports for peripheral devices
Digital status outputs to indicate instrument operating condition
Adaptive signal filtering to optimize response time
Internal data logging with 1 min to 365-day multiple average
Remote operation when used with Teledyne API’s APICOM software
Temperature and Pressure Compensation
Ranges, 0-1% to 0-100.0%, user adjustable
07276B DCN6418

Introduction, Featueres, and Options Teledyne API T803 CO2/O2 Analyzer Operation Manual
18
HAZARD
OXYGEN IS A STRONG OXIDIZER.
This is a general purpose instrument designed for usage in nonhazardous areas.
Ensure that all safety precautions related combustible gases are followed.
Before working with the casing open, be sure to turn off power to the analyzer, and
perform air or N2 gas purging of not only the analyzer inside, but also the sample gas
line.
In addition, carefully prevent oil and grease from adhering to any tubing. Otherwise,
poisoning, fire or explosion may be caused due to gas leakage, etc.
1.3. OPTIONS
Table 1-1 presents the options available with this analyzer. For assistance with
ordering, please contact the Sales department of Teledyne API at:
PHONE (toll free,
North America)
800-324-5190
FAX: 858-657-9816
PHONE (Direct): 858-657-9800
E-MAIL: api-sales@teledyne.com
WEB SITE www.teledyne-api.com
Table 1-1: Analyzer Options
Option Option
Number Description/Notes Reference
Pumps Pumps meet all typical AC power supply standards while exhibiting same pneumatic
performance.
10A External Pump 100V - 120V @ 60 Hz N/A
10B External Pump 220V - 240V @ 50 Hz N/A
10C External Pump 220V - 240V @ 60 Hz N/A
10D External Pump 100V – 120V @ 50 Hz N/A
10E External Pump 100V @ 60 Hz N/A
14 Internal Pump N/A
13 High Voltage Internal Pump 240V @ 50Hz N/A
Rack Mount
Kits Options for mounting the analyzer in standard 19” racks
20A Rack mount brackets with 26 in. chassis slides N/A
20B Rack mount brackets with 24 in. chassis slides N/A
21 Rack mount brackets only (compatible with carrying strap, Option 29) N/A
23 Rack mount for external pump pack (no slides) N/A
07276B DCN6418

Teledyne API T803 CO2/O2 Analyzer Operation Manual Introduction, Featueres, and Options
19
Option Option
Number Description/Notes Reference
Carrying Strap/Handle Side-mounted strap for hand-carrying analyzer
29
Extends from “flat” position to accommodate hand for carrying.
Recesses to 9mm (3/8”) dimension for storage.
Can be used with rack mount brackets, Option 21.
Cannot be used with rack mount slides.
N/A
CAUTION - GENERAL SAFETY HAZARD
THE T803 WEIGHS ABOUT 28 POUNDS (12.7 KG). TAKE CARE TO
AVOID PERSONAL INJURY WHEN LIFTING/CARRYING THE
ANALYZER.
ALSO, DISCONNECT ALL CABLES AND TUBING FROM THE
ANALYZER BEFORE MOVING IT.
Analog Inputs w/USB port Used for connecting external voltage signals from other instrumentation (such as
meteorological instruments).
64B
Also can be used for logging these signals in the analyzer’s internal
DAS. (See Option 64A for USB port only).
Sections 3.3.1.2
and 5.10.8
Current Loop Analog
Outputs
Adds isolated voltage-to-current conversion circuitry to the analyzer’s analog
outputs.
41
Can be configured for 0-20 mA or 4-20 mA.
May be ordered separately for any of the analog outputs.
Can be installed at the factory or retrofitted in the field.
Section 3.3.1.4
Parts Kits Spare parts and expendables
42A Expendables Kit for analyzer with a pump, includes a recommended
set of expendables for one year of operation. Appendix B
42D Expendables Kit for analyzer without a pump, includes a
recommended set of expendables for one year of operation. Appendix B
Communication Cables For remote serial, network and Internet communication with the analyzer.
Type Description
60A RS-232
Shielded, straight-through DB-9F to DB-25M cable, about
1.8 m long. Used to interface with older computers or
code activated switches with DB-25 serial connectors.
60B RS-232
Shielded, straight-through DB-9F to DB-9F cable of about
1.8 m length.
60C Ethernet
Patch cable, 2 meters long, used for Internet and LAN
communications.
60D USB
Cable for direct connection between instrument (rear
panel USB port) and personal computer.
Sections 3.3.1.8
and 6
Concentration Alarm Relay Issues warning when gas concentration exceeds limits set by user.
61
Four (4) “dry contact” relays on the rear panel of the instrument. This
relay option is different from and in addition to the “Contact Closures”
that come standard on all TAPI instruments.
Section 3.3.1.7
RS-232 Multidrop Enables communications between host computer and up to eight analyzers.
62
Multidrop card seated on the analyzer’s CPU card.
Each instrument in the multidrop network requires this card and a
communications cable (Option 60B).
Section 3.3.1.8
07276B DCN6418

Introduction, Featueres, and Options Teledyne API T803 CO2/O2 Analyzer Operation Manual
20
Option Option
Number Description/Notes Reference
USB COM Port
64A
Separate option if instrument not configured with Option 64B (analog
inputs). Disabled when using Multidrop or RS-485 communication.
Sections 3.3.1.8 and
6.4
Special Features Built in features, software activated
N/A
Maintenance Mode Switch, located inside the instrument, places the
analyzer in maintenance mode where it can continue sampling, yet
ignore calibration, diagnostic, and reset instrument commands. This
feature is of particular use for instruments connected to Multidrop or
Hessen protocol networks.
Call Technical Support for activation.
N/A
N/A
Second Language Switch activates an alternate set of display
messages in a language other than the instrument’s default language.
Call Technical Support for a specially programmed Disk on Module containing
the second language.
N/A
N/A
Dilution Ratio Option allows the user to compensate for diluted
sample gas, such as in continuous emission monitoring (CEM) where
the quality of gas in a smoke stack is being tested and the sampling
method used to remove the gas from the stack dilutes the gas.
Call Technical Support for activation.
Section 5.4.4
07276B DCN6418

21
2. SPECIFICATIONS, APPROVALS & COMPLIANCE
2.1. SPECIFICATIONS
Table 2-1: T803 Specifications
Parameter Description
CO2
Ranges Min: 0-1% Full scale
Max: 0-20% Full scale (user selectable, dual ranges and auto-ranging supported)
Zero Noise1 <0.02% (RMS)
Span Noise1 < 0.1% of reading (RMS)
Lower Detectable Limit2 <0.04%
Zero Drift <± 0.02% (24 hours); <± 0.05% (7 days)
Span Drift (7 days) <± 0.1%
Accuracy <± (1.5% of range + 2% of reading)
Temperature Coefficient <± 0.01% /°C
O2
Ranges Min: 0-1% Full scale
Max: 0-100% Full scale (user selectable)
Zero Noise1 <0.02% (RMS)
Lower Detectable Limit2 <0.04%
Zero Drift 3 <± 0.02% (24 hours); <± 0.05% (7 days)
Span Noise1 < 0.05% of reading (RMS)
Span Drift (7 days) <± 0.1%
Accuracy <± 0.1%
Linearity <± 0.1 %
Temperature Coefficient <± 0.01% /°C
Rise and Fall Time <60 seconds to 95%
Sample Flow Rate 120ml ± 20ml/min
Humidity Range 0-95% RH, Non-Condensing
Pressure Range 25-31 in•Hg
Temperature Range 5 - 40C operating
Dimensions (HxWxD) 7" x 17" x 23.5" (178 mm x 432 mm x 597 mm)
Weight 28 lb (12.7 kg)
AC Power 100-120V 60 Hz (82W); 220-240V 50 Hz (94W)
Analog Output Ranges 0.1 V, 1 V, 5 V or 10 V (selectable)
Three outputs convertible to 4-20 mA isolated current loop.
All Ranges with 5% under/over-range
Recorder Offset ± 10%
Analog Output Resolution 1 part in 4096 of selected full-scale voltage
07276B DCN6418

Specifications, Approvals & Compliance Teledyne API T803 CO2/O2 Analyzer Operation Manual
22
Parameter Description
Standard I/O 1 Ethernet: 10/100Base-T
2 RS-232 (300 – 115,200 baud)
2 USB device ports
8 opto-isolated digital status outputs
6 opto-isolated digital control inputs
4 analog outputs
Optional I/O 1 USB com port
1 RS485
8 analog inputs (0-10V, 12-bit)
4 digital alarm outputs
Multidrop RS232
3 4-20mA current outputs
1 As defined by the USEPA
2 Defined as twice the zero noise level by the USEPA
3 Note: zero drift is typically <± 0.1% O2 during the first 24 hrs of operation
2.2. APPROVALS AND CERTIFICATIONS
The Teledyne API Model T803 Carbon Dioxide/Oxygen Analyzer was tested and
certified for Safety and Electromagnetic Compatibility (EMC). This section
presents the compliance statements for those requirements and directives.
2.2.1. SAFETY
IEC 61010-1:2001, Safety requirements for electrical equipment for
measurement, control, and laboratory use.
CE: 2006/95/EC, Low-Voltage Directive
North American:
cNEMKO (Canada): CAN/CSA-C22.2 No. 61010-1-04
NEMKO-CCL (US): UL No. 61010-1 (2nd Edition)
2.2.2. EMC
EN 61326-1 (IEC 61326-1), Class A Emissions/Industrial Immunity
EN 55011 (CISPR 11), Group 1, Class A Emissions
FCC 47 CFR Part 15B, Class A Emissions
CE: 2004/108/EC, Electromagnetic Compatibility Directive
2.2.3. OTHER TYPE CERTIFICATIONS
For additional certifications, please contact Technical Support:
Toll-free Phone: 800-324-5190
Phone: 858-657-9800
Fax: 858-657-9816
Email: sda_techsupport@teledyne.com
07276B DCN6418

23
3. GETTING STARTED
This section addresses the procedures for unpacking the instrument and
inspecting for damage, presents clearance specifications for proper ventilation,
introduces the instrument layout, then presents the procedures for getting started:
making electrical and pneumatic connections, and conducting an initial
calibration check.
3.1. UNPACKING THE T803 ANALYZER
CAUTION
GENERAL SAFETY HAZARD
To avoid personal injury, always use two persons to lift and carry the T803.
CAUTION!
Do not operate this instrument until removing dust plugs from SAMPLE and EXHAUST
ports on the rear panel!
Note Teledyne API recommends that you store shipping containers/materials
for future use if/when the instrument should be returned to the factory
for repair and/or calibration service. See Warranty section in this manual
and shipping procedures on our Website at http://www.teledyne-api.com
under Customer Support > Return Authorization.
Verify that there is no apparent external shipping damage. If damage has
occurred, please advise the shipper first, then Teledyne API. Keep the shipping
container/packaging intact for the shipper’s examination.
Included with your analyzer is a printed record of the final performance
characterization performed on your instrument at the factory.
CAUTION – AVOID WARRANTY INVALIDATION
Printed circuit assemblies (PCAs) are sensitive to electro-static discharges too small to
be felt by the human nervous system. Damage resulting from failure to use ESD
protection when working with electronic assemblies will void the instrument warranty.
See A Primer on Electro-Static Discharge in this manual for more information on preventing
ESD damage.
07276B DCN6418

Getting Started Teledyne API T803 CO2/O2 Analyzer Operation Manual
24
This record, Final Test and Validation Data Sheet, PN 068360000 is an
important quality assurance and calibration record for this instrument. It
should be placed in the quality records file for this instrument.
1. Carefully remove the top cover of the analyzer and check for internal shipping
damage as follows:
a) Remove the locking screw located in the top, center of the Front panel;
b) Remove the two flat head, Phillips screws on the sides of the instrument
(one per side towards the rear);
c) Slide the cover backwards until it clears the analyzer’s front bezel;
d) Lift the cover straight up.
2. Inspect the interior of the instrument to make sure all circuit boards and other
components are in good shape and properly seated.
3. Check that the connectors of the various internal wiring harnesses and
pneumatic hoses are firmly and properly seated.
4. Verify that all of the optional hardware ordered with the unit has been
installed. These are listed on the paperwork accompanying the analyzer.
07276B DCN6418

Teledyne API T803 CO2/O2 Analyzer Operation Manual Getting Started
25
3.1.1. VENTILATION CLEARANCE
Whether the analyzer is set up on a bench or installed into an instrument rack, be
sure to leave sufficient ventilation clearance.
Table 3-1: Ventilation Clearance
AREA MINIMUM REQUIRED CLEARANCE
Back of the instrument 4 in.
Sides of the instrument 1 in.
Above and below the instrument 1 in.
3.2. INSTRUMENT LAYOUT
Instrument layout shows front panel and display, rear panel connectors, and
internal chassis layout.
3.2.1. FRONT PANEL
Figure 3-1: Front Panel Layout
07276B DCN6418

Getting Started Teledyne API T803 CO2/O2 Analyzer Operation Manual
26
Figure 3-2: Display Screen and Touch Control
The front panel liquid crystal display screen includes touch control. Upon
analyzer start-up, the screen shows a splash screen and other initialization
indicators before the main display appears, similar to Figure 3-2 above (may or
may not display a Fault alarm). The LEDs on the display screen indicate the
Sample, Calibration and Fault states; also on the screen is the gas concentration
field (Conc), which displays real-time readouts for the primary gas and for the
secondary gas if installed. The display screen also shows what mode the analyzer
is currently in, as well as messages and data (Param). Along the bottom of the
screen is a row of touch control buttons; only those that are currently applicable
will have a label. Table 3-2 provides detailed information for each component of
the screen.
ATTENTION COULD DAMAGE INSTRUMENT AND VOID WARRANTY
Do not use hard-surfaced instruments such as pens to operate the
control buttons.
07276B DCN6418

Teledyne API T803 CO2/O2 Analyzer Operation Manual Getting Started
27
Table 3-2: Display Screen and Touch Control Description
Field Description/Function
LEDs indicating the states of Sample, Calibration and Fault, as follows:
Name Color State Definition
SAMPLE Green
Off
On
Blinking
Unit is not operating in sample mode, DAS is disabled.
Sample Mode active; Front Panel Display being updated; DAS data
being stored.
Unit is operating in sample mode, front panel display being updated,
DAS hold-off mode is ON, DAS disabled
CAL Yellow
Off
On
Blinking
Auto Cal disabled
Auto Cal enabled
Unit is in calibration mode
Status
FAULT Red Off
Blinking
No warnings exist
Warnings exist
Conc Displays the actual concentration of the sample gas currently being measured by the analyzer in the
currently selected units of measure
Mode Displays the name of the analyzer’s current operating mode
Param Displays a variety of informational messages such as warning messages, operational data, test function
values and response messages during interactive tasks.
Control Buttons Displays dynamic, context sensitive labels on each button, which is blank when inactive until applicable.
Figure 3-3 shows how the front panel display is mapped to the menu charts
illustrated in this manual. The Mode, Param (parameters), and Conc (gas
concentration) fields in the display screen are represented across the top row of
each menu chart. The eight touch control buttons along the bottom of the display
screen are represented in the bottom row of each menu chart.
07276B DCN6418

Getting Started Teledyne API T803 CO2/O2 Analyzer Operation Manual
28
Figure 3-3: Display/Touch Control Screen Mapped to Menu Charts
07276B DCN6418

Teledyne API T803 CO2/O2 Analyzer Operation Manual Getting Started
29
3.2.2. REAR PANEL
Figure 3-4: Rear Panel Layout
07276B DCN6418

Getting Started Teledyne API T803 CO2/O2 Analyzer Operation Manual
30
Table 3-3: Rear Panel Component Descriptions
Component Function
Cooling Fan Pulls ambient air into chassis through side vents and exhausts through rear.
AC Power
Connector
Connector for three-prong cord to apply AC power to the analyzer.
CAUTION! The cord’s power specifications (specs) MUST comply with the power
specs on the analyzer’s rear panel Model number/Volt/Freq information label
Model/specs label Identifies analyzer’s model number, and provides voltage and frequency specifications
SAMPLE
Inlet connection to be used for any one of the following:
Sample gas
Span gas
Calibration gas
Zero air
EXHAUST Connect an exhaust gas line of not more than 10 meters long here that leads outside
the shelter or immediate area surrounding the instrument.
SPAN 1 Not used.
SPAN2/VENT Not used.
ZERO AIR Not used.
RX TX LEDs indicate receive (RX) and transmit (TX) activity on the when blinking.
COM 2 Serial communications port for RS-232 or RS-485.
RS-232 Serial communications port for RS-232 only.
DCE DTE Switch to select either data terminal equipment or data communication equipment
during RS-232 communication.
STATUS For ouputs to devices such as Programmable Logic Controllers (PLCs).
ANALOG OUT For voltage or current loop outputs to a strip chart recorder and/or a data logger.
CONTROL IN For remotely activating the zero and span calibration modes.
ALARM Option for concentration alarms and system warnings.
ETHERNET Connector for network or Internet remote communication, using Ethernet cable
ANALOG IN Option for external voltage signals from other instrumentation and for logging these
signals
USB Connector for direct connection to personal computer, using USB cable.
07276B DCN6418

Teledyne API T803 CO2/O2 Analyzer Operation Manual Getting Started
31
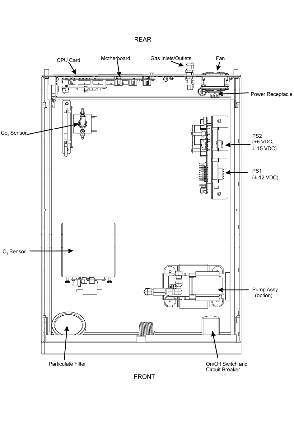
3.2.3. INTERNAL CHASSIS LAYOUT
Figure 3-5: Internal Layout
07276B DCN6418

Getting Started Teledyne API T803 CO2/O2 Analyzer Operation Manual
32
3.3. CONNECTIONS AND SETUP
This section presents the electrical (Section 3.3.1) and pneumatic (Section 0)
connections for setup and preparing for instrument operation.
3.3.1. ELECTRICAL CONNECTIONS
CAUTION
ELECTRICAL SHOCK HAZARD
Never disconnect PCAs, wiring harnesses or electronic subassemblies while the
analyzer is under power.
Note To maintain compliance with EMC standards, it is required that the
cable length be no greater than 3 meters for all I/O connections,
which include Analog In, Analog Out, Status Out, Control In,
Ethernet/LAN, USB, RS-232, and RS-485.
This section presents the electrical connections for AC power and
communications.
3.3.1.1. CONNECTING POWER
Attach the power cord to the analyzer and plug it into a power outlet capable of
carrying at least 10 A current at your AC voltage and that it is equipped with a
functioning earth ground.
CAUTION
ELECTRICAL SHOCK HAZARD
High Voltages are present inside the analyzers case.
Power connection must have functioning ground connection.
Do not defeat the ground wire on power plug.
Turn off analyzer power before disconnecting or connecting electrical
subassemblies.
Do not operate with cover off.
07276B DCN6418

Teledyne API T803 CO2/O2 Analyzer Operation Manual Getting Started
33
CAUTION
GENERAL SAFETY HAZARD
The T803 analyzer can be configured for both 100-130 V and 210-240 V at either
47 or 63 Hz.
To avoid damage to your analyzer, make sure that the AC power voltage
matches the voltage indicated on the Analyzer’s serial number label tag (See
Figure 3-4) before plugging the T803 into line power.
3.3.1.2. ANALOG INPUTS (OPTION 64) CONNECTIONS
The Analog In connector is used for connecting external voltage signals from
other instrumentation (such as meteorological instruments) and for logging these
signals in the analyzer’s internal DAS. The input voltage range for each analog
input is 0-10 VDC, and the input impedance is nominally 20kΩ in parallel with
0.1µF.
Figure 3-6: Analog In Connector
Pin assignments for the Analog In connector are presented in Table 3-4.
Table 3-4. Analog Input Pin Assignments
PIN DESCRIPTION DAS
PARAMETER1
1 Analog input # 1 AIN 1
2 Analog input # 2 AIN 2
3 Analog input # 3 AIN 3
4 Analog input # 4 AIN 4
5 Analog input # 5 AIN 5
6 Analog input # 6 AIN 6
7 Analog input # 7 AIN 7
8 Analog input # 8 AIN 8
GND Analog input Ground N/A
1 See Section 7.1 for details on setting up the DAS.
07276B DCN6418

Getting Started Teledyne API T803 CO2/O2 Analyzer Operation Manual
34
3.3.1.3. ANALOG OUTPUT CONNECTIONS
The T803 is equipped with several analog output channels accessible through the
ANALOG OUT connector on the rear panel of the instrument. The standard
configuration for these outputs is VDC. An optional current loop output is
available for each (Section 3.3.1.4).
When the instrument is in its default configuration, channel A1 outputs a signal
that is proportional to the CO2 concentration of the sample gas. If Dual or Auto
range is configured, channels A1 and A2 each output a signal proportional to the
CO2 concentration of the sample gas. Please refer to Section 5.4.3 for details.
Channel A3 outputs a signal proportional to the O2 concentration of the sample
gas.
Channel A4 is special. It can be set by the user (see Section 5.10.6) to output any
one of the parameters accessible through the <TST TST> buttons of the unit’s
front panel menu.
To access these signals attach a strip chart recorder and/or data-logger to the
appropriate analog output connections on the rear panel of the analyzer.
A
NALOG OUT
A1
A
2 A3 A4
+ - + - + - + -
Figure 3-7: Analog Output Connector
Table 3-5: Analog Output Pin-Outs
PIN ANALOG OUTPUT VOLTAGE SIGNAL CURRENT SIGNAL
1 V Out I Out +
2 A1 Ground I Out -
3 V Out I Out +
4 A2 Ground I Out -
5 V Out I Out +
6 A3 Ground I Out -
7 V Out NA
8 A4 Ground NA
3.3.1.4. CURRENT LOOP ANALOG OUTPUTS (OPTION 41) SETUP
This option adds isolated, voltage-to-current conversion circuitry to the
analyzer’s analog outputs. This option may be ordered separately for any of the
analog outputs; it can be installed at the factory or added later. Call TELEDYNE
API Sales for pricing and availability.
07276B DCN6418

Teledyne API T803 CO2/O2 Analyzer Operation Manual Getting Started
35
Figure 3-8: Current Loop Option Installed
CONVERTING CURRENT LOOP ANALOG OUTPUTS TO STANDARD
VOLTAGE OUTPUTS
CAUTION
Servicing or handling of circuit components requires electrostatic discharge
(ESD) protection, i.e. ESD grounding straps, mats and containers. Failure to
use ESD protection when working with electronic assemblies will void the
instrument warranty. See Section 12 for more information on preventing ESD
damage.
To convert an output configured for current loop operation to the standard 0 to 5
VDC output operation:
1. Turn off power to the analyzer.
2. If a recording device was connected to the output being modified, disconnect
it.
3. Remove the top cover:
07276B DCN6418

Getting Started Teledyne API T803 CO2/O2 Analyzer Operation Manual
36
a) Remove the set screw located at the top center of the rear panel
b) Remove the screws fastening the top cover to the unit (two per side).
c) Slide cover back.
d) Lift the cover straight up.
4. Remove the screw holding the current loop option to the motherboard.
5. Disconnect the current loop option PCA from the appropriate connector on
the motherboard (see Figure 3-8).
Each connector, J19, J21 and J23, requires two shunts. Place one shunt on
the two left most pins and the second shunt on the two pins next to it (refer to
Figure 3-8 for an example).
6. Reattach the top case to the analyzer.
7. The analyzer is now ready to have a voltage-sensing, recording device
attached to that output.
3.3.1.5. CONNECTING THE STATUS OUTPUTS
The status outputs report analyzer conditions via optically isolated NPN
transistors, which sink up to 50 mA of DC current. These outputs can be used to
interface with devices that accept logic-level digital inputs, such as programmable
logic controllers (PLCs). Each status bit is an open collector output that can
withstand up to 40 VDC. All of the emitters of these transistors are tied together
and connected at Pin D.
Note Most PLCs have internal provisions for limiting the current that the input will
draw from an external device. When connecting to a unit that does not have
this feature, an external dropping resistor must be used to limit the current
through the transistor output to less than 50 mA.
At 50 mA, the transistor will drop approximately 1.2V from its collector to
emitter.
The status outputs are accessed via a 12-pin connector on the analyzer’s rear
panel labeled STATUS (see Figure 3-4). Pin-outs for this connector are:
07276B DCN6418

Teledyne API T803 CO2/O2 Analyzer Operation Manual Getting Started
37
STATUS
1 2 3 4 5 6 7 8 D
+
SYSTEM OK
CONC VALID
CAL MODE / MEAS MODE
SPAN CAL / ZERO MODE
CAL MODE – RANGE 2
CO2 CAL
Figure 3-9: Status Output Connector
Table 3-6: Status Output Signals
Rear Panel Label Status Definition Condition
1 SYSTEM
OK/ALARM
ON if no faults are present.
OFF if alarm condition
2
CONC
VALID/CONC
INVALID
ON if concentration measurement is valid.
OFF any time the HOLD OFF feature is active, such as during calibration or when
any faults exist invalidating the measurement.
3 CAL MODE/
MEAS MODE
ON whenever the instrument is in Calibration Mode
OFF when instrument in Measure Mode
4 SPAN/ZERO
CAL
ON whenever the instrument’s SPAN point is being calibrated.
OFF whenever the instrument’s ZERO point is being calibrated.
5 RANGE2 CAL
RANGE1 CAL
ON if unit is in high range of either the DUAL or AUTO range modes.
OFF if unit is in default low, single range mode
6
C
O2/O2 Sensor CAL ON when CO2 sensor is in calibration mode.
OFF when O2 sensor is in calibration mode.
7 & 8 SPARE
D EMITTER BUS The emitters of the transistors on Pins 1-8 are bussed together.
+ DC POWER + 5 VDC, 300 mA source (combined rating with Control Output, if used).
Digital Ground The ground level from the analyzer’s internal DC power supplies
3.3.1.6. CONNECTING THE CONTROL INPUTS
If you wish to use the analyzer to remotely activate the zero and span calibration
modes, several digital control inputs are provided through a 10-pin connector
labeled CONTROL IN on the analyzer’s rear panel.
There are two methods for energizing the control inputs. The internal +5V
available from the pin labeled “+” is the most convenient method (Figure 3-10,
07276B DCN6418

Getting Started Teledyne API T803 CO2/O2 Analyzer Operation Manual
38
left). However, if full isolation is required, an external 5 VDC power supply
should be used (Figure 3-10, right).
CONTROL IN
A B C D E F U
+
SPAN/ZERO CAL
CAL/MEAS MODE
CONTROL IN
A B C D E F U
+
-
+
5 VDC
Power Supply
Local Power Connections External Power Connections
RANGE SELECTION
O2/CO2 CAL
SPAN/ZERO CAL
CAL/MEAS MODE
RANGE SELECTION
O2/CO2 CAL
Figure 3-10: Control Input Connector
Table 3-7: Control Input Signals
Input # Status Definition Open/Closed Condition Description
A CALIBRATION MODE or
MEASURE MODE
Open: initiates Calibration mode. The mode field of the front panel display
will read CO2 CAL R, CO2 CAL ZR, O2 CAL R or O2 CAL ZR
Closed: initiates Measure mode. The mode field of the front panel display
will read CO2 R, CO2 ZR, O2 R, or O2 ZR
B REMOTE SPAN or
REMOTE ZERO
CALIBRATION
Open: initiates remote SPAN calibration mode as part of performing a low
span calibration. The mode field of the front panel display will read CO2 CAL
SR or O2 CAL SR.
Closed: initiates remote ZERO calibration mode. The mode field of the front
panel display will read ZERO MODE.
C RANGE2 or RANGE1
CALIBRATION
Open: selects Range 2 for calibration.
Closed: selects Range 1, default range in single range mode.
D O2 SENSOR or CO2
SENSOR CALIBRATION
Open: initiates calibration of the O2 sensor. The mode field of the front panel
display will read O2 CAL R or O2 CAL ZR.
Closed: Initiates calibration of the CO2 sensor. The mode field of the front
panel display will read CO2 CAL R or CO2 CAL ZR
E & F SPARE
Digital Ground The ground level from the analyzer’s internal DC power supplies (same as
chassis ground)
U External Power input Input pin for +5 VDC required to activate Pins A – F.
+ 5 VDC output
Internally generated 5V DC power. To activate inputs A – F, place a jumper
between this pin and the “U” pin. The maximum amperage through this port
is 300 mA (combined with the analog output supply, if used).
07276B DCN6418

Teledyne API T803 CO2/O2 Analyzer Operation Manual Getting Started
39
3.3.1.7. CONCENTRATION ALARM RELAY (OPTION 61)
The Teledyne API T-Series analyzers have an option for four (4) “dry contact”
relays on the rear panel of the instrument. This relay option is different from and
in addition to the “Contact Closures” that come standard on all TAPI instruments.
The relays have three pins that have connections on the rear panel (refer Figure
3-11). They are a Common (C), a Normally Open (NO), and a Normally Closed
(NC) pin.
Figure 3-11: Concentration Alarm Relay
Alarm 1 “System OK 2”
Alarm 2 “Conc 1”
Alarm 3 “Conc 2”
Alarm 4 “Range Bit”
“ALARM 1” RELAY
Alarm 1 which is “System OK 2” (system OK 1, is the status bit) is in the
energized state when the instrument is “OK” & there are no warnings. If there is
a warning active or if the instrument is put into the “DIAG” mode, Alarm 1 will
change states. This alarm has “reverse logic” meaning that if you put a meter
across the Common & Normally Closed pins on the connector you will find that
it is OPEN when the instrument is OK. This is so that if the instrument should
turn off or lose power, it will change states & you can record this with a data
logger or other recording device.
“ALARM 2” RELAY & “ALARM 3” RELAY
The “Alarm 2 Relay” on the rear panel, is associated with the “Concentration
Alarm 1” set point in the software & the “Alarm 3 Relay” on the rear panel is
associated with the “Concentration Alarm 2” set point in the software.
Alarm 2 Relay CO2 Alarm 1 = xxx %
Alarm 3 Relay CO2 Alarm 2 = xxx %
Alarm 2 Relay O2 Alarm 1 = xxx %
Alarm 3 Relay O2 Alarm 2 = xxx %
The Alarm 2 Relay will be turned on any time the concentration set-point is
exceeded & will return to its normal state when the concentration value goes back
below the concentration set-point.
Even though the relay on the rear panel is a NON-Latching alarm & resets when
the concentration goes back below the alarm set point, the warning on the front
panel of the instrument will remain latched until it is cleared. You can clear the
warning on the front panel by either pushing the CLR button on the front panel or
through the serial port.
07276B DCN6418

Getting Started Teledyne API T803 CO2/O2 Analyzer Operation Manual
40
The software for this instrument is flexible enough to allow you to configure the
alarms so that you can have 2 alarm levels for each gas.
CO2 Alarm 1 = 20 %
CO2 Alarm 2 = 100 %
O2 Alarm 1 = 20 %
O2 Alarm 2 = 100 %
In this example, O2 Alarm 1 & CO2 Alarm 1 will both be associated with the
“Alarm 2” relay on the rear panel. This allows you to have multiple alarm levels
for individual gases.
A more likely configuration for this would be to put one gas on the “Alarm 1”
relay and the other gas on the “Alarm 2” relay.
CO2 Alarm 1 = 20 %
CO2 Alarm 2 = Disabled
O2 Alarm 1 = Disabled
O2 Alarm 2 = 80 %
“ALARM 4” RELAY
This relay is connected to the “range bit”. If the instrument is configured for
“Auto Range”, and the instrument goes up into the high range, it will turn this
relay on.
3.3.1.8. COMMUNICATION CONNECTIONS
The T-Series analyzers are equipped with connectors for remote communications
interfaces: Ethernet, USB, RS-232, optional RS-232 Multidrop, and optional RS-
485. In addition to using the appropriate cables (Table 1-1 describes the cable
options, 60A through 60D), each type of communication method must be
configured using the SETUP>COMM menu.
ETHERNET CONNECTION
For network or Internet communication with the analyzer, connect an Ethernet
cable from the analyzer’s rear panel Ethernet interface connector to an Ethernet
port. Please refer to Section 6.3 for a description of the default configuration and
setup instructions.
USB OPTION CONNECTION
For direct communication between the analyzer and a personal computer (PC),
connect a USB cable between the analyzer and desktop or laptop USB ports. (If
this option is installed, the COM2 port can only be used for RS232 multidrop
communication). USB download is required (Section 6.4).
RS-232 CONNECTION
For RS-232 communications with data terminal equipment (DTE) or with data
communication equipment (DCE) connect the applicable cable option (Table 1-1:
either a DB9-female-to-DB25-male cable, Option 60A, or a DB9-female-to-DB9-
female cable, Option 60B) from the analyzer’s rear panel RS-232 port to the
device. Adjust the DCE-DTE switch located on the rear panel (Figure 3-4) to
select DTE or DCE as appropriate (Section 6.1).
07276B DCN6418

Teledyne API T803 CO2/O2 Analyzer Operation Manual Getting Started
41
IMPORTANT IMPACT ON READINGS OR DATA
Cables that appear to be compatible because of matching
connectors may incorporate internal wiring that makes the link
inoperable. Check cables acquired from sources other than
Teledyne API for pin assignments before using.
Received from the factory, the analyzer is set up to emulate a DCE or modem,
with Pin 3 of the DB-9 connector designated for receiving data and Pin 2
designated for sending data..
COM1: RS-232 (fixed) DB-9 male connector
Baud rate: 115200 bits per second (baud)
Data Bits: 8 data bits with 1 stop bit
Parity: None
COM2: RS-232 (configurable to RS 485), DB-9 female connector
Baud rate:19200 bits per second (baud)
Data Bits: 8 data bits with 1 stop bit
Parity: None
Figure 3-12: Default Pin Assignments, Rear Panel COM Port Connectors
The signals from these two connectors are routed from the motherboard via a
wiring harness to two 10-pin connectors on the CPU card, J11 and J12.
07276B DCN6418

Getting Started Teledyne API T803 CO2/O2 Analyzer Operation Manual
42
Figure 3-13: CPU Connector Pin-Outs for RS-232 Mode
To assist in properly connecting the serial ports to either a computer or a modem,
there are activity indicators just above the RS-232 port. Once a cable is
connected between the analyzer and a computer or modem, both the red and
green LEDs should be on.
If the lights are not lit, use the small switch on the rear panel to switch it
between DTE and DCE modes
If both LEDs are still not illuminated, make sure the cable is properly
constructed.
RS-232 MULTIDROP OPTION CONNECTION
When the RS-232 Multidrop option is installed, connection adjustments and
configuration through the menu system are required. This section provides
instructions for the internal connection adjustments, then for external
connections, and ends with instructions for menu-driven configuration.
Note Because the RS-232 Multidrop option uses both the RS232 and
COM2 DB9 connectors on the analyzer’s rear panel to connect the
chain of instruments, COM2 port is no longer available for separate
RS-232 or RS-485 operation.
07276B DCN6418

Teledyne API T803 CO2/O2 Analyzer Operation Manual Getting Started
43
ATTENTION COULD DAMAGE INSTRUMENT AND VOID WARRANTY
Printed Circuit Assemblies (PCAs) are sensitive to electro-static
discharges too small to be felt by the human nervous system. Failure to
use ESD protection when working with electronic assemblies will void
the instrument warranty. Refer to Section 13 for more information on
preventing ESD damage.
In each instrument with the Multidrop option there is a shunt jumpering two pins
on the serial Multidrop and LVDS printed circuit assembly (PCA), as shown in
Figure 3-14. This shunt must be removed from all instruments except that
designated as last in the multidrop chain, which must remain terminated. This
requires powering off and opening each instrument and making the following
adjustments:
1. With NO power to the instrument, remove its top cover and lay the rear
panel open for access to the Multidrop/LVDS PCA, which is seated on the
CPU.
2. On the Multidrop/LVDS PCA’s JP2 connector, remove the shunt that jumpers
Pins 21 22 as indicated in Figure 3-14. (Do this for all but the last
instrument in the chain where the shunt should remain at Pins 21 22).
3. Check that the following cable connections are made in all instruments
(again refer to Figure 3-14):
J3 on the Multidrop/LVDS PCA to the CPU’s COM1 connector
(Note that the CPU’s COM2 connector is not used in Multidrop)
J4 on the Multidrop/LVDS PCA to J12 on the motherboard
J1 on the Multidrop/LVDS PCS to the front panel LCD
07276B DCN6418

Getting Started Teledyne API T803 CO2/O2 Analyzer Operation Manual
44
Figure 3-14: Jumper and Cables for Multidrop Mode
(Note: If you are adding an instrument to the end of a previously configured chain,
remove the shunt between Pins 21 22 of JP2 on the Multidrop/LVDS PCA in
the instrument that was previously the last instrument in the chain.)
4. Close the instrument.
5. Referring to Figure 3-15 use straight-through DB9 male DB9 female
cables to interconnect the host RS232 port to the first analyzer’s RS232 port;
then from the first analyzer’s COM2 port to the second analyzer’s RS232
port; from the second analyzer’s COM2 port to the third analyzer’s RS232
port, etc., connecting in this fashion up to eight analyzers, subject to the
distance limitations of the RS-232 standard.
6. On the rear panel of each analyzer, adjust the DCE DTE switch so that the
green and the red LEDs (RX and TX) of the COM1 connector (labeled
RS232) are both lit. (Ensure you are using the correct RS-232 cables
internally wired specifically for RS-232 communication; see Table 1-1,
“Communication Cables” and the preceding subsection, “RS-232
Connection”).
07276B DCN6418

Teledyne API T803 CO2/O2 Analyzer Operation Manual Getting Started
45
Analyzer Analyzer Analyzer Last Analyzer
Female DB9
Male DB9
RS-232
COM2
RS-232
COM2
RS-232
COM2
RS-232
COM2
Host
RS-232 port
Ensure jumper is
installed between
JP2 pins 21
22 in
last instrument of
multidrop chain.
Figure 3-15: RS-232-Multidrop PCA Host/Analyzer Interconnect Diagram
7. BEFORE communicating from the host, power on the instruments and check
that the Machine ID is unique for each (Section 6.2.4).
a. In the SETUP Mode menu go to SETUP>MORE>COMM>ID. The default
ID is typically the model number or “0”.
b. to change the identification number, press the button below the digit to be
changed.
c. Press/select ENTER to accept the new ID for that instrument.
8. Next, in the SETUP>MORE>COMM>COM1 menu (do not use the COM2
menu for multidrop), edit the COM1 MODE parameter as follows:
press/select EDIT and set only QUIET MODE, COMPUTER MODE, and
MULTIDROP MODE to ON. Do not change any other settings.
9. Press/select ENTER to accept the changed settings, and ensure that COM1
MODE now shows 35.
10. Press/select SET> to go to the COM1 BAUD RATE menu and ensure it
reads the same for all instruments (edit as needed so that all instruments are
set at the same baud rate).
Note Teledyne API recommends setting up the first link, between the Host and the
first analyzer, and testing it before setting up the rest of the chain.
Note The (communication) Host instrument can address only one instrument at a
time, each by its unique ID (see step 7 above).
07276B DCN6418

Getting Started Teledyne API T803 CO2/O2 Analyzer Operation Manual
46
RS-485 CONNECTION
As delivered from the factory, COM2 is configured for RS-232 communications.
This port can be reconfigured for operation as a non-isolated, half-duplex RS-485
port. Using COM2 for RS-485 communication will disable the USB port. To
reconfigure this port for RS-485 communication, please contact the factory.
3.3.2. PNEUMATIC CONNECTIONS
CAUTION
GENERAL SAFETY HAZARD: CO2
While CO2 itself is not toxic, in sufficient concentrations it can be an irritant and
an asphyxiant.
Obtain a Material Safety Data Sheet for CO2 and any other hazardous components
of sample and calibration gases, and follow the prescribed safety guidelines.
Do not vent sample gases into the immediate vicinity of the analyzer nor into any
enclosed areas.
CAUTION
GENERAL SAFETY HAZARD: O2
While O2 is itself not toxic, the sample gas measured by, and in some cases the
calibration gases used with the T803 can contain other components that are
hazardous (e.g. NO, NO2, SO2, CO, etc).
Obtain a Material Safety Data Sheet (MSDS) for each such gas. Read and
rigorously follow the safety guidelines described there.
Do not vent sample gases containing hazardous components into enclosed areas.
3.3.2.1. CALIBRATION GASES
3.3.2.2. ZERO GAS
Zero gas is similar in chemical composition to the earth’s atmosphere but
scrubbed of all components that might affect the analyzer’s readings. Teledyne
API recommends using pure N2 when calibrating the zero point of your O2 and
CO2 sensors.
07276B DCN6418

Teledyne API T803 CO2/O2 Analyzer Operation Manual Getting Started
47
CAUTION
GENERAL SAFETY HAZARD
Rapid release of pure N2 gas into an enclosed space can displace oxygen, and
therefore represents an asphyxiation hazard. This may happen with few
warning symptoms.
Do not vent calibration gases into enclosed areas.
3.3.2.3. SPAN GAS
Span gas is specifically mixed to match the chemical composition of the type of
gas being measured at near full scale of the desired measurement range. Teledyne
API recommends the following when calibrating the span point of each sensor:
O
2 sensor: 21% O2 in N2
CO2 sensor: 16% CO2 in N2
Cylinders of calibrated gas traceable to NIST-Standard Reference Material
specifications (also referred to as SRMs or EPA protocol calibration gases) are
commercially available.
3.3.2.4. INTERFERENTS
Some gases, if present in the sample stream in high concentrations, could
potentially interfere with the analyzer. For example, if the Sample Gas to be
measured contains high levels of nitrogen dioxide (NO2) and/or nitrous oxide
(NO), the gases used for both the zero point calibration and the span calibration
should contain the same components in the same proportion in order to cancel
any interference effects.
3.3.2.5. BASIC PNEUMATIC CONNECTIONS
See Figure 3-4 and Table 3-3 for the location and descriptions of the various
pneumatic inlets/outlets referred to in this section.
CAUTION
GENERAL SAFETY HAZARD
Sample and calibration gases should only come into contact with Stainless Steel,
PTFE (Teflon) tubing, glass or electroless nickel.
The exhaust from the analyzer’s internal or customer supplied external pump
MUST be vented outside the immediate area or shelter surrounding the instrument.
07276B DCN6418

Getting Started Teledyne API T803 CO2/O2 Analyzer Operation Manual
48
Calibrated N2
100%
Concentration
Calibrated gas
(O2 at 20.95% or
CO2at 16%
Span Concentration)
VENT
Figure 3-16: Pneumatic Connections, Using Bottled Span Gas
3.3.2.6. SAMPLE GAS SOURCE
Attach a sample inlet line to the SAMPLE inlet port. The SAMPLE input line
should not be more than two (2) meters long.
Maximum pressure of any gas at the SAMPLE inlet should not exceed 1.5 in-
Hg above ambient pressure and ideally should equal ambient atmospheric
pressure.
In applications where the sample gas is received from a pressurized
manifold, a vent must be placed on the sample gas before it enters the
analyzer. Please refer to Figure 3-16.
3.3.2.7. CALIBRATION GAS SOURCES
The source of calibration gas is also attached to the SAMPLE inlet, but only
when a calibration operation is actually being performed.
Note Zero air and span gas flows should be supplied in excess of the 120 cm3/min
demand of the analyzer.
3.3.2.8. INPUT GAS VENTING
The span gas, zero air supply and sample gas (if pressurized) line MUST be
vented (Figure 3-16) for two reasons: in order to ensure that the gases input do
not exceed the maximum inlet pressure of the analyzer, and to prevent back
diffusion and pressure effects. These vents should be:
At least 0.2m long;
No more than 2m long and;
Vented outside the shelter or at least into a well-ventilated area and away
from the immediate area surrounding the instrument
07276B DCN6418

Teledyne API T803 CO2/O2 Analyzer Operation Manual Getting Started
49
3.3.2.9. EXHAUST OUTLET
Attach an exhaust line to the analyzer’s EXHAUST outlet fitting. The exhaust
line should be:
PTEF tubing; minimum O.D ¼”
A maximum of 10 meters long.
Vented outside the T803 analyzer’s enclosure, preferably outside the shelter
or at least into a well-ventilated area.
Figure 3-17: T803 Internal Gas Flow
IMPORTANT Leak Check:
Run a leak check once the appropriate pneumatic connections
have been made; check all pneumatic fittings for leaks using the
procedures defined in Section 10.3.3.
07276B DCN6418

Getting Started Teledyne API T803 CO2/O2 Analyzer Operation Manual
50
3.4. STARTUP, FUNCTIONAL CHECKS, AND INITIAL
CALIBRATION
IMPORTANT IMPACT ON READINGS OR DATA
The analyzer’s cover must be installed to ensure that the
temperatures of the internal components are properly controlled.
If you are unfamiliar with the theory of operation, we recommend that you read
Section 12. For information on navigating the analyzer’s software menus, see the
menu trees described in Appendix A.1.
3.4.1. STARTUP
After the electrical and pneumatic connections are made, turn on the instrument.
The pump and exhaust fan should start immediately. The analyzer should
automatically switch to Sample Mode after completing the boot-up sequence and
start monitoring CO2 and O2 gases.
3.4.2. WARM UP
The T803 requires about 60 minutes warm-up time before reliable measurements
can be taken. During that time, various portions of the instrument’s front panel
will behave as follows. See Figure 3-1 for locations.
Table 3-8: Front Panel Display during System Warm-Up
FIELD COLOR BEHAVIOR SIGNIFICANCE
Conc
(Concentration)
N/A Displays current,
compensated
CO2/O2
concentration
This is normal operation, but deemed inaccurate during the
warm-up period.
Mode N/A Displays blinking
“SAMPLE”
Instrument is in sample mode but is still in the process of
warming up.
Param
(Parameters) N/A
Displays menus,
parameters, and
messages.
Use any warning messages as a means of diagnosing problems.
STATUS LEDS
Sample Green On
Unit is operating in sample mode; front panel display is being
updated.
Cal Yellow Off The instrument’s calibration is not enabled.
Fault Red Blinking
The analyzer is warming up and hence out of specification for a
fault-free reading. various warning messages appear in the
Param field.
3.5. WARNING MESSAGES
Because internal temperatures and other conditions may be outside the specified
limits during the analyzer’s warm-up period, the software will suppress most
warning conditions for 30 minutes after power up. If warning messages persist
07276B DCN6418

Teledyne API T803 CO2/O2 Analyzer Operation Manual Getting Started
51
after the 60-minute warm up period is over, investigate their cause using the
troubleshooting guidelines in Section 11.
Table 3-9: Warning Messages
MESSAGE DEFINITION
ANALOG CAL WARNING The instrument's A/D circuitry or one of its analog outputs is not calibrated.
BOX TEMP WARNING The temperature inside the T803 chassis is outside the specified limits.
CANNOT DYN SPAN2 Remote span calibration failed while the dynamic span feature was set to ON
CANNOT DYN ZERO3 Remote zero calibration failed while the dynamic zero feature was set to ON
CONFIG INITIALIZED Configuration was reset to factory defaults or was erased.
CO2 ALRM1 WARNING4 CO2 concentration alarm limit 1 exceeded
CO2 ALRM2 WARNING4 CO2 concentration alarm limit 2 exceeded
CO2 CELL TEMP WARN CO2 sensor cell temperature outside of warning limits specified by
CO2_CELL_SET variable.
DATA INITIALIZED DAS data storage was erased.
O2 ALRM1 WARNING4 O2 concentration alarm limit 1 exceeded
O2 ALRM2 WARNING4 O2 concentration alarm limit 2 exceeded
O2 CELL TEMP WARN O2 sensor cell temperature outside of warning limits specified by
O2_CELL_SET variable.
REAR BOARD NOT DET CPU unable to communicate with the motherboard.
RELAY BOARD WARN CPU is unable to communicate with the relay PCA.
SAMPLE FLOW WARN The flow rate of the sample gas is outside the specified limits.
SAMPLE PRESS WARN Sample gas pressure outside of operational parameters.
SYSTEM RESET1 The analyzer was rebooted or the CPU was reset.
1 Does not clear after power up.
2 Clears the next time successful zero calibration is performed.
3 Clears the next time successful span calibration is performed.
4 Only active if the Concentration Alarm Option is installed
07276B DCN6418

Getting Started Teledyne API T803 CO2/O2 Analyzer Operation Manual
52
To view and clear warning messages:
Suppresses the
warning messages
Press CLR to clear the current
message.
If more than one warning is
active, the next message will take
its place.
Once the last warning has
been cleared, the RANGE
function will be displayed in
the analyzer’s main
MESSAGE FIELD.
NOTE:
If a warning message persists after
several attempts to clear it, the message
may indicate a real problem and not an
artifact of the warm-up period
SAMPLE SYSTEM RESET
TEST CAL MSG CLR SETUP
SAMPLE SYSTEM RESET
TEST CAL MSG CLR SETUP
SAMPLE SYSTEM RESET
TEST CAL MSG CLR SETUP
SYSTEM SYSTEM RESET
TEST CLR SETUP
MSG returns the active
warnings to the message
field.
SAMPLE CO2 RNG=20.00 % CO2=XXX.XX
<TST TST> CAL SETUP
Figure 3-18: Viewing and Clearing T803 WARNING Messages
3.5.1. FUNCTIONAL CHECK
After the analyzer’s components have warmed up for at least 60 minutes, verify
that the software properly supports any hardware options that were installed. For
information on navigating through the analyzer’s software menus, see the menu
trees described in Appendix A.1.
Check to make sure that the analyzer is functioning within allowable operating
parameters. Appendix C includes a list of test functions, viewable from the
analyzer’s front panel, and their expected values. (These functions are also useful
tools for diagnosing performance problems (Section 11.1.2) with your analyzer).
The enclosed Final Test and Validation Data Sheet (PN 068360000) lists these
values before the instrument left the factory. To view the current values of these
parameters, press the front panel button sequence for TEST functions as shown in
Figure 6.2 in Section 6.2. Remember until the unit has completed its warm up
these parameters may not have stabilized.
If your local area network is running a dynamic host configuration protocol
(DHCP) software package, the Ethernet will automatically configure its interface
with your LAN.
However, it is a good idea to check these settings to make sure that the
DHCP has successfully downloaded the appropriate network settings from
your network server (see Section 6.3.1).
If your network is not running DHCP, you will have to configure the analyzer’s
interface manually (see Section 6.3.2).
07276B DCN6418

Teledyne API T803 CO2/O2 Analyzer Operation Manual Getting Started
53
3.5.2. INITIAL CALIBRATION
To perform the calibration you must have sources for zero air and span gas
available for input into the SAMPLE port on the back of the analyzer. See
Section 0 for instructions for connecting these gas sources.
The initial calibration should be carried out using the same reporting range set up
as used during the analyzer’s factory calibration. This will allow you to compare
your calibration results to the factory calibration as listed on the Final Test and
Validation Data Sheet.
If both available DAS parameters for a specific gas type are being reported via
the instrument’s analog outputs e.g. CONC1 and CONC2 when the DUAL
range mode is activated, separate calibrations should be carried out for each
parameter.
Use the RNG1 button when calibrating for CONC1 (equivalent to LOW
RANGE).
Use the RNG2 button when calibrating for CONC2 (equivalent to HIGH
RANGE).
The calibration procedures assume:
that the zero point and span gases have been adjusted for known interferents
(Section 3.3.2.4)
that the Calibration gas will be supplied through the SAMPLE port
that the pneumatic setup matches that described in Section 0.
Perform the following outline of procedures for each sensor:
1. Verify the Reporting Range settings as presented in Section 5.4.3. We
recommend that you perform this initial checkout using the following reporting
range settings:
Mode Setting: SNGL
Analog Output Reporting Range: 16% for CO2 and 20.95% for O2
2. If the Dilution Ratio Option is enabled on your T803, perform the Dilution
Ratio set up as presented in Section 5.4.4
3. Set the expected Span Gas Concentration for CO2 and for O2, as presented
in Section 9.2.3.1. This should be 80% of concentration range for which the
analyzer’s analog output range is set.
4. Perform the Zero/Span point calibration presented in Section 9.2.3.2
The analyzer is now ready for operation.
Note Once you have completed the above set-up procedures, please fill out the
Quality Questionnaire that was shipped with your unit and return it to
Teledyne API. This information is vital to our efforts in continuously
improving our service and our products. THANK YOU.
07276B DCN6418

Getting Started Teledyne API T803 CO2/O2 Analyzer Operation Manual
54
This page intentionally left blank.
07276B DCN6418

55
PART II
–
OPERATING INSTRUCTIONS
07276B DCN6418

Section II Operating Instructions Teledyne API T803 CO2/O2 Analyzer Operation Manual
56
This page intentionally left blank.
07276B DCN6418

57
4. BASIC OPERATION
The T803 analyzer is a computer-controlled analyzer with a dynamic menu
interface that allows all major operations to be controlled from the front panel
touchscreen through user-friendly menus (A complete set of menu trees is located
in Appendix A of this manual)
This section includes step-by-step instructions for using the display/touchscreen
to set up and operate the analyzer's basic CO2 and O2 measurement features and
functional modes.
4.1. OVERVIEW OF OPERATING MODES
The T803 software has several operating modes (Table 6-1), and most commonly
operates in SAMPLE mode. In this mode a continuous read-out of the gas
concentration is displayed on the front panel. SAMPLE mode is used to:
perform calibrations
run test functions
read and clear warning messages
output analog data (when enabled)
The next most commonly used operating mode is SETUP mode, which is used
to;
perform certain configuration operations, such as programming the DAS
system or the configurable analog output channels
set up the analyzer’s serial communication channels (RS-232, RS-485,
Ethernet)
perform various diagnostic tests during troubleshooting
07276B DCN6418

Basic Operation Teledyne API T803 CO2/O2 Analyzer Operation Manual
58
Figure 4-1: Front Panel Display
The mode field of the front panel display indicates to the user which operating
mode the unit is currently running.
In addition to SAMPLE and SETUP, other modes the analyzer can be operated
in are:
Table 4-1: Analyzer Operating Modes
MODE DESCRIPTION
SAMPLE Sampling normally, flashing text indicates adaptive filter is on.
SAMPLE A Indicates that unit is in Sample Mode while AUTOCAL feature is active.
CO2 M-P CAL This is the basic calibration mode of the instrument and is activated by pressing the CAL button.
SETUP [X.X] SETUP mode is being used to configure the analyzer. The gas measurement will continue during this
process. The revision of the T803 firmware being run will appear after the word “SETUP”
CAL CO2 Z[type] 2 & 3 Unit is performing CO2 ZERO calibration procedure.
CAL CO2 S[type] 2 & 3 Unit is performing CO2 SPAN calibration procedure.
CAL O2 Z[type] 2 & 3 Unit is performing O2 ZERO calibration procedure.
CAL O2 S[type] 2 & 3 Unit is performing O2 SPAN calibration procedure.
DIAG Mode One of the analyzer’s diagnostic modes is active (Section 5.9).
[type:]
2M: initiated manually by the user via the front panel touchscreen.
3R: initiated remotely through the COM ports or digital control inputs.
4.2. SAMPLE MODE
This is the analyzer’s standard operating mode. In this mode the instrument is
analyzing the gas in the sample chamber, calculating CO2 and O2 concentrations
and reporting this information to the user via the front panel display, the analog
outputs and, if set up properly, the RS-232/485/Ethernet ports.
07276B DCN6418

Teledyne API T803 CO2/O2 Analyzer Operation Manual Basic Operation
59
A variety of TEST functions are available for viewing at the front panel
whenever the analyzer is at the MAIN MENU. These functions provide
information about the various functional parameters related to the analyzers
operation and its measurement of gas concentrations. This information is
particularly useful when troubleshooting a performance problem (see Section
11.1.2).
To view these TEST functions, press,
Figure 4-2: Viewing T803 Test Functions
Note A value of “Warnings” displayed for any of the TEST functions indicates an
out-of-range reading or the analyzer’s inability to calculate it.
Note All pressure measurements are represented in terms of absolute pressure.
Absolute, atmospheric pressure is 29.92 in-Hg-A at sea level. It decreases
about 1 in-Hg per 300 m gain in altitude. A variety of factors such as air
conditioning and passing storms can cause changes in the absolute
atmospheric pressure.
07276B DCN6418

Basic Operation Teledyne API T803 CO2/O2 Analyzer Operation Manual
60
Table 4-2: Test Functions Defined
PARAMETER DISPLAY TITLE UNITS DEFINITION
Range
RNG
RN1
RN2
%
The full scale limit at which the reporting range of the analyzer is
currently set. THIS IS NOT the Physical Range of the instrument.
See Section 5.4.1 for more information.
Stability STB %
Standard deviation of CO2 concentration readings. Data points are
recorded every ten seconds using the last 25 data points. This
function can be reset to show O2 or CO2 stability.
Sample Pressure PRES In-Hg-A The absolute pressure of the Sample gas as measured by a
pressure sensor located inside the sample chamber.
Sample Flow SAMP FL cm3/min Sample mass flow rate as measured by the flow rate sensor in the
sample gas stream.
CO2 Sensor
Slope CO2 SLOPE - CO2 slope, computed during zero/span calibration.
CO2 Sensor
Offset CO2 OFST - CO2 offset, computed during zero/span calibration.
Box Temperature BOX TEMP C The temperature inside the analyzer chassis.
CO2 Cell
Temperature
CO2 CELL
TEMP C The current temperature of the CO2 sensor measurement cell.
O2 Cell
Temperature O2 CELL TEMP C The current temperature of the O2 sensor measurement cell.
O2 Sensor Slope O2 SLOPE - O2 slope, computed during zero/span calibration.
O2 Sensor Offset O2 OFST - O2 offset, computed during zero/span calibration.
Current Time TIME - The current time. This is used to create a time stamp on DAS
readings, and by the AUTOCAL feature to trigger calibration events.
4.3. CALIBRATION MODE
The T803 will switch into calibration mode when the user presses the CAL
button. In this mode the user can, in conjunction with introducing zero or span
gases of known concentrations into the analyzer, cause it to adjust and recalculate
the slope (gain) and offset of the its measurement range. This mode is also used
to check the current calibration status of the instrument.
Section 9 provides more information about setting up and performing standard
calibration operations or checks.
Note It is recommended that span calibration be performed at 80% of full scale of
the analyzer’s currently selected reporting range.
EXAMPLES:
If the reporting range is set for 0 to 50%, an appropriate span point would
be 40%.
If the of the reporting range is set for 0 to 100%, an appropriate span point
would be 80%.
07276B DCN6418

Teledyne API T803 CO2/O2 Analyzer Operation Manual Basic Operation
61
4.4. SETUP MODE
The SETUP mode is used to configure the analyzer’s hardware and software
features, perform diagnostic procedures, gather information on the instrument’s
performance and configure or access data from the internal data acquisition
system (DAS).
Note Any changes made to a variable during one of the SETUP procedures are not
acknowledged by the instrument until the ENTR button is pressed. If the EXIT
button is pressed before the ENTR button, the analyzer will beep to notify the
user that the newly entered value has been lost.
For a visual representation of the software menu trees, refer to Appendix A-1.
The areas accessible under the SETUP mode are shown below:
Table 6-4: Primary Setup Mode Features and Functions
MODE OR FEATURE MENU
ITEM DESCRIPTION MANUAL
SECTION
Analyzer Configuration CFG Lists key hardware and software configuration information 5.1
Auto Cal Feature ACAL (Special configuration; consult factory).
Internal Data Acquisition
(DAS) DAS Used to set up the DAS system and view recorded data 7.1
Analog Output Reporting
Range Configuration RNGE Used to configure the output signals generated by the
instruments Analog outputs. 5.2
Calibration Password
Security PASS Turns the calibration password feature ON/OFF 5.5
Internal Clock Configuration CLK Used to Set or adjust the instrument’s internal clock 5.6
Advanced SETUP features MORE This button accesses the instrument’s secondary setup
menu
See
Table 6-5
07276B DCN6418

Basic Operation Teledyne API T803 CO2/O2 Analyzer Operation Manual
62
Table 6-5: Secondary Setup Mode Features and Functions
MODE OR FEATURE MENU
ITEM DESCRIPTION MANUAL
SECTION
External Communication
Channel Configuration COM
Used to set up and operate the analyzer’s various external
I/O channels including RS-232, RS-485, modem
communication and/or Ethernet access.
5.7
System Status Variables VARS
Used to view various variables related to the instruments
current operational status
Changes made to any variable will not be recorded in
the instrument’s memory until the ENTR button is
pressed.
Pressing the EXIT button ignores the new setting.
5.5
System Diagnostic
Features
and
Analog Output
Configuration
DIAG
Used to access a variety of functions that configure, test or
diagnose problems with a variety of the analyzer’s basic
systems.
Most notably, the menus to configure the output signals
generated by the instruments Analog outputs are located
here.
5.9
Alarm Limit Configuration1 ALRM Used to turn the instrument’s two alarms on and off as well
as set the trigger limits for each. 5.11
1 Alarm warnings only present when optional concentration alarm relay package is installed.
07276B DCN6418

63
5. SETUP MENU
The SETUP menu is used to set instrument parameters for performing
configuration, calibration, reporting and diagnostics operations.
5.1. SETUP CFG: CONFIGURATION INFORMATION
Pressing the CFG button displays the instrument’s configuration information.
This display lists the analyzer model, serial number, firmware revision, software
library revision, CPU type and other information.
Special instrument or software features or installed options may also be listed
here.
Use this information to identify the software and hardware installed in your
T803 analyzer when contacting Technical Support.
To access the configuration table, press:
SETUP X.X PRIMARY SETUP MENU
CFG ACAL DAS RNGE PASS CLK MORE EXIT
SETUP X.X SUPPORT: TELEDYNE-API.COM
PREV NEXT EXIT
Press EXIT at
any time to
return to the
SETUP menu
Press NEXT or PREV to scroll through the
following list of Configuration information:
MODEL TYPE, NUMBER AND NAME
PART NUMBER
SERIAL NUMBER
SOFTWARE REVISION
LIBRARY REVISION
OS REVISION
SAMPLE CO2 RNG=20.00 % CO2=XXX.XX
<TST TST> CAL SETUP
5.2. S ETUP ACAL: [NOT USED]
ACAL on the primary SETUP menu is a special configuration. Contact factory.
5.3. SETUP DAS: INTERNAL DATA ACQUISITION SYSTEM
Use the SETUP>DAS menu to capture and record data. Refer to Section 7 for
configuration and operation details.
07276B DCN6418

Setup Menu Teledyne API T803 CO2/O2 Analyzer Operation Manual
64
5.4. SETUP RNGE: ANALOG OUTPUT REPORTING
RANGE CONFIGURATION
5.4.1. PHYSICAL RANGE VERSUS ANALOG OUTPUT REPORTING
RANGES
Functionally, the T803 analyzers have one hardware PHYSICAL RANGE that is
capable of determining concentrations from 0.00% to 100.00% for O2; CO2 is
variable depending on the exact CO2 sensor.
This architecture improves reliability and accuracy by avoiding the need for
extra, switchable, gain-amplification circuitry. Once properly calibrated, the
analyzer’s front panel will accurately report concentrations along the entire span
of its physical range.
Because many applications use only a small part of the analyzer’s full physical
range, data resolution problems can occur for most analog recording devices. For
example, in a typical application where a T803 is being used to measure
atmospheric O2 concentration, the full scale of expected values is only 21% of the
instrument’s full measurement range. Unmodified, the corresponding output
signal would also be recorded across only 21% of the range of the recording
device.
The T803 analyzers solve this problem by allowing the user to select a scaled
reporting range for the analog outputs that only includes that portion of the
physical range relevant to the specific application.
Only this REPORTING RANGE of the analog outputs is scaled, the physical
range of the analyzer and the readings displayed on the front panel remain
unaltered.
Note Both the DAS values stored in the CPU’s memory and the concentration
values reported on the front panel are unaffected by the settings chosen for
the reporting range(s) of the instrument.
07276B DCN6418

Teledyne API T803 CO2/O2 Analyzer Operation Manual Setup Menu
65
5.4.2. ANALOG OUTPUT RANGES FOR CO2 AND O2
CONCENTRATION
The analyzer has several active analog output signals accessible through a
connector on the rear panel (see Figure 3-4).
O
2
concentration output
A
NALOG OUT
A1 A2
A
3
A
4
+ - + - + - + -
CO
2
concentration outputs
HIGH range when DUAL
or AUTO mode is selected
Test Channel
LOW range when DUAL
or AUTO mode is selected
Figure 5-1: Analog Output Connector Pin Out
All three outputs can be configured either at the factory or by the user for full
scale outputs of 0.1 VDC, 1VDC, 5VDC or 10VDC.
Additionally A1, A2 and A3 may be equipped with optional 0-20 mA current
loop drivers and configured for any current output within that range (e.g. 0-20, 2-
20, 4-20, etc.). The user may also adjust the signal level and scaling of the actual
output voltage or current to match the input requirements of the recorder or
datalogger (See Section 5.10.5).
When the instrument is in its default configuration, channels A1 and A2 (Dual or
Auto range) output a signal proportional to the CO2 concentration of the sample
gas.(See Section 5.4.3).
Channel A3 outputs a signal proportional to the O2 concentration of the sample
gas.
EXAMPLE:
A1 OUTPUT: Output Signal = 0-5 VDC representing 0- 20 % CO2
concentration values
A3 OUTPUT: Output Signal = 0 – 10 VDC representing 0-100 % O2concentration
values.
The output, labeled A4 is special. It can be set by the user (See Section 5.10.6) to
output several of the test functions accessible through the <TST TST> buttons of
the units sample display.
07276B DCN6418

Setup Menu Teledyne API T803 CO2/O2 Analyzer Operation Manual
66
5.4.3. REPORTING RANGE MODES
The T803 provides three analog output range modes to choose from.
Single range (SNGL) mode sets a single maximum range for the analog
output. If single range is selected all three outputs are slaved together and
will represent the same measurement span (e.g. 0-20 %), however their
electronic signal levels may be configured for different ranges (e.g. 0-10
VDC vs. 0-0.1 VDC).
Dual range (DUAL) allows the A1 and A2 outputs to be configured with
different measurement spans as well as separate electronic signal levels.
Auto range (AUTO) mode gives the analyzer the ability to output data via a
low range and high range. When this mode is selected the analyzer will
automatically switch between the two ranges dynamically as the
concentration value fluctuates.
Range status is also output via the external digital I/O status outputs (See Section
3.3.1.4).
To select the Analog Output Range Type press:
Upper span limit setting for the individual range modes are shared. Resetting the
span limit in one mode also resets the span limit for the corresponding range in
the other modes as follows:
SNGL DUAL AUTO
Range Range1 Low Range
Range2 High Range
07276B DCN6418

Teledyne API T803 CO2/O2 Analyzer Operation Manual Setup Menu
67
5.4.3.1. RNGE MODE SNGL: CONFIGURING THE T803 ANALYZER FOR SINGLE
RANGE MODE
When the single range mode is selected (SNGL), all concentration outputs (A1,
A2 and A3) are slaved together and set to the same reporting range limits (e.g. 0-
22.00 %). The span limit of this reporting range can be set to any value within the
physical range of the analyzer.
Although the outputs share the same concentration reporting range, the electronic
signal ranges of the analog outputs may still be configured for different values
(e.g. 0-5 VDC, 0-10 VDC, etc; see Section 5.10.2)
To select SNGL range mode and to set the upper limit of the range, press:
(The ACAL submenu in the Primary Setup Menu is a special configuration; consult factory).
07276B DCN6418

Setup Menu Teledyne API T803 CO2/O2 Analyzer Operation Manual
68
5.4.3.2. RNGE MODE DUAL: CONFIGURING THE T803 ANALYZER FOR DUAL
RANGE MODE
Selecting the DUAL range mode allows the A1 and A2 outputs to be configured
with different reporting ranges. The analyzer software calls these two ranges
RNG1 (low) and RNG2 (high).
The C2L RANGE 1 setting corresponds with the analog output labeled A1 on the rear panel of
the instrument.
The C2H RANGE 2 setting corresponds with the A2 output.
In DUAL range mode the RANGE test function displayed on the front panel will
be replaced by two separate functions:
CO2 RN1: The range setting for the A1 output.
CO2 RN2: The range setting for the A2 output.
To select the DUAL range mode press following touchscreen button sequence
.
SAMPLE CO2RNG=20.00 % CO2=XXX.XX
<TST TST> CAL SETUP
SETUP X.X PRIMARY SETUP MENU
CFG ACAL DAS RNGE PASS CLK MORE EXIT
SETUP X.X RANGE CONTROL MENU
MODE SET EXIT
SETUP X.X RANGE MODE:SNGL
SNGL DUAL AUTO ENTR EXIT
SETUP X.X RANGE MODE:DUAL
SNGL DUAL AUTO ENTR EXIT
SETUP X.X RANGE CONTROL MENU
MODE SET EXIT
When the instrument’s range mode is set to Dual the concentration field in the
upper right hand corner of the display alternates between displaying the low
range value and the high range value. The concentration that would be displayed,
is identified as follows: ”C2L” = LOW (or A1) and ”C2H” = HIGH (or A2).
Note In DUAL range mode O2L and O2H have separate slopes and offsets for
computing O2 concentrations. The two ranges must be independently
calibrated.
07276B DCN6418

Teledyne API T803 CO2/O2 Analyzer Operation Manual Setup Menu
69
To set the upper range limit for each independent reporting range, press:
.
(The ACAL submenu in the Primary Setup Menu is a special configuration; consult factory).
07276B DCN6418

Setup Menu Teledyne API T803 CO2/O2 Analyzer Operation Manual
70
5.4.3.3. RNGE MODE AUTO: CONFIGURING THE T803 ANALYZER FOR AUTO
RANGE MODE
In AUTO range mode, the analyzer automatically switches the reporting range
between two user-defined ranges (low and high).
The unit will switch from low range to high range when the CO2 concentration
exceeds 98% of the low range span.
The unit will return from high range back to low range once the CO2
concentration falls below 75% of the low range span.
In AUTO Range mode the instrument reports the same data in the same range on
both the A1 and A2 outputs and automatically switches both outputs between
ranges as described above.
Also the RANGE test function displayed on the front panel will be replaced by
two separate functions:
CO2 RNG1: The LOW range setting for all analog outputs.
CO2 RNG2: The HIGH range setting for all analog outputs.
The high/low range status is also reported through the external, digital status bits
(See Section 3.3.1.4).
To set individual ranges press the following touchscreen button sequence:
07276B DCN6418

Teledyne API T803 CO2/O2 Analyzer Operation Manual Setup Menu
71
(The ACAL submenu in the Primary Setup Menu is a special configuration; consult factory).
5.4.4. SETUP RNGE DIL: USING THE OPTIONAL DILUTION RATIO
FEATURE
This feature is an optional software utility that is used to compensate for any
dilution of the sample gas that may occur before it enters the sample inlet.
Typically this occurs in continuous emission monitoring (CEM) applications
where the sampling method used to remove the gas from the stack, dilutes the
sample.
Using the dilution ratio option is a 3-step process:
1. Select the reporting range mode and set the reporting range upper limit (see
Section 5.4.3).
Ensure that the upper span limit entered for the reporting range is the
maximum expected concentration of the non-diluted gas.
07276B DCN6418

Setup Menu Teledyne API T803 CO2/O2 Analyzer Operation Manual
72
2. Set the dilution factor as a gain (e.g., a value of 20 means 20 parts diluent
and 1 part of sample gas):
3. Calibrate the analyzer.
Make sure that the calibration span gas is either supplied through the
same dilution system as the sample gas or has an appropriately lower
actual concentration.
EXAMPLE: If the reporting range limit is set for 100 % and the dilution ratio of the
sample gas is 20, either:
a span gas with the concentration of 100 % can be used if the span gas
passes through the same dilution steps as the sample gas, or;
a 5 % span gas must be used if the span gas IS NOT routed through the
dilution system.
5.5. SETUP PASS: PASSWORD FEATURE
The menu system provides password protection of the calibration and setup
functions to prevent unauthorized adjustments. When the passwords have been
enabled in the PASS menu item, the system will prompt the user for a password
anytime a password-protected function (e.g., SETUP) is selected. This allows
normal operation of the instrument, but requires the password (101) to access to
the menus under SETUP. When PASSWORD is disabled (SETUP>PASS>OFF),
any operator can enter the Primary Setup (SETUP) and Secondary Setup
(SETUP>MORE) menus. Whether PASSWORD is enabled or disabled, a
password (default 818) is required to enter the VARS or DIAG menus in the
SETUP>MORE menu.
07276B DCN6418

Teledyne API T803 CO2/O2 Analyzer Operation Manual Setup Menu
73
Table 5-6: Password Levels
PASSWORD LEVEL MENU ACCESS ALLOWED
Null (000) Operation All functions of the main menu (top level, or Primary, menu).
101 Configuration/Maintenance Access to Primary and Secondary SETUP Menus when PASSWORD
is enabled.
818 Configuration/Maintenance Access to Secondary SETUP Submenus VARS and DIAG whether
PASSWORD is enabled or disabled.
IMPORTANT IMPACT ON READINGS OR DATA
There are more VARS available when using the password, 929, for
configuration. Use caution when pressing any buttons while in this
setup. Any changes made may alter the performance of the
instrument or cause the instrument to not function properly. To
discard an accidental change to a setup parameter, press EXIT.
To enable or disable passwords, press:
SETUP X.X PRIMARY SETUP MENU
CFG DAS RNGE PASS CLK MORE EXIT
SYSTEM PASSWORD ENABLE: OFF
OFF ENTR EXIT
SETUP X.X PASSWORD ENABLE: ON
ON ENTR EXIT
Toggle this
button to
enable, disable
password
feasture EXIT discards the new
setting
ENTR accepts the
new setting
SAMPLE CO2 RNG=20.00 % CO2=XXX.XX
<TST TST> CAL SETUP
07276B DCN6418

Setup Menu Teledyne API T803 CO2/O2 Analyzer Operation Manual
74
Example: If all passwords are enabled, the following touchscreen button sequence
would be required to enter the SETUP menu:
SYSTEM ENTER PASSWORD:101
1 0 1 ENTREXIT
SYSTEM ENTER PASSWORD:0
0 0 0 ENTR EXIT
EXAMPLE: This
password enables the
SETUP mode
Press individual
buttons to set
number
Analyzer enters selected menu
SAMPLE CO2 RNG=20.00 % CO2=XXX.XX
<TST TST> CAL SETUP
Note When PASSWORD ENABLE is set to OFF, the instrument still prompts for a
password when entering the VARS and DIAG menus, but it displays the
default password (818). Press ENTR to continue.
07276B DCN6418

Teledyne API T803 CO2/O2 Analyzer Operation Manual Setup Menu
75
5.6. SETUP CLK: SETTING THE T803 ANALYZER’S
INTERNAL CLOCK
5.6.1. SETTING THE INTERNAL CLOCK’S TIME AND DAY
The T803 has a time of day clock that supports the time of day TEST function,
the time stamps for the DAS feature and most COM port messages.
To set the clock’s time and day, press:
(The ACAL submenu in the Primary Setup Menu is a special configuration; consult factory).
5.6.2. ADJUSTING THE INTERNAL CLOCK’S SPEED
In order to compensate for CPU clocks that run faster or slower, you can adjust a
variable called CLOCK_ADJ to speed up or slow down the clock by a fixed
amount every day.
The CLOCK_ADJUST variable is accessed via the VARS submenu: To change
the value of this variable, press:
07276B DCN6418

Setup Menu Teledyne API T803 CO2/O2 Analyzer Operation Manual
76
(The ACAL submenu in the Primary Setup Menu is a special configuration; consult factory).
07276B DCN6418

Teledyne API T803 CO2/O2 Analyzer Operation Manual Setup Menu
77
5.7. SETUP MORE COMM
The communications setup menu is for setting up serial and Ethernet
communciations for remote operation; it includes changing the ID of the
instrument when more than one analyzer of the same model is connected to the
same communications channel, e.g., same Ethernet LAN, RS-232 multidrop
chain, or when applying MODBUS or HESSEN protocols.
5.8. SETUP MORE VARS: INTERNAL VARIABLES
(VARS)
The T803 has several user-adjustable software variables, which define certain
operational parameters. Usually, these variables are automatically set by the
instrument’s firmware, but can be manually redefined through the VARS menu.
The following table lists all variables that are available within the 818 password
protected level. See Appendix A2 for a detailed listing of all of the T803
variables that are accessible through the remote interface.
07276B DCN6418

Setup Menu Teledyne API T803 CO2/O2 Analyzer Operation Manual
78
Table 5-1: Variable Names (VARS)
NO. VARIABLE DESCRIPTION ALLOWED
SETTINGS
VARS
Default
settings
0 DAS_HOLD_OFF
Changes the Internal Data Acquisition System (DAS) HOLD
OFF timer:
No data are stored in the DAS channels during situations
when the software considers the data to be questionable
such as during warm up or just after the instrument returns
from one of its calibration modes to SAMPLE Mode.
May be set for
intervals
between
0.5 – 20 min
15 min.
1 STABIL_GAS Selects which gas measurement is displayed when the
STABIL test function is selected. CO2; O2 CO2
2 TPC_ENABLE
NOTE: It is strongly recommended that this variable
NOT be changed.
ON enables, OFF disables temperature and pressure
compensation
ON, OFF ON
3 DYN_ZERO
Special configuration;
consult factory
[Automatically adjusts offset and slope of the O2 response
when performing a zero point calibration during an AutoCal.] [ON, OFF] [OFF]
4 DYN_SPAN
Special configuration;
consult factory
[Automatically adjusts offset and slope of the O2 response
when performing a zero point calibration during an AutoCal.] [ON, OFF] [OFF]
5 CONC_PRECISION
Allows the user to set the number of significant digits to the
right of the decimal point display of concentration and
stability values.
AUTO, 1, 2,
3, 4 AUTO
6 CLOCK_ADJ Adjusts the speed of the analyzer’s clock. Choose the +
sign if the clock is too slow, choose the - sign if the clock is
too fast. Toggle buttons to change the number of seconds.
-60 to +60
s/day 0 Sec/Day
7 SERVICE_CLEAR
Pressing the OFF button to display SERVICE_CLEAR:ON,
followed by pressing ENTR resets the service interval timer
and returns this Var back to its default setting, ready for the
next reset.
ON, OFF OFF
8 TIME_SINCE_SVC Displays time in hours since last service (restarted by the
SERVICE_CLEAR Variable). 0-50,000 0
9 SVC_INTERVAL Sets the interval in hours between service reminders. 0-100,000 0
07276B DCN6418

Teledyne API T803 CO2/O2 Analyzer Operation Manual Setup Menu
79
To access and navigate the VARS menu, use the following button sequence.
SETUP X.X 6) CLOCK_ADJUST=0 Sec/Day
PREV NEXT JUMP EDIT ENTR EXIT SETUP X.X CLOCK_ADJUST=0 Sec/Day
+0 0 ENTR EXIT Enter sign and number of
seconds per day the clock
gains (-) or loses(+)
SAMPLE CO2 RNG=20.00 % CO2=XXX.XX
<TST TST> CAL MSG SETUP
SETUP X.X 0) DAS_HOLD_OFF=15.0 Minutes
PREV NEXT JUMP EDIT PRNT EXIT
SETUP X.X PRIMARY SETUP MENU
CFG ACAL DAS RNGE PASS CLK MORE EXIT
SETUP X.X SECONDARY SETUP MENU
COMM VARS DIAG EXIT
SETUP X.X ENTER PASSWORD:818
8 1 8 ENTR EXIT
Toggle to enter
the correct
PASSWORD
In all cases:
EXIT discards the new
setting
ENTR accepts the
new setting
SETUP X.X 3) DYN_ZERO=OFF
PREV NEXT JUMP EDIT PRNT EXIT
SETUP X.X 4) DYN_SPAN=OFF
PREV NEXT JUMP EDIT PRNT EXIT
SETUP X.X DAS_HOLD_OFF=15.0 Minutes
1 5 .0 ENTR EXIT
Toggle these keys to set
the iDAS HOLDOFF time
period in minutes
(MAX = 20 minutes).
SETUP X.X 5) CONC_PRECISION=AUTO
PREV NEXT JUMP EDIT PRNT EXIT
SETUP X.X CONC_PRECISION=AUTO
AUTO1234 ENTREXIT
Press to select the
precision of the gas
concentration display
SETUP X.X 1) STABIL_GAS=CO2
PREV NEXT JUMP EDIT PRNT EXIT
SETUP X.X STABIL_GAS=O2
O2 CO2 ENTR EXIT
SETUP X.X 2) TPC_ENABLE=ON
PREV NEXT JUMP EDIT PRNT EXIT
SETUP X.X TPC_ENABLE:ON
ON ENTR EXIT
Toggle to turn ON or OFF
temperature pressure
compensation.
Press to select which gas
will be reported by the
STABIL test function
07276B DCN6418

Setup Menu Teledyne API T803 CO2/O2 Analyzer Operation Manual
80
5.9. SETUP MORE DIAG: USING THE DIAGNOSTICS
FUNCTIONS
A series of diagnostic tools is grouped together under the
SETUPMOREDIAG menu. These tools can be used in a variety of
troubleshooting and diagnostic procedures and are referred to in many places of
the maintenance and trouble-shooting sections of this manual.
The various operating modes available under the DIAG menu are:
Table 5-2: Diagnostic Mode (DIAG) Functions
DIAG SUBMENU SUBMENU FUNCTION Front Panel Mode
Indicator
MANUAL
SECTION
SIGNAL I/O
Allows observation of all digital and analog signals in
the instrument. Allows certain digital signals such as
heaters to be toggled ON and OFF. These
parameters are dependent on firmware revision, (see
Appendix A).
DIAG I/O 11.1.3
ANALOG OUTPUT
When entered, the analyzer performs an analog
output step test. This can be used to calibrate a
chart recorder or to test the analog output accuracy.
DIAG AOUT 11.6.9.2
ANALOG I/O
CONFIGURATION
This submenu allows the user to configure the
analyzer’s analog output channels, including
choosing what parameter will be output on each
channel. Instructions that appear here allow
adjustment and calibration of the voltage signals
associated with each output as well as calibration of
the analog to digital converter circuitry on the
motherboard.
DIAG AIO 5.10.1
PRESSURE
CALIBRATION1
This function is used to calibrate the Sample
Pressure sensor. DIAG PCAL 9.4.1
FLOW
CALIBRATION1
This function is used to calibrate the sample gas
flow. DIAG FCAL 9.4.2
TEST CHAN
OUTPUT
Selects one of the available test channel signals to
output over the A4 analog output channel. DIAG TCHN 5.10.6
1 These settings are retained after exiting DIAG mode.
07276B DCN6418

Teledyne API T803 CO2/O2 Analyzer Operation Manual Setup Menu
81
5.9.1. ACCESSING THE DIAGNOSTIC FEATURES
To access the DIAG functions press the following buttons:
<TST TST> CAL MSG
SETUP X.X
CFG DAS ACAL RNGE PASS CLK EXIT
SETUP X.X
COMM VARS EXIT
SETUP X.X
EXIT
PREV
returns to the
Activates the
selected
submenu
PREV
PREV
PREV
PREV
PREV
(The ACAL submenu in the Primary Setup Menu is a special configuration; consult factory).
07276B DCN6418

Setup Menu Teledyne API T803 CO2/O2 Analyzer Operation Manual
82
5.10. USING THE T803 ANALYZER’S ANALOG OUTPUTS
The T803 analyzer comes equipped with four analog outputs.
The first two analog output (A1 & A2) signals represent the currently
measured CO2 concentration (see Section 5.4.2).
The third analog output (A3) measures the current O2 concentration.
The fourth output (A4) outputs a signal that can be set to represent the
current value of one of several test functions (see Table 5-7).
5.10.1. ACCESSING THE ANALOG OUTPUT SIGNAL CONFIGURATION
SUBMENU
The following lists the analog I/O functions that are available in the T803
analyzer.
Table 5-3: DIAG - Analog I/O Functions
SUB MENU FUNCTION
AOUT
CALIBRATED
Initiates a calibration of the A1, A2, A3 and A4 analog output channels that determines
the slope and offset inherent in the circuitry of each output.
These values are stored in the memory and applied to the output signals by the CPU
automatically.
CONC_OUT_1
Sets the basic electronic configuration of the A1 output (CO2 Concentration).
There are four options:
RANGE1: Selects the signal type (voltage or current loop) and level of the output
REC OFS: Allows them input of a DC offset to let the user manually adjust the
output level
AUTO CAL: Enables / Disables the AOUT CALIBRATION Feature
CALIBRATED: Performs the same calibration as AOUT CALIBRATED, but on this
one channel only.
CONC_OUT_2 Same as for CONC_OUT_1 but for analog channel A2 and only if Auto or Dual
range is selected (CO2 high range, RNG2)
CONC_OUT_3 Same as for CONC_OUT_1 but for analog channel A3 but only for the O2 sensor.
TEST OUTPUT Same as for CONC_OUT_1 but for analog channel A4 (TEST CHANNEL)
AIN
CALIBRATED Initiates a calibration of the A-to-D Converter circuit located on the Motherboard.
XIN1
.
.
.
XIN8
For each of 8 external analog inputs channels, shows the gain, offset,
engineering units, and whether the channel is to show up as a Test function.
1 Any changes made to RANGE or REC_OFS require recalibration of this output.
07276B DCN6418

Teledyne API T803 CO2/O2 Analyzer Operation Manual Setup Menu
83
To access the ANALOG I/O CONFIGURATION sub menu, press:
DIAG AIO AIN CALIBRATED: YES
<SET CAL EXIT
DIAG AIO TEST_OUTPUT: 5V,OVR, CAL
<SET SET> EDIT EXIT
DIAG AIO CONC_OUT_3: 5V, OVR, CAL
<SET SET> EDIT EXIT
SAMPLE CO2 RNG=20.00 % CO2=XXX.XX
<TST TST> CAL MSG SETUP
SETUP X.X PRIMARY SETUP MENU
CFG ACAL DAS RNGE PASS CLK MORE EXIT
SETUP X.X SECONDARY SETUP MENU
COMM VARS DIAG EXIT
SETUP X.X ENTER PASSWORD:818
8 1 8 ENTR EXIT
AIO Configuration Submenu
DIAG SIGNAL I/O
NEXT ENTR EXIT
Continue pressing NEXT until ...
DIAG ANALOG I/O CONFIGURATION
PREV NEXT ENTR EXIT
DIAG AIO AOUTS CALIBRATED: NO
SET> CAL EXIT
DIAG AIO CONC_OUT_1: 5V, OVR, CAL
<SET SET> EDIT EXIT
DIAG AIO CONC_OUT_2: 5V, OVR, CAL
<SET SET> EDIT EXIT
Toggle
to enter the
correct
PASSWORD
Adjusts the signal output
for Analog Output A1
Adjusts the signal output
for Analog Output A2
Selects the parameter to be
output on the TEST channel and
adjusts its signal output
Adjusts the signal output
for Analog Output A3
(O2Sensor Only)
(The ACAL submenu in the Primary Setup Menu is a special configuration; consult factory).
07276B DCN6418

Setup Menu Teledyne API T803 CO2/O2 Analyzer Operation Manual
84
5.10.2. ANALOG OUTPUT VOLTAGE / CURRENT RANGE SELECTION
In its standard configuration the analog outputs are set to output a 0 – 5 VDC
signals. Several other output ranges are available. Each range is usable from -
5% to + 5% of the rated span.
Table 5-4: Analog Output Voltage Range Min/Max
RANGE NAME RANGE SPAN MINIMUM OUTPUT MAXIMUM OUTPUT
0.1V 0-100 mVDC -5 mVDC 105 mVDC
1V 0-1 VDC -0.05 VDC 1.05 VDC
5V 0-5 VDC -0.25 VDC 5.25 VDC
10V 0-10 VDC -0.5 VDC 10.5 VDC
The default offset for all VDC ranges is 0-5 VDC.
CURR 0-20 mA 0 mA 20 mA
While these are the physical limits of the current loop modules, typical applications use 2-20 or 4-20 mA for the lower and
upper limits. Please specify desired range when ordering this option.
The default offset for all current ranges is 0 mA.
07276B DCN6418

Teledyne API T803 CO2/O2 Analyzer Operation Manual Setup Menu
85
To change the output type and range, select the ANALOG I/O
CONFIGURATION submenu (see Section 5.10.1) then press,
5.10.3. CALIBRATION OF THE ANALOG OUTPUTS
Analog output calibration should to be carried out on first startup of the analyzer
(performed in the factory as part of the configuration process) or whenever
recalibration is required. The analog outputs can be calibrated automatically,
either as a group or individually, or adjusted manually.
In its default mode, the instrument is configured for automatic calibration of all
channels, which is useful for clearing any analog calibration warnings associated
with channels that will not be used or connected to any input or recording device,
e.g., datalogger.
Manual calibration should be used for the 0.1V range or in cases where the
outputs must be closely matched to the characteristics of the recording device.
Manual calibration requires the AUTOCAL feature to be disabled.
07276B DCN6418

Setup Menu Teledyne API T803 CO2/O2 Analyzer Operation Manual
86
5.10.3.1. ENABLING OR DISABLING THE AUTOCAL FOR AN INDIVIDUAL ANALOG
OUTPUT
To enable or disable the AutoCal feature for an individual analog output, elect
the ANALOG I/O CONFIGURATION submenu (see Section 5.10.1) then
press:
07276B DCN6418

Teledyne API T803 CO2/O2 Analyzer Operation Manual Setup Menu
87
5.10.3.2. AUTOMATIC CALIBRATION OF THE ANALOG OUTPUTS
IMPORTANT IMPACT ON READINGS OR DATA
Manual calibration should be used for any analog output set for a
0.1V output range or in cases where the outputs must be closely
matched to the characteristics of the recording device.
Before performing this procedure, ensure that the AUTO CAL for
each analog output is enabled. (See Section 5.10.3.1)).
To calibrate the outputs as a group with the AOUTS
CALIBRATION command, select the ANALOG I/O CONFIGURATION
submenu (see Section 5.10.1) then press:
07276B DCN6418

Setup Menu Teledyne API T803 CO2/O2 Analyzer Operation Manual
88
5.10.3.3. INDIVIDUAL (SINGLE-CHANNEL) CALIBRATION OF THE ANALOG OUTPUTS
To use the AUTO CAL feature to initiate an automatic calibration for an
individual analog output, select the ANALOG I/O CONFIGURATION
submenu (see Section 5.10.1) then press:
07276B DCN6418

Teledyne API T803 CO2/O2 Analyzer Operation Manual Setup Menu
89
5.10.3.4. MANUAL CALIBRATION OF THE ANALOG OUTPUTS CONFIGURED FOR
VOLTAGE RANGES
For highest accuracy, the voltages of the analog outputs can be manually
calibrated.
Note The menu for manually adjusting the analog output signal level will only
appear if the AUTO-CAL feature is turned off for the channel being adjusted
(See Section 5.10.3.1)).
Calibration is performed with a voltmeter connected across the output terminals
and by changing the actual output signal level using the front panel buttons in
100, 10 or 1 count increments. See Figure 3-7 for pin assignments and diagram
of the analog output connector.
V
+DC Gnd
Figure 5-2: Setup for Checking / Calibrating DCV Analog Output Signal Levels
Table 5-5: Voltage Tolerances for the TEST CHANNEL Calibration
FULL SCALE ZERO TOLERANCE SPAN VOLTAGE SPAN
TOLERANCE
MINIMUM
ADJUSTMENT
(1 count)
0.1 VDC ±0.0005V 90 mV ±0.001V 0.02 mV
1 VDC ±0.001V 900 mV ±0.001V 0.24 mV
5 VDC ±0.002V 4500 mV ±0.003V 1.22 mV
10 VDC ±0.004V 4500 mV ±0.006V 2.44 mV
07276B DCN6418

Teledyne API T803 CO2/O2 Analyzer Operation Manual Setup Menu
91
5.10.3.5. MANUAL ADJUSTMENT OF CURRENT LOOP OPTION OUTPUT SPAN AND
OFFSET
A current loop option may be purchased for the A1, A2 and A3 analog outputs of
the analyzer. This option places circuitry in series with the output of the A-to-D
converter on the motherboard that changes the normal DC voltage output to a 0-
20 milliamp signal (See Section 3.3.1.4).
The outputs can be ordered scaled to any set of limits within that 0-20 mA
range, however most current loop applications call for either 0-20 mA or 4-20
mA range spans.
All current loop outputs have a + 5% over range. Ranges whose lower limit is
set above 1 mA also have a 5% under range.
To switch an analog output from voltage to current loop, follow the instructions
in Section 5.10.2 (select CURR from the list of options on the “Output Range”
menu).
Adjustment of the signal zero and span levels of the current loop output is done
by raising or lowering the voltage output of the D-to-A converter circuitry on the
analyzer’s motherboard. This raises or lowers the signal level produced by the
current loop option circuitry.
The software allows this adjustment to be made in 100, 10 or 1 count increments.
Since the exact amount by which the current signal is changed per D-to-A count
varies from output-to-output and instrument–to–instrument, you will need to
measure the change in the signal levels with a separate, current meter placed in
series with the output circuit. See Figure 3-7 for pin assignments and diagram of
the analog output connector.
Figure 5-3: Setup for Checking / Calibration Current Output Signal Levels Using an Ammeter
CAUTION - GENERAL SAFETY HAZARD
Do not exceed 60 V peak voltage between current loop outputs and instrument ground.
07276B DCN6418

Setup Menu Teledyne API T803 CO2/O2 Analyzer Operation Manual
92
To adjust the zero and span signal levels of the current outputs, select the
ANALOG I/O CONFIGURATION submenu (see Section 5.10.1) then press:
An alternative method for measuring the output of the Current Loop converter is
to connect a 250 ohm 1% resistor across the current loop output in lieu of the
07276B DCN6418

Teledyne API T803 CO2/O2 Analyzer Operation Manual Setup Menu
93
current meter (see Figure 3-7 for pin assignments and diagram of the analog
output connector). This allows the use of a voltmeter connected across the
resistor to measure converter output as VDC or mVDC.
V
+DC Gnd
Figure 5-4: Alternative Setup Using 250Ω Resistor for Checking Current Output Signal Levels
In this case, follow the procedure above but adjust the output for the following
values:
Table 5-6: Current Loop Output Check
% FS Voltage across
Resistor for 2-20 mA
Voltage across
Resistor for 4-20 mA
0 500 mVDC 1000 mVDC
100 5000 mVDC 5000 mVDC
07276B DCN6418

Setup Menu Teledyne API T803 CO2/O2 Analyzer Operation Manual
94
5.10.4. TURNING AN ANALOG OUTPUT OVER-RANGE FEATURE
ON/OFF
In its default configuration, a ± 5% over-range is available on each of the T803’s
analog outputs. This over-range can be disabled if your recording device is
sensitive to excess voltage or current.
To turn the over-range feature on or off, select the ANALOG I/O
CONFIGURATION submenu (see Section 5.10.1) then press
07276B DCN6418

Teledyne API T803 CO2/O2 Analyzer Operation Manual Setup Menu
95
5.10.5. ADDING A RECORDER OFFSET TO AN ANALOG OUTPUT
Some analog signal recorders require that the zero signal be significantly different
from the baseline of the recorder in order to record slightly negative readings
from noise around the zero point. This can be achieved in the T803 by defining a
zero offset, a small voltage (e.g., 10% of span).
To add a zero offset to a specific analog output channel, select the ANALOG I/O
CONFIGURATION submenu (see Section 5.10.1) then press:
07276B DCN6418

Setup Menu Teledyne API T803 CO2/O2 Analyzer Operation Manual
96
5.10.6. SELECTING A TEST CHANNEL FUNCTION FOR OUTPUT A4
The test functions available to be reported are:
Table 5-7: Test Channels Functions available on the T803’s Analog Output
TEST CHANNEL DESCRIPTION ZERO FULL SCALE
NONE Test Channel is turned off
SAMPLE PRESSURE
The absolute pressure of the Sample gas as
measured by a pressure sensor located inside
the sample chamber.
0 "Hg 40 "Hg
SAMPLE FLOW Sample mass flow rate as measured by the
flow rate sensor in the sample gas stream. 0 cm3/m 1000 cm3/m
CO2 CELL TEMP The temperature of the gas inside the CO2
sensor sample chamber. 0C 70C
O2 CELL TEMP The temperature of the gas inside the O2
sensor sample chamber. 0C 70C
CHASSIS TEMP The temperature inside the analyzer chassis. 0C 70C
Once a function is selected, the instrument not only begins to output a signal on
the analog output, but also adds TEST to the list of test functions viewable via
the front panel display.
07276B DCN6418

Teledyne API T803 CO2/O2 Analyzer Operation Manual Setup Menu
97
To activate the TEST Channel and select a function (in this example SAMPLE
PRESSURE), press:
SAMPLE CO2 RNG=20.00 % CO2=XXX.XX
<TST TST> CAL SETUP
DIAG TEST CHAN:NONE
PREV NEXT ENTR EXIT
DIAG SIGNAL I/O
PREV NEXT ENTR EXIT
DIAG TEST CHAN OUTPUT
PREV NEXT ENTR EXIT
Continue pressing NEXT until ...
Toggle to choose a
TEST channel
parameter DIAG TEST CHANNEL:SAMPLE PRESSURE
PREV NEXT ENTR EXIT EXIT discards the new
setting
ENTR accepts the
new setting
SETUP X.X PRIMARY SETUP MENU
CFG ACAL DAS RNGE PASS CLK MORE EXIT
SETUP X.X SECONDARY SETUP MENU
COMM VARS DIAG EXIT
SETUP X.X ENTER PASSWORD:818
8 1 8 ENTR EXIT
Toggle to enter
the correct
PASSWORD
(The ACAL submenu in the Primary Setup Menu is a special configuration; consult factory).
07276B DCN6418

Setup Menu Teledyne API T803 CO2/O2 Analyzer Operation Manual
98
5.10.7. AIN CALIBRATION
This is the sub-menu to conduct a calibration of the T803 analyzer’s analog
inputs. This calibration should only be necessary after major repair such as a
replacement of CPU, motherboard or power supplies.
To perform an analog input calibration, select the ANALOG I/O
CONFIGURATION submenu (see Section 5.10.1) then press:
07276B DCN6418

Teledyne API T803 CO2/O2 Analyzer Operation Manual Setup Menu
99
5.10.8. ANALOG INPUTS (XIN1…XIN8) OPTION CONFIGURATION
To configure the analyzer’s optional analog inputs, define for each channel:
gain (number of units represented by 1 volt)
offset (volts)
engineering units to be represented in volts (each press of the touchscreen
button scrolls the list of alphanumeric characters from A-Z and 0-9)
whether to display the channel in the Test functions
To adjust settings for the Analog Inputs option parameters press:
DIAG AIO
X
IN1 GAIN:1.00V/V
SET> EDIT EXIT
DIAG ANALOG I / O CONFIGURATION
PREV NEXT ENTR EXIT
DIAG AIO AOUTS CALIBRATED: NO
< SET SET> CAL EXIT
DIAG AIO XIN1 GAIN:1.00V/V
+ 0 0 1 .0 0 ENTR EXIT
Press to change
Gain value
DIAG AIO XIN1:1.00,0.00,V,OFF
< SET SET> EDIT EXIT
Press SET> to scroll to the first
channel. Continue pressing SET>
to view each of 8 channels.
Pressing ENTR records the new setting
and returns to the previous menu.
Pressing EXIT ignores the new setting and
returns to the previous menu.
Press EDIT at any channel
to to change Gain, Offset,
Units and whether to display
the channel in the Test
functions (OFF/ON).
DIAG AIO XIN1 OFFSET:0.00V
< SET SET> EDIT EXIT
DIAG AIO XIN1 UNITS:V
< SET SET> EDIT EXIT
DIAG AIO XIN1 DISPLAY:OFF
< SET EDIT EXIT
07276B DCN6418

Setup Menu Teledyne API T803 CO2/O2 Analyzer Operation Manual
100
5.11. SETUP MORE ALRM: USING THE GAS
CONCENTRATION ALARMS (OPTION 61)
The T803 includes two concentration alarms. Each alarm has a user-settable
limit, and is associated with an opto-isolated TTL relay accessible via the status
output connector on the instrument’s back panel (See Section 3.3.1.4). If the
concentration measured by the instrument rises above that limit, the alarm‘s
status output relay is closed.
The default settings for ALM1 and ALM2 are:
Table 5-8: Concentration Alarm Default Settings
ALARM STATUS LIMIT SET POINT
O2 ALARM1 Disabled 10.00 %
O2 ALARM2 Disabled 30.0 %
CO2 ALARM1 Disabled 5.000 %
CO2 ALARM2 Disabled 10.00 %
Note To prevent the concentration alarms from activating during span calibration
operations make sure to press CAL button prior to introducing span gas into
the analyzer..
07276B DCN6418

Teledyne API T803 CO2/O2 Analyzer Operation Manual Setup Menu
101
5.11.1. SETTING THE T803 OPTION 61 CONCENTRATION ALARM
LIMITS
To enable concentration alarms and set the Limit points, press:
(The ACAL submenu in the Primary Setup Menu is a special configuration; consult factory).
07276B DCN6418
07276B DCN6418

103
6. COMMUNICATIONS SETUP AND OPERATION
The T803 is equipped with an Ethernet port, a USB port and two serial
communication (COM) ports (RS232 and COM2) located on the rear panel (see
Figure 3-2). Both COM ports operate similarly and give the user the ability to
communicate with, issue commands to, and receive data from the analyzer
through an external computer system or terminal.
This section provides pertinent information regarding communication equipment,
describes the instrument’s communications modes, presents configuration
instructions for the communications ports, and provides instructions for their use,
including communications protocol. Data acquisition is presented in Section 7.
By default, both COM ports operate on the RS-232 protocol.
6.1. DATA TERMINAL/COMMUNICATION EQUIPMENT (DTE DCE)
RS-232 was developed for allowing communications between data terminal
equipment (DTE) and data communication equipment (DCE). Basic data
terminals always fall into the DTE category whereas modems are always
considered DCE devices.
Electronically, the difference between the DCE and DTE is the pin assignment of
the Data Receive and Data Transmit functions.
DTE devices receive data on Pin 2 and transmit data on Pin 3.
DCE devices receive data on Pin 3 and transmit data on Pin 2.
A switch located below the serial ports on the rear panel allows the user to switch
between DTE (for use with data terminals) or DCE (for use with modems). Since
computers can be either DTE or DCE, check your computer to determine which
mode to use.
6.2. COMMUNICATION MODES, BAUD RATE AND PORT
TESTING
Use the SETUP>MORE>COMM menu to configure COM1 (labeled RS232 on
instrument rear panel) and/or COM2 (labeled COM2 on instrument rear panel)
for communication modes, baud rate and/or port testing for correct connection. If
using a USB option communication connection, setup requires downloading the
USB driver and configuring per Section 6.4.
6.2.1. COM PORT COMMUNICATION MODES
Each of the analyzer’s serial ports can be configured to operate in a number of
different modes, listed in Table 6-1. As modes are selected, the analyzer sums
the mode ID numbers and displays this combined number on the front panel
display. For example, if quiet mode (01), computer mode (02) and Multi-Drop-
07276B DCN6418

Communications Setup and Operation Teledyne API T803 CO2/O2 Analyzer Operation Manual
104
Enabled mode (32) are selected, the analyzer would display a combined MODE
ID of 35.
Table 6-1: COM Port Communication Modes
MODE1 ID DESCRIPTION
QUIET 1
Quiet mode suppresses any feedback from the analyzer (such as warning messages) to
the remote device and is typically used when the port is communicating with a computer
program where such intermittent messages might cause communication problems.
Such feedback is still available but a command must be issued to receive them.
COMPUTER 2 Computer mode inhibits echoing of typed characters and is used when the port is
communicating with a computer operated control program.
HESSEN
PROTOCOL 16 The Hessen communications protocol is used in some European countries. TELEDYNE
API PN 02252 contains more information on this protocol.
E, 8, 1 8192 When turned on this mode switches the COM port settings from
● NO PARITY; 8 data bits; 1 stop bit to EVEN PARITY; 8 data bits; 1 stop bit.
E, 7, 1 2048 When turned on this mode switches the COM port settings from
● NO PARITY; 8 DATA BITS; 1 stop bit to EVEN PARITY; 7 DATA BITS; 1 stop bit.
RS-485 1024 Configures the COM2 Port for RS-485 communication. RS-485 mode has precedence
over multidrop mode if both are enabled.
SECURITY 4 When enabled, the serial port requires a password before it will respond (see Section
8.2.1.6). The only command that is active is the help screen (? CR).
MULTIDROP
PROTOCOL 32 Multidrop protocol allows a multi-instrument configuration on a single communications
channel. Multidrop requires the use of instrument IDs.
ENABLE
MODEM 64 Enables to send a modem initialization string at power-up. Asserts certain lines in the
RS-232 port to enable the modem to communicate.
ERROR
CHECKING2 128 Fixes certain types of parity errors at certain Hessen protocol installations.
XON/XOFF
HANDSHAKE2 256 Disables XON/XOFF data flow control also known as software handshaking.
HARDWARE
HANDSHAKE 8 Enables CTS/RTS style hardwired transmission handshaking. This style of data
transmission handshaking is commonly used with modems or terminal emulation
protocols as well as by Teledyne Instrument’s APICOM software.
HARDWARE
FIFO 512 Disables the HARDWARE FIFO (First In – First Out), When FIFO is enabled it improves
data transfer rate for that COM port.
COMMAND
PROMPT 4096 Enables a command prompt when in terminal mode.
1 Modes are listed in the order in which they appear in the
SETUP MORE COM COM[1 OR 2] MODE menu
2 The default setting for this feature is ON. Do not disable unless instructed to by Teledyne API Technical Support
personnel.
Note Communication Modes for each COM port must be configured
independently.
07276B DCN6418

Teledyne API T803 CO2/O2 Analyzer Operation Manual Communications Setup and Operation
105
Press the following buttons to select communication modes for one of the COM
Ports, such as the following example where RS-485 mode is enabled:
(The ACAL submenu in the Primary Setup Menu is a special configuration; consult factory).
07276B DCN6418

Communications Setup and Operation Teledyne API T803 CO2/O2 Analyzer Operation Manual
106
6.2.2. COM PORT BAUD RATE
To select the baud rate of either one of the COM Ports, press:
07276B DCN6418

Teledyne API T803 CO2/O2 Analyzer Operation Manual Communications Setup and Operation
107
6.2.3. COM PORT TESTING
The serial ports can be tested for correct connection and output in the COM
menu. This test sends a string of 256 ‘w’ characters to the selected COM port.
While the test is running, the red LED on the rear panel of the analyzer should
flicker.
To initiate the test press the following button sequence.
07276B DCN6418

Communications Setup and Operation Teledyne API T803 CO2/O2 Analyzer Operation Manual
108
(The ACAL submenu in the Primary Setup Menu is a special configuration; consult factory).
6.2.4. MACHINE ID
Each type of Teledyne API’s analyzer is configured with a default ID code. The
default ID code for the T803 analyzers is 803.
The ID number is only important if more than one analyzer is connected to the
same communications channel such as when several analyzers are:
on the same Ethernet LAN (see Section 6.3);
in a RS-232 multidrop chain (see Section 3.3.1.8) or;
operating over a RS-485 network (see Section 3.3.1.8).
If two analyzers of the same model type are used on one channel, the ID codes of
one or both of the instruments needs to be changed.
To edit the instrument’s ID code, press:
The ID can also be used for to identify any one of several analyzers attached to
the same network but situated in different physical locations.
07276B DCN6418

Teledyne API T803 CO2/O2 Analyzer Operation Manual Communications Setup and Operation
109
6.3. REMOTE ACCESS VIA THE ETHERNET
For network or Internet communication, the analyzer can be connected to any
standard 10BaseT or 100BaseT Ethernet network via low-cost network hubs,
switches or routers. The interface operates as a standard TCP/IP device on port
3000. This allows a remote computer to connect through the Internet to the
analyzer using APICOM, terminal emulators or other programs.
The Ethernet cable connector on the rear panel has two LEDs indicating the
Ethernet’s current operating status.
Table 6-2: Ethernet Status Indicators
LED FUNCTION
amber (link) On when connection to the LAN is valid.
green (activity Flickers during any activity on the LAN.
The analyzer is shipped with DHCP enabled by default. This allows the
instrument to be connected to a network or router with a DHCP server. The
instrument will automatically be assigned an IP address by the DHCP server. This
configuration is useful for quickly getting an instrument up and running on a
network. However, for permanent Ethernet connections, a static IP address should
be used. Section 6.3.2 details how to configure the instrument with a static IP
address.
6.3.1. CONFIGURING THE ETHERNET USING DHCP
The Ethernet for your T803 uses Dynamic Host Configuration Protocol (DHCP)
to configure its interface with your LAN automatically. This requires that your
network servers also be running DHCP. The analyzer will do this the first time
you turn the instrument on after it has been physically connected to your network.
Note Check the INET settings the first time you power up your analyzer after it has
been physically connected to the LAN/Internet to make sure that the DHCP
has successfully downloaded the appropriate information from you network
server(s). The Ethernet configuration properties (Table 6-3) are viewable via
the analyzer’s front panel display.
07276B DCN6418

Communications Setup and Operation Teledyne API T803 CO2/O2 Analyzer Operation Manual
110
Table 6-3: LAN/Internet Configuration Properties
PROPERTY DEFAULT STATE DESCRIPTION
DHCP ON
This displays whether the DHCP is turned ON or OFF.
Press EDIT and toggle ON for automatic configuration
after first consulting network administrator.
INSTRUMENT
IP ADDRESS This string of four packets of 1 to 3 numbers each (e.g.
192.168.76.55.) is the address of the analyzer itself.
GATEWAY IP
ADDRESS
0.0.0.0
Can only be edited when DHCP is set to OFF.
A string of numbers very similar to the Instrument IP
address (e.g. 192.168.76.1.) that is the address of the
computer used by your LAN to access the Internet.
SUBNET MASK 0.0.0.0
Can only be edited when DHCP is set to OFF.
Also a string of four packets of 1 to 3 numbers each (e.g.
255.255.252.0) that identifies the LAN to which the device
is connected.
All addressable devices and computers on a LAN must
have the same subnet mask. Any transmissions sent to
devices with different subnets are assumed to be outside
of the LAN and are routed through the gateway computer
onto the Internet.
TCP PORT1 3000
This number defines the terminal control port by which the
instrument is addressed by terminal emulation software,
such as Internet or Teledyne API’s APICOM.
HOST NAME T803
The name by which your analyzer will appear when
addressed from other computers on the LAN or via the
Internet. To change, see Section 6.3.3.
1 Do not change the setting for this property unless instructed to by Teledyne API’s Technical Support
personnel.
Note If the gateway IP, instrument IP and the subnet mask are all zeroes (e.g.
“0.0.0.0”), the DCHP was not successful in which case you may have to
configure the analyzer’s Ethernet properties manually. See your network
administrator.
Note Check the INET settings the first time you power up your analyzer after it has
been physically connected to the LAN/Internet, to make sure that the DHCP
has successfully downloaded the appropriate information from your network
server(s). The Ethernet configuration propertis (Table 6-3) are viewable via
the analyzer’s front panel display.
07276B DCN6418

Communications Setup and Operation Teledyne API T803 CO2/O2 Analyzer Operation Manual
112
6.3.2. MANUALLY CONFIGURING THE NETWORK IP ADDRESSES
There are several circumstances when you may need to configure the interface
settings of the analyzer’s Ethernet card manually:
your LAN is not running a DHCP software package
the DHCP software is unable to initialize the analyzer’s interface
you wish to create a static IP (recommended)
1. Connect a cable from the analyzer’s Ethernet port to a Local Area Network
(LAN) or Internet port.
2. Access Ethernet configuration through: SETUP>MORE>COMM>INET.
3. Follow the setup sequence as shown in the illustrations that follow, and edit
the Instrument and Gateway IP addresses and Subnet Mask to the desired
settings. (From the computer, enter the same information through an
application such as HyperTerminal).
ENTR
accept
new settings
EXIT ignores
new settin
g
s
SETUP X.X PRIMARY SETUP MENU
CFG DAS RNGE PASS CL K MORE EXIT
SAMPLE ENTER SETUP PASS :
8
1
8
8 1 8 ENTR EXIT
SAMPLE CO2 RNG=20.00 % CO2=XXX.XX
< TST TST > CAL SETUP
SETUP X.X COMMUNICATIONS MENU
ID INET COM1 COM2 EXIT
SETUP X.X SECONDARY SETUP MENU
COMM VARS DIAG EXIT
SETUP X.X DHCP: ON
ON ENTR EXIT
SETUP X.X DHCP: ON
<SET SET> EDIT EXIT
SETUP X.X DHCP: OFF
OFF ENTR EXIT
(continues in next illustration)
07276B DCN6418

Teledyne API T803 CO2/O2 Analyzer Operation Manual Communications Setup and Operation
113
Internet Configuration Touchscreen Functions
BUTTON FUNCTION
[0] Press this key to cycle through the range of
numera ls and avai lab le character s (“0 – 9” & “ . ”)
<CH CH> Moves the cursor one character left or right.
DEL Deletes a char acter at the cur sor location .
ENTR Acce pts the new setting an d retu rns to the pr evio us
menu.
EXIT Ignores the new se tting and returns to the pr evio us
menu.
Buttons appe ar only as applica ble.
SETUP X.X DHCP: OFF
SET> EDIT EXIT
SETUP X.X INST IP: 000.000.000.000
<SET SET> EDIT EXIT
SETUP X.X GATEWAY IP: 000.000.000.000
<SET SET> EDIT EXIT
SETUP X.X INST IP: [0] 00.000.000
<CH CH> DEL [0] ENTR EXIT
SETUP X.X SUBNET MASK:255.255.255.0
<SET SET> EDIT EXIT
SETUP X.X SUBNET MASK:[2]55.255.255.0
<CH CH> DEL [?] ENTR EXIT
SETUP X.X TCP PORT 3000
<SET EDIT EXIT
The PORT nu mber need s to remai n at 3000.
Do not change this setting unless instructed to by
Tel edyne API’s Customer Service person nel.
(Continued from preceding illustration)
SETUP X.X GATEWAY IP: [0] 00.000.000
<CH CH> DEL [?] ENTR EXIT
Cursor
location is
indicated by
brackets
SETUP X.X INITIALIZING INET 0%
…
INITIALIZING INET 100%
SETUP X.X INITIALIZATI0N SUCCEEDED
SETUP X.X INITIALIZATION FAILED
SE TUP X.X
COMMUNICATIONS MENU
ID INET COM1 COM2 EXIT
Pre ssing EXIT from
any of the above
display menus
causes the Ethernet
card to r einitialize i ts
internal interface
firmware
Contact your IT
Network Administ rator
07276B DCN6418

Communications Setup and Operation Teledyne API T803 CO2/O2 Analyzer Operation Manual
114
6.3.3. CHANGING THE ANALYZER’S HOSTNAME
The HOSTNAME is the name by which the analyzer appears on your network.
The default name for all Teledyne API T803 analyzers is T803.
To change this name (particularly if you have more than one T803 analyzer on
your network), press:
BUTTON FUNCTION
<CH Moves the cursor one character to the left.
CH> Moves the cursor one character to the right.
INS Inserts a character before the cursor location.
DEL Deletes a character at the cursor location.
[?]
Press to cycle through the range of numerals
and characters available for insertion. 0-9, A-
Z, space ’ ~ ! # $ % ^ & * ( ) - _ = +[ ] { } <
>\ | ; : , . / ?
ENTR Accepts the new setting and returns to the
previous menu.
EXIT Ignores the new setting and returns to the
previous menu.
Buttons appear only as applicable.
(The ACAL submenu in the Primary Setup Menu is a special configuration; consult factory).
07276B DCN6418

Teledyne API T803 CO2/O2 Analyzer Operation Manual Communications Setup and Operation
115
6.4. USB PORT FOR REMOTE ACCESS
The analyzer can be operated through a personal computer by downloading the
TAPI USB driver and directly connecting their respective USB ports.
1. Install the Teledyne T-Series USB driver on your computer, downloadable
from the Teledyne API website under Help Center>Software Downloads
(www.teledyne-api.com/software).
2. Run the installer file: “TAPIVCPInstaller.exe”
3. Connect the USB cable between the USB ports on your personal computer
and your analyzer. The USB cable should be a Type A – Type B cable,
commonly used as a USB printer cable.
4. Determine the Windows XP Com Port number that was automatically
assigned to the USB connection. (Start → Control Panel → System →
Hardware → Device Manager). This is the com port that should be set in the
communications software, such as APIcom or Hyperterminal.
Refer to the Quick Start (Direct Cable Connection) section of the Teledyne
APIcom Manual, PN 07463.
07276B DCN6418

Communications Setup and Operation Teledyne API T803 CO2/O2 Analyzer Operation Manual
116
5. In the instrument’s SETUP>MORE>COMM>COM2 menu, make the following
settings:
Baud Rate: 115200
COM2 Mode Settings:
Quiet Mode ON SECURITY MODE OFF
Computer Mode ON MULTIDROP MODE OFF
MODBUS RTU OFF ENABLE MODEM OFF
MODBUS ASCII OFF ERROR CHECKING ON
E,8,1 MODE OFF XON/XOFF HANDSHAKE OFF
E,7,1 MODE OFF HARDWARE HANDSHAKE OFF
RS-485 MODE OFF HARDWARE FIFO ON
COMMAND PROMPT OFF
6. Next, configure your communications software, such as APIcom. Use the
COM port determined in Step 4 and the baud rate set in Step 5. The figures
below show how these parameters would be configured in the Instrument
Properties window in APIcom when configuring a new instrument. See the
APIcom manual (PN 07463) for more details.
Note USB configuration requires that the baud rates of the instrument
and the PC match; check the PC baud rate and change if needed.
Using the USB port disallows use of the rear panel COM2 port
except for multidrop communication.
07276B DCN6418

Teledyne API T803 CO2/O2 Analyzer Operation Manual Communications Setup and Operation
117
6.5. COMMUNICATIONS PROTOCOLS
This section presents MODBUS and HESSEN informtion.
6.5.1. MODBUS SETUP
The following set of instructions assumes that the user is familiar with MODBUS
communications, and provides minimal information to get started. For additional
instruction, please refer to the Teledyne API MODBUS manual, PN 06276. Also
refer to www.modbus.org for MODBUS communication protocols.
Minimum Requirements
Instrument firmware with MODBUS capabilities installed.
MODBUS-compatible software (TAPI uses MODBUS Poll for testing; see
www.modbustools.com)
Personal computer
Communications cable (Ethernet or USB or RS232)
Possibly a null modem adapter or cable
Actions
Set Com Mode parameters
Comm
Slave ID
Ethernet: Using the front panel menu, go to SETUP – MORE – COMM – INET; scroll through
the INET submenu until you reach TCP PORT 2 (the standard setting is 502), then
continue to TCP PORT 2 MODBUS TCP/IP; press EDIT and toggle the menu
button to change the setting to ON, then press ENTR. (Change Machine ID if
needed: see “Slave ID”).
USB/RS232: Using the front panel menu, go to SETUP – MORE – COMM – COM2 – EDIT; scroll
through the COM2 EDIT submenu until the display shows COM2 MODBUS RTU:
OFF (press OFF to change the setting to ON. Scroll NEXT to COM2 MODBUS
ASCII and ensure it is set to OFF. Press ENTR to keep the new settings. (If RTU is
not available with your communications equipment, set the COM2 MODBUS ASCII
setting to ON and ensure that COM2 MODBUS RTU is set to OFF. Press ENTR to
keep the new settings).
If your analyzer is connected to a network with at least one other analyzer of the same model, a
unique Slave ID must be assigned to each. Using the front panel menu, go to SETUP – MORE –
COMM – ID. The MACHINE ID default is the same as the model number. Toggle the menu buttons
to change the ID.
Reboot analyzer For the settings to take effect, power down the analyzer, wait 5 seconds, and power up the
analyzer.
Make appropriate cable
connections
Connect your analyzer either:
via its Ethernet or USB port to a PC (this may require a USB-to-RS232 adapter for your PC; if so,
also install the software driver from the CD supplied with the adapter, and reboot the computer if
required), or
via its COM2 port to a null modem (this may require a null modem adapter or cable).
Specify MODBUS software
settings
(examples used here are for
MODBUS Poll software)
1. Click Setup / [Read / Write Definition] /.
a. In the Read/Write Definition window (see example that follows) select a Function (what you
wish to read from the analyzer).
b. Input Quantity (based on your firmware’s register map).
c. In the View section of the Read/Write Definition window select a Display (typically Float
Inverse).
d. Click OK.
2. Next, click Connection/Connect.
a. In the Connection Setup window (see example that follows), select the options based on
your computer.
b. Press OK.
Read the Modbus Poll
Register
Use the Register Map to find the test parameter names for the values displayed (see example that
follows If desired, assign an alias for each.
07276B DCN6418

Communications Setup and Operation Teledyne API T803 CO2/O2 Analyzer Operation Manual
118
Example Read/Write Definition window:
Example Connection Setup window:
Example MODBUS Poll window:
6.5.2. HESSEN
The Hessen protocol is a multidrop protocol, in which several remote instruments
are connected via a common communications channel to a host computer. The
remote instruments are regarded as slaves of the host computer. The remote
instruments are unaware that they are connected to a multidrop bus and never
initiate Hessen protocol messages. They only respond to commands from the
07276B DCN6418

Teledyne API T803 CO2/O2 Analyzer Operation Manual Communications Setup and Operation
119
host computer and only when they receive a command containing their own
unique ID number.
The Hessen protocol is designed to accomplish two things: to obtain the status of
remote instruments, including the concentrations of all the gases measured; and to
place remote instruments into zero or span calibration or measure mode. API’s
implementation supports both of these principal features.
The Hessen protocol is not well defined, therefore while API’s application is
completely compatible with the protocol itself, it may be different from
implementations by other companies.
Note The following sections describe the basics for setting up your instrument to
operate over a Hessen Protocol network. For more detailed information as
well as a list of host computer commands and examples of command and
response message syntax, download the Manual Addendum for Hessen
Protocol from the Teledyne API web site: http://www.teledyne-
api.com/manuals/.
6.5.2.1. HESSEN COM PORT CONFIGURATION
Hessen protocol requires the communication parameters of the T803’s COM
ports to be set differently than the standard configuration as shown in the table
below.
Table 6-4: RS-232 Communication Parameters for Hessen Protocol
PARAMETER STANDARD HESSEN
Baud Rate 300 – 115200 1200
Data Bits 8 7
Stop Bits 1 2
Parity None Even
Duplex Full Half
To change the baud rate of the T803’s COM ports, See Section 6.2.2.
To change the rest of the COM port parameters listed in the table above, see
Section 6.2 and Table 6-1.
Note Make sure that the communication parameters of the host computer are also
properly set.
In addition, rather than issuing commands to the instrument in rapid
succession, bear in mind that the instrument software has a 200 ms latency
period before it responds to commands issued by the host computer.
6.5.2.2. ACTIVATING HESSEN PROTOCOL
Once the COM port has been properly configured, the next step in configuring
the T803 to operate over a Hessen protocol network is to activate the Hessen
mode for COM ports and configure the communication parameters for the port(s)
appropriately.
07276B DCN6418

Communications Setup and Operation Teledyne API T803 CO2/O2 Analyzer Operation Manual
120
Press:
(The ACAL submenu in the Primary Setup Menu is a special configuration; consult factory).
6.5.2.3. SELECTING A HESSEN PROTOCOL TYPE
Currently there are two versions of Hessen Protocol in use. The original
implementation, referred to as TYPE 1, and a more recently released version,
07276B DCN6418

Teledyne API T803 CO2/O2 Analyzer Operation Manual Communications Setup and Operation
121
TYPE 2 that has more flexibility when operating with instruments that can
measure more than one type of gas.
For more specific information about the difference between TYPE 1and TYPE 2
download the Manual Addendum for Hessen Protocol from the Teledyne API
web site: http://www.teledyne-api.com/manuals/.
To select a Hessen Protocol Type press:
(The ACAL submenu in the Primary Setup Menu is a special configuration; consult factory).
Note While Hessen Protocol Mode can be activated independently for COM1 and
COM2, The TYPE selection affects both ports.
07276B DCN6418

Communications Setup and Operation Teledyne API T803 CO2/O2 Analyzer Operation Manual
122
6.5.2.4. SETTING THE HESSEN PROTOCOL RESPONSE MODE
The Teledyne API implementation of Hessen Protocol allows the user to choose
one of several different modes of response for the analyzer.
Table 6-5: Teledyne API Hessen Protocol Response Modes
MODE ID MODE DESCRIPTION
CMD This is the Default Setting. Reponses from the instrument are encoded as the traditional
command format. Style and format of responses depend on exact coding of the initiating
command.
BCC Responses from the instrument are always delimited with <STX> (at the beginning of the
response, <ETX> (at the end of the response followed by a 2 digit Block Check Code
(checksum), regardless of the command encoding.
TEXT Responses from the instrument are always delimited with <CR> at the beginning and the
end of the string, regardless of the command encoding.
To Select a Hessen response mode, press:
(The ACAL submenu in the Primary Setup Menu is a special configuration; consult factory).
07276B DCN6418

Teledyne API T803 CO2/O2 Analyzer Operation Manual Communications Setup and Operation
123
6.5.2.5. GAS LIST ENTRY FORMAT AND DEFINITIONS
The T803 analyzer keeps a list of available gas types. Each entry in this list is of
the following format.
[GAS TYPE],[RANGE],[GAS ID],[REPORTED]
WHERE:
GAS TYPE = The type of gas being reported (e.g. O2, CO2).
RANGE = The concentration range for this entry in the gas list. This feature
permits the user to select which concentration range will be used
for this gas list entry. The T803 analyzer has two ranges:
RANGE1 or LOW and RANGE2 or HIGH (See Section 5.4.1).
0 - The HESSEN protocol to use whatever range is currently active.
1 - The HESSEN protocol will always use RANGE1 for this gas list entry
2 - The HESSEN protocol will always use RANGE2 for this gas list entry
3 - Not applicable to the T803 analyzer.
GAS ID = An identification number assigned to a specific gas. In the case
of the T803 analyzer in its base configuration, there is only one
gas O2 , and its default GAS ID is 110. This ID number should
not be modified.
REPORT = States whether this list entry is to be reported or not reported
when ever this gas type or instrument is polled by the HESSEN
network. If the list entry is not to be reported this field will be
blank.
The T803 analyzer measures CO2 and O2. The default gas list entries are:
O2, 0, 110, REPORTED
CO2, 0, 111, REPORTED
These default settings cause the instrument to report the concentration value of
the currently active range. If you wish to have just concentration value stored for
a specific range, this list entry should be edited or additional entries should be
added (see Section 6.5.2.6).
EXAMPLE: Changing the above O2 gas list entry to read:
CO2, 2, 111, REPORTED
would cause only the last CO2 reading while RANGE2 (HIGH) range was active
to be recorded.
07276B DCN6418

Communications Setup and Operation Teledyne API T803 CO2/O2 Analyzer Operation Manual
124
6.5.2.6. EDITING OR ADDING HESSEN GAS LIST ENTRIES
To add or edit an entry to the Hessen Gas List, press:
(The ACAL submenu in the Primary Setup Menu is a special configuration; consult factory).
07276B DCN6418

Teledyne API T803 CO2/O2 Analyzer Operation Manual Communications Setup and Operation
125
6.5.2.7. DELETING HESSEN GAS LIST ENTRIES
To delete an entry from the Hessen Gas list, press:
(The ACAL submenu in the Primary Setup Menu is a special configuration; consult factory).
07276B DCN6418

Communications Setup and Operation Teledyne API T803 CO2/O2 Analyzer Operation Manual
126
6.5.3. SETTING HESSEN PROTOCOL STATUS FLAGS
Teledyne API’s implementation of Hessen protocols includes a set of status bits
that the instrument includes in responses to inform the host computer of its
condition. Each bit can be assigned to one operational and warning message flag.
The default settings for these bit/flags are:
Table 6-6: Default Hessen Status Flag Assignments
STATUS FLAG NAME DEFAULT BIT
ASSIGNMENT
WARNING FLAGS1
SAMPLE FLOW WARNING 0001
INVALID CONC
(The instrument’s front panel display will show the
concentration as “Warnings”)
0080
OPERATIONAL FLAGS1
In MANUAL Calibration Mode 0200
In O2 ZERO Calibration Mode3 0400
In CO2 ZERO Calibration Mode3 0400
In O2 SPAN Calibration Mode3 0800
In CO2 SPAN Calibration Mode3 0800
UNITS OF MEASURE FLAGS4
UGM4 0000
MGM4 2000
PPB4 4000
PPM4 6000
SPARE/UNUSED BITS 0001, 0002, 0004,
0008, 0010 0020, 0040,
0100, 1000, 8000
UNASSIGNED FLAGS (0000)
O2 CELL TEMP WARN ANALOG CAL WARNING
CO2 CELL TEMP WARN CAL MP O2
SAMPLE PRESS WARN CAL MP CO2
RELAY BOARD WARN REAR BOARD NOT DET
CANNOT DYN SPAN SYSTEM RESET
CANNOT DYN ZERO CO2 CONC ALARM 12
O2 CONC ALARM 12 CO2 CONC ALARM 22
O2 CONC ALARM 22 BOX TEMP WARNING
1 These status flags are standard for all instruments and should probably not be
modified.
2 Only applicable if the analyzer is equipped with an alarm option.
3 It is possible to assign more than one flag to the same Hessen status bit. This
allows the grouping of similar flags, such as all temperature warnings, under the
same status bit. Be careful not to assign conflicting flags to the same bit as each
status bit will be triggered if any of the assigned flags is active.
4 While these units are assigned flags, they are not applicable in the T803 which
reports in %.
07276B DCN6418

Teledyne API T803 CO2/O2 Analyzer Operation Manual Communications Setup and Operation
127
To assign or reset the status flag bit assignments, press:
SAMPLE CO2 RNG=20.00 % CO2=XXX.XX
<TST TST> CAL SETUP
DEL deletes the
character currently
inside the cursor
brackets.
Press the [?] key repeatedly to cycle
through the available character set: 0-9
NOTE: Values of A-F can also be set
but are meaningless.
Pess <CH and CH>
buttons move the
cursor brackets “[ ]”
left and right along the
bit string.
SETUP X.X HESSEN STATUS FLAGS
<SET SET> EDIT EXIT
SETUP X.X COMMUNICATIONS MENU
ID HESN COM1 COM2 EXIT
SETUP X.X HESSEN VARIATION:TYPE1
SET> EDIT EXIT
SETUP X.X PRIMARY SETUP MENU
CFG ACAL DAS RNGE PASS CLK MORE EXIT
SETUP X.X SECONDARY SETUP MENU
COMM VARS DIAG EXIT
Continue pressing SET> until ...
SETUP X.X BOX TEMP WARNING:0000
PREV NEXT EDIT PRNT EXIT
SETUP X.X O2 CELL TEMP WARNING:[0]000
<CH CH> INS DEL [0] ENTR EXIT
SETUP X.X O2 CELL TEMP WARN:0000
PREV NEXT EDIT PRNT EXIT
Continue pressing NEXT until desired
flag message is displayed
EXIT discards the
new setting
ENTR accepts the
new setting
INS Inserts a the
character at the
current location of the
cursor brackets.
(The ACAL submenu in the Primary Setup Menu is a special configuration; consult factory).
07276B DCN6418

Communications Setup and Operation Teledyne API T803 CO2/O2 Analyzer Operation Manual
128
6.5.4. INSTRUMENT ID CODE
Each instrument on a Hessen Protocol network must have a unique ID code. If
more than one T803 analyzer is on the Hessen network, you will have to change
this code for all but one of the T803 analyzer’s on the Hessen network (see
Section 6.2.4). The default ID code for the T803 analyzers is 803.
07276B DCN6418

129
7. DATA ACQUISITION SYSTEM (DAS & APICOM
The T803 analyzer contains a flexible and powerful, internal data acquisition
system (DAS) that enables the analyzer to store concentration and calibration data
as well as a host of diagnostic parameters. The DAS of the T803 can store
several months of data, depending on how it is configured.. The data are stored
in non-volatile memory and are retained even when the instrument is powered
off. Data are stored in plain text format for easy retrieval and use in common
data analysis programs (such as spreadsheet-type programs).
The DAS is designed to be flexible; users have full control over the type, length
and reporting time of the data. The DAS permits users to access stored data
through the instrument’s front panel or its communication ports.
Note The DAS can be disabled only by disabling or deleting its individual data
channels.
7.1. SETUP DAS: USING THE DATA ACQUISITION
SYSTEM (DAS)
The principal use of the DAS is logging data for trend analysis and predictive
diagnostics, which can assist in identifying possible problems before they affect
the functionality of the analyzer. The secondary use is for data analysis,
documentation and archival in electronic format.
To support the DAS functionality, Teledyne API offers APICOM, a program that
provides a visual interface for remote or local setup, configuration and data
retrieval of the DAS. The APICOM manual (included with the program),
contains a more detailed description of the DAS structure and configuration,
which is briefly described here.
The T803 includes a basic DAS configuration, which is enabled by default. New
data channels are also enabled by default, but each channel may be turned off for
later or occasional use.
IMPORTANT IMPACT ON READINGS OR DATA
DAS operation is suspended whenever its configuration is edited using
the analyzer’s front panel and therefore data may be lost. To prevent
such data loss, it is recommended to use the APICOM graphical user
interface for DAS changes. Please be aware that all stored data will be
erased if the analyzer’s disk-on-module or CPU board is replaced or if the
configuration data stored there is reset..
07276B DCN6418

Data Acquisition System (DAS & APICOM Teledyne API T803 CO2/O2 Analyzer Operation Manual
130
7.1.1. DAS STATUS
The green SAMPLE LED on the instrument front panel, which indicates the
analyzer status, also indicates certain aspects of the DAS status:
Table 7-1: SAMPLE LED Status Indicators for DAS
LED STATE DAS STATUS
steady off
System is in calibration mode. Data logging can be enabled or disabled for this mode.
Calibration data are typically stored at the end of calibration periods, concentration data are
typically not sampled, diagnostic data should be collected.
blinking
Instrument is in hold-off mode, a short period after the system exits calibrations. DAS
channels can be enabled or disabled for this period. Concentration data are typically disabled
whereas diagnostic should be collected.
steady on Sampling normally.
The DAS can be disabled, as opposed to suspended, only by disabling or deleting
its individual data channels.
7.1.2. DAS STRUCTURE
The DAS is designed around the feature of a “record”. A record is a single data
point. The type of data recorded in a record is defined by two properties:
PARAMETER type that defines the kind of data to be stored (e.g. the
average of gas concentrations measured with three digits of precision). See
Section 7.1.5.3.
A TRIGGER event that defines when the record is made (e.g. timer; every
time a calibration is performed, etc.). See Section 7.1.5.2.
The specific PARAMETER and TRIGGER events that describe an individual
record are defined in a construct called a DATA CHANNEL (see Section 7.1.3).
Each data channel relates one or more parameters with a specific trigger event
and various other operational characteristics related to the records being made
(e.g., the channel’s name, number of records to be made, time period between
records, whether or not the record is exported via the analyzer’s RS-232 port,
etc.).
The number of DAS objects are limited by the instrument’s finite storage
capacity. For information regarding the maximum number of channels,
parameters, and records and how to calculate the file size for each data channel,
refer to the DAS manual downloadable from the TAPI website at
http://www.teledyne-api.com/manuals/, under Special Manuals.
07276B DCN6418

Teledyne API T803 CO2/O2 Analyzer Operation Manual Data Acquisition System (DAS & APICOM
131
7.1.2.1. DAS CHANNELS
The key to the flexibility of the DAS is its ability to store a large number of
combinations of triggering events and data parameters in the form of data
channels. Users may create up to 50 data channels and each channel can contain
one or more parameters. For each channel, the following are selected:
One triggering event is selected
Up to 50 data parameters, which can be the shared between channels.
Several other properties that define the structure of the channel and allow the
user to make operational decisions regarding the channel.
Table 7-2: DAS Data Channel Properties
PROPERTY DESCRIPTION
DEFAULT
SETTING SETTING RANGE
NAME The name of the data channel. “NONE” Up to 6 letters or digits 1.
TRIGGERING
EVENT
The event that triggers the data channel to measure
and store the datum ATIMER Any available event
(see Appendix A-5).
NUMBER AND
LIST OF
PARAMETERS
A User-configurable list of data types to be
recorded in any given channel.
1
(PMTDET)
Any available parameter
(see Appendix A-5).
REPORT PERIOD The amount of time between each channel data
point.
000:01:00
(1 hour)
000:00:01 to
366:23:59
(Days:Hours:Minutes)
NUMBER OF
RECORDS
The number of reports that will be stored in the data
file. Once the limit is exceeded, the oldest data is
over-written.
100
Configuration-dependent,
limited by available
storage space.
RS-232 REPORT Enables the analyzer to automatically report
channel values to the RS-232 ports. OFF OFF or ON
CHANNEL
ENABLED
Enables or disables the channel. Allows a channel
to be temporarily turned off without deleting it. ON OFF or ON
CAL HOLD OFF Disables sampling of data parameters while
instrument is in calibration mode 2. OFF OFF or ON
1 More with APICOM, but only the first six are displayed on the front panel).
2 When enabled records are not recorded until the DAS HOLDOFF period is passed after calibration mode. DAS HOLDOFF SET in the
VARS menu (see Section 5.5.)
7.1.3. DEFAULT DAS CHANNELS
CONC: Samples CO2 and O2 concentrations at one-minute intervals and stores an
average every five minutes with a time and date stamp. Readings during
calibration and calibration HOLD OFF are not included in the data..
PNUMTC: Collects sample flow and sample pressure data at five-minute
intervals and stores an average once a day with a time and date stamp. This data
is useful for monitoring the condition of the pump and critical flow orifice
(sample flow) and the sample filter (clogging indicated by a drop in sample
pressure) over time to predict when maintenance will be required. The last 360
daily averages (about 1 year) are stored.
07276B DCN6418

Data Acquisition System (DAS & APICOM Teledyne API T803 CO2/O2 Analyzer Operation Manual
132
CALDAT: Data channels log new slopes and offsets of measurements each time
an O2 zero or span calibration is performed and the result changes the value of the
slope (triggering event: SLPCHG). Although there is a separate data channel for
CO2 (CALCO2), this channel could be configured to include both O2 and CO2.
This data channel will store data from the last 200 calibrations and can
be used to document analyzer calibration; it also is useful for detecting
trends in slope and offset (instrument response) when performing
predictive diagnostics as part of a regular maintenance schedule.
The CALDAT channel collects data based on events (e.g. a calibration
operation) rather than a timed interval and therefore does not represent
any specific length of time. As with all data channels, a date and time
stamp is recorded for every logged data point.
CALCO2: Same as for CALDAT above, but this channel is configured to log
data for CO2.
DETAILED: Samples seven different parameters related to the operating status
of the analyzer’s. For each parameter:
A value is logged once every minute;
An average of the last 60 readings is calculated once every minute.
The last 480 averages are stored (20 days).
This channel is useful for diagnosing problems that cause the instruments
measurements to drift slowly over time
FAST: Almost identical to DETAILED except that for each parameter:
Samples are taken once per minute and reported once per minute, in
effect causing the instrument to record an instantaneous reading of
each parameter every minute.
The last 360 readings for each parameter are recorded/reported.
This channel is useful for diagnosing transients; spikes and noise problems.
These default Data Channels can be used as they are, or they can be customized
from the front panel to fit a specific application. They can also be deleted to
make room for custom user-programmed Data Channels.
Appendix A-5 lists the firmware-specific DAS configuration in plain-text format.
This text file either can be loaded into APICOM and then modified and uploaded
to the instrument, or can be copied and pasted into a terminal program to be sent
to the analyzer.
IMPORTANT IMPACT ON READINGS OR DATA
Sending a DAS configuration to the analyzer through its COM ports
will replace the existing configuration and will delete all stored data.
Back up any existing data and the DAS configuration before
uploading new settings.
07276B DCN6418

Teledyne API T803 CO2/O2 Analyzer Operation Manual Data Acquisition System (DAS & APICOM
133
Triggering Events and Data Parameters/Functions for these default channels are:
Figure 7-1: Default DAS Channel Setup
07276B DCN6418

Data Acquisition System (DAS & APICOM Teledyne API T803 CO2/O2 Analyzer Operation Manual
134
7.1.4. SETUP DAS VIEW: VIEWING DAS CHANNELS AND
INDIVIDUAL RECORDS
DAS data and settings can be viewed on the front panel display through the
following touchscreen button sequence:
Continue pressing NEXT to view remaining
DAS channels
SAMPLE RANGE=500.0 PPB NOX= XXXX
<TST TST> CAL SETUP
<PRM
PRM>
PREV
PV10
NEXT
NX10
Button
Selects the previous parameter on the list
Selects the next parameter on the list
Moves the VIEW backward 1 record or channel
Moves the VIEW backward 10 records
Moves the VIEW forward 1 record or channel
Moves the VIEW forward 10 records
FUNCTION
Buttonss only appear when applicable.
DAS VIEW – Touchscreen Button Functions
SETUP X.X PRIMARY SETUP MENU
CFG ACAL DAS RNGE PASS CLK MORE EXIT
SETUP X.X DATA ACQUISITION
VIEW EDIT EXIT
SETUP X.X CONC: DATA AVAILABLE
NEXT VIEW EXIT
SETUP X.X 101:21:00 O2CNC1=14.29 %
PV10 PREV <PRM PRM> EXIT
SETUP X.X 101:22:00 CO2CN1=4.64 %
PV10 PREV <PRM PRM> EXIT
SAMPLE CO2RNG=20.00 % CO2=XXX.XX
<TST TST> CAL MSG SETUP
(The ACAL submenu in the Primary Setup Menu is a special configuration; consult factory).
07276B DCN6418

Teledyne API T803 CO2/O2 Analyzer Operation Manual Data Acquisition System (DAS & APICOM
135
7.1.5. SETUP DAS EDIT: ACCESSING THE DAS EDIT MODE
DAS configuration is most conveniently done through the APICOM remote
control program. The following list of touchscreen buttons shows how to edit
using the front panel.
EDIT Channel Menu
Main iDAS Menu
SETUP X.X PRIMARY SETUP MENU
CFG ACAL DAS RNGE PASS CLK MORE EXIT
SETUP X.X DATA ACQUISITION
VIEW EDIT EXIT
SETUP X.X 0) CONC: ATIMER,3,4032,RS232
NEXT INS DEL EDIT PRNT EXIT
SETUP X.X ENTER PASSWORD:818
8 1 8 ENTR EXIT
Enters EDIT mode for the selected channel
PRINT
PREV
INS
NEXT
DEL
Button
Exports the configuration of all data channels to the
RS-232 interface
Selects the previous data channel in the list
Inserts a new data channel into the list BEFORE the
selected channel
Selects the next data channel in the list
Deletes the currently selected data channel
FUNCTION
Buttons only appear when applicable
DAS EDIT – Touchscreen Button Functions
EDIT Enters EDIT mode
SAMPLE CO2 RNG=20.00 % CO2=XXX.XX
<TST TST> CAL MSG SETUP
When editing the data channels, the Param field of the display indicates some of
the DAS configuration parameters.
For example, the display line, 0) CONC: ATIMER, 3, 4032, RS232, translates
to the following configuration:
0 Channel No.
CONC Channel Name
ATIMER Trigger Event
3 Parameters – number of parameters included in this channel
4032 Event – number of data points this channel is set up to store
RS232 Port via which values automatically reported
07276B DCN6418

Data Acquisition System (DAS & APICOM Teledyne API T803 CO2/O2 Analyzer Operation Manual
136
7.1.5.1. EDITING DAS DATA CHANNEL NAMES
To edit the name of a DAS data channel, follow the instruction shown in Section
7.1.5 then press:
Starting at the EDIT CHANNEL MENU
SETUP X.X 0) CONC: ATIMER,3,4032,RS232
NEXT INS DEL EDIT PRNT EXIT
SETUP X.X NAME: CONC
C O N C — — ENTR EXIT EXIT discards the new
setting
ENTR accepts the
new setting
Press each button repeatedly to
cycle through the available
character set:
0-9, A-Z, space ’ ~ ! # $ % ^ &
* ( ) - _ = +[ ] { } < >\ | ; : , . / ?
SETUP X.X NAME: CONC
SET> EDIT EXIT
7.1.5.2. EDITING DAS TRIGGERING EVENTS
Triggering events define when and how the DAS records a measurement of any
given data channel. The most commonly used triggering events are:
ATIMER: Sampling at regular intervals specified by an automatic timer. Most
trending information is usually stored at such regular intervals, which can be
instantaneous or averaged.
EXO2ZR, EXO2SP, EXO2MP, O2SLPC (exit O2 zero, exit O2 span, O2 slope
change); EXCO2Z, EXCO2S, EXCO2M, CO2SLC (exit CO2 zero, exit CO2
span, CO2 slope change); : Sampling at the end of (irregularly occurring)
calibrations or when the response slope changes. These triggering events create
07276B DCN6418

Teledyne API T803 CO2/O2 Analyzer Operation Manual Data Acquisition System (DAS & APICOM
137
instantaneous data points, e.g., for the new slope and offset (concentration
response) values at the end of a calibration. Zero and slope values are valuable to
monitor response drift and to document when the instrument was calibrated.
WARNINGS: Some data may be useful when stored if one of several warning
messages appears such as CO2TMW, O2TMPW (CO2 or O2sensor temperature
warning). This is helpful for trouble-shooting by monitoring when a particular
warning occurred.
To edit the list of data parameters associated with a specific data channel, follow
the instruction shown in Section 7.1.5 then press:
Note DAS Trigger Events are firmware specific; a list of trigger events can
be found in Appendix A-5 of this manual.
7.1.5.3. EDITING DAS PARAMETERS
Data parameters are types of data that may be measured and stored by the DAS.
For each Teledyne API analyzer model, the list of available data parameters is
different, fully defined and not customizable. Appendix A-5 lists firmware
specific data parameters for the T803. DAS parameters include things like CO2
07276B DCN6418

Data Acquisition System (DAS & APICOM Teledyne API T803 CO2/O2 Analyzer Operation Manual
138
concentration measurements, temperatures of the various heaters placed around
the analyzer, pressures and flows of the pneumatic subsystem and other
diagnostic measurements as well as calibration data such as stability, slope and
offset.
Most data parameters have associated measurement units, such as mV, ppb,
cm³/min, etc., although some parameters have no units (e.g. SLOPE). With the
exception of concentration readings, none of these units of measure can be
changed.
Note DAS does not keep track of the units (i.e. %) of each concentration value;
therefore, DAS data files may contain concentrations data recorded in more
than one type of unit if the units of measure was changed during data
acquisition.
Each data parameter has user-configurable functions that define how the data are
recorded:
Table 7-3: DAS Data Parameter Functions
FUNCTION EFFECT
PARAMETER Instrument-specific parameter name.
SAMPLE MODE INST: Records instantaneous reading.
AVG: Records average reading during reporting interval.
SDEV: Records the standard deviation of the data points recorded during the reporting interval.
MIN: Records minimum (instantaneous) reading during reporting interval.
MAX: Records maximum (instantaneous) reading during reporting interval.
PRECISION 0 to 4: Sets the number of digits to the right decimal point for each record.
Example: Setting 4; “399.9865 %”
Setting 0; “400 %”
STORE NUM.
SAMPLES
OFF: Stores only the average (default).
ON: Stores the average and the number of samples used to compute the value of the
parameter. This property is only useful when the AVG sample mode is used. Note that the
number of samples is the same for all parameters in one channel and needs to be specified only
for one of the parameters in that channel.
Users can build a channel by selecting desired parameters from the available
choices.
Data channels can be edited individually from the front panel without affecting
other data channels. However, when editing a data channel, such as during
adding, deleting or changing parameters, all data for that particular channel will
be lost, because the DAS can store only data of one format (number of parameter
columns etc.) for any given channel. In addition, a DAS configuration can only
be uploaded remotely as an entire set of channels. Hence, remote update of the
DAS will always delete all current channels and stored data.
07276B DCN6418

Data Acquisition System (DAS & APICOM Teledyne API T803 CO2/O2 Analyzer Operation Manual
140
Note When the STORE NUM SAMPLES feature is turned on, the instrument
will store the number of measurements that were used to compute the
AVG, SDEV, MIN or MAX value but not the actual measurements
themselves.
7.1.5.4. EDITING SAMPLE PERIOD AND REPORT PERIOD
The DAS defines two principal time periods by which sample readings are taken
and permanently recorded:
SAMPLE PERIOD: Determines how often DAS temporarily records a sample
reading of the parameter in volatile memory. SAMPLE PERIOD is only used
when the DAS parameter’s sample mode is set for AVG, SDEV, MIN or MAX
The SAMPLE PERIOD is set to one minute by default and generally cannot be
accessed from the standard DAS front panel menu, but is available via the
instrument’s communication ports by using APICOM or the analyzer’s standard
serial data protocol.
REPORT PERIOD: Sets how often the sample readings stored in volatile
memory are processed, (e.g. average, minimum or maximum are calculated); the
results stored permanently in the instrument’s Disk-on-Module as well as
transmitted via the analyzer’s communication ports. The Report Period may be
set from the front panel. If the INST sample mode is selected, the instrument
stores and reports an instantaneous reading of the selected parameter at the end of
the chosen report period.
07276B DCN6418

Teledyne API T803 CO2/O2 Analyzer Operation Manual Data Acquisition System (DAS & APICOM
141
To define the REPORT PERIOD, follow the instruction shown in Section 7.1.5
then press:
The SAMPLE PERIOD and REPORT PERIOD intervals are synchronized to
the beginning and end of the appropriate interval of the instrument’s internal
clock.
If SAMPLE Period were set for one minute, the first reading would occur at the
beginning of the next full minute according to the instrument’s internal clock.
If the Report period were set for one hour, the first report activity would occur at
the beginning of the next full hour according to the instrument’s internal clock.
EXAMPLE:
Given the above settings, if DAS were activated at 7:57:35 the first sample would
occur at 7:58 and the first report would be calculated at 8:00 consisting of data
points for 7:58, 7:59 and 8:00. During the next hour (from 8:01 to 9:00), the
instrument will take a sample reading every minute and include 60 sample
readings.
07276B DCN6418

Data Acquisition System (DAS & APICOM Teledyne API T803 CO2/O2 Analyzer Operation Manual
142
7.1.5.5. REPORT PERIODS IN PROGRESS WHEN INSTRUMENT IS POWERED OFF
If the instrument is powered off in the middle of a REPORT PERIOD, the
samples accumulated so far during that period are lost. Once the instrument is
turned back on, the DAS begins taking samples and temporarily storing them in
volatile memory as part of a new REPORT PERIOD. At the end of this
REPORT PERIOD, only the sample readings taken since the instrument was
turned back on will be included in any AVG, SDEV, MIN or MAX calculation.
Also, the STORE NUM SAMPLE feature will report the number of sample
readings taken since the instrument was restarted.
7.1.5.6. EDITING THE NUMBER OF RECORDS
The number of data records in the DAS is cumulative across all channels and
parameters, filling about one megabyte of space on the disk-on-module; this
means that the actual number of records is limited by the total number of
parameters and channels and other settings in the DAS configuration. Every
additional data channel (up to 20), parameter (up to 50 per channel), number of
samples setting etc. will govern the maximum amount of data points.
The DAS will check the amount of available data space and prevent the user from
specifying too many records at any given point. If, for example, the DAS
memory space can accommodate 375 more data records, the ENTR button will
disappear when trying to specify more than that number of records. This check
for memory space may also make an upload of a DAS configuration with
APICOM or a terminal program fail, if the combined number of records would be
exceeded. In this case, it is suggested to either try to determine what the
maximum number of records available is using the front panel interface or use
trial-and-error in designing the DAS script or calculate the number of records
using the DAS or APICOM manuals.
07276B DCN6418

Data Acquisition System (DAS & APICOM Teledyne API T803 CO2/O2 Analyzer Operation Manual
144
7.1.5.7. RS-232 REPORT FUNCTION
The DAS can automatically report data to the communications ports, where they
can be captured with a terminal emulation program or simply viewed by the user
using the APICOM software.
To enable automatic COM port reporting, follow the instruction shown in
Section 7.1.5 then press:
Starting at the EDIT CHANNEL MENU
SETUP X.X 0) CONC: ATIMER 2, 4032, RS232
PREV NEXT INS DEL EDIT PRNT EXIT
SETUP X.X NAME: CONC
SET> EDIT EXIT
Continue pressing <SET or SET> until ...
SETUP X.X RS-232 REPORT:ON
<SET SET>EDIT PRNT EXIT
Use the PREV and
NEXT buttons to
scroll to the DATA
CHANNEL to be
edited
SETUP X.X RS-232 REPORT: ON
OFF ENTR EXIT EXIT discards the new
setting
ENTR accepts the
new setting
Toggle to turn the
RS-232 REPORT
feature
ON/OFF
07276B DCN6418

Teledyne API T803 CO2/O2 Analyzer Operation Manual Data Acquisition System (DAS & APICOM
145
7.1.5.8. ENABLING / DISABLING THE HOLD OFF FEATURE
The DAS HOLD OFF feature prevents data collection during calibration
operations.
To enable or disable the HOLD OFF, follow the instruction shown in Section
7.1.5 then press:
Starting at the EDIT CHANNEL MENU
SETUP X.X 0) CONC: ATIMER 2, 4032, RS232
PREV NEXT INS DEL EDIT PRNT EXIT
SETUP X.X NAME: CONC
SET> EDIT EXIT
Continue pressing <SET or SET> until ...
SETUP X.X CAL.HOLD OFF: OFF
<SET SET>EDIT EXIT
Press PREV and
NEXT to scroll to the
DATA CHANNEL to
be edited
SETUP X.X CAL.HOLD OFF: OFF
OFF ENTR EXIT EXIT discards the new
setting
ENTR accepts the
new setting
Toggle to turn the
HOLDOFF feature
ON/OFF
HOLD OFF also prevents DAS measurements from being made at certain times
when the quality of the analyzer’s O2 measurements may be suspect (e.g. while
the instrument is warming up). In this case, the length of time that the HOLD
OFF feature is active, is determined by the value of the internal variable (VARS),
DAS_HOLD OFF.
To set the length of the DAS_HOLD OFF period, see Section 11.1.3.
07276B DCN6418

Data Acquisition System (DAS & APICOM Teledyne API T803 CO2/O2 Analyzer Operation Manual
146
7.1.5.9. THE COMPACT REPORT FEATURE
When enabled, this option avoids unnecessary line breaks on all RS-232 reports.
Instead of reporting each parameter in one channel on a separate line, up to five
parameters are reported in one line.
The COMPACT DATA REPORT generally cannot be accessed from the
standard DAS front panel menu, but is available via the instrument’s
communication ports by using APICOM or the analyzer’s standard serial data
protocol.
7.1.5.10. THE STARTING DATE FEATURE
This option allows specifying a starting date for any given channel when the user
wants to start data acquisition only after a certain time and date. If the
STARTING DATE is in the past (the default condition), the DAS ignores this
setting and begins recording data as defined by the REPORT PERIOD setting.
The STARTING DATE generally cannot be accessed from the standard DAS
front panel menu, but is available via the instrument’s communication ports by
using APICOM or the analyzer’s standard serial data protocol.
07276B DCN6418

Teledyne API T803 CO2/O2 Analyzer Operation Manual Data Acquisition System (DAS & APICOM
147
7.1.6. DISABLING/ENABLING DATA CHANNELS
Data channels can be temporarily disabled, which can reduce the read/write wear
on the disk-on-module.
To disable a data channel, follow the instruction shown in Section 7.1.5 then
press:
07276B DCN6418

Data Acquisition System (DAS & APICOM Teledyne API T803 CO2/O2 Analyzer Operation Manual
148
7.2. REMOTE DAS CONFIGURATION
The DAS can be configured and operated remotely via either the APICOM
interface or a terminal emulation program. (Refer to Section 8 of this manual for
details on remote operation of the T803 analyzer).
7.2.1. DAS CONFIGURATION VIA APICOM
Editing channels, parameters and triggering events as described herein, can be
performed via the APICOM remote control program using the graphic interface
shown below. Refer to Section 8 of this manual for details on remote operation
of the T803 analyzer.
Figure 7-2: APICOM Remote Control Program Interface
07276B DCN6418

Teledyne API T803 CO2/O2 Analyzer Operation Manual Data Acquisition System (DAS & APICOM
149
Figure 7-3: APICOM User Interface for Configuring the DAS
Once a DAS configuration is created, it is conveniently saved to your computer
and can be uploaded to any instrument; it can be stored on a computer for later
review, alteration or documentation and archival. Refer to the APICOM manual
for details on these procedures. The APICOM user manual (Teledyne API PN
058130000) is included in the APICOM installation file, which can be
downloaded at http://www.teledyne-api.com/manuals/.
07276B DCN6418

Data Acquisition System (DAS & APICOM Teledyne API T803 CO2/O2 Analyzer Operation Manual
150
This page intentionally left blank.
07276B DCN6418

151
8. REMOTE OPERATION
This section provides information needed when using external digital and serial
I/O for remote operation. It assumes that the electrical connections have been
made as described in Section 3.3.1.
Your analyzer can be remotely configured, calibrated or queried for stored data
through the serial ports, via either Computer mode (using a personal computer)
or Interactive mode (using a terminal emulation program).
8.1. COMPUTER MODE
Computer Mode is used when the analyzer is connected to a computer with a
dedicated interface program such as APICOM.
8.1.1. REMOTE CONTROL VIA APICOM
APICOM is an easy-to-use, yet powerful interface program that allows the user to
access and control any of Teledyne API’s main line of ambient and stack-gas
instruments from a remote connection through direct cable, modem or Ethernet.
Running APICOM, a user can:
Establish a link from a remote location to the T803 through direct cable
connection via RS-232 modem or Ethernet.
View the instrument’s front panel and remotely access all functions that could
be accessed when standing in front of the instrument.
Remotely edit system parameters and set points.
Download, view, graph and save data for predictive diagnostics or data
analysis.
Check on system parameters for trouble-shooting and quality control.
APICOM is very helpful for initial setup, data analysis, maintenance, and
troubleshooting. Figure 7-2 shows examples of APICOM’s main interface,
which emulates the look and functionality of the instruments actual front panel.
APICOM is included free of cost with the analyzer and the latest versions can
also be downloaded at http://www.teledyne-api.com/software/.
07276B DCN6418

Remote Operation Teledyne API T803 CO2/O2 Analyzer Operation Manual
152
8.2. INTERACTIVE MODE
Interactive mode is used with a terminal emulation program such as
HyperTerminal or a “dumb” computer terminal.
8.2.1.1. HELP COMMANDS IN INTERACTIVE MODE
Table 8-1: Terminal Mode Software Commands
COMMAND Function
Control-T Switches the analyzer to terminal mode
(echo, edit). If mode flags 1 & 2 are OFF,
the interface can be used in interactive
mode with a terminal emulation program.
Control-C Switches the analyzer to computer mode
(no echo, no edit).
CR
(carriage return)
A carriage return is required after each
command line is typed into the
terminal/computer. The command will not
be sent to the analyzer to be executed until
this is done. On personal computers, this is
achieved by pressing the ENTER button.
BS
(backspace)
Erases one character to the left of the
cursor location.
ESC
(escape)
Erases the entire command line.
?[ID] CR This command prints a complete list of
available commands along with the
definitions of their functionality to the display
device of the terminal or computer being
used. The ID number of the analyzer is
only necessary if multiple analyzers are on
the same communications line, such as the
multi-drop setup.
Control-P Restarts the listing of commands.
8.2.1.2. COMMAND SYNTAX
Commands are not case-sensitive, and all arguments within one command (i.e.
ID numbers, keywords, data values, etc.) must be separated with a space
character.
All Commands follow the syntax:
X [ID] COMMAND <CR>
Where
X is the command type (one letter; refer to Table 8-2) that defines the type of
command. Allowed designators are listed in Appendix A-6.
[ID] is the machine identification number (Section 6.2.4). Example: the
Command “? 803” followed by a carriage return would print the list of
available commands for the revision of software currently installed in
the instrument assigned ID Number 803.
07276B DCN6418

Teledyne API T803 CO2/O2 Analyzer Operation Manual Remote Operation
153
COMMAND is the command designator: This string is the name of the command
being issued (LIST, ABORT, NAME, EXIT, etc.). Some commands
may have additional arguments that define how the command is to
be executed. Press ? <CR> or refer to Appendix A-6 for a list of
available command designators
<CR> is a carriage return. All commands must be terminated by a carriage
return (usually achieved by pressing the ENTER button on a
computer).
Table 8-2: Teledyne API Serial I/O Command Types
COMMAND COMMAND TYPE
C Calibration
D Diagnostic
L Logon
T Test measurement
V Variable
W Warning
8.2.1.3. DATA TYPES
Data types consist of integers, hexadecimal integers, floating-point numbers,
Boolean expressions and text strings.
Integer data: Used to indicate integral quantities such as a number of records, a
filter length, etc.
They consist of an optional plus or minus sign, followed by one or more
digits.
For example, +1, -12, 123 are all valid integers.
Hexadecimal integer data: Used for the same purposes as integers.
They consist of the two characters “0x,” followed by one or more hexadecimal
digits
(0-9, A-F, a-f), which is the ‘C’ programming language convention.
No plus or minus sign is permitted.
For example, 0x1, 0x12, 0x1234abcd are all valid hexadecimal integers.
Floating-point number: Used to specify continuously variable values such as
temperature set points, time intervals, warning limits, voltages, etc.
They consist of an optional plus or minus sign, followed by zero or more
digits, an optional decimal point and zero or more digits.
At least one digit must appear before or after the decimal point.
Scientific notation is not permitted.
For example, +1.0, 1234.5678, -0.1, 1 are all valid floating-point numbers.
Boolean expressions: Used to specify the value of variables or I/O signals that
may assume only two values.
They are denoted by the keywords ON and OFF.
07276B DCN6418

Remote Operation Teledyne API T803 CO2/O2 Analyzer Operation Manual
154
Text strings: Used to represent data that cannot be easily represented by other
data types, such as data channel names, which may contain letters and numbers.
They consist of a quotation mark, followed by one or more printable
characters, including spaces, letters, numbers, and symbols, and a final
quotation mark.
For example, “a”, “1”, “123abc”, and “()[]<>” are all valid text strings.
It is not possible to include a quotation mark character within a text string.
Some commands allow you to access variables, messages, and other items. When
using these commands, you must type the entire name of the item; you cannot
abbreviate any names.
8.2.1.4. STATUS REPORTING
Reporting of status messages as an audit trail is one of the three principal uses for
the RS-232 interface (the other two being the command line interface for
controlling the instrument and the download of data in electronic format). You
can effectively disable the reporting feature by setting the interface to quiet mode
(Section 6.2.1, Table 6-1).
Status reports include warning messages, calibration and diagnostic status
messages. Refer to Appendix A-3 for a list of the possible messages.
8.2.1.5. GENERAL MESSAGE FORMAT
All messages from the instrument (including those in response to a command line
request) are in the format:
X DDD:HH:MM [Id] MESSAGE<CRLF>
Where:
X is a command type designator, a single character indicating the
message type, as shown in the Table 8-2.
DDD:HH:MM is the time stamp, the date and time when the message was
issued. It consists of the Day-of-year (DDD) as a number from 1
to 366, the hour of the day (HH) as a number from 00 to 23, and
the minute (MM) as a number from 00 to 59.
[ID] is the analyzer ID, a number with 1 to 4 digits.
MESSAGE is the message content that may contain warning messages, test
measurements, variable values, etc.
<CRLF> is a carriage return line feed pair, which terminates the message.
The uniform nature of the output messages makes it easy for a host computer to
parse them into an easy structure. Keep in mind that the front panel display does
not give any information on the time a message was issued, hence it is useful to
log such messages for trouble-shooting and reference purposes. Terminal
emulation programs such as HyperTerminal can capture these messages to text
files for later review.
07276B DCN6418

Teledyne API T803 CO2/O2 Analyzer Operation Manual Remote Operation
155
8.2.1.6. COM PORT PASSWORD SECURITY
In order to provide security for remote access of the T803, a LOGON feature can
be enabled to require a password before the instrument will accept commands.
This is done by turning on the SECURITY MODE (Mode 4, Section 6.2.1).
Once the SECURITY MODE is enabled, the following items apply.
A password is required before the port will respond or pass on commands.
If the port is inactive for one hour, it will automatically logoff, which can also
be achieved with the LOGOFF command.
Three unsuccessful attempts to log on with an incorrect password will cause
subsequent logins to be disabled for 1 hour, even if the correct password is
used.
If not logged on, the only active command is the '?' request for the help
screen.
The following messages will be returned at logon:
LOGON SUCCESSFUL - Correct password given
LOGON FAILED - Password not given or incorrect
LOGOFF SUCCESSFUL - Connection terminated successfully
To log on to the T803 analyzer with SECURITY MODE feature enabled, type:
LOGON 940331
Note 940331 is the default password.
To change the default password, use the variable RS-232_PASS issued as
follows:
V RS-232_PASS=NNNNNN
Where N is any numeral between 0 and 9.
8.3. REMOTE ACCESS BY MODEM
The T803 can be connected to a modem for remote access. This requires a cable
between the analyzer’s COM port and the modem, typically a DB-9F to DB-25M
cable (available from Teledyne API with PN WR0000024).
Once the cable has been connected, check to make sure:
07276B DCN6418

Remote Operation Teledyne API T803 CO2/O2 Analyzer Operation Manual
156
The DTE-DCE switch on the rear panel is in the DCE position.
The T803 COM port is set for a baud rate that is compatible with the modem,
The Modem is designed to operate with an 8-bit word length with one stop
bit.
The MODEM ENABLE communication mode is turned on (Mode 64, see
Section 6.2.1).
Once this is completed, the appropriate setup command line for your modem can
be entered into the analyzer. The default setting for this feature is
AT Y0 &D0 &H0 &I0 S0=2 &B0 &N6 &M0 E0 Q1 &W0
This string can be altered to match your modem’s initialization and can be up to
100 characters long.
To change this setting press:
(The ACAL submenu in the Primary Setup Menu is a special configuration; consult factory).
07276B DCN6418

Teledyne API T803 CO2/O2 Analyzer Operation Manual Remote Operation
157
To initialize the modem press:
SAMPLE CO2 RNG=20.00 % CO2=XXX.XX
<TST TST> CAL SETUP
If there is a problem initializing the
modem the message,
“MODEM NOT INITIALIZED”
will appear.
SETUP X.X COMMUNICATIONS MENU
ID INET COM1 COM2 EXIT
SETUP X.X COM1 MODE:0
<SET SET> EDIT EXIT
SETUP X.X COM1: INITIALIZE MODEM
<SET SET> INIT ENTR EXIT
SETUP X.X MODEM INITIALIZED
PREV NEXT OFF EXIT
Continue pressing <SET or SET> until ...
SETUP X.X INITIALIZING MODEM
Test Runs
Automatically
SETUP X.X PRIMARY SETUP MENU
CFG ACAL DAS RNGE PASS CLK MORE EXIT
SETUP X.X SECONDARY SETUP MENU
COMM VARS DIAG EXIT
(The ACAL submenu in the Primary Setup Menu is a special configuration; consult factory).
07276B DCN6418

Remote Operation Teledyne API T803 CO2/O2 Analyzer Operation Manual
158
This page intentionally left blank.
07276B DCN6418

159
9. CALIBRATION PROCEDURES
This section contains a variety of information regarding the various methods for
calibrating a T803 as well as other supporting information
This section is organized as follows:
Section 9.1 – Before Calibration
This section contains general information you should know before calibrating the
analyzer.
SECTION 9.2 – Manual Calibration Checks and Calibration of the T803
Analyzer
This section describes the procedure for checking the calibration of the T803 and
calibrating the instrument. Also included are instructions for selecting the
reporting range to be calibrated when the T803 analyzer is set to operate in either
the DUAL or AUTO reporting range modes.
SECTION 9.3 – Assessing Calibration Quality
This section describes how to judge the effectiveness of a recently performed
calibration.
SECTION 9.4 – Calibration of the T803’s Electronic Subsystems
This section describes how to perform calibrations of the T803’s electronic
systems, including:
adjusting the analyzers internal flow sensor
adjusting the analyzers internal pressure sensor
Note Throughout this Section are various diagrams showing pneumatic
connections between this instrument and various other pieces of equipment
such as calibrators and zero air sources. These diagrams are only intended
to be schematic representations of these connections and do not reflect
actual physical locations of equipment and fitting location or orientation.
Contact your regional EPA or other appropriate governing agency for more
detailed recommendations..
07276B DCN6418

Calibration Procedures Teledyne API T803 CO2/O2 Analyzer Operation Manual
160
9.1. BEFORE CALIBRATION
The calibration procedures in this section assume that the range mode, analog
range and units of measure have already been selected for the analyzer. If this
has not been done, please do so before continuing (see Section 5.2 for
instructions).
Note If any problems occur while performing the following calibration
procedures, refer to Section 11 for troubleshooting tips.
9.1.1. REQUIRED EQUIPMENT, SUPPLIES, AND EXPENDABLES
Calibration of the T803 analyzer requires a certain amount of equipment and
supplies. These include, but are not limited to, the following:
Zero-air source.
Span gas source.
Gas lines - All Gas lines should be Stainless Steel, PTFE (Teflon), glass or
electroless nickel.
A recording device such as a strip-chart recorder and/or data logger (optional).
For electronic documentation, the internal data acquisition system can be
used.
9.1.2. CALIBRATION GASES
9.1.2.1. ZERO AIR
A gas that is similar in chemical composition to the earth’s atmosphere but
scrubbed of all components that might affect the analyzer’s readings. Teledyne
API recommends using pure N2 when calibrating the zero point of your CO2 or
O2 sensor except if known interferents are involved (please refer to Section
3.3.2.4).
CAUTION
GENERAL SAFETY HAZARD
DO NOT vent calibration gases into enclosed areas. Rapid release of pure N2 gas into
an enclosed space can displace oxygen, and therefore represents an asphyxiation
hazard. This may happen with few warning symptoms.
9.1.2.2. SPAN GAS
A gas specifically mixed to match the chemical composition of the type of gas
being measured at near full scale of the desired measurement range. In this case,
O2 measurements made with the T803 analyzer, Teledyne API recommends using
21% O2 in N2 when calibrating the span point of the O2 sensor and 16% CO2 in
N2 when calibrating the span point of the CO2 sensor..
07276B DCN6418

Teledyne API T803 CO2/O2 Analyzer Operation Manual Calibration Procedures
161
Cylinders of both calibrated O2 and CO2 gas traceable to NIST-Standard
Reference Material specifications (also referred to as SRMs or EPA protocol
calibration gases) are commercially available.
Table 9-1: NIST SRM's Available for Traceability of O2 Calibration Gases
NIST-SRM Type Nominal Concentration
2657a O2 in N2 2%
2658a O2 in N2 10 %
2659a O2 in N2 21%
2619a CO2 in N2 0.5%
2620a CO2 in N2 1%
2622a CO2 in N2 2%
2624a CO2 in N2 3%
2744b CO2 in N2 7%
27451 CO2 in N2 16%
Note For span point calibration it is generally a good idea to use 80% of the reporting
range for that channel. For instance, if the reporting range of the instrument is
set for 5%, the proper span gas would be 4%.
9.1.3. DATA RECORDING DEVICES
A strip chart recorder, data acquisition system or digital data acquisition system
should be used to record data from the serial or analog outputs of the T803.
If analog readings are used, the response of the recording system should be
checked against a NIST traceable voltage source or meter.
Data recording devices should be capable of bi-polar operation so that
negative readings can be recorded.
For electronic data recording, the T803 provides an internal data acquisition
system (DAS), which is described in detail in Section 7.1
APICOM, a remote control program, is also provided as a convenient and
powerful tool for data handling, download, storage, quick check and plotting (see
Section 8.1.1).
07276B DCN6418

Calibration Procedures Teledyne API T803 CO2/O2 Analyzer Operation Manual
162
9.2. MANUAL CALIBRATION CHECKS AND CALIBRATION
OF THE T803 ANALYZER
IMPORTANT IMPACT ON READINGS OR DATA
ZERO/SPAN CALIBRATION CHECKS VS. ZERO/SPAN CALIBRATION
Pressing the ENTR button during the following procedure resets the
stored values for OFFSET and SLOPE and alters the instrument’s
Calibration. This should ONLY BE DONE during an actual calibration
of the T803.
NEVER press the ENTR button if you are only checking calibration.
9.2.1. SETUP FOR CALIBRATION CHECKS AND CALIBRATION
Connect the Sources of Zero Air and Span Gas as shown below.
Figure 9-1: Pneumatic Connections Using Bottled Span Gas
07276B DCN6418

Teledyne API T803 CO2/O2 Analyzer Operation Manual Calibration Procedures
163
9.2.2. PERFORMING A MANUAL CALIBRATION CHECK
Note If the ZERO or SPAN menu buttons are not displayed, the measurement
made during this cal check is out of the allowable range allowed for a reliable
calibration. See Section 11 for troubleshooting tips.
9.2.3. PERFORMING A MANUAL CALIBRATION
The following section describes the basic method for manually calibrating the
T803.
If the analyzer’s reporting range is set for the DUAL or AUTO range modes, a
step will appear for selecting which range is to be calibrated: RNG1 (LOW) or
RNG2 (HIGH).
Each of these two ranges MUST be calibrated separately.
07276B DCN6418

Calibration Procedures Teledyne API T803 CO2/O2 Analyzer Operation Manual
164
9.2.3.1. SETTING THE EXPECTED SPAN GAS CONCENTRATION
NOTE
When setting expected concentration values, consider impurities in your span gas.
The expected CO2 span gas concentration should be 80% of the reporting range
of the instrument (see Section 5.4.1)
The default factory setting is 16% for CO2 or 20.95 % for O2. To set the span
gas concentration, press:
Note For this Initial Calibration it is important to independently verify the PRECISE
Concentration Value of the SPAN gas. If the source of the Span Gas is from a
calibrated bottle, use the exact concentration value printed on the bottle.
07276B DCN6418

Teledyne API T803 CO2/O2 Analyzer Operation Manual Calibration Procedures
165
9.2.3.2. ZERO/SPAN POINT CALIBRATION PROCEDURE
To perform the zero/span calibration procedure:
07276B DCN6418

Calibration Procedures Teledyne API T803 CO2/O2 Analyzer Operation Manual
166
9.3. ASSESSING CALIBRATION QUALITY
After completing one of the calibration procedures described above, it is
important to evaluate the analyzer’s calibration SLOPE and OFFSET
parameters. These values describe the linear response curve of the analyzer. The
values for these terms, both individually and relative to each other, indicate the
quality of the calibration.
To perform this quality evaluation, you will need to record the values of both test
functions (Section 3.5.1 or Appendix A-3), all of which are automatically stored
in the DAS channel CALDAT for data analysis, documentation and archival.
Make sure that these parameters are within the limits listed below and frequently
compare them to those values on the Final Test and Checkout Sheet (PN
068360000) that came attached to your manual, which should not be significantly
different. If they are, refer to troubleshooting in Section 11.
Table 9-2: Calibration Data Quality Evaluation
FUNCTION MINIMUM VALUE OPTIMUM VALUE MAXIMUM VALUE
SLOPE 0.700 1.000 1.300
OFFSET -0.500 0.000 0.500
These values should not be significantly different from the values recorded on the Teledyne API
Final Test and Validation Data Sheet that was shipped with your instrument.
If they are, refer to troubleshooting in Section 11.
The default DAS configuration records all calibration values in channel
CALDAT as well as all calibration check (zero and span) values in its internal
memory.
Up to 200 data points are stored for up 4 years of data (on weekly calibration
checks) and a lifetime history of monthly calibrations.
Review these data to see if the zero and span responses change over time.
These channels also store the STABIL values (standard deviation of the CO2
and the O2 concentrations) to evaluate if the analyzer response has properly
leveled off during the calibration procedure.
07276B DCN6418

Teledyne API T803 CO2/O2 Analyzer Operation Manual Calibration Procedures
167
9.4. CALIBRATION OF THE T803’S ELECTRONIC
SUBSYSTEMS
9.4.1. PRESSURE CALIBRATION
A sensor in the sample path continuously measures the pressure of the sample
gas. This data is used to compensate the measured CO2 and O2 concentrations for
changes in atmospheric pressure and is stored in the CPU’s memory as the test
function PRES (also viewable via the front panel).
To carry out this adjustment, the current ambient atmospheric pressure must be
known.
Before performing the following pressure calibration, ensure that the pressure
being measured by the analyzer’s internal sensor is equal to ambient atmospheric
pressure by disconnecting:
The sample gas pump and;
The sample gas-line vent from the sample gas inlet on the instrument’s rear
panel.
07276B DCN6418

Calibration Procedures Teledyne API T803 CO2/O2 Analyzer Operation Manual
168
To cause the analyzer to measure and record a value for PRES, press.
(The ACAL submenu in the Primary Setup Menu is a special configuration; consult factory).
07276B DCN6418

Teledyne API T803 CO2/O2 Analyzer Operation Manual Calibration Procedures
169
9.4.2. FLOW CALIBRATION
The flow calibration allows the user to adjust the values of the sample flow rates
as they are displayed on the front panel and reported through COM ports to match
the actual flow rate measured at the SAMPLE inlet. This does not change the
hardware measurement of the flow sensors, only the software-calculated values.
To carry out this adjustment, connect an external, sufficiently accurate flow meter
to the sample inlet. Once the flow meter is attached and is measuring actual gas
flow, press:
SETUP X.X PRIMARY SETUP MENU
CFG DAS ACAL RANG PASS CLK MORE EXIT
SETUP X.X SECONDARY SETUP MENU
COMM VARS DIAG EXIT
SETUP X.X ENTER PASSWORD:818
8 1 8 ENTR EXIT
DIAG SIGNAL I/O
PREV NEXT ENTR EXIT
Continue pressing NEXT until ...
DIAG FCAL ACTUAL FLOW: 120 CC/M
0120 ENTREXIT
Toggle these buttons to
match the actual flow as
measured by the external
flow meter
EXIT discards the new
setting
ENTR accepts the
new setting
DIAG FLOW CALIBRATION
PREV NEXT ENTR EXIT
SAMPLE CO2 RNG=20.00 % CO2=XXX.XX
<TST TST> CAL SETUP
(The ACAL submenu in the Primary Setup Menu is a special configuration; consult factory).
07276B DCN6418

Calibration Procedures Teledyne API T803 CO2/O2 Analyzer Operation Manual
170
This page intentionally left blank.
07276B DCN6418

171
PART III
–
MAINTENANCE AND SERVICE
07276B DCN6418

Section III, Technical Information Teledyne API T803 CO2/O2 Analyzer Operation Manual
172
This page intentionally left blank
07276B DCN6418

173
10. MAINTENANCE SCHEDULE & PROCEDURES
The T803 Analyzer utilizes technologies that are non-depleting and require very
little maintenance. However, there are a minimal number of simple procedures
that when performed regularly will ensure that the analyzer continues to operate
accurately and reliably over its lifetime. Repairs and troubleshooting are covered
in Section 11 of this manual.
10.1. MAINTENANCE SCHEDULE
Table 10-1 shows a typical maintenance schedule for the analyzer. Please note
that in certain environments (i.e. dusty, very high ambient pollutant levels) some
maintenance procedures may need to be performed more often than shown.
Note A Span and Zero Calibration Check (see CAL CHECK REQ’D Column of Table
10-1) must be performed following certain of the maintenance procedure
listed below.
HAZARD – OXYGEN IS A STRONG OXIDIZER.
Before working with the casing open, be sure to turn off power supply, and perform
air or N2 gas purging of not only the analyzer inside, but also the sample gas line.
In addition, carefully prevent oil and grease from adhering to any piping. Otherwise,
poisoning, fire or explosion may be caused due to gas leakage, etc.
CAUTION
GENERAL SAFETY HAZARD
Risk of electrical shock. Disconnect power before performing any of the following
operations that require entry into the interior of the analyzer.
CAUTION
QUALIFIED PERSONNEL
The operations outlined in this Section are to be performed by qualified
maintenance personnel only.
07276B DCN6418

Section III, Technical Information Teledyne API T803 CO2/O2 Analyzer Operation Manual
174
This page intentionally left blank.
07276B DCN6418

Teledyne API T803 CO2/O2 Analyzer Operation Manual Maintenance Schedule & Procedures
175
Table 10-1: T803 Maintenance Schedule
DATE PERFORMED
ITEM ACTION FREQ CAL
CHECK
REQ’D.
MANUAL
Particulate
Filter Replace Weekly or as
needed No 10.3.1
Verify Test
Functions
Record and
analyze
Weekly or after
any
Maintenance or
Repair
No 11.1.2
Pump
Diaphragm Replace Annually Yes 10.3.2
Perform Flow
Check Check Flow Annually No 10.3.4
Perform
Leak Check
Verify Leak
Tight
Annually or
after any
Maintenance or
Repair
No 10.3.3
Pneumatic
lines
Examine and
clean As needed Yes if
cleaned n/a
Chassis Wipe down As needed
Only if
cover
removed
n/a
07276B DCN6418

Teledyne API T803 CO2/O2 Analyzer Operation Manual Maintenance Schedule & Procedures
176
Table 10-2: T803 Test Function Record
DATE RECORDED
FUNCTION OPERATING
MODE*
STABIL O2 ZERO CAL
STABIL CO2 ZERO
CAL
PRES SAMPLE
CO2 SLOPE SPAN CAL
CO2
OFFSET ZERO CAL
O2 SLOPE SPAN CAL
O2 OFFSET ZERO CAL
07276B DCN6418

Maintenance Schedule & Procedures Teledyne API T803 CO2/O2 Analyzer Operation Manual
177
10.2. PREDICTIVE DIAGNOSTICS
The Test Functions can be used to predict failures by looking at how their values
change over time. Initially it may be useful to compare the state of these Test
Functions to the values recorded on the printed record of the final calibration
performed on your instrument at the factory. Table 10-3 can be used as a basis
for taking action as these values change with time. The internal data acquisition
system (DAS) is a convenient way to record and track these changes. Use
APICOM to download and review this data from a remote location.
Table 10-3: Predictive uses for Test Functions
FUNCTION CONDITION BEHAVIOR INTERPRETATION
STABIL CO2 Zero Cal
O2 Zero Cal Increasing Pneumatic Leaks – instrument & sample system
Increasing > 1” Pneumatic Leak between sample inlet and Sample Cell
Change in sampling manifold
PRES Sample
Decreasing > 1”
Dirty particulate filter
Pneumatic obstruction between sample inlet and
sensor
Obstruction in sampling manifold
Increasing Pneumatic Leaks
Contaminated zero gas
OFFSET Zero Cal
Decreasing Contaminated zero gas
Increasing Pneumatic Leaks – instrument & sample system
Calibration system deteriorating
SLOPE Span Cal
Decreasing Calibration system deteriorating
10.3. MAINTENANCE PROCEDURES
The following procedures are to be performed periodically as part of the standard
maintenance of the T803.
10.3.1. REPLACING THE SAMPLE PARTICULATE FILTER
The particulate filter should be inspected often for signs of plugging or
contamination. We recommend that when you change the filter; handle it and the
wetted surfaces of the filter housing as little as possible. Do not touch any part of
the housing, filter element, PTFE retaining ring, glass cover and the o-ring.
07276B DCN6418

Maintenance Schedule & Procedures Teledyne API T803 CO2/O2 Analyzer Operation Manual
178
To change the filter:
1. Turn OFF the analyzer to prevent drawing debris into the instrument.
2. Open the T803’s hinged front panel and unscrew the knurled retaining ring on
the filter assembly.
Figure 10-1: Sample Particulate Filter Assembly
3. Carefully remove the retaining ring, PTFE o-ring, glass filter cover and filter
element.
4. Replace the filter, being careful that the element is fully seated and centered
in the bottom of the holder.
5. Re-install the PTFE o-ring (with the notches up), the glass cover, then screw
on the retaining ring and hand tighten. Inspect the seal between the edge of
filter and the o-ring to assure a proper seal.
6. Re-start the analyzer.
10.3.2. REBUILDING THE SAMPLE PUMP
The diaphragm in the sample pump periodically wears out and must be replaced.
A sample rebuild kit is available – see Appendix B of this manual for the part
number of the pump rebuild kit. Instructions and diagrams are included with the
kit.
Always perform a Flow and Leak Check after rebuilding the Sample Pump.
07276B DCN6418

Teledyne API T803 CO2/O2 Analyzer Operation Manual Maintenance Schedule & Procedures
179
10.3.3. PERFORMING LEAK CHECKS
HAZARD
STRONG OXIDIZER
OXYGEN IS A STRONG OXIDIZER.
ONLY Perform Leak Checks using N2 gas and after thoroughly purging the analyzer’s
internal pneumatics.
Leaks are the most common cause of analyzer malfunction; Section 10.3.3.1
presents a simple leak check procedure. Section 10.3.3.2 details a more thorough
procedure.
10.3.3.1. VACUUM LEAK CHECK AND PUMP CHECK
This method is easy and fast. It detects, but does not locate most leaks. It also
verifies that the sample pump is in good condition.
1. Turn the analyzer ON, and allow enough time for flows to stabilize.
2. Cap the SAMPLE inlet port.
3. After several minutes, when the pressures have stabilized, note the following.
In the TEST menu, note the SAMPLE PRESSURE reading.
4. If the reading is < 10 in-Hg, the pump is in good condition and there are no
large leaks.
5. Check the sample gas flow. If the flow is <10 cm3/min and stable, there are
no large leaks in the instrument’s pneumatics.
10.3.3.2. PRESSURE LEAK CHECK
If you can’t locate the leak by the above procedure, use the following procedure.
Obtain a leak checker similar to the Teledyne API PN 01960, which contains a
small pump, shut-off valve and pressure gauge. Alternatively, a convenient
source of low-pressure gas is a tank of span gas, with the two-stage regulator
adjusted to less than 15 psi with a shutoff valve and pressure gauge.
07276B DCN6418

Maintenance Schedule & Procedures Teledyne API T803 CO2/O2 Analyzer Operation Manual
180
CAUTION
GENERAL SAFETY HAZARD
Do not use bubble solution with vacuum applied to the analyzer. The solution may
contaminate the instrument. Do not exceed 15 PSI pressure.
1. Turn OFF power to the instrument.
2. Install a leak checker or tank of gas as described above on the SAMPLE inlet
at the rear panel.
3. Remove the instrument cover and locate the inlet side of the sample pump.
Remove the flow assembly from the pump and plug it with the appropriate
gas-tight fitting.
4. Pressurize the instrument with the leak checker, allowing enough time to fully
pressurize the instrument through the critical flow orifice. Do not exceed 15
psi pressure. Check each fitting with soap bubble solution, looking for
bubbles. Once the fittings have been wetted with soap solution, do not re-
apply vacuum, as it will suck soap solution into the instrument and
contaminate it. Wipe down and thoroughly dry all parts first.
5. Once the leak has been located and repaired, the leak-down rate should be
< 1 in-Hg (0.4 psi) in 5 minutes after the pressure is shut off.
10.3.4. PERFORMING A SAMPLE FLOW CHECK
CAUTION
GENERAL SAFETY HAZARD
Always use a separate calibrated flow meter capable of measuring flows in the 0 – 1000
cm3/min range to measure the gas flow rate though the analyzer.
DO NOT use the built in flow measurement viewable from the Front Panel of the instrument.
This measurement is only for detecting major flow interruptions such as clogged or plugged
gas lines.
1. Attach the Flow Meter to the SAMPLE inlet port on the rear panel (Figure
3-4). Ensure that the inlet to the Flow Meter is at atmospheric pressure.
2. Sample flow should be 120 cm3/min 10%.
3. Once an accurate measurement has been recorded by the method described
above, adjust the analyzer’s internal flow sensors (See Section 9.4.2).
Low flows indicate blockage somewhere in the pneumatic pathway, typically a
plugged sintered filter or critical flow orifice in one of the analyzer’s flow control
assemblies. High flows indicate leaks downstream of the Flow Control
Assembly.
10.3.5. CLEANING EXTERIOR SURFACES OF THE T803
If necessary, the exterior surfaces of the T803 can be cleaned with a clean damp
cloth. Do NOT submerge any part of the instrument and do NOT use any
cleaning solution.
07276B DCN6418

181
11. TROUBLESHOOTING AND SERVICE
This section describes a variety of methods for identifying the source of
performance problems with the analyzer. Also included here are procedures that
are used to repair the instrument.
HAZARD
STRONG OXIDIZER
OXYGEN IS A STRONG OXIDIZER.
Before working with the casing open, be sure to turn off power supply, and perform
air or N2 gas purging of not only the analyzer inside, but also the sample gas line.
In addition, carefully prevent oil and grease from adhering to any piping. Otherwise,
poisoning, fire or explosion may be caused due to gas leakage, etc.
NOTE
QUALIFIED PERSONNEL
The operations outlined in this Section must be performed by qualified maintenance
personnel only.
CAUTION
RISK OF ELECTRICAL SHOCK
Some operations need to be carried out with the instrument open and running.
Exercise caution to avoid electrical shocks and electrostatic or mechanical damage to
the analyzer.
Do not drop tools into the analyzer or leave them after your procedures.
Do not shorten or touch electric connections with metallic tools while operating
inside the analyzer.
Use common sense when operating inside a running analyzer.
11.1. GENERAL TROUBLESHOOTING
The T803 CO2/O2 analyzer has been designed so that problems can be rapidly
detected, evaluated and repaired. During operation, it continuously performs
diagnostic tests and provides the ability to evaluate its key operating parameters
without disturbing monitoring operations.
A systematic approach to troubleshooting will generally consist of the following
five steps:
07276B DCN6418

Troubleshooting and Service Teledyne API T803 CO2/O2 Analyzer Operation Manual
182
1. Note any WARNING MESSAGES and take corrective action as necessary.
2. Examine the values of all TEST functions and compare them to factory
values. Note any major deviations from the factory values and take
corrective action.
3. Use the internal electronic status LEDs to determine whether the electronic
communication channels are operating properly.
Verify that the DC power supplies are operating properly by checking the
voltage test points on the relay PCA.
Note that the analyzer’s DC power wiring is color-coded and these colors
match the color of the corresponding test points on the relay PCA.
4. SUSPECT A LEAK FIRST!
Technical Support data indicate that the majority of all problems are
eventually traced to leaks in the internal pneumatics of the analyzer or the
diluent gas and source gases delivery systems.
Check for gas flow problems such as clogged or blocked internal/external gas
lines, damaged seals, punctured gas lines, a damaged / malfunctioning
pumps, etc.
5. Follow the procedures defined in Section 11.6 to confirm that the analyzer’s
vital functions are working (power supplies, CPU, relay PCA, etc.).
See Figure 3-5 for the general layout of components and sub-assemblies in the
analyzer.
See the wiring interconnect diagram and interconnect list in Appendix D.
11.1.1. FAULT DIAGNOSIS WITH WARNING MESSAGES
The most common and/or serious instrument failures will result in a warning
message being displayed on the front panel. Table 11-1 lists warning messages,
along with their meaning and recommended corrective action.
It should be noted that if more than two or three warning messages occur at the
same time, it is often an indication that some fundamental analyzer sub-system
(power supply, relay board, motherboard) has failed rather than indication of the
of the specific failures referenced by the warnings. In this case, it is
recommended that proper operation of power supplies (See Section 11.6.2), the
relay board (See Section 11.6.6), and the A/D Board (See Section 11.6.9.1) be
confirmed before addressing the specific warning messages.
The analyzer will alert the user that a Warning Message is active by flashing the
FAULT LED, displaying the Warning message in the Param field along with the
CLR button (press to clear Warning message). The MSG button displays if there
is more than one warning in queue or if you are in the TEST menu and have not
yet cleared the message. The following display/touchscreen examples provide an
illustration of each:
07276B DCN6418

Teledyne API T803 CO2/O2 Analyzer Operation Manual Troubleshooting and Service
183
Top: the CLR button is available to clear the warning message displayed in the Param field.
Bottom: the MSG button indicates that at least one warning message has not yet been cleared.
The analyzer will also alert the user via the Serial I/O COM port(s).
07276B DCN6418

Troubleshooting and Service Teledyne API T803 CO2/O2 Analyzer Operation Manual
184
To view or clear the various warning messages press:
Suppresses the
warning messages
Press CLR to clear the current
message.
If more than one warning is
active, the next message will take
its place.
Once the last warning has
been cleared, the RANGE
function will be displayed in
the analyzer’s main
MESSAGE FIELD.
NOTE:
If a warning message persists after
several attempts to clear it, the message
may indicate a real problem and not an
artifact of the warm-up period
SAMPLE SYSTEM RESET CO2=XXX.XX
TEST CAL MSG CLR SETUP
SAMPLE CO2 RNG=100 % CO2=XXX.XX
<TST TST> CAL MSG SETUP
SAMPLE WARNING CO2=XXX.XX
TEST CAL MSG CLR SETUP
SAMPLE SYSTEM RESET CO2=XXX.XX
TEST CAL MSG CLR SETUP
MSG returns the active
warnings to the message
field.
SAMPLE CO2 RNG=100.00 % CO2=XXX.XX
<TST TST> CAL SETUP
Figure 11-1: Viewing and Clearing Warning Messages
Table 11-1: Warning Messages - Indicated Failures
WARNING
MESSAGE FAULT CONDITION POSSIBLE CAUSES
O2 CELL TEMP
WARN
Sensor cell temperature is outside
specified warning limits
Bad bench heater
Bad bench temperature sensor
Bad relay controlling the bench heater
Entire relay board is malfunctioning
I2C bus malfunction
CO2 CELL TEMP
WARN
Sensor cell temperature is outside
specified warning limits
Bad bench heater
Bad bench temperature sensor
Bad relay controlling the bench heater
Entire relay board is malfunctioning
I2C bus malfunction
BOX TEMP
WARNING
Box Temp is
< 8 °C or > 50 °C.
NOTE: Box temperature typically runs ~7oc warmer than ambient
temperature.
Poor/blocked ventilation to the analyzer.
Stopped exhaust-fan
Ambient temperature outside of specified range
CANNOT DYN
SPAN Dynamic Span operation failed Measured concentration value is too high or low.
Concentration slope value to high or too low
CANNOT DYN
ZERO Dynamic Zero operation failed Measured concentration value is too high.
Concentration offset value to high.
CONFIG
INITIALIZED
Configuration and Calibration data
reset to original Factory state.
Failed disk on module
User erased data
DATA INITIALIZED Data Storage in DAS was erased Failed Disk on Module
User cleared data
REAR BOARD NOT
DET
Motherboard not detected on power
up.
Warning only appears on serial I/O COM port(s)
Front panel display will be frozen, blank or will not respond.
Massive failure of motherboard
07276B DCN6418

Teledyne API T803 CO2/O2 Analyzer Operation Manual Troubleshooting and Service
185
WARNING
MESSAGE FAULT CONDITION POSSIBLE CAUSES
RELAY BOARD
WARN
The CPU cannot communicate with
the Relay Board.
I2C bus failure
Failed relay board
Loose connectors/wiring
SAMPLE FLOW
WARN
Sample flow rate is < 80 cm3/min or
> 180 cm3/min
Failed sample pump
Blocked sample inlet/gas line
Dirty particulate filter
Leak downstream of critical flow orifice
Failed flow sensor/circuitry
SAMPLE PRES
WARN
Sample Pressure is <15 in-Hg or
> 35 in-Hg
Normally 29.92 in-Hg at sea level
decreasing at 1 in-Hg per 1000 ft of
altitude (with no flow – pump
disconnected).
If sample pressure is < 15in-Hg:
Blocked particulate filter
Blocked sample inlet/gas line
Failed pressure sensor/circuitry
If sample pressure is > 35 in-Hg:
Pressurized sample gas. Install vent
Blocked vent line on pressurized sample/zero/span gas supply
Bad pressure sensor/circuitry
SYSTEM RESET The computer has rebooted.
This message occurs at power on. If you have not cycled the power
on your instrument:
Failed +5 VDC power,
Fatal error caused software to restart
Loose connector/wiring
11.1.2. FAULT DIAGNOSIS WITH TEST FUNCTIONS
In addition to being useful as predictive diagnostic tools, the test functions
viewable from the front panel can be used to isolate and identify many
operational problems when combined with a thorough understanding of the
analyzer’s theory of operation (Section 12).
The acceptable ranges for these test functions are listed in the “Nominal Range”
column of the analyzer Final Test and Validation Data Sheet (PN 068360000)
shipped with the instrument. Values outside these acceptable ranges indicate a
failure of one or more of the analyzer’s subsystems. Functions whose values are
still within the acceptable range but have significantly changed from the
measurement recorded on the factory data sheet may also indicate a failure.
Note A worksheet has been provided in Appendix C to assist in recording the
value of these test functions. This worksheet also includes expected values
for the various test functions.
The following table contains some of the more common causes for these values to
be out of range.
07276B DCN6418

Troubleshooting and Service Teledyne API T803 CO2/O2 Analyzer Operation Manual
186
Table 11-2: Test Functions - Indicated Failures
TEST FUNCTIONS
(As Displayed) INDICATED FAILURE(S)
TIME
Time of day clock is too fast or slow
To adjust See Section 5.6.
Battery in clock chip on CPU board may be dead.
RANGE
Incorrectly configured measurement range(s) could cause response problems with a Data logger or
chart recorder attached to one of the analog output.
If the Range selected is too small, the recording device will over range.
If the Range is too big, the device will show minimal or no apparent change in readings.
STABIL Indicates noise level of instrument or concentration of sample gas (See Section 11.3 for causes).
PRES See Table 11-1 for SAMPLE PRES WARN
SAMPLE FL Check for gas flow problems (see Section 11.3).
O2 CELL TEMP Temperatures outside of the specified range or oscillating temperatures are cause for concern
BOX TEMP If the box temperature is out of range, check fan in the power supply module. Areas to the side
and rear of instrument should allow adequate ventilation. See Table 11-1 for BOX TEMP
WARNING.
O2 SLOPE
Values outside range indicate
Contamination of the zero air or span gas supply
Instrument is miscalibrated
Blocked gas flow
Bad/incorrect span gas concentration due.
O2 OFFSET Values outside range indicate contamination of the zero air supply
11.1.3. DIAG SIGNAL I/O: USING THE DIAGNOSTIC SIGNAL I/O
FUNCTION
The signal I/O diagnostic mode allows access to the digital and analog I/O in the
analyzer. Some of the digital signals can be controlled through the touchscreen.
These signals, combined with a thorough understanding of the instruments
Theory of Operation (found in Section 12), are useful for troubleshooting in three
ways:
The technician can view the raw, unprocessed signal level of the analyzer’s
critical inputs and outputs.
Many of the components and functions that are normally under algorithmic
control of the CPU can be manually exercised.
The technician can directly control the signal level Analog and Digital Output
signals.
This allows the technician to observe systematically the effect of directly
controlling these signals on the operation of the analyzer. The following
flowchart shows an example of how to use the Signal I/O menu to view the raw
voltage of an input signal or to control the state of an output voltage or control
signal.
07276B DCN6418

Teledyne API T803 CO2/O2 Analyzer Operation Manual Troubleshooting and Service
187
Figure 11-2: Example of Signal I/O Function
(The ACAL submenu in the Primary Setup Menu is a special configuration; consult factory).
Note Any I/O signals changed while in the signal I/O menu will remain in effect
ONLY until signal I/O menu is exited. The Analyzer regains control of these
signals upon exit.
07276B DCN6418

Troubleshooting and Service Teledyne API T803 CO2/O2 Analyzer Operation Manual
188
11.2. USING THE INTERNAL ELECTRONIC STATUS LEDS
Several LEDs are located inside the instrument to assist in determining if the
analyzer’s CPU, I2C bus and relay board are functioning properly.
11.2.1. CPU STATUS INDICATOR
DS5, a red LED, that is located on upper portion of the motherboard, just to the
right of the CPU board, flashes when the CPU is running the main program loop.
After power-up, approximately 30 to 60 seconds, DS5 should flash on and off. If
characters are written to the front panel display but DS5 does not flash, then the
program files have become corrupted. If after 30 – 60 seconds neither the DS5 is
flashing or no characters have been written to the front panel display, then the
CPU is bad and must be replaced.
Motherboard
CPU Status LED
Figure 11-3: CPU Status Indicator
11.2.2. RELAY PCA STATUS INDICATORS
There are sixteen status indicator LEDs located on the Relay PCA. Some are not
used on this model.
11.2.2.1. I2C BUS WATCHDOG STATUS LEDS
The most important is D1 (which indicates the health of the I2C bus).
Table 11-3: Relay PCA Watchdog LED Failure Indications
LED Function Fault Status Indicated Failure(s)
D1
(Red)
I2C bus Health
(Watchdog Circuit)
Continuously ON
or
Continuously OFF
Failed/Halted CPU
Faulty Motherboard, Keyboard or Relay PCA
Faulty Connectors/Wiring between Motherboard,
Keyboard or Relay PCA
Failed/Faulty +5 VDC Power Supply (PS1)
If D1 is blinking, then the other LEDs can be used in conjunction with DIAG
Menu Signal I/O to identify hardware failures of the relays and switches on the
Relay PCA.
07276B DCN6418

Teledyne API T803 CO2/O2 Analyzer Operation Manual Troubleshooting and Service
189
11.2.2.2. RELAY PCA STATUS LED S
D6
(
Yellow
)
O
2
Senso
r
Heater
D5 (Yellow) – CO
2
Sensor Heater
(only with CO
2
option)
D1 (RED)
Watchdog Indicator
Figure 11-4: Relay PCA Status LEDs Used for Troubleshooting
Table 11-4: Relay PCA Status LED Failure Indications
LED Color Function Status When LED Lit
(Energized State)
Status When LED Unlit
(Default State)
D1 Red Watchdog Circuit Cycles ON/OFF every 3 Seconds
under direct control of the analyzer’s CPU.
D2-D4 SPARE
D5 Yellow CO2 Sensor Cell heater Heating Not Heating
D6 Yellow O2 Sensor heater Heating Not Heating
D72 Green
D82 Green
D92 Green
D102 Green
D11 - 16 SPARE
2 Not Used
07276B DCN6418

Troubleshooting and Service Teledyne API T803 CO2/O2 Analyzer Operation Manual
190
11.3. GAS FLOW PROBLEMS
When troubleshooting flow problems, it is a good idea to first confirm that the
actual flow and not the analyzer’s flow sensor and software are in error, or the
flow meter is in error. Use an independent flow meter to perform a flow check as
described in Section 10.3.4. If this test shows the flow to be correct, check the
pressure sensors as described in Section 11.6.8.
In general, flow problems can be divided into three categories:
Flow is too high
Flow is greater than zero, but is too low, and/or unstable
Flow is zero (no flow)
When troubleshooting flow problems, it is crucial to confirm the actual flow rate
without relying on the analyzer’s flow display. The use of an independent,
external flow meter to perform a flow check as described in Section 10.3.4 is
essential.
The flow diagrams found in a variety of locations within this manual depicting
the T803 in its standard configuration and with options installed, can help in
trouble-shooting flow problems. For your convenience the diagrams are collected
here.
11.3.1. T803 INTERNAL GAS FLOW DIAGRAMS
Figure 11-5: T803 – Internal Gas Flow
07276B DCN6418

Teledyne API T803 CO2/O2 Analyzer Operation Manual Troubleshooting and Service
191
11.3.2. TYPICAL SAMPLE GAS FLOW PROBLEMS
11.3.2.1. FLOW IS ZERO
The unit displays a SAMPLE FLOW warning message on the front panel display
or the SAMPLE FLOW test function reports a zero or very low flow rate.
Confirm that the sample pump is operating (turning). If not, use an AC voltmeter
to make sure that power is being supplied to the pump. If no power is present at
the electrical leads of the pump, take the following steps:.
1. If AC power is being supplied to the pump, but it is not turning, replace the
pump.
2. If the pump is operating but the unit reports no gas flow, perform a flow check
as described in Section 10.3.4.
3. If no independent flow meter is available:
Disconnect the gas lines from both the sample inlet and the exhaust
outlet on the rear panel of the instrument.
Make sure that the unit is in basic SAMPLE Mode.
Place a finger over a Sample inlet on the rear panel of the instrument.
If gas is flowing through the analyzer, you will feel a vacuum suction at
the inlet.
4. If gas flows through the instrument when it is disconnected from its sources
of zero air, span gas or sample gas, the flow problem is most likely not
internal to the analyzer. Check to ensure that:
All calibrators/generators are turned on and working correctly.
Gas bottles are not empty or low.
Valves, regulators and gas lines are not clogged or dirty.
11.3.2.2. LOW FLOW
1. Check if the pump diaphragm is in good condition. If not, rebuild the pump
(See Section 10.3.2). Check the Spare Parts List for information on pump
rebuilding kits.
2. Check for leaks as described in Section 10.3.3. Repair the leaking fitting, line
and re-check.
3. Check for the sample filter and the orifice filter for dirt. Replace filters (See
10.3.1).
4. Check for partially plugged pneumatic lines. Clean or replace them.
5. Check for plugged or dirty critical flow orifices. Replace them.
11.3.2.3. HIGH FLOW
The most common cause of high flow is a leak in the sample flow control. If no
leaks or loose connections are found in the fittings or the gas line between the
orifice and the pump, replace the critical flow orifice inside the sample flow
control assembly.
07276B DCN6418

Troubleshooting and Service Teledyne API T803 CO2/O2 Analyzer Operation Manual
192
11.3.2.4. DISPLAYED FLOW WARNINGS
This warning means that there is inadequate gas flow. There are four conditions
that might cause this:
A leak upstream or downstream of the flow sensor
A flow obstruction upstream or downstream of the flow sensor
Bad Flow Sensor Board
Bad pump
To determine which condition is causing the flow problem, view the sample
pressure and sample flow functions on the front panel display. If the sample
pressure is reading abnormally low, then the cause is likely a flow obstruction
upstream of the flow sensor. First, check the sample filter and make sure it is not
plugged and then systematically check all the other components upstream of the
orifice to ensure that they are not obstructed.
If the sample pressure is reading normal but the sample flow is reading low, then
it is likely that the pump diaphragm is worn or there is an obstruction downstream
of the flow sensor.
11.3.2.5. ACTUAL FLOW DOES NOT MATCH DISPLAYED FLOW
If the actual flow measured does not match the displayed flow, but is within the
limits of 110-130 cm3/min, adjust the calibration of the flow measurement as
described in Section 10.3.4.
11.3.2.6. SAMPLE PUMP
The sample pump should start immediately after the front panel power switch is
turned ON. With the SAMPLE inlet plugged the test function PRES should read
less than 10”-Hg for a pump in good condition. Readings above 10” Hg indicate
that the pump needs rebuilding. If the test function SAMP FL is greater than 10
cm3/min there is a leak in the pneumatic lines.
11.4. CALIBRATION PROBLEMS
11.4.1. MISCALIBRATED
There are several symptoms that can be caused by the analyzer being
miscalibrated. Miscalibration is indicated by out-of-range Slopes and Offsets as
displayed through the test functions and is frequently caused by the following:
Bad span gas: This can cause a large error in the slope and a small error in
the offset. Delivered from the factory, the T803’s slope is within ±15% of
nominal. Bad span gas will cause the analyzer to be calibrated to the wrong
value. If in doubt have the span gas checked by and independent lab.
Contaminated zero gas: Excess H2O can cause a positive or negative offset
and will indirectly affect the slope.
Dilution calibrator not set up correctly or is malfunctioning: This will also
cause the slope, but not the zero, to be incorrect. Again the analyzer is being
calibrated to the wrong value.
Too many analyzers on the manifold: This can cause either a slope or offset
error because ambient gas with its pollutants will dilute the zero or span gas.
07276B DCN6418

Teledyne API T803 CO2/O2 Analyzer Operation Manual Troubleshooting and Service
193
11.4.2. NON-REPEATABLE ZERO AND SPAN
As stated earlier, leaks both in the T803 and in the external system are a
common source of unstable and non-repeatable readings.
1. Check for leaks in the pneumatic systems as described in Section 10.3.3.
Don’t forget to consider pneumatic components in the gas delivery system
outside the T803 Such as:
A change in zero air source such as ambient air leaking into zero air line,
or;
A change in the span gas concentration due to zero air or ambient air
leaking into the span gas line.
2. Once the instrument passes a leak check, do a flow check (See Section
10.3.4) to make sure adequate sample is being delivered to the sensor
assembly.
3. Confirm the sample pressure, sensor temperatures, and sample flow
readings are correct and have steady readings.
4. Disconnect the exhaust line from the optical bench near the rear of the
instrument and plug this line into the SAMPLE inlet creating a pneumatic
loop. The concentration (either zero or span) now must be constant. If
readings become quiet, the problem is in the external pneumatics supplies for
sample gas, span gas or zero air.
11.4.3. INABILITY TO SPAN – NO SPAN BUTTON
1. Confirm that the oxygen span gas source is accurate; this can be done by
opening the analyzer’s SAMPLE inlet to ambient air. If the concentration is
not displayed as ~20.9%, there is a problem with the span gas.
2. Check for leaks in the pneumatic systems as described in Section 10.3.3.
3. Make sure that the expected span gas concentration entered into the
instrument during calibration, is the correct span gas concentration and not
too different from expected span value. This can be viewed via the CONC
submenu of the Sample displays.
4. Check to make sure that there is no ambient air or zero air leaking into span
gas line.
11.4.4. INABILITY TO ZERO – NO ZERO BUTTON
1. Confirm that there is a good source of zero air. Dilute a tank of span gas with
the same amount of zero air from two different sources. If the O2
concentration of the two measurements is different, there is a problem with
one of the sources of zero air.
2. Check for leaks in the pneumatic systems as described in 10.3.3.
3. Check to make sure that there is no ambient air leaking into zero air line.
11.5. OTHER PERFORMANCE PROBLEMS
Dynamic problems (i.e. problems which only manifest themselves when the
analyzer is monitoring sample gas) can be the most difficult and time consuming
to isolate and resolve. The following provides an itemized list of the most
common dynamic problems with recommended troubleshooting checks and
corrective actions.
07276B DCN6418

Troubleshooting and Service Teledyne API T803 CO2/O2 Analyzer Operation Manual
194
11.5.1. TEMPERATURE PROBLEMS
Individual control loops are used to maintain the set point of the temperatures to
both sensors.. If any of these temperatures are out of range or are poorly
controlled, the T803 will perform poorly.
BOX TEMPERATURE
The box temperature sensor is mounted to the motherboard and cannot be
disconnected to check its resistance. Rather check the BOX TEMP signal using
the SIGNAL I/O function under the DIAG Menu (See Section 5.9). This
parameter will vary with ambient temperature, but at ~30oC (6-7° above room
temperature) the signal should be ~1450 mV.
11.6. SUBSYSTEM CHECKOUT
Section 10 discussed a variety of methods for identifying possible sources of
failures or performance problems within the analyzer. In most cases this included
a list of possible causes. This describes how to determine individually determine
if a certain component or subsystem is actually the cause of the problem being
investigated.
11.6.1. AC MAINS CONFIGURATION
The analyzer is correctly configured for the AC mains voltage in use if:
1. The Sample Pump is running.
2. If incorrect power is suspected, check that the correct voltage and frequency
is present at the line input on the rear panel.
If the unit is set for 230 VAC and is plugged into 115VAC, or 100VAC the
sample pump will not start, and the heaters will not come up to
temperature.
If the unit is set for 115 or 100 VAC and is plugged into a 230 VAC circuit,
the circuit breaker built into the ON/OFF Switch on the Front Panel will
trip to the OFF position immediately after power is switched on.
11.6.2. DC POWER SUPPLY
If you have determined that the analyzer’s AC mains power is working, but the
unit is still not operating properly, there may be a problem with one of the
instrument’s switching power supplies. The supplies can have two faults, namely
no DC output, and noisy output.
To assist tracing DC Power Supply problems, the wiring used to connect the
various printed circuit assemblies and DC Powered components and the
associated test points on the relay board follow a standard color-coding scheme as
defined in the following table.
Table 11-5: DC Power Test Point and Wiring Color Codes
NAME TEST POINT# TP AND WIRE COLOR
Dgnd 1 Black
07276B DCN6418

Teledyne API T803 CO2/O2 Analyzer Operation Manual Troubleshooting and Service
195
+5V 2 Red
Agnd 3 Green
+15V 4 Blue
-15V 5 Yellow
+12V Ret (ground) 6 Purple
+12V 7 Orange
A voltmeter should be used to verify that the DC voltages are correct per the
values in the table below, and an oscilloscope, in AC mode, with band limiting
turned on, can be used to evaluate if the supplies are producing excessive noise (>
100 mV p-p).
Table 11-6: DC Power Supply Acceptable Levels
CHECK RELAY BOARD TEST POINTS
FROM TEST POINT TO TEST POINT
POWER
SUPPLY
ASSY
VOLTAGE
NAME # NAME #
MIN V MAX V
PS1 +5 Dgnd 1 +5 2 4.85 5.25
PS1 +15 Agnd 3 +15 4 13.5 16V
PS1 -15 Agnd 3 -15V 5 -13.5V -16V
PS1 Agnd Agnd 3 Dgnd 1 -0.05 0.05
PS1 Chassis Dgnd 1 Chassis N/A -0.05 0.05
PS2 +12 +12V Ret 6 +12V 7 11.75 12.5
PS2 Dgnd +12V Ret 6 Dgnd 1 -0.05 0.05
11.6.3. I2C BUS
Operation of the I2C bus can be verified by observing the behavior of D1 on the
Relay Board in conjunction with the performance of the front panel display.
Assuming that the DC power supplies are operating properly and the wiring is
intact, the I2C bus is operating properly if:
D1 on the relay board is flashing, or;
D1 is not flashing but pressing a button on the touchscreen results in a
change to the display.
11.6.4. TOUCHSCREEN INTERFACE
Verify the functioning of the touchscreen by observing the display when pressing
a touchscreen control button. Assuming that there are no wiring problems and
that the DC power supplies are operating properly, if pressing a control button on
the display does not change the display, any of the following may be the problem:
The touchscreen controller may be malfunctioning.
The internal USB bus may be malfunctioning.
You can verify this failure by logging on to the instrument using APICOM or a
terminal program to any of the communications ports. If the analyzer responds to
07276B DCN6418

Troubleshooting and Service Teledyne API T803 CO2/O2 Analyzer Operation Manual
196
remote commands and the display changes accordingly, the touchscreen interface
may be faulty.
11.6.5. LCD DISPLAY MODULE
Verify the functioning of the front panel display by observing it when power is
applied to the instrument. Assuming that there are no wiring problems and that
the DC power supplies are operating properly, the display screen should light and
show the splash screen with logo and other indications of its state as the CPU
goes through its initialization process.
11.6.6. RELAY BOARD
The relay board PCA (04135) can be most easily checked by observing the
condition of the its status LEDs on the relay board, as described in Section
12.6.3.1, and the associated output when toggled on and off through signal I/O
function in the diagnostic menu, See Section 11.1.3.
1. If the front panel display responds to key presses and D1 on the relay board
is NOT flashing then either the wiring between the Keyboard and the relay
board is bad, or the relay board is bad.
2. If D1 on the relay board is flashing and the status indicator for the output in
question (heater power etc.) toggles properly using the signal I/O function,
then the associated control device on the relay board is bad. (Several of the
control devices are in sockets and can be easily replaced).
11.6.7. SENSOR ASSEMBLY
Both the CO2 and O2 sensors have no user serviceable parts.
11.6.8. PRESSURE/FLOW SENSOR ASSEMBLY
The pressure/flow sensor PCA can be checked with a Voltmeter using the
following procedure which, assumes that the wiring is intact, and that the
motherboard and the power supplies are operating properly:
07276B DCN6418

Teledyne API T803 CO2/O2 Analyzer Operation Manual Troubleshooting and Service
197
1. For Pressure related problems:
Measure the voltage across C1 it should be 5 ± 0.25 VDC.
If not then the board is bad.
Measure the voltage across TP4 and TP1.
With the sample pump disabled it should be 4500 mV ±250 mV.
With the pump energized it should be approximately 200 mV less. If
not, then S1, the pressure transducer is bad, the board is bad, or
there is a pneumatic failure preventing the pressure transducer from
sensing the absorption cell pressure properly.
2. For flow related problems:
Measure the voltage across TP2 and TP1 it should be 10 ±0.25 VDC.
If not then the board is bad.
With flow stopped (sample inlet blocked) the voltage should be
approximately 1V.
If the voltage is incorrect, the flow sensor is bad, the board is bad or
there is a leak upstream of the sensor.
07276B DCN6418

Troubleshooting and Service Teledyne API T803 CO2/O2 Analyzer Operation Manual
198
11.6.9. MOTHERBOARD
11.6.9.1. A/D FUNCTIONS
The simplest method to check the operation of the A-to-D converter on the
motherboard is to use the Signal I/O function under the DIAG menu to check the
two A/D reference voltages and input signals that can be easily measured with a
voltmeter.
1. Use the Signal I/O function (See Section 11.1.3 and Appendix A) to view the
value of REF_4096_MV and REF_GND.
If both are within 3 mV of nominal (4096 and 0), and are stable, ±0.2 mV
then the basic A/D is functioning properly. If not then the motherboard is
bad.
2. Choose a parameter in the Signal I/O function such as
SAMPLE_PRESSURE or SAMPLE_FLOW.
Compare these voltages at their origin (see interconnect drawing PN
06407 and interconnect list PN 06294 in Appendix D) with the voltage
displayed through the signal I/O function.
If the wiring is intact but there is a large difference between the measured
and displayed voltage (±10 mV) then the motherboard is bad.
11.6.9.2. ANALOG OUTPUTS: CURRENT LOOP
To verify that the analog outputs with the optional current mode output are
working properly, connect a 250 ohm resistor across the outputs and use a
voltmeter to measure the output as described in Section 5.10.3.4.
For each step the output should be within 1% of the nominal value listed in the
table below.
Table 11-7: Analog Output Test Function - Nominal Values Current Outputs
OUTPUT RANGE
2 -20 4 -20
NOMINAL OUTPUT VALUES
STEP % CURRENT V(250 OHMS) CURRENT V(250 OHMS)
1 0 2 mA 0.5V 4 1
2 20 5.6 1.4 7.2 1.8
3 40 9.2 2.3 10.4 2.6
4 60 12.8 3.2 13.6 3.4
5 80 16.4 4.1 16.8 4.2
6 100 20 5 20 5
07276B DCN6418

Teledyne API T803 CO2/O2 Analyzer Operation Manual Troubleshooting and Service
199
11.6.9.3. STATUS OUTPUTS
The procedure below can be used to test the Status outputs:
1. Connect a jumper between the “D“ pin and the “” pin on the status output
connector.
2. Connect a 1000 ohm resistor between the “+” pin and the pin for the status
output that is being tested.
3. Connect a voltmeter between the “” pin and the pin of the output being
tested (see table below).
Under the DIAG SIGNAL I/O menu (See Section11.1.3), scroll through the
inputs and outputs until you get to the output in question. Alternately turn on and
off the output noting the voltage on the voltmeter, it should vary between 0 volts
for ON and 5 volts for OFF.
Table 11-8: Status Outputs Check
PIN (LEFT TO RIGHT) STATUS
1 SYSTEM OK / ALARM
2 CONC VALID / CONC
WARNING
3 CAILIBRATION MODE /
MEASURE MODE
4 SPAN /ZERO CAL
5 RNG2 / RNG1 CAL
6 CO2 / O2 SENSOR CAL
7 SPARE
8 SPARE
11.6.10. CPU
There are two major types of failures associated with the CPU board: complete
failure and a failure associated with the Disk-On-Module (DOM) on the CPU
board. If either of these failures occurs, contact the factory.
For complete failures, assuming that the power supplies are operating properly
and the wiring is intact, the CPU is faulty if on power-on, the watchdog LED on
the motherboard is not flashing.
In some rare circumstances, this failure may be caused by a bad IC on the
motherboard, specifically U57, the large, 44 pin device on the lower right hand
side of the board. If this is true, removing U57 from its socket will allow the
instrument to start up but the measurements will be invalid.
If the analyzer stops during initialization (the front panel display shows a fault or
warning message), it is likely that the DOM, the firmware or the configuration
and data files have been corrupted.
07276B DCN6418

Troubleshooting and Service Teledyne API T803 CO2/O2 Analyzer Operation Manual
200
11.6.11. RS-232 COMMUNICATIONS
11.6.11.1. GENERAL RS-232 TROUBLESHOOTING
Teledyne API analyzers use the RS-232 communications protocol to allow the
instrument to be connected to a variety of computer-based equipment. RS-232
has been used for many years and as equipment has become more advanced,
connections between various types of hardware have become increasingly
difficult. Generally, every manufacturer observes the signal and timing
requirements of the protocol very carefully.
Problems with RS-232 connections usually center around four general areas:
1. Incorrect cabling and connectors. See 3.3.1.8 for connector and pin-out
information.
2. The BAUD rate and protocol are incorrectly configured. See Section 6.2.2.
3. If a modem is being used, additional configuration and wiring rules must be
observed. See Section 8.3
4. Incorrect setting of the DTE – DCE Switch is set correctly. See 6.1.
5. Verify that cable (03596) that connects the serial COM ports of the CPU to
J12 of the motherboard is properly seated
11.6.11.2. TROUBLESHOOTING ANALYZER/MODEM OR TERMINAL OPERATION
These are the general steps for troubleshooting problems with a modem
connected to a Teledyne API analyzer.
1. Check cables for proper connection to the modem, terminal or computer.
2. Check to make sure the DTE-DCE is in the correct position as described in
Section 6.1.
3. Check to make sure the set up command is correct (See Section 8.3)
4. Verify that the Ready to Send (RTS) signal is at logic high. The T803 sets
pin 7 (RTS) to greater than 3 volts to enable modem transmission.
5. Make sure the BAUD rate, word length, and stop bit settings between modem
and analyzer match, See Section 8.3.
6. Use the RS-232 test function to send “w” characters to the modem, terminal
or computer; See Section 8.3.
7. Get your terminal, modem or computer to transmit data to the analyzer
(holding down the space bar is one way); the green LED should flicker as the
instrument is receiving data.
8. Make sure that the communications software or terminal emulation software
is functioning properly.
Further help with serial communications is available in a separate manual “RS-
232 Programming Notes” Teledyne API PN 013500000.
07276B DCN6418

Teledyne API T803 CO2/O2 Analyzer Operation Manual Troubleshooting and Service
201
11.6.12. CO2 SENSOR STATUS LED’S
There are Two LEDs located on the CO2 sensor PCA.
Figure 11-6: Location of Diagnostic LEDs on CO2 Sensor PCA
Normal Operation: V8 is not lit – V9 is Blinking
Error State: Both LEDs are blinking.
Check to make sure that the cable to the CO2 sensor is properly connected.
11.7. REPAIR PROCEDURES
This contains procedures that might need to be performed on rare occasions when
a major component of the analyzer requires repair or replacement.
11.7.1. REPAIRING SAMPLE FLOW CONTROL ASSEMBLY
The critical flow orifice is housed in the flow control assembly (Teledyne API PN
001760400) located on the top of the optical bench. A sintered filter protects the
jewel orifice so it is unusual for the orifice to need replacing, but if it does, or the
filter needs replacement please use the following procedure (see the Spare Parts
list in Appendix B for part numbers and kits):
1. Turn off power to the analyzer.
2. Locate the assembly attached to the sample pump, see Figure 3-5.
3. Disconnect the pneumatic connection from the flow assembly and the
assembly from the pump.
4. Remove the fitting and the components as shown in the exploded view
below.
5. Replace the o-rings (PN OR0000001) and the sintered filter (PN FL0000001).
6. If replacing the critical flow orifice itself (PN 000940700), make sure that the
side with the colored window (usually red) is facing downstream to the flow
gas flow.
7. Apply new Teflon® tape to the male connector threads
8. Re-assemble in reverse order.
07276B DCN6418

Troubleshooting and Service Teledyne API T803 CO2/O2 Analyzer Operation Manual
202
9. After reconnecting the power and pneumatic lines, flow check the instrument
as described in the Section 10.3.4.
Figure 11-7: Critical Flow Restrictor Assembly / Disassembly
11.7.2. DISK-ON-MODULE REPLACEMENT PROCEDURE
ATTENTION COULD DAMAGE INSTRUMENT AND VOID WARRANTY
Servicing of circuit components requires electrostatic discharge
protection, i.e. ESD grounding straps, mats and containers. Failure
to use ESD protection when working with electronic assemblies will
void the instrument warranty. Refer to Section 13 for more
information on preventing ESD damage.
Replacing the Disk-on-Module (DOM) will cause loss of all DAS data; it may
also cause loss of some instrument configuration parameters unless the
replacement DOM carries the exact same firmware version. Whenever changing
the version of installed software, the memory must be reset. Failure to ensure that
memory is reset can cause the analyzer to malfunction, and invalidate
measurements. After the memory is reset, the A/D converter must be re-
calibrated, and all information collected in Step 1 below must be re-entered
before the instrument will function correctly. Also, zero and span calibration
should be performed.
1. Document all analyzer parameters that may have been changed, such as
range, auto-cal, analog output, serial port and other settings before replacing
the DOM
2. Turn off power to the instrument, fold down the rear panel by loosening the
mounting screws.
3. When looking at the electronic circuits from the back of the analyzer, locate
the Disk-on-Module in the right-most socket of the CPU board.
07276B DCN6418

Teledyne API T803 CO2/O2 Analyzer Operation Manual Troubleshooting and Service
203
4. The DOM should carry a label with firmware revision, date and initials of the
programmer.
5. Remove the nylon standoff clip that mounts the DOM over the CPU board,
and lift the DOM off the CPU. Do not bend the connector pins.
6. Install the new Disk-on-Module, making sure the notch at the end of the chip
matches the notch in the socket.
7. It may be necessary to straighten the pins somewhat to fit them into the
socket. Press the chip all the way in.
8. Close the rear panel and turn on power to the machine.
9. If the replacement DOM carries a firmware revision, re-enter all of the setup
information.
11.8. FREQUENTLY ASKED QUESTIONS (FAQ’S)
The following is a list from the Teledyne API’s Technical Support Department of
the most commonly asked questions relating to the analyzer.
QUESTION ANSWER
Why does the ENTR button
sometimes disappear on the
Front Panel Display?
During certain types of adjustments or configuration operations, the
ENTR button will disappear if you select a setting that is nonsensical
(such as trying to set the 24-hour clock to 25:00:00) or out of the
allowable range for that parameter (such as selecting a DAS HOLD
OFF period of more than 20 minutes). Once you adjust the setting in
question to an allowable value, the ENTR button will re-appear.
Why is the ZERO or SPAN
button not displayed during
calibration?
The analyzer disables these buttons when the expected span or zero
value entered by the users is too different from the gas concentration
actual measured value. This is to prevent the accidental recalibration
of the analyzer to an out-of-range response curve. EXAMPLE: The
span set point is 16% but gas concentration being measured is only
5%.
How do I enter or change the
value of my Span Gas?
Press the CONC button found under the CAL button of the main
SAMPLE display menus to enter the expected CO2 span
concentration. See Section 9.2.3.1 or for more information.
Why does the analyzer not
respond to span gas?
Section 11.4 has some possible answers to this question.
What shall I do if the
concentration on the
instrument's front panel display
does not match the value
recorded or displayed on my
data logger even if both
instruments are properly
calibrated?
This most commonly occurs for one of the following reasons: - A
difference in circuit ground between the analyzer and the data logger
- A wiring problem or a scale problem with the input to the data
logger. The analog outputs can be manually adjusted to compensate
for either or both of these effects, see Section 5.10.5; - The analog
outputs are not calibrated, which can happen after a firmware
upgrade. - Both the electronic scale and offset of the analog outputs
can be adjusted (see 5.10.3). Alternately, use the data logger itself
as the metering device during calibrations procedures.
How do I perform a leak check? See Section 10.3.3.
07276B DCN6418

Troubleshooting and Service Teledyne API T803 CO2/O2 Analyzer Operation Manual
204
QUESTION ANSWER
How do I measure the sample
flow?
Sample flow is measured by attaching a calibrated rotameter, wet
test meter, or other flow-measuring device to the sample inlet port
when the instrument is operating. The sample flow should be 120
cm3/min 10%. See Section 9.4.2.
What is the averaging time for
this instrument?
The default averaging time, optimized for ambient pollution
monitoring, is 60 seconds for stable concentrations and 10 seconds
for rapidly changing concentrations; See 12.6.10 for more
information.
11.9. TECHNICAL ASSISTANCE
If this manual and its troubleshooting / repair sections do not solve your
problems, technical assistance may be obtained from:
Teledyne API, Technical Support,
9480 Carroll Park Drive
San Diego, California 92121-5201USA
Phone: 800-324-5190 (toll free in North America)
Phone: 858-657-9800 (direct)
Fax: 858-657-9816
Email: sda_techsupport@teledyne.com
Website: http://www.teledyne-api.com/
Before you contact Teledyne API’s Technical Support, fill out the problem report
form in Appendix C, which is also available online for electronic submission at
http://www.teledyne-api.com/forms/
07276B DCN6418

205
12. PRINCIPLES OF OPERATION
The T803 analyzer is a microprocessor-controlled analyzer that determines the
percent concentration of carbon dioxde (CO2) and molecular oxygen (O2) in a
sample gas drawn through the instrument. It uses a paramagnetic sensor that
relies on the relatively high reactivity of O2 molecules to magnetic fields to
generate a current that is proportional to the amount of O2 present in the sensor
chamber. The carbon dioxide measurement is achieved using infrared absorption
technology.
Calibration of the instrument is performed in software and does not require
physical adjustments to the instrument. During calibration the microprocessor
measures the current state of both Sensor outputs and various other physical
parameters of the instrument and stores them in memory. The microprocessor
uses these calibration values, measurements made on the sample gas along with
data regarding the current temperature and pressure of the gas to calculate the
final concentrations.
12.1. O2 SENSOR
12.1.1. MAGNETIC PROPERTIES OF O2 GAS
Molecular oxygen, O2, displays a particularly strong susceptibility to the effect of
magnetic fields. This is due to the behavior of the electrons of the two oxygen
atoms that make up the O2 molecule.
When the electrons in an orbital are paired, they spin in opposite directions from
each other thereby canceling any magnetic field effects. On the other hand,
unpaired electrons, such as those of an O2 molecule, spin in the same direction as
each other, increasing the aggregate magnetic field.
12.1.2. PARAMAGNETIC MEASUREMENT OF O2
The type of paramagnetic sensor used in the T803 analyzer is called a magneto-
mechanical sensor. This type of sensor consists of a small dumbbell-shaped body
(a sphere on either end) made of glass and filled with a gas of negative
paramagnetic characteristic (in this case, N2). The dumbbell body is suspended
on a platinum fiber within the magnetic field of a permanent magnet, in such a
way that it is free to rotate. Because the N2 inside the spheres has a small opposite
magnetic charge from the field of the permanent magnet, the dumbbell’s resting
(neutral) position is slightly deflected away from the strong point of the field.
07276B DCN6418

Principles of Operation Teledyne API T803 CO2/O2 Analyzer Operation Manual
206
Figure 12-1: Paramagnetic O2 Sensor Design
When sample gas containing oxygen flows into the magneto-mechanical sensor,
the O2 molecules are drawn toward the strong point of the magnetic field. This
causes the N2 filled spheres to deflect even more so that the suspended dumbbell
body pivots on the platinum wire. The more O2 present the further the dumbbell
body is deflected from its neutral position.
The position of the dumbbell is detected by a pair of photocells that receive a
light beam reflected from a mirror attached to the center of the dumbbell body.
As the dumbbell body pivots, the angle of the reflected light beam on the
photocells changes. The resulting potential difference creates a current.
Light
Source
Photocells
Coil
Figure 12-2: Paramagnetic O2 Sensor Block Diagram
07276B DCN6418

Teledyne API T803 CO2/O2 Analyzer Operation Manual Principles of Operation
207
This current is passed to a feedback loop, which generates a second current to a
wire winding (in effect, a small DC electric motor) mounted on the suspended
mirror. The more O2 present, the more the dumbbell and its attached mirror
moves and the more current is needed to move the dumbbell back to it’s zero
position. Finally, sensor measures the amount of current generated by the
feedback control loop which is directly proportional to the concentration of
oxygen within the sample gas mixture.
12.2. CO2 SENSOR
12.2.1. NDIR MEASUREMENT OF CO2
The CO2 sensor is a silicon based Non-Dispersive Infrared (NDIR) sensor. It uses
a single-beam, dual wavelength measurement method.
An infrared source at one end of the measurement chamber emits IR radiation
into the sensor’s measurement chamber where light at the 4.3 μm wavelength is
partially absorbed by any CO2 present. A special light filter called a Fabry-Perot
Interferometer (FPI) is electronically tuned so that only light at the absorption
wavelength of CO2 is allowed to pass and be detected by the sensor’s IR detector.
A reference measurement is made by electronically shifting the filter band pass
wavelength so that no IR at the CO2 absorption wavelength is let through.
Figure 12-3. CO2 Sensor Theory of Operation
The sensor computes the ratio between the reference signal and the measurement
signal to determine the degree of light absorbed by CO2 present in the sensor
07276B DCN6418

Principles of Operation Teledyne API T803 CO2/O2 Analyzer Operation Manual
208
chamber. This dual wavelength method of measuring CO2 allows the instrument
to compensate for ancillary effects like sensor aging and contamination.
12.3. OPERATION WITHIN THE T803 ANALYZER
Operationally, both the CO2 and O2 sensors are transparently integrated into the
core analyzer operation. All functions can be viewed or accessed through the
front panel.
The CO2 concentration is displayed in the upper right-hand corner, alternating
with O2 concentration.
Test functions for the slope and offset of CO2 and of O2 are viewable from the
front panel along with the analyzer’s other test functions.
Calibration of each sensor is performed via the front panel CAL. See
Section 9 for more details.
Stability of each sensor can be viewed via the front panel (see Section 9).
12.3.1.1. ELECTRONIC OPERATION OF THE CO2 SENSOR
The CO2 PCA is powered by 12 VDC from the analyzer via the relay card, which
outputs a 0-5 VDC analog signal to the analyzer’s CPU via the motherboard that
corresponds to the concentration of CO2 measured by the probe.
Figure 12-4. CO2 Sensor PCA Layout and Electronic Connections
07276B DCN6418

Teledyne API T803 CO2/O2 Analyzer Operation Manual Principles of Operation
209
12.4. PNEUMATIC OPERATION
CAUTION
GENERAL SAFETY HAZARD
IT IS IMPORTANT THAT THE SAMPLE AIRFLOW SYSTEM IS BOTH LEAK-TIGHT AND NOT
PRESSURIZED OVER AMBIENT PRESSURE.
Regular leak checks should be performed on the analyzer as described in the maintenance
schedule, 10.1.
Procedures for correctly performing leak checks can be found in Section 10.3.3
In pneumatic operation an internal pump creates a vacuum that draws sample gas
into the analyzer. Normally the analyzer is operated with its inlet near ambient
pressure either because the sample is directly drawn at the inlet or a small vent is
installed at the inlet when the sample is delivered under pressure. There are
several advantages to this “pull through” configuration.
First the pumping process heats and compresses the sample complicating
the measurement process. Both heat and pressure affect the accuracy of
gas measurements.
Additionally, certain physical parts of the pump itself are made of materials
that might chemically react with the sample gas.
Figure 12-5: Internal Pneumatic Flow
07276B DCN6418

Principles of Operation Teledyne API T803 CO2/O2 Analyzer Operation Manual
210
12.5. FLOW RATE CONTROL
To maintain a constant flow rate of the sample gas through the instrument, the
T803 uses a special flow control assembly located in the exhaust gas line just
before the optional internal pump or connected to the rear panel if using an
external pump. These assemblies consist of:
A critical flow orifice.
Two o-rings: Located just before and after the critical flow orifice, the o-rings
seal the gap between the walls of assembly housing and the critical flow
orifice.
A spring: Applies mechanical force needed to form the seal between the o-
rings, the critical flow orifice and the assembly housing.
A sintered filter: Removes particulates to prevent clogging the orifice
12.5.1. CRITICAL FLOW ORIFICE
The most important component of this flow control assembly is the critical flow
orifice.
Critical flow orifices are a remarkably simple way to regulate stable gas flow
rates. They operate without moving parts by taking advantage of the laws of fluid
dynamics. By restricting the flow of gas though the orifice, a pressure differential
is created. This pressure differential combined with the action of the analyzer’s
pump draws the gas through the orifice.
As the pressure on the downstream side of the orifice (the pump side) continues
to drop, the speed that the gas flows though the orifice continues to rise. Once
the ratio of upstream pressure to downstream pressure is greater than 2:1, the
velocity of the gas through the orifice reaches the speed of sound. As long as that
ratio stays at least 2:1 the gas flow rate is unaffected by any fluctuations, surges,
or changes in downstream pressure because such variations only travel at the
speed of sound themselves and are therefore cancelled out by the sonic
shockwave at the downstream exit of the critical flow orifice.
07276B DCN6418

Teledyne API T803 CO2/O2 Analyzer Operation Manual Principles of Operation
211
SPRING O-RINGS
FILTER
CRITICAL
FLOW
ORIFICE
A
REA OF
LOW
PRESSURE
AREA OF
HIGH
PRESSURE
Sonic
Shockwave
Figure 12-6: Flow Control Assembly & Critical Flow Orifice
The actual flow rate of gas through the orifice (volume of gas per unit of time),
depends on the size and shape of the aperture in the orifice. The larger the hole,
the more gas molecules, moving at the speed of sound, pass through the orifice.
Because the flow rate of gas through the orifice is only related to the minimum
2:1 pressure differential and not absolute pressure the flow rate of the gas is also
unaffected by degradations in pump efficiency due to age.
The critical flow orifice used in the T803 is designed to provide a flow rate of
120 cm3/min.
12.5.2. PARTICULATE FILTER
The T803 Analyzer comes equipped with a 47 mm diameter, Teflon, particulate
filter with a 1 micron pore size. The filter is accessible through the front panel,
which folds down to allow access, and should be changed according to the
suggested maintenance schedule described in
12.5.3. PNEUMATIC SENSORS
12.5.3.1. SAMPLE PRESSURE SENSOR
An absolute value pressure transducer plumbed to the outlet of the sample
chamber is used to measure sample pressure. The output of the sensor is used to
compensate the concentration measurement for changes in ambient air pressure.
This sensor is mounted to a printed circuit board with the sample flow sensor on
the sample chamber; see the following section and Figure 3-5.
12.5.3.2. SAMPLE FLOW SENSOR
A thermal-mass flow sensor is used to measure the sample flow through the
analyzer. The sensor is calibrated at the factory with ambient air or N2, but can
be calibrated to operate with samples consisting of other gases such as O2. This
07276B DCN6418

Principles of Operation Teledyne API T803 CO2/O2 Analyzer Operation Manual
212
sensor is mounted to a printed circuit board with the Sample Pressure sensor on
the sample chamber; see the previous section and Figure 3-5.
12.6. ELECTRONIC OPERATION
12.6.1. OVERVIEW
Figure 10-9 shows a block diagram of the major electronic components of the
T803.
The core of the analyzer is a microcomputer (CPU) that controls various internal
processes, interprets data, makes calculations, and reports results using
specialized firmware developed by Teledyne API. It communicates with the user
as well as receives data from and issues commands to a variety of peripheral
devices via a separate printed circuit assembly called the motherboard.
The motherboard collects data, performs signal conditioning duties and routes
incoming and outgoing signals between the CPU and the analyzer’s other major
components.
A variety of sensors report the physical and operational status of the analyzer’s
major components, again through the signal processing capabilities of the
motherboard. These status reports are used as data for the gas concentration
calculation and as trigger events for certain control commands issued by the CPU.
They are stored in memory by the CPU and in most cases can be viewed but the
user via the front panel display.
The CPU communicates with the user and the outside world in several ways
Through the analyzer’s touchscreen and LCD display over a clocked, digital,
serial I/O bus (using a protocol called I2C);
RS-232 & RS-485 Serial I/O channels via Ethernet, Modbus®, APICOM or a
terminal emulation program;
Various DCV and DCA analog outputs, and
Several sets of Digital I/O channels.
Finally, the CPU issues commands via a series of relays and switches (also over
the I2C bus) located on a separate printed circuit assembly to control the function
of key electromechanical devices such as heaters.
07276B DCN6418

Teledyne API T803 CO2/O2 Analyzer Operation Manual Principles of Operation
213
Flow/Pressure Sensor PCA
CO2Sensor
Heater
Analog Outputs
Aout 1
Aout 4
Analog Outputs
(D/A) External Digital I/O
Power Up
Circuit
PC 104 Bus
PC 104
CPU Card
Disk on
Module
Flash
Chip
Aout 3
Aout 2
TEST CHANNEL OUTPUT
Status
Outputs
1 - 8
Control
Outputs
1 – 6
Optional
Current
Loop
Outputs
CPU
Status
LED
I2C Bus
O2Cell
Heater
Thermistor Interface
Box
Temperature
Sample Flow
Sensor
A/D
Converter
RELAY PCA
I2C
Status
LED
CO2Range 2
CO2Range 1
MOTHERBOARD
Sample Pressure
Sensor
Sensor Inputs
O2
O2Sensor
CO2Sensor
Internal
Digital I/O
O2
Concentration
O2Sensor
Temperature
CO2Sensor
Temperature
BOX
Temperature
COM2
Female
RS232
Male Ethernet
USB COM
port
ANALOG
IN
(
I
2
C Bus
)
COM1 (RS-232 only)
COM2 (RS-232 or RS-485)
or USB
Touchscreen
Dis
p
la
y
LVDS
transmitter
board
USB
Figure 12-7: T803 Electronic Block Diagram
12.6.2. CENTRAL PROCESSING UNIT (CPU)
The unit’s CPU card (Figure 12-8) is installed on the motherboard located inside
the rear panel. It is a low power (5 VDC, 720mA max), high performance, Vortex
86SX-based microcomputer running Windows CE. Its operation and assembly
conform to the PC/104 specification.
07276B DCN6418

Principles of Operation Teledyne API T803 CO2/O2 Analyzer Operation Manual
214
Figure 12-8. CPU Card
The CPU includes two types of non-volatile data storage: an embedded 2MB
flash chip and a Disk on Module (DOM).
12.6.2.1. DISK-ON-MODULE (DOM)
The DOM is a 44-pin IDE flash disk with a storage capacity up to 128MB. It is
used to store the computer’s operating system, the Teledyne API firmware, and
most of the operational data generated by the analyzer’s internal data acquisition
system (DAS - Section 7.1). The LEDs on the DOM indicate power and
reading/writing to or from the DOM.
12.6.2.2. FLASH CHIP
This non-volatile, embedded flash chip includes 2MB of storage for calibration
data as well as a backup of the analyzer configuration. Storing these key data on a
less heavily accessed chip significantly decreases the chance of data corruption.
In the unlikely event that the flash chip should fail, the analyzer will continue to
operate with just the DOM. However, all configuration information will be lost,
requiring the unit to be recalibrated.
07276B DCN6418

Teledyne API T803 CO2/O2 Analyzer Operation Manual Principles of Operation
215
12.6.3. RELAY BOARD
The CPU issues commands via a series of relays and switches located on a
separate printed circuit assembly, called the relay PCA, to control the function of
key electromechanical devices such as heaters. The relay PCA receives
instructions in the form of digital signals over the I2C bus, interprets these digital
instructions and activates its various switches and relays appropriately.
The relay PCA is located in the right-rear quadrant of the analyzer and is
mounted vertically on the backside of the same bracket as the instrument’s DC
power supplies.
Power
Connection
for DC
Heaters
Status LED’s
(D2 through D16)
DC Power Supply
Test Points
Watchdog
Status LED (D1)
(JP5)
Thermocouple
Configuration
Jumpers
Thermocouple
Signal Output
I
2
C
Connector
V
alve Control
Drivers
Pump Power
Output
(JP7)
Pump AC
Configuration
Jumper
AC Power
IN
DC Power
Distribution
Connectors
V
alve Control
Connector
(J2)
Connector for
AC Relays
K4 & K5
(J18)
Connector for AC Relays K4 & K5
Heater AC Power
Configuration
Jumpers
JP2
JP6
Figure 12-9: Relay PCA Layout (PN 04135)
CAUTION
ELECTRICAL SHOCK HAZARD
Only those relays actually required by the configuration of the T803 are populated.
A protective retainer plate is installed over the AC power relays to keep them securely
seated in their sockets and prevent accidental contact with those sockets that are not
populated see Figure 12-10).
Never remove this retainer while the instrument is plugged in and turned on. The contacts of
the AC relay sockets beneath the shield carry high AC voltages even when no relays are
present.
07276B DCN6418

Principles of Operation Teledyne API T803 CO2/O2 Analyzer Operation Manual
216
AC Relay Retainer
Plate
Retainer
Mounting
Screws
Figure 12-10: Relay PCA with AC Relay Retainer in Place
12.6.3.1. STATUS LEDS
LEDs located on the Analyzer’s relay PCA, show the current status of various
control functions performed by the relay PCA The three that are used in the T803
are described in Table 12-1, and their locations are illustrated in Figure 12-11.
Table 12-1: Relay PCA Status LEDs
LED Color Function Status When LED Lit
(Energized State)
Status When LED Unlit
(Default State)
D1 Red Watchdog Circuit Cycles ON/OFF every 3 Seconds
under direct control of the analyzer’s CPU.
D2-D4 SPARE
D5 Yellow CO2 Sensor Cell heater Heating Not Heating
D6 Yellow O2 Sensor heater Heating Not Heating
D72 Green
D82 Green
D92 Green
D102 Green
D11 - 16 SPARE
2 Not Used.
07276B DCN6418

Teledyne API T803 CO2/O2 Analyzer Operation Manual Principles of Operation
217
D6
(
Y
ellow
)
O
2
Sensor Heater
D5
(
Y
ellow
)
–
CO2 Sensor
D1 (RED)
Watchdog Indicator
Figure 12-11: Status LED Locations – Relay PCA
12.6.3.2. WATCHDOG CIRCUITRY
The most important of the status LEDs on the relay board is the red I2C Bus
watch-dog LED. It is controlled directly by the analyzer’s CPU over the I2C Bus.
Special circuitry on the relay PCA watches the status of D1. Should this LED
ever stay ON or OFF for 30 seconds, indicating that the CPU or I2C bus has
stopped functioning, this Watchdog Circuit automatically shuts off all heaters.
12.6.4. HEATER CONTROL
12.6.4.1. TEMPERATURE CONTROL
At low magnetic field strengths levels, paramagnetic molecules follow Curie's
law to good approximation, which indicates that the susceptibility of
paramagnetic materials is inversely proportional to their temperature.
To minimize the effects of temperature variations on the O2 concentration
measurement the parametric sensor is raised to a high temperature level, 50C. A
cartridge heater implanted into the sensor is the heat source. The temperature of
the sensor is measured by a thermistor also inserted into the sensor body.
07276B DCN6418

Principles of Operation Teledyne API T803 CO2/O2 Analyzer Operation Manual
218
12.6.5. MOTHERBOARD
This printed circuit assembly provides a multitude of functions including, A/D
conversion, digital input/output, PC-104 to I2C translation, temperature sensor
signal processing, and serves as a pass-through for the RS-232 and RS-485
signals.
12.6.5.1. A TO D CONVERSION
Analog signals, such as the voltages received from the analyzer’s various sensors,
are converted into digital signals that the CPU can understand and manipulate by
the analog to digital converter (A/D). Under the control of the CPU, this
functional block selects a particular signal input (e.g. BOX TEMP) and then
converts the selected voltage into a digital word.
The A/D consists of a voltage-to-frequency (V-F) converter, a programmable
logic device (PLD), three multiplexers, several amplifiers and some other
associated devices. The V-F converter produces a frequency proportional to its
input voltage. The PLD counts the output of the V-F during a specified time
period, and sends the result of that count, in the form of a binary number, to the
CPU.
The A/D can be configured for several different input modes and ranges but in
the T803 the A/D is used in uni-polar mode with a +5 V full scale. The converter
includes a 1% over and under-range. This allows signals from –0.05 V to +5.05
V to be fully converted.
For calibration purposes, two reference voltages are supplied to the A/D
converter: Reference Ground and +4.096 VDC. During calibration, the device
measures these two voltages, outputs their digital equivalent to the CPU. The
CPU uses these values to compute the converter’s offset and slope and uses these
factors for subsequent conversions.
See Section 5.10.3 for instructions on performing this calibration.
12.6.5.2. SENSOR INPUTS
The key analog sensor signals are coupled to the A/D through the master
multiplexer from two connectors on the motherboard. 100K terminating resistors
on each of the inputs prevent cross talk from appearing on the sensor signals.
SAMPLE PRESSURE AND FLOW
These are analog signals from two sensors that measure the pressure and flow rate
of the gas stream at the outlet of the sample chamber. This information is used in
two ways. First, the sample pressure is used by the CPU to calculate O2
Concentration. Second, the pressure and flow rate are monitored as a test
function to assist the user in predicting and troubleshooting failures.
12.6.5.3. THERMISTOR INTERFACE
This circuit provides excitation, termination and signal selection for several
negative-coefficient, thermistor temperature sensors located inside the analyzer;
there is a thermistor for the O2 sample chamber housing, which reports the
07276B DCN6418

Teledyne API T803 CO2/O2 Analyzer Operation Manual Principles of Operation
219
current temperature of the chamber housing to the CPU as part of the bench
heater control loop. Another thermistor, attached to the motherboard, measures
the analyzer’s inside temperature (box temperature). This information is stored
by the CPU and can be viewed by the user for troubleshooting purposes via the
front panel display (See Section 11.1.2).
12.6.5.4. ANALOG OUTPUTS
The analyzer comes equipped with four analog outputs: A1, A2, A3 and A4.
The type of data and electronic performance of these outputs are configurable by
the user. (see Section 5.10). All four analog outputs are connected back to the
A/D converter through a Loop-back circuit. This permits the voltage outputs to
be calibrated by the CPU without need for any additional tools or fixtures.
12.6.5.5. EXTERNAL DIGITAL I/O
This External Digital I/O performs status outputs and control inputs.
STATUS OUTPUTS
Logic-Level voltages are output through an optically isolated 8-pin connector
located on the rear panel of the analyzer. These outputs convey good/bad and
on/off information about certain analyzer conditions. They can be used to
interface with certain types of programmable devices (See Section 3.3.1.4).
CONTROL INPUTS
By applying +5VDC power supplied from an external source such as a PLC or
Data logger (See Section 3.3.1.6), Zero and Span calibrations can be initiated by
contact closures on the rear panel.
12.6.6. I2C DATA BUS
An I2C data bus is used to communicate data and commands between the CPU
and the touchscreen interface and the relay board. I2C is a two-wire, clocked,
digital serial I/O bus that is used widely in commercial and consumer electronic
systems. A transceiver on the motherboard converts data and control signals
from the PC-104 bus to I2C. The data is then fed to the keyboard/display
interface and finally onto the relay board.
Interface circuits on the keyboard/display interface and relay boards convert the
I2C data to parallel inputs and outputs. An additional, interrupt line from the
keyboard to the motherboard allows the CPU to recognize and service key
presses on the keyboard.
POWER UP CIRCUIT
This circuit monitors the +5V power supply during start-up and sets the Analog
outputs, external digital I/O ports, and I2C circuitry to specific values until the
CPU boots and the instrument software can establish control.
07276B DCN6418

Principles of Operation Teledyne API T803 CO2/O2 Analyzer Operation Manual
220
12.6.7. POWER SUPPLY / CIRCUIT BREAKER
The analyzer operates on 100 VAC, 115 VAC or 230 VAC power at either 50Hz
or 60Hz. Individual units are set up at the factory to accept any combination of
these five attributes. As illustrated in Figure 12-12, power enters the analyzer
through a standard IEC 320 power receptacle located on the rear panel of the
instrument. From there it is routed through the On/Off switch located in the
lower right corner of the Front Panel. A 6.75 Amp circuit breaker is built into the
ON/OFF Switch.
AC power is distributed directly to the sample gas pump.
AC Line power is stepped down and converted to DC power by two DC power
supplies. One supplies +12 VDC, while a second supply provides +5 VDC and
±15 VDC for logic and analog circuitry. All DC voltages are distributed via the
relay board.
CAUTION
GENERAL SAFETY HAZARD
Should the AC power circuit breaker trip, investigate and correct the condition causing
this situation before turning the analyzer back on.
Figure 12-12: Power Distribution Block Diagram
07276B DCN6418

Teledyne API T803 CO2/O2 Analyzer Operation Manual Principles of Operation
221
12.6.8. FRONT PANEL TOUCHSCREEN/DISPLAY INTERFACE
Users can input data and receive information directly through the front panel
touchscreen display. The LCD display is controlled directly by the CPU board.
The touchscreen is interfaced to the CPU by means of a touchscreen controller
that connects to the CPU via the internal USB bus and emulates a computer
mouse.
Figure 12-13: Front Panel and Display Interface Block Diagram
12.6.8.1. LVDS TRANSMITTER BOARD
The LVDS (low voltage differential signaling) transmitter board converts the
parallel display bus to a serialized, low voltage, differential signal bus in order to
transmit the video signal to the LCD interface PCA.
12.6.8.2. FRONT PANEL TOUCHSCREEN/DISPLAY INTERFACE PCA
The front panel touchscreen/display interface PCA controls the various functions
of the display and touchscreen. For driving the display it provides connection
between the CPU video controller and the LCD display module. This PCA also
contains:
power supply circuitry for the LCD display module
a USB hub that is used for communications with the touchscreen controller
and the two front panel USB device ports
the circuitry for powering the display backlight
07276B DCN6418

Principles of Operation Teledyne API T803 CO2/O2 Analyzer Operation Manual
222
12.6.9. SOFTWARE OPERATION
The T803 Analyzer is at its heart a high performance, 386-based microcomputer
running MS-DOS. Inside the DOS shell, special software developed by Teledyne
API interprets user commands via the various interfaces, performs procedures and
tasks, stores data in the CPU’s various memory devices and calculates the
concentration of the sample gas.
Windows CE
API FIRMWARE
Analyzer Operations
Calibration Procedures
Configuration Procedures
Autonomic Systems
Diagnostic Routines
Memory Handling
IDAS Records
Calibration Data
System Status Data
Interface Handling
Sensor Input Data
Display Messages
Touchscreen
Analog Output Data
RS232 & RS485
External Digital I/O
Measurement
Algorithm
ANALYZER
HARDWARE
PC/104 BUS
PC/104 BUS
Linearization Table
Figure 12-14: Basic Software Operation
12.6.10. ADAPTIVE FILTER
Unlike other analyzers that average the output signal over a fixed time period, the
T803 averages over a set number of samples, where each sample is 1 second.
This technique is known as boxcar averaging. During operation, the software
automatically switches between two different length filters based on the
conditions at hand. Once triggered, the short filter remains engaged for a fixed
time period to prevent chattering.
Two conditions must be simultaneously met to switch to the short filter. First, the
instantaneous concentration must exceed the average in the long filter by a fixed
amount. Second, the instantaneous concentration must exceed the average in the
long filter by a portion, or percentage, of the average in the long filter.
If necessary, these boxcar lengths as well as the threshold levels can be altered
but with corresponding tradeoffs in rise time and signal-to-noise ratio (contact
Teledyne API Technical Support for more information).
07276B DCN6418

Teledyne API T803 CO2/O2 Analyzer Operation Manual Principles of Operation
223
12.6.11. CALIBRATION - SLOPE AND OFFSET
Calibration of the analyzer is performed exclusively in software.
During instrument calibration the user enters expected values for span via the
front panel touchscreen; values are not entered during a zero operation,
commanding the instrument to make readings of calibrated sample gases for both
levels. The readings taken are adjusted, linearized, and compared to the expected
values. With this information the software computes values for instrument slope
and offset and stores these values in memory for use in calculating concentrations
of the sample gas.
The instrument slope and offset values recorded during the last calibration are
available for viewing from the from the front panel (See Section 3.5.1)
12.6.12. TEMPERATURE AND PRESSURE COMPENSATION
Changes in ambient pressure can have a noticeable effect on the CO2 and O2
concentration calculations. To account for this, the T803 software includes a
feature which allows the instrument to compensate both CO2 and O2 calculations
based on changes in ambient pressure. Both sensors are housed inside
temperature controlled manifolds. This minimizes temperature effects on the
measured concentrations.
12.6.13. INTERNAL DATA ACQUISITION SYSTEM (DAS)
The DAS is designed to implement predictive diagnostics that stores trending
data for users to anticipate when an instrument will require service. Large
amounts of data can be stored in non-volatile memory and retrieved in plain text
format for further processing with common data analysis programs. The DAS
has a consistent user interface in all Teledyne API analyzers. New data
parameters and triggering events can be added to the instrument as needed.
Depending on the sampling frequency and the number of data parameters the
DAS can store several months of data, which are retained even when the
instrument is powered off or a new firmware is installed. The DAS permits users
to access the data through the instrument’s front panel or the remote interface.
The latter can automatically download stored data for further processing. For
information on using the DAS, refer to Section 7.1
07276B DCN6418

Principles of Operation Teledyne API T803 CO2/O2 Analyzer Operation Manual
224
This page intentionally left blank.
07276B DCN6418

225
13. A PRIMER ON ELECTRO-STATIC DISCHARGE
Teledyne API considers the prevention of damage caused by the discharge of
static electricity to be extremely important part of making sure that your analyzer
continues to provide reliable service for a long time. This section describes how
static electricity occurs, why it is so dangerous to electronic components and
assemblies as well as how to prevent that damage from occurring.
13.1. HOW STATIC CHARGES ARE CREATED
Modern electronic devices such as the types used in the various electronic
assemblies of your analyzer, are very small, require very little power and operate
very quickly. Unfortunately, the same characteristics that allow them to do these
things also make them very susceptible to damage from the discharge of static
electricity. Controlling electrostatic discharge begins with understanding how
electro-static charges occur in the first place.
Static electricity is the result of something called triboelectric charging which
happens whenever the atoms of the surface layers of two materials rub against
each other. As the atoms of the two surfaces move together and separate, some
electrons from one surface are retained by the other.
+
+
Materials
Makes
Contact
PROTONS = 3
ELECTRONS = 3
NET CHARGE = 0
PROTONS = 3
ELECTRONS = 3
NET CHARGE = 0
Materials
Separate
+
PROTONS = 3
ELECTRONS = 2
NET CHARGE = -1
+
PROTONS = 3
ELECTRONS = 4
NET CHARGE = +1
Figure 13-1: Triboelectric Charging
If one of the surfaces is a poor conductor or even a good conductor that is not
grounded, the resulting positive or negative charge cannot bleed off and becomes
trapped in place, or static. The most common example of triboelectric charging
happens when someone wearing leather or rubber soled shoes walks across a
nylon carpet or linoleum tiled floor. With each step, electrons change places and
the resulting electro-static charge builds up, quickly reaching significant levels.
Pushing an epoxy printed circuit board across a workbench, using a plastic
handled screwdriver or even the constant jostling of StyrofoamTM pellets during
shipment can also build hefty static charges
Table 13-1: Static Generation Voltages for Typical Activities
MEANS OF GENERATION 65-90% RH 10-25% RH
07276B DCN6418

A Primer on Electro-Static Discharge Teledyne API T803 CO2/O2 Analyzer Operation Manual
226
Walking across nylon carpet 1,500V 35,000V
Walking across vinyl tile 250V 12,000V
Worker at bench 100V 6,000V
Poly bag picked up from bench 1,200V 20,000V
Moving around in a chair padded
with urethane foam 1,500V 18,000V
13.2. HOW ELECTRO-STATIC CHARGES CAUSE DAMAGE
Damage to components occurs when these static charges come into contact with
an electronic device. Current flows as the charge moves along the conductive
circuitry of the device and the typically very high voltage levels of the charge
overheat the delicate traces of the integrated circuits, melting them or even
vaporizing parts of them. When examined by microscope the damage caused by
electro-static discharge looks a lot like tiny bomb craters littered across the
landscape of the component’s circuitry.
A quick comparison of the values in Table 13-1 with the those shown in Table
13-2, listing device susceptibility levels, shows why Semiconductor Reliability
News estimates that approximately 60% of device failures are the result of
damage due to electro-static discharge.
Table 13-2: Sensitivity of Electronic Devices to Damage by ESD
DAMAGE SUSCEPTIBILITY VOLTAGE
RANGE
DEVICE DAMAGE BEGINS
OCCURRING AT
CATASTROPHIC
DAMAGE AT
MOSFET 10 100
VMOS 30 1800
NMOS 60 100
GaAsFET 60 2000
EPROM 100 100
JFET 140 7000
SAW 150 500
Op-AMP 190 2500
CMOS 200 3000
Schottky Diodes 300 2500
Film Resistors 300 3000
This Film Resistors 300 7000
ECL 500 500
SCR 500 1000
Schottky TTL 500 2500
Potentially damaging electro-static discharges can occur:
Any time a charged surface (including the human body) discharges to a device.
Even simple contact of a finger to the leads of a sensitive device or assembly can
allow enough discharge to cause damage. A similar discharge can occur from a
charged conductive object, such as a metallic tool or fixture.
07276B DCN6418

Teledyne API T803 CO2/O2 Analyzer Operation Manual A Primer on Electro-Static Discharge
227
When static charges accumulated on a sensitive device discharges from the
device to another surface such as packaging materials, work surfaces, machine
surfaces or other device. In some cases, charged device discharges can be the
most destructive.
A typical example of this is the simple act of installing an electronic assembly
into the connector or wiring harness of the equipment in which it is to function.
If the assembly is carrying a static charge, as it is connected to ground a discharge
will occur.
Whenever a sensitive device is moved into the field of an existing electro-static
field, a charge may be induced on the device in effect discharging the field onto
the device. If the device is then momentarily grounded while within the
electrostatic field or removed from the region of the electrostatic field and
grounded somewhere else, a second discharge will occur as the charge is
transferred from the device to ground.
13.3. COMMON MYTHS ABOUT ESD DAMAGE
I didn’t feel a shock so there was no electro-static discharge: The human
nervous system isn’t able to feel a static discharge of less than 3500 volts. Most
devices are damaged by discharge levels much lower than that.
I didn’t touch it so there was no electro-static discharge: Electro Static charges
are fields whose lines of force can extend several inches or sometimes even feet
away from the surface bearing the charge.
It still works so there was no damage: Sometimes the damaged caused by
electro-static discharge can completely sever a circuit trace causing the device to
fail immediately. More likely, the trace will be only partially occluded by the
damage causing degraded performance of the device or worse, weakening the
trace. This weakened circuit may seem to function fine for a short time, but even
the very low voltage and current levels of the device’s normal operating levels
will eat away at the defect over time causing the device to fail well before its
designed lifetime is reached.
These latent failures are often the most costly since the failure of the equipment
in which the damaged device is installed causes down time, lost data, lost
productivity, as well as possible failure and damage to other pieces of equipment
or property.
Static Charges can’t build up on a conductive surface: There are two errors in
this statement.
Conductive devices can build static charges if they are not grounded. The charge
will be equalized across the entire device, but without access to earth ground,
they are still trapped and can still build to high enough levels to cause damage
when they are discharged.
A charge can be induced onto the conductive surface and/or discharge triggered
in the presence of a charged field such as a large static charge clinging to the
surface of a nylon jacket of someone walking up to a workbench.
07276B DCN6418

A Primer on Electro-Static Discharge Teledyne API T803 CO2/O2 Analyzer Operation Manual
228
As long as my analyzer is properly installed, it is safe from damage caused
by static discharges: It is true that when properly installed the chassis ground of
your analyzer is tied to earth ground and its electronic components are prevented
from building static electric charges themselves. This does not prevent
discharges from static fields built up on other things, like you and your clothing,
from discharging through the instrument and damaging it.
13.4. BASIC PRINCIPLES OF STATIC CONTROL
It is impossible to stop the creation of instantaneous static electric charges. It is
not, however difficult to prevent those charges from building to dangerous levels
or prevent damage due to electro-static discharge from occurring.
13.4.1. GENERAL RULES
Only handle or work on all electronic assemblies at a properly set up ESD station.
Setting up an ESD safe workstation need not be complicated. A protective mat
properly tied to ground and a wrist strap are all that is needed to create a basic
anti-ESD workstation.
Wrist Str
a
Protective Mat
Ground Point
Figure 13-2: Basic Anti-ESD Workbench
For technicians that work in the field, special lightweight and portable anti-ESD
kits are available from most suppliers of ESD protection gear. These include
everything needed to create a temporary anti-ESD work area anywhere.
Always wear an Anti-ESD wrist strap when working on the electronic
assemblies of your analyzer. An anti-ESD wrist strap keeps the person wearing
it at or near the same potential as other grounded objects in the work area and
allows static charges to dissipate before they can build to dangerous levels. Anti-
ESD wrist straps terminated with alligator clips are available for use in work
areas where there is no available grounded plug.
Also, anti-ESD wrist straps include a current limiting resistor (usually around one
meg-ohm) that protects you should you accidentally short yourself to the
instrument’s power supply.
Simply touching a grounded piece of metal is insufficient. While this may
temporarily bleed off static charges present at the time, once you stop touching
the grounded metal new static charges will immediately begin to re-build. In
some conditions, a charge large enough to damage a component can rebuild in
just a few seconds.
07276B DCN6418

Teledyne API T803 CO2/O2 Analyzer Operation Manual A Primer on Electro-Static Discharge
229
Always store sensitive components and assemblies in anti-ESD storage bags
or bins: Even when you are not working on them, store all devices and
assemblies in a closed anti-Static bag or bin. This will prevent induced charges
from building up on the device or assembly and nearby static fields from
discharging through it.
Use metallic anti-ESD bags for storing and shipping ESD sensitive
components and assemblies rather than pink-poly bags. The famous, pink-
poly bags are made of a plastic that is impregnated with a liquid (similar to liquid
laundry detergent) which very slowly sweats onto the surface of the plastic
creating a slightly conductive layer over the surface of the bag.
While this layer may equalizes any charges that occur across the whole bag, it
does not prevent the build up of static charges. If laying on a conductive,
grounded surface, these bags will allow charges to bleed away but the very
charges that build up on the surface of the bag itself can be transferred through
the bag by induction onto the circuits of your ESD sensitive device. Also, the
liquid impregnating the plastic is eventually used up after which the bag is as
useless for preventing damage from ESD as any ordinary plastic bag.
Anti-Static bags made of plastic impregnated with metal (usually silvery in color)
provide all of the charge equalizing abilities of the pink-poly bags but also, when
properly sealed, create a Faraday cage that completely isolates the contents from
discharges and the inductive transfer of static charges.
Storage bins made of plastic impregnated with carbon (usually black in color) are
also excellent at dissipating static charges and isolating their contents from field
effects and discharges.
Never use ordinary plastic adhesive tape near an ESD sensitive device or to
close an anti-ESD bag. The act of pulling a piece of standard plastic adhesive
tape, such as Scotch® tape, from its roll will generate a static charge of several
thousand or even tens of thousands of volts on the tape itself and an associated
field effect that can discharge through or be induced upon items up to a foot
away.
13.4.2. BASIC ANTI-ESD PROCEDURES FOR ANALYZER REPAIR AND
MAINTENANCE
13.4.2.1. WORKING AT THE INSTRUMENT RACK
When working on the analyzer while it is in the instrument rack and plugged into
a properly grounded power supply
1. Attach you anti-ESD wrist strap to ground before doing anything else.
Use a wrist strap terminated with an alligator clip and attach it to a bare metal
portion of the instrument chassis.
This will safely connect you to the same ground level to which the instrument
and all of its components are connected.
2. Pause for a second or two to allow any static charges to bleed away.
07276B DCN6418

A Primer on Electro-Static Discharge Teledyne API T803 CO2/O2 Analyzer Operation Manual
230
3. Open the casing of the analyzer and begin work. Up to this point, the closed
metal casing of your analyzer has isolated the components and assemblies
inside from any conducted or induced static charges.
4. If you must remove a component from the instrument, do not lay it down on a
non-ESD preventative surface where static charges may lie in wait.
5. Only disconnect your wrist strap after you have finished work and closed the
case of the analyzer.
13.4.2.2. WORKING AT AN ANTI-ESD WORK BENCH
When working on an instrument of an electronic assembly while it is resting on a
anti-ESD workbench
1. Plug you anti-ESD wrist strap into the grounded receptacle of the work
station before touching any items on the work station and while standing at
least a foot or so away. This will allow any charges you are carrying to bleed
away through the ground connection of the workstation and prevent
discharges due to field effects and induction from occurring.
2. Pause for a second or two to allow any static charges to bleed away.
3. Only open any anti-ESD storage bins or bags containing sensitive devices or
assemblies after you have plugged your wrist strap into the workstation.
Lay the bag or bin on the workbench surface.
Before opening the container, wait several seconds for any static charges on
the outside surface of the container to be bled away by the workstation’s
grounded protective mat.
4. Do not pick up tools that may be carrying static charges while also touching
or holding an ESD sensitive Device.
Only lay tools or ESD-sensitive devices and assemblies on the conductive
surface of your workstation. Never lay them down on any non-ESD
preventative surface.
5. Place any static sensitive devices or assemblies in anti-static storage bags or
bins and close the bag or bin before unplugging your wrist strap.
6. Disconnecting your wrist strap is always the last action taken before leaving
the workbench.
Transferring Components from Rack to Bench and Back
When transferring a sensitive device from an installed Teledyne API analyzer
to an Anti-ESD workbench or back:
7. Follow the instructions listed above for working at the instrument rack and
workstation.
8. Never carry the component or assembly without placing it in an anti-ESD bag
or bin.
9. Before using the bag or container allow any surface charges on it to
dissipate:
If you are at the instrument rack, hold the bag in one hand while your wrist
strap is connected to a ground point.
07276B DCN6418

Teledyne API T803 CO2/O2 Analyzer Operation Manual A Primer on Electro-Static Discharge
231
If you are at an anti-ESD workbench, lay the container down on the
conductive work surface.
In either case wait several seconds.
10. Place the item in the container.
11. Seal the container. If using a bag, fold the end over and fastening it with anti-
ESD tape.
Folding the open end over isolates the component(s) inside from the effects
of static fields.
Leaving the bag open or simply stapling it shut without folding it closed
prevents the bag from forming a complete protective envelope around the
device.
12. Once you have arrived at your destination, allow any surface charges that
may have built up on the bag or bin during travel to dissipate:
Connect your wrist strap to ground.
If you are at the instrument rack, hold the bag in one hand while your wrist
strap is connected to a ground point.
If you are at a anti-ESD workbench, lay the container down on the conductive
work surface
In either case wait several seconds
13. Open the container.
13.4.2.3. OPENING SHIPMENTS FROM TELEDYNE API
Packing materials such as bubble pack and Styrofoam pellets are extremely
efficient generators of static electric charges. To prevent damage from ESD,
Teledyne API ships all electronic components and assemblies in properly sealed
ant-ESD containers.
Static charges will build up on the outer surface of the anti-ESD container during
shipping as the packing materials vibrate and rub against each other. To prevent
these static charges from damaging the components or assemblies being shipped
make sure that you:
Always unpack shipments from Teledyne API by:
1. Opening the outer shipping box away from the anti-ESD work area
2. Carry the still sealed ant-ESD bag, tube or bin to the anti-ESD work area
3. Follow steps 6 and 7 above when opening the anti-ESD container at the work
station
4. Reserve the anti-ESD container or bag to use when packing electronic
components or assemblies to be returned to Teledyne API
13.4.2.4. PACKING COMPONENTS FOR RETURN
Always pack electronic components and assemblies to be sent to Teledyne API
Technical Support in anti-ESD bins, tubes or bags.
07276B DCN6418

A Primer on Electro-Static Discharge Teledyne API T803 CO2/O2 Analyzer Operation Manual
232
CAUTION
ESD Hazard
DO NOT use pink-poly bags.
NEVER allow any standard plastic packaging materials to touch the electronic
component/assembly directly. This includes, but is not limited to, plastic bubble-
pack, Styrofoam peanuts, open cell foam, closed cell foam, and adhesive tape
DO NOT use standard adhesive tape as a sealer. Use ONLY anti-ESD tape
Never carry the component or assembly without placing it in an anti-ESD bag or
bin.
1. Before using the bag or container allow any surface charges on it to
dissipate:
If you are at the instrument rack, hold the bag in one hand while your wrist
strap is connected to a ground point.
If you are at an anti-ESD workbench, lay the container down on the
conductive work surface.
In either case wait several seconds.
2. Place the item in the container.
3. Seal the container. If using a bag, fold the end over and fastening it with anti-
ESD tape.
Folding the open end over isolates the component(s) inside from the effects
of static fields.
Leaving the bag open or simply stapling it shut without folding it closed
prevents the bag from forming a complete protective envelope around the
device.
Note If you do not already have an adequate supply of anti-ESD bags or containers
available, Teledyne API’s Technical Support department will supply them
(see Section 11.8 for contact information). Follow the instructions listed
above for working at the instrument rack and workstation.
07276B DCN6418

233
GLOSSARY
Note: Some terms in this glossary may not occur elsewhere in this manual.
Term Description/Definition
10BaseT an Ethernet standard that uses twisted (“T”) pairs of copper wires to transmit at
10 megabits per second (Mbps)
100BaseT same as 10BaseT except ten times faster (100 Mbps)
APICOM name of a remote control program offered by Teledyne-API to its customers
ASSY Assembly
CAS Code-Activated Switch
CD Corona Discharge, a frequently luminous discharge, at the surface of a conductor
or between two conductors of the same transmission line, accompanied by
ionization of the surrounding atmosphere and often by a power loss
CE Converter Efficiency, the percentage of light energy that is actually converted into
electricity
CEM Continuous Emission Monitoring
Chemical formulas that may be included in this document:
CO2 carbon dioxide
C3H8 propane
CH4 methane
H2O water vapor
HC general abbreviation for hydrocarbon
HNO3 nitric acid
H2S hydrogen sulfide
NO nitric oxide
NO2 nitrogen dioxide
NOX nitrogen oxides, here defined as the sum of NO and NO2
NOy nitrogen oxides, often called odd nitrogen: the sum of NOX plus other compounds such as
HNO3 (definitions vary widely and may include nitrate (NO3), PAN, N2O and other
compounds as well)
NH3 ammonia
O2 molecular oxygen
O3 ozone
SO2 sulfur dioxide
07276B DCN6418

Index Teledyne API T803 CO2/O2 Analyzer Operation Manual
234
Term Description/Definition
cm3 metric abbreviation for cubic centimeter (replaces the obsolete abbreviation “cc”)
CPU Central Processing Unit
DAC Digital-to-Analog Converter
DAS Data Acquisition System
DCE Data Communication Equipment
DFU Dry Filter Unit
DHCP Dynamic Host Configuration Protocol. A protocol used by LAN or Internet
servers to automatically set up the interface protocols between themselves and
any other addressable device connected to the network
DIAG Diagnostics, the diagnostic settings of the analyzer.
DOM Disk On Module, a 44-pin IDE flash drive with up to 128MB storage capacity for
instrument’s firmware, configuration settings and data
DOS Disk Operating System
DRAM Dynamic Random Access Memory
DR-DOS Digital Research DOS
DTE Data Terminal Equipment
EEPROM also referred to as a FLASH chip or drive
ESD Electro-Static Discharge
ETEST Electrical Test
Ethernet a standardized (IEEE 802.3) computer networking technology for local area
networks (LANs), facilitating communication and sharing resources
FEP Fluorinated Ethylene Propylene polymer, one of the polymers that Du Pont
markets as Teflon®
Flash non-volatile, solid-state memory
FPI Fabry-Perot Interferometer a special light filter typically made of a transparent
plate with two reflecting surfaces or two parallel, highly reflective mirrors
GFC Gas Filter Correlation
I2C bus a clocked, bi-directional, serial bus for communication between individual
analyzer components
IC Integrated Circuit, a modern, semi-conductor circuit that can contain many basic
components such as resistors, transistors, capacitors etc in a miniaturized
package used in electronic assemblies
IP Internet Protocol
07276B DCN6418

Teledyne API T803 CO2/O2 Analyzer Operation Manual Index
235
Term Description/Definition
IZS Internal Zero Span
LAN Local Area Network
LCD Liquid Crystal Display
LED Light Emitting Diode
LPM Liters Per Minute
MFC Mass Flow Controller
M/R Measure/Reference
MOLAR MASS the mass, expressed in grams, of 1 mole of a specific substance. Conversely,
one mole is the amount of the substance needed for the molar mass to be the
same number in grams as the atomic mass of that substance.
EXAMPLE: The atomic weight of Carbon is 12 therefore the molar mass of
Carbon is 12 grams. Conversely, one mole of carbon equals the amount of
carbon atoms that weighs 12 grams.
Atomic weights can be found on any Periodic Table of Elements.
NDIR Non-Dispersive Infrared
NIST-SRM National Institute of Standards and Technology - Standard Reference Material
PC Personal Computer
PCA Printed Circuit Assembly, the PCB with electronic components, ready to use
PC/AT Personal Computer / Advanced Technology
PCB Printed Circuit Board, the bare board without electronic component
PFA Per-Fluoro-Alkoxy, an inert polymer; one of the polymers that Du Pont markets
as Teflon®
PLC Programmable Logic Controller, a device that is used to control instruments
based on a logic level signal coming from the analyzer
PLD Programmable Logic Device
PLL Phase Lock Loop
PMT Photo Multiplier Tube, a vacuum tube of electrodes that multiply electrons
collected and charged to create a detectable current signal
P/N (or PN) Part Number
PSD Prevention of Significant Deterioration
PTFE Poly-Tetra-Fluoro-Ethylene, a very inert polymer material used to handle gases
that may react on other surfaces; one of the polymers that Du Pont markets as
Teflon®
07276B DCN6418

Index Teledyne API T803 CO2/O2 Analyzer Operation Manual
236
Term Description/Definition
PVC Poly Vinyl Chloride, a polymer used for downstream tubing
Rdg Reading
RS-232 specification and standard describing a serial communication method between
DTE (Data Terminal Equipment) and DCE (Data Circuit-terminating Equipment)
devices, using a maximum cable-length of 50 feet
RS-485 specification and standard describing a binary serial communication method
among multiple devices at a data rate faster than RS-232 with a much longer
distance between the host and the furthest device
SAROAD Storage and Retrieval of Aerometric Data
SLAMS State and Local Air Monitoring Network Plan
SLPM Standard Liters Per Minute of a gas at standard temperature and pressure
STP Standard Temperature and Pressure
TCP/IP Transfer Control Protocol / Internet Protocol, the standard communications
protocol for Ethernet devices
TEC Thermal Electric Cooler
TPC Temperature/Pressure Compensation
USB Universal Serial Bus: a standard connection method to establish communication
between peripheral devices and a host controller, such as a mouse and/or
keyboard and a personal computer or laptop
VARS Variables, the variable settings of the instrument
V-F Voltage-to-Frequency
Z/S Zero / Span
07276B DCN6418

Teledyne API T803 CO2/O2 Analyzer Operation Manual Index
237
INDEX
A
AC Power 60 Hz, 35
AIN, 99
ALRM, 64, 101
ANALOG CAL WARNING, 52
Analog Inputs, 99
Analog Outputs, 36, 37, 63, 64, 66, 67, 81
Ain Calibration, 99
CONC1, 54
CONC2, 54
Configuration & Calibration, 64, 86, 87, 88, 89, 91, 93, 95,
96, 99
Automatic, 29, 63, 89
Manual-Current Loop, 92, 94
Manual-Voltage, 90
Electrical Connections, 36
Electronic Range Selection, 85
Output Loop Back, 219
Over-Range Feature, 95
Pin Assignments, 36
Recorder Offset, 96
Reporting Range, 63
Test Channel, 97
Chassis Temp, 97
NONE, 97
SAMPLE FLOW, 97
SAMPLE PRESS, 97
Analyzer Operating Modes, 60
APICOM, 104, 129, 149, 151, 161, 177
and DAS System, 131, 146, 148, 149
configuration failure, 142
front panel edit, 135
Interface Example, 148
Software Download, 149, 151
user manual, 149
ATIMER, 131, 135, 136
AUTO, 68
AutoCal, 60, 62, 87
B
Baud Rate, 119
BOX TEMP, 52, 62, 186, 194
BOX TEMP WARNING, 52, 184
C
Cal Gas Line, 50
CAL HOLD OFF, 39, 79, 131, 145
CAL Mode
Remote, 40
CALDAT, 132
Calibration
AIN, 99
Analog Ouputs, 29, 63, 89
Analog Outputs
Current Loop, 92, 94
Voltage, 90
Calibration Checks, 159, 162
Calibration Current Meter, 92
Calibration Gases, 160
Span Gas, 164
Standard Reference Materials (SRM’s)
CO Span Gas, 49
Zero Air, 48, 160
Calibration Voltmeter, 90
CANNOT DYN SPAN, 52, 126, 184
CANNOT DYN ZERO, 52, 126, 184
Clock, 77
CLOCK_ADJ, 79
CO2, 62, 123, 161
AUTO MODE, 72
CO2 CAL
Remote, 40
CO2 CELL TEMP, 62
CO2 CELL TEMP WARNING, 52
CO2 CONC ALRM1 WARNING, 52
CO2 CONC ALRM2 WARNING, 52
CO2 OFFSET, 62
CO2 Sensor, 83, 207, 208
operation, 208
Troubleshooting, 201
CO2 SLOPE, 62
COMM Ports, 103, 104, 119
and DAS System, 144
Baud Rate, 106
COM1, 121
Default Settings, 43
COM2, 44, 104, 121
Default Settings, 43
Communication Modes, 103, 104
DCE – DTE, 103
Machine ID, 47, 108
Parity, 104, 119
RS-485, 105
Security, 155
testing, 107
Communication
External, 64
CONC, 131, 135
CONC ALRM1 WARNING, 126
CONC ALRM2 WARNING, 126
CONC Key, 79
CONC VALID, 199
CONC_PRECISION, 79
CONC1, 54
CONC2, 54
Concentration Alarms, 101, 102
Concentration Field, 29
CONFIG INITIALIZED, 52, 184
Contact, 231
Continuous Emission Monitoring (CEM), 73
07276B DCN6418

Index Teledyne API T803 CO2/O2 Analyzer Operation Manual
238
Control Inputs
Electrical Connections, 39
Control Inputs
Pin Assignments, 40
Control Inputs, 60
Control Inputs, 219
CPU, 182, 185, 186, 188, 199, 200, 212, 218, 219, 222
AIN Calibration, 99
Analog to Digital Converter, 52, 83
and Relay Board, 215
AOUTS Calibration Values, 83
CLOCK_ADJ, 77
COMM Port Connections, 43
DAS, 66, 129
Pressure Calibration, 167
Status LED, 188
Watchdog LED, 189, 216
Critical Flow Orifice, 131, 180, 185, 191, 201, 210, 211
Current Loop Outputs, 37, 92, 93, 94
Manual Calibration, 92
D
DAS
disabling, 130
DAS System, 29, 53, 54, 63, 66, 79, 129, 161, 166, 177, 184,
214, 223
and APICOM, 148
Channel Enabeled, 131
Channel Names, 136
Channel setup, 133
Channels, 130
CALDAT, 132
CONC, 131
DETAIL, 132
FAST, 132
PNUNTC, 131
Compact Data Report, 146
HOLD OFF, 39, 79, 131, 145
Number of Records, 131
Parameters, 130, 131, 133, 137
CONC, 135
NXCNC1, 135
PMTDET, 131
Precision, 138
Predictive Diagnostics, 132
Report Period, 131, 142, 146
Report Period editing, 140
Sample Mode
AVG, 138, 140, 142
INST, 138, 140, 142
MAX, 138
MIN, 138, 140, 142
SDEV, 138, 140, 142
Sample Period editing, 140
setting number of records, 143
setup, 63
Starting Date, 146
Store Number of Samples, 138, 140, 142
time stamp, 62
Trigger, 130
Triggering Events, 131, 133, 136
ATIMER, 131, 135, 136
EXITZR, 136
SLPCHG, 132, 136
Triggerning Events, 137
DAS_HOLD_OFF, 79
data acquisition. See DAS System
DATA INITIALIZED, 184
Warning, 53
DB-25M, 19, 155
DB-9F, 19, 155
DC Power, 40
DCE – DTE Switch, 31
Default Settings
DAS System, 131
Ethernet, 110
Hessen Protocol, 122, 126
VARS, 79
DHCP, 54, 109, 110
DIAG AIO, 81
DIAG AOUT, 81
DIAG FCAL, 81
DIAG I/O, 81
DIAG Menu
password, 76
DIAG Mode, 60
DIAG TCHN, 81
Diagnostic Menu (DIAG), 64, 75
Ain Calibrated, 83, 99
Analog I/O
AOUT Calibration Configuration, 83, 88
Conc_Out_1, 83
Conc_Out_2, 83
Conc_Out_3, 83
Analog I/O Configuration, 81, 84, 85, 86, 87, 88, 89, 91, 93,
95, 96, 99
Analog Output Step Test, 81
Flow Calibration, 81
Pressure Calibration, 81
Signal I/O, 186
SIGNAL I/O, 81, 188
Test Chan Output, 81
Test Output, 83
diagnostic tools, 81
Dilution Ratio (Option), 73
Display Precision, 79
DUAL, 68, 70, 71, 159
E
EEPROM
Disk on Module, 140
Electrical Connections
AC Power, 34
Analog Outputs, 36
Current Loop, 92
Voltage Ranges, 90
Analog Outputs pin assignments, 67
Control Inputs, 39
Ethernet, 109
Modem, 155, 156
Status Outputs, 38
Electro-Static Discharge, 45, 229, 230
Warning, 232
ENTR Key, 64, 142
07276B DCN6418

Teledyne API T803 CO2/O2 Analyzer Operation Manual Index
239
Environmental Protection Agency(EPA), 161
Ethernet, 108, 109, 110
Configuration, 109–14
Property Defaults, 110
using DHCP, 109
DHCP, 54, 109, 110
HOSTNAME, 114
Exhaust Gas, 32, 210
Exhaust Gas Outlet, 32, 50
EXIT Key, 64
EXITZR, 136
External Pump, 18
F
features, T803, 17
Final Test and Validation Data Sheet, 54, 166
Flash Chip, 214
Flow Rate
Zero Air, 50
FlowRate
Span Gas, 50
Front Panel, 27
Concentration Field, 29
Display, 52, 81, 97
Keypad Definition Field, 29
Message Field, 29
Mode Field, 29
Status LED’s, 29
G
Gas Inlets
Sample, 32
Span, 32
ZERO AIR, 32
Gas Outlets
Exhaust, 32, 50
H
Heaters, 189, 215, 216, 217
Hessen Protocol, 104, 118, 119, 120, 121, 122, 126
Activation, 119
and Reporting Ranges, 123
Default Settings, 122
Gas List, 124, 125
ID Code, 128
Latency Period, 119
response Mode, 122
Setup Parameters, 119
Status Flag
Default Settings, 126
Modes, 126
Unassigned Flags, 126
Unused Bits, 126
Warnings, 126
Status Flags, 126
types, 120
Hostname, 114
I
I2C, 188, 215
Status LED, 188
I2C bus, 184, 185, 188, 195, 212, 218, 219
Power Up Circuit, 219
iDAS
configuration
Remote, 148
Infrared Radiation (IR), 205, 207
interference
Other Gases, 49
Internal Pneumatics, 51
Basic Model 803E, 190
Internal Pump, 51, 131, 167, 178, 179, 180, 185, 191, 192, 194,
197, 201, 209, 210, 211, 220
Internal Pump Exhaust, 49
K
Keypad Definition Field, 29
L
Local Area Network (LAN), 54, 108, 109, 110, 112
M
Machine ID, 47, 108
magnetic field, 205, 206
magneto-mechanical sensor, 205, 206
Menu access
passwords, 75
Menu Keys
CONC, 79
ENTR, 64, 142
EXIT, 64
MENUS
AUTO, 72, 159
AUTO, auto range, 68
DUAL, 70, 71, 159
DUAL, dual range, 68
SNGL, 69
SNGL, single range, 68
Message Field, 29
Mode Field, 29
modem, 43, 44, 104, 151, 155, 156, 157, 200
Modem, 155, 156
Troubleshooting, 200
Motherboard, 83, 92, 188
Multidrop, 104, 108, 118
N
National Institute of Standards and Technology (NIST)
Standard Reference Materials (SRM), 49, 161
CO2, 161
O
O2, 62, 123, 159, 161, 164, 166, 167
paramagnetic sensor, 207
07276B DCN6418

Index Teledyne API T803 CO2/O2 Analyzer Operation Manual
240
O2 CELL TEMP, 62, 186
O2 CELL TEMP WARNING, 53, 184
O2 CONC ALRM1 WARNING, 53
O2 CONC ALRM2 WARNING, 53
O2 M-P CAL, 60
O2 OFFSET, 62, 186
O2 RANGE #1
AUTO, 72
O2 RANGE #2
AUTO, 72
O2 sensor, 62, 160
zero cal, 48
O2 SLOPE, 62, 186
OFFSET, 92, 96, 176, 177
Operating Modes, 81
Calibration Mode, 126
Calibration Mode
O2 M-P CAL, 60
SPAN CAL [type], 60
ZERO CAL [type], 60
DIAG Mode, 60
Diagnostic Mode (DIAG), 81
SAMPLE A1, 60
Sample Mode, 29, 60, 79
Secondary Setup, 64
SETUP [X.X], 60
Outlet, 50
P
paramagnetic, 17, 196, 205, 217
paramagnetic sensor, 205, 206
Particulate Filter, 177, 185, 211
Password
menu access, 75
photocells, 206
Pneumatic Set Up
Basic Model 803E
Bottled Gas, 162
Bottled Gas, 49
Calibration Gases, 48
PNUMTC, 131
Predictive Diagnostics, 151
PRES, 62, 176, 177, 179, 186
PTFE, 177, 178
R
RANGE, 62, 83, 123, 186
RANGE1, 62, 123
RANGE2, 62, 123
RANGE2 CAL
Remote, 40
REAR BOARD NOT DET, 53, 126, 184
Rear Panel
Analog Outputs, 67
Basic T803, 31
Recorder Offset, 96
Relay Board
Troubleshooting, 196
Relay Board Warning, 53, 185
relay PCA, 215, 217
Relay PCA, 216
Status LED’s, 188, 189, 216, 217
Troubleshooting, 188, 189
Reporting Range
Upper Span Limit:, 69
Reporting Range, 63, 66
Configuration, 63, 66
Modes
SNGL, 69
Reporting Range
Upper Span Limit
Dual, 71
Reporting Range, 72
Reporting Range
Configuration
AUTO, 72
Reporting Range
Dilution Feature (Option), 73
Reporting Range Configuration
DUAL, 70
SNGL, 69
RJ45, 19
RS-232
DCE – DTE, 31, 103
RS-232, 44
RS-232, 46
RS-232, 103
RS-232
Troubleshooting, 200
RS-232, 212
RS-485, 104, 105, 108, 212
S
Safety Messages
Electric Shock, 34, 215
Electro-Static Discharge, 232
General, 25, 35, 48, 49, 92, 160, 181
Qualiified Personnel, 181
Strong Oxidizer, 173, 179, 181
SAMPLE A1, 60
SAMPLE FL, 62, 186
Sample Flow Sensor, 211
Sample Flow Warning, 53, 185
Sample Flow Warning, 126
Sample Gas
Venting, 50
Sample Gas Line, 50
Sample Inlet, 32
Sample Mode, 29, 59, 60, 79
Sample Press Warning, 53, 185, 186
Sample Pressure Sensor, 211
Sensor Inputs, 196, 218
Sample Pressure And Flow, 218
Thermistor Interface, 218
Serial I/O Ports
Modem, 155, 156
Multidrop, 104, 108
RS-232, 44, 131, 151
RS-485, 104
SETUP [X.X], 60
Setup Mode, 59
SLOPE, 176, 177
SLPCHG, 132, 136
07276B DCN6418

Teledyne API T803 CO2/O2 Analyzer Operation Manual Index
241
SNGL, 68, 69
SPAN, 40
SPAN CAL, 176, 199
SPAN CAL [type], 60
Span Gas
Concentration, 161, 164
Flow Rate, 50
Initial Cal, 54
Pressure Leak Check, 179
Troubleshooting, 185, 186, 191, 192, 193
Venting, 50
with Alarm Options, 101
Span Inlet, 32
Specifications, 21
STABIL, 62, 176, 177, 186
STABIL_GAS, 79
Status
CAL MODE, 39
CO2 Output, 39
CONC VALID, 39
RANGE2 CAL, 39
SPAN CAL, 39
SYSTEM OK, 39
Status LED’s
I2C, 188
Relay PCA, 188, 216, 217
Watchdog, 188, 189, 216, 217
Status LED's
CO2 Sensor, 201
CPU, 188
Status Outputs, 72, 219
Electrical Connections, 38
Pin Assignments, 39
System
Default Settings, 131
SYSTEM OK, 199
SYSTEM RESET, 185
System Reset Warning, 53
T
Teledyne Contact Information
Email Address, 18, 22, 204
Fax, 18, 22, 204
Phone, 22, 204
Phone, direct, 18
Phone, toll free, 18
Technical Assistance, iii, 204
Website, 18, 204
Terminal Mode, 152
Command Syntax, 152
Computer mode, 104
Interactive mode, 152
Test Channel, 81, 83, 97
Chassis Temp, 97
NONE, 97
SAMPLE FLOW, 97
SAMPLE PRESS, 97
Test Function
RANGE, 83, 123
Test Functions, 61, 83, 97
BOX TEMP, 62, 186, 194
CO2 CELL TEMP, 62
CO2 OFFSET, 62
CO2 SLOPE, 62
Defined, 62
O2 CELL TEMP, 62, 186
O2 OFFSET, 62, 186
O2 RANGE #1
AUTO, 72
O2 RANGE #2
AUTO, 72
O2 SLOPE, 62, 186
OFFSET, 176, 177
PRES, 62, 176, 177, 179, 186
RANGE, 62, 123, 186
RANGE1, 62, 123
RANGE2, 62, 123
SAMPLE FL, 62, 186
SLOPE, 176, 177
STABIL, 62, 176, 177, 186
TIME, 62, 186
TIME, 62, 186
Touch screen Interface Electronics
Troubleshooting, 195
V
VARS Menu, 64, 75, 79, 131
clock adjust, 77
password, 76
Variable Default Values, 79
Variable Names
CLOCK_ADJ, 79
CONC_PRECISION, 79
DAS_HOLD_OFF, 79
STABIL_GAS, 79
Ventilation Clearance, 27
Venting, 50
Exhaust Line, 50
Sample Gas, 50
Span Gas, 50
Zero Air, 50
W
Warm-up Period, 52
Warnings
ANALOG CAL WARNING, 52
BOX TEMP WARNING, 52, 184
CANNOT DYN SPAN, 52, 126, 184
CANNOT DYN ZERO, 52, 126, 184
CO2 CELL TEMP WARNING, 52
CO2 CONC ALRM1 WARNING, 52
CO2 CONC ALRM2 WARNING, 52
CONC ALRM1 WARNING, 126
CONC ALRM2 WARNING, 126
CONFIG INITIALIZED, 52, 184
DATA INITIALIZED, 53, 184
O2 CELL TEMP WARNING, 53, 184
O2 CONC ALRM1 WARNING, 53
O2 CONC ALRM2 WARNING, 53
REAR BOARD NOT DET, 53, 126, 184
RELAY BOARD WARN, 53, 185
SAMPLE FLOW WARN, 53, 126, 185
SAMPLE PRESS WARN, 53, 185, 186
07276B DCN6418

Index Teledyne API T803 CO2/O2 Analyzer Operation Manual
242
SYSTEM RESET, 53, 126, 185
Warranty, 21
Watchdog Circuit, 188
Status LED, 188, 189, 216
Z
Zero Air, 48, 159, 160
Flow Rate, 50
Initial Cal, 54
Troubleshooting, 177, 186, 191, 192, 193
Venting, 50
ZERO AIR Inlet, 32
ZERO CAL, 176, 199
ZERO CAL [type], 60
07276B DCN6418

Models T803, 803E Appendix A Menu Trees (Reference: 06763C DCN6418) Appendix A
A-1
APPENDIX A – Version Specific Software Documentation
APPENDIX A-1: Menu Trees, Software Versions 1.0.3 (T-Series)/A.3 (E-Series) ................................................... 3
APPENDIX A-2: Setup Variables For Serial I/O, Software Versions 1.0.3 (T-Series)/A3 (E-Series) ....................... 9
APPENDIX A-3: Warnings and Test Measurements, Software Versions 1.0.3 (T-Series)/A.3 (E-Series) ............. 17
APPENDIX A-4: Signal I/O Definitions, Software Versions 1.0.3 (T-Series)/A.3 (E-Series)................................... 20
APPENDIX A-5: DAS Triggering Events, Parameters, Software Versions 1.0.3 (T-Series)/A.3 (E-Series) ........... 24
APPENDIX A-6: Terminal Command Designators, Software Versions 1.0.3 (T-Series)/A.3 (E-Series) ................ 27
APPENDIX A-7: MODBUS® Register Map, Software Versions 1.0.3 (T-Series)/A.3 (E-Series) ............................ 29
07276B DCN6418

Appendix A Models T803, 803E Appendix A Menu Trees (06763C DCN6418)
A-2
This page intentionally left blank.
07276B DCN6418

Appendix A Models T803, 803E Appendix A Menu Trees (Reference: 06763C DCN6418)
A-3
APPENDIX A-1: Menu Trees, Software Versions 1.0.3 (T-Series)/A.3 (E-Series)
PRIMARY SETUP
MENU
SAMPLE
MSG1CLR1SETUP
<TST TST>
CALTEST1
CO2
CONCZERO SPAN
DASCFG ACAL CLKRNGE PASS MORE
1 Only appears when warning messages are active.
2Only appears on units with alarm option enabled.
3 Only appears if the Range Mode is set of DUAL or AUTO
4 Only appears if analog output A4 is actively reporting a TEST FUNCTION
ACAL is a special configuration; consult factory.
SECONDARY
SETUP MENU
Press to
cycle
through the
active
warning
messages.
Press to
clear an
active
warning
messages.
O2
DIAGCOMM VARS ALAR2
CO2 RNG=[Value] %
CO2 RN1=[Value] %3
CO2 RN2=[Value] %3
O2 RNG=[Value]%
STABIL=[Value] %
PRES=[Value]IN-HG-A
SAMP FL=[Value]CC/M
O2 SLOPE=[Value]
O2 OFFSET=[Value]MV
CO2 SLOPE=[Value]
CO2 OFFSET=[Value]MV
O2 CELL TEMP=[Value]ºC
CO2 CELL TEMP=[Value]ºC
BOX TEMP=[Value]ºC
TEST=[Value]MV4
TIME=[HH:MM:SS]
LOW3HIGH3
CO2 O2
Figure A-1: Basic Sample Display Menu
07276B DCN6418

Models T803, 803E Appendix A Menu Trees (Reference: 06763C DCN6418) Appendix A
A-4
SETUP
PASS
DAS RNGE CLK MORE
ACALCFG
<TST TST>
MODEL TYPE AND NUMBER
PART NUMBER
SERIAL NUMBER
SOFTWARE REVISION
LIBRARY REVISION
iCHIP SOFTWARE REVISION
HESSEN PROTOCOL
REVISION2
CPU TYPE & OS REVISION
DATE FACTORY
CONFIGURATION SAVED
Go to iDAS
Menu Tree
TIME DATE
ON
OFF
DIL1
SAMPLE
Go to
SECONDARY SETUP
Menu Tree
1 Only appears if Dilution option is active.
2Only appears if Hessen protocol is active.
3Only appears if the DUAL or AUTO range
modes are selected.
ACAL is a special configuration; consult factory.
SET
MODE
DUALSNGL AUTO CO2 RANGE #13
CO2 RANGE #23
O2 RANGE
Figure A-2: Primary Setup Menu (Except iDAS)
07276B DCN6418

Appendix A Models T803, 803E Appendix A Menu Trees (Reference: 06763C DCN6418)
A-5
SETUP
PASS
DAS RNGE CLK MOREACALCFG
SAMPLE
1 Editing an existing DAS channel will erase any
data stored on the channel options.
2Changing the event for an existing DAS channel
DOES NOT erase the data stored on the
channel.
ACAL is a special configuration; consult factory.
EDITVIEW
PREV NEXT
CONC
PNUMTC
CALDAT
FAST
DETAIL
Selects the data point to be viewed
Cycles through
parameters assigned
to this DAS channel
<PRM PRM>NX10NEXTPREVPV10
EDIT1PRNTDELINSNEXTPREV
ENTER PASSWORD: 818
NO
NX10NEXTSET><SET
YES
NAME
EVENT
PARAMETERS
NUMBER OF RECORDS
REPORT PERIOD
RS-232 REPORT
CAL MODE
CHANNEL ENABLE
ON
OFF NO
YES1
Sets the maximum number of
records recorded by this channel
Sets the time lapse between
each report
Create/edit the name of the channel
PREV NEXT
Cycles through list
of available trigger
events2
NOYES1
EDIT1PRNTDELINSNEXTPREV
NO
PRNTEDITSET><SET
YES
Cycles through list of
currently active
parameters for this
channel
MAXMINAVGINST
PRECISIONSAMPLE MODEPARAMETER
Cycles through list of available &
currently active parameters for this
channel
NEXTPREV
VIEW
CONC
PNUMTC
CALDAT
FAST
DETAIL
Figure A-4: Primary Setup Menu (iDAS)
07276B DCN6418

Models T803, 803E Appendix A Menu Trees (Reference: 06763C DCN6418) Appendix A
A-6
6
6
6
Go to Menu Tree
Go to
COMM / Hessen
Menu Tree
1E-Series: only appears if optional Ethernet PCA is
installed. When Ethernet PCA is present
COM2 submenu disappears.
2Only appears if mode is ON
(See & submenu above).
3, & are only
editable when is .
4Although is editable regardless of the
state, do not change the setting for this property.
5 is only editable when is .
ACAL is a special configuration; consult factory.
6T-Series only
Figure A-5: Secondary Setup Menu (COMM & VARS)
07276B DCN6418

Appendix A Models T803, 803E Appendix A Menu Trees (Reference: 06763C DCN6418)
A-7
SETUP
PASSDAS RNGE CLK MORE
ACAL
CFG
SAMPLE
COMM VARS DIAG
Go to DIAG Menu Tree
HESN2
INET1
ID ENTER PASSWORD: 818
ENTER PASSWORD: 818ENTER PASSWORD: 818
1E-Series: only appears if Ethernet Option is installed.
2Only appears if HESSEN PROTOCOL mode is ON.
ACAL is a special configuration; consult factory.
Go to COMM / VARS Menu
Tree Go to COMM / VARS Menu
Tree
COM1 COM2
EDITSET><SET
GAS LISTRESPONSE MODEVARIATION STATUS FLAGS
TYPE2TYPE1 CMDTEXTBCC
EDIT PRNTDELINSNEXTPREV
NOYES GAS TYPE
GAS ID
REPORTED
ON
OFF
Set/create unique gas ID number
CO2
O2
SET><SET
O2, 110, REPORTED
CO2, 111, REPORTED
Figure A-6: Secondary Setup Menu - HESSEN Submenu
07276B DCN6418

Models T803, 803E Appendix A Menu Trees (Reference: 06763C DCN6418) Appendix A
A-8
Figure A-7: Secondary Setup Menu (DIAG)
07276B DCN6418

Models T803, 803E Appendix A Menu Trees (Reference: 06763C DCN6418) Appendix A
Error! Unknown document property name.Error! Unknown document property name. A-9
APPENDIX A-2: Setup Variables For Serial I/O, Software Versions 1.0.3 (T-Series)/A3 (E-Series)
Table A-1: Setup Variables
Setup Variable Numeric
Units Default
Value Value Range Description
Low Access Level Setup Variables (818 password)
DAS_HOLD_OFF Minutes 15 0.5–20 Duration of DAS hold off period.
STABIL_GAS — O2
5
CO2 4
O2 3,
CO2 1
Selects gas for stability
measurement. Enclose value in
double quotes (") when setting
from the RS-232 interface.
TPC_ENABLE — ON OFF, ON
ON enables temperature and
pressure compensation; OFF
disables it.
DYN_ZERO — OFF OFF, ON
ON enables contact closure
dynamic zero; OFF disables it.
DYN_SPAN — OFF OFF, ON
ON enables contact closure
dynamic span; OFF disables it.
CONC_PRECISION — AUTO AUTO,
0,
1,
2,
3,
4
Number of digits to display to the
right of the decimal point for
concentrations on the display.
Enclose value in double quotes
(“) when setting from the RS-232
interface.
CLOCK_ADJ Sec./Day 0 -60–60
Time-of-day clock speed
adjustment.
SERVICE_CLEAR8 — OFF OFF
ON
ON resets the service interval
timer.
TIME_SINCE_SVC8 Hours 0 0–500000 Time since last service.
SVC_INTERVAL8 Hours 0 0–100000
Sets the interval between service
reminders.
Medium Access Level Setup Variables (929 password)
DAYLIGHTSAVING_ENABLE8 — ON OFF, ON Enables/disables automatic
Daylight Savings Time change.
LANGUAGE_SELECT — ENGL ENGL,
SECD,
EXTN
Selects the language to use for
the user interface. Enclose value
in double quotes (“) when setting
from the RS-232 interface.
MAINT_TIMEOUT Hours 2 0.1–100
Time until automatically
switching out of software-
controlled maintenance mode.
LATCH_WARNINGS8 — ON ON, OFF
ON enables latching warning
messages; OFF disables
latching.
CONV_TIME — 33 MS 33 MS, 66 MS,
133 MS,
266 MS,
533 MS,
1 SEC, 2 SEC
Conversion time for O2 and CO2
detector channels. Enclose value
in double quotes (“) when setting
from the RS-232 interface.
07276B DCN6418

Appendix A Models T803, 803E Appendix A Menu Trees (Reference: 06763C DCN6418)
A-10 Error! Unknown document property name.Error! Unknown document property name. Error!
Unknown document property name.Error! Unknown document property name.
Setup Variable Numeric
Units Default
Value Value Range Description
NEG_CONC_SUPPRESS — OFF OFF, ON
ON pegs negative concentrations
at zero; OFF permits negative
concentrations
O2_DWELL3 Seconds 1 0.1–30
Dwell time before taking each
sample.
O2_FILT_ADAPT3 — ON ON, OFF
ON enables O2 adaptive filter;
OFF disables it.
O2_FILT_SIZE3 Samples 60 1–500
O2 moving average filter size in
normal mode.
O2_FILT_ASIZE3 Samples 10 1–500
O2 moving average filter size in
adaptive mode.
O2_FILT_DELTA3 % 2 0.1–100
Absolute change in O2
concentration to shorten filter.
O2_FILT_PCT3 % 2 0.1–100
Relative change in O2
concentration to shorten filter.
O2_FILT_DELAY3 Seconds 20 0–300
Delay before leaving O2 adaptive
filter mode.
O2_DIL_FACTOR3 — 1 0.1–1000
Dilution factor for O2. Used only if
is dilution enabled with
FACTORY_OPT variable.
50 O2_CELL_SET3 ºC
Warnings:
45–55
30–70 O2 sensor cell temperature set
point and warning limits.
O2_CELL_CYCLE3 Seconds 10 0.5–30
O2 cell temperature control cycle
period.
O2_CELL_PROP3 — 1 0–10
O2 cell PID temperature control
proportional coefficient.
O2_CELL_INTEG3 — 0.1 0–10
O2 cell PID temperature control
integral coefficient.
O2_CELL_DERIV3 — 0 (disabled) 0–10
O2 cell PID temperature control
derivative coefficient.
O2_STD_CELL_TEMP3 ºK 323 1–500 Standard O2 cell temperature for
temperature compensation.
O2_STD_CELL_PRESS3 "Hg 28.50 1.00–50.00
Standard O2 cell pressure for
pressure compensation.
CO2_DWELL 1 Seconds 1 0.1–30
Dwell time before taking each
sample.
CO2_FILT_ADAPT 1 — ON ON, OFF
ON enables CO2 adaptive filter;
OFF disables it.
CO2_FILT_SIZE 1 Samples 48 1–300
CO2 moving average filter size in
normal mode.
CO2_FILT_ASIZE 1 Samples 12 1–300
CO2 moving average filter size in
adaptive mode.
CO2_FILT_DELTA 1 % 2 0.1–10
Absolute change in CO2
concentration to shorten filter.
CO2_FILT_PCT 1 % 10 0.1–100
Relative change in CO2
concentration to shorten filter.
CO2_FILT_DELAY 1 Seconds 90 0–300
Delay before leaving CO2
adaptive filter mode.
07276B DCN6418

Models T803, 803E Appendix A Menu Trees (Reference: 06763C DCN6418) Appendix A
Error! Unknown document property name.Error! Unknown document property name. A-11
Setup Variable Numeric
Units Default
Value Value Range Description
CO2_DIL_FACTOR 1 — 1 0.1–1000
Dilution factor for CO2. Used only
if is dilution enabled with
FACTORY_OPT variable.
50 CO2_CELL_SET 1 ºC
Warnings:
45–55
30–70 CO2 sensor cell temperature set
point and warning limits.
CO2_CELL_CYCLE 1 Seconds 10 0.5–30
CO2 cell temperature control
cycle period.
CO2_CELL_PROP 1 — 1 0–10
CO2 cell PID temperature control
proportional coefficient.
CO2_CELL_INTEG 1 — 0.1 0–10
CO2 cell PID temperature control
integral coefficient.
CO2_CELL_DERIV 1 — 0 (disabled) 0–10
CO2 cell PID temperature control
derivative coefficient.
CO2_STD_CELL_TEMP 1 ºK 323 1–500 Standard CO2 cell temperature
for temperature compensation.
CO2_STD_CELL_PRESS 1 "Hg 28.50 1.00–50.00
Standard CO2 cell pressure for
pressure compensation.
O2_TARG_SPAN13 % 20.95 0.1–100
Target O2 concentration during
span calibration of range 1.
O2_SLOPE13 — 1 0.5–2 O2 slope for range 1.
O2_OFFSET13 % 0 -10–10 O2 offset for range 1.
CO2_TARG_SPAN11 % 12 0.1–1000
Target CO2 concentration during
span calibration of range 1.
CO2_SLOPE11 — 1 0.5–5 CO2 slope for range 1.
CO2_OFFSET11 % 0 -10–10 CO2 offset for range 1.
O2_TARG_SPAN25 % 20.95 0.1–100
Target O2 concentration during
span calibration of range 2.
O2_SLOPE25 — 1 0.5–2 O2 slope for range 2.
O2_OFFSET25 % 0 -10–10 O2 offset for range 2.
CO2_TARG_SPAN24 % 12 0.1–1000
Target CO2 concentration during
span calibration of range 2.
CO2_SLOPE24 — 1 0.5–5 CO2 slope for range 2.
CO2_OFFSET24 % 0 -10–10 CO2 offset for range 2.
RANGE_MODE — SNGL SNGL,
DUAL,
AUTO
Range control mode. Enclose
value in double quotes (“) when
setting from the RS-232
interface.
CONC_RANGE1 % 100 0.1–500 D/A concentration range 1
CONC_RANGE2 % 100 0.1–500 D/A concentration range 2
CONC_RANGE3 2 % 15 0.1–500 D/A concentration range 3
07276B DCN6418

Appendix A Models T803, 803E Appendix A Menu Trees (Reference: 06763C DCN6418)
A-12 Error! Unknown document property name.Error! Unknown document property name. Error!
Unknown document property name.Error! Unknown document property name.
Setup Variable Numeric
Units Default
Value Value Range Description
120 SAMP_FLOW_SET cc/m
Warnings:
80–180
0–6000 Sample flow set point for flow
calculation and warning limits.
SAMP_FLOW_SLOPE — 1 0.5–1.5
Sample flow slope correction
factor (adjusted flow = measured
flow x slope).
29.92 SAMP_PRESS_SET "Hg
Warnings:
15–35
0–100 Sample pressure set point for
pressure compensation and
warning limits.
30 BOX_SET ºC
Warnings:
8–50
5–60 Box temperature warning limits.
Set point is not used.
RS232_MODE BitFlag 0 0–65535
RS-232 COM1 mode flags. Add
values to combine flags.
1 = quiet mode
2 = computer mode
4 = enable security
8 = enable hardware
handshaking
16 = enable Hessen protocol 8
32 = enable multi-drop
64 = enable modem
128 = ignore RS-232 line errors
256 = disable XON / XOFF
support
512 = disable hardware FIFOs
1024 = enable RS-485 mode
2048 = even parity, 7 data bits, 1
stop bit
4096 = enable command prompt
8192 = even parity, 8 data bits, 1
stop bit
16384 = enable dedicated
MODBUS ASCII protocol
32678 = enable dedicated
MODBUS RTU or TCP protocol
BAUD_RATE — 115200 300,
1200,
2400,
4800,
9600,
19200,
38400,
57600,
115200
RS-232 COM1 baud rate.
Enclose value in double quotes
(“) when setting from the RS-232
interface.
07276B DCN6418

Models T803, 803E Appendix A Menu Trees (Reference: 06763C DCN6418) Appendix A
Error! Unknown document property name.Error! Unknown document property name. A-13
Setup Variable Numeric
Units Default
Value Value Range Description
MODEM_INIT —
“AT Y0 &D0
&H0 &I0 S0=2
&B0 &N6 &M0
E0 Q1 &W0”
Any character
in the allowed
character set.
Up to 100
characters
long.
RS-232 COM1 modem
initialization string. Sent verbatim
plus carriage return to modem on
power up or manually. Enclose
value in double quotes (“) when
setting from the RS-232
interface.
RS232_MODE2 BitFlag 0 0–65535 RS-232 COM2 mode flags.
(Same settings as
RS232_MODE.)
BAUD_RATE2 — 19200 300,
1200,
2400,
4800,
9600,
19200,
38400,
57600,
115200
RS-232 COM2 baud rate.
Enclose value in double quotes
(“) when setting from the RS-232
interface.
MODEM_INIT2 —
“AT Y0 &D0
&H0 &I0 S0=2
&B0 &N6 &M0
E0 Q1 &W0”
Any character
in the allowed
character set.
Up to 100
characters
long.
RS-232 COM2 modem
initialization string. Sent verbatim
plus carriage return to modem on
power up or manually. Enclose
value in double quotes (“) when
setting from the RS-232
interface.
RS232_PASS Password 940331 0–999999 RS-232 log on password.
MACHINE_ID ID 802 0–9999 Unique ID number for instrument.
COMMAND_PROMPT — “Cmd> ”
Any character
in the allowed
character set.
Up to 100
characters
long.
RS-232 interface command
prompt. Displayed only if enabled
with RS232_MODE variable.
Enclose value in double quotes
(“) when setting from the RS-232
interface.
TEST_CHAN_ID — NONE
NONE,
SAMPLE
PRESSURE
,
SAMPLE
FLOW,
O2 CELL
TEMP 3,
CO2 CELL
TEMP 1,
CHASSIS
TEMP
Diagnostic analog output ID.
Enclose value in double quotes
(“) when setting from the RS-232
interface.
07276B DCN6418

Appendix A Models T803, 803E Appendix A Menu Trees (Reference: 06763C DCN6418)
A-14 Error! Unknown document property name.Error! Unknown document property name. Error!
Unknown document property name.Error! Unknown document property name.
Setup Variable Numeric
Units Default
Value Value Range Description
REMOTE_CAL_MODE — O2 RANGE1
5
CO2 RANGE1
4
O2 RANGE1 3,
O2 RANGE2 5,
CO2 RANGE1
1,
CO2 RANGE2
4
Range to calibrate during
contact-closure and Hessen
calibration. Enclose value in
double quotes (“) when setting
from the RS-232 interface.
PASS_ENABLE — OFF OFF, ON
ON enables passwords; OFF
disables them.
STABIL_FREQ Seconds 10 1–300
Stability measurement sampling
frequency.
STABIL_SAMPLES Samples 25 2–40
Number of samples in
concentration stability reading.
SERIAL_NUMBER —
“00000000 ” Any character
in the allowed
character set.
Up to 100
characters
long.
Unique serial number for
instrument. Enclose value in
double quotes (“) when setting
from the RS-232 interface.
DISP_INTENSITY — HIGH HIGH,
MED,
LOW,
DIM
Front panel display intensity.
Enclose value in double quotes
(“) when setting from the RS-232
interface.
I2C_RESET_ENABLE — ON OFF, ON I2C bus automatic reset enable.
07276B DCN6418

Models T803, 803E Appendix A Menu Trees (Reference: 06763C DCN6418) Appendix A
Error! Unknown document property name.Error! Unknown document property name. A-15
Setup Variable Numeric
Units Default
Value Value Range Description
CLOCK_FORMAT —
“TIME=%H:%
M:%S” Any character
in the allowed
character set.
Up to 100
characters
long.
Time-of-day clock format flags.
Enclose value in double quotes
(“) when setting from the RS-232
interface.
“%a” = Abbreviated weekday
name.
“%b” = Abbreviated month name.
“%d” = Day of month as decimal
number (01 – 31).
“%H” = Hour in 24-hour format
(00 – 23).
“%I” = Hour in 12-hour format (01
– 12).
“%j” = Day of year as decimal
number (001 – 366).
“%m” = Month as decimal
number (01 – 12).
“%M” = Minute as decimal
number (00 – 59).
“%p” = A.M./P.M. indicator for
12-hour clock.
“%S” = Second as decimal
number (00 – 59).
“%w” = Weekday as decimal
number (0 – 6; Sunday is 0).
“%y” = Year without century, as
decimal number (00 – 99).
“%Y” = Year with century, as
decimal number.
“%%” = Percent sign.
ALARM_TRIGGER Cycles 3 1–100
Number of times concentration
must exceed limit to trigger
alarm.
07276B DCN6418

Appendix A Models T803, 803E Appendix A Menu Trees (Reference: 06763C DCN6418)
A-16 Error! Unknown document property name.Error! Unknown document property name. Error!
Unknown document property name.Error! Unknown document property name.
Setup Variable Numeric
Units Default
Value Value Range Description
FACTORY_OPT BitFlag 0 0–0x7fffffff
Factory option flags. Add values
to combine flags.
1 = enable dilution factor
2 = display units in concentration
field
4 = enable software-controlled
maintenance mode
8 = enable switch-controlled
maintenance mode
16 = enable concentration
alarms
32 = enable Internet option7
16384 = enable external analog
inputs 6
1 T-Series/E-Series: 801, 803, or 802 with CO2 option.
2 T-Series/E-Series: 802 with CO2 option or 803.
3 T-Series/E-Series: 802 or 803.
4 T-Series/E-Series: 801 or 803.
5 T-Series/E-Series: 802 only.
6 T Series external analog input option.
7 E Series internet option.
8 T Series only.
07276B DCN6418

Models T803, 803E Appendix A Menu Trees (Reference: 06763C DCN6418) Appendix A
Error! Unknown document property name.Error! Unknown document property name. A-17
APPENDIX A-3: Warnings and Test Measurements, Software Versions 1.0.3 (T-Series)/A.3 (E-Series)
Table A-2: Warning Messages
Name 1 Message Text Description
Warnings
WSYSRES SYSTEM RESET Instrument was power-cycled or the CPU
was reset.
WDATAINIT DATA INITIALIZED Data storage was erased.
WCONFIGINIT CONFIG INITIALIZED Configuration storage was reset to factory
configuration or erased.
WO2ALARM1 3 O2 ALARM 1 WARN O2 concentration alarm limit #1 exceeded
WO2ALARM2 3 O2 ALARM 2 WARN O2 concentration alarm limit #2 exceeded
WCO2ALARM1 2 CO2 ALARM 1 WARN CO2 concentration alarm limit #1
exceeded
WCO2ALARM2 2 CO2 ALARM 2 WARN CO2 concentration alarm limit #2
exceeded
WSAMPFLOW SAMPLE FLOW WARN Sample flow outside of warning limits
specified by SAMP_FLOW_SET variable.
WSAMPPRESS SAMPLE PRESS WARN Sample pressure outside of warning limits
specified by SAMP_PRESS_SET
variable.
WBOXTEMP BOX TEMP WARNING
Chassis temperature outside of warning
limits specified by BOX_SET variable.
WO2CELLTEMP 3 O2 CELL TEMP WARN O2 sensor cell temperature outside of
warning limits specified by O2_CELL_SET
variable.
WCO2CELLTEMP 2 CO2 CELL TEMP WARN CO2 sensor cell temperature outside of
warning limits specified by
CO2_CELL_SET variable.
WDYNZERO CANNOT DYN ZERO Contact closure zero calibration failed
while DYN_ZERO was set to ON.
WDYNSPAN CANNOT DYN SPAN Contact closure span calibration failed
while DYN_SPAN was set to ON.
WREARBOARD REAR BOARD NOT DET Rear board was not detected during
power up.
WRELAYBOARD RELAY BOARD WARN Firmware is unable to communicate with
the relay board.
WFRONTPANEL FRONT PANEL WARN Firmware is unable to communicate with
the front panel.
WANALOGCAL ANALOG CAL WARNING The A/D or at least one D/A channel has
not been calibrated.
1 The name is used to request a message via the RS-232 interface, as in “T BOXTEMP”.
2 T-Series/E-Series: 801, 803 or 802 with CO2 option.
3 T-Series/E-Series: 802 or 803.
4 T-Series/E-Series: 801 or 803.
5 T-Series/E-Series: 802 only.
6 T-Series/E-Series: 803 only.
7 T-Series/E-Series: 802 with CO2 option.
8 T-Series/E-Series: 801 or 802 without CO2 option.
10 External analog input option.
07276B DCN6418

Appendix A Models T803, 803E Appendix A Menu Trees (Reference: 06763C DCN6418)
A-18 Error! Unknown document property name.Error! Unknown document property name.Error! Unknown do
c
Table A-3: Test Measurements
Name 1 Message Text Description
Test Measurements
O2RANGE 5
CO2RANGE 4
O2 RNG=500.0 %
CO2 RNG = 500.0 %
D/A range in single or auto-range modes.
O2RANGE1 5
CO2RANGE1 4
O2 RN1=500.0 %
CO2 RN1=500.0 %
D/A 1 range in independent range mode.
O2RANGE2 5
CO2RANGE2 4
O2 RN2=500.0 %
CO2 RN2=500.0 %
D/A 2 range in independent range mode.
O2RANGE 6
CO2RANGE 7
O2 RNG=100 %
CO2 RNG=100 %
D/A 3 range.
STABILITY STABIL=0.0 % 8
O2 STB=0.0 % 2 or
CO2 STB=0.0 % 2
Concentration stability.
SAMPPRESS PRES=29.9 IN-HG-A Sample pressure.
SAMPFLOW SAMP FL=100 CC/M Sample flow rate.
O2SLOPE 3 O2 SLOPE=0.980 O2 slope, computed during zero/span
calibration.
O2OFFSET 3 O2 OFST=1.79 % O2 offset, computed during zero/span
calibration.
CO2SLOPE 2 CO2 SLOPE=1.0000 CO2 slope, computed during zero/span
calibration.
CO2OFFSET 2 CO2 OFST=0.00 % CO2 offset, computed during zero/span
calibration.
O2CELLTEMP 3 O2 CELL TEMP=50.2 C O2 sensor cell temperature.
CO2CELLTEMP 2 CO2 CELL TEMP=50.2 C CO2 sensor cell temperature.
BOXTEMP BOX TEMP=35.5 C Internal chassis temperature.
O2 3 O2=0.00 % O2 concentration.
CO2 2 CO2=0.00 % CO2 concentration.
TESTCHAN TEST=3721.1 MV Value output to TEST_OUTPUT analog
output, selected with TEST_CHAN_ID
variable.
XIN1 10 AIN1=37.15 EU External analog input 1 value in
engineering units.
XIN2 10 AIN2=37.15 EU External analog input 2 value in
engineering units.
XIN3 10 AIN3=37.15 EU External analog input 3 value in
engineering units.
XIN4 10 AIN4=37.15 EU External analog input 4 value in
engineering units.
XIN5 10 AIN5=37.15 EU External analog input 5 value in
engineering units.
XIN6 10 AIN6=37.15 EU External analog input 6 value in
engineering units.
XIN7 10 AIN7=37.15 EU External analog input 7 value in
engineering units.
XIN8 10 AIN8=37.15 EU External analog input 8 value in
engineering units.
07276B DCN6418

Models T803, 803E Appendix A Menu Trees (Reference: 06763C DCN6418) Appendix A
Error! Unknown document property name.Error! Unknown document property name. A-19
Name 1 Message Text Description
Test Measurements
CLOCKTIME TIME=10:38:27 Current instrument time of day clock.
1 The name is used to request a message via the RS-232 interface, as in “T BOXTEMP”.
2 T-Series/E-Series: 801, 803, or 802 with CO2 option.
3 T-Series/E-Series: 802 or 803.
4 T-Series/E-Series: 801 or 803.
5 T-Series/E-Series: 802 only.
6 T-Series/E-Series: 803 only.
7 T-Series/E-Series: 802 with CO2 option.
8 T-Series/E-Series: 801 or 802 without CO2 option.
10 External analog input option.
07276B DCN6418

Appendix A Models T803, 803E Appendix A Menu Trees (Reference: 06763C DCN6418)
A-20 Error! Unknown document property name.Error! Unknown document property name. Error!
Unknown document property name.Error! Unknown document property name.
APPENDIX A-4: Signal I/O Definitions, Software Versions 1.0.3 (T-Series)/A.3 (E-Series)
Table A-4: Signal I/O Definitions
Signal Name Bit or Channel
Number Description
Internal inputs, U7, J108, pins 9–16 = bits 0–7, default I/O address 322 hex
0–7 Spare
Internal outputs, U8, J108, pins 1–8 = bits 0–7, default I/O address 322 hex
0–5 Spare
I2C_RESET 6 1 = reset I2C peripherals
0 = normal
I2C_DRV_RST 7 0 = hardware reset 8584 chip
1 = normal
Control inputs, U11, J1004, pins 1–6 = bits 0–5, default I/O address 321 hex
EXT_CAL_MODE 0 0 = go into calibration mode
1 = exit calibration mode and go into measure mode
EXT_CAL_SPAN 1 0 = calibrate span
1 = calibrate zero
EXT_CAL_RANGE2 2 0 = calibrate range #2
1 = calibrate range #1
EXT_CAL_CO2 1 3 0 = calibrate CO2
1 = calibrate O2
4–5 Spare
6–7 Always 1
Control inputs, U14, J1006, pins 1–6 = bits 0–5, default I/O address 325 hex
0–5 Spare
6–7 Always 1
Control outputs, U17, J1008, pins 1–8 = bits 0–7, default I/O address 321 hex
0–7 Spare
Control outputs, U21, J1008, pins 9–12 = bits 0–3, default I/O address 325 hex
0–3 Spare
Alarm outputs, U21, J1009, pins 1–12 = bits 4–7, default I/O address 325 hex
1 = system OK
0 = any alarm condition or in diagnostics mode
ST_SYSTEM_OK2,
MB_RELAY_36 3
4
Controlled by MODBUS coil register
1 = conc. limit 1 exceeded
0 = conc. OK
ST_CONC_ALARM_1,
MB_RELAY_37 3
5
Controlled by MODBUS coil register
1 = conc. limit 2 exceeded
0 = conc. OK
ST_CONC_ALARM_2,
MB_RELAY_38 3
6
Controlled by MODBUS coil register
1 = auto-range 2 in use
0 = auto-range 1 in use
ST_AUTO_RANGE2,
MB_RELAY_39 3
7
Controlled by MODBUS coil register
07276B DCN6418

Models T803, 803E Appendix A Menu Trees (Reference: 06763C DCN6418) Appendix A
Error! Unknown document property name.Error! Unknown document property name. A-21
Signal Name Bit or Channel
Number Description
A status outputs, U24, J1017, pins 1–8 = bits 0–7, default I/O address 323 hex
ST_SYSTEM_OK 0 0 = system OK
1 = any alarm condition
ST_CONC_VALID 1 0 = conc. valid
1 = warnings or other conditions that affect validity of
concentration
ST_CAL_MODE 2 0 = in calibration mode
1 = in measure mode
ST_CAL_SPAN 3 0 = calibrating span
1 = calibrating zero
ST_CAL_RANGE2 4 0 = calibrating range 2
1 = calibrating range 1
ST_CAL_CO2 1 5 0 = calibrating CO2
1 = calibrating O2
6–7 Spare
B status outputs, U27, J1018, pins 1–8 = bits 0–7, default I/O address 324 hex
0–7 Spare
Front panel I2C keyboard, default I2C address 4E hex
MAINT_MODE 5 (input) 0 = maintenance mode
1 = normal mode
LANG2_SELECT 6 (input) 0 = select second language
1 = select first language (English)
SAMPLE_LED 8 (output) 0 = sample LED on
1 = off
CAL_LED 9 (output) 0 = cal. LED on
1 = off
FAULT_LED 10 (output) 0 = fault LED on
1 = off
AUDIBLE_BEEPER 14 (output) 0 = beeper on (for diagnostic testing only)
1 = off
Relay board digital output (PCF8575), default I2C address 44 hex
RELAY_WATCHDOG 0 Alternate between 0 and 1 at least every 5 seconds to keep
relay board active
1–3 Spare
CO2_CELL_HEATER 2 4 0 = CO2 sensor cell heater on
1 = off
O2_CELL_HEATER 4 5 0 = O2 sensor cell heater on
1 = off
CAL_VALVE 6 6 0 = let cal. gas in
1 = let sample gas in
O2_SPAN_VALVE 4, 6 7 0 = let O2 span gas in
1 = let zero gas in
07276B DCN6418

Appendix A Models T803, 803E Appendix A Menu Trees (Reference: 06763C DCN6418)
A-22 Error! Unknown document property name.Error! Unknown document property name. Error!
Unknown document property name.Error! Unknown document property name.
Signal Name Bit or Channel
Number Description
CO2_SPAN_VALVE 2, 6 8 0 = let CO2 span gas in
1 = let zero gas in
VENT_VALVE 6 9 0 = open vent valve
1 = close vent valve
10–15 Spare
Rear board primary MUX analog inputs
0–3 Spare
4 Temperature MUX
5 Spare
O2_CONC_SENSOR 4 6 O2 concentration sensor
SAMPLE_PRESSURE 7 Sample pressure
8 Spare
REF_4096_MV 9 4.096V reference from MAX6241
SAMPLE_FLOW 10 Sample flow rate
CO2_CONC_SENSOR 2 11 CO2 concentration sensor
12–13 Spare (thermocouple input?)
14 DAC MUX
REF_GND 15 Ground reference
Rear board temperature MUX analog inputs
BOX_TEMP 0 Internal box temperature
1 Spare
CO2_CELL_TEMP 2 2 CO2 sensor cell temperature
3 Spare
O2_CELL_TEMP 4 4 O2 sensor cell temperature
5–7 Spare
Rear board DAC MUX analog inputs
DAC_CHAN_1 0 DAC channel 0 loopback
DAC_CHAN_2 1 DAC channel 1 loopback
DAC_CHAN_3 2 DAC channel 2 loopback
DAC_CHAN_4 3 DAC channel 3 loopback
Rear board analog outputs
CONC_OUT_1,
DATA_OUT_1
0 Concentration output #1,
Data output #1
CONC_OUT_2,
DATA_OUT_2
1 Concentration output #2,
Data output #2
CONC_OUT_3 1
DATA_OUT_3
2 Concentration output #3,
Data output #3
TEST_OUTPUT,
DATA_OUT_4
3 Test measurement output,
Data output #4
07276B DCN6418

Models T803, 803E Appendix A Menu Trees (Reference: 06763C DCN6418) Appendix A
Error! Unknown document property name.Error! Unknown document property name. A-23
Signal Name Bit or Channel
Number Description
External analog input board, default I2C address 5C hex
XIN1 7 0 External analog input 1
XIN2 7 1 External analog input 2
XIN3 7 2 External analog input 3
XIN4 7 3 External analog input 4
XIN5 7 4 External analog input 5
XIN6 7 5 External analog input 6
XIN7 7 6 External analog input 7
XIN8 7 7 External analog input 8
1 T-Series/E-Series: 803 or 802 with CO2 option.
2 T-Series/E-Series: 801 or 803.
3 MODBUS option.
4 T-Series/E-Series: 802 or 803.
5 future
6 Future valve option.
7 T-Series: External analog input option.
07276B DCN6418

Appendix A Models T803, 803E Appendix A Menu Trees (Reference: 06763C DCN6418)
A-24 Error! Unknown document property name.Error! Unknown document property name.Error! Unknown doc
u
APPENDIX A-5: DAS Triggering Events, Parameters, Software Versions 1.0.3 (T-Series)/A.3 (E-Series)
Table A-5: DAS Trigger Events
Name Description
ATIMER Automatic timer expired
EXO2ZR 3 Exit O2 zero calibration mode
EXO2SP 3 Exit O2 span calibration mode
EXO2MP 3 Exit O2 multi-point calibration mode
O2SLPC 3 O
2 slope and offset recalculated
EXCO2Z 1 Exit CO2 zero calibration mode
EXCO2S 1 Exit CO2 span calibration mode
EXCO2M 1 Exit CO2 multi-point calibration mode
CO2SLC 1 CO2 slope and offset recalculated
EXITDG Exit diagnostic mode
CONC1W Concentration limit 1 exceeded
CONC2W Concentration limit 2 exceeded
O2TMPW 3 O
2 sensor cell temperature warning
CO2TMW 1 CO2 sensor cell temperature warning
SFLOWW Sample flow warning
SPRESW Sample pressure warning
BTEMPW Box temperature warning
1 T-Series/E-Series: 801, 803 or 802 with CO2 option.
2 future.
3 T-Series/E-Series: 802 or 803.
07276B DCN6418

Models T803, 803E Appendix A Menu Trees (Reference: 06763C DCN6418) Appendix A
Error! Unknown document property name.Error! Unknown document property name. A-25
Table A-6: DAS Parameters
Name Description Units
O2SLP1 2 O
2 slope for range #1 —
O2SLP2 4 O
2 slope for range #2 —
O2OFS1 2 O
2 offset for range #1 %
O2OFS2 4 O
2 offset for range #2 %
CO2SL1 1 CO2 slope for range #1 —
CO2SL2 3 CO2 slope for range #2 —
CO2OF1 1 CO2 offset for range #1 %
CO2OF2 3 CO2 offset for range #2 %
O2ZSC1 2 O2 concentration for range #1 during zero/span calibration, just
before computing new slope and offset %
O2ZSC2 4 O2 concentration for range #2 during zero/span calibration, just
before computing new slope and offset %
CO2ZS1 1 CO2 concentration for range #1 during zero/span calibration, just
before computing new slope and offset %
CO2ZS2 3 CO2 concentration for range #2 during zero/span calibration, just
before computing new slope and offset %
O2CNC1 2 O
2 concentration for range #1 %
O2CNC2 4 O
2 concentration for range #2 %
CO2CN1 1 CO2 concentration for range #1 %
CO2CN2 3 CO2 concentration for range #2 %
STABIL Concentration stability #1 %
O2TEMP 2 O
2 sensor cell temperature C
O2DUTY 2 O
2 sensor cell temperature controller duty cycle Fraction
(0.0 = off,
1.0 = on full)
CO2TMP 1 CO2 sensor cell temperature C
CO2DTY 1 CO2 sensor cell temperature controller duty cycle Fraction
(0.0 = off,
1.0 = on full)
SMPFLW Sample flow cc/m
SMPPRS Sample pressure “Hg
BOXTMP Internal box temperature C
REFGND Ground reference (REF_GND) mV
RF4096 4096 mV reference (REF_4096_MV) mV
07276B DCN6418

Appendix A Models T803, 803E Appendix A Menu Trees (Reference: 06763C DCN6418)
A-26 Error! Unknown document property name.Error! Unknown document property name.Error! Unknown doc
u
Name Description Units
XIN1 5 External analog input 1 value Volts
XIN1SLPE 5 External analog input 1 slope eng unit / V
XIN1OFST 5 External analog input 1 value eng unit
XIN2 5 External analog input 2 value Volts
XIN2SLPE 5 External analog input 2 slope eng unit / V
XIN2OFST 5 External analog input 2 value eng unit
XIN3 5 External analog input 3 value Volts
XIN3SLPE 5 External analog input 3 slope eng unit / V
XIN3OFST 5 External analog input 3 value eng unit
XIN4 5 External analog input 4 value Volts
XIN4SLPE 5 External analog input 4 slope eng unit / V
XIN4OFST 5 External analog input 4 value eng unit
XIN5 5 External analog input 5 value Volts
XIN5SLPE 5 External analog input 5 slope eng unit / V
XIN5OFST 5 External analog input 5 value eng unit
XIN6 5 External analog input 6 value Volts
XIN6SLPE 5 External analog input 6 slope eng unit / V
XIN6OFST 5 External analog input 6 value eng unit
XIN7 5 External analog input 7 value Volts
XIN7SLPE 5 External analog input 7 slope eng unit / V
XIN7OFST 5 External analog input 7 value eng unit
XIN8 5 External analog input 8 value Volts
XIN8SLPE 5 External analog input 8 slope eng unit / V
XIN8OFST 5 External analog input 8 value eng unit
1 T-Series/E-Series: 801, 803 or 802 with CO2 option.
2 T-Series/E-Series: 802 or 803.
3 T-Series/E-Series: 801 or 803.
4 T-Series/E-Series: 802 only.
5 T-Series: External analog input option.
07276B DCN6418

Models T803, 803E Appendix A Menu Trees (Reference: 06763C DCN6418) Appendix A
Error! Unknown document property name.Error! Unknown document property name. A-27
APPENDIX A-6: Terminal Command Designators, Software Versions 1.0.3 (T-Series)/A.3 (E-Series)
Table A-7: Terminal Command Designators
COMMAND ADDITIONAL COMMAND SYNTAX DESCRIPTION
? [ID] Display help screen and commands list
LOGON [ID] password Establish connection to instrument
LOGOFF [ID] Terminate connection to instrument
SET ALL|name|hexmask Display test(s)
LIST [ALL|name|hexmask] [NAMES|HEX] Print test(s) to screen
name Print single test
T [ID]
CLEAR ALL|name|hexmask Disable test(s)
SET ALL|name|hexmask Display warning(s)
LIST [ALL|name|hexmask] [NAMES|HEX] Print warning(s)
name Clear single warning
W [ID]
CLEAR ALL|name|hexmask Clear warning(s)
ZERO|LOWSPAN|SPAN [1|2] Enter calibration mode
ASEQ number Execute automatic sequence
COMPUTE ZERO|SPAN Compute new slope/offset
EXIT Exit calibration mode
C [ID]
ABORT Abort calibration sequence
LIST Print all I/O signals
name[=value] Examine or set I/O signal
LIST NAMES Print names of all diagnostic tests
ENTER name Execute diagnostic test
EXIT Exit diagnostic test
RESET [DATA] [CONFIG] [exitcode] Reset instrument
PRINT ["name"] [SCRIPT] Print DAS configuration
RECORDS ["name"] Print number of DAS records
REPORT ["name"] [RECORDS=number] [FROM=<start
date>][TO=<end date>][VERBOSE|COMPACT|HEX]
(Print DAS records)(date format: MM/DD/YYYY(or YY)
[HH:MM:SS]
Print DAS records
D [ID]
CANCEL Halt printing DAS records
LIST Print setup variables
name[=value [warn_low [warn_high]]] Modify variable
name="value" Modify enumerated variable
CONFIG Print instrument configuration
MAINT ON|OFF Enter/exit maintenance mode
V [ID]
MODE Print current instrument mode
DASBEGIN [<data channel definitions>] DASEND Upload DAS configuration
CHANNELBEGIN propertylist CHANNELEND Upload single DAS channel
CHANNELDELETE ["name"] Delete DAS channels
The command syntax follows the command type, separated by a space character. Strings in [brackets] are
optional designators. The following key assignments also apply.
07276B DCN6418

Appendix A Models T803, 803E Appendix A Menu Trees (Reference: 06763C DCN6418)
A-28 Error! Unknown document property name.Error! Unknown document property name.Error! Unknown doc
u
Table A-8: Terminal Key Assignments
TERMINAL KEY ASSIGNMENTS
ESC Abort line
CR (ENTER) Execute command
Ctrl-C Switch to computer mode
COMPUTER MODE KEY ASSIGNMENTS
LF (line feed) Execute command
Ctrl-T Switch to terminal mode
07276B DCN6418

Models T803, 803E Appendix A Menu Trees (Reference: 06763C DCN6418) Appendix A
Error! Unknown document property name.Error! Unknown document property name. A-29
APPENDIX A-7: MODBUS® Register Map, Software Versions 1.0.3 (T-Series)/A.3 (E-Series)
MODBUS Register
Address
(dec., 0-based)
Description Units
MODBUS Floating Point Input Registers
(32-bit IEEE 754 format; read in high-word, low-word order; read-only)
0 4 O
2 slope for range 1 —
2 6 O
2 slope for range 2 —
4 4 O
2 offset for range 1 %
6 6 O
2 offset for range 2 %
8 4 O2 concentration for range 1 during zero/span calibration, just
before computing new slope and offset %
10 6 O2 concentration for range 2 during zero/span calibration, just
before computing new slope and offset %
12 4 O
2 concentration for range 1 %
14 6 O
2 concentration for range 2 %
16 4 O
2 sensor cell temperature C
18 4 O
2 sensor cell temperature control duty cycle Fraction
20 Concentration stability %
22 Sample flow cc/m
24 Sample pressure “Hg
26 Internal box temperature C
28 Ground reference (REF_GND) mV
30 4096 mV reference (REF_4096_MV) mV
100 1 CO2 slope for range 1 —
102 5 CO2 slope for range 2 —
104 1 CO2 offset for range 1 %
106 5 CO2 offset for range 2 %
108 1 CO2 concentration for range 1 during zero/span calibration, just
before computing new slope and offset %
110 5 CO2 concentration for range 2 during zero/span calibration, just
before computing new slope and offset %
112 1 CO2 concentration for range 1 %
114 5 CO2 concentration for range 2 %
116 1 CO2 sensor cell temperature C
118 1 CO2 sensor cell temperature control duty cycle Fraction
07276B DCN6418

Appendix A Models T803, 803E Appendix A Menu Trees (Reference: 06763C DCN6418)
A-30 Error! Unknown document property name.Error! Unknown document property name. Error!
Unknown document property name.Error! Unknown document property name.
MODBUS Register
Address
(dec., 0-based)
Description Units
130 7 External analog input 1 value Volts
132 7 External analog input 1 slope eng unit /V
134 7 External analog input 1 offset eng unit
136 7 External analog input 2 value Volts
138 7 External analog input 2 slope eng unit /V
140 7 External analog input 2 offset eng unit
142 7 External analog input 3 value Volts
144 7 External analog input 3 slope eng unit /V
146 7 External analog input 3 offset eng unit
148 7 External analog input 4 value Volts
150 7 External analog input 4 slope eng unit /V
152 7 External analog input 4 offset eng unit
154 7 External analog input 5 value Volts
156 7 External analog input 5 slope eng unit /V
158 7 External analog input 5 offset eng unit
160 7 External analog input 6 value Volts
162 7 External analog input 6 slope eng unit /V
164 7 External analog input 6 offset eng unit
166 7 External analog input 7 value Volts
168 7 External analog input 7 slope eng unit /V
170 7 External analog input 7 offset eng unit
172 7 External analog input 8 value Volts
174 7 External analog input 8 slope eng unit /V
176 7 External analog input 8 offset eng unit
MODBUS Floating Point Holding Registers
(32-bit IEEE 754 format; read/write in high-word, low-word order; read/write)
0 4 Maps to O2_TARG_SPAN1 variable; target conc. for range 1 %
2 6 Maps to O2_TARG_SPAN2 variable; target conc. for range 2 %
100 1 Maps to CO2_TARG_SPAN1 variable; target conc. for range 1 %
102 5 Maps to CO2_TARG_SPAN2 variable; target conc. for range 2 %
07276B DCN6418

Models T803, 803E Appendix A Menu Trees (Reference: 06763C DCN6418) Appendix A
Error! Unknown document property name.Error! Unknown document property name. A-31
MODBUS Register
Address
(dec., 0-based)
Description Units
MODBUS Discrete Input Registers
(single-bit; read-only)
0 Box temperature warning
1 4 O
2 cell temperature warning
2 Sample flow warning
3 Sample pressure warning
4 System reset warning
5 Rear board communication warning
6 Relay board communication warning
7 Front panel communication warning
8 Analog calibration warning
9 Dynamic zero warning
10 Dynamic span warning
11 Invalid concentration
12 4 In O2 zero calibration mode
13 4 In O2 span calibration mode
14 4 In O2 multi-point calibration mode
15 System is OK (same meaning as SYSTEM_OK I/O signal)
16 O2 concentration alarm limit #1 exceeded
17 O2 concentration alarm limit #2 exceeded
18 In Hessen manual mode
100 1 CO2 cell temperature warning
101 1 In CO2 zero calibration mode
102 1 In CO2 span calibration mode
103 1 In CO2 multi-point calibration mode
104 1 CO2 concentration alarm limit #1 exceeded
105 1 CO2 concentration alarm limit #2 exceeded
07276B DCN6418

Appendix A Models T803, 803E Appendix A Menu Trees (Reference: 06763C DCN6418)
A-32 Error! Unknown document property name.Error! Unknown document property name. Error!
Unknown document property name.Error! Unknown document property name.
MODBUS Register
Address
(dec., 0-based)
Description Units
MODBUS Coil Registers
(single-bit; read/write)
0 Maps to relay output signal 36 (MB_RELAY_36 in signal I/O list)
1 Maps to relay output signal 37 (MB_RELAY_37 in signal I/O list)
2 Maps to relay output signal 38 (MB_RELAY_38 in signal I/O list)
3 Maps to relay output signal 39 (MB_RELAY_39 in signal I/O list)
20 3,4 Triggers O2 zero calibration of range 1 (on enters cal.; off exits cal.)
21 3,4 Triggers O2 span calibration of range 1 (on enters cal.; off exits cal.)
22 6,4 Triggers O2 zero calibration of range 2 (on enters cal.; off exits cal.)
23 6,4 Triggers O2 span calibration of range 2 (on enters cal.; off exits cal.)
24 1,3 Triggers CO2 zero calibration of range 1 (on enters cal.; off exits cal.)
25 1,3 Triggers CO2 span calibration of range 1 (on enters cal.; off exits cal.)
26 5,3 Triggers CO2 zero calibration of range 2 (on enters cal.; off exits cal.)
27 5,3 Triggers CO2 span calibration of range 2 (on enters cal.; off exits cal.)
1 T-Series/E-Series: 801, 803 or 802 with CO2 option.
2 future.
3 Set DYN_ZERO or DYN_SPAN variables to ON to enable calculating new slope or offset. Otherwise a calibration check
is performed.
4 T-Series/E-Series: 802 or 803.
5 T-Series/E-Series: 801 or 803.
6 T-Series/E-Series: 802 only.
7 T-Series: External analog input option.
07276B DCN6418

APPENDIX B - Spare Parts
Note
Use of replacement parts other than those supplied by Teledyne Advanced
Pollution Instrumentation (TAPI) may result in non-compliance with European
standard EN 61010-1.
Note
Due to the dynamic nature of part numbers, please refer to the TAPI Website at
http://www.teledyne-api.com or call Customer Service at 800-324-5190 for more
recent updates to part numbers.
07276B DCN6418
B-1
This page intentionally left blank.
B-2
07276B DCN6418

T80XSparePartsList
(Ref:072690000ADCN6431,2012April12)
PARTNUMBER DESCRIPTION
000940700 CD,ORIFICE,.005YELLOW
001763500 ASSY,FLOWCTL,110CC,1/4"ELBOW‐B
003290000 THERMISTOR,BASIC(VENDORASSY)(KB)
009690200 AKIT,TFEFLTRELEM(FL19,100=1)47mm
009690300 AKIT,TFEFLTRELEM(FL19,30=1)47mm
016290000 WINDOW,SAMPLEFILTER,47MM(KB)
016300800 ASSY,SAMPLEFILTER,47MM,ANGBKT,1UM
037860000 ORING,TEFLON,RETAININGRING,47MM(KB)
040010000 ASSY,FANREARPANEL(B/F)
040030100 PCA,PRESSSENSORS(1X),w/FM4
042410500 ASSY,PUMP,INT
043420000 ASSY,HEATER/THERM,O2SEN
045230200 PCA,RELAYCARD
055100200 ASSY,OPTION,PUMP,240V*
058021100 PCA,MOTHERBD,GEN5‐ICOP
066970000 PCA,INTRF.LCDTOUCHSCRN,F/P
067240000 CPU,PC‐104,VSX‐6154E,ICOP*(KB)
067300000 PCA,AUX‐I/OBD,ETHERNET,ANALOG&USB
067300100 PCA,AUX‐I/OBOARD,ETHERNET
067300200 PCA,AUX‐I/OBOARD,ETHERNET&USB
067900000 LCDMODULE,W/TOUCHSCREEN(KB)
068810000 PCA,LVDSTRANSMITTERBOARD
069500000 PCA,SERIAL&VIDEOINTERFACEBOARD
072150000 ASSY.TOUCHSCREENCONTROLMODULE
072740000 MANUAL,T801,OPERATORS
072750000 MANUAL,T802,OPERATORS
072760000 MANUAL,T803,OPERATORS
073770100 DOM,w/SOFTWARE,STD,T801*
073780100 DOM,w/SOFTWARE,STD,T802*
073790100 DOM,w/SOFTWARE,STD,T803*
CN0000073 POWERENTRY,120/60(KB)
CN0000458 PLUG,12,MC1.5/12‐ST‐3.81(KB)
CN0000520 PLUG,10,MC1.5/10‐ST‐3.81(KB)
FL0000001 FILTER,SS(KB)
FM0000004 FLOWMETER(KB)
HE0000017 HTR,12W/120V(50W/240V),CEAP(KB)
HW0000005 FOOT
HW0000020 SPRING
HW0000036 TFETAPE,1/4"(48FT/ROLL)
HW0000101 ISOLATOR
HW0000453 SUPPORT,CIRCUITBD,3/16"ICOP
HW0000685 LATCH,MAGNETIC,FRONTPANEL
KIT000219 AKIT,4‐20MACURRENTOUTPUT
KIT000253 ASSY&TEST,SPAREPS37
KIT000254 ASSY&TEST,SPAREPS38
OP0000030 OXYGENTRANSDUCER,PARAMAGNETIC
07276B DCN6418
B-3
T80XSparePartsList
(Ref:072690000ADCN6431,2012April12)
OR0000001 ORING,2‐006VT*(KB)
OR0000094 ORING,2‐228V,50DUROVITON(KB)
PU0000022 REBUILDKIT,FORPU20&04241(KB)
RL0000015 RELAY,DPDT,(KB)
SW0000006 SWITCH,THERMAL,60C(KB)
SW0000025 SWITCH,POWER,CIRCBREAK,VDE/CE*(KB)
SW0000059 PRESSURESENSOR,0‐15PSIA,ALLSEN
WR0000008 POWERCORD,10A(KB)
B-4
07276B DCN6418

Appendix C
Warranty/Repair Questionnaire
T80X, M80XE
(06532C DCN 5798)
TELEDYNE API CUSTOMER SERVICE
EMAIL: api-customerservice@teledyne.com
PHONE: (858) 657-9800 TOLL FREE: (800) 324-5190 FAX: (858) 657-9816
C-1
CUSTOMER: _______________________________ PHONE: _____________________________________
CONTACT NAME: ___________________________ FAX NO. _____________________________________
SITE ADDRESS: ___________________________________________________________________________
MODEL TYPE: ______________ SERIAL NO.: ________________ FIRMWARE REVISION: ____________
Are there any failure messages? _______________________________________________________________
________________________________________________________________________________________________________________________________
________________________________________________________________________ (Continue on back if necessary)
PLEASE COMPLETE THE FOLLOWING TABLE:
PARAMETER RECORDED VALUE ACCEPTABLE VALUE
O2 RANGE1 % 0-100%
O2 CELL TEMP1 ºC 50 ± 5
O2 SLOPE1 1.0 ± 0.3
O2 OFFSET1 -10 to 10%
CO2 RANGE1 % 0 to 20%
CO2 CELL TEMP1 ºC 50 ± 5
CO2 SLOPE1 1.0 ± 0.3
CO2 OFFSET1 -10 to 10%
STABIL % 0.2% with zero air
PRESS in-Hg-A ambient ± 1
SAMPLE FLOW cm3/min 120 ± 20
BOX TEMP ºC ambient ± 5ºC
following values are under the signal i/o submenu
REF_4096_MV mV 4096mV ±2 mV and Must be Stable
REF_GND mV 0± 0.5 and Must be Stable
1 Not all models are equipped with both an O2 and a CO2 sensor.
Cap the SAMPLE inlet and record the flow rate and pressure readings:
What is PRESS____________________in-Hg-A
What is the SAMPLE FLOW__________ cc/min
What are the failure symptoms? __________________________________________________________
____________________________________________________________________________________
____________________________________________________________________________________
____________________________________________________________________________________
____________________________________________________________________________________
____________________________________________________________________________________
What test have you done trying to solve the problem? ________________________________________
____________________________________________________________________________________
____________________________________________________________________________________
____________________________________________________________________________________
07276B DCN6418

Appendix C
Warranty/Repair Questionnaire
T80X, M80XE
(06532C DCN 5798)
TELEDYNE API CUSTOMER SERVICE
EMAIL: api-customerservice@teledyne.com
PHONE: (858) 657-9800 TOLL FREE: (800) 324-5190 FAX: (858) 657-9816
C-2
____________________________________________________________________________________
If possible, please include a portion of a strip chart pertaining to the problem. Circle pertinent data.
OTHER NOTES:____________________________________________________________________________
_________________________________________________________________________________________
_________________________________________________________________________________________
_________________________________________________________________________________________
_________________________________________________________________________________________
_________________________________________________________________________________________
_________________________________________________________________________________________
_________________________________________________________________________________________
_________________________________________________________________________________________
_________________________________________________________________________________________
______________________________________________________________________________
______________________________________________________________________________
______________________________________________________________________________
______________________________________________________________________________
______________________________________________________________________________
______________________________________________________________________________
______________________________________________________________________________
______________________________________________________________________________
______________________________________________________________________________
______________________________________________________________________________
______________________________________________________________________________
______________________________________________________________________________
______________________________________________________________________________
______________________________________________________________________________
______________________________________________________________________________
______________________________________________________________________________
______________________________________________________________________________
______________________________________________________________________________
______________________________________________________________________________
______________________________________________________________________________
Thank you for providing this information. Your assistance enables Teledyne API to respond faster to the
problem that you are encountering.
07276B DCN6418
APPENDIX D – Wire List and Electronic Schematics
07276B DCN6418
D-1
This page intentionally left blank.
D-2
07276B DCN6418

T80X Interconnect List
(Reference: 073800100A DCN6418)
Cable PN Signal Assembly PN J/P Pin Assembly PN J/P Pin
036490100 CBL ASSY, AC POWER
AC Line Power Switch SW0000025 L
AC Neutral Power Switch SW0000025 N
Power Grnd Power Entry CN0000073 Shield
Power Grnd Power Entry CN0000073 Chassis
AC Line Switched Power Switch SW0000025 L PS2 (+12) PS0000038 SK2 1
AC Neu Switched Power Switch SW0000025 N PS2 (+12) PS0000038 SK2 3
Power Grnd Power Entry CN0000073 PS2 (+12) PS0000038 SK2 2
AC Line Switched PS2 (+12) PS0000038 SK2 1 PS1 (+5, ±15) PS0000037 SK2 1
AC Neu Switched PS2 (+12) PS0000038 SK2 3 PS1 (+5, ±15) PS0000037 SK2 3
Power Grnd PS2 (+12) PS0000038 SK2 2 PS1 (+5, ±15) PS0000037 SK2 2
AC Line Switched PS1 (+5, ±15) PS0000037 SK2 1 Relay Board 045230100 J1 1
AC Neu Switched PS1 (+5, ±15) PS0000037 SK2 3 Relay Board 045230100 J1 3
Power Grnd PS1 (+5, ±15) PS0000037 SK2 2 Relay Board 045230100 J1 2
038290000 CBL ASSY, DC POWER TO MOTHERBOARD
DGND Relay Board 045230100 J7 1 Motherboard 058021100 J15 1
+5V Relay Board 045230100 J7 2 Motherboard 058021100 J15 2
AGND Relay Board 045230100 J7 3 Motherboard 058021100 J15 3
+15V Relay Board 045230100 J7 4 Motherboard 058021100 J15 4
AGND Relay Board 045230100 J7 5 Motherboard 058021100 J15 5
-15V Relay Board 045230100 J7 6 Motherboard 058021100 J15 6
+12V RET Relay Board 045230100 J7 7 Motherboard 058021100 J15 7
+12V Relay Board 045230100 J7 8 Motherboard 058021100 J15 8
Chassis Gnd Relay Board 045230100 J7 10 Motherboard 058021100 J15 9
040230000 CBL, I2C, RELAY BOARD TO MOTHERBOARD
I2C Serial Clock Motherboard 058021100 P107 3 Relay Board 045230100 P3 1
I2C Serial Data Motherboard 058021100 P107 5 Relay Board 045230100 P3 2
I2C Reset Motherboard 058021100 P107 2 Relay Board 045230100 P3 4
I2C Shield Motherboard 058021100 P107 6 Relay Board 045230100 P3 5
041050000 CBL, INTERFACE BOARD TO MOTHERBOARD
Kbd Interupt LCD Interface PCA 066970000 J2 7 Motherboard 058021100 J106 1
DGND LCD Interface PCA 066970000 J2 2 Motherboard 058021100 J106 8
SDA LCD Interface PCA 066970000 J2 5 Motherboard 058021100 J106 2
SCL LCD Interface PCA 066970000 J2 6 Motherboard 058021100 J106 6
Shld LCD Interface PCA 066970000 J2 10 Motherboard 058021100 J106 5
041760000 CBL, DC POWER TO RELAY BOARD
DGND Relay Board 045230100 P8 1 Power Supply Triple PS0000037 J1 3
+5V Relay Board 045230100 P8 2 Power Supply Triple PS0000037 J1 1
+15V Relay Board 045230100 P8 4 Power Supply Triple PS0000037 J1 6
AGND Relay Board 045230100 P8 5 Power Supply Triple PS0000037 J1 4
-15V Relay Board 045230100 P8 6 Power Supply Triple PS0000037 J1 5
+12V RET Relay Board 045230100 P8 7 Power Supply Single PS0000038 J1 3
+12V Relay Board 045230100 P8 8 Power Supply Single PS0000038 J1 1
046710000 CBL, MOTHERBOARD TO XMITTER BD (MULTIDROP OPTION)
GND Motherboard 058021100 P12 2 Xmitter bd w/Multidrop 069500000 J4 2
RX0 Motherboard 058021100 P12 14 Xmitter bd w/Multidrop 069500000 J4 14
RTS0 Motherboard 058021100 P12 13 Xmitter bd w/Multidrop 069500000 J4 13
TX0 Motherboard 058021100 P12 12 Xmitter bd w/Multidrop 069500000 J4 12
CTS0 Motherboard 058021100 P12 11 Xmitter bd w/Multidrop 069500000 J4 11
RS-GND0 Motherboard 058021100 P12 10 Xmitter bd w/Multidrop 069500000 J4 10
RTS1 Motherboard 058021100 P12 8 Xmitter bd w/Multidrop 069500000 J4 8
CTS1/485- Motherboard 058021100 P12 6 Xmitter bd w/Multidrop 069500000 J4 6
RX1 Motherboard 058021100 P12 9 Xmitter bd w/Multidrop 069500000 J4 9
TX1/485+ Motherboard 058021100 P12 7 Xmitter bd w/Multidrop 069500000 J4 7
RS-GND1 Motherboard 058021100 P12 5 Xmitter bd w/Multidrop 069500000 J4 5
RX1 Motherboard 058021100 P12 9 Xmitter bd w/Multidrop 069500000 J4 9
TX1/485+ Motherboard 058021100 P12 7 Xmitter bd w/Multidrop 069500000 J4 7
RS-GND1 Motherboard 058021100 P12 5 Xmitter bd w/Multidrop 069500000 J4 5
063750000 CBL, CO2, O2 SENSOR THERM/HTR
O2-L Relay Board 045230100 P18 9 O2 sensor therm./htr 043420000 P1 4
O2-N Relay Board 045230100 P18 10 O2 sensor therm./htr 043420000 P1 2
Shield Relay Board 045230100 P18 12 O2 sensor therm./htr 043420000 P1
O2TA O2 sensor therm./htr 043420000 P1 3 Motherboard 058021100 P27 4
O2TB O2 sensor therm./htr 043420000 P1 1 Motherboard 058021100 P27 11
CO2THA CO2 sensor therm./htr 041920000 P1 2 Motherboard 058021100 P27 6
CO2THB CO2 sensor therm./htr 041920000 P1 1 Motherboard 058021100 P27 13
CO2-11B Relay Board 045230100 P18 1 CO2 Cell Heater 040400000 P1 4
CO2-12B Relay Board 045230100 P18 1 CO2 Cell Heater 040400000 P2 6
CO2-11A Relay Board 045230100 P18 2 CO2 Cell Heater 040400000 P3 3
CO2TS1 Relay Board 045230100 P18 3 CO2 Cell Heater 040400000 P4 1
CO2TS2 Relay Board 045230100 P18 4 CO2 Cell Heater 040400000 P5 2
CO2-12A Relay Board 045230100 P18 5 CO2 Cell Heater 040400000 P6 5
FROM TO
07276B DCN6418
D-3

T80X Interconnect List
(Reference: 073800100A DCN6418)
Cable PN Signal Assembly PN J/P Pin Assembly PN J/P Pin
FROM TO
066470000 CBL, CO2 & O2 SENSORS DC PWR
O2 SIGNAL - Motherboard 058021100 P109 7 O2 Sensor OP0000030 P1 9
O2 SIGNAL + Motherboard 058021100 P109 1 O2 Sensor OP0000030 P1 10
Shield Motherboard 058021100 P109 9
DGND O2 Sensor OP0000030 P1 5 Relay Board 045230100 P5 1
+5V O2 Sensor OP0000030 P1 6 Relay Board 045230100 P5 2
+12V RET CO2 Sensor OP0000033 P1 GND Relay Board 045230100 P5 7
+12V CO2 Sensor OP0000033 P1 L Relay Board 045230100 P5 8
066830000 CBL, FLOW MODULE
DGND LCD Interface PCA 066970000 P14 8 Relay Board 045230100 P10 1
+5V LCD Interface PCA 066970000 P14 1 Relay Board 045230100 P10 2
DGND LCD Interface PCA 066970000 P14 2 Relay Board 045230100 P11 1
+5V LCD Interface PCA 066970000 P14 3 Relay Board 045230100 P11 2
+12V RET Relay Board 045230100 P11 7 Chassis fan 040010000 P1 1
+12V Relay Board 045230100 P11 8 Chassis fan 040010000 P1 2
P/Flow Sensor AGND Relay Board 045230100 P11 3 P/Flow Sensor board 040030100 P1 3
P/Flow Sensor +15V Relay Board 045230100 P11 4 P/Flow Sensor board 040030100 P1 6
Pressure signal 1 P/Flow Sensor board 040030100 P1 2 Motherboard 058021100 P110 6
Pressure signal 2 P/Flow Sensor board 040030100 P1 4 Motherboard 058021100 P110 5
Flow signal 1 P/Flow Sensor board 040030100 P1 5 Motherboard 058021100 P110 4
Shield P/Flow Sensor board 040030100 P1 S Motherboard 058021100 P110 12
CO2+ CO2 Sensor OP0000033 P1 V Motherboard 058021100 P110 3
CO2- CO2 Sensor OP0000033 P1 O Motherboard 058021100 P110 9
06737 CBL, I2C to AUX I/O (ANALOG IN OPTION)
ATX- Motherboard 058021100 J106 1 Aux I/O PCA 067300000 J2 1
ATX+ Motherboard 058021100 J106 2 Aux I/O PCA 067300000 J2 2
LED0 Motherboard 058021100 J106 3 Aux I/O PCA 067300000 J2 3
ARX+ Motherboard 058021100 J106 4 Aux I/O PCA 067300000 J2 4
ARX- Motherboard 058021100 J106 5 Aux I/O PCA 067300000 J2 5
LED0+ Motherboard 058021100 J106 6 Aux I/O PCA 067300000 J2 6
LED1+ Motherboard 058021100 J106 8 Aux I/O PCA 067300000 J2 8
06738 CBL, CPU COM to AUX I/O (MULTIDROP OPTION)
RXD CPU PCA 067240000 COM1 1 Xmitter bd w/Multidrop 069500000 J3 1
DCD CPU PCA 067240000 COM1 2 Xmitter bd w/Multidrop 069500000 J3 2
DTR CPU PCA 067240000 COM1 3 Xmitter bd w/Multidrop 069500000 J3 3
TXD CPU PCA 067240000 COM1 4 Xmitter bd w/Multidrop 069500000 J3 4
DSR CPU PCA 067240000 COM1 5 Xmitter bd w/Multidrop 069500000 J3 5
GND CPU PCA 067240000 COM1 6 Xmitter bd w/Multidrop 069500000 J3 6
CTS CPU PCA 067240000 COM1 7 Xmitter bd w/Multidrop 069500000 J3 7
RTS CPU PCA 067240000 COM1 8 Xmitter bd w/Multidrop 069500000 J3 8
RI CPU PCA 067240000 COM1 10 Xmitter bd w/Multidrop 069500000 J3 10
06738 CBL, CPU COM to AUX I/O (USB OPTION)
RXD CPU PCA 067240000 COM1 1 Aux I/O PCA 0673000 or -02 J3 1
DCD CPU PCA 067240000 COM1 2 Aux I/O PCA 0673000 or -02 J3 2
DTR CPU PCA 067240000 COM1 3 Aux I/O PCA 0673000 or -02 J3 3
TXD CPU PCA 067240000 COM1 4 Aux I/O PCA 0673000 or -02 J3 4
DSR CPU PCA 067240000 COM1 5 Aux I/O PCA 0673000 or -02 J3 5
GND CPU PCA 067240000 COM1 6 Aux I/O PCA 0673000 or -02 J3 6
CTS CPU PCA 067240000 COM1 7 Aux I/O PCA 0673000 or -02 J3 7
RTS CPU PCA 067240000 COM1 8 Aux I/O PCA 0673000 or -02 J3 8
RI CPU PCA 067240000 COM1 10 Aux I/O PCA 0673000 or -02 J3 10
06739 CBL, CPU ETHERNET TO AUX I/O
ATX- CPU PCA 067240000 LAN 1 Aux I/O PCA 06730XXXX J2 1
ATX+ CPU PCA 067240000 LAN 2 Aux I/O PCA 06730XXXX J2 2
LED0 CPU PCA 067240000 LAN 3 Aux I/O PCA 06730XXXX J2 3
ARX+ CPU PCA 067240000 LAN 4 Aux I/O PCA 06730XXXX J2 4
ARX- CPU PCA 067240000 LAN 5 Aux I/O PCA 06730XXXX J2 5
LED0+ CPU PCA 067240000 LAN 6 Aux I/O PCA 06730XXXX J2 6
LED1 CPU PCA 067240000 LAN 7 Aux I/O PCA 06730XXXX J2 7
LED1+ CPU PCA 067240000 LAN 8 Aux I/O PCA 06730XXXX J2 8
06741 CBL, CPU USB TO FRONT PANEL
GND CPU PCA 067240000 USB 8 LCD Interface PCA 066970000 J9
LUSBD3+ CPU PCA 067240000 USB 6 LCD Interface PCA 066970000 J9
LUSBD3- CPU PCA 067240000 USB 4 LCD Interface PCA 066970000 J9
VCC CPU PCA 067240000 USB 2 LCD Interface PCA 066970000 J9
07482 CBL, HDMI, T-SERIES LCD Interface PCA 066970000 J15 Transmitter PCA 068810000 J1
D-4
07276B DCN6418

Advanced Pollution Instrumentation
A Teledyne Technologies Company
TELEDYNE
'
&
%
$
%
7KHLQIRUPDWLRQKHUHRQLVWKHSURSHUW\RI
$3,DQGLVVXEPLWWHGLQVWULFWHVW
FRQILGHQFHIRUUHIHUHQFHRQO\
8QDXWKRUL]HGXVHE\DQ\RQHIRUDQ\
RWKHUSXUSRVHVLVSURKLWHGWKLV
GRFXPHQ WRUDQL QIRU PDWLRQFRQWDLQHG
LQLWPD\ QRWEHGXSOLFDWHGZLWKRXW
SURSHUDXWKRUL]DWLRQ
'
&
%
$
PS1 (+5, 15)
PS2 (+12)
RELAY BOARD
AC POWER
ENTRANCE
AC POWER
SWITCH
0452301
J5
J11
J106
03829
J7
SK2
SK2
PS37
PS38
SK1
SK1
J8
J1
036490100
04176
J15
Press/Flow
0400301
J110
06683
J3
J107
04023
PCA
O2 Sensor
OP30
J1
06647
Fan
04001
O2 Sensor
04342
P1
Therm/Htr
J18
J27
J109
J1
J1
06375
Int Pump
0424105
J20
Htr Config Plug
04030XXXX
JP6
Pump Config Plug
04289XXXX
JP7
TC Prog Plug
04976XXXX
JP5
CO2 Sensor
04342
P1
Therm
CO2 Sensor
OP33
J1
802-Option
803-Standard
801-Standard
802-Standard
803-Standard
801-N/A
CN3
CN5
CPU 06724
Analog
Out J1020 Out J1017
Status Control
In J1004
RS-232
J1013 J1010 & 1011
RS-485
CN4 Motherboard
058021100
AUX I/O 06730
J1
06738
USB OPT
06739
J12
06746
DOM
Xmitter
06881
W/MD
06950
J3
J4
04671
MD OPT
06738
MD OPT
CP34
LCD w/Touchscreen
06790
07215
LCD Interface
06697
J10
J2
J14
J9
J15 J2
Cntrl Mod
KEY:
1. All part numbers in Italic identify
cables that are refered to in the
accompanying document 073800100
2. All items in Dashed boxes are
optional.
04105
06741
07482
06737
ANALOG IN OPT
06760
CO2 Sensor
04040
P1
Heater
J10
07276B DCN6418
D-5

$
%
&
'
'
&
%
$
7LWOH
1XPEHU 5HYLVLRQ6L]H
2UFDG%
'DWH 0D\ 6KHHWRI
)LOH 1?3&%0*5?5-(VHULHV0RWKHUERDUG*HQHUDWLRQ?6RXUFH?EGGE'UDZQ%\
'>@
,2:
,25
6+'$&
',*,2
',*,2
7(03
'$&9
:5'$&
9)352*
&+*$,1
9)5($'
6+'1
',*,2
',*,2
7&
6+'1
,&B5(6(7
,&B'59B567
,&B5(6(7
,&B'59B567
3&,)
E3VFK
'>@ '>@
,2:
,25
6+'$&
',*,2
',*,2
7(03
'$&9
:5'$&
9)352*
&+*$,1
9)5($'
6+'1
',*,2
',*,2
7&
6+'1
,&B5(6(7
,&B'59B567
,&B5(6(7
,&B'59B567
VKHHW
E3VFK
,2:
'>@
'$&9
&6'$&$
&6'$&%
'$&
'$&
'$&
'$&
6+'$&
'$&9
'$&9
'$&9
'$&9
:5'$&
95()
7&
$1$287
E3VFK
,2:
'>@ '>@
'$&9
&6'$&$
&6'$&%
'$&
'$&
'$&
'$&
6+'$&
'$&9
'$&9
'$&9
'$&9
:5'$&
95()
7&
,25
9)5($'
'>@
9)352*
'$&08;
&+*$,1
7(0308;
,2:
6+'1
95()
7&
7&
7&
$1$,1
E3VFK
,25
9)5($'
'>@ '>@
9)352*
'$&08;
&+*$,1
7(0308;
,2:
6+'1
95()
7&
7&
7&
7(0308;
'$&08;
7(03
,2:
'$&
'$&
'$&
'>@
'$&9
'$&
'$&9
'$&9
'$&9
6+'1
6(1625,1
E3VFK
7(0308;
'$&08;
7(03
,2:
'$&
'$&
'$&
'>@
'>@
'$&9
'$&
'$&9
'$&9
'$&9
6+'1
'>@
',*,2
,25
',*,2
',*,1
E3VFK
'>@ '>@
',*,2
,25
',*,2
6+'1
'>@
,2:
',*,2
',*,2
',*287
E3VFK
6+'1
'>@ '>@ ,2:
',*,2
',*,2
6+'1
',*,2
'>@
,2:
',*,2
',*287
E3VFK
6+'1
',*,2
'>@
'>@
,2:
',*,2
D-6
07276B DCN6418

$
%
&
'
'
&
%
$
7LWOH
1XPEHU 5HYLVLRQ6L]H
2UFDG%
'DWH 0D\ 6KHHWRI
)LOH 1?3&%0*5?5-(VHULHV0RWKHUERDUG*HQHUDWLRQ?6RXUFH?EGGE'UDZQ%\
$
$
$
'
'
,2:
$
$
'
,25
6<6&/.
'
'
'
'
'
$
$
$
$
$
$
,17
;(
;'
,2(1
$(1
$
$
$
$
$
$
(1$%
,17
'
'
'
'
'
'
,2:
'
'
,2:
'
'
'
'
'
'
'
'
'
'
,25
'
'
'
,25
'
'
'
',*,2
,54 .%,17
73
$
$
$
$
$
$
$
$
*
*
<
<
<
<
<
<
<
<
8
+&
-
0,&52),7
&
51 .[
'
&/.
4
4
35(
&/5
8%
+&
*1'
$
,2&+(&.
'
'
'
'
'
'
'
'
,2&+5'<
$(1
$
$
$
$
$
$
$
$
$
$
$
$
$
$
$
$
$
$
$
-$
3&
*1'
5(6(7'59
9
,54
9
'54
9
(1';)5
9
.(<
60(0:
60(05
,2:
,25
'$&.
'54
'$&.
'54
5()5(6+
6<6&/.
,54
,54
,54
,54
,54
'$&.
7&
%$/(
9
26&
*1'
*1'
-%
3&
5
N
5
.
$
$
$
$
$
$
$
$
%
%
%
%
%
%
%
%
(1
3 4
9&&
*1'
8 +&
'
'
'
'
'
'
'
'
&/.
2&
4
4
4
4
4
4
4
4
8+&
&
X)FHUDPLF
73
$
%
&
'
*
*
<
<
<
<
<
<
<
<
<
<
<
<
<
<
<
<
8 +&
-3
,'&+($'(5
&
X)FHUDPLF
8$
+&
'
&/.
4
4
35(
&/5
8$ +&
-
3&&'
-3
,'&+($'(5
5
N
8%
+&
,$&.
,17
9&&
$
6'$
966
5'
&6
:5
5(6(7
'%
'%
'%
'%
'%
'%
'%
'%
6&/
&/.
8 3&)
-3 ,'&+($'(5
73
5
.
-
,1/,1(
8'
+&
5
.
9&&
9&&
*1'
*1'
:',
5(6(7
*1'
8
/7&&6
;
-,72'&)2+0
&
X)9
'>@
,2:
,25
6+'$&
',*,2
',*,2
7(03
'$&9
:5'$&
9)352*
&+*$,1
9)5($'
6+'1
',*,2
',*,2
7&
6+'1
,&B5(6(7
,&B5(6(7
,&B'59B567
9&&
9&&
9
9&&
9&&
9&&
9&&
9&&
5
N
5
127,167$//('
'2
'2
'2
'2
'2
'2
'2
',
',
',
',
',
',
',
',
'2
'2
'2
'2
'2
'2
'2
'2
',
',
',
',
',
',
',
',
6&/
6'$
'*1'
-
0,&52),7
.%,17
'
' '
&/.
4
4
35(
&/5
8% +&
'
&/.
4
4
35(
&/5
8$
+&
9&&
'2
,54
5
.
'6
/('5('VPW
8
$+&*8
-3
,'&+($'(5
$(1
,2(1
,2:
-3
+($'(5'()$8/7('
VKRUWHGVOGUVLGH
-3
VKRUWHGVOGUVLGH
-3
6'$
6&/
'*1'
9&&
1RWHV
7KLVVFKHPDWLFLVIRU3&$
7KLVVFKHPDWLFLVIRU3&%
3LQVVKRUWHGRQ3&%
;&
;)
$
$
$
$
$
$
$
$
$
$
$
$
$
$
$
$
9&&
8&
+&
'6
'6
5
5
9&&
9&&
9&&
''
''
56
,&
,&
6'$
6&/
8'
+&
8&
+&
8'
+&
8$
+&
8$
+&
73
73
73
73
73
73
,&
8%
+&
8&
+&
8'
+&
07276B DCN6418
D-7

$
%
&
'
'
&
%
$
7LWOH
1XPEHU 5HYLVLRQ6L]H
2UFDG%
'DWH 0D\ 6KHHWRI
)LOH 1?3&%0*5?5-(VHULHV0RWKHUERDUG*HQHUDWLRQ?6RXUFH?EGGE'UDZQ%\
07
02817,1*+2/(
73
9
5(7
'*1'
9
9
$*1'
9
$*1'
(*1'
&+$6*1'
-
02/(;
6:
6:6/,'(3'7
79$55$<
79
60'$/&&
79$55$<
79
60'$/&&
-
,1/,1(
5
.
1&
5;'
7;'
1&
*1'
1&
576
&76
1&
-
'%0
$.
'6
/('*51VPW
5
127,167$//('
$ .
'6
/('5(' 5
N
73
73
5
.
73
5
127,167$//('
5
127,167$//('
73
73
9 99&& 95(79
9
-
'%)(0$/(
7;
&76
56*1'
5;
7;
576
&76
56*1'
5;
576
9&&
07
02817,1*+2/(
07
02817,1*+2/(
07
02817,1*+2/(
07
02817,1*+2/(
07
02817,1*+2/(
07
02817,1*+2/(
07
02817,1*+2/(
07
02817,1*+2/(
'
&
(
V
L
GH
R
I
VZ
L
WF
KL
V
V
L
GH
WRZD
U
GV
S
LQ
9&&
5;
7;
576
&76
56*1'
&
X)97$17$/80
9&&
&
X)97$17$/80
'
0%56&7
'
0%56&7
5
127,167$//('
''5PXVWEH
ZLWKLQRI-
''B
=
02817,1*+2/(
=
02817,1*+2/(
=
02817,1*+2/(
'6
/('5('
'6
/('*51
5
.
5
.
D-8
07276B DCN6418

'
&/.
'
&/.
&6'$&$
&
X)FHUDPLF
8 '$&%,7
73
8&
23$8$
8 327',*,7$/
73
&
X)FHUDPLF
&
X)FHUDPLF
5
N
5
.
73
5
N
8$
23$8$
&
X)FHUDPLF
8'
23$8$
8%
23$8$
5
.
'$&
'8$/'$&$
5
5
'
0%56&7
'
0%56&7
'DQG'
0XVWEHORFDWHG
ZLWKLQRI8
'
&/.
6+'$&
'
&/.
&6'$&%
&
X)FHUDPLF
8%
23$8$
8'
23$8$
73
8 327',*,7$/
8 '$&%,7
5
N
5
.
&
X)FHUDPLF
8$
23$8$
8&
23$8$
&
X)FHUDPLF
73
&
X)FHUDPLF
5
.
5
N
73
'$&
'$&
'8$/'$&$
5
5
'$&9
-
,'&
-
,'&
-
,'&
-
0,&52),7
-
7(50%/2&.
$1$/2*92/7$*(&855(172873876
,62/$7('0$237,21$/%2$5'6
/
/
/
/
)(%($'
/
/
/
)(%($'
&
S)
&
S)
&
S)
&
S)
&
S)
&
S)
&
S)
&
S)
/
'$&9
'$&9
'$&9
'$&9
'
'
'
'
'
'
,2:
'
&/.
'
&65$1*(
&65$1*(
8&
+&
8%
+&
8 +&
'$&5$1*(2))6(7352*5$0
&6'$&%
&6'$&$
&
X)FHUDPLF
&
X)FHUDPLF
&
X)FHUDPLF
5
N
5 .
73
''B
56
73
8$
23$
8%
23$
62&.(78
62&.(78
-
+($'(5,'&
79$55$<
79
60'$/&&
79$55$<
79
60'$/&&
5
5
,QVWDOO-IRU
P$RQWK
FKDQQHO
,QVWDOO5
5LIP$
RQWKFKDQQHO
QRWXVHG
56
07276B DCN6418
D-9

$
%
&
'
'
&
%
$
7LWOH
1XPEHU 5HYLVLRQ6L]H
2UFDG%
'DWH 0D\ 6KHHWRI
)LOH 1?3&%0*5?5-(VHULHV0RWKHUERDUG*HQHUDWLRQ?6RXUFH?EGGE'UDZQ%\
,2:
&+
&+
&+
&+
&+
&+
&+
&+
&+
6%
0,'
6$
6&
06%
'
'
'
'
/6%
67$57
'
6(/
'
6(/
&+
&+
'
'
'
'
'
'
'
'
'
'
'
'
'
'
'
'
'
'
73
;
-,72'&$$(0+=
&
X)97$17$/80
73
-
0,&52),7
&
X)FHUDPLF
& X)FHUDPLF
5
.
&
X)9FHUDPLF
73
,1
,1
,1
,1
,1
,1
,1
,1
,1
1&
966
1&
,1
,1
,1
,1
(1%
$
$
$
$
95()
,1
*1'
,1
966
287
,1
8
$108;
&
X)97$17$/80
73
73
5
1&
9,1
75,0
9287
15
1&
*1'
1&
8
92/7$*(5()
&
X)FHUDPLF
73
&
X)FHUDPLF
&
X)FHUDPLF
&
X)FHUDPLF
&
X)9
'
'
'
'
'
'
'
'
&/.
2(
4
4
4
4
4
4
4
4
8
+&
&
X)FHUDPLF
&
X)9
73
&26
2379
96
&/.
)287
9,
9,
*1'
$*1'
&203
&203
23287
1&
96
23
23
5()
9,
1&
1&
8
$'.3
'
'
'
'
'
'
'
'
&/.
2(
4
4
4
4
4
4
4
4
8
+&
73
5
5
73
-
0,&52),7
5
;
0%+0+=
&
X)97$17$/80
5
0&+,3
&
X)FHUDPLF
7,(
7,(
7,(
7,(
7,(
)5(4
7,(
7,(
*1'
'%
7,(
'%
,&/.
7,(
'%
5'0%<7(
9&&,2
6(/
67$57
7'2
7',
706
7&.
5'06%
9)&/.
'%
'%
7,(
7,(
'%
9&&,17
5'/6%
5($'
6&
6%
*1'
,25
9&&,17
'%
7,(
6$
'%
7,(
*1'
8
;LOLQ[&3/'
&
X)FHUDPLF
&
51
.[
'
6
96
*1'
6
'
,1
,1
6
,1
,1
'
6
96
9&&
'
8
'*'<
,25
9)5($'
'>@
9)352*
'$&08;
&+*$,1
7(0308;
,2:
6+'1
95()
7&
7&
7&
9
9&&
9
9&&
9
9&&
9
9
9
9&&
9
9&&
9&&
9
9&&
9
&
51 .[
&
51 .[
&+
&+
&+
&+
&+
&+
&+
&+
&+
&+
&+
&+
&+
73
95()
73
$*1'
5
3/$&(
2+0
5(6,6725$6
&/26($6
3266,%/(72
;$1';
5LQGXFHVDQ
RIIVHWLQDQDORJ
VLJQDOWRJLYHD
OLYHIRUVHQVRUV
ZLWKRUVOLJKWO\
QHJDWLYHRXWSXW
5DQG5UHGXFHWKHJDLQ
IRUDQDORJLQSXWVE\VR
WKDWZHFDQUHDGVOLJKWO\
DERYHIXOOVFDOHWRSUHYHQW
RYHUIORZRI$'&UHDGLQJ
9&&
6FKHPDWLFIRU(6HULHV*0RWKHUERDUG3&$31
%
,&
23$8$
&
X)
&
X)
9
9
,&
8%
/)
8$
/)
5
.
5
.
5
.
5
.
5
.
5
.
9
'
%$6
9
''
' %$6
' %$6
56
56
5 . $'&95()
95()&/,3
&$B
56
''
56
8$
23$
8%
23$
8$
+&
8%
+&
D-10
07276B DCN6418

$
%
&
'
'
&
%
$
7LWOH
1XPEHU 5HYLVLRQ6L]H
2UFDG%
'DWH 0D\ 6KHHWRI
)LOH 1?3&%0*5?5-(VHULHV0RWKHUERDUG*HQHUDWLRQ?6RXUFH?EGGE'UDZQ%\
& X)FHUDPLF
& X)FHUDPLF
51 .[
$
(1%
9
,1
,1
,1
,1
287
,1
:5
$
*1'
966
,1
,1
,1
$
56
8
0$;&:1
'
6
96
*1'
6
'
,1
,1
6
,1
,1
'
6
96
9&&
'
8
'*'<
-
0,&52),7
;7
7+(50,67(5
7(0308;
'$&08;
7(03
,2:
'$&
'$&
'$&
'>@
'$&9
'$&
'$&9
'$&9
'$&9
6+'1
99
9$1$
9&&
9&& 9
9$1$9
51 .[
5 .
7+(50,67(5
7+(50,67(5
7+(50,67(5
7+(50,67(5
7+(50,67(5
7+(50,67(5
7+(50,67(5
7+(50,67(5
,1
212))
287
1&
*1'
8
/3,0
&
X)
%<3$66&$36
0867%(:,7+,1
2)7+(
5(*8/$725
,1387287387
3,16
&
X)97$17$/80
5
.
56 5
.
5
.
5
.
5
.
5
.
5
.
5
.
7+(50,67(5
7+(50,67(5
7+(50,67(5
7+(50,67(5
7+(50,67(5
7+(50,67(5
7+(50,67(5
7+(50,67(5
8'
+&
;7
7+(50,67(5
,QVWDOO;7WKURXJKKROH
25;760'
EXWQRWERWK
07276B DCN6418
D-11

$
%
&
'
'
&
%
$
7LWOH
1XPEHU 5HYLVLRQ6L]H
2UFDG%
'DWH 0D\ 6KHHWRI
)LOH 1?3&%0*5?5-(VHULHV0RWKHUERDUG*HQHUDWLRQ?6RXUFH?EGGE'UDZQ%\
'
'
'
'
'
'
'
'
'>@
,25
'
'
'
'
'
'
'
'
$
$
$
$
$
$
$
$
*
*
<
<
<
<
<
<
<
<
8
+&
-
7(50%/2&.
73
-
7(50%/2&.
51
[
8
36
$
$
$
$
$
$
$
$
*
*
<
<
<
<
<
<
<
<
8
+&
8
36
8
36
'>@
',*,2
,25
',*,2
9&&
9&&
(;7B9B287
(;7B9B287
/
/
/ )(%($'
/
/
/
/)(%($'
/
/
/
/
)(%($'
/
&
S)
&
&
&
S)
&
S)
&
&
&
S)
&
S)
&
&
&
S)
&
51
[
&
51
.[
&
51
.[
&
S)9
&
&
&
S)9
&
S)9
&
&
&
S)9
5
5
5
5
5
5
5
5
'
'
'
'
'
'
'
'
3ODFHWKHVHWHUPLQDWLRQUHVLVWRUVDWWKHHQGRIHDFKGDWD
OLQH(DFKGDWDOLQH
VKRXOGEHODLGRXWDVDGDLV\FKDLQWKHVLJQDOSDVVLQJ
IURPRQH,&WRWKHQH[W
&
&
/
/
&
&
/
/
D-12
07276B DCN6418

$
%
&
'
'
&
%
$
7LWOH
1XPEHU 5HYLVLRQ6L]H
2UFDG%
'DWH 0D\ 6KHHWRI
)LOH 1?3&%0*5?5-(VHULHV0RWKHUERDUG*HQHUDWLRQ?6RXUFH?EGGE'UDZQ%\
73
8 36
'
'
'
'
'
'
'
'
&/.
2(
4
4
4
4
4
4
4
4
8
+&
8 36
-
7(50%/2&.
6+'1
'>@
',*,2
9&&
9&&
'
',2'(6&+277.<
)
5(6(77$%/()86($9
/
/
/ )(%($'
/
/
/
/ )(%($'
/
&
S)
&
&
&
S)
&
S)
&
&
&
S)
(;7B9B287
&
51
[
/
)(%($'
/
)(%($'
&
&
8%
+&
07276B DCN6418
D-13

$
%
&
'
'
&
%
$
7LWOH
1XPEHU 5HYLVLRQ6L]H
2UFDG%
'DWH 0D\ 6KHHWRI
)LOH 1?3&%0*5?5-(VHULHV0RWKHUERDUG*HQHUDWLRQ?6RXUFH?EGGE'UDZQ%\
,2:
6+'1
'
'
'
'
'
'
'
'
'
6+'1
'
'
'
'
'
'
'
4
62
5
.
.
5(/$<63'7
5
.
. 5(/$<63'7
-
7(50%/2&.
4
62
5
.
.
5(/$<63'7
'
'
'
'
'
'
'
'
&/.
2(
4
4
4
4
4
4
4
4
8
+&
4
62
8 36
5 .
.
5(/$<63'7
4
62
8 36
'
'
'
'
'
'
'
'
&/.
2(
4
4
4
4
4
4
4
4
8
+&
-
7(50%/2&.
8 36
6+'1
',*,2
'>@
,2:
',*,2
9&&
9&&
9
9
9
9
95(7
$
$$
$$
'
',2'(6&+277.<
'
',2'(6&+277.<
'
',2'(6&+277.<
'
',2'(6&+277.<
/
/
/ )(%($'
/
/
/
/ )(%($'
/
/
/
/ )(%($'
/
&
S)
&
&
&
S)
&
S)
&
&
&
S)
&
S)
&
&
&
S)
&
51
[
&
51
[
/ )(%($'
&
S)
&2B(;7B5(7
8&
+&
8$
+&
D-14
07276B DCN6418

1
1
2
2
3
3
4
4
5
5
6
6
D D
C C
B B
A A
Title
Number RevisionSize
B
Date: 6/24/2010 Sheet of
File: N:\PCBMGR\..\06696.P1.R3.schdoc Drawn By:
GUI Interface
06698 D
14
2
3
4
5
6
7
8
1
51
52
9
10
11
12
13
14
15
16
17
18
19
20
21
22
23
24
25
26
27
28
29
30
31
32
33
34
35
36
37
38
39
40
41
42
43
44
45
46
47
48
49
50
GM800480X-70-TTX2NLW
J2
CL586-0529-2
Mode
aVsync
aHSync
3.3V
100K
R7
L/R
U/D
aReset
DithB
L/RU/DDithB
10K
R1
22uF/6.3V
C1
JMK316BJ226KL 0.0022
CA_112
C2
Mode
aVsync
aHSync
i BackLightDrive
aB7aB6
aB5aB4
aB3aB2
aG7aG6
aG5aG4
aG3aG2
aR6
aR5aR4
aR3aR2
aR7
aDCLK
3.3V
1.0
C7
GMK107BJ105KA
B5B4
B3B2
B1B0
G5G4
G3G2
G1G0
R4
R3R2
R1R0
R5
DEN
2
3
4
5
6
7
8
1
41
42
9
10
11
12
13
14
15
16
17
18
19
20
21
22
23
24
25
26
27
28
29
30
31
32
33
34
35
36
37
38
39
40
NI
J3
CL586-0527-7
B4
B2
B0
G4
G2
G0
R4
R2
R0
B5
B3
B1
G5
G3
G1
R3
R1
R5
DEN
DCLK
L/R
U/D
Mode
3.3V +5V
+5V
5V-GND
1
32
4
65
7
98
10
12 11
JP3
4X3 Jumper
1
32
4
65
7
98
10
12 11
13
15 14
16
18 17
JP2
6X3 Jumper
Bklght+
Bklght-
Vcom
Vgh
AVdd
Vcom
aG1
aG0
aR1
aR0
aB1
aB0
CHASSIS CHASSIS CHASSIS CHASSIS
MT1
TP1
1
2
38
5
7
4
6
10
9
J1
0039300100
1 2
3 4
5 6
7 8
9 10
11 12
13 14
15 16
17 18
19 20
21 22
23 24
25 26
27 28
29 30
B30B-PHDSS (LF)(SN)
J7
1 2
3 4
5 6
7 8
9 10
11 12
13 14
15 16
17 18
19 20
21 22
23 24
25 26
27 28
29 30
B30B-PHDSS (LF)(SN)
NI
J8
FBMH3216HM501NT
FB1
CHASSIS CHASSIS CHASSIS CHASSIS CHASSIS
Vgl
M ake M odel JP
2
JP
3
FEM A
G
M
800
4
80
W
1
-
2
,4-5,7-
8
,
10
-
11
,
13
-
1
4,
16
-
1
7
1
-
2
,4-5,7-
8
,
10
-
11
Dat a Image F
G0
7
00
A
0
D
S
WB
G01 3
-
2
,
6
-5,
9
-
8
,
12
-
11
,
1
5-
1
4,
18
-
1
7
2
-
3
,5-
6
,
8
-
9
,
11
-
12
United Radiant Tech. UM
S
H-
81
7
3
MD-
1
T
2
-
3
,4
/
5
/6
N
C
,7
/8/9
N
C
,
10
-
11
,
13
-
1
4,
16/ 1
7
/18
N
C2
-
3
,5-
6
,
8
-
9
,
11
-
12
Internal Dithering
0 = Enable
1 = Disable
Scan Direction
U/D L/R Scan Dir.
0 1 UD, LR
1 0 DU, RL
0 0 UD, RL
1 1 DU, LR
(1 = H, 0 = L)
22uF/6.3V
C3
JMK316BJ226KL
22uF/6.3V
C5
JMK316BJ226KL
10K
R2
10K
R3
10K
R4
10K
R5
10K
R6
FBMH3216HM501NT
FB2
FBMH3216HM501NT
FB3
FBMH3216HM501NT
FB4
0.0022
CA_112
C4
0.0022
CA_112
C6
TP3 TP4
R280
MT2 MT3 MT4 MT5 MT6 MT7 MT8 MT9
5V-GND
5V-GND
TP2
BACKL
A
B
R21
jumper
bDCLK
CLK
NI
R48
R47
0
NI
R46
aB6
aB5
aB4
aB3
aB2
aG7
aG6
aG5
aG4
aG3
aG2
aR7
aR6
aR5
aR4
aR3
SCL
SDA
aB7
aR2
aData Enable
aData Enable
aB7
aB6
aB5
aB4
aB3
aB2
aG7
aG6
aG5
aG4
aG3
aG2
aR7
aR6
aR5
aR4
aR3
aR2
aData Enable
Default:R21B
+5V
5V-GND
1
2
38
5
7
4
6
10
9
J14
0039300100
FBMH3216HM501NT
FB16
FBMH3216HM501NT
FB17
SCL
SDA
RT
07276B DCN6418
D-15

1
1
2
2
3
3
4
4
5
5
6
6
D D
C C
B B
A A
Title
Number RevisionSize
B
Date: 6/24/2010 Sheet of
File: N:\PCBMGR\..\06696.P2.R3.schdoc Drawn By:
06698 D
24
22uH
L1
Vin
5
SHDN
4
SW 1
GND
2
FB 3
U1
CAT4139TD-GT3
4.7uF/16V
C9
1K
R12
2.0
R14
5V-GND
+5V
9.76
R13
3.9uH
L2
487K
R9
309K
R8
80.6K
R18
66.5K
R19
464K
R16
806K
R11
A
2K1
D2
MBRM120LT1G
0.001C8
24pf
C13
0.33
C16
0.220
C20
470pf
C21
22uf/25V
C12
TMK325BJ226MM
0.1
C26
3.3V
33K
R23
43pf
C23
D3
BAT54S
3.3V
Bklght+
Bklght-
Vcom
Vgh
AVdd
3.3V
D3
G
1
S
2
Q1
FDV305N
5V-GND
+5V
Default: NI
R22 jumper
AVdd: +10.4V
TP5
AO
1
A1
2
A2
3
SCL
14
SDA
15
INT 13
P0 4
P1 5
P2 6
P3 7
P4 9
P5 10
P6 11
P7 12
Vdd 16
Vss
8
U3
PCF8574
S2
SW_46
Maint_SW
Lang_Select
5V-GND
5V-GND
+5V
FDLY
24
PGND
8
DRVP 17
PGND
7
DRVN
18
VCOM 10
SUP 9
COMP
22
IN 11
VGH 15
REF
20
GND
19
SW 6
DLY2
3
SW 5
FB 1
DLY1
2
FBP 12
FBN
21
ADJ
14
GD 23
CTRL
13
CPI 16
VIN 4
TPS65150PWP
?
HTSNK 25
U2
D1
CD214A-B140LF
S1
SW_46
Opt. Lang. Sw.
Opt. Main Sw
Vgl
22uF/6.3V
C11
JMK316BJ226KL
1.0
C14
GMK107BJ105KA
1.0
C15
GMK107BJ105KA
1.0
C27
GMK107BJ105KA
24pf
C22
43pf
C24
43pf
C25
10K
R10
10K
R24
10K
R25
10K
R26
100K
R15
806K
R17
0.33
C17
0.33
C18
0.33
C19
D4
BAT54S
4.7uF/16V
C10
Vgh: +16V
TP9
Vcom: +4V
TP10
Vgl: -7V
TP7
TP6
TP8
GUI Interface
C35
0.1
5V-GND AB
R31
10K
3.3V
A
B
R27
jumper
BACKL
SCL
SDA
Default:R27B
Default:R31B
Backlight Brightness Control
Control Mode R22 R27 R31
Remote – Video Port NO A NO
Remote – I2C YES B NO
Fixed Bright (default) NO B B
RT
D-16
07276B DCN6418

1
1
2
2
3
3
4
4
5
5
6
6
D D
C C
B B
A A
Title
Number RevisionSize
B
Date: 6/24/2010 Sheet of
File: N:\PCBMGR\..\06696.P3.R3.schdoc Drawn By:
06698 D
43
1
2
3
4
5
To old TScreen
70553-004
NI
J11
LL
RL
SD
RT
LT
+5V
CHASSIS
1
2
NI
J12
BUS +5
1
2
3
4
5
To new TScreen
70553-004
J10
LT 1
RT 2
SHLD 3
RL 4
LL 5
GND
6
GND
7
D+
8
D-
9
+5
10
CHS A
CHS B
A1
TSHARC-12C
RT
RL
SD
LL
LT
VBUS
1
D-
2
D+
3
ID
4
GND
5
6
J9
USB-B-MINI
VBUS
CHASSIS
CHASSIS
5V-GND
USB3.3V
SDA
SCL
USB3.3V
USB3.3V
USB3.3V
USB3.3V
USB3.3V
R36
12K
E1
+V
4
-V 2
OUT
3
U5
24MHZ
DS2
GRN
DS1
YEL
SCL
SDA
R37
100K
5V-GND
5V-GND
5V-GND 5V-GND
5V-GND
5V-GND
5V-GND
5V-GND
5V-GND
5V-GND
5V-GND
+5V
5V-GND
C28
1uF
USB3.3V
IN
8
SHTDN
6
GND
2
OUT 1
BP 4
U4
3.3V-REG
R38
1K
F3
0.5A/6V
D1-
1
D1+
2
D2-
3
D2+
4
+3.3V
5
D3-
6
D3+
7
D4-
8
D4+
9
+3.3V 10
TEST 11
PWR1 12
OCS1 13
+1.8V 14
3.3VCR 15
PWR2 16
OCS2 17
PWR3 18
OCS3 19
PWR4 20
OCS4 21
SDA/R1 22
+3.3V 23
SCL/S0 24
HS-IND/S1 25
RESET 26
VBUS-DET 27
SUS/R0
28
+3.3V
29
USB-
30
USB+
31
XTL2
32
CLK-IN
33
1.8VPLL
34
RBIAS
35
+3.3PLL
36
GND
37
U8
USB2514-AEZG
C32
1uF
C44
1uF
5V-GND
+5V
1D-
2D+
3GND
4
5
J4
USB-A_R/A
5V-GND
CHASSIS
CHASSIS
FBMH3216HM501NT
FB5
C34
0.1
C36
0.1uF
C33
0.1uF
C31
0.1uF
R30
100K
R29
1K
F2
0.5A/6V
F1
0.5A/6V
1
2
3
4
5
D+
D-
GND
+5V J5
USB-A_VERT
C29
470pf
C30
1uF
C37 0.01uF
JP4
3.3V
GND
FB7
R20
49.9
FB8
FB9
FB10
FB11
FB12
FB13
GUI Interface
1 8
72
3
4
6
5
U7
1 8
72
3
4
6
5
U9
1 8
72
3
4
6
5
U11
C40
0.1uF
C42
0.1uF
C45
0.1uF
C390.1
C43
0.1uF
C41
0.1
R33
100K
AB
R45
AB
R32
R34
100K
R35
100K
C38
1uF
R39
100K
JP5
C60
0.1uF
C59
0.1
1
2
3
4
5
D+
D-
GND
+5V J6
USB-A_VERT
+5V
D1_N
D1_P D4_P
D4_N
D3_P
D3_N
D2_P
D2_N
D_P
D_N
Configuration Select
Mode R32 R45
Default A A
MBUS B B
Install 100K for A, 0 Ohm for B
+5V
+5V
+5V
5V-GND
5V-GND
5V-GND
5V-GND
5V-GND
5V-GND
5V-GND
5V-GND
5V-GND
RT
07276B DCN6418
D-17

1
1
2
2
3
3
4
4
5
5
6
6
D D
C C
B B
A A
Title
Number RevisionSize
B
Date: 6/24/2010 Sheet of
File: N:\PCBMGR\..\06696.P4.R3.schdoc Drawn By:
06698 D
44
TOUCH SCREEN INTERFACE CIRCUITRY ( TBD)
GUI Interface
R40
10K
Option
CLKOUT_P
CLKOUT_N
3.3V
C49
0.1
R41
100
FB6
FB14
Vcc PIN 28
C47
0.01
22uF/6.3V
C46
JMK316BJ226KL
C50
0.1
C51
0.1
C52
0.1 C55
0.1
C57
0.1
bDCLK
BACKL
NOTE:
To receive backlight control (BACKL) from CPU board
when using ICOP_0096 LVDS Transmitter.
The connection from pin 42 on the TTL video connector
(VSYNC) to U1-23 must be broken and connected to
pin 43.
aB6
aB5
aB4
aB3
aB2
aG7
aG6
aG5
aG4
aG3
aG2
aR7
aR6
aR5
aR4
aR3
aB7
aR2
aData Enable
R42
100
R43
100
R44
100
Vcc PIN 36
C48
0.01
Vcc PIN 42
C53
0.01
Vcc PIN 48
C54
0.01 C56
0.01
C58
0.01
FBMH3216HM501NT
FB15 C61
0.1
1
2
3
4
5
6
7
8
9
10
11
12
13
14
1
2
3
4
5
6
7
8
9
10
11
12
13
14
J13
HEADER-7X2
Y0M
8Y0P
9
Y1M
10 Y1P
11
Y2M
14
Y2P
15
CLKOUT
23
CLKINM
16
CLKINP
17
SHTDN
22
NC
6
VCC
48
VCC
28
VCC
36
VCC
42
LVDS/VCC
12
PLLVCC
20
LVDSGND
7
LVDSGND
13
LVDSGND
18
PLLGND
19
PLLGND
21
D0 24
D1 26
D2 27
D3 29
D4 30
D5 31
D6 33
D7 34
D8 35
D9 37
D10 39
D11 40
D12 41
D13 43
D14 45
D15 46
D16 47
D17 1
D18 2
D19 4
D20 5
GND 3
GND 25
GND 32
GND 38
GND 44
U6
SN75LVDS86A
3.3V
Y0_P
Y0_N
Y1_P
Y1_N
Y2_N
Y2_P
MH3
MH4
2
9
4
5
6
3
8
7MH1
MH2
1
12
11
10
13
14
15
16
17
18
19
J15
G3168-05000202-00
CHASSIS
R490
R500
R510
R520
R530
R540
R550
R560
FBMH3216HM501NT
FB18
C62
0.1
3.3V
Y0_P1
Y0_N1
Y1_P1
Y1_N1
Y2_N1
Y2_P1
CLKOUT_N1
CLKOUT_P1
RT
D-18
07276B DCN6418

1
1
2
2
3
3
4
4
D D
C C
B B
A A
Title
Number RevisionSize
A
Date: 5/7/2010 Sheet of
File: N:\PCBMGR\..\06882-P1-R0.SchDoc Drawn By:
LVDS, Transmitter Board
B
11
RT
06882
VAD6
VAD7
VAD8
VAD9
VAD10
VAD11
VBD10
VBD11
VAD0
VAD1
VAD2
VAD3
VBD2
VBD3
VBD4
VBD5
VBD6
VBD7
VBDE
Y0_N
Y0_P
Y1_N
Y1_P
Y2_N
Y2_P
CLKOUT_N
CLKOUT_P
R2
22.1
From ICOP CPU To LCD Display
D0
44
D1
45
D2
47
D3
48
D4
1
D5
3
D6
4
D7
6
D8
7
D9
9
D10
10
D11
12
D12
13
D13
15
D14
16
D15
18
D16
19
D17
20
D18
22
D19
23
D20
25
GND
5
GND
11
GND
17
GND
24
GND
46
Y2P 34
Y2M 35
Y1P 38
Y1M 39
Y0P 40
Y0M 41
CLKOUTP 32
CLKOUTM 33
CLKIN 26
SHTDN 27
NC 14
NC 43
VCC 2
VCC 8
VCC 21
LVDSVCC 37
PLLVCC 29
VLDSGND 42
VLDSGND 36
VLDSGND 31
PLLGND 30
PLLGND 28
U1
SN75LVDS84A
CHASSIS-0 CHASSIS
1 2
3 4
5 6
7 8
910
11 12
13 14
15 16
17 18
19 20
21 22
23 24
25 26
27 28
29 30
31 32
33 34
35 36
37 38
39 40
41 42
43 44
J2 Header 22X2
MH3
MH4
2
3
4
5
6
7
8
1MH1
MH2
9
10
11
12
13
14
15
16
17
18
19
J1
G3168-05000101-00
CHASSIS
+3.3V
+3.3V
VAD0 VAD1
VAD2 VAD3
VAD6 VAD7
VAD8 VAD9
VAD10 VAD11
VBD2 VBD3
VBD4 VBD5
VBD6 VBD7
VBD10 VBD11
VBDE
VBGCLK
+3.3V
CLKIN
Y0_N
Y0_P
Y1_N
Y1_P
Y2_N
Y2_P
CLKOUT_N
CLKOUT_P
10K
R1
BACKL
BACKL
C2
0.1
C3
0.01
22uF/6.3V
C1
JMK316BJ226KL
C4
0.1
C6
0.1
C5
0.01
C7
0.01
+3.3V
C8
0.1
C9
0.01
C10
0.1
C11
0.01
1 2
3 4
5 6
7 8
910
11 12
13 14
J3
Header 7X2
+3.3V
Y0_P Y0_N
Y1_P Y1_N
CLKOUT_P
Y2_N
CLKOUT_N
Y2_P
MT1 MT2
07276B DCN6418
D-19

1
1
2
2
3
3
4
4
D D
C C
B B
A A
Title
Number RevisionSize
A
Date: 5/6/2011 Sheet of
File: N:\PCBMGR\..\06731-1_ETHERNET.SchDocDrawn By:
Auxiliary I/O Board (PWR-ETHERNET)
B
31
RT
06731
STRAIGHT THROUGH ETHERNET
GND
+5V
SCL
SDA +5V-ISO
+C17
100uF
GND
DS3
GRN
1
2
3
4
5
6
7
8
P2
Header 8
1
2
3 4
5
6
U6
SP3050
R10
2.2k
L1
47uH
TP1
TP3
TP2
8
2
3
5
7
4
6
1
J2
DF11-8DP-2DS(24)
SDA
SCL
10 9
12 11
1
2
3
4
5
6
7
8
15
16
14
13
J1
CONN_RJ45_LED
+5V-OUT
ISO-GND
C28
4.7uF
R16
1k
ATX+
ATX-
ARX+
ARX-
LED0-
LED0+
LED1+
LED1-
VDD2 5
GND2 7
VDD1
4
GND1
1
12
11
14
13
U8
LME0505
1
2
3
4
5
6
7
8
P3
Header 8
R19
75
C18
.01/2KV R13
0
R20
75
CHASSIS
CHASSIS
PRINTED DOCUMENTS ARE UNCONTROLLED
DCN:6092
D-20
07276B DCN6418

1
1
2
2
3
3
4
4
D D
C C
B B
A A
Title
Number RevisionSize
A
Date: 5/6/2011 Sheet of
File: N:\PCBMGR\..\06731-2_USB.SchDoc Drawn By:
Auxiliary I/O Board (USB)
B
32
RT
06731
TXD-A
RTS-A
DTR-A
RXD-A
CTS-A
DSR-A
DCD-A
RI-A
V-BUS
VBUS 1
D- 2
D+ 3
GND 4
J4
USB
GND
GND
V-BUS
CHASSIS
GND
GND
C1+
28
C1-
24
C2+
1
C2-
2
TI1
14
TI2
13
TI3
12
RI3 6
RI2 5
RI1 4
TO3 11
TO2 10
TO1 9
RO2 20
V- 3
V+ 27
VCC 26
STAT
21
SHTDN
22
RI4 7
RI5 8
ONLINE 23
GND 25
RO1
19
RO2
18
RO3
17
RO4
16
RO5
15
U9
SP3243EU
GND
R12
4.75k
GND
1
2
nc
3nc 4
5
6
U11
NUP2202W1
TXD-B
RXD-B
CTS-B
RTS-B
DSR-B
DTR-B
RI-B
DCD-B
MT1
MT-HOLE
C24
4.7uF
C26
1uF
C25
0.1uF
C22
0.1uF
C23
0.1uF
C19
0.1uF
C20
0.1uF
C21
0.1uF
DS4
GRN
R11
2.2k
CHASSIS
MT2
MT-HOLE
R14
0
R15
0
DCD
2
RXD
1
TXD
4
DTR
3
GND
6
DSR
5
RTS
8
CTS
7
RI
10
N/C
9
J3
DF11-10DP-2DS(24)
V-BUS
22
21
19
18
DCD 1
RI 2
DTR 28
DSR 27
TXD 26
RXD 25
RTS 24
CTS 23
GND 3
16
15
13
10
14 20
17
VBUS
8VREG-I
7D-
5
RST
9
SUSPEND
11
SUSPEND
12
VDD
6
D+
4U10
CP2102
3.3V
D+
D-
CHASSIS
PRINTED DOCUMENTS ARE UNCONTROLLED
DCN:6092
07276B DCN6418
D-21

1
1
2
2
3
3
4
4
D D
C C
B B
A A
Title
Number RevisionSize
A
Date: 5/6/2011 Sheet of
File: N:\PCBMGR\..\06731-3_ADC.SchDoc Drawn By:
Auxiliary I/O Board (ADC)
B
33
RT
06731
1
2
3
4
5
6
7
8
9
P1
ANALOG INPUT
+5V-ISO
CH0
15
CH1
16
CH2
17
CH3
18
CH4
19
CH5
20
CH6
21
CH7
23
NC
4
NC
7
SHTDN 13
VDD 2
VDD 1
SDA 9
SCL 5
A2 10
A1 12
A0 6
REF 27
NC
8
AGND
14
REF-AJ 26
DGND 3
NC
22
NC
24 NC 28
NC 25
NC
11
U1
MAX1270BCAI+
+5V
GND
GND
+5V-ISO
SCL
SDA
AGND
ISO-GND
ISO-GND
+5V-ISO
1 6
52
U4A
NC7WZ17P6X
ISO-GND
+5V-ISO
ISO-GND
1
3
2
4
5
6
U2
SMS12
C13
0.1uF
C14
0.1uF
C12
0.1uF
C11
0.01uF
BLU
DS1
SDA
C8
0.1uF
C9
0.1uF
C2
0.1uF
C3
0.1uF
C4
0.1uF
C5
0.1uF
C6
0.1uF
C7
0.1uF
C10
4.7uF
AN-CH0
AN-CH1
AN-CH2
AN-CH3
AN-CH4
AN-CH5
AN-CH6
AN-CH7
R9
4.99
C27
4.7uF
+5V-ADC
ISO-GND
ISO-GND
R3
1K
R5
2.2k
R6
2.2k
1
3
2
4
5
6
U3
SMS12
3 4
U4B
NC7WZ17P6X
R4
1K
BLU
DS2
SCL
C15
.01/2KV
GND1 1
NC 2
VDD1 3
NC 4
SDA1 5
SCL1 6
GND1 7
NC 8
GND2
9
NC
15 VDD2
14
NC
13 SDA2
12
SCL2
11
GND2
16
NC
10
U5
ADuM2250
R17
49.9
ISO-GND
TP7
TP8
TP5
TP6
C29
1nF
R18
49.9
C30
1nF
AGND
AGND
C1
0.1uF
TP4 AGND
ISO-GND
CHASSIS
PRINTED DOCUMENTS ARE UNCONTROLLED
DCN:6092
D-22
07276B DCN6418



