Thales Avionics TFS-HPA82166A Topflight Flange Mount High Power Amplifier User Manual Tpage ATA
Thales Avionics Limited Topflight Flange Mount High Power Amplifier Tpage ATA
FMHPA IM manual

86, Bushey Road
Raynes Park, London
SW20 0JW
Tel: +44 (0)20 8946 8011
Fax: +44 (0)20 8946 7530
1
Jul 2008
Revision No. 00
First Issue: Jul 2008
© THALES AVIONICS Ltd. This document and any
information included are the property of Thales Avionics.
They cannot be reproduced, disclosed or utilized without the
company’s prior written approval
INSTALLATION AND MAINTENANCE
MANUAL
Flange Mounted High Power Amplifier
(FMHPA)
82166 Series

Installation Maintenance Manual
FMHPA 82166A30
2
Jul 2008
© THALES AVIONICS Ltd. This document and any
information included are the property of Thales Avionics.
They cannot be reproduced, disclosed or utilized without the
company’s prior written approval
THIS PAGE INTENTIONALLY BLANK

Installation Maintenance Manual
FMHPA 82166
i
Jul 2008
© THALES AVIONICS Ltd. This document and any
information included are the property of Thales Avionics.
They cannot be reproduced, disclosed or utilized without the
company’s prior written approval
Section 1 INTRODUCTION Page
1.1. Purpose of Manual . . . . . . . . . . . . . . . . . . . . . . . . . . . . . . . . . . . . . . . . . . . . . . 1-1
1.2. Scope of Manual . . . . . . . . . . . . . . . . . . . . . . . . . . . . . . . . . . . . . . . . . . . . . . . . 1-2
1.3. Reference documents . . . . . . . . . . . . . . . . . . . . . . . . . . . . . . . . . . . . . . . . . . . . 1-2
1.4. Compliance to Regulations . . . . . . . . . . . . . . . . . . . . . . . . . . . . . . . . . . . . . . . . 1-2
A. Federal Communication Commission . . . . . . . . . . . . . . . . . . . . . . . . . . . . . 1-2
B. European Aviation Safety Agency. . . . . . . . . . . . . . . . . . . . . . . . . . . . . . . . 1-3
Section 2 DESCRIPTION Page
2.1. FMHPA SYSTEM General Description . . . . . . . . . . . . . . . . . . . . . . . . . . . . . . . 2-1
A. Hardware. . . . . . . . . . . . . . . . . . . . . . . . . . . . . . . . . . . . . . . . . . . . . . . . . . . 2-1
(1) RF SRU . . . . . . . . . . . . . . . . . . . . . . . . . . . . . . . . . . . . . . . . . . . . . . . . 2-1
(2) Logic SRU. . . . . . . . . . . . . . . . . . . . . . . . . . . . . . . . . . . . . . . . . . . . . . . 2-2
B. Software . . . . . . . . . . . . . . . . . . . . . . . . . . . . . . . . . . . . . . . . . . . . . . . . . . . 2-2
C. General Operation. . . . . . . . . . . . . . . . . . . . . . . . . . . . . . . . . . . . . . . . . . . . 2-3
(1) Functional Modes: . . . . . . . . . . . . . . . . . . . . . . . . . . . . . . . . . . . . . . . . 2-3
D. HPA Module . . . . . . . . . . . . . . . . . . . . . . . . . . . . . . . . . . . . . . . . . . . . . . . . 2-4
E. PSM and CM Module . . . . . . . . . . . . . . . . . . . . . . . . . . . . . . . . . . . . . . . . . 2-4
(1) PSM . . . . . . . . . . . . . . . . . . . . . . . . . . . . . . . . . . . . . . . . . . . . . . . . . . . 2-5
(2) CM . . . . . . . . . . . . . . . . . . . . . . . . . . . . . . . . . . . . . . . . . . . . . . . . . . . . 2-5
F. Operating Environment . . . . . . . . . . . . . . . . . . . . . . . . . . . . . . . . . . . . . . . . 2-6
(1) Normal operating temperature:. . . . . . . . . . . . . . . . . . . . . . . . . . . . . . . 2-6
(2) Cooling:. . . . . . . . . . . . . . . . . . . . . . . . . . . . . . . . . . . . . . . . . . . . . . . . . 2-6
(3) Heat dissipation: . . . . . . . . . . . . . . . . . . . . . . . . . . . . . . . . . . . . . . . . . . 2-6
G. Environment Conditions . . . . . . . . . . . . . . . . . . . . . . . . . . . . . . . . . . . . . . . 2-7
H. Weight and Dimensions . . . . . . . . . . . . . . . . . . . . . . . . . . . . . . . . . . . . . . . 2-7
I. FMHPA Performances . . . . . . . . . . . . . . . . . . . . . . . . . . . . . . . . . . . . . . . 2-11
2.2. Interfaces . . . . . . . . . . . . . . . . . . . . . . . . . . . . . . . . . . . . . . . . . . . . . . . . . . . . . 2-11
A. Aircraft Power Utility Service. . . . . . . . . . . . . . . . . . . . . . . . . . . . . . . . . . . 2-11
B. Communication Interface . . . . . . . . . . . . . . . . . . . . . . . . . . . . . . . . . . . . . 2-12
2.3. FMHPA Interconnect Data. . . . . . . . . . . . . . . . . . . . . . . . . . . . . . . . . . . . . . . . 2-12
A. FMHPA Interconnection Diagram . . . . . . . . . . . . . . . . . . . . . . . . . . . . . . . 2-12
B. FMHPA Connectors . . . . . . . . . . . . . . . . . . . . . . . . . . . . . . . . . . . . . . . . . 2-12
(1) FMHPA Connectors . . . . . . . . . . . . . . . . . . . . . . . . . . . . . . . . . . . . . . 2-12
(2) Connector Designation . . . . . . . . . . . . . . . . . . . . . . . . . . . . . . . . . . . . 2-13
(3) Connector J1 PIN Out. . . . . . . . . . . . . . . . . . . . . . . . . . . . . . . . . . . . . 2-13
Section 3 INSTALLATION GUIDELINES Page
3.1. Introduction . . . . . . . . . . . . . . . . . . . . . . . . . . . . . . . . . . . . . . . . . . . . . . . . . . . . 3-1
3.2. Interchangeability . . . . . . . . . . . . . . . . . . . . . . . . . . . . . . . . . . . . . . . . . . . . . . . 3-1
3.3. FMHPA Location and Accessibility Guidelines . . . . . . . . . . . . . . . . . . . . . . . . . 3-1
3.4. Cooling . . . . . . . . . . . . . . . . . . . . . . . . . . . . . . . . . . . . . . . . . . . . . . . . . . . . . . . 3-2
3.5. Power Requirements . . . . . . . . . . . . . . . . . . . . . . . . . . . . . . . . . . . . . . . . . . . . . 3-2
3.6. Bonding Requirements . . . . . . . . . . . . . . . . . . . . . . . . . . . . . . . . . . . . . . . . . . . 3-3

Installation Maintenance Manual
FMHPA 82166
ii
Jul 2008
© THALES AVIONICS Ltd. This document and any
information included are the property of Thales Avionics.
They cannot be reproduced, disclosed or utilized without the
company’s prior written approval
Section 4 INSPECTION AND SYSTEM CHECKOUT Page
4.1. Inspection/Check Procedure . . . . . . . . . . . . . . . . . . . . . . . . . . . . . . . . . . . . . . . 4-1
A. Wiring . . . . . . . . . . . . . . . . . . . . . . . . . . . . . . . . . . . . . . . . . . . . . . . . . . . . . 4-1
B. FMHPA . . . . . . . . . . . . . . . . . . . . . . . . . . . . . . . . . . . . . . . . . . . . . . . . . . . . 4-1
4.2. System checkout . . . . . . . . . . . . . . . . . . . . . . . . . . . . . . . . . . . . . . . . . . . . . . . . 4-2
A. Post-Installation Test. . . . . . . . . . . . . . . . . . . . . . . . . . . . . . . . . . . . . . . . . . 4-2
Section 5 FAULT ISOLATION Page
5.1. Bite Function . . . . . . . . . . . . . . . . . . . . . . . . . . . . . . . . . . . . . . . . . . . . . . . . . . . 5-1
5.2. BITE Test. . . . . . . . . . . . . . . . . . . . . . . . . . . . . . . . . . . . . . . . . . . . . . . . . . . . . . 5-1
A. Self Test . . . . . . . . . . . . . . . . . . . . . . . . . . . . . . . . . . . . . . . . . . . . . . . . . . . 5-1
B. Health Monitor. . . . . . . . . . . . . . . . . . . . . . . . . . . . . . . . . . . . . . . . . . . . . . . 5-2
5.3. SDU LED . . . . . . . . . . . . . . . . . . . . . . . . . . . . . . . . . . . . . . . . . . . . . . . . . . . . . . 5-2
Section 6 MAINTENANCE Practices Page
6.1. General . . . . . . . . . . . . . . . . . . . . . . . . . . . . . . . . . . . . . . . . . . . . . . . . . . . . . . . 6-1
6.2. Equipment and Materials . . . . . . . . . . . . . . . . . . . . . . . . . . . . . . . . . . . . . . . . . . 6-1
6.3. Procedure for the FMHPA . . . . . . . . . . . . . . . . . . . . . . . . . . . . . . . . . . . . . . . . . 6-2
A. Removal and Installation Procedure . . . . . . . . . . . . . . . . . . . . . . . . . . . . . . 6-2
(1) Remove the FMHPA as follows: . . . . . . . . . . . . . . . . . . . . . . . . . . . . . . 6-2
(2) Install the FMHPA as follows: . . . . . . . . . . . . . . . . . . . . . . . . . . . . . . . . 6-2
B. Adjustment Procedure. . . . . . . . . . . . . . . . . . . . . . . . . . . . . . . . . . . . . . . . . 6-4
C. Repair Procedure . . . . . . . . . . . . . . . . . . . . . . . . . . . . . . . . . . . . . . . . . . . . 6-4
D. Return to Service Procedures . . . . . . . . . . . . . . . . . . . . . . . . . . . . . . . . . . . 6-4
6.4. Cleaning of Mechanical Parts . . . . . . . . . . . . . . . . . . . . . . . . . . . . . . . . . . . . . . 6-5
6.5. Periodic Checks. . . . . . . . . . . . . . . . . . . . . . . . . . . . . . . . . . . . . . . . . . . . . . . . . 6-5
6.6. Cabling and Connections. . . . . . . . . . . . . . . . . . . . . . . . . . . . . . . . . . . . . . . . . . 6-5
6.7. Instructions for Continued Airworthiness . . . . . . . . . . . . . . . . . . . . . . . . . . . . . . 6-5

Installation Maintenance Manual
FMHPA 82166
iii
Jul 2008
© THALES AVIONICS Ltd. This document and any
information included are the property of Thales Avionics.
They cannot be reproduced, disclosed or utilized without the
company’s prior written approval
RECORD OF REVISIONS
Revision
No:
Revision
Date
Date
Inserted
By Revision
No:
Revision
Date
Date
Inserted
By

Installation Maintenance Manual
FMHPA 82166
iv
Jul 2008
© THALES AVIONICS Ltd. This document and any
information included are the property of Thales Avionics.
They cannot be reproduced, disclosed or utilized without the
company’s prior written approval
THIS PAGE INTENTIONALLY BLANK

Installation Maintenance Manual
FMHPA 82166
1-1
Jul 2008
© THALES AVIONICS Ltd. This document and any
information included are the property of Thales Avionics.
They cannot be reproduced, disclosed or utilized without the
company’s prior written approval
SECTION 1
10000INTRODUCTION
1.1. PURPOSE OF MANUAL
This manual sets forth installation and maintenance guidelines for the THALES
TopFlight Satcom (TFS) Flange-mounted High Power Amplifier (FMHPA). The
FMHPA installation specific and general guidelines contained within this manual are
supported by mechanical and electrical interconnection drawings. Drawings should be
reviewed by the installation organisation, and any requirements specific to a particular
airframe should be assessed before installation is commenced.
The Manual covers the following topics:
a. Title Page.
b. Table of Content.
c. Record of Revisions
d. Introduction.
e. Description.
f. Installation Guidelines.
g. Inspection and System Checkout.
h. Fault Isolation.
i. Maintenance Practices.
NOTE: This manual does not cover aircraft system commissioning test
procedures.
Advisory notes presented within this manual such as: ‘Warnings, Cautions and Notes’
are applicable to the TFS system as follows:
a. A WARNING is used to alert the reader to possible hazard which may
cause loss of life or physical injury.
b. A CAUTION is used to denote the possibility of damage to materiel but
not danger to personnel.
c. A NOTE is used to convey, or draw attention to, information that is
extraneous to the immediate subject of the text.

Installation Maintenance Manual
FMHPA 82166
1-2
Jul 2008
© THALES AVIONICS Ltd. This document and any
information included are the property of Thales Avionics.
They cannot be reproduced, disclosed or utilized without the
company’s prior written approval
For any queries related to information contained within this Manual contact the
following:
THALES TFS Project Manager
86 Bushey Road
Raynes Park, London
SW20 0JW, UK
Tel. +44 (0)20 8946 8011
Fax. +44 (0)20 8946 7530
1.2. SCOPE OF MANUAL
The Thales FMHPA comply with the design requirements set forward in the ARINC 781
Characteristic. An ARINC 781 compliant system is intended to support one or more of
the Inmarsat aeronautical services known as ‘Classic-Aero’, ‘Swift 64’, and
‘SwiftBroadband’.
This manual provides information specific for the FMHPA.
1.3. REFERENCE DOCUMENTS
The following publications provide additional useful information:
Table 1.1 Reference Documents
1.4. COMPLIANCE TO REGULATIONS
A. Federal Communication Commission
The FMHPA is designed to be compliant with part 15 and part 87 of the Federal
Communication Commission (FCC) regulations
THALES FMHPA Component Maintenance Manual
THALES SDU Component Maintenance Manual Airbus:44-35-32
Boeing: TBD
EMS AMT-3800 High Gain Antenna Subsystem Installation
Manual
MN-1242-20047
Mark 33 Digital Information Transfer System ARINC 429
Air Transport Avionics Equipment Interfaces ARINC 600
Mark III Aviation Satellite Communication (Satcom) System
Avionics
ARINC 781

Installation Maintenance Manual
FMHPA 82166
1-3
Jul 2008
© THALES AVIONICS Ltd. This document and any
information included are the property of Thales Avionics.
They cannot be reproduced, disclosed or utilized without the
company’s prior written approval
B. European Aviation Safety Agency
The installation must be compliant to the following European Aviation Safety Agency
(EASA) regulations:
• EASA/FAR 25.869 Fire protection systems
• EASA 25X0899 Electrical bonding and protection against lightning and
static electricity
• EASA/FAR 25.1301 Equipment, general, function and installation
• EASA/FAR 25.1309 Equipment, systems and installations
• EASA 25X1316 System lightning protection
• EASA/FAR 25.1353 Electrical equipment and installations
• EASA/FAR 25.1357 Circuit protective devices
• EASA 25X1360 Precautions against injury
• EASA/FAR 25.1431 Electronic equipment
• EASA 25.561 Emergency Landing.

Installation Maintenance Manual
FMHPA 82166
1-4
Jul 2008
© THALES AVIONICS Ltd. This document and any
information included are the property of Thales Avionics.
They cannot be reproduced, disclosed or utilized without the
company’s prior written approval
THIS PAGE INTENTIONALLY BLANK

Installation Maintenance Manual
FMHPA 82166
2-1
Jul 2008
© THALES AVIONICS Ltd. This document and any
information included are the property of Thales Avionics.
They cannot be reproduced, disclosed or utilized without the
company’s prior written approval
SECTION 2
20000DESCRIPTION
2.1. FMHPA SYSTEM GENERAL DESCRIPTION
The FMHPA forms part of the airborne SATCOM system, used in conjunction with a
Satellite Data Unit (SDU), a Diplexer/Low Noise Amplifier (DLNA) and a High Gain
Antenna (HGA) conforming to ARINC 781, with an internal Beam Steering Unit (BSU).
The TopFlight Satcom (TFS) system conforms to the Aeronautical Radio Incorporated
(ARINC) 781 Characteristic, and interfaces with onboard avionics and communication
equipment to provide the aircraft with a range of communication services by
transmitting and receiving L Band signals to and from the fourth generation of
INMARSAT satellites. For this purpose the INMARSAT satellite constellation is
connected to the ground backbone telecommunication network through Satellite Access
Stations (SAS) operated by service providers.
A. Hardware
The FMHPA contains two hardware Shop Replaceable Units (SRU):
• The Radio Frequency (RF) SRU which contains the High Power
Amplifier (HPA) and the RF Filter
• The Logic SRU which contains the Power Supply Module (PSM) and
the Communication Module (CM).
The two SRUs have a heat-skin with cooling fins and a nozzle to dissipate the
temperature.
(1) RF SRU
The RF SRU has two external connectors and two internal connectors:
a. External connectors:
• RF input (J2)
• RF output (J3).
b. Internal connectors, connecting the RF SRU to the Logic SRU:
• Power Supplies
• Communication signal.

Installation Maintenance Manual
FMHPA 82166
2-2
Jul 2008
© THALES AVIONICS Ltd. This document and any
information included are the property of Thales Avionics.
They cannot be reproduced, disclosed or utilized without the
company’s prior written approval
(2) Logic SRU
The Logic SRU has one external connector and six internal connectors:
a. External connector:
The external connector (J1) is used to communicate with the SDU and for the power
supplies of the FMHPA.
b. Internal connectors are used to:
• Connect the PSM and the CM
• Connect the RF SRU to the Logic SRU for power supplies and the
communication signal.
• Supply a test connector for testing and downloading.
B. Software
There is no software in the FMHPA.
All FMHPA functions shall be allocated to hardware.
Figure 2.1 FMHPA Internal Organisation.
HPA
Power Supply Converters
Command/
Status
Power
Supplies
Communication Module
PSM
115Vac
ARINC 429 I/O
(J1)
Test and
Maintainability
EMC Filter
RF In (J2)
RF Out (J3)
Airflow
Tav_e_0000761_00
RF
FILTER
SRU1:
HPA+
RF Filter
SRU2:
PSM+
CM

Installation Maintenance Manual
FMHPA 82166
2-3
Jul 2008
© THALES AVIONICS Ltd. This document and any
information included are the property of Thales Avionics.
They cannot be reproduced, disclosed or utilized without the
company’s prior written approval
C. General Operation
The FMHPA is a Linear Power Amplifier for embedded communication system (TFS).
FMHPA supplies up to 35W RF power to the Aircraft Satcom antenna when the physical
separation of the SDU and the antenna is such that the RF loss between the SDU and the
antenna will be greater than that allowed in ARINC 781. Alternatively, the FMHPA may
be used in cases where more power is required than would be available from the HPA
within the SDU, to provide the services offered.
Its function is to amplify the modulated signals supplied by the SDU. The number of
signals to be amplified depends on the communication traffic, from a single up to the
maximum capability of the SDU. FMHPA also includes a constant and programmable
RF gain, a high grade of self test (90% of failures are detected) and a high temperature
protection function.
(1) Functional Modes:
The FMHPA operates in the following five modes:
a. Nominal Mode (35W output)
Nominal Mode (NM) is defined as the operating condition when power supplies are
applied. This mode is enabled by default at powerup, the power supply is defined at its
nominal Voltage (around +27V)
b. Low Power mode (9W output)
Low Power Mode is defined as the operating condition which can be enabled by SDU
(or FMHPA in security case) when the temperature is high and in order to reduce the
dissipated power (for example to save the internal temperature when there is a loss of
cooling). For this mode, the power supply is changed from Nominal Voltage (around
+27V) to Low Voltage (around +17V). Cockpit only services available.
With NM and LPM modes, the main characteristic of the modes is to maintain a constant
gain whatever the temperature.
c. Carriers Off/MUTE Mode
This mode switches off the RF gain, and puts the FMHPA in Standby (STBY) mode.
d. STBY / On mode
With Standby mode, the main characteristic of the mode is to have the lowest
consumption.
In this mode, the RF output power equals zero, and the thermal dissipation within the
FMHPA is reduced to the minimum possible to permit temperature monitoring and

Installation Maintenance Manual
FMHPA 82166
2-4
Jul 2008
© THALES AVIONICS Ltd. This document and any
information included are the property of Thales Avionics.
They cannot be reproduced, disclosed or utilized without the
company’s prior written approval
communication with the SDU to continue. This STBY mode can be obtained with four
configurations:
• Command configuration: In this case, an input command, Carriers Off/
Mute command from SDU, enable or disable the STBY mode
• Auto-protection configuration: When FMHPA detect an internal failure
(High level) and the SDU doesn’t answer within 2 seconds
• With carriers Off/Mute, the main characteristic of the mode is to have a
high isolation between FMHPA input and FMHPA output
• After HPA Power-On Self Test (POST) or at the end of a self test.
e. BITE Monitoring
A monitoring Mode is defined in order to check if the FMHPA Status is OK or FAIL.
A self test is carried out at Start-up and on request from the SDU.
D. HPA Module
The HPA function is to amplify modulated signals from the SDU, up to 35 W.
The HPA includes an amplification chain, a digital part for control and communication
and a RF filter.
The output RF filter is a mechanical filter, without any electronic component, with a N
connector output.
E. PSM and CM Module
The PSM and CM SRU module contains two modules in the same housing:
• Power Supply Module
• Communication Module.

Installation Maintenance Manual
FMHPA 82166
2-5
Jul 2008
© THALES AVIONICS Ltd. This document and any
information included are the property of Thales Avionics.
They cannot be reproduced, disclosed or utilized without the
company’s prior written approval
(1) PSM
(2) CM
Its function is to manage the interface with the ARINC 429, to send control signals to the
HPA and the PSM and report FMHPA status.
Figure 2.2 Power Supply Module
J1
Lightening/
EMC
protection
Isolated AC/DC
350W PFC
Hold up
capacitors
200ms for
Digital part
DC/DC HPA
HL/LV voltage
300W
DC/DC
+5,1V - 30W
HPA
CM
J9
J5
DC/DC
-15V - 1.5W
+15V - 1.5W
+5V - 0.1W
+5.1V - 2.5W
Temperature
sensors
Voltage
supervision
Power cut
management
Output
discrets Control
signals
Nominal/Low
Voltage
selection
PSM
P115VAC
N115VAC
ARINC 429
In
ARINC 429
Out
33V
DC
J6
J8
J7
Tav_e_0000767_00

Installation Maintenance Manual
FMHPA 82166
2-6
Jul 2008
© THALES AVIONICS Ltd. This document and any
information included are the property of Thales Avionics.
They cannot be reproduced, disclosed or utilized without the
company’s prior written approval
F. Operating Environment
(1) Normal operating temperature:
Between -15o C (5o F) and +70o C (158o F)
(2) Cooling:
Forced air type requiring Normal airflow rate of 2.6 lb/min (72 kg/hr). Nominal Mode
(NM) inlet temperature +60o C (140o F) and Low Power Mode (LPM) inlet temperature
of +70o C (158o F).
(3) Heat dissipation:
265 W (assuming 100% duty cycles with HPA operating at 35 W output).
Figure 2.3 Communiction Module
Input LRU
Connector
Communication
Module
HPA
PSM
Test Connector
Tav_e_0000768_00
A429 High
speed
A429 Low
speed

Installation Maintenance Manual
FMHPA 82166
2-7
Jul 2008
© THALES AVIONICS Ltd. This document and any
information included are the property of Thales Avionics.
They cannot be reproduced, disclosed or utilized without the
company’s prior written approval
G. Environment Conditions
The FMHPA complies with the RTCA/DO-160. The environmental qualifications
categories complied with, are as per listed refer (Table 2.1).
Table 2.1 Environmental Test categories for SDU and SCM
H. Weight and Dimensions
Weight and dimensions of the FMHPA are as follows:
NOTE: Weights and measurements in this manual use both U.S (inches) and S.I.
(metric: mm) values.
Maximum Weight: 8.9 kg (19.8 lb)
RTCA DO-160 Environmental Categories
Section Condition Category
4.0 Temperature/Altitude A2
5.0 Temp Var B
6.0 Humidity A
7.0 Shock/Crash E
8.0 Vibration R
Vibration Curve C or C1
15.0 Magnetic Effect A
16.0 Power Input A
Harmonics H
17.0 Voltage Spike A
18.0 Conducted Audio Susceptibility K(CF),
K(NF),
K(WF)
19.0 Induced Signal Susceptibility CC
20.0 RF Susceptibility T
21.0 RF Emissions T

Installation Maintenance Manual
FMHPA 82166
2-8
Jul 2008
© THALES AVIONICS Ltd. This document and any
information included are the property of Thales Avionics.
They cannot be reproduced, disclosed or utilized without the
company’s prior written approval
THIS PAGE INTENTIONALLY BLANK

Installation Maintenance Manual
FMHPA 82166
2-9
Jul 2008
© THALES AVIONICS Ltd. This document and any
information included are the property of Thales Avionics.
They cannot be reproduced, disclosed or utilized without the
company’s prior written approval
Figure 2.1 FMHPA Overall Dimensions
R3.27 MAXI
(0.13”)
50.9 MAXI
(2”)
54.61 MAXI
(2.15”)
R1.87 MAXI
(0.07”)
45.8 +/- 0.4
(1.8)
6.35
(0.25”)
14 +/-0.5
(0.551” +/-0.2”)
85.4 +/-2
(3.362” +/-0.079”)
277 MAXI
(10.906”)
237 MAXI
(9.331”)
TOP
118.5 +/-2
(4.665” +/-0/079”)
18 MINI
(0.709”) 65 MAXI
(2.559”)
136.5 MAXI
(5.374”)
158 MAXI
(6.22”)
BOTTOM
159 MAXI
(6.26”)
Drawn Air Flow
284.2
(11.189”)
279.5 MAXI
(11.004”)
19.5 MINI
(0.768”)
59 MAXI
(2.323”)
16 MAXI
(0.63”)
79
(3.11”)
150
(5.91”)
30
(1.18”)
CENTER OF GRAVITY
30 MAXI
(1.181”)
8 MINI
(0.315”)
13.5 MAXI
(0.531”) 36 MAXI
(1.417”)
INTERFACE PC BOARD
120 MAXI
(4.724”)
328.5 MAXI
(12.933”)
299 MAXI
(11.772”) 279 MINI
(10.984”)
HPA
POWER SUPPLY
70
(2.76”)
0.5 MINI
(0.0197”)
6.75 +/-).1
(0.266” +/-0.004”)
30 MINI
(1.181”)
162.58
(6.4”)
39 +/-10
(1.54” +/-0.39”)
5 +/-10
(0.2” +/-0.39”)
J2
RF IN (50 ohms)
INTERFACE SERIES TNC SOCKET
CONTACT
J3
RF OUT (50 ohms)
INTERFACE SERIES N SOCKET
CONTACT
116.8
(4.598”)
39.5
(1.56”) DRAWN AIR FLOW
AREA
121.3
(4.776”)
54.25
(2.136”)
80 MAXI
(3.15”)
37.5
(1.476”)
MAJOR KEY
J1
55 MAXI
(2.165”)
56 MINI
(2.2”)
160
(4.59”)
NOTE: MAXIMUM PERMISSIBLE TIGHTENING TORQUE OF ATTACHMENT SCREWS = 5.3 N.m (3.9 lbf.ft)

Installation Maintenance Manual
FMHPA 82166
2-10
Jul 2008
© THALES AVIONICS Ltd. This document and any
information included are the property of Thales Avionics.
They cannot be reproduced, disclosed or utilized without the
company’s prior written approval
THIS PAGE INTENTIONALLY BLANK

Installation Maintenance Manual
FMHPA 82166
2-11
Jul 2008
© THALES AVIONICS Ltd. This document and any
information included are the property of Thales Avionics.
They cannot be reproduced, disclosed or utilized without the
company’s prior written approval
I. FMHPA Performances
• Supply voltage: 100 to 122 Vrms, ac, Frequency Range 360 to 800 Hz
• Power consumption:
- 300 VA in NM mode
- 150 VA in LPM
- 50 VA in STBY mode.
• RF Frequency: 1626.5 MHz to 1660.5 MHz
• RF Power Rating: 35W for continuous operation
• RF Gain adjustable in NM and LPM: 0.5 dB increments up to 15.5 dB
dynamic.
2.2. INTERFACES
The FMHPA interfaces are as follows:
A. Aircraft Power Utility Service
The FMHPA interfaces with the aircraft primary power generator (refer Figure 2.5).
Figure 2.5 FMHPA Power Distribution Diagram
SDU
Aircraft
Power
supply
115 Vac Cold
115 Vac Hot
Chassis Ground
115 Vac-7.5 AMP
Circuit Breaker
BP01
BP05
BP03
Power Source
12 VDC SCM
Power
Return
Tav_e_0000766_00
FMHPA
XY
J

Installation Maintenance Manual
FMHPA 82166
2-12
Jul 2008
© THALES AVIONICS Ltd. This document and any
information included are the property of Thales Avionics.
They cannot be reproduced, disclosed or utilized without the
company’s prior written approval
B. Communication Interface
The communication interfaces includes 2 ARINC 429 serial bus. One is an input at high
speed (100 kilobits/s) and the other is an output at low speed (12.5 kilobits/s).
Table 2.2 ARINC 429 Nav Data Labels - Hybrid
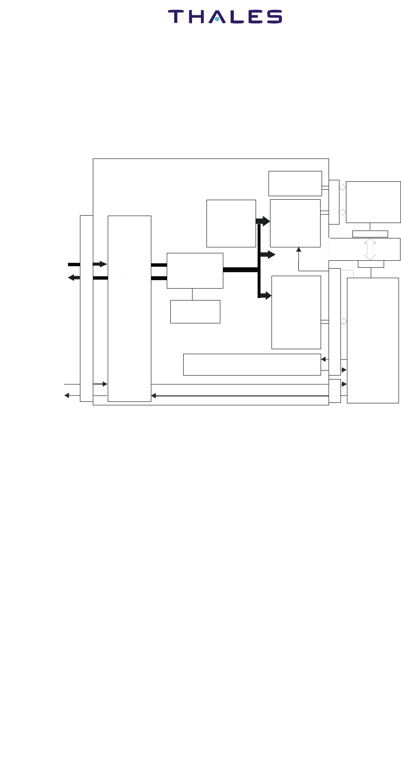
2.3. FMHPA INTERCONNECT DATA
A. FMHPA Interconnection Diagram
The FMHPA interconnection diagrams (refer to Figure 2.6) illustrate all the necessary
connections between the FMHPA and all the other interfaced equipment.
B. FMHPA Connectors
The FMHPA has three external connectors and five internal connectors:
(1) FMHPA Connectors
Table 2.3 FMHPA Connectors
PARAMETERS ARINC 429 LABELS
FMHPA Command word (SDU to FMHPA) 143
FMHPA Command Summary word (SDU to FMHPA) 227
FMHPA Status word (FMHPA to SDU) 143
FMHPA Maintenance word (FMHPA to SDU) 350
FMHPA Additional Information word (FMHPA to
SDU)
356
Name Function External Internal
J1 Power Supply and ARINC 429 bus X
J2 RF Input X
J3 RF Output X
J4 Test/Maintenance X
J5 Connection between CM and J9 X
J6 Connection between CM and PSM X
J7/P7 Connection between PSM and HPA X
J8 Connection between the PSM (EMC filter) and
CM
X

Installation Maintenance Manual
FMHPA 82166
2-13
Jul 2008
© THALES AVIONICS Ltd. This document and any
information included are the property of Thales Avionics.
They cannot be reproduced, disclosed or utilized without the
company’s prior written approval
(2) Connector Designation
Table 2.4 Designation
(3) Connector J1 PIN Out
Table 2.5 PIN Out Connector J1
J9 Connection between J5 and HPA X
Designation Requirement
Accessibility of connectors J1,J2 and J3 Accessible from outside
Test connector (J4) Concealed behind an access dooor
Type of Power/Control connector (J1) MIL-C-38999 Series III Insert Arrange-
ment 17-26
Type of RF Input connector (J3) TNC Female
Type of RF Output connector (J3) N Type Female
PIN OUT of J1 See Table 2.5
PIN No: Signal Description
A FMHPA BITE A ARINC 429 from FMHPA
B FMHPA BITE B ARINC 429 from FMHPA
C RS422 RXD A - Not Used Serial data to FMHPA +
D RS422 RXD B- Not Used Serial data to FMHPA -
E RS422 TXD A - Not Used Serial data from FMHPA +
F RS422 TXD B- Not Used Serial data from FMHPA -
GSPARE SPARE
HSPARE SPARE
J Chassis Ground Chassis Ground
KSPARE SPARE
LSPARE SPARE
M Discrete BITE #1 - Not Used Discrete BITE #1 - Not Used
N Discrete BITE #2 - Not Used Discrete BITE #2 - Not Used
Name Function External Internal

Installation Maintenance Manual
FMHPA 82166
2-14
Jul 2008
© THALES AVIONICS Ltd. This document and any
information included are the property of Thales Avionics.
They cannot be reproduced, disclosed or utilized without the
company’s prior written approval
P Antenna control A ARINC 429 to FMHPA
R Antenna control B ARINC 429 to FMHPA
S Antenna control Shield SHLD for ARINC 429
T FMHPA BITE Shield SHLD for ARINC 429
U RS422 Shield (TBC) - Not Used RS422 Shield
VSPARE SPARE
WSPARE SPARE
X 115Vac Hot Aircraft AC power
Y 115Vac Return Aircraft AC power
ZSPARE SPARE
a Discrete BITE #3 - Not Used Discrete BITE #3 - Not Used
b ATE Pin - Not Used Manufacturer specific
cSPARE SPARE
PIN No: Signal Description

Installation Maintenance Manual
FMHPA 82166
2-15
Jul 2008
© THALES AVIONICS Ltd. This document and any
information included are the property of Thales Avionics.
They cannot be reproduced, disclosed or utilized without the
company’s prior written approval
Figure 2.4 FMHPA Interconnection Block Diagram
SDU
Antenna
DLNA
Antenna Port
DLNA BITE
B
H
DLNA Control
9
11
TP71
SDU RF Output to FMHPA
SDU RF Input from DLNA
BP07
Aircraft
Power
Supply
BP01
BP05
BP03
115 Vac Cold
115 Vac Hot
Chassis Ground
115V AC - 7.5 AMP
Circuit
Breaker
19
18
E
F
115
Vac
Cold
115
Vac
Hot
J
10
DLNA BITE Return
3
5
6
8
MP08C
MP08D
BITE Input Top/Port BSU/Ant (B)
BITE Input Top/Port BSU/Ant (A)
Multi-Control Output (B)
Multi-Control Output (A)
MP01E
MP01F
7
4
(Note 1)
22
A
TX Port
FMHPA
TX Port
HPA RF Output
to DLNA
(Note1)
J2
J3
MP02E
MP02F
J1-Y
J1-X
J1-J
J1-A
J1-B
J1-P
J1-R
J1-T
J1-S
BITE Input from HPA (A)
BITE Input from HPA (B)
TP03D
TP03E
Config Pin 1
Config Pin 2
(Note 2)
Tav_e_0000765_00
RF Cable Losses
RF Loss
SDU to
FMHPA
Loss
8 to 18 dB
D/LNA to Antenna
Loss
< 0.3 dB
D/LNA to SDU
< 6 dB
Loss
< 25 dB
Note 1:
Loss
FMHPA
To
D/LNA
< 1.4 dB
(Note1)
Note 2: Configuration link must be removed
(Note1)

Installation Maintenance Manual
FMHPA 82166
2-16
Jul 2008
© THALES AVIONICS Ltd. This document and any
information included are the property of Thales Avionics.
They cannot be reproduced, disclosed or utilized without the
company’s prior written approval
THIS PAGE INTENTIONALLY BLANK

Installation Maintenance Manual
FMHPA 82166
3-1
Jul 2008
© THALES AVIONICS Ltd. This document and any
information included are the property of Thales Avionics.
They cannot be reproduced, disclosed or utilized without the
company’s prior written approval
SECTION 3
30000INSTALLATION GUIDELINES
3.1. INTRODUCTION
The FMHPA should be installed in the aircraft in a manner consistent with acceptable
workmanship and engineering practices, and in accordance with the instructions set
forth in this manual.
To ensure that the system has been properly and safely installed in the aircraft the
installer should make a through visual inspection and conduct an overall operational
check of the system on the ground prior to commissioning to the Customer and or a
flight.
NOTE: Before installing any components or cabling, read all notes contained
within drawings.
3.2. INTERCHANGEABILITY
The FMHPA will only operate when installed with a Thales SDU. Therefore, the
FMHPA are interchangeable only with identical system components as covered in this
manual.
The FMHPA and SDU are a Functional Doublet. This means that the interwiring and pin
out definitions are interchangeable, but due to unique protocol implementations, the
supply and acquisition of these units are manufacturer specific.
3.3. FMHPA LOCATION AND ACCESSIBILITY GUIDELINES
CAUTION: BEFORE EQUIPMENT INSTALLATION ENSURE THAT THE
AIRCRAFT POWER SUPPLY TO THE SDU CIRCUIT BREAKER
IS POSITIONED IN THE OFF CONDITION.
The FMHPA will be installed in an RTCA DO160 Category A2 location on an aircraft
with forced air-cooling.
The FMHPA must be installed in a pressurized and partially temperature controlled
zone. The FMHPA requires external forced air-cooling.
The FMHPA must have a minimum amount of free space around it, to facilitate
convective cooling in the absence of forced air cooling (refer Figure 3.1). As a guideline
1” spacing in every direction.

Installation Maintenance Manual
FMHPA 82166
3-2
Jul 2008
© THALES AVIONICS Ltd. This document and any
information included are the property of Thales Avionics.
They cannot be reproduced, disclosed or utilized without the
company’s prior written approval
A minimum gap of 0.5” is required from the bottom of the insulation blanket to the upper
side of the FMHPA.
3.4. COOLING
The FMHPA is designed in accordance with ARINC 781, requiring Normal airflow rate
of 2.6 lb/min (72 kg/hr). Nominal Mode (NM) inlet temperature +60o C (140o F) and
Low Power Mode (LPM) inlet temperature of +70o C (158o F) . The cooling air will
enter the equipment chassis at the front and drawn though from the rear forced air
cooling.
3.5. POWER REQUIREMENTS
It is the responsibility of the installer to select the appropriate gauge of wire for power
connections, and to ensure that the required safety and voltage drop requirements are
complied with.
For FMHPA power supply specifications refer to:
a. Paragraph 2.1.: FMHPA Performances
b. Figure 2.5: Aircraft Power Distribution
c. Figures 2.6: FMHPA Interconnection Diagram.
Figure 3.1 Typical FMHPA Installation
162.56
(6.4”)
235.46
(9.27”)
145.22
(5.72”)
12.7 (0.5”)
Minimum Distance from bottom of
Insulation Blanket to upper side of FMHPA
149.9
(5.90”)
0139.7
(5.50”)
349
(13.74”)
261
44.5
(1.75”)
188.8
(7.43”)
Tav_e_0000769_00

Installation Maintenance Manual
FMHPA 82166
3-3
Jul 2008
© THALES AVIONICS Ltd. This document and any
information included are the property of Thales Avionics.
They cannot be reproduced, disclosed or utilized without the
company’s prior written approval
3.6. BONDING REQUIREMENTS
The bonding of all LRUs to the airframe must not exceed 20 milliohms. However some
aircraft manufacturers or design/installation organisation may require a lower value than
the recommended 20 milliohms.

Installation Maintenance Manual
FMHPA 82166
3-4
Jul 2008
© THALES AVIONICS Ltd. This document and any
information included are the property of Thales Avionics.
They cannot be reproduced, disclosed or utilized without the
company’s prior written approval
THIS PAGE INTENTIONALLY BLANK

Installation Maintenance Manual
FMHPA 82166
4-1
Jul 2008
© THALES AVIONICS Ltd. This document and any
information included are the property of Thales Avionics.
They cannot be reproduced, disclosed or utilized without the
company’s prior written approval
SECTION 4
40000INSPECTION AND SYSTEM CHECKOUT
4.1. INSPECTION/CHECK PROCEDURE
The visual check procedures that follow should be performed during or after the FMHPA
installation, or as a periodic maintenance inspection check of the installation:
A. Wiring
a. Ensure that a continuity check of all the installation wiring harness had
been carried out, and that all the sources are correctly rated on the correct
pins.
b. Check that none of the cables have been damaged, and cannot be
damaged by components that are installed later.
c. Clean Co-axial connections with isopropyl alcohol and torque tighten to
connector manufacturers recommendations.
d. Verify that the various RF cables are within their minimum radius of
curvature tolerances.
e. Check that the cable runs are spaced away from any moving or hot part
that could damage cables when in use.
B. FMHPA
a. Examine the assembly for external condition (absences of fractures,
dents, deformations, cracks, and/or any other abnormal damage).
b. Check that the unit is properly installed and that screws are firmly
tightened.
c. Check screws and nuts general condition.
d. Check that the contact resistance between the FMHPA and a point on the
aircraft structure close to the component does not exceed 20 milliohms.
e. Check that the correct air cooling and air flow is provided to the
FMHPA.

Installation Maintenance Manual
FMHPA 82166
4-2
Jul 2008
© THALES AVIONICS Ltd. This document and any
information included are the property of Thales Avionics.
They cannot be reproduced, disclosed or utilized without the
company’s prior written approval
4.2. SYSTEM CHECKOUT
At this stage of the installation it is assumed that a continuity check of the wiring has
been made, a visual check of the installation harness has been performed, and that the
inspection/check procedure has been carried out.
A. Post-Installation Test
WARNING: THE RF POWER RADIATED BY THE TFS SYSTEM ANTENNA
CAN CAUSE BODILY HARM. DURING SATCOM OPERATION
THE SAFETY DISTANCE FROM THE ANTENNA MUST BE NO
LESS THAN 3.5M OR 12 FEET. SINCE THERE ARE VARIOUS
POSSIBLE ANTENNA LOCATIONS, IT IS THE
RESPONSIBILITY OF THE OPERATOR TO DETERMINE THE
AREA OF HAZARD FOR THEIR TFS SYSTEM
CONFIGURATION AND TO TRAIN PERSONNEL IN GROUND
SAFETY PROCEDURES.
WARNING: DURING ANTENNA OPERATION (TRANSMISSION), MAKE
SURE PERSONNEL ARE NOT EXPOSED TO ANY
REFLECTED, SCATTERED, OR DIRECT BEAMS. ENSURE
PERSONNEL ARE OUTSIDE THE MINIMUM DISTANCE
SPECIFIED.
CAUTION: WHEN TESTING THE COMPLETE TFS SYSTEM (ANTENNA
SYSTEM INCLUDED) REFER TO THE APPLICABLE ANTENNA
IMM FOR FURTHER SAFETY REQUIREMENTS AND
SPECIFICATIONS. THE SDU MUST NOT BE POWERED
WITHOUT AN ANTENNA OR SUITABLE LOAD CONNECTED
ON THE HIGH POWER TRANSMIT OUTPUT PORT.
CAUTION: NEVER CONNECT OR DISCONNECT A SATCOM LRU WHEN
POWER IS APPLIED.
CAUTION: NEVER APPLY HIGH-LEVEL RF SIGNAL TO A POWERED-
DOWN LRU.
CAUTION: NEVER DISCONNECT RF CABLES WHEN SYSTEM
OPERATING.

Installation Maintenance Manual
FMHPA 82166
4-3
Jul 2008
© THALES AVIONICS Ltd. This document and any
information included are the property of Thales Avionics.
They cannot be reproduced, disclosed or utilized without the
company’s prior written approval
CAUTION: NEVER POWER-UP ANY LRU UNTIL ALL CONNECTIONS IN
THE SYSTEM ARE MADE.
CAUTION: ENSURE THAT THE APPROPRIATE ORT SOFTWARE IS
INSTALLED IN THE SCM AND/OR SDU BEFORE PERFORMING
SYSTEM OPERATIONS.
This test requires that all the Satcom system LRUs (SDU, SCM, FMHPA, DLNA,
Antenna and cables) be connected and operating properly, with a means of displaying
any system faults detected by the LRU during the Built-In Test Equipment (BITE) test.
The results of the test are indicated on the SDU front panel LED.
If no system faults are indicated by the BITE test, then the subsystem installation should
be considered acceptable. If any subsystem LRU fails the test, it must be returned to the
vendor (refer to your vendor customer support).
Refer to the Testing and Fault Isolation section for information on the FMHPA fault
detection capabilities.

Installation Maintenance Manual
FMHPA 82166
4-4
Jul 2008
© THALES AVIONICS Ltd. This document and any
information included are the property of Thales Avionics.
They cannot be reproduced, disclosed or utilized without the
company’s prior written approval
THIS PAGE INTENTIONALLY BLANK

Installation Maintenance Manual
FMHPA 82166
5-1
Jul 2008
© THALES AVIONICS Ltd. This document and any
information included are the property of Thales Avionics.
They cannot be reproduced, disclosed or utilized without the
company’s prior written approval
SECTION 5
50000FAULT ISOLATION
5.1. BITE FUNCTION
The FMHPA include :
• A Monitoring mode is defined in order to check if the FMHPA status is
OK or FAIL
• A self test is carried out at start up and on request of SDU.
BITE/Monitoring function is available from the ARINC 429 serial output bus while
operating in any of the “RF operational modes” of NM, LPM, Carriers Off/Mute, STBY
mode. FMHPA BITE/Monitoring status is requested from the ARINC 429 serial input
bus.
The FMHPA will continously monitor its internal health and in the event of a detected
failure will report this to the SDU through the serial interface. Such monitoring does not
interrupt normal operations.
The FMHPA is equipped with an internal power detector able to provide measurement
of the following:
• The RF Output power
• The RF reflected power (used to detect antenna failure/ mismatch)
• The RF Input sensor.
A number of temperature sensors are located within the FMHPA enclosure at
appropriate locations in support of BITE.
5.2. BITE TEST
Any failure of the BITE monitoring circuitry will not directly degrade the operational
FMHPA performance.
A. Self Test
The FMHPA will perform a self test function after power-on, and on reciept of the
relevant command from the SDU via the ARINC 429 interface.

Installation Maintenance Manual
FMHPA 82166
5-2
Jul 2008
© THALES AVIONICS Ltd. This document and any
information included are the property of Thales Avionics.
They cannot be reproduced, disclosed or utilized without the
company’s prior written approval
B. Health Monitor
The FMHPA will continuously monitor its internal serviceability and in the event of a
detected failure will report this to the SDU via the ARINC 429 status word.
5.3. SDU LED
The FMHPA also displays serviceabilty via the SDU front panel Ext HPA LED (refer to
the SDU/SCM IMM).

Installation Maintenance Manual
FMHPA 82166
6-1
Jul 2008
© THALES AVIONICS Ltd. This document and any
information included are the property of Thales Avionics.
They cannot be reproduced, disclosed or utilized without the
company’s prior written approval
SECTION 6
60000MAINTENANCE PRACTICES
6.1. GENERAL
This section provides instructions for the removing, reinstalling and adjusting of the
FMHPA that has been previously installed by the aircraft manufacturer or completion
center.
CAUTION: TO AVOID INJURY TO PERSONNEL OR DAMAGE TO
EQUIPMENT, ENSURE ADEQUATE PRECAUTIONS ARE
TAKEN WHILE PERFORMING ANY WORK IF THE ELECTRICAL
POWER IS APPLIED TO THE LRU.
CAUTION: TO PREVENT DAMAGE TO EQUIPMENT, TURN AIRCRAFT
POWER OFF INCLUDING SDU BEFORE REMOVING OR
INSTALLING FMHPA.
Field lubrication or other maintenance procedures are not required. The design of the
FMHPA is such that they do not require field maintenance to maintain airworthiness. If
functional problems occur, the SDU Built-in Test Equipment (BITE) capability
identifies the faulty LRU. The FMHPA maintenance is limited to replacement on
verified failure.
6.2. EQUIPMENT AND MATERIALS
CAUTION: BEFORE YOU USE A MATERIAL, REFER TO THE
MANUFACTURERS‚ MATERIAL SAFETY DATA SHEETS FOR
SAFETY INFORMATION. SOME MATERIALS CAN BE
DANGEROUS.

Installation Maintenance Manual
FMHPA 82166
6-2
Jul 2008
© THALES AVIONICS Ltd. This document and any
information included are the property of Thales Avionics.
They cannot be reproduced, disclosed or utilized without the
company’s prior written approval
6.3. PROCEDURE FOR THE FMHPA
WARNING: CARE TO BE TAKEN WHEN HANDLING THE FMHPA THE
COOLING FINS ARE SHARP AND MAY CAUSE HARM TO
PERSONNEL.
CAUTION: THE FMHPA COOLING FINS ARE DELICATE. HANDLE WITH
CARE AS NOT TO CAUSE DAMAGE.
CAUTION: THE FMHPA IS ELECTROSTATIC DISCHARGE SENSITIVE
EQUIPMENT. OBSERVE STANDARD ESD PROCEDURES
WHEN HANDLING THE EQUIPMENT.
A. Removal and Installation Procedure
(1) Remove the FMHPA as follows:
a. Ensure that electrical supply to the SDU is switched off.
b. Remove forced drawn air cooling pipe from rear of FMHPA (Refer
Figure 6.1 item 1).
c. Disconnect DataBus/Power cable from connector J1 (5) on front of
FMHPA.
d. Disconnect RF IN cable from connector J2 (3) on front of FMHPA.
e. Disconnect RF OUT cable from connector J3 (4) on front of FMHPA.
f. Assuming that the mounting fixture is equipped with anchor nuts, loosen
and remove the four fixings screws (2) that retain the FMHPA to its
mounting fixture while supporting the FMHPA. Retain the screws for
future installation.
WARNING: CARE TO BE TAKEN WHEN HANDLING THE FMHPA THE
COOLING FINS ARE SHARP AND MAY CAUSE HARM TO
PERSONNEL.
CAUTION: THE FMHPA COOLING FINS ARE DELICATE. HANDLE WITH
CARE AS NOT TO CAUSE DAMAGE.
g. Remove the FMHPA, and visually inspect it for any signs of damage.
h. Install an ESD protection cap on the FMHPA connectors.
i. Bag and stow the cables as required.
(2) Install the FMHPA as follows:
a. Un-stow and remove the bags from the cables as required.
b. Remove ESD protective caps from the FMHPA connectors.

Installation Maintenance Manual
FMHPA 82166
6-3
Jul 2008
© THALES AVIONICS Ltd. This document and any
information included are the property of Thales Avionics.
They cannot be reproduced, disclosed or utilized without the
company’s prior written approval
WARNING: CARE TO BE TAKEN WHEN HANDLING THE FMHPA THE
COOLING FINS ARE SHARP AND MAY CAUSE HARM TO
PERSONNEL.
CAUTION: THE FMHPA COOLING FINS ARE DELICATE. HANDLE WITH
CARE AS NOT TO CAUSE DAMAGE.
c. Place the FMHPA to the dedicated mounting fixture and insert the four
fixing screws. After all four fixing screw have been inserted torque
tighten the screws to 5.3Nm with an appropriate tool.
CAUTION: ENSURE THAT THE FIXING SCREWS HAVE BEEN FASTENED,
AND THAT THE LRU IS SECURELY HELD IN POSITION.
CAUTION: ENSURE THE RF CONNECTORS ARE TORQUE TIGHTENED
TO THE MANUFACTURERS RECOMMENDATIONS.
d. Inspect connectors and clean.
e. Connect RF OUT cable to connector J3 (4) on front of FMHPA and
torque tighten to manufacturers recomendations.
f. Connect RF IN cable to connector J2 (3) on front of FMHPA and torque
tighten to manufacturers recomendations.
g. Connect DataBus/Power cable to connector J1 (5) on front of FMHPA.
h. Connect forced drawn air cooling pipe to rear of (1) FMHPA and secure.

Installation Maintenance Manual
FMHPA 82166
6-4
Jul 2008
© THALES AVIONICS Ltd. This document and any
information included are the property of Thales Avionics.
They cannot be reproduced, disclosed or utilized without the
company’s prior written approval
B. Adjustment Procedure
Not Applicable.
C. Repair Procedure
Not Applicable.
D. Return to Service Procedures
Do the Post-Installation Test Procedures referenced in the Inspection and System
Checkout Section of this manual.
Figure 6.1 FMHPA Remove/Install

Installation Maintenance Manual
FMHPA 82166
6-5
Jul 2008
© THALES AVIONICS Ltd. This document and any
information included are the property of Thales Avionics.
They cannot be reproduced, disclosed or utilized without the
company’s prior written approval
6.4. CLEANING OF MECHANICAL PARTS
CAUTION: MOISTURE AND DIRT CAN CAUSE DAMAGE TO EQUIPMENT
Equipment chassis covers give the necessary protection to keep dust away from
electronic circuits. If cleaning is required this has to be limited to the removal of particles
of dust, oil, grease, condensation, etc and only limited for those equipment accessible
parts. Before any cleaning action is carried out ensure that the equipment is disconnected
from all electrical power sources, and all the necessary ESD precautions are observed.
a. For dust removal use a cleaning wipe, a silk paintbrush or low-pressure
compressed air
b. For removal of finger marks, grease, etc, clean the parts with a cleaning
wipe and isopropyl alcohol, exercising care to not damage information
labels.
6.5. PERIODIC CHECKS
See Inspection/ Check procedure in Para 4.1.
6.6. CABLING AND CONNECTIONS
CAUTION: ENSURE THE RF CONNECTORS ARE TORQUE TIGHTENED
TO THE MANUFACTURERS RECOMMENDATIONS.
Periodically check cable connectors (recommended) and if cable connectors are loose,
remove connector, inspect for damage and cleanliness. Refit connector and tighten to the
required torque value specified by the cable manufacturer.
6.7. INSTRUCTIONS FOR CONTINUED AIRWORTHINESS
Maintenance requirements and instructions for continued airworthiness of the TFS
FMHPA components are contained in the paragraphs that follow.
Installation of FMHPA on an aircraft by an amendment to the Type Certificate (TC),
Supplemental Type Certificate (STC) or Form 337 obligates the aircraft operator to
include the maintenance information supplied by this manual (and listed below) in the
operator‚ Aircraft Maintenance Manual and the operator‚ Aircraft Scheduled
Maintenance Program.
a. Maintenance information for FMHPA, TFS LRU (system description,
removal, installation, testing, etc.).

Installation Maintenance Manual
FMHPA 82166
6-6
Jul 2008
© THALES AVIONICS Ltd. This document and any
information included are the property of Thales Avionics.
They cannot be reproduced, disclosed or utilized without the
company’s prior written approval
b. The part numbers (see section 2) of the LRU being installed (FMHPA)
should be placed into the aircraft operator‚ appropriate aircraft
Illustrated Parts Catalogue (IPC).
c. Wiring connection information contained in this manual (see sections 2
and 3) should be placed into the aircraft operator‚ appropriate Wiring
Diagram Manual.
d. The FMHPA maintenance is considered as an ‚ “On-condition”‚ and as
such no additional maintenance is required other than a check for
security and operation at normal inspection intervals.
e. If a system LRU is inoperative remove the specific unit, secure cables
and wiring, collar applicable switches and circuit breakers, and placard
them inoperative. Revise equipment list and weight and balance as
applicable prior to flight and make a log book entry that the unit was
removed (refer to section 91.213 of the FAR or the aircraft‚ Minimum
Equipment List (MEL).
f. FMHPA can be repaired by an Approved Maintenance Organization or
an appropriately rated FAA Part 145 repair station.
g. Once repaired, reinstall the LRU in the aircraft in accordance with the
original Form 337 approved data or instructions in this manual. Perform
a Return to Service test of the system and approve it for return to service
with a logbook entry required by section FAR Part 145 Section 43.9.
h. Once repaired, install the LRU in the aircraft in accordance with the
original Form 337 approved data or instructions in this manual. Do a
Return to Service test of the system and approve it for return to service
with a log book entry in accordance with the requirements specified in
FAR Part 145 Section 43.9.