Toro 74327 (260000001 260019999) User Manual RIDING MOWER Manuals And Guides 1106637L
User Manual: Toro 74327 (260000001-260019999) 74327 (260000001-260019999) TORO RIDING MOWER - Manuals and Guides View the owners manual for your TORO RIDING MOWER #74327260000001260019999. Home:Lawn & Garden Parts:Toro Parts:Toro RIDING MOWER Manual
Open the PDF directly: View PDF
.
Page Count: 43

Count on it.
m
k_
0
0
Form No. 3354-516 Rev A
TimeCutter ®Z380 and Z420
Riding Mowers
Model No. 74301--Serial No. 260000001 and Up
Model No. 74327--Serial No. 260000001 and Up
G000558
Register your product at www.Toro.com Original Instructions (EN)

CALIFORNIA
Proposition 65 Warning
The engine exhaust from this product
contains chemicals known to the State of
California to cause cancer, birth defects, or
other reproductive harm.
Important: This engine is not equipped
with a spark arrester muffler. It is a
violation of California Public Resource Code
Section 4442 to use or operate the engine
on any forest-covered, brush-covered, or
grass-covered land. Other states or federal
areas may have similar laws.
This spark ignition system complies vdth Canadian
ICES-002
The enclosed Engine Owner's Manual is
supplied for information regarding the US
Environmental Protection Agency (EPA) and
the California Emission Control Regulation of
emission systems, maintenance, and warranty.
Replacements may be ordered through the
engine manufacturer.
For models with stated engine horsepower, the
gross horsepower of the engine was laboratory
rated by the engine manufacturer in accordance
with SAE J1940. As configured to meet safer3;
emission, and operating requirements, the actual
engine horsepower on this class of lawn mower
vdll be significantly lower.
and serial numbers on the product. Write the
numbers in the space provided.
].
Figure 1
Model and serial number plate
G002036
Write the product model and serial numbers in the
space below:
Model No.
Serial No.
This manual identifies potential hazards and has
safety messages identified by the safety alert
symbol (Figure 2), which signals a hazard that may
cause serious injury or death if you do not follow
the recommended precautions.
Figure 2
1. Safety alert symbol.
Introduction
Read this information carefully to learn how to
operate and maintain your product properly and
to avoid injury and product damage. You are
responsible for operating the product properly
and safel>
You may contact Toro directly at xw,w,vToro.com
for product and accessory information, help
finding a dealer, or to register your product.
Whenever you need service, genuine Toro parts,
or additional information, contact an Authorized
Service Dealer or Toro Customer Service and have
the model and serial numbers of your product
read3: Figure 1 identifies the location of the model
This manual uses two other words to highlight
information. Important calls attention to special
mechanical information and Note emphasizes
general information worthy of special attention.
Contents
Introduction ....................................................... 2
Safety .................................................................. 4
Safe Operating Practices ...................... 4
Toro Riding Mower Safety ................... 6
Slope Chart ......................................... 7
Safety and Instructional Decals ............ 8
Product Overview. ............................................ 11
Controls ........................................... 11
©2005--The Toro _Company
8111 Lyndale Avenue South
Bloomington, MN 55420
Contact us at www.Toro.com.
Printed in the USA.
All Rights Reserved

Operation .......................................................... 13
Think SafeB TFirst .............................. 13
Recommended Gasoline .................... 13
Chec_ng the Engine Oil Level ........... 14
Starting and Stopping the
Engine .............................. 14
Operating the Blades ......................... 15
The Safety Interlock System ............... 16
Driving Fonvard or Backward ............ 16
Stopping the Machine ........................ 17
Adjusting the Height of Cut ............... 17
Positioning the Seat ........................... 17
Adjusting the Motion Control
Levers ............................... 18
Pushing the Machine by Hand ............ 18
Adjusting the Footrest ....................... 19
Side Discharge ................................... 19
Operating Tips .................................. 19
Maintenance ...................................................... 21
Recommended Maintenance
Schedule(s) ............................... 21
Premaintenance Procedures ....................... 22
Removing and Installing the
Engine Hood ..................... 22
Lubrication ................................................ 22
Greasing the Bearings ........................ 22
Engine Maintenance .................................. 23
Servicing the Air Cleaner ................... 23
Servicing the Engine Oil .................... 24
Servicing the Spark Plug .................... 25
Fuel System Maintenance .......................... 26
Draining the Fuel Tank ...................... 26
Replacing the Fuel Filter .................... 27
Electrical System Maintenance ................... 27
Charging the Battery .......................... 27
Servicing the Fuses ............................ 28
Drive System Maintenance ......................... 29
Chec_ng the Tire Pressure ................. 29
Mower Maintenance .................................. 29
Servicing the Cutting Blades ............... 29
Leveling the Mower from
Side-to-Side ....................... 31
Adjusting the Front-to-Rear Blade
Slope ................................. 32
Removing the Mower ........................ 33
Mower Belt Maintenance ................... 34
Installing the Mower .......................... 34
Replacing the Grass Deflector ............ 35
Cleaning .................................................... 35
Washing the Underside of the
Mower ............................... 35
Storage .............................................................. 37
Cleaning and Storage ......................... 37
Troubleshooting ................................................ 38
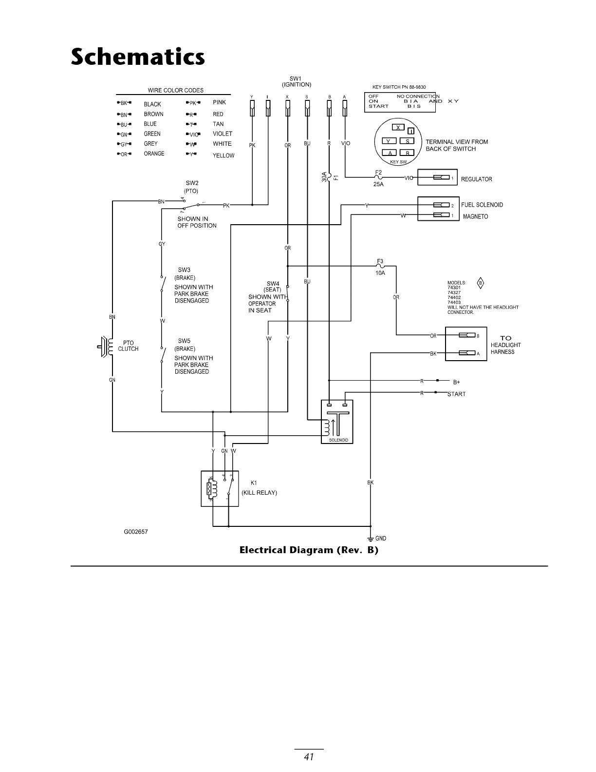
Schematics ........................................................ 41

Safety
This machine meets or exceeds the B71.1-2003
specifications of the American National
Standards Institute, in effect at the time
of production. However, improper use or
maintenance by the operator or owner can
result in injury. To reduce the potential for
injury, comply with these safety instructions
and always pay attention to the safety
alert symbol, which means CAUTION,
WARNING, or DANGER-"personal safety
instruction." Failure to comply with the
instruction may result in personal injury or
death.
Safe Operating Practices
The following instructions are from ANSI
standard B71.1-2003.
This product is capable of amputating hands and
feet and throwing objects. Always follow all safeUT
instructions to avoid serious injury or death.
General Operation
• Read, understand, and follow all instructions
in the operator's manual and on the machine
before starting.
• Do not place hands or feet near rotating parts
or under the machine. Keep dear of the
discharge opening at all times.
• Allow only responsible adults who are familiar
with the instructions to operate the machine.
• Clear the area of objects such as rocks, toys,
wire, etc., which could be picked up and
thrown by the blade.
• Be sure the area is dear of other people before
mowing. Stop the machine if anyone enters
the area.
• Never carry passengers.
• Do not mow in reverse unless absolutely
necessar> Akvays look down and behind
before and while bac_ng up.
• Be aware of the mower discharge direction and
do not point it at anyone. Avoid discharging
material against a wall or obstruction. Material
may ricochet back toward the operator. Stop
the blade(s) when crossing gravel surfaces.
• Do not operate the mower without either the
entire grass catcher or the guard in place.
• Be alert, slow down and use caution when
ma_ng turns. Look behind and to the side
before changing directions.
• Never leave a running machine unattended.
Akvays turn off blades, set paring brake, stop
engine, and remove key before dismounting.
• Turn off blades when not mowing. Stop the
engine and wait for all parts to come to a
complete stop before cleaning the machine,
removing the grass catcher or unclogging the
discharge chute.
• Operate the machine only in daylight or good
artificial light.
• Do not operate the machine while under the
influence of alcohol or drugs.
• Watch for traffic when operating near or
crossing roadways.
• Use extra care when loading or unloading the
machine into a trailer or truck.
Always wear eye protection when operating
the mower.
• Data indicates that operators, age 60 years and
above, are involved in a large percentage of
riding mower-related injuries. These operators
should evaluate their abiliu _to operate the
riding mower safely enough to protect
themseDes and others from serious injur>
• Always follow the recommendations for wheel
weights or counterweights.
Slope Operation
Slopes are a major factor related to slip and
fall accidents, which can result in severe injur>
Operation on all slopes requires extra caution. If
you feel uneasy on a slope, do not mow it.
• Watch for ditches, holes, rocks, dips, and rises
that change the operating angle, as rough
terrain could overturn the machine.
•Choose a low ground speed so you will not
have to stop while operating on a slope.
• Do not mow slopes when grass is wet. Slippery
conditions reduce traction and could cause
sliding and loss of control.
• Always keep the machine in gear when going
down slopes. Do not shift to neutral and coast
downhill.

• Reducespeedanduseextremecautionon
slopes.
• Do not makesuddenturnsor rapidspeed
changes.
• Useawalkbehindmowerand/or ahand
trimmerneardrop-offs,ditches,steepbanks
or water.
Removeor markobstaclessuchasrocks,tree
limbs,etc. from themowingarea.%11grass
canhideobstacles.
• Avoid suddenstartswhenmowinguphill
becausethemowermaytip backwards.
• Beawarethatlossof tractionmayoccurgoing
downhill.Weighttransferto thefront wheels
maycausedrNewheelsto slipandcauseloss
of bra_ngandsteering.
• Akvaysavoidsuddenstartingor stoppingon
a slope.If tireslosetraction,disengagethe
bladesandproceedslowlyoff theslope.
• Useextremecarewith grasscatchersor other
attachments.Thesecanchangethestabilityof
themachineandcauselossof control.
Do not try to stabilizethemachinebyputting
yourfoot ontheground.
Do not mowneardrop-offs,ditches,steep
banksor water.Wheelsdroppingoveredges
cancauserollovers,whichmayresultin serious
injur5 deathor drowning.
Children
Tragic accidents can occur if the operator is not
alert to the presence of children. Children are
often attracted to the machine and the mowing
activit 7 Never assume that children will remain
where you last saw them.
• Keep children out of the mowing area and
under the watchful care of another responsible
adult, not the operator.
• Be alert and turn the machine off if children
enter the area.
• Before and while bac_ng or changing
direction, look behind, down, and side-to-side
for small children.
•Never carry children, even with the blades off.
They may fa11off and be seriously injured or
interfere with safe machine operation.
• Children who have been given rides in the past
may suddenly appear in the mowing area for
another ride and be run over or backed over
by the mower.
Never allow children to operate the machine.
Use extra care when approaching blind corners,
shrubs, trees, the end of a fence or other
objects that may obscure vision.
Towing
•Tow only with a machine that has a hitch
designed for towing. Do not attach towed
equipment except at the hitch point.
• This product has a limited towing capacity
for small attachments up to 100 lbs; such
as leaf sweepers and spreaders. Towing of
attachments should be limited to flat ground.
• Never allow children or others in or on towed
equipment.
• On slopes, the weight of towed equipment may
cause a loss of traction and control. Towing on
slopes is not recommended.
• Travel slowly and allow extra distance to stop.
Service
Safe Handling of Gasoline:
To avoid personal injury or property damage, use
extra care when handling gasoline and other fuels.
They are flammable and the vapors are explosNe.
• Extinguish a11cigarettes, cigars, pipes and other
sources of iguition.
• Use only an approved container.
• Never remove the gas cap or add fuel when
the engine is runuing. Allow the engine to cool
before refueling.
Never refuel the machine indoors.
Never store the machine or fuel container
inside where there is an open flame, such as
near a water heater or furnace.
• Never fi11containers inside a vehicle or on
a truck or trailer with a plastic liner. Akvays
place containers on the ground away from your
vehicle before filling.
• Remove gas-powered equipment from the
truck or trailer and refuel it on the ground. If
this is not possible, then refuel such equipment
with a portable container, rather than from a
gasoline dispenser nozzle.
5

• Keep the nozzle in contact with the rim of the
fuel tank or container opeuing at all times until
the fueling is complete. Do not use a nozzle
lock-open device.
• If fuel is spilled on clothing, change clothing
immediately.
• Never overfill the fuel tank. Replace gas cap
and tighten securely.
General Service:
Never run a machine inside a closed area.
Keep nuts and bolts tight, especially the blade
attachment bolts. Keep equipment in good
condition.
Never tamper with safety devices. Check their
proper operation regularl>
Keep the machine free of grass, leaves, or other
debris build-up. Clean up oil or fuel spillage
fuel soaked debris. Allow the machine to cool
before storing.
Stop and inspect the equipment if you strike an
object. Repair, if necessary before restarting.
Never make aW adjustments or repairs with
the engine runuing.
Grass catcher components are subject to wear,
damage and deterioration, which could expose
moving parts or allow objects to be thrown.
Frequently check components and replace
vdth manufacturer's recommended parts, when
necessary.
• Mower blades are sharp and can cut. Wrap the
blade(s) or wear gloves, and use extra caution
when servicing them.
• Check for proper brake operation frequentl>
Adjust and service as required.
• Maintain or replace safety and instruction
decals as necessar>
Use only genuine Toro replacement parts to
ensure that original standards are maintained.
Engine exhaust contains carbon monoxide,
which is an odorless, deadly poison that can
_ll you. Do not run engine indoors or in an
enclosed area.
Stop the engine, disconnect spark plug wire(s)
and remove key before performing any service,
repairs, maintenance or adjustments.
Keep hands, feet, hair, and loose clothing away
from attachment discharge area, underside of
mower and any moving parts while engine is
running.
Do not touch equipment or attachment parts
which may be hot from operation. Allow to
cool before attempting to maintain, adjust or
service.
Battery acid is poisonous and can cause burns.
Avoid contact vdth s_n, eyes, and clothing.
Protect your face, eyes, and clothing when
wor_ng with a batter>
Battery gases can explode. Keep cigarettes,
sparks and flames away from battery.
Use only Toro approved attachments.
Warranty may be voided if used with
unapproved attachments.
If loading the machine onto a trailer or truck,
use a single, full-width ramp only. The ramp
angle should not exceed 12.5 degrees.
Note: Determine the left and right sides
of the machine from the normal operating
position.
Toro Riding Mower Safety
The following list contains safeff information
specific to Toro products or other safety
information that you must know that is not
included in the ANSI standards.
• Do not mow slopes greater than 12.5 degrees.

_J
O
m
U=t
iI
Fold along appropriate line
,7
Example: Compare
slope with folded
edge.
sLOPE
THIS IS A 5° SLOPE

Safety and Instructional
Decals
Safety decals and instructions are easily visible to the operator and are located near any
area of potential danger. Replace any decal that is damaged or lost.
93-6677
I. Warning--don't operate the mower with the deflector up or
removed; keep the deflector in place.
2. Cutting/dismemberment hazard of hand or foot, mower
blade--stay away from moving parts.
93-7009
I. Warning--don't operate the mower with the deflector up or
removed; keep the deflector in place.
2. Cutting/dismemberment hazard of hand or foot, mower
blade--stay away from moving parts.
110-1868
I. Thrown object hazard, mower--keep the deflector in place.
2. Thrown obiect hazard--Keep bystanders a safe distance from
the machine; Do not operate the without grass collection
system in place.
3. Cutting/dismemberment of hand or foot--stay away from
moving parts.
=
93-7010
1. Thrown obiect hazard--keep bystanders a safe distance from
the machine.
2. Thrown obiect hazard, mower--keep the deflector in place.
3. Cutting/dismemberment of hand or foot--stay away from
moving parts.
1.
Manufacturer's Mark
Indicates the blade is identified as a part from the original
machine manufacturer.

105-7015
108-2392
106-2224
108-6109
1. To push the machine, move tow levers forward and then
out to lock them into position.
106-8717
1. Read the instructions before servicing or performing
maintenance.
2. Check tire pressure every 25 operating hours.
3. Grease every 25 operating hours.
4. Engine
1. Parking brake
1. Throttle 7.
2. Choke 8.
3. Fast 9.
4. Continuous variable settingl O.
5. Slow 1 1.
6. Power take-off (PTO), Blade
control switch on some
models
Headlights
Engine--stop
Engine--run
Engine--start
Ignition
1. Height of cut
106-8742
106-8743

0 0 0 0 0
0 0 0 0 0
Battery Symbols
Some or all of these symbols
Q
are on your battery
1. Explosion hazard
2. No fire, open flame, or
smoking.
3. Caustic liquid/chemical
burn hazard
4. Wear eye protection
5. Read the Operator's
Manual.
6. Keep bystanders a safe
distance from the battery.
7. Wear eye protection;
explosive gases can cause
blindness and other injuries
8. Battery acid can cause
blindness or severe burns.
9. Flush eyes immediately
with water and get medical
help fast.
10. Contains lead; do not
discard.
_07-25!4
107-2514
1. Warning--read the instructions before servicing or performing maintenance; move the levers out to set the parking brake and
remove the ignition key before leaving the machine.
2. Warning--read the Operator's Manual.
3. Thrown object hazard, mower--keep the deflector in place.
4. Tipping hazard, slopes greater than 12.5 degrees--do not drive the machine on a slope greater than 1 2.5 degrees.
5. Thrown object hazard--keep bystanders a safe distance from the machine and pick up debris before operating.
6. Crushing/dismemberment hazard of bystanders--do not carry passengers.
7. Cutting/dismemberment hazard of hand or foot, mower blade--stay away from moving parts.
10

Product Overview
4
G000557
3
7
Figure 3
1. Seat 4. Height of cut lever 7. Front caster wheel
2. Control levers 5. Mower deck 8. Rear drive wheel
3. Control panel 6. Footrest 9. Cup holder
2
5
10
9
8
10. Anti-scalp roller
Controls
Become familiar with all of the controls Figure 5
and Figure 4 before you start the engine and
operate the machine.
3
\
/
2
/
1. Motion control lever
2. Height-of-cut lever
Figure 4
3. Gas tank cap
G000512
11

Figure 5
G000511
I. Ignition switch 3. Blade control switch
(power take-off)
2. Throttle/Choke
Parking Brake
The paring brake is automatically set when the
motion control levers are in the brake position.
Always position the motion control levers into the
brake position when you stop the machine or leave
it unattended.
12

Operation
Note: Determine the left and right sides of the
machine from the normal operating position.
Think Safety First
Please carefully read all of the safe_" instructions
and decals in the safety section. Knowing this
information could help you, your famil?; pets or
bystanders avoid injur?
Mowing on wet grass or steep slopes can
cause sliding and loss of control.
Recommended Gasoline
Use UNLEADED Regular Gasoline suitable
for automotive use (87 pump octane minimum).
Leaded regular gasoline may be used if unleaded
regular is not available.
Important: Never use methanol, gasoline
containing methanol, or gasohol containing
more than 10% ethanol because the fuel
system could be damaged. Do not mix oil
with gasoline.
Wheels dropping over edges can cause
rollovers, which may result in serious injury,
death or drowning.
To avoid loss of control and possibility of
rollover:
• Do not mow near drop-offs or near water.
• Do not mow slopes greater than
12.5 degrees.
• Reduce speed and use extreme caution
on slopes.
• Avoid sudden turns or rapid speed
changes.
1
In certain conditions, gasoline is extremely
flammable and highly explosive. A fire or
explosion from gasoline can burn you and
others and can damage property.
• Fill the fuel tank outdoors, in an open
area, when the engine is cold. Wipe up
any gasoline that spills.
• Never fill the fuel tank inside an enclosed
trailer.
Do not fill the fuel tank completely full.
Add gasoline to the fuel tank until the
level is 1/4 to 1/2 inch (6 to 13 mm)
below the bottom of the filler neck. This
empty space in the tank allows gasoline
to expand.
Never smoke when handling gasoline,
and stay away from an open flame or
where gasoline fumes may be ignited by
a spark.
Store gasoline in an approved container
and keep it out of the reach of children.
Never buy more than a 30-day supply of
gasoline.
Do not operate without entire exhaust
system in place and in proper working
condition.
G000513
Figure 6
1. Safe Zone-use the TimeCutter here
2. Use walk behind mower and/or hand trimmer near drop-offs
and water.
3. Water
13

In certain conditions during fueling, static
electricity can be released causing a spark
which can ignite the gasoline vapors. A fire
or explosion from gasoline can burn you and
others and can damage property.
•Always place gasoline containers on the
ground away from your vehicle before
filling.
Do not fill gasoline containers inside
a vehicle or on a truck or trailer bed
because interior carpets or plastic truck
bed liners may insulate the container and
slow the loss of any static charge.
When practical, remove gas-powered
equipment from the truck or trailer and
refuel the equipment with its wheels on
the ground.
If this is not possible, then refuel such
equipment on a truck or trailer from a
portable container, rather than from a
gasoline dispenser nozzle.
If a gasoline dispenser nozzle must be
used, keep the nozzle in contact with the
rim of the fuel tank or container opening
at all times until fueling is complete.
Gasoline is harmful or fatal if swallowed.
Long-term exposure to vapors can cause
serious injury and illness.
• Avoid prolonged breathing of vapors.
• Keep face away from nozzle and gas tank
or conditioner opening.
• Keep gas away from eyes and skin.
Using Stabilizer/Conditioner
Use a fuel stabilizer/conditioner in the machine to
provide the following benefits:
• Keeps gasoline flesh during storage of 30 days
or less. For longer storage it is recommended
that the fuel tank be drained.
• Cleans the engine while it runs
• Eliminates gum-like varnish buildup in the fuel
system, which causes hard starting
Important: Do not use fuel additives
containing methanol or ethanol.
Add the correct amount of gas
stabilizer/conditioner to the gas.
Note: A fuel stabilizer/conditioner is most
effective when mixed with fresh gasoline. To
minimize the chance of varnish deposits in the fuel
system, use fuel stabilizer at all times.
Filling the Fuel Tank
,
2.
Shut the engine off and set the paring brake.
Clean around the fuel tank cap and remove
the cap. Add unleaded regular gasoline to the
fuel tank until the level is 1/4 to 1/2 inch
(6 to 13 ram) below the bottom of the filler
neck. This space in the tank allows gasoline to
expand. Do not fill the fuel tank completely
full.
3. Install the fuel tank cap securely. Wipe up any
gasoline that may have spilled.
Checking the Engine Oil
Level
Before you start the engine and use the machine,
check the oil level in the engine crankcase; refer to
Chec_ng the Oil Level in Engine Maintenance,
page 23.
Starting and Stopping the
Engine
Starting the Engine
1. Sit down on the seat and move the motion
controls to the brake position.
2. Disengage the blades by moving the blade
control switch to Off (Figure 7).
14

1.
,
,
Figure 7
Blade control switch--On 2. Blade control switch--Off
Move the throttle lever to Choke before
starting a cold engine (Figure 8).
Note: A warm or hot engine may not require
cho_ng.
Turn the ignition key to Start to energize the
starter• When the engine starts, release the kex:
Important: Do not engage the starter
for more than 10 seconds at a time. If the
engine fails to start, allow a 60 second
cool-down period between attempts.
Failure to follow these instructions can
burn out the starter motor.
After the engine starts, move the throttle
lever to Fast (Figure 8). If the engine stalls
or hesitates, move the throttle lever back to
Choke for a few seconds• Then move the
throttle lever to the desired setting• Repeat this
as required.
G000515
Figure 8
I. Engine 3. Fast
2. Choke 4. Slow
3
I.
2.
4
Off
Run
0000516 +_ 4
Figure 9
3. Start
4. Ignition
Stopping the Engine
1. Move the throttle lever to Fast (Figure 8).
2. Disengage the blades by moving the blade
control switch to Off (Figure 7).
3. Turn the iguition key to Off (Figure 9).
4. Pull the wire off of the spark plug(s) to prevent
the possibility of someone accidentally starting
the machine before transporting or storing the
machine•
5. Close the fuel shut-off vah_e under the front
of the fuel tank before transporting or storing
the machine.
Important: Make sure the fuel shut-off
valve is closed before transporting or
storing the machine, as fuel leakage may
occur.
Operating the Blades
The blade control switch, represented by a power
take-off (PTO) symbol, engages and disengages
power to the mower blades. This switch controls
power to any attachments that draw power from
the engine, including the mower deck and cutting
blades.
Engaging the Blades
1. Release pressure on the traction control levers
and place the machine in neutral•
2. Move the throttle to the Fast position•
3. Pull out on the blade control switch to engage
blades (Figure 10).
Figure 10
1. Blade control switch-On 2. Blade control switch-Off
Disengaging the Blades
Push the blade control switch to Off to disengage
the blades (Figure 10).
15

The Safety Interlock System
If safety interlock switches are disconnected
or damaged the machine could operate
unexpectedly causing personal injury.
• Do not tamper with the interlock
switches.
• Check the operation of the interlock
switches daily and replace any damaged
switches before operating the machine.
Understanding the Safety Interlock
System
The safety interlock system is designed to prevent
the engine from starting unless:
• The blades are disengaged.
• The motion control levers are in the brake
position.
The safety interlock system also is designed to stop
the engine when the control levers are out of the
brake position and you rise from the seat when
the blades are engaged.
Testing the Safety Interlock System
Test the safety interlock system before you use
the machine each time. If the safety system
does not operate as described belov_; have an
Authorized Service Dealer repair the safeD" system
immediatel?=
,
,
While sitting on the seat, with the control
levers in brake position, and move the blade
control switch to On. Try starting the engine;
the engine should not crank.
While sitting on the seat, move the blade
control switch to Off. Move either motion
control lever to the center, unlocked position.
Try starting the engine; the engine should not
crank. Repeat with the other motion control
lever.
,While sitting on the seat, move the blade
control switch to Off, and lock the motion
control levers in neutral. Start the engine.
While the engine is running, engage the blade
,
control switch, and rise slightly from the seat;
the engine should stop.
While sitting on the seat, move the blade
control switch to Off, and lock the motion
control levers in neutral. Start the engine.
While the engine is running, move the motion
control levers to the center, unlocked position,
engage the blade control switch, and rise
slightly from the seat; the engine should stop.
Driving Forward or
Backward
The throttle control regulates the engine speed as
measured in rpm (revolutions per minute). Place
the throttle control in the Fast position for best
?erformance. Always operate in the full throttle
_osition.
The machine can spin very rapidly. The
operator may lose control of the machine
and cause personal injury or damage to the
machine.
• Use caution when making turns.
• Slow the machine down before making
sharp turns.
Forward
,
,
Move the levers to the center, unlocked
position.
To go forward, slowly push the motion control
levers forward (Figure 11).
16

1 3
i /4
Figure 1 1
1. Center unlock position 3. Backward
2. Forward 4. Brake position
To go straight, apply equal pressure to both
motion control levers (Figure 11).
To turn, release pressure on the motion control
lever toward the direction you want to turn
(Figure 11).
The farther you move the traction control
levers in either direction, the faster the machine
will move in that direction.
To stop, pull the motion control levers to
neutral.
Backward
1. Move the levers to the center, unlocked
position.
2. To go backward, slowly pull the motion control
levers rearward (Figure 11).
To go straight, apply equal pressure to both
motion control levers (Figure 11).
To turn, release the pressure on the motion
control lever toward the direction you want to
turn (Figure 11).
To stop, push the motion control levers to
neutral.
Children or bystanders may be injured if
they move or attempt to operate the mower
while it is unattended.
Always remove the ignition key and move the
motion control levers to the brake position
when leaving the machine unattended, even
if just for a few minutes.
Adjusting the Height of Cut
The height of cut is adjusted from 1-1/2 to
4-1/2 inch (38 to 114 ram) in 1/2 inch (13 ram)
increments by moving the height-of-cut lever in
different locations.
1. Raise the height-of-cut lever to the transport
position (also the 4-1/2 inch (114 ram) cutting
height position (Figure 12).
2. To adjust, pull up on the height-of-cut lever
and move it to the desired position (Figure 12).
o,-112inches (115 mm)
4inches (102 mm)
3-112 Inches (89 mm)
3 Inches (76 mm)
2-I/2 Inches (64 mm)
2 inches (51 mm)
1-I/2 Inches (38 mm)
G002154
1. Height-of-cut lever
Figure 12
2. Height-of-cut positions
Stopping the Machine
To stop the machine, move the traction control
levers to neutral and separate to the brake position,
disengage the blade control switch, ensure the
throttle is in the fast position, and turn the ignition
key to off. Remember to remove the key from the
ignition switch.
Positioning the Seat
The seat can move forward and backward.
Position the seat where you have the best control
of the machine and are most comfortable.
1. Raise the seat and loosen the adjustment M_obs
enough to move the seat (Figure 13).
17

,
Important: Make sure that the spacers
stay in place when loosening the knobs
to move the seat. Loss of the spacers can
result in damage to the seat.
Move the seat to the desired position and
tighten the _obs.
1. Adjustment knobs
Figure 13
G000519
Adjusting the Motion
Control Levers
The motion control levers can be adjusted higher
or lower for maximum operator comfort•
1. Remove the 2 bolts holding the control lever
to the control arm shaft (Figure 14).
2. Move the control lever to the next set of holes•
Secure the lever with the 2 bolts (Figure 14).
3
1. Control lever
2. Bolt
G000520
Figure 14
3. Control arm shaft
3. Repeat the adjustment for the opposite control
lever.
Pushing the Machine by
Hand
Important: Always push the machine
by hand. Never tow the machine because
damage may occur.
To Push the Machine
,
,
,
,
Park the machine on a level surface and
disengage the blade control switch.
Move the motion control levers outward to
engage the paring brake, stop the engine,
remove the ke}, and wait for all moving parts
to stop before leaving the operating position.
Raise the seat to access the bypass levers
(Figure 15).
Move the two bypass levers forward and then
outward to lock them in place as shown in
Figure 1_
D•
Move the motion control levers inward to
disengage the par -ldng brake.
The machine is now able to be pushed t)37hand.
18

\
1
1.
2.
3
2
G000521
Figure 15
Bypass levers 3. Level position for operating
the machine
Lever position for pushing
the machine
To Operate the Machine
Move the bypass levers to the inside and pull them
rearward, to the end the slot (Figure 15).
Note: The machine will not drive unless the
bypass levers are disengaged.
Adjusting the Footrest
The footrest can be adjusted forward or backward
for maximum operator comfort.
Lift up the footrest and place the rods in the same
hole positions (Figure 16).
32
1. Footrest
2. Rod
G000522
Figure 16
3. Hole positions
Side Discharge
The mower has a hinged grass deflector that
disperses clippings to the side and down toward
the turf.
Without the grass deflector, discharge
cover, or complete grass catcher assembly
mounted in place, you and others are
exposed to blade contact and thrown debris.
Contact with rotating mower blade(s) and
thrown debris will cause injury or death.
Never remove the grass deflector from
the mower because the grass deflector
routes material down toward the turf.
If the grass deflector is ever damaged,
replace it immediately.
• Never put your hands or feet under the
mower.
Never try to clear discharge area or
mower blades unless you move the blade
control switch to Off and rotate the
ignition key to Off. Also remove the key
and pull the wire off the spark plug(s).
Operating Tips
Fast Throttle Setting
For best mowing and maximum air circulation,
operate the engine at the Fast position. Air is
required to thoroughly cut grass clippings, so
do not set the height-of-cut so low as to totally
surround the mower by uncut grass. Always try to
have one side of the mower free from uncut grass,
which allows air to be drawn into the mower.
Cutting a Lawn for the First Time
Cut grass slightly longer than normal to ensure
that the cutting height of the mower does not
scalp any uneven ground. However, the cutting
height used in the past is generally the best one to
use. When cutting grass longer than six inches tall,
you may want to cut the lawn hvice to ensure an
acceptable quality of cut.
19

Cut 1/3 of the Grass Blade
It is best to cut only about 1/3 of the grass blade.
Cutting more than that is not recommended unless
grass is sparse, or it is late fall when grass grows
more slowl>
Mowing Direction
Alternate mowing direction to keep the grass
standing straight. This also helps disperse clippings
which enhances decomposition and fertilization.
Mow at Correct Intervals
Normal13; mow every four days. But remember,
grass grows at different rates at different times.
So to maintain the same cutting height, which is a
good practice, mow more often in early spring. As
the grass growth rate slows in mid summer, mow
less frequent13: If you cannot mow for an extended
period, first mow at a high cutting height; then
mow again two days later at a lower height setting.
Cutting Speed
To improve cut quality use a slower ground speed.
Avoid Cutting Too Low
If the cutting width of the mower is wider than the
mower you previously used, raise the cutting height
to ensure that uneven turf is not cut too short.
inside the mower, cutting qualit 7will eventually
become unsatisfactor>
Blade Maintenance
Maintain a sharp blade throughout the cutting
season because a sharp blade cuts cleanly without
tearing or shredding the grass blades. Tearing and
shredding turns grass brown at the edges, which
slows growth and increases the chance of disease.
Check the cutter blades daily for sharpness, and
for any wear or damage. File down any nicks
and sharpen the blades as necessar> If a blade is
damaged or worn, replace it immediately with a
genuine Toro replacement blade.
Safe Towing Practices
Tow only with a machine that has a hitch designed
for towing. Do not attach towed equipment except
at the hitch point. This product has a limited
towing capacity for small attachments up to 100
lbs (45 kg); such as leaf sweepers and spreaders.
Towing of attachments should be limited to flat
ground. Never allow children or others in or on
towed equipment. On slopes, the weight of towed
equipment may cause a loss of traction and control.
Towing on slopes is not recommended. Travel
slowly and allow extra distance to stop.
Long Grass
If the grass is ever allowed to grow slightly longer
than normal, or if it contains a high degree of
moisture, raise the cutting height higher than usual
and cut the grass at this setting. Then cut the grass
again using the lower, normal setting.
When Stopping
If the machine's forward motion must be stopped
while mowing, a clump of grass clippings may
drop onto your lawn. To avoid this, move onto a
previously cut area with the blades engaged.
Keep the Underside of the Mower
Clean
Clean clippings and dirt from the underside of the
mower after each use. If grass and dirt build up
20

Maintenance
Note: Determine the left and right sides of the machine from the normal operating position.
Recommended Maintenance Schedule(s)
Maintenance Service
Interval
After the first 5 operating
hours
Before each use or daily
Maintenance Procedure
•Change the engine oil.
• Check the safety interlock system.
• Check the engine oil level.
• Check the cutting blades.
• Clean the mower housing.
• Grease all lubrication points.
• Clean the foam air filter element (more often in dirty or dusty conditions).
Every 25 hours • Check tire pressure.
• Check the belts for wear/cracks.
Every 50 hours • Change the engine oil.
Every 100 hours
Before storage
Replace the paper air filter element (more often in dirty or dusty
conditions).
Change the oil filter (model 74327 only).
Replace spark plug.
Replace fuel filter.
• Drain the fuel tank.
• Charge the battery and disconnect battery cables.
• Perform all maintenance procedures listed above before storage.
• Paint any chipped surfaces.
Important: Refer to your engine operator's manual for additional maintenance procedures.
If you leave the key in the ignition switch, someone could accidently start the engine and
seriously injure you or other bystanders.
Remove the key from the ignition and disconnect the wire from the spark plug before you do
any maintenance. Set the wire aside so that it does not accidentally contact the spark plug.
21

Premaintenance
Procedures
Removing and Installing the
Engine Hood
1. To remove the hood, loosen the _obs and
then pull the hood back and up (Figure 17).
/
1. Engine hood
G000523
Figure 17
2. Knob
2
2. To install the hood, put the hooks into the
slots and slide forward (Figure 18).
3. Tighten the M_obs in the engine hood
(Figure 17).
Grease the front caster pivots and wheels
(Figure 19).
1. Park the machine on a level surface and
disengage the blade control switch.
,Move the motion control levers to the brake
position, stop the engine, remove the ke3, and
wait for all moving parts to stop before leaving
the operating position.
3. Clean the grease fittings (Figure 19 and
Figure 20) with a rag. Make sure to scrape any
paint off of the front of the fitting(s).
G000525
1. Front caster tire
Figure 19
G000524
Figure 18
1. Engine hood 2. Hook
Lubrication
Greasing the Bearings
Grease _Tpe: No. 2 General Purpose Lithium
Base Grease
,
Figure 20
1. Readtheinstructions before 3. Grease every 25 operating
servicing or performing hours.
maintenance.
2. Check tire pressure every 4. Engine
25 operating hours.
Connect a grease gun to each fitting (Figure 19
and Figure 20). Pump grease into the fittings
until grease begins to ooze out of the bearings.
5. Wipe up any excess grease.
22

Engine Maintenance
Servicing the Air Cleaner
Foam Element: Clean after every 25 operating
hours, or yearl?, whichever occurs first.
Paper Element: Replace after every 100 operating
hours or yearly whichever occurs first.
Note: Service the air cleaner more frequently
(every few hours) if operating conditions are
extremely dusty or sand>
Removing the Foam and Paper
Elements
,
,
,
Park the machine on a level surface and
disengage the blade control switch.
Move the motion control levers to the brake
position, stop the engine, remove the ke3, and
wait for all moving parts to stop before leaving
the operating position.
Clean around the air cleaner to prevent dirt
from getting into the engine and causing
damage. Pull up on the air cleaner cover handle
and rotate it toward the engine (Figure 21).
Remove the air cleaner cover.
Figure 22
1. Paper element 4. Tab
2. Foam element 5. Slot
3. Air cleaner cover 6. Blower housing
Cleaning the Foam Element
1. Wash the foam element in liquid soap and
warm water. When the element is dean, rinse
it thoroughl3=
2. Dry the element by squeezing it in a clean
cloth. Do not oil the element.
Important: Replace the foam element
1if it is torn or worn.
Important: Do not clean or oil the paper
element. Replace the paper element if it is
damaged or cannot be cleaned thoroughly.
Installing the Foam and Paper
Elements
Important: To prevent engine damage,
always operate the engine with the complete
foam and paper air cleaner assembly installed.
Figure 21 1. Place the foam element and paper element into
I. Air cleaner cover 2. Air cleaner cover handle the blower housing.
,Carefully slide the paper element and foam
element from the blower housing (Figure 22). ,
Note: Make sure that the rubber seal is flat
against the air cleaner base.
Align the tabs on the air cleaner cover with the
slots of the blower housing (Figure 22). Hook
the handle onto the cover and press down on
the handle to lock the cover in place.
23

Servicing the Engine Oil
Check the oil level daily or after every 8 hours.
Change the oil after the first 5 operating hours and
every ._( operating hours thereafter.
Oil _;pe: Detergent oil (API service SF, SG, SH,
SJ, or higher)
Crankcase Capacity:
• 48 oz./1-1/2 qt. (1400 cc/1.4 1)when the filter
is not changed;
• 56 oz./1-3/4 qt. (1700 cc/1.7 1) when the filter
is changed (Model 74327 only)
Viscosity: See the table belov<
USE THESE SAE VISCOSITY OILS
3
G000527
1. Oil dipstick
2. Filler tube
Figure 24
3. Oil drain valve
3. Unscrew the oil dipstick and wipe the end
clean (Figure 25).
0 20 40 60 1
oi_20 80 G000528
-30 -20 -i0 61'0 2'0 3'0 4'0 Figure 25
°0 1. Oil dipstick 2. Metal end
G000526
Figure 23
Checking the Oil Level
1. Park the machine on a level surface, disengage
the blade control svdtch, stop the engine, and
remove the ke3_
2. Clean around the oil dipstick (Figure 24) so
that dirt cannot fall into the fill hole and
damage the engine.
,Screw the oil dipstick fully onto the fill hole.
Unscrew the dipstick, pull it out, and look at
the end. If the oil level is lox_, slowly pour only
enough oil into the fill hole to raise the level to,
but not over, the Full mark on the dipstick.
Important: Do not overfill the crankcase
with oil because the engine may be
damaged.
Changing the Oil
1. Start the engine and let it run until warm. This
warms the oil so it drains better.
2. Park the machine so that the drain side is
slightly lower than the opposite side to assure
the oil drains completel 7
3. Disengage the blade control svdtch and set the
paring brake.
4. Stop the engine, remove the ke5 and wait for
all moving parts to stop before leaving the
operating position.
24

5. Slide the drain hose over the drain valve.
6. Place a pan below the drain hose• Rotate oil
drain valve to allow oil to drain (Figure 26)•
1.
2
I
Figure 26
Oil drain valve 2. Oil drain tube
7. When oil has drained completel}, close the
drain valve.
8. Remove the drain hose (Figure 26)•
Note: Dispose of the used oil at a recycling
center.
9. Change the oil filter, if necessary (Figure 27).
10. Clean around the oil dipstick and unscrew the
cap (Figure 24).
11. Slowly pour approximately 80% of the
specified oil into the filler tube (Figure 24).
12. Check the oil level; refer to Checking the Oil
Level in Engine Maintenance, page 23.
13. Slowly add additional oil to bring it to the full
mark.
Changing the Oil Filter (For Model
74327 only)
Replace the oil filter every 100 hours or every
other oil change.
Note: Change the oil filter more often in dust?,
dirty conditions.
.
.
.
Drain the oil from the engine; refer to Changing
and Draining the Oil in Engine Maintenance,
page 23.
Remove the old filter and wipe the filter
adapter gasket surface (Figure 27)•
Apply a thin coat of clean oil to the rubber
gasket on the replacement filter (Figure 27).
3
2
1.
2. Oil filter
Gasket
Figure 27
3. Adapter
G000536
,Install the replacement oil filter to the filter
adapter• Turn the oil filter clockwise until the
rubber gasket contacts the filter adapter; then
tighten the filter an additional 1/2 to 3/4 turn
(Figure 27).
Fill the crankcase with the proper type of new
oil; refer to Changing and Draining the Oil in
Engine Maintenance, page 23.
Servicing the Spark Plug
Replace the spark plug after every 100 operating
hours. Make sure that the air gap behveen the
center and side electrodes is correct before
installing the spark plug. Use a spark plug wrench
for removing and installing the spark plug(s) and a
gapping tool/feeler gauge to check and adjust the
air gap. Install a new spark plug if necessar?:
_Tpe: Champion RC12YC (or equivalent)
Air Gap: 0.030 inch (0.76 ram)
Removing the Spark Plug
1. Disengage the blade control switch, set the
parking brake, stop the engine, and remove
the ke?_
.Pull the wire off of the spark plug (Figure 28).
Clean around the spark plug to prevent dirt
from falling into the engine and potentially
causing damage•
3. Remove the spark plug and metal washer.
25

G001772
1. Spark plug
Figure 28
2. Spark plug whe
Checking the Spark Plug
,Look at the center of the spark plug (Figure 29).
If you see light brown or gray on the insulator,
the engine is operating properly A black
coating on the insulator usually means the air
cleaner is dirty.
Important: Never clean the spark plug.
Always replace the spark plug when it has
a black coating, worn electrodes, an oily
film, or cracks.
2. Check the gap between the center and side
electrodes (Figure 29). Bend the side electrode
(Figure 29) if the gap is not correct.
G000533
3
/
0.030 inch
(0.76 turn)
Figure 29
1. Center electrode insulator 3. Air gap (not to scale)
2. Side electrode
2. Tighten the spark plug to 30 ft-lb (41 N-m).
3. Push the wire onto the spark plug (Figure 28).
Fuel System
Maintenance
Draining the Fuel Tank
In certain conditions, gasoline is extremely
flammable and highly explosive. A fire or
explosion from gasoline can burn you and
others and can damage property.
Drain gasoline from the fuel tank when
the engine is cold. Do this outdoors in
an open area. Wipe up any gasoline that
spills.
Never smoke when draining gasoline,
and stay away from an open flame or
where a spark may ignite the gasoline
fumes.
1. Park the machine on a level surface and
disengage the blade control switch.
2. Move the motion control levers to the brake
position, stop the engine, remove the keB and
wait for all moving parts to stop before leaving
the operating position.
3. Close the fuel shut-off valve located under the
front of the fuel tank.
,Loosen the hose clamp at the fuel filter and
slide it up the fuel line away from the fuel filter
(Figure 30).
Installing the Spark Plug
1. Install the spark plug. Make sure that the air
gap is set correct1>
26

G000534
1. Hose clamp
2. Fuel line
Figure 30
3. Filter
3
5. Pull the fuel line off of the fuel filter (Figure 30).
6. Open the fuel shut-off valve. Allow gasoline to
drain into a gas can or drain pan.
Note: Now is the best time to install a new
fuel filter because the fuel tank is empt>
7. Install the fuel line onto the fuel filter. Slide
the hose clamp close to the fuel filter to secure
the fuel line (Figure 30).
Replacing the Fuel Filter
Replace the fuel filter after every 100 operating
hours or yearly whichever occurs first.
Never install a dirty filter if it is removed from the
fuel line.
1. Park the machine on a level surface and
disengage the blade control switch.
2. Move the motion control levers to the brake
position, stop the engine, remove the ke5 and
wait for all moving parts to stop before leaving
the operating position.
3. Close the fuel shut-off valve located under the
front of the fuel tank.
,Squeeze the ends of the hose clamps together
and slide them away from the filter (Figure 30).
5. Remove the filter from the fuel lines.
,Install a new filter and move the hose clamps
close to the filter (Figure 30).
7. Open the fuel shut-off valve.
Electrical System
Maintenance
CALIFORNIA
Proposition 65 Warning
Battery posts, terminals, and related
accessories contain lead and lead
compounds, chemicals known to the State of
California to cause cancer and reproductive
harm. Wash hands after handling.
Charging the Battery
Removing the Battery
Battery terminals or metal tools could short
against metal machine components causing
sparks. Sparks can cause the battery gasses
to explode, resulting in personal injury.
• When removing or installing the battery,
do not allow the battery terminals to
touch any metal parts of the machine.
• Do not allow metal tools to short between
the battery terminals and metal parts of
the machine.
1. Park the machine on a level surface and
disengage the blade control switch.
2. Move the motion control levers to the brake
position, stop the engine, remove the keB and
wait for all moving parts to stop before leaving
the operating position.
3. Tip the seat forward to see the batter>
4. Disconnect the negative (black) ground cable
from the battery post (Figure 31).
27

Incorrect battery cable routing could
damage the machine and cables causing
sparks. Sparks can cause the battery
gasses to explode, resulting in personal
injury.
Always disconnect the negative
(black) battery cable before
disconnecting the positive (red)
cable.
• Always connect the positive (red)
battery cable before connecting the
negative (black) cable.
,
,
Slide the rubber cover up the positive (red)
cable. Disconnect the positive (red) cable from
the battery post (Figure 31).
Remove the battery hold-down (Figure 31) and
lift the battery from the battery tray.
'\3
G002037 2
46
Figure 31
I. Battery
2. Terminal boot
3. Positive battery cable
4. Negative battery cable
5. Battery hold-down
6. Bolt, nut, and washer
Charging the Battery
1. Remove the battery from the chassis; refer to
Removing the Battery.
2. Charge the battery for a minimum of I hour at
6 to 10 amps. Do not overcharge the battery.
,When the battery is fully charged, unplug
the charger from the electrical outlet, then
disconnect the charger leads from the battery
posts (Figure 32).
1.
2.
4
2
G000538
3
1
Figure 32
Positive battery post 3. Red (+) charger lead
Negative battery post 4. Black (-) charger lead
Note: Do not run the machine with the
battery disconnected, electrical damage may
Occur.
Installing the Battery
1. Position the battery in the tray with the
terminal posts toward the rear (Figure 31).
2. Install the positNe (red) battery cable to the
positive (+) battery terminal.
3. Install the negative battery cable to the negative
(-) battery terminal.
4. Secure the cables with 2 carriage bolts (1/4 x
3/4 inch), washers (1/4 inch), and wing nuts
(1/4 inch) (Figure 31).
5. Slide the red terminal boot onto the positive
(red) battery post.
6. Secure the battery with the hold-down
(Figure 31).
Servicing the Fuses
The electrical system is protected by fuses. It
requires no maintenance; however, if a fuse blows,
check the component/circuit for a malfunction
or short.
Fuse:
• Main FI-30 amp, blade-type
• Charge Circuit F2-25 amp, blade-type
• Optional Headlight Kit-10 amp, blade type
1. Raise the seat to gain access to the fuse holder
(Figure 33).
2. To replace a fuse, pull out on the fuse to
remove it (Figure 33).
28

G000539
4
3 2 1
Figure 33
1. Main-30 amp
2. Charge circuit-25 amp
3. For optional Headlight
Kit-10 amp
4. Battery
Drive System
Maintenance
Checking the Tire Pressure
Maintain the air pressure in the front and rear
tires as specified. Uneven tire pressure can cause
uneven cut. Check the pressure at the valve
stem after every 50 operating hours or monthl 5
whichever occurs first (Figure 34). Check the
tires when they are cold to get the most accurate
pressure reading.
Rear Tires: 13 psi (90 kPa)
Front Tires (castor wheels): 35 psi (139 kPa)
G000554
Figure 34
1. Valve stem
Mower Maintenance
Servicing the Cutting Blades
Maintain sharp blades throughout the cutting
season because sharp blades cut cleanly without
tearing or shredding the grass blades. Tearing and
shredding turns grass brown at the edges, which
slows growth and increases the chance of disease.
Check the cutter blades daily for sharpness, and
for aW wear or damage. File down aW nicks
and sharpen the blades as necessar> If a blade is
damaged or worn, replace it immediately with a
genuine Toro replacement blade. For convenient
sharpening and replacement, you may want to
keep extra blades on hand.
A worn or damaged blade can break, and a
piece of the blade could be thrown into the
operator's or bystander's area, resulting in
serious personal injury or death.
• Inspect the blade periodically for wear
or damage.
• Replace a worn or damaged blade.
Before Inspecting or Servicing the
Blades
Park the machine on a level surface, disengage the
blade control switch, and move the motion control
levers to the brake position. Stop the engine,
remove the ke 5 and disconnect the spark plug
wire(s) from the spark plug(s).
Inspecting the Blades
,Inspect the cutting edges (Figure 35). If the
edges are not sharp or have nicks, remove and
sharpen the blades; refer to Sharpening the
Blades.
,Inspect the blades, especially the curved area
(Figure 35). If you notice any damage, wear, or
a slot forming in this area (item 3 in Figure 35),
immediately install a new blade.
29

G000550
1
2_
°( 3
1. Cutting edge
2. Curved area
Figure 35
3. Wear/slot forming
A blade that is bent or damaged could
break apart and could seriously injure or
kill you or bystanders.
•Always replace bent or damaged
blade with a new blade.
• Never file or create sharp notches in
the edges or surfaces of blade.
Checking for Bent Blades
,Rotate the blades until the ends face forward
and backward (Figure 36). Measure from a
level surface to the cutting edge, position A, of
the blades (Figure 36). Note this dimension.
G000619
Ic)
Figure 36
,
3.
Rotate the opposite ends of the blades forward.
Measure from a level surface to the cutting
edge of the blades at the same position as in
step 1. The difference between the dimensions
obtained in steps 1 and 2 must not exceed
1/8 inch (3 ram). If this dimension exceeds
1/8 inch (3 ram), the blade is bent and must be
replaced. Refer to Removing the Blades and
Installing the Blades.
Removing the Blades
The blades must be replaced if a solid object is
hit, if the blade is out of balance, or the blade
is bent. To ensure optimum performance and
continued safer)Tconformance of the machine, use
genuine Toro replacement blades. Replacement
blades made by other manufacturers may result in
non-conformance with safety standards.
Hold the blade end using a rag or thickly-padded
glove. Remove the blade bolt, curved washer,
blade stiffener, and blade from the spindle shaft
(Figure 37).
2
5
4G000551
1. Sail area of blade
2. Blade
3. Curved washer
Figure 37
4. Blade bolt
5. Blade stiffener
Sharpening the Blades
,Use a file to sharpen the cutting edge at both
ends of the blade (Figure 38). Maintain the
original angle. The blade retains its balance if
the same amount of material is removed from
both cutting edges.
30

1.
Figure 38
Sharpen at original angle
G000552
,Check the balance of the blade by putting it on
a blade balancer (Figure 39)• If the blade stays
in a horizontal position, the blade is balanced
and can be used. If the blade is not balanced,
file some metal off the end of the sail area only
(Figure 38). Repeat this procedure until the
blade is balanced.
72
1
Blade
Figure 39
2. Balancer
G000553
Installing the Blades
1. Install the blade onto the spindle shaft
(Figure 37).
.
.
Important: The curved part of the blade
must be pointing upward toward the inside
of the mower to ensure proper cutting.
Install the blade stiffener, the curved washer
(cupped side toward the blade) and the blade
bolt (Figure 37).
Torque the blade bolt to 35-65 ff-lb
(47-88N-m).
Leveling the Mower from
Side-to-Side
The mower blades must be level from side to side•
Check the side-to-side level any time you install
the mower or when you see an uneven cut on your
lawn.
.
.
Park the machine on a level surface and
disengage the blade control switch.
Move the motion control levers to the brake
position, stop the engine, remove the keB and
wait for all moving parts to stop before leaving
the operating position•
.
.
1.
2.
.
.
Check the air pressure of all four tires• If
needed, adjust to the recommended inflation;
refer to Chec_ng the Tire Pressure in
Drive System Maintenance, page 29.
Set the height-of-cut lever to position D
[3 inch (76 mm)].
Carefully rotate the blade(s) side to side
(Figure 40). Measure between the outside
cutting edges and the flat surface (Figure 40).
If both measurements are not within 3/16 inch
(5 mm), an adjustment is required; continue
with this procedure•
2G000541
€ €
Figure 40
Blades side to side 3. Measure here
Outside cutting edges
3
Remove the hairpin cotter and washer from
the leveling bracket (Figure 41).
To level the blade(s), reposition the leveling
bracket(s) in a different hole and install the
washer and hairpin cotter• (Figure 41 and
Figure 42). A front hole lowers the blade
height and a rear hole raises its height• Adjust
both sides as required.
37

o&a I
Figure 41
42 inch leveler bracket shown
I. Hairpin cotter and washer 3. Front hole
2. Leveling bracket 4. Rear hole
2
G000543
Figure 42
38 inch leveler bracket shown
I. Hairpin cotter and washer 3. Front hole
2. Leveling bracket 4. Rear hole
8. Check the front-to-rear blade slope; refer to
Adjusting the Front-to-Rear Blade Slope•
Adjusting the Front-to-Rear
Blade Slope
Check the front-to-rear blade level aW time you
install the mower. If the front of the mower is
more than 5/16 inch (7•9 ram) lower than the
rear of the mower, adjust the blade level using the
following instructions:
1. Park the machine on a level surface and
disengage the blade control svdtch.
2. Move the motion control levers to the brake
position, stop the engine, remove the ke5 and
wait for all moving parts to stop before leaving
the operating position•
3. Check the air pressure of all four tires• If
needed, adjust to the recommended inflation;
,
,
,
refer to Chec_ng the Tire Pressure in
Drive System Maintenance, page 29.
Check and adjust the side-to-side blade level
if you have not checked the setting; refer to
Leveling the Mower from Side-to-Side•
Measure the length of the rod extending out of
the adjusting block on the sides of the chassis
(Figure 43).
If the rod length is not a 3/4 inch (19 ram),
remove the hairpin cotter and washer from the
end of the adjusting rod (Figure 43) and turn
the rod until the 3/4 inch (19 ram) dimension
is obtained.
Install the end of the rod into the hole in the
mower mount and secure it vdth the washer
and hairpin cotter•
G000544 I2 1!
1.
2.
4
3
3/4 inch
_jlV '_'_ (19mm )
Figure 43
38 inch leveler bracket shown
Leveling bracket 3. Adjusting rod
Adjusting block 4. Hairpin cotter and washer
,
,
10.
Repeat steps 5 through 7 for the opposite side
of the mower.
Set the height-of-cut at position D [3 inch
(76 mm)] and carefully rotate the blades so
they are facing front to rear (Figure 44)•
Measure from the tip of the front blade to the
flat surface and the tip of the rear blade to the
fiat surface (Figure 44). If the front blade tip
is not 1/16-5/16 inch (1•6-7•9 ram) lower than
the rear blade tip, adjust the front locMmts.
32

1.
2.
3
2
UG000545
3
3 --_._ _3
Figure 44
Blades front to rear 3. Measure here
Outside cutting edges
11• To adjust the front-to-rear blade slope, remove
the locMmts and then rotate the adjustment
nuts in the front of the mower (Figure 45)•
12. To raise the front of the mower, tighten the
adjustment nuts• To lower the front of the
mower, loosen the adjustment nuts•
13. After adjusting both adjustment nuts evenl3,
check the front-to-rear slope again• Continue
adjusting the nuts until the front blade tip is
1/16-5/16 inch (1•6-7•9 ram) lower than the
rear blade tip (Figure 45).
Note: After adjusting the adjustment nuts,
make sure there is no slack in either support
rod (Figure 46). Tighten either one to remove
the slack (Figure 45).
2
G000546
2
Figure 45
1. Locknutand adjusting nut 3. Adjustment nut
2. Front tire 4. Lock nut
level of the mower; refer to Leveling the
Mower from Side-to-Side•
Removing the Mower
Note: Before removing the mower, make a note
for which holes are used in the leveling brackets
(Figure 47)•
.
.
.
.
Park the machine on a level surface and
disengage the blade control switch.
Move the motion control levers to the brake
position, stop the engine, remove the ke), and
wait for all moving parts to stop before leaving
the operating position.
Lower the height-of-cut lever to the lowest
position.
Remove the hairpin cotter and clevis pin from
the front support rod on each side of the
mower (Figure 46)•
1.
Figure 46
Hairpin cotter and clevis 2. Support rod
pin
,
Remove the hairpin cotter and washer from
the adjusting rod (Figure 47) on each side of
the mower.
Remove the hairpin cotter and washer at
the mower leveling brackets (Figure 47) on
each side of the mower. Note which hole
the leveling bracket is mounted in for future
installation. Slide the brackets off of the
mounting pin.
14. When the front-to-rear blade slope is correct,
tighten the lock nuts and check the side-to-side
33

2
Figure 47
38 inch leveler bracket shown
1. Leveling bracket 3. Adjusting rod
2. Hairpin cotter and washer
2
3
Q000548
7. Slide the mower rearward to remove the
mower belt from the engine pulle 7
8. Slide the mower out from underneath the
machine.
Note: Retain all parts for future installation.
Mower Belt Maintenance
Inspecting the Belts
Inspect all belts every 100 hours.
Check the belts for cracks, frayed edges, burn
marks, or any other damage. Replace damaged
belts.
Replacing the Mower Belt
Squealing when the belt is rotating, blades slipping
when cutting grass, frayed belt edges, burn marks,
and cracks are signs of a worn mower belt. Replace
the mower belt if aW of these conditions are
evident.
1. Park the machine on a level surface and
disengage the blade control svdtch.
2. Move the motion control levers to the brake
position, stop the engine, remove the ke5 and
wait for all moving parts to stop before leaving
the operating position.
3. Set the height-of-cut at A [1-1/2 inch (38 mm)].
4. Remove the belt covers over the outside
spindles and loosen the belt guide (Figure 48).
3
7
2
Figure 48
4
3
1. Mower belt 5. Engine pulley
2. Idler arm 6. Belt cover
3. Outside pulley 7. Belt guide
4. Spring 8. Idler pulley
G000B40
6
5. Pull the idler pulley in the direction shown in
Figure 48 and roll the belt off of the pulleys.
The spring is under tension when
installed and can cause personal injury.
Be careful when removing the spring.
6. Route the new belt around the engine pulley
and mower pulleys (Figure 48).
7. Pull the idler pulley in the direction shown
in Figure 48 and route the belt onto the idler
pulley (Figure 48).
8. Rotate the belt guide, on the idler arm, towards
the pulley until it stops (Figure 48).
9. Tighten the belt guide (Figure 48).
10. Install the belt covers over the outside spindles.
Installing the Mower
1. Park the machine on a level surface and
disengage the blade control switch.
2. Move the motion control levers to the brake
position, stop the engine, remove the ke5 and
34

,
4.
,
,
,
wait for all moving parts to stop before leaving
the operating position.
Slide the mower under the machine.
Lower the height-of-cut lever to the lowest
position.
Attach the adjusting rod to the machine with
the washer and hairpin cotter (Figure 47) on
each side of the mower.
Slide the leveling brackets onto the mounting
pins and secure them vdth the washers and
hairpin cotters (Figure 47).
Attach the front support rods to the machine
with the clevis pins and hairpin cotters
(Figure 46).
Install the mower belt onto the engine pulley;
refer to Replacing the Mower Belt.
Replacing the Grass
Deflector
,
2.
,
,
,
An uncovered discharge opening could
allow the lawn mower to throw objects in
the operator's or bystander's direction and
result in serious injury. Also, contact with
the blade could occur.
Never operate the lawn mower unless you
install a cover plate, a mulch plate, or a grass
chute and catcher.
Locate items shown in Figure 49.
Remove the nut (3/8 inch) from the rod under
the mower (Figure 49).
Slide the rod out of the short stand-off,
internal lock washer, spring, and grass deflector
(Figure 49). Remove the damaged or worn
grass deflector.
Replace the grass deflector and internal lock
washer (Figure 49).
Slide rod, straight end, through the rear grass
deflector bracket.
Place the spring on the rod, vdth end wires
down, and bew<en the grass deflector brackets.
,
Slide rod through second grass deflector
bracket and internal lock washer (Figure 49).
Insert rod at front of grass deflector into short
stand-off on deck• Secure rear end of rod into
the mower vdth a nut (3/8 inch) (Figure 49).
Important: The grass deflector must be
spring loaded in the down position. Lift
the deflector up to test that it snaps to the
full down position.
5
k_ / _ -_" >"
G000549 1
Figure 49
1. Grass deflector 5. Nut, 3/8 inch
2. Grass deflector bracket 6. Rubber O-ring
3. Spring 7. Short stand-off
4. Rod
Cleaning
Washing the Underside of
the Mower
After each use, wash the underside of the mower
to prevent grass buildup for improved mulch
action and dipping dispersal.
1. Park the machine on a level surface and
disengage the blade control switch.
2. Move the motion control levers to the brake
position, stop the engine, remove the ke5 and
wait for all moving parts to stop before leaving
the operating position.
3. Attach the hose coupling to the end of the
mower washout fitting, and turn the water on
high (Figure 50).
Note: Spread petroleum jelly on the washout
fitting O-ring to make the coupling slide on
easier and protect the O-ring.
35

,, 3
1.
2. Washout fitting
Coupling
Figure 50
3. Hose
Q000555
2
1
,
5.
,
,
,
Lower the mower to the lowest height-of-cut.
Sit on the seat and start the engine. Engage the
blade control switch and let the mower run for
one to three minutes.
Disengage the blade control switch, stop the
engine, and remove the ignition ke 7Wait for
all moving parts to stop.
Turn the water off and remove the coupling
from the washout fitting.
Note: If the mower is not clean after one
washing, soak it and let it stand for 30 minutes.
Then repeat the process.
Run the mower again for one to three minutes
to remove excess water.
A broken or missing washout fitting
could expose you and others to thrown
objects or blade contact. Contact with
blade or thrown debris can cause injury
or death.
Replace broken or missing washout
fitting immediately, before using
mower again.
Plug any hole(s) in mower with bolts
and locknuts.
• Never put your hands or feet under
the mower or through openings in
the mower.
36

Storage
Cleaning and Storage
1. Disengage the blade control switch, set the
parking brake, stop the engine, and remove
the ke?:
2. Remove grass clippings, dirt, and grime from
the external parts of the entire machine,
especially the engine. Clean dirt and chaff from
the outside of the engine cylinder head fins
and blower housing.
Important: You can wash the machine
with mild detergent and water. Do
not pressure wash the machine. Avoid
excessive use of water, especially near the
control panel, engine, hydraulic pumps,
and motors.
3. Service the air cleaner; refer to Servicing the
Air Cleaner in Engine Maintenance, page 23.
4. Grease and oil the machine; refer to
Lubrication, page 22.
5. Change the crankcase oil and filter;
refer to Servicing the Engine Oil
in Engine Maintenance, page 23.
6. Check the tire pressure; refer to Checking the
Tire Pressure in Drive System Maintenance,
page 29.
7. Charge the battery; refer to Servicing the
Battery in Electrical System Maintenance,
page 27.
8. Check the condition of the blades;
refer to Servicing the Cutting Blades in
Mower Maintenance, page 29.
9. Prepare the machine for storage when non-use
occurs over 30 days. Prepare the machine for
storage as follows.
10. Add a petroleum based stabilizer/conditioner
to the fuel in the tank. Follow the mixing
instructions from the stabilizer manufacturer.
Do not use an alcohol based stabilizer (ethanol
or methanol).
Note: A fuel stabilizer/conditioner is most
effective when mixed vdth fresh gasoline and
used at all times.
Run the engine to distribute the conditioned
fuel through the fuel system (5 minutes).
11.
12.
13.
14.
15.
16.
17.
Stop the engine, allow it to cool, and drain the
fuel tank; refer to Draining the Fuel Tank in
Fuel System Maintenance, page 26.
Restart the engine and run it until it stops.
Choke or prime the engine. Start and run
the engine until it will not start. Operate the
primer, if equipped, several times to ensure no
fuel remains in the primer system.
Dispose of fuel properly Recycle as per local
codes.
Important: Do not store
stabilizer/conditioned gasoline over
30 days.
Remove the spark plug(s) and check its
condition; refer to Servicing the Spark Plug in
Engine Maintenance, page 23. With the spark
plug(s) removed from the engine, pour two
tablespoons of engine oil into the spark plug
hole. Use the starter to crank the engine and
distribute the oil inside the cylinder. Install the
spark plug(s). Do not install the wire on the
spark plug(s).
Clean any dirt and chaff from the top of the
mower.
Scrape aW heavy buildup of grass and dirt
from the underside of the mower, then wash
the mower with a garden hose.
Check the condition of the drive and mower
belts.
Check and tighten all bolts, nuts, and screws.
Repair or replace any part that is worn or
damaged.
Paint all scratched or bare metal surfaces. Paint
is available from your Authorized Service
Dealer.
Store the machine in a dean, dry garage or
storage area. Remove the key from the ignition
switch and keep it in a memorable place. Cover
the machine to protect it and keep it dean.
37

Troubleshooting
Problem
The engine overheats.
The starter does not crank
Possible Cause
1. The engine load is
excessive.
.
3.
.
The oil level in the
crankcase is low.
The cooling fins and
air passages under the
engine blower housing
are plugged.
The air cleaner is dirty.
5. Dirt, water, or stale fuel
is in fuel system.
1. The blade control switch
is engaged.
2. The motion control
levers are not in the
Corrective Action
1. Reduce ground speed.
2. Add oil to the crankcase.
.Remove the obstruction
from the cooling fins and
air passages.
.
5.
Clean or replace the air
cleaner element.
Contact an Authorized
Service Dealer
1. Move the blade control
switch to Disengaged.
2. Move the motion control
levers to the brake
brake position.
3. The operator is not
seated.
4. The battery is dead.
5. The electrical
connections are
corroded or loose.
6. A fuse is blown.
7. A relay or switch is
damaged.
position.
3. Sit on the seat.
4. Charge the battery.
5. Check the electrical
connections for good
contact.
6. Replace the fuse.
7. Contact an Authorized
Service Dealer.
38

Problem
The engine will not start,
starts hard, or fails to keep
running•
The engine loses power•
The machine does not drive.
•
2.
3.
4.
5.
6.
•
8.
•
Possible Cause Corrective Action
Fill the fuel tank•
The fuel tank is empty•
The fuel valve turned off.
The choke is not on.
The air cleaner is dirty•
The spark plug wire(s) is
loose or disconnected•
The spark plug(s) is
pitted, fouled, or the gap
is incorrect•
There is dirt in fuel filter•
Dirt, water, or stale fuel
is in fuel system•
There is incorrect fuel in
the fuel tank.
lO.The oil level in the
crankcase is low.
1. The engine load is
excessive•
•
3.
4.
•
•
7.
8.
9.
The air cleaner is dirty•
The oil level in the
crankcase is low.
The cooling fins and
air passages under the
engine blower housing
are plugged•
The spark plug(s) is
pitted, fouled, or the gap
is incorrect•
The vent in the fuel cap
is closed•
There is dirt in the fuel
filter•
Dirt, water, or stale fuel
is in the fuel system•
There is incorrect fuel in
the fuel tank.
1. The traction belts are
worn, loose, or broken•
2. The traction belts are off
of the pulleys•
•
2. Open the fuel valve•
3. Move the choke lever to
On.
4. Clean or replace the air
cleaner element•
5. Install the wire(s) on the
spark plug.
6. Install a new, correctly
gapped spark plug(s).
7. Replace the fuel filter•
8. Contact an Authorized
Service Dealer•
9. Drain the tank and
replace the fuel with the
proper type.
10.Add oil to the crankcase•
1. Reduce ground speed.
2. Clean the air cleaner
element•
3. Add oil to the crankcase•
•Remove the obstruction
from the cooling fins and
air passages•
5. Install a new, correctly
gapped spark plug(s).
6. Open the vent in the fuel
cap•
7. Replace the fuel filter•
8. Contact an Authorized
Service Dealer•
9. Drain the tank and
replace the fuel with the
proper type.
1. Contact an Authorized
Service Dealer•
2. Contact an Authorized
Service Dealer•
39

Problem Possible Cause Corrective Action
There is abnormal vibration. 1. 1.
Uneven cutting height.
The blades do not rotate.
.
The engine mounting
bolts are loose.
The engine pulley, idler
pulley, or blade pulley is
loose.
3. The engine pulley is
damaged.
4. The cutting blade(s)
is/are bent or
unbalanced.
5. A blade mounting bolt is
loose.
6. A blade spindle is bent.
1. The blade(s)is not sharp.
2. A cutting blade(s) is/are
bent.
3. The mower is not level.
4. An anti-scalp wheel is
not set correctly.
5. The underside of the
mower is dirty.
6. The tire pressure is
incorrect.
7. A blade spindle is bent.
1. The drive belt is worn,
loose or broken.
2. The drive belt is off of the
pulley.
3. The mower belt is worn,
loose, or broken.
Tighten the engine
mounting bolts.
2. Tighten the appropriate
pulley.
3. Contact an Authorized
Service Dealer.
4. Install a new cutting
blade(s).
5. Tighten the blade
mounting bolt.
6. Contact an Authorized
Service Dealer.
.
2.
.
.
5.
6.
7.
Sharpen the blade(s).
Install a new cutting
blade(s).
Level the mower
from side-to-side and
front-to-rear.
Adjust the anti-scalp
wheel height.
Clean the underside of
the mower.
Adjust the tire pressure.
Contact an Authorized
Service Dealer.
1. Install a new drive belt.
2. Install the drive belt
and check the adjusting
shafts and belt guides for
the correct position.
3. Install a new mower belt.
40

Schematics
WIRE COLOR CODES
I'BK'4 BLACK I'pK4 PINK
I'BN'Im BROWN I'R"lm RED
m-BU"_ BLUE I'T'I" TAN
I-GN"In GREEN I'VlO_ VIOLET
m-Gy'4 GREY _'VW WHITE
m'OR4 ORANGE _-y4 YELLOW
/t PTO
CLUTCH
]
SW2
(PTO)
.Ba.i_o
_PK
SHOWN IN
OFF POSITION
SW3
(BRAKE)
SHOWN WITH
PARK BRAKE
DISENGAGED
SW5
(BRAKE)
SHOWN WITH
PARK BRAKE
DISENGAGED
G002657
SWl
(IGNITION)
i xi
PK B
1
SW4
(SEAT)
SHOWN WIT
OPERATOR
IN SEAT
t I
_j_ K1
(KILL RELAY)
GND--
Electrical Diagram (Rev. B)
I_1_i FUEL SOLENOID
W_ MAGNETO
F3
MODELS: _:)
74301
74327
74402
74403
WILL NOT HAVE THE HEADLIGHT
CONNECTOR
"OR_ B TOHEADLIGHT
BK_I_I_IA I HARNESS
R_ B+
"R_START
41

Evaporative Emission Control Warranty Statement
California Evaporative Emission Control Warranty Statement
Your Warranty Rights and Obligations
Introduction
The California Air Resources Board and The Toro ® Company are pleased to explain the evaporative emission control system's warranty
on your 2006 model year equipment. In California, new equipment that use small off-road engines must be designed, built, and
equipped to meet the State's stringent anti-smog standards. The Toro _°_Company must warrant the evaporative emission control
system on your equipment for two years provided there has been no abuse, neglect or improper maintenance of your equipment.
Your evaporative emission control system may include parts such as: fuel lines, fuel line fittings, and clamps.
Manufacturer's Warranty Coverage:
This evaporative emission control system is warranted for two years. If any evaporative emission-related part on your equipment is
defective, the part will be repaired or replaced by The Toro ®Company.
Owner's Warranty Responsibilities:
•As the equipment owner, you are responsible for performance of the required maintenance listed in your Operator's Manual.
The Toro ®Company recommends that you retain all receipts covering maintenance on your equipment, but The Toro ® Company
cannot deny warranty solely for the lack of receipts.
• As the equipment owner, you should however be aware that The Toro _°_Company may deny you warranty coverage if your emission
warranty parts have failed due to abuse, neglect, or improper maintenance or unapproved modifications.
• You are responsible for presenting your equipment to an Authorized Service Dealer as soon as the problem exists. The warranty
repairs should be completed in a reasonable amount of time, not to exceed 30 days. If you have a question regarding your warranty
coverage, you should contact The Toro ®Company at 1-952-948-4027 or call us toll free at the number listed in your Toro
Warranty statement.
1.
2.
3.
Defects Warranty Requirements:
The warranty period begins on the date the engine or equipment is delivered to an ultimate purchaser.
General Evaporative Emissions Warranty Coverage. The emission warranty parts must be warranted to the ultimate purchaser and
any subsequent owner that the evaporative emission control system when installed was:
A. Designed, built, and equipped so as to conform with all applicable regulations; and
B. Free from defects in materials and workmanship that causes the failure of a warranted part for a period of two years.
The warranty on evaporative emissions-related parts will be interpreted as follows:
A. Any warranted part that is not scheduled for replacement as required maintenance in the written instructions must be
warranted for the warranty period of two years. If any such part fails during the period of warranty coverage, it must be
repaired or replaced by The Toro _°_Company. Any such part repaired or replaced under the warranty must be warranted for a
time not less than the remaining warranty period.
B. Any warranted part that is scheduled only for regular inspection in the written instructions must be warranted for the warranty
period of two years. A statement in such written instructions to the effect of "repair or replace as necessary" will not reduce
the period of warranty coverage. Any such part repaired or replaced under warranty must be warranted for a time not less
than the remaining warranty period.
C. Any warranted part that is scheduled for replacement as required maintenance in the written instructions must be warranted
for the period of time prior to the first scheduled replacement point for that part. If the part fails prior to the first scheduled
replacement, the part must be repaired or replaced by The Toro ®Company. Any such part repaired or replaced under
warranty must be warranted for a time not less than the remainder of the period prior to the first scheduled replacement point
for the part.
D. Repair or replacement of any warranted part under the warranty provisions of this article must be performed at no charge to
the owner at an Authorized Service Dealer.
E. Notwithstanding the provisions of subsection (D) above, warranty services or repairs must be provided at an Authorized
Service Dealer.
F. The owner must not be charged for diagnostic labor that leads to the determination that a warranted part is in fact defective,
provided that such diagnostic work is performed at an Authorized Service Dealer.
G. Throughout the evaporative emission control system's two year warranty period, The Toro ® Company must maintain a supply
of warranted parts sufficient to meet the expected demand for such parts.
H. Manufacturer approved replacement parts must be used in the performance of any warranty maintenance or repairs and must
be provided without charge to the owner. Such use will not reduce the warranty obligations of The Toro ®Company.
I. The use of any add-on or modified parts will be grounds for disallowing a warranty claim made in accordance with this
article. The Toro ® Company will not be liable under this Article to warrant failures of warranted parts caused by the use of an
add-on or modified part.
J. The Toro ® Company shall provide any documents that describe the warranty procedures or policies within five working
days of request by the Air Resources Board.
Emission Warranty Parts List:
The following lists includes the parts covered under this warranty:
• Fuel Lines
• Fuel Line Fittings
• Clamps
374-0092 Rev A

Consumer The Toro Total Coverage Guarantee
TimeCutter A Two-Year Full Warranty (Limited Warranty for Commercial Use)
Conditions and Products Covered
The Toro Company and its affiliate, Toro Warranty Company,
pursuant to an agreement between them, jointly promise to
repair any Toro Product used for normal residential purposes*
if defective in materials or workmanship. The following time
periods apply from the date of purchase:
Products Warranty Period
All TimeCutter Mowers and
Attachments
All Batteries
2year full warranty
1year full warranty
This warranty covers both the cost of parts and labor, and
transportation within a fifteen mile radius of the servicing dealer.
This warranty applies to all consumer TimeCutter Mowers and
their attachments.
Normal residential purposes means use of the product on the same lot as your home. Use
at more than one location is considered commercial use, and the commercial use warranty
would apply.
Limited Warranty for Commercial Use
Toro Consumer Products and attachments used for commercial,
institutional, or rental use are warranted against defects in
materials or workmanship for the following time periods from the
date of purchase:
Products
Air Cooled Gas Engines
All other items
Warranty Period
90 day limited warranty
30 day limited warranty
Instructions for Obtaining Warranty Service
If you think that your Toro Product contains a defect in materials
or workmanship, follow this procedure:
1. Contact any Toro Authorized or Master Service Dealer
to arrange service at their dealership. To locate a dealer
convenient to you, refer to the Yellow Pages of your
telephone directory (look under "Lawn Mowers") or access
our website at www.Toro.com. U.S. Customers may also
call toll free: 866-8_54-9033 to use our 24-hour Toro dealer
locator system.
2. Bring the product and your proof of purchase (sales receipt)
to the Service Dealer.
If for any reason you are dissatisfied with the Service Dealer's
analysis or with the assistance provided, contact us at:
Customer Care Department, Consumer Division
Toro Warranty Company
8111 Lyndale Avenue South
Bloomington, MN _5_5420-I196
Toll Free: 866-216-6029 (U.S. customers)
Toll Free: 866-216-6030 (Canada customers)
Owner Responsibilities
You must maintain your Toro Product by following the
maintenance procedures described in the operator's manual.
Such routine maintenance, whether performed by a dealer or by
you, is at your expense.
Items and Conditions Not Covered
There is no other express warranty except for special emission
system coverage on some products. This express warranty does
not cover:
• Cost of regular maintenance service or parts, such as filters,
fuel, lubricants, tune-up parts, blade sharpening, brake and
clutch adjustments.
• Any product or part which has been altered or misused
or required replacement or repair due to normal wear,
accidents, or lack of proper maintenance.
• Repairs necessary due to improper fuel, contaminants in the
fuel system, or failure to properly prepare the fuel system
prior to any period of non-use over three months.
• Pickup and delivery charges for distances beyond a fifteen
mile radius from an Authorized Toro Service Dealer.
All repairs covered by this warranty must be performed by an
Authorized Toro Service Dealer using Toro approved replacement
parts.
General Conditions
Repair by an Authorized Toro Service Dealer is your sole remedy
under this warranty.
Neither The Toro Company nor Toro Warranty Company is liable
for indirect, incidental or consequential damages in connection
with the use of the Toro Products covered by this warranty,
including any cost or expense of providing substitute equipment
or service during reasonable periods of malfunction or non-use
pending completion of repairs under this warranty.
Some states do not allow exclusions of incidental or consequential
damages, or limitations on how long an implied warranty lasts,
so the above exclusions and limitations may not apply to you.
This warranty gives you specific legal rights, and you may also
have other rights which vary from state to state.
Countries Other than the United States or Canada
Customers who have purchased Toro products exported from the United States or Canada should contact their Toro Distributor
(Dealer) to obtain guarantee policies for your country, province, or state. If for any reason you are dissatisfied with your Distributor's
service or have difficulty obtaining guarantee information, contact the Toro importer. If all other remedies fail, you may contact us
at Toro Warranty Company.
374-0061Rev A