Toshiba 57Hlx82 Owners Manual 57HLX82(E)01
57HLX82 to the manual ee514902-834c-43de-8d36-eb3a6a62f7ca
2014-12-13
: Toshiba Toshiba-57Hlx82-Owners-Manual-131369 toshiba-57hlx82-owners-manual-131369 toshiba pdf
Open the PDF directly: View PDF
.
Page Count: 72

57HLX82
OWNER'S MANUAL
Owner's Record
The model number and serial number are on the back
of your TV. Record these numbers in the spaces below.
Refer to these numbers whenever you communicate
with your Toshiba dealer about this TV.
Model number: 57HLX82
Serial number:
LCOS Projection Television
23565770
Introduction Connecting
your TV
Using the
Remote Control
Setting up
your TV
Using the TV’s
Features Appendix Index
I
S
O
1
4
0
0
1
F
I
L
E
N
o
.
A
9
6
4
5
T
O
S
H
I
B
A
A
M
E
R
I
C
A
C
O
N
S
U
M
E
R
P
R
O
D
U
C
T
S
,
I
N
C
.
NOTE
Please read “Important notes about your
LCOS projection TV” on page 5.
57HLX82(E)01 10/29/02, 10:28 AM1

2
09/02 LCOS
Child Safety
It Makes A Difference
Where Your TV Stands
Congratulations on your purchase! As you enjoy
your new TV, keep these safety tips in mind:
The Issue
If you are like most Americans, you have a TV in your home.
Many homes, in fact, have more than one TV.
The home theater entertainment experience is a growing
trend, and larger TVs are popular purchases; however, they
are not always supported on the proper TV stands.
Sometimes TVs are improperly secured or inappropriately
situated on dressers, bookcases, shelves, desks, audio
speakers, chests, or carts. As a result, TVs may fall over,
causing unnecessary injury.
Toshiba Cares!
The consumer electronics industry
is committed to making home
entertainment enjoyable and safe.
The Consumer Electronics
Association formed the Home
Entertainment Support Safety
Committee, comprised of TV and
consumer electronics furniture
manufacturers, to advocate
children’s safety and educate
consumers and their families about
television safety.
Tune Into Safety
One size does NOT fit all! Use appropriate
furniture large enough to support the weight of your
TV (and other electronic components).
Use appropriate angle braces, straps, and anchors to secure
your furniture to the wall (but never screw anything directly
into the TV).
Carefully read and understand the other enclosed
instructions for proper use of this product.
Do not allow children to climb on or play with furniture
and TVs.
Avoid placing any item on top of your TV (such as a VCR,
remote control, or toy) that a curious child may reach for.
Remember that children can become excited while watching
aprogram and can potentially push or pull a TV over.
Share our safety message about this hidden hazard of
the
home with your family and friends. Thank you!
2500 Wilson Blvd.
Arlington, VA 22201 U.S.A.
Tel. 703-907-7600 Fax 703-907-7690
www.CE.org
CEA is the Sponsor, Producer and
Manager of the International CES
®
Safety Precautions
WARNING: TO REDUCE THE RISK OF FIRE OR
ELECTRIC SHOCK, DO NOT EXPOSE THIS APPLIANCE
TO RAIN OR MOISTURE.
Dear Customer,
Thank you for purchasing this Toshiba TV. This manual will help
you use the many exciting features of your new TV. Before
operating the TV, please read this manual completely,
and keep it nearby for future reference.
NOTE TO CATV INSTALLERS IN THE USA
This is a reminder to call the CATV system installer’s attention
to Article 820-40 of the NEC, which provides guidelines for proper
grounding and, in particular, specifies that the cable ground shall be
connected to the grounding system of the building, as close to the
point of cable entry as practical. For additional antenna grounding
information, see items 26 and 27 on page 4.
The exclamation mark in the triangle tells you that
important operating and maintenance instructions
follow this symbol.
WARNING: TO REDUCE THE RISK OF ELECTRIC
SHOCK, NEVER REMOVE TV COVERS, EXCEPT
AS SPECIFIED HEREIN. REFER ALL SERVICING
NOT SPECIFIED IN THIS MANUAL TO
QUALIFIED SERVICE PERSONNEL.
The lightning symbol in the triangle tells you that the
voltage inside this product may be strong enough to
cause an electric shock. DO NOT TRY TO SERVICE
The lamp in this product has a limited service life. The length
of service life varies depending on user settings. If you use the
lamp beyond its service life:
•
you may notice a reduction in the colors and/or brightness of
the picture, at which time you should replace the lamp unit; and
•
the strength of the quartz glass in the lamp will be reduced and
the lamp may rupture. If the lamp ruptures, the TV will not
operate until the lamp unit is replaced.
Note: The lamp unit is designed so broken lamp glass
remains securely inside the lamp unit.
See “Lamp unit replacement” on pages 59–62.
Note: The lamp unit contains mercury. Disposal of this material may be
regulated due to environmental considerations. For disposal or recycling
information, contact your local authorities or the Electronics Industries
Alliance (www.eiae.org).
Lamp Unit Replacement
Touching the lamp at this temperature will result in
injury. ALLOW THE LAMP TO COOL FOR AT LEAST
ONE (1) HOUR BEFORE REPLACING IT.
CAUTION: HOT SURFACE!
The temperature of the
lamp immediately after use
exceeds 392°F (200°C).
57HLX82(E)02-05 10/29/02, 10:28 AM2

3
09/02 LCOS
Installation, Care, and Service
Installation
Follow these recommendations and precautions and heed all
warnings when installing your TV:
17) Never modify this equipment. Changes or modifications
may void: a) the warranty, and b) the user’s authority to
operate this equipment under the rules of the Federal
Communications Commission.
18) DANGER: RISK OF SERIOUS PERSONAL
INJURY, DEATH, OR EQUIPMENT
DAMAGE! Never place the TV on
an unstable cart, stand, or table. The TV
may fall, causing serious personal injury,
death, or serious damage to the TV.
19) Never place or store the TV in direct sunlight; hot, humid
areas; areas subject to excessive dust or vibration;
or locations with temperatures at or below 41°F (5°C).
20) Always place the TV on the floor or a sturdy, level, stable
surface that can support the weight of the unit.
21) Never place items such as vases, aquariums, or candles
on top of the TV.
22) Never block or cover the slots or openings in the TV
cabinet back, bottom, and sides. Never place the TV:
•on a bed, sofa, rug, or similar surface;
•too close to drapes, curtains, or walls; or
•in a confined space such as a bookcase, built-in cabinet,
or any other place with poor ventilation.
The slots and openings are provided to protect the TV
from overheating and to help maintain reliable operation
of the TV.
23) Never allow anything to rest on or roll over the power
cord, and never place the TV where the power cord is
subject to wear or abuse.
24) Never overload wall outlets and extension cords.
25) Always operate this equipment from a 120 VAC, 60 Hz
power source only.
Important Safety Instructions
1) Read these instructions.
2) Keep these instructions.
3) Heed all warnings.
4) Follow all instructions.
5) Do not use this apparatus near water.
6) Clean only with a dry cloth.
7) Do not block any ventilation openings. Install in
accordance with the manufacturer’s instructions.
8) Do not install near any heat sources such as radiators,
heat registers, stoves, or other apparatus (including
amplifiers) that produce heat.
9) Do not defeat the safety purpose of the polarized or
grounding type plug. A polarized plug has two blades
with one wider than the other. A grounding type plug has
two blades and a third grounding
prong. The wide blade or the third
prong are provided for your safety.
If the provided plug does not fit into
your outlet, consult an electrician
for replacement of the obsolete outlet.
CAUTION: To reduce the risk of electric shock, do not
use the polarized plug with an extension cord, receptacle,
or other outlet unless the blades can be inserted
completely to prevent blade exposure.
10) Protect the power cord from being
walked on or pinched, particularly at
plugs, convenience receptacles, and
the point where it exits the apparatus.
11) Only use attachments/accessories specified by the
manufacturer.
12) Use only with the cart, stand, tripod,
bracket, or table specified by the
manufacturer, or sold with the
apparatus. When a cart is used, use
caution when moving the cart/apparatus
combination to avoid injury from tip-over.
13) CAUTION: When moving this unit, push from the
sides. This unit has casters. Attempting to push the unit
from the front or rear may cause the unit to tip over.
14) Unplug this apparatus during lightning storms or
when unused for long periods of time.
15) Refer all servicing (except as specified on pages
59–64 in this manual) to qualified service personnel.
Servicing is required when the apparatus has been
damaged in any way, such as the power supply cord or
plug is damaged, liquid has been spilled or objects have
fallen into the apparatus, the apparatus has been exposed
to rain or moisture, does not operate normally, or has been
dropped.
16) WARNING: This product contains a lamp to project
the picture, and requires special safety precautions:
•See pages 59–64 for instructions on lamp unit
replacement and air filter care.
•DO NOT attempt to service this product except as
specified on pages 59–64. The only user-serviceable
items in this product are the lamp unit and air filter.
Wide plug
(continued on next page)
57HLX82(E)02-05 10/29/02, 10:28 AM3

4
09/02 LCOS
Service
35) WARNING: RISK OF ELECTRIC SHOCK!
Never attempt to service the TV yourself,
except as specified on pages 59–64.
Opening and removing the covers may expose you to
dangerous voltage or other hazards. Failure to follow this
WARNING may result in death or serious injury.
Refer all servicing not specified in this manual to a Toshiba
Authorized Service Center.
36) If you have the TV serviced:
•Ask the service technician to use only replacement parts
specified by the manufacturer.
•Upon completion of service, ask the service technician
to perform routine safety checks to determine that the
TV is in safe operating condition.
37)When the TV reaches the end of its useful life, ask a
qualified service technician to properly dispose of the TV.
Note: The lamp unit contains mercury, the disposal of which may
be regulated due to environmental considerations. For disposal or
recycling information, please contact your local authorities or the
Electronics Industries Alliance (www.eiae.org).
32) For added protection of your TV from lightning and power
surges, always unplug the power cord and disconnect the
antenna from the TV if you leave the TV unattended or
unused for long periods of time.
33) During normal use, the TV may make occasional snapping
or popping sounds. This is normal, especially when the
unit is being turned on or off. If these sounds become
frequent or continuous, unplug the power cord and
contact a Toshiba Authorized Service Center.
34) Special care for LCD (liquid crystal display) units:
• Lamp—
The lamp in this product has a limited service life.
The length of service life varies depending on user
settings. If you use the lamp beyond its service life:
–you may notice a reduction in the colors and/or
brightness of the picture, at which time you should
replace the lamp unit; and
–the strength of the quartz glass in the lamp will be
reduced and the lamp may rupture. If the lamp
ruptures, the TV will not operate until the lamp unit
is replaced.
See “Lamp unit replacement” on pages 59–62.
Note:
•The lamp unit is designed so broken lamp glass remains securely
inside the lamp unit.
•The lamp unit contains mercury, the disposal of which may be
regulated due to environmental considerations. For disposal or
recycling information, please contact your local authorities or
the Electronics Industries Alliance (www.eiae.org).
•Air Filter—This product contains an air filter that you
must clean a minimum of every two months. See “Air
filter care” on pages 63–64 for specific instructions.
26) Always make sure the antenna system is properly
grounded to provide adequate protection against voltage
surges and built-up static charges (see Section 810 of the
National Electric Code).
27) DANGER: RISK OF SERIOUS PERSONAL
INJURY OR DEATH!
•Use extreme care to make sure you are never in
a position where your body (or any item you are in contact
with, such as a ladder or screwdriver) can accidentally
touch overhead power lines. Never locate the antenna
near overhead power lines or other electrical circuits.
•Never attempt to install any of the following during
lightning activity: a) an antenna system; or b) cables,
wires, or any home theater component connected to an
antenna or phone system.
Care
For better performance and safer operation of your TOSHIBA
TV, follow these recommendations and precautions:
28) Always sit approximately 10–25 feet away from the TV and
as directly in front of it as possible. The picture can appear
dull if you sit too far to the left or right of the TV, or if
sunlight or room lights reflect on the screen. Turn off the
TV to check for reflections on the screen, and then remove
the source of reflections while viewing the TV.
29) Always unplug the TV before cleaning. Never use liquid
or aerosol cleaners.
30) WARNING: RISK OF ELECTRIC SHOCK!
Never spill liquids or push objects of any
kind into the TV cabinet slots.
31) If the air temperature rises suddenly (for example, when
the TV is first delivered), condensation may form on the
lenses. This can make the picture appear distorted or the
color appear faded. If this happens, turn off the TV for
6to7 hours to allow the condensation to evaporate.
Ground clamp
Antenna discharge unit
(NEC Section 810-20)
Grounding conductors
(NEC Section 810-21)
Power service grounding
electrode system (NEC Art 250 Part H)
Ground clamps
Antenna lead-in wire
Electric service equipment
Installation (cont. from previous page) Care (cont. from previous column)
57HLX82(E)02-05 10/29/02, 10:52 AM4

5
09/02 LCOS
is not a sign of malfunction. Such pixels are not visible when
the picture is viewed from a normal viewing distance (see
item 28 on page 4).
6) The green and red LED lights on the control touchpad (on
the lower right corner of the TV screen) indicate your TV’s
current status. If either light flashes, see “LED indications”
on page 64 for details.
7) A 720p signal will not display in its native format on this
TV, but will be upconverted to a 1080p signal.
8) This TV contains several cooling fans to moderate the
internal temperature. The air intake for these fans is
through an air filter that you must clean a minimum
of every two (2) months. To maintain maximum cooling
efficiency of the fans, clean the air filter regularly and
never place the back of the TV where the air filter will be
blocked (against a curtain, for example). See “Air filter
care” on pages 63–64.
9) The screen on this TV is manufactured from
tempered glass. To prevent damage, never
strike the glass with a sharp or heavy object.
10) Review all safety and operating information in this owner’s
manual before you use your TV.
Federal Communications Commission (FCC)
This equipment complies with Part 15 of the FCC rules.
FCC Declaration of Conformity Compliance Statement
(Part 15)
The Toshiba 57HLX82 LCOS Projection Television complies
with Part 15 of the FCC rules. Operation is subject to the
following two conditions: (1) this device may not cause
harmful interference, and (2) this device must accept any
interference that may cause undesired operation.
The party responsible for compliance to these rules is:
Toshiba America Consumer Products, Inc.
82 Totowa Rd.
Wayne, NJ 07470
Ph: (888) 867-4377
NOTE: This equipment has been tested and found to comply
with the limits for a Class B digital device, pursuant to Part 15
of the FCC rules. These limits are designed to provide
reasonable protection against harmful interference in a
residential installation. This equipment generates, uses,
and can radiate radio frequency energy and, if not installed
and used in accordance with the instructions, may cause
harmful interference to radio communications. However,
there is no guarantee that interference will not occur in a
particular installation. If this equipment does cause harmful
interference to radio or television reception, which can be
determined by removing and applying power to the
equipment, the user is encouraged to try to correct the
interference by one or more of the following measures:
•Reorient or relocate the receiving antenna.
•Increase the separation between the equipment and the
receiver.
•Connect the equipment into an outlet on a circuit different
from that to which the receiver is connected.
•Consult the dealer or an experienced radio/TV technician
for help.
Changes or modifications to this equipment not expressly
approved by Toshiba could void the user’s authority to
operate this equipment.
FCC compliance information
Important notes about your LCOS projection TV
1) A spare lamp unit is included with this TV, and is stored in
the foam packing material on one side of the TV. Be sure to
retrieve the spare lamp unit before discarding the foam
packing material.
2) The light source for this TV is a projection lamp unit with
alimited service life. When the lamp wears out, the picture
may become dark or black, or the lamp may fail, at which
time you must replace the lamp unit. See “Lamp unit
replacement” on pages 59–62.
3) It may take up to 45 seconds to go from no picture to full
picture brightness each time you turn on the TV.
4) The image on this TV is created using LCOS (liquid crystal
on silicon) technology that is not susceptible to screen
“burn-in” from static images; therefore, this TV is ideal for
viewing programs with static video patterns, such as video
games or personal computer software. For details on
connecting your TV to a computer, see page 18.
Note: Interactive video games that involve shooting a “gun”
type of joystick at on-screen targets may not work on this TV.
5) The liquid crystal display on this TV is manufactured using
an extremely high level of precision technology; however, an
occasional pixel (dot of light) may display constantly on the
screen. This is a structural property of LCOS technology and
57HLX82(E)02-05 10/29/02, 10:28 AM5

6
Important safety information.............................. 2–4
Important notes about your LCOS projection TV ............. 5
FCC compliance information ............................................ 5
Introduction................................................................ 7
Welcome to Toshiba ........................................................... 7
Exploring your new TV ...................................................... 7
Note regarding Quick Connect Guide ............................. 7
Connecting your TV .................................................. 8
Note regarding picture quality ............................................ 8
Connecting a VCR ............................................................. 9
Connecting a cable converter box ....................................... 9
Connecting a cable converter box and VCR ..................... 10
Connecting a DVD player or satellite receiver and
a VCR .............................................................................. 11
Connecting a DVD player with ColorStream®
(component video) and a VCR ......................................... 12
Connecting a DTV receiver/set-top box with
ColorStream® (component video) and a VCR .................. 13
Connecting a DVD player or DTV receiver/
set-top box with digital audio (coaxial or optical) ............. 14
Connecting two VCRs ..................................................... 14
Connecting a camcorder .................................................. 15
Connecting a device to the DVI/HDCP input ................. 15
Connecting a device to the IR blaster ............................... 16
Connecting an audio system ............................................ 17
Connecting an A/V receiver ............................................. 17
Connecting a computer .................................................... 18
Using the remote control ...................................... 19
Preparing the remote control for use ................................ 19
Installing the remote control batteries .............................. 19
Remote Control functional key chart ........................ 20
Programming the remote control for use with
your audio/video devices .................................................. 22
Device code setup ...................................................... 22
Searching and sampling the code of a device (8500) ... 22
Using the volume lock feature (8000) ........................ 23
Operational feature reset (8900) ................................ 23
Device code table....................................................... 24
VCR setup codes .................................................. 24
Cable box setup codes .......................................... 24
CD Player setup codes ......................................... 25
Receiver setup codes ............................................. 25
Cassette Player setup codes ................................... 25
Laser Disc setup codes .......................................... 25
DVD setup codes ................................................. 25
Satellite Receiver setup codes ................................ 25
Learning about the remote control ................................... 26
Setting up your TV .................................................. 27
Learning about the menu system ...................................... 27
Using the Quick Connect Guide ...................................... 28
Changing the on-screen display language ......................... 29
Selecting the antenna input .............................................. 29
Adding channels to the TV’s memory .............................. 30
Programming channels automatically ........................ 30
Adding and erasing channels manually ...................... 31
Changing channels ........................................................... 31
Changing channels using SpeedSurf .......................... 31
Using the TV’s features.......................................... 32
Adjusting the channel settings .......................................... 32
Switching between two channels using Channel
Return .................................................................... 32
Switching between two channels using SurfLock™..... 32
Programming your favorite channels ......................... 32
Labeling channels ...................................................... 33
Viewing the wide-screen picture formats .......................... 35
Selecting the picture size ............................................ 35
Scrolling the Theater Wide picture
(Theater Wide 2 and 3 only) ..................................... 37
Selecting the cinema mode ........................................ 37
Using the POP double-window feature ............................ 38
Switching the main and POP pictures ....................... 39
Freezing the POP picture ........................................... 39
Using the favorite channel search function ................ 39
Using the LOCKS menu .................................................. 40
Entering the PIN code............................................... 40
If you cannot remember your PIN code .................... 40
Using the V-CHIP menu ................................................. 41
ENABLE BLOCKING ............................................. 41
TV RATING (Independent rating system for
broadcasters) .............................................................. 41
MPAA RATING (Independent rating system for
movies) ...................................................................... 42
BLOCKING OPTION ............................................ 42
Unlocking programs temporarily ............................... 43
Locking channels ............................................................. 43
Locking video inputs ........................................................ 44
Using the front panel lock feature .................................... 45
Changing the PIN code ................................................... 45
Adjusting the picture ........................................................ 46
Selecting the picture mode......................................... 46
Adjusting the picture quality ..................................... 46
Saving your new preferences ...................................... 47
Using CableClear™ DNR (digital noise reduction) .... 47
Selecting the color temperature.................................. 47
Resetting your picture quality adjustments ................ 48
Picture menu adjustments for PC IN mode ............... 48
Selecting the video input source ....................................... 49
Labeling the video input sources ...................................... 49
Using the closed caption feature ....................................... 50
Setting the sleep timer ...................................................... 51
Setting the clock ............................................................... 51
Adjusting the sound ......................................................... 52
Muting the sound ...................................................... 52
Selecting stereo/SAP broadcasts ................................. 52
Enjoying the Dolby Virtual TruSurround sound
feature ................................................................... 53
Enjoying the WOW™ surround sound features ......... 53
Adjusting the sound quality ....................................... 54
Resetting your audio adjustments .............................. 54
Using the sub-bass system (SBS) ................................ 55
Turning off the built-in speakers ................................ 55
Selecting the Audio OUT sound ............................... 56
Using the StableSound® feature ................................. 56
Assigning the corresponding video input for the optical
and coaxial DIGITAL AUDIO IN terminals ................ 57
Displaying on-screen information .................................... 57
Viewing the demonstration mode .................................... 58
Understanding the auto power off feature ........................ 58
Understanding the last mode memory feature .................. 58
Appendix ................................................................... 59
Lamp unit replacement .................................................... 59
When to replace the lamp unit .................................. 59
How to replace the lamp unit .................................... 60
Lamp unit disposal .................................................... 62
Air filter care .................................................................... 63
How to clean the air filter .......................................... 63
LED indications ............................................................... 64
Specifications ................................................................... 65
Tr oubleshooting ............................................................... 66
Limited United States Warranty ....................................... 67
Limited Canada Warranty ................................................ 68
Index .......................................................................... 71
57HLX82(E)06 10/29/02, 10:28 AM6

7
Introduction Connecting
your TV
Using the
Remote Control
Setting up
your TV
Using the TV’s
Features Appendix Index
MENU VOLUME CHANNEL EXIT TV/VIDEO POWER
TV front with storage door open
(
Lift bottom of door to open.
)
MENU
MENU
VOLUME
VOLUME
CHANNEL
CHANNEL
EXIT
EXIT
TV/VIDEO
TV/VIDEO
POWER
POWER
VIDEOS-VIDEO L/MONO R
VIDEO-3 IN
AUDIO
MENU VOLUME CHANNEL EXIT TV/VIDEO POWER
IN OUT
ANT( 75 )
ANT-1 OUT ANT-2
L/
MONO
AUDIO
S-VIDEO
VIDEO
R
AUDIO
RR
AUDIO
R
L
VIDEO 1 VIDEO 2
IN
P
B
P
R
COLOR
STREAM HD-1
Y
AUDIO
VIDEO
VAR
AUDIO
IN
AUDIO CENTER
CHANNEL IN
For
DVI
/
HDCP
R
L
L
R
L
P
B
P
R
COLOR
STREAM HD-2
Y
L/
MONO
R
L
For PC
PC IN DVI
/
HDCP IN
ON OFF
IN OUT
IR BLASTER
DIGITAL
AUDIO IN
COAXIAL OPTICAL
Introduction
Welcome to Toshiba
Congratulations! You have purchased one of the finest LCOS (liquid
crystal on silicon) projection TVs on the market. The goal of this manual
is to guide you through setting up and operating your Toshiba TV as
quickly as possible. This manual is for model 57HLX82. The model and
serial numbers are on the back of your TV. Write these numbers in the
space provided on the front cover of this manual for your records.
Instructions in this manual are based on using the remote control. You
also can use the controls on the TV touchpad if they have the same name
as those referred to on the remote control. Please read all safety and
operating instructions carefully, and keep this manual for future
reference.
Exploring your new TV
You can operate your TV using the control touchpad on the TV front or
the remote control. The A/V terminals for connecting other equipment
to your TV are on the back panel and inside the storage compartment
(see illustrations below). Also see “Connecting your TV” on pages 8–18.
TV back
TV front
POWER
MENU
x •zy
TV/VIDEO
Storage compartment
for A/V equipment
Remote control sensor
(behind the screen)
Control touchpad on TV front (
Gently touch the printed keys.
)
Remote control
Channel
zy
Volume
x •
See “Important notes about
your LCOS projection TV” on
page 5.
Note Regarding
Quick Connect Guide
The Quick Connect Guide
automatically appears on-screen
the first time the TV is turned on.
This feature provides on-screen
instructions to guide you through
the initial setup of your TV.
To stop the Quick Connect Guide,
either press EXIT or turn off the TV.
See page 28 for details.
*
Green ON = Touchpad key being pressed;
Red ON = Power ON.
See page 64 for additional LED indications.
VIDEO-3 A/V terminals
(inside storage compartment)
EXIT Green and Red
LED indicators*
{
{
{
{
{
{
{
{
VIDEO 1
IN
VIDEO 2
IN
Colorstream
HD -1 IN
Colorstream
HD- 2 IN
A/V
OUT
Variable
Audio
OUT
DVI/
HDCP
AUDIO
IN
PC
AUDIO
IN
{
{
PC VIDEO
IN
(Analog RGB
D-sub 15-pin)
DVI/HDCP VIDEO
IN
(Digital single-link)
{
DIGITAL AUDIO IN
(COAXIAL / OPTICAL)
{
AUDIO CENTER
CHANNEL IN
{
ANT-1
IN
{
ANT
OUT
{
ANT-2
IN
{
AUDIO
CENTER
CHANNEL
ON/OFF
{
IR BLASTER
IN / OUT
57HLX82(E)07 10/29/02, 10:28 AM7

Introduction
Connecting
your TV
Using the
Remote Control
Setting up
your TV
Using the TV’s
Features
Appendix
Index
8
Connecting your TV
Note: One IR blaster cable is provided with your TV. No other cables are
provided.
Coaxial cable is the type of cable connected to your antenna, cable TV
service, or cable converter box. Coaxial cable has “F” connectors.
Standard stereo A/V cables usually come in sets of three, and are
typically color-coded according to use: yellow for video, red for stereo
right audio, and white for stereo left (or mono) audio. Your TV’s standard
A/V inputs are color-coded in the same manner as the cables.
S-video cable is for use with video equipment that has an S-Video
connector.
Component video cables come in sets of three (typically color-coded
red, green, and blue), and are for use with video equipment that has
component video connectors. Your TV’s ColorStream
®
(component video)
inputs are color-coded in the same manner as the cables.
Digital audio cable is for use with video equipment that has digital
audio output (e.g., a DVD player or game console). You can use either
optical or coaxial digital audio input (see pages 14, 53, and 57).
DVI-D digital single-link cable is for use with video equipment that has
a DVI-D digital single-link connector (see page 15).
PC video cable (D-sub 15-pin) is for use with a computer that has a
D-sub 15-pin connector (see page 18).
IR blaster cable is used to remotely control other A/V equipment
(equipped with an an infrared sensor) through the TV (see page 16).
NOTE REGARDING PICTURE QUALITY
When connecting video equipment to your Toshiba TV:
For GOOD picture quality: Use a standard stereo A/V (yellow)
video cable.
For BETTER picture quality: If your equipment has an S-video
connector, use an S-video cable instead of a standard yellow video cable.
(You still must connect the standard red and white audio cables for full
system connection, but do not connect a standard yellow video cable at
the same time or the picture performance will be unacceptable.)
For BEST picture quality: If your equipment has component video
connectors, use component video cables instead of a standard yellow
video cable or an S-video cable (plus the standard red and white audio
cables for full system connection.) If your equipment has a DVI-D
digital single-link connector, use a DVI-D cable (plus standard red
and white audio cables connected to the audio terminals labeled
“For DVI/HDCP IN” for full system connection).
Component video cables
(typically color-coded red, green, blue)
Coaxial (antenna) cable
Standard stereo A/V cables
(typically color-coded yellow for video,
red and white for audio)
S-video cable
CAUTION:
Do not plug in any power cords until you have
finished connecting all equipment.
Digital audio cable
DVI-D digital single-link cable
PC video cable (D-sub 15-pin)
IR blaster cable
Optical
Coaxial
57HLX82(E)08-18 10/29/02, 10:28 AM8

9
Introduction Connecting
your TV
Using the
Remote Control
Setting up
your TV
Using the TV’s
Features Appendix Index
Connecting a VCR
This connection allows you to watch local channels and video
programs, watch video tapes, and record one channel while watching
another channel.
You will need:
•two coaxial cables
•one set of standard A/V cables
IN OUT
ANT( 75 )
ANT-1 OUT ANT-2
L/
MONO
AUDIO
S-VIDEO
VIDEO
R
AUDIO
RR
AUDIO
R
L
VIDEO 1 VIDEO 2
IN
PB
PR
COLOR
STREAM HD-1
Y
AUDIO
VIDEO
VAR
AUDIO
R
L
L
PB
PR
COLOR
STREAM HD-2
Y
L/
MONO
IN from ANT
VIDEO AUDIO
OUT to TV
CH 3
LR
CH 4
IN
OUT
Connecting a cable converter box
This connection allows you to watch basic and premium cable
channels.
To use the TV’s features, select ANT-1. To view premium channels,
select ANT-2, tune the TV to channel 3 or 4 (whichever channel is
vacant in your area), and use the converter box to change channels.
You will need:
•three coaxial cables
IN OUT
ANT( 75 )
ANT-1 OUT ANT-2
L/
MONO
AUDIO
S-VIDEO
VIDEO
R
AUDIO
RR
AUDIO
R
L
VIDEO 1 VIDEO 2
IN
P
B
P
R
COLOR
STREAM HD-1
Y
AUDIO
VIDEO
VAR
AUDIO
R
L
L
P
B
P
R
COLOR
STREAM HD-2
Y
L/
MONO
IN
OUT
Cable converter box
Note:
When you use a converter box with your TV,
the remote control will not operate some
features, such as programming your favorite
channels, labeling channels, and locking
channels.
TV
From Cable
Note:
If you have a mono VCR, connect L/Mono to
VCR Audio OUT using only one audio cable.
If you have an S-VHS VCR, use an S-video
cable instead of the standard video cable.
Do not connect a standard video cable and
an S-video cable to VIDEO 1 (or VIDEO 2) at
the same time or the picture performance will
be unacceptable.
From Cable Box or Antenna
Stereo VCR
TV
The unauthorized recording, use, distribution,
or revision of television programs, videotapes,
DVDs, and other materials is prohibited under
the Copyright Laws of the United States and
other countries, and may subject you to civil
and criminal liability.
57HLX82(E)08-18 10/29/02, 10:28 AM9

Introduction
Connecting
your TV
Using the
Remote Control
Setting up
your TV
Using the TV’s
Features
Appendix
Index
10
Connecting a cable converter box and VCR
This connection allows you to watch and record basic and premium
cable channels, watch videotapes, and record one channel while
watching another channel. To use the TV’s features, select ANT-1.
To view premium channels or record with the VCR, select ANT-2,
tune the TV and VCR to channel 3 or 4 (whichever channel is vacant
in your area), and use the converter box to change channels.
You will need:
•one cable signal splitter
•five coaxial cables
•one set of standard A/V cables
IN OUT
ANT( 75 )
ANT-1 OUT ANT-2
L/
MONO
AUDIO
S-VIDEO
VIDEO
R
AUDIO
RR
AUDIO
R
L
VIDEO 1 VIDEO 2
IN
P
B
P
R
COLOR
STREAM HD-1
Y
AUDIO
VIDEO
VAR
AUDIO
R
L
L
P
B
P
R
COLOR
STREAM HD-2
Y
L/
MONO
IN from ANT
VIDEO AUDIO
CH 3
LR
LR CH 4
IN
OUT
OUT to TV
OUTIN
Cable converter box
OUT
Cable signal splitter
IN
OUT
Note:
If you have a mono VCR, connect L/Mono to
VCR Audio OUT using only one audio cable.
If you have an S-VHS VCR, use an S-video
cable instead of a standard video cable. Do
not connect a standard video cable and an
S-video cable to VIDEO 1 (or VIDEO 2) at
the same time or the picture performance will
be unacceptable.
When you use a converter box with your TV,
the remote control will not operate some
features, such as programming your favorite
channels, labeling channels, and locking
channels.
TV
From Cable
Stereo VCR
The unauthorized recording, use, distribution,
or revision of television programs, videotapes,
DVDs, and other materials is prohibited under
the Copyright Laws of the United States and
other countries, and may subject you to civil
and criminal liability.
57HLX82(E)08-18 10/29/02, 10:28 AM10

11
Introduction Connecting
your TV
Using the
Remote Control
Setting up
your TV
Using the TV’s
Features Appendix Index
Connecting a DVD player or satellite receiver
and a VCR
This connection allows you to watch DVD/satellite, VCR, and TV
programs, and record one channel while watching another channel.
You will need:
•two (or three, if satellite receiver is used) coaxial cables
• one set of standard A/V cables (between the TV and VCR)
(plus one additional set of standard A/V cables if satellite receiver
is used)
• one S-video cable (between the TV and DVD player/satellite
receiver)
• one pair of standard audio cables (between the TV and DVD
player/satellite receiver) (or one digital audio cable, if applicable;
see pages 14, 53, and 57 for details on digital audio connection)
IN OUT
ANT( 75 )
ANT-1 OUT ANT-2
L/
MONO
AUDIO
S-VIDEO
VIDEO
R
AUDIO
RR
AUDIO
R
L
VIDEO 1 VIDEO 2
IN
P
B
P
R
COLOR
STREAM HD-1
Y
AUDIO
VIDEO
VAR
AUDIO
R
L
L
P
B
P
R
COLOR
STREAM HD-2
Y
L/
MONO
VIDEO
OUTOUT
S-VIDEO
AUDIO
OUT
L
R
IN from ANT
VIDEO
OUTOUT
S-VIDEO
IN from ANT
VIDEO AUDIO
OUT to TV
CH 3
CH 4
IN
OUT
RL
VIDEO
OUT
AUDIO
OUT
L
R
L
R
Note:
For the highest possible picture quality from a
DVD player/satellite receiver without
component video or DVI/HDCP, use an
S-video cable between the TV and DVD
player/satellite receiver. (If your DVD player/
satellite receiver is compatible with
component video, see page 12. If your DVD
player/satellite receiver is compatible with
DVI/HDCP, see page 15).
Do not connect both an S-video cable and
astandard video cable between the TV
and DVD player/satellite receiver at the
same time, or the picture performance will
be unacceptable.
Do not connect the DVD player/satellite
receiver and VCR to the same video channel
on the TV. (See the illustrations, which show
the DVD player/satellite receiver connected to
VIDEO1 on the TV and the VCR connected
to VIDEO 2 on the TV.)
From
Antenna
Stereo VCR
From
Satellite
Dish
DVD player
Satellite receiver
The unauthorized recording, use, distribution,
or revision of television programs, videotapes,
DVDs, and other materials is prohibited under
the Copyright Laws of the United States and
other countries, and may subject you to civil
and criminal liability.
TV
57HLX82(E)08-18 10/29/02, 10:28 AM11

Introduction
Connecting
your TV
Using the
Remote Control
Setting up
your TV
Using the TV’s
Features
Appendix
Index
12
Connecting a DVD player with ColorStream®
(component video) and a VCR
This connection allows you to watch DVD, VCR, and TV programs,
and record TV programs. You can record one channel while watching
another channel.
Your TV has ColorStream® (component video) inputs. Connecting
your TV to a DVD player with component video (such as a Toshiba
DVD player with ColorStream®) can greatly enhance picture quality
and realism.
You will need:
•two coaxial cables
•one set of standard A/V cables
•one set of component video cables
•one pair of standard audio cables (or one digital audio cable, if
applicable; see pages 14, 53, and 57 for details on digital audio
connection)
IN OUT
ANT( 75 )
ANT-1 OUT ANT-2
L/
MONO
AUDIO
S-VIDEO
VIDEO
R
AUDIO
RR
AUDIO
R
L
VIDEO 1 VIDEO 2
IN
P
B
P
R
COLOR
STREAM HD-1
Y
AUDIO
VIDEO
VAR
AUDIO
R
L
L
P
B
P
R
COLOR
STREAM HD-2
Y
L/
MONO
IN from ANT VIDEO AUDIO
OUT to TV
CH 3
LR
CH 4
IN
OUT
VIDEO
OUT
S-VIDEO
AUDIO
OUT
L
R
L
RCOMPONENT VIDEO
P
R
P
B
Y
Stereo VCR
From Antenna
TV
DVD player with component video
Note:
For the highest possible picture quality, use
component video cables (or a DVI-D digital
single-link cable) between the TV and DVD
player.
You can connect component video cables
from the DVD player to either set of
ColorStream terminals on the TV (HD1 or
HD2).
The ColorStream HD1 and HD2 terminals
can be used with Progressive (480p, 720p)
and Interlaced (480i, 1080i) scan systems.
If your DVD player is not compatible with
component video (or DVI/HDCP), use an
S-video cable (plus an audio connection)
instead.
Do not connect both S-Video and standard
video cables between the TV and DVD player
at the same time, or the picture performance
will be unacceptable.
The unauthorized recording, use, distribution,
or revision of television programs, videotapes,
DVDs, and other materials is prohibited under
the Copyright Laws of the United States and
other countries, and may subject you to civil
and criminal liability.
57HLX82(E)08-18 10/29/02, 10:28 AM12

13
Introduction Connecting
your TV
Using the
Remote Control
Setting up
your TV
Using the TV’s
Features Appendix Index
Connecting a DTV receiver/set-top box with
ColorStream® (component video) and a VCR
This connection allows you to watch DTV (digital TV broadcast),
VCR, and TV programs, and record DTV and TV programs. You can
record from one source while watching a program from another
source.
Your TV has ColorStream® (component video) inputs. Connecting
your TV to a DTV receiver with component video can greatly
enhance picture quality and realism.
You will need:
•three coaxial cables
•two sets of standard A/V cables
•one set of component video cables
•one pair of standard audio cables (or one digital audio cable, if
applicable; see pages 14, 53, and 57 for details on digital audio
connection)
IN OUT
ANT( 75 )
ANT-1 OUT ANT-2
L/
MONO
AUDIO
S-VIDEO
VIDEO
R
AUDIO
RR
AUDIO
R
L
VIDEO 1 VIDEO 2
IN
P
B
P
R
COLOR
STREAM HD-1
Y
AUDIO
VIDEO
VAR
AUDIO
R
L
L
P
B
P
R
COLOR
STREAM HD-2
Y
L/
MONO
IN from ANT OUT to TV
CH 3
CH 4
VIDEO AUDIO
LR
IN
OUT
Satelite IN
VIDEO
OUT
S-VIDEO
AUDIO
OUT
L
R
L
RCOMPONENT VIDEO
P
R
P
B
Y
DTV receiver with component video
Note:
For the highest possible picture quality, use
component video cables (or a DVI-D digital
single-link cable) between the TV and DTV
receiver.
You can connect component video cables
from the DTV receiver to either set of
ColorStream terminals on the TV (HD1 or
HD2).
The ColorStream HD1 and HD2 terminals
can be used with Progressive (480p, 720p)
and Interlaced (480i, 1080i) scan systems.
If your DTV receiver is not compatible
with component video (or DVI/HDCP), use
an S-video cable (plus an audio connection)
instead.
Do not connect both S-Video and standard
video cables between the TV and DTV
receiver at the same time, or the picture
performance will be unacceptable.
To record from the DTV receiver, set the VCR
to Line IN. To monitor recording from the DTV
receiver, set the VCR to Line IN and the TV to
VIDEO 1.
The unauthorized recording, use, distribution,
or revision of television programs, videotapes,
DVDs, and other materials is prohibited under
the Copyright Laws of the United States and
other countries, and may subject you to civil
and criminal liability.
Stereo VCR
From
Antenna
From
DTV Antenna
TV
57HLX82(E)08-18 10/29/02, 10:28 AM13

Introduction
Connecting
your TV
Using the
Remote Control
Setting up
your TV
Using the TV’s
Features
Appendix
Index
14
Connecting two VCRs
This connection allows you to record (dub/edit) from one VCR to
another VCR while watching a videotape. You also can record one
channel while watching another channel.
You will need:
•two coaxial cables
•two sets of standard A/V cables
IN OUT
ANT( 75 )
ANT-1 OUT ANT-2
L/
MONO
AUDIO
S-VIDEO
VIDEO
R
AUDIO
RR
AUDIO
R
L
VIDEO 1 VIDEO 2
IN
P
B
P
R
COLOR
STREAM HD-1
Y
AUDIO
VIDEO
VAR
AUDIO
R
L
L
P
B
P
R
COLOR
STREAM HD-2
Y
L/
MONO
VIDEO AUDIO
CH 3
LR
CH 4
IN
OUT
IN from ANT OUT to TV
VIDEO AUDIO
CH 3
LR
CH 4
IN
OUT
This connection allows you to hear Dolby® Virtual TruSurround
sound (virtual 5.1-channel surround sound) from the TV speakers
(also see page 53). You can connect a DVD player or DTV receiver/
set-top box with digital audio output to either the coaxial or optical
DIGITAL AUDIO IN terminal on the TV.
You can use any video input except ANT-1 and ANT-2 in
conjunction with either digital audio input. See “Assigning the
corresponding video input for the optical and coaxial DIGITAL
AUDIO IN terminals” on page 57.
You will need:
• one set of component video cables (in this example)
•one digital audio cable (coaxial or optical)
S-VIDEO COMPONENT VIDEO
P
R
P
B
Y
COAXIAL
DIGITAL
OPTICAL
AUDIO
IN OUT
ANT( 75 )
ANT-1 OUT ANT-2
AUDIO
RR
AUDIO
R
L
PB
PR
COLOR
STREAM HD-1
Y
AUDIO
VIDEO
VAR
AUDIO
IN
AUDIO CENTER
CHANNEL IN
For
DVI
/
HDCP
R
L
L
R
L
PB
PR
COLOR
STREAM HD-2
Y
L/
MONO
R
L
For PC
ON OFF
DIGITAL
AUDIO IN
COAXIAL OPTICAL
Connecting a DVD player or DTV receiver/
set-top box with digital audio (coaxial or optical)
Note:
If you have S-VHS VCRs, use S-video cables
instead of standard video cables. Do not
connect both a standard video cable and an
S-video cable to VIDEO 1 (or VIDEO 2) at
the same time, or the picture performance
will be unacceptable.
Do not connect the same VCR to the output
and input jacks on the TV at the same time.
To dub or edit, VCR 2 must select Line IN,
and the TV must select VIDEO 1.
*The Video OUT jack does not output the
POP picture.
**The Audio OUT jacks can output the sound
of either the Main or POP picture (see
“Selecting the Audio OUT sound” on
page 56).
The unauthorized recording, use, distribution,
or revision of television programs, videotapes,
DVDs, and other materials is prohibited under
the Copyright Laws of the United States and
other countries, and may subject you to civil
and criminal liability.
Note:
For the highest possible picture quality, use
component video cables (or a DVI-D digital
single-link cable).
The ColorStream HD1/HD2 (or DVI/HDCP)
terminals can be used with progressive (480p,
720p) and interlaced (480i, 1080i) scan
systems.
If your DVD player or DTV receiver is not
compatible with component video (or
DVI/HDCP), use an S-video cable (plus an
audio connection) instead.
DVD player or DTV receiver with digital audio ouput
TV
VCR1
From Antenna
TV
***
VCR2
*You can use either coaxial or optical digital
audio input. You do not need to use both.
Do not crimp an optical cable or bend it to an
extreme angle or it will not function properly.
**
___________
Dolby is a registered trademark of Dolby
Laboratories. Manufactured under license
from Dolby Laboratories.
TruSurround is a trademark of SRS Labs,
Inc. TruSurround technology is incorporated
under license from SRS Labs, Inc.
57HLX82(E)08-18 10/29/02, 10:28 AM14

15
Introduction Connecting
your TV
Using the
Remote Control
Setting up
your TV
Using the TV’s
Features Appendix Index
VIDEO AUDIO
LR
IN
OUT
DVI/ HDCP
OUT
IN
AUDIO CENTER
CHANNEL IN
For
DVI
/
HDCP
R
L
R
L
For PC
PC IN DVI
/
HDCP IN
ON OFF
IN OUT
IR BLASTER
DIGITAL
AUDIO IN
COAXIAL OPTICAL
*DVI/HDCP = Digital Visual Interface/
High-bandwidth Digital Content Protection.
** EIA/CEA-861 compliance covers the
transmission of uncompressed digital
video with high-bandwidth digital content
protection, which is being standardized for
future reception of high-definition video
signals.
†Consult your consumer electronics dealer
for availability.
Note:
•Make sure the DVI cable is fastened
securely to the TV and DVI device.
If the cable is not fastened securely on both
ends, the TV may suffer from picture noise
(“snow”) or have no picture at all.
•To ensure that the DVI/HDCP device is
reset properly, it is recommended that you
follow these procedures:
a) When turning on your electronic devices,
turn on the TV first, and then the
DVI/HDCP device.
b) When turning off your electronic devices,
turn off the DVI/HDCP device first,
and then the TV.
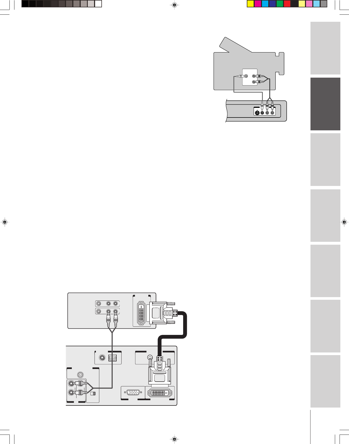
Connecting a camcorder
This connection allows you to watch video materials recorded on a
camcorder.
You will need:
•one set of standard A/V cables
Note: If you have an S-VHS camcorder, use an S-video
cable instead of a standard video cable. Do not connect
both a standard video cable and an S-video cable at the
same time, or the picture performance will be
unacceptable.
Video-3 (front panel)
VIDEO AUDIO
OUT
L
R
VIDEO-3 IN
VIDEO
S-VIDEO AUDIO
L/MONO R
Camcorder
TV
DVI/HDCP device
(for example, set-top box or DVD player)
Connecting a device to the DVI/HDCP IN
terminal
Your TV’s DVI/HDCP* IN terminal is designed to accept HDCP
program material in digital form from EIA/CEA-861–compliant**
consumer electronic devices, such as a set-top box or DVD player
equipped with a DVI-D digital single-link OUT terminal.†
The DVI/HDCP IN terminal is designed for best performance with
1080i high-definition video signals, but also will accept and display
480p, 720p, and 480i picture signals.
The DVI/HDCP IN terminal is not intended for connection to and
should not be used with a PC (personal computer). For PC
connection, see “Connecting a computer” on page 18.
You will need:
• one DVI-D digital single-link cable
Note: For proper operation, the DVI-D cable length should
not exceed 3m (9.8 ft). The recommended length is 2m (6.6 ft).
•one pair of standard audio cables (or one digital audio cable, if
applicable; see pages 14, 53, and 57 for details on digital audio
connection)
57HLX82(E)08-18 10/29/02, 10:28 AM15

Introduction
Connecting
your TV
Using the
Remote Control
Setting up
your TV
Using the TV’s
Features
Appendix
Index
16
MENU VOLUME CHANNEL EXIT TV/VIDEO POWER
IR receiver/repeater
or home theater
control system
With this connection, point the Toshiba TV
remote control at the front of the
IR receiver/repeater or home theater
control system to operate the TV.
For additional control options for your
home theater system, you can connect
an IR receiver/repeater (not included)
or a home theater control system (not
included) to the TV’s IR BLASTER IN
terminal.*
See the Specifications section in the
back of this manual for IR BLASTER IN
terminal requirements.
Contact your home theater electronics
dealer for details about home theater
control systems.
IN
AUDIO CENTER
CHANNEL IN
For
DVI
/
HDCP
R
L
R
L
For PC
PC IN DVI
/
HDCP IN
ON OFF
IN OUT
IR BLASTER
DIGITAL
AUDIO IN
COAXIAL OPTICAL
IN
OUT
Back of TV
Back of IR receiver/
repeater or home
theater control system*
(not included)
Connecting a device to the IR blaster
The IR blaster allows you to remotely operate (through the TV)
most infrared-controlled devices* (such as a Toshiba infrared-
controlled VCR or DVD player) enclosed within an entertainment
center or similar cabinet. Without the IR blaster, the device typically
would need to be visible to operate it remotely.
You can use the TV’s remote control (programmed to operate
the device; see pages 19–25) or the device’s remote control. Point
the remote control at the front of the TV and press the button for the
desired function. The signal passes from the remote control through
the TV to the device via the IR blaster cable (included with your TV).
To connect, align the IR blaster cable’s infrared “eye” with the device’s
infrared sensor and attach it using double-sided mounting tape
(included with the cable in the accessory pack). Plug the other end of
the IR blaster cable into the TV’s IR BLASTER OUT terminal.
You will need:
•one IR blaster cable (included)
•one piece of double-sided mounting tape (included)
IN
AUDIO CENTER
CHANNEL IN
For
DVI
/
HDCP
R
L
R
L
For PC
PC IN DVI
/
HDCP IN
ON OFF
IN OUT
IR BLASTER
DIGITAL
AUDIO IN
COAXIAL OPTICAL
MENU VOLUME CHANNEL EXIT TV/VIDEO POWER
IR blaster cable’s
infrared “eye”
facing device’s
infrared sensor
Front of infrared-controlled device*
(such as a Toshiba infrared-controlled
VCR or DVD player)
With this connection, point the
Toshiba TV remote control at
the front of the TV to operate both
the TV and the infrared-controlled
device. (You also can point the
device’s remote control at the TV to
operate the device, but you also will
need to use the TV’s remote control
to operate the TV.)
Back of TV
___________
*The IR blaster OUT function has been verified for use with Toshiba infrared-controlled devices. The IR blaster IN function
has been verified for use with SmarTouch™ STS/STS-C wireless RF control systems. Due to the wide
variation in remote control operation among manufacturers, these functions may or may not operate with other brands.
SmarTouch is a trademark of Crestron Electronics, Inc. (www.crestron.com).
57HLX82(E)08-18 10/29/02, 10:28 AM16

17
Introduction Connecting
your TV
Using the
Remote Control
Setting up
your TV
Using the TV’s
Features Appendix Index
IN OUT
ANT( 75 )
ANT-1 OUT ANT-2
L/
MONO
AUDIO
S-VIDEO
VIDEO
R
AUDIO
RR
AUDIO
R
L
VIDEO 1 VIDEO 2
IN
P
B
P
R
COLOR
STREAM HD-1
Y
AUDIO
VIDEO
VAR
AUDIO
R
L
L
P
B
P
R
COLOR
STREAM HD-2
Y
L/
MONO
LINE IN
LR
Caution:
To avoid damaging the speakers:
•Turn off the TV before connecting or
disconnecting the Audio Center Channel
cable.
•Do not connect from the A/V receiver’s
Center Speaker OUT terminal (amplified
signal) to the TV’s Audio Center Channel
IN terminal.
Amplifier
Dolby Pro Logic* surround sound
system connection example
TV
Connecting an audio system
This connection allows you to hear the TV sound through external
speakers connected to an audio amplifier.
To control the audio through the amplifier, turn on the TV and the
amplifier, set the volume of both to a moderate level, and turn off the
TV’s built-in speakers (see “Turning off the built-in speakers” on
page 55).
You will need:
•one pair of standard audio cables
Note:
If the volume of either the TV or the amplifier
is set to 0 (or OFF), you will not hear any sound.
Connecting an A/V receiver
This connection allows you to use an A/V (audio/video) receiver to
enhance your TV’s sound.
If you have a system with Dolby Pro Logic® surround sound, you can
add to the realism of the sound by using the TV’s internal speakers as
center channel speakers.
You will need:
•one set of standard A/V cables
•one single standard audio cable for the audio center channel
IN OUT
ANT( 75 )
ANT-1 OUT ANT-2
L/
MONO
AUDIO
S-VIDEO
VIDEO
R
AUDIO
RR
AUDIO
R
L
VIDEO 1 VIDEO 2
IN
P
B
P
R
COLOR
STREAM HD-1
Y
AUDIO
VIDEO
VAR
AUDIO
IN
AUDIO CENTER
CHANNEL IN
For
DVI
/
HDCP
R
L
L
R
L
P
B
P
R
COLOR
STREAM HD-2
Y
L/
MONO
R
L
For PC
ON OFF
ON OFF
Note:
Refer to the instructions provided with your A/V receiver
for details about your surround sound system.
When the Audio Center Channel ON/OFF switch is in
the ON position, the TV speakers will function only as
center channel speakers.
Adjust the volume for the center channel speakers
using the center level control on the A/V receiver.
To use the TV speakers as normal speakers, set the
Audio Center Channel ON/OFF switch to the OFF
position.
To A/V receiver
Video
OUT
TV
IN
Center
OUT
From
Antenna
TV
T V
Right
speaker
Left
speaker
Surround
speaker L
Surround
speaker R
VCR
A/V receiver
Audio Video
Video
Audio
Video
Audio
center
channel
Audio
LDP/DVD
_________
*Dolby and Pro Logic are registered
trademarks of Dolby Laboratories.
57HLX82(E)08-18 10/29/02, 10:28 AM17

Introduction
Connecting
your TV
Using the
Remote Control
Setting up
your TV
Using the TV’s
Features
Appendix
Index
18
Connecting a computer
You can connect an analog RGB (15-pin) computer video cable to the
PC IN terminal on the TV.
The following signals can be displayed:
•VGA: 640 x 480/60 Hz (VESA 480-60)
•SVGA: 800 x 600/60 Hz (VESA 640-60)
•XGA: 1024 x 768/60 Hz (VESA 768-60)
You will need:
•one computer video cable (D-sub 15-pin)
•one conversion adapter (the adapter is not necessary if you are
using a DOS/V compatible D-sub 15-pin terminal.
•audio cable for TV-to-PC connection
IN
AUDIO CENTER
CHANNEL IN
For
DVI
/
HDCP
R
L
R
L
For PC
PC IN DVI
/
HDCP IN
ON OFF
IN OUT
IR BLASTER
DIGITAL
AUDIO IN
COAXIAL OPTICAL
Note:
Some computer models cannot be connected
to this TV.
TV
Computer
Conversion
adapter
(if necessary)
Audio cable for
TV-to-PC connection
15
10
5
11
6
1
Pin layout for PC IN video terminal
Pin No. Signal
1R
2G
3B
4NC (not connected)
5NC
6Ground
7Ground
8Ground
9NC
10 Ground
11 NC
12 NC
13 H-sync
14 V-sync
15 NC
57HLX82(E)08-18 10/29/02, 10:28 AM18

19
Introduction Connecting
your TV
Using the
Remote Control
Setting up
your TV
Using the TV’s
Features Appendix Index
Using the remote control
Preparing the remote control for use
Your Toshiba TV remote control has one dedicated TV mode and five
universal modes: VCR, Cable/SAT, DVD, Audio1, and Audio2. The
target devices and default devices being programmed for each mode
are as follows:
Target device/Mode mapping
Mode Device
TV Toshiba TV
CABLE/SAT Universal Cable, Satellite
VCRUniversal VCR, DVD, LD, Cassette
DVDUniversal DVD, VCR, LD, Cassette
AUDIO1 Universal Audio: Amp., Tuner, Misc.Audio, CD/MD
AUDIO2 Universal Audio: CD/MD, Amp., Tuner, Misc.Audio
Default device codes
Mode Default device
TV Toshiba TV
CABLE/SAT Toshiba Satellite receiver
VCRToshiba VCR
DVDToshiba DVD
AUDIO1 Pioneer Audio receiver
AUDIO2 Pioneer LD
Repeatedly press MODE to cycle among the modes. If you own
different brands of audio/video devices, you must first program your
remote control (see “Programming the remote control for use with
your audio/video devices” on page 22).
Installing the remote control batteries
To install the batteries:
1. Slide the battery cover off the back of the remote control.
2. Install two “AA” size alkaline batteries. Match the + and – signs
on the batteries to the signs on the battery compartment.
3. Slide the battery cover back on to the remote control until the
lock snaps.
Note:
Your TV’s remote control may not operate
certain features on your VCR, cable TV
converter, or other electronic device.
Refer to the owner’s manuals for your other
devices to determine their available features.
If your TV’s remote control does not operate a
specific feature on a device, use the remote
control that came with the device.
Caution:
•Dispose of batteries in a designated
disposal area. Do not throw batteries into
afire.
•Do not mix battery types or combine used
batteries with new ones.
•If the batteries are dead or if you will not
use the remote control for a long time,
remove the batteries to prevent battery acid
from leaking into the battery compartment.
Note:
•Battery life expectancy is about one year
with normal use.
MODE
57HLX82(E)19-26 10/29/02, 10:28 AM19

Introduction
Connecting
your TV
Using the
Remote Control
Setting up
your TV
Using the TV’s
Features
Appendix
Index
20
Remote Control functional key chart
Key Label Toshiba TV Cable Satellite VCR DVD/LD Receiver CD/MD Cassete
(TV) (CBL/SAT) (CBL/SAT) (AUDIO) (AUDIO) (VCR)
LIGHT Lights the remote key, and toggles between enabled and disabled Illumination mode.
SLEEP Sleep timer --- --- --- --- --- --- ---
POWER Power Power Power Power Power Power Power Power
1/MOVIE Digit 1 Digit 1 Digit 1 Digit 1 Digit 1 AV input 1 Digit 1 Digit 1
2/SPORTS Digit 2 Digit 2 Digit 2 Digit 2 Digit 2 AV input 2 Digit 2 Digit 2
3/NEWS Digit 3 Digit 3 Digit 3 Digit 3 Digit 3 AV input 3 Digit 3 Digit 3
4/SERVICES Digit 4 Digit 4 Digit 4 Digit 4 Digit 4 AV input 4 Digit 4 Digit 4
5/LIST Digit 5 Digit 5 Digit 5 Digit 5 Digit 5 CD Digit 5 Digit 5
6Digit 6 Digit 6 Digit 6 Digit 6 Digit 6 Tuner Digit 6 Digit 6
MODE Remote control device mode selection
PIC SIZE Selects the TV TV TV TV TV TV TV
image shape.
7Digit 7 Digit 7 Digit 7 Digit 7 Digit 7 Phono Digit 7 Digit 7
8Digit 8 Digit 8 Digit 8 Digit 8 Digit 8 Cassette Digit 8 Digit 8
9Digit 9 Digit 9 Digit 9 Digit 9 Digit 9 Aux Digit 9 Digit 9
ACTION --- ---
Action, Menu
--- Menu --- --- ---
100/– 100 --- 100 100 100 100 100 100
0Digit 0 Digit 0 Digit 0 Digit 0 Digit 0 Digit 0 Digit 0 Digit 0
ENT --- CH Enter CH Enter CH Enter --- --- --- ---
GUIDE/SETUP
--- --- Guide --- DVD setup --- --- ---
INFO/TITLE --- --- INFO --- TITLE= --- --- ---
Top menu
FAVORITE/ Favorite CH ---
Favorite CH
--- Subtitle --- --- ---
SUBTITLE
ALPHASORT/ --- --- Alphasort --- Audio --- --- ---
AUDIO
MENU/ Menu open/ --- Select --- Enter --- --- ---
ENTER Enter
yz Menu select --- Menu select --- Menu select --- --- ---
x •/FAV zy Menu select/ --- Menu select --- Menu select --- --- ---
FAV zy
VOL yz Volume Volume Volume Volume Volume Volume Volume ---
up/down* up/down* up/down* up/down* up/down* up/down* up/down*
EXIT/ Exit Exit Exit Exit DVD clear Exit/Clear Exit/Clear Exit/Clear
DVD CLEAR
CH yz Channel Channel Channel Channel --- Channel --- ---
up/down up/down up/down up/down up/down
INPUT TV/Video TV TV VCR input TV Input TV TV
select
MUTE
Sound mute* Sound mute* Sound mute* Sound mute* Sound mute* Sound mute* Sound mute*
---
RECALL On-screen
---
On-screen On-screen On-screen --- --- ---
display display display display
CH RTN/ Previous Previous Previous Previous DVD --- --- ---
DVD RTN channel channel channel channel return
SLOW/
•
--- --- --- Forward Forward --- --- ---
DIR
x
--- --- --- --- Reverse --- --- ---
SKIP/
•
--- --- --- --- Forward
---
Forward Forward
SEARCH
x
--- --- --- --- Reverse
---
Reverse Reverse
REW VCR VCR VCR Rewind Rewind Rewind Rewind Rewind
PAUSE/STEP VCR VCR VCR Pause Pause Pause Pause Pause
PLAY VCR VCR VCR Play Play Play Play Play
FF VCR VCR VCR F. Forward F. Forward F. Forward F. Forward F. Forward
57HLX82(E)19-26 10/29/02, 10:28 AM20

21
Introduction Connecting
your TV
Using the
Remote Control
Setting up
your TV
Using the TV’s
Features Appendix Index
Key Label Toshiba TV Cable Satellite VCR DVD/LD Receiver CD/MD Cassete
(TV) (CBL/SAT) (CBL/SAT) (AUDIO) (AUDIO) (VCR)
TV/VCR VCR
---
TV/SAT TV/VCR --- --- --- Reverse
AM/FM DISC --- --- --- --- Disc shift AM/FM Disc shift Deck side
A/B switch
STOP VCR VCR VCR Stop Stop Stop Stop Stop
REC
**
VCRVCR VCR Record** --- Record** Record** Record**
PIP CH
yz
POP channel TV TV TV TV TV TV TV
up/down
PIPPOP on/off TV TV TV TV TV TV TV
MULTI
Strobe TV TV TV TV TV TV TV
STILL POP Still TV TV TV TV TV TV TV
SWAP POP Swap TV TV TV TV TV TV TV
LOCATE POP Locate TV TV TV TV TV TV TV
SOURCE POP Source TV TV TV TV TV TV TV
Notes:
•“---” will send nothing.
•“ TV” will jump to TV.
•“ VCR” will jump to last active VCR or DVD. Active VCR/DVD is defined as the mode that remains for a minimum of
5seconds, or if a key is pressed in that mode.
*The VOLUME and MUTE will jump to “TV” by default. When the volume is unlocked, all the devices will have their own volume.
The AUDIO1/2 (Receiver, CD) modes will have their own volume even if Volume Lock is on TV, CABLE/SAT, VCR, or DVD.
See “Using the Volume Lock feature” on page 23.
**Press the REC button two times within 5 seconds to record each A/V source.
57HLX82(E)19-26 10/29/02, 10:28 AM21

Introduction
Connecting
your TV
Using the
Remote Control
Setting up
your TV
Using the TV’s
Features
Appendix
Index
22
POWER
Numbers
RECALL
MODE
y
Programming the remote control for use with
your audio/video devices
Device code setup
1. Refer to the device code table on pages 24–25 to find the code for
the brand of your device.
If more than one code is listed, try each one separately until you
find the one that works.
2. Press MODE until the Mode indicator of the device
(CABLE/SAT, VCR, DVD, AUDIO1, AUDIO2) lights up.
3. While holding down the RECALL button, press the Channel
Number buttons to enter the four-digit code for your brand of
device. If a valid code is entered, the mode indicator will blink
twice. If an invalid code is entered, the mode indicator will blink
one long blink.
4. Point the remote control at the device and press POWER to test
the code.
If the device turns on, you have entered the correct code.
If the device does not respond to the remote control, you may
have entered the wrong code. Repeat steps 3 and 4 using another
code.
5. Press MODE to select the TV mode to control the TV.
Searching and sampling the code of a device (8500)
If you do not know the device code for a particular device, you can
cycle the remote control through the available codes for that device
mode and sample the functions to find the code that controls the
target device. The keys available to be sampled (if applicable to that
mode), are POWER, 1, VOL y, CH y, and PLAY. Invalid keys will
be ignored while in program mode.
To cycle through each available device code and sample its functions:
1. Press MODE to select the mode you want to set up.
2. While holding down the RECALL button, press 8 –5 –0 –0.
The remote control will enter program mode.
3. Point the remote control at the target device and press POWER
(or other function buttons that are available to be sampled).
4. If the device responds to the remote control:
Press RECALL to store the device code.
The mode indicator will blink twice and the remote control
will exit the program mode.
If the device does not respond to the remote control:
Press y, and then press POWER.
Repeat this step until the device responds to the remote
control, and then press RECALL.
Note: When a search cycle is completed, the mode indicator will blink
three times. The remote control will begin to cycle through the
available codes again. If no key is pressed within 10 seconds while
programming, the remote control will exit the program mode and
return to the previous code.
Note:
•Every time you replace the batteries, you
must reprogram the remote control.
•Some newer VCRs are capable of working
on either of two remote codes. These VCRs
have a switch labeled “VCR1/VCR2.”
If your VCR has this kind of switch and
does not respond to any of the codes for
your VCR brand, set the switch to the other
position (VCR1 or VCR2) and reprogram
the remote control.
57HLX82(E)19-26 10/29/02, 10:28 AM22

23
Introduction Connecting
your TV
Using the
Remote Control
Setting up
your TV
Using the TV’s
Features Appendix Index
Number
MODE
RECALL
VOL y z
Using the volume lock feature (8000)
For the TV, CABLE/SAT, VCR, and DVD modes, the volume
controls (VOL yz and MUTE) can be programmed (locked) to the
selected device mode. This feature does not apply to the AUDIO1/2
modes.
For example, to lock the volume controls to always jump to the
CABLE/SAT mode:
1. Repeatedly press MODE to select the CABLE/SAT mode.
2. While holding down the RECALL button, press 8 –0 –0 –0.
3. Press VOL y.
The Mode indicator will blink two times (locked).
The following table describes in more detail the Volume Lock
implementation.
Volume TV CBL/SAT VCR DVD AUD1 AUD2
Locked to
TV (default)
TV TV TV TV AUD1 AUD2
CBL/SAT CBL/SAT CBL/SAT CBL/SAT CBL/SAT AUD1 AUD2
VCR VCR VCRVCRVCRAUD1 AUD2
DVD DVD DVD DVD DVD AUD1 AUD2
AUD1 AUD1 AUD1 AUD1 AUD1 AUD1 AUD1
AUD2 AUD2 AUD2 AUD2 AUD2 AUD2 AUD2
To reset the volume controls to the original device code:
1. While holding down the RECALL button, press 8 –0 –0 –0.
2. Press VOL z.
The Mode indicator will blink four times (unlocked).
Operational feature reset (8900)
This feature clears all setup features not related to “Device code set
up” and resets the Volume Lock to “TV.”
To reset the features:
While holding down the RECALL button, press 8 –9 –0 –0.
The Mode indicator will blink two times, and then pause and
blink two more times.
57HLX82(E)19-26 10/29/02, 10:28 AM23

Introduction
Connecting
your TV
Using the
Remote Control
Setting up
your TV
Using the TV’s
Features
Appendix
Index
24
VCR setup codes
Brand Code
ADMIRAL 0135
AIWA 0127, 0132, 0181
AKAI 0129, 0114, 0115,
0116
AUDIO DYNAMIC 0139, 0111
BELL&HOWELL 0105, 0113
BROKSONIC 0120, 0126, 0180
CANON 0123, 0125
CCE 0143
CITIZEN 0106
CRAIG 0105, 0129, 0106
CURTIS MATHES 0145, 0124, 0127
DAEWOO 0143, 0101, 0124,
0175
DBX 0139, 0110, 0111
DIMENSIA 0145
EMERSON 0143, 0126, 0119,
0103, 0125, 0142,
0120, 0118
FISHER 0105, 0108, 0109,
0107, 0113, 0165
FUNAI 0127, 0126, 0120,
0134
GE 0133, 0145, 0124
GO VIDEO 0137, 0151, 0163,
0149, 0150, 0182
GOLDSTAR 0106
GRADIENTE 0170, 0171, 0168,
0134, 0156
HITACHI 0123, 0145, 0100,
0127, 0168
INSTANT REPLAY 0124, 0123
JENSEN 0139
JVC 0139, 0110, 0111,
0134, 0157, 0158,
0184, 0185
KENWOOD 0139, 0110, 0106,
0111
LG 0159
LXI 0127, 0106, 0100,
0107, 0108, 0105,
0109
MAGNAVOX 0131, 0123, 0124,
0173
MARANTZ 0139, 0110, 0111
MARTA 0106
MEMOREX 0124, 0109
MGA 0138, 0140, 0147,
0148, 0141, 0142
MINOLTA 0100, 0145
MITSUBISHI 0138, 0140, 0147,
0148, 0141, 0142,
0161, 0164
MULTITECH 0147, 0127, 0104
NEC 0139, 0110, 0111,
0134
OLYMPIC 0124, 0123
OPTIMUS 0128, 0121, 0135,
0106
ORION 0126, 0120, 0132
PANASONIC 0123, 0124, 0121,
0122
PENNEY 0124, 0100, 0145,
0105, 0139, 0110,
0111
PENTAX 0100, 0111, 0145
PHILCO 0131, 0124, 0127,
0123, 0126, 0120,
0143
PHILIPS 0131, 0123, 0124,
0173
PIONEER 0123
PROSCAN 0145, 0100, 0123,
0124, 0131, 0146,
0101, 0102, 0133,
0174
QUASAR 0121, 0122, 0123,
0124
RADIO SHACK 0133, 0124, 0105,
0136, 0109, 0140,
0127
RCA 0133, 0145, 0100,
0123, 0124, 0131,
0146, 0101, 0102,
0170, 0172, 0174,
0176, 0183
REALISTIC 0124, 0105, 0136,
0109, 0140, 0127
SAMSUNG 0137, 0102, 0104,
0133
SAMTRON 0163
SANSUI 0139, 0126, 0120,
0152
SANYO 0105, 0109, 0113
SCOTT 0101, 0102, 0104,
0109, 0138, 0140,
0147, 0148, 0126,
0120
SEARS 0105, 0106, 0107,
0108, 0100
SHARP 0135, 0136, 0167,
0162
SHINTOM 0117
SIGNATURE 2000 0127, 0135
SINGER 0117
SONY 0128, 0129, 0130,
0153, 0154, 0155
SV2000 0127
SYLVANIA 0131, 0123, 0124,
0127, 0178
SYMPHONIC 0127, 0168, 0177
TASHIRO 0106
TATUNG 0139, 0110, 0111
TEAC 0139, 0110, 0127,
0111
TECHNICS 0121, 0122, 0123,
0124
TEKNICA 0124, 0127, 0112
THOMSON 0179, 0183
TOSHIBA 0101, 0146, 0166,
0160
VECTOR RESEARCH
0111
WARDS 0135, 0136, 0109,
0144, 0106
YAMAHA 0105, 0139, 0110,
0111
ZENITH 0144, 0106, 0169,
0180
Cable box setup codes
Brand Code
ABC 1124
ARCHER 1132, 1125
CABLEVIEW 1105, 1132
CITIZEN 1122, 1105
CURTIS 1112, 1113
DIAMOND 1124, 1132, 1125
EAGLE 1129
EASTERN 1134
GCBRAND 1132, 1105
GEMINI 1122, 1143
G.I./JERROLD 1119, 1124, 1125,
1126, 1127, 1120,
1121, 1122, 1111,
1123, 1152
HAMLIN 1140, 1141, 1142,
1145, 1118, 1112
HITACHI 1103, 1124
MACOM 1103, 1104, 1105,
1108
MAGNAVOX 1133
MEMOREX 1130
MOVIETIME 1132, 1105
OAK 1139, 1137, 1102
PANASONIC 1109, 1110, 1114,
1151, 1153
PHILIPS 1128, 1129, 1130,
1106, 1107, 1150,
1131
PIONEER 1101, 1116
PULSAR 1105, 1132
PUSER 1132
RCA 1115
REALISTIC 1132
REGAL 1112, 1118, 1140,
1141, 1142, 1145,
1149
REGENCY 1134
REMBRANT 1137, 1132, 1105,
1138
SAMSUNG 1105
S.A. 1111, 1112, 1113
SLMARK 1105, 1101
SPRUCER 1105, 1110
STARGATE 1132, 1105
TELECAPTION 1148
TELEVIEW 1101, 1105
TEXSCAN 1144
TOCOM 1135, 1136, 1147
TOSHIBA 1104, 1146
UNIKA 1132, 1125
UNIVERSAL 1122, 1132
VIDEOWAY 1106
VIEWSTAR 1129, 1130
ZENITH 1117, 1100
ZENITH/DRAKE
SATELLITE 1100
Device code table
57HLX82(E)19-26 10/29/02, 10:28 AM24

25
Introduction Connecting
your TV
Using the
Remote Control
Setting up
your TV
Using the TV’s
Features Appendix Index
CD Player setup codes
Brand Code
ADMIRAL 6126
AIWA 6133, 6135
CARVER 6129
DENON 6142, 6151
EMERSON 6139
FISHER 6105, 6106
GARRARD 6117
HARMAN KARDON
6120, 6121, 6123,
6119
HITACHI 6107
JENSEN 6134
JVC 6140, 6141, 6145,
6148, 6151
KENWOOD 6100, 6101, 6111,
6145
LXI 6136
MAGNAVOX 6129, 6132
MARANTZ 6129
MCINTOSH 6121
NAKAMICHI 6110
ONKYO 6114, 6115
OPTIMUS 6108, 6118, 6120,
6122
PANASONIC 6124, 6125, 6127,
6150
PHILIPS 6129, 6130, 6149
PIONEER 6108
QUASAR 6125, 6127, 6124
RCA 6147, 6137, 6138,
6131, 6152
SANSUI 6110, 6146, 6113
SANYO 6105
SCOTT 6110, 6146
SHARP 6142, 6143
SHERWOOD 6120
SONY 6128
SOUNDE-SIGH 6144
TEAC 6112, 6116, 6118
TECHNICS 6127, 6124, 6125
VICTOR 6140, 6141, 6145
YAMAHA 6102, 6103, 6104
Receiver setup codes
Brand Code
ADMIRAL 4120
AIWA 4125, 4126, 4146
DENON 4134, 4135, 4136,
4143
FISHER 4104
GARRARD 4113
HARMAN KARDON
4115, 4123, 4145
JENSEN 4129
JVC 4132, 4133, 4140,
4144
KENWOOD 4100, 4108, 4141,
4142, 4147
MAGNAVOX 4127, 4128
MARANTZ 4124
MCINTOSH 4116
MITSUBISHI 4148
NAKAMICHI 4106, 4117
ONKYO 4109, 4114
OPTIMUS 4103, 4127, 4131,
4130
PANASONIC 4119, 4118, 4121
PHILIPS 4123
PIONEER 4105, 4107, 4150
QUASAR 4119, 4118, 4121
RCA 4103, 4105, 4127,
4131, 4130, 4149
SANSUI 4103, 4111, 4139
SHARP 4134, 4137
SONY 4122
SOUNDE-SIGH 4138
TEAC 4112, 4113, 4111,
4110
TECHNICS 4121, 4118, 4119
VICTOR 4132, 4133
YAMAHA 4101, 4102
Cassette Player setup codes
Brand Code
AIWA 7123, 7124, 7125
DENON 7131
FISHER 7103
JENSEN 7114
JVC 7129, 7130, 7132,
7133
KENWOOD 7100, 7107
MARANTZ 7102
NAKAMICHI 7105
ONKYO 7108, 7109, 7113
PANASONIC 7116, 7118
PHILIPS 7122, 7121
PIONEER 7104, 7106
RCA 7126, 7127, 7128,
7134, 7135
SANSUI 7105, 7110, 7112
SHARP 7131
SONY 7119, 7120
TEAC 7110, 7111, 7115
TECHNICS 7116, 7118, 7117
YAMAHA 7101, 7102
Laser Disc setup codes
Brand Code
DENON 5114
HITACHI 5100
KENWOOD 5102, 5103
MAGNAVOX 5101
MARANTZ 5114
MITSUBISHI 5114, 5118, 5119
NEC 5114
PANASONIC 5104, 5105, 5106,
5115
PHILIPS 5111
PIONEER 5114
PROSCAN 5114
QUASAR 5104, 5105, 5106,
5115
RCA 5114
SAMSUNG 5112
SANYO 5114, 5117
SHARP 5113, 5116
SONY 5107, 5108, 5109,
5110
TEAC 5114
TOSHIBA 5114
YAMAHA 5101
DVD setup codes
Brand Code
AIWA 3123
APEX 3120
DENON 3100, 3117
FERGUSON 3101
HITACHI 3111
JVC 3109
KENWOOD 3115, 3129
KONKA 3119
MITSUBISHI 3105
NORDMENDE 3101
ONKYO 3121
ORITRON 3124
PANASONIC 3100
PHILIPS 3103, 3116
PIONEER 3102
RAITE 3113
RCA 3101, 3106
SABA 3101
SAMPO 3114
SAMSUNG 3110
SHARP 3108
SILVANIA 3132, 3118
SMC 3125
SONY 3104, 3126, 3127,
3128
TECHNICS 3100
THOMSON 3101
TOSHIBA 3103
WAVE 3122
YAMAHA 3100, 3130
ZENITH 3107, 3112
VIALTA 3131
FUNAI 3132, 3118
Satellite Receiver setup codes
Brand Code
DISH NETWORK
(Echostar) 2105, 2115, 2116,
2117
ECHOSTAR 2105
EXPRESS VU 2105, 2115
G.E. 2106
G.I. (GENERAL
INSTRUMENT) 2108
GRADIENTE 2114
HITACHI 2103, 2111, 2112
HNS (Hughes) 2103
MAGNAVOX 2101, 2102
PANASONIC 2104
PHILIPS 2101, 2102, 2118
PRIMESTAR 2108
PROSCAN 2106, 2109, 2110,
2113
RCA 2106, 2109, 2110,
2113
SONY 2107
STAR CHOICE 2103, 2108
TOSHIBA 2100, 2103, 2119,
2120, 2121
UNIDEN 2101, 2102
Device code table
57HLX82(E)19-26 10/29/02, 10:28 AM25

Introduction
Connecting
your TV
Using the
Remote Control
Setting up
your TV
Using the TV’s
Features
Appendix
Index
26
Learning about the remote control
The buttons used for operating the TV only are described here. For a
complete list of the remote control’s functions, see the “Remote
Control functional key chart” on pages 20–21.
POWER turns the TV on and off
SLEEP allows access to the sleep timer (automatic TV shut-off) function
(page 51)
LIGHT The first press of the LIGHT button lights the keypad and turns
on the Illumination mode. With the Illumination mode on,
pressing any other key lights the keypad for 5 seconds (10 seconds
if you’re in programming mode).
Subsequent presses of the LIGHT button toggle between turning
the Illumination mode on and off.
Channel Numbers (0-9, 100) allow direct access to channels (page 30)
MODE cycles through the six device modes: TV, CABLE/SAT, VCR,
DVD, AUDIO1, and AUDIO2. The mode indicator light will
remain lit for 10 seconds (page 19).
PIC SIZE cycles through the five picture sizes: Natural, Theater Wide 1, 2,
3 and Full (pages 35–36)
FAVORITE allows access to the favorite channel search function (page 32)
MENU allows access to on-screen programming menus (page 27)
ENTER sets programming menu information (page 27)
yz x • select or adjust programming menus (page 27)
FAV zy cycles through favorite channels (page 33)
CH yz cycles through programmed channels (page 30)
VOL yz adjusts the volume level
EXIT exits the programming menus (page 27)
INPUT selects the video input source (page 49)
MUTE mutes the sound (page 52)
RECALL displays on-screen information (page 57)
CH RTN returns to the last viewed channels (page 32)
PIP CH yz selects the POP (picture-out-picture) channel (page 38)
PIP turns the POP feature on and off (page 38)
STILL freezes the POP picture (page 39)
SWAP switches the main and POP pictures (page 39)
SOURCE selects the POP picture source (page 38)
57HLX82(E)19-26 10/29/02, 10:28 AM26

27
Introduction Connecting
your TV
Using the
Remote Control
Setting up
your TV
Using the TV’s
Features Appendix Index
Setting up your TV
Learning about the menu system
After you have installed the batteries and programmed the remote
control, you will need to set some preferences on the TV using the
menu system. You can access the menu system using the control
touchpad on the TV front or the remote control.
1. Press MENU to display the menu system.
2. Press x or • to select a menu.
3. Press y or z to select an item.
4. Press x or • to select or adjust a setting.
SELECT:
PCTURE ANTENNAI
MODE SPORTS
ON / OFF
PREFERENCE
CONTRAST
BR GHTNESSI
COLOR
RESET
SAVE NEW
TINT
SHARPNESS
50
50
50
0
100
END:EXIT
MOVE: SELECT:
PCTURE ANTENNAI
MODE SPORTS
PREFERENCE
AUTO
COOL
CableClear DNR
SAVE NEW
COLOR
TEMPERATURE
SELECT:
AUD OI
MTS
BASS STEREO
50
50
0
TREBLE
BALANCE
RESET
END:EXIT
MOVE: SELECT:
AUD OI
SBS
SBS LEVEL ON
OFF
ON
MA NI
50
SPEAKERS
AUD O OUTI
STABLE
OPTICAL DVI
SOUND
COAXIAL OFF
SELECT:
THEATER
WOW
SRS 3D
Do l by rtuailV
TruSurround
FOCUS
PICTURE SIZE
PICTURE SCROL
CINEMA MODE
TruBass
OFF
ON
OFF
SELECT:
UPSET
LANGUAGE
CLOCK
ANT
ADD ADDERASE/
TV
CH PROGRAM CABLE/CABLE
1ANT1/2
SET 00:00
ENGL SHI
QUICK CONNECT
SELECT:
CUSTOM
TIMER
CC
FAVOR I CH C1
000
1TE
FAVOR I CH2TE
VIDEO
CH LABEL
LABEL
ING
END:EXIT
:SELECT END:
LOCKS
VCHIP
V
CH
FRONT PANEL LOCK
NEW P I N
ILOCK
LOCK
CODE
DEO
ENABLE
TV RAT
MPAA
ING
RAT I NG
BLOCK I NG
BLOCK I NG OPT I ON
OFF
OFF
OFF
EXIT
-
•Press ENTER to activate the function settings in the menus.
•If you do not make a selection within 15 seconds, the main
menus close automatically; the other menus close automatically
within 6 seconds.
•To close an on-screen menu instantly, press EXIT.
MENU VOLUME CHANNEL EXIT TV/VIDEO
Note:
When the TV is in PC IN mode*:
•Menus and items not applicable to PC IN
mode cannot be selected or adjusted. The
only accessible menus are PICTURE,
AUDIO, and THEATER.
•A different PICTURE menu is displayed
(see illustration below). V-POSITION,
H-POSITION, and IMAGE FLICKER
PHASE adjustments are added. See page
48 for details.
EXIT
yzx •
EXIT
MENU/ENTER
MENU x •zy
CT-90121
Control touchpad on TV front
PCTURE PC INI
COLOR TEMPERATURE
SAVE NEW PREFERENCE
VPOSITION
HPOSITION
IMAGE FLICKER
WARM
PHASE
_______
*To put the TV in PC IN mode, press INPUT
on the remote control, and then press 7.
Remote control
57HLX82(E)27-31 10/29/02, 10:28 AM27

Introduction
Connecting
your TV
Using the
Remote Control
Setting up
your TV
Using the TV’s
Features
Appendix
Index
28
To stop the Quick Connect Guide:
Press EXIT or turn off the TV.
MENU
yzx •
Using the Quick Connect Guide
The Quick Connect Guide automatically starts the first time the TV
is turned on. This feature provides on-screen instructions to guide you
through initial setup of your TV.
To manually start the Quick Connect Guide and change the current
settings:
1. Press MENU, and then press x or • until the SET UP menu
appears.
2. Press y or z to highlight “QUICK CONNECT GUIDE.”
SET UP
LANGUAGE
CLOCK
ANT
ADD ADDERASE/
TV
CH PROGRAM CABLE/CABLE
1ANT1 ANT2//2
SET ENGL SHI
00:00
QUICK CONNECT GUIDE
3. Press x or • to enter the Quick Connect Guide mode. Advance
through the setup according to the guide displayed on-screen.
•Press x or • to make a selection.
•Press MENU to continue to the next screen.
The Quick Connect Guide will guide you through the following
items.
▼
▼
▼
▼
▼
▼
▼
▼
▼
On-screen display language selection
Cable box selection (Yes/No)
Cable box connection
Cable box output channel selection
(ch3/ch4)
Select channels using Cable box
(Confirmation only)
Clock setting
Picture mode selection
Basic setup has been completed
Automatic channel programming
TV (antenna)/Cable source selection
Cable or Antenna connection
▼▼
Yes No
57HLX82(E)27-31 10/29/02, 10:28 AM28

29
Introduction Connecting
your TV
Using the
Remote Control
Setting up
your TV
Using the TV’s
Features Appendix Index
MENU
yzx •
INPUT
Pressing INPUT on the remote control
displays the current signal source
(press INPUT again or 0–8 to change)
Pressing TV/VIDEO on the TV
changes the current signal source
MENU VOLUME CHANNEL EXIT TV/VIDEO
MENU x •zy
MENU VOLUME CHANNEL EXIT TV/VIDEO
TV/VIDEO
Control touchpad on TV front
Changing the on-screen display language
You can choose from three different languages (English, French and
Spanish) for the on-screen display of adjustment menus and messages.
To select a language:
1. Press MENU, and then press x or • until the SET UP menu
appears.
2. Press y or z to highlight LANGUAGE.
12345678910111213141516171819
20 21 22 23 24 25 26 27 28 29 30 31 32 33 34 35
SET UP
LANGUAGE
CLOCK
ANT
ADD ADDERASE/
TV
CH PROGRAM CABLE/CABLE
1ANT1/2
SET 00:00
ENGL SH FRANCAIIESPANOLS
//
QUICK CONNECT GUIDE
3. Press x or • to highlight your desired language.
Selecting the antenna input
You can connect to two different antenna input sources (ANT 1 or
ANT 2).
To select the antenna input using the INPUT or TV/VIDEO button:
Press INPUT on the remote control or TV/VIDEO on the TV
(see illustrations below). The current signal source displays in
purple.
SOURCE SELECTION
0: ANT 1
1: VIDEO 1
2: VIDEO 2
3: VIDEO 3
4:
5:
ColorStream HD1
ColorStream HD2
6: DV I
7: PC I N
8: ANT 2
0-8: TO SELECT
SOURCE SELECTION
0: ANT 1
1: VIDEO 1
2: VIDEO 2
3: VIDEO 3
4:
5:
ColorStream HD1
ColorStream HD2
6: DV I
7: PC I N
7: ANT 2
TV/VIDEO : TO SELECT
To select the antenna input using the menu system:
1. Press MENU, and then press x or • to highlight the SET UP
menu.
2. Press y or z to highlight ANTI 1/2.
SET UP
LANGUAGE
CLOCK
ANT
ADD ADDERASE/
TV
CH PROGRAM CABLE/CABLE
1ANT1 ANT2//2
SET ENGL SHI
00:00
QUICK CONNECT GUIDE
3. Press x or • to highlight either ANT 1 or ANT 2, depending on
the antenna terminal you wish to use.
Control touchpad on TV front
57HLX82(E)27-31 10/29/02, 10:28 AM29

Introduction
Connecting
your TV
Using the
Remote Control
Setting up
your TV
Using the TV’s
Features
Appendix
Index
30
Note:
To tune the TV to a channel not programmed
in the channel memory, you must use the
Channel Number buttons on the remote
control.
Adding channels to the TV’s memory
When you press Channel y or z, your TV will stop only on the
channels you program into the TV’s channel memory.
Follow the steps below and on the next page to program all active
channels into the TV’s memory.
Programming channels automatically
Your TV can automatically detect all active channels in your area
and store them into its memory. After the channels are programmed
automatically, you can manually add or erase individual channels (see
page 31).
To program channels automatically:
1. Press MENU, and then press x or • until the SET UP menu
appears.
2. Press y or z until TV/CABLE is highlighted.
3. Press x or • to highlight either TV or CABLE, depending on
which you use. If you use an antenna, highlight TV; if you use
cable, highlight CABLE.
SET UP
LANGUAGE
CLOCK
ANT
ADD ADDERASE/
TV
CH PROGRAM TV / CABLE/CABLE
1ANT1/2
SET ENGL SHI
00:00
QUICK CONNECT GUIDE
4. Press z to select CH PROGRAM.
SET UP
LANGUAGE
CLOCK
ANT
ADD ADDERASE/
TV
CH PROGRAM CABLE/CABLE
1ANT1/2
SET ENGL SHI
00:00
QUICK CONNECT GUIDE
5. Press x or • to start channel programming. The TV will
automatically cycle through all the TV or Cable channels
(depending on which you selected), and store all active channels
in the channel memory.
While the TV is cycling through the channels, the message
“Programming Now—Please Wait” appears.
6. When channel programming is complete, the message
“Completed” appears.
7. Press Channel y or z to view the programmed channels.
MENU
yzx •
Channel yz
Channel
Number
57HLX82(E)27-31 10/29/02, 10:28 AM30

31
Introduction Connecting
your TV
Using the
Remote Control
Setting up
your TV
Using the TV’s
Features Appendix Index
Adding and erasing channels manually
After you have automatically programmed the active channels into the
TV’s channel memory, you can manually add or erase specific
channels.
To add or erase channels:
1. Select the channel you want to add or erase. If you are adding a
channel, you must select the channel using the Channel Number
buttons.
2. Press MENU, and then press x or • until the SET UP menu
appears.
3. Press y or z to highlight ADD/ERASE.
SET UP
LANGUAGE
CLOCK
ANT
ADD ADD ERASE/ERASE/
TV
CH PROGRAM CABLE/CABLE
1ANT1/2
SET ENGL SHI
00:00
QUICK CONNECT GUIDE
4. Press x or • to select ADD or ERASE, depending on the
function you want to perform.
5. Repeat steps 1–4 for other channels you want to add or erase.
Changing channels
To change to the next programmed channel:
Press Channel y or z on the TV or remote control.
To change to a specific channel (programmed or unprogrammed):
Press the Channel Number buttons (0–9 and 100).
For channels 100 and higher, press the 100 button, and then the
next two numbers. For example, to select channel 125, press
100, 2, 5.
Changing channels using SpeedSurf
To change to a specific programmed channel using SpeedSurf:
Press and hold Channel y or z for about one second. The TV
will enter the SpeedSurf mode.
4CNN
7CBS
11 FOX
13 ESPN
16 TBS
Repeatedly press or hold Channel y or z while the SpeedSurf
mode is on-screen to scroll the channel list. Release the button to
display the highlighted channel.
MENU
yzx •
Channel yz
Channel
Number
Upper channels
↑
Current channel
↓
Lower channels
Channel label (if set)
MENU VOLUME CHANNEL EXIT TV/VIDEO
MENU x •zy
Channel zy
Control touchpad on TV front
57HLX82(E)27-31 10/29/02, 10:28 AM31

Introduction
Connecting
your TV
Using the
Remote Control
Setting up
your TV
Using the TV’s
Features
Appendix
Index
32
Using the TV’s features
Adjusting the channel settings
Switching between two channels using Channel Return
The Channel Return feature allows you to switch between two
channels without entering an actual channel number each time.
To switch between two channels:
1. Select the first channel or video mode you want to view.
2. Select a second channel using the Channel Number buttons
(0–9, 100).
3. Press CH RTN. The previous channel will be displayed.
Each time you press CH RTN, the TV will switch back and forth
between the last two channels that were selected.
Switching between two channels using SurfLock™
The SurfLock™ feature temporarily “memorizes” one channel in the
CH RTN button, so you can return to that channel quickly from any
other channel by pressing CH RTN.
To memorize a channel in the CH RTN button:
1. Select the channel you want to program into the CH RTN
button.
2. Press and hold CH RTN for about 2 seconds until the message
“Channel Memorized” appears (flashing) on-screen. The channel
has been programmed into the CH RTN button.
3. Continue to change channels.
4. Press CH RTN. The memorized channel will be selected.
The TV will return to the memorized channel one time only. Once
you press CH RTN and then change channels again, the CH RTN
Surf Lock memory will be cleared and the button will function as
Channel Return, by switching back and forth between the last two
channels that were selected.
Programming your favorite channels
You can preset up to 9 of your favorite channels each for the
FAVORITE CH1 and FAVORITE CH2 modes using the Favorite
Channel Programming feature. Because this feature scans through
only your favorite channels, it allows you to skip other channels you
do not normally watch.
To program your favorite channels:
1. Press MENU, and then press x or • until the CUSTOM menu
appears.
2. Press y or z to highlight FAVORITE CH1 or FAVORITE CH2.
CUSTOM
TIMER 0 0 0
CC
FAVOR I CH C1
1TE
FAVOR I CH2TE
VIDEO
CH LABEL
LABEL
ING
CUSTOM
TIMER
CC
FAVOR I CH C1
1TE
FAVOR I CH2TE
VIDEO
CH LABEL
LABEL
ING
000
Channel yz
Channel
Number
CH RTN
yzx •
MENU/ENTER
Channel
Number
FAVORITE
INPUT
Note:
The favorite channel feature is not available in
ANT2 mode.
57HLX82(E)32-40 10/29/02, 10:28 AM32

33
Introduction Connecting
your TV
Using the
Remote Control
Setting up
your TV
Using the TV’s
Features Appendix Index
CUSTOM
TIMER
CC
FAVOR I CH
CH I NPUT
TV CABLE
CLEAR ALL
51 081 00
268
20
C1
1TE
FAVOR I CH2TE
VIDEO
CH LABEL
LABEL
ING
000
CUSTOM
TIMER 0 0 0
CC
FAVOR I CH C1
1TE
FAVOR I CH2TE
VIDEO
CH LABEL
LABEL
ING CH
LABEL
CLEAR
INPUT
3. Press x or • to display the FAVORITE CH1 menu, for example.
CH INPUT will be highlighted.
CUSTOM
TIMER 0 0 0
CC
FAVOR I CH CH I NPUT
TV CABLE
CLEAR ALL
0
0
0
0
0
0
0
0
0
C1
1TE
FAVOR I CH2TE
VIDEO
CH LABEL
LABEL
ING
4. Press the Channel Number buttons to enter one of your favorite
channels.
5. Press ENTER.
6. Repeat steps 4 and 5 for other channels.
To select your favorite channels:
Press FAV zy.
To quickly scan through your favorite channels in a 9-picture
multi-window:
Press FAVORITE (see page 39).
To clear a favorite channel:
1. Press MENU, and then press x or • until the CUSTOM menu
appears.
2. Press y or z to highlight FAVORITE CH2, for example.
3. Press x or • to display the FAVORITE CH2 menu.
4. Press yzx • to highlight the channel you want to clear, and
then press ENTER.
CUSTOM
TIMER 0 0 0
CC
FAVOR I CH
CH I NPUT
TV CABLE
CLEAR ALL
51 081 00
268
20
C1
1TE
FAVOR I CH2TE
VIDEO
CH LABEL
LABEL
ING
5. Repeat step 4 for other channels.
To clear all favorite channels at once:
Press y or z to highlight CLEAR
ALL in step 4 above, and then press
•or x.
Labeling channels
Channel labels appear above the on-screen channel number display
each time you turn on the TV, change the channel, or press RECALL.
You can choose any four characters to label a channel.
To create channel labels:
1. Press MENU, and then press x or • until the
CUSTOM menu appears.
2. Press y or z to highlight CH LABELING.
3. Press x or • to display the CH LABELING menu.
Note:
The FAV yz buttons operate as menu x•
buttons when a menu display is on-screen.
(Continued on next page)
12345678910111213141516171819
20 21 22 23 24 25 26 27 28 29 30 31 32 33 34 35
CUSTOM
TIMER 0 0 0
CC
FAVOR I CH CH I NPUT
TV CABLE
CLEAR ALL
0
0
0
0
0
0
0
0
0
C1
1TE
FAVOR I CH2TE
VIDEO
CH LABEL
LABEL
ING
yzx •
FAV zy
MENU/ENTER
Channel
Number
FAVORITE
57HLX82(E)32-40 10/29/02, 10:28 AM33

Introduction
Connecting
your TV
Using the
Remote Control
Setting up
your TV
Using the TV’s
Features
Appendix
Index
34
Channel
Number
MENU/ENTER
yzx •
4. Press the Channel Number buttons to select a channel you want
to label.
CUSTOM
TIMER 0 0 0
CC
FAVOR I CH C1
1TE
FAVOR I CH2TE
VIDEO
CH LABEL
LABEL
ING CH
LABEL 6
CLEAR
INPUT
5. Press z to highlight LABEL.
6. Repeatedly press x or • to select a character for the first space,
and then press ENTER.
CUSTOM
TIMER 0 0 0
CC
FAVOR I CH C1
1TE
FAVOR I CH2TE
VIDEO
CH LABEL
LABEL
ING CH
LABEL 06
CLEAR A
INPUT
7. Repeat step 6 to enter the rest of the characters.
For a blank space in the label name, choose an empty space from
the list of characters; otherwise, a dash “–” will appear in the
space.
You must assign a character to all four spaces or the channel will
not be labeled.
8. Repeat steps 4–7 for other channels. You can assign labels to a
maximum of 32 channels.
To erase a channel label:
1. Press MENU, and then press x or • until the CUSTOM menu
appears.
2. Press y or z to highlight CH LABELING.
3. Press x or • to display the CH LABELING menu.
4. Press z to highlight CH INPUT, and then select the channel you
want to clear using the Channel Number buttons.
5. Press z to highlight CLEAR.
CUSTOM
TIMER 0 0 0
CC
FAVOR I CH C1
1TE
FAVOR I CH2TE
VIDEO
CH LABEL
LABEL
ING CH
LABEL 06
CLEAR ABCD
INPUT
6. Press x or • to erase the channel label.
7. Repeat steps 4–6 to erase other channel labels.
57HLX82(E)32-40 10/29/02, 10:28 AM34

35
Introduction Connecting
your TV
Using the
Remote Control
Setting up
your TV
Using the TV’s
Features Appendix Index
PIC SIZE
MENU
yzx •
Viewing the wide-screen picture formats
You can view programs in a variety of picture sizes—Natural,
Theater Wide 1, Theater Wide 2, Theater Wide 3, and Full.
The way the image displays in any of the picture sizes will vary
depending on the format of the program you are viewing. Select the
picture size that displays the current program the way that looks best
to you.
Selecting the picture size
1. Press PIC SIZE on the remote control.
2. Press the corresponding number button to select the desired
picture size, as described below and on the next page.
Note:
•If the TV is in PC IN mode, the only
available picture sizes are Natural and Full.
•The PICTURE SIZE feature may not be
available for some program formats.
•You also can change the picture size by
selecting PICTURE SIZE in the THEATER
menu.
THEATER
OFF
TruSurround
WOW
SRS 3D
Do by V rtualli
FOCUS
TruBass
ON
OFF
OFF
PICTURE SIZE
PICTURE SCROLL
CINEMA MODE FILM
(Continued on next page)
Natural picture size
•The picture is displayed close to its originally formatted proportion.
Some program formats will display with side bars and/or bars at the
top and bottom (see examples below).
123456789101112 13 14 15 16 17 18 19
20 21 22 23 24 25 26 27 28 29 30 31 32 33 34 35
123456789101112 13 14 15 16 17 18 19
20 21 22 23 24 25 26 27 28 29 30 31 32 33 34 35
P I CTURE S I ZE
0:
1:
2:
3:
4:
NATURAL
THEATER W I DE 1
THEATER W I DE 2
THEATER
FULL
W I DE 3
0
-
4 TO SELECT:
Natural picture size examples: The way the image displays will vary
depending on the format of the program you are currently watching.
57HLX82(E)32-40 10/29/02, 10:28 AM35

Introduction
Connecting
your TV
Using the
Remote Control
Setting up
your TV
Using the TV’s
Features
Appendix
Index
36
Note:
•To select the picture size, press PIC SIZE
on the remote control or select PICTURE
SIZE in the THEATER menu.
•If you select Theater Wide 2 or 3, the top
and bottom edges of the picture may be
hidden. To see the hidden edges, either
scroll the picture (see page 37) or try
viewing the program in Full picture size.
(Continued from previous page)
Theater Wide 1 picture size
•The picture is non-uniformly
enlarged—the center of the
picture remains close to its
original proportion, but the left
and right edges are stretched
wider to fill the screen.
•A small part of the picture at
the top and bottom is hidden;
however, this mode cannot be
scrolled.
Theater Wide 2 picture size
•The entire picture is uniformly
enlarged—it is stretched the
same amount both wider and
taller (retains its original
proportion).
•Part of the picture at the top
and bottom is hidden. To view
the hidden areas, see “Scrolling
the Theater Wide picture” on
page 37.
Theater Wide 3 picture size
•The picture is non-uniformly
enlarged—it is stretched wider
to fill the width of the screen,
but only slightly stretched taller.
•A small part of the picture at the
top and bottom is hidden. To
view the hidden areas, see
“Scrolling the Theater Wide
picture” on page 37.
Full picture size
•The picture is non-uniformly
enlarged—it is stretched wider
to fill the width of the screen,
but not stretched taller.
•None of the picture is hidden.
Theater Wide 2 picture size example
Theater Wide 3 picture size example
Full picture size example
Theater Wide 1 picture size example
PIC SIZE
MENU
yzx •
57HLX82(E)32-40 10/29/02, 10:28 AM36

37
Introduction Connecting
your TV
Using the
Remote Control
Setting up
your TV
Using the TV’s
Features Appendix Index
Note:
You can scroll the picture in Theater Wide 2
and Theater Wide 3 only. The scroll amounts
are as follows:
•480i signal source:
Wide 1: Not adjustable
Wide 2: +45 to –20
Wide 3: +45 to –20
•480p, 720p, or 1080i signal source:
Wide 1: Not adjustable
Wide 2: +30 to –20
Wide 3: +30 to –20
PIC SIZE
MENU
yzx •
THEATER
OFF
TruSurround
WOW
SRS 3D
Do by V rtualli
FOCUS
TruBass
ON
OFF
OFF
PICTURE SIZE
PICTURE SCROLL
CINEMA MODE FILM/VIDEO
Scrolling the Theater Wide picture
(Theater Wide 2 and 3 only)
1. Press PIC SIZE to select either Theater Wide 2 or 3 mode.
2. Press MENU, and then press x or • until the THEATER menu
appears.
3. Press y or z to highlight PICTURE SCROLL.
THEATER
OFF
OFF
TruSurround
WOW
SRS 3D
Do by V rtualli
FOCUS
TruBass
ON
OFF
PICTURE SIZE
PICTURE SCROLL
CINEMA MODE FILM
4. Press x or • to display the Scroll Adjustment mode.
SCROL L AD JUSTMENT 0
TO ADJUST
:
5. Press y or z to adjust the vertical position of the picture.
•Normal (center) position
SCROL L AD JUSTMENT 0
TO ADJUST
:
•To raise the picture, press y .
SCROL L AD JUSTMENT +35
TO ADJUST
:
•To lower the picture, press z.
SCROL L ADJUSTMENT – 20
TO ADJUST
:
Selecting the cinema mode
When you view a DVD movie (3:2 pulldown processed) from a DVD
player connected to the ColorStream (component video) or
DVI/HDCP inputs on the TV, smoother and more natural motion
can be obtained by setting the CINEMA MODE to FILM.
To set the CINEMA MODE to FILM:
1. Press MENU, and then press x or • until the
THEATER menu appears.
2. Press y or z to highlight CINEMA MODE.
3. Press x or • to select FILM.
To turn off the CINEMA MODE:
Select VIDEO in step 3 above.
57HLX82(E)32-40 10/29/02, 10:28 AM37

Introduction
Connecting
your TV
Using the
Remote Control
Setting up
your TV
Using the TV’s
Features
Appendix
Index
38
SOURCE
Note:
•The PIP buttons on the remote control
operate the TV’s POP features.
•You cannot access POP features when
viewing ColorStream HD1/HD2, DVI, or
PC IN input.
•You cannot display an ANT-2 signal source
in the POP window.
•You can output the sound of either the
main or POP program from the AUDIO
OUT jacks (see “Selecting the AUDIO OUT
sound” on page 56).
PIP
PIP CH yz
Using the POP double-window feature
The POP (picture-out-picture) feature splits the screen into a double
window that allows you to watch two programs at the same time. The
POP program can come from a TV broadcast or an external source,
such as a VCR.
To display a TV broadcast in the POP window:
1. Press PIP to display the POP window.
POP
12
2. Press PIP CH yz to change the channel of the POP window.
If the V-CHIP feature is active and you try to watch a TV
program that exceeds your set rating limits, the program will be
blocked (see “Using the V-CHIP menu” on page 41).
POP
BLOCKED
24
To display a picture from an external source in the POP window:
1. Connect the external source equipment (see “Connecting your
TV” on pages 8–18).
2. Select the TV program you want to watch in the main window.
3. Press PIP to display the POP window.
4. Press SOURCE to display the POP SOURCE SELECTION
window. Select the desired input source by pressing the
corresponding number button (0–3). The current source displays
in purple.
12345678910111213141516171819
20 21 22 23 24 25 26 27 28 29 30 31 32 33 34 35
POP SOURCE SELECTION
TV
1VIDEO
VIDEO 2
VIDEO 3
0–3 :TO SELECT
0:
1:
2:
3:
You can view a video tape as the POP picture, or select a channel
for the POP window using the VCR’s channel keys.
To close the POP window:
Press PIP again.
POP windowMain window
57HLX82(E)32-40 10/29/02, 10:28 AM38

39
Introduction Connecting
your TV
Using the
Remote Control
Setting up
your TV
Using the TV’s
Features Appendix Index
SWAP
STILL
ENTER
yzx •
FAVORITE
Switching the main and POP pictures
Press SWAP while you are using the POP feature to switch the main
and POP pictures.
Freezing the POP picture
With the POP window open, press STILL to freeze the POP picture.
To return to the moving picture, press STILL again.
Using the favorite channel search function
You can use the favorite channel search function to quickly scan your
favorite channels. (See “Programming your favorite channels” on
page 32.)
1. Press FAVORITE.
The TV automatically enters POP mode, and begins a nine-
picture scan of your favorite channels in the POP window. The
first of the nine windows will display as a moving picture.
2. Press yzx • to select one of the nine pictures (becomes a moving
picture).
3. Press ENTER to display the channel you selected in step 2 as a
normal picture.
Every time you press FAVORITE, the POP window scans your
favorite channels in the following order:
FAVORITE CH1 — FAVORITE CH2 — OFF
Still picture
Moving picture
Moving picture
57HLX82(E)32-40 10/29/02, 10:28 AM39

Introduction
Connecting
your TV
Using the
Remote Control
Setting up
your TV
Using the TV’s
Features
Appendix
Index
40
RECALL
MENU/ENTER
yzx •
Number
Note:
The V-Chip function is available only for the
U.S. V-Chip system. The Canadian V-Chip
system is not supported.
Using the LOCKS menu
The LOCKS menu includes the V-CHIP, CH LOCK, VIDEO
LOCK, and NEW PIN CODE functions. You can use these
functions after entering the correct PIN code.
Entering the PIN code
1. Press MENU, and then press x or • until the LOCKS menu
appears.
LOCKS
VCHIP
-
V
NEW
CH LOCK
FRONT PANEL LOCK
PIN
ILOCK
CODE
DEO
ENABLE
TV RAT
MPAA
ING
RAT I NG
BLOCK I NG
BLOCK I NG OPT I ON
OFF
OFF
OFF
2. Press y or z to display the PIN code entering mode.
•BLOCKING ACTIVE status
(when the PIN code is already
stored):
Press the Number buttons (0–9)
to enter your 4-digit PIN code,
and then press ENTER.
LOCKS
BLOCK NG RESETI
PIN CODE 1110
LOCKS
BLOCK NG ACT I VEI
PIN CODE 1 2 3 4
If the wrong PIN code is entered, the message “Incorrect”
appears. Enter the code again, and then press ENTER.
Continue to set each item following the steps on the next page.
If you cannot remember your PIN code
While in the PIN code entering mode, press the RECALL button
four times within five seconds. The PIN code will be released
(returned to BLOCKING RESET status).
LOCKS
VCHIP
VI LOCKDEO OFF
ENABLE
TV RAT
MPAA
ING
RAT I NG
BLOCK I NG
BLOCK I NG OPT I ON
ON / OFF
CH LOCK
NEW
FRONT PANEL LOCK
PIN CODE OFF
-
•BLOCKING RESET status:
Press the Number buttons
(0–9) to select a new 4-digit PIN
code, and then press ENTER.
57HLX82(E)32-40 10/29/02, 10:28 AM40

41
Introduction Connecting
your TV
Using the
Remote Control
Setting up
your TV
Using the TV’s
Features Appendix Index
Using the V-CHIP menu
Some TV programs and movies include signals that classify the
content of the program (dialog, language, sex, violence). The V-CHIP
control feature in this TV detects the signals and blocks the programs
according to your selections. To use this feature, perform the
following setup.
ENABLE BLOCKING
1. From the LOCKS menu, select ENABLE BLOCKING.
2. Press x or • to select ON or OFF.
ON : To enable your V-CHIP settings (lock).
OFF: To release your V-CHIP settings (unlock).
Note: The CH LOCK function is not affected by the ENABLE
BLOCKING setting.
TV RATING (Independent rating system for
broadcasters)
1. From the LOCKS menu, select TV RATING.
2. Press x or • to display
the TV RATING menu.
3. Press z or y to select an item.
4. Press • to lock (displays “X” ).
Press x to unlock (displays “✓”).
5. Repeat steps 3 and 4 to set
the next item.
The age-based TV ratings and content themes you can lock are listed
in the table below.
Press RECALL to display the rating of
the TV program you are currently
watching.
33 34 35
ANT
FULL
STEREO
SAP
TV L VPG
CABLE9:25
1
4
PG
L
V
yzx •
LOCKS
TV RAT I NG MA PG G14
YOUTH TV RAT NGI
Y7FV Y7 Y
DLSVNO
DI ALOG
LANGUAGE
SEX
VIOLENCE
VCHIP MENU
Note:
The V-Chip function is available only for the
U.S. V-Chip system. The Canadian V-Chip
system is not supported.
Ratings Description and Content themes
MA Mature Audience Only (This program is specifically
designed to be viewed by adults and therefore may be
unsuitable for children under 17.)
L) Crude or indecent language S) Explicit sexual activity
V) Graphic violence
14 Parents Strongly Cautioned (This program contains some
material that many parents would find unsuitable for
children under 14 years of age.)
D) Intensely suggestive dialog L) Strong, coarse language
S) Intense sexual situations V) Intense violence
PG Parental Guidance Suggested (This program contains
material that parents may find unsuitable for younger
children.)
D) Some suggestive dialog L) Infrequent coarse
language S) Some sexual situations V) Moderate
violence
GGeneral Audience (Most parents would find this program
suitable for all ages.)
Y7, Directed to Older Children (This program is designed for
Y7FV children age 7 and above. Note: Programs in which fantasy
violence may be more intense or more combative than other
programs in this category are designated Y7FV.)
YAll Children (This program is designed to be appropriate for
all children.)
LOCKS
VCHIP
VI LOCKDEO
LOCKCH
ENABLE
TV RAT
MPAA
ING
RAT I NG
BLOCK I NG
BLOCK I NG OPT I ON
ON /OFF
NEW
FRONT PANEL LOCK
PIN CODE OFF
OFF
57HLX82(E)41-45 10/29/02, 10:28 AM41

Introduction
Connecting
your TV
Using the
Remote Control
Setting up
your TV
Using the TV’s
Features
Appendix
Index
42
MPAA RATING (Independent rating system for movies)
1. From the LOCKS menu, select MPAA RATING.
2. Press x or • to display the MPAA RATING menu, and then
press z or y to highlight MPAA RATING.
LOCKS
VCHIP
V
CH LOCK
ILOCKDEO
ENABLE
TV RAT
MPAA
ING
RAT I NG
BLOCK I NG
BLOCK I NG OPT I ON
ON
OFF
NEW
FRONT PANEL LOCK
PIN CODE OFF
LOCKS
MPAA RAT I NG
XRPGPGGNC1 7 1 3
VCHIP MENU
3. Press • to lock (“X”) or x to unlock (“✓”).
The movie ratings you can lock are described as follows:
X:X-rated (For adults only)
NC17: Not intended for anyone 17 and under
R:Restricted (Under 17 requires accompanying parent or adult
guardian.)
PG13 : Parents Strongly Cautioned (Some material may be
inappropriate for children under 13)
PG : Parental Guidance Suggested (Some material may not be
suitable for children)
G:General Audience (Appropriate for all ages)
BLOCKING OPTION
1. From the LOCKS menu, select BLOCKING OPTION.
2. Press x or • to display the BLOCKING OPTION menu,
and then press y or z to select an item, as follows:
MPAA UNRATED:
Press x or • to select ON (lock) or OFF (unlock) for unrated
programs in the MPAA rating system.
LOCKS
VCHIP
V
CH LOCK
ILOCKDEO
ENABLE
TV RAT
MPAA
ING
RAT I NG
BLOCK I NG
BLOCK I NG OPT I ON
ON
OFF
NEW
FRONT PANEL LOCK
PIN CODE OFF
LOCKS
MPAA
TV NONE RATING
UNRATED
BLOCK I NG OPT I ON
OFF
ON/OFF
VCHIP MENU
TV NONE RATING:
Press x or • to select ON (lock) or OFF (unlock) for programs
rated NONE in the TV PARENTAL GUIDELINES.
LOCKS
MPAA
TV NONE RATING
UNRATED
BLOCK I NG
NG
OPT I ON
OPT
EMERGENCY MESSAGES
ION MAY BLOCK
ON
ON
/OFF
V
NOTE : ENABL
CH I ISITH
PMENU
V-CHIP MENU:
Press x or • to return to the LOCKS menu.
yzx •
Caution
Setting the TV NONE RATING to ON
may block the broadcast of emergency
information. The menu will display the note,
“Enabling this option may block emergency
messages” to warn you of this possibility.
57HLX82(E)41-45 10/29/02, 10:28 AM42

43
Introduction Connecting
your TV
Using the
Remote Control
Setting up
your TV
Using the TV’s
Features Appendix Index
Unlocking programs temporarily
1. If you try to watch a TV program that exceeds the rating limits
you set, the TV enters program lock mode. After 4 seconds, the
TV starts the favorite channel search function (see page 39). You
can either unlock the program temporarily (see steps 2 and 3) or
select an unlocked program to watch.
THIS PROGRAM HAS BEEN BLOCKED!
9
TV
EXCEEDS
PUSH MUTE TO ENTER
SET L I M I TS
INP
PG L V
CABLE
THIS PROGRAM
HAS BEEN BLOCKED!
TV-PG L V
EXCEED SET
LIMITS
PUSH MUTE
TO ENTER PIN
9
CABLE
2. To temporarily unlock the program, press MUTE.
3. Press the Number buttons (0–9) to enter your 4-digit PIN code,
and then press ENTER.
BLOCK ACT
ENTER
TO TEMPORAR
ING I VE
IN
IUNBLOCKLY
CODEP
09TO SELECT ENTER:TO SET:
If the correct code is entered, the program lock mode is released
and the normal picture appears.
All locking is disabled until the TV is turned off, and will be
enabled when the TV is turned on again.
Locking channels
You can use the CH LOCK feature to lock specific channels. You will
not be able to tune locked channels with either the Channel y z
buttons or Channel Number buttons, unless you clear the setting.
You can lock a maximum of nine channels.
To lock a channel:
1. From the LOCKS menu, select
CH LOCK.
2. Press x or • to display the
CH LOCK menu.
3. Press the Channel Number
buttons to enter the channel
you want to lock.
4. Press ENTER.
12345678910111213141516171819
20 21 22 23 24 25 26 27 28 29 30 31 32 33 34 35
LOCKS
VCHIP
V
CH
NEW P I N
ILOCK
LOCK
CODE
DEO 0 0 0
000
0
TV CABLE
00
ENABLE
TV RAT
MPAA
ING
RATI NG
BLOCK ING
BLOCK I NG OPTI
I
ON
OFF
12
FRONT PANEL LOCK
CH NPUT
CLEAR ALL
12345678910111213141516171819
20 21 22 23 24 25 26 27 28 29 30 31 32 33 34 35
LOCKS
VCHIP
V
CH
NEW P I N
ILOCK
LOCK
CODE
DEO 12 0 0
000
0
TV CABLE
00
ENABLE
TV RAT
MPAA
ING
RATI NG
BLOCK ING
BLOCK I NG OPTI
I
ON
OFF
FRONT PANEL LOCK
CH NPUT
CLEAR ALL
5. Repeat steps 3 and 4 for other channels.
ENTER
yzx •
MUTE
After 4 seconds Channel
Number
CH yz
(Continued on next page)
LOCKS
VCHIP
V
CH
ILOCK
LOCK
DEO OFF
ENABLE
TV RAT
MPAA
ING
RAT I NG
BLOCK I NG
BLOCK I NG OPT I ON
ON
NEW
FRONT PANEL LOCK
PIN CODE OFF
57HLX82(E)41-45 10/29/02, 10:28 AM43

Introduction
Connecting
your TV
Using the
Remote Control
Setting up
your TV
Using the TV’s
Features
Appendix
Index
44
To unlock channels:
1. From the LOCKS menu, select CH LOCK.
2. Press x or • to display the CH LOCK menu.
3. Press yzx • to highlight the channel you want to unlock, and
then press ENTER.
12345678910111213141516171819
20 21 22 23 24 25 26 27 28 29 30 31 32 33 34 35
LOCKS
VCHIP
V
CH
NEW P I N
ILOCK
LOCK
CODE
DEO 12
33 18 26
00
0
TV CABLE
00
ENABLE
TV RAT
MPAA
ING
RATI NG
BLOCK ING
BLOCK I NG OPTI
I
ON
ON
FRONT PANEL LOCK
CH NPUT
CLEAR ALL
12345678910111213141516171819
20 21 22 23 24 25 26 27 28 29 30 31 32 33 34 35
LOCKS
VCHIP
V
CH
NEW P I N
ILOCK
LOCK
CODE
DEO 12
018 33
00
0
TV CABLE
00
ENABLE
TV RAT
MPAA
ING
RATI NG
BLOCK ING
BLOCK I NG OPTI
I
ON
ON
FRONT PANEL LOCK
CH NPUT
CLEAR ALL
4. Repeat step 3 for other channels you want to unlock.
To clear all locked channels at once:
Press y or z to highlight CLEAR ALL in step 3 above, and then
press • or x.
12345678910111213141516171819
20 21 22 23 24 25 26 27 28 29 30 31 32 33 34 35
LOCKS
VCHIP
V
CH
NEW P I N
ILOCK
LOCK
CODE
DEO 00
0
000
0
TV CABLE
00
ENABLE
TV RAT
MPAA
ING
RATI NG
BLOCK ING
BLOCK I NG OPTI
I
ON
ON
FRONT PANEL LOCK
CH NPUT
CLEAR ALL
Locking video inputs
You can use the VIDEO LOCK feature to lock out the video input
sources (VIDEO 1, VIDEO 2, VIDEO 3, ColorStream HD1,
ColorStream HD2, DVI, PC IN) and channels 3 and 4.
You will not be able to select the locked input sources with the
TV/VIDEO, INPUT, or Channel button unless you clear the setting.
To set up the video lock:
1. From the LOCKS menu, select VIDEO LOCK.
2. Press x or • to highlight the level of video locking you want, as
follows:
VIDEO : Locks VIDEO 1, VIDEO 2, VIDEO 3,
ColorStream HD1/HD2, DVI, and PC IN.
VIDEO+ : Locks VIDEO 1, VIDEO 2, VIDEO 3,
ColorStream HD1/HD2, DVI, PC IN,
and channels 3 and 4.
Select VIDEO+ if you use the antenna terminal
to play a video tape.
OFF : Unlocks all video input sources.
LOCKS
VCHIP
V
CH
ILOCK
LOCK
DEO VI /DEO VI +
DEO / OFF
ENABLE
TV RAT
MPAA
ING
RAT I NG
BLOCK I NG
BLOCK I NG OPT I ON
ON
NEW
FRONT PANEL LOCK
PIN CODE OFF
ENTER
yzx •
57HLX82(E)41-45 10/29/02, 10:28 AM44

45
Introduction Connecting
your TV
Using the
Remote Control
Setting up
your TV
Using the TV’s
Features Appendix Index
Using the front panel lock feature
You can use the FRONT PANEL LOCK feature to lock the control
touchpad on the TV, to prevent your settings from being changed
accidentally (by children, for example). When the front panel lock is
ON, all controls on the touchpad (except POWER) do not operate.
To lock the front panel touchpad:
1. From the LOCKS menu, select FRONT PANEL LOCK.
2. Press x or • to highlight ON.
LOCKS
VCHIP
VI LOCKDEO
ENABLE
TV RAT
MPAA
ING
RAT I NG
BLOCK I NG
BLOCK I NG OPT I ON
ON /OFF
CH LOCK
NEW
FRONT RANEL LOCK
PIN CODE
If a control on the touchpad (except POWER) is pressed, the
message “Not Available” appears.
To unlock the front panel touchpad:
Highlight OFF in step 2 above, or press and hold VOLUME
DOWN (x) on the touchpad for about 10 seconds until the
message “Front Panel Lock: OFF” appears on-screen.
Changing the PIN code
1. From the LOCKS menu, select NEW PIN CODE.
2. Press the Number buttons (0–9) to enter a new 4-digit code.
The numbers you enter will replace the dashes in the display.
LOCKS
VCHIP–
V
CH
NEW P I N
ILOCK
LOCK
CODE
DEO V
– – – –
I DEO
ENABLE
TV RAT
MPAA
ING
RAT I NG
BLOCK I NG
BLOCK I NG OPT I ON
ON
FRONT RANEL LOCK OFF
3. Press ENTER.
The new PIN code is now active. yzx •
ENTER
Number
Controls to be locked
VOLUME DOWN (x)
MENU VOLUME CHANNEL EXIT TV/VIDEO
Control touchpad on TV front
MENU VOLUME CHANNEL EXIT TV/VIDEO
Control touchpad on TV front
57HLX82(E)41-45 10/29/02, 10:28 AM45

Introduction
Connecting
your TV
Using the
Remote Control
Setting up
your TV
Using the TV’s
Features
Appendix
Index
46
Adjusting the picture
Selecting the picture mode
You can select from four picture modes: Sports, Standard, Movie, and
Preference.
*(see “Saving your new preferences” on page 47.)
To select the picture mode:
1. Press MENU, and then press x or • until the PICTURE menu
appears.
2. Press z or y to select MODE.
3. Press x or • to highlight the mode you prefer.
PCTURE ANTENNAI
MODE PREFERENCE
PREFERENCE
CONTRAST
SPORTS STANDARD MOV I E///
BR GHTNESSI
COLOR
RESET
SAVE NEW
TINT
SHARPNESS
50
50
50
0
80
Adjusting the picture quality
You can adjust the picture quality to your personal preferences,
including the contrast, brightness, color, tint, and sharpness.
To adjust the picture quality:
1. Press MENU, and then press x or • until the PICTURE menu
appears.
2. Press z or y until the item you want to adjust is highlighted.
3. Press x or • to adjust the level.
PCTURE ANTENNAI
MODE STANDARD
PREFERENCE
CONTRAST
BR GHTNESSI
COLOR
RESET
SAVE NEW
TINT
SHARPNESS
50
75
50
50
0
The PICTURE qualities you adjusted can be saved in the TV’s
memory with the SAVE NEW PREFERENCE feature (see page 47).
You can keep these settings or choose factory set options, as described
under “Selecting the picture mode” above.
Mode Picture Quality
Sports Bright and dynamic picture (factory setting)
Standard Standard picture setting (factory setting)
Movie Movie-like picture setting (factory setting)
Preference Your personal preferences*
Selection x Pressing •
contrast lower higher
brightness darker lighter
color paler deeper
tint reddish greenish
sharpness softer sharper
Note:
If you select one of the factory-set picture
modes (SPORTS, STANDARD, or MOVIE)
and then change a picture quality setting
(e.g., increase the contrast), the picture mode
automatically changes to PREFERENCE in
the Picture menu.
To save your new picture quality settings, you
must select SAVE NEW PREFERENCE (see
page 47) before closing the Picture menu or
the TV will return to the previous picture
mode.
MENU
yzx •
MENU VOLUME CHANNEL EXIT TV/VIDEO
MENU x •zy
Control touchpad on TV front
57HLX82(E)46-50 10/29/02, 10:28 AM46

47
Introduction Connecting
your TV
Using the
Remote Control
Setting up
your TV
Using the TV’s
Features Appendix Index
Saving your new preferences
You can save the picture qualities you adjusted (contrast, brightness,
color, tint, and sharpness) in the PICTURE menu PREFERENCE
mode.
To save your new preferences:
1. Press MENU, and then press x or • until the PICTURE menu
appears.
2. Press y or z to highlight SAVE NEW PREFERENCE.
3. Press x or •. The menu displays “DONE.”
PCTURE ANTENNAI
MODE PREFERENCE
PREFERENCE DONE
DNR AUTO
MEDI UM
SAVE NEW
COLOR
TEMPERATURE
You can choose your saved preferences by selecting PREFERENCE (see
“Selecting the picture mode” on page 46).
Using CableClear™ DNR (Digital Noise Reduction)
CableClear™ DNR reduces visible interference in your TV picture.
This is useful when receiving a broadcast with a weak signal or playing
back a video cassette or disc damaged by repeated use.
To turn on CableClear DNR:
1. Press MENU, and then
press x or • until the
PICTURE menu appears.
2. Press y or z to highlight
CableClear DNR.
3. Press x or • to highlight
AUTO.
To turn off CableClear DNR:
Highlight OFF in step 3 above.
Selecting the color temperature
You can change the quality of the picture by selecting from three
preset color temperatures: cool, medium, and warm.
To select the color temperature:
1. Press MENU, and then press x or • until the PICTURE menu
appears.
2. Press y or z to highlight COLOR TEMPERATURE.
3. Press x or • to highlight the mode you prefer.
PCTURE ANTENNAI
MODE PREFERENCE
PREFERENCE
CableClear DNR
SAVE NEW
COLOR
TEMPERATURE
AUTO
COOL / MEDIUM / WARM
MENU
yzx •
Mode Picture Quality
cool blueish
medium neutral
warm reddish
PCTURE ANTENNAI
MODE PREFERENCE
PREFERENCE
CableClear DNR /OFF
MEDI UM
SAVE NEW
COLOR
TEMPERATURE
AUTO
Note:
The “CableClear DNR” menu listing will
change to “DNR” in VIDEO mode.
57HLX82(E)46-50 10/29/02, 10:28 AM47

Introduction
Connecting
your TV
Using the
Remote Control
Setting up
your TV
Using the TV’s
Features
Appendix
Index
48
Resetting your picture quality adjustments
The RESET function returns your picture quality adjustments to the
following factory settings:
MENU
yzx •
Contrast ................ max (100)
Brightness ............ center (50)
Color ................... center (50)
Tint ....................... center (0)
Sharpness ............. center (50)
Color temperature.......... Cool
DNR ............................. Auto
Mode ........................... Sports
To reset your picture quality adjustments:
1. Press MENU, and then press x or • until the PICTURE menu
appears.
2. Press y or z to highlight RESET.
3. Press x or •. The menu displays “DONE.”
PCTURE ANTENNAI
MODE SPORTS
100
PREFERENCE DONE
CONTRAST
BR GHTNESSI
COLOR
RESET
SAVE NEW
TINT
SHARPNESS
50
50
50
0
Picture menu adjustments for PC IN mode
When the TV is in PC IN mode, the PICTURE menu lists three
additional items: V-POSITION, H-POSITION, and IMAGE
FLICKER PHASE.
PCTURE PC INI
MODE STANDARD
PREFERENCE
CONTRAST
BR GHTNESSI
SAVE NEW
RESET
SHARPNESS
50
50
50
PCTURE PC INI
COLOR TEMPERATURE
SAVE NEW PREFERENCE
VPOSITION
HPOSITION
WARM
IMAGE FLICKER
PHASE 0
To adjust the horizontal/vertical position and image flicker:
1. Press MENU, and then press x or • to display the PICTURE
menu.
2. Press y or z until the item you want to adjust is highlighted
(V-POSITION, H-POSITION, or IMAGE FLICKER PHASE),
and then press x or • to open the adjustment menu for that
item.
3. Adjust the item as follows:
V-POSITION: Press z to move down or y to move up.
H-POSITION: Press x to move left or • to move right.
IMAGE FLICKER PHASE: Press x or • to adjust the image
to minimize flicker.
Note:
•To put the TV in PC IN mode, press INPUT
on the remote control, and then press 7.
•When the TV is in the PC IN mode, menus
and items not applicable to PC IN mode
cannot be selected or adjusted. The only
available menus in PC IN mode are
PICTURE, AUDIO, and THEATER.
•See page 18 for details on connecting a
computer to your TV.
57HLX82(E)46-50 10/29/02, 10:28 AM48

49
Introduction Connecting
your TV
Using the
Remote Control
Setting up
your TV
Using the TV’s
Features Appendix Index
Selecting the video input source
Press INPUT on the remote control or TV/VIDEO on the TV to view
asignal coming from another device connected to your TV, such as
aVCR or video disc player (see illustrations below). You can select
ANT 1, VIDEO 1, VIDEO 2, VIDEO 3, ColorStream HD1,
ColorStream HD2, DVI, PC IN, or ANT 2 depending on which input
terminals are used to connect your devices (see “Connecting your TV”
on pages 8–18.)
SOURCE SELECTION
0: ANT 1
1: VIDEO 1
2: VIDEO 2
3: VIDEO 3
4:
5:
ColorStream HD1
ColorStream HD2
6: DV I
7: PC I N
8: ANT 2
0-8: TO SELECT
SOURCE SELECTION
0: ANT 1
1: VIDEO 1
2: VIDEO 2
3: VIDEO 3
4:
5:
ColorStream HD1
ColorStream HD2
6: DV I
7: PC I N
7: ANT 2
TV/VIDEO : TO SELECT
Labeling the video input sources
The video label feature allows you to label each input source for your
TV from the following preset list of labels:
–: Uses the default label name
VCR: Video cassette recorder
DVD: DVD video
DTV : Digital TV set-top box
SAT : Satellite box
CBL : Cable box
HD : DVI/HDCP device (see page 15)
To label the video input sources:
1. Press MENU, and then press x or • until the CUSTOM menu
appears.
2. Press y or z to highlight VIDEO LABEL.
CUSTOM
TIMER 0 0 0
CC C2
FAVOR I CH C1
1TE
FAVOR I CH2TE
VIDEO
CH LABEL
LABEL
ING
3. Press x or • to display the VIDEO LABEL menu.
4. Press y or z to highlight the video source you want to label.
5. Repeatedly press x or • to select the desired label for that input
source.
CUSTOM
IV DEO
I1VDEO
I2VDEO
I3VDEO HD1
LABEL
VCR/DVD / DTV / SAT CBL/
–
–/
–
–
–
CUSTOM MENU
Color Stream
HD2
Color Stream
DVI
–
6. Finish labeling the other video sources as desired. To return to the
previous menu, press y or z to highlight CUSTOM MENU,
and then press x or •.
7. To exit the menu, press EXIT.
Note:
•When ColorStream HD1/HD2, DVI, or
PC IN is selected, the VIDEO OUT jack
does not output a signal. To receive a
VIDEO OUT signal, use a standard video or
S-video IN connection instead.
•If you select ColorStream HD1/HD2, DVI,
or PC IN while the POP picture is active, the
POP window will close.
TV/VIDEO
MENU
yzx •
EXIT
INPUT
Pressing INPUT on the remote control
displays the current signal source
(press INPUT again or 0–8 to change)
Pressing TV/VIDEO on the TV
changes the current signal source
Note:
The HD (high-definition) label is available for
DVI mode only (see “Selecting the video
input source” above, and “Connecting a
device to the DVI/HDCP IN terminal” on
page 15.
MENU VOLUME CHANNEL EXIT TV/VIDEO
Control touchpad on TV front
57HLX82(E)46-50 10/29/02, 10:28 AM49

Introduction
Connecting
your TV
Using the
Remote Control
Setting up
your TV
Using the TV’s
Features
Appendix
Index
50
Using the closed caption feature
The closed caption feature has two options:
•Captions—An on-screen display of the dialogue, narration, and
sound effects of TV programs and videos that are closed
captioned (usually marked as “CC” in TV listings).
•Text—An on-screen display of information not related to the
current program, such as weather or stock data (when provided
by individual stations).
To view captions or text:
1. Tune the TV to the desired program.
2. Press MENU, and then press x or • until the CUSTOM menu
appears.
3. Press z or y to highlight CC.
CUSTOM
TIMER
CC C1 / C2 / C3 / C4 / T1 / T 2 / T3 / T4 /
FAVOR I CH OFF
1TE
FAVOR I CH2TE
VIDEO
CH LABEL
LABEL
ING
000
4. Press x or • to highlight the desired closed caption mode, as
follows:
•To view captions, highlight C1, C2, C3, or C4 (C1 displays
translation of the primary language in your area).
Note: If the program or video you selected is not closed captioned,
no captions will display on-screen.
Giant pandas eat leaves.
•To view text, highlight T1, T2, T3, or T4.
Note: If text is not available in your area, a black rectangle may appear
on-screen. If this happens, turn off the Closed Caption feature.
WORLD WEATHER
Temps Current
F C Weather
LONDON 51 11
MOSCOW
PARIS
ROME
TOKYO
57 14
53 12
66 19
65 18
Cloudy
Clear
Cloudy
Rain
Clear
To turn off the Closed Caption feature:
Highlight OFF in step 4 above.
MENU
yzx •
Note:
A closed caption signal may not display in the
following situations:
•when a videotape has been dubbed
•when the signal reception is weak
•when the signal reception is nonstandard
•when the TV is in PC IN mode (page 49)
57HLX82(E)46-50 10/29/02, 10:28 AM50

51
Introduction Connecting
your TV
Using the
Remote Control
Setting up
your TV
Using the TV’s
Features Appendix Index
Note :
To display the amount of time left until the TV
turns off automatically, press SLEEP once.
SLEEP
POWER
yzx •
RECALL
MENU/ENTER
Number
EXIT
Note :
If the TV’s power source is interrupted (for
example, if the power cord is unplugged or a
power failure occurs), the clock must be
reset.
Setting the sleep timer
To set the sleep timer to turn off the TV automatically:
1. Press SLEEP to set the length of time until the TV turns off.
T I MER
60
Each time you press SLEEP, the time will increase by 10 minutes,
to a maximum of 180 minutes.
0 → 10 → 20 — — — → 170 → 180 → 0 → 10 min.
To cancel the sleep timer:
Press SLEEP until it is set to 0.
You also can set the timer using the on-screen menu:
1. Press MENU, and then press x or • until the SETUP menu
appears.
2. Press y or z to highlight TIMER.
3. After the number position starts to blink, press the Number
buttons (0–9) to enter the length of time until the TV turns off
automatically.
4. Press ENTER to start the timer.
CUSTOM
TIMER
CC C1
120
FAVOR I CH1TE
FAVOR I CH2TE
VIDEO
CH LABEL
LABEL
ING
Setting the clock
To set the clock:
1. Press MENU, and then press x or • until the SET UP menu
appears.
2. Press y or z to highlight CLOCK SET.
3. After the number position starts to blink, press the Number
buttons (0–9) to enter the correct time, and then press ENTER.
The clock operates on a 12-hour cycle.
SET UP
LANGUAGE
CLOCK
ANT
ADD ADDERASE/
TV
CH PROGRAM CABLE/CABLE
1ANT
09 25:1/2
SET ENGL SHI
QUICK CONNECT GUIDE
To display the time on-screen:
Press RECALL.
57HLX82(E)51-58 10/29/02, 10:29 AM51

Introduction
Connecting
your TV
Using the
Remote Control
Setting up
your TV
Using the TV’s
Features
Appendix
Index
52
MUTE
RECALL
Note :
A second audio program (SAP) can be heard
only on those TV stations that offer it.
For example, a station might broadcast music
as a second audio program. If you have SAP
on, you will see the current program on the
screen but hear music instead of the
program’s normal audio.
However, if you have SAP on, and the
station you are watching is not currently
broadcasting a second audio program, you
will see the picture but not hear any sound.
If this happens, put the TV in STEREO mode
so you can hear the station’s normal audio.
yzx •
MENU
MENU VOLUME CHANNEL EXIT TV/VIDEO
MENU x •zy
TV front panel
Adjusting the sound
Muting the sound
Press MUTE to temporarily reduce (1/2 MUTE) or turn off (MUTE)
the sound. While the sound is off, the screen displays “1/2 MUTE” or
“MUTE” in the lower right corner. Each time you press MUTE, the
mute mode will change in the following order.
→ Normal → 1/2 MUTE → MUTE
When you select “MUTE” mode, the closed caption feature is
automatically activated. To deactivate this feature, press MUTE again.
This feature works only when the closed caption mode is set to OFF.
See “Using the closed caption feature” on page 50 for more
information.
Selecting stereo/SAP broadcasts
The multi-channel TV sound (MTS) feature allows you to listen to
high-fidelity stereo sound while watching TV. MTS also can transmit
a second audio program (SAP) containing a second language, music,
or other audio information (when provided by individual stations).
When the TV receives a stereo or SAP broadcast, the word STEREO
or SAP appears on-screen every time the TV is turned on, the channel
is changed, or the RECALL button is pressed.
The MTS feature is not available when the TV is in VIDEO mode.
To listen to stereo sound:
1. Press MENU, and then press x or • until the AUDIO menu
appears.
2. Press y or z to highlight MTS.
3. Press x or • to highlight STEREO.
AUD OI
MTS
BASS STEREO SAP MONO//
50
50
0
TREBLE
BALANCE
RESET
You can leave your TV in STEREO mode because it will
automatically output the type of sound being broadcast (stereo or
monaural). The word “STEREO” or “SAP” displays in yellow in
the menu when the TV receives the signal.
If the stereo sound is noisy, select MONO to reduce the noise.
To listen to SAP (if available):
1. Press MENU, and then press x or • until the AUDIO menu
appears.
2. Press y or z to highlight MTS.
3. Press x or • to highlight SAP. You will hear the station’s second
audio program (if available) from the speakers, while viewing the
original program’s picture (see note at right).
57HLX82(E)51-58 10/29/02, 10:29 AM52

53
Introduction Connecting
your TV
Using the
Remote Control
Setting up
your TV
Using the TV’s
Features Appendix Index
Note:
The Dolby Virtual TruSurround and
WOWSRS 3D features cannot be
on at the same time.
yzx •
MENU
Enjoying the Dolby Virtual TruSurround sound feature
The Dolby® Virtual TruSurround sound feature allows you to enjoy
virtual surround sound from the TV’s speakers.
•If you connect a device with digital audio output to either the
coaxial or optical DIGITAL AUDIO IN terminal on the TV, and
the input source (DVD or DTV program, for example) is encoded
with 5.1-channel sound, the Dolby Virtual TruSurround
feature functions as (VDD). VDD simulates Dolby
Digital 5.1-channel, six-speaker surround sound from the TV’s
speakers. See pages 14 and 57 for additional details on digital audio
connection.
•If you connect a device with analog audio ouput to standard
(analog) audio terminals on the TV, and the input source (a game
console or DTV program, for example) is encoded with
sound, the Dolby Virtual TruSurround feature functions as Virtual
Dolby Surround (VDS). VDS simulates Dolby Surround sound
from the TV’s speakers.
To turn on Dolby Virtual TruSurround sound:
1. Press MENU, and then press x or • until the THEATER menu
appears.
2. Press y or z to highlight Dolby Virtual TruSurround.
3. Press x or • to highlight ON.
THEATER
ON
OFF
OFF
H I GH
TruSurround
WOW
SRS 3D
Do by V rtualli
FOCUS
TruBass
OFF/
PICTURE SIZE
PICTURE SCROLL
CINEMA MODE FILM
To turn off Dolby Virtual TruSurround sound:
Highlight OFF in step 3 above.
Enjoying the WOW™ surround sound features
The WOW™ surround sound features (SRS 3D, FOCUS and
Tr uBass) expand the audio listening field wider and deeper to create
exceptional sound quality from the TV’s speakers. The WOW features
use stereo signals from a TV broadcast or video input.
•SRS 3D: Surround sound effect
•FOCUS: Vocal emphasis effect
•TruBass: Bass expansion level (HIGH, LOW, or OFF)
To adjust the WOW features:
1. Select STEREO mode (see “Selecting stereo/SAP broadcasts” on
page 52).
2. Press MENU, and then press x or • until the THEATER menu
appears.
3. Press y or z to highlight the desired WOW feature you want to
adjust (SRS 3D, FOCUS, or TruBass), and then press x or •
to adjust the item.
THEATER
OFFON
H I GH
TruSurround
WOW
SRS 3D
Do by V rtualli
FOCUS
TruBass
ON
OFF
PICTURE SIZE
PICTURE SCROLL
CINEMA MODE FILM
___________
Dolby and the double-D symbol
are registered trademarks of Dolby
Laboratories. Manufactured under license
from Dolby Laboratories.
WOW, TruSurround, and the symbol
are trademarks of SRS Labs, Inc.
WOW and TruSurround technology are
incorporated under license from SRS
Labs, Inc.
Note:
If the broadcast is monaural, the
WOWSRS 3D surround sound effect
will not work.
57HLX82(E)51-58 10/29/02, 10:29 AM53

Introduction
Connecting
your TV
Using the
Remote Control
Setting up
your TV
Using the TV’s
Features
Appendix
Index
54
Adjusting the sound quality
You can change the quality of your TV’s sound by adjusting the bass,
treble, and balance.
To adjust the sound quality:
1. Press MENU, and then press x or • until the AUDIO menu
appears.
2. Press y or z to highlight the item you want to adjust (BASS,
TREBLE, or BALANCE).
AUD OI
MTS
BASS STEREO
50
50
0
TREBLE
BALANCE
RESET
3. Press x or • to adjust the level.
•x makes the sound quality weaker or decreases the balance in the
right channel, depending on the item selected.
•• makes the sound quality stronger or decreases the balance in
the left channel, depending on the item selected.
Resetting your audio adjustments
The RESET function returns your audio adjustments to the following
factory settings:
Bass .................. center (50)
Treble ............... center (50)
Balance ............ center (0)
To reset your audio adjustments:
1. Press MENU, and then press x or • until the AUDIO menu
appears.
2. Press y or z to highlight RESET.
3. Press x or •. The menu displays “DONE.”
AUD OI
MTS
BASS STEREO
50
50
0
TREBLE
BALANCE
RESET DONE
yzx •
MENU
57HLX82(E)51-58 10/29/02, 10:29 AM54

55
Introduction Connecting
your TV
Using the
Remote Control
Setting up
your TV
Using the TV’s
Features Appendix Index
Using the sub-bass system (SBS)
The sub-bass system allows you to enhance bass performance, even
when the volume is low.
To turn on the SBS:
1. Press MENU, and then press x or • until the AUDIO menu
appears.
2. Press y or z to highlight SBS.
3. Press x or • to highlight ON.
AUD OI
SBS
SBS LEVEL ON
ON
OFF
MA I N
100 OFF/
SPEAKERS
AUD O OUTI
STABLE
DVI
OPTICAL
COAXIAL OFF
SOUND
To adjust the SBS level:
4. Press y or z to highlight SBS LEVEL.
5. Press x or • to adjust the SBS level.
AUD OI
SBS
SBS LEVEL ON
ON
OFF
80
SPEAKERS
AUD O OUTI
STABLE SOUND MA I N
DVI
OPTICAL
COAXIAL OFF
To turn off the SBS:
Highlight OFF in step 3 above.
Turning off the built-in speakers
Use this feature to turn off the TV speakers when you connect an
audio system (see “Connecting an audio system” on page 17).
To turn off the built-in speakers:
1. Press MENU, and then press x or • until AUDIO menu
appears.
2. Press y or z to highlight SPEAKERS.
3. Press x or • to highlight OFF.
AUD OI
SBS
SBS LEVEL ON
ON
OFF
MA I N
80
ON
OFF/
SPEAKERS
AUD O OUTI
STABLE
DVI
OPTICAL
COAXIAL OFF
SOUND
To turn on the built-in speakers:
Highlight ON in step 3 above.
yzx •
MENU
Note:
The SBS signal does not pass through the
“Variable Audio OUT” jacks (see “Connecting
an audio system” on page 17).
57HLX82(E)51-58 10/29/02, 10:29 AM55

Introduction
Connecting
your TV
Using the
Remote Control
Setting up
your TV
Using the TV’s
Features
Appendix
Index
56
yzx •
MENU
Selecting the AUDIO OUT sound
This feature allows you to select the sound source (MAIN or POP)
that is output from the AUDIO OUT terminals.
This is useful when amplifying or recording the POP sound with
external equipment while hearing the sound of the main picture
through the built-in speakers. See “Connecting an audio system” on
page 17.
To select the Audio OUT sound:
1. Press MENU, and then press x or • until the AUDIO menu
appears.
2. Press y or z to highlight AUDIO OUT.
3. Press x or • to select MAIN or POP.
AUD OI
SBS
SBS LEVEL ON
ON
OFF
100
ON
/
SPEAKERS
AUD O OUTI
STABLE
DVI
OPTICAL
COAXIAL OFF
SOUND MA I N/POP
•MAIN: Outputs the sound of the main program through the
AUDIO OUT terminals.
•POP: Outputs the sound of the POP program through the
AUDIO OUT terminals.
Using the StableSound® feature
The StableSound® feature limits the highest volume level to prevent
extreme changes in volume when the signal source is changed (for
example, to prevent the sudden increase in volume that often happens
when a TV program switches to a commercial).
To turn on the StableSound® feature:
1. Press MENU, and then press x or • until the AUDIO menu
appears.
2. Press y or z to highlight STABLE SOUND.
3. Press x or • to highlight ON.
AUD OI
SBS
SBS LEVEL ON
ON OFF
80
ON
ON
/
SPEAKERS
AUD O OUTI
STABLE
DVI
OPTICAL
COAXIAL OFF
SOUND POP
To turn off the StableSound® feature:
Highlight OFF in step 3 above.
Note:
Make sure the volume control of your audio
amplifier is set to a moderate listening level.
57HLX82(E)51-58 10/29/02, 10:29 AM56

57
Introduction Connecting
your TV
Using the
Remote Control
Setting up
your TV
Using the TV’s
Features Appendix Index
Assigning the corresponding video input for
the optical and coaxial DIGITAL AUDIO IN
terminals
You can assign the specific video input to use with the optical and/or
coaxial DIGITAL AUDIO IN terminals.
To assign the video input:
1. Press MENU, and then press x or • until the AUDIO menu
appears.
2. Press y or z to highlight OPTICAL or COAXIAL (whichever
DIGITAL AUDIO IN terminal you are assigning video to).
AUD OI
SBS
SBS LEVEL ON
ON
-
50
ON
OFF
SPEAKERS
AUD O OUTI
STABLE
OPTICAL
/V1/V2/V3/HD1/HD2/DVI /PC IN
COAXIAL OF F
SOUND MAIN
AUD OI
SBS
SBS LEVEL ON
ON
DVI
-
50
ON
OFF
SPEAKERS
AUD O OUTI
STABLE
OPTICAL
/V1/V2/V3/HD1/HD2/DVI/PC IN
COAXIAL
SOUND MAIN
3. Press x or • to assign the corresponding video input, as follows:
—:OFF
V1 : VIDEO 1 IN
V2 : VIDEO 2 IN
V3 : VIDEO 3 IN
HD1 : ColorStream HD1 IN
HD2 : ColorStream HD2 IN
DVI:DVI/HDCP IN
PC IN : PC IN
Note:
•When both OPTICAL and COAXIAL are set to OFF (in steps 2 and 3
above), the video inputs are assigned instead to their corresponding
analog audio input terminals. If you set both OPTICAL and COAXIAL
to OFF, you will need to connect standard analog audio cables or you
will not hear any sound with the corresponding video input.
•You cannot assign the same video input to both OPTICAL and
COAXIAL DIGITAL AUDIO IN terminals.
For additional details on digital audio, see “Connecting a DVD player
or DTV receiver/set-top box with digital audio (coaxial or optical)”
on page 14 and “Enjoying the Dolby Virtual TruSurround sound
feature” on page 53.
Displaying on-screen information
Press RECALL to display the following information on-screen:
•Antenna mode (when in TV mode)
•Channel number or video
mode selected
•Time (if set)
•Channel label (if set)
•Stereo or SAP audio status
•V-CHIP rating status
•Picture size
yzx •
MENU
RECALL
ANT
ABCDFULL
STEREO
SAP
TV L VPG–
CABLE9:25
1
6
57HLX82(E)51-58 10/29/02, 10:29 AM57

Introduction
Connecting
your TV
Using the
Remote Control
Setting up
your TV
Using the TV’s
Features
Appendix
Index
58
Viewing the demonstration mode
The demonstration mode will demonstrate several of your TV’s
features.
To start the demo:
Press and hold MENU on the TV control touchpad for
4seconds.
To stop the demo:
Press RECALL, EXIT, or POWER.
Understanding the auto power off feature
The TV will automatically turn itself off after approximately 15
minutes if it is tuned to a vacant channel or a station that completes
its broadcast for the day. This feature does not work in VIDEO mode.
Understanding the last mode memory feature
If the power is cut off while you are viewing the TV, the Last Mode
Memory feature turns on the TV automatically when the power is
resupplied.
If the power is going to be off for a long time and you are going to be
away from your TV, unplug the power cord to prevent the TV from
turning on in your absence.
RECALL
EXIT
POWER
MENU VOLUME CHANNEL EXIT TV/VIDEO POWE
R
POWEREXITMENU
Control touchpad on TV front
57HLX82(E)51-58 10/29/02, 10:29 AM58

59
Introduction Connecting
your TV
Using the
Remote Control
Setting up
your TV
Using the TV’s
Features Appendix Index
Appendix
Lamp unit replacement
The light source for this TV is a mercury lamp with internal
atmospheric pressure that increases during use. The lamp has a limited
service life that varies depending on user settings. If you use the lamp
beyond its service life:
•you may notice a reduction in the colors and/or brightness of the
picture; and
•the strength of the quartz glass in the lamp will be reduced and the
lamp may rupture (often making a loud noise when this happens).
If the lamp ruptures, the TV will not operate until the lamp unit
is replaced.
Note: The lamp unit is designed so broken lamp glass
remains securely inside the lamp unit.
When to replace the lamp unit
You should replace the lamp unit:
•if the picture darkens and/or colors fade;
•if the lamp does not light; or
•if you hear a loud noise and the picture goes black, which may
indicate a lamp rupture.
One replacement lamp unit is included in the original packing
material for the TV. To obtain additional replacement lamp units:
•In the U.S., contact your local Toshiba dealer.
•In Canada, locate a Toshiba parts distributor by directing your web
browser to www.toshiba.ca; click “Home Entertainment,” and then
click “Support.”
Use the replacement lamp unit model listed below only. Using any
other lamp may result in failure.
(Continued on next page)
CAUTION: Always replace with same type
lamp unit — Model No. SSMR100-FK/E95
WARNING: RISK OF
ELECTRIC SHOCK!
TO REDUCE THE RISK OF ELECTRIC SHOCK,
NEVER REMOVE TV COVERS, EXCEPT AS
SPECIFIED HEREIN. REFER ALL SERVICING
NOT SPECIFIED IN THIS MANUAL TO
QUALIFIED SERVICE PERSONNEL. Failure
to follow this WARNING may result in death
or serious injury.
CAUTION: Always handle the lamp unit with care.
The lamp unit in this TV was designed for safe replacement
by consumers; however, if the lamp unit is subjected to intentional
abuse (such as excessive mechanical abuse or handling by children
or pets), the unit may break, exposing sharp edges or pinch points.
57HLX82(E)59-70 10/29/02, 2:48 PM59

Introduction
Connecting
your TV
Using the
Remote Control
Setting up
your TV
Using the TV’s
Features
Appendix
Index
60
1. Turn off the TV and unplug the power cord.
How to replace the lamp unit
3. On the back of the TV, loosen the thumb screw (by hand) on the
lamp unit door, and then remove the lamp unit door.
2. STOP! Allow the lamp to cool for at least one (1) hour
before replacing it.
TV back
4. Using a manual flathead screwdriver, loosen the screw on the
lamp unit.
Lamp unit screw
(Continued on next page)
Required tool: Manual flathead screwdriver
WARNING: The lamp unit door is provided with
an interlock to reduce the risk of electric shock and
excessive ultraviolet radiation. Never defeat its purpose
or attempt to service without removing the lamp unit
door completely. Failure to follow this WARNING may result
in death or serious injury.
The temperature of the lamp immediately
CAUTION: HOT SURFACE
WARNING: Eye damage may result from
directly viewing the light produced by this
lamp. Always turn off the TV and unplug the power cord before
opening the lamp unit door.
Thumb
screw
Lamp unit door detail
WARNING: RISK OF
ELECTRIC SHOCK!
TO REDUCE THE RISK OF ELECTRIC SHOCK,
NEVER REMOVE TV COVERS, EXCEPT AS
SPECIFIED HEREIN. REFER ALL SERVICING
NOT SPECIFIED IN THIS MANUAL TO
QUALIFIED SERVICE PERSONNEL. Failure
to follow this WARNING may result in death
or serious injury.
after use exceeds 392°F (200°C). Touching the lamp at this
temperature will result in injury. ALLOW THE LAMP TO COOL
FOR AT LEAST ONE (1) HOUR BEFORE REPLACING IT.
57HLX82(E)59-70 10/29/02, 10:29 AM60

61
Introduction Connecting
your TV
Using the
Remote Control
Setting up
your TV
Using the TV’s
Features Appendix Index
Lamp unit screw
(hand-tighten only)
7. Using a manual flathead screwdriver, replace the lamp unit screw.
Note: Hand-tighten only. Do not use an electric screwdriver.
How to replace the lamp unit (cont.)
5. Grasp the lamp unit handle and gently pull the lamp unit straight
out of the TV. Set the old lamp unit aside (see “Lamp unit
disposal” on page 62).
6. Carefully insert the new lamp unit straight into the TV until it is
fully seated. The lamp unit is fully seated when the two plastic
“nubs” on the TV cabinet are flush with the two holes in the
lamp unit (above and below the lamp unit screw hole; see
illustration below).
Fully seated lamp unit
(two plastic “nubs”
on TV cabinet are flush
with two holes in lamp
unit).
(Continued on next page)
Note:
•Never subject the lamp unit to excessive shock.
•Never touch the lamp unit glass or otherwise get it dirty.
Doing so may affect the image quality and reduce the service life
of the lamp. See “Cleaning the lamp unit glass” at right.
NOTE: Make sure the lamp unit and screw are
installed securely; otherwise, the TV may not turn on
and the lamp life may be shortened.
Cleaning the lamp unit glass
If you accidentally touch the lamp
unit glass or otherwise get it dirty,
wipe it with a lint-free lens cleaning
cloth (such as a cloth for cleaning
camera lenses or eyeglasses).
CAUTION: NEVER clean a
hot lamp with any type of
flammable liquid or aerosol cleaning
agent. Many ordinary cleaning agents (such
as glass cleaners) contain chemicals that may
be flammable at certain temperatures. If the
lamp unit is not allowed to cool for at least
one (1) hour, such chemicals may ignite.
57HLX82(E)59-70 10/29/02, 10:29 AM61

Introduction
Connecting
your TV
Using the
Remote Control
Setting up
your TV
Using the TV’s
Features
Appendix
Index
62
Lamp unit disposal
•Place the used lamp unit in the empty box from the new lamp unit.
•Keep the lamp unit out of reach of children and pets.
8. Reattach the lamp unit door, making sure to insert the extension
on the left side of the lamp unit door (the side without the
thumb screw) inside the opening in the TV cabinet.
Insert the extension
inside
the TV cabinet opening.
9. Replace the thumb screw and hand-tighten.
How to replace the lamp unit (cont.)
Thumb screw
(hand-tighten only)
Lamp unit door
10. Plug in the power cord and turn on the TV. After the initial
warmup period (which may take up to 45 seconds for full picture
brightness), the TV should operate normally. If any of the
following conditions exist, turn off the TV, unplug the power
cord, and repeat steps 1–9 to ensure that the lamp unit and
lamp unit door are installed correctly:
•No picture
•Dark picture
•TV will not turn on
If, after repeating steps 1–9, the problem still exists:
•In the U.S., call Customer Service at 1-800-631-3811.
•In Canada, locate the nearest Toshiba authorized service depot
by directing your web browser to www.toshiba.ca; click “Home
Entertainment,” and then click “Support.”
Lamp unit door
CAUTION: Always handle the lamp unit with care.
The lamp unit in this TV was designed for safe replacement
by consumers; however, if the lamp unit is subjected to intentional
abuse (such as excessive mechanical abuse or handling by children
or pets), the unit may break, exposing sharp edges or pinch points.
NOTE: Make sure the lamp unit door and thumb
screw are installed securely; otherwise, the TV may not
turn on and the lamp life may be shortened.
NOTE: The lamp unit contains mercury, the disposal
of which may be regulated due to environmental
considerations. For disposal or recycling information, contact your
local authorities or the Electronics Industries Alliance (www.eiae.org).
•Dispose of the used lamp unit by the approved method for your
area.
57HLX82(E)59-70 10/29/02, 10:29 AM62

63
Introduction Connecting
your TV
Using the
Remote Control
Setting up
your TV
Using the TV’s
Features Appendix Index
The air filter prevents excessive dust from entering the TV. If the
air filter accumulates too much dust, the internal temperature of
the TV may rise, resulting in possible malfunction; therefore, it
is recommended that you clean the air filter a minimum of
every two (2) months.
This TV contains several cooling fans to moderate the TV’s internal
temperature. The air intake for these fans is through the air filter. To
maintain maximum cooling efficiency of the fans, clean the air filter
regularly and never place the TV where the air filter will be blocked
(against a curtain, for example).
If the air filter becomes lost or damaged, replace it with a new one
before using the TV. Continued use of the TV without an air filter or
with a damaged air filter will allow excessive dust to enter and damage
the TV. See air filter ordering information at right.
Note: Always use the TV with a clean air filter in place,
or excessive dust may enter and damage the TV.
How to clean the air filter
1. Tu rn off the TV and unplug the power cord.
2. Loosen the two thumb screws (by hand) on the air filter door (on
the back of the TV), and then remove the air filter door.
3. Gently pull to remove the air filter housing from the TV.
4. Remove the outer and inner plastic covers from the air filter.
Air filter care
(Continued on next page)
Air filter door detail
Thumb screws
Outer plastic cover
Air filter
Inner plastic cover
Air filter housing
WARNING: RISK OF
ELECTRIC SHOCK!
TO REDUCE THE RISK OF ELECTRIC SHOCK,
NEVER REMOVE TV COVERS, EXCEPT AS
SPECIFIED HEREIN. REFER ALL SERVICING
NOT SPECIFIED IN THIS MANUAL TO
QUALIFIED SERVICE PERSONNEL. Failure
to follow this WARNING may result in death
or serious injury.
Back of TV
NOTE: The air filter door is provided with an interlock to reduce the
risk of damage to the TV. Do not defeat its purpose or attempt to
service without removing the door completely.
Contact a Toshiba parts distributor for a
replacement air filter. Order “filter piece,”
part no. 23929849.
To locate a Toshiba parts distributor:
•In the U.S., direct your web browser
to www.toshiba.com/tacp, click
“Customer Solutions,” and then click
“Parts & Accessories” (you may need
to scroll the screen to see this link);
or call 1-800-631-3811.
•In Canada, direct your web browser
to www.toshiba.ca, click “Home
Entertainment,” and then click “Support.”
57HLX82(E)59-70 10/29/02, 10:29 AM63

Introduction
Connecting
your TV
Using the
Remote Control
Setting up
your TV
Using the TV’s
Features
Appendix
Index
64
LED indications
The green and red LED lights on the TV control
touchpad (on the lower right corner of the TV screen)
indicate the TV’s current status, as follows:
•Green ON = Control touchpad being pressed.
•Red ON = Power ON.
•Green and/or Red blinking (see table below for
condition and solution).
6. Reattach the outer and
inner plastic covers
around the air filter.
5. Using a small-diameter vacuum cleaner attachment, carefully
vacuum both sides of the air filter.
Note:
•
Never use a large diameter vacuum cleaner attachment to clean
the air filter
, or the air filter may get caught in the vacuum cleaner.
•
Never use water or other liquids to clean the air filter
, or the air filter
may become damaged.
Air filter Small-diameter vacuum
cleaner attachment
LED Indication Condition Solution
1) Green and Red blink The lamp unit door is not seated Turn the POWER OFF and unplug the power cord. Review
at 0.3-second intervals. properly. “How to replace the lamp unit” on pages 60–62 to ensure
that the lamp unit door is installed securely. If the problem
persists, contact a Toshiba Authorized Service Center.
2) Green blinks at 0.3-second The lamp is not working properly. The TV automatically will try to reset itself three times.
intervals; Red lights solid.
3) Green and Red blink EITHER: The lamp is not Turn the POWER OFF and then ON again. If the problem
at 1-second intervals. working properly after the third persists, replace the lamp unit (see pages 60–62). If the problem
automatic reset (see item #2). still persists, contact a Toshiba Authorized Service Center.
OR: A cooling fan is not working Turn the POWER OFF and then ON again. If the problem
properly. persists, contact a Toshiba Authorized Service Center.
Green indicator
TV control touchpad
7. With the outer plastic cover of the air filter housing facing the
TV, gently reinsert the air filter assembly into the TV’s air filter
cavity.
8. Reattach the air filter door, and replace the two thumb screws by
hand (review step 2).
Outer plastic cover
Air filter
Inner plastic cover
Air filter housing
MENU VOLUME CHANNEL EXIT TV/VIDEO POWER
Red indicator
How to clean the air filter (cont.)
NOTE: Make sure the air filter door and screws are
installed correctly; otherwise, the TV may not turn on and
excessive dust may enter and damage the TV.
57HLX82(E)59-70 10/29/02, 10:29 AM64

65
Introduction Connecting
your TV
Using the
Remote Control
Setting up
your TV
Using the TV’s
Features Appendix Index
Television System
NTSC standard
Channel Coverage
VHF: 2 through 13
UHF: 14 through 69
Cable TV: Mid band (A-8 through A-1, A through I)
Super band (J through W)
Hyper band (AA through ZZ, AAA, BBB)
Ultra band (65 through 94, 100 through 125)
Power Source
120 V AC, 60 Hz
Power Consumption
213 W (average)
Audio Power
Main : 20 W + 20 W
Woofer : 20 W + 20 W
Speaker Type
Main : Two 2-3/16 × 6 inches (50 × 150 mm)
Woofer : Two 5-1/2 inches (140 mm) round
Video/Audio Terminals
S-VIDEO INPUT
Y: 1 V(p-p), 75 ohm, negative sync.
C: 0.286 V(p-p) (burst signal), 75 ohm
VIDEO/AUDIO INPUT
VIDEO: 1 V(p-p), 75 ohm, negative sync.
AUDIO: 150 mV(rms) (30% modulation equivalent,
47 kohm)
ColorStream® (component video) INPUT
Y : 1V(p-p), 75 ohm
PR: 0.7 V(p-p), 75 ohm
PB: 0.7 V(p-p), 75 ohm
AUDIO: 150 mV(rms), 47 kohm
VIDEO/AUDIO OUTPUT
VIDEO: 1 V(p-p), 75 ohm, negative sync.
AUDIO: 150 mV(rms) (30% modulation equivalent,
4.7 kohm)
VARIABLE AUDIO OUTPUT
0–300 mV(rms) (30% modulation equivalent, 4.7 kohm)
AUDIO CENTER CHANNEL INPUT
300 mV(rms) (30% modulation equivalent, 10 kohm)
DVI/HDCP INPUT
HDCP compliant
E-EDID* 1.3 compliant
DVI-D uncompressed, high-speed, digital single-link
connection
Suggested input scan rates: 1080i, 720p, 480p, 480i
Specifications
Design and specifications are subject to change without notice.
PC INPUT
Mini D-sub 15-pin, Analog RGB
DIGITAL AUDIO INPUT
Optical or Coaxial
IR Blaster
OUTPUT: 3 V(p-p), 10 kohm
INPUT: 3 V(p-p) to 5 V(p-p), pulse code modulated
(Toshiba TV code) over 38 KHz carrier
Dimensions
Width : 62-3/4 inches (1592.4 mm)
Height : 60-1/4 inches (1530.6 mm)
Depth : 18-1/2 inches (470 mm)
Weight
300 lbs (136.1 kg)
Supplied Accessories
Remote Control with 2 size “AA” alkaline batteries
Illumination lamp (for replacement)
___________
*E-EDID = Enhanced-Extended Display Identification
57HLX82(E)59-70 10/29/02, 10:29 AM65

Introduction
Connecting
your TV
Using the
Remote Control
Setting up
your TV
Using the TV’s
Features
Appendix
Index
66
Troubleshooting
Before calling a service technician, please check the following table for a possible cause of the problem and
some solutions.
Problem Solution
TV will not turn on • Make sure the power cord is plugged in, and then press POWER.
• The remote control batteries may be dead. Replace the batteries.
• If you have recently replaced the lamp unit or cleaned the air filter,
make sure the lamp unit, lamp unit door, and/or air filter door are
installed properly.
• The lamp unit may need to be replaced.
No picture • The lamp unit may need to be replaced.
• If you are using a DVI/HDCP device, make sure the DVI cable is
connected securely on both ends.
No picture, no sound • Check the antenna/cable connections.
No sound, picture OK • The sound may be muted. Press VOLUME.
• The station may have broadcast difficulties. Try another channel.
• Make sure the SPEAKERS function in the AUDIO menu is set correctly.
Poor picture, sound OK • Check the antenna connections.
• The station may have broadcast difficulties. Try another channel.
• Adjust the PICTURE menu.
• If you are using a DVI/HDCP device, make sure the DVI cable is
connected securely on both ends.
Poor reception of broadcast channels • The station may have broadcast difficulties. Try another channel.
• Check the antenna connections.
• If you are using a VCR, make sure the TV/VCR button is set correctly.
Cannot receive above channel 13 • Make sure the TV/CABLE switch is set to the mode that corresponds
with the signal source type (cable company or outside antenna).
Black box appears on the screen • The closed caption feature may be set to one of the Text modes (T1, T2,
T3, or T4). Turn closed captioning OFF.
Unable to select a certain channel • The channel may be locked out with the CH LOCK feature, or erased
with the ADD/ERASE feature.
Multiple images • The station may have broadcast difficulties. Try another channel.
• Antenna reception may be poor. Use a highly directional outdoor
antenna.
Poor color or no color • The station may have broadcast difficulties. Try another channel.
• Adjust the TINT and/or COLOR in the PICTURE menu.
• The lamp unit may need to be replaced.
No stereo or SAP sound from a • Make sure the MTS feature is set properly.
known MTS broadcast
The front panel buttons do not operate • Check the FRONT PANEL LOCK feature.
The remote control does not operate • Make sure the appropriate device mode is selected.
• Remove all obstructions between the remote control and the remote
control sensor in the TV.
• The remote control batteries may be dead. Replace the batteries.
Cannot access signal input sources • Check the VIDEO LOCK feature.
(VIDEO 1, VIDEO 2, VIDEO 3,
ColorStream HD1/HD2, DVI, PC IN),
and/or Channels 3 and 4.
57HLX82(E)59-70 10/29/02, 10:29 AM66

67
Introduction Connecting
your TV
Using the
Remote Control
Setting up
your TV
Using the TV’s
Features Appendix Index
Toshiba America Consumer Products, Inc. (“TACP”) and Toshiba
Hawaii, Inc. (“THI”) make the following limited warranties to original
consumers in the United States. THESE LIMITED WARRANTIES
EXTEND TO THE ORIGINAL CONSUMER PURCHASER OR ANY
PERSON RECEIVING THIS TELEVISION AS A GIFT FROM THE
ORIGINAL CONSUMER PURCHASER AND TO NO OTHER
PURCHASER OR TRANSFEREE.
PRODUCTS PURCHASED IN THE U.S.A. AND USED IN CANADA
ARE NOT COVERED BY THESE WARRANTIES.
PRODUCTS PURCHASED IN CANADA AND USED IN THE U.S.A.
ARE NOT COVERED BY THESE WARRANTIES.
Limited One (1) Year Warranty on Parts and Labor*
TACP/THI warrant this television and its parts, except the lamp unit,
against defects in materials or workmanship for a period of one (1)
year after the date of original retail purchase. DURING THIS PERIOD,
TACP/THI WILL, AT TACP/THI’S OPTION, REPAIR OR REPLACE
ADEFECTIVE PART WITH A NEW OR REFURBISHED PART
WITHOUT CHARGE TO YOU FOR PARTS OR LABOR. TACP/THI
Authorized Service Station personnel will come to your home
when warranty service is required. Depending on the type of repair
required, either the service will be performed in your home or the
set will be taken to the TACP/THI Authorized Service Station for repair
and returned to your home at no cost to you.
Limited Ninety (90) Day Warranty on Lamp Unit*
TACP/THI warrant the lamp unit in this television against defects in
materials or workmanship for a period of ninety (90) days after the
date of original retail purchase. DURING THIS PERIOD, TACP/THI
WILL REPLACE A DEFECTIVE LAMP UNIT WITH A NEW OR
REFURBISHED LAMP UNIT WITHOUT CHARGE TO YOU. LABOR
CHARGES FOR LAMP UNIT REPLACEMENT ARE NOT COVERED
UNDER WARRANTY. The lamp unit is a user-replaceable component.
Rental Units
The warranty for rental units begins with the date of first rental or thirty
(30) days from the date of shipment to the rental firm, whichever
comes first.
*Commercial Units
Televisions sold and used for commercial purposes have a limited
ninety (90) day warranty for all parts, labor, and lamp unit.
Owner’s Manual and Product Registration Card
Read this owner’s manual thoroughly before operating this
television. Complete and mail the enclosed product registration
card within ten days after you, or the person who has given you this
product as a gift, purchased this television. Returning the product
registration card will enable TACP/THI to provide you with better
customer service and improved product support. Failure to return the
product registration card will not affect your rights under this warranty.
Your Responsibility
THE ABOVE WARRANTIES ARE SUBJECT TO THE FOLLOWING
CONDITIONS:
(1) You must provide your bill of sale or other proof of purchase.
(2) All warranty servicing of this television must be made by an
Authorized TACP/THI Service Station.
(3) The warranties from TACP and THI are effective only if the
television is purchased and operated in the U.S.A. or Puerto Rico.
(4) Labor service charges for set installation, setup, adjustment of
customer controls, and installation or repair of antenna systems
are not covered by these warranties. Reception problems caused
by inadequate antenna systems are your responsibility.
(5) Warranties extend only to defects in materials or workmanship as
limited above and do not extend to any television or parts that
have been lost or discarded by you or to damage to television or
parts caused by misuse, accident, Acts of God (such as lightning
or fluctuations in electric power), improper installation, improper
maintenance, or use in violation of instructions furnished by
TACP/THI; or to units that have been modified or had the serial
number removed, altered, defaced, or rendered illegible.
How to Obtain Warranty Services
If, after following all of the operating instructions in this manual
and checking the “Troubleshooting” section, you find that service
is needed:
(1) To find the nearest TACP/THI Authorized Service Station:
For televisions purchased in the United States, except Hawaii,
visit TACP’s web site at www.toshiba.com/tacp, or call toll free
1-800-631-3811.
For televisions purchased in Hawaii, contact Toshiba Hawaii, Inc.,
327 Kamakee Street, Honolulu, HI 96814, (808) 591-9281.
(2) Present your bill of sale or other proof of purchase to the
Authorized Service Station. Authorized TACP/THI Service Station
personnel will come to your home when warranty service is
required. Depending on the type of repair required, either the
service will be performed in your home or the set will be taken
to the Authorized Service Station for repair and returned to your
home at no cost to you. The lamp unit is a user-replaceable
component. Labor charges for lamp unit replacement are not
covered under warranty.
For additional information, visit TACP’s web site:
www.toshiba.com/tacp.
ALL WARRANTIES IMPLIED BY THE LAW OF ANY STATE
OF THE U.S.A., INCLUDING THE IMPLIED WARRANTIES OF
MERCHANTABILITY AND FITNESS FOR A PARTICULAR
PURPOSE, ARE EXPRESSLY LIMITED TO THE DURATION OF
THE LIMITED WARRANTIES SET FORTH ABOVE. WITH THE
EXCEPTION OF ANY WARRANTIES IMPLIED BY THE LAW
OF ANY STATE OF THE U.S.A. AS HEREBY LIMITED, THE
FOREGOING WARRANTY IS EXCLUSIVE AND IN LIEU OF ALL
OTHER WARRANTIES, GUARANTEES, AGREEMENTS, AND
SIMILAR OBLIGATIONS OF TACP OR THI WITH RESPECT TO
THE REPAIR OR REPLACEMENT OF ANY PARTS. IN NO EVENT
SHALL TACP OR THI BE LIABLE FOR CONSEQUENTIAL OR
INCIDENTAL DAMAGES.
No person, agent, distributor, dealer, or company is authorized
to change, modify, or extend the terms of these warranties in
any manner whatsoever. The time within which action must be
commenced to enforce any obligation of TACP or THI arising under
this warranty or under any law of the United States or of any state
thereof is hereby limited to 90 days from the date you discover, or
should have discovered, the defect. This limitation does not apply to
implied warranties arising under the law of any state of the U.S.A.
THIS WARRANTY GIVES YOU SPECIFIC LEGAL RIGHTS, AND
YOU MAY ALSO HAVE OTHER RIGHTS, WHICH MAY VARY
FROM STATE TO STATE IN THE U.S.A. SOME STATES OF THE
U.S.A. DO NOT ALLOW LIMITATIONS ON THE DURATION OF
AN IMPLIED WARRANTY, LIMITATIONS ON THE TIME WITHIN
WHICH AN ACTION MAY BE BROUGHT, OR THE EXCLUSION OR
LIMITATION OF INCIDENTAL OR CONSEQUENTIAL DAMAGES;
THEREFORE, THE ABOVE LIMITATIONS OR EXCLUSIONS MAY
NOT APPLY TO YOU UNDER SUCH CIRCUMSTANCES.
TACP/THI are not liable for:
(1) damage caused by fire, earthquake, use by a third party,
accidents, owner’s intentional misuse, or use in other improper
conditions;
(2) incidental damage (such as profit loss or interruption in business,
modification or erasure of record data, and so forth) caused by
use or misuse of this product;
(3) damage caused by neglect of instructions described in the
owner’s manual; and
(4) damage caused by misuse or malfunction through simultaneous
use of this product and the connected equipment.
LCOS_OCT02
Limited United States Warranty
for LCOS Projection Television Models
57HLX82(E)59-70 10/29/02, 10:29 AM67

Introduction
Connecting
your TV
Using the
Remote Control
Setting up
your TV
Using the TV’s
Features
Appendix
Index
68
Toshiba of Canada Limited (“TCL”) makes the following limited
warranties to original consumers in Canada.
THESE LIMITED WARRANTIES EXTEND TO THE ORIGINAL
CONSUMER PURCHASER OR ANY PERSON RECEIVING THIS
TELEVISION AS A GIFT FROM THE ORIGINAL CONSUMER
PURCHASER AND TO NO OTHER PURCHASER OR
TRANSFEREE.
PRODUCTS PURCHASED IN THE U.S.A. AND USED IN CANADA
ARE NOT COVERED BY THESE WARRANTIES.
PRODUCTS PURCHASED IN CANADA AND USED IN THE U.S.A.
ARE NOT COVERED BY THESE WARRANTIES.
Limited One (1) Year Warranty on Parts and Labor*
TCL warrants this television and its parts, except the lamp unit, against
defects in materials or workmanship for a period of one (1) year after
the date of original retail purchase. DURING THIS PERIOD, TCL
WILL, AT TCL’S OPTION, REPAIR OR REPLACE A DEFECTIVE
PART WITH A NEW OR REFURBISHED PART WITHOUT CHARGE
TO YOU FOR PARTS OR LABOR. TCL Authorized Service Depot
personnel will come to your home when warranty service is required.
Depending on the type of repair required, either the service will
be performed in your home or the set will be taken to the TCL
Authorized Service Depot for repair and returned to your home at
no cost to you. IN-HOME SERVICE ONLY APPLIES WITHIN 100
KILOMETERS OF AN AUTHORIZED TCL SERVICE DEPOT.
Limited Ninety (90) Day Warranty on Lamp Unit*
TCL warrants the lamp unit in this television against defects in
materials or workmanship for a period of ninety (90) days after the
date of original retail purchase. DURING THIS PERIOD, TCL WILL
REPLACE A DEFECTIVE LAMP UNIT WITH A NEW OR
REFURBISHED LAMP UNIT WITHOUT CHARGE TO YOU. LABOR
CHARGES FOR LAMP UNIT REPLACEMENT ARE NOT COVERED
UNDER WARRANTY. The lamp unit is a user-replaceable component.
Rental Units
The warranty for rental units begins with the date of first rental or thirty
(30) days from the date of shipment to the rental firm, whichever
comes first.
*Commercial Units
Televisions sold and used for commercial purposes have a limited
ninety (90) day warranty for all parts, labor, and lamp unit.
Owner’s Manual
Read this owner’s manual thoroughly before operating this
television.
Your Responsibility
THE ABOVE WARRANTIES ARE SUBJECT TO THE FOLLOWING
CONDITIONS:
(1) You must provide your bill of sale or other proof of purchase.
(2) All warranty servicing of this television must be made by an
Authorized TCL Service Depot.
(3) The warranties from TCL are effective only if the television is
purchased in Canada from an authorized TCL dealer and operated
in Canada.
(4) Labor service charges for set installation, setup, adjustment of
customer controls, and installation or repair of antenna systems
are not covered by these warranties. Reception problems caused
by inadequate antenna systems are your responsibility.
(5) Warranties extend only to defects in materials or workmanship as
limited above and do not extend to any television or parts that
have been lost or discarded by you or to damage to television or
parts caused by misuse, accident, Acts of God (such as lightning
or fluctuations in electric power), improper installation, improper
maintenance, or use in violation of instructions furnished by TCL;
or to units that have been modified or had the serial number
removed, altered, defaced, or rendered illegible.
How to Obtain Warranty Services
If, after following all of the operating instructions in this manual and
checking the “Troubleshooting” section, you find that service is
needed:
(1) To find the nearest TCL Authorized Service Depot, visit TCL’s
web site: www.toshiba.ca.
(2) Present your bill of sale or other proof of purchase to the
Authorized Service Depot. Authorized TCL Service Depot
personnel will come to your home when warranty service is
required. Depending on the type of repair required, either the
service will be performed in your home or the set will be taken
to the Authorized Service Depot for repair and returned to your
home at no cost to you. The lamp unit is a user-replaceable
component. Labor charges for lamp unit replacement are not
covered under warranty. IN-HOME SERVICE ONLY APPLIES
WITHIN 100 KILOMETERS OF AN AUTHORIZED TCL
SERVICE DEPOT.
For additional information, visit TCL’s web site:
www.toshiba.ca
ALL WARRANTIES IMPLIED BY THE LAW OF ANY PROVINCE
OF CANADA, INCLUDING THE IMPLIED WARRANTIES OF
MERCHANTABILITY AND FITNESS FOR A PARTICULAR
PURPOSE, ARE EXPRESSLY LIMITED TO THE DURATION OF
THE LIMITED WARRANTIES SET FORTH ABOVE. WITH THE
EXCEPTION OF ANY WARRANTIES IMPLIED BY THE LAW
OF ANY PROVINCE OF CANADA AS HEREBY LIMITED, THE
FOREGOING WARRANTY IS EXCLUSIVE AND IN LIEU OF ALL
OTHER WARRANTIES, GUARANTEES, AGREEMENTS, AND
SIMILAR OBLIGATIONS OF TCL WITH RESPECT TO THE REPAIR
OR REPLACEMENT OF ANY PARTS. IN NO EVENT SHALL TCL
BE LIABLE FOR CONSEQUENTIAL OR INCIDENTAL DAMAGES.
No person, agent, distributor, dealer, or company is authorized
to change, modify, or extend the terms of these warranties in
any manner whatsoever. The time within which action must be
commenced to enforce any obligation of TCL arising under this
warranty or under any law of Canada or of any province thereof,
is hereby limited to 90 days from the date you discover, or should
have discovered, the defect. This limitation does not apply to implied
warranties arising under the law of any province of Canada.
THIS WARRANTY GIVES YOU SPECIFIC LEGAL RIGHTS,
ANDYOU MAY ALSO HAVE OTHER RIGHTS, WHICH MAY
VARY FROM PROVINCE TO PROVINCE IN CANADA. SOME
PROVINCES OF CANADA DO NOT ALLOW LIMITATIONS ON
THE DURATION OF AN IMPLIED WARRANTY, LIMITATIONS
ON THE TIME WITHIN WHICH AN ACTION MAY BE BROUGHT,
OR THE EXCLUSION OR LIMITATION OF INCIDENTAL OR
CONSEQUENTIAL DAMAGES; THEREFORE, THE ABOVE
LIMITATIONS OR EXCLUSIONS MAY NOT APPLY TO YOU
UNDER SUCH CIRCUMSTANCES.
TCL is not liable for:
(1) damage caused by fire, earthquake, use by a third party,
accidents, owner’s intentional misuse, or use in other improper
conditions;
(2) incidental damage (such as profit loss or interruption in business,
modification or erasure of record data, and so forth) caused by
use or misuse of this product;
(3) damage caused by neglect of instructions described in the
owner’s manual; and
(4) damage caused by misuse or malfunction through simultaneous
use of this product and the connected equipment.
LCOS_OCT02
Limited Canada Warranty
for LCOS Projection Television Models
57HLX82(E)59-70 10/29/02, 10:29 AM68

69
Introduction Connecting
your TV
Using the
Remote Control
Setting up
your TV
Using the TV’s
Features Appendix Index
Notes
57HLX82(E)59-70 10/29/02, 10:29 AM69

Introduction
Connecting
your TV
Using the
Remote Control
Setting up
your TV
Using the TV’s
Features
Appendix
Index
70
Notes
57HLX82(E)59-70 10/29/02, 10:29 AM70

71
Introduction Connecting
your TV
Using the
Remote Control
Setting up
your TV
Using the TV’s
Features Appendix Index
Index
A
Air filter, cleaning ................................................................63
A/V receiver connection ................................................... 17
ANT 1/2 ...................................................................................29
Antenna cables ...................................................................... 8
Audio cables ........................................................................... 8
AUDIO OUT sound, selecting ....................................... 56
Audio system connection ................................................. 17
Auto power off ......................................................................58
B
Back of the TV ........................................................................ 7
C
Cable converter box connection ...................................10
Camcorder connection ...................................................... 15
CH yz buttons ....................................................................31
Channel surf mode (SpeedSurf) ...................................31
CH LABEL ..............................................................................33
CH LOCK.................................................................................43
CH RTN button .....................................................................32
Channel Number buttons ................................................31
Channel programming
ADD/ERASE .................................................................... 31
Automatic programming .............................................30
TV/CABLE selection ......................................................30
Cinema mode ........................................................................ 37
Clock, setting ........................................................................51
Closed caption ......................................................................50
Color temperature ............................................................... 47
Component video cables .................................................... 8
Computer connection ........................................................ 18
D
Demonstration mode .........................................................58
Digital audio cable connection ...................................... 14
Dobly Virtual TruSurround ...............................................53
Double-window (“POP”) feature ...................................38
DNR (Digital Noise Reduction) ..................................... 47
DTV receiver connection .......................................... 13, 14
DVD connection .................................................... 11, 12, 14
DVI/HDCP connection ......................................................15
F I
FAV zy buttons ..................................................................33
FAVORITE button .................................................................39
Favorite channels ................................................................32
FOCUS feature (WOW) ..................................................... 53
Front of the TV ........................................................................ 7
Front panel lock ...................................................................45
INPUT button ................................................................ 29, 49
IR blaster connection ......................................................... 16
L M
Labeling channels ...............................................................33
Labeling video inputs ........................................................49
Lamp unit replacement .................................................... 59
Language selection ............................................................ 29
Last mode memory .............................................................58
Locking channels ................................................................43
Locking video inputs ......................................................... 44
Locks menu ...........................................................................40
Menu system ......................................................................... 27
MTS feature ........................................................................... 52
MUTE button ......................................................................... 52
P
Picture adjustments
COLOR TEMPERATURE .............................................. 47
Image flicker in PC IN mode ..................................... 48
Picture mode ....................................................................46
Picture position in PC IN mode ................................48
Picture quality ..................................................................46
Picture-out-picture (POP)
PIP button ..........................................................................38
PIP CH yz buttons .......................................................38
SOURCE button ............................................................. 38
STILL button .................................................................... 39
SWAP button ....................................................................39
Picture scroll .......................................................................... 37
Picture size selection .........................................................35
R
RECALL button .................................................................... 57
Remote control
Battery installation .........................................................19
Device code table ................................................... 24–25
Functional key chart .............................................. 20–21
Learning about the buttons ........................................26
Operational feature reset ............................................ 23
Programming ....................................................................22
Searching and sampling the code ........................... 22
Volume Lock feature .....................................................23
RESET .............................................................................. 48, 54
S
S-video cables ........................................................................ 8
SAP sound ..............................................................................52
Satellite receiver connection........................................... 11
Scrolling the Theater Wide picture ............................... 37
Set-top box .................................................................... 13, 14
Sleep timer .............................................................................51
Sound quality adjustments ..............................................54
SPEAKERS on/off ............................................................... 55
Specifications ........................................................................65
SpeedSurf ...............................................................................31
SRS 3D surround (WOW) ................................................ 53
StableSound®........................................................................56
Stereo sound .........................................................................52
Sub-bass system (SBS) .................................................... 55
SurfLock™ ...............................................................................32
T
Theater wide picture ......................................................... 36
Troubleshooting .................................................................. 66
TruBass feature (WOW) ....................................................53
TV/VIDEO button ......................................................... 29, 49
V
V-CHIP
BLOCKING OPTION ......................................................42
ENABLE BLOCKING .................................................... 41
MPAA RATING ................................................................ 42
NEW PIN CODE ..............................................................45
TV RATING ........................................................................41
Unlocking programs temporarily.............................. 43
VCR connection .............................................................. 9–14
Video cables ............................................................................ 8
VIDEO LABEL ...................................................................... 49
VIDEO LOCK .........................................................................44
W
Warranty ........................................................................... 67, 68
WOW features (SRS 3D, FOCUS, TruBass) ............... 53
57HLX82(E)71 10/29/02, 10:29 AM71

(02-11) B
HEAD OFFICE/191 McNABB STREET MARKHAM, ONTARIO L3R 8H2, CANADA TEL: (905) 470-5400
SERVICE CENTERS/TORONTO: 191 McNABB STREET MARKHAM, ONTARIO L3R 8H2, CANADA TEL: (905) 470- 5400
MONTREAL: 1643, NORTH SERVICE RD., TRANS-CANADA HIGHWAY, DORVAL QUEBEC, H9P 1J1, CANADA
TEL: (514) 856-4100
VANCOUVER: 22171 FRASERWOOD WAY, RICHMOND, B.C. V6W 1J5, CANADA TEL: (604) 303-2500
HEAD OFFICE/327 KAMAKEE STREET, HONOLULU, HAWAII 96814, U.S.A. TEL: (808) 591-9281
MANUFACTURED BY
PRINTED IN USA
HEAD OFFICE/82 TOTOWA ROAD, WAYNE, NEW JERSEY 07470
NATIONAL SERVICE DIVISION:1420B TOSHIBA DRIVE, LEBANON, TN. 37087
ColorStream and StableSound are registered trademarks of Toshiba America Consumer Products, Inc.
SurfLock and CableClear are trademarks of Toshiba America Consumer Products, Inc.
23565770
57HLX82(E)72 10/29/02, 10:29 AM72