Toshiba L4333 32 Users Manual
Toshiba-L43-Users-Manual-129311 toshiba-l43-users-manual-129311
Toshiba Flat Panel Television L43 L4333-323950-English
2015-03-11
: Toshiba Toshiba-L4333-32-Users-Manual-655846 toshiba-l4333-32-users-manual-655846 toshiba pdf
Open the PDF directly: View PDF
.
Page Count: 94
- Contents
- INSTALLING YOUR TV
- CONNECTING YOUR TV
- SETTING UP YOUR TV
- CONTROLS AND FEATURES
- General controls
- Sound controls
- Widescreen viewing
- Picture controls
- Picture Mode
- Picture preferences
- Reset
- ColourMaster
- Base Colour Adjustment
- Colour Temperature
- Auto Brightness Sensor
- Active Backlight Control
- Black/White Level
- MPEG NR – Noise Reduction
- DNR – Digital Noise Reduction
- Resolution +
- Cinema Mode
- Resetting the advanced picture settings
- Expert Picture Settings
- Automatic Format (Widescreen)
- 4:3 Stretch
- Picture Position
- Picture still
- HDMI Information Display
- Wireless LAN Information
- Setting up the Network
- Network Device Setup
- USB HDD Record Function
- Using the Cloud TV Service
- Using Hybrid TV Standard (if available)
- Using Intel® Wireless Display
- Using the Media Player
- Other features
- The timers
- Energy Saving Settings
- Digital on-screen information
- Using EPG (Electronic Programme Guide)
- Digital settings – parental control
- Digital settings – Channel Options
- Digital settings – other settings
- Software Upgrade and Licences
- System Information and Reset TV
- PC Settings
- Input selection and AV connections
- Using HDMI CEC Control
- Using MHL TV function
- TEXT SERVICES
- PROBLEM SOLVING
- INFORMATION

USER MANUAL
L43** Digital Series
W43** Digital Series

2
English
Contents
INSTALLING YOUR TV
Safety Precautions .......................................................4
Installation and important information ..........................5
The remote control .......................................................7
Inserting batteries and effective range ..................7
CONNECTING YOUR TV
Connecting external equipment....................................8
Connecting an HDMI® device.......................................9
To connect an HDMI device..................................9
HDMI’s ARC (Audio Return Channel) feature.......9
Connecting an HDMI CEC Control compatible
device ......................................................................10
Connecting a computer ..............................................11
To connect a PC to the HDMI terminal ...............11
To connect a PC to the RGB/PC terminal...........11
Connecting a home network.......................................12
To connect the TV to a home network - Wired....12
To connect the TV to a home network with an
internet connection - Wireless..........................12
To connect the TV to the PC with
Intel® Wireless Display.....................................12
Controls and input connections ..................................13
Switching on........................................................13
Using the TV controls and connections...............13
Using the menu system.......................................14
SETTING UP YOUR TV
Startup Application .....................................................15
Quick Setup.........................................................15
Ant/Cable/Satellite (if available) ..........................20
Satellite Settings .................................................21
Auto Tuning.........................................................22
ATV Manual Tuning....................................................23
Tuning .................................................................23
Skip .....................................................................24
Sorting positions..................................................25
DTV Manual Tuning ...................................................25
Manual Tuning ....................................................25
Manual Tuning for DVB-C...................................26
Manual Tuning for DVB-S ...................................26
DTV Settings ..............................................................26
Channels (Antenna/Cable)..................................26
Channels (Satellite).............................................27
Standby Channel Update....................................27
Location setting...................................................27
Analogue switch-off.............................................27
CONTROLS AND FEATURES
General controls .........................................................28
Quick Menu .........................................................28
Selecting channels ..............................................28
The Time Display – analogue only.....................28
Stereo and Bilingual transmissions .....................28
Sound controls ...........................................................29
Volume controls and sound mute........................29
Dual..................................................................... 29
Balance ............................................................... 29
Bass, Treble........................................................ 29
Voice Enhancement............................................29
Dynamic Bass Boost........................................... 29
Stable Sound®.................................................... 29
Dynamic Range Control...................................... 29
Audio Level Offset............................................... 30
TV Speakers On/Off............................................ 30
Headphone Settings ........................................... 30
Audio Description................................................ 30
Widescreen viewing ................................................... 31
Picture controls .......................................................... 33
Picture Mode....................................................... 33
Picture preferences............................................. 33
Reset................................................................... 33
ColourMaster ......................................................33
Base Colour Adjustment ..................................... 34
Colour Temperature............................................34
Auto Brightness Sensor ...................................... 34
Active Backlight Control ......................................34
Black/White Level ............................................... 34
MPEG NR – Noise Reduction............................. 34
DNR – Digital Noise Reduction........................... 35
Resolution +........................................................35
Cinema Mode...................................................... 35
Resetting the advanced picture settings............. 35
Expert Picture Settings .......................................35
Automatic Format (Widescreen) ......................... 37
4:3 Stretch........................................................... 37
Picture Position ................................................... 37
Picture still...........................................................37
HDMI Information Display ................................... 37
Wireless LAN Information .......................................... 38
Setting up the Network............................................... 39
Wireless Setup....................................................39
Advanced Network Setup ...................................42
DNS Setup .......................................................... 43
Network Connection Test.................................... 43
Using the software keyboard .............................. 44
Network Device Setup................................................ 44
Apps Control Profile ............................................ 44
TV Power On Control (Active Standby) .............. 45
Media Renderer Setup........................................ 45
Device Name Setup ............................................ 45
USB HDD Record Function........................................ 46
Setting up the USB HDD for recording ............... 46
To record DTV programmes (One Touch
Recording) ....................................................... 46
How to set recordings via the Programme
Guide ............................................................... 47
To check, edit or delete scheduling information.. 49
To view a recorded programme.......................... 49
Operations from the Library screen .................... 50
Recording Setup .................................................51
Scheduling priority .............................................. 52
Using the Cloud TV Service .......................................52
Using Web Browser ............................................ 52

3
English
Using Skype ........................................................54
Using Hybrid TV Standard (if available) .....................59
Using Intel® Wireless Display.....................................59
Intel® WiDi Device Name ....................................60
Device List...........................................................60
Using the Media Player ..............................................60
Basic operation ...................................................61
Viewing photo files (on a media server or USB
device)..............................................................62
Viewing movie files (on a media server or USB
device)..............................................................64
Playing music files (on a media server or USB
device)..............................................................66
Other features ............................................................67
Panel Lock ..........................................................67
Blue Screen.........................................................67
Netflix®................................................................68
The timers ..................................................................68
Programme Timers – digital only .......................68
On Timer .............................................................68
Sleep Timer.........................................................69
Energy Saving Settings ..............................................69
Automatic Power Down.......................................69
No Signal Power Down .......................................69
Digital on-screen information......................................70
Information ..........................................................70
Using EPG (Electronic Programme Guide) ................71
Using Broadcast Guide .......................................71
Genre selection/searching ..................................71
Digital settings – parental control ...............................72
Parental PIN Setup .............................................72
Parental Setup ....................................................72
Digital settings – Channel Options .............................73
Selecting favourite channels ...............................73
Favourite Channel List ........................................73
Skip channels......................................................73
Locking channels ................................................74
Digital settings – other settings ..................................74
Subtitles ..............................................................74
Audio languages .................................................74
Common Interface...............................................75
Software Upgrade and Licences ................................75
Searching for New Software ...............................75
Network Upgrade ................................................75
Software Licences...............................................76
System Information and Reset TV ............................. 76
System Information ............................................. 76
Reset TV ............................................................. 76
PC Settings ................................................................ 77
Horizontal and Vertical Position ..........................77
Clock Phase........................................................ 77
Sampling Clock ................................................... 77
Reset................................................................... 77
Input selection and AV connections...........................78
Input selection..................................................... 78
Labelling video input sources.............................. 78
Digital Audio Output ............................................ 79
Using HDMI CEC Control........................................... 80
Enable HDMI CEC Control ................................. 80
TV Auto Power.................................................... 80
Auto Standby ......................................................80
Amplifier Control .................................................80
Initial Speaker Setting ......................................... 80
HDMI CEC Control input source selection.......... 80
HDMI CEC Control one touch play ..................... 81
HDMI CEC Control system standby.................... 81
Using MHL TV function .............................................. 81
Connecting an MHL-compatible device .............. 81
Operating an MHL-compatible device.................81
MHL Setup.......................................................... 81
TEXT SERVICES
Text services .............................................................. 82
Selecting modes .................................................82
Text information .................................................. 82
Navigating pages using Auto .............................. 82
Navigating pages using LIST.............................. 82
Control buttons.................................................... 83
PROBLEM SOLVING
Questions and Answers ........................................... 84
INFORMATION
Information ................................................................. 87
Licence information .................................................... 91
Specifications and accessories ..................................93
During the life of your TV firmware updates will be made available to ensure that your TV maintains optimum performance:
If your TV is connected to the internet, firmware will be automatically made available.
If your TV is not connected to the internet, you can download the latest version of firmware from
www.toshiba-om.net/firmware.php
*Some features are limited due to local legislation and may not be available in all countries.

4
English
INSTALLING YOUR TV
Safety Precautions
This equipment has been designed and manufactured to
meet international safety standards but, like any electrical
equipment, care must be taken to obtain the best results
and for safety to be assured. Please read the points below
for your own safety. They are of a general nature, intended
to help with all electronic consumer products, and some
points may not apply to the goods you have just
purchased.
Leave more than 10 cm clearance around the television to
allow adequate ventilation. This will prevent overheating
and possible damage to the television. Dusty places
should also be avoided. For wall mounted positions at
least 2.5 cm gap was retained from the wall and the 10 cm
was kept clear around all edges of the TV.
Damage may occur if the television is left in direct sunlight
or near a heater. Avoid places subject to extremely high
temperatures or humidity. Place in a location where the
temperature remains between 5 °C min. and 35 °C max.
The mains supply required for this equipment is 220-240 V
AC 50 Hz. Never connect to a DC supply or any other
power source. DO ensure that the television is not
standing on the mains lead.
DO NOT cut off the mains plug from this equipment, this
incorporates a special Radio Interference Filter, the
removal of which will impair its performance.
IF IN DOUBT, PLEASE CONSULT A COMPETENT
ELECTRICIAN.
DO read the operating instructions before you attempt to
use the equipment.
DO ensure that all electrical connections (including the
mains plug, extension leads and inter-connections
between pieces of equipment) are properly made and in
accordance with the manufacturers’ instructions. Switch
off and withdraw the mains plug before making or
changing connections.
DO consult your dealer if you are ever in doubt about the
installation, operation or safety of your equipment.
WARNING:To prevent injury, this apparatus must be
securely attached to the floor/wall in accordance with the
installation instructions. See page 5.
DO be careful with glass panels or stands on equipment.
DO use a soft, dry cloth to clean the unit.
DO NOT obstruct the ventilation openings of the
equipment with items such as newspapers, tablecloths,
curtains, etc. Overheating will cause damage and shorten
the life of the equipment.
DO NOT allow electrical equipment to be exposed to
dripping or splashing or objects filled with liquids, such as
vases, to be placed on the equipment.
DO NOT place hot objects or naked flame sources, such
as lighted candles or nightlights on, or close to equipment.
High temperatures can melt plastic and lead to fires.
DO NOT use makeshift stands and NEVER fix legs with
wood screws.
DO NOT leave equipment switched on when it is
unattended, unless it is specifically stated that it is
designed for unattended operation or has a standby
mode. Switch off by withdrawing the plug, and make sure
your family knows how to do this. Special arrangements
may need to be made for people with disabilities.
DO NOT continue to operate the equipment if you are in
any doubt about it working normally, or it is damaged in
any way – switch off, withdraw the mains plug and consult
your dealer.
DO NOT push/pull CI CAM at a tilt to prevent breakdown
of COMMON INTERFACE.
WARNING: Excessive sound pressure from earphones
or headphones can cause hearing loss.
ABOVE ALL - NEVER let anyone, especially
children, push or hit the screen and cabinet
back, or push anything into holes, slots or any
other openings in the case. These actions will
damage screen or internal parts.
NEVER guess or take chances with electrical
equipment of any kind - it is better to be safe
than sorry.
Air Circulation
Heat Damage
Mains Supply
Do
DO NOT REMOVE ANY FIXED COVERS AS THIS
WILL EXPOSE DANGEROUS AND ‘LIVE’ PARTS.
THE MAINS PLUG IS USED AS THE
DISCONNECTING DEVICE AND THEREFORE
SHOULD BE READILY OPERABLE.
Do not
WARNING: To prevent the spread of
fire, keep candles or other open flames
away from this product at all times.

5
English
INSTALLING YOUR TV
Installation and important information
Locate the television away from direct sunlight and
strong lights. Soft, indirect lighting is recommended for
comfortable viewing. Use curtains or blinds to prevent
direct sunlight falling on the screen.
Place the TV on a stable, level surface that can
support the weight of the TV. In order to prevent
injury and maintain stability of this apparatus,
secure the TV using the fixing in the stand.
The LCD display panels are manufactured using an extremely high level of precision technology; however,
sometimes some parts of the screen may be missing picture elements or have luminous spots. This is not
a sign of a malfunction.
Make sure the television is located in a position where it cannot be pushed or hit by objects, as pressure
will break or damage the screen. Also, please be certain that small items cannot be inserted into slots or
openings in the case.
Avoid using chemicals (such as air refreshers, cleaning agents, etc.) on or near the TV pedestal.
Studies indicate that plastics may weaken and crack over time from the combination effects of
chemical agents and mechanical stress (such as weight of TV). Failure to follow these instructions could
result in serious injury and/or permanent damage to TV and TV pedestal.
Use a wall bracket appropriate for the size and weight of
the LCD TV.
• Two people are required for installation.
• Install a wall-mount from another manufacturer.
1Unplug and remove any cables and/or other
component connectors from the rear of the TV.
2Carefully lay the front of the unit face down on a flat,
cushioned surface such as a quilt or blanket.
3Follow the instructions provided with your wall bracket.
Before proceeding, make sure the appropriate
bracket(s) are attached to the wall and the back of the
TV as described in the instructions provided with the
wall bracket.
4Always use the screws supplied or recommended by
the wall mount manufacturer.
Removing the Pedestal Stand:
1Carefully lay the front of the unit face down on a flat,
cushioned surface such as a quilt or blanket. Leave
the stand protruding over the edge of the surface.
NOTE: Extreme care should always be used when
removing the pedestal stand to avoid damage to the
LCD panel.
2Remove the screws.
3Once you have removed all screws holding the
pedestal stand in place, remove the pedestal stand
from the TV by sliding the pedestal stand away from
the TV.
• Interoperability with MHL devices of other
manufacturers is not guaranteed.
• Toshiba does not provide any guarantee, therefore,
against operational failure such as that described below
when an MHL source is connected to the TV.
- No picture or sound
- Some of the functions do not work by remote
operation from the TV
• If the MHL does not work properly, also contact the
manufacturer of the source device for advice on its use.
Where to install
Stand style is dependent on model
Screw
(supplied) 9 mm
20 mm
4 mm
When using a Wall Bracket
Screws
When using MHL (Mobile High-definition Link)

6
English
INSTALLING YOUR TV
The digital reception function of this television is only effective in the countries listed in the “Country”
section of the “Installation” menu. Depending on country/area, some of this television's functions may not
be available. Reception of future additional or modified services can not be guaranteed with this television.
If stationary images generated by 4:3 broadcasts, text services, channel identification logos, computer
displays, video games, on-screen menus, etc. are left on the television screen for any length of time, they
could become conspicuous. It is always advisable to reduce both the brightness and contrast settings.
Very long, continuous use of the 4:3 picture on a 16:9 screen may result in some retention of the image at
the 4:3 outlines. This is not a defect of the LCD TV and is not covered under the manufacturer’s warranty.
Regular use of other size modes (e.g.: Super Live) will prevent permanent retention.
• The recording function has been designed for
private use and entertainment in your home
environment. Please note that any
commercial use of the recording function
could lead to copyright infringement of
authors’ rights. Toshiba asks you to respect
the intellectual property rights of third
parties.
• Before recording to a device connected to the
TV, make a test recording and check the
recording performance.
• Programmes that are prohibited from copying
due to copyright protection cannot be
recorded.
• Toshiba shall not be liable for compensation
or incidental damages of any kind
whatsoever resulting from content that was
not properly recorded on the recording
device or that was modified or lost.
• Toshiba shall not be liable for damages of any
kind whatsoever (breakdown of the recording
device, modification or loss of the recorded
content, etc.) resulting from malfunction,
operating failure or incorrect operation due to
combining with another connected device.
• If you connect a USB HDD that has been used
with a PC or another TV, only programmes
which are recorded using this TV can be
playback.
• Switch the TV to standby before you
disconnect the USB HDD.
Not doing so may result in loss of the recorded
data or malfunction of the USB HDD.
• Please note that recording on the USB HDD is
no longer playable after the TV’s main-board
is exchanged during service.
Please take note
EXCLUSION CLAUSE
Toshiba shall under no circumstances be liable for loss and/or damage to the product caused by:
i) Fire;
ii) Earthquake;
iii) Accidental damage;
iv) Intentional misuse of the product;
v) Use of the product in improper conditions;
vi) Loss and/or damage caused to the product whilst in the possession of a third party;
vii) Any damage or loss caused as a result of the owner’s failure and/or neglect to follow the instructions set out in the
owner’s manual;
viii)Any loss or damage caused directly as a result of misuse or malfunction of the product when used simultaneously
with associated equipment;
Furthermore, under no circumstances shall Toshiba be liable for any consequential loss and/or damage including but
not limited to the following: loss of profit, interruption of business, the loss of recorded data whether caused during normal
operation or misuse of the product.
When Using a USB Hard Drive (HDD)

7
English
INSTALLING YOUR TV
The remote control
Simple at-a-glance reference of your remote control.
1For On/Standby mode
2To select external input sources
3To select TV Mode
4Selectable Picture
5Widescreen viewing
6Picture still
7Digital Subtitles or Analogue TEXT Subtitle pages if
available
8s Stereo/bilingual transmissions
9To access the sleep timer
10 Number buttons
11 To switch the Audio Description On/Off
12 To return to previous channel
13 To display on-screen information
To access the index page in Text mode
14 To alter the TV volume
15 To change programme positions
To change TEXT pages
16 To mute the TV sound
17 To access Quick Menu
18 - Accesses the Search Portal
19 - Accesses the CLOUD HOME
20 - Accesses to premium content available
online
21 To access the on-screen Menu
22 To display the digital on-screen Programme Guide
23 To page up, down, left or right
24 When using menus, the arrows move the cursor on the
screen up, down, left or right. Press OK to confirm your
selection
25 To return to previous Menu
26 To exit menus and applications
27 When in TV mode:
DAnalogue time display
When in Text mode:
ATo reveal concealed text
BTo hold a wanted page
CTo enlarge text display size
DTo erase Text pages temporarily when you
are viewing in teletext mode.
During Playback:
cTo PLAY
vTo STOP
WTo PAUSE
ZTo SKIP-BACK
CC To REWIND
cc To FAST FORWARD
zTo SKIP FORWARD
28 To access the analogue or digital Channel List
29 To call up text services
30 To record DTV programmes
31 Colour buttons: Text and interactive service control
buttons
Remove the back cover to
reveal the battery
compartment and make sure
the batteries are inserted the
proper way. Suitable battery
types for this remote control
are AAA, IEC R03 1.5 V.
Do not combine a used, old
battery with a new one or mix
battery types. Remove
exhausted batteries immediately to prevent acid from
leaking into the battery compartment. Dispose of them in
accordance with instructions on page 92 of this manual.
Warning: Batteries must not be exposed to excessive
heat such as sunshine, fire or the like.
The performance of the remote control will deteriorate
beyond a distance of five metres or outside an angle of 30
degrees from the centre of the television. If the operating
range becomes reduced, the batteries may need
replacing.
1
2
4
5
7
10
11
13
14
16
18
19
21
23
25
27
28
29
31
3
6
8
9
12
15
17
20
22
24
26
3
0
Inserting batteries and effective range

8
English
CONNECTING YOUR TV
Connecting external equipment
Before connecting any external equipment, turn off all main power switches. If there is no
switch, remove the mains plug from the wall socket.
Aerial cables: . . . . . . . . . . . . . . . . . . . . . . . .
Connect the aerial to the socket on the rear of the TV.
If you use a decoder and/or a media recorder, it is
essential that the aerial cable is connected through the
decoder and/or through the media recorder to the TV.
Satellite cable: . . . . . . . . . . . . . . . . . . . . . . .
Connect the LNB from the satellite dish to the SATELLITE
ANTENNA socket on the TV. You can receive TV, radio,
interactive TV, and HD TV with clear reception.
SCART leads: . . . . . . . . . . . . . . . . . . . . . . . .
Connect the media recorder IN/OUT socket to the
television.
Connect the decoder TV socket to the television.
Before running Auto Tuning, put your decoder and media
recorder to Standby.
The RCA sockets alongside the COMPONENT VIDEO
INPUT sockets will accept L and R audio signals.
When connecting the VIDEO/AUDIO devices, connect
those cables to Y/L/R sockets.
The Digital Audio Output socket enables the connection of
a suitable surround sound system.
NOTE: This output is always active.
HDMI® (High-Definition Multimedia Interface) is for use
with electrical equipment with digital audio and video
output. It is designed for best performance with 1080i and
1080p high-definition video signals but will also accept
and display VGA, 480i, 480p, 576i, 576p and 720p
signals.
PC format signals will also be displayed.
NOTE: Although this television is able to connect to HDMI
equipment, it is possible that some equipment may not
operate correctly.
LAN port is used to connect the TV to your home network.
A wide variety of external equipment can be
connected to the back of the television; therefore, the
relevant owner’s manuals for all additional equipment
must be referred to for exact instructions.
If the television automatically switches over to monitor
external equipment, return to normal television by
pressing the desired programme position button. To recall
external equipment, press o to select between TV,
EXT 1, EXT 2, HDMI 1, HDMI 2, HDMI 3, HDMI 4 or PC.
When the external input mode is selected while viewing
DTV mode, the SCART socket does not output video/
audio signals.
ILLUSTRATION SHOWS 32L.
Power cord
Satellite dish
Aerial Cable
* A Decoder can be digital Satellite, free to air or any
other compatible decoder / recorder.
Decoder*
LAN port
COMPONENT VIDEO/AUDIO INPUT
VIDEO/AUDIO INPUT (Y/L/R) (EXT 2)
SCART (EXT 1)
DVB Common Interface
(for Conditional Access
Module (CAM))
Headphones
HDMI (1~3)
USB (1~2)
HDMI 4 INPUT
DIGITAL AUDIO OUTPUT
(OPTICAL)
RGB/PC INPUT
LNB IN SATELLITE ANTENNA
(L436* series only)
Aerial

9
English
CONNECTING YOUR TV
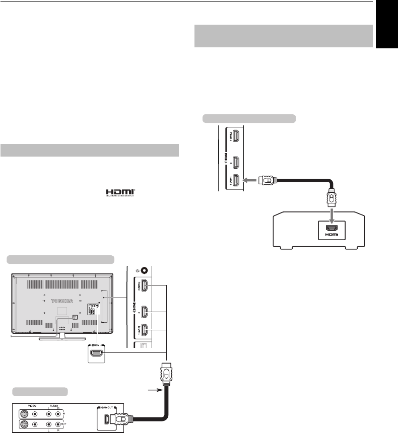
Connecting an HDMI® device
The HDMI input on your television receives
digital audio and uncompressed digital video
from an HDMI source device.
This input is designed to accept HDCP (High-Bandwidth
Digital Content Protection) programme material in digital
form from EIA/CEA-861-D–compliant consumer electronic
devices (such as a set-top box or DVD player with HDMI
output). For acceptable video signal formats, see page 88.
NOTE: Supported Audio format: Linear PCM, Dolby
Digital (AC-3), sampling rate 32/44.1/48 kHz.
Connect an HDMI cable (type A connector) to the HDMI
terminal.
For proper operation, it is recommended that you use an
HDMI cable with the HDMI Logo ( ).
• If your HDMI connection is capable of 1080p and/or your
television is capable of refresh rates greater than 50 Hz,
you will need a Category 2 cable. Conventional HDMI/
DVI cable may not work properly with this model.
• HDMI cable transfers both video and audio. Separate
analogue audio cables are not required (see illustration).
To view the HDMI device video, press o to select
HDMI 1, HDMI 2, HDMI 3 or HDMI 4 mode.
This feature enables the audio signal of the TV to be sent
to the AV amplifier via the HDMI cable. It will not be
necessary to connect a cable from the audio output of the
TV to the audio input of the AV amplifier to reproduce the
audio received from the tuner of the TV through the AV
amplifier.
To connect an HDMI device
the back and side of your television
HDMI device HDMI cable
HDMI’s ARC (Audio Return Channel)
feature
the side of your television
HDMI cable
AV amplifier that supports ARC

10
English
CONNECTING YOUR TV
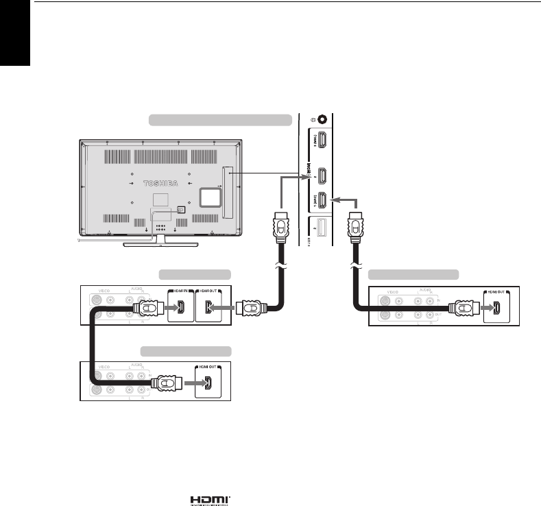
Connecting an HDMI CEC Control compatible device
You can control the basic functions of connected audio/video devices using the television’s remote
control if you connect an HDMI CEC compatible AV amplifier or playback device. For an explanation
of setup and operations, see pages 80–81.
For the setup shown above, you will need three HDMI
cables.
NOTE:
• If several devices are connected, the HDMI CEC Control
feature may not operate properly.
• For proper operation, it is recommended that you use
HDMI cables with the HDMI Logo ( ).
• This function is available when one PC and one AV
amplifier are connected separately. However, it may not
operate properly if the PC is connected via the AV
amplifier.
Before controlling the device(s):
• After completing the above connections, set the HDMI
CEC Control Setup menu as you desire (see page 80).
• The connected devices must also be set. For details,
see the operation manual for each device.
• The HDMI CEC Control feature uses CEC technology as
regulated by the HDMI standard.
• This feature is limited to models incorporating Toshiba’s
HDMI CEC Control. However, Toshiba is not liable for
those operations. Refer to individual instruction manuals
for compatibility information.
the side of your television
AV amplifier
Playback device
Playback device

11
English
CONNECTING YOUR TV
Connecting a computer
With either an HDMI or an RGB/PC connection,
you can watch your computer’s display on the
television.
When connecting a PC to the HDMI terminal on the
television, use an HDMI cable (type A connector).
If connecting a PC with DVI terminal, use an HDMI-to-DVI
adaptor cable.
For acceptable PC and video signal formats, see page 88.
NOTE:
• The edges of the images may be hidden.
• If connecting a certain PC model with a unique PC
signal, the PC signal may not be detected correctly.
When connecting a PC to the RGB/PC terminal on the
television, use an analogue RGB (15-pin) computer cable.
To use a PC, set the monitor output resolution on the PC
before connecting it to the television. For acceptable PC
signal formats, see page 87.
To display the optimum picture, use the PC setting feature
(see page 77).
NOTE:
• Some PC models cannot be connected to this television.
• An adaptor is not needed for computers with a
compatible mini D-sub15-pin terminal.
• Depending on the DVD’s title and the specifications of
the PC on which you are playing the DVD-Video, some
scenes may be skipped or you may not be able to pause
during multi-angle scenes.
• A band may appear at the edges of the screen or parts
of the picture may be obscured. This is due to scaling of
the picture by the set, it is not a malfunction.
• When PC input mode is selected, some of the
television’s features will be unavailable e.g. Colour
System in the Options menu.
• Some PC models may output unique signals that the
television may be unable to detect (see page 87).
• If connecting a certain PC model with a unique PC
signal, the PC signal may not be detected correctly.
To connect a PC to the HDMI
terminal
the side of your television
Computer
HDMI cable
the side of your television
Computer
HDMI-to-DVI
adaptor cable
To connect a PC to the RGB/PC
terminal
the back of your television
Computer
Mini D-sub
15 pin connector
RGB PC cable
(not supplied)
Conversion
adaptor if required
(not supplied)

12
English
CONNECTING YOUR TV
Connecting a home network
The LAN port allows your Toshiba TV to
connect to your home network. You can use this
revolutionary home entertainment networking
system to access photo, video and audio files
that are stored on a media server and play/
display them on your TV.
NOTE:
• If you connect to a shared network outside your home, it
is advisable to use a router. Always use network media
products in private network environments. Connect this
TV to the same router as other network media products
(server).
• If you use a hub or switch to connect the TV to your
home network, you may not be able to use the automatic
setup and will have to manually set up the network
address. See page 42.
• If you use a router with built-in DHCP functionality, use
the automatic setup. Manual setup may not work.
• If you connect the TV and PC directly, use a crossover
LAN cable.
• Please consult your PC manufacturer about details of
PC settings.
• Wireless appliances may interfere with Intel® Wireless
Display.
[1] Coaxial or telephone cable (depending on your modem type)
[2] Standard LAN cable
[3] Do NOT connect a phone jack directly to the TV’s LAN port.
Warning: This TV complies with the EMC directive only
when you use a shielded Cat5 ethernet cable.
Please refer to “Wireless Setup” section on page 39.
NOTE:
• If this device is going to be operated in the frequency
range of 5.15 GHz to 5.35 GHz, it is restricted to indoor
use.
• If this device is going to be operated for 802.11 b/g/n
function in the frequency range of 2.454 GHz to
2.4835 GHz in France, it is restricted to indoor use.
• A general authorization is required for using this device
outdoors or in public places in Italy.
• This device is NOT ALLOWED to be used in the
geographical area within a radius of 20 km from the
centre of Ny-Alesund in Norway.
• Make the wireless LAN appropriate security setting at
the time of wireless LAN use to prevent the illegal use,
spoofing and interception of communications.
• Don't connect wireless LAN to an outside network
directly.
Apply the wireless LAN access point with router function
or broadband router. Make the router appropriate
security setting to prevent the illegal use.
Refer to the manual of router for a security setting.
To connect the TV to a home network
- Wired
[1] [2]
[2]
[3][2]
the back of your television
Server PC
Cable or Phone jack
Modem (if available) Router with Hub
To connect the TV to a home network
with an internet connection - Wireless
To connect the TV to the PC with
Intel® Wireless Display
Access point (AP)
Wireless LAN router
Modem
Computer
Intel
®
WiDi
PC with Intel®
Wireless Display

13
English
CONNECTING YOUR TV
Controls and input connections
A wide variety of external equipment can be connected to the input sockets on the side of the
television.
While all the necessary adjustments and controls for the television are made using the remote
control, the buttons on the television may be used for some functions.
If the RED LED is not lit, check that the mains plug is
connected to the power supply and press 1 on the remote
control; it may take a few moments. The GREEN LED will
be lit.
To put the television into Standby, press 1 on the remote
control. To view the television, press 1 again. The picture
may take a few seconds to appear.
• To turn on or off the TV, press !.
• To alter the volume, press + or –.
+ and – buttons operate as volume up/down as default.
• Press p/o repeatedly to switch the function of 2+/
– button as below.
Volume→Channel→Input→Volume
The Media Player feature provides access to photo, movie
and music files stored on a USB storage device that is
connected via the USB 1 or USB 2 port or on a network
device.
Please always refer to the owner’s manual of the
equipment to be connected for full details.
NOTE:
• The USB socket has limited functionality and Toshiba
can take no responsibility for damage to other
connected equipment.
• Interactive video games that involve shooting a “gun” at
an on-screen target may not work with this TV.
The Common Interface is for a
Conditional Access Module (CAM).
Contact a service provider.
The software updating of CI Plus CAM
may be automatically executed. At this
time, your Recording/Reminder
programming will be cancelled.
Control panel
USB ports
Power LED
On = Green
Standby = Red
ILLUSTRATION SHOWS 32L.
Remote sensor
DVB COMMON INTERFACE
Media Player/USB HDD
connection port
Switching on
For energy saving:
We recommend that you use the television with the
factory settings. The factory settings are for energy
saving.
Unplugging the mains plug will cut energy use to zero for
all televisions. This is recommended when the television
is not being used for a long time, e.g. when on holiday.
Reducing the brightness of the screen will reduce energy
use.
Energy efficiency cuts energy consumption and can
save money.
NOTE: Putting the television into Standby will reduce
energy consumption, but will still draw some power.
Using the TV controls and
connections

14
English
CONNECTING YOUR TV
Press on the remote control to display the menu.
The menu appears as a list of seven topics. As each icon
is selected by pressing B/b on the remote control, its
respective options will appear on the right.
NOTE: The same menu is displayed in DTV (Digital TV)
and ATV (Analogue TV) modes; however, where some
items are not available in a mode, they will appear greyed
out.
Using the menu system
Press B / b and OK or c
Picture
Picture Mode
Reset
Backlight
Contrast
Brightness
Colour
Tint
Sharpness
Advanced Picture Settings
Expert Picture Settings
Display Settings
Press B / bPress B / b and OK or c
Sound
Balance
Bass
Treble
Advanced Sound Settings
Stable Sound
Dynamic Range Control
Dual
Audio Level Offset
TV Speakers
Headphone Level
Audio Description
Digital Audio Output
Press B / bPress B / b and OK or c
Options
Recording Setup
Media Player Setup
MHL Setup
HDMI CEC Control Setup
Hybrid TV Standard
Teletext
Panel Lock
AV Connection
Power Management
Blue Screen
HDMI Information Display
Press B / bPress B / b and OK or c
Installation
Menu Language
Country
Location
Channel Tuning
DTV Settings
Quick Setup
Reset TV
Press B / bPress B / b and OK or c
Network
Network Setup
Network Device Setup
Smart Apps Setup
Press B / bPress B / b and OK or c
Timers
On Timer
Sleep Timer
Press B / bPress B / b and OK or c
Get Help
Software Licences
Software Upgrade
System Information
Store Demo

15
English
SETTING UP YOUR TV
Startup Application
Before switching on the TV make sure that your
aerial is connected and any decoder / media
recorder, if applicable is connected and in
Standby.
aPress the 1 button, Toshiba logo will appear. After
that, The Menu Language screen will appear.
This screen will appear the first time that the
television is switched on and each time Reset TV
is executed.
bPress BbC c to select the menu language and
press OK. The Country/Language screen will
appear.
cPress B/b to highlight Country and press c and
B/b to select your country.
NOTE:
• The following display menus will differ slightly
according to the country you selected.
• If there is not a country that you want to select in
the list, select Others.
dPress BbC c to highlight Next and press OK.
The Location screen will appear.
ePress B/b to select Home or Store. For normal
home use, select Home.
fPress BbC c to highlight Next and press OK.
The Network Type screen will appear.
gPress B to highlight Network Type and then press
c and B/b to select Wireless. Press OK.
• When you select Wired (LAN cable connection),
skip to step 14.
hPress BbC c to highlight Next and press OK.
The Wireless Setup screen will appear.
iPress B to highlight Wireless Setup and then
press c and B/b to select the Wireless Setup
type. Press OK.
Quick Setup
Menu Language
Please press [OK] to proceed.
English Français Deutsch Español
Italiano Português Nederlands Svenska
Dansk Norska Suomi Polski
Türkçe Magyar Slovensky Český
Pусский RomânăБългарски Srpski
Ελληνικα Hrvatski Укpaϊнcькa Slovenščina
Quick Setup
Country
Location
Network
Smart TV
Channel Tuning
Country/Language 1/3
Welcome
Thank you for choosing Toshiba TV
Country Germany
Primary Subtitle Language German
Secondary Subtitle Language Turkish
Primary Audio Language German
Secondary Audio Language English
German
Greek
Greenlandic
Hungarian
Icelandic
Irish
Italian
Kurdish
Previous Next
Quick Setup
Country
Location
Network
Smart TV
Channel Tuning
Location 1/2
To set up the TV for use within a
showroom, please select [Store] from the
menu below.
[Home] is recommended for normal use.
* Power requirement for Store mode will be
higher due to automatic store demos.
Previous Next
Home
Store
Quick Setup
Country
Location
Network
Smart TV
Channel Tuning
Network Type 1/5
Network setup allows you to access content
on your home network and the Internet.
Enjoy online video, music, games, news
and more provided by Smart TV portal* and
keep your TV up to date with new software.
* Availability is dependant on country
selection
Please select from Wired or Wireless
Previous Next
Network Type Wired
Skip
Wired
Wireless
Quick Setup
Country
Location
Network
Smart TV
Channel Tuning
Wireless Setup 2/5
Please select a wireless network setup
option. Assisted Setup is recommended.
Previous Next
Easy Setup
Assisted Setup
Wireless Setup Easy Setup
Manual Setup

16
English
SETTING UP YOUR TV
There are 3 methods for Wireless Setup:
•Easy Setup (WPS) - If the AP supports WPS,
this method can be used. WPS is an industry
standard designed to make connection of
wireless LAN equipment and security setup
easy. WPS will automatically configure all
wireless settings.
NOTE: WEP encryption may not be able to
configured by easy setup.
•Assisted Setup - follow step 11.
Input the Security Key only.
•Manual Setup, skip to step 12.
Input the all settings.
NOTE: EXIT is available during settings.
jIn step 9, when you select Easy Setup;
Press BbC c to highlight Next and press OK.
The Easy Setup screen will appear.
Press c and B/b to select PBC (Push Button
Configuration) or PIN (Personal Identification
Number) and press OK.
Press b to highlight Start Scan and press OK.
PBC - Following the on-screen instructions, push
the appropriate button on your AP. When a window
reporting that the setup is complete appears, press
OK.
PIN - When the PIN code window appears, enter
the displayed PIN into your AP, and then press OK
to continue the PIN Setup. When a message
displays to report that the setup is complete, press
OK.
To cancel searching for the AP:
Press BACK while searching for the AP. A message will
appear, and then press C/c to select Yes and press OK.
kIn step 9, when you select Assisted Setup;
Press BbC c to highlight Next and press OK.
The Assisted Setup screen will appear.
Press B/b to select the desired AP and press
OK.
NOTE: Check the MAC address on the label of the
AP or in the manual, and select your AP.
Press B/b to select Security Key and press OK.
The Software Keyboard window will appear (page
44).
Input the Security Key by using the Software
Keyboard. To save your setting, press the GREEN
button.
NOTE:
• The Security Key must adhere to these
conditions:
- TKIP/AES: 8-63 ASCII or 64 Hex characters
- WEP: 5 or 13 ASCII or 10 or 26 Hex characters
• There is only one key ID to set for WEP
encryption.
Press B/b to highlight Done and press OK.
NOTE:
• If Network Name is not displayed, see Manual
Setup below to set Network Name before Done
is selected.
• If BACK is pressed before Done is selected,
settings are not saved.
When the message “Wireless configuration is
complete.” appears on screen, press OK.
The screen will skip to step 13.
lIn step 9, when you select Manual Setup;
Press BbC c to highlight Next and press OK.
The Manual Setup screen will appear. Press B/
b to select Network Name and press OK.
The Software Keyboard window will appear (page
44).
Input the Network Name by using the Software
Keyboard. To save your setting, press the GREEN
button.
Press B/b to select Authentication and then
press c and B/b to select Open System,
Shared Key, WPA-PSK or WPA2-PSK. Press
OK.
Press B/b to select Encryption, and then press
c and B/b to select None, WEP, TKIP or AES.
Press OK.
NOTE:
• Certain encryption types are only compatible
with specific authentication types.
- When Authentication is Open System, only
WEP or None is compatible.
- When Authentication is Shared Key, only WEP
is compatible.
- When Authentication is WPA-PSK or WPA2-
PSK, only TKIP or AES is compatible.
• When incompatible Authentication/Encryption
pairings are detected, a warning message will be
displayed, and no connection attempt will be
made until the incompatibility is resolved.
• There is only one key ID to set for WEP
encryption.
Press B/b to select Security Key and press OK.
Input the Security Key by using the Software
Keyboard (page 44).
To save your setting, press the GREEN button.
This item is greyed out when Encryption is None.

17
English
SETTING UP YOUR TV
When Encryption is WEP, Key ID setting is
available. Press B/b to select Key ID and press
c and B/b to select 1 (default), 2, 3 or 4.
Press B/b to highlight Done and press OK.
When the message “Wireless configuration is
complete.” appears on screen, press OK.
NOTE: Settings are not saved if BACK is pressed
before Done is selected.
mThe Advanced Network Setup screen will
appear.
When the DHCP function of the router connected
with this TV is On, you can set Auto Setup to On
or Off. (This should usually be set to On.)
When the DHCP function of the router is Off, set
Auto Setup to Off, and set the IP Address DNS
address(es) manually.
You can view the fixed MAC address for the TV, if
one is installed.
Press B/b to highlight Next.
nPress OK, and Network Connection Test will start.
A message will appear to indicate if the connection
was successful or if could not be completed.
NOTE: The result of Network Connection Test
does not always guarantee the connection.
To cancel the Network Connection Test:
Press BACK while testing.
When the network can be accessed, Software
Upgrade starts automatically. When Software
Upgrade is completed, proceed to the next step.
oPress OK, and TV Power On Control screen will
appear. Select Disabled or Enabled and highlight
Next.
pPress OK, and Companion Device screen will
appear. Select On or Off from Enable Control and
Media Renderer and highlight Next.
qPress OK. If the Ant/Cable/Satellite screen
appears, press B/b to select Antenna, Cable or
Satellite, and then press OK to check ( ).
If DVB-C is not supported in your area, Cable will
not be displayed.
• When you select Antenna or Cable, follow step
18 to 21.
• When you select Satellite, skip to step 22.
• When you select Antenna (or Cable) and
Satellite, the Satellite Settings startup screen
will appear automatically after completing the
Antenna (or Cable) scan and pressing OK.
rPress BbC c to highlight Next and press OK.
The Auto Tuning start up screen will appear with
the option to select between DTV and ATV, DTV
or ATV if available. Press c and B/b to select
the appropriate mode and press OK.
...
...
...
...
...
xxx xxx xx x
xxx xxx xx x
xxx xxx xx x
xxx xxx xx x
xxx xxx xx x
Quick Setup
Country
Location
Network
Smart TV
Channel Tuning
Advanced Network Setup 3/5
Previous Next
Auto Setup
IP Address
Subnet Mask
Default Gateway
Auto Setup
Primary DNS Address
Secondary DNS Address
On
On
OK
5/5Network Connection Test
Network connection was completed successfully.
Quick Setup
Country
Location
Network
Smart TV
Channel Tuning
TV Power On Control 1/2
We recommend you Enable TV Power On
Control for quick access to Toshiba
services. Once enabled you will be able to
view Internet and Menu systems faster.
This mode will result in your TV using
higher power consumption than when
Disabled.
Previous Next
Disabled
Enabled
TV Power On Control Disabled
Antenna
Cable
Satellite
Previous Next

18
English
SETTING UP YOUR TV
sPress b to highlight Start Scan, and press OK.
The television will start to search for available DTV
and/or ATV channels. The progress bar will
indicate the scan status.
You must allow the television to complete the
search.
When the search is complete, the television will
automatically select channel one.
The Auto Tuning screen will display the total
number of services found.
TPress C/c to view the DTV (digital channel) or
ATV (analogue channel) lists.
uPress B/b to move through the list to select a
channel, and then press OK to view.
In ATV mode, some areas may receive duplicate
stations. There may not be a clear picture or the
signal may be weak, so the station order can be
changed using ATV Manual Tuning.
REMEMBER: Press TV at any time to select
between ATV and DTV modes.
NOTE: The time will be set automatically by
transmission but can be advanced or decreased
by using Local Time Setting in the DTV Settings
screen.
vSelect Next and press OK. The Satellite Settings
screen will appear. From this window, you can add
the satellites that you wish to tune and configure
detailed settings for each one individually.
Select Switch Type and choose the correct switch
configuration for your satellite dish from the
settings None, ToneBurst, DiSEqC 2way,
DiSEqC 4way or Single cable.
NOTE:
•None is being used when the satellite dish will
control only one universal Low Noise Block
(LNB) with a single satellite (e.g. Astra 19.2°). As
a rule, most households use just one satellite.
•ToneBurst sends a 22 kHz signal. ToneBurst is
only necessary for simple LNBs (not universal
LNBs). The 22 kHz signal is needed for
switching LNBs with multifeed signals as well as
for changing between low- and high-band.
•DiSEqC 2way automatically switches between
two LNBs, which receive different satellites at the
same time (e.g. Astra 19.2° and Hotbird 13°).
•DiSEqC 4way automatically switches between
up to four LNBs / satellites.
•Single cable is selection and control of plural
Satellite antennas through the combined single
antenna cable.
The setting LNB Power enables you to switch on
or off the LNB's power supply by means of the TV.
When your satellite dish consists of only one LNB,
LNB Power should generally be activated (On).
When using more than two LNBs, it is
recommendable to use external power supply for
these.
It is possible to select up to four satellites. Please
note that the number of available LNBs and the
adjustment of your satellite dish determines the
number of satellites found. For example, it is not
possible to receive more than one satellite if your
dish is directed to a single satellite. For further
information on satellite signal technology, please
contact your local dealer.
Auto Tuning - Antenna
Channel: 23
Progress
0
0
DTV Tune
ATV Tune
4 %
Waiting...
Found
1 Astra 19.2E 1 1
2
3
4
None
ToneBurst
DiSEqC 2way
DiSEqC 4way
Single Cable
Satellite Settings
Switch Type
LNB Power
None
On
No. Satellite Dish LNB
Done
1 Astra 19.2E 1 1
2
3
4
On
Off
Satellite Settings
Switch Type
LNB Power
None
On
No. Satellite Dish LNB
Done

19
English
SETTING UP YOUR TV
Once you have selected a satellite, you can
change further settings under Dish and LNB.
Press OK and C/c to select Dish or LNB and
press OK.
Under Dish you choose the dish type that will be
used (fixed or moveable dish). The majority of
households have a fixed satellite dish.
LNB allows you to determine the lower and higher
Local Oscillator Frequency (LOF). Usually, the
factory settings do not need to be changed. You
can find the parameters of the lower and higher
LOF on the specification sheet of your LNB.
Press B/b to highlight Done and press OK.
wIf your satellite dish is moveable, the following
Positioning screen will appear.
Press B/b to highlight Positioning, and then
press C/c to find the dish position with the
strongest signal level.
Press B/b to highlight Store Position and press
OK to store the dish position. Repeat steps 22 and
23 for the next satellite as necessary.
If your satellite dish is not moveable, the
Positioning screen will not appear.
Adjust the dish position manually for the maximum
Signal Level strength. The signal level strength is
displayed from 0 % to 100 %. A high signal level
can be achieved by adjusting the satellite dish the
best way possible.
Press B/b to highlight Done and press OK.
If you select Single Cable in step 22, the Single
Cable Settings screen will appear. You can set
the appropriate value for each item and highlight
Done.
1 Astra 19.2E 1 1
2
3
4
Satellite Settings
Switch Type
LNB Power
None
On
No. Satellite Dish LNB
Done
Transponder : 1/120 (10729) MHz
Dish Type : Fixed
Lower LOF : 9750
Upper LOF : 10600
1 Astra 19.2E 11
2
3
4
Satellite Settings
Switch Type
LNB Power
None
On
No. Satellite Dish LNB
Done
Transponder : 1/120 (10729) MHz
Dish Type : Fixed
Lower LOF : 9750
Upper LOF : 10600
Transponder
Go to 0
Go to Stored Position
Step Size
Positioning
Positioning
Satellite : Astra 19.2E
Signal Level 30%
Store Position
1/120 (10729 MHz V (R))
1
WE
Signal Level 30%
User Slot Number 0
User Slot Frequency 1284
Password PIN None
Single Cable Settings
Done
Verify Slot Frequency

20
English
SETTING UP YOUR TV
xIf the reception testing completes successfully, the
Auto Tuning startup screen will display.
You can select Search Option from Free to Air or
All.
When choosing the search option All, all channels
(including encrypted ones) of the satellite will be
searched for. If you wish to only search for
unencrypted (free) channels, please select Free to
Air. In this case, the channel scan will be
completed faster.
yPress b to highlight Start Scan, and press OK.
The television will start to search for available
DVB-S channels. The progress bar will indicate
the scan status.
When the search is complete, the Auto Tuning
results screen will display the total number of
services found.
zUse B/b to move through the list to select a
channel, and then press OK to view.
From this menu, you can set the RF input configuration.
aPress and B/b to highlight Installation
icon.
bPress c and B/b to select Channel Tuning and
press OK.
cPress B/b to select Ant/Cable/Satellite and
press OK.
dPress B/b to select Antenna, Cable or
Satellite.
ePress B/b to highlight Next and press OK.
NOTE: When you attempt to change the Ant/
Cable/Satellite setting, a warning message will
appear followed by PIN entry (if PIN has been set)
and a prompt for Auto Tuning.
fWhen Ant/Cable/Satellite is set to Cable, the
following setting options will be provided in the
Auto Tuning screen.
Press B/b to select an item and press c and B/
b to select your desired option.
With the exception of DTV Scan Type and DTV
Modulation items, all of the following items will have 2
operating modes. The first is Auto where the values for
each item are preset by the system. The second is an
Input mode where you will be able to enter a single value
in place of the pre-set value. If no channel is currently
tuned and the Input state is chosen, a system default
value will be shown. However, if a channel is currently
tuned when the item is accessed, the value of the current
channel will be displayed.
Operator Selection:
You can choose the Cable operator depending on the
Country you set.
DTV Scan Type:
This item determines whether a Quick Scan or a Full
Scan will be executed.
The Quick Scan is a simplified version of the Full Scan
that is designed to complete in less time.
DTV Start Frequency:
This sets the frequency from which the scan will begin.
DTV End Frequency:
This sets the frequency at which the scan will end.
DTV Modulation:
You can choose from five QAM modulation settings.
DTV Symbol Rate:
This is the baud rate (KS/s) of the scan.
DTV Network ID:
This is the Network ID to be utilized for the scan. This item
is greyed out when DTV Scan Type is set to “Full Scan”.
PLEASE NOTE
The Quick Setup menu can also be accessed at
any time from the Installation menu.
Ant/Cable/Satellite (if available)
Scan Type Quick Scan
Search Option Free to Air
Auto Tuning - Satellite
Start Scan
Tuning Mode DTV and ATV
Auto Tuning - Cable
Start Scan
DTV
Operator Selection Others
Scan Type Quick Scan
Start Frequency Auto
End Frequency Auto
Modulation Auto
Symbol Rate Auto
Network ID Auto

21
English
SETTING UP YOUR TV
From the System Setup menu, you can add the satellites
that you wish to tune and configure detailed settings for
each one individually.
To add a satellite:
aPress and B/b to highlight Installation
icon.
bPress c and B/b to select Channel Tuning and
press OK.
cPress b to select Satellite Settings and press
OK.
dPress b to highlight a new line to add an another
satellite and press OK.
ePress b until the required satellite is displayed and
press OK.
To delete a satellite:
aIn the Satellite Settings menu, press B/b to
select the satellite you want to delete.
bPress the RED button. A confirmation window will
appear.
cPress C/c to select Yes and press OK.
NOTE: It is not possible to delete position No.1.
To edit the satellite settings:
aIn the Satellite Settings menu, press B to
highlight Switch Type.
bPress C/c to select None, ToneBurst, DiSEqC
2way, DiSEqC 4way or Single Cable as your
satellite switch type.
cPress b to highlight LNB Power and press C/c
to select On or Off.
To add a transponder:
aIn the Satellite Settings menu, press B/b to
highlight the line you want to edit and press OK.
bPress the GREEN button. The Transponder
Settings screen will appear.
cPress B to highlight a new line.
d
Press
OK
.
e
Edit each parameter as required and press
OK
.
Satellite Settings
1 Astra 19.2E 1 1
2
3
4
Satellite Settings
Switch Type
LNB Power
None
On
No. Satellite Dish LNB
Done
Transponder : 1/120 (10729) MHz
Dish Type : Fixed
Lower LOF : 9750
Upper LOF : 10600
1Astra 19.2E 11
Transponder Settings
Frequency
1 10743 H 22000 S
2 10773 H 22000 S
3 10788 V 22000 S
4 10817 V 22000 S
5 10832 H 22000 S
6 10847 V 22000 S
7 10861 H 22000 S
8 10876 V 22000 S
Polarisation Symbol Rate S/S2
Transponder Settings
Frequency
76 12640 H 22000 S
77 12662 H 22000 S
78 12669 V 22000 S
79 12692 H 22000 S
80 12699 V 22000 S
81 12721 H 22000 S
82 12728 V 22000 S
83
Polarisation Symbol Rate S/S2
83 0 H 0 S
83 1231 H 0 S2

22
English
SETTING UP YOUR TV
To delete a transponder:
aIn the Transponder Settings menu, press B/b
to highlight the line you want to delete.
bPress the RED button.
To edit the Transponder Settings:
aIn the Transponder Settings menu, press B/b
to highlight the line you want to edit and press OK.
bPress C/c to select Frequency, Polarisation,
Symbol Rate or S/S2, and set the item using the
number buttons and B/b if necessary.
cPress OK to save your settings.
dRepeat steps 1 through 3 for other lines.
ePress the BLUE button to finish editing and return
to Satellite Settings.
Press the GREEN button to cancel any edits that
were made.
Press the YELLOW button to reset all transponder
settings to their initial default settings.
To select the Dish Type:
aIn the Satellite Settings menu, press B/b to
select the required satellite line and press OK.
bPress C/c to highlight Dish and press the
GREEN button.
cPress c and B/b to select Dish Type. You can
select Movable or Fixed as the Dish Type.
To select the LNB Settings:
aIn the Satellite Settings menu, press B/b to
select the required satellite line and press OK.
bPress C/c to highlight LNB and press the
GREEN button.
cPress B/b to select Lower LOF or Upper LOF
and use the number buttons (0-9) to input the
appropriate frequencies.
NOTE: As new services are broadcast, it will be necessary
to re-tune the television in order to view them.
Auto Tuning will completely re-tune the television and
can be used to update the channel list. It is
recommended that Auto Tuning is run periodically to
ensure that all new services are added. All current
channels and settings, i.e. locked channels, will be lost.
aPress and B/b to highlight Installation
icon.
bPress c and B/b to select Channel Tuning and
press OK.
cPress B/b to select Auto Tuning and press OK.
A message will appear, and then press C/c to
select Yes and press OK.
dPress c and B/b to select DTV, DTV and ATV,
or ATV, if available, then highlight Start Scan and
press OK to continue with the Auto Tuning.
NOTE: If you have selected Others for the
Country field in the Installation menu, and
selected a tuning mode other than DTV, choose
the optimum ATV broadcasting system (B/G, I, D/
K or L).
The television will start to search for all available
DTV and/or ATV services.
You must allow the television to complete the
search.
When the search is complete, the Auto Tuning
screen will display the services found.
ePress B/b to move through the list to select a
channel and press OK to view.
Dish Settings
Dish : 1
Dish Type Fixed
LNB Settings
LNB : 1
Lower LOF 9750
Upper LOF 10600
Auto Tuning
Ant/Cable/Satellite
Satellite Settings
Auto Tuning
ATV Manual Tuning
DTV Manual Tuning
< Channel Tuning
DTV
DTV and ATV
ATV
Auto Tuning - Antenna
Tuning Mode DTV
Start Scan

23
English
SETTING UP YOUR TV
ATV Manual Tuning
The television can be tuned-in manually using ATV
Manual Tuning. For example, you might use the feature
if the television cannot be connected to a media recorder/
decoder with a SCART lead or when you want to tune-in a
station on another System.
Use C/c to move across the screen and select any of the
ATV Manual Tuning options.Then use B/b to adjust the
settings.
1Position
The number to be pressed on the remote control to
tune the channel.
2System
Specific to certain areas.
3Colour System
Factory set to Auto, should only be changed if
problems are experienced, i.e. NTSC input from
external source.
4Skip
Set Skip to On (8) or Off (() for the selected
channel. See page 24.
5Signal Class
The channel classification.
6Channel
The channel number on which a station is being
broadcast.
7Search
Search up and down for a signal.
8Manual Fine Tuning
Only used if interference/weak signal is experienced.
See page 84.
9Station
Station identification. Use the Bb and Cc buttons to
enter up to seven characters.
To allocate a position on the television for a decoder and
media recorder: turn the decoder on, insert a pre-recorded
film in the media recorder, press PLAY and manually tune.
aIn the Channel Tuning menu, press b to select
ATV Manual Tuning and press OK.
bPress B/b to select the desired position. We
suggest Pos. 0 for a media recorder.
cPress OK to select. If the channel chosen for the
media recorder is set to skip, Skip should be
removed before storing.
dPress c to select System and press B/b to
change if required.
eThen press c to select Search.
fPress B/b to begin the search. The search
symbol will flash.
Tuning
IA
1C20C
V R
123 4 65 7 8 9
ATV Manual Tuning
System
Different Channel numbers may be displayed.
Ant/Cable/Satellite
Satellite Settings
Auto Tuning
ATV Manual Tuning
DTV Manual Tuning
< Channel Tuning
0C2
1S10
2C7
3S40
4C22
5C25
6C28
7C30
ATV Manual Tuning
Pos. Channel Station
IA
1C20
ATV Manual Tuning
System
IA
1C20
ATV Manual Tuning
Search

24
English
SETTING UP YOUR TV
gEach signal will show on the television. If it is not
your media recorder, press B/b again to restart
the search.
hWhen your media recorder signal is found, press c
to move along to Station. Use BbC c to put in
the required characters, e.g. VCR.
iPress OK to save.
jRepeat for each position you want to tune.
kPress EXIT when you have finished.
To prevent certain channels from being viewed, positions
can be skipped.
aSelect ATV Manual Tuning from the Channel
Tuning menu.
bPress B/b to highlight the position to be skipped
and press OK.
cPress c to select Skip.
dPress B/b to turn Skip on and press OK.
8 on the screen indicates a skipped position.
ePress BACK and repeat from Step 2 or press
EXIT.
Each position has to be individually selected. To
turn Skip off, repeat the procedure for each
position.
Skipped positions cannot be selected by PU and
Pu or by the controls on the television but can still
be accessed by the number buttons on the remote
control.
This television has direct channel entry if the
channel numbers are known.
Select the ATV Manual Tuning screen in Step
3. Enter the Position number, the System, then
C for standard (terrestrial) channels or S for
cable channels and the Channel number. Press
OK to save.
IA
1C20C
V R
ATV Manual Tuning
Station
PLEASE NOTE
Skip
0C2
1S10
2C7
3S40
4C22
5C25
6C28
7C30
ATV Manual Tuning
Pos. Channel Station
IA
1C20
ATV Manual Tuning
Skip: On

25
English
SETTING UP YOUR TV
Channels may be moved and saved to the position of your
choice.
aSelect ATV Manual Tuning from the Channel
Tuning menu.
bWith the list of channels showing, press B/b to
highlight the position to be moved and press c.
cPress B/b to move through the list to your
preferred position. As you do so, the other
channels will move to make room.
dPress C to save your move.
Repeat as necessary and press EXIT.
DTV Manual Tuning
NOTE: This feature varies depending on the Ant/Cable/
Satellite setting.
This feature is available for service engineers or can be
used for direct channel entry if the multiplex channel is
known.
aSelect DTV Manual Tuning from the Channel
Tuning menu and press OK.
bEnter the multiplex number using the number
buttons or use C/c to adjust the number up or
down.
cHighlight Start Scan and press OK. The television
will automatically search for that multiplex.
When the multiplex is found, any channels that are
not currently in the channel list will be added and
the channel information at the top of the screen will
be updated.
dRepeat as necessary. Press EXIT to finish.
Sorting positions
Pos. Name
1 ABC ONE
2 ABC TWO
7 ABC THREE
30 CABC Channel
40 ABC NEWS 24
51 ABCi
822 AA
823 AC
Channels
Line No.
Antenna TV
1/10
Manual Tuning
Channel 67
Frequency 842.0 MHz
Bandwidth 8 MHz
DTV Manual Tuning - Antenna
Signal Strength
WEAK AVERAGE STRONG
Signal Quality GOOD
Start Scan
1 ABC ONE
2 ABC TWO
7 ABC THREE
40 ABC NEWS 24
51 ABCi
DTV Manual Tuning - Antenna
New Pos. Name Type
0 New Channels - Total 6

26
English
SETTING UP YOUR TV
When Ant/Cable/Satellite is set to Cable, DTV Manual
Tuning items are as follows:
Frequency: Input a specific frequency to be scanned
Modulation: Choose from one of five QAM modulation
options
Symbol Rate: Input a specific baud rate (KS/s) to be used
for the manual scan
Highlight Start Scan and press OK.
When Ant/Cable/Satellite is set to Satellite, DTV Manual
Tuning items are as follows:
Press B/b to highlight an item (Satellite, Transponder,
Frequency, Symbol Rate, Polarisation or Search
Option) and press C/c to select the required option.
Highlight Start Scan and press OK.
DTV Settings
The channel order may be changed to suit your personal
preference.
aSelect DTV Settings from the Installation menu
and press OK.
bPress b to select Channels and press OK.
cFor your convenience, you can jump to specific
places in the list by one of two methods.
Line Number Jump —Use the number
buttons (0-9) to input the line number you want to
select and press OK.
It is also possible to change the Position number of
a particular channel.
Renumber — Press the RED button to
renumber the highlighted channel. Edit the
channel number using the number buttons and
press OK. If the position number you input already
exists, a confirmation window will appear.
Manual Tuning for DVB-C
Manual Tuning for DVB-S
Satellite ASTRA 28.2°E
Transponder 1/83
Frequency 10714 MHz
Symbol Rate 22000 KS/s
Polarisation H
Search Option Free to Air
DTV Manual Tuning - Satellite
Signal Strength
WEAK AVERAGE STRONG
Signal Quality POOR
Start Scan
Channels (Antenna/Cable)
Channels
Subtitle and Audio
Parental PIN Setup
Parental Control
Local Time Setting
Standby Channel Update
Common Interface
< DTV Settings
1 ABC ONE
2 ABC TWO
7 ABC THREE
30 CABC Channel
40 ABC NEWS 24
51 ABCi
822 AA
823 AC
Channels
Line No. 1/10
Pos. Name
Antenna TV
Pos. Name
ABC ONE

27
English
SETTING UP YOUR TV
Move — Press the GREEN button to activate the
Move feature. Press B/b to select the channel
you wish to move and press OK to check.
If you wish to move multiple channels at once,
select another channel and check in the same
way. Repeat as necessary.
Once all desired channels have been checked,
press B/b to place the focus at the position to
which you wish to move the channels. The
channels will be inserted above the highlighted
channel. Press the GREEN button to execute the
move.
Position No. Sort — Press the YELLOW
button. A confirmation window will appear. Press
C/c to select Yes and press OK.
aSelect DTV Settings from the Installation menu
and press OK.
bSelect Channels and press OK.
The satellite channel list will appear.
cFor your convenience, you can edit and sort your
channel list.
Line Number Jump — Press the number
buttons (0-9) to input the line number you want to
select and press OK.
Satellite Jump — Press Z/z to jump to the
next channel on a different Satellite.
Renumber — Same as Antenna/Cable
channels. See page 26.
Move — Same as Antenna/Cable channels. See
page 27.
Position No. Sort — Press the YELLOW
button. A confirmation window will appear. Press
C/c to select Yes and press OK.
If the Standby Channel Update is set to On, when the TV
is in Standby, Digital Tuning is automatically executed.
aSelect DTV Settings from the Installation menu
and press OK.
bPress b to select Standby Channel Update and
press c and B/b to select On.
You can select either Home or Store mode. Home is
recommended for normal home use. Select Store when
using the television for displaying in a shop, etc.
aSelect Location from the Installation menu.
bPress C/c to select Home or Store.
This is a digital television which is integrated to allow the
use of both digital and analogue services. However,
during the lifetime of this set it is very likely that analogue
services will be switched off to allow for more new digital
services.
This ‘switch-off’ will happen in a number of phases, which
will be advertised in your area well in advance. It is
recommended that at each phase the television is re-
tuned to ensure that existing and new digital services can
be viewed without disruption.
Channels (Satellite)
1 ABC ONE
2 ABC TWO
7 ABC THREE
30 CABC Channel
40 ABC NEWS 24
51 ABCi
822 AA
823 AC
Channels
Line No. 1/10
Pos. Name
Antenna TV
Your existing channel order will be lost. Do you wish to
continue?
Yes
Pos. Name Satellite
1 DDD 19.2°E
2 AB 19.2°E
3 E 19.2°E
801 BBC 22.5°E
802 BB 22.5°E
803 BA 22.5°E
822 AA 25.6°E
823 AC 25.6°E
Channels
Line No.
Satellite TV
1/10
Standby Channel Update
Location setting
Analogue switch-off

28
English
CONTROLS AND FEATURES
General controls
Quick Menu helps you access some options quickly, such
as Picture Mode, Picture Size, More Information, Sleep
Timer etc.
Press QUICK to open the Quick Menu and use B/b to
select the option.
NOTE: Quick Menu items are different depending on the
current mode.
Quick menu item example
To select a channel, use the numbered buttons on the
remote control.
Channels can also be selected using PU and Pu.
To display on-screen information such as channel, input
mode or stereo/mono signal, press . Press again to
cancel.
The time display facility allows the current (text service)
time to be seen on the television screen.
Press D whilst watching a normal television
broadcast to see the time display from the broadcaster. It
will remain on screen for about 5 seconds.
NOTE: This display may not be available in some cases.
For DTV programmes
For stereo or dual mono broadcasts, press s and use
C/c to select settings.
For multi-audio track broadcasts, press s repeatedly to
change the audio language (see “Audio languages” on page
74).
For ATV programmes
If stereo or dual language broadcasts are transmitted, the
word Stereo or Dual will appear on the screen each time
channels are changed, disappearing after a few seconds.
If the broadcast is not in stereo, the word Mono will
appear.
Stereo… Press s to select Stereo or Mono.
Bilingual… Bilingual transmissions are rare. If they are
transmitted, the word Dual will be displayed. Choose the
required programme number, and if the word Dual
appears, press s to select Dual 1, Dual 2 or Mono.
Quick Menu
Mode Quick menu item Description
When viewing a TV
programme or
pictures from the
external input
Single Window
Intel® WiDi See page 59.
Picture Mode See page 33.
Picture Size See page 31.
More Information See page 70.
Channel Options See page 73.
Sleep Timer See page 69.
HDMI CEC Device
Control See page 80.
Speakers See page 80.
Headphone Level See page 30.
Wireless Information See page 41.
Recording
Information See page 70.
When using EPG Genre Colour See page 71.
EPG Update / Cancel
EPG Update See page 71.
USB Media Player
(Photo Single View,
Slide Show)
Picture See page 33.
Sound See page 29.
Interval Time See page 63.
Repeat See page 63.
Background Music See page 63.
Play List See page 63.
Sleep Timer See page 69.
Speakers See page 80.
Headphone Level See page 30.
Intel® WiDi
Picture Mode Standard
Picture Size Wide
More Information
Channel Options
Sleep Timer
HDMI CEC Device Control
Speakers TV Speakers
Headphone Level 30
Wireless Information
Recording Information
Quick Menu
Selecting channels
The Time Display – analogue only
Stereo and Bilingual transmissions
Mode Display Pressing c
Stereo Stereo S Left S Right
Dual mono Dual 1 S Dual 2 S Dual
Mono –
Multichannel –

29
English
CONTROLS AND FEATURES
Sound controls
Volume
Press 2+ or 2– to adjust the volume.
Sound Mute
Press once to turn the sound off and again to cancel.
If a programme or film is being broadcast with a
soundtrack in more than one language, the Dual feature
allows selection between them.
aPress and B/b to highlight Sound icon.
bPress c and B/b to select Dual and press c and
B/b to choose between Dual 1 or Dual 2.
aIn the Sound menu, press B/b to select
Balance and press C/c to emphasize left or right
speaker balance.
aIn the Sound menu, press B/b to select Bass or
Treble.
bPress C/c to change the setting.
Voice Enhancement emphasises the frequency range of
the speaker’s voice, making it easier to catch what they
are saying.
aIn the Advanced Sound Settings menu, press
B/b to select Voice Enhancement.
bPress c and B/b to select On or Off.
Dynamic Bass Boost enhances the depth of the sound
on the TV speakers. The difference will only be noticeable
on sound with strong bass.
aIn the Advanced Sound Settings menu, press
B/b to select Dynamic Bass Boost.
bPress c and B/b to select the desired bass
expansion level (Low, High or Off).
Stable Sound reduces the volume level differences
between channels. It automatically remains on the same
volume level when you change channels.
aIn the Sound menu, press B/b to select Stable
Sound.
bPress c and B/b to select On or Off.
This feature allows control of audio compression for some
digital TV programmes (MPEG-1 and MPEG-2 audio
programmes are not supported).
aIn the Sound menu, press B/b to select
Dynamic Range Control.
bPress c and B/b to select On or Off.
Volume controls and sound mute
Dual
Balance
Bass, Treble
< Sound
Balance 0
Bass 0
Treble 0
Advanced Sound Settings
Stable Sound
Dynamic Range Control On
Dual Dual 1
Audio Level Offset
TV Speakers On
Headphone Level
Audio Description
Digital Audio Output
Voice Enhancement
Dynamic Bass Boost
Stable Sound®
Dynamic Range Control

30
English
CONTROLS AND FEATURES
Sometimes there can be large changes in volume when
switching from a DTV 5.1ch to a DTV 2ch, an ATV
channel, or an external input. Using the Audio Level
Offset feature reduces these volume differences.
aSet the volume level usually used when watching
a DTV 5.1ch programme.
bTune to a channel which is DTV 2ch, ATV or an
external input.
cIn the Sound menu, press B/b to select Audio
Level Offset and press OK.
dPress B/b to select an option, and then press C/
c to adjust the volume level.
NOTE:
• The available item changes depending on the current
input source. For example, while watching a DTV 2ch
programme, only DTV 2ch is available and the other two
items are greyed out in the menu. This allows you to
easily adjust according to each condition.
• When watching a DTV 5.1ch programme, this feature is
not available.
This feature allows you to turn the TV speakers off when
connecting the audio system.
aIn the Sound menu, press B/b to select TV
Speakers.
bPress c and B/b to select Off.
To turn on the built-in speakers:
Select On in step 2.
This setting is used to set the sound output when
headphones are connected.
aIn the Sound menu, press B/b to select
Headphone Level and press OK.
bPress B/b to select Speaker Link and press c
and B/b to select On or Off.
cIf you select Off, then highlight Headphone Level
and use C/c to adjust the headphone sound.
Audio Description is an additional narrative sound track for
visually impaired individuals to understand and enjoy the
story line more fully. The letters AD will be displayed in the
channel banner when programmes contain AD content.
aIn the Sound menu, press B/b to select Audio
Description and press OK.
bPress B/b to select Audio Description and
press c and B/b to select On.
The AD button on the remote control can also be
used to toggle the Audio Description feature
between On and Off.
cTo adjust the level of the audio description sound
to the main sound, highlight Mixing Level and
press C/c.
Audio Level Offset
TV Speakers On/Off
DTV 2ch 0
ATV 0
External Input 0
< Audio Level Offset
0
Headphone Settings
Speaker
Link Headphone Speakers
On Sound is output
(2 ± is available.) No sound
Off Sound is output
(Headphone level
menu is available.)
Sound is output
(2 ± is available.)
Audio Description
< Headphone Level
Speaker Link On
Headphone Level 30
On
Off
Audio Description On
Mixing Level 80
< Audio Description
80

31
English
CONTROLS AND FEATURES
Widescreen viewing
Depending on the type of broadcast being transmitted, programmes can be viewed in a number of
formats.
SUBTITLE
SUBTITLE
SUPER LIVE
This setting will enlarge a 4:3 image
to fit the screen by stretching the
image horizontally and vertically,
holding better proportions at the
centre of the image. Some distortion
may occur.
When subtitles are included on a
letterbox format broadcast, this
setting will raise the picture to ensure
that all the text is displayed.
CINEMA
When watching ‘all sides panel
format’ films/video tapes, this setting
will eliminate or reduce the black
bars at all sides of the screen by
zooming in and selecting the image
without distortion.
WIDE
Use this setting when watching a
widescreen DVD, widescreen video tape or
a 16:9 broadcast (when available). Due to
the range of widescreen formats (16:9, 14:9,
20:9 etc.) black bars may be visible on the
top and bottom of the screen.
4:3
Use this setting to view a true 4:3 broadcast.
14:9
Use this setting when watching a 14:9
broadcast.

32
CONTROLS AND FEATURES
English
Press the button on the remote control to display the list of available widescreen formats.
Press the button repeatedly to highlight the required format.
The Quick Menu feature can also be used to select Picture Size.
Using the special functions to change the size of the displayed image (i.e. changing the height/width ratio) for the purposes
of public display or commercial gain may infringe on copyright laws.
Dot by Dot
PC NORMAL
This setting will show the picture
without overscan, i.e. WYSIWYG.
This option is only available when
watching a PC signal source via
HDMI or PC terminal.
PC WIDE
This setting will show the picture
without overscan or side panels.
This option is only available when
watching a PC signal source via
HDMI or PC terminal.
“Dot by Dot” is a non-scaling display.
Depending on the input signal format,
the picture is displayed with side
panels and/or bars at the top and
bottom (e.g. VGA input source).
NATIVE
This setting will show the picture
without overscan, i.e. WYSIWYG.
AV format PC format
Picture Size
PC Normal
PC Wide
Dot by Dot
Picture Size
Wide
4:3
Super Live
Cinema
Subtitle
14:9
Native

33
English
CONTROLS AND FEATURES
Picture controls
Most of the picture controls and functions are
available in both digital and analogue modes.
PLEASE NOTE: Features not available will be
greyed out.
This television offers the choice of personalising the
picture style.
AutoView, Dynamic, Standard, Hollywood Night,
Hollywood Day, Hollywood Pro, Store, Game and PC
are preset options and affect many features/settings
within the television.
NOTE:
• Because the AutoView mode automatically adjusts
picture settings based on ambient light conditions and
input signal content, the Auto Brightness Sensor and
Expert Mode is greyed out when it is selected.
•Store mode is only available when Location is set to
Store.
•Game mode is available in external input mode (other
than aerial input). When you select Game mode,
suitable widescreen formats will be selected.
•PC mode is available in RGB/PC input mode or HDMI
input mode.
aPress and B/b to highlight Picture icon
and press OK.
bPress c and B/b to select Picture Mode and
press OK.
cPress B/b to select the picture mode you prefer
and press OK.
NOTE: The picture mode you select affects the current
input only. You can select a different picture mode for
each input.
You can customize current picture mode settings as
desired. For example, while selecting “Dynamic”, if you
change the following items, such as Backlight, Contrast,
Brightness, Colour, Tint, Sharpness and the Advanced
Picture Settings items, your new settings are saved for
“Dynamic” picture mode.
aIn the Picture menu, press B/b to select either
Backlight, Contrast, Brightness, Colour, Tint or
Sharpness and press OK.
bPress C/c to adjust the settings and press OK.
This feature resets all picture settings to the factory
settings except Picture Mode.
aIn the Picture menu, press B/b to select Reset
and press OK.
bA confirmation message will appear. Press C/c
to select Yes and press OK.
When ColourMaster is set to On, it allows the ‘Base
Colour Adjustment’ feature to become available.
aIn the Picture menu, press B/b to select
Advanced Picture Settings and press OK.
bPress b to select ColourMaster and press c and
B/b to select On or Off.
Picture Mode
Picture Mode Standard
Reset
Backlight 0
Contrast 100
Brightness 0
Colour 0
Tint 0
Sharpness 0
Advanced Picture Setting
Expert Picture Setting
Display Setting
< Picture
Picture preferences
Reset
ColourMaster
ColourMaster Off
Base Colour Adjustment
Colour Temperature
Auto Brightness Sensor On
Active Backlight Control High
Black/White Level Middle
Noise Reduction
Resolution+ On
Cinema Mode High
Reset
< Advanced Picture Settings
On
Off

34
English
CONTROLS AND FEATURES
The Base Colour Adjustment feature allows the
adjustment of individual colours to suit personal
preference. This can be useful when using an external
source.
aIn the Advanced Picture Settings menu, press
B/b to select Base Colour Adjustment and
press OK.
bPress B/b to select an option and press c to
move to the adjustment window.
cPress C/c to select Hue, Saturation or
Brightness and press B/b to adjust the settings
as required.
dPress BACK to return to the previous menu.
To return to the factory settings, select Reset and
press OK.
Colour Temperature increases the “warmth” or
“coolness” of the picture by increasing the red or blue tint.
aIn the Advanced Picture Settings menu, press
B/b to select Colour Temperature and press
OK.
bPress B/b to select Colour Temperature and
press OK.
cPress B/b to select Cool, Natural or Warm to
suit your preference and press OK.
dPress B/b to select Red Level, Green Level or
Blue Level and press C/c to adjust the level.
NOTE: To return the adjustments to the factory defaults,
select Reset and press OK.
When the Auto Brightness Sensor is activated, it will
automatically optimise the backlighting levels to suit
ambient light conditions.
aIn the Advanced Picture Settings menu, press
B/b to select Auto Brightness Sensor and
press OK.
bPress B/b to select On or Off and press OK.
When the Active Backlight Control feature is activated,
it will control the backlighting levels depending on various
scenes such as picture motion, bright scene or dark
scene.
aIn the Advanced Picture Settings menu, press
B/b to select Active Backlight Control and
press OK.
bPress B/b to select High, Low or Off and press
OK.
High: To control the backlighting levels depending
on various scenes such as picture motion,
bright scene or dark scene
Low: To control the backlighting levels for dark
scene
Black/White Level increases the strength of dark areas of
the picture to improve the definition.
aIn the Advanced Picture Settings menu, press
B/b to select Black/White Level and press OK.
bPress B/b to select High, Middle, Low or Off
and press OK.
When watching a DVD, the compression may cause some
words or picture elements to become distorted or
pixelated.
Using the MPEG NR feature reduces this effect by
smoothing out the edges.
aIn the Advanced Picture Settings menu, press
B/b to select Noise Reduction and press OK.
bPress b to select MPEG NR and press OK.
Base Colour Adjustment
Colour Temperature
Hue Saturation Brightness
Red
00 0
Green 0 0 0
Blue 0 0 0
Yellow 0 0 0
Magenta 0 0 0
Cyan 0 0 0
Base Colour Adjustment
Reset
Edit
Red 000
Hue Saturation Brightness
Auto Brightness Sensor
Active Backlight Control
Black/White Level
MPEG NR – Noise Reduction
< Noise Reduction
MPEG NR Low
DNR Auto

35
English
CONTROLS AND FEATURES
NOTE: If the picture mode is set to Game or PC, this
feature is not available.
cPress B/b to select Off, Low, Middle or High to
suit your preference and press OK.
DNR allows you to “soften” the screen representation of a
weak signal to reduce the noise effect.
aSelect DNR from the Noise Reduction menu.
bPress B/b to select Off, Low, Middle, High or
Auto and press OK. The differences may not
always be noticeable (for the best result use lower
settings as picture quality can be lost if the setting
is too high).
NOTE: If the picture mode is set to Game or PC, this
feature is not available.
The Resolution+ feature allows you to adjust the clarity
levels for your desired picture settings.
aIn the Advanced Picture Settings menu, press
B/b to select Resolution+ and press OK.
bPress B/b to select On.
NOTE:
• This feature may not work properly depending on the
content.
• Noise may appear in the picture depending on the
device connected to the TV (e.g. a device with a specific
enhancer function).
Cinema Mode provides smoother motion and a crisper
image.
aIn the Advanced Picture Settings menu, press
B/b to select Cinema Mode and press OK.
bPress B/b to select On.
NOTE: When Picture Mode is set to Game or PC, this
feature will be greyed out and automatically set to Off.
This feature allows you to reset the current Advanced
Picture Settings to the default values.
aIn the Advanced Picture Settings menu, press
B/b to select Reset.
bPress OK.
This feature is available when the Picture Mode option is
Standard, Hollywood Day, Hollywood Night, and
Hollywood Pro.
Test Pattern
When the test pattern is on screen, you can navigate in the
Picture submenus and adjust picture settings without
removing the image.
When you move to a non-Picture menu, or close the
menus, regular video will be restored.
aIn the Picture menu, press B/b to select Expert
Picture Settings and press OK.
bPress B/b to select Test Pattern and press OK.
cPress B/b to select On and press OK.
RGB Filter
This feature individually enables or disables the red,
green, and blue components of the picture to allow for
more accurate adjustment of each colour.
aIn the Expert Picture Settings menu, press B/b
to select RGB Filter and press OK.
bPress B/b to select Red, Green or Blue to
adjust and press OK.
cPress B/b to select On and press OK.
dPress B/b to select Colour or Tint and press C/
c to adjust.
ePress OK.
NOTE: It is not possible to turn off all three colours
simultaneously.
Colour Decoding
If you view DVDs with this TV, the Colour Decoding option
may be set to ensure the colourimetry reproduction.
NOTE: The modes excluding Auto (BT.709 and BT.601)
are to convert an irregular signal output from the DVD etc.
with incorrect colour to the optimum state. If BT.709 or
BT.601 is selected with a normal signal received, the
colour may not be correctly displayed. This feature should
normally be set to Auto.
aIn the Expert Picture Settings menu, press B/b
to select Colour Decoding and press OK.
bPress B/b to select Auto, BT.709 or BT.601 and
press OK.
DNR – Digital Noise Reduction
Resolution +
Cinema Mode
Resetting the advanced picture
settings
Expert Picture Settings

36
English
CONTROLS AND FEATURES
White Balance-Window Display
This feature displays a special Window Pattern to be used
when adjusting white balance with a measuring device.
aIn the Expert Picture Settings menu, press B/b
to select White Balance and press OK.
bPress B/b to select Window Display and press
c and B/b to select On and press OK.
White Balance-Setting Type
You can choose from two types of White Balance
adjustment.
aIn the Expert Picture Settings menu, press B/b
to select White Balance and press OK.
bPress B/b to select Setting Type and press OK.
cPress C/c to select 2P or 10P and press OK.
White Balance-2P White Balance
aPress b to select 2P White Balance and press
OK.
bPress B/b to select Red-Offset, Green-Offset,
Blue-Offset, Red-Gain, Green-Gain, or Blue-
Gain.
A white square will appear on the screen.
cPress C/c to adjust and press OK.
White Balance-10P White Balance
aPress b to select 10P White Balance.
bPress B/b to select IRE, Red, Green, or Blue.
cPress C/c to adjust and press OK.
NOTE: The adjustments made for Red / Green / Blue are
stored separately for each IRE setting. (There are ten IRE
settings from 10 to 100.)
Gamma Calibration
Toshiba has integrated picture calibration systems into its
LCD televisions. Now you can enjoy the benefits of
automatically calibrated gamma and white levels.
In order to take advantage of these features the Toshiba
colour analyzer TPA-1 is required.
aIn the Expert Picture Settings menu, press B/b
to select Gamma Calibration and press OK.
bPress B/b to select Apply Calibration and
press c and B/b to select Enabled and press
OK.
cPress B/b to select Auto Gamma Calibration
and press OK.
dConnect the USB colour analyzer to the USB 1 or
USB 2 port.
eInput the target value and place the USB colour
analyzer over the square on screen.
fHighlight Start and press OK.
Auto Gamma Calibration will start.
Please wait until you see “Auto Gamma Calibration
has been completed.” on screen.
To return to factory setting
aHighlight Reset and press OK.
xy
Auto Gamma Calibration
Please input the target value and place the USB colour analyser over
the square.
Target Colour Temperature
Target Gamma
0.313
2.4
0.329 (D65)
ResetStart

37
English
CONTROLS AND FEATURES
When this television receives a true Widescreen picture
and Auto Format is On, it will automatically be displayed
in Widescreen format irrespective of the television’s
previous setting.
aPress and B/b to highlight Picture icon.
bPress c and B/b to select Display Settings and
press OK.
cPress B/b to select Auto Format and press OK.
dPress B/b to select On or Off and press OK.
When 4:3 Stretch is activated, the size switching system
changes 4:3 programmes into full screen picture.
aIn the Display Settings menu, press B/b to
select 4:3 Stretch and press OK.
bPress B/b to select On or Off and press OK.
The picture position may be adjusted to suit personal
preference and can be particularly useful for external
inputs.
NOTE: The Picture Position feature cannot be selected
in the DTV mode.
aIn the Display Settings menu, press B/b to
select Picture Position and press OK.
bPress B/b to select an option and press C/c to
adjust the settings and press OK.
The options differ depending on the currently
selected widescreen format and the input signal.
To return to the original factory settings, select
Reset in the Picture Position menu and press
OK.
This feature is used to hold a still image on the screen.
aPress r to hold an image on the screen, and
press r again to cancel.
When the HDMI Information Display feature is On and
you are watching an HDMI input source, pressing
displays the HDMI signal information banner.
aIn the Options menu, press B/b to select HDMI
Information Display and press OK.
bPress c and B/b to select On.
HDMI signal information is as follows:
Resolution, Scan Type, Frame Rate, Aspect, Bit
Depth, Colour Space, RGB/YUV, Chroma Format,
and Content Type (if available).
Automatic Format (Widescreen)
4:3 Stretch
Auto Format On
4:3 Stretch Off
Picture Position
PC Settings
< Display Settings
Picture Position
Picture still
HDMI Information Display
Horizontal Position 0
Vertical Position 0
Reset
< Picture Position

38
English
CONTROLS AND FEATURES
Wireless LAN Information
Bluetooth™ and Wireless LAN devices operate within the
same radio frequency range and may interfere with one
another. If you use Bluetooth™ and Wireless LAN devices
simultaneously, you may occasionally experience a less
than optimal network performance or even lose your
network connection.
If you should experience any such problem, immediately
turn off either your Bluetooth™ or Wireless LAN device.
Actual performance can vary, including lower wireless
network capacity, data throughput rate, range and
coverage. Performance depends on many factors,
conditions and variables, including distance from the
access point, volume of network traffic, building materials
and construction, operating system used, mix of wireless
products used, interference and other adverse conditions.
Wireless LAN and your Health
Wireless LAN products, like other radio devices, emit radio
frequency electromagnetic energy. The level of energy
emitted by Wireless LAN devices, however, is far less than
the electromagnetic energy emitted by wireless devices
such as mobile phones.
Because Wireless LAN products operate within the
guidelines found in radio frequency safety standards and
recommendations, TOSHIBA believes Wireless LAN is
safe for use by consumers. These standards and
recommendations reflect the consensus of the scientific
community and result from deliberations of panels and
committees of scientists who continually review and
interpret the extensive research literature.
In some situations or environments, the use of Wireless
LAN may be restricted by the proprietor of the building or
responsible representatives of the organisation. Such
restrictions may apply in environments where the risk of
interference to other devices or services is perceived or
identified as harmful.
If you are uncertain of the policy that applies to the use of
wireless devices in a specific organisation or environment,
you are encouraged to ask for authorization to use the
Wireless LAN device prior to turning on the equipment.
When using the TV under wireless LAN
environment:
NOTE:
• When Encryption is set to “None”, data transmitted over
a wireless LAN is not securely protected. Unauthorized
users may access your data and network without
appropriate security measures. Selecting an encryption
setting from your Toshiba TV and using a secure
network for wireless LAN transmissions may help avoid
unauthorized access to your important data and/or TV.
Toshiba disclaims any and all responsibility or liability
resulting from any wireless transmissions over the
Internet through your Toshiba TV.
• The function of all IEEE802.11 is not supported.
• The ad-hoc mode is not supported.
• It is recommended to use IEEE 802.11a or IEEE
802.11n on 5 GHz for audio and SD video streaming.
• It is recommended to use IEEE 802.11n on 5 GHz for
HD video streaming.
• It is recommended that the encoding rate for streaming
video content is 20 Mbps or less.
• It is not recommended to use 2.4 GHz for audio and
video streaming.
• Content playback may be interrupted by various
surrounding interference.
Europe Statement
This Built-in WLAN Module may be operated in below
country:
• If this device is going to be operated in the frequency
range of 5.15 GHz to 5.35 GHz, it is restricted to indoor
use.
• If this device is going to be operated for 802.11 b/g/n
function in the frequency range of 2.454 GHz to 2.4835
GHz in France, it is restricted to indoor use.
• A general authorization is required for using this device
outdoors or in public places in Italy.
• This device is NOT ALLOWED to be used in the
geographical area within a radius of 20 km from the
centre of Ny-Alesund in Norway.
• Make the wireless LAN appropriate security setting at
the time of wireless LAN use to prevent the illegal use,
spoofing and interception of communications.
• Don't connect wireless LAN to an outside network
directly.
Apply the wireless LAN access point with router function
or broadband router. Make the router appropriate
security setting to prevent the illegal use.
Refer to the manual of router for a security setting.
AT Austria IS Iceland
BE Belgium LI Liechtenstein
CH Switzerland LT Lithuania
CY Cyprus LU Luxembourg
CZ Czech Republic LV Latvia
DE Germany MT Malta
DK Denmark NL Netherlands
ES Spain NO Norway
FI Finland PL Poland
FR France PT Portugal
GB United Kingdom SE Sweden
GR Greece SI Slovenia
EE Estonia SK Slovakia
HU Hungary BG Bulgaria
IT Italy RO Romania
IE Ireland TR Turkey

39
English
CONTROLS AND FEATURES
Setting up the Network
You can select the Network Type.
aPress and B/b to highlight Network icon.
bPress c and B/b to select Network Setup and
press OK.
cPress B/b to select Connection Type and press
c and B/b to select Wired or Wireless.
dIf you selected Wired, see “Advanced Network
Setup” on page 42.
NOTE: After you change between Wireless and Wired,
switch off and on AC power supply to reset your TV.
Communication may be impossible after the change of
Wireless /Wired.
NOTE: Continued connection of AP (Access Point) is not
guaranteed. The connection may be disconnected while
watching TV.
There are 3 methods for Wireless Setup
Easy Setup (WPS)
If the AP supports WPS, this method can be used.
• WPS is an industry standard designed to make
connection of wireless LAN equipment and security
setup easy. WPS will automatically configure all wireless
settings.
NOTE: WEP encryption may not be able to configured by
easy setup.
Assisted Setup (setup by using the AP’s
notification information)
Network Name, Authentication, and Encryption are
decided based on information from the AP. You will
manually set the Security Key.
Manual Setup (manual input of all settings)
Easy Setup using PBC (Push Button
Configuration)
aIn the Network menu, press B/b to select
Network Setup and press OK.
bPress B/b to select Wireless Setup and press
OK.
cPress B/b to select Easy Setup and press OK.
dPress C/c to select PBC.
ePress b to highlight Start Scan and press OK.
fFollowing the on-screen instructions, push the
appropriate button on your AP.
gWhen a window reporting that the setup is
complete appears, press OK.
Easy Setup using PIN (Personal Identification
Number)
aIn the Network menu, press B/b to select
Network Setup and press OK.
bPress B/b to select Wireless Setup and press
OK.
cPress B/b to select Easy Setup and press OK.
dPress C/c to select PIN.
ePress b to select Start Scan and press OK.
fPress B/b to select the desired AP and press
OK.
NOTE: Check the Network Name and/or MAC
address on the label of the AP or in the manual,
and select your AP.
gWhen the PIN code window appears, enter the
displayed PIN into your AP, and then press Next to
continue the PIN Setup. When a message displays
to report that the setup is complete, press OK.
To cancel searching for the AP:
Press BACK while searching for the AP. A
message will appear, and then press C/c to select
Yes and press OK.
Wireless Setup
Network Setup
Network Device Setup
Smart Apps Setup
< Network
Connection Type Wireless
Wireless Setup
Advanced Network Setup
Network Connection Test
< Network Setup
Wired
Wireless
Easy Setup
Assisted Setup
Manual Setup
< Wireless Setup

40
English
CONTROLS AND FEATURES
Assisted Setup
aIn the Network menu, press B/b to select
Network Setup and press OK.
bPress B/b to select Wireless Setup and press
OK.
cPress B/b to select Assisted Setup and press
OK.
dPress B/b to select the desired AP and press
OK.
NOTE: Check the MAC address on the label of the
AP or in the manual, and select your AP.
eHighlight Security Key and press OK. The
Software Keyboard window will appear.
fInput the Security Key by using the Software
Keyboard (see page 44). To save your setting,
press the GREEN button.
NOTE:
• The Security Key must adhere to these
conditions:
- TKIP/AES: 8-63 ASCII or 64 Hex characters
- WEP: 5 or 13 ASCII or 10 or 26 Hex characters
• There is only one key ID to set for WEP
encryption.
gHighlight Done and press OK.
NOTE: If Network Name is not displayed, see
step 3 and 4 in Manual Setup to set Network
Name before pressing Done.
NOTE: Settings are not saved if BACK is pressed before
Done is selected.
Manual Setup
aIn the Network menu, press B/b to select
Network Setup and press OK.
bPress B/b to select Wireless Setup and press
OK.
cPress B/b to select Manual Setup and press
OK.
dPress B/b to select Network Name and press
OK. The Software Keyboard window will appear.
eInput the Network Name by using the Software
Keyboard (see page 44). To save your setting,
press the GREEN button.
fPress B/b to select Authentication and press c
and B/b to select Open System, Shared Key,
WPA-PSK or WPA2-PSK.
gPress B/b to select Encryption and press c
and B/b to select None, WEP, TKIP or AES.
NOTE:
• Certain encryption types are only compatible
with specific authentication types.
- When Authentication is Open System, only
WEP or None is compatible.
- When Authentication is Shared Key, only WEP
is compatible.
- When Authentication is WPA-PSK or WPA2-
PSK, only TKIP or AES is compatible.
• When incompatible Authentication/Encryption
pairings are detected, a warning message will be
displayed, and no connection attempt will be
made until the incompatibility is resolved.
• There is only one key ID to set for WEP
encryption.
hPress B/b to select Security Key and press OK.
iInput the Security Key by using the Software
Keyboard (see page 44). To save your setting,
press the GREEN button.
NOTE: This item is greyed out when Encryption is
None.
jHighlight Done and press OK.
NOTE: When Encryption is None, a message will
appear. Press C/c to select Yes and press OK.
NOTE: Settings are not saved if BACK is pressed before
Done is selected.
Easy Setup
Assisted Setup
Manual Setup
< Wireless Setup

41
English
CONTROLS AND FEATURES
Wireless Information
The settings configured in Wireless Setup can be
confirmed.
aPress QUICK to open the Quick Menu.
bPress B/b to select Wireless Information and
press OK.
cWhen the Network Type is Wireless, a Wireless
Information window will appear.
NOTE: Press the RED button to scan for all APs.
NOTE: Even if an AP for IEEE 802.11n is used when
Encryption is set to WEP or TKIP, the Speed value might
be low. It is recommended that Encryption be changed to
AES (see “Manual Setup” on page 40).
Notes on wireless LAN environment
• The function of all IEEE802.11 is not supported.
• The ad-hoc mode is not supported.
• It is recommended to use IEEE 802.11a or IEEE
802.11n on 5 GHz for audio and SD video streaming.
• It is recommended to use IEEE 802.11n on 5 GHz for
HD video streaming.
• It is recommended that the encoding rate for streaming
video content is 20 Mbps or less.
• It is not recommended to use 2.4 GHz for audio and
video streaming.
• Content playback may be interrupted by various
surrounding interference.
Intel® WiDi
Picture Mode Standard
Picture Size Wide
More Information
Channel Options
Sleep Timer
HDMI CEC Device Control
Speakers TV Speakers
Headphone Level 30
Wireless Information
Recording Information
Quick Menu
Item Description
Status Connected is displayed when the TV is
connected with the AP.
Disconnected is displayed when the
TV is not connected with the AP.
Signal Connection signal strength with AP
(STRONG/MEDIUM/WEAK)
Speed Link with AP
Mode Working mode (11a, 11b, 11g, 11n)
Network
Name SSID set
Authentication Authentication set
Encryption Encryption set
Security Key Security Key set
AP MAC
Address The AP’s MAC address is displayed
when the TV is connected with the AP.
TV MAC
Address The MAC address of the TV(Wireless)
is displayed.
DHCP Enabled is displayed when using
DHCP.
Disabled is displayed when not using
DHCP.
IP Address The TV’s IP address
Subnet Mask Value of the Subnet Mask
Default
Gateway Address of the Default GATEWAY
DNS Address of the DNS

42
English
CONTROLS AND FEATURES
NOTE:
• When the DHCP function of the router connected with
this TV is On, you can set Auto Setup to On or Off.
(This should usually be set to On.)
• When the DHCP function of the router is Off, set Auto
Setup to Off, and set the IP Address manually.
IP Address Setup
Auto Setup
aIn the Network menu, press B/b to select
Network Setup and press OK.
bPress B/b to select Advanced Network Setup
and press OK.
cPress B/b to select IP Address Setup and
press OK.
dHighlight Auto Setup and press c and B/b to
select On.
NOTE: Other items will be greyed out when Auto Setup
is set to On.
Manual Setup
aIn the Network menu, press B/b to select
Network Setup and press OK.
bPress B/b to select Advanced Network Setup
and press OK.
cPress B/b to select IP Address Setup and
press OK.
dHighlight Auto Setup and press c and B/b to
select Off.
ePress B/b to select IP Address.
fPress C/c to highlight the field you want to
change, and then use the number buttons to input
the IP address. To save the setting, press OK.
NOTE: IP address field numbers must be between
0 and 255. After each field number has been set,
press OK to store the entire address. If the entire
IP Address is invalid, a warning message will
appear after OK is pressed.
gPress B/b to select Subnet Mask, and edit in
the same way as IP Address.
hPress B/b to select Default Gateway, and edit
in the same way as IP Address.
NOTE: If you manually set the IP address, you must not
use the same IP address for any other device. The IP
address you use should be a private address.
Advanced Network Setup
Connection Type Wireless
Wireless Setup
Advanced Network Setup
Network Connection Test
< Network Setup
IP Address Setup
DNS Setup
MAC Address
< Advanced Network Setup
. . .
. . .
. . .
Auto Setup On
IP Address
Subnet Mask
Default Gateway
IP Address Setup
On
Off
...
...
...
Auto Setup
IP Address
Subnet Mask
Default Gateway
IP Address Setup
On
Off
Off
xxx xxx xxx xxx
xxx xxx xxx xxx
xxx xxx xxx xxx
...
...
...
Auto Setup
IP Address
Subnet Mask
Default Gateway
IP Address Setup
Off
xxx xxx xxx xxx
xxx xxx xxx xxx
xxx xxx xxx xxx

43
English
CONTROLS AND FEATURES
NOTE: When the DHCP function of the router connected
to this TV is Off, set Auto Setup to Off, and manually set
the DNS address(es). Your internet service provider
should have provided these to you.
Auto setup
aIn the Network menu, press B/b to select
Network Setup and press OK.
bPress B/b to select Advanced Network Setup
and press OK.
cPress B/b to select DNS Setup and press OK.
dPress B/b to highlight Auto Setup and press c
and B/b to select On.
NOTE: Other items will be greyed out when Auto Setup
is set to On.
Manual setup
aIn the Network menu, press B/b to select
Network Setup and press OK.
bPress B/b to select Advanced Network Setup
and press OK.
cPress B/b to select DNS Setup and press OK.
dPress B/b to select Auto Setup and press c
and B/b to select Off.
ePress B/b to select Primary DNS Address.
fPress C/c to highlight the field you want to
change, and then use the number buttons to input
the Primary DNS Address. To save the setting,
press OK.
NOTE: DNS address field numbers must be
between 0 and 255. If you input an incompatible
number and press OK, the field number will reset
to the previous value.
gPress B/b to select Secondary DNS Address,
and edit in the same way as Primary DNS Address.
MAC Address
You can view the fixed MAC address for the TV (Wired
and Wireless).
aIn the Network menu, press B/b to select
Network Setup and press OK.
bPress B/b to select Advanced Network Setup
and press OK.
cPress B/b to select MAC Address and press
OK.
This function checks the Internet connectivity.
aIn the Network menu, press B/b to select
Network Setup and press OK.
bPress B/b to select Network Connection Test
and press OK.
A message will appear to indicate if the connection
was successful or if it could not be completed.
NOTE: The result of Network Connection Test
does not always guarantee the connection.
To cancel the Network Connection Test:
aPress BACK while testing.
DNS Setup
...
...
Auto Setup
Primary DNS Address
Secondary DNS Address
DNS Setup
On
Off
Off
xxx xxx xxx xxx
xxx xxx xxx xxx
Network Connection Test

44
English
CONTROLS AND FEATURES
You can enter text by using the Software Keyboard. The
Software Keyboard window will appear when you press
OK on a field that accepts character input.
To enter text using the software keyboard:
aHighlight the desired character on the on-screen
software keyboard.
bPress OK.
cRepeat steps 1 and 2 until you have entered all
desired text.
dPress the GREEN button to save your settings and
return to the previous screen.
NOTE: If BACK is pressed, changes are not saved
and the software keyboard window is closed. The
text will remain as it was before starting the
keyboard.
Input operation on the remote control:
Network Device Setup
Toshiba Apps allow you to control the TV from a network
connected tablet or smartphone (availability is dependent
on country).
In order to use this function, the Setting up the Network
(see page 39) and Device Name Setup (see page 45) is
required. The Device Name will display on the screen of
Apps (tablet or smartphone) application.
New Device Detection
aIn the Network menu, press B/b to select
Network Device Setup and press OK.
bPress B/b to select External Control Setup and
press OK.
cPress B/b to select Apps Control Profile and
press OK.
dPress B/b to select New Device Detection and
press c and B/b to select Enabled.
Pairing
To use Apps, it is necessary to connect a compatible
tablet or smartphone and this TV to your home network,
and carry out pairing (using a 4 or 8 digit password to
authenticate the device).
Refer to the Apps manual for more details about pairing.
NOTE:
• Pairing with external devices cannot be carried out when
the TV is connected to an unencrypted wireless LAN
access point. Activate the encryption settings for the
wireless LAN access point before carrying out Pairing.
• When the Enable Control is not set to ON in External
Control Setup, Apps functions including Pairing cannot
be used.
Using the software keyboard
Button Description
OK Inputs the selected character.
0-9 Selects a character for entry.
BbC c Moves the character highlight.
RED Deletes 1 character to the left
of the cursor.
GREEN Functions as “Done”.
YELLOW Functions as “Shift” key.
BLUE Displays the help window.
BACK Closes the Software Keyboard
window without saving
changes.
q
a
z
?&#
xcvbnm, .@;
sdf ghjkl ’_
we r t yu i op - 1 @./
4 ghi
7 pqrs
2 abc
5 jkl
8 tuv
3 def
6 mno
9 wxyz
0
Open Done
Apps Control Profile
External Control Setup
Media Renderer Off
Device Name Setup
Intel® WiDi Setup
< Network Device Setup
Device Registration Setup
New Device Detection Disabled
< Apps Control Profile
Enabled
Disabled

45
English
CONTROLS AND FEATURES
Device Registration Setup
Once a User Name has completed authentication, it is
stored in the TV along with the password. The upper limit
for the number of Use Names that can be remembered is
20. You can delete User Names that are stored in the TV.
aIn the Network menu, press B/b to select
Network Device Setup and press OK.
bPress B/b to select External Control Setup and
press OK.
cPress B/b to select Apps Control Profile and
press OK.
dPress B/b to select Device Registration Setup
and press OK.
The Device Registration Setup screen will
appear and the list of Companion Device ID
managed by the TV will be displayed.
ePress B/b to highlight the Companion Device
ID.
fPress B/b to select the Cancel, All, or Delete
buttons and press OK.
NOTE: When re-registering a device which has been
deleted from the list, registration must be carried out
again.
When the TV is connected to the home network via
Wireless LAN, with the TV Power On Control in Enabled,
your TV can be turned on by control from Apps.
aIn the Options menu, press B/b to select Power
Management and press OK.
bPress B/b to select TV Power On Control and
press c and B/b to select Enabled (Active
Standby).
NOTE:
• Depending on the device connected to the home
network, it may take a while for the TV to turn on.
• Depending on the device connected to the home
network, this feature may not work.
• If the unencrypted Wireless Setup is done, this feature
can not be used.
• The power consumption during Active Standby is more
than it during Normal Standby.
• After the change from Power On state to Active Standby,
there may be a period of several ten seconds which
does not receive the operation from a remote control or
external apparatus.
The TV can be configured as a media renderer.
When operating as a media renderer, the TV displays
content provided by a media server.
The selection of the media is done by media controller.
The TV can play photo, movie, or audio files when
operating as a media renderer.
aIn the Network menu, press B/b to select
Network Device Setup and press OK.
bPress B/b to select Media Renderer and press
c and B/b to select On.
If request come from media controller, prompt will appear
and the Media Renderer function will start.
To exit the Media Renderer:
Press EXIT.
Terminology
DMS: Digital Media Server
DMR: Digital Media Renderer
DMC: Digital Media Controller
The TV’s device name can be changed.
aIn the Network menu, press B/b to select
Network Device Setup and press OK.
bPress B/b to select Device Name Setup and
press OK.
The Device Name Setup screen will appear.
cPress B/b to select Device Name and press
OK. The Software Keyboard window will appear.
dInput the Device Name by using the software
keyboard (see page 44). To save your setting,
press the GREEN button.
NOTE:
• The Device Name can be up to 15 characters
long.
• Only the 0-9, - and A-Z (uppercase only)
characters may be used for the device name.
ePress b to highlight Done and press OK to save
your setting.
TV Power On Control (Active
Standby)
Media Renderer Setup
Device Name Setup

46
English
CONTROLS AND FEATURES
USB HDD Record Function
This function can be used to record and play
digital broadcast programmes (function is
dependant on country selection). Read the
precautions below before recording or viewing
programmes using the USB HDD record
function.
NOTE:
• In order to use this function, a USB HDD needs to be
connected to the TV. Do not use USB Hub.
• After recording operation, time may take to a recording
start.
• Recorded programmes saved on the USB HDD can only
be viewed on this TV. They cannot be viewed when
connected to another TV (including the same model of
TV), a PC, or other device.
• You cannot watch one channel while recording another.
• If the recording time to the USB HDD is too short, no
data may be saved.
• You cannot record video input signals on the USB HDD.
• Not all types of broadcast may be recordable.
• After programming the TV to record digital broadcasting,
do not disconnect the power plug before recording
starts. Doing so may cause scheduled recordings to fail
even when the power switch is set to “ON”.
• Should video or audio recording fail due to malfunction
of the TV or poor reception, no compensation shall be
paid.
• If there is a power failure or the power plug is
disconnected during programmed recording, recording
will stop and will not resume when the power returns or
the plug is reconnected.
• Do not disconnect the power plug when the indicator
LED is lit.
• Any changes implemented by the broadcasting station
may affect programme scheduling.
• Scheduling of multiple consecutive programmes may
result in the beginning of each programme not being
recorded.
• Accurate start / finish time for recording is reliant on
broadcasters maintaining correct time stamp if this not
the case the recording will fail.
• Some broadcasters can control whether a program can
be recorded or how long you may be able to view it for
after recording. The on screen message “Retention limit
expired” means that the time limit for viewing the
program has lapsed.
• Programmed recording cannot take place if the power
plug is not connected.
• Disconnecting the power plug during recording may
result in failure to save the recorded programme.
• USB HDD recording feature is not available in all
countries.
• When the USB HDD is formatted, all the data stored on
the HDD will be erased.
To connect a USB HDD (not supplied):
When you connect a USB HDD to the USB port on the TV,
a prompt will appear.
aPress C/c to select No and press OK.
NOTE: Not guaranteed to work with all USB HDD.
To record the programme currently being viewed.
aPress the zREC button on the remote control.
The currently viewed programme will start to be
recorded.
To stop recording:
aPress the v (stop) button.
A confirmation window “Do you want to stop
Recording?” will appear.
bPress C/c to select Yes and press OK.
Recording will stop.
Setting up the USB HDD for
recording
To record DTV programmes
(One Touch Recording)
USB1 or USB2
on the TV
USB cable
(not supplied) USB HDD

47
English
CONTROLS AND FEATURES
Programmed recording can be scheduled easily using the
Programme Guide or by specifying the date and time.
PLEASE NOTE
When a timed programme is about to start, an information
screen will appear offering the option of watching or
cancelling the programme. Other channels will not be
available during the timed programme unless the
programme timer is cancelled.
It will only be possible to create or edit programme timers
for the currently tuned DTV input.
Using the Programme Guide to set future
recordings
aPress GUIDE on the remote control to display the
Electronic Programme Guide (EPG).
bPress BbC c to highlight the programme you want
to record and press OK.
cThe Edit Timer screen will appear.
Press B/b to select Timer Type.
dPress c and B/b to select Recording and press
OK.
ePress B/b to highlight Set Timer and press OK.
To search for and record a programme using
Genre Search:
aPress the YELLOW button on the remote control
to access the Genre Search screen.
bPress C/c to select the genre. Programmes listed
will change for the new genre. Press B/b to
select the programme for which you want to
schedule recording.
cPress OK. The Edit Timer screen will appear.
Press B/b to select Timer Type.
dPress c and B/b to select Recording and press
OK.
ePress B/b to highlight Set Timer and press OK.
How to set recordings via the
Programme Guide
Edit Timer 10:50 Tue, 26 Apr
The Daily Politics
2 CABC Channel
11:30 - 12:30 Tue, 26 Apr
Timer Type Recording
Set Timer Delete Timer
34 AB1 Hard Rain Wed,27 Apr 0:15-1:45
31 PARIS PREMIERE Red Corner Wed,27 Apr 22:15-23:55
11 NT1 The Lawnmower Man Thu,28 Apr 1:20-3:00
9 W9 A Vow to Kill Fri,29 Apr 1:30-3:00
34 AB1 Parenthood Sat,30 Apr 0:45-2:40
11 NT1 Body and Soul Sat,30 Apr 1:15-3:00
31 PARIS PREMIERE The Nun’s Story Sat,30 Apr 15:00-17:30
9 W9 Red Corner Sat,30 Apr 23:20-1:15
11 NT1 The Real Blonde Sun,1 May 0:40-2:00
31 PARIS PREMIERE Critters Sun,1 May 0:40-2:20
11 NT1 Indiana Jones and the Temple of Doom Sun,1 May 21:10-23:20
11 NT1 The jackal Sun,1 May 23:20-1:15
34 AB1 Coup De Ville Mon,2 May 1:10-3:00
Genre Search 5:48 Tue, 22 Apr
Movie
Edit Timer 10:50 Tue, 26 Apr
The Daily Politics
2 CABC Channel
11:30 - 12:30 Tue, 26 Apr
Timer Type Recording
Set Timer Delete Timer

48
English
CONTROLS AND FEATURES
To programme the timer:
aPress the BLUE button on the remote control.
bSelect the unprogrammed column (blank column)
and press OK.
The Edit Timer screen will appear.
Press B/b to select Timer Type.
cPress c and B/b to select Recording and press
OK.
dPress B/b to go through the list adding the details
of the programme by using the number buttons
and C/c to make selections.
• Channel
Select the channel you wish to record.
•Date
Select the date that you wish recording to start.
• Start Time
Select the time to start recording.
•End Time
Select the time to end recording.
• Repeat
Select “Once”, “Daily” or “Weekly”.
ePress B/b to highlight Set Timer and press OK.
To schedule a programme using the
information screen:
aPress , the information screen will appear
giving details of the channel and programme
currently being viewed.
bPress B/b to select Next and press OK. The Edit
Timer menu will appear.
Press B/b to select Timer Type.
cPress c and B/b to select Recording and press
OK.
dPress B/b to highlight Set Timer and press OK.
Once The selected content is recorded once.
Daily The same time slot on the same channel is
recorded every day on and after the selected
day.
Weekly The same time slot on the same channel on
the same day of the week is recorded on and
after the selected day.
Edit Timer 5:51 Tue, 22 Apr
Channel 30 CABC Channel
Timer Type Reminder
Set Timer Delete Timer
Date Tue, 22 Apr 2013
Start Time 10:51
End Time 11:51
Repeat Once
HD AD 18
16:9
D+
4 CHANNEL Z
6:00 Thu, 11 Oct
English
Now
MLB Young’s two-run triple leads AL over NL 6:00- 8:00
15 min left
Next
Also
World News and Sports
MLB Young’s two-run triple leads AL over NL
Change
8:00- 9:00
News
Edit Timer 10:50 Tue, 26 Apr
The Daily Politics
2 CABC Channel
11:30 - 12:30 Tue, 26 Apr
Timer Type Recording
Set Timer Delete Timer

49
English
CONTROLS AND FEATURES
You can check, edit or delete scheduling information.
aPress GUIDE and then press the BLUE button.
Programme Timers screen will appear.
Recording List
• Depending on the transmitter information, the
programme broadcast time or other information
may not be correctly displayed in the recording
list.
• The programme does not appear in the
recording list immediately at the start of
recording, but appears a few minutes after
recording starts.
• Up to 500 programmes can be displayed in the
recording list.
• If the channel settings are changed, the digital
channel number, or other information may not
appear correctly in the recording list.
• As the displayed programme time is calculated
from the actual recording information, it may not
match the recording time on the USB HDD.
To check a schedule:
aPress B/b on the Programme Timers screen to
check the schedule.
To edit a schedule:
aPress B/b on the Programme Timers screen to
select the title whose schedule you want to edit
and press OK.
The Edit Timer screen will appear. Change the
settings as required, following the same procedure
as for setting the schedule.
bPress B/b to highlight Set Timer and press OK.
To delete a schedule:
aPress B/b on the Library screen to select the
title whose schedule you want to delete.
bPress the RED button.
Press C/c in the displayed confirmation window
to select Yes and press OK. The selected
schedule will be deleted.
NOTE: You can also delete a schedule by selecting
Delete Timer from the Edit Timer menu for each
programming method.
To view the recorded Library screen and select a title
from the recorded programme list.
aPress and highlight My Recordings icon and
press OK. The Library screen will appear.
bPress B/b to select the title you want to view.
A preview of the content selected can be seen on
the preview screen.
To change the order in which the titles are listed,
press the BLUE button.
cPress OK.
Viewing starts.
● icon appears next to the title currently being
recorded.
When the title currently being recorded is selected
and OK is pressed, playback will start from the
beginning of the programme currently being
recorded.
Operations during viewing
The following operations can be performed using the
remote control buttons.
To check, edit or delete scheduling
information To view a recorded programme
cTo PLAY cc To FAST
FORWARD
vTo STOP zTo SKIP-
FORWARD
WTo PAUSE/STEP C c To shift playback
position
ZTo SKIP-BACK
CC To REWIND
Sort : New
3 / 5
WWWWWW Wed, 16 Feb 10:00
WWWWWWWWWWWW Wed, 16 Feb 10:00
WWWWWWW Thu, 17 Feb 10:00
WWWWWWW Thu, 17 Feb 10:00
WWWWWWW Fri, 18 Feb 10:00
WWWWWWW Fri, 18 Feb 10:00
WWWWWWW Fri, 18 Feb 10:00
WWWWWWW Sat, 19 Feb 10:00
WWWWWWW Sun, 20 Feb 10:00
WWWWWWW Sun, 20 Feb 10:00
WWWWWWW Sun, 20 Feb 10:00
WWWWWWW Mon, 21 Feb 10:00
Library / All 14:15 Wed, 16 Feb
All
1235 ITV London
ASTRA 19.2°E
10 July 2011 14:30(01:30)
USB HDD3
Remaining Capacity:
86% (912.0GB)

50
English
CONTROLS AND FEATURES
As well as viewing the list of recorded titles on the Library
screen, you can protect or delete titles and register titles to
Personal Mode.
To display the Library screen:
aPress and highlight My Recordings icon and
press OK. The Library screen will appear.
To protect or unprotect a recorded programme:
Protecting a programme prevents it from being
accidentally deleted.
Select the title of the programme you want to protect and
press the GREEN button. icon appears next to the title
and the programme is protected.
If Protect is set to On when the programme is recorded,
icon appears next to the title of the recorded
programme.
When a title with icon is selected and the GREEN
button is pressed, icon disappears and the programme
is unprotected.
To group the recorded programmes
aPress B/b on the Library screen to select the
title whose schedule you want to group.
bPress the YELLOW button. A grouping mode
window will appear.
Week: Grouping the recorded programme by the
day (Sunday - Saturday)
Genre: Grouping the recorded programme by the
genre.
To change the title of recorded programme
aPress QUICK when the Library screen is
displayed.
bPress b to select Title Edit and press OK.
The Software Keyboard window will appear.
cInput your desired title by using the software
keyboard (see page 44). Press the GREEN button
to save your settings.
To delete a recorded programme:
aPress the RED button. Check boxes will appear
next to the titles.
bPress B/b to select the title you want to delete
and press OK. A check mark will be inserted in the
check box.
To insert a check mark against all the titles, press
the YELLOW button.
To uncheck all the check boxes, press the BLUE
button.
NOTE:
• A check mark will not be inserted against
protected titles.
• Note that once deleted, a title cannot be
restored.
cPress the RED button.
Select Yes in the confirmation window and press
OK.
All the titles with check marks will be deleted.
USB HDD capacity
You can check the remaining capacity of the USB HDD
using Remaining Capacity.
NOTE: The remaining capacity displayed is only a guide;
it is not guaranteed.
Operations from the Library screen
Sort : New
3 / 5
WWWWWW Wed, 16 Feb 10:00
WWWWWWWWWWWW Wed, 16 Feb 10:00
WWWWWWW Thu, 17 Feb 10:00
WWWWWWW Thu, 17 Feb 10:00
WWWWWWW Fri, 18 Feb 10:00
WWWWWWW Fri, 18 Feb 10:00
WWWWWWW Fri, 18 Feb 10:00
WWWWWWW Sat, 19 Feb 10:00
WWWWWWW Sun, 20 Feb 10:00
WWWWWWW Sun, 20 Feb 10:00
WWWWWWW Sun, 20 Feb 10:00
WWWWWWW Mon, 21 Feb 10:00
Library / All 14:15 Wed, 16 Feb
All
1235 ITV London
ASTRA 19.2°E
10 July 2011 14:30(01:30)
USB HDD3
Remaining Capacity:
86% (912.0GB)
Sort : New
WWWWWW Wed, 16 Feb 10:00
WWWWWWWWWWWW Wed, 16 Feb 10:00
WWWWWWW Thu, 17 Feb 10:00
WWWWWWW Thu, 17 Feb 10:00
WWWWWWW Fri, 18 Feb 10:00
WWWWWWW Fri, 18 Feb 10:00
WWWWWWW Fri, 18 Feb 10:00
WWWWWWW Sat, 19 Feb 10:00
Library / All
All
Thu, 17 Feb 10:00
Thu, 17 Feb 10:00
Fri, 18 Feb 10:00
Fri, 18 Feb 10:00
Fri, 18 Feb 10:00
Sat, 19 Feb 10:00
Sun, 20 Feb 10:00
Sun, 20 Feb 10:00
Sun, 20 Feb 10:00
Mon, 21 Feb 10:00
10 July 2011 14:30(01:30)
USB HDD3
Remaining Capacity:
86% (912.0GB)
1235 ITV London
ASTRA 19.2°E

51
English
CONTROLS AND FEATURES
You can set your preferences for recording.
To select USB HDD and Partition for
Recording:
aPress and B/b to highlight Options icon.
bPress c and B/b to select Recording Setup
and press OK.
cPress B/b to select Select Device and press
OK. USB HDD and Partition list will be appear.
If USB HDD is partitioned by PC, several partitions
will be displayed.
dSelect USB HDD and Partition you want to
recording.
To set the recording time for One Touch
Recording:
aPress and B/b to highlight Options icon.
bPress c and B/b to select Recording Setup
and press OK.
cPress B/b to select One Touch Recording
Time and press c and B/b to select the
recording time.
You can set the Programme End Time in 30-
minute increments in the range of 30 minutes to
330 minutes.
To select the TimeShift Size:
aIn the Recording Setup screen, press B/b to
select TimeSift Size.
bPress c and B/b to select 512 MB, 1GB, 2GB
or 4GB and press OK.
To use TimeShift recording:
Time Shift recording allows you to pause live TV for a
fixed period of time.
For Example: If you move away from the TV for a short
period, such as when the phone rings while you are
watching TV, you can easily pause live TV and then
continue to view from the same point in the programme
when you return.
aPress W on the remote control while viewing the
DTV programme.
The screen will switch to a still image and
recording will start automatically.
The recording time is decided by TimeShift Size.
If the TimeShift file size reaches the limit set, then
the TV will continue to be paused, but the
recording buffer will be reset to the beginning.
bPress c (play).
Catch-up viewing will start from where the
programme was paused.
cPress v (stop) to stop the recording.
To set the padding time for programmed
recording start time and end time:
aIn the Recording Setup screen, press B/b to
select Start Padding Time.
bPress C/c to select a time.
You can select from None, 3 minutes, 5 minutes,
10 minutes, 15 minutes, 30 minutes, and 45
minutes.
Recording will start at the selected number of
minutes prior to the recording start time.
cPress B/b to select End Padding Time.
dPress C/c to select a time.
You can select from None, 3 minutes, 5 minutes,
10 minutes, 15 minutes, 30 minutes, and 45
minutes.
Recording will end at the recording end time plus
the selected number of minutes.
Recording Setup
Select Device
One Touch Recording Time 120 Minutes
TimeShift Size 4GB
Start Padding Time None
End Padding Time None
Device Test
Format Device
< Recording Setup
Select Device
One Touch Recording Time 120 Minutes
TimeShift Size 4GB
Start Padding Time None
End Padding Time None
Device Test
Format Device
< Recording Setup
Programme End Time
30 Minutes
60 Minutes
90 Minutes
120 Minutes
150 Minutes
180 Minutes
210 Minutes
240 Minutes
270 Minutes
300 Minutes
330 Minutes

52
English
CONTROLS AND FEATURES
To perform a USB HDD operation test:
aIn the Recording Setup screen, press B/b to
select Device Test and press OK.
USB HDD operation test will start.
Wait until the test ends.
NOTE: The results of the device test are only a guide. The
device may not function as shown in the results.
To format a USB HDD:
aIn the Recording Setup screen, press B/b to
select Format Device and press OK.
bPress C/c to select Yes in the confirmation
window that will appear and press OK. Formatting
will start.
Wait until formatting ends.
NOTE:
• If the USB HDD is separated several partitions by PC
and multiple Partition appear on the Device List screen,
press B/b to select the Partition you want to format.
• When the USB HDD (or Partition) is formatted, all the
data stored on the USB HDD (or Partition) will be
deleted.
If scheduled time slots are next to each other and there is
more than one minute between the end time of the first
schedule and the start time of the next schedule,
programmed recording will be performed correctly.
• When Start Padding Time and End Padding Time are
set (see page 51), the start time and end time will be the
time plus the additional minutes.
If scheduling times overlap, priority will be given to the
programmed recording which starts first. When the
programmed recording that started first ends, recording
will switch to the next scheduled programme. At this time,
depending on how far the scheduling times overlap, the
beginning section of the next scheduled programme may
not be recorded.
Using the Cloud TV Service
Toshiba's universal portal for internet content
and services (services are dependant on
country).
NOTE: You need to configure a home network before
using this feature (see page 12).
aPress .
The menu screen of the Cloud TV service will
appear.
bPress BbC c to select a Cloud TV service, and
press OK.
For the operations of the Cloud TV service, refer to
Cloud Guide.
The web browser on this TV lets you explore everything
the web has to offer. Along with access to popular places,
you'll be able to search for and browse your favourite sites.
NOTE:
• Certain services may not be currently available in your
area.
• Your registration or login may be required to use some
services.
• Third party internet services are not provided by
Toshiba, may change or be discontinued at any time and
may be subject to Internet service provider restrictions.
Toshiba makes no warranties, representations, or
assurances about the content, availability or
functionality of third-party content or services. Use of
third party Internet services may require the creation of
a separate account through a computer with Internet
access and/or payment of one-time and/or recurring
charges and membership.
Not all third party services may be available on or
compatible with this product. In order to experience the
full suggested capabilities of this product, fully-
compatible devices may be required.
- does not support platform-dependent technologies
such as Active X.
- only supports preinstalled plug-ins.
- may not support media formats other than the
following: JPEG/PNG/GIF.
- uses a single built-in font. Some text may not be
displayed as intended.
- does not support downloading of files or fonts.
- is a TV browser. It may work differently than PC
browsers.
- does not support parental control or locks in the
content, and it is the responsibility of the you to monitor
browser usage by minors.
• Some pages may not be displayed correctly or may
display differently on different devices.
• Certain services may not be available in your area.
Scheduling priority
Using Web Browser

53
English
CONTROLS AND FEATURES
To use the web browser
NOTE: You can change the mouse mode (Mouse
Emulation or Navigation) by pressing the GREEN button
on the remote control when the web contents screen is
open.
aPress on the remote control and select
Internet icon to open the web browser.
bPress BbC c to select the URL address bar and
press OK.
cEnter the desired URL address by using the
Software Keyboard (page 44).
Press the GREEN button on the remote control.
dYou can now browse websites on your TV using
BbC c buttons on the remote control.
To Add Favourites Websites
By adding frequently visited websites to Favourites, you
can browse them easily. You can view the addresses of
the websites you visited previously.
aPress on the remote control and select
Internet icon to open the web browser.
bEnter the desired URL address by using the
Software Keyboard (page 44).
cPress BbC c to scroll Favourites STAR on the
Toolbar and press OK.
dPress OK to save the desired website to your
Favourites.
ePress BACK on the remote to return to browsing
your website.
You can press the GREEN button on the remote
for thumbnail view of all your Favourites.
NOTE: The desired website is highlighted and displayed
on the top row with the + icon. The + icon will change to a
page icon after the website has been saved to Favourites.
To browse favourite websites
aPress on the remote control and select
Internet icon to open the web browser.
bUse BbC c to select Favourites STAR and press
OK.
cSelect the item or folders to move to the desired
URL address and press OK.
dYou can now browse websites on your TV using
BbC c on the remote control.
PIP (Picture-in-picture) function
When viewing the web browser page, currently airing
programmes or images from external inputs can be
displayed in a PIP window (sub-screen).
aPress the RED button while viewing the web
browser page.
The currently airing program or images from
external inputs are displayed in a PIP window.
NOTE:
• The position of the PIP window, and whether it is
displayed or not can be set in the web browser settings.
•PU and Pu buttons cannot be used when the PIP
window is displayed.
To stop displaying the PIP window:
Press the RED button when the PIP window is displayed.

54
English
CONTROLS AND FEATURES
Skype-ready Toshiba TVs bring your family and friends
closer to your home. Skype on your Toshiba TV allows
you to share special moments no matter the distance.
Before using Skype - Preparation
• Connect the FREETALK HD Camera: TALK-7291 to the
TV’s USB terminal. Do not use a USB hub.
For a Skype-ready Toshiba TV compatible camera,
please visit the following website: http://
shop.skype.com
• Arrange the HD camera on top of the TV, ensuring it's in
the centre.
• Connect to the network.
NOTE:
• The HD camera is sold separately.
• Do not connect a camera other than the recommended
HD camera.
• Using a wireless network may result in degraded call
quality.
• Some of the features available on other versions of
Skype are not available on the television.
• When using Skype, some functions of the TV will not be
available.
• The sound settings are switched to Skype mode.
• If you cannot hear the person you're speaking with,
check your TV volume.
• When Optical Digital output or Analogue output is used
and you are signed in, the ring tone may not sound.
• The volume level on Skype may differ from other
features on your TV.
• When the Reset TV feature is used from the TV Menu,
Skype information is reset to factory default settings.
• Screenshots used in this manual may differ from the TV
Menu, Skype will be reset to its factory default settings.
Getting started
aPress on the remote control.
bPress BbC c to select Skype icon and press OK.
“Welcome to Skype” screen appears.
You can select a Skype name from the Skype
Name drop down menu.
cSelect Sign in or Create Account.
To create a new account:
If you do not already have a Skype account, you can
create a new one from your TV.
aSelect Create Account in the Welcome to Skype
screen and press OK.
Using Skype
No emergency calls with Skype
Skype cannot be used for emergency calls.
Welcome to Skype
Skype Name
Password
Press [OK]
Press [OK]
Sign in when Skype starts
Start Skype when TV starts
Sign in Create Account
Create new Skype account
Full Name
Skype Name
1~70 characters
Yes, send me Skype news and special offers.
Password
Repeat Password
Email
6 and 32 characters
6~20 characters
6~20 characters
Press [OK]
I have read and accept.
the Skype Terms of Use
the Skype Privacy Statement
I agree - create account
Cancel
!“£$%^&*()_+
QWE R T YU I OP { }
ASDFGHJKL :@~
Z
Alt
Enter
|XCVBNM<>?
Create new Skype account
Full Name
Skype Name
1~70 characters
6 and 32 characters

55
English
CONTROLS AND FEATURES
bEnter your Full Name, Skype Name, Password,
Repeat password, and Email.
• If you want to receive Skype news and special
offers, check the selection box. Skype will inform
users about new products, features and special
offers by email.
cSelect “I agree - create an account” and press
OK.
dYou'll now be signed into your new account.
NOTE:
• Please ensure that you have entered your email address
correctly. It is required in case you lose or forget your
password.
• If you forget your password, visit skype.com to retrieve
it.
• If a message appears informing you that the entered
Skype name is already registered, please choose a
different name.
To Sign into Skype:
If you have a Skype account, sign into Skype in the
Welcome to Skype screen.
aEnter your Skype Name and Password.
bSelect Sign in and press OK.
• If “Sign in when Skype starts” is checked, your
account will sign in automatically when you
launch Skype from the menu.
• If “Start Skype when TV starts” is checked,
your account will sign in automatically when you
turn on the TV.
Both these options can be selected together.
Basic Operation
Press B/b to select a tab (Contacts/People, Recent,
Settings). Press c and B/b to select a contact from the
list.
Your contact list will contain the following information:
Contact name / Current online status / Profile picture /
Mood message
Contacts/People
Press B/b to select Contacts/People tab. Press c and
B/b to select a contact.
When pressing OK at each contact, the following functions
will appear:
Tab
Status: Change your availability status
Add Contact: Add a Skype account or phone number
EXIT:Return to previous screen. When at contact list, the EXIT
button will close Skype application without sign out.
The current status for each of your contacts are explained below:
: Online : Away
: Offline : Phone number
: Do not disturb : Offline with voice messaging or
call forwarding enabled
Your profile picture, status, Skype Name, mood message and
available Skype Credit.
- TextTextTextTextTextTextTextTextTextTextTextText
Name
Skype Credit
Contacts/People
TextTextTextTextTextTextTextTextText
Name Name
TextTextTextTextTextTextTextTextText
Name Name
TextTextTextTextTextTextTextTextText
Name Name
TextTextTextTextTextTextTextTextText
Name Name
+8888888888888
Status Add Contact Exit
No blocked contactor
Initiate Video Call
Initiate Voice Call
View Profile -View contact profile (including Skype name, full
name, birth date, gender, location, mobile
number and email).
Send Voice
Message -Send Voice Message to contact
Block -Block / unblock contact
Remove -Remove contact from list
- TextTextTextTextTextTextTextTextTextTextTextText
Name
Skype Credit
Contacts/People
TextTextTextTextTextText
Name Name
TextTextTextTextTextText
Name Name
TextTextTextTextTextText
Name Name
TextTextTextTextTextText
Name Name
+8888888888888
Name Name
Video call Voice call
View Profile
Send Voice Message
Block
Remove
Status Add Contact Exit

56
English
CONTROLS AND FEATURES
Video or Voice call
Press BbC c to select Video call or Voice call, your
screen will now display your call as shown below.
Below is all icon pictures in conversation window.
Start video
Stop video
Resume the call
Unmute the webcam mic
Mute the webcam mic
Normal size video
Full screen video
Open dial pad
End call (Hang up the call)
Group calls
Using your Toshiba TV, you can join Skype group voice
and video calls. However, you can only send and receive
audio whilst on these calls.
NOTE: You must be invited on to a group call, you cannot
initiate it from the TV.
Incoming call
Incoming calls on Skype will be displayed on the bottom
right hand corner of your TV screen. You'll also hear a ring
tone which can be adjusted using the VOLUME buttons on
your remote control.
You are given three options when an incoming call arrives:
•Video : Answer by video call.
•Voice : Answer by voice call.
•Decline: Decline the incoming call.
NOTE: If other applications are active or recording, you'll
only get an “Incoming call notification“ until the application
or recording has stopped.
Status
When you press the GREEN button, the change status
window will appear as below. You can change your status
by pressing B/b and OK. Press BACK to exit.
Other side Own side
Video call
Voice call
06:34:45
xxxx
ABC
JKL
TUV
+
DEF
MNO
WXYZ
GHI
PQRS
Incoming Call...
Name
Video Voice Decline
- TextTextTextTextTextTextTextTextTextTextTextText
Name
Skype Credit
Contacts/People
TextTextTextTextTextTextTextTextText
Name Name
TextTextTextTextTextTextTextTextText
Name Name
TextTextTextTextTextTextTextTextText
Name Name
TextTextTextTextTextTextTextTextText
Name Name
+8888888888888
Status Add Contact Exit
Online
Do not disturb
Away
Invisible
Sign Out

57
English
CONTROLS AND FEATURES
Add Contact
You can add contacts to your list of contacts.
When you press the YELLOW button, the Add Contact
Type menu window will appear.
Two sub-functions are supported.
Press B/b to select Skype Contact or Phone Number
and press OK.
• Skype Contact
Enter the Skype Name of the person you're looking for.
The search result will show up after get response from
Skype server.
•Phone Number
You can also enter a phone number in the search
window.
You can send a contact request to a person displayed in
the search results. Press B/b to select a person and
press OK.
When you receive a contact request, a pop-up menu will
appear where you can choose to Accept, Block or
Decline the request.
Press B/b to select and press OK.
Press C/c button to select and press OK.
Recent
You can see a list of past events in “Recent”.
Press B/b to select the Recent tab. Press c and B/b
to select an item and press OK.
Press C/c to select Video call or Voice call.
Each call has an icon with it. The meaning of each icon is
as follows:
- TextTextTextTextTextTextTextTextTextTextTextText
Name
Skype Credit
Contacts/People
TextTextTextTextTextTextTextTextText
Name Name
TextTextTextTextTextTextTextTextText
Name Name
TextTextTextTextTextTextTextTextText
Name Name
TextTextTextTextTextTextTextTextText
Name Name
+8888888888888
Status Add Contact Exit
Add Contact Type
Skype Contact
Phone Number
Exit
Contact Search Results
Search Result: (jackyding)
Add a Skype contact
Full Name Skype Name Country
Aaaaaa_0101 Aaaaaa_0101 USA
Bbbbbb007 Bbbbbb007 UK
Cccccc0709 Cccccc A01 HK
Ddddddd Ddddddd Ddd Taiwan
Eeeeee_Eeee EE_Eeeee Japan
Ffffffffff_Fu Ffffffffff_Ff Taiwan
Gggggg_Ggg Gggggg_Ggg Taiwan
Back
Notification of authorization request
- TextTextTextTextTextTextTextTextTextTextTextText
Name
Skype Credit
Contact List
TextTextTextTextTextTextTextTextText
Name Name
TextTextTextTextTextTextTextTextText
Name Name
TextTextTextTextTextTextTextTextText
Name Name
TextTextTextTextTextTextTextTextText
Name Name
+8888888888888
Status
Notification
You have received a contact request.
OK
Icons Description
Incoming call
Outgoing call
Missed call
Unread Voice Message
Voice message
Request Form
ms_audi
Exit
john5678236
ms_audi
Hello! Please add me to your Contacts.
Accept Block Decline
- TextTextTextTextTextTextTextTextTextTextTextText
Name
Skype Credit
Recent
Tue Jul 3 04:07:47 2012 Duration 00:10:00
Name Name
Tue Jul 3 03:44:58 2012 Duration 00:00:00
Name Name
Mon Jul 2 10:01:11 2012 Duration 00:01:06
Name Name
Mon Jul 2 06:36:49 2012 Duration 00:03:04
Name Name
Tue Jun 28 03:30:17 2012 Duration 00:00:08
Name Name
Name Name
Video call Voice call
View Profile
Send Voice Message
Listen to Voice Message
Add to Contacts
Delete This Item
Status Add Contact Exit

58
English
CONTROLS AND FEATURES
Dialer
You can call mobiles and landlines from this screen.
Press B/b to select the Dialer tab. Press c and B/b
to navigate this screen.
Select the country or region first, and then enter the phone
number with area code. You'll need a little Skype Credit in
your account to call mobiles or landlines using Skype.
Emergency calls over Skype are not supported.
Settings
Press B/b to select the Settings tab and press OK.
The Settings window will appear.
You can change the following settings:
• User Profile
Add or change your personal information e.g. birth date,
country/region or phone number.
• Change Password
You can change your password by entering your
existing password and new password twice.
• General Settings
Select whether Skype should automatically start when
turning on the TV.
• Audio Settings
Adjust the speaker / ringtone volume manually.
The volume of your speakers will be different on Skype
compared to your normal TV volume level. The speaker
volume range is 0 - 100 % by 1 steps, and ringtone
volume is 0 - 100 % by 25 steps.
• Privacy Settings
Set who you allow calls from, whether it's Anyone or
People in my Contact list only.
• Blocked Contacts
If you do not want someone to reach you, simply block
them by entering their Skype Name or phone number
from this menu. Successfully blocked contacts are
displayed in this window.
• Call Settings
If you're not signed into Skype, you can forward
incoming calls to another phone number or Skype name,
or choose to accept voice messages. However you'll
need to have Skype Credit to turn this feature on.
• About Skype
Displays information about Skype.
- TextTextTextTextTextTextTextTextTextTextTextText
Name
Skype Credit
Status Add Contact Exit
Dialer
Taiwan +886
Tajikistan +992
Tanzania +255
Thailand +66
Timor-Leste +670
Togo +228
Please input the country code
-Select One-
User Profile
Change Password
General Settings
Audio Settings
Privacy Settings
Blocked Contacts
Call Settings
About Skype
-Select One-
Name Name
-Select One-
Press [OK]
Press [OK]
Press [OK]
Press [OK]
Press [OK]
(1/2)
Gender
Birth Date
Country/Region
State/Province
City
Home Phone
Office Phone
Mobile Phone
(D) (M) (Y)
Exit

59
English
CONTROLS AND FEATURES
Using Hybrid TV Standard
(if available)
Hybrid TV Standard enables the TV to receive
HbbTV services. TV services which support this
feature often show “press RED” on the screen.
NOTE: You need to configure a home network before
using this feature (see page 12).
aPress and B/b to highlight Options icon.
bPress c and B/b to select Hybrid TV Standard.
cPress C/c to change from Disabled to Enabled
and press OK.
When “press RED” is indicated on the screen,
press the RED button to access HbbTV service
site, and then press BbC c to select the desired
contents.
NOTE:
• The HbbTV service indication or required key operations
may not be possible depending on the service contents.
In this case set the Hybrid TV Standard setting to
Disabled.
• Toshiba makes no warranties, representations, or
assurances about the content.
Using Intel® Wireless Display
Intel® Wireless Display (Intel® WiDi) is
supported on this TV. You can use your TV as
second display for PC with Intel® Wireless
Display.
aPress QUICK to open the Quick Menu.
bPress B/b to select Intel® WiDi and press OK.
A prompt will appear on the screen. Select Yes.
cLaunch the Intel® WiDi software on your PC and
select “scan for available adaptors”.
Intel® WiDi device name and ID list will then be
displayed on the PC screen.
Select the TV which you wish to connect to.
“Connecting” will be shown on the TV.
dConnecting your PC to your TV the first time
When selecting the Toshiba TV for the first time, a
4-digit or 8-digit code will appear on your TV
screen. This code needs to be inputted into your
computer to authenticate the connection.
If authentication has already taken place
”Connected to Intel® Wireless Display. Please
Wait” will appear on screen.
eAfter the Intel® WiDi connection is complete, the
TV screen will mirror the content shown on the PC
screen.
NOTE:
• When connecting Intel® WiDi, PC must have power
turned on.
• When the Intel® WiDi software is active, and the
Connection Type is set to Wireless, other applications
may not be usable.
• Intel® WiDi device name of the TV can be changed from
the Intel® WiDi software.
To exit Intel® WiDi:
Exit Intel® WiDi by pushing the disconnect button on Intel®
WiDi software or by pressing EXIT on the TV remote
control.
NOTE: If the PC has been inactive for some time, the
Intel® WiDi connection will be disconnected automatically.

60
English
CONTROLS AND FEATURES
The TV's Intel® WiDi device name can be changed.
aIn the Network menu, press B/b to select
Network Device Setup and press OK.
bPress B/b to select Intel® WiDi Setup and press
OK.
cPress B/b to select Intel® WiDi Device Name
and press OK.
dSelect Intel® WiDi Device Name and press OK.
The Software Keyboard window will appear.
eInput the Intel® WiDi device name by using the
software keyboard (see page 44). Press the
GREEN button.
fHighlight Done and press OK to save your setting.
Device List displays a list of MAC addresses for previously
connected device that have been connected before. The
maximum number that can be stored is 20.
If the list run out of space, the least-recently-used MAC
address will be deleted and the new MAC address added
automatically.
aIn the Intel® WiDi Setup screen, highlight the
Device List and press OK.
Device List will appear.
The registered MAC Address can be deleted one by one
by pressing RED key in the List.
When doing so the following text can be seen “Do you
want to unregister this device? Yes/No” (default cursor is
“No”).
Using the Media Player
This TV allows you to enjoy movie, music and
photo files stored on a USB device connected to
the USB port.
Moreover, you can also play photos, movies or
music files from your PC by connecting the TV
to your home network.
Terminology:
DMP: Digital Media Player
DMS: Digital Media Server
DMR: Digital Media Renderer
DMC: Digital Media Controller
• DMP: The TV can control and play content from a DMS.
- A DMS is a device that can function as a server for
DMP or DMR.
• DMR: The TV can play content from a DMS. Playback is
controlled by a DMC.
- A DMC is a device that can instruct the TV to play
content.
NOTE:
• Do not insert/remove USB device while in use.
• MENU is not available during playback.
• When you want to use your TV as a media renderer, set
Media Renderer to On (see “Media Renderer Setup” on
page 45).
Media Player Specifications
Device
USB device
Interface version: USB2.0 HS
USB Mass Storage Class devices (MSC)
NOTE:
•Connectivity is not guaranteed for all devices.
•Incorrect behaviour may occur with a USB hub
connection.
File system: FAT16 and FAT32
Maximum memory size: Unlimited
Intel® WiDi Device Name
Device List
You must obtain any required permission from
copyright owners to download or use
copyrighted content. TOSHIBA cannot and
does not grant such permission.

61
English
CONTROLS AND FEATURES
Using Media Player with USB
When Auto Start is enabled, you will be asked if
you want to start the Media Player whenever a
USB device is inserted. If Auto Start is disabled
(or if you want to connect to a media server on the
network), you must manually start the Media
Player from the menu.
To change the Auto Start setting:
aPress and B/b to highlight Options icon.
bPress c and B/b to select Media Player setup
and press OK.
cPress B/b to select USB Auto Start and press
OK.
dPress C/c to select On or Off.
Auto Start
aInsert a USB device into the USB port on the left
side of the TV. A prompt will appear.
bPress C/c to select Yes and press OK.
cPress B/b to select Videos, Music or Photos
and press OK.
dPress BbC c to select Devices and press OK.
ePress B/b to select a device and press OK.
NOTE: If Auto Start is set to Off, you can start the Media
Player manually.
Manual Start
aInsert a USB device into the USB port on the left
side of the TV.
bPress and select My Music, My Videos, My
Photos or My Contents icon and press OK.
cPress BbC c to select Devices and press OK.
dPress B/b to select a device and press OK.
Files are displayed in the List View according to the
category (Videos, Music or Photos) and device you last
selected.
To select a file in the list of contents:
aPress BbC c to select a file or folder.
bPress OK to move to the next layer, or press
BACK to return to the previous layer.
When you select a file, press OK to play or view.
To move to the tab selection:
aPress the BLUE button.
To close the Media Player:
aPress EXIT.
Using the Media Player with a media server
You need to configure a home network before
using this feature (see page 12).
aPress and select My Music, My Videos, My
Photos or My Contents icon and press OK.
bPress BbC c to select Device Name icon and
press OK.
cPress B/b to select a device and press OK.
Videos, Music and Photos files and folders are displayed
in the list of contents.
To select a file in the list of contents:
aPress BbC c to select a file or folder.
bPress OK to move to the next layer, or press
BACK to return to the previous layer.
When you select a file, press OK to play or view.
Basic operation
Date
Video 23:59, Wed, 31 Dec 1969
Music 23:59, Wed, 31 Dec 1969
Photos 23:59, Wed, 31 Dec 1969
User Files 23:59, Wed, 31 Dec 1969
Videos
Music Photos Search
Devices: CTV-5 Sort: Title
List of Contents

62
English
CONTROLS AND FEATURES
To sort files (if available):
You can sort files by file name (title) or date
accordingly.
aPress BbC c to highlight Sort and press OK.
bPress B/b to select File Name (Title), New or
Old and press OK.
To Search for content (if available):
aPress BbC c to highlight Search and press OK.
bThe Software Keyboard window will appear (page
44). Input keyword by using the Software
Keyboard and the search will search for:
Network
Videos: Title name
Music: Title name/Artist name/ Album name
Photos: Title name
USB
Videos/Music/Photos: File name.
cSelect Devices and Category and press OK.
The list of search result will appear.
To display the Device Information or Wireless
Information:
aPress QUICK to open the QUICK Menu.
bPress B/b to select any of the following item.
Using with USB device: Device Information
Using with media server: Wireless Information
To close the Media Player:
aPress EXIT.
There are two types of viewing modes.
Photos List (USB and Network Player Photo)
This view allows you to search for photos in a grid format.
The pictures are displayed using thumbnail data in each
image file.
The initial highlighted position will be on the top left
thumbnail in the Photos List.
aPress BbC c to move the highlight in one
window.
or buttons can be used to page up/down the
Photos List when there are more photos than will
fit onto one screen. When the or buttons are
pressed, the highlight shall be on the photo at the
top left of Previous/Next Photos List.
NOTE: The page down function on the last page
and page up function on the first page are not
available.
bWhen you select a folder, press OK to move to the
next layer. Press BACK to move back to the
previous layer.
cPress OK to view the selected photo in Single
View mode.
Viewing photo files (on a media
server or USB device)
Videos
Music Photos Search
Devices: /usb/sda1 Sort: File Name
/DCIM
Boulder002HD.jpg
01:00, Fri, 28 Dec 1984

63
English
CONTROLS AND FEATURES
Single View (USB and Network Player Photo)
In this mode, only files located in the selected directory will
be displayed. This view allows you to change the photo
content manually. When moving from Photos List to Single
View, the currently selected photo will be displayed.
aPress c to view the next photo. Press C to view
the previous photo.
bPress to display file status information (file
number, photo title, resolution etc.).
NOTE: The information may not be correctly displayed
depending on the contents or the devices.
Slide Show (USB and Network Player Photo)
This view allows you to watch a slide show of your photos.
In this mode, only files located in the selected directory will
be played.
aTo start Slide Show, press OK in the Single View
mode.
bPress C/c to view the previous/next photo.
cPress to display file status information.
Press OK to return to Single View.
To set Interval Time and Repeat settings:
aPress QUICK to open the Quick Menu.
bPress B/b to select either Interval Time or
Repeat.
cPress c and B/b to adjust the setting and press
OK.
To rotate the image:
While viewing the image in Single View or Slide Show
mode, the image can be rotated 90°.
B button: Clockwise rotation
b button: Counterclockwise rotation
To set Background Music (USB only):
aPress QUICK to open the Quick Menu.
bPress B/b to select Background Music and
press c and B/b to select On.
The music file in the same folder as the displayed
photo will start playing.
NOTE:
• All the music files in the same folder as the photo will be
played repeatedly.
• To stop music file playback, select Off in Background
Music.
To zoom in/out photos (USB and Network
Player Photo):
During the Single View mode or Slide Show mode, the
zoom function can be used.
RED button (Zoom in)
x1 S x2 S x4 S x8 zoom in
GREEN button (Zoom out)
x8 S x4 S x2 S x1 zoom out
BbC c buttons: Vertical or Horizontal scrolling
NOTE: Using the zoom function while in the Slide Show
mode will stop the slideshow and zoom in/out the photo.
To select a photo from Play List (USB and
Network Player Photo):
While in the Single View mode or Slide Show mode, you
can select a different photo from the Play List.
aPress QUICK to open the Quick Menu from
Single View mode or Slide Show mode.
bPress B/b to select Play List and press OK.
The Photos List will appear.
cPress B/b to select a file name.
To close the Photo Viewer:
aPress EXIT. The television will return to the last
viewed channel or external input.
File Compatibility
See page 89.

64
English
CONTROLS AND FEATURES
You can select movies from a Videos List of available
files.
Videos List (USB and Network Player Movie)
aPress BbC c to select a file or folder. or
buttons can be used to page up/down the Videos
List when there are more files than will fit onto one
screen.
NOTE: The page down function on the last page
and page up function on the first page are not
available.
bWhen you select a folder, press OK to move to the
next layer. Press BACK to move back to the
previous layer.
cWith the desired file selected, press OK or
c
(play) to start playback.
NOTE:
• On preview screen, if you highlight the file
without pressing OK, the content is played on a
preview screen. When OK is pressed, it is played
in full screen mode.
• Depending on the file size, it may take some time
to start playback.
dPress v to stop playback.
NOTE:
• If playback finishes before v is pressed, the screen will
return to the Videos List.
• Depending on the file size, it may take some time for
playback to begin.
During playback:
• Press W to pause.
PAUSE may not be available depending on the contents
or media server.
• To resume normal playback, press
c
(play).
• To play in fast reverse or fast forward directions, press
CC /cc during playback. Each time you press the CC /
cc, the playback speed will change.
• Press Z to playback from the beginning of currently
selected file. Press z to locate subsequent files.
• Press to display the file status information (content
number, movie title, progress time etc.).
NOTE:
• The information may not be correctly displayed
depending on the contents or the devices.
• During playback, you can adjust the Picture and
Sound menu functions from the Quick Menu.
• The playback speed (CC / cc) may not change
depending on the stream.
To select subtitle and audio languages (USB
only):
• Press SUBTITLE repeatedly to select your preferred
subtitle language.
• Press s repeatedly to select your preferred audio
language.
NOTE: This feature is not available depending on the
contents.
To set the repeat mode:
aPress QUICK to open the Quick Menu.
bPress B/b to select Repeat and press c and
B/b to select Off, All or 1.
cPress BACK.
NOTE:
• The setting is effective until the TV is turned off.
• This setting is ignored in the network media renderer.
Viewing movie files (on a media
server or USB device)
Videos
Music Photos
Devices: /usb/sdb Sort: File Name
/12334567891123456789212345678931...
Date
VTS_01_1.mpg
/usb/sdb
16:40, Wed, 09 Jan 2013
00:00:33 00:01:59
VTS_01_1.mpg
16:40, Wed, 09 Jan 2013
Mode Description
Off The file is played back only once.
All Files in the same folder are repeatedly
played back.
1The same file is repeatedly played back.

65
English
CONTROLS AND FEATURES
Resume Play (USB only)
You can resume playback from where it was last stopped.
Press v while playing the movie to memorize the stopped
position.
NOTE:
• The memorized stopped position will be deleted in any
of the following cases.
- Play different content
- Exit Media Player
-Press
v in the Videos List
• This function may not be available depending on the
content.
To select a movie from Play List (USB and
Network Player Movie):
While playing a movie, you can select a different movie
from the Play List.
aPress QUICK to open the Quick Menu.
bPress B/b to select Play List and press OK.
The Movie List will appear.
cPress B/b to select a file name.
To close the Movie Viewer:
aPress EXIT.
File Compatibility
See page 89.
To register your TV to a DivX® account:
This TV allows you to play back files purchased or rented
from DivX® Video-On Demand (VOD) services. When you
purchase or rent DivX® VOD files on the internet, you will
be asked to enter a registration code.
aIn the Media Player Setup menu, press B/b to
select DivX® VOD and press OK.
bPress B/b to select DivX® VOD Registration
and press OK.
cThe DivX® VOD window will appear and you will
see the registration code. For details on
registration, please visit the DivX® website at
http://vod.divx.com
dCopy the activation file to a memory device and
play it on the TV.
To deregistration your device:
aIn step 2 above, select DivX® VOD
Deregistration, and then press OK.
bA confirmation message will appear. Select Yes
and press OK.
cThe DivX® VOD window will appear and you will
see the deregistration code. For details on
registration, please visit the DivX® website at
http://vod.divx.com
ABOUT DIVX VIDEO: DivX® is a digital video format
created by DivX, LLC, a subsidiary of Rovi Corporation.
This is an official DivX Certified® device that plays DivX
video. Visit divx.com for more information and software
tools to convert your files into DivX videos.
ABOUT DIVX VIDEO-ON-DEMAND: This DivX Certified®
device must be registered in order to play purchased DivX
Video-on-Demand (VOD) movies. To obtain your
registration code, locate the DivX VOD section in your
device setup menu. Go to vod.divx.com for more
information on how to complete your registration.
DivX Certified® to play DivX® and DivX Plus® HD (H.264/
MKV) video up to HD 1080p, including premium content.
< DivX® VOD
DivX® VOD Registration
DivX® VOD Deregistration

66
English
CONTROLS AND FEATURES
To playback DivX Plus HD content:
• To play in fast reverse or fast forward directions, press
CC /cc during playback. Each time you press the CC /
cc, the playback speed will change.
• This TV generates original chapter point in 10 %
increments for 10 chapters in total, that are accessible
by using the number buttons on the remote control.
During playback, press z to skip to the beginning of the
next chapter. When z is pressed twice in succession, it
will repeat two times of above. If z is pressed at the last
chapter, the confirmation message will appear. If you
select Yes, playback will skip to the beginning of the next
content.
Press Z to skip to the beginning of the current chapter.
When Z is pressed twice in succession, it will skip to the
beginning of the previous chapter. If Z is pressed twice
in succession at the first chapter, stop playing the current
content and the confirmation message will appear. If you
select Yes, playback will skip to the beginning of the
previous content.
Press B to skip to the beginning of the previous file.
Press b to skip to the beginning of the next file.
The Number button is used for direct jump. If the 3 button
and OK button is pressed, playback will jump to the
beginning of 3rd chapter.
NOTE:
• Depending on the content data will not be operated.
• The playback speed (CC / cc) may not change
depending on the stream.
Using Multi Title and Alternative Timelines
Multi Title
DivX Plus HD files may contain up to 100 titles.
You can change the title (It contains same video file) by
pressing the RED button.
When the RED button is pressed, it will display the title
change window at the bottom on the screen (same as
Subtitle or Audio change window).
The title is changed cyclically each time the RED button is
pressed. Playback will start from start time of selected title
every B/b.
Pressing C/c also changes the multi title.
NOTE: Depending on the content data will not be
operated.
You can listen to music from a Music List of available
files.
Music List (USB and Network Player Music)
aPress BbC c to select a file or folder. or
buttons can be used to page up/down the Music
List when there are more files than will fit onto one
screen.
NOTE: The page down function on the last page
and page up function on the first page are not
available.
bWhen you select a folder, press OK to move to the
next layer. Press BACK to move back to the
previous layer.
cWith the desired file selected, press OK or
c
(play) to start playback.
NOTE: If you highlight the file without pressing OK,
the content is played on a Music List. When OK is
pressed, it is played in full screen mode.
dPress v to stop playback.
NOTE:
• Depending on the file size, it may take some time for
playback to begin.
• During playback, you can adjust the Sound menu
functions from the Quick Menu.
During playback
• Press W to pause.
PAUSE may not be available depending on the contents
or media server.
• To resume normal playback, press
c
(play).
• To play in fast reverse or fast forward directions, press
CC /cc. Each time you press CC /cc, the playback
speed will change.
• Press Z to playback from the beginning of currently
selected file. Press z to locate subsequent files.
Playing music files (on a media
server or USB device)
Date
xxxxxxxxxxx 08:22, Web, 31 Oct 2012
xxxxxxxxxxx 13:00, Mon, 23 Jan 2012
xxxxxxxxxxx 14:24, Tue, 01 Mar 2011
Videos
Music Photos Search
Devices
: /usb/sda1 Sort: File Name

67
English
CONTROLS AND FEATURES
To set the repeat mode:
aPress QUICK to open the Quick Menu.
bPress B/b to select Repeat.
cPress C/c to select Off, All or 1.
dPress BACK.
NOTE:
• The setting is effective until the TV is turned off.
• When the TV is used as a media renderer, this feature
cannot be used.
To select a music file from Play List (USB and
Network Player Music):
While playing a music file, you can select a
different music file from the Play List.
aPress QUICK to open the Quick Menu.
bPress B/b to select Play List and press OK.
The Music List will appear.
cPress B/b to select a file name.
To display the file status information:
aPress during playback. The information will
be displayed on the bottom of the screen.
bPress again to remove the information.
NOTE: The information may not be correctly displayed
depending on the contents or the devices.
To close the Music Player:
aPress EXIT.
File Compatibility
See page 89.
Other features
Panel Lock disables the buttons on the television. All
buttons on the remote control can still be used.
aPress and B/b to highlight Options icon.
bPress c and B/b to select Panel Lock and
press OK.
cPress B/b to select On.
When Panel Lock is On, a reminder will appear when the
buttons on the television are pressed. If the standby
button is pressed, the television will switch off and
can only be brought out of standby by using the
remote control.
When Blue Screen is selected, the screen will turn blue
and the sound will be muted on analogue channels and
external input modes when no signal is received.
NOTE: Some external input sounds may not be muted.
aIn the Options menu, press B/b to select Blue
Screen.
bPress c and B/b to select On or Off.
Mode Description
Off Files in the same folder are played back
once.
All Files in the same folder are repeatedly
played back.
1The same file is repeatedly played back.
Panel Lock
Blue Screen
Recording Setup
Media Player Setup
MHL Setup
HDMI CEC Control Setup
Hybrid TV Standard Disabled
Teletext Auto
Panel Lock Off
AV Connection
Power Management
Blue Screen Off
HDMI Information Display On
< Options
On
Off

68
English
CONTROLS AND FEATURES
To confirm the Netflix ESN (Electronic Serial
Number)
aIn the Network menu, press B/b to select Smart
Apps Setup and press OK.
bPress B/b to select ESN and press OK. Netflix
ESN screen will appear.
To deactivate your TV
aIn the Network menu, press B/b to select Smart
Apps Setup and press OK.
bPress B/b to select Deactivation and press OK.
cPress C/c to select Yes and press OK.
The timers
This feature will set the television to go to a specific
channel at a certain time. It can be used to view a
particular programme, or by setting the mode to daily or
weekly, can be used to view a series of programmes.
aPress GUIDE and then press the BLUE button on
the remote control
bPress b if necessary to select an open timer
position, then press OK. The Edit Timer menu will
now appear on screen.
cPress B/b to go through the list adding the
details of the programme by using the number
buttons and C/c to make selections.
dWhen all of the details have been entered,
highlight Set Timer and press OK to save the
timer.
The feature allows you to set the television to turn on
automatically to a preset channel at a certain time of day
or after a certain length of time.
aPress and B/b to highlight Timers icon.
bPress c and B/b to select On Timer and press
OK.
cPress B/b to select Enable On Timer and press
C/c to select On.
dPress b to select Enable DTV Clock, and then
press C/c to select On or Off.
Netflix®
Programme Timers – digital only
On Timer
Edit Timer 5:51 Tue, 22 Apr
The Daily Politics
2 CABC Channel
11:48 - 11:54 Tue, 22 Apr
Timer Type Reminder
Set Timer Delete Timer
Recording
Reminder
Enable On Timer On
Enable DTV Clock Off
Power On Time 00:00
Repeat Once
Input DTV
Channel 2 CABC Channel
Volume 30
Time until Power On 00:10
On Timer
Done

69
English
CONTROLS AND FEATURES
ePress B/b to go through the list adding the
details of the On Timer by using the number
buttons and C/c to make selections.
Power On Time (only for DTV Clock On mode):
Set the time you prefer with the number buttons.
Repeat (only for DTV Clock On mode): Select the
desired On Timer operation (Once, Every Day,
Mon-Fri, Mon-Sat, Sat-Sun).
Input: Select a video input source (ATV, DTV Ant,
EXT 1, EXT 2, HDMI 1, HDMI 2, HDMI 3, HDMI 4
or PC).
Channel: Set the channel that will be tuned when
the television turns on.
NOTE: When an external input is selected in the
Input field, a channel cannot be selected.
Volume: Set the volume that will be applied when
the television turns on.
Time until Power On (only for DTV Clock Off
mode): Set the amount of time from now until the
TV turns on using the number buttons (maximum
of 12 hours).
fPress B/b to highlight Done and press OK.
To cancel the On Timer:
aIn the On Timer menu, select Enable On Timer.
bPress C/c to select Off.
cPress B/b to highlight Done and press OK.
The television can be set to turn itself Off after a certain
length of time.
aPress and B/b to highlight Timers icon.
bPress c and B/b to highlight Sleep Timer and
press OK.
cUse the number buttons to set the desired time.
For example, to switch the television off in one and
a half hours enter 01:30, or press c/C to
increase/decrease in steps of 10 minutes.
(Maximum time setting is 12 hours)
dPress EXIT to finish.
eTo cancel the Sleep Timer, enter all zeros for the
above setting.
Energy Saving Settings
The TV will automatically turn itself off (Standby) after 4
hours, if you do not operate the TV either from the remote
control or the TV control panel.
aPress and B/b to highlight Options icon.
bPress c and B/b to select Power Management
and press OK.
cPress B/b to select Automatic Power Down.
dPress c and B/b to select On or Off and press
OK.
NOTE:
• This feature is set to On when Location is set to Home.
• 1 minute before switching to Standby, a Warning
message will appear.
• When the following features are set, the feature that is
set for the nearest time will function.
- Automatic Power Down
-Sleep Timer
- Auto shutdown after 1 hour of inactivity (after power on
by On Timer)
- No signal auto power off (after 15 minute of no signal)
The TV will automatically turn itself off after 15 minutes
when no signal is detected. You can change the setting to
Off for the following purposes:
• Low signal strength of analogue channel (no signal
detection)
• Only Audio L/R is connected to external input to listen to
music through the TV speakers.
aIn the Power Management menu, press B/b to
select No Signal Power Down.
bPress c and B/b to select the item you want to
change and press C/c to select On or Off.
NOTE:
• Default setting is all On.
• A warning message will appear 1 minute before turning
off.
Sleep Timer
Automatic Power Down
No Signal Power Down

70
English
CONTROLS AND FEATURES
Digital on-screen information
When viewing in digital mode, the on-screen
information and programme guide provide
access to programme details for all available
channels.
aPress , the information screen will appear
giving details of the channel and programme
currently being viewed.
Display Example
bPress B/b to select the “Now”, “Next” or “Also”
information guide.
The selected information content will appear.
cTo record the next scheduled programme, select
Next and press OK. The Edit Timer screen will
appear.
dThe details of the programme will already have
been added to the timer. Highlight Set Timer and
press OK to save.
To indicate that a Recording Timer has been set, a
clock icon will be displayed in the Next fields of the
information screen. A check mark will appear if the
timer is a Reminder Timer.
To display More Information:
aPress QUICK to open the Quick Menu.
bPress b to highlight More Information and press
OK.
On-screen Information icons
Information
D+
HD AD 18
16:9
4 CHANNEL Z
6:00 Thu, 11 Oct
4
English
REC
Now
MLB Young’s two-run triple leads AL over NL 6:00- 8:00
15 min left
Next
Also
World News and Sports
MLB Young’s two-run triple leads AL over NL
Change
8:00- 9:00
News
Edit Timer 10:50 Tue, 26 Apr
The Daily Politics
2 CABC Channel
11:30 - 12:30 Tue, 26 Apr
Timer Type Recording
Set Timer Delete Timer
Icon Description
Service info Service type
(TV, Radio, Text)
Skip
Audio info Mono
Stereo
Dual mono
Multichannel
Dolby Digital
Dolby Digital+
When HE-AAC is
decoded
AD Audio Description
Audio/Subtitle
info For Hard of Hearing
Recording info ●REC Recording + Service
info
Event info HD, SD Video format (HD,
SD)
16:9, 4:3 Video Aspect
Teletext
Subtitle (Single,
Multi)
Audio track
(Mono, Multi)
0, 4 – 18 Parental rating
Encrypted
Timer info Recording
Reminder
D
D+

71
English
CONTROLS AND FEATURES
Using EPG (Electronic
Programme Guide)
aSelect the on-screen Guide by pressing GUIDE,
and the Guide screen will appear highlighting
details of the channel and programme currently
being viewed. This may take a few moments to
appear.
You can switch the time scale to 1.5 or 3 hours by
pressing the GREEN button.
bPress C/c for information on other programmes
scheduled for the channel selected. To highlight
the first programme in the genre grid, press the
RED button.
cFor details of other programmes currently
available, press B/b to scroll up and down the
channel list. As channels are selected, details of
the programme currently being broadcast will
appear. Press C/c to view information for future
programmes.
dFor information on a highlighted programme, press
.
eTo set the timer for that programme, press the
BLUE button to bring up the Programme Timers
menu.
fPress to view another page.
Updating EPG:
aIn the Guide screen press QUICK.
bPress B/b to select EPG Update.
From the Guide screen, you can use the genre selection
and search features.
aIn the Guide screen, press QUICK.
bPress B/b to highlight Genre Colour in the
Quick Menu and press OK.
cWith the focus on a particular genre, press the
desired coloured button to assign. Four colours will
be available to set. Press BACK to go back to the
Guide screen.
Using Broadcast Guide
6:00 6:30 7:00 7:30 8:00
45
45
1 ABC HDTV World Business Today Big Brotherʼs Little Brother
World Business...
2 ABC1 Seven Wonders of Anclent Rome Battlefield Detectives
Hope & Faith
3 ABC2 ITV Morning News ITV Morning News
4 ABC1 Balairiory ITV Morning... Seven Wonders of Anclent Rome
5 ABC3 Seven Wonders of Anclent Rome Hope & Faith
Hope & Faith
6 BBC ONE BBC News 24 BBC News 24
BBC News 24
7 BBC TWO Kickstart Natural Born Dealers Zoo Story
Animal Cops...
8 BBC THREE World News Today
Go, Diego, Go!
World News Today
9 BBC NEWS 24 Big Brother Live
Go, Diego, Go!
vets in Hong Kong
Hope & Faith
vets in Hong Kong
10 BBCi vets in Hong Kong vets in Hong Kong epsode 12
11 CBBC Channel Worldʼs Toughest Worldʼs Toughest
Worldʼs Toughest
12 TF1 HD Zoo Story Firnbles Zoo Story
Zoo Story
13 FRANCE 2 HD Good Morning Sports Fan Animal Cops Houston
Tue 22 5:48 Tue, 22 Apr
TV
More Info Page Up/Down Now View Genre Timers Watch TV
Genre selection/searching
Genre Colour
Movie
Colour Setup

72
English
CONTROLS AND FEATURES
Digital settings – parental
control
In order to prevent viewing of unsuitable films
and programmes, channels and menus can be
locked in digital mode. These can then only be
accessed with a security code PIN.
aPress and B/b to highlight Installation
icon.
bPress c and B/b to select DTV Settings and
press OK.
cPress B/b to select Parental PIN Setup and
press OK.
dUsing the number buttons enter a four digit
number. Once entered you will be prompted to
confirm by entering again.
The PIN number is now set.
If the PIN code has been set, when Auto Tuning
and Reset TV are executed, entering the PIN will
be necessary. “0000” is not acceptable.
The Parental Control feature allows you to block
programmes according to their rating levels. If a PIN has
been set, you will need to enter it before adjusting the
level.
aIn the DTV Settings menu, press B/b to select
Parental Control and press OK.
bPress B/b to select Parental Setup or Playback
Setup and press OK.
Parental Setup: Select when you want to set
viewing restrictions on broadcast programmes.
Playback Setup: Select when you want to set
viewing restrictions on playback of programmes
recorded to the USB HDD.
cPress B/b to select an option.
To view blocked programmes, enter the PIN. To
reactivate the Parental Control, turn the TV off and
then on again.
Parental PIN Setup
Channels
Subtitle and Audio
Parental PIN Setup
Parental Control
Local Time Setting
Standby Channel Update Off
Dynamic Scan Off
Favourite Region
Common Interface
< DTV Settings
New PIN:
Confirm PIN:
Parental PIN Setup
Parental Setup
Parental Setup None
Playback Setup Enabled
< Parental Control
None
4
5
6
7
8
9
10
11
12
13
14

73
English
CONTROLS AND FEATURES
Digital settings – Channel
Options
From the Quick Menu / Channel Options menu, it is
possible to create a list of the digital channels that are
watched most. Press LIST / Cc to select the Favourite
Channel list.
aSelect the channel you want to add to your
favourite list.
bPress QUICK to open the Quick Menu.
cPress b to select Channel Options and press
OK.
dPress c to highlight the favourite (✩) box.
ePress OK to select the ones required. A tick will
appear in the box as they are selected.
fRepeat steps 1 through 5 for other channels.
gWhen all favourites have been selected, press
EXIT.
aPress LIST to display Channel List.
Each time you press C/c, All Channels, TV
Channels, Radio channels, Text channels or
Favourites is selected in order.
bPress C/c to select Favourites. The number of
favourites available depends on how many lists
have been created.
cPress B/b to highlight a channel and press OK
to watch.
This feature allows you to set channels that will be skipped
when Pu or PU are used to tune.
aSelect the channel you want to skip in your
channel list.
bIn the Quick Menu, press b to select Channel
Options and press OK.
cPress c repeatedly to highlight the skip (8) box.
dPress OK to select. A tick will appear in the box.
eRepeat steps 1 through 4 for other channels.
fPress EXIT.
NOTE: Skipped channels cannot be selected by
Pu or PU but still be accessed by direct number
entry (when tuned a 8 icon will be displayed in
the banner to indicate as a skipped channel).
Selecting favourite channels
Favourite Channel List
Skip channels
6M6
9W9
11 NT1
31 PARIS PREMIERE
34 AB1
51 ITV1
Channel List
Favourite

74
English
CONTROLS AND FEATURES
Locking Channels stops the viewing of digital channels,
and they can only be accessed by entering the PIN.
aSelect the channel you want to lock in your
channel list.
bIn the Quick Menu, press b to select Channel
Options and press OK.
cPress c repeatedly to highlight the lock ( ) box.
dPress OK to select. A tick will appear in the box.
If a PIN has already been set, PIN entry will be
required to set the locked channels.
eRepeat steps 1 through 4 for other channels.
fPress EXIT.
gFrom this point on, when any of the channels in the
Locked Channel list are selected, the PIN must
be entered before they can be accessed.
Digital settings – other settings
In DTV mode, this feature will show subtitles on the screen
in the selected language provided they are being
broadcast.
aIn the DTV Settings menu, press B/b to select
Subtitle and Audio and press OK.
bPress b to select Subtitle Display and press c
and B/b to select On or Off.
cPress B/b to select Primary Subtitle Language
or Secondary Subtitle Language and press c
and B/b to select an option.
The SUBTITLE button can be used to select subtitle on or
off for the current channel only and to select the subtitle
language if more than one subtitle is available.
This feature allows a programme or film to be viewed with
a choice of soundtrack language, provided multiple
language tracks are being broadcast.
aIn the Subtitle and Audio menu, press B/b to
select Audio Type and press c and B/b to
select Normal, For Hard of Hearing or Audio
Description and press OK.
bPress B/b to select Primary Audio Language
or Secondary Audio Language and press c and
B/b to select an option.
If more than one soundtrack is available, use the
s button to select between them.
Locking channels
Subtitles
Audio languages
Subtitle Display Off
Subtitle Type Normal
Primary Subtitle Language English
Secondary Subtitle Language English
Audio Type Normal
Primary Audio Language English
Secondary Audio Language English
< Subtitle and Audio

75
English
CONTROLS AND FEATURES
The Common Interface Slot, situated on the side of the
television, enables the insertion of a CAM (Conditional
Access Module) and card. These are purchased from a
service provider and allow additional subscription
broadcasts to be viewed. For information, see a service
provider.
aInsert the CAM and card into the Common
Interface Slot, following the instructions provided
with the CAM. A box will appear on screen to
confirm that the CAM has been inserted.
bPress and B/b to highlight Installation
icon.
cPress c and B/b to select DTV Settings and
press OK.
dPress B/b to select Common Interface and
press OK.
eDetails of the CAM should now be available.
NOTE:
• Software update of a CI Plus CAM may execute
automatically if it is instigated by the broadcaster. This
could cause the cancellation of any Reminders/
Recordings during this process.
• Some CI or CI+ CAM may not be supported.
• CI+ operation is not guaranteed except for Canal Ready
DTT services on suffix FC models.
Software Upgrade and
Licences
If preferred, software upgrades can be searched for
manually using Search for New Software.
aIn the Get Help menu, press B/b to select
Software Upgrade and press OK.
bPress B/b to select Over-the-air-Upgrade and
press OK.
cPress c and B/b to select Search for New
Software and press OK. The television will
automatically start searching for a software
upgrade, the progress bar will move along the line.
If an upgrade is found, the television will
automatically start downloading. If not, a screen
will appear stating that an upgrade is unavailable.
NOTE: When Auto Upgrade is set to On, this feature is
not available.
TOSHIBA may offer upgrades for the TV’s software in the
future. The TV’s software is upgraded via the Network.
Before downloading software:
Configure your TV to connect to the Internet.
NOTE: While the upgrade is being performed, you will not
be able to watch the TV.
aIn the Get Help menu, press B/b to select
Software Upgrade and press OK.
bPress B/b to select Network Upgrade and press
OK.
NOTE: If the network is not available, a warning
message will appear.
cThe TV software upgrade will start when download
succeeds.
Common Interface
Searching for New Software
Network Upgrade
SEARCH FOR NEW SOFTWARE
Searching for a new software upgrade for this TV.
48 %...
CH 31

76
English
CONTROLS AND FEATURES
The licences for the software used in this television are
available for viewing.
aIn the Get Help menu, press B/b to select
Software Licences and press OK.
A screen will appear displaying all the licensing
information required for the televisions software.
System Information and Reset
TV
This feature can be used to check the version of software
currently installed. When in DTV mode, it includes
additional diagnostic information such as signal strength,
signal quality, centre frequency, modulation, etc.
aIn the Get Help menu, press B/b to select
System Information.
bPress OK to display the System Information.
cFor information about the signal quality of a
particular multiplex, press B/b to select that
multiplex.
dPress OK for a screen showing detailed technical
information about the selected multiplex.
Selecting Reset TV will reset all TV settings, including
saved channels, to their original factory values.
aIn the Installation menu, press B/b to select
Reset TV.
bPress OK to select. A screen will appear warning
that all settings will be lost. Press OK to continue.
When the set powers back on, the Quick Setup
screen will appear. Press OK to advance the setup
and perform an auto tune. (See “Quick Setup”
section on page 15.)
Software Licences
System Information
Reset TV
System Information
TOSHIBA
2013
Jan 19 2013
Software Version : xxxxxxxx
MBOOT Version : xxxxxxxx
CH 25 WEAK
AVERAGE
STRONG GOOD
CH 33 WEAK
AVERAGE
STRONG GOOD
CH 67 WEAK
AVERAGE
STRONG GOOD

77
English
CONTROLS AND FEATURES
PC Settings
Connect the PC (as shown in the ‘Connecting a computer’
section) and ensure that a picture is showing on the
television screen. The picture position may now be
adjusted to suit personal preference.
aPress and B/b to highlight Setup icon.
bPress c and B/b to select Display Settings and
press OK.
cPress B/b to select PC Setting and press OK.
dPress B/b to select an option and press C/c to
adjust the settings.
The Clock Phase matches the PC signal with the LCD
display. Adjusting this can clear horizontal stripes and
picture blur.
aIn the Display Settings menu, press B/b to
select PC Settings and press OK.
bPress B/b to select Clock Phase.
cPress C/c to adjust until the picture clears and
press OK.
Adjusting the Sampling Clock alters the number of pulses
per scan, this will clear vertical lines on the screen.
aIn the Display Settings menu, press B/b to
select PC Settings and press OK.
bPress B/b to select Sampling Clock.
cPress C/c to adjust until the picture clears.
Use Reset to return all items to the original factory
settings.
aIn the Display Settings menu, press B/b to
select PC Settings and press OK.
bPress B/b to select Reset and press OK.
NOTE: When a PC is connected using HDMI, none of
these functions will be available.
The screen is disrupted momentarily when adjusting PC
Settings. This is not a sign of malfunction.
The default settings and adjustment ranges may vary
depending on the input signal format.
Horizontal and Vertical Position
Clock Phase
Auto Format On
4:3 Stretch Off
Picture Position
PC Settings
< Display Settings
< PC Settings
Horizontal Position 0
Vertical Position 0
Clock Phase 0
Sampling Clock 0
Reset
Sampling Clock
Reset

78
English
CONTROLS AND FEATURES
Input selection and AV
connections
See page 8 for a detailed image showing
recommended connections.
Most media recorders and decoders send a signal through
the SCART lead to switch the television to the correct
Input socket.
Alternatively, press the external source selection button
o until the picture from connected equipment is shown.
Use the Input Selection window if the television does not
switch over automatically.
aBy pressing o on the remote control or TV, a list
will appear on screen showing all inputs and
external equipment.
HDMI® displays equipment connected to Input
HDMI on the back or side of the television.
PC displays a computer connected to Input RGB/
PC on the back of the television.
These input labels are shown in the input selector. You
can label video inputs according to the devices you have
connected to the TV.
aPress and B/b to highlight Options icon.
bPress B/b to select AV Connection and press
OK.
cPress b to highlight Input Labelling and press
OK.
dPress B/b to select the item you want to label,
and then press C/c to select --, Amplifier,
Cable, DVD, Game, PC, Recorder or Satellite.
eRepeat step 4 for other video inputs.
Input selection
Press o on the remote control
TV
1
2
HDMI 1
HDMI 2
HDMI 3
HDMI 4
PC
Inputs
Press and hold p/o on the TV
DTV Ant TV
1
2
HDMI 1
HDMI 2
HDMI 3
HDMI 4
PC
ATV
Inputs
Labelling video input sources
Recording Setup
Media Player Setup
MHL Setup
HDMI CEC Control Setup
Hybrid TV Standard Disabled
Teletext Auto
Panel Lock Off
AV Connection
Power Management
Blue Screen Off
HDMI Information Display On
< Options
< AV Connection
Input Labelling
Colour System
Input Label
EXT 1 --
EXT 2 --
HDMI 1 --
HDMI 2 DVD
HDMI 3 --
HDMI 4 --
PC --
Input Labelling

79
English
CONTROLS AND FEATURES
When connecting a surround sound amplifier to the digital
audio output (Sony/Philips Digital Interface Format [S/
PDIF]), the following options can be selected or adjusted.
aIn the Sound menu, press B/b to select Digital
Audio Output and press OK.
bPress B/b to select an option.
Audio Format
Press C/c to select PCM or Auto.
PCM: This mode outputs PCM format to the digital
audio output socket.
Auto: This mode outputs Dolby Digital (if
available) or PCM to the digital audio output
socket.
Dolby Digital S Dolby Digital
Dolby Digital Plus S Dolby Digital
MPEG S PCM
HE-AAC S Dolby Digital
Audio Delay
Press C/c to select Auto or Manual.
Auto: This mode automatically adjusts the audio
timing to meet the video timing.
NOTE: The time lag might be large
between the image and sound depending
on the connected equipment (amplifier
etc.). In that case, select Manual.
Manual:You can manually adjust the audio signal
timing to meet the video signal timing.
Delay Adjustment
Press C/c to adjust the audio signal timing
(0 – 250 ms) to meet the video signal timing.
NOTE:
• This feature is greyed out when Audio Delay is
in Auto.
• A time lag will occur when the video signal or
audio signal is changed. Adjust the timing
accordingly.
• When adjusting the timing, turn down the volume
of the AV equipment used as far as possible.
Depending on the equipment, noise etc. may
occur when the signal is changed.
• Depending on the connected equipment
(amplifier, etc.), adjustment may not be possible.
• When the optical digital output setting
(AutotPCM) is changed, it may be necessary
to adjust the timing again.
• Do not use other than for audio output from the
AV amplifier, etc. (Malfunction may occur)
Digital Audio Output
< Sound
Balance 0
Bass 0
Treble 0
Advanced Sound Settings
Stable Sound
Dynamic Range Control On
Dual Dual 1
Audio Level Offset
TV Speakers On
Headphone Level
Audio Description
Digital Audio Output

80
English
CONTROLS AND FEATURES
Using HDMI CEC Control
This is a new feature that uses CEC technology
and allows you to control Toshiba HDMI CEC
Control compatible devices from the television
remote control via HDMI connection (page 10).
When the Enable HDMI CEC Control item in the HDMI
CEC Control Setup menu is set to On, individual
functions also set to On will be activated.
aPress and B/b to highlight Options icon.
bPress c and B/b to select HDMI CEC Control
Setup and pres OK.
cPress b to select Enable HDMI CEC Control and
press C/c to select On.
NOTE: If you set Enable HDMI CEC Control to
Off, all other items will be greyed out.
The TV Auto Power setting allows the television to be
automatically switched on if an HDMI CEC Control device
is turned on.
aIn the HDMI CEC Control Setup menu, press b
to highlight TV Auto Power.
bPress c and B/b to select On or Off.
When Auto Standby is enabled, the television, when
switched off, will automatically switch off (Standby) all
connected HDMI CEC Control equipment.
aIn the HDMI CEC Control Setup menu, press b
to highlight Auto Standby.
bPress c and B/b to select On or Off.
When Amplifier Control is set to on/off the connected
HDMI CEC Control amplifier.
aIn the HDMI CEC Control Setup menu, press b
to select Amplifier Control.
bPress c and B/b to select On or Off.
The Initial Speaker Setting allows to select TV speakers or
Amplifier speakers.
aIn the HDMI CEC Control Setup menu, press b
to select Initial Speaker Setting.
bPress c and B/b to select TV Speakers or
Amplifier.
If an HDMI CEC Control device with HDMI switching
capability (e.g. AV amplifier) is connected to the HDMI
input, you can select another HDMI CEC Control device
that is connected to the master HDMI device on the input
source list.
aPress o and a list will appear on screen showing
available input sources.
bPress b to select the input source that the HDMI
CEC Control devices are connected.
cPress c and a second selection screen will appear
showing all connected HDMI CEC Control
equipment.
dPress B/b to select the desired input source,
and then press OK.
NOTE:
• These functions depend on the device connected.
If you select the HDMI CEC Control input source from
the popup window, some HDMI CEC Control devices
may automatically turn on.
Enable HDMI CEC Control
TV Auto Power
Auto Standby
Enable HDMI CEC Control On
TV Auto Power On
Auto Standby On
Amplifier Control On
Initial Speaker Setting TV Speakers
< HDMI CEC Control Setup
On
Off
Amplifier Control
Initial Speaker Setting
HDMI CEC Control input source
selection
TV
1
2
HDMI 1
HDMI 2
HDMI 3
HDMI 4
PC
Inputs
1DVD
2VCR/DVR
3 CBL/SAT
4GAME/TV
5 AUX

81
English
CONTROLS AND FEATURES
• If the HDMI cable from connected equipment is
changed, Enable in the HDMI CEC Control Setup menu
may need to be reset to On.
• If you change the HDMI lead to a connected device or
change an HDMI device setting, reset the Enable HDMI
CEC Control item on the HDMI CEC Control Setup
menu from Off to On.
When connected equipment is switched on, HDMI CEC
Control will automatically detect the television through the
input selection. If the television is in Standby, it will be
switched on automatically.
These functions can be enabled or disabled from the
HDMI CEC Control Setup (see page 80).
NOTE:
• Even if the equipment is showing a menu, the television
may automatically show the input source.
• This feature depends on the connected equipment and
television state.
If the television is turned off (Standby), the television will
send a message to turn off (Standby) all of the HDMI CEC
Control devices connected to the television.
These functions can be enabled or disabled from the
HDMI CEC Control Setup (see page 80).
NOTE: This feature depends on the connected equipment
and television state.
Using MHL TV function
You can use the following functions by connecting
between the TV HDMI 3 port and a USB port of mobile
phones etc. with an MHL cable.
• Charge mobile phone from TV
• Two-way remote operation between TV and mobile
phone
• Video/Audio output from mobile phone
NOTE: These functions may not be available depending
on the connected device.
Connect the device to the HDMI 3 port on the TV with an
MHL cable (not supplied).
• When you connect an MHL-compatible device to the
HDMI 3 port on the TV with the MHL cable, charging
starts automatically.
NOTE: Do not connect an MHL-compatible device to any
port other than the HDMI 3 port.
When an MHL-compatible device is connected to the
HDMI 3 port on the TV, input automatically switches to the
HDMI 3 port.
Operate the device using the remote controller for the TV.
To display photos, select the photos using BbC c and
press OK. To play a video, press c (play).
Depending on the connected MHL-compatible device, it
may be possible to perform operations from the device.
Select whether or not input automatically switches to the
HDMI 3 port when an MHL-compatible device is
connected.
aIn the Options menu, press B/b to select MHL
Setup.
bPress c and B/b to select TV Auto Input
Switch.
cPress C/c to select On or Off and press OK.
HDMI CEC Control one touch play
HDMI CEC Control system standby
Connecting an MHL-compatible
device
Operating an MHL-compatible
device
MHL Setup
HDMI 3
MHL cable
(not supplied)

82
English
TEXT SERVICES
Text services
This television has a multi-page text memory,
which takes a few moments to load. It offers two
Modes of viewing text – Auto will display
Fastext, if available. List will save your four
favourite pages.
The text character set will be automatically chosen by the
language setting in the Options menu.
aPress and B/b to highlight Options icon.
bPress c and B/b to select Teletext, and then
press C/c to select Auto or List.
The TEXT button
To view text services press TEXT. Press again to
superimpose the text over a normal broadcast picture and
again to return to normal viewing. Channels cannot be
changed until text is cancelled.
The first text page shown will be the initial page.
Any text page can be accessed by entering the 3-digit
page number using the numbered buttons, pressing the
coloured buttons or pressing PU to advance to the next
page and Pu to go back to the previous page.
Sub-pages
The pages on the screen will dynamically update as sub-
pages are received.
If you open a page containing sub-pages, the sub-pages
are automatically displayed in sequence. To quit
automatic sub-page change, press C/c.
Once selected, the sub-page you are viewing will be
highlighted and, as the television loads any additional sub-
pages, the colour of the numbers will change, indicating
that these pages have been loaded.
These sub-pages will remain available to view until
another page is chosen or, in normal TV mode, the
channel is changed.
If Fastext is available, four coloured titles will appear at
the base of the screen.
To access one of the four given subjects, press the
relevant coloured button on the remote control.
For further information on your particular text system(s),
see the broadcast text index page or consult your local
Toshiba dealer.
The four coloured choices at the bottom of the screen are
numbers – 100, 101, 102 and 103, which have been
programmed into the television’s memory. To view these
pages, press the relevant coloured buttons.
To change these saved pages, press the relevant
coloured button and enter the 3-digit number. This number
will change in the top left of the screen and in the coloured
highlight.
Press OK to save. Whenever OK is pressed, all four
page numbers showing at the bottom will be saved
and the previous ones will be lost.
NOTE: The video signal from the external inputs (EXT-1
and EXT-2) is not saved.
If OK is not pressed, the selection will be forgotten when
the channel is changed.
Other pages may be viewed by entering the 3-digit page
number – but DO NOT press OK or these pages will be
saved.
Selecting modes
Text information
Recording Setup
Media Player Setup
MHL Setup
HDMI CEC Control Setup
Hybrid TV Standard Disabled
Teletext Auto
Panel Lock Off
AV Connection
Power Management
Blue Screen Off
HDMI Information Display On
< Options
Auto
List
Navigating pages using Auto
Navigating pages using LIST

83
English
TEXT SERVICES
Below is a guide to the functions of the remote control text
buttons.
k To display the index/initial page:
Press k to access the index/initial page. The one
displayed is dependant on the broadcaster.
TEXT To display a page of text:
Press TEXT to display text. Press again to superimpose
text over a normal picture. Press again to return to normal
television viewing. Channels cannot be changed until this
has been done.
A To reveal concealed text:
To discover the solutions on quiz and joke pages press the
A button.
B To hold a wanted page:
At times it is convenient to hold a page of text. Press B
and B will appear in the top left of the screen. The page
will be held on screen until the button is pressed again.
C To enlarge the text display size:
Press C once to enlarge the top half of the page, press
again to enlarge the bottom half of the page. Press again
to revert to normal size.
D To temporarily erase the text screen:
Press D once to erase the text screen temporarily.
To recall the text screen, press the button again.
To display news flashes:
Select the news flash page for the chosen text service
(see the index page of text service). The news flashes will
be displayed as and when they are broadcast.
Control buttons
Remember to cancel text before
changing channels - press the TEXT
button twice.

84
English
PROBLEM SOLVING
Questions and Answers
Below are the answers to some of the most common queries.
Question Answer
Sound
Why is there no sound or picture? Check the television is not in Standby mode. Check the mains plug and
all mains connections.
Why is there a picture but no sound? Check all lead connections.
No sound or unacceptable format sound may be received.
Check the volume has not been turned down or that sound mute has
not been selected.
Check shared audio settings.
Why is the soundtrack in English
when a different audio language has
been selected?
The programme is currently being broadcast with an English
soundtrack only.
Why is there incorrect or no sound
when in DTV mode? Press s to ensure the hard of hearing option has not been selected.
Picture
There is a picture, but why is there
little or no colour? When using an external source, for instance, a poor quality video tape,
if there is little or no colour, improvements may sometimes be achieved.
The colour is factory set to Auto to automatically display the best colour
system.
To check that you have the best colour:
aWith the external source playing, select Colour System from
the Options menu.
bWith C/c choose between Auto, PAL, SECAM, NTSC 4.43 or
NTSC 3.58.
What else can cause a poor picture? Interference or a weak signal. Try a different television station. Manual
Fine Tuning may help.
aSelect the ATV Manual Tuning menu. Highlight the station and
press OK. Then press c to select Manual Fine Tuning.
bUsing B/b adjust to get the best picture and sound. Press OK
and then press EXIT.
Why doesn’t the video/DVD being
played show on screen? Make sure the media recorder or DVD player is connected to the
television as shown on page 8, and then select the correct input by
pressing o.
Why are there vertical stripes on the
screen when in PC mode? The Sampling Clock may need adjustment. Select PC Settings from
the Display Settings menu, highlight Sampling Clock and adjust until
the lines clear.
< AV Connection
Input Labelling
Colour System Auto
PAL
SECAM
NTSC 4.43
NTSC 3.58
IA
1C20
ATV Manual Tuning
Manual Fine Tuning

85
PROBLEM SOLVING
English
Picture
Why are there horizontal stripes and/
or blurred images on the screen when
in PC mode?
The Clock Phase may need adjustment. Select PC Settings from the
Display Settings menu, highlight Clock Phase and adjust until the
picture clears.
Why are the colours wrong when an
NTSC source is played? Connect the source via a SCART lead and play.
Select Colour System from the Options menu.
aSet the Colour to Auto and exit.
bGo to the Picture menu and adjust the tint.
General
Why don’t the controls of the
television work? Check that Panel Lock is not On.
Why doesn’t the remote control
work? Check that batteries aren't exhausted or inserted incorrectly.
Why is the digital channel locked? The channel has been locked in Channel Options (see ’Digital settings
– Channel Options’ section).
Why are some of the digital
subscription channels unavailable? Your subscription needs upgrading. Contact your service provider.
What is DVB-T? Digital Video Broadcast via an aerial/antenna.
What is DVB-C? Digital Video Broadcast via a cable connection.
How are DTV radio channels
selected? Select from All Channel List (LIST button).
What can be done if the PIN number
has been forgotten? Use the Master PIN code of 1276, then change to a number of your
choice. Select Parental PIN Setup from the DTV Settings menu to
enter PIN. Ensure that no-one else can use the Master PIN by removing
the Owner’s Manual.
Why when digital subtitles have been
selected are they not showing on
screen?
Subtitles are not currently being transmitted by the broadcaster.
Why are there problems with
analogue text? Good performance of text depends on a good strong broadcast signal.
This normally requires a roof or loft aerial. If the text is unreadable or
garbled, check the aerial. Go to the main index page of the text service
and look for the User Guide. This will explain the basic operation of text
in some detail. If further information is needed on how to use text see
the text section.
Why is a page number visible at the
top of the screen but no text? Text has been selected but Teletext information is currently unavailable
on the current source.
Why don’t the devices connected via
HDMI operate properly? Make sure to use cables with the HDMI logo (see page 9).
Some early HDMI equipment may not work properly with the latest
HDMI TV products, due to new standard adoption.
Why don’t the devices connected via
MHL operate properly? Turn off your TV and unplug the power cord, and then plug and turn on
again.
Turn the MHL Source Power Off and On again.
Try to reconnect a MHL cable.
Why don’t the HDMI CEC Control
devices work? When the connected HDMI CEC Control device does not work correctly
after you have changed the settings of the device, turn off your
television and unplug the power cord, and then plug and turn on again.
Unplug the HDMI cable of the HDMI CEC Control device and lead
again.
Why is the HDMI CEC logo still
showing when the equipment has
been disconnected?
If the HDMI CEC Control device is disconnected, the logo will disappear
after approximately one minute.
Question Answer

86
PROBLEM SOLVING
English
Other problems
If your TV’s problem is not addressed in this Questions and Answers section or the recommended solution has not
worked, do one of the following:
1Turn off your TV. After 30 seconds, turn it on.
2Turn off the TV and unplug the power cord. After 1 minute, plug the power cord in and turn on the TV.
3Perform the Reset TV function in the Installation menu.
General
Why don’t the networked devices
work? The LAN cables are not connected properly or at all. Connect all cables
(see page 12).
Make sure your network address is set up correctly (see page 42).
Why doesn’t the wireless network
work? Check that the AP is powered on.
Why doesn’t the Media Player feature
operate? Make sure that devices are connected correctly.
Incorrect behaviour may occur with a USB Hub connection.
Check your network setup if using a network media server.
Why doesn’t the USB HDD work? Your country/area may not support the USB HDD function.
Why isn't Skype launched? Check that the recommended video camera (page 54) is connected to
the TV.
Ensure the network cable connection (page 12).
Check the Network setting of TV.
Turn off the TV and unplug the power cord. After 1 minute, plug the
power cord in and turn on the TV.
Why can't the Skype account be
signed in? If you have no Skype Name, create a Skype Name in Create an
account.
If you forgot password, visit www.skype.com and confirm the password.
What do the LEDs on the front of the
television indicate? Check the table below.
Question Answer
Remote
sensor
Power LED
On = Green
Standby = Red
LED indication Condition
Green Power ON
Red Power OFF
(Standby or Active Standby)

87
English
INFORMATION
Information
Before connecting any external equipment, turn off all main power switches. If there is no
switch, remove the mains plug from the wall socket.
Signal information for Mini D-sub 15 pin connector
* NC = not connected
Acceptable PC signals through the PC terminal
The PC input on this TV only accepts signal formats which are compliant with VESA-DMT as shown
in the table below. Since some PCs input signals which are different from the resolution and
frequency described in the table below, the following phenomenon may occur; incorrect display,
false format detection, picture position failure, blur, or judder. In this case, set the monitor output
format on your PC to conform to a signal in the table below.
Pin No. Signal name Pin No. Signal name Pin No. Signal name
1 R 6 Ground 11 NC
2 G 7 Ground 12 DDC Data
3 B 8 Ground 13 H-sync
4 NC* 9 +5V 14 V-sync
5 Ground 10 Ground 15 DDC Clock
Format Resolution V. Frequency H. Frequency Pixel Clock Frequency VESA Standard
(DMT)
VGA 640 × 480 59.940 Hz 31.469 kHz 25.175 MHz
72.809 Hz 37.861 kHz 31.500 MHz
75.000 Hz 37.500 kHz 31.500 MHz
SVGA 800 × 600 56.250 Hz 35.156 kHz 36.000 MHz
60.317 Hz 37.879 kHz 40.000 MHz
72.188 Hz 48.077 kHz 50.000 MHz
75.000 Hz 46.875 kHz 49.500 MHz
XGA 1024 × 768 60.004 Hz 48.363 kHz 65.000 MHz
70.069 Hz 56.476 kHz 75.000 MHz
75.029 Hz 60.023 kHz 78.750 MHz
WXGA 1280 × 768 59.995 Hz 47.396 kHz 68.250 MHz
59.870 Hz 47.776 kHz 79.500 MHz
74.893 Hz 60.289 kHz 102.250 MHz
1280 × 800 59.810 Hz 49.702 kHz 83.500 MHz
1360 × 768 60.015 Hz 47.712 kHz 85.500 MHz
WXGA+ 1440 × 900 59.887 Hz 55.935 kHz 106.500 MHz
SXGA 1280 × 1024 60.020 Hz 63.981 kHz 108.000 MHz
75.025 Hz 79.976 kHz 135.000 MHz
1080p 1920 × 1080p 60.000 Hz 67.500 kHz 148.500 MHz

88
INFORMATION
English
Acceptable video or PC signals through the HDMI terminals
The HDMI inputs on this TV only accept VGA, SVGA, XGA, WXGA, and SXGA signal formats which
are compliant with VESA as shown in the table below. Since some PCs and HDMI or DVI devices
input signals which are different from the resolution and frequency described in the table below, the
following phenomenon may occur; incorrect display, false format detection, picture position failure,
blur, or judder.
In this case, set the monitor output format on your PC, HDMI or DVI device to conform to a signal in
the table below.
Format Resolution V. Frequency H. Frequency Pixel Clock
Frequency VESA
Standard
480i 720 × 480i 59.940/60.000 Hz 15.734/15.750 kHz 27.000/27.027 MHz
576i 720 × 576i 50.000 Hz 15.625 kHz 27.000 MHz
480p 720 × 480p 59.940/60.000 Hz 31.469/31.500 kHz 27.000/27.027 MHz
576p 720 × 576p 50.000 Hz 31.250 kHz 27.000 MHz
1080i 1920 × 1080i 59.940/60.000 Hz 33.716/33.750 kHz 74.176/74.250 MHz
1080i 1920 × 1080i 50.000 Hz 28.125 kHz 74.250 MHz
720p 1280 × 720p 59.940/60.000 Hz 44.955/45.000 kHz 74.176/74.250 MHz
720p 1280 × 720p 50.000 Hz 37.500 kHz 74.250 MHz
1080p 1920 × 1080p 59.940/60.000 Hz 67.433/67.500 kHz 148.352/148.500 MHz
1080p 1920 × 1080p 50.000 Hz 56.250 kHz 148.500 MHz
1080p 1920 × 1080p 24.000 Hz 27.000 kHz 74.250 MHz
1080p 1920 × 1080p 29.970/30.000 Hz 33.720/33.750 kHz 74.176/74.250 MHz
1080p 1920 × 1080p 25.000 Hz 28.130 kHz 74.250 MHz
VGA 640 × 480 59.940/60.000 Hz 31.469/31.500 kHz 25.175/25.200 MHz
72.809 Hz 37.861 kHz 31.500 MHz
75.000 Hz 37.500 kHz 31.500 MHz
SVGA 800 × 600 56.250 Hz 35.156 kHz 36.000 MHz
60.317 Hz 37.879 kHz 40.000 MHz
72.188 Hz 48.077 kHz 50.000 MHz
75.000 Hz 46.875 kHz 49.500 MHz
XGA 1024 × 768 60.004 Hz 48.363 kHz 65.000 MHz
70.069 Hz 56.476 kHz 75.000 MHz
75.029 Hz 60.023 kHz 78.750 MHz
WXGA 1280 × 768 59.995 Hz 47.396 kHz 68.250 MHz
59.870 Hz 47.776 kHz 79.500 MHz
74.893 Hz 60.289 kHz 102.250 MHz
1360 × 768 60.015 Hz 47.712 kHz 85.500 MHz
SXGA 1280 × 1024 60.020 Hz 63.981 kHz 108.000 MHz
75.025 Hz 79.976 kHz 135.000 MHz

89
INFORMATION
English
Media Player Supported Format
Media
Player
Media
Format
File
Extension
Video codec Audio codec USB
Network
Note
Photo JPEG .jpg
.jpeg JPEG
–
yes yes USB
Data compatibility:
JPEG Exif ver 2.2
Maximum viewable
resolution:
•JPEG
15360 × 8640 (Base-
line)
1024 × 768
(Progressive)
•BMP
9600 × 6400
Maximum number of
files: 1000 / folder
Network
Data compatibility:
JPEG Exif ver 2.2
Maximum viewable
resolution:
4096 × 4096
Maximum number of
files: 1000/folder
NOTE: Some files
may not be played.
MPO .mpo MPO
–
yes no
BMP .bmp BMP
–
yes no
Movie AVI .avi MPEG-2
MPEG-4 part2
H.264 (MPEG-4 AVC)
DivX
Xvid
MPEG-1/2 Layer2
MPEG-1/2 Layer3
Dolby Digital (AC-3)
L-PCM
ADPCM
MPEG-2/4 LC-AAC
MPEG-4 HE-AAC
yes no USB
Maximum number of
files: 1000 / folder
Maximum viewable
resolution:
• Motion-JPEG:640 ×
480
• Other:1920 × 1080
Maximum video size:
Unlimited
Network
Maximum video
resolution:
1920 × 1080
Maximum number of
file:1000 / folder
Maximum video size:
Unlimited
NOTE: Some files
may not be played.
MPEG-2
PS .mpg
.mpeg MPEG-1 Video MPEG-1/2 Layer3 yes no
MPEG-2 Video MPEG-1/2 Layer2
Dolby Digital (AC-3)
L-PCM
yes yes
MPEG-2
TS .ts
.trp
.tp
MPEG-2 Video MPEG-1/2 Layer2 yes yes
H.264(MPEG-4 AVC)
VC-1(WMV9) MPEG-1/2 Layer3
Dolby Digital (AC-3)
L-PCM
MPEG-4 LC-AAC
MPEG-4 HE-AAC
yes no
MPEG-2
VOB .vob MPEG-1 Video
MPEG-2 Video MPEG-1/2 Layer2
MPEG-1/2 Layer3
Dolby Digital (AC-3)
L-PCM
yes no

90
INFORMATION
English
Movie MOV .mov H.264 (MPEG-4 AVC)
MPEG-4 part2 MPEG-1/2 Layer3
MPEG-2/4 LC-AAC
MPEG-4 HE-AAC
yes no
MP4 .mp4
.m4v H.264 (MPEG-4 AVC)
MPEG-4 part12,14 MPEG-1/2 Layer3
MPEG-4 HE-AAC yes no
H.264 (MPEG-4 AVC) MPEG-2/4 LC-AAC yes yes
ASF .asf
.wmv VC-1 (WMV9) WMA7/8/9 Std
WMA9 Pro yes no
DivX .divx
.div DivX 3,4,5,6 MPEG-1/2 Layer2
MPEG-1/2 Layer3
Dolby Digital (AC-3)
PCM
ADPCM
yes no
Xvid .xvid Xvid
MKV .mkv MPEG-1 Video
MPEG-2 Video
MPEG-4 part2
H.264 (MPEG-4 AVC)
MPEG-1/2 Layer2
MPEG-1/2 Layer3
Dolby Digital (AC-3)
L-PCM
MPEG-2/4 LC-AAC
MPEG-4 HE-AAC
yes no
Flash
Video
(FLV1)
.flv
.swf Sorenson H.263
(FLV1)
H.264 (MPEG-4 AVC)
MPEG-1/2 Layer3
MPEG-2/4 LC-AAC
L-PCM
ADPCM
yes no
3GPP .3gp MPEG-4 part2
H.264 (MPEG-4 AVC) MPEG-2/4 LC-AAC yes no
Motion
JPEG .avi
.mp4
.mkv
JPEG L-PCM
ADPCM yes no
Music MP3 .mp3 – MPEG-1/2 Layer-3 yes yes USB
Maximum number of
files: 1000 / folder
Maximum music size:
Unlimited
Network
Sampling rate: 32,
44.1 and 48 KHz
Bit rate: 32 to
320 kbps
Maximum number of
files: 1000 / folder
Maximum music size:
Unlimited
NOTE: Some files
may not be played.
MP4 .m4a – MPEG-2/4 LC-AAC yes yes
WMA .wma – WMA7/8/ Std yes no
WMA9 Std yes yes
WMA9 Pro yes no
WAV .wav – LPCM
ADPCM
MPEG-1/2 Layer-3
WMA7/8/9/ Std
WMA9 Pro
yes no
LPCM – no yes
Media
Player
Media
Format
File
Extension
Video codec Audio codec USB
Network
Note

91
English
INFORMATION
Licence information
• DLNA™, DLNA CERTIFIED™, DLNA CERTIFIED Logo
are trademarks, service marks, or certification marks of
the Digital Living Network Alliance.
• THIS PRODUCT IS LICENSED UNDER THE AVC
PATENT PORTFOLIO LICENSE FOR THE
PERSONAL AND NONCOMMERCIAL USE OF A
CONSUMER TO (i) ENCODE VIDEO IN COMPLIANCE
WITH THE AVC STANDARD (AVC VIDEO) AND/OR (ii)
DECODE AVC VIDEO THAT WAS ENCODED BY A
CONSUMER ENGAGED IN A PERSONAL AND
NONCOMMERCIAL ACTIVITY AND/OR WAS
OBTAINED FROM A VIDEO PROVIDER LICENSED
TO PROVIDE AVC VIDEO. NO LICENSE IS GRANTED
OR SHALL BE IMPLIED FOR ANY OTHER USE.
ADDITIONAL INFORMATION MAY BE OBTAINED
FROM MPEG LA, L.L.C.
SEE HTTP://WWW.MPEGLA.COM
• THIS PRODUCT IS LICENSED UNDER THE MPEG-4
VISUAL PATENT PORTFOLIO LICENSE FOR THE
PERSONAL AND NONCOMMERCIAL USE OF A
CONSUMER FOR (i) ENCODING VIDEO IN
COMPLIANCE WITH THE MPEG-4 VISUAL
STANDARD ("MPEG-4 VIDEO") AND/OR (ii)
DECODING MPEG-4 VIDEO THAT WAS ENCODED
BY A CONSUMER ENGAGED IN A PERSONAL AND
NON-COMMERCIAL ACTIVITY AND/OR WAS
OBTAINED FROM A VIDEO PROVIDER LICENSED
BY MPEG LA TO PROVIDE MPEG-4 VIDEO. NO
LICENSE IS GRANTED OR SHALL BE IMPLIED FOR
ANY OTHER USE. ADDITIONAL INFORMATION
INCLUDING THAT RELATING TO PROMOTIONAL,
INTERNAL AND COMMERCIAL USES AND
LICENSING MAY BE OBTAINED FROM MPEG
LA,L.L.C.
SEE HTTP://WWW.MPEGLA.COM
• MPEG Layer-3 audio coding technology licensed from
Fraunhofer IIS and Thomson.
• You can check the software components and obtain a
copy of the source codes including GPL and LGPL
subject to such EULA requirements on the following
Home Page:
http://tesc.toshiba.co.uk/Web/Website.nsf/
ContentFrameSet?OpenFrameset
There will be a charge to cover the costs of providing the
source code.
• Manufactured under license from Dolby
Laboratories. Dolby and the double-D
symbol are trademarks of Dolby
Laboratories.
• HDMI, the HDMI logo, and High-
Definition Multimedia Interface are
trademarks or registered trademarks of
HDMI Licensing LLC in the United States
and other countries.
• This product contains Adobe® Flash®
Player software under license from
Adobe Systems Incorporated.
Copyright© 1995-2009 Adobe Systems
Incorporated.
All rights reserved. Adobe and Flash are
trademarks of Adobe Systems
Incorporated.
• DivX®, DivX Certified®, DivX Plus® HD
and associated logos are trademarks of
Rovi Corporation or its subsidiaries and
are used under license.
Covered by one or more of the following
U.S. patents:
7,295,673; 7,460,668; 7,515,710;
7,519,274
• DVB is a registered trademark of the
DVB Project.
• Hybrid TV Standard is implemented
according to ETSI TS 102 796 v1.1.1.
• Intel and the Intel logo are trademarks of
Intel Corporation in the U.S. and/or other
countries.
• MHL, Mobile High-Definition Link and the
MHL Logo are trademarks or registered
trademarks of the MHL, LLC.

92
English
INFORMATION
Disposal…
The following information is only for EU-member states:
Disposal of products
The crossed out wheeled dust bin symbol indicates that products must be collected and disposed of
separately from household waste. Integrated batteries and accumulators can be disposed of with the
product. They will be separated at the recycling centres.
The black bar indicates that the product was placed on the market after August 13, 2005.
By participating in separate collection of products and batteries, you will help to assure the proper
disposal of products and batteries and thus help to prevent potential negative consequences for the
environment and human health.
For more detailed information about the collection and recycling programmes available in your country,
please contact your local city office or the shop where you purchased the product.
Disposal of batteries and/or accumulators
The crossed out wheeled dust bin symbol indicates that batteries and/or accumulators must be
collected and disposed of separately from household waste.
If the battery or accumulator contains more than the specified values of lead (Pb), mercury (Hg), and/
or cadmium (Cd) defined in the Battery Directive (2006/66/EC), then the chemical symbols for lead
(Pb), mercury (Hg) and/or cadmium (Cd) will appear below the crossed out wheeled dust bin symbol.
By participating in separate collection of batteries, you will help to assure the proper disposal of
products and batteries and thus help to prevent potential negative consequences for the environment
and human health.
For more detailed information about the collection and recycling programmes available in your country,
please contact your local city office or the shop where you purchased the product.
EU Conformity Statement
This product is carrying the CE-Mark in accordance with the related European Directives.
Responsible for CE-Marking is TOSHIBA TELEVISION CENTRAL EUROPE Sp. z o.o., ul. Pokoju 1 Biskupice
Podgórne 55-040 Kobierzyce, Poland
This product is labeled with the CE Mark in accordance with the related European Directives, notably Low Voltage
Directive 2006/95/EC, Electromagnetic Compatibility Directive 2004/108/EC and RoHS Directive 2011/65/EU.
Furthermore the product complies with the Ecodesign Directive 2005/32/EC (EuP) and 2009/125/EC (ErP) and its
related implementing measures.
If this product has an integrated Wireless LAN feature, the Radio Equipment and Telecommunications Terminal
Equipment Directive 1999/5/EC is also applicable.
Cleaning the screen and cabinet…
Turn off the power, and clean the screen and cabinet with a soft, dry cloth. We recommend that you do not use any
proprietary polishes or solvents on the screen or cabinet as this may cause damage.

93
English
INFORMATION
Specifications and accessories
Receiving systems
DVB-C Broadcast systems
DVB-T2 Broadcast systems (L435*/L436* series only)
DVB-S/DVB-S2 Broadcast systems (L436* series only)
External connections
* Tested in accordance with IEC 62087-BD in default settings.
** Operating 4 hours a day and 365 days a year.
DVB-T Broadcast systems/
channels Broadcast systems/channels
UK UHF 21-68 PAL-I UHF UK21-UK69
France VHF 05-10
(VHF 01-05)
UHF 21-69
PAL-B/G UHF E21-E69
VHF E2-E12,
S1-S41
Germany VHF 05-12
UHF 21-69 SECAM-L UHF F21-F69
VHF F1-F10, B-Q
Austria VHF 05-12
UHF 21-69 SECAM-D/K UHF R21-R69
VHF R1-R12
Switzerland VHF 05-12
UHF 21-69
Italy VHF 05-12 (D,E,F,G,H,H1,H2)
UHF 21-69
Spain UHF 21-69
Netherlands VHF 05-12
UHF 21-69
Greece VHF 05-12
UHF 21-69
Video Input
PAL, SECAM, NTSC 3.58/4.43
EXT 1 Input/Output 21-pin SCART RGB, A/V input
AV out, TV out
EXT 2 Input RCA jacks
RCA jack Y, PB/CB, PR/CR
Video
(Y is shared)
RCA jacks Audio L + R
(shared)
HDMI 1/2/3/4 Input HDMI® compliant HDCP compliant
HDMI 3 is compatible with MHL
PC Input Mini D-sub 15-pin
Analogue
Digital Audio Output
(S/PDIF) Optical
LAN port RJ-45
USB 1/USB 2 port Media Player
Interface version: USB 2.0
USB class: Mass Storage
File system: FAT16 and FAT32
Headphone socket 3.5 mm stereo
Stereo
A2, Nicam
2 carrier system
Visible Screen Size
(approx.) 32 80 cm
39 98 cm
50 126 cm
Screen resolution
32W 1366 × 768
(H × V pixels) 32L 1920 × 1080
39L 1920 × 1080
50L 1920 × 1080
Display 16:9
Sound output
(at 10 % distortion) Main: 7 W + 7 W
Power consumption
(approx.) 32W 81 W
32L 86 W
39L 138 W
50L 177 W
Standby power consumption
(approx.) 0.3 W
Energy Efficiency Class
32W A+
32L A+
39L A+
50L A+
On-mode power consumption*
(approx.) 32W 33.9 W
32L 33.9 W
39L 48.3 W
50L 74.5 W
Average annual energy
consumption**
(approx.)
32W 47.0 kWh/y
32L 47.0 kWh/y
39L 67.0 kWh/y
50L 103.3 kWh/y
Dimensions
(approx.) 32W 50.4 cm (H) 73.6 cm (W) 18.0 cm (D)
32L 50.4 cm (H) 73.6 cm (W) 18.0 cm (D)
39L 59.0 cm (H) 89.1 cm (W) 20.0 cm (D)
50L 74.3 cm (H) 113.6 cm (W) 23.0 cm (D)
(Height dimension includes foot stand)
Weight
(approx.) 32W 6.5 kg
32L 6.5 kg
39L 8.0 kg
50L 18.0 kg
Operating
condition
Temperature 5 °C - 35 °C (41 °F - 94 °F)
Humidity 20 - 80 % (non-condensing)
Wireless
connection
• Standard: IEEE 802.11a/b/g/n
• Frequency Range: 5.15-5.35 GHz,
5.47-5.725 GHz, 5.725-5.850 GHz,
2.400-2.4835 GHz
• Security: WEP64/128, TKIP, AES,
WPA/WPA2-PSK, WPS, None
Supplied
accessories
• Remote control CT-90429
2 batteries (AAA, IEC R03 1.5 V)
• Screw (for TV mounting) See page 5.
Optional
accessories
• USB HDD : HDTC610EK3B1,
HDTC610EL3B1, HDTC610EW3B1
• Skype camera : TALK-7291
Specification is subject to change without notice.

© TOSHIBA Television Central Europe Sp. z o.o.
All rights reserved.
Reproduction in whole or part without written permission is strictly prohibited.
TOSHIBA Television Central Europe Sp. z o.o.
ul. Pokoju 1, Biskupice Podgórne, 55-040 Kobierzyce, Poland
T2