Toshiba Power Supply G9000 Installation And Operation Manual Preface
2014-12-13
: Toshiba Toshiba-Power-Supply-G9000-Installation-And-Operation-Manual-131064 toshiba-power-supply-g9000-installation-and-operation-manual-131064 toshiba pdf
Open the PDF directly: View PDF
.
Page Count: 104 [warning: Documents this large are best viewed by clicking the View PDF Link!]

UNINTERRUPTIBLE POWER SYSTEM (UPS)
G9000 SERIES
INSTALLATION AND
OPERATION MANUAL
480/480 V 80/100/160/225/300/500/750 kVA
Document: 4GBA0012 Rev. E
P/N 61480-008
January 2013

G9000 Installation and Operation Manual

G9000 Installation and Operation Manual
G9000 SERIES
INSTALLATION AND OPERATION MANUAL
480/480 V 80/100/160/225/300/500/750 kVA
Document No. 4GBA0012 Rev. E
P/N 61480-008
January 2013

G9000 Installation and Operation Manual

G9000 Installation and Operation Manual
The Instructions contained in this manual are not intended to cover all of the details or variations
in equipment or to provide for every possible contingency to be met in connection with
installation, operation, or maintenance. Should further information be required or should
particular problems arise which are not covered sufficiently the matter should be referred to the
local TOSHIBA sales office.
The contents of this instruction manual shall not become a part of or modify any prior or existing
equipment, commitment, or relationship. The sales contract contains the entire obligation of
TOSHIBA INTERNATIONAL CORPORATION. The warranty contained in the contract between
the parties is the sole warranty of TOSHIBA, and any statements contained herein do not create
new warranties or modify the existing warranty.
Any Electrical or mechanical modifications to this equipment without prior
written consent of TOSHIBA will void all warranties and may void UL/CUL listing.
Unauthorized modifications may also result in equipment damage, personal
injury, or loss of life.
IMPORTANT NOTICE
UNINTERRUPTIBLE POWER SYSTEM
If additional information or technical assistance is required call TOSHIBA Customer Support Center toll
free at 1- 800-231-1412, or write to: Toshiba International Corporation, 13131 West Little York Road,
Houston, TX 77041-9990 Attn: UPS Product Manager.
Please complete the following information for your records. Unless otherwise specified on the warranty
card, the warranty period for the UPS or UPS part is 36 months from the shipment date (see bill of lading).
Unless otherwise specified on the warranty card, the warranty period for a UPS battery is 36 months full
replacement, and an additional 7 years pro-rated from the shipment date (see bill of lading).
Keep this manual with the UPS equipment.
Job Number:
Model Number:
Serial Number:
Application:
Shipping Date:
Date of Installation:
Inspected By:

G9000 Installation and Operation Manual
Purpose and Scope of Manual
This manual provides information on how to safely install, operate, and maintain your TOSHIBA power
electronics product. This manual includes a section on General Safety Instructions that describes the
warning labels and symbols that are used throughout the manual. Read the manual completely before
installing, operating, or performing maintenance on this equipment.
This manual and the accompanying drawings should be considered a permanent part of the equipment
and should be readily available for reference and review. Dimensions shown in the manual are in metric
and/or the English equivalent.
TOSHIBA reserves the right, without prior notice, to update information, make product changes, or to
discontinue any product or service identified in this publication.
TOSHIBA is a registered trademark of TOSHIBA INTERNATIONAL CORPORATION. All other product or
trade references appearing in this manual are registered trademarks of their respective owners.
TOSHIBA shall not be liable for technical or editorial omissions or mistakes in this manual. Nor
shall it be liable for incidental or consequential damages resulting from the use of information
contained in this manual.
This manual is copyrighted. No part of this manual may be photocopied or reproduced in any form without
the prior written consent of TOSHIBA INTERNATIONAL CORPORATION.
© Copyright 2013 TOSHIBA INTERNATIONAL CORPORATION.
All rights reserved.
Printed in Japan
Contacting TOSHIBA Customer Support Center
The TOSHIBA Customer Support Center can be contacted to obtain help in resolving any Uninterruptible
Power System problem that you may experience or to provide application information.
The center is open from 8 a.m. to 5 p.m. (CST), Monday through Friday. The Support Center’s toll free
number in USA is (855) 803-7087.
You may contact TOSHIBA by writing to:
TOSHIBA INTERNATIONAL CORPORATION.
INDUSTRIAL DIVISION
13131 West Little York Rd.
Houston, TX 77041-9990
Attn: UPS Product Manager

G9000 Installation and Operation Manual i
Table of Contents
List of Tables ........................................................................................................................................... ii
List of Figures ..........................................................................................................................................iii
How to use this Manual ........................................................................................................................... 1
1 INTRODUCTION ............................................................................................................................. 2
1.1 SAFETY PRECAUTIONS ....................................................................................................... 3
1.2 GENERAL ............................................................................................................................... 6
1.3 DEFINITIONS.......................................................................................................................... 7
1.4 OPERATION OVERVIEW ....................................................................................................... 8
1.5 SPECIFICATIONS ................................................................................................................ 20
2 OPERATOR CONTROLS AND INDICATORS .............................................................................. 26
2.1 LED DISPLAY ....................................................................................................................... 27
2.2 EPO BUTTON (Emergency Power Off button) (7) ................................................................ 27
2.3 LIQUID CRYSTAL DISPLAY (8) ........................................................................................... 28
2.3.1 Menu ................................................................................................................................. 28
2.3.2 Input Power Failure ........................................................................................................... 32
2.3.3 Fault Indication .................................................................................................................. 32
2.4 EXTERNAL SIGNAL TERMINAL BLOCK ............................................................................ 34
2.5 RemotEyeII INTRODUCTION ............................................................................................... 39
3 INSTALLATION AND OPERATION .............................................................................................. 45
3.1 TRANSPORTATION AND INSTALLATION .......................................................................... 45
3.2 INSTALLATION PROCEDURE ............................................................................................. 45
3.3 PROCEDURE FOR CABLE CONNECTIONS ...................................................................... 46
3.4 OPERATING PROCEDURES ............................................................................................... 70
4 RESPONSE TO UPS FAILURE .................................................................................................... 74
5 PARTS REPLACEMENT ............................................................................................................... 75
6 FAULT CODES .............................................................................................................................. 76
7 DAILY INSPECTION ...................................................................................................................... 83
APPENDIX A Installation Planning Guides (IPG) ............................................................................. 85

ii G9000 Installation and Operation Manual
List of Tables
Table 1.1 UPS installation environment ................................................................................... 4
Table 1.2 Rating of bypass input circuit breaker .................................................................... 5
Table 1.3 Power specifications ................................................................................................. 20
Table 1.4 UPS module information .......................................................................................... 21
Table 1.5.a Detail of specifications .............................................................................................. 22
Table 1.5.b Typical efficiencies at various loads ......................................................................... 24
Table 1.5.c MTBF and MTTR ...................................................................................................... 24
Table 1.6 Rating of contactors, breakers and fuses ................................................................. 25
Table 2.1 Parts list for UPS monitoring .................................................................................... 43
Table 3.1 How to transport and install the system ................................................................... 45
Table 3.2 List of UPS weights (lbs.) ......................................................................................... 45
Table 3.3 Maximum permitted fault current .............................................................................. 46
Table 3.4 Recommended cable sizes ...................................................................................... 49
Table 3.5 Crimp type compression lug ..................................................................................... 50
Table 6.1 Fault code ................................................................................................................. 77
Table 7.1 How to perform daily inspection ............................................................................... 83

G9000 Installation and Operation Manual iii
List of Figures
Figure 1.1 Single line diagram – normal operation .................................................................... 8
Figure 1.2 Single line diagram – bypass operation ................................................................... 9
Figure 1.3 Single line diagram – battery operation .................................................................... 10
Figure 1.4.1 UPS parts location (80,100kVA) ............................................................................... 12
Figure 1.4.2 UPS parts location (160,225kVA) ............................................................................. 12
Figure 1.4.3 UPS parts location (300kVA) .................................................................................... 13
Figure 1.4.4 UPS parts location (500kVA) .................................................................................... 14
Figure 1.4.5 UPS parts location (750kVA) .................................................................................... 15
Figure 1.5 Display PCB DPAU-81 ............................................................................................. 16
Figure 1.6 External I/F PCB IOAU-09 ...................................................................................... 16
Figure 1.7.1 Parallel I/F PCB IFAU-08 (80-225kVA) .................................................................. 17
Figure 1.7.2 Parallel I/F PCB IFAU-09 (300-750kVA) ................................................................ 17
Figure 1.8 Main PCB UPGR-M ................................................................................................ 18
Figure 2.1 Operation/display panel ............................................................................................ 26
Figure 2.2 Main screen .............................................................................................................. 28
Figure 2.3.1 Startup/shutdown screen .......................................................................................... 29
Figure 2.3.2 Startup guidance ...................................................................................................... 29
Figure 2.3.3 Shutdown guidance .................................................................................................. 29
Figure 2.4.1 Input values .............................................................................................................. 29
Figure 2.4.2 Output values ........................................................................................................... 30
Figure 2.4.3 Values in battery operation ....................................................................................... 30
Figure 2.5.1 Remote/local operation select .................................................................................. 30
Figure 2.5.2 Date & time adjustment ............................................................................................ 30
Figure 2.6.1 Log menu .................................................................................................................. 31
Figure 2.6.2 Event log ................................................................................................................... 31
Figure 2.6.3 Battery log ................................................................................................................ 31
Figure 2.7.1 Main screen (battery operation) ............................................................................... 32
Figure 2.7.2 Measurement screen (battery operation) ................................................................. 32
Figure 2.8 Main screen (fault indication) ................................................................................... 32
Figure 2.9 Message screen ....................................................................................................... 33
Figure 2.10.1 External signal terminal block (TN2) ....................................................................... 34
Figure 2.10.2 External signal terminal block (TN1) ....................................................................... 35
Figure 2.11 Control wiring for external contacts .......................................................................... 36
Figure 2.12 Remote "start" contact connections ......................................................................... 37
Figure 2.13.1 Configuration of the RemotEyeII (80-225kVA) ......................................................... 39
Figure 2.13.2 Configuration of the RemotEyeII (300kVA) .............................................................. 40
Figure 2.13.3 Configuration of the RemotEyeII (500-750kVA) ....................................................... 41
Figure 2.14 Connection between display control PCB (SW1) and RemotEyeII module ............. 42
Figure 2.15 PSAU-60 PCB (PS1) ................................................................................................ 43
Figure 2.16 DPAU-81 PCB (SW1) ............................................................................................... 43
Figure 2.17 3BBA0083P001 (Cable1) ......................................................................................... 43

iv G9000 Installation and Operation Manual
Figure 2.18 The connector (CN1) of PSAU-60 (PS1).................................................................. 44
Figure 2.19 The terminal block (TN) of PSAU-60 (PS1) ............................................................. 44
Figure 2.20 The connector (CN44) of PSAU-60 (PS1) ............................................................... 44
Figure 2.21 The connector (CN27) of DPAU-60 (SW1) .............................................................. 44
Figure 3.1 UPS terminal designation ....................................................................................... 50
Figure 3.2.1 Diagram of input/output bus bars and terminal blocks (80-225kVA) ........................ 51
Figure 3.2.2 Diagram of input/output bus bars and terminal blocks (300kVA) ............................. 52
Figure 3.2.3 Diagram of input/output bus bars and terminal blocks (500kVA) ............................. 53
Figure 3.2.4 Diagram of input/output bus bars and terminal blocks (750kVA) ............................. 54
Figure 3.3.1 Detail of the main cabinet bus bars (300kVA) ........................................................ 55
Figure 3.3.2 Detail of the main cabinet bus bars (500kVA) ........................................................ 56
Figure 3.3.3 Detail of the main cabinet bus bars (750kVA) ........................................................ 57
Figure 3.4.1 Bus bar connection between main cabinet and landing cabinet (300kVA) ............ 58
Figure 3.4.2 Bus bar connection between main cabinet and landing cabinet (500kVA) ............ 59
Figure 3.4.3 Bus bar connection between main cabinet and landing cabinet (750kVA) ............ 60
Figure 3.5 Power wire & control wire inter-connect between UPS and battery ......................... 61
Figure 3.6 Power wire connections (parallel system configuration) .......................................... 62
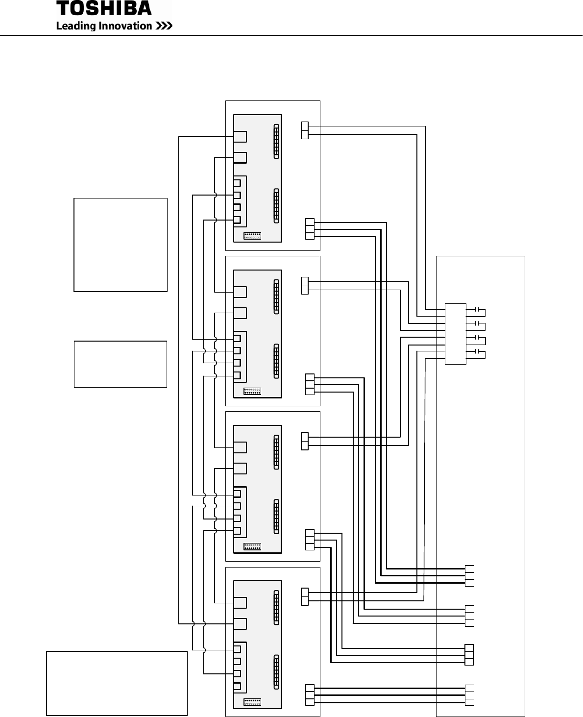
Figure 3.7.1 Power and control wire connections for 4 units in MMS (80-225kVA) ..................... 63
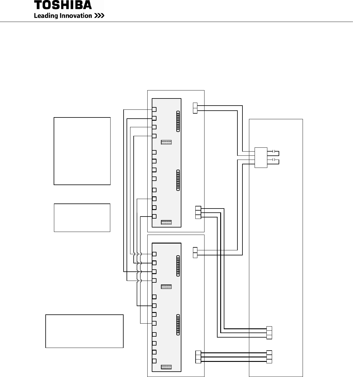
Figure 3.7.2a Power and control wire connections for 2 units in MMS (300-750kVA) ................... 64
Figure 3.7.2b Detail of IFAU-09 Control Wire Connections for 2 units in MMS (300-750kVA) ...... 65
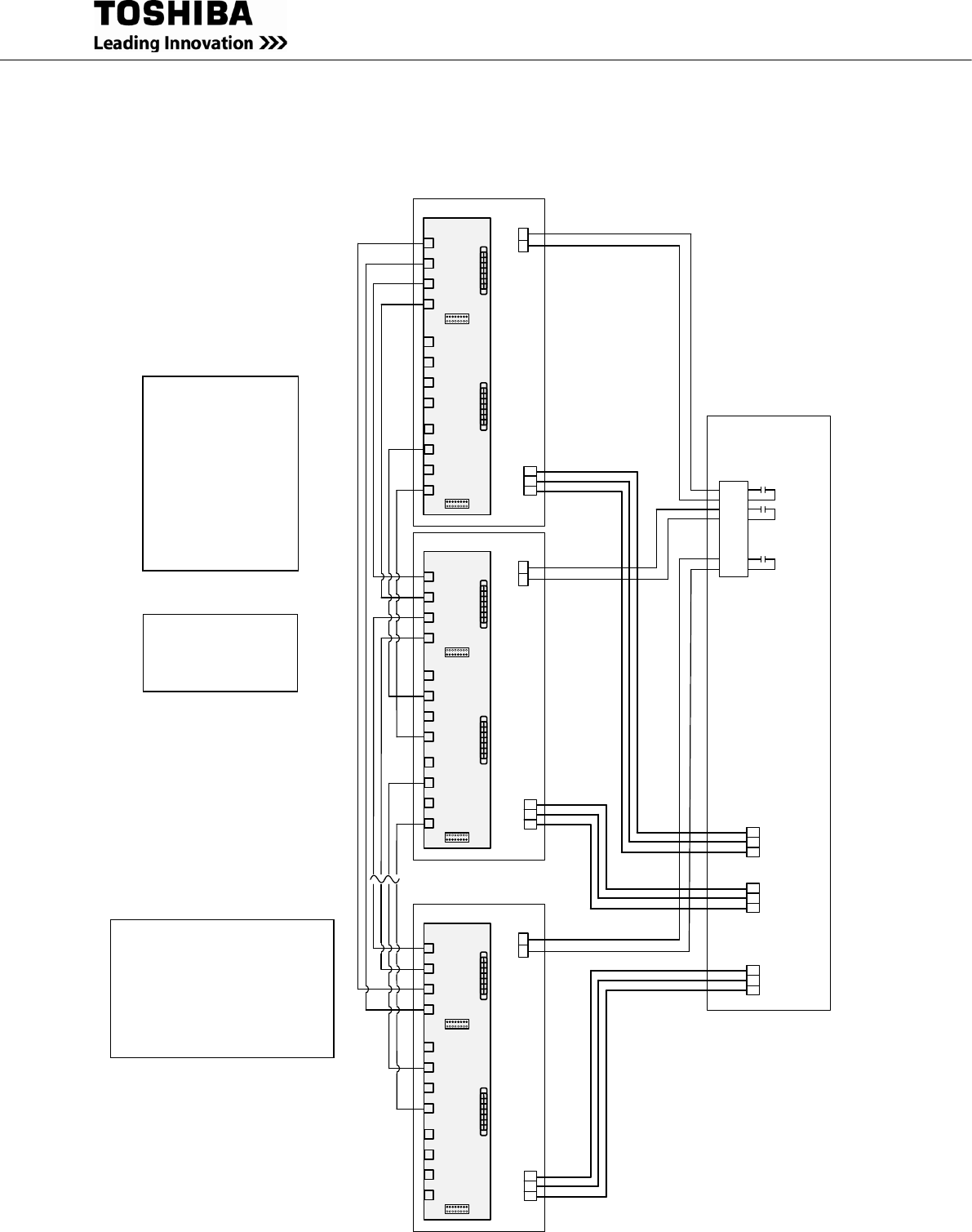
Figure 3.7.3a Power and control wire connections for 3-4 units in MMS (300-750kVA) ................ 66
Figure 3.7.3b Detail of IFAU-09 Control Wire Connections for 3-4 units in MMS (300-750kVA) ... 67
Figure 3.7.4a Power and control wire connections for 5-8 units in MMS (300-750kVA) ................ 68
Figure 3.7.4b Detail of IFAU-09 Control Wire Connections for 5-8 units in MMS (300-750kVA) ... 69
Figure 3.8 Circuit protectors location ......................................................................................... 70
Figure 3.9 LCD screen (MMS operation) ................................................................................... 73

G9000 Installation and Operation Manual 1
How to use this Manual
This manual is designed for ease of use, giving the user easy and quick reference to information.
This manual uses notice icons to draw attention to the user important information regarding the safe
operation and installation of the UPS. The notice icons used in this manual are explained below, and
should be taken into account and adhered to whenever they appear in the text of this manual.
Warning: A warning symbol shows potentially hazardous situation or condition
which could result in personal injury or death, if not avoided.
Caution: A caution symbol shows potentially hazardous situation or condition
which could result in personal injury or equipment damage, if not avoided.
Note: A Note symbol shows the information the user or the service personnel
should observe during the UPS operation or service work.
Prohibit: A prohibit symbol shows the act the user or the service personnel should
NEVER perform during the UPS installation, operation or service work.
Safety Recommendations: If any problems are encountered while following this manual, Toshiba
field service group assistance and correspondence is recommended.
WARNING
CAUTION
!
NOTE
PROHIBIT

2 G9000 Installation and Operation Manual
1 INTRODUCTION
The Toshiba Uninterruptible Power Supply System (UPS) is designed to provide many years of reliable
protection from power failure, brown-outs, line noise, and voltage transients. To ensure optimum
performance of the equipment, follow the manufacturer's instructions. This manual contains
descriptions required to operate the UPS. Please read this manual carefully and retain it for future
reference.
1.1.1.1.1.1.1.1
This manual contains important instructions for the G9000 SERIES Uninterruptible Power Supply
Systems that should be followed during installation and maintenance of the UPS and batteries.
Lethal voltages exist within the equipment during operation. Observe all
warning and cautions in this manual. Failure to comply may result in serious
injury or death. Obtain qualified service for this equipment as instructed.
WARNING 1
WARNING
CAUTION
IMPORTANT SAFETY INSTRUCTIONS
SAVE THESE INSTRUCTIONS

G9000 Installation and Operation Manual 3
In no event will TOSHIBA be responsible or liable for either indirect or consequential damage
or injury that may come from the misuse of this equipment.
Don’t modify the UPS entirely or partially.
Any modifications without authorization by TOSHIBA could result in
personal injuries, death or destruction of the UPS.
1.1 SAFETY PRECAUTIONS
APPLICATION
This UPS shall NOT be applied to support equipment (*) that could affect human
lives.
* • Life support equipment (artificial dialysis, incubators, etc.)
• Toxic gas or smoke eliminators
• Equipment that must be provided under fire laws, construction
standards or other ordinances
• Equipment equivalent to the above
Special considerations are required when applying this UPS to the equipment
(**) that affect human safety and/or maintain public services.
** • Equipment to supervise or control airways, railways, roads,
sea-lanes or other transportation.
• Equipment in nuclear power plants.
• Equipment to control communications.
• Equipment equivalent/similar to the above mentioned.
WARNING 2
CAUTION
PROHIBIT
PROHIBIT
!
NOTE

4 G9000 Installation and Operation Manual
The UPS is to be installed in a controlled environment.
Improper storage and installation environment may deteriorate insulation, shorten
component life and cause malfunctions.
Keep the installation environment per standard described as follows:
TABLE 1.1 UPS Installation Environment
No. Item Environment standard
1
Installation
location
Indoors
2 Ambient
temperature Minimum temperature: 32 °F(0 °C), Maximum temperature: 104 °F(40 °C)
The
average temperature over any 24-hour period must be in the range 41 °F (5 °C)
to 95 °F(35 °C).
3 Relative humidity
The relative humidity must be held between 5
and 95%. There must be no
condensation due to temperature changes.
4 Altitude This equipment must not be applied at altitude that exceeds 2250m(7380ft)
above seal level.
5 Dust
Dust in the room where the UPS is installed must not exceed normal
atmospheric dust levels. In particular, that dust should not include iron particles,
oils or fats, or organic materials such as silicone.
6 Inflammable gas
following
IEC654-4
Part 4
There should be no inflammable/explosive gas.
Hydrogen sulfide (H2S) No more than 0.003 PPM
Sulfurous acid gas (SO2) No more than 0.01 PPM
Chlorine gas (Cl2) No more than 0.002 PPM
Ammonia gas (NH3) No more than 1 PPM
Nitrous oxides (NOx) No more than 0.05 PPM
Ozone (O3) No more than 0.002 PPM
WARNING 3
!
NOTE

G9000 Installation and Operation Manual 5
This UPS does not include a Bypass input circuit breaker (MCCB) to protect
the bypass circuit. The Bypass input circuit breaker (MCCB) is to be field
supplied and installed. Recommended Breaker (MCCB)'s Specifications are
as follows:
TABLE 1.2 Rating of Bypass Input Circuit Breaker
Capacity (kVA) Bypass Voltage (Vac)
Bypass Rating (Aac)
Breaker (A)
80
480
96
125
100
480
120
150
160
480
192
250
225
480
271
350
300
480
361
500
500
480
601
800
750
480
902
1200
AC input and AC output overcurrent protection and disconnect devices shall be field
supplied and installed. The DC circuit breaker (MCCB) shall be field supplied and installed.
The overcurrent protection device should be installed in the Battery cabinet and rated as
indicated in TABLE 1.6.
Note: The DC input overcurrent protection (Battery disconnect breaker) hereinafter will be
referred as “CB2”.
WARNING 4
!
NOTE

6 G9000 Installation and Operation Manual
1.2 GENERAL
The Toshiba G9000 UPS is designed to provide continuous and clean electrical power to a critical
load. Additionally the UPS monitors power conditions affecting the load. In the event of an input
power failure, the UPS will supply power to the critical load for the specified battery time.
If the input power is not restored promptly, back up power from the UPS battery permits the
orderly shutdown of equipment supported by the UPS. The UPS is simple to start-up, operate and
maintain.
The G9000 SERIES UPS is available in seven kVA sizes - 80, 100, 160, 225, 300, 500, 750 kVA.
Specifications for each kVA model appear in Section 1.5. The principles of operation described
herein are applicable to all models.
This manual provides an overview of the G9000 SERIES components and their functions. The
appearance and purpose of operator controls and indicators is described with procedures for
operation, start-up, shutdown and basic maintenance included.

G9000 Installation and Operation Manual 7
1.3 DEFINITIONS
UNINTERRUPTIBLE POWER SUPPLY SYSTEM (UPS) – All components within the UPS
Module Cabinet and associated batteries that function as a system to provide continuous,
conditioned AC power to a load. This is sometimes referred to as the "System".
UPS MODULE CABINET – The metal enclosure which contains the Converter / Charger, Inverter,
Static Transfer Switch, Internal Bypass line, operator controls, and internal control systems
required to provide specified AC power to a load.
UPS MODULE – The Converter / Charger and Inverter assemblies which, under the direction of
the internal control system and operator controls, provide specified AC power to a load.
INVERTER – The UPS components which contain the equipment and controls necessary to
convert DC power from the Converter / Charger, or the battery, to AC power required by the
critical load.
CONVERTER / CHARGER – The UPS components which contain the equipment and controls
necessary to convert input AC power to regulated DC power required for battery charging and for
supplying power to the Inverter.
STATIC TRANSFER SWITCH – The device which connects the critical load to the bypass line
when the Inverter cannot supply continuous power.
BYPASS LINE – The line which conducts electricity directly from the input power source to the critical
load during Maintenance or whenever the UPS is not completely operational.
AC INPUT POWER – Power provided by the electrical utility company, or auxiliary generator,
which is connected to the UPS for supplying the critical load.
BATTERY – The rechargeable battery strings which supply DC power to the inverter to maintain
continuous AC power to the load during AC input power failure conditions.

8 G9000 Installation and Operation Manual
1.4 OPERATION OVERVIEW
The UPS provides two power paths between the utility source and the critical load.
Figure 1.1 shows the path for normal operation, with the load powered by the inverter.
Figure 1.2 shows the path for bypass operation, with the load supplied through the static bypass
line.
A) Normal operation: Load power supplied by each system UPS inverter.
FIGURE 1.1 Single Line Diagram – Normal Operation: Load powered by UPS inverter
Bypass
Input
CB
User supplied
MCCB Static Transfer
Switch
52S
AC
Input
CB1
CONVERTER INVERTER
52C
Output
Power Flow
Not in Use
UPS Module
Battery
Cabinet
CB
User supplied
MCCB
CB2
External
Battery
CB3
CB
CHARGER
During normal operation, the path through the UPS inverter is used to power the load.
In Figure 1.1 input AC power is converted to DC by the Converter. DC power is utilized to charge
the UPS battery and to provide power to the Inverter. The Inverter converts the DC power to clean AC
power to supply the critical load.
The conversion - inversion process eliminates any voltage transients or fluctuations existing in the
input power before it reaches the critical load.
The power drawn by the critical load is equally shared between all UPS systems when multiple
UPSs are in Parallel Operation. (Refer to Figure 3.6 that shows a sample of Parallel Operation System
Configuration.)

G9000 Installation and Operation Manual 9
In the event of a UPS module failure during Parallel Operation, the critical load power will be
continually supplied and shared by all other UPS.
The Bypass Input breaker and cables are to be supplied and installed by the user or
the constructor. (See WARNING 4 on page 5)
B) Bypass Operation: Load Power supplied through UPS internal static bypass line.
FIGURE 1.2 Single Line Diagram – Bypass Operation: Load fed through static bypass line.
Bypass
Input
CB
User supplied
MCCB
52S
AC
Input
CB1
CONVERTER INVERTER
52C
Output
Power Flow
Not in Use
UPS Module
Battery
Cabinet
CB
User supplied
MCCB
CB2
External
Battery
CB3
CB
Static Transfer
Switch
CHARGER
Figure 1.2 shows the Internal Bypass line is a Hard-wired line through 52S which supplies the
critical load with unconditioned bypass input power. Upon switching to the Internal Bypass line, the
Static Transfer Switch line through CB3 (herein after STS contactor CB3) supplies the power
immediately, and then the Internal Bypass line through 52S supplies the power. In the event of a
switching to the Bypass line, the power to the critical load will be uninterrupted. The purpose of this
Internal Bypass line is to route power to the critical load while the UPS module is de-energized
(converter and inverter), and during Start-up before the system is fully operational.
Each UPS internal static bypass line will equally share the power supplied to the critical load
whenever the system is in the Parallel Operation.
!
NOTE

10 G9000 Installation and Operation Manual
In the event of a load overcurrent, the UPS transfers to bypass without interruption to the critical
load. In the case of the Parallel Operation, all UPS will transfer to bypass without interruption to the
critical load.
The internal control system determines the operation of the two paths, with the load powered from
the inverter being the normal operation.
C) Battery operation: Load Power supplied by UPS battery.
FIGURE 1.3 Single Line Diagram – Battery Operation
Bypass
Input
CB
User supplied
MCCB Static Transfer
Switch
52S
AC
Input
CB1
CONVERTER INVERTER
52C
Output
Power Flow
Not in Use
UPS Module
Battery
Cabinet
CB
User supplied
MCCB
CB2
External
Battery
CB3
CB
CHARGER
Figure 1.3 shows that in the event of AC input source failure or interruption, the UPS
Converter(s)* will de-energize and the UPS battery(s)* will immediately discharge and supply DC
power to the Inverter to maintain continuous AC power to the load. This operation will continue until:
a) The battery capacity expires and the inverter turns off, or
b) Input power is restored. (When input power is restored the converter will simultaneously
power the inverter and critical load, and recharge the batteries.)
A fully charged battery will provide power for the specified time at the rated load, or longer, at a
reduced load.
* (s) : In the case of the Parallel Operation

G9000 Installation and Operation Manual 11
When power is restored after a low battery shutdown, the UPS converter(s) automatically restarts
operation, the charger(s) recharges the batteries and the Inverter(s) is automatically restarted without
operator intervention. Load is automatically assumed by the inverter without operator intervention.
* (s) : In the case of the Parallel Operation
The power drawn by the load is equally shared between all UPS regardless of the presence or
absence of the UPS that is (are) in battery operation or not whenever the system is in the Parallel
Operation.

12 G9000 Installation and Operation Manual
FIGURE 1.4.1 UPS Parts Location (80,100kVA)
UPS module Front View
CPMC
CPMS EMB
88F
Inverter, Converter,
Charger Unit
5. Relay PCB
RYAU-09
4. Main PCB
UPGR-M
7. Parallel control PCB
TLCR-C
Ground Fault Sensor
FDAU-04
CB3
10. Grounding Bar
(E)
52C
52S
CB1
3. External I/F PCB
IOAU-09
2. Display PCB
DPAU-81
1. LCD touch panel
monitor display
6. External
Communication
Connector
8. Parallel I/F PCB
IFAU-08
* Item 9 (AC input, AC output, DC input terminal) is not shown in Figure 1.4.1. (Refer to Figure 3.2.1)
FIGURE 1.4.2 UPS Parts Location (160, 225kVA)
UPS module Front View
CPMC
CPMS EMB
88F
Inverter, Converter,
Charger Unit
5. Relay PCB
RYAU-09
4. Main PCB
UPGR-M
7. Parallel control PCB
TLCR-C
Ground Fault Sensor
FDAU-04
CB3
10. Grounding Bar (E)
52C
52S
CB1
3. External I/F PCB
IOAU-09
2. Display PCB
DPAU-81
1. LCD touch panel
monitor display
6. External
Communication
Connector
8. Parallel I/F PCB
IFAU-08
* Item 9 (AC input, AC output, DC input terminal) is not shown in Figure 1.4.2. (Refer to Figure 3.2.1)

G9000 Installation and Operation Manual 13
FIGURE 1.4.3 UPS Parts Location (300kVA)
a) UPS cabinet – Front View
b) Door Backside (Main Cabinet)
Landing
Cabinet Main
Cabinet
1. LCD Touch Panel
Monitor Display Door
Door
4. Main PCB
UPGR-M
6. External
Communication
Connector
2. Display
PCB
DPAU-81
1. LCD Touch
Panel Monitor
Display
5. Power Supply PCB
PSAU-73
Ground Fault
Sensor
FDAU-04
Power
Supply
PCB
PSAU-60
c) UPS cabinet – Front Inside View
9. AC Input
A, B, C
9. Bypass Input
A40, B40, C40
9. DC Input
BP, BN
9. AC Output
A50, B50, C50
52C
CPMS
CB3
52S
CB1
CPMC
3. External I/F PCB (IOAU-09) EMB
Converter Unit
Chopper Unit
Inverter Unit
AC Capacitors
* Item 10 (Grounding bar) is not shown in FIGURE 1.4.3. (Refer to FIGURE 3.2.2).

14 G9000 Installation and Operation Manual
FIGURE 1.4.4 UPS Parts Location (500kVA)
a) UPS cabinet – Front View
b) Backside of Left Door
Landing
Cabinet Main
Cabinet
Door
1. LCD Touch Panel
Monitor Display Left
Door Right
Door
6. External
Communication
Connector
1. LCD Touch
Panel Monitor
Display
4. Main PCB
UPGR-M
2. Display PCB
DPAU-81
Power
Supply
PCB
PSAU-60
c) UPS cabinet – Front Inside View
9. AC Input
A, B, C
9. Bypass Input
A40, B40, C40
9. DC Input
BP, BN
9. AC Output
A50, B50, C50
52C
CPMS
CPMC
EMB
CB3
52S
3. External I/F PCB (IOAU-09)
CB1
AC Capacitors
Inverter
Unit
Converter Unit
Chopper Unit
AC Capacitors
* Item 10 (Grounding bar) is not shown in FIGURE 1.4.4. (Refer to FIGURE 3.2.3).

G9000 Installation and Operation Manual 15
FIGURE 1.4.5 UPS Parts Location (750kVA)
a) UPS cabinet – Front View
b) Backside of Left Door
1. LCD Touch Panel
Monitor Display Left
Door Right
Door
Door
Landing
Cabinet Main
Cabinet
1. LCD Touch
Panel Monitor
Display
4. Main PCB
UPGR-M
2. Display PCB
DPAU-81
6. External
Communication
Connector
c) UPS cabinet – Front Inside View
52C
CPMS
EMB
5. Power Supply PCB (PSAU-73)
CB3
52S
CB1
3. External I/F PCB (IOAU-09)
9. AC Input
A, B, C
9. Bypass Input
A40, B40, C40
9. DC Input
BP, BN
9. AC Output
A50, B50, C50
AC Capacitors
Inverter
Unit
Converter Unit
Chopper Unit
AC Capacitors
CPMC
* Item 10 (Grounding bar) is not shown in FIGURE 1.4.5. (Refer to FIGURE 3.2.4).

16 G9000 Installation and Operation Manual
FIGURE 1.5 Display PCB DPAU-81
CNV.SW
switch
11. SW1
RESET switch START
button STOP
button 12. SW5
TEST switch
13. SW6
MAINTENANCE
button
FIGURE 1.6 External I/F PCB IOAU-09
17. External contact signal terminal block
TN1 TN2

G9000 Installation and Operation Manual 17
FIGURE 1.7.1 Parallel I/F PCB IFAU-08 (80-225kVA)
FIGURE 1.7.2 Parallel I/F PCB IFAU-09 (300-750kVA)
DAS-8S
ON
OFF
1... 8
CN99 CN98
TLAINTLBIN CA1IN
CA2INCB1INCB2IN
DAS-8S
ON
OFF
1... 8
CN941
CA1OUTCA2OUTCB1OUT
CB2OUT
CN97 CN96
TLAOUTTLBOUT
COUT
CINTLOUT
TLIN CN942CN943
CN944CN951CN952CN953
CN954
IFAU-08
TLIN
CN96
TLOUT
CN95
CBIN
CBOUT
CAIN
CAOUT
CN94

18 G9000 Installation and Operation Manual
FIGURE 1.8 MAIN PCB UPGR-M
15. SW3
52L S/W switch
14. SW2
BOOT switch 11. SW1
RESET switch
Description of Figures 1.4.1-5 to 1.8:
1. LCD Touch Panel Monitor Display
The Liquid Crystal Display (LCD) Touch Panel Monitor Display indicates power flow, measured
values and fault and error messages via user selectable display screens.
Refer to FIGURE 2.1 for details.
2. Display PCB DPAU-81 (Figure 1.5):
Switches on DPAU-81 board : FOR SERVICE PERSONNEL ONLY
- (11) SW1 (RESET switch)
- (12) SW5 (TEST switch)
- (13) SW6 (MAINTENANCE switch)
3. External I/F PCB IOAU-09 (Figure 1.6):
Signal I/F on IOAU-09 board
- (17) External contact signal terminal block
Refer to FIGURE 2.10.1-2 for details.

G9000 Installation and Operation Manual 19
4. Main PCB UPGR-M (Figure 1.8):
Switches on UPGR-M board : FOR SERVICE PERSONNEL ONLY
- (11) SW1 (RESET switch)
- (14) SW2 (BOOT switch)
- (15) SW3 (52L S/W switch)
5. a) Relay PCB RYAU-09 (80-225kVA)
b) Power Supply PCB PSAU-73 (300-750kVA)
6. External Communication Connector
RS232C connector on DPAU-81 board : FOR SERVICE PERSONNEL ONLY
Refer to FIGURE 2.18 for details.
7. Parallel control PCB (not shown)
a) TLCR-C (80-225kVA)
b) TLCR-E (300-750kVA)
For use in Parallel Operation system application : Option
8. Parallel I/F PCB IFAU-08
a) IFAU-08 (80-225kVA)
b) IFAU-09 (300-750kVA)
For use in Parallel Operation system application : Option (Figure 1.7.1 and 1.7.2):
Refer to Figures 3.7.1 to 3.7.4 for details.
9. AC input, AC output, DC input terminal
Refer to Figures 3.2.1 to 3.2.4, 3.3.1 to 3.3.3, 3.4.1 to 3.4.3 for details
10. Grounding Bar (E)
11. "RESET" switch (FOR SERVICE PERSONNEL ONLY)
This switch resets errors resulting from alarm conditions.
12. "TEST" switch (FOR SERVICE PERSONNEL ONLY)
This switch changes system operation to the test-mode.
13. "MAINTENANCE" switch (FOR SERVICE PERSONNEL ONLY)
This switch sets the UPS menu parameters.
14. "BOOT" switch (FOR SERVICE PERSONNEL ONLY)
This switch enables firmware to be loaded on the control board.
15. "52L S/W" switch (FOR SERVICE PERSONNEL ONLY)
This switch prohibits turning on the AC output contactor “52C” during test/maintenance in Parallel
Operation system application.
16. External contact signal terminal block
Terminal block to connect contact signal input/output lines to and from external dry contacts.
Refer to Figure 2.10.1 and 2.10.2 for details.

20 G9000 Installation and Operation Manual
1.5 SPECIFICATIONS
The UPS nameplate displays the rated kVA as well as nominal voltages and currents. The
nameplate is located on the inside of the UPS front door.
TABLE 1.3 Power Specifications
Rated output
Power
Input voltage
3 phase / 3 wire
Bypass input voltage
3 phase / 3 wire
Output voltage
3 phase / 3 wire
80kVA / 72kW
100kVA / 90 kW
160kVA / 144kW
225kVA / 202.5kW
300kVA / 300kW
500kVA / 500kW
750kVA / 750kW
480V
480V
480V
480V
480V
480V
480V
480V
480V
480V
480V
480V
480V
480V
480V
480V
480V
480V
480V
480V
480V

G9000 Installation and Operation Manual 21
TABLE 1.4 UPS Module Information
a) Overall Dimension
UPS
[kVA]
Width
[in.]
(mm)
Depth
[in.]
(mm)
Height
[in.]
(mm)
Net Weight
[lbs.]
(kg)
Typical
Heating
[kBTU/h]
Cable
Knockout
80
27.6
(700)
32.8
(832)
80.6
(2,047)
855
(388)
10.8 BOTTOM
100
27.6
(700)
32.8
(832)
80.6
(2,047)
855
(388)
13.5 BOTTOM
160
35.4
(900)
32.8
(832)
80.6
(2,047)
1,160
(526)
17.8 BOTTOM
225
35.4
(900)
32.8
(832)
80.6
(2,047)
1,230
(558)
25.1 BOTTOM
300
51.2
(1300)
32.7
(830.6)
80.7
(2,050)
2,260
(1,025)
31.7 BOTTOM/TOP/LEFT
500
70.9
(1800)
32.7
(830.6)
80.7
(2,050)
3,360
(1,525)
52.8 BOTTOM/TOP/LEFT
750
90.6
(2300)
32.7
(830.6)
80.7
(2,050)
4,250
(1,928)
79.2 BOTTOM/TOP/LEFT
b) Packing Dimension
UPS
[kVA]
Width
[in.]
(mm)
Depth
[in.]
(mm)
Height
[in.]
(mm)
Gross Weight
[lbs.]
(kg)
80
37.0
(940)
44.1
(1,120)
87.4
(2,220)
1,014
(460)
100
37.0
(940)
44.1
(1,120)
87.4
(2,220)
1,014
(460)
160
42.5
(1,080)
40.2
(1,020)
87.75
(2,229)
1,312
(595)
225
42.5
(1,080)
40.2
(1,020)
87.75
(2,229)
1,433
(650)
300
58.3
(1480)
40.2
(1020)
87.4
(2220)
2470
(1120)
500
78.3
(1990)
40.2
(1020)
87.4
(2220)
3700
(1678)
750
(Main Cabinet)
89.0
(2,260)
40.6
(1,030)
87.4
(2,220)
4,372
(1983)
750
(Landing Cabinet)
37.0
(940)
44.1
(1,120)
87.4
(2,220)
412
(187)

22 G9000 Installation and Operation Manual
TABLE 1.5.a Detail of Specifications
Rated Output kVA
80
100
160
225
300
500
750
Rated Output kW
72
90
144
202.5
300
500
750
AC INPUT
Configuration
3 phase, 3 wire
Voltage
480 V (+15% to -20%)
Frequency
60 Hz (+/-10%)
Power Factor
>.99 Lagging at 25% – 115% Load
Input kVA
(Max Input kVA)
76 kVA
(86 kVA chg)
95 kVA
(107 kVA chg)
151 kVA
(170 kVA chg)
212 kVA
(238 kVA chg)
312 kVA
(336 kVA chg)
521 kVA
(560 kVA chg)
781 kVA
(840 kVA chg)
Walk-in Function
1 –30 Seconds (in 1 second increments)
Start-up Delay
1 –3600 seconds (selectable in 1 second increments)
Input Current
(Max Input Current)
91 A
(103 A)
114 A
(129 A)
181 A
(204 A)
255 A
(286 A)
376 A
(404 A)
626 A
(673 A)
939 A
(1010 A)
Input Current Limiter
~111% Full Load Input Current
~108% Full Load Input Current
Reflected Current THDi
3% max. at 60% – 100% load (no input filter required); 6% max. at 25% – 59% load.
No-Load Static Loss
1187 W
1187 W
1470 W
1646 W
2653 W
3905 W
5808 W
STATIC BYPASS INPUT
Configuration
3 phase, 3 wire
Voltage
480 V
±
10%
Frequency
60 Hz
±
5%
Bypass Overload
1000% for 1 cycle
500% for 1 cycle
BATTERY
Type
Lead Acid
Ride Through
Application Specific
Nominal Voltage
480 Vdc
Minimum Voltage
400 Vdc
Float Voltage
Up to 545 Vdc
DC Ripple Current
(w/o batteries)
9 Adc
9 Adc
11 Adc
18 Adc
19 Adc
32 Adc
48 Adc
DC Ripple Current (% of
Full Load DC Current)
4.7%
3.8%
2.9%
3.4%
2.7%
2.7%
2.7%
Max DC Charging Current
20 A
25 A
40 A
56 A
75 A
125 A
187 A
Max. Discharge Current
188 A
235 A
372 A
524 A
776 A
1292 A
1935 A

G9000 Installation and Operation Manual 23
Rated Output kVA
80
100
160
225
300
500
750
Batt. Capacity Required
at Full Load Output
75 kWB
94 kWB
149 kWB
210 kWB
311 kWB
518 kWB
776 kWB
Number of Cells
240
AC OUTPUT
Configuration
3 phase, 3 wire
Voltage
480 V
Voltage Regulation
±1% (0 – 100% balanced load); ±2% (0 – 100% unbalanced load)
Voltage Adj. Range
± 5.0% (in 0.5 V increments)
Voltage Unbalance
2% maximum at 100% unbalanced load
THD (VOUT)
< 2% THD at 100% linear load; < 5% THD at 100% nonlinear load
Crest Factor
2.3
Transient Response
±2% maximum at 100% load step; ±1% maximum at loss/return of AC power;
±5% maximum at load transfer to/from static bypass
Transient Recovery Time
Less than 20ms
Frequency
60 Hz
Frequency Synch. Range
±1% to ± 5% (selectable in 1% increments)
Frequency Slew Rate
1 Hz/s to 5 Hz/s (selectable in 1 Hz/s increments)
Frequency Regulation
±0.01% in free running mode
Phase Displacement
±1° @ 100% Balanced Load, ±3° @ 100% Unbalanced Load
Output Current
96 A
120 A
192 A
271 A
361 A
601 A
902 A
Power Factor
0.9 (0.9 Lagging to 0.95 Leading within output kW rating)
Unity
Overload Capacity
125% for 2 minutes; 150% for 60 seconds
125% for 10 minutes; 150% for 60 seconds
Withstand Rating
65,000 A (with optional fuses)
100,000 A (with optional fuses)
ENVIRONMENTAL
Cooling
Forced Air
Operating Temperature
32 °F to 104 °F (0 °C to 40 °C). Recommended : 68
゚
F to 86
゚
F ( 20 °C to 30 °C)
Relative Humidity
5% – 95% Non Condensing
Altitude
0 to 7380 feet No Derating at 40
゚
C
Location
Indoor (free from corrosive gases and dust)
Paint Color
Munsell N1.5 (Black)
Clearance Required
Top: 20 in. (508 mm)
Front: 40 in. (1016 mm)
Rear: 0 in. (0 mm)
Sides: 0 in. (0 mm) if sidecars used, 1 in. (25 mm) if no sidecars used.
Top: 23.6 in. (600 mm)
Front: 42.3 in. (1075 mm)
Rear: 0 in. (0 mm)
Sides: 0 in. (0 mm) if sidecars used, 1 in. (25 mm) if

24 G9000 Installation and Operation Manual
no sidecars used.
Rated Output kVA
80
100
160
225
300
500
750
Enclosure
NEMA 1
Audible Noise
70 dB @ 1 m
72 dB @ 1 m
73 dB @ 1 m
Listings/Standards
UL 1778; cUL; FCC Class A-Article 47 – Part 15 B;
ISO 9001; ISO14001; ANSI C62.41 (IEEE 587 Cat. B)
UL 1778; cUL; IEC 62040-2 Cat. C3;
ISO 9001; ISO14001; ANSI C62.41 (IEEE 587 Cat. B)
Warranty
3 Years Parts and Labor
Emergency Power Off
Included
MONITORING
Dry Contacts Included
Yes, for Input and Output Signals
RS232 Port
Included
Intelligent Monitoring
(Optional)
SNMP; MODBus RTU; MODBus TCP; BACNET; METASYS
Display
LCD Touch Panel for Local Monitoring, Operation, and Control
TABLE 1.5.b Typical UPS Efficiencies at Various Loads
UNIT
% Full Load
20%
40%
60%
80%
100%
80 kVA
92.5%
94.3%
95.0%
95.2%
95.8%
100 kVA
92.5%
94.3%
95.0%
95.2%
95.8%
160 kVA
94.7%
95.7%
96.2%
96.5%
96.5%
225 kVA
94.9%
96.2%
96.5%
96.5%
96.5%
300 kVA
94.4%
96.3%
96.9%
97.0%
97.0%
500 kVA
94.8%
96.7%
97.0%
97.0%
97.0%
750 kVA
95.5%
96.6%
97.0%
97.0%
97.0%
TABLE 1.5.c MTBF and MTTR
Parameter
Phase I – 80-225kVA
Phase II – 300-750kVA
MTBF (Mean Time Between Failures): System (With Bypass)
Inverter (Without Bypass)
3,081,946 hr.
140,406 hr.
2,633,910 hr.
101,687 hr.
MTTR (Mean Time to Repair) – Excluding Travel and Shipping Time)
4 hr.
1.5 hr.

G9000 Installation and Operation Manual 25
TABLE 1.6 Rating of Contactors, Breakers and Fuses
NUMBER APPLICATION
OUTPUT CAPACITY OF EQUIPMENT
80kVA 100kVA 160kVA 225kVA 300kVA 500kVA 750kVA
72kW 90kW 144kW 202.5kW 300kW 500kW 750kW
Contactor
CB1 AC input contactor 135A 135A 200A 285A 452A 680A 1005A
CB3 STS contactor 80A 80A 135A 150A 260A 260A 350A
52C Inverter output contactor 135A 135A 200A 285A 452A 680A 1005A
52S Bypass contactor 135A 135A 200A 285A 452A 680A 1005A
88RC
Control circuit contactor
20A
20A
20A
20A
20A
20A
20A
Breaker
CB2
Battery disconnect breaker
(Recommended)
225A 300A 400A 600A 800A 1400A 2000A
User supply (OPTION)
AC input breaker
(Recommended)
125A 150A 250A 350A 500A 800A 1200A
User supply (OPTION)
AC bypass breaker
(Recommended)
125A 150A 250A 350A 500A 800A 1200A
User supply (OPTION)
AC output breaker
(Recommended)
125A 150A 250A 350A 500A 800A 1200A
Fuses
FCU, FCV, FCW
FCR, FCS, FCT
DC fuse 315A / 690V
315A / 690V 200A / 690V 200A / 690V 450A / 690V
630A / 690V 800A / 690V
FPU, FPV FNU, FNV DC fuse 200A / 690V
200A / 690V 350A / 690V 350A / 690V 450A / 690V
630A / 690V 800A / 690V
FPR, FPS, FPT, FPW,
FNR, FNS, FNT, FNW
DC fuse - - - - 450A / 690V
630A / 690V 800A / 690V
FUA, FUB, FUC
Control power fuse
30A / 600V
30A / 600V
30A / 600V
30A / 600V
30A / 600V
30A / 600V
30A / 600V
(OPTION)
FSU, FSV, FSW
Bypass input fuse 250A / 690V
250A / 690V 200A / 690V 250A / 690V 250A / 690V
315A / 690V 315A / 690V
FZS1, 2, 3 Bypass input ZNR fuse 5A / 500V 5A / 500V 5A / 500V 5A / 500V -
-
-
FBS1, 2, 3 Control power fuse 30A / 600V 30A / 600V 30A / 600V 30A / 600V 30A / 600V 30A / 600V 30A / 600V
FZR1, 2, 3 AC input ZNR fuse 5A / 500V 5A / 500V 5A / 500V 5A / 500V - - -
FEA, FEB, FEC Parallel control circuit fuse 3A / 600V 3A / 600V 3A / 600V 3A / 600V 3A / 600V 3A / 600V 3A / 600V

26 G9000 Installation and Operation Manual
2 OPERATOR CONTROLS AND INDICATORS
The G9000 Series operator controls and indicators are located as follows (Door exterior) :
FIGURE 2.1 Operation/Display Panel (Front panel)
8
3
2
1
7
4
5
6

G9000 Installation and Operation Manual 27
2.1 LED DISPLAY
1) Load on inverter [ LOAD ON INVERTER ](green)
Illuminates when power is supplied from inverter to the critical load.
(Indicates the state of inverter transfer switch "52C".)
2) Battery operation [ BATTERY OP. ](orange)
Illuminates when power is supplied from batteries following a power failure.
3) Load on bypass [ LOAD ON BYPASS ](orange)
Illuminates when power is supplied to load devices by static bypass.
(Indicates the state of bypass transfer switch "52S".)
4) Overload [ OVERLOAD ](orange)
Illuminates in overload condition.
5) LCD fault [ LCD FAULT ](red)
Illuminates when LCD is not responding.
6) UPS fault [ UPS FAULT ](red) [Annunciator: intermittent or constant tones]
Illuminates when an error occurs in the system. In this case, the details of the error are
indicated on the display panel.
2.2 EPO BUTTON (Emergency Power Off button) (7)
When activated, the Emergency Power Off (EPO) function shuts down the UPS module. The
critical load will lose power and also shutdown. The EPO function can be performed either locally or
remotely.

28 G9000 Installation and Operation Manual
2.3 LIQUID CRYSTAL DISPLAY (8)
The Liquid Crystal Display (LCD) touch panel indicates power flow, measured values, operational
guidance, data records and error messages. The LCD panel has a back-light which facilitates viewing
in different ambient lighting conditions. The LCD will automatically clear and turn off, if the screen is not
activated within 3 minute period. The LCD is turned back on when it is touched again. The LCD
ERROR indicator is cleared after 24 hours and can be reproduced by pressing any key on the panel.
2.3.1 Menu
A) MAIN MENU (FIGURE 2.2)
The LCD panel indicates power flow and measured values, while also operating the start/stop
function. The LCD panel also allows the user to verify the status and operation of the UPS Module.
FIGURE 2.2 Main screen
The following will be displayed when the START/STOP key on the MAIN MENU is pressed (Jump
into OPERATION MENU) :
1) Startup/Shutdown Guidance (FIGURES 2.3.1 to 2.3.3)
The display indicates the Startup and Shutdown guidance for the UPS system. If this operation is
PIN protected, the user is required to enter the security PIN before the screen can be accessed.
When in remote mode, the message “REMOTE operating model” will appear on this Screen. The
user cannot operate the start and stop functions without changing the setup from remote mode to local
mode.
When bypass voltage is abnormal, the message “Bypass voltage abnormal” will appear.
-Start: When the bypass voltage is abnormal, the LCD asks the operator if an interrupted
transfer is acceptable (Load may be lost).
-Stop: When the bypass voltage is abnormal, the user cannot transfer from inverter to bypass
line.

G9000 Installation and Operation Manual 29
FIGURE 2.3.1 Startup/Shutdown Guidance
FIGURE 2.3.2 Startup guidance FIGURE 2.3.3 Shutdown guidance
Follow Startup/Shutdown guidance accordingly.
B) MEASUREMENT MENU (FIGURES 2.4.1 to 2.4.3)
This screen shows details of measured values. Input and Output values are displayed. During
Battery operation, Remaining battery power and Run time are also displayed.
FIGURE 2.4.1 Input values

30 G9000 Installation and Operation Manual
FIGURE 2.4.2 Output values FIGURE 2.4.3 Values in Battery operation
C) OPERATION MENU (FIGURES 2.5.1 to 2.5.2)
This screen prompts the user to select: (a) whether the start & stop operation will be performed by
local or remote operation; (b) date & time adjustment; (c) battery equalizing charge. The battery
equalizing charge operation key will appear when battery equalizing charge is set up (Setup is based
on battery type).
FIGURE 2.5.1 Remote/Local operation select
FIGURE 2.5.2 Date & Time adjustment

G9000 Installation and Operation Manual 31
D) LOG MENU (FIGURES 2.6.1 to 2.6.3)
This LOG MENU displays two Touch icons in EVENT LOG and BATTERY LOG.
Pressing the EVENT LOG icon, up to 50 condition/operation records will be displayed. Press ▲
or ▼ button for page turning.
Pressing the BATTERY LOG icon, Number of battery operations and Summed battery operation
time are displayed.
FIGURE 2.6.1 Log menu
FIGURE 2.6.2 Event log FIGURE 2.6.3 Battery log

32 G9000 Installation and Operation Manual
2.3.2 Input Power Failure
During an Input Power Failure, the UPS inverter will be powered by the UPS batteries. The
following will be displayed on the main and measurement screen (Indication of battery operation and
remaining battery time).
FIGURE 2.7.1 Main screen FIGURE 2.7.2 Measurement screen
(Battery operation) (Battery operation)
The LCD will display a battery low voltage message when the battery capacity is near depletion.
The End of Battery Discharge announcement is displayed when the battery end voltage is reached. At
this time, the inverter will perform an electronic shutdown to prevent battery loss of life typical from
extreme deep discharge conditions. When the input power is restored, the inverter will automatically
restart to power the load, and the batteries will be simultaneously recharged. The End of Battery
announcement is shown at the bottom of the screen.
2.3.3 Fault Indication
“MESSAGE” and “SILENCE ALARM” icons will appear on the main menu when UPS failure
condition has occurred.
FIGURE 2.8 Main screen (Fault indication)
The following will be displayed when the MESSAGE icon on the main menu is pressed.

G9000 Installation and Operation Manual 33
1) MESSAGE
The display shows a fault code, the description of the fault and a guidance of what action is to be
taken by the user. A maximum of 10 faults are displayed at one time. If an input power failure occurs
during a fault condition, the fault indication and input power failure announcement are alternatively
displayed at 5 second intervals.
FIGURE 2.9 Message screen
2) SILENCE ALARM
This icon will appear when a failure occurs. The audible alarm (announcing the failure) can be
silenced by pressing this icon.

34 G9000 Installation and Operation Manual
2.4 EXTERNAL SIGNAL TERMINAL BLOCK
The UPS is equipped with a series of input/output terminals for external annunciation of alarms
and for remote access of certain UPS functions. The layout of terminals is shown in Figure 2.10.1 and
2.10.2 with a functional description of the input/output port presented. OUT1 to OUT8 are user
programmable, but factory default settings are shown in Figure 2.10.1.
Adding same external I/F PCB “IOAU-09”, doubling signal outputs is applicable for OUT1 to OUT8.
FIGURE 2.10.1 External Signal Terminal Block (NEC Class2)
TN2
SUMMARY ALARM (Triggers on
fault alarm only)
OUT2: LOAD ON INVERTER
OUT3:BATTERY OPERATION
OUT4: CONVERTER OPERATION
OUT5: BATTERY LOW VOLTAGE
OUT6: OVERLOAD
OUT1: LOAD ON BYPASS
UPS
1
3
5
7
9
19
17
15
13
11
2
4
6
8
10
20
18
16
14
12
OUT7: SPARE
OUT8: TOTAL ALARM (Triggers
on any alarm including faults.)
52C CLOSE
*1
*1 Relay contactor (52C close): Normally Closed

G9000 Installation and Operation Manual 35
FIGURE 2.10.2 External Signal Terminal Block (NEC Class2)
TN1
(User supplied dry
contact)
IN3: BATTERY TEMP. HIGH
IN1: REMOTE INVERTER START
IN2: REMOTE INVERTER STOP
REMOTE EPO
IN4: POWER DEMAND
UPS
CB2 UVR
CB2 AX
52L AX
1
3
5
7
9
19
17
15
13
11
2
4
6
8
10
20
18
16
14
12
Battery Breaker Panel
Load Circuit Breaker
(+)
(-)

36 G9000 Installation and Operation Manual
A) Output Contacts (for external alarm annunciation)
Output contacts consist of form “A”(NO) dry type contacts. Rated capacity of all output contacts is NEC
Class2 (30Vdc/1Adc). All dry contacts should be operated at their rated values or lower. Figure 2.11
illustrates a typical installation. The external relay can also be a lamp, LED, computer, etc.
FIGURE 2.11 Control Wiring for External Contacts
Terminal
UPS Cabinet
External to UPS
Cabinet
Relay
Coil
NEC Class 2
Power Source
Relay
Contact
Terminal
Details of output alarm contacts : TN2
Terminals 1 to 2 "Summary Alarm" contact
Activated only when a major fault has occurred with the system.
Terminals 3 to 4 "Load on Bypass" contact (OUT1)
Activated when the power is supplied from the static bypass input.
Terminals 5 to 6 "Load on Inverter" contact (OUT2)
Activated when the power is supplied by the inverter.
Terminals 7 to 8 "Battery Operation" contact (OUT3)
Activated when the battery is operating following an AC power failure.
Terminals 9 to 10 "Converter Operation" contact (OUT4)
Activated when the converter is operating.
Terminals 11 to 12 "Battery Low Voltage" contact (OUT5)
Activated when the battery voltage drops below discharge end voltage level during inverter
operation (i.e. During AC fail condition).
Terminals 13 to 14 "Overload" contact (OUT6)
Activated when an overload has occurred to the system.
Terminals 15 to 16 "Spare" contact (OUT7)
Terminals 17 to 18 "Total Alarm" contact (OUT8)
Activated by major fault, minor fault and alarm events.
Terminals 19 to 20 "52C Close" contact (OUT9)
Activated when the inverter output contactor 52C has closed. Form “B”(NC).
User supplied

G9000 Installation and Operation Manual 37
The UPS is equipped with a selectable output contact feature.
The above alarms are the default settings.
Contact Toshiba International Corporation for setup information.
B) Input Contacts (for remote access of UPS)
External contacts are provided by the user of the UPS system. Terminal voltage at the UPS is
24VDC. Provide external dry contact accordingly.
Do not apply voltages to remote access input terminals.
Damage to UPS may result.
Refer to Figure 2.12 for a typical wiring configuration. Although this figure applies to the remote
start/stop terminals, the same wiring arrangement is used for emergency stop; power demand; and
battery temperature high.
FIGURE 2.12 Remote "Start" Contact Connections
Start
Relay Coil current : 8.3mA
Use Momentary Switches Only
UPS Cabinet
External to UPS
Cabinet
Relay
Coil
24 VDC
Start
Switch
Common
User supplied
0.5S- 4S
ON
OFF
!
NOTE
PROHIBIT

38 G9000 Installation and Operation Manual
Details of input contacts for remote access : TN1
Terminals 7 to 8 Remote "Inverter Start" input terminal (IN1)
Used to start inverter from a remote location. UPS must be programmed for remote
operation. Refer to Operations Menu for procedure.
Terminals 9 to 10 Remote "Inverter Stop" input terminal (IN2)
Used to stop inverter from a remote location. UPS must be programmed for remote
operation. Refer to Operations Menu for procedure.
Terminals 11 to 12 "Battery Temp. High" contact input (IN3)
Input fed by a thermocouple that monitors battery temperature. The converter float
voltage level is reduced for battery over-temperature conditions. External
thermocouple is user supplied
Terminals 13 to 14 "Power Demand” Command contact input (IN4)
This contact is used to control the input power. Power demand is turned ON when
the contact is closed, and power demand is turned OFF when the contact is open.
(The Power demand function is custom designed by the factory to match the users
specific system specifications. Contact the factory for additional information.)
Terminals 15 to 16 "Remote EPO" contact input
Used to perform a remote UPS Emergency Power Off (EPO).
The load will be dropped.
The UPS is equipped with a selectable input contact item.
The above items are the default settings.
Contact Toshiba International Corporation for setup information.
In all cases, a switch having a protective cover is recommended in order to reduce
the possibility of accidental operation.
!
NOTE
CAUTION

G9000 Installation and Operation Manual 39
2.5 RemotEyeII INTRODUCTION
The “RemotEyeII”* is available as a UPS system monitoring tool. The RemotEyeII supplies a
network function to monitor UPS units via Simple Network Management Protocol (SNMP) and
Hypertext Transfer Protocol (HTTP) methods.
The RemotEyeII module is installed at the rear of the front door in G9000 UPS units. The
configuration of the RemotEyeII is shown in FIGURE 2.13.1 (80-225kVA), FIGURE 2.13.2 (300kVA)
and FIGURE 2.13.3 (500-750kVA).
FIGURE 2.13.1 Configuration of the RemotEyeII (Overview: 80-225kVA)
DPAU-81
(SW1)
PSAU-60
(PS1)
RemotEyeII
Cable1
(provided)
Cable2
Cable3
(provided)
* Consult Toshiba International Corporation for details on
“
RemotEyeII
”
monitoring software
and its capabilities.

40 G9000 Installation and Operation Manual
FIGURE 2.13.2 Configuration of the RemotEyeII (300kVA)
* Consult Toshiba International Corporation for details on
“
RemotEyeII
”
monitoring software
and its capabilities.
Back of the front door (Main cabinet)
DPAU-81
(SW1)
Cable1 (provided)
PSAU-60
(PS1)
Cable2
Cable3
(provided)
RemotEyeII

G9000 Installation and Operation Manual 41
FIGURE 2.13.3 Configuration of the RemotEyeII (Overview: 500-750kVA)
* Consult Toshiba International Corporation for details on
“
RemotEyeII
”
monitoring software
and its capabilities.
Back of the front left door (Main cabinet)
DPAU-81
(SW1)
Cable1
(provided)
PSAU-60
(PS1)
Cable2, Cable3
(provided)
RemotEyeII

42 G9000 Installation and Operation Manual
The Power Supply PCB (PSAU-60, designated as PS1) and the Cable1 (designated as
3BBA0083P001) are equipped with G9000 UPS units.
The Cable2 (D-sub 9pin) and the Cable3 (12V power cable) are included in the RemotEyeII
package.
The Power Supply PCB (PS1) provides connectivity between the Display Control PCB (DPAU-81,
designated as SW1) and the RemotEyeII module in G9000 UPS units.
The RemotEye II communicates with the UPS via a Cable2. The connection is described in
FIGURE 2.14 below.
The UPS has to be de-energized when the RemotEyeII module is installed for
safety reason.
FIGURE 2.14 Connection between Display Control PCB (SW1) and RemotEyeII module
CAUTION
PS1
PSAU-60
RemotEyeII
SW1
DPAU-81
3BBA0083P001
Cable1
D-sub 9-pin Cable
Cable2
12V Power Cable
Cable3
(male)
(RJ45)
(RJ45)
(RJ45)
(receptacle)

G9000 Installation and Operation Manual 43
The parts (included RemotEyeII) for UPS monitoring are listed below.
TABLE 2-1 Parts list for UPS monitoring
Parts No.
Part name
Qt’y
1 PSAU-60* :Power supply PCB (PS1) 1
2 3BBA0083P001 :Cable1 1
3 RemotEyeII module 1
4
D-sub 9-pin to RJ45 Cable:Cable2
1
5 12V Power Cable:Cable3 1
* – PCB revision suffix may be applied.
Connected with
3BBA0083P001(Cable1)
Shown in FIGURE 2.17.
D-sub connector CN1
to be connected with
RemotEyeII.
Terminal block TN
to feed 12VDC power
to RemotEyeII.
(12V across P to N)
Optional interface CN2
to give 12VDC power
(12V Pin#1 to #2)
(Note 12VDC exposed)
FIGURE 2.15 PSAU-60 PCB (PS1)
FIGURE 2.17 3BBA0083P001 (Cable1)
Connector CN44
to be connected with
CN27 of DPAU-81(SW1).
FIGURE 2.16 DPAU-81 (SW1)
Connector CN27
to be connected with
CN44 of PSAU-60(PS1).
D3200 5pin
(housing)

44 G9000 Installation and Operation Manual
2.6 CONNECTOR DEFINITION
FIGURE 2.18 The connector (CN1) of PSAU-60 (PS1)
FIGURE 2.19 The terminal block (TN) of PSAU-60 (PS1)
FIGURE 2.20 The connector (CN44) of PSAU-60 (PS1)
FIGURE 2.21 The connector (CN27) of DPAU-60 (SW1)
D5
Description
Pin 1
RXD
Receive data
Pin 2
TXD
Transmit data
Pin 3
GND
Signal ground
Pin 4
+24VS
+24VDC
Pin 5
GND(S)
+24VDC ground
D3200 5Pin (contact)
D5
Description
Pin 1
RXD
Receive data
Pin 2
TXD
Transmit data
Pin 3
GND
Signal ground
Pin 4
+24VS
+24VDC
Pin 5
GND(S)
+24VDC ground
D3200 5Pin (contact)
TB2
Description
Pin 1
+12VS
+12VDC
Pin 2
GND(S)
+12VDC ground
Terminal Block 2Pin
D-SUB 9Pin (male)
DB9
Description
Pin 1
-
Not used
Pin 2
RXD
Receive data
Pin 3
TXD
Transmit data
Pin 4
-
Not used
Pin 5
GND
Signal ground
Pin 6
-
Not used
Pin 7
-
Not used
Pin 8
-
Not used
Pin 9
-
Not used
P
N
1
2
5
4
3
2
1
9
8
7
6
1
2
3
4
5
1
2
3
4
5

G9000 Installation and Operation Manual 45
3 INSTALLATION AND OPERATION
3.1 TRANSPORTATION AND INSTALLATION
TABLE 3.1 How to transport and install the system
Transportation Installation
Transport unit with forklift.
If carry by overhead crane, use four M12
eyebolts. (Not provided)
Using the pre-drilled four holes in the UPS
channel base, anchor the unit using
appropriate hardware. (Not provided)
Do not transport UPS cabinet laid horizontally.
Cabinets must be maintained upright within ± 15° of the vertical
during handling.
3.2 INSTALLATION PROCEDURE
A) Note the load tolerance of the floor
Refer to Table 3.2 for list of UPS weights.
TABLE 3.2 List of UPS weights
UPS Capacity (kVA) 80 100 160 225 300 500 750
Weight (lbs)
855
855
1160
1230
2260
3360
4250
B) Minimum clearance required for ventilation
Right side 1 in. (25 mm) (not required when sidecars are used)
Left side 1 in. (25 mm) (not required when sidecars are used)
Back side 0.0 inch (0 mm)
Top side (80-225kVA) 20 inches (500 mm) (for air flow)
Top side (300-750kVA) 23.6 inches (600 mm) (for air flow)
C) Space requirement for routine maintenance
Allow for the following space at the time of installation.
Front (80-225kVA) 40 inches (1000 mm)
Front (300-750kVA) 42.3 inches (1075 mm)
Sides 0.0 inch (0 mm)
Back side 0.0 inch (0 mm)
Top side 20 inches (50 mm)
PROHIBIT
!
NOTE

46 G9000 Installation and Operation Manual
D) External Battery Supply
Please refer to the following when installing and maintaining batteries:
1. The customer shall refer to the battery manufacturer's installation manual for
battery installation and maintenance instructions.
2. The maximum permitted fault current from the remote battery supply, and the
DC voltage rating of the battery supply over-current protective device are
shown in Table 3.3.
TABLE 3.3 Maximum Permitted Fault Current
UPS Capacity
(kVA)
DC Voltage
Rating (V)
Maximum Fault
Current Permitted (A)
80
480
25,000
100
480
25,000
160
480
25,000
225
480
25,000
300
480
25,000
500
480
25,000
750
480
25,000
3.3 PROCEDURE FOR CABLE CONNECTIONS
1. Confirm the capacity of the UPS being installed. Identify the input/output power
terminal blocks accordingly as shown in the Figures 3.1 through 3.5.
2. Connect the internal control wire and power wire.
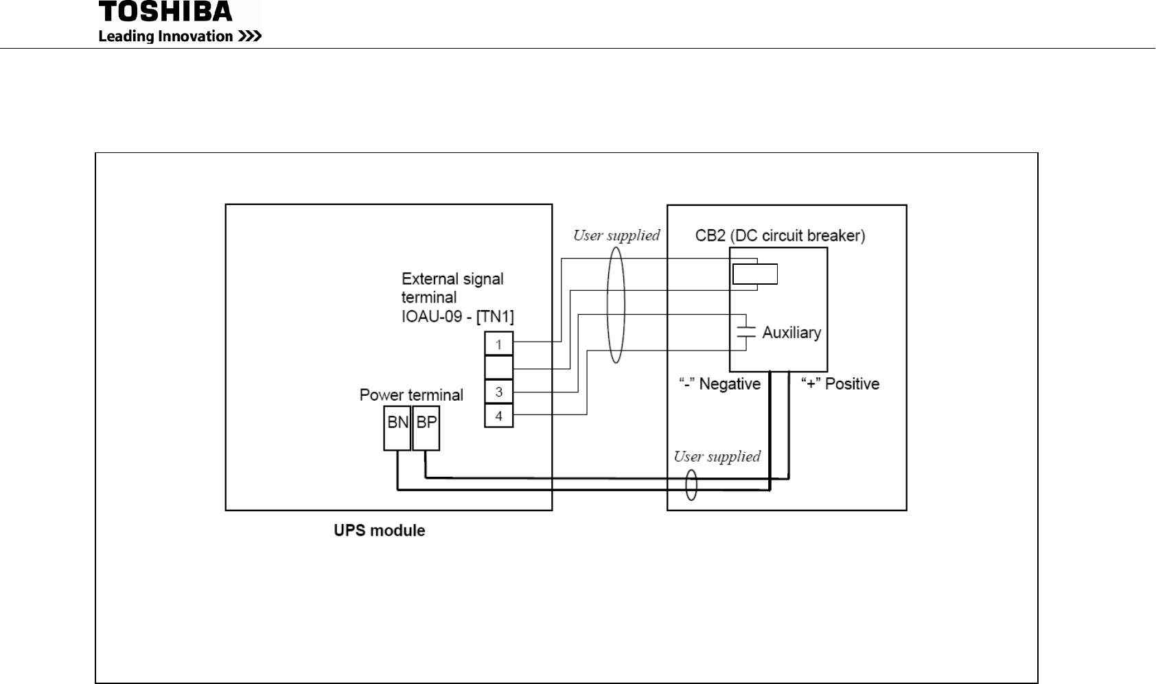
(1) Control wire Inter-connect
1. CB2 UVR to terminal TN1-1, 2 of external I/F PCB IOAU-09.
2. CB2 ON Auxiliary to terminal TN1-3, 4 of external I/F PCB IOAU-09.
(2) Power wire (AC input, Bypass input, AC output) Inter-connect
a.) From user’s distribution panel
1. X1 (A-phase) to A bus bar in UPS
2. X2 (B-phase) to B bus bar in UPS
3. X3 (C-phase) to C bus bar in UPS
b.) DC Input to UPS
1. Positive cable to BP bus bar in UPS
2. Negative cable to BN bus bar in UPS
!
NOTE

G9000 Installation and Operation Manual 47
After the completion of the input power cables connection:
With a phase rotation meter, check that the phase rotation of the AC Input power
terminals A, B and C as well as the Bypass Input power terminals A40, B40 and C40
are correct. The proper phase rotation is clockwise A(R)
→
B(S)
→
C(T).
3. Connect the grounding conductor from the input service
entrance to the UPS Ground Bar (E).
4. Two (2) sources feeding the UPS:
(1) Connect the AC input power cables from the input service entrance to the AC input power
terminals, identified as A, B, C in Figures 3.1 and 3.2.1 – 4. Input cables must be sized
for an ampere rating larger than the maximum input drawn by the converter. (Refer to
equipment nameplate for current ratings.) Confirm that an external bypass input circuit
breaker (MCCB) is installed (refer to WARNING 4, page 5). Connect the bypass input
power cables from the input service entrance to the bypass input power terminals,
identified as A40, B40 and C40 in Figures 3.1 and 3.2.1 – 4. Bypass input cables must be
sized for an ampere rating larger than the maximum output current capacity of the UPS.
Refer to Table 3.4 for recommended cable sizes.
(2) Connect the external signal terminal block as desired. Refer to Section 2.4 and Figure
2.10 for functional description. 14 AWG (2mm2), or less, shielded conductor is
recommended.
5. One (1) source feeding the UPS:
(1) Confirm that an external input circuit breaker sized to protect both the AC input and the
bypass line is installed. (Refer to equipment nameplate for current ratings.) Connect the
bypass input power cables from the input service entrance to the bypass input power
terminals, identified as A40, B40 and C40 in Figures 3.1 and 3.2.1 – 4. Input cables must
be sized for an ampere rating larger than the maximum current capacity of the UPS.
Refer to Table 3.4 for recommended cable sizes.
(2) Using adequately sized conductors and referring to the appropriate figure identified in
Figures 3.1 and 3.2.1 – 4, connect jumper bypass terminals A40, B40, C40 to AC input
power terminals A, B, C as identified in Figures 3.1 and 3.2.1 – 4.
!
NOTE
REQUIRED

48 G9000 Installation and Operation Manual
(3) Connect the external signal terminal block as desired. Refer to Section 2.4 and Figure
2.10 for functional description. 14 AWG (2mm2), or less, shielded conductor is
recommended.
1. Confirm that all UPS internal contactors (breakers) "CB1", "CB2", and "CB3"
are open before energizing UPS.
2. UPS power terminals are supplied with stud type fittings.
It is recommended that compression lugs be used to fasten all input/output power
cables.
6. Procedure for Cable Connections for Parallel Operation System
(1) Confirm the number of units to be connected in parallel. Identify the input/output power
terminal blocks and control wire connections for parallel operation systems as shown in
the appropriate Figures 3.6 and 3.7.1 – 4.
(2) Connect the external control wire and power wire.
Use Ethernet STP (Shielded Twisted Pair) Cable for all communication cabling.
Use of UTP (Unshielded Twisted Pair) Cable may cause a malfunction.
a.) Control wire connection
Parallel configuration wiring (Refer to Figure 3.6 and 3.7.1 – 4)
- 52L control signal from Toshiba Tie Cabinet (TTC) to UPS-n IOAU-09 (TN1–
5 , 6).
a.1) 80-225kVA
- Parallel control signal for CN94 as shown in Fig. 3.7.1.
- Parallel control signal for CN96 and CN95 as shown in Fig. 3.7.1.
a.2) 300-750kVA
- Parallel control signal for CN941, CN942, CN943, CN944, CN951, CN952,
CN953, CN954 as shown in Fig. 3.7.2 – 4.
- Parallel control signal for CN96, CN97, CN98 and CN99 as shown in
Fig. 3.7.2 – 4.
b.) Power wire connection
From UPS AC Output Terminals to Toshiba Tie Cabinet (TTC) (Refer to Figure 3.6
and 3.7.1 – 4)
!
NOTE
!
NOTE

G9000 Installation and Operation Manual 49
TABLE 3.4 Recommended Cable Sizes
Input Side
Output Side
Bypass Side
DC Input Side
kVA
Capacity
Input
Voltage
Output
Voltage
Cable
Size
Torque
ft. lbs
Cable
Size
Torque
ft. lbs
Cable
Size
Torque
ft. lbs
Cable
Size
Torque
ft. lbs
80kVA 480V 480V
1 AWG –
1/0 AWG
17-22
ft. lbs
1 AWG –
1/0 AWG
17-22
ft. lbs
1 AWG –
1/0 AWG
17-22
ft. lbs
3/0 AWG –
4/0 AWG
17-22
ft. lbs
100kVA 480V 480V
2/0 AWG –
3/0 AWG
17-22
ft. lbs
2/0 AWG –
3/0 AWG
17-22
ft. lbs
2/0 AWG –
3/0 AWG
17-22
ft. lbs
(2) x 1 AWG –
(2) x 2/0 AWG
17-22
ft. lbs
160kVA 480V 480V
250 MCM –
300 MCM
17-22
ft. lbs
250 MCM –
300 MCM
17-22
ft. lbs
250 MCM –
300 MCM
17-22
ft. lbs
(2) x 3/0 AWG –
(2) x 250 MCM
17-22
ft. lbs
225kVA 480V 480V
500 MCM –
(2) x 250 MCM
17-22
ft. lbs
500 MCM –
(2) x 250 MCM
17-22
ft. lbs
500 MCM –
(2) x 250 MCM
17-22
ft. lbs
(2) x 350 MCM –
(2) x 400 MCM
17-22
ft. lbs
300kVA 480V 480V
(2) x 250 MCM –
(2) x 300 MCM
29-39
ft. lbs
(2) x 250 MCM –
(2) x 300 MCM
29-39
ft. lbs
(2) x 250 MCM –
(2) x 300 MCM
29-39
ft. lbs
(3) x 300 MCM –
(3) x 350 MCM
29-39
ft. lbs
500kVA 480V 480V
(3) x 300 MCM –
(3) x 350 MCM
29-39
ft. lbs
(3) x 300 MCM –
(3) x 350 MCM
29-39
ft. lbs
(3) x 300 MCM –
(3) x 350 MCM
29-39
ft. lbs
(4) x 500 MCM –
(5) x 300 MCM
29-39
ft. lbs
750kVA 480V 480V
(4) x 350 MCM –
(5) x 250 MCM
29-39
ft. lbs
(4) x 350 MCM –
(5) x 250 MCM
29-39
ft. lbs
(4) x 350 MCM –
(5) x 250 MCM
29-39
ft. lbs
(6) x 400 MCM –
(6) x 500 MCM
29-39
ft. lbs
*1 – The cables must be selected to be equal to the sizes listed in the table.
*2 – Voltage drop across power cables not to exceed 2% of nominal source voltage.
*3 – Allowable ampere-capacities based on 75 °C insulated copper conductor at ambient temperature of 30 °C.
*4 – All wiring to be in accordance with all applicable national and/or local electrical codes.

50 G9000 Installation and Operation Manual
TABLE 3.5 Crimp Type Compression Lug
WIRE
SIZE
WIRE
STRAND
RECOMMENDATION
CRIMP TOOL REQUIRED
BURNDY TYPE Y35 OR Y46
(CODE)
CLASS
VENDOR
CAT. NO.
COLOR KEY
DIE INDEX
1 AWG
B
I
BURNDY
ILSCO
BURNDY
YA1C
CRA-1L
YA25-LB
GREEN
GREEN
---
11 / 375
11 / 375
1019
1/0 AWG
B
I
BURNDY
ILSCO
BURNDY
YA25
CRA-1/OL
YA25-LB
PINK
PINK
---
12 / 348
12 / 348
1020
2/0 AWG
B
I
BURNDY
ILSCO
BURNDY
YA26
CRA-2/OL
YA27-LB
BLACK
BLACK
---
13
13
1021
3/0 AWG
B
I
BURNDY
ILSCO
BURNDY
YA27
CRB-3/OL
YA28-LB
ORANGE
ORANGE
---
14 / 101
14 / 101
1022
4/0 AWG
B
I
BURNDY
ILSCO
BURNDY
YA28
CRB-4/OL
YA29-LB
PURPLE
PURPLE
---
15
15
1023
250 MCM
B
I
BURNDY
ILSCO
BURNDY
YA29
CRA-250L
YA30-LB
YELLOW
YELLOW
---
16
16
1024
300 MCM
B
I
BURNDY
ILSCO
BURNDY
YA30
CRA-300L
YA32-LB
WHITE
WHITE
---
17 / 298
17 / 298
1026
350 MCM
B
I
BURNDY
ILSCO
BURNDY
YA31
CRA-350L
YA34-LB
RED
RED
---
18 / 324
18 / 324
1027
400 MCM
B
I
BURNDY
ILSCO
BURNDY
YA32
CRA-400L
YA36-LB
BLUE
BLUE
---
19 / 470
19 / 470
1027
500 MCM
B
I
BURNDY
ILSCO
BURNDY
YA34
CRA-500L
YA38-LB
BROWN
BROWN
---
20 / 299
20 / 299
1029
NOTE: When using crimp type lugs, the lugs should be crimped to the specifications given in the
manufacturer's instructions for both crimp tool and lug.
FIGURE 3.1 UPS Terminal Designation
/ CHA
Static Transfer
Switch
Bypass
Input
Terminals
A40
B40
C40
AC
Input
Terminals
A
B
C
CB1
Terminals
BP
BN
External
Battery
CB2
Converter
/Charger Inverter Terminals
A50
B50
C50
AC
Output
52C
CB3
52S

G9000 Installation and Operation Manual 51
FIGURE 3.2.1. Diagram of input/output bus bars and terminal blocks (80-225kVA)
Location of bus bars and terminal blocks (Bottom Entry) Detailed Power Terminals
H=80.6” (2047mm) D=32.8” (832mm)
For power terminals, use 1/2” (12mm) Diameter bolts.
UPS module
160kVA to 225kVA : 35.4” (900mm)
80kVA to 100kVA : 27.6” (700mm)
AC Input
A
DC Input
AC Output
Bypass Input
C
B
A40
C40
B40
A50
C50
B50
BN
BP
Bypass
Input
A40,B40,C40
UPS module
Battery
Input
BN,BP
AC
Outp
ut
A50,B50,C50
AC
Input
A,B,C
Grounding
Bar (E)
External
Block
IOAU
-09

52 G9000 Installation and Operation Manual
FIGURE 3.2.2. Diagram of input/output bus bars and terminal blocks (300kVA)
Location of bus bars and terminal blocks (Bottom/Top/Left Side Entry) Detailed Power Terminals
H=80.7” (2050mm) D=32.7” (830.6mm)
15.8" (400)
78.7" (2000)
51.2" (1300)
AC Input
A, B, C
Bypass Input
A40, B40, C40
DC Input
BP, BN
AC Output
A50, B50, C50
Grounding Bar
(not shown)
External
Block
IOAU-09
UPS module (300kVA)
For power terminals, use 1/2” (12mm) diameter bolts.
AC Input
A
B
C
Bypass
Input
A40
B40
C40
BP
BN
DC Input
AC
Output
A50
B50
C50
Grounding
Bar
E

G9000 Installation and Operation Manual 53
FIGURE 3.2.3. Diagram of input/output bus bars and terminal blocks (500kVA)
Location of bus bars and terminal blocks (Bottom/Top/Left Side Entry) Detailed Power Terminals
H=80.7” (2050mm) D=32.7” (830.6mm)
18.5" (470)
AC Input
A, B, C
Bypass Input
A40, B40, C40
DC Input
BP, BN
AC Output
A50, B50, C50
Grounding Bar
(not shown)
78.7" (2000)
70.9" (1800)
External
Block
IOAU-09
UPS module (500kVA)
For power terminals, use 1/2” (12mm) diameter bolts.
AC Input
A
B
C
Bypass
Input
A40
B40
C40
BP
BN
DC Input
AC
Output
A50
B50
C50
Grounding
Bar
E

54 G9000 Installation and Operation Manual
FIGURE 3.2.4. Diagram of input/output bus bars and terminal blocks (750kVA)
Location of bus bars and terminal blocks (Bottom/Top/Left Side Entry) Detailed Power Terminals
H=80.7” (2050mm) D=32.7” (830.6mm)
AC Input
A, B, C
Bypass Input
A40, B40, C40
DC Input
BP, BN
AC Output
A50, B50, C50
Grounding Bar
(not shown)
78.7" (2000)
90.6" (2300)
19.7" (500)
External
Block
IOAU-09
UPS module (750kVA)
For power terminals, use 1/2” (12mm) diameter bolts.
AC Input
A
B
C
Bypass
Input
A40
B40
C40
BP
BN
DC Input
AC
Output
A50
B50
C50
Grounding
Bar
E

G9000 Installation and Operation Manual 55
FIGURE 3.3.1 Detail of the main cabinet bus bars (300kVA)
BUS BAR DETAIL
(TOP VIEW)
BUS BAR DETAIL
(TOP VIEW)

56 G9000 Installation and Operation Manual
FIGURE 3.3.2 Detail of the main cabinet bus bars (500kVA)
BUS BAR DETAIL
(TOP VIEW)
BUS BAR DETAIL
(TOP VIEW)

G9000 Installation and Operation Manual 57
FIGURE 3.3.3 Detail of the main cabinet bus bars (750kVA)
BUS BAR DETAIL
(TOP VIEW)

58 G9000 Installation and Operation Manual
FIGURE 3.4.1 Bus bar connection between main cabinet and landing cabinet (300kVA)
Landing
Cabinet Main
Cabinet
BUS BAR CONNECTION
(TOP VIEW)
ALTERNATE
ALTERNATE
BUS BAR CONNECTION
(TOP VIEW)

G9000 Installation and Operation Manual 59
FIGURE 3.4.2 Bus bar connection between main cabinet and landing cabinet (500kVA)
BUS BAR CONNECTION
(TOP VIEW)
ALTERNATE
ALTERNATE
BUS BAR CONNECTION
(TOP VIEW)
Landing
Cabinet Main
Cabinet

60 G9000 Installation and Operation Manual
FIGURE 3.4.3 Bus bar connection between main cabinet and landing cabinet (750kVA)
Landing
Cabinet Main
Cabinet
ALTERNATE
BUS BAR CONNECTION
(TOP VIEW)
ALTERNATE
BUS BAR CONNECTION
(TOP VIEW)

G9000 Installation and Operation Manual 61
FIGURE 3.5 Diagram of Power Wire & Control Wire Inter-Connect between UPS and Battery
UVR
DC Breaker for Battery
2

62 G9000 Installation and Operation Manual
FIGURE 3.6 Diagram of Power Wire Connections (Parallel System Configuration)
52L1
UPS
Breaker
52L2
UPS
Breaker
Toshiba Tie Cabinet (TTC)
UPS
Breaker
52Ln (*1)
52MB
Maintenance
Bypass Breaker
Output
Breaker
52CS
Bypass input
AC input
Bypass input
AC input
Bypass input
AC input
AC output
AC output
AC output
Bypass
CB2
Inverter
CB1
UPS-1
Battery
52C
Converter
/Charger
52S
Bypass
CB2
Inverter
CB1
UPS-2
Battery
52C
Converter
/Charger
52S
Bypass
CB2
Inverter
CB1
UPS-n
Battery
52C
Converter
/Charger
52S
(*1) n: Maximum=4 (80-225kVA)
Maximum=8 (300-750kVA)

G9000 Installation and Operation Manual 63
FIGURE 3.7.1 Diagram of Power Wire & Control Wire Connections for 4 units in MMS Configuration
(80-225kVA)
IFAU-08
CN96
CN95
CN94
TLIN
ON
CBIN
CBOUT
CAOUT
CAIN
TLOUT
TN1
IOAU-09
5
6
AC
OUTPUT
UPS-1
IFAU-08
CN96
CN95
CN94
TLIN
OFF
CBIN
CBOUT
CAOUT
CAIN
TLOUT
TN1
IOAU-09
5
6
AC
OUTPUT
UPS-2
IFAU-08
CN96
CN95
CN94
TLIN
OFF
CBIN
CBOUT
CAOUT
CAIN
TLOUT
TN1
IOAU-09
5
6
AC
OUTPUT
UPS-3
IFAU-08
CN96
CN95
CN94
TLIN
ON
CBIN
CBOUT
CAOUT
CAIN
TLOUT
TN1
IOAU-09
5
6
AC
OUTPUT
UPS-4 A
B
C
UPS-1
A
B
C
UPS-2
A
B
C
UPS-3
AC OUTPUT
43
44
45
46
47
48
49
50
52L1-AX
52L2-AX
52L4-AX
A
B
C
UPS-4
52L3-AX
A50
B50
C50
A50
B50
C50
A50
B50
C50
A50
B50
C50
*1
*2
*2
*2
*2
Toshiba Tie Cabinet (TTC)
Use Ethernet STP
(Shielded Twisted
Pair) Cable (Cat 5 or
Cat 6) with RJ45
modular connectors
for all communication
cabling.
Use of UTP
(Unshielded Twisted
Pair) Cable may
Total cable length
from UPS-1 to UPS-n
should be within
100m.
*1 Return from the last
UPS module to the first UPS
module (continuous loop).
*2 DIP switch position
UPS-1 and UPS-n (n=2-4): ON
Otherwise : OFF

64 G9000 Installation and Operation Manual
FIGURE 3.7.2a Diagram of Power Wire & Control Wire Connections for 2 units in MMS Configuration
(300-750kVA)
IFAU-09
CN99
CN98
TLBIN
ON
TLAIN
TN1
IOAU-09
5
6
AC
OUTPUT
UPS-1
A
B
C
UPS-1
A
B
C
UPS-2
AC OUTPUT
47
48
49
50
52L1-AX
52L2-AX
Toshiba Tie Cabinet (TTC)
A50
B50
C50
CN97
CN96
TLBOUT
TLAOUT
CN954
CN953
CB2IN
CB1IN
CN952
CN951
CA2IN
CA1IN
CN944
CN943
CB2OUT
CB1OUT
CN942
CN941
CA2OUT
CA1OUT
ON
IFAU-09
CN99
CN98
TLBIN
ON
TLAIN
TN1
IOAU-09
5
6
AC
OUTPUT
UPS-2
A50
B50
C50
CN97
CN96
TLBOUT
TLAOUT
CN954
CN953
CB2IN
CB1IN
CN952
CN951
CA2IN
CA1IN
CN944
CN943
CB2OUT
CB1OUT
CN942
CN941
CA2OUT
CA1OUT
ON
*1
*2
*2
*2
*2
*1
Use Ethernet STP
(Shielded Twisted
Pair) Cable ( Cat 5 or
Cat 6) with RJ45
modular connectors
for all communication
cabling.
Use of UTP
(Unshielded Twisted
Pair) Cable may
cause malfunction.
Total cable length
from UPS-1 to UPS-2
should be within
100m.
*1 Return from the last
UPS module to the first UPS
module (continuous loop).
*2 DIP switch position
UPS-1 and UPS-2 : ON

G9000 Installation and Operation Manual 65
FIGURE 3.7.2b Detail of IFAU-09 Control Wire Connections for 2 units in MMS Configuration (300-750kVA)
No.1 UPS
IFAU-09
IOAU-09
CN952 CA2IN
CN951 CA1IN
CN944 CB2OUT
CN943 CB1OUT
CN942 CA2OUT
CN941 CA1OUT
CN953 CB1IN
CN954 CB2IN
CN96 TLAOUT
CN97 TLBOUT
CN98 TLAIN
CN99 TLBIN
~~~~~
No.2 UPS
IFAU-09
IOAU-09
CN952 CA2IN
CN951 CA1IN
CN944 CB2OUT
CN943 CB1OUT
CN942 CA2OUT
CN941 CA1OUT
CN953 CB1IN
CN954 CB2IN
CN96 TLAOUT
CN97 TLBOUT
CN98 TLAIN
CN99 TLBIN
~~~~~

66 G9000 Installation and Operation Manual
FIGURE 3.7.3a Diagram of Power Wire & Control Wire Connections for 3 or 4 units in MMS Configuration
(300-750kVA)
IFAU-09
CN99
CN98
TLBIN
ON
TLAIN
TN1
IOAU-09
5
6
AC
OUTPUT
UPS-1
A
B
C
UPS-1
A
B
C
UPS-2
AC OUTPUT
35
36
37
38
.
.
.
49
50
52L1-AX
52L2-AX
52Ln-AX
A
B
C
UPS-n
A50
B50
C50
CN97
CN96
TLBOUT
TLAOUT
CN954
CN953
CB2IN
CB1IN
CN952
CN951
CA2IN
CA1IN
CN944
CN943
CB2OUT
CB1OUT
CN942
CN941
CA2OUT
CA1OUT
ON
IFAU-09
CN99
CN98
TLBIN
OFF
TLAIN
TN1
IOAU-09
5
6
AC
OUTPUT
UPS-2
A50
B50
C50
CN97
CN96
TLBOUT
TLAOUT
CN954
CN953
CB2IN
CB1IN
CN952
CN951
CA2IN
CA1IN
CN944
CN943
CB2OUT
CB1OUT
CN942
CN941
CA2OUT
CA1OUT
OFF
IFAU-09
CN99
CN98
TLBIN
ON
TLAIN
TN1
IOAU-09
5
6
AC
OUTPUT
UPS-n
A50
B50
C50
CN97
CN96
TLBOUT
TLAOUT
CN954
CN953
CB2IN
CB1IN
CN952
CN951
CA2IN
CA1IN
CN944
CN943
CB2OUT
CB1OUT
CN942
CN941
CA2OUT
CA1OUT
ON
.
.
.
*2
*2
*2
*2
*2
*2
*1
*3
*3
*3
*1
Toshiba Tie Cabinet (TTC)
Use Ethernet STP
(Shielded Twisted
Pair) Cable( Cat 5 or
Cat 6) with RJ45
modular connectors
for all communication
cabling.
Use of UTP
(Unshielded Twisted
Pair) Cable may
cause malfunction.
Total cable length
from UPS-1 to UPS-n
should be within
100m.
*1 Return from the last
UPS module to the first UPS
module (continuous loop).
*2 DIP switch position
UPS-1 and UPS-n: ON
Otherwise : OFF
*3 n = 3-4 (maximum) for this
cabling configuration

G9000 Installation and Operation Manual 67
FIGURE 3.7.3b Detail of IFAU-09 Control Wire Connections for 3 or 4 units in MMS Configuration
(300-750kVA)
No.1 UPS
IFAU-09
IOAU-09
CN952 CA2IN
CN951 CA1IN
CN944 CB2OUT
CN943 CB1OUT
CN942 CA2OUT
CN941 CA1OUT
CN953 CB1IN
CN954 CB2IN
CN96 TLAOUT
CN97 TLBOUT
CN98 TLAIN
CN99 TLBIN
~~~~~
No.2 UPS
IFAU-09
IOAU-09
CN952 CA2IN
CN951 CA1IN
CN944 CB2OUT
CN943 CB1OUT
CN942 CA2OUT
CN941 CA1OUT
CN953 CB1IN
CN954 CB2IN
CN96 TLAOUT
CN97 TLBOUT
CN98 TLAIN
CN99 TLBIN
~~~~~
No.N UPS
IFAU-09
IOAU-09
CN952 CA2IN
CN951 CA1IN
CN944 CB2OUT
CN943 CB1OUT
CN942 CA2OUT
CN941 CA1OUT
CN953 CB1IN
CN954 CB2IN
CN96 TLAOUT
CN97 TLBOUT
CN98 TLAIN
CN99 TLBIN
~~~~~

68 G9000 Installation and Operation Manual
FIGURE 3.7.4a Diagram of Power Wire & Control Wire Connections for 5 to 8 units in MMS Configuration
(300-750kVA)
IFAU-09
CN99
CN98
TLBIN
ON
TLAIN
TN1
IOAU-09
5
6
AC
OUTPUT
UPS-1
A
B
C
UPS-1
A
B
C
UPS-2
AC OUTPUT
35
36
37
38
.
.
.
49
50
52L1-AX
52L2-AX
52Ln-AX
A
B
C
UPS-n
A50
B50
C50
CN97
CN96
TLBOUT
TLAOUT
CN954
CN953
CB2IN
CB1IN
CN952
CN951
CA2IN
CA1IN
CN944
CN943
CB2OUT
CB1OUT
CN942
CN941
CA2OUT
CA1OUT
ON
IFAU-09
CN99
CN98
TLBIN
OFF
TLAIN
TN1
IOAU-09
5
6
AC
OUTPUT
UPS-2
A50
B50
C50
CN97
CN96
TLBOUT
TLAOUT
CN954
CN953
CB2IN
CB1IN
CN952
CN951
CA2IN
CA1IN
CN944
CN943
CB2OUT
CB1OUT
CN942
CN941
CA2OUT
CA1OUT
OFF
IFAU-09
CN99
CN98
TLBIN
ON
TLAIN
TN1
IOAU-09
5
6
AC
OUTPUT
UPS-n
A50
B50
C50
CN97
CN96
TLBOUT
TLAOUT
CN954
CN953
CB2IN
CB1IN
CN952
CN951
CA2IN
CA1IN
CN944
CN943
CB2OUT
CB1OUT
CN942
CN941
CA2OUT
CA1OUT
ON
.
.
.
*2
*2
*2
*2
*2
*2
*1
*3
*3
*3
*1
Toshiba Tie Cabinet (TTC)
Use Ethernet STP
(Shielded Twisted
Pair) Cable ( Cat 5 or
Cat 6) with RJ45
modular connectors
for all communication
cabling.
Use of UTP
(Unshielded Twisted
Pair) Cable may
cause malfunction.
Total cable length
from UPS-1 to UPS-n
should be within
100m.
*1 Return from the last
UPS module to the first UPS
module (continuous loop).
*2 DIP switch position
UPS-1 and UPS-n : ON
Otherwise : OFF
*3 n = 5-8 (maximum) for this
cabling configuration

G9000 Installation and Operation Manual 69
FIGURE 3.7.4b Detail of IFAU-09 Control Wire Connections for 5 to 8 units in MMS Configuration
(300-750kVA)
No.1 UPS
IFAU-09
IOAU-09
CN952 CA2IN
CN951 CA1IN
CN944 CB2OUT
CN943 CB1OUT
CN942 CA2OUT
CN941 CA1OUT
CN953 CB1IN
CN954 CB2IN
CN96 TLAOUT
CN97 TLBOUT
CN98 TLAIN
CN99 TLBIN
~~~~~
No.2 UPS
IFAU-09
IOAU-09
CN952 CA2IN
CN951 CA1IN
CN944 CB2OUT
CN943 CB1OUT
CN942 CA2OUT
CN941 CA1OUT
CN953 CB1IN
CN954 CB2IN
CN96 TLAOUT
CN97 TLBOUT
CN98 TLAIN
CN99 TLBIN
~~~~~
No.N UPS
IFAU-09
IOAU-09
CN952 CA2IN
CN951 CA1IN
CN944 CB2OUT
CN943 CB1OUT
CN942 CA2OUT
CN941 CA1OUT
CN953 CB1IN
CN954 CB2IN
CN96 TLAOUT
CN97 TLBOUT
CN98 TLAIN
CN99 TLBIN
~~~~~

70 G9000 Installation and Operation Manual
EMB
CPMS
CPMC
3.4 OPERATING PROCEDURES
For Parallel Operation system, refer to section “D) MMS Start-up Procedure”.
(Parallel Operation system is herein after MMS [Multi Module System])
A) Start-up Procedure
Before the UPS startup, the internal Bypass line starts to supply the unconditioned bypass
input power to the load if the External input (or Bypass) Circuit Breaker is closed. Be
extremely careful with closing the External input (or Bypass) Circuit Breaker.
Confirm the position of the circuit protectors (CPMC, CPMS and EMB) located at the upper
part of the cabinet (FIGURE 3.8).
1) CPMC and CPMS: ON; 2) EMB: OFF.
FIGURE 3.8 Circuit protectors location
a.) Verify that the External Bypass Input Circuit Breaker for each unit is closed.
(user supplied)
b.) Verify that Battery Disconnect Circuit Breaker (CB2) is opened or in tripping position.
c.) If a dual source is feeding the UPS, close the External AC Input Circuit Breaker manually (user
supplied).
d.) The LCD panel boots up automatically, and the screen will show that the Load is powered by
bypass line.
e.) On the LCD panel, select “OPERATION” tab, and then press the “STARTUP GUIDANCE” button
to continue UPS start-up. (Refer to Figure 2.3)
f.) Follow the “STARTUP GUIDANCE” accordingly until the completion of the inverter startup.
When "REMOTE OPERATION MODE" is displayed on the LCD panel, the inverter start
operation can only be performed remotely. If local inverter start operation is required (at the
UPS), select "LOCAL ONLY" or “REMOTE & LOCAL” in the OPERATION MENU.
!
NOTE
!
NOTE

G9000 Installation and Operation Manual 71
B) Shut-down Procedure
If a total UPS shutdown is required, verify that the critical load is OFF.
a.) Press the "START/STOP" icon from the Main Menu or the Operation Menu on the LCD.
b.) On the LCD panel, press “START/STOP” icon, and then select “SHUTDOWN GUIDANCE” icon.
(Refer to Figure 2.3)
c.) Follow the “SHUTDOWN GUIDANCE” until Inverter stops. The UPS will simultaneously transfer
to Bypass operation.
d.) In general, only the Inverter will be stopped and the Converter will remain energized to charge the
batteries.
When "REMOTE OPERATION MODE" is displayed on the LCD panel, the inverter
start operation can only be performed remotely. If local inverter stop operation is
required (at the UPS), select "LOCAL ONLY" or “REMOTE & LOCAL” in the
OPERATION MENU.
e.) If stopping both the Inverter and Converter is required, open the Battery Disconnect circuit
breaker (CB2) manually in accordance with guidance.
Verify the load is OFF if the next step is to be performed.
Power to the load has been supplied through the bypass line. Power to load will be lost
after execution of the next step. The load will drop.
f.) If a dual source is feeding the UPS, open the External AC Input Circuit Breaker (user supplied)
manually.
g.) If turning off all power to the critical load is desired, open the External Bypass Input Circuit
Breaker (user supplied) manually.
In bypass mode, all UPS power terminals are still alive. Lethal voltages are present.
De-energize all external sources of AC and DC power. Before removing the covers, wait
5 minutes after de-energizing. Check no-voltage before handling UPS. Be careful of
the devices even when the UPS has been de-energized, since internal devices may be
energized.
!
NOTE
CAUTION
WARNING

72 G9000 Installation and Operation Manual
C) Bypass Operation Procedure
** Transfer from Inverter to Bypass
1. Check for “SYNC” on the LCD.
2. Press the "START/STOP” icon on the LCD.
3. Follow the “SHUTDOWN GUIDANCE” and Press the "STOP" icon on the LCD.
** Transfer from bypass to inverter.
UPS 1. Press the "START/STOP" icon on the LCD.
2. Follow the “STARTUP GUIDANCE” and Press the "START" icon on the LCD..
When "REMOTE OPERATION MODE" is displayed on the LCD panel, the inverter
start operation can only be performed remotely. If local inverter start or stop operation is
required (at the UPS), select "LOCAL ONLY" or “REMOTE & LOCAL” in the
OPERATION MENU.
!
NOTE

G9000 Installation and Operation Manual 73
D) MMS Start-up Procedure
External Circuit Check (Ensure System is in Maintenance Bypass)
1. Verify that Tie cabinet Maintenance bypass breaker 52MB is closed.
2. Verify that Tie cabinet Output breaker 52CS is open.
3. Verify that Tie cabinet UPS breakers 52L1, 52L2…and 52Ln are closed.
Start-up from UPS-1 to UPS-n
1. Start-up each UPS in accordance with “A) Start-up Procedure”. Each UPS will start Inverter
Operation synchronized with the bypass input. The Maintenance Bypass Switch is synchronized
with the Static Transfer Switch.
Transfer from Maintenance Bypass to MMS Bypass Operation
1. Close Tie cabinet breaker 52CS.
2. Open Tie cabinet Breaker 52MB.
When "REMOTE OPERATION MODE" is displayed on the LCD panel, the inverter
start operation can only be performed remotely. If local inverter start operation is
required (at the UPS), select "LOCAL ONLY" or “REMOTE & LOCAL” in the
OPERATION MENU.
Transfer from UPS MMS Bypass Operation To UPS MMS Inverter Operation
1. Transfer MMS Bypass Operation to MMS Inverter Operation from Operation Menu on any UPS
LCD as shown in Fig. 3.9.
FIGURE 3.9 LCD Screen (MMS Operation)
!
NOTE

74 G9000 Installation and Operation Manual
4 RESPONSE TO UPS FAILURE
Depress “SILENCE ALARM” icon on Main Menu.
Refer to the list of fault codes in section 6.0 for error description.
Take necessary action according to display guidance.
When faults happen, contact the Authorized Toshiba Service
Representatives or call Toshiba International Corporation at
1-877-867-8773.
UPS FAULT
Annunciator Silence
Recording of Fault
Primary Action
Note
The error code indicated on the LCD display panel when an UPS
alarms is very important.
In order to reduce repair time, please include this information,
along with the operation and load status for all correspondence to
Toshiba field service group.
Information to Service
!
NOTE

G9000 Installation and Operation Manual 75
5 PARTS REPLACEMENT
Contact Toshiba International Corporation or its authorized service representatives on all issues
regarding the replacement of parts.
A) Battery
Battery lifetime may vary according to the frequency of use and the average ambient
operating temperature. The end of battery life is defined as the state of charge resulting in an
ampere-hour capacity less than, or equal to, 80% of nominal capacity.
Replace battery if its capacity is within this percentage.
B) UPS Component Parts
UPS components have a defined life expectancy (Fans, Capacitors, Filters, etc.)
Contact Toshiba International Corporation or its authorized service representatives for a complete
parts replacement schedule. Recommended replacement time interval varies with operating
environment.
Contact Toshiba International Corporation or its authorized service representatives for application
specific recommendations.
Any parts replacements (including modification) without authorized by
Toshiba could result in personal injuries, death or destruction of the
UPS.
WARNING

76 G9000 Installation and Operation Manual
6 FAULT CODES
This section covers fault codes, their description and required action.
At time of error :
Verify and record the occurrence of the alarm. Note details of alarm message displayed on the LCD
display panel.
Contact Toshiba International Corporation at 1-877-867-8773.

G9000 Installation and Operation Manual 77
Failure Code List Table 6.1 Fault Code
Note 3
Note 1
Note 2
Code
indication Status message Meaning Guidance Buzzer External
relay contact
Failure
lamp
UA801 AC INPUT VOLTAGE
OUT OF RANGE Input line voltage is out of the specified
range.
CHECK INPUT
POWER
SOURCE
Intermittent
sound
Alarm
AC input
abnormal
-
UA802 AC INPUT
FREQUENCY OUT
OF RANGE
Input line frequency is out of the specified
range.
CHECK INPUT
POWER
SOURCE
Intermittent
sound
Alarm
AC input
abnormal
-
UA803 AC INPUT PHASE
ROTATION ERROR Input line power conductors are not wired in
a proper phase sequence.
CHECK INPUT
POWER
SOURCE
Intermittent
sound
Alarm
AC input
abnormal
-
UA804
CONVERTER OPE.
PROHIBITED
The converter interlock is active. -
Intermittent
sound
Alarm -
UA805 INVERTER
OVERLOAD The output load current has exceeded 105%
of the rated current.
WARNING :
DECREASE
LOAD
Intermittent
sound Alarm
Overload -
UA806 INVERTER
OVERLOAD The output load current has exceeded 110%
of the rated current.
WARNING :
DECREASE
LOAD
Intermittent
sound Alarm
Overload -
UA807 INVERTER
OVERLOAD The output load current has exceeded 125%
of the rated current.
WARNING :
DECREASE
LOAD
Intermittent
sound Alarm
Overload -
UA808 INVERTER
OVERLOAD The output load current has exceeded 150%
of the rated current.
WARNING :
DECREASE
LOAD
Intermittent
sound Alarm
Overload -
UA810 INVERTER
OVERLOAD Short time over-current has been detected
during the inverter operation.
WARNING :
DECREASE
LOAD
Intermittent
sound Alarm
Overload -
UA812 BYPASS VOLTAGE
OUT OF RANGE Bypass line voltage is out of the specified
range. CHECK BYPASS
INPUT Intermittent
sound
Alarm
Bypass input
abnormal
-
UA813 BYPASS PHASE
ROTATION ERROR Bypass line power conductors are not wired
in a proper phase sequence. CHECK BYPASS
INPUT Intermittent
sound
Alarm
Bypass input
abnormal -
UA814 BYPASS
FREQUENCY OUT
OF RANGE
Bypass line frequency is out of the specified
range. CHECK BYPASS
INPUT Intermittent
sound
Alarm
Bypass input
abnormal -
UA815
TRANSFER
PROHIBITED
Transfer to the bypass is not available due to
bypass abnormality.
-
Intermittent
sound
Alarm -
UA817
EMERGENCY STOP
ACTIVATED
The emergency stop was activated by the
EPO switch or an external contact.
- - Alarm -
UA821 TRANSFER
PROHIBITED
The UPS could not transfer to the bypass
because the inverter output was not
synchronized to the bypass.
- - Alarm -
UA822 TRANSFER
PROHIBITED
The UPS could not transfer to the bypass
because external “generator operation”
signal indicates a backup generator is in
operation.
- - Alarm -

78 G9000 Installation and Operation Manual
Note 3
Note 1
Note 2
Code
indication
Status message Meaning Guidance Buzzer External
relay contact
Failure
lamp
UA824 CB2 OPEN The battery circuit breaker (CB2) is open. TURN ON CB2
Intermittent
sound
Alarm -
UA827
52C OPEN
PROHIBITED
The interlock for the inverter output contactor
(52C) is active.
-
Intermittent
sound
Alarm -
UA831
EMERGENCY
BYPASS SWITCH ON
Emergency bypass switch has been turned
on.
-
Intermittent
sound
Alarm -
UA833 52L OPEN The load circuit breaker(52L) is turned off. -
Intermittent
sound
Alarm -
UA834
BATTERY
DEPLETED/AC OUT
STOPPED
The battery voltage has reached the
depleted level. - -
Major
End-of-
Discharge
Lit on
UA835 TRANSFER
PROHIBITED
The UPS could not transfer to the bypass
because the bypass source has an
abnormality.
- - Alarm -
UA860
REMOTE BUTTON
ABNORMAL
Remote start or stop signal is being received
continuously for a considerable time.
-
Intermittent
sound
Alarm -
UA861 LOCAL BUTTON
ABNORMAL Local start or stop signal is being received
continuously for a considerable time. - Intermittent
sound Alarm -
UA870
BALANCER
OVERLOAD
The UPS detected a neutral point voltage
unbalance.
-
Intermittent
sound
Alarm
Overload
-
UA890 EXTERNAL ALARM External Alarm relay turned on. -
Intermittent
sound
Alarm -
UF001
INPUT CIRCUIT
ABNORMAL
The MMS input reference error signal
exceeds specifications.
CALL SERVICE
ENGINEER
Continuous
sound
Major Lit on
UF002
CONVERTER
OVERCURRENT
Detection of MMS converter overcurrent.
CALL SERVICE
ENGINEER
Continuous
sound
Major Lit on
UF003
CONVERTER
ABNORMAL
Pre-charging circuit is not working properly.
CALL SERVICE
ENGINEER
Continuous
sound
Major Lit on
UF011 CB1 ABNORMAL
Major discrepancy between reference signal
and actual state of contactor CB1.
CALL SERVICE
ENGINEER
Continuous
sound
Major Lit on
UF052 CB1 ABNORMAL
Minor discrepancy between reference signal
and actual state of contactor CB1.
CALL SERVICE
ENGINEER
Intermittent
sound
Minor Flicker
UF056
CONVERTER
OVERCURRENT
Detection of SMS converter overcurrent.
CALL SERVICE
ENGINEER
Intermittent
sound
Minor Flicker
UF059
INPUT CIRCUIT
ABNORMAL
The SMS input reference error signal
exceeds specifications.
CALL SERVICE
ENGINEER
Intermittent
sound
Minor Flicker
UF102 DC OVERVOLTAGE DC voltage surpasses the overvoltage level.
CALL SERVICE
ENGINEER
Continuous
sound
Major Lit on
UF103 DC UNDERVOLTAGE
DC voltage dropped below the undervoltage
level.
CALL SERVICE
ENGINEER
Continuous
sound
Major Lit on
UF108
CHOPPER
OVERCURRENT
Detection of DC overcurrent from backup
battery.
CALL SERVICE
ENGINEER
Continuous
sound
Major Lit on

G9000 Installation and Operation Manual 79
Note 3
Note 1
Note 2
Code
indication
Status message Meaning Guidance Buzzer
External
relay contact
Failure
lamp
UF109 DC UNBALANCED Major unbalance of the neutral point voltage.
CALL SERVICE
ENGINEER
Continuous
sound
Major Lit on
UF110
ZERO PHASE
OVERCURRENT
Detection of converter zero-sequence
overcurrent.
CALL SERVICE
ENGINEER
Continuous
sound
Major Lit on
UF111
UPS CONTROL
CIRCUIT ERROR
Battery current unbalance.
CALL SERVICE
ENGINEER
Continuous
sound
Major Lit on
UF112
DC CIRCUIT
ABNORMAL
Sudden change of the DC voltage level.
CALL SERVICE
ENGINEER
Continuousso
und
Major Lit on
UF119
DC GROUND
FAULT
Detection of DC ground fault UF159 exceeds
10 seconds. UPS transfers to bypass.
CALL SERVICE
ENGINEER
Continuous
sound
Major Lit on
UF128
CONTROL POWER
SUPPLY
ABNORMAL
Power supply voltage to IGBT driver PCB is
below the specified level. CALL SERVICE
ENGINEER Continuous
sound Major Lit on
UF151
DC VOLTAGE
ABNORMAL
24 hours after input power restoration,
batteries does not reach float voltage level.
CALL SERVICE
ENGINEER
Intermittent
sound
Minor Flicker
UF152
DC VOLTAGE
ABNORMAL
Unable to equalize the voltage of various
batteries after 24 hours.
CALL SERVICE
ENGINEER
Intermittent
sound
Minor Flicker
UF154 CB2 ABNORMAL During UVR, status signal from CB2 is ON.
CALL SERVICE
ENGINEER
Intermittent
sound
Minor Flicker
UF156 CHG.STOPPED
(BATTERY
OVERTEMP.) UF157 failure persisted for over 2 hours. CHECK BATTERY Intermittent
sound
Minor
Battery
abnormal Flicker
UF157 BATTERY
OVERTEMPERATU
RE
Detection of overtemperature at the
batteries. CHECK BATTERY Intermittent
sound
Minor
Battery
abnormal Flicker
UF158 BATTERY LIQUID
LOW Low level of battery electrolyte solution. CHECK BATTERY Intermittent
sound
Minor
Battery
abnormal Flicker
UF159
DC GROUND
FAULT
Detection of DC ground fault. Chopper
operation is stopped.
CALL SERVICE
ENGINEER
Intermittent
sound
Minor Flicker
UF160
UPS CONTROL
CIRCUIT ERROR
Abnormal behavior of DC current sensor.
CALL SERVICE
ENGINEER
Intermittent
sound
Minor Flicker
UF161
CHG.STOPPED(DC
VOLT. ABNORMAL)
UF151 failure is running for over 24 hours.
CALL SERVICE
ENGINEER
Intermittent
sound
Minor Flicker
UF162
BATTERY
ABNORMAL
Failure detection based on battery
self-check.
CALL SERVICE
ENGINEER
Intermittent
sound
Minor Flicker
UF163
BATTERY
VOLTAGE
ABNORMAL
Battery voltage is abnormal. CALL SERVICE
ENGINEER Intermittent
sound Minor Flicker
UF170 VDB SENSOR
ABNORMAL
Detection of a large variation of the
difference between control-only and
protection-only battery voltage.
CALL SERVICE
ENGINEER Intermittent
sound Minor Flicker
UF171 UPS CONTROL
CIRCUIT ERROR Poor shared current in parallel chopper
circuit; or improper charging current. CALL SERVICE
ENGINEER Intermittent
sound Minor Flicker
UF172 CHG. STOPPED
(DEVICE STATUS) Energy storage device error. CALL SERVICE
ENGINEER Intermittent
sound Minor Flicker

80 G9000 Installation and Operation Manual
Note 3
Note 1
Note 2
Code
indication
Status message Meaning Guidance Buzzer
External
relay contact
Failure
lamp
UF201
INVERTER
OVERVOLTAGE
Detection of output overvoltage.
CALL SERVICE
ENGINEER
Continuous
sound
Major Lit on
UF202
INVERTER
UNDERVOLTAGE
Output voltage dropped.below specs.
CALL SERVICE
ENGINEER
Continuous
sound
Major Lit on
UF203
INVERTER
OVERCURRENT
Detection of inverter overcurrent.
CALL SERVICE
ENGINEER
Continuous
sound
Major Lit on
UF204 OUTPUT CIRCUIT
ABNORMAL
Detection of a large variation of the reference
error signal (current reference and actual
current).
CALL SERVICE
ENGINEER Continuous
sound Major Lit on
UF206
UPS CONTROL
CIRCUIT ERROR
Discrepancy between output voltage and
external voltage (bypass, common ac bus)
CALL SERVICE
ENGINEER
Continuous
sound
Major Lit on
UF207
ZERO PHASE
OVERCURRENT
Inverter zero-sequence overcurrent.
CALL SERVICE
ENGINEER
Continuous
sound
Major Lit on
UF208
UPS CONTROL
CIRCUIT ERROR
Cross current is abnormal.
CALL SERVICE
ENGINEER
Continuous
sound
Major Lit on
UF209 52C ABNORMAL Error to close the contactor 52C.
CALL SERVICE
ENGINEER
Continuous
sound
Major Lit on
UF210 52C ABNORMAL Error to open the contactor 52C.
CALL SERVICE
ENGINEER
Continuous
sound
Major Lit on
UF211 52C ABNORMAL
No answer from contactor 52C during
inverter operation.
CALL SERVICE
ENGINEER
Continuous
sound
Major Lit on
UF213 OVERTEMP
Heatsinks temperature exceeds thermal
settings.
CALL SERVICE
ENGINEER
Continuous
sound
Major Lit on
UF214
COOLING FAN
ABNORMAL
Thermal relay activated protection.
CALL SERVICE
ENGINEER
Continuous
sound
Major Lit on
UF217
INVERTER
OVERVOLTAGE
Detection of inverter output phase
overvoltage.
CALL SERVICE
ENGINEER
Continuous
sound
Major Lit on
UF230
ZERO PHASE
OVERCURRENT
Detection of zero-sequence overcurrent.
CALL SERVICE
ENGINEER
Continuous
sound
Major Lit on
UF253 UPS CONTROL
CIRCUIT ERROR
Discrepancy between output voltage and
inverter voltage, or between output voltage
and bypass voltage.
CALL SERVICE
ENGINEER Intermittent
sound Minor Flicker
UF256
OUTPUT VOLTAGE
ABNORMAL
Output voltage is outside of the specified
range.
CALL SERVICE
ENGINEER
Intermittent
sound
Minor Flicker
UF257 52C ABNORMAL
Contactor 52C failed to open during load
transfer from inverter to bypass.
CALL SERVICE
ENGINEER
Intermittent
sound
Minor Flicker
UF258 LOAD ABNORMAL
Load transfer due to overload for over 4
times within 5 minutes.
CALL SERVICE
ENGINEER
Intermittent
sound
Minor Flicker
UF259
ANOTHER UPS
ABNORMAL
No detection of another UPS voltage signal.
CALL SERVICE
ENGINEER
Intermittent
sound
Minor Flicker

G9000 Installation and Operation Manual 81
Note 3
Note 1
Note 2
Code
indication
Status message Meaning Guidance Buzzer External
relay contact
Failure
lamp
UF301
UPS CONTROL
CIRCUIT ERROR
AD reference has an abnormal value.
CALL SERVICE
ENGINEER
Continuous
sound
Major Lit on
UF302
UPS CONTROL
CIRCUIT ERROR
Detection of an external interruption during
the software execution.
CALL SERVICE
ENGINEER
Continuous
sound
Major Lit on
UF303
UPS CONTROL
CIRCUIT ERROR
Timer does not reset in the specified period
(WDT settings)
CALL SERVICE
ENGINEER
Continuous
sound
Major Lit on
UF305
UPS CONTROL
CIRCUIT ERROR
Detection of an abnormal clock speed in the
DSP or FPGA.
CALL SERVICE
ENGINEER
Continuous
sound
Major Lit on
UF306
UPS CONTROL
CIRCUIT ERROR
Control power supply voltage is below the
specified level.
CALL SERVICE
ENGINEER
Continuous
sound
Major Lit on
UF309
INVERTER
VOLTAGE
ABNORMAL
Inverter voltage is out of the specified range. CALL SERVICE
ENGINEER Continuous
sound Major Lit on
UF310
CONTROL POWER
SUPPLY
ABNORMAL
MMS backup control power supplies exhibit
abnormal condition. CALL SERVICE
ENGINEER Continuous
sound Major Lit on
UF320
UPS CONTROL
CIRCUIT ERROR
Cable disconnection in the parallel interface
board during load supply.
CALL SERVICE
ENGINEER
Continuous
sound
Major Lit on
UF323
UPS CONTROL
CIRCUIT ERROR
Major communication error during parallel
operation.
CALL SERVICE
ENGINEER
Continuous
sound
Major Lit on
UF331
UPS CONTROL
CIRCUIT ERROR
Gate driver abnormal for phase U (Note 4)
CALL SERVICE
ENGINEER
Continuous
sound
Major Lit on
UF332
UPS CONTROL
CIRCUIT ERROR
Gate driver abnormal for phase V (Note 4)
CALL SERVICE
ENGINEER
Continuous
sound
Major Lit on
UF333
UPS CONTROL
CIRCUIT ERROR
Gate driver abnormal for phase W (Note 4)
CALL SERVICE
ENGINEER
Continuous
sound
Major Lit on
UF334
UPS CONTROL
CIRCUIT ERROR
Gate driver abnormal for chopper (Note 4)
CALL SERVICE
ENGINEER
Continuous
sound
Major Lit on
UF352
CONTROL POWER
SUPPLY
ABNORMAL
SMS backup control power supplies exhibit
abnormal. CALL SERVICE
ENGINEER Intermittent
sound Minor Flicker
UF363
UPS CONTROL
CIRCUIT ERROR
Synchronization error signal is being
received for a considerable time.
CALL SERVICE
ENGINEER
Intermittent
sound
Minor Flicker
UF371
UPS CONTROL
CIRCUIT ERROR
Minor communication error during parallel
operation.
CALL SERVICE
ENGINEER
Intermittent
sound
Minor Flicker
UF372 UPS CONTROL
CIRCUIT ERROR
Unable to synchronize the inverter output
and the bypass voltage when the bypass is
normal.
CALL SERVICE
ENGINEER Intermittent
sound Minor Flicker
UF374
UPS CONTROL
CIRCUIT ERROR
Cable disconnection in the parallel interface
board.
CALL SERVICE
ENGINEER
Intermittent
sound
Minor Flicker
UF375
UPS CONTROL
CIRCUIT ERROR
Unable to achieve synchronization for
parallel operation.
CALL SERVICE
ENGINEER
Intermittent
sound
Minor Flicker
UF376
UPS CONTROL
CIRCUIT ERROR
No control response from another UPS
although its detection is possible.
CALL SERVICE
ENGINEER
Intermittent
sound
Minor Flicker
UF377
UPS CONTROL
CIRCUIT ERROR
Overload detection signal is being received
continuously for a considerable time.
CALL SERVICE
ENGINEER
Intermittent
sound
Minor Flicker
UF378
UPS CONTROL
CIRCUIT ERROR
No answer for sending synchronizing signal.
CALL SERVICE
ENGINEER
Intermittent
sound
Minor Flicker
UF379
UPS CONTROL
CIRCUIT ERROR
Abnormal clock speed of the parallel control
board processor.
CALL SERVICE
ENGINEER
Intermittent
sound
Minor Flicker

82 G9000 Installation and Operation Manual
Note 3
Note 1
Note 2
Code
indication
Status message Meaning Guidance Buzzer
External
relay contact
Failure
lamp
UF401 52S ABNORMAL Error to close the contactor 52S.
CALL SERVICE
ENGINEER
Continuous
sound
Major Lit on
UF402 52S ABNORMAL Error to open the contactor 52S.
CALL SERVICE
ENGINEER
Continuous
sound
Major Lit on
UF420
52L OPERATION
ERROR
Load circuit breaker 52L opened during
inverter operation.
CHECK 52L
Continuous
sound
Major Lit on
UF451 52S ABNORMAL
Contactor 52S failed during load transfer
from inverter to bypass.
CALL SERVICE
ENGINEER
Intermittent
sound
Minor Flicker
UF452 CB3 ABNORMAL Contactor CB3 is not working properly.
CALL SERVICE
ENGINEER
Intermittent
sound
Minor Flicker
(Note 1) 1) "Major" is defined as major failure. Inverter transferred to the static bypass line;
2) "Minor" is defined as a minor failure. UPS continues to operate normally, but cause of alarm
must be identified;
(Note 2) Indicates one of two possible LED illumination patterns - continuously on (lit) or intermittent
(flicker).
(Note 3) Code indication means:
UA+++------------------------ Alarm
UF+++ ------------------------ Failure
U%0++ ----------------------- Rectifier circuit failure
U%1++ ----------------------- DC circuit failure
U%2++ ----------------------- Inverter circuit failure
U%3++ ----------------------- Control circuit failure
U%4++ ----------------------- Bypass system failure
U%8++ ----------------------- Alarm
U%+00 - U%+49 --------- Major failure
U%+50 - U%+99 --------- Minor failure
*) “+” denotes any numeral from 0 to 9
*) “%” denotes either “A” or “F”

G9000 Installation and Operation Manual 83
7 DAILY INSPECTION
Please perform the daily inspection while the UPS is running. The daily inspection items are shown in
Table 7.1.
The customers can only inspect exterior or environment of cabinet. When the customers
want to perform the detailed inspection, contact the Authorized Toshiba Service
Representatives or call Toshiba International Corporation at 1-877-867-8773.
TABLE 7.1 How to perform daily inspection
No.
Subject
Procedure
Criteria and/or Action needed
Term
Period
Method/Tool
1. Environmental
ambient
Dust or Gas Daily Visual check and
smelling
Ventilate room atmosphere if dusty or smelling gas.
Dewdrops
Condensation
Daily Visual check Fix the dripping source
Dehumidify upon necessity.
Temperature
Humidity
Daily Thermometer
hygrometer
Temperature: 32 – 104 °F Humidity: 30 – 90%
No condensation.
To be controlled at about 77
°
F by A/C.
2. Cabinet
Construction
Vibration or
Audible noise
Daily Touch and hearing Check if fans have irregular sound.
Contact service representative in case of
abnormalities.
Overheating When needed Touching exterior Contact service representative in case of
abnormalities.
Air filter clog
When needed
Visual check
Clean/wipe if clogged or dusty.
3. Operation LCD sharpness
Brightness
Left-bottom LED
Daily Visual check No characters faded, illegible, or any other
abnormalities.
Left-bottom LED should be green.
Contact service representative when the LED shows
red with the backlight lost.
Indication terms:
Output voltage
Output current
AC input voltage
Output frequency
Battery voltage
Battery current
DC voltage
Daily
Visual check Check indication terms/values if within the adequate
window.
Also check indication meters on surface of optional
cabinet, if installed.
4. LEDs 4 status LEDs Daily Visual check Check if LEDs turn on, off or flash according to the
operation.
2 fault LEDs Daily Visual check If UPS fault LED turns on, scroll the screen to see
fault codes and record the codes.
Contact service representative to tell about fault
codes and UPS symptom.
!
NOTE

84 G9000 Installation and Operation Manual

G9000 Installation and Operation Manual 85
APPENDIX A Installation Planning Guides (IPG)
Installation Planning Guide for 80kVA UPS
Standard System: 480V Input, 480V Output
General Mechanical Information
Dimensions
(W x D x H) Weigh
t Floor
Loading
Approximate Full-Load
Heat Rejection
Mechanical Clearance (Inches)from UPS
for Ventilation and Maintenance Access
Inches
Lbs.
Lbs./ft. 2
Btu/Hr
Top
Front
Bottom
Sides**
Back
27.6” x 32.8” x 80.6”*
855
136
10,771
20”
40”
0”
0”
0”
* Height includes removable fan housing – Frame height is 78.7”.
** 0” clearance for peripheral equipment, 1” clearance for walls.
Primary AC Input (480V 3-Phase / 3-Wire)
Maximum Input Power Demand
Normal Mode (Recharge Mode)
Suggested External
Overcurrent Protection
External Feeder Wire Size: Min. – Max. Per Phase
kVA
PF
Amps
Amps
AWG or kcmil at 75º C Temp. Rating
76 (80)
>0.99
91 (97)
125 AT
#1 – 1/0
Alternate (Bypass) AC Input (480V 3-Phase / 3-Wire)
Maximum Input Power
Demand
Suggested External
Overcurrent Protection
External Feeder Wire Size:
Min. – Max. Per Phase
kVA PF Amps Amps AWG or kcmil at 75º C Temp. Rating
80
0.9
96
125 AT
#1 – 1/0
Battery Input (480VDC Nominal)
Battery Capacity Required
for Full Load Output
Maximum Discharge
at Full Load Output
Suggested External
Overcurrent Protection
External Feeder Wire Size: Min. – Max.
kWB Amps DC Amps AWG or kcmil at 75º C Temp. Rating
75 @ 0.9 PF
188
200 AT
3/0 – 250 kcmil
AC Output (480V 3-Phase / 3-Wire)
Rated Output Power
Suggested External
Overcurrent Protection
External Feeder Wire Size:
Min. – Max. Per Phase
kVA PF Amps Amps AWG or kcmil at 75º C Temp. Rating
80
0.9
96
125 AT
#1 – 1/0
Important Notes:
1. Maximum input current is limited to 106% of the full-load
input current.
2. Output load conductors are to be installed in separate
conduit from input conductors.
3. Control wires and power wires are to be installed in separate
conduits.
4. Recommended AC input and output overcurrent protection
based on continuous full load current per NEC.
5. Wiring shall comply with all applicable national and local
electrical codes.
6. Grounding conductors to be sized per NEC Article 250-122.
Neutral conductors to be sized per NEC Article 310.15.
- Primary AC Input: 3φ, 3-wire + ground.
- Alternate AC Input: 3φ, 3-wire + ground.
- AC Output: 3φ, 3-wire + ground.
- DC Input: 2-wire (Positive/Negative) + ground.
7. Nominal battery voltage based on the use of VRLA type
batteries (2.0 volts/cell nominal).
8. Maximum battery discharge current based on lowest
permissible discharge voltage of 1.67 VPC.
9. DC wires should be sized to allow not more than a 2-volt
drop at maximum discharge current.
10. Weights do not include batteries or other auxiliary equipment
external to the UPS.
11. Cable sizing calculations based on the following assumptions:
- Minimum size is smallest size based on ampacity at 30 °C.
- Maximum size cable is based on cable bend radius
limitations at the UPS terminals.
- Not more than 3 current-carrying conductors installed in
conduit in ambient temperature of 30 °C.
- Temperature rating of copper conductors/terminals: 75 °C.
- Reference: 2005 NEC Handbook, Table 310.16.
NOTE: Consult latest edition of applicable
national and local codes for possible
variations.
12. Ratings of wires and overcurrent devices are suggested
minimums. Consult with a registered Professional Engineer
within your local area for proper size selections.
TOSHIBA INTERNATIONAL CORPORATION
13131 West Little York Road
Houston, TX 77041
Telephone: (800) 231-1412
Fax: (713) 896-5212
Web Site: www.toshiba.com/ind

86 G9000 Installation and Operation Manual
Installation Planning Guide for 100kVA UPS
Standard System: 480V Input, 480V Output
General Mechanical Information
Dimensions
(W x D x H) Weight Floor
Loading
Approximate Full-Load
Heat Rejection
Mechanical Clearance (Inches)from UPS
for Ventilation and Maintenance Access
Inches
Lbs.
Lbs./ft. 2
Btu/Hr
Top
Front
Bottom
Sides**
Back
27.6” x 32.8” x 80.6”*
855
136
13,463
20”
40”
0”
0”
0”
* Height includes removable fan housing – Frame height is 78.7.”
** 0” clearance for peripheral equipment, 1” clearance for walls.
Primary AC Input (480V 3-Phase / 3-Wire)
Maximum Input Power Demand
Normal Mode (Recharge Mode)
Suggested External
Overcurrent Protection
External Feeder Wire Size: Min. – Max. Per Phase
kVA
PF
Amps
Amps
AWG or kcmil at 75º C Temp. Rating
95 (101)
>0.99
114 (121)
150 AT
2/0 – 3/0
Alternate (Bypass) AC Input (480V 3-Phase / 3-Wire)
Maximum Input Power
Demand
Suggested External
Overcurrent Protection
External Feeder Wire Size:
Min. – Max. Per Phase
kVA PF Amps Amps AWG or kcmil at 75º C Temp. Rating
100
0.9
120
150 AT
2/0 – 3/0
Battery Input (480VDC Nominal)
Battery Capacity Required
for Full Load Output
Maximum Discharge
at Full Load Output
Suggested External
Overcurrent Protection
External Feeder Wire Size: Min. – Max.
kWB Amps DC Amps AWG or kcmil at 75º C Temp. Rating
94 @ 0.9 PF
235
250 AT
250 kcmil – 300 kcmil
AC Output (480/277V 3-Phase / 3-Wire)
Rated Output Power
Suggested External
Overcurrent Protection
External Feeder Wire Size:
Min. – Max. Per Phase
kVA PF Amps Amps AWG or kcmil at 75º C Temp. Rating
100
0.9
120
150AT
2/0 – 3/0
Important Notes:
1. Maximum input current is limited to 106% of the full-load
input current.
2. Output load conductors are to be installed in separate
conduit from input conductors.
3. Control wires and power wires are to be installed in
separate conduits.
4. Recommended AC input and output overcurrent protection
based on continuous full load current per NEC.
5. Wiring shall comply with all applicable national and local
electrical codes.
6. Grounding conductors to be sized per NEC Article 250-
122.
Neutral conductors to be sized per NEC Article 310.15.
- Primary AC Input: 3φ, 3-wire + ground.
- Alternate AC Input: 3φ, 3-wire + ground.
- AC Output: 3φ, 3-wire + ground.
- DC Input: 2-wire (Positive/Negative) + ground.
7. Nominal battery voltage based on the use of VRLA type
batteries (2.0 volts/cell nominal).
8. Maximum battery discharge current based on lowest
permissible discharge voltage of 1.67 VPC.
9. DC wires should be sized to allow not more than a 2-volt
drop at maximum discharge current.
10. Weights do not include batteries or other auxiliary
equipment external to the UPS.
11. Cable sizing calculations based on the following assumptions:
- Minimum size is smallest size based on ampacity at 30 °C.
- Maximum size cable is based on cable bend radius
limitations at the UPS terminals.
- Not more than 3 current-carrying conductors installed in
conduit in ambient temperature of 30 °C.
- Temperature rating of copper conductors/terminals: 75 °C.
- Reference: 2005 NEC Handbook, Table 310.16.
NOTE: Consult latest edition of applicable
national and local codes for possible
variations.
12. Ratings of wires and overcurrent devices are suggested
minimums. Consult with a registered Professional Engineer
within your local area for proper size selections.
TOSHIBA INTERNATIONAL CORPORATION
13131 West Little York Road
Houston, TX 77041
Telephone: (800) 231-1412
Fax: (713) 896-5212
Web Site: www.toshiba.com/ind

G9000 Installation and Operation Manual 87
Installation Planning Guide for 160kVA UPS
Standard System: 480V Input, 480V Output
General Mechanical Information
Dimensions
(W x D x H) Weight Floor
Loading
Approximate Full-Load
Heat Rejection
Mechanical Clearance (Inches)from UPS
for Ventilation and Maintenance Access
Inches
Lbs.
Lbs./ft. 2
Btu/Hr
Top
Front
Bottom
Sides**
Back
35.4” x 32.8” x 80.6”*
1160
144
17,821
20”
40”
0”
0”
0”
* Height includes removable fan housing – Frame height is 78.7”.
** 0” clearance for peripheral equipment, 1” clearance for walls.
Primary AC Input (480V 3-Phase / 3-Wire)
Maximum Input Power Demand
Normal Mode (Recharge Mode)
Suggested External
Overcurrent Protection
External Feeder Wire Size: Min. – Max. Per Phase
kVA
PF
Amps
Amps
AWG or kcmil at 75º C Temp. Rating
151 (160)
>0.99
181 (192)
250 AT
250 kcmil – 300 kcmil
Alternate (Bypass) AC Input (480V 3-Phase / 3-Wire)
Maximum Input Power
Demand
Suggested External
Overcurrent Protection
External Feeder Wire Size:
Min. – Max. Per Phase
kVA PF Amps Amps AWG or kcmil at 75º C Temp. Rating
160
0.9
192
250 AT
250 kcmil – 300 kcmil
Battery Input (480VDC Nominal)
Battery Capacity Required
for Full Load Output
Maximum Discharge
at Full Load Output
Suggested External
Overcurrent Protection
External Feeder Wire Size: Min. – Max.
kWB Amps DC Amps AWG or kcmil at 75º C Temp. Rating
149 @ 0.9 PF
372
400 AT
500 kcmil
AC Output (480V 3-Phase / 3-Wire)
Rated Output Power
Suggested External
Overcurrent Protection
External Feeder Wire Size:
Min. – Max. Per Phase //
kVA PF Amps Amps AWG or kcmil at 75º C Temp. Rating
160
0.9
192
250 AT
250 kcmil – 300 kcmil
Important Notes:
1. Maximum input current is limited to 106% of the full-load
input current.
2. Output load conductors are to be installed in separate
conduit from input conductors.
3. Control wires and power wires are to be installed in
separate conduits.
4. Recommended AC input and output overcurrent protection
based on continuous full load current per NEC.
5. Wiring shall comply with all applicable national and local
electrical codes.
6. Grounding conductors to be sized per NEC Article 250-
122.
Neutral conductors to be sized per NEC Article 310.15.
- Primary AC Input: 3φ, 3-wire + ground.
- Alternate AC Input: 3φ, 3-wire + ground.
- AC Output: 3φ, 3-wire + ground.
- DC Input: 2-wire (Positive/Negative) + ground.
7. Nominal battery voltage based on the use of VRLA type
batteries (2.0 volts/cell nominal).
8. Maximum battery discharge current based on lowest
permissible discharge voltage of 1.67 VPC.
9. DC wires should be sized to allow not more than a 2-volt
drop at maximum discharge current.
10. Weights do not include batteries or other auxiliary
equipment external to the UPS.
11. Cable sizing calculations based on the following assumptions:
- Minimum size is smallest size based on ampacity at 30 °C.
- Maximum size cable is based on cable bend radius
limitations at the UPS terminals.
- Not more than 3 current-carrying conductors installed in
conduit in ambient temperature of 30 °C.
- Temperature rating of copper conductors/terminals: 75 °C.
- Reference: 2005 NEC Handbook, Table 310.16.
NOTE: Consult latest edition of applicable
national and local codes for possible
variations.
12. Ratings of wires and overcurrent devices are suggested
minimums. Consult with a registered Professional Engineer
within your local area for proper size selections.
TOSHIBA INTERNATIONAL CORPORATION
13131 West Little York Road
Houston, TX 77041
Telephone: (800) 231-1412
Fax: (713) 896-5212
Web Site: www.toshiba.com/ind

88 G9000 Installation and Operation Manual
Installation Planning Guide for 225kVA UPS
Standard System: 480V Input, 480V Output
General Mechanical Information
Dimensions
(W x D x H) Weight Floor
Loading
Approximate Full-Load
Heat Rejection
Mechanical Clearance (Inches)from UPS
for Ventilation and Maintenance Access
Inches
Lbs.
Lbs./ft. 2
Btu/Hr
Top
Front
Bottom
Sides**
Back
35.4” x 32.8” x 80.6”*
1230
152
25,060
20”
40”
0”
0”
0”
* Height includes removable fan housing – Frame height is 78.7”.
** 0” clearance for peripheral equipment, 1” clearance for walls.
Primary AC Input (480V 3-Phase / 3-Wire)
Maximum Input Power Demand
Normal Mode (Recharge Mode)
Suggested External
Overcurrent Protection
External Feeder Wire Size: Min. – Max. Per Phase
kVA PF Amps Amps AWG or kcmil at 75º C Temp. Rating
212 (235)
>0.99
255 (283)
350 AT
500 kcmil – (2) x 250 kcmil
Alternate (Bypass) AC Input (480V 3-Phase / 3-Wire)
Maximum Input Power Demand
Suggested External
Overcurrent Protection
External Feeder Wire Size:
Min. – Max. Per Phase
kVA PF Amps (Max.) Amps AWG or kcmil at 75º C Temp. Rating
225
0.9
271
350 AT
500 kcmil - (2) x 250 kcmil
Battery Input (480VDC Nominal)
Battery Capacity Required
for Full Load Output
Maximum Discharge
at Full Load Output
Suggested External
Overcurrent Protection
External Feeder Wire Size: Min. – Max.
kWB Amps DC Amps AWG or kcmil at 75º C Temp. Rating
210 @ 0.9 PF
524
600 AT
(2) x 300 kcmil – (2) x 400 kcmil
AC Output (480V 3-Phase / 3-Wire)
Rated Output Power
Suggested External
Overcurrent Protection
External Feeder Wire Size:
Min. – Max. Per Phase
kVA PF Amps Amps AWG or kcmil at 75º C Temp. Rating
225
0.9
271
350 AT
500 kcmil – (2) x 250 kcmil
Important Notes:
1. Maximum input current is limited to 106% of the full-load
input current.
2. Output load conductors are to be installed in separate
conduit from input conductors.
3. Control wires and power wires are to be installed in
separate conduits.
4. Recommended AC input and output overcurrent protection
based on continuous full load current per NEC.
5. Wiring shall comply with all applicable national and local
electrical codes.
6. Grounding conductors to be sized per NEC Article 250-
122.
Neutral conductors to be sized per NEC Article 310.15.
- Primary AC Input: 3φ, 3-wire + ground.
- Alternate AC Input: 3φ, 3-wire + ground.
- AC Output: 3φ, 3-wire + ground.
- DC Input: 2-wire (Positive/Negative) + ground.
7. Nominal battery voltage based on the use of VRLA type
batteries (2.0 volts/cell nominal).
8. Maximum battery discharge current based on lowest
permissible discharge voltage of 1.67 VPC.
9. DC wires should be sized to allow not more than a 2-volt
drop at maximum discharge current.
10. Weights do not include batteries or other auxiliary
equipment external to the UPS.
11. Cable sizing calculations based on the following assumptions:
- Minimum size is smallest size based on ampacity at 30 °C.
- Maximum size cable is based on cable bend radius
limitations at the UPS terminals.
- Not more than 3 current-carrying conductors installed in
conduit in ambient temperature of 30 °C.
- Temperature rating of copper conductors/terminals: 75 °C.
- Reference: 2005 NEC Handbook, Table 310.16.
NOTE: Consult latest edition of applicable
national and local codes for possible
variations.
12. Ratings of wires and overcurrent devices are suggested
minimums. Consult with a registered Professional Engineer
within your local area for proper size selections.
TOSHIBA INTERNATIONAL CORPORATION
13131 West Little York Road
Houston, TX 77041
Telephone: (800) 231-1412
Fax: (713) 896-5212
Web Site: www.toshiba.com/ind

G9000 Installation and Operation Manual 89
Installation Planning Guide for 300kVA UPS
Standard System: 480V Input, 480V Output
General Mechanical Information
Dimensions
(W x D x H) Weight Floor
Loading
Approximate Full-Load
Heat Rejection
Mechanical Clearance (Inches)from UPS
for Ventilation and Maintenance Access
Inches
Lbs.
Lbs./ft. 2
Btu/Hr
Top
Front
Bottom
Sides**
Back
51.2” x 32.7” x 80.7”*
1230
189
31,659
20”
40”
0”
0”
0”
* Height includes removable fan housing – Frame height is 78.7”.
** 0” clearance for peripheral equipment, 1” clearance for walls.
Primary AC Input (480V 3-Phase / 3-Wire)
Maximum Input Power Demand
Normal Mode (Recharge Mode)
Suggested External
Overcurrent Protection
External Feeder Wire Size: Min. – Max. Per Phase
kVA
PF
Amps
Amps
AWG or kcmil at 75º C Temp. Rating
312 (337)
>0.99
376 (406)
500 AT
(2) x 250 kcmil - (2) x 300 kcmil
Alternate (Bypass) AC Input (480V 3-Phase / 3-Wire)
Maximum Input Power Demand
Suggested External
Overcurrent Protection
External Feeder Wire Size:
Min. – Max. Per Phase
kVA PF Amps (Max.) Amps AWG or kcmil at 75º C Temp. Rating
300
1.0
361
500 AT
(2) x 4/0 - (2) x 250 kcmil
Battery Input (480VDC Nominal)
Battery Capacity Required
for Full Load Output
Discharge at Full
Load Output
Suggested External Overcurrent Protection External Feeder Wire Size:
kWB Amps DC Amps AWG or kcmil at 75º C Temp. Rating
309 @ 1.0 PF
772
800 AT
(2) x 400 kcmil
* Contact factory rep for alternate configurations.
AC Output (480V 3-Phase / 3-Wire)
Rated Output Power
Suggested External
Overcurrent Protection
External Feeder Wire Size:
Min. – Max. Per Phase
kVA PF Amps Amps AWG or kcmil at 75º C Temp. Rating
300
1.0
361
500 AT
(2) x 4/0 – (2) x 250 kcmil
Important Notes:
1. Maximum input current is limited to 106% of the full-load
input current.
2. Output load conductors are to be installed in separate
conduit from input conductors.
3. Control wires and power wires are to be installed in
separate conduits.
4. Recommended AC input and output overcurrent protection
based on continuous full load current per NEC.
5. Wiring shall comply with all applicable national and local
electrical codes.
6. Grounding conductors to be sized per NEC Article 250-
122.
Neutral conductors to be sized per NEC Article 310.15.
- Primary AC Input: 3φ, 3-wire + ground.
- Alternate AC Input: 3φ, 3-wire + ground.
- AC Output: 3φ, 3-wire + ground.
- DC Input: 2-wire (Positive/Negative) + ground.
7. Nominal battery voltage based on the use of VRLA type
batteries (2.0 volts/cell nominal).
8. Maximum battery discharge current based on lowest
permissible discharge voltage of 1.67 VPC.
9. DC wires should be sized to allow not more than a 2-volt
drop at maximum discharge current.
10. Weights do not include batteries or other auxiliary
equipment external to the UPS.
11. Cable sizing calculations based on the following assumptions:
- Minimum size is smallest size based on ampacity at 30 °C.
- Maximum size cable is based on cable bend radius
limitations at the UPS terminals.
- Not more than 3 current-carrying conductors installed in
conduit in ambient temperature of 30 °C.
- Temperature rating of copper conductors/terminals: 75 °C.
- Reference: 2005 NEC Handbook, Table 310.16.
NOTE: Consult latest edition of applicable
national and local codes for possible
variations.
12. Ratings of wires and overcurrent devices are suggested
minimums. Consult with a registered Professional Engineer
within your local area for proper size selections.
TOSHIBA INTERNATIONAL CORPORATION
13131 West Little York Road
Houston, TX 77041
Telephone: (800) 231-1412
Fax: (713) 896-5212
Web Site: www.toshiba.com/ind

90 G9000 Installation and Operation Manual
Installation Planning Guide for 500kVA UPS
Standard System: 480V Input, 480V Output
General Mechanical Information
Dimensions
(W x D x H) Weight Floor
Loading
Approximate Full-Load
Heat Rejection
Mechanical Clearance (Inches)from UPS
for Ventilation and Maintenance Access
Inches
Lbs.
Lbs./ft. 2
kBtu/Hr
Top
Front
Bottom
Sides**
Back
70.9” x 32.7” x 80.7”*
3300
205
52.8
23.6”
42.3”
0”
0”
0”
* Height includes removable fan housing – Frame height is 78.7”.
** 0” clearance for peripheral equipment, 1” clearance for walls.
Primary AC Input (480V 3-Phase / 3-Wire)
Maximum Input Power Demand
Normal Mode (Recharge Mode)
Suggested External
Overcurrent Protection
External Feeder Wire Size: Min. – Max. Per Phase
kVA
PF
Amps
Amps
AWG or kcmil at 75º C Temp. Rating
521 (562)
>0.99
626 (676)
800 AT
(3) x 300 kcmil – (3) x 350 kcmil
Alternate (Bypass) AC Input (480V 3-Phase / 3-Wire)
Maximum Input Power Demand
Suggested External
Overcurrent Protection
External Feeder Wire Size:
Min. – Max. Per Phase
kVA PF Amps (Max.) Amps AWG or kcmil at 75º C Temp. Rating
500
1.0
601
800 AT
(3) x 300 kcmil – (3) x 350 kcmil
Battery Input (480VDC Nominal)
Battery Capacity Required
for Full Load Output
Maximum Discharge
at Full Load
Suggested External
Overcurrent Protection
External Feeder Wire Size:
kWB Amps DC Amps AWG or kcmil at 75º C Temp. Rating
512 @ 1.0 PF
1292
1400 AT
4 x 400 kcmil – 4 x 500 kcmil
* Contact factory rep for alternate configurations.
AC Output (480V 3-Phase / 3-Wire)
Rated Output Power
Suggested External
Overcurrent Protection
External Feeder Wire Size:
Min. – Max. Per Phase
kVA PF Amps Amps AWG or kcmil at 75º C Temp. Rating
500
1.0
601
800 AT
(3) x 300 kcmil – (3) x 350 kcmil
Important Notes:
1. Maximum input current is limited to 108% of the full-load
input current.
2. Output load conductors are to be installed in separate
conduit from input conductors.
3. Control wires and power wires are to be installed in
separate conduits.
4. Recommended AC input and output overcurrent protection
based on continuous full load current per NEC.
5. Wiring shall comply with all applicable national and local
electrical codes.
6. Grounding conductors to be sized per NEC Article 250-
122.
Neutral conductors to be sized per NEC Article 310.15.
- Primary AC Input: 3φ, 3-wire + ground.
- Alternate AC Input: 3φ, 3-wire + ground.
- AC Output: 3φ, 3-wire + ground.
- DC Input: 2-wire (Positive/Negative) + ground.
7. Nominal battery voltage based on the use of VRLA type
batteries (2.0 volts/cell nominal).
8. Maximum battery discharge current based on lowest
permissible discharge voltage of 1.67 VPC.
9. DC wires should be sized to allow not more than a 2-volt
drop at maximum discharge current.
10. Weights do not include batteries or other auxiliary
equipment external to the UPS.
11. Cable sizing calculations based on the following assumptions:
- Minimum size is smallest size based on ampacity at 30 °C.
- Maximum size cable is based on cable bend radius
limitations at the UPS terminals.
- Not more than 3 current-carrying conductors installed in
conduit in ambient temperature of 30 °C.
- Temperature rating of copper conductors/terminals: 75 °C.
- Reference: 2005 NEC Handbook, Table 310.16.
NOTE: Consult latest edition of applicable
national and local codes for possible
variations.
12. Ratings of wires and overcurrent devices are suggested
minimums. Consult with a registered Professional Engineer
within your local area for proper size selections.
TOSHIBA INTERNATIONAL CORPORATION
13131 West Little York Road
Houston, TX 77041
Telephone: (800) 231-1412
Fax: (713) 896-5212
Web Site: www.toshiba.com/ind

G9000 Installation and Operation Manual 91
Installation Planning Guide for 750kVA UPS
Standard System: 480V Input, 480V Output
General Mechanical Information
Dimensions
(W x D x H) Weight Floor
Loading
Approximate Full-Load
Heat Rejection
Mechanical Clearance (Inches)from UPS
for Ventilation and Maintenance Access
Inches
Lbs.
Lbs./ft. 2
Btu/Hr
Top
Front
Bottom
Sides**
Back
90.6” x 32.7” x 80.7”*
4255
207
79,147
20”
40”
0”
0”
0”
* Height includes removable fan housing – Frame height is 78.7”.
** 0” clearance for peripheral equipment, 1” clearance for walls.
Primary AC Input (480V 3-Phase / 3-Wire)
Maximum Input Power Demand
Normal Mode (Recharge Mode)
Suggested External
Overcurrent Protection
External Feeder Wire Size: Min. – Max. Per Phase
kVA
PF
Amps
Amps
AWG or kcmil at 75º C Temp. Rating
781 (875)
>0.99
939 (1052)
1400 A
(4) x 500 kcmil
Alternate (Bypass) AC Input (480V 3-Phase / 3-Wire)
Maximum Input Power Demand
Suggested External
Overcurrent Protection
External Feeder Wire Size:
Min. – Max. Per Phase
kVA PF Amps (Max.) Amps AWG or kcmil at 75º C Temp. Rating
750
1.0
902
1200 A
(4) x350 kcmil – (4) x 400 kcmil
Battery Input (480VDC Nominal)
Battery Capacity Required
for Full Load Output
Discharge at Full
Load
Suggested External
Overcurrent Protection
External Feeder Wire Size:
kWB Amps DC Amps AWG or kcmil at 75º C Temp. Rating
776 @ 1.0 PF
1935
2000 AT
(6) x 400 kcmil – (6) x 500 kcmil
* Contact factory rep for alternate configurations.
AC Output (480V 3-Phase / 3-Wire)
Rated Output Power
Suggested External
Overcurrent Protection
External Feeder Wire Size:
Min. – Max. Per Phase
kVA PF Amps Amps AWG or kcmil at 75º C Temp. Rating
750
1.0
902
1200 A
(4) x350 kcmil – (4) x 400 kcmil
Important Notes:
1. Maximum input current is limited to 106% of the full-load
input current.
2. Output load conductors are to be installed in separate
conduit from input conductors.
3. Control wires and power wires are to be installed in
separate conduits.
4. Recommended AC input and output overcurrent protection
based on continuous full load current per NEC.
5. Wiring shall comply with all applicable national and local
electrical codes.
6. Grounding conductors to be sized per NEC Article 250-
122.
Neutral conductors to be sized per NEC Article 310.15.
- Primary AC Input: 3φ, 3-wire + ground.
- Alternate AC Input: 3φ, 3-wire + ground.
- AC Output: 3φ, 3-wire + ground.
- DC Input: 2-wire (Positive/Negative) + ground.
7. Nominal battery voltage based on the use of VRLA type
batteries (2.0 volts/cell nominal).
8. Maximum battery discharge current based on lowest
permissible discharge voltage of 1.67 VPC.
9. DC wires should be sized to allow not more than a 2-volt
drop at maximum discharge current.
10. Weights do not include batteries or other auxiliary
equipment external to the UPS.
11. Cable sizing calculations based on the following assumptions:
- Minimum size is smallest size based on ampacity at 30 °C.
- Maximum size cable is based on cable bend radius
limitations at the UPS terminals.
- Not more than 3 current-carrying conductors installed in
conduit in ambient temperature of 30 °C.
- Temperature rating of copper conductors/terminals: 75 °C.
- Reference: 2005 NEC Handbook, Table 310.16.
NOTE: Consult latest edition of applicable
national and local codes for possible
variations.
12. Ratings of wires and overcurrent devices are suggested
minimums. Consult with a registered Professional Engineer
within your local area for proper size selections.
TOSHIBA INTERNATIONAL CORPORATION
13131 West Little York Road
Houston, TX 77041
Telephone: (800) 231-1412
Fax: (713) 896-5212
Web Site: www.toshiba.com/ind

92 G9000 Installation and Operation Manual

G9000 Installation and Operation Manual 93

INDUSTRIAL DIVISION
13131 West Little York Rd., Houston, TX 77041
Tel: 713/466-0277 Fax 713/466-8773
US 877/867-8773 Canada 800/872-2192 Mexico 01/800/527-1204
www.toshiba.com/ind
Printed in Japan