Toshiba Tl938 40 Users Manual
2015-03-11
: Toshiba Toshiba-Tl938-40-Users-Manual-656058 toshiba-tl938-40-users-manual-656058 toshiba pdf
Open the PDF directly: View PDF
.
Page Count: 98
- INSTALLING YOUR TV
- CONNECTING YOUR TV
- SETTING UP YOUR TV
- CONTROLS AND FEATURES
- General controls
- Using 3D functions
- Sound controls
- Widescreen viewing
- Picture controls
- Picture Mode
- Picture preferences
- Reset
- ColourMaster
- Base Colour Adjustment
- Colour Temperature
- Auto Brightness Sensor
- Active Backlight Control
- Black/White Level
- MPEG NR – Noise Reduction
- DNR – Digital Noise Reduction
- Resolution +
- Clear Scan
- Resetting the advanced picture settings
- Expert Picture Settings
- Automatic Format (Widescreen)
- 4:3 Stretch
- Blue Screen
- Picture Position
- Picture still
- HDMI Information Display
- Wireless LAN Information
- Setting up the Network
- Network Device Setup
- USB HDD Record Function
- Using Toshiba Places
- Using Hybrid TV Standard (if available)
- Using Intel® Wireless Display
- Using the Media Player
- Other features
- The timers
- Energy Saving Settings
- Digital on-screen information
- Using EPG (Electronic Programme Guide)
- Digital settings – parental control
- Digital settings – Channel Options
- Digital settings – other settings
- Software Upgrade and Licences
- System Information and Reset TV
- PC Settings
- Input selection and AV connections
- Using HDMI CEC Control
- TEXT SERVICES
- PROBLEM SOLVING
- INFORMATION

TL9*8 Digital
Series
TL939 Digital
Series

2
English
Contents
INSTALLING YOUR TV
Safety Precautions ............................................................................. 4
Installation and important information ..................................... 5
The remote control ........................................................................... 7
Inserting batteries and effective range ............................ 7
CONNECTING YOUR TV
Connecting external equipment .................................................. 8
Connecting an HDMI® device ........................................................ 9
To connect an HDMI device ................................................. 9
HDMI’s ARC (Audio Return Channel) feature ................. 9
Connecting an HDMI CEC Control compatible device .......10
Connecting a computer ................................................................11
To connect a PC to the HDMI terminal ...........................11
To connect a PC to the RGB/PC terminal .......................11
Connecting a home network ......................................................12
To connect the TV to a home network - Wired ...........12
To connect the TV to a home network with an
internet connection - Wireless ......................................12
To connect the TV to the PC with
Intel® Wireless Display ......................................................12
Controls and input connections .................................................13
Switching on ............................................................................13
Using the menu system .......................................................13
Using the TV controls and connections .........................13
MENU structure ................................................................................14
SETTING UP YOUR TV
Startup Application .........................................................................15
Quick Setup ..............................................................................15
Ant/Cable In (if available) ....................................................17
Auto Tuning .............................................................................18
ATV Manual Tuning .........................................................................19
Tuning ........................................................................................19
Skip ..............................................................................................20
Sorting positions ....................................................................21
DTV Manual Tuning ........................................................................21
Manual Tuning ........................................................................21
Manual Tuning for DVB-C ...................................................22
DTV Settings ......................................................................................22
Channels ...................................................................................22
Standby Channel Update ....................................................23
Location setting ......................................................................23
Analogue switch-off ............................................................23
CONTROLS AND FEATURES
General controls ...............................................................................24
Quick Menu ..............................................................................24
Selecting channels ................................................................24
The Time Display – analogue only .................................24
Stereo and Bilingual transmissions .................................24
Using 3D functions ..........................................................................25
Using the 3D glasses .............................................................25
Viewing 3D images ................................................................26
Switching display mode or selecting 3D format ........26
Setting the auto start mode ..............................................28
Adjusting 2D to 3D Depth .................................................. 28
Setting the 3D PIN code ......................................................28
Setting 3D Start Message ....................................................29
Setting 3D Lock ......................................................................29
Setting 3D Timer Lock ..........................................................29
Setting Enable 3D Timer .....................................................29
Displaying 3D Important Info ............................................29
Switching left and right images .......................................29
Sound controls ................................................................................. 30
Volume controls and sound mute ...................................30
Dual .............................................................................................30
Balance ......................................................................................30
Bass, Treble .............................................................................. 30
Voice Enhancement ..............................................................30
Dynamic Bass Boost ..............................................................30
Stable Sound® .........................................................................30
Dynamic Range Control ......................................................30
Audio Level Offset .................................................................31
TV Speakers On/Off ...............................................................31
Headphone Settings .............................................................31
Audio Description .................................................................31
Widescreen viewing .......................................................................32
Picture controls ................................................................................ 34
Picture Mode ........................................................................... 34
Picture preferences ...............................................................34
Reset ...........................................................................................34
ColourMaster ...........................................................................34
Base Colour Adjustment .....................................................35
Colour Temperature .............................................................35
Auto Brightness Sensor .......................................................35
Active Backlight Control ......................................................35
Black/White Level ..................................................................35
MPEG NR – Noise Reduction ..............................................35
DNR – Digital Noise Reduction .........................................36
Resolution + .............................................................................36
Clear Scan .................................................................................36
Resetting the advanced picture settings ......................36
Expert Picture Settings ........................................................36
Automatic Format (Widescreen) ......................................38
4:3 Stretch ................................................................................38
Blue Screen ..............................................................................38
Picture Position ......................................................................39
Picture still ................................................................................39
HDMI Information Display ..................................................39
Wireless LAN Information .............................................................40
Setting up the Network .................................................................41
Wireless Setup ........................................................................41
Advanced Network Setup ..................................................43
DNS Setup ................................................................................44
Network Connection Test ...................................................45
Using the software keyboard ............................................ 45
Network Device Setup ...................................................................46
Apps Control Profile .............................................................46
TV Power On Control (Active Standby) ..........................46
Media Renderer Setup .........................................................47
Device Name Setup ..............................................................47
USB HDD Record Function ...........................................................47

3
English
Setting up the USB HDD for recording ..........................48
To record DTV programmes
(One Touch Recording) ....................................................48
How to set recordings via the Programme Guide .....48
To check, edit or delete scheduling information .......50
To view a recorded programme .......................................50
Operations from the Library screen ................................51
Recording Setup .....................................................................52
Scheduling priority ................................................................53
Using Toshiba Places ......................................................................54
Using Web Browser ...............................................................55
Using Skype ............................................................................55
Using Hybrid TV Standard (if available) ...................................60
Using Intel® Wireless Display .......................................................60
Intel® Wireless Display Device Name ..............................61
PC List .........................................................................................61
Using the Media Player ..................................................................61
Basic operation .......................................................................62
Viewing photo files
(on a DLNA CERTIFIED™ Server or USB device) .......63
Viewing movie files
(on a DLNA CERTIFIED™ Server or USB device) .......65
Playing music files
(on a DLNA CERTIFIED™ Server or USB device) .......67
Other features ...................................................................................68
Panel Lock .................................................................................68
The timers ...........................................................................................69
Programme Timers – digital only ...................................69
On Timer ....................................................................................69
Sleep Timer ..............................................................................70
Energy Saving Settings ..................................................................70
Automatic Power Down ......................................................70
No Signal Power Down ........................................................70
Digital on-screen information .....................................................71
Information ..............................................................................71
Using EPG (Electronic Programme Guide) ..............................72
Using Broadcast Guide ........................................................72
Genre selection/searching ..................................................72
Using MediaGuide .................................................................72
MediaGuide screen ...............................................................72
Primary Navigation menu ...................................................73
Digital settings – parental control ............................................74
Parental PIN Setup .................................................................74
Parental Setup .........................................................................74
Network Lock ..........................................................................74
Digital settings – Channel Options ..........................................75
Selecting favourite channels .............................................75
Favourite Channel List .........................................................75
Skip channels ...........................................................................75
Locking channels ...................................................................75
Digital settings – other settings ................................................76
Subtitles ....................................................................................76
Audio languages ....................................................................76
Common Interface ................................................................76
Software Upgrade and Licences ................................................77
Searching for New Software ..............................................77
Network Upgrade ..................................................................77
Software Licences ..................................................................77
System Information and Reset TV .............................................77
System Information ..............................................................77
Reset TV .....................................................................................77
PC Settings .........................................................................................78
Horizontal and Vertical Position .......................................78
Clock Phase ..............................................................................78
Sampling Clock ....................................................................... 78
Reset ...........................................................................................78
Input selection and AV connections ........................................79
Input selection ........................................................................79
Labeling video input sources ............................................79
Digital Audio Output ............................................................80
Using HDMI CEC Control ...............................................................80
Enable HDMI CEC Control ...................................................80
TV Auto Power ........................................................................80
Auto Standby ..........................................................................80
Amplifier Control ...................................................................81
Initial Speaker Setting ..........................................................81
HDMI CEC Control input source selection ....................81
HDMI CEC Control one touch play ..................................81
HDMI CEC Control system standby .................................81
TEXT SERVICES
Text services ......................................................................................82
Selecting modes ....................................................................82
Text information ....................................................................82
Navigating pages using Auto ............................................82
Navigating pages using LIST ............................................. 82
Control buttons ......................................................................83
PROBLEM SOLVING
Questions and Answers ...............................................................84
INFORMATION
Information ........................................................................................87
License Information ........................................................................93
Disclaimers .........................................................................................95
Specifications and accessories ...................................................97
During the life of your TV firmware updates will be made available to ensure that your TV maintains optimum performance:
If your TV is connected to the internet, firmware will be automatically made available.
If your TV is not connected to the internet, you can download the latest version of firmware from
www.toshiba-om.net/firmware.php
*Some features are limited due to local legislation and may not be available in all countries.

4
English
INSTALLING YOUR TV
Safety Precautions
This equipment has been designed and
manufactured to meet international safety standards
but, like any electrical equipment, care must be taken
to obtain the best results and for safety to be assured.
Please read the points below for your own safety.
They are of a general nature, intended to help with all
electronic consumer products, and some points may
not apply to the goods you have just purchased.
Leave more than 10cm clearance around the
television to allow adequate ventilation. This will
prevent overheating and possible damage to the
television. Dusty places should also be avoided. For
wall mounted positions at least 2.5cm gap was
retained from the wall and the 10cm was kept clear
around the perimeter of the TV.
Damage may occur if the television is left in direct
sunlight or near a heater. Avoid places subject to
extremely high temperatures or humidity. Place in a
location where the temperature remains between
5°C min. and 35°C max.
The mains supply required for this equipment is 220-
240v AC 50/60Hz. Never connect to a DC supply or any
other power source. DO ensure that the television is
not standing on the mains lead.
DO NOT cut off the mains plug from this equipment,
this incorporates a special Radio Interference Filter,
the removal of which will impair its performance.
IF IN DOUBT, PLEASE CONSULT A COMPETENT
ELECTRICIAN.
DO read the operating instructions before you
attempt to use the equipment.
DO ensure that all electrical connections (including
the mains plug, extension leads and inter-
connections between pieces of equipment) are
properly made and in accordance with the
manufacturers’ instructions. Switch off and withdraw
the mains plug before making or changing
connections.
DO consult your dealer if you are ever in doubt about
the installation, operation or safety of your
equipment.
WARNING: To prevent injury, this apparatus must be
securely attached to the floor/wall in accordance with
the installation instructions. See page 5.
DO be careful with glass panels or stands on
equipment.
DO NOT obstruct the ventilation openings of the
equipment with items such as newspapers,
tablecloths, curtains, etc. Overheating will cause
damage and shorten the life of the equipment.
DO NOT allow electrical equipment to be exposed to
dripping or splashing or objects filled with liquids,
such as vases, to be placed on the equipment.
DO NOT place hot objects or naked flame sources,
such as lighted candles or nightlights on, or close to
equipment. High temperatures can melt plastic and
lead to fires.
DO NOT use makeshift stands and NEVER fix legs with
wood screws.
DO NOT leave equipment switched on when it is
unattended, unless it is specifically stated that it is
designed for unattended operation or has a standby
mode. Switch off by withdrawing the plug, and make
sure your family knows how to do this. Special
arrangements may need to be made for people with
disabilities.
DO NOT continue to operate the equipment if you
are in any doubt about it working normally, or it is
damaged in any way – switch off, withdraw the mains
plug and consult your dealer.
DO NOT push/pull CI CAM at a tilt to prevent
breakdown of COMMON INTERFACE.
WARNING: Excessive sound pressure from earphones
or headphones can cause hearing loss.
ABOVE ALL - NEVER let anyone, especially
children, push or hit the screen and cabinet back,
or push anything into holes, slots or any other
openings in the case. These actions will damage
screen or internal parts.
NEVER guess or take chances with electrical
equipment of any kind - it is better to be safe than
sorry.
Air Circulation
Heat Damage
Mains Supply
Do
DO NOT REMOVE ANY FIXED COVERS AS THIS WILL
EXPOSE DANGEROUS AND ‘LIVE’ PARTS.
THE MAINS PLUG IS USED AS A DISCONNECTING DEVICE
AND THEREFORE SHOULD BE READILY OPERABLE.
Do not
WARNING: To prevent the spread of
fire, keep candles or other open
flames away from this product at all
times.

5
INSTALLING YOUR TV
English
Installation and important information
Locate the television away from direct sunlight and strong
lights. Soft, indirect lighting is recommended for
comfortable viewing. Use curtains or blinds to prevent
direct sunlight falling on the screen.
Place the TV on a stable, level surface that can support
the weight of the TV. In order to prevent injury and
maintain stability of this apparatus, secure the TV to
the level surface using the strap if fitted, or to a wall
using a sturdy tie to the P clips provided. Otherwise
secure the TV on the level surface using the supplied
mounting screw.
The LCD display panels are manufactured using an
extremely high level of precision technology; however,
sometimes some parts of the screen may be missing
picture elements or have luminous spots. This is not a sign
of a malfunction.
Make sure the television is located in a position where it
cannot be pushed or hit by objects, as pressure will break
or damage the screen. Also, please be certain that small
items cannot be inserted into slots or openings in the case.
Avoid using chemicals (such as air refreshers, cleaning agents, etc.) on or near the TV pedestal. Studies
indicate that plastics may weaken and crack over time from the combination effects of chemical
agents and mechanical stress (such as weight of TV). Failure to follow these instructions could result in serious
injury and/or permanent damage to TV and TV pedestal.
Please use a wall bracket appropriate for the size and weight
of the LCD TV.
• Two people are required for installation.
• To install a wall-mount from another manufacturer, use the
SPACERS (supplied).
1Unplug and remove any cables and/or other component
connectors from the rear of the TV.
2Carefully lay the front of the unit face down on a flat,
cushioned surface such as a quilt or blanket.
3Follow the instructions provided with your wall bracket.
Before proceeding, make sure the appropriate bracket(s)
are attached to the wall and the back of the TV as
described in the instructions provided with the wall
bracket.
4Make sure to place the spacers supplied between the
bracket and the back of the TV.
5Always use the screws supplied or recommended by the
wall mount manufacturer.
Removing the Pedestal Stand:
1Carefully lay the front of the unit face down on a flat,
cushioned surface such as a quilt or blanket. Leave the
stand protruding over the edge of the surface.
NOTE: Extreme care should always be used when
removing the pedestal stand to avoid damage to the LCD
panel.
2Remove the four screws.
3Once you have removed all four screws holding the
pedestal stand in place, remove the pedestal stand from
the TV by sliding the pedestal stand away from the TV.
Where to install
Stand style is dependent on model
Sturdy tie (as short as possible)
Stand clip
Fixing strap
Screw
(supplied)
Fixing strap
‘P’ Clip
When using a Wall Bracket
CAUTION: The diameter and length of the screws
differ depending on wall bracket model. Use of screws
other than the screws specified may result in internal
damage to the TV set or cause it to fall, etc.
Place four spacers (supplied).
Screw
Spacer (supplied)
TV back panel
Wall bracket
28–32mm
M8
Four screws

6
INSTALLING YOUR TV
English
The digital reception function of this television is only effective in the countries listed in the “Country” section of
the “System Setup” menu. Depending on country/area, some of this television's functions may not be available.
Reception of future additional or modified services can not be guaranteed with this television.
If stationary images generated by 4:3 broadcasts, text services, channel identification logos, computer displays,
video games, on-screen menus, etc. are left on the television screen for any length of time, they could become
conspicuous. It is always advisable to reduce both the brightness and contrast settings.
Very long, continuous use of the 4:3 picture on a 16:9 screen may result in some retention of the image at the 4:3
outlines. This is not a defect of the LCD TV and is not covered under the manufacturer’s warranty. Regular use of
other size modes (e.g.: Super Live) will prevent permanent retention.
• The recording function has been designed for
private use and entertainment in your home
environment. Please note that any commercial
use of the recording function could lead to
copyright infringement of authors’ rights.
Toshiba asks you to respect the intellectual
property rights of third parties.
• Before recording to a device connected to the TV,
make a test recording and check the recording
performance.
• Programmes that are prohibited from copying
due to copyright protection cannot be recorded.
• Toshiba shall not be liable for compensation or
incidental damages of any kind whatsoever
resulting from content that was not properly
recorded on the recording device or that was
modified or lost.
• Toshiba shall not be liable for damages of any
kind whatsoever (breakdown of the recording
device, modification or loss of the recorded
content, etc.) resulting from malfunction,
operating failure or incorrect operation due to
combining with another connected device.
• If you connect a USB HDD that has been used
with a PC or another TV, only programmes which
are recorded using this TV can be playback.
• Switch the TV to standby before you disconnect
the USB HDD.
Not doing so may result in loss of the recorded data
or malfunction of the USB HDD.
• Please note that recording on the USB HDD is no
longer playable after the TV’s main-board is
exchanged during service.
Please take note
EXCLUSION CLAUSE
Toshiba shall under no circumstances be liable for loss and/or damage to the product caused by:
i) Fire;
ii) Earthquake;
iii) Accidental damage;
iv) Intentional misuse of the product;
v) Use of the product in improper conditions;
vi) Loss and/or damage caused to the product whilst in the possession of a third party;
vii) Any damage or loss caused as a result of the owner’s failure and/or neglect to follow the instructions set out in the owner’s
manual;
viii) Any loss or damage caused directly as a result of misuse or malfunction of the product when used simultaneously with
associated equipment;
Furthermore, under no circumstances shall Toshiba be liable for any consequential loss and/or damage including but not
limited to the following: loss of profit, interruption of business, the loss of recorded data whether caused during normal
operation or misuse of the product.
When Using a USB Hard Drive ( HDD )

7
INSTALLING YOUR TV
English
The remote control
Simple at-a-glance reference of your remote control.
1For On/Standby mode
2To select external input sources
3To select TV Mode (DTV Ant/ATV)
4To switch between 2D and 3D modes
5Widescreen viewing
6s Stereo/bilingual transmissions
7Digital Subtitles or Analogue TEXT Subtitle pages if available
8Number buttons
9Switch the Audio Description On/Off
10 To return to previous channel
11 To alter the TV volume
12 To display on-screen information
To access the index page in Text mode
13 To mute the TV sound
14 To access Quick Menu
15 To change programme positions
To change TEXT pages
16 To access the “TOSHIBA PLACES” Top Page
When network is not connected, an error message will be
displayed.
17 To access Media Player Menu
18 To call up text services
19 To access the analogue or digital Channel List
20 On-screen Menus
21 To display the digital on-screen Programme Guide
22 To page up, down, left or right
23 When using menus, the arrows move the cursor on the screen
up, down, left or right. Press OK to confirm your selection
24 To return to previous Menu
25 To exit menus and applications
27 Colour buttons: Text and interactive service control buttons
28 Picture still
29 To record DTV programmes
Remove the back cover to
reveal the battery
compartment and make sure
the batteries are inserted the
proper way. Suitable battery
types for this remote are AA,
IEC R6 1.5V.
Do not combine a used, old
battery with a new one or mix
battery types. Remove exhausted batteries immediately to
prevent acid from leaking into the battery compartment.
Dispose of them in accordance with instructions on page 94
of this manual.
Warning: Batteries must not be exposed to excessive heat
such as sunshine, fire or the like.
The performance of the remote control will deteriorate
beyond a distance of five metres or outside an angle of 30
degrees from the centre of the television. If the operating
range becomes reduced, the batteries may need replacing.
CT-90405
1
2
5
4
8
9
20
17
16
22
11
24
27
26
25
23
21
18
14
19
15
13
12
10
3
6
7
28 29
26 When in TV mode:
DAnalogue time
display
When in Text mode:
ATo reveal concealed
text
BTo hold a wanted
page
CTo enlarge text
display size
DTo select a page
while viewing a
normal picture
When using Programme
Guide:
Z –24 hours
z +24 hours
CC –1 page
cc +1 page
During Playback:
cTo PLAY
vTo STOP
W/wTo PAUSE/STEP
ZTo SKIP-BACK
CC To REWIND
cc To FAST FORWARD
zTo SKIP-FORWARD
Inserting batteries and effective range

8
English
CONNECTING YOUR TV
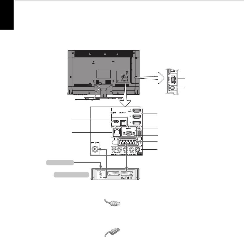
Connecting external equipment
Before connecting any external equipment, turn off all main power switches. If there is no switch,
remove the mains plug from the wall socket.
Aerial cables:. . . . . . . . . . . . . . . . . . . . . . . . . . . . . . . . . .
Connect the aerial to the socket on the rear of the television.
If you use a decoder and/or a media recorder, it is essential
that the aerial cable is connected through the decoder and/or
through the media recorder to the television.
SCART leads: . . . . . . . . . . . . . . . . . . . . . . . . . . . . . . . . . .
Connect the media recorder IN/OUT socket to the television.
Connect the decoder TV socket to the television.
Before running Auto Tuning, put your decoder and media
recorder to Standby.
The RCA sockets alongside the COMPONENT VIDEO INPUT
sockets will accept L and R audio signals.
When connecting the VIDEO/AUDIO devices, connect those
cables to Y/L/R sockets.
The Digital Audio Output socket enables the connection of a
suitable surround sound system.
NOTE: This output is always active.
HDMI® (High-Definition Multimedia Interface) is for use with
electrical equipment with digital audio and video output. It is
designed for best performance with 1080i and 1080p high-
definition video signals but will also accept and display VGA,
480i, 480p, 576i, 576p and 720p signals.
PC format signals will also be displayed.
NOTE: Although this television is able to connect to HDMI
equipment, it is possible that some equipment may not
operate correctly.
LAN port is used to connect the TV to your home network.
This TV can play digital content stored on a DLNA CERTIFIED™
product with server function.
A wide variety of external equipment can be connected to
the back of the television; therefore, the relevant owner’s
manuals for all additional equipment must be referred to
for exact instructions.
If the television automatically switches over to monitor
external equipment, return to normal television by pressing
the desired programme position button. To recall external
equipment, press o to select between TV, EXT 1, EXT 2,
HDMI 1, HDMI 2, HDMI 3, HDMI 4 or PC.
When the external input mode is selected while viewing DTV
mode, the SCART socket does not output video/audio signals.
LAN port
SCART (EXT 1)
DIGITAL AUDIO OUTPUT
(OPTICAL)
HDMI 4 INPUT
HEADPHONE jack
HDMI 1/2/3 INPUTS
COMPONENT VIDEO/AUDIO INPUT
VIDEO/AUDIO INPUT (Y/L/R)
(EXT 2)
RGB/PC INPUT
USB 1 port
Media Player/USB HDD connection port
Media Recorder
Aerial Cable
Power cord
ILLUSTRATION SHOWS 40TL938.

9
CONNECTING YOUR TV
English
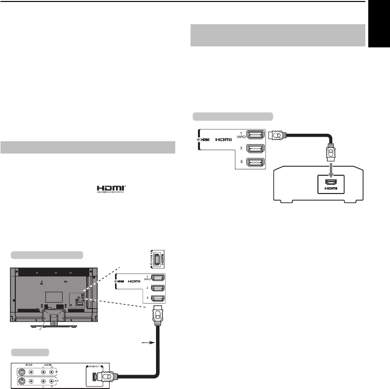
Connecting an HDMI® device
The HDMI input on your television receives digital
audio and uncompressed digital video from an
HDMI source device.
This input is designed to accept HDCP (High-Bandwidth
Digital-Content Protection) programme material in digital
form from EIA/CEA-861-D–compliant consumer electronic
devices (such as a set-top box or DVD player with HDMI
output). For acceptable video signal formats, see page 88.
NOTE: Supported Audio format: Linear PCM, Dolby Digital
(AC-3), sampling rate 32/44.1/48kHz.
Connect an HDMI cable (type A connector) to the HDMI
terminal.
For proper operation, it is recommended that you use an
HDMI cable with the HDMI Logo ( ).
• If your HDMI connection is capable of 1080p and/or your
television is capable of refresh rates greater than 50Hz, you
will need a Category 2 cable. Conventional HDMI/DVI cable
may not work properly with this model.
• HDMI cable transfers both video and audio. Separate
analogue audio cables are not required (see illustration).
To view the HDMI device video, press the o button to select
HDMI 1, HDMI 2, HDMI 3 or HDMI 4 mode.
This feature enables the audio signal of the TV to
be sent to the AV amplifier via the HDMI cable. It
will not be necessary to connect a cable from the
audio output of the TV to the audio input of the AV
amplifier to reproduce the audio received from the
tuner of the TV through the AV amplifier.
To connect an HDMI device
HDMI cable
HDMI device
the back of your television
HDMI’s ARC (Audio Return Channel)
feature
the back of your television
AV amplifier that supports ARC
HDMI cable

10
CONNECTING YOUR TV
English
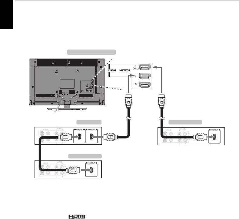
Connecting an HDMI CEC Control compatible device
You can control the basic functions of connected audio/video devices using the television’s remote
control if you connect an HDMI CEC compatible AV amplifier or playback device. For an explanation of
setup and operations, see pages 80–81.
For the setup shown above, you will need three HDMI cables.
NOTE:
• If several devices are connected, the HDMI CEC Control
feature may not operate properly.
• For proper operation, it is recommended that you use HDMI
cables with the HDMI Logo ( ).
• This function is available when one PC and one AV amplifier
are connected separately. However, it may not operate
properly if the PC is connected via the AV amplifier.
Before controlling the device(s):
• After completing the above connections, set the HDMI CEC
Control Setup menu as you desire (see page 80).
• The connected devices must also be set. For details, see the
operation manual for each device.
• The HDMI CEC Control feature uses CEC technology as
regulated by the HDMI standard.
• This feature is limited to models incorporating Toshiba’s
HDMI CEC Control. However, Toshiba is not liable for those
operations. Refer to individual instruction manuals for
compatibility information.
AV amplifier Playback device
Playback device
the back of your television

11
CONNECTING YOUR TV
English
Connecting a computer
With either an HDMI or an RGB/PC connection, you
can watch your computer’s display on the
television.
When connecting a PC to the HDMI terminal on the television,
use an HDMI cable (type A connector).
If connecting a PC with DVI terminal, use an HDMI-to-DVI
adaptor cable.
For acceptable PC and video signal formats, see page 88.
NOTE:
• The edges of the images may be hidden.
• If connecting a certain PC model with a unique PC signal,
the PC signal may not be detected correctly.
When connecting a PC to the RGB/PC terminal on the
television, use an analogue RGB (15-pin) computer cable.
To use a PC, set the monitor output resolution on the PC
before connecting it to the television. For acceptable PC
signal formats, see page 87.
To display the optimum picture, use the PC setting feature
(see page 78).
NOTE:
• Some PC models cannot be connected to this television.
• An adaptor is not needed for computers with a compatible
mini D-sub15-pin terminal.
• Depending on the DVD’s title and the specifications of the
PC on which you are playing the DVD-Video, some scenes
may be skipped or you may not be able to pause during
multi-angle scenes.
• A band may appear at the edges of the screen or parts of the
picture may be obscured. This is due to scaling of the
picture by the set, it is not a malfunction.
• When PC input mode is selected, some of the television’s
features will be unavailable e.g. Colour System in the
System Setup menu.
• Some PC models may output unique signals that the
television may be unable to detect (see page 87).
• If connecting a certain PC model with a unique PC signal,
the PC signal may not be detected correctly.
To connect a PC to the HDMI terminal
HDMI cable
the side of your television
Computer
the side of your television
HDMI-to-DVI
adaptor cable
Computer
To connect a PC to the RGB/PC terminal
the back of your television
Conversion adaptor
if required
(not supplied)
Computer
RGB PC cable (not
supplied)
Mini D-sub
15 pin connector

12
CONNECTING YOUR TV
English
Connecting a home network
The LAN port allows your Toshiba TV to connect to
your home network. You can use this revolutionary
home entertainment networking system to access
photo, video and audio files that are stored on a
DLNA CERTIFIED™ server and play/display them on
your TV.
NOTE:
• If you connect to a shared network outside your home, it is
advisable to use a router. Always use DLNA CERTIFIED™
products in private network environments. Connect this TV
to the same router as other DLNA CERTIFIED™ products
(server).
• If you use a hub or switch to connect the TV to your home
network, you may not be able to use the automatic setup
and will have to manually set up the network address. See
page 43.
• If you use a router with built-in DHCP functionality, use the
automatic setup. Manual setup may not work.
• If you connect the TV and PC directly, use a crossover LAN
cable.
• Please consult your PC manufacturer about details of PC
settings.
• Wireless appliances may interfere with Intel® Wireless
Display.
[1] Coaxial or telephone cable (depending on your modem type)
[2] Standard LAN cable
[3] Do NOT connect a phone jack directly to the TV’s LAN port.
Please refer to “Wireless Setup” section on page 41.
NOTE:
• If this device is going to be operated in the frequency range
of 5.15 GHz to 5.35 GHz, it is restricted to indoor use.
• If this device is going to be operated for 802.11 b/g/n
function in the frequency range of 2.454 GHz to 2.4835 GHz
in France, it is restricted to indoor use.
• A general authorization is required for using this device
outdoors or in public places in Italy.
• This device is NOT ALLOWED to be used in the geographical
area within a radius of 20km from the centre of Ny-Alesund
in Norway.
• Make the wireless LAN appropriate security setting at the
time of wireless LAN use to prevent the illegal use, spoofing
and interception of communications.
• Don't connect wireless LAN to a outside network directly.
Apply the wireless LAN access point with router function or
broadband router. Make the router appropriate security
setting to prevent the illegal use.
Refer to the manual of router for a security setting.
To connect the TV to a home network -
Wired
Modem (if available)
Server PC
Router with Hub
the back of your television
Cable or Phone jack
[1] [2]
[2]
[3][2]
To connect the TV to a home network
with an internet connection - Wireless
To connect the TV to the PC with Intel®
Wireless Display
Access point (AP)
Wireless LAN router
Modem
Computer
Intel® WiDi
PC with Intel®
Wireless Display

13
CONNECTING YOUR TV
English
Controls and input connections
A wide variety of external equipment can be connected to the input sockets on the side of the television.
While all the necessary adjustments and controls for the television are made using the remote control, the
buttons on the television may be used for some functions.
If the RED LED is not lit, check that the mains plug is
connected to the power supply and press 1 on the remote
control; it may take a few moments. The GREEN LED will be lit.
To put the television into Standby, press 1 on the remote
control. To view the television, press 1 again. The picture may
take a few seconds to appear.
Press MENU on the remote control to display the menu.
The menu appears as a list of five topics. As each symbol is
selected by pressing C or c on the remote control, its
respective options will appear above.
NOTE: The same menu is displayed in DTV (Digital TV) and
ATV (Analogue TV) modes; however, where some items are
not available in a mode, they will appear grayed out.
To use the option, press B and b on the remote control to
move up and down and press C or c to select your desired
setting.
• To turn on or off the TV, press !.
• To alter the volume, press + or – .
+ and – buttons operate as volume up/down as default.
• To alter the programme position, press p/o once and
press
u
or
U
.
• To select an external input, press and hold p/o until the
Inputs window appears, and then press
u
or
U
to select the
appropriate input source.
The Media Player feature provides access to photo, movie and
music files stored on a USB storage device that is connected
via the USB 1 or USB 2 port or on a network device.
Please always refer to the owner’s manual of the equipment to be
connected for full details.
NOTE:
• The USB socket has limited functionality and Toshiba can
take no responsibility for damage to other connected
equipment.
• Interactive video games that involve shooting a “gun” at an
on-screen target may not work with this TV.
ILLUSTRATION SHOWS 40TL938.
COMMON INTERFACE
T
he Common Interface is for a Conditional Access
Module (CAM).
Contact a service provider.
T
he software updating of CI Plus CAM may be
automatically executed. At this time, your
Recording/Reminder programming will be canceled.
Ambient Light Sensor
RED LED – Standby
GREEN LED – Power on
ORANGE LED – Active
Standby (Apps)
ORANGE LED – Programme
timer set (digital only)
RED LED – Recording
USB 1 port
Media Player/Wireless LAN adaptor ready for a home
network
USB 2 port
Media Player/USB HDD connection port
Control panel
3D IR
Switching on
For energy saving:
We recommend that you use the television with the factory
settings. The factory settings are for energy saving.
Unplugging the mains plug will cut energy use to zero for
all televisions. This is recommended when the television is
not being used for a long time, e.g. when on holiday.
Reducing the brightness of the screen will reduce energy use.
Energy efficiency cuts energy consumption and thus saves
money by reducing electricity bills.
NOTE: Putting the television into standby mode will reduce
energy consumption, but will still draw some power.
Using the menu system
Using the TV controls and connections

14
CONNECTING YOUR TV
English
MENU structure
To open the main menu (illustration below) , press MENU on the remote control.
1st Layer 2nd Layer 3rd Layer
Press MENU. Press C c / B. Press C c.Press OK. Press BbC c.
TV Programmes
Guide
Genre Search
Programme Timers
Library
Jump to Programme Guide (EPG)
Jump to Genre Search
Jump to Programme Timers
Jump to Library
Media Player
USB Media Player
Network Media Player
USB Media Player Menu
Network Media Player Menu
Toshiba Places
Jump to Toshiba Places
NOTE: This menu item is subject to
change without notice.
Function
On Timer
Sleep Timer
On Timer Menu
Sleep Timer Menu
Setup
Picture
Sound
Preferences
System Setup
Picture Menu
Sound Menu
Preferences Menu
System Setup Menu
TV Programmes Media Player
Toshiba Place
Setup
Function
Genre Search
Guide Programme
Timers Library

15
English
SETTING UP YOUR TV
Startup Application
Before switching on the TV make sure that your
aerial is connected and any decoder / media
recorder, if applicable is connected and in
standby.
aPress the 1 button. Toshiba logo will appear. and
after that, The Menu Language screen will appear.
This screen will appear the first time that the
television is switched on and each time Reset TV is
selected.
bPress BbCc to select the menu language and
press OK.
cHighlight Country and press C or c to select. The
television is now set to tune the stations for your
country.
NOTE:
• The following display menus will differ slightly
according to the country you selected.
• If there is not a country that you want to select in the
list, select Others.
dPress OK, and the Location screen will appear.
ePress C or c to select Home or Store. For normal
home use, select Home.
fPress OK, and the AutoView screen will appear, press
C or c to select Yes or No.
gPress OK, and the Network Setup screen will appear.
Press C or c to select Yes or No.
• When you select No, skip to step 16.
hPress OK, and the Network Type screen will appear.
Press C or c to select Wireless.
• When you select Wired (LAN cable connection),
skip to step 13.
iPress OK, and the Wireless Setup screen will appear.
Press C or c to select the Wireless Setup type.
There are 3 methods for Wireless Setup:
•Easy Setup (WPS) - If the AP supports WPS, this
method can be used. WPS is an industry standard
designed to make connection of wireless LAN
equipment and security setup easy. WPS will
automatically configure all wireless settings.
NOTE: WEP encryption may not be able to
configured by easy setup.
•Assisted Setup - follow step 11.
Input the Security Key only.
•Manual Setup, skip to step 12.
Input the all settings.
NOTE: EXIT is available during settings.
jIn step 9, when you select Easy Setup;
Press OK, and the Easy Setup screen will appear.
Press C or c to select PBC (Push Button
Configuration) or PIN (Personal Identification
Number).
Press b to highlight Start Scan and press OK.
PBC - Following the on-screen instructions, push the
appropriate button on your AP. When a window
reporting that the setup is complete appears, press
OK.
PIN - When the PIN code window appears, enter the
displayed PIN into your AP, and then press Next to
continue the PIN Setup. When a message displays to
report that the setup is complete, press OK.
To cancel searching for the AP:
Press BACK while searching for the AP. A message will appear,
and then press C or c to select Yes and press OK.
Quick Setup
Quick Setup
Country
Germany
Primary Subtitle Language
Turkish
German
German
English
Secondary Subtitle Language
Primary Audio Language
Secondary Audio Language
Location
Home
To use the TV for displaying in a store showroom,
please select [Store]. [Home] mode is
recommended for normal use.
AutoView
No
AutoView mode automatically adjusts picture
settings to suit ambient light conditions. Do you
wish to enable AutoView mode?
Network Setup
Yes
In order to enjoy online video, music, games, news and more
provided by Toshiba Places* (Toshiba’s portal to internet
services) an active internet connection is required.
*Availability is dependant on country selection.
Do you want to setup a network connection?
Connection Type
Wired
Select a connection method.
Wireless Setup
Easy Setup
Select the wireless connection method.

16
SETTING UP YOUR TV
English
kIn step 9, when you select Assisted Setup;
Press OK, and the Assisted Setup screen will appear.
Press B or b to select the desired AP and press OK.
NOTE: Check the MAC address on the label of the AP
or in the manual, and select your AP.
Press B or b to select Security Key and press OK.
The Software Keyboard window will appear (page 45).
Input the Security Key by using the Software
Keyboard. To save your setting, press the BLUE
button.
NOTE:
• The Security Key must adhere to these conditions:
- TKIP/AES: 8-63 ASCII or 64 Hex characters
- WEP: 5 or 13 ASCII or 10 or 26 Hex characters
• There is only one key ID to set for WEP encryption.
Press B or b to highlight Done and press OK.
NOTE:
• If Network Name is not displayed, see Manual Setup
below to set Network Name before pressing Done.
•If BACK is pressed before Done is selected, settings
are not saved.
When the message “Wireless configuration is
complete.” appears on screen, press OK.
The screen will skip to step 13.
lIn step 9, when you select Manual Setup;
Press OK, and the Manual Setup screen will appear.
Press B or b to select Network Name and press OK.
The Software Keyboard window will appear (page 45).
Input the Network Name by using the Software
Keyboard. To save your setting, press the BLUE
button.
Press B or b to select Authentication and then press
C or c to select Open System, Shared Key, WPA-
PSK or WPA2-PSK.
Press B or b to select Encryption, and then press C
or c to select None, WEP, TKIP or AES.
NOTE:
• Certain encryption types are only compatible with
specific authentication types.
- When Authentication is Open System, only WEP
or None is compatible.
- When Authentication is Shared Key, only WEP is
compatible.
- When Authentication is WPA-PSK or WPA2-PSK,
only TKIP or AES is compatible.
• When incompatible Authentication/Encryption
pairings are detected, a warning message will be
displayed, and no connection attempt will be made
until the incompatibility is resolved.
• There is only one key ID to set for WEP encryption.
Press B or b to select Security Key and press OK.
Input the Security Key by using the Software
Keyboard (page 45).
To save your setting, press the BLUE button.
This item is grayed out when Encryption is None.
When Encryption is WEP, Key ID setting is available.
Press B or b to select Key ID and press C or c to
select 1(default), 2, 3 or 4.
Press B or b to select Done and press OK.
When the message “Wireless configuration is
complete.” appears on screen, press OK.
NOTE: Settings are not saved if BACK is pressed
before Done is selected.
mThe Advanced Network Setup screen will appear.
When the DHCP function of the router connected
with this TV is On, you can set Auto Setup to On or
Off. (This should usually be set to On.)
When the DHCP function of the router is Off, set Auto
Setup to Off, and set the IP Address DNS address(es)
manually.
You can view the fixed MAC address for the TV, if one
is installed.
Press B or b to select Next.
nPress OK, and Network Connection Test will start.
A message will appear to indicate if the connection
was successful or if could not be completed.
NOTE: The result of Network Connection Test does
not always guarantee the connection.
To cancel the Network Connection Test:
Press BACK while searching for the Internet
connection.
IP Address Setup
Auto Setup
Default Gateway
Subnet Mask
IP Address
On
On
00:11:22:33:44:55
DNS Setup
Auto Setup
Secondary DNS Address
MAC Address
Primary DNS Address
Next
XXX . XXX . XXX . XXX
XXX . XXX . XXX . XXX
XXX . XXX . XXX . XXX
XXX . XXX . XXX . XXX
XXX . XXX . XXX . XXX
Advanced Network Setup
OK
Network connection was completed successfully.

17
SETTING UP YOUR TV
English
oPress OK. If your country supports Network Guide,
The Guide Type screen will appear.
Press C or c to select Broadcast Guide or
MediaGuide.
NOTE: If you select MediaGuide, it may take time to
access the Guide screen depending on active channel
numbers.
pPress OK. If the Ant/Cable In screen appears, press B
or b to select Antenna or Cable, and then press OK
to check ( ).
qSelect Next and press OK. The Auto Tuning start up
screen will appear with the option to select between
DTV and ATV, DTV or ATV if available. Use C or c to
select the appropriate mode.
rPress B or b to highlight Start Scan, and then press
OK.
The television will start to search for available DTV
and/or ATV channels. The progress bar will indicate
the scan status.
You must allow the television to complete the
search.
When the search is complete, the television will
automatically select channel one.
The Auto Tuning screen will display the total number
of services found.
sPress C or c to view the DTV (digital channel) or ATV
(analogue channel) lists.
TUse B or b to move through the list to select a
channel, and then press OK to view.
In ATV mode, some areas may receive duplicate
stations. There may not be a clear picture or the signal
may be weak, so the station order can be changed
using ATV Manual Tuning.
REMEMBER: Press TV at any time to select between
ATV and DTV modes.
NOTE: The time will be set automatically by
transmission but can be advanced or decreased by
using Local Time Setting in the DTV Settings screen.
From this menu, you can set the RF input configuration.
aPress MENU / C c to highlight Setup icon.
bPress B/C c to highlight System Setup icon and
press OK.
cPress b to select Ant/Cable In and press C or c to
select Antenna or Cable.
NOTE: When you attempt to change the Ant/Cable
In setting, a warning message will appear followed by
PIN entry (if PIN has been set) and a prompt for Auto
Tuning.
dWhen Ant/Cable In is set to Cable, the following
setting options will be provided in the Auto Tuning
screen.
Press B or b to select an item and press C or c to
select your desired option.
TV Guide Selection
Broadcast Guide
Electronic Program Guide accessed by the “GUIDE” key of your
remote control:
Select “MediaGuide” if you want to use the advanced rich media
EPG provided through the network.
*Your TV must be connected to the network.
Select “Broadcast Guide” if you want to use the simple EPG
provided by our local broadcast network, if any.
Ant/Cable In
Cable
Next
Antenna
Auto Tuning - Antenna
Progress Found
ATV Tune Waiting...
: C7Channel
DTV Tune 3 % 2
Ant/Cable In (if available)
The Quick Setup menu can also be accessed at any
time from the Setup / System Setup menu.
PLEASE NOTE
Auto Tuning - Cable
DTV and ATVTuning Mode
DTV
OthersOperator Selection
Quick ScanScan Type
AutoStart Frequency
AutoEnd Frequency
AutoModulation
AutoSymbol Rate
AutoNetwork ID
Start Scan

18
SETTING UP YOUR TV
English
With the exception of DTV Scan Type and DTV Modulation
items, all of the following items will have 2 operating modes.
The first is Auto where the values for each item are preset by
the system. The second is an Input mode where you will be
able to enter a single value in place of the pre-set value. If no
channel is currently tuned and the Input state is chosen, a
system default value will be shown. However, if a channel is
currently tuned when the item is accessed, the value of the
current channel will be displayed.
Operator Selection:
You can choose the Cable operator depending on the
Country you set.
DTV Scan Type:
This item determines whether a Quick Scan or a Full Scan will
be executed.
The Quick Scan is a simplified version of the Full Scan that is
designed to complete in less time.
DTV Start Frequency:
This sets the frequency from which the scan will begin.
DTV End Frequency:
This sets the frequency at which the scan will end.
DTV Modulation:
You can choose from five QAM modulation settings.
DTV Symbol Rate:
This is the baud rate (KS/s) of the scan.
DTV Network ID:
This is the Network ID to be utilized for the scan. This item is
grayed out when DTV Scan Type is set to “Full Scan”.
NOTE: As new services are broadcast, it will be necessary to
re-tune the television in order to view them.
Auto Tuning will completely re-tune the television and can be
used to update the channel list. It is recommended that Auto
Tuning is run periodically to ensure that all new services are
added. All current channels and settings, i.e. locked channels,
will be lost.
aPress MENU / C c to highlight Setup icon.
bPress B/C c to highlight System Setup icon and
press OK.
cPress B or b to select Auto Tuning and press OK.
dPress C or c to select Yes and press OK.
Press C or c to select DTV and ATV, DTV or ATV, if
available, then highlight Start Scan and press OK to
continue with the Auto Tuning.
NOTE: If you have selected “Others” for the Country
field in the System Setup menu, and selected a
tuning mode other than “DTV” , choose the optimum
ATV broadcasting system (B/G, I, D/K or L).
The television will start to search for all available DTV
and/or ATV services.
You must allow the television to complete the
search.
When the search is complete, the Auto Tuning screen
will display the services found.
ePress B or b to move through the list to select a
channel and press OK to view.
Auto Tuning
System Setup
Menu Language English
Country
Ant/Cable In
ATV Manual Tuning
DTV Manual Tuning
Quick Setup
DTV Settings
Auto Tuning
Germany
Auto Tuning - Antenna
DTV and ATVTuning Mode
Start Scan

19
SETTING UP YOUR TV
English
ATV Manual Tuning
The television can be tuned-in manually using ATV Manual
Tuning. For example, you might use the feature if the television
cannot be connected to a media recorder/decoder with a SCART
lead or when you want to tune-in a station on another System.
Use C and c to move across the screen and select any of the
ATV Manual Tuning options.Then use B or b to adjust the
settings.
1Position
The number to be pressed on the remote control to tune
the channel.
2System
Specific to certain areas.
3Colour System
Factory set to Auto, should only be changed if problems
are experienced, i.e. NTSC input from external source.
4Skip
Set Skip to On (8) or Off (() for the selected channel.
See page 20.
5Signal Class
The channel classification.
6Channel
The channel number on which a station is being
broadcast.
7Search
Search up and down for a signal.
8Manual Fine Tuning
Only used if interference/weak signal is experienced. See
page 84.
9Station
Station identification. Use the B b and C c buttons to
enter up to seven characters.
To allocate a position on the television for a decoder and
media recorder: turn the decoder on, insert a pre-recorded
film in the media recorder, press PLAY and manually tune.
aIn the System Setup menu, press b to select ATV
Manual Tuning and press OK.
bUse B or b to select the desired position. We suggest
Pos. 0 for a media recorder.
cPress OK to select. If the channel chosen for the media
recorder is set to skip, Skip should be removed before
storing.
dPress c to select System and press B or b to change
if required.
eThen press c to select Search.
fPress B or b to begin the search. The search symbol
will flash.
Tuning
ATV Manual Tuning
System
IA
1C20C
VR
123 4 65 7 8 9
Different Channel numbers may be displayed.
System Setup
Menu Language English
Country
Ant/Cable In
ATV Manual Tuning
DTV Manual Tuning
Quick Setup
DTV Settings
Auto Tuning
Germany
Pos. Channel Station
ATV Manual Tuning
1
2
3
4
6
7
8
C2
C7
S10
S40
C22
5
C25
C28
C30
ATV Manual Tuning
System
IA
1C20
ATV Manual Tuning
Search
IA
1C20

20
SETTING UP YOUR TV
English
gEach signal will show on the television. If it is not your
media recorder, press B or b again to restart the
search.
hWhen your media recorder signal is found, press c to
move along to Station. Use B, b, C and c to put in
the required characters, e.g. VCR.
iPress OK to save.
jRepeat for each position you want to tune.
kPress EXIT when you have finished.
To prevent certain channels from being viewed, positions can be
skipped.
aSelect ATV Manual Tuning from the System Setup
menu.
bUse B or b to highlight the position to be skipped
and press OK to select.
cPress c to select Skip.
dUse B or b to turn Skip on.
Press OK.
8 on the screen indicates a skipped position.
ePress BACK and repeat from Step 2 or press EXIT.
Each position has to be individually selected. To turn
Skip off, repeat the procedure for each position.
Skipped positions cannot be selected by PU and Pu
or by the controls on the television but can still be
accessed by the number buttons on the remote
control.
This television has direct channel entry if the
channel numbers are known.
Select the ATV Manual Tuning screen in Step 3.
Enter the Position number, the System, then C for
standard (terrestrial) channels or S for cable
channels and the Channel number. Press OK to
save.
ATV Manual Tuning
Station
IA
1C20C
VR
PLEASE NOTE
Skip
Pos. Channel Station
ATV Manual Tuning
1
2
3
4
6
7
8
C2
C7
S10
S40
C22
ABC1
ABC1
5
C25
C28
C30
ATV Manual Tuning
Skip: On
IA
1C20

21
SETTING UP YOUR TV
English
Channels may be moved and saved to the position of your
choice.
aSelect ATV Manual Tuning from the System Setup
menu.
bWith the list of channels showing, use B or b to
highlight the channel you want to move and press c.
cUse B or b to move through the list to your preferred
position. As you do so, the other channels will move
to make room.
dPress C to save your move.
Repeat as necessary and press EXIT.
DTV Manual Tuning
NOTE: This feature varies depending on the Ant/Cable In
setting.
This feature is available for service engineers or can be used for
direct channel entry if the multiplex channel is known.
aSelect DTV Manual Tuning from the System Setup
menu and press OK.
bEnter the multiplex number using the number
buttons or use C or c to adjust the number up or
down.
cHighlight Start Scan and press OK. The television will
automatically search for that multiplex.
When the multiplex is found, any channels that are
not currently in the channel list will be added and the
channel information at the top of the screen will be
updated.
dRepeat as necessary. Press EXIT to finish.
Sorting positions
Pos. Channel Station
ATV Manual Tuning
1
2
3
4
6
7
8
C2
C7
S10
S40
C22
ABC1
ABC1
5
C25
C28
C30
Manual Tuning
DTV Manual Tuning - Antenna
WEAK
Signal Strength
Quality
Channel
GOOD
STRONGAVERAGE
67
Frequency
842.0 MHz
Bandwidth
Start Scan
8 MHz
Pos.New TypeName
ABC ONE
0 New Channels - Total 6
ABC TWO
ABC THREE
ABC NEWS 24
DTV Manual Tuning - Antenna
2
1
7
40
ABCi
51

22
SETTING UP YOUR TV
English
When Ant/Cable In is set to Cable, DTV Manual Tuning
items are as follows:
Frequency: Input a specific frequency to be scanned
Modulation: Choose from one of five QAM modulation
options
Symbol Rate: Input a specific baud rate (KS/s) to be used for
the manual scan
DTV Settings
The channel order may be changed to suit your personal
preference.
aSelect DTV Settings from the System Setup menu
and press OK.
bSelect Channels and press OK.
cFor your convenience, you can jump to specific places
in the list by one of two methods.
Line Number Jump —Use the number buttons
(0-9) to input the line number you want to select and
press OK.
It is also possible to change the Position number of a
particular channel.
Renumber —Press the RED button to renumber
the highlighted channel. Edit the channel number
using the number buttons and press OK. If the
position number you input already exists, a
confirmation window will appear.
Manual Tuning for DVB-C
Channels
DTV Settings
Channels
Parental PIN Setup
Subtitle and Audio
Parental Control
Local Time Setting
Standby Channel Update
Common Interface
Channels Antenna TV
1ABC ONE
2 ABC TWO
Pos. Name
7 ABC THREE
30 CABC Channel
40 ABC NEWS 24
51 ABCi
822 AA
823 AC
Line No. 1/10
ABC ONE
Pos. Name

23
SETTING UP YOUR TV
English
Move — Press the GREEN button to activate the
Move feature. Press the B or b buttons to select the
channel you wish to move and press OK to check.
If you wish to move multiple channels at once, select
another channel and check in the same way. Repeat
as necessary.
Once all desired channels have been checked, press
the B or b buttons to place the focus at the position
to which you wish to move the channels. The
channels will be inserted above the highlighted
channel. Press the GREEN button to execute the
move.
Position No. Sort — Press the YELLOW button. A
confirmation window will appear. Press C or c to
select Yes and press OK.
If the Standby Channel Update is set to On, when the TV is in
standby mode, Digital Tuning is automatically executed.
aSelect DTV Settings from the System Setup menu
and press OK.
bPress b to select Standby Channel Update and
press C or c to select On.
You can select either Home or Store mode. Home is
recommended for normal home use. Select Store when using
the television for displaying in a shop, etc.
aSelect Location from the System Setup menu.
bPress C or c to select Home or Store.
This is a digital television which is integrated to allow the use
of both digital and analogue services. However, during the
lifetime of this set it is very likely that analogue services will
be switched off to allow for more new digital services.
This ‘switch-off’ will happen in a number of phases, which will
be advertised in your area well in advance. It is recommended
that at each phase the television is re-tuned to ensure that
existing and new digital services can be viewed without
disruption.
Standby Channel Update
Location setting
Channels Antenna TV
1 ABC ONE
2 ABC TWO
Pos. Name
7 ABC THREE
30 CABC Channel
40 ABC NEWS 24
51 ABCi
822 AA
823 AC
Line No. 1/10
Your existing channel order will be lost. Do you
wish to continue?
Yes
Analogue switch-off

24
English
CONTROLS AND FEATURES
General controls
Quick Menu helps you access some options quickly, such as
Picture Mode, Picture Size, More Information, Sleep Timer
etc.
Press QUICK to display the Quick Menu and use B or b to
select the option.
NOTE: Quick Menu items are different depending on the
current mode.
Quick menu item example
To select a channel, use the numbered buttons on the remote
control.
Channels can also be selected using PU and Pu.
To display on-screen information such as channel, input mode
or stereo/mono signal, press . Press again to cancel.
The time display facility allows the current (text service) time to
be seen on the television screen.
Press D whilst watching a normal television broadcast
to see the time display from the broadcaster. It will remain on
screen for about 5 seconds.
NOTE: This display may not be available in some cases.
For DTV programmes
For stereo or dual mono broadcasts, press s and use C or
c to select settings.
For multi-audio track broadcasts, press s repeatedly to
change the audio language (see “Audio languages” on page 76).
For ATV programmes
If stereo or dual language broadcasts are transmitted, the
word Stereo or Dual will appear on the screen each time
channels are changed, disappearing after a few seconds. If the
broadcast is not in stereo, the word Mono will appear.
Stereo… Press s to select Stereo or Mono.
Bilingual… Bilingual transmissions are rare. If they are
transmitted, the word Dual will be displayed. Choose the
required programme number, and if the word Dual appears,
press s to select Dual 1, Dual 2 or Mono.
Quick Menu
Mode Quick menu item Description
When viewing a TV
programme or
pictures from the
external input
Single Window or
3D Single Window
Picture Mode See page 34.
Picture Size See page 32.
3D Settings See page 26.
More Information See page 71.
Channel Options See page 75.
Sleep Timer See page 70.
HDMI CEC Device
Control
See page 80.
Speakers See page 81.
Headphone Level See page 31.
Intel® Wireless
Display
See page 60.
Wireless Information See page 42.
Recording
Information
See page 71.
When using EPG Genre Colour See page 72.
USB Media Player
(Photo Single View,
Slide Show)
Picture See page 34.
3D Settings See page 26.
Sound See page 30.
Interval Time See page 63.
Repeat See page 63.
Background Music See page 64.
Play List See page 64.
Sleep Timer See page 70.
Speakers See page 81.
Headphone Level See page 31.
Quick Menu
Picture Size
Picture Mode AutoView
Super Live
Sleep Timer
3D Settings
Channel Options
Speakers
00:00
HDMI CEC Device Control
TV Speakers
More Information
Selecting channels
The Time Display – analogue only
Stereo and Bilingual transmissions
Mode Display Pressing c
Stereo Stereo S Left S Right
Dual mono Dual 1 S Dual 2 S Dual
Mono –
Multichannel –

25
CONTROLS AND FEATURES
English
Using 3D functions
Before using 3D programming, see and follow
“3D Information” section on page 95.
Viewing 3D programming requires the following:
• TOSHIBA 3D Glasses FPT-AG02G (Not supplied)
• Compatible 3D playback device or 3D source
• 3D capable high quality HDMI cable
Names and functions
To set the 3D glasses:
aWhen you use for the first
time, peel off the
protective films from the
lenses.
bTurn the 3D glasses on
with the power switch.
NOTE: If the infrared data communication between the
television and 3D glasses is lost for 5 minutes, the 3D glasses
turn off automatically to preserve battery life.
To charge the battery:
If the 3D glasses are turned on while the battery power is low,
the power light will blink 5 times. (If the battery is dead, the
power light will not blink or light.)
aTurn the 3D glasses off with the power switch, and
connect to the TV with the battery charge cable.
NOTE:
• If the 3D glasses are turned on, the battery will not
charge.
• When the TV is turned off or in standby mode, the
battery will not charged.
• When charging the battery the use of a USB cable
other than the battery charge cable supplied is not
covered by warranty.
bThe power light will Light up.
cWhen the light goes out, the charging is completed.
NOTE:
• It takes approximately two hours to charge the
battery.
• If the usage time is extremely short even after the
battery has been charged fully, the battery may be
worn out. Contact your dealer.
To check the battery level:
When the 3D glasses are turned on, the behavior of power
light is different.
• Charged: Lights up for 2 seconds
•Low charge:Blinks 5 times
CAUTION: Danger of explosion if battery is incorrectly
disposed of.
Using the 3D glasses
Power switch and
power light
Turns on or off the
power of 3D glasses
with the switch.
– When working, the
power light blinks
once every 2
seconds.
– When the power is
turned off, the power
light goes out.
Power switch
Power light
ON OFF
Protective films
Peel these off before beginning use.
Infrared reception
part
Receives the infrared
signal for the liquid-
crystal shutter
control sent from the
television.
Lens (liquid-crystal
shutter)
A right and left liquid-
crystal shutter opens and
closes alternately with
the images for the left
eye and for the right eye
alternately projected on
the television screen.
In this way, 3D images are
reproduced.
USB terminal
When charging the battery,
connect to the TV with the
battery charge cable.
DC IN
Peel off
USB

26
CONTROLS AND FEATURES
English
Incoming video signals can either be in 2D or 3D format. A 2D
signal can be viewed in either 2D or 3D, and 3D can be viewed in
either 2D or 3D. If the TV can detect the fact that a signal is 3D, it
can change to 3D mode automatically – see “Setting the auto
start mode” (on page 28). Otherwise you can change the viewing
mode using the 3D button. Finally, the format of the 3D signal
can be either Side by Side (SBS) or Top and Bottom (TB). You may
have to choose the correct format if the TV can not detect it
automatically – see “Switching display mode or selecting 3D
format”.
Moreover, you can change 2D images to 3D images by pressing
the 3D button when viewing in 2D.
NOTE:
• When 3D format signal is not received, display mode is not
switched to 3D.
• If appropriate mode and format are not selected, 3D image
is not correctly displayed.
• There will be restrictions on the Picture Size settings for 3D
Mode and 2D Mode.
• There are individual differences in perception of 3D images.
• When viewing 3D images, wear the 3D Glasses.
• The 2D to 3D conversion function is activated and
controlled by you according to your personal preferences.
• The 2D to 3D conversion function is meant for enjoyment of
2D home video, and other 2D content you create, in 3D
according to your personal preferences.
• The 2D to 3D conversion function is not intended for use
with pre-recorded 2D copyrighted content owned by a
third-party unless the copyright owner has given direct or
indirect permission, or unless applicable law permits such
use.
There are four modes for watching TV.
3D format select
If a right and left images are same in Native mode, select SBS.
If a top and bottom images are same in Native mode, select
TB. 3D formats are the following.
* This format cannot be selected manually.
The 3D button's operation
The behaviour of 3D when viewing in Native mode is different
depending on the input mode.
Depending on the input mode, the screen for selecting 2D or
3D is displayed or the display mode switches between 2D and
3D.
To switch to 3D mode:
•Set Preferences / 3D Setup / 3D Auto Start to 3D.
•Press 3D while viewing 2D mode or Native mode.
* Correct 3D image
Viewing 3D images Switching display mode or selecting 3D
format
Mode Description
3D Displays 3D images.
2D Changes 3D images to 2D.
2D to 3D Changes 2D images to 3D.
Native Displays a received signal format as it is.
3D format Description
Side by
Side (SBS)
Images for the left and right eyes
are positioned side-by-side.
Top and
Bottom
(TB)
Images for the left and right eyes
are positioned at the top and
bottom of the screen.
Frame
Packing
(FP) *
Image for the left and right eyes for
two frames are positioned at the
top and bottom of the screen.
Trigger of Switching
Display Mode Press 3D button
Input Signal
Type Additional
Information
Format Source
Signal
Select
3D
Select
2D to 3D
3D
Format
Signal
With 3D
Auto Detect
Information
FP *
SBS *
TB *
Without 3D
Auto Detect
Information
SBS *
TB
2D Format Signal *
3D
3D
3D 3D
3D
3D
3D 3D
3D 3D
3D
3D
D
D
3
3
3D
3D
3D
D3

27
CONTROLS AND FEATURES
English
To select 3D format from the Quick menu in 3D
mode:
aPress QUICK to display the Quick Menu.
bPress B or b to select 3D Settings and press OK.
cPress B or b to select 3D Format Select and press
OK.
dPress C or c to select 3D (SBS) or 3D (TB).
* Correct 3D image
To switch to 2D mode:
•Set Preferences / 3D Setup / 3D Auto Start to 2D.
• Press 3D while viewing 3D mode or Native mode.
* Correct 2D image
To select 2D format from the Quick menu in 2D
mode:
aPress QUICK to display the Quick Menu.
bPress B or b to select 3D Settings and press OK.
cPress B or b to select 2D Format Select and press
OK.
dPress C or c to select Native, Side by Side (SBS) or
Top and Bottom (TB).
* Correct 2D image
NOTE: Take off the 3D Glasses in 2D mode.
To switch to Native mode:
•Press 3D while viewing 3D mode.
•Press 3D while viewing 2D to 3D mode.
NOTE: When 3D format signal with 3D Auto Detect
Information is received, it is not possible to switch to Native.
•From the Quick Menu in 2D mode.
aIn the Quick Menu, press B or b to select 3D
Settings and press OK.
bPress B or b to select 2D Format Select and press
OK.
cPress C or c to select Native.
NOTE: When Frame Packing is input, 2D Format
Select will be grayed out.
To switch to 2D to 3D mode:
Press 3D while viewing 2D or Native mode.
NOTE: Depending on the input mode, the display mode
switches between 2D and 3D.
Trigger of Switching
Display Mode Quick menu
Input Signal 3D Format Select
Type Additional
Info
Format Source
Signal
SBS TB
3D
Format
Signal
With 3D
Auto Detect
Information
FP
SBS
TB
Without 3D
Auto Detect
Information
SBS *
TB *
2D Format Signal
3D
3D
3D 3D
3D
3D
3D 3D
3D
3D 3D
3D
3D
3D
D
D
3
3
3D
D3
3D
3D
Trigger of Switching
Display Mode Press 3D
button
Input Signal
Type Additional
Info
Format Source
Signal
3D
Format
Signal
With 3D Auto
Detect
Information
FP *
SBS *
TB *
Without 3D
Auto Detect
Information
SBS
TB
2D Format Signal *
3D
3D
3D
3D 3D
3D
3D
3D
3D
3D 3D
3D 3D
3D
3D
3D
3D
3D
3D
Trigger of Switching
Display Mode Quick menu
Input Signal 2D Format Select
Type
Additional
Info
Format
Source
Signal
SBS TB Native
3D
Format
Signal
With 3D
Auto Detect
Information
FP
SBS
*
TB
*
Without 3D
Auto Detect
Information
SBS
*
TB
*
2D Format Signal
3D
3D
3D 3D
3D
3D 3D
3D
3D
3D
3D
3D
3D 3D
3D
3D 3D
3D
3D
3
3
3D
3D
3D
3D
3
3D
3D

28
CONTROLS AND FEATURES
English
Controls what the TV does when it detects a 3D signal.
aPress MENU / C c to highlight Setup icon.
bPress B/C c to highlight Preferences icon and
press OK.
cPress B or b to select 3D Setup and press OK.
dPress B or b to select 3D Auto Start.
ePress C or c to select 3D, 2D, or Off.
You can adjust the level of 3D.
From the Menu:
aIn the Preferences menu, press B or b to select 3D
Setup and press OK.
bPress B or b to select 2D to 3D Depth and press OK.
cPress C or c to select 1, 2, 3, 4, or 5.
The higher the number, the stronger the 3D effect.
From the Quick Menu:
aPress QUICK on the remote to open the Quick Menu.
bPress B or b to select 2D to 3D Depth and press OK.
cPress C or c to select 1, 2, 3, 4, or 5.
The higher the number, the stronger the 3D effect.
NOTE: Depending on the content, setting the 3D effect to a
high level may result in blurring of the image contours and
background.
A 3D PIN code is necessary for using 3D Safety Settings.
To enter a new PIN code:
aIn the Preferences menu, press B or b to select 3D
Setup and press OK.
bPress B or b to select 3D PIN and press OK.
cPress the number buttons to enter a 4-digit number.
Confirm the code.
NOTE: PIN code cannot be set to “0000”.
To change or delete your PIN code:
aIn the Preferences menu, press B or b to select 3D
Setup and press OK.
bPress B or b to select 3D PIN and press OK.
cPress the number buttons to enter your 4-digit PIN
code.
dSelect Change PIN or Delete PIN and press OK.
NOTE:
• PIN code cannot be set to “0000”.
• If PIN is deleted, 3D Safety Settings is grayed out,
and the settings are reset to the factory default.
Setting the auto start mode
Option Description
3D Displays as 3D mode automatically when 3D
format signal is received.
2D Displays as 2D mode automatically when 3D
format signal is received.
Off Displays a screen that allows you to select 3D
or 2D when 3D format signal is received.
Adjusting 2D to 3D Depth
Recording Setup
Off
Auto
Network Setup
Teletext
TV Guide Selection
Network Device Setup
Network Lock
3D Setup
Preferences
HDMI CEC Control Setup
If you experience any abnormal sensation or feel fatigue or
nausea when viewing 3D images, stop watching and rest
until the symptoms subside. Before viewing again, adjust
the 3D effect to a lower number and view at a level at which
the symptoms do not occur.
Setting the 3D PIN code

29
CONTROLS AND FEATURES
English
When this feature is set to On, a message is displayed onscreen
when a 3D signal is received.
aIn the Preferences menu, press B or b to select 3D
Setup and press OK.
bPress B or b to select 3D Safety Settings and press
OK.
cEnter your 4-digit 3D PIN code.
dPress B or b to select 3D Start Message.
ePress C or c to select On or Off.
When this feature is set to On, you must enter 3D PIN code for
changing display mode.
aIn the Preferences menu, press B or b to select 3D
Setup and press OK.
bPress B or b to select 3D Safety Settings and press
OK.
cEnter your 4-digit 3D PIN code.
dPress B or b to select 3D Lock.
ePress C or c to select On.
When the 3D Timer Lock feature is set to On, neither the PIN input
window nor the 3D start message will be shown while the 3D
Enable timer is active, even if a switch to 3D Mode occurs. This
helps to avoid asking for the 3D Lock PIN and displaying 3D start
message every time when switching to 3D.
NOTE: This feature cannot be selected until the 3D PIN is set.
aIn the Preferences menu, press B or b to select 3D
Setup and press OK.
bPress B or b to select 3D Safety Settings and press
OK.
cEnter your 4-digit 3D PIN code.
dPress B or b to select 3D Timer Lock.
ePress C or c to select On.
This feature helps to remind you not to watch 3D video for
extended periods of time. Once a set period of time has passed, a
dialogue will be shown asking you if you wish to continue
viewing or not.
aIn the Preferences menu, press B or b to select 3D
Setup and press OK.
bPress B or b to select 3D Safety Settings and press
OK.
cEnter your 4-digit 3D PIN code.
dPress B or b to select Enable 3D Timer.
ePress C or c to select 30, 60, 90, or 120 minutes.
fTo cancel the timer, select Off.
aIn the Preferences menu, press B or b to select 3D
Setup and press OK.
bPress B or b to select 3D Important Info and press
OK.
The left and right eye shutter timing of the glasses can be
swapped. If 3D images look blurred, switch the left and right sides
of the 3D image.
aPress QUICK on the remote to open the Quick Menu.
bPress B or b to select 3D Settings and press OK.
cPress B or b to select Left and Right Image.
dPress C or c to select Swapped.
Setting 3D Start Message
Setting 3D Lock
Setting 3D Timer Lock
Setting Enable 3D Timer
Displaying 3D Important Info
Switching left and right images

30
CONTROLS AND FEATURES
English
Sound controls
Volume
Press 2+ or 2– to adjust the volume.
Sound Mute
Press once to turn the sound off and again to cancel.
If a programme or film is being broadcast with a soundtrack in
more than one language, the Dual feature allows selection
between them.
aPress MENU / C c to highlight Setup icon.
bPress B/C c to highlight Sound icon and press OK.
cPress B or b to select Dual and press C or c to
choose between Dual 1 or Dual 2.
aIn the Sound menu, press B or b to select Balance
and press C or c to emphasize left or right speaker
balance.
aIn the Sound menu, press B or b to select Advanced
Sound Settings and press OK.
bPress B or b to select Bass or Treble.
cPress C or c to change the setting.
Voice Enhancement emphasises the frequency range of the
speaker’s voice, making it easier to catch what they are saying.
aIn the Advanced Sound Settings menu, press B or
b to select Voice Enhancement.
bPress C or c to select On or Off.
Dynamic Bass Boost enhances the depth of the sound on the
TV speakers. The difference will only be noticeable on sound with
strong bass.
aIn the Advanced Sound Settings menu, press B or
b to select Dynamic Bass Boost.
bPress C or c to select the desired bass expansion level
(Low, High or Off).
Stable Sound reduces the volume level differences between
channels. It automatically remains on the same volume level
when you change channels.
aIn the Sound menu, press B or b to select Stable
Sound.
bPress C or c to select On or Off.
This feature allows control of audio compression for some digital
TV programmes (MPEG-1 and MPEG-2 audio programmes are
not supported).
aIn the Sound menu, press B or b to select Dynamic
Range Control.
bPress C or c to select On or Off.
Volume controls and sound mute
Dual
Balance
Bass, Treble
Sound
Dual
Balance
Advanced Sound Settings
Audio Level Offset
TV Speakers
Headphone Settings
0
Dual 1
Stable Sound Off
Dynamic Range Control On
On
Voice Enhancement
Dynamic Bass Boost
Stable Sound®
Dynamic Range Control

31
CONTROLS AND FEATURES
English
Sometimes there can be large changes in volume when
switching from a DTV 5.1ch to a DTV 2ch, an ATV channel, or an
external input. Using the Audio Level Offset feature reduces
these volume differences.
aSet the volume level usually used when watching a
DTV 5.1ch programme.
bTune to a channel which is DTV 2ch, ATV or an
external input.
cIn the Sound menu, press B or b to select Audio
Level Offset and press OK.
dPress B or b to select an option, and then press C or
c to adjust the volume level.
NOTE:
• The available item changes depending on the current input
source. For example, while watching a DTV 2ch programme,
only DTV 2ch is available and the other two items are
grayed out in the menu. This allows you to easily adjust
according to each condition.
• When watching a DTV 5.1ch programme, this feature is not
available.
This feature allows you to turn the TV speakers off when
connecting the audio system.
aIn the Sound menu, press B or b to select TV
Speakers.
bPress C or c to select Off.
To turn on the built-in speakers:
Choose On in step 2.
This setting is used to set the sound output when headphones are
connected.
aIn the Sound menu, press B or b to select
Headphone Settings and press OK.
bPress B or b to select Speaker Link and press C or c
to select On or Off.
cIf you select Off, then highlight Headphone Level
and use C or c to adjust the headphone sound.
Audio Description is an additional narrative sound track for
visually impaired individuals to understand and enjoy the story
line more fully. The letters AD will be displayed in the channel
banner when programmes contain AD content.
aIn the Sound menu, press B or b to select Audio
Description and press OK.
bPress B or b to select Audio Description and press
C or c to select On.
The AD button on the Remote can also be used to
toggle the Audio Description feature between On
and Off.
cTo adjust the level of the audio description sound to
the main sound, highlight Mixing Level and press C
or c.
Audio Level Offset
TV Speakers On/Off
0
0
-5
Audio Level Offset
ATV
DTV 2ch
External Input
Headphone Settings
Speaker
Link Headphone Speakers
On Sound is output
(2 ± is available.)
No sound
Off Sound is output
(Headphone level
menu is available.)
Sound is output
(2 ± is available.)
Audio Description
50
Headphone Settings
Headphone Level
Speaker Link On
50
Audio Description
Mixing Level
Audio Description On

32
CONTROLS AND FEATURES
English
Widescreen viewing
Depending on the type of broadcast being transmitted, programmes can be viewed in a number of
formats.
SUBTITLE
SUBTITLE
SUPER LIVE
This setting will enlarge a 4:3 image
to fit the screen by stretching the
image horizontally and vertically,
holding better proportions at the
centre of the image. Some distortion
may occur.
When subtitles are included on a
letterbox format broadcast, this
setting will raise the picture to ensure
that all the text is displayed.
CINEMA
When watching ‘all sides panel
format’ films/video tapes, this setting
will eliminate or reduce the black
bars at all sides of the screen by
zooming in and selecting the image
without distortion.
WIDE
Use this setting when watching a
widescreen DVD, widescreen video
tape or a 16:9 broadcast (when
available). Due to the range of
widescreen formats (16:9, 14:9, 20:9
etc.) black bars may be visible on the
top and bottom of the screen.
4:3
Use this setting to view a true 4:3
broadcast.
14:9
Use this setting when watching a
14:9 broadcast.

33
CONTROLS AND FEATURES
English
Press the button on the Remote to display the list of available widescreen formats.
Press the button repeatedly to highlight the required format.
The Quick Menu feature can also be used to select Picture Size.
Using the special functions to change the size of the displayed image (i.e. changing the height/width ratio) for the purposes of public
display or commercial gain may infringe on copyright laws.
Dot by Dot
PC NORMAL
This setting will show the picture
without overscan, i.e. WYSIWYG.
This option is only available when
watching a PC signal source via
HDMI or PC terminal.
PC WIDE
This setting will show the picture
without overscan or side panels.
This option is only available when
watching a PC signal source via
HDMI or PC terminal.
“Dot by Dot” is a non-scaling display.
Depending on the input signal format,
the picture is displayed with side panels
and/or bars at the top and bottom (e.g.
VGA input source).
NATIVE
This setting will show the picture
without overscan, i.e. WYSIWYG.
Picture Size
Super Live
Cinema
4:3
Wide
Subtitle
Native
14:9
Picture Size
Dot by Dot
PC Normal
PC Wide
AV format PC format

34
CONTROLS AND FEATURES
English
Picture controls
Most of the picture controls and functions are
available in both digital and analogue modes.
PLEASE NOTE: Features not available will be grayed
out.
This television offers the choice of personalising the picture style.
AutoView, Dynamic, Standard, Hollywood Night,
Hollywood Day, Hollywood Pro, Store, Game and PC are
preset options and affect many features/settings within the
television.
NOTE:
• Because the AutoView mode automatically adjusts picture
settings based on ambient light conditions and input signal
content, the Auto Brightness Sensor and Expert Mode is
grayed out when it is selected.
•Store mode is only available when Location is set to Store.
•Game mode is available in external input mode (other than
aerial input). When you select Game mode, suitable
widescreen formats will be selected.
•PC mode is available in RGB/PC input mode or HDMI input
mode.
aPress MENU / C c to highlight Setup icon.
bPress B /C c to highlight Picture icon and press OK.
cPress B or b to select Picture Mode.
dPress C or c to select the picture mode you prefer
and press OK.
NOTE: The picture mode you select affects the current input
only. You can select a different picture mode for each input.
You can customize current picture mode settings as desired. For
example, while selecting “Dynamic”, if you change the following
items, such as Backlight, Contrast, Brightness, Colour, Tint,
Sharpness and the Advanced Picture Settings items, your
new settings are saved for “Dynamic” picture mode.
aIn the Picture menu, press B or b to select either
Backlight, Contrast, Brightness, Colour, Tint or
Sharpness and press OK.
bPress C or c to adjust the settings.
This feature resets all picture settings to the factory settings
except Picture Mode.
aIn the Picture menu, press B or b to select Reset and
press OK.
bA confirmation message will appear. Press C or c to
select Yes and press OK.
When ColourMaster is set to On, it allows the ‘Base Colour
Adjustment’ feature to become available.
aIn the Picture menu, press B or b to select
Advanced Picture Settings and press OK.
bPress b to select ColourMaster.
cPress C or c to select On or Off and press OK.
Picture Mode
Picture
Picture Mode
Reset
Backlight
Colour
Tint
Sharpness
0
100
0
0
0
0
Standard
Contrast
Brightness
Picture preferences
Reset
ColourMaster
Advanced Picture Settings
ColourMaster
Base Colour Adjustment
Colour Temperature
Noise Reduction
Resolution+
Off
Off
Low
Auto Brightness Sensor
Active Backlight Control
Middle
On
Black/White Level

35
CONTROLS AND FEATURES
English
The Base Colour Adjustment feature allows the adjustment of
individual colours to suit personal preference. This can be useful
when using an external source.
aIn the Advanced Picture Settings menu, press B or
b to select Base Colour Adjustment and press OK.
bPress B or b to select an option and press c to move
to the adjustment window.
cPress C or c to select Hue, Saturation or Brightness
and press B or b to adjust the settings as required.
dPress BACK to return to the previous menu.
To return to the factory settings, select Reset and
press OK.
Colour Temperature increases the “warmth” or “coolness” of
the picture by increasing the red or blue tint.
aIn the Advanced Picture Settings menu, press B or
b to select Colour Temperature and press OK.
bPress B or b to select Colour Temperature and
press C or c to select Cool, Natural or Warm to suit
your preference.
cPress B or b to select Red Level, Green Level or
Blue Level and press C or c to adjust the level.
NOTE: To return the adjustments to the factory defaults,
select Reset and press OK.
When the Auto Brightness Sensor is activated, it will
automatically optimise the backlighting levels to suit ambient
light conditions.
aIn the Advanced Picture Settings menu, press B or
b to select Auto Brightness Sensor.
bPress C or c to select On or Off.
When the Active Backlight Control feature is activated, it will
control the backlighting levels depending on various scenes such
as picture motion, bright scene or dark scene.
aIn the Advanced Picture Settings menu, press B or
b to select Active Backlight Control.
bPress C or c to select High, Low or Off.
High: To control the backlighting levels depending
on various scenes such as picture motion,
bright scene or dark scene
Low: To control the backlighting levels for dark scene
Black/White Level increases the strength of dark areas of the
picture to improve the definition.
aIn the Advanced Picture Settings menu, press B or
b to select Black/White Level.
bPress C or c to select High, Middle, Low or Off.
When watching a DVD, the compression may cause some words
or picture elements to become distorted or pixelated.
Using the MPEG NR feature reduces this effect by smoothing out
the edges.
aIn the Advanced Picture Settings menu, press B or
b to select Noise Reduction and press OK.
bPress b to select MPEG NR.
cPress C or c to select High, Middle, Low or Off to suit
your preference.
Base Colour Adjustment
Colour Temperature
Hue Saturation
Reset
Brightness
0Red
Green
Blue
Yellow
Magenta
Cyan
00
000
000
000
000
000
Base Colour Adjustment
Hue Saturation Brightness
0Red 0 -1
Auto Brightness Sensor
Active Backlight Control
Black/White Level
MPEG NR – Noise Reduction
Noise Reduction
DNR
MPEG NR Low
Auto

36
CONTROLS AND FEATURES
English
DNR allows you to “soften” the screen representation of a weak
signal to reduce the noise effect.
aSelect DNR from the Noise Reduction menu.
bPress C or c to select Low, Middle, High, Auto or Off.
The differences may not always be noticeable (for the
best result use lower settings as picture quality can be
lost if the setting is too high).
The Resolution+ feature allows you to adjust the clarity levels
for your desired picture settings.
aIn the Advanced Picture Settings menu, press B or
b to select Resolution+ and press OK.
bPress C or c to select On.
NOTE:
• This feature may not work properly depending on the
content.
• Noise may appear in the picture depending on the device
connected to the TV (e.g. a device with a specific enhancer
function).
This feature will reduce picture blur without decreasing image
brightness or adding flicker.
aIn the Advanced Picture Settings menu, press B or
b to select Clear Scan.
bPress C or c to select High, Middle, Standard or Off.
NOTE: When Picture Mode is set to Game, this feature will be
grayed out and automatically set to Off.
This feature allows you to reset the current Advanced Picture
Settings to the default values.
aIn the Advanced Picture Settings menu, press B or
b to select Reset.
bPress OK.
This feature is available when the Picture Mode option is
Standard, Hollywood Day, Hollywood Night, and
Hollywood Pro.
Test Pattern
When the test pattern is on screen, you can navigate in the
Picture submenus and adjust picture settings without
removing the image.
When you move to a non-Picture menu, or close the menus,
regular video will be restored.
aIn the Picture menu, press B or b to select Expert
Picture Settings and press OK to display Expert
Picture Settings menu.
bPress B or b to select Test Pattern.
cPress C or c to select On.
dPress EXIT to close.
RGB Filter
This feature individually enables or disables the red, green,
and blue components of the picture to allow for more
accurate adjustment of each colour.
aIn the Expert Picture Settings menu, press B or b to
select RGB Filter and press OK.
bPress B or b to select Red, Green or Blue to adjust.
cPress C or c to select On.
dPress B or b to select Colour or Tint and press C or
c to adjust.
ePress EXIT.
NOTE: It is not possible to turn off all three colours
simultaneously.
Colour Decoding
If you view DVDs with this TV, the Colour Decoding option
may be set to ensure the colourimetry reproduction.
NOTE: The modes excluding Auto (BT601 and BT709) are to
convert an irregular signal output from the DVD etc. with
incorrect colour to the optimum state. If BT601 or BT709 is
selected with a normal signal received, the colour may not be
correctly displayed. This feature should normally be set to
Auto.
aIn the Expert Picture Settings menu, press B or b to
select Colour Decoding.
bPress C or c to select Auto, BT601 or BT709.
DNR – Digital Noise Reduction
Resolution +
Clear Scan
Resetting the advanced picture settings
Expert Picture Settings

37
CONTROLS AND FEATURES
English
White Balance-Window Display
This feature displays a special Window Pattern to be used
when adjusting white balance with a measuring device.
aIn the Expert Picture Settings menu, press B or b to
select White Balance and press OK.
bPress B or b to select Window Display and press C
or c to select On.
cPress EXIT to close.
White Balance-Setting Type
You can choose from two types of White Balance adjustment.
a In the Expert Picture Settings menu, press B or b
to select White Balance and press OK.
bPress B or b to select Setting Type and press C or c
to select 2P or 10P.
White Balance-2P White Balance
aPress b to select 2P White Balance.
bPress B or b to select Red-Offset, Green-Offset,
Blue-Offset, Red-Gain, Green-Gain, or Blue-Gain.
cPress C or c to adjust.
White Balance-10P White Balance
aPress b to select 10P White Balance.
bPress B or b to select IRE, Red, Green, or Blue.
cPress C or c to adjust.
NOTE: The adjustments made for Red / Green / Blue are
stored separately for each IRE setting. (There are ten IRE
settings from 10 to 100.)

38
CONTROLS AND FEATURES
English
Gamma Calibration
Toshiba has integrated picture calibration systems into its
LCD televisions. Now you can enjoy the benefits of
automatically calibrated gamma and white levels.
In order to take advantage of these features the Toshiba
colour analyzer TPA-1 is required.
aIn the Expert Picture Settings menu, press B or b to
select Gamma Calibration and press OK.
bPress B or b to select Apply Calibration and press C
or c to select Enabled.
cPress B or b to select Auto Gamma Calibration and
press OK.
dConnect the USB colour analyzer to the USB 1 or USB
2 port.
eInput the target value and place the USB colour
analyzer over the square on screen.
fHighlight Start and press OK.
Auto Gamma Calibration will start.
Please wait until you see “Auto Gamma Calibration
has been completed.” on screen.
To return to factory setting
aHighlight Reset and press OK.
Resetting to the factory defaults
aIn the Expert Picture Settings menu, press B or b to
select Reset and press OK.
A confirmation screen appears.
bSelect Yes and press OK.
When this television receives a true Widescreen picture and Auto
Format is On, it will automatically be displayed in Widescreen
format irrespective of the television’s previous setting.
aPress MENU / C c to highlight Setup icon.
bPress B/C c to highlight Preferences icon and
press OK.
cPress B or b to select Display Settings and press OK.
dPress B or b to select Auto Format and press C or c
to select On or Off.
When 4:3 Stretch is activated, the size switching system
changes 4:3 programmes into full screen picture.
aIn the Preferences menu, press B or b to select
Display Settings and press OK.
bPress B or b to select 4:3 Stretch and press C or c to
select On or Off.
When Blue Screen is selected, the screen will turn blue and the
sound will be muted on analogue channels and external input
modes when no signal is received.
NOTE: Some external input sounds may not be muted.
aIn the Preferences menu, press B or b to select Blue
Screen.
bPress C or c to select On or Off.
Auto Gamma Calibration
Target Colour Temperature 0.313
xy
2.4
0.329
Target Gamma
Start Reset
Please input the target value and place the USB colour analyser
over the square.
Automatic Format (Widescreen)
4:3 Stretch
Blue Screen
Auto Format On
4:3 Stretch Off
Picture Position
PC Settings
Display Settings

39
CONTROLS AND FEATURES
English
The picture position may be adjusted to suit personal preference
and can be particularly useful for external inputs.
NOTE: The Picture Position feature cannot be selected in the
DTV mode.
aIn the Preferences menu, press B or b to select
Display Settings and press OK.
bPress B or b to select Picture Position.
cPress OK to view the options available for the picture
format that has been selected.
dPress B or b to select an option and press C or c to
adjust the settings.
The options differ depending on the currently
selected widescreen format and the input signal.
To return to the original factory settings, select Reset
in the Picture Position menu and press OK.
This feature is used to hold a still image on the screen.
aPress r to hold an image on the screen, and press
r again to cancel.
When the HDMI Information Display feature is On and you
are watching an HDMI input source, pressing the button displays
the HDMI signal information banner.
aIn the Preferences menu, press B or b to select
HDMI Information Display.
bPress C or c to select On.
HDMI signal information is as follows:
Resolution, Scan Type, Frame Rate, Aspect, Bit Depth,
Colour Space, RGB/YUV, Chroma Format, and Content
Type (if available).
Picture Position
Picture still
HDMI Information Display
Auto Format On
4:3 Stretch Off
Picture Position
PC Settings
Display Settings
0
0
Picture Position
Horizontal Position
Reset
Vertical Position

40
CONTROLS AND FEATURES
English
Wireless LAN Information
Bluetooth™ and Wireless LAN devices operate within the
same radio frequency range and may interfere with one
another. If you use Bluetooth™ and Wireless LAN devices
simultaneously, you may occasionally experience a less than
optimal network performance or even lose your network
connection.
If you should experience any such problem, immediately turn
off either your Bluetooth™ or Wireless LAN device.
Actual performance can vary, including lower wireless
network capacity, data throughput rate, range and coverage.
Performance depends on many factors, conditions and
variables, including distance from the access point, volume of
network traffic, building materials and construction,
operating system used, mix of wireless products used,
interference and other adverse conditions.
Wireless LAN and your Health
Wireless LAN products, like other radio devices, emit radio
frequency electromagnetic energy. The level of energy
emitted by Wireless LAN devices, however, is far less than the
electromagnetic energy emitted by wireless devices such as
mobile phones.
Because Wireless LAN products operate within the guidelines
found in radio frequency safety standards and
recommendations, TOSHIBA believes Wireless LAN is safe for
use by consumers. These standards and recommendations
reflect the consensus of the scientific community and result
from deliberations of panels and committees of scientists
who continually review and interpret the extensive research
literature.
In some situations or environments, the use of Wireless LAN
may be restricted by the proprietor of the building or
responsible representatives of the organization. Such
restrictions may apply in environments where the risk of
interference to other devices or services is perceived or
identified as harmful.
If you are uncertain of the policy that applies to the use of
wireless devices in a specific organization or environment,
you are encouraged to ask for authorization to use the
Wireless LAN device prior to turning on the equipment.
When using the TV under wireless LAN
environment:
• The function of all IEEE802.11 is not supported.
• The ad-hoc mode is not supported.
• It is recommended to use IEEE 802.11a or IEEE 802.11n on
5 GHz for audio and SD video streaming.
• It is recommended to use IEEE 802.11n on 5 GHz for HD
video streaming.
• It is recommended that the encoding rate for streaming
video content is 20 Mbps or less.
• It is not recommended to use 2.4 GHz for audio and video
streaming.
• Content playback may be interrupted by various
surrounding interference.
Europe Statement
This Built-in WLAN Module may be operated in below
country:
• If this device is going to be operated in the frequency range
of 5.15 GHz to 5.35 GHz, it is restricted to indoor use.
• If this device is going to be operated for 802.11 b/g/n
function in the frequency range of 2.454 GHz to 2.4835 GHz
in France, it is restricted to indoor use.
• A general authorization is required for using this device
outdoors or in public places in Italy.
• This device is NOT ALLOWED to be used in the geographical
area within a radius of 20km from the centre of Ny-Alesund
in Norway.
• Make the wireless LAN appropriate security setting at the
time of wireless LAN use to prevent the illegal use, spoofing
and interception of communications.
• Don't connect wireless LAN to a outside network directly.
Apply the wireless LAN access point with router function or
broadband router. Make the router appropriate security
setting to prevent the illegal use.
Refer to the manual of router for a security setting.
AT Austria IS Iceland
BE Belgium LI Liechtenstein
CH Switzerland LT Lithuania
CY Cyprus LU Luxembourg
CZ Czech Republic LV Latvia
DE Germany MT Malta
DK Denmark NL Netherlands
ES Spain NO Norway
FI Finland PL Poland
FR France PT Portugal
GB United Kingdom SE Sweden
GR Greece SI Slovenia
EE Estonia SK Slovakia
HU Hungary BG Bulgaria
IT Italy RO Romania
IE Ireland TR Turkey

41
CONTROLS AND FEATURES
English
Setting up the Network
You can select the Network Type.
aPress MENU / C c to highlight Setup icon.
bPress B/C c to highlight Preferences icon and
press OK.
cPress B or b to select Network Setup and press OK.
dPress B or b to select Connection Type and press C
or c to select Wired or Wireless.
eIf you selected Wired, see “Advanced Network Setup”
on page 43.
NOTE: After you change between Wireless and Wired,
switch off and on AC power supply to reset your TV.
Communication may be impossible after the change of
Wireless /Wired.
NOTE: Continued connection of AP (Access Point) is not
guaranteed. The connection may be disconnected while
watching TV.
There are 3 methods for Wireless Setup
Easy Setup (WPS)
If the AP supports WPS, this method can be used.
• WPS is an industry standard designed to make connection
of wireless LAN equipment and security setup easy. WPS
will automatically configure all wireless settings.
NOTE: WEP encryption may not be able to configured by easy
setup.
Assisted Setup (setup by using the AP’s notification
information)
Network Name, Authentication, and Encryption are decided
based on information from the AP. You will manually set the
Security Key.
Manual Setup (manual input of all settings)
Easy Setup using PBC (Push Button Configuration)
aIn the Preferences menu, press B or b to select
Network Setup and press OK.
bPress B or b to select Wireless Setup and press OK.
cPress B or b to select Easy Setup and press OK.
dPress C or c to select PBC.
ePress b to highlight Start Scan and press OK.
fFollowing the on-screen instructions, push the
appropriate button on your AP.
gWhen a window reporting that the setup is complete
appears, press OK.
Easy Setup using PIN (Personal Identification
Number)
aIn the Preferences menu, press B or b to select
Network Setup and press OK.
bPress B or b to select Wireless Setup and press OK.
cPress B or b to select Easy Setup and press OK.
dPress C or c to select PIN.
ePress b to select Start Scan and press OK.
fPress B or b to select the desired AP and press OK.
NOTE: Check the Network Name and/or MAC address
on the label of the AP or in the manual, and select
your AP.
gWhen the PIN code window appears, enter the
displayed PIN into your AP, and then press Next to
continue the PIN Setup. When a message displays to
report that the setup is complete, press OK.
To cancel searching for the AP:
Press BACK while searching for the AP. A message will
appear, and then press C or c to select Yes and press
OK.
Assisted Setup
aIn the Preferences menu, press B or b to select
Network Setup and press OK.
Wireless Setup
Recording Setup
Off
Auto
Network Setup
Teletext
TV Guide Selection
Network Device Setup
Network Lock
3D Setup
Preferences
HDMI CEC Control Setup
Connection Type Wired
Network Connection Test
Advanced Network Setup
Network Setup
Wireless Setup
Easy Setup
Manual Setup
Wireless Setup
Assisted Setup

42
CONTROLS AND FEATURES
English
bPress B or b to select Wireless Setup and press OK.
cPress B or b to select Assisted Setup and press OK.
dPress B or b to select the desired AP and press OK.
NOTE: Check the MAC address on the label of the AP
or in the manual, and select your AP.
eHighlight Security Key and press OK. The Software
Keyboard window will appear.
fInput the Security Key by using the Software
Keyboard (see page 45). To save your setting, press
the BLUE button.
NOTE:
• The Security Key must adhere to these conditions:
- TKIP/AES: 8-63 ASCII or 64 Hex characters
- WEP: 5 or 13 ASCII or 10 or 26 Hex characters
• There is only one key ID to set for WEP encryption.
gHighlight Done and press OK.
NOTE: If Network Name is not displayed, see step 3
and 4 in Manual Setup below to set Network Name
before pressing Done.
NOTE: Settings are not saved if BACK is pressed before Done
is selected.
Manual Setup
aIn the Preferences menu, press B or b to select
Network Setup and press OK.
bPress B or b to select Wireless Setup and press OK.
cPress B or b to select Manual Setup and press OK.
dPress B or b to select Network Name and press OK.
The Software Keyboard window will appear.
eInput the Network Name by using the Software
Keyboard (see page 45). To save your setting, press
the BLUE button.
fPress B or b to select Authentication and press C or
c to select Open System, Shared Key, WPA-PSK or
WPA2-PSK.
gPress B or b to select Encryption and press C or c
to select None, WEP, TKIP or AES.
NOTE:
• Certain encryption types are only compatible with
specific authentication types.
- When Authentication is Open System, only WEP
or None is compatible.
- When Authentication is Shared Key, only WEP is
compatible.
- When Authentication is WPA-PSK or WPA2-PSK,
only TKIP or AES is compatible.
• When incompatible Authentication/Encryption
pairings are detected, a warning message will be
displayed, and no connection attempt will be made
until the incompatibility is resolved.
• There is only one key ID to set for WEP encryption.
hPress B or b to select Security Key and press OK.
iInput the Security Key by using the Software
Keyboard (see page 45). To save your setting, press
the BLUE button.
NOTE: This item is grayed out when Encryption is
None.
jHighlight Done and press OK.
NOTE: When Encryption is None, a message will
appear. Press C or c to select Yes and press OK.
NOTE: Settings are not saved if BACK is pressed before Done
is selected.
Wireless Information
The settings configured in Wireless Setup can be confirmed.
aPress QUICK to open the Quick Menu.
bPress B or b to select Wireless Information and
press OK.
cWhen the Network Type is Wireless, a Wireless
Information window will appear.
NOTE: Press the RED button to scan for all APs.
Easy Setup
Manual Setup
Wireless Setup
Assisted Setup
Quick Menu
More Information
Speakers
Channel Options
HDMI CEC Device Control
Intel
®
Wireless Display
Wireless Information
TV Speakers
Headphone Level
Sleep Timer 00:00
50

43
CONTROLS AND FEATURES
English
NOTE: Even if an AP for IEEE 802.11n is used when Encryption
is set to WEP or TKIP, the Speed value might be low. It is
recommended that Encryption be changed to AES (see
“Manual Setup” on page 42).
Notes on wireless LAN environment
• The function of all IEEE802.11 is not supported.
• The ad-hoc mode is not supported.
• It is recommended to use IEEE 802.11a or IEEE 802.11n on
5 GHz for audio and SD video streaming.
• It is recommended to use IEEE 802.11n on 5 GHz for HD
video streaming.
• It is recommended that the encoding rate for streaming
video content is 20 Mbps or less.
• It is not recommended to use 2.4 GHz for audio and video
streaming.
• Content playback may be interrupted by various
surrounding interference.
NOTE:
• When the DHCP function of the router connected with this
TV is On, you can set Auto Setup to On or Off.
(This should usually be set to On.)
• When the DHCP function of the router is Off, set Auto Setup
to Off, and set the IP Address manually.
IP Address Setup
Auto Setup
aIn the Preferences menu, press B or b to select
Network Setup and press OK.
bPress B or b to select Advanced Network Setup
and press OK.
cPress B or b to select IP Address Setup and press
OK.
dHighlight Auto Setup and press C or c to select On.
NOTE: Other items will be grayed out when Auto Setup is set
to On.
Manual Setup
aIn the Preferences menu, press B or b to select
Network Setup and press OK.
bPress B or b to select Advanced Network Setup and
press OK.
cPress B or b to select IP Address Setup and press
OK.
Item Description
Status Connected is displayed when the TV is
connected with the AP.
Disconnected is displayed when the TV is
not connected with the AP.
Signal Connection signal strength with AP
(STRONG/MEDIUM/WEAK)
Speed Link with AP
Mode Working mode (11a, 11b, 11g, 11n)
Network Name SSID set
Authentication Authentication set
Encryption Encryption set
Security Key Security Key set
AP MAC
Address
The AP’s MAC address is displayed when
the TV is connected with the AP.
TV MAC
Address
The MAC address of the TV(Wireless) is
displayed.
DHCP Enabled is displayed when using DHCP.
Disabled is displayed when not using
DHCP.
IP Address The TV’s IP address
Subnet Mask Value of the Subnet Mask
Default
Gateway
Address of the Default GATEWAY
DNS Address of the DNS
Advanced Network Setup
Connection Type Wired
Advanced Network Setup
Network Setup
Wireless Setup
IP Address Setup
MAC Address
DNS Setup
Advanced Network Setup
Auto Setup On
Subnet Mask
IP Address Setup
IP Address xxx . xxx . xxx . xxx
xxx . xxx . xxx . xxx
Default Gateway . . .

44
CONTROLS AND FEATURES
English
dHighlight Auto Setup and press C or c to select Off.
ePress B or b to select IP Address.
fPress C or c to highlight the field you want to
change, and then use the number buttons to input
the IP address. To save the setting, press OK.
NOTE: IP address field numbers must be between 0
and 255. After each field number has been set, press
OK to store the entire address. If the entire IP Address
is invalid, a warning message will appear after OK is
pressed.
gPress B or b to select Subnet Mask, and edit in the
same way as IP Address.
hPress B or b to select Default Gateway, and edit in
the same way as IP Address.
NOTE: If you manually set the IP address, you must not use
the same IP address for any other device. The IP address you
use should be a private address.
NOTE: When the DHCP function of the router connected to
this TV is Off, set Auto Setup to Off, and manually set the DNS
address(es). Your internet service provider should have
provided these to you.
Auto setup
aIn the Preferences menu, press B or b to select
Network Setup and press OK.
bPress B or b to select Advanced Network Setup and
press OK.
cPress B or b to select DNS Setup and press OK.
dPress B or b to highlight Auto Setup and press C or
c to select On.
NOTE: Other items will be grayed out when Auto Setup is set
to On.
Manual setup
aIn the Preferences menu, press B or b to select
Network Setup and press OK.
bPress B or b to select Advanced Network Setup and
press OK.
cPress B or b to select DNS Setup and press OK.
dPress B or b to select Auto Setup and press C or c
to select Off.
ePress B or b to select Primary DNS Address.
fPress C or c to highlight the field you want to
change, and then use the number buttons to input
the Primary DNS Address. To save the setting, press
OK.
NOTE: DNS address field numbers must be between 0
and 255. If you input an incompatible number and
press OK, the field number will reset to the previous
value.
gPress B or b to select Secondary DNS Address, and
edit in the same way as Primary DNS Address.
MAC Address
You can view the fixed MAC address for the TV (Wired and
Wireless).
aIn the Preferences menu, press B or b to select
Network Setup and press OK.
bPress B or b to select Advanced Network Setup and
press OK.
cPress B or b to select MAC Address and press OK.
DNS Setup
Auto Setup Off
Subnet Mask
IP Address Setup
IP Address
xxx . xxx . xxx . xxx
xxx . xxx . xxx . xxx
Default Gateway
xxx . xxx . xxx . xxx
Auto Setup Off
Subnet Mask
IP Address Setup
IP Address xxx . xxx . xxx . xxx
xxx . xxx . xxx . xxx
Default Gateway xxx . xxx . xxx . xxx
Auto Setup Off
Secondary DNS Address
DNS Setup
Primary DNS Address xxx . xxx . xxx . xxx
xxx . xxx . xxx . xxx

45
CONTROLS AND FEATURES
English
This function checks the Internet connectivity.
aIn the Preferences menu, press B or b to select
Network Setup and press OK.
bPress B or b to select Network Connection Test and
press OK.
A message will appear to indicate if the connection
was successful or if it could not be completed.
NOTE: The result of Network Connection Test does
not always guarantee the connection.
To cancel the Network Connection Test:
aPress BACK while searching for the Internet
connection.
You can enter text by using the Software Keyboard. The Software
Keyboard window will appear when you press OK on a field that
accepts character input.
To enter text using the software keyboard:
aHighlight the desired character on the on-screen
software keyboard.
bPress OK.
cRepeat steps 1 and 2 until you have entered all
desired text.
dPress the BLUE button to close the software keyboard
and return to the previous screen.
NOTE: If BACK is pressed, changes are not saved and
the software keyboard window is closed. The text will
remain as it was before starting the keyboard.
Input operation on the remote control:
Network Connection Test
Using the software keyboard
ABCDEFG
Aa1
@
AAA|
HIJKLMN
OPQRSTU
VWX YZ
Button Description
OK Inputs the selected character.
0-9 Inputs the number directly.
B b C cMoves the character highlight.
CC cc Moves the cursor.
ZMoves the cursor to the head of a
character string.
zMoves the cursor to the end of a
character string.
RED Deletes 1 character to the left of
the cursor.
GREEN Cycles through upper case, lower
case, numbers, and symbols, if
available.
BLUE Saves changes and closes the
Software Keyboard window.
BACK Closes the Software Keyboard
window without saving changes.

46
CONTROLS AND FEATURES
English
Network Device Setup
The Apps function allows you to control the TV from network
connected Apps (Tablet or Smartphone) like a remote control.
In order to use this function, the Setting up the Network (see
page 41) and Device Name Setup (see page 47) is required. The
Device Name will display on the screen of Apps (Tablet or
Smartphone) application.
aIn the Preferences menu, press B or b to select
Network Device Setup and press OK.
bHighlight External Control Setup and press OK.
cHighlight Apps Control Profile and press OK.
The Apps Control Account window will appear.
dPress B or b to select New Device Detection and
press C c to select Enable and press OK.
If the Apps ( Tablet or Smartphone ) is unregistered
yet, then authentication will start automatically and 4-
digit numerical code will be appear on the TV.
eInput 4 - digit numerical code to your Apps.
If you success the authentication, 4 -digit numerical
password on the TV disappears and User Name is
stored in the TV along with the password. If not,
Warning message will appear. And if the TV receives
access from the same User Name, 4 - digit numerical
code will be appear again on the TV.
The 4 - digit numerical password display on the TV will
disappear in the following situations:
• Authentication complete
• Time-out ( 60 seconds )
• When the EXIT button on the remote control is
pressed
Device Registration Setup
Once a User Name has completed authentication, it is stored
in the TV along with the password. The upper limit for the
number of Use Names that can be remembered is 256. You
can delete User Names that are stored in the TV.
aIn the Preferences menu, press B or b to select
Network Device Setup and press OK.
bPress B or b to select Apps Control Profile and
press OK.
The Apps Control Account window will appear.
cPress B or b to select to select Device Registration
Setup and press the OK.
The Device Registration Setup window will appear
and the list of User Names managed by the TV will be
displayed.
dPress B or b to highlight the companion User Name.
ePress B or b to select the Cancel, All, or Delete
buttons and press Done.
Using the Remote App control
The Remote Apps control supports a text input, mouse
control and a touchpad control that allows you to use your
Apps (Tablet or Smartphone) as a touch screen which is
several operation modes.
NOTE:
• The Remote Apps control does not work under some
conditions of the TV.
• The functions are ignored while the TV is in Standby.
• Some conditions are necessary to work.
When the TV is connected to the home network via Wireless LAN,
With the TV Power On Control in Enabled, your TV can be
turned on by control from Apps.
aIn the Preferences menu, press B or b to select
Network Device Setup and press OK.
bPress B or b to select TV Power On Control and
press C or c to select Enabled (Active Standby).
NOTE:
• Depending on the device connected to the home network,
it may take a while for the TV to turn on.
• Depending on the device connected to the home network,
this feature may not work.
• If the unencrypted Wireless Setup is done, this feature can
not be used.
Apps Control Profile
Recording Setup
Off
Auto
Network Setup
Teletext
TV Guide Selection
Network Device Setup
Network Lock
3D Setup
Preferences
HDMI CEC Control Setup
Companion Device ID : ***********************
Please enter this code on your device.
1114
TV Power On Control (Active Standby)

47
CONTROLS AND FEATURES
English
• The power consumption during Active Standby is more
than it during Normal Standby.
• After the change from Power On state to Active Standby,
there may be a period of several ten seconds which does
not receive the operation from a remote control or external
apparatus.
The TV can be configured as a Media Renderer(DMR). When
operating as a DMR, the TV displays content provided by a DMS.
The selection of the media is done by DMC.
The TV can play photo, movie, or audio files when operating as a
DMR.
aIn the Preferences menu, press B or b to select
Network Device Setup and press OK.
bPress B or b to select Media Renderer Setup and
press OK.
cPress B or b to select Media Renderer and press C
or c to select On.
If request come from DMC, prompt will appear and DMR will
start.
To exit the Media Renderer:
Press EXIT.
Terminology
DMS: DLNA CERTIFIED™ Server
DMR: DLNA CERTIFIED™ Renderer
DMC: DLNA CERTIFIED™ Controller
NOTE: You cannot use 3D function in operating as a DMR.
The TV’s device name can be changed.
aIn the Preferences menu, press B or b to select
Network Device Setup and press OK.
bPress B or b to highlight Device Name Setup and
press OK.
cHighlight the Device Name field and press OK. The
Software Keyboard window will appear.
dInput the Device Name by using the software
keyboard (see page 45). Press the BLUE button.
NOTE: The Device Name can be up to 15 characters
long.
eHighlight Done and press OK to save your setting.
USB HDD Record Function
This function can be used to record and play digital
broadcast programmes. Read the precautions
below before recording or viewing programmes
using the USB HDD record function.
NOTE:
• In order to use this function, a USB HDD needs to be
connected to the TV. Do not use USB Hub.
• After recording operation, time may take to a recording
start.
• Recorded programmes saved on the USB HDD can only be
viewed on this TV. They cannot be viewed when connected
to another TV (including the same model of TV), a PC, or
other device.
• You cannot watch one channel while recording another.
• If the recording time to the USB HDD is too short, no data
may be saved.
• You cannot record video input signals on the USB HDD.
• Not all types of broadcast may be recordable.
• After programming the TV to record digital broadcasting,
do not disconnect the power plug before recording starts.
Also, leaving the power switch “ON” until recording is
scheduled to start, may cause the recording to fail.
• Should video or audio recording fail due to malfunction of
the TV or poor reception, no compensation shall be paid.
• If there is a power failure or the power plug is disconnected
during programmed recording, recording will stop and will
not resume when the power returns or the plug is
reconnected.
• Do not disconnect the power plug when the indicator LED
is lit.
• Any changes implemented by the broadcasting station may
affect programme scheduling.
• Scheduling of multiple consecutive programmes may result
in the beginning of each programme not being recorded.
• Accurate start / finish time for recording is reliant on
broadcasters maintaining correct time stamp if this not the
case the recording will fail.
• Some broadcasters can control whether a program can be
recorded or how long you may be able to view it for after
recording. The on screen message “Retention limit expired”
means that the time limit for viewing the program has
lapsed.
• Programmed recording cannot take place if the power plug
is not connected.
• Disconnecting the power plug during recording may result
in failure to save the recorded programme.
• USB HDD recording feature is not available in all countries.
• Do not turn off the TV during recording.
• When the USB HDD is formatted, all the data stored on the
HDD will be erased.
Media Renderer Setup
Device Name Setup

48
CONTROLS AND FEATURES
English
To connect an USB HDD (not supplied):
When you connect a USB HDD to the USB port on the TV, a
prompt will appear.
aPress C or c to select No and press OK.
NOTE: Not guaranteed to work with all USB HDD.
To record the programme currently being viewed.
aPress the zREC button on the remote control.
The currently viewed programme will start to be
recorded.
The programme indicator (red) will be lit.
To stop recording:
aPress the v (stop) button.
A confirmation window “Do you want to stop
Recording?” will appear.
bPress C or c to select Yes and press OK.
Recording will stop.
Programmed recording can be scheduled easily using the
Programme Guide or by specifying the date and time.
PLEASE NOTE
When a timed programme is about to start, an information
screen will appear offering the option of watching or
cancelling the programme. Other channels will not be
available during the timed programme unless the
programme timer is cancelled.
It will only be possible to create or edit programme timers for
the currently tuned DTV input.
Using the Programme Guide to set future
recordings
aPress the GUIDE button on the remote control (or
select TV Programmes / Guide menu from the menu
system) to display the Electronic Programme Guide
(EPG).
bPress B b C c to highlight the programme you want
to record.
cPress OK. The Edit Timer menu will appear.
dPress B or b to highlight Timer Type and press C or
c to select Recording.
ePress B or b to highlight Set Timer and press OK.
The ORANGE LED will be lit.
Setting up the USB HDD for recording
To record DTV programmes
(One Touch Recording)
USB1 or USB2
on the TV
USB cable
(not supplied) USB HDD
How to set recordings via the
Programme Guide
Edit Timer
The Daily Politics
10:50 Tue, 26 Apr
Timer Type
Channel2 CABC
11:30 - 12:30 Tue, 26 Apr
Recording
Set Timer Delete Timer

49
CONTROLS AND FEATURES
English
To search for and record a programme using Genre
Search:
aPress MENU / C c / B / C c to highlight
TV Programmes / Genre Search icons and press OK
to access the Genre Search screen.
bPress C or c to select the genre. Programmes listed
will change for the new genre. Press B or b to select
the programme for which you want to schedule
recording.
cPress OK. The Edit Timer menu will appear.
dPress B or b to highlight Timer Type and press C or
c to select Recording.
ePress B or b to highlight Set Timer and press OK.
The ORANGE LED will be lit.
To programme the timer:
aPress MENU / C c / B / C c to highlight
TV Programmes / Programme Timers icons and
press OK.
bSelect the unprogrammed column (blank column)
and press OK.
The Edit Timer menu will appear.
cPress B or b to highlight Timer Type and press C or
c to select Recording.
dPress B and b to go through the list adding the
details of the programme by using the number
buttons and C and c to make selections.
•Channel
Select the channel you wish to record.
•Date
Select the date that you wish recording to start.
•Start Time
Select the time to start recording.
•End Time
Select the time to end recording.
•Repeat
Select “Once”, “Daily” or “Weekly”.
ePress B or b to highlight Set Timer and press OK.
The ORANGE LED will be lit.
AB134
31
11
9
34
11
NT1
W9
9 W9
AB1
34 AB1
NT1
11 NT1
11 NT1
11 NT1
PARIS PREMIERE
31 PARIS PREMIERE
Indiana Jones and the Temple of Doom
Red Corner
The Lawnmower Man
A Vow to Kill
Parenthood
Body and Soul
The Nun’s Story
Red Corner
The Real Blonde
Critters
The jackal
Coup De Ville
Hard Rain
Wed,27 Apr 22:15- 23:55
Wed,27 Apr 0:15- 1:45
Thu,28 Apr 1:20- 3:00
Fri,29 Apr 1:30- 3:00
Sat,30 Apr 0:45- 2:40
Sat,30 Apr 1:15- 3:00
Sat,30 Apr 15:00- 17:30
Sat,30 Apr 23:20- 1:15
Sun,1 May 0:40- 2:00
Sun,1 May 0:40- 2:20
Sun,1 May 21:10- 23:20
Sun,1 May 23:20- 1:15
Mon,1 May 1:10- 3:00
Genre Search 10:50 Tue, 6 Apr
Movies
31 PARIS PREMIERE
Edit Timer
The Daily Politics
10:50 Tue, 26 Apr
Timer Type
Channel2 CABC
11:30 - 12:30 Tue, 26 Apr
Recording
Set Timer Delete Timer
Once The selected content is recorded once.
Daily The same time slot on the same channel is
recorded every day on and after the
selected day.
Weekly The same time slot on the same channel on
the same day of the week is recorded on
and after the selected day.
Edit Timer 10:50 Tue, 26 Apr
Repeat
Date
Start Time
End Time
Channel
Once
Timer Type Recording
Set Timer Delete Timer
30 CABC Channel
10:51
11:51
Tue, 26 Apr 2011

50
CONTROLS AND FEATURES
English
To schedule a programme using the information
screen:
aPress , the information screen will appear giving
details of the channel and programme currently
being viewed.
bPress B or b to select the Next and press OK. The Edit
Timer menu will appear.
cPress B or b to highlight Timer Type and press C or
c to select Recording.
dPress B or b to highlight Set Timer and press OK.
The ORANGE LED will be lit.
You can check, edit or delete scheduling information.
aPress MENU / C c / B / C c to highlight
TV Programmes / Programme Timers icons and
press OK. Programme Timers screen will appear.
Recording List
• Depending on the transmitter information, the
programme broadcast time or other information
may not be correctly displayed in the recording list.
• The programme does not appear in the recording
list immediately at the start of recording, but
appears a few minutes after recording starts.
• Up to 500 programmes can be displayed in the
recording list.
•If the channel settings are changed, the digital
channel number, or other information may not
appear correctly in the recording list.
• As the displayed programme time is calculated
from the actual recording information, it may not
match the recording time on the USB HDD.
To check a schedule:
aPress B or b on the Programme Timers screen to
check the schedule.
To edit a schedule:
aPress B or b on the Programme Timers screen to
select the title whose schedule you want to edit and
press OK.
The Edit Timer screen will appear. Change the
settings as required, following the same procedure as
for setting the schedule.
bPress B or b to highlight Set Timer and press OK.
To delete a schedule:
aPress B or b on the Library screen to select the title
whose schedule you want to delete.
bPress the RED button.
Press C or c in the displayed confirmation window to
select Yes and press OK. The selected schedule will be
deleted.
NOTE: You can also delete a schedule by selecting Delete
Timer from the Edit Timer menu for each programming
method.
To view the recorded Library screen and select a title from the
recorded programme list.
aPress MENU / C c / B / C c to highlight
TV Programmes / Library icons and press OK.
Library screen will appear.
To check, edit or delete scheduling
information
Change
6:00 Thu, 11 Oct
4CHANNEL Z
Now MLB Young’s two-run triple leads AL over NL
MLB Young’s two-run triple leads AL over NL
15 min left
News
8:00- 9:00
6:00- 8:00
Next
Also
HD AD 18
16:9
D+
3D 2D
English
Side by Side
World News and Sports
Edit Timer
The Daily Politics
10:50 Tue, 26 Apr
Timer Type
Channel2 CABC
11:30 - 12:30 Tue, 26 Apr
Recording
Set Timer Delete Timer
To view a recorded programme
Sun Mon Tue Thu Fri SatWed
Sort : New
WWWWWW
WWWWWWWWWWWW
WWWWW
14:15 Wed, 16 Feb
WWWWWWW
WWWWWWW
WWWWWWW
WWWWWWW
WWWWWWW
WWWWWWW
WWWWWWW
WWWWWWW
WWWWWWW
WWWWWWW
Library
All
1235 ITV London
ASTRA 19.2°E
USB HDD3
Remaining Capacity:
86% (912.0GB)
10 July 2011 14:30(01:30)
Wed, 16 Feb 10:00
Wed, 16 Feb 10:00
Thu, 17 Feb 10:00
Thu, 17 Feb 10:00
Fri, 18 Feb 10:00
Fri, 18 Feb 10:00
Fri, 18 Feb 10:00
Sat, 18 Feb 10:00
Sun, 18 Feb 10:00
Sun, 18 Feb 10:00
Sun, 18 Feb 10:00
Mon, 18 Feb 10:00

51
CONTROLS AND FEATURES
English
bPress B or b to select the title you want to view.
A preview of the content selected can be seen on the
preview screen.
To change the order in which the titles are listed, press
the BLUE button.
cPress OK.
Viewing starts.
● icon appears next to the title currently being
recorded.
When the title currently being recorded is selected
and OK is pressed, playback will start from the
beginning of the programme currently being
recorded.
Operations during viewing
The following operations can be performed using the remote
control buttons.
As well as viewing the list of recorded titles on the Library screen,
you can protect or delete titles and register titles to Personal
Mode.
To display the Library screen:
aPress MENU / C c / B / C c to highlight
TV Programmes / Library icons and press OK.
The Library screen will appear.
To protect or unprotect a recorded programme:
Protecting a programme prevents it from being accidentally
deleted.
Select the title of the programme you want to protect and
press the GREEN button. icon appears next to the title and
the programme is protected.
If Protect is set to On when the programme is recorded,
icon appears next to the title of the recorded programme.
When a title with icon is selected and the GREEN button is
pressed, icon disappears and the programme is
unprotected.
To delete a recorded programme:
aPress the RED button. Check boxes will appear next to
the titles.
bPress B or b to select the title you want to delete and
press OK. A check mark will be inserted in the check
box.
To insert a check mark against all the titles, press the
YELLOW button.
To uncheck all the check boxes, press the BLUE
button.
NOTE:
• A check mark will not be inserted against protected
titles.
• Note that once deleted, a title cannot be restored.
cPress the RED button.
Select Yes in the confirmation window and press OK.
All the titles with check marks will be deleted.
cTo PLAY cc To FAST FORWARD
vTo STOP zTo SKIP-FORWARD
W/wTo PAUSE/STEP C c To shift playback
position
ZTo SKIP-BACK
CC To REWIND
Operations from the Library screen
Sun Mon Tue Thu Fri SatWed
Sort : New
WWWWWW
WWWWWWWWWWWW
WWWWW
14:15 Wed, 16 Feb
WWWWWWW
WWWWWWW
WWWWWWW
WWWWWWW
WWWWWWW
WWWWWWW
WWWWWWW
WWWWWWW
WWWWWWW
WWWWWWW
Library
All
1235 ITV London
ASTRA 19.2°E
USB HDD3
Remaining Capacity:
86% (912.0GB)
10 July 2011 14:30(01:30)
Wed, 16 Feb 10:00
Wed, 16 Feb 10:00
Thu, 17 Feb 10:00
Thu, 17 Feb 10:00
Fri, 18 Feb 10:00
Fri, 18 Feb 10:00
Fri, 18 Feb 10:00
Sat, 18 Feb 10:00
Sun, 18 Feb 10:00
Sun, 18 Feb 10:00
Sun, 18 Feb 10:00
Mon, 18 Feb 10:00
Sort : New
WWWWWW
WWWWWWWWWWWW
WWWWW
WWWWWWW
WWWWWWW
WWWWWWW
WWWWWWW
WWWWWWW
WWWWWWW
Library
All
We
We
Th
Th
F
F
F
S
S

52
CONTROLS AND FEATURES
English
USB HDD capacity
You can check the remaining capacity of the USB HDD using
Remaining Capacity.
NOTE: The remaining capacity displayed is only a guide; it is
not guaranteed.
You can set your preferences for recording.
To select USB HDD and Partition for Recording:
aPress MENU / C c to highlight Setup icon.
bPress B / C c to highlight Preferences icon and press
OK.
cPress B or b to select Recording Setup and press OK.
dPress B or b to select Select Device and press OK.
USB HDD and Partition list will be appear.
If USB HDD is partitioned by PC, several partitions will
be displayed.
eSelect USB HDD and Partition you want to recording.
To set the recording time for One Touch Recording:
aPress MENU / C c to highlight Setup icon.
bPress B / C c to highlight Preferences icon and press
OK.
cPress B or b to select Recording Setup and press OK.
dPress B or b to select One Touch Recording Time.
ePress C or c to select the recording time.
You can set the Programme End Time in 30-minute
increments in the range of 30 minutes to 360 minutes.
To select the TimeShift Size:
aIn the Recording Setup screen, press B or b to select
TimeSift Size.
bPress C or c to select 512MB, 1GB, 2GB or 4GB and
press OK.
To use TimeShift recording:
Time Shift recording allows you to pause live TV for a fixed
period of time.
For Example: If you move away from the TV for a short period,
such as when the phone rings while you are watching TV, you
can easily pause live TV and then continue to view from the
same point in the programme when you return.
aPress W/w on the remote control while viewing the
DTV programme.
The screen will switch to a still image and recording
will start automatically.
The recording time is decided by TimeShift Size. If
the TimeShift file size reaches the limit set, then the TV
will continue to be paused, but the recording buffer
will be reset to the beginning.
bPress c (play).
Catch-up viewing will start from where the
programme was paused.
cPress v (stop) to stop the recording.
Recording Setup
1235 ITV London
ASTRA 19.2°E
USB HDD3
Remaining Capacity:
86% (912.0GB)
10 July 2011 14:30(01:30)
Thu, 17 Feb 10:00
Fri, 18 Feb 10:00
Fri, 18 Feb 10:00
Fri, 18 Feb 10:00
Sat, 18 Feb 10:00
Sun, 18 Feb 10:00
Sun, 18 Feb 10:00
Sun, 18 Feb 10:00
Mon, 18 Feb 10:00
Recording Setup
Network Lock
Auto
HDMI CEC Control Setup
Network Device Setup
Network Setup
TV Guide Selection
Off
Teletext
3D Setup
Preferences
Recording Setup
TimeShift Size
Start Padding Time None
End Padding Time None
Device Test
Format Device
512 MB
Programme End Time
Select Device
One Touch Recording Time

53
CONTROLS AND FEATURES
English
To set the padding time for programmed
recording start time and end time:
aIn the Recording Setup screen, press B or b to select
Start Padding Time.
bPress C or c to select a time.
You can select from None, 3 minutes, 5 minutes, 10
minutes, 15 minutes, 30 minutes, and 45 minutes.
Recording will start at the selected number of
minutes prior to the recording start time.
cPress B or b to select End Padding Time.
dPress C or c to select a time.
You can select from None, 3 minutes, 5 minutes, 10
minutes, 15 minutes, 30 minutes, and 45 minutes.
Recording will end at the recording end time plus the
selected number of minutes.
To perform a USB HDD operation test:
aIn the Recording Setup screen, press B or b to select
Device Test and press OK.
USB HDD operation test will start.
Wait until the test ends.
NOTE: The results of the device test are only a guide. The
device may not function as shown in the results.
To format a USB HDD:
aIn the Recording Setup screen, press B or b to select
Format Device and press OK.
bPress C or c to select Yes in the confirmation window
that will appear and press OK. Formatting will start.
Wait until formatting ends.
NOTE:
• If the USB HDD is separated several partitions by PC and
multiple Partition appear on the Device List screen, press B
or b to select the Partition you want to format.
• When the USB HDD (or Partition) is formatted, all the data
stored on the USB HDD (or Partition) will be deleted.
If scheduled time slots are next to each other and there is
more than one minute between the end time of the first
schedule and the start time of the next schedule,
programmed recording will be performed correctly.
• When Start Padding Time and End Padding Time are set
(see page 53), the start time and end time will be the time
plus the additional minutes.
If scheduling times overlap, priority will be given to the
programmed recording which starts first. When the
programmed recording that started first ends, recording will
switch to the next scheduled programme. At this time,
depending on how far the scheduling times overlap, the
beginning section of the next scheduled programme may not
be recorded.
• When End Padding Time is set for the first programmed
recording (see page 53), depending on how far the
scheduling times overlap, the End Padding Time may be
ignored and recording of the next scheduled programme
may start. As priority is given to the time set in the Set Timer
menu over the Padding Time, recording will automatically
be triggered when the next scheduled programme start
time is reached during End Padding Time.
Scheduling priority

54
CONTROLS AND FEATURES
English
Using Toshiba Places
Discover new, exciting possibilities with Toshiba
Smart TV - because just watching television is a
thing of the past!
TV used to be: sit down, relax and watch television.
Toshiba Smart TV today is: sit down, relax, watch
television and much, much more! Enjoy new
possibilities, such as surfing the Web, chatting,
browsing social networks, photo communities,
video portals, news, sports results... the
possibilities are almost endless and are increasing
all the time.
Stay entertained and informed with Toshiba
Places.
In order to make it as simple as possible to access a
wide variety of new content as simple as possible,
we created Toshiba Places. This is a portal for
music, video and more on your Toshiba Smart TV.
Experience plenty of interactive applications and
transform your television into a true multimedia
centre! You can access a wealth of attractive
services right now. But we don't stand still - more
interesting and up-to-date services are added all
the time!
NOTE: You need to configure a home network before using
this feature (see page 12).
aPress on the remote control, or press MENU / C c
to highlight Toshiba Places icon and press OK.
bPress BbC c to select the desired place and press
OK.
NOTE:
• Some features require an always-on broadband internet
connection, firmware update and/or additional bandwidth
dedicated to this product. Third party internet services may
change or be discontinued or restricted at any time. Toshiba
makes no warranties, representations, or assurances about
the content, availability or functionality of third-party
content or services. Use of third party internet services may
require registration by a computer and/or payment of
charges and membership. Not all services or content may
be available on this product, in your country or with your
language. In order to experience the full capabilities of this
product, fully compatible devices may be required. For
more information, visit
http://www.toshibaplaces.com/about.
• This service may be forcibly blocked according to the
situation of CSP service.
Display Example

55
CONTROLS AND FEATURES
English
The web browser on this TV lets you explore everything the web
has to offer. Along with access to popular places, you'll be able to
search for and browse your favorite sites.
NOTE:
• Certain services may not be currently available in your area.
• Your registration or login may be required to use some
services.
• Third party internet services are not provided by Toshiba,
may change or be discontinued at any time and may be
subject to Internet service provider restrictions. Toshiba
makes no warranties, representations, or assurances about
the content, availability or functionality of third-party
content or services. Use of third party Internet services may
require the creation of a separate account through a
computer with Internet access and/or payment of one-time
and/or recurring charges and membership.
Not all third party services may be available on or
compatible with this product. In order to experience the full
suggested capabilities of this product, fully-compatible
devices may be required.
- does not support platform-dependent technologies such
as Active X.
- only supports preinstalled plug-ins.
- may not support media formats other than the following:
JPEG/PNG/GIF.
- uses a single built-in font. Some text may not be displayed
as intended.
- does not support downloading of files or fonts.
- is a TV browser. It may work differently than PC browsers.
- does not support parental control or locks, and it is the
responsibility of the you to monitor browser usage by
minors.
- In addition, some web pages may exceed the memory
allotment of the web browser. The web browser will close
when this happens.
• Some pages may not be displayed correctly or may display
differently on different devices.
• Certain services may not be available in your area.
To use the web browser:
aPress on the remote control, or press MENU / C c
to highlight Toshiba Places icon and press OK.
bPress BbC c to select Browser icon and press OK,
and Home page URL will open.
cEnter the desired URL address by using the BbC c
buttons of remote control.
Press BLUE button on the remote control.
dYou can now browse websites on your TV using BbC
c buttons on the remote control.
Skype-ready Toshiba TVs bring your family and friends closer to
your home. Skype on your Toshiba TV allows you to share special
moments no matter the distance.
Before using Skype - Preparation
• Connect the FREETALK HD Camera: TALK-7291 to the TV’s
USB terminal. Do not use a USB hub.
For a Skype-ready Toshiba TV compatible camera, please
visit the following website: www.freetalk.me/toshiba/TALK-
7291
• Arrange the HD camera on top of the TV, ensuring it's in the
center.
• Connect to the network.
NOTE:
• The HD camera is sold separately.
• Do not connect a camera other than the recommended HD
camera.
• Using a wireless network may result in degraded call
quality.
• Some of the features available on other versions of Skype
are not available on the television.
• When using Skype, some functions of the TV will not be
available.
• The sound settings are switched to Skype mode.
• Skype is usable on the TV speakers only.
• If you cannot hear the person you're speaking with, check
your TV volume.
• When Optical Digital output or Analog output is used and
you are signed in, the ring tone may not sound.
• The volume level on Skype may differ from other features
on your TV.
• When the Reset TV feature is used from the TV Menu, Skype
information is reset to factory default settings.
• Screenshots used in this manual may differ from the TV
Menu, Skype will be reset to its factory default settings.
Using Web Browser Using Skype
No emergency calls with Skype
Skype cannot be used for emergency calls.

56
CONTROLS AND FEATURES
English
Getting started
aPress on the remote control, or press MENU / C c
to highlight Toshiba Places icon and press OK.
bPress BbC c to select Skype icon and press OK.
“Welcome to Skype” screen appears.
cSelect Sign in or Create Account.
To create a new account:
If you do not already have a Skype account, you can create a
new one from your TV.
aSelect Create Account in the Welcome to Skype
screen and press OK.
bEnter your Full Name, Skype Name, Password,
Repeat password, and Email.
• If you want to receive Skype news and special offers,
check the selection box. Skype will inform users
about new products, features and special offers by
email.
cSelect “I agree - create an account” and press OK.
dYou'll now be signed into your new account.
NOTE:
• Please ensure that you have entered your email address
correctly. It is required in case you lose or forget your
password.
• If you forget your password, visit skype.com to retrieve it.
• If a message appears informing you that the entered Skype
name is already registered, please choose a different name.
To Sign into Skype:
If you have a Skype account, sign into Skype in the Welcome
to Skype screen.
aEnter your Skype Name and Password.
bSelect Sign in and press OK .
•If “Sign in when Skype starts” is checked, your
account will sign in automatically when you launch
Skype from the menu.
•If “Start Skype when TV starts” is checked, your
account will sign in automatically when you turn on
the TV.
Both these options can be selected together.
Basic Operation
Press B or b to select a tab ( Contact List, History, Dialer, or
Options). Press c/Bb to select a contact from the list.
Your contact list will contain the following information:
Contact name / Current online status / Profile picture / Mood
message
Welcome to Skype
Skype Name
Password
Press [OK]
Press [OK]
Sign in when Skype starts
Sign in Create Account
Start Skype when TV starts
Create new Skype account
Skype Name
Full Name
Password
Repeat Password
Email
1~70 characters
6 and 32 characters
6~20 characters
6~20 characters
Press [OK]
Yes, send me Skype news and special offers.
I agree - create account Cancel
I have read Skype’s terms and conditions at www.skype.com/eula, www.skype.com/tos
and the privacy statement at www.skype.com/privacy.
Create new Skype account
Skype Name
Full Name 1~70 characters
6 and 32 characters
!“£$%^&*()_+
QWE R T Y U I O P { }
ASDFGHJKL :@~
Z
Alt
Enter
|XCVBNM<>?
Name
Contact List
Name Name
Tex t Te x t Te x t Te x t Te x tTex t Te x t Te x t Te x t
Name Name
Tex t Te x t Te x t Te x t Te x tTex t Te x t Te x t Te x t
Name Name
Tex t Te x t Te x t Te x t Te x tTex t Te x t Te x t Te x t
Name Name
Tex t Te x t Te x t Te x t Te x tTex t Te x t Te x t Te x t
+8888888888888
- TextTextTextTextTextTextTextTextTextTextTextText
Skype Credit
ExitAdd ContactStatus
Tab
Status: Change your availability status
Add Contact: Add a Skype account or phone number
EXIT: Return to previous screen. When at contact list, the EXIT button
will close Skype application without sign out.
The current status for each of your contacts are explained below:
: Online : Away
: Offline : Phone number
: Do not disturb : Offline with voice messaging or
call forwarding enabled
: Blocked
Your profile picture, status, Skype Name, mood message and available
Skype Credit.

57
CONTROLS AND FEATURES
English
Contact List
Press B or b to select Contact List tab. Press c/ B b to select
a contact.
When pressing OK at each contact, the following functions
will be displayed:
Video or Voice call
Press BbC c to select Video call or Voice call, your screen
will now display your call as shown below.
Below is all icon pictures in conversation window.
Start video
Stop video
Hold the call
Resume the call
Unmute the webcam mic
Mute/Unmute your audio
Normal size video
Full screen video
Open dial pad
End call ( Hang up the call )
Group calls
Using your Toshiba TV, you can join Skype group voice and
video calls. However, you can only send and receive audio
whilst on these calls.
NOTE: You must be invited on to a group call, you cannot
initiate it from the TV.
Incoming call
Incoming calls on Skype will be displayed on the bottom right
hand corner of your TV screen. You'll also hear a ring tone
which can be adjusted using the VOLUME buttons on your
remote control.
You are given three options when an incoming call arrives:
•Video : Answer by video call.
•Voice : Answer by voice call.
•Decline : Decline the incoming call.
NOTE: If other applications are active or recording, you'll only
get an “Incoming call notification“ until the application or
recording has stopped.
Name
Contact List
Name Name
Tex t Te x t Te x t Te x t Te x tTex t Te x t Te x t Te x t
Name Name
Tex t Te x t Te x t Te x t Te x tTex t Te x t Te x t Te x t
Name Name
Tex t Te x t Te x t Te x t Te x tTex t Te x t Te x t Te x t
Name Name
Tex t Te x t Te x t Te x t Te x tTex t Te x t Te x t Te x t
+8888888888888
- TextTextTextTextTextTextTextTextTextTextTextText
Skype Credit
ExitAdd ContactStatus
View Profile
Send Voicemail
Block
Remove
Name Name
Voi ce c allVideo call
No blocked contactor
Initiate Video Call
Initiate Voice Call
View Profile - View contact profile (including Skype name, full
name, birth date, gender, location, mobile
number and email).
Send Voicemail - Send Voicemail to contact
Block - Block / unblock contact
Remove - Remove contact from list
Name
Call duration: 00:03:24
Name
Stop Video Hold Mute Full Screen End Call
Own side Other side
Video call
+8888888888888
Call duration: 00:03:24
Name
Dial Pad Hold Mute End Call
me
123
456
789
*0#
8888888888888
Voice call
Incoming Call...
Name
Video Voice Decline

58
CONTROLS AND FEATURES
English
Status
When pressing the GREEN button, the change status window
is displayed as below. You can change your status by pressing
the B or b button and then pressing OK. Exit by pressing the
BACK button.
Add Contact
You can add contacts to your contact list.
When you press the YELLOW button on the remote control,
the Add Contact Type menu window will appear on the
screen.
Two sub-functions are supported.
Press B or b button to select Skype Contact or Phone
Number and press OK.
•Skype Contact
Enter the Skype Name of the person you're looking for. The
search result will show up after get response from Skype
server.
• Phone Number
You can also enter a phone number in the search window.
You can send a contact request to a person displayed in the
search results. Press B or b button to select a person and
press OK.
When you receive a contact request, a pop-up menu will
appear where you can choose to Accept, Block or Decline
the request.
Press B or b button to select and press OK.
Press C or c button to select and press OK.
History
You can see a list of past events in “History”.
Press B or b to select the History tab. Press c/Bb to select
an item and press OK.
Press C or c to select Video call or Voice call.
Name
Contact List
Name Name
TextTextTextTextTextTextTextTextText
Name Name
TextTextTextTextTextTextTextTextText
Name Name
TextTextTextTextTextTextTextTextText
Name Name
TextTextTextTextTextTextTextTextText
+8888888888888
- TextTextTextTextTextTextTextTextTextTextTextText
Skype Credit
ExitAdd ContactStatus
N
ame
ist
Na
m
e
N
a
m
e
Te
xt
Te
xt
Te
xt
Te
xt
Te
xt
Te
xt
Te
xt
Te
xt
Te
x
t
Na
m
e
N
a
m
e
T
ext
T
ext
T
ext
T
ext
T
ext
T
ext
T
ext
T
ext
T
ex
t
Na
m
e
N
a
m
e
Te
xt
Te
xt
Te
xt
Te
xt
Te
xt
Te
xt
Te
xt
Te
xt
Te
x
t
Na
m
e
N
a
m
e
Te
xt
Te
xt
Te
xt
Te
xt
Te
xt
Te
xt
Te
xt
Te
xt
Te
x
t
+88888888888
88
-
TextTextTextTextTextTextTextTextTextTextTextTex
t
S
kype
C
redit
E
x
it
A
dd
C
ontac
t
S
tatu
s
Online
Do not disturb
Away
Invisible
Sign Out
Name
Contact List
Name Name
TextTextTextTextTextTextTextTextText
Name Name
TextTextTextTextTextTextTextTextText
Name Name
TextTextTextTextTextTextTextTextText
Name Name
TextTextTextTextTextTextTextTextText
+8888888888888
- TextTextTextTextTextTextTextTextTextTextTextText
Skype Credit
ExitAdd ContactStatus
Na
m
e
C
ontact Lis
t
T
T
T
T
+
8888888888888
-
Te
xt
Te
xt
Te
xt
Te
xt
Te
xt
Te
xt
Te
xt
Te
xt
Te
xt
Te
xt
Te
xt
Te
x
t
S
kype
C
redit
E
xi
t
A
dd
C
o
n
tact
Status
Phone Number
Skype Contact
Add Contact Type
Exit
Back
Full Name Skype Name Country
Aaaaaa_0101 Aaaaaa_0101 USA
Bbbbbb007 Bbbbbb007 UK
Cccccc0709 Cccccc A01 HK
Ddddddd Ddddddd Ddd Taiwan
Eeeeee_Eeee EE_Eeeee Japan
Ffffffffff_Fu Ffffffffff_Ff Taiwan
Gggggg_Ggg Gggggg_Ggg Taiwan
Add a Skype contact
Search Result: (jackyding)
Contact Search Results
Name
Contact List
Name Name
TextTextTextTextTe x t Te x t Te x t Te x t Te x t
Name Name
TextTextTextTextTe x t Te x t Te x t Te x t Te x t
Name Name
TextTextTextTextTe x t Te x t Te x t Te x t Te x t
Name Name
TextTextTextTextTe x t Te x t Te x t Te x t Te x t
+8888888888888
- TextTextTextTextTextTextTextTextTextTextTextText
Skype Credit
ExitAdd AcountStatus
Notification
You have received a contact request.
OK
Notification of authorization request
john5678236
Exit
ms_audi
Request Form
Hello! Please add me to your Contacts.
ms_audi
Block DeclineAccept
Name
History
Name Name
Tue Jul 3 04:07:47 2012 Duration 00:10:00
Name Name
Tue Jul 3 03:44:58 2012 Duration 00:00:0 0
Name Name
Mon Jul 2 10:01:11 2012 Duration 00:01:06
Name Name
Name Name
Mon Jul 2 0 6:36:49 2012 Duration 00:03:04
Tue Jun 28 03:30:17 2012 Duration 0 0:00:08
- TextTextTextTextTextTextTextTextTextTextTextText
Skype Credit
ExitAdd ContactStatus
View Profile
Send Voicemail
Listen to Voicemail
Add to Contacts
Delete This Item
Name Name
Voi ce c allVideo call

59
CONTROLS AND FEATURES
English
Each call has an icon with it. The meaning of each icon is as
follows:
Dialer
You can call mobiles and landlines from this screen.
Press B or b to select the Dialer tab. Press c/Bb to navigate
this screen.
Select the country or region first, and then enter the phone
number with area code. You'll need a little Skype Credit in
your account to call mobiles or landlines using Skype.
Emergency calls over Skype are not supported.
Options
Press B or b to select the Options tab and press OK.
The Options page will appear.
You can change the following settings:
•User Profile
Add or change your personal information e.g. birth date,
country/region or phone number.
• Change Password
You can change your password by entering your existing
password and new password twice.
• General Settings
Select whether Skype should automatically start when
turning on the TV.
• Audio Settings
Adjust the speaker / ringtone volume manually.
The volume of your speakers will be different on Skype
compared to your normal TV volume level. The speaker
volume range is 0 - 100% by 1 steps, and ringtone volume is
0 - 100% by 25 steps.
•Privacy Settings
Set who you allow calls from, whether it's Anyone or People
in my Contact list only.
• Blocked Contacts
If you do not want someone to reach you, simply block
them by entering their Skype Name or phone number from
this menu. Successfully blocked contacts are displayed in
this window.
• Call Settings
If you're not signed into Skype, you can forward incoming
calls to another phone number or choose to accept voice
messages. However you'll need to have Skype Credit to turn
this feature on.
•About Skype
Displays information about Skype.
Icons Description
Incoming call
Outgoing call
Missed call
Unread voice mail
Voice mail
Name
Dialer
Please input the country code
-Select One-
Taiwan
Tajikistan
Tanzania
Thailand
Timor-Leste
Togo
+886
+992
+255
+66
+670
+228
- TextTextTextTextTextTextTextTextTextTextTextText
Skype Credit
ExitAdd ContactStatus
(1/2)
(D) (M) (Y)
Name Name
Gender -Select One-
-Select One-
Press [OK]
Press [OK]
Press [OK]
Press [OK]
Press [OK]
Birth Date
Country/Region
State/Province
City
Home Phone
Office Phone
Mobile Phone
User Profile
Options
Change Password
General Settings
Audio Settings
Privacy Settings
Blocked Contacts
Call Settings
About Skype
Exit

60
CONTROLS AND FEATURES
English
Using Hybrid TV Standard
(if available)
Hybrid TV Standard enables the TV to receive
HbbTV services. TV services which support this
feature often show “press RED” on the screen.
NOTE: You need to configure a home network before using
this feature (see page 12).
aPress MENU / Cc to highlight Setup icon.
bPress B/C c to highlight Preferences icon and
press OK.
cPress b to select Hybrid TV Standard.
dPress C or c to change from Disabled to Enabled.
When changing from Disabled to Enabled, a
Network Connection Test is performed. If the result
is OK, then the setting changes to Enabled. If not, the
setting remains Disabled.
When “press RED” is indicated on the screen, press
the RED button to access HbbTV service site, and then
press BbC c to select the desired contents.
NOTE:
• This service is not available outside Germany.
• The HbbTV service indication or required key operations
may not be possible depending on the service contents. In
this case set the Hybrid TV Standard setting to Disabled.
• Toshiba makes no warranties, representations, or
assurances about the content.
Using Intel® Wireless Display
Intel® Wireless Display (Intel® WiDi) is supported on
this TV. You can use your TV as second display for
PC with Intel® Wireless Display.
aPress QUICK to open the Quick Menu.
bPress B or b to select Intel® Wireless Display and
press OK.
A prompt will appear on the screen. Select Yes.
cLaunch the Intel® WiDi software on your PC and select
“scan for available adaptors”.
Intel® WiDi device name and ID list will then be
displayed on the PC screen.
Select the TV which you wish to connect to.
“Connecting” will be shown on the TV.
dConnecting your PC to your TV the first time
When selecting the Toshiba TV for the first time, a 4-
digit code will appear on your TV screen. This code
needs to be inputted into your computer to
authenticate the connection.
If authentication has already taken place
”Connected to Intel® Wireless Display. Please Wait”
will appear on screen.
eAfter the Intel® WiDi connection is complete, the TV
screen will mirror the content shown on the PC
screen.
NOTE:
• When connecting Intel® WiDi, PC must have power turned
on.
• When the Intel® WiDi software is active, other applications
may not be usable.
• Intel® WiDi device name of the TV can be changed from the
Intel® WiDi software.

61
CONTROLS AND FEATURES
English
To exit Intel® Wireless Display:
Exit Intel® Wireless Display by pushing the disconnect button
on Intel® WiDi software or by pressing EXIT on the TV remote
control.
NOTE: If the PC has been inactive for some time, the Intel®
WiDi connection will be disconnected automatically.
The TV's Intel® Wireless Display device name can be changed.
aIn the Preferences menu, press B or b to select
Network Device Setup and press OK.
bPress B or b to highlight Intel® Wireless Display
Setup and press OK.
cHighlight the Intel® Wireless Display Name and
press OK.
The Software Keyboard window will appear.
dInput the Intel® Wireless Display device name by
using the software keyboard (see page 45). Press the
BLUE button.
eHighlight Done and press OK to save your setting.
PC List displays a list of MAC addresses for previously connected
PC that have been connected before. The maximum number that
can be stored is 20.
If the list run out of space, the least-recently-used MAC
address will be deleted and the new MAC address added
automatically.
aIn the Intel® Wireless Display Setup screen,
highlight the PC List and press OK.
PC List will appear.
The registered PC can be deleted one by one by pressing RED
key in the List.
When doing so the following text can be seen “Do you want
to unregister this PC? Yes/No” (default cursor is “No”).
Using the Media Player
This TV allows you to enjoy movie, music and
photo files stored on a USB device connected to
the USB port.
Moreover, you can also play photos, movies or
music files from your PC by connecting the TV to
your home network.
Terminology:
DMP: DLNA CERTIFIED™ Player
DMS: DLNA CERTIFIED™ Server
DMR: DLNA CERTIFIED™ Renderer
DMC: DLNA CERTIFIED™ Controller
• DMP: The TV can control and play content from a DMS.
- A DMS is a device that can function as a server for DMP or
DMR.
• DMR: The TV can play content from a DMS. Playback is
controlled by a DMC.
- A DMC is a device that can instruct the TV to display
content.
NOTE:
• Do not insert/remove USB device while in use.
• MENU is not available during playback.
• When you want to use your TV as a DMR, set Media Renderer
to On (see “Media Renderer” on page 47).
Media Player Specifications
Device
USB device
Interface version: USB2.0 HS
USB Mass Storage Class devices (MSC)
NOTE:
• Connectivity is not guaranteed for all devices.
• Incorrect behaviour may occur with a USB hub
connection.
File system: FAT16 and FAT32
Maximum memory size: Unlimited
DLNA CERTIFIED™ Server: Your PC (for example)
Intel® Wireless Display Device Name
PC List
You must obtain any required permission from
copyright owners to download or use copyrighted
content. TOSHIBA cannot and does not grant such
permission.

62
CONTROLS AND FEATURES
English
Using Media Player with USB
When Auto Start is enabled, you will be asked if you
want to start the Media Player whenever a USB device
is inserted. If Auto Start is disabled (or if you want to
connect to a DMS on the network), you must manually
start the Media Player from the menu.
To change the Auto Start setting:
aPress MENU / Cc to highlight Media Player icon.
bPress B / Cc to highlight USB Media Player and
press OK.
cPress B or b to select Media Player setup and press
OK.
dPress B or b to select USB Auto Start and press C or
c to select On or Off.
Auto Start
aInsert USB device into the USB socket on the left side
of the TV. A prompt will appear.
bPress C or c to select Yes and press OK.
cPress B or b to select Photo, Movie, or Music and
press OK.
dSelect the connected USB device and press OK.
Multi View will appear.
NOTE: If Auto Start is set to Off, you can start the Media
Player manually.
Manual Start
aInsert USB device into the USB socket on the left side
of the TV.
bPress MENU / Cc to highlight Media Player icon.
cPress B / Cc to highlight USB Media Player and
press OK.
dPress B or b to select Photo, Movie or Music and
press OK.
eSelect the connected USB device and press OK.
Multi View will appear.
Files are displayed in the Multi View according to the type first
selected (Photo, Movie or Music).
e.g. If you first selected Photo, only Photo files will be
displayed.
To select a file in the Multi View:
aPress Bb C c to select a file or folder.
bPress OK to move to the next layer, or press BACK to
return to the previous layer.
NOTE: You can also return to the previous layer by selecting
the icon at the top left of the Multi View screen and pressing
OK.
To close the Media Player:
aPress EXIT.
Using the Media Player with a DLNA CERTIFIED™
Server
You need to configure a home network before using
this feature (see page 12).
aPress MENU / Cc to highlight Media Player icon.
bPress B / Cc to highlight Network Media Player
and press OK.
cSelect the server you want to use and press OK.
Multi View will appear.
Photo, Movie and Music files and folders are displayed in the
Multi View (DMS).
To select a file in the Multi View:
aPress Bb C c to select a file or folder.
bPress OK to move to the next layer, or press BACK to
return to the previous layer.
NOTE: You can also return to the previous layer by selecting
the icon at the top left of the Multi View screen and pressing
OK.
To close the Media Player:
aPress EXIT.
Basic operation
Multi View (DMS)
///Folder name 5/9999
Return
xxxxxxxxx.mp3xxxxxxxxx
xxxxxxxxx.mp3xxxxxxxxx.mp3
Network Media Player
xxxxxxxxx.jpg
xxxxxxxxx.jpg
xxxxxxxxx.jpg
xxxxxxxxx.jpg
xxxxxxxxx.mpgxxxxxxxxx.mpgxxxxxxxxx.mpg

63
CONTROLS AND FEATURES
English
There are three types of viewing modes.
Multi View (USB Photo)
This view allows you to search for photos in a grid format.
The pictures are displayed using thumbnail data in each
image file.
The initial highlighted position will be on the top left
thumbnail in the Multi View.
aPress B b C c to move the highlight in one window.
If all of the photos will not fit in one screen, when
pressing C at the top left thumbnail, the screen will
move to the previous page. Conversely, when
pressing c at the bottom right thumbnail, the screen
will move to the next page.
PU (or / ) Pu (or / ) buttons can be used to
page up/down the Multi View when there are more
photos than will fit onto one screen. When the PU
(or / ) Pu (or / ) buttons are pressed, the
highlight shall be on the photo at the top left of
Previous/Next Multi View.
NOTE: The page down function on the last page and
page up function on the first page are not available.
bWhen you select a folder, press OK to move to the
next layer. Press BACK to move back to the previous
layer.
cPress OK to view the selected photo in Single View
mode.
Single View
In this mode, only files located in the selected directory will be
displayed. This view allows you to change the photo content
manually. When moving from Multi View to Single View, the
currently selected photo will be displayed.
aPress c to view the next photo. Press C to view the
previous photo.
bPress B to rotate the image 90° clockwise. Press b to
rotate the image 90° counterclockwise.
cPress to display file status information (file
number, photo title, resolution etc.).
NOTE:
• The information may not be correctly displayed depending
on the contents, DMC or DMS.
• You can not rotate in 3D (2D to 3D) mode.
Slide Show
This view allows you to watch a slide show of your photos. In
this mode, only files located in the selected directory will be
played.
aTo start slide show, press OK in the Single View mode.
bPress C or c to view the previous/next photo.
cPress to display file status information.
NOTE: Pressing B or b while in the Slide Show mode will
stop the slideshow and rotate the photo.
To set Interval Time and Repeat settings:
aPress QUICK to open the Quick Menu.
bPress B or b to select either Interval Time or Repeat.
cPress C or c to adjust the setting and press OK.
NOTE: When in the DMS and Multi View modes, this feature
cannot be used.
Viewing photo files (on a DLNA
CERTIFIED™ Server or USB device)
/Folder/select Folder or File
Return
xxxxxxxxx.jpg
xxxxxxxxx.jpg
xxxxxxxxx.jpg
5/9999
xxxxxxxxx.jpg
xxxxxxxxx.jpg
xxxxxxxxx.jpg
xxxxxxxxx.jpg
xxxxxxxxx.jpg
xxxxxxxxx.jpg
xxxxxxxxx.jpg
xxxxxxxxx.jpg
Broken photo contents

64
CONTROLS AND FEATURES
English
To set Background Music (USB only):
aPress QUICK to open the Quick Menu while in the
Slide Show mode.
bPress B or b to select Background Music and press
C or c to select On.
The music file in the same folder as the displayed
photo will start playing.
NOTE:
• When the music file repeat mode is set to All (see page 68),
all the music files in the same folder as the photo will be
played repeatedly.
• To stop music file playback, select Off in Background
Music.
To zoom in/out photos:
During the Single View mode or Slide Show mode, the zoom
function can be used.
RED button (Zoom in)
USB: x1 S x2 S x4 S x8 zoom
DMP: x1/8 S x1/4 S x1/2 S x1 S x2 S x4 S x8 zoom
GREEN button (Zoom out)
USB: x8 S x4 S x2 S x1 zoom
DMP: x8 S x4 S x2 S x1 S x1/2 S x1/4 S x1/8 zoom
BACK button: Normal playback
B b C c buttons: Vertical or Horizontal scrolling
NOTE: Using the zoom function while in the Slide Show
mode will stop the slideshow and zoom in/out the photo.
Selecting the Playback Mode (USB only)
You can view 3D photos in 3D and you can also view 2D
photos in 3D.
Select the playback mode from the Quick Menu or switch
playback modes using the 3D button on the remote control.
The current Playback Mode is displayed at the top left of the
list mode.
To select the playback mode from the Quick Menu:
aPress QUICK to open the Quick Menu in Multi View
mode.
bPress B or b to select Playback Mode and press OK.
cPress B or b to select 2D Mode, 3D Mode 1 or 3D
Mode 2.
2D Mode
All photos are displayed in 2D.
3D Mode 1
3D photos are displayed in 3D and 2D photos in 2D.
3D Mode 2
All photos are displayed in 3D.
2D photos are converted and displayed in 3D, and 3D
photos are displayed in 3D.
To switch playback modes using the remote control:
aPress 3D while in Single View mode.
The mode switches between 2D Mode, 3D Mode 1
and 3D Mode 2 each time 3D is pressed.
To select a photo from Play List:
While in the Single View mode or Slide Show mode, you can
select a different photo from the Play List.
aPress QUICK to open the Quick Menu from Single
View mode or Slide Show mode.
bPress B or b to select Play List and press OK.
The Photo List will appear.
cPress B or b to select a file name.
To close the Photo Viewer:
aPress EXIT. The television will return to the last viewed
channel or external input.
File Compatibility
See page 89.

65
CONTROLS AND FEATURES
English
You can select movies from a Multi View of available files.
Multi View (USB Movie)
aPress B b C c to select a file or folder. PU (or / )
Pu (or / ) buttons can be used to page up/down
the Multi View when there are more files than will fit
onto one screen.
NOTE: The page down function on the last page and
page up function on the first page are not available.
bWhen you select a folder, press OK to move to the
next layer. Press BACK to move back to the previous
layer.
cWith the desired file selected, press OK or
c
(play) to
start playback.
NOTE:
• On preview screen, if you highlight the file without
pressing OK, the content is played on a preview
screen. When OK is pressed, it is played in full screen
mode.
• Depending on the file size, it may take some time to
start playback.
dPress v to stop playback.
NOTE:
• If playback finishes before v is pressed, the screen will
return to the Multi View.
• Depending on the file size, it may take some time for
playback to begin.
During playback:
•Press W/w to pause.
PAUSE may not be available depending on the contents,
DMC or DMS.
• To resume normal playback, press
c
(play).
• To play in fast reverse or fast forward directions, press CC
or cc during playback. Each time you press the CC or cc,
the playback speed will change.
• To locate a specific file, press Z or z repeatedly.
• Press to display the file status information (content
number, movie title, progress time etc.).
NOTE:
• The information may not be correctly displayed
depending on the contents, DMC or DMS.
• During playback, you can adjust the Picture and Sound
menu functions from the Quick Menu.
• The playback speed (CC / cc) may not change
depending on the stream.
To select subtitle and audio languages (USB only):
•Press SUBTITLE repeatedly to select your preferred subtitle
language.
•Press
s repeatedly to select your preferred audio
language.
NOTE: This feature is not available depending on the
contents.
To set the repeat mode:
aPress QUICK to open the Quick Menu.
bPress C or c to select Off, All or 1.
cPress BACK.
NOTE: When in the DMS and Multi View modes, this feature
cannot be used.
Viewing movie files (on a DLNA
CERTIFIED™ Server or USB device)
///Folder name 5/9999
Return
xxxxxxxxx.mpg
xxxxxxxxx.mpg
xxxxxxxxx.mpg
xxxxxxxxx.mpg
xxxxxxxxx.mpg
xxxxxxxxx.mpg
xxxxxxxxx
xxxxxxxxx.mpg
xxxxxxxxx.mpg
xxxxxxxxx.mpg
xxxxxxxxx.mpg
Mode Description
Off The file is played back only once.
All Files in the same folder are repeatedly
played back.
1The same file is repeatedly played back.

66
CONTROLS AND FEATURES
English
Resume Play (USB only)
You can resume playback from where it was last stopped.
Press v while playing the movie to memorize the stopped
position.
On the Multi View screen, if you select a movie whose
stopped position has been memorized, the message “Resume
Play?” will appear. Select Yes to resume playback from the last
stopped position.
NOTE: If you play different content or exit Media Player, the
memorized stopped position will be deleted.
To select a movie from Play List:
While playing a movie, you can select a different movie from
the Play List.
aPress QUICK to open the Quick Menu.
bPress B or b to select Play List and press OK.
The Movie List will appear.
cPress B or b to select a file name.
To close the Movie Viewer:
aPress EXIT.
File Compatibility
See page 89.
To register your TV to a DivX® account:
This TV allows you to play back files purchased or rented from
DivX® Video-On Demand (VOD) services. When you purchase
or rent DivX® VOD files on the internet, you will be asked to
enter a registration code.
aIn the Media Player Setup menu, press B or b to
display DivX® VOD and press OK.
bPress B or b to highlight DivX® VOD Registration
and press OK.
cThe DivX® VOD window will appear and you will see
the registration code. For details on registration,
please visit the DivX® website at
http://vod.divx.com
dCopy the activation file to a memory device and play
it on the TV.
To deregistration your device:
aIn step 2 above, highlight DivX® VOD
Deregistration, and then press OK.
bA confirmation message will appear. Select Yes and
press OK.
cThe DivX® VOD window will appear and you will see
the deregistration code. For details on registration,
please visit the DivX® website at
http://vod.divx.com
ABOUT DIVX VIDEO: DivX® is a digital video format created by
DivX, LLC, a subsidiary of Rovi Corporation. This is an official
DivX Certified® device that plays DivX video. Visit divx.com for
more information and software tools to convert your files into
DivX videos.
ABOUT DIVX VIDEO-ON-DEMAND: This DivX Certified® device
must be registered in order to play purchased DivX Video-on-
Demand (VOD) movies. To obtain your registration code,
locate the DivX VOD section in your device setup menu. Go to
vod.divx.com for more information on how to complete your
registration.
DivX Certified® to play DivX® and DivX Plus® HD (H.264/MKV)
video up to 1080p HD including premium content.
DivX® VOD Registration
DivX® VOD Deregistration
DivX® VOD

67
CONTROLS AND FEATURES
English
To playback DivX Plus HD content:
• To play in fast reverse or fast forward directions, press CC
or cc during playback. Each time you press the CC or cc,
the playback speed will change.
• This TV generates original chapter point in 10% increments
for 10 chapters in total, that are accessible by using the
Number buttons on the remote control.
During playback, press z to skip to the beginning of the next
chapter. When z is pressed twice in succession, it will repeat
two times of above. If z is pressed at the last chapter,
playback will skip to the beginning of the next content.
Press Z to skip to the beginning of the current chapter.
When Z is pressed twice in succession, it will skip to the
beginning of the previous chapter. If Z is pressed twice in
succession at the first chapter, stop playing the current
content and skip to the beginning of the previous content.
The Number button is used for direct jump. If the 3 button is
pressed, playback will jump to the beginning of 3rd chapter.
Even if the playback content has authored chapters, the
Number button is used to jump directly to Auto Generated
Chapter.
If the content has Authored Chapters, Z / z are using for
Authored Chapters.
NOTE:
• Depending on the content data will not be operated.
• The playback speed (CC / cc) may not change depending
on the stream.
Using Multi Title and Alternative Timelines Multi
Title
DivX Plus HD files may contain up to 100 titles.
You can change the title (It contains same video file) by
pressing the RED button.
When the RED button is pressed, it will display the title
change window at the bottom on the screen (same as Subtitle
or Audio change window).
The title is changed cyclically each time the RED button is
pressed. Playback will start from start time of selected title
every B or b.
NOTE: Depending on the content data will not be operated.
You can listen to music from a Multi View of available files.
Multi View (USB Music)
aPress B b C c to select a file or folder. PU (or / )
Pu (or / ) buttons can be used to page up/down
the Multi View when there are more files than will fit
onto one screen.
NOTE: The page down function on the last page and
page up function on the first page are not available.
bWhen you select a folder, press OK to move to the
next layer. Press BACK to move back to the previous
layer.
cWith the desired file selected, press OK or
c
(play) to
start playback.
NOTE: If you highlight the file without pressing OK,
the content is played on a Multi View. When OK is
pressed, it is played in full screen mode.
dPress v to stop playback.
NOTE:
• Depending on the file size, it may take some time for
playback to begin.
• During playback, you can adjust the Sound menu functions
from the Quick Menu.
During playback
•Press W/w to pause.
• To resume normal playback, press
c
(play).
PAUSE may not be available depending on the contents,
DMC or DMS.
• To play in fast reverse or fast forward directions, press CC
or cc. Each time you press CC or cc, the playback speed
will change.
Playing music files (on a DLNA
CERTIFIED™ Server or USB device)
/Folder/select Folder or File 5/9999
Return
xxxxxxxxx.mp3
xxxxxxxxx.mp3
xxxxxxxxx.mp3
xxxxxxxxx.mp3
xxxxxxxxx.mp3
xxxxxxxxx.mp3
xxxxxxxxx
xxxxxxxxx.mp3
xxxxxxxxx.mp3
xxxxxxxxx.mp3
xxxxxxxxx.mp3

68
CONTROLS AND FEATURES
English
To set the repeat mode:
aPress QUICK to open the Quick Menu.
bPress B or b to select Repeat.
cPress C or c to select Off, All or 1.
dPress BACK.
NOTE: When the TV is used as a DMR, this feature cannot be
used.
To select a music file from Play List:
While playing a music file, you can select a different
music file from the Play List.
aPress QUICK to open the Quick Menu.
bPress B or b to select Play List and press OK.
The Music List will appear.
cPress B or b to select a file name.
To display the file status information:
aPress during playback. The information will be
displayed on the bottom of the screen.
bPress again to remove the information.
NOTE: The information may not be correctly displayed
depending on the contents or DMS.
To close the Music Player:
aPress EXIT.
File Compatibility
See page 89.
Other features
Panel Lock disables the buttons on the television. All buttons on
the remote control can still be used.
aPress MENU / Cc to highlight Setup icon.
bPress B/C c to highlight Preferences icon and
press OK.
cPress B or b to select Panel Lock.
dPress C or c to select On.
When Panel Lock is On, a reminder will appear when the
buttons on the television are pressed. If the standby button
is pressed, the television will switch off and can only be
brought out of standby by using the remote control.
Mode Description
Off Files in the same folder are played back
once.
All Files in the same folder are repeatedly
played back.
1The same file is repeatedly played back.
Panel Lock
HDMI CEC Control Setup
Panel Lock
Off
Auto
Network Setup
Teletext
TV Guide Selection
Network Device Setup
Off
Network Lock
Recording Setup
Preferences

69
CONTROLS AND FEATURES
English
The timers
This feature will set the television to go to a specific channel at a
certain time. It can be used to view a particular programme, or by
setting the mode to daily or weekly, can be used to view a series
of programmes.
aPress MENU / Cc to highlight TV Programmes icon.
bPress B/C c to highlight Programme Timers icon
and press OK.
cPress b if necessary to select an open timer position,
then press OK. The Edit Timer menu will now appear
on screen.
dPress B and b to go through the list adding the
details of the programme by using the number
buttons and C and c to make selections.
eWhen all of the details have been entered, highlight
Set Timer and press OK to save the timer.
The ORANGE programme timer indicator on the front
of the television will be lit (see page 86 for details).
The feature allows you to set the television to turn on
automatically to a preset channel at a certain time of day or after
a certain length of time.
aPress MENU / Cc to highlight Function icon.
bPress B/C c to highlight On Timer icon and press
OK.
cPress B or b to select Enable On Timer and press C
or c to select On.
dPress b to select Enable DTV Clock, and then press C
or c to select On or Off.
ePress B or b to go through the list adding the details
of the On Timer by using the number buttons and C
and c to make selections.
Power On Time (only for DTV Clock On mode): Set
the time you prefer with the number buttons.
Repeat (only for DTV Clock On mode): Select the
desired On Timer operation (Once, Every Day, Mon-
Fri, Mon-Sat, Sat-Sun).
Input: Select a video input source (ATV, DTV Ant, EXT
1, EXT 2, HDMI 1, HDMI 2, HDMI 3, HDMI 4 or PC).
Channel: Set the channel that will be tuned when the
television turns on.
NOTE: When an external input is selected in the Input
field, a channel cannot be selected.
Volume: Set the volume that will be applied when
the television turns on.
Time until Power On (only for DTV Clock Off mode):
Set the amount of time from now until the TV turns on
using the number buttons (maximum of 12 hours).
fPress B or b to highlight Done and press OK.
Programme Timers – digital only
Edit Timer 10:50 Tue, 26 Apr
Repeat
Date
Start Time
Channel
Once
Timer Type Recording
Set Timer Delete Timer
30 CABC Channel
10:51
Tue, 26 Apr 2011
On Timer
On Timer
Enable On Timer
Enable DTV Clock
Volume
Time Until Power On
20
00:00
Done
Channel 12 ABC
Repeat Once
Input DTV
Power On Time 00:00
On
On

70
CONTROLS AND FEATURES
English
To cancel the On Timer:
aIn the On Timer menu, select Enable On Timer.
bPress C or c to select Off.
cPress B or b to highlight Done and press OK.
The television can be set to turn itself Off after a certain length of
time.
aPress MENU / Cc to highlight Function icon.
bPress B/C c to highlight Sleep Timer icon and
press OK.
cUse the number buttons to set the desired time. For
example, to switch the television off in one and a half
hours enter 01:30, or press c / C to increase/decrease
in steps of 10 minutes. (Maximum time setting is 12
hours)
dPress EXIT to finish.
eTo cancel the Sleep Timer, enter all zeros for the
above setting.
Energy Saving Settings
The TV will automatically turn itself off (standby) after 4 hours, if
you do not operate the TV either from the remote control or the
TV control panel.
aPress MENU / Cc to highlight Setup icon.
bPress B/Cc to highlight Preferences icon and
press OK.
cPress B or b to select Energy Saving Settings and
press OK.
dPress B or b to select Automatic Power Down.
ePress C or c to select On or Off.
NOTE:
• This feature is set to On when Location is set to Home.
• 1 minute before switching to standby, a Warning message
will appear.
• When the following features are set, the feature that is set
for the nearest time will function.
-Automatic Power Down
- Sleep Timer
- Auto shutdown after 1 hour of inactivity (after power on
by On Timer)
- No signal auto power off (after 15 minute of no signal)
The TV will automatically turn itself off after 15 minutes when no
signal is detected. You can change the setting to Off for the
following purposes:
• Low signal strength of analog channel (no signal detection)
• Only Audio L/R is connected to external input to listen to
music through the TV speakers.
aIn the Energy Saving Settings menu, press B or b to
select No Signal Power Down and press OK.
bPress B or b to select the item you want to change
and press C or c to select On or Off.
NOTE:
• Default setting is all On.
• A warning message will appear 1 minute before turning off.
Sleep Timer
Automatic Power Down
No Signal Power Down

71
CONTROLS AND FEATURES
English
Digital on-screen information
When viewing in digital mode, the on-screen
information and programme guide provide access
to programme details for all available channels.
aPress , the information screen will appear giving
details of the channel and programme currently
being viewed.
Display Example
bPress B or b to select the “Now”, “Next” or “Also”
information guide.
The selected information content will appear.
cTo record the next scheduled programme, select
Next and press OK. The Edit Timer screen will appear.
dThe details of the programme will already have been
added to the timer. Highlight Set Timer and press OK
to save.
To indicate that a Recording Timer has been set, a
clock icon will be displayed in the Next fields of the
information screen. A check mark will appear if the
timer is a Reminder Timer.
To display More Information:
aPress QUICK to open the Quick Menu.
bPress b to highlight More Information and press OK.
On-screen Information icons
Information
Change
6:00 Thu, 11 Oct
4CHANNEL Z
Now
MLB Young’s two-run triple leads AL over NL
MLB Young’s two-run triple leads AL over NL
15 min left
News
8:00- 9:00
6:00- 8:00
Next
Also
HD AD 18
16:9
D+
3D 2D
AD English
Side by Side
World News and Sports
REC
4
Edit Timer
The Daily Politics
10:50 Tue, 26 Apr
Timer Type
Channel2 CABC
11:30 - 12:30 Tue, 26 Apr
Recording
Set Timer Delete Timer
Icon Description
Service info Service type
(TV, Radio, Text)
Skip
Audio info Mono
Stereo
Dual mono
Multichannel
Dolby Digital
Dolby Digital+
When HE-AAC is
decoded
AD Audio Description
Audio/Subtitle
info
For Hard of Hearing
Recording info ●REC Recording + Service
info
3D info 3D
3D→2D
Event info HD, SD Video format (HD, SD)
16:9, 4:3 Video Aspect
Teletext
Subtitle (Single, Multi)
Audio track
(Mono, Multi)
0, 4 – 18 Parental rating
Encrypted
Timer info Recording
Reminder
D
D+

72
CONTROLS AND FEATURES
English
Using EPG (Electronic
Programme Guide)
You can choose the desired EPG system between
the Broadcast Guide or MediaGuide that needs a
internet connection.
Make sure you selected Broadcast Guide in the Guide Type
menu of Initial Setup (see page 17.) This setup can also be done
from the Setup / System Setup / Quick Setup menu or Setup
/ Preferences / Guide Type menu any time.
aSelect the on-screen Guide by pressing GUIDE, and
the Guide screen will appear highlighting details of
the channel and programme currently being viewed.
This may take a few moments to appear.
You can switch the time scale to 1.5 or 3 hours by
pressing the GREEN button.
bPress C or c for information on other programmes
scheduled for the channel selected. To highlight the
first programme in the genre grid, press the RED
button.
cFor details of other programmes currently available,
press B and b to scroll up and down the channel list.
As channels are selected, details of the programme
currently being broadcast will appear. Press C or c to
view information for future programmes.
dFor information on a highlighted programme, press
.
eTo set the timer for that programme, press the BLUE
button to bring up the Programme Timers menu.
fPress Pu to advance to the next page, or press PU to
go back to the previous page.
From the Guide screen, you can use the genre selection and
search features.
aIn the Guide screen, press QUICK.
bPress B or b to highlight Genre Colour in the Quick
Menu and press OK.
cWith the focus on a particular genre, press the desired
coloured button to assign. Four colours will be
available to set. Press BACK to go back to the Guide
screen.
MediaGuide is a service of Rovi Corporation. This service is an
integrative media guide through the Internet besides television
contents and internet contents.
NOTE:
• You need to configure a home network before using this
feature (see page 12).
• Make sure you selected MediaGuide in the Guide Type
menu of Initial Setup (see page 17.) This setup can also be
done from the Preference / TV Guide Selection menu any
time.
aPress GUIDE on the remote control, or select Guide in
the TV Programmes menu and press OK.
The Listings menu in the Secondary Navigation will be
selected.
Default focus position is the current channel.
Remote control key operation
Using Broadcast Guide
Genre selection/searching
Using MediaGuide
MediaGuide screen
Genre Colour Setup
Movies
Colour Setup
:▲ :▼ :◄ :►
wwwwwww
wwwwwww
6:15-7:00pm
wwwwwwwwwwwwwwwwwwwwwwww
wwwwwwwwwwwwwwwwww
OK

73
CONTROLS AND FEATURES
English
This will tune to live TV for the particular show.
If the show is not being aired, you will be directed to
the Overview screen with upcoming show times.
aIn the Secondary Navigation menu, press Cto
expand the Primary Navigation menu.
Hotlist
Press B or b to select Hotlist and
press OK. Shows will be listed.
Selecting a movie or show will bring
you to the overview page.
Search
Press B or b to select Search and
press OK.
Terms And Conditions
Press B or b to select Terms And
Conditions.
The License Terms And Conditions will
be displayed.
Search screen
cRecent Searches button. Pressing OK will take you to the
Recent Searches screen.
dSearch input area displays what you are typing.
Pressing Search For will conduct the search and take you
to Search Results.
eSearch keyboard.
NOTE:
• Toshiba does not take responsibility for the accuracy of
content displayed.
•Service Information may not be displayed or there may be
little service information displayed depending on the area
or the kind of broadcast.
• The MediaGuide can only be used when your TV is
connected to the internet.
• Starting and operation of this service may take time.
• Software update may be needed in order to use this service.
• This service does not support all languages.
• MediaGuide is a service of Rovi Corporation.
• During use of the MediaGuide usage information will be
notified to the Rovi server to ensure continued efficient
operation of the guide.
• Rovi Corporation and/or its subsidiaries and related
affiliates are not in any way liable for the accuracy or
availability of the program schedule information or other
data in the Rovi Guide system and cannot guarantee service
availability in your area. In no event shall Rovi Corporation
and/or its related affiliates be liable for any damages in
connection with the accuracy or availability of the program
schedule information or other data in the Rovi Guide
system.
• Third party internet services are not provided by Toshiba,
may change or be discontinued at any time and may be
subject to internet service provider restrictions. Toshiba
makes no warranties, representations, or assurances about
the content, availability or functionality of third-party
content or services. Use of third party internet services may
require the creation of a separate account through a
computer with internet access and/or payment of one-time
and/or recurring charges and membership. Not all third
party services may be available on or compatible with this
product. In order to experience the full suggested
capabilities of this product, fully-compatible devices may
be required.
Primary Navigation menu
Terms And Conditions
Primary Navigation
Terms And Conditions
1
2
3

74
CONTROLS AND FEATURES
English
Digital settings – parental control
In order to prevent viewing of unsuitable films and
programmes, channels and menus can be locked
in digital mode. These can then only be accessed
with a security code PIN.
aPress MENU / C c to highlight Setup icon.
bPress B/C c to highlight System Setup icon and
press OK.
cPress B or b to select DTV Settings and press OK.
dPress B or b to highlight Parental PIN Setup and
press OK.
eUsing the number buttons enter a four digit number.
Once entered you will be prompted to confirm by
entering again.
The PIN number is now set.
If the PIN code has been set, when Auto Tuning and
Reset TV are executed, entering the PIN will be
necessary. “0000” is not acceptable.
The Parental Control feature allows you to block programmes
according to their rating levels. If a PIN has been set, you will need
to enter it before adjusting the level.
aIn the DTV Settings menu, press B or b to select
Parental Control and press OK.
bUse C or c to choose an option (None or an age
setting (4-17 or 4-18 depending on the Country
setting)).
To view blocked programmes, enter the PIN. To
reactivate the Parental Control, turn the TV off and
then on again.
You can use the Network Lock feature to prevent the Web
browser from launching. When this feature is set to On, PIN input
will be necessary to use network functions.
This feature will be grayed out until a PIN is set.
aPress MENU / C c to highlight Setup icon.
bPress B/C c to highlight Preferences icon and
press OK.
cPress B or bto select Network Lock.
dPress C or c to select On.
To unlock the Network:
aSelect Off in step 4 above.
Parental PIN Setup
System Setup
Menu Language English
Country
Ant/Cable In
ATV Manual Tuning
DTV Manual Tuning
Quick Setup
DTV Settings
Auto Tuning
Germany
DTV Settings
Channels
Parental PIN Setup
Subtitle and Audio
Parental Control
Local Time Setting
Common Interface
Standby Channel Update Off
* * * *
New PIN:
Confirm PIN:
PIN Setting
Parental Setup
Network Lock
Parental Setup None
Parental Control
Recording Setup
Off
Auto
Network Setup
Teletext
TV Guide Selection
Network Device Setup
Network Lock
3D Setup
Preferences
HDMI CEC Control Setup

75
CONTROLS AND FEATURES
English
Digital settings – Channel
Options
From the Quick Menu / Channel Options menu, it is possible
to create a list of the digital channels that are watched most.
Press LIST / Cc to select the Favourite Channel list.
aSelect a channel you want to add to your favourite list.
bPress QUICK to open the Quick Menu.
cPress b to select Channel Options and press OK.
dPress c to select the favourite list (Fav.).
ePress OK to select the ones required. A tick will appear
in the box as they are selected.
fRepeat steps 1 through 5 for other channels.
gWhen all favourites have been selected, press EXIT.
aPress LIST to display Channel List.
Each time you press C or c, All Channels, TV
Channels, Radio channels, Text channels or
Favourites is selected in order.
bPress C or c to select Favourites. The number of
favourites available depends on how many lists have
been created.
cPress B or b to highlight a channel and press OK to
watch.
This feature allows you to set channels that will be skipped when
Pu or PU are used to tune.
aSelect the channel you want to skip in your channel
list.
bIn the Quick Menu, press b to select Channel
Options and press OK.
cPress c repeatedly to highlight the skip (8) box.
dPress OK to select. A tick will appear in the box.
eRepeat steps 1 through 4 for other channels.
fPress EXIT.
NOTE: Skipped channels cannot be selected by Pu or
PU but still be accessed by direct number entry
(when tuned a 8 icon will be displayed in the
banner to indicate as a skipped channel).
Locking Channels stops the viewing of digital channels, and
they can only be accessed by entering the PIN.
aSelect the channel you want to lock in your channel
list.
bIn the Quick Menu, press b to select Channel
Options and press OK.
cPress c repeatedly to highlight the lock ( ) box.
dPress OK to select. A tick will appear in the box.
If a PIN has already been set, PIN entry will be required
to set the locked channels.
eRepeat steps 1 through 4 for other channels.
fPress EXIT.
gFrom this point on, when any of the channels in the
Locked Channel list are selected, the PIN must be
entered before they can be accessed.
Selecting favourite channels
Favourite Channel List
Fav.
Channel Options
Channel List
Favourites
6 M6
9 W9
11 NT1
31 PARIS PREMIERE
34 AB1
51 ITV1
Skip channels
Locking channels

76
CONTROLS AND FEATURES
English
Digital settings – other settings
In digital mode, this feature will show subtitles on the screen in
the selected language provided they are being broadcast.
aIn the DTV Settings menu, press B or b to select
Subtitle and Audio and press OK.
bPress b to select Subtitle Display and press C or c
to select On or Off.
cPress B or b to select Primary Subtitle Language or
Secondary Subtitle Language and press C or c to
select an option.
The SUBTITLE button can be used to select subtitle on or off
for the current channel only and to select the subtitle
language if more than one subtitle is available.
This feature allows a programme or film to be viewed with a
choice of soundtrack language, provided multiple language
tracks are being broadcast.
aIn the Subtitle and Audio menu, press B or b to
select Audio Type and press C or c to select Normal
or For Hard of Hearing.
bPress B or b to select Primary Audio Language or
Secondary Audio Language and press C or c to
select an option.
If more than one soundtrack is available, use the s
button to select between them.
The Common Interface Slot, situated on the side of the television,
enables the insertion of a CAM (Conditional Access Module) and
card. These are purchased from a service provider and allow
additional subscription broadcasts to be viewed. For
information, see a service provider.
aInsert the CAM and card into the Common Interface
Slot, following the instructions provided with the
CAM. A box will appear on screen to confirm that the
CAM has been inserted.
bPress MENU / Cc to highlight Setup icon.
cPress B/C c to highlight System Setup icon and
press OK.
dPress B or b to select DTV Settings and press OK.
ePress B or b to select Common Interface and press
OK.
fDetails of the CAM should now be available.
NOTE:
• Software update of a CI Plus CAM may occur automatically
if instigated by the broadcaster. This could cause the
cancellation of any Reminders/Recordings during this
process.
• Some CI or CI+ CAM may not be supported.
• CI+ operation is not guaranteed except for Canal Ready DTT
services on suffix FC models.
Subtitles
Audio languages
Subtitle and Audio
Subtitle Type
Secondary Subtitle Language
Primary Subtitle Language
Audio Type
Primary Audio Language
Secondary Audio Language English
English
English
Normal
English
Normal
Subtitle Display Off
Common Interface

77
CONTROLS AND FEATURES
English
Software Upgrade and Licences
If preferred, software upgrades can be searched for manually
using Search for New Software.
aIn the System Setup menu, press B or b to select
Software Upgrade and press OK.
bPress B or b to select Search for New Software.
cPress OK. The television will automatically start
searching for a software upgrade, the progress bar
will move along the line.
If an upgrade is found, the television will
automatically start downloading. If not, a screen will
appear stating that an upgrade is unavailable.
TOSHIBA may offer upgrades for the TV’s software in the future.
The TV’s software is upgraded via the Network.
Before downloading software:
Configure your TV to connect to the Internet.
NOTE: While the upgrade is being performed, you will not be
able to watch the TV.
aIn the System Setup menu, press B or b to select
Software Upgrade and press OK.
bPress B or b to select Network Upgrade and press
OK.
NOTE: If the network is not available, a warning
message will appear.
cThe TV software upgrade will start when download
succeeds.
The licences for the software used in this television are available
for viewing.
aIn the System Setup menu, press B or b to select
Software Licences and press OK.
A screen will appear displaying all the licensing
information required for the televisions software.
System Information and Reset TV
This feature can be used to check the version of software
currently installed. When in DTV mode, it includes additional
diagnostic information such as signal strength, signal quality,
centre frequency, modulation, etc.
aIn the System Setup menu, press B or b to select
System Information.
bPress OK to display the System Information.
cFor information about the signal quality of a particular
multiplex, press B or b to select that multiplex.
dPress OK for a screen showing detailed technical
information about the selected multiplex.
Selecting Reset TV will reset all TV settings, including saved
channels, to their original factory values.
aIn the System Setup menu, press B or b to select
Reset TV.
bPress OK to select. A screen will appear warning that
all settings will be lost. Press OK to continue.
When the set powers back on, the Quick Setup
screen will appear. Press OK to advance the setup and
perform an auto tune. (See “Quick Setup” section on
page 15.)
Searching for New Software
Network Upgrade
Software Licences
SEARCHING FOR NEW SOFTWARE
Searching for a new software upgrade for this TV.
48 %... CH 31
System Information
Reset TV
System Information
2012
6.8.05.1 Jan 19 2012 - 53. 5. 73. 5
MBOOT Version : xxxxxxxx
WEAK
CH 25
GOOD
CH 33
GOOD
CH 67
GOOD
AVERAGE STRONG
TOSHIBA

78
CONTROLS AND FEATURES
English
PC Settings
Connect the PC (as shown in the ‘Connecting a computer’
section) and ensure that a picture is showing on the television
screen. The picture position may now be adjusted to suit
personal preference.
aPress MENU / C c to highlight Setup icon.
bPress B/C c to highlight Preferences icon and
press OK.
cPress B or b to select Display Settings and press OK.
dPress B or b to select PC Setting and press OK.
ePress B or b to select an option and press C or c to
adjust the settings.
The Clock Phase matches the PC signal with the LCD display.
Adjusting this can clear horizontal stripes and picture blur.
aIn the Display Settings menu, press B or b to select
PC Settings and press OK.
bPress B or b to select Clock Phase.
cPress C or c to adjust until the picture clears.
Adjusting the Sampling Clock alters the number of pulses per
scan, this will clear vertical lines on the screen.
aIn the Display Settings menu, press B or b to select
PC Settings and press OK.
bPress B or b to select Sampling Clock.
cPress C or c to adjust until the picture clears.
Use Reset to return all items to the original factory settings.
aIn the Display Settings menu, press B or b to select
PC Settings and press OK.
bPress B or b to select Reset and press OK.
NOTE: When a PC is connected using HDMI, none of these
functions will be available.
The screen is disrupted momentarily when adjusting PC
Settings. This is not a sign of malfunction.
The default settings and adjustment ranges may vary
depending on the input signal format.
Horizontal and Vertical Position
Clock Phase
Auto Format On
4:3 Stretch Off
Picture Position
PC Settings
Display Settings
0
0
0
0
PC Settings
Horizontal Position
Reset
Sampling Clock
Vertical Position
Clock Phase
Sampling Clock
Reset

79
CONTROLS AND FEATURES
English
Input selection and AV
connections
See page 8 for a detailed image showing
recommended connections.
Most media recorders and decoders send a signal through the
SCART lead to switch the television to the correct Input socket.
Alternatively, press the external source selection button o
until the picture from connected equipment is shown.
Use the Input Selection window if the television does not switch
over automatically.
aBy pressing o on the remote control or TV, a list will
appear on screen showing all inputs and external
equipment.
HDMI® displays equipment connected to Input HDMI
on the back or side of the television.
PC displays a computer connected to Input RGB/PC on
the back of the television.
These input labels are shown in the input selector. You can label
video inputs according to the devices you have connected to the
TV.
aPress MENU / C c to highlight Setup icon.
bPress B/C c to highlight Preferences icon and
press OK.
cPress B or b to select AV Connection.
dPress OK to display the AV Connection menu.
ePress B or b to highlight Input Labeling and press
OK.
fPress B or b to select Input Labeling and press OK.
gPress B or b to select the item you want to label, and
then press C or c to select --, Amplifier, Cable, DVD,
Game, PC, Recorder or Satellite.
hRepeat step 7 for other video inputs.
Input selection
TV
1
2
HDMI 2
HDMI 1
PC
HDMI 3
HDMI 4
Inputs
DTV Ant TV
ATV
1
2
HDMI 2
HDMI 1
PC
HDMI 3
HDMI 4
Inputs
Press o on the remote
control
Press and hold p/o
on the TV
Labeling video input sources
HDMI CEC Control Setup
Panel Lock
Off
Auto
Network Setup
Teletext
TV Guide Selection
Network Device Setup
Off
Network Lock
Preferences
AV Connection
AV Connection
Input Labeling
Digital Audio Output
Input Label
--
--
--
--
--
--
--
Input Labeling
EXT 1
EXT 2
HDMI 1
HDMI 2
HDMI 3
HDMI 4
PC

80
CONTROLS AND FEATURES
English
When connecting a surround sound amplifier to the digital audio
output (Sony/Philips Digital Interface Format [S/PDIF]), the
following options can be selected or adjusted.
aIn the Preferences menu, press B or b to select AV
Connection and press OK.
bPress B or b to select Digital Audio Output.
cPress OK to display Digital Audio Output menu and
press B or b to select an option.
Audio Format
Press C or c to select PCM or Auto.
PCM: This mode outputs PCM format to the digital
audio output socket.
Auto: This mode outputs Dolby Digital (if available)
or PCM to the digital audio output socket.
Dolby Digital S Dolby Digital
Dolby Digital Plus S Dolby Digital
MPEG S PCM
HE-AAC S Dolby Digital
Audio Delay
Press C or c to select Auto or Manual.
Auto: This mode automatically adjusts the audio
timing to meet the video timing.
NOTE: The time lag might be large between
the image and sound depending on the
connected equipment (amplifier etc.). In that
case, select Manual.
Manual:You can manually adjust the audio signal
timing to meet the video signal timing.
Delay Adjustment
Press C or c to adjust the audio signal timing
(0 – 250ms) to meet the video signal timing.
NOTE:
• This feature is grayed out when Audio Delay is in
Auto.
• A time lag will occur when the video signal or audio
signal is changed. Adjust the timing accordingly.
• When adjusting the timing, turn down the volume
of the AV equipment used as far as possible.
Depending on the equipment, noise etc. may occur
when the signal is changed.
• Depending on the connected equipment (amplifier,
etc.), adjustment may not be possible.
• When the optical digital output setting (Auto
t
PCM) is
changed, it may be necessary to adjust the timing again.
• Do not use other than for audio output from the AV
amplifier, etc. (Malfunction may occur)
Using HDMI CEC Control
This is a new feature that uses CEC technology and
allows you to control Toshiba HDMI CEC Control
compatible devices from the television remote
control via HDMI connection (page 10).
When the Enable HDMI CEC Control item in the HDMI CEC
Control Setup menu is set to On, individual functions also set
to On will be activated.
aPress MENU / C c to highlight Setup icon.
bPress B/C c to highlight Preferences icon and
press OK.
cPress B or b to select HDMI CEC Control Setup and
pres OK.
dPress b to select Enable HDMI CEC Control and
press C or c to select On.
NOTE: If you set Enable HDMI CEC Control to Off, all
other items will be grayed out.
The TV Auto Power setting allows the television to be
automatically switched on if a HDMI CEC Control device is turned
on.
aIn the HDMI CEC Control Setup menu, press b to
highlight TV Auto Power.
bPress C or c to select On or Off.
When Auto Standby is enabled, the television, when switched
off, will automatically switch off (standby mode) all connected
HDMI CEC Control equipment.
aIn the HDMI CEC Control Setup menu, press b to
highlight Auto Standby.
bPress C or c to select On or Off.
Digital Audio Output
AV Connection
Input Labeling
Digital Audio Output
Enable HDMI CEC Control
TV Auto Power
Auto Standby
HDMI CEC Control Setup
Enable HDMI CEC Control On
TV Auto Power On
Auto Standby On
Amplifier Control On
Initial Speaker Setting TV Speakers

81
CONTROLS AND FEATURES
English
When Amplifier Control is set to on/off the connected HDMI
CEC Control amplifier.
aIn the HDMI CEC Control Setup menu, press b to
highlight Amplifier Control.
bPress C or c to select On or Off.
The Initial Speaker Setting allows to select TV speakers or
Amplifier speakers.
aIn the HDMI CEC Control Setup menu, press b to
highlight Initial Speaker Setting.
bPress C or c to select TV Speakers or Amplifier.
If a HDMI CEC Control device with HDMI switching capability
(e.g. AV amplifier) is connected to the HDMI input, you can select
another HDMI CEC Control device that is connected to the
master HDMI device on the input source list.
aPress o and a list will appear on screen showing
available input sources.
bPress b to select the input source that the HDMI CEC
Control devices are connected.
cPress c and a second selection screen will appear
showing all connected HDMI CEC Control equipment.
dPress B or b to select the desired input source, and
then press OK.
NOTE:
• These functions depend on the device connected.
• If you select the HDMI CEC Control input source from the
popup window, some HDMI CEC Control devices may
automatically turn on.
• If the HDMI cable from connected equipment is changed,
Enable in the HDMI CEC Control Setup menu may need to
be reset to On.
• If you change the HDMI lead to a connected device or
change an HDMI device setting, reset the Enable HDMI CEC
Control item on the HDMI CEC Control Setup menu from
Off to On.
When connected equipment is switched on, HDMI CEC
Control will automatically detect the television through the
input selection. If the television is in standby, it will be
switched on automatically.
These functions can be enabled or disabled from the HDMI
CEC Control Setup (see page 80).
NOTE:
• Even if the equipment is showing a menu, the television
may automatically show the input source.
• This feature depends on the connected equipment and
television state.
If the television is turned off (standby mode), the television
will send a message to turn off (standby mode) all of the HDMI
CEC Control devices connected to the television.
These functions can be enabled or disabled from the HDMI
CEC Control Setup (see page 80).
NOTE: This feature depends on the connected equipment
and television state.
Amplifier Control
Initial Speaker Setting
HDMI CEC Control input source selection
Inputs
TV
1
2
HDMI 2
HDMI 1
PC
HDMI 3
HDMI 4
1 DVD
2 VCR/DVR
3 CBL/SAT
4 GAME/TV
5 AUX
HDMI CEC Control one touch play
HDMI CEC Control system standby

82
English
TEXT SERVICES
Text services
This television has a multi-page text memory,
which takes a few moments to load. It offers two
Modes of viewing text – Auto will display Fastext,
if available. List will save your four favourite pages.
The text character set will be automatically chosen by the
language setting in the Setup menu.
aPress MENU / C c to highlight Setup icon.
bPress B/C c to highlight Preferences icon and
press OK.
cPress B or b to select Teletext, and then press C or
c to select Auto or List.
The TEXT button
To view text services press TEXT. Press again to superimpose
the text over a normal broadcast picture and again to return
to normal viewing. Channels cannot be changed until text is
cancelled.
The first text page shown will be the initial page.
Any text page can be accessed by entering the 3 digit page
number using the numbered buttons, pressing the coloured
buttons or pressing PU to advance to the next page and Pu
to go back to the previous page.
Sub-pages
The pages on the screen will dynamically update as sub-
pages are received.
If you open a page containing sub-pages, the sub-pages are
automatically displayed in sequence. To quit automatic sub-
page change, press C or c.
Once selected, the sub-page you are viewing will be
highlighted and, as the television loads any additional sub-
pages, the colour of the numbers will change, indicating that
these pages have been loaded.
These sub-pages will remain available to view until another
page is chosen or, in normal TV mode, the channel is changed.
If Fastext is available, four coloured titles will appear at the
base of the screen.
To access one of the four given subjects, press the relevant
coloured button on the remote control.
For further information on your particular text system(s), see
the broadcast text index page or consult your local Toshiba
dealer.
The four coloured choices at the bottom of the screen are
numbers – 100, 101, 102 and 103, which have been
programmed into the television’s memory. To view these
pages, press the relevant coloured buttons.
To change these saved pages, press the relevant coloured
button and enter the 3 digit number. This number will change
in the top left of the screen and in the coloured highlight.
Press OK to save. Whenever OK is pressed, all four page
numbers showing at the bottom will be saved and the
previous ones will be lost.
NOTE: The video signal from the external inputs (EXT-1 and
EXT-2) is not saved.
If OK is not pressed, the selection will be forgotten when the
channel is changed.
Other pages may be viewed by entering the 3 digit page
number – but DO NOT press OK or these pages will be saved.
Selecting modes
Text information
Recording Setup
Off
Auto
Network Setup
Teletext
TV Guide Selection
Network Device Setup
Network Lock
3D Setup
Preferences
HDMI CEC Control Setup
Navigating pages using Auto
Navigating pages using LIST

83
TEXT SERVICES
English
Below is a guide to the functions of the remote control text
buttons.
k To display the index/initial page:
Press k to access the index/initial page. The one displayed is
dependant on the broadcaster.
TEXT To display a page of text:
Press TEXT to display text. Press again to superimpose text
over a normal picture. Press again to return to normal
television viewing. Channels cannot be changed until this has
been done.
A To reveal concealed text:
To discover the solutions on quiz and joke pages press the A
button.
B To hold a wanted page:
At times it is convenient to hold a page of text. Press B and
B will appear in the top left of the screen. The page will be
held on screen until the button is pressed again.
C To enlarge the text display size:
Press C once to enlarge the top half of the page, press again
to enlarge the bottom half of the page. Press again to revert
to normal size.
D To temporarily erase the text screen:
Press D once to erase the text screen temporarily. To
recall the text screen, press the button again.
To display news flashes:
Select the news flash page for the chosen text service (see the
index page of text service). The news flashes will be displayed
as and when they are broadcast.
Control buttons
Remember to cancel text before
changing channels - press the TEXT
button twice.

84
English
PROBLEM SOLVING
Questions and Answers
Below are the answers to some of the most common queries.
Question Answer
Sound
Why is there no sound or picture? Check the television is not in standby mode. Check the mains plug and all
mains connections.
Why is there a picture but no sound? Check all lead connections.
No sound or unacceptable format sound may be received.
Check the volume has not been turned down or that sound mute has not
been selected.
Check shared audio settings.
Why is the soundtrack in English when
a different audio language has been
selected?
The programme is currently being broadcast with an English soundtrack
only.
Why is there incorrect or no sound when
in DTV mode? Press s to ensure the hard of hearing option has not been selected.
Picture
There is a picture, but why is there little
or no colour? When using an external source, for instance, a poor quality video tape, if
there is little or no colour, improvements may sometimes be achieved. The
colour is factory set to Auto to automatically display the best colour system.
To check that you have the best colour:
aWith the external source playing, select Colour System from the
System Setup menu.
bWith C or c choose between Auto, PAL, SECAM, NTSC 4.43 or
NTSC 3.58.
What else can cause a poor picture? Interference or a weak signal. Try a different television station. Manual Fine
Tuning may help.
aSelect the ATV Manual Tuning menu. Highlight the station and
press OK. Then press c to select Manual Fine Tuning.
bUsing B or b adjust to get the best picture and sound. Press OK and
then EXIT.
Why doesn’t the video/DVD being
played show on screen? Make sure the media recorder or DVD player is connected to the television
as shown on page 8, and then select the correct input by pressing o.
Why are there vertical stripes on the
screen when in PC mode? The Sampling Clock may need adjustment. Select PC Settings from the
Display Settings menu, highlight Sampling Clock and adjust until the
lines clear.
Why are there horizontal stripes and/or
blurred images on the screen when in
PC mode?
The Clock Phase may need adjustment. Select PC Settings from the
Display Settings menu, highlight Clock Phase and adjust until the picture
clears.
System Setup
Country Germany
Colour System Auto
Menu Language English
ATV Manual Tuning
Manual Fine Tuning
IA
1C20

85
PROBLEM SOLVING
English
Picture
Why are the colours wrong when an
NTSC source is played? Connect the source via a SCART lead and play.
Select Colour System from the Setup menu.
aSet the Colour to Auto and exit.
bGo to the Picture menu and adjust the tint.
General
Why don’t the controls of the television
work? Check that Panel Lock is not On.
Why doesn’t the remote control work? Check that batteries aren't exhausted or inserted incorrectly
Why is the digital channel locked? The channel has been locked in Channel Options (see ’Digital settings –
Channel Options’ section).
Why are some of the digital subscription
channels unavailable? Your subscription needs upgrading. Contact your service provider.
What is DVB-T? Digital Video Broadcast via an aerial/antenna.
What is DVB-C? Digital Video Broadcast via a cable connection.
How are DTV radio channels selected? Select from All Channel List (LIST button).
What can be done if the PIN number has
been forgotten? Use the Master PIN code of 1276, then change to a number of your choice.
Select Parental PIN Setup from the DTV Settings menu to enter PIN.
Ensure that no-one else can use the Master PIN by removing the Owner’s
Manual.
Why when digital subtitles have been
selected are they not showing on screen? Subtitles are not currently being transmitted by the broadcaster.
Why are there problems with analogue
text? Good performance of text depends on a good strong broadcast signal. This
normally requires a roof or loft aerial. If the text is unreadable or garbled,
check the aerial. Go to the main index page of the text service and look for
the User Guide. This will explain the basic operation of text in some detail. If
further information is needed on how to use text see the text section.
Why is a page number visible at the top
of the screen but no text? Text has been selected but Teletext information is currently unavailable on
the current source.
Why don’t the devices connected via
HDMI operate properly? Make sure to use cables with the HDMI logo (see page 9).
Some early HDMI equipment may not work properly with the latest HDMI
TV products, due to new standard adoption.
Why don’t the HDMI CEC Control
devices work? When the connected HDMI CEC Control device does not work correctly after
you have changed the settings of the device, turn off your television and
unplug the power cord, and then plug and turn on again. Unplug the HDMI
cable of the HDMI CEC Control device and lead again.
Why is the HDMI CEC logo still
showing when the equipment has been
disconnected?
If the HDMI CEC Control device is disconnected, the logo will disappear after
approximately one minute.
Why don’t the networked devices work? The LAN cables are not connected properly or at all. Connect all cables (see
page 12).
Make sure your network address is set up correctly (see page 43).
Why doesn’t the wireless network work? Check that the AP is powered on.
Why doesn’t the Media Player feature
operate? Make sure that devices are connected correctly.
Incorrect behaviour may occur with a USB Hub connection.
Check your network setup if using DLNA CERTIFIED™ Server.
Question Answer

86
PROBLEM SOLVING
English
Other problems
If your TV’s problem is not addressed in this Questions and Answers section or the recommended solution has not worked, do
one of the following:
1Turn off your TV. After 30 seconds, turn it on.
2Turn off the TV and unplug the power cord. After 1 minute, plug the power cord in and turn on the TV.
3Perform the Reset TV function in the System Setup menu.
General
Why are not 3D images displayed? Ensure that there is no object blocking the infrared signals in the infrared
reception part of television and 3D glasses.
If the infrared data communication between the television and 3D glasses is
lost for 5 minutes, the power of 3D glasses is turned off.
Why doesn’t the USB HDD work? Your country/area may not support the USB HDD function.
Why isn't Skype launched? Check that the recommended video camera (page 55) is connected to the
TV.
Ensure the network cable connection (page 12).
Check the Network setting of TV.
Turn off the TV and unplug the power cord. After 1 minute, plug the power
cord in and turn on the TV.
Why can't the Skype account be signed
in? If you have no Skype Name, create a Skype Name in Create an account.
If you forgot password, visit www.skype.com and confirm the password.
What do the LEDs on the front of the
television indicate? Check the table below.
Question Answer
LED 2LED 1
LED indication Condition
LED-1 LED-2
Green Orange Power ON
Programme Timer is set
Green Red Power ON
Programme Timer (Recording) or
Recording is working
Green OFF Power ON
Programme Timer is NOT set
Red Orange Power OFF (Standby)
Programme Timer is set
Red Red Power OFF (Standby)
Program Timer (Recording) or Recording is
working
Red OFF Power OFF (Standby)
Programme Timer is NOT set
Orange Orange Active Standby
Programme Timer is set
Orange OFF Active Standby
Programme Timer is NOT set

87
English
INFORMATION
Information
Before connecting any external equipment, turn off all main power switches. If there is no switch,
remove the mains plug from the wall socket.
Signal information for Mini D-sub 15 pin connector
* NC = not connected
Acceptable PC signals through the PC terminal
The PC input on this TV only accepts signal formats which are compliant with VESA-DMT as shown in the
table below. Since some PCs input signals which are different from the resolution and frequency described
in the table below, the following phenomenon may occur; incorrect display, false format detection, picture
position failure, blur, or judder. In this case, set the monitor output format on your PC to conform to a
signal in the table below.
Pin No. Signal name Pin No. Signal name Pin No. Signal name
1 R 6 Ground 11 NC
2 G 7 Ground 12 DDC Data
3 B 8 Ground 13 H-sync
4NC*9+5V14V-sync
5 Ground 10 Ground 15 DDC Clock
Format Resolution V. Frequency H. Frequency Pixel Clock Frequency VESA Standard (DMT)
VGA 640 × 480 59.940Hz 31.469kHz 25.175MHz
72.809Hz 37.861kHz 31.500MHz
75.000Hz 37.500kHz 31.500MHz
SVGA 800 × 600 56.250Hz 35.156kHz 36.000MHz
60.317Hz 37.879kHz 40.000MHz
72.188Hz 48.077kHz 50.000MHz
75.000Hz 46.875kHz 49.500MHz
XGA 1024 × 768 60.004Hz 48.363kHz 65.000MHz
70.069Hz 56.476kHz 75.000MHz
75.029Hz 60.023kHz 78.750MHz
WXGA 1280 × 768 59.995Hz 47.396kHz 68.250MHz
59.870Hz 47.776kHz 79.500MHz
74.893Hz 60.289kHz 102.250MHz
1280 × 800 59.810Hz 49.702kHz 83.500MHz
1360 × 768 60.015Hz 47.712kHz 85.500MHz
WXGA+ 1440 × 900 59.887Hz 55.935kHz 106.500MHz
SXGA 1280 × 1024 60.020Hz 63.981kHz 108.000MHz
75.025Hz 79.976kHz 135.000MHz
1080p 1920 × 1080p 60.000Hz 67.500Hz 148.500MHz

88
INFORMATION
English
Acceptable video or PC signals through the HDMI terminals
The HDMI inputs on this TV only accept VGA, SVGA, XGA, WXGA, and SXGA signal formats which are
compliant with VESA as shown in the table below. Since some PCs and HDMI or DVI devices input signals
which are different from the resolution and frequency described in the table below, the following
phenomenon may occur; incorrect display, false format detection, picture position failure, blur, or judder.
In this case, set the monitor output format on your PC, HDMI or DVI device to conform to a signal in the
table below.
Format Resolution V. Frequency H. Frequency Pixel Clock Frequency VESA
Standard
480i 720 × 480i 59.940/60.000Hz 15.734/15.750kHz 27.000/27.027MHz
576i 720 × 576i 50.000Hz 15.625kHz 27.000MHz
480p 720 × 480p 59.940/60.000Hz 31.469/31.500kHz 27.000/27.027MHz
576p 720 × 576p 50.000Hz 31.250kHz 27.000MHz
1080i 1920 × 1080i 59.940/60.000Hz 33.716/33.750kHz 74.176/74.250MHz
1080i 1920 × 1080i 50.000Hz 28.125kHz 74.250MHz
720p 1280 × 720p 59.940/60.000Hz 44.955/45.000kHz 74.176/74.250MHz
720p 1280 × 720p 50.000Hz 37.500kHz 74.250MHz
1080p 1920 × 1080p 59.940/60.000Hz 67.433/67.500kHz 148.352/148.500MHz
1080p 1920 × 1080p 50.000Hz 56.250kHz 148.500MHz
1080p 1920 × 1080p 24.000Hz 27.000kHz 74.250MHz
VGA 640 × 480 59.940/60.000Hz 31.469/31.500kHz 25.175/25.200MHz
72.809Hz 37.861kHz 31.500MHz
75.000Hz 37.500kHz 31.500MHz
SVGA 800 × 600 56.250Hz 35.156kHz 36.000MHz
60.317Hz 37.879kHz 40.000MHz
72.188Hz 48.077kHz 50.000MHz
75.000Hz 46.875kHz 49.500MHz
XGA 1024 × 768 60.004Hz 48.363kHz 65.000MHz
70.069Hz 56.476kHz 75.000MHz
75.029Hz 60.023kHz 78.750MHz
WXGA 1280 × 768 59.995Hz 47.396kHz 68.250MHz
59.870Hz 47.776kHz 79.500MHz
74.893Hz 60.289kHz 102.250MHz
1360 × 768 60.015Hz 47.712kHz 85.500MHz
SXGA 1280 × 1024 60.020Hz 63.981kHz 108.000MHz
75.025Hz 79.976kHz 135.000MHz

89
INFORMATION
English
Media Player Supported Format
Media
Player
Media
Format
File
Extention
Video codec Audio codec USB DMS Note
Photo JPEG .jpg
.jpeg
JPEG
–
yes yes USB
Data compatibility:
JPEG Exif ver 2.2
Maximum viewable
resolution:
•JPEG
15360 × 8640 (Base-line)
1024 × 768 (Progressive)
•BMP
9600 × 6400
Maximum number of
files: 1000 / folder
DMS
Data compatibility:
JPEG Exif ver 2.2
Maximum viewable
resolution:
4096 × 4096
Maximum number of
files: 1000/folder
NOTE: Some files may
not be played depending
on file size.
MPO .mpo MPO
–
yes no
BMP .bmp BMP
–
yes no
Movie AVI .avi MPEG-2
MPEG-4 part2
H.264 (MPEG-4 AVC)
DivX
Xvid
MPEG-1/2 Layer2
MPEG-1/2 Layer3
Dolby Digital (AC-3)
L-PCM
ADPCM
MPEG-2/4 LC-AAC
MPEG-4 HE-AAC
yes no USB
Maximum number of
files: 1000 / folder
Maximum viewable
resolution:
• Motion-JPEG:640 × 480
• Other:1920 × 1080
Maximum video size:
Unlimited
DMS
Maximum video
resolution:
1920 × 1080
Maximum number of
file:1000 / folder
Maximum video size:
Unlimited
NOTE: Some files may
not be played.
MPEG-2 PS .mpg
.mpeg
MPEG-1 Video MPEG-1/2 Layer3 yes no
MPEG-2 Video MPEG-1/2 Layer2
Dolby Digital (AC-3)
L-PCM
yes yes
MPEG-2 TS .ts
.trp
.tp
MPEG-2 Video MPEG-1/2 Layer2 yes yes
H.264(MPEG-4 AVC)
VC-1(WMV9)
MPEG-1/2 Layer3
Dolby Digital (AC-3)
L-PCM
MPEG-4 LC-AAC
MPEG-4 HE-AAC
yes no
MPEG-2 VOB .vob MPEG-1 Video
MPEG-2 Video
MPEG-1/2 Layer2
MPEG-1/2 Layer3
Dolby Digital (AC-3)
L-PCM
yes no
MOV .mov H.264 (MPEG-4 AVC)
MPEG-4 part2
MPEG-1/2 Layer3
MPEG-2/4 LC-AAC
MPEG-4 HE-AAC
yes no
MP4 .mp4
.m4v
H.264 (MPEG-4 AVC)
MPEG-4 part12,14
MPEG-1/2 Layer3
MPEG-2/4 LC-AAC
MPEG-4 HE-AAC
yes yes
ASF .asf
.wmv
VC-1 (WMV9) WMA7/8/9 Std
WMA9 Pro
yes no

90
INFORMATION
English
NOTE: Even if contained in above table, it may not be reproduced depending on contents.
Movie DivX .divx
.div
DivX 3,4,5,6 MPEG-1/2 Layer2
MPEG-1/2 Layer3
Dolby Digital (AC-3)
PCM
ADPCM
yes no
Xvid .xvid Xvid
MKV .mkv MPEG-1 Video
MPEG-2 Video
MPEG-4 part2
H.264 (MPEG-4 AVC)
MPEG-1/2 Layer2
MPEG-1/2 Layer3
Dolby Digital (AC-3)
L-PCM
MPEG-2/4 LC-AAC
MPEG-4 HE-AAC
yes no
Flash Video
(FLV1)
.flv
.swf
Sorenson H.263 (FLV1)
H.264 (MPEG-4 AVC)
MPEG-1/2 Layer3
MPEG-2/4 LC-AAC
L-PCM
ADPCM
yes no
3GPP .3gp MPEG-4 part2
H.264 (MPEG-4 AVC)
MPEG-2/4 LC-AAC
AMR
yes no
Motion JPEG .avi
.mp4
.mkv
JPEG L-PCM
ADPCM
yes no
Music MP3 .mp3 – MPEG-1/2 Layer-3 yes yes USB
Maximum number of
files: 1000 / folder
Maximum viewable
resolution:
• Motion-JPEG: 640x480
• Other: 1920 × 1080
Maximum video size:
Unlimited
DMS
Maximum video
resolution: 1920 × 1080
Maximum number of
files: 1000 / folder
Maximum video size:
Unlimited
NOTE: Some files may
not be played.
MP4 .m4a – MPEG-2/4 LC-AAC yes yes
WMA .wma – WMA7/8/9/ Std yes yes
–WMA9 Proyes
no
WAV .wav – LPCM
ADPCM
MPEG-1/2 Layer-3
WMA7/8/9/ Std
WMA9 Pro
yes no
LPCM – no yes
Media
Player
Media
Format
File
Extention
Video codec Audio codec USB DMS Note

91
INFORMATION
English
3D Support Format (HDMI)
Resolution Aspect ratio V.Fraquency H.Fraquency Pixel Clock Frequency 3D Structure
720 × 480p 16:9 59.940/60.000Hz 31.469/31.500kHz 27.000/27.027MHz Side by Side (Full)
Side by Side (Half)
Top and Bottom
720 × 576p 16:9 50.000Hz 31.250kHz 27.000MHz Side by Side (Full)
Side by Side (Half)
Top and Bottom
1280 × 720p 16:9 59.940/60.000Hz 90.0/89.91kHz 148.352/148.500MHz Frame Packing
44.955/45.000kHz 74.176/74.250MHz Side by Side (Half)
Top and Bottom
50.000Hz 75.000kHz 148.500MHz Frame Packing
37.500kHz 74.250MHz Side by Side (Half)
Top and Bottom
1920 × 1080i 16:9 59.940/60.000Hz 33.716/33.750kHz 74.176/74.250MHz Side by Side (Half)
Top and Bottom
50.000Hz 28.125kHz 74.250MHz Side by Side (Half)
Top and Bottom
1920 × 1080p 16:9 24.000Hz 54.000kHz 148.500MHz Frame Packing
27.000kHz 74.250MHz Side by Side (Half)
Top and Bottom
30.000Hz 67.433/67.500kHz 148.352/148.500MHz Frame Packing
33.716/33.750kHz 74.176/74.250MHz Side by Side (Half)
Top and Bottom
50.000Hz 56.250kHz 148.500MHz Side by Side (Half)
Top and Bottom
59.940/60.000Hz 67.433/67.500kHz 148.352/148.500MHz Side by Side (Half)
Top and Bottom

92
INFORMATION
English
3D Support Format (DTV)
* Side by Side (Full) is composed of left and right stereoscopic pictures that each size is equal to 2D.
Video Format Aspect ratio V.Fraquency 3D Structure
480i, 480p 16:9 59.940/60.000Hz Side by Side (Half)
Top and Bottom
576i, 576p 16:9 50.000Hz Side by Side (Half)
Top and Bottom
720p 16:9 59.940/60.000Hz Side by Side (Half)
Top and Bottom
50.000Hz Side by Side (Half)
Top and Bottom
1080i 16:9 59.940/60.000Hz Side by Side (Half)
Top and Bottom
50.000Hz Side by Side (Half)
Top and Bottom
1080p 16:9 24.000Hz Side by Side (Half)
Top and Bottom
30.000Hz Side by Side (Half)
Top and Bottom
50.000Hz Side by Side (Half)
Top and Bottom
59.940/60.000Hz Side by Side (Half)
Top and Bottom
2D Video
Side by Side (Full)
3D Video
Side by Side (Half)
L
2D Video 3D Video
R
LR

93
INFORMATION
English
License Information
•Manufactured under license from Dolby
Laboratories.
Dolby and the double-D symbol are trademarks
of Dolby Laboratories.
•HDMI, the HDMI logo, and High-Definition
Multimedia Interface are trademarks or
registered trademarks of HDMI Licensing LLC in
the United States and other countries.
• This product contains Adobe® Flash® Player software under
license from Adobe Systems Incorporated.
Copyright © 1995-2009 Adobe Systems Incorporated. All rights
reserved. Adobe and Flash are trademarks of Adobe Systems
Incorporated.
•DivX®, DivX Certified®, DivX Plus® HD and
associated logos are trademarks of Rovi
Corporation or its subsidiaries and are used
under license.
Covered by one or more of the following U.S.
patents:
7,295,673; 7,460,668; 7,515,710; 7,519,274
• This product contains technology subject to certain
intellectual property rights of Microsoft. Use or distribution of
this technology outside of this product is prohibited without
the appropriate license(s) from Microsoft.
• This product includes technology owned by Microsoft
Corporation and can not be used or distributed without a
license from Microsoft Licensing, GP.
• Content owners use Windows Media digital rights
management technology (WMDRM) to protect their
intellectual property, including copyrights. This device uses
WMDRM software to access WMDRM-protected content. If the
WMDRM software fails to protect the content, content owners
may ask Microsoft to revoke the software's ability to use
WMDRM to play or copy protected content. Revocation does
not affect unprotected content. When you download licenses
for protected content, you agree that Microsoft may include a
revocation list with the licenses. Content owners may require
you to upgrade WMDRM to access their content. If you decline
an upgrade, you will not be able to access content that requires
the upgrade.
• DLNA™, DLNA CERTIFIED™, DLNA CERTIFIED Logo are
trademarks, service marks, or certification marks of the Digital
Living Network Alliance.
•Rovi and Rovi Guide are trademarks of Rovi
Corporation and/or its subsidiaries.
The Rovi Guide system is manufactured under
license from Rovi Corporation and/or its
subsidiaries.
• DVB is a registered trademark of the DVB Project.
• THIS PRODUCT IS LICENSED UNDER THE AVC PATENT
PORTFOLIO LICENSE FOR THE PERSONAL AND
NONCOMMERCIAL USE OF A CONSUMER TO (i) ENCODE VIDEO
IN COMPLIANCE WITH THE AVC STANDARD (AVC VIDEO) AND/
OR (ii) DECODE AVC VIDEO THAT WAS ENCODED BY A
CONSUMER ENGAGED IN A PERSONAL AND
NONCOMMERCIAL ACTIVITY AND/OR WAS OBTAINED FROM A
VIDEO PROVIDER LICENSED TO PROVIDE AVC VIDEO. NO
LICENSE IS GRANTED OR SHALL BE IMPLIED FOR ANY OTHER
USE. ADDITIONAL INFORMATION MAY BE OBTAINED FROM
MPEG LA, L.L.C.
SEE HTTP://WWW.MPEGLA.COM
• THIS PRODUCT IS LICENSED UNDER THE MPEG-4 VISUAL
PATENT PORTFOLIO LICENSE FOR THE PERSONAL AND
NONCOMMERCIAL USE OF A CONSUMER FOR (i) ENCODING
VIDEO IN COMPLIANCE WITH THE MPEG-4 VISUAL STANDARD
("MPEG-4 VIDEO") AND/OR (ii) DECODING MPEG-4 VIDEO
THAT WAS ENCODED BY A CONSUMER ENGAGED IN A
PERSONAL AND NON-COMMERCIAL ACTIVITY AND/OR WAS
OBTAINED FROM A VIDEO PROVIDER LICENSED BY MPEG LA
TO PROVIDE MPEG-4 VIDEO. NO LICENSE IS GRANTED OR
SHALL BE IMPLIED FOR ANY OTHER USE. ADDITIONAL
INFORMATION INCLUDING THAT RELATING TO
PROMOTIONAL, INTERNAL AND COMMERCIAL USES AND
LICENSING MAY BE OBTAINED FROM MPEG LA,L.L.C.
SEE HTTP://WWW.MPEGLA.COM
• MPEG Layer-3 audio coding technology licensed from
Fraunhofer IIS and Thomson.
• Hybrid TV Standard is implemented according to
ETSI TS 102 796 v1.1.1.
• Intel and the Intel logo are trademarks of Intel Corporation in
the U.S. and/or other countries.
• RealD and the RealD logo are trademarks of RealD Inc.

94
INFORMATION
English
Disposal…
The following information is only for EU-member states:
Disposal of products
The crossed out wheeled dust bin symbol indicates that products must be collected and disposed of separately
from household waste. Integrated batteries and accumulators can be disposed of with the product. They will be
separated at the recycling centres.
The black bar indicates that the product was placed on the market after August 13, 2005.
By participating in separate collection of products and batteries, you will help to assure the proper disposal of
products and batteries and thus help to prevent potential negative consequences for the environment and human
health.
For more detailed information about the collection and recycling programmes available in your country, please
contact your local city office or the shop where you purchased the product.
Disposal of batteries and/or accumulators
The crossed out wheeled dust bin symbol indicates that batteries and/or accumulators must be collected and
disposed of separately from household waste.
If the battery or accumulator contains more than the specified values of lead (Pb), mercury (Hg), and/or cadmium
(Cd) defined in the Battery Directive (2006/66/EC), then the chemical symbols for lead (Pb), mercury (Hg) and/or
cadmium (Cd) will appear below the crossed out wheeled dust bin symbol.
By participating in separate collection of batteries, you will help to assure the proper disposal of products and
batteries and thus help to prevent potential negative consequences for the environment and human health.
For more detailed information about the collection and recycling programmes available in your country, please
contact your local city office or the shop where you purchased the product.
Cleaning the screen and cabinet…
Turn off the power, and clean the screen and cabinet with a soft, dry cloth. We recommend that you do not use any
proprietary polishes or solvents on the screen or cabinet as this may cause damage.

95
INFORMATION
English
Disclaimers
Available 3D glasses :
Toshiba FPT-AG02G (Not supplied )
• The 3D function has been designed for private use and
entertainment in your home environment.
Please note that any commercial use of the 3D function
could lead to copyright infringement of authors’ rights.
Toshiba asks you to respect the intellectual property
rights of third parties.
About handling the 3D glasses
• Do not leave the 3D glasses or the accessories within the
reach of small children.
Inhaling or swallowing them may cause suffocation or
lesions in the stomach wall.
If swallowed, consult a doctor immediately.
• Do not repair, modify, or disassemble the 3D glasses by
yourself.
Doing so may cause a fire or cause you to become
indisposed while viewing 3D images.
Contact the Toshiba Call Center for repair of your 3D glasses.
• Do not expose the glasses to excessive heat such as
sunshine, fire, or the like.
About the 3D glasses
• Do not use the 3D glasses if they are not working
properly or broken.
Continuing to use them in such a state may cause injury, eye
strain, or indisposition.
Do not use the 3D glasses if they are broken or have any
cracks.
• Do not stand or walk while wearing 3D glasses.
You may lose your balance which could result in falls or
other accidents.
• Do not wear the 3D glasses for any purpose other than
viewing 3D programming.
3D glasses do not function as sunglasses.
• Do not drop, exert pressure on, or step on the 3D
glasses.
Doing so may damage the glass section, which may result in
injury.
Exposing the 3D glasses to liquid or excessive heat may
damage the liquid crystal shutter function.
• If your nose or temple turns red, or you feel pain or
discomfort, stop using the 3D glasses.
Such symptoms as above may occur if you keep wearing
them for a long time, which may also cause indisposition.
• Be careful not to pinch your fingers in the hinge of the
3D glasses.
Cautions on watching 3D images
• Some viewers may experience a seizure or blackout
when exposed to certain flashing images or lights
contained in certain 3D television pictures or video
games.
Anyone who has had a seizure, loss of awareness, or other
symptoms linked to an epileptic condition, or has a family
history of epilepsy, should contact a health care provider
before using the 3D function.
• Avoid use of the 3D function when under the influence
of alcohol.
• If you are ill or feel ill, you should refrain from viewing
3D images, and consult your health care provider as
may be appropriate.
• If you experience any of the following symptoms when
viewing 3D video images, stop viewing and contact
your health care provider:
Convulsions, eye or muscle twitching, loss of awareness,
altered vision, involuntary movements, disorientation, eye
strain, nausea/vomiting, dizziness, headaches.
• If you feel eye fatigue or other discomfort from viewing
3D video images, remove the 3D glasses and
discontinue use until the condition is eliminated.
• Viewing in 3D may cause dizziness and/or
disorientation for some viewers.
Therefore, to avoid injury do not place your TV near open
stairwells, balconies, or wires.
Also do not sit near objects that could be broken if
accidentally hit.
• When viewing 3D images, always wear 3D glasses.
Watching 3D images without 3D glasses may cause eye
strain.
Use specified 3D glasses.
• When watching 3D images, do not wear 3D glasses at an
angle and do not lie down.
If you watch while lying down or with the glasses tilted, the
3D effect is lost and it may cause eye strain.
• It is recommended that the viewer’s eyes and 3D glasses
are level with the screen.
• If you have prescription eye glasses or contact lenses,
wear the 3D glasses over them.
Watching 3D images without appropriate eyewear may
cause eye strain.
• If 3D images often appear in double or if you cannot see
the images in 3D, stop viewing.
Continuous viewing may cause eye strain.
• Due to the possible impact on vision development,
viewers of 3D video images should be age 6 or above.
Children and teenagers may be more susceptible to health
issues associated with viewing in 3D and should be closely
supervised to avoid prolonged viewing without rest.
• Watching TV while sitting too close to the screen for an
extended period of time may cause eye strain.
The ideal viewing distance should be at least three times
the screen height.
• Switching left and right images
The left and right eye shutter timing of the glasses can be
swapped. If 3D images look blurred, switch the left and right
sides of the 3D image.
3D Information
If the 3D PIN number has been forgotten:
Use the Master PIN code of 1276, and then change to a
number of your choice. Select 3D PIN from the
Preferences / 3D Setup menu to enter PIN.

96
INFORMATION
English
Notes on handling the 3D glasses’ liquid crystal
shutter lenses
• Do not put excessive force on the lenses.
• Do not scratch the surface of the lenses with sharp
objects.
• Do not drop or bend the 3D glasses.
Notes on IR communication
• Do not block the IR sensor for 3D glasses on the TV by
placing objects in front of it.
• Do not cover the IR sensor on the 3D glasses with
stickers or labels.
• Keep the IR sensor on the 3D glasses clean.
• The use of 3D glasses could interfere with other IR
communication devices. Other IR communication
devices may cause the 3D glasses not to work correctly.
Use the TV and 3D glasses in a place where they will not
interfere with other devices or products.
Notes on watching the TV
• 3D effect and image quality may vary depending upon
content quality and display device capability/
functionality/settings.
• If you use any device, such as a mobile phone or mobile
wireless device, near the 3D glasses, the 3D glasses may
not work correctly.
• Use the product in the following temperature range;
otherwise, the quality of the 3D image or the reliability
of the product cannot be guaranteed.
– 3D glasses: 0°C - 40°C (32°F - 104°F)
– TV: 0°C - 35°C (32°F - 95°F)
• If you use a fluorescent light, it may flicker depending
on the frequency of the light. In this case, reduce the
brightness of the fluorescent light, or use another light.
(It is not recommended to watch the TV in a dark room,
especially for children.)
• Wear the 3D glasses properly, otherwise you may not
see the correct 3D image.
• When not viewing 3D images on this unit, take off the
3D glasses; otherwise, it may be difficult to see the
display on other products such as PC, digital clock or
calculator, etc.
• The 2D to 3D conversion function is activated and
controlled by you according to your personal
preferences.
• The 2D to 3D conversion function is meant for
enjoyment of 2D home video, and other 2D content you
create, in 3D according to your personal preferences.
• The 2D to 3D conversion function is not intended for use
with pre-recorded 2D copyrighted content owned by a
third-party unless the copyright owner has given direct
or indirect permission, or unless applicable law permits
such use.
About the connecting cable
• Use a high-speed and high-quality HDMI cable when
you connect a device such as 3D compatible BD player
or PC to the TV. When you use a standard HDMI cable,
3D images may not be shown.

97
INFORMATION
English
Specifications and accessories
Receiving systems
DVB-C Broadcast systems
DVB-T Broadcast systems/channels
Broadcast systems/channels
UK UHF 21-68 PAL-I UHF UK21-UK69
France VHF 05-10 (VHF 01-05)
UHF 21-69
PAL-B/G UHF E21-E69
VHF E2-E12, S1-S41
Germany VHF 05-12
UHF 21-69
SECAM-L UHF F21-F69
VHF F1-F10, B-Q
Austria VHF 05-12
UHF 21-69
SECAM-D/K UHF R21-R69
VHF R1-R12
Switzerland VHF 05-12
UHF 21-69
Italy VHF 05-12 (D,E,F,G,H,H1,H2)
UHF 21-69
Spain UHF 21-69
Nederlands VHF 05-12
UHF 21-69
Greece VHF 05-12
UHF 21-69
Video Input PAL, SECAM, NTSC 3.58/4.43
External connections
EXT 1 Input/Output 21-pin SCART RGB, A/V input
AV out, TV out
EXT 2 Input RCA jacks
RCA jack
RCA jacks
Y, PB/CB, PR/CR
Video (Y is shared)
Audio L + R
(shared)
HDMI 1/2/3/4 Input HDMI® compliant
HDCP compliant
PC Input Mini D-sub 15-pin Analogue
Digital Audio Output (S/PDIF) Optical
LAN port RJ-45
USB 1/USB 2 port Media Player
Interface version: USB 2.0
USB class: Mass Storage
File system: FAT16 and FAT32
Headphone socket 3.5mm stereo
Stereo A2, Nicam
2 carrier system
Visible Screen Size
(approx.)
40
46
102 cm
117 cm
Screen resolution
( H × V pixels )
40TL
46TL
1920 × 1080
1920 × 1080
Display 16:9
Sound output
(at 10% distortion)
Main: 10W + 10W
Power consumption
(approx.)
40TL
46TL
123 W
146 W
Standby power
consumption
(approx.)
0.3W
Energy Efficiency Class 40TL
46TL
A+
A+
On-mode power
consumption* (approx.)
40TL
46TL
50.7 W
64.2 W
Average annual energy
consumption** (approx.)
40TL
46TL
70.3 kWh/y
89.0 kWh/y
* Tested in accordance with IEC 62087-BD Ed. 2.0:2008 in default
settings.
** Operating 4 hours a day and 365 days a year.
Dimensions
(approx.)
40TL
46TL
61 cm (H)
69 cm (H)
92 cm (W)
106 cm (W)
22 cm (D)
24 cm (D)
(Height dimension includes foot stand)
Weight (approx.) 40TL
46TL
14.5 kg
18.5 kg
Operating condition Temperature 5°C - 35°C (41°F - 94°F)
Humidity 20 - 80% (non-condensing)
Wireless connection • Standard: IEEE 802.11a/b/g/n
• Frequency Range: 5.15-5.35 GHz, 5.47-
5.725 GHz, 5.725-5.850 GHz, 2.400-2.4835
GHz
• Security: WEP64/128, TKIP, AES, WPA/
WPA2-PSK, WPS, None
Supplied accessories • Remote control CT-90405
2 batteries (AA, IEC R6 1.5V)
• ‘P’ Clip/Screw (for TV mounting)
See page 5.
• 4 spacers for wall mounting
Optional accessories • Toshiba 3D glasses : FPT-AG02G
• USB HDD : HDTC610EK3B1,
HDTC610EL3B1, HDTC610EW3B1
• Skype camera : TALK-7291
• Colour analyser : Toshiba TPA-1
Specification is subject to change without notice.

© TOSHIBA Television Central Europe Sp. z o.o.
All rights reserved.
Reproduction in whole or part without written permission is strictly prohibited.
TOSHIBA Television Central Europe Sp. z o.o.
ul. Pokoju 1, Biskupice Podgórne, 55-040 Kobierzyce, Poland
T 1